0001345126Dec 312020FYfalse18,32014,8002,8063,75464,90059,90012,60012,60012,6004,0004,0004,0004,0004,0004,0004,6004,6004,60062821828Shorter of useful life or lease term59,900,00010124.390.993.09One vote per shareOne year or more5500013451262020-01-012020-12-310001345126codi:SharesRepresentingBeneficialInterestsInCompassDiversifiedHoldingsMember2020-01-012020-12-310001345126codi:SeriesAPreferredSharesRepresentingSeriesATrustPreferredInterestInCompassDiversifiedHoldingsMember2020-01-012020-12-310001345126codi:SeriesBPreferredSharesRepresentingSeriesBTrustPreferredInterestInCompassDiversifiedHoldingsMember2020-01-012020-12-310001345126codi:SeriesCPreferredSharesRepresentingSeriesCTrustPreferredInterestInCompassDiversifiedHoldingsMemberDomain2020-01-012020-12-31iso4217:USD00013451262020-12-31xbrli:shares00013451262020-02-2100013451262019-12-31iso4217:USDxbrli:shares0001345126us-gaap:SeriesAPreferredStockMember2020-12-310001345126us-gaap:SeriesAPreferredStockMember2019-12-310001345126us-gaap:SeriesBPreferredStockMember2020-12-310001345126us-gaap:SeriesBPreferredStockMember2019-12-310001345126us-gaap:SeriesCPreferredStockMember2020-12-310001345126us-gaap:SeriesCPreferredStockMember2019-12-3100013451262019-01-012019-12-3100013451262018-01-012018-12-310001345126us-gaap:SeriesAPreferredStockMember2017-12-310001345126us-gaap:CommonStockMember2017-12-310001345126us-gaap:RetainedEarningsMember2017-12-310001345126us-gaap:AccumulatedOtherComprehensiveIncomeMember2017-12-310001345126us-gaap:ParentMember2017-12-310001345126us-gaap:NoncontrollingInterestMember2017-12-310001345126codi:NonControllingInterestOfDiscontinuedOperationsMember2017-12-3100013451262017-12-310001345126us-gaap:RetainedEarningsMember2018-01-012018-12-310001345126us-gaap:ParentMember2018-01-012018-12-310001345126us-gaap:NoncontrollingInterestMember2018-01-012018-12-310001345126codi:NonControllingInterestOfDiscontinuedOperationsMember2018-01-012018-12-310001345126us-gaap:AccumulatedOtherComprehensiveIncomeMember2018-01-012018-12-310001345126us-gaap:PreferredStockMember2018-01-012018-12-310001345126us-gaap:PreferredStockMemberus-gaap:RetainedEarningsMember2018-01-012018-12-310001345126us-gaap:PreferredStockMemberus-gaap:ParentMember2018-01-012018-12-310001345126us-gaap:CommonStockMemberus-gaap:RetainedEarningsMember2018-01-012018-12-310001345126us-gaap:CommonStockMemberus-gaap:ParentMember2018-01-012018-12-310001345126us-gaap:CommonStockMember2018-01-012018-12-310001345126us-gaap:PreferredStockMemberus-gaap:PreferredClassAMember2018-12-310001345126us-gaap:PreferredClassBMemberus-gaap:PreferredStockMember2018-12-310001345126us-gaap:SeriesCPreferredStockMemberus-gaap:PreferredStockMember2018-12-310001345126us-gaap:CommonStockMember2018-12-310001345126us-gaap:RetainedEarningsMember2018-12-310001345126us-gaap:AccumulatedOtherComprehensiveIncomeMember2018-12-310001345126us-gaap:ParentMember2018-12-310001345126us-gaap:NoncontrollingInterestMember2018-12-310001345126codi:NonControllingInterestOfDiscontinuedOperationsMember2018-12-3100013451262018-12-310001345126us-gaap:RetainedEarningsMember2019-01-012019-12-310001345126us-gaap:ParentMember2019-01-012019-12-310001345126us-gaap:NoncontrollingInterestMember2019-01-012019-12-310001345126codi:NonControllingInterestOfDiscontinuedOperationsMember2019-01-012019-12-310001345126us-gaap:AccumulatedOtherComprehensiveIncomeMember2019-01-012019-12-310001345126us-gaap:PreferredStockMember2019-01-012019-12-310001345126codi:NonControllingInterestOfDiscontinuedOperationsMembercodi:ManitobaHarvestMember2019-01-012019-12-310001345126codi:ManitobaHarvestMember2019-01-012019-12-310001345126codi:NonControllingInterestOfDiscontinuedOperationsMembercodi:CleanEarthMember2019-01-012019-12-310001345126codi:CleanEarthMember2019-01-012019-12-310001345126us-gaap:PreferredStockMemberus-gaap:RetainedEarningsMember2019-01-012019-12-310001345126us-gaap:PreferredStockMemberus-gaap:ParentMember2019-01-012019-12-310001345126us-gaap:PreferredStockMember2019-01-012019-12-310001345126us-gaap:CommonStockMemberus-gaap:RetainedEarningsMember2019-01-012019-12-310001345126us-gaap:CommonStockMemberus-gaap:ParentMember2019-01-012019-12-310001345126us-gaap:CommonStockMember2019-01-012019-12-310001345126us-gaap:PreferredStockMemberus-gaap:PreferredClassAMember2019-12-310001345126us-gaap:PreferredClassBMemberus-gaap:PreferredStockMember2019-12-310001345126us-gaap:SeriesCPreferredStockMemberus-gaap:PreferredStockMember2019-12-310001345126us-gaap:CommonStockMember2019-12-310001345126us-gaap:RetainedEarningsMember2019-12-310001345126us-gaap:AccumulatedOtherComprehensiveIncomeMember2019-12-310001345126us-gaap:ParentMember2019-12-310001345126us-gaap:NoncontrollingInterestMember2019-12-310001345126codi:NonControllingInterestOfDiscontinuedOperationsMember2019-12-310001345126us-gaap:RetainedEarningsMember2020-01-012020-12-310001345126us-gaap:ParentMember2020-01-012020-12-310001345126us-gaap:NoncontrollingInterestMember2020-01-012020-12-310001345126codi:NonControllingInterestOfDiscontinuedOperationsMember2020-01-012020-12-310001345126us-gaap:AccumulatedOtherComprehensiveIncomeMember2020-01-012020-12-310001345126us-gaap:CommonStockMemberus-gaap:CommonStockMember2020-01-012020-12-310001345126us-gaap:NoncontrollingInterestMembercodi:MarucciMember2020-01-012020-12-310001345126codi:MarucciMember2020-01-012020-12-310001345126us-gaap:NoncontrollingInterestMembercodi:BoaMember2020-01-012020-12-310001345126codi:BoaMember2020-01-012020-12-310001345126us-gaap:PreferredStockMemberus-gaap:RetainedEarningsMember2020-01-012020-12-310001345126us-gaap:PreferredStockMemberus-gaap:ParentMember2020-01-012020-12-310001345126us-gaap:PreferredStockMember2020-01-012020-12-310001345126us-gaap:CommonStockMemberus-gaap:RetainedEarningsMember2020-01-012020-12-310001345126us-gaap:CommonStockMemberus-gaap:ParentMember2020-01-012020-12-310001345126us-gaap:CommonStockMember2020-01-012020-12-310001345126us-gaap:PreferredStockMemberus-gaap:PreferredClassAMember2020-12-310001345126us-gaap:PreferredClassBMemberus-gaap:PreferredStockMember2020-12-310001345126us-gaap:SeriesCPreferredStockMemberus-gaap:PreferredStockMember2020-12-310001345126us-gaap:CommonStockMember2020-12-310001345126us-gaap:RetainedEarningsMember2020-12-310001345126us-gaap:AccumulatedOtherComprehensiveIncomeMember2020-12-310001345126us-gaap:ParentMember2020-12-310001345126us-gaap:NoncontrollingInterestMember2020-12-310001345126codi:NonControllingInterestOfDiscontinuedOperationsMember2020-12-310001345126codi:BusinessAcquisitionMember2019-01-012019-12-310001345126codi:BusinessAcquisitionMember2018-01-012018-12-31xbrli:pure00013451262006-04-252006-04-25codi:Segment0001345126srt:SubsidiariesMemberus-gaap:GeographicDistributionForeignMember2020-12-310001345126srt:SubsidiariesMemberus-gaap:GeographicDistributionForeignMember2019-12-310001345126codi:Seniornotesdue2026Member2020-12-3100013451262020-01-012020-05-0700013451262020-05-082020-12-310001345126us-gaap:BuildingAndBuildingImprovementsMembersrt:MinimumMember2020-01-012020-12-310001345126srt:MaximumMemberus-gaap:BuildingAndBuildingImprovementsMember2020-01-012020-12-310001345126us-gaap:MachineryAndEquipmentMembersrt:MinimumMember2020-01-012020-12-310001345126srt:MaximumMemberus-gaap:MachineryAndEquipmentMember2020-01-012020-12-310001345126codi:OfficeFurnitureComputersAndSoftwareMembersrt:MinimumMember2020-01-012020-12-310001345126codi:OfficeFurnitureComputersAndSoftwareMembersrt:MaximumMember2020-01-012020-12-310001345126us-gaap:LeaseholdImprovementsMember2020-01-012020-12-310001345126codi:MarucciMember2020-04-200001345126codi:MarucciMember2020-01-012020-12-310001345126us-gaap:NoncontrollingInterestMembercodi:MarucciMember2020-04-200001345126codi:MarucciMember2020-04-012020-06-300001345126us-gaap:ScenarioAdjustmentMembercodi:MarucciMember2020-12-310001345126codi:MarucciMember2020-12-310001345126codi:MarucciMember2020-04-202020-04-200001345126us-gaap:ScenarioAdjustmentMembercodi:MarucciMember2020-01-012020-12-310001345126codi:MarucciMember2020-07-012020-09-300001345126us-gaap:TradeNamesMembercodi:MarucciMember2020-04-202020-04-200001345126us-gaap:CustomerRelationshipsMembercodi:MarucciMember2020-04-202020-04-200001345126us-gaap:TechnologyBasedIntangibleAssetsMembercodi:MarucciMember2020-04-202020-04-200001345126codi:BoaMember2020-10-160001345126codi:BoaMember2020-10-162020-10-160001345126us-gaap:NoncontrollingInterestMembercodi:BoaMember2020-10-160001345126codi:BoaMember2020-10-012020-12-310001345126us-gaap:ScenarioAdjustmentMembercodi:BoaMember2020-12-310001345126codi:BoaMember2020-12-310001345126us-gaap:ScenarioAdjustmentMembercodi:BoaMember2020-01-012020-12-310001345126codi:BoaMember2020-01-012020-12-3100013451262020-10-1600013451262020-10-012020-12-310001345126us-gaap:TechnologyBasedIntangibleAssetsMembercodi:BoaMember2020-10-162020-10-160001345126us-gaap:TradeNamesMembercodi:BoaMember2020-10-162020-10-160001345126us-gaap:CustomerRelationshipsMembercodi:BoaMember2020-10-162020-10-160001345126codi:BoaMemberus-gaap:InProcessResearchAndDevelopmentMember2020-10-162020-10-160001345126codi:MarucciAndBOAMember2020-01-012020-12-310001345126codi:MarucciAndBOAMember2019-01-012019-12-310001345126codi:FoamFabricatorsMember2018-02-150001345126codi:FoamFabricatorsMember2018-02-152018-02-150001345126codi:FoamFabricatorsMember2018-12-310001345126codi:FoamFabricatorsMember2018-01-012018-03-310001345126us-gaap:TradeNamesMembercodi:FoamFabricatorsMember2018-02-152018-02-150001345126us-gaap:CustomerRelationshipsMembercodi:FoamFabricatorsMember2018-02-152018-02-150001345126codi:RimportsMember2018-02-260001345126codi:RimportsMember2018-02-262018-02-260001345126codi:RimportsMember2018-12-310001345126codi:RimportsMember2020-07-012020-09-300001345126codi:RimportsMemberus-gaap:TradeNamesMember2018-02-262018-02-260001345126codi:RimportsMemberus-gaap:CustomerRelationshipsMember2018-02-262018-02-260001345126codi:RimportsMember2018-01-012018-03-310001345126codi:PolyfoamMembercodi:FoamFabricatorsMember2020-07-012020-07-010001345126codi:PolyfoamMembercodi:FoamFabricatorsMember2020-07-010001345126codi:VelocityOutdoorHoldingsMembercodi:RavinCrossbowsLLCMember2018-09-042018-09-040001345126codi:VelocityOutdoorHoldingsMembercodi:RavinCrossbowsLLCMember2018-09-040001345126codi:VelocityOutdoorHoldingsMembercodi:RavinCrossbowsLLCMember2018-12-310001345126us-gaap:TradeNamesMembercodi:VelocityOutdoorHoldingsMembercodi:RavinCrossbowsLLCMember2018-12-310001345126us-gaap:TechnologyBasedIntangibleAssetsMembercodi:VelocityOutdoorHoldingsMembercodi:RavinCrossbowsLLCMember2018-12-310001345126us-gaap:CustomerRelationshipsMembercodi:VelocityOutdoorHoldingsMembercodi:RavinCrossbowsLLCMember2018-12-310001345126codi:VelocityOutdoorHoldingsMembercodi:RavinCrossbowsLLCMember2018-01-012018-12-310001345126codi:BabyTulaLLCMembercodi:ErgobabyMember2018-12-310001345126codi:VelocityOutdoorHoldingsMembercodi:RavinCrossbowsLLCMember2019-12-310001345126codi:VelocityOutdoorMembercodi:RavinCrossbowsLLCMember2018-01-012018-12-310001345126us-gaap:TechnologyBasedIntangibleAssetsMembersrt:MinimumMember2020-01-012020-12-310001345126us-gaap:TechnologyBasedIntangibleAssetsMembersrt:MaximumMember2020-01-012020-12-3100013451262019-06-280001345126codi:CleanEarthMember2019-06-282019-06-280001345126codi:CleanEarthMember2019-01-012019-06-280001345126codi:CleanEarthMember2018-01-012018-12-31iso4217:CAD00013451262019-02-1900013451262019-02-1800013451262019-02-280001345126codi:ManitobaHarvestMember2019-02-2800013451262019-02-282019-02-280001345126currency:USD2019-02-282019-02-280001345126codi:ManitobaHarvestMember2019-01-012019-09-3000013451262019-07-012019-09-3000013451262019-08-3100013451262019-01-012019-03-310001345126codi:ManitobaHarvestMember2019-01-012019-02-280001345126codi:ManitobaHarvestMember2018-01-012018-12-310001345126country:UScodi:A5.11TacticalMember2020-01-012020-12-310001345126country:UScodi:BoaMember2020-01-012020-12-310001345126codi:ErgobabyMembercountry:US2020-01-012020-12-310001345126country:UScodi:LibertyMember2020-01-012020-12-310001345126country:UScodi:MarucciMember2020-01-012020-12-310001345126codi:VelocityOutdoorMembercountry:US2020-01-012020-12-310001345126codi:AdvancedCircuitsMembercountry:US2020-01-012020-12-310001345126codi:ArnoldMembercountry:US2020-01-012020-12-310001345126codi:FoamFabricatorsMembercountry:US2020-01-012020-12-310001345126codi:SternoProductsMembercountry:US2020-01-012020-12-310001345126country:US2020-01-012020-12-310001345126country:CAcodi:A5.11TacticalMember2020-01-012020-12-310001345126codi:BoaMembercountry:CA2020-01-012020-12-310001345126codi:ErgobabyMembercountry:CA2020-01-012020-12-310001345126country:CAcodi:LibertyMember2020-01-012020-12-310001345126country:CAcodi:MarucciMember2020-01-012020-12-310001345126codi:VelocityOutdoorMembercountry:CA2020-01-012020-12-310001345126codi:AdvancedCircuitsMembercountry:CA2020-01-012020-12-310001345126codi:ArnoldMembercountry:CA2020-01-012020-12-310001345126codi:FoamFabricatorsMembercountry:CA2020-01-012020-12-310001345126codi:SternoProductsMembercountry:CA2020-01-012020-12-310001345126country:CA2020-01-012020-12-310001345126srt:EuropeMembercodi:A5.11TacticalMember2020-01-012020-12-310001345126srt:EuropeMembercodi:BoaMember2020-01-012020-12-310001345126srt:EuropeMembercodi:ErgobabyMember2020-01-012020-12-310001345126srt:EuropeMembercodi:LibertyMember2020-01-012020-12-310001345126srt:EuropeMembercodi:MarucciMember2020-01-012020-12-310001345126srt:EuropeMembercodi:VelocityOutdoorMember2020-01-012020-12-310001345126codi:AdvancedCircuitsMembersrt:EuropeMember2020-01-012020-12-310001345126srt:EuropeMembercodi:ArnoldMember2020-01-012020-12-310001345126srt:EuropeMembercodi:FoamFabricatorsMember2020-01-012020-12-310001345126srt:EuropeMembercodi:SternoProductsMember2020-01-012020-12-310001345126srt:EuropeMember2020-01-012020-12-310001345126srt:AsiaPacificMembercodi:A5.11TacticalMember2020-01-012020-12-310001345126srt:AsiaPacificMembercodi:BoaMember2020-01-012020-12-310001345126codi:ErgobabyMembersrt:AsiaPacificMember2020-01-012020-12-310001345126srt:AsiaPacificMembercodi:LibertyMember2020-01-012020-12-310001345126srt:AsiaPacificMembercodi:MarucciMember2020-01-012020-12-310001345126srt:AsiaPacificMembercodi:VelocityOutdoorMember2020-01-012020-12-310001345126codi:AdvancedCircuitsMembersrt:AsiaPacificMember2020-01-012020-12-310001345126srt:AsiaPacificMembercodi:ArnoldMember2020-01-012020-12-310001345126codi:FoamFabricatorsMembersrt:AsiaPacificMember2020-01-012020-12-310001345126srt:AsiaPacificMembercodi:SternoProductsMember2020-01-012020-12-310001345126srt:AsiaPacificMember2020-01-012020-12-310001345126codi:OtherInternationalMembercodi:A5.11TacticalMember2020-01-012020-12-310001345126codi:OtherInternationalMembercodi:BoaMember2020-01-012020-12-310001345126codi:OtherInternationalMembercodi:ErgobabyMember2020-01-012020-12-310001345126codi:OtherInternationalMembercodi:LibertyMember2020-01-012020-12-310001345126codi:OtherInternationalMembercodi:MarucciMember2020-01-012020-12-310001345126codi:OtherInternationalMembercodi:VelocityOutdoorMember2020-01-012020-12-310001345126codi:AdvancedCircuitsMembercodi:OtherInternationalMember2020-01-012020-12-310001345126codi:OtherInternationalMembercodi:ArnoldMember2020-01-012020-12-310001345126codi:OtherInternationalMembercodi:FoamFabricatorsMember2020-01-012020-12-310001345126codi:OtherInternationalMembercodi:SternoProductsMember2020-01-012020-12-310001345126codi:OtherInternationalMember2020-01-012020-12-310001345126codi:A5.11TacticalMember2020-01-012020-12-310001345126codi:ErgobabyMember2020-01-012020-12-310001345126codi:LibertyMember2020-01-012020-12-310001345126codi:VelocityOutdoorMember2020-01-012020-12-310001345126codi:AdvancedCircuitsMember2020-01-012020-12-310001345126codi:ArnoldMember2020-01-012020-12-310001345126codi:FoamFabricatorsMember2020-01-012020-12-310001345126codi:SternoProductsMember2020-01-012020-12-310001345126country:UScodi:A5.11TacticalMember2019-01-012019-12-310001345126codi:ErgobabyMembercountry:US2019-01-012019-12-310001345126country:UScodi:LibertyMember2019-01-012019-12-310001345126codi:VelocityOutdoorMembercountry:US2019-01-012019-12-310001345126codi:AdvancedCircuitsMembercountry:US2019-01-012019-12-310001345126codi:ArnoldMembercountry:US2019-01-012019-12-310001345126codi:FoamFabricatorsMembercountry:US2019-01-012019-12-310001345126codi:SternoProductsMembercountry:US2019-01-012019-12-310001345126country:US2019-01-012019-12-310001345126country:CAcodi:A5.11TacticalMember2019-01-012019-12-310001345126codi:ErgobabyMembercountry:CA2019-01-012019-12-310001345126country:CAcodi:LibertyMember2019-01-012019-12-310001345126codi:VelocityOutdoorMembercountry:CA2019-01-012019-12-310001345126codi:AdvancedCircuitsMembercountry:CA2019-01-012019-12-310001345126codi:ArnoldMembercountry:CA2019-01-012019-12-310001345126codi:FoamFabricatorsMembercountry:CA2019-01-012019-12-310001345126codi:SternoProductsMembercountry:CA2019-01-012019-12-310001345126country:CA2019-01-012019-12-310001345126srt:EuropeMembercodi:A5.11TacticalMember2019-01-012019-12-310001345126srt:EuropeMembercodi:ErgobabyMember2019-01-012019-12-310001345126srt:EuropeMembercodi:LibertyMember2019-01-012019-12-310001345126srt:EuropeMembercodi:VelocityOutdoorMember2019-01-012019-12-310001345126codi:AdvancedCircuitsMembersrt:EuropeMember2019-01-012019-12-310001345126srt:EuropeMembercodi:ArnoldMember2019-01-012019-12-310001345126srt:EuropeMembercodi:FoamFabricatorsMember2019-01-012019-12-310001345126srt:EuropeMembercodi:SternoProductsMember2019-01-012019-12-310001345126srt:EuropeMember2019-01-012019-12-310001345126srt:AsiaPacificMembercodi:A5.11TacticalMember2019-01-012019-12-310001345126codi:ErgobabyMembersrt:AsiaPacificMember2019-01-012019-12-310001345126srt:AsiaPacificMembercodi:LibertyMember2019-01-012019-12-310001345126srt:AsiaPacificMembercodi:VelocityOutdoorMember2019-01-012019-12-310001345126codi:AdvancedCircuitsMembersrt:AsiaPacificMember2019-01-012019-12-310001345126srt:AsiaPacificMembercodi:ArnoldMember2019-01-012019-12-310001345126codi:FoamFabricatorsMembersrt:AsiaPacificMember2019-01-012019-12-310001345126srt:AsiaPacificMembercodi:SternoProductsMember2019-01-012019-12-310001345126srt:AsiaPacificMember2019-01-012019-12-310001345126codi:OtherInternationalMembercodi:A5.11TacticalMember2019-01-012019-12-310001345126codi:OtherInternationalMembercodi:ErgobabyMember2019-01-012019-12-310001345126codi:OtherInternationalMembercodi:LibertyMember2019-01-012019-12-310001345126codi:OtherInternationalMembercodi:VelocityOutdoorMember2019-01-012019-12-310001345126codi:AdvancedCircuitsMembercodi:OtherInternationalMember2019-01-012019-12-310001345126codi:OtherInternationalMembercodi:ArnoldMember2019-01-012019-12-310001345126codi:OtherInternationalMembercodi:FoamFabricatorsMember2019-01-012019-12-310001345126codi:OtherInternationalMembercodi:SternoProductsMember2019-01-012019-12-310001345126codi:OtherInternationalMember2019-01-012019-12-310001345126codi:A5.11TacticalMember2019-01-012019-12-310001345126codi:ErgobabyMember2019-01-012019-12-310001345126codi:LibertyMember2019-01-012019-12-310001345126codi:VelocityOutdoorMember2019-01-012019-12-310001345126codi:AdvancedCircuitsMember2019-01-012019-12-310001345126codi:ArnoldMember2019-01-012019-12-310001345126codi:FoamFabricatorsMember2019-01-012019-12-310001345126codi:SternoProductsMember2019-01-012019-12-310001345126country:UScodi:A5.11TacticalMember2018-01-012018-12-310001345126codi:ErgobabyMembercountry:US2018-01-012018-12-310001345126country:UScodi:LibertyMember2018-01-012018-12-310001345126codi:VelocityOutdoorMembercountry:US2018-01-012018-12-310001345126codi:AdvancedCircuitsMembercountry:US2018-01-012018-12-310001345126codi:ArnoldMembercountry:US2018-01-012018-12-310001345126codi:FoamFabricatorsMembercountry:US2018-01-012018-12-310001345126codi:SternoProductsMembercountry:US2018-01-012018-12-310001345126country:US2018-01-012018-12-310001345126country:CAcodi:A5.11TacticalMember2018-01-012018-12-310001345126codi:ErgobabyMembercountry:CA2018-01-012018-12-310001345126country:CAcodi:LibertyMember2018-01-012018-12-310001345126codi:VelocityOutdoorMembercountry:CA2018-01-012018-12-310001345126codi:AdvancedCircuitsMembercountry:CA2018-01-012018-12-310001345126codi:ArnoldMembercountry:CA2018-01-012018-12-310001345126codi:FoamFabricatorsMembercountry:CA2018-01-012018-12-310001345126codi:SternoProductsMembercountry:CA2018-01-012018-12-310001345126country:CA2018-01-012018-12-310001345126srt:EuropeMembercodi:A5.11TacticalMember2018-01-012018-12-310001345126srt:EuropeMembercodi:ErgobabyMember2018-01-012018-12-310001345126srt:EuropeMembercodi:LibertyMember2018-01-012018-12-310001345126srt:EuropeMembercodi:VelocityOutdoorMember2018-01-012018-12-310001345126codi:AdvancedCircuitsMembersrt:EuropeMember2018-01-012018-12-310001345126srt:EuropeMembercodi:ArnoldMember2018-01-012018-12-310001345126srt:EuropeMembercodi:FoamFabricatorsMember2018-01-012018-12-310001345126srt:EuropeMembercodi:SternoProductsMember2018-01-012018-12-310001345126srt:EuropeMember2018-01-012018-12-310001345126srt:AsiaPacificMembercodi:A5.11TacticalMember2018-01-012018-12-310001345126codi:ErgobabyMembersrt:AsiaPacificMember2018-01-012018-12-310001345126srt:AsiaPacificMembercodi:LibertyMember2018-01-012018-12-310001345126srt:AsiaPacificMembercodi:VelocityOutdoorMember2018-01-012018-12-310001345126codi:AdvancedCircuitsMembersrt:AsiaPacificMember2018-01-012018-12-310001345126srt:AsiaPacificMembercodi:ArnoldMember2018-01-012018-12-310001345126codi:FoamFabricatorsMembersrt:AsiaPacificMember2018-01-012018-12-310001345126srt:AsiaPacificMembercodi:SternoProductsMember2018-01-012018-12-310001345126srt:AsiaPacificMember2018-01-012018-12-310001345126codi:OtherInternationalMembercodi:A5.11TacticalMember2018-01-012018-12-310001345126codi:OtherInternationalMembercodi:ErgobabyMember2018-01-012018-12-310001345126codi:OtherInternationalMembercodi:LibertyMember2018-01-012018-12-310001345126codi:OtherInternationalMembercodi:VelocityOutdoorMember2018-01-012018-12-310001345126codi:AdvancedCircuitsMembercodi:OtherInternationalMember2018-01-012018-12-310001345126codi:OtherInternationalMembercodi:ArnoldMember2018-01-012018-12-310001345126codi:OtherInternationalMembercodi:FoamFabricatorsMember2018-01-012018-12-310001345126codi:OtherInternationalMembercodi:SternoProductsMember2018-01-012018-12-310001345126codi:OtherInternationalMember2018-01-012018-12-310001345126codi:A5.11TacticalMember2018-01-012018-12-310001345126codi:ErgobabyMember2018-01-012018-12-310001345126codi:LibertyMember2018-01-012018-12-310001345126codi:VelocityOutdoorMember2018-01-012018-12-310001345126codi:AdvancedCircuitsMember2018-01-012018-12-310001345126codi:ArnoldMember2018-01-012018-12-310001345126codi:FoamFabricatorsMember2018-01-012018-12-310001345126codi:SternoProductsMember2018-01-012018-12-310001345126codi:ErgobabyMemberus-gaap:GeographicDistributionForeignMember2020-01-012020-12-31utr:sqftcodi:client0001345126codi:ArnoldMagneticsMembersrt:MinimumMember2020-01-012020-12-31codi:Facility0001345126us-gaap:OperatingSegmentsMembercodi:A5.11TacticalMember2020-01-012020-12-310001345126us-gaap:OperatingSegmentsMembercodi:A5.11TacticalMember2019-01-012019-12-310001345126us-gaap:OperatingSegmentsMembercodi:A5.11TacticalMember2018-01-012018-12-310001345126us-gaap:OperatingSegmentsMembercodi:BoaMember2020-01-012020-12-310001345126us-gaap:OperatingSegmentsMembercodi:BoaMember2019-01-012019-12-310001345126us-gaap:OperatingSegmentsMembercodi:BoaMember2018-01-012018-12-310001345126codi:ErgobabyMemberus-gaap:OperatingSegmentsMember2020-01-012020-12-310001345126codi:ErgobabyMemberus-gaap:OperatingSegmentsMember2019-01-012019-12-310001345126codi:ErgobabyMemberus-gaap:OperatingSegmentsMember2018-01-012018-12-310001345126us-gaap:OperatingSegmentsMembercodi:LibertyMember2020-01-012020-12-310001345126us-gaap:OperatingSegmentsMembercodi:LibertyMember2019-01-012019-12-310001345126us-gaap:OperatingSegmentsMembercodi:LibertyMember2018-01-012018-12-310001345126us-gaap:OperatingSegmentsMembercodi:MarucciMember2020-01-012020-12-310001345126us-gaap:OperatingSegmentsMembercodi:MarucciMember2019-01-012019-12-310001345126us-gaap:OperatingSegmentsMembercodi:MarucciMember2018-01-012018-12-310001345126us-gaap:OperatingSegmentsMembercodi:VelocityOutdoorMember2020-01-012020-12-310001345126us-gaap:OperatingSegmentsMembercodi:VelocityOutdoorMember2019-01-012019-12-310001345126us-gaap:OperatingSegmentsMembercodi:VelocityOutdoorMember2018-01-012018-12-310001345126us-gaap:OperatingSegmentsMembercodi:AciMember2020-01-012020-12-310001345126us-gaap:OperatingSegmentsMembercodi:AciMember2019-01-012019-12-310001345126us-gaap:OperatingSegmentsMembercodi:AciMember2018-01-012018-12-310001345126us-gaap:OperatingSegmentsMembercodi:ArnoldMagneticsMember2020-01-012020-12-310001345126us-gaap:OperatingSegmentsMembercodi:ArnoldMagneticsMember2019-01-012019-12-310001345126us-gaap:OperatingSegmentsMembercodi:ArnoldMagneticsMember2018-01-012018-12-310001345126codi:FoamFabricatorsMemberus-gaap:OperatingSegmentsMember2020-01-012020-12-310001345126codi:FoamFabricatorsMemberus-gaap:OperatingSegmentsMember2019-01-012019-12-310001345126codi:FoamFabricatorsMemberus-gaap:OperatingSegmentsMember2018-01-012018-12-310001345126us-gaap:OperatingSegmentsMembercodi:SternoCandleLampMember2020-01-012020-12-310001345126us-gaap:OperatingSegmentsMembercodi:SternoCandleLampMember2019-01-012019-12-310001345126us-gaap:OperatingSegmentsMembercodi:SternoCandleLampMember2018-01-012018-12-310001345126us-gaap:OperatingSegmentsMember2020-01-012020-12-310001345126us-gaap:OperatingSegmentsMember2019-01-012019-12-310001345126us-gaap:OperatingSegmentsMember2018-01-012018-12-310001345126us-gaap:MaterialReconcilingItemsMemberus-gaap:CorporateAndOtherMember2020-01-012020-12-310001345126us-gaap:MaterialReconcilingItemsMemberus-gaap:CorporateAndOtherMember2019-01-012019-12-310001345126us-gaap:MaterialReconcilingItemsMemberus-gaap:CorporateAndOtherMember2018-01-012018-12-310001345126us-gaap:MaterialReconcilingItemsMember2020-01-012020-12-310001345126us-gaap:MaterialReconcilingItemsMember2019-01-012019-12-310001345126us-gaap:MaterialReconcilingItemsMember2018-01-012018-12-310001345126codi:BoaMember2019-01-012019-12-310001345126codi:BoaMember2018-01-012018-12-310001345126codi:MarucciMember2019-01-012019-12-310001345126codi:MarucciMember2018-01-012018-12-310001345126codi:CrosmanMember2020-01-012020-12-310001345126codi:CrosmanMember2019-01-012019-12-310001345126codi:CrosmanMember2018-01-012018-12-310001345126codi:AciMember2020-01-012020-12-310001345126codi:AciMember2019-01-012019-12-310001345126codi:AciMember2018-01-012018-12-310001345126us-gaap:CorporateMember2020-01-012020-12-310001345126us-gaap:CorporateMember2019-01-012019-12-310001345126us-gaap:CorporateMember2018-01-012018-12-310001345126codi:A5.11TacticalMember2020-12-310001345126codi:A5.11TacticalMember2019-12-310001345126codi:BoaMember2020-12-310001345126codi:BoaMember2019-12-310001345126codi:ErgobabyMember2020-12-310001345126codi:ErgobabyMember2019-12-310001345126codi:LibertyMember2020-12-310001345126codi:LibertyMember2019-12-310001345126codi:MarucciMember2020-12-310001345126codi:MarucciMember2019-12-310001345126codi:CrosmanMember2020-12-310001345126codi:CrosmanMember2019-12-310001345126codi:AciMember2020-12-310001345126codi:AciMember2019-12-310001345126codi:ArnoldMember2020-12-310001345126codi:ArnoldMember2019-12-310001345126codi:FoamFabricatorsMember2020-12-310001345126codi:FoamFabricatorsMember2019-12-310001345126codi:SternoProductsMember2020-12-310001345126codi:SternoProductsMember2019-12-310001345126us-gaap:CorporateMember2020-12-310001345126us-gaap:CorporateMember2019-12-310001345126us-gaap:SalesRevenueNetMembercountry:CA2020-01-012020-12-310001345126us-gaap:SalesRevenueNetMembercountry:CA2019-01-012019-12-310001345126us-gaap:SalesRevenueNetMembercountry:CA2018-01-012018-12-310001345126us-gaap:OperatingSegmentsMembercountry:US2020-12-310001345126us-gaap:OperatingSegmentsMembercountry:US2019-12-310001345126us-gaap:OperatingSegmentsMembercountry:CA2020-12-310001345126us-gaap:OperatingSegmentsMembercountry:CA2019-12-310001345126srt:EuropeMemberus-gaap:OperatingSegmentsMember2020-12-310001345126srt:EuropeMemberus-gaap:OperatingSegmentsMember2019-12-310001345126codi:NonUnitedStatesMemberus-gaap:OperatingSegmentsMember2020-12-310001345126codi:NonUnitedStatesMemberus-gaap:OperatingSegmentsMember2019-12-310001345126us-gaap:OperatingSegmentsMember2020-12-310001345126us-gaap:OperatingSegmentsMember2019-12-310001345126us-gaap:MachineryAndEquipmentMember2020-12-310001345126us-gaap:MachineryAndEquipmentMember2019-12-310001345126codi:OfficeFurnitureComputersAndSoftwareMember2020-12-310001345126codi:OfficeFurnitureComputersAndSoftwareMember2019-12-310001345126us-gaap:LeaseholdImprovementsMember2020-12-310001345126us-gaap:LeaseholdImprovementsMember2019-12-310001345126us-gaap:LandAndBuildingMember2020-12-310001345126us-gaap:LandAndBuildingMember2019-12-310001345126codi:AdvancedCircuitsMember2019-12-310001345126codi:AdvancedCircuitsMember2020-12-310001345126codi:A5.11TacticalMember2018-12-310001345126codi:ErgobabyMember2018-12-310001345126codi:LibertyMember2018-12-310001345126codi:CrosmanMember2018-12-310001345126codi:AdvancedCircuitsMember2018-12-310001345126codi:ArnoldMember2018-12-310001345126codi:FoamFabricatorsMember2018-12-310001345126codi:SternoProductsMember2018-12-310001345126us-gaap:CorporateMember2018-12-310001345126codi:VelocityOutdoorMember2020-12-310001345126codi:VelocityOutdoorMember2019-01-012019-09-300001345126codi:LibertyMember2019-01-012019-03-310001345126codi:FlexmagMember2018-01-012018-03-310001345126codi:ArnoldMember2018-01-012018-03-310001345126us-gaap:CustomerRelationshipsMember2020-12-310001345126us-gaap:CustomerRelationshipsMember2019-12-310001345126us-gaap:CustomerRelationshipsMember2020-01-012020-12-310001345126codi:TechnologyAndPatentsMember2020-12-310001345126codi:TechnologyAndPatentsMember2019-12-310001345126codi:TechnologyAndPatentsMember2020-01-012020-12-310001345126us-gaap:TradeNamesMember2020-12-310001345126us-gaap:TradeNamesMember2019-12-310001345126us-gaap:TradeNamesMember2020-01-012020-12-310001345126codi:LicensingAndNonCompeteAgreementsMember2020-12-310001345126codi:LicensingAndNonCompeteAgreementsMember2019-12-310001345126codi:LicensingAndNonCompeteAgreementsMember2020-01-012020-12-310001345126codi:DistributorRelationsAndOtherMember2020-12-310001345126codi:DistributorRelationsAndOtherMember2019-12-310001345126codi:DistributorRelationsAndOtherMember2020-01-012020-12-310001345126us-gaap:LineOfCreditMemberus-gaap:RevolvingCreditFacilityMembercodi:NewLineOfCreditMember2018-04-180001345126us-gaap:RevolvingCreditFacilityMembercodi:NewLineOfCreditMembercodi:TermLoanMember2018-04-180001345126codi:TermLoanMemberus-gaap:LoansPayableMember2018-04-182018-04-180001345126us-gaap:LondonInterbankOfferedRateLIBORMembersrt:MinimumMemberus-gaap:RevolvingCreditFacilityMembercodi:NewLineOfCreditMember2018-04-180001345126srt:MaximumMemberus-gaap:LondonInterbankOfferedRateLIBORMemberus-gaap:RevolvingCreditFacilityMembercodi:NewLineOfCreditMember2018-04-180001345126us-gaap:FederalFundsEffectiveSwapRateMemberus-gaap:RevolvingCreditFacilityMembercodi:NewLineOfCreditMember2018-04-180001345126us-gaap:BaseRateMemberus-gaap:RevolvingCreditFacilityMembercodi:NewLineOfCreditMember2018-04-180001345126us-gaap:BaseRateMembersrt:MinimumMemberus-gaap:RevolvingCreditFacilityMembercodi:NewLineOfCreditMember2018-04-180001345126srt:MaximumMemberus-gaap:BaseRateMemberus-gaap:RevolvingCreditFacilityMembercodi:NewLineOfCreditMember2018-04-180001345126us-gaap:LetterOfCreditMembercodi:NewLineOfCreditMember2014-06-060001345126us-gaap:LineOfCreditMembercodi:NewLineOfCreditMember2014-06-060001345126us-gaap:LetterOfCreditMembersrt:MinimumMembercodi:NewLineOfCreditMember2014-06-062014-06-060001345126srt:MaximumMemberus-gaap:LetterOfCreditMembercodi:NewLineOfCreditMember2014-06-062014-06-060001345126codi:NewLineOfCreditMembercodi:TermLoanMember2018-04-1800013451262019-10-012019-12-310001345126codi:A2014RevolvingCreditFacilityMemberus-gaap:LineOfCreditMemberus-gaap:RevolvingCreditFacilityMember2014-06-060001345126codi:A2014TermLoanMemberus-gaap:LoansPayableMember2014-06-060001345126us-gaap:LoansPayableMembercodi:A2016IncrementalTermLoanMember2016-08-312016-08-310001345126codi:Seniornotesdue2026Member2018-04-180001345126codi:Seniornotesdue2026Member2020-05-0700013451262020-05-070001345126codi:Seniornotesdue2026Member2019-12-310001345126codi:A2014RevolvingCreditFacilityMember2020-12-310001345126us-gaap:RevolvingCreditFacilityMember2020-12-310001345126codi:A2014RevolvingCreditFacilityMember2019-12-310001345126us-gaap:RevolvingCreditFacilityMember2019-12-310001345126codi:Seniornotesdue2026Member2018-04-182018-04-180001345126us-gaap:RevolvingCreditFacilityMembercodi:NewLineOfCreditMembercodi:TermLoanMember2018-04-182018-04-180001345126codi:TermLoanMember2020-10-012020-12-310001345126codi:OriginalIssueDiscountMember2018-04-182018-04-180001345126us-gaap:OtherNoncurrentAssetsMember2020-12-310001345126us-gaap:OtherNoncurrentAssetsMember2019-12-310001345126us-gaap:OtherNoncurrentLiabilitiesMember2020-12-310001345126us-gaap:OtherNoncurrentLiabilitiesMember2019-12-310001345126us-gaap:LetterOfCreditMember2020-12-310001345126us-gaap:LetterOfCreditMember2019-12-310001345126us-gaap:InterestRateSwapMember2014-09-160001345126codi:NewInterestRateSwapMember2014-09-160001345126us-gaap:PensionPlansDefinedBenefitMemberus-gaap:FixedIncomeSecuritiesMember2020-12-310001345126us-gaap:RealEstateMemberus-gaap:PensionPlansDefinedBenefitMember2020-12-310001345126us-gaap:HedgeFundsEquityMemberus-gaap:PensionPlansDefinedBenefitMember2020-12-310001345126us-gaap:PensionPlansDefinedBenefitMembercodi:CertificatesOfDepositAndCashAndCashEquivalentsMember2020-12-310001345126us-gaap:EquityMethodInvestmentsMemberus-gaap:PensionPlansDefinedBenefitMember2020-12-310001345126us-gaap:PensionPlansDefinedBenefitMember2020-12-3100013451262020-05-072020-05-070001345126us-gaap:SeriesCPreferredStockMember2019-11-200001345126us-gaap:SeriesCPreferredStockMember2019-11-202019-11-2000013451262019-11-200001345126us-gaap:SeriesCPreferredStockMember2019-12-020001345126us-gaap:SeriesCPreferredStockMember2019-01-012019-12-310001345126us-gaap:SeriesCPreferredStockMember2020-01-012020-03-310001345126us-gaap:SeriesCPreferredStockMember2020-01-012020-12-310001345126us-gaap:SeriesCPreferredStockMembersrt:MinimumMember2020-01-012020-12-310001345126us-gaap:SeriesCPreferredStockMembersrt:MinimumMember2020-12-310001345126us-gaap:SeriesBPreferredStockMember2018-03-130001345126us-gaap:SeriesBPreferredStockMember2018-03-132018-03-1300013451262018-03-130001345126us-gaap:SeriesBPreferredStockMember2020-01-012020-12-310001345126srt:MinimumMemberus-gaap:SeriesBPreferredStockMember2018-03-132018-03-130001345126srt:MinimumMemberus-gaap:SeriesBPreferredStockMember2018-03-130001345126us-gaap:SeriesAPreferredStockMember2017-06-280001345126us-gaap:SeriesAPreferredStockMember2017-06-282017-06-280001345126us-gaap:PreferredStockMember2018-01-012018-12-310001345126us-gaap:SeriesAPreferredStockMember2020-01-012020-12-310001345126us-gaap:SeriesAPreferredStockMembersrt:MinimumMember2017-06-282017-06-280001345126us-gaap:SeriesAPreferredStockMembersrt:MinimumMember2017-06-2800013451262020-01-012020-03-310001345126codi:LibertyMember2020-01-012020-03-310001345126codi:ErgobabyMember2020-07-012020-09-300001345126codi:ManitobaHarvestMemberus-gaap:DiscontinuedOperationsDisposedOfBySaleMember2019-04-012019-06-300001345126codi:CleanEarthMemberus-gaap:DiscontinuedOperationsDisposedOfBySaleMember2019-07-012019-09-300001345126codi:ManitobaHarvestMemberus-gaap:DiscontinuedOperationsDisposedOfBySaleMember2019-10-012019-12-310001345126us-gaap:DiscontinuedOperationsDisposedOfBySaleMember2020-01-012020-12-310001345126us-gaap:DiscontinuedOperationsDisposedOfBySaleMember2019-01-012019-12-310001345126us-gaap:DiscontinuedOperationsDisposedOfBySaleMember2018-01-012018-12-310001345126us-gaap:SubsequentEventMember2021-01-220001345126us-gaap:SubsequentEventMember2021-01-212021-01-2100013451262020-10-2200013451262020-10-222020-10-2200013451262020-07-2300013451262020-07-232020-07-2300013451262020-04-2300013451262020-04-232020-04-2300013451262020-01-2300013451262020-01-232020-01-2300013451262019-10-2400013451262019-10-242019-10-2400013451262019-07-2500013451262019-07-252019-07-2500013451262019-04-2500013451262019-04-252019-04-2500013451262019-01-2400013451262019-01-242019-01-2400013451262018-10-2500013451262018-10-252018-10-2500013451262018-07-2600013451262018-07-262018-07-2600013451262018-04-2600013451262018-04-262018-04-260001345126us-gaap:SeriesAPreferredStockMemberus-gaap:SubsequentEventMember2021-01-302021-01-300001345126us-gaap:SeriesAPreferredStockMember2020-10-302020-10-300001345126us-gaap:SeriesAPreferredStockMember2020-07-302020-07-300001345126us-gaap:SeriesAPreferredStockMember2020-04-302020-04-300001345126us-gaap:SeriesAPreferredStockMember2020-01-302020-01-300001345126us-gaap:SeriesAPreferredStockMember2019-10-302019-10-300001345126us-gaap:SeriesAPreferredStockMember2019-07-302019-07-300001345126us-gaap:SeriesAPreferredStockMember2019-04-302019-04-300001345126us-gaap:SeriesAPreferredStockMember2019-01-302019-01-300001345126us-gaap:SeriesAPreferredStockMember2018-10-302018-10-300001345126us-gaap:SeriesAPreferredStockMember2018-07-302018-07-300001345126us-gaap:SeriesAPreferredStockMember2018-04-302018-04-300001345126us-gaap:SubsequentEventMemberus-gaap:SeriesBMember2021-01-302021-01-300001345126us-gaap:SeriesBMember2020-10-302020-10-300001345126us-gaap:SeriesBMember2020-07-302020-07-300001345126us-gaap:SeriesBMember2020-04-302020-04-300001345126us-gaap:SeriesBMember2020-01-302020-01-300001345126us-gaap:SeriesBMember2019-10-302019-10-300001345126us-gaap:SeriesBMember2019-07-302019-07-300001345126us-gaap:SeriesBMember2019-04-302019-04-300001345126us-gaap:SeriesBMember2019-01-302019-01-300001345126us-gaap:SeriesBMember2018-10-302018-10-300001345126us-gaap:SeriesBMember2018-07-302018-07-300001345126us-gaap:SeriesCPreferredStockMemberus-gaap:SubsequentEventMember2021-01-302021-01-300001345126us-gaap:SeriesCPreferredStockMember2020-10-302020-10-300001345126us-gaap:SeriesCPreferredStockMember2020-07-302020-07-300001345126us-gaap:SeriesCPreferredStockMember2020-04-302020-04-300001345126us-gaap:SeriesCPreferredStockMember2020-01-302020-01-300001345126us-gaap:CarryingReportedAmountFairValueDisclosureMemberus-gaap:PutOptionMemberus-gaap:FairValueMeasurementsRecurringMember2020-12-310001345126us-gaap:FairValueInputsLevel1Memberus-gaap:PutOptionMemberus-gaap:EstimateOfFairValueFairValueDisclosureMemberus-gaap:FairValueMeasurementsRecurringMember2020-12-310001345126us-gaap:PutOptionMemberus-gaap:EstimateOfFairValueFairValueDisclosureMemberus-gaap:FairValueInputsLevel2Memberus-gaap:FairValueMeasurementsRecurringMember2020-12-310001345126us-gaap:PutOptionMemberus-gaap:EstimateOfFairValueFairValueDisclosureMemberus-gaap:FairValueMeasurementsRecurringMemberus-gaap:FairValueInputsLevel3Member2020-12-310001345126us-gaap:CarryingReportedAmountFairValueDisclosureMemberus-gaap:FairValueMeasurementsRecurringMembercodi:BusinessAcquisitionMember2020-12-310001345126us-gaap:FairValueInputsLevel1Memberus-gaap:EstimateOfFairValueFairValueDisclosureMemberus-gaap:FairValueMeasurementsRecurringMembercodi:BusinessAcquisitionMember2020-12-310001345126us-gaap:EstimateOfFairValueFairValueDisclosureMemberus-gaap:FairValueInputsLevel2Memberus-gaap:FairValueMeasurementsRecurringMembercodi:BusinessAcquisitionMember2020-12-310001345126us-gaap:EstimateOfFairValueFairValueDisclosureMemberus-gaap:FairValueMeasurementsRecurringMembercodi:BusinessAcquisitionMemberus-gaap:FairValueInputsLevel3Member2020-12-310001345126us-gaap:CarryingReportedAmountFairValueDisclosureMemberus-gaap:FairValueMeasurementsRecurringMember2020-12-310001345126us-gaap:FairValueInputsLevel1Memberus-gaap:EstimateOfFairValueFairValueDisclosureMemberus-gaap:FairValueMeasurementsRecurringMember2020-12-310001345126us-gaap:EstimateOfFairValueFairValueDisclosureMemberus-gaap:FairValueInputsLevel2Memberus-gaap:FairValueMeasurementsRecurringMember2020-12-310001345126us-gaap:EstimateOfFairValueFairValueDisclosureMemberus-gaap:FairValueMeasurementsRecurringMemberus-gaap:FairValueInputsLevel3Member2020-12-310001345126us-gaap:CarryingReportedAmountFairValueDisclosureMemberus-gaap:PutOptionMemberus-gaap:FairValueMeasurementsRecurringMember2019-12-310001345126us-gaap:FairValueInputsLevel1Memberus-gaap:PutOptionMemberus-gaap:EstimateOfFairValueFairValueDisclosureMemberus-gaap:FairValueMeasurementsRecurringMember2019-12-310001345126us-gaap:PutOptionMemberus-gaap:EstimateOfFairValueFairValueDisclosureMemberus-gaap:FairValueInputsLevel2Memberus-gaap:FairValueMeasurementsRecurringMember2019-12-310001345126us-gaap:PutOptionMemberus-gaap:EstimateOfFairValueFairValueDisclosureMemberus-gaap:FairValueMeasurementsRecurringMemberus-gaap:FairValueInputsLevel3Member2019-12-310001345126us-gaap:CarryingReportedAmountFairValueDisclosureMemberus-gaap:FairValueMeasurementsRecurringMember2019-12-310001345126us-gaap:FairValueInputsLevel1Memberus-gaap:EstimateOfFairValueFairValueDisclosureMemberus-gaap:FairValueMeasurementsRecurringMember2019-12-310001345126us-gaap:EstimateOfFairValueFairValueDisclosureMemberus-gaap:FairValueInputsLevel2Memberus-gaap:FairValueMeasurementsRecurringMember2019-12-310001345126us-gaap:EstimateOfFairValueFairValueDisclosureMemberus-gaap:FairValueMeasurementsRecurringMemberus-gaap:FairValueInputsLevel3Member2019-12-310001345126codi:RavinMember2020-01-012020-12-310001345126codi:RavinMember2019-01-012019-12-310001345126codi:NorthernInternationalInc.Member2020-01-012020-12-310001345126codi:NorthernInternationalInc.Member2019-01-012019-12-310001345126codi:PolyfoamMembercodi:FoamFabricatorsMember2020-07-010001345126codi:RavinMembercodi:CrosmanMember2018-09-040001345126codi:RavinMembercodi:CrosmanMember2018-09-042018-09-040001345126codi:RavinMembercodi:CrosmanMember2018-01-012018-12-310001345126codi:RavinMembercodi:CrosmanMember2019-01-012019-12-310001345126us-gaap:CarryingReportedAmountFairValueDisclosureMemberus-gaap:FairValueMeasurementsNonrecurringMemberus-gaap:GoodwillMembercodi:VelocityOutdoorMember2019-12-310001345126us-gaap:FairValueInputsLevel1Memberus-gaap:FairValueMeasurementsNonrecurringMemberus-gaap:EstimateOfFairValueFairValueDisclosureMemberus-gaap:GoodwillMembercodi:VelocityOutdoorMember2019-12-310001345126us-gaap:FairValueMeasurementsNonrecurringMemberus-gaap:EstimateOfFairValueFairValueDisclosureMemberus-gaap:GoodwillMembercodi:VelocityOutdoorMemberus-gaap:FairValueInputsLevel2Member2019-12-310001345126us-gaap:FairValueMeasurementsNonrecurringMemberus-gaap:EstimateOfFairValueFairValueDisclosureMemberus-gaap:GoodwillMembercodi:VelocityOutdoorMemberus-gaap:FairValueInputsLevel3Member2019-12-310001345126us-gaap:FairValueMeasurementsNonrecurringMemberus-gaap:GoodwillMembercodi:VelocityOutdoorMember2019-01-012019-12-310001345126codi:PercentageOwnershipPrimaryMembercodi:A5.11TacticalMember2020-12-310001345126codi:PercentageOwnershipFullyDilutedMembercodi:A5.11TacticalMember2020-12-310001345126codi:PercentageOwnershipPrimaryMembercodi:A5.11TacticalMember2019-12-310001345126codi:PercentageOwnershipFullyDilutedMembercodi:A5.11TacticalMember2019-12-310001345126codi:PercentageOwnershipPrimaryMembercodi:A5.11TacticalMember2018-12-310001345126codi:PercentageOwnershipFullyDilutedMembercodi:A5.11TacticalMember2018-12-310001345126codi:PercentageOwnershipPrimaryMembercodi:BoaMember2020-12-310001345126codi:BoaMembercodi:PercentageOwnershipFullyDilutedMember2020-12-310001345126codi:ErgobabyMembercodi:PercentageOwnershipPrimaryMember2020-12-310001345126codi:ErgobabyMembercodi:PercentageOwnershipFullyDilutedMember2020-12-310001345126codi:ErgobabyMembercodi:PercentageOwnershipPrimaryMember2019-12-310001345126codi:ErgobabyMembercodi:PercentageOwnershipFullyDilutedMember2019-12-310001345126codi:ErgobabyMembercodi:PercentageOwnershipPrimaryMember2018-12-310001345126codi:ErgobabyMembercodi:PercentageOwnershipFullyDilutedMember2018-12-310001345126codi:PercentageOwnershipPrimaryMembercodi:LibertyMember2020-12-310001345126codi:PercentageOwnershipFullyDilutedMembercodi:LibertyMember2020-12-310001345126codi:PercentageOwnershipPrimaryMembercodi:LibertyMember2019-12-310001345126codi:PercentageOwnershipFullyDilutedMembercodi:LibertyMember2019-12-310001345126codi:PercentageOwnershipPrimaryMembercodi:LibertyMember2018-12-310001345126codi:PercentageOwnershipFullyDilutedMembercodi:LibertyMember2018-12-310001345126codi:PercentageOwnershipPrimaryMembercodi:MarucciMember2020-12-310001345126codi:PercentageOwnershipFullyDilutedMembercodi:MarucciMember2020-12-310001345126codi:PercentageOwnershipPrimaryMembercodi:CrosmanMember2020-12-310001345126codi:CrosmanMembercodi:PercentageOwnershipFullyDilutedMember2020-12-310001345126codi:PercentageOwnershipPrimaryMembercodi:CrosmanMember2019-12-310001345126codi:CrosmanMembercodi:PercentageOwnershipFullyDilutedMember2019-12-310001345126codi:PercentageOwnershipPrimaryMembercodi:CrosmanMember2018-12-310001345126codi:CrosmanMembercodi:PercentageOwnershipFullyDilutedMember2018-12-310001345126codi:PercentageOwnershipPrimaryMembercodi:AciMember2020-12-310001345126codi:AciMembercodi:PercentageOwnershipFullyDilutedMember2020-12-310001345126codi:PercentageOwnershipPrimaryMembercodi:AciMember2019-12-310001345126codi:AciMembercodi:PercentageOwnershipFullyDilutedMember2019-12-310001345126codi:PercentageOwnershipPrimaryMembercodi:AciMember2018-12-310001345126codi:AciMembercodi:PercentageOwnershipFullyDilutedMember2018-12-310001345126codi:ArnoldMagneticsMembercodi:PercentageOwnershipPrimaryMember2020-12-310001345126codi:ArnoldMagneticsMembercodi:PercentageOwnershipFullyDilutedMember2020-12-310001345126codi:ArnoldMagneticsMembercodi:PercentageOwnershipPrimaryMember2019-12-310001345126codi:ArnoldMagneticsMembercodi:PercentageOwnershipFullyDilutedMember2019-12-310001345126codi:ArnoldMagneticsMembercodi:PercentageOwnershipPrimaryMember2018-12-310001345126codi:ArnoldMagneticsMembercodi:PercentageOwnershipFullyDilutedMember2018-12-310001345126codi:FoamFabricatorsMembercodi:PercentageOwnershipPrimaryMember2020-12-310001345126codi:FoamFabricatorsMembercodi:PercentageOwnershipFullyDilutedMember2020-12-310001345126codi:FoamFabricatorsMembercodi:PercentageOwnershipPrimaryMember2019-12-310001345126codi:FoamFabricatorsMembercodi:PercentageOwnershipFullyDilutedMember2019-12-310001345126codi:FoamFabricatorsMembercodi:PercentageOwnershipPrimaryMember2018-12-310001345126codi:FoamFabricatorsMembercodi:PercentageOwnershipFullyDilutedMember2018-12-310001345126codi:PercentageOwnershipPrimaryMembercodi:SternoCandleLampMember2020-12-310001345126codi:SternoCandleLampMembercodi:PercentageOwnershipFullyDilutedMember2020-12-310001345126codi:PercentageOwnershipPrimaryMembercodi:SternoCandleLampMember2019-12-310001345126codi:SternoCandleLampMembercodi:PercentageOwnershipFullyDilutedMember2019-12-310001345126codi:PercentageOwnershipPrimaryMembercodi:SternoCandleLampMember2018-12-310001345126codi:SternoCandleLampMembercodi:PercentageOwnershipFullyDilutedMember2018-12-310001345126codi:ArnoldMagneticsMember2020-12-310001345126codi:ArnoldMagneticsMember2019-12-310001345126codi:SternoCandleLampMember2020-12-310001345126codi:SternoCandleLampMember2019-12-310001345126codi:AllocationInterestsMember2020-12-310001345126codi:AllocationInterestsMember2019-12-310001345126codi:ArnoldMagneticsMemberus-gaap:CorporateJointVentureMember2020-12-310001345126us-gaap:OtherNoncurrentAssetsMember2019-01-010001345126us-gaap:OtherLiabilitiesMember2019-01-010001345126us-gaap:OtherCurrentLiabilitiesMember2020-12-310001345126us-gaap:OtherCurrentLiabilitiesMember2019-12-310001345126codi:ManagementServiceAgreementWithCgmMember2006-05-162006-05-160001345126codi:VelocityOutdoorMembercodi:ManagementServiceAgreementWithCgmMember2018-07-012018-09-300001345126codi:ManagementServiceAgreementWithCgmMembercodi:A5.11TacticalMember2020-01-012020-12-310001345126codi:ManagementServiceAgreementWithCgmMembercodi:A5.11TacticalMember2019-01-012019-12-310001345126codi:ManagementServiceAgreementWithCgmMembercodi:A5.11TacticalMember2018-01-012018-12-310001345126codi:BoaMembercodi:ManagementServiceAgreementWithCgmMember2020-01-012020-12-310001345126codi:ErgobabyMembercodi:ManagementServiceAgreementWithCgmMember2020-01-012020-12-310001345126codi:ErgobabyMembercodi:ManagementServiceAgreementWithCgmMember2019-01-012019-12-310001345126codi:ErgobabyMembercodi:ManagementServiceAgreementWithCgmMember2018-01-012018-12-310001345126codi:ManagementServiceAgreementWithCgmMembercodi:LibertyMember2020-01-012020-12-310001345126codi:ManagementServiceAgreementWithCgmMembercodi:LibertyMember2019-01-012019-12-310001345126codi:ManagementServiceAgreementWithCgmMembercodi:LibertyMember2018-01-012018-12-310001345126codi:ManagementServiceAgreementWithCgmMembercodi:MarucciMember2020-01-012020-12-310001345126codi:ManagementServiceAgreementWithCgmMembercodi:CrosmanMember2020-01-012020-12-310001345126codi:ManagementServiceAgreementWithCgmMembercodi:CrosmanMember2019-01-012019-12-310001345126codi:ManagementServiceAgreementWithCgmMembercodi:CrosmanMember2018-01-012018-12-310001345126codi:AdvancedCircuitsMembercodi:ManagementServiceAgreementWithCgmMember2020-01-012020-12-310001345126codi:AdvancedCircuitsMembercodi:ManagementServiceAgreementWithCgmMember2019-01-012019-12-310001345126codi:AdvancedCircuitsMembercodi:ManagementServiceAgreementWithCgmMember2018-01-012018-12-310001345126codi:ArnoldMagneticsMembercodi:ManagementServiceAgreementWithCgmMember2020-01-012020-12-310001345126codi:ArnoldMagneticsMembercodi:ManagementServiceAgreementWithCgmMember2019-01-012019-12-310001345126codi:ArnoldMagneticsMembercodi:ManagementServiceAgreementWithCgmMember2018-01-012018-12-310001345126codi:FoamFabricatorsMembercodi:ManagementServiceAgreementWithCgmMember2020-01-012020-12-310001345126codi:FoamFabricatorsMembercodi:ManagementServiceAgreementWithCgmMember2019-01-012019-12-310001345126codi:FoamFabricatorsMembercodi:ManagementServiceAgreementWithCgmMember2018-01-012018-12-310001345126codi:SternoCandleLampMembercodi:ManagementServiceAgreementWithCgmMember2020-01-012020-12-310001345126codi:SternoCandleLampMembercodi:ManagementServiceAgreementWithCgmMember2019-01-012019-12-310001345126codi:SternoCandleLampMembercodi:ManagementServiceAgreementWithCgmMember2018-01-012018-12-310001345126us-gaap:CorporateMembercodi:ManagementServiceAgreementWithCgmMember2020-01-012020-12-310001345126us-gaap:CorporateMembercodi:ManagementServiceAgreementWithCgmMember2019-01-012019-12-310001345126us-gaap:CorporateMembercodi:ManagementServiceAgreementWithCgmMember2018-01-012018-12-310001345126codi:ManagementServiceAgreementWithCgmMember2020-01-012020-12-310001345126codi:ManagementServiceAgreementWithCgmMember2019-01-012019-12-310001345126codi:ManagementServiceAgreementWithCgmMember2018-01-012018-12-310001345126codi:FoxMember2020-01-012020-12-310001345126codi:EmployeesandPartnersoftheManagerMember2020-01-012020-12-310001345126codi:EmployeesandPartnersoftheManagerMember2019-01-012019-12-310001345126codi:CGIDiversifiedHoldingsLPMember2020-01-012020-12-310001345126srt:BoardOfDirectorsChairmanMember2020-01-012020-12-310001345126codi:VelocityOutdoorMember2018-02-150001345126codi:CrosmanMember2018-01-012018-12-310001345126codi:FoamFabricatorsMember2018-02-260001345126codi:FoamFabricatorsMember2018-01-012018-12-310001345126codi:FoamFabricatorsMember2019-01-012019-12-31codi:vendor0001345126codi:VendorMembercodi:A5.11TacticalMembersrt:ExecutiveOfficerMember2020-01-012020-12-310001345126codi:VendorMembercodi:A5.11TacticalMember2020-12-310001345126codi:VendorMembercodi:A5.11TacticalMember2020-01-012020-12-310001345126codi:VendorMembercodi:A5.11TacticalMember2019-01-012019-12-310001345126codi:VendorMembercodi:A5.11TacticalMember2018-01-012018-12-310001345126codi:BoaMembercodi:VendorMember2020-01-012020-12-310001345126us-gaap:ImmediateFamilyMemberOfManagementOrPrincipalOwnerMembercodi:PurchaseofRawMaterialsMembercodi:LibertyMember2020-01-012020-12-310001345126us-gaap:ImmediateFamilyMemberOfManagementOrPrincipalOwnerMembercodi:PurchaseofRawMaterialsMembercodi:LibertyMember2019-01-012019-12-310001345126us-gaap:ImmediateFamilyMemberOfManagementOrPrincipalOwnerMembercodi:PurchaseofRawMaterialsMembercodi:LibertyMember2018-01-012018-12-310001345126codi:AciMember2020-11-300001345126codi:AciMember2020-01-302020-01-300001345126codi:AciMember2020-01-302020-01-300001345126codi:AciMember2020-01-302020-01-300001345126codi:SternoProductsMember2018-01-310001345126codi:SternoProductsMember2018-01-012018-01-310001345126codi:SternoProductsMember2018-01-012018-01-310001345126codi:CGIDiversifiedHoldingsLPMember2019-01-012019-12-310001345126srt:BoardOfDirectorsChairmanMember2019-01-012019-12-3100013451262020-07-012020-09-3000013451262020-04-012020-06-300001345126us-gaap:DiscontinuedOperationsDisposedOfBySaleMember2020-10-012020-12-310001345126us-gaap:DiscontinuedOperationsDisposedOfBySaleMember2020-07-012020-09-300001345126us-gaap:DiscontinuedOperationsDisposedOfBySaleMember2020-04-012020-06-300001345126us-gaap:DiscontinuedOperationsDisposedOfBySaleMember2020-01-012020-03-3100013451262019-04-012019-06-300001345126us-gaap:DiscontinuedOperationsDisposedOfBySaleMember2019-10-012019-12-310001345126us-gaap:DiscontinuedOperationsDisposedOfBySaleMember2019-07-012019-09-300001345126us-gaap:DiscontinuedOperationsDisposedOfBySaleMember2019-04-012019-06-300001345126us-gaap:DiscontinuedOperationsDisposedOfBySaleMember2019-01-012019-03-310001345126codi:CleanEarthMember2019-04-012019-06-300001345126codi:ManitobaHarvestMember2019-01-012019-03-310001345126us-gaap:AllowanceForCreditLossMember2019-12-310001345126us-gaap:AllowanceForCreditLossMember2020-01-012020-12-310001345126us-gaap:AllowanceForCreditLossMember2020-12-310001345126us-gaap:AllowanceForCreditLossMember2018-12-310001345126us-gaap:AllowanceForCreditLossMember2019-01-012019-12-310001345126us-gaap:AllowanceForCreditLossMember2017-12-310001345126us-gaap:AllowanceForCreditLossMember2018-01-012018-12-310001345126us-gaap:ValuationAllowanceOfDeferredTaxAssetsMember2019-12-310001345126us-gaap:ValuationAllowanceOfDeferredTaxAssetsMember2020-01-012020-12-310001345126us-gaap:ValuationAllowanceOfDeferredTaxAssetsMember2020-12-310001345126us-gaap:ValuationAllowanceOfDeferredTaxAssetsMember2018-12-310001345126us-gaap:ValuationAllowanceOfDeferredTaxAssetsMember2019-01-012019-12-310001345126us-gaap:ValuationAllowanceOfDeferredTaxAssetsMember2017-12-310001345126us-gaap:ValuationAllowanceOfDeferredTaxAssetsMember2018-01-012018-12-31

UNITED STATES
SECURITIES AND EXCHANGE COMMISSION
Washington, D.C. 20549
Form 10-K
ANNUAL REPORT PURSUANT TO SECTION 13 OR 15(d) OF THE SECURITIES EXCHANGE ACT OF 1934
For the fiscal year ended December 31, 2020
or
TRANSITION REPORT PURSUANT TO SECTION 13 OR 15(d) OF THE SECURITIES EXCHANGE ACT OF 1934
For the transition period from                 to                
Commission File Number: 001-34927
Compass Diversified Holdings
(Exact name of registrant as specified in its charter)
Delaware 57-6218917
(State or other jurisdiction of incorporation or organization) (I.R.S. Employer Identification No.)
Commission File Number: 001-34926
Compass Group Diversified Holdings LLC
(Exact name of registrant as specified in its charter)
Delaware 20-3812051
(State or other jurisdiction of incorporation or organization) (I.R.S. Employer Identification No.)
301 Riverside Avenue, Second Floor Westport,CT06880
(Address of principal executive office)(Zip Code)
(203) 221-1703
(Registrants’ telephone number, including area code)

Securities registered pursuant to Section 12(b) of the Act:
Title of Each ClassTrading Symbol(s) Name of Each Exchange on Which Registered
Shares representing beneficial interests in Compass Diversified Holdings (“common shares”)CODI New York Stock Exchange
Series A Preferred Shares representing beneficial interests in Compass Diversified HoldingsCODI PR ANew York Stock Exchange
Series B Preferred Shares representing beneficial interests in Compass Diversified HoldingsCODI PR BNew York Stock Exchange
Series C Preferred Shares representing beneficial interests in Compass Diversified HoldingsCODI PR CNew York Stock Exchange



Securities registered pursuant to Section 12(g) of the Act: None
Indicate by check mark if the registrants are collectively a well-known seasoned issuer, as defined in Rule 405 of the Securities Act.    Yes  þ    No ¨
Indicate by check mark if the registrants are collectively not required to file reports pursuant to Section 13 or Section 15(d) of the Act. 
Yes ¨  No þ
Indicate by check mark whether the registrants (1) have filed all reports required to be filed by Section 13 or 15(d) of the Securities Exchange Act of 1934 during the preceding 12 months (or for such shorter period that the registrants were required to file such reports), and (2) have been subject to such filing requirements for the past 90 days.    Yes þ    No ¨
Indicate by check mark whether the registrants have submitted electronically every Interactive Data File required to be submitted pursuant to Rule 405 of Regulation S-T (§232.405 of this chapter) during the preceding 12 months (or for such shorter period that the registrants were required to submit such files).    Yes þ    No ¨
Indicate by check mark whether the registrants are collectively a large accelerated filer, an accelerated filer, a non-accelerated filer, a smaller reporting company, or an emerging growth company. See the definitions of “large accelerated filer,” “accelerated filer,” “smaller reporting company,” and "emerging growth company" in Rule 12b-2 of the Exchange Act. (Check one):
Large accelerated filerþ
Accelerated filer¨
Non-accelerated filer¨
Smaller reporting company
Emerging growth company
If an emerging growth company, indicate by check mark if the registrants have elected not to use the extended transition period for complying with any new or revised financial accounting standards provided pursuant to Section 13(a) of the Exchange Act. ¨

Indicate by check mark whether the registrant has filed a report on and attestation to its management’s assessment of the effectiveness of its internal control over financial reporting under Section 404(b) of the Sarbanes-Oxley Act (15 U.S.C. 7262(b)) by the registered public accounting firm that prepared or issued its audit report. þ
Indicate by check mark whether the registrants are collectively a shell company (as defined in Rule 12b-2 of the Act).   Yes    No þ
The aggregate market value of the outstanding common shares of trust stock held by non-affiliates of Compass Diversified Holdings at June 30, 2020 was $993,189,869 based on the closing price on the New York Stock Exchange on that date. For purposes of the foregoing calculation only, all directors and officers of the registrant have been deemed affiliates. There were 64,900,000 common shares of trust stock without par value outstanding at February 19, 2021.
Documents Incorporated by Reference
Certain information in the registrant’s definitive proxy statement to be filed with the Commission relating to the registrant’s 2021 Annual Meeting of Shareholders is incorporated by reference into Part III.




Table of Contents
Page
PART I
Item 1.
Business
Item 1A.
Risk Factors
Item 1B.
Unresolved Staff Comments
Item 2.
Properties
Item 3.
Legal Proceedings
Item 4.
Mine Safety Disclosures
PART II
Item 5.
Market for Registrant’s Common Equity, Related Stockholder Matters and Issuer Purchases of Equity Securities
Item 6.
Selected Financial Data
Item 7.
Management’s Discussion and Analysis of Financial Condition and Results of Operations
Item 7A.
Quantitative and Qualitative Disclosures about Market Risk
Item 8.
Financial Statements and Supplementary Data
Item 9.
Changes in and Disagreements with Accountants on Accounting and Financial Disclosure
Item 9A.
Controls and Procedures
Item 9B.
Other Information
PART III
Item 10.
Directors, Executive Officers and Corporate Governance
Item 11.
Executive Compensation
Item 12.
Security Ownership of Certain Beneficial Owners and Management and Related Stockholder Matters
Item 13.
Certain Relationships and Related Transactions and Director Independence
Item 14.
Principal Accountant Fees and Services
PART IV
Item 15.
Exhibits and Financial Statement Schedules
Item 16.
Form 10-K Summary




NOTE TO READER
In reading this Annual Report on Form 10-K, references to:
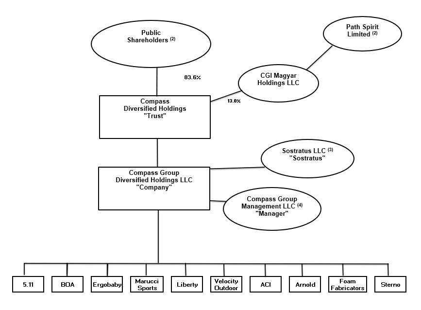
the “Trust” and “Holdings” refer to Compass Diversified Holdings;
the “Company” refer to Compass Group Diversified Holdings LLC;
“businesses”, “operating segments”, “subsidiaries” and “reporting units” all refer to, collectively, the businesses controlled by the Company;
the “Manager” refer to Compass Group Management LLC (“CGM”);
the “Trust Agreement” refer to the Second Amended and Restated Trust Agreement of the Trust dated as of December 6, 2016;
the "2014 Credit Facility" refer to the credit agreement, as amended, entered into on June 14, 2014 with a group of lenders led by Bank of America N.A. as administrative agent, as amended from time to time, which provides for a Revolving Credit Facility and a Term Loan;
the "2018 Credit Facility" refer to the amended and restated credit agreement entered into on April 18, 2018 among the Company, the Lenders from time to time party thereto (the "Lenders"), Bank of America, N.A., as Administrative Agent, Swing Line Lender and L/C Issuer (the "agent") and other agents party thereto.
the "2018 Revolving Credit Facility" refers to the $600 million in revolving loans, swing line loans and letters of credit provided by the 2018 Credit Facility that matures in 2023;
the "2018 Term Loan" refer to the $500 million term loan provided by the 2018 Credit Facility that matures in April 2025;
the “LLC Agreement” refer to the fifth amended and restated operating agreement of the Company dated as of December 6, 2016;
“we”, “us” and “our” refer to the Trust, the Company and the businesses together.




Statement Regarding Forward-Looking Disclosure
This Annual Report on Form 10-K, including the sections entitled “Risk Factors,” “Management’s Discussion and Analysis of Financial Condition and Results of Operations” and “Business,” contains forward-looking statements. We may, in some cases, use words such as “project,” “predict,” “believe,” “anticipate,” “plan,” “expect,” “estimate,” “intend,” “should,” “would,” “could,” “potentially,” or “may” or other words that convey uncertainty of future events or outcomes to identify these forward-looking statements. Forward-looking statements in this Annual Report on Form 10-K are subject to a number of risks and uncertainties, some of which are beyond our control, including, among other things:
the adverse impact on the U.S. and global economy, including the markets in which we operate, of the novel coronavirus, which causes the Coronavirus disease 2019 (COVID-19) global pandemic, and the impact in the near, medium and long-term on our business, results of operations, financial position, liquidity or cash flows;
difficulties and delays in integrating, or business disruptions following, acquisitions or an inability to fully realize cost savings and other benefit related thereto;
our ability to successfully operate our businesses on a combined basis, and to effectively integrate and improve any future acquisitions;
our ability to remove our Manager and our Manager’s right to resign;
our trust and organizational structure, which may limit our ability to meet our dividend and distribution policy;
our ability to service and comply with the terms of our indebtedness;
our cash flow available for distribution and our ability to make distributions in the future to our shareholders;
our ability to pay the management fee, and profit allocation when due;
our ability to make and finance future acquisitions;
our ability to implement our acquisition and management strategies;
the regulatory environment in which our businesses operate;
trends in the industries in which our businesses operate;
changes in general economic or business conditions or economic or demographic trends in the United States and other countries in which we have a presence, including changes in interest rates and inflation;
risks associated with possible disruption in operations or the economy generally due to terrorism or natural disaster or social, civil or political unrest;
environmental risks affecting the business or operations of our businesses;
our and our Manager’s ability to retain or replace qualified employees of our businesses and our Manager;
costs and effects of legal and administrative proceedings, settlements, investigations and claims; and
extraordinary or force majeure events affecting the business or operations of our businesses.
Our actual results, performance, prospects or opportunities could differ materially from those expressed in or implied by the forward-looking statements. A description of some of the risks that could cause our actual results to differ appears under the section “Risk Factors”. Additional risks of which we are not currently aware or which we currently deem immaterial could also cause our actual results to differ.
In light of these risks, uncertainties and assumptions, you should not place undue reliance on any forward-looking statements. The forward-looking events discussed in this Annual Report on Form 10-K may not occur. These forward-looking statements are made as of the date of this Annual Report. We undertake no obligation to publicly update or revise any forward-looking statements to reflect subsequent events or circumstances, whether as a result of new information, future events or otherwise, except as required by law.

5


PART I

ITEM 1. BUSINESS
Compass Diversified Holdings, a Delaware statutory trust (“Holdings”, or the “Trust”), was incorporated in Delaware on November 18, 2005. Compass Group Diversified Holdings, LLC, a Delaware limited liability Company (the “Company”), was also formed on November 18, 2005. The Trust and the Company (collectively, “CODI”) were formed to acquire and manage a group of small and middle-market businesses headquartered in North America. The Trust is the sole owner of 100% of the Trust Interests, as defined in our LLC Agreement, of the Company. Pursuant to the LLC Agreement, the Trust owns an identical number of Trust Interests in the Company as exist for the number of outstanding shares of the Trust. Accordingly, our shareholders are treated as beneficial owners of Trust Interests in the Company and, as such, are currently subject to tax under partnership income tax provisions.
The Company is the operating entity with a board of directors whose corporate governance responsibilities are similar to that of a Delaware corporation. The Company’s board of directors oversees the management of the Company and our businesses and the performance of Compass Group Management LLC (“CGM” or our “Manager”). Certain persons who are employees and partners of our Manager receive a profit allocation as beneficial owners of 45.0% through Sostratus LLC of the Allocation Interests in us, as defined in our LLC Agreement.
Overview
We acquire controlling interests in and actively manage businesses that we believe (i) operate in industries with long-term macroeconomic growth opportunities, (ii) have positive and stable cash flows, (iii) face minimal threats of technological or competitive obsolescence, and (iv) have strong management teams largely in place.
Our unique public structure provides investors with an opportunity to participate in the ownership and growth of companies which have historically been owned by private equity firms, wealthy individuals or families. We offer investors a unique opportunity to own a diverse group of leading middle-market businesses in the branded-industrial and niche-consumer sectors.
Our disciplined approach to our target markets provides opportunities to methodically purchase attractive businesses at values that are accretive to our shareholders. For sellers of businesses, our unique financial structure allows us to acquire businesses efficiently with little or no third party financing contingencies and, following acquisition, to provide our businesses with substantial access to growth capital. In addition, our model and ample liquidity allows us to acquire businesses at any point across economic cycles, ensuring that we are able to act quickly when the opportunity presents itself to do so and that we’re not paralyzed when markets are volatile.
We believe that private company operators and corporate parents looking to sell their business units may consider us an attractive purchaser because of our ability to:
provide ongoing strategic and financial support for their businesses, including professionalization of our subsidiaries at scale;
maintain a long-term outlook as to the ownership of those businesses where such an outlook is required for maximization of our shareholders’ return on investment; and
consummate transactions efficiently without being dependent on third-party transaction financing.
In particular, we believe that our outlook on length of ownership and active management on our part may alleviate the concern that many private company operators and parent companies may have with regard to their businesses going through multiple sale processes in a short period of time. We believe this outlook reduces both the risk that businesses may be sold at unfavorable points in the overall market cycle and enhances our ability to develop a comprehensive strategy to grow the earnings and cash flows of each of our businesses. Traditional private equity managers are often pressured to transact in markets characterized by rich valuations, abundant credit and fund life-related pressures. With no pre-defined investment periods to drive our strategy, we can remain patient and disciplined in our conservative, low leverage approach to capital deployment and avoid the “moral hazard” faced by other private equity managers.
Finally, it has been our experience, that our ability to acquire businesses without the cumbersome delays and conditions typical of third party transactional financing is appealing to sellers of businesses who are interested in confidentiality, speed and certainty to close.
6


We believe our management team’s strong relationships with industry executives, accountants, attorneys, business brokers, commercial and investment bankers, and other potential sources of acquisition opportunities offer us substantial opportunities to assess small to middle market businesses available for acquisition. In addition, the flexibility, creativity, experience and expertise of our management team in structuring transactions allows us to consider non-traditional and complex transactions tailored to fit a specific acquisition target.
In terms of the businesses in which we have a controlling interest as of December 31, 2020, we believe that these businesses have strong management teams, operate in strong markets with defensible market niches and environmental, social and governance ("ESG") tailwinds, and maintain long-standing customer relationships.
We categorize the businesses we own into two separate groups (i) branded consumer businesses and, (ii) niche industrial businesses. Branded consumer businesses are those businesses that we believe capitalize on a valuable brand name in their respective market sector. We believe that our branded consumer businesses are leaders in their particular product categories. Niche industrial businesses are those businesses that focus on manufacturing and selling products and industrial services within a specific market sector. We believe that our niche industrial businesses are leaders in their specific market sectors.
The following is a brief summary of the businesses in which we own a controlling interest at December 31, 2020:
Branded Consumer Businesses

5.11
5.11 ABR Corp. ("5.11") is a leading provider of purpose-built technical apparel and gear for law enforcement, firefighters, EMS, and military special operations as well as outdoor and adventure enthusiasts. 5.11 is a brand known for innovation and authenticity, and works directly with end users to create purpose-built apparel, footwear and gear designed to enhance the safety, accuracy, speed and performance of tactical professionals and enthusiasts worldwide. Headquartered in Irvine, California, 5.11 operates sales offices and distribution centers globally, and 5.11 products are widely distributed in uniform stores, military exchanges, outdoor retail stores, its own retail stores and on 511tactical.com. We made loans to and purchased a controlling interest in 5.11 for approximately $408.2 million in August 2016. We currently own 97.6% of the outstanding stock of 5.11 on a primary basis and 88.1% on a fully diluted basis.
BOA
BOA Holdings Inc. ("BOA") creator of the revolutionary, award-winning, patented BOA Fit System, partners with market-leading brands to make the best gear even better. Delivering fit solutions purpose-built for performance, the BOA Fit System is featured in footwear across snow sports, cycling, hiking/trekking, golf, running, court sports, workwear as well as headwear and medical bracing. The system consists of three integral parts: a micro-adjustable dial, high-tensile lightweight laces, and low friction lace guides creating a superior alternative to laces, buckles, Velcro, and other traditional closure mechanisms. Each unique BOA configuration is engineered for fast, effortless, precision fit, and is backed by The BOA Lifetime Guarantee. BOA is headquartered in Denver, Colorado and has offices in Austria, Greater China, South Korea, and Japan. We made loans to, and acquired a controlling interest in, BOA on October 16, 2020 for approximately $454.3 million. We currently own 81.9% of the outstanding stock of BOA on a primary basis and 74.8% on a fully diluted basis.
Ergobaby
Ergobaby Carrier, Inc. (“Ergobaby”), headquartered in Los Angeles, California, is dedicated to building a global community of confident parents with smart, ergonomic solutions that enable and encourage bonding between parents and babies. Ergobaby offers a broad range of award-winning baby carriers, strollers, swaddlers, nursing pillows, and related products that fit into families’ daily lives seamlessly, comfortably and safely. We made loans to, and purchased a controlling interest in, Ergobaby on September 16, 2010 for approximately $85.2 million. We currently own 81.4% of the outstanding stock of Ergobaby on a primary basis and 72.6% on a fully diluted basis.
Liberty Safe
Liberty Safe and Security Products, Inc. (“Liberty Safe” or “Liberty”), headquartered in Payson, Utah, is a designer, manufacturer and marketer of premium home, office and gun safes in North America. From its over 300,000 square foot manufacturing facility, Liberty produces a wide range of home and gun safe models in a broad assortment of sizes, features and styles. We made loans to, and purchased a controlling interest in, Liberty Safe on March 31,
7


2010 for approximately $70.2 million. We currently own 91.2% of the outstanding stock of Liberty Safe on a primary basis and 86.0% on a fully diluted basis.
Marucci Sports
Marucci Sports, LLC ("Marucci Sports" or "Marucci") is a leading designer, manufacturer, and marketer of premium wood and metal baseball bats, fielding gloves, batting gloves, bags, protective gear, sunglasses, on and off-field apparel, and other baseball and softball equipment used by professional and amateur athletes. Marucci also develops and licenses franchises for sports training facilities. We made loans to, and purchased a controlling interest in, Marucci Sports on April 20, 2020 for approximately $198.9 million. Marucci is headquartered in Baton Rouge, Louisiana. We currently own 92.2% of the outstanding stock of Marucci Sports on a primary basis and 83.8% on a fully diluted basis.
Velocity Outdoor
Velocity Outdoor Inc. ("Velocity Outdoor" or "Velocity") (formerly Crosman Corp.) is a leading designer, manufacturer, and marketer of airguns, archery products, laser aiming devices and related accessories. Velocity Outdoor offers its products under the highly recognizable Crosman, Benjamin, LaserMax, Ravin and CenterPoint brands that are available through national retail chains, mass merchants, dealer and distributor networks. The airgun product category consists of air rifles, air pistols and a range of accessories including targets, holsters and cases. Velocity Outdoor's other primary product categories are archery, with products including CenterPoint crossbows and the Pioneer Airbow, consumables, which includes steel and plastic BBs, lead pellets and CO2 cartridges, lasers for firearms, and airsoft products. We made loans to, and purchased a controlling interest in, Velocity Outdoor on June 2, 2017 for approximately $150.4 million. In September 2018, Velocity acquired Ravin Crossbows, LLC ("Ravin" or "Ravin Crossbows"), a manufacturer and innovator of crossbows and accessories. Ravin primarily focuses on the higher-end segment of the crossbow market and has developed significant intellectual property related to the advancement of crossbow technology. Velocity Outdoor is headquartered in Bloomfield, New York. We currently own 99.3% of the outstanding stock of Velocity Outdoor on a primary basis and 88.0% on a fully diluted basis.
Niche Industrial Businesses
Advanced Circuits
Compass AC Holdings, Inc. (“Advanced Circuits” or “ACI”), headquartered in Aurora, Colorado, is a provider of small-run, quick-turn and volume production rigid printed circuit boards, or “PCBs”, throughout the United States. PCBs are a vital component of virtually all electronic products. The small-run and quick-turn portions of the PCB industry are characterized by customers requiring high levels of responsiveness, technical support and timely delivery. We made loans to, and purchased a controlling interest in, Advanced Circuits, on May 16, 2006 for approximately $81.0 million. We currently own 71.8% of the outstanding stock of Advanced Circuits on a primary basis and 67.6% on a fully diluted basis.
Arnold
AMT Acquisition Corp. ("Arnold") serves a variety of markets including aerospace and defense, general industrial, motorsport/ automotive, oil and gas, medical, energy, reprographics and advertising specialties. Over the course of more than 100 years, Arnold has successfully evolved and adapted its products, technologies, and manufacturing presence to meet the demands of current and emerging markets. Arnold produces high performance permanent magnets (PMAG), precision foil products (Precision Thin Metals or "PTM"), and flexible magnets (Flexmag™) that are mission critical in motors, generators, sensors and other systems and components. Arnold has expanded globally and built strong relationships with its customers worldwide. Arnold is the largest and, we believe, the most technically advanced U.S. manufacturer of engineered magnetic systems. Arnold is headquartered in Rochester, New York. We made loans to, and purchased a controlling interest in, Arnold on March 5, 2012 for approximately $128.8 million. We currently own 96.7% of the outstanding stock of Arnold on a primary basis and 81.1% on a fully diluted basis.
Foam Fabricators
Foam Fabricators Inc. ("Foam Fabricators"), headquartered in Scottsdale, Arizona, is a designer and manufacturer of custom molded protective foam solutions and OEM components made from expanded polystyrene (EPS) and
8


other expanded polymers. Foam Fabricators provides products to a variety of end-markets, including appliances and electronics, pharmaceuticals, health and wellness, automotive, building products and others. Foam Fabricators’ molded foam solutions offer shock and vibration protection, surface protection, temperature control, resistance to water absorption and vapor transmission and other protective properties critical for shipping small, delicate items, heavy equipment or temperature-sensitive goods. Foam Fabricators operates 14 molding and fabricating facilities across North America, creating a geographic footprint of strategically located manufacturing plants to efficiently serve national customer accounts. We acquired Foam Fabricators on February 15, 2018 for a purchase price of approximately $253.4 million. We currently own 100.0% of the outstanding stock of Foam Fabricators on a primary basis and 91.5% on a fully diluted basis.
Sterno
The Sterno Group LLC ("Sterno"), headquartered in Corona, California, is the parent company of Sterno Products, LLC ("Sterno Products"), Sterno Home Inc. ("Sterno Home"), and Rimports, LLC. Sterno is a leading manufacturer and marketer of portable food warming fuels for the hospitality and consumer markets, flameless candles and house and garden lighting for the home decor market, and wickless candle products used for home decor and fragrance systems. We made loans to, and purchased all of the equity interests in, Sterno on October 10, 2014 for approximately $160.0 million. Sterno offers a broad range of wick and gel chafing fuels, butane stoves and accessories, liquid and traditional wax candles, catering equipment and lamps through their Sterno Products division. In January 2016, Sterno acquired Northern International, Inc. ("Sterno Home"), which sells flameless candles and outdoor lighting products through the retail segment, and in February 2018, Sterno acquired Rimports Inc. ("Rimports"), which is a manufacturer and distributor of branded and private label scented wax cubes and warmer products used for home decor and fragrance systems. We currently own 100.0% of the outstanding stock of Sterno on a primary basis and 88.5% on a fully diluted basis.
Our businesses also represent our operating segments. See “Our Businesses” and “Note F – Operating Segment Data” to our Consolidated Financial Statements for further discussion of our businesses as our operating segments, including information related to geographies.
2020 Distributions
Common shares - For the 2020 fiscal year we declared distributions to our common shareholders totaling $1.44 per share.
Preferred shares - For the 2020 fiscal year we declared distributions to our preferred shareholders totaling $1.8125 per share on our Series A Preferred Shares, $1.96875 per share on our Series B Preferred Shares and $1.96875 per share on our Series C Preferred Shares.
Tax Reporting
Information returns will be filed by the Trust and the Company with the Internal Revenue Service ("IRS"), as required, with respect to income, gain, loss, deduction and other items derived from the Company’s activities. The Company has and will file a partnership return with the IRS and intends to issue a Schedule K-1 to the trustee. The trustee intends to provide information to each holder of shares using a monthly convention as the calculation period. For 2020, the Trust will file a Form 1065 and issue Schedule K-1 to shareholders. For 2020, we expect to deliver the Schedule K-1 to shareholders within the same time frame as we delivered the schedule to shareholders for the 2019 and 2018 taxable years. The relevant and necessary information for tax purposes is readily available electronically through our website. Each holder will be deemed to have consented to provide relevant information, and if the shares are held through a broker or other nominee, to allow such broker or other nominee to provide such information as is reasonably requested by us for purposes of complying with our tax reporting obligations.

WHERE YOU CAN FIND ADDITIONAL INFORMATION
We file reports with the Securities and Exchange Commission (the "SEC" or the "Commission"), including Forms S-1 and S-3 under the Securities Act of 1933, as amended (the "Securities Act"), and Forms 10-K, 10-Q, and 8-K under the Securities Exchange Act of 1934, as amended (the "Exchange Act"), which include exhibits, schedules and amendments to those reports, as well as other filings required by the SEC. The public may read and copy any materials we file with the SEC at the SEC's Public Reference Room at 100 F Street, NE, Washington, DC 20549.
9


The public may also obtain information on the operation of the Public Reference Room by calling the SEC at 1-800-SEC-0330. The SEC maintains an Internet site that contains reports, proxy and information statements, and other information regarding issuers that file electronically with the SEC at http://www.sec.gov. In addition, copies of such reports, and amendments thereto, are available free of charge through our website at http://www.ir.compassequity.com as soon as reasonably practicable after such documents are electronically filed with, or furnished to, the SEC.

Organizational Structure (1)
codi-20201231_g1.jpg
1)The percentage holdings shown in respect to the trust reflect the ownership of the Trust common shares as of December 31, 2020.
2)Path Spirit Limited is the ultimate controlling person of CGI Maygar LLC. CGI Maygar Holdings, LLC owns approximately 13.0% of the Trust common shares and is our single largest holder. Our non-affiliated holders of common shares own approximately 83.6% of the Trust common shares. The remaining 3.4% of Trust common shares are owned by our Directors and Officers. Mr. Sabo, our Chief Executive Officer, is not a director, officer or member of CGI Maygar Holdings, LLC or any of its affiliates.
3)
45.0% beneficially owned by certain persons who are employees and partners of our Manager. C. Sean Day, the Chairman of our Board of Directors, CGI and the former founding partners of the Manager, are non-managing members.
4)Mr. Sabo is a partner of this entity. The Manager owns less than 1.0% of the common shares of the Trust.
5) The Allocation Interests, which carry the right to receive a profit allocation, represent less than 0.1% equity interest in the Company.

Our Manager
Our Manager, CGM, has been engaged to manage the day-to-day operations and affairs of the Company and to execute our strategy, as discussed below. Collectively, our management team has extensive experience in acquiring
10


and managing small and middle market businesses. We believe our Manager is unique in the marketplace in terms of the success and experience of its employees in acquiring and managing diverse businesses of the size and general nature of our businesses. We believe this experience will provide us with an advantage in executing our overall strategy. Our management team devotes substantially all of its time to the affairs of the Company.
We have entered into a management services agreement, (the “Management Services Agreement” or “MSA”) pursuant to which our Manager manages the day-to-day operations and affairs of the Company and oversees the management and operations of our businesses. We pay our Manager a quarterly management fee for the services it performs on our behalf. In addition, certain persons who are employees and partners of our Manager receive a profit allocation with respect to its Allocation Interests in us. All of the Allocation Interests in us are owned by Sostratus LLC. See Part III, Item 13 “Certain Relationships and Related Transactions, and Director Independence” for further descriptions of the management fees and profit allocations.
The Company’s Chief Executive Officer and Chief Financial Officer are employees of our Manager and have been seconded to us. Neither the Trust nor the Company has any other employees. Although our Chief Executive Officer and Chief Financial Officer are employees of our Manager, they report directly to the Company’s board of directors. The management fee paid to our Manager covers all expenses related to the services performed by our Manager, including the compensation of our Chief Executive Officer and other personnel providing services to us. The Company reimburses our Manager for the compensation and related costs and expenses of our Chief Financial Officer and his staff, who dedicate substantially all of their time to the affairs of the Company.
See Part III, Item 13, “Certain Relationships and Related Party Transactions, and Director Independence.”
Market Opportunity
We acquire and actively manage small and middle market businesses. We characterize small to middle market businesses as those that generate annual cash flows of up to $75 million per year. We believe that the acquisition market for these businesses is highly fragmented and often provides opportunities to purchase at more attractive prices and achieve better outcomes for our shareholders. We believe this is driven by the following factors:
third-party financing for these acquisitions is often less available or terms are less favorable for the borrower;
sellers of these businesses frequently consider non-economic factors, such as legacy or the effect of the sale on their employees;
these businesses are more likely to be sold outside of an auction process or as part of a limited process; and
"add-on" acquisitions can often be completed at attractive multiples of cash flow.
Frequently, opportunities exist to support and augment existing management at such businesses and improve the performance of these businesses upon their acquisition through active management. We are business builders rather than asset traders. In the past, our management team has acquired businesses that were owned by entrepreneurs or large corporate parents. In these cases, our management team has frequently found opportunities to profitably invest in areas of the acquired businesses beyond levels that existed at the time of acquisition. In addition, our management team has frequently found that processes such as financial reporting and management information systems of acquired businesses may be improved, leading to improvements in reporting and operations and ultimately earnings and cash flow. Finally, our management team often acts as a business development arm for our businesses to pursue organic or external growth strategies that may not have been pursued by their previous owners.
Our Strategy
CODI’s permanent capital structure enables us to invest in people, processes, culture, and growth opportunities that drive transformational change. We have two primary strategies that we use to support long-term value creation. First, we focus on growing the earnings and cash flow from our acquired businesses and help them professionalize at scale. We believe that the scale and scope of our businesses give us a diverse base of cash flow upon which to further build. Second, we identify, perform due diligence on, negotiate and consummate additional platform acquisitions of small to middle market businesses in attractive industry sectors in accordance with acquisition criteria established by the board of directors.
11


Management Strategy
Our management strategy involves the proactive financial and operational management of the businesses we own in order to increase cash flows and shareholder value. Our Manager oversees and supports the management teams of each of our businesses by, among other things:
recruiting and retaining talented managers to operate our businesses using structured incentive compensation programs, including non-controlling equity ownership, tailored to each business;
regularly monitoring financial and operational performance, instilling consistent financial discipline, and supporting management in the development and implementation of information systems to effectively achieve these goals;
identifying and aligning with external policy and performance tailwinds such as those influenced by growing climate, health, and social justice concerns (and similar environmental, social and governance ("ESG") drivers);
assisting management in their analysis and pursuit of prudent organic growth strategies;
identifying and working with management to execute attractive external growth and acquisition opportunities;
assisting management in controlling and right-sizing overhead costs;
nurturing an internal culture of transparency, alignment, accountability and governance, including regular reporting;
professionalizing our subsidiaries at scale; and
forming strong subsidiary level boards of directors to supplement management in their development and implementation of strategic goals and objectives.
Specifically, while our businesses have different growth opportunities and potential rates of growth, we expect our Manager to work with the management teams of each of our businesses to increase the value of, and cash generated by, each business through various initiatives, including:
making selective capital investments to expand geographic reach, increase capacity, or reduce manufacturing costs of our businesses;
investing in product research and development for new products, processes or services for customers;
improving and expanding existing sales and marketing programs;
pursuing reductions in operating costs through improved operational efficiency or outsourcing of certain processes and products; and
consolidating or improving management of certain overhead functions.
Our businesses typically acquire and integrate complementary businesses. We believe that complementary add-on acquisitions improve our overall financial and operational performance by allowing us to:
leverage manufacturing and distribution operations;
leverage branding and marketing programs, as well as customer relationships;
add experienced management or management expertise;
increase market share and penetrate new markets; and
realize cost synergies by allocating the corporate overhead expenses of our businesses across a larger number of businesses and by implementing and coordinating improved management practices.
Acquisition Strategy
Our acquisition strategy is to acquire businesses that we expect to produce stable and growing earnings and cash flow. In this respect, we expect to make platform acquisitions in industries other than those in which our businesses currently operate if we believe an acquisition presents an attractive opportunity. We believe that attractive opportunities will continue to present themselves, as private sector owners seek to monetize their interests in long-standing and privately-held businesses and large corporate parents seek to dispose of their “non-core” operations.
Our ideal acquisition candidate has the following characteristics:
is a leading branded consumer or niche industrial company headquartered in North American;
maintains highly defensible position in the markets it serves and with customers;
12


operates in an industry with favorable long-term macroeconomic trends;
has a strong management team, either currently in place or previously identified, and meaningful incentives;
has low technological and/or product obsolescence risk; and
maintains a diversified customer and supplier base.
We benefit from our Manager’s ability to identify potential diverse acquisition opportunities in a variety of industries. In addition, we rely upon our management team’s experience and expertise in researching and valuing prospective target businesses, as well as negotiating the ultimate acquisition of such target businesses. In particular, because there may be a lack of information available about these target businesses, which may make it more difficult to understand or appropriately value such target businesses, on our behalf, our Manager:
engages in a substantial level of internal and third-party due diligence;
critically evaluates the target management team;
identifies and assesses any financial and operational strengths and weaknesses of the target business;
analyzes comparable businesses to assess financial and operational performances relative to industry competitors;
actively researches and evaluates information on the relevant industry; and
thoroughly negotiates appropriate terms and conditions of any acquisition.
The process of acquiring new businesses is both time-consuming and complex. Our management team historically has taken from two to twenty-four months to perform due diligence, negotiate and close acquisitions. Although our management team is at various stages of evaluating several transactions at any given time, there may be periods of time during which our management team does not recommend any new acquisitions to us. Even if an acquisition is recommended by our management team, our board of directors may not approve it.
A component of our acquisition financing strategy that we utilize in acquiring the businesses we own and manage is to provide both equity capital and debt capital, raised at the parent company level largely through our existing credit facility. We believe, and it has been our experience, that having the ability to finance our acquisitions with capital resources raised by us, rather than negotiating separate third-party financing, provides us with an advantage in successfully acquiring attractive businesses by minimizing delay and closing conditions that are often related to acquisition-specific financings. In addition, our strategy of providing this intercompany debt financing within the capital structure of the businesses we acquire and manage allows us the ability to distribute cash to the parent company through monthly interest payments and amortization of principle on these intercompany loans.
Upon acquisition of a new business, we rely on our Manager’s experience and expertise to work efficiently and effectively with the management of the new business to jointly develop and execute a successful business plan.
In addition to acquiring businesses, we sell those businesses that we own from time to time when attractive opportunities arise that outweigh the future growth and value that we believe those businesses can attain consistent with our long-term investment strategy. As such, our decision to sell a business is based on our belief that doing so will increase shareholder value to a greater extent than through our continued ownership of that business. Upon the sale of a business, we may use the proceeds to retire debt or retain proceeds for acquisitions or general corporate purposes.
Since our inception in May 2006, we have recorded net gains on sales of our businesses of approximately $1.1 billion. We sold Crosman Acquisition Company (“Crosman”) in January 2007, Aeroglide Company (“Aeroglide”) and Silvue Technologies Group, Inc. (“Silvue”) in June 2008, Staffmark Holdings Inc. (“Staffmark”) in October 2011, HALO Branded Solutions (“HALO”) in May 2012, CamelBak Products, LLC ("CamelBak") in August 2015, American Furniture Manufacturing, Inc. ("American Furniture") in October 2015, Tridien Medical Inc. ("Tridien") in September 2016, Fresh Hemp Foods Ltd. ("Manitoba Harvest") in February 2019 and Clean Earth Holdings Inc. ("Clean Earth") in June 2019. In addition, we sold our Fox Factory Holding Corp. ("FOX") subsidiary through an initial public offering and secondary issuances from August 2013 through March 2017.
Strategic Advantages
Based on the experience of our management team and its ability to identify and negotiate acquisitions, we believe we are well-positioned to acquire additional businesses. Our management team has strong relationships with business brokers, investment and commercial bankers, accountants, attorneys and other potential sources of acquisition opportunities. In addition, our management team has a successful track record of acquiring and
13


managing small-to-middle market businesses in various industries. In negotiating these acquisitions, we believe our management team has been able to successfully navigate complex situations surrounding acquisitions, including corporate spin-offs, transitions of family-owned businesses, management buy-outs and reorganizations.
Our management team has a large network that we estimate to be approximately 2,000 deal intermediaries who we expect to expose us to potential acquisitions. Through this network, as well as our management team’s proprietary transaction sourcing efforts, we have a substantial pipeline of potential acquisition targets. Our management team also has a well-established network of contacts, including professional managers, attorneys, accountants and other third-party consultants and advisors, who may be available to assist us in the performance of due diligence and the negotiation of acquisitions, as well as the management and operation of our acquired businesses.
Finally, because we intend to fund acquisitions through the utilization of our 2018 Revolving Credit Facility, we expect to minimize the delays and closing conditions typically associated with transaction specific financing, as is typically the case in such acquisitions. We believe this advantage can be a powerful one, especially in a tight credit environment, and is highly unusual in the marketplace for acquisitions in which we operate.
Valuation and Due Diligence
When evaluating businesses or assets for acquisition, our management team performs rigorous due diligence and a financial evaluations process including an evaluation of the operations of the target business and the outlook for its industry. While valuation of a business is a subjective process, we define valuations under a variety of analyses, including:
discounted cash flow analyses;
evaluation of trading values of comparable companies;
expected value matrices; and
examination of comparable recent transactions.
One outcome of this process is a projection of the expected cash flows from the target business. A further outcome is an understanding of the types and levels of risk associated with those projections. While future performance and projections are always uncertain, we believe that with detailed due diligence, future cash flows will be better estimated and the prospects for operating the business in the future better evaluated. To assist us in identifying material risks and validating key assumptions in our financial and operational analysis, in addition to our own analysis, we engage third-party experts to review key risk areas, including legal, tax, regulatory, accounting, insurance and environmental. We also engage technical, operational or industry consultants, as necessary.
A further critical component of the evaluation of potential target businesses is the assessment of the capability of the existing management team, including recent performance, expertise, experience, culture and incentives to perform. Where necessary, and consistent with our management strategy, we actively seek to augment, supplement or replace existing members of management who we believe are not likely to execute our business plan for the target business. Similarly, we analyze and evaluate the financial and operational information systems of target businesses and, where necessary, we enhance and improve those existing systems that are deemed to be inadequate or insufficient to support our business plan for the target business.
Environmental, Social and Governance Practices
In the last few years, companies, investors and policymakers have focused more attention on — and have made investments in — companies that are considered leaders in ESG practices. Another way to think about ESG practices is to consider them, collectively, to be long-term performance factors designed to enable real owners to oversee their investments and balance the needs of important stakeholders in doing so. That same concept is mirrored in Compass Diversified’s business model: by bringing the virtues of private-equity-style holdings to public markets — including to individual investors who would not otherwise have access — we are helping to democratize market access while preserving professional oversight protections.
It is not just by chance that our long-term, do-good-by-doing-well, real owners approach is reflected in the companies we back with our investments, which, among them, provide products and services that support:
medical and first responder needs;
education programs;
14


outdoor health and recreational pursuits; and
e-commerce and technology providers.
In addition, a number of our portfolio companies have created robust recycling and responsible sourcing programs, strong human capital management and diversity, equity and inclusion ("DEI") programs. We believe each of these creates long-term financial sustainability as well as making our shared world a better place.
Our long-term responsible approach is also reflected in how we manage ourselves. We have been and remain committed to being a responsible partner to our subsidiaries and are proud stewards of corporate citizenship.
Financing
We incur third party debt financing almost entirely at the Company level, which we use, in combination with our equity capital, to provide debt financing to each of our businesses and to acquire additional businesses. We believe this financing structure is beneficial to the financial and operational activities of each of our businesses by aligning our interests as both equity holders of, and lenders to, our businesses, in a manner that we believe is more efficient than each of our businesses borrowing from third-party lenders.
Debt Financing
Credit Facility
In April 2018, we entered into the 2018 Credit Facility to amend and restate the 2014 Credit Facility, originally dated as of June 6, 2014. The 2018 Credit Facility provides for (i) revolving loans, swing line loans and letters of credit up to a maximum aggregate amount of $600 million, and (ii) a $500 million term loan. All amounts outstanding under the 2018 Revolving Credit Facility will become due on April 18, 2023, which is the maturity date of loans advanced under the 2018 Revolving Credit Facility and the termination date of the revolving loan commitment. The 2018 Credit Facility also permits us, prior to the applicable maturity date, to increase the revolving loan commitment and/or obtain additional term loans in an aggregate amount of up to $250 million subject to certain restrictions and conditions.
During the year ended December 31, 2019, we repaid $193.8 million of the 2018 Term Loan in July 2019, and the remaining $298.8 million due under the 2018 Term Loan in November 2019.
The 2018 Credit Facility provides for letters of credit under the 2018 Revolving Credit Facility in an aggregate face amount not to exceed $100 million outstanding at any time, as well as swing line loans of up to $25 million outstanding at one time. At no time may the (i) aggregate principal amount of all amounts outstanding under the Revolving Credit Facility, plus (ii) the aggregate amount of all outstanding letters of credit and swing line loans, exceed the borrowing availability under the 2018 Credit Facility. At December 31, 2020, we had outstanding letters of credit totaling approximately $1.3 million. The borrowing availability under the 2018 Revolving Credit Facility at December 31, 2020 was approximately $291.7 million.
The 2018 Credit Facility is secured by all of the assets of the Company, including all of its equity interests in, and loans to, its consolidated subsidiaries. (See "Note I - Debt" to the consolidated financial statements for more detail regarding our 2018 Credit Facility).
Senior Notes
On April 18, 2018, we consummated the issuance and sale of $400 million aggregate principal amount of our 8.00% Senior Notes due 2026 (the "Senior Notes") offered pursuant to a private offering to qualified institutional buyers in accordance with Rule 144A under the Securities Act, and to non-U.S. persons under Regulation S under the Securities Act. We used the net proceeds from the sale of the Senior Notes to repay debt under our existing credit facilities in connection with a concurrent refinancing transaction described above. The Senior Notes were issued pursuant to an indenture, dated as of April 18, 2018 (the “Indenture”), between the Company and U.S. Bank National Association, as trustee. The Senior Notes bear interest at the rate of 8.000% per annum and will mature on May 1, 2026. Interest on the Senior Notes is payable in cash on May 1st and November 1st of each year, beginning on November 1, 2018. On May 7, 2020, we consummated the issuance and sale of $200 million aggregate principal amount of its 8.000% Senior Notes due 2026 (the "Additional Notes"). The proceeds from the Additional Notes were used to pay down the amount outstanding on the Company's 2018 Revolving Credit Facility. The Senior Notes and Additional Notes are general senior unsecured obligations of the Company and are not guaranteed by our subsidiaries.
15


Equity Financing
Trust Common Shares
The Trust is authorized to issue 500,000,000 Trust common shares and the Company is authorized to issue a corresponding number of LLC interests. The Company will, at all times have an equal amount of LLC interests outstanding as Trust shares. At December 31, 2020, there were 64.9 million Trust common shares outstanding.
Secondary Offering
In May 2020, the Company completed an offering of 5,000,000 Trust common shares at a public offering price of $17.60 per share. The net proceeds to the Company, after deducting the underwriter's discount and offering costs, totaled approximately $83.9 million.
Trust Preferred Shares
The Trust is authorized to issue up to 50,000,000 million Trust preferred shares and the Company is authorized to issue a corresponding number of Trust Interests. We issued 4,000,000 7.250% Series A Preferred Shares in 2017, 4,000,000 7.875% Series B Preferred Shares in 2018 and 4,600,000 7.875% Series C Preferred Shares in 2019.
We intend to finance future acquisitions through our 2018 Revolving Credit Facility, cash on hand and, if necessary, additional equity and debt financings. We believe, and it has been our experience, that having the ability to finance our acquisitions with the capital resources raised by us, rather than negotiating separate third party financing specifically related to the acquisition of individual businesses, provides us with an advantage in acquiring attractive businesses by minimizing delay and closing conditions that are often related to acquisition-specific financings. In this respect, we believe that in the future, we may need to pursue additional debt or equity financings, or offer equity in Holdings or target businesses to the sellers of such target businesses, in order to fund multiple future acquisitions.
Our Businesses
We categorize the businesses we own into two separate groups of businesses (i) branded consumer businesses, and (ii) niche industrial businesses. Branded consumer businesses are characterized as those businesses that we believe capitalize on a valuable brand name in their respective market sector. We believe that our branded consumer businesses are leaders in their particular product category. Niche industrial businesses are characterized as those businesses that focus on manufacturing and selling particular products and industrial services within a specific market sector. We believe that our niche industrial businesses are leaders in their specific market sector.
The following table represents the percentage of net revenue and operating income each of our businesses contributed to our consolidated results since the date of acquisition for the years ended December 31, 2020, 2019 and 2018, and the total assets of each of our businesses as a percentage of the consolidated total as of December 31, 2020 and 2019.
16


Net Revenue
Operating Income (1)
Total Assets
Year ended December 31,Year ended December 31,Year ended December 31,
20202019201820202019201820202019
Branded Consumer:
5.1125.7 %26.8 %25.6 %21.7 %20.9 %3.6 %19.2 %26.6 %
BOA1.6 %n/an/a(0.7)%n/an/a20.2 %n/a
Ergobaby4.8 %6.2 %6.7 %3.8 %9.7 %10.5 %6.1 %8.5 %
Liberty Safe7.2 %6.6 %6.1 %12.2 %7.9 %5.4 %3.4 %4.5 %
Marucci Sports2.8 %n/an/a(3.1)%n/an/a8.0 %n/a
Velocity Outdoor13.8 %10.2 %9.7 %18.0 %(25.3)%4.4 %9.9 %12.7 %
56.0 %49.8 %48.1 %51.8 %13.2 %23.9 %66.8 %52.3 %
Niche Industrial:
Advanced Circuits5.6 %6.3 %6.8 %16.5 %23.9 %24.0 %3.6 %4.8 %
Arnold Magnetics6.3 %8.3 %8.7 %1.5 %7.8 %6.8 %4.4 %6.2 %
Foam Fabricators8.3 %8.4 %8.4 11.5 %13.3 %10.0 10.6 %13.4 %
Sterno 23.7 %27.3 %28.1 %18.6 %41.7 %35.3 %14.3 %19.8 %
44.0 %50.2 %51.9 %48.2 %86.8 %76.1 %32.9 %44.3 %
Corporate— — — — — 0.3 %3.4 %
100.0 %100.0 %100.0 %100.0 %100.0 %100.0 %100.0 %100.0 %
(1) Operating income (loss) reflected is as a percentage of the total contributed by the businesses and does not include expenses incurred at the corporate level.
Branded Consumer Businesses
5.11
Overview
5.11 is a leading provider of purpose-built technical apparel and gear for law enforcement, firefighters, EMS, and military special operations as well as outdoor and adventure enthusiasts. 5.11 is a brand known for innovation and authenticity, and works directly with end users to create purpose-built apparel, footwear and gear designed to enhance the safety, accuracy, speed and performance of tactical professionals and enthusiasts worldwide. Headquartered in Irvine, California, 5.11 operates sales offices and distribution centers globally. 5.11 products are widely distributed in uniform stores, military exchanges, outdoor retail stores, its own retail stores and through e-commerce channels, including 511tactical.com.
History of 5.11
5.11 was formed in 2003 after spinning out of outdoor apparel company, Royal Robbins®. The roots of 5.11, however, trace back to 1975, when American rock climber Royal Robbins designed the 5.11® Pant; named after the difficulty level in the Yosemite Decimal System rating scale for rock climbing. With difficulty levels ranging at the time from 5.0 (easy) to 5.10 (difficult), 5.11 was then described: “After thorough inspection, you conclude this move is impossible; however, occasionally someone actually accomplishes it.”
A product designed for people who were pushing the limits of what was possible, the 5.11® Pant was a success among climbers and outdoor enthusiasts. In 1992, the FBI Academy, in Quantico, Virginia adopted the original 5.11® Pant as its primary training pant, forging a decades-long relationship that supports 5.11’s commitment to the public safety and the first responder communities.
In 2011, 5.11’s corporate headquarters was relocated from Modesto, California to Irvine, California. In 2012, 5.11 acquired the assets of Beyond Clothing LLC, a technical survival systems outerwear company located in Seattle, Washington. We acquired a majority interest in 5.11 on August 31, 2016.
17


Industry
5.11 participates in the global professional and consumer soft goods market for tactical gear and apparel; the addressable global soft goods market was estimated by management to be approximately $79 billion.
The domestic professional public safety market for tactical soft goods was estimated by management to be a $1.7 billion market consisting of sales to active-duty military, law enforcement, private security, fire, corrections officers and EMS. The addressable domestic work wear and consumer wear markets were estimated by management to be $4.3 billion and $13.2 billion, respectively.
The international professional public safety market for tactical soft goods was estimated by management to be a $11.7 billion market. The addressable international work wear and consumer wear markets were estimated by management to be $11.4 billion and $36.3 billion, respectively.
Products and Services
5.11 offers a portfolio of unique head-to-toe technical gear with patented functional features for both professional and consumer use. No individual product style accounts for more than 8% of total sales, and most product styles tend to have multi-year lifecycles. 5.11 focuses its product offering through six major categories: technical apparel, bags and packs, footwear, special make ups/uniforms, accessories, and Beyond Clothing Systems (“Beyond”).
Technical apparel represents 5.11’s largest product category. Within this category, 5.11 offers a broad assortment of men’s and women’s pants, shorts, shirts, outerwear and base layers. Apparel is offered in a variety of styles and fits intended to enhance comfort and mobility. 5.11 has historically designed and developed innovative “families” of products around proprietary fabrics that the company has created to meet the needs of its unique target market. These product “families” typically start with a pant and then expand into other products. Today, 5.11 offers five distinct pant lines, which anchor five different apparel families: the Defender Flex Pant, the Apex Pant, the 5.11 Stryke Pant, the Taclite® Pro Pant, and the 5.11® Tactical Pant.
5.11 bags and packs provide reliable, multifunctional storage options designed to excel in a wide range of operational and recreational settings. This category includes backpacks, cases, load-bearing equipment, range bags and duffels. In addition to bags/packs and apparel, 5.11 sells footwear, including boots, low-profile tactical shoes, socks and accessories, as well as special make ups or customized uniforms for public safety agencies. 5.11 also offers a wide selection of accessories including belts, hats, flashlights, gloves, knives, eyewear, watches, patches, slings and holsters.
Beyond, a wholly-owned subsidiary of 5.11, offers technical survival outerwear systems engineered specifically for missions in extreme conditions. Products are marketed under the Beyond brand name and include base layers and briefs, pullovers, softshell jackets, wind pants, rain pants and jackets made of advanced fabrics. Virtually all Beyond products are manufactured in the United States to comply with the Berry Amendment.
5.11’s core product offerings and suggested average retail prices are listed below:
Pants and Shorts (Men’s and Women’s) - $37.99 to $269.99
Woven Tops (Men’s and Women’s) - $39.99 to $269.99
Outerwear (Men’s and Women’s) - $34.99 to $449.99
Footwear (Men’s and Women’s) - $79.99 to $219.99
Bags and Packs - $59.99 to $349.99
Accessories - $4.99 to $139.99
Competitive Strengths
Leading Brand Recognition and Market Share - 5.11 is a leader in the technical apparel market. 5.11 enjoys strong brand awareness and affinity in the public safety market given its long history of creating high performance and innovative products for public safety operators. 5.11’s heritage of developing purpose-built clothing and gear for law enforcement, firefighters, EMS, and military special operations has imbued the 5.11 brand with unrivaled authenticity in the technical apparel and gear markets.
Diverse Customer Base - 5.11 has direct relationships with over 14,500 governmental departments and agencies, and utilizes an established network of over 3,200 dealers in over 130 countries. 5.11 wins a significant amount of
18


business in the public safety channel through the achievement of “specified” product in thousands of individual contracts with governmental departments and agencies, providing for a broad base of long-term relationships.
Product Breadth and “At-Once” Availability - Requirements of outfitting entire agencies or departments necessitates carrying numerous, often infrequently used, sizes and colors of a given product. These requirements, coupled with “at-once” product fulfillment demands, make 5.11 the go-to provider of technical gear and apparel. 5.11’s significant investment in inventory provides a competitive advantage versus its smaller less well capitalized competitors that carry low levels of inventory.
Business Strategies
Further Expand into Consumer Market - We believe 5.11 is well-positioned to continue investing in retail locations throughout the United States. 5.11 currently has seventy-five company-owned retail locations, and management believes that there are significant opportunities to increase this footprint as well as drive omni-channel sales through 511tactical.com and online sales. 5.11 also sells to many outdoor specialty retailers and management believes there are opportunities to expand sales through increased penetration and improved merchandising.
Continue Penetration of Domestic Professional Channel - 5.11 continues to benefit from the domestic professional public safety market, which provides a stable base of recurring growth. Going forward, 5.11 will continue to grow within the domestic professional public safety channel through (i) continued conversion of institutional contract opportunity pipeline; and (ii) market share gains from continued product innovation and improved merchandising.
International Market Expansion - The international market remains an under-penetrated opportunity for 5.11. 5.11 will continue international sales development through building country-specific sales and operations infrastructure, executing on both near and medium term large foreign government contract opportunities, and expanding consumer awareness of the 5.11 brand.
Customers and Distribution Channels
5.11 services a wide range of customers including first responders, the military, and outdoors enthusiasts in over 130 countries. The primary distribution channels can be segmented into two categories: professional and consumer. 5.11's working capital needs do not differ substantially from those of its competitors in the industry and generally reflect the need to carry significant amounts of inventory to meet the requirements of its customers.
The domestic professional channel is characterized by thousands of unique “specified” product contracts with individual public safety departments, serviced through a network of more than one-thousand local third party dealers. Public safety departments include federal, state, county, city and local law enforcement, firefighters, and EMS. Similar to the domestic professional channel, the international professional channel also consists of many unique “specified” product contracts with individual foreign governmental departments, serviced either directly by 5.11 or through a network of international dealers. Large contracts with government agencies are referred to as Direct-to-Agency (“DTA”); a typical DTA sales process is driven primarily by lengthy governmental approval processes and can take upwards of 18 to 36 months.
Within the consumer segment, the consumer wholesale channel is comprised of (i) outdoor specialty retailers, (ii) military exchanges, and (iii) online. The consumer direct channel is comprised of (i) e-commerce sales directly through the 5.11 website, www.511tactical.com, and (ii) company-owned retail stores. At the end of 2020, 5.11 operated seventy-three company-owned retail locations in twenty-five states.
Professional channel sales accounted for approximately 52% in the year ended December 31, 2020, 58% of total sales in the year ended December 31, 2019 and 64% of total sales in the year ended December 31, 2018; approximately 3% of total sales in 2020 and 1% of total sales in 2019 and 2018 were in the form of DTA sales. The consumer channel accounted for approximately 46% of total sales in 2020, 41% of total sales in 2019 and 35% of total sales in 2018.
5.11’s top 10 customers comprised approximately 20%, 19% and 21% of total sales in the years ended December 31, 2020, 2019 and 2018, respectively.
Sales and Marketing
5.11’s sales organization consists of a mix of direct employees, independent contractors and sales agencies. The domestic salesforce develops direct relationships with thousands of individual public safety departments around the
19


U.S. and participates in thousands of requests for proposal (RFP) processes annually. The salesforce works directly with over 1,400 local dealers to service local public safety departments once a 5.11 product receives “spec” as part of the RFP process.
The international salesforce covers three primary regions: Asia Pacific, Europe, the Middle East and Africa ("EMEA"), and Latin America. While the company does fulfill some orders directly to international customers through its 5.11 website, most sales are serviced through third party distributors and dealers in foreign jurisdictions.
5.11 has implemented a multi-pronged marketing plan including investments in (i) professional and consumer product catalogues; (ii) print media; (iii) tradeshows; (iv) shop-in-shop retail concepts; and (v) digital and social media content.
5.11 had open orders and backlog of $21.8 million and $21.3 million at December 31, 2020 and 2019, respectively.
Suppliers
5.11 operates an efficient, low-cost supply chain, sourcing most its products through contract manufacturers in the Asia Pacific region. Production from Vietnam accounted for approximately 38% of 5.11’s purchases for the year ended December 31, 2020 and represented 5.11’s largest sourcing region. No single core product is 100% sourced by any one vendor. Management believes that 5.11’s principal manufacturers have the additional capacity to accommodate future growth.
Beyond products are sourced primarily through domestic subcontract facilities in the United States.
To ensure vendor reliability and quality, 5.11 established a sourcing office in Hong Kong. The office employs approximately 46 individuals whose primary functions include vendor management, commercialization, product development, production planning, vendor compliance, quality assurance and compliance.
Intellectual Property
5.11 relies on brand name recognition and a combination of trademarks and patents in order to differentiate itself from the competition. 5.11 currently has 26 utility patents and 14 design patents issued, in addition to 11 utility and 8 design patents pending registration. 5.11 currently owns 386 registered trademarks including 3 trade dress registrations. The company has in-house general counsel that manages the registration and defense of 5.11 intellectual property.
Regulatory Environment
Management is not aware of any existing, pending, or contingent liabilities that could have a material adverse effect on 5.11’s business. 5.11 is proactive regarding regulatory issues and is in compliance with all relevant regulations. Management is not aware of any potential environmental issues.
Human Capital
5.11 maintains a global footprint, with employees working in thirty-three states and eighteen countries. At December 31, 2020, 5.11 had 797 full-time employees and 154 part-time employees. 5.11 believes their relationship with their employees is good.
BOA

Overview
BOA, creator of the revolutionary, award-winning, patented BOA Fit System, partners with market-leading brands to make the best gear even better. Delivering fit solutions purpose-built for performance, the BOA Fit System is featured in footwear across snow sports, cycling, hiking/trekking, golf, running, court sports, workwear as well as headwear and medical bracing. The system consists of three integral parts: a micro-adjustable dial, high-tensile lightweight laces, and low friction lace guides creating a superior alternative to laces, buckles, Velcro, and other traditional closure mechanisms. Each unique BOA configuration is engineered for fast, effortless, precision fit, and is backed by The BOA Lifetime Guarantee. BOA is headquartered in Denver, Colorado and has offices in Austria, Greater China, South Korea, and Japan.
20


History of BOA
BOA was founded in 2001 by Gary Hammerslag, a snowboarder, surfer, and entrepreneur. Gary moved to Steamboat, Colorado in the mid-90’s after successfully selling his previous company, which created innovative catheter solutions that improved angioplasty procedure speed and effectiveness. After arriving in Steamboat and frequently snowboarding, Gary envisioned a possibility to dramatically improve the fit and performance of snowboard boots by applying elements of his learnings in the medical device field. Gary developed a fit system as an alternative to traditional laces for snowboard boots and partnered with K2 and Vans to launch the first BOA-equipped snowboard boots to consumers in the winter of 2001. After a successful launch, BOA became widely adopted on snowboard boots.
BOA’s next phase of growth was largely in the outdoor sporting and recreation markets. In 2005, BOA expanded its focus to hiking and trail-related footwear, followed by cycling and golf in 2006 and hunting and fishing in 2007, at which point BOA surpassed 1 million users worldwide. From 2008 to 2011, having gained credibility in consumer markets, BOA introduced products for the workwear footwear market as well as products for the medical bracing market. In 2013, the company entered the running and training footwear market.
In 2019, BOA launched its state-of-the-art Performance Fit Lab ("PFL") to quantitatively measure the impact of BOA-equipped footwear on athletic performance. The PFL is used to advance performance footwear fit technology by testing, refining, and improving footwear products in collaboration with the company’s major brand partners and serves as a catalyst for innovation. In 2020, BOA surpassed 17 million users worldwide.
We purchased a majority interest in BOA on October 16, 2020 for approximately $454 million.
Industry
BOA participates broadly in the global footwear market, representing approximately 10 billion pairs of shoes sold annually. BOA’s addressable market is identified based on product type, price lane, and geography. BOA targets the premium segment, where applicable price lanes tend to be at the upper end of each category. With respect to product type, the overall market is segmented into various subcategories, of which BOA primarily targets footwear for active performance sports, outdoor applications, and kids. Based on target footwear categories and applicable price lanes, management estimates BOA’s addressable market to be approximately 750 million pairs of shoes sold annually. Management estimates the company has approximately 2-3% share within its addressable market.
Products
The BOA Fit System consists of a durable lace, which is guided by low-friction guides and attached to a dial that is typically mounted on the footwear heel, tongue or eye-stay for micro-adjustability to enhance performance fit. BOA’s current product portfolio has four platforms, H, L, M, and S-Series, which vary in cost, weight, tension, and use case. Each dial design can be customized with over 220 colors allowing the product to fit cohesively with each brand partners’ specific designs and colorways.
All platforms share the distinctive characteristics that differentiate BOA from competing offerings: micro-adjustability to achieve the perfect fit, measurable performance benefits validated by the company’s testing lab, durability and quality proven in extensive field testing, a lifetime guarantee on the end-product’s dial and laces, and the distinctive BOA sound heard when turning the dial.
Each platform is designed and engineered to address the specific performance fit needs of the end user by use case. Factors such as size and shape of dial, level of torque, internal mechanics, and weight vary amongst platforms, and each platform is further segmented into product collections that differ in aesthetic, optimal placement on the shoe, and cost. Within each product collection, dial designs and materials differ to accommodate preferences of the end user and retail price points of the end product.
Competitive Strengths
Culture of Innovation and New Product Development - Management believes that there is significant opportunity to continue advancing product offerings through its commitment to innovation. Product development and innovation are divided amongst (i) BOA’s internal innovation and evolution of its fit systems and platforms, refining and improving on the aesthetics, durability, user experience, and price/value, (ii) the design and engineering collaboration that BOA engages in with its brand partners for project and application-specific needs, and (iii) BOA’s advanced research through its PFL, which is transforming markets through innovative performance fit solutions that are scientifically tested and validated.
21


Deep Collaborative Partnerships – BOA has deep partnerships with the premier brands in every segment they compete within. They collaborate throughout the entire product lifecycle process, including product strategy, design and development, factory operational/service support, retail education, consumer warranty support, and marketing/demand creation. BOA has a high partner retention rate due to the depth and value of the relationships.
Premium Brand Position - BOA is focused on continuing to build awareness around its aspirational, global brand through content leadership, athlete endorsements, paid media, brand partner affiliations, and other business. BOA primarily increases awareness through direct-to-consumer marketing and co-marketing with its established brand partner relationships. In 2019, BOA launched its “Pioneer Program,” an athletic sponsorship platform. BOA leverages athlete endorsements to further establish its positioning as a performance fit leader as well as drive cross-segment brand awareness. The company recently launched its “Dialed in” Campaign, which showcases pioneers performing at their peak both physically and mentally. BOA also relies on its trusted brand partners to increase BOA brand awareness. The company focuses its efforts on collaborating with brand partners who are innovative market leaders that meet BOA’s brand standards and align with BOA’s positioning as a high-performance, premium brand.
Technology Leader with Robust Patent Portfolio – BOA is a leader in performance fit innovation and has built a diverse global portfolio of issued and pending utility and design patents, creating barriers to entry. Throughout BOA’s history, the company has continually innovated on dial attributes including quick release, durability, manufacturing ease, and micro adjustability, in addition to integrated lace and lace guide designs and configurations critical to imparting precision fit and reduced friction. BOA’s engineering and technical expertise enables the development and production of performance fit solutions, allowing their brand partners to offer performance enhancing technology and product differentiation.
Business Strategies
Continued Share Growth in Established Categories - BOA has established a strong presence in certain core categories in Northern Europe, Korea, Japan, and the United States where BOA has proven efficacy and established strong brand partner relationships. In these core categories, BOA is focused on building a community to cross market to and is actively working to reimagine product solutions to deliver the best product to consumers.
Going forward, BOA intends to leverage its brand partner relationships to expand penetration and capture additional share in growing markets such as workwear in North America and Asia, outdoor in markets outside of Korea, and golf in North America. BOA has developed region and category specific products to better cater to the individual dynamics of each market including products that deliver a better price/value proposition, new product configurations for region specific trends and performance fit messaging to increase consumer awareness and adoption. Through its reputation in the marketplace, athlete endorsements and deep relationships with leading brand partners, the company is focused on delivering the performance benefits of the BOA system across an expanding set of sporting categories and geographies.
Expand into Pioneering Categories - BOA has identified several adjacent segments including alpine skiing, trail running, and court sports such as tennis, badminton and basketball which management believes are well suited to benefit from the performance fit that BOA provides. BOA is actively working with leading brand partners to develop sport-specific footwear configurations that can benefit from the advantages of the BOA system. By leveraging BOA’s brand equity and proven solutions, the company believes there is significant whitespace to increase penetration in these early adoption segments.
Research and Development
BOA’s approach to new product development is a multi-stage, cross-functional process. For each new product introduction, BOA works closely with brand partners to identify or develop the best suited BOA solution, its optimal placement on the shoe (or other application), color and design specifications, and cost targets. On existing products, BOA is committed to continuous innovation, including key improvements such as lower installation costs for brand partner factories, thinner and sleeker product profiles for improved aesthetics, in field warranty rate reduction to 0.5%, improved user experience, and the broadening of the platform suite to address key opportunities in alpine skiing, basketball, and outdoor.
As part of BOA’s innovation strategy around improving fit, the company has invested in a state-of-the-art PFL to quantitatively measure the impact of the BOA system on end products. In partnership with the University of Denver, the PFL is testing a significant number of products to evaluate a) Agility & Speed, b) Power & Precision, and c) Endurance & Health. By addressing these global performance attributes rather than segment-by-segment specific
22


needs, PFL findings will be relevant and applicable across BOA’s segments. The results of these studies are anticipated to help further validate BOA’s value proposition and contribute to the strengthening of the company’s brand. Moreover, the PFL serves as a platform to test and refine new product offerings ahead of launch.
Customers and Distribution Channels
BOA has 400+ global brand partners, including leading footwear companies such as Adidas, New Balance, Specialized, Asics, Burton, Engelbert Strauss, La Sportiva and FootJoy who feature BOA systems across a variety of sporting and professional segments including cycling, golf, snowboarding, hiking and workwear, among others. BOA typically sells directly to the manufacturing partner responsible for final assembly of the brand partner’s product. BOA works with 490+ brand partner factories with limited revenue concentration. Most brand partner factories are located in Asia, primarily in China and Vietnam, and are in close proximity to BOA’s supply chain.
Rather than being solely an OEM part supplier, BOA maintains highly collaborative relationships with its brand partners to actively co-develop innovative, performance-driven footwear designed around the BOA system. BOA contributes substantial design and testing resources to ensure its system is used in a way that maximizes performance based on dial placement and configuration. The BOA system is not simply a “lace replacement” or plug and play option, but rather a solution that must be integrated into each footwear model through a 6-18 month development cycle to create a system that works specifically with a shoe’s unique structural design. This process allows BOA to ensure brand image consistency, end product quality and the best performance fit.
Footwear, headwear, and medical bracing products featuring BOA systems are primarily sold through brick-and-mortar sporting goods retailers, specialty footwear retailers, online retailers, or brand partners’ owned retail and online channels. According to management’s estimates, end consumption is geographically diverse, with approximately 15% of products reaching consumers in North America, 35% in Europe, and 50% in Asia.
No individual customer or brand partner factory represented greater than 6% of BOA’s net revenues in 2020.
Seasonality
Due to the diversity of sporting segments BOA participates in, there is no significant seasonality to the business, though BOA typically has higher sales in the fourth quarter, reflecting higher cycling and golf sales in preparation for the spring retail season, as well as higher sales in the second quarter each year due to purchasing trends in the snow sports segment.
Competition
BOA’s competition can be segmented into three categories: established footwear brands that maintain their own proprietary technology for particular market segments, lower-quality subscale BOA imitators, and non-mechanical lace alternatives (bungies, buckles, plastic lace locks, Velcro, and webbing). Management estimates that BOA is 20+ times the size of its next closest direct competitor.
Suppliers
BOA maintains a longstanding deep relationship with a sole supplier for plastic injected parts (dial units and lace guides), representing approximately 70% of total purchases. The vendor is based in China with multiple facilities. Furthermore, the vendor has supplied the company since 2001 and has continuously invested in its tools and infrastructure to maintain quality standards and keep up with demand. BOA owns all its injection molds. Lastly, the vendor is also a minority shareholder in BOA and is committed to supporting its growth. The remainder of BOA’s purchases are for steel and steel coated lace, textile laces and guides, monofilament lace and webbing, which are sourced from China, Korea, Europe, and the U.S. Management believes its manufacturing partners have sufficient capacity to accommodate future growth.
Intellectual Property
BOA has built a diverse global portfolio of 233 issued and pending utility and design patents. The company has created 37 patent “families” with intellectual property covering its core technology (dials, guides, laces), as well as strategic configurations and component installation methods. BOA maintains 9 Trademarks in 41 countries.
Regulatory Environment
Management is not aware of any existing, pending, or contingent liabilities that could have a material adverse effect on BOA’s business. BOA is proactive regarding regulatory issues and is in compliance with all relevant regulations.
23


BOA maintains adequate product liability insurance coverage and to date has not incurred any material losses. Management is not aware of any potential environmental issues.
Human Capital
BOA employees are located in four countries and the United States. At December 31, 2020, BOA had 226 full-time employees and 5 part-time employees. 126 employees are located in the United States and 105 work outside of the United States in Austria, Greater China, Japan, and Korea. BOA maintains a high retention rate of their employees and believes the company's relationship with its employees is good.
Ergobaby
Overview
Ergobaby is dedicated to building a global community of confident parents with smart, ergonomic solutions that enable and encourage bonding between parents and babies. Ergobaby offers a broad range of award-winning baby carriers, blankets and swaddlers, nursing pillows, strollers, and related products that fit into families’ daily lives seamlessly, comfortably and safely.  Ergobaby is headquartered in Los Angeles, California.
History of Ergobaby
Ergobaby was founded in 2003 by Karin Frost, who designed her first baby carrier following the birth of her son. The baby carrier product line has since expanded into 3-position and 4-position carriers, with multiple style variations. In its second year of operations, Ergobaby sold 10,500 baby carriers and today sells over 1 million a year. In order to support the rapid growth, in 2007, Ergobaby made a strategic decision to establish an operating subsidiary (“EBEU”) in Hamburg, Germany. We purchased a majority interest in Ergobaby on September 16, 2010.
On May 12, 2016, Ergobaby acquired membership interests of New Baby Tula LLC (“Baby Tula”) for approximately $73.8 million. Baby Tula designs, markets and distributes premium baby carriers and accessories and focuses its efforts on both the ergonomics and fashion of its products.
In 2014, Ergobaby launched the Ergobaby Four-Position 360 Baby Carrier which expanded on Ergobaby’s leadership in the baby carrier category by offering an ergonomic, outward forward facing position for the baby and comfort for the parent. The Ergobaby 360 Carrier won the 2014 JPMA Innovation award in the baby carrier category. In 2016, Ergobaby launched the 3-Position Adapt Baby Carrier that is geared for newborns to toddlers (7lbs-45lbs) and offers some unique parent comfort features including lumbar support and crossable shoulder straps, as well as the benefit of being an all-in-one carrier with no need for an infant insert accessory (for babies 7-12lbs.). In 2017, Ergobaby launched the All Position, All-in-One Omni 360 Baby Carrier that is geared for newborns to toddlers (7lbs-45lbs) and includes all of Ergobaby’s parent & baby comfort features from the 360 and Adapt Baby Carriers, as well as the same consumer benefit of no infant insert accessory needed.
In 2018, Ergobaby entered into the stroller category with 2 new models. The first product launched was a full-size option called the 180 Reversible Stroller. This was followed later in the year by a premium compact option, the Metro Compact City Stroller. In 2019, Ergobaby launched the Embrace Baby Carrier which is geared for newborns (7lbs-25lbs) and merges the coziness of a soft wrap carrier with the simplicity and comfort of a structured carrier. In 2020, Ergobaby launched Everlove, a first of its kind carrier buyback, restoration, and resell program to extend the lifecycle of our carriers for a more sustainable future.
Industry
Ergobaby competes in the large and expanding infant and juvenile products industry. The industry exhibits little seasonality and is somewhat insulated from overall economic trends, as parents view spending on children as largely non-discretionary in nature. Consequently, parents spend consistently on their children, particularly on durable items, such as car seats, strollers, baby carriers, and related items that are viewed as necessities. Further, an emotional component is often a factor in parents’ purchasing decisions, as parents’ desire to purchase the best and safest products for their children. As a result, according to the USDA’s most recent report on Expenditures on Children by Families 2015 (March 2017), parents on average, spend between $9,330 and $23,380 on their child on an annual basis for related housing, food, transportation, clothes, healthcare, daycare and other items, depending on age of the child and annual income. The amount spent by parents in the highest income group (before tax income greater than $107,400) was more than twice the amounts spent by parents in the lowest income group
24


(before tax income of less than $59,200). On average, households spent between 11 - 27% of their before-tax income on a child. Similar patterns are seen in other countries around the world.
Demand drivers fueling the growing spending on infant and juvenile products include favorable demographic trends, such as (i) a high percentage of first time births; (ii) an increasing age of first time mothers and a large percentage of working mothers with increased disposable income; and (iii) an increasing percentage of single child households and two-family households.
In purchases of baby durables, parents often seek well-known and trusted brands that offer a sense of comfort regarding a product’s reliability and safety. As a result, brand name, comfort and safety certifications can serve as a barrier to entry for competition in the market, as well as allow well-known brands such as Ergobaby and Baby Tula to compete in a growing premium segment.
Products and Services
Baby Carriers
Ergobaby has two main baby carrier product lines: baby carriers and related carrier accessories, sold under both the Ergobaby and Tula brands. Ergobaby’s baby carrier designs supports a natural, ergonomic ("M" shaped) sitting position for babies, eliminating compression of the spine and hips that can be caused by unsupported suspension. The baby carrier also distributes the baby’s weight evenly between parents’ hips and shoulders, and alleviates physical stress for the parent. Both Ergobaby’s 3-Position and 4-Position baby carriers have been recognized by the International Hip Dysplasia Institute as being “hip healthy”. Additional accessories are provided to complement the baby carriers including the popular Infant Insert.
Within the Ergobaby Baby Carrier product line, Ergo sells 3-Position and 4-Position baby carriers in a variety of style and color variations and Baby Tula sells 3-Position and 4-Position fashion-oriented baby carriers. Baby Carrier sales were approximately $73.9 million, $85.0 million, and $85.7 million in the years ended December 31, 2020, 2019, and 2018, respectively, and represented approximately 89%, 88% and 89%, of total sales in 2020, 2019, and 2018, respectively.
Within the baby carrier accessories category, the Infant Insert is the largest sales component of the accessory category but has seen declining sales as customer move to newborn ready carriers. Accessory sales were $4.5 million, $5.9 million, and $6.7 million in 2020, 2019, and 2018, respectively, and represented approximately 5.4% in 2020, 6.1% in 2019 and 7.0% in 2018, of total sales.
Ergobaby’s core Baby Carrier product offerings with average retail prices are summarized below:
Ergo
6 styles of baby carriers - $80 - $180
2 styles of Infant Inserts - $35 - $38
Tula
7 styles of baby carriers - $79 - $1,000
1 style of Infant Inserts - $20
Competitive Strengths
Ergobaby innovation - Ergobaby Carriers are known for their unsurpassed comfort. Ergobaby’s superior design results in improved comfort for both parent and baby. Parents are comfortable because baby’s weight is evenly distributed between the hips and shoulders while baby sits ergonomically in a natural ("M" shaped) sitting position. The concept of baby carrying has increased in popularity in the U.S. as parents recognize the emotional and functional benefits of carrying their baby. Consumers continually cite the comfort, design, and convenient “hands free” mobility the Ergobaby carrier offers as key purchasing criteria. Ergobaby is also recognized as an industry leader in innovation. With the launch of the Ergo 4-Position 360 Carrier in 2014, the launch of the 3-Position ADAPT carrier in 2016, the launch of the All Position Omni 360 carrier in 2017, and the launch of the Embrace carrier in 2019, Ergobaby continues to innovate in the baby carrier segment on a regular basis.
Baby Tula Community - Tula enjoys an active and enthusiastic community who are vocal advocates for the brand. The Tula community acts as both an avid source of feedback on new product launches, which influence future product and patterns, as well as brand influencers to the broader new parenting community.
25


Business Strategies
Increase Penetration of Current U.S. Distribution Channels - Ergobaby continues to benefit from steady expansion of the market for wearable baby carriers and related accessories in the U.S. and internationally. Going forward, Ergobaby will continue to leverage and expand the awareness of its outstanding brands (both Ergobaby and Baby Tula) in order to capture additional market share in the U.S., as parents increasingly recognize the enhanced mobility, convenience, and the ability to remain close to the child that all Ergobaby carriers enable. Ergobaby currently markets its products to consumers in the U.S. through brick-and-mortar retailers, national chain stores, online retailers, and directly through Ergobaby.com and Babytula.com websites.

International Market Expansion - Testimony to the global strength of its lifestyle brand, Ergobaby has historically derived approximately 60% of its sales from international markets. Like it has in the U.S., Ergobaby can continue to leverage the Ergo and Tula brand equity in the international markets it currently serves to aggressively drive future growth, as well as expand its international presence into new regions. The market for Ergobaby’s products abroad continues to grow rapidly, in part due to the fact that in many parts of Europe and Asia, the concept of baby wearing is a culturally entrenched form of infant and child transport.

New Product Development - Management believes Ergobaby has an opportunity to leverage its unique, authentic lifestyle brands and expand its product line. Since its founding in 2003, Ergobaby has successfully introduced new carrier products to maintain innovation, uniqueness, and freshness within its baby carrier and travel system product lines and has become the baby carrier industry leader with the Omni 360 baby carrier. In addition to expanding into new product carriers like swaddling and nursing pillows, in 2018, Ergobaby entered the stroller category by introducing a new premium compact stroller (Metro Compact City Stroller) and a full-size stroller (180 Reversible Stroller).
Customers and Distribution Channels
Ergobaby primarily sells its products through brick-and-mortar retailers, national chain stores, online retailers and distributors. In Europe, Ergobaby products are sold through its German based subsidiary, which services brick-and-mortar retailers and online retailers in Germany and France; it’s United Kingdom based subsidiary; and its Tula subsidiary in Poland; as well as a network of distributors located in Sweden, Norway, Spain, Denmark, Italy, Turkey, Russia and the Ukraine. Customers in Canada are predominately serviced by Ergobaby’s Canadian subsidiary. Sales to customers outside of the U.S., Canadian and European markets are predominantly serviced through distributors granted rights, though not necessarily exclusive, to sell within a specific geographic region.
Sales and Marketing
Within the U.S., Ergobaby directly employs sales professionals and utilizes independent sales representatives assigned to differing U.S. territories managed by in-house sales professionals. Independent salespeople in the U.S. are paid on a commission basis based on customer type and sales territory. In Europe, Ergobaby directly employs its salespeople and salespeople are paid a base salary and a commission on their sales, which is standard in that territory.
Ergobaby has implemented a multi-faceted marketing plan which includes (i) online marketing efforts, including online advertisement, search engine optimization and social networking efforts; (ii) increasing tradeshow attendance at consumer and medical professional shows; and (iii) increasing promotional activities.
Ergobaby had approximately $11.5 million and $10.2 million in firm backlog orders at December 31, 2020 and 2019, respectively.
Competition
The infant and juvenile products market is fragmented, with a few larger manufacturers and marketers with portfolios of brands and a multitude of smaller, private companies with relatively targeted product offerings.
Within the infant and juvenile products market, Ergobaby’s baby carriers primarily compete with companies that market wearable baby carriers. Within the wearable baby carrier market, several distinct segments exist, including (i) slings and wraps; (ii) soft-structured baby carriers; and (iii) hard frame baby carriers.
The primary global competitors in this segment are BabyBjorn, Chicco, Britax and Manduca, which also market products in the premium price range. Especially in the U.S., Ergobaby brands also compete with several smaller
26


companies that have developed wearable carriers, such as Infantino, Boba, and Lillebaby. Within the soft-structured baby carrier segment, Ergobaby benefits from strong distribution, good word of mouth, and the functionality of the design.
Suppliers
During 2020, Ergobaby sourced its Ergo carrier and carrier accessory products from Vietnam and India, and manufactured its stroller systems and accessory products in China. Baby Tula products predominantly were produced from factories in India and Poland and were also produced in its own facility located in Poland. In 2009, Ergobaby partnered with a manufacturer located in India, and in 2012, Ergobaby began sourcing carriers and accessories from a manufacturing facility in Vietnam.  More than 50% of Ergobaby’s carriers and accessories came from Vietnam in 2020. Baby Tula sourced its carrier, accessories and blanket products from Poland, Vietnam and India, with purchases from these locations accounted for approximately 13% of total Ergobaby purchases.  Management believes its manufacturing partners have the additional capacity to accommodate Ergobaby’s projected growth.
Intellectual Property
Ergobaby maintains and defends a U.S. and international patent portfolio on some of its various products, including its 3-position and 4-position carriers.  Currently, it has 31 patents (including allowances) and 27 patents pending in the U.S. and other countries. Ergobaby also depends on brand name recognition and premium product offering to differentiate itself from competition.
Regulatory Environment
Management is not aware of any existing, pending, or contingent liabilities that could have a material adverse effect on Ergobaby’s business. Ergobaby is proactive regarding regulatory issues and is in compliance with all relevant regulations. Ergobaby maintains adequate product liability insurance coverage and to date has not incurred any losses. Management is not aware of any potential environmental issues.
Human Capital
Ergobaby employees maintain a global footprint, with a geographic presence in the United States, Europe and Asia. At December 31, 2020, Ergobaby had 154 full-time employees and 10 part-time employees. 75 employees are located in the United States and 89 work outside of the United States, with the largest international presence in Poland and Germany. Ergobaby believes the company's relationship with its employees is good.
Liberty Safe
Overview
Liberty Safe, headquartered in Payson, Utah and founded in 1988, is the premier designer, manufacturer, and marketer of home, gun and office safes in North America. From its over 300,000 square foot manufacturing facility, Liberty Safe produces a wide range of home, office and gun safe models in a broad assortment of sizes, features and styles ranging from an entry level product to good, better and best products. Products are marketed under the Liberty Safe brand, as well as a portfolio of licensed and private label brands, including Cabela’s and John Deere. Liberty Safe’s products are the market share leader and are sold through an independent dealer network (“Dealer sales”) in addition to various sporting goods, farm and fleet, and home improvement retail outlets (“Non-Dealer sales” or “National sales”). Liberty Safe also sells safes directly to end customers through the company's website. Liberty Safe has the largest independent dealer network in the industry, with more than 50% of Liberty's sales in the last two years coming from the dealer network.
History of Liberty Safe
The Liberty Safe brand and its leading market share has been built over a 30-year history of superior product quality, engineering and design innovation, and leading customer service and sales support. Liberty Safe has a long history of continuous improvement and innovative approaches to sales and marketing, product development and manufacturing processes. Significant investments over the last five years have solidified Liberty Safe’s reputation for providing substantial value to retailers and enhanced its long-standing position as the leading producer of premium home, office and gun safes.
27


Liberty Safe commenced operations in 1988 and in 2001 opened its current state-of-the-art facility in Payson, Utah. The new facility allowed Liberty Safe to consolidate all of its manufacturing and distribution operations to a centralized location. As the only facility in the industry utilizing significant automation and a streamlined roll-form manufacturing process, it represented a significant step forward when compared to the production capabilities of its competitors. Incremental investments following the consolidation have solidified Liberty Safe’s position as the preeminent domestic manufacturer of secure storage solutions.
During 2011, Liberty Safe constructed a new production line that allowed Liberty to build entry level safe products in-house. This production line produces home and gun safe models that were previously completely sourced through foreign manufacturers. This investment in production capacity makes Liberty Safe one of the largest manufacturers of home, office and gun safes in the world. This added investment in capacity in the U.S. allowed Liberty Safe to provide shorter lead times and more competitive pricing to its North American customer base.
We purchased a majority interest in Liberty Safe on March 31, 2010.
Industry
Liberty Safe competes in the broadly defined North American safe and vault industry which includes fire and document safes, media and data safes, depository safes, gun safes and cabinets, home safes and hotel safes. The total domestic residential safes market is estimated to be approximately $2.5 billion to $3.5 billion and is projected to grow 2-3% through 2025. Domestically, demand for safes depends on several key factors, including greater awareness of the need to store valuables and firearms securely, increased uncertainty and civil unrest in the country, and an increased prevalence of severe weather events.
The domestic safe industry continues to see increased competition from imports, particularly those sourced from China. Imported safes compete on price, with foreign manufacturers passing along savings from operational efficiencies, lower cost labor and raw materials to the end consumer.
Products and Services
Liberty Safe offers home, office and gun safes with retail prices ranging from $400 to $8,000. Liberty Safe produces 32 home and gun safe models with the most varied assortment of sizes, feature upgrades, accessories and styling options in the industry. Liberty Safe’s premium home and gun safe product line covers sizes from 12 cu. ft. to 50 cu. ft. with smaller sizes available for its personal home safe. Liberty Safe markets its products under Company-owned brands and a portfolio of licensed and private label brands, including Cabela’s and John Deere. Liberty Safe also sells commercial safes, vault doors, handgun vaults, and a number of accessories and options. The overwhelming majority of revenue is derived from the sales of safes.
Competitive Strengths
#1 Premium Home and Gun Safe Brand with Strong Momentum in the Market - Liberty Safe achieved the status of #1 selling safe company in America in 1994 (per statistics provided by Sargent & Greenleaf, the primary lock supplier to the industry) and maintains this prominent position today. A recent third-party market study also ranked Liberty Safe #1 in its safe market niche for domestically produced safes. Liberty Safe continues to gain market share from the various smaller participants who lack the distribution, e-commerce and sales and marketing capabilities of Liberty Safe.
State-of-the-Art and Scalable Operations - Liberty's management has constructed a highly scalable operational platform and infrastructure that has positioned Liberty Safe for substantial sales growth and enhanced profitability in the coming years. Liberty Safe transitioned itself from a manufacturing oriented operating culture to a demand-based, sales-oriented organization. Its strategic transition required the implementation of a demand-based sales and operating platform, which included (i) new equipment to drive automation and capacity improvements; (ii) re-engineered product lines and production processes to drive efficiency through greater standardization in production; and (iii) new employee incentives tied to labor efficiency, which has improved worker performance as well as employee attitude. These initiatives are enhanced by an experienced senior executive team, a balanced sourcing and in-house manufacturing production strategy, advanced distribution capabilities and sophisticated IT systems. Liberty has combined its demand-based sales and operating initiatives with upgraded production equipment to drive multiple operational improvements. These initiatives combined with Liberty’s cumulative historical investments in operational capabilities have created a lasting competitive advantage over its smaller competitors, who utilize labor-intensive operations and lack the company’s lean manufacturing culture. For the past seventeen years, Liberty
28


Safe has leased a manufacturing and distribution facility in Payson, Utah that management believes represents the most scalable domestic facility in the industry. Liberty Safe’s multi-faceted production capabilities allow for substantial flexibility and scalable capacity, thus assuring a level of supply chain execution far superior to any of its competitors.
Historically, Liberty Safe maintained an optimal mix of in-house and Asian-sourced manufacturing in order to improve its ability to meet customer inventory needs. Beginning in 2012, Liberty Safe began manufacturing entry level safes that were previously completely sourced from an Asian manufacturer, on its new production line. In 2020, approximately 7% of safes (excluding handgun safes) sold by Liberty were sourced in Asia.
Reputation for High Quality Products - Liberty Safe offers only the highest quality products on a consistent basis, which over the years has gained it an enviable reputation and a key point of differentiation from its competitors. Liberty Safe distinguishes its products through tested security and fire protection features and industry leading design focused on functionality and aesthetics. The design of its safes meets rigorous internal benchmarks for security and fire protection, with most receiving certification from Underwriters Laboratory, Inc. (“UL”), the leading product safety standard certification, for its security capabilities. Additionally, Liberty Safe’s investment in accessories and feature options have made Liberty safes the most visually appealing and functional in the industry, while providing more customized solutions for retailers and consumers.
Trusted Supplier to National Retailer and Dealer Accounts - Liberty Safe’s comprehensive, high-quality product offering and sophisticated sales and marketing programs have made it a critical supplier to a diverse group of national accounts and dealers. Initially a key supplier primarily to the dealer channel, it has expanded its business with national accounts, such as Cabela’s and Tractor Supply. Liberty Safe provides a superior value proposition as a supplier for its national retailers and dealers via its well-recognized brands, lifetime product warranty, tailored merchandising, category management solutions and superior supply chain execution. Further, Liberty Safe’s products generate more profitable floor-space, with both high absolute gross profit and retail margins over 30%. High retail profitability plus increased inventory turns has entrenched Liberty Safe as a key partner in customers’ success in the safe category. As a core element of building its relationships, Liberty Safe has invested significantly in making its retailers more efficient through cooperative point-of-sale forecasting that improves inventory turnover for the customer and enhances production planning for Liberty.
Advanced e-Commerce Capabilities - Over the last several years, Liberty has invested heavily in developing its e-commerce capabilities. In 2020, Liberty launched an enhanced LibertySafe.com website featuring AI-enhanced customer service, educational content, and 3D/augmented reality product experiences. Liberty has also helped many of its independent dealer partners develop their own websites and marketing strategies. Orders placed through LibertySafe.com and independent dealer sites represent a growing percentage of total sales, and Liberty leverages its established dealer network in order to fulfill online orders, a meaningful competitive advantage in a category featuring heavy products that are logistically difficult to deliver and install. Additionally, Liberty has devoted significant resources to its digital marketing initiatives, including search-engine optimization, building a leading social media presence, and maintaining high levels of consumer engagement through automated email campaigns.
Business Strategies
Liberty Safe has experienced strong historical growth while executing on multiple new sales and operational initiatives, positioning it to continue to increase its scale and improve profitability. Liberty’s growth strategy is rooted in the sales and marketing and operational initiatives that have spurred its expansion into new accounts and increased penetration of existing accounts. Liberty has significant opportunity in its existing channels to continue to build upon its already strong market share. In addition to growth within its current channels, Liberty’s core competencies can be successfully applied to ventures in the broader security equipment market. Potential near-to-medium term areas for expansion of Liberty’s platform include:
Further penetrate existing National Retailer and Dealer Accounts by introducing new SKUs, enhancing its service offering and supporting the geographic expansion of certain Dealer Accounts
Accelerate Liberty Safe’s e-commerce strategy through its newly-revamped website and capitalize on growing e-commerce sales through National and Dealer accounts
Introduce new products and penetrate adjacent categories
Penetrate new channels and customer accounts including mass retailers, professional and residential
Pursue strategic acquisitions within the premium home and gun safe industry to enter new product categories and expand geographic footprint
29


Research and Development
Liberty Safe is the engineering and design leader in its sector, due to a history of first-to-market features and standard-setting design improvements. Liberty’s proactive solicitation of feedback and constant interaction with consumers and retail customers across diverse channels and geographies enables Liberty Safe to stay at the forefront of customer demands. Liberty’s approach to product development increases the likelihood of market acceptance by creating products that are more relevant to consumers’ demands. Research and development costs were $0.1 million in 2020, $0.8 million in 2019, and $0.2 million in 2018.
In addition to product enhancements, new products, such as the plate-door National Security Classic, and a new, 6-SKU line of handgun vaults were launched in 2015 from Liberty’s commitment to R&D. In 2016, Liberty introduced a new 3-section “Extreme” interior design, new safe covers, new handgun vault designs, and several new safe sizes.  In 2018, Liberty introduced a new flat pin design (patent pending) in all of its large safes.  This new design provides a much higher level of security against pry-attacks. In 2019, Liberty introduced a series of premium in-home vault doors.
Customers and Distribution Channels
Liberty Safe has fostered long-term relationships with leading national retailers (National or Non-Dealer) as well as numerous Dealers, enabling Liberty Safe to achieve considerable brand awareness and channel exposure. Through significant investment in its national accounts sales and marketing efforts, Liberty Safe has also become a leading supplier to National accounts. Expansion into National accounts is part of Liberty Safe’s strategy to reach a broader customer base and more varied demographics. National account customers include sporting goods retailers, farm and fleet retailers, and home improvement retailers. For the last three years, Liberty Safe had 20 Non-Dealer account customers that are estimated to have accounted for approximately 48%, 48% and 40% of net sales for the years ended December 31, 2020, 2019 and 2018, respectively.
Dealer customers include local hunting and fishing stores, hardware stores and numerous other local, independent store models. Dealer customers accounted for 52%, 52%, and 60% of net sales in 2020, 2019, and 2018, respectively. As of December 31, 2020, Liberty had over 450 dealer customers.
Liberty Safe’s two largest customers accounted for approximately 33%, 33% and 30% of net sales in 2020, 2019 and 2018, respectively.
Seasonality
Liberty Safe typically experiences its lowest earnings in the second quarter due to lower demand for safes at the onset of summer.
Sales and Marketing
Liberty Safe possesses robust sales and marketing capabilities in the safe industry. Liberty Safe utilizes separate sales teams for National accounts and Dealers, which enables it to provide more focused and effective strategies to manage and develop relationships within different channels. Liberty Safe has made significant recent investments in the development of a comprehensive sales and marketing program including merchandising, sales training and tools, promotions and supply chain management. Through these various initiatives, Liberty Safe offers highly adaptable programs to suit the varying needs of its retailers. This has enabled Liberty Safe to become a key supplier across diverse channels. Liberty largely focuses its marketing and advertising efforts on digital media as online markets have grown in importance. The team has invested significant time and resources to enhancing both LibertySafe.com and the individual sites of many of its dealer partners.
Liberty is the clear category manager for many of its customers. The company’s Vendor Managed Inventory program provides support to Dealers and National Accounts by proactively managing inventory levels to reduce stockouts and increase return on inventory dollars.
Competition
Liberty Safe is the premier brand in the premium home and gun safe industry. Liberty is in a class by itself when it comes to manufacturing technology and efficiency and supply chain capabilities. Competitors are generally more heavily focused on either smaller, sourced safes or large, domestically produced safes. Competitive domestic manufacturers run “blacksmith” type factories that are small, inefficient and require a tremendous amount of manual
30


labor that produces inconsistent product. In addition, many of Liberty’s competitors are directly tied to a third-party brand, such as Browning or Winchester.
Liberty competes with other safe manufacturers based on price, breadth of product line, technology, product supply chain capabilities and marketing capabilities. Channel diversity in the premium home and gun safe industry is rare. Most companies have greater concentration in either the dealer channel or national accounts, but rarely having the supply chain capabilities or sales and marketing programs to service both channels effectively such as Liberty Safe does. Major competitors have limited sales and marketing departments and programs, making it difficult for them to expand sales and gain market share. Additionally, Liberty’s extensive Dealer network acts as a key fulfillment mechanism for online direct-to-consumer sales.
Suppliers
Liberty’s primary raw materials are steel, sheetrock, wood, locks, handles and fabric, for which it receives multiple shipments per week. Materials, on average, account for approximately 55% - 60% of the total cost of a safe, with steel accounting for approximately 42% of material costs. Liberty purchases its materials from a combination of domestic and foreign suppliers. Historically, Liberty Safe has been able to pass on raw material price increases to its customers.
Liberty purchased approximately 27 million pounds of steel in 2020 primarily from domestic suppliers, using contracts that lock in prices two fiscal quarters in advance. Liberty Safe purchases coiled and flat steel in gauges from four to fourteen. Liberty Safe specifies rigorous requirements related to surface and edge finish and grain direction. All steel products are checked to ASTM specification and dimensional tolerances before entering the production process.
Liberty Safe had approximately $14.5 million and $5.7 million in firm backlog orders at December 31, 2020 and 2019, respectively.
Intellectual Property
Liberty Safe relies upon a combination of patents and trademarks in order to secure and protect its intellectual property rights. Liberty Safe currently owns 35 trademarks and 5 patents on proprietary technologies for safe products, with one additional patent pending.
Regulatory Environment
Liberty Safe's management believes that Liberty Safe is in compliance with applicable environmental and occupational health and safety laws and regulations. Liberty Safe has recently moved to a powder paint application in order to reduce hazardous VOC emissions.
Human Capital
As of December 31, 2020, Liberty employed 414 employees at their production facility in Utah. 367 employees work in manufacturing or manufacturing support, while the remaining 47 employees work in corporate or executive roles. Liberty Safe believes that it has a good relationship with its employees.
Marucci Sports

Overview
Founded in 2009 and headquartered in Baton Rouge, Louisiana, Marucci is a leading designer, manufacturer, and marketer of premium wood and metal baseball bats, fielding gloves, batting gloves, bags, protective gear, sunglasses, on and off-field apparel, and other baseball and softball equipment used by professional and amateur athletes. Marucci also develops and licenses franchises for sports training facilities. Marucci products are available through owned websites, their team sales organization, Big Box Retailers, and third party e-commerce and resellers. In 2017, Marucci acquired Victus Sports, a King of Prussia, Pennsylvania based complementary baseball equipment manufacturer and distributor. We acquired Marucci in April 2020 for a purchase price of $201.0 million. Marucci has vertically integrated wood bat manufacturing and has built long-standing relationships with international suppliers who manufacture the remainder of their product lines.
31


Marucci is an established brand commanding strong market share across product categories. Marucci’s mission is to “honor the game” and brands itself as such with simplistic imagery, black and white color schemes, and to-the-point marketing campaigns.
Victus is a more recent entrant to the baseball equipment market but garners similar wood bat usage as Marucci. The brand is widely recognized for their edgy designs and big attitude. Victus’ mission, in contrast to Marucci’s, is to embrace the evolution of the game and to salute the next generation of players who set out to change it.
History of Marucci Sports
Marucci Sports was founded in 2009 by a team including two former professional baseball players. Marucci released its first metal bat, the Marucci CAT5, in 2009. In 2013, Marucci released batting gloves and launched their first series of fielding gloves, the Founders’ Series. Marucci was able to leverage its brand power to expand into the baseball apparel and accessories market as well. In 2018, Marucci acquired Carpenter Trade to expand the quality and technology of their fielding glove offering and change the current consumer expectations for a truly customized fielding glove. Victus’ product offering expanded into metal bats in 2019 with the launch of its Vandal line and recently expanded with the launch of the NOX. In 2019 Marucci also acquired two timber mills and a wood drying facility, securing vertical manufacturing capabilities within their wood bat product category and ensuring access to the best wood in the game.
Today, Marucci is a designer, manufacturer, and marketer of premium Marucci and Victus-branded baseball and softball equipment including wood and metal baseball bats, fielding gloves, batting gloves, bags, protective gear, sunglasses, on and off-field apparel, and other baseball and softball equipment. All of these products are sold around the world in retail stores, online and through its corporate owned and franchised training facilities.
Industry
Marucci Sports competes primarily in the domestic baseball equipment market which includes wood bats, metal bats, fielding gloves, cleats, protective and other gear, and uniforms/ team apparel and which management estimates constitutes approximately $1.3 billion of annual retail revenue. Marucci Sports also competes within the greater global baseball equipment market which management estimates constitutes approximately $2.2 billion of annual retail revenue. Marucci’s product offering targets primarily the premium equipment price point more often used in competitive club and travel leagues, for which participation rates are generally more stable.
The industry is generally considered to be a stable sector with growth rates in the low single digits. Baseball equipment is largely sold through national retailers. Independent resellers and online platforms also sell baseball equipment while the balance is purchased directly from the manufacturer.
Products
Marucci designs, manufactures, and markets six categories of products: (i) metal bats, (ii) wood bats, (iii) apparel & accessories, (iv) batting gloves, (v) fielding gloves, and (vi) bags & protective equipment. Marucci’s product strategy encompasses producing high quality products recognized by consumers for their performance, craftsmanship, and value, and building on a rich history to introduce innovative new products.
Metal Bats
Metal bats have historically represented Marucci’s largest product category by revenue. The metal bats are priced at the premium end of the market. Marucci produces metal bats for all ages, from college to tee ball, with a focus on elite high school players. The CAT series is the flagship metal bat product from Marucci. Marucci also offers a lower price point model, the F5. Victus’ first metal offering, the Vandal, was first launched in 2019, and is priced similarly to the CAT series. Victus later introduced its first two-piece bat in the NOX. Metal bats used in youth and elite travel leagues are subject to strict regulations limiting spring and exit velocity. All Marucci’s metal bats are compliant with respective amateur sport governing bodies. The company has historically followed a two-year product release cycle, and Marucci metal bats have notable staying power with their customer base as prior year models remain in production.
Wood Bats
Marucci’s wood bats are built with quality, precision, and customization. Marucci prides itself in making every pro-bound bat a “game bat”. Marucci offers two types of wood bats: ash and maple. Ash is a soft, open grain wood. Maple bats are a much harder, closed grain wood and constitute a large majority of the company’s wood bat sales.
32


The wide variety of selection and price points offer professional-level quality and cuts to amateur players as well. Innovative customization options further drive engagement.
Apparel & Accessories
Marucci offers a full suite of apparel and accessory offerings that is rapidly expanding. The current product portfolio includes on-field and off-field apparel, sunglasses, hats, grips, and more. Most sales of these products are sold direct-to-team in custom apparel packages including baseball pants, jerseys, practice shirts, and more. Marucci has in-house screen-printing operations allowing for customization of various pieces of apparel.
Batting Gloves
All Marucci batting gloves are designed to meet professional standards of comfort, durability and performance while also appealing to users of all levels. Marucci has four lines of batting gloves: Pittards’ Reserve, Signature, Quest, and Code while Victus has one, the Debut. Marucci also offers limited production customized batting gloves. Marucci’s batting gloves span the pricing spectrum.
Fielding Gloves
Marucci offers a growing set of fielding gloves across six product series: Capital, Cypress, Oxbow, Ascension, Vermillion, and Acadia. Marucci has a complete line of gloves to meet the needs of every position player at every age and skill level. Marucci offers gloves across the pricing spectrum. Marucci acquired Carpenter Trade in 2018, along with their C-Mod technology which provides a unique fit.
Bags & Protective Gear
Marucci offers an extensive line of bags and protective gear including bat packs, bat quivers, helmets, shin and elbow guards, catchers gear, and more allowing Marucci to cater to nearly all its customers playing needs.
Business Strategies
Continued Innovation in Existing Product Categories
Marucci plans to continue to build on its successful history of bringing new, highly anticipated products to market through leveraging its stringent new product development process, and external and internal manufacturing capabilities. The company has near-term new product launches and existing product updates planned across all categories.
Further Penetration of Existing Customer Accounts
Marucci has identified opportunities to leverage its existing relationships with retailers to drive expanded SKU offerings across categories, especially in apparel. Additionally, management believes the company can continue to improve Victus product adoption with existing channel partners.
Approximately $150 million fielding glove market represents a significant growth opportunity for Marucci. Fielding gloves are the second largest hard goods market in baseball / softball. Marucci plans to leverage its brand strength and innovation to capture share in this high margin category. The acquisition of Carpenter Trade in 2018 has allowed Marucci to offer a highly customized glove that serves as a key differentiator in fielding gloves.
Victus Category and Product Expansion
Victus has strong penetration in the majors and key affiliations with top players. The brand released its first metal bat in 2019, the one-piece Victus Vandal BBCOR bat and later launched its first two-piece bat, the NOX. Metal bats sales are expected to meaningfully contribute to Victus’ overall sales in the future. Victus’ key affiliates and player advocacy has driven a halo effect across other categories. Growth in lifestyle and fan apparel represents a significant opportunity for Victus to leverage its brand.
Increase in International Market Presence
International sales currently represent a small portion of total sales. Natural expansion opportunities exist in baseball markets abroad such as Japan, South Korea, Taiwan, Canada, and Latin America. Marucci has achieved profitable growth in Asia by leveraging its premium brands and accessing markets through proven team dealers and distributors.
Further Penetration of Softball Market
Marucci’s plans to leverage its brand strength in baseball to further penetrate the softball market. Marucci is driving brand awareness and growth in the softball market from the ground up through grassroots marketing efforts, and
33


leveraging its partnerships with colleges and affiliated Marucci club teams, as well the recently launched softball mobile tour, to get in front of players of all ages. Marucci has dedicated employees who focus on softball expansion and have experience in the category as former collegiate athletes and coaches.
Expansion of the Direct-to-Team Sales Channel
The Direct-to-Team (“DTT”) sales channel allows Marucci to sell its equipment and apparel directly to thousands of players. Marucci currently has 29 Founders’ Club organizations, representing 15,000 players. Since launching DTT strategy in 2014, sales to this channel have increased rapidly.
Marucci’s proprietary online platform for this channel, “Locker Room”, is ideal for any group that requires individual processing and purchasing. There is potential opportunity to leverage Locker Room capabilities across other team sports as the total market size for U.S. Team Sports Uniforms is approximately $1.3 billion. Marucci feels the DTT strategy is still in its early stages.
Industry Consolidation
With a well-developed global supply chain, external and internal manufacturing capabilities, sophisticated management systems infrastructure, and extensive network of relevant relationships, Marucci is a platform for consolidation within both the baseball and softball equipment and apparel spaces. Management has identified a pipeline of potential acquisition targets that would help Marucci strengthen and expand its product offering and address new market segments.
Customers and Distribution Channels
Marucci sells its products through several channels including Big Box Retailers; DTC, DTT, Clubhouse and other Owned Channels; and third-party e-commerce and resellers. Marucci’s top 5 customers accounted for .7% of 2020 of net sales.
Seasonality
Marucci typically has higher sales in the first quarter each year, ahead of the primary baseball season. However, management expects seasonality to smooth as baseball becomes an increasingly year-round sport.
Competition
Marucci competes with offerings from multiple large baseball equipment manufacturers, including Easton (under the Easton and Rawlings brands) and Wilson Sporting Goods Company (under the Wilson, DeMarini, Louisville Slugger, and Evoshield brands), and numerous smaller wood bat specific brands including Old Hickory, Chandler Bats, Tucci, Dove Tail, Sam Bat, and D-Bat. Key determinants in consumer purchasing decisions include product performance, quality, and brand loyalty.
Suppliers
Marucci leverages a combination of sourcing and in-house manufacturing. Metal bats, apparel, batting gloves, fielding gloves, bags, and other accessories are sourced from an international network of primarily Asian manufacturing partners, while wood bats are manufactured domestically at the company’s Baton Rouge (Marucci) and King of Prussia (Victus) facilities. In 2019, the company acquired two timber mills, effectively consolidating its wood bat supply chain to improve quality and production efficiency and ensuring continued access to the best wood in the game.
Intellectual Property
Marucci maintains 51 trademarks in the U.S., 29 of which are registered and 22 of which are pending registration. Marucci also has 1 issued patent. Management considers its trademarked brand names, preeminent name recognition, ability to design innovative products, and technical and marketing expertise to be its primary competitive advantages.
Product Development
The product development cycle varies by product with bats taking approximately 16 months to reach distribution and batting gloves requiring approximately 9 months. New product development at Marucci occurs in six successive stages: (1) Identify Market Opportunity – search for player needs via internal leads, supplier partners, or on-the ground feedback from players in their network, (2) Cross Functional Ideation – host ongoing dialogue with sourcing
34


partners to identify next-gen technology, (3) Product Development – have sourcing partners begin preliminary testing runs once viable new products are identified, (4) Production and Validation – continue rigorous prototyping and product validation on the field and in the Marucci performance lab, (5) Marketing – engage in-house marketing team to drive product naming, rollout, branding, and marketing stories to expand awareness, and (6) Product Rollout and Distribution – finalize the marketing story, conduct sales presentations, and provide samples to reps and finally receiving orders from channel partners and beginning full production.
Regulatory Environment
Baseball and softball equipment, outside of bats, enjoys a largely restriction free Federal/Local government regulatory framework. Metal bats used in youth and elite travel leagues are subject to strict regulations limiting spring and exit velocity determined by self-regulatory associations connected to the sport. There are three key regulatory groups associated with baseball: USA Baseball, United States Specialty Sports Association (“USSSA”), and Bat-Ball Coefficient of Restitution (“BBCOR”). Each have their own method for measuring bat performance. BBCOR is the standard currently governing adult baseball bats used in High School and Collegiate play while USA and USSSA govern youth leagues. There are also regulatory bodies specific to softball including Amateur Softball Association (ASA) and Independent Softball Association, among others. Wood bats used in professional baseball are subject to league-specific regulations.
Human Capital
Marucci had 208 employees at December 31, 2020, 167 full-time and 41 part-time employees, all located in the United States. Marucci's labor force is non-union. Management believes that Marucci has a good relationship with its employees.
Velocity Outdoor
Overview
Velocity Outdoor, headquartered in Bloomfield, New York, is a leading designer, manufacturer, and marketer of airguns, archery products, laser aiming devices and related accessories. We acquired a majority interest in Velocity Outdoor for a net purchase price of $150.4 million in June 2017. Velocity Outdoor offers its products under the highly recognizable Crosman, Benjamin, LaserMax, Ravin and CenterPoint brands that are available through national retail chains, mass merchants, dealer and distributor networks. Airguns historically represent Velocity Outdoor's largest product category. The airgun product category consists of air rifles, air pistols and a range of accessories including targets, holsters and cases. Velocity Outdoor's other primary product categories are archery, with products including CenterPoint crossbows and the Pioneer Airbow, consumables, which includes steel and plastic BBs, lead pellets and CO2 cartridges, lasers for firearms, and airsoft products. In September 2018, Velocity acquired Ravin Crossbows, a manufacturer and innovator of crossbows and accessories. Ravin primarily focuses on the higher-end segment of the crossbow market and has developed significant intellectual property related to the advancement of crossbow technology.
History of Velocity Outdoor
Velocity was founded in 1923 as Crosman Rifle Company and was one of the first manufacturers of recreational airguns in the United States. Velocity Outdoor acquired Visible Impact Target Company in 1991 and Benjamin Sheridan Corporation in 1992. Benjamin was, and continues to be, a dominant U.S. producer of high-end pneumatic and CO2 powered airguns while Sheridan was one of the world’s foremost manufacturers of high-quality paintball markers. In 2007, Velocity expanded its offerings outside the traditional airgun category with the debut of its new optics division, CenterPoint Precision Optics. In 2008, Velocity diversified further by adding Crosman Archery to its list of branded products and introduced two new hunting crossbows in addition to youth archery products. In 2016, Velocity debuted its CenterPoint line of crossbows and the Benjamin Pioneer Airbow, the first ever mass-produced air powered archery device and with the 2018 acquisition of Ravin Crossbows, Velocity expanded their archery product line into the higher-end segment of the crossbow market. In 2017, Velocity acquired the commercial product line of LaserMax, a leading designer and manufacturer of gun-mounted laser aiming devices.
Today, Velocity Outdoor is an international designer, manufacturer and marketer of Crosman and Benjamin airguns including related ammunition and accessories, archery products including the Ravin and CenterPoint crossbows, airsoft rifles, pistols, and ammunition, laser aiming devices, and precision optics.
35


Industry
Velocity Outdoor primarily competes within the airgun and archery sub-segments of the broader outdoor recreational products industry, which together management estimates constitute approximately $1.1 billion of annual manufacturer revenue. Both categories share certain common characteristics, including consumer demand for innovation, similar sales channels, and unique regulatory frameworks.
The airgun industry is estimated by management to constitute approximately $275 million of annual manufacturer revenue, including consumables and excluding accessories. With a history stretching back over a century, the industry is generally considered to be a mature sector, with stable growth rates in the low single digits. Airgun products are largely sold through big box specialty or sporting goods retailers and independent dealers, accounting for roughly 30% and 20% of purchases, respectively. Online platforms account for approximately 25% of purchases, with the remainder moving through mass merchants. Airguns are less seasonal than archery because there is no defined hunting season, although sales spike somewhat around holidays.
The archery equipment market is estimated by management to constitute approximately $770 million of annual manufacturers sales, of which $500-$550 million is attributable to bows and $200-$250 million is attributable to related archery consumables. Vertical and compound bows, and crossbows each comprise about half of the category sales, with crossbows gaining share in recent years. Big box outdoor retailers and independent archery dealers each accounting for approximately 25% of consumer purchases, while ecommerce has grown to hold a 20% share. Big box sporting goods stores and mass merchants make up the remainder of consumer sales.
Products and Services
Velocity designs, manufacturers and markets five categories of products: (i) airguns, (ii) archery products, (iii) consumables, or pellets, BBs and CO2 cartridges, (iv) optics, and (v) airsoft. Velocity's product strategy encompasses producing high quality, feature-rich products recognized by consumers for their craftsmanship and value, and building on a rich history to introduce innovative new products.
Airguns
Airguns has historically represented Velocity's largest product category. The airgun product line consists of air rifles, air pistols and a range of accessories including targets, holsters and cases. Velocity's airguns are designed to be multi-purpose, multi-occasion products, for use in recreational plinking and target shooting, pest control, and hunting. Velocity offers a “good, better, best” array of airguns under the Crosman and Benjamin brands. The Crosman brand is known for high value at an accessible price, where the Benjamin brand is typically associated with premium products falling within the mid- to high-price point. Additionally, Velocity rounds out its offering with mid-level products produced under an exclusive licensing agreement with Remington for its Remington, Marlin, DPMS, and Bushmaster brands.
Archery Products
Velocity re-entered the archery market in 2016 with a product line anchored by the CenterPoint crossbow and the first-of-its-kind Pioneer Airbow. CenterPoint has grown rapidly since it was launched to become the second largest player in the crossbow category. The CenterPoint Sniper 370 is the top-selling SKU in the crossbow market, with more than twice the volume of its nearest competitor. CenterPoint acquired market share by offering features like an aluminum frame, higher shooting velocity, integrated string stops, a 4x32mm scope and shoulder sling at very competitive retail prices.
Concurrent with the launch of the CenterPoint line of crossbows, Velocity also introduced the Pioneer Airbow. The Pioneer Airbow created a new sportsman category as the first ever mass-produced air-powered archery device, effectively bridging the gap between airguns and archery. Velocity acquired Ravin Crossbows in 2018, further expanding its product line in the archery market. Ravin Crossbows is a leading designer, manufacturer and innovator of crossbows and accessories. Ravin primarily focuses on the higher-end segment of the crossbow market and has developed significant intellectual property related to the advancement of crossbow technology.
Consumables
Velocity's consumables segment consists of steel and plastic BBs, various styles of lead pellets, and single-use CO2 cartridges used to power airguns. BBs are typically used for plinking, training, or target shooting at a more affordable cost, while different pellet styles are designed either for accuracy, maximum penetration, or a combination of the two. Velocity is the world’s largest provider and only domestic manufacturer of CO2 cartridges,
36


having first introduced the use of C02 as an airgun propellant in 1961. Consumables are produced under the Crosman, Benjamin, and Copperhead brand names.
Optics
Launched in 2006, Velocity's line of optics products offers high-performance, value-priced optics under the CenterPoint brand. The scopes, sights, binoculars, lights, and lasers are marketed for traditional firearms, in addition to select airgun and crossbow offerings. In 2017, Velocity added to their optics product line with the acquisition of the commercial division of LaserMax. LaserMax is a global leader in hardened and miniaturized laser systems, offering a comprehensive line of premium laser sights for home defense, personal protection and training use. LaserMax’s commercial business provides laser sighting solutions and tactical lights to the firearm original equipment manufacturers ("OEM") and retail channels. Management believes that the addition of the LaserMax products enables Velocity to reach a wider range of new customers across retail channels.
Airsoft
Airsoft guns are a class of air, CO2, gas, or electric-powered guns that are typically made from high-impact plastics and are engineered with recreation in mind to fire safe, plastic BBs quickly and accurately. Airsoft products are most often used for recreational purposes by a younger demographic and a strong user base amongst military and law enforcement customers. Velocity offers a broad portfolio of airsoft rifles and pistols under its owned Crosman Elite and Game Face brands, as well as the licensed U.S. Marines brand.
Competitive Conditions
Airguns
Velocity's airgun line competes with offerings from several airgun manufacturers, including Daisy Outdoor Products, Gamo Outdoor USA (which acquired Daisy in July 2016 but remains separately branded), and Germany-based Umarex. The market for airguns is relatively concentrated, led by Crosman, Daisy, Gamo, and Umarex, according to Sports OneSource data. Key determinants in consumer purchasing decisions include product performance, quality, and brand loyalty.
Archery
The archery market competes within a “good, better, best” spectrum. Velocity's CenterPoint product line, as a value-for-price, entry to mid-level brand, tends to lie between the “good” and “better” segments, competing with Barnett Outdoors, Killer Instinct, and PSE Technologies, among others. Consumers tend to make purchasing decisions based on brand awareness, reliability, customer service, and pricing. Although CenterPoint is a recent entry into the archery market, the brand has been able to outpace more established brands on the reliability, pricing, and service aspects to win market share. The Ravin product line has a higher price point and falls within the "best" segment for crossbows, competing with the higher end Tenpoint crossbows. Ravin entered the market in 2017 and has since become the number one selling brand as measured by retail dollars.
Business Strategies
Continued Innovation in Existing Product Categories
Velocity plans to continue to build on its successful history of bringing new, technically superior products to market through leveraging its stringent new product development process, internal manufacturing capabilities, and a flexible supply chain. The company has near-term new product launches and existing product updates planned across all categories, including the highlights below.
Airguns - Building on the Silencing Barrel Device (SBD) technology, Velocity is introducing a line of multi-shot break-barrel models that feature a 10-shot clip that advances automatically. Velocity is also enjoying success with its recent introduction of fast shooting full-auto BB guns under the Crosman brand. In addition, Velocity continues to be the world’s largest producer of BB, pellets and CO2 powerlets.
Archery - On the heels of the successful 2016 launch of the CenterPoint crossbow line, Velocity continues to offer the best value proposition in the industry. Recently CenterPoint has introduced new crossbow models at higher price points to segments of the market and Ravin continues to introduce models that lead the industry in
37


innovation and performance. Ravin recently shocked the hunting world with the introduction of its new electric cocking/de-cocking model that shoots a whopping 500 feet per second.
Optics - In addition to the launch of three CenterPoint Spectrum First Focal Plane series of scopes, the company recently released CenterPoint optics to include range finding binoculars and scope adapters. Additionally, following the launch of the grip activated GripSense lasers in 2017, Lasermax has introduced a universal rail mounted laser featuring the same activation technology.
Airsoft - Airsoft guns are a class of air, CO2, gas, or electric-powered guns that are typically made from high-impact plastics and are engineered with recreation in mind to fire safe, plastic BBs quickly and accurately. Airsoft products are most often used for recreational purposes by a younger demographic and a strong user base amongst military and law enforcement customers. Velocity offers a broad portfolio of airsoft rifles and pistols under its owned Game Face brand.
Expand into Adjacent Product Categories
Management believes that the company can leverage in-house manufacturing and sourcing partners to develop products in new categories that utilize Velocity's existing distribution network and brand strength.
Further Penetration of Existing Customer Accounts
Management has identified several strategies for further penetrating its existing customer accounts. First, Velocity has identified opportunities to leverage its existing relationships with retailers to drive expanded SKU offerings across categories. Additionally, management believes the company can expand the CenterPoint brand into the dealer network due to the acquisition of Ravin. Furthermore, management believes that the company is well positioned to grow as its brick-and-mortar customers adapt to a changing retail landscape. Velocity can leverage its structured analytical sales approach and new marketing initiatives to assist retailers with enhancing their online sales, similar to the strategies it already employs working with pure e-commerce customers like Amazon and Pyramyd Air.
Consolidation Platform
With a well-developed global supply chain, refined manufacturing capabilities, sophisticated management systems infrastructure, and extensive network of relevant relationships, Velocity sees itself as a platform for consolidation within both the broader outdoor recreational goods space and the archery space specifically. Management has identified a pipeline of potential acquisition targets that would help Velocity strengthen and expand its product offering and address new market segments.
International Growth
Velocity is exploring opportunities to grow international sales and increase market share by pursuing new international distributor relationships. Management has recently focused its efforts on key markets within Latin America. However, with a more fulsome archery product line in development, the Company is well positioned to expand into key international bowhunting markets such as Europe, Australia, New Zealand, and South Africa.
New Product Development
Velocity has developed a repeatable, structured product development process that integrates all areas of the business, including sales, marketing, engineering, purchasing, production and finance. New products must pass a 6-to-18 month stage gating process designed to ensure engineering and commercial viability. Once a product idea is identified, a five-phase step-by-step process is used to either (a) refine the idea into a producible, marketable good, or (b) identify contradicting data that may warrant the project being tabled or canceled altogether. A Product Development Committee must approve the advancement of a new product from one phase to the next. To balance the company’s new product pipeline, aging and underperforming SKUs are regularly culled. This intentional focus on constant innovation and consumer feedback has helped Velocity establish a portfolio of highly regarded brands across several product categories.
Customers
Velocity sells its products through nearly all major domestic mass merchants and sporting goods retailers and has established a strong e-commerce platform to allow for flexibility in a changing retail environment. The three largest
38


customers represented 36.7% of gross sales in 2020 and represented the major sales channels; mass merchant, e-commerce, and regional retail.
Seasonality
Velocity typically has higher sales in the third and fourth quarter each year, reflecting the hunting and holiday seasons, respectively.
Sales and Marketing
Velocity's products are sold through over 900 customers across a mix of sales channels, including mass merchants, national retailers, distributors/dealers/regional chains, international distributors, and e-commerce. Over the last 5 years, management has successfully diversified both its sales channel composition and customer mix.
Velocity sells its products through nearly all major domestic mass merchants and sporting goods retailers currently selling airguns and has established a strong e-commerce platform to allow for flexibility in a changing retail environment. The company has been selling to many of its customers for over 20 years, maintaining close relationships with key purchasing personnel through high-touch customer service. Velocity is one of the only players in the sportsman category offering category management services, product assortment, and SKU optimization feedback typical of larger multinational consumer products companies. This data-sharing has resulted in higher retailer sell-through and margin enhancement, more accurate sales forecasting, and a 98% fulfillment rate, all of which are key components in maintaining status as a vendor of choice.
Velocity maintains an internal sales team responsible for covering the vast majority of its customer relationships, or approximately 90% of total sales. Furthermore, Velocity supplements its in-house team with four independent sales representative organizations, providing coverage for approximate 375 additional customers across their respective geographic territories. International sales efforts are handled by Velocity-employed account executives who work through local distributors in order to ensure that products conform to local regulatory standards.
Velocity had a backlog of $39.0 million and $3.5 million at December 31, 2020 and 2019, respectively.
Manufacturing and Distribution Channels
Velocity's product manufacturing is based on a dual strategy of in-house manufacturing and strategic alliances with select sub-contractors and vendors. Velocity conducts its domestic manufacturing operations in two locations. The first is a 225,000 square foot facility on a company-owned 49-acre campus located in East Bloomfield, New York, approximately 30 miles southeast of Rochester. The second is an 85,000 square foot leased facility in Superior, Wisconsin. In addition, the company utilizes approximately 144,000 square feet of leased warehouse space in nearby Farmington, New York, five miles from the East Bloomfield facility.
Intellectual Property
Velocity Outdoor currently holds a global portfolio of more than 100 registered trademarks and a global patent portfolio of more than 50 issued patents with many more pending. Management considers its patent holdings, trademarked brand names, preeminent name recognition, ability to design innovative products, and technical and marketing expertise to be its primary competitive advantages.
Regulatory Environment
Airguns
Airguns enjoy a relatively unrestrictive federal regulatory framework, with most regulations determined at the state level. Although there are no federal laws regulating their transfer, possession or use, non-powder guns are subject to oversight from the Consumer Product Safety Commission (“CSPC”). Therefore, airguns are subject to generalized statutory limitations involving “substantial product hazard” and articles that pose a substantial risk of injury to children, though the CSPC has not adopted specific mandatory regulations in this area. Federal law prevents states from prohibiting the sale of airguns but allows for state-by-state restrictions on sales of airguns to minors. Thirteen states have imposed such restrictions. Historically, there have not been attempts to grandfather the regulation of airguns into that of traditional powdered firearms, as legislative efforts have largely focused on responding to and refining the existing regulatory framework for each respective category rather than overhauling the coordination or transfer of enforcement duties across agencies.
39


Archery
Crossbow hunting restrictions have become less stringent over the last several years. Since 2006, 12 states, including populous hunting states like Wisconsin, Pennsylvania, and North Carolina, have legalized crossbow hunting, while many others moved to relax restrictions through the opening of limited seasons or creation of exceptions to hunting restrictions for those with disabilities. Today, only Oregon classifies crossbows as illegal but there is currently a proposal to allow crossbows during the all-weapon deer season in the eastern half of the state. Nearly 90% of all hunting permits are filed in states that currently allow crossbow hunting for at least part of the season. Although continued deregulation is expected, it likely will not be the largest driver for the crossbow category moving forward. Participation levels have steadily increased within the states. This will continue to be the main driver behind market growth moving forward.
Human Capital
Velocity had 367 employees on December 31, 2020, 341 full-time employees and 26 part-time employees, with 366 employees located within the United States. Velocity’s labor force is non-union. Management believes that Velocity has an excellent relationship with its employees.
Niche Industrial Businesses
Advanced Circuits
Overview
Advanced Circuits, headquartered in Aurora, Colorado, is a provider of small-run, quick-turn and production rigid PCBs, throughout the United States. Advanced Circuits also provides its customers with assembly services in order to meet its customers’ complete PCB needs. The small-run and quick-turn portions of the PCB industry are characterized by customers requiring high levels of responsiveness, technical support and timely delivery. Due to the critical roles that PCBs play in the research and development process of electronics, customers often place more emphasis on the turnaround time and quality of a customized PCB than on the price. Advanced Circuits meets this market need by manufacturing and delivering custom PCBs in as little as 24 hours, providing customers with over 98% error-free production and real-time customer service and product tracking 24 hours per day.
History of Advanced Circuits
Advanced Circuits commenced operations in 1989 through the acquisition of a small Denver-based PCB manufacturer. During its first years of operations, Advanced Circuits focused exclusively on manufacturing high volume, production run PCBs with a small group of proportionately large customers. After the loss of a significant customer in the early 1990s, Advanced Circuits began focusing on developing a diverse customer base, and in particular, on meeting the demands of equipment manufacturers with low-volume, high-margin, customized small-run and quick-turn PCBs.
We purchased a controlling interest in Advanced Circuits on May 16, 2006. Since our acquisition, Advanced Circuits has completed several add-on acquisitions that expanded their customer base in various industries and sectors, including the aerospace and defense industry and the long-lead sector. Over 50% of Advanced Circuits’ sales are derived from highly profitable small-run and quick-turn production PCBs. Advanced Circuits’ success is demonstrated by its broad base of over 11,000 customers that it does business with throughout the year.
Industry
The PCB industry, which consists of both large global PCB manufacturers and small regional PCB manufacturers, is a vital component to all electronic equipment supply chains, as PCBs serve as the foundation for virtually all electronic products, including cellular telephones, appliances, personal computers, routers, switches and network servers. PCBs are used by manufacturers of these types of electronic products, as well as by persons and teams engaged in research and development of new types of equipment and technologies.
Several significant trends are present within the PCB manufacturing industry. Production of PCBs in North America has declined in recent years due to increased competition for volume production of PCBs from Asian competitors benefiting from both lower labor costs and less restrictive waste and environmental regulations. Asian based manufacturers of PCBs are capitalizing on their lower labor costs and increasing their market share of volume production PCBs, which are used in high volume consumer electronics application such as computers and cell
40


phones. This “offshoring” of high-volume production orders has placed increased pricing pressure and margin compression on many small domestic manufacturers that are no longer operating at full capacity. Many of these small producers are choosing to cease operations, rather than operate at a loss, as their scale, plant design and customer relationships do not allow them to focus profitably on the small-run and quick-turn sectors of the market. While Asian manufacturers have made large market share gains in the PCB industry overall, small-run and quick-turn production, some of the more complex volume production, and military production have remained strong in the United States. Rapid advances in technology are significantly shortening product life-cycles and placing increased pressure on original equipment manufacturers ("OEMs") to develop new products in shorter periods of time. In response to these pressures, OEMs invest heavily in research and development, which results in a demand for PCB companies that can offer engineering support and quick-turn production services to minimize the product development process. Additionally, increased complexity of electronic equipment requires maintaining the production infrastructure necessary to manufacture PCBs of increasing complexity. This often requires significant capital expenditures and has acted to reduce the competitiveness of local and regional PCB manufacturers lacking the scale to make such investments.
Both globally and domestically, the PCB market can be separated into three categories based on required lead time and order volume:
Small-run PCBs — These PCBs are typically manufactured for customers in research and development departments of OEMs and academic institutions. Small-run PCBs are manufactured to the specifications of the customer, within certain manufacturing guidelines designed to increase speed and reduce production costs. Prototyping is a critical stage in the research and development of new products. These small-runs are used in the design and launch of new electronic equipment and are typically ordered in volumes of 1 to 50 PCBs. Because the small-run is used primarily in the research and development phase of a new electronic product, the life cycle is relatively short and requires accelerated delivery time frames of usually less than five days and very high, error-free quality. Order, production and delivery time, as well as responsiveness with respect to each, are key factors for customers as PCBs are indispensable to their research and development activities.
Quick-Turn Production PCBs — These PCBs are used for intermediate stages of testing for new products prior to full scale production. After a new product has successfully completed the small-run phase, customers undergo test marketing and other technical testing. This stage requires production of larger quantities of PCBs in a short period of time, generally 10 days or less, while it does not yet require high production volumes. This transition stage between low-volume small-run production and volume production is known as quick-turn production. Manufacturing specifications conform strictly to end product requirements and order quantities are typically in volumes of 10 to 500. Similar to small-run PCBs, response time remains crucial as the delivery of quick-turn PCBs can be a gating item in the development of electronic products. Orders for quick-turn production PCBs conform specifically to the customer’s exact end product requirements.
Volume Production PCBs — These PCBs, which we sometimes refer to as “long lead” and “sub-contract” are used in the full scale production of electronic equipment and specifications conform strictly to end product requirements. Volume Production PCBs are ordered in large quantities, usually over 100 units, and response time is less important, ranging between 15 days to 10 weeks or more.
These categories can be further distinguished based on board complexity, with each portion facing different competitive threats. Advanced Circuits competes largely in the small-run and quick-turn production portions of the North American market, which have not been significantly impacted by Asian-based manufacturers due to the quick response time required for these products. Management believes the North American PCB market was estimated to be approximately $3.6 billion in 2020.
Products and Services
A PCB is comprised of layers of laminate and contains patterns of electrical circuitry to connect electronic components. Advanced Circuits typically manufactures 2 to 20 layer PCBs, and has the capability to manufacture even higher layer PCBs. The level of PCB complexity is determined by several characteristics, including size, layer count, density (line width and spacing), materials and functionality. Beyond complexity, a PCB’s unit cost is determined by the quantity of identical units ordered, as engineering and production setup costs per unit decrease with order volume, and required production time, as longer times often allow increased efficiencies and better production management. Advanced Circuits primarily manufactures lower complexity PCBs.
41


Advanced Circuits assists its customers throughout the life-cycle of their products, from product conception through volume production. Advanced Circuits works closely with customers throughout each phase of the PCB development process, beginning with the PCB design verification stage using its unique online FreeDFM.com tool, FreeDFM.com, which enables customers to receive a free manufacturability assessment report within minutes, resolving design problems that would prohibit manufacturability before the order process is completed and manufacturing begins. The combination of Advanced Circuits’ user-friendly website and its design verification tool reduces the amount of human labor involved in the manufacture of each order as PCBs move from Advanced Circuits’ website directly to its computer numerical control, or CNC, machines for production, saving Advanced Circuits and customers cost and time. As a result of its ability to rapidly and reliably respond to the critical customer requirements, Advanced Circuits receives a premium for their small-run and quick-turn PCBs as compared to volume production PCBs.
Advanced Circuits manufactures all high margin small-runs and quick-turn orders internally and occasionally utilizes external partners to manufacture production orders that do not fit within its capabilities or capacity constraints at a given time. As a result, Advanced Circuits constantly adjusts the portion of volume production PCBs produced internally to both maximize profitability and ensure that internal capacity is fully utilized.
The following table shows Advanced Circuits’ gross revenue by products and services for the periods indicated:
Gross Sales by Products and Services (1)
Year Ended December 31,
202020192018
Volume Production (including assembly)45.2 %46.6 %45.4 %
Quick-Turn Production33.4 %32.0 %33.0 %
Small-run Production18.2 %18.6 %18.9 %
Third Party3.2 %2.8 %2.7 %
Total100.0 %100.0 %100.0 %
(1)    As a percentage of gross sales, exclusive of sale discounts.
Competitive Strengths
Advanced Circuits has established itself as a leading provider of small-run and quick-turn PCBs in North America and focuses on satisfying customer demand for on-time delivery of high-quality PCBs. Advanced Circuits’ management believes the following factors differentiate it from many industry competitors:
Numerous Unique Orders Per Day — Advanced Circuits receives on average over 300 customer orders per day. Due to the large quantity of orders received, Advanced Circuits is able to combine multiple orders in a single panel design prior to production. Through this process, Advanced Circuits is able to reduce the number of costly, labor intensive equipment set-ups required to complete several manufacturing orders. As labor represents the single largest cost of production, management believes this capability gives Advanced Circuits a unique advantage over other industry participants.
Diverse Customer Base — Advanced Circuits possesses a customer base with little industry or customer concentration exposure. For each of the years ended December 31, 2020, 2019 and 2018, no customer represented more than 6% of net sales.
Highly Responsive Culture and Organization — A key strength of Advanced Circuits is its ability to quickly respond to customer orders and complete the production process. In contrast to many competitors that require a day or more to offer price quotes on small-run or quick-turn production, Advanced Circuits offers its customers quotes within seconds and the ability to place or track orders any time of day. In addition, Advanced Circuits’ production facility operates three shifts per day and is able to ship a customer’s product within 24 hours of receiving its order.
Proprietary FreeDFM.comTM Software — Advanced Circuits offers its customers unique design verification services through its online FreeDFM.com tool. This tool enables customers to receive a free manufacturability assessment report, within minutes, resolving design problems before customers place their orders. The service is relied upon by many of Advanced Circuits’ customers to reduce design errors and minimize production costs. Beyond improved customer service, FreeDFM.comTM has the added benefit of improving the efficiency of Advanced Circuits’ engineers, as many routine design problems, which
42


typically require an engineer’s time and attention to identify, are identified and sent back to customers automatically.
Established Partner Network — Advanced Circuits has established third party production relationships with PCB manufacturers in North America and Asia. Through these relationships, Advanced Circuits is able to offer its customers a complete suite of products including those outside of its core production capabilities. Additionally, these relationships allow Advanced Circuits to outsource orders for volume production and focus internal capacity on higher margin, short lead time, production and quick-turn manufacturing.
Business Strategies
Advanced Circuits’ management is focused on strategies to increase market share and further improve operating efficiencies. The following is a discussion of these strategies:
Increase Portion of Revenue from Small-run and Quick-Turn Production — Advanced Circuits’ management believes it can grow revenues and cash flow by continuing to leverage its core small-run and quick-turn capabilities. Over its history, Advanced Circuits has developed a suite of capabilities that management believes allow it to offer a combination of price and customer service unequaled in the market. Advanced Circuits intends to leverage this factor, as well as its core skill set, to increase net sales derived from higher margin small-run and quick-turn production PCBs.
Acquire Customers from Local and Regional Competitors — Advanced Circuits’ management believes the majority of its competition for small-run and quick-turn PCB orders comes from smaller scale local and regional PCB manufacturers. Advanced Circuits continues to enter into small-run and quick-turn manufacturing relationships with several subscale local and regional PCB manufacturers. Management believes that while many of these manufacturers maintain strong, long-standing customer relationships, they are unable to produce PCBs with short turn-around times at competitive prices. As a result, Advanced Circuits sees an opportunity for growth by providing production support to these manufacturers or direct support to the customers of these manufacturers, whereby the manufacturers act more as a broker for the relationship.

Remain Committed to Customers and Employees — Advanced Circuits has remained focused on providing the highest quality products and services to its customers. Management believes this focus has allowed Advanced Circuits to achieve its outstanding delivery and quality record. Advanced Circuits’ management believes this reputation is a key competitive differentiator and is focused on maintaining and building upon it. Similarly, management believes its committed base of employees is a key differentiating factor. Management believes that Advanced Circuits’ emphasis on sharing rewards and creating a positive work environment has led to increased loyalty. Advanced Circuits plans to continue to focus on similar programs to maintain this competitive advantage.
Opportunistically Acquire Smaller PCB Manufacturers — Historically, Advanced Circuits has selectively made tuck-in acquisitions of regional PCB manufacturers. Management will continue to seek tuck-in acquisitions of smaller PCB manufacturers where sales and operational efficiencies can be realized, or strategic technical capabilities expanded.
Manufacturing Facility Enhancement - In 2019, Advanced Circuits built out a new state-of-the-art printed circuit board manufacturing facility that will allow it to provide existing and new customers with enhanced capabilities.
Research and Development
Advanced Circuits engages in continual research and development activities in the ordinary course of business to update or strengthen its order processing, production and delivery systems. By engaging in these activities, Advanced Circuits expects to maintain and build upon the competitive strengths from which it benefits currently. Research and development expenses were not material in each of the last three years.
Customers and Distribution Channels
Advanced Circuits’ focus on customer service and product quality has resulted in a broad base of customers in a variety of end markets, including industrial, consumer, telecommunications, aerospace/defense, biotechnology and electronics manufacturing. These customers range in size from large, blue-chip manufacturers to small, not-for-profit university engineering departments. The following table sets forth management’s estimate of Advanced Circuits’ approximate customer breakdown by industry sector for the fiscal years ended December 31, 2020, 2019 and 2018:
43


Customer Distribution
Industry Sector202020192018
Electronics Manufacturing Services20 %23 %21 %
Electrical Equipment and Components20 %20 %25 %
Industrial and Commercial Machinery20 %18 %16 %
Educational Institutions%%12 %
Transportation Equipment%%%
Measuring Instruments%%%
Engineer Services%%%
Business Services%%%
Wholesale Trade-Durable Goods%%%
All Other Sectors Combined20 %15 %12 %
Total100 %100 %100 %
Management estimates that over 75% of its orders are generated from existing customers. Moreover, more than half of Advanced Circuits’ orders in each of the years 2020, 2019 and 2018 were delivered within five days (not including long-lead orders). In a typical year, no single customer represents more than 5% of Advanced Circuits’ sales.
Sales and Marketing
Advanced Circuits has established a “customer centric” marketing strategy to both acquire new customers and retain existing customers. Advanced Circuits uses advanced digital marketing techniques such as search engine optimization, pay-per-click, content marketing, segmented email marketing, social media marketing, web banners and behavioral retargeting. In addition to digital marketing Advanced Circuits runs aggressive pricing promotions and proactive outbound calling sales campaigns. Advanced Circuits spends approximately 1% of net sales each year on its marketing initiatives and advertising and has inside and outside sales professionals organized geographically throughout North America dedicated to its marketing and sales efforts. The sales team takes a systematic approach to placing sales calls and receiving inquiries and, on average, will place over 200 outbound sales calls and receive approximately 140 inbound phone inquiries per day. Beyond proactive customer acquisition initiatives, management believes a substantial portion of new customers are acquired through referrals from existing customers. In addition, other customers are acquired online where Advanced Circuits generates over 60% of its orders from its website. Substantially all revenue is derived from sales within the United States.
Advanced Circuits, due to the volume of small-run and quick turn sales, had a negligible amount in firm backlog orders at December 31, 2020 and 2019.
Competition
There are currently an estimated 160 active domestic PCB manufacturers. Advanced Circuits’ competitors differ amongst its products and services.
Competitors in the small-run and quick-turn PCBs production industry include larger companies as well as small domestic manufacturers. The largest independent domestic small-run and quick-turn PCB manufacturer in North America is TTM Technologies, Inc. Though this company produces small-run PCBs to varying degrees, in many ways it is not a direct competitor with Advanced Circuits. In recent years, larger competitors have primarily focused on producing boards with greater complexity in response to the offshoring of low and medium layer count technology to Asia. Compared to Advanced Circuits, small-run and quick-turn PCB production accounts for much smaller portions of larger competitors' revenues. Further, these competitors often have much greater customer concentrations and a greater portion of sales through large electronics manufacturing services intermediaries. Beyond large, public companies, Advanced Circuits’ competitors include numerous small local and regional manufacturers, often with revenues under $20 million. These smaller competitors have long-term customer relationships and typically produce both small-run and quick-turn PCBs and production PCBs for small OEMs and EMS companies. The competitive factors in small-run and quick-turn production PCBs are response time, quality, error-free production and customer service. Competitors in the long lead-time production PCBs generally include large companies, including Asian manufacturers, where price is the key competitive factor.
44


New market entrants into small-run and quick-turn production PCBs confront substantial barriers including significant investments in equipment, securing a highly skilled workforce with extensive engineering knowledge and compliance with environmental regulations. Beyond these tangible barriers, Advanced Circuits’ management believes that its network of customers, established over the last two decades, would be very difficult for a competitor to replicate.
Suppliers
Advanced Circuits’ raw materials inventory is small relative to sales and must be regularly and rapidly replenished. Advanced Circuits uses a just-in-time procurement practice to maintain raw materials inventory at low levels. Additionally, Advanced Circuits has established consignment relationships with several vendors allowing it to pay for raw materials as used. Because it provides primarily lower-volume quick-turn services, this inventory policy does not hamper its ability to complete customer orders. Raw material costs constituted approximately 24%, 24% and 23% of net sales for each of the fiscal years ended December 31, 2020, 2019 and 2018, respectively.
The primary raw materials that are used in production are core materials, such as copper clad layers of glass and chemical solutions, and copper and gold for plating operations, photographic film and carbide drill bits. Multiple suppliers and sources exist for all materials. Adequate amounts of all raw materials have been available in the past, and Advanced Circuits’ management believes this will continue in the foreseeable future. Advanced Circuits works closely with its suppliers to incorporate technological advances in the raw materials they purchase. Advanced Circuits does not believe that it has significant exposure to fluctuations in raw material prices. The fact that price is not the primary factor affecting the purchase decision of many of Advanced Circuits’ customers has allowed management to historically pass along a portion of raw material price increases to its customers. Advanced Circuits does not knowingly purchase material originating in the Democratic Republic of the Congo or adjoining countries.
Intellectual Property
Advanced Circuits seeks to protect certain proprietary technology by entering into confidentiality and non-disclosure agreements with its employees, consultants and customers, as needed, and generally limits access to and distribution of its proprietary information and processes. Advanced Circuits’ management does not believe that patents are critical to protecting Advanced Circuits’ core intellectual property, but, rather, its effective and quick execution of fabrication techniques, its website FreeDFM.com and its highly skilled workforce are the primary factors in maintaining its competitive position.
Advanced Circuits uses the following brand names: FreeDFM.com, 4pcb.com, 4PCB.com, 33each.com, barebonespcb.com and Advanced Circuits. These trade names have strong brand equity and are material to Advanced Circuits’ business.
Regulatory Environment
Advanced Circuits’ manufacturing operations and facilities are subject to evolving federal, state and local environmental and occupational health and safety laws and regulations. These include laws and regulations governing air emissions, wastewater discharge and the storage and handling of chemicals and hazardous substances. Management believes that Advanced Circuits is in compliance, in all material respects, with applicable environmental and occupational health and safety laws and regulations. New requirements, more stringent application of existing requirements, or discovery of previously unknown environmental conditions may result in material environmental expenditures in the future. Advanced Circuits has been recognized multiple times for exemplary environmental compliance and has been consistently awarded the Denver Metro Wastewater Reclamation District Gold Award.
Human Capital
Advanced Circuits had 463 employees at December 31, 2020 operating out of three production facilities in the United States. Advanced Circuits believes that it has a good relationship with its employees.
Arnold
Overview
Headquartered in Rochester, New York, Arnold serves a variety of markets including aerospace and defense, general industrial, motorsport/ automotive, oil and gas, medical, energy, reprographics and advertising specialties.
45


Over the course of more than 100 years, Arnold has successfully evolved and adapted its products, technologies, and manufacturing presence to meet the demands of current and emerging markets. Arnold has expanded globally and built strong relationships with its customers worldwide. As a result, Arnold provides its customers with new and innovative materials and solutions that empowers them to develop next generation technologies. Arnold is the largest and, we believe, the most technically advanced U.S. manufacturer of engineered magnetic systems. Arnold is one of two domestic producers to design, engineer and manufacture rare earth magnetic solutions. Arnold serves customers and generates revenues via three business units:
PMAG - Permanent Magnets and Assemblies Group- Arnold’s high performance permanent magnets have a wide variety of applications, mainly used for rotating electrical machinery such as motor and generators. Industries served include aerospace and defense, energy exploration, industrial, motorsport and medical.
Precision Thin Metals - Produces thin and ultra-thin alloys that improve the power density electrical systems such as motors, generators, and transformers along with thin foils for other applications such as electromagnetic shielding, lightweight structures, and implantable structures. Industries served include aerospace and defense, industrial, energy exploration, and medical.
Flexmag™ - The highest quality flexible magnetic sheet and strip, Flexmag products not only are magnetic but their processing capabilities allow for loading of a variety of materials into their flexible sheet products. Industries served include advertising specialties, industrial, medical, and automotive.
Arnold operates 10 manufacturing facilities worldwide but functions as one company and one team. The facilities are split under the three business units shown above along with prototyping and advanced technology development through its Technology Center Located in Madison, Wisconsin.
History of Arnold
Arnold was founded in 1895 as the Arnold Electric Power Station Company. Arnold began producing AlNiCo permanent magnets in its Marengo, Illinois facility in the mid-1930s. In 1946, Allegheny Ludlum Steel Corporation (Allegheny) purchased Arnold, and over the next few years began production of several additional magnetic product lines under license agreement with the Western Electric Company. In 1970, Arnold acquired Ogallala Electronics, which manufactured high power coils and electromagnets.
SPS Technologies (SPS), at the time a publicly traded company, purchased Arnold Engineering Company from Allegheny in 1986. Under SPS, Arnold made a series of acquisitions and partnerships to expand its portfolio and geographic reach. In 2003, Precision Castparts, also a publicly traded company, acquired SPS. In January 2005, Audax, a Boston-based private equity firm acquired Arnold from Precision Castparts.
In February 2007, Arnold Magnetic Technologies completed the acquisition of Precision Magnetics, which expanded its geographic footprint to include operations in Sheffield, England and Lupfig, Switzerland.  In addition, Arnold’s Lupfig, Switzerland operation is a joint venture partner with a Chinese rare earth producer. The joint venture manufactures RECOMA® Samarium Cobalt blocks for select markets.
In 2016, Arnold developed and launched the world’s strongest Samarium Cobalt magnet grade, RECOMA 35E, that enables significant opportunity for increased performance in smaller packages, and at higher temperatures, with no trade off in stability.
Through 2018 and 2019, Arnold deployed more advanced material from its PTM group such as Arnon 2 and 4 gauge electrical steels along with advanced performance molypermalloy metals. Advancements from the PMAG group during this same timeframe were targeted at magnet retention in high performance applications. The result of this hard work was the development of Carbon Fiber sleeving capabilities at its Sheffield UK facility. Lastly, Flexmag also introduced customized highly loaded composite materials for a variety of applications.
We purchased a majority interest in Arnold on March 5, 2012. With the support of CODI, Arnold has made significant investment to support future growth strategies.
Industry
Permanent Magnets
There exists a broad range of permanent magnets which include Rare Earth Magnets and magnets made from specialty magnetic alloys. Magnets produced from these materials may be sliced, ground, coated and magnetized to customer requirements. Those industry players with the broadest portfolio of these magnets, such as Arnold,
46


maintain a significant competitive advantage over competitors as they are able to offer one-stop shop capabilities to customers. Management believes that being a manufacturer of these magnets, subject to patent rights, is another critical market advantage.
Magnetic Assemblies- Arnold offers complex, customized value added magnetic assemblies. These assemblies are used in devices such as motors, generators, beam focusing arrays, sensors, and solenoid actuators. Magnetic assembly production capabilities include machined metal components, magnet fabrication, machining, encapsulation or sleeving, balancing, and field mapping.
Precision Strip and Foil
Precision rolled thin metal foil products are manufactured from a wide range of materials for use in applications such as transformers, motor laminations, lightweight structures, shielding, and composite structures. They have the unique processing capability to roll foils as thin as 2.5 microns while providing critical heat treatment maintaining competitive material properties. Once completed the product is coated if necessary and is slit to the application width.
Flexible Magnets
Flexible magnet products span the range of applications from advertising (refrigerator magnets and displays) to medical applications (needle counters) to sealing and holding applications (door gaskets). Other applications include Electromagnetic or Radio Frequency Shielding for high end electronics.
Products and Services
Permanent Magnets and Assemblies Group
Arnold’s Permanent Magnets and Assemblies Group (PMAG) segment is a leading global manufacturer of precision magnetic assemblies and high-performance magnets. The segment’s products include tight tolerance assemblies consisting of many dozens of components and employing RECOMA® SmCo, Neo, and AlNiCo magnets. These products are sold to a wide range of industries including aerospace and defense, motorsport/ automotive, oil and gas, medical, general industrial, energy and reprographics. Arnold has established a reputation in the magnetic industry as the engineering solutions provider, assisting customers to ensure their critical assemblies meet expectations.
PMAG is Arnold’s largest business unit representing approximately 73% of Arnold sales on an annualized basis (including Reprographics) with a global footprint including manufacturing facilities in the U.S., U.K., Switzerland, and China.
PMAG—Products and Applications:
High precision magnetic rotors for use in electric motors and generators. Typically used in demanding applications such as aerospace and defense, oil and gas exploration, energy recovery systems, power dense medical equipment, and under the hood automotive
Sealed pump couplings
Beam focusing assemblies such as traveling wave tubes
Oil & Gas exploration tools as well as pipeline inspection and down hole power generation
Linear positioning Hall effect sensor systems
Rare Earth Magnets
Samarium Cobalt (SmCo) - SmCo magnets are typically used in critical applications that require corrosion resistance or high temperature stability, such as motors, generators, actuators and sensors. Arnold markets its SmCo magnets under the trade name of RECOMA ®, and is DFARS (Defense Federal Acquisition Regulation) compliant.
Neodymium (Neo) - Neo magnets offer the highest magnetic energy level of any material in the market. Applications include motors and generators, magnetic resonance imaging, magnetic inspection systems, sensors and loudspeakers.
Other Permanent Magnet Types
AlNiCo - The AlNiCo family of magnets remains a preferred material for many mission critical applications. Its favorable linear temperature characteristics, high magnetic flux density and good corrosion resistance
47


are ideally suited for use in applications requiring magnetic stability. This material is manufactured by Arnold in the United States, making it a DFARS compliant material.
Hard Ferrite - Hard ferrite (ceramic) magnets were developed as a low cost alternative to metallic magnets (steel and AlNiCo). Although they exhibit lower energy when compared to other materials available today and are relatively brittle, ferrite magnets have gained acceptance due to their low price per magnetic output.
Injection Molded - Injection molded magnets are a composite of various types of resin and magnetic powders. The physical and magnetic properties of the product depend on the raw materials, but are generally lower in magnetic strength and resemble plastics in their physical properties. However, a major benefit of the injection molding process is that magnet material can be injection or over-molded, eliminating subsequent manufacturing steps.
Precision Thin Metals
Arnold’s precision thin metals segment manufactures precision thin strip and foil products from an array of materials and represents approximately 11% of Arnold sales on an annualized basis. The Precision Thin Metals segment serves the aerospace and defense, power transmission, alternative energy (hybrids, wind, battery, solar), medical, security, and general industrial end-markets. With top-of-the-line equipment and superior engineering, Precision Thin Metals has developed unique processing capabilities that allow it to produce foils and strip with precision and quality that are unmatched in the industry (down to 1/10th thickness of a human hair). In addition, the segment’s facility is capable of increasing production from current levels with its existing equipment and is, we believe, well-positioned to realize future growth.
Precision Thin Metals—Products and Applications:
Electrical steels for hybrid propulsion systems, electric motors, and micro turbines
Electromagnetic and Radio Frequency Shielding
Lightweight structures for aerospace applications
Irradiation windows
Batteries
Military countermeasures
Flexmag
Arnold is one of two North American manufacturers of flexible rubber magnets for specialty advertising, medical, and reprographic applications. Flexmag represented approximately 16% of Arnold sales on an annualized basis. It primarily sells its products to specialty advertisers and original equipment manufacturers. With highly automated manufacturing processes, Flexmag can accommodate customers required short lead times. Flexmag benefits from a loyal customer base and significant barriers to entry in the industry. Flexmag’s success is driven by superior customer service, and proprietary formulations offering enhanced product performance.
Flexmag—Products and Applications:
Extruded and calendared flexible rubber magnets with optional laminated printable substrates
Electromagnetic and Radio Frequency Shielding
Retail displays
Theft detection/ security
Seals and enclosures
Signage for various advertising and promotions
Competitive Strengths
Competitive Landscape
The specialty magnetic systems industry is highly fragmented, creating a competitive landscape with a variety of magnetic component manufacturers. However, few have the breadth of capabilities that Arnold possesses. Manufacturers compete on the basis of technical innovation, co-development capabilities, time-to-market, quality, geographic reach and total cost of ownership. Industry competitors relevant to Arnold’s served markets range from large multinational manufacturers to small, regional participants. Given these dynamics, we believe the industry will likely favor players that are able to achieve vertical integration and a diversification of offerings across a breadth of
48


products along with magnet engineering and design expertise. The focus will be engineering solutions together with its customers.
Barriers to Entry
Low Substitution Risk – Arnold’s solutions are typically specified into its customers’ program designs through a co-development and qualification process that often takes 6-18 months. Arnold’s customers are typically contractors and component manufacturers whose products are integrated into end-customers’ applications. The high cost of failure, relatively low proportionate cost of magnets to the final product, sometimes lengthy testing and qualification process, and substantial upfront co-engineering investment required, represent significant barriers to customers changing solution providers such as Arnold.
Equipment and Processing – Arnold’s existing base of production equipment has a significant estimated replacement cost. A new entrant could require as much as 2-3 years of lead time to match the process performance requirements, customization of equipment and material formulations necessary to effectively compete in the specialty magnet industry. Further, given the program nature of a majority Arnold’s sales, management estimates that it could take 5-10 years to build a sufficient book of business and base of institutional knowledge to generate positive cash flow out of a new manufacturing plant.
Business Strategies
Engineering and Product Development
Arnold’s engineers work closely with the customer to provide system solutions, representing a significant competitive advantage. Arnold’s engineering expertise is leveraged with state-of-the-art technology across the various business units located in North America, Europe and Asia Pacific. Arnold’s engineers work with customers on a global basis to optimize designs, guide material choices, and create magnetic models resulting in Arnold’s products being specified into customer designs.
Arnold has a talented and experienced engineering staff of design and application experts, quality personnel and technicians. Included in this team are engineers with backgrounds in materials science, physics, and metallurgical engineering. Other members of the team bring backgrounds in ceramics, mechanical engineering, chemical engineering and electrical engineering.
Arnold continues to be an industry leader with regard to new product formulations and innovations. As evidence of this, Arnold currently relies on a deep portfolio of “trade secrets” and proprietary intellectual property. Arnold continuously endeavors to introduce magnet solutions that exceed the performance of current offerings and meet customer design specifications.
Growth in Arnold’s business is primarily focused in three areas:
(i) Growing market share in existing end-markets and geographies, with a focus on aerospace and defense, medical and niche industrial systems;
(ii) Vertical integration through new products and technologies;
(iii) Completing opportunistic acquisitions and partnerships to reduce product introduction and market penetration time.
Existing End-Markets and Geographies
Aerospace and Defense
In the aerospace and defense sector, Arnold is selling magnets, magnetic assemblies and ultra-thin foil solutions. Specifically, in the aerospace industry, Arnold’s assemblies have been designed into products, which enables Arnold to benefit from the market growth and a healthy flow of business based on current airframe orders. Through its OEM customers, many new commercial aircraft placed in service contain assemblies produced by Arnold. Arnold’s sales to large aerospace and defense manufacturers includes magnetic assemblies used in applications such as motors and generators, actuators, trigger mechanisms, and guidance systems, as well as magnets for these and other uses. In addition, it sells its ultra-thin foil for use in military countermeasures, lightweight structures, brazing alloys, and motor laminations.
General Industrial
Within the industrial sector, Arnold provides magnet assemblies as well as magnets for custom made motor systems. These include stepper motors, pick and place robotic systems, and new designs that are increasingly
49


being required by regulation to meet energy efficiency standards. An example is a motor utilizing Arnold’s bonded magnets for use in commercial refrigeration systems. Arnold also produces magnetic couplings for seal-less pumps used in chemical and oil & gas applications that allow chemical companies to meet environmental requirements.
Motorsport / Automotive
Arnold produces high performance motor components and sub-assemblies for motorsport and automotive applications, such as the Kinetic Energy Recovery System, which includes a composite sleeved RECOMA® SmCo magnet rotor for a high speed, high power system and Electric Turbo Chargers that operate at greater than 100,000 RPM. Further emerging magnetic applications include electric traction drives, regenerative braking systems, starter generators, and electric turbo charging. As much of this technology utilizes magnetic systems, Arnold expects to benefit from this trend.
Oil and Gas
Arnold currently provides magnets and precision assemblies for use in oil and gas exploration and production, applications which typically require exceptional collaboration and co-development with its customers. Arnold supplies products used in applications such as electric submersible pumps, oil well shutoff valves, down-hole logging while drilling tooling, and a down-hole magnetic transfer coupling. Other applications for which Arnold is actively involved include pipeline inspection, wireless tomography tools, and chip collection.
Medical
Within the medical sector, Arnold provides magnetic assemblies, magnets, flexible magnets, and ultrathin foils. Its magnet assemblies and magnets are critical parts of motor systems for dental instruments as well as saws and grinders. Magnet assemblies are also provided for skin expansion systems, shunt valves, and position sensors. Its Precision Thin Metals business unit is providing a specialty alloy for advanced breast cancer treatment. They also provide precision titanium used for implantable devices.
Energy
Arnold’s Precision Thin Metals segment supplies grain-oriented silicon steel produced with proprietary methods for use in transformers and inductors. These cores allow for the production of very efficient transformers and inductors while minimizing size. In addition, Arnold’s magnet solutions can be found in advanced automatic circuit re-closer solutions that substantially reduce the stress on system components on the grid. Arnold’s solutions are also present in new power storage systems. The permanent magnet bearings used in new designs improve the efficiency of the flywheel energy storage system.
Research and Development
Arnold has a core research and development team with extensive industry experience located at its Technology Center. In addition to the Technology Center, a large number of other Arnold staff members assigned to the business units contribute to the research and development effort at various stages. Product development also includes collaborating with customers and field testing. This feedback helps ensure products will meet Arnold’s demanding standards of excellence as well as the constantly changing needs of end users. Arnold’s research and development activities are supported by state-of-the-art engineering software design tools, integrated manufacturing facilities and a performance testing center equipped to ensure product safety, durability and superior performance.
Customers and Distribution Channels
Arnold’s focus on customer service and product quality has resulted in a broad base of customers in a variety of end markets. Products are used in applications such as aerospace and defense, motorsport / automotive, oil and gas, medical, general industrial, energy, reprographics, and advertising specialties.
The following table sets forth management’s estimate of Arnold’s approximate customer breakdown by industry sector for the fiscal years ended December 31, 2020, 2019 and 2018:
50


Customer Distribution
Industry Sector202020192018
Aerospace and Defense36 %36 %31 %
General Industrial26 %24 %26 %
Motorsport/ automotive11 %11 %11 %
Advertising specialties%10 %12 %
Oil and Gas%%%
Energy%%%
Medical%%%
Reprographic%%%
All Other Sectors Combined%%%
Total100 %100 %100 %
Arnold has a large and diverse, blue-chip customer base. Sales to Arnold’s top ten customers were 24% for the year ended December 31, 2020, and 26% of total sales for each of the years ended December 31, 2019 and December 31, 2018. No individual customer represented greater that 10% of Arnold’s net revenues in 2020.
Sales and Marketing
Arnold has a global team of direct sales and marketing professionals and critical design and application engineers for each of its product lines. The Arnold sales force is organized for regional coverage with a focus on sales in the U.S., Europe, and Asia-Pacific. The majority of revenues for each business unit are project based, and Arnold’s highly-qualified application engineers are often integrated into its customers’ product design, planning, and implementation phases, offering the most cost-effective solution for demanding clients.
Arnold had firm backlog orders totaling approximately $65.8 million and $51.6 million, respectively, at December 31, 2020 and 2019.
Competition
Management believes the following companies represent Arnold’s top competitors:
Vacuumschmelze Gruner
Dexter Magnetic Technologies
Electron Energy Corp
Magnum Magnetics Corporation
Thomas & Skinner
Suppliers
Raw materials utilized by Arnold include nickel and cobalt, stainless steel shafts, Inconel sleeves, adhesives, laminates, aluminum extrusions and binders. Although Arnold considers its relationships with vendors to be strong, Arnold’s management team also maintains a variety of alternative sources of comparable quality, quantity and price. The management team therefore believes that it is not dependent upon any single vendor to meet its sourcing needs. Arnold is generally able to pass through material costs to its customers and believes that in the event of significant price increases by vendors that it could pass the increases to its customers.
Intellectual Property
Arnold currently relies on a deep portfolio of “trade secrets” and proprietary intellectual property.
Patents
Arnold currently has 2 patents in force in the United States and 1 patent in force in Japan. Arnold also has a patent application pending in Europe.
51


Trademarks
Arnold currently has 86 trademarks, 12 of which are in the U.S. The most notable trademarked items are the following: “RECOMA”, “PLASTIFORM”, “FLEXMAG” & “ARNOLD”. Application dates for various trademarks date back to as early as 1960.
Regulatory Environment
Arnold’s domestic manufacturing and assembly operations and its facilities are subject to evolving Federal, state and local environmental and occupational health and safety laws and regulations. These include laws and regulations governing air emissions, wastewater discharge and the storage and handling of chemicals and hazardous substances. Arnold’s foreign manufacturing and assembly operations are also subject to local environmental and occupational health and safety laws and regulations. Management believes that Arnold is in compliance, in all material respects, with applicable environmental and occupational health and safety laws and regulations. New requirements, more stringent application of existing requirements, or discovery of previously unknown environmental conditions could result in material environmental expenditures in the future.
Arnold is a major producer of both Samarium Cobalt permanent magnets under its brand name RECOMA® and Alnico (in both cast and sintered forms). Both materials from Arnold meet the current Berry Amendment or Defense Federal Acquisition Regulations Systems (DFARS) requirements per clause 252.225.7014 further described under 10 U.S.C. 2533b. This provision covers the protection of strategic materials critical to national security. These magnet types are considered “specialty metals” under these regulations.
Human Capital
Arnold is led by a capable management team of industry veterans that possess a balanced combination of industry experience and operational expertise. Arnold employed approximately 611 hourly and salaried employees located throughout North America, Europe and Asia at December 31, 2020. Arnold’s employees are compensated at levels commensurate with industry standards, based on their respective position and job grade.
Arnold’s workforce is non-union except for approximately 68 hourly employees at its Marengo, Illinois facilities, which are represented by the International Association of Machinists (IAM). Arnold enjoys good labor relations with its employees and union and has a three year contract in place with the IAM, which will expire in June 2022.
Foam Fabricators
Overview
Foam Fabricators, headquartered in Scottsdale, Arizona, is a designer and manufacturer of custom molded protective foam solutions and OEM components made from expanded polystyrene (EPS) and other expanded polymers. Foam Fabricators provides products to a variety of end-markets, including appliances and electronics, pharmaceuticals, health and wellness, grocery, automotive, building products and others. Foam Fabricators’ molded foam solutions offer shock and vibration protection, surface protection, temperature control, resistance to water absorption and vapor transmission and other protective properties critical for shipping small, delicate items, heavy equipment or temperature-sensitive goods. Foam Fabricators operates 14 molding and fabricating facilities across North America, creating a geographic footprint of strategically located manufacturing plants to efficiently serve national customer accounts.
History of Foam Fabricators
Foam Fabricators was founded in 1957 and began its operations as a single plant in St. Louis, MO, dedicated to the manufacture of rigid foam plastics. In 1959, Foam Fabricators expanded its product range to include ice chests, packaging and swim toys. In the 1970s and 1980s, Foam Fabricators expanded its geographic footprint, adding six more shape molding plants. In 1983, Texstyrene Plastics, a publicly-traded competitor and manufacturer of polystyrene products, acquired Foam Fabricators. Shortly thereafter, Foam Fabricators added three new plants to its operation.
In 1989, Texstyrene split off its various business divisions and sold Foam Fabricators to the then current management team of Texstyrene. Through the 1990s and early 2000s, Foam Fabricators grew partially through acquisitions purchasing four competitors. Foam Fabricators also opened two greenfield plants in Mexico to better serve their multinational manufacturing customers. In July 2020, Foam Fabricators acquired the assets of Polyfoam, a Massachusetts-based manufacturer of protective and temperature-sensitive packaging solutions for the medical,
52


pharmaceutical, grocery and food industries, among others. Today, Foam Fabricators operates out of its corporate headquarters in Scottsdale, Arizona and 14 manufacturing facilities across North America.
We purchased Foam Fabricators on February 15, 2018.
Industry
Foam Fabricators competes in the broadly defined global protective packaging market which was valued at $23.5 billion in 2017. On the basis of product type, this market is segmented into rigid protective, flexible protective, and foam protective applications. Foam Fabricators primarily competes in the North American foam protective packaging market which was valued at $6.2 billion in 2017 and includes expanded polyurethane foams, loose fills, foam in place polyurethane, and molded foams products. Producers of molded foam products generally fall into two categories: block molders and shape molders. Block molders manufacture large blocks of EPS foam that are typically used as insulation in building products such as walls, roofs and floors and are closely tied to the construction market. Shape molders, such as Foam Fabricators, manufacture customized molded foam solutions for protective packaging applications, insulated shipping containers and internal parts and components for OEMs. Products made of EPS foam have broad applications across various end markets due to a unique combination of performance characteristics. The superior cushioning and barrier properties paired with insulating and hydrophobic properties make it an ideal material for protective packaging of heavy or valuable goods as well as insulated shipping containers for temperature and moisture sensitive products.
Products and Services
Foam Fabricators designs and manufactures a broad array of custom molded protective foam solutions and OEM components serving various end markets. Foam Fabricators’ molded foam products are predominately made of expandable polystyrene (EPS), which is a rigid, closed-cell foam. EPS is comprised of polystyrene, a thermoplastic derived from the styrene monomer and benzene, and an added expansion agent, usually pentane. The final shape mold finished product is 98% air and is created in a low-pressure press which heats EPS beads that expand and fill a customer-specific mold. Foam Fabricators also uses other moldable materials including expandable polypropylene (EPP) and expandable polyethylene (EPE) depending on project and customer requirements. EPS foam is an environmentally friendly material that is fully recyclable, uses less energy to produce, generates fewer emissions and has less environmental impact than most competitive material options.

Foam Fabricators’ custom-engineered molded foam products fall into four major categories: protective packaging, insulated shipping containers, OEM parts and componentry and fabricated foam. These products are used across a variety of end markets including consumer electronics, appliances, temperature-sensitive pharmaceuticals and food, automotive, home and office furnishings and building products among others.

Protective Packaging - Foam Fabricators creates custom molded corner pads, edge pads, “clear-view” packages and other protective foam packaging solutions for durable goods such as large and counter-top appliances, furniture, consumer electronics and military applications. Molded foam is an ideal protective packaging choice because it can be shaped into almost any form at tight tolerances and provides lightweight yet strong cushioning during product shipment.

Insulated Shipping Containers - Transporting healthcare and pharmaceutical products requires complex logistical processes, specific equipment, storage facilities and special handling procedures to maintain product integrity. These requirements make EPS foam an ideal material to be used in insulated shipping containers due to its thermal insulation, water impermeability and shock absorbing properties. Similar to its uses in the healthcare industry, Foam Fabricators manufactures insulated shipping containers for online grocers and meal delivery services to transport prepared meals and perishable food and beverage products that must be shipped in a temperature-controlled environment.

OEM Parts and Componentry - Foam Fabricators manufactures a variety of internal components used by OEMs as replacements for injection molded plastic or sheet metal parts across various end-markets. Compared to traditional plastic parts, foam offers vibration protection, insulation benefits, lower tooling costs and shorter lead times. Foam Fabricators offers thin-wall molded air ducts and other internal components for household appliances such as refrigerators and air conditioners. In the automotive sector, Foam Fabricators manufactures foam door panels, trunk liners, bumper components, instrument panels, center consoles, side pillars, seat components and head rests. Foam is increasingly being used in new vehicle designs because it offers equivalent impact strength and toughness to traditional chassis materials with 10 to 40% less weight. Foam Fabricators also makes products used
53


in personal watercraft floatation and seating parts as well as recreational vehicle roof panels and core laminates that go underneath aluminum outer skins. Lastly, Foam Fabricators produces building products for the construction market including insulated concrete forms. Insulated concrete forms are hollow sections of molded foam that construction crews stack into the shape of the walls of a building and fill with concrete to create the permanent structure.

Fabricated Foam - Foam Fabricators also uses a variety of methods including die cutting, saw cutting, hot wire slicing and pressure cutting to create fabricated foam shapes as opposed to molded shapes. These products do not require tooling or dies so there is less upfront costs for the customer and are usually best suited for medium to low volume projects. Fabricated foam products represent a small portion of Foam Fabricators overall net sales.

Competitive Strengths
National Scale and Proximity to Customers - Foam Fabricators maintains a national footprint of 14 manufacturing locations across North America. Facilities are strategically located near customers’ production locations enabling Foam Fabricators to be one of only a few foam molders capable of serving large national accounts. Due to foam’s high volume-to-weight ratio, foam manufacturers generally confine product shipments to a 300-mile radius in which shipping costs are economically viable. Thus, Foam Fabricators is uniquely positioned to provide multi-facility support to its largest customers who often have multiple manufacturing or distribution locations.

Engineering and Design Capabilities - Foam Fabricators has five coordinated design and testing centers with experienced packaging and mechanical engineers that work closely with customers to support packaging design needs. Engineering services include optimizing molds to meet customer needs and address complex design requirements, identifying pre-manufacturing challenges, solving post-manufacturing issues, improving packaging processes and laboratory testing final designs. Early customer involvement and collaboration to develop packaging solutions has resulted in increased project win rates and better visibility into product development pipelines.
Barriers to Entry
High Customer Switching Costs - The operational risk and disruption associated with switching existing molds to operate on a competitor’s press makes shifting or splitting business between different shape molders difficult and infrequent. In general, most customers pay for their own molds, which are custom built for a specific molders’ presses. The financial cost of retooling is estimated to be $5,000 - $25,000 per mold, making it cost prohibitive to change molders on existing projects.
Favorable Cost-to-value Proposition - The high cost of failure, relatively low proportionate cost of foam to the final product being protected, and a sometimes lengthy testing and qualification process represent significant barriers to customers changing solution providers or packaging material choices.
Equipment and Processing Infrastructure - Foam Fabricators’ existing base of production equipment has a significant estimated replacement cost. Management estimates the cost of opening a new shape molding facility at approximately $5 million, excluding real estate, and it must meet stringent environmental standards. A new entrant could require as much as 1-2 years of lead time to match the process performance requirements, customization of equipment and material formulations necessary to effectively compete in the molded foam industry. Moreover, Foam Fabricators has a strong preventive maintenance program and in-house equipment division that is responsible for repairing and rebuilding presses. This allows Foam Fabricators to significantly extend the average useful life of its machinery and reduce the ongoing capital investment requirements, creating an advantage over competitors.

Business Strategies
Defend Market Position - As a leading supplier of custom molded foam solutions, management believes Foam Fabricators enjoys strong brand awareness and a reputation for superior quality and service in the industry. In a market characterized by fragmented competition, Foam Fabricators will continue to focus on providing a best in class suite of products and capabilities.
Remain Committed to Customers - Functional and error-free products are key considerations for its customers and Foam Fabricators has maintained a disciplined approach to ensure its products meet the highest standard of quality. Utilizing a balanced scorecard, Foam Fabricators has achieved a 99.0% 1st piece acceptance rate, less than 2 complaints per 1000 shipments and a less than 0.05% rejection rate. As a result of this strong quality assurance, Foam Fabricators has had little customer attrition.
54


Pursue Selective Acquisitions - Foam Fabricators views acquisitions as a potentially attractive means to expand its national footprint or broaden its current product offering. Management will continue to seek tuck-in acquisitions of regional foam molders and other packaging suppliers where sales and operational efficiencies can be realized, or to diversify into packaging products other than molded foam.
Customers
Foam Fabricators maintains a broad base of over 300 customers across a wide variety of end-markets, including appliances, pharmaceuticals, food and beverage, consumer electronics, automotive, furniture, building products and logistics. Foam Fabricators’ products are sold primarily direct to the customer or through third-party packaging distributors. Foam Fabricators has maintained long-standing relationships with its top customers, often averaging ten or more years. Foam Fabricators three largest customers comprised approximately 43%, 44%, and 40% of sales in the year ended December 31, 2020, 2019 and 2018, respectively.
Foam Fabricators often maintains resin cost pass-through provisions with its contracted customers, allowing them to pass-through material resin price changes - resin constitutes their primary raw material cost.
The following table sets forth Foam Fabricator's customer breakdown by sector for the fiscal years ended December 31, 2020, 2019 and 2018:

Year ended December 31,
202020192018
Insulated shipping containers38.5 %32.4 %33.9 %
Appliance33.5 %39.0 %37.8 %
Protective packaging12.3 %8.3 %7.8 %
Office furniture4.6 %4.9 %3.8 %
Automotive2.7 %4.0 %4.8 %
Construction1.0 %1.9 %2.9 %
Other7.4 %9.5 %9.0 %
100 %100 %100 %
Sales and Marketing
Foam Fabricators sales and marketing efforts are decentralized and generally carried out by one or two full-time salespeople who are typically also engineers at each of the manufacturing facilities. The dedicated sales team report to regional managers and vice presidents, who are collectively responsible for driving overall sales activities in their respective markets. Key customer accounts are directly managed by senior management, who coordinate efforts between manufacturing facilities to fulfill orders.
Foam Fabricators spends less than 1% of net sales each year on traditional marketing, which consists of targeted brochure advertising and maintaining its website which new customers use to make product inquiries.
Manufacturing and Distribution
Foam Fabricators maintains 14 manufacturing facilities across North America with 12 located in the U.S. and two in Mexico, as well as one non-manufacturing corporate headquarters. Given the high volume, low density nature of foam, Foam Fabricators’ manufacturing facilities are strategically located near its largest customers’ production locations to minimize freight and logistics costs. Foam Fabricators geographic footprint covers a large portion of the continental U.S. and Mexico. Each plant has a warehouse space for raw materials, supplies and finished goods. Several plants also use third-party warehousing to store excess inventory. Foam Fabricators uses common carriers to deliver finished product and in certain cases, some customers pick up directly from the plants.
Suppliers
The primary raw materials that are used in production are plastic resins, such as expandable polystyrene (EPS), expandable polypropylene (EPP) and expandable polyethylene (EPE). In addition to plastic resins, Foam Fabricators also purchases fabricating material including blocks of EPE and EPP foam, polyethylene and urethane, as well as other packaging materials including corrugate, boxes, paperboard, tape and plastic film. Foam
55


Fabricators purchases its materials from a combination of domestic and foreign suppliers and has maintained strong relationships with key resin suppliers for over 30 years. Adequate amounts of all raw materials have been available in the past, and Foam Fabricators’ management believes this will continue in the foreseeable future.
Regulatory Environment
Foam Fabricators’ manufacturing operations and facilities are subject to federal, state and local environmental and occupational health and safety laws and regulations. These include laws and regulations governing air emissions, wastewater discharge and the storage and handling of chemicals and hazardous materials. Management believes that Foam Fabricators is in compliance, in all material respects, with applicable environmental and occupational health and safety laws and regulations.
Human Capital
As of December 31, 2020, Foam Fabricators employed 617 full-time employees in 14 locations. None of Foam Fabricators’ U.S.-based employees are subject to collective bargaining agreements. Under Mexican Federal Labor Law, 114 employees at the two Mexican manufacturing facilities are unionized. Foam Fabricators believes its relationship with its employees is good.
Sterno
Overview
The Sterno Group LLC ("Sterno"), headquartered in Corona, California, is the parent company of Sterno Products, LLC ("Sterno Products"), Sterno Home Inc. ("Sterno Home"), and Rimports, LLC ("Rimports"). Sterno operates via three product divisions:
Sterno Products - Sterno Products offers a broad range of wick and gel chafing fuels, liquid and traditional wax candles, butane stoves and accessories, and catering equipment and lamps for restaurants, hotel and home entertainment uses, selling both Sterno Brand and private label. As a leading supplier of canned heat to foodservice distributors and foodservice group purchasing organizations, Sterno is always pursuing end-user solutions and innovations to strengthen its position in the marketplace.
Sterno Home - Sterno Home's product offerings include a full line of innovative patented flameless candles, traditional house and garden lighting including path lights, spotlights, bollards, coach and security lights as well as emerging décor categories of illuminated products such as post caps, deck, patio and fence lighting and other popular novelty products including stick lights, string lights, baskets and lanterns. The flameless candles and novelty lighting are powered by solar or battery power and the more traditional outdoor lighting fixtures are driven via solar power or low voltage technologies.
Rimports - Rimports is a manufacturer and distributor of branded and private label wickless candle products used for home decor and fragrance systems under the ScentSationals, Better Home & Garden, AmbiEscents, Oak & Rye, Estate and Ador brands. The company offers unique lines of wickless candle products including ceramic wax warmers, scented wax cubes and essential oil and diffusers. Sterno acquired Rimports in February 2018.
History of Sterno
Sterno’s history dates back to 1893 when S. Sternau & Co. began making chafing dishes and coffee percolators in Tenafly, New Jersey. In 1914, S. Sternau & Co. introduced “canned heat” with the launch of its gelled ethanol product under the “Sterno” brand. Since then, the Sternau and Sterno names have been the most well-known names in portable food warming fuel. In 1917, S. Sternau & Co. was renamed The Sterno Corporation. During World War I, Sterno portable stoves were promoted as an essential gift for soldiers going to fight in the trenches of Europe. Sterno stoves heated water and rations, sterilized surgical instruments, and provided light and warmth in bunkers and foxholes. During World War II, Sterno produced ethanol and methanol chafing fuels under contract with the U.S. military. Sterno's production facilities were moved from New Jersey to Texarkana, Texas in the early 1980s. In 2012, Sterno merged with the Candle Lamp Company, LLC ("CandleLamp"). CandleLamp was founded in Riverside, California in 1978, focusing initially on the liquid wax candle market. Over the next several decades, CandleLamp began to supply chafing fuel in addition to lighting products. We purchased Sterno on October 10, 2014.
In January 2016, Sterno expanded their product offering with the acquisition of Northern International Inc. ("Sterno Home"). Sterno Home was formed in 1997 by its three founding partners who had been in the import and product
56


development business since 1979. The success in the outdoor lighting an innovative use of LED technology evolved into the development of patented flameless candle product line. Sterno Home's flameless candle evolved the battery-operated candle market from a functional safety oriented product into an attractive décor piece meant to enhance the beauty of consumer’s homes.
In February 2018, Sterno acquired Rimports. Rimports is a manufacturer and distributor of branded and private label wickless candle products used for home decor and fragrance systems under the ScentSationals, Better Home & Garden, AmbiEscents, Oak & Rye, Estate and Ador brands. Rimports offers unique lines of wickless candle products including ceramic wax warmers, scented wax cubes and essential oil and diffusers.
Today, Sterno operates out of its corporate headquarters in Corona, California, two manufacturing facilities in Texarkana, Texas and Memphis, Tennessee, and the Rimports facility in Provo, Utah.
Industry
Sterno Products competes in the broadly defined U.S. foodservice industry where historically restaurant, catering and hospitality sales have accounted for approximately 60% - 70% of the market with the remainder comprised of the travel and leisure, education and healthcare related sales. The Sterno Products product offerings focus on safe, portable fire solutions for cooking and warming, as well as tabletop lighting décor.
Sterno Home competes in the outdoor lighting and home decor industry. Sterno Home's sales are concentrated in the United States and Canada, with a small percentage of sales coming through global retailers with locations in Japan, Taiwan, the United Kingdom and Australia. Management believes that a rise in demand from high-income households and businesses will bolster growth, with consumers spending more money on the cocooning trend and specifically on beautifying their indoor and outdoor home, changing out trendy accent items more frequently and investing in more spacious and comfortable outdoor spaces with many equivalent amenities of their indoor spaces.
Rimports operates in the broad U.S. home decor space (retail) which is heavily correlated to general consumer spending. Flameless and reusable wax products have seen increased adoption by younger consumers who prioritize economical and environmentally friendly products. Within the home decor space, Rimports competes in the U.S. candle space and the U.S. home fragrance space.
Products and Services
Sterno is a “full-line” supplier offering a broad array of portable chafing fuels, table lighting, outdoor lighting products, wickless candles and fragrance products with approximately 4000 SKUs serving the foodservice and retail markets. Sterno originally focused on chafing fuel (“canned heat”) products and later expanded its offerings to include table ambiance products such as liquid wax, wax candles and votive lamps, as well as outdoor lighting with the acquisition of Sterno Home in 2016, and wax cubes and warmer products through its acquisition of Rimports. Sterno’s products fall into six major categories: canned heat, catering equipment and butane products, table lighting, flameless candles and outdoor lighting, wickless candle and fragrance products.
Canned Heat - The canned heat product line is composed of various chafing fuels packaged in small, portable cans. The portable warming (canned heat) line is composed of wick-based and gel-based chafing fuels packaged in steel cans. These products are used by foodservice professionals in a variety of food serving and holding applications and are designed to keep food products at an optimal food-safe serving temperature of 140-165 Fahrenheit. The canned heat product line is composed of two subcategories: wick chafing fuel and gel chafing fuel. The subcategories are distinguished based on the type of chafing fuel being used; the four primary chafing fuels are diethylene glycol (“DEG”), propylene glycol, ethanol and methanol. Each fuel contains unique characteristics and properties that allow the Company to offer a broad array of configurations to suit varying user requirements.
Wick Chafing Fuel
The wick chafing fuel line (“Wick”) is composed of either DEG or propylene glycol chafing fuel. DEG and propylene glycol chafing fuels with advance wick technology have higher heat output than alternatives such as ethanol and methanol. The liquid Wick products feature a variety of wick types and burn times to meet the specific needs of the user. Wick fuels are clean burning, biodegradable, nonflammable if spilled (will not ignite without a wick) and the can stays cool to the touch when lit.
Gel Chafing Fuel
The gel chafing fuel line (“Gel”) is composed of either gelled ethanol or gelled methanol chafing fuel. Ethanol chafing fuel has a higher heat output than methanol fuel; both ethanol and methanol fuels have lower heat output
57


than some DEG and propylene glycol products. The Gel product line tends to have shorter burn times than the Wick product.
For an Environmentally preferred chafing fuel, the Company offers a patented line of “Green” chafing fuels featuring USDA Certified Biobased Product formulas that are also endorsed by the Green Restaurant Association. The “Green Heat” and “Green Wick” products perform similar to the Wick and Gel chafing fuels, but are made from renewable resources that are biodegradable and more environmentally friendly.
Catering Equipment - Catering equipment products are designed to provide a complete commercial catering solution whether indoor or outdoor. Products include chafing dish frames and lids, wind guards and buffet sets.
Butane - Sterno produces a full line of professional quality portable butane stoves, ideal for action stations, made-to-order omelet lines, tableside and off-site cooking, outdoor events and more. Products also include select butane accessories for special culinary applications such as the culinary torch. Sterno butane fuel comes with an additional safety feature called Countersink Release Vent (CRV) Technology.
Table Lighting - Sterno sells a variety of items designed to enhance lighting and ambiance at meal settings which are critical to a customer’s experience. Products include liquid wax, traditional hard wax and flameless electronic candles, as well as votive lamps, shaded lamps and accent lamps.
Flameless Candles and Outdoor Lighting - Through Sterno Home, Sterno offers a wide selection of lighting for your home, garden, patio and yard with over 1000 SKU's available in our retail markets. Sterno Home first delved into lighting with lighting fixtures for illuminating front and backyard pathways. Sterno Home quickly expanded its line to include other types of home lighting products, most notably bollards, shepherd hook lights and line voltage powered coach lights and street lights. Sterno Home’s 20-year history of providing high quality, low cost consumer-directed lighting has cemented it as a top tier supplier in both the flameless candle and outdoor lighting categories. All of Sterno Home’s products are powered by one of the following:
Solar - solar panel with rechargeable power source - usually a rechargeable battery
Battery - battery operated
Plug-in - plugs directly into a regular wall socket either with 2 or 3 prong plug and with or without included and attached transformer
Low Voltage - part of a set which includes a stand-alone transformer. Fixtures connect through a stand-alone wire via clip connectors
Line Voltage - hardwired into a home's electrical circuitry
Rechargeable - product is recharged when empty usually through a plug in wire and an onboard rechargeable power source
Flameless Candles
The flameless candle product line is made up of various types and sizes of candles with all of them sharing the one main attribute: their glow is powered by an artificial power source, most often battery. This makes them inherently safer than traditional candles as there is no flame or even heat generated to cause any type of accidents. Although pillar type candles are the most common shape, Sterno Home also designs and manufactures votives, tealights, tapers as well as specialty molded candles. Sterno Home was also the first to introduce the timer function to their flameless candle line. Sterno Home’s candles stand out from the competition as they are the only manufacturer that offers the patented black wick. Sterno Home also developed its unique algorithm-based light circuit which gives the candle a naturally random flicker and glow.
Landscape Lighting
The landscape lighting category was Sterno Home’s first offering. Starting with simple low voltage path lights, Sterno Home quickly expanded its offering to reflect the growing needs of the DIY and home décor consumer. Landscape lighting is lighting that promotes and accentuates elements of a consumer’s home, yard or garden so its beauty can be enjoyed both in daytime and nighttime. Another benefit of landscape lighting is added safety as it is easier to navigate around a home at night when it is reasonably well-lit. Landscape lighting was originally most commonly powered through a low voltage setup but as solar technologies have rapidly developed, many of these fixtures can achieve their lighting purposes with only a solar panel for power generation. Consumers with higher and more consistent lighting requirements most often opt for low voltage kits using wire and transformers to light their fixtures. Solar powered fixtures are advantageous for those consumers looking for cheaper and quicker to set up
58


lighting solutions even if it often means less lumens and light. Another notable technology has been the development of LED lighting. LED’s more efficient power generation technology has allowed for advantageous fixture designs and a higher level of power generation which were not easy or as cost effective to achieve as with legacy lighting technologies such as incandescent or halogen. LEDs also last longer and are generally more robust than older technologies.
Décor Lighting
Décor lighting is Sterno Home’s newest category. Décor lighting has similar functions to landscape lighting but is usually less about safety and functionality and more about accenting an area of the outside home with ornamentation of some sort. With a décor piece, the light the piece gives off and the item itself together become elements of beauty in the setting. Because these items are very trend driven, consumers are more apt to switch them out more often therefore increasing repeat purchase potential and other recurrent sales opportunities for Sterno Home. Some of the most common categories of décor lighting are lanterns and baskets and string lighting.
Wickless Candle and Fragrance Products
WaxWarmers and Scented Wax Cubes
The wax and wax warmer line is composed of a large variety of fragrance and warmer design choices for consumers. The wax cubes are long-lasting and consistently release strong fragrance. The consumer likes the product because the scented wax cubes are an impulse item ($2~ price range) and this product makes it easy and quick for the customer to change fragrance. The flameless feature is a plus in that it is very safe. The proprietary formula and world-class fragrances add to the high quality of the domestically-made products. Ongoing research ensures consumer loyalty, superior quality, and well-rounded fragrance programs. The wax warmers are made up of quality materials including wood, metal, ceramic, and glass.
Essential Oils and Diffusers
The 100% Pure Essential Oil lines and brands consists of Peppermint, Lavender, Lemon, Eucalyptus, Sweet Orange, Grapefruit, Tea tree, Cinnamon, etc. Customers are attracted to high quality, 100 percent pure oil products with no additives or fillers. Attractively designed diffusers appeal to consumers in the Aromatherapy Home Fragrance section.
ScentCharms
ScentCharms is Rimports’ newest product category. With various interchangeable high-quality fragrance oils and plug-in designs, consumers enjoy a personalized experience. The product is designed to be no spill, no mess, clutter-free, and long-lasting.
Aromatherapy Products
The aromatherapy line consists of room sprays, liquid hand soaps, foaming hand soaps, hand sanitizers, body lotions, and body scrubs, etc. The five unique fragrance combinations - lavender and chamomile, eucalyptus and rosemary, orange and vanilla, lemon and grapefruit, and peppermint and geranium - are made with 100 percent pure essential oils.
Sterno sells into Foodservice, Retail and OEM markets. The following table sets forth Sterno’s gross revenue by product for the fiscal years ended December 31, 2020, 2019 and 2018:
Year ended December 31,
Gross sales by product (1)
202020192018
Wickless Candle Products40 %28 %27 %
Flameless Candle and Outdoor Lighting16 %20 %24 %
Canned Heat11 %29 %28 %
Diffusers and Essential Oils%%%
Table Lighting%%%
Other22 %13 %10 %
100 %100 %100 %
59


(1) As a percentage of gross sales, exclusive of sale discounts.
Competitive Strengths
Leading Brand Recognition & Market Share - Sterno Products is the market share leader in the canned chafing fuel market. Management believes Sterno Products enjoys outstanding brand awareness and a reputation for superior quality and performance with distributors, caterers, hotels and other end users. Sterno Home offers a wide variety of products to a cross section of North American retail and its diversity gives us a unique standing in this marketplace. Most of Sterno Home's competitors specialize in one aspect of fulfilling the market. They either only sell to a few retailers or only actively develop few or even only one category of product. This exposes them to major financial challenges when they lose that account or when that product is beat out by a competitor or starts to wane in the marketplace. Rimports is a leader in fragrance systems, particularly the wickless candle market, and is growing its market share in the essential oils and diffusers and plug-in liquid fragrance markets. Rimports offers a large variety of products to retailers in North America, Canada, China, and the United Kingdom.
Low Cost versus Alternatives - Sterno Product's customers are typically caterers, hotels or restaurants who utilize canned chafing fuel to maintain prepared food at a safe and enjoyable serving temperature. The risk of ruining a dining experience and the low proportionate cost of canned chafing fuel relative to the cost of a catered event represent significant barriers to customers switching out of Sterno’s canned chafing fuel products. Additionally, management believes that there is no other technology available today that offers the portability, reliability and low cost of the Sterno canned chafing fuel products. Rimports’ ultimate consumers seek high quality products in the Home Fragrance section. This high value strength ensures consumer loyalty and satisfaction.
Business Strategies
Defend Leading Market Position - As a leading supplier of canned fuels, flameless candles and outdoor lighting, wickless candles and fragrance products, Sterno’s places great value delivering unmatched customer service and product selection. In a market characterized by fragmented categories and competition, Sterno will continue to focus on providing the best in class service to its customers. Sterno Products has been the recipient of numerous vendor awards for its high degree of customer service.
Pursue Selective Acquisitions - Sterno views acquisitions as a potentially attractive means to expand its product offerings in the foodservice and retail channels as well as enter new international markets.
Expand Retail Distribution - Sterno’s management believes that there is an opportunity to leverage the iconic nature of the “Sterno Products” brand to expand its retail product offering and to expand distribution into additional retailers.
Create Innovative Products - Having innovative design, marketing, and production teams enables Rimports to expand into new fragrance systems markets, as it has done with Essential Oil Diffusers and ScentCharms (Decorative Liquid plug-in fragrance units). Rimports will continue to focus on providing the best quality products and low prices to retailers and end-users.
Customers and Distribution Channels
Sterno's products are sold primarily through the foodservice and consumer retail channels. Sterno’s product distribution network is comprised of long-standing, entrenched relationships with a diversified set of customers. Sterno’s top ten customers comprised approximately 73%, 66%, and 79% of gross sales in the year ended December 31, 2020, 2019 and 2018, respectively.
Foodservice - The foodservice channel consists of multiple layers of distribution comprised of broadline distributors, equipment and supply dealers and cash and carry dealers. Within the foodservice channel, Sterno’s products are predominantly used in the restaurant, lodging/hospitality and catering markets.
Retail - The retail channel consists of club stores, mass merchants, specialty retailers, grocers and national and regional DIY stores. The Company’s retail products are used in home, camping and emergency applications. The Company’s retail products appeal to a wide variety of consumers, from home entertainers to recreational campers and extreme outdoorsmen. Online retail sales are also an important channel for Sterno Home and Rimports. With an online dynamic, it is also much easier to showcase how Sterno Home’s and Rimport's products look in actual dark use conditions, directly addressing their primary merchandising challenge.
60


Sterno had approximately $39.5 million and $22.9 million in firm backlog orders at December 31, 2020 and 2019, respectively.
Seasonality
Sterno typically has higher sales in the second and fourth quarter of each year, reflecting the outdoor summer season and the holiday season. Rimports typically has higher sales in the third and fourth quarter of each year, reflecting the holiday season.
Sales and Marketing
Within the foodservice channel, Sterno directly employ sales professionals and utilizes a broad network of independent sales representative firms assigned to differing U.S. territories managed by in-house sales management professionals. The independent sales representatives have long-standing relationships with distributors and end-users and typically represent 10 to 20 of the best non-food product lines alongside the Company’s products. The independent sales representatives are used primarily to manage the day to day order fulfillment and customer relationships. The independent sales representative firms are paid on a commission basis based on customer type and sales territory.
Within the retail channel, Sterno directly employ sales professionals and utilizes a network of independent retail sales broker firms. The independent retail sales brokers are paid on a commission basis based on customer type and sales territory. Sterno maintains direct sales relationships with many key customers. Sterno Home also utilizes a broad network of independent sales representative firms and retail-linked agencies. These agents and firms are managed by Sterno Home's in-house sales management professionals. Rimports’ sales representatives have long-standing relationships with distributors and end-users. The sales team works closely with the marketing, design, and production teams to ensure priority customer service and satisfaction.
Sterno has implemented a multi-faceted marketing plan which includes (i) targeted print advertising; (ii) tradeshows; (iii) increasing online education through the Sterno Products University and the Sterno Home websites; and (iv) social media.
Suppliers
Sterno's product manufacturing is based on a dual strategy of in-house manufacturing and strategic alliances with select vendors. Sterno operates an efficient, low-cost supply chain, sourcing materials and employing contract manufacturers from across the Asia-Pacific region and the U.S.
Sterno Products' primary raw materials are Diethylene glycol, ethanol, liquid paraffin and steel cans for which it receives multiple shipments per month. Sterno Products purchases its materials from a combination of domestic and foreign suppliers.
Sterno Home sources all their entire inventory from China. Sterno Home operates an efficient supply chain with emphasis on quality production and low cost. Sterno Home’s China-based support team in the Yuyao office permits Sterno Home to be more hands on in the factories reporting proactively on potential issues and working to implement practical solutions when required.
Rimports sources raw materials from and outsources manufacturing processes to companies in the U.S. and China. Raw materials include wax, fragrances, and color dye for waxes; essential oils; wood, metal, ceramic, and glass for warmers and diffusers; and packaging supplies. Products are shipped to retailers from outsourced manufacturing warehouses and Rimports’ two Utah warehouses.
Intellectual Property
Sterno relies upon a combination of trademarks and patents in order to secure and protect its intellectual property rights. Sterno currently owns approximately 250 registered trademarks and 87 patents globally, and has 45 applications for patents pending.
Regulatory Environment
Sterno is proactive regarding regulatory issues and management believes that it is in compliance with all relevant regulations. Sterno maintains adequate product liability insurance coverage. Management believes that Sterno is in compliance, in all material respects, with applicable environmental and occupational health and safety laws and regulations.
61


Human Capital
At December 31, 2020, Sterno had 572 employees within their three product divisions - 210 employees at Sterno Products, 266 employees at Rimports and 96 employees at Sterno Home. Sterno Products operates out of four locations in the United States, with a majority of their employees located at production facilities in Memphis, Tennessee and Texarkana, Texas. Sterno Home operates out of offices in Canada and China. Rimports employees primarily operate out of Rimports' facilities in Provo, Utah. Sterno believes that its relationship with its employees is good.
62


ITEM 1A. RISK FACTORS
Our business, operations and financial condition are subject to various risks and uncertainties. The following discussion of risk factors should be read in conjunction with the Management’s Discussion and Analysis of Financial Condition and Results of Operations (MD&A) section and the consolidated financial statements and related notes. In addition to the factors affecting our specific operating segments identified in connection with the descriptions of these segments and the financial results of the operations of these operating segments elsewhere in this report, the most significant factors affecting our operations include the following:
Risks Related to Our Business and Structure
The global outbreak of the novel coronavirus, or COVID-19, caused severe disruptions in the U.S. and global economies and has impacted, and may continue to adversely impact our performance and results of operations.
In 2020, the global outbreak of COVID-19 spread to every country and every state in the United States. The World Health Organization designated COVID-19 as a pandemic, and numerous countries, including the United States, declared national emergencies with respect to COVID-19. While vaccines have been approved and are slowly being deployed, the global impact of the outbreak continues to adversely impact many industries and different geographies continue to be impacted by the effects of public health restrictions in various ways. The International Monetary Fund estimates that the global economy may not return to pre-pandemic levels until the end of 2021 or early 2022 depending on the roll-out and effectiveness of the vaccine.
The Company’s operations and business has been negatively affected and could be materially and adversely affected by the COVID-19 pandemic and related weak, or weakening of, economic or other conditions. The significance of the impact on the Company’s operations is not yet certain and depends on numerous evolving factors that the Company may not be able to accurately predict or effectively respond to.
Some of our niche industrial businesses have been materially impacted by the effects of COVID-19 and the pandemic has resulted, and may continue to result in, material reductions in value in certain instances. If the disruptions caused by the pandemic continue, the businesses of these portfolio companies could suffer materially, which would decrease the value of the subsidiary business and potentially harm our reputation. In addition, travel restrictions, the closure of non-essential businesses or shelter-in-place/stay-at-home orders may make it more difficult and costly for our investment teams to conduct due diligence and consummate acquisitions. Relatedly, costly litigation could increase in connection with merger and acquisition transactions, as parties to such transactions explore ways to avoid transactions by the assertion of claims of force majeure, material adverse change in the condition of target investments, and/or fraudulent misrepresentation. COVID-19 also continues to present a significant threat to our employees’ well-being and morale. Our key employees or executive officers may become sick or otherwise unable to perform their duties for an extended period of time and we may experience a potential loss of productivity, and extended period of remote working by our employees may introduce operational risks, including technology availability and heightened cybersecurity risk.
These and other factors relating to or arising from the outbreak could have a material adverse effect on the Company’s business, results of operations, and cash flows. Even after COVID-19 has subsided, we may continue to experience materially adverse impacts to our business as a result of the virus's global economic impact and any economic impact that has occurred or may occur in the future.
In addition to the foregoing, COVID-19 has exacerbated and may continue to exacerbate, many of the other risks described in this Annual Report on Form 10-K.
Our future success is dependent on the employees of our Manager and the management teams of our businesses, the loss of any of whom could materially adversely affect our financial condition, business and results of operations.
Our future success depends, to a significant extent, on the continued services of the employees of our Manager, most of whom have worked together for a number of years. Our Manager does not have an employment agreement with our Chief Executive Officer and, in any event, employment agreements may not prevent our Manager’s employees from leaving or from competing with us in the future.
The future success of our businesses also depends on their respective management teams because we operate our businesses on a stand-alone basis, primarily relying on existing management teams for management of their day-to-day operations. Consequently, their operational success, as well as the success of our internal growth
63


strategy, will be dependent on the continued efforts of the management teams of the businesses. The loss of services of one or more members of our management team or the management team at one of our businesses could materially adversely affect our financial condition, business and results of operations.
We face risks with respect to the evaluation and management of future platform or add-on acquisitions.
A component of our strategy is to continue to acquire additional platform subsidiaries, as well as add-on businesses for our existing businesses. Generally, because such acquisition targets are held privately, we may experience difficulty in evaluating potential target businesses as the information concerning these businesses is not publicly available. In addition, we and our subsidiary companies may have difficulty effectively managing or integrating acquisitions. We may experience greater than expected costs or difficulties relating to such acquisition, in which case, we might not achieve the anticipated returns from any particular acquisition, which may have a material adverse effect on our financial condition, business and results of operations.
We may not be able to successfully fund future acquisitions of new businesses due to the lack of availability of debt or equity financing at the Company level on acceptable terms, which could impede the implementation of our acquisition strategy and materially adversely impact our financial condition, business and results of operations.
In order to make future acquisitions, we intend to raise capital primarily through debt financing at the Company level, additional equity offerings, the sale of stock or assets of our businesses, and by offering equity in the Trust or our businesses to the sellers of target businesses or by undertaking a combination of any of the above. Since the timing and size of acquisitions cannot be readily predicted, we may need to be able to obtain funding on short notice to benefit fully from attractive acquisition opportunities. Such funding may not be available on acceptable terms. In addition, the level of our indebtedness may impact our ability to borrow at the Company level. Another source of capital for us may be the sale of additional shares, subject to market conditions and investor demand for the shares at prices that we consider to be in the interests of our shareholders. These risks may materially adversely affect our ability to pursue our acquisition strategy successfully and materially adversely affect our financial condition, business and results of operations.
The Company’s board of directors has full authority and discretion over the distributions of the Company, other than the profit allocation, and it may decide to reduce or eliminate distributions at any time, which may materially adversely affect the market price for our shares.
The Company’s board of directors has full authority and discretion to determine whether or not a distribution by the Company should be declared and paid to the Trust and in turn to our shareholders, as well as the amount and timing of any distribution. In addition, the management fee and profit allocation will be payment obligations of the Company and, as a result, will be paid, along with other Company obligations, prior to the payment of distributions to our shareholders. The Company’s board of directors may, based on their review of our financial condition and results of operations and pending acquisitions or our future tax structure, determine to reduce or eliminate distributions, which may have a material adverse effect on the market price of our shares.
We rely entirely on receipts from our businesses to make distributions to our shareholders.
The Trust’s sole asset is its interest in the Company, which holds controlling interests in our businesses. Therefore, we are dependent upon the ability of our businesses to generate earnings and cash flow and distribute them to us in the form of interest and principal payments on indebtedness and, from time to time, dividends on equity to enable us, first, to satisfy our financial obligations and second to make distributions to our shareholders. This ability may be subject to limitations under laws of the jurisdictions in which they are incorporated or organized. If, as a consequence of these various restrictions, we are unable to generate sufficient receipts from our businesses, we may not be able to declare, or may have to delay or cancel payment of, distributions to our shareholders.
We do not own 100% of our businesses. While we receive cash payments from our businesses which are in the form of interest payments, debt repayment and dividends, if any dividends were to be paid by our businesses, they would be shared pro rata with the minority shareholders of our businesses and the amounts of dividends made to minority shareholders would not be available to us for any purpose, including Company debt service or distributions to our shareholders. Any proceeds from the sale of a business will be allocated among us and the non-controlling shareholders of the business that is sold.
64


The Company’s board of directors has the power to change the terms of our shares in its sole discretion in ways with which you may disagree.
As an owner of our shares, you may disagree with changes made to the terms of our shares, and you may disagree with the Company’s board of directors’ decision that the changes made to the terms of the shares are not materially adverse to you as a shareholder or that they do not alter the characterization of the Trust. Your recourse, if you disagree, will be limited because our Trust Agreement gives broad authority and discretion to our board of directors. In addition, we may change the nature of the shares to be issued to raise additional equity and remain a fixed-investment trust for tax purposes.
Certain provisions of the LLC Agreement of the Company and the Trust Agreement make it difficult for third parties to acquire control of the Trust and the Company and could deprive you of the opportunity to obtain a takeover premium for your shares.
The amended and restated LLC Agreement of the Company, which we refer to as the LLC Agreement, and the amended and restated Trust Agreement of the Trust, which we refer to as the Trust Agreement, contain a number of provisions that could make it more difficult for a third party to acquire, or may discourage a third party from acquiring, control of the Trust and the Company. These provisions include, among others:
restrictions on the Company’s ability to enter into certain transactions with our major shareholders, with the exception of our Manager, modeled on the limitation contained in Section 203 of the Delaware General Corporation Law, or DGCL;
allowing only the Company’s board of directors to fill newly created directorships, for those directors who are elected by our shareholders, and allowing only our Manager, as holder of a portion of the Allocation Interests, to fill vacancies with respect to the class of directors appointed by our Manager;
requiring that directors elected by our shareholders be removed, with or without cause, only by a vote of 85% of our shareholders;
requiring advance notice for nominations of candidates for election to the Company’s board of directors or for proposing matters that can be acted upon by our shareholders at a shareholders’ meeting;
having a substantial number of additional authorized but unissued shares that may be issued without shareholder action;
providing the Company’s board of directors with certain authority to amend the LLC Agreement and the Trust Agreement, subject to certain voting and consent rights of the holders of trust interests and Allocation Interests;
providing for a staggered board of directors of the Company, the effect of which could be to deter a proxy contest for control of the Company’s board of directors or a hostile takeover; and
limitations regarding calling special meetings and written consents of our shareholders.
These provisions, as well as other provisions in the LLC Agreement and Trust Agreement may delay, defer or prevent a transaction or a change in control that might otherwise result in you obtaining a takeover premium for your shares.
We may have conflicts of interest with the noncontrolling shareholders of our businesses.
The boards of directors of our respective businesses have fiduciary duties to all their shareholders, including the Company and noncontrolling shareholders. As a result, they may make decisions that are in the best interests of their shareholders generally, but which are not necessarily in the best interest of the Company or our shareholders. In dealings with the Company, the directors of our businesses may have conflicts of interest and decisions may have to be made without the participation of directors appointed by the Company, and such decisions may be different from those that we would make.
Our financing arrangements expose us to additional risks associated with leverage and inhibits our operating flexibility and reduces cash flow available for distributions to our shareholders.
At December 31, 2020, we had approximately $907 million of consolidated debt outstanding. This level of consolidated debt could have important consequences, such as (i) limiting our ability to obtain additional financing to fund our potential growth; (ii) increasing the cost of future borrowings; (iii) limiting our ability to use operating cash flow in our other areas of our business because of cash requirements to service our debt; and (iv) increasing our vulnerability to adverse economic conditions. Our financing arrangements subject the Company to certain customary affirmative and restrictive covenants. If we violate any of these covenants, our lender may accelerate the maturity of any debt outstanding under our 2018 Credit Facility. Our ability to meet our debt service obligations may
65


be affected by events beyond our control and will depend primarily upon cash produced by our businesses. Any failure to comply with the terms of our indebtedness could materially adversely affect us.
Changes in interest rates could materially adversely affect us.
Our 2018 Credit Facility bears interest at floating rates which will generally change as interest rates change. We bear the risk that the rates we are charged by our lender will increase faster than the earnings and cash flow of our businesses, which could reduce profitability, adversely affect our ability to service our debt, cause us to breach covenants contained in our 2018 Revolving Credit Facility and reduce cash flow available for distribution, any of which could materially adversely affect us.
We may engage in a business transaction with one or more target businesses that have relationships with our officers, our directors, our Manager or CGI, which may create potential conflicts of interest.
We may decide to acquire one or more businesses with which our officers, our directors, our Manager or CGI have a relationship. Potential conflicts of interest may exist with respect to a particular acquisition, and, as a result, the terms of the acquisition of a target business may not be as advantageous to our shareholders as it would have been absent any conflicts of interest.
CGI may exercise significant influence over the Company.
CGI, through a wholly-owned subsidiary, owns approximately 8.4 million or approximately 13.0% of our common shares and may have significant influence over the election of directors in the future.
If, in the future, we cease to control and operate our businesses, we may be deemed to be an investment company under the Investment Company Act of 1940, as amended.
Under the terms of the LLC Agreement, we have the latitude to make investments in businesses that we will not operate or control. If we make significant investments in businesses that we do not operate or control or cease to operate and control our businesses, we may be deemed to be an investment company under the Investment Company Act of 1940, as amended, or the Investment Company Act. If we were deemed to be an investment company, we would either have to register as an investment company under the Investment Company Act, obtain exemptive relief from the SEC or modify our investments or organizational structure or our contract rights to fall outside the definition of an investment company. Registering as an investment company could, among other things, cause us to lose our status as an exempt publicly traded partnership for federal income tax purposes, materially adversely affect our financial condition, business and results of operations, materially limit our ability to borrow funds or engage in other transactions involving leverage and require us to add directors who are independent of us or our Manager and otherwise will subject us to additional regulation that will be costly and time-consuming.
Certain of our businesses are dependent on a limited number of customers to derive a large portion of their revenue, and the loss of one of these customers may adversely affect the financial condition, business and results of operations of these businesses.
Our Liberty, Marucci, Velocity, Foam and Sterno businesses derive a significant amount of revenue from a concentrated number of retailers, distributors or manufacturers. Any negative change involving these retailers, distributors or manufacturers, including industry consolidation, store closings, reduction in purchasing levels or bankruptcies, could negatively impact the sales of these businesses and may have a material adverse effect on the results of operations, financial condition and cash flows of these businesses.
Our businesses do not have and may not have long-term contracts with their customers and clients and the loss of customers and clients could materially adversely affect their financial condition, business and results of operations.
Our businesses are and may be, based primarily upon individual orders and sales with their customers and clients. Our businesses historically have not entered into long-term supply contracts with their customers and clients. As such, their customers and clients could cease using their services or buying their products from them at any time and for any reason. The fact that they do not enter into long-term contracts with their customers and clients means that they have no recourse in the event a customer or client no longer wants to use their services or purchase products from them. If a significant number of their customers or clients elect not to use their services or purchase their products, it could materially adversely affect their financial condition, business and results of operations.
66


Risks Related to the Preferred Shares
Distributions on the Series A Preferred Shares are discretionary and non-cumulative.
Distributions on the Series A Preferred Shares are discretionary and non-cumulative. Holders of the Series A Preferred Shares will only receive distributions of the Series A Preferred Shares when, as and if declared by the board of directors of the Company. Consequently, if the board of directors of the Company does not authorize and declare a distribution for a distribution period, holders of the Series A Preferred Shares would not be entitled to receive any distribution for such distribution period, and such unpaid distribution will not be payable in such distribution period or in later distribution periods. We will have no obligation to pay distributions for a distribution period if the board of directors of the Company does not declare such distribution before the scheduled record date for such period, whether or not distributions are declared or paid for any subsequent distribution period with respect to the Series A Preferred Shares, or any other preferred shares we may issue or our common shares. This may result in holders of the Series A Preferred Shares not receiving the full amount of distributions that they expect to receive, or any distributions, and may make it more difficult to resell Series A Preferred Shares or to do so at a price that the holder finds attractive.
The board of directors of the Company may, in its sole discretion, determine to suspend distributions on the Series A Preferred Shares, which may have a material adverse effect on the market price of the Series A Preferred Shares. There can be no assurances that our operations will generate sufficient cash flows to enable us to pay distributions on the Series A Preferred Shares. Our financial and operating performance is subject to prevailing economic and industry conditions and to financial, business and other factors, some of which are beyond our control.
The Series A, Series B and Series C Preferred Shares are equity securities and are subordinated to our existing and future indebtedness.
The Series A, Series B and Series C Preferred Shares are our equity interests and do not constitute indebtedness. This means that the Series A, Series B and Series C Preferred Shares rank junior to all of our indebtedness and to other non-equity claims on us and our assets available to satisfy claims on us, including claims in our liquidation. In addition, the rights allocated to the Company’s allocation interests may reduce the amount available for distribution by the trust upon its liquidation, dissolution or winding up. Further, the Series A, Series B and Series C Preferred Shares place no restrictions on our business or operations or on our ability to incur indebtedness or engage in any transactions, subject only to the limited voting rights.
Risks Relating to Our Manager
Our Chief Executive Officer, directors, Manager and management team may allocate some of their time to other businesses, thereby causing conflicts of interest in their determination as to how much time to devote to our affairs, which may materially adversely affect our operations.
Only our Chief Financial Officer, Mr. Ryan Faulkingham, devotes substantially all of his time to our affairs. Our Chief Executive Officer, directors, Manager and members of our management team may engage in other business activities. This may result in a conflict of interest in allocating their time between our operations and our management and operations of other businesses. Their other business endeavors may be related to CGI, which will continue to own several businesses that were managed by our management team prior to our initial public offering, or affiliates of CGI as well as other parties. Conflicts of interest that arise over the allocation of time may not always be resolved in our favor and may materially adversely affect our operations. See Part III, Item 13. "Certain Relationships and Related Transactions, and Director Independence" for the potential conflicts of interest of which you should be aware.
Our Manager and its affiliates, including members of our management team, may engage in activities that compete with us or our businesses.
Neither our management team nor our Manager is expressly prohibited from investing in or managing other entities, including those that are in the same or similar line of business as our businesses. In this regard, the Management Services Agreement and the obligation to provide management services will not create a mutually exclusive relationship between our Manager and its affiliates, on the one hand, and the Company, on the other.
Our Manager need not present an acquisition or disposition opportunity to us if our Manager determines on its own that such acquisition or disposition opportunity does not meet the Company’s acquisition or disposition criteria.
67


Our Manager will review any acquisition or disposition opportunity presented to the Manager to determine if it satisfies the Company’s acquisition or disposition criteria, as established by the Company’s board of directors from time to time. If our Manager determines, in its sole discretion, that an opportunity fits our criteria, our Manager will refer the opportunity to the Company’s board of directors for its authorization and approval prior to the consummation thereof; opportunities that our Manager determines do not fit our criteria do not need to be presented to the Company’s board of directors for consideration. If such an opportunity is ultimately profitable, we will have not participated in such opportunity. Upon a determination by the Company’s board of directors not to promptly pursue an opportunity presented to it by our Manager in whole or in part, our Manager will be unrestricted in its ability to pursue such opportunity, or any part that we do not promptly pursue, on its own or refer such opportunity to other entities, including its affiliates.
We cannot remove our Manager solely for poor performance, which could limit our ability to improve our performance and could materially adversely affect the market price of our shares.
Under the terms of the Management Services Agreement, our Manager cannot be removed as a result of under-performance. Instead, the Company’s board of directors can only remove our Manager in certain limited circumstances or upon a vote by the majority of the Company’s board of directors and the majority of our shareholders to terminate the Management Services Agreement. This limitation could materially adversely affect the market price of our shares.
Our Manager can resign on 180 days’ notice and we may not be able to find a suitable replacement within that time, resulting in a disruption in our operations that could materially adversely affect our financial condition, business and results of operations as well as the market price of our shares.
Our Manager has the right, under the management services agreement, to resign at any time on 180 days’ written notice, whether we have found a replacement or not. If our Manager resigns, we may not be able to contract with a new manager or hire internal management with similar expertise and ability to provide the same or equivalent services on acceptable terms within 90 days, or at all, in which case our operations are likely to experience a disruption, our financial condition, business and results of operations as well as our ability to pay distributions are likely to be adversely affected and the market price of our shares may decline. In addition, the coordination of our internal management, acquisition activities and supervision of our businesses is likely to suffer if we are unable to identify and reach an agreement with a single institution or group of executives having the expertise possessed by our Manager and its affiliates. Even if we are able to retain comparable management, whether internal or external, the integration of such management and their lack of familiarity with our businesses may result in additional costs and time delays that could materially adversely affect our financial condition, business and results of operations.
We must pay our Manager the management fee regardless of our performance.
Our Manager is entitled to receive a management fee that is based on our adjusted consolidated net assets, as defined in the management services agreement, regardless of the performance of our businesses. The calculation of the management fee is unrelated to the Company’s net income. As a result, the management fee may incentivize our Manager to increase the amount of our assets. For example, the acquisition of additional assets or the incurrence of third party debt could be prioritized rather than increasing the performance of our businesses.
We cannot determine the amount of the management fee that will be paid over time with any certainty.
The management fee paid to CGM for the year ended December 31, 2020 was $34.7 million. The management fee is calculated by reference to the Company’s adjusted net assets, which will be impacted by the acquisition or disposition of businesses, which can be significantly influenced by our Manager, as well as the performance of our businesses and other businesses we may acquire in the future. Changes in adjusted net assets and in the resulting management fee could be significant, resulting in a material adverse effect on the Company’s results of operations. In addition, if the performance of the Company declines, assuming adjusted net assets remains the same, management fees will increase as a percentage of the Company’s net income.
We cannot determine the amount of profit allocation that will be paid over time with any certainty.
We cannot determine the amount of profit allocation that will be paid over time with any certainty. Such determination would be dependent on the potential sale proceeds received for any of our businesses and the performance of the Company and its businesses over a multi-year period of time, among other factors that cannot be predicted with certainty at this time. Such factors may have a significant impact on the amount of any profit allocation to be paid. Likewise, such determination would be dependent on whether certain hurdles were surpassed
68


giving rise to a payment of profit allocation. Any amounts paid in respect of the profit allocation are unrelated to the management fee earned for performance of services under the management services agreement.
The fees to be paid to our Manager pursuant to the Management Services Agreement, the offsetting Management Services Agreements and integration services agreements and the profit allocation to be paid to certain persons who are employees and partners of our Manager, as holders of the Allocation Interests, pursuant to the LLC Agreement may significantly reduce the amount of cash available for distribution to our shareholders.
Under the Management Services Agreement, the Company will be obligated to pay a management fee to and, subject to certain conditions, reimburse the costs and out-of-pocket expenses of our Manager incurred on behalf of the Company in connection with the provision of services to the Company. Similarly, our businesses will be obligated to pay fees to and reimburse the costs and expenses of our Manager pursuant to any offsetting Management Services Agreements entered into between our Manager and one of our businesses, or any integration services agreements to which such businesses are a party. In addition, Sostratus LLC, as holder of the Allocation Interests, will be entitled to receive profit allocations. While it is difficult to quantify with any certainty the actual amount of any such payments in the future, we do expect that such amounts could be substantial. See the section entitled Part 3, Item 13. “Certain Relationships and Related Transactions, and Director Independence” for more information about these payment obligations of the Company. The management fee and profit allocation will be payment obligations of the Company and, as a result, will be paid, along with other Company obligations, prior to the payment of distributions to shareholders. As a result, the payment of these amounts may significantly reduce the amount of cash flow available for distribution to our shareholders.
Our Manager’s influence on conducting our operations, including on our conducting of transactions, gives it the ability to increase its fees, which may reduce the amount of cash flow available for distribution to our shareholders.
Under the terms of the Management Services Agreement, our Manager is paid a management fee calculated as a percentage of the Company’s adjusted net assets for certain items and is unrelated to net income or any other performance base or measure. Our Manager controls and may advise us to consummate transactions, incur third party debt or conduct our operations in a manner that, in our Manager’s reasonable discretion, are necessary to the future growth of our businesses and are in the best interests of our shareholders. These transactions, however, may increase the amount of fees paid to our Manager. Our Manager’s ability to increase its fees, through the influence it has over our operations, may increase the compensation paid by our Manager. Our Manager’s ability to influence the management fee paid to it by us could reduce the amount of cash flow available for distribution to our shareholders.
Fees paid by the Company and our businesses pursuant to integration services agreements do not offset fees payable under the Management Services Agreement and will be in addition to the management fee payable by the Company under the Management Services Agreement.
The Management Services Agreement provides that our businesses may enter into integration services agreements with our Manager pursuant to which our businesses will pay fees to our Manager for services provided by our Manager relating to the integration of a business’s financial reporting, computer systems and decision making and management processes into our operations following an acquisition of such business. See Part III, Item 13. “Certain Relationships and Related Transactions, and Director Independence” for more information about these agreements. Unlike fees paid under the offsetting Management Services Agreements, fees that are paid pursuant to such integration services agreements will not reduce the management fee payable by the Company. Therefore, such fees will be in excess of the management fee payable by the Company.
The fees to be paid to our Manager pursuant to these integration service agreements will be paid prior to any principal, interest or dividend payments to be paid to the Company by our businesses, which will reduce the amount of cash flow available for distributions to shareholders.
Our profit allocation may induce our Manager to make suboptimal decisions regarding our operations.
Sostratus LLC, as holder of our Allocation Interests, will receive a profit allocation based on ongoing cash flows and capital gains in excess of a hurdle rate. Certain persons who are employees and partners of our Manager are owners of Sostratus LLC. In this respect, a calculation and payment of profit allocation may be triggered upon the sale of one of our businesses. As a result, our Manager may be incentivized to recommend the sale of one or more of our businesses to the Company’s board of directors at a time that may not be optimal for our shareholders.
69


The obligations to pay the management fee and profit allocation may cause the Company to liquidate assets or incur debt.
If we do not have sufficient liquid assets to pay the management fee and profit allocation when such payments are due, we may be required to liquidate assets or incur debt in order to make such payments. This circumstance could materially adversely affect our liquidity and ability to make distributions to our shareholders.
Risks Related to Advanced Circuits
Advanced Circuits’ customers operate in industries that experience rapid technological change resulting in short product life cycles and as a result, if the product life cycles of its customers slow materially, and research and development expenditures are reduced, its financial condition, business and results of operations will be materially adversely affected.
Advanced Circuits’ customers compete in markets that are characterized by rapidly changing technology, evolving industry standards and continuous improvement in products and services. These conditions frequently result in short product life cycles. As professionals operating in research and development departments represent the majority of Advanced Circuits’ net sales, the rapid development of electronic products is a key driver of Advanced Circuits’ sales and operating performance. Any decline in the development and introduction of new electronic products could slow the demand for Advanced Circuits’ services and could have a material adverse effect on its financial condition, business and results of operations.
Risks Related to Arnold
Changes in the cost and availability of certain rare earth minerals and magnets could materially harm Arnold’s business, financial condition and results of operations.
Arnold manufactures precision magnetic assemblies and high-performance rare earth magnets including Samarium Cobalt magnets. Arnold is especially susceptible to changes in the price and availability of certain rare earth materials. The price of these materials has fluctuated significantly in recent years and we believe price fluctuations are likely to occur in the future. Arnold’s need to maintain a continuing supply of rare earth materials makes it difficult to resist price increases and surcharges imposed by its suppliers. Arnold’s ability to pass increases in costs for such materials through to its customers by increasing the selling prices of its products is an important factor in Arnold’s business. We cannot guarantee that Arnold will be able to maintain an appropriate differential at all times. If costs for rare earth materials increase, and if Arnold is unable to pass along, or is delayed in passing along, those increases to its customers, Arnold will experience reduced profitability. Rare earth minerals and magnets are available from a limited number of suppliers, primarily in China. Political and civil instability and unexpected adverse changes in laws or regulatory requirements, including with respect to export duties, quotas or embargoes, may affect the market price and availability of rare earth materials, particularly from China. If a substantial interruption should occur in the supply of rare earth materials, Arnold may not be able to obtain other sources of supply in a timely fashion, at a reasonable price or as would be necessary to satisfy its requirements. Accordingly, a change in the supply of, or price for, rare earth minerals and magnets could materially harm Arnold’s business, financial condition and results of operations.
Arnold's operations and the prior operations of predecessor companies expose it to the risk of material environmental liabilities, which could have a negative effect on its financial condition or results of operations.
Arnold may be subject to potential liabilities related to the remediation of environmental hazards and to claims of personal injuries or property damages that may be caused by hazardous substance releases and exposures, mainly because of past operations and the operations of predecessor companies. We continue to incur remedial response and voluntary clean-up costs for site contamination, even though we are indemnified for such costs, and are a party to lawsuits and claims associated with environmental and safety matters, including past production of products containing hazardous materials. Arnold also may become party to various legal proceedings relating to alleged impacts from pollutants released into the environment. Various federal, state, local and foreign governments regulate the discharge of materials into the environment and can impose substantial fines and criminal sanctions for violations. In addition, changes in laws, regulations and enforcement of policies, the discovery of previously unknown contamination or information related to individual sites, the establishment of stricter state or federal toxicity standards with respect to certain contaminants, or the imposition of new clean-up requirements or remedial techniques could require Arnold to incur additional costs in the future that would have a negative effect on its financial condition or results of operations.
70


Risks Related to Sterno
Sterno's products operate at high temperatures and use flammable fuels, each of which could subject our business to product liability claims.
Sterno products expose it to potential product liability claims typical of fuel based heating products. The fuels Sterno uses in its products are flammable and may be toxic if ingested. Although Sterno products have comprehensive labeling and it follows government and third party based standards and protocols, it cannot guarantee there will not be accidents due to misuse or otherwise. Accidents involving Sterno products may have an adverse effect on its reputation and reduce demand for its products. In addition, Sterno may be held responsible for damages beyond its insurance coverage and there can be no guarantee that it will be able to procure adequate insurance coverage in the future.
Risks Related to Taxation
Our shareholders will be subject to tax on their share of the Company’s taxable income, which taxes or taxable income could exceed the cash distributions they receive from the Trust.
Under our current structure, for so long as the Company or the Trust (if it is treated as a tax partnership) would not be required to register as an investment company under the Investment Company Act of 1940 and at least 90% of our gross income for each taxable year constitutes ‘‘qualifying income’’ within the meaning of Section 7704(d) of the Internal Revenue Code of 1986, as amended (the ‘‘Code’’), on a continuing basis, we will be treated, for U.S. federal income tax purposes, as a partnership and not as an association or a publicly traded partnership taxable as a corporation. In that case our shareholders will be subject to U.S. federal income tax and, possibly, state, local and foreign income tax, on their share of the Company’s taxable income, which taxes or taxable income could exceed the cash distributions they receive from the Trust. There is, accordingly, a risk that our shareholders may not receive cash distributions equal to that portion of our taxable income or sufficient in amount even to satisfy their personal tax liability that results from that income. This may result from gains on the sale or exchange of stock or debt of subsidiaries that will be allocated to shareholders who hold (or are deemed to hold) shares on the day such gains were realized if there is no corresponding distribution of the proceeds from such sales, or where a shareholder disposes of shares after an allocation of gain but before proceeds (if any) are distributed by the Company. Shareholders may also realize income in excess of distributions due to the Company’s use of cash from operations or sales proceeds for uses other than to make distributions to shareholders, including funding acquisitions, satisfying short- and long-term working capital needs of our businesses, or satisfying known or unknown liabilities. In addition, certain financial covenants with the Company’s lenders may limit or prohibit the distribution of cash to shareholders. The Company’s board of directors is also free to change the Company’s distribution policy. The Company is under no obligation to make distributions to shareholders equal to or in excess of their portion of our taxable income or sufficient in amount even to satisfy the tax liability that results from that income.
All of the Company’s income could be subject to an entity-level tax in the United States, which could result in a material reduction in cash flow available for distribution to holders of shares of the Trust and thus could result in a substantial reduction in the value of the shares.
Under our current structure, we do not expect the Company to be characterized as a corporation so long as it would not be required to register as an investment company under the Investment Company Act of 1940 and 90% or more of its gross income for each taxable year constitutes “qualifying income.” The Company expects to receive more than 90% of its gross income each year from dividends, interest and gains on sales of stock or debt instruments, including principally from or with respect to stock or debt of corporations in which the Company holds a majority interest. The Company intends to treat all such dividends, interest and gains as “qualifying income.”
If the Company fails to satisfy this “qualifying income” exception, the Company will be treated as a corporation for U.S. federal (and certain state and local) income tax purposes, and would be required to pay income tax at regular corporate rates on its income. Taxation of the Company as a corporation could result in a material reduction in distributions to our shareholders and after-tax return.
A shareholder may recognize a greater taxable gain (or a smaller tax loss) on a disposition of shares than expected because of the treatment of debt under the partnership tax accounting rules.
We may incur debt for a variety of reasons, including for acquisitions as well as other purposes. Under partnership tax accounting principles (which apply to the Company), debt of the Company generally will be allocable to our shareholders, who will realize the benefit of including their allocable share of the debt in the tax basis of their
71


investment in shares. At the time a shareholder later sells shares, the selling shareholder’s amount realized on the sale will include not only the sales price of the shares but also the shareholder’s portion of the Company’s debt allocable to his shares (which is treated as proceeds from the sale of those shares). Depending on the nature of the Company’s activities after having incurred the debt, and the utilization of the borrowed funds, a later sale of shares could result in a larger taxable gain (or a smaller tax loss) than anticipated.
Our structure involves complex provisions of U.S. federal income tax law for which no clear precedent or authority may be available. Our structure also is subject to potential legislative, judicial or administrative change and differing interpretations, possibly on a retroactive basis.
The U.S. federal income tax treatment of holders of the Shares depends in some instances on determinations of fact and interpretations of complex provisions of U.S. federal income tax law for which no clear precedent or authority may be available. You should be aware that the U.S. federal income tax rules are constantly under review by persons involved in the legislative process, the IRS, and the U.S. Treasury Department, frequently resulting in revised interpretations of established concepts, statutory changes, revisions to regulations and other modifications and interpretations. The IRS pays close attention to the proper application of tax laws to partnerships. The present U.S. federal income tax treatment of an investment in the Shares may be modified by administrative, legislative or judicial interpretation at any time, and any such action may affect investments and commitments previously made. For example, changes to the U.S. federal tax laws and interpretations thereof could make it more difficult or impossible to meet the qualifying income exception for us to be treated as a partnership for U.S. federal income tax purposes that is not taxable as a corporation, affect or cause us to change our investments and commitments, affect the tax considerations of an investment in us and adversely affect an investment in our Shares. Our organizational documents and agreements permit the Board of Directors to modify our operating agreement from time to time, without the consent of the holders of Shares, in order to address certain changes in U.S. federal income tax regulations, legislation or interpretation. In some circumstances, such revisions could have a material adverse impact on some or all of the holders of our Shares. Moreover, we will apply certain assumptions and conventions in an attempt to comply with applicable rules and to report income, gain, deduction, loss and credit to holders in a manner that reflects such holders’ beneficial ownership of partnership items, taking into account variation in ownership interests during each taxable year because of trading activity. However, these assumptions and conventions may not be in compliance with all aspects of applicable tax requirements. It is possible that the IRS will assert successfully that the conventions and assumptions used by us do not satisfy the technical requirements of the Code and/or Treasury regulations and could require that items of income, gain, deductions, loss or credit, including interest deductions, be adjusted, reallocated, or disallowed, in a manner that adversely affects holders of the Shares.
If we elect to treat the Trust as a corporation for U.S. federal income tax purposes or state tax purposes, the impact on the value of our common shares is uncertain.
The value of your investment may depend in part on our treatment as a partnership for U.S. federal income tax purposes. We may determine it is prudent to change our structure, and we may be treated as a corporation for U.S. federal income tax purposes in the future. If we were treated as a corporation for U.S. federal income tax purposes, (i) we would become subject to corporate income tax, currently at the recently reduced rate of 21% and (ii) distributions to shareholders would be taxable as dividends for U.S. federal income tax purposes to the extent of our earnings and profits. While our effective tax rate would likely increase and the amount of distributions to our shareholders would likely decrease as a result of our election to be treated as a corporation for U.S. federal income tax purposes, it is possible that the value of our common shares may go up as a result of our common shares becoming available to a more diverse investor base and being included on certain stock market indices and in certain sector groupings.
Risks Related to Velocity Outdoor
Velocity’s products are subject to product safety and liability lawsuits, which could materially adversely affect its financial condition, business and results of operations.
As a manufacturer of recreational airguns and archery products, Velocity is involved in various litigation matters that occur in the ordinary course of business. Although Velocity provides information regarding safety procedures and warnings with all of its product packaging, not all users of its products will observe all proper safety practices. Failure to observe proper safety practices may result in injuries that give rise to product liability and personal injury claims and lawsuits, as well as claims for breach of contract, loss of profits and consequential damages.
72


If any unresolved lawsuits or claims are determined adversely, they could have a material adverse effect on Velocity, its financial condition, business and results of operations. As more of Velocity’s products are sold to and used by its consumers, the likelihood of product liability claims being made against it increases. In addition, the running of statutes of limitations in the United States for personal injuries to minor children may be suspended during the child’s legal minority. Therefore, it is possible that accidents resulting in injuries to minors may not give rise to lawsuits until a number of years later.
While Velocity maintains product liability insurance to insure against potential claims, there is a risk such insurance may not be sufficient to cover all liabilities incurred in connection with such claims and the financial consequences of these claims and lawsuits will have a material adverse effect on its business, financial condition, liquidity and results of operations.
General Risk Factors
We could be negatively impacted by cybersecurity attacks.
We, and our businesses, use a variety of information technology systems in the ordinary course of business, which are potentially vulnerable to unauthorized access, computer viruses and cybersecurity attacks, including cybersecurity attacks to our information technology infrastructure and attempts by others to gain access to our propriety or sensitive information, and ranging from individual attempts to advanced persistent threats. The procedures and controls we use to monitor these threats and mitigate our exposure may not be sufficient to prevent cybersecurity incidents. The results of these incidents could include misstated financial data, theft of trade secrets or other intellectual property, liability for disclosure of confidential customer, supplier or employee information, increased costs arising from the implementation of additional security protective measures, litigation and reputational damage, which could materially adversely affect our financial condition, business and results of operations. Any remedial costs or other liabilities related to cybersecurity incidents may not be fully insured or indemnified by other means.
Impairment of our goodwill, indefinite-lived intangible assets or other long-lived assets could result in significant charges that would adversely impact our future operating results.
A significant portion of our long-term assets are comprised of intangible assets, including goodwill and indefinite lived intangible assets recorded as a result of past acquisitions. We assess the potential impairment of goodwill and indefinite lived intangible assets on an annual basis, as well as whenever events or changes in circumstances indicate that the carrying value may not be recoverable. If our analysis indicates that an individual asset’s carrying value exceeds its fair market value, we will record a loss equal to the excess of the individual asset’s carrying value over its fair value. The impairment testing steps require significant amounts of judgment and subjectivity.
Factors that could trigger impairment include the following:
significant under performance relative to historical or projected future operating results;
significant changes in the manner of or use of the acquired assets or the strategy for our overall business;
significant negative industry or economic trends;
significant decline in our stock price for a sustained period;
changes in our organization or management reporting structure could result in additional reporting units, which may require alternative methods of estimating fair values or greater desegregation or aggregation in our analysis by reporting unit; and
a decline in our market capitalization below net book value.
As of December 31, 2020, we had identified indefinite lived intangible assets with a carrying value in our financial statements of $60.0 million, and goodwill of $766.0 million.
Our businesses are subject to unplanned business interruptions which may adversely affect our performance.
Operational interruptions and unplanned events at one or more of our production facilities, such as explosions, fires, inclement weather, natural disasters, accidents, transportation interruptions and supply could cause substantial losses in our production capacity. Furthermore, because customers may be dependent on planned deliveries from us, customers that have to reschedule their own operations due to our delivery delays may be able to pursue financial claims against us, and we may incur costs to correct such problems in addition to any liability resulting from such claims. Such interruptions may also harm our reputation among actual and potential customers, potentially
73


resulting in a loss of business. To the extent these losses are not covered by insurance, our financial position, results of operations and cash flows may be adversely affected by such events.
We could be adversely affected if we experience shortages of components from our suppliers or if disruptions in the supply chain lead to parts shortages for our customers.
A portion of our annual cost of sales is driven by the purchase of goods. We select our suppliers based on total value (including price, delivery and quality), taking into consideration their production capacities and financial condition, and we expect that they will be able to support our needs. However, there is no assurance that adverse financial conditions, including bankruptcies of our suppliers, reduced levels of production, natural disasters or other problems experienced by our suppliers will not result in shortages or delays in their supply of components to us. For example, the recent emergence of a novel strain of coronavirus in the city of Wuhan and the Hubei province of China has resulted in certain emergency measures to combat the spread of the virus, including extension of the Lunar New Year holidays, implementation of travel bans and closure of factories and businesses. Any significant production disruption could have a material impact on our operations, operating results and financial condition. If we were to experience a significant or prolonged shortage of critical components from our suppliers, we may be unable to meet our production schedules for some of our key products and to ship such products to our customers in a timely fashion, which would adversely affect our sales, profitability and customer relations.
Our businesses rely and may rely on their intellectual property and licenses to use others’ intellectual property, for competitive advantage. If our businesses are unable to protect their intellectual property, are unable to obtain or retain licenses to use other’s intellectual property, or if they infringe upon or are alleged to have infringed upon others’ intellectual property, it could have a material adverse effect on their financial condition, business and results of operations.
Each business's success depends in part on their, or licenses to use others’, brand names, proprietary technology and manufacturing techniques. These businesses rely on a combination of patents, trademarks, copyrights, trade secrets, confidentiality procedures and contractual provisions to protect their intellectual property rights. The steps they have taken to protect their intellectual property rights may not prevent third parties from using their intellectual property and other proprietary information without their authorization or independently developing intellectual property and other proprietary information that is similar. In addition, the laws of foreign countries may not protect our businesses’ intellectual property rights effectively or to the same extent as the laws of the United States.
Stopping unauthorized use of their proprietary information and intellectual property, and defending claims that they have made unauthorized use of others’ proprietary information or intellectual property, may be difficult, time-consuming and costly. The use of their intellectual property and other proprietary information by others, and the use by others of their intellectual property and proprietary information, could reduce or eliminate any competitive advantage they have developed, cause them to lose sales or otherwise harm their business.
Our businesses may become involved in legal proceedings and claims in the future either to protect their intellectual property or to defend allegations that they have infringed upon others’ intellectual property rights. These claims and any resulting litigation could subject them to significant liability for damages and invalidate their property rights. In addition, these lawsuits, regardless of their merits, could be time consuming and expensive to resolve and could divert management’s time and attention. The costs associated with any of these actions could be substantial and could have a material adverse effect on their financial condition, business and results of operations.
Our businesses could experience fluctuations in the costs and availability of raw materials, components or whole goods which could result in significant disruptions to supply chains, production disruptions and increased costs for our businesses.
Our businesses require access to various raw materials, components and whole goods to manufacture and distribute products. Changes in the availability and price of raw materials, components and whole goods, which can fluctuate significantly as a result of economic volatility, regulatory instability or change in import tariffs or trade agreements, can significantly increase the costs of production and distribution, which could have a material negative effect on the profitability of the businesses.

Our businesses are and may be subject to federal, state and foreign environmental laws and regulations that expose them to potential financial liability. Complying with applicable environmental laws requires significant resources, and if our businesses fail to comply, they could be subject to substantial liability.
74


Some of the facilities and operations of our businesses are and may be subject to a variety of federal, state and foreign environmental laws and regulations including laws and regulations pertaining to the handling, storage and transportation of raw materials, products and wastes, which require and will continue to require significant expenditures to remain in compliance with such laws and regulations currently in place and in the future. Compliance with current and future environmental laws is a major consideration for our businesses as any material violations of these laws can lead to substantial liability, revocations of discharge permits, fines or penalties. Because some of our businesses use hazardous materials and generate hazardous wastes in their operations, they may be subject to potential financial liability for costs associated with the investigation and remediation of their own sites, or sites at which they have arranged for the disposal of hazardous wastes, if such sites become contaminated. Even if they fully comply with applicable environmental laws and are not directly at fault for the contamination, our businesses may still be liable. Our businesses may also be held liable for damages caused by environmental and other conditions that existed prior to our acquisition the assets, business or operations involved, whether or not such damages are subject to indemnification from a prior owner. Costs associated with these risks could have a material adverse effect on our financial condition, business and results of operations.
Defects in the products provided by our companies could result in financial or other damages to their customers, which could result in reduced demand for our companies’ products and/or liability claims against our companies.
As manufacturers and distributors of consumer products, certain of our companies are subject to various laws, rules and regulations, which may empower governmental agencies and authorities to exclude from the market products that are found to be unsafe or hazardous. Under certain circumstances, a governmental authority could require our companies to repurchase or recall one or more of their products. Additionally, laws regulating certain consumer products exist in some cities and states, as well as in other countries in which they sell their products, where more restrictive laws and regulations exist or may be adopted in the future. Any repurchase or recall of such products could be costly and could damage the reputation of our companies. If any of our companies were required to remove, or voluntarily remove, their products from the market, their reputation may be tarnished and they may have large quantities of finished products that they cannot sell. Additionally, our companies may be subject to regulatory actions that could harm their reputations, adversely impact the values of their brands and/or increase the cost of production.
Our companies also face exposure to product liability claims in the event that one of their products is alleged to have resulted in property damage, bodily injury or other adverse effects. Defects in products could result in customer dissatisfaction or a reduction in, or cancellation of, future purchases or liability claims against our companies. If these defects occur frequently, our reputation may be impaired permanently. Defects in products could also result in financial or other damages to customers, for which our companies may be asked or required to compensate their customers, in the form of substantial monetary judgments or otherwise. While our companies take the steps deemed necessary to comply with all laws and regulations, there can be no assurance that rapidly changing safety standards will not render unsaleable products that complied with previously-applicable safety standards. As a result, these types of claims could have a material adverse effect on our businesses, results of operations and financial condition.
Our businesses are subject to certain risks associated with their foreign operations or business they conduct in foreign jurisdictions.
Some of our businesses have and may have operations or conduct business outside the United States. Certain risks are inherent in operating or conducting business in foreign jurisdictions, including exposure to local economic conditions; difficulties in enforcing agreements and collecting receivables through certain foreign legal systems; longer payment cycles for foreign customers; adverse currency exchange controls; exposure to risks associated with changes in foreign exchange rates; potential adverse changes in political environments; withholding taxes and restrictions on the withdrawal of foreign investments and earnings; export and import restrictions; difficulties in enforcing intellectual property rights; and required compliance with a variety of foreign laws and regulations. These risks individually and collectively have the potential to negatively impact our financial condition, business and results of operations.
ITEM 1B. UNRESOLVED STAFF COMMENTS
NONE

75


ITEM 2. PROPERTIES
The following is a summary as of December 31, 2020 of the physical properties owned or leased by our businesses that we consider materially important to those businesses.
5.11
5.11 is headquartered in Irvine, California and leases offices and warehouse space in locations worldwide. The summary below outlines 5.11's primary leased offices and warehouse space.
LocationSquare FeetUse
Irvine, CA21,807 Office
Manteca, CA400,000 Warehouse
Seattle, WA11,340 Office
Mexico City, Mexico4,628 Office
Bankstown, Australia10,387 Office
Malmo, Sweden6,049 Office
Kowloon Bay, Hong Kong17,759 Office
In addition, at December 31, 2020, 5.11 leased space for 75 retail stores, ranging in size from 3,250 square feet to 10,000 square feet.
BOA
BOA is headquartered in Denver, Colorado and leases offices and warehouse space in locations worldwide. The summary below outlines BOA's primary leased offices and warehouse space.
LocationSquare FeetUse
Denver, CO88,000 Office
Mondsee, Austria12,000 Office
Seoul, South Korea2,700 Office
Chiba, Japan2,500 Office
Hong Kong, China20,000 Office/Warehouse
Shenzhen, China6,000 Office
Ergobaby
Ergobaby is headquartered in Los Angeles, California and has four other office locations worldwide. The summary below outlines Ergobaby's primary property locations. All locations are leased.
LocationSquare Feet
Ergobaby - CorporateLos Angeles, CA16,378 
Ergobaby EuropeHamburg, Germany4,520 
TulaBialystok, Poland 9,688 
Liberty Safe
Liberty Safe is headquartered in Payson, Utah. Liberty leases office and warehouse facilities in Payson, Utah, where it is headquartered. The corporate headquarters and manufacturing facility are located in a 312,000 square foot building.
Marucci Sports
Marucci is headquartered in Baton Rouge, Louisiana. The summary below outlines Marucci's primary leased office and manufacturing space.
76


LocationSquare FeetUse
Baton Rouge, LA73,900 Office/Distribution Center
King of Prussia, PA22,500 Manufacturing
Punxsutawney, PA15,000 Manufacturing
Winnfield, PA14,330 Manufacturing
Lafayette, LA12,192 Retail Store
Advanced Circuits
Advanced Circuits is headquartered in Aurora, Colorado. Advanced Circuits' operations are located in an 114,000 square foot building in Aurora, Colorado, a 48,000 square foot building in Chandler, Arizona, and a 50,000 square foot building in Maple Grove, Minnesota. These facilities are leased and comprise both the factory and office space.
Arnold
Arnold is headquartered in Rochester, New York and has nine manufacturing facilities. The summary below outlines Arnold’s property locations. Arnold owns the Ogallala, Nebraska location and the other locations are leased. The summary below outlines Arnold's primary property locations.
LocationSquare FeetUse
Marengo, IL94,220 Office/Warehouse
Marietta, OH81,000 Office/Warehouse
Marengo, IL55,200 Office/Warehouse
Norfolk, NE109,000 Office/Warehouse
Rochester, NY73,000 Office/Warehouse
Ogallala, NE25,000 Office/Warehouse
Guangdong Province, China154,210 Office/Warehouse
Sheffield, England25,000 Office/Warehouse
Lupfig, Switzerland52,937 Office/Warehouse
Foam Fabricators
Foam Fabricators is headquartered in Scottsdale, Arizona and operates 14 molding and fabricating facilities across North America.
LocationSquare FeetLeased or Owned
Anderson, South Carolina133,250 Leased
Compton, California44,000 Leased
Erie, Pennsylvania199,962 Leased
Fort Madison, Iowa80,000 Leased
Jackson, Tennessee55,000 Leased
Jefferson, Georgia60,000 Leased
Keller, Texas131,073 Leased
Modesto, California 79,000 Leased
El Dorado Springs, Missouri38,000 Owned
New Albany, Indiana65,000 Owned
Bloomsburg, Pennsylvania54,000 Owned
Tijuana, Mexico60,000 Leased
Queretaro, Mexico100,000 Leased
Scottsdale, Arizona7,000 Leased
Northbridge, MA380,000 Leased
77


Sterno
Sterno is headquartered in Corona, California. Sterno owns manufacturing and production facilities in Memphis, Tennessee and Texarkana, Texas. All other properties are leased. The summary below outlines Sterno's primary property locations.
LocationSquare FeetUse
Corona, CA12,330 Corporate Office
Memphis, TN168,316 Manufacturing
Texarkana, TX476,000 Manufacturing
Delta, Canada45,000 Warehouse
Vancouver, Canada50,372 Office
Vancouver, Canada33,711 Warehouse
Provo, UT171,361 Office/Warehouse
Spanish Fork, UT313,719 Warehouse
Velocity Outdoor
Velocity Outdoor is headquartered in Bloomfield, New York. Velocity owns a 225,000 square foot manufacturing facility in Bloomfield, New York that also holds their corporate offices, and leases a 144,000 square foot finished goods warehouse in Farmington, New York. Velocity's Ravin subsidiary operates an 80,000 square foot manufacturing facility in Superior, Wisconsin.
Corporate
Our corporate offices are located in Westport, Connecticut and Irvine, California, where we utilize space provided by our Manager.
We believe that our properties and the terms of their leases at each of our businesses are sufficient to meet our present needs and we do not anticipate any difficulty in securing additional space, as needed, on acceptable terms.
ITEM 3. LEGAL PROCEEDINGS
In the normal course of business, we are involved in various claims and legal proceedings. While the ultimate resolution of these matters has yet to be determined, we do not believe that their outcome will have a material adverse effect on our financial position or results of operations.
Arnold
Our Arnold subsidiary, was named as co-defendant, together with 300 West LLC (“300 West”), in a suit filed in the Twenty-Second Judicial Circuit, McHenry County, Illinois, Chancery Division (Case No. 13CH1046) in 2013 by the State of Illinois (the “Marengo Litigation”). Arnold leases a site in Marengo, McHenry County, Illinois (the “Site”) from 300 West. Since 2008, Arnold and 300 West have been a part of the Illinois Remediation Program with respect to the Site. In the Marengo Litigation, the plaintiff claimed that 300 West and Arnold discharged Chlorinated VOCs into the groundwater on-Site, which has since migrated off-Site into private drinking wells. The plaintiff has sought injunctive relief and civil penalties. Any damages incurred by Arnold in connection with the Marengo Litigation are subject to indemnification pursuant to the Stock Purchase Agreement, among SPS Technologies, LLC (“SPS”), SPS Technologies Limited (“SPS Ltd.”), Precision Castparts Corp. (collectively with SPS and SPS Ltd., the “SPS Entities”), Arnold and Audax Private Equity Fund, L.P., dated December 20, 2004, and prior consents to indemnification given by the SPS Entities. Arnold has cooperated with the governmental agencies in the Marengo Litigation investigations and proceedings. CODI does not believe that the outcome of the Marengo Litigation will have a material adverse effect on its financial position or results of operations.
ITEM 4. MINE SAFETY DISCLOSURES
Not Applicable.

78


PART II

ITEM 5. MARKET FOR REGISTRANT'S COMMON EQUITY, RELATED STOCKHOLDER MATTERS AND ISSUER PURCHASES OF EQUITY SECURITIES
Market Information
Our common shares of Trust stock has traded on the New York Stock Exchange (the “NYSE”) under the symbol “CODI”.
Common Stock Holders
On December 31, 2020 there were 15 registered holders of our common stock. The number of registered holders includes banks and brokers who act as nominees, each of whom may represent more than one shareholder.
COMPARATIVE PERFORMANCE OF SHARES OF TRUST COMMON STOCK
The performance graph shown below compares the change in cumulative total shareholder return on common shares of Trust stock with the NYSE Composite Index and the NYSE Financial Sector Index for the previous five years, through the year ended December 31, 2020. The graph sets the beginning value of common shares of Trust stock and the indices at $100, and assumes that all quarterly dividends were reinvested at the time of payment. This graph does not forecast future performance of common shares of Trust stock.

codi-20201231_g2.jpg

Year ended December 31,
Data201520162017201820192020
Compass Diversified Holdings$100.00 $123.03 $126.46 $101.09 $219.39 $185.39 
NYSE Financial Sector Index$100.00 $113.61 $137.74 $119.64 $153.56 $150.20 
NYSE Composite Index$100.00 $111.94 $132.90 $121.01 $151.87 $162.49 
79



Distributions
For the years 2020, 2019 and 2018, we declared and paid quarterly cash distributions of $0.36 per share to holders of record of our common shares. The Company’s board of directors has full authority and discretion to determine whether or not a distribution by the Company should be declared and paid to the Trust and in turn to our shareholders, as well as the amount and timing of any distribution. The Company’s board of directors may, based on their review of our financial condition and results of operations and any future changes to our tax structure, determine to modify future distributions.
Recent Sales of Unregistered Securities
On April 18, 2018, the Company consummated the issuance and sale of $400 million aggregate principal amount of its Senior Notes offered pursuant to a private offering to qualified institutional buyers in accordance with Rule 144A under the Securities Act, and to non-U.S. persons under Regulation S under the Securities Act. We used the net proceeds from the sale of the Senior Notes to repay debt under our credit facilities in connection with the concurrent refinancing transaction related to the 2018 Credit Facility. The Senior Notes were issued pursuant to the Indenture. The Senior Notes bear interest at the rate of 8.000% per annum and will mature on May 1, 2026. Interest on the Senior Notes is payable in cash on May 1st and November 1st of each year, beginning on November 1, 2018. On May 7, 2020, the Company consummated the issuance and sale of $200 million aggregate principal amount of its Additional Notes. The Additional Notes have identical terms as the Senior Notes, except that the Additional Notes were issued (i) at a price of 101.000% of the principal amount plus accrued and unpaid interest from May 1, 2020 up to, but excluding, May 7, 2020 (whereas, the Senior Notes were issued at 100.000% of the principal amount), and (ii) on a different issue date. The proceeds from the Additional Notes were used to pay down the amount outstanding on the Company's 2018 Revolving Credit Facility. The Senior Notes and Additional Notes are general senior unsecured obligations of the Company and are not guaranteed by our subsidiaries.
Purchases of Equity Securities by Issuer and Affiliated Purchasers
None.
ITEM 6. SELECTED FINANCIAL DATA
The following table sets forth selected historical and other data of the Company and should be read in conjunction with the more detailed consolidated financial statements included elsewhere in this Annual Report. Selected financial data below includes the results of operations, cash flow and balance sheet data of the Company for the years ended December 31, 2020, 2019, 2018, 2017, and 2016.
The operating results of Manitoba Harvest and Clean Earth in 2016, 2017, 2018 and 2019 are presented as discontinued operations in the table below and are not included in continuing operations. The operating results for Tridien in 2016 are reflected as discontinued operations in the table below and are not included in continuing operations. Data included below only includes activity in our operating subsidiaries from their respective dates of acquisition.
Year ended December 31,
(in thousands, except per share data)
2020 (1)
2019
2018 (1)
2017 (1)
2016 (1)
Statements of Operations Data:
Net sales$1,560,757 $1,450,253 $1,357,320 $1,002,783 $729,989 
Gross profit562,781 519,443 469,842 361,389 245,736 
Operating income 94,833 60,196 56,628 24,501 10,811 
Income (loss) from continuing operations27,097 (40,773)(18,877)14,110 44,798 
Income and gain from discontinued operations100 347,914 17,087 19,502 11,732 
Net income (loss)$27,197 $307,141 $(1,790)$33,612 $56,530 
Net income from continuing operations—noncontrolling interest4,417 5,542 5,217 8,245 3,205 
Net loss from discontinued operations—noncontrolling interest— (266)(1,305)(2,624)(1,360)
80


Year ended December 31,
(in thousands, except per share data)
2020 (1)
2019
2018 (1)
2017 (1)
2016 (1)
Net income (loss) attributable to Holdings$22,780 $301,865 $(5,702)$27,991 $54,685 
Basic and fully diluted income (loss) per share attributable to Holdings:
Continuing operations$(0.34)$(2.17)$(0.73)$(0.77)$0.27 
Discontinued operations— 5.81 0.31 0.33 0.24 
Basic and fully diluted income (loss) per share attributable to Holdings$(0.34)$3.64 $(0.42)$(0.44)$0.51 
Cash distribution declared per common share $1.44 $1.44 $1.44 $1.44 $1.44 
Cash Flow Data:
Cash provided by operating activities$148,625 $84,562 $114,452 $81,771 $111,372 
Acquisitions of businesses(667,101)— (495,136)(158,706)(499,116)
Cash provided by (used in) investing activities(700,834)743,126 (604,080)(77,278)(363,021)
Net amounts borrowed (repaid)307,000 (724,250)121,028 31,915 248,058 
Cash (used in) provided by financing activities521,725 (779,522)500,111 (2,588)208,726 
Balance Sheet Data:
Current assets$708,367 $644,272 $681,185 $526,818 $452,819 
Total assets2,598,918 1,891,892 2,372,335 1,820,303 1,777,155 
Current liabilities294,715 209,479 259,280 212,193 202,521 
Long-term debt899,460 394,445 1,098,871 584,347 551,652 
Noncontrolling interests118,301 50,548 59,970 52,791 38,139 
Shareholders’ equity attributable to Holdings1,101,847 1,115,327 859,372 873,208 856,405 
(1) Includes the effect of material business acquisitions as follows:
The year ended December 31, 2020 includes the operating results of Marucci Sports, acquired on April 20, 2020 and BOA acquired on October 16, 2020.
The year ended December 31, 2018 includes the operating results of Foam Fabricators, acquired on February 15, 2018, and Rimports, acquired by our Sterno subsidiary on February 26, 2018.
The year ended December 31, 2017 includes the operating results of Velocity Outdoor, acquired on June 2, 2017.
The year ended December 31, 2016 includes the operating results of 5.11, acquired on August 31, 2016.


81


ITEM 7. MANAGEMENT’S DISCUSSION AND ANALYSIS OF FINANCIAL CONDITION AND RESULTS OF OPERATIONS
This Item 7 contains forward-looking statements. Forward-looking statements in this Annual Report on Form 10-K are subject to a number of risks and uncertainties, some of which are beyond our control. Our actual results, performance, prospects or opportunities could differ materially from those expressed in or implied by the forward-looking statements. Additional risks of which we are not currently aware or which we currently deem immaterial could also cause our actual results to differ, including those discussed in the sections entitled “Forward-Looking Statements” and “Risk Factors” included elsewhere in this Annual Report.
Overview
Compass Diversified Holdings, a Delaware statutory trust, was incorporated in Delaware on November 18, 2005. Compass Group Diversified Holdings LLC, a Delaware limited liability Company, was also formed on November 18, 2005. In accordance with the Trust Agreement, the Trust is sole owner of 100% of the Trust Interests (as defined in the LLC Agreement) of the Company and, pursuant to the LLC Agreement, the Company has outstanding the identical number of Trust Interests as the number of outstanding shares of the Trust. Sostratus LLC owns all of our Allocation Interests. The Company is the operating entity with a board of directors and other corporate governance responsibilities, similar to that of a Delaware corporation.
The Trust and the Company were formed to acquire and manage a group of small and middle-market businesses headquartered in North America. We characterize small and middle market businesses as those that generate annual cash flows of up to $75 million. We focus on companies of this size because we believe that these companies are more able to achieve growth rates above those of their relevant industries and are also frequently more amenable to efforts to improve earnings and cash flow.
In pursuing new acquisitions, we seek businesses with the following characteristics:
North American base of operations;
stable and growing earnings and cash flow;
maintains a significant market share in defensible industry niche (i.e., has a “reason to exist”);
solid and proven management team with meaningful incentives;
low technological and/or product obsolescence risk; and
a diversified customer and supplier base.
Our management team’s strategy for our subsidiaries involves:
utilizing structured incentive compensation programs tailored to each business in order to attract, recruit and retain talented managers to operate our businesses;
regularly monitoring financial and operational performance, instilling consistent financial discipline, and supporting management in the development and implementation of information systems to effectively achieve these goals;
assisting management in their analysis and pursuit of prudent organic cash flow growth strategies (both revenue and cost related);
identifying and working with management to execute attractive external growth and acquisition opportunities; and
forming strong subsidiary level boards of directors, including independent directors, to supplement management in their development and implementation of strategic goals and objectives.
Based on the experience of our management team and its ability to identify and negotiate acquisitions, we believe we are well positioned to acquire additional attractive businesses. Our management team has a large network of approximately 2,000 deal intermediaries to whom it actively markets and who we expect to expose us to potential acquisitions. Through this network, as well as our management team’s active proprietary transaction sourcing efforts, we typically have a substantial pipeline of potential acquisition targets. In consummating transactions, our management team has, in the past, been able to successfully navigate complex situations surrounding acquisitions, including corporate spin-offs, transitions of family-owned businesses, management buy-outs and reorganizations. We believe the flexibility, creativity, experience and expertise of our management team in structuring transactions
82


provides us with a strategic advantage by allowing us to consider non-traditional and complex transactions tailored to fit a specific acquisition target.
In addition, because we intend to fund acquisitions through the utilization of our 2018 Revolving Credit Facility, we do not expect to be subject to delays in or conditions by closing acquisitions that would be typically associated with transaction specific financing, as is typically the case in such acquisitions. We believe this advantage is a powerful one and is highly unusual in the marketplace for acquisitions in which we operate.
Initial public offering and Company formation
On May 16, 2006, we completed our initial public offering of 13,500,000 shares of the Trust (the “IPO”). Subsequent to the IPO the Company’s board of directors engaged our Manager to externally manage the day-to-day operations and affairs of the Company, oversee the management and operations of the businesses and to perform those services customarily performed by executive officers of a public company.
From May 16, 2006 through December 31, 2020, we purchased twenty-one businesses (each of our businesses is treated as a separate operating segment) and disposed of ten businesses. The tables below reflect summarized information relating to our acquisitions and dispositions from the date of our IPO through December 31, 2020 (in thousands):
Acquisitions
Ownership Interest - December 31, 2020
BusinessAcquisition DateCODI Purchase PricePrimaryDiluted
CBS Holdings (Staffmark) (1)
May 16, 2006$183,200 N/aN/a
Crosman (2)
May 16, 2006$72,600 N/aN/a
Advanced Circuits (3)
May 16, 2006$81,000 71.8%67.6%
SilvueMay 16, 2006$36,000 N/aN/a
Tridien (3)
August 1, 2006$31,000 N/aN/a
AeroglideFebruary 28, 2007$58,200 N/aN/a
HaloFebruary 28, 2007$62,300 N/aN/a
American FurnitureAugust 31, 2007$97,000 N/aN/a
FOX (4)
January 4, 2008$80,400 N/aN/a
Liberty Safe (3)
March 31, 2010$70,200 91.2%86%
Ergobaby (3)
September 16, 2010$85,200 81.4%72.6%
CamelBakAugust 24, 2011$251,400 N/aN/a
Arnold MagneticsMarch 5, 2012$128,800 96.7%81.1%
Clean Earth (3)
August 7, 2014$251,400 N/aN/a
Sterno (3) (5)
October 10, 2014$314,400 100.0%88.5%
Manitoba Harvest (3)
July 10, 2015$102,700 N/aN/a
5.11 August 31, 2016$408,200 97.6%88.1%
Velocity Outdoor (2) (3)
June 2, 2017$150,400 99.3%88%
Foam Fabricators (3)
February 15, 2018$253,400 100.0%91.5%
Maruccci SportsApril 20, 2020$198,900 92.2%83.8%
BOAOctober 16, 2020$454,300 81.9%74.8%

(1) The total purchase price for CBS Holdings includes the acquisition of Staffmark Investment LLC in January 2008 for a purchase price of $128.6 million. The Company renamed its CBS Personnel business Staffmark subsequent to the acquisition.
(2) Velocity Outdoor (formerly "Crosman Corp.") was purchased by the Company in May 2006 and subsequently sold in January 2007. We reacquired Velocity Outdoor in June 2017.
83


(3) The total purchase price does not reflect add-on acquisitions made by our businesses subsequent to their purchase by CODI unless indicated.
(4) FOX completed an IPO of its common stock in August 2013 in which we sold a 22% interest in FOX, reducing our ownership interest to 53%.9. In July 2014, FOX completed a secondary offering in which we sold a 12% interest in FOX, reducing our ownership interest to 41% and resulting in the deconsolidation of FOX from our financial results. We subsequently sold our remaining shares of FOX and now hold no ownership interest in FOX. We recognized total net proceeds from the sale of our FOX shares of approximately $465.1 million.

(5) The total purchase price of Sterno includes the acquisition of Rimports in February 2018 for a purchase price of $154.4 million.
Dispositions
BusinessDate of DispositionSale Price
CODI Proceeds from Disposition (1)
Gain (loss) recognized (2)
CrosmanJanuary 5, 2007$143,000 $109,600 $35,800 
AeroglideJune 24, 2008$95,000 $78,500 $33,700 
SilvueJune 25, 2008$95,000 $63,600 $39,600 
StaffmarkOctober 17, 2011$295,000 $216,000 $88,500 
HaloMay 1, 2012$76,500 $66,500 $(300)
CamelBakAugust 3, 2015$412,500 $367,800 $158,300 
American FurnitureOctober 5, 2015$24,100 $23,500 $(14,100)
TridienSeptember 21, 2016$25,000 $22,700 $1,700 
FOX**$526,600 $428,700 
Manitoba Harvest (3)
February 28, 2019$294,300 $219,700 $121,700 
Clean EarthJune 28, 2019$625,000 $551,900 $209,300 

(1) CODI portion of the net proceeds from disposition includes debt and equity proceeds and reflects the accounting for the redemption of the sold business's minority shareholders and transaction expenses.
(2) Gain (loss) recognized on sale of our businesses is calculated by deducting our total invested capital from the net sale proceeds received.
(3) Sale price of Manitoba Harvest was C$370 million. Translation to USD is as of the date of sale.

* We made loans to and purchased a controlling interest in FOX on January 4, 2008, for approximately $80.4 million. In August 2013, FOX completed an initial public offering of its common stock. As a result of the initial public offering, our ownership interest in FOX was reduced to approximately 53.9%. No gain was reflected as a result of the sale of our FOX shares in the initial public offering because our majority classification of FOX did not change. FOX used a portion of their net proceeds received from the sale of their shares as well as proceeds from a new external FOX credit facility to repay $61.5 million in outstanding indebtedness to us under their existing credit facility with us. In July 2014, through a secondary offering, our ownership in FOX was lowered from approximately 54% to approximately 41%, and as a result we deconsolidated FOX as of July 10, 2014. In March and August 2016, through two more secondary offerings and a share repurchase by FOX, our ownership in the outstanding common stock of FOX was further lowered to approximately 23% as of September 30, 2016. In November 2016, through another secondary offering, our ownership in the outstanding common stock of FOX was further lowered to approximately 14%. On March 13, 2017, FOX closed on a secondary public offering of 5,108,718 shares of FOX common stock held by CODI, which represented CODI's remaining investment in FOX. We recognized total net proceeds from the sales of our FOX shares of approximately $465.1 million, plus proceeds from the repayment of the FOX credit facility of $61.5 million upon completion of their initial public offering, and a total gain of $428.7 million.
We are dependent on the earnings of, and cash receipts from, the businesses that we own in order to meet our corporate overhead and management fee expenses and to pay distributions. The earnings and distributions of our businesses are generally lowest in the first quarter, and strongest in the third and fourth quarter, of each fiscal year. These earnings and distributions, net of any non-controlling interest in these businesses, are available to:
84


meet capital expenditure requirements, management fees and corporate overhead charges;
fund distributions from the businesses to the Company; and
be distributed by the Trust to shareholders.
2020 Highlights and Recent Events
Sale of Trust Common Shares
In May 2020, the Company completed an offering of 5,000,000 Trust common shares at a public offering price of $17.60 per share. The net proceeds to the Company, after deducting the underwriter's discount and offering costs, totaled approximately $83.9 million.
Issuance of Senior Notes
On May 7, 2020, the Company consummated the issuance and sale of $200 million aggregate principal amount of its 8.000% Senior Notes due 2026 (the "Additional Notes"). The proceeds from the Additional Notes were used to pay down the amount outstanding on the Company's 2018 Revolving Credit Facility.
Acquisition of Marucci Sports, LLC
On March 6, 2020, the Company, through a wholly-owned subsidiary, Wheelhouse Holdings Inc., a Delaware Corporation (“Marucci Buyer”), entered into an Agreement and Plan of Merger with Marucci Sports, LLC, a Delaware limited liability company (“Marucci”), Wheelhouse Holdings Merger Sub LLC, a Delaware limited liability company and a wholly-owned Subsidiary of Marucci Buyer, and, Wheelhouse 2020 LLC, a Delaware limited liability company (in its capacity as the representative of the unit holders and option holders of Marucci), pursuant to which Wheelhouse Holdings Merger Sub LLC was to be merged with and into Marucci (the “Transaction”) such that the separate existence of Wheelhouse Holdings Merger Sub LLC would cease, and Marucci would survive the Transaction as a subsidiary of Marucci Buyer. Headquartered in Baton Rouge, Louisiana, Marucci is a leading manufacturer and distributor of baseball and softball equipment. Founded in 2009, Marucci has a product portfolio that includes wood and metal bats, apparel and accessories, batting and fielding gloves and bags and protective gear.
The Transaction was completed on April 20, 2020 for a total purchase price of approximately $200 million in cash, subject to certain adjustments based on matters such as the working capital and indebtedness balances at the time of the closing. The Company funded the purchase price using funds drawn on its 2018 Revolving Credit Facility in March 2020. The Company's initial equity ownership in Marucci was approximately 92%, as certain existing stakeholders in Marucci invested in the transaction alongside the Company.
Acquisition of Boa Technology Inc.
On October 16, 2020, the Company, through its newly formed acquisition subsidiaries, BOA Holdings Inc., a Delaware corporation (“BOA Holdings”) and BOA Parent Inc., a Delaware corporation (“BOA Buyer”) and a wholly-owned subsidiary of BOA Holdings, acquired BOA Technology Inc. ("BOA"), and its subsidiaries pursuant to an Agreement and Plan of Merger (the “Agreement and Plan of Merger”) by and among Buyer, Reel Holding Corp., a Delaware corporation (“Reel”) and the sole stockholder of BOA Technology, Inc., BOA Merger Sub Inc., a Delaware corporation and a wholly-owned subsidiary of BOA Buyer (“Merger Sub”) and Shareholder Representative Services LLC (in its capacity as the representative of the stockholders of Reel) entered into an Agreement and Plan of Merger (the “Merger Agreement”) with Reel Holding Corp., a Delaware corporation (“BOA”) and the sole stockholder of BOA Technology, Inc., BOA Merger Sub Inc., a Delaware corporation and a wholly-owned subsidiary of BOA Buyer (“Merger Sub”), and Shareholder Representative Services LLC (in its capacity as the representative of the stockholders of BOA). Pursuant to the Merger Agreement, Merger Sub was merged with and into BOA (the “Merger”) such that the separate existence of Merger Sub ceased, and BOA survived the Merger as a wholly-owned subsidiary of BOA Buyer. BOA, creators of the award-winning BOA® Fit System featured in performance footwear, action sports, outdoor and medical products worldwide, was founded in 2001 and is headquartered in Denver, Colorado. The total purchase price for the acquisition of BOA was $454 million (excluding working capital and certain other adjustments upon closing, and transaction costs). The Company funded the acquisition with cash on hand and a $300 million draw on its 2018 Revolving Credit Facility. The Company's initial equity ownership in BOA is approximately 82%, as certain existing stockholders in BOA invested in the transaction alongside the Company.
Common shares - For the 2020 fiscal year we declared distributions to our common shareholders totaling $1.44 per share.
85


Preferred shares - For the 2020 fiscal year we declared distributions to our preferred shareholders totaling $1.8125 per share on our Series A Preferred Shares and $1.96875 on our Series B Preferred Shares and $1.96875 on our Series C Preferred Shares. We also declared a distribution to our preferred shareholders of $0.38281 per share on our Series C Preferred Shares.
2021 Outlook and Significant Trends
Impact of COVID-19 on Our Operations, Financial Condition, Liquidity and Results of Operations
In March 2020, the World Health Organization categorized COVID-19 as a pandemic. COVID-19 continues to spread throughout the United States and other countries across the world, and the duration, severity and ultimate impact on our business are currently unknown. The COVID-19 pandemic led to governments around the world implementing increasingly stringent measures to help control the spread of the virus, including quarantines, “shelter-in-place” and “stay-at-home” orders, travel restrictions, business curtailments, particularly retail operations and non-essential businesses, school closures, and other measures. In addition, governments and central banks in several parts of the world enacted fiscal and monetary stimulus measures to counteract the impacts of COVID-19. The public health situation, global response measures and corresponding impacts on various markets remain fluid and uncertain. We continue to closely monitor the impact of the COVID-19 pandemic on all aspects of our business, including how it is impacting our customers, employees, supply chains, and distribution networks. We experienced and expect to continue to experience reductions in customer demand in certain of our niche industrial end-markets. We expect that the government measures taken to address the spread of the virus, the reduced operational status of some of our suppliers, the reductions in production at certain facilities, and the decrease in foot traffic at many brick and mortar retail businesses will continue to impact our operations during 2021 while the roll out of the COVID-19 vaccine occurs. Vaccines effective in combating COVID-19 were approved by health agencies in various countries in which we operate, however initial quantities of vaccines are limited and vaccine distributions are being allocated first to those members of individual populations believed most susceptible to severe effects from COVID-19. Full administration of the COVID-19 vaccines is unlikely to occur in most jurisdictions until mid- to late-2021. The timing and shape of the COVID-19 recovery as well as the impact and extent of potential resurgences is not presently known. These and other uncertainties with respect to COVID-19 could result in changes to our current expectations in addition to a number of adverse impacts to our business.
During 2020, we worked with management at each of our businesses to reduce our controllable costs, including short-term actions to reduce labor costs, eliminating non-essential travel and reducing discretionary spending, while implementing various measures to ensure that we could continue operating during the COVID-19 pandemic. The health of our team and various stakeholders is our highest priority, and we have taken multiple steps to provide support and a safe work environment. Additionally, our businesses proactively managed working capital and we reduced our capital spending plan for the year, without deferring many key strategic ongoing initiatives.
In the past year, a number of trends affected middle market deal flow, with a slow down beginning at the end of the first quarter with the onset of the COVID-19 pandemic, followed by a sustained increase in activity in the second half of the year. The Company closed on two acquisitions in 2020, Marucci Sports in April and BOA in October, as well as an add-on acquisition at Foam Fabricators in July. The ability to source, finance and close these strategic acquisitions reflects the strength of our permanent capital model and the Company's attractive ownership and management attributes to potential sellers of middle market businesses.

Business Outlook
For 2021, the Company anticipates that COVID-19 will continue to have an impact on its results of operations, including a decrease in operating income and Adjusted EBITDA at certain of its niche industrial businesses. These niche industrial businesses will continue to experience operating constraints as their end markets are expected to be more significantly impacted by the pandemic. For example, the Company expects the Sterno Products division of Sterno to continue to be negatively impacted by the pandemic throughout 2021 due to that division's reliance on the food service industry. However, we expect the diversification of our group of businesses, particularly the continued strong performance in our consumer branded businesses, to offset the expected decline in operating results from the COVID-19 pandemic experienced by these niche industrial businesses. We expect that our outdoor consumer branded businesses, particularly, 5.11, Liberty Safe and Velocity Outdoor, and our 2020 acquisitions, Marucci Sports and BOA, will continue to build on trends experienced in the prior year, particularly the increase in consumer participation in outdoor activities.
86


During 2019, the Company received an aggregate total of $771.6 million in net cash proceeds as a result of the divestitures of Manitoba Harvest and Clean Earth, as well as $111.0 million from the issuance and sale of Series C Preferred Shares. In May 2020, the Company completed a share offering of five million Trust common shares resulting in net proceeds of $83.9 million and issued an additional $200 million of our 8% Senior Notes. The Company believes that it currently has adequate liquidity and capital resources to meet its existing obligations, including distributions to its shareholders, as, and if, approved by the Board of Directors, over the next twelve months. However, if the Company’s operations are impacted more than expected during 2021 as a result of the COVID-19 pandemic, the Company’s results of operations could be impacted more dramatically than currently anticipated and as a result, the Company’s liquidity and capital resources could be more constrained than expected.
The areas of focus for 2021, which are generally applicable to each of our businesses, include:
Achieving sales growth through a combination of new product development, increasing distribution, new customer acquisitions and international expansion;
Taking market share, where possible, in each of our niche market leading companies, generally at the expense of less well capitalized competitors;
Striving for excellence in supply chain management, manufacturing and technological capabilities;
Continuing to pursue expense reduction and cost savings in lower margin business lines or in response to lower production volume;
Continuing to grow through disciplined, strategic acquisitions and rigorous integration processes; and
Driving free cash flow through increased net income and effective working capital management, enabling continued investment in our businesses, strategic acquisitions, and distributions to our shareholders.
87


Results of Operations
The following discussion reflects a comparison of the historical results of operations of our consolidated business for the years ended December 31, 2020, 2019 and 2018, and components of the results of operations as well as those components presented as a percent of net revenues, for each of our businesses on a stand-alone basis.
We acquired BOA in October 2020, Marucci Sports in April 2020, Foam Fabricators in February 2018, and our Sterno business acquired Rimports in February 2018. In the following results of operations, we provide (i) our actual Consolidated Results of Operations for the years ended December 31, 2020, 2019 and 2018, which includes the historical results of operations of each of our businesses (operating segments) from the date of acquisition in accordance with generally accepted accounting principles in the United States ("GAAP" or "US GAAP") and (ii) comparative historical components of the results of operations for each of our businesses on a stand-alone basis (“Results of Operations – Our Businesses”), for each of the years ended December 31, 2020, 2019 and 2018, where all years presented include relevant pro-forma adjustments for pre-acquisition periods and explanations where applicable. For the 2020 acquisitions of Marucci Sports and BOA, the pro forma results of operations have been prepared as if we purchased these businesses on January 1, 2019. For the 2018 acquisitions of Foam Fabricators and Rimports, the pro forma results of operations have been prepared as if we purchased these businesses on January 1, 2018. We believe this presentation enhances the discussion and provides a more meaningful comparison of operating results. The following operating results of our businesses are not necessarily indicative of the results to be expected for a full year, going forward.
All dollar amounts in the financial tables are presented in thousands. References in the financial tables to percentage changes that are not meaningful are denoted by "NM."
Consolidated Results of Operations — Compass Diversified Holdings
Year Ended December 31,
202020192018
Net revenues$1,560,757 $1,450,253 $1,357,320 
Cost of revenues997,976 930,810 887,478 
Gross profit562,781 519,443 469,842 
Selling, general and administrative expense371,264 335,181 320,085 
Management fees34,749 37,030 43,443 
Amortization of intangible assets61,935 54,155 49,686 
Asset impairment expense— 32,881 — 
Operating income94,833 60,196 56,628 
Interest expense, net(45,768)(58,216)(55,245)
Amortization of debt issuance costs(2,454)(3,314)(3,905)
Loss on sale of securities— (10,193)— 
Other income (expense)(2,620)(14,504)(5,889)
Loss from continuing operations before income taxes43,991 (26,031)(8,411)
Provision (benefit) for income taxes16,894 14,742 10,466 
Income (loss) from continuing operations$27,097 $(40,773)$(18,877)
Year ended December 31, 2020 compared to the Year ended December 31, 2019
Net revenues
Net revenues for the year ended December 31, 2020 increased by approximately $110.5 million or 7.6% compared to the corresponding period in 2019.  During the year ended December 31, 2020 as compared to the year ended December 31, 2019, we saw notable sales increases at 5.11 ($12.5 million increase), Liberty ($17.0 million increase) and Velocity ($68.2 million increase) as a result of an increased consumer focus on outdoor related brands. Our Foam Fabricators business also saw an increase in net revenues of $8.6 million as a result of an add-
88


on acquisition that occurred in July 2020. Our Marucci business, which we acquired in April 2020, had net sales of $43.4 million during our ownership period in 2020, and our BOA business, which we acquired in October 2020, had net sales of $25.3 million during our period of ownership. These increases in net revenue were partially offset by decreases in net revenue in 2020 as compared to 2019 at our other businesses, primarily as a result of the effects of the COVID-19 pandemic, notably Ergobaby ($15.3 million decrease), Arnold ($21.0 million decrease) and Sterno ($25.5 million decrease). Refer to "Results of Operations - Our Businesses" for a more detailed analysis of net revenue by business segment.
We do not generate any revenues apart from those generated by the businesses we own. We may generate interest income on the investment of available funds, but expect such earnings to be minimal. Our investment in our businesses is typically in the form of loans from the Company to such businesses, as well as equity interests in those businesses. Cash flows coming to the Trust and the Company are the result of interest payments on those loans, amortization of those loans and, in some cases, dividends on our equity ownership. However, on a consolidated basis these items will be eliminated.
Cost of revenues
On a consolidated basis, cost of revenues increased approximately $67.2 million during the year ended December 31, 2020, compared to the corresponding period in 2019, primarily as a result of the increase in net revenues. Gross profit as a percentage of net revenues was approximately 36.1% in year ended December 31, 2020 compared to 35.8% in 2019. We recognized $5.9 million in expense related to the amortization of the inventory step-up resulting from our purchase price allocation of Marucci Sports and BOA and Foam Fabricators' acquisition of Polyfoam during the year ended December 31, 2020. Excluding the effect of the amortization of inventory step-up, gross profit as a percentage of net revenues was 36.4%. Refer to "Results of Operations - Our Businesses" for a more detailed analysis of gross profit by business segment.
Selling, general and administrative expense
Consolidated selling, general and administrative expense increased approximately $36.1 million during the year ended December 31, 2020, compared to the corresponding period in 2019. The increase in selling, general and administrative expense primarily relates to the acquisition of Marucci Sports in April 2020 and BOA in October 2020. In addition to the incremental selling, general and administrative expense incurred by these businesses subsequent to their acquisition, we incurred $4.8 million in acquisition costs and $2.1 million in integration related fees from these acquisitions in 2020. Refer to "Results of Operations - Our Businesses" for a more detailed analysis of selling, general and administrative expense by business segment. At the corporate level, general and administrative expense decreased from $14.9 million in 2019 to $14.2 million in 2020, primarily due to decreased travel costs, partially offset by costs associated with an unsuccessful acquisition.
Fees to manager
Pursuant to the Management Services Agreement, we pay CGM a quarterly management fee equal to 0.5% (2.0% annually) of our consolidated adjusted net assets. We accrue for the management fee on a quarterly basis. Concurrent with the September 2019 sale of Clean Earth, CGM agreed to waive the management fee on cash balances held at the Company, commencing with the quarter ended September 30, 2019 and continuing until the quarter during which the Company next borrowed under the 2018 Revolving Credit Facility. In March 2020, as a proactive measure to provide the Company with additional cash liquidity in light of the COVID-19 pandemic, the Company elected to draw down $200 million on our 2018 Revolving Credit Facility. The Company and CGM entered into a waiver agreement whereby CGM agreed to waive the portion of the management fee attributable to the cash balances held at the Company as of March 31, 2020. Additionally, as a result of an expected decline in earnings and cash flows in the second quarter of 2020, CGM agreed to waive 50% of the management fee calculated at June 30, 2020 that was paid in July 2020. Further, for the third quarter of 2020, the Company and CGM entered into a waiver agreement whereby CGM agreed to waive the portion of the management fee attributable to the cash balances held at the Company as of September 30, 2020. The result of these waivers was a decrease in the management fee during the year ended December 31, 2020 as compared to the prior year, despite the addition of the Marucci business in April 2020. CGM has also entered into a waiver of the MSA for a period through December 31, 2021 to receive a 1% annual management fee related to BOA, rather than the 2% called for under the MSA, which reduced the management fee paid for the fourth quarter of 2020.
89


Amortization expense
Amortization expense for the year ended December 31, 2020 increased $7.8 million to $61.9 million as compared to the prior year, primarily as a result of the acquisitions of Marucci in April 2020 and BOA in October 2020.
Impairment expense
Velocity Outdoor performed an interim impairment test of their goodwill during the quarter ended September 30, 2019 as a result of operating results below forecasts in the current period as well as a re-forecast of the Velocity business in which planned earnings and revenue fell below the forecasts of prior periods. The impairment test resulted in Velocity Outdoor recording impairment expense of $32.9 million in the prior year ended December 31, 2019.
Interest Expense
We recorded interest expense totaling $45.8 million for the year ended December 31, 2020 compared to $58.2 million for the comparable period in 2019, a decrease of $12.4 million. The decrease in interest expense for the year ended December 31, 2020 reflects the repayment of our 2018 Term Loan during 2019 using a portion of the proceeds from the sale of Clean Earth and proceeds from the issuance of preferred shares, offset by an increase in interest expense related to our issuance of an additional $200 million of our 8.000% Senior Notes in May 2020.
Income Taxes
We had income tax expense of $16.9 million with an effective income tax rate of 38.4% during the year ended December 31, 2020 compared to income tax expense of $14.7 million with an effective income tax rate of 56.6% during the same period in 2019. The effective tax rate for the years ended December 31, 2020 and 2019 includes a loss at our parent company, which is taxed as a partnership. Although we had income from continuing operations before income taxes for the year ended December 31, 2020 as compared to a loss from continuing operations for the year ended December 31, 2019 ($44.0 million income in 2020 compared to a $26.0 million loss in 2019), our income tax provision increased by only $2.2 million in 2020 as compared to 2019. The tax provision reflects the effect of state and local taxes, foreign taxes and the related allocation of income at our subsidiaries, in addition to effect of the losses at our parent company. The effective income tax rate in the prior year also reflects the effect of the impairment expense recognized at Velocity and the utilization of tax credits.
Year ended December 31, 2019 compared to the Year ended December 31, 2018
Net revenues
Net revenues for the year ended December 31, 2019 increased by approximately $92.9 million or 6.8% compared to the corresponding period in 2018. Our acquisitions of Foam Fabricators and Rimports in February 2018 contributed $11.6 million and $33.1 million, respectively, to the increase in revenue, reflecting a full year of ownership compared to the corresponding period in 2018. We also saw notable sales increases at 5.11 ($40.7 million), Liberty ($13.5 million) and Velocity ($16.5 million increase as a result of the Ravin acquisition in September 2018). These increases in revenue were partially offset by a decrease in net sales at our Sterno business exclusive of Rimports ($16.8 million decrease) in 2019 as compared to 2018. Refer to "Results of Operations - Our Businesses" for a more detailed analysis of net revenue by business segment.
We do not generate any revenues apart from those generated by the businesses we own. We may generate interest income on the investment of available funds, but expect such earnings to be minimal. Our investment in our businesses is typically in the form of loans from the Company to such businesses, as well as equity interests in those businesses. Cash flows coming to the Trust and the Company are the result of interest payments on those loans, amortization of those loans and, in some cases, dividends on our equity ownership. However, on a consolidated basis these items will be eliminated.
Cost of revenues
On a consolidated basis, cost of revenues increased approximately $43.3 million during the year December 31, 2019, compared to the corresponding period in 2018. Our acquisitions of Foam Fabricators and Rimports in February 2018 contributed $6.9 million and $20.8 million, respectively, to the increase in cost of revenues, reflecting a full year of ownership compared to the corresponding period in 2018. We also saw notable increases in cost of sales at 5.11 ($9.9 million), Liberty ($12.1 million) and Velocity ($10.3 million) corresponding to the increase in net
90


sales noted above. This was partially offset by a decrease in cost of sales at our legacy Sterno business exclusive of Rimports of $16.3 million.
Gross profit as a percentage of net revenues was approximately 35.8% in year ended December 31, 2019 compared to 34.6% in 2018. Refer to "Results of Operations - Our Businesses" for a more detailed analysis of gross profit by business segment.
Selling, general and administrative expense
Consolidated selling, general and administrative expense increased approximately $15.1 million during the year ended December 31, 2019, compared to the corresponding period in 2018. Refer to "Results of Operations - Our Businesses" for a more detailed analysis of selling, general and administrative expense by business segment. At the corporate level, general and administrative expense increased from $14.3 million in 2018 to $14.9 million in 2019, primarily due to transaction costs associated with an unsuccessful acquisition.
Fees to manager
Pursuant to the Management Services Agreement, we pay CGM a quarterly management fee equal to 0.5% (2.0% annually) of our consolidated adjusted net assets. We accrue for the management fee on a quarterly basis. For the year ended December 31, 2019, we incurred approximately $37.0 million in expense for these fees compared to $43.4 million for the corresponding period in 2018. The $6.4 million decrease in the year ended December 31, 2019 is principally due to the sales of Manitoba Harvest in the first quarter of 2019 and Clean earth in the second quarter of 2019. Concurrent with the June 2019 sale of Clean Earth, CGM agree to waive the management fee on cash balances held at the Company, commencing with the quarter ended June 30, 2019 and continuing until the quarter in which the Company next borrows under the 2018 Revolving Credit Facility.
Amortization expense
Amortization expense for the year ended December 31, 2019 increased $4.5 million to $54.2 million as compared to the prior year, primarily as a result of the acquisitions of Foam Fabricators and Rimports in February 2018, and Ravin in September 2018.
Impairment expense
Velocity Outdoor performed an interim impairment test of their goodwill during the quarter ended September 30, 2019 as a result of operating results below forecasts in the current period as well as a re-forecast of the Velocity business in which planned earnings and revenue fell below the forecasts of prior periods. The impairment test resulted in Velocity Outdoor recording impairment expense of $32.9 million for the year ended December 31, 2019.
Interest Expense
We recorded interest expense totaling $58.2 million for the year ended December 31, 2019 compared to $55.2 million for the comparable period in 2018, an increase of $3.0 million. The increase in interest expense primarily reflects the interest associated with the issuance of our Senior Notes in April 2018. We recorded $32.0 million in interest expense for the year ended December 31, 2019 and $22.5 million in interest expense for the period from the date of issuance through December 31, 2018 related to the Senior Notes. This increase in interest expense as a result of the full year of interest associated with the Senior Notes was offset by a decrease in the average amount outstanding on our 2018 Revolving Credit Facility, which we paid off in June 2019 and did not draw on again during 2019, and the repayment of our 2018 Term Loan during the latter half of 2019.
Income Taxes
We had income tax expense of $14.7 million with an effective income tax rate of 56.6% during the year ended December 31, 2019 compared to income tax expense of $10.5 million with an effective income tax rate of 124.4% during the same period in 2018. The effective tax rate for the years ended December 31, 2019 and 2018 includes a loss at our parent company, which is taxed as a partnership. Although we had a greater loss from continuing operations before income taxes for the year ended December 31, 2019 as compared to the year ended December 31, 2018 ($26.0 million loss in 2019 and $8.4 million loss in 2018), our income tax provision increased by $4.3 million in 2019 as compared to 2018. This increase in the income tax provision was primarily a result of a decrease in the utilization of tax credits in fiscal year 2019, and the goodwill impairment related to Velocity, a portion of which was nondeductible for tax purposes. In the prior year, the effect of the recapitalization at Sterno and state income taxes as well as the geographic mix of income had a significant impact on our effective tax rate.
91


Results of Operations — Our Businesses
We categorize the businesses we own into two separate groups of businesses (i) branded consumer businesses, and (ii) niche industrial businesses. Branded consumer businesses are characterized as those businesses that we believe capitalize on a valuable brand name in their respective market sector. We believe that our branded consumer businesses are leaders in their particular category. Niche industrial businesses are characterized as those businesses that focus on manufacturing and selling particular products or services within a specific market sector. We believe that our niche industrial businesses are leaders in their specific market sector.
Branded Consumer Businesses
5.11
Overview
5.11 is a leading provider of purpose-built technical apparel and gear for law enforcement, firefighters, EMS, and military special operations as well as outdoor and adventure enthusiasts. 5.11 is a brand known for innovation and authenticity, and works directly with end users to create purpose-built apparel, footwear and gear designed to enhance the safety, accuracy, speed and performance of tactical professionals and enthusiasts worldwide. 5.11 operates sales offices and distribution centers globally, and 5.11 products are widely distributed in uniform stores, military exchanges, outdoor retail stores, its own retail stores and on 511tactical.com.
Results of Operations
Year ended December 31,
(in thousands)202020192018
Net sales$401,106 100.0 %$388,645 100.0 %$347,921 100.0 %
Gross profit $202,245 50.4 %$191,594 49.3 %$160,798 46.2 %
Selling, general and administrative expense$162,386 40.5 %$159,441 41.0 %$147,137 42.3 %
Operating income (loss)$30,087 7.5 %$22,408 5.8 %$3,916 1.1 %
Year ended December 31, 2020 compared to the Year ended December 31, 2019
Net sales
Net sales for the year ended December 31, 2020 were $401.1 million, an increase of $12.5 million, or 3.2%, compared to the same period in 2019. This increase is due primarily to growth in e-commerce and retail sales growth of $30.2 million, or 31.2%, driven by growing demand in direct-to-consumer channels, specifically digital. Retail sales grew largely through twelve new retail store openings since December 2019 (bringing the total store count to seventy-three as of December 31, 2020) as well as the full-year impact of the sixteen stores opened in 2019. The increase in net sales for the year ended December 31, 2020 were further increased by Direct-to-Agency (“DTA”) contracts fulfilled in 2020. The increase in net sales for the year ended December 31, 2020 as compared to the prior year was offset by the effects of the COVID-19 pandemic on store traffic in our wholesale channels and our own retail stores.
Gross profit
Gross profit as a percentage of net sales increased from 49.3% in the year ended December 31, 2019 to 50.4% in the year ended December 31, 2020. Growth in gross margin was driven by channel mix as direct-to-consumer sales, which realize a higher gross margin than wholesale sales, grew versus the prior period. The growth in gross profit for the year ended December 31, 2020 as compared to the year ended December 31, 2019 was partially offset by additional inventory reserves and duty drawback accrual (increase in cost of goods sold) for audited duty drawback claims.
92


Selling, general and administrative expense
Selling, general and administrative expenses for the year ended December 31, 2020 increased to $162.4 million or 40.5% of net sales compared to $159.4 million or 41.0% of net sales for the year ended December 31, 2019. The decrease in selling, general and administrative expense as a percentage of net sales was driven by management’s decision to reduce variable expenses, including travel and entertainment, sales and marketing, and payroll as a response to decreased sales from the effects of the COVID-19 pandemic. The decrease was partially offset by an increase in marketing spend to drive demand in the growing direct to consumer channels and by the costs associated with additional retail stores (seventy-three open in 2020 versus sixty-one open in 2019 during the comparable period).
Income from operations
Income from operations for the year ended December 31, 2020 was $30.1 million, an increase of $7.7 million when compared to the same period in 2019, based on the factors described above.
Year ended December 31, 2019 compared to the Year ended December 31, 2018
Net sales
Net sales for the year ended December 31, 2019 were $388.6 million, an increase of $40.7 million, or 11.7%, compared to the same period in 2018. This increase is due primarily to retail and e-commerce sales growth of $39.3 million or 44%, driven by growing demand in direct to consumer channels. Retail sales grew largely due to sixteen new retail store openings since December 2018 (bringing the total store count to sixty-one as of December 31, 2019). The increase in net sales for the year ended December 31, 2019 were further increased by strong sales growth at Beyond of $7.5 million or 52%. Through the Beyond product category, 5.11 offers technical survival outerwear systems engineered for missions in extreme conditions. The increase in net sales for the year ended December 31, 2019 as compared to the prior year was offset by an $2.7 million decrease in consumer wholesale and a $1.4 million decrease in professional sales.

Gross Profit
Gross profit as a percentage of net sales increased from 46.2% in the year ended December 31, 2018 to 49.3% in the year ended December 31, 2019. The prior year cost of sales included a higher level of chargebacks incurred and discretionary discounts granted to customers while working through the backlog associated with challenges experienced while implementing a new Enterprise Resource Planning (ERP) system. Gross profit for the year ended December 31, 2019 was positively impacted by channel mix as direct to consumer sales, which realize higher gross profit than wholesale revenues, grew significantly versus the prior year.
Selling, general and administrative expense
Selling, general and administrative expenses for the year ended December 31, 2019 increased to $159.4 million or 41.0% of net sales compared to $147.1 million or 42.3% of net sales in the same period in 2018. The decrease in selling, general and administrative expense as a percentage of net sales was primarily due to the higher level of expense in the prior year associated with the move into 5.11’s new Manteca warehouse facility. The decrease in selling, general and administrative expense as a percentage of net sales was further impacted by leveraging and controlling travel expenses during fiscal year 2019. The decrease was partially offset by an increase in marketing spend to drive demand in the growing direct to consumer channels as well as performance based bonuses in fiscal year 2019.
Income (loss) from operations
Income from operations for the year ended December 31, 2019 was $22.4 million, an increase of $18.5 million when compared to the same period in 2018, based on the factors described above.

BOA
Overview
BOA Technology, creator of the revolutionary, award-winning, patented BOA Fit System, partners with market-leading brands to make the best gear even better. Delivering fit solutions purpose-built for performance, the BOA Fit System is featured in footwear across snow sports, cycling, hiking/trekking, golf, running, court sports, workwear as
93


well as headwear and medical bracing. The system consists of three integral parts: a micro-adjustable dial, high-tensile lightweight laces, and low friction lace guides creating a superior alternative to laces, buckles, Velcro, and other traditional closure mechanisms. Each unique BOA configuration is engineered for fast, effortless, precision fit, and is backed by The BOA Lifetime Guarantee. BOA is headquartered in Denver, Colorado and has offices in Austria, Greater China, South Korea, and Japan.
Results of Operations
In the following results of operations, we provide comparative pro forma results of operations for BOA for the years ended December 31, 2020 and 2019 as if we had acquired the business on January 1, 2019. The results of operations that follow include relevant pro-forma adjustments for pre-acquisition periods and explanations where applicable. The operating results for BOA have been included in the consolidated results of operation from the date of acquisition through December 31, 2020.



Year ended December 31,
20202019
(in thousands)(Pro forma)(Pro forma)
Net sales106,365 100.0 %106,276 100.0 %
Gross profit62,840 59.1 %61,647 58.0 %
Selling, general and administrative expense40,845 38.4 %39,153 36.8 %
Income from operations5,750 5.4 %6,254 5.9 %
Pro forma financial information for BOA for the year ended December 31, 2020 and December 31, 2019 includes pre-acquisition results of operations for the period from January 1, 2020 through October 16, 2020, the acquisition date of BOA, and January 1, 2019 through December 31, 2019, for comparative purposes. The historical results of BOA have been adjusted to reflect the purchase accounting adjustments recorded in connection with the acquisition. Pro forma results of operations include the following pro forma adjustments as if we had acquired BOA January 1, 2019:
Depreciation expense associated with the increase in depreciable lives of capital assets of $0.1 million for the year ended December 31, 2019.
Amortization expense associated with the intangible assets recorded in connection with the purchase price allocation for BOA of $11.9 million for the year ended December 31, 2020, and $15.0 million for the year ended December 31, 2019.
Management fees that would have been payable to the Manager during each period.
Pro Forma Year ended December 31, 2020 compared to the Pro Forma Year ended December 31, 2019
Net sales
Net sales for the year ended December 31, 2020 were $106.4 million, an increase of $0.1 million or 0.1% when compared to net sales of $106.3 million for the year ended December 31, 2019.
Gross profit
Gross profit as a percentage of net sales was 59.1% for the year ended December 31, 2020 compared to 58.0% for the same period in 2019. The cost of sales for the year ended December 31, 2020 includes $1.5 million related to the amortization of inventory step-up resulting from the acquisition purchase price allocation. Excluding the effect of the inventory step-up, the gross profit as a percentage of net sales for the year ended December 31, 2020 was 60.5%. The increase in gross profit as a percentage of net sales during the current year is attributable primarily to product mix.
Selling, general and administrative expense
Selling, general and administrative expense for the year ended December 31, 2020 was $40.8 million, an increase of $1.7 million as compared to selling, general and administrative expense of $39.2 million for the year ended December 31, 2019. Selling, general and administrative expense for the year ended December 31, 2020 included $2.5 million in transaction costs related to the acquisition of BOA, and $1.1 million in integration services fees paid to CGM. Excluding these nonrecurring costs, selling, general and administrative expense for the year ended December 31, 2020 was approximately $37.2 million, a decrease of $2.0 million compared to the year ended
94


December 31, 2019. This decrease was primarily attributable to a reduction in marketing activity and a reduced level of travel during 2020.
Income from operations
Income from operations was $5.8 million for the year ended December 31, 2020 as compared to $6.3 million in income from operations in the year ended December 31, 2019, a decrease of $0.5 million based on the factors noted above.
Ergobaby
Overview
Ergobaby, headquartered in Los Angeles, California, is a designer, marketer and distributor of wearable baby carriers and accessories, blankets and swaddlers, nursing pillows, strollers, and related products.  Ergobaby primarily sells its Ergobaby and Baby Tula branded products through brick-and-mortar retailers, national chain stores, online retailers, its own websites and distributors and derives more than half of its sales from outside of the United States.
Results of Operations
Year ended December 31,
(in thousands)202020192018
Net sales$74,728 100.0 %$89,995 100.0 %$90,566 100.0 %
Gross profit$49,295 66.0 %$57,081 63.4 %$59,686 65.9 %
Selling, general and administrative expense$36,281 48.6 %$38,867 43.2 %$40,215 44.4 %
Income from operations$5,194 7.0 %$10,404 11.6 %$11,522 12.7 %
Year ended December 31, 2020 compared to the Year ended December 31, 2019
Net sales
Net sales for the year ended December 31, 2020 were $74.7 million, a decrease of $15.3 million or 17.0% compared to the same period in 2019. During the year ended December 31, 2020, international sales were approximately $48.1 million, representing a decrease of $13.9 million over the corresponding period in 2019 primarily as a result of reduced sales volume at Ergobaby's Asia-Pacific and EMEA distributors as a result of the COVID-19 pandemic. Domestic sales were $26.7 million during the year ended December 31, 2020, reflecting a decrease of $1.4 million compared to the corresponding period in 2019. The decrease in domestic sales was driven by the Tula brand, primarily in the specialty account channel.
Gross profit
Gross profit as a percentage of net sales was 66.0% for the year ended December 31, 2020 compared to 63.4% for the same period in 2019. The increase in gross profit as a percentage of net sales was due to the mix of sales channels, mix of products sold, as well as reduced freight costs and warranty expense during the year ended December 31, 2020.
Selling, general and administrative expense
Selling, general and administrative expense for the year ended December 31, 2020 decreased to approximately $36.3 million or 48.6% of net sales compared to $38.9 million or 43.2% of net sales for the same period of 2019. The decrease in selling, general and administrative expense for the year ended December 31, 2020 as compared to the year ended December 31, 2019 is a result of decreases in variable expenses in response to the COVID-19 pandemic and non-recurring expenses in the prior year.
Income from operations
Income from operations for the year ended December 31, 2020 decreased $5.2 million, to $5.2 million, compared to $10.4 million for the same period of 2019, primarily as a result of the factors described above.
95


Year ended December 31, 2019 compared to the Year ended December 31, 2018
Net sales
Net sales for the year ended December 31, 2019 were $90.0 million, a decrease of $0.6 million or 0.6% compared to the same period in 2018. During the year ended December 31, 2019, international sales were approximately $62.0 million, representing an increase of $4.0 million over the corresponding period in 2018. Domestic sales were $28.0 million during the year ended December 31, 2019, reflecting a decrease of $4.6 million compared to the corresponding period in 2018. The decrease in domestic sales was primarily the result of declines in both the Ergobaby and Tula brands.
Gross Profit
Gross profit as a percentage of net sales was 63.4% for the year ended December 31, 2019 compared to 65.9% for the same period in 2018. The decrease in gross profit as a percentage of net sales in the year ended December 31, 2019 compared to the year ended December 31, 2018 was due to changes in product mix from higher margin channels to lower margin channels.
Selling, general and administrative expense
Selling, general and administrative expense for the year ended December 31, 2019 decreased to approximately $38.9 million or 43.2% of net sales compared to $40.2 million or 44.4% of net sales for the same period of 2018. The decrease in selling, general and administrative expense for the year ended December 31, 2019 as compared to the year ended December 31, 2018 is due to lower variable expenses related to sales, reduction in headcount, reduction in marketing spend and reduced travel in 2019. This was partially offset by additional legal fees incurred during 2019.
Income from operations
Income from operations for the year ended December 31, 2019 decreased $1.1 million, to $10.4 million, compared to $11.5 million for the same period of 2018, primarily as a result of the factors described above.
Liberty Safe
Overview
Founded in 1988 and based in Payson, Utah, Liberty Safe is the premier designer, manufacturer and marketer of home and gun safes in North America. From its over 300,000 square foot manufacturing facility, Liberty Safe produces a wide range of home and gun safe models in a broad assortment of sizes, features and styles ranging from an entry level product to good, better and best products. Products are marketed under the Liberty brand, as well as a portfolio of licensed and private label brands, including Cabela’s and John Deere. Liberty Safe’s products are the market share leader and are sold through an independent dealer network ("Dealer sales") in addition to various sporting goods, farm and fleet and home improvement retail outlets ("Non-Dealer sales"). Liberty has the largest independent dealer network in the industry.
Results of Operations
Year ended December 31,
(in thousands)202020192018
Net sales$113,115 100.0 %$96,164 100.0 %$82,658 100.0 %
Gross profit$28,978 25.6 %$21,005 21.8 %$19,634 23.8 %
Selling, general and administrative expense$11,652 10.3 %$11,956 12.4 %$13,158 15.9 %
Income from operations$16,826 14.9 %$8,526 8.9 %$5,906 7.1 %
96


Year ended December 31, 2020 compared to the Year ended December 31, 2019
Net sales
Net sales for the year ended December 31, 2020 increased approximately $17.0 million or 17.6%, to $113.1 million, compared to the corresponding year ended December 31, 2019. Non-Dealer sales were approximately $54.3 million in 2020 compared to $45.8 million in 2019, representing an increase of $8.5 million or 18.6%. The increase in Non-Dealer sales was attributable to a new customer in the Farm and Fleet channel in the latter half of 2019 as well as increased sales at sporting goods retailers during 2020, despite the shutdown of retail stores resulting from stay at home orders issued by local governments. Dealer sales totaled approximately $58.8 million in the year ended December 31, 2020 compared to $50.4 million in the same period in 2019, representing an increase of $8.4 million or 16.7%. The increase in Dealer sales reflects higher demand for safes driven by an expanding addressable customer base, increased knowledge of the benefits of secure valuables storage, increasing civil and political unrest, and more frequent severe weather events. Liberty Safe’s sales backlog was approximately $14.5 million at December 31, 2020 compared to approximately $5.7 million at December 31, 2019.
Gross profit
Gross profit as a percentage of net sales totaled approximately 25.6% in the year ended December 31, 2020 compared to 21.8% in the year ended December 31, 2019. The increase in gross profit as a percentage of sales during the year ended December 31, 2020 compared to the same period in 2019 is primarily attributable to favorable manufacturing variances as a result of increased production volume, customer-specific margin enhancement initiatives, and a decrease in certain material costs in 2020 compared to 2019.
Selling, general and administrative expense
Selling, general and administrative expense for the year ended December 31, 2020 decreased to approximately $11.7 million or 10.3% of net sales compared to $12.0 million or 12.4% of net sales for the same period of 2019. The $0.3 million decrease in selling, general and administrative expense despite the increase in net sales is primarily attributable to decreased advertising expense in 2020 as well as lower variable costs resulting from the increase in sales.
Income from operations
Income from operations increased $8.3 million during the year ended December 31, 2020 to $16.8 million compared to income from operations of $8.5 million during the same period in 2019, principally as a result of the increase in sales and gross profit in 2020, as described above.
Year ended December 31, 2019 compared to the Year ended December 31, 2018
Net sales
Net sales for the year ended December 31, 2019 increased approximately $13.5 million or 16.3%, to $96.2 million, compared to the corresponding period ended December 31, 2018. Non-Dealer sales were approximately $45.8 million in 2019 compared to $32.9 million in 2018, representing an increase of $12.8 million or 38.9%. The increase in Non-Dealer sales was primarily due to the addition of a new customer in the Farm and Fleet channel in the year ended December 31, 2019. Dealer sales totaled approximately $50.4 million in the year ended December 31, 2019 compared to $49.7 million in the same period in 2018, representing an increase of $0.6 million or 1.2%. Liberty Safe’s sales backlog was approximately $5.7 million at December 31, 2019 compared to approximately $6.0 million at December 31, 2018.
Gross Profit
Gross profit as a percentage of net sales totaled approximately 21.8% in the year ended December 31, 2019 compared to 23.8% in the year ended December 31, 2018. The decrease in gross profit as a percentage of sales during the year ended December 31, 2019 compared to the same period in 2018 is attributable primarily to increased raw material costs in the first half of the year as well as changes in freight costs for certain customers in fiscal year 2019 which has decreased margins for these customers.
Selling, general and administrative expense
Selling, general and administrative expense for the year ended December 31, 2019 decreased to approximately $12.0 million or 12.4% of net sales compared to $13.2 million or 15.9% of net sales for the same period of 2018.
97


The $1.2 million decrease is primarily attributable to a planned reduction in advertising expense as Liberty refocused its ad spending from national radio and print advertising to digital media, and a reduction in co-op advertising allowances for certain national retailers.
Income from operations
Income from operations increased $2.6 million during the year ended December 31, 2019 to $8.5 million compared to income from operations of $5.9 million during the same period in 2018, principally as a result of the increase in sales and gross profit in 2019, as described above.
Marucci Sports
Overview
Founded in 2009 and headquartered in Baton Rouge, Louisiana, Marucci is a leading designer, manufacturer, and marketer of premium wood and metal baseball bats, fielding gloves, batting gloves, bags, protective gear, sunglasses, on and off-field apparel, and other baseball and softball equipment used by professional and amateur athletes. Marucci also develops and licenses franchises for sports training facilities. Marucci products are available through owned websites, their team sales organization, Big Box Retailers, and third party e-commerce & resellers.
Results of Operations
In the following results of operations, we provide comparative pro forma results of operations for Marucci for the years ended December 31, 2020 and 2019 as if we had acquired the business on January 1, 2019. The results of operations that follows include relevant pro-forma adjustments for pre-acquisition periods and explanations where applicable. The operating results for Marucci have been included in the consolidated results of operation from the date of acquisition through December 31, 2020.

Year ended December 31,
20202019
(in thousands)(Pro forma)(Pro forma)
Net sales65,942 100.0 %66,524 100.0 %
Gross profit33,774 51.2 %35,834 53.9 %
Selling, general and administrative expense30,458 46.2 %30,927 46.5 %
Loss from operations(3,898)(5.9)%(604)(0.9)%
Pro forma financial information for Marucci for the year ended December 31, 2020 and December 31, 2019 includes pre-acquisition results of operations for the period from January 1, 2020 through April 20, 2020, the acquisition date of Marucci, and January 1, 2019 through December 31, 2019, for comparative purposes. The historical results of Marucci have been adjusted to reflect the purchase accounting adjustments recorded in connection with the acquisition. Pro forma results of operations include the following pro forma adjustments as if we had acquired Marucci January 1, 2019:
Depreciation expense associated with the increase in depreciable lives of capital assets of $0.2 million for the year ended December 31, 2020, and $0.8 million for the year ended December 31, 2019.
Amortization expense associated with the intangible assets recorded in connection with the purchase price allocation for Marucci of $1.2 million for the year ended December 31, 2020, and $4.1 million for the year ended December 31, 2019.
Management fees that would have been payable to the Manager during each period.
Pro Forma Year ended December 31, 2020 compared to the Pro Forma Year ended December 31, 2019
Net sales
Net sales for the year ended December 31, 2020 were $65.9 million, a decrease of $0.6 million as compared to net sales of $66.5 million for the year ended December 31, 2019. During 2020, Marucci was affected by the economic slowdown resulting from the COVID-19 pandemic with baseball and softball seasons postponed in the spring and early summer throughout much of the United States. Marucci's “brick and mortar” retail partners were forced to close as a result of the pandemic thus Marucci did not receive fill-in orders during this period. As a result, sales of aluminum and wood bats were significantly less in the first and second quarter of 2020 when compared to the same
98


period last year. Additionally, Major League Baseball postponed the beginning of their season eliminating the need for wood bats to be purchased for the professional season. During June 2020, Marucci began to see demand pick up as the baseball and softball seasons began and in August 2020, the company launched its CAT9 line of aluminum and composite bats. With the success of this launch, the demand pickup continued through the remainder of 2020.
Gross profit
Gross profit for the year ended December 31, 2020 decreased $2.1 million as compared to the year ended December 31, 2019. Gross profit as a percentage of sales was 51.2% for the year ended December 31, 2020 as compared to 53.9% for the year ended December 31, 2019. The cost of sales for the year ended December 31, 2020 includes $4.3 million related to the amortization of inventory step-up resulting from the acquisition purchase price allocation. Excluding the effect of the inventory step-up, the gross profit as a percentage of net sales for the year ended December 31, 2020 was 57.7%. The increase in gross profit as a percentage of net sales was attributable to an increase in retail sales price of Marucci's aluminum bats, specifically the CAT9, increased e-commerce sales resulting from the closure of retail brick and mortar stores at various times during 2020, and greater operating efficiencies resulting from Marucci's consolidation of its wood mills during the latter part of 2019.
Selling, general and administrative expense
Selling, general and administrative expense for the year ended December 31, 2020 was $30.5 million, or 46.2% of net sales compared to $30.9 million, or 46.5% of net sales for the year ended December 31, 2019. Selling, general and administrative expense for the year ended December 31, 2020 includes $2.0 million in acquisition related costs that were expensed at the close of the Marucci acquisition, and $1.0 million in integration service fees paid to CGM. Excluding the effect of the acquisition costs and integration service fees, selling, general and administrative expense for the year ended December 30, 2020 was $27.5 million, with the decrease in expense attributable to reductions in travel and entertainment as a result of the COVID-19 pandemic, a reduction in royalty fees related to the acquisition in 2019 of a technology used with Marucci's aluminum bats, and a decrease in commission expense due to bringing the Marucci's sales team in-house.
Loss from operations
Loss from operations for the year ended December 31, 2020 was $3.9 million compared to loss from operations of $0.6 million for the same period in 2019, primarily as a result of the factors noted above.
Velocity Outdoor
Overview
Velocity Outdoor is a leading designer, manufacturer, and marketer of airguns, archery products, laser aiming devices and related accessories. Velocity Outdoor offers its products under the highly recognizable Crosman, Benjamin, LaserMax, Ravin and CenterPoint brands that are available through national retail chains, mass merchants, dealer and distributor networks. Airguns historically represent Velocity Outdoor's largest product category. The airgun product category consists of air rifles, air pistols and a range of accessories including targets, holsters and cases. Velocity Outdoor's other primary product categories are archery, with products including CenterPoint and Ravin crossbows, consumables, which includes steel and plastic BBs, lead pellets and CO2 cartridges, lasers for firearms, and airsoft products. In September 2018, Velocity acquired Ravin Crossbows, a manufacturer and innovator of crossbows and accessories. Ravin primarily focuses on the higher-end segment of the crossbow market and has developed significant intellectual property related to the advancement of crossbow technology. The results of Ravin are included in the results of operations from the date of acquisition.
99


Results of Operations
Year ended December 31,
(in thousands)202020192018
Net sales$215,996 100.0 %$147,842 100.0 %$131,296 100.0 %
Gross profit $66,819 30.9 %$40,660 27.5 %$34,372 26.2 %
Selling, general and administrative expense $32,263 14.9 %$25,295 17.1 %$22,761 17.3 %
Impairment expense$— — %$32,881 22.2 %$— — %
Income (loss) from operations$24,925 11.5 %$(27,138)(18.4)%$4,850 3.7 %
Year ended December 31, 2020 compared to the Year ended December 31, 2019
Net sales
Net sales for the year ended December 31, 2020 were $216.0 million compared to net sales of $147.8 million for the year ended December 31, 2019, an increase of $68.2 million or 46.1%. The increase in net sales during the year ended December 31, 2020 is due to a significant increase in customer demand that we have experienced in the current year reflecting consumer focus on outdoor branded products, as well as the introduction of several new products during 2020.
Gross profit
Gross profit as a percentage of net sales was 30.9% for the year ended December 31, 2020 as compared to 27.5% in the year December 31, 2019. The increase in gross profit as a percentage of net sales was primarily attributable to product and customer mix.
Selling general and administrative expense
Selling, general and administrative expense for the year ended December 31, 2020 was $32.3 million, or 14.9% of net sales compared to $25.3 million, or 17.1% of net sales, for the year ended December 31, 2019. The increase in selling, general and administrative expense is primarily related to volume driven expenses that correlate to the increase in sales, as well as additional investments in marketing.
Income (loss) from operations
Income from operations for the year ended December 31, 2020 was $24.9 million, an increase of $52.1 million when compared to loss from operations of $27.1 million for the comparable period in 2019. Velocity recognized impairment expense of $32.9 million in 2019 after determining that interim impairment testing was necessary in the prior year. The increase in operating income in the year ended December 31, 2020 reflects the factors noted above, and the effect of the impairment expense on the operating income in 2019.
Year ended December 31, 2019 compared to the Year ended December 31, 2018
Net sales
Net sales for the year ended December 31, 2019 were $147.8 million compared to net sales of $131.3 million for the year ended December 31, 2018, an increase of $16.5 million or 12.6%. The increase in net sales for the year ended December 31, 2019 is primarily due to add-on acquisition of Ravin Crossbows in September 2018, partially offset by sales associated with the non-recurring Junior Reserves Officer Training Corps (JROTC) contract that shipped in the first half of 2018. Ravin had net sales of $43.0 million in the year ended December 31, 2019, representing a full year of ownership, compared to $12.7 million in the year ended December 31, 2018.
Gross Profit
Gross profit as a percentage of net sales was 27.5% for the year ended December 31, 2019 as compared to 26.2% in the year December 31, 2018. Cost of sales for the year ended December 31, 2018 included $2.5 million in expense related to the inventory step-up resulting from the purchase price allocation for Ravin. Excluding the effect of the inventory step-up, gross profit as a percentage of net sales was 28.1% for the year ended December 31, 2018. The decrease in gross profit as a percentage of sales in the year ended December 31, 2019 as compared to
100


the year ended December 3, 2018 was primarily due to mix within the archery product line as well as the gross margin impact from the 2018 of the JROTC contract.
Selling general and administrative expense
Selling, general and administrative expense for the year ended December 31, 2019 was $25.3 million, or 17.1% of net sales compared to $22.8 million, or 17.3% of net sales, for the year ended December 31, 2018. The selling, general and administrative expense for the year ended December 31, 2018 included $1.3 million in acquisition costs related to our acquisition of Ravin in September 2018 while fiscal year 2019 had higher expenses associated with the full year impact of the Ravin acquisition, as well as an increase in the fair value of the Ravin earn-out of $2.0 million that was recorded in the fourth quarter of 2019.
Impairment expense
As a result of operating results below forecasts in the current period as well as a re-forecast of the Velocity business in which planned earnings and revenue fell below the forecasts of prior periods, Velocity performed an interim impairment test of their goodwill during the quarter ended September 30, 2019, which resulted in the recording of impairment expense of $32.9 million.
(Loss) income from operations
Loss from operations for the year ended December 31, 2019 was $27.1 million, a decrease of $32.0 million when compared to income from operations of $4.9 million for the comparable period in 2018, primarily as a result of the impairment expense recognized during the third quarter of 2019.

Niche Industrial Businesses
Advanced Circuits
Overview
Advanced Circuits is a provider of small-run, quick-turn and volume production (including assembly) PCBs to customers throughout the United States. Historically, small-run and quick-turn PCBs have represented approximately 50% to 54% of Advanced Circuits’ gross revenues. Small-run and quick-turn PCBs typically command higher margins than volume production PCBs given that customers require high levels of responsiveness, technical support and timely delivery of small-run and quick-turn PCBs and are willing to pay a premium for them. Advanced Circuits is able to meet its customers’ demands by manufacturing custom PCBs in as little as 24 hours, while maintaining over 98.0% error-free production rates and real-time customer service and product tracking 24 hours per day.
Results of Operations
Year Ended December 31,
(in thousands)202020192018
Net sales$88,075 100.0 %$90,791 100.0 %$92,511 100.0 %
Gross profit$38,838 44.1 %$41,506 45.7 %$43,166 46.7 %
Selling, general and administrative expense$15,194 17.3 %$14,823 16.3 %$15,108 16.3 %
Income from operations$22,891 26.0 %$25,680 28.3 %$26,335 28.5 %
Year ended December 31, 2020 compared to the Year ended December 31, 2019
Net sales
Net sales for the year ended December 31, 2020 were approximately $88.1 million compared to approximately $90.8 million for the same period in 2019, a decrease of approximately $2.7 million or 3.0%. The decrease in net sales was due to decreased sales in Long-Lead Time by approximately $1.5 million, Assembly by approximately $1.6 million, and Quick-Turn Small-Run by approximately $1.0 million. This was partially offset by a reduction in promotional allowances $0.8 million, and increases in Subcontract by approximately $0.3 million, and Quick-Turn Production by approximately $0.2 million. Quick-Turn Production represented approximately 33.4% of gross sales, Long-Lead Time/Other comprised approximately 33.2% of gross sales and Quick-Turn Small-Run comprised
101


approximately 18.2% of gross sales for the year ended December 31, 2020. Quick-Turn Production represented approximately 32.0% of gross sales, Long-Lead Time/Other comprised approximately 33.5% of gross sales and Quick-Turn Small-Run comprised approximately 18.6% of gross sales for the year ended December 30, 2019.
Gross profit
Gross profit as a percentage of net sales decreased 160 basis points during the year ended December 31, 2020 (44.1% in 2020 compared to 45.7% in 2019) primarily as a result of sales mix.
Selling, general and administrative expense
Selling, general and administrative expenses were approximately $15.2 million in the year ended December 31, 2020 as compared to $14.8 million in the year ended December 31, 2019, an increase of approximately $0.4 million. The increase in selling, general and administrative expense is primarily due to sales and production management added in 2020. Selling, general and administrative expenses represented 17.3% of net sales for the year ended December 31, 2020 and 16.3% of net sales for the year ended December 31, 2019.
Income from operations
Income from operations for the year ended December 31, 2020 was approximately $22.9 million compared to $25.7 million in the same period in 2019, a decrease of approximately $2.8 million, as a result of the factors described above.
Year ended December 31, 2019 compared to the Year ended December 31, 2018
Net sales
Net sales for the year ended December 31, 2019 were approximately $90.8 million compared to approximately $92.5 million for the same period in 2018, a decrease of approximately $1.7 million or 1.9%. The decrease in net sales was due primarily to a facility move at ACI's Arizona location that halted production for a portion of September 2019 and led to a decrease in sales in the third quarter of 2019. Net sales decreased in Quick-Turn Production by approximately $2.1 million, Quick-Turn Small-Run by approximately $0.9 million, Assembly by approximately $0.5 million, and Subcontract by $0.1 million during the year ending December 31, 2019 as compared to the prior year. This was partially offset by increases in Long-Lead Time/Other of approximately $0.3 million, and decreases in promotions of approximately $1.6 million. On a consolidated basis at ACI, Quick-Turn Small-Run PCBs comprised approximately 18.6% of gross sales and Quick-Turn Production PCBs represented approximately 32.0% of gross sales for the year ended December 31, 2019. Quick-Turn Small-Run PCBs comprised approximately 18.9% of gross sales and Quick-Turn Production PCBs represented approximately 33.0% of gross sales for the year ended December 31, 2018.
Gross profit
Gross profit as a percentage of net sales decreased 100 basis points during the year ended December 31, 2019 (45.7% in 2019 compared to 46.7% in 2018) primarily as a result of sales mix.
Selling, general and administrative expense
Selling, general and administrative expenses were approximately $14.8 million in the year ended December 31, 2019 as compared to $15.1 million in the year ended December 31, 2018, a decrease of approximately $0.3 million. The decrease in selling, general and administrative expense is primarily due to decreased commissions paid in fiscal year 2019 as a result of the decrease in sales. Selling, general and administrative expenses represented 16.3% of net sales for both the year ended December 31, 2019 and the year ended December 31, 2018.
Income from operations
Income from operations for the year ended December 31, 2019 was approximately $25.7 million compared to $26.3 million in the same period in 2018, a decrease of approximately $0.7 million, as a result of the factors described above.
Arnold
Overview
Headquartered in Rochester, New York, Arnold serves a variety of markets including aerospace and defense,
102


general industrial, motorsport/ automotive, oil and gas, medical, energy, reprographics and advertising specialties. Over the course of more than 100 years, Arnold has successfully evolved and adapted our products, technologies, and manufacturing presence to meet the demands of current and emerging markets. Arnold produces high performance permanent magnets (PMAG), precision foil products (Precision Thin Metals or "PTM"), and flexible magnets (Flexmag™) that are mission critical in motors, generators, sensors and other systems and components. Arnold has expanded globally and built strong relationships with our customers worldwide. Arnold is the largest and, we believe, the most technically advanced U.S. manufacturer of engineered magnetic systems. Arnold supports future growth of these business units through its Technology Center located in Madison, Wisconsin.
Results of Operations
Year ended December 31,
(in thousands)202020192018
Net sales$98,990 100.0 %$119,948 100.0 %$117,860 100.0 %
Gross profit$23,529 23.8 %$31,180 26.0 %$30,381 25.8 %
Selling, general and administrative expense$17,692 17.9 %$19,050 15.9 %$19,036 16.2 %
Income from operations$2,096 2.1 %$8,361 7.0 %$7,416 6.3 %
Year ended December 31, 2020 compared to the Year ended December 31, 2019
Net sales
Net sales for the year ended December 31, 2020 were approximately $99.0 million, a decrease of $21.0 million compared to the same period in 2019. The decrease in net sales is primarily a result of softness in the commercial aerospace, oil and gas and advertising specialty markets caused by the global COVID-19 pandemic. International sales were $37.9 million and $47.4 million for the years ended December 31, 2020 and 2019, respectively, a decrease of $9.5 million.
Gross profit
Gross profit was $23.5 million for the year ended December 31, 2020 as compared to $31.2 million for the same period in 2019. Gross profit as a percentage of net sales decreased to 23.8% in 2020 from 26.0% in 2019, principally due to the lower volume in the markets as noted above, partially offset by improved operating efficiencies.
Selling, general and administrative expense
Selling, general and administrative expense in the year ended December 31, 2020 was $17.7 million as compared to approximately $19.1 million for the year ended December 31, 2019. The decrease in selling, general and administrative expense was due to lower staffing related costs and lower travel and meeting expenses. Selling, general and administrative expense represented 17.9% of net sales for the year ended December 31, 2020 as compared to 15.9% for the same period in 2019. The increase in selling, general and administrative expense as a percentage of net sales was due to overall lower sales volume.
Income from operations
Arnold had income from operations of approximately $2.1 million for the year ended December 31, 2020, as compared to income from operations of $8.4 million for the year ended December 31, 2019, a decrease of $6.3 million year over year based on the factors stated above.
103


Year ended December 31, 2019 compared to the Year ended December 31, 2018
Net sales
Net sales for the year ended December 31, 2019 were approximately $119.9 million, an increase of $2.1 million compared to the same period in 2018. The increase in net sales is primarily a result of increased demand across various product sectors and markets. PMAG sales represented 72% of net sales in the year ended December 31, 2019 and 74% of net sales in the year ended December 31, 2018. International sales were $47.4 million and $47.8 million for the years ended December 31, 2019 and 2018, respectively, a decrease of $0.5 million, primarily as a result of lower sales at PMAG.
Gross Profit
Gross profit was $31.2 million for the year ended December 31, 2019 as compared to $30.4 million for the same period in 2018. Gross profit as a percentage of net sales increased to 26.0% in 2019 from 25.8% in 2018. The increase is principally attributable to an increase in sales volume and manufacturing efficiencies.
Selling, general and administrative expense
Selling, general and administrative expense in the year ended December 31, 2019 was $19.1 million as compared to approximately $19.0 million for the year ended December 31, 2018. Selling, general and administrative expense represented 15.9% of net sales for the year ended December 31, 2019 as compared to 16.2% for the same period in 2018. The decrease in selling, general and administrative expense as a percentage of net sales was driven by increased sales volume.
Income from operations
Arnold had income from operations of approximately $8.4 million for the year ended December 31, 2019, as compared to income from operations of $7.4 million for the year ended December 31, 2018, an increase of $0.9 million year over year based on the factors stated above.
Foam Fabricators
Overview
Founded in 1957 and headquartered in Scottsdale, Arizona, Foam Fabricators is a designer and manufacturer of custom molded protective foam solutions and original equipment manufacturer (OEM) components made from expanded polystyrene (EPS) and expanded polypropylene (EPP). Foam Fabricators operates 13 molding and fabricating facilities across North America and provides products to a variety of end-markets, including appliances and electronics, pharmaceuticals, health and wellness, automotive, building products and others.
Results of Operations
Foam Fabricators was acquired in February 2018. In the following results of operations, we provide comparative results of operations for Foam Fabricators for the year ended December 31, 2018 as if we had acquired the business on January 1, 2018, including relevant pro forma adjustments for pre-acquisition periods and explanations where applicable.
Year ended December 31,
202020192018
(in thousands)(Pro forma)
Net sales$130,046 100.0 %$121,424 100.0 %$128,465 100.0 %
Gross profit$39,435 30.3 %$34,418 28.3 %$34,839 27.1 %
Selling, general and administrative expense $14,423 11.1 %$11,143 9.2 %$14,028 10.9 %
Income from operations$15,939 12.3 %$14,292 11.8 %$12,196 9.5 %
Pro forma financial information for Foam Fabricators for the year ended December 31, 2018 includes pre-acquisition results of operations for the period from January 1, 2018 through February 15, 2018, the acquisition date of Foam Fabricators, for comparative purposes. The historical results of Foam Fabricators for the period from January 1, 2018 through February 15, 2018 have been adjusted to reflect the purchase accounting adjustments recorded in connection with the acquisition. The historical results of Foam Fabricators for the period from January 1, 2018 through February 15, 2018 have been adjusted to reflect $0.2 million in stock compensation expense,
104


$0.1 million in depreciation expense, and $1.0 million in amortization expense, as well as $0.1 million in management fees that would have been incurred by Foam Fabricators if we owned the company during this period.
Year ended December 31, 2020 compared to the Year ended December 31, 2019
Net sales
Net sales for the year ended December 31, 2020 were $130.0 million, an increase of $8.6 million, or 7.1%, compared to the year ended December 31, 2019. The increase in net sales during the year was primarily due to the acquisition of Polyfoam in July 2020, partially offset by a slow-down in the appliance and automotive customer sectors, as well as a general slow-down across other customer segments in April and May, as a result of the effect of the COVID-19 pandemic on our customers' operations. While most of our customer sectors saw improved performance beginning in June, the appliance and automotive sectors continued to see a slowdown in sales through the end of the second quarter. During the latter half of 2020, appliance sales continued to trend lower versus the prior year due to lower demand and supply chain and labor constraints resulting from the COVID-19 pandemic.
Gross profit
Gross profit as a percentage of net sales was 30.3% and 28.3%, respectively, for the years ended December 31, 2020 and 2019. The increase in gross profit as a percentage of net sales in the year ended December 31, 2020 was primarily due to the decreasing price of expanded polystyrene ("EPS") resin. A majority of Foam Fabricator's products are made with EPS resin, an oil and natural gas derived polymer with an added expansion agent, therefore raw material costs will fluctuate based on the price of oil and natural gas.
Selling, general and administrative expense
Selling, general and administrative expense for the year ended December 31, 2020 was $14.4 million as compared to $11.1 million for the year ended December 31, 2019, an increase of $3.3 million. The increase in selling, general and administrative expense for the year ended December 31, 2020 is primarily attributable to the acquisition of Polyfoam in the third quarter of 2020 and an increase in performance based compensation versus the prior year.
Income from operations
Income from operations was $15.9 million for the year ended December 31, 2020 as compared to $14.3 million for the year ended December 31, 2019, an increase of $1.6 million based on the factors noted above.
Year ended December 31, 2019 compared to the Pro Forma Year ended December 31, 2018
Net sales
Net sales for the year ended December 31, 2019 were $121.4 million, a decrease of $7.0 million, or 5.5%, compared to the year ended December 31, 2018. The decrease in net sales was due to a nonrecurring customer from fiscal year 2018 as well as a decrease in sales in the automotive and protective packing categories in fiscal year 2019.
Gross profit
Gross profit as a percentage of net sales was 28.3% and 27.1%, respectively, for the years ended December 31, 2019 and 2018. The cost of sales for the year ended December 31, 2018 includes $0.7 million related to the inventory step-up resulting from the acquisition purchase price allocation. Excluding the effect of the inventory step-up, the gross profit as a percentage of net sales for the year ended December 31, 2018 was 27.6%. The increase in gross profit as a percentage of net sales in the year ended December 31, 2019 was primarily due to decreases in raw material costs during fiscal year 2019.
Selling, general and administrative expense
Selling, general and administrative expense for the year ended December 31, 2019 was $11.1 million as compared to $14.0 million for the year ended December 31, 2018, a decrease of $2.9 million. Selling, general and administrative expense for the year ended December 31, 2018 included $1.7 million in incremental integration service fees paid to CGM and $1.5 million in transaction costs paid in relation to the acquisition of Foam Fabricators. Excluding the integration fees and transaction costs, selling, general and administrative expense for the year ended December 31, 2019 was $0.3 million higher than the comparable period in the prior year due to additional accounts receivable reserves and transaction costs associated with acquisition diligence expense, offset
105


by non-recurring compensation and other costs from fiscal year 2018 associated with the previous owner of Foam Fabricators prior to the acquisition in February 2018.
Income from operations
Income from operations was $14.3 million for the year ended December 31, 2019 as compared to $12.2 million for the year ended December 31, 2018, an increase of $2.1 million based on the factors noted above.
Sterno
Overview
Sterno is a manufacturer and marketer of portable food warming fuel and creative ambience solutions for the hospitality and consumer markets. Sterno offers a broad range of wick and gel chafing fuels, butane stoves and accessories, liquid and traditional wax candles, catering equipment and lamps through their Sterno Products division. In January 2016, Sterno acquired Northern International, Inc. ("Sterno Home"), which sells flameless candles and outdoor lighting products through the retail segment, and in February 2018 Sterno acquired Rimports, which is a manufacturer and distributor of branded and private label scented wax cubes and warmer products used for home decor and fragrance systems.
Results of Operations
The table below summarizes the results of operations for Sterno for the fiscal years ended December 31, 2020, 2019 and 2018. The historical operating results of Rimports have been added to the Sterno results of operations for the 2018 period prior to acquisition by Sterno, as if Sterno had acquired Rimports on January 1, 2018, including relevant pro forma adjustments for pre-acquisition periods and explanations where applicable.
Year ended December 31,
(in thousands)202020192018
Pro Forma
Net sales$369,981 100.0 %$395,444 100.0 %405,870 100.0 %
Gross profit$78,203 21.1 %$101,999 25.8 %$97,381 24.0 %
Selling, general and administrative expense$34,919 9.4 %$39,740 10.0 %$37,131 9.1 %
Income from operations$25,772 7.0 %$44,810 11.3 %$42,500 10.5 %
Pro forma financial information for Sterno for the year ended December 31, 2018 includes pre-acquisition results of operations of Rimports for the period from January 1, 2018 through February 28, 2018, the acquisition date of Rimports, for comparative purposes. The historical results of Sterno for the period from January 1, 2018 through February 28, 2018 have been adjusted to reflect the purchase accounting adjustments recorded in connection with the acquisition. The historical results of Sterno for the period from January 1, 2018 through February 28, 2018 have been adjusted to reflect $0.1 million in depreciation expense, and $1.6 million in amortization expense.
Year ended December 31, 2020 compared to the Year ended December 31, 2019
Net sales
Net sales for the year ended December 31, 2020 were approximately $370.0 million, a decrease of $25.5 million or 6.4% compared to net sales for the year ended December 31, 2019. The net sales variance reflects a decrease in sales at Sterno Products and Sterno Home as a result of the effect of COVID-19 on the food service and retail industries beginning in the latter half of March, partially offset by favorable sales volume at Rimports of wax and essential oils during 2020. We expect the food service industry to continue to be negatively impacted by the COVID-19 pandemic throughout 2021.
Gross profit
Gross profit as a percentage of net sales decreased from 25.8% for the year ended December 31, 2019 to 21.1% for the same period ended December 31, 2020. The decrease in gross profit as a percentage of net sales during 2020 as compared to 2019 was attributable to product mix, with lower margin sales in 2020, as well as higher freight and tariff costs.
106


Selling, general and administrative expense
Selling, general and administrative expense for the year ended December 31, 2020 was approximately $34.9 million as compared to $39.7 million in the year ended December 31, 2019, a decrease of $4.8 million or 12.1%, reflecting lower salaries, commissions, and various cost savings initiatives implemented to address the effects of decreased demand from COVID-19.
Income from operations
Income from operations for the year ended December 31, 2020 was approximately $25.8 million, a decrease of $19.0 million when compared to the same period in 2019, based on the factors noted above.
Year ended December 31, 2019 compared to the Pro Forma Year ended December 31, 2018
Net sales
Net sales for the year ended December 31, 2019 were approximately $395.4 million, a decrease of $10.4 million or 2.6% compared to the pro forma net sales for the year ended December 31, 2018. The net sales variance reflects a decrease in sales of outdoor lighting products at Sterno Home primarily as a result of inclement weather during the spring period in the domestic market and a higher level of rebates and chargebacks compared to the prior year, offset by an increase in sales volume at Rimports.
Gross Profit
Gross profit as a percentage of net sales increased from 24.0% for the year ended December 31, 2018 to 25.8% for the same period ended December 31, 2019. Sterno recognized $4.6 million in cost of goods sold in the second quarter of 2018 and $2.0 million in the third quarter of 2018 related to the amortization of the inventory step-up resulting from the purchase price allocation of the Rimports acquisition. After eliminating the effect of the inventory step-up, gross profit as a percentage of net sales was 25.6% for the year ended December 31, 2018. The gross profit percentage was relatively flat year over year, reflecting favorable pricing and chemical costs offset by higher metal costs, and start up costs related to new products at Rimports.
Selling, general and administrative expense
Selling, general and administrative expense for the year ended December 31, 2019 was approximately $39.7 million as compared to $37.1 million in the year ended December 31, 2018, an increase of $2.6 million or 7.0%. The expense in the prior year reflects $0.6 million in acquisition expense related to Rimports and a reversal of the fair value of the contingent consideration related to the acquisition of Rimports of $4.8 million in the fourth quarter of 2018. After eliminating the effect of the acquisition expense and contingent consideration reversal related to Rimports, the decrease in selling, general and administrative expense for the year ended December 31, 2019 reflects lower commission, salaries and incentives at Rimports and Sterno Home. Selling, general and administrative expense represented 10.0% of net sales for the year ended December 31, 2019 as compared to 9.1% of net sales for the same period in 2018.
Income from operations
Income from operations for the year ended December 31, 2019 was approximately $44.8 million, an increase of $2.3 million when compared to the same period in 2018, based on the factors noted above.


107


Liquidity and Capital Resources
The following table summarizes our cash activity for the years presented:
Year ended December 31,
(in thousands)202020192018
Cash provided by operating activities$148,625 $84,562 $114,452 
Cash (used in) provided by investing activities(700,834)743,126 (604,080)
Cash provided by (used in) financing activities521,725 (779,522)500,111 
Effect of exchange rates on cash and cash equivalents914 (1,178)2,958 
Increase (decrease) in cash and cash equivalents$(29,570)$46,988 $13,441 
Cash Flow from Operating Activities
2020
Cash flows provided by operating activities totaled approximately $148.6 million for December 31, 2020, which represents an increase of $64.1 million compared to cash flow from operating activities of $84.6 million for the year ended December 31, 2019. The increase in cash flows in 2020 is attributable to an increase in income from continuing operations in the year ended December 31, 2020, driven by strong performance at our 5.11, Liberty and Velocity businesses, and an increase in cash provided by working capital. In the prior year, the Company incurred interest expense related to the 2018 Term Loan, which we paid off in the third and fourth quarter of 2019 using the proceeds from the sale of Clean Earth and our Series C Preferred Share Offering. The payoff of the 2018 Term Loan, partially offset by the increase in interest expense related to $200 million in our 8% Senior Notes issued in May 2020, resulted in a decrease in our interest expense in the current year as compared to 2019 by approximately $12.4 million. In the prior year, we also recognized a loss of $10.2 million related to the sale of common shares received as part of the consideration for the sale of Manitoba Harvest. Cash provided by operating activities for working capital for the year ended December 31, 2020 was $3.3 million as compared to cash used in operating activities for working capital of $15.2 million for the year ended December 31, 2019. The increase in cash provided by working capital in the current year primarily reflects steps our businesses have taken to maintain liquidity in the current economy.
2019
Cash flows provided by operating activities totaled approximately $84.6 million for the year ended December 31, 2019, which represents a decrease of $29.9 million compared to cash flow from operating activities of $114.5 million for the year ended December 31, 2018. The decrease in cash provide by operating activities is primarily due to the effect of cash flows from discontinued operations and reflects the timing of the sale of Manitoba Harvest and Clean Earth in fiscal year 2019. Cash used in operating activities of discontinued operations in the year ended December 31, 2019 was $10.1 million while cash provided by operating activities of discontinued operations was $42.6 million in year ended December 31, 2018. Fiscal year 2018 reflects a full year of operations of our discontinued operations while 2019 reflects the effect of the sales of Manitoba Harvest in February 2019 and Clean Earth in June 2019. Cash used in operating activities for working capital for the year ended December 31, 2019 was $15.2 million as compared to cash used for working capital of $7.7 million for the year ended December 31, 2018. The increase in cash used for working capital purposes in the current year primarily reflects the effect of our acquisitions that occurred in February 2018 which resulted in an increase in cash needed to fund working capital, particularly at Rimports.
2018
Cash flows provided by operating activities totaled approximately $114.5 million for the year ended December 31, 2018, which represented an increase of $32.7 million compared to cash flow from operating activities of $81.8 million for the year ended December 31, 2017. Cash used in operating activities for working capital for the year ended December 31, 2018 was $7.7 million as compared to cash used for working capital of $37.3 million for the year ended December 31, 2017. Our working capital cash flows in the year ended December 31, 2018 reflect a significant decrease in the cash flows from accounts receivable as well as a significant decrease in cash flow paid for accounts payable and accrued expenses compared to the prior year, resulting in an overall decrease in the cash used for working capital. This decrease mostly reflects timing of collections and payments in 2018.
108


Cash Flow from Investing Activities
2020
Cash flows used in investing activities totaled approximately $700.8 million for the year ended December 31, 2020, compared to $743.1 million provided by investing activities during the year ended December 31, 2019. Cash provided by investing activities in the prior year primarily related to the proceeds received from the sale of our Manitoba Harvest and Clean Earth businesses, while investing activities in the current year reflect our acquisition of Marucci in April 2020, BOA in October 2020 and an add-on acquisition by Foam Fabricators in July 2020 ($667.1 million). Capital expenditures in the year ended December 31, 2020 decreased $4.1 million compared to the year ended December 31, 2019, which reflects a reduction in our capital spending in the current year in response to the anticipated effect of the COVID-19 pandemic on our cash flows. We expect capital expenditures for fiscal year 2021 to be approximately $32 million to $41 million.
2019
Cash flows provided by investing activities totaled approximately $743.1 million for the year ended December 31, 2019, compared to $604.1 million used in investing activities during the year ended December 31, 2018. Cash flows from Clean Earth and Manitoba Harvest, which are reflected as discontinued operations, totaled $279.2 million in fiscal year 2019 and reflects the effect of the sale transactions. Cash provided by investing activities in the current year primarily relates to the proceeds received from the sales of Clean Earth and Manitoba. In the year ended December 31, 2018, we had a platform acquisition in the first quarter, Foam Fabricators, and several add-on acquisitions at our subsidiaries. Sterno acquired Rimports in February 2018, and our Velocity Outdoor subsidiary acquired Ravin in September 2018. The total cash paid for these acquisitions during 2018 was $495.1 million. Capital expenditures in the year ended December 31, 2019 decreased $6.1 million, due primarily to expenditures at our 5.11 business related to investments in various infrastructure and systems projects in 2018 that were nonrecurring in 2019.
2018
Cash flows used in investing activities in the year ended December 31, 2018 totaled approximately $604.1 million, compared to $77.3 million used in investing activities during the year ended December 31, 2017, an increase of $526.8 million. During the year ended December 31, 2018, we had a platform acquisition in the first quarter, Foam Fabricators, and several add-on acquisitions at our subsidiaries. Sterno acquired Rimports in February 2018, and our Velocity Outdoor subsidiary acquired Ravin in September 2018. The total cash paid for these acquisitions during 2018 was $495.1 million, while in the year ended December 31, 2017, we spent approximately $158.7 million related to our acquisition of Velocity Outdoor and an add-on acquisition at our Clean Earth subsidiary, which was sold in 2019. The cash flows from Clean Earth are included in cash flows from investing activities - discontinued operations in the consolidated statement of cash flows. Capital expenditures in the year ended December 31, 2018 increased $2.5 million, due primarily to expenditures at our 5.11 business related to investments in various infrastructure and systems projects to position them for future growth.
Cash Flow from Financing Activities
2020
Cash flows provided by financing activities totaled approximately $521.7 million for the year ended December 31, 2020, as compared to cash flows used in financing activities of $779.5 million for the year ended December 31, 2019. Financing activities in both periods reflect the payment of our common and preferred share distributions, with a $6.3 million increase in the preferred share distribution as a result of the issuance of our Series C Preferred Shares in November 2019. In the prior year, we used the proceeds from our sale of Manitoba Harvest and Clean Earth to repay amounts outstanding under our 2018 Revolving Credit Facility and 2018 Term Loan, while in the current year, we completed a common share offering and the issuance of $200 million in Senior Notes, resulting in net proceeds of $285.9 million. We drew approximately $200 million on our 2018 Revolving Credit Facility that was used in the financing of our Marucci acquisition, and $300 million that was used in the financing of our BOA acquisition. A portion of the proceeds received from the issuance of Senior Notes and common share offering was used to pay down the amount outstanding on our 2018 Revolving Credit facility subsequent to the Marucci acquisition. During the year ended December 31, 2020, we also made a distribution to the Allocation Member of $9.1 million related to the five year Holding event for our Sterno business.
109


2019
Cash flows used by financing activities totaled approximately $779.5 million for the year ended December 31, 2019, as compared to cash flows provided by financing activities of $500.1 million for the year ended December 31, 2018. During 2019, we used the proceeds from our sales of Manitoba Harvest and Clean Earth as well as the proceeds from our Series C Preferred Share offering to repay $832.3 million of the outstanding amount under our 2018 Credit Facility, which represented all of the amount outstanding under our 2018 Term Loan, as well as the outstanding amounts under our 2018 Revolving Credit Facility. In additional to the payment of our common and preferred share distributions, we also made a distribution during 2019 to our Allocation Interest holders of $60.4 million related to the sales of Manitoba Harvest and Clean Earth.
2018
Cash flows provided by financing activities totaled approximately $500.1 million for the year ended December 31, 2018, as compared to cash flows used in financing activities of $2.6 million for the year ended December 31, 2017. Our financing cash flows in 2018 primarily related to the financing of our acquisitions of Foam Fabricators and Rimports in February 2018, which were financed through draws on our 2014 Revolving Credit Facility, partially offset by net proceeds of $96.5 million from the Series B Preferred Shares offering in March 2018 which was used to repay a portion of the outstanding amount on the 2014 Revolving Credit Facility. In April 2018, we issued $400 million in Senior Notes and amended our credit facility. The proceeds from the issuance of the Senior Notes were used to pay down outstanding amounts under our credit facility. Concurrently with the issuance of our Senior Notes, we refinanced our 2014 Credit Facility and reduced the amount outstanding on our term loan from $558.6 million to $500 million. In addition to activity on our credit facility, financing activities reflect the payment of our quarterly common share distributions ($86.3 million in 2018 and 2017) and preferred share distributions ($12.2 million in 2018 and $2.5 million in 2017).
Total Liabilities and Intercompany loans to our businesses
The following table summarizes the total liabilities and intercompany debt of our business as of December 31, 2020:
(in thousands)Intercompany LoansTotal Liabilities
5.11$154,202 $275,569 
BOA114,799 187,013 
Ergobaby31,542 51,455 
Liberty34,182 60,807 
Marucci Sports34,875 49,169 
Velocity Outdoor96,658 153,257 
Advanced Circuits98,162 129,313 
Arnold75,743 104,406 
Foam Fabricators89,662 121,566 
Sterno 231,439 294,647 
$961,264 $1,427,202 
Corporate and eliminations(961,264)(48,832)
Total$— $1,378,370 
Each loan has a scheduled maturity and each business is entitled to repay all or a portion of the principal amount of the outstanding loans, without penalty, prior to maturity. A component of our acquisition financing strategy that we utilize in acquiring the businesses we own and manage is to provide both equity capital and debt capital, raised at the parent level through our existing credit facility. Our strategy of providing intercompany debt financing within the capital structure of the businesses that we acquire and manage allows us the ability to distribute cash to the parent company through monthly interest payments and amortization of the principle on these intercompany loans. Certain of our businesses have paid down their respective intercompany debt balances through the cash flow generated by these businesses and we have recapitalized, and expect to continue to recapitalize, these businesses in the normal course of our business. The recapitalization process involves funding the intercompany debt using either cash on hand at the parent or our revolving credit facility, and serves the purpose of optimizing the capital
110


structure at our subsidiaries and providing the noncontrolling shareholders with a distribution on their ownership interest in a cash flow positive business.
In January 2018, the Company completed a recapitalization at Sterno whereby the Company entered into an amendment to the intercompany loan agreement with Sterno (the "Sterno Loan Agreement"). The Sterno Loan Agreement was amended to (i) provide for term loan borrowings of $56.8 million to fund a distribution to the Company, which owned 100% of the outstanding equity of Sterno at the time of the recapitalization, and (ii) extend the maturity dates of the term loans. In connection with the recapitalization, Sterno's management team exercised all of their vested stock options, which represented 58,000 shares of Sterno. The Company then used a portion of the distribution to repurchase the 58,000 shares from management for a total purchase price of $6.0 million. In addition, Sterno issued new stock options to replace the exercised options, thus maintaining the same percentage of fully diluted non-controlling interest that existed prior to the recapitalization. In February 2018, Sterno completed the acquisition of Rimports for a purchase price of approximately $145 million. Concurrent with the closing of the acquisition of Rimports, we amended the Sterno Loan Agreement to provide for the advance of additional term loans in the aggregate amount of $136 million, and revolving loans in the amount of $10 million.
In November 2020, the Company completed a recapitalization of ACI whereby the Company entered into an amendment to the intercompany loan agreement with ACI (the "ACI Loan Agreement"). The ACI Loan Agreement was amended to (i) provide for term loan borrowings of $48.8 million to fund the repurchase of shares from an existing shareholder and to fund a distribution to shareholders, and ii) extend the maturity dates of the term loans, and termination date of the revolving loan commitment. In connection with the recapitalization, ACI repurchased 47,870 shares of ACI capital stock, and distributed $42.8 million to shareholders. The Company owned 71.8% of the outstanding shares of ACI on the date of the distribution and received $30.7 million. The remaining amount of the distribution went to minority shareholders.
In the fourth quarter of 2020, we amended the Arnold intercompany credit agreement to increase the revolving credit commitment available under the credit agreement, and amended the financial covenants to reflect the increased commitment. In the first quarter of 2019, we amended the 5.11 intercompany credit agreement to update the definition of capital expenditures to exclude capital expenditures made with respect to 5.11's retail stores from the calculation of the fixed charge coverage ratio. Liberty was not in compliance with the financial covenants under their intercompany loan agreement at December 31, 2018, and we amended the Liberty intercompany credit agreement to grant a waiver to them through the quarter ended December 31, 2019. All of our subsidiaries were in compliance with the financial covenants included within their intercompany credit arrangements at December 31, 2020.
Our primary source of cash is from the receipt of interest and principal on our outstanding loans to our businesses. Accordingly, we are dependent upon the earnings and cash flow of these businesses, which are available for (i) operating expenses; (ii) payment of principal and interest under our 2018 Credit Facility; (iii) payments to CGM due or potentially due pursuant to the revised MSA and the LLC Agreement; (iv) cash distributions to our shareholders; and (v) investments in future acquisitions. Payments made under (i) through (iii) above are required to be paid before distributions to shareholders and may be significant and exceed the funds held by us, which may require us to dispose of assets or incur debt to fund such expenditures.
We believe that we currently have sufficient liquidity and capital resources to meet our existing obligations, including quarterly distributions to our shareholders, as approved by our board of directors, over the next twelve months.
Financing Arrangements
2018 Credit Facility
In April 2018, we entered into the 2018 Credit Facility to amend and restate the 2014 Credit Facility, originally dated as of June 6, 2014. The 2018 Credit Facility provides for (i) revolving loans, swing line loans and letters of credit up to a maximum aggregate amount of $600 million, and (ii) a $500 million term loan. All amounts outstanding under the 2018 Revolving Credit Facility will become due on April 18, 2023, which is the maturity date of loans advanced under the 2018 Revolving Credit Facility and the termination date of the revolving loan commitment. The 2018 Credit Facility also permits us, prior to the applicable maturity date, to increase the revolving loan commitment and/or obtain additional term loans in an aggregate amount of up to $250 million subject to certain restrictions and conditions.
111


During the year ended December 31, 2019, we repaid $193.8 million of the 2018 Term Loan in July 2019, and the remaining $298.8 million due under the 2018 Term loan in November 2019. During the year ended December 31, 2020, we drew approximately $200 million on our 2018 Revolving Credit Facility that was used in the financing of our Marucci acquisition, and $300 million that was used in the financing of our BOA acquisition. A portion of the proceeds received from the issuance of Senior Notes and common share offering that we completed in May 2020 was used to pay down the amount outstanding on our 2018 Revolving Credit Facility subsequent to the Marucci acquisition. At December 31, 2020, $307.0 million was outstanding under our 2018 Revolving Credit Facility.
The 2018 Credit Facility provides for letters of credit under the 2018 Revolving Credit Facility in an aggregate face amount not to exceed $100 million outstanding at any time, as well as swing line loans of up to $25 million outstanding at one time. At no time may the (i) aggregate principal amount of all amounts outstanding under the Revolving Credit Facility, plus (ii) the aggregate amount of all outstanding letters of credit and swing line loans, exceed the borrowing availability under the 2018 Credit Facility.
The 2018 Credit Facility is secured by all of the assets of the Company, including all of its equity interests in, and loans to, its consolidated subsidiaries. At December 31, 2020, we had letters of credit totaling $1.3 million outstanding under the 2018 Revolving Credit Facility. We had approximately $291.7 million in borrowing base availability under this facility at December 31, 2020. (See "Note I - Debt" to the consolidated financial statements for more detail regarding our 2018 Credit Facility).
2014 Credit Facility
The 2014 Credit Facility, as amended, provided for (i) a revolving credit facility of $550 million, (ii) a $325 million term loan (the "2014 Term Loan"), and (iii) a $250 million incremental term loan. The 2018 Credit Facility amended and restated the 2014 Credit Facility.
Senior Notes
On April 18, 2018, we consummated the issuance and sale of $400 million aggregate principal amount of our Senior Notes offered pursuant to a private offering to qualified institutional buyers in accordance with Rule 144A under the Securities Act, and to non-U.S. persons under Regulation S under the Securities Act. The Senior Notes were issued pursuant to an indenture, dated as of April 18, 2018 (the “Indenture”), between the Company and U.S. Bank National Association, as trustee. The Notes bear interest at the rate of 8.000% per annum and will mature on May 1, 2026. Interest on the Senior Notes is payable in cash on May 1st and November 1st of each year, beginning on November 1, 2018. On May 7, 2020, we consummated the issuance and sale of $200 million aggregate principal amount of our 8.000% Senior Notes due 2026 (the "Additional Notes"). The proceeds from the Additional Notes were used to pay down the amount outstanding on the Company's 2018 Revolving Credit Facility. The Senior Notes and Additional Notes are general senior unsecured obligations of the Company and are not guaranteed by our subsidiaries.
The Indenture contains several restrictive covenants including, but not limited to, limitations on the following: (i) the incurrence of additional indebtedness, (ii) restricted payments, (iii) dividends and other payments affecting restricted subsidiaries, (iv) the issuance of preferred stock of restricted subsidiaries, (v) transactions with affiliates, (vi) asset sales and mergers and consolidations, (vii) future subsidiary guarantees and (viii) liens, subject in each case to certain exceptions.
The following table reflects required and actual financial ratios as of December 31, 2020 included as part of the affirmative covenants in our 2018 Credit Facility:
Description of Required Covenant RatioCovenant Ratio RequirementActual Ratio
Fixed Charge Coverage RatioGreater than or equal to 1.50:1.004.39:1.00
Total Secured Debt to EBITDA RatioLess than or equal to 3.50:1.000.99:1.00
Total Debt to EBITDA RatioLess than or equal to 5.00:1.003.09:1.00
We intend to use the availability under our 2018 Credit Facility and cash on hand to pursue acquisitions of additional businesses, to fund distributions (if and to the extent approved by our board of directors) and to provide for other working capital needs. We believe that we currently have sufficient liquidity and capital resources, which include
112


amounts available under our 2018 Revolving Credit Facility, to meet our existing obligations over the next twelve months.
Interest Expense
We incurred interest expense totaling $45.8 million in the year ended December 31, 2020, as compared to $58.2 million in the year ended December 31, 2019 and $55.2 million for the year ended December 31, 2018.
The components of interest expense on our outstanding debt are as follows (in thousands):
Years ended December 31,
202020192018
Interest on credit facilities$2,164 $21,996 $32,414 
Interest on Senior Notes42,400 32,000 22,489 
Unused fee on Revolving Credit Facility1,386 1,851 1,630 
Amortization of bond premium/ original issue discount(222)459 729 
Unrealized (gain) loss on interest rate derivatives (1)
— 3,486 (2,251)
Letter of credit fees33 28 
Other interest expense261 285 301 
Interest income(254)(1,889)(75)
Interest expense, net$45,768 $58,216 $55,245 
(1) On September 16, 2014, we purchased an interest rate swap (“Swap”) with a notional amount of $220 million effective April 1, 2016 through June 6, 2021. The agreement required us to pay interest on the notional amount at the rate of 2.97% in exchange for the three-month LIBOR rate. In connection with the repayment of the 2018 Term Loan in December 2019, the Company terminated the Swap with a payment of $4.9 million, the fair value of the Swap as of the date of settlement.
Income Taxes
Compass Diversified Holdings and Compass Group Diversified Holdings LLC are classified as partnerships for U.S. Federal income tax purposes and are not subject to income taxes. Each of the Company’s majority owned subsidiaries are subject to Federal, state and in some cases, foreign income taxes. On December 22, 2017, the U.S. government enacted the Tax Cuts and Jobs Act of 2017 ("Tax Act"). The Tax Act reduced the U.S. federal corporate income tax rate from 35% to 21% and required companies to pay a one-time transition tax on earnings of certain foreign subsidiaries that were previously tax deferred and created new taxes on certain foreign sourced earnings. The Tax Act also subjects the Company to tax on global intangible low-taxed income ("GILTI") earned by certain foreign subsidiaries. The Financial Accounting Standards Board ("FASB") Staff Q&A, Topic 740, No. 5, Accounting for Global Intangible Low-Taxed Income, states that an entity can make an accounting policy election to either recognize deferred taxes for temporary basis differences expected to reverse as GILTI in future years or to provide for the tax expense related to GILTI in the year the tax is incurred as a period expense. The Company has elected to account for GILTI as a period cost in the year the tax is incurred.
We recorded an income tax provision of $16.9 million with an annual effective rate of 38.4% during the year ended December 31, 2020, an income tax provision of $14.7 million with an annual effective tax rate of 56.6% during the year ended December 31, 2019, and $10.5 million in income tax benefit with an effective tax rate of 124.4% during the year ended December 31, 2018. Our gains and losses incurred at the Company's parent, which is an LLC, are not tax deductible at the corporate level as those costs are passed through to the shareholders.
113


The components of our income tax (benefit) expense as a percentage of income from continuing operations before income taxes for the years ended December 31, 2020, 2019 and 2018 are as follows:
Year ended December 31,
202020192018
United States Federal Statutory Rate21.0 %(21.0)%(21.0)%
State income taxes (net of Federal benefits)6.0 10.6 9.7 
Foreign income taxes3.8 2.5 10.5 
Expenses of Compass Group Diversified Holdings LLC
representing a pass through to shareholders (1)
9.1 39.4 90.6 
Impairment expense— 21.7 — 
Impact of subsidiary employee stock options1.0 0.5 (0.6)
Non-deductible acquisition costs1.2 — — 
Non-recognition of various carryforwards at subsidiaries(2.5)4.6 11.6 
Utilization of tax credits(0.7)(7.7)(5.2)
Effect of Tax Act - GILTI tax(0.5)5.6 20.6 
Effect of Tax Act - remeasurement of deferred tax assets and liabilities — — 0.2 
Effect of Tax Act - transition tax on non-U.S. subsidiaries' earnings
— — 4.2 
Other— 0.4 3.8 
Effective income tax rate38.4 %56.6 %124.4 %

(1)The effective income tax rate for each of the years presented includes losses at the Company’s parent, which is taxed as a partnership.
Reconciliation of Non-GAAP Financial Measures
From time to time we may publicly disclose certain “non-GAAP” financial measures in the course of our investor presentations, earnings releases, earnings conference calls or other venues. A non-GAAP financial measure is a numerical measure of historical or future performance, financial position or cash flow that excludes amounts, or is subject to adjustments that effectively exclude amounts, included in the most directly comparable measure calculated and presented in accordance with GAAP in our financial statements, and vice versa for measures that include amounts, or are subject to adjustments that effectively include amounts, that are excluded from the most directly comparable measure as calculated and presented. GAAP or US GAAP refers to generally accepted accounting principles in the United States.
Non-GAAP financial measures are provided as additional information to investors in order to provide them with an alternative method for assessing our financial condition and operating results. These measures are not meant to be a substitute for GAAP, and may be different from or otherwise inconsistent with non-GAAP financial measures used by other companies.
The tables below reconcile the most directly comparable GAAP financial measures to EBITDA, Adjusted EBITDA and Cash Flow Available for Distribution and Reinvestment (“CAD”).

114


Reconciliation of Net income (loss) to EBITDA and Adjusted EBITDA
EBITDA – Earnings before Interest, Income Taxes, Depreciation and Amortization (“EBITDA”) is calculated as net income (loss) before interest expense, income tax expense (benefit), depreciation expense and amortization expense. Amortization expenses consist of amortization of intangibles and debt charges, including debt issuance costs, discounts, etc.
Adjusted EBITDA – Is calculated utilizing the same calculation as described above in arriving at EBITDA further adjusted by: (i) non-controlling shareholder compensation, which generally consists of non-cash stock option expense; (ii) successful acquisition costs, which consist of transaction costs (legal, accounting, due diligence, etc.) incurred in connection with the successful acquisition of a business expensed during the period in compliance with ASC 805; (iii) management fees, which reflect fees due quarterly to our Manager in connection with our MSA; (iv) impairment charges, which reflect write downs to goodwill or other intangible assets; (v) other income or expense, including gains or losses recorded in connection with the sale of fixed assets; (vi) changes in the fair value of contingent consideration subsequent to initial purchase accounting; (vii) integration service fees, which reflect fees paid by newly acquired companies to the Manager for integration services performed during the first year of ownership, and (viii) gains or losses recognized upon the sale of a business.
We believe that EBITDA and Adjusted EBITDA provide useful information to investors and reflect important financial measures as they exclude the effects of items which reflect the impact of long-term investment decisions, rather than the performance of near term operations. When compared to net income (loss) these financial measures are limited in that they do not reflect the periodic costs of certain capital assets used in generating revenues of our businesses or the non-cash charges associated with impairments. This presentation also allows investors to view the performance of our businesses in a manner similar to the methods used by us and the management of our businesses, provides additional insight into our operating results and provides a measure for evaluating targeted businesses for acquisition.
We believe these measurements are also useful in measuring our ability to service debt and other payment obligations. EBITDA and Adjusted EBITDA are not meant to be a substitute for GAAP, and may be different from or otherwise inconsistent with non-GAAP financial measures used by other companies.
The following tables reconcile EBITDA and Adjusted EBITDA to net income (loss), which we consider to be the most comparable GAAP financial measure (in thousands):

115


Adjusted EBITDA
Year ended December 31, 2020
Corporate5.11BOAErgobabyLibertyMarucci SportsVelocity OutdoorACIArnoldFoam FabricatorsSternoConsolidated
Net income (loss) $(19,065)$12,356 $(2,640)$725 $9,902 $(4,785)$11,161 $13,170 $(3,539)$6,092 $3,820 $27,197 
Adjusted for:
Provision (benefit) for income taxes— 1,808 (535)2,033 3,288 (1,390)3,560 3,431 (198)2,554 2,343 16,894 
Interest expense, net45,610 19 — — — 131 — — — 45,768 
Intercompany interest(70,449)14,085 2,043 2,405 3,548 1,843 8,915 5,778 5,730 7,084 19,018 — 
Depreciation and amortization399 21,483 5,589 8,199 1,742 10,203 12,781 2,773 6,805 12,722 22,510 105,206 
EBITDA(43,505)49,751 4,457 13,362 18,480 5,878 36,548 25,152 8,798 28,452 47,692 195,065 
Gain on sale of business(100)— — — — — — — — — — (100)
Other (income) expense— 1,420 39 — (42)931 154 (38)140 2,620 
Non-controlling shareholder compensation— 2,489 469 1,156 29 634 1,549 495 (20)1,028 1,166 8,995 
Acquisition expenses— — 2,517 — — 2,042 — — — 273 — 4,832 
Integration services fee— — 1,125 — — 1,000 — — — — — 2,125 
Other324 — — 598 — — — — — — — 922 
Management fees29,402 1,000 250 500 500 347 500 500 500 750 500 34,749 
Adjusted EBITDA$(13,879)$54,660 $8,857 $15,616 $19,016 $9,859 $39,528 $26,301 $9,287 $30,465 $49,498 $249,208 



116


Adjusted EBITDA
Year ended December 31, 2019
Corporate5.11ErgobabyLibertyVelocity OutdoorACIArnoldFoam FabricatorsSternoConsolidated
Net income (loss) (1)
$282,240 $2,059 $4,793 $3,130 $(36,982)$14,970 $700 $2,883 $16,447 $290,240 
Adjusted for:
Provision (benefit) for income taxes— 2,520 2,250 932 (2,782)3,896 1,280 1,258 5,388 14,742 
Interest expense, net57,980 (24)17 — 242 (2)(1)— 58,216 
Intercompany interest(80,556)17,567 3,325 4,364 11,194 6,543 6,295 8,635 22,633 — 
Loss on debt extinguishment12,319 — — — — — — — — 12,319 
Depreciation and amortization1,598 21,540 8,561 1,667 13,222 2,551 6,545 12,452 22,486 90,622 
EBITDA273,581 43,662 18,946 10,093 (15,106)27,958 14,819 25,228 66,958 466,139 
Gain on sale of business(331,013)— — — — — — — — (331,013)
(Gain) loss on sale of fixed assets92 (122)(11)16 952 122 1,247 (112)2,185 
Non-controlling shareholder compensation— 2,360 828 (8)322 288 56 1,025 1,183 6,054 
Impairment expense— — — — 32,881 — — — — 32,881 
Inventory adjustment— — — — — — — 281 — 281 
Adjustment to earnout provision— — — — 2,022 — — — — 2,022 
(Gain) loss on foreign currency transaction and other10,193 — — — — — — — — 10,193 
Integration services fee— — — 266 — 58 — — — 324 
Management fees32,280 1,000 500 500 500 500 500 750 500 37,030 
Adjusted EBITDA $(14,867)$46,900 $20,263 $10,867 $21,571 $28,926 $15,376 $28,531 $68,529 $226,096 

(1) Net income (loss) does not include income (loss) from discontinued operations for the year ended December 31, 2019.





117



Adjusted EBITDA
Year ended December 31, 2018
Corporate5.11ErgobabyLibertyVelocity OutdoorACIArnoldFoam FabricatorsSterno Consolidated
Net income (loss) (1)
$(35,023)$(12,079)$4,937 $1,161 $(4,458)$15,029 $(740)$1,103 $12,451 $(17,619)
Adjusted for:
Provision (benefit) for income taxes— (2,180)1,634 409 (598)3,736 1,731 1,152 4,582 10,466 
Interest expense, net54,994 14 — 281 (46)— — 55,245 
Intercompany interest(78,708)17,486 4,674 4,233 9,298 7,402 6,213 8,228 21,174 — 
Depreciation and amortization2,745 21,898 8,523 1,620 12,352 3,310 6,384 10,973 27,385 95,190 
EBITDA(55,992)25,139 19,769 7,423 16,875 29,431 13,588 21,456 65,593 143,282 
Gain on sale of businesses(1,258)— — — — — — — — (1,258)
(Gain) loss on sale of fixed assets— (194)— 92 47 — 55 73 19 92 
Non-controlling shareholder compensation— 2,183 869 45 1,009 23 (167)848 1,901 6,711 
Acquisition expenses115 — — — 1,362 — — 1,552 632 3,661 
Gain on equity method investment— 4,175 — — — — — — — 4,175 
Adjustment to earnout provision— — — — — — — — (4,800)(4,800)
(Gain) loss on foreign currency transaction and other4,083 — — — — — — — — 4,083 
Integration services fee— — — — 750 — — 1,969 — 2,719 
Management fees38,785 1,000 500 500 500 500 500 658 500 43,443 
Adjusted EBITDA (2)
$(14,267)$32,303 $21,138 $8,060 $20,543 $29,954 $13,976 $26,556 $63,845 $202,108 
(1) Net income (loss) does not include income (loss) from discontinued operations for the year ended December 31, 2018.
(2) As a result of the sales of Manitoba Harvest in February 2019 and Clean Earth in June 2019, Adjusted EBITDA does not include $5.5 million in Adjusted EBITDA from Manitoba Harvest and $41.9 million of Adjusted EBITDA from Clean Earth.





118


Cash Flow Available for Distribution and Reinvestment
The table below details cash receipts and payments that are not reflected on our income statement in order to provide an additional measure of management’s estimate of cash available for distribution ("CAD"). CAD is a non-GAAP measure that we believe provides additional information to our shareholders in order to enable them to evaluate our ability to make anticipated quarterly distributions. Because other entities do not necessarily calculate CAD the same way we do, our presentation of CAD may not be comparable to similarly titled measures provided by other entities. We believe that our historic and future CAD, together with our cash balances and access to cash via our debt facilities, will be sufficient to meet our anticipated distributions over the next twelve months. The table below reconciles CAD to net income and to cash flow provided by operating activities, which we consider to be the most directly comparable financial measure calculated and presented in accordance with GAAP.
Year ended December 31,
(in thousands)202020192018
Net income (loss)$27,197 $307,141 $(1,790)
Adjustment to reconcile net income (loss) to cash provided by operating activities:
Depreciation and amortization102,752 100,462 120,575 
Impairment expense— 32,881 — 
Gain on sale of businesses(100)(331,013)(1,258)
Amortization of debt issuance costs and premium/ discount2,232 3,773 4,483 
Loss (gain) on interest rate derivative— 3,500 (2,251)
Noncontrolling stockholders charges8,995 7,993 8,975 
Provision for loss on receivables2,809 3,556 433 
Deferred taxes(781)(12,876)(9,472)
Other2,172 14,438 1,007 
Changes in operating assets and liabilities3,349 (45,293)(6,250)
Net cash provided by operating activities148,625 84,562 114,452 
Plus:
Unused fee on revolving credit facility 1,386 1,851 1,630 
Successful acquisition expense 4,832 596 5,343 
Integration services agreement (1)
2,125 281 2,719 
Realized loss from foreign currency effect (2)
— 363 4,083 
Earnout provision adjustment (3)
— 2,022 — 
Loss on sale of Tilray common stock— 10,193 — 
Other (4)
— — 5,181 
Changes in operating assets and liabilities— 45,293 6,250 
Less:
Changes in operating assets and liabilities3,349 — — 
Payment on interest rate swap— 675 1,783 
Earnout provision adjustment (3)
— — 4,800 
Other (5)
2,211 3,318 — 
Maintenance capital expenditures: (6)
Compass Group Diversified Holdings LLC— — — 
5.11 1,262 2,243 2,322 
Advanced Circuits594 4,790 1,588 
Arnold4,884 3,862 4,708 
BOA794 — — 
Clean Earth (divested in June 2019)— 3,495 8,023 
119


Ergobaby482 605 737 
Foam Fabricators2,287 1,746 1,795 
Liberty704 534 1,130 
Manitoba Harvest (divested in February 2019)— — 481 
Marucci Sports849 — — 
Sterno 1,377 1,831 2,694 
Velocity3,851 2,899 3,768 
Preferred share distributions23,678 15,125 12,179 
Estimated cash flow available for distribution and reinvestment$110,646 $104,038 $93,650 
Distribution paid in April 2020/2019/2018$(21,564)$(21,564)$(21,564)
Distribution paid in July 2020/2019/2018(23,364)(21,564)(21,564)
Distribution paid in October 2020/2019/2018(23,364)(21,564)(21,564)
Distribution paid in January 2021/2020/2019(23,364)(21,564)(21,564)
$(91,656)$(86,256)$(86,256)
(1)Represents fees paid by newly acquired companies to the Manager for integration services performed during the first year of ownership, payable quarterly.
(2)Represents the foreign currency transaction gain or loss resulting from the Canadian dollar intercompany loans issued to Manitoba Harvest.
(3)Earnout provision adjustment related to the change in estimate of contingent consideration that was recorded in the consolidated statement of operations.
(4)Includes $4.2 million in additional reserves recorded in the fourth quarter of 2018 for slow moving inventory acquired prior to our ownership of 5.11.
(5)Represents the effect on earnings of reserves for inventory and accounts receivable.
(6)Represents maintenance capital expenditures that were funded from operating cash flow and excludes growth capital expenditures of approximately $13.7 million, $16.4 million and $22.5 million incurred during the years ended December 31, 2020, 2019 and 2018, respectively.
Seasonality
The following table presents the net sales by quarter as a percentage of our annual net sales.
Year Ended December 31,
Quarter ended202020192018
March 31st21.4 %23.4 %21.1 %
June 30th21.4 %23.2 %25.0 %
September 30th26.8 %26.8 %26.5 %
December 31st30.4 %26.7 %27.3 %
Earnings of certain of our operating segments are seasonal in nature due to various recurring events, holidays and seasonal weather patterns, as well as the timing of our acquisitions during a given year. Historically, the third and fourth quarter produce the highest net sales during our fiscal year.

Related Party Transactions and Certain Transactions Involving our Businesses
We have entered into related party transactions with our Manager, CGM including the following:
Management Services Agreement
LLC Agreement
Integration Services Agreements
Cost Reimbursement and Fees
120


Management Services Agreement
We entered into the MSA with CGM effective May 16, 2006. Our Chief Executive Officer is a partner of CGM. The MSA provides for, among other things, CGM to perform services for us in exchange for a management fee paid quarterly and equal to 0.5% of our adjusted net assets. The management fee is required to be paid prior to the payment of any distributions to shareholders. For the years ended December 31, 2020, 2019, and 2018, we incurred $34.7 million, $37.0 million, and $43.4 million, respectively, in management fees to CGM.
Pursuant to the MSA, CGM is entitled to enter into off-setting management service agreements with each of our segments. The amount of the fee is negotiated between CGM and the operating management of each segment and is based upon the value of the services to be provided. The fees paid directly to CGM by the segments offset on a dollar for dollar basis the amount due to CGM by the Company under the MSA. Concurrent with the June 2019 sale of Clean Earth (refer to Note D - Discontinued Operations) CGM agreed to waive the management fee on cash balances held at the Company, commencing with the quarter ended June 30, 2019 and continuing until the quarter during which the Company next borrows under the 2018 Revolving Credit Facility. In March 2020, as a proactive measure to provide the Company with additional cash liquidity in light of the COVID-19 pandemic, the Company elected to draw down $200 million on our 2018 Revolving Credit Facility. The Company and CGM entered into a waiver agreement whereby CGM agreed to waive the portion of the management fee attributable to the cash balances held at the Company as of March 31, 2020. In addition, due to the unprecedented uncertainty as a result of the COVID-19 pandemic, CGM agreed to waive 50% of the management fee calculated at June 30, 2020 that was paid in July 2020. Further, for the third quarter of 2020, the Company and CGM entered into a waiver agreement whereby CGM agreed to waive the portion of the management fee attributable to the cash balances held at the Company as of September 30, 2020. CGM has also entered into a waiver of the MSA for a period through December 31, 2021 to receive a 1% annual management fee related to BOA, rather than the 2% called for under the MSA, which reduced the management fee paid for the fourth quarter of 2020. Additionally, during the third quarter of 2018, CGM waived $0.6 million in management fees attributable to the assets acquired in September related to an acquisition by Velocity Outdoor.
During the current year, the Company paid CGM $0.1 million representing the management fee due from Arnold at December 31, 2020. At December 31, 2020, Arnold has accrued $0.1 million due to the Company to reimburse us for the management fee paid on their behalf.
LLC Agreement
As distinguished from its provision of providing management services to us, pursuant to the amended MSA, members of CGM are owners of 50.0% of the Allocation Interests in us through their ownership in Sostratus LLC. The LLC agreement gives the holders of Allocation Interests the right to distributions pursuant to a profit allocation formula upon the occurrence of a Sale Event or a Holding Event. The Allocation Interest Holders are entitled to receive and as such can elect to receive the positive contribution-based profit allocation payment for each of the business acquisitions during the 30-day period following the fifth anniversary of the date upon which we acquired a controlling interest in that business (Holding Event) and upon the sale of the business (Sale Event). Holders received $9.1 million and $60.4 million in distributions related to Sale and Holding Events that occurred during 2020 and 2019, respectively. Refer to "Note L - Stockholders' Equity" for a description of the profit allocation payments. There were no allocation payments made to the Allocation Interest Holders in 2018.
Certain persons who are employees and partners of the Manager, including the Company’s Chief Executive Officer, beneficially owned (through Sostratus LLC) 45% of the Allocation Interests at December 31, 2020, and 50% of the Allocation Interests at December 31, 2019. Of the remaining 55% at December 31, 2020 and 50% at December 31, 2019, 5.0% was held by CGI Diversified Holdings LP, 5.0% was held by the Chairman of the Company’s Board of Directors, and the remaining Allocation Interests were held by the former founding partners of the Manager.
Integration Services Agreements
Integration services represent fees paid by newly acquired companies to the Manager for integration services performed during the first year of ownership. BOA, which was acquired in October 2020, entered into an Integration Services Agreement ("ISA") with CGM whereby BOA will pay CGM $4.4 million quarterly over a twelve month period as services are rendered, beginning in the quarter ended December 31, 2020. Marucci Sports, which was acquired in April 2020, entered into an ISA with CGM whereby Marucci will pay integration service fees of $2.0 million payable quarterly over a twelve month period as services are rendered beginning in the quarter ended September 30, 2020. Under the ISAs, CGM provides services for new platform acquisitions to, amongst other things, assist the management at the acquired entities in establishing a corporate governance program, implement compliance and
121


reporting requirements of the Sarbanes-Oxley Act of 2002, as amended, and align the acquired entity's policies and procedures with our other subsidiaries. Foam Fabricators, which was acquired in 2018, entered into an ISA with CGM. Foam Fabricators paid CGM $2.3 million over the term of the ISA, with $2.0 million paid in 2018 and $0.3 million in 2019. Velocity Outdoor paid CGM a total of $1.5 million in integration services fees, with $0.75 million paid in 2018. During the years ended December 31, 2020, 2019 and 2018, CGM received $2.2 million, $0.3 million, and $2.7 million, respectively, in total integration service fees.
Cost Reimbursement and Fees
We reimbursed CGM approximately $5.2 million, $5.6 million, and $4.1 million, principally for occupancy and staffing costs incurred by CGM on our behalf during the years ended December 31, 2020, 2019 and 2018, respectively.
The Company and its businesses have the following significant related party transactions:
5.11
Related Party Vendor Purchases - 5.11 purchases inventory from a vendor who is a related party to 5.11 through one of the executive officers of 5.11 via the executive's 40% ownership interest in the vendor. During the years ended December 31, 2020, 2019 and 2018, 5.11 purchased approximately $2.7 million, $4.4 million, and $5.0 million, respectively, in inventory from the vendor.

BOA
Related Party Vendor Purchases - A contract manufacturer used by BOA as the primary supplier of molded injection parts is a noncontrolling shareholder of BOA. BOA purchased approximately $6.7 million in parts from this supplier from October 16, 2020 (date of acquisition) through December 31, 2020.
Liberty
Related Party Vendor Purchases - Liberty purchases inventory raw materials from a vendor who is a related party to Liberty through an executive officer of Liberty via the employment of family members at the vendor. During the years ended December 31, 2020, 2019 and 2018, Liberty purchased approximately $0.6 million, $0.5 million and $2.1 million, respectively, in raw materials from the vendor.
Advanced Circuits
Recapitalization - In November 2020, the Company completed a recapitalization of ACI whereby the Company entered into an amendment to the intercompany loan agreement with ACI (the "ACI Loan Agreement"). The ACI Loan Agreement was amended to (i) provide for term loan borrowings of $48.8 million to fund the repurchase of shares from an existing shareholder and to fund a distribution to shareholders, and ii) extend the maturity dates of the term loans, and termination date of the revolving loan commitment. In connection with the recapitalization, ACI repurchased 47,870 shares of ACI capital stock, and distributed $42.8 million to shareholders. The Company owned 71.8% of the outstanding shares of ACI on the date of the distribution and received $30.7 million. The remaining amount of the distribution was paid to minority shareholders.
Sterno
Recapitalization - In January 2018, the Company completed a recapitalization at Sterno whereby the Company entered into an amendment to the intercompany loan agreement with Sterno (the "Sterno Loan Agreement"). The Sterno Loan Agreement was amended to (i) provide for term loan borrowings of $56.8 million to fund a distribution to the Company, which owned 100% of the outstanding equity of Sterno at the time of the recapitalization, and (ii) extend the maturity dates of the term loans. In connection with the recapitalization, Sterno's management team exercised all of their vested stock options, which represented 58,000 shares of Sterno. The Company then used a portion of the distribution to repurchase the 58,000 shares from management for a total purchase price of $6.0 million. In addition, Sterno issued new stock options to replace the exercised option, thus maintaining the same percentage of fully diluted non-controlling interest that existed prior to the recapitalization.
Off-Balance Sheet Arrangements
We have no special purpose entities or off-balance sheet arrangements, other than operating leases entered into in the ordinary course of business.
122


Contractual Obligations
Long-term contractual obligations, except for our long-term debt and lease obligations, are generally not recognized in our consolidated balance sheet. Non-cancelable purchase obligations are obligations we incur during the normal course of business, based on projected needs.
The table below summarizes the payment schedule of our contractual obligations at December 31, 2020:
(in thousands)TotalLess than  1 Year1-3 Years3-5 YearsMore than
5 Years
Long-term debt obligations (1)
$1,244,296 $48,000 $404,296 $96,000 $696,000 
Operating lease obligations (2)
146,371 31,339 50,573 32,199 32,260 
Purchase obligations (3)
984,608 341,071 325,258 317,979 300 
Total (4)
$2,375,275 $420,410 $780,127 $446,178 $728,560 

(1)Reflects commitment fees and letter of credit fees under our Revolving Credit Facility and amounts due, together with interest on our Senior Notes.
(2)Reflects various operating leases for office space, manufacturing facilities and equipment from third parties.
(3)Reflects non-cancelable commitments as of December 31, 2020, including: (i) shareholder distributions of $117.6 million; (ii) estimated management fees of $38.5 million per year over the next five years; and (iii) other obligations, including amounts due under employment agreements. Distributions to our shareholders are approved by our board of directors each fiscal quarter. The amount approved for future quarters may differ from the amount included in this schedule.
(4)The contractual obligation table does not include approximately $1.2 million in liabilities associated with unrecognized tax benefits as of December 31, 2020 as the timing of the recognition of this liability is not certain. The amount of the liability is not expected to significantly change in the next twelve months.

Critical Accounting Policies and Estimates
The preparation of our financial statements in conformity with GAAP requires management to adopt accounting policies and make estimates and judgments that affect the amounts reported in the financial statements and accompanying notes. Such estimates and judgments may involve varying degrees of uncertainty. Actual results could differ from these estimates under different assumptions and changes in other facts and circumstances, and potentially could result in materially different results. Our critical accounting estimates are discussed below. For a summary of our significant accounting policies, including those policies discussed below, refer to "Note B - Summary of Significant Accounting Policies" to our consolidated financial statements.
Revenue from Contracts with Customers
In May 2014, the FASB issued a comprehensive new revenue recognition standard. The new standard outlines a single comprehensive model for entities to use in accounting for revenue arising from contracts with customers and supersedes most current revenue recognition guidance, including industry-specific guidance. In addition, the standard requires disclosure of the amount, timing and uncertainty of cash flows arising from contracts with customers. The new standard, and all related amendments, was effective for us beginning January 1, 2018 and was adopted using the modified retrospective method for all contracts not completed as of the date of adoption.
The adoption of the new revenue guidance represents a change in accounting principle that will more closely align revenue recognition with the transfer of control of our goods and services and will provide financial statement readers with enhanced disclosures. In accordance with the new revenue guidance, revenue is recognized when a customer obtains control of promised goods or services. The amount of revenue recognized reflects the consideration to which we expect to be entitled to receive in exchange for these goods or services, and excludes any sales incentives or taxes collected from customers which are subsequently remitted to government authorities.
The Company’s contracts with customers often include promises to transfer multiple products to a customer. Determining whether the promises are considered distinct performance obligations that should be accounted for separately versus together may require significant judgment. Once the performance obligations are identified, the Company determines the transaction price, which includes estimating the amount of variable consideration to be included in the transaction price, if any. The Company then allocates the transaction price to each performance obligation in the contract based on a relative stand-alone selling price method. The corresponding revenues are
123


recognized as the related performance obligations are satisfied as discussed above. Judgment is required to determine the standalone selling price for each distinct performance obligation. The Company determines standalone selling prices based on the price at which the performance obligation is sold separately and therefore observable.
Upon adoption of the new revenue guidance, the Company’s policy around estimating variable consideration related to sales incentives (early pay discounts, rights of return, rebates, chargebacks, and other discounts) included in certain customer contracts remained consistent with previous guidance. These incentives are recorded as a reduction in the transaction price. Under the new guidance, variable consideration is estimated and included in total consideration at contract inception based on either the expected value method or the most likely outcome method. The method was applied consistently among each type of variable consideration and the Company applies the expected value method to estimate variable consideration. These estimates are based on historical experience, anticipated performance and the Company’s best judgment at the time and as a result, reflect applicable constraints. The Company includes in the transaction price an amount of variable consideration estimated in accordance with the new guidance only to the extent that it is probable that a significant reversal in the amount of cumulative revenue recognized will not occur when the uncertainty associated with the variable consideration is subsequently resolved.
Business Combinations
The acquisitions of our businesses are accounted for under the acquisition method of accounting. Accounting for business combinations requires the use of estimates and assumptions in determining the fair value of assets acquired and liabilities assumed in order to allocate the purchase price. The estimates of fair value of the assets acquired and liabilities assumed are based upon assumptions believed to be reasonable using established valuation methods, taking into consideration information supplied by the management of the acquired entities and other relevant information. The determination of fair values requires significant judgment both by our management team and, when appropriate, valuations by independent third-party appraisers. We amortize intangible assets, such as trademarks and customer relationships, as well as property, plant and equipment, over their economic useful lives, unless those lives are indefinite. We consider factors such as historical information, our plans for the asset and similar assets held by our previously acquired portfolio companies. The impact could result in either higher or lower amortization and/or depreciation expense.
Goodwill and Intangible Assets
Goodwill represents the excess amount of the purchase price over the fair value of the assets acquired. Our goodwill and indefinite lived intangible assets are tested for impairment on an annual basis as of March 31st, and if current events or circumstances require, on an interim basis. Goodwill is allocated to various reporting units, which are generally an operating segment or one level below the operating segment. Each of our businesses represents a reporting unit.
We use a qualitative approach to test goodwill for impairment by first assessing qualitative factors to determine whether it is more-likely than-not that the fair value of a reporting unit is less than its carrying amount as a basis for determining whether it is necessary to perform the two-step goodwill impairment testing. The qualitative factors we consider include, in part, the general macroeconomic environment, industry and market specific conditions for each reporting unit, financial performance including actual versus planned results and results of relevant prior periods, operating costs and cost impacts, as well as issues or events specific to the reporting unit. If qualitative factors are not sufficient to determine that the fair value of a reporting unit is more likely than not to exceed its carrying value, we will perform a quantitative test the reporting unit whereby we estimate the fair value of the reporting unit using an income approach or market approach, or a weighting of the two methods. Under the income approach, we estimate the fair value of our reporting unit based on the present value of future cash flows. Cash flow projections are based on Management's estimate of revenue growth rates and operating margins and take into consideration industry and market conditions as well as company specific economic factors. The discount rate used is based on the weighted average cost of capital adjusted for the relevant risk associated with the business and the uncertainty associated with the reporting unit's ability to execute on the projected cash flows. Under the market approach, we estimate fair value based on market multiples of revenue and earnings derived from comparable public companies with operating characteristics that are similar to the reporting unit. When market comparables are not meaningful or available, we estimate the fair value of the reporting unit using only the income approach.
2020 Annual Impairment Testing - For our annual impairment testing at March 31, 2020, we performed a qualitative assessment of our reporting units. As part of our current year analysis, we have considered how we expect the
124


COVID-19 pandemic to impact our future operating results and short and long-term financial condition. In addition to the typical qualitative factors we consider as part of the assessment, we went through a process with each of our reporting units whereby we considered various scenarios for the remainder of the year, probability weighted for what we consider the most likely outcome given existing facts and circumstances. This process included consideration of the reporting unit's industry and customers, including customer liquidity, operational capacity given local government restrictions imposed to prevent spread of the COVID-19 virus, supply chain constraints that may exist as a result of the virus and ability of the subsidiary to reduce cash outflows. The results of the qualitative analysis indicated that it was more-likely-than-not that the fair value of our 5.11, ACI, Arnold, Liberty and Sterno reporting units exceeded their carrying value. Based on our analysis, we determined that our Ergobaby, Foam Fabricators and Velocity operating segments required quantitative testing because we could not conclude that the fair value of these reporting units significantly exceeded the carrying value based on qualitative factors alone.
We performed the quantitative tests of Ergobaby, Foam Fabricators and Velocity using an income approach to determine the fair value of the reporting units. We were unable to use a market approach due to the current market conditions as a result of the COVID-19 pandemic resulting in significant volatility and lack of available market comparables. In developing the prospective financial information used in the income approach, we considered recent market conditions, taking into consideration the uncertainty associated with the COVID-19 pandemic and its economic fallout. The prospective financial information considers reporting unit specific facts and circumstances and is our best estimate of operational results and cash flows for each reporting unit as of the date of our impairment testing. For Ergobaby, the discount rate used in the income approach was 15.9% and the results of the quantitative impairment testing indicated that the fair value of the Ergobaby reporting unit exceeded the carrying value by 14.0%. For Foam Fabricators, the discount rate used in the income approach was 13.3%, and the results of the quantitative impairment testing indicated that the fair value of the Foam Fabricators reporting unit exceeded the carrying value by 3.8%. The impairment test for Velocity used a discount rate of 12.8% in the income approach, and the results of the quantitative impairment testing indicated that the fair value of the Velocity reporting unit exceeded the carrying value by 16.4%. The prospective financial information that is used to determine the fair values of the reporting units requires us to make assumptions regarding future operational results including revenue growth rates and gross margins. If we do not achieve the forecasted revenue growth rates and gross margins, the results of the quantitative testing could change, potentially leading to additional testing and impairment at the reporting units that were tested quantitatively.
2019 Interim Impairment Testing - As a result of operating results below forecasts in the current period as well as a re-forecast of the Velocity business in which planned earnings and revenue fell below the forecasts of prior periods, we determined that a triggering event had occurred at Velocity Outdoor in the third quarter of 2019 and performed an interim impairment test of goodwill as of September 30, 2019. The Company used an income approach for the impairment test, whereby we estimate the fair value of the reporting unit based on the present value of future cash flows. Cash flow projections are based on management's estimate of revenue growth rates and operating margins, and take into consideration industry and market conditions as well as company specific economic factors. The Company used a weighted average cost of capital of 12.2% in the income approach. The discount rate used was based on the weighted average cost of capital adjusted for the relevant risk associated with business specific characteristics and Velocity's ability to execute on the projected cash flows. Based on the results of the impairment test, the fair value of Velocity did not exceed the carrying value, indicating that the goodwill at Velocity is impaired. The difference between the carrying value and fair value of the Velocity business was $32.9 million, which the Company has recorded as impairment expense in the accompanying consolidated statement of operations for the year ended December 31, 2019.
2019 Annual Impairment Testing - For our annual impairment testing at March 31, 2019, we determined that our Liberty operating segment required quantitative testing because we could not conclude that the fair value of Liberty significantly exceeded its carrying value based on qualitative factors alone. We concluded the goodwill impairment testing during the quarter ended June 30, 2019. The results of the quantitative impairment testing of the Liberty reporting unit indicated that the fair value of the Liberty reporting unit exceeded the carrying value by 135%. All of our other reporting units were tested qualitatively as of March 31, 2019, and the results of the qualitative analysis indicated that that it is more likely than not that the fair value exceeded their carrying value.
2018 Annual Impairment Testing - Our Arnold operating segment previously had three separate reporting units. As a result of changes implemented by Arnold management during 2016 and 2017, we reassessed the reporting units at Arnold as of the annual impairment testing date in 2018. The separate Arnold reporting units were determined to only comprise one reporting unit at the Arnold operating segment level as of March 31, 2018. As part of the exercise of combining the separate Arnold reporting units into one reporting unit, we performed "before" and "after"
125


goodwill impairment testing, whereby we performed the annual impairment testing for each of the existing reporting units of Arnold and then subsequent to the completion of the annual impairment testing of the separate reporting units, we performed a quantitative impairment test of the Arnold operating segment. Two of the Arnold reporting units, PMAG and PTM, were tested qualitatively as part of the "before" test, while a quantitative impairment test was performed on the Flexmag reporting unit because we could not determine that it was more-likely than-not that the fair value of a reporting unit exceeded its carrying value. We then performed a quantitative impairment test of the Arnold operating segment, which combined the three reporting units. The results of the quantitative impairment testing of the Arnold reporting unit indicated that the fair value of the Arnold reporting unit exceeded the carrying value by 254%. All of our other reporting units were tested qualitatively as of March 31, 2018, and the results of the qualitative analysis indicated that the fair value exceeded their carrying value.
Indefinite-lived intangible assets
We use a qualitative approach to test indefinite lived intangible assets for impairment by first assessing qualitative factors to determine whether it is more-likely-than-not that the fair value of an indefinite-lived intangible asset is impaired as a basis for determining whether it is necessary to perform quantitative impairment testing. Our indefinite-lived intangible assets consist of trade names with a carrying value of approximately $60.0 million. The results of the qualitative analysis of our other reporting unit's indefinite-lived intangible assets, which we completed as of March 31, 2020, indicated that the fair value of the indefinite lived intangible assets exceeded their carrying value.
Definite-Lived Intangible Assets
Long-lived intangible assets subject to amortization, including customer relationships, non-compete agreements, permits and technology are amortized using the straight-line method over the estimated useful lives of the intangible assets, which we determine based on the consideration of several factors including the period of time the asset is expected to remain in service. We evaluate long-lived assets for potential impairment whenever events occur or circumstances indicate that the carrying amount of the assets may not be recoverable. The carrying amount of a long-lived asset is not recoverable if it exceeds the sum of the undiscounted cash flows expected to result from the use and eventual disposition of the asset. If the carrying amount of a long-lived asset is not recoverable and is greater than its fair value, the asset is impaired and an impairment loss must be recognized. 
The determination of fair values and estimated useful lives requires significant judgment both by our management team and by outside experts engaged to assist in this process. This judgment could result in either a higher or lower value assigned to our reporting units and intangible assets. The impact could result in either higher or lower amortization and/or the incurrence of an impairment charge.
Profit Allocation Interests
At the time of our Initial Public Offering, we issued Allocation Interests governed by our LLC agreement that entitle the holders (the "Holders") to receive distributions pursuant to a profit allocation formula upon the occurrence of certain events. The Holders are entitled to receive and as such can elect to receive the positive contribution based profit allocation payment for each of the business acquisitions during the 30-day period following the fifth anniversary of the date upon which we acquired a controlling interest in that business (Holding Event) and upon the sale of that business (Sale Event).
Recent Accounting Pronouncements
Refer to "Note B - Summary of Significant Accounting Policies" to our consolidated financial statements for a discussion of recent accounting pronouncements.
126


ITEM 7A. Quantitative and Qualitative Disclosures about Market Risk
Interest Rate Sensitivity
Borrowings under our 2018 Credit Facility are subject to variable interest rates and thus would expose us to interest rate risk. As of December 31, 2020, we had $307 million outstanding under our 2018 Revolving Credit Facility. These borrowings are subject to variable interest rates. At December 31, 2020, the average interest rate on these borrowings was approximately 1.9%. We currently estimate that a 100 basis point increase in LIBOR or a successor rate would not have a material impact on our results of operations, cash flows or financial condition.
Foreign Exchange Rate Sensitivity
We are exposed to foreign currency exchange rate risk arising from transactions in the normal course of business at certain of our subsidiaries, such as sales to third party customers, foreign plant operations, and purchases from suppliers. We may also experience foreign currency exchange rate exposure as a result of the volatility and uncertainty that may arise as a result of the United Kingdom's exit from the European Union.
Credit Risk
We are exposed to credit risk associated with cash equivalents, investments, and trade receivables. We do not believe that our cash equivalents or investments present significant credit risks because the counterparties to the instruments consist of major financial institutions and we manage the notional amount of contracts entered into with any one counterparty. Our cash and cash equivalents at December 31, 2020 consists principally of (i) treasury backed securities, (ii) insured prime money market funds, and (iii) cash balances in several non-interest bearing checking accounts. Substantially all trade receivable balances of our businesses are unsecured. The concentration of credit risk with respect to trade receivables is limited by the large number of customers in our customer base and their dispersion across various industries and geographic areas. Although we have a large number of customers who are dispersed across different industries and geographic areas, a prolonged economic downturn could increase our exposure to credit risk on our trade receivables. We perform ongoing credit evaluations of our customers and maintain an allowance for potential credit losses.

127


ITEM 8. FINANCIAL STATEMENTS AND SUPPLEMENTARY DATA
The consolidated financial statements and financial statement schedules referred to in the index contained on page F-1 of this report are incorporated herein by reference.

128


ITEM 9.  CHANGES IN AND DISAGREEMENTS WITH ACCOUNTANTS ON ACCOUNTING AND FINANCIAL DISCLOSURE
NONE

129


ITEM 9A. CONTROLS AND PROCEDURES
Disclosure Controls and Procedures
(a) Management’s Evaluation of Disclosure Controls and Procedures
The Company’s management, with the participation of the Company’s Chief Executive Officer and Chief Financial Officer, has evaluated the effectiveness of the Company’s disclosure controls and procedures (as such term is defined in Rules 13a-15(e) and 15d-15(e) under the Exchange Act as of the end of the period covered by this report. Based on such evaluation, the Company’s Chief Executive Officer and Chief Financial Officer have concluded that, as of December 31, 2020, the Company’s disclosure controls and procedures were effective in recording, processing, summarizing and reporting, on a timely basis, information required to be disclosed by the Company in the reports that it files or submits under the Exchange Act and in ensuring that information required to be disclosed by the Company in such reports is accumulated and communicated to the Company’s management, including the Chief Executive Officer and Chief Financial Officer, as appropriate to allow timely discussions regarding required disclosure.
(b) Information with respect to Report of Management on Internal Control over Financial Reporting
Our management is responsible for establishing and maintaining adequate internal control over financial reporting (as such term is defined in Rules 13a-15(f) and 15d-15(f) of the Exchange Act). Our management assessed the effectiveness of our internal control over financial reporting as of December 31, 2020. In making this assessment, our management used the criteria set forth by the Committee of Sponsoring Organizations of the Treadway Commission (“COSO”) in Internal Control-Integrated Framework (2013 framework). Based on our assessment under this framework, our management concluded that our internal control over financial reporting was effective as of December 31, 2020.
The audited financial statements of the Company included in this annual report on Form 10-K include the results of acquisitions from their respective dates of acquisition. Management's assessment of internal control over financial reporting for the year ended December 31, 2020 does not include an assessment of Marucci Sports, LLC, a majority owned subsidiary of the Company that was acquired during the year ended December 31, 2020, or Boa Technology Inc., a majority owned subsidiary of the Company that was acquired during the year ended December 31, 2020. The financial statements of Marucci Sports, LLC reflect total assets and net revenues constituting 8% and 3%, respectively, of the related consolidated financial statement amounts as of and for the year ended December 31, 2020. The financial statements of Boa Technology Inc. reflect total assets and net revenues constituting 20% and 2%, respectively, of the related consolidated financial statement amounts as of and for the year ended December 31, 2020. Refer to "Note C - Acquisition of Businesses" for a description of the acquisitions of Marucci Sports, LLC and Boa Technology Inc.

The effectiveness of our internal control over financial reporting as of December 31, 2020 has been audited by Grant Thornton LLP, an independent registered public accounting firm, as stated in their report that is included herein.
(c) Information with respect to Report of Independent Registered Public Accounting Firm on Internal Control over Financial Reporting is contained on page F-2 of this Annual Report on Form 10-K and is incorporated herein by reference.
(d) Changes in Internal Control over Financial Reporting
There have not been any changes in the Company’s internal control over financial reporting (as such term is defined in Rules 13a-15(f) and 15d-15(f) under the Exchange Act) during our fourth fiscal quarter to which this Annual Report on Form 10-K relates that have materially affected, or are reasonably likely to materially affect, the Company’s internal control over financial reporting.

ITEM 9B. OTHER INFORMATION
NONE

130


PART III

ITEM 10. DIRECTORS, EXECUTIVE OFFICERS AND CORPORATE GOVERNANCE
Information concerning our executive officers is incorporated herein by reference to information included in the Proxy Statement for our 2021 Annual Meeting of Shareholders.
Information with respect to our directors and the nomination process is incorporated herein by reference to information included in the Proxy Statement for our 2021 Annual Meeting of Shareholders.
Information regarding our corporate governance, including our audit committee and code of ethics, is incorporated herein by reference to information included in the Proxy Statement for our 2021 Annual Meeting of Shareholders.
Information regarding compliance with Section 16(a) of the Exchange Act is incorporated herein by reference to information included in the Proxy Statement for our 2021 Annual Meeting of Shareholders.
ITEM 11. EXECUTIVE COMPENSATION
Information with respect to executive compensation is incorporated herein by reference to information included in the Proxy Statement for our 2021 Annual Meeting of Shareholders.

ITEM 12. SECURITY OWNERSHIP OF CERTAIN BENEFICIAL OWNERS AND MANAGEMENT AND RELATED STOCKHOLDER MATTERS
Information with respect to security ownership of certain beneficial owners and management is incorporated herein by reference to information included in the Proxy Statement for our 2021 Annual Meeting of Shareholders.
Securities Authorized for Issuance under Equity Compensation Plans
There are no securities currently authorized for issuance under an equity compensation plan.

ITEM 13. CERTAIN RELATIONSHIPS AND RELATED TRANSACTIONS, AND DIRECTOR INDEPENDENCE
Information with respect to such contractual relationships and independence is incorporated herein by reference to the information in the Proxy Statement for our 2021 Annual Meeting of Shareholders.

ITEM 14. PRINCIPAL ACCOUNTANT FEES AND SERVICES
Information with respect to principal accountant fees and services and pre-approval policies are incorporated herein by reference to information included in the Proxy Statement for our 2021 Annual Meeting of Shareholders.

131


PART IV

ITEM 15. EXHIBITS AND FINANCIAL STATEMENT SCHEDULES
1.Financial Statements
For the Registrant, see “Index to Consolidated Financial Statements and Supplemental Financial Data” set forth on page F-1.

2.Financial Statement Schedule
For the Registrant, see “Index to Consolidated Financial Statements and Supplemental Financial Data” set forth on page S-1.

3.Exhibits
For the Registrant, see “Index to Exhibits” set forth on page E-1.

ITEM 16. FORM 10-K SUMMARY

NONE

132


INDEX TO EXHIBITS
Exhibit
Number
Description
2.1
2.2
2.3
2.4
2.5
2.6
3.1
3.2
3.3
3.4
3.5
3.6
3.7
3.8
3.9
3.10
3.11
3.12
133


Exhibit
Number
Description
3.13
3.14
3.15

3.16
3.17
3.18
3.19
4.1
4.2
4.3
4.4
4.5
4.6
4.7*
10.1
10.2
10.3
10.4
10.5
10.6
10.7
10.8
134


10.9
10.10†
10.11
10.12
21.1*
23.1*
24.1*
31.1*
31.2*
32.1*+
32.2*+
99.1
99.2
99.3
99.4
99.5
99.6
99.7
99.8
99.9
99.10
99.11
101.INS*Inline XBRL Instance Document - the instance document does not appear in the Interactive Data File because its XBRL tags are embedded within the Inline XBRL document.
101.SCH*Inline XBRL Taxonomy Extension Schema Document
101.CAL*Inline XBRL Taxonomy Extension Calculation Linkbase Document
135


101.DEF*Inline XBRL Taxonomy Extension Definition Linkbase Document
101.LAB*Inline XBRL Taxonomy Extension Label Linkbase Document
101.PRE*Inline XBRL Taxonomy Extension Presentation Linkbase Document
104Cover page formatted as Inline XBRL and contained in Exhibit 101
*Filed or furnished herewith.
Denotes management contracts and compensatory plans or arrangements.
+ In accordance with Item 601(b)(32)(ii) of Regulation S-K and SEC Release Nos. 33-8238 and 34-47986, Final Rule: Management's Reports on Internal Control Over Financial Reporting and Certification of Disclosure in Exchange Act Periodic Reports, the certifications furnished in Exhibit 32.1 and 32.2 hereto are deemed to accompany this Form 10-K and will not be deemed “filed” for purposes of Section 18 of the Exchange Act. Such certifications will not be deemed to be incorporated by reference into any filing under the Securities Act or the Exchange Act, except to the extent that the registrant specifically incorporates it by reference.

136


SIGNATURE
Pursuant to the requirements of Section 13 or 15(d) of the Securities Exchange Act of 1934, the Registrant has duly caused this report to be signed on its behalf by the undersigned, thereunto duly authorized.

COMPASS GROUP DIVERSIFIED HOLDINGS LLC
Date: February 24, 2021By:/s/ Elias J. Sabo
Elias J. Sabo
Chief Executive Officer


KNOW ALL PERSONS BY THESE PRESENTS, that each person whose signature appears below constitutes and appoints Elias J. Sabo and Ryan J. Faulkingham, and each of them, as his or her true and lawful attorneys-in-fact and agents, with full power of substitution for him or her, and in his or her name in any and all capacities, to sign any and all amendments to this Annual Report on Form 10-K, and to file the same, with exhibits thereto and other documents in connection therewith, with the U.S. Securities and Exchange Commission, granting unto said attorneys-in-fact and agents, and each of them, full power and authority to do and perform each and every act and thing requisite and necessary to be done therewith, as fully to all intents and purposes as he or she might or could do in person, hereby ratifying and confirming all that said attorneys-in-fact and agents, and either of them, his or her substitute or substitutes, may lawfully do or cause to be done by virtue hereof.
Pursuant to the requirements of the Securities Exchange Act of 1934, this report has been signed below by the following persons on behalf of the registrant and in the capacities and on the dates indicated.

SignatureTitleDate
/s/ Elias J. SaboChief Executive OfficerFebruary 24, 2021
Elias J. Sabo(Principal Executive Officer)
and Director
/s/ Ryan J. FaulkinghamChief Financial OfficerFebruary 24, 2021
Ryan J. Faulkingham(Principal Financial and Accounting Officer)
/s/ C. Sean DayDirectorFebruary 24, 2021
C. Sean Day
/s/ D. Eugene EwingDirectorFebruary 24, 2021
D. Eugene Ewing
/s/ Harold S. EdwardsDirectorFebruary 24, 2021
Harold S. Edwards
/s/ Gordon BurnsDirectorFebruary 24, 2021
Gordon Burns
/s/ James J. BottiglieriDirectorFebruary 24, 2021
James J. Bottiglieri
/s/ Sarah G. McCoyDirectorFebruary 24, 2021
Sarah G. McCoy
/s/ Larry L. EnterlineDirectorFebruary 24, 2021
Larry L. Enterline

137


SIGNATURE
Pursuant to the requirements of Section 13 or 15(d) of the Securities Exchange Act of 1934, the Registrant has duly caused this report to be signed on its behalf by the undersigned, thereunto duly authorized.

COMPASS DIVERSIFIED HOLDINGS
Date: February 24, 2021By:/s/ Ryan J. Faulkingham
Ryan J. Faulkingham
Regular Trustee

138


COMPASS DIVERSIFIED HOLDINGS
INDEX TO CONSOLIDATED FINANCIAL STATEMENTS
AND SUPPLEMENTAL FINANCIAL DATA

Page
Historical Financial Statements:
F-2
F-4
F-6
F-7
F-8
F-9
F-11
F-13
Supplemental Financial Data:
The following supplementary financial data of the registrant and its subsidiaries required to be included in Item 15(a)(2) of Form 10-K are listed below:
Schedule II – Valuation and Qualifying Accounts
S-1
All other schedules not listed above have been omitted as not applicable or because the required information is included in the Consolidated Financial Statements or in the notes thereto.

F-1


REPORT OF INDEPENDENT REGISTERED PUBLIC ACCOUNTING FIRM

Board of Directors and Stockholders'
Compass Diversified Holdings

Opinion on internal control over financial reporting
We have audited the internal control over financial reporting of Compass Diversified Holdings (a Delaware trust) and subsidiaries (the “Company”) as of December 31, 2020, based on criteria established in the 2013 Internal Control—Integrated Framework issued by the Committee of Sponsoring Organizations of the Treadway Commission (“COSO”). In our opinion, the Company maintained, in all material respects, effective internal control over financial reporting as of December 31, 2020, based on criteria established in the 2013 Internal Control—Integrated Framework issued by COSO.
We also have audited, in accordance with the standards of the Public Company Accounting Oversight Board (United States) (“PCAOB”), the consolidated financial statements of the Company as of and for the year ended December 31, 2020, and our report dated February 24, 2021 expressed an unqualified opinion on those financial statements.
Basis for opinion
The Company’s management is responsible for maintaining effective internal control over financial reporting and for its assessment of the effectiveness of internal control over financial reporting, included in the accompanying Report of Management on Internal Control over Financial Reporting (“Management’s Report”). Our responsibility is to express an opinion on the Company’s internal control over financial reporting based on our audit. We are a public accounting firm registered with the PCAOB and are required to be independent with respect to the Company in accordance with the U.S. federal securities laws and the applicable rules and regulations of the Securities and Exchange Commission and the PCAOB.
We conducted our audit in accordance with the standards of the PCAOB. Those standards require that we plan and perform the audit to obtain reasonable assurance about whether effective internal control over financial reporting was maintained in all material respects. Our audit included obtaining an understanding of internal control over financial reporting, assessing the risk that a material weakness exists, testing and evaluating the design and operating effectiveness of internal control based on the assessed risk, and performing such other procedures as we considered necessary in the circumstances. We believe that our audit provides a reasonable basis for our opinion.
Our audit of, and opinion on, the Company’s internal control over financial reporting does not include the internal control over financial reporting of Boa Technology Inc. (“BOA”) and Marucci Sports, LLC (“Marucci Sports”), majority-owned subsidiaries, whose financial statements reflect total assets and revenues constituting 28% and 5% percent, respectively, of the related consolidated financial statement amounts as of and for the year ended December 31, 2020. As indicated in Management’s Report, BOA and Marucci Sports were acquired during 2020. Management’s assertion on the effectiveness of the Company’s internal control over financial reporting excluded internal control over financial reporting of BOA and Marucci Sports.
Definition and limitations of internal control over financial reporting
A company’s internal control over financial reporting is a process designed to provide reasonable assurance regarding the reliability of financial reporting and the preparation of financial statements for external purposes in accordance with generally accepted accounting principles. A company’s internal control over financial reporting includes those policies and procedures that (1) pertain to the maintenance of records that, in reasonable detail, accurately and fairly reflect the transactions and dispositions of the assets of the company; (2) provide reasonable assurance that transactions are recorded as necessary to permit preparation of financial statements in accordance with generally accepted accounting principles, and that receipts and expenditures of the company are being made only in accordance with authorizations of management and directors of the company; and (3) provide reasonable assurance regarding prevention or timely detection of unauthorized acquisition, use, or disposition of the company’s assets that could have a material effect on the financial statements.
Because of its inherent limitations, internal control over financial reporting may not prevent or detect misstatements. Also, projections of any evaluation of effectiveness to future periods are subject to the risk that controls may become inadequate because of changes in conditions, or that the degree of compliance with the policies or procedures may deteriorate.

F-2





/s/ GRANT THORNTON LLP
New York, New York
February 24, 2021

F-3


REPORT OF INDEPENDENT REGISTERED PUBLIC ACCOUNTING FIRM


Board of Directors and Stockholders'
Compass Diversified Holdings

Opinion on the financial statements
We have audited the accompanying consolidated balance sheets of Compass Diversified Holdings (a Delaware trust) and subsidiaries (the “Company”) as of December 31, 2020 and 2019, the related consolidated statements of operations, comprehensive income, stockholders’ equity, and cash flows for each of the three years in the period ended December 31, 2020, and the related notes and schedule included under Item 15(a) (collectively referred to as the “financial statements”). In our opinion, the financial statements present fairly, in all material respects, the financial position of the Company as of December 31, 2020 and 2019, and the results of its operations and its cash flows for each of the three years in the period ended December 31, 2020, in conformity with accounting principles generally accepted in the United States of America.
We also have audited, in accordance with the standards of the Public Company Accounting Oversight Board (United States) (“PCAOB”), the Company’s internal control over financial reporting as of December 31, 2020, based on criteria established in the 2013 Internal Control—Integrated Framework issued by the Committee of Sponsoring Organizations of the Treadway Commission (“COSO”), and our report dated February 24, 2021 expressed an unqualified opinion.
Basis for opinion
These financial statements are the responsibility of the Company’s management. Our responsibility is to express an opinion on the Company’s financial statements based on our audits. We are a public accounting firm registered with the PCAOB and are required to be independent with respect to the Company in accordance with the U.S. federal securities laws and the applicable rules and regulations of the Securities and Exchange Commission and the PCAOB.
We conducted our audits in accordance with the standards of the PCAOB. Those standards require that we plan and perform the audit to obtain reasonable assurance about whether the financial statements are free of material misstatement, whether due to error or fraud. Our audits included performing procedures to assess the risks of material misstatement of the financial statements, whether due to error or fraud, and performing procedures that respond to those risks. Such procedures included examining, on a test basis, evidence regarding the amounts and disclosures in the financial statements. Our audits also included evaluating the accounting principles used and significant estimates made by management, as well as evaluating the overall presentation of the financial statements. We believe that our audits provide a reasonable basis for our opinion.
Critical audit matters
The critical audit matters communicated below are matters arising from the current period audit of the financial statements that were communicated or required to be communicated to the audit committee and that: (1) relate to accounts or disclosures that are material to the financial statements and (2) involved our especially challenging, subjective, or complex judgments. The communication of critical audit matters does not alter in any way our opinion on the financial statements, taken as a whole, and we are not, by communicating the critical audit matters below, providing separate opinions on the critical audit matters or on the accounts or disclosures to which they relate.
Goodwill – Ergobaby, Foam Fabricators and Velocity Outdoor reporting units
As described further in note H to the financial statements, the Company performed a quantitative goodwill impairment assessment as of March 31, 2020, the date of the annual impairment assessment, on three of its reporting units, Ergobaby, Foam Fabricators and Velocity Outdoor. These reporting units had goodwill balances totaling $163.8 million as of March 31, 2020. We identified the Company’s quantitative goodwill impairment assessment for the Ergobaby, Foam Fabricators and Velocity Outdoor reporting units as a critical audit matter.
The principal considerations for our determination that this matter is a critical audit matter are the significant management estimates and judgments related to forecasts of expected future cash flows used in the estimation of each reporting unit’s fair value. Management’s significant estimates and judgments include the determination of discount rates, revenue growth rates, operating margins, and projected long-term growth rates.
F-4


Our audit procedures related to the quantitative impairment testing of the Ergobaby, Foam Fabricators and Velocity Outdoor reporting units included the following procedures, among others:
We tested the design and operating effectiveness of controls relating to management’s quantitative goodwill impairment evaluation, including those over management’s forecasts of future revenue, operating income margins and long-term growth rates and the determination of the discount rate.
We evaluated management’s revenue growth rates and operating margins for consistency with relevant historical data, changes in the businesses, and external industry data.
With the assistance of our valuation professionals with specialized skills and knowledge, we evaluated the valuation methodologies utilized by management.
We performed sensitivity analyses on the future revenue, operating margins, and discount rates used to evaluate the impact changes in these assumptions have on management’s conclusion.

Business Combinations – Fair Value of Intangible Assets Acquired in the BOA and Marucci Sports acquisitions
As described further in note C to the financial statements, the Company completed the acquisitions of Marucci Sports, LLC (“Marucci Sports”) and Boa Technology Inc. (“BOA”) during the year ended December 31, 2020. The identifiable intangible assets acquired in the Marucci Sports acquisition include tradenames, which have been recorded by management at their fair value of $84.9 million. The identifiable intangible assets acquired in the BOA acquisition include a tradename, customer relationships and technology, which management has recorded at their preliminary fair values of $84.3 million, $73.0 million and $70.2 million, respectively. We identified the valuation of these identifiable intangible assets acquired in the Marucci Sports and BOA acquisitions as a critical audit matter.
The principal considerations for our determination that the valuation of the tradenames, customer relationships and technology intangible assets acquired is a critical audit matter are that there is a high degree of estimation uncertainty due to significant, subjective management judgments and estimates utilized to determine the fair value of such assets. The estimated fair value of such assets was determined by management using several methods including the multi-period excess earnings method and the relief-from-royalty method, both of which are complex in their nature. Management’s significant judgments and estimates include the determination of revenue growth rates, operating margins, projected long-term growth rates, discount rates, customer attrition rates, royalty rates and technology obsolescence factors.
Our audit procedures related to the valuation of the tradenames, customer relationships and technology assets included the following procedures, among others:
We tested the design and operating effectiveness of controls relating to the determination of fair value for the acquisitions of Marucci Sports and BOA, including those over management’s ability to develop the forecasts of future revenue, operating income margins, long-term growth rates, customer attrition rates, royalty rates, technology obsolescence factors and the determination of the discount rate utilized in the recording of the acquisition.
With the assistance of our valuation professionals with specialized skills and knowledge, we evaluated the valuation methodologies utilized by management.
We tested the significant judgments and estimates utilized in valuation, which included comparing management’s judgments and estimates to historical, industry and market data.
/s/ GRANT THORNTON LLP


We have served as the Company’s auditor since 2005.

New York, New York
February 24, 2021



F-5


COMPASS DIVERSIFIED HOLDINGS
CONSOLIDATED BALANCE SHEETS
(in thousands)December 31,
2020
December 31,
2019
Assets
Current assets:
Cash and cash equivalents$70,744 $100,314 
Accounts receivable, net232,507 191,405 
Inventories363,373 317,306 
Prepaid expenses and other current assets41,743 35,247 
Total current assets708,367 644,272 
Property, plant and equipment, net172,669 146,428 
Goodwill766,003 438,519 
Intangible assets, net837,165 561,946 
Other non-current assets114,314 100,727 
Total assets$2,598,518 $1,891,892 
Liabilities and stockholders’ equity
Current liabilities:
Accounts payable$101,671 $70,089 
Accrued expenses152,127 108,768 
Due to related parties (refer to Note Q)10,238 8,049 
Other current liabilities30,679 22,573 
Total current liabilities294,715 209,479 
Deferred income taxes83,541 33,039 
Long-term debt899,460 394,445 
Other non-current liabilities100,654 89,054 
Total liabilities1,378,370 726,017 
Commitments and contingencies (refer to Note P)
Stockholders’ equity
Trust preferred shares, 50,000 authorized; 12,600 shares issued and outstanding at December 31, 2020 and December 31, 2019
Series A preferred shares, no par value, 4,000 shares issued and outstanding at December 31, 2020 and December 31, 2019
96,417 96,417 
Series B preferred shares, no par value, 4,000 shares issued and outstanding at December 31, 2020 and December 31, 2019
96,504 96,504 
Series C preferred shares, no par value, 4,600 shares issued and outstanding at December 31, 2020 and December 31, 2019
110,997 110,997 
Trust common shares, no par value, 500,000 authorized; 64,900 shares issued and outstanding at December 31, 2020 and 59,900 shares issued and outstanding at December 31, 2019
1,008,564 924,680 
Accumulated other comprehensive loss(1,456)(3,933)
Accumulated deficit(211,002)(109,338)
Total stockholders’ equity attributable to Holdings1,100,024 1,115,327 
Noncontrolling interest120,124 50,548 
Total stockholders’ equity1,220,148 1,165,875 
Total liabilities and stockholders’ equity$2,598,518 $1,891,892 
See notes to consolidated financial statements.
F-6


COMPASS DIVERSIFIED HOLDINGS
CONSOLIDATED STATEMENTS OF OPERATIONS

Year ended December 31,
(in thousands, except per share data)202020192018
Net revenues$1,560,757 $1,450,253 $1,357,320 
Cost of revenues997,976 930,810 887,478 
Gross profit562,781 519,443 469,842 
Operating expenses:
Selling, general and administrative expense371,264 335,181 320,085 
Management fees34,749 37,030 43,443 
Amortization expense61,935 54,155 49,686 
Impairment expense 32,881  
Operating income 94,833 60,196 56,628 
Other income (expense):
Interest expense, net(45,768)(58,216)(55,245)
Amortization of debt issuance costs(2,454)(3,314)(3,905)
Loss on debt extinguishment (12,319)(744)
Loss on sale of securities (refer to Note D) (10,193) 
Other income (expense), net(2,620)(2,185)(5,145)
Income (loss) from continuing operations before income taxes43,991 (26,031)(8,411)
Provision for income taxes16,894 14,742 10,466 
Income (loss) from continuing operations27,097 (40,773)(18,877)
Income from discontinued operations, net of income tax 16,901 15,829 
Gain on sale of discontinued operations, net of income tax100 331,013 1,258 
Net income (loss)27,197 307,141 (1,790)
Less: Income from continuing operations attributable to noncontrolling interest4,417 5,542 5,217 
Less: Loss from discontinued operations attributable to noncontrolling interest (266)(1,305)
Net income (loss) attributable to Holdings$22,780 $301,865 $(5,702)
Amounts attributable to common shares of Holdings:
Income (loss) from continuing operations$22,680 $(46,315)$(24,094)
Income from discontinued operations, net of income tax 17,167 17,134 
Gain on sale of discontinued operations, net of income tax100 331,013 1,258 
Net income (loss) attributable to Holdings$22,780 $301,865 $(5,702)
Basic and fully diluted income (loss) per share attributable to Holdings (refer to Note K)
Continuing operations$(0.34)$(2.17)$(0.73)
Discontinued operations 5.81 0.31 
$(0.34)$3.64 $(0.42)
Weighted average number of shares outstanding - basic and fully diluted63,151 59,900 59,900 
Cash distribution declared per share (refer to Note K)$1.44 $1.44 $1.44 

See notes to consolidated financial statements.
F-7


COMPASS DIVERSIFIED HOLDINGS
CONSOLIDATED STATEMENTS OF COMPREHENSIVE INCOME


Year ended December 31,
(in thousands)202020192018
Net income (loss)$27,197 $307,141 $(1,790)
Other comprehensive income (loss)
Foreign currency translation adjustments879 599 (6,630)
Foreign currency amounts reclassified from accumulated other comprehensive income (loss) that increase (decrease) net income:
      Disposition of Manitoba Harvest 4,791  
Pension benefit liability, net1,598 (547)427 
Total comprehensive income (loss), net of tax29,674 311,984 (7,993)
Less: Net income attributable to noncontrolling interests4,417 5,276 3,912 
Less: Other comprehensive income (loss) attributable to noncontrolling interests113 (23)(1,247)
Total comprehensive income (loss) attributable to Holdings, net of tax$25,144 $306,731 $(10,658)
















See notes to consolidated financial statements.
F-8

COMPASS DIVERSIFIED HOLDINGS
CONSOLIDATED STATEMENT OF STOCKHOLDERS' EQUITY

Trust Preferred SharesTrust Common SharesAccumulated
Deficit
Accumulated Other
Comprehensive
Loss
Stockholders’
Equity
Attributable to
Holdings
Non-
Controlling
Interest
Non-Controlling
Interest of Disc. Ops.
Total
Stockholders’
Equity
(in thousands)Series ASeries BSeries C
Balance — January 1, 2018$96,417 $— $— $924,680 $(145,316)$(2,573)$873,208 $33,703 $19,088 $925,999 
Net income (loss)— — — — (5,702)— (5,702)5,217 (1,305)(1,790)
Total comprehensive loss, net— — — — — (6,203)(6,203)— — (6,203)
Issuance of Trust preferred shares, net of offering costs— 96,504 — — — — 96,504 — — 96,504 
Option activity attributable to noncontrolling shareholders— — — — — — — 6,710 2,265 8,975 
Effect of subsidiary stock option exercise — — — — — — — 404 — 404 
Purchase of noncontrolling interest— — — — — — — (6,112)— (6,112)
Distributions paid - Trust preferred shares— — — — (12,179)— (12,179)— — (12,179)
Distributions paid - Trust common shares— — — — (86,256)— (86,256)— — (86,256)
Balance — December 31, 201896,417 96,504  924,680 (249,453)(8,776)859,372 39,922 20,048 919,342 
Net income (loss)— — — — 301,865 — 301,865 5,542 (266)307,141 
Total comprehensive income, net— — — — — 4,843 4,843 — — 4,843 
Issuance of Trust preferred shares, net of offering costs— — 110,997 — — — 110,997 — — 110,997 
Option activity attributable to noncontrolling shareholders— — — — — — — 6,054 1,939 7,993 
Effect of subsidiary stock option exercise — — — — — — — 41 — 41 
Purchase of noncontrolling interest— — — — — — — (1,011)— (1,011)
Disposition of Manitoba Harvest— — — — — — — — (10,799)(10,799)
Disposition of Clean Earth— — — — — — — — (10,922)(10,922)
Distributions paid - Allocation Interests (refer to Note K)— — — — (60,369)— (60,369)— — (60,369)
Distributions paid - Trust preferred shares— — — — (15,125)— (15,125)— — (15,125)
Distributions paid - Trust common shares— — — — (86,256)— (86,256)— — (86,256)
Balance — December 31, 201996,417 96,504 110,997 924,680 (109,338)(3,933)1,115,327 50,548  1,165,875 
F-9

COMPASS DIVERSIFIED HOLDINGS
CONSOLIDATED STATEMENT OF STOCKHOLDERS' EQUITY

Trust Preferred SharesTrust Common SharesAccumulated
Deficit
Accumulated Other
Comprehensive
Loss
Stockholders’
Equity
Attributable to
Holdings
Non-
Controlling
Interest
Non-Controlling
Interest of Disc. Ops.
Total
Stockholders’
Equity
(in thousands)Series ASeries BSeries C
Net income — — — — 22,780 — 22,780 4,417  27,197 
Total comprehensive income, net— — — — — 2,477 2,477 — — 2,477 
Issuance of trust common shares, net of offering costs— — — 83,884 — — 83,884 — — 83,884 
Option activity attributable to noncontrolling shareholders— — — — — — — 8,995  8,995 
Effect of subsidiary stock option exercise — — — — — — — 253 — 253 
Purchase of noncontrolling interest— — — — (1,823)— (1,823)(4,790)— (6,613)
Distributions paid to noncontrolling shareholders— — — — — — — (12,060)— (12,060)
Acquisition of Marucci— — — — — — — 11,127 — 11,127 
Acquisition of BOA— — — — — — — 61,634 — 61,634 
Distributions paid - Allocation Interests (refer to Note K)— — — — (9,087)— (9,087)— — (9,087)
Distributions paid - Trust Preferred Shares— — — — (23,678)— (23,678)— — (23,678)
Distributions paid - Trust Common Shares— — — — (89,856)— (89,856)— — (89,856)
Balance — December 31, 2020$96,417 $96,504 $110,997 $1,008,564 $(211,002)$(1,456)$1,100,024 $120,124 $ $1,220,148 
F-10

COMPASS DIVERSIFIED HOLDINGS
CONSOLIDATED STATEMENTS OF CASH FLOWS


Year ended December 31,
(in thousands)202020192018
Cash flows from operating activities:
Net income (loss)$27,197 $307,141 $(1,790)
Income from discontinued operations 16,901 15,829 
Gain on sale of discontinued operations100 331,013 1,258 
Net income (loss) from continuing operations27,097 (40,773)(18,877)
Adjustments to reconcile net income (loss) to net cash provided by operating activities:
Depreciation expense34,954 33,153 31,195 
Amortization expense67,798 54,155 59,506 
Amortization of debt issuance costs and original issue discount2,232 3,773 4,483 
Impairment expense 32,881  
Loss on debt extinguishment 12,319 744 
Loss (gain) on interest rate derivative 3,500 (2,251)
Noncontrolling stockholder stock based compensation8,995 6,054 6,711 
Provision for loss on receivables2,809 3,309 443 
Deferred taxes(781)(546)(2,254)
Other2,172 2,051 (171)
Changes in operating assets and liabilities, net of acquisitions:
(Increase) decrease in accounts receivable(28,803)10,805 4,479 
Increase in inventories(28,023)(10,446)(18,421)
Increase in prepaid expenses and other current assets(2,330)(7,010)(3,599)
Increase (decrease) in accounts payable and accrued expenses62,505 (8,525)9,823 
Net cash provided by operating activities - continuing operations148,625 94,700 71,811 
Net cash provided by (used in) operating activities - discontinued operations (10,138)42,641 
Net cash provided by operations148,625 84,562 114,452 
Cash flows from investing activities:
Acquisitions, net of cash acquired(667,101) (495,136)
Purchases of property and equipment(30,764)(34,898)(40,998)
Proceeds from sale of businesses100 502,703 94 
Payment of interest rate swap (675)(1,783)
Payment for termination of interest rate swap (4,942) 
Other investing activities(3,069)1,719 (134)
Net cash provided by (used in) investing activities - continuing operations(700,834)463,907 (537,957)
Net cash provided by (used in) investing activities - discontinued operations 279,219 (66,123)
Net cash provided by (used in) investing activities(700,834)743,126 (604,080)
F-11

COMPASS DIVERSIFIED HOLDINGS
CONSOLIDATED STATEMENTS OF CASH FLOWS

Year ended December 31,
(in thousands)202020192018
Cash flows from financing activities:
Proceeds from the issuance of Trust common shares, net83,884   
Proceeds from the issuance of Trust preferred shares, net 110,997 96,504 
Borrowings under credit facility565,000 108,000 1,307,250 
Repayments under credit facility(258,000)(832,250)(1,186,222)
Issuance of Senior Notes202,000  400,000 
Distributions paid - common shares(89,856)(86,256)(86,256)
Distributions paid - preferred shares(23,678)(15,125)(12,179)
Net proceeds provided by noncontrolling shareholders253 41 404 
Net proceeds provided by noncontrolling shareholders - acquisitions72,761   
Purchase of noncontrolling interest(6,613)(1,011)(6,112)
Distributions to noncontrolling shareholders(12,060)  
Distributions paid - Allocation Interests(9,087)(60,369) 
Debt issuance costs(3,214) (14,887)
Other335 (3,549)1,609 
Net cash provided by (used in) financing activities521,725 (779,522)500,111 
Foreign currency impact on cash914 (1,178)2,958 
Net increase (decrease) in cash and cash equivalents(29,570)46,988 13,441 
Cash and cash equivalents — beginning of period (1)
100,314 53,326 39,885 
Cash and cash equivalents — end of period $70,744 $100,314 $53,326 
(1) Includes cash from discontinued operations of $4.6 million at January 1, 2019 and $4.2 million at January 1, 2018.














See notes to consolidated financial statements.
F-12

COMPASS DIVERSIFIED HOLDINGS
NOTES TO CONSOLIDATED FINANCIAL STATEMENTS



Note A — Organization and Business Operations
Compass Diversified Holdings, a Delaware statutory trust (“the Trust”), was incorporated in Delaware on November 18, 2005. Compass Group Diversified Holdings, LLC, a Delaware limited liability Company (the “Company”), was also formed on November 18, 2005 with equity interests which were subsequently reclassified as the “Allocation Interests”. The Trust and the Company were formed to acquire and manage a group of small and middle-market businesses headquartered in North America. In accordance with the amended and restated Trust Agreement, dated as of April 25, 2006 (the “Trust Agreement”), the Trust is sole owner of 100% of the Trust Interests (as defined in the Company’s amended and restated operating agreement, dated as of April 25, 2006 (as amended and restated, the “LLC Agreement”)) of the Company and, pursuant to the LLC Agreement, the Company has, outstanding, the identical number of Trust Interests as the number of outstanding common shares of the Trust. The Company is the operating entity with a board of directors and other corporate governance responsibilities, similar to that of a Delaware corporation.
The Company is a controlling owner of ten businesses, or operating segments at December 31, 2020. The segments are as follows: 5.11 Acquisition Corp. ("5.11"), Boa Holdings Inc. ("BOA"), The Ergo Baby Carrier, Inc. (“Ergobaby”), Liberty Safe and Security Products, Inc. (“Liberty Safe” or “Liberty”), Marucci Sports, LLC ("Marucci Sports" or "Marucci"), Velocity Outdoor, Inc. (formerly "Crosman Corp.") ("Velocity Outdoor" or "Velocity"), Compass AC Holdings, Inc. (“ACI” or “Advanced Circuits”), AMT Acquisition Corporation (“Arnold”), FFI Compass Inc. ("Foam Fabricators" or "Foam") and Sterno Products, LLC (“Sterno”). The segments are referred to interchangeably as “businesses”, “operating segments” or “subsidiaries” throughout the financial statements. Refer to Note F - "Operating Segment Data" for further discussion of the operating segments. Compass Group Management LLC, a Delaware limited liability Company (“CGM” or the “Manager”), manages the day to day operations of the Company and oversees the management and operations of our businesses pursuant to a management services agreement (the "Management Services Agreement" or “MSA”).
Note B — Summary of Significant Accounting Policies
Basis of presentation
The Company’s consolidated financial statements have been prepared in accordance with accounting principles generally accepted in the United States of America ("GAAP" or "US GAAP"). The results of operations represent the results of operations of the Company’s acquired businesses from the date of their acquisition by the Company, and therefore may not be indicative of the results to be expected for the full year.
Principles of consolidation
The consolidated financial statements include the accounts of the Trust and the Company, as well as the businesses acquired as of their respective acquisition date. All significant intercompany accounts and transactions have been eliminated in consolidation. Discontinued operating entities are reflected as discontinued operations in the Company’s results of operations and statements of financial position.
The acquisition of businesses that the Company owns or controls more than a 50% share of the voting interest are accounted for under the acquisition method of accounting. The amount assigned to the identifiable assets acquired and the liabilities assumed is based on the estimated fair values as of the date of acquisition, with the remainder, if any, recorded as goodwill.
Discontinued Operations
During the first quarter of 2019, the Company completed the sale of Fresh Hemp Foods Ltd. ("Manitoba Harvest"). Additionally, during the second quarter of 2019, the Company completed the sale of Clean Earth Holdings, Inc. ("Clean Earth"). The results of operations of Manitoba Harvest and Clean Earth are reported as discontinued operations in the consolidated statements of operations for years ended December 31, 2019 and 2018. Refer to "Note D - Discontinued Operations" for additional information. Unless otherwise indicated, the disclosures accompanying the consolidated financial statements reflect the Company's continuing operations.
F-13

COMPASS DIVERSIFIED HOLDINGS
NOTES TO CONSOLIDATED FINANCIAL STATEMENTS


Use of estimates
The preparation of financial statements in conformity with US GAAP requires management to make estimates and assumptions that affect the reported amounts of assets and liabilities and disclosure of contingent assets and liabilities at the date of the financial statements and the reported amounts of revenues and expenses during the reporting period. These estimates are based on management’s best knowledge of current events and actions the Company may undertake in the future. It is possible that in 2021 actual conditions could be better or worse than anticipated when the Company developed the estimates and assumptions, which could materially affect the results of operations and financial position in the future. Such changes could result in future impairment of goodwill, intangibles and long-lived assets, inventory obsolescence, establishment of valuation allowances on deferred tax assets and increased tax liabilities, among other things. Actual results could differ from those estimates.
Profit Allocation Interests
At the time of the Company's Initial Public Offering, the Company issued Allocation Interests governed by the LLC agreement that entitle the holders (the "Holders") to receive distributions pursuant to a profit allocation formula upon the occurrence of certain events. The Holders are entitled to receive and as such can elect to receive the positive contribution based profit allocation payment for each of the business acquisitions during the 30-day period following the fifth anniversary of the date upon which the Company acquired a controlling interest in that business (Holding Event) and upon the sale of that business (Sale Event). Payments of profit allocation to the Holders are accounted for as dividends declared on Allocation Interests and recorded in stockholders' equity once they are approved by our Board of Directors.
Revenue recognition
Effective January 1, 2018, the Company adopted the provisions of Revenue from Contracts with Customers (Topic 606) ("ASC 606"). In accordance with the new revenue guidance, revenue is recognized when a customer obtains control of promised goods or services. The amount of revenue recognized reflects the consideration to which the Company expects to be entitled to receive in exchange for these goods or services, and excludes any sales incentives or taxes collected from customers which are subsequently remitted to government authorities. Refer to "Note E - Revenue" for a detailed description of the Company's revenue recognition policies.
Cash equivalents
The Company considers all highly liquid investments with original maturities of three months or less to be cash equivalents. Certain cash account balances held in domestic financial institutions exceed FDIC insurance limits of $250,000 per account and, as a result, there is a concentration of credit risk related to amounts in excess of the insurance limits. We monitor the financial stability of these financial institutions and believe that we are not exposed to any significant credit risk in cash or cash equivalents. At December 31, 2020 and 2019, the amount of cash and cash equivalents held by our subsidiaries in foreign bank accounts was $28.1 million and $14.1 million, respectively.
Allowance for doubtful accounts
The Company uses estimates to determine the amount of the allowance for doubtful accounts in order to reduce accounts receivable to their estimated net realizable value. The Company estimates the amount of the required allowance by reviewing the status of past-due receivables and analyzing historical bad debt trends. The Company’s estimate also includes analyzing existing economic conditions. When the Company becomes aware of circumstances that may impair a specific customer’s ability to meet its financial obligations subsequent to the original sale, the Company will record an allowance against amounts due, and thereby reduce the net receivable to the amount it reasonably believes will be collectible. Balances that remain outstanding after the Company has used reasonable collection efforts are written off through a charge to the valuation allowance and a credit to accounts receivable.
Inventories
Inventories consist of raw materials, work-in-process, manufactured goods and purchased goods acquired for resale. Inventories are stated at the lower of cost or market, determined on the first-in, first-out method. Cost includes raw materials, direct labor, manufacturing overhead and indirect overhead. Market value is based on current replacement cost for raw materials and supplies and on net realizable value for finished goods.
F-14

COMPASS DIVERSIFIED HOLDINGS
NOTES TO CONSOLIDATED FINANCIAL STATEMENTS


Property, plant and equipment
Property, plant and equipment is recorded at cost. The cost of major additions or betterments is capitalized, while maintenance and repairs that do not improve or extend the useful lives of the related assets are expensed as incurred.
Depreciation is provided principally on the straight-line method over estimated useful lives. Leasehold improvements are amortized over the life of the lease or the life of the improvement, whichever is shorter.

The ranges of useful lives are as follows:
Buildings and improvements6 to 28 years
Machinery and equipment2 to 18 years
Office furniture, computers and software2 to 8 years
Leasehold improvementsShorter of useful life or lease term
Property, plant and equipment and other long-lived assets that have definitive lives are evaluated for impairment when events or changes in circumstances indicate that the carrying value of the assets may not be recoverable (‘triggering event’). Upon the occurrence of a triggering event, the asset is reviewed to assess whether the estimated undiscounted cash flows expected from the use of the asset plus residual value from the ultimate disposal exceeds the carrying value of the asset. If the carrying value exceeds the estimated recoverable amounts, the asset is written down to its fair value.
Fair value of financial instruments
The carrying value of the Company’s financial instruments, including cash and cash equivalents, accounts receivable and accounts payable approximate their fair value due to their short term nature. Senior Notes with a fair value of $630 million have a carrying value of $600 million. The fair value is based on interest rates that are currently available to the Company for issuance of debt with similar terms and remaining maturities. If measured at fair value in the financial statements, the Senior Notes would be classified as Level 2 in the fair value hierarchy.
Business combinations
The Company allocates the amount it pays for each acquisition to the assets acquired and liabilities assumed based on their fair values at the date of acquisition, including identifiable intangible assets which arise from a contractual or legal right or are separable from goodwill. The Company bases the fair value of identifiable intangible assets acquired in a business combination on detailed valuations that use information and assumptions provided by management, which consider management’s best estimates of inputs and assumptions that a market participant would use. The Company allocates any excess purchase price that exceeds the fair value of the net tangible and identifiable intangible assets acquired to goodwill. The use of alternative valuation assumptions, including estimated growth rates, cash flows, discount rates and estimated useful lives could result in different purchase price allocations and amortization expense in current and future periods. Transaction costs associated with these acquisitions are expensed as incurred through selling, general and administrative expense on the consolidated statement of operations. In those circumstances where an acquisition involves a contingent consideration arrangement, the Company recognizes a liability equal to the fair value of the contingent payments expected to be made as of the acquisition date. The Company re-measures this liability each reporting period and records changes in the fair value through operating income within the consolidated statements of operations.
Goodwill
Goodwill represents the excess of the purchase price over the fair value of the assets acquired and liabilities assumed. The Company is required to perform impairment reviews at each of its reporting units annually and more frequently in certain circumstances. In accordance with accounting guidelines, the Company is able to make a qualitative assessment of whether it is more likely than not that a reporting unit’s fair value is less than its carrying amount before applying the quantitative goodwill impairment test.
The first step of the process after the qualitative assessment fails is estimating the fair value of each of its reporting units based on a discounted cash flow (“DCF”) model using revenue and profit forecast and a market approach which compares peer data and earnings multiples. The Company then compares those estimated fair values with
F-15

COMPASS DIVERSIFIED HOLDINGS
NOTES TO CONSOLIDATED FINANCIAL STATEMENTS


the carrying values, which include allocated goodwill. If the estimated fair value is less than the carrying value, then a goodwill impairment is recorded.
The Company cannot predict the occurrence of certain future events that might adversely affect the implied value of goodwill and/or the fair value of intangible assets. Such events include, but are not limited to, strategic decisions made in response to economic and competitive conditions, the impact of the economic environment on its customer base, and material adverse effects in relationships with significant customers. The impact of over-estimating or under-estimating the implied fair value of goodwill at any of the reporting units could have a material effect on the results of operations and financial position. In addition, the value of the implied goodwill is subject to the volatility of the Company’s operations which may result in significant fluctuation in the value assigned at any point in time.
Refer to "Note H - Goodwill and Intangible Assets" for the results of the annual impairment tests.
Deferred debt issuance costs
Deferred debt issuance costs represent the costs associated with the issuance of debt instruments and are amortized over the life of the related debt instrument. Deferred debt issuance costs are presented in the balance sheet as a deduction from the carrying value of the associated debt liability.
Product Warranty Costs
The Company recognizes warranty costs based on an estimate of the amounts required to meet future warranty obligations. The Company accrues an estimated liability for exposure to warranty claims at the time of a product sale based on both current and historical claim trends and warranty costs incurred. Warranty reserves are included within "Accrued expenses" in the Company's consolidated balance sheets.
Foreign currency
Certain of the Company’s segments have operations outside the United States, and the local currency is typically the functional currency. The financial statements are translated into U.S. dollars using exchange rates in effect at year-end for assets and liabilities and average exchange rates during the year for results of operations. The resulting translation gain or loss is included in stockholders' equity as other comprehensive income or loss.
Noncontrolling interest
Noncontrolling interest represents the portion of a majority-owned subsidiary’s net income that is owned by noncontrolling shareholders. Noncontrolling interest on the balance sheet represents the portion of equity in a consolidated subsidiary owned by noncontrolling shareholders.
Income taxes
On March 27, 2020, the Coronavirus Aid, Relief, and Economic Security (“CARES”) Act was signed into law. The CARES Act includes many measures to assist companies, including temporary changes to income and non-income-based tax laws, some of which were enacted under the Tax Cuts and Jobs Act (TCJA) in 2017. Some of the key income tax related provisions of the CARES Act were allowing net operating losses ("NOLs") arising in 2018, 2019 or 2020 to be carried back five years, suspending the 80% taxable income limit until 2021, and increasing the taxable income threshold for the limit on the interest deduction from 30% to 50% for tax years beginning in 2019 and 2020 and allowing taxpayers to use 2019 taxable income to calculate the 2020 limit. While several of the Company's subsidiaries were able to take advantage of the income tax related provisions of the CARES ACT in the current year 2020, the CARES Act did not have a material impact on our consolidated financial statements. We continue to monitor any effects that may result from the CARES Act.
On December 22, 2017, the U.S. government enacted comprehensive tax legislation commonly referred to as the Tax Cuts and Jobs Act of 2017 (the "Tax Act"). Among other important changes in the Tax Act, the tax rate on corporations was reduced from 35% to 21%; a limitation on the deduction of interest expense was enacted; gain from the sale of a partnership interest by a foreign person will be subject to U.S. tax to the extent that the partnership is engaged in a trade or business; a special deduction for qualified business income from pass-through entities was added; U.S. federal income taxes on foreign earnings were eliminated (subject to several important exceptions), and new provisions designed to tax currently global intangible low taxed income ("GILTI") and a new base erosion anti-abuse tax were added.
F-16

COMPASS DIVERSIFIED HOLDINGS
NOTES TO CONSOLIDATED FINANCIAL STATEMENTS


The Tax Act also subjects the Company to tax on global intangible low-taxed income ("GILTI") earned by certain foreign subsidiaries. The FASB Staff Q&A, Topic 740, No. 5, Accounting for Global Intangible Low-Taxed Income, states that an entity can make an accounting policy election to either recognize deferred taxes for temporary basis differences expected to reverse as GILTI in future years or to provide for the tax expense related to GILTI in the year the tax is incurred as a period expense. The Company has elected to account for GILTI as a period cost in the year the tax is incurred.
Deferred Income Taxes
Deferred income taxes are calculated under the asset and liability method. Deferred income taxes are provided for the differences between the basis of assets and liabilities for financial reporting and income tax purposes at the enacted tax rates. A valuation allowance is established when necessary to reduce deferred tax assets to the amount that is expected to more likely than not be realized. Several of the Company’s majority owned subsidiaries have deferred tax assets recorded at December 31, 2020 which in total amount to approximately $77.9 million. This deferred tax asset is net of $7.0 million of valuation allowance primarily associated with the realization of foreign net operating losses, domestic tax credits and the limitation on the deduction of interest expense. These deferred tax assets are comprised primarily of reserves not currently deductible for tax purposes. The temporary differences that have resulted in the recording of these tax assets may be used to offset taxable income in future periods, reducing the amount of taxes required to be paid. Realization of the deferred tax assets is dependent on generating sufficient future taxable income at those subsidiaries with deferred tax assets. Based upon the expected future results of operations, the Company believes it is more likely than not that those subsidiaries with deferred tax assets will generate sufficient future taxable income to realize the benefit of existing temporary differences, although there can be no assurance of this. The impact of not realizing these deferred tax assets would result in an increase in income tax expense for such period when the determination was made that the assets are not realizable.
Earnings per common share
Basic and fully diluted earnings per Trust common share is computed using the two-class method which requires companies to allocate participating securities that have rights to earnings that otherwise would have been available only to common shareholders as a separate class of securities in calculating earnings per share. The Company has granted Allocation Interests that contain participating rights to receive profit allocations upon the occurrence of a Holding Event or a Sale Event, and has issued preferred shares that have rights to distributions when, and if, declared by the Company's board of directors.
The calculation of basic and fully diluted earnings per common share is computed by dividing income available to common shareholders by the weighted average number of Trust common shares outstanding during the period. Earnings per common share reflects the effect of distributions that were declared and paid to the Holders and distributions that were paid on preferred shares during the period.
The weighted average number of Trust common shares outstanding for fiscal year 2020 was computed based on 59,900,000 shares outstanding for the period from January 1st through May 7th and 5,000,000 additional shares outstanding for the period from May 8th through December 31st. The weighted average number of Trust common shares outstanding for fiscal years 2019 and 2018 were computed based on 59,900,000 shares outstanding for the period from January 1st through December 31st.
The Company did not have any stock option plans or any other potentially dilutive securities outstanding during the years ended December 31, 2020, 2019 and 2018.
Advertising costs
Advertising costs are expensed as incurred and included in selling, general and administrative expense in the consolidated statements of operations. Advertising costs were $20.4 million, $20.4 million and $20.2 million during the years ended December 31, 2020, 2019 and 2018, respectively.
Research and development
Research and development costs are expensed as incurred and included in selling, general and administrative expense in the consolidated statements of operations. The Company incurred research and development expense of $3.0 million, $0.9 million and $1.2 million during the years ended December 31, 2020, 2019 and 2018, respectively.
F-17

COMPASS DIVERSIFIED HOLDINGS
NOTES TO CONSOLIDATED FINANCIAL STATEMENTS


Employee retirement plans
The Company and many of its segments sponsor defined contribution retirement plans, such as 401(k) plans. Employee contributions to the plan are subject to regulatory limitations and the specific plan provisions. The Company and its segments may match these contributions up to levels specified in the plans and may make additional discretionary contributions as determined by management. The total employer contributions to these plans were $3.2 million, $2.7 million and $3.8 million for the years ended December 31, 2020, 2019 and 2018, respectively.
The Company’s Arnold subsidiary maintains a defined benefit plan for certain of its employees which is more fully described in "Note J - Defined Benefit Plan". Accounting guidelines require employers to recognize the overfunded or underfunded status of defined benefit pension and postretirement plans as assets or liabilities in their consolidated balance sheets and to recognize changes in that funded status in the year in which the changes occur as a component of comprehensive income.
Seasonality
Earnings of certain of our operating segments are seasonal in nature due to various recurring events, holidays and seasonal weather patterns, as well as the timing of our acquisitions during a given year. Historically, the third and fourth quarter produce the highest net sales during our fiscal year.
Stock based compensation
The Company does not have a stock based compensation plan; however, all of the Company’s subsidiaries maintain stock based compensation plans. During the years ended December 31, 2020, 2019 and 2018, $9.0 million, $6.1 million, and $6.7 million of stock based compensation expense was recorded to each expense category that included related salary expense in the consolidated statements of operations. As of December 31, 2020, the amount to be recorded for stock-based compensation expense in future years for unvested options is approximately $34.0 million.
Recently Adopted Accounting Pronouncements
In June 2016, the Financial Accounting Standards Board ("FASB") issued ASU No. 2016-13, Financial Instruments—Credit Losses, which requires companies to present assets held at amortized cost, trade receivables and available for sale debt securities net of the amount expected to be collected. The guidance requires the measurement of expected credit losses to be based on relevant information from past events, including historical experiences, current conditions and reasonable and supportable forecasts that affect collectibility. The guidance was effective for fiscal years and interim periods beginning after December 15, 2019, with early adoption permitted. The adoption of this guidance on January 1, 2020 did not have a material impact on our consolidated financial statements.
Recently Issued Accounting Pronouncements
In December 2019, the FASB issued ASU No. 2019-12, Income Taxes (Topic 740): Simplifying the Accounting for Income Taxes. This guidance removes certain exceptions related to the approach for intraperiod tax allocation, the methodology for calculating income taxes in an interim period, and the recognition of deferred tax liabilities for outside basis differences. This guidance also clarifies and simplifies other areas of ASC 740. The guidance will be effective for fiscal years and interim periods beginning after December 15, 2021 and early adoption is permitted. The adoption of this guidance is not expected to have a material impact on our consolidated financial statements.
F-18

COMPASS DIVERSIFIED HOLDINGS
NOTES TO CONSOLIDATED FINANCIAL STATEMENTS


Note C — Acquisition of Businesses
Acquisition of Marucci Sports, LLC
On April 20, 2020, pursuant to an Agreement and Plan of Merger entered into on March 6, 2020, the Company, through a wholly-owned subsidiary, Wheelhouse Holdings Inc., a Delaware corporation (“Marucci Buyer”) and Wheelhouse Holdings Merger Sub LLC, a Delaware limited liability company and a wholly owned Subsidiary of Marucci Buyer (“Merger Sub”), completed a merger (the “Transaction”) with Marucci Sports, LLC, a Delaware limited liability company (“Marucci”). Upon the completion of the Transaction, Marucci became a wholly-owned subsidiary of Marucci Buyer and an indirect subsidiary of the Company. Headquartered in Baton Rouge, Louisiana, Marucci is a leading manufacturer and distributor of baseball and softball equipment. Founded in 2009, Marucci has a product portfolio that includes wood and metal bats, apparel and accessories, batting and fielding gloves and bags and protective gear.
The Company made loans to, and purchased a 92.2% equity interest in, Marucci. The purchase price, including proceeds from noncontrolling shareholders and net of transaction costs, was $198.9 million. Marucci management and certain existing shareholders invested in the Transaction along with the Company, representing 7.8% initial noncontrolling interest on both a primary and fully diluted basis. The fair value of the noncontrolling interest was determined based on the enterprise value of the acquired entity multiplied by the ratio of the number of shares acquired by the minority holders to total shares. The transaction was accounted for as a business combination. CGM acted as an advisor to the Company in the acquisition and will continue to provide integration services during the first year of the Company's ownership of Marucci. CGM will receive integration service fees of $2.0 million payable quarterly over a twelve month period as services are rendered beginning in the quarter ended September 30, 2020. The Company incurred $2.0 million of transaction costs in conjunction with the Marucci acquisition, which was included in selling, general and administrative expense in the consolidated statements of operations during the second quarter of 2020.
The results of operations of Marucci have been included in the consolidated results of operations since the date of acquisition. Marucci's results of operations are reported as a separate operating segment as a branded consumer business. The table below provides the recording of assets acquired and liabilities assumed as of the date of acquisition.

F-19

COMPASS DIVERSIFIED HOLDINGS
NOTES TO CONSOLIDATED FINANCIAL STATEMENTS


Preliminary Purchase Price AllocationMeasurement Period AdjustmentsFinal Purchase Price Allocation
(in thousands)
Assets
Cash$2,730 $ $2,730 
Accounts Receivable (1)
11,471  11,471 
Inventory (2)
14,795 (314)14,481 
Property, plant and equipment (3)
10,681 (374)10,307 
Intangible assets99,249 962 100,211 
Goodwill67,733 437 68,170 
Other current and noncurrent assets956 1,252 2,208 
Total Assets207,615 1,963 209,578 
Liabilities and noncontrolling interest
Current liabilities6,207 294 6,501 
Other liabilities42,100 958 43,058 
Deferred tax liabilities 1,161 1,161 
Noncontrolling interest11,127  11,127 
Total liabilities and noncontrolling interest59,434 2,413 61,847 
Net assets acquired148,181 (450)147,731 
Noncontrolling interest11,127  11,127 
Intercompany loans 42,100  42,100 
$201,408 $(450)$200,958 
Acquisition consideration
Purchase price$200,000 $ $200,000 
Cash acquired3,750 (1,020)2,730 
Net working capital adjustment158 570 728 
Other adjustments(2,500) (2,500)
Total purchase consideration$201,408 $(450)$200,958 
Less: Transaction costs2,042  2,042 
Net purchase price$199,366 $(450)$198,916 

(1) Includes $12.7 million in gross contractual accounts receivable, of which $1.2 million is not expected to be collected. The fair value of accounts receivable approximates book value acquired.
(2) Includes $4.3 million in inventory basis step-up, which was charged to cost of goods sold. $3.0 million was amortized to cost of goods sold in the second quarter of 2020, and $1.3 million was charged to cost of goods sold in the third quarter of 2020.
(3) Includes $2.5 million of property, plant and equipment basis step-up. The fair value of property, plant and equipment will be depreciated over the remaining useful lives of the assets.

The allocation of the purchase price presented above is based on management's estimate of the fair values using valuation techniques including the income, cost and market approach. In estimating the fair value of the acquired assets and assumed liabilities, the fair value estimates are based on, but not limited to, expected future revenue and cash flows, expected future growth rates and estimated discount rates. Current and noncurrent assets and current and other liabilities are valued at historical carrying values. Property, plant and equipment is valued through a purchase price appraisal and will be depreciated on a straight-line basis over the respective remaining useful lives of the assets. Goodwill is calculated as the excess of the consideration transferred over the fair value of the identifiable net assets acquired and represents the future economic benefits expected to arise from other intangible assets acquired that do not qualify for separate recognition, including assembled workforce and non-contractual
F-20

COMPASS DIVERSIFIED HOLDINGS
NOTES TO CONSOLIDATED FINANCIAL STATEMENTS


relationships, as well as expected future synergies. The goodwill of $68.2 million reflects the strategic fit of Marucci in the Company's branded consumer business and is expected to be deductible for income tax purposes. The purchase accounting for Marucci was finalized in the fourth quarter of 2020.

The intangible assets recorded related to the Marucci acquisition are as follows (in thousands):

Intangible AssetsFair ValueEstimated Useful Life
Tradename$84,891 15 years
Customer relationships11,120 15 years
Technology4,200 15 years
$100,211 

The tradename was valued at $84.9 million using a multi-period excess earnings methodology. The customer relationships intangible asset was valued at $11.1 million using the distributor method, a variation of the multi-period excess earnings methodology, in which an asset is valuable to the extent it enables its owners to earn a return in excess of the required returns on the other assets utilized in the business. The technology was valued at $4.2 million using a relief from royalty method.
Acquisition of Boa Technology, Inc.
On October 16, 2020, the Company, through its newly formed acquisition subsidiaries, BOA Holdings Inc., a Delaware corporation (“BOA Holdings”) and BOA Parent Inc., a Delaware corporation (“BOA Buyer”) and a wholly-owned subsidiary of BOA Holdings, acquired BOA Technology Inc. ("BOA"), and its subsidiaries pursuant to an Agreement and Plan of Merger (the “Agreement and Plan of Merger”) by and among BOA Buyer, Reel Holding Corp., a Delaware corporation (“Reel”) and the sole stockholder of Boa Technology, Inc., BOA Merger Sub Inc., a Delaware corporation and a wholly-owned subsidiary of BOA Buyer (“Merger Sub”) and Shareholder Representative Services LLC (in its capacity as the representative of the stockholders of Reel) entered into an Agreement and Plan of Merger (the “Merger Agreement”) with Reel Holding Corp., a Delaware corporation (“BOA”) and the sole stockholder of Boa Technology, Inc., BOA Merger Sub Inc., a Delaware corporation and a wholly-owned subsidiary of BOA Buyer (“Merger Sub”), and Shareholder Representative Services LLC (in its capacity as the representative of the stockholders of BOA). Pursuant to the Merger Agreement, Merger Sub was merged with and into BOA (the “Merger”) such that the separate existence of Merger Sub ceased, and BOA survived the Merger as a wholly-owned subsidiary of BOA Buyer. BOA, creators of the award-winning BOA® Fit System featured in performance footwear, action sports, outdoor and medical products worldwide, was founded in 2001 and is headquartered in Denver, Colorado.
The Company made loans to, and purchased an 82% equity interest in, BOA. The purchase price, including proceeds from noncontrolling shareholders and net of transaction costs, was $454.3 million. BOA management and certain existing shareholders invested in the transaction along with the Company, representing 18% initial noncontrolling interest on both a primary and fully diluted basis. The fair value of the noncontrolling interest was determined based on the enterprise value of the acquired entity multiplied by the ratio of the number of shares acquired by the minority holders to total shares. The transaction was accounted for as a business combination. CGM acted as an advisor to the Company in the acquisition and will continue to provide integration services during the first year of the Company's ownership of BOA. CGM will receive integration service fees of $4.4 million payable quarterly over a twelve month period as services are rendered beginning in the quarter ended December 31, 2020. The Company incurred $2.5 million of transaction costs in conjunction with the BOA acquisition, which was included in selling, general and administrative expense in the consolidated statements of operations during the fourth quarter of 2020. The Company funded the acquisition with cash on hand and a $300 million draw on its 2018 Revolving Credit Facility.
The results of operations of BOA have been included in the consolidated results of operations since the date of acquisition. BOA's results of operations are reported as a separate operating segment as a branded consumer business. The table below provides the preliminary recording of assets acquired and liabilities assumed as of the date of acquisition.
F-21

COMPASS DIVERSIFIED HOLDINGS
NOTES TO CONSOLIDATED FINANCIAL STATEMENTS


Preliminary Purchase AllocationMeasurement Period AdjustmentsPreliminary Purchase Allocation
(in thousands)
Assets:
Cash$7,677 $ $7,677 
Accounts receivable (1)
2,065  2,065 
Inventory (2)
6,178  6,178 
Property, plant and equipment (3)
15,431  15,431 
Intangible assets234,000  234,000 
Goodwill254,141 12 254,153 
Other current and noncurrent assets12,554  12,554 
Total assets$532,046 $12 $532,058 
Liabilities and noncontrolling interest:
Current liabilities$14,008 $ $14,008 
Other liabilities 130,587  130,587 
Deferred tax liabilities49,969  49,969 
Noncontrolling interest61,534  61,534 
Total liabilities and noncontrolling interest$256,098 $ $256,098 
Net assets acquired$275,948 $12 $275,960 
Noncontrolling interest61,534  61,534 
Intercompany loans to business119,349  119,349 
$456,831 $12 $456,843 
Acquisition consideration
Purchase price$454,000  $454,000 
Cash acquired6,500 1,177 7,677 
Net working capital adjustment(1,077)(893)(1,970)
Other adjustments(2,592)(272)(2,864)
Total purchase consideration$456,831 $12 $456,843 
Less: Transaction costs2,517  2,517 
Net purchase price$454,314 $12 $454,326 

(1) Includes $2.1 million in gross contractual accounts receivable, of which $0.06 million is not expected to be collected. The fair value of accounts receivable approximates book value acquired.
(2) Includes $1.5 million in inventory basis step-up, which was charged to cost of goods sold in the fourth quarter of 2020.
(3) Includes $6.5 million of property, plant and equipment basis step-up. The fair value of property, plant and equipment will be depreciated over the remaining useful lives of the assets.
The preliminary allocation of the purchase price presented above is based on management's estimate of the fair values using valuation techniques including the income, cost and market approach. In estimating the fair value of the acquired assets and assumed liabilities, the fair value estimates are based on, but not limited to, expected future revenue and cash flows, expected future growth rates and estimated discount rates. Current and noncurrent assets and current and other liabilities are valued at historical carrying values. Property, plant and equipment is valued through a purchase price appraisal and will be depreciated on a straight-line basis over the respective remaining useful lives of the assets. Goodwill is calculated as the excess of the consideration transferred over the fair value of the identifiable net assets acquired and represents the future economic benefits expected to arise from other
F-22

COMPASS DIVERSIFIED HOLDINGS
NOTES TO CONSOLIDATED FINANCIAL STATEMENTS


intangible assets acquired that do not qualify for separate recognition, including assembled workforce and non-contractual relationships, as well as expected future synergies. The goodwill of $254.2 million reflects the strategic fit of BOA in the Company's branded consumer business and is not expected to be deductible for income tax purposes. The purchase accounting for BOA is expected to be finalized in the first quarter of 2021.

The intangible assets recorded related to the BOA acquisition are as follows (in thousands):
Intangible AssetsFair ValueEstimated Useful Lives
Technology$70,200 10 - 12 years
Tradename84,300 20 years
Customer relationships73,000 15 years
In-process Research & Development (1)
6,500 
$234,000 
    
(1) In-process research and development is considered indefinite lived until the underlying technology becomes viable, at which point the intangible asset will be amortized over the expected useful life.

The technology was considered the primary intangible asset in the acquisition and was valued at $70.2 million using a multi-period excess earnings methodology with an assumed obsolescence factor. The tradename was valued at $84.3 million using a relief-from-royalty method. The customer relationships, which represent BOA's relationship with brand partners, were valued at $73.0 million using the distributor method, a variation of the multi-period excess earnings methodology, in which an asset is valuable to the extent it enables its owners to earn a return in excess of the required returns on the other assets utilized in the business.
Unaudited pro forma information
The following unaudited pro forma data for the year ended December 31, 2020 and 2019 gives effect to the acquisitions of Marucci and BOA, as described above, as if the acquisitions had been completed as of January 1, 2019. The pro forma data gives effect to historical operating results with adjustments to interest expense, amortization and depreciation expense, management fees and related tax effects. The information is provided for illustrative purposes only and is not necessarily indicative of the operating results that would have occurred if the transaction had been consummated on the date indicated, nor is it necessarily indicative of future operating results of the consolidated companies, and should not be construed as representing results for any future period.
Year ended
(in thousands, except per share data)December 31, 2020December 31, 2019
Net sales$1,664,345 $1,623,053 
Gross profit$623,955 $616,924 
Operating income$98,468 $58,807 
Net income (loss) from continuing operations$19,321 $(58,158)
Net income (loss) from continuing operations attributable to Holdings $13,945 $(63,668)
Basic and fully diluted net loss per share from continuing operations attributable to Holdings$(0.48)$(2.45)
Acquisition of Foam Fabricators
On February 15, 2018, pursuant to an agreement entered into on January 18, 2018, the Company, through a wholly-owned subsidiary, FFI Compass, Inc. (“Buyer”), entered into a Stock Purchase Agreement (the “Purchase Agreement”) with Warren F. Florkiewicz (“Seller”) pursuant to which Buyer acquired all of the issued and outstanding capital stock of Foam Fabricators, Inc., a Delaware corporation (“Foam Fabricators”). Foam Fabricators is a leading designer and manufacturer of custom molded protective foam solutions and original equipment manufacturer ("OEM") components made from expanded polymers such as expanded polystyrene (EPS) and expanded polypropylene (EPP). Founded in 1957 and headquartered in Scottsdale, Arizona, it operates molding and
F-23

COMPASS DIVERSIFIED HOLDINGS
NOTES TO CONSOLIDATED FINANCIAL STATEMENTS


fabricating facilities across North America and provides products to a variety of end-markets, including appliances and electronics, pharmaceuticals, health and wellness, automotive, building and other products.
The Company made loans to, and purchased a 100% controlling interest in Foam Fabricators. The final purchase price, after the working capital settlement and net of transaction costs, was approximately $253.4 million. The Company funded the acquisition through a draw on the 2014 Revolving Credit Facility. The transaction was accounted for as a business combination. CGM acted as an advisor to the Company in the acquisition and provided integration services during the first year of the Company's ownership. CGM received integration service fees of $2.25 million payable over a twelve month period as services were rendered.
The results of operations of Foam Fabricators have been included in the consolidated results of operations since the date of acquisition. Foam Fabricator's results of operations are reported as a separate operating segment. The table below provides the recording of assets acquired and liabilities assumed as of the acquisition date.
Final Purchase Allocation
(in thousands)As of 12/31/18
Assets:
Cash$6,282 
Accounts receivable (1)
19,058 
Inventory (2)
13,212 
Property, plant and equipment (3)
28,370 
Intangible assets118,342 
Goodwill72,708 
Other current and noncurrent assets2,945 
Total assets260,917 
Liabilities:
Current liabilities5,968 
Other liabilities115,033 
Total liabilities121,001 
Net assets acquired139,916 
Intercompany loans to business115,033 
$254,949 
Acquisition Consideration
Purchase price$247,500 
Working capital adjustment1,370 
Cash acquired6,079 
Total purchase consideration$254,949 
Less: Transaction costs1,552 
Purchase price, net$253,397 
(1) Includes $19.4 million of gross contractual accounts receivable of which $0.03 million is not expected to be collected. The fair value of accounts receivable approximated book value acquired.
(2) Includes $0.7 million in inventory basis step-up, which was charged to cost of goods sold in the first quarter of 2018.
(3) Includes $20.0 million of property, plant and equipment basis step-up.
The Company incurred $1.6 million of transaction costs in conjunction with the Foam Fabricators acquisition, which was included in selling, general and administrative expense in the consolidated results of operations in the quarter ended March 31, 2018. The allocation of the purchase price presented above is based on management's estimate
F-24

COMPASS DIVERSIFIED HOLDINGS
NOTES TO CONSOLIDATED FINANCIAL STATEMENTS


of the fair values using valuation techniques including income, cost and market approaches. In estimating the fair value of the acquired assets and assumed liabilities, the fair value estimates are based on, but not limited to, expected future revenue and cash flows, expected future growth rates and estimated discount rates. Current and noncurrent assets and current and other liabilities are valued at historical carrying values. Property, plant and equipment is valued through a purchase price appraisal and will be depreciated on a straight-line basis over the respective remaining useful lives of the assets. Goodwill is calculated as the excess of the consideration transferred over the fair value of the identifiable net assets acquired and represents the future economic benefits expected to arise from other intangible assets acquired that do not qualify for separate recognition, including assembled workforce and non-contractual relationships, as well as expected future synergies. The goodwill of $72.7 million reflects the strategic fit of Foam Fabricators in the Company's niche industrial business. Foam Fabricators was an S corporation under Section 1362 of the Internal Revenue Code, and accordingly, taxable income of Foam Fabricators flowed through to its stockholder. The Company and the selling shareholder have agreed to make a joint Section 338(h)(10) election which will treat the acquisition as a deemed asset purchase for United States Federal income tax purposes and accordingly the goodwill is expected to be deductible for income tax purposes.
The intangible assets recorded related to the Foam Fabricators acquisition are as follows (in thousands):
Intangible assetsAmountEstimated Useful Life
Tradename$4,215 10 years
Customer Relationships114,127 15 years
$118,342 
Acquisition of Rimports
On February 26, 2018, the Company's Sterno subsidiary acquired all of the issued and outstanding capital stock of Rimports, Inc., a Utah corporation (“Rimports”), pursuant to a Stock Purchase Agreement, dated January 23, 2018, by and among Sterno and Jeffery W. Palmer, individually and in his capacity as Seller Representative, the Jeffery Wayne Palmer Dynasty Trust dated December 26, 2011, the Angela Marie Palmer Irrevocable Trust dated December 26, 2011, the Angela Marie Palmer Charitable Lead Trust, the Fidelity Investments Charitable Gift Fund, the TAK Irrevocable Trust dated June 7, 2012, and the SAK Irrevocable Trust dated June 7, 2012. Headquartered in Provo, Utah, Rimports is a manufacturer and distributor of branded and private label scented wickless candle products used for home décor and fragrance. Rimports offers an extensive line of wax warmers, scented wax cubes, essential oils and diffusers, and other home fragrance systems, through the mass retailer channel.
Sterno purchased a 100% controlling interest in Rimports. The purchase price, after the working capital settlement and net of transaction costs, was approximately $154.4 million. The purchase price of Rimports included a potential earn-out of up to $25 million contingent on the attainment of certain future performance criteria of Rimports for the twelve-month period from May 1, 2017 to April 30, 2018 and the fourteen month period from March 1, 2018 to April 30, 2019. The fair value of the contingent consideration was estimated at $4.8 million as part of the purchase price allocation. Sterno funded the acquisition through their intercompany credit facility with the Company. The transaction was accounted for as a business combination.
The results of operations of Rimports have been included in the consolidated results of operations since the date of acquisition. Rimport's results of operations are included in the Sterno operating segment. The table below provides the recording of assets acquired and liabilities assumed as of the acquisition date. The goodwill resulting from the purchase price allocation is expected to be deductible for income tax purposes since Rimports was previously an S-Corporation for Federal income tax purposes and the Company and the selling shareholders have agreed to make a joint Section 338(h)(10) election which will treat the acquisition as a deemed asset purchase for United States Federal income tax purposes.
F-25

COMPASS DIVERSIFIED HOLDINGS
NOTES TO CONSOLIDATED FINANCIAL STATEMENTS


Final Purchase Allocation
(in thousands)As of 12/31/18
Assets:
Cash$10,025 
Accounts receivable (1)
21,431 
Inventory (2)
34,392 
Property, plant and equipment3,379 
Intangible assets85,700 
Goodwill13,518 
Other current and noncurrent assets446 
Total assets168,891 
Liabilities
Current liabilities9,034 
Other liabilities (3)
4,800 
Total liabilities13,834 
Net assets acquired$155,057 
Acquisition Consideration
Purchase price$145,000 
Cash acquired10,025 
Working capital adjustment32 
Total purchase consideration155,057 
Less: Transaction costs632 
Purchase price, net$154,425 
(1) Includes $23.8 million of gross contractual accounts receivable of which $2.4 million is not expected to be collected. The fair value of accounts receivable approximated book value acquired.
(2) Includes $6.7 million in inventory basis step-up, which was charged to cost of goods sold in the second and third quarter of 2018.
(3) The purchase price of Rimports includes a potential earn-out of up to $25 million contingent on the attainment of certain future performance criteria of Rimports for the twelve-month period from May 1, 2017 to April 30, 2018 and the fourteen month period from March 1, 2018 to April 30, 2019. The earn-out was valued at $4.8 million using a probability weighted model.
The intangible assets recorded related to the Rimports acquisition are as follows (in thousands):
Intangible assetsAmountEstimated Useful Life
Tradename$6,600 8 years
Customer Relationships79,100 9 years
$85,700 
Sterno incurred $0.6 million of transaction costs in conjunction with the acquisition of Rimports, which was included in selling, general and administrative expense in the consolidated results of operations in the quarter ended March 31, 2018. The allocation of the purchase price presented above is based on management's estimate of the fair values using valuation techniques including income, cost and market approaches. In estimating the fair value of the acquired assets and assumed liabilities, the fair value estimates are based on, but not limited to, expected future revenue and cash flows, expected future growth rates and estimated discount rates. Current and noncurrent assets and current liabilities are valued at historical carrying values. Property, plant and equipment was valued through a
F-26

COMPASS DIVERSIFIED HOLDINGS
NOTES TO CONSOLIDATED FINANCIAL STATEMENTS


purchase price appraisal and will be depreciated on a straight-line basis over the respective remaining useful lives of the assets. Goodwill is calculated as the excess of the consideration transferred over the fair value of the identifiable net assets acquired and represents the future economic benefits expected to arise from other intangible assets acquired that do not qualify for separate recognition, including assembled workforce and non-contractual relationships, as well as expected future synergies.
Other acquisitions
Foam Fabricators
Polyfoam - On July 1, 2020, Foam Fabricators acquired substantially all of the assets of Polyfoam Corp. ("Polyfoam"), a Massachusetts-based manufacturer of protective and temperature-sensitive packaging solutions for the medical, pharmaceutical, grocery and food industries, among others. Founded in 1974, Polyfoam operates two manufacturing facilities producing highly engineered foam and injection-molded plastic solutions across a variety of end-markets. The acquisition complements Foam Fabricators' current operating footprint and provides access to a new customer base and product offerings, including Polyfoam's significant end-market exposure to cold chain (including seafood boxes, insulated shipping containers and grocery delivery totes). The purchase price was approximately $12.8 million and includes a potential earnout of $1.4 million if Polyfoam achieves certain financial metrics.
Velocity Outdoor
Ravin Crossbows - On September 4, 2018, Velocity Outdoor (formerly "Crosman Corp.") acquired all of the outstanding membership interests in Ravin Crossbows, LLC ("Ravin" or "Ravin Crossbows") for a purchase price of approximately $98.0 million, net of transaction costs, plus a potential earn-out of up to $25.0 million based on gross profit levels for the trailing twelve month period ending December 31, 2018. Velocity funded the acquisition and payment of related transaction costs through the issuance of an additional $38.9 million in intercompany loans and the issuance of additional equity to the Company of $60.6 million. Velocity recorded a purchase price allocation for Ravin as of December 31, 2018 comprised of $67.5 million in intangible assets ($14.1 million in finite lived trade name, $42.6 million in technologies valued using an excess earnings methodology, and $10.8 million in customer relationships), $2.5 million in inventory step-up, and $13.3 million in goodwill which is expected to be deductible for income tax purposes. The remainder of the purchase consideration was allocated to net assets acquired. The potential earn-out was valued at $4.7 million as part of the purchase price allocation. In December 2019, Velocity paid $6.8 million as settlement of the earn-out amount. Velocity incurred transaction costs of $1.4 million related to the Ravin acquisition, which are recorded as selling, general and administrative costs in the accompanying consolidated statement of operations as of December 31, 2018. The purchase price allocation was finalized during the first quarter of 2019.
Note D — Discontinued Operations
Sale of Clean Earth
On May 8, 2019, the Company, as majority stockholder of CEHI Acquisition Corporation ("Clean Earth" or CEHI") and as Sellers’ Representative, entered into a definitive Stock Purchase Agreement (the “Purchase Agreement”) with Calrissian Holdings, LLC (“Buyer”), CEHI, the other holders of stock and options of CEHI and, as Buyer’s guarantor, Harsco Corporation, pursuant to which Buyer would acquire all of the issued and outstanding securities of CEHI, the parent company of the operating entity, Clean Earth, Inc.
On June 28, 2019, Buyer completed the acquisition of all of the issued and outstanding securities of CEHI pursuant to the Purchase Agreement. The sale price for Clean Earth was based on an aggregate total enterprise value of $625 million and is subject to customary working capital adjustments. After the allocation of the sale proceeds to Clean Earth non-controlling equity holders, the repayment of intercompany loans to the Company (including accrued interest) of $224.6 million, and the payment of transaction expenses of approximately $10.7 million, the Company received approximately $327.3 million of total proceeds at closing related to our equity interests in Clean Earth. The Company recognized a gain on the sale of Clean Earth of $209.3 million during the year ended December 31, 2019.
F-27

COMPASS DIVERSIFIED HOLDINGS
NOTES TO CONSOLIDATED FINANCIAL STATEMENTS


Summarized operating results for Clean Earth for the previous years through the date of disposition were as follows (in thousands):
For the period January 1, 2019 through dispositionYear ended December 31, 2018
Net sales$132,737 $266,916 
Gross profit39,678 75,470 
Operating income6,232 14,443 
Income before income taxes5,880 13,693 
Benefit for income taxes(11,607)(2,458)
Income from discontinued operations (1)
$17,487 $16,151 
(1) The results of operations for the periods from January 1, 2019 through the date of disposition, and the year ended December 31, 2018, each exclude $10.2 million and $17.0 million, respectively, of intercompany interest expense.
Sale of Manitoba Harvest
On February 19, 2019, the Company entered into a definitive agreement with Tilray, Inc. ("Tilray") and a wholly-owned subsidiary of Tilray, 1197879 B.C. Ltd. (“Tilray Subco”), to sell to Tilray, through Tilray Subco, all of the issued and outstanding securities of our majority owned subsidiary, Manitoba Harvest for total consideration of up to C$419 million. The completion of the sale of Manitoba Harvest was subject to approval by the British Columbia Supreme Court, which occurred on February 21, 2019. The sale closed on February 28, 2019. Subject to certain customary adjustments, the shareholders of Manitoba Harvest, including the Company, received the following from Tilray as consideration for their shares of Manitoba Harvest: (i) C$150 million in cash to the holders of preferred shares of Manitoba Harvest and the holders of common shares of Manitoba Harvest (“Common Holders”) and C$127.5 million in shares of class 2 Common Stock of Tilray (“Tilray Common Stock”) to the Common Holders on the closing date of the sale (the “Closing Date Consideration”), and (ii) C$50 million in cash and C$42.5 million in Tilray Common Stock to the Common Holders on the date that was six months after the closing date of the arrangement (the “Deferred Consideration”). The sale consideration also included a potential earnout of up to C$49 million in Tilray Common Stock to the Common Holders, if Manitoba Harvest achieved certain levels of U.S. branded gross sales of edible or topical products containing broad spectrum hemp extracts or cannabidiols prior to December 31, 2019. The threshold for the earnout was not achieved and no additional amount was recorded related to sale of Manitoba Harvest at December 31, 2019.
The cash portion of the Closing Date Consideration was reduced by the amount of the net indebtedness (including accrued interest) of Manitoba Harvest on the closing date of C$71.3 million ($53.7 million) and transaction expenses of approximately C$5.0 million. The Company's share of the net proceeds after accounting for the redemption of the noncontrolling shareholders and the payment of net indebtedness of Manitoba Harvest and transaction expenses was approximately $124.2 million in cash proceeds and in Tilray Common Stock. The Company recognized a gain on the sale of Manitoba Harvest of $121.7 million in the first quarter of 2019. In August 2019, the Company received the Deferred Consideration related to the sale. The Company's portion of the Deferred Consideration totaled $28.4 million in cash proceeds and $19.6 million in Tilray Common Stock.
The Tilray Common Stock consideration was issued in reliance on the exemption from the registration requirements of the Securities Act of 1933, as amended (the "Securities Act") and pursuant to exemptions from applicable securities laws of any state of the United States, such that any shares of Tilray Common Stock received by the Common Holders were freely tradeable. The Company sold the Tilray Common Stock received as part of the Closing Consideration during March 2019, recognizing a net loss of $5.3 million in Other income/ (expense) during the quarter ended March 31, 2019. In August 2019, the Company sold the Tilray Common Stock received as part of the Deferred Consideration, recognizing a loss of $4.9 million in Other income/ (expense) during the quarter ended September 30, 2019.
F-28

COMPASS DIVERSIFIED HOLDINGS
NOTES TO CONSOLIDATED FINANCIAL STATEMENTS


Summarized operating results for Manitoba Harvest for the previous years through the date of disposition were as follows (in thousands):
For the period January 1, 2019 through dispositionYear ended December 31, 2018
Net revenues$10,024 $67,437 
Gross profit4,874 28,877 
Operating loss(1,118)(1,754)
Loss before income taxes(1,127)(1,783)
Benefit for income taxes(541)(1,460)
Income (loss) from discontinued operations (1)
$(586)$(323)
(1) The results of operations for the periods from January 1, 2019 through the date of disposition and the year ended December 31, 2018 each exclude $1.0 million and $5.2 million, respectively, of intercompany interest expense.

Note E - Revenue
Effective January 1, 2018, the Company adopted the provisions of Revenue from Contracts with Customers, or ASC 606. The adoption of the new revenue guidance represents a change in accounting principle that will more closely align revenue recognition with the transfer of control of the Company's goods and services and will provide financial statement readers with enhanced disclosures. In accordance with the new revenue guidance, revenue is recognized when a customer obtains control of promised goods or services. The amount of revenue recognized reflects the consideration to which the Company expects to be entitled to receive in exchange for these goods or services, and excludes any sales incentives or taxes collected from customers which are subsequently remitted to government authorities. The impacts from the adoption of the new revenue guidance primarily relates to the timing of revenue recognition for variable consideration received, consideration payable to a customer and recording right of return assets. Although these differences have been identified, the total impact to each reportable segment was not material to the consolidated financial statements. In addition, the accounting for the estimate of variable consideration in our contracts is not materially different compared to our current practice.
Performance Obligations - For 5.11, BOA, Ergobaby, Liberty Safe, Marucci, Velocity Outdoor, Arnold, Foam Fabricators, and Sterno, revenues are recognized when control of the promised goods or service is transferred to the customer, in an amount that reflects the consideration the Company expects to be entitled to in exchange for those goods and services. Each product or service represents a separate performance obligation. For contracts that contain multiple products, the Company will evaluate those products to determine if they represent performance obligations based on whether those goods or services are distinct (by themselves or as part of a bundle of products). Further, the Company evaluated if the products were separately identifiable from other products in the contract. The Company concluded that the products are distinct and separately identifiable from other products in the contracts. The Company determines standalone selling prices based on the price at which the performance obligation is sold separately. The standalone selling price is directly observable as it is the price at which the Company sells its products separately to the customer. As the Company does not meet any of the requirements for over time recognition for any of its products at these operating segments, it will recognize revenue based on the point in time criteria based on the definition of control, which is generally upon shipment terms for products and when the service is performed for services. Transfer of control for Advanced Circuit’s products qualify for over time revenue recognition because the products represent assets with no alternative use and the contracts include an enforceable right to payment for work completed to date. Advanced Circuits has selected the cost to cost input method of measuring progress to recognize revenue over time, based on the status of the work performed. The cost to cost method is representative of the value provided to the customer as it represents the Company’s performance completed to date. However, due to the short-term nature of Advanced Circuit's production cycle, there is an immaterial difference between revenue recognition under the previous guidance and the new revenue recognition guidance.
Shipping and handling costs - Costs associated with shipment of products to a customer are accounted for as a fulfillment cost and are included in cost of revenues. The Company has elected to apply the practical expedient for shipping costs under the new revenue guidance and will account for shipping and handling activities performed after
F-29

COMPASS DIVERSIFIED HOLDINGS
NOTES TO CONSOLIDATED FINANCIAL STATEMENTS


control of a good has been transferred to the customer as a fulfillment cost and not a performance obligation. Therefore, both revenue and costs of shipping and handling will be recorded at the same time. As a result, any consideration (including freight and landing costs) related to these activities will be included as a component of the overall transaction consideration and allocated to the performance obligations of the contract.
Warranty - For product sales, the Company provides standard assurance-type warranties as the Company only warrants its products against defects in materials and workmanship (i.e., manufacturing flaws). Although the warranties are not required by law, the tasks performed over the warranty period are only to remediate instances when products do not meet the promised specifications. Customers do not have the option to purchase warranties separately. The Company’s warranty periods generally range from 90 days to three years depending on the nature of the product and are consistent with industry standards. The periods are reasonable to assure that products conform to specifications. The Company does not have a history of performing activities outside the scope of the standard warranty.
Significant Judgments - The Company’s contracts with customers often include promises to transfer multiple products to a customer. Determining whether the promises are considered distinct performance obligations that should be accounted for separately versus together may require significant judgment. Once the performance obligations are identified, the Company determines the transaction price, which includes estimating the amount of variable consideration to be included in the transaction price, if any. The Company then allocates the transaction price to each performance obligation in the contract based on a relative stand-alone selling price method. The corresponding revenues are recognized as the related performance obligations are satisfied as discussed above. Judgment is required to determine the standalone selling price for each distinct performance obligation. The Company determines standalone selling prices based on the price at which the performance obligation is sold separately and therefore observable.
Variable Consideration - Upon adoption of the new revenue guidance, the Company’s policy around estimating variable consideration related to sales incentives (early pay discounts, rights of return, rebates, chargebacks, and other discounts) included in certain customer contracts remained consistent with previous guidance. These incentives are recorded as a reduction in the transaction price. Under the new guidance, variable consideration is estimated and included in total consideration at contract inception based on either the expected value method or the most likely outcome method. The method was applied consistently among each type of variable consideration and the Company applies the expected value method to estimate variable consideration. These estimates are based on historical experience, anticipated performance and the Company’s best judgment at the time and as a result, reflect applicable constraints. The Company includes in the transaction price an amount of variable consideration estimated in accordance with the new guidance only to the extent that it is probable that a significant reversal in the amount of cumulative revenue recognized will not occur when the uncertainty associated with the variable consideration is subsequently resolved.
In certain of the Company’s arrangements related to product sales, a right of return exists, which is included in the transaction price. For these right of return arrangements, an asset (and corresponding adjustment to cost of sale) for its right to recover the products from the customers is recorded. The asset recognized will be the carrying amount of the product (for example, inventory) less any expected costs to recover the products (including potential decreases in the value to the Company of the returned product). Additionally, the Company records a refund liability for the amount of consideration that it does not expect to be entitled. The amounts associated with right of return arrangements are not material to the Company's statement of position or operating results.
Sales and Other Similar Taxes - The Company notes that under its contracts with customers, the customer is responsible for all sales and other similar taxes, which the Company will invoice the customer for if they are applicable.
Practical Expedients - The Company has elected to make the following accounting policy elections through the adoption of the following practical expedients:
Sales and Other Similar Taxes - The Company will exclude sales taxes and similar taxes from the measurement of transaction price and will ensure that it complies with the disclosure requirements of applicable accounting guidance.
Cost to Obtain a Contract - The Company will recognize the incremental costs of obtaining a contract as an expense when incurred as the amortization period of the asset that the Company otherwise would have recognized is one year or less.
F-30

COMPASS DIVERSIFIED HOLDINGS
NOTES TO CONSOLIDATED FINANCIAL STATEMENTS


Promised Goods or Services that are Immaterial in the Context of a Contract - The Company has elected to assess promised goods or services as performance obligations that are deemed to be immaterial in the context of a contract. As such, the Company will not aggregate and assess immaterial items at the entity level. That is, when determining whether a good or service is immaterial in the context of a contract, the assessment will be made based on the application of the new revenue guidance at the contract level.
Disaggregated Revenue - Revenue Streams & Timing of Revenue Recognition - The Company disaggregates revenue by strategic business unit and by geography for each strategic business unit which are categories that depict how the nature, amount and uncertainty of revenue and cash flows are affected by economic factors. This disaggregation also represents how the Company evaluates its financial performance, as well as how the Company communicates its financial performance to the investors and other users of its financial statements. Each strategic business unit represents the Company’s reportable segments and offers different products and services.
The following tables provide disaggregation of revenue by reportable segment geography for the years ended December 31, 2020, 2019 and 2018 (in thousands):
Year ended December 31, 2020
5.11BOAErgoLibertyMarucciVelocityACIArnoldFoamSternoTotal
United States$319,181 $6,894 $26,653 $110,870 $42,823 $194,578 $88,075 $61,112 $110,829 $354,388 $1,315,403 
Canada7,192 98 3,251 2,245 136 10,124  296  14,793 38,135 
Europe28,239 9,783 25,679  24 7,688  29,190  537 101,140 
Asia Pacific15,157 8,476 17,868  444 1,028  4,604  96 47,673 
Other international31,337 27 1,277  15 2,578  3,788 19,217 167 58,406 
$401,106 $25,278 $74,728 $113,115 $43,442 $215,996 $88,075 $98,990 $130,046 $369,981 $1,560,757 

Year ended December 31, 2019
5.11ErgoLibertyVelocityACIArnoldFoamSternoTotal
United States$307,552 $28,028 $93,922 $131,061 $90,791 $72,593 $101,622 $375,537 $1,201,106 
Canada8,203 3,541 2,242 6,134  712  15,987 36,819 
Europe29,042 27,318  6,207  36,711  1,412 100,690 
Asia Pacific13,933 30,197  756  6,019  2,385 53,290 
Other international29,915 911  3,684  3,913 19,802 123 58,348 
$388,645 $89,995 $96,164 $147,842 $90,791 $119,948 $121,424 $395,444 $1,450,253 
Year ended December 31, 2018
5.11ErgoLibertyVelocityACIArnoldFoamSternoTotal
United States$265,306 $32,558 $80,334 $113,915 $92,511 $70,049 97,118 $365,403 $1,117,194 
Canada7,808 3,076 2,324 6,162  1,177  13,304 33,851 
Europe31,026 28,482  5,574  38,536  1,218 104,836 
Asia Pacific16,168 25,488  1,200  5,176  169 48,201 
Other international27,614 962  4,445  2,922 16,314 981 53,238 
$347,922 $90,566 $82,658 $131,296 $92,511 $117,860 113,432 $381,075 $1,357,320 

Note F — Operating Segment Data
At December 31, 2020, the Company had ten reportable operating segments. Each operating segment represents a platform acquisition. The Company’s operating segments are strategic business units that offer different products and services. They are managed separately because each business requires different technology and marketing
F-31

COMPASS DIVERSIFIED HOLDINGS
NOTES TO CONSOLIDATED FINANCIAL STATEMENTS


strategies. A description of each of the reportable segments and the types of products from which each segment derives its revenues is as follows:
5.11 is a leading provider of purpose-built technical apparel and gear for law enforcement, firefighters, EMS, and military special operations as well as outdoor and adventure enthusiasts. 5.11 is a brand known for innovation and authenticity, and works directly with end users to create purpose-built apparel and gear designed to enhance the safety, accuracy, speed and performance of tactical professionals and enthusiasts worldwide.  Headquartered in Irvine, California, 5.11 operates sales offices and distribution centers globally, and 5.11 products are widely distributed in uniform stores, military exchanges, outdoor retail stores, its own retail stores and on 511tactical.com.
BOA, creator of the revolutionary, award-winning, patented BOA Fit System, partners with market-leading brands to make the best gear even better. Delivering fit solutions purpose-built for performance, the BOA Fit System is featured in footwear across snow sports, cycling, hiking/trekking, golf, running, court sports, workwear as well as headwear and medical bracing. The system consists of three integral parts: a micro-adjustable dial, high-tensile lightweight laces, and low friction lace guides creating a superior alternative to laces, buckles, Velcro, and other traditional closure mechanisms. Each unique BOA configuration is engineered for fast, effortless, precision fit, and is backed by The BOA Lifetime Guarantee. BOA is headquartered in Denver, Colorado and has offices in Austria, Greater China, South Korea, and Japan.
Ergobaby, headquartered in Los Angeles, California, is a designer, marketer and distributor of wearable baby carriers and accessories, blankets and swaddlers, nursing pillows, strollers and related products.  Ergobaby primarily sells its Ergobaby and Baby Tula branded products through brick-and-mortar retailers, national chain stores, online retailers, its own websites and distributors and derives more than 50% of its sales from outside of the United States.
Liberty Safe is a designer, manufacturer and marketer of premium home, office and gun safes in North America. From its over 300,000 square foot manufacturing facility, Liberty produces a wide range of home and gun safe models in a broad assortment of sizes, features and styles. Liberty is headquartered in Payson, Utah.
Marucci Sports is a leading designer, manufacturer, and marketer of premium wood and metal baseball bats, fielding gloves, batting gloves, bags, protective gear, sunglasses, on and off-field apparel, and other baseball and softball equipment used by professional and amateur athletes. Marucci also develops and licenses franchises for sports training facilities. Marucci is headquartered in Baton Rouge, Louisiana.
Velocity Outdoor is a leading designer, manufacturer, and marketer of airguns, archery products, laser aiming devices and related accessories. Velocity Outdoor offers its products under the highly recognizable Crosman, Benjamin, Ravin, LaserMax and CenterPoint brands that are available through national retail chains, mass merchants, dealer and distributor networks. Velocity Outdoor is headquartered in Bloomfield, New York.
Advanced Circuits, an electronic components manufacturing company, is a provider of small-run, quick-turn and volume production rigid printed circuit boards. ACI manufactures and delivers custom printed circuit boards to customers primarily in North America. ACI is headquartered in Aurora, Colorado.
Arnold is a global manufacturer of engineered magnetic solutions for a wide range of specialty applications and end-markets, including aerospace and defense, general industrial, motorsport/ automotive, oil and gas, medical, energy, reprographics and advertising specialties. Arnold produces high performance permanent magnets (PMAG), precision foil products (Precision Thin Metals or "PTM"), and flexible magnets (Flexmag™) that are mission critical in motors, generators, sensors and other systems and components. Based on its long-term relationships, Arnold has built a diverse and blue-chip customer base totaling more than 2,000 clients worldwide. Arnold is headquartered in Rochester, New York.
Foam Fabricators is a designer and manufacturer of custom molded protective foam solutions and original equipment manufacturer components made from expanded polystyrene and expanded polypropylene. Foam Fabricators provides products to a variety of end markets, including appliances and electronics, pharmaceuticals, health and wellness, automotive, building and other products. Foam Fabricators is headquartered in Scottsdale, Arizona and operates 14 molding and fabricating facilities across North America.
F-32

COMPASS DIVERSIFIED HOLDINGS
NOTES TO CONSOLIDATED FINANCIAL STATEMENTS


Sterno is a manufacturer and marketer of portable food warming fuel and creative table lighting solutions for the food service industry and flameless candles, outdoor lighting products, scented wax cubes and warmer products for consumers. Sterno's products include wick and gel chafing fuels, butane stoves and accessories, liquid and traditional wax candles, scented wax cubes and warmer products used for home decor and fragrance systems, catering equipment and outdoor lighting products. Sterno is headquartered in Corona, California.
The tabular information that follows shows data for each of the operating segments reconciled to amounts reflected in the consolidated financial statements. The operations of each of the operating segments are included in consolidated operating results as of their date of acquisition. Segment profit is determined based on internal performance measures used by the Chief Executive Officer to assess the performance of each business. There were no significant inter-segment transactions.
Summary of Operating Segments
Net RevenuesYear ended December 31,
(in thousands)202020192018
5.11 $401,106 $388,645 $347,922 
BOA25,278   
Ergobaby74,728 89,995 90,566 
Liberty113,115 96,164 82,658 
Marucci43,442   
Velocity Outdoor215,996 147,842 131,296 
ACI88,075 90,791 92,511 
Arnold 98,990 119,948 117,860 
Foam Fabricators130,046 121,424 113,432 
Sterno 369,981 395,444 381,075 
Total1,560,757 1,450,253 1,357,320 
Reconciliation of segment revenues to consolidated revenues:
Corporate and other   
Total consolidated revenues$1,560,757 $1,450,253 $1,357,320 
F-33

COMPASS DIVERSIFIED HOLDINGS
NOTES TO CONSOLIDATED FINANCIAL STATEMENTS


Segment Profit (Loss) (1)
Year ended December 31,
(in thousands)202020192018
5.11$30,087 $22,408 $3,916 
BOA(1,021)  
Ergobaby 5,194 10,404 11,522 
Liberty16,826 8,526 5,906 
Marucci(4,272)  
Velocity Outdoor (2)
24,925 (27,138)4,850 
ACI
22,891 25,680 26,335 
Arnold 2,096 8,361 7,416 
Foam Fabricators15,939 14,292 10,998 
Sterno 25,772 44,810 38,730 
Total138,437 107,343 109,673 
Reconciliation of segment profit (loss) to consolidated income from continuing operations before income taxes:
Interest expense, net(45,768)(58,216)(55,245)
Other income (expense), net(2,620)(2,185)(5,889)
Corporate and other (46,058)(72,973)(56,950)
Total consolidated income (loss) from continuing operations before income taxes$43,991 $(26,031)$(8,411)
(1)Segment profit (loss) represents operating income (loss).
(2)Velocity Outdoor - Operating loss from Velocity Outdoor for the year ended December 31, 2019 includes $32.9 million in goodwill impairment.
Depreciation and Amortization ExpenseYear ended December 31,
(in thousands)202020192018
5.11$21,085 $21,131 $21,477 
BOA5,515   
Ergobaby8,169 8,531 8,493 
Liberty1,661 1,584 1,541 
Marucci10,109   
Velocity Outdoor12,555 12,984 12,119 
ACI2,415 2,401 3,160 
Arnold6,710 6,459 6,229 
Foam Fabricators12,474 12,183 10,712 
Sterno22,059 22,035 26,970 
Total102,752 87,308 90,701 
Reconciliation of segment to consolidated total:
Amortization of debt issuance costs and original issue discount2,232 3,773 4,483 
Consolidated total$104,984 $91,081 $95,184 
F-34

COMPASS DIVERSIFIED HOLDINGS
NOTES TO CONSOLIDATED FINANCIAL STATEMENTS


Accounts ReceivableIdentifiable Assets
December 31,December 31
(in thousands)20202019
2020 (1)
2019 (1)
5.11$50,082 $49,543 $354,033 $357,292 
BOA1,492  269,438  
Ergobaby5,034 10,460 91,293 91,798 
Liberty18,877 13,574 35,858 38,558 
Marucci10,172  129,116  
Velocity40,126 20,290 191,180 192,288 
ACI7,252 8,318 28,932 24,408 
Arnold 13,237 19,043 75,958 72,650 
Foam Fabricators34,088 24,455 164,800 156,914 
Sterno 70,467 60,522 251,307 263,530 
Sales allowance accounts(18,320)(14,800)— — 
Total232,507 191,405 1,591,915 1,197,438 
Reconciliation of segment to consolidated totals:
Corporate and other identifiable assets— — 8,093 64,531 
Total$232,507 $191,405 $1,600,008 $1,261,969 
(1)    Does not include accounts receivable balances per schedule above or goodwill balances - refer to "Note H - Goodwill and Intangible Assets" for a schedule of goodwill by segment.
Geographic Information
Net Revenues
Revenue attributable to Canada represented approximately 15.5% of total international revenues in 2020, 14.8% of total international revenues in 2019, and 14.1% of total international revenues in 2018. Revenue attributable to any other individual foreign country was not material in 2020, 2019 or 2018.

Identifiable Assets
Several of the Company's operating segments have subsidiaries with assets located outside of the United States. The following table presents identifiable assets by geographic area:
Identifiable AssetsDecember 31,
(in thousands)20202019
United States$1,537,066 $1,195,407 
Canada1,363 1,859 
Europe37,621 40,298 
Other international23,958 24,405 
      Total identifiable assets$1,600,008 $1,261,969 
F-35

COMPASS DIVERSIFIED HOLDINGS
NOTES TO CONSOLIDATED FINANCIAL STATEMENTS


Note G - Inventory and Property, Plant, and Equipment
InventoryDecember 31,
(in thousands)20202019
Raw materials and supplies$81,357 $59,888 
Work-in-process14,979 14,318 
Finished goods289,035 262,352 
385,371 336,558 
Less: obsolescence reserve(21,998)(19,252)
Total$363,373 $317,306 

Property, plant and equipmentDecember 31,
(in thousands)20202019
Machinery and equipment$217,639 $191,897 
Office furniture, computers and software48,251 36,604 
Leasehold improvements51,663 40,851 
Construction in process15,713 10,559 
Buildings and land10,817 7,992 
344,083 287,903 
Less: accumulated depreciation(171,414)(141,475)
Total$172,669 $146,428 
Depreciation expense was approximately $35.0 million, $33.2 million and $31.2 million for the years ended December 31, 2020, 2019 and 2018, respectively.
Note H — Goodwill and Intangible Assets
Goodwill
As a result of acquisitions of various businesses, the Company has significant intangible assets on its balance sheet that include goodwill and indefinite-lived intangibles. The Company’s goodwill and indefinite-lived intangibles are tested and reviewed for impairment annually as of March 31st or more frequently if facts and circumstances warrant by comparing the fair value of each reporting unit to its carrying value. Each of the Company’s businesses represent a reporting unit.
A reconciliation of the change in the carrying value of goodwill by segment for the years ended December 31, 2020 and 2019 are as follows (in thousands):
F-36

COMPASS DIVERSIFIED HOLDINGS
NOTES TO CONSOLIDATED FINANCIAL STATEMENTS


Balance at January 1, 2020
Acquisitions (1)
Goodwill ImpairmentBalance at December 31, 2020
5.11$92,966 $ $ $92,966 
BOA 254,153  254,153 
Ergobaby61,031 2,500  63,531 
Liberty32,828   32,828 
Marucci 68,170  68,170 
Velocity Outdoor30,079   30,079 
ACI58,019   58,019 
Arnold 26,903   26,903 
Foam Fabricators72,708 2,661  75,369 
Sterno55,336   55,336 
Corporate (2)
8,649   8,649 
Total$438,519 $327,484 $ $766,003 

(1)    Acquisition of businesses during the year ended December 31, 2020 includes the acquisitions of Marucci and BOA by the Company, and add on acquisitions at Foam Fabricators and Ergobaby.
(2)    Represents goodwill resulting from purchase accounting adjustments not "pushed down" to the ACI segment. This amount is allocated back to the ACI segment for purposes of goodwill impairment testing.
Balance at January 1, 2019Acquisitions Goodwill ImpairmentBalance at December 31, 2019
5.11$92,966 $ $ $92,966 
Ergobaby61,031   61,031 
Liberty32,828   32,828 
Velocity Outdoor62,675 285 (32,881)30,079 
ACI58,019   58,019 
Arnold 26,903   26,903 
Foam Fabricators72,708   72,708 
Sterno55,336   55,336 
Corporate (1)
8,649   8,649 
Total$471,115 $285 $(32,881)$438,519 
(1)    Represents goodwill resulting from purchase accounting adjustments not "pushed down" to the ACI segment. This amount is allocated back to the ACI segment for purposes of goodwill impairment testing.
Approximately $199.7 million of goodwill is deductible for income tax purposes at December 31, 2020.
2020 Annual Impairment Testing
The Company uses a qualitative approach to test goodwill for impairment by first assessing qualitative factors to determine whether it is more-likely-than-not that the fair value of a reporting unit is less than its carrying amount as a basis for determining whether it is necessary to perform quantitative goodwill impairment testing. We determined that the Ergobaby, Foam Fabricators and Velocity reporting units required additional quantitative testing because we could not conclude that the fair value of the reporting unit exceeded its carrying value based on qualitative factors alone. For the reporting units that were tested only on a qualitative basis for the 2020 annual impairment testing, the results of the qualitative analysis indicated that it is more likely than not that the fair value exceeded the carrying value of these reporting units.
F-37

COMPASS DIVERSIFIED HOLDINGS
NOTES TO CONSOLIDATED FINANCIAL STATEMENTS


The quantitative tests of Ergobaby, Foam Fabricators and Velocity were performed using an income approach to determine the fair value of the reporting units. For Ergobaby, the discount rate used in the income approach was 15.9% and the results of the quantitative impairment testing indicated that the fair value of the Ergobaby reporting unit exceeded the carrying value by 14.0%. For Foam Fabricators, the discount rate used in the income approach was 13.3%, and the results of the quantitative impairment testing indicated that the fair value of the Foam Fabricators reporting unit exceeded the carrying value by 3.8%. For Velocity, the discount rate used in the income approach was 12.8%, and the results of the quantitative impairment testing indicated that the fair value of the Velocity reporting unit exceeded the carrying value by 16.4%.
2019 Interim Impairment Testing
Velocity Outdoor
The Company performed interim quantitative impairment testing of Velocity Outdoor at September 30, 2019. As a result of operating results below forecasts in the current period as well as a re-forecast of the Velocity business in which planned earnings and revenue fell below the forecasts of prior periods, the Company determined that a triggering event occurred in the third quarter of 2019 and performed an interim impairment test of goodwill as of September 30, 2019. The Company used an income approach for the impairment test, whereby we estimate the fair value of the reporting unit based on the present value of future cash flows. Cash flow projections are based on management's estimate of revenue growth rates and operating margins, and take into consideration industry and market conditions as well as company specific economic factors. The Company used a weighted average cost of capital of 12.2% in the income approach. The discount rate used was based on the weighted average cost of capital adjusted for the relevant risk associated with business specific characteristics and Velocity's ability to execute on the projected cash flows. Based on the results of the impairment test, the fair value of Velocity did not exceed the carrying value, indicating that the goodwill at Velocity is impaired. The difference between the carrying value and fair value of the Velocity business was $32.9 million, which the Company has recorded as impairment expense in the accompanying consolidated statement of operations for the year December 31, 2019.
2019 Annual Impairment Testing
The Company uses a qualitative approach to test goodwill for impairment by first assessing qualitative factors to determine whether it is more-likely-than-not that the fair value of a reporting unit is less than its carrying amount as a basis for determining whether it is necessary to perform quantitative goodwill impairment testing. All of the Company's reporting units except Liberty were tested qualitatively at March 31, 2019. We determined that the Liberty reporting unit required additional quantitative testing because we could not conclude that the fair value of the reporting unit exceeded its carrying value based on qualitative factors alone. We used an income approach and market approach for the quantitative impairment test that was performed of the Liberty business at March 31, 2019, with equal weighting assigned to each. The discount rate used in the income approach was 14.8%. The results of the quantitative impairment testing indicated that the fair value of the Liberty reporting unit exceeded the carrying value. For the reporting units that were tested qualitatively for the 2019 annual impairment testing, the results of the qualitative analysis indicated that it is more likely than not that the fair value exceeded their carrying value.
2018 Annual Impairment Testing
For the reporting units that were tested qualitatively for the 2018 annual impairment testing, the results of the qualitative analysis indicated that the fair value exceeded their carrying value. At March 31, 2018, we determined that the Flexmag reporting unit of Arnold required additional quantitative testing because we could not conclude that the fair value of the reporting unit exceeded its carrying value based on qualitative factors alone. For the quantitative impairment test of Flexmag, we estimated the fair value of the reporting unit using an income approach, whereby we estimate the fair value of the reporting unit based on the present value of future cash flows. Cash flow projections are based on management's estimate of revenue growth rates and operating margins and take into consideration industry and market conditions as well as company and reporting unit specific economic conditions. The discount rate used is based on the weighted average cost of capital adjusted for the relevant risk associated with the business and the uncertainty associated with the reporting unit's ability to execute on the projected cash flows. The discount rate used in the income approach for Flexmag was 12.4%.
For the reporting unit change at Arnold, a quantitative impairment test was performed of the Arnold business at March 31, 2018 using an income approach. The discount rate used in the income approach was 12.6%. The results of the impairment testing indicated that the fair value of the Arnold reporting unit exceeded the carrying value.
F-38

COMPASS DIVERSIFIED HOLDINGS
NOTES TO CONSOLIDATED FINANCIAL STATEMENTS


The following is a summary of the net carrying amount of goodwill at December 31, 2020 and 2019 (in thousands):
December 31, 2020December 31, 2019
Goodwill - gross carrying amount$823,748 $496,264 
Accumulated impairment losses(57,745)(57,745)
Goodwill - net carrying amount$766,003 $438,519 
Intangible Assets
Intangible assets are comprised of the following (in thousands):
December 31, 2020December 31, 2019
Gross Carrying AmountAccumulated AmortizationNet Carrying AmountGross Carrying AmountAccumulated AmortizationNet Carrying AmountWeighted
Average
Useful Lives
Customer relationships$548,262 $(191,142)$357,120 $462,686 $(155,200)$307,486 13
Technology and patents155,392 (35,552)119,840 80,082 (28,748)51,334 12
Trade names, subject to amortization358,818 (65,318)293,500 189,183 (46,507)142,676 16
Licensing and non-compete agreements7,642 (7,422)220 7,515 (7,050)465 5
Distributor relations and other726 (726) 726 (726) 5
1,070,840 (300,160)770,680 740,192 (238,231)501,961 
Trade names, not subject to amortization59,985 — 59,985 59,985 — 59,985 
In-process research and development (1)
6,500 — 6,500  —  
Total intangibles, net$1,137,325 $(300,160)$837,165 $800,177 $(238,231)$561,946 
(1) In-process research and development is considered indefinite lived until the underlying technology becomes viable, at which point the intangible asset will be amortized over the expected useful life.
The Company’s amortization expense of intangible assets for the years ended December 31, 2020, 2019 and 2018 totaled $61.9 million, $54.2 million and $49.7 million, and respectively.
Estimated charges to amortization expense of intangible assets over the next five years, is as follows, (in thousands):
2021$75,851 
2022$74,188 
2023$73,745 
2024$72,277 
2025$67,003 

Note I – Debt
Financing Arrangements
2018 Credit Facility
On April 18, 2018, the Company entered into an Amended and Restated Credit Agreement to amend and restate the 2014 Credit Facility, originally dated as of June 6, 2014 (as previously amended) among the Company, the lenders from time to time party thereto (the “Lenders”), and Bank of America, N.A., as Administrative Agent. The 2018 Credit Facility is secured by all of the assets of the Company, including all of its equity interests in, and loans to, its consolidated subsidiaries. The 2018 Credit Facility provides for (i) revolving loans, swing line loans and letters of credit (the “2018 Revolving Credit Facility”) up to a maximum aggregate amount of $600 million, and (ii) a $500 million term loan (the “2018 Term Loan”). The 2018 Credit Facility also permits the Company, prior to the
F-39

COMPASS DIVERSIFIED HOLDINGS
NOTES TO CONSOLIDATED FINANCIAL STATEMENTS


applicable maturity date, to increase the 2018 Revolving Loan Commitment and/or obtain additional term loans in an aggregate amount of up to $250 million (the “Incremental Loans”), subject to certain restrictions and conditions.
2018 Revolving Credit Facility
All amounts outstanding under the 2018 Revolving Credit Facility will become due on April 18, 2023, which is the maturity date of loans advanced under the 2018 Revolving Credit Facility. The Company may borrow, prepay and reborrow principal under the 2018 Revolving Credit Facility from time to time during its term. Advances under the 2018 Revolving Credit Facility can be either Eurodollar rate loans or base rate loans. Eurodollar rate revolving loans bear interest on the outstanding principal amount thereof for each interest period at a fluctuating rate per annum based on the Eurodollar rate (the London Interbank Offered Rate or a successor rate (the “Eurodollar Rate”)) for such interest period plus a margin ranging from 1.50% to 2.50%, based on the ratio of consolidated net indebtedness to adjusted consolidated earnings before interest expense, tax expense, and depreciation and amortization expenses for such period (the “Consolidated Total Leverage Ratio”). Base rate revolving loans bear interest on the outstanding principal amount thereof at a rate per annum equal to the highest of (i) Federal Funds rate plus 0.50%, (ii) the “prime rate”, and (iii) Eurodollar Rate plus 1.0% (the “Base Rate”), plus a margin ranging from 0.50% to 1.50%, based on the Company's Consolidated Total Leverage Ratio.
Under the 2018 Revolving Credit Facility, an aggregate amount of up to $100 million in letters of credit may be issued, as well as swing line loans of up to $25 million outstanding at one time. The issuance of such letters of credit and the making of any swing line loan would reduce the amount available under the 2018 Revolving Credit Facility. The Company will pay (i) commitment fees on the unused portion of the 2018 Revolving Credit Facility ranging from 0.45% to 0.60% per annum based on its Consolidated Leverage Ratio, (ii) quarterly letter of credit fees, and (iii) administrative and agency fees.
2018 Term Loan
The 2018 Term Loan was issued at an original issuance discount of 99.75%. The 2018 Term Loan required quarterly payments of $1.25 million commencing June 30, 2018, with a final payment of all remaining principal and interest due on April 18, 2025, the maturity date of the 2018 Term Loan. In July 2019, the Company repaid approximately $193.8 million of the 2018 Term Loan using a portion of the proceeds received from the sale of Clean Earth, and in November 2019, the Company repaid the remaining $298.8 million balance due under the 2018 Term Loan.
2014 Credit Facility
The 2014 Credit Facility, as amended, provided for (i) a revolving credit facility of $550 million (the “2014 Revolving Credit Facility”), (ii) a $325 million term loan (the “2014 Term Loan”) and iii) a $250 million incremental term loan.
Senior Notes
On April 18, 2018, the Company consummated the issuance and sale of $400 million aggregate principal amount of its 8.000% Senior Notes due 2026 (the “Notes” or "Senior Notes") offered pursuant to a private offering to qualified institutional buyers in accordance with Rule 144A under the Securities Act, and to non-U.S. persons under Regulation S under the Securities Act. The Company used the net proceeds from the sale of the Notes to repay debt under its existing credit facilities in connection with a concurrent refinancing transaction described above. The Notes were issued pursuant to an indenture, dated as of April 18, 2018 (the “Indenture”), between the Company and U.S. Bank National Association, as trustee.
On May 7, 2020, the Company consummated the issuance and sale of $200 million aggregate principal amount of its 8.000% Senior Notes due 2026 at an issue price of 101% (the "Additional Notes", and, together with the Existing Notes, the "Senior Notes"). The Additional Notes were issued under the Indenture between the Company and U.S. Bank National Association, as trustee. The proceeds from the Additional Notes were used to pay down the amount outstanding on the Company's 2018 Revolving Credit Facility. The Additional Notes were issued at 101% of par value and the resulting $2 million premium will be amortized over the remaining term of the Additional Notes.
The Senior Notes bear interest at the rate of 8.000% per annum and will mature on May 1, 2026. Interest on the Senior Notes is payable in cash on May 1st and November 1st of each year. The first interest payment date on the Additional Notes was November 1, 2020. The Senior Notes are general senior unsecured obligations of the Company and are not guaranteed by the subsidiaries through which the Company currently conducts substantially all of its operations. The Senior Notes rank equal in right of payment with all of the Company’s existing and future senior unsecured indebtedness, and rank senior in right of payment to all of the Company’s future subordinated
F-40

COMPASS DIVERSIFIED HOLDINGS
NOTES TO CONSOLIDATED FINANCIAL STATEMENTS


indebtedness, if any. The Senior Notes will be effectively subordinated to the Company’s existing and future secured indebtedness, to the extent of the value of the assets securing such indebtedness, including the indebtedness under the Company’s credit facilities described above.
The Indenture contains several restrictive covenants including, but not limited to, limitations on the following: (i) the incurrence of additional indebtedness, (ii) restricted payments, (iii) dividends and other payments affecting restricted subsidiaries, (iv) the issuance of preferred stock of restricted subsidiaries, (v) transactions with affiliates, (vi) asset sales and mergers and consolidations, (vii) future subsidiary guarantees and (viii) liens, subject in each case to certain exceptions.
The following table provides the Company’s outstanding long-term debt and effective interest rates at December 31, 2020 and December 31, 2019 (in thousands):
December 31, 2020December 31, 2019
Effective Interest RateAmountEffective Interest RateAmount
Senior Notes7.92 %$600,000 8.00 %$400,000 
Revolving Credit Facility2.13 %307,000   
Unamortized premiums and debt issuance costs (7,540)(5,555)
Total debt$899,460 $394,445 
Less: Current portion, term loan facilities  
Long-term debt$899,460 $394,445 
Debt Issuance Costs
Deferred debt issuance costs represent the costs associated with the issuance of the Company's financing arrangements. The Company paid $7.0 million in debt issuance costs related to the Senior Notes issuance, comprised of bank fees, rating agency fees and professional fees. The 2018 Credit Facility was categorized as a debt modification, and the Company incurred $8.4 million of debt issuance costs, $7.8 million of which were capitalized and will be amortized over the life of the related debt instrument, and $0.6 million that were expensed as costs incurred. In connection with the repayment of the 2018 Term Loan, the Company wrote-off $8.9 million in deferred financing costs associated with the 2018 Term Loan and $3.4 million associated with the original issue discount. The write-off of the deferred financing costs and original issue discount was recorded as loss on debt extinguishment in the accompanying consolidated statement of operations. In connection with the Additional Notes offering in May 2020, the Company recorded $3.2 million in deferred financing costs.
Since the Company can borrow, repay and reborrow principal under the 2018 Revolving Credit Facility, the debt issuance costs associated with the 2018 Revolving Credit Facility have been classified as other non-current assets in the accompanying consolidated balance sheet. The debt issuance costs associated with the Senior Notes are classified as a reduction of long-term debt in the accompanying consolidated balance sheet.

The following table summarizes debt issuance costs at December 31, 2020 and December 31, 2019, and the balance sheet classification in each of the periods presents (in thousands):
December 31,
20202019
Deferred debt issuance costs$16,466 $13,252 
Accumulated amortization(6,121)(3,667)
Deferred debt issuance costs, net$10,345 $9,585 
Balance sheet classification:
Other noncurrent assets$2,805 $4,030 
Long-term debt7,540 5,555 
$10,345 $9,585 
F-41

COMPASS DIVERSIFIED HOLDINGS
NOTES TO CONSOLIDATED FINANCIAL STATEMENTS


Covenants
The Company is subject to certain customary affirmative and restrictive covenants arising under the 2018 Credit Facility. The following table reflects required and actual financial ratios as of December 31, 2020 included as part of the affirmative covenants in the 2018 Credit Facility:
Description of Required Covenant RatioCovenant Ratio RequirementActual Ratio
Fixed Charge Coverage RatioGreater than or equal to 1.50: 1.004.39:1.00
Total Secured Debt to EBITDA RatioLess than or equal to 3.50: 1.000.99:1.00
Total Debt to EBITDA RatioLess than or equal to 5.00: 1.003.09:1.00
A breach of any of these covenants will be an event of default under the 2018 Credit Facility. Upon the occurrence of an event of default under the 2018 Credit Facility, the 2018 Revolving Credit Facility may be terminated, and all outstanding loans and other obligations under the 2018 Credit Facility may become immediately due and payable and any letters of credit then outstanding may be required to be cash collateralized, and the Agent and the Lenders may exercise any rights or remedies available to them under the 2018 Credit Facility. Any such event would materially impair the Company’s ability to conduct its business. As of December 31, 2020, the Company was in compliance with all covenants as defined in the 2018 Credit Facility.
Letters of credit
The 2018 Credit Facility allows for letters of credit in an aggregate face amount of up to $100 million. Letters of credit outstanding at December 31, 2020 totaled $1.3 million and at December 31, 2019 totaled $3.6 million.
Interest Rate Swap
In September 2014, the Company purchased an interest rate swap (the "Swap") with a notional amount of $220 million on our outstanding debt on our Term Loan. The Swap was effective April 1, 2016 through June 6, 2021, the original termination date of the 2014 Term Loan. The agreement required the Company to pay interest on the notional amount at the rate of 2.97% in exchange for the three-month LIBOR rate. In connection with the repayment of the 2018 Term Loan in November 2019, the Company settled the Swap with a payment of $4.9 million, the fair value of the Swap as of the date of settlement.
Interest expense
The following details the components of interest expense in each of the years ended December 31, 2020, 2019 and 2018:
Year ended December 31,
(in thousands)202020192018
Interest on credit facilities$2,164 $21,996 $32,414 
Interest on Senior Notes42,400 32,000 22,489 
Unused fee on Revolving Credit Facility1,386 1,851 1,630 
Amortization of original issue discount(222)459 729 
Unrealized (gains) losses on interest rate derivatives 3,486 (2,251)
Letter of credit fees33 28 8 
Other interest expense261 285 301 
Interest income(254)(1,889)(75)
Interest expense, net$45,768 $58,216 $55,245 

F-42

COMPASS DIVERSIFIED HOLDINGS
NOTES TO CONSOLIDATED FINANCIAL STATEMENTS


Note J – Defined Benefit Plan
In connection with the acquisition of Arnold, the Company has a defined benefit plan covering substantially all of Arnold’s employees at its Lupfig, Switzerland location. The benefits are based on years of service and the employees’ highest average compensation during the specific period.
During the year ended December 31, 2020, Arnold recognized a curtailment loss as a result of the termination of certain employees at the Switzerland location who were participants in the defined benefit plan. The termination of the employees resulted in a decrease in the accumulated benefit obligation liability and a curtailment loss of $0.4 million. The curtailment loss was recognized in other comprehensive income during the year ended December 31, 2020.
The following table sets forth the plan’s funded status and amounts recognized in the Company’s consolidated balance sheets at December 31, 2020 and 2019:
December 31,
(in thousands)
20202019
Change in benefit obligation:
Benefit obligation, beginning of year$14,854 $15,017 
Service cost571 512 
Interest cost31 132 
Actuarial (gain)/loss(63)804 
Plan amendment(47) 
Employee contributions and transfer356 356 
Benefits paid(153)(2,179)
Settlement(1,998) 
Plan curtailment(921) 
Foreign currency translation1,395 212 
Benefit obligation$14,025 $14,854 
Change in plan assets:
Fair value of assets, beginning of period$10,108 $11,252 
Actual return on plan assets407 128 
Company contribution385 423 
Employee contributions and transfer356 356 
Benefits paid(153)(2,179)
Settlement(1,998) 
Foreign currency translation929 128 
Fair value of assets10,034 10,108 
Funded status$(3,991)$(4,746)
The unfunded liability of $4.0 million and $4.7 million at December 31, 2020 and 2019, respectively, is recognized in the consolidated balance sheet within other non-current liabilities. Net periodic benefit cost consists of the following:
Year ended December 31,
(in thousands)
202020192018
Service cost$571 $512 $536 
Interest cost31 132 96 
Expected return on plan assets(84)(135)(156)
Amortization of unrecognized loss232 140 197 
Effect of curtailment381   
Net periodic benefit cost$1,131 $649 $673 
F-43

COMPASS DIVERSIFIED HOLDINGS
NOTES TO CONSOLIDATED FINANCIAL STATEMENTS


Assumptions used to determine the benefit obligations and components of the net periodic benefit cost at December 31, 2020 and 2019:
December 31,
20202019
Discount rate0.20 %0.20 %
Expected return on plan assets0.80 %0.80 %
Rate of compensation increase2.00 %1.00 %
The Company considers the historical level of long-term returns and the current level of expected long-term returns for the plan assets, as well as the current and expected allocation of assets when developing its expected long-term rate of return on assets assumption. The assumptions used for the plan are based upon customary rates and practices for the location of the Company.
Arnold expects to contribute approximately $0.3 million to the defined benefit plan in 2021.
The following presents the benefit payments which are expected to be paid for the plan in each year indicated (in thousands):
2021$1,991 
2022533 
2023448 
2024643 
2025632 
Thereafter2,762 
$7,009 
Asset management objectives include maintaining an adequate level of diversification to reduce interest rate and market risk and providing adequate liquidity to meet immediate and future benefit payment requirements.
The assets of the plan are reinsured in their entirety with Swiss Life Ltd. (“Swiss Life”) within the framework of the corresponding contracts with Swiss Life Collective BVG Foundation and Swiss Life Complementary Foundation. The assets are guaranteed by the insurance company and pooled with the assets of other participating employers. The allocation of pension plan assets by category in Swiss Life’s group life portfolio is as follows at December 31, 2020:
Fixed income bonds and securities66 %
Real estate19 %
Equities and investment funds13 %
Certificates of deposit and cash and cash equivalents1 %
Other investments1 %
100 %
The plan assets are pooled with assets of other participating employers and are not separable; therefore the fair values of the pension plan assets at December 31, 2020 and 2019 were considered Level 3.
Note K — Stockholders' Equity
Trust Common Shares
The Trust is authorized to issue 500,000,000 Trust common shares and the Company is authorized to issue a corresponding number of LLC interests. The Company will, at all times, have the identical number of LLC interests outstanding as Trust shares. Each Trust share represents an undivided beneficial interest in the Trust, and each
F-44

COMPASS DIVERSIFIED HOLDINGS
NOTES TO CONSOLIDATED FINANCIAL STATEMENTS


Trust share is entitled to one vote per share on any matter with respect to which members of the Company are entitled to vote.
Secondary Offering
In May 2020, the Company completed an offering of 5,000,000 Trust common shares at a public offering price of $17.60 per share. The net proceeds to the Company, after deducting the underwriter's discount and offering costs, totaled approximately $83.9 million.
Trust Preferred Shares
The Trust is authorized to issue up to 50,000,000 Trust preferred shares and the Company is authorized to issue a corresponding number of Trust Interests.
Series C Preferred Shares
On November 20, 2019, the Trust issued 4,000,000 7.875% Series C Preferred Shares (the "Series C Preferred Shares") with a liquidation preference of $25.00 per share, and on December 2, 2019, the Trust issued 600,000 of the Series C Preferred Shares which were sold pursuant to an option to purchase additional shares by the underwriters. Total proceeds from the issuance of the Series C Preferred Shares were $115.0 million, or $111.0 million net of underwriters' discount and issuance costs. Distributions on the Series C Preferred Shares will be payable quarterly in arrears, when and as declared by the Company's board of directors on January 30, April 30, July 30, and October 30 of each year, beginning on January 30, 2020, at a rate per annum of 7.875%. Distributions on the Series C Preferred Shares are cumulative and at December 31, 2020, $1.0 million of Series C distributions are accumulated and unpaid. Unless full cumulative distributions on the Series C Preferred Shares have been or contemporaneously are declared and set apart for payment of the Series C Preferred Shares for all past distribution periods, no distribution may be declared or paid for payment on the Trust common shares. The Series C Preferred Shares are not convertible into Trust common shares and have no voting rights, except in limited circumstances as provided for in the share designation for the Series C Preferred Shares. The Series C Preferred Shares may be redeemed at the Company's option, in whole or in part, at any time after January 30, 2025, at a price of $25.00 per share, plus any accumulated and unpaid distributions (thereon whether authorized or declared) to, but excluding, the redemption date. Holders of Series C Preferred Shares will have no right to require the redemption of the Series C Preferred Shares and there is no maturity date.
If a certain tax redemption event occurs prior to January 30, 2025, the Series C Preferred Shares may be redeemed at the Company's option, in whole but not in part, upon at least 30 days’ notice, within 60 days of the occurrence of such tax redemption event, at a price of $25.25 per share, plus accumulated and unpaid distributions to, but excluding, the redemption date. If a certain fundamental change related to the Series C Preferred Shares or the Company occurs (whether before, on or after January 30, 2025), the Company will be required to repurchase the Series C Preferred Shares at a price of $25.25 per share, plus accumulated and unpaid distributions to, but excluding, the date of purchase. If (i) a fundamental change occurs and (ii) the Company does not give notice prior to the 31st day following the fundamental change to repurchase all the outstanding Series C Preferred Shares, the distribution rate per annum on the Series C Preferred Shares will increase by 5.00%, beginning on the 31st day following such fundamental change. Notwithstanding any requirement that the Company repurchase all of the outstanding Series C Preferred Shares, the increase in the distribution rate is the sole remedy to holders in the event the Company fails to do so, and following any such increase, the Company will be under no obligation to repurchase any Series C Preferred Shares.
Series B Preferred Shares
On March 13, 2018, the Trust issued 4,000,000 7.875% Series B Preferred Shares (the "Series B Preferred Shares") with a liquidation preference of $25.00 per share, for gross proceeds of $100.0 million, or $96.5 million net of underwriters' discount and issuance costs. Distributions on the Series B Preferred Shares will be payable quarterly in arrears, when and as declared by the Company's board of directors on January 30, April 30, July 30, and October 30 of each year, beginning on July 30, 2018, at a rate per annum of 7.875%. Distributions on the Series B Preferred Shares are cumulative and at December 31, 2020, $1.3 million of Series B distributions are accumulated and unpaid. Unless full cumulative distributions on the Series B Preferred Shares have been or contemporaneously are declared and set apart for payment of the Series B Preferred Shares for all past distribution periods, no distribution may be declared or paid for payment on the Trust common shares. The Series B Preferred Shares are not convertible into Trust common shares and have no voting rights, except in limited circumstances as provided for in the share designation for the Series B Preferred Shares. The Series B Preferred Shares may be redeemed at the Company's option, in whole or in part, at any time after April 30, 2028, at a price of $25.00 per
F-45

COMPASS DIVERSIFIED HOLDINGS
NOTES TO CONSOLIDATED FINANCIAL STATEMENTS


share, plus any accumulated and unpaid distributions (thereon whether authorized or declared) to, but excluding, the redemption date. Holders of Series B Preferred Shares will have no right to require the redemption of the Series B Preferred Shares and there is no maturity date.
If a certain tax redemption event occurs prior to April 30, 2028, the Series B Preferred Shares may be redeemed at the Company's option, in whole but not in part, upon at least 30 days’ notice, within 60 days of the occurrence of such tax redemption event, at a price of $25.25 per share, plus accumulated and unpaid distributions to, but excluding, the redemption date. If a certain fundamental change related to the Series B Preferred Shares or the Company occurs (whether before, on or after April 30, 2028), the Company will be required to repurchase the Series B Preferred Shares at a price of $25.25 per share, plus accumulated and unpaid distributions to, but excluding, the date of purchase. If (i) a fundamental change occurs and (ii) the Company does not give notice prior to the 31st day following the fundamental change to repurchase all the outstanding Series B Preferred Shares, the distribution rate per annum on the Series B Preferred Shares will increase by 5.00%, beginning on the 31st day following such fundamental change. Notwithstanding any requirement that the Company repurchase all of the outstanding Series B Preferred Shares, the increase in the distribution rate is the sole remedy to holders in the event the Company fails to do so, and following any such increase, the Company will be under no obligation to repurchase any Series B Preferred Shares.
Series A Preferred Shares
On June 28, 2017, the Trust issued 4,000,000 7.250% Series A Preferred Shares (the "Series A Preferred Shares") with a liquidation preference of $25.00 per share, for gross proceeds of $100.0 million, or $96.4 million net of underwriters' discount and issuance costs. When, and if declared by the Company's board of directors, distribution on the Series A Preferred Shares will be payable quarterly on January 30, April 30, July 30, and October 30 of each year, beginning on October 30, 2017, at a rate per annum of 7.250%. Distributions on the Series A Preferred Shares are discretionary and non-cumulative. The Company has no obligation to pay distributions for a quarterly distribution period if the board of directors does not declare the distribution before the scheduled record of date for the period, whether or not distributions are paid for any subsequent distribution periods with respect to the Series A Preferred Shares, or the Trust common shares. If the Company's board of directors does not declare a distribution for the Series A Preferred Shares for a quarterly distribution period, during the remainder of that quarterly distribution period the Company cannot declare or pay distributions on the Trust common shares. The Series A Preferred Shares are not convertible into Trust common shares and have no voting rights, except in limited circumstances as provided for in the share designation for the Series A Preferred Shares.
The Series A Preferred Shares may be redeemed at the Company's option, in whole or in part, at any time after July 30, 2022, at a price of $25.00 per share, plus declared and unpaid distribution to, but excluding, the redemption date, without payment of any undeclared distributions. Holders of Series A Preferred Shares will have no right to require the redemption of the Series A Preferred Shares and there is no maturity date.
If a certain tax redemption event occurs prior to July 30, 2022, the Series A Preferred Shares may be redeemed at the Company's option, in whole but not in part, upon at least 30 days’ notice, within 60 days of the occurrence of such tax redemption event, at a price of $25.25 per share, plus declared and unpaid distributions to, but excluding, the redemption date, without payment of any undeclared distributions. If a certain fundamental change related to the Series A Preferred Shares or the Company occurs (whether before, on or after July 30, 2022), the Company will be required to repurchase the Series A Preferred Shares at a price of $25.25 per share, plus declared and unpaid distributions to, but excluding, the date of purchase, without payment of any undeclared distributions. If (i) a fundamental change occurs and (ii) the Company does not give notice prior to the 31st day following the fundamental change to repurchase all the outstanding Series A Preferred Shares, the distribution rate per annum on the Series A Preferred Shares will increase by 5.00%, beginning on the 31st day following such fundamental change. Notwithstanding any requirement that the Company repurchase all of the outstanding Series A Preferred Shares, the increase in the distribution rate is the sole remedy to holders in the event the Company fails to do so, and following any such increase, the Company will be under no obligation to repurchase any Series A Preferred Shares.
Profit Allocation Interests
The Profit Allocation Interests represent the original equity interest in the Company. The holders of the Allocation Interests (“Holders”), through Sostratus LLC, are entitled to receive distributions pursuant to a profit allocation formula upon the occurrence of certain events. The distributions of the profit allocation is paid upon the occurrence of the sale of a material amount of capital stock or assets of one of the Company’s businesses (“Sale Event”) or, at the option of the Holders, at each five year anniversary date of the acquisition of one of the Company’s businesses
F-46

COMPASS DIVERSIFIED HOLDINGS
NOTES TO CONSOLIDATED FINANCIAL STATEMENTS


(“Holding Event”). The Company records distributions of the profit allocation to the Holders upon occurrence of a Sale Event or Holding Event as dividends declared on Allocation Interests to stockholders’ equity when they are approved by the Company’s board of directors.
The following is a summary of the profit allocation payments made to the Allocation Interest Holders during each of the years ended December 31, 2020 and 2019. There were no allocation payments made to the Allocation Interest Holders in 2018.
Year ended December 31, 2020
The five-year anniversary of the acquisition of Sterno Products occurred in October 2019 which represented a Holding Event. The Company declared and paid a distribution to the Holders of $9.1 million in February 2020.
The ten-year anniversary of Liberty occurred in March 2020 which represented a Holding Event. The Holders elected to defer the distribution of $3.3 million until after the end of 2020. The ten-year anniversary of Ergo occurred in September 2020 which represented a Holding Event. The Holders elected to defer the distribution of $2.0 million until after the end of 2020.
Year ended December 31, 2019
During the second quarter of 2019, the Company declared and paid a distribution to the Allocation Member of $8.0 million related to the sale of Manitoba Harvest and working capital settlements from prior Sale Events (refer to Note D - "Discontinued Operations").
During the third quarter of 2019, the Company declared and paid a distribution to the Allocation Member of $43.3 million related to the sale of Clean Earth (refer to Note D - "Discontinued Operations").
During the fourth quarter of 2019, the Company declared and paid a distribution to the Allocation Member of $9.1 million related to the deferred consideration from the Manitoba Harvest sale and the working capital settlement received from the sale of Clean Earth (refer to Note D - "Discontinued Operations").
Reconciliation of net income (loss) available to common shares of Holdings
The following table reconciles net loss attributable to Holdings to net loss attributable to the common shares of Holdings:
Year ended December 31,
(in thousands)
202020192018
Net income (loss) from continuing operations attributable to Holdings$22,680 $(46,315)$(24,094)
Less: Distributions paid - Allocation Interests9,087 60,369  
Less: Distributions paid - Preferred Shares23,678 15,125 12,179 
Less: Accrued distributions - Preferred Shares2,869 2,315 1,334 
Net loss from continuing operations attributable to common shares of Holdings$(12,954)$(124,124)$(37,607)
Earnings per share
Basic and diluted earnings per share for the fiscal year ended December 31, 2020, 2019 and 2018 is calculated as follows:
Year ended December 31,
(in thousands, except per share data)202020192018
Loss from continuing operations attributable to common shares of Holdings$(12,954)$(124,124)$(37,607)
Less: Effect of contribution based profit—Holding Event8,780 5,659 5,893 
Loss from Holdings attributable to common shares$(21,734)$(129,783)$(43,500)
F-47

COMPASS DIVERSIFIED HOLDINGS
NOTES TO CONSOLIDATED FINANCIAL STATEMENTS


Income from discontinued operations attributable to Holdings$100 $348,180 $18,392 
Less: Effect of contribution based profit   
Income from discontinued operations of Holdings attributable to common shares$100 $348,180 $18,392 
Basic and diluted weighted average common shares of Holdings outstanding63,151 59,900 59,900 
Basic and fully diluted income (loss) per common share attributable to Holdings
Continuing operations$(0.34)$(2.17)$(0.73)
Discontinued operations 5.81 0.31 
$(0.34)$3.64 $(0.42)
Distributions
The following table summarizes information related to our quarterly cash distributions on our Trust common and preferred shares:
PeriodCash Distribution per ShareTotal Cash DistributionsRecord DatePayment Date
(in thousands)
Trust Common Shares:
October 1, 2020 - December 31, 2020 (1)
$0.36 $23,364 January 15, 2020January 22, 2021
July 1, 2020 - September 30, 2020$0.36 $23,364 October 15, 2020October 22, 2020
April 1, 2020 - June 30, 2020$0.36 $23,364 July 16, 2020July 23, 2020
January 1, 2020 - March 31, 2020$0.36 $21,564 April 16, 2020April 23, 2020
October 1, 2019 - December 31, 2019 $0.36 $21,564 January 16, 2020January 23, 2020
July 1, 2019 - September 30, 2019 $0.36 $21,564 October 17, 2019October 24, 2019
April 1, 2019 - June 30, 2019 $0.36 $21,564 July 18, 2019July 25, 2019
January 1, 2019 - March 31, 2019 $0.36 $21,564 April 18, 2019April 25, 2019
October 1, 2018 - December 31, 2018 $0.36 $21,564 January 17, 2019January 24, 2019
July 1, 2018 - September 30, 2018 $0.36 $21,564 October 18, 2018October 25, 2018
April 1, 2018 - June 30, 2018 $0.36 $21,564 July 19, 2018July 26, 2018
January 1, 2018 - March 31, 2018 $0.36 $21,564 April 19, 2018April 26, 2018
F-48

COMPASS DIVERSIFIED HOLDINGS
NOTES TO CONSOLIDATED FINANCIAL STATEMENTS


Series A Preferred Shares:
October 30, 2020 - January 29, 2021 (1)
$0.453125 $1,813 January 15, 2021January 30, 2021
July 30, 2020 - October 29, 2020$0.453125 $1,813 October 15, 2020October 30, 2020
April 30, 2020 - July 29, 2020$0.453125 $1,813 July 15, 2020July 30, 2020
January 30, 2020 - April 29, 2020$0.453125 $1,813 April 15, 2020April 30, 2020
October 30, 2019 - January 29, 2020 $0.453125 $1,813 January 15, 2020January 30, 2020
July 30, 2019 - October 29, 2019 $0.453125 $1,813 October 15, 2019October 30, 2019
April 30, 2019 - July 29, 2019 $0.453125 $1,813 July 15, 2019July 30, 2019
January 30, 2019 - April 29, 2019 $0.453125 $1,813 April 15, 2019April 30, 2019
October 30, 2018 - January 29, 2019 $0.453125 $1,813 January 15, 2019January 30, 2019
July 30, 2018 - October 29, 2018 $0.453125 $1,813 October 15, 2018October 30, 2018
April 30, 2018 - July 29, 2018$0.453125 $1,813 July 16, 2018July 30, 2018
January 30, 2018 - April 29, 2018$0.453125 $1,813 April 15, 2018April 30, 2018
Series B Preferred Shares:
October 30, 2020 - January 29, 2021 (1)
$0.4921875 $1,969 January 15, 2021January 30, 2021
July 30, 2020 - October 29, 2020$0.4921875 $1,969 October 15, 2020October 30, 2020
April 30, 2020 - July 29, 2020$0.4921875 $1,969 July 15, 2020July 30, 2020
January 30, 2020 - April 29, 2020$0.4921875 $1,969 April 15, 2020April 30, 2020
October 30, 2019 - January 29, 2020 $0.4921875 $1,969 January 15, 2020January 30, 2020
July 30, 2019 - October 29, 2019 $0.4921875 $1,969 October 15, 2019October 30, 2019
April 30, 2019 - July 29, 2019 $0.4921875 $1,969 July 15, 2019July 30, 2019
January 30, 2019 - April 29, 2019 $0.4921875 $1,969 April 15, 2019April 30, 2019
October 30, 2018 - January 29, 2019
$0.4921875 $1,969 January 15, 2019January 30, 2019
July 30, 2018 - October 29, 2018 $0.4921875 $1,969 October 15, 2018October 30, 2018
March 13, 2018 - July 29, 2018$0.74 $2,960 July 16, 2018July 30, 2018
Series C Preferred Shares:
October 30, 2020 - January 29, 2021 (1)
$0.4921875 $2,264 January 15, 2021January 30, 2021
July 30, 2020 - October 29, 2020$0.4921875 $2,264 October 15, 2020October 30, 2020
April 30, 2020 - July 29, 2020$0.4921875 $2,264 July 15, 2020July 30, 2020
January 30, 2020 - April 29, 2020$0.4921875 $2,264 April 15, 2020April 30, 2020
November 20, 2019 - January 29, 2020 $0.38281 $1,531 January 15, 2020January 30, 2020
(1) This distribution was     declared on January 4, 2021.
Note L — Income Taxes
Compass Diversified Holdings and Compass Group Diversified Holdings LLC are classified as partnerships for U.S. Federal income tax purposes and are not subject to income taxes. Each of the Company’s majority owned subsidiaries are subject to Federal, state and in some cases, foreign income taxes.
Components of the Company's pretax income (loss) before taxes are as follows:
Year ended December 31,
(in thousands)
202020192018
Domestic (including U.S. exports)$45,649 $(38,195)$(23,984)
Foreign subsidiaries(1,658)12,164 15,573 
$43,991 $(26,031)$(8,411)
F-49

COMPASS DIVERSIFIED HOLDINGS
NOTES TO CONSOLIDATED FINANCIAL STATEMENTS


Components of the Company’s income tax provision (benefit) are as follows:
Year ended December 31,
(in thousands)202020192018
Current taxes
Federal$10,200 $7,985 $6,449 
State2,671 2,319 1,436 
Foreign4,804 4,984 4,835 
Total current taxes17,675 15,288 12,720 
Deferred taxes:
Federal1,361 (1,234)(483)
State621 937 (478)
Foreign(2,763)(249)(1,293)
Total deferred taxes(781)(546)(2,254)
Total tax provision$16,894 $14,742 $10,466 
The tax effects of temporary differences that have resulted in the creation of deferred tax assets and deferred tax liabilities at December 31, 2020 and 2019 are as follows:
December 31,
(in thousands)
20202019
Deferred tax assets:
Tax credits$4,431 $4,584 
Accounts receivable and allowances2,050 2,501 
Net operating loss carryforwards32,271 26,186 
Accrued expenses6,108 5,683 
Interest expense limitation carryforwards2,079 9,348 
Other37,932 31,955 
Total deferred tax assets$84,871 $80,257 
Valuation allowance (1)
(7,012)(8,099)
Net deferred tax assets$77,859 $72,158 
Deferred tax liabilities:
Intangible assets$(115,453)$(64,870)
Property and equipment(22,242)(18,188)
Repatriation of foreign earnings(37)(38)
Prepaid and other expenses(23,668)(22,101)
Total deferred tax liabilities$(161,400)$(105,197)
Total net deferred tax liability$(83,541)$(33,039)

(1)Primarily relates to the 5.11 and Arnold operating segments.
For the years ending December 31, 2020 and 2019, the Company recognized approximately $161.4 million and $105.2 million, respectively in deferred tax liabilities. A significant portion of the balance in deferred tax liabilities reflects temporary differences in the basis of property and equipment and intangible assets related to the Company’s purchase accounting adjustments in connection with the acquisition of certain of its businesses. For financial accounting purposes the Company has recognized a significant increase in the fair values of the intangible assets and property and equipment in certain of the businesses it acquired. For income tax purposes the existing, pre-acquisition tax basis of the intangible assets and property and equipment is utilized. In order to reflect the increase in the financial accounting basis over the existing tax basis, a deferred tax liability was recorded. This
F-50

COMPASS DIVERSIFIED HOLDINGS
NOTES TO CONSOLIDATED FINANCIAL STATEMENTS


liability will decrease in future periods as these temporary differences reverse but may be replaced by deferred tax liabilities generated as a result of future acquisitions.
A valuation allowance relating to the realization of foreign net operating losses, domestic and foreign tax credits and the limitation on the deduction of interest expense of $7.0 million was provided at December 31, 2020 and a valuation allowance related to the realization of foreign net operating losses, domestic and foreign tax credits and the limitation on the deduction of interest expense of $8.1 million was provided at December 31, 2019. A valuation allowance is provided whenever it is more likely than not that some or all of deferred assets recorded may not be realized.
The reconciliation between the Federal Statutory Rate and the effective income tax rate for 2020, 2019 and 2018 are as follows:
Year ended December 31,
202020192018
United States Federal Statutory Rate21.0 %(21.0)%(21.0)%
State income taxes (net of Federal benefits)6.0 10.6 9.7 
Foreign income taxes 3.8 2.5 10.5 
Expenses of Compass Group Diversified Holdings LLC representing a pass through to shareholders (1)
9.1 39.4 90.6 
Impact of subsidiary employee stock options1.0 0.5 (0.6)
Non-deductible acquisition costs1.2   
Impairment expense 21.7  
Non-recognition of various carryforwards at subsidiaries(2.5)4.6 11.6 
Utilization of tax credits(0.7)(7.7)(5.2)
Effect of Tax Act - GILTI tax(0.5)5.6 20.6 
Effect of Tax Act - remeasurement of deferred tax assets and liabilities   0.2 
Effect of Tax Act - transition tax on non-U.S. subsidiaries' earnings  4.2 
Other 0.4 3.8 
Effective income tax rate38.4 %56.6 %124.4 %

(1)The effective income tax rate for each of the years presented includes losses at the Company’s parent, which is taxed as a partnership.

A reconciliation of the amount of unrecognized tax benefits for 2020, 2019 and 2018 are as follows (in thousands):
Balance at January 1, 2018$1,036 
Additions for current years’ tax positions50 
Additions for prior years’ tax positions 4 
Reductions for prior years’ tax positions (18)
Balance at December 31, 2018$1,072 
Additions for current years’ tax positions83 
Additions for prior years’ tax positions 27 
Reductions for expiration of statute of limitations(57)
Balance at December 31, 2019$1,125 
Additions for current years’ tax positions63 
Additions for prior years’ tax positions 428 
Reductions for prior years' tax positions(73)
Reductions for expiration of statute of limitations(98)
Balance at December 31, 2020$1,445 
F-51

COMPASS DIVERSIFIED HOLDINGS
NOTES TO CONSOLIDATED FINANCIAL STATEMENTS


Included in the unrecognized tax benefits at December 31, 2020 and 2019 is $1.2 million and $1.1 million, respectively, of tax benefits that, if recognized, would affect the Company’s effective tax rate. The Company accrues interest and penalties related to uncertain tax positions. The amounts accrued at December 31, 2020, 2019 and 2018 are not material to the Company. Such amounts are included in the provision (benefit) for income taxes in the accompanying consolidated statements of operations. It is expected that the amount of unrecognized tax benefits will change in the next twelve months. However, we do not expect the change to have a significant impact on the consolidated results of operations or financial position.
Each of the Company’s businesses file U.S. Federal, state and foreign income tax returns in multiple jurisdictions with varying statutes of limitations. The 2016 through 2020 tax years generally remain subject to examinations by the taxing authorities.
Note M — Fair Value Measurement
The following table provides the assets and liabilities carried at fair value measured on a recurring basis as of December 31, 2020 and 2019 (in thousands):
Fair Value Measurements at December 31, 2020
Carrying
Value
Level 1Level 2Level 3
Liabilities:
    Put option of noncontrolling shareholders (1)
$(435)$ $ $(435)
    Contingent consideration - acquisitions (2)
$(1,350)$ $ $(1,350)
Total recorded at fair value$(1,785)$ $ $(1,785)
(1)Represents put options issued to noncontrolling shareholders in connection with the Liberty acquisition in 2010 and the 5.11 acquisition in 2016.
(2)Represents potential earn-out payable as additional purchase price consideration by Foam Fabricators in connection with the acquisition of Polyfoam.
Fair Value Measurements at December 31, 2019
Carrying
Value
Level 1Level 2Level 3
Liabilities:
    Put option of noncontrolling shareholders (1)
$(111)$ $ $(111)
Total recorded at fair value$(111)$ $ $(111)
(1)Represents put options issued to noncontrolling shareholders in connection with the Liberty acquisition in 2010 and the 5.11 acquisition in 2016.
A reconciliation of the change in the carrying value of the Company’s Level 3 fair value measurements is as follows:
Year ended December 31,
(in thousands)
20202019
Balance at January 1st$(111)$(4,547)
Contingent consideration - Polyfoam(1,350) 
(Increase) decrease in the fair value of put option of noncontrolling shareholders - Liberty(264)72 
(Increase) in the fair value of put option of noncontrolling shareholder - 5.11(60)(10)
Adjustment to Ravin contingent consideration (2,022)
Payment of contingent consideration - Ravin 6,396 
Balance at December 31st$(1,785)$(111)
F-52

COMPASS DIVERSIFIED HOLDINGS
NOTES TO CONSOLIDATED FINANCIAL STATEMENTS


Valuation Techniques
Options of noncontrolling shareholders
The put options of noncontrolling shareholders were determined based on inputs that were not readily available in public markets or able to be derived from information available in publicly quoted markets. As such, the Company categorized the put options of the noncontrolling shareholders as Level 3. The primary inputs associated with this valuation are earnings before interest, taxes amortization and depreciation times a multiple established in the shareholder put option agreement, which is used to determine a per share equity value for the shares that can be put back to the Company. The per share equity value of the Liberty put option is discounted for liquidity and marketability, as well as the probability of a triggering event. An increase or decrease in these primary inputs would not have a material impact on the determination of the fair value of these put options.
Contingent Consideration
For certain acquisition of businesses that the Company or its subsidiaries make, a portion of the acquisition price will be contingent consideration. The following is a summary of the contingent consideration arrangements entered into by the Company's subsidiaries in the prior three years and the valuation methodologies:
Foam Fabricators entered into a contingent consideration arrangement in connection with their purchase of Polyfoam in July 2020. The purchase price of Polyfoam includes a potential earn-out of $1.4 million if Polyfoam achieves certain financial metrics.
Velocity Outdoor entered into a contingent consideration arrangement in connection with their purchase of Ravin Crossbows in September 2018. The purchase price of Ravin included a potential earn-out of up to $25.0 million based on gross profit levels for the trailing twelve month period ending December 31, 2018. The fair value of the contingent consideration was estimated at $4.7 million at acquisition date and was calculated using a risk-adjusted option pricing model. The earnout was adjusted to $4.3 million at December 31, 2018 based on actual results to date. The earnout was adjusted to $6.4 million and paid during the year ended December 31, 2019.
Senior Notes
The Company's Senior Notes consisted of the following carrying value and estimated fair value (in thousands):
Fair Value Hierarchy LevelDecember 31, 2020
Maturity DateRateCarrying ValueFair Value
Senior NotesMay 1, 20268.000 %2$600,000 $630,000 

Nonrecurring Fair Value Measurements
The following table provides the assets and liabilities carried at fair value measured on a non-recurring basis as of December 31, 2019. Refer to "Note H – Goodwill and Intangible Assets", for a description of the valuation techniques used to determine fair value of the assets measured on a non-recurring basis in the table below. There were no assets and liabilities carried at fair value measured on a non-recurring basis as of December 31, 2020 and 2018.
Expense
Fair Value Measurements at December 31, 2019Year ended
(in thousands)Carrying
Value
Level 1Level 2Level 3December 31, 2019
Goodwill - Velocity Outdoor$30,079   $30,079 $32,881 


F-53

COMPASS DIVERSIFIED HOLDINGS
NOTES TO CONSOLIDATED FINANCIAL STATEMENTS


Note N — Noncontrolling Interest
Noncontrolling interest represents the portion of a majority-owned subsidiary’s net income and equity that is owned by noncontrolling shareholders.
The following tables reflect the Company’s percentage ownership of its businesses, as of December 31, 2020, 2019 and 2018 and related noncontrolling interest balances as of December 31, 2020 and 2019:
% Ownership (1)
December 31, 2020
% Ownership (1)
December 31, 2019
% Ownership (1)
December 31, 2018
PrimaryFully
Diluted
PrimaryFully
Diluted
PrimaryFully
Diluted
5.11 97.6 88.1 97.6 88.9 97.5 88.7 
BOA81.9 74.8 N/aN/aN/aN/a
Ergobaby81.4 72.6 81.9 75.8 81.9 76.4 
Liberty91.2 86.0 91.2 86.0 88.6 85.2 
Marucci92.2 83.8 N/aN/aN/aN/a
Velocity99.3 88.0 99.3 93.9 99.2 91.0 
ACI71.8 67.6 69.4 65.4 69.4 69.2 
Arnold 96.7 81.1 96.7 80.2 96.7 79.4 
Foam Fabricators100.0 91.5 100.0 91.5 100.0 91.5 
Sterno 100.0 88.5 100.0 88.5 100.0 88.9 

(1)The principal difference between primary and fully diluted percentages of our operating segments is due to stock option issuances of operating segment stock to management of the respective business.

Noncontrolling Interest Balances
(in thousands)December 31,
2020
December 31,
2019
5.11 $14,567 $12,056 
BOA61,625  
Ergobaby27,408 27,036 
Liberty3,836 2,936 
Marucci11,386  
Velocity4,077 2,506 
ACI(7,175)3,670 
Arnold 1,117 1,255 
Foam Fabricators2,901 1,873 
Sterno 282 (884)
Allocation Interests100 100 
$120,124 $50,548 


F-54

COMPASS DIVERSIFIED HOLDINGS
NOTES TO CONSOLIDATED FINANCIAL STATEMENTS


Note O — Supplemental Data
Supplemental Balance Sheet Data (in thousands):
Summary of accrued expenses:December 31,
20202019
Accrued payroll and fringes$40,339 $26,274 
Accrued taxes14,646 10,025 
Income taxes payable6,576 3,543 
Accrued interest8,259 5,812 
Accrued rebates5,592 6,871 
Warranty payable2,390 1,583 
Accrued inventory40,461 32,471 
Other accrued expenses33,864 22,189 
Total$152,127 $108,768 
Warranty liabilityYear ended December 31,
20202019
Beginning balance$1,583 $1,624 
Accrual3,772 2,238 
Warranty payments(3,614)(2,279)
Other (1)
649  
Ending balance$2,390 $1,583 
(1) Represents warranty liabilities of acquired businesses.

Supplemental Statement of Operations Data (in thousands):
Other income (expense), netYear ended December 31,
202020192018
Foreign currency gain (loss)$170 $46 $(5,355)
Gain (loss) on sale of capital assets(1,882)(1,730)(158)
Other income (expense)(908)(501)368 
$(2,620)$(2,185)$(5,145)
Supplemental Cash Flow Statement Data (in thousands):
Year ended December 31,
202020192018
Interest paid$42,774 $57,904 $51,298 
Taxes paid$14,486 $19,225 $14,002 
Investments
Arnold Joint Venture
Arnold is a 50% partner in a China rare earth mine-to-magnet joint venture. Arnold accounts for its activity in the joint venture utilizing the equity method of accounting. Gains and losses from the joint venture were not material for the years ended December 31, 2020, 2019 and 2018.
F-55

COMPASS DIVERSIFIED HOLDINGS
NOTES TO CONSOLIDATED FINANCIAL STATEMENTS


Foam Fabricators
In September 2020, Foam Fabricators invested $3.6 million in Rational Packaging, LLC, a designer and manufacturer of recyclable, paperboard-based structural packaging components. The investment will be accounted for as an equity method investment. Gains and losses from the investment were not material for the year ended December 31, 2020.
Note P — Commitments and Contingencies
Leases
Effective January 1, 2019, the Company adopted ASU No. 2016-02, Leases ("Topic 842"). The new standard requires an entity to recognize right-of-use assets and lease liabilities on its balance sheet and disclose key information about leasing arrangements. Lessees and lessors are required to disclose qualitative and quantitative information about leasing arrangements to enable a user of financial statements to assess the amount, timing and uncertainty of cash flows arising from leases. The reported results for reporting periods after January 1, 2019 are presented under the new lease guidance while prior period amounts were prepared under the previous lease guidance.
The new standard provided a number of optional practical expedients in transition. The Company elected to use the package of practical expedients that allowed us to not reassess: (i) whether any expired or existing contracts are or contain leases, (ii) lease classification for any expired or existing leases and (iii) initial direct costs for any expired or existing leases. We additionally elected to use the practical expedient that allows lessees to treat the lease and non-lease components of leases as a single lease component and the practical expedient pertaining to land easements. In addition, the new standard provides for an accounting election that permits a lessee to elect not to apply the recognition requirements of Topic 842 to short-term leases by class of underlying asset. The Company adopted this accounting election for all classes of assets.
The Company has performed an assessment of the impact of the adoption of Topic 842 on the Company's consolidated financial position and results of operations for the Company's leases, which consist of manufacturing facilities, warehouses, office facilities, retail stores, equipment and vehicle leases. The adoption of the new lease standard on January 1, 2019 resulted in the recognition of right-of-use assets of approximately $90.6 million and lease liabilities for operating leases of approximately $97.4 million on our Consolidated Balance Sheets, with no material impact to its Consolidated Statements of Operations or Consolidated Statement of Cash Flows. We implemented processes and a lease accounting system to ensure adequate internal controls were in place to assess our leasing arrangements and enable proper accounting and reporting of financial information upon adoption. No cumulative effect adjustment was recognized as the amount was not material.
The Company and its subsidiaries lease office and manufacturing facilities, computer equipment and software under various operating arrangements. Certain of the leases are subject to escalation clauses and renewal periods. The Company and its subsidiaries recognize lease expense, including predetermined fixed escalations, on a straight-line basis over the initial term of the lease including reasonably assured renewal periods from the time that the Company and its subsidiaries control the leased property. Leases with an initial term of 12 months or less are not recorded on the balance sheet; we recognize lease expense for these leases on a straight-line basis over the lease term. Certain of our subsidiaries have leases that contain both fixed rent costs and variable rent costs based on achievement of certain operating metrics.  The variable lease expense has not been material on a historic basis and no amount was incurred during the year ending December 31, 2020.
F-56

COMPASS DIVERSIFIED HOLDINGS
NOTES TO CONSOLIDATED FINANCIAL STATEMENTS


The maturities of lease liabilities at December 31, 2020 under operating leases having an initial or remaining non-cancelable term of one year or more are as follows (in thousands):
2021$31,339 
202228,746 
202321,827 
202417,720 
202514,479 
Thereafter32,260 
Total undiscounted lease payments$146,371 
Less: Interest38,919 
Present value of lease liabilities$107,452 
The Company’s rent expense for the fiscal years ended December 31, 2020, 2019 and 2018 totaled $30.9 million, $26.8 million and $24.6 million, respectively.
The calculated amount of the right-of-use assets and lease liabilities in the table above are impacted by the length of the lease term and discount rate used to present value the minimum lease payments. The Company's lease agreements often include one or more options to renew at the company's discretion. In general, it is not reasonably certain that lease renewals will be exercised at lease commencement and therefore lease renewals are not included in the lease term. Regarding the discount rate, Topic 842 requires the use of a rate implicit in the lease whenever this rate is readily determinable. As this rate is rarely determinable, the Company utilizes the incremental borrowing rate of the subsidiary entering into the lease arrangement, on a collateralized basis, over a similar term as adjusted for any country specific risk. For operating leases existing prior to January 1, 2019, the rate for the remaining lease term as of January 1, 2019 was used.
The weighted average remaining lease terms and discount rates for all of our operating leases were as follows:
Lease Term and Discount RateDecember 31, 2020December 31, 2019
Weighted-average remaining lease term (years)5.786.49
Weighted-average discount rate7.55 %7.81 %
Supplemental balance sheet information related to leases was as follows (in thousands):
Line Item in the Company’s Consolidated Balance SheetDecember 31, 2020December 31, 2019
Operating lease right-of-use assetsOther non-current assets$100,366 $92,355 
Current portion, operating lease liabilitiesOther current liabilities$23,397 $18,892 
Operating lease liabilitiesOther non-current liabilities$84,055 $76,955 
Supplemental cash flow information related to leases was as follows (in thousands):
Year ended December 31, 2020Year ended December 31, 2019
Cash paid for amounts included in the measurement of lease liabilities:
   Operating cash flows from operating leases$35,302 $25,077 
Right-of-use assets obtained in exchange for lease obligations:
   Operating leases$10,543 $18,146 
F-57

COMPASS DIVERSIFIED HOLDINGS
NOTES TO CONSOLIDATED FINANCIAL STATEMENTS


Legal Proceedings
In the normal course of business, the Company and its subsidiaries are involved in various claims and legal proceedings. While the ultimate resolution of these matters has yet to be determined, the Company does not believe that any unfavorable outcomes will have a material adverse effect on the Company’s consolidated financial position or results of operations.
Note Q — Related Party Transactions
The Company has entered into related party transactions with its Manager, CGM, including the following:
Management Services Agreement
LLC Agreement
Integration Services Agreements
Cost Reimbursement and Fees
Management Services Agreement
The Company entered into a MSA with CGM effective May 16, 2006, as amended. Our Chief Executive Officer is a partner of CGM. The MSA provides for, among other things, CGM to perform services for the Company in exchange for a management fee paid quarterly and equal to 0.5% of the Company’s adjusted net assets, as defined in the MSA. The management fee is required to be paid prior to the payment of any distributions to shareholders.
Pursuant to the MSA, CGM is entitled to enter into off-setting management service agreements with each of the operating segments. The amount of the fee is negotiated between CGM and the operating management of each segment and is based upon the value of the services to be provided. The fees paid directly to CGM by the segments offset on a dollar for dollar basis the amount due CGM by the Company under the MSA. Concurrent with the June 2019 sale of Clean Earth (refer to Note D - Discontinued Operations) CGM agreed to waive the management fee on cash balances held at the Company, commencing with the quarter ended June 30, 2019 and continuing until the quarter during which the Company next borrows under the 2018 Revolving Credit Facility. In March 2020, as a proactive measure to provide the Company with additional cash liquidity in light of the COVID-19 pandemic, the Company elected to draw down $200 million on our 2018 Revolving Credit Facility. The Company and CGM entered into a waiver agreement whereby CGM agreed to waive the portion of the management fee attributable to the cash balances held at the Company as of March 31, 2020. In addition, due to the unprecedented uncertainty as a result of the COVID-19 pandemic, CGM agreed to waive 50% of the management fee calculated at June 30, 2020 that was paid in July 2020. Further, for the third quarter of 2020, the Company and CGM entered into a waiver agreement whereby CGM agreed to waive the portion of the management fee attributable to the cash balances held at the Company as of September 30, 2020. CGM has also entered into a waiver of the MSA for a period through December 31, 2021 to receive a 1% annual management fee related to BOA, rather than the 2% called for under the MSA. Additionally, during the third quarter of 2018, CGM waived $0.6 million in management fees attributable to the assets acquired in September related to the acquisitions by Velocity Outdoor.
During the current year, the Company paid CGM $0.1 million representing the management fee due from Arnold at December 31, 2020. At December 31, 2020, Arnold has accrued $0.1 million due to the Company to reimburse us for the management fee paid on their behalf.
F-58

COMPASS DIVERSIFIED HOLDINGS
NOTES TO CONSOLIDATED FINANCIAL STATEMENTS


For the year ended December 31, 2020, 2019 and 2018, the Company incurred the following management fees to CGM, by entity:
Year ended December 31,
(in thousands)
202020192018
5.11$1,000 $1,000 $1,000 
BOA250 N/aN/a
Ergobaby500 500 500 
Liberty500 500 500 
Marucci347 N/aN/a
Velocity500 500 500 
Advanced Circuits500 500 500 
Arnold 500 500 500 
Foam Fabricators750 750 658 
Sterno 500 500 500 
Corporate29,402 32,280 38,785 
$34,749 $37,030 $43,443 
Approximately $10.2 million and $8.0 million of the management fees incurred were unpaid as of December 31, 2020 and 2019, respectively, and are reflected in Due to related party on the consolidated balance sheets.
LLC Agreement
The LLC agreement gives Holders the right to distributions pursuant to a profit allocation formula upon the occurrence of a Sale Event or a Holding Event. The Holders are entitled to receive and as such can elect to receive the positive contribution-based profit allocation payment for each of the business acquisitions during the 30-day period following the fifth anniversary of the date upon which we acquired a controlling interest in that business (Holding Event) and upon the sale of the business (Sale Event). Holders received $9.1 million and $60.4 million in distributions related to Sale and Holding Events that occurred during 2020 and 2019, respectively. Refer to "Note K - Stockholders' Equity" for a description of the profit allocation payments. There were no allocation payments made to the Allocation Interest Holders in 2018.
Certain persons who are employees and partners of the Manager, including the Company’s Chief Executive Officer, beneficially own (through Sostratus LLC) 45.0% of the Allocation Interests at December 31, 2020 and 50.0% at December 31, 2019. Of the remaining 55.0% at December 31, 2020 and 50.0% at December 31, 2019, 5.0% is held by CGI Diversified Holdings LP, 5.0% is held by the Chairman of the Company’s Board of Directors, and the remaining percentage of Allocation Interests are held by the former founding partners of the Manager.
Integrations Services Agreements
BOA, which was acquired in October 2020, entered into an Integration Services Agreement ("ISA") with CGM whereby BOA will pay CGM $4.4 million quarterly over a twelve month period as services are rendered, beginning in the quarter ended December 31, 2020. Marucci Sports, which was acquired in April 2020, entered into an ISA with CGM whereby Marucci will pay integration service fees of $2.0 million payable quarterly over a twelve month period as services are rendered beginning in the quarter ended September 30, 2020. Under the ISAs, CGM provides services for new platform acquisitions to, amongst other things, assist the management at the acquired entities in establishing a corporate governance program, implement compliance and reporting requirements of the Sarbanes-Oxley Act of 2002, as amended, and align the acquired entity's policies and procedures with our other subsidiaries.
Foam Fabricators, which was acquired in 2018 and Velocity Outdoor, which was acquired in 2017 each entered into an ISA with CGM. Velocity Outdoor paid CGM a total of $1.5 million in integration services fees, with $0.75 million paid in 2018. Foam Fabricators paid CGM $2.3 million over the term of the ISA, ($2.0 million in integration service fees in 2018 and $0.3 million in 2019). During the years ended December 31, 2020, 2019 and 2018, CGM received $2.1 million, $0.3 million, and $2.7 million, respectively, in total integration service fees. Integration service fees are included in selling, general and administrative expense on the subsidiaries' statement of operations in the period in which they are incurred.
F-59

COMPASS DIVERSIFIED HOLDINGS
NOTES TO CONSOLIDATED FINANCIAL STATEMENTS


Cost Reimbursement and Fees
The Company reimbursed its Manager, CGM, approximately $5.2 million, $5.6 million, and $4.1 million, principally for occupancy and staffing costs incurred by CGM on the Company’s behalf during the years ended December 31, 2020, 2019 and 2018, respectively.
The Company and its businesses have the following significant related party transactions:
5.11
Related Party Vendor Purchases - 5.11 purchases inventory from a vendor who is a related party to 5.11 through one of the executive officers of 5.11 via the executive's 40% ownership interest in the vendor. During the years ended December 31, 2020, 2019 and 2018, 5.11 purchased approximately $2.7 million, $4.4 million, and $5.0 million, respectively, in inventory from the vendor.
BOA
Related Party Vendor Purchases - A contract manufacturer used by BOA as the primary supplier of molded injection parts is a noncontrolling shareholder of BOA. BOA purchased approximately $6.7 million in parts from this supplier from October 16, 2020 (date of acquisition) through December 31, 2020.
Liberty
Related Party Vendor Purchases - Liberty purchases inventory raw materials from a vendor who is a related party to Liberty through an executive officer of Liberty via the employment of family members at the vendor. During the years ended December 31, 2020, 2019 and 2018, Liberty purchased approximately $0.6 million, $0.5 million and $2.1 million, respectively, in raw materials from the vendors.
ACI
In November 2020, the Company completed a recapitalization of ACI whereby the Company entered into an amendment to the intercompany loan agreement with ACI (the "ACI Loan Agreement"). The ACI Loan Agreement was amended to (i) provide for term loan borrowings of $48.8 million to fund the repurchase of shares from an existing shareholder and to fund a distribution to shareholders, and ii) extend the maturity dates of the term loans, and termination date of the revolving loan commitment. In connection with the recapitalization, ACI repurchased 47,870 shares of ACI capital stock, and distributed $42.8 million to shareholders. The Company owned 71.8% of the outstanding shares of ACI on the date of the distribution and received $30.7 million. The remaining amount of the distribution went to minority shareholders.
Sterno
In January 2018, the Company completed a recapitalization at Sterno whereby the Company entered into an amendment to the intercompany loan agreement with Sterno (the "Sterno Loan Agreement"). The Sterno Loan Agreement was amended to (i) provide for term loan borrowings of $57.7 million to fund a distribution to the Company, which owned 100% of the outstanding equity of Sterno at the time of the recapitalization, and (ii) extend the maturity dates of the term loans. In connection with the recapitalization, Sterno's management team exercised all of their vested stock options, which represented 58,000 shares of Sterno. The Company then used a portion of the distribution to repurchase the 58,000 shares from management for a total purchase price of $6.0 million. In addition, Sterno issued new stock options to replace the exercised options, thus maintaining the same percentage of fully diluted non-controlling interest that existed prior to the recapitalization.
Note R – Unaudited Quarterly Financial Data
The following table presents the unaudited quarterly financial data. This information has been prepared on a basis consistent with that of the audited consolidated financial statements and all necessary material adjustments, consisting of normal recurring accruals and adjustments, have been included to present fairly the unaudited quarterly financial data. The quarterly results of operations for these periods are not necessarily indicative of future results of operations. Typically, the first quarter of each fiscal year has the lower results than the remainder of the year, representing the Company's weakest quarter due to seasonality at our businesses. The per share calculations for each of the quarters are based on the weighted average number of shares for each period using the two class method, which requires companies to allocate participating securities that have rights to earnings that otherwise
F-60

COMPASS DIVERSIFIED HOLDINGS
NOTES TO CONSOLIDATED FINANCIAL STATEMENTS


would have been available only to common shareholders as a separate class of securities in calculating earnings per share; therefore, the sum of the quarters will not equal to the full year per share amount.
(in thousands)
December 31, 2020 (1)
September 30, 2020 (1)
June 30, 2020 (1)
March 31, 2020
Total revenues$474,778 $418,903 $333,627 $333,449 
Gross profit172,106 153,784 117,403 119,488 
Operating income 31,950 35,867 13,453 13,563 
Income (loss) from continuing operations8,780 20,803 (7,366)4,880 
Gain on sale of discontinued operations, net of tax 100   
Net income (loss) attributable to Holdings$8,366 $19,186 $(8,437)$3,665 
Basic and fully diluted income (loss) per share attributable to Holdings:
  Continuing operations$(0.06)$0.08 $(0.30)$(0.26)
  Discontinued operations    
Basic and fully diluted income (loss) per share attributable to Holdings$(0.06)$0.08 $(0.30)$(0.26)
(1) The quarters ended June 30, 2020, September 30, 2020 and December 31, 2020 include operating results from Marucci, which the Company acquired on April 20, 2020. The quarter ended December 31, 2020 includes the operating results from BOA, which the Company acquired on October 16, 2020.
(in thousands)December 31,
2019
September 30, 2019 (1)
June 30, 2019 (2)
March 31, 2019 (3)
Total revenues$386,999 $388,313 $336,084 $338,857 
Gross profit140,790 136,535 122,563 119,555 
Operating income (loss)27,644 (1,267)20,208 13,611 
Income (loss) from continuing operations4,543 (28,582)(3,806)(12,928)
Income from discontinued operations  15,474 1,427 
Gain on sale of discontinued operations, net of tax810 2,039 206,505 121,659 
Net income (loss) attributable to Holdings$3,808 $(27,785)$216,534 $109,308 
Basic and fully diluted income (loss) per share attributable to Holdings:
  Continuing operations$(0.24)$(1.33)$(0.32)$(0.34)
  Discontinued operations0.01 0.03 3.70 2.06 
Basic and fully diluted income (loss) per share attributable to Holdings$(0.23)$(1.30)$3.38 $1.72 
(1) The Company recorded goodwill impairment of $33.4 million in the third quarter of 2019 related to the Velocity operating segment. This amount was reduced in the fourth quarter of 2019 by $0.5 million upon completion of the impairment analysis.
(2) The Company sold its Clean Earth operating segment in the second quarter of 2019, recording a gain on sale of $206.3 million.
(3) The Company sold its Manitoba Harvest operating segment in the first quarter of 2019, recording a gain on sale of $121.7 million.
F-61


SCHEDULE II – VALUATION AND QUALIFYING ACCOUNTS

Additions
(in thousands)Balance at beginning
of Year
Charge to costs
and expense
Other (1)
DeductionsBalance at
end of Year
Sales allowance accounts - 2020$14,800 $7,035 $1,221 $4,736 $18,320 
Sales allowance accounts - 2019$11,882 $7,259 $ $4,341 $14,800 
Sales allowance accounts - 2018$9,395 $3,779 $2,965 $4,257 $11,882 
Valuation allowance for deferred tax assets - 2020$8,099 $606 $60 $1,753 $7,012 
Valuation allowance for deferred tax assets - 2019$6,904 $1,195 $ $ $8,099 
Valuation allowance for deferred tax assets - 2018$5,912 $1,108 $ $116 $6,904 

(1)Represents opening allowance balances related to acquisitions made during the period indicated.

S-1

INDEX TO EXHIBITS

Exhibit
Number
Description
2.1
2.2
2.3
2.4
2.5
2.6
3.1
3.2
3.3
3.4
3.5
3.6
3.7
3.8
3.9
3.10
3.11
3.12
3.13
3.14
E-1

INDEX TO EXHIBITS

Exhibit
Number
Description
3.15
3.16
3.17
3.18
3.19
4.1
4.2
4.3
4.4
4.5
4.6
4.7*
10.1
10.2
10.3
10.4
10.5
10.6
10.7
10.8
10.9
10.10†
10.11
10.12
21.1*
23.1*
24.1*
31.1*
E-2

INDEX TO EXHIBITS

Exhibit
Number
Description
31.2*
32.1*+
32.2*+
99.1
99.2
99.3
99.4
99.5
99.6
99.7
99.8
99.9
99.10
99.11
101.INS*Inline XBRL Instance Document - the instance document does not appear in the Interactive Data File because its XBRL tags are embedded within the Inline XBRL document.
101.SCH*Inline XBRL Taxonomy Extension Schema Document
101.CAL*Inline XBRL Taxonomy Extension Calculation Linkbase Document
101.DEF*Inline XBRL Taxonomy Extension Definition Linkbase Document
101.LAB*Inline XBRL Taxonomy Extension Label Linkbase Document
101.PRE*Inline XBRL Taxonomy Extension Presentation Linkbase Document
104Cover page formatted as Inline XBRL and contained in Exhibit 101
*Filed or furnished herewith.
Denotes management contracts and compensatory plans or arrangements.
+In accordance with Item 601(b)(32)(ii) of Regulation S-K and SEC Release Nos. 33-8238 and 34-47986, Final Rule: Management's Reports on Internal Control Over Financial Reporting and Certification of Disclosure in Exchange Act Periodic Reports, the certifications furnished in Exhibit 32.1 and 32.2 hereto are deemed to accompany this Form 10-K and will not be deemed “filed” for purposes of Section 18 of the Exchange Act. Such certifications will not be deemed to be incorporated by reference into any filing under the Securities Act or the Exchange Act, except to the extent that the registrant specifically incorporates it by reference.

E-3