10-K 1 a1231201710k.htm 10-K Document
 
UNITED STATES
SECURITIES AND EXCHANGE COMMISSION
Washington, D.C. 20549
 
 
 
Form 10-K
þ
ANNUAL REPORT PURSUANT TO SECTION 13 OR 15(d) OF THE SECURITIES EXCHANGE ACT OF 1934
For the fiscal year ended December 31, 2017
or
¨
TRANSITION REPORT PURSUANT TO SECTION 13 OR 15(d) OF THE SECURITIES EXCHANGE ACT OF 1934
For the transition period from                 to                
Commission File Number: 001-34927
 
 
 
Compass Diversified Holdings
(Exact name of registrant as specified in its charter)
 
 
 
Delaware
 
57-6218917
(Jurisdiction of incorporation or organization)
 
(I.R.S. Employer Identification No.)
Commission File Number: 001-34926
 
 
 
Compass Group Diversified Holdings LLC
(Exact name of registrant as specified in its charter)
 
 
 
Delaware
 
20-3812051
(Jurisdiction of incorporation or organization)
 
(I.R.S. Employer Identification No.)
 
 
301 Riverside Avenue
Second Floor
Westport, CT
 
06880
(Address of principal executive offices)
 
(Zip Code)
(203) 221-1703
(Registrants’ telephone number, including area code)
Securities registered pursuant to Section 12(b) of the Act:
Title of Each Class
 
Name of Each Exchange on Which Registered
Shares representing beneficial interests in Compass Diversified Holdings (“common shares”)
 
New York Stock Exchange
Series A Preferred Shares representing Series A Trust Preferred Interest in Compass Diversified Holdings ("Series A Preferred Shares")
 
New York Stock Exchange
Securities registered pursuant to Section 12 (g) of the Act: None
 
 
 
Indicate by check mark if the registrants are collectively a well-known seasoned issuer, as defined in Rule 405 of the Securities Act.    Yes  þ    No ¨
Indicate by check mark if the registrants are collectively not required to file reports pursuant to Section 13 or Section 15(d) of the Act. 
Yes ¨  No þ
Indicate by check mark whether the registrants (1) have filed all reports required to be filed by Section 13 or 15(d) of the Securities Exchange Act of 1934 during the preceding 12 months (or for such shorter period that the registrants were required to file such reports), and (2) have been subject to such filing requirements for the past 90 days.    Yes þ    No ¨
Indicate by check mark whether the registrants have submitted electronically and posted on their corporate website, if any, every Interactive Data File required to be submitted and posted pursuant to Rule 405 of Regulation S-T (§232.405 of this chapter) during the preceding 12 months (or for such shorter period that the registrants were required to submit and post such files).    Yes þ    No ¨
Indicate by check mark if disclosure of delinquent filers pursuant to Item 405 of Regulation S-K (§229.405 of this chapter) is not contained herein, and will not be contained, to the best of registrants’ knowledge, in definitive proxy or information statements incorporated by reference in Part III of this Form 10-K or any amendment to this Form 10-K.  ¨
Indicate by check mark whether the registrants are collectively a large accelerated filer, an accelerated filer, a non-accelerated filer, a smaller reporting company, or an emerging growth company. See the definitions of “large accelerated filer,” “accelerated filer,” “smaller reporting company,” and "emerging growth company" in Rule 12b-2 of the Exchange Act. (Check one):
Large accelerated filer
 
þ

Accelerated filer
 
¨

Non-accelerated filer
 
¨
Smaller reporting company
 
¨
 
 
 
Emerging growth company
 
¨
If an emerging growth company, indicate by check mark if the registrants have elected not to use the extended transition period for complying with any new or revised financial accounting standards provided pursuant to Section 13(a) of the Exchange Act. ¨
Indicate by check mark whether the registrants are collectively a shell company (as defined in Rule 12b-2 of the Exchange Act).   Yes ¨   No þ
The aggregate market value of the outstanding common shares of trust stock held by non-affiliates of Compass Diversified Holdings at June 30, 2017 was $880,939,012 based on the closing price on the New York Stock Exchange on that date. For purposes of the foregoing calculation only, all directors and officers of the registrant have been deemed affiliates. There were 59,900,000 common shares of trust stock without par value outstanding at February 23, 2018.
Documents Incorporated by Reference
Certain information in the registrant’s definitive proxy statement to be filed with the Commission relating to the registrant’s 2018 Annual Meeting of Shareholders is incorporated by reference into Part III.
 



Table of Contents
 
 
Page
PART I
 
 
Item 1.
Item 1A.
Item 1B.
Item 2.
Item 3.
Item 4.
 
 
 
PART II
 
 
Item 5.
Item 6.
Item 7.
Item 7A.
Item 8.
Item 9.
Item 9A.
Item 9B.
 
 
 
PART III
 
 
Item 10.
Item 11.
Item 12.
Item 13.
Item 14.
 
 
 
PART IV
 
 
Item 15.


2


NOTE TO READER
In reading this Annual Report on Form 10-K, references to:
the “Trust” and “Holdings” refer to Compass Diversified Holdings;
the “Company” refer to Compass Group Diversified Holdings LLC;
“businesses”, “operating segments”, “subsidiaries” and “reporting units” all refer to, collectively, the businesses controlled by the Company;
the “Manager” refer to Compass Group Management LLC (“CGM”);
the “Trust Agreement” refer to the Second Amended and Restated Trust Agreement of the Trust dated as of December 6, 2016;
the “2011 Credit Facility” refer to the Credit Facility with a group of lenders led by TD Securities (USA) LLC (“TD Securities”) which provided for the 2011 Revolving Credit Facility and the 2011 Term Loan Facility;
the "2014 Credit Facility" refer to the credit agreement entered into on June 14, 2014 with a group of lenders led by Bank of America N.A. as administrative agent, as amended from time to time, which provides for a Revolving Credit Facility and a Term Loan;
the "2014 Revolving Credit Facility" refer to the $550 million Revolving Credit Facility provided by the 2014 Credit Facility that matures in June 2019;
the "2014 Term Loan" refer to the $325 million Term Loan Facility, provided by the 2014 Credit Facility that matures in June 2021;
the "2016 Incremental Term Loan" refer to the $250 million Tranche B Term Facility provided by the 2014 Credit Facility (together with the 2014 Term Loan, the "Term Loans");
the “LLC Agreement” refer to the fifth amended and restated operating agreement of the Company dated as of December 6, 2016;
“we”, “us” and “our” refer to the Trust, the Company and the businesses together.


3


Statement Regarding Forward-Looking Disclosure
This Annual Report on Form 10-K, including the sections entitled “Risk Factors,” “Management’s Discussion and Analysis of Financial Condition and Results of Operations” and “Business,” contains forward-looking statements. We may, in some cases, use words such as “project,” “predict,” “believe,” “anticipate,” “plan,” “expect,” “estimate,” “intend,” “should,” “would,” “could,” “potentially,” or “may” or other words that convey uncertainty of future events or outcomes to identify these forward-looking statements. Forward-looking statements in this Annual Report on Form 10-K are subject to a number of risks and uncertainties, some of which are beyond our control, including, among other things:
our ability to successfully operate our businesses on a combined basis, and to effectively integrate and improve any future acquisitions;
our ability to remove our Manager and our Manager’s right to resign;
our trust and organizational structure, which may limit our ability to meet our dividend and distribution policy;
our ability to service and comply with the terms of our indebtedness;
our cash flow available for distribution and our ability to make distributions in the future to our shareholders;
our ability to pay the management fee, and profit allocation when due;
our ability to make and finance future acquisitions;
our ability to implement our acquisition and management strategies;
the regulatory environment in which our businesses operate;
trends in the industries in which our businesses operate;
changes in general economic or business conditions or economic or demographic trends in the United States and other countries in which we have a presence, including changes in interest rates and inflation;
environmental risks affecting the business or operations of our businesses;
our and our Manager’s ability to retain or replace qualified employees of our businesses and our Manager;
costs and effects of legal and administrative proceedings, settlements, investigations and claims; and
extraordinary or force majeure events affecting the business or operations of our businesses.
Our actual results, performance, prospects or opportunities could differ materially from those expressed in or implied by the forward-looking statements. A description of some of the risks that could cause our actual results to differ appears under the section “Risk Factors”. Additional risks of which we are not currently aware or which we currently deem immaterial could also cause our actual results to differ.
In light of these risks, uncertainties and assumptions, you should not place undue reliance on any forward-looking statements. The forward-looking events discussed in this Annual Report on Form 10-K may not occur. These forward-looking statements are made as of the date of this Annual Report. We undertake no obligation to publicly update or revise any forward-looking statements to reflect subsequent events or circumstances, whether as a result of new information, future events or otherwise, except as required by law.


4


PART I

ITEM 1. BUSINESS
Compass Diversified Holdings, a Delaware statutory trust (“Holdings”, or the “Trust”), was incorporated in Delaware on November 18, 2005. Compass Group Diversified Holdings, LLC, a Delaware limited liability Company (the “Company”), was also formed on November 18, 2005. The Trust and the Company (collectively “CODI”) were formed to acquire and manage a group of small and middle-market businesses headquartered in North America. The Trust is the sole owner of 100% of the Trust Interests, as defined in our LLC Agreement, of the Company. Pursuant to the LLC Agreement, the Trust owns an identical number of Trust Interests in the Company as exist for the number of outstanding shares of the Trust. Accordingly, our shareholders are treated as beneficial owners of Trust Interests in the Company and, as such, are subject to tax under partnership income tax provisions.
The Company is the operating entity with a board of directors whose corporate governance responsibilities are similar to that of a Delaware corporation. The Company’s board of directors oversees the management of the Company and our businesses and the performance of Compass Group Management LLC (“CGM” or our “Manager”). Certain persons who are employees and partners of our Manager receive a profit allocation as beneficial owners of 60.4% through Sostratus LLC of the Allocation Interests in us, as defined in our LLC Agreement.
Overview
We acquire controlling interests in and actively manage businesses that we believe (i) operate in industries with long-term macroeconomic growth opportunities, (ii) have positive and stable cash flows, (iii) face minimal threats of technological or competitive obsolescence, and (iv) have strong management teams largely in place.
Our unique public structure provides investors with an opportunity to participate in the ownership and growth of companies which have historically been owned by private equity firms, wealthy individuals or families. Through the acquisition of a diversified group of businesses with these characteristics, we believe we offer investors an opportunity to diversify their own portfolio risk while participating in the ongoing cash flows of those businesses through the receipt of quarterly distributions.
Our disciplined approach to our target market provides opportunities to methodically purchase attractive businesses at values that are accretive to our shareholders. For sellers of businesses, our unique financial structure allows us to acquire businesses efficiently with little or no third party financing contingencies and, following acquisition, to provide our businesses with substantial access to growth capital.
We believe that private company operators and corporate parents looking to sell their business units may consider us an attractive purchaser because of our ability to:
provide ongoing strategic and financial support for their businesses;
maintain a long-term outlook as to the ownership of those businesses where such an outlook is required for maximization of our shareholders’ return on investment; and
consummate transactions efficiently without being dependent on third-party transaction financing.
In particular, we believe that our outlook on length of ownership and active management on our part may alleviate the concern that many private company operators and parent companies may have with regard to their businesses going through multiple sale processes in a short period of time. We believe this outlook reduces both the risk that businesses may be sold at unfavorable points in the overall market cycle and enhances our ability to develop a comprehensive strategy to grow the earnings and cash flows of each of our businesses, which we expect will better enable us to meet our long-term objective of continuing to pay distributions to our shareholders while increasing shareholder value. Finally, it has been our experience, that our ability to acquire businesses without the cumbersome delays and conditions typical of third party transactional financing is appealing to sellers of businesses who are interested in confidentiality and certainty to close.
We believe our management team’s strong relationships with industry executives, accountants, attorneys, business brokers, commercial and investment bankers, and other potential sources of acquisition opportunities offer us substantial opportunities to assess small to middle market businesses available for acquisition. In addition, the flexibility, creativity, experience and expertise of our management team in structuring transactions allows us to consider non-traditional and complex transactions tailored to fit a specific acquisition target.
In terms of the businesses in which we have a controlling interest as of December 31, 2017, we believe that these businesses have strong management teams, operate in strong markets with defensible market niches and maintain long-standing customer relationships.
We categorize the businesses we own into two separate groups of businesses (i) branded consumer businesses and, (ii) niche industrial businesses. Branded consumer businesses are characterized as those businesses that we believe

5


capitalize on a valuable brand name in their respective market sector. We believe that our branded consumer businesses are leaders in their particular product category. Niche industrial businesses are characterized as those businesses that focus on manufacturing and selling particular products and industrial services within a specific market sector. We believe that our niche industrial businesses are leaders in their specific market sector.
The following is a brief summary of the businesses in which we own a controlling interest at December 31, 2017:
Branded Consumer Businesses

5.11
5.11 ABR Corp. ("5.11 Tactical" or "5.11") is a leading provider of purpose-built tactical apparel and gear for law enforcement, firefighters, EMS, and military special operations as well as outdoor and adventure enthusiasts. 5.11 is a brand known for innovation and authenticity, and works directly with end users to create purpose-built apparel and gear designed to enhance the safety, accuracy, speed and performance of tactical professionals and enthusiasts worldwide.  Headquartered in Irvine, California, 5.11 operates sales offices and distribution centers globally, and 5.11 products are widely distributed in uniform stores, military exchanges, outdoor retail stores, its own retail stores and on 511tactical.com. We made loans to and purchased a controlling interest in 5.11 Tactical for approximately $408.2 million in August 2016. We currently own 97.5% of the outstanding stock of 5.11 on a primary basis and 85.5% on a fully diluted basis.

Crosman
Crosman Corp. ("Crosman") is a leading designer, manufacturer, and marketer of airguns, archery products, laser aiming devices, and related accessories. Crosman offers its products under the highly recognizable Crosman, Benjamin and CenterPoint brands that are available through national retail chains, mass merchants, dealer and distributor networks. Crosman is headquartered in Bloomfield, New York. We made loans to, and purchased a controlling interest in, Crosman on June 2, 2017 for approximately $150.4 million. We currently own 98.8% of the outstanding stock of Crosman on a primary basis and 89.2% on a fully diluted basis.
Ergobaby
Ergobaby Carrier, Inc. (“Ergobaby”), headquartered in Los Angeles, California, is dedicated to building a global community of confident parents with smart, ergonomic solutions that enable and encourage bonding between parents and babies. Ergobaby offers a broad range of award-winning baby carriers, strollers, car seats, swaddlers, nursing pillows, and related products that fit into families’ daily lives seamlessly, comfortably and safely. We made loans to, and purchased a controlling interest in, Ergobaby on September 16, 2010 for approximately $85.2 million. We currently own 82.7% of the outstanding stock of Ergobaby on a primary basis and 76.6% on a fully diluted basis.
Liberty Safe
Liberty Safe and Security Products, Inc. (“Liberty Safe” or “Liberty”), headquartered in Payson, Utah, is a designer, manufacturer and marketer of premium home, office and gun safes in North America. From its over 300,000 square foot manufacturing facility, Liberty produces a wide range of home and gun safe models in a broad assortment of sizes, features and styles. We made loans to, and purchased a controlling interest in, Liberty Safe on March 31, 2010 for approximately $70.2 million. We currently own 88.6% of the outstanding stock of Liberty Safe on a primary basis and 84.7% on a fully diluted basis.
Manitoba Harvest
Manitoba Harvest ("Manitoba Harvest" or "Manitoba"), headquartered in Winnipeg, Manitoba, is a pioneer and leader in the manufacture and distribution of branded, hemp-based foods and hemp-based ingredients. Manitoba Harvest’s products, which include Hemp Hearts™, Hemp Heart Bites™, and Hemp protein powders, are currently carried in approximately 13,000 retail stores across the United States and Canada. We made loans to, and purchased a controlling interest in, Manitoba Harvest on July 10, 2015 for approximately $102.7 million (C$130.3 million). We currently own 76.6% of the outstanding stock of Manitoba Harvest on a primary basis and 67.0% on a fully diluted basis.
Niche Industrial Businesses
Advanced Circuits
Compass AC Holdings, Inc. (“Advanced Circuits” or “ACI”), headquartered in Aurora, Colorado, is a provider of small-run, quick-turn and volume production rigid printed circuit boards, or “PCBs”, throughout the United States. PCBs are a vital component of virtually all electronic products. The small-run and quick-turn portions of the PCB industry are characterized by customers requiring high levels of responsiveness, technical support and timely delivery. We made loans to, and

6


purchased a controlling interest in, Advanced Circuits, on May 16, 2006 for approximately $81.0 million. We currently own 69.4% of the outstanding stock of Advanced Circuits on a primary basis and 69.2% on a fully diluted basis.
Arnold
AMT Acquisition Corporation (“Arnold” or “Arnold Magnetics”), headquartered in Rochester, New York, with nine additional facilities worldwide, is a global manufacturer of engineered magnetic solutions for a wide range of specialty applications and end-markets, including aerospace and defense, motorsport/automotive, oil and gas, medical, general industrial, electric utility, reprographics and advertising specialty markets. Arnold Magnetics produces high performance permanent magnets (PMAG), precision foil products (Precision Thin Metals or "PTM"), and flexible magnets (Flexmag) that are mission critical in motors, generators, sensors and other systems and components. Based on its long-term relationships, Arnold has built a diverse and blue-chip customer base totaling more than 2,000 customers worldwide. We made loans to, and purchased a controlling interest in, Arnold on March 5, 2012 for approximately $128.8 million. We currently own 96.7% of the outstanding stock of Arnold on a primary basis and 84.7% on a fully diluted basis.
Clean Earth
Clean Earth Holdings, Inc. ("Clean Earth"), headquartered in Hatboro, Pennsylvania, is a provider of environmental services for a variety of contaminated materials. Clean Earth provides a one-stop shop solution that analyzes, treats, documents and recycles waste streams generated in multiple end-markets such as power, construction, commercial development, oil and gas, medical, infrastructure, industrial and dredging. We made loans to, and purchased a controlling interest in, Clean Earth on August 26, 2014 for approximately $251.4 million. We currently own 97.5% of the outstanding stock of Clean Earth on a primary basis and 79.8% on a fully diluted basis.
Sterno
Candle Lamp Company, LLC ("Sterno"), headquartered in Corona, California, is a leading manufacturer and marketer of portable food warming devices and creative table lighting solutions for the food service industry and flameless candles and outdoor lighting products for consumers. Sterno's product line includes wick and chafing fuels, butane stoves and accessories, liquid and traditional wax candles, catering equipment and lamps. We made loans to, and purchased all of the equity interests in, Sterno on October 10, 2014 for approximately $160.0 million. We currently own 100.0% of the outstanding stock of Sterno on a primary basis and 89.5% on a fully diluted basis.
Our businesses also represent our operating segments. See “Our Businesses” and “Note E – Operating Segment Data” to our Consolidated Financial Statements for further discussion of our businesses as our operating segments, including information related to geographies.
2017 Highlights and Recent Events
Trust Preferred Share Issuance
On June 28, 2017, the Trust issued 4,000,000 7.250% Series A Trust Preferred Shares (the "Series A Preferred Shares") for gross proceeds of $100.0 million, or $96.4 million net of underwriters' discount and issuance costs.
Acquisition of Crosman
On June 2, 2017, through a wholly owned subsidiary, Crosman Acquisition Corp., we acquired 98.9% of the outstanding equity of Bullseye Acquisition Corporation, which is the sole owner of Crosman Corp. ("Crosman"). Crosman is a designer, manufacturer and marketer of airguns, archery products and related accessories. Headquartered in Bloomfield, New York, Crosman serves over 425 customers worldwide, including mass merchants, sporting goods retailers, online channels and distributors serving smaller specialty stores and international markets. Its diversified product portfolio includes the widely known Crosman, Benjamin and CenterPoint brands. The purchase price, including proceeds from noncontrolling interests and net of transaction costs, was approximately $150.4 million. Crosman management invested in the transaction along with the Company, representing approximately 1.1% of the initial noncontrolling interest.
Divestiture of FOX shares
On March 13, 2017, Fox Factory Holding Corp. ("FOX") closed on a secondary public offering of 5,108,718 shares of FOX common stock held by CODI, which represented CODI's remaining investment in FOX. CODI received $136.1 million in net proceeds as a result of the sale. As a result of this secondary public offering, the Company no longer holds an ownership interest in FOX.
2017 Distributions
Common shares - For the 2017 fiscal year we declared distributions to our common shareholders totaling $1.44 per share.

7


Preferred shares - For the 2017 fiscal year we declared distributions to our preferred shareholders totaling $1.067 per share on our Series A Preferred Shares
Subsequent Events
Acquisition of Foam Fabricators
In January 2018, we entered into an agreement to acquire Foam Fabricators, Inc. (“Foam Fabricators”) for a purchase price of $247.5 million (excluding working capital and certain other adjustments upon closing). Headquartered in Scottsdale, Arizona, Foam Fabricators is a leading designer and manufacturer of custom molded protective foam solutions and OEM components made from expanded polymers such as expanded polystyrene (EPS) and expanded polypropylene (EPP). Founded in 1957, the Foam Fabricators operates 13 state-of-the-art molding and fabricating facilities across North America. Foam Fabricators provides products to a variety of end-markets, including appliances and electronics, pharmaceuticals, health and wellness, automotive, and building products. For the trailing twelve months ended November 30, 2017, Foam Fabricators reported net revenue of approximately $126 million. The acquisition of Foam Fabricators closed on February 15, 2018, with the Company funding the acquisition through a draw on our 2014 Revolving Credit Facility.
Acquisition of Rimports
In January 2018, our Sterno business entered into an agreement to acquire Rimports, Inc. ("Rimports") for a purchase price of approximately $145 million, excluding working capital and other adjustments upon closing, plus a potential earn-out of up to $25 million based on future financial performance of Rimports. Rimports is a manufacturer and distributor of branded and private label scented, wickless candle products used for home decor and fragrance. Headquartered in Provo, Utah, Rimports offers an extensive line of ceramic wax warmers, scented wax cubes, essential oils and diffusers through the mass retail channel. For the trailing twelve months ended November 30, 2017, Rimports reported net revenue of $155.4 million. The acquisition of Rimports closed on February 26, 2018, with the Company funding the acquisition through a draw on our 2014 Revolving Credit Facility.
Tax Reporting
Information returns will be filed by the Trust and the Company with the Internal Revenue Service ("IRS"), as required, with respect to income, gain, loss, deduction and other items derived from the Company’s activities. The Company has and will file a partnership return with the IRS and intends to issue a Schedule K-1 to the trustee. The trustee intends to provide information to each holder of shares using a monthly convention as the calculation period. For 2017 and future years, the Trust will continue to file a Form 1065 and issue Schedule K-1 to shareholders. For 2017, we delivered the Schedule K-1 to shareholders within the same time frame as we delivered the schedule to shareholders for the 2016 and 2015 taxable years. The relevant and necessary information for tax purposes is readily available electronically through our website. Each holder will be deemed to have consented to provide relevant information, and if the shares are held through a broker or other nominee, to allow such broker or other nominee to provide such information as is reasonably requested by us for purposes of complying with our tax reporting obligations.

WHERE YOU CAN FIND ADDITIONAL INFORMATION
We file reports with the Securities and Exchange Commission (the "SEC" or the "Commission"), including Forms S-1 and S-3 under the Securities Act of 1933, as amended (the "Securities Act"), and Forms 10-K, 10-Q, and 8-K under the Securities Exchange Act of 1934, as amended (the "Exchange Act"), which include exhibits, schedules and amendments to those reports. The public may read and copy any materials we file with the SEC at the SEC's Public Reference Room at 100 F Street, NE, Washington, DC 20549. The public may also obtain information on the operation of the Public Reference Room by calling the SEC at 1-800-SEC-0330. The SEC maintains an Internet site that contains reports, proxy and information statements, and other information regarding issuers that file electronically with the SEC at http://www.sec.gov. In addition, copies of such reports are available free of charge through our website at http://www.compassdiversifiedholdings.com as soon as reasonably practicable after such documents are electronically filed with, or furnished to, the SEC.









8




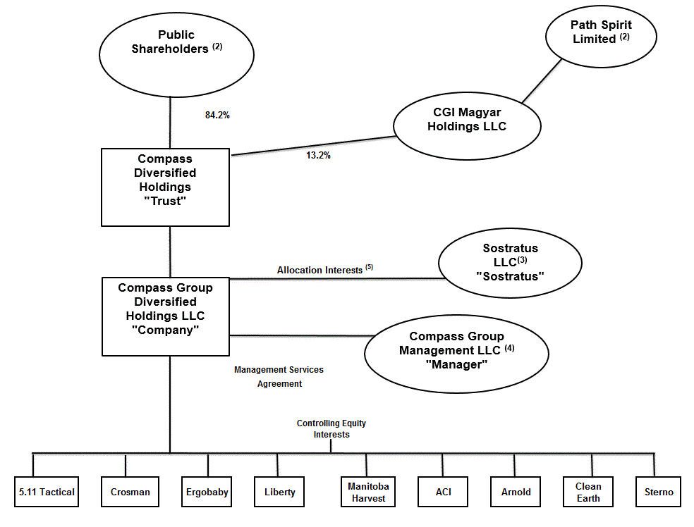
Organizational Structure (1) 


orgchart123117.gif
 
 
1) 
The percentage holdings shown in respect to the trust reflect the ownership of the Trust common shares as of December 31, 2017.
2) 
Our non-affiliated holders of common shares own approximately 84.2% of the Trust common shares and CGI Maygar Holdings, LLC owns approximately 13.2% of the Trust common shares and is our single largest holder. Path Spirit Limited is the ultimate controlling person of CGI Maygar LLC. Mr. Offenberg, our Chief Executive Officer, is not a director, officer or member of CGI or any of its affiliates. The remaining 2.6% of Trust common shares are owned by our Directors and Officers.
3) 
63.4% beneficially owned by certain persons who are employees and partners of our Manager. C. Sean Day, the Chairman of our Board of Directors, CGI and the former founding partner of the Manager, are non-managing members.
4) 
Mr. Offenberg is a partner of this entity.
5)  
The Allocation Interests, which carry the right to receive a profit allocation, represent less than 0.1% equity interest in the Company.
Our Manager
Our Manager, CGM, has been engaged to manage the day-to-day operations and affairs of the Company and to execute our strategy, as discussed below. Our management team has worked together since 1998. Collectively, our management team has extensive experience in acquiring and managing small and middle market businesses. We believe our Manager is unique in the marketplace in terms of the success and experience of its employees in acquiring and managing diverse businesses of the size and general nature of our businesses. We believe this experience will provide us with an advantage in executing our overall strategy. Our management team devotes a majority of its time to the affairs of the Company.

9


We have entered into a management services agreement, (the “Management Services Agreement” or “MSA”) pursuant to which our Manager manages the day-to-day operations and affairs of the Company and oversees the management and operations of our businesses. We pay our Manager a quarterly management fee for the services it performs on our behalf. In addition, certain persons who are employees and partners of our Manager receive a profit allocation with respect to its Allocation Interests in us. All of the Allocation Interests in us are owned by Sostratus LLC. See Part III, Item 13 “Certain Relationships and Related Transactions” for further descriptions of the management fees and profit allocations.
The Company’s Chief Executive Officer and Chief Financial Officer are employees of our Manager and have been seconded to us. Neither the Trust nor the Company has any other employees. Although our Chief Executive Officer and Chief Financial Officer are employees of our Manager, they report directly to the Company’s board of directors. The management fee paid to our Manager covers all expenses related to the services performed by our Manager, including the compensation of our Chief Executive Officer and other personnel providing services to us. The Company reimburses our Manager for the compensation and related costs and expenses of our Chief Financial Officer and his staff, who dedicate substantially all of their time to the affairs of the Company.
See Part III, Item 13, “Certain Relationships and Related Party Transactions and Director Independence.”
Market Opportunity
We acquire and actively manage small and middle market businesses. We characterize small to middle market businesses as those that generate annual cash flows of up to $60 million. We believe that the merger and acquisition market for small to middle market businesses is highly fragmented and provides opportunities to purchase businesses at attractive prices. We believe that the following factors contribute to lower acquisition multiples for small and middle market businesses:
there are fewer potential acquirers for these businesses;
third-party financing generally is less available for these acquisitions;
sellers of these businesses frequently consider non-economic factors, such as continuing board membership or the effect of the sale on their employees; and
these businesses are less frequently sold pursuant to an auction process.
Frequently, opportunities exist to augment existing management at such businesses and improve the performance of these businesses upon their acquisition. In the past, our management team has acquired businesses that were owned by entrepreneurs or large corporate parents. In these cases, our management team has frequently found that there have been opportunities to further build upon the management teams of acquired businesses beyond those that existed at the time of acquisition. In addition, our management team has frequently found that financial reporting and management information systems of acquired businesses may be improved, both of which can lead to improvements in earnings and cash flow. Finally, because these businesses tend to be too small to have their own corporate development efforts, opportunities frequently exist to assist these businesses as they pursue organic or external growth strategies that were often not pursued by their previous owners.
Our Strategy
We have two primary strategies that we use in order to provide distributions to our shareholders and increase shareholder value. First, we focus on growing the earnings and cash flow from our acquired businesses. We believe that the scale and scope of our businesses give us a diverse base of cash flow upon which to further build. Second, we identify, perform due diligence on, negotiate and consummate additional platform acquisitions of small to middle market businesses in attractive industry sectors in accordance with acquisition criteria established by the board of directors
Management Strategy
Our management strategy involves the proactive financial and operational management of the businesses we own in order to increase cash flow, pay distributions to our shareholders and increase shareholder value. Our Manager oversees and supports the management teams of each of our businesses by, among other things:
recruiting and retaining talented managers to operate our businesses using structured incentive compensation programs, including non-controlling equity ownership, tailored to each business;
regularly monitoring financial and operational performance, instilling consistent financial discipline, and supporting management in the development and implementation of information systems to effectively achieve these goals;
assisting management in their analysis and pursuit of prudent organic growth strategies;
identifying and working with management to execute attractive external growth and acquisition opportunities;
assisting management in controlling and right-sizing overhead costs; and

10


forming strong subsidiary level boards of directors to supplement management in their development and implementation of strategic goals and objectives.
Specifically, while our businesses have different growth opportunities and potential rates of growth, we expect our Manager to work with the management teams of each of our businesses to increase the value of, and cash generated by, each business through various initiatives, including:
making selective capital investments to expand geographic reach, increase capacity, or reduce manufacturing costs of our businesses;
investing in product research and development for new products, processes or services for customers;
improving and expanding existing sales and marketing programs;
pursuing reductions in operating costs through improved operational efficiency or outsourcing of certain processes and products; and
consolidating or improving management of certain overhead functions.
Our businesses typically acquire and integrate complementary businesses. We believe that complementary add-on acquisitions improve our overall financial and operational performance by allowing us to:
leverage manufacturing and distribution operations;
leverage branding and marketing programs, as well as customer relationships;
add experienced management or management expertise;
increase market share and penetrate new markets; and
realize cost synergies by allocating the corporate overhead expenses of our businesses across a larger number of businesses and by implementing and coordinating improved management practices.
We incur third party debt financing almost entirely at the Company level, which we use, in combination with our equity capital, to provide debt financing to each of our businesses and to acquire additional businesses. We believe this financing structure is beneficial to the financial and operational activities of each of our businesses by aligning our interests as both equity holders of, and lenders to, our businesses, in a manner that we believe is more efficient than each of our businesses borrowing from third-party lenders.
Acquisition Strategy
Our acquisition strategy involves the acquisition of businesses that we expect to produce stable and growing earnings and cash flow. In this respect, we expect to make acquisitions in industries other than those in which our businesses currently operate if we believe an acquisition presents an attractive opportunity. We believe that attractive opportunities will continue to present themselves, as private sector owners seek to monetize their interests in long-standing and privately-held businesses and large corporate parents seek to dispose of their “non-core” operations.
Our ideal acquisition candidate has the following characteristics:
is an established North American based company;
maintains a significant market share in defensible industry niche (i.e., has a “reason to exist”);
has a solid and proven management team with meaningful incentives;
has low technological and/or product obsolescence risk; and
maintains a diversified customer and supplier base.
We benefit from our Manager’s ability to identify potential diverse acquisition opportunities in a variety of industries. In addition, we rely upon our management team’s experience and expertise in researching and valuing prospective target businesses, as well as negotiating the ultimate acquisition of such target businesses. In particular, because there may be a lack of information available about these target businesses, which may make it more difficult to understand or appropriately value such target businesses, on our behalf, our Manager:
engages in a substantial level of internal and third-party due diligence;
critically evaluates the target management team;
identifies and assesses any financial and operational strengths and weaknesses of the target business;
analyzes comparable businesses to assess financial and operational performances relative to industry competitors;
actively researches and evaluates information on the relevant industry; and
thoroughly negotiates appropriate terms and conditions of any acquisition.

11


The process of acquiring new businesses is both time-consuming and complex. Our management team historically has taken from two to twenty-four months to perform due diligence, negotiate and close acquisitions. Although our management team is always at various stages of evaluating several transactions at any given time, there may be periods of time during which our management team does not recommend any new acquisitions to us. Even if an acquisition is recommended by our management team, our board of directors may not approve it.
A component of our acquisition financing strategy that we utilize in acquiring the businesses we own and manage is to provide both equity capital and debt capital, raised at the parent company level largely through our existing credit facility, to close acquisitions. We believe, and it has been our experience, that having the ability to finance our acquisitions with capital resources raised by us, rather than negotiating separate third party financing, provides us with an advantage in successfully acquiring attractive businesses by minimizing delay and closing conditions that are often related to acquisition-specific financings. In addition, our strategy of providing this intercompany debt financing within the capital structure of the businesses we acquire and manage allows us the ability to distribute cash to the parent company through monthly interest payments and amortization of principle on these intercompany loans.
Upon acquisition of a new business, we rely on our Manager’s experience and expertise to work efficiently and effectively with the management of the new business to jointly develop and execute a successful business plan.
We believe our financing structure, in which both equity and debt capital are raised at the Company level, allows us to acquire businesses without transaction specific financing and is conducive to our ability to consummate transactions that may be attractive in both the short and long-term.
In addition to acquiring businesses, we sell those businesses that we own from time to time when attractive opportunities arise that outweigh the future growth and value that we believe we will be able to bring such businesses consistent with our long-term investment strategy. As such, our decision to sell a business is based on our belief that doing so will increase shareholder value to a greater extent than through our continued ownership of that business. Upon the sale of a business, we may use the proceeds to retire debt or retain proceeds for acquisitions or general corporate purposes. We do not expect to make special distributions at the time of a sale of one of our businesses; instead, we expect to pay shareholder distributions over time solely through the earnings and cash flows of our businesses.
Since our inception in May 2006, we have recorded net gains on sales of our businesses of approximately $772 million. We sold Crosman Acquisition Company (“Crosman”) in January 2007, Aeroglide Company (“Aeroglide”) and Silvue Technologies Group, Inc. (“Silvue”) in June 2008, Staffmark Holdings Inc. (“Staffmark”) in October 2011, HALO Branded Solutions (“HALO”) in May 2012, CamelBak Products, LLC ("CamelBak") in August 2015, American Furniture Manufacturing, Inc. ("American Furniture") in October 2015, and Tridien Medical Inc. ("Tridien") in September 2016. In addition, we sold our FOX subsidiary through an initial public offering and secondary issuances from August 2013 through March 2017.
Investment in FOX
We owned approximately 14% of the Fox Factory Holding Corp. (NASDAQ - FOXF) as of January 1, 2017. We made loans to and purchased a controlling interest in FOX on January 4, 2008, for approximately $80.4 million. In August 2013, FOX completed an initial public offering of its common stock. As a result of the initial public offering, our ownership interest in FOX was reduced to approximately 53.9%. No gain was reflected as a result of the sale of our FOX shares in the initial public offering because our majority classification of FOX did not change. FOX used a portion of their net proceeds received from the sale of their shares as well as proceeds from a new external FOX credit facility to repay $61.5 million in outstanding indebtedness to us under their existing credit facility with us. In July 2014, through a secondary offering, our ownership in FOX was lowered from approximately 53% to approximately 41%, and as a result we deconsolidated FOX as of July 10, 2014. In March and August 2016, through two more secondary offerings and a share repurchase by FOX, our ownership in the outstanding common stock of FOX was further lowered to approximately 23% as of September 30, 2016. In November 2016, through another secondary offering, our ownership in the outstanding common stock of FOX was further lowered to approximately 14%. On March 13, 2017, FOX closed on a secondary public offering of 5,108,718 shares of FOX common stock held by CODI, which represented CODI's remaining investment in FOX. CODI received $136.1 million in net proceeds as a result of the sale. We recognized total net proceeds from the sales of our FOX shares of approximately $465.1 million, and a total gain of $428.7 million.
Strategic Advantages
Based on the experience of our management team and its ability to identify and negotiate acquisitions, we believe we are well-positioned to acquire additional businesses. Our management team has strong relationships with business brokers, investment and commercial bankers, accountants, attorneys and other potential sources of acquisition opportunities. In addition, our management team also has a successful track record of acquiring and managing small to middle market businesses in various industries. In negotiating these acquisitions, we believe our management team has been able to

12


successfully navigate complex situations surrounding acquisitions, including corporate spin-offs, transitions of family-owned businesses, management buy-outs and reorganizations.
Our management team has a large network that we estimate to be approximately 2,000 deal intermediaries who we expect to expose us to potential acquisitions. Through this network, as well as our management team’s proprietary transaction sourcing efforts, we have a substantial pipeline of potential acquisition targets. Our management team also has a well-established network of contacts, including professional managers, attorneys, accountants and other third-party consultants and advisors, who may be available to assist us in the performance of due diligence and the negotiation of acquisitions, as well as the management and operation of our acquired businesses.
Finally, because we intend to fund acquisitions through the utilization of our 2014 Revolving Credit Facility, we expect to minimize the delays and closing conditions typically associated with transaction specific financing, as is typically the case in such acquisitions. We believe this advantage can be a powerful one, especially in a tight credit environment, and is highly unusual in the marketplace for acquisitions in which we operate.
Valuation and Due Diligence
When evaluating businesses or assets for acquisition, our management team performs a rigorous due diligence and financial evaluation process. In doing so, we evaluate the operations of the target business as well as the outlook for the industry in which the target business operates. While valuation of a business is, by definition, a subjective process, we define valuations under a variety of analyses, including:
discounted cash flow analyses;
evaluation of trading values of comparable companies;
expected value matrices; and
examination of comparable recent transactions.
One outcome of this process is a projection of the expected cash flows from the target business. A further outcome is an understanding of the types and levels of risk associated with those projections. While future performance and projections are always uncertain, we believe that with detailed due diligence, future cash flows will be better estimated and the prospects for operating the business in the future better evaluated. To assist us in identifying material risks and validating key assumptions in our financial and operational analysis, in addition to our own analysis, we engage third-party experts to review key risk areas, including legal, tax, regulatory, accounting, insurance and environmental. We also engage technical, operational or industry consultants, as necessary.
A further critical component of the evaluation of potential target businesses is the assessment of the capability of the existing management team, including recent performance, expertise, experience, culture and incentives to perform. Where necessary, and consistent with our management strategy, we actively seek to augment, supplement or replace existing members of management who we believe are not likely to execute our business plan for the target business. Similarly, we analyze and evaluate the financial and operational information systems of target businesses and, where necessary, we enhance and improve those existing systems that are deemed to be inadequate or insufficient to support our business plan for the target business.
Financing
We have a credit facility with a group of lenders led by Bank of America N.A. that we entered into on June 6, 2014. The 2014 Credit Facility provided for (i) revolving loans, swing line loans and letters of credit up to a maximum aggregate amount of $400 million, and (ii) a $325 million term loan. On August 15, 2016, the Company amended the 2014 Credit Facility to, among other things, increase the aggregate amount of the 2014 Credit Facility by $400 million. On August 31, 2016, the Company entered into an Incremental Facility Amendment to the 2014 Credit Agreement (the "Incremental Facility Amendment"). As a result of the Incremental Facility Amendment, the 2014 Credit Facility currently provides for (i) a revolving credit facility of $550 million (as amended from time to time, the "2014 Revolving Credit Facility"), (ii) a $325 million term loan (the "2014 Term Loan Facility"), and (iii) a $250 million incremental term loan (the "2016 Incremental Term Loan"). The 2014 Term Loan and 2016 Incremental Term Loan expire in June 2021.
At December 31, 2017, we had $560.0 million outstanding on the 2014 Term Loan and 2016 Incremental Term Loan, and $42.0 million outstanding on our 2014 Revolving Credit Facility. All amounts outstanding under the 2014 Revolving Credit Facility will become due on June 6, 2019, which is the maturity date of loans advanced under the 2014 Revolving Credit Facility and the termination date of the revolving loan commitment. The 2014 Credit Facility also permits us, prior to the applicable maturity date, to increase the revolving loan commitment and/or obtain additional term loans in an aggregate amount of up to $200 million subject to certain restrictions and conditions.

13


The 2014 Credit Facility provides for letters of credit under the 2014 Revolving Credit Facility in an aggregate face amount not to exceed $100 million outstanding at any time, as well as swing line loans of up to $25 million outstanding at one time. At no time may the (i) aggregate principal amount of all amounts outstanding under the Revolving Credit Facility, plus (ii) the aggregate amount of all outstanding letters of credit and swing line loans, exceed the borrowing availability under the 2014 Credit Facility. At December 31, 2017, we had outstanding letters of credit totaling approximately $0.6 million. The borrowing availability under the 2014 Revolving Credit Facility at December 31, 2017 was approximately $507.4 million.
The 2014 Credit Facility and 2016 Incremental Facility are secured by all of the assets of the Company, including all of its equity interests in, and loans to, its consolidated subsidiaries. (See "Note J - Debt" to the consolidated financial statements for more detail regarding our 2014 Credit Facility and 2016 Incremental Facility).
We intend to finance future acquisitions through our 2014 Revolving Credit Facility, cash on hand and, if necessary, additional equity and debt financings. We believe, and it has been our experience, that having the ability to finance our acquisitions with the capital resources raised by us, rather than negotiating separate third party financing specifically related to the acquisition of individual businesses, provides us with an advantage in acquiring attractive businesses by minimizing delay and closing conditions that are often related to acquisition-specific financings. In this respect, we believe that in the future, we may need to pursue additional debt or equity financings, or offer equity in Holdings or target businesses to the sellers of such target businesses, in order to fund multiple future acquisitions. For example, in light of our recently announced acquisitions of Foam Fabricators and Rimports, we are considering, subject to market conditions among other factors, appropriate debt and other instruments to provide medium and longer term financing for acquisitions.
Our Businesses
We categorize the businesses we own into two separate groups of businesses (i) branded consumer businesses, and (ii) niche industrial businesses. Branded consumer businesses are characterized as those businesses that we believe capitalize on a valuable brand name in their respective market sector. We believe that our branded consumer businesses are leaders in their particular product category. Niche industrial businesses are characterized as those businesses that focus on manufacturing and selling particular products and industrial services within a specific market sector. We believe that our niche industrial businesses are leaders in their specific market sector.
The following table represents the percentage of net revenue and operating income each of our businesses contributed to our consolidated results since the date of acquisition for the years ended December 31, 2017, 2016 and 2015, and the total assets of each of our businesses as a percentage of the consolidated total as of December 31, 2017 and 2016.
 
 
Year ended December 31,
 
Year ended December 31,
 
Year ended December 31,
 
 
2017
 
2016
 
2015
 
2017
 
2016
 
2015
 
2017
 
2016
 
 
Net Revenue
 
Operating Income (1)
 
Total Assets
Branded Consumer:
 
 
 
 
 
 
 
 
 
 
 
 
 
 
 
 
5.11
 
24.4
%
 
11.2
%
 
n/a

 
(10.5
)%
 
(17.8
)%
 
n/a

 
26.1
%
 
25.4
%
Crosman
 
6.2
%
 
n/a

 
n/a

 
1.9
 %
 
n/a

 
n/a

 
10.9
%
 
%
Ergobaby
 
8.1
%
 
10.6
%
 
11.9
%
 
36.1
 %
 
30.0
 %
 
26.4
 %
 
9.8
%
 
10.4
%
Liberty Safe
 
7.2
%
 
10.6
%
 
13.9
%
 
13.9
 %
 
23.2
 %
 
14.1
 %
 
4.0
%
 
4.1
%
Manitoba Harvest
 
4.4
%
 
6.1
%
 
2.4
%
 
(13.7
)%
 
0.6
 %
 
(7.3
)%
 
7.8
%
 
8.4
%
 
 
50.3
%
 
38.5
%
 
28.2
%
 
27.7
 %
 
36.0
 %
 
33.2
 %
 
58.6
%
 
48.2
%
Niche Industrial:
 
 
 
 
 
 
 
 
 
 
 
 
 
 
 
 
Advanced Circuits
 
6.9
%
 
8.8
%
 
12.0
%
 
34.7
 %
 
39.8
 %
 
28.8
 %
 
4.4
%
 
4.6
%
Arnold Magnetics
 
8.3
%
 
11.1
%
 
16.5
%
 
(8.4
)%
 
(22.6
)%
 
9.0
 %
 
6.0
%
 
6.5
%
Clean Earth
 
16.6
%
 
19.3
%
 
24.1
%
 
17.7
 %
 
13.9
 %
 
13.1
 %
 
19.4
%
 
20.0
%
Sterno
 
17.8
%
 
22.4
%
 
19.2
%
 
28.2
 %
 
32.9
 %
 
15.8
 %
 
11.2
%
 
12.0
%
 
 
49.7
%
 
61.5
%
 
71.8
%
 
72.3
 %
 
64.0
 %
 
66.8
 %
 
41.0
%
 
43.1
%
Corporate
 

 

 

 
 

 

 
0.4
%
 
8.7
%
 
 
100.0
%
 
100.0
%
 
100.0
%
 
100.0
 %
 
100.0
 %
 
100.0
 %
 
100.0
%
 
100.0
%
(1) Operating income (loss) reflected is as a percentage of the total contributed by the businesses and does not include expenses incurred at the corporate level.

14


Branded Consumer Businesses
5.11
Overview
5.11 is a leading provider of purpose-built tactical apparel and gear for law enforcement, firefighters, EMS, and military special operations as well as outdoor and adventure enthusiasts. 5.11 is committed to product innovation, and works directly with end users to create apparel and gear designed to enhance the safety, accuracy, speed and performance of tactical professionals and enthusiasts worldwide. Headquartered in Irvine, California, 5.11 operates sales offices and distribution centers globally. 5.11 products are widely distributed in law enforcement dealers, uniform stores, military exchanges, outdoor retail stores, company owned retail stores and online.
History of 5.11
5.11 was formed in 2003 after spinning out of outdoor apparel company, Royal Robbins®. The roots of 5.11, however, trace back to 1975, when American rock climber Royal Robbins designed the 5.11® Pant; named after the difficulty level in the Yosemite Decimal System rating scale for rock climbing. With difficulty levels ranging at the time from 5.0 (easy) to 5.10 (difficult), 5.11 was then described: “After thorough inspection, you conclude this move is impossible; however, occasionally someone actually accomplishes it.”
A product designed for people who were pushing the limits of what was possible, the 5.11® Pant was a success among climbers and outdoor enthusiasts. In 1992, the FBI Academy, in Quantico, Virginia adopted the original 5.11® Pant as its primary training pant, forging a decades-long relationship that supports 5.11’s commitment to the public safety and the first responder communities.
In 2011, 5.11’s corporate headquarters was relocated from Modesto, California to Irvine, California. In 2012, 5.11 acquired Beyond Clothing LLC, a technical survival systems outerwear company located in Seattle, Washington. We acquired a majority interest in 5.11 on August 31, 2016.
Industry
5.11 participates in the global professional and consumer soft goods market for tactical gear and apparel; the addressable global soft goods market is estimated by management to be approximately $79 billion.
The domestic professional public safety market for tactical soft goods is estimated by management to be a $1.7 billion market consisting of sales to active-duty military, law enforcement, private security, fire, corrections officers and EMS. The addressable domestic work wear and consumer wear markets are estimated by management to be $4.3 billion and $13.2 billion, respectively.
The international professional public safety market for tactical soft goods is estimated by management to be a $11.7 billion market. The addressable international work wear and consumer wear markets are estimated by management to be $11.4 billion and $36.3 billion, respectively.
Products and Services
5.11 offers a portfolio of unique head-to-toe tactical gear with patented functional features for both professional and consumer use. No individual product style accounts for more than 7% of total sales, and most product styles tend to have multi-year lifecycles. 5.11 focuses its product offering through six major categories: tactical apparel, bags and packs, footwear, special make ups/uniforms, accessories, and Beyond Clothing Systems (“Beyond”).
Tactical apparel represents 5.11’s largest product category. Within this category, 5.11 offers a broad assortment of men’s and women’s pants, shorts, shirts, outerwear and base layers. Apparel is offered in a variety of styles and fits intended to enhance comfort and mobility. 5.11 has historically designed and developed innovative “families” of products around proprietary fabrics that the company has created to meet the needs of its unique target market. These product “families” typically start with a pant and then expand into other products. Today, 5.11 offers five distinct pant lines, which anchor five different apparel families: the Defender Flex Pant, the Apex Pant, the 5.11 Stryke Pant, the Taclite® Pro Pant, and the 5.11® Tactical Pant.
5.11 bags and packs provide reliable, multifunctional storage options designed to excel in a wide range of operational and recreational settings. This category includes backpacks, cases, load-bearing equipment, range bags and duffels. In addition to bags/packs and apparel, 5.11 sells footwear, including boots, low-profile tactical shoes, socks and accessories, as well as special make ups or customized uniforms for public safety agencies. 5.11 also offers a wide selection of accessories including belts, hats, flashlights, gloves, knives, eyewear, watches, patches, slings and holsters.

15


Beyond, a wholly-owned subsidiary of 5.11, offers technical survival outerwear systems engineered specifically for missions in extreme temperatures. Products are marketed under the Beyond brand name and include base layers and briefs, pullovers, softshell jackets, wind pants, rain pants and jackets made of advanced fabrics. Virtually all Beyond products are manufactured in the United States to comply with the Berry Amendment.
5.11’s core product offerings and suggested average retail prices are listed below:
Pants and Shorts (Men’s and Women’s) - $49.99 to $269.99
Woven Tops (Men’s and Women’s) - $39.99 to $229.99
Outerwear (Men’s and Women’s) - $69.99 to $119.99
Footwear (Men’s and Women’s) - $99.99 to $149.99
Bags and Packs - $59.99 to $249.99
Accessories - $19.99 to $79.99
Competitive Strengths
Leading Brand Recognition and Market Share - 5.11 is a leader in the tactical apparel market. 5.11 enjoys strong brand awareness and affinity in the public safety market given its long history of creating high performance and innovative products for public safety operators. 5.11’s heritage of developing purpose-built clothing and gear for law enforcement, firefighters, EMS, and military special operations has imbued the 5.11 brand with unrivaled authenticity in the tactical apparel and gear markets.
Diverse Customer Base - 5.11 has direct relationships with over 12,500 governmental departments and agencies, and utilizes an established network of over 1,500 dealers in over 90 countries. 5.11 wins a significant amount of business in the public safety channel through the achievement of “specified” product in thousands of individual contracts with governmental departments and agencies, providing for a broad base of long-term relationships.
Product Breadth and “At-Once” Availability - Requirements of outfitting entire agencies or departments necessitates carrying numerous, often infrequently used, sizes and colors of a given product. These requirements, coupled with “at-once” product fulfillment demands and often poorly capitalized dealer customers carrying low levels of inventory, makes 5.11 the go-to provider of tactical gear and apparel. 5.11’s significant investment in inventory provides a competitive advantage versus its smaller less well capitalized competitors.
Business Strategies
Further Expand into Consumer Market - 5.11 is well-positioned to continue investing in retail locations throughout the United States. 5.11 currently has twenty-seven company-owned retail locations, and management believes that there are significant opportunities to increase this footprint. 5.11 also sells to many outdoor specialty retailers and management believes there are opportunities to expand sales through increased penetration and improved merchandising.
Continue Penetration of Domestic Professional Channel - 5.11 continues to benefit from the domestic professional public safety market, which provides a stable base of recurring growth. Going forward, 5.11 will continue to grow within the domestic professional public safety channel through (i) continued conversion of institutional contract opportunity pipeline; and (ii) market share gains from continued product innovation and improved merchandising.
International Market Expansion - The international market remains an underpenetrated opportunity for 5.11. 5.11 will continue international sales development through building country-specific sales and operations infrastructure, executing on both near and medium term large foreign government contract opportunities, and expanding consumer awareness of the 5.11 brand.
Customers and Distribution Channels
5.11 services a wide range of customers including first responders, the military, and outdoors enthusiasts in over 90 countries. The primary distribution channels can be segmented into two categories: professional and consumer. 5.11's working capital needs do not differ substantially from those of its competitors in the industry and generally reflect the need to carry significant amounts of inventory to meet the requirements of its customers.
The domestic professional channel is characterized by thousands of unique “specified” product contracts with individual public safety departments, serviced through a network of more than one-thousand local third party dealers. Public safety departments include federal, state, county, city and local law enforcement, firefighters, and EMS. Similar to the domestic professional channel, the international professional channel also consists of many unique “specified” product contracts with individual foreign governmental departments, serviced either directly by 5.11 or through a network of international dealers. Large contracts with government agencies are referred to as Direct-to-Agency (“DTA”). A typical DTA sales process is driven primarily by lengthy governmental approval processes and can take upwards of 18 to 36 months.

16


Within the consumer segment, the consumer wholesale channel is comprised of (i) outdoor specialty retailers, (ii) military exchanges, and (iii) online. The consumer direct channel is comprised of (i) e-commerce sales directly through the 5.11 website, www.511tactical.com, and (ii) company-owned retail stores. At the end of 2017, 5.11 operated twenty-seven company-owned retail locations in fourteen states. During 2017, 5.11 opened seventeen retail stores in twelve states.
For the year ending December 31, 2017, professional channel sales accounted for approximately 64% of total sales; approximately 7% of total sales were in the form of DTA sales. The consumer channel accounted for approximately 29% of total sales.
5.11’s top 10 customers comprised approximately 26%, 27% and 29% of total sales in the years ended December 31, 2017, 2016 and 2015, respectively.
Sales and Marketing
5.11’s sales organization consists of a mix of direct employees, independent contractors and sales agencies. The domestic salesforce develops direct relationships with thousands of individual public safety departments around the U.S. and participates in thousands of requests for proposal (RFP) processes annually. The salesforce works directly with over 900 local dealers to service local public safety departments once a 5.11 product receives “spec” as part of the RFP process.
The international salesforce covers three primary regions: Asia Pacific, Europe, Middle East and Africa ("EMEA") and Latin America. While the company does fulfill some orders directly to international customers through its 5.11 website, most sales are serviced through third party distributors and dealers in foreign jurisdictions.
5.11 has implemented a multi-pronged marketing plan including investments in (i) professional and consumer product catalogues; (ii) print media; (iii) tradeshows; (iv) shop-in-shop retail concepts; and (v) digital and social media content.
5.11 had a backlog of $26.4 million and $1.7 million at December 31, 2017 and 2016, respectively.
Suppliers
5.11 operates an efficient, low-cost supply chain, sourcing most its products through contract manufacturers in the Asia Pacific region. Production from Vietnam accounted for approximately 35% of 5.11’s purchases for the year ending December 31, 2017 and represented 5.11’s largest sourcing region. No single core product is 100% sourced by any one vendor. Management believes that 5.11’s principal manufacturers have the additional capacity to accommodate future growth.
Production of Beyond products occurs primarily through domestic subcontract facilities in the U.S. and through the brand’s headquarters in Seattle, Washington.
To ensure vendor reliability and quality, 5.11 established a sourcing office in Hong Kong. The office employs approximately 50 individuals whose primary functions include vendor management, commercialization, product development, production planning, vendor compliance, quality assurance and compliance.
Intellectual Property
5.11 relies on brand name recognition and a combination of trademarks and patents in order to differentiate itself from the competition. 5.11 currently has 18 utility patents and 10 design patents issued, in addition to 17 utility and 3 design patents pending registration. 5.11 currently owns 319 registered trademarks including 3 trade dress registrations. The company has in-house general counsel that manages the registration and defense of 5.11 intellectual property.
Regulatory Environment
Management is not aware of any existing, pending, or contingent liabilities that could have a material adverse effect on 5.11’s business. 5.11 is proactive regarding regulatory issues and is in compliance with all relevant regulations. Management is not aware of any potential environmental issues.
Employees
As of December 31, 2017, 5.11 employed a total of 588 non-unionized, full-time employees, 45 independent contractors, and 234 temporary workers. None of 5.11’s employees are subject to collective bargaining agreements. Management believes that 5.11 has an excellent relationship with its employees.
Crosman
Overview
Crosman, headquartered in Bloomfield, New York, is a leading designer, manufacturer, and marketer of airguns, archery products, laser aiming devices and related accessories. Crosman offers its products under the highly recognizable Crosman,

17


Benjamin and CenterPoint brands that are available through national retail chains, mass merchants, dealer and distributor networks. Airguns historically represent Crosman's largest product category, with more than 50% of gross sales. The airgun product category consists of air rifles, air pistols and a range of accessories including targets, holsters and cases. Crosman's other primary product categories are archery, with products including CenterPoint crossbows and the Pioneer Airbow, consumables, which includes steel and plastic BBs, lead pellets and CO2 cartridges, and airsoft products. We made loans to, and purchased a controlling interest in, Crosman for a net purchase price of $150.4 million in June 2017, representing approximately 98.9% of the initial outstanding equity of Crosman Corp.
History of Crosman
Crosman was founded in 1923 as Crosman Rifle Company and was one of the first manufacturers of recreational airguns in the United States. Crosman acquired Visible Impact Target Company in 1991 and Benjamin Sheridan Corporation in 1992. Benjamin has continued as a dominant U.S. manufacturer of high-end pneumatic and CO2 powered airguns while Sheridan was one of the world’s foremost manufacturers of high quality paintball markers. In 2007, Crosman expanded its offerings outside the traditional airgun category with the debut of its new optics division, CenterPoint Precision Optics. In 2008, Crosman diversified further by adding Crosman Archery to its list of branded products and introduced two new hunting crossbows in addition to youth archery products. In 2016, Crosman debuted its CenterPoint line of crossbows and the Benjamin Pioneer Airbow, the first ever mass-produced air powered archery device. In 2017, Crosman acquired the commercial product line of LaserMax, a leading designer and manufacturer of gun-mounted laser aiming devices.
Today, Crosman is an international designer, manufacturer and marketer of Crosman and Benjamin airguns including related ammunition and accessories, airsoft rifles, pistols, and ammunition, archery products, laser aiming devices, and precision optics.
Industry
Crosman primarily competes within the airgun and archery sub-segments of the broader outdoor recreational products industry, which together management estimates constitute approximately $1.0 billion of annual retail revenue. Both categories share certain common characteristics, including consumer demand for innovation, similar sales channels, and unique regulatory frameworks.
The airgun industry is estimated by management to constitute approximately $275 million to $325 million of annual retail revenue, excluding consumables and accessories. With a history stretching back over a century, the industry is generally considered to be a mature sector, with stable growth rates in the low single digits. Airgun products are largely sold through mass merchants and national retailers, with each accounting for roughly 40% of purchases. Independent dealers and online platforms account for approximately 9% and 8% of purchases, respectively, while the balance is purchased directly from the manufacturer. Airguns are less seasonal than archery because there is no defined hunting season, although sales spike somewhat around holidays.
The archery equipment market is estimated by management to constitute between $750 million and $850 million of annual retail sales, of which $400-$450 million is attributable to bows and $350-$400 million is attributable to related archery accessories. Vertical and compound bows are the most prolific type of bow, comprising about half of the category sales, while crossbows make up approximately 35% and youth bows account for the remaining 15%. Outdoor retailers comprise the largest sales channel, accounting for approximately 45% of consumer purchases, while independent archery stores and big box retailers constitute 25% and 13% of total purchases, respectively. E-commerce has grown to hold a 15% share, primarily at the expense of independent archery retailers and big box stores while 2% are direct from the manufacturer.
Products and Services
Crosman designs, manufacturers and markets five categories of products: (i) airguns, (ii) archery products, (iii) consumables, or pellets, BBs and CO2 cartridges, (iv) optics, and (v) airsoft. Crosman’s product strategy encompasses producing high quality, feature-rich products recognized by consumers for their craftsmanship and value, and building on a rich history to introduce innovative new products.
Airguns
Airguns represent Crosman’s largest product category, with gross sales comprising approximately 55% of 2017 sales. The airgun product line consists of air rifles, air pistols and a range of accessories including targets, holsters and cases. Crosman’s airguns are designed to be multi-purpose, multi-occasion products, for use in recreational plinking and target shooting, pest control, and hunting. The Company offers a “good, better, best” array of airguns under the Crosman and Benjamin brands. The Crosman brand is known for high value at an accessible price, where the Benjamin brand is typically associated with premium products falling within the mid- to high-price point. Additionally, Crosman rounds out its offering with mid-level products produced under an exclusive licensing agreement with Remington for its Remington, Marlin, DPMS, and Bushmaster brands.

18


Archery Products
Crosman re-entered the archery market in 2015 with a product line anchored by the CenterPoint crossbow and the first-of-its-kind Pioneer Airbow. The Company’s archery segment comprised 15% of 2017 gross sales. CenterPoint has grown rapidly since it was launched to become the second largest player in the crossbow category. The CenterPoint Sniper 370 is the top-selling SKU in the crossbow market, with more than twice the volume of its nearest competitor. CenterPoint acquired market share by offering features like an aluminum frame, higher shooting velocity, integrated string stops, a 4x32mm scope and shoulder sling at very competitive retail prices.
Concurrent with the launch of the CenterPoint line of crossbows, Crosman also introduced the Pioneer Airbow under the Benjamin brand. The Pioneer Airbow created a new sportsman category as the first ever mass-produced air-powered archery device, effectively bridging the gap between airguns and archery. Management has worked with state regulators to develop regulatory frameworks for the Airbow, which is currently legal to use for whitetail hunting in eight states and predator hunting in 30 states.
Consumables
Crosman’s consumables segment consists of steel and plastic BBs, various styles of lead pellets, and single-use CO2 cartridges used to power airguns. BBs are typically used for plinking, training, or target shooting at a more affordable cost, while different pellet styles are designed either for accuracy, maximum penetration, or a combination of the two. Crosman is the world’s largest provider and only domestic manufacturer of CO2 cartridges, having first introduced the use of C02 as an airgun propellant in 1961. Consumables are produced under the Crosman, Benjamin, and Copperhead brand names. The consumables product line comprised approximately 17% of 2017 Crosman’s gross sales.
Optics
Launched in 2006, Crosman’s line of optics products offers high-performance, value-priced optics under the CenterPoint brand. The scopes, sights, binoculars, lights, and lasers are marketed for traditional firearms, in addition to select airgun and crossbow offerings. In 2017, Crosman added to their optics product line with the acquisition of the commercial division of LaserMax. LaserMax is a global leader in hardened and miniaturized laser systems, offering a comprehensive line of premium laser sights for home defense, personal protection and training use. LaserMax’s commercial business provides laser sighting solutions and tactical lights to the firearm original equipment manufacturers ("OEM") and retail channels.  Management believes that the addition of the LaserMax products will enable Crosman to reach a wider range of new customers across retail channels. Crosman’s line of high-quality optics represented 5% of gross sales in 2017.
Airsoft
Airsoft guns are a class of air, CO2, gas, or electric-powered guns that are typically made from high-impact plastics and are engineered with recreation in mind to fire safe, plastic BBs quickly and accurately. Airsoft products are most often used for recreational purposes by a younger demographic and a strong user base amongst military and law enforcement customers. Crosman offers a broad portfolio of airsoft rifles and pistols under its owned Crosman Elite and Game Face brands, as well as the licensed U.S. Marines brand. Sales of airsoft products comprised approximately 8% of Crosman’s gross sales in 2017.
Competitive Conditions
Airguns
Crosman’s airgun line competes with offerings from several airgun manufacturers, including Daisy Outdoor Products, Gamo Outdoor USA (which acquired Daisy in July 2016 but remains separately branded), Germany-based Umarex, and more recently Sig-Sauer, which has begun to produce its own line of airguns to complement its powdered firearms offering. The market for airguns is relatively concentrated, led by Crosman, Daisy, Gamo, and Umarex, according to Sports OneSource data. Key determinants in consumer purchasing decisions include product performance, quality, and brand loyalty.
Archery
The archery market competes within a “good, better, best” spectrum. Crosman’s CenterPoint product line, as a value-for-price, entry to mid-level brand, tends to lie between the “good” and “better” segments, competing with Barnett Outdoors, Bear Archery, and PSE technologies, among others. Consumers tend to make purchasing decisions based on brand awareness, reliability, customer service, and pricing. Although CenterPoint is a recent entry into the archery market, the brand has been able to outpace more established brands on the reliability, pricing, and service aspects to win market share.
The crossbow category within the archery market is slightly less concentrated than the airgun segment, with four brands holding notable market shares: TenPoint, Barnett, CenterPoint, and PSE.

19


Business Strategies
Continued Innovation in Existing Product Categories
Crosman plans to continue to build on its successful history of bringing new, technically superior products to market through leveraging its stringent new product development process, internal manufacturing capabilities, and a flexible supply chain. The Company has near-term new product launches and existing product updates planned across all categories, including the highlights below.
Airguns - Crosman is still in the early stages of rolling out its new Silencing Barrel Device (“SBD”) technology, a patent-pending asymmetrical barrel design that limits air rifle firing noise to one-third of a non-silenced air rifle. Developed in 2016 and launched in 2017, management believes the SBD will serve as a point of differentiation from the competition, particularly in the break-barrel segment, over the next several years. Additionally, the Company is in the process of gradually upgrading break barrel models with a more effective hydraulic pressure device. More broadly, Crosman began releasing new products under its revitalized licensing agreement with Remington in 2017, enabling the Company to capture additional market share at the mid-level price point between the Crosman and Benjamin brands.
Archery - On the heels of the successful 2016 launch of the CenterPoint crossbow line, the Company has introduced new crossbow models at higher price point segments of the market, while continuing to build out its archery product line to include accessories and inclusive “ready-to-hunt” kits.
Optics - In addition to the recently launched three-model CenterPoint Spectrum First Focal Plane series of scopes, the Company has plans to expand the CenterPoint optics offering to include binoculars and scope adapters. Additionally, the Company launched its GripSense lasers in 2017, the only firearm laser that is activated simply by a person's grip.
Expand into Adjacent Product Categories
Management believes that the Company can leverage in-house manufacturing and sourcing partners to develop products in new categories that utilize Crosman’s existing distribution network and brand strength. Most notably, within the archery segment, the Company is in the early stages of rolling out a line of vertical bow SKUs as well as an accessory offering including arrows, scopes, bags, and rope cockers.
Further Penetration of Existing Customer Accounts
Management has identified several strategies for further penetrating its existing customer accounts. First, Crosman has identified opportunities to leverage its existing relationships with retailers to drive expanded SKU offerings across categories. For example, only 5 of Crosman’s top 10 customers listed CenterPoint crossbows in calendar year 2016. Management has already attained listings with several of the remaining retailers who did not previously list Crosman archery products. Additionally, management believes the Company can cross-sell airguns into the archery category, building on the recent success and credibility established by the Airbow product. Furthermore, management believes that the Company is well positioned to grow as its brick-and-mortar customers adapt to a changing retail landscape. Crosman can leverage its structured analytical sales approach and new marketing initiatives to assist retailers with enhancing their online sales, similar to the strategies it already employs working with pure e-commerce customers like Amazon and PyramydAir.
Consolidation Platform
With a well-developed global supply chain, refined manufacturing capabilities, sophisticated management systems infrastructure, and extensive network of relevant relationships, Crosman sees itself as a platform for consolidation within both the broader outdoor recreational goods space and the archery space specifically. Management has identified a pipeline of potential acquisition targets that would help Crosman strengthen and expand its product offering and address new market segments.
International Growth
Crosman is exploring opportunities to grow international sales and increase market share by pursuing new international distributor relationships. Management has recently focused its efforts on key markets within Latin America. However, with a more fulsome archery product line in development, the Company is well positioned to expand into key international bowhunting markets such as Europe, Australia, New Zealand, and South Africa.
New Product Development
Crosman has developed a repeatable, structured product development process that integrates all areas of the business, including sales, marketing, engineering, purchasing, production and finance. New products must pass a 6 to 18 month, stage gating process designed to ensure engineering and commercial viability. Once a product idea is identified, a five-phase step-by-step process is used to either (a) refine the idea into a producible, marketable good, or (b) identify contradicting data that may warrant the project being tabled or canceled altogether. A Product Development Committee must approve the advancement of a new product from one phase to the next. To balance the Company’s new product pipeline, aging and

20


underperforming SKUs are regularly culled. This intentional focus on constant innovation and consumer feedback has helped Crosman establish a portfolio of highly-regarded brands across several product categories.
Customers
Crosman sells its products through nearly all major domestic mass merchants and sporting goods retailers, and has established a strong e-commerce platform to allow for flexibility in a changing retail environment. The three largest customers represent 47% of gross sales in 2017 and three major sales channels; mass merchant, e-commerce, and regional retail.
Seasonality
Crosman typically has higher sales in the third and fourth quarter each year, reflecting the hunting and holiday seasons, respectively.
Sales and Marketing
Crosman’s products are sold through over 425 customers across a mix of sales channels, including mass merchants, national retailers, distributors/dealers/regional chains, international distributors, and e-commerce. Over the last 5 years, Management has successfully diversified both its sales channel composition and customer mix.
Crosman sells its products through nearly all major domestic mass merchants and sporting goods retailers currently selling airguns, and has established a strong e-commerce platform to allow for flexibility in a changing retail environment. The Company has been selling to many of its customers for over 20 years, maintaining close relationships with key purchasing personnel through high-touch customer service. Crosman is one of the only players in the sportsman category offering category management services, product assortment, and SKU optimization feedback typical of larger multinational consumer products companies. This data-sharing has resulted in higher retailer sell-through and margin enhancement, more accurate sales forecasting, and a 98% fulfillment rate, all of which are key components in maintaining status as a vendor of choice.
Crosman maintains an internal sales team responsible for covering 45 of the Company’s top 50 customer relationships, or approximately 90% of total sales. Furthermore, Crosman supplements its in-house team with four independent sales representative organizations, providing coverage for approximate 375 additional customers across their respective geographic territories. International sales efforts are handled by four Crosman-employed account executives who work through local distributors in order to ensure that products conform to local regulatory standards.
Crosman had a backlog of $12.1 million at December 31, 2017.
Manufacturing and Distribution Channels
Crosman’s product manufacturing is based on a dual strategy of in-house manufacturing and strategic alliances with select sub-contractors and vendors. Crosman conducts its domestic manufacturing operations in a 225,000 square foot facility on a Company-owned 49 acre campus located in East Bloomfield, New York, approximately 30 miles southeast of Rochester. In addition, the Company utilizes approximately 144,000 square feet of leased warehouse space in nearby Farmington, New York, five miles from the East Bloomfield facility.
Intellectual Property
Crosman currently has a global portfolio of more than 100 registered trademarks. Additionally, the Company has a global portfolio of more than 20 issued patents and many more pending. Management believes that patents are useful in maintaining the Company’s competitive position, but it considers its trademarked brand names, preeminent name recognition, ability to design innovative products, and technical and marketing expertise to be its primary competitive advantages.
Regulatory Environment
Airguns
Airguns enjoy a relatively unrestrictive federal regulatory framework, with most regulations determined at the state level. Although there are no federal laws regulating their transfer, possession or use, non-powder guns are subject to oversight from the Consumer Product Safety Commission (“CSPC”). Therefore, airguns are subject to generalized statutory limitations involving “substantial product hazard” and articles that pose a substantial risk of injury to children, though the CSPC has not adopted specific mandatory regulations in this area. Federal law prevents states from prohibiting the sale of airguns, but allows for state-by-state restrictions on sales of airguns to minors. Thirteen states have imposed such restrictions. Historically, there have not been attempts to grandfather the regulation of airguns into that of traditional powdered firearms, as legislative efforts have largely focused on responding to and refining the existing regulatory frameworks for each respective category rather than overhauling the coordination or transfer of enforcement duties across agencies.

21


Archery
Crossbow hunting restrictions have become less stringent over the last ten years. Since 2006, 12 states, including populous hunting states like Wisconsin, Pennsylvania, and North Carolina, have legalized crossbow hunting, while many others moved to relax restrictions through the opening of limited seasons or creation of exceptions to hunting restrictions for those with disabilities. Today, only Oregon classifies crossbows as illegal. As of 2017, nearly 90% of all hunting permits are filed in states that currently allow crossbow hunting for at least part of the season. Although continued deregulation is expected, it likely will not continue to be a large driver for the crossbow category moving forward.
Employees
Crosman had 263 employees at December 31, 2017. Crosman’s labor force is non-union. Management believes that Crosman has an excellent relationship with its employees.
Ergobaby
Overview
Ergobaby is dedicated to building a global community of confident parents with smart, ergonomic solutions that enable and encourage bonding between parents and babies. Ergobaby offers a broad range of award-winning baby carriers, blankets and swaddlers, nursing pillows, and related products that fit into families’ daily lives seamlessly, comfortably and safely.  Ergobaby is headquartered in Los Angeles, California.
History of Ergobaby
Ergobaby was founded in 2003 by Karin Frost, who designed her first baby carrier following the birth of her son. The baby carrier product line has since expanded into 3-position and 4-position carriers, with multiple style variations. In its second year of operations, Ergobaby sold 10,500 baby carriers and by 2017 sold over 1.1 million in the year. In order to support the rapid growth, in 2007, Ergobaby made a strategic decision to establish an operating subsidiary (“EBEU”) in Hamburg, Germany. We purchased a majority interest in Ergobaby on September 16, 2010.
On November 18, 2011 Ergobaby acquired Orbit Baby for approximately $17.5 million. Founded in 2004 and based in Newark, California, Orbit Baby produced and marketed a luxury line of strollers and car seats that utilized a patented hub ring to allow parents to easily move car seats from car seat bases to stroller frames in an instant without the need for any additional components. During the second quarter of 2016, Ergobaby's board of directors approved a plan to dispose of the Orbit Baby product line and in the fourth quarter of 2016, most of the Orbit Baby tooling and intellectual property was sold to Orbit Baby’s Korean distributor.
On May 12, 2016, Ergobaby acquired membership interests of New Baby Tula LLC (“Baby Tula”) for approximately $73.8 million, excluding a potential earn-out payment. Baby Tula designs, markets and distributes premium baby carriers and accessories and focuses its efforts on both the ergonomics and fashion of its products.

In 2013, Ergobaby expanded its portfolio into the sleep category. The launch of the Ergobaby Swaddler which focused on a unique, method of swaddling newborns while retaining healthy hip and arm positioning, was the first significant category expansion outside of baby carriers for the Ergobaby brand. In 2016, Ergobaby expanded its offering in the sleep category with the launch of its Baby Sleeping Bag. Baby Tula is also in the sleep category with its blanket offering, focusing on limited edition fashion prints.

In 2014, Ergobaby launched the Ergobaby Four-Position 360 Baby Carrier which expanded on Ergobaby’s leadership in the baby carrier category by offering an ergonomic, outward forward facing position for the baby and comfort for the parent. The Ergobaby 360 Carrier won the 2014 JPMA Innovation award in the baby carrier category. In 2016, Ergobaby launched the 3-Position Adapt Baby Carrier that is geared for newborns to toddlers (7lbs-45lbs) and offers some unique parent comfort features including lumbar support and crossable shoulder straps, as well as the benefit of being an all-in-one carrier with no need for an infant insert accessory (for babies 7-12lbs.). In 2017, Ergobaby launched the All Position, All-in-One Omni 360 Baby Carrier that is geared for newborns to toddlers (7lbs-45lbs) and includes all of Ergobaby’s parent & baby comfort features from the 360 and Adapt Baby Carriers, as well as the same consumer benefit of no infant insert accessory needed. In the past four years, the 360 Baby Carrier ($160 MSRP), Adapt Baby Carrier ($140 MSRP) and Omni 360 Baby Carrier ($180 MSRP) have all successfully traded up consumers globally who appreciate the comfort and innovation that Ergobaby has brought to the category from its Original Baby Carrier ($115 MSRP).
Industry
Ergobaby competes in the large and expanding infant and juvenile products industry. The industry exhibits little seasonality and is somewhat insulated from overall economic trends, as parents view spending on children as largely non-discretionary

22


in nature. Consequently, parents spend consistently on their children, particularly on durable items, such as car seats, strollers, baby carriers, and related items that are viewed as necessities. Further, an emotional component is often a factor in parents’ purchasing decisions, as parents’ desire to purchase the best and safest products for their children. As a result, according to the USDA’s most recent report on Expenditures on Children by Families 2013 (released in August 2014), parents on average, spend between $9,130 and $25,700 on their child on an annual basis for related housing, food, transportation, clothes, healthcare, daycare and other items, depending on age of the child and annual income. The amount spent by parents in the highest income group (before tax income greater than $106,540) was more than twice the amounts spent by parents in the lowest income group (before tax income of less than $61,530). On average, households spent between 14 - 25% of their before-tax income on a child. Similar patterns are seen in other counties around the world.
Demand drivers fueling the growing spending on infant and juvenile products include favorable demographic trends, such as (i) an increasing number of births worldwide; (ii) a high percentage of first time births; (iii) an increasing age of first time mothers and a large percentage of working mothers with increased disposable income; and (iv) an increasing percentage of single child households and two-family households.
In purchases of baby durables, parents often seek well-known and trusted brands that offer a sense of comfort regarding a product’s reliability and safety. As a result, brand name, comfort and safety certifications can serve as a barrier to entry for competition in the market, as well as allow well-known brands such as Ergobaby and Baby Tula to compete in a growing premium segment.
Products and Services
Baby Carriers
Ergobaby has two main baby carrier product lines: baby carriers and related carrier accessories, sold under both the Ergobaby and Tula brands. Ergobaby’s baby carrier designs supports a natural, ergonomic ("M" shaped) sitting position for babies, eliminating compression of the spine and hips that can be caused by unsupported suspension. The baby carrier also distributes the baby’s weight evenly between parents’ hips and shoulders, and alleviates physical stress for the parent. Both Ergobaby’s 3-Position and 4-Position baby carriers have been recognized by the International Hip Dysplasia Institute as being “hip healthy”. Additional accessories are provided to complement the baby carriers including the popular Infant Insert.
Within the Ergobaby Baby Carrier product line, Ergo sells 3-Position and 4-Position baby carriers in a variety of style and color variations and Baby Tula sells 3-Position, Standard, Toddler and Wrap Conversion fashion-oriented baby carriers. Baby Carrier sales were approximately $96.0 million, $84.0 million and $68.6 million in the years ended December 31, 2017, 2016, and 2015, respectively, and represented approximately 88%, 81% and 79%, of total sales in 2017, 2016, and 2015, respectively.
Within the baby carrier accessories category, the Infant Insert is the largest sales component of the accessory category, representing more than half of total accessory sales for 2017, 2016, and 2015. Accessory sales were $8.6 million, $10.5 million, and $9.1 million, in 2017, 2016, and 2015, respectively and represented approximately 8.4% in 2017, 10% in 2016 and 11% in 2015, of total sales.
Ergobaby’s core Baby Carrier product offerings with average retail prices are summarized below:
Ergo
4 styles of baby carriers - $115 - $180
3 styles of Infant Inserts - $25 - $38

Tula
3 styles of baby carriers - $149 - $900
1 styles of Infant Inserts - $40
Competitive Strengths
Ergobaby innovation - Ergobaby Carriers are known for their unsurpassed comfort. Ergobaby’s superior design results in improved comfort for both parent and baby. Parents are comfortable because baby’s weight is evenly distributed between the hips and shoulders while baby sits ergonomically in a natural ("M" shaped) sitting position. The concept of baby carrying has increased in popularity in the U.S. as parents recognize the emotional and functional benefits of carrying their baby. Consumers continually cite the comfort, design, and convenient “hands free” mobility the Ergobaby carrier offers as key purchasing criteria. Ergobaby is also recognized as an industry leader in innovation. With the launch of the Ergo 4-Position 360 Carrier in 2014, the launch of the 3-Position ADAPT carrier in 2016, and the launch of the All Position Omni 360 carrier in 2017, Ergobaby continues to innovate in the baby carrier segment on a regular basis.

23


Baby Tula Community - Tula enjoys an active and enthusiastic community who are vocal advocates for the brand. The Tula community acts as both an avid source of feedback on new product launches, which influence future product and patterns, as well as brand influencers to the broader new parenting community.
Business Strategies
Increase Penetration of Current U.S. Distribution Channels - Ergobaby continues to benefit from steady expansion of the market for wearable baby carriers and related accessories in the U.S. and internationally. Going forward, Ergobaby will continue to leverage and expand the awareness of its outstanding brands (both Ergobaby and Baby Tula) in order to capture additional market share in the U.S., as parents increasingly recognize the enhanced mobility, convenience, and the ability to remain close to the child that all Ergobaby carriers enable. Ergobaby currently markets its products to consumers in the U.S. through brick-and-mortar retailers, national chain stores; online retailers; and directly through Ergobaby.com and Babytula.com websites.

International Market Expansion - Testimony to the global strength of its lifestyle brand, Ergobaby derives approximately 61% of its sales from international markets. Like it has in the U.S., Ergobaby can continue to leverage the Ergo and Tula brand equity in the international markets it currently serves to aggressively drive future growth, as well as expand its international presence into new regions. The market for Ergobaby’s products abroad continues to grow rapidly, in part due to the growth in the number of births worldwide and the fact that in many parts of Europe and Asia, the concept of baby wearing is a culturally entrenched form of infant and child transport.

New Product Development - Management believes Ergobaby has an opportunity to leverage its unique, authentic lifestyle brands and expand its product line. Since its founding in 2003, Ergobaby has successfully introduced new carrier products to maintain innovation, uniqueness, and freshness within its baby carrier and travel system product lines. In addition to expanding into new product carriers like swaddling and nursing pillows, Ergobaby has become the baby carrier industry leader with the launch of the 4-Position 360 baby carrier and looks to continue its leadership position with new product launches in 2018.
Customers and Distribution Channels
Ergobaby primarily sells its products through brick-and-mortar retailers, national chain stores, online retailers and distributors and derives approximately 61% of its sales from outside of the U.S. In Europe, Ergobaby products are sold through its German based subsidiary, which services brick-and-mortar retailers and online retailers in Germany and France; it’s United Kingdom based subsidiary; and its Tula subsidiary in Poland; as well as a network of distributors located in Finland, Russia, Belgium, the Netherlands, Sweden, Norway, Spain, Denmark, Italy, Turkey and the Ukraine. Customers in Canada are predominately serviced by Ergobaby’s Canadian subsidiary. Sales to customers outside of the U.S. and European markets are predominantly serviced through distributors granted rights, though not necessarily exclusive, to sell within a specific geographic region.
Sales and Marketing
Within the U.S., Ergobaby directly employ sales professionals and utilizes independent sales representatives assigned to differing U.S. territories managed by in-house sales professionals. Independent salespeople in the U.S. are paid on a commission basis based on customer type and sales territory. In Europe, Ergobaby directly employs its salespeople and salespeople are paid a base salary and a commission on their sales, which is standard in that territory.
Ergobaby has implemented a multi-faceted marketing plan which includes (i) online marketing efforts, including online advertisement, search engine optimization and social networking efforts; (ii) increasing tradeshow attendance at consumer and medical professional shows; and (iii) increasing promotional activities.
Ergobaby had approximately $9.2 million and $12.8 million in firm backlog orders at December 31, 2017 and 2016, respectively.
Competition
The infant and juvenile products market is fragmented, with a few larger manufacturers and marketers with portfolios of brands and a multitude of smaller, private companies with relatively targeted product offerings.
Within the infant and juvenile products market, Ergobaby’s baby carriers primarily compete with companies that market wearable baby carriers. Within the wearable baby carrier market, several distinct segments exist, including (i) slings and wraps; (ii) soft-structured baby carriers; and (iii) hard frame baby carriers.
The primary global competitors in this segment are BabyBjorn, Chicco, Britax and Manduca, which also market products in the premium price range. Especially in the U.S., Ergobaby brands also compete with several smaller companies that have

24


developed wearable carriers, such as Infantino, Boba, and Lillebaby. Within the soft-structured baby carrier segment, Ergobaby benefits from strong distribution, good word of mouth, and the functionality of the design.
Suppliers
During 2017, Ergobaby sourced its Ergo carrier and carrier accessory products from Vietnam and India, and manufactured its stroller systems and accessory products in China.  Baby Tula products predominantly were produced from factories in India, Poland and Mexico and were also produced in its own facility located in Poland.  In 2012, Ergobaby began sourcing carriers and accessories from a manufacturing facility in Vietnam and in 2009, Ergobaby partnered with a manufacturer located in India.  More than 50% of Ergobaby’s carriers and accessories came from Vietnam in 2017. Baby Tula sourced its carrier, accessories and blanket products from Mexico, Poland, Vietnam, India and Turkey, with purchases from these locations accounted for approximately 16% of total Ergobaby purchases.  Management believes its manufacturing partners have the additional capacity to accommodate Ergobaby’s projected growth.
Intellectual Property
Ergobaby maintains and defends a U.S. and international patent portfolio on some of its various products, including its 3-position and 4-position carriers.  Currently, it has 18 patents (including allowances) and 13 patents pending in the U.S. and other countries. Ergobaby also depends on brand name recognition and premium product offering to differentiate itself from competition.
Regulatory Environment
Management is not aware of any existing, pending, or contingent liabilities that could have a material adverse effect on Ergobaby’s business. Ergobaby is proactive regarding regulatory issues and is in compliance with all relevant regulations. Ergobaby maintains adequate product liability insurance coverage and to date has not incurred any losses. Management is not aware of any potential environmental issues.
Employees
As of December 31, 2017, Ergobaby employed 208 persons in 6 locations. None of Ergobaby’s employees are subject to collective bargaining agreements. We believe that Ergobaby’s relationship with its employees is good.
Liberty Safe
Overview
Liberty Safe, headquartered in Payson, Utah and founded in 1988, is the premier designer, manufacturer, and marketer of home, gun and office safes in North America. From its over 300,000 square foot manufacturing facility, Liberty Safe produces a wide range of home, office and gun safe models in a broad assortment of sizes, features and styles ranging from an entry level product to good, better and best products. Products are marketed under the Liberty Safe brand, as well as a portfolio of licensed and private label brands, including Cabela’s, Case IH, and John Deere. Liberty Safe’s products are the market share leader and are sold through an independent dealer network (“Dealer sales”) in addition to various sporting goods, farm and fleet, and home improvement retail outlets (“Non-Dealer sales” or “National sales”). Liberty Safe has the largest independent dealer network in the industry, with more than 50% of Liberty's sales in the last two years coming from the dealer network.
History of Liberty Safe
The Liberty Safe brand and its leading market share has been built over a 29 year history of superior product quality, engineering and design innovation, and leading customer service and sales support. Liberty Safe has a long history of continuous improvement and innovative approaches to sales and marketing, product development and manufacturing processes. Significant investments over the last five years have solidified Liberty Safe’s reputation for providing substantial value to retailers and enhanced its long-standing position as the leading producer of premium home, office and gun safes.
Liberty Safe commenced operations in 1988 and in 2001 opened its current state-of-the-art facility in Payson, Utah. The new facility allowed Liberty Safe to consolidate all of its manufacturing and distribution operations to a centralized location. As the only facility in the industry utilizing significant automation and a streamlined roll-form manufacturing process, it represented a significant step forward when compared to the production capabilities of its competitors. Incremental investments following the consolidation have solidified Liberty Safe’s position as the preeminent low-cost and most efficient domestic manufacturer.
During 2011, Liberty Safe constructed a new production line that allowed Liberty to build entry level safe products in-house. This production line produces home and gun safe models that were previously completely sourced through foreign

25


manufacturers. This investment in production capacity makes Liberty Safe the largest manufacturer of home, office and gun safes in the world. This added investment in capacity in the U.S. allowed Liberty Safe to provide shorter lead times and more competitive pricing to its North American customer base.
We purchased a majority interest in Liberty Safe on March 31, 2010.
Industry
Liberty Safe competes in the broadly defined North American safe and vault industry which includes fire and document safes, media and data safes, depository safes, gun safes and cabinets, home safes and hotel safes. According to Technavio's 2016 global safes and vaults market report, the global safe market was estimated to be approximately $2.9 billion in 2015, and is projected to grow at a CAGR of 5.5% through 2020. Gun safes and vaults comprise approximately 16.5% of the global safe market and it is expected that percentage will remain consistent through 2020. Domestically, demand for safes depends on several key factors, including per capita disposable income since safes are largely considered a discretionary purchase in most households. The gun safe segment of the industry typically sees demand that closely correlates to the demand from guns and ammunition manufacturers. When gun sales increase, the potential market for gun safes typically also increases. Increased fears surrounding violence in the country along with political uncertainty concerning gun ownership laws play a part in changes in gun ownership and subsequently, demand for gun safes. The profitability of individual companies depends on efficient operations and effective marketing, with large companies able to take advantage of economies of scale in production and distribution, while smaller companies compete through specialty products.
The domestic safe industry continues to see increased competition from imports, particularly those sourced from China. Imported safes were expected to comprise approximately one-third of the domestic sales in 2017, with competition from imports highest in the small safe product group, which are targeted at households. Imported safes compete on price, with foreign manufacturers passing along savings from operational efficiencies, lower cost labor and raw materials to the end consumer. The competition from imported safes may make it harder to pass increasing costs, including the cost of steel, to the end consumer.
Products and Services
Liberty Safe offers home, office and gun safes with retail prices ranging from $400 to $8,000. Liberty Safe produces 32 home and gun safe models with the most varied assortment of sizes, feature upgrades, accessories and styling options in the industry. Liberty Safe’s premium home and gun safe product line covers sizes from 12 cu. ft. to 50 cu. ft. with smaller sizes available for its personal home safe. Liberty Safe markets its products under Company-owned brands and a portfolio of licensed and private label brands, including Cabela’s, Case IH, Colt and John Deere. Liberty Safe also sells commercial safes, vault doors, handgun vaults, and a number of accessories and options. The overwhelming majority of revenue is derived from the sales of safes.
Competitive Strengths
#1 Premium Home and Gun Safe Brand with Strong Momentum in the Market - Liberty Safe achieved the status of #1 selling safe company in America in 1994 (per statistics provided by Sargent & Greenleaf, the primary lock supplier to the industry) and maintains this prominent position today. Liberty Safe continues to gain market share from the various smaller participants who lack the distribution and sales and marketing capabilities of Liberty Safe.
State-of-the-Art and Scalable Operations - Liberty's management has constructed a highly scalable operational platform and infrastructure that has positioned Liberty Safe for substantial sales growth and enhanced profitability in the coming years. Liberty Safe transitioned itself from a manufacturing oriented operating culture to a demand-based, sales-oriented organization. Its strategic transition required the implementation of a demand-based sales and operating platform, which included (i) new equipment to drive automation and capacity improvements; (ii) re-engineered product lines and production processes to drive efficiency through greater standardization in production; and (iii) new employee incentives tied to labor efficiency, which has improved worker performance as well as employee attitude. These initiatives are enhanced by an experienced senior executive team, a balanced sourcing and in-house manufacturing production strategy, advanced distribution capabilities and sophisticated IT systems. Liberty has combined its demand-based sales and operating initiatives with upgraded production equipment to drive multiple operational improvements. These initiatives combined with Liberty’s cumulative historical investments in operational capabilities have created a lasting competitive advantage over its smaller competitors, who utilize labor-intensive operations and lack the company’s lean manufacturing culture. For the past seventeen years, Liberty Safe has leased a manufacturing and distribution facility in Payson, Utah that management believes represents the most scalable domestic facility in the industry. Liberty Safe’s multi-faceted production capabilities allow for substantial flexibility and scalable capacity, thus assuring a level of supply chain execution far superior to any of its competitors.
Historically, Liberty Safe maintained an optimal mix of in-house and Asian-sourced manufacturing in order to improve its ability to meet customer inventory needs. Beginning in 2012, Liberty Safe began manufacturing entry level safes that were

26


previously completely sourced from an Asian manufacturer, on its new production line. In 2017, only about 3% of safes sold by Liberty were sourced in Asia.
Reputation for High Quality Products - Liberty Safe offers only the highest quality products on a consistent basis, which over the years has gained it an enviable reputation and a key point of differentiation from its competitors. Liberty Safe distinguishes its products through tested security and fire protection features and industry leading design focused on functionality and aesthetics. The design of its safes meet rigorous internal benchmarks for security and fire protection, with most receiving certification from Underwriters Laboratory, Inc. (“UL”), the leading product safety standard certification, for its security capabilities. Additionally, Liberty Safe’s investment in accessories and feature options have made Liberty safes the most visually appealing and functional in the industry, while providing more customized solutions for retailers and consumers.
Trusted Supplier to National Retailer and Dealer Accounts - Liberty Safe’s comprehensive, high-quality product offering and sophisticated sales and marketing programs have made it a critical supplier to a diverse group of national accounts and dealers. Initially a key supplier primarily to the dealer channel, it has expanded its business with national accounts, such as Cabela’s and John Deere. Liberty Safe provides a superior value proposition as a supplier for its national retailers and dealers via its well-recognized brands, lifetime product warranty, tailored merchandising, category management solutions and superior supply chain execution. Further, Liberty Safe’s products generate more profitable floor-space, with both high absolute gross profit and retail margins over 30%. High retail profitability plus increased inventory turns has entrenched Liberty Safe as a key partner in customers’ success in the safe category. As a core element of building its relationships, Liberty Safe has invested significantly in making its retailers better salespeople through a proprietary suite of training tools, including in-store training, new product demonstrations, online education programs and sales strategy literature.
Business Strategies
Liberty Safe has experienced strong historical growth while executing on multiple new sales and operational initiatives, positioning it to continue to increase its scale and improve profitability. Liberty’s growth strategy is rooted in the sales and marketing and operational initiatives that have spurred its expansion into new accounts and increased penetration of existing accounts. Liberty has significant opportunity in its existing channels to continue to build upon its already strong market share. In addition to growth within its current channels, Liberty’s core competencies can be successfully applied to ventures in the broader security equipment market. Liberty has explored certain of these opportunities, but due to the prioritization of operational initiatives and expansion opportunities within existing channels, they have not been aggressively pursued. Potential near-to-medium term areas for expansion of Liberty’s platform include:
Expand Liberty’s product line into the broader home and office safe market through current customers or new distribution strategies;
Further develop international distribution by entering new countries and expanding current limited presence in Canada, Mexico and Europe;
Enter the residential security market through a strategic partnership with a provider of residential security service solutions to provide a more complete physical and electronic security solution;
Acquire businesses within the premium home and gun safe industry and/or leverage Liberty’s platform into new products or channels; and
Offer additional accessory products to existing distribution networks.
Research and Development
Liberty Safe is the engineering and design leader in its sector, due to a history of first-to-market features and standard-setting design improvements. Liberty’s proactive solicitation of feedback and constant interaction with consumers and retail customers across diverse channels and geographies enables Liberty Safe to stay at the forefront of customer demands. Liberty’s approach to product development increases the likelihood of market acceptance by creating products that are more relevant to consumers’ demands. Research and development costs were $0.5 million in 2017, $0.3 million in 2016, and $0.6 million in 2015.
In addition to product enhancements, new products, such as the plate-door National Security Classic, and a new, 6-SKU line of handgun vaults were launched in 2015 from Liberty’s commitment to R&D. In 2016, Liberty introduced a new 3-section “Extreme” interior design, new safe covers, new handgun vault designs, and several0 new safe sizes.
Customers and Distribution Channels
Liberty Safe has fostered long-term relationships with leading national retailers (National or Non-Dealer) as well as numerous Dealers, enabling Liberty Safe to achieve considerable brand awareness and channel exposure. Through significant investment in its national accounts sales and marketing efforts, Liberty Safe has also become a leading supplier to National accounts. Expansion into National accounts is part of Liberty Safe’s strategy to reach a broader customer base and more varied demographics. National account customers include sporting goods retailers, farm and fleet retailers, and home

27


improvement retailers. As of December 31, 2017, 2016 and 2015, Liberty Safe had 16, 13 and 15 Non-Dealer account customers, respectively, that are estimated to have accounted for approximately 46%, 50% and 55% of net sales, respectively.
Dealer customers include local hunting and fishing stores, hardware stores and numerous other local, independent store models. As of December 31, 2017, 2016 and 2015, there were 406, 392 and 356 Dealers that accounted for 54%, 50% and 45% of net sales, respectively.
Liberty Safe’s two largest customers accounted for approximately 32.6%, 36.5% and 37.1% of net sales in 2017, 2016 and 2015, respectively.
Seasonality
Liberty Safe typically experiences its lowest earnings in the second quarter due to lower demand for safes at the onset of summer.
Sales and Marketing
Liberty Safe possesses robust sales and marketing capabilities in the safe industry. Liberty Safe utilizes separate sales teams for National accounts and Dealers, which enables it to provide more focused and effective strategies to manage and develop relationships within different channels. Liberty Safe has made significant recent investments in the development of a comprehensive sales and marketing program including merchandising, sales training and tools, promotions and supply chain management. Through these various initiatives, Liberty Safe offers highly adaptable programs to suit the varying needs of its retailers. This has enabled Liberty Safe to become a key supplier across diverse channels. Liberty Safe began advertising nationally on the Glenn Beck radio show in the second half of 2010. This advertising has been highly successful and Liberty has continued this advertising in each of the following years and intends on continuing this advertisement in the future. Liberty also began advertising nationally with Sean Hannity during the last few months of 2016, and continued that campaign throughout 2017 and into 2018.
Liberty Safe’s comprehensive service offering makes it uniquely suited to service national retailers in a variety of channels. Liberty Safe has designed a Store-within-a-Store program and a more comprehensive Safe Category Management program to build relationships and increase its importance to retailers. Primarily utilized with sporting goods retailers, the Store-within-a-Store concept successfully integrates the effective sales strategies of its dealers for selling a high-price point, niche product into a larger store format. Centered on communicating the benefits of its products to customers, the program enables retailers to more effectively up-sell customers through a good-better-best merchandising platform, increasing margin and inventory turns for its retailers. Liberty’s Safe Category Management program builds on the Store-within-a-Store concept to provide greater sales and marketing control and more complete inventory management solutions. This program facilitates Liberty Safe becoming the sole supplier to retailers, providing large incremental expansion and stronger relationships at accounts. No other market participant has the capabilities to provide a comprehensive suite of customer service solutions to national retailers, such as customized SKU programs, a Store-within-a-Store program and a Safe Category Management program.
Competition
Liberty Safe is the premier brand in the premium home and gun safe industry, with an estimated 34% market share in the category. Liberty is in a class by itself when it comes to manufacturing technology and efficiency and supply chain capabilities. Competitors are generally more heavily focused on either smaller, sourced safes or large, domestically produced safes. Competitive domestic manufacturers run “blacksmith” type factories that are small, inefficient and require a tremendous amount of manual labor that produces inconsistent product. In addition, many of Liberty’s competitors are directly tied to a third-party brand, such as Browning, Winchester or RedHead / Bass Pro.
Liberty competes with other safe manufacturers based on price, breadth of product line, technology, product supply chain capabilities and marketing capabilities.
Channel diversity in the premium home and gun safe industry is rare, with most companies having greater concentration in either the dealer channel or national accounts, but rarely having the supply chain capabilities or sales and marketing programs to service both channels effectively such as Liberty Safe does. Major competitors have limited sales and marketing departments and programs, making it difficult for them to expand sales and gain market share.
Suppliers
Liberty’s primary raw materials are steel, sheetrock, wood, locks, handles and fabric, for which it receives multiple shipments per week. Materials, on average, account for approximately 60% of the total cost of a safe, with steel accounting for approximately 40% of material costs. Liberty purchases its materials from a combination of domestic and foreign suppliers. Historically, Liberty Safe has been able to pass on raw material price increases to its customers.

28


Liberty purchased approximately 22 million pounds of steel in 2017 primarily from domestic suppliers, using contracts that lock in prices two fiscal quarters in advance. Liberty Safe purchases coiled and flat steel in gauges from four to fourteen. Liberty Safe specifies rigorous requirements related to surface and edge finish and grain direction. All steel products are checked to ASTM specification and dimensional tolerances before entering the production process.
Liberty Safe had approximately $6.2 million and $8.4 million in firm backlog orders at December 31, 2017 and 2016, respectively.
Intellectual Property
Liberty Safe relies upon a combination of patents and trademarks in order to secure and protect its intellectual property rights. Liberty Safe currently owns 32 trademarks and 4 patents on proprietary technologies for safe products.
Regulatory Environment
Liberty Safe's management believes that Liberty Safe is in compliance with applicable environmental and occupational health and safety laws and regulations. Liberty Safe has recently moved to a powder paint application in order to reduce hazardous VOC emissions.
Employees
As of December 31, 2017, Liberty Safe had 343 full-time employees and 28 temporary employees. Liberty’s labor force is non-union. Management believes that Liberty Safe has an excellent relationship with its employees.
Manitoba Harvest
Overview
Headquartered in Winnipeg, Manitoba, Manitoba Harvest is a pioneer and leader in branded, hemp-based foods. Manitoba Harvest’s products, which Management believes are among the fastest growing in the natural foods industry, are currently carried in approximately 13,000 retail stores across the United States and Canada. Manitoba Harvest’s hemp-based, all natural product lineup includes hemp hearts, protein powder, hemp oil and snacks. As the world’s largest vertically-integrated hemp food manufacturer, Manitoba Harvest is involved in every aspect of the hemp production process, from “seed-to-shelf.” All of Manitoba Harvest’s products are an excellent source of plant-based protein and essential fatty acids, including omega-3, gamma-linolenic acid and stearidonic acid. The hemp-based food market is rapidly growing as consumers become aware of the unique combination of great taste and nutritional benefits of hemp-based foods.
We purchased a majority interest in Manitoba Harvest on July 10, 2015.

History of Manitoba Harvest
Founded in 1998 following the legalization of industrial hemp production in Canada, Manitoba Harvest has been the industry leader in the manufacture of the highest quality hemp food products while educating people on the benefits of hemp nutrition. Manitoba Harvest initially sold the company’s raw hemp seed and oil products in natural food stores with distribution and marketing efforts focused on promotion of consumer acceptance of hemp seeds as a food product. In 2001, Manitoba Harvest began selling their products at Whole Foods and Loblaws, one of Canada’s largest supermarket chains, which allowed for expansion beyond natural food stores. As hemp food products continued to gain mainstream acceptance, Manitoba Harvest launched additional hemp-based products, including a hemp protein powder line, a hemp smoothie line and hemp-based snacks. Manitoba Harvest’s facility in Winnipeg achieved organic certification in 2004 and non-GMO verification in 2009. Manitoba Harvest has the highest level of global certification in food safety and quality and is the first and only hemp-based food company to achieve British Retail Consortium Global Food Safety Initiative (“BRC”) certification. Leveraging its proven innovation capabilities and position as an industry leader, Manitoba Harvest is currently introducing new product formats with broad appeal, and expanding its retail channels, particularly grocery channels, to capitalize on strong demand from existing customers and to broaden its appeal to reach mainstream consumers.
On December 15, 2015, Manitoba Harvest acquired all the outstanding stock of Hemp Oil Canada Inc. (“HOCI”). HOCI is a wholesale supplier and a private label packager of hemp food products and ingredients. With the acquisition of HOCI, Manitoba Harvest has added a leading manufacturer and supplier of hemp food products and ingredients for a global customer base.

Industry
Hemp is the distinct oilseed and fiber varieties of the plant species Cannabis sativa L., a tall fibrous plant that has been cultivated worldwide for more than 10,000 years. The hemp crop was introduced to North American in the early 1600s, and it played an integral part in North America’s early history as it was used as a material for various products including riggings

29


and sails on naval ships, paper and fuel oil. Hemp is versatile, with diverse uses from food products to clothing, building materials, fuel and various other applications. As a food product, hemp is packed with essential nutrients such as protein, healthy fats, fiber, magnesium and all 10 essential amino acids.
As a crop, hemp is a low impact and environmentally sustainable resource that can be grown without pesticides or agricultural chemicals. Hemp is beneficial to the agricultural supply chain, aiding in weed suppression and soil building, making it a favored rotation crop. Hemp comes from the Cannabis sativa L. subspecies sativa, which is a different subspecies from that grown to produce marijuana, subspecies indica. Hemp contains 0.001% Tetrahydrocannabinol (“THC”). Although it is completely legal to further process and consume hemp-based food products in the U.S., it is currently illegal to cultivate hemp or process live seeds. As a result, U.S. marketers of hemp-based products must import 100% of the hemp seed, oil and fiber that they need. However, the regulatory environment in the U.S. is slowly changing. The U.S. Agriculture Act of 2014 defined industrial hemp as distinct from marijuana and authorized institutions of higher learning and state agriculture departments to grow industrial hemp for research and agricultural pilot programs, leading to certain states that have legalized hemp cultivation and have begun to authorize farmers to plant and grow hemp for experimental purposes.

In Canada, the commercial cultivation of hemp was authorized in 1998 with the implementation of the Canadian Industrial Hemp Regulations, which governs the cultivation, processing, transportation, sale, import and export of industrial hemp. Since its legalization, hemp has garnered significant interest among Canadian farmers and the Canadian government has supported the industry through market development funding and a favorable regulatory environment. The Canadian agricultural industry views hemp as a valuable alternative crop that complements prairie crop production rotations and offers significant economic opportunity due to its numerous end uses.

Hemp-based foods are considered a superfood that are rich in healthy fats and other important minerals; furthermore, hemp seeds are an excellent dietary source of easily digestible plant based protein. The unique nutritional profile of hemp foods appeals to a broad base of modern diet trends, ranging from paleo to vegetarian diets. Manitoba Harvest broadly competes in the Nuts & Seeds and Protein Powder categories, which Nielsen estimates to be $4.4 billion and $540 million at retail, respectively. The Hemp Industries Association estimates that retail sales of hemp food and body care products in the United States totaled $283 million in 2015.
Products
Manitoba Harvest is a global leader in branded, hemp-based foods. The Company’s products are the fastest growing products in the hemp food market and among the fastest growing in the entire natural foods industry. The Company’s hemp-exclusive, consumer-facing 100% all-natural product lineup includes Hemp Hearts, protein powder, and snacks. HOCI processes natural and organic hemp seed which are sold as hulled seed, hemp oil, hemp protein, toasted hemp seed and coarse hemp powder.

Hemp Hearts - Hemp Hearts are raw shelled hemp seeds and have a slightly nutty taste, similar to that of a sunflower seed or a pine nut. Hemp Hearts contain 10 grams of plant-based protein and 10 grams of omega essential fatty acids per 30 gram serving. Hemp Hearts can be used as a topping for yogurt, salads, cereal, as a component for smoothies and other meals, or eaten directly from the package. Manitoba Harvest offers Hemp Hearts in all-natural and organic varieties through a number of SKUs. Hemp Hearts are all-natural and non-GMO verified. Hemp Hearts represented approximately 67% of Manitoba Harvest’s gross revenues in 2017.

Hemp Protein Powder - Manitoba Harvest offers a variety of plant based proteins that serve a multitude of culinary and dietary needs including Hemp Pro 70®, Hemp Pro 50®, Hemp Pro Fiber® and Hemp Protein Smoothie. Hemp Pro 70® is a hemp protein concentrate that is 65% protein by weight and high in omega essential fatty acids. Hemp Pro 70® is available in several flavors including vanilla and chocolate, which were introduced in 2014 as an extension of the protein powder product line. Hemp Pro 50® is a raw hemp protein powder that is 50% protein by weight and features a balance of protein and fiber. Hemp Pro 70 and Hemp Pro 50 are plant-based products that are great complements to fruit smoothies, while Hemp Pro Fiber is a great source of protein, essential fatty acids and other nutrients that also offers a high amount of fiber per serving. Hemp Pro Fiber® is raw hemp protein powder, but also offers 52% of the daily recommended fiber intake. Hemp Pro Fiber is a versatile product that can be blended into smoothies, added to yogurt and hot cereal, or incorporated into baking products. Hemp Protein Smoothie was launched in 2015 and is a plant-based nutritional powder that includes 15 grams of protein and 2.6 grams of omega essential fatty acids per 30 gram serving, and is designed to mix easily into smoothies and other drinks. Manitoba Harvest offers hemp protein products in all-natural and organic varieties, and all protein powders are non-GMO verified. Hemp protein powders represent approximately 16% of Manitoba Harvest’s gross revenues in 2017.

Hemp Snacks and Other Products - During 2015, Manitoba Harvest expanded their product lines with the introduction of Hemp Heart Bites, a convenient, bite sized crunchy snack product, which appeal to the mainstream consumer by featuring a simple and clean ingredient list that contains 10.5 grams of plant based protein and 10 grams of omega essential fatty

30


acids per 45 gram serving. Hemp Heart Bites were launched in response to demand from existing consumers for a convenient, hemp-based food product. Manitoba Harvest’s other products include Hemp Oil, in both liquid and soft-gel formats, and Hemp Bliss, an organic non-dairy beverage. Hemp oil is a cold-pressed oil with no preservatives or artificial colors and is commonly used as a low heat culinary oil or as an ingredient in dressings or sauces. Hemp snacks, Hemp oil and Hemp Bliss comprised approximately 17% of Manitoba Harvest's gross revenues in 2017.

Competitive Strengths
Leading Brand Recognition & Market Share - Manitoba Harvest is an award winning pioneer and global leader in branded, hemp-based foods. Consumer awareness of hemp-based foods and the Manitoba Harvest brand continues to grow rapidly. Manitoba Harvest has developed considerable brand equity with a growing, highly-loyal, and very passionate consumer following. Consumers tend to be extremely loyal after incorporating Manitoba Harvest’s hemp foods into their lifestyle. Management believes that Manitoba Harvest holds more than 50% of the market share of hemp heart seed sales and hemp protein powder sales in North America.

Strong Core Consumer Base - Manitoba Harvest’s core consumers are those who generally prefer all-natural products and focus on practicing a lifestyle of health and sustainability. Among its core consumer base, hemp-based foods have a high level of awareness and Manitoba Harvest possesses a high level of brand recognition among this consumer segment. Consumers tend to be extremely loyal after incorporating Manitoba Harvest’s hemp foods into their lifestyle. Consumers develop a bond with the Manitoba Harvest brand and appreciate that Manitoba Harvest seeks to positively impact the community and the environment with its actions. Manitoba Harvest is committed to having a material positive impact on society and the environment. The company takes this commitment very seriously, and communicates this to consumers, in part, by maintaining certification as a registered “B-Corporation”. Through its actions, Manitoba Harvest inspires consumers to “live the brand” and lead happier and healthier lives.

Vertically-Integrated Supply Chain with Long-Term Relationships with Suppliers - Manitoba Harvest enjoys strong relationships with hemp producers, some dating back to their inception in 1998. Manitoba Harvest has a rigorous qualification process for its suppliers which includes an ongoing supplier scorecard and chooses to purchase hemp seeds from only the highest quality growers. With limited exception, farmers working with Manitoba Harvest are exclusive to them. In North America, hemp is only grown commercially in Canada and Manitoba Harvest accounts for more than 60% of the hemp supply, minimizing risk and ensuring quality hemp seeds for their product. The majority of Canada’s hemp supply outside of Manitoba Harvest’s business goes into ingredient and wholesale markets, making Manitoba Harvest the only vertically-integrated, branded hemp-based food company in North America.

Business Strategies
Manitoba Harvest’s management believes it is well positioned for continued topline growth. As consumer awareness of and demand for hemp-based foods increases, Manitoba Harvest will continue to leverage its market leadership and strong brand awareness to grow through existing customers, broadened distribution, new product launches, and expanded ingredients business.
Increasing consumer awareness - Manitoba Harvest was founded with the mission to educate consumers on the health and environmental benefits of hemp-based food products and has taken a grassroots approach to educating consumers. Management estimates that its team interacted directly with more than half a million consumers and distributed more than two million samples to consumers in 2017.  Public relations outreach yielded more than 50 million impressions in 2017 in a variety of national publications.  In addition to sampling, Manitoba Harvest is driving consumer awareness through media outreach, a growing social media community, digital media and network of brand ambassadors.  Manitoba Harvest is increasing its investment in signage, coupons, in-store displays and product demos at key retailers in the United States.  Educating shoppers in the U.S., many of whom are unaware of the benefits of hemp foods, will continue to drive sales among shoppers and build relationships at accounts.  Manitoba Harvest is also a co-sponsor of Hemp History Week, an annual event that features hundreds of product demos and promotional events at major retailers throughout the U.S., including Whole Foods Market.
Continued growth with existing customers - Manitoba Harvest expects to grow same store sales with existing customers by expanding the presence of their products on the shelf throughout stores through the introduction of new formats, improved retail product placement and increased investment in merchandising. Manitoba Harvest also partners with its retail customers to develop new, consumer-centric products, such as the 2015 introduction of the hemp protein smoothie at a large Canadian retailer. In 2016, the hemp protein smoothies were expanded into all channels in Canada and in the United States.
Expansion into new customers - Management believes it has significant opportunity to enter new grocery customers in the mainstream grocery channel, both in Canada and the United States. The grocery channels in both the United States and Canada have experienced significant sales growth in all-natural and organic product categories while sales in traditional product categories have been flat or decreased. Manitoba Harvest recently expanded its direct sales team to improve access

31


and engagement with key retail accounts, adding additional brand ambassadors and territory managers to expand distribution with mainstream U.S. grocery chains by capitalizing on traditional US grocer emphasis on selling products that align with broad based consumer demand for healthy eating.
Continued innovation and new product development - In 2016, the company introduced Hemp Heart Toppers, and two new flavors of Hemp Heart Bites.  Additionally, a new portable, single serve format was introduced for Hemp Protein Smoothie and Hemp Heart Bites. Management plans to continue to innovate on existing product lines through new formats and flavors as well as continued development of new product categories to broaden customer appeal and increase the number of hemp food usage occasions.
Expanded ingredient business - With the acquisition of HOCI in December 2015, Manitoba Harvest added a leading manufacturer and supplier of hemp food products and ingredients. As hemp-based food usage continues to become more widely adopted, management believes the strategic acquisition of HOCI has positioned the company to capitalize on the growing opportunity to be the ingredient supplier of choice to other leading food manufacturers in complementary food product categories.
Research and Development
Manitoba Harvest competes in the natural products industry, which is characterized by research and development and which yields food product innovations that contribute to human wellness and sustainable development.   The scope of research and development is focused on new product development, product enhancement, process design and improvement, packaging, and meeting the needs of the expanding international business.  Additionally, management utilizes analytics to manage the evolution of its relationships with its customers, and conducts consumer research during early stages of new product development initiatives in order to identify key success factors. Manitoba Harvest spent approximately $0.7 million on research and development in 2017, $0.3 million on research and development in 2016, and $0.1 million on research and development during 2015 (post-acquisition).
Customers and Distributions Channels
Manitoba Harvest sells its products through four primary retail channels: natural foods, club, conventional grocery, and e-commerce. After initially establishing the authenticity of its brand and products in the natural channel at retailers such as Whole Foods Markets and Sprouts, Manitoba Harvest expanded into the club and grocery channel, initially in Canada, and then in the United States and internationally. In addition, the company sells their hemp food products and ingredients to value-added manufacturers to be used in hemp cereals, hemp milk, nutrition and protein bars and powders, baked goods and salad dressings.

Manitoba Harvest's three largest customers accounted for approximately 36% of total sales in 2017, 47% of total sales in 2016, and approximately 63% of total sales during 2015 (post acquisition). In 2017, approximately 57% of Manitoba Harvest's gross sales were to customers in the United States and approximately 38% were to customers in Canada. The remaining 5% were primarily to customers in a broad range of international locations. In 2016, approximately 53% of Manitoba Harvest's gross sales were to customers in the United Sates and approximately 36% of gross sales were to customers within Canada. The remaining 11% of gross sales were primarily to customers in Asia.
Sales and Marketing
Manitoba Harvest grows sales within existing retail partners by educating and engaging potential customers through in-store demos, consumer events and sampling.
In addition to partnering with national natural food channel brokers, Manitoba Harvest’s sales organization consists of sales professionals with direct sales coverage of over 1,000 retail locations. The sales force is led by the Senior Vice President of Sales and consists of sales managers, territory managers and brand ambassadors dedicated to specific regions in Canada and the United States. Manitoba Harvest’s sales force is focused on the natural, club and grocery channels, through direct key account coverage and winning sales through a focus on data for category and customer management. In addition to direct sales, the company uses a network of distributors to service many of its customers.
Manitoba Harvest focuses the majority of sales spending in three key areas: demonstrations/sampling, fixed trade spending and promotions. Successful product demonstrations within the club and grocery channels have helped drive increased sales productivity. Manitoba Harvest utilizes fixed trade spending to secure end-cap positions, ad space and off-shelf displays at various retailers. Additionally, they strategically utilize promotions to position its products in prime display space at retailers.


32


Competition
The emerging hemp foods category has a limited number of participants that offer a minimal number of hemp-based products while focusing on a broader assortment of food items. While increasing, competition remains limited due to restricted raw hemp seed access in the United States. Manitoba Harvest’s strong supplier relationships, regulated access to hemp seeds and deep knowledge of the growing and harvesting of hemp afford the company with a unique competitive advantage.
Manitoba Harvest has the highest level of global certification in food safety and quality and is the first and only hemp-based food company to achieve British Retail Consortium (“BRC”) Global Food Safety Initiative certification.
Suppliers
Manitoba Harvest is strategically located near their supply of hemp in Canada. The commercial cultivation of hemp was authorized in Canada in 1998 with the implementation of the Canadian Industrial Hemp Regulations. This governs the cultivation, processing, transportation, sale, import and export of industrial hemp. Industrial hemp is viewed by the Canadian and agricultural industry as a valuable new alternative crop that complements crop production rotations and offers significant economic opportunity through numerous end uses. The prairie provinces of Manitoba, Saskatchewan and Alberta have emerged as a leading region for growing hemp due to the ideal agricultural characteristics: a long growing season, sufficient moisture levels, and supportive local governments that view hemp as a strategic crop. The adaptability of hemp makes it ideal for areas of the provinces that have limited cropping options and where high value crops such as edible beans and sunflowers are considered high risk.
Based on its proximity to many of its growers, Manitoba Harvest has developed long-standing relationships with hemp suppliers and currently maintains relationships that provide access to over 60% of the hemp acreage in Canada. Manitoba Harvest has a rigorous qualification process for its suppliers - maintaining an ongoing supplier scorecard and choosing to purchase hemp from high quality growers. With limited exception, farmers working with Manitoba Harvest are exclusive to them. Manitoba Harvest works with approximately 110 conventional hemp growers (48,750 acres), approximately 20 organic growers (18,000 acres), and 7 hemp seed cleaners. As early leaders of the hemp legalization movement, Manitoba Harvest’s founders have developed in-house expertise on the plant, which they share with their hemp grower partners to help them achieve optimal yield and quality harvests.
Manitoba Harvest processes 100% of its Hemp Hearts, hemp oil and protein powder at its dedicated hemp food products manufacturing facility. Manitoba Harvest has leveraged nearly two decades of hemp food manufacturing expertise and has worked with research scientists to develop proprietary processing technology that is specific to hemp. Their facility in Winnipeg is 32,000 square feet and has an annual processing capacity of 35 million pounds of hemp seed. With the acquisition of HOCI in December 2015, Manitoba Harvest added a newly constructed 37,000 square foot facility capable of processing 50 million pounds of hemp seed.
Intellectual Property
Manitoba Harvest relies on brand name recognition and premium natural and organic offerings in the hemp food market to differentiate itself from the competition. Manitoba Harvest holds several trademark registrations in multiple jurisdictions, primarily the United States and Canada.
Regulatory Environment
Management is not aware of any existing, pending or contingent liabilities that could have a material adverse effect on Manitoba Harvest’s business. Manitoba Harvest is proactive regarding regulatory issues and is in compliance with all relevant regulations. Management is not aware of any potential environmental issues.
Employees
As of December 31, 2017, Manitoba Harvest employed approximately 140 persons. None of Manitoba Harvest's employees are subject to collective bargaining agreements. Manitoba Harvest believes its relationship with its employees is good.


33


Niche Industrial Businesses
Advanced Circuits
Overview
Advanced Circuits, headquartered in Aurora, Colorado, is a provider of small-run, quick-turn and production rigid PCBs, throughout the United States. Advanced Circuits also provides its customers with assembly services in order to meet its customers’ complete PCB needs. The small-run and quick-turn portions of the PCB industry are characterized by customers requiring high levels of responsiveness, technical support and timely delivery. Due to the critical roles that PCBs play in the research and development process of electronics, customers often place more emphasis on the turnaround time and quality of a customized PCB than on the price. Advanced Circuits meets this market need by manufacturing and delivering custom PCBs in as little as 24 hours, providing customers with over 98% error-free production and real-time customer service and product tracking 24 hours per day.
History of Advanced Circuits
Advanced Circuits commenced operations in 1989 through the acquisition of a small Denver-based PCB manufacturer. During its first years of operations, Advanced Circuits focused exclusively on manufacturing high volume, production run PCBs with a small group of proportionately large customers. After the loss of a significant customer in the early 1990s, Advanced Circuits began focusing on developing a diverse customer base, and in particular, on meeting the demands of equipment manufacturers with low-volume, high-margin, customized small-run and quick-turn PCBs.
We purchased a controlling interest in Advanced Circuits on May 16, 2006. Since our acquisition, Advanced Circuits has completed several add-on acquisitions that expanded their customer base in various industries and sectors, including the aerospace and defense industry and the long-lead sector. Over 50% of Advanced Circuits’ sales are derived from highly profitable small-run and quick-turn production PCBs. Advanced Circuits’ success is demonstrated by its broad base of over 11,000 customers with which it does business throughout the year.
Industry
The PCB industry, which consists of both large global PCB manufacturers and small regional PCB manufacturers, is a vital component to all electronic equipment supply chains, as PCBs serve as the foundation for virtually all electronic products, including cellular telephones, appliances, personal computers, routers, switches and network servers. PCBs are used by manufacturers of these types of electronic products, as well as by persons and teams engaged in research and development of new types of equipment and technologies.
Several significant trends are present within the PCB manufacturing industry. Production of PCBs in North America has declined in recent years due to increased competition for volume production of PCBs from Asian competitors benefiting from both lower labor costs and less restrictive waste and environmental regulations. Asian based manufacturers of PCBs are capitalizing on their lower labor costs and increasing their market share of volume production PCBs, which are used in high volume consumer electronics application such as computers and cell phones. This “offshoring” of high-volume production orders has placed increased pricing pressure and margin compression on many small domestic manufacturers that are no longer operating at full capacity. Many of these small producers are choosing to cease operations, rather than operate at a loss, as their scale, plant design and customer relationships do not allow them to focus profitably on the small-run and quick-turn sectors of the market. While Asian manufacturers have made large market share gains in the PCB industry overall, small-run and quick-turn production, some of the more complex volume production, and military production have remained strong in the United States. Rapid advances in technology are significantly shortening product life-cycles and placing increased pressure on original equipment manufacturers ("OEMs") to develop new products in shorter periods of time. In response to these pressures, OEMs invest heavily in research and development, which results in a demand for PCB companies that can offer engineering support and quick-turn production services to minimize the product development process. Additionally, increased complexity of electronic equipment requires maintaining the production infrastructure necessary to manufacture PCBs of increasing complexity. This often requires significant capital expenditures and has acted to reduce the competitiveness of local and regional PCB manufacturers lacking the scale to make such investments.
Both globally and domestically, the PCB market can be separated into three categories based on required lead time and order volume:
Small-run PCBs — These PCBs are typically manufactured for customers in research and development departments of OEMs, and academic institutions. Small-run PCBs are manufactured to the specifications of the customer, within certain manufacturing guidelines designed to increase speed and reduce production costs. Prototyping is a critical stage in the research and development of new products. These small-runs are used in the design and launch of new electronic equipment and are typically ordered in volumes of 1 to 50 PCBs. Because the small-run is used primarily in the research and development phase of a new electronic product, the life cycle is relatively short and requires accelerated delivery time frames of usually less than five days and very high, error-free

34


quality. Order, production and delivery time, as well as responsiveness with respect to each, are key factors for customers as PCBs are indispensable to their research and development activities.
Quick-Turn Production PCBs — These PCBs are used for intermediate stages of testing for new products prior to full scale production. After a new product has successfully completed the small-run phase, customers undergo test marketing and other technical testing. This stage requires production of larger quantities of PCBs in a short period of time, generally 10 days or less, while it does not yet require high production volumes. This transition stage between low-volume small-run production and volume production is known as quick-turn production. Manufacturing specifications conform strictly to end product requirements and order quantities are typically in volumes of 10 to 500. Similar to small-run PCBs, response time remains crucial as the delivery of quick-turn PCBs can be a gating item in the development of electronic products. Orders for quick-turn production PCBs conform specifically to the customer’s exact end product requirements.
Volume Production PCBs — These PCBs, which we sometimes refer to as “long lead” and “sub-contract” are used in the full scale production of electronic equipment and specifications conform strictly to end product requirements. Volume Production PCBs are ordered in large quantities, usually over 100 units, and response time is less important, ranging between 15 days to 10 weeks or more.
These categories can be further distinguished based on board complexity, with each portion facing different competitive threats. Advanced Circuits competes largely in the small-run and quick-turn production portions of the North American market, which have not been significantly impacted by Asian-based manufacturers due to the quick response time required for these products. Management believes the North American PCB market was estimated to be approximately $3.5 billion in 2017.
Products and Services
A PCB is comprised of layers of laminate and contains patterns of electrical circuitry to connect electronic components. Advanced Circuits typically manufactures 2 to 20 layer PCBs, and has the capability to manufacture even higher layer PCBs. The level of PCB complexity is determined by several characteristics, including size, layer count, density (line width and spacing), materials and functionality. Beyond complexity, a PCB’s unit cost is determined by the quantity of identical units ordered, as engineering and production setup costs per unit decrease with order volume, and required production time, as longer times often allow increased efficiencies and better production management. Advanced Circuits primarily manufactures lower complexity PCBs.
Advanced Circuits assists its customers throughout the life-cycle of their products, from product conception through volume production. Advanced Circuits works closely with customers throughout each phase of the PCB development process, beginning with the PCB design verification stage using its unique online FreeDFM.com tool, FreeDFM.com, which enables customers to receive a free manufacturability assessment report within minutes, resolving design problems that would prohibit manufacturability before the order process is completed and manufacturing begins. The combination of Advanced Circuits’ user-friendly website and its design verification tool reduces the amount of human labor involved in the manufacture of each order as PCBs move from Advanced Circuits’ website directly to its computer numerical control, or CNC, machines for production, saving Advanced Circuits and customers cost and time. As a result of its ability to rapidly and reliably respond to the critical customer requirements, Advanced Circuits receives a premium for their small-run and quick-turn PCBs as compared to volume production PCBs.
Advanced Circuits manufactures all high margin small-runs and quick-turn orders internally and occasionally utilizes external partners to manufacture production orders that do not fit within its capabilities or capacity constraints at a given time. As a result, Advanced Circuits constantly adjusts the portion of volume production PCBs produced internally to both maximize profitability and ensure that internal capacity is fully utilized.
The following table shows Advanced Circuits’ gross revenue by products and services for the periods indicated:
 
Gross Sales by Products and Services (1)
Year Ended December 31,
 
 
2017
 
2016
 
2015
 
 
Small-run Production
20.4
%
 
21.8
%
 
22.5
%
 
 
Quick-Turn Production
33.0
%
 
31.8
%
 
31.0
%
 
 
Volume Production (including assembly)
44.8
%
 
45.2
%
 
46.0
%
 
 
Third Party
1.8
%
 
1.2
%
 
0.5
%
 
 
Total
100.0
%
 
100.0
%
 
100.0
%
 
(1) 
As a percentage of gross sales, exclusive of sale discounts.

35


Competitive Strengths
Advanced Circuits has established itself as a leading provider of small-run and quick-turn PCBs in North America and focuses on satisfying customer demand for on-time delivery of high-quality PCBs. Advanced Circuits’ management believes the following factors differentiate it from many industry competitors:
Numerous Unique Orders Per Day — Advanced Circuits receives on average over 300 customer orders per day. Due to the large quantity of orders received, Advanced Circuits is able to combine multiple orders in a single panel design prior to production. Through this process, Advanced Circuits is able to reduce the number of costly, labor intensive equipment set-ups required to complete several manufacturing orders. As labor represents the single largest cost of production, management believes this capability gives Advanced Circuits a unique advantage over other industry participants.
Diverse Customer Base — Advanced Circuits possesses a customer base with little industry or customer concentration exposure. For each of the years ended December 31, 2017, 2016 and 2015, no customer represented more than 2% of net sales.
Highly Responsive Culture and Organization — A key strength of Advanced Circuits is its ability to quickly respond to customer orders and complete the production process. In contrast to many competitors that require a day or more to offer price quotes on small-run or quick-turn production, Advanced Circuits offers its customers quotes within seconds and the ability to place or track orders any time of day. In addition, Advanced Circuits’ production facility operates three shifts per day and is able to ship a customer’s product within 24 hours of receiving its order.
Proprietary FreeDFM.comTM Software — Advanced Circuits offers its customers unique design verification services through its online FreeDFM.com tool. This tool enables customers to receive a free manufacturability assessment report, within minutes, resolving design problems before customers place their orders. The service is relied upon by many of Advanced Circuits’ customers to reduce design errors and minimize production costs. Beyond improved customer service, FreeDFM.comTM has the added benefit of improving the efficiency of Advanced Circuits’ engineers, as many routine design problems, which typically require an engineer’s time and attention to identify, are identified and sent back to customers automatically.
Established Partner Network — Advanced Circuits has established third party production relationships with PCB manufacturers in North America and Asia. Through these relationships, Advanced Circuits is able to offer its customers a complete suite of products including those outside of its core production capabilities. Additionally, these relationships allow Advanced Circuits to outsource orders for volume production and focus internal capacity on higher margin, short lead time, production and quick-turn manufacturing.
Business Strategies
Advanced Circuits’ management is focused on strategies to increase market share and further improve operating efficiencies. The following is a discussion of these strategies:
Increase Portion of Revenue from Small-run and Quick-Turn Production — Advanced Circuits’ management believes it can grow revenues and cash flow by continuing to leverage its core small-run and quick-turn capabilities. Over its history, Advanced Circuits has developed a suite of capabilities that management believes allow it to offer a combination of price and customer service unequaled in the market. Though reductions in military spending have created headwinds in recent years, Advanced Circuits intends to leverage this factor, as well as its core skill set, to increase net sales derived from higher margin small-run and quick-turn production PCBs.
Acquire Customers from Local and Regional Competitors — Advanced Circuits’ management believes the majority of its competition for small-run and quick-turn PCB orders comes from smaller scale local and regional PCB manufacturers. Advanced Circuits continues to enter into small-run and quick-turn manufacturing relationships with several subscale local and regional PCB manufacturers. Management believes that while many of these manufacturers maintain strong, long-standing customer relationships, they are unable to produce PCBs with short turn-around times at competitive prices. As a result, Advanced Circuits sees an opportunity for growth by providing production support to these manufacturers or direct support to the customers of these manufacturers, whereby the manufacturers act more as a broker for the relationship.

Remain Committed to Customers and Employees — Advanced Circuits has remained focused on providing the highest quality products and services to its customers. Management believes this focus has allowed Advanced Circuits to achieve its outstanding delivery and quality record. Advanced Circuits’ management believes this reputation is a key competitive differentiator and is focused on maintaining and building upon it. Similarly, management believes its committed base of employees is a key differentiating factor. Management believes that Advanced Circuits’ emphasis on sharing rewards and creating a positive work environment has led to increased loyalty. Advanced Circuits plans to continue to focus on similar programs to maintain this competitive advantage.

36


Opportunistically Acquire Smaller PCB Manufacturers — Historically, Advanced Circuits has selectively made tuck-in acquisitions of regional PCB manufacturers. Management will continue to seek tuck-in acquisitions of smaller PCB manufacturers where sales and operational efficiencies can be realized, or strategic technical capabilities expanded.
Research and Development
Advanced Circuits engages in continual research and development activities in the ordinary course of business to update or strengthen its order processing, production and delivery systems. By engaging in these activities, Advanced Circuits expects to maintain and build upon the competitive strengths from which it benefits currently. Research and development expenses were not material in each of the last three years.
Customers and Distribution Channels
Advanced Circuits’ focus on customer service and product quality has resulted in a broad base of customers in a variety of end markets, including industrial, consumer, telecommunications, aerospace/defense, biotechnology and electronics manufacturing. These customers range in size from large, blue-chip manufacturers to small, not-for-profit university engineering departments. The following table sets forth management’s estimate of Advanced Circuits’ approximate customer breakdown by industry sector for the fiscal years ended December 31, 2017, 2016 and 2015:
 
 
Customer Distribution
 
 
Industry Sector
2017
 
2016
 
2015
 
 
Electrical Equipment and Components
24
%
 
22
%
 
23
%
 
 
Measuring Instruments
5
%
 
4
%
 
6
%
 
 
Electronics Manufacturing Services
24
%
 
21
%
 
25
%
 
 
Engineer Services
3
%
 
4
%
 
3
%
 
 
Industrial and Commercial Machinery
15
%
 
12
%
 
10
%
 
 
Business Services
1
%
 
2
%
 
1
%
 
 
Wholesale Trade-Durable Goods
1
%
 
1
%
 
1
%
 
 
Educational Institutions
10
%
 
17
%
 
15
%
 
 
Transportation Equipment
8
%
 
12
%
 
10
%
 
 
All Other Sectors Combined
9
%
 
5
%
 
6
%
 
 
Total
100
%
 
100
%
 
100
%
 
Management estimates that over 75% of its orders are generated from existing customers. Moreover, more than half of Advanced Circuits’ orders in each of the years 2017, 2016 and 2015 were delivered within five days (not including long-lead orders). In a typical year, no single customer represents more than 2% of Advanced Circuits’ sales.
Sales and Marketing
Advanced Circuits has established a “consumer products” marketing strategy to both acquire new customers and retain existing customers. Advanced Circuits uses initiatives such as direct mail postcards, web banners, aggressive pricing specials and proactive outbound customer call programs as part of this strategy. Advanced Circuits spends approximately 1% of net sales each year on its marketing initiatives and advertising and has employees organized geographically throughout North America dedicated to its marketing and sales efforts. The sales team takes a systematic approach to placing sales calls and receiving inquiries and, on average, will place over 200 outbound sales calls and receive approximately 140 inbound phone inquiries per day. Beyond proactive customer acquisition initiatives, management believes a substantial portion of new customers are acquired through referrals from existing customers. In addition, other customers are acquired on-line where Advanced Circuits generates over 90% of its orders from its website. Substantially all revenue is derived from sales within the United States.
Advanced Circuits, due to the volume of small-run and quick turn sales, had a negligible amount in firm backlog orders at December 31, 2017 and 2016.
Competition
There are currently an estimated 170 active domestic PCB manufacturers. Advanced Circuits’ competitors differ amongst its products and services.
Competitors in the small-run and quick-turn PCBs production industry include larger companies as well as small domestic manufacturers. The largest independent domestic small-run and quick-turn PCB manufacturer in North America is TTM

37


Technologies, Inc. Though this company produces small-run PCBs to varying degrees, in many ways it is not a direct competitor with Advanced Circuits. In recent years, larger competitors have primarily focused on producing boards with greater complexity in response to the offshoring of low and medium layer count technology to Asia. Compared to Advanced Circuits, small-run and quick-turn PCB production accounts for much smaller portions of larger competitors revenues. Further, these competitors often have much greater customer concentrations and a greater portion of sales through large electronics manufacturing services intermediaries. Beyond large, public companies, Advanced Circuits’ competitors include numerous small, local and regional manufacturers, often with revenues under $20 million that have long-term customer relationships and typically produce both small-run and quick-turn PCBs and production PCBs for small OEMs and EMS companies. The competitive factors in small-run and quick-turn production PCBs are response time, quality, error-free production and customer service. Competitors in the long lead-time production PCBs generally include large companies, including Asian manufacturers, where price is the key competitive factor.
New market entrants into small-run and quick-turn production PCBs confront substantial barriers including significant investments in equipment, highly skilled workforce with extensive engineering knowledge and compliance with environmental regulations. Beyond these tangible barriers, Advanced Circuits’ management believes that its network of customers, established over the last two decades, would be very difficult for a competitor to replicate.
Suppliers
Advanced Circuits’ raw materials inventory is small relative to sales and must be regularly and rapidly replenished. Advanced Circuits uses a just-in-time procurement practice to maintain raw materials inventory at low levels. Additionally, Advanced Circuits has established consignment relationships with several vendors allowing it to pay for raw materials as used. Because it provides primarily lower-volume quick-turn services, this inventory policy does not hamper its ability to complete customer orders. Raw material costs constituted approximately 21%, 19% and 20% of net sales for each of the fiscal years ended December 31, 2017, 2016 and 2015, respectively.
The primary raw materials that are used in production are core materials, such as copper clad layers of glass and chemical solutions, and copper and gold for plating operations, photographic film and carbide drill bits. Multiple suppliers and sources exist for all materials. Adequate amounts of all raw materials have been available in the past, and Advanced Circuits’ management believes this will continue in the foreseeable future. Advanced Circuits works closely with its suppliers to incorporate technological advances in the raw materials they purchase. Advanced Circuits does not believe that it has significant exposure to fluctuations in raw material prices. The fact that price is not the primary factor affecting the purchase decision of many of Advanced Circuits’ customers has allowed management to historically pass along a portion of raw material price increases to its customers. Advanced Circuits does not knowingly purchase material originating in the Democratic Republic of the Congo or adjoining countries.
Intellectual Property
Advanced Circuits seeks to protect certain proprietary technology by entering into confidentiality and non-disclosure agreements with its employees, consultants and customers, as needed, and generally limits access to and distribution of its proprietary information and processes. Advanced Circuits’ management does not believe that patents are critical to protecting Advanced Circuits’ core intellectual property, but, rather, its effective and quick execution of fabrication techniques, its website FreeDFM.com and its highly skilled workforce are the primary factors in maintaining its competitive position.
Advanced Circuits uses the following brand names: FreeDFM.com, 4pcb.com, 4PCB.com, 33each.com, barebonespcb.com and Advanced Circuits. These trade names have strong brand equity and are material to Advanced Circuits’ business.
Regulatory Environment
Advanced Circuits’ manufacturing operations and facilities are subject to evolving federal, state and local environmental and occupational health and safety laws and regulations. These include laws and regulations governing air emissions, wastewater discharge and the storage and handling of chemicals and hazardous substances. Management believes that Advanced Circuits is in compliance, in all material respects, with applicable environmental and occupational health and safety laws and regulations. New requirements, more stringent application of existing requirements, or discovery of previously unknown environmental conditions may result in material environmental expenditures in the future. Advanced Circuits has been recognized three times for exemplary environmental compliance and it was awarded the Denver Metro Wastewater Reclamation District Gold Award the seven of the last ten years.
Employees
As of December 31, 2017, Advanced Circuits employed 523 persons. None of Advanced Circuits’ employees are subject to collective bargaining agreements. Advanced Circuits believes its relationship with its employees is good.

38


Arnold
Overview
Headquartered in Rochester, New York, Arnold serves a variety of markets including aerospace and defense, motorsport/ automotive, oil and gas, medical, general industrial, energy, reprographics and advertising specialties. Over the course of 100+ years, Arnold has successfully evolved and adapted our products, technologies, and manufacturing presence to meet the demands of current and emerging markets. Arnold has expanded globally and built strong relationships with our customers worldwide. As a result, Arnold has led the way in our chosen industries with new materials and solutions that empower our customers to develop next generation technologies. Arnold is the largest and, we believe, the most technically advanced U.S. manufacturer of engineered magnetic systems. Arnold is one of two domestic producers to design, engineer and manufacture rare earth magnetic solutions. Arnold serves customers and generates revenues via three business units:
PMAG - Permanent Magnets and Assemblies Group- Arnold’s high performance permanent magnets have a wide variety of applications, from electric motors on military ships, military and commercial aircraft, and motorsport to pump couplings, batteries, solar panels and NMR Equipment.
Precision Thin Metals - Produces thin and ultra-thin alloys that improve the power density of motors, transformers, batteries and many other applications in automotive, aerospace, energy exploration, industrial and medical markets.
Flexmag™ - The highest quality flexible magnetic sheet and strip for over a quarter of a century, Flexmag products cover a wide range of applications, from industrial, automotive and medical applications to signage, displays and novelty items.
Arnold operates 9 manufacturing facilities worldwide split under the three business units shown above but functions as one company and one team.
History of Arnold
Arnold was founded in 1895 as the Arnold Electric Power Station Company. Arnold began producing AlNiCo permanent magnets in its Marengo, Illinois facility in the mid-1930s. In 1946, Allegheny Ludlum Steel Corporation (Allegheny) purchased Arnold, and over the next few years began production of several additional magnetic product lines under license agreement with the Western Electric Company. In 1970, Arnold acquired Ogallala Electronics, which manufactured high power coils and electromagnets.
SPS Technologies (SPS), at the time a publicly traded company, purchased Arnold Engineering Company from Allegheny in 1986. Under SPS, Arnold made a series of acquisitions and partnerships to expand its portfolio and geographic reach. In 2003, Precision Castparts, also a publicly traded company, acquired SPS. In January 2005, Audax, a Boston-based private equity firm acquired Arnold from Precision Castparts.
In February 2007, Arnold Magnetic Technologies completed the acquisition of Precision Magnetics, which expanded its geographic footprint to include operations in Sheffield, England and Lupfig, Switzerland.  In addition, Arnold’s Lupfig, Switzerland operation is a joint venture partner with a Chinese rare earth producer. The joint venture manufactures RECOMA® Samarium Cobalt blocks for select markets.
In 2016 Arnold developed and launched the world’s strongest Samarium Cobalt magnet grade, RECOMA 35E, that enables significant opportunity for increased performance in smaller packages, and at higher temperatures, with no trade off in stability.
We purchased a majority interest in Arnold on March 5, 2012. With the support of CODI, Arnold has made significant investment to support future growth strategies.
Industry
Permanent Magnets
There exists a broad range of permanent magnets which include Rare Earth Magnets and magnets made from specialty magnetic alloys. Magnets produced from these materials may be sliced, ground, coated and magnetized to customer requirements. Those industry players with the broadest portfolio of these magnets, such as Arnold, maintain a significant competitive advantage over competitors as they are able to offer one-stop shop capabilities to customers. Management believes that being a manufacturer of these magnets, subject to patent rights, is another critical market advantage.
Magnetic Assemblies- Arnold offers complex, customized value added magnetic assemblies. These assemblies are used in devices such as motors, generators, beam focusing arrays, sensors, and solenoid actuators. Magnetic assembly production capabilities include magnet fabrication, machining, encapsulation or sleeving, balancing, and field mapping.

39


Precision Strip and Foil
Precision rolled thin metal foil products are manufactured from a wide range of materials for use in applications such as transformers, motor laminations, honeycomb structures, shielding, and composite structures. These products are commonly found in security tags, medical implants, aerospace structures, batteries and speaker domes. Arnold has the expertise and capability to roll, anneal, slit and coat a wide range of materials to extremely thin gauges (2.5 microns) and exacting tolerances.
Flexible Magnets
Flexible magnet products span the range of applications from advertising (refrigerator magnets and displays) to medical applications (needle counters) to sealing and holding applications (door gaskets).
Products and Services
Permanent Magnets and Assemblies Group
Arnold’s Permanent Magnets and Assemblies Group (PMAG) segment is a leading global manufacturer of precision magnetic assemblies and high-performance magnets. The segment’s products include tight tolerance assemblies consisting of many dozens of components and employing RECOMA® SmCo, Neo, and AlNiCo magnets. These products are sold to a wide range of industries including aerospace and defense, motorsport/ automotive, oil and gas, medical, general industrial, energy and reprographics. Arnold has established a reputation in the magnetic industry as the engineering solutions provider, assisting customers to ensure their critical assemblies meet expectations.
PMAG is Arnold’s largest business unit representing approximately 72% of Arnold sales on an annualized basis (including Reprographics) with a global footprint including manufacturing facilities in the U.S., U.K., Switzerland, and China.
PMAG—Products and Applications:
High precision magnetic rotors for use in electric motors and generators. Typically used in demanding applications such as aerospace, oil and gas exploration, energy recovery systems and under the hood automotive
Sealed pump couplings
Beam focusing assemblies such as traveling wave tubes
Oil & Gas NMR tools as well as pipeline inspection and down hole power generation
Linear positioning Hall effect sensor systems
Rare Earth Magnets
Samarium Cobalt (SmCo) - SmCo magnets are typically used in critical applications that require corrosion resistance or high temperature stability, such as motors, generators, actuators and sensors. Arnold markets its SmCo magnets under the trade name of RECOMA ®, and is DFARS (Defense Federal Acquisition Regulation) compliant.
Neodymium (Neo) - Neo magnets offer the highest magnetic energy level of any material in the market. Applications include motors and generators, VCM’s, magnetic resonance imaging, magnetic inspection systems, sensors and loudspeakers.
Other Permanent Magnet Types
AlNiCo - The AlNiCo family of magnets remains a preferred material for many mission critical applications. Its favorable linear temperature characteristics, high magnetic flux density and good corrosion resistance are ideally suited for use in applications requiring magnetic stability. This material is manufactured by Arnold in the United States, making it a DFARS compliant material.
Hard Ferrite - Hard ferrite (ceramic) magnets were developed as a low cost alternative to metallic magnets (steel and AlNiCo). Although they exhibit lower energy when compared to other materials available today and are relatively brittle, ferrite magnets have gained acceptance due to their low price per magnetic output.
Injection Molded - Injection molded magnets are a composite of various types of resin and magnetic powders. The physical and magnetic properties of the product depend on the raw materials, but are generally lower in magnetic strength and resemble plastics in their physical properties. However, a major benefit of the injection molding process is that magnet material can be injection or over-molded, eliminating subsequent manufacturing steps.
Precision Thin Metals
Arnold’s precision thin metals segment manufactures precision thin strip and foil products from an array of materials and represents approximately 8% of Arnold sales on an annualized basis. The Precision Thin Metals segment serves the aerospace and defense, power transmission, alternative energy (hybrids, wind, battery, solar), medical, security, and general industrial end-markets. With top-of-the-line equipment and superior engineering, Precision Thin Metals has developed unique

40


processing capabilities that allow it to produce foils and strip with precision and quality that are unmatched in the industry (down to 1/10th thickness of a human hair). In addition, the segment’s facility is capable of increasing production from current levels with its existing equipment and is, we believe, well-positioned to realize future growth.
Precision Thin Metals—Products and Applications:
Electrical steels for hybrid propulsion systems, electric motors, and micro turbines
Security and product ID tags
Honeycomb structures for aerospace applications
Irradiation windows
Batteries
Military countermeasures
Flexmag
Arnold is one of two North American manufacturers of flexible rubber magnets for specialty advertising, medical, and reprographic applications. Flexmag represents approximately 20% of Arnold sales on an annualized basis. It primarily sells its products to specialty advertisers and original equipment manufacturers. With highly automated manufacturing processes, Flexmag can accommodate customer’s required short lead times. Flexmag benefits from a loyal customer base and significant barriers to entry in the industry. Flexmag’s success is driven by superior customer service, and proprietary formulations offering enhanced product performance.
Flexmag—Products and Applications:
Extruded and calendared flexible rubber magnets with optional laminated printable substrates
Retail displays
Theft detection/ security
Seals and enclosures
Signage for various advertising and promotions
Competitive Strengths
Competitive Landscape
The specialty magnetic systems industry is highly fragmented, creating a competitive landscape with a variety of magnetic component manufacturers. However, few have the breadth of capabilities that Arnold possesses. Manufacturers compete on the basis of technical innovation, co-development capabilities, time-to-market, quality, geographic reach and total cost of ownership. Industry competitors relevant to Arnold’s served markets range from large multinational manufacturers to small, regional participants. Given these dynamics, we believe the industry will likely favor players that are able to achieve vertical integration and a diversification of offerings across a breadth of products along with magnet engineering and design expertise. The focus will be engineering solutions together with our customers.
Barriers to Entry
Low Substitution Risk – Arnold’s solutions are typically specified into its customers’ program designs through a co-development and qualification process that often takes 6-18 months. Arnold’s customers are typically contractors and component manufacturers whose products are integrated into end-customers’ applications. The high cost of failure, relatively low proportionate cost of magnets to the final product, sometimes lengthy testing and qualification process, and substantial upfront co-engineering investment required, represent significant barriers to customers changing solution providers such as Arnold.
Equipment and Processing – Arnold’s existing base of production equipment has a significant estimated replacement cost. A new entrant could require as much as 2-3 years of lead time to match the process performance requirements, customization of equipment and material formulations necessary to effectively compete in the specialty magnet industry. Further, given the program nature of a majority Arnold’s sales, management estimates that it could take 5-10 years to build a sufficient book of business and base of institutional knowledge to generate positive cash flow out of a new manufacturing plant.
Business Strategies
Engineering and Product Development
Arnold’s engineers work closely with the customer to provide system solutions, representing a significant competitive advantage. Arnold’s engineering expertise is leveraged with state-of-the-art technology across the various business units located in North America, Europe and Asia Pacific. Arnold’s engineers work with customers on a global basis to optimize

41


designs, guide material choices, and create magnetic models resulting in Arnold’s products being specified into customer designs.
Arnold has a talented and experienced engineering staff of design and application experts, quality personnel and technicians. Included in this team are engineers with backgrounds in materials science, physics, and metallurgical engineering. Other members of the team bring backgrounds in ceramics, mechanical engineering, chemical engineering and electrical engineering.
Arnold continues to be an industry leader with regard to new product formulations and innovations. As evidence of this, Arnold currently relies on a deep portfolio of “trade secrets” and internal intellectual property. Arnold continuously endeavors to introduce magnet solutions that exceed the performance of current offerings and meet customer design specifications.
Growth in Arnold’s business is primarily focused in three areas:
(i) Growing market share in existing end-markets and geographies, with a focus on aerospace and defense, medical and niche industrial systems;
(ii) Vertical integration through new products and technologies;
(iii) Completing opportunistic acquisitions and partnerships to reduce product introduction and market penetration time.
Existing End-Markets and Geographies
Aerospace and Defense
In the aerospace and defense sector, Arnold is selling magnets, magnetic assemblies and ultra-thin foil solutions. Specifically, in the aerospace industry, Arnold’s assemblies have been designed into products, which enables Arnold to benefit from the market growth and a healthy flow of business based on current airframe orders. Through its OEM customers, essentially all new commercial aircraft placed in service contain assemblies produced by Arnold. Arnold’s sales to large aerospace and defense manufacturers includes magnetic assemblies used in applications such as motors and generators, actuators, trigger mechanisms, and guidance systems, as well as magnets for these and other uses. In addition, it sells its ultra-thin foil for use in military countermeasures, honeycomb structures, brazing alloys, and motor laminations.
Motorsport / Automotive
Arnold produces high performance motor components and sub-assemblies for motorsport and automotive applications, such as Kinetic Energy Recovery System, which includes a composite sleeved RECOMA® SmCo magnet rotor for a 50,000+ RPM, 100KW+ system and Electric Turbo Chargers that operate at > 100,000 RPM. Further emerging magnetic applications include electric traction drives, regenerative braking systems, starter generators, and electric turbo charging. As much of this technology utilizes magnetic systems, Arnold expects to benefit from this trend.
Oil and Gas
Arnold currently provides magnets and precision assemblies for use in oil and gas exploration and production, applications which typically require exceptional collaboration and co-development with its customers. Arnold supplies products used in applications such as a new oil well shutoff valve, a new down-hole logging while drilling tool, and a down-hole magnetic transfer coupling. Other applications for which Arnold is actively involved include pipeline inspection, wireless tomography tools, and chip collection.
Medical
Within the medical sector, Arnold provides magnetic assemblies, magnets, flexible magnets, and ultrathin foils. Its magnet assemblies and magnets are critical parts of motor systems for dental instruments as well as saws and grinders. Magnet assemblies are also provided for skin expansion systems, shunt valves, and position sensors. In addition, its Precision Thin Metals business unit is providing a specialty alloy for advanced breast cancer treatment.
General Industrial
Within the industrial sector, Arnold provides magnet assemblies as well as magnets for custom made motor systems. These include stepper motors, pick and place robotic systems, and new designs that are increasingly being required by regulation to meet energy efficiency standards. An example is a motor utilizing Arnold’s bonded magnets for use in commercial refrigeration systems. Arnold also produces magnetic couplings for seal-less pumps used in chemical and oil & gas applications that allow chemical companies to meet environmental requirements.

42


Energy
Arnold’s Precision Thin Metals segment supplies grain-oriented silicon steel produced with proprietary methods for use in transformers and inductors. These cores allow for the production of very efficient transformers and inductors while minimizing size. In addition, Arnold’s magnet solutions can be found in advanced automatic circuit re-closer solutions that substantially reduce the stress on system components on the grid. Arnold’s solutions are also present in new power storage systems. The permanent magnet bearings used in new designs improve the efficiency of the flywheel energy storage system.
Research and Development
Arnold has a core research and development team, which has collectively over 120 years of combined industry experience. In addition to the core engineering group, a large number of other Arnold staff members assigned to the business units contribute to the research and development effort at various stages. Product development also includes collaborating with customers and field testing. This feedback helps ensure products will meet Arnold’s demanding standards of excellence as well as the constantly changing needs of end users. Arnold’s research and development activities are supported by state-of-the-art engineering software design tools, integrated manufacturing facilities and a performance testing center equipped to ensure product safety, durability and superior performance.
Customers and Distribution Channels
Arnold’s focus on customer service and product quality has resulted in a broad base of customers in a variety of end markets. Products are used in applications such as aerospace and defense, motorsport / automotive, oil and gas, medical, general industrial, energy, reprographics ,and advertising specialties.
The following table sets forth management’s estimate of Arnold’s approximate customer breakdown by industry sector for the fiscal years ended December 31, 2017, 2016 and 2015:
 
 
Customer Distribution
 
 
Industry Sector
2017
 
2016
 
2015
 
 
Aerospace and Defense
25
%
 
28
%
 
23
%
 
 
Motorsport/ automotive
13
%
 
12
%
 
9
%
 
 
Oil and Gas
4
%
 
2
%
 
6
%
 
 
Medical
3
%
 
3
%
 
3
%
 
 
General Industrial
28
%
 
24
%
 
24
%
 
 
Energy
4
%
 
3
%
 
7
%
 
 
Reprographic
7
%
 
11
%
 
11
%
 
 
Advertising specialties
13
%
 
13
%
 
13
%
 
 
All Other Sectors Combined
3
%
 
4
%
 
4
%
 
 
Total
100
%
 
100
%
 
100
%
 
Arnold has a large and diverse, blue-chip customer base. Sales to Arnold’s top ten customers were 24% of total sales for the year ended December 31, 2017, 29% of total sales for the year ended December 31, 2016, and 33% of total sales for the year ended December 31, 2015. No customer represented greater that 10% of Arnold’s annual revenue in 2017.
Sales and Marketing
Arnold has a global team of direct sales and marketing professionals and critical design and application engineers for each of its product lines. The Arnold sales force is organized for regional coverage with a focus on sales in the U.S., Europe, and Asia-Pacific. The majority of revenues for each business unit are project based, and Arnold’s highly-qualified application engineers are often integrated into its customers’ product design, planning, and implementation phases, offering the most cost-effective solution for demanding clients.
The following table sets forth Arnold’s net sales by geographic location for the fiscal years ended December 31, 2017, 2016 and 2015:
 
Geographic location
2017
 
2016
 
2015
 
 
North America
63
%
 
66
%
 
66
%
 
 
Europe
32
%
 
28
%
 
28
%
 
 
Asia Pacific
5
%
 
6
%
 
6
%
 
 
Total
100
%
 
100
%
 
100
%
 

43


Arnold had firm backlog orders totaling approximately $43.7 million and $28.1 million, respectively, at December 31, 2017 and 2016.
Competition
Management believes the following companies represent Arnold’s top competitors:
Magnum Magnetics Corporation
Dexter Magnetic Technologies
Electron Energy Corp
Vacuumschmelze Gruner
Thomas & Skinner
Suppliers
Raw materials utilized by Arnold include nickel and cobalt, stainless steel shafts, Inconel sleeves, adhesives, laminates, aluminum extrusions and binders. Although Arnold considers its relationships with vendors to be strong, Arnold’s management team also maintains a variety of alternative sources of comparable quality, quantity and price. The management team therefore believes that it is not dependent upon any single vendor to meet its sourcing needs. Arnold is generally able to pass through material costs to its customers and believes that in the event of significant price increases by vendors that it could pass the increases to its customers.
Intellectual Property
Arnold currently relies on a deep portfolio of “trade secrets” and internal intellectual property.
Patents
Arnold currently has 1 patent in force in the United States. Arnold also has one pending patent application in the United States and corresponding pending applications in Europe and Japan.
Trademarks
Arnold currently has 86 trademarks, 12 of which are in the U.S. The most notable trademarked items are the following: “RECOMA”, “PLASTIFORM”, “FLEXMAG” & “ARNOLD”. Application dates for various trademarks date back to as early as 1960.
Regulatory Environment
Arnold’s domestic manufacturing and assembly operations and its facilities are subject to evolving Federal, state and local environmental and occupational health and safety laws and regulations. These include laws and regulations governing air emissions, wastewater discharge and the storage and handling of chemicals and hazardous substances. Arnold’s foreign manufacturing and assembly operations are also subject to local environmental and occupational health and safety laws and regulations. Management believes that Arnold is in compliance, in all material respects, with applicable environmental and occupational health and safety laws and regulations. New requirements, more stringent application of existing requirements, or discovery of previously unknown environmental conditions could result in material environmental expenditures in the future.
Arnold is a major producer of both Samarium Cobalt permanent magnets under its brand name RECOMA® and Alnico (in both cast and sintered forms). Both materials from Arnold meet the current Berry Amendment or Defense Federal Acquisition Regulations Systems (DFARS) requirements per clause 252.225.7014 further described under 10 U.S.C. 2533b. This provision covers the protection of strategic materials critical to national security. These magnet types are considered “specialty metals” under these regulations.
Employees
Arnold is led by a capable management team of industry veterans that possess a balanced combination of industry experience and operational expertise. Arnold employs approximately 660 hourly and salaried employees located throughout North America, Europe and Asia. Arnold’s employees are compensated at levels commensurate with industry standards, based on their respective position and job grade.
Arnold’s workforce is non-union except for approximately 61 hourly employees at its Marengo, Illinois facilities, which are represented by the International Association of Machinists (IAM). Arnold enjoys good labor relations with its employees and union and has a three year contract in place with the IAM, which will expire in June 2019.


44


Clean Earth

Overview
Headquartered in Hatboro, Pennsylvania, Clean Earth provides environmental services for a variety of contaminated materials including soils, dredged material, hazardous waste and drill cuttings. Clean Earth analyzes, treats, documents and recycles waste streams generated in multiple end markets such as power, construction, oil and gas, medical, infrastructure, industrial and dredging. Treatment includes thermal desorption, dredged material stabilization, bioremediation, physical treatment/screening and chemical fixation. Before the company accepts contaminated materials, it identifies a third party “beneficial reuse” site such as commercial redevelopment or landfill capping where the materials will be sent after they are treated. Clean Earth operates 24 permitted facilities in the Eastern United States. Revenues from the environmental recycling facilities are generally recognized at the time of receipt.
History of Clean Earth
Clean Earth was founded in 1990 with the establishment of a contaminated material treatment facility in New Castle, Delaware focused on processing soils. The treatment of contaminated materials has diversified significantly over the years as Clean Earth now also processes dredged material, coal ash, hazardous waste and drill cuttings. Clean Earth has been able to grow consistently via both organic initiatives and acquisition. In 1997, the Company opened Clean Earth of Carteret, which was the first “fixed-based” bioremediation facility permitted in the State of New Jersey. In 1998, Clean Earth started offering hazardous waste treatment after acquiring S&W Waste, now Clean Earth of North Jersey, a fully permitted commercial Resource Conservation and Recovery Act (“RCRA”) Part B Treatment, Storage & Disposal Facility (“TSDF”). That same year, Clean Earth also expanded services into the treatment of dredged material through the acquisition of Consolidated Technologies Inc. (now Clean Earth Dredging Technologies). Today, Clean Earth is one of the largest providers of contaminated materials treatment in the East. In addition to diversifying the number of contaminated materials it handles, Clean Earth has also significantly expanded its geography. The Company now operates permitted facilities from Connecticut to Florida, and with its recent acquisitions, Clean Earth has expanded their footprint of permitted facilities to Kentucky, West Virginia and Alabama.

We purchased a majority interest in Clean Earth on August 26, 2014.
Industry
Overview
The U.S. environmental services industry is highly fragmented, with Clean Earth most closely correlated with the remediation and hazardous waste management segments of the industry. Historically, growth in these sectors has been primarily driven by increasing regulations and growing volume of waste generated, and is now positively affected by increases in waste disposal costs and resulting landfill avoidance trends. Other trends driving growth include increasing concern in corporate America regarding environmental liabilities and a push by companies to outsource a larger amount of environmental services to a smaller number of service providers due to increasing compliance costs.
Contaminated Materials
Contamination of soils and other materials is prevalent and often caused by the introduction of chemicals, petroleum hydrocarbons, solvents, pesticides, lead and other heavy metals into the earth. These contaminants are common in areas of industrialization and severely impact the environment as a result of inadequate containment or improper disposal. As a result of their prevalence and impact, these contaminates are subject to ever more stringent environmental regulations which now govern the handling, treatment, and disposal of these contaminants. As a result, when soil or other materials are removed from a site, they must be tested. The strong likelihood that materials will contain some level of contamination generates consistent demand for treatment and beneficial reuse solutions. Contaminated materials are routinely associated with infrastructure, commercial development, and other excavation projects, heavy industrial activity, spill clean-up or environmental remediation projects, locations with former manufactured gas plants (“MGP”), underground storage tanks (“UST”) or aboveground storage tanks, and a wide variety of increasingly regulated waste streams.
Dredge Market
Dredging is the act of removing sediment from the bottom of waterways, both inland (rivers and canals) and ocean (floors, harbors, channels, etc.), and is performed for both navigational and environmental purposes. Like soil, most dredged material largely contains some level of contamination, particularly in current or historically industrially active areas. Accordingly, the Environmental Protection Agency (the "EPA") has established regulations that govern the disposal methods of dredged material, including the Marine Protection, Research and Sanctuaries Act (“MPRSA”), and the Federal Water Pollution Control Act, or the Clean Water Act.

45


The treatment and beneficial reuse of dredged material began in 1995, when various government entities in New Jersey and New York permitted a unique project to demonstrate the feasibility of using treated and processed dredged material to reclaim a former landfill and repurpose it for a new building project. Regulations require contaminated dredge spoils to be taken upland for treatment or disposal in accordance with Title 33 as administered by the United States Army Corps of Engineers and the EPA. Once treated, dredged material is used for structural fill and development purposes.

Hazardous Waste
The hazardous waste services industry encompasses the generation, collection, treatment, and ultimate disposal of wastes classified as hazardous by RCRA. RCRA, the primary law governing the disposal of solid and hazardous waste, was passed by Congress in 1976 to address increasing problems associated with growing volumes of municipal and industrial waste.
Accidents, spills, leaks, and improper handling and disposal of hazardous materials and waste have resulted in the contamination of land, water and air in the U.S. The U.S. generated 34 million tons of hazardous waste in 2011, according to the EPA. These wastes come primarily from three sources, Superfund sites, routine business and the increasingly expanding waste regulations.
In order to address these environmental hazards, the EPA established a program known as the Superfund, which allows the EPA to clean up such sites, or to compel responsible parties to perform clean-ups or reimburse the EPA for its clean-up expenses. This includes regulatory requirements that raise both the monetary and reputational costs for non-compliance. The Superfund program has identified tens of thousands of sites that require treatment over its more than 20-year history.

Outside of the known Superfund sites, hazardous waste is also generated during the routine course of business and manufacturing, requiring the same care of handling by a specialized treatment facility. The generation of hazardous waste is common throughout the chemicals and petrochemical, steel, general manufacturing, government, aerospace and public utilities industries. Within the U.S., the Northeast region is one of the most densely concentrated areas for generators of hazardous waste.

In addition to hazardous waste generated by industrial activity, increasingly complex regulations have expanded the scope of what is considered hazardous waste from non-traditional sources, such as retailers and households. For instance, environmental regulations require large quantity generators such as big box retailers to dispose of all returned or damaged products that include pesticides, aerosols, fertilizers and cleaners through a permitted hazardous waste disposal program. Similarly, household products, such as paints, oils, batteries, fluorescent light bulbs and pesticides, which contain potentially hazardous ingredients, require special treatment and disposal.
Growing and Increasingly Regulated Waste Streams
Federal, state and local regulators have continuously expanded legal guidelines to include additional waste streams, becoming increasingly vigilant to ensure the proper treatment and disposal of an ever-increasing number of contaminants. Two of the most prevalent increasingly regulated waste streams include drill cuttings from natural gas drilling and coal ash, a byproduct of fossil fuel power plants.
Services
Clean Earth provides services to a variety of customers handling numerous unique sites that often require a range of custom solutions based upon project-specific factors. Clean Earth provides its core material treatment capabilities and complementary services. In addition to its treatment offerings, Clean Earth also provides turnkey services that include proper identification of waste services, management of all transportation and logistics, appropriate testing and analytics, manifesting/documentation and environmentally compliant placement of treated materials at backend locations.
Site Planning and Sampling
Before work commences, Clean Earth has the ability to conduct waste characterization services consisting of field sampling, contaminated material collection and laboratory analysis. Properly identifying waste contaminants upfront can be important, as misclassification leads to mishandling of the waste, which can be costly in terms of fines, penalties, reduced recycling rates (increased disposal fees), and lost project time. Results are analyzed to assess time, cost and logistics, which give Clean Earth the ability to provide customers with a disposal recommendation and a cost-effective solution.
Testing and Analytics
Clean Earth utilizes internal and external, fully-certified and approved laboratories that perform field sampling and contaminated material collection, laboratory analysis, site sampling plans and sampling location diagrams. Laboratory testing is customizable, and Clean Earth determines appropriate testing methods to assess the quantity and type of contaminant in the material. Clean Earth analyzes the results to determine an appropriate treatment and beneficial reuse plan specific to each material. Clean Earth maintains a state-certified hazardous waste laboratory in the New York metropolitan area at its Kearny, New Jersey facility.

46


Transportation and Logistics
Clean Earth operates an asset-light business model in which it arranges for transportation of the materials on behalf of its customers via pre-qualified independent hauling companies for the vast majority of its volume. Due to Clean Earth’s ability to provide year-round work for transportation companies and its consistent payment practices, it has developed very strong and long-standing relationships with its vendors, providing a large pool of available trucks to complete projects efficiently.
Manifesting and Documentation
Clean Earth provides uniform manifests for customer projects that can be used throughout its network of facilities. These manifests provide tracking of all material moved from a customer site to its facilities and eventually to the final beneficial use site. Furthermore, these documents are maintained and submitted to regulatory agencies such as the EPA for their review.
Treatment
Clean Earth offers several processes to treat, stabilize and/or decharacterize waste material and subsequently avoid costly landfill disposal and meet strict regulatory and site-specific requirements before being beneficially reused.
Thermal Desorption
Primarily used to treat soil with high levels of volatile contaminants by heating it in a rotating dryer to volatilize and then subsequently destroy the contaminants
The treated material then enters a soil conditioner (called a pugmill), where it is cooled and rehydrated
Finally, the cooled soil is stockpiled, sampled, and tested by an independent certified laboratory to ensure effective treatment and fulfillment of reuse standards
This treatment method is primarily used for soils that contain high levels of contaminants, such as soil from manufactured gas plant sites
Stabilization of Dredged Material
Dredged sediments are screened to remove large objects and excess water
The remaining material is fed through a conveyor belt to a pugmill mixing system, where proprietary reagent admixtures are introduced
The resulting material is valued for its geotechnical properties and is beneficially reused as fill material
Bioremediation
Used to treat soil that is contaminated with petroleum hydrocarbons
Involves inoculating the contaminated material with engineered bacteria and nutrients to break down the contaminants
The bacteria consume and process the nutrients and the hydrocarbons thereby remediating the contaminants
Chemical Fixation     
Used for light to medium hydrocarbon and/or contaminated material impacted by light or heavy metals
Soil is screened, and paired with chemical additives to formulate a chemically stable and geotechnically desirable material
Physical Treatment/Screening
Special sizing and segregation processes remove unsuitable materials from inbound materials to meet site-specific geotechnical specifications
The segregated material, often rock, can be mixed with other material for reuse or crushed to create aggregate material for resale
Placement at Backend Sites
Clean Earth maintains a vast network of permitted, active backend locations owned by third parties that utilize its treated materials to achieve site specifications and/or meet regulatory obligations. Clean Earth operates a system in which before accepting any material it identifies which specific backend site will accept it and how much it will cost to treat, transport, and place. Its beneficial reuse solutions serve as an alternative to permitted landfill disposal and incineration. In order to ensure sufficient capacity for any future project, the Clean Earth continuously seeks to add backend sites to its network.
Business Strategies
Growth in Clean Earth’s business is primarily focused in five areas:

Continued participation in large and growing end markets
Within the U.S. environmental services market, Clean Earth primarily operates within the remediation and hazardous waste management segments. Growth in the industry will be driven by numerous secular trends, including an increasing national

47


awareness and dedication to environmental stewardship, regulatory guidelines for a growing number of contaminated waste streams, and increasing prevalence of and preference for cost-effective landfill avoidance and recycling strategies. As a result of these market trends, generators or those responsible for contaminated waste streams will likely seek to utilize service providers like Clean Earth that can offer environmentally compliant and cost-effective solutions for their treatment and disposal needs.
Contaminated Materials
Clean Earth’s operations are diversified across a variety of stable end markets focused primarily in the power, oil & gas, infrastructure and industrial industries. Clean Earth has also positioned itself to capitalize on future increases in the commercial development sector.
Dredged Material
Clean Earth has maintained a strong position in the New York and New Jersey harbors for its dredged material management and recycling services. Demand for Clean Earth’s services has grown such that it constructed a second dredge processing facility in 2009. Outside of the New York and New Jersey harbors, increased demand for maintenance projects is expected to be driven largely by the increasing size of heavy shipping vessels and expansion of the Panama Canal. As waterways are deepened, sediment accumulates in greater volume, which must be regularly removed to maintain the new depth.
Hazardous Waste
Clean Earth maintains unique hazardous waste operations in an active region of the United States. There are significant number of hazardous waste generators in the U.S. that are located in New York and New Jersey and Clean Earth operates one the few commercial RCRA Part B permitted TSDFs in the New York metro area. Clean Earth is currently able to accept hazardous liquids, solids and gasses, as well as a variety of other specialty waste classes, including lab-packs, electronic waste, universal waste, wastewater, household hazardous waste, medical waste, used oils and antifreeze. Clean Earth can also accept nonhazardous waste at this facility. In addition to its hazardous waste facility in New Jersey, Clean Earth also operates RCRA Part B facilities in Calvert City, KY and Morgantown, WV.
Increasing share in existing markets
Clean Earth has historically increased the volume of materials processed at its existing facilities by expanding the scope of its existing permits and developing new treatment and processing techniques. The permitting expertise of its environmental, health, and safety organization allows Clean Earth to be proactive in seeking additional waste streams and adaptable to changing contaminants found in the materials it manages, as well as in newly regulated materials.
Numerous dynamics have made the market increasingly beneficial for Clean Earth in its core markets. These dynamics include stricter regulations, increasing levels of enforcement and a more discerning customer base.
Accelerating participation in increasingly regulated end markets
Within its current footprint, there are opportunities for Clean Earth to continue to expand the scope of its service offering by adding additional specialty waste streams.
Continued tuck-in acquisition growth
Since 2011, Clean Earth has expanded its footprint and technical capabilities by launching operations in Florida (acquired), the Marcellus Shale (greenfield), Georgia (acquired), Kentucky (acquired), West Virginia (acquired), Greater Washington, D.C. region (acquired and repurposed) Connecticut (acquired), Alabama (acquired) and Pennsylvania (acquired).
The market for waste management services is highly fragmented, with many companies operating a single facility. Accordingly, there are several tuck-in acquisition opportunities in Clean Earth’s marketplace that would enable it to continue growing in existing and adjacent markets, as well as in new geographies.
Platform expansion opportunities
While Clean Earth has historically remained focused on its core markets, many opportunities exist to diversify and augment its environmental service offering using Clean Earth as a platform. Clean Earth can acquire select competitors and industrial services companies, as well as pursue vertical integration prospects and new treatment technologies.
Customers
Clean Earth serves approximately 1,700 customers at more than 6,300 discrete sites. The Company maintains strong relationships with customers at various levels of the decision and supply chain, including public and private corporations and property owners, as well as environmental consultants, brokers, construction firms, municipalities, and regulatory agencies, among others.
In 2017, 2016 and 2015, the top 10 customers accounted for approximately 29%, 27% and 28% of net sales, respectively. While Clean Earth works with certain customers that have recurring needs for disposal and recycling solutions, its revenue

48


per customer changes frequently. Many of the Clean Earth's customers are long-time customers, but do not generate a consistent amount of revenue year in, year out. Consequently, Clean Earth is more focused on winning specific “projects” as opposed to winning the business of a particular customer.
Seasonality
Clean Earth typically has lower earnings in the winter months due to limits on outdoor construction due to colder weather and dredging due to environmental restrictions in certain waterways in the Northeastern United States.
Sales and Marketing
Clean Earth’s team is comprised of sales and marketing professionals that are primarily focused on direct selling to customers. Clean Earth is focused on servicing customers at various levels of the decision and supply chain, including waste generators, environmental service companies, consultants, construction and engineering firms, commercial developers, municipalities and government-sponsored organizations, and regulatory agencies, among others. Clean Earth has spent years developing direct relationships with its clients, many of whom routinely generate large volumes of waste and demand treatment and disposal solutions at various sites and locations.
The large dredging contractors manage the vast majority of the dredging activity. Clean Earth has built relationships with these contractors to ensure it is well-positioned to serve as many of the large or small dredging projects in the New York/New Jersey harbor and surrounding waterways, as possible.
Competition
Competitive Landscape
The environmental services market is highly fragmented with numerous participants. However, a majority of these companies specialize in a narrower scope of services or treatment capabilities. Industry competitors relevant to Clean Earth’s served markets range from large public companies to small, single-service participants. Competition primarily includes processors of contaminated soils, dredging companies (to a limited extent), waste treatment providers and waste management companies. In Clean Earth’s core markets, competition tends to be primarily comprised of regional services providers or single-service companies with limited scale. Given these dynamics, we believe the industry will likely favor players such as Clean Earth that have large scale and management teams with many years of experience and extensive familiarity with the regulatory landscape.
Barriers to Entry
Permits - Clean Earth maintains an extensive portfolio of regulatory permits, including approximately 180 active permits and 200 permit modifications. Each facility maintains various local, state, and federal authorizations for the acceptance, treatment, and beneficial reuse of a wide variety of hazardous and nonhazardous materials, as well as all necessary air and water discharge permits required for operation. These permits are extremely difficult to obtain due to the complex navigation of multiple layers of regulation, lengthy and costly public review periods and typical public NIMBY opposition. Clean Earth maintains a large team of environmental, health and safety experts that have developed trusted relationships and credibility with local, state and federal regulatory agencies over the last 25 years.
Extensive Network - The Company’s extensive network of 24 permitted facilities is strategically located near major waste generation centers with an abundance of regulations governing waste treatment and disposal. Given transportation costs, the proximity of Clean Earth’s facilities to key markets and convenient access to rail, barge, and trucking transportation are significant competitive advantages that drive profitability. Furthermore, its maintenance of multiple backend beneficial reuse sites provides flexibility to direct volume to the most appropriate facilities based on available processing and placement capacity.
Regulatory Environment
Clean Earth’s facility operations are subject to various local, state, and federal authorizations for the acceptance, treatment, and beneficial reuse of a wide variety of hazardous and nonhazardous materials, as well as all necessary air and water discharge permits required for operation. These permits are extremely difficult to obtain due to the complex navigation of multiple layers of regulation, lengthy and costly public review periods, and typical public NIMBY opposition. Clean Earth maintains a large team of environmental, health, and safety experts that have developed trusted relationships and credibility with local, state, and federal regulatory agencies over the last 25 years. Management believes that Clean Earth is in compliance, in all material respects, w ith applicable environmental and occupational health and safety laws and regulations.

49


Employees
Clean Earth is led by a capable management team of industry veterans that possess a balanced combination of industry experience and operational expertise. The current senior management team has over 150 years of cumulative experience with an average tenure of approximately 10 years at Clean Earth. Current management has implemented numerous operational, strategic, and financial initiatives over the past several years. In addition to the senior management team, there are operational managers that hold significant responsibilities across the business and work closely with management on a daily basis.
Clean Earth employs approximately 522 hourly and salaried employees located throughout the United States. Clean Earth’s employees are compensated at levels commensurate with industry standards, based on their respective position and job grade.
Clean Earth’s workforce is non-union except for approximately 19 hourly employees at its dredge facilities, who are represented by International Union of Operating Engineers Local No. 825 (IUOE Local 825). Clean Earth enjoys good labor relations with its employees and union and has a three year contract in place with the IUOE Local 825, which will expire in July 2019.

Sterno
Overview
Sterno, headquartered in Corona, California, is a manufacturer and marketer of portable food warming fuel and creative table lighting solutions for the foodservice industry. Through its two divisions, Sterno Products and Sterno Home, Sterno offers a broad range of wick and gel chafing fuels, butane stoves and accessories, liquid wax, traditional wax and flameless candles, catering equipment and lamps. For over 100 years, the iconic "Sterno" brand has been synonymous with quality canned heat. The heritage of reliability and innovation continues today, as Sterno continues to bring to market new products that give foodservice industry professionals greater control over food quality and décor. As the leading supplier of canned heat to foodservice distributors and foodservice group purchasing organizations, Sterno is always pursuing end-user solutions and innovations to strengthen its position in the marketplace.
In January 2016, Sterno acquired all of the outstanding stock of Northern International, Inc. ("Sterno Home"). Sterno Home markets and manufactures a complete array of outdoor and indoor lighting products aimed at the Home Improvement / Home Decor Market. Sterno Home's product offerings includes a full line of innovative patented flameless candles, traditional house and garden lighting including path lights, spotlights, bollards, coach and security lights as well as emerging décor categories of illuminated products such as post caps, deck, patio and fence lighting and other popular novelty products including stick lights, string lights, baskets and lanterns. The flameless candles and novelty lighting are powered by solar or battery power and the more traditional outdoor lighting fixtures are driven via solar power or low voltage technologies. Sterno Home brands include Candle Impressions®, Mirage®, Night Splendor® and Inglow® for flameless candles as well as Paradise Garden Lighting®, Manor House®, Style Line® and Lumabrite® for outdoor décor and security lighting.
History of Sterno
Sterno’s history dates back to 1893 when S. Sternau & Co. began making chafing dishes and coffee percolators in Tenafly, New Jersey. In 1914, S. Sternau & Co. introduced “canned heat” with the launch of its gelled ethanol product under the “Sterno” brand. Since then, the Sternau and Sterno names have been the most well-known names in portable food warming fuel. In 1917, S. Sternau & Co. was renamed The Sterno Corporation. During World War I, Sterno portable stoves were promoted as an essential gift for soldiers going to fight in the trenches of Europe. Sterno stoves heated water and rations, sterilized surgical instruments, and provided light and warmth in bunkers and foxholes. During World War II, Sterno produced ethanol and methanol chafing fuels under contract with the U.S. military. Sterno's production facilities were moved from New Jersey to Texarkana, Texas in the early 1980s. In 2012, Sterno merged with the Candle Lamp Company, LLC ("CandleLamp"). CandleLamp was founded in Riverside, California in 1978, focusing initially on the liquid wax candle market. Over the next several decades, CandleLamp began to supply chafing fuel in addition to lighting products. Today, Sterno operates out of its corporate headquarters in Corona California and two manufacturing facilities in Texarkana, Texas and Memphis, Tennessee.
Sterno Home was formed in 1997 by its three founding partners who had been in the import and product development business since 1979. The success in the outdoor lighting an innovative use of LED technology evolved into the development of patented flameless candle product line. Sterno Home's flameless candle evolved the battery operated candle market from a functional safety oriented product into an attractive décor piece meant to enhance the beauty of consumer’s homes.
We purchased Sterno on October 10, 2014.

50


Industry
Sterno competes in the broadly defined U.S. foodservice industry and the flameless candle and outdoor lighting home décor industry. In the foodservice industry, restaurant, catering and hospitality sales account for approximately 67% of the market with the remainder comprised of the travel and leisure, education and healthcare related sales. The Sterno Product line focuses on safe, portable fire solutions for cooking and warming, as well as tabletop lighting décor.
Sterno Home competes in the outdoor lighting and home decor industry. Sterno Home's sales are concentrated in the United States and Canada, with a small percentage of sales coming through global retailers with locations in Japan, Taiwan, the United Kingdom and Australia. Management believes that a rise in demand from high-income households and businesses will bolster growth, with consumers spending more money on the cocooning trend and specifically on beautifying their indoor and outdoor home, changing out trendy accent items more frequently and investing in more spacious and comfortable outdoor spaces with many equivalent amenities of their indoor spaces.
Products and Services
Sterno Products is a “full-line” supplier offering a broad array of portable chafing fuels, table lighting and outdoor lighting products with approximately 400 SKUs serving the foodservice and retail markets. Sterno originally focused on chafing fuel (“canned heat”) products and later expanded its offerings to include table ambiance products such as liquid wax, wax candles and votive lamp, as well as outdoor lighting with the acquisition of Sterno Home in 2016. Sterno’s products fall into five major categories: canned heat, table lighting, flameless candles and outdoor lighting, catering equipment and butane products.
Canned Heat - The canned heat product line is composed of various chafing fuels packaged in small, portable cans. The portable warming (canned heat) line is composed of wick-based and gel-based chafing fuels packaged in steel cans. These products are used by foodservice professionals in a variety of food serving and holding applications and are designed to keep food products at an optimal food-safe serving temperature of 140-165 Fahrenheit. The canned heat product line is composed of two subcategories: wick chafing fuel and gel chafing fuel. The subcategories are distinguished based on the type of chafing fuel being used; the four primary chafing fuels are diethylene glycol (“DEG”), propylene glycol, ethanol and methanol. Each fuel contains unique characteristics and properties that allow the Company to offer a broad array of configurations to suit varying user requirements.
Wick chafing Fuel
The wick chafing fuel line (“Wick”) is composed of either DEG or propylene glycol chafing fuel. DEG and propylene glycol chafing fuels with advance wick technology have higher heat output than alternatives such as ethanol and methanol. The liquid Wick products feature a variety of wick types and burn times to meet the specific needs of the user. Wick fuels are clean burning, biodegradable, nonflammable if spilled (will not ignite without a wick) and the can stays cool to the touch when lit.
Gel Chafing Fuel
The gel chafing fuel line (“Gel”) is composed of either gelled ethanol or gelled methanol chafing fuel. Ethanol chafing fuel has a higher heat output than methanol fuel; both ethanol and methanol fuels have lower heat output than some DEG and propylene glycol products. The Gel product line tends to have shorter burn times than the Wick product.
For an Environmentally preferred chafing fuel, the Company offers a patented line of “Green” chafing fuels featuring USDA Certified Biobased Product formulas that are also endorsed by the Green Restaurant Association. The “Green Heat” and “Green Wick” products perform similar to the Wick and Gel chafing fuels, but are made from renewable resources that are biodegradable and more environmentally friendly.
Table Lighting - Sterno sells a variety of items designed to enhance lighting and ambiance at meal settings which are critical to a customer’s experience. Products include liquid wax, traditional hard wax and flameless electronic candles, as well as votive lamps, shaded lamps and accent lamps.
Flameless Candles and Outdoor Lighting - Through Sterno Home, Sterno offers a wide selection of lighting for your home, garden, patio and yard with over 1000 SKUS available in our retail markets. Sterno Home first delved into lighting with lighting fixtures for illuminating front and backyard pathways. Sterno Home quickly expanded its line to include other types of home lighting products, most notably bollards, shepherd hook lights and line voltage powered coach lights and street lights. Sterno Home’s 20-year history of providing high quality, low cost consumer-directed lighting has cemented it as a top tier supplier in both the flameless candle and outdoor lighting categories. All of Sterno Home’s products are powered by one of the following:
Solar - solar panel with rechargeable power source - usually a rechargeable battery
Battery - battery operated
Plug-in - plugs directly into a regular wall socket either with 2 or 3 prong plug and with or without included and attached transformer

51


Low Voltage - part of a set which includes a stand-alone transformer. Fixtures connect through a stand-alone wire via clip connectors
Line Voltage - hardwired into a home's electrical circuitry
Rechargeable - product is recharged when empty usually through a plug in wire and an onboard rechargeable power source
Flameless Candles
The flameless candle product line is made up of various types and sizes of candles with all of them sharing the one main attribute: their glow is powered by an artificial power source, most often battery. This makes them inherently safer than traditional candles as there is no flame or even heat generated to cause any type of accidents. Although pillar type candles are the most common shape, Sterno Home also designs and manufactures votives, tealights, tapers as well as specialty molded candles. Sterno Home was also the first to introduce the timer function to their flameless candle line. Sterno Home’s candles stand out from the competition as they are the only manufacturer that offers the patented black wick. Sterno Home also developed its unique algorithm-based light circuit which gives the candle a naturally random flicker and glow.
Landscape Lighting
The landscape lighting category was Sterno Home’s first offering. Starting with simple low voltage path lights, Sterno Home quickly expanded its offering to reflect the growing needs of the DIY and home décor consumer. Landscape lighting is lighting that promotes and accentuates elements of a consumer’s home, yard or garden so its beauty can be enjoyed both in daytime and nighttime. Another benefit of landscape lighting is added safety as it is easier to navigate around a home at night when it is reasonably well-lit. Landscape lighting was originally most commonly powered through a low voltage setup but as solar technologies have rapidly developed, many of these fixtures can achieve their lighting purposes with only a solar panel as power generation. Consumers with higher and more consistent lighting requirements most often opt for low voltage kits using wire and transformers to light their fixtures. Solar powered fixtures are advantageous for those consumers looking for cheaper and quicker to set up lighting solutions even if it often means lesser lumens and light. Another notable technology has been the development of LED lighting. LED’s more efficient power generation technology has allowed for advantageous fixture designs and a higher level of power generation which were not easy or as cost effective to achieve as with legacy lighting technologies such as incandescent or halogen. LEDs also last longer and are generally more robust than older technologies.
Décor Lighting
Décor lighting is Sterno Home’s newest category. Décor lighting has similar functions to landscape lighting but is usually less about safety and functionality and more about accenting an area of the outside home with ornamentation of some sort. With a décor piece, the light the piece gives off and the item itself together become elements of beauty in the setting. Because these items are very trend driven, consumers are more apt to switch them out more often therefore increasing repeat purchase potential and other recurrent sales opportunities for Sterno Home. Some of the most common categories of décor lighting are lanterns and baskets and string lighting.
Catering Equipment - Catering equipment products are designed to provide a complete commercial catering solution whether indoor or outdoor. Products include chafing dish frames and lids, wind guards and buffet sets.
Butane - Sterno produces a full line of professional quality portable butane stoves, ideal for action stations, made-to-order omelet lines, tableside and off-site cooking, outdoor events and more. Products also include select butane accessories for special culinary applications such as the culinary torch. Sterno butane fuel comes with an additional safety feature called Countersink Release Vent (CRV) Technology.
Sterno sells into Foodservice, Retail and OEM markets. The following table sets forth Sterno’s gross revenue by product for the fiscal years ended December 31, 2017, 2016 and 2015:
Gross sales by product (1)
 
2017
 
2016
 
2015
Canned Heat
 
46
%
 
47
%
 
72
%
Flameless Candle and Outdoor Lighting
 
34
%
 
35
%
 
%
Table Lighting
 
6
%
 
6
%
 
10
%
Other
 
14
%
 
12
%
 
18
%
 
 
100
%
 
100
%
 
100
%
(1) As a percentage of gross sales, exclusive of sale discounts.

52


Competitive Strengths
Leading Brand Recognition & Market Share - Sterno is the market share leader in the canned chafing fuel market. Management believes Sterno enjoys outstanding brand awareness and a reputation for superior quality and performance with distributors, caterers, hotels and other end users. Sterno Home offers a wide variety of products to a cross section of North American retail and our diversity gives us a unique standing in this marketplace. Most of Stern Home's competitors specialize in one aspect of fulfilling the market. They either only sell to a few retailers or only actively develop few or even only one category of product. This exposes them to major financial challenges when they lose that account or when that product is beat out by a competitor or starts to wane in the marketplace.
Low Cost versus Alternatives - Sterno's customers are typically caterers, hotels or restaurants who utilize canned chafing fuel to maintain prepared food at a safe and enjoyable serving temperature. The risk of ruining a dining experience and the low proportionate cost of canned chafing fuel relative to the cost of a catered event represent significant barriers to customers switching out of Sterno’s canned chafing fuel products. Additionally, management believes that there is no other technology available today that offers the portability, reliability and low cost of the Sterno canned chafing fuel products.
Business Strategies
Defend Leading Market Position - As a leading supplier of canned fuels, flameless candles and outdoor lighting, Sterno’s places great value delivering unmatched customer service and product selection. In a market characterized by fragmented categories and competition, Sterno will continue to focus on providing the best in class service to its customers. Sterno has been the recipient of numerous vendor awards for its high degree of customer service.
Pursue Selective Acquisitions - Sterno views acquisitions as a potentially attractive means to expand its product offerings in the foodservice and retail channels as well as enter new international markets.
Expand Retail Distribution - Sterno’s management believes that there is an opportunity to leverage the iconic nature of the “Sterno Products” brand to expand its retail product offering and to expand distribution into additional retailers.
Customers and Distribution Channels
Sterno's products are sold primarily through the foodservice and consumer retail channels. Sterno’s product distribution network is comprised of long-standing, entrenched relationships with a diversified set of customers. Sterno’s top ten customers comprised approximately 68%, 59%, 69% of gross sales in the year ended December 31, 2017, 2016 and 2015, respectively.
Foodservice - The foodservice channel consists of multiple layers of distribution comprised of broadline distributors, equipment and supply dealers and cash and carry dealers. Within the foodservice channel, Sterno’s products are predominantly used in the restaurant, lodging/hospitality and catering markets.
Retail - The retail channel consists of club stores, mass merchants, specialty retailers, grocers and national and regional DIY stores. The Company’s retail products are used in home, camping and emergency applications. The Company’s retail products appeal to a wide variety of consumers, from home entertainers to recreational campers and extreme outdoorsmen. Online retail sales are also an important channel for Sterno Home. With an online dynamic, it is also much easier to showcase how Sterno Home’s products look in actual dark use conditions, directly addressing Sterno Home product’s primary merchandising challenge.
Sterno had approximately $28.7 million and $25.3 million in firm backlog orders at December 31, 2017 and 2016, respectively.
Seasonality
Sterno typically has higher sales in the second and fourth quarter of each year, reflecting the outdoor summer season and the holiday season.
Sales and marketing
Within the foodservice channel, Sterno directly employ sales professionals and utilizes a broad network of independent sales representative firms assigned to differing U.S. territories managed by in-house sales management professionals. The independent sales representatives have long-standing relationships with distributors and end-users and typically represent 10 to 20 of the best non-food product lines alongside the Company’s products. The independent sales representatives are used primarily to manage the day to day order fulfillment and customer relationships. The independent sales representative firms are paid on a commission basis based on customer type and sales territory.
Within the retail channel, Sterno directly employ sales professionals and utilizes a network of independent retail sales broker firms. The independent retail sales brokers are paid on a commission basis based on customer type and sales territory. Sterno maintains direct sales relationships with many key customers. Sterno Home also utilizes a broad network of

53


independent sales representative firms and retail-linked agencies. These agents and firms are managed by Sterno Home's in-house sales management professionals.
Sterno has implemented a multi-faceted marketing plan which includes (i) targeted print advertising; (ii) tradeshows; (iii) increasing online education through the Sterno Products University and the Sterno Home websites; and (iv) social media.
Suppliers
Sterno's product manufacturing is based on a dual strategy of in-house manufacturing and strategic alliances with select vendors. Sterno operates an efficient, low-cost supply chain, sourcing materials and employing contract manufacturers from across the Asia-Pacific region and the U.S.
Sterno’s primary raw materials are Diethylene glycol, ethanol, liquid paraffin and steel cans for which it receives multiple shipments per month. Sterno Products purchases its materials from a combination of domestic and foreign suppliers.
Sterno Home sources all their entire inventory from China. Sterno Home operates an efficient supply chain with emphasis on quality production and low cost. Sterno Home’s China-based support team in the Yuyao office permits Sterno Home to be more hands on in the factories reporting proactively on potential issues and working to implement practical solutions when required.
Intellectual Property
Sterno relies upon a combination of trademarks and patents in order to secure and protect its intellectual property rights. Sterno currently owns approximately 218 registered trademarks and 101 patents globally, and has 26 applications for pending.
Regulatory Environment
Sterno is proactive regarding regulatory issues and is in compliance with all relevant regulations. Sterno maintains adequate product liability insurance coverage. Management believes that Sterno is in compliance, in all material respects, with applicable environmental and occupational health and safety laws and regulations.
Employees
As of December 31, 2017 Sterno Products employed approximately 580 persons in 8 locations. None of Sterno’s employees are subject to collective bargaining agreements. We believe that Sterno’s relationship with its employees is good.


54


ITEM 1A. RISK FACTORS
Our business, operations and financial condition are subject to various risks and uncertainties. The following discussion of risk factors should be read in conjunction with the Management’s Discussion and Analysis of Financial Condition and Results of Operations (MD&A) section and the consolidated financial statements and related notes. In addition to the factors affecting our specific operating segments identified in connection with the descriptions of these segments and the financial results of the operations of these operating segments elsewhere in this report, the most significant factors affecting our operations include the following:
Risks Related to Our Business and Structure
Our future success is dependent on the employees of our Manager and the management teams of our businesses, the loss of any of whom could materially adversely affect our financial condition, business and results of operations.
Our future success depends, to a significant extent, on the continued services of the employees of our Manager, most of whom have worked together for a number of years. While our Manager will have employment agreements with certain of its employees, including our Chief Financial Officer, these employment agreements may not prevent our Manager’s employees from leaving or from competing with us in the future. Our Manager does not have an employment agreement with our Chief Executive Officer.
The future success of our businesses also depends on their respective management teams because we operate our businesses on a stand-alone basis, primarily relying on existing management teams for management of their day-to-day operations. Consequently, their operational success, as well as the success of our internal growth strategy, will be dependent on the continued efforts of the management teams of the businesses. We provide such persons with equity incentives in their respective businesses and have employment agreements and/or non-competition agreements with certain persons we have identified as key to their businesses. However, these measures may not prevent the departure of these managers. The loss of services of one or more members of our management team or the management team at one of our businesses could materially adversely affect our financial condition, business and results of operations.
We face risks with respect to the evaluation and management of future platform or add-on acquisitions.
A component of our strategy is to continue to acquire additional platform subsidiaries, as well as add-on businesses for our existing businesses. Generally, because such acquisition targets are held privately, we may experience difficulty in evaluating potential target businesses as the information concerning these businesses is not publicly available. In addition, we and our subsidiary companies may have difficulty effectively managing or integrating acquisitions. We may experience greater than expected costs or difficulties relating to such acquisition, in which case, we might not achieve the anticipated returns from any particular acquisition, which may have a material adverse effect on our financial condition, business and results of operations.
We may not be able to successfully fund future acquisitions of new businesses due to the lack of availability of debt or equity financing at the Company level on acceptable terms, which could impede the implementation of our acquisition strategy and materially adversely impact our financial condition, business and results of operations.
In order to make future acquisitions, we intend to raise capital primarily through debt financing at the Company level, additional equity offerings, the sale of stock or assets of our businesses, and by offering equity in the Trust or our businesses to the sellers of target businesses or by undertaking a combination of any of the above. Since the timing and size of acquisitions cannot be readily predicted, we may need to be able to obtain funding on short notice to benefit fully from attractive acquisition opportunities. Such funding may not be available on acceptable terms. In addition, the level of our indebtedness may impact our ability to borrow at the Company level. Another source of capital for us may be the sale of additional shares, subject to market conditions and investor demand for the shares at prices that we consider to be in the interests of our shareholders. These risks may materially adversely affect our ability to pursue our acquisition strategy successfully and materially adversely affect our financial condition, business and results of operations.
While we intend to make regular cash distributions to our shareholders, the Company’s board of directors has full authority and discretion over the distributions of the Company, other than the profit allocation, and it may decide to reduce or eliminate distributions at any time, which may materially adversely affect the market price for our shares.
To date, we have declared and paid quarterly distributions, and although we intend to pursue a policy of paying regular distributions, the Company’s board of directors has full authority and discretion to determine whether or not a distribution by the Company should be declared and paid to the Trust and in turn to our shareholders, as well as the amount and timing of any distribution. In addition, the management fee and profit allocation will be payment obligations of the Company and, as a result, will be paid, along with other Company obligations, prior to the payment of distributions to our shareholders. The Company’s board of directors may, based on their review of our financial condition and results of operations and pending

55


acquisitions, determine to reduce or eliminate distributions, which may have a material adverse effect on the market price of our shares.
We will rely entirely on receipts from our businesses to make distributions to our shareholders.
The Trust’s sole asset is its interest in the Company, which holds controlling interests in our businesses. Therefore, we are dependent upon the ability of our businesses to generate earnings and cash flow and distribute them to us in the form of interest and principal payments on indebtedness and, from time to time, dividends on equity to enable us, first, to satisfy our financial obligations and second to make distributions to our shareholders. This ability may be subject to limitations under laws of the jurisdictions in which they are incorporated or organized. If, as a consequence of these various restrictions, we are unable to generate sufficient receipts from our businesses, we may not be able to declare, or may have to delay or cancel payment of, distributions to our shareholders.
We do not own 100% of our businesses. While we receive cash payments from our businesses which are in the form of interest payments, debt repayment and dividends, if any dividends were to be paid by our businesses, they would be shared pro rata with the minority shareholders of our businesses and the amounts of dividends made to minority shareholders would not be available to us for any purpose, including Company debt service or distributions to our shareholders. Any proceeds from the sale of a business will be allocated among us and the non-controlling shareholders of the business that is sold.
The Company’s board of directors has the power to change the terms of our shares in its sole discretion in ways with which you may disagree.
As an owner of our shares, you may disagree with changes made to the terms of our shares, and you may disagree with the Company’s board of directors’ decision that the changes made to the terms of the shares are not materially adverse to you as a shareholder or that they do not alter the characterization of the Trust. Your recourse, if you disagree, will be limited because our Trust Agreement gives broad authority and discretion to our board of directors. However, the Trust Agreement does not relieve the Company’s board of directors from any fiduciary obligation that is imposed on them pursuant to applicable law. In addition, we may change the nature of the shares to be issued to raise additional equity and remain a fixed-investment trust for tax purposes.
Certain provisions of the LLC Agreement of the Company and the Trust Agreement make it difficult for third parties to acquire control of the Trust and the Company and could deprive you of the opportunity to obtain a takeover premium for your shares.
The amended and restated LLC Agreement of the Company, which we refer to as the LLC Agreement, and the amended and restated Trust Agreement of the Trust, which we refer to as the Trust Agreement, contain a number of provisions that could make it more difficult for a third party to acquire, or may discourage a third party from acquiring, control of the Trust and the Company. These provisions include, among others:
restrictions on the Company’s ability to enter into certain transactions with our major shareholders, with the exception of our Manager, modeled on the limitation contained in Section 203 of the Delaware General Corporation Law, or DGCL;
allowing only the Company’s board of directors to fill newly created directorships, for those directors who are elected by our shareholders, and allowing only our Manager, as holder of a portion of the Allocation Interests, to fill vacancies with respect to the class of directors appointed by our Manager;
requiring that directors elected by our shareholders be removed, with or without cause, only by a vote of 85% of our shareholders;
requiring advance notice for nominations of candidates for election to the Company’s board of directors or for proposing matters that can be acted upon by our shareholders at a shareholders’ meeting;
having a substantial number of additional authorized but unissued shares that may be issued without shareholder action;
providing the Company’s board of directors with certain authority to amend the LLC Agreement and the Trust Agreement, subject to certain voting and consent rights of the holders of trust interests and Allocation Interests;
providing for a staggered board of directors of the Company, the effect of which could be to deter a proxy contest for control of the Company’s board of directors or a hostile takeover; and
limitations regarding calling special meetings and written consents of our shareholders.
These provisions, as well as other provisions in the LLC Agreement and Trust Agreement may delay, defer or prevent a transaction or a change in control that might otherwise result in you obtaining a takeover premium for your shares.

56


We may have conflicts of interest with the noncontrolling shareholders of our businesses.
The boards of directors of our respective businesses have fiduciary duties to all their shareholders, including the Company and noncontrolling shareholders. As a result, they may make decisions that are in the best interests of their shareholders generally but which are not necessarily in the best interest of the Company or our shareholders. In dealings with the Company, the directors of our businesses may have conflicts of interest and decisions may have to be made without the participation of directors appointed by the Company, and such decisions may be different from those that we would make.
Our third party credit facility exposes us to additional risks associated with leverage and inhibits our operating flexibility and reduces cash flow available for distributions to our shareholders.
At December 31, 2017, we had approximately $560.0 million outstanding under our 2014 Term Loan and 2016 Incremental Term Loan Facility and $42.6 million outstanding under our 2014 Revolving Credit Facility (representing the outstanding revolver balance and outstanding letters of credit). We expect to increase our level of debt in the future. The terms of our 2014 Revolving Credit Facility contains a number of affirmative and restrictive covenants that, among other things, require us to:
maintain a minimum level of cash flow;
leverage new businesses we acquire to a minimum specified level at the time of acquisition;
keep our total debt to cash flow at or below a ratio of 3.5 to 1; and
make acquisitions that satisfy certain specified minimum criteria.
If we violate any of these covenants, our lender may accelerate the maturity of any debt outstanding and we may be prohibited from making any distributions to our shareholders. Such debt is secured by all of our assets, including the stock we own in our businesses and the rights we have under the loan agreements with our businesses. Our ability to meet our debt service obligations may be affected by events beyond our control and will depend primarily upon cash produced by our businesses. Any failure to comply with the terms of our indebtedness could materially adversely affect us.
Changes in interest rates could materially adversely affect us.
Our Credit Facility bears interest at floating rates which will generally change as interest rates change. We bear the risk that the rates we are charged by our lender will increase faster than the earnings and cash flow of our businesses, which could reduce profitability, adversely affect our ability to service our debt, cause us to breach covenants contained in our Revolving Credit Facility and reduce cash flow available for distribution, any of which could materially adversely affect us.
We may engage in a business transaction with one or more target businesses that have relationships with our officers, our directors, our Manager or CGI, which may create potential conflicts of interest.
We may decide to acquire one or more businesses with which our officers, our directors, our Manager or CGI have a relationship. While we might obtain a fairness opinion from an independent investment banking firm, potential conflicts of interest may still exist with respect to a particular acquisition, and, as a result, the terms of the acquisition of a target business may not be as advantageous to our shareholders as it would have been absent any conflicts of interest.
CGI may exercise significant influence over the Company.
CGI, through a wholly owned subsidiary, owns 7,931,000 or approximately 13.2% of our common shares and may have significant influence over the election of directors in the future.

We could be negatively impacted by cybersecurity attacks.
We, and our businesses, use a variety of information technology systems in the ordinary course of business, which are potentially vulnerable to unauthorized access, computer viruses and cybersecurity attacks, including cybersecurity attacks to our information technology infrastructure and attempts by others to gain access to our propriety or sensitive information, and ranging from individual attempts to advanced persistent threats. The procedures and controls we use to monitor these threats and mitigate our exposure may not be sufficient to prevent cybersecurity incidents. The results of these incidents could include misstated financial data, theft of trade secrets or other intellectual property, liability for disclosure of confidential customer, supplier or employee information, increased costs arising from the implementation of additional security protective measures, litigation and reputational damage, which could materially adversely affect our financial condition, business and results of operations. Any remedial costs or other liabilities related to cybersecurity incidents may not be fully insured or indemnified by other means.
If, in the future, we cease to control and operate our businesses, we may be deemed to be an investment company under the Investment Company Act of 1940, as amended.
Under the terms of the LLC Agreement, we have the latitude to make investments in businesses that we will not operate or control. If we make significant investments in businesses that we do not operate or control or cease to operate and control

57


our businesses, we may be deemed to be an investment company under the Investment Company Act of 1940, as amended, or the Investment Company Act. If we were deemed to be an investment company, we would either have to register as an investment company under the Investment Company Act, obtain exemptive relief from the SEC or modify our investments or organizational structure or our contract rights to fall outside the definition of an investment company. Registering as an investment company could, among other things, cause us to lose our status as an exempt publicly traded partnership for federal income tax purposes, materially adversely affect our financial condition, business and results of operations, materially limit our ability to borrow funds or engage in other transactions involving leverage and require us to add directors who are independent of us or our Manager and otherwise will subject us to additional regulation that will be costly and time-consuming.
Risks Related to the Series A Preferred Shares
Distributions on the Series A Preferred Shares are discretionary and non-cumulative.
Distributions on the Series A Preferred Shares are discretionary and non-cumulative. Holders of the Series A Preferred Shares will only receive distributions of the Series A Preferred Shares when, as and if declared by the board of directors of the Company. Consequently, if the board of directors of the Company does not authorize and declare a distribution for a distribution period, holders of the Series A Preferred Shares would not be entitled to receive any distribution for such distribution period, and such unpaid distribution will not be payable in such distribution period or in later distribution periods. We will have no obligation to pay distributions for a distribution period if the board of directors of the Company does not declare such distribution before the scheduled record date for such period, whether or not distributions are declared or paid for any subsequent distribution period with respect to the Series A Preferred Shares, or any other preferred shares we may issue or our common shares. This may result in holders of the Series A Preferred Shares not receiving the full amount of distributions that they expect to receive, or any distributions, and may make it more difficult to resell Series A Preferred Shares or to do so at a price that the holder finds attractive.
The board of directors of the Company may, in its sole discretion, determine to suspend distributions on the Series A Preferred Shares, which may have a material adverse effect on the market price of the Series A Preferred Shares. There can be no assurances that our operations will generate sufficient cash flows to enable us to pay distributions on the Series A Preferred Shares. Our financial and operating performance is subject to prevailing economic and industry conditions and to financial, business and other factors, some of which are beyond our control.
Risks Relating to Our Manager
Our Chief Executive Officer, directors, Manager and management team may allocate some of their time to other businesses, thereby causing conflicts of interest in their determination as to how much time to devote to our affairs, which may materially adversely affect our operations.
While the members of our management team anticipate devoting a substantial amount of their time to the affairs of the Company, only Mr. Ryan Faulkingham, our Chief Financial Officer, devotes substantially all of his time to our affairs. Our Chief Executive Officer, directors, Manager and members of our management team may engage in other business activities. This may result in a conflict of interest in allocating their time between our operations and our management and operations of other businesses. Their other business endeavors may be related to CGI, which will continue to own several businesses that were managed by our management team prior to our initial public offering, or affiliates of CGI as well as other parties. Conflicts of interest that arise over the allocation of time may not always be resolved in our favor and may materially adversely affect our operations. See the section entitled “Certain Relationships and Related Party Transactions” for the potential conflicts of interest of which you should be aware.
Our Manager and its affiliates, including members of our management team, may engage in activities that compete with us or our businesses.
While our management team intends to devote a substantial majority of their time to the affairs of the Company, and while our Manager and its affiliates currently do not manage any other businesses that are in similar lines of business as our businesses, and while our Manager must present all opportunities that meet the Company’s acquisition and disposition criteria to the Company’s board of directors, neither our management team nor our Manager is expressly prohibited from investing in or managing other entities, including those that are in the same or similar line of business as our businesses. In this regard, the management services agreement and the obligation to provide management services will not create a mutually exclusive relationship between our Manager and its affiliates, on the one hand, and the Company, on the other.
Our Manager need not present an acquisition or disposition opportunity to us if our Manager determines on its own that such acquisition or disposition opportunity does not meet the Company’s acquisition or disposition criteria.
Our Manager will review any acquisition or disposition opportunity presented to the Manager to determine if it satisfies the Company’s acquisition or disposition criteria, as established by the Company’s board of directors from time to time. If our Manager determines, in its sole discretion, that an opportunity fits our criteria, our Manager will refer the opportunity to the

58


Company’s board of directors for its authorization and approval prior to the consummation thereof; opportunities that our Manager determines do not fit our criteria do not need to be presented to the Company’s board of directors for consideration. If such an opportunity is ultimately profitable, we will have not participated in such opportunity. Upon a determination by the Company’s board of directors not to promptly pursue an opportunity presented to it by our Manager in whole or in part, our Manager will be unrestricted in its ability to pursue such opportunity, or any part that we do not promptly pursue, on its own or refer such opportunity to other entities, including its affiliates.
We cannot remove our Manager solely for poor performance, which could limit our ability to improve our performance and could materially adversely affect the market price of our shares.
Under the terms of the management services agreement, our Manager cannot be removed as a result of under-performance. Instead, the Company’s board of directors can only remove our Manager in certain limited circumstances or upon a vote by the majority of the Company’s board of directors and the majority of our shareholders to terminate the management services agreement. This limitation could materially adversely affect the market price of our shares.
Our Manager can resign on 180 days’ notice and we may not be able to find a suitable replacement within that time, resulting in a disruption in our operations that could materially adversely affect our financial condition, business and results of operations as well as the market price of our shares.
Our Manager has the right, under the management services agreement, to resign at any time on 180 days’ written notice, whether we have found a replacement or not. If our Manager resigns, we may not be able to contract with a new manager or hire internal management with similar expertise and ability to provide the same or equivalent services on acceptable terms within 90 days, or at all, in which case our operations are likely to experience a disruption, our financial condition, business and results of operations as well as our ability to pay distributions are likely to be adversely affected and the market price of our shares may decline. In addition, the coordination of our internal management, acquisition activities and supervision of our businesses is likely to suffer if we are unable to identify and reach an agreement with a single institution or group of executives having the expertise possessed by our Manager and its affiliates. Even if we are able to retain comparable management, whether internal or external, the integration of such management and their lack of familiarity with our businesses may result in additional costs and time delays that could materially adversely affect our financial condition, business and results of operations.
We must pay our Manager the management fee regardless of our performance.
Our Manager is entitled to receive a management fee that is based on our adjusted consolidated net assets, as defined in the management services agreement, regardless of the performance of our businesses. The calculation of the management fee is unrelated to the Company’s net income. As a result, the management fee may incentivize our Manager to increase the amount of our assets, for example, the acquisition of additional assets or the incurrence of third party debt rather than increase the performance of our businesses.
We cannot determine the amount of the management fee that will be paid over time with any certainty.
The management fee paid to CGM for the year ended December 31, 2017 was $32.7 million. The management fee is calculated by reference to the Company’s adjusted net assets, which will be impacted by the acquisition or disposition of businesses, which can be significantly influenced by our Manager, as well as the performance of our businesses and other businesses we may acquire in the future. Changes in adjusted net assets and in the resulting management fee could be significant, resulting in a material adverse effect on the Company’s results of operations. In addition, if the performance of the Company declines, assuming adjusted net assets remains the same, management fees will increase as a percentage of the Company’s net income.
We cannot determine the amount of profit allocation that will be paid over time with any certainty.
We cannot determine the amount of profit allocation that will be paid over time with any certainty. Such determination would be dependent on the potential sale proceeds received for any of our businesses and the performance of the Company and its businesses over a multi-year period of time, among other factors that cannot be predicted with certainty at this time. Such factors may have a significant impact on the amount of any profit allocation to be paid. Likewise, such determination would be dependent on whether certain hurdles were surpassed giving rise to a payment of profit allocation. Any amounts paid in respect of the profit allocation are unrelated to the management fee earned for performance of services under the management services agreement.
The fees to be paid to our Manager pursuant to the management services agreement, the offsetting management services agreements and integration services agreements and the profit allocation to be paid to certain persons who are employees and partners of our Manager, as holders of the Allocation Interests, pursuant to the LLC Agreement may significantly reduce the amount of cash available for distribution to our shareholders.

59


Under the management services agreement, the Company will be obligated to pay a management fee to and, subject to certain conditions, reimburse the costs and out-of-pocket expenses of our Manager incurred on behalf of the Company in connection with the provision of services to the Company. Similarly, our businesses will be obligated to pay fees to and reimburse the costs and expenses of our Manager pursuant to any offsetting management services agreements entered into between our Manager and one of our businesses, or any integration services agreements to which such businesses are a party. In addition, Sostratus LLC, as holder of the Allocation Interests, will be entitled to receive profit allocations. While it is difficult to quantify with any certainty the actual amount of any such payments in the future, we do expect that such amounts could be substantial. See the section entitled “Certain Relationships and Related Party Transactions” for more information about these payment obligations of the Company. The management fee and profit allocation will be payment obligations of the Company and, as a result, will be paid, along with other Company obligations, prior to the payment of distributions to shareholders. As a result, the payment of these amounts may significantly reduce the amount of cash flow available for distribution to our shareholders.
Our Manager’s influence on conducting our operations, including on our conducting of transactions, gives it the ability to increase its fees, which may reduce the amount of cash flow available for distribution to our shareholders.
Under the terms of the management services agreement, our Manager is paid a management fee calculated as a percentage of the Company’s adjusted net assets for certain items and is unrelated to net income or any other performance base or measure. Our Manager, controls, may advise us to consummate transactions, incur third party debt or conduct our operations in a manner that, in our Manager’s reasonable discretion, are necessary to the future growth of our businesses and are in the best interests of our shareholders. These transactions, however, may increase the amount of fees paid to our Manager. Our Manager’s ability to increase its fees, through the influence it has over our operations, may increase the compensation paid by our Manager. Our Manager’s ability to influence the management fee paid to it by us could reduce the amount of cash flow available for distribution to our shareholders.
Fees paid by the Company and our businesses pursuant to integration services agreements do not offset fees payable under the management services agreement and will be in addition to the management fee payable by the Company under the management services agreement.
The management services agreement provides that our businesses may enter into integration services agreements with our Manager pursuant to which our businesses will pay fees to our Manager for services provided by our Manager relating to the integration of a business’s financial reporting, computer systems and decision making and management processes into our operations following an acquisition of such business. See the section entitled “Certain Relationships and Related Party Transactions” for more information about these agreements. Unlike fees paid under the offsetting management services agreements, fees that are paid pursuant to such integration services agreements will not reduce the management fee payable by the Company. Therefore, such fees will be in excess of the management fee payable by the Company.
The fees to be paid to our Manager pursuant to these integration service agreements will be paid prior to any principal, interest or dividend payments to be paid to the Company by our businesses, which will reduce the amount of cash flow available for distributions to shareholders.
Our profit allocation may induce our Manager to make suboptimal decisions regarding our operations.
Sostratus LLC, as holder of our Allocation Interests, will receive a profit allocation based on ongoing cash flows and capital gains in excess of a hurdle rate. Certain persons who are employees and partners of our Manager are owners of Sostratus LLC. In this respect, a calculation and payment of profit allocation may be triggered upon the sale of one of our businesses. As a result, our Manager may be incentivized to recommend the sale of one or more of our businesses to the Company’s board of directors at a time that may not be optimal for our shareholders.
The obligations to pay the management fee and profit allocation may cause the Company to liquidate assets or incur debt.
If we do not have sufficient liquid assets to pay the management fee and profit allocation when such payments are due, we may be required to liquidate assets or incur debt in order to make such payments. This circumstance could materially adversely affect our liquidity and ability to make distributions to our shareholders.
Risks Related to Taxation
Our shareholders will be subject to tax on their share of the Company’s taxable income, which taxes or taxable income could exceed the cash distributions they receive from the Trust.
For so long as the Company or the Trust (if it is treated as a tax partnership) would not be required to register as an investment company under the Investment Company Act of 1940 and at least 90% of our gross income for each taxable year constitutes ‘‘qualifying income’’ within the meaning of Section 7704(d) of the Internal Revenue Code of 1986, as amended (the ‘‘Code’’),

60


on a continuing basis, we will be treated, for U.S. federal income tax purposes, as a partnership and not as an association or a publicly traded partnership taxable as a corporation. In that case our shareholders will be subject to U.S. federal income tax and, possibly, state, local and foreign income tax, on their share of the Company’s taxable income, which taxes or taxable income could exceed the cash distributions they receive from the Trust. There is, accordingly, a risk that our shareholders may not receive cash distributions equal to that portion of our taxable income or sufficient in amount even to satisfy their personal tax liability that results from that income. This may result from gains on the sale or exchange of stock or debt of subsidiaries that will be allocated to shareholders who hold (or are deemed to hold) shares on the day such gains were realized if there is no corresponding distribution of the proceeds from such sales, or where a shareholder disposes of shares after an allocation of gain but before proceeds (if any) are distributed by the Company. Shareholders may also realize income in excess of distributions due to the Company’s use of cash from operations or sales proceeds for uses other than to make distributions to shareholders, including funding acquisitions, satisfying short- and long-term working capital needs of our businesses, or satisfying known or unknown liabilities. In addition, certain financial covenants with the Company’s lenders may limit or prohibit the distribution of cash to shareholders. The Company’s board of directors is also free to change the Company’s distribution policy. The Company is under no obligation to make distributions to shareholders equal to or in excess of their portion of our taxable income or sufficient in amount even to satisfy the tax liability that results from that income.
All of the Company’s income could be subject to an entity-level tax in the United States, which could result in a material reduction in cash flow available for distribution to holders of shares of the Trust and thus could result in a substantial reduction in the value of the shares.
We do not expect the Company to be characterized as a corporation so long as it would not be required to register as an investment company under the Investment Company Act of 1940 and 90% or more of its gross income for each taxable year constitutes “qualifying income.” The Company expects to receive more than 90% of its gross income each year from dividends, interest and gains on sales of stock or debt instruments, including principally from or with respect to stock or debt of corporations in which the Company holds a majority interest. The Company intends to treat all such dividends, interest and gains as “qualifying income.”
If the Company fails to satisfy this “qualifying income” exception, the Company will be treated as a corporation for U.S. federal (and certain state and local) income tax purposes, and would be required to pay income tax at regular corporate rates on its income. Taxation of the Company as a corporation could result in a material reduction in distributions to our shareholders and after-tax return and, thus, could likely result in a reduction in the value of, or materially adversely affect the market price of, the shares of the Trust.
A shareholder may recognize a greater taxable gain (or a smaller tax loss) on a disposition of shares than expected because of the treatment of debt under the partnership tax accounting rules.
We may incur debt for a variety of reasons, including for acquisitions as well as other purposes. Under partnership tax accounting principles (which apply to the Company), debt of the Company generally will be allocable to our shareholders, who will realize the benefit of including their allocable share of the debt in the tax basis of their investment in shares. At the time a shareholder later sells shares, the selling shareholder’s amount realized on the sale will include not only the sales price of the shares but also the shareholder’s portion of the Company’s debt allocable to his shares (which is treated as proceeds from the sale of those shares). Depending on the nature of the Company’s activities after having incurred the debt, and the utilization of the borrowed funds, a later sale of shares could result in a larger taxable gain (or a smaller tax loss) than anticipated.
Our structure involves complex provisions of U.S. federal income tax law for which no clear precedent or authority may be available. Our structure also is subject to potential legislative, judicial or administrative change and differing interpretations, possibly on a retroactive basis.
The U.S. federal income tax treatment of holders of the Shares depends in some instances on determinations of fact and interpretations of complex provisions of U.S. federal income tax law for which no clear precedent or authority may be available. You should be aware that the U.S. federal income tax rules are constantly under review by persons involved in the legislative process, the IRS, and the U.S. Treasury Department, frequently resulting in revised interpretations of established concepts, statutory changes, revisions to regulations and other modifications and interpretations. The IRS pays close attention to the proper application of tax laws to partnerships. The present U.S. federal income tax treatment of an investment in the Shares may be modified by administrative, legislative or judicial interpretation at any time, and any such action may affect investments and commitments previously made. For example, changes to the U.S. federal tax laws and interpretations thereof could make it more difficult or impossible to meet the qualifying income exception for us to be treated as a partnership for U.S. federal income tax purposes that is not taxable as a corporation, affect or cause us to change our investments and commitments, affect the tax considerations of an investment in us and adversely affect an investment in our Shares. Our organizational documents and agreements permit the Board of Directors to modify our operating agreement from time to time, without the consent of the holders of Shares, in order to address certain changes in U.S. federal income tax regulations, legislation or interpretation. In some circumstances, such revisions could have a material adverse impact on some or all of

61


the holders of our Shares. Moreover, we will apply certain assumptions and conventions in an attempt to comply with applicable rules and to report income, gain, deduction, loss and credit to holders in a manner that reflects such holders’ beneficial ownership of partnership items, taking into account variation in ownership interests during each taxable year because of trading activity. However, these assumptions and conventions may not be in compliance with all aspects of applicable tax requirements. It is possible that the IRS will assert successfully that the conventions and assumptions used by us do not satisfy the technical requirements of the Code and/or Treasury regulations and could require that items of income, gain, deductions, loss or credit, including interest deductions, be adjusted, reallocated, or disallowed, in a manner that adversely affects holders of the Shares.
Risks Relating Generally to Our Businesses
Impairment of our goodwill, indefinite-lived intangible assets or other long-lived assets could result in significant charges that would adversely impact our future operating results.
A significant portion of our long-term assets are comprised of intangible assets, including goodwill and indefinite lived intangible assets recorded as a result of past acquisitions. We assess the potential impairment of goodwill and indefinite lived intangible assets on an annual basis, as well as whenever events or changes in circumstances indicate that the carrying value may not be recoverable. If our analysis indicates that an individual asset’s carrying value exceeds its fair market value, we will record a loss equal to the excess of the individual asset’s carrying value over its fair value. The impairment testing steps require significant amounts of judgment and subjectivity.
Factors that could trigger impairment include the following:
significant under performance relative to historical or projected future operating results;
significant changes in the manner of or use of the acquired assets or the strategy for our overall business;
significant negative industry or economic trends;
significant decline in our stock price for a sustained period;
changes in our organization or management reporting structure could result in additional reporting units, which may require alternative methods of estimating fair values or greater desegregation or aggregation in our analysis by reporting unit; and
a decline in our market capitalization below net book value.
As of December 31, 2017, we had identified indefinite lived intangible assets with a carrying value in our financial statements of $71.3 million, and goodwill of $531.7 million.
Our businesses are subject to unplanned business interruptions which may adversely affect our performance.
Operational interruptions and unplanned events at one or more of our production facilities, such as explosions, fires, inclement weather, natural disasters, accidents, transportation interruptions and supply could cause substantial losses in our production capacity. Furthermore, because customers may be dependent on planned deliveries from us, customers that have to reschedule their own operations due to our delivery delays may be able to pursue financial claims against us, and we may incur costs to correct such problems in addition to any liability resulting from such claims. Such interruptions may also harm our reputation among actual and potential customers, potentially resulting in a loss of business. To the extent these losses are not covered by insurance, our financial position, results of operations and cash flows may be adversely affected by such events.
Our businesses rely and may rely on their intellectual property and licenses to use others’ intellectual property, for competitive advantage. If our businesses are unable to protect their intellectual property, are unable to obtain or retain licenses to use other’s intellectual property, or if they infringe upon or are alleged to have infringed upon others’ intellectual property, it could have a material adverse effect on their financial condition, business and results of operations.
Each business's success depends in part on their, or licenses to use others’, brand names, proprietary technology and manufacturing techniques. These businesses rely on a combination of patents, trademarks, copyrights, trade secrets, confidentiality procedures and contractual provisions to protect their intellectual property rights. The steps they have taken to protect their intellectual property rights may not prevent third parties from using their intellectual property and other proprietary information without their authorization or independently developing intellectual property and other proprietary information that is similar. In addition, the laws of foreign countries may not protect our businesses’ intellectual property rights effectively or to the same extent as the laws of the United States.
Stopping unauthorized use of their proprietary information and intellectual property, and defending claims that they have made unauthorized use of others’ proprietary information or intellectual property, may be difficult, time-consuming and costly. The use of their intellectual property and other proprietary information by others, and the use by others of their intellectual

62


property and proprietary information, could reduce or eliminate any competitive advantage they have developed, cause them to lose sales or otherwise harm their business.
Our businesses may become involved in legal proceedings and claims in the future either to protect their intellectual property or to defend allegations that they have infringed upon others’ intellectual property rights. These claims and any resulting litigation could subject them to significant liability for damages and invalidate their property rights. In addition, these lawsuits, regardless of their merits, could be time consuming and expensive to resolve and could divert management’s time and attention. The costs associated with any of these actions could be substantial and could have a material adverse effect on their financial condition, business and results of operations.
Our businesses could experience fluctuations in the costs of raw materials as a result of inflation and other economic conditions, which fluctuations could have a material adverse effect on their financial condition, business and results of operations.
Changes in inflation could materially adversely affect the costs and availability of raw materials used in our manufacturing businesses, and changes in fuel costs likely will affect the costs of transporting materials from our suppliers and shipping goods to our customers, as well as the effective areas from which we can recruit temporary staffing personnel. For example, for Advanced Circuits, the principal raw materials consist of copper and glass and typically represent approximately 20% of net sales. Prices for these key raw materials may fluctuate during periods of high demand. The ability by these businesses to offset the effect of increases in raw material prices by increasing their prices is uncertain. If these businesses are unable to cover price increases of these raw materials, their financial condition, business and results of operations could be materially adversely affected.
Certain of our businesses are dependent on a limited number of customers to derive a large portion of their revenue, and the loss of one of these customers may adversely affect the financial condition, business and results of operations of these businesses.
Our Crosman, Liberty, Manitoba Harvest and Sterno businesses derive a significant amount of revenue from a concentrated number of retailers and distributors. Any negative change involving these retailers or distributors, including industry consolidation, store closings, reduction in purchasing levels or bankruptcies, could negatively impact the sales of these businesses and may have a material adverse effect on the results of operations, financial condition and cash flows of these businesses.
Our businesses do not have and may not have long-term contracts with their customers and clients and the loss of customers and clients could materially adversely affect their financial condition, business and results of operations.
Our businesses are and may be, based primarily upon individual orders and sales with their customers and clients. Our businesses historically have not entered into long-term supply contracts with their customers and clients. As such, their customers and clients could cease using their services or buying their products from them at any time and for any reason. The fact that they do not enter into long-term contracts with their customers and clients means that they have no recourse in the event a customer or client no longer wants to use their services or purchase products from them. If a significant number of their customers or clients elect not to use their services or purchase their products, it could materially adversely affect their financial condition, business and results of operations.
Our businesses are and may be subject to federal, state and foreign environmental laws and regulations that expose them to potential financial liability. Complying with applicable environmental laws requires significant resources, and if our businesses fail to comply, they could be subject to substantial liability.
Some of the facilities and operations of our businesses are and may be subject to a variety of federal, state and foreign environmental laws and regulations including laws and regulations pertaining to the handling, storage and transportation of raw materials, products and wastes, which require and will continue to require significant expenditures to remain in compliance with such laws and regulations currently in place and in the future. Compliance with current and future environmental laws is a major consideration for our businesses as any material violations of these laws can lead to substantial liability, revocations of discharge permits, fines or penalties. Because some of our businesses use hazardous materials and generate hazardous wastes in their operations, they may be subject to potential financial liability for costs associated with the investigation and remediation of their own sites, or sites at which they have arranged for the disposal of hazardous wastes, if such sites become contaminated. Even if they fully comply with applicable environmental laws and are not directly at fault for the contamination, our businesses may still be liable. Our businesses may also be held liable for damages caused by environmental and other conditions that existed prior to our acquisition the assets, business or operations involved, whether or not such damages are subject to indemnification from a prior owner. Costs associated with these risks could have a material adverse effect on our financial condition, business and results of operations.

63


Defects in the products provided by our companies could result in financial or other damages to their customers, which could result in reduced demand for our companies’ products and/or liability claims against our companies.
As manufacturers and distributors of consumer products, certain of our companies are subject to various laws, rules and regulations, which may empower governmental agencies and authorities to exclude from the market products that are found to be unsafe or hazardous. Under certain circumstances, a governmental authority could require our companies to repurchase or recall one or more of their products. Additionally, laws regulating certain consumer products exist in some cities and states, as well as in other countries in which they sell their products, where more restrictive laws and regulations exist or may be adopted in the future. Any repurchase or recall of such products could be costly and could damage the reputation of our companies. If any of our companies were required to remove, or voluntarily remove, their products from the market, their reputation may be tarnished and they may have large quantities of finished products that they cannot sell. Additionally, our companies may be subject to regulatory actions that could harm their reputations, adversely impact the values of their brands and/or increase the cost of production.
Our companies also face exposure to product liability claims in the event that one of their products is alleged to have resulted in property damage, bodily injury or other adverse effects. Defects in products could result in customer dissatisfaction or a reduction in, or cancellation of, future purchases or liability claims against our companies. If these defects occur frequently, our reputation may be impaired permanently. Defects in products could also result in financial or other damages to customers, for which our companies may be asked or required to compensate their customers, in the form of substantial monetary judgments or otherwise. While our companies take the steps deemed necessary to comply with all laws and regulations, there can be no assurance that rapidly changing safety standards will not render unsaleable products that complied with previously-applicable safety standards. As a result, these types of claims could have a material adverse effect on our businesses, results of operations and financial condition.
Some of our businesses are subject to certain risks associated with the movement of businesses offshore.
Some of our businesses are potentially at risk of losing business to competitors operating in lower cost countries. An additional risk is the movement offshore of some of our businesses’ customers, leading them to procure products or services from more closely located companies. Either of these factors could negatively impact our financial condition, business and results of operations.
Our businesses are subject to certain risks associated with their foreign operations or business they conduct in foreign jurisdictions.
Some of our businesses have and may have operations or conduct business outside the United States. Certain risks are inherent in operating or conducting business in foreign jurisdictions, including exposure to local economic conditions; difficulties in enforcing agreements and collecting receivables through certain foreign legal systems; longer payment cycles for foreign customers; adverse currency exchange controls; exposure to risks associated with changes in foreign exchange rates; potential adverse changes in political environments; withholding taxes and restrictions on the withdrawal of foreign investments and earnings; export and import restrictions; difficulties in enforcing intellectual property rights; and required compliance with a variety of foreign laws and regulations. These risks individually and collectively have the potential to negatively impact our financial condition, business and results of operations.
Regulations related to conflict minerals may force certain of our businesses to incur additional expenses, may make the supply chain of such businesses more complex and may result in damage to the customer relationships of such businesses.
In August 2012, as mandated by the Dodd-Frank Wall Street Reform and Consumer Protection Act of 2010, the Securities and Exchange Commission promulgated final rules regarding disclosure of the use of certain minerals and their derivatives, including tin, tantalum, tungsten and gold, known as “conflict minerals,” if these minerals are necessary to the functionality or production of the company’s products. These regulations require such issuers to report annually whether or not such minerals originate from the Democratic Republic of Congo (DRC) and adjoining countries and in some cases to perform extensive due diligence on their supply chains for such minerals.
Our businesses have incurred and will continue to incur additional costs to comply with the disclosure requirements, including costs related to determining the source of any of the relevant minerals used in the products of certain of our businesses. These requirements could adversely affect the sourcing, availability and pricing of conflict minerals used in the manufacturing processes for certain products of our businesses. We have determined that certain of our subsidiaries’ products contain conflict minerals and we have developed a process to identify where such minerals originated. As of the date of our conflict minerals report for the 2015 calendar year, we were unable to determine whether or not such minerals originated in the DRC or its adjoining countries. We may continue to face difficulties in gathering this information in the future since the supply chain of certain of our businesses is complex, and we may not be able to ascertain the origins for these minerals or determine that these minerals are DRC conflict-free, which may harm the reputation of some of our businesses. Our pool of suppliers from

64


which some of our businesses source these minerals may be limited, and we may be unable to obtain conflict-free minerals at competitive prices, which could increase costs and adversely affect the manufacturing operations and profitability of certain of our businesses. Any one or a combination of these various factors could negatively impact our financial condition, business and results of operations.
Risks Related to Advanced Circuits
Advanced Circuits’ customers operate in industries that experience rapid technological change resulting in short product life cycles and as a result, if the product life cycles of its customers slow materially, and research and development expenditures are reduced, its financial condition, business and results of operations will be materially adversely affected.
Advanced Circuits’ customers compete in markets that are characterized by rapidly changing technology, evolving industry standards and continuous improvement in products and services. These conditions frequently result in short product life cycles. As professionals operating in research and development departments represent the majority of Advanced Circuits’ net sales, the rapid development of electronic products is a key driver of Advanced Circuits’ sales and operating performance. Any decline in the development and introduction of new electronic products could slow the demand for Advanced Circuits’ services and could have a material adverse effect on its financial condition, business and results of operations.
Electronics manufacturing services corporations are increasingly acting as intermediaries, positioning themselves between PCB manufacturers and OEMS, which could reduce operating margins.
Advanced Circuits’ OEM customers are increasingly outsourcing the assembly of equipment to third party manufacturers. These third party manufacturers typically assemble products for multiple customers and often purchase circuit boards from Advanced Circuits in larger quantities than OEM manufacturers. The ability of Advanced Circuits to sell products to these customers at margins comparable to historical averages is uncertain. Any material erosion in margins could have a material adverse effect on Advanced Circuits’ financial condition, business and results of operations.
Risks Related to Arnold
Changes in the cost and availability of certain rare earth minerals and magnets could materially harm Arnold’s business, financial condition and results of operations.
Arnold manufactures precision magnetic assemblies and high-performance rare earth magnets including Samarium Cobalt magnets. Arnold is especially susceptible to changes in the price and availability of certain rare earth materials. The price of these materials has fluctuated significantly in recent years and we believe price fluctuations are likely to occur in the future. Arnold’s need to maintain a continuing supply of rare earth materials makes it difficult to resist price increases and surcharges imposed by its suppliers. Arnold’s ability to pass increases in costs for such materials through to its customers by increasing the selling prices of its products is an important factor in Arnold’s business. We cannot guarantee that Arnold will be able to maintain an appropriate differential at all times. If costs for rare earth materials increase, and if Arnold is unable to pass along, or is delayed in passing along, those increases to its customers, Arnold will experience reduced profitability. Rare earth minerals and magnets are available from a limited number of suppliers, primarily in China. Political and civil instability and unexpected adverse changes in laws or regulatory requirements, including with respect to export duties, quotas or embargoes, may affect the market price and availability of rare earth materials, particularly from China. If a substantial interruption should occur in the supply of rare earth materials, Arnold may not be able to obtain other sources of supply in a timely fashion, at a reasonable price or as would be necessary to satisfy its requirements. Accordingly, a change in the supply of, or price for, rare earth minerals and magnets could materially harm Arnold’s business, financial condition and results of operations.
Risks Related to Clean Earth
If Clean Earth is unable to renew its operating permits or lease agreements with regulatory bodies, its business would be adversely affected.
Clean Earth’s facilities operate using permits and licenses issued by various regulatory bodies at various local, state and federal government levels. Failure to renew its permits and licenses necessary to operate Clean Earth’s facilities on a timely basis or failure to renew or maintain compliance with its permits and site lease agreements on a timely basis could prevent or restrict its ability to provide certain services, resulting in a material adverse effect on its business. There can be no assurance that Clean Earth will continue to be successful in obtaining timely permit or license applications approval, maintaining compliance with its permits and lease agreements and obtaining timely lease renewals.
Clean Earth operates eighteen facilities that accept, process and/or treat materials provided by its customers. These facilities may be inherently dangerous workplaces. If Clean Earth fails to maintain safe worksites, it may be subject

65


to significant operating risks and hazards that could result in injury or death to persons, which could result in losses or liabilities to it.
Clean Earth’s safety record is an important consideration for it and its customers. If serious accidents or fatalities occur or its safety record was to deteriorate, it may be ineligible to bid on certain work, and existing service arrangements could be terminated. Further, regulatory changes implemented by OSHA could impose additional costs on Clean Earth. Adverse experience with hazards and claims could have a negative effect on Clean Earth’s reputation with its existing or potential new customers and its prospects for future work.
If Clean Earth fails to comply with applicable environmental laws and regulations, its business could be adversely affected.
The changing regulatory framework governing Clean Earth’s business creates significant risks. Clean Earth could be held liable if its operations cause contamination of air, groundwater or soil or expose its employees or the public to contamination. Under current law, Clean Earth may be held liable for damage caused by conditions that existed before it acquired the assets, business or operations involved. Also, it may be liable if it arranges for the transportation, disposal or treatment of hazardous substances that cause environmental contamination at facilities operated by others, or if a predecessor made such arrangements and Clean Earth is a successor. Liability for environmental damage could have a material adverse effect on Clean Earth’s financial condition, results of operations and cash flows.
Stringent regulations of federal, state or provincial governments have a substantial impact on Clean Earth’s contaminated soil, dredge material and solid and hazardous waste treatment, storage, disposal and beneficial use activities. Local government controls may also apply. Many complex laws, rules, orders and regulatory interpretations govern environmental protection, health, safety, noise, visual impact, odor, land use, zoning, transportation and related matters. Clean Earth also may be subject to laws concerning the protection of certain marine and bird species, their habitats, and wetlands. It may incur substantial costs in order to conduct its operations in compliance with these environmental laws and regulations. Changes in environmental laws or regulations or changes in the enforcement or interpretation of existing laws, regulations or permitted activities may require Clean Earth to make significant capital or other expenditures, to modify existing operating licenses or permits, or obtain additional approvals or limit operations. New environmental laws or regulations that raise compliance standards or require changes in operating practices or technology may impose significant costs and/or limit Clean Earth’s operations.
Clean Earth’s revenue is primarily generated as a result of requirements imposed on our customers under federal, state, and provincial laws and regulations to protect public health and the environment. If requirements to comply with laws and regulations governing management of contaminated soils, dredge material, and hazardous wastes were relaxed or less vigorously enforced, demand for Clean Earth’s services could materially decrease and its revenues and earnings could be significantly reduced.
Risks Related to Crosman
Crosman’s products are subject to product safety and liability lawsuits, which could materially adversely affect its financial condition, business and results of operations.
As a manufacturer of recreational airguns and archery products, Crosman is involved in various litigation matters that occur in the ordinary course of business. Although Crosman provides information regarding safety procedures and warnings with all of its product packaging, not all users of its products will observe all proper safety practices. Failure to observe proper safety practices may result in injuries that give rise to product liability and personal injury claims and lawsuits, as well as claims for breach of contract, loss of profits and consequential damages.
If any unresolved lawsuits or claims are determined adversely, they could have a material adverse effect on Crosman, its financial condition, business and results of operations. As more of Crosman’s products are sold to and used by its consumers, the likelihood of product liability claims being made against it increases. In addition, the running of statutes of limitations in the United States for personal injuries to minor children may be suspended during the child’s legal minority. Therefore, it is possible that accidents resulting in injuries to minors may not give rise to lawsuits until a number of years later.

While Crosman maintains product liability insurance to insure against potential claims, there is a risk such insurance may not be sufficient to cover all liabilities incurred in connection with such claims and the financial consequences of these claims and lawsuits will have a material adverse effect on its business, financial condition, liquidity and results of operations.
Risks Related to Manitoba Harvest
Reduced availability of raw materials and other inputs, as well as increased costs for our raw materials and other inputs, could adversely affect us.

66


Manitoba Harvest's business depends heavily on raw materials and other inputs used in the production of our products, particularly raw hemp seeds and organic raw hemp seeds. The raw materials are generally sourced from third-party farmers, and we are not assured of continued supply or pricing. In addition, a substantial portion of our raw materials are agricultural products, which are vulnerable to adverse weather conditions and natural disasters, such as severe rains, floods, droughts, frost, earthquakes, and pestilence. Adverse weather conditions and natural disasters also can lower hemp seeds crop yields and reduce supplies of this ingredient or increase its prices. Incremental costs, including transportation, may also be incurred if we need to find alternate short-term supplies of hemp seeds from other growers. These factors can increase costs, decrease revenues and lead to additional charges to earnings, which may have a material adverse effect on our business, results of operations and financial condition.
Cost increases in raw materials and other inputs could cause our profits to decrease significantly compared to prior periods, as we may be unable to increase our prices to offset the increased cost of these raw materials and other inputs. If we are unable to obtain raw materials and other inputs for our products or offset any increased costs for such raw materials and inputs, our business could be negatively affected.
Risks Related to Sterno
Sterno's products operate at high temperatures and use flammable fuels, each of which could subject our business to product liability claims.
Sterno products expose it to potential product liability claims typical of fuel based heating products. The fuels Sterno uses in its products are flammable and may be toxic if ingested. Although Sterno products have comprehensive labeling and it follows government and third party based standards and protocols, it cannot guarantee there will not be accidents due to misuse or otherwise. Accidents involving Sterno products may have an adverse effect on its reputation and reduce demand for its products. In addition, Sterno Products may be held responsible for damages beyond its insurance coverage and there can be no guarantee that it will be able to produce adequate insurance coverage in the future.
ITEM 1B. UNRESOLVED STAFF COMMENTS
NONE

ITEM 2. PROPERTIES
The following is a summary as of December 31, 2017 of the properties owned or leased by our business.
5.11
5.11 is headquartered in Irvine, California and leases offices and warehouse space in locations worldwide. The summary below outlines 5.11's leased offices and warehouse space.
Location
 
Square Feet
 
Use
Lathrop, CA
 
221,893

 
Warehouse
Modesto, CA
 
66,545

 
Warehouse/Office
Irvine, CA
 
21,807

 
Office
Irvine, CA
 
1,073

 
Office
Irvine, CA
 
4,381

 
Office
Manteca, CA
 
400,000

 
Warehouse
Penrose Place, CO
 
1,100

 
Office
Seattle, WA
 
11,340

 
Office
Mexico City, Mexico
 
2,583

 
Office
Bankstown, Australia
 
10,387

 
Office
Malmo, Sweden
 
6,049

 
Office
Kowloon Bay, Hong Kong
 
13,613

 
Office
Dubai, UAE
 
1,951

 
Office
In addition, at December 31, 2017, 5.11 leased space for 31 retail stores, ranging in size from 3,250 square feet to 8,375 square feet.

67


Crosman
Crosman is headquartered in Bloomfield, New York. Crosman owns a 225,000 square foot manufacturing facility in Bloomfield, New York that also holds their corporate offices, and leases a 144,000 square foot finished goods warehouse in Farmington, New York.
Ergobaby
Ergobaby is headquartered in Los Angeles, California and has four other office locations worldwide. The summary below outlines Ergobaby's property locations. All locations are leased.
 
 
Location
 
Square Feet
Ergobaby - Corporate
 
Los Angeles, CA
 
16,378

Ergobaby - Office
 
Los Angeles, CA
 
3,292

Ergobaby - Office
 
Salt Lake City, Utah
 
3,550

Ergobaby
 
Pukalani, HI
 
2,907

Ergobaby Europe
 
Hamburg, Germany
 
2,410

Ergobaby France
 
Paris, France
 
4,680

Ergobaby UK
 
Surrey, United Kingdom
 
251

Tula
 
San Diego, CA
 
4,915

Tula
 
Bialystok, Poland
 
9,688

Liberty Safe
Liberty Safe is headquartered in Payson, Utah. Liberty leases offices and warehouse facilities at two locations in Payson, Utah, where it is headquartered. The corporate headquarters and manufacturing facility are located in a 314,000 square foot building. Liberty leases an additional warehouse facility totaling approximately 30,000 square feet.
Manitoba Harvest
Manitoba Harvest is headquartered in Winnipeg, Manitoba. Manitoba Harvest leases office and warehouse facilities at two locations in a connected building in Winnipeg, Manitoba. The manufacturing and warehouse facility are located in a facility totaling approximately 14,700 square feet, and its customer experience center and additional warehouse space are located in a facility that total approximately 11,000 square feet. Manitoba Harvest's subsidiary, HOCI, owns a recently built facility on seven acres of land in St. Agathe, Manitoba. The facility is approximately 35,000 square feet and comprises manufacturing, warehouse and office space. Manitoba Harvest also leases a corporate office in Minneapolis, Minnesota which opened in 2017.
Advanced Circuits
Advanced Circuits' operations are located in an 113,000 square foot building in Aurora, Colorado, a 30,000 square foot building in Tempe, Arizona, and a 50,000 square foot building in Maple Grove, Minnesota. These facilities are leased and comprise both the factory and office space. The lease terms are for approximately 15 years with a renewal option at the Aurora, Colorado location for an additional 10 years.
Arnold
Arnold is headquartered in Rochester, New York and has nine manufacturing facilities. The summary below outlines Arnold’s property locations. Arnold owns the Ogallala, Nebraska location and the other locations are leased.

68


Location
 
Square Feet
 
Use
Marengo, IL
 
94,220

 
Office/Warehouse
Marietta, OH
 
81,000

 
Office/Warehouse
Marietta, OH
 
22,646

 
Warehouse
Marengo, IL
 
55,200

 
Office/Warehouse
Norfolk, NE
 
109,000

 
Office/Warehouse
Rochester, NY
 
73,000

 
Office/Warehouse
Ogallala, NE
 
25,000

 
Office/Warehouse
Guangdong Province, China
 
154,210

 
Office/Warehouse
Sheffield, England
 
25,000

 
Office/Warehouse
Lupfig, Switzerland
 
58,405

 
Office/Warehouse
Hanau, Germany
 
1,092

 
Office
Crolles, France
 
215

 
Office
Algonquin, IL
 
~750

 
Corporate
Clean Earth
Clean Earth is headquartered in Hatboro, Pennsylvania and has eighteen permitted facilities as well as several offices. The summary below outlines Clean Earth's property locations.
Location (County, State)
 
Operation
 
Size
 
Leased or Owned
Montgomery, PA
 
Corporate Headquarters
 
16,669 sq. ft.
 
Leased
Butler, PA
 
Offices
 
7,525 sq. ft.
 
Leased
Middlesex, NJ
 
Fixed Base Remediation
 
~ 16 acres
 
Leased
Hudson, NJ
 
Dredged Material Processing and Beneficial Reuse
 
~ 7 acres
 
Leased
Hudson, NJ
 
RCRA TSDF
 
~ 14.5 acres
 
Owned/ Leased
Hudson, NJ
 
Dredging Services and Beneficial Reuse
 
~ 20 acres
 
Lease
Philadelphia, PA
 
Med. Temperature Thermal Desorption
 
8.5 acres
 
Owned
Bucks, PA
 
Med. Temperature Thermal Desorption
 
7.8 acres
 
Owned
Lycoming, PA
 
Drill Cuttings Stabilization
 
~ 2 acres
 
Leased
New Castle, DE
 
Med. Temperature Thermal Desorption
 
7.6 acres
 
Leased
Prince Georges, MD
 
Chemical Stabilization
 
42.49 acres
 
Owned
Washington, MD
 
Chemical Stabilization
 
13.67 acres
 
Owned
Glades, FL
 
Med. Temperature Thermal Desorption
 
11.29 acres
 
Owned
Camden, GA
 
Med. Temperature Thermal Desorption
 
2.92 acres
 
Owned
Marshall, KY
 
RCRA TSDF
 
~ 25.2 acres
 
Owned
Monongalia, WV
 
RCRA TSDF - Aerosol Recycling
 
~ 1 acres
 
Owned
Butler, PA
 
Transportation facility
 
1,500 sq. ft.
 
Leased
Newport News, VA
 
Office & Warehouse
 
3,200 sq. ft.
 
Leased
Hartford, CT
 
Thermal Desorption
 
16 acres
 
Owned
Etowah, AL
 
RCRA Part B Permitted Hazardous Waste TSDF
 
42 acres
 
Owned
Allentown, PA
 
PADEP Solid Waste permit Handler
 
32,000 sq. ft.
 
Leased
Allentown, PA
 
PADEP RCRA Part B Mercury (D009) PCB Capacitors
 
32,132 sq. ft.
 
Leased
Richmond, VA
 
Universal waste/Electronic Waste/10-day In-transit Storage
 
10,625 sq. ft.
 
Leased
West Melbourne, FL
 
FLDEP U&E Waste Handler
 
15,000 sq. ft.
 
Leased
West Melbourne, FL
 
RCRA PART B Mercury/PCB's/10-=day In-transit Storage
 
13,000 sq. ft.
 
Leased

69


Hayward, CA
 
DTSC RCRA Permit For Mercury (D009)
 
6,892 sq. ft.
 
Leased
Modesto, CA
 
Registerd U & E Waste Handler
 
25,992 sq. ft.
 
Leased
Sterno
Sterno is headquartered in Corona, California. Sterno owns a 103,500 square foot manufacturing and production facility in Memphis, Tennessee, a 214,000 square foot manufacturing and production facility in Texarkana, Texas, and a 15,000 square foot facility La Porte County, Indiana. All other properties are leased.
Location
 
Square Feet
 
Use
Corona, CA
 
12,330

 
Corporate Office
Memphis, TN
 
103,500

 
Manufacturing
Texarkana, TX
 
214,000

 
Manufacturing
Texarkana, TX
 
16,000

 
Warehouse
Des Plaines, IL
 
11,400

 
Office (subleased)
Toronto, Canada
 
13,867

 
Office
Vancouver, Canada
 
50,372

 
Office
Vancouver, CA
 
33,711

 
Warehouse
Montreal, CA
 
2,100

 
Warehouse
Montreal, Canada
 
12,500

 
Office
Atlanta, GA
 
1,235

 
Showroom
Las Vegas, NV
 
342

 
Showroom
Yuyao, China
 
2,982

 
Office
Yuyao, China
 
323

 
Office
Shunde, China
 
343

 
Office
Our corporate offices are located in Westport, Connecticut, where we lease approximately 4,800 square feet from our Manager. We believe that our properties and the terms of their leases at each of our businesses are sufficient to meet our present needs and we do not anticipate any difficulty in securing additional space, as needed, on acceptable terms.
ITEM 3. LEGAL PROCEEDINGS
In the normal course of business, we are involved in various claims and legal proceedings. While the ultimate resolution of these matters has yet to be determined, we do not believe that their outcome will have a material adverse effect on our financial position or results of operations.

ITEM 4. MINE SAFETY DISCLOSURES
Not Applicable.


70


PART II

ITEM 5. MARKET FOR REGISTRANT'S COMMON EQUITY, RELATED STOCKHOLDER MATTERS AND ISSUER PURCHASES OF SECURITIES
Market Information
Our common shares of Trust stock has traded on the New York Stock Exchange (the “NYSE”) under the symbol “CODI” since November 1, 2011. Previously, our stock was traded on the NASDAQ Global Select Market under the symbol “CODI.” The following table sets forth the intraday high and low sales prices per share as reported on the NYSE for the periods indicated:
Quarter Ended
High
 
Low
 
Distribution
Declared
December 31, 2017
$
18.35

 
$
16.30

 
$
0.36

September 30, 2017
17.90

 
16.50

 
0.36

June 30, 2017
17.45

 
15.95

 
0.36

March 31, 2017
18.40

 
15.90

 
0.36

December 31, 2016
19.50

 
16.95

 
0.36

September 30, 2016
17.58

 
16.51

 
0.36

June 30, 2016
17.00

 
15.41

 
0.36

March 31, 2016
16.09

 
13.65

 
0.36

Common Stock Holders
On December 31, 2017 there were 19 registered holders of our common stock. The number of registered holders includes banks and brokers who act as nominees, each of whom may represent more than one shareholder.

Securities Authorized for Issuance under Equity Compensation Plans
There are no securities currently authorized for issuance under an equity compensation plan.

COMPARATIVE PERFORMANCE OF SHARES OF TRUST COMMON STOCK
The performance graph shown below compares the change in cumulative total shareholder return on common shares of Trust stock with the NASDAQ Stock Market Index, the NASDAQ Other Finance Index, the NYSE Composite Index and the NYSE Financial Sector Index for the previous five years, through the quarter ended December 31, 2017. The graph sets the beginning value of shares of Trust stock and the indices at $100, and assumes that all quarterly dividends were reinvested at the time of payment. This graph does not forecast future performance of common shares of Trust stock.


71


codi-123120_chartx15345a03.jpg



 
 
 
 
 
 
 
 
Data
March 31,
2013
 
June 30,
2013
 
September 30,
2013
 
December 31,
2013
Compass Diversified Holdings
$
174.98

 
$
195.86

 
$
201.45

 
$
224.45

NASDAQ Stock Market Index
$
146.58

 
$
152.67

 
$
169.19

 
$
187.36

NASDAQ Other Finance Index
$
98.41

 
$
102.70

 
$
106.62

 
$
117.93

NYSE Financial Sector Index
$
63.14

 
$
65.10

 
$
68.66

 
$
73.10

NYSE Composite Index
$
108.58

 
$
108.65

 
$
114.71

 
$
124.00

 
 
 
 
 
 
 
 
Data
March 31,
2014
 
June 30,
2014
 
September 30,
2014
 
December 31,
2014
Compass Diversified Holdings
$
218.56

 
$
212.14

 
$
206.95

 
$
194.20

NASDAQ Stock Market Index
$
188.37

 
$
197.75

 
$
201.58

 
$
212.46

NASDAQ Other Finance Index
$
115.15

 
$
114.94

 
$
113.84

 
$
117.29

NYSE Financial Sector Index
$
73.30

 
$
75.02

 
$
74.39

 
$
77.17

NYSE Composite Index
$
125.52

 
$
130.90

 
$
127.60

 
$
129.23

 
 
 
 
 
 
 
 

72


Data
March 31,
2015
 
June 30,
2015
 
September 30,
2015
 
December 31,
2015
Compass Diversified Holdings
$
206.87

 
$
200.67

 
$
199.51

 
$
198.94

NASDAQ Stock Market Index
$
219.86

 
$
223.71

 
$
207.26

 
$
224.64

NASDAQ Other Finance Index
$
121.74

 
$
121.61

 
$
112.03

 
$
115.43

NYSE Financial Sector Index
$
75.83

 
$
76.67

 
$
70.13

 
$
72.55

NYSE Composite Index
$
129.94

 
$
128.82

 
$
116.84

 
$
120.93

 
 
 
 
 
 
 
 
Data
March 31,
2016
 
June 30,
2016
 
September 30,
2016
 
December 31,
2016
Compass Diversified Holdings
$
198.47

 
$
212.87

 
$
225.44

 
$
234.50

NASDAQ Stock Market Index
$
218.46

 
$
217.24

 
$
238.3

 
$
241.49

NASDAQ Other Finance Index
$
114.3

 
$
117.57

 
$
123.62

 
$
133.75

NYSE Financial Sector Index
$
68.25

 
$
67.88

 
$
71.76

 
$
80.10

NYSE Composite Index
$
121.7

 
$
125.06

 
$
127.83

 
$
131.82

 
 
 
 
 
 
 
 
Data
March 31,
2017
 
June 30,
2017
 
September 30,
2017
 
December 31, 2017
Compass Diversified Holdings
$
219.71

 
$
233.46

 
$
239.93

 
$
231.39

NASDAQ Stock Market Index
$
265.2

 
$
275.46

 
$
291.41

 
$
309.69

NASDAQ Other Finance Index
$
138.49

 
$
148.74

 
$
155.32

 
$
164.29

NYSE Financial Sector Index
$
83.03

 
$
85.93

 
$
89.52

 
$
94.76

NYSE Composite Index
$
137.02

 
$
140.23

 
$
145.56

 
$
152.71


Distributions
For the years 2017, 2016 and 2015, we have declared and paid quarterly cash distributions to holders of record of our common shares as follows:
 
 
 
 
Quarter Ended
Declaration Date
Payment Date
Distribution Per Share
December 31, 2017
January 4, 2018
January 25, 2018
$
0.36

September 30, 2017
October 5, 2017
October 26, 2017
$
0.36

June 30, 2017
July 6, 2017
July 27, 2017
$
0.36

March 31, 2017
April 6, 2017
April 27, 2017
$
0.36

December 31, 2016
January 5, 2017
January 26, 2017
$
0.36

September 30, 2016
October 6, 2016
October 27, 2016
$
0.36

June 30, 2016
July 7, 2016
July 28, 2016
$
0.36

March 31, 2016
April 7, 2016
April 28, 2016
$
0.36

December 31, 2015
January 7, 2016
January 28, 2016
$
0.36

September 30, 2015
October 7, 2015
October 29, 2015
$
0.36

June 30, 2015
July 9, 2015
July 29, 2015
$
0.36

March 31, 2015
April 9, 2015
April 29, 2015
$
0.36

We currently intend to continue to declare and pay regular quarterly cash distributions on all outstanding common shares through fiscal year 2018. See “Management’s Discussion and Analysis of Financial Condition and Results of Operations—Liquidity and Capital Resources” in Part II, Item 7.

Recent Sales of Unregistered Securities
 
None.
Purchases of Equity Securities by Issuer and Affiliated Partners
None.

73


ITEM 6. – SELECTED FINANCIAL DATA
The following table sets forth selected historical and other data of the Company and should be read in conjunction with the more detailed consolidated financial statements included elsewhere in this Annual Report. Selected financial data below includes the results of operations, cash flow and balance sheet data of the Company for the years ended December 31, 2017, 2016, 2015, 2014, and 2013.
The Company sold 5,800,238 shares of FOX during FOX's initial public offering in August 2013, and an additional 4,466,569 shares during a FOX secondary offering in July 2014, resulting in the Company holding approximately 41% ownership interest in FOX at December 31, 2015 and 2014. Effective July 11, 2014, the date that the Company's ownership interest in FOX fell below 50%, the Company began accounting for the investment in FOX as an equity method investment at fair value. FOX's results of operations and cash flows are included in the consolidated results of operations and cash flows of the Company from the date of acquisition through July 10, 2014, the date at which the Company began accounting for the investment in FOX using the equity method of accounting. In March 2017, we sold our remaining ownership interest in FOX.
The operating results for Tridien in 2016, 2015, 2014 and 2013 are reflected as discontinued operations in each of the years presented in the table below and are not included in continuing operations. The operating results of CamelBak and American Furniture in 2015, 2014, and 2013 are reflected as discontinued operations and are not included in the continuing operations data below. Data included below only includes activity in our operating subsidiaries from their respective dates of acquisition.
 
Year ended December 31,
 
2017
 
2016
 
2015
 
2014
 
2013
Statements of Operations Data:
 
 
 
 
 
 
 
 
 
Net sales
$
1,269,729

 
$
978,309

 
$
727,978

 
$
636,675

 
$
680,639

Cost of sales
822,020

 
651,739

 
487,242

 
431,658

 
457,913

Gross profit
447,709

 
326,570

 
240,736

 
205,017

 
222,726

Operating expenses:

 

 

 

 

Selling, general and administrative
318,484

 
217,830

 
136,399

 
128,190

 
116,549

Supplemental put expense (reversal)

 

 

 

 
(45,995
)
Management fees
32,693

 
29,406

 
25,658

 
21,872

 
17,782

Amortization expense
52,003

 
35,069

 
28,761

 
23,063

 
19,350

Impairment expense/ loss on disposal of assets
17,325

 
25,204

 

 

 

Operating income
27,204

 
19,061

 
49,918

 
31,892

 
115,040

Gain on deconsolidation of subsidiary

 

 

 
264,325

 

(Loss) gain on equity method investment
(5,620
)
 
74,490

 
4,533

 
11,029

 

Income from continuing operations
33,272

 
53,749

 
8,991

 
270,077

 
71,052

Income and gain from discontinued operations
340

 
2,781

 
156,779

 
21,078

 
7,764

Net income
33,612

 
56,530

 
165,770

 
291,155

 
78,816

Net income from continuing operations—noncontrolling interest
5,621

 
1,961

 
5,133

 
11,661

 
12,124

Net income (loss) from discontinued operations—noncontrolling interest

 
(116
)
 
(1,201
)
 
659

 
(1,372
)
Net income attributable to Holdings
$
27,991

 
$
54,685

 
$
161,838

 
$
278,835

 
$
68,064

Basic and fully diluted income (loss) per share attributable to Holdings:

 

 

 

 

Continuing operations
$
(0.45
)
 
$
0.46

 
$
(0.30
)
 
$
4.98

 
$
0.86

Discontinued operations
0.01

 
0.05

 
2.91

 
0.40

 
0.19

Basic and fully diluted income (loss) per share attributable to Holdings
$
(0.44
)
 
$
0.51

 
$
2.61

 
$
5.38

 
$
1.05


74


 
 
 
 
 
 
 
 
 
 
Cash distribution declared per common share
$
1.44

 
$
1.44

 
$
1.44

 
$
1.44

 
$
1.44

 
 
 
 
 
 
 
 
 
 
Cash Flow Data:

 

 

 

 

Cash provided by operating activities
$
81,771

 
$
111,372

 
$
84,548

 
$
70,695

 
$
72,374

Cash (used in) provided by investing activities
(77,278
)
 
(363,021
)
 
233,880

 
(424,753
)
 
66,286

Cash (used in) provided by financing activities
(2,588
)
 
208,726

 
(254,357
)
 
265,487

 
(44,122
)
Foreign currency impact on cash
(1,792
)
 
(3,174
)
 
(1,905
)
 
(955
)
 
450

Net increase (decrease) in cash and cash equivalents
$
113

 
$
(46,097
)
 
$
62,166

 
$
(89,526
)
 
$
94,988

 
 
 
 
 
 
 
 
 
 

December 31,

2017
 
2016
 
2015
 
2014
 
2013
Balance Sheet Data:

 

 

 

 

Current assets
$
526,818

 
$
452,819

 
$
291,363

 
$
320,799

 
$
399,133

Total assets
1,820,303

 
1,777,155

 
1,421,042

 
1,547,430

 
1,044,913

Current liabilities
212,193

 
202,521

 
116,479

 
141,231

 
130,130

Long-term debt
584,347

 
551,652

 
308,639

 
485,547

 
280,389

Total liabilities
894,304

 
882,611

 
547,823

 
739,096

 
475,978

Noncontrolling interests
52,791

 
38,139

 
47,135

 
40,903

 
95,550

Shareholders’ equity attributable to Holdings
873,208

 
856,405

 
826,084

 
767,431

 
473,385



75


ITEM 7. MANAGEMENT’S DISCUSSION AND ANALYSIS OF FINANCIAL CONDITION AND RESULTS OF OPERATIONS
This Item 7 contains forward-looking statements. Forward-looking statements in this Annual Report on Form 10-K are subject to a number of risks and uncertainties, some of which are beyond our control. Our actual results, performance, prospects or opportunities could differ materially from those expressed in or implied by the forward-looking statements. Additional risks of which we are not currently aware or which we currently deem immaterial could also cause our actual results to differ, including those discussed in the sections entitled “Forward-Looking Statements” and “Risk Factors” included elsewhere in this Annual Report.
Overview
Compass Diversified Holdings, a Delaware statutory trust, was incorporated in Delaware on November 18, 2005. Compass Group Diversified Holdings, LLC, a Delaware limited liability Company, was also formed on November 18, 2005. In accordance with the Trust Agreement, the Trust is sole owner of 100% of the Trust Interests (as defined in the LLC Agreement) of the Company and, pursuant to the LLC Agreement, the Company has outstanding, the identical number of Trust Interests as the number of outstanding shares of the Trust. Sostratus LLC owns all of our Allocation Interests. The Company is the operating entity with a board of directors and other corporate governance responsibilities, similar to that of a Delaware corporation.
The Trust and the Company were formed to acquire and manage a group of small and middle-market businesses headquartered in North America. We characterize small and middle market businesses as those that generate annual cash flows of up to $60 million. We focus on companies of this size because we believe that these companies are more able to achieve growth rates above those of their relevant industries and are also frequently more susceptible to efforts to improve earnings and cash flow.
In pursuing new acquisitions, we seek businesses with the following characteristics:
North American base of operations;
stable and growing earnings and cash flow;
maintains a significant market share in defensible industry niche (i.e., has a “reason to exist”);
solid and proven management team with meaningful incentives;
low technological and/or product obsolescence risk; and
a diversified customer and supplier base.
Our management team’s strategy for our subsidiaries involves:
utilizing structured incentive compensation programs tailored to each business in order to attract, recruit and retain talented managers to operate our businesses;
regularly monitoring financial and operational performance, instilling consistent financial discipline, and supporting management in the development and implementation of information systems to effectively achieve these goals;
assisting management in their analysis and pursuit of prudent organic cash flow growth strategies (both revenue and cost related);
identifying and working with management to execute attractive external growth and acquisition opportunities; and
forming strong subsidiary level boards of directors, including independent directors, to supplement management in their development and implementation of strategic goals and objectives.
Based on the experience of our management team and its ability to identify and negotiate acquisitions, we believe we are well- positioned to acquire additional attractive businesses. Our management team has a large network of approximately 2,000 deal intermediaries to whom it actively markets and who we expect to expose us to potential acquisitions. Through this network, as well as our management team’s active proprietary transaction sourcing efforts, we typically have a substantial pipeline of potential acquisition targets. In consummating transactions, our management team has, in the past, been able to successfully navigate complex situations surrounding acquisitions, including corporate spin-offs, transitions of family-owned businesses, management buy-outs and reorganizations. We believe the flexibility, creativity, experience and expertise of our management team in structuring transactions provides us with a strategic advantage by allowing us to consider non-traditional and complex transactions tailored to fit a specific acquisition target.
In addition, because we intend to fund acquisitions through the utilization of our Revolving Credit Facility, we do not expect to be subject to delays in or conditions by closing acquisitions that would be typically associated with transaction specific financing, as is typically the case in such acquisitions. We believe this advantage is a powerful one and is highly unusual in the marketplace for acquisitions in which we operate.

76


Initial public offering and Company formation
On May 16, 2006, we completed our initial public offering of 13,500,000 shares of the Trust at an offering price of $15.00 per share (the “IPO”). Subsequent to the IPO the Company’s board of directors engaged our Manager to externally manage the day-to-day operations and affairs of the Company, oversee the management and operations of the businesses and to perform those services customarily performed by executive officers of a public company.
From May 16, 2006 through December 31, 2017, we purchased seventeen businesses (each of our businesses is treated as a separate operating segment) and disposed of seven businesses. The tables below reflect summarized information relating to our acquisitions and dispositions from the date of our IPO through December 31, 2017 (in thousands):
Acquisitions
 
 
 
 
 
 
Ownership Interest - December 31, 2017
Business
 
Acquisition Date
 
CODI Purchase Price
 
Primary
 
Diluted
CBS Holdings (Staffmark) (1)
 
May 16, 2006
 
$
183,200

 
N/a
 
N/a
Crosman (4)
 
May 16, 2006
 
$
72,600

 
N/a
 
N/a
Advanced Circuits (3)
 
May 16, 2006
 
$
81,000

 
69.4%
 
69.2%
Silvue
 
May 16, 2006
 
$
36,000

 
N/a
 
N/a
Tridien (3)
 
August 1, 2006
 
$
31,000

 
N/a
 
N/a
Aeroglide
 
February 28, 2007
 
$
58,200

 
N/a
 
N/a
Halo
 
February 28, 2007
 
$
62,300

 
N/a
 
N/a
American Furniture
 
August 31, 2007
 
$
97,000

 
N/a
 
N/a
FOX (2)
 
January 4, 2008
 
$
80,400

 
N/a
 
N/a
Liberty Safe (3)
 
March 31, 2010
 
$
70,200

 
88.6%
 
84.7%
Ergobaby (3)
 
September 16, 2010
 
$
85,200

 
82.7%
 
76.6%
CamelBak
 
August 24, 2011
 
$
251,400

 
N/a
 
N/a
Arnold Magnetics
 
March 5, 2012
 
$
128,800

 
96.7%
 
84.7%
Clean Earth (3)
 
August 7, 2014
 
$
251,400

 
97.5%
 
79.8%
Sterno (3)
 
October 10, 2014
 
$
160,000

 
100.0%
 
89.5%
Manitoba Harvest (3)
 
July 10, 2015
 
$
102,700

 
76.6%
 
67%
5.11
 
August 31, 2016
 
$
408,200

 
97.5%
 
85.5%
Crosman (3) (4)
 
June 2, 2017
 
$
150,400

 
98.8%
 
89.2%

(1) The total purchase price for CBS Holdings includes the acquisition of Staffmark Investment LLC on January 21, 2008 for a purchase price of $128.6 million. The Company renamed its CBS Personnel business Staffmark subsequent to the acquisition.
(2) FOX completed an IPO of its common stock in August 2013 in which we sold a 22% interest in FOX, reducing our ownership interest to 53%. In July 2014, FOX completed a secondary offering in which we sold a 12% interest in FOX, reducing our ownership interest to 41% and resulting in the deconsolidation of FOX from our financial results. We subsequently sold our remaining shares of FOX and now hold no ownership interest in FOX. We recognized total net proceeds from the sale of our FOX shares of approximately $465.1 million.
(3) The total purchase price does not reflect add-on acquisitions made by our businesses subsequent to their purchase by CODI.

(4) Crosman was purchased by the Company in May 2006 and subsequently sold in January 2007. We reacquired Crosman in June 2017.

77


Dispositions
Business
 
Date of Disposition
 
Sale Price
 
CODI Proceeds from Disposition (1)
 
Gain (loss) recognized (2)
Crosman
 
January 5, 2007
 
$
143,000

 
$
109,600

 
$
35,800

Aeroglide
 
June 24, 2008
 
$
95,000

 
$
78,500

 
$
33,700

Silvue
 
June 25, 2008
 
$
95,000

 
$
63,600

 
$
39,600

Staffmark
 
October 17, 2011
 
$
295,000

 
$
216,000

 
$
88,500

Halo
 
May 1, 2012
 
$
76,500

 
$
66,500

 
$
(300
)
CamelBak
 
August 3, 2015
 
$
412,500

 
$
367,800

 
$
158,300

American Furniture
 
October 5, 2015
 
$
24,100

 
$
23,500

 
$
(14,100
)
Tridien
 
September 21, 2016
 
$
25,000

 
$
22,700

 
$
1,700

FOX
 
*
 
*
 
$
526,600

 
$
428,700


(1) CODI portion of the net proceeds from disposition includes debt and equity proceeds and reflects the accounting for the redemption of the sold business's minority shareholders and transaction expenses.
(2) Gain (loss) recognized on sale of our businesses is calculated by deducting our total invested capital from the net sale proceeds received.

* We made loans to and purchased a controlling interest in FOX on January 4, 2008, for approximately $80.4 million. In August 2013, FOX completed an initial public offering of its common stock. As a result of the initial public offering, our ownership interest in FOX was reduced to approximately 53.9%. No gain was reflected as a result of the sale of our FOX shares in the initial public offering because our majority classification of FOX did not change. FOX used a portion of their net proceeds received from the sale of their shares as well as proceeds from a new external FOX credit facility to repay $61.5 million in outstanding indebtedness to us under their existing credit facility with us. In July 2014, through a secondary offering, our ownership in FOX was lowered from approximately 53% to approximately 41%, and as a result we deconsolidated FOX as of July 10, 2014. In March and August 2016, through two more secondary offerings and a share repurchase by FOX, our ownership in the outstanding common stock of FOX was further lowered to approximately 23% as of September 30, 2016. In November 2016, through another secondary offering, our ownership in the outstanding common stock of FOX was further lowered to approximately 14%. On March 13, 2017, FOX closed on a secondary public offering of 5,108,718 shares of FOX common stock held by CODI, which represented CODI's remaining investment in FOX. We recognized total net proceeds from the sales of our FOX shares of approximately $465.1 million, plus proceeds from the repayment of the FOX credit facility of $61.5 million upon completion of their initial public offering, and a total gain of $428.7 million.
We are dependent on the earnings of, and cash receipts from, the businesses that we own in order to meet our corporate overhead and management fee expenses and to pay distributions. The earnings and distributions of our businesses are generally lowest in the first quarter, and strongest in the third and fourth quarter, of each fiscal year. These earnings and distributions, net of any non-controlling interest in these businesses, are available to:
meet capital expenditure requirements, management fees and corporate overhead charges;
fund distributions from the businesses to the Company; and
be distributed by the Trust to shareholders.
2017 Highlights and Recent Events
Acquisition of Crosman
On June 2, 2017, through a wholly owned subsidiary, Crosman Acquisition Corp., we acquired 98.9% of the outstanding equity of Bullseye Acquisition Corporation, which is the sole owner of Crosman Corp. ("Crosman"). Crosman is a designer, manufacturer and marketer of airguns, archery products, laser aiming devices, and related accessories. Headquartered in Bloomfield, New York, Crosman serves over 425 customers worldwide, including mass merchants, sporting goods retailers, online channels and distributors serving smaller specialty stores and international markets. Its diversified product portfolio includes the widely known Crosman, Benjamin and CenterPoint brands. The purchase price, including proceeds from noncontrolling interests and net of transaction costs, was approximately $150.4 million. Crosman management invested in the transaction along with the Company, representing approximately 1.1% of the initial noncontrolling interest.

78


Divestiture of FOX shares
On March 13, 2017, Fox Factory Holding Corp. ("FOX") closed on a secondary public offering of 5,108,718 shares of FOX common stock held by CODI, which represented CODI's remaining investment in FOX. CODI received $136.1 million in net proceeds as a result of the sale. As a result of this secondary public offering, the Company no longer holds an ownership interest in FOX. We recognized total net proceeds from the sales of our FOX shares of approximately $465.1 million.
This sale of the portion of our FOX shares in March 2017 qualified as a Sale Event under the Company's LLC Agreement. During the second quarter of 2017, our board of directors declared a distribution to the Holders of the Allocation Interests of $25.8 million in connection with the Sale Event of FOX. The profit allocation payment was made during the quarter ended June 30, 2017.
Trust Preferred Share Issuance
On June 28, 2017, the Trust issued 4,000,000 7.250% Series A Trust Preferred Shares (the "Series A Preferred Shares") for gross proceeds of $100.0 million, or $96.4 million net of underwriters' discount and issuance costs.
2017 Distributions
Common shares - For the 2017 fiscal year we declared distributions to our common shareholders totaling $1.44 per share.
Preferred shares - For the 2017 fiscal year we declared distributions to our preferred shareholders totaling $1.067 per share on our Series A Preferred Shares.
Subsequent Events
Acquisition of Foam Fabricators
In January 2018, we entered into an agreement to acquire Foam Fabricators, Inc. (“Foam Fabricators”) for a purchase price of $247.5 million (excluding working capital and certain other adjustments upon closing). Headquartered in Scottsdale, Arizona, Foam Fabricators is a leading designer and manufacturer of custom molded protective foam solutions and OEM components made from expanded polymers such as expanded polystyrene (EPS) and expanded polypropylene (EPP). Founded in 1957, the Foam Fabricators operates 13 state-of-the-art molding and fabricating facilities across North America. Foam Fabricators provides products to a variety of end-markets, including appliances and electronics, pharmaceuticals, health and wellness, automotive, and building products. For the trailing twelve months ended November 30, 2017, Foam Fabricators reported net revenue of approximately $126 million. The acquisition of Foam Fabricators closed on February 15, 2018, with the Company funding the acquisition through a draw on our 2014 Revolving Credit Facility.
Acquisition of Rimports
In January 2018, our Sterno business entered into an agreement to acquire Rimports, Inc. ("Rimports") for a purchase price of approximately $145 million, excluding working capital and other adjustments upon closing, plus a potential earn-out of up to $25 million based on future financial performance of Rimports. Rimports is a manufacturer and distributor of branded and private label scented, wickless candle products used for home decor and fragrance. Headquartered in Provo, Utah, Rimports offers an extensive line of ceramic wax warmers, scented wax cubes, essential oils and diffusers through the mass retail channel. For the trailing twelve months ended November 30, 2017, Rimports reported net revenue of $155.4 million. The acquisition of Rimports closed on February 26, 2018, with the Company funding the acquisition through a draw on our 2014 Revolving Credit Facility.
2018 Outlook
Middle market deal flow remained steady in 2017 relative to 2016, in part due to continued attractive valuations for sellers.  High valuation levels continue to be driven by the availability of debt capital with favorable terms and financial and strategic buyers seeking to deploy available equity capital.

We remain focused on marketing the Company’s attractive ownership and management attributes to potential sellers of middle market businesses and intermediaries.  In addition, we continue to pursue opportunities for add-on acquisitions by certain of our existing subsidiary companies, which can be particularly attractive from a strategic perspective.
The areas of focus for 2018, which are generally applicable to each of our businesses, include:
Achieving sales growth through a combination of new product development, increasing distribution and international expansion;
Taking market share, where possible, in each of our niche market leading companies, generally at the expense of less well capitalized competitors;
Striving for excellence in supply chain management, manufacturing and technological capabilities;

79


Continuing to pursue expense reduction and cost savings in lower margin business lines or in response to lower production volume;
Continuing to grow through disciplined, strategic acquisitions and rigorous integration processes; and
Driving free cash flow through increased net income and effective working capital management, enabling continued investment in our businesses, strategic acquisitions, and distributions to our shareholders.


80


Results of Operations
We were formed on November 18, 2005 and acquired our existing businesses (segments) as follows:

May 16, 2006
 
March 31, 2010
 
September 16, 2010
 
March 5, 2012
 
August 26, 2014
Advanced Circuits
 
Liberty Safe
 
Ergobaby
 
Arnold
 
Clean Earth
October 10, 2014
 
July 10, 2015
 
August 31, 2016
 
June 2, 2017
Sterno
 
Manitoba Harvest
 
5.11
 
Crosman
Fiscal years 2017, 2016 and 2015 each represent a full year of operating results included in our consolidated results of operations for six of our businesses. We acquired Crosman in June 2017, 5.11 in August 2016, and Manitoba Harvest in July 2015. In the following results of operations, we provide (i) our actual Consolidated Results of Operations for the years ended December 31, 2017, 2016 and 2015, which includes the historical results of operations of each of our businesses (operating segments) from the date of acquisition and (ii) comparative historical results of operations for each of our businesses on a stand-alone basis (“Results of Operations – Our Businesses”), for each of the years ended December 31, 2017, 2016 and 2015, where all years presented include relevant pro-forma adjustments for pre-acquisition periods and explanations where applicable.
Consolidated Results of Operations — Compass Diversified Holdings
 
 
Year Ended December 31,
(in thousands)
 
2017
 
2016
 
2015
Net revenues
 
$
1,269,729

 
$
978,309

 
$
727,978

Cost of sales
 
822,020

 
651,739

 
487,242

Gross profit
 
447,709

 
326,570

 
240,736

Selling, general and administrative expense
 
318,484

 
217,830

 
136,399

Management fees
 
32,693

 
29,406

 
25,658

Amortization of intangibles
 
52,003

 
35,069

 
28,761

Impairment expense
 
17,325

 
16,000

 

Loss on disposal of assets
 

 
9,204

 

Operating income
 
$
27,204

 
$
19,061

 
$
49,918

Year ended December 31, 2017 compared to the Year ended December 31, 2016
Net sales
Net sales for the year ended December 31, 2017 increased by approximately $291.4 million or 29.8% compared to the corresponding period in 2016.  Crosman sales since the date of acquisition were $78.4 million, while $200.0 million of the increase reflects a full year of net sales at 5.11 in 2017 as compared to 2016. We also saw notable sales increases at Clean earth ($22.3 million, primarily due to two acquisitions in 2016 and one acquisition in 2017) and Sterno ($7.3 million, primarily due to the acquisition of Sterno Home in January 2016), offset by decreases in sales at Liberty ($11.9 million) and Manitoba Harvest ($3.6 million) in 2017 as compared to 2016. Refer to "Results of Operations - Our Businesses" for a more detailed analysis of net sales by business segment.
We do not generate any revenues apart from those generated by the businesses we own. We may generate interest income on the investment of available funds, but expect such earnings to be minimal. Our investment in our businesses is typically in the form of loans from the Company to such businesses, as well as equity interests in those businesses. Cash flows coming to the Trust and the Company are the result of interest payments on those loans, amortization of those loans and, in some cases, dividends on our equity ownership. However, on a consolidated basis these items will be eliminated.
Cost of sales
On a consolidated basis, cost of sales increased approximately $170.3 million during the year ended December 31, 2017, compared to the corresponding period in 2016. Crosman cost of sales since the date of acquisition were $61.7 million, while 5.11 Tactical accounted for $103.5 million of the increase, reflecting a full year of ownership in 2017. The remaining amount of the increase was primarily due to add-on acquisitions made during 2016 at Clean Earth, Sterno and Ergobaby. Gross

81


profit as a percentage of sales was approximately 35.3% in year ended December 31, 2017 compared to 33.4% in 2016. Refer to "Results of Operations - Our Businesses" for a more detailed analysis of cost of sales by business segment.
Selling, general and administrative expense
Consolidated selling, general and administrative expense increased approximately $100.7 million during the year ended December 31, 2017, compared to the corresponding period in 2016. The increase in expenses in 2017 compared to 2016 is principally the result of the acquisition of Crosman in June 2017 ($12.3 million in selling, general and administrative expenses, including $1.8 million in acquisition costs for Crosman and the add-on acquisition of Lasermax in July 2017), and a full year of ownership of 5.11 ($125.0 million in selling, general and administrative expenses in 2017 compared to $38.1 million in 2016). Refer to "Results of Operations - Our Businesses" for a more detailed analysis of selling, general and administrative expense by business segment. At the corporate level, general and administrative expense increased from $12.3 million in 2016 to $12.7 million in 2017, primarily due to increased professional fees associated with compliance costs.
Fees to manager
Pursuant to the Management Services Agreement, we pay CGM a quarterly management fee equal to 0.5% (2.0% annually) of our consolidated adjusted net assets. We accrue for the management fee on a quarterly basis. For the year ended December 31, 2017, we incurred approximately $32.7 million in expense for these fees compared to $29.4 million for the corresponding period in 2016. The $3.3 million increase in the year ended December 31, 2017 is principally due to the increase in consolidated net assets resulting from the acquisition of Crosman in June 2017, 5.11 in August 2016, and the add-on acquisitions by our businesses that occurred throughout 2016.
Amortization expense
Amortization expense for the year ended December 31, 2017 increased $16.9 million to $52.0 million as compared to the prior year, primarily as a result of the acquisition of Crosman in June 2017 and 5.11 in August 2016.
Impairment expense
Manitoba Harvest performed an interim impairment test of goodwill and its indefinite lived trade name in the fourth quarter of 2017, which resulted in the recording of preliminary impairment expense of $8.5 million. $6.2 million of the impairment expense related to goodwill, and $2.3 million of the impairment expense related to the Manitoba Harvest trade name. We expect to finalize the impairment test in the first quarter of 2018.
Arnold performed an interim impairment test at each of its reporting units in the fourth quarter of 2016, which resulted in the recording of preliminary impairment expense of the PMAG reporting unit of $16.0 million as of December 31, 2016. In the first quarter of 2017, Arnold completed the impairment testing of the PMAG reporting unit and recorded an additional $8.9 million impairment expense based on the results of the Step 2 impairment testing.
Year ended December 31, 2016 compared to the Year ended December 31, 2015
Net sales
On a consolidated basis, net sales for the year ended December 31, 2016 increased by approximately $250.3 million or 34.4% compared to the corresponding period in 2015.  5.11 sales since the date of acquisition were $109.8 million, while $41.9 million of the increase reflects a full year of net sales at Manitoba Harvest in 2016 as compared to 2015. The remaining amount of the increase was primarily due to add-on acquisitions made during 2016, specifically the Ergobaby acquisition of Baby Tula in May 2016 ($16.3 million in net sales from date of acquisition), and the Sterno acquisition of Sterno Home in January 2016 ($77.9 million in Sterno Home sales from the date of acquisition). Refer to "Results of Operations - Our Businesses" for a more detailed analysis of net sales by business segment.
We do not generate any revenues apart from those generated by the businesses we own. We may generate interest income on the investment of available funds, but expect such earnings to be minimal. Our investment in our businesses is typically in the form of loans from the Company to such businesses, as well as equity interests in those businesses. Cash flows coming to the Trust and the Company are the result of interest payments on those loans, amortization of those loans and, in some cases, dividends on our equity ownership. However, on a consolidated basis these items will be eliminated.
Cost of sales
On a consolidated basis, cost of sales increased approximately $164.5 million during the year ended December 31, 2016, compared to the corresponding period in 2015. 5.11 cost of sales since the date of acquisition were $78.8 million, while $20.9 million of the increase reflects a full year of cost of sales at Manitoba Harvest in 2016 as compared to 2015. The remaining amount of the increase was primarily due to add-on acquisitions made during 2016, specifically the Ergobaby acquisition of Baby Tula in May 2016 ($4.7 million in cost of sales from date of acquisition), and the Sterno acquisition of Sterno Home in January 2016 ($58.1 million in net sales from the date of acquisition). Gross profit as a percentage of sales

82


was approximately 35.3% in the year ended December 31, 2016 compared to 33.1% in 2015. Refer to "Results of Operations - Our Businesses" for a more detailed analysis of cost of sales by business segment.
Selling, general and administrative expense
On a consolidated basis, selling, general and administrative expense increased approximately $81.4 million during the year ended December 31, 2016, compared to the corresponding period in 2015. The increase in expenses in 2016 compared to 2015 is principally the result of the acquisition of 5.11 in August 2016 ($38.1 million in selling, general and administrative expenses, including $2.1 million in acquisition costs), a full year of expense related to our 2015 acquisition, Manitoba Harvest, ($11.5 million), and the add on acquisitions of Baby Tula by Ergobaby and Sterno Home by Sterno ($3.9 million and $18.6 million, respectively, in selling, general and administrative expense). Refer to "Results of Operations - Our Businesses" for a more detailed analysis of selling, general and administrative expense by business segment. At the corporate level, general and administrative expense increased from $10.6 million in 2015 to $12.3 million in 2016.
Fees to manager
Pursuant to the Management Services Agreement, we pay CGM a quarterly management fee equal to 0.5% (2.0% annually) of our consolidated adjusted net assets. We accrue for the management fee on a quarterly basis. For the year ended December 31, 2016, we incurred approximately $32.7 million in expense for these fees compared to $25.7 million for the corresponding period in 2015. The $3.7 million increase in the year ended December 31, 2016 is principally due to the increase in consolidated net assets resulting from the acquisition of 5.11 in August 2016, and the add-on acquisitions by our businesses that occurred throughout 2016.
Amortization expense
Amortization expense increased $6.3 million, from $25.7 million for the year ended December 31, 2015 to $35.1 million for the year ended December 31, 2016. The increase primarily relates to our acquisition of 5.11 in August 2016 ($2.8 million), a full year of amortization at Manitoba Harvest in 2016, and the amortization of intangible assets for the 2016 add-on acquisitions.
Impairment expense
The Company performed interim goodwill impairment testing on the three reporting units of Arnold as of December 31, 2016. The results of the impairment test (Step 1) indicated that the goodwill associated with the PMAG reporting unit was impaired. The Company developed an estimated range of the potential goodwill impairment at PMAG of between $14 million and $19 million, and recorded impairment expense of $16 million at December 31, 2016. The result of the Step 2 analysis was completed during the first quarter of 2017, resulting in additional impairment expense of $8.9 million.
Loss on disposal of assets
Both the Ergobaby and Clean Earth businesses recognized losses on disposal of assets during 2016. Ergobaby recorded a $5.9 million loss on disposal of assets during the year ended December 31, 2016 related to its decision to dispose of the Orbit Baby product line. The loss is comprised of the write-off of intangible assets of $5.5 million, property, plant and equipment of $0.4 million, and other assets of $1.0 million. In October 2016, Ergobaby sold a majority of the Orbit Baby intellectual property and tooling assets. The proceeds of the sale reduced the loss recorded on disposal of assets by approximately $1.0 million in the fourth quarter of 2016. Clean Earth recognized a loss on disposal of assets of $0.0 million during the fourth quarter of 2016 related to the closure of the Company’s Williamsport, Pennsylvania site which processed drill cuttings. The loss was comprised of intangible assets specific to the Williamsport location, as well as equipment that could not be repurposed to other sites at the time of the closing of the facility.
Results of Operations — Our Businesses
As previously discussed, we acquired our businesses on various acquisition dates beginning May 16, 2006. As a result, our consolidated operating results only include the results of operations since the acquisition date associated with each of our businesses in accordance with generally accepted accounting principles in the United States ("GAAP"). The following discussion reflects a comparison of the historical results of operations for each of our businesses (segments) for the complete fiscal years ending December 31, 2017, 2016 and 2015. For Crosman, which we acquired in June 2017, the following discussion reflects comparative pro forma results as if we had acquired the business on January 1, 2016. For 5.11, which we acquired in August 2016, the following discussion reflects the historical results of operations for the fiscal year ended December 31, 2017, and the comparative pro forma results of operations for the fiscal years ended December 31, 2016 and 2015 as if we had acquired the business on January 1, 2015. For Manitoba Harvest, which was acquired in July 2015, the following discussion reflects the historical operations for the years ended December 31, 2017 and 2016, and comparative pro forma results of operation for the fiscal year ending December 31, 2015 as if we had acquired the business January 1, 2015. Where appropriate, relevant pro forma adjustments are reflected as part of the historical operating results. We believe

83


this presentation enhances the discussion and provides a more meaningful comparison of operating results. The following operating results of our businesses are not necessarily indicative of the results to be expected for a full year, going forward.
We categorize the businesses we own into two separate groups of businesses (i) branded consumer businesses, and (ii) niche industrial businesses. Branded consumer businesses are characterized as those businesses that we believe capitalize on a valuable brand name in their respective market sector. We believe that our branded consumer businesses are leaders in their particular category. Niche industrial businesses are characterized as those businesses that focus on manufacturing and selling particular products or services within a specific market sector. We believe that our niche industrial businesses are leaders in their specific market sector.
Branded Consumer Businesses
5.11
Overview
5.11 is a leading provider of purpose-built tactical apparel and gear for law enforcement, firefighters, EMS, and military special operations as well as outdoor and adventure enthusiasts. 5.11 is a brand known for innovation and authenticity, and works directly with end users to create purpose-built apparel and gear designed to enhance the safety, accuracy, speed and performance of tactical professionals and enthusiasts worldwide.  Headquartered in Irvine, California, 5.11 operates sales offices and distribution centers globally, and 5.11 products are widely distributed in uniform stores, military exchanges, outdoor retail stores, its own retail stores and on 511tactical.com.
We made loans to and purchased a controlling interest in 5.11 for a net purchase price of $408.2 million in August 2016, representing approximately 97.5% of the initial outstanding equity of 5.11 ABR Corp.
Results of Operations
In the following results of operations, we provide (i) the actual consolidated results of operations for 5.11 for the year ended December 31, 2017, and (ii) comparative results of operations for 5.11 for the years ended December 31, 2016 and 2015, as if we had acquired the business on January 1, 2015, including relevant pro-forma adjustments for pre-acquisition periods and explanations where applicable.
 
 
Year ended December 31,
 
 
2017
 
2016
 
2015
(in thousands)
 
 
 
(Pro forma)
 
(Pro forma)
Net sales
 
$
309,999

 
$
295,256

 
$
284,471

Cost of sales (1)
 
182,291

 
182,456

 
161,785

Gross profit
 
127,708

 
112,800

 
122,686

Selling, general and administrative expenses (2)
 
124,970

 
107,149

 
97,953

Management fees (3)
 
1,000

 
1,000

 
1,000

Amortization of intangibles (4)
 
8,859

 
8,503

 
8,189

(Loss) income from operations
 
$
(7,121
)
 
$
(3,852
)
 
$
15,544


Pro forma results of operations for 5.11 for the annual periods ended December 31, 2016 and 2015 include the following pro forma adjustments applied to historical results:

(1) Cost of sales was decreased by $0.1 million and $0.2 million, for the years ended December 31, 2016 and 2015, respectively, to reflect the increase in the depreciable lives for machinery and equipment.

(2) Selling, general and administrative expenses were increased by approximately $0.9 million and $1.1 million in the years ended December 31, 2016 and 2015, respectively, as a result of stock compensation expense related to stock options that have been granted to 5.11 employees as a result of the acquisition.

(3) Represents management fees that would have been payable to the Manager in each period presented.

(4) Represents amortization of intangible assets for the years ended December 31, 2016 and 2015, respectively, for amortization expense associated with the allocation of the fair value of intangible assets resulting from the final purchase price allocation in connection with our acquisition.

84


Year ended December 31, 2017 compared to the Pro Forma Year ended December 31, 2016
Net sales
Net sales for the year ended December 31, 2017 were $310.0 million, an increase of $14.7 million, or 5.0%, compared to the same period in 2016. This increase is due primarily to an $8.2 million increase in international direct-to-agency business, and increased retail and e-commerce sales. Direct-to-agency sales represent large non-recurring contracts consisting primarily of SMU uniform product designed for large law enforcement divisions. Retail and e-commerce sales grew $16.3 million, or 50%, driven by growing demand in direct to consumer channels. Retail sales grew largely due to seventeen new retail store openings in 2017 (bringing the total store count to 27 as of December 31, 2017). The consumer wholesale channel experienced a $4.6 million decrease due primarily to the bankruptcy of a large outdoor retail customer. 5.11 implemented a new Enterprise Resource Planning (ERP) system and as part of the go-live process 5.11 shut down its warehouse as planned on September 28, 2017 to begin the cut-over activities. Upon reopening the warehouse on October 9, 2017, 5.11 encountered shipping challenges due to the ERP system not functioning as designed. This resulted in lost orders and an order backlog that reached over $20.0 million as of December 31, 2017. This backlog carried forward and will ship in January and February of 2018 as 5.11 has resolved most of its ERP system challenges and has resumed normal shipping operations.

Cost of sales
Cost of sales for the year ended December 31, 2017 were $182.3 million compared to $182.5 million for the year ended December 31, 2016. Gross profit as a percentage of sales increased from 38.2% in the year ended December 31, 2016 to 41.2% in the year ended December 31, 2017. Cost of sales for the year ended December 31, 2017 includes $21.7 million in expense related to a $39.1 million inventory step-up resulting from the acquisition purchase price allocation, while cost of sales for the year ended December 31, 2016 includes $17.4 million in expense related to the purchase price allocation. The total inventory step-up amount of $39.1 million was expensed to cost of goods sold over the expected turns of 5.11's inventory. Excluding the effect of the expense associated with the inventory step-up in both periods, gross profit as a percentage of sales increased 420 basis points to 48.2% for the year ended December 31, 2017 compared to 44.0% for the year ended December 31, 2016. This increase in gross profit percentage is due to lower product costs from efficiency in sourcing operations, improved gross margins on new product introductions, and a larger proportion of revenues from the higher margin retail and e-commerce distribution channels as compared to the same period in 2016.
Selling, general and administrative expenses
Selling, general and administrative expenses for the year ended December 31, 2017 increased to $125.0 million or 40.3% of net sales compared to $107.1 million or 36.3% of net sales in the same period in 2016. This increase in selling, general and administrative expenses was primarily attributable to seventeen new retail stores that were not open in the prior comparable period, strategic investments into sales and marketing, and integration service fees billed by CGM to 5.11 ($1.2 million in 2016 compared to $2.3 million in 2017).
Loss from operations
Loss from operations for the year ended December 31, 2017 was $7.1 million, a decrease of $3.3 million when compared to the same period in 2016, primarily due to the amortization of the inventory step-up resulting from the purchase price allocation, as well as the other factors noted above.
Pro Forma Year ended December 31, 2016 compared to Pro Forma Year ended December 31, 2015
Net sales
Net sales for the year ended December 31, 2016 were $295.3 million, an increase of $10.8 million, or 3.8%, compared to the same period in 2015. Base revenues, which are considered all revenues outside of direct-to-agency business, increased $15.8 million, or 6% over the comparable period. This increase was driven primarily by growing demand in the consumer wholesale channel, which increased 11% due to strong sell-through in the outdoor and sporting goods accounts. Retail and e-commerce revenues grew 131% and 20%, respectively. Retail revenues grew due to six new store openings since January 2015 (bringing the total store count to ten as of December 31, 2016), and a comparable store sales increase of 16%. Direct-to-agency sales decreased $5.7 million in fiscal year 2016 compared to 2015, primarily as a result of a significant contract that shipped in the third quarter of 2015 but did not recur in 2016.
Cost of sales
Cost of sales for the year ended December 31, 2016 were $182.5 million compared to $161.8 million for the year ended December 31, 2015. Gross profit as a percentage of sales decreased from 43.1% in the year ended December 31, 2015 to 38.2% in the year ended December 31, 2016. Cost of sales for the year ended December 31, 2016 includes $17.4 million in expense related to a $39.1 million inventory step-up resulting from the acquisition purchase price allocation. The total inventory step-up amount of $39.1 million will be expensed to cost of goods sold over the expected turns of 5.11's inventory, with the remaining amount of $21.7 million at December 31, 2016 recognized during the first half of 2017. Excluding the

85


effect of $17.4 million of expense associated with the inventory step-up, gross profit as a percentage of sales increased from 43.1% for the year ended December 31, 2015 to 44.1% for the year ended December 31, 2016. The gross profit as a percentage of sales increased 100 bps due to lower discounts and promotional activity and a larger proportion of revenues from the higher margin retail and e-commerce distribution channels as compared to the prior year period. During the year ended December 31, 2015, 5.11 incurred unusually high levels of discounts and promotional activity caused by the West Coast Port slowdown. These unusually high levels of discounts and promotional activity did not recur in the year ended December 31, 2016.
Selling, general and administrative expenses
Selling, general and administrative expenses for the year ended December 31, 2016 increased to $107.1 million or 36.3% of net sales compared to $98.0 million or 34.4% of net sales in the same period in 2015. This increase in selling, general and administrative expenses was primarily attributable to increases in employee related costs including wage increases and slightly increased staffing levels, as well as six new retail stores that were not open in the prior year comparable period. Selling, general and administrative expense for the year ended December 31, 2016 also includes $1.2 million in integration fees paid to CGM and $2.1 million in one-time buyer transaction costs incurred in August 2016 related to the 5.11 acquisition by the Company.

(Loss) income from operations
Loss from operations for the year ended December 31, 2016 was $3.9 million, a decrease of $19.4 million when compared to the same period in 2015, primarily due to the amortization of the inventory step-up resulting from the purchase price allocation, transaction related costs resulting from the acquisition, as well as the other factors noted above.
Crosman
Overview
Crosman, headquartered in Bloomfield, New York, is a leading designer, manufacturer, and marketer of airguns, archery products, laser aiming devices and related accessories. Crosman offers its products under the highly recognizable Crosman, Benjamin and CenterPoint brands that are available through national retail chains, mass merchants, dealer and distributor networks. Airguns historically represent Crosman's largest product category, with more than 50% of gross sales. The airgun product category consists of air rifles, air pistols and a range of accessories including targets, holsters and cases. Crosman's other primary product categories are archery, with products including CenterPoint crossbows and the Pioneer Airbow, consumables, which includes steel and plastic BBs, lead pellets and CO2 cartridges, and airsoft products.
We made loans to, and purchased a controlling interest in, Crosman for a net purchase price of $150.4 million in June 2017, representing approximately 98.9% of the initial outstanding equity of Crosman Corp.
Results of Operations
In the following results of operations, we provide comparative results of operations for Crosman for the years ended December 31, 2017 and 2016 as if we had acquired the business on January 1, 2016, including relevant pro-forma adjustments for pre-acquisition periods and explanations where applicable.
 
 
Year ended December 31,
 
 
2017
 
2016
(in thousands)
 
(Pro forma)
 
(Pro forma)
Net sales
 
$
120,033

 
$
118,736

Cost of sales (1)
 
92,392

 
87,009

Gross profit
 
27,641

 
31,727

Selling, general and administrative expenses (2)
 
18,636

 
15,660

Management fees (3)
 
500

 
500

Amortization of intangibles (4)
 
4,749

 
4,658

Income from operations
 
$
3,756

 
$
10,909

Pro forma results of operations of Crosman for the years ended December 31, 2017 and December 31, 2016 include the following pro forma adjustments, applied to historical results as if we had acquired Crosman on January 1, 2016:
(1) Cost of sales was decreased by $0.2 million for the year ended December 31, 2017, and $0.6 million for the year ended December 31, 2016, to reflect the increase in the depreciable lives for machinery and equipment.

86


(2) Selling, general and administrative expense was increased by $0.4 million for the year ended December 31, 2017, and $0.8 million for the year ended December 31, 2016, to reflect stock compensation expense related to profit interests that have been granted to Crosman employees as a result of the acquisition.
(3) Represents management fees that would have been payable to the Manager in the years ended December 31, 2017 and 2016.
(4) Represents amortization of intangible assets in the years ended December 31, 2017 and 2016 associated with the allocation of the fair value of intangible assets resulting from the purchase price allocation in connection with our acquisition.
Pro Forma Year ended December 31, 2017 compared to the Pro Forma Year ended December 31, 2016
Net sales
Net sales for the year ended December 31, 2017 were $120.0 million compared to net sales of $118.7 million for the year ended December 31, 2016, an increase of $1.3 million or 1.1%. The increase in net sales for the year ended December 31, 2017 is primarily due to growth in the archery products category and an add-on acquisition during the third quarter of 2017.
Cost of sales
Cost of sales for the year ended December 31, 2017 were $92.4 million, an increase of $5.4 million as compared to the comparable period in 2016. Cost of sales for the year ended December 31, 2017 includes $3.3 million in expense related to the inventory step-up resulting from the purchase price allocation for Crosman. Excluding the effect of the inventory step-up, gross profit as a percentage of sales was 25.8% for the year ended December 31, 2017 as compared to 26.7% for the year ended December 31, 2016 due to the mix of products sold during the two periods.
Selling general and administrative expense
Selling, general and administrative expense for the year ended December 31, 2017 was $18.6 million, or 15.5% of net sales compared to $15.7 million, or 13.2% of net sales, for the year ended December 31, 2016. Selling, general and administrative expense for the year ended December 31, 2017 includes $1.8 million in transaction costs paid in relation to the acquisition of Crosman in June 2017 and an add-on acquisition at Crosman completed during the third quarter of 2017, as well as $0.7 million in integration services fees paid or payable to CGM. Excluding the transaction costs and integration services fee from the selling, general and administrative expense, there was no material change in expense items.
Income from operations
Income from operations for the year ended December 31, 2017 was $3.8 million, a decrease of $7.2 million when compared to income from operations of $10.9 million for the comparable period in 2016, based on the factors described above.

Ergobaby
Overview
Ergobaby, headquartered in Los Angeles, California, is a designer, marketer and distributor of wearable baby carriers and accessories, blankets and swaddlers, nursing pillows, and related products.  Ergobaby primarily sells its Ergobaby and Baby Tula branded products through brick-and-mortar retailers, national chain stores, online retailers, its own websites and distributors and derives approximately 61% of its sales from outside of the United States.
On November 18, 2011, Ergobaby acquired Orbit Baby for approximately $17.5 million. Orbit Baby produced and marketed a luxury line of strollers and car seats that utilized a patented hub ring to allow parents to easily move car seats from car seat bases to stroller frames in an instant without the need for any additional components. During the second quarter of 2016, Ergobaby's board of directors approved a plan to dispose of the Orbit Baby product line and in the fourth quarter of 2016, most of the Orbit Baby tooling and intellectual property was sold to Orbit Baby’s Korean distributor. Ergobaby recognized a net loss on the disposal of the Orbit Baby assets of $5.9 million during 2016.
On May 12, 2016, Ergobaby acquired membership interests of New Baby Tula LLC (“Baby Tula”) for approximately $73.8 million, excluding a potential earn-out payment. Baby Tula designs, markets and distributes baby carriers and accessories. The results of operations of Baby Tula are included from the date of acquisition.

87


Results of Operations
The table below summarizes the results of operations for Ergobaby for the fiscal years ended December 31, 2017, 2016 and 2015.
 
 
Year ended December 31,
(in thousands)
 
2017
 
2016
 
2015
Net sales
 
$
102,969

 
$
103,348

 
$
86,506

Cost of sales
 
34,024

 
39,962

 
30,070

Gross profit
 
68,945

 
63,386

 
56,436

Selling, general and administrative expenses
 
33,359

 
37,703

 
31,296

Management fees
 
500

 
500

 
500

Amortization of intangibles
 
10,583

 
2,133

 
2,483

Loss on disposal of assets
 

 
5,899

 

Income from operations
 
$
24,503

 
$
17,151

 
$
22,157


Year ended December 31, 2017 compared to the Year ended December 31, 2016
Net sales
Net sales for the year ended December 31, 2017 were $103.0 million, a decrease of $0.4 million or 0.4% compared to the same period in 2016. Net sales from Baby Tula for the year ended December 31, 2017 were $22.4 million, compared to $16.3 million in sales in the post-May acquisition period in 2016. During the year ended December 31, 2017, international sales were approximately $62.6 million, representing an increase of $5.2 million over the corresponding period in 2016. International sales of baby carriers and accessories increased by approximately $7.2 million and international sales of infant travel systems decreased by approximately $1.4 million during the year ended December 31, 2017 as compared to the comparable period in 2016. Baby Tula international sales during the year ended December 31, 2017 increased $3.3 million from the corresponding period in 2016. Domestic sales were $40.4 million during the year ended December 31, 2017, reflecting a decrease of $6.4 million compared to the corresponding period in 2016. The decrease in domestic sales is attributable to a $6.1 million decrease in domestic infant travel systems and accessories sales, a $2.1 million decrease in sales of Ergo branded baby carrier and accessories to national and specialty retail accounts, partially offset by a $1.8 million increase in Baby Tula domestic sales. The decrease in baby carrier and accessories sales was attributable to the overall weakness in the U.S. retail market during 2017, as well as the bankruptcy of a large national retailer. The decrease in infant travel systems and accessories sales was primarily attributable to exiting the Orbit Baby business during 2016. Baby carriers, sleep products and accessories represented 100% of sales in 2017 compared to 93% in 2016.
Cost of sales
Cost of sales was approximately $34.0 million for the year ended December 31, 2017 as compared to $40.0 million for the year ended December 31, 2016, a decrease of $5.9 million. Cost of sales for the year ended December 31, 2016 included expense of $4.7 million related to the inventory step-up at Baby Tula resulting from the purchase price allocation. Gross profit as a percentage of sales was 67.0% for the year ended December 31, 2017 compared to 61.3% for the same period in 2016. Excluding the step-up in inventory at Baby Tula 2016, gross margin would have been 66.0% in the prior year.
Selling, general and administrative expenses
Selling, general and administrative expense for the year ended December 31, 2017 decreased to approximately $33.4 million or 32.4% of net sales compared to $37.7 million or 36.5% of net sales for the same period of 2016. The $4.3 million decrease in the year ended December 31, 2017 compared to the same period in 2016 was primarily attributable to the reversal of the fair value of the contingent consideration related to Ergobaby's acquisition of Baby Tula. The contingent consideration related to the acquisition of Baby Tula had a fair value of $3.8 million and was reversed as of December 31, 2017, when the metrics related to the earnout were not met. The decrease in expense was also due to lower professional fees and marketing expenses, due to the timing of marketing spend, and to lower acquisition costs, related to the 2016 Baby Tula acquisition.
Amortization of intangible assets
Amortization of intangible assets increased $8.5 million for the year ended December 31, 2017 as compared to the year ended December 31, 2016 due primarily to the amortization of intangible assets associated with the acquisition of Baby Tula in the prior year.

88


Loss on disposal of assets
Ergobaby recorded a $5.9 million loss on disposal of assets during the year ended December 31, 2016 related to its decision to dispose of the Orbit Baby product line. The loss is comprised of the write-off of intangible assets of $5.5 million, property, plant and equipment of $0.4 million, and other assets of $1.0 million. In October 2016, Ergobaby sold a majority of the Orbit Baby intellectual property and tooling assets. The proceeds of the sale reduced the loss recorded on disposal of assets by approximately $1.0 million in the fourth quarter of 2016.
Income from operations
Income from operations for the year ended December 31, 2017 increased $7.4 million, to $24.5 million, compared to $17.2 million for the same period of 2016, primarily as a result of the factors described above, and the prior year loss on disposal of assets.
Year ended December 31, 2016 compared to the Year ended December 31, 2015
Net sales
Net sales for the year ended December 31, 2016 were $103.3 million, an increase of $16.8 million or 19.5% compared to the same period in 2015. Net sales for Baby Tula subsequent to the acquisition were $16.3 million. During the year ended December 31, 2016, international sales were approximately $57.4 million, representing an increase of $9.2 million over the corresponding period in 2015. International sales of baby carriers, accessories and product adjacencies (sleep and nursing) increased by approximately $10.7 million and international sales of infant travel systems decreased by approximately $1.5 million during the year ended December 31, 2016 as compared to the year ended December 31, 2015. Baby Tula international sales represent an increase of $5.2 million. During 2016, Ergobaby moved to a direct sales model from a distributor model in Canada, the United Kingdom and Switzerland, which negatively impacted the year-over-year international sales comparison. Domestic sales were $45.9 million during the year ended December 31, 2016, reflecting an increase of $7.7 million compared to the corresponding period in 2015. Domestic sales of baby carriers, accessories and product adjacencies (sleep and nursing) increased $10.3 million and domestic sales of infant travel systems and accessories decreased $2.6 million during the year ended December 31, 2016 compared to the same period in 2015. Baby Tula domestic sales represent an increase of $11.1 million. The decrease in domestic infant travel systems and accessories was primarily attributable to lower demand of travel systems and the decision to exit the Orbit Baby brand. Baby carriers, accessories and product adjacencies (sleep and nursing) represented 93% of sales in the year ended December 31, 2016 compared to 87% in the same period in 2015.
Cost of sales
Cost of sales was approximately $40.0 million for the year ended December 31, 2016 as compared to $30.1 million for the year ended December 31, 2015. Cost of sales for Baby Tula were approximately $10.1 million, and includes $4.7 million in expense associated with the inventory step-up recorded in connection with the purchase price allocation for Baby Tula. The increase in cost of sales was primarily attributable to higher sales compared to the prior period. Gross profit as a percentage of sales was 61.3% for the year ended December 31, 2016 compared to 65.2% for the same period in 2015. Excluding the impact of the inventory step-up expense on cost of sales, gross profit as a percentage of sales was 65.9% for the year ended December 31, 2016.
Selling, general and administrative expenses
Selling, general and administrative expense for the year ended December 31, 2016 increased to approximately $37.7 million or 36.5% of net sales compared to $31.3 million or 36.2% of net sales for the same period of 2015. The $6.4 million increase in the year ended December 31, 2016 compared to the same period in 2015 was primarily attributable to the acquisition costs and additional selling, general and administrative expenses related to Baby Tula, higher marketing spend, increases in employee related costs due to increased staffing levels, and increased legal fees, partially offset by decreased variable expenses, such as distribution and fulfillment and commissions.
Loss on disposal of assets
Ergobaby recorded a $5.9 million loss on disposal of assets during the year ended December 31, 2016 related to its decision to dispose of the Orbit Baby product line. The loss is comprised of the write-off of intangible assets of $5.5 million, property, plant and equipment of $0.4 million, and other assets of $1.0 million. In October 2016, Ergobaby sold a majority of the Orbit Baby intellectual property and tooling assets. The proceeds of the sale reduced the loss recorded on disposal of assets by approximately $1.0 million in the fourth quarter of 2016.
Income from operations
Income from operations for the year ended December 31, 2016 decreased $5.0 million, to $17.2 million, compared to $22.2 million for the same period of 2015, primarily as a result of the loss on disposal of assets.

89


Liberty Safe
Overview
Based in Payson, Utah and founded in 1988, Liberty Safe is the premier designer, manufacturer and marketer of home, office and gun safes in North America. From its over 314,000 square foot manufacturing facility, Liberty Safe produces a wide range of home, office and gun safe models in a broad assortment of sizes, features and styles ranging from an entry level product to good, better and best products. Products are marketed under the Liberty brand, as well as a portfolio of licensed and private label brands, including Cabela’s, Case IH and John Deere. Liberty Safe’s products are the market share leader and are sold through an independent dealer network (“Dealer sales”) in addition to various sporting goods, farm and fleet and home improvement retail outlets (“Non-Dealer Sales”). Liberty Safe has the largest independent dealer network in the industry, with more than 50% of Liberty's sales in the last two years coming from the Dealer network.
Results of Operations
The table below summarizes the results of operations for Liberty Safe for the full fiscal years ended December 31, 2017, and 2016 and 2015.
 
 
Year ended December 31,
(in thousands)
 
2017
 
2016
 
2015
Net sales
 
$
91,956

 
$
103,812

 
$
101,146

Cost of sales
 
66,311

 
74,305

 
73,935

Gross profit
 
25,645

 
29,507

 
27,211

Selling, general and administrative expenses
 
15,361

 
14,737

 
13,081

Management fees
 
500

 
500

 
500

Amortization of intangibles
 
309

 
1,036

 
1,772

Income from operations
 
$
9,475

 
$
13,234

 
$
11,858

Year ended December 31, 2017 compared to the Year ended December 31, 2016
Net sales
Net sales for the year ended December 31, 2017 decreased approximately $11.9 million or 11.4%, to $92.0 million, compared to the corresponding period ended December 31, 2016. Non-Dealer sales were approximately $42.3 million in 2017 compared to $52.5 million in 2016, representing a decrease of $10.2 million or 19.4%. Dealer sales totaled approximately $49.5 million in the year ended December 31, 2017 compared to $51.3 million in the same period in 2016, representing a decrease of $1.8 million or 3.5%. The decrease in sales is attributable to lower overall market demand during the current year as compared to 2016, when uncertainty surrounding the 2016 domestic elections and regulatory environment led to an increased level of demand for safes. The non-dealer channel also saw a decrease in sales due to the bankruptcy of a large outdoor retailer in the first quarter of 2017. Liberty Safe’s sales backlog was approximately $6.2 million at December 31, 2017 compared to approximately $8.4 million at December 31, 2016.
Cost of sales
Cost of sales for the year ended December 31, 2017 decreased approximately $8.0 million when compared to the same period in 2016. Gross profit as a percentage of net sales totaled approximately 27.9% in 2017 compared to 28.4% in 2016. The decrease in gross profit as a percentage of sales during the year ended December 31, 2017 compared to the same period in 2016 is attributable primarily to higher material costs related to the cost of steel, which is Liberty's primary raw material, partially offset by gains in manufacturing efficiencies.
Selling, general and administrative expense
Selling, general and administrative expense for the year ended December 31, 2017 increased to approximately $15.4 million or 16.7% of net sales compared to $14.7 million or 14.2% of net sales for the same period of 2016. The $0.6 million increase is primarily attributable to a $1.9 million reserve established against the outstanding accounts receivable of a retail customer that filed for bankruptcy in the first quarter of 2017, offset by a reduction in administrative expenses.
Income from operations
Income from operations decreased $3.8 million during the year ended December 31, 2017 to $9.5 million compared to income from operations of $13.2 million during the same period in 2016, principally as a result of the decrease in sales and gross profit in 2017, as described above.

90


Year ended December 31, 2016 compared to the Year ended December 31, 2015
Net sales
Net sales for the year ended December 31, 2016 increased approximately $2.7 million or 2.6%, to $103.8 million, compared to the corresponding period ended December 31, 2015. Non-Dealer sales were approximately $52.5 million in 2016 compared to $55.2 million in 2015, representing a decrease of $2.7 million or 5.0%. Dealer sales totaled approximately $51.3 million in the year ended December 31, 2016 compared to $45.9 million in the same period in 2015, representing an increase of $5.4 million or 11.8 %. The increase in sales is attributable to good overall market demand during the year, particularly in the first quarter of 2016, and Liberty’s increased ability to meet that demand with pre-built inventory and increased production capacity. 2016 also saw significant growth in Liberty's handgun vault business. Liberty Safe’s sales backlog was approximately $8.4 million at December 31, 2016 compared to approximately $7.1 million at December 31, 2015.
Cost of sales
Cost of sales for the year ended December 31, 2016 increased approximately $0.4 million when compared to the same period in 2015. Gross profit as a percentage of net sales totaled approximately 28.4% in 2016 compared to 26.9% in 2015. The increase in gross profit as a percentage of sales during the year ended December 31, 2016 compared to the same period in 2015 is attributable primarily to favorable material costs related to the cost of steel, which is Liberty's primary raw material.
Selling, general and administrative expense
Selling, general and administrative expense for the year ended December 31, 2016 increased to approximately $14.7 million or 14.2% of net sales compared to $13.1 million or 12.9% of net sales for the same period of 2015. The $1.7 million increase is primarily attributable to increased spending on radio and other advertising media, higher sales commission expense, and additional expenses related to accelerated vesting of employee stock options and legal fees associated with the recapitalization of Liberty in March 2016.
Income from operations
Income from operations increased $1.4 million during the year ended December 31, 2016 to $13.2 million compared to income from operations of $11.9 million during the same period in 2015, principally as a result of the increase in sales and gross profit, as described above.
Manitoba Harvest
Overview
Headquartered in Winnipeg, Manitoba, Manitoba Harvest is a pioneer and leader in branded, hemp-based foods. Manitoba Harvest’s products, which management believes are one of the fastest growing in the hemp food market and among the fastest growing in the natural foods industry, are currently carried in approximately 13,000 retail stores across the U.S. and Canada. The Company’s hemp-exclusive, consumer-facing 100% all-natural product lineup includes hemp hearts, protein powder, hemp oil and snacks.
We made loans to and purchased a controlling interest in Manitoba Harvest for approximately $102.7 million in July 2015 representing approximately 87% of the equity in Manitoba Harvest. On December 15, 2015, Manitoba Harvest acquired all of the outstanding stock of Hemp Oil Canada Inc. (“HOCI”) for approximately $32.7 million. HOCI is a wholesale supplier and a private label packager of hemp food products and ingredients.
Results of Operations
The table below summarizes the results of operations for Manitoba Harvest for the years ended December 31, 2017 and 2016, and the pro forma results of operations for Manitoba Harvest for the full fiscal year ended December 31, 2015.


91


 
 
Year ended December 31,
 
 
2017
 
2016
 
2015
(in thousands)
 
 
 
 
 
(Pro forma)
Net sales
 
$
55,699

 
$
59,323

 
$
40,586

Cost of sales
 
30,598

 
32,818

 
20,268

Gross profit
 
25,101

 
26,505

 
20,318

Selling, general and administrative expense (1)
 
21,092

 
21,326

 
19,425

Fees to manager (2)
 
350

 
350

 
350

Amortization of intangibles (3)
 
4,530

 
4,508

 
3,676

Impairment expense
 
8,461

 

 

Income (loss) from operations
 
$
(9,332
)
 
$
321

 
$
(3,133
)

Pro forma results of operations of Manitoba Harvest for the year ended December 31, 2015 include the following pro forma adjustments, applied to historical results as if we had acquired Manitoba Harvest January 1, 2015:
(1) Selling, general and administrative expenses were increased by $0.6 million in the year ended December 31, 2015 to reflect stock compensation expense for stock options granted to Manitoba Harvest employees as of the date of acquisition.
(2) Represents Management fees that would have been payable to the Manager in each of the periods presented.
(3) Represents an increase in amortization expense totaling approximately $2.0 million in the year ended December 31, 2015 for amortization expense associated with the allocation of the purchase price for Manitoba Harvest to definite lived intangible assets.
Year ended December 31, 2017 compared to the Year ended December 31, 2016
Net sales
Net sales for the year ended December 31, 2017 were approximately $55.7 million, a decrease of $3.6 million, or 6.1%, compared to the same period in 2016. Manitoba Harvest experienced declines in bulk hemp seed ingredient sales to international markets in the current year, which was partially offset by growth in their Canadian retail, U.S. club and online businesses, driven by sales of branded hemp heart products and hemp oil.
Cost of sales
Cost of sales for the year ended December 31, 2017 were approximately $30.6 million compared to approximately $32.8 million for the year ended December 31, 2016. Gross profit as a percentage of sales increased to 45.1% for the year ended December 31, 2017 from 44.7% for the year ended December 31, 2016, primarily due to the decrease in sales of ingredients, which have historically had lower margins than the branded Manitoba Harvest products. Gross profit margins in our branded business increased due to improving product mix and lower material costs. Gross profit margins in our ingredient business declined due to a more competitive pricing environment and less fixed cost leverage.
Selling, general and administrative expense
Selling, general and administrative expense for the year ended December 31, 2017 decreased to approximately $21.1 million or 37.9% of net sales compared to $21.3 million or 35.9% of net sales for the same period of 2016. The $0.2 million decrease in 2017 compared to 2016 is primarily due to lower customer shipping costs, and more efficient field selling operations.
Impairment expense
Manitoba Harvest performed an interim impairment test of goodwill and its indefinite lived trade name in the fourth quarter of 2017, which resulted in the recording of preliminary impairment expense of $8.5 million. $6.2 million of the impairment expense related to goodwill, and $2.3 million of the impairment expense related to the Manitoba Harvest trade name. We expect to finalize the impairment test in the first quarter of 2018.
Income (loss) from operations
Loss from operations for the year ended December 31, 2017 was approximately $9.3 million, as compared to income of $0.3 million for the same period in 2016, based on the factors described above.

92


Year ended December 31, 2016 compared to the Pro forma Year ended December 31, 2015
Net sales
Net sales for the year ended December 31, 2016 were approximately $59.3 million, an increase of $18.7 million, or 46.2%, compared to the same period in 2015. Net sales of HOCI for the year ended December 31, 2016 were $20.7 million. Manitoba Harvest on a stand-alone basis had a decrease in net sales of $2.2 million, or an increase of $0.9 million on a constant currency basis, primarily due to a shift in product sales mix, increases in sales discounts and promotion expenses, the lack of availability of organic hemp seed during most of 2016, and a decrease in private label sales for the first quarter of 2016 versus the comparable prior year period. In the first quarter of 2015, one of Manitoba Harvest's private label customers expanded distribution into additional stores, resulting in a higher level of private label sales versus the current period.
Cost of sales
Cost of sales for the year ended December 31, 2016 were approximately $32.8 million compared to approximately $20.3 million for the year ended December 31, 2015. Gross profit as a percentage of sales decreased to 44.7% for the year ended December 31, 2016 from 50.1% for the year ended December 31, 2015, primarily as a result of the gross margins at HOCI, which are historically lower since HOCI is a wholesale provider of ingredients. After removing the effect of HOCI from gross margins, Manitoba Harvest's gross margin at 45.7% is down 4% compared to the prior year, primarily as a result of the lack of availability of organic hemp seed, which has higher gross margins, sales deduction, additional reserves recorded for slow moving inventory, and higher discounts and promotions expense in the current year as compared to 2015.
Selling, general and administrative expense
Selling, general and administrative expense for the year ended December 31, 2016 increased to approximately $21.3 million or 35.9% of net sales compared to $19.4 million or 47.9% of net sales for the same period of 2015. The $1.9 million increase in 2016 compared to 2015 is primarily due to additional selling and administrative expenses attributable to HOCI ($2.0 million), increases in employee related costs due to increased headcount, and higher expenses to support retail advertising, product demonstrations, marketing expenditures, as well as costs associated with the integration of HOCI post-acquisition. The 2015 costs include one-time buyer transaction costs incurred in July 2015 related to the acquisition of Manitoba Harvest, and December 2015 related to the acquisition of HOCI ($1.5 million).
Income (loss) from operations
Income from operations for the year ended December 31, 2016 was approximately $0.3 million, as compared to a loss of $3.1 million for the same period in 2015, based on the factors described above.
Niche Industrial Businesses
Advanced Circuits
Overview
Advanced Circuits is a provider of small-run, quick-turn and volume production PCBs to customers throughout the United States. Historically, small-run and quick-turn PCBs have represented approximately 50% to 54% of Advanced Circuits’ gross revenues. Small-run and quick-turn PCBs typically command higher margins than volume production PCBs given that customers require high levels of responsiveness, technical support and timely delivery of small-run and quick-turn PCBs and are willing to pay a premium for them. Advanced Circuits is able to meet its customers’ demands by manufacturing custom PCBs in as little as 24 hours, while maintaining over 98.0% error-free production rates and real-time customer service and product tracking 24 hours per day.
Results of Operations
The table below summarizes the statement of operations for Advanced Circuits for the fiscal years ending December 31, 2017, 2016 and 2015.


93


 
 
Year Ended December 31,
(in thousands)
 
2017
 
2016
 
2015
Net sales
 
$
87,782

 
$
86,041

 
$
87,532

Cost of sales
 
47,898

 
47,997

 
48,201

Gross profit
 
39,884

 
38,044

 
39,331

Selling, general and administrative expenses
 
14,565

 
13,579

 
13,636

Management fees
 
500

 
500

 
500

Amortization of intangibles
 
1,244

 
1,247

 
1,051

Income from operations
 
$
23,575

 
$
22,718

 
$
24,144

Year ended December 31, 2017 compared to Year ended December 31, 2016
Net sales
Net sales for the year ended December 31, 2017 were approximately $87.8 million compared to approximately $86.0 million for the same period in 2016, an increase of approximately $1.7 million or 2.0%. The increase in net sales during the year ended December 31, 2017 was due to increased sales in Quick-Turn Production PCBs by approximately $1.5 million, Long-Lead Time PCBs by approximately $0.5 million, Subcontract by approximately $0.6 million, and a decrease in promotions by approximately $0.4 million. This was partially offset by decreases in Assembly by approximately $0.3 million and Quick-Turn Small-Run PCBs by approximately $1.0 million. On a consolidated basis, Quick-Turn Small-Run PCBs comprised approximately 20.4% of gross sales and Quick-Turn Production PCBs represented approximately 33.0% of gross sales for the twelve months ended December 31, 2017. Quick-Turn Small-Run PCBs comprised approximately 21.8% of gross sales and Quick-Turn Production PCBs represented approximately 31.8% of gross sales for the twelve months ended December 31, 2016.
Cost of sales
Cost of sales for the year ended December 31, 2017 decreased approximately $0.1 million compared to the comparable period in 2016. Gross profit as a percentage of sales increased 120 basis points during the year ended December 31, 2017 (45.4% in 2017 compared to 44.2% in 2016) primarily as a result of sales mix.
Selling, general and administrative expense
Selling, general and administrative expenses were approximately $14.6 million in the year ended December 31, 2017 as compared to $13.6 million in the year ended December 31, 2016, an increase of approximately $1.0 million. The increase in selling, general and administrative expense is primarily due to growth within financial, sales, and production management in the current year. Selling, general and administrative expenses represented 16.6% of net sales for the year ended December 31, 2017 compared to 15.8% of net sales in 2016.
Income from operations
Income from operations for the year ended December 31, 2017 was approximately $23.6 million compared to $22.7 million in the same period in 2016, an increase of approximately $0.9 million, as a result of the factors described above.
Year ended December 31, 2016 compared to Year ended December 31, 2015
Net sales
Net sales for the year ended December 31, 2016 were approximately $86.0 million compared to approximately $87.5 million for the same period in 2015, a decrease of approximately $1.5 million or 1.7%. The decrease in net sales was due to decreased sales in Long-Lead Time PCBs by approximately $3.5 million, and Quick-Turn Small-Run PCBs by approximately $1.0 million. This was partially offset by increases in Quick-Turn Production PCBs sales by approximately $0.3 million, Assembly sales by approximately $2.0 million, Subcontract sales by approximately $0.6 million, and decreased promotion expense by approximately $0.1 million. On a consolidated basis, Quick-Turn Small-Run comprised approximately 21.8% of gross sales and Quick-Turn Production PCBs represented approximately 31.8% of gross sales for the twelve months ended December 31, 2016. Quick-Turn Small-Run comprised approximately 22.5% of gross sales and Quick-Turn Production PCBs represented approximately 31.0% of gross sales for the twelve months ended December 31, 2015.

94


Cost of sales
Cost of sales for the year ended December 31, 2016 decreased approximately $0.2 million compared to the comparable period in 2015. Gross profit as a percentage of sales decreased 70 basis points during the year ended December 31, 2016 (44.2% in 2016 compared to 44.9% in 2015) primarily as a result of sales mix.
Selling, general and administrative expense
Selling, general and administrative expenses were approximately $13.6 million in both the year ended December 31, 2016 and 2015. Selling, general and administrative expenses represented 15.8% of net sales for the year ended December 31, 2016 compared to 15.6% of net sales in 2015.
Income from operations
Income from operations for the year ended December 31, 2016 was approximately $22.7 million compared to $24.1 million in the same period in 2015, a decrease of approximately $1.4 million, as a result of the factors described above.
Arnold
Overview
Headquartered in Rochester, New York, Arnold serves a variety of markets including aerospace and defense, motorsport/ automotive, oil and gas, medical, general industrial, energy, reprographics and advertising specialties. Over the course of 100+ years, Arnold has successfully evolved and adapted our products, technologies, and manufacturing presence to meet the demands of current and emerging markets. Arnold has expanded globally and built strong relationships with our customers worldwide. As a result, Arnold has led the way in our chosen industries with new materials and solutions that empower our customers to develop next generation technologies. Arnold is the largest and, we believe, the most technically advanced U.S. manufacturer of engineered magnetic systems. Arnold is one of two domestic producers to design, engineer and manufacture rare earth magnetic solutions. Arnold serves customers and generates revenues via three business units:
PMAG - Permanent Magnet and Assemblies Group- Arnold’s high performance permanent magnets have a wide variety of applications, from electric motors on military ships, military and commercial aircraft, and motorsport to pump couplings, batteries, solar panels and NMR Equipment.
Precision Thin Metals - Produces thin and ultra-thin alloys that improve the power density of motors, transformers, batteries and many other applications in automotive, aerospace, energy exploration, industrial and medical markets.
Flexmag™ - The highest quality flexible magnetic sheet and strip for over a quarter of a century. Flexmag products cover a wide range of applications, from industrial, automotive and medical applications to signage and displays, to novelty items.
Arnold is also a 50% partner in a China rare earth mine-to-magnet joint venture. Arnold accounts for its activity in the joint venture utilizing the equity method of accounting. Gains and losses from the joint venture were not material during the years ended December 31, 2017, 2016, or 2015.
Arnold operates 9 manufacturing facilities worldwide split under the three business units shown above but functions as one company and one team.
Results of Operations
The table below summarizes the results of operations for Arnold for the fiscal years ending December 31, 2017, 2016 and 2015.
 
 
Year ended December 31,
(in thousands)
 
2017
 
2016
 
2015
Net sales
 
$
105,580

 
$
108,179

 
$
119,994

Cost of sales 
 
78,863

 
84,475

 
93,559

Gross profit
 
26,717

 
23,704

 
26,435

Selling, general and administrative expenses
 
19,583

 
16,602

 
14,828

Management fees
 
500

 
500

 
500

Amortization of intangibles
 
3,463

 
3,523

 
3,523

Impairment expense
 
8,864

 
16,000

 

(Loss) income from operations
 
$
(5,693
)
 
$
(12,921
)
 
$
7,584


95


Year ended December 31, 2017 compared to Year ended December 31, 2016
Net sales
Net sales for the year ended December 31, 2017 were approximately $105.6 million, a decrease of $2.6 million compared to the same period in 2016. The decrease in net sales is primarily a result of decreases in the PMAG ($2.1 million), and Flexmag ($1.5 million) product sectors. PMAG sales represented 72% of net sales in each of the years ended December 31, 2017 and 2016. The decrease in PMAG sales is mainly attributable to lower sales of reprographic products. The decrease in Flexmag sales during the year ended December 31, 2017 compared to the same period in 2016 is largely due to decreased customer demand. International sales were $42.3 million and $42.0 million for the years ended December 31, 2017 and 2016, respectively.
Cost of sales
Cost of sales for the year ended December 31, 2017 were approximately $78.9 million compared to approximately $84.5 million in the same period of 2016. Gross profit as a percentage of sales increased from 21.9% in 2016 to 25.3% in 2017 despite lower sales. The increase is principally attributable to an increase in Precision Thin Metals margins partially offset by the impact of PMAG volume reductions. Flexmag margin in 2017 was consistent with 2016.
Selling, general and administrative expense
Selling, general and administrative expense in the year ended December 31, 2017 was $19.6 million as compared to approximately $16.6 million for the year ended December 31, 2016. The increase in expense is primarily attributable to a one-time increase in legal, professional and environmental fees.
Impairment expense
Arnold performed an interim impairment test at each of its reporting units in the fourth quarter of 2016, which resulted in the recording of preliminary impairment expense of the PMAG reporting unit of $16.0 million. In the first quarter of 2017, Arnold completed the impairment testing of the PMAG reporting unit and recorded an additional $8.9 million impairment expense based on the results of the Step 2 impairment testing.
Loss from operations
Arnold had a loss from operations for the year ended December 31, 2017 of approximately $5.7 million, as compared to a loss from operations of $12.9 million for the year ended December 31, 2016, with the loss in both years primarily as a result of the impairment expense.
Year ended December 31, 2016 compared to Year ended December 31, 2015
Net sales
Net sales for the year ended December 31, 2016 were approximately $108.2 million, a decrease of $11.8 million compared to the same period in 2015. The decrease in net sales is a result of decreases in the PMAG ($7.9 million), Precision Thin Metals ($2.4 million) and Flexmag ($1.5 million) product sectors. PMAG sales represented 72% of net sales for the year ended December 31, 2016, compared to 71% for the year ended December 31, 2015. The decrease in PMAG sales is mainly attributable to weakness in the oil and gas sector and lower sales of reprographic products. The decrease in Precision Thin Metals and Flexmag sales during the year ended December 31, 2016 compared to the same period in 2015 is largely due to decreased customer demand. International sales were $42.0 million during the year ended December 31, 2016 compared to $44.2 million during the same period in 2015, a decrease of $2.2 million or 4.9%. The decrease in international sales is due to a decrease in sales in the PMAG sector as noted above.
Cost of sales
Cost of sales for the year ended December 31, 2016 were approximately $84.5 million compared to approximately $93.6 million in the same period of 2015. Gross profit as a percentage of sales decreased from 22.0% in 2015 to 21.9% in 2016. The decrease is principally attributable to a slight decrease in the PMAG sector due to volume reductions and customer mix, partially offset by an increase in margin in the Precision Thin Metals sector due to customer mix. Flexmag margin in 2016 was consistent with 2015.
Selling, general and administrative expense
Selling, general and administrative expense in the year ended December 31, 2016 was $16.6 million as compared to approximately $14.8 million for the year ended December 31, 2015. The increase in expense is primarily attributable to severance related to changes within management and a one-time expense related to the Swiss pension.

96


Impairment expense
The Company performed interim goodwill impairment testing on the three reporting units of Arnold as of December 31, 2016. The results of the impairment test (step 1) indicated that the goodwill associated with the PMAG reporting unit was impaired. The Company developed an estimated range of the potential goodwill impairment at PMAG of between $14 million and $19 million, and has recorded impairment expense of $16 million at December 31, 2016. The result of the Step 2 analysis was recorded in the first quarter of 2017.

(Loss) income from operations
Arnold had a loss from operations for the year ended December 31, 2016 of approximately $12.9 million, as compared to income from operations of $7.6 million for the year ended December 31, 2015. This decrease of $20.5 million is primarily the result of the impairment expense as well as the overall decrease in net sales, as described above.
Clean Earth
Overview
Founded in 1990 and headquartered in Hatboro, Pennsylvania, Clean Earth is a provider of environmental services for a variety of contaminated materials. Clean Earth provides a one-stop shop solution that analyzes, treats, documents and recycles waste streams generated in multiple end-markets such as power, construction, commercial development, oil and gas, medical, infrastructure, industrial and dredging. Historically, the majority of Clean Earth’s revenues have been generated by contaminated soils, which includes environmentally impacted soils, drill cuttings and other materials which are treated at one of its nine permitted soil treatment facilities. Clean Earth also operates four RCRA Part B hazardous waste facilities. The remaining revenue has been generated by dredge material, which consists of sediment removed from the floor of a body of water for navigational purposes and/or environmental remediation of contaminated waterways and is treated at one of its two permitted dredge processing facilities. Approximately 98% of the material processed by Clean Earth is beneficially reused for such purposes as daily landfill cover, industrial and brownfield redevelopment projects.
Clean Earth completed two add-on acquisitions during the second quarter of 2016, Phoenix Soil and EWS, and a small add-on acquisition in March 2017, AERC. The results of operations for the add-on acquisitions have been included in Clean Earth's results from the date of acquisition through the end of the reporting period.
Results of Operations
The table below summarizes the results of operations for Clean Earth for the fiscal years ended December 31, 2017, 2016 and 2015.
 
 
Year ended December 31,
(in thousands)
 
2017
 
2016
 
2015
Net service revenues
 
$
211,247

 
$
188,997

 
$
175,386

Cost of revenues
 
150,028

 
134,667

 
125,178

      Gross profit
 
61,219

 
54,330

 
50,208

Selling, general and administrative expenses
 
35,875

 
30,018

 
26,512

Management fees
 
500

 
500

 
500

Amortization of intangibles
 
12,807

 
12,578

 
12,183

Loss on disposal of assets
 

 
3,305

 

     Income from operations
 
$
12,037

 
$
7,929

 
$
11,013


Year ended December 31, 2017 compared to the Year ended December 31, 2016
Service revenues
Service revenues for the year ended December 31, 2017 were approximately $211.2 million, an increase of $22.3 million or 11.8% compared to the same period in 2016. The increase in service revenues is principally due to two acquisitions in 2016 and one in 2017. For the year ended December 31, 2017, contaminated soil volumes increased 11% as compared to the same period last year principally attributable to commercial development activity in the New York City area, and the acquisition of Phoenix Soil in April 2016. Revenue from dredged material decreased during 2017 as compared to 2016 due to the timing and flow of new maintenance contracts in our core markets. Contaminated soils represented approximately 55% of net sales for both the years ended December 31, 2017 and 2016.

97


Cost of revenues
Cost of services for the year ended December 31, 2017 were approximately $150.0 million compared to approximately $134.7 million in the same period of 2016, an increase of $15.4 million, primarily as a result of the two acquisitions in 2016 and one acquisition in 2017. Gross profit as a percentage of sales increased from 28.7% for the year ended December 31, 2016 to 29.0% for the year ended December 31, 2017.
Selling, general and administrative expense
Selling, general and administrative expense for the year ended December 31, 2017 increased to approximately $35.9 million or 17.0% of service revenues compared to $30.0 million or 15.9% of service revenues for the same period in 2016. The $5.9 million increase in selling, general and administrative expenses in the year ended December 31, 2017 compared to 2016 is primarily attributable to Clean Earth's recent acquisitions.
Amortization expense
Amortization expense for the year ended December 31, 2017 was $12.8 million, an increase of $0.2 million compared to 2016.
Loss on disposal of assets
Clean Earth recognized a loss on disposal of assets of $3.3 million during the fourth quarter of 2016 related to the closure of the Company’s Williamsport, Pennsylvania site which processed drill cuttings. The loss was comprised of intangible assets specific to the Williamsport location, as well as equipment that could not be repurposed to other sites at the time of the closing of the facility.

Income from operations
Income from operations for the year ended December 31, 2017 was approximately $12.0 million as compared to income from operations of $7.9 million for the year ended December 31, 2016, an increase of $4.1 million, primarily as a result of the loss on disposal of assets related to the closure of Clean Earth's Williamsport site.
Year ended December 31, 2016 compared to the Year ended December 31, 2015
Service revenues
Service revenues for the year ended December 31, 2016 were approximately $189.0 million, an increase of $13.6 million or 7.8% compared to the same period in 2015. The increase in service revenues is principally due to two acquisitions in 2016. For the year ended December 31, 2016, contaminated soil volumes increased 4% as compared to the same period last year principally attributable to commercial development activity in the New York City area, and its acquisition of Phoenix Soil in April 2016. Revenue from dredged material decreased during 2016 as compared to 2015 due to the timing and flow of new maintenance contracts in our core markets. Contaminated soils represented approximately 55% and 58%, respectively, of net sales for the years ended December 31, 2016 and 2015.
Cost of revenues
Cost of services for the year ended December 31, 2016 were approximately $134.7 million compared to approximately $125.2 million in the same period of 2015, an increase of $9.5 million, primarily as a result of the two acquisitions made in 2016. Gross profit as a percentage of sales increased from 28.6% for the year ended December 31, 2015 to 28.7% for the year ended December 31, 2016.
Selling, general and administrative expense
Selling, general and administrative expense for the year ended December 31, 2016 increased to approximately $30.0 million or 15.9% of service revenues compared to $26.5 million or 15.1% of service revenues for the same period in 2015. The $3.5 million increase in selling, general and administrative expenses in the year ended December 31, 2016 compared to 2015 is primarily attributable to Clean Earth's recent acquisitions.
Amortization expense
Amortization expense for the year ended December 31, 2016 was $12.6 million, an increase of $0.4 million compared to 2015. The increase is due to additional amortization expense in 2016 from the amortization of airspace, which is recognized based on usage rather than over the estimated useful life of the asset.
Loss on disposal of assets
Clean Earth recognized a loss on disposal of assets of $3.3 million during the fourth quarter of 2016 related to the closure of the Company’s Williamsport, Pennsylvania site which processed drill cuttings. The loss was comprised of intangible assets

98


specific to the Williamsport location, as well as equipment that could not be repurposed to other sites at the time of the closing of the facility.
Income from operations
Income from operations for the year ended December 31, 2016 was approximately $7.9 million as compared to income from operations of $11.0 million for the year ended December 31, 2015, a decrease of $3.1 million, primarily as a result of the loss on disposal of assets related to the closure of Clean Earth's Williamsport site.
Sterno
Overview
Sterno, headquartered in Corona, California, is a manufacturer and marketer of portable food warming fuel and creative table lighting solutions for the food service industry. Sterno offers a broad range of wick and gel chafing fuels, butane stoves and accessories, liquid and traditional wax candles, catering equipment and lamps through their Sterno Products division. In January 2016, Sterno acquired Northern International, Inc. ("Sterno Home"), which sells flameless candles and outdoor lighting products through the retail segment.
Results of Operations
The table below summarizes the results of operations for Sterno for the fiscal years ended December 31, 2017, 2016 and 2015.
 
 
Year ended December 31,
(in thousands)
 
2017
 
2016
 
2015
Net sales
 
$
226,110

 
$
218,817

 
$
139,991

Cost of sales
 
170,355

 
158,722

 
104,372

      Gross profit
 
55,755

 
60,095

 
35,619

Selling, general and administrative expenses
 
28,662

 
34,362

 
16,596

Management fee
 
500

 
500

 
500

Amortization of intangibles
 
7,399

 
6,434

 
5,323

      Income from operations
 
$
19,194

 
$
18,799

 
$
13,200

Year ended December 31, 2017 compared to the Year ended December 31, 2016
Net sales
Net sales for the year ended December 31, 2017 were approximately $226.1 million, an increase of $7.3 million or 3.3% compared to the same period in 2016. The increase in net sales is a result of the acquisition of Sterno Home in January 2016, partially offset by sales shortfall at Sterno Home's candle division due to reduced demand and non-repeating orders. Sterno Home had net sales of $9.0 million in the period prior to acquisition in January 2016.
Cost of sales
Cost of sales for the year ended December 31, 2017 were approximately $170.4 million compared to approximately $158.7 million in the same period of 2016. Gross profit as a percentage of sales decreased from 27.5% for the year ended December 31, 2016 to 24.7% for the same period ended December 31, 2017. The decrease in gross margin during 2017 primarily reflects an increase in chemical material costs, and a reclassification of certain expenses at Sterno Home from selling, general and administrative expense to cost of goods sold. The reclassification was approximately $3.2 million and was made to align costs related to quality assurance and engineering with the classification used by Sterno Products.
Selling, general and administrative expense
Selling, general and administrative expense for the year ended December 31, 2017 was approximately $28.7 million as compared to $34.4 million in the year ended December 31, 2016, a decrease of $5.7 million or 16.6%. Selling, general and administrative expense represented 12.7% of net sales for the year ended December 31, 2017 as compared to 15.7% of net sales for the same period in 2016. The decrease as a percentage of net sales in 2017 as compared to the same period in 2016 reflects the increase in sales during the period and Sterno Home reorganization efforts to reduce staff, as well as the reclassification of certain expenses related to Sterno Home from selling, general and administrative expense to cost of

99


goods sold. The reclassification was approximately $3.2 million and was made to align costs related to quality assurance and engineering with the classification used by Sterno Products. Sterno also recognized a reversal of the fair value of the contingent consideration related to the acquisition of Sterno Home $1.0 million in the fourth quarter of 2017.
Income from operations
Income from operations for the year ended December 31, 2017 was approximately $19.2 million, a decrease of $0.4 million when compared to the same period in 2016, due primarily to the increase in material costs in 2017 as described above.
Year ended December 31, 2016 compared to the Year ended December 31, 2015
Net sales
Net sales for the year ended December 31, 2016 were approximately $218.8 million, an increase of $78.8 million or 56.3% compared to the same period in 2015. The increase in net sales is a result of the acquisition of Sterno Home in January 2016 ($74.6 million in net sales), offset by the timing of stocking programs of key Sterno customers.
Cost of sales
Cost of sales for the year ended December 31, 2016 were approximately $158.7 million compared to approximately $104.4 million in the same period of 2015. The increase in cost of sales was primarily due to the acquisition of Sterno Home. Gross profit as a percentage of sales increased from 25.4% for the year ended December 31, 2015 to 27.5% for the same period ended December 31, 2016. The increase in gross margin during the year ended December 31, 2016 primarily reflects a favorable margin mix with the acquisition of Sterno Home, manufacturing efficiencies resulting from investment in automation and favorable trends in global commodity prices.
Selling, general and administrative expense
Selling, general and administrative expense for the year ended December 31, 2016 and 2015 was approximately $34.4 million and $16.6 million, respectively. Selling, general and administrative expense represented 15.7% of net sales for the year ended December 31, 2016 as compared to 11.9% of net sales for the same period in 2015. The increase in selling, general and administrative expenses during the year ended December 31, 2016 reflects the acquisition of Sterno Home, which has historically had a higher selling, general and administrative expense as a percentage of revenue, as well as an increase in staffing to strengthen sales and marketing, and increased professional service costs associated with the acquisition of Sterno Home.
Income from operations
Income from operations for the year ended December 31, 2016 was approximately $18.8 million, an increase of $5.6 million when compared to the same period in 2015, due to those factors described above.


100


Liquidity and Capital Resources
The change in cash and cash equivalents is as follows:
 
Year ended December 31,
(in thousands)
2017
 
2016
 
2015
Cash provided by operating activities
$
81,771

 
$
111,372

 
$
84,548

Cash (used in) provided by investing activities
(77,278
)
 
(363,021
)
 
233,880

Cash provided by (used in) financing activities
(2,588
)
 
208,726

 
(254,357
)
Effect of exchange rates on cash and cash equivalents
(1,792
)
 
(3,174
)
 
(1,905
)
(Decrease) increase in cash and cash equivalents
$
113

 
$
(46,097
)
 
$
62,166

Cash Flow from Operating Activities
2017
Cash flows provided by operating activities totaled approximately $81.8 million for the year ended December 31, 2017, which represents a decrease of $29.6 million compared to cash flow from operating activities of $111.4 million for the year ended December 31, 2016. Cash used in operating activities for working capital for the year ended December 31, 2017 was $40.4 million as compared to cash provided by working capital of $18.5 million for the year ended December 31, 2016. The increase was primarily due to cash used for inventory by our branded consumer businesses during 2017, as well as a full year of operations at 5.11 (acquired in August 2016) and the acquisition of Crosman in June 2017. The change in cash used to purchase inventory in 2017 was approximately $31.1 million as compared to the prior year, with $29.8 million of the variance related to the branded consumer businesses.
2016
For the year ended December 31, 2016, cash flows provided by operating activities (from both continuing and discontinued operations) totaled approximately $111.4 million, which represents a $26.8 million increase compared to cash flow from operating activities of $84.5 million during the year ended December 31, 2015. Net cash provided by discontinued operations totaled $3.7 million in 2016 as compared to $15.5 million in 2015, with the decrease due to the number of dispositions reflected in each year as well as the timing of the dispositions. The increase in net cash provided by operating activities of continuing operations of $38.7 million, which is principally the result of higher net income in 2016 and changes in cash provided by working capital in the year ended December 31, 2016 as compared to the same period in 2015 (an increase of $13.2 million), as a result of the acquisitions completed during 2016.
2015
For the year ended December 31, 2015, on a consolidated basis, cash flows provided by operating activities (from both continuing and discontinued operations) totaled $84.5 million, which represents a $13.9 million increase compared to the year ended December 31, 2014. Cash from operating activities of continuing operations was $69.0 million in 2015 compared to $36.2 million in 2014. Cash from operating activities of discontinued operations was $15.5 million in 2015 compared to $34.4 million in 2014. The increase in cash from operating activity of continuing activities is principally the result of changes in working capital primarily resulting from our 2014 acquisitions of Clean Earth and Sterno in the third and fourth quarter of 2014, respectively, and the acquisition of Manitoba Harvest in July 2015, and the increased operating income year over year as a result of these acquisitions.
Cash Flow from Investing Activities
2017
Cash flows used in investing activities totaled approximately $77.3 million, compared to $363.0 million used in investing activities during the year ended December 31, 2016, a decrease of $285.7 million. During 2016, we completed our acquisition of 5.11 in August, and several add-on acquisitions including the acquisition of Baby Tula by Ergobaby and Sterno Home by Sterno for a total of $536.2 million in cash investment, while in 2017, our total cash paid for acquisitions of $165.0 million related to our acquisition of Crosman and two smaller add-on acquisitions. Capital expenditures in the year ended December 31, 2017 increased $20.8 million, due primarily to expenditures at our 5.11 business related to investments in various infrastructure and systems projects to position them for future growth. We expect capital expenditures for fiscal year 2018 to be approximately $45 million to $55 million. The cash paid for acquisitions and capital expenditures was offset in both years by proceeds from the sale of our investment in FOX, $136.1 million in 2017 and $182.5 million in 2016, as well as the sale of our Tridien business in 2016. The sale of our FOX shares in 2017 represented our remaining investment in FOX.

101


2016
Cash flows used in investing activities for the year ended December 31, 2016 totaled approximately $363.0 million, compared to $233.9 million provided by investing activities in the same period of 2015. The 2016 investing activities primarily reflect the acquisition of 5.11 in the third quarter and the add-on acquisition of Sterno Home, Baby Tula, Phoenix Soil and EWS ($536.2 million) and net proceeds from the sale of Tridien in September 2016 ($11.2 million in net proceeds). Capital expenditures from continuing operations in the year ended December 31, 2016 increased approximately $8.3 million, from $15.7 million in 2015 to $24.0 million in 2016. The increase in capital expenditures is attributable to our acquisition of 5.11 in August 2016, and additional investment in Sterno, Advanced Circuits and Liberty during 2016 compared to the prior year. The 2016 investing activities also reflect proceeds from the sale of FOX shares during the year of $182.5 million.
2015
Cash flows provided by investing activities for the year ended December 31, 2015 was $233.9 million compared to $424.8 million used in investing activities in the same period of 2014. The 2015 investing activities reflect the acquisition of Manitoba Harvest in the third quarter and the add-on acquisition of HOCI in the fourth quarter of 2015 ($130.3 million) and net proceeds from the sale of CamelBak in August 2015 and American Furniture in October 2015 ($385.5 million in the aggregate). Capital expenditures from continuing operations in the year ended December 31, 2015 increased approximately $5.7 million, from $15.7 million in 2014 to $24.0 million in 2015, with the increase primarily due to capital expenditures from our 2014 acquisitions, Clean Earth and Sterno.
Cash Flow from Financing Activities
2017
Cash flows used in financing activities totaled approximately $2.6 million for the year ended December 31, 2017, as compared to cash flows provided by financing activities of $208.7 million. Our financing cash flows in 2017 principally reflect the following:
The payments of our shareholder distributions of $86.3 million related to our common shares and $2.5 million related to our Series A Preferred Shares;
Distributions of $39.2 million paid during 2017 to Holders of the allocation interest related to the sale of our FOX shares;
Proceeds of $96.4 million from a preferred stock offering completed in June 2017; and
Net borrowings during the year of $31.9 million under our 2014 Credit Facility.
The decrease in cash flows from financing activities in 2017 as compared to 2016 is primarily due to the borrowings in the prior year related to the amendment of our credit facility, including borrowings under our 2016 Incremental Term Loan of $250 million, which was used to fund the acquisition of 5.11.
2016
Cash flows provided by financing activities totaled approximately $208.7 million during the year ended December 31, 2016 principally reflecting the following:
The payments of our shareholder distributions of $78.2 million in the year ended December 31, 2016;
Distributions of $23.6 million paid during 2016 to noncontrolling shareholders as a result of the Liberty and ACI recapitalizations;
Net borrowings during the year ended December 31, 2016 under our 2014 Credit Facility totaled $248.1 million, including borrowings under our 2016 Incremental Term Loan, which was used to fund the acquisitions of 5.11 during the third quarter, EWS and Baby Tula during the second quarter, and the repurchase of Ergobaby common stock from noncontrolling shareholders during the third quarter;
Distributions of $23.8 million to the Holders of the allocation interest related to Sale Events (March and August Offerings of FOX, and September Disposition of Tridien) and a Holding Event (ACI); and
Issuance of Trust common shares for net proceeds of $99.4 million.
2015
Cash flows used in financing activities for the year ended December 31, 2015 was $208.7 million, principally reflecting:
payment of our shareholder distribution ($78.2 million);
the payment of profit allocation to our Allocation Interest Holders of $17.7 million; and
the repayment of our 2014 Revolving Credit Facility using the net proceeds from the sale of CamelBak in the third quarter of 2015.
At December 31, 2017, we had approximately $39.9 million of cash and cash equivalents on hand. The majority of the cash held at corporate was held in checking and money market accounts at December 31, 2017. At the corporate level, cash

102


balances are maintained in accordance with the Company’s investment policy, which identifies allowable investments and specifies credit quality standards. The primary objective of our investment activities is the preservation of principal and minimizing risk. We do not hold any investments for trading purposes.
On January 25, 2018, we paid our fourth quarter 2017 common share distribution to our shareholders of $21.6 million, and on January 30, 2018 we paid our fourth quarter 2017 preferred share distribution of $1.8 million.
Total Liabilities and Intercompany loans to our businesses
The following table summarizes the total liabilities and intercompany debt of our business as of December 31, 2017:
(in thousands)
 
Intercompany Loans
 
Total Liabilities
5.11
 
$
199,452

 
$
259,168

Crosman
 
93,415

 
127,204

Ergobaby
 
66,648

 
83,411

Liberty
 
48,787

 
59,724

Manitoba Harvest
 
48,507

 
73,550

Advanced Circuits
 
91,418

 
110,977

Arnold
 
70,465

 
95,614

Clean Earth
 
168,575

 
232,004

Sterno
 
64,127

 
107,514

  Total
 
$
851,394

 
$
1,149,166

Corporate and eliminations
 
(851,394
)
 
(254,862
)
 
 
$

 
$
894,304

Each loan has a scheduled maturity and each business is entitled to repay all or a portion of the principal amount of the outstanding loans, without penalty, prior to maturity. A component of our acquisition financing strategy that we utilize in acquiring the businesses we own and manage is to provide both equity capital and debt capital, raised at the parent level through our existing credit facility. Our strategy of providing intercompany debt financing within the capital structure of the businesses that we acquire and manage allows us the ability to distribute cash to the parent company through monthly interest payments and amortization of the principle on these intercompany loans. Each loan to our businesses has a scheduled maturity and each business is entitled to repay all or a portion of the principal amount of the outstanding loans, without penalty, prior to maturity. Certain of our businesses have paid down their respective intercompany debt balances through the cash flow generated by these businesses and we have recapitalized, and expect to continue to recapitalize, these businesses in the normal course of our business. The recapitalization process involves funding the intercompany debt using either cash on hand at the parent or our revolving credit facility, and serves the purpose of optimizing the capital structure at our subsidiaries and providing the noncontrolling shareholders with a distribution on their ownership interest in a cash flow positive business.

During the second quarter of 2016, we completed a recapitalization at Advanced Circuits whereby the Company entered into an amendment to the intercompany loan agreement with Advanced Circuits (the "ACI Loan Agreement"). The ACI loan agreement was amended to provide for additional term loan borrowings of $60.1 million and to extend the maturity date for the term loans. The ACI noncontrolling shareholders received approximately $18.6 million in distributions as a result of the recapitalization.

During the first quarter of 2016, we completed a recapitalization at Liberty whereby we entered into an amendment to the intercompany loan agreement with Liberty (the “Liberty Loan Agreement”). The Liberty Loan Agreement was amended to (i) provide for term loan borrowings of $38.0 million and revolving credit facility borrowings of $5.0 million to fund cash distributions totaling $35.3 million to its shareholders, including the Company, and (ii) extend the maturity dates of the term loans and revolving credit facility. Liberty’s noncontrolling shareholders received approximately $5.3 million in distributions as a result of the recapitalization. Certain members of Liberty's management also exercised stock option immediately prior to the recapitalization, resulting in net proceeds from stock options at Liberty of $3.8 million. The Company then purchased $1.5 million in shares from members of Liberty management, resulting in Liberty's noncontrolling shareholders holding 11.4% of Liberty's outstanding shares subsequent to the recapitalization.
Subsequent to year end in January 2018, the Company completed a recapitalization at Sterno whereby the Company entered into an amendment to the intercompany loan agreement with Sterno (the "Sterno Loan Agreement"). The Sterno Loan

103


Agreement was amended to (i) provide for term loan borrowings of $56.8 million to fund a distribution to the Company, which owned 100% of the outstanding equity of Sterno at the time of the recapitalization, and (ii) extend the maturity dates of the term loans. In connection with the recapitalization, Sterno's management team exercised all of their vested stock options, which represented 58,000 shares of Sterno. The Company then used a portion of the distribution to repurchase the 58,000 shares from management for a total purchase price of $6.0 million. In addition, Sterno issued new stock options to replace the exercised option, thus maintaining the same percentage of fully diluted non-controlling interest that existed prior to the recapitalization. In February 2018, Sterno completed the acquisition of Rimports (refer to "Note T - Subsequent Events" for a description of the transaction) for a purchase price of approximately $145 million. Concurrent with the closing of the acquisition of Rimports, we amended the Sterno Loan Agreement to provide for the advance of additional term loans in the aggregate amount of $136 million, and revolving loans in the amount of $10 million.
During 2017, we granted three of our subsidiaries waivers or amendments to their intercompany credit agreement that waived certain financial covenants that the subsidiaries were in violation of under their intercompany credit agreements. As a result of significant investment in operational improvements to enhance its competitive position, including planned capital expenditures to reposition Arnold for future growth, we granted Arnold an amendment to their intercompany debt agreement effective the quarter ended June 30, 2017 that waived the default of their fixed charge coverage ratio and amended the covenant compliance levels through December 31, 2017. Additionally, due to significant capital expenditures related to the implementation of a new ERP system, warehouse expansion and retail roll out, we have granted 5.11 waivers under their intercompany debt agreement effective the quarter ended September 30, 2017 through December 31, 2018. The waivers permit 5.11 to increase its allowable capital expenditure limits and exclude certain capital expenditures associated with the ERP system and warehouse expansion from the calculation of the fixed charge coverage ratio. Manitoba Harvest was not in compliance with the financial covenants under their intercompany loan agreement at December 31, 2017, and we amended the Manitoba Harvest intercompany debt agreement to grant a waiver to them through December 31, 2018. Except as previously noted, all of our subsidiaries were in compliance with the financial covenants included within their intercompany credit arrangements at December 31, 2017.
Our primary source of cash is from the receipt of interest and principal on our outstanding loans to our businesses. Accordingly, we are dependent upon the earnings and cash flow of these businesses, which are available for (i) operating expenses; (ii) payment of principal and interest under our Credit Facility; (iii) payments to CGM due or potentially due pursuant to the revised MSA and the LLC Agreement; (iv) cash distributions to our shareholders; and (v) investments in future acquisitions. Payments made under (i) through (iii) above are required to be paid before distributions to shareholders and may be significant and exceed the funds held by us, which may require us to dispose of assets or incur debt to fund such expenditures.
Investment in FOX
FOX is a designer, manufacturer and marketer of high performance suspension products used primarily on mountain bikes, off-road vehicles and trucks, snowmobiles and motorcycles. We purchased a controlling interest in FOX on January 4, 2008 for approximately $80.4 million. In August 2013, FOX completed an initial public offering of its common stock. FOX trades on the NASDAQ stock market under the ticker “FOXF”. We retained approximately 53% of the outstanding shares of FOX immediately subsequent to their initial public offering. After our sale of FOX common shares through an additional secondary offerings of FOX in July 2014, our ownership interest in FOX decreased to 41%. As a result of the decrease in ownership interest, we deconsolidated FOX and we began accounting for the investment in FOX at fair value using the equity method of accounting, with unrealized investment gains and losses reported in the consolidated statement of operations as gain (loss) from equity method investment. We sold additional common shares of FOX through FOX secondary offerings in March, August and November 2016. Subsequent to the November 2016 secondary offering, our ownership in FOX decreased to approximately 14%, and we no longer account for the investment in FOX as an equity method investment. We recorded an unrealized loss on the equity method investment of $5.6 million for the year ended December 31, 2016. The investment in FOX had a fair value of $141.8 million at December 31, 2016. On March 13, 2017, FOX closed on a secondary public offering of 5,108,718 shares of FOX common stock held by CODI, which represented CODI's remaining investment in FOX. CODI received $136.1 million in net proceeds as a result of the sale. We acquired a controlling interest in FOX in January 2008 for approximately $80.4 million. Our total net proceeds from the sale of shares of FOX was approximately $465.1 million.
Credit Facility
On June 6, 2014 we entered in a new credit facility, the 2014 Credit Facility, which replaced our then existing 2011 Credit Facility entered into in October 2011. On August 31, 2016, we entered into an Incremental Facility Amendment to the 2014 Credit Agreement. The Incremental Facility Amendment provided an increase to the 2014 Revolving Credit Facility of $150.0 million, and the 2016 Incremental Term Loan in the amount of $250.0 million. The 2014 Credit Facility now provides for (i) revolving loans, swing line loans and letters of credit up to a maximum aggregate amount of $550 million and matures in June 2019, (ii) a $325 million term loan, and (iii) a $250 million incremental term loan. Our 2014 Term Loan requires quarterly payments with a final payment of the outstanding principal balance due in June 2021. (Refer to Note J - Debt in the consolidated financial statements for a complete description of our 2014 Credit Facility.)

104


In connection with the 2016 Incremental Facility Amendment, we incurred $5.9 million in additional debt issuance costs which will be recognized as expense during the remaining term of the related 2014 Revolving Credit Facility and 2014 Term Loan and the 2016 Incremental Term Loan. The Incremental Facility Amendment did not change the due dates or applicable interest rates of the 2014 Credit Agreement. The quarterly payments for the term loan advances under the 2014 Credit Facility increased to approximately $1.4 million per quarter. We used the proceeds from the Incremental Facility Amendment to fund the acquisition of 5.11 Tactical.
In March 2017, we amended the 2014 Credit Facility (the "Fourth Amendment") to reduce the applicable rate of interest for the 2014 Term Loan and 2016 Incremental Term Loan. Under the Fourth Amendment, outstanding LIBOR loans bear interest at LIBOR plus an applicable rate of 2.75% and outstanding Base Rate loans bear interest at Base Rate plus 1.75%. Prior to the amendment, the outstanding term loans bore interest at LIBOR plus 3.25% or Base Rate plus 2.25%.
In October 2017, the Company further amended the 2014 Credit Facility (the "First Refinancing Amendment") to, in effect, refinance the 2014 Term Loan and the 2016 Incremental Term Loan (together, the “Term Loans”). Pursuant to the First Refinancing Amendment, outstanding Term Loans at LIBOR Rate bear interest at LIBOR plus an applicable rate of 2.25% and outstanding Term Loans at Base Rate bear interest at Base Rate plus 1.25%. Prior to this amendment, the outstanding Term Loans bore interest at LIBOR plus 2.75% or Base Rate plus 1.75%.
At December 31, 2017, we had Letters of Credit totaling $0.6 million outstanding under the 2014 Revolving Credit Facility. We had approximately $507.4 million in borrowing base availability under this facility at December 31, 2017. Subsequent to year end, we completed the acquisitions of Foam Fabricators, Inc. on February 15, 2018 and Rimports, Inc. on February 26, 2018. We utilized our 2014 Revolving Credit Facility to finance the acquisitions, resulting in a borrowing base of availability of between $50 million and $75 million after completion of the acquisitions.
The following table reflects required and actual financial ratios as of December 31, 2017 included as part of the affirmative covenants in our 2014 Credit Facility:
Description of Required Covenant Ratio
Covenant Ratio Requirement
Actual Ratio
Fixed Charge Coverage Ratio
greater than or equal to 1.5:1.0
2.82:1.00
Total Debt to EBITDA Ratio
less than or equal to 3.50:1.0
3.00:1.00
We intend to use the availability under our Credit Facility and cash on hand to pursue acquisitions of additional businesses, to fund distributions and to provide for other working capital needs. We believe that we currently have sufficient liquidity and capital resources, which include amounts available under our 2014 Revolving Credit Facility, to meet our existing obligations, including quarterly distributions to our shareholders, as approved by our board of directors, over the next twelve months.
On September 12, 2014, we purchased an interest rate swap (“New Swap”) with a notional amount of $220 million effective April 1, 2016 through June 6, 2021. The agreement requires us to pay interest on the notional amount at the rate of 2.97% in exchange for the three-month LIBOR rate. At December 31, 2017, the New Swap had a fair value loss of $6.1 million, principally reflecting the present value of future payments and receipts under the agreement. $2.5 million of New Swap is reflected as a component of current liabilities and $3.6 million is reflected as a component of noncurrent liabilities in the consolidated balance sheet at December 31, 2017.
Interest Expense
We incurred interest expense totaling $27.8 million in the year ended December 31, 2017, as compared to $24.7 million in the year ended December 31, 2016 and $25.9 million for the year ended December 31, 2015. The components of interest expense in each of the years ended December 31, 2017, 2016 and 2015 are as follows (in thousands):
 
Years ended December 31,
 
2017
 
2016
 
2015
Interest on credit facilities
$
23,940

 
$
19,861

 
$
17,590

Unused fee on Revolving Credit Facility
2,856

 
1,947

 
1,612

Amortization of original issue discount
1,037

 
802

 
671

Unrealized (gains) losses on interest rate derivatives (1)
(648
)
 
1,539

 
5,662

Letter of credit fees
70

 
108

 
121

Other
538

 
415

 
286

Interest expense
$
27,793

 
$
24,672

 
$
25,942

Average daily balance of debt outstanding
$
597,114

 
$
477,656

 
$
443,348

Effective interest rate
4.7
%
 
5.2
%
 
5.9
%

105


(1) On September 14, 2014, we purchased an interest rate swap (the “New Swap”) with a notional amount of $220 million effective April 1, 2016 through June 6, 2021. The agreement requires us to pay interest on the notional amount at the rate of 2.97% in exchange for the three-month LIBOR rate. At December 31, 2016 and 2015, this New Swap had a fair value of negative $10.7 million and $13.0 million, respectively, essentially reflecting the present value of future payments and receipts under the agreement and is reflected as a component of interest expense and other non-current liabilities. In the above table, we provide the effective interest rate on outstanding debt, which includes the mark-to-market loss on the New Swap. Refer to Note K - Derivative Instruments and Hedging Activities of the consolidated financial statements.
Income Taxes
On December 22, 2017, the U.S. government enacted comprehensive tax legislation commonly referred to as the Tax Cuts and Jobs Act (the "Tax Act"). The Tax Act makes broad and complex changes to the U.S. tax code which may impact, positively or negatively, the Company and our portfolio companies for taxable years ended December 31, 2017 and thereafter. The impact of many provisions of the Tax Act are unclear and subject to interpretation pending further guidance from the Internal Revenue Service. The ultimate impact of the Tax Act on the Company and its portfolio companies is dependent on ongoing review and analysis.
Among other important changes in the Tax Act, the tax rate on corporations was reduced from 35% to 21%; a limitation on the deduction of interest expense was enacted; certain tangible property acquired after September 27, 2017 will qualify for 100% expensing; gain from the sale of a partnership interest by a foreign person will be subject to U.S. tax to the extent that the partnership is engaged in a trade or business; a special deduction for qualified business income from pass-through entities was added; U.S. federal income taxes on foreign earnings was eliminated (subject to several important exceptions), and new provisions designed to tax currently global intangible low taxed income and a new base erosion anti-abuse tax were added.
For taxable years beginning after December 31, 2017, a deduction for interest will generally be allowed for any entity only up to 30% of adjusted taxable income (determined without regard to interest income or expense) plus the amount of interest income. Only interest income and expense incurred in a trade or business is taken into account, i.e., investment interest income and deductions are ignored. For partnerships, the limitation is applied at the partnership level and then adjustments are made at the partner level to avoid double counting and to allow an owner to use any excess income in calculating the interest deduction at his or her level. It is not expected that the provision will limit the deduction of interest by the Company for 2018 but it may impact the deduction for certain of the portfolio companies.
Although the Trust and the Company are treated as partnerships for U.S. federal income tax purposes, and therefore not subject to net income tax, for U.S. GAAP purposes, we consolidate the results of our businesses in which we own or control more than a 50% share of the voting interest. We have made a reasonable estimate of the effects of the Tax Act on the existing deferred tax balances and the one-time transition tax. We have substantially completed our accounting for the revaluation of our net U.S. federal deferred tax liabilities and recorded a tax benefit of approximately $34.7 million in the fourth quarter of 2017. The one-time transition tax under the Tax Act is based on earnings and profits ("E&P") that were previously deferred from U.S. income taxes. For the year ended December 31, 2017, the provision for income taxes includes provisional tax expense of $4.9 million related to the one-time transition tax liability of our foreign subsidiaries. We have not completed the calculation of the total E&P for these foreign subsidiaries and expect to refine our calculations as additional analysis is completed. In addition, the Company's estimates may be affected as additional regulatory guidance is issued with respect to the Tax Act. Any adjustments to the provisional amounts will be recognized as a component of the provision for income taxes in the period in which such adjustments are determined within the annual period following the enactment of the Tax Act.
We recorded an income tax benefit of $40.7 million with an annual effective rate of (549.2)% during the year ended December 31, 2017, $9.5 million in income tax expense with an annual effective tax rate of 15% during the year ended December 31, 2016, and $15.0 million in income tax expense with an effective tax rate of 62.5% during the year ended December 31, 2015. Our gains and losses incurred at the Company's parent, which is an LLC, are not tax deductible at the corporate level as those costs are passed through to the shareholders. During 2015, the effective rate is therefore increased as a result of the gain on sale of businesses.

106


The components of our income tax (benefit) expense as a percentage of income from continuing operations before income taxes for the years ended December 31, 2017, 2016 and 2015 are as follows:
 
Year ended December 31,
 
2017
 
2016
 
2015
United States Federal Statutory Rate
(35.0
)%
 
35.0
 %
 
35.0
 %
State income taxes (net of Federal benefits)
(6.5
)
 
0.6

 
6.5

Foreign income taxes
(18.4
)
 
1.5

 
1.2

Expenses of Compass Group Diversified Holdings, LLC
representing a pass through to shareholders (1)
(3.3
)
 
3.6

 
29.1

Impairment expense
69.4

 

 

Effect of gain on investment in FOX
26.6

 
(41.2
)
 
(6.6
)
Impact of subsidiary employee stock options
9.9

 
1.3

 
1.3

Domestic production activities deduction
(8.4
)
 
(0.9
)
 
(3.2
)
Non-deductible acquisition costs
4.6

 
1.9

 

Effect of undistributed foreign earnings
(18.7
)
 
4.2

 

Non-recognition of NOL carryforwards at subsidiaries
(18.1
)
 
3.6

 
(6.1
)
Adjustments to uncertain tax positions (2)
(124.0
)
 

 

Utilization of tax credits
(40.1
)
 
(0.7
)
 
(1.1
)
Effect of Tax Act - remeasurement of deferred tax assets and liabilities (3)
(468.0
)
 

 

Effect of Tax Act - transition tax on non-U.S. subsidiaries' earnings (3)
65.6

 

 

Other
15.2

 
6.1

 
6.4

Effective income tax rate
(549.2
)%
 
15.0
 %
 
62.5
 %

(1) 
The effective income tax rate for each of the years presented includes losses at the Company’s parent, which is taxed as a partnership.
(2) 
Represents the effect of the reversal of an uncertain tax position at our 5.11 business that existed as of the acquisition date and was settled during the fourth quarter of 2017, resulting in a tax benefit of $9.2 million in our 2017 tax provision.
(3) 
The effect of the enactment of the Tax Act on our tax provision for the year ended December 31, 2017 was a benefit of $34.7 million related to the reduction in the U.S. federal corporate income tax rate from 35% to 21%, and tax expense of $4.9 million related to the one-time transition tax liability of our foreign subsidiaries. Our income before income taxes for 2017 was $7.4 million, and as a result, the effect from the Tax Act on the reconciliation in the table above was significant.

Reconciliation of Non-GAAP Financial Measures
From time to time we may publicly disclose certain “non-GAAP” financial measures in the course of our investor presentations, earnings releases, earnings conference calls or other venues. A non-GAAP financial measure is a numerical measure of historical or future performance, financial position or cash flow that excludes amounts, or is subject to adjustments that effectively exclude amounts, included in the most directly comparable measure calculated and presented in accordance with GAAP in our financial statements, and vice versa for measures that include amounts, or are subject to adjustments that effectively include amounts, that are excluded from the most directly comparable measure as calculated and presented. GAAP refers to generally accepted accounting principles in the United States.
Non-GAAP financial measures are provided as additional information to investors in order to provide them with an alternative method for assessing our financial condition and operating results. These measures are not meant to be a substitute for GAAP, and may be different from or otherwise inconsistent with non-GAAP financial measures used by other companies.
The tables below reconcile the most directly comparable GAAP financial measures to EBITDA, Adjusted EBITDA and Cash Flow Available for Distribution and Reinvestment (“CAD”).

Reconciliation of Net income (loss) to EBITDA and Adjusted EBITDA

107


EBITDA – Earnings before Interest, Income Taxes, Depreciation and Amortization (“EBITDA”) is calculated as net income (loss) before interest expense, income tax expense (benefit), depreciation expense and amortization expense. Amortization expenses consist of amortization of intangibles and debt charges, including debt issuance costs, discounts, etc.
Adjusted EBITDA – Is calculated utilizing the same calculation as described above in arriving at EBITDA further adjusted by: (i) non-controlling shareholder compensation, which generally consists of non-cash stock option expense; (ii) successful acquisition costs, which consist of transaction costs (legal, accounting, due diligences, etc.) incurred in connection with the successful acquisition of a business expensed during the period in compliance with ASC 805; (iii) management fees, which reflect fees due quarterly to our Manager in connection with our MSA; (iv) impairment charges, which reflect write downs to goodwill or other intangible assets; (v) gains or losses recorded in connection with changes in the fair value of our investment in FOX; (vi) gains or losses recorded in connection with the sale of fixed assets; and (vii) gains or losses recognized upon the sale of a business.
We believe that EBITDA and Adjusted EBITDA provide useful information to investors and reflect important financial measures as they exclude the effects of items which reflect the impact of long-term investment decisions, rather than the performance of near term operations. When compared to net income (loss) these financial measures are limited in that they do not reflect the periodic costs of certain capital assets used in generating revenues of our businesses or the non-cash charges associated with impairments. This presentation also allows investors to view the performance of our businesses in a manner similar to the methods used by us and the management of our businesses, provides additional insight into our operating results and provides a measure for evaluating targeted businesses for acquisition.
We believe these measurements are also useful in measuring our ability to service debt and other payment obligations. EBITDA and Adjusted EBITDA are not meant to be a substitute for GAAP, and may be different from or otherwise inconsistent with non-GAAP financial measures used by other companies.
The following tables reconcile EBITDA and Adjusted EBITDA to net income (loss), which we consider to be the most comparable GAAP financial measure (in thousands):


108



Adjusted EBITDA
Year ended December 31, 2017
 
 
 
 
 
 
 
 
 
 
 
 
 
 
 
 
 
 
 
 
 
 
 
 
 
Corporate
 
5.11
 
Crosman
 
Ergobaby
 
Liberty
 
Manitoba Harvest
 
Advanced
Circuits
 
Arnold
 
Clean Earth
 
Sterno
 
Consolidated
Net income (loss)
 
$
(4,577
)
 
$
(9,405
)
 
$
7,634

 
$
16,674

 
$
4,861

 
$
(12,359
)
 
$
17,503

 
$
(10,740
)
 
$
13,309

 
$
10,712

 
$
33,612

Adjusted for:
 
 
 
 
 
 
 
 
 
 
 
 
 
 
 
 
 
 
 
 
 
 
Provision (benefit) for income taxes
 

 
(12,492
)
 
(11,274
)
 
917

 
531

 
(1,469
)
 
(2,518
)
 
(2,337
)
 
(15,469
)
 
3,432

 
(40,679
)
Interest expense, net
 
27,047

 
53

 
167

 

 

 
41

 
(12
)
 

 
327

 

 
27,623

Intercompany interest
 
(66,811
)
 
14,521

 
4,590

 
5,990

 
4,029

 
4,150

 
8,171

 
6,996

 
13,468

 
4,896

 

Depreciation and amortization
 
2,150

 
40,393

 
7,878

 
12,042

 
1,742

 
6,458

 
3,578

 
6,821

 
22,128

 
11,868

 
115,058

EBITDA
 
(42,191
)
 
33,070

 
8,995

 
35,623

 
11,163

 
(3,179
)
 
26,722

 
740

 
33,763

 
30,908

 
135,614

Gain on sale of business
 
(340
)
 

 

 

 

 

 

 

 

 

 
(340
)
(Gain) loss on sale of fixed assets
 

 
(160
)
 
43

 

 
46

 
(244
)
 
(4
)
 
(7
)
 
(40
)
 
216

 
(150
)
Non-controlling shareholder compensation
 

 
2,301

 
508

 
698

 
17

 
996

 
23

 
191

 
1,553

 
740

 
7,027

Acquisition expenses
 

 

 
1,836

 

 

 

 

 

 

 
214

 
2,050

Impairment expense
 

 

 

 

 

 
8,461

 

 
8,864

 

 

 
17,325

Loss on equity method investment
 
5,620

 

 

 

 

 

 

 

 

 

 
5,620

Adjustment to earnout provision
 

 

 

 
(3,780
)
 

 

 

 

 

 
(956
)
 
(4,736
)
(Gain) loss on foreign currency transaction and other
 
(3,137
)
 

 

 

 

 

 

 

 

 

 
(3,137
)
Integration services fee
 

 
2,333

 
750

 

 

 

 

 

 

 

 
3,083

Management fees
 
28,053

 
1,000

 
290

 
500

 
500

 
350

 
500

 
500

 
500

 
500

 
32,693

Adjusted EBITDA
 
$
(11,995
)
 
$
38,544

 
$
12,422

 
$
33,041

 
$
11,726

 
$
6,384

 
$
27,241

 
$
10,288

 
$
35,776

 
$
31,622

 
$
195,049








109


Adjusted EBITDA
Year ended December 31, 2016
 
 
 
 
 
 
 
 
 
 
 
 
 
 
 
 
 
 
 
 
 
 
 
 
 
Corporate
 
5.11
 
Crosman
 
Ergobaby
 
Liberty
 
Manitoba Harvest
 
Advanced
Circuits
 
Arnold
 
Clean Earth
 
Sterno
 
Consolidated
Net income (loss) (1)
 
$
70,381

 
$
(10,441
)
 
 
 
$
5,916

 
$
5,409

 
$
(4,972
)
 
$
9,294

 
$
(22,782
)
 
$
(3,158
)
 
$
6,411

 
$
56,058

Adjusted for:
 
 
 
 
 
 
 
 
 
 
 
 
 
 
 
 
 
 
 
 
 
 
Provision (benefit) for income taxes
 

 
(5,190
)
 
 
 
4,440

 
3,449

 
(1,682
)
 
5,020

 
2,761

 
(2,782
)
 
3,453

 
9,469

Interest expense, net
 
24,131

 
40

 
 
 

 

 
9

 

 

 
460

 
12

 
24,652

Intercompany interest
 
(52,609
)
 
4,847

 
 
 
5,134

 
4,203

 
4,065

 
7,810

 
6,721

 
12,437

 
7,392

 

Depreciation and amortization
 
(805
)
 
23,594

 
 
 
9,350

 
2,956

 
6,487

 
3,938

 
9,421

 
21,640

 
12,589

 
89,170

EBITDA
 
41,098

 
12,850

 
Not Applicable
 
24,840

 
16,017

 
3,907

 
26,062

 
(3,879
)
 
28,597

 
29,857

 
179,349

Gain on sale of discontinued operations
 
(2,308
)
 

 
 

 

 

 

 

 

 

 
(2,308
)
(Gain) loss on sale of fixed assets
 

 

 
 
 

 
48

 
1,120

 
(10
)
 
5

 
484

 

 
1,647

Non-controlling shareholder compensation
 

 
473

 
 
 
677

 
342

 
780

 
23

 
184

 
1,240

 
661

 
4,380

Acquisition expenses
 
98

 
2,063

 
 
 
799

 

 

 

 

 
738

 
189

 
3,887

Impairment expense/ Loss on disposal of assets
 

 

 
 
 
5,899

 

 

 

 
16,000

 
3,305

 

 
25,204

Gain on equity method investment
 
(74,490
)
 

 
 
 

 

 

 

 

 

 

 
(74,490
)
Adjustment to earnout provision
 

 

 
 
 

 

 

 

 

 

 
394

 
394

(Gain) loss on foreign currency transaction and other
 
(1,327
)
 

 
 
 

 

 

 

 

 

 

 
(1,327
)
Integration services fee
 

 
1,167

 
 
 

 

 
500

 

 

 

 

 
1,667

Management fees
 
25,723

 
333

 
 
 
500

 
500

 
350

 
500

 
500

 
500

 
500

 
29,406

Adjusted EBITDA (2)
 
$
(11,206
)
 
$
16,886

 
 
 
$
32,715

 
$
16,907

 
$
6,657

 
$
26,575

 
$
12,810

 
$
34,864

 
$
31,601

 
$
167,809

(1) Net income (loss) does not include income (loss) from discontinued operations for the year ended December 31, 2016.
(2) As a result of the sale of Tridien in September 2016, Adjusted EBITDA does not include $4.0 million of Adjusted EBITDA from Tridien.








110


Adjusted EBITDA
Year ended December 31, 2015
 
 
 
 
 
 
 
 
 
 
 
 
 
 
 
 
 
 
 
 
 
 
 

 
Corporate
 
5.11
 
Crosman
 
Ergobaby
 
Liberty
 
Manitoba Harvest
 
Advanced
Circuits
 
Arnold
 
Clean Earth
 
Sterno
 
Consolidated
Net income (loss) (1)
 
$
132,683

 
 
 
 
 
$
11,798

 
$
4,956

 
$
(5,917
)
 
$
11,868

 
$
803

 
$
(1,181
)
 
$
3,779

 
$
158,789

Adjusted for:
 
 
 
 
 
 
 

 
 
 
 
 
 
 
 
 
 
 
 
 

Provision (benefit) for income taxes
 
(286
)
 
 
 
 
 
6,650

 
2,415

 
(1,288
)
 
6,285

 
(412
)
 
(713
)
 
2,350

 
15,001

Interest expense, net
 
25,536

 
 
 
 
 

 

 
7

 
(1
)
 
13

 
369

 

 
25,924

Intercompany interest
 
(40,248
)
 
 
 
 
 
3,726

 
4,319

 
949

 
5,581

 
6,996

 
11,829

 
6,848

 

Depreciation and amortization
 
999

 
 
 
 
 
3,794

 
3,701

 
5,231

 
3,367

 
9,114

 
20,898

 
8,186

 
55,290

EBITDA
 
118,684

 
Not Applicable
 
Not Applicable
 
25,968

 
15,391

 
(1,018
)
 
27,100

 
16,514

 
31,202

 
21,163

 
255,004

Gain on sale of discontinued operations
 
(149,798
)
 
 
 

 

 

 

 

 

 

 
(149,798
)
(Gain) loss on sale of fixed assets
 

 
 
 
 
 

 
25

 
3

 

 
(165
)
 
280

 

 
143

Non-controlling shareholder compensation
 

 
 
 
 
 
728

 
200

 
419

 
23

 
136

 
1,145

 
519

 
3,170

Acquisition expenses
 

 
 
 
 
 

 

 
1,541

 

 
 
 

 
285

 
1,826

Gain on equity method investment
 
(4,533
)
 
 
 
 
 

 

 

 

 

 

 

 
(4,533
)
Integration services fee
 

 
 
 
 
 
 
 

 
500

 

 

 
1,875

 
1,125

 
3,500

Management fees
 
22,483

 
 
 
 
 
500

 
500

 
175

 
500

 
500

 
500

 
500

 
25,658

Adjusted EBITDA (2)
 
$
(13,164
)
 
 
 
 
 
$
27,196

 
$
16,116

 
$
1,620

 
$
27,623

 
$
16,985

 
$
35,002

 
$
23,592

 
$
134,970


(1) Net income (loss) does not include income (loss) from discontinued operations for the year ended December 31, 2015.

(2) As a result of the sale of our CamelBak and AFM subsidiaries in August and October 2015, respectively, and the sale of Tridien in September 2016, Adjusted EBITDA does not include Adjusted EBITDA from CamelBak and AFM for the period January 1, 2015 through the dates of sales, and Tridien for fiscal year 2015, of $31.6 million.







111


Cash Flow Available for Distribution and Reinvestment
The table below details cash receipts and payments that are not reflected on our income statement in order to provide an additional measure of management’s estimate of cash CAD. CAD is a non-GAAP measure that we believe provides additional information to our shareholders in order to enable them to evaluate our ability to make anticipated quarterly distributions. Because other entities do not necessarily calculate CAD the same way we do, our presentation of CAD may not be comparable to similarly titled measures provided by other entities. We believe that our historic and future CAD, together with our cash balances and access to cash via our debt facilities, will be sufficient to meet our anticipated distributions over the next twelve months. The table below reconciles CAD to net income and to cash flow provided by operating activities, which we consider to be the most directly comparable financial measure calculated and presented in accordance with GAAP.
 
Year ended December 31,
(in thousands)
2017
 
2016
 
2015
Net income
$
33,612

 
$
56,530

 
$
165,770

Adjustment to reconcile net income to cash provided by operating activities:

 

 

Depreciation and amortization
110,051

 
87,405

 
63,072

Impairment expense/ Loss on disposal of assets
17,325

 
25,204

 
9,165

Gain on sale of businesses
(340
)
 
(2,308
)
 
(149,798
)
Amortization of debt issuance costs and original issue discount
5,007

 
3,565

 
2,883

Unrealized (gain) loss on interest rate hedges
(648
)
 
1,539

 
5,662

Noncontrolling stockholders charges
7,027

 
4,382

 
3,737

Loss (gain) on equity method investment
5,620

 
(74,490
)
 
(4,533
)
Excess tax benefit on stock compensation
(417
)
 
(1,163
)
 

Provision for loss on receivables
3,964

 
407

 
(48
)
Deferred taxes
(59,429
)
 
(9,669
)
 
(3,131
)
Other
393

 
1,486

 
82

Changes in operating assets and liabilities
(40,394
)
 
18,484

 
(8,313
)
Net cash provided by operating activities
81,771

 
111,372

 
84,548

Plus:

 

 
 
Unused fee on revolving credit facility
2,856

 
1,947

 
1,612

Excess tax benefit from subsidiary stock option exercise
417

 
1,163

 

Successful acquisition expense
2,050

 
3,888

 
1,826

Integration services agreement (1)
3,083

 
1,667

 
3,500

Realized loss from foreign currency effect (2)

 

 
2,561

Earnout provision adjustment (3)

 
394

 

Other

 
421

 
200

Changes in operating assets and liabilities
40,394

 

 
8,313

Less:
 
 

 

Changes in operating assets and liabilities

 
18,484

 

Payment on interest rate swap
3,964

 
4,303

 
2,007

Earnout provision adjustment (3)
4,736

 

 

Realized gain from foreign currency effect (2)
3,315

 
1,327

 

Other (4)
3,586

 

 

Maintenance capital expenditures: (5)

 

 

Compass Group Diversified Holdings LLC

 

 

5.11
2,934

 
1,838

 

Advanced Circuits
628

 
2,931

 
1,525

American Furniture (divested October 2015)

 

 
311


112


Arnold
4,851

 
3,801

 
2,618

CamelBak (divested August 2015)

 

 
1,295

Clean Earth
5,289

 
6,202

 
6,295

Crosman
1,831

 

 

Ergobaby
1,041

 
826

 
1,543

Liberty
706

 
1,098

 
1,158

Manitoba Harvest
647

 
1,495

 
594

Sterno
2,343

 
1,787

 
1,928

Tridien (divested September 2016)

 
385

 
927

Preferred share distributions
2,457

 

 

Estimated cash flow available for distribution and reinvestment
$
92,243

 
$
76,375

 
$
82,359

 
 
 
 
 
 
Distribution paid in April 2017/2016/2015
$
(21,564
)
 
$
(19,548
)
 
$
(19,548
)
Distribution paid in July 2017/2016/2015
(21,564
)
 
(19,548
)
 
(19,548
)
Distribution paid in October 2017/2016/2015
(21,564
)
 
(19,548
)
 
(19,548
)
Distribution paid in January 2018/2017/2016
(21,564
)
 
(21,564
)
 
(19,548
)
 
$
(86,256
)
 
$
(80,208
)
 
$
(78,192
)

(1) 
Represents fees paid by newly acquired companies to the Manager for integration services performed during the first year of ownership, payable quarterly.
(2) 
Represents the foreign currency transaction gain or loss resulting from the Canadian dollar intercompany loans issued to Manitoba Harvest.
(3) 
Earnout provision adjustment related to the change in estimate of contingent consideration that was recorded in the consolidated statement of operations.
(4) 
Includes amounts for the establishment of accounts receivable reserves related to two retail customers who filed bankruptcy during the first and third quarters of 2017.
(5) 
Represents maintenance capital expenditures that were funded from operating cash flow and excludes growth capital expenditures of approximately $24.3 million, $3.4 million and $1.0 million incurred during the years ended December 31, 2017, 2016 and 2015, respectively.

Seasonality
Earnings of certain of our operating segments are seasonal in nature. Earnings from Liberty are typically lowest in the second quarter due to lower demand for safes at the onset of summer. Crosman typically has higher sales in the third and fourth quarter each year, reflecting the hunting and holiday seasons. Earnings from Clean Earth are typically lower during the winter months due to the limits on outdoor construction and development activity because of the colder weather in the Northeastern United States. Sterno typically has higher sales in the second and fourth quarter of each year, reflecting the outdoor summer and holiday seasons, respectively.

Related Party Transactions and Certain Transactions Involving our Businesses
We have entered into the following related party transactions with our Manager, CGM:
Management Services Agreement
LLC Agreement
Integration Services Agreement
Cost Reimbursement and Fees
Management Services Agreement
We entered into the MSA with CGM effective May 16, 2006. The MSA provides for, among other things, CGM to perform services for us in exchange for a management fee paid quarterly and equal to 0.5% of our adjusted net assets. The management fee is required to be paid prior to the payment of any distributions to shareholders. For the years ended December 31, 2017, 2016, and 2015, we incurred $32.7 million, $29.4 million, and $25.7 million, respectively, in management fees to CGM (excludes offsetting fees paid by CamelBak in 2015 and Tridien in 2016 and 2015).
Pursuant to the MSA, CGM is entitled to enter into off-setting management service agreements with each of our segments. The amount of the fee is negotiated between CGM and the operating management of each segment and is based upon the

113


value of the services to be provided. The fees paid directly to CGM by the segments offset on a dollar for dollar basis the amount due to CGM by the Company under the MSA.
LLC Agreement
As distinguished from its provision of providing management services to us, pursuant to the amended MSA, members of CGM are owners of 60.4% of the Allocation Interests in us through their ownership in Sostratus LLC. The LLC agreement gives the holders of Allocation Interests the right to distributions pursuant to a profit allocation formula upon the occurrence of a Sale Event or a Holding Event. The Allocation Interest Holders are entitled to receive and as such can elect to receive the positive contribution-based profit allocation payment for each of the business acquisitions during the 30-day period following the fifth anniversary of the date upon which we acquired a controlling interest in that business (Holding Event) and upon the sale of the business (Sale Event). During the year ended December 31, 2017, Holders received $39.2 million in distributions related to Sale Events in November 2016 and March 2017 of FOX shares. At December 31, 2016, we accrued a distribution payable to the Allocation Interest Holders of $13.4 million related to our November 2016 sale of FOX shares. This distribution was paid in the first quarter of 2017. Holders received $25.8 million related to the March 2017 sale of FOX shares. During the year ended December 31, 2016, Holders received $23.8 million in total distributions related to Sale Events of FOX shares in March and August 2016, a fifth year anniversary Holding Event of our ACI business, and the sale of Tridien in September 2016. During the year ended December 31, 2015, Holders were paid $14.6 million related to the sale of CamelBak and American Furniture (Sale Events) and $3.1 million related to the five year holding event for Ergobaby (Holding Event).
Certain persons who are employees and partners of the Manager, including the Company’s Chief Executive Officer and Chief Financial Officer, beneficially own 60.4% of the Allocation Interests, through Sostratus LLC, at December 31, 2017 and 2016, and 58.8% at December 31, 2015. Of the remaining 39.6% non-voting ownership of the Allocation Interests, 5.0% is held by CGI Diversified Holdings LP, 5.0% is held by the Chairman of the Company’s Board of Directors, and the remaining 29.6% is held by the former founding partner of the Manager.
Integration Services Agreement
Integration services represent fees paid by newly acquired companies to the Manager for integration services performed during the first year of ownership. Crosman, which was acquired in June 2017, 5.11, which was acquired in 2016, and Manitoba Harvest, which was acquired in 2015, entered into Integration Services Agreements ("ISA") with CGM.  The ISA provides for CGM to provide services for new platform acquisitions to, amongst other things, assist the management at the acquired entities in establishing a corporate governance program, including the retention of independent board members to serve on their board of directors, implement compliance and reporting requirements of the Sarbanes-Oxley Act of 2002, as amended (the "Sarbanes-Oxley Act") and align the acquired entity's policies and procedures with our other subsidiaries.  Each ISA is for the twelve month period subsequent to the acquisition and is payable quarterly.  Crosman will pay CGM a total integration service fee of $1.5 million, with $0.75 million paid in 2017, and $0.75 to be paid in 2018. 5.11 paid CGM $3.5 million under the agreement, with $1.2 million paid in 2016, and $2.3 million paid in 2017. Manitoba Harvest paid CGM $1.0 million in integration services fees under the agreement.
Cost Reimbursement and Fees
We reimbursed CGM approximately $3.8 million, $3.8 million, and $3.5 million, principally for occupancy and staffing costs incurred by CGM on our behalf during the years ended December 31, 2017, 2016 and 2015, respectively.
Investment in FOX
As of July 10, 2014, our ownership interest in FOX decreased from 53% to approximately 41% after we sold shares in a secondary offering by FOX. Since we no longer held a majority interest in FOX, we began accounting for our investment in FOX at fair value utilizing the equity method of accounting. We elected to measure our investment in FOX using the fair value option fair value, with unrealized gains and losses reflected in the consolidated statement of operations as income (loss). In November 2016, our ownership interest in FOX decreased to approximately 14%. In March 2017, FOX closed on a secondary offering through which we sold our remaining 5,108,718 shares in FOX for total net proceeds of $136.1 million, after the underwriter's discount of $8.9 million. Subsequent to the sale of FOX shares in March 2017, we no longer hold an ownership interest in FOX.

114


The following table reflects the 2017 and 2016 activity from our investment in FOX (in thousands):
 
 
Year ended December 31,
 
 
2017
 
2016
Balance January 1st
 
$
141,767

 
$
249,747

Proceeds from sale of FOX shares, net - March
 
(136,147
)
 
(47,685
)
Proceeds from sale of FOX shares, net - August
 

 
(63,000
)
Proceeds from sale of FOX shares, net - November
 

 
(71,785
)
Mark-to-market adjustment - investment (1)
 
(5,620
)
 
74,490

Balance December 31st
 
$

 
$
141,767

(1) The mark-to-market adjustment represents the change in the fair value of the FOX common shares for the period indicated. The 2017 mark-to-market adjustment represents the unrealized loss on the investment in FOX as of the date of the FOX secondary offering through which we sold our remaining shares in FOX.
The Company and its businesses have the following significant related party transactions:
5.11
Related Party Vendor Purchases - 5.11 purchases inventory from a vendor who is a related party to 5.11 through one of the executive officers of 5.11 via the executive's 40% ownership interest in the vendor. During the years ended December 31, 2017 and 2016 (from the date of acquisition) 5.11 purchased approximately $5.6 million and $2.3 million, respectively, in inventory from the vendor.
ACI
Recapitalization - During the second quarter of 2016, the Company completed a recapitalization at ACI whereby the Company entered into an amendment to the intercompany debt agreement with ACI (the "ACI Loan Agreement"). The ACI loan agreement was amended to provide for additional term loan borrowings of $61.0 million to fund a cash distribution to shareholders totaling $60.1 million. Minority interest shareholders of Advanced Circuits, including certain members of management at Advanced Circuits, received total distribution proceeds of $18.4 million. The Company used cash on hand to fund the distribution to minority shareholders.
Liberty
Recapitalization - During the first quarter of 2016, we completed a recapitalization at Liberty whereby we entered into an amendment to the intercompany loan agreement with Liberty (the “Liberty Loan Agreement”). The Liberty Loan Agreement was amended to (i) provide for term loan borrowings of $38.0 million and revolving credit facility borrowings of $5.0 million to fund cash distributions totaling $35.3 million to its shareholders, including the Company, and (ii) extend the maturity dates of the term loans and revolving credit facility. Liberty’s noncontrolling shareholders received approximately $5.3 million in distributions as a result of the recapitalization. Immediately prior to the recapitalization, management exercised stock options for 75,095 shares of Liberty common shares, resulting in net proceeds from stock options at Liberty of $3.8 million. Liberty recognized $0.3 million in compensation expense related to the accelerated vesting of a portion of management's stock options at the time of exercise. We then purchased $1.5 million in Liberty common shares from members of Liberty management, resulting in Liberty's noncontrolling shareholders holding 11.4% of Liberty's outstanding shares subsequent to the recapitalization. The purchase of the Liberty common stock from noncontrolling shareholders and issuance of Liberty common stock related to the exercise of stock options by noncontrolling shareholders were at fair value and resulted in no change in control of Liberty. The difference between the consideration paid for the noncontrolling interest and the adjustment to the carrying amount of our noncontrolling interest in Liberty was recognized in our equity. Subsequent to the purchase of Liberty common shares and the exercise of the options, we own 88.6% of Liberty on a primary basis and 84.7% on a fully diluted basis.

Liberty Related Party Vendor Purchases - Liberty purchases inventory raw materials from two vendors who are related parties to Liberty through two of the executive officers of Liberty via the employment of family members at the vendors. During the years ended December 31, 2017, 2016 and 2015, Liberty purchased approximately $2.1 million, $2.5 million and $3.3 million, respectively, in raw materials from the two vendors.
FOX
In September 2014, the Company and FOX entered into an agreement for the provision of services to FOX for assistance in complying the Sarbanes-Oxley Act of 2002, as amended (the “Services Agreement”). The Services Agreement terminated

115


on March 31, 2016. A statement of work was agreed to in connection with the Service Agreement, which provided that the Company’s internal audit team will assist FOX with various tasks, including, but not limited to, the development of internal control policies and procedures, risk and control matrices and the evaluation of internal controls. Services provided in accordance with the Services Agreement were billed on a time and materials basis. Fees paid for services provided in 2016 and 2015 were approximately $72,000 and $135,000, respectively.
Sterno
Recapitalization - In January 2018, the Company completed a recapitalization at Sterno whereby the Company entered into an amendment to the intercompany loan agreement with Sterno (the "Sterno Loan Agreement"). The Sterno Loan Agreement was amended to (i) provide for term loan borrowings of $56.8 million to fund a distribution to the Company, which owned 100% of the outstanding equity of Sterno at the time of the recapitalization, and (ii) extend the maturity dates of the term loans. In connection with the recapitalization, Sterno's management team exercised all of their vested stock options, which represented 58,000 shares of Sterno. The Company then used a portion of the distribution to repurchase the 58,000 shares from management for a total purchase price of $6.0 million. In addition, Sterno issued new stock options to replace the exercised option, thus maintaining the same percentage of fully diluted non-controlling interest that existed prior to the recapitalization.
Clean Earth
In January 2018, Clean Earth purchased a permit and some tangible property consisting primarily of machinery and equipment from an officer of the company for approximately $2 million.
Off-Balance Sheet Arrangements
We have no special purpose entities or off balance sheet arrangements, other than operating leases entered into in the ordinary course of business.
Contractual Obligations
Long-term contractual obligations, except for our long-term debt obligations, are generally not recognized in our consolidated balance sheet. Non-cancelable purchase obligations are obligations we incur during the normal course of business, based on projected needs.
The table below summarizes the payment schedule of our contractual obligations at December 31, 2017 (in thousands):
 
Total

Less than  1 Year

1-3 Years

3-5 Years

More than
5 Years
Long-term debt obligations (1)
$
689,062


$
33,760


$
102,186


$
553,116


$

Operating lease obligations (2)
106,867


17,858


26,198


21,220


41,591

Purchase obligations (3)
382,377


213,544


96,033


72,800



Total (4)
$
1,178,306


$
265,162


$
224,417


$
647,136


$
41,591


(1) 
Reflects commitment fees and letter of credit fees under our Revolving Credit Facility and amounts due, together with interest on our Revolving Credit Facility and Term Loan Facility.
(2) 
Reflects various operating leases for office space, manufacturing facilities and equipment from third parties.
(3) 
Reflects non-cancelable commitments as of December 31, 2017, including: (i) shareholder distributions of $93.5 million; (ii) estimated management fees of $36.4 million per year over the next five years; and (iii) other obligations, including amounts due under employment agreements. Distributions to our shareholders are approved by our board of directors each fiscal quarter. The amount approved for future quarters may differ from the amount included in this schedule.
(4) 
The contractual obligation table does not include approximately $1.1 million in liabilities associated with unrecognized tax benefits as of December 31, 2017 as the timing of the recognition of this liability is not certain. The amount of the liability is not expected to significantly change in the next twelve months.

Critical Accounting Policies and Estimates
The preparation of our financial statements in conformity with GAAP requires management to adopt accounting policies and make estimates and judgments that affect the amounts reported in the financial statements and accompanying notes. Such estimates and judgments may involve varying degrees of uncertainty. Actual results could differ from these estimates under different assumptions and changes in other facts and circumstances, and potentially could result in materially different results. Our critical accounting estimates are discussed below. For a summary of our significant accounting policies, including those policies discussed below, refer to "Note B - Summary of Significant Accounting Policies" to our consolidated financial statements.

116


Revenue Recognition
We recognize revenue when it is realized or realizable and earned. We consider revenue realized or realizable and earned when it has persuasive evidence of an arrangement, the product has been shipped or the services have been provided to the customer, the sales price is fixed or determinable and collectability is reasonably assured. Provisions for customer returns and other allowances based on historical experience are recognized at the time the related sale is recognized. Revenue from the Company's Clean Earth business is recognized as services are rendered, generally when material is received at Clean Earth's facilities.
Business Combinations
The acquisitions of our businesses are accounted for under the acquisition method of accounting. Accounting for business combinations requires the use of estimates and assumptions in determining the fair value of assets acquired and liabilities assumed in order to allocate the purchase price. The estimates of fair value of the assets acquired and liabilities assumed are based upon assumptions believed to be reasonable using established valuation methods, taking into consideration information supplied by the management of the acquired entities and other relevant information. The determination of fair values requires significant judgment both by our management team and, when appropriate, valuations by independent third-party appraisers. We amortize intangible assets, such as trademarks and customer relationships, as well as property, plant and equipment, over their economic useful lives, unless those lives are indefinite. We consider factors such as historical information, our plans for the asset and similar assets held by our previously acquired portfolio companies. The impact could result in either higher or lower amortization and/or depreciation expense.
Goodwill and Intangible Assets
Goodwill represents the excess of the purchase price over the fair value of the assets acquired. We are required to perform impairment reviews at least annually and more frequently in certain circumstances. The estimates of future earnings and other market assumptions used to derive and test the fair value at each of our reporting units requires judgment on the part of management. Even minor adjustments to those values used and assumptions made can lead to significantly different results.
Goodwill and Indefinite Lived Intangible Assets
Goodwill represents the excess amount of the purchase price over the fair value of the assets acquired. Our goodwill and indefinite lived intangible assets are tested for impairment on an annual basis as of March 31st, and if current events or circumstances require, on an interim basis. Goodwill is allocated to various reporting units, which are generally an operating segment or one level below the operating segment. Each of our businesses represents a reporting unit except Arnold, which is comprised of three reporting units, and each reporting unit was included in our annual impairment test at March 31, 2017.
We use a qualitative approach to test goodwill for impairment by first assessing qualitative factors to determine whether it is more-likely than-not that the fair value of a reporting unit is less than its carrying amount as a basis for determining whether it is necessary to perform the two-step goodwill impairment testing. The qualitative factors we consider include, in part, the general macroeconomic environment, industry and market specific conditions for each reporting unit, financial performance including actual versus planned results and results of relevant prior periods for operating income, net income and adjusted EBITDA, operating costs and cost impacts, as well as issues or events specific to the reporting unit. At March 31, 2017, we determined that the Manitoba Harvest reporting unit required further quantitative testing (Step 1) because we could not conclude that the fair value of the reporting unit exceeds its carrying value based on qualitative factors alone. For the Step 1 quantitative impairment test at Manitoba, the Company utilized an income approach. The weighted average cost of capital used in the income approach at Manitoba was 12.0%. Results of the Step 1 quantitative testing of Manitoba Harvest indicated that the fair value of Manitoba Harvest exceeded its carrying value. For the reporting units that were tested qualitatively, the results of the qualitative analysis indicated that the fair value of those reporting units exceeded their carrying value.
2017 Interim Impairment Testing
As a result of operating results that were below forecasted amounts, as well as a failure of the financial covenants associated with the intercompany credit facility, we determined that a triggering event had occurred at Manitoba Harvest in the fourth quarter of 2017. We performed impairment testing of the goodwill and the indefinite lived tradename at Manitoba Harvest as of December 31, 2017. For the quantitative impairment test at Manitoba, we utilized an income approach. The weighted average cost of capital used in the income approach at Manitoba was 11.7%. Under the new guidance, a goodwill impairment will now be the amount by which a reporting unit's carrying value exceeds its fair value, not to exceed the carrying amount of goodwill. Results of the quantitative testing of Manitoba Harvest indicated that the carrying value of Manitoba Harvest exceeded its fair value by $6.3 million, and we recorded $6.2 million (after the effect of foreign currency translation) as impairment expense at December 31, 2017. For the indefinite lived trade name, quantitative testing of the Manitoba Harvest tradename indicated that the carrying value exceeded its fair value by $2.3 million, and we recorded $2.3 million (after the effect of foreign currency translation) of impairment expense at December 31, 2017. We expect to finalize the Manitoba Harvest impairment testing during the first quarter of 2018.

117


2016 Interim Impairment Testing
As a result of decreases in forecasted revenue, operating income and cash flows at Arnold, as well as a shortfall in revenue and operating income during the latter half of 2016 as compared to budgeted amounts, we determined that it was necessary to perform interim goodwill impairment testing on each of the three reporting units at Arnold. We performed Step 1 of the goodwill impairment assessment at December 31, 2016. For purposes of Step 1 for the Arnold reporting units, we estimated the fair value of the reporting unit using only an income approach, whereby we estimate the fair value of a reporting unit based on the present value of future cash flows. We do not believe that the market approach results in relevant data points for market multiples or comparative data from comparable public companies since most of Arnold's competitors are privately held and do not publish data that can be used in a market approach. In the income approach, we used a weighted average cost of capital of 12.5% for PMAG, 12.0% for Flexmag and 13.0% for PTM. Results of the Step 1 testing for Arnold's Flexmag and PTM reporting units indicated that the fair value of these reporting units exceeded their carrying value by 34% and 38%, respectively. The results of the Step 1 test for the PMAG unit indicated a potential impairment of goodwill and the Company performed the second step of goodwill impairment testing (Step 2) to determine the amount of impairment of the PMAG reporting unit.
We had not completed the Step 2 testing for PMAG at December 31, 2016, and recorded an estimated impairment loss for PMAG of $16 million based on a range of impairment loss. During the first quarter of 2017, we recorded an additional $8.9 million of goodwill impairment after the results of the Step 2 indicated total goodwill impairment of the PMAG reporting unit of $24.9 million. The Step 2 impairment was higher than the initial estimate at December 31, 2016 due primarily to the valuation of PMAG's property, plant and equipment during the Step 2 exercise.
In connection with the annual goodwill impairment testing, we test other indefinite-lived intangible assets (trade names) at our reporting units. We are permitted to make a qualitative assessment of whether it is more likely than not that the fair value of an individual reporting unit's indefinite lived assets exceeds its carrying amount before applying a quantitative analysis. If a company concludes that it is not more likely than not that the fair value of a reporting unit’s indefinite-lived assets exceeds its carrying amount it is not required to perform a quantitative test for that reporting unit. At March 31, 2017, we elected to use the qualitative assessment alternative to test indefinite-lived assets for impairment for each of our reporting units that record indefinite lived assets except Manitoba Harvest, where we preformed a Step 1. At that time, it was determined that the fair value of indefinite lived assets at each of our reporting units exceeded its carrying amount.
Definite-Lived Intangible Assets
Long-lived intangible assets subject to amortization, including customer relationships, non-compete agreements, permits and technology are amortized using the straight-line method over the estimated useful lives of the intangible assets, which we determine based on the consideration of several factors including the period of time the asset is expected to remain in service. We evaluate long-lived assets for potential impairment whenever events occur or circumstances indicate that the carrying amount of the assets may not be recoverable. The carrying amount of a long-lived asset is not recoverable if it exceeds the sum of the undiscounted cash flows expected to result from the use and eventual disposition of the asset. If the carrying amount of a long-lived asset is not recoverable and is greater than its fair value, the asset is impaired and an impairment loss must be recognized.  Both the Ergobaby and Clean Earth businesses recognized losses on disposal of assets during 2016. Ergobaby recorded a $5.9 million loss on disposal of assets during the year ended December 31, 2016 related to its decision to dispose of the Orbit Baby product line. The loss is comprised of the write-off of intangible assets of $5.5 million, property, plant and equipment of $0.4 million, and other assets of $1.0 million. In October 2016, Ergobaby sold a majority of the Orbit Baby intellectual property and tooling assets. The proceeds of the sale reduced the loss recorded on disposal of assets by approximately $1.0 million in the fourth quarter of 2016. Clean Earth recognized a loss on disposal of assets of $3.3 million during the fourth quarter of 2016 related to the closure of the Company’s Williamsport, Pennsylvania site which processed drill cuttings. The loss was comprised of intangible assets specific to the Williamsport location, as well as equipment that could not be repurposed to other sites at the time of the closing of the facility.
The determination of fair values and estimated useful lives requires significant judgment both by our management team and by outside experts engaged to assist in this process. This judgment could result in either a higher or lower value assigned to our reporting units and intangible assets. The impact could result in either higher or lower amortization and/or the incurrence of an impairment charge.
Allowance for Doubtful Accounts
We record an allowance for doubtful accounts on an entity-by-entity basis with consideration for historical loss experience, customer payment patterns and current economic trends. The Company reviews the adequacy of the allowance for doubtful accounts on a periodic basis and adjusts the balance, if necessary. The determination of the adequacy of the allowance for doubtful accounts requires significant judgment by management. The impact of either over or under estimating the allowance could have a material effect on future operating results. The consolidated allowance for doubtful accounts is approximately $10.0 million at December 31, 2017.

118


Income taxes
On December 22, 2017, the U.S. government enacted the Tax Act which significantly revises the U.S. corporate income tax law by lowering the U.S. federal corporate income tax rate from 35% to 21%, implementing a partial territorial tax system, imposing a one-time tax on foreign unremitted earnings and setting limitations on the deductibility of certain costs. Due to the complexities of accounting for the effect of the Tax Act, the U.S. Securities and Exchange Commission issued guidance that requires companies to include in their financial statements a reasonable estimate of the impact of the Tax Act on earnings to the extent such reasonable estimate has been determined. The Company has made a reasonable estimate of the effects of the Tax Act on its existing deferred tax balances and the one-time transition tax. The Company has substantially completed its accounting for the revaluation of its net U.S. federal deferred tax liabilities and recorded a tax benefit of approximately $34.7 million in the fourth quarter of 2017. The one-time transition tax under the Tax Act is based on earnings and profits ("E&P) that were previously deferred from U.S. income taxes. For the year ended December 31, 2017, the provision for income taxes includes provisional tax expense of $4.9 million related to the one-time transition tax liability of our foreign subsidiaries. The Company has not completed the calculation of the total E&P for these foreign subsidiaries and expects to refine its calculations as additional analysis is completed. In addition, the Company's estimates may be affected as additional regulatory guidance is issued with respect to the Tax Act. Any adjustments to the provisional amounts will be recognized as a component of the provision for income taxes in the period in which such adjustments are determined within the annual period following the enactment of the Tax Act.
Several of our majority owned subsidiaries have deferred tax assets recorded at December 31, 2017 which in total amount to approximately $38.9 million. This deferred tax asset is net of $5.9 million of valuation allowance primarily associated with 5.11 and Arnold related to an expected inability to utilize foreign tax credits. These deferred tax assets are comprised primarily of reserves not currently deductible for tax purposes. The temporary differences that have resulted in the recording of these tax assets may be used to offset taxable income in future periods, reducing the amount of taxes we might otherwise be required to pay. Realization of the deferred tax assets is dependent on generating sufficient future taxable income. Based upon the expected future results of operations, we believe it is more likely than not that we will generate sufficient future taxable income to realize the benefit of existing temporary differences, although there can be no assurance of this. The impact of not realizing these deferred tax assets would result in an increase in income tax expense for such period when the determination was made that the assets are not realizable. (Refer to "Note L – “Income Taxes" in the notes to consolidated financial statements.)
Profit Allocation Interests
At the time of our Initial Public Offering, we issued Allocation Interests governed by our LLC agreement that entitle the holders (the "Holders") to receive distributions pursuant to a profit allocation formula upon the occurrence of certain events. The Holders are entitled to receive and as such can elect to receive the positive contribution based profit allocation payment for each of the business acquisitions during the 30-day period following the fifth anniversary of the date upon which we acquired a controlling interest in that business (Holding Event) and upon the sale of that business (Sale Event).
Recent Accounting Pronouncements
Refer to "Note B - Summary of Significant Accounting Policies" to our consolidated financial statements for a discussion of recent accounting pronouncements.
ITEM 7A. Quantitative and Qualitative Disclosures about Market Risk
Interest Rate Sensitivity
At December 31, 2017, we were exposed to interest rate risk primarily through borrowings under our 2014 Credit Facility because borrowings under this agreement are subject to variable interest rates. We had $560.0 million outstanding under the 2014 Term Loan Facility and 2016 Incremental Term Loan at December 31, 2017. On September 16, 2014, we purchased an interest rate swap with a notional amount of $220 million. This swap is effective April 1, 2016 through June 6, 2021, the termination date of our 2014 Term Loan, and requires us to pay interest at rates on the notional amount at 2.97% in exchange for the three-month LIBOR rate.
Interest on our 2014 Term Loan Facility and 2016 Incremental Term Loan is subject to a LIBOR floor of 1.0% and three-month LIBOR is approximately 169 basis points at December 31, 2017. We currently estimate that a 100 basis point increase in LIBOR would not have a material impact on our results of operations, cash flows or financial condition.
We expect to borrow under our Revolving Credit Facility in the future in order to finance our short term working capital needs and future acquisitions. These borrowings will be subject to variable interest rates.

119


Foreign Exchange Rate Sensitivity
During fiscal year 2015, we acquired a Canadian subsidiary, Manitoba Harvest, and we are exposed to transactional foreign currency exposure related to the issuance of intercompany loans in the Canadian dollar, the functional currency of Manitoba Harvest. At December 31, 2017, the outstanding amount of intercompany loans with Manitoba Harvest was $48.5 million (C$60.9 million). We recognized foreign exchange gains of approximately $3.3 million during 2017 related to changes in the Canadian dollar. A 10% decrease/ increase in the exchange rate would result in approximately $4.6 million additional expense/ income based on our current amount of intercompany loans outstanding. We also have translation exposure resulting from translating the financial statements of Manitoba Harvest into the U.S. Dollar.
Credit Risk
We are exposed to credit risk associated with cash equivalents, investments, and trade receivables. We do not believe that our cash equivalents or investments present significant credit risks because the counterparties to the instruments consist of major financial institutions and we manage the notional amount of contracts entered into with any one counterparty. Our cash and cash equivalents at December 31, 2017 consists principally of (i) treasury backed securities, (ii) insured prime money market funds, (iii) FDIC insured Certificates of Deposit, and (iv) cash balances in several non-interest bearing checking accounts. Substantially all trade receivable balances of our businesses are unsecured. The concentration of credit risk with respect to trade receivables is limited by the large number of customers in our customer base and their dispersion across various industries and geographic areas. Although we have a large number of customers who are dispersed across different industries and geographic areas, a prolonged economic downturn could increase our exposure to credit risk on our trade receivables. We perform ongoing credit evaluations of our customers and maintain an allowance for potential credit losses.


120


ITEM 8. FINANCIAL STATEMENTS AND SUPPLEMENTARY DATA
The consolidated financial statements and financial statement schedules referred to in the index contained on page F-1 of this report are incorporated herein by reference.


121


ITEM 9.  CHANGES AND DISAGREEMENTS WITH ACCOUNTANTS ON ACCOUNTING AND FINANCIAL DISCLOSURE
NONE


122


ITEM 9A. CONTROLS AND PROCEDURES
Disclosure Controls and Procedures
(a) Management’s Evaluation of Disclosure Controls and Procedures
The Company’s management, with the participation of the Company’s Chief Executive Officer and Chief Financial Officer, has evaluated the effectiveness of the Company’s disclosure controls and procedures (as such term is defined in Rules 13a-15(e) and 15d-15(e) under the Securities Exchange Act of 1934, as amended (the “Exchange Act”)) as of the end of the period covered by this report. Based on such evaluation, the Company’s Chief Executive Officer and Chief Financial Officer have concluded that, as of December 31, 2017, the Company’s disclosure controls and procedures were effective in recording, processing, summarizing and reporting, on a timely basis, information required to be disclosed by the Company in the reports that it files or submits under the Exchange Act and in ensuring that information required to be disclosed by the Company in such reports is accumulated and communicated to the Company’s management, including the Chief Executive Officer and Chief Financial Officer, as appropriate to allow timely discussions regarding required disclosure.
(b) Information with respect to Report of Management on Internal Control over Financial Reporting
Our management is responsible for establishing and maintaining adequate internal control over financial reporting (as such term is defined in Rules 13a-15(f) and 15d-15(f) of the Exchange Act). Our management assessed the effectiveness of our internal control over financial reporting as of December 31, 2017. In making this assessment, our management used the criteria set forth by the Committee of Sponsoring Organizations of the Treadway Commission (“COSO”) in Internal Control-Integrated Framework (2013 framework). Based on our assessment under this framework, our management concluded that our internal control over financial reporting was effective as of December 31, 2017.

The audited financial statements of the Company included in this Annual Report on 10-K include the results of acquisitions from their respective dates of acquisition. Management's assessment of internal control over financial reporting for the year ended December 31, 2017 does not include an assessment of Crosman, a majority owned subsidiary of the Company that was acquired during the year ended December 31, 2017. The financial statements of Crosman reflect total assets and revenues constituting 11% and 6%, respectively, of the related consolidated financial statement amounts as of and for the year ended December 31, 2017. Refer to "Note C - Acquisition of Businesses" for a description of the acquisition of Crosman.

The effectiveness of our internal control over financial reporting as of December 31, 2017 has been audited by Grant Thornton LLP, an independent registered public accounting firm, as stated in their report that is included herein.
(c) Information with respect to Report of Independent Registered Public Accounting Firm on Internal Control over Financial Reporting is contained on page F-2 of this Annual Report on Form 10-K and is incorporated herein by reference.
(d) Changes in Internal Control over Financial Reporting
There have not been any changes in the Company’s internal control over financial reporting (as such term is defined in Rules 13a-15(f) and 15d-15(f) under the Exchange Act) during our fourth fiscal quarter to which this Annual Report on Form 10-K relates that have materially affected, or are reasonably likely to materially affect, the Company’s internal control over financial reporting.

ITEM 9B. OTHER INFORMATION
NONE

123


PART III

ITEM 10. DIRECTORS, EXECUTIVE OFFICERS AND CORPORATE GOVERNANCE
Information concerning our executive officers is incorporated herein by reference to information included in the Proxy Statement for our 2018 Annual Meeting of Shareholders.
Information with respect to our directors and the nomination process is incorporated herein by reference to information included in the Proxy Statement for our 2018 Annual Meeting of Shareholders.
Information regarding our audit committee and our audit committee financial experts is incorporated herein by reference to information included in the Proxy Statement for our 2018 Annual Meeting of Shareholders.
Information required by Item 405 of Regulation S-K is incorporated herein by reference to information included in the Proxy Statement for our 2018 Annual Meeting of Shareholders.
ITEM 11. EXECUTIVE COMPENSATION
Information with respect to executive compensation is incorporated herein by reference to information included in the Proxy Statement for our 2018 Annual Meeting of Shareholders.

ITEM 12. SECURITY OWNERSHIP OF CERTAIN BENEFICIAL OWNERS AND MANAGEMENT AND RELATED STOCKHOLDER MATTERS
Information with respect to security ownership of certain beneficial owners and management is incorporated herein by reference to information included in the Proxy Statement for our 2018 Annual Meeting of Shareholders.

ITEM 13. CERTAIN RELATIONSHIPS AND RELATED TRANSACTIONS, AND DIRECTOR INDEPENDENCE
Information with respect to such contractual relationships and independence is incorporated herein by reference to the information in the Proxy Statement for our 2018 Annual Meeting of Shareholders.

ITEM 14. PRINCIPAL ACCOUNTANT FEES AND SERVICES
Information with respect to principal accountant fees and services and pre-approval policies are incorporated herein by reference to information included in the Proxy Statement for our 2018 Annual Meeting of Shareholders.


124


PART IV

ITEM 15. EXHIBITS AND FINANCIAL STATEMENT SCHEDULES
1.
Financial Statements
For the Registrant, see “Index to Consolidated Financial Statements and Supplemental Financial Data” set forth on page F-1.

2.
Financial Statement Schedule
For the Registrant, see “Index to Consolidated Financial Statements and Supplemental Financial Data” set forth on page F-1.


3.
Exhibits
For the Registrant, see “Index to Exhibits” set forth on page E-1.


125


INDEX TO EXHIBITS
Exhibit
Number
 
Description
 
 
 
2.1
 
2.2
 
2.3
 
2.4
 
3.1
 
3.2
 
3.3
 
3.4
 
3.5
 
3.6
 
3.7
 
3.8
 
3.9
 
3.10
 
3.11
 
3.12
 
3.13
 
3.14
 

126


4.2
 
4.3
 
10.1
 
10.2
 
10.3†
 
10.4
 
10.5
 
10.6
 
10.7
 
10.8
 
10.9
 
10.10
 
10.11
 
10.12
 
10.13
 
10.14
 
10.15†
 

127


10.16
 

10.17
 
10.18
 
10.19
 
10.20
 
10.21
 
10.22*
 
12.1*
 
21.1*
 
23.1*
 
31.1*
 
31.2*
 
32.1*+
 
32.2*+
 
99.1
 
99.2
 
99.3
 
99.4
 
99.5
 
99.6
 
99.7
 
99.8
 

128


99.9
 
99.10
 
99.11
 
99.12
 
99.13
 
99.14
 
101.INS*
 
XBRL Instance Document
101.SCH*
 
XBRL Taxonomy Extension Schema Document
101.CAL*
 
XBRL Taxonomy Extension Calculation Linkbase Document
101.DEF*
 
XBRL Taxonomy Extension Definition Linkbase Document
101.LAB*
 
XBRL Taxonomy Extension Label Linkbase Document
101.PRE*
 
XBRL Taxonomy Extension Presentation Linkbase Document
 
 
*
 
Filed herewith.
 
Denotes management contracts and compensatory plans or arrangements.
+
 
In accordance with Item 601(b)(32)(ii) of Regulation S-K and SEC Release Nos. 33-8238 and 34-47986, Final Rule: Management's Reports on Internal Control Over Financial Reporting and Certification of Disclosure in Exchange Act Periodic Reports, the certifications furnished in Exhibit 32.1 and 32.2 hereto are deemed to accompany this Form 10-K and will not be deemed “filed” for purposes of Section 18 of the Exchange Act. Such certifications will not be deemed to be incorporated by reference into any filing under the Securities Act or the Exchange Act, except to the extent that the registrant specifically incorporates it by reference.

129


SIGNATURE
Pursuant to the requirements of Section 13 or 15(d) of the Securities Exchange Act of 1934, the Registrant has duly caused this to be signed on its behalf by the undersigned, thereunto duly authorized.

 
COMPASS GROUP DIVERSIFIED HOLDINGS LLC
 
 
 
Date: 2/28/2018
By:
/s/ Alan B. Offenberg
 
 
Alan B. Offenberg
 
 
Chief Executive Officer


KNOW ALL PERSONS BY THESE PRESENTS, that each person whose signature appears below constitutes and appoints Alan B. Offenberg and Ryan J. Faulkingham, and each of them, as his or her true and lawful attorneys-in-fact and agents, with full power of substitution for him or her, and in his or her name in any and all capacities, to sign any and all amendments to this Annual Report on Form 10-K, and to file the same, with exhibits thereto and other documents in connection therewith, with the U.S. Securities and Exchange Commission, granting unto said attorneys-in-fact and agents, and each of them, full power and authority to do and perform each and every act and thing requisite and necessary to be done therewith, as fully to all intents and purposes as he or she might or could do in person, hereby ratifying and confirming all that said attorneys-in-fact and agents, and either of them, his or her substitute or substitutes, may lawfully do or cause to be done by virtue hereof.
Pursuant to the requirements of the Securities Exchange Act of 1934, this report has been signed below by the following persons on behalf of the registrant and in the capacities and on the dates indicated.

Signature
Title
Date
 
 
 
/s/ Alan B. Offenberg
Chief Executive Officer
February 28, 2018
Alan B. Offenberg
(Principal Executive Officer)
and Director
 
 
 
 
/s/ Ryan J. Faulkingham
Chief Financial Officer
February 28, 2018
Ryan J. Faulkingham
(Principal Financial and Accounting Officer)
 
 
 
 
/s/ C. Sean Day
Director
February 28, 2018
C. Sean Day
 
 
 
 
 
/s/ D. Eugene Ewing
Director
February 28, 2018
D. Eugene Ewing
 
 
 
 
 
/s/ Harold S. Edwards
Director
February 28, 2018
Harold S. Edwards
 
 
 
 
 
 
 
 
/s/ Gordon Burns
Director
February 28, 2018
Gordon Burns
 
 
 
 
 
/s/ James J. Bottiglieri
Director
February 28, 2018
James J. Bottiglieri
 
 
 
 
 
/s/ Sarah G. McCoy
Director
February 28, 2018
Sarah G. McCoy
 
 

130


SIGNATURE
Pursuant to the requirements of Section 13 or 15(d) of the Securities Exchange Act of 1934, the Registrant has duly caused this report to be signed on its behalf by the undersigned, thereunto duly authorized.

 
COMPASS DIVERSIFIED HOLDINGS
 
 
 
Date: 2/28/2018
By:
/s/ Ryan J. Faulkingham
 
 
Ryan J. Faulkingham
 
 
Regular Trustee

131


COMPASS DIVERSIFIED HOLDINGS
INDEX TO CONSOLIDATED FINANCIAL STATEMENTS
AND SUPPLEMENTAL FINANCIAL DATA

 
Page
Historical Financial Statements:
 
 
 
Supplemental Financial Data:
 
The following supplementary financial data of the registrant and its subsidiaries required to be included in Item 15(a) (2) of Form 10-K are listed below:
 
All other schedules not listed above have been omitted as not applicable or because the required information is included in the Consolidated Financial Statements or in the notes thereto.
 


F-1


REPORT OF INDEPENDENT REGISTERED PUBLIC ACCOUNTING FIRM

Board of Directors and Stockholders'
Compass Diversified Holdings


Opinion on internal control over financial reporting
We have audited the internal control over financial reporting of Compass Diversified Holdings (a Delaware trust) and subsidiaries (the “Company”) as of December 31, 2017, based on criteria established in the 2013 Internal Control-Integrated Framework issued by the Committee of Sponsoring Organizations of the Treadway Commission (“COSO”). In our opinion, the Company maintained, in all material respects, effective internal control over financial reporting as of December 31, 2017, based on criteria established in the 2013 Internal Control-Integrated Framework issued by COSO.
We also have audited, in accordance with the standards of the Public Company Accounting Oversight Board (United States) (“PCAOB”), the consolidated financial statements of the Company as of and for the year ended December 31, 2017, and our report dated February 28, 2018 expressed an unqualified opinion on those financial statements.
Basis for opinion
The Company’s management is responsible for maintaining effective internal control over financial reporting and for its assessment of the effectiveness of internal control over financial reporting, included in the accompanying Report of Management on Internal Control over Financial Reporting (“Management’s Report”). Our responsibility is to express an opinion on the Company’s internal control over financial reporting based on our audit. We are a public accounting firm registered with the PCAOB and are required to be independent with respect to the Company in accordance with the U.S. federal securities laws and the applicable rules and regulations of the Securities and Exchange Commission and the PCAOB.
We conducted our audit in accordance with the standards of the PCAOB. Those standards require that we plan and perform the audit to obtain reasonable assurance about whether effective internal control over financial reporting was maintained in all material respects. Our audit included obtaining an understanding of internal control over financial reporting, assessing the risk that a material weakness exists, testing and evaluating the design and operating effectiveness of internal control based on the assessed risk, and performing such other procedures as we considered necessary in the circumstances. We believe that our audit provides a reasonable basis for our opinion.
Our audit of, and opinion on, the Company’s internal control over financial reporting does not include the internal control over financial reporting of Crosman Corp., a majority-owned subsidiary, whose financial statements reflect total assets and revenues constituting 11 and 6 percent, respectively, of the related consolidated financial statement amounts as of and for the year ended December 31, 2017. As indicated in Management’s Report, Crosman Corp. was acquired during 2017. Management’s assertion on the effectiveness of the Company’s internal control over financial reporting excluded internal control over financial reporting of Crosman Corp.
Definition and limitations of internal control over financial reporting
A company’s internal control over financial reporting is a process designed to provide reasonable assurance regarding the reliability of financial reporting and the preparation of financial statements for external purposes in accordance with generally accepted accounting principles. A company’s internal control over financial reporting includes those policies and procedures that (1) pertain to the maintenance of records that, in reasonable detail, accurately and fairly reflect the transactions and dispositions of the assets of the company; (2) provide reasonable assurance that transactions are recorded as necessary to permit preparation of financial statements in accordance with generally accepted accounting principles, and that receipts and expenditures of the company are being made only in accordance with authorizations of management and directors of the company; and (3) provide reasonable assurance regarding prevention or timely

F-2


detection of unauthorized acquisition, use, or disposition of the company’s assets that could have a material effect on the financial statements.
Because of its inherent limitations, internal control over financial reporting may not prevent or detect misstatements. Also, projections of any evaluation of effectiveness to future periods are subject to the risk that controls may become inadequate because of changes in conditions, or that the degree of compliance with the policies or procedures may deteriorate.
/s/ GRANT THORNTON LLP

New York, New York
February 28, 2018
























F-3


REPORT OF INDEPENDENT REGISTERED PUBLIC ACCOUNTING FIRM


Board of Directors and Stockholders'
Compass Diversified Holdings

Opinion on the financial statements
We have audited the accompanying consolidated balance sheets of Compass Diversified Holdings (a Delaware trust) and subsidiaries (the “Company”) as of December 31, 2017 and 2016, the related consolidated statements of operations, comprehensive income, stockholders’ equity, and cash flows for each of the three years in the period ended December 31, 2017, and the related notes and schedule (collectively referred to as the “financial statements”). In our opinion, the financial statements present fairly, in all material respects, the financial position of the Company as of December 31, 2017 and 2016, and the results of its operations and its cash flows for each of the three years in the period ended December 31, 2017, in conformity with accounting principles generally accepted in the United States of America.
We also have audited, in accordance with the standards of the Public Company Accounting Oversight Board (United States) (“PCAOB”), the Company’s internal control over financial reporting as of December 31, 2017, based on criteria established in the 2013 Internal Control-Integrated Framework issued by the Committee of Sponsoring Organizations of the Treadway Commission (“COSO”), and our report dated February 28, 2018 expressed an unqualified opinion.
Basis for opinion
These financial statements are the responsibility of the Company’s management. Our responsibility is to express an opinion on the Company’s financial statements based on our audits. We are a public accounting firm registered with the PCAOB and are required to be independent with respect to the Company in accordance with the U.S. federal securities laws and the applicable rules and regulations of the Securities and Exchange Commission and the PCAOB.
We conducted our audits in accordance with the standards of the PCAOB. Those standards require that we plan and perform the audit to obtain reasonable assurance about whether the financial statements are free of material misstatement, whether due to error or fraud. Our audits included performing procedures to assess the risks of material misstatement of the financial statements, whether due to error or fraud, and performing procedures that respond to those risks. Such procedures included examining, on a test basis, evidence supporting the amounts and disclosures in the financial statements. Our audits also included evaluating the accounting principles used and significant estimates made by management, as well as evaluating the overall presentation of the financial statements. We believe that our audits provide a reasonable basis for our opinion.
/s/ GRANT THORNTON LLP



We have served as the Company’s auditor since 2005.

New York, New York
February 28, 2018




F-4


COMPASS DIVERSIFIED HOLDINGS
CONSOLIDATED BALANCE SHEETS

(in thousands)
December 31,
2017
 
December 31,
2016
Assets
 
 
 
Current assets:
 
 
 
Cash and cash equivalents
$
39,885

 
$
39,772

Accounts receivable, net
215,108

 
181,191

Inventories
246,928

 
212,984

Prepaid expenses and other current assets
24,897

 
18,872

Total current assets
526,818

 
452,819

Property, plant and equipment, net
173,081

 
142,370

Investment in FOX (refer to Note F)

 
141,767

Goodwill
531,689

 
491,637

Intangible assets, net
580,517

 
539,211

Other non-current assets
8,198

 
9,351

Total assets
$
1,820,303

 
$
1,777,155

Liabilities and stockholders’ equity
 
 
 
Current liabilities:
 
 
 
Accounts payable
$
84,538

 
$
61,512

Accrued expenses
106,873

 
91,041

Due to related parties (refer to Note R)
7,796

 
20,848

Current portion, long-term debt
5,685

 
5,685

Other current liabilities
7,301

 
23,435

Total current liabilities
212,193

 
202,521

Deferred income taxes
81,049

 
110,838

Long-term debt
584,347

 
551,652

Other non-current liabilities
16,715

 
17,600

Total liabilities
894,304

 
882,611

 
 
 
 
Commitments and contingencies (Note P)
 
 
 
 
 
 
 
Stockholders’ equity
 
 
 
Trust preferred shares, no par value, 50,000 authorized; 4,000 shares issued and outstanding at December 31, 2017 and none issued at December 31, 2016
96,417

 

Trust common shares, no par value, 500,000 authorized; 59,900 shares issued and outstanding at December 31, 2017 and December 31, 2016
924,680

 
924,680

Accumulated other comprehensive loss
(2,573
)
 
(9,515
)
Accumulated earnings (deficit)
(145,316
)
 
(58,760
)
Total stockholders’ equity attributable to Holdings
873,208

 
856,405

Noncontrolling interest
52,791

 
38,139

Total stockholders’ equity
925,999

 
894,544

Total liabilities and stockholders’ equity
$
1,820,303

 
$
1,777,155


See notes to consolidated financial statements.


F-5


COMPASS DIVERSIFIED HOLDINGS
CONSOLIDATED STATEMENTS OF OPERATIONS

 
Year ended December 31,
(in thousands, except per share data)
2017
 
2016
 
2015
Net revenues
$
1,269,729

 
$
978,309

 
$
727,978

Cost of revenues
822,020

 
651,739

 
487,242

Gross profit
447,709

 
326,570

 
240,736

Operating expenses:
 
 
 
 
 
Selling, general and administrative expense
318,484

 
217,830

 
136,399

Management fees
32,693

 
29,406

 
25,658

Amortization expense
52,003

 
35,069

 
28,761

Impairment expense
17,325

 
16,000

 

Loss on disposal of assets

 
9,204

 

Operating income
27,204

 
19,061

 
49,918

Other income (expense):
 
 
 
 
 
Interest expense, net
(27,623
)
 
(24,651
)
 
(25,924
)
Gain (loss) on investment (refer to Note F)
(5,620
)
 
74,490

 
4,533

Amortization of debt issuance costs
(4,002
)
 
(2,763
)
 
(2,212
)
Other income (expense), net
2,634

 
(2,919
)
 
(2,323
)
Income (loss) from continuing operations before income taxes
(7,407
)
 
63,218

 
23,992

Provision (benefit) for income taxes
(40,679
)
 
9,469

 
15,001

Income from continuing operations
33,272

 
53,749

 
8,991

Income from discontinued operations, net of income tax

 
473

 
6,981

Gain on sale of discontinued operations, net of income tax
340

 
2,308

 
149,798

Net income
33,612

 
56,530

 
165,770

Less: Income from continuing operations attributable to noncontrolling interest
5,621

 
1,961

 
5,133

Less: Income (loss) from discontinued operations attributable to noncontrolling interest

 
(116
)
 
(1,201
)
Net income attributable to Holdings
27,991

 
54,685

 
161,838

Less: Distributions paid - Allocation Interests
39,188

 
23,779

 
17,731

Less: Distributions paid - Preferred Shares
2,457

 

 

Net income (loss) attributable to common shares of Holdings
$
(13,654
)
 
$
30,906

 
$
144,107

 
 
 
 
 
 
Amounts attributable to common shares of Holdings:
 
 
 
 
 
Income (loss) from continuing operations
$
(13,994
)
 
$
28,009

 
$
(13,873
)
Income from discontinued operations, net of income tax

 
589

 
8,182

Gain on sale of discontinued operations, net of income tax
340

 
2,308

 
149,798

Net income (loss) attributable to Holdings
$
(13,654
)
 
$
30,906

 
$
144,107

Basic and fully diluted income (loss) per share attributable to Holdings (refer to Note N)
 
 
 
 
 
Continuing operations
$
(0.45
)
 
$
0.46

 
$
(0.30
)
Discontinued operations
0.01

 
0.05

 
2.91

 
$
(0.44
)
 
$
0.51

 
$
2.61

 
 
 
 
 
 
Weighted average number of shares outstanding - basic and fully diluted
59,900

 
54,591

 
54,300

Cash distribution declared per share (refer to Note N)
$
1.44

 
$
1.44

 
$
1.44


See notes to consolidated financial statements.


F-6


COMPASS DIVERSIFIED HOLDINGS
CONSOLIDATED STATEMENTS OF COMPREHENSIVE INCOME


 
Year ended December 31,
(in thousands)
2017
 
2016
 
2015
Net income
$
33,612

 
$
56,530

 
$
165,770

Other comprehensive income (loss)
 
 
 
 
 
Foreign currency translation adjustments
6,533

 
615

 
(7,733
)
Pension benefit liability, net
409

 
(326
)
 
471

Total comprehensive income, net of tax
40,554

 
56,819

 
158,508

Less: Net income attributable to noncontrolling interests
5,621

 
1,845

 
3,932

Less: Other comprehensive income (loss) attributable to noncontrolling interests
1,223

 
516

 
(1,624
)
Total comprehensive income attributable to Holdings, net of tax
$
33,710

 
$
54,458

 
$
156,200




  
















See notes to consolidated financial statements.

F-7


COMPASS DIVERSIFIED HOLDINGS
CONSOLIDATED STATEMENT OF STOCKHOLDERS' EQUITY


(in thousands)
Trust Preferred Shares
 
Trust Common Shares
 
Accumulated
Deficit
 
Accumulated Other
Comprehensive
Loss
 
Stockholders’
Equity
Attributable to
Holdings
 
Non-
Controlling
Interest
 
Non-Controlling
Interest of Disc. Ops.
 
Total
Stockholders’
Equity
Balance — January 1, 2015
$

 
$
825,321

 
$
(55,348
)
 
$
(2,542
)
 
$
767,431

 
$
22,967

 
$
17,936

 
$
808,334

Net income

 

 
161,838

 

 
161,838

 
5,133

 
(1,201
)
 
165,770

Total comprehensive loss, net

 

 

 
(7,262
)
 
(7,262
)
 

 

 
(7,262
)
Option activity attributable to noncontrolling shareholders

 

 

 

 

 
3,170

 
566

 
3,736

Effect of subsidiary stock option exercise

 

 

 

 

 
500

 

 
500

Proceeds from noncontrolling shareholders

 

 

 

 

 
14,449

 

 
14,449

Disposition of businesses

 

 

 

 

 

 
(16,385
)
 
(16,385
)
Distribution paid - Allocation Interest holders (refer to Note N)

 

 
(17,731
)
 

 
(17,731
)
 

 

 
(17,731
)
Distributions paid - Trust common shares

 

 
(78,192
)
 

 
(78,192
)
 

 

 
(78,192
)
Balance — December 31, 2015
$

 
$
825,321

 
$
10,567

 
$
(9,804
)
 
$
826,084

 
$
46,219

 
$
916

 
$
873,219

Net income

 

 
54,685

 

 
54,685

 
1,961

 
(116
)
 
56,530

Total comprehensive income, net

 

 

 
289

 
289

 

 

 
289

Issuance of Trust common shares, net of offering costs

 
99,359

 

 

 
99,359

 

 

 
99,359

Option activity attributable to noncontrolling shareholders

 

 

 

 

 
4,381

 
1

 
4,382

Effect of subsidiary stock option exercise

 

 
(578
)
 

 
(578
)
 
5,496

 

 
4,918

Issuance of subsidiary shares

 

 
4,809

 

 
4,809

 
3,392

 

 
8,201

Repurchase of subsidiary shares - Ergo

 

 
(11,911
)
 

 
(11,911
)
 
(4,929
)
 

 
(16,840
)
Purchase of noncontrolling interest

 

 
(1,007
)
 

 
(1,007
)
 
(469
)
 

 
(1,476
)
Distributions to noncontrolling shareholders

 

 

 

 

 
(23,630
)
 

 
(23,630
)
Acquisition of 5.11

 

 

 

 

 
5,718

 

 
5,718

Disposition of Tridien

 

 

 

 

 

 
(801
)
 
(801
)
Distribution paid - Allocation Interest Holders (refer to Note N)

 

 
(23,779
)
 

 
(23,779
)
 

 

 
(23,779
)
Distributions payable to Allocation Interest Holders (refer to Note N)

 

 
(13,354
)
 

 
(13,354
)
 

 

 
(13,354
)
Distributions paid - Trust common shares

 

 
(78,192
)
 

 
(78,192
)
 

 

 
(78,192
)
Balance — December 31, 2016
$

 
$
924,680

 
$
(58,760
)
 
$
(9,515
)
 
$
856,405

 
$
38,139

 
$

 
$
894,544


F-8


COMPASS DIVERSIFIED HOLDINGS
CONSOLIDATED STATEMENT OF STOCKHOLDERS' EQUITY


(in thousands)
Trust Preferred Shares
 
Trust Common Shares
 
Accumulated
Deficit
 
Accumulated Other
Comprehensive
Loss
 
Stockholders’
Equity
Attributable to
Holdings
 
Non-
Controlling
Interest
 
Non-Controlling
Interest of Disc. Ops.
 
Total
Stockholders’
Equity
Balance — December 31, 2016

 
924,680

 
(58,760
)
 
(9,515
)
 
856,405

 
38,139

 

 
894,544

Net income

 

 
27,991

 

 
27,991

 
5,621

 

 
33,612

Total comprehensive income, net

 

 

 
6,942

 
6,942

 

 

 
6,942

Issuance of Trust preferred shares, net of offering costs
96,417

 

 

 

 
96,417

 

 

 
96,417

Option activity attributable to noncontrolling shareholders

 

 

 

 

 
7,028

 

 
7,028

Effect of subsidiary stock option exercise

 

 

 

 

 
1,222

 

 
1,222

Issuance of subsidiary shares

 

 

 

 

 
40

 

 
40

Repurchase of subsidiary shares

 

 

 

 

 
(40
)
 

 
(40
)
Acquisition of Crosman

 

 

 

 

 
781

 

 
781

Distribution paid - Allocation Interest Holders (refer to Note N)

 

 
(25,834
)
 

 
(25,834
)
 

 

 
(25,834
)
Distributions paid - Trust common shares

 

 
(86,256
)
 

 
(86,256
)
 

 

 
(86,256
)
Distributions paid - Trust preferred shares

 

 
(2,457
)
 

 
(2,457
)
 

 

 
(2,457
)
Balance — December 31, 2017
$
96,417

 
$
924,680

 
$
(145,316
)
 
$
(2,573
)
 
$
873,208

 
$
52,791

 
$

 
$
925,999




See notes to consolidated financial statements.

F-9

COMPASS DIVERSIFIED HOLDINGS
CONSOLIDATED STATEMENTS OF CASH FLOWS



 
 
Year ended December 31,
(in thousands)
 
2017
 
2016
 
2015
Cash flows from operating activities:
 
 
 
 
 
 
Net income
 
$
33,612

 
$
56,530

 
$
165,770

Income from discontinued operations
 

 
473

 
6,981

Gain on sale of discontinued operations
 
340

 
2,308

 
149,798

Net income from continuing operations
 
33,272

 
53,749

 
8,991

Adjustments to reconcile net income to net cash provided by operating activities:
 
 
 
 
 
 
Depreciation expense
 
33,041

 
26,853

 
21,231

Amortization expense
 
77,010

 
58,752

 
31,844

Amortization of debt issuance costs and original issue discount
 
5,007

 
3,565

 
2,883

Impairment expense
 
17,325

 
16,000

 

Loss on disposal of assets
 

 
9,204

 

Unrealized (gain) loss on interest rate swap
 
(648
)
 
1,539

 
5,662

Noncontrolling stockholder stock based compensation
 
7,028

 
4,382

 
3,171

Excess tax benefit from subsidiary stock options exercised
 
(417
)
 
(1,163
)
 

Loss (gain) on equity method investment
 
5,620

 
(74,490
)
 
(4,533
)
Provision for loss on receivables
 
3,964

 
448

 
(69
)
Deferred taxes
 
(59,429
)
 
(9,868
)
 
(4,333
)
Other
 
392

 
1,420

 
25

Changes in operating assets and liabilities, net of acquisitions:
 
 
 
 
 
 
(Increase) decrease in accounts receivable
 
(17,581
)
 
(15,596
)
 
13,243

(Increase) decrease in inventories
 
(28,247
)
 
2,893

 
(1,810
)
(Increase) decrease in prepaid expenses and other current assets
 
(3,312
)
 
4,850

 
805

Increase (decrease) in accounts payable and accrued expenses
 
8,746

 
25,148

 
(8,108
)
Net cash provided by operating activities - continuing operations
 
81,771

 
107,686

 
69,002

Net cash provided by operating activities - discontinued operations
 

 
3,686

 
15,546

Net cash provided by operations
 
81,771

 
111,372

 
84,548

Cash flows from investing activities:
 
 
 
 
 
 
Acquisitions, net of cash acquired
 
(164,950
)
 
(536,175
)
 
(130,292
)
Purchases of property and equipment
 
(44,767
)
 
(23,969
)
 
(15,661
)
Proceeds from FOX stock offerings
 
136,147

 
182,470

 

Proceeds from sale of businesses
 
340

 
11,249

 
385,510

Purchase of noncontrolling interest
 

 
(1,475
)
 

Payment of interest rate swap
 
(3,964
)
 
(4,303
)
 
(2,007
)
Other investing activities
 
(84
)
 
(10
)
 
(104
)
Net cash (used in) provided by investing activities - continuing operations
 
(77,278
)
 
(372,213
)
 
237,446

Net cash provided by (used in) investing activities - discontinued operations
 

 
9,192

 
(3,566
)
Net cash (used in) provided by investing activities
 
(77,278
)
 
(363,021
)
 
233,880


F-10

COMPASS DIVERSIFIED HOLDINGS
CONSOLIDATED STATEMENTS OF CASH FLOWS


 
 
Year ended December 31,
(in thousands)
 
2017
 
2016
 
2015
Cash flows from financing activities:
 
 
 
 
 
 
Proceeds from the issuance of Trust common shares, net
 

 
99,359

 

Proceeds from the issuance of Trust preferred shares, net
 
96,417

 

 

Borrowings under credit facility
 
260,500

 
671,298

 
197,000

Repayments under credit facility
 
(228,585
)
 
(423,240
)
 
(369,975
)
Distributions paid - common shares
 
(86,256
)
 
(78,192
)
 
(78,192
)
Distributions paid - preferred shares
 
(2,457
)
 

 

Net proceeds provided by noncontrolling shareholders
 
822

 
8,887

 
14,949

Distributions paid to noncontrolling shareholders
 

 
(23,630
)
 

Distributions paid - Allocation Interests
 
(39,188
)
 
(23,779
)
 
(17,731
)
Repurchase of subsidiary stock
 

 
(15,407
)
 

Debt issuance costs
 
(2,899
)
 
(5,986
)
 
(440
)
Excess tax benefit on stock-based compensation
 
417

 
1,163

 

Other
 
(1,359
)
 
(1,747
)
 
32

Net cash (used in) provided by financing activities
 
(2,588
)
 
208,726

 
(254,357
)
Foreign currency impact on cash
 
(1,792
)
 
(3,174
)
 
(1,905
)
Net increase (decrease) in cash and cash equivalents
 
113

 
(46,097
)
 
62,166

Cash and cash equivalents — beginning of period (1)
 
39,772

 
85,869

 
23,703

Cash and cash equivalents — end of period
 
$
39,885

 
$
39,772

 
$
85,869


(1) Includes cash from discontinued operations of $0.6 million at January 1, 2016, and $1.8 million at January 1, 2015.















See notes to consolidated financial statements.

F-11


COMPASS DIVERSIFIED HOLDINGS
NOTES TO CONSOLIDATED FINANCIAL STATEMENTS
December 31, 2017

Note A — Organization and Business Operations
Compass Diversified Holdings, a Delaware statutory trust (“the Trust”), was incorporated in Delaware on November 18, 2005. Compass Group Diversified Holdings, LLC, a Delaware limited liability Company (the “Company”), was also formed on November 18, 2005 with equity interests which were subsequently reclassified as the “Allocation Interests”. The Trust and the Company were formed to acquire and manage a group of small and middle-market businesses headquartered in North America. In accordance with the amended and restated Trust Agreement, dated as of April 25, 2006 (the “Trust Agreement”), the Trust is sole owner of 100% of the Trust Interests (as defined in the Company’s amended and restated operating agreement, dated as of April 25, 2006 (as amended and restated, the “LLC Agreement”)) of the Company and, pursuant to the LLC Agreement, the Company has, outstanding, the identical number of Trust Interests as the number of outstanding common shares of the Trust. Compass Group Diversified Holdings, LLC, a Delaware limited liability company is the operating entity with a board of directors and other corporate governance responsibilities, similar to that of a Delaware corporation.
The Company is a controlling owner of nine businesses, or operating segments at December 31, 2017. The segments are as follows: 5.11 Acquisition Corp. ("5.11" or "5.11 Tactical"), Crosman Corp. ("Crosman"), The Ergo Baby Carrier, Inc. (“Ergobaby”), Liberty Safe and Security Products, Inc. (“Liberty Safe” or “Liberty”), Fresh Hemp Foods Ltd. ("Manitoba Harvest" or "Manitoba"), Compass AC Holdings, Inc. (“ACI” or “Advanced Circuits”), AMT Acquisition Corporation (“Arnold”), Clean Earth Holdings, Inc. ("Clean Earth"), and Sterno Products, LLC (“Sterno”). The segments are referred to interchangeably as “businesses”, “operating segments” or “subsidiaries” throughout the financial statements. Refer to Note E - "Operating Segment Data" for further discussion of the operating segments. Compass Group Management LLC, a Delaware limited liability Company (“CGM” or the “Manager”), manages the day to day operations of the Company and oversees the management and operations of our businesses pursuant to a management services agreement (“MSA”).
Note B — Summary of Significant Accounting Policies
Accounting principles
The Company’s consolidated financial statements are prepared in accordance with accounting principles generally accepted in the United States of America (US GAAP).
Basis of presentation
The results of operations for the years ended December 31, 2017, 2016 and 2015 represent the results of operations of the Company’s acquired businesses from the date of their acquisition by the Company, and therefore are not indicative of the results to be expected for the full year.
Principles of consolidation
The consolidated financial statements include the accounts of the Trust and the Company, as well as the businesses acquired as of their respective acquisition date. All significant intercompany accounts and transactions have been eliminated in consolidation. Discontinued operating entities are reflected as discontinued operations in the Company’s results of operations and statements of financial position.
The acquisition of businesses that the Company owns or controls more than a 50% share of the voting interest are accounted for under the acquisition method of accounting. The amount assigned to the identifiable assets acquired and the liabilities assumed is based on the estimated fair values as of the date of acquisition, with the remainder, if any, recorded as goodwill.
Discontinued Operations
The Company completed the sale of its majority owned subsidiary, Tridien Medical, Inc. ("Tridien") during the third quarter of 2016, the sale of its majority owned subsidiary CamelBak Products, LLC ("CamelBak") in the third quarter of 2015 and the sale of its majority owned subsidiary, American Furniture Manufacturing, Inc. ("AFM" or "American Furniture"), during the fourth quarter of 2015. The results of operations of Tridien are presented as discontinued operations in the consolidated statements of operations for the years ended December 31, 2016 and 2015. The results of operations of CamelBak and American Furniture are presented as discontinued operations in the consolidated statements of operations for the year ended December 31, 2015. Refer to "Note D - Discontinued Operations" for additional information. Unless otherwise indicated, the disclosures accompanying the consolidated financial statements reflect the Company's continuing operations.

F-12


Use of estimates
The preparation of financial statements in conformity with US GAAP requires management to make estimates and assumptions that affect the reported amounts of assets and liabilities and disclosure of contingent assets and liabilities at the date of the financial statements and the reported amounts of revenues and expenses during the reporting period. These estimates are based on management’s best knowledge of current events and actions the Company may undertake in the future. It is possible that in 2018 actual conditions could be better or worse than anticipated when the Company developed the estimates and assumptions, which could materially affect the results of operations and financial position in the future. Such changes could result in future impairment of goodwill, intangibles and long-lived assets, inventory obsolescence, establishment of valuation allowances on deferred tax assets and increased tax liabilities, among other things. Actual results could differ from those estimates.
Profit Allocation Interests
At the time of the Company's Initial Public Offering, the Company issued Allocation Interests governed by the LLC agreement that entitle the holders (the "Holders") to receive distributions pursuant to a profit allocation formula upon the occurrence of certain events. The Holders are entitled to receive and as such can elect to receive the positive contribution based profit allocation payment for each of the business acquisitions during the 30-day period following the fifth anniversary of the date upon which the Company acquired a controlling interest in that business (Holding Event) and upon the sale of that business (Sale Event). Payments of profit allocation to the Holders are accounted for as dividends declared on Allocation Interests and recorded in stockholders' equity once they are approved by our Board of Directors.
Revenue recognition
The Company records revenue for goods and services when persuasive evidence of an arrangement exists, delivery of the product or performance of services has occurred, and collectability of the fixed or determinable sales price is reasonably assured. Revenue is recognized upon shipment of product to the customer or performance of services for a customer, net of sales returns and allowances. Appropriate reserves are established for anticipated returns and allowances based on historical experience. Shipping and handling costs are charged to operations when incurred and are generally classified as a component of cost of sales. Taxes collected from customers and remitted to governmental authorities are presented on a net basis in the accompanying Consolidated Statements of Operations. Revenue is typically recorded at F.O.B. shipping point for our businesses. Revenue from the Company's Clean Earth business is recognized as services are rendered, generally when material is received at Clean Earth's facilities.
Cash equivalents
The Company considers all highly liquid investments with original maturities of three months or less to be cash equivalents. At December 31, 2017 and 2016, the amount of cash and cash equivalents held by our subsidiaries in foreign bank accounts was $16.0 million and $16.7 million, respectively.
Allowance for doubtful accounts
The Company uses estimates to determine the amount of the allowance for doubtful accounts in order to reduce accounts receivable to their estimated net realizable value. The Company estimates the amount of the required allowance by reviewing the status of past-due receivables and analyzing historical bad debt trends. The Company’s estimate also includes analyzing existing economic conditions. When the Company becomes aware of circumstances that may impair a specific customer’s ability to meet its financial obligations subsequent to the original sale, the Company will record an allowance against amounts due, and thereby reduce the net receivable to the amount it reasonably believes will be collectible. Balances that remain outstanding after the Company has used reasonable collection efforts are written off through a charge to the valuation allowance and a credit to accounts receivable.
Inventories
Inventories consist of raw materials, work-in-process, manufactured goods and purchased goods acquired for resale. Inventories are stated at the lower of cost or market, determined on the first-in, first-out method. Cost includes raw materials, direct labor, manufacturing overhead and indirect overhead. Market value is based on current replacement cost for raw materials and supplies and on net realizable value for finished goods.
Property, plant and equipment
Property, plant and equipment is recorded at cost. The cost of major additions or betterments is capitalized, while maintenance and repairs that do not improve or extend the useful lives of the related assets are expensed as incurred.
Depreciation is provided principally on the straight-line method over estimated useful lives. Leasehold improvements are amortized over the life of the lease or the life of the improvement, whichever is shorter.

F-13



The ranges of useful lives are as follows:
Buildings and improvements
6 to 25 years
Machinery and equipment
2 to 20 years
Office furniture, computers and software
2 to 8 years
Leasehold improvements
Shorter of useful life or lease term
Property, plant and equipment and other long-lived assets that have definitive lives are evaluated for impairment when events or changes in circumstances indicate that the carrying value of the assets may not be recoverable (‘triggering event’). Upon the occurrence of a triggering event, the asset is reviewed to assess whether the estimated undiscounted cash flows expected from the use of the asset plus residual value from the ultimate disposal exceeds the carrying value of the asset. If the carrying value exceeds the estimated recoverable amounts, the asset is written down to its fair value.
Fair value of financial instruments
The carrying value of the Company’s financial instruments, including cash and cash equivalents, accounts receivable and accounts payable approximate their fair value due to their short term nature. Term Debt with a carrying value of $556.5 million, net of original issue discount, at December 31, 2017 approximated fair value. The fair value is based on interest rates that are currently available to the Company for issuance of debt with similar terms and remaining maturities. If measured at fair value in the financial statements, the Term Debt would be classified as Level 2 in the fair value hierarchy.
Business combinations
The Company allocates the amount it pays for each acquisition to the assets acquired and liabilities assumed based on their fair values at the date of acquisition, including identifiable intangible assets which arise from a contractual or legal right or are separable from goodwill. The Company bases the fair value of identifiable intangible assets acquired in a business combination on detailed valuations that use information and assumptions provided by management, which consider management’s best estimates of inputs and assumptions that a market participant would use. The Company allocates any excess purchase price that exceeds the fair value of the net tangible and identifiable intangible assets acquired to goodwill. The use of alternative valuation assumptions, including estimated growth rates, cash flows, discount rates and estimated useful lives could result in different purchase price allocations and amortization expense in current and future periods. Transaction costs associated with these acquisitions are expensed as incurred through selling, general and administrative expense on the consolidated statement of operations. In those circumstances where an acquisition involves a contingent consideration arrangement, the Company recognizes a liability equal to the fair value of the contingent payments expected to be made as of the acquisition date. The Company re-measures this liability each reporting period and records changes in the fair value through operating income within the consolidated statements of operations.
Goodwill
Goodwill represents the excess of the purchase price over the fair value of the assets acquired and liabilities assumed. The Company is required to perform impairment reviews at each of its reporting units annually and more frequently in certain circumstances. In accordance with accounting guidelines, the Company is able to make a qualitative assessment of whether it is more likely than not that a reporting unit’s fair value is less than its carrying amount before applying the quantitative goodwill impairment test.
In January 2017, the FASB issued new accounting guidance to simplify the accounting for goodwill impairment. The guidance removes step two of the goodwill impairment test, which requires a hypothetical purchase price allocation. Under the new guidance, a goodwill impairment will now be the amount by which a reporting unit's carrying value exceeds its fair value, not to exceed the carrying amount of goodwill. The Company adopted this guidance early, effective January 1, 2017, on a prospective basis, and applied the guidance as necessary to annual and interim goodwill testing performed subsequent to January 1, 2017.
The first step of the process after the qualitative assessment fails is estimating the fair value of each of its reporting units based on a discounted cash flow (“DCF”) model using revenue and profit forecast and a market approach which compares peer data and earnings multiples. The Company then compares those estimated fair values with the carrying values, which include allocated goodwill. If the estimated fair value is less than the carrying value, then a goodwill impairment is recorded.
The Company cannot predict the occurrence of certain future events that might adversely affect the implied value of goodwill and/or the fair value of intangible assets. Such events include, but are not limited to, strategic decisions made in response to economic and competitive conditions, the impact of the economic environment on its customer base, and material adverse effects in relationships with significant customers. The impact of over-estimating or under-estimating the implied fair value of goodwill at any of the reporting units could have a material effect on the results of operations and financial position. In

F-14


addition, the value of the implied goodwill is subject to the volatility of the Company’s operations which may result in significant fluctuation in the value assigned at any point in time.
Refer to "Note H - Goodwill and Intangible Assets" for the results of the annual impairment tests.
Deferred debt issuance costs
Deferred debt issuance costs represent the costs associated with the issuance of debt instruments and are amortized over the life of the related debt instrument. The Company adopted new guidance effective January 1, 2016 that requires debt issuance costs to be presented in the balance sheet as a deduction from the carrying value of the associated debt liability rather than as an asset.
Product Warranty Costs
The Company recognizes warranty costs based on an estimate of the amounts required to meet future warranty obligations. The Company accrues an estimated liability for exposure to warranty claims at the time of a product sale based on both current and historical claim trends and warranty costs incurred. Warranty reserves are included within "Accrued expenses" in the Company's consolidated balance sheets.
Foreign currency
Certain of the Company’s segments have operations outside the United States, and the local currency is typically the functional currency. The financial statements are translated into U.S. dollars using exchange rates in effect at year-end for assets and liabilities and average exchange rates during the year for results of operations. The resulting translation gain or loss is included in stockholders' equity as other comprehensive income or loss.
In 2015, the Company acquired a Canadian subsidiary, Manitoba Harvest, and is exposed to transactional foreign currency gains and losses related to the issuance of intercompany loans in the Canadian dollar, the functional currency of Manitoba Harvest. Foreign currency transactional gains and losses are included in the results of operations and are generally classified as Other Income (Expense).
Derivatives and hedging
The Company utilizes interest rate swaps to manage risks related to interest rates on the term loan portion of their Credit Facility. The Company has not elected hedge accounting treatment for the existing interest rate derivatives entered into as part of the Credit Facility. Refer to "Note J - Debt" for more information on the Company’s Credit Facility.
Noncontrolling interest
Noncontrolling interest represents the portion of a majority-owned subsidiary’s net income that is owned by noncontrolling shareholders. Noncontrolling interest on the balance sheet represents the portion of equity in a consolidated subsidiary owned by noncontrolling shareholders.
Income taxes
On December 22, 2017, the U.S. government enacted comprehensive tax legislation commonly referred to as the Tax Cuts and Jobs Act (the "Tax Act"). The Tax Act makes broad and complex changes to the U.S. tax code which may impact, positively or negatively, the Company and our portfolio companies for taxable years ended December 31, 2017 and thereafter. The impact of many provisions of the Tax Act are unclear and subject to interpretation pending further guidance from the Internal Revenue Service. The ultimate impact of the Tax Act on the Company and its portfolio companies is dependent on ongoing review and analysis.
Among other important changes in the Tax Act, the tax rate on corporations was reduced from 35% to 21%; a limitation on the deduction of interest expense was enacted; certain tangible property acquired after September 27, 2017 will qualify for 100% expensing; gain from the sale of a partnership interest by a foreign person will be subject to U.S. tax to the extent that the partnership is engaged in a trade or business; a special deduction for qualified business income from pass-through entities was added; U.S. federal income taxes on foreign earnings was eliminated (subject to several important exceptions), and new provisions designed to tax currently global intangible low taxed income and a new base erosion anti-abuse tax were added.

F-15


For taxable years beginning after December 31, 2017, a deduction for interest will generally be allowed for any entity only up to 30% of adjusted taxable income (determined without regard to interest income or expense) plus the amount of interest income. Only interest income and expense incurred in a trade or business is taken into account, i.e., investment interest income and deductions are ignored. For partnerships, the limitation is applied at the partnership level and then adjustments are made at the partner level to avoid double counting and to allow an owner to use any excess income in calculating the interest deduction at his or her level. It is not expected that the provision will limit the deduction of interest by the Company for 2018 but it may impact the deduction for certain of the portfolio companies.
Although the Trust and the Company are treated as partnerships for U.S. federal income tax purposes, and therefore not subject to net income tax, for U.S. GAAP purposes, we consolidate the results of our businesses in which we own or control more than a 50% share of the voting interest. The Company has made a reasonable estimate of the effects of the Tax Act on its existing deferred tax balances and the one-time transition tax. The Company has substantially completed its accounting for the revaluation of its net U.S. federal deferred tax liabilities and recorded a tax benefit of approximately $34.7 million in the fourth quarter of 2017. The one-time transition tax under the Tax Act is based on earnings and profits ("E&P) that were previously deferred from U.S. income taxes. For the year ended December 31, 2017, the provision for income taxes includes provisional tax expense of $4.9 million related to the one-time transition tax liability of our foreign subsidiaries. The Company has not completed the calculation of the total E&P for these foreign subsidiaries and expects to refine its calculations as additional analysis is completed. In addition, the Company's estimates may be affected as additional regulatory guidance is issued with respect to the Tax Act. Any adjustments to the provisional amounts will be recognized as a component of the provision for income taxes in the period in which such adjustments are determined within the annual period following the enactment of the Tax Act.
Deferred income taxes are calculated under the asset and liability method. Deferred income taxes are provided for the differences between the basis of assets and liabilities for financial reporting and income tax purposes at the enacted tax rates. A valuation allowance is established when necessary to reduce deferred tax assets to the amount that is expected to more likely than not be realized. Several of the Company’s majority owned subsidiaries have deferred tax assets recorded at December 31, 2017 which in total amount to approximately $38.9 million. This deferred tax asset is net of $5.9 million of valuation allowance primarily associated with net operating losses and foreign tax credits at Arnold and 5.11. These deferred tax assets are comprised primarily of reserves not currently deductible for tax purposes. The temporary differences that have resulted in the recording of these tax assets may be used to offset taxable income in future periods, reducing the amount of taxes required to be paid. Realization of the deferred tax assets is dependent on generating sufficient future taxable income at those subsidiaries with deferred tax assets. Based upon the expected future results of operations, the Company believes it is more likely than not that those subsidiaries with deferred tax assets will generate sufficient future taxable income to realize the benefit of existing temporary differences, although there can be no assurance of this. The impact of not realizing these deferred tax assets would result in an increase in income tax expense for such period when the determination was made that the assets are not realizable.
Earnings per common share
Basic and fully diluted earnings per Trust common share is computed using the two-class method which requires companies to allocate participating securities that have rights to earnings that otherwise would have been available only to common shareholders as a separate class of securities in calculating earnings per share. The Company has granted Allocation Interests that contain participating rights to receive profit allocations upon the occurrence of a Holding Event or a Sale Event, and has issued preferred shares that have rights to distributions when, and if, declared by the Company's board of directors.
The calculation of basic and fully diluted earnings per common share is computed by dividing income available to common share holders by the weighted average number of Trust common shares outstanding during the period. Earnings per common share reflects the effect of distributions that were declared and paid to the Holders and distributions that were paid on preferred shares during the period.
The weighted average number of Trust common shares outstanding for fiscal year 2017 was computed based on 59,900,000 shares outstanding for the period from January 1st through December 31st. The weighted average number of Trust common shares outstanding for fiscal year 2016 was computed based on 54,300,000 shares outstanding for the period from January 1st through December 13th and 5,600,000 additional shares outstanding for the period from December 13th through December 31st. The weighted average number of Trust common shares outstanding for fiscal 2015 was computed based on 54,300,000 shares outstanding for the period from January 1st through December 31st.
The Company did not have any stock option plans or any other potentially dilutive securities outstanding during the years ended December 31, 2017, 2016 and 2015.

F-16


Advertising costs
Advertising costs are expensed as incurred and included in selling, general and administrative expense in the consolidated statements of operations. Advertising costs were $17.8 million, $15.6 million and $11.8 million during the years ended December 31, 2017, 2016 and 2015, respectively.
Research and development
Research and development costs are expensed as incurred and included in selling, general and administrative expense in the consolidated statements of operations. The Company incurred research and development expense of $1.9 million, $1.7 million and $2.1 million during the years ended December 31, 2017, 2016 and 2015, respectively.
Employee retirement plans
The Company and many of its segments sponsor defined contribution retirement plans, such as 401(k) plans. Employee contributions to the plan are subject to regulatory limitations and the specific plan provisions. The Company and its segments may match these contributions up to levels specified in the plans and may make additional discretionary contributions as determined by management. The total employer contributions to these plans were $3.4 million, $2.2 million and $1.8 million for the years ended December 31, 2017, 2016 and 2015, respectively.
The Company’s Arnold subsidiary maintains a defined benefit plan for certain of its employees which is more fully described in "Note M - Defined Benefit Plan". Accounting guidelines require employers to recognize the overfunded or underfunded status of defined benefit pension and postretirement plans as assets or liabilities in their consolidated balance sheets and to recognize changes in that funded status in the year in which the changes occur as a component of comprehensive income.
Seasonality
Earnings of certain of the Company’s operating segments are seasonal in nature. Earnings from Liberty are typically lowest in the second quarter due to lower demand for safes at the onset of summer. Crosman typically has higher sales in the third and fourth quarter each year, reflecting the hunting and holiday seasons. Earnings from Clean Earth are typically lower during the winter months due to the limits on outdoor construction and development activity because of the colder weather in the Northeastern United States. Sterno typically has higher sales in the second and fourth quarter of each year, reflecting the outdoor summer and holiday seasons, respectively.
Stock based compensation
The Company does not have a stock based compensation plan; however, all of the Company’s subsidiaries maintain stock based compensation plans. During the years ended December 31, 2017, 2016 and 2015, $7.0 million, $4.4 million, and $3.2 million of stock based compensation expense was recorded to each expense category that included related salary expense in the consolidated statements of operations. As of December 31, 2017, the amount to be recorded for stock-based compensation expense in future years for unvested options is approximately $27.2 million.

New Accounting Pronouncements
Recently Adopted Accounting Pronouncements
Simplifying the Test for Goodwill Impairment
In January 2017, the FASB issued new accounting guidance to simplify the accounting for goodwill impairment. The guidance removes step two of the goodwill impairment test, which requires a hypothetical purchase price allocation. Under the new guidance, a goodwill impairment will now be the amount by which a reporting unit's carrying value exceeds its fair value, not to exceed the carrying amount of goodwill. All other goodwill impairment guidance remains largely unchanged. Entities will continue to have the option to perform a qualitative test to determine if a quantitative test is necessary. The guidance is effective for fiscal years and interim periods within those years, after December 31, 2019, with early adoption permitted for any goodwill impairment tests performed after January 1, 2017 and will be applied prospectively. The Company adopted this guidance early, effective January 1, 2017, on a prospective basis, and will apply the guidance as necessary to annual and interim goodwill testing performed subsequent to January 1, 2017.
Simplifying the Measurement of Inventory
In July 2015, the FASB issued an accounting standard update intended to simplify the subsequent measurement of inventory by requiring inventory to be measured at the lower of cost and net realizable value. The new guidance applies only to inventory that is determined by methods other than last-in-first-out and the retail inventory method. The guidance was effective for the Company as of January 1, 2017. Adoption of this new accounting guidance did not have a significant impact on the Company's consolidated financial statements.


F-17


Recently Issued Accounting Pronouncements
Improving the Presentation of Net Periodic Pension Costs
In March 2017, the FASB issued guidance that requires presentation of all components of net periodic pension and postretirement benefit costs, other than service costs, in an income statement line item outside of a subtotal of income from operations. The service cost component will continue to be presented in the same line items as other employee compensation costs. The new guidance is effective January 1, 2018 for the Company's Arnold business, which has a defined benefit plan covering substantially all of Arnold’s employees at its Lupfig, Switzerland location (refer to "Note M - Defined Benefit Plan"). The guidance is required to be adopted retrospectively with respect to the income statement presentation requirement. See "Note M - Defined Benefit Plan" for the amount of each component of net periodic pension and postretirement benefit costs that Arnold has reported historically. These amounts of net periodic pension and postretirement benefit costs are not necessarily indicative of future amounts that may arise in years following implementation of the new accounting pronouncement.
Classification of Certain Cash Receipts and Cash Payments
In August 2016, the FASB issued an accounting standard update which updates the guidance as to how certain cash receipts and cash payments should be presented and classified within the statement of cash flows. The guidance eliminates the diversity in practice related to the classification of certain cash receipts and payments for debt prepayments or extinguishment costs, the maturing of zero coupon bonds, contingent consideration payments made after a business combination, proceeds from the settlement of insurance claims and distributions received from equity method investees. The amended guidance is effective for fiscal years, and interim periods within those years, beginning after December 15, 2017, with early adoption permitted.  The adoption of this guidance is not expected to have a significant impact on the Company's consolidated financial statements.
Leases
In February 2016, the FASB issued an accounting standard update related to the accounting for leases which will require an entity to recognize right-of-use assets and lease liabilities on its balance sheet and disclose key information about leasing arrangements. The standard update offers specific accounting guidance for a lessee, a lessor and sale and leaseback transactions. Lessees and lessors are required to disclose qualitative and quantitative information about leasing arrangements to enable a user of financial statements to assess the amount, timing and uncertainty of cash flows arising from leases. For public companies, the new standard is effective for annual reporting periods beginning after December 15, 2018, including interim periods within that reporting period, and requires modified retrospective adoption, with early adoption permitted. Accordingly, this standard is effective for the Company on January 1, 2019. The Company is currently assessing the impact of the new standard on our consolidated financial statements.
Revenue from Contracts with Customers
In May 2014, the FASB issued a comprehensive new revenue recognition standard. The new standard outlines a single comprehensive model for entities to use in accounting for revenue arising from contracts with customers and supersedes most current revenue recognition guidance, including industry-specific guidance. The core principle of the revenue model is that an entity should recognize revenue to depict the transfer of promised goods or services to customers in an amount that reflects the consideration to which the entity expects to be entitled in exchange for those goods or services. In addition, the standard requires disclosure of the nature, amount, timing and uncertainty of revenue and cash flows arising from contracts with customers. The standard is designed to create greater comparability for financial statement users across industries, jurisdictions and capital markets and also requires enhanced disclosures. The new standard will be effective for the Company beginning January 1, 2018. The FASB issued four subsequent standards in 2016 containing implementation guidance related to the new standard. These standards provide additional guidance related to principal versus agent considerations, licensing, and identifying performance obligations. Additionally, these standards provide narrow-scope improvements and practical expedients as well as technical corrections and improvements.
The guidance permits two methods of adoption: retrospectively to each prior reporting period presented (full retrospective method), or retrospectively with the cumulative effect of initially applying the guidance recognized at the date of initial application (the modified retrospective method). The Company will be adopting the standard as of January 1, 2018, using the modified retrospective method applied to contracts which were not completed as of that date. We expect that the adoption of Topic 606 will not have a material impact to our consolidated financial statements, including the presentation of revenues in our Consolidated Statements of Operations.
The impact to the Company’s future results are not expected to be material based on the analysis of revenue streams and contracts under the new revenue recognition guidance which supports revenue recognition at a point in time for seven out of nine of our reportable segments. For the seven reportable segments, this is consistent with the Company’s previous revenue recognition model whereby the majority of revenue was recognized based on the Company’s shipping terms. The Company has identified two reportable segments where revenue recognition will change to over time recognition from

F-18


historical point in time revenue recognition. Although the timing of revenue recognition for these two reportable segments will change, these changes will not have a material impact on the Company’s consolidated financial statements due to the over time recognition being closely aligned with point in time recognition.
The impacts from the adoption of the revenue standard update primarily relate to the timing of revenue recognition for variable consideration received, consideration payable to a customer and recording right of return assets. Although these differences have been identified, the total impact to each reportable segment will not be material to the consolidated financial statements. In addition the accounting for the estimate of variable consideration in our contracts is not materially different compared to our current practice.
The Company will adopt practical expedients and make policy elections related to the accounting for sales taxes, shipping and handling, costs to obtain a contract and immaterial promised goods or services which mitigates any potential differences. The Company is not expecting significant changes in the internal controls over financial reporting that will have a material effect to our internal controls over financial reporting.
Note C — Acquisition of Businesses
Acquisition of Crosman
On June 2, 2017, CBCP Acquisition Corp. (the "Buyer"), a wholly owned subsidiary of the Company, entered into an equity purchase agreement pursuant to which it acquired all of the outstanding equity interests of Bullseye Acquisition Corporation, the indirect owner of the equity interests of Crosman Corp. ("Crosman"). Crosman is a designer, manufacturer and marketer of airguns, archery products, laser aiming devices and related accessories. Headquartered in Bloomfield, New York, Crosman serves over 425 customers worldwide, including mass merchants, sporting goods retailers, online channels and distributors serving smaller specialty stores and international markets. Its diversified product portfolio includes the widely known Crosman, Benjamin and CenterPoint brands.

The Company made loans to, and purchased a 98.9% controlling interest in, Crosman. The purchase price, including proceeds from noncontrolling interests and net of transaction costs, was approximately $150.4 million. Crosman management invested in the transaction along with the Company, representing approximately 1.1% of the initial noncontrolling interest on a primary and fully diluted basis. The fair value of the noncontrolling interest was determined based on the enterprise value of the acquired entity multiplied by the ratio of the number of shares acquired by the minority holders to total shares. The transaction was accounted for as a business combination. CGM acted as an advisor to the Company in the acquisition and will continue to provide integration services during the first year of the Company's ownership of Crosman. CGM will receive integration service fees of $1.5 million payable quarterly over a twelve month period as services are rendered beginning in the quarter ended September 30, 2017. The Company incurred $1.5 million of transaction costs in conjunction with the Crosman acquisition, which was included in selling, general and administrative expense in the consolidated statements of income during the second quarter of 2017.

The results of operations of Crosman have been included in the consolidated results of operations since the date of acquisition. Crosman's results of operations are reported as a separate operating segment as a branded consumer business. The table below provides the recording of assets acquired and liabilities assumed as of the acquisition date.

 
 
Preliminary Allocation
 
Measurement Period Adjustments
 
Final Purchase Allocation
(in thousands)
 
As of 6/2/17
 
 
As of 12/31/17
Assets:
 
 
 
 
 
 
Cash
 
$
429

 
$
781

 
$
1,210

Accounts receivable (1)
 
16,751

 

 
16,751

Inventory
 
25,598

 
3,275

 
28,873

Property, plant and equipment
 
10,963

 
4,051

 
15,014

Intangible assets
 

 
84,594

 
84,594

Goodwill
 
139,434

 
(90,675
)
 
48,759

Other current and noncurrent assets
 
2,348

 

 
2,348

Total assets
 
$
195,523

 
$
2,026

 
$
197,549


F-19


 
 
 
 
 
 
 
Liabilities and noncontrolling interest:
 
 
 
 
 
 
Current liabilities
 
$
15,502

 
$
781

 
$
16,283

Other liabilities
 
91,268

 
354

 
91,622

Deferred tax liabilities
 
27,286

 
1,229

 
28,515

Noncontrolling interest
 
694

 

 
694

Total liabilities and noncontrolling interest
 
$
134,750

 
$
2,364

 
$
137,114

 
 
 
 
 
 
 
Net assets acquired
 
$
60,773

 
(338
)
 
$
60,435

Noncontrolling interest
 
694

 

 
694

Intercompany loans to business
 
90,742

 

 
90,742

 
 
$
152,209

 
(338
)
 
$
151,871

 
 
 
 
 
 
 

Acquisition Consideration
 
 
 
 
 
 
Purchase price
 
$
151,800

 
$

 
$
151,800

Cash acquired
 
1,417

 
(207
)
 
1,210

Working capital adjustment
 
(1,008
)
 
(131
)
 
(1,139
)
Total purchase consideration
 
$
152,209

 
$
(338
)
 
$
151,871

Less: Transaction costs
 
1,397

 
76

 
1,473

Purchase price, net
 
$
150,812

 
$
(414
)
 
$
150,398

(1) Includes $18.0 million of gross contractual accounts receivable of which $1.2 million was not expected to be collected. The fair value of accounts receivable approximated net book value acquired.

The allocation of the purchase price presented above is based on management's estimate of the fair values using valuation techniques including income, cost and market approaches. In estimating the fair value of the acquired assets and assumed liabilities, the fair value estimates are based on, but not limited to, expected future revenue and cash flows, expected future growth rates and estimated discount rates. Current and noncurrent assets and current and other liabilities are valued at historical carrying values, which approximates fair value. Property, plant and equipment is valued through a purchase price appraisal and will be depreciated on a straight-line basis over the respective remaining useful lives of the assets. The inventory was valued at fair value, resulting in a basis step-up of $3.3 million, which was charged to cost of goods sold over the inventory turns of the acquired entity. Goodwill is calculated as the excess of the consideration transferred over the fair value of the identifiable net assets acquired and represents the future economic benefits expected to arise from other intangible assets acquired that do not qualify for separate recognition, including assembled workforce and non-contractual relationships, as well as expected future synergies. The goodwill of $48.8 million reflects the strategic fit of Crosman in the Company's branded consumer business and is not expected to be deductible for income tax purposes. The purchase accounting for Crosman was finalized during the fourth quarter of 2017.

The intangible assets recorded related to the Crosman acquisition are as follows (in thousands):
Intangible Assets
 
Amount
 
Estimated Useful Life
Tradename
 
$
53,463

 
20 years
Customer relationships
 
28,718

 
15 years
Technology
 
2,413

 
15 years
 
 
$
84,594

 
 

The tradename was valued at $53.5 million using a multi-period excess earnings methodology. The customer relationships intangible asset was valued at $28.7 million using the distributor method, a variation of the multi-period excess earnings methodology, in which an asset is valuable to the extent it enables its owners to earn a return in excess of the required returns on the other assets utilized in the business. The technology was valued at $2.4 million using a relief from royalty method.

F-20


Acquisition of 5.11 Tactical
On August 31, 2016, 5.11 ABR Merger Corp. ("Merger Sub"), a wholly owned subsidiary of 5.11 ABR Corp. ("Parent"), which in turn is a wholly owned subsidiary of the Company, merged with and into 5.11 Tactical, with 5.11 Tactical as the surviving entity, pursuant to an agreement and plan of merger among Merger Sub, Parent, 5.11 Tactical, and TA Associates Management L.P. entered into on July 29, 2016. 5.11 Tactical is a leading provider of purpose-built tactical apparel and gear for law enforcement, firefighters, EMS, and military special operations as well as outdoor and adventure enthusiasts. 5.11 is a brand known for innovation and authenticity, and works directly with end users to create purpose-built apparel and gear designed to enhance the safety, accuracy, speed and performance of tactical professionals and enthusiasts worldwide.  Headquartered in Irvine, California, 5.11 operates sales offices and distribution centers globally, and 5.11 products are widely distributed in uniform stores, military exchanges, outdoor retail stores, its own retail stores and on 511tactical.com.

The Company made loans to, and purchased a 97.5% controlling interest in 5.11 ABR Corp. The purchase price, including proceeds from noncontrolling interest and net of transaction costs, was approximately $408.2 million after final settlement of the working capital in the fourth quarter of 2016. The Company funded its portion of the acquisition through an amendment to the 2014 Credit Facility that allowed for an increase in the 2014 Revolving Credit Facility and the 2016 Incremental Term Loan (refer to Note J - Debt). 5.11 management invested in the transaction along with the Company, representing approximately 2.5% initial noncontrolling interest on a primary and fully diluted basis. The fair value of the noncontrolling interest was determined based on the enterprise value of the acquired entity multiplied by the ratio of the number of shares acquired by the minority holders to total shares. The transaction was accounted for as a business combination. CGM acted as an advisor to the Company in the acquisition and will continue to provide integration services during the first year of the Company's ownership of 5.11. CGM received integration service fees of $3.5 million payable quarterly over a twelve month period as services were rendered beginning in the quarter ended December 31, 2016.

The results of operations of 5.11 have been included in the consolidated results of operations since the date of acquisition. 5.11's results of operations are reported as a separate operating segment. The table below provides the recording of assets acquired and liabilities assumed as of the acquisition date.

5.11 Tactical
 
 
(in thousands)
 
 
Assets:
 
 
Cash
 
$
12,581

Accounts receivable (1)
 
38,323

Inventory (2)
 
160,304

Property, plant and equipment (3)
 
22,723

Intangible assets
 
127,890

Goodwill
 
92,966

Other current and noncurrent assets
 
4,884

      Total assets
 
$
459,671

Liabilities and noncontrolling interest:
 
 
Current liabilities
 
$
38,229

Other liabilities
 
180,231

Deferred tax liabilities
 
10,163

Noncontrolling interest
 
5,568

      Total liabilities and noncontrolling interest
 
$
234,191

 
 
 
Net assets acquired
 
$
225,480

Noncontrolling interest
 
5,568

Intercompany loans to business
 
179,237

 
 
$
410,285

 
 
 

F-21


Acquisition Consideration
 
 
Purchase price
 
$
400,000

Working capital adjustment
 
(2,296
)
Cash
 
12,581

Total purchase consideration
 
$
410,285

Less: Transaction costs
 
2,063

Purchase price, net
 
$
408,222

(1) Includes $40.1 million of gross contractual accounts receivable of which $1.7 million was not expected to be collected. The fair value of accounts receivable approximated book value acquired.
(2) Includes $39.1 million in inventory basis step-up, which was charged to cost of goods sold over the inventory turns of the acquired entity.

(3) Includes $7.6 million of property, plant and equipment basis step-up.

The Company incurred $2.1 million of transaction costs in conjunction with the 5.11 acquisition, which was included in selling, general and administrative expense in the consolidated statements of operations in the year of acquisition. The allocation of the purchase price presented above is based upon management's estimate of the fair values using valuation techniques including income, cost and market approaches. In estimating the fair value of the acquired assets and assumed liabilities, the fair value estimates are based on, but not limited to, expected future revenue and cash flows, expected future growth rates and estimated discount rates. Current and noncurrent assets and current and other liabilities are estimated at their historical carrying values. Property, plant and equipment is valued through a purchase price appraisal and will be depreciated on a straight-line basis over the respective remaining useful lives. Goodwill is calculated as the excess of the consideration transferred over the fair value of the identifiable net assets and represents the future economic benefits expected to arise from other intangible assets acquired that do not qualify for separate recognition, including assembled workforce and non-contractual relationships, as well as expected future synergies. The goodwill of $93.0 million reflects the strategic fit of 5.11 in the Company's branded products business and is not expected to be deductible for income tax purposes. The purchase accounting for 5.11 was finalized during the fourth quarter of 2016, with the changes from the provisional purchase price allocation related to the settlement of working capital and the recording of a change in the deferred taxes related to a reduction of net operating loss carryforwards.

The intangible assets recorded related to the 5.11 acquisition are as follows (in thousands):
Intangible assets
 
Amount
 
Estimated Useful Life
Trade name
 
$
48,665

 
15 years
Customer relationships
 
75,218

 
15 years
Technology
 
4,007

 
10 years
 
 
$
127,890

 
 

The customer relationships intangible asset was valued at $75.2 million using an excess earnings methodology, in which an asset is valuable to the extent it enables its owners to earn a return in excess of the required returns on and of the other assets utilized in the business. Customer relationships intangible asset was derived using a risk-adjusted discount rate. The tradename intangible asset and the design patent technology asset were valued using a royalty savings methodology, in which an asset is valuable to the extent that the ownership of the asset relieves the company from the obligation of paying royalties for the benefits generated by the asset.
Unaudited pro forma information
The following unaudited pro forma data for the years ended December 31, 2017 and 2016 gives effect to the acquisition of Crosman and 5.11 Tactical, as described above, as if the acquisitions had been completed as of January 1, 2016, and the sale of Tridien as if the disposition had been completed as of January 1, 2016. The pro forma data gives effect to historical operating results with adjustments to interest expense, amortization and depreciation expense, management fees and related tax effects. The information is provided for illustrative purposes only and is not necessarily indicative of the operating results that would have occurred if the transaction had been consummated on the date indicated, nor is it necessarily indicative of future operating results of the consolidated companies, and should not be construed as representing results for any future period.

F-22


 
Year Ended December 31,
(in thousands)
2017
 
2016
Net revenues
$
1,311,375

 
$
1,282,509

Gross profit
458,613

 
440,095

Operating income
28,920

 
29,004

Net income from continuing operations
36,590

 
50,591

Net income from continuing operations attributable to Holdings
30,969

 
48,632

Basic and fully diluted net income (loss) per share attributable to Holdings
(0.39
)
 
0.40

Other acquisitions
Ergobaby
On May 11, 2016, the Company's Ergobaby subsidiary acquired all of the outstanding membership interests in New Baby Tula LLC ("Baby Tula"), a maker of premium baby carriers, toddler carriers, slings, blankets and wraps. The purchase price was $73.8 million, net of transaction costs, plus a potential earn-out of $8.2 million based on 2017 financial performance. Ergobaby paid $0.8 million in transaction costs in connection with the acquisition. Ergobaby funded the acquisition and payment of related transaction costs through the issuance of an additional $68.2 million in intercompany loans with the Company, and the issuance of $8.2 million in Ergobaby shares to the selling shareholders. The fair value of the Ergobaby shares issued to the selling shareholders was determined based on a model that multiplies the trailing twelve months earnings before interest, taxes, depreciation and amortization by an estimated enterprise value multiple to determine an estimated fair value. The fair value calculation assumes proceeds from the conversion of outstanding stock options, deducts the carrying value of debt at Ergobaby and estimated selling costs of the entity, and divides the resulting amount by the total number of outstanding shares, including converted stock options, to determine a per share value for the stock issued. The Company funded the additional intercompany loans used for the acquisition with available cash on the balance sheet and a draw on the 2014 Revolving Credit Facility. Ergobaby recorded a purchase price allocation of $13.2 million in goodwill, which is expected to be deductible for income tax purposes, $55.3 million in intangible assets comprised of $52.9 million in finite lived tradenames, $1.7 million in non-compete agreements; and $0.7 million in customer relationships, and $4.8 million in inventory step-up. The inventory step-up has been charged to cost of goods sold during the third and fourth quarters of 2016. In addition, the earn-out provision of the purchase price was allocated a fair value of $3.8 million. The remainder of the purchase consideration was allocated to net assets acquired. The Company finalized the purchase accounting for the Baby Tula acquisition during the fourth quarter of 2016. In the fourth quarter of 2017, Ergobaby determined that the earn-out related to the Baby Tula acquisition would not be paid out and reversed the fair value of the earn-out, recording the reversal in operating income.
Clean Earth
On June 1, 2016, the Company's Clean Earth subsidiary acquired certain of the assets and liabilities of EWS Alabama, Inc. ("EWS"). Clean Earth funded the acquisition and the related transaction costs through the issuance of additional intercompany debt with the Company. Based in Glencoe, Alabama, EWS provides a range of hazardous and non-hazardous waste management services from a fully permitted hazardous waste RCRA Part B facility. The Company funded the additional intercompany loans with Clean Earth through a draw on its 2014 Revolving Credit Facility. In connection with the acquisition, Clean Earth recorded a purchase price allocation of $3.6 million in goodwill and $12.1 million in intangible assets. The Company finalized the purchase price during the fourth quarter of 2016.
On April 15, 2016, Clean Earth acquired certain assets of Phoenix Soil, LLC ("Phoenix Soil") and WIC, LLC (together with Phoenix Soil, the "Sellers"). Phoenix Soil is based in Plainville, CT and provides environmental services for nonhazardous contaminated soil materials with a primary focus on soil. Phoenix Soil recently completed its transition to a new 58,000 square foot thermal desorption facility owned by WIC, LLC. The acquisition increases Clean Earth's soil treatment capabilities and expand its geographic footprint into New England. Clean Earth financed the acquisition and payment of related transaction costs through the issuance of additional intercompany loans with the Company. The Company used cash on hand to fund the purchase price of Phoenix Soil. In connection with the acquisition, Clean Earth recorded a purchase price allocation of $3.2 million in goodwill and $5.6 million in intangible assets in the second quarter of 2016. The Company finalized the purchase price during the fourth quarter of 2016.
Sterno
On January 22, 2016, Sterno, a wholly owned subsidiary of the company, acquired all of the outstanding stock of Northern International, Inc. ("Sterno Home"), for a total purchase price of approximately $35.8 million (C$50.6 million), plus a potential

F-23


earn-out opportunity payable over the next two years up to a maximum amount of $1.8 million (C$2.5 million). The contingent consideration was fair valued at $1.5 million, based on probability weighted models of the achievement of certain performance based financial targets. Refer to Note I - "Fair Value Measurement" for a description of the valuation technique used to fair value the contingent consideration. Headquartered in Coquitlam, British Columbia, Canada, Sterno Home sells flameless candles and outdoor lighting products through the retail segment. Sterno financed the acquisition and payment of the related transaction costs through the issuance of an additional $37.0 million in intercompany loans with the Company.
In connection with the acquisition, Sterno recorded a purchase price allocation of $6.0 million of goodwill, which is not expected to be deductible for income tax purposes, $12.7 million in intangible assets and $1.2 million in inventory step-up. In addition, the earn-out provision of the purchase price was allocated a fair value of $1.5 million. The remainder of the purchase consideration was allocated to net assets acquired. Sterno incurred $0.4 million in acquisition related costs in connection with the Sterno Home acquisition.
Note D — Discontinued Operations
Sale of Tridien
On September 21, 2016, the Company sold its majority owned subsidiary, Tridien, based on an enterprise value of $25 million. After the allocation of sale proceeds to non-controlling interest holders and the payment of transaction expenses, the Company received approximately $22.7 million in net proceeds related to its debt and equity interests in Tridien. The Company recognized a gain of $1.7 million in September 2016 as a result of the sale of Tridien. Approximately $1.6 million of the proceeds received by the Company from the sale of Tridien have been reserved as support for the Company's indemnification obligations for future claims against Tridien that the Company may be liable for under the terms of the Tridien sale agreement.

Summarized operating results for Tridien for the previous years through the date of disposition were as follows (in thousands):
(in thousands)
For the period January 1, 2016 through disposition
 
Year ended December 31, 2015
Net sales
$
45,951

 
$
77,406

Gross profit
7,917

 
13,137

Operating income
437

 
(8,703
)
Income from continuing operations before income taxes
488

 
(8,696
)
Provision for income taxes
15

 
(27
)
Income from discontinued operations (1)
$
473

 
$
(8,669
)

(1) The results of operations for the period from January 1, 2016 through the date of disposition, and for the year ended December 31, 2015 exclude $1.1 million and $1.1 million, respectively, of intercompany interest expense.
Sale of CamelBak
On August 3, 2015, the Company sold its majority owned subsidiary, CamelBak, based on a total enterprise value of $412.5 million. The CamelBak purchase agreement contains customary representations, warranties, covenants and indemnification provisions, and the transaction was subject to customary working capital adjustments.

The Company received approximately $367.8 million in cash related to its debt and equity interests in CamelBak after payments to noncontrolling shareholders and payment of all transaction expenses. Under the terms of the LLC agreement, the Allocation Member has the right to defer a portion of the distribution for the CamelBak sale. The Allocation member deferred the profit allocation from the sale of CamelBak and the loss from the sale of American Furniture was used to net the calculation of the high water mark from the Camelback sale. The result was a net distribution of $14.6 million that was paid during the fourth quarter of 2015. (Refer to "Note N - Stockholders' Equity" for a discussion of the profit allocation paid as a result of the sale of CamelBak.) The Company recognized a gain of $164.0 million, net of tax, during 2015 as a result of the sale of CamelBak, which was subject to final settlement during 2016. During the third quarter of 2016, the Company, settled the outstanding working capital adjustments related to CamelBak, resulting in the recognition of additional gain on the sale of business of $0.6 million during the quarter ended September 30, 2016.


F-24


Summarized operating results for CamelBak through the date of disposition were as follows (in thousands):

(in thousands)
 
For the period January 1, 2015 through disposition
Net sales
 
$
96,519

Gross profit
 
41,415

Operating income
 
14,348

Income from continuing operations before income taxes
 
16,607

Provision for income taxes
 
5,010

Income from discontinued operations (1)
 
$
11,597


(1) The results for the period from January 1, 2015 through disposition exclude $5.4 million of intercompany interest expense.

Sale of AFM
On October 5, 2015, the Company sold its majority owned subsidiary, American Furniture, for a sale price of $24.1 million. The Company received approximately $23.5 million in net proceeds related to its debt and equity interests in American Furniture after payment of all transaction expenses. The Company recognized a loss on the sale of American Furniture of $14.3 million. This loss was recognized during the quarter ended September 30, 2015 based on the initial write-down of American Furniture's carrying amounts to fair value.

Summarized operating results for American Furniture for the previous years through the date of disposition were as follows (in thousands):
(in thousands)
 
For the period January 1, 2015 through disposition
Net sales
 
$
122,420

Gross profit
 
11,613

Operating income
 
4,126

Income from continuing operations before income taxes
 
4,134

Provision for income taxes
 
81

Income from discontinued operations (1)
 
$
4,053


(1) The results for the period from January 1, 2015 through disposition exclude $1.5 million of intercompany interest expense.
Note E — Operating Segment Data
At December 31, 2017, the Company had nine reportable operating segments. Each operating segment represents a platform acquisition. The Company’s operating segments are strategic business units that offer different products and services. They are managed separately because each business requires different technology and marketing strategies. A description of each of the reportable segments and the types of products from which each segment derives its revenues is as follows:
5.11 is a leading provider of purpose-built tactical apparel and gear for law enforcement, firefighters, EMS, and military special operations as well as outdoor and adventure enthusiasts. 5.11 is a brand known for innovation and authenticity, and works directly with end users to create purpose-built apparel and gear designed to enhance the safety, accuracy, speed and performance of tactical professionals and enthusiasts worldwide.  Headquartered in Irvine, California, 5.11 operates sales offices and distribution centers globally, and 5.11 products are widely distributed in uniform stores, military exchanges, outdoor retail stores, its own retail stores and on 511tactical.com.
Crosman is a leading designer, manufacturer, and marketer of airguns, archery products, laser aiming devices and related accessories. Crosman offers its products under the highly recognizable Crosman, Benjamin and CenterPoint brands that are available through national retail chains, mass merchants, dealer and distributor networks. Crosman is headquartered in Bloomfield, New York.
Ergobaby, headquartered in Los Angeles, California, is a designer, marketer and distributor of wearable baby carriers and accessories, blankets and swaddlers, nursing pillows, and related products.  Ergobaby primarily sells its

F-25


Ergobaby and Baby Tula branded products through brick-and-mortar retailers, national chain stores, online retailers, its own websites and distributors and derives more than 50% of its sales from outside of the United States.
Liberty Safe is a designer, manufacturer and marketer of premium home, office and gun safes in North America. From its over 300,000 square foot manufacturing facility, Liberty produces a wide range of home and gun safe models in a broad assortment of sizes, features and styles. Liberty is headquartered in Payson, Utah.
Manitoba Harvest is a pioneer and leader in the manufacture and distribution of branded, hemp-based foods and hemp-based ingredients. Manitoba Harvest’s products, which include Hemp Hearts™, Hemp Heart Bites™, and Hemp protein powders, are currently carried in over 13,000 retail stores across the U.S. and Canada. Manitoba Harvest is headquartered in Winnipeg, Manitoba.
Advanced Circuits, an electronic components manufacturing company, is a provider of small-run, quick-turn and volume production rigid printed circuit boards. ACI manufactures and delivers custom printed circuit boards to customers primarily in North America. ACI is headquartered in Aurora, Colorado.
Arnold is a global manufacturer of engineered magnetic solutions for a wide range of specialty applications and end-markets, including aerospace and defense, motorsport/automotive, oil and gas, medical, general industrial, electric utility, reprographics and advertising specialty markets. Arnold produces high performance permanent magnets (PMAG), precision foil products (Precision Thin Metals or "PTM") and flexible magnets (Flexmag) that are mission critical in motors, generators, sensors and other systems and components. Based on its long-term relationships, Arnold has built a diverse and blue-chip customer base totaling more than 2,000 clients worldwide. Arnold is headquartered in Rochester, New York.
Clean Earth provides environmental services for a variety of contaminated materials including soils dredged materials, hazardous waste and drill cuttings. Clean Earth analyzes, treats, documents and recycles waste streams generated in multiple end markets such as power, construction, oil and gas, medical, infrastructure, industrial and dredging. Clean Earth is headquartered in Hatsboro, Pennsylvania and operates 18 facilities in the eastern United States.
Sterno is a manufacturer and marketer of portable food warming fuel and creative table lighting solutions for the food service industry and flameless candles and outdoor lighting products for consumers. Sterno's products include wick and gel chafing fuels, butane stoves and accessories, liquid and traditional wax candles, catering equipment and outdoor lighting products. Sterno is headquartered in Corona, California.
The tabular information that follows shows data for each of the operating segments reconciled to amounts reflected in the consolidated financial statements. The operations of each of the operating segments are included in consolidated operating results as of their date of acquisition. Segment profit is determined based on internal performance measures used by the Chief Executive Officer to assess the performance of each business. All our operating segments are deemed reporting units for purposes of annual or event-driven goodwill impairment testing, with the exception of Arnold which has three reporting units (PMAG, Precision Thin Metals and Flexmag). There were no significant inter-segment transactions.
Summary of Operating Segments
Net Revenues
Year ended December 31,
(in thousands)
2017
 
2016
 
2015
5.11
$
309,999

 
$
109,792

 
$

Crosman
78,387

 

 

Ergobaby
102,969

 
103,348

 
86,506

Liberty
91,956

 
103,812

 
101,146

Manitoba Harvest
55,699

 
59,323

 
17,423

ACI
87,782

 
86,041

 
87,532

Arnold
105,580

 
108,179

 
119,994

Clean Earth
211,247

 
188,997

 
175,386

Sterno
226,110

 
218,817

 
139,991

Total
1,269,729

 
978,309

 
727,978

Reconciliation of segment revenues to consolidated revenues:
 
 
 
 
 
Corporate and other

 

 

Total consolidated revenues
$
1,269,729

 
$
978,309

 
$
727,978


F-26



Segment Profit (Loss) (1)
Year ended December 31,
(in thousands)
2017
 
2016
 
2015
5.11 (2)
$
(7,121
)
 
$
(10,153
)
 
$

Crosman (3)
1,308

 

 

Ergobaby
24,503


17,151


22,157

Liberty
9,475


13,234


11,858

Manitoba Harvest (4)
(9,332
)
 
321

 
(6,150
)
ACI 
23,575


22,718


24,144

Arnold (5)
(5,693
)

(12,921
)

7,584

Clean Earth
12,037

 
7,929

 
11,013

Sterno
19,194

 
18,799

 
13,200

Total
67,946

 
57,078

 
83,806

Reconciliation of segment profit (loss) to consolidated income from continuing operations before income taxes:
 
 
 
 
 
Interest expense, net
(27,623
)
 
(24,651
)
 
(25,924
)
Other income (expense), net
2,634

 
(2,919
)
 
(2,323
)
Gain (loss) on equity method investment
(5,620
)
 
74,490

 
4,533

Corporate and other
(44,744
)
 
(40,780
)
 
(36,100
)
Total consolidated (loss) income from continuing operations before income taxes
$
(7,407
)
 
$
63,218

 
$
23,992

(1) 
Segment profit (loss) represents operating income (loss).
(2) 
5.11 - The year ended December 31, 2017 includes $21.7 million cost of goods sold expense related to the amortization of the step-up in inventory basis resulting from the purchase price allocation of 5.11, and $2.3 million in integration services fees paid to CGM. The year ended December 31, 2016 includes $2.1 million of acquisition related costs incurred in connection with the acquisition of 5.11, $17.4 million of cost of goods sold expense related to the amortization of the step-up in inventory basis resulting from the purchase price allocation of 5.11, and $1.2 million in integration services fees paid to CGM.
(3) 
Crosman - The year ended December 31, 2017 includes $1.8 million in acquisition related costs, $3.3 million cost of goods sold expense related to the amortization of the step-up in inventory basis resulting from the purchase price allocation of Crosman, and $0.75 million in integration services fees paid to CGM.
(4) 
Manitoba Harvest - The year ended December 31, 2017 includes $8.5 million in impairment expense related to goodwill and the Manitoba Harvest tradename. The year ended December 31, 2016 includes $0.5 million in integration services fees paid to CGM. Results from the year ended December 31, 2015 include $1.5 million of acquisition related costs, $3.1 million of cost of goods sold expense related to the amortization of the step-up in inventory basis resulting from the purchase price allocation of Manitoba Harvest, and $0.5 million in integration service fees paid to CGM.
(5) 
Arnold - Operating loss from Arnold for the years ended December 31, 2017 and 2016 includes $8.9 million and $16.0 million, respectively, in goodwill impairment expense related to the PMAG reporting unit. Refer to "Note H - Goodwill and Intangible Assets."

F-27


 
Accounts Receivable
 
Identifiable Assets
 
Depreciation and Amortization
 
December 31,
 
December 31
 
Year ended December 31,
 
2017
 
2016
 
2017 (1)
 
2016 (1)
 
2017
 
2016
 
2015
5.11
$
60,481

 
$
49,653

 
$
324,068

 
$
311,560

 
$
39,934

 
$
23,414

 
$

Crosman
20,396

 

 
129,033

 

 
7,726

 

 

Ergobaby
12,869

 
11,018

 
105,672

 
113,814

 
11,419

 
7,769

 
3,475

Liberty
13,679

 
13,077

 
26,715

 
26,344

 
1,657

 
2,758

 
3,518

Manitoba Harvest
5,663

 
6,468

 
95,046

 
97,977

 
6,344

 
6,403

 
5,192

ACI
6,525

 
6,686

 
14,522

 
16,541

 
3,323

 
3,476

 
2,996

Arnold
14,804

 
15,195

 
66,979

 
64,209

 
6,428

 
9,079

 
8,766

Clean Earth
50,599

 
45,619

 
183,508

 
193,250

 
21,647

 
21,157

 
20,410

Sterno
40,087

 
38,986

 
125,937

 
134,661

 
11,573

 
11,549

 
7,963

Sales allowance accounts
(9,995
)
 
(5,511
)
 

 

 

 

 

Total
215,108

 
181,191

 
1,071,480

 
958,356

 
110,051

 
85,605

 
52,320

Reconciliation of segment to consolidated totals:
 
 
 
 
 
 
 
 
 
 
 
 
 
Corporate and other identifiable assets

 

 
2,026

 
145,971

 

 

 
755

Amortization of debt issuance costs and original issue discount

 

 

 

 
5,007

 
3,565

 
2,883

Total
$
215,108

 
$
181,191

 
$
1,073,506

 
$
1,104,327

 
$
115,058

 
$
89,170

 
$
55,958

(1) 
Does not include goodwill balances - refer to "Note H - Goodwill and Other Intangible Assets" for a schedule of goodwill by segment.
Geographic Information
Net Revenues
The segments in the table below had revenues from geographic locations outside the United States in each of the periods presented. Revenue attributable to Canada represented approximately 22.4% of total international revenue in 2017, 24.0% of total international revenue in 2016 and 14.6% of total international revenue in 2015. Revenue attributable to any other individual foreign country was not material in 2017, 2016 or 2015.
Net Revenues
 
Year ended December 31,
 
 
2017
 
2016
 
2015
United States
 
$
1,020,948

 
$
798,671

 
$
623,246

Canada
 
55,556

 
42,241

 
14,310

Europe
 
89,661

 
58,730

 
46,431

Asia Pacific
 
55,082

 
52,612

 
40,872

Other international
 
48,482

 
26,055

 
3,119

      Total net revenues
 
$
1,269,729

 
$
978,309

 
$
727,978


Identifiable Assets
The Company's Manitoba Harvest segment is based in Canada, and several of the Company's operating segments have subsidiaries with assets located outside of the United States. The following table presents identifiable assets by geographic area:
Identifiable Assets
December 31,
 
2017
 
2016
United States
$
878,322

 
$
890,537

Canada
130,033

 
145,032

Europe
47,574

 
41,285

Other international
17,577

 
27,473

      Total identifiable assets
$
1,073,506

 
$
1,104,327


F-28


Note F — Investment
Investment in FOX
Fox Factory Holdings Corp. ("FOX"), a former majority owned subsidiary of the Company that is publicly traded on the NASDAQ Stock Market under the ticker "FOXF," is a designer, manufacturer and marketer of high-performance ride dynamic products used primarily for bicycles, side-by-side vehicles, on-road vehicles with off-road capabilities, off-road vehicles and trucks, all-terrain vehicles, snowmobiles, specialty vehicles and applications, and motorcycles. The Company held a 41%, ownership interest in FOX as of January 1, 2016, and a 14% ownership interest as of January 1, 2017. The investment in FOX was accounted for using the fair value option.
In March 2016, FOX closed on a secondary public offering of 2,500,000 shares of FOX common shares held by the Company. Concurrently with the closing of the March Offering, FOX repurchased 500,000 shares of FOX common stock held by the Company. As a result of the sale of shares through the March Offering and the repurchase of shares by FOX, the Company sold a total of 3,000,000 shares of FOX common stock, with total net proceeds of approximately $47.7 million. Upon completion of the March Offering and repurchase of shares by FOX, the Company's ownership interest in FOX was reduced from approximately 41% to 33%.
In August 2016, FOX closed on a secondary public offering of 4,025,000 shares held by certain FOX shareholders, including the Company. The Company sold a total of 3,500,000 shares of FOX common stock in the August Offering, for total net proceeds of $63.0 million. Upon completion of the August offering, the Company's ownership of FOX decreased from approximately 33% to approximately 23%.
In November 2016, FOX closed on a secondary offering of 3,500,000 shares of FOX common stock held by the Company, for total net proceeds of $71.8 million. Upon completion of the August offering, our ownership of FOX decreased from approximately 23% to approximately 14%.
In March 2017, FOX closed on a secondary public offering (the "March 2017 Offering") through which the Company sold their remaining 5,108,718 shares in FOX for total net proceeds of $136.1 million. Subsequent to the March 2017 Offering, the Company no longer holds an ownership interest in FOX.
The sale of a portion of the Company's FOX shares in March 2016, August 2016, November 2016 and March 2017 qualified as a Sale Event under the Company's LLC Agreement. During the second quarter, the Company's board of directors declared a distribution to the Holders of the Allocation Interests of $8.6 million in connection with the sale of FOX shares in March 2016. The profit allocation payment was made during the quarter ended June 30, 2016. The Company's board of directors declared a distribution to the Holders of the Allocation Interests of $11.6 million in connection with the sale of FOX shares in August 2016. That payment was made, offset by negative profit allocation related to the Sale Event from the Tridien disposition, in the fourth quarter of 2016. The Company's board of directors declared a distribution to the Holders of the Allocation Interests of $13.4 million related to the November 2016 sale of FOX shares in the fourth quarter of 2016. The amount of the distribution was accrued at December 31, 2016 in the line Due to Related Party in the consolidated Balance Sheet, and paid in January 2017. The sale of FOX shares in March 2017 qualified as a Sale Event under the Company's LLC Agreement. In April 2017, with respect to the March 2017 Offering, the Company's board of directors approved and declared a profit allocation payment totaling $25.8 million that was paid in the second quarter of 2017.

The following table reflects the year to date activity from our investment in FOX for 2017 and 2016:
 
 
Year ended December 31,
 
 
2017
 
2016
Balance January 1st
 
$
141,767

 
$
249,747

Proceeds from sale of FOX shares, net - March 2017 and 2016
 
(136,147
)
 
(47,685
)
Proceeds from sale of FOX shares, net - August 2016
 

 
(63,000
)
Proceeds from sale of FOX shares, net - November 2016
 

 
(71,785
)
Mark to market adjustment on investment (1)
 
(5,620
)
 
74,490

Balance December 31st
 
$

 
$
141,767



(1) The mark-to-market adjustment is the result of the fair value changes of the FOX investment during the year. The 2017 mark-to-market adjustment represents the unrealized loss on the investment in FOX as of the date of the FOX secondary offering through which the Company sold our remaining shares in FOX.

F-29


Arnold Joint Venture
Arnold is a 50% partner in a China rare earth mine-to-magnet joint venture. Arnold accounts for its activity in the joint venture utilizing the equity method of accounting. Gains and losses from the joint venture were not material for the years ended December 31, 2017, 2016 and 2015.
Note G - Inventory and Property, Plant, and Equipment
Inventory
Inventory is comprised of the following (in thousands):
 
December 31,
2017
 
December 31,
2016
Raw materials and supplies
$
36,124

 
$
29,708

Work-in-process
13,921

 
8,281

Finished goods
205,512

 
182,886

 
255,557

 
220,875

Less: obsolescence reserve
(8,629
)
 
(7,891
)
Total
$
246,928

 
$
212,984

Property, plant and equipment
Property, plant and equipment is comprised of the following (in thousands):
 
December 31,
2017
 
December 31,
2016
Machinery and equipment
$
178,187

 
$
155,591

Office furniture, computers and software
28,824

 
13,737

Leasehold improvements
20,630

 
14,156

Construction in process
18,153

 
8,308

Buildings and land
40,015

 
35,392

 
285,809

 
227,184

Less: accumulated depreciation
(112,728
)
 
(84,814
)
Total
$
173,081

 
$
142,370

Depreciation expense was approximately $33.0 million, $26.9 million and $21.2 million for the years ended December 31, 2017, 2016 and 2015, respectively.
Note H — Goodwill and Other Intangible Assets
Goodwill represents the difference between purchase cost and the fair value of net assets acquired in business acquisitions. Indefinite lived intangible assets, representing trademarks and trade names, are not amortized unless their useful life is determined to be finite. Long-lived intangible assets are subject to amortization using the straight-line method. Goodwill and indefinite lived intangible assets are tested for impairment annually as of March 31st of each year and more often if a triggering event occurs, by comparing the fair value of each reporting unit to its carrying value. Each of the Company’s businesses represents a reporting unit except Arnold, which is comprised of three reporting units.
2017 Interim Impairment Testing
Manitoba Harvest
The Company performed Step 1 testing during the 2017 annual impairment testing for Manitoba Harvest. As a result of operating results that were below forecasted amounts, as well as a failure of the financial covenants associated with the intercompany credit facility, we determined that a triggering event had occurred at Manitoba Harvest in the fourth quarter of 2017. We performed impairment testing of the goodwill and indefinite lived tradename at December 31, 2017. For the quantitative impairment test at Manitoba, we utilized an income approach. The weighted average cost of capital used in the income approach at Manitoba was 11.7%. Under the new guidance, a goodwill impairment will now be the amount by which a reporting unit's carrying value exceeds its fair value, not to exceed the carrying amount of goodwill. Results of the quantitative testing of Manitoba Harvest indicated that the carrying value of Manitoba Harvest exceeded its fair value by $6.3 million, and the Company recorded $6.2 million (after the effect of foreign currency translation) as impairment expense at December 31,

F-30


2017. For the indefinite lived trade name, quantitative testing of the Manitoba Harvest tradename indicated that the carrying value exceeded its fair value by $2.3 million, and the Company recorded $2.3 million (after the effect of foreign currency translation) of impairment expense at December 31, 2017. The Company expects to finalize the Manitoba Harvest impairment testing during the first quarter of 2018.
2017 Annual Goodwill Impairment Testing
The Company uses a qualitative approach to test goodwill for impairment by first assessing qualitative factors to determine whether it is more-likely-than-not that the fair value of a reporting unit is less than its carrying amount as a basis for determining whether it is necessary to perform the two-step goodwill impairment testing. The qualitative factors we consider include, in part, the general macroeconomic environment, industry and market specific conditions for each reporting unit, financial performance including actual versus planned results and results of relevant prior periods, operating costs and cost impacts, as well as issues or events specific to the reporting unit. At March 31, 2017, we determined that the Manitoba Harvest reporting unit required further quantitative testing (Step 1) because we could not conclude that the fair value of the reporting unit exceeds its carrying value based on qualitative factors alone. The Company utilized an income approach to perform the Step 1 testing at Manitoba Harvest. The weighted average cost of capital used in the income approach for Manitoba Harvest was 12.0%. Results of the Step 1 quantitative testing of Manitoba Harvest indicated that the fair value of Manitoba Harvest exceeded its carrying value by 15.0%. Manitoba Harvest's goodwill balance as of the date of the annual impairment testing was approximately $44.5 million. For the reporting units that were tested qualitatively, the Company concluded that the results of the qualitative analysis indicated that the fair value of those reporting units exceeded their carrying value and that a quantitative analysis was not necessary.
2017 Indefinite Lived Intangible Asset Impairment Testing
The Company used a qualitative approach to test indefinite lived intangible assets for impairment by first assessing qualitative factors to determine whether it is more-likely-than-not that the fair value of an indefinite lived intangible asset is impaired as a basis for determining whether it is necessary to perform quantitative impairment testing. The Company evaluated the qualitative factors of each reporting unit that maintains indefinite lived intangible assets in connection with the annual impairment testing for 2017. Our indefinite lived intangible assets consist of trade names with a carrying value of approximately $71.3 million at December 31, 2017. The results of the qualitative analysis of our indefinite lived intangible assets, which we completed during the quarter ended June 30, 2017, indicated that the fair value of the indefinite lived intangible assets exceeded their carrying value. The indefinite lived trade name of Manitoba Harvest was tested in connection with the Step 1 test at March 31, 2017 - refer to above.
2016 Interim Goodwill Impairment Testing
Arnold
As a result of decreases in forecasted revenue, operating income and cash flows at Arnold, as well as a shortfall in revenue and operating income during the latter half of 2016 as compared to budgeted amounts, the Company determined that it was necessary to perform interim goodwill impairment testing on each of the three reporting units at Arnold. The Company performed the first step ("Step 1") of the goodwill impairment assessment at December 31, 2016. In Step 1 of the goodwill impairment test, the Company compared the fair value of the reporting units to the carrying amount. Based on the results of the valuation, the fair value of the Flexmag and PTM reporting units exceeded the carrying amount, therefore no additional goodwill testing was required. The results of the Step 1 test for the PMAG unit indicated a potential impairment of goodwill and the Company performed the second step of goodwill impairment testing (Step 2) to determine the amount of impairment of the PMAG reporting unit.
In the first test of goodwill impairment testing, we compare the fair value of each reporting unit to its carrying amount. For purposes of the Step 1 for the Arnold reporting units, we estimated the fair value of the reporting unit using an income approach, whereby we estimate the fair value of a reporting unit based on the present value of future cash flows. Cash flow projections are based on Management's estimate of revenue growth rates and operating margins and take into consideration industry and market conditions as well as company and reporting unit specific economic factors. The discount rate used is based on the weighted average cost of capital adjusted for the relevant risk associated with the business specific characteristics and the uncertainty associated with the reporting unit's ability to execute on the projected cash flows. For the Step 1 quantitative impairment testing for Arnold's reporting units, we used only an income approach because we determined that the guideline public company comparables for PMAG, PTM, and Flexmag were not representative of these reporting three reporting units. In the income approach, we used a weighted average cost of capital of 12.5% for PMAG, 13.0% for PTM and 12% for Flexmag.
The Company had not completed the Step 2 testing for PMAG at December 31, 2016, and recorded an estimated impairment loss for PMAG of $16 million based on a range of impairment loss. During the first quarter of 2017, the Company recorded an additional $8.9 million of goodwill impairment after the results of the Step 2 indicated total goodwill impairment of the PMAG reporting unit of $24.9 million. The Step 2 impairment was higher than the initial estimate at December 31, 2016 due primarily to the valuation of PMAG's property, plant and equipment during the Step 2 exercise.

F-31


2016 Annual Goodwill Impairment Testing
The Company uses a qualitative approach to test goodwill for impairment by first assessing qualitative factors to determine whether it is more-likely-than-not that the fair value of a reporting unit is less than its carrying amount as a basis for determining whether it is necessary to perform the two-step goodwill impairment testing. The qualitative factors we consider include, in part, the general macroeconomic environment, industry and market specific conditions for each reporting unit, financial performance including actual versus planned results and results of relevant prior periods, operating costs and cost impacts, as well as issues or events specific to the reporting unit. At March 31, 2016, we determined that the Tridien reporting unit (which is reported as a discontinued operations in the accompanying financial statements after the sale of the reporting unit in September 2016) required further quantitative testing (Step 1) because we could not conclude that the fair value of the reporting unit exceeds its carrying value based on qualitative factors alone. Results of the Step 1 quantitative testing of Tridien indicated that the fair value of Tridien exceeded its carrying value. For the reporting units that were tested qualitatively, the results of the qualitative analysis indicated that the fair value of those reporting units exceeded their carrying value.
2016 Indefinite Lived Intangible Asset Impairment Testing
The Company uses a qualitative approach to test indefinite lived intangible assets for impairment by first assessing qualitative factors to determine whether it is more-likely-than-not that the fair value of an indefinite lived intangible asset is impaired as a basis for determining whether it is necessary to perform quantitative impairment testing. The Company evaluated the qualitative factors of each reporting unit that maintains indefinite lived intangible assets in connection with the annual impairment testing for 2016. Our indefinite-lived intangible assets consist of trade names with a carrying value of approximately $72.2 million at December 31, 2016. The results of the qualitative analysis of our indefinite lived intangible assets, which we completed during the quarter ended June 30, 2016, indicated that the fair value of the indefinite lived intangible assets exceeded their carrying value.
2015 Annual goodwill impairment testing
The Company used a qualitative approach to test goodwill for impairment for the 2015 annual impairment test. At March 31, 2015, we determined that Liberty and two of the three reporting units at Arnold, PMAG and Flexmag, required further quantitative testing (Step 1) because we could not conclude that the fair value of the reporting units exceeds their carrying value based on qualitative factors alone. For the reporting units that were tested qualitatively, the results of the qualitative analysis indicated that the fair value of those reporting units exceeded their carrying value.

In the first step of the goodwill impairment test, we compare the fair value of each reporting unit to its carrying amount. We estimate the fair value of our reporting units using either an income approach or a market approach, or, where applicable, a weighting of the two methods. Under the income approach, we estimate the fair value of a reporting unit based on the present value of future cash flows. Cash flow projections are based on Management's estimate of revenue growth rates and operating margins and take into consideration industry and market conditions as well as company specific economic factors. The discount rate used is based on the weighted average cost of capital adjusted for the relevant risk associated with the business specific characteristics and the uncertainty associated with the reporting unit's ability to execute on the projected cash flows. Under the market approach, we estimate fair value based on market multiples of revenue and earnings derived from comparable public companies with operating and investment characteristics that are similar to the reporting unit. We weigh the fair value derived from the market approach depending on the level of comparability of these public companies to the reporting unit. When market comparables are not meaningful or available, we estimate the fair value of the reporting unit using only the income approach. For the Step 1 quantitative impairment test at Liberty, we utilized both the income approach and the market approach, with a 50% weighting assigned to each method. The weighted average cost of capital used in the income approach at Liberty was 13.8%. For the Step 1 quantitative impairment test at the PMAG and Flexmag reporting units of Arnold, we used only an income approach as we determined that the guideline public company comparables for both units were not representative of these reporting units' markets. In the income approach, we used a weighted average cost of capital of 13.6% for PMAG and 14.6% for Flexmag. Results of the quantitative testing of the Liberty reporting unit and Arnold's PMAG and Flexmag reporting units indicated that the fair value of these reporting units exceeded their carrying value.
2015 Indefinite Lived Intangible Asset Impairment Testing
We use a qualitative approach to test indefinite lived intangible assets for impairment by first assessing qualitative factors to determine whether it is more-likely-than-not that the fair value of an indefinite lived intangible asset is impaired as a basis for determining whether it is necessary to perform quantitative impairment testing. Our indefinite lived intangible assets consist of trade names with a carrying value of approximately $72.2 million at December 31, 2015. Results of the qualitative analysis indicate that the carrying value of the Company’s indefinite lived intangible assets did not exceed their fair value.

F-32


Long lived assets
Orbit Baby
During the second quarter of 2016, Ergobaby's board of directors approved a plan to dispose of the Orbit Baby product line. Ergobaby determined at the time the plan was approved that the carrying value of the long lived assets associated with the Orbit Baby product line was not recoverable, and therefore, Ergobaby recorded a loss on disposal of assets of $5.9 million related to the write off of the long-lived assets of Orbit Baby. The loss is comprised of the write-off of intangible assets of $5.5 million, property, plant and equipment of $0.4 million. Ergobaby received approximately $1.0 million during the fourth quarter of 2016 related to the sale of certain assets of the Orbit Baby product line, which reduced the loss on disposal.
Clean Earth
Clean Earth recognized a loss on disposal of assets of $3.3 million during the fourth quarter of 2016 related to the closure of the Clean Earth’s Williamsport, Pennsylvania site which processed drill cuttings. The loss was comprised of intangible assets specific to the Williamsport location ($1.9 million), as well as equipment ($1.4 million) that could not be repurposed to other sites at the time of the closing of the facility.
The following is a summary of the net carrying amount of goodwill at December 31, 2017 and 2016 (in thousands):
 
 
December 31, 2017
 
December 31, 2016
Goodwill - gross carrying amount
 
$
562,842

 
$
507,637

Accumulated impairment losses
 
(31,153
)
 
(16,000
)
Goodwill - net carrying amount
 
$
531,689

 
$
491,637

A reconciliation of the change in the carrying value of goodwill for the years ended December 31, 2017 and 2016 are as follows (in thousands):
 
Balance at January 1, 2017
 
Acquisitions (1)
 
Goodwill Impairment
 
Foreign currency translation
 
Other (4)
 
Balance at December 31, 2017
5.11
$
92,966

 
$

 
$

 
$

 
$

 
$
92,966

Crosman

 
49,352

 

 

 

 
49,352

Ergobaby
61,031

 

 

 

 

 
61,031

Liberty
32,828

 

 

 

 

 
32,828

Manitoba Harvest
44,171

 

 
(6,289
)
 
3,142

 

 
41,024

ACI
58,019

 

 

 

 

 
58,019

Arnold (2)
35,767

 

 
(8,864
)
 

 

 
26,903

Clean Earth
118,224

 
875

 

 

 

 
119,099

Sterno
39,982

 
1,689

 

 

 
147

 
41,818

Corporate (3)
8,649

 

 

 

 

 
8,649

Total
$
491,637

 
$
51,916

 
$
(15,153
)
 
$
3,142

 
$
147

 
$
531,689

(1) Acquisition of businesses during the year ended December 31, 2017 includes the acquisition of Crosman by the Company in June 2017, and add-on acquisitions at Clean Earth in March 2017, Crosman in July 2017 and Sterno in August 2017.
(2) Arnold has three reporting units PMAG, Precision Thin Metals and Flexmag with goodwill balances of $15.6 million, $6.5 million and $4.8 million, respectively.
(3) Represents goodwill resulting from purchase accounting adjustments not “pushed down” to the ACI segment. This amount is allocated back to the ACI segment for purposes of goodwill impairment testing.
(4) Represents the final settlement related to Sterno's acquisition of Sterno Home Inc. ("Sterno Home", formerly NII).

F-33


 
Balance at January 1, 2016
 
Acquisitions (1)
 
Goodwill Impairment
 
Foreign currency translation
 
Other (4)
 
Balance at December 31, 2016
5.11
$

 
$
92,966

 
$

 
$

 
$

 
$
92,966

Ergobaby
41,664

 
19,367

 

 

 

 
61,031

Liberty
32,828

 

 

 

 

 
32,828

Manitoba Harvest
52,673

 

 

 
2,077

 
(10,579
)
 
44,171

ACI
58,019

 

 

 

 

 
58,019

Arnold (2)
51,767

 

 
(16,000
)
 

 

 
35,767

Clean Earth
111,339

 
6,885

 

 

 

 
118,224

Sterno
33,716

 
6,266

 

 

 

 
39,982

Corporate (3)
8,649

 

 

 

 

 
8,649

Total
$
390,655

 
$
125,484

 
$
(16,000
)
 
$
2,077

 
$
(10,579
)
 
$
491,637


(1) 
Acquisition of businesses during the year ended December 31, 2016 includes the acquisition of 5.11 by the Company in August 2016, and the add-on acquisitions by Sterno in January 2016, Clean Earth in April and June 2016, and Ergobaby in May 2016.
(2) 
Arnold has three reporting units PMAG, Precision Thin Metals and Flexmag with goodwill balances of $24.4 million, $6.5 million and $4.8 million, respectively.
(3) 
Represents goodwill resulting from purchase accounting adjustments not “pushed down” to the ACI segment. This amount is allocated back to the ACI segment for purposes of goodwill impairment testing.
(4) 
Purchase accounting adjustments related to the Manitoba acquisition of HOCI in December 2015. The purchase accounting for HOCI was finalized in the first quarter of 2016.
Approximately $91.1 million of goodwill is deductible for income tax purposes at December 31, 2017.
Other intangible assets subject to amortization are comprised of the following (in thousands):
 
December 31, 2017
 
December 31, 2016
 
 
Gross Carrying Amount
 
Accumulated Amortization
 
Net Carrying Amount
 
Gross Carrying Amount
 
Accumulated Amortization
 
Net Carrying Amount
Weighted
Average
Useful Lives
Customer relationships
$
338,719

 
$
(102,271
)
 
$
236,448

 
$
304,751

 
$
(79,607
)
 
$
225,144

13
Technology and patents
49,075

 
(22,492
)
 
26,583

 
44,710

 
(18,290
)
 
$
26,420

9
Trade names, subject to amortization
182,976

 
(22,518
)
 
160,458

 
128,675

 
(6,833
)
 
$
121,842

15
Licensing and non-compete agreements
7,965

 
(6,488
)
 
1,477

 
7,845

 
(5,987
)
 
$
1,858

4
Permits and airspace (1)
115,230

 
(31,026
)
 
84,204

 
113,295

 
(21,531
)
 
$
91,764

13
Distributor relations and other
726

 
(646
)
 
80

 
606

 
(606
)
 
$

5
 
694,691

 
(185,441
)
 
509,250

 
599,882

 
(132,854
)
 
467,028

 
Trade names, not subject to amortization
71,267

 

 
71,267

 
72,183

 

 
72,183

 
Total intangibles, net
$
765,958

 
(185,441
)
 
580,517

 
$
672,065

 
$
(132,854
)
 
$
539,211

 

(1) Permits and airspace intangible assets relate to the Company's Clean Earth business. Permits are obtained by Clean Earth for the treatment of soil and solid waste from various government municipalities and are amortized over the estimated life of the permit. Modifications of existing permits to accept new waste streams, alterations of existing permits to enhance the permit limitations, and new permits, as well as the related costs associated with obtaining, modifying or renewing the permits, are capitalized and amortized over the estimated life of the permit.

F-34


Estimated charges to amortization expense of intangible assets over the next five years, is as follows, (in thousands):
2018
$
62,983

2019
61,930

2020
52,308

2021
42,596

2022
40,917

 
$
260,734

The Company’s amortization expense of intangible assets for the years ended December 31, 2017, 2016 and 2015 totaled $52.0 million, $35.1 million and $28.8 million, and respectively.
Note I — Fair Value Measurement
The following table provides the assets and liabilities carried at fair value measured on a recurring basis as of December 31, 2017 and 2016 (in thousands):
 
Fair Value Measurements at December 31, 2017
 
Carrying
Value
 
Level 1
 
Level 2
 
Level 3
Liabilities:
 
 
 
 
 
 
 
    Put option of noncontrolling shareholders (1)
(178
)
 

 

 
(178
)
    Interest rate swap
(6,107
)
 

 
(6,107
)
 

Total recorded at fair value
$
(6,285
)
 
$

 
$
(6,107
)
 
$
(178
)
(1) 
Represents put options issued to noncontrolling shareholders in connection with the Liberty acquisition in 2010 and the 5.11 acquisition in 2016.

 
Fair Value Measurements at December 31, 2016
 
Carrying
Value
 
Level 1
 
Level 2
 
Level 3
Assets:
 
 
 
 
 
 
 
    Equity method investment - FOX
$
141,767

 
$
141,767

 
$

 
$

Liabilities:
 
 
 
 
 
 
 
    Put option of noncontrolling shareholders (3)
(180
)
 

 

 
(180
)
    Contingent consideration - acquisitions (2)
(4,830
)
 

 

 
(4,830
)
    Interest rate swap
(10,719
)
 

 
(10,719
)
 

Total recorded at fair value
$
126,038

 
$
141,767

 
$
(10,719
)
 
$
(5,010
)
 
 
 
 
 
 
 
 

(1) 
Represents put options issued to noncontrolling shareholders in connection with the Liberty acquisition in 2010 and the 5.11 acquisition in 2016.
(2) 
Represents potential earn-outs payable as additional purchase price consideration by Sterno in connection with the acquisition of Sterno Home and Ergobaby in connection with the acquisition of Baby Tula.
(3) 
Represents put options issued to noncontrolling shareholders in connection with the Liberty acquisition.

F-35


A reconciliation of the change in the carrying value of the Company’s Level 3 fair value measurements for the year ended December 31, 2017 and 2016 is as follows (in thousands):
 
2017
 
2016
Balance at January 1st
$
(5,010
)
 
$
(50
)
Contingent consideration - Sterno Home
(382
)
 
(1,500
)
Contingent consideration - Baby Tula

 
(3,780
)
Put option issued to noncontrolling shareholder - 5.11

 
(50
)
Payment of contingent consideration - Sterno Home
475

 
450

(Increase) decrease in the fair value of put option of noncontrolling shareholders - Liberty
8

 
(80
)
Increase in the fair value of put option of noncontrolling shareholder - 5.11
(5
)
 

Reversal of contingent consideration - Baby Tula
3,780

 

Reversal of contingent consideration - Sterno Home
956

 

Balance at December 31st
$
(178
)
 
$
(5,010
)
Valuation Techniques
Options of noncontrolling shareholders
The put options of noncontrolling shareholders were determined based on inputs that were not readily available in public markets or able to be derived from information available in publicly quoted markets. As such, the Company categorized the put options of the noncontrolling shareholders as Level 3. The primary inputs associated with this valuation are earnings before interest, taxes amortization and depreciation times a multiple established in the shareholder put option agreement, which is used to determine a per share equity value for the shares that can be put back to the Company. The per share equity value of the Liberty put option is discounted for liquidity and marketability, as well as a the probability of a triggering event. An increase or decrease in these primary inputs would not have a material impact on the determination of the fair value of these put options. As a result of the Liberty recapitalization (refer to "Note O - Noncontrolling Interest" for a description of the transaction), the number of shares that can be put back to the Company by the noncontrolling shareholders increased, resulting in an increase in the fair value of the put option.
Interest rate swap
The Company’s derivative instruments at December 31, 2017 consisted of an over-the-counter interest rate swap contract which is not traded on a public exchange. The fair value of the Company’s interest rate swap contract was determined based on inputs that were readily available in public markets or could be derived from information available in publicly quoted markets. As such, the Company categorized the swap as Level 2. Changes in the fair value of the interest rate swap liability during the year ended December 31, 2017 were expensed to interest expense on the consolidated statement of operations. Refer to "Note K - Derivative Instruments and Hedging Activities" for further information.
Contingent Consideration
Sterno entered into a contingent consideration arrangement associated with the purchase of Sterno Home (formerly NII) in January 2016. The earnout provision provides for payments up to $1.8 million over a two year period subsequent to acquisition. Earnings before interest, taxes, depreciation and amortization ("EBITDA") is the performance target defined and measured to determine the earnout payment due, if any, after each defined measurement period. The contingent consideration was valued at $1.5 million using probability weighted models. During the quarter ended September 30, 2016, Sterno paid $0.5 million of the contingent consideration. At December 31, 2016, Sterno determined that it was more likely than not that the full amount of the contingent consideration would be paid out, and recorded an additional $0.4 million in earnout, which was recorded though the statement of operations. Sterno paid an additional $0.5 million in the first quarter of 2017 related to an earnout milestone as of December 31, 2016. At December 31, 2017, Sterno determined that the final earnout milestone had not been met, and reversed the remaining contingent consideration liability.
In connection with the acquisition of Baby Tula in May 2016, Ergobaby entered into a contingent consideration arrangement with the sellers. The earnout provision provides for additional consideration of $8.2 million if the gross profit for Baby Tula for the 2017 fiscal year exceeds a specified level. No earnout amount will be paid if the specified gross profit level is not met. Ergobaby valued the contingent consideration at a fair value of $3.8 million using a probability weighted option pricing model. At December 31, 2017, Ergobaby determined that the earnout provision would not be met and reversed the fair value of the liability.

F-36


2014 Term Loan and 2016 Incremental Term Loan
At December 31, 2017, the carrying value of the principal under the Company's outstanding 2014 Term Loan, including the current portion, was $560.0 million, which approximates fair value because it has a variable interest rate that reflects market changes in interest rates and changes in the Company's net leverage ratio. The estimated fair value of the outstanding 2014 Term Loan is classified as Level 2 in the fair value hierarchy.

Nonrecurring Fair Value Measurements
The following tables provide the assets and liabilities carried at fair value measured on a non-recurring basis as of December 31, 2017 and 2016 (in thousands). Refer to "Note H – Goodwill and Intangibles", for a description of the valuation techniques used to determine fair value of the assets measured on a non-recurring basis in the table below. There were no assets and liabilities carried at fair value measured on a non-recurring basis as of December 31, 2015.
 
 
 
 
 
 
 
 
 
Expense
 
Fair Value Measurements at December 31, 2017
 
Year ended
(in thousands)
Carrying
Value
 
Level 1
 
Level 2
 
Level 3
 
December 31, 2017
Goodwill - Arnold
$
26,903

 
$

 
$

 
$
26,903

 
$
8,864

Goodwill - Manitoba Harvest
41,024

 

 

 
41,024

 
6,188

Tradename - Manitoba
10,834

 

 

 
11,550

 
2,273

 
 
 
 
 
 
 
 
 
$
17,325


 
 
 
 
 
 
 
 
 
Expense
 
Fair Value Measurements at December 31, 2016
 
Year ended
(in thousands)
Carrying
Value
 
Level 1
 
Level 2
 
Level 3
 
December 31, 2016
Goodwill - Arnold
$
35,767

 
$

 
$

 
$
35,767

 
$
16,000

Property, plant and equipment (1)
$

 
$

 
$

 
$

 
$
1,824

Tradename (1)
$

 
$

 
$

 
$

 
$
317

Technology (1)
$

 
$

 
$

 
$

 
$
3,460

Customer relationships (1)
$

 
$

 
$

 
$

 
$
2,426

Permits (1)
$

 
$

 
$

 
$

 
$
1,177

(1) Represents the fair value of the respective assets at the Orbit Baby product line, and the Clean Earth Williamsport site. Refer to "Note H - Goodwill and Other Intangible Assets" for further discussion regarding the impairment and valuation techniques applied.
Note J – Debt
2014 Credit Agreement
On June 6, 2014, the Company obtained a $725 million credit facility from a group of lenders (the “2014 Credit Facility”) led by Bank of America N.A. as Administrative Agent. The 2014 Credit Facility provides for (i) a revolving credit facility of $400 million (the “2014 Revolving Credit Facility”) and (ii) a $325 million term loan (the “2014 Term Loan Facility”). The 2014 Credit Facility permits the Company to increase the 2014 Revolving Credit Facility commitment and/ or obtain additional term loans in an aggregate of up to $200 million. The 2014 Credit Agreement is secured by all of the assets of the Company, including all of its equity interests in, and loans to, its consolidated subsidiaries. The 2014 Credit Facility was amended in June 2015, primarily to allow for intercompany loans to, and the acquisition of, Canadian-based companies on an unsecured basis, and to modify provisions that would allow for early termination of a "Leverage Increase Period," thereby providing additional flexibility as to the timing of subsequent acquisitions. On August 15, 2016, the Company amended the 2014 Credit Facility to, among other things, increase the aggregate amount of the 2014 Credit Facility by $400 million. On August 31, 2016, the Company entered into an Incremental Facility Amendment to the 2014 Credit Agreement (the "Incremental Facility Amendment"). The Incremental Facility Amendment provided for an increase to the 2014 Revolving Credit Facility of $150 million, and the 2016 Incremental Term Loan, in the amount of $250 million. As a result of the Incremental Facility Amendment, the 2014 Credit Facility currently provides for (i) a revolving credit facility of $550 million (as amended from time to time, the "2014 Revolving Credit Facility"), (ii) a $325 million term loan (the "2014 Term Loan Facility"), and (iii) a $250 million incremental term loan "the "2016 Incremental Term Loan").

F-37


2014 Revolving Credit Facility
The 2014 Revolving Credit Facility will become due in June 2019. The Company can borrow, prepay and re-borrow principal under the 2014 Revolving Credit Facility from time to time during its term. Advances under the 2014 Revolving Credit Facility can be either LIBOR rate loans or base rate loans. LIBOR rate revolving loans bear interest at a rate per annum equal to the London Interbank Offered Rate (the “LIBOR Rate”) plus a margin ranging from 2.00% to 2.75% based on the ratio of consolidated net indebtedness to adjusted consolidated earnings before interest expense, tax expense and depreciation and amortization expenses (the “Consolidated Leverage Ratio”). Base rate revolving loans bear interest at a fluctuating rate per annum equal to the greatest of (i) the prime rate of interest, or (ii) the Federal Funds Rate plus 0.5% (the “Base Rate”), plus a margin ranging from 1.00% to 1.75% based upon the Consolidated Leverage Ratio.

2014 Term Loan Facility
The 2014 Term Loan Facility expires in June 2021 and requires quarterly payments that commenced September 30, 2014, with a final payment of all remaining principal and interest due on June 6, 2021. The 2014 Term Loan Facility was issued at an original issue discount of 99.5% of par value and bears interest at either the applicable LIBOR Rate plus 3.25% per annum, or Base Rate plus 2.25% per annum. The LIBOR Rate applicable to both base rate loans and LIBOR rate loans shall in no event be less than 1.00% at any time.

2016 Incremental Term Loan
The 2016 Incremental Term Loan was issued at an original issue discount of 99.25% of par value. The Company incurred $6.0 million in additional debt issuance costs related to the Incremental Credit Facility, which will be recognized as expense during the remaining term of the related 2014 Revolving Credit Facility, and 2014 Term Loan and 2016 Incremental Term Loan. The Incremental Facility Amendment did not change the due dates or applicable interest rates of the 2014 Credit Agreement. The quarterly payments for the term advances under the 2014 Credit Agreement increased to approximately $1.4 million per quarter. The Company used the proceeds from the Incremental Facility Amendment to fund the acquisition of 5.11 Tactical (refer to "Note C - Acquisition of Businesses"").
In March 2017, the Company amended the 2014 Credit Facility (the "Fourth Amendment") to reduce the applicable rate of interest for the 2014 Term Loan and 2016 Incremental Term Loan. Under the Fourth Amendment, outstanding LIBOR loans bear interest at LIBOR plus an applicable rate of 2.75% and outstanding Base Rate loans bear interest at Base Rate plus 1.75%. Prior to the amendment, the outstanding term loans bore interest at LIBOR plus 3.25% or Base Rate plus 2.25%. In connection with the Fourth Amendment, the Company capitalized debt issuance costs of $1.2 million associated with fees charged by term loan lenders.
In October 2017, the Company further amended the 2014 Credit Facility (the "First Refinancing Amendment") to, in effect, refinance the 2014 Term Loan and the 2016 Incremental Term Loan (together, the “Term Loans”). Pursuant to the First Refinancing Amendment, outstanding Term Loans at LIBOR Rate bear interest at LIBOR plus an applicable rate of 2.25% and outstanding Term Loans at Base Rate bear interest at Base Rate plus 1.25%. Prior to the amendment, the outstanding Term Loans bore interest at LIBOR plus 2.75% or Base Rate plus 1.75%. In connection with the First Refinancing Amendment, the Company incurred $1.4 million of debt issuance costs associated with fees charged by term loan lenders.

Other
The 2014 Credit Facility provides for sub-facilities under the 2014 Revolving Credit Facility pursuant to which an aggregate amount of up to $100.0 million in letters of credit may be issued, as well as swing line loans of up to $25.0 million outstanding at one time. The issuance of such letters of credit and the making of any swing line loan reduces the amount available under the 2014 Revolving Credit Facility. The Company will pay (i) commitment fees on the unused portion of the 2014 Revolving Credit Facility ranging from 0.45% to 0.60% per annum based on its Consolidated Leverage Ratio, (ii) quarterly letter of credit fees, and (iii) administrative and agency fees.

F-38


The following table provides the Company’s debt holdings at December 31, 2017 and December 31, 2016 (in thousands):
 
December 31,
2017
 
December 31,
2016
Revolving Credit Facility
$
42,000

 
$
4,400

Term Loan Facility
559,973

 
565,658

Original issue discount (1)
(3,483
)
 
(4,706
)
Deferred financing costs - term debt
(8,458
)
 
(8,015
)
Total debt
$
590,032

 
$
557,337

Less: Current portion, term loan facilities
(5,685
)
 
(5,685
)
Long-term debt
$
584,347

 
$
551,652


(1) 
The Company recorded $4.6 million in original issue discount upon issuance of the 2014 Term Loan Facility in June 2014 and $1.9 million in original issue discount upon issuance of the 2016 Incremental Term Loan. This discount is being amortized over the life of the 2014 Term Loan Facility and 2016 Incremental Term Loan.
Annual maturities of the Company's debt obligations under the 2014 Credit Facility are as follows (in thousands):

2018
5,685

2019
47,685

2020
5,685

2021
539,435

 
$
598,490


Debt Issuance Costs
Deferred debt issuance costs represent the costs associated with the entering into the 2014 Credit Facility as well as the issuance costs associated with the August 2016 Incremental Facility Amendment and are amortized over the term of the related debt instrument. Since the Company can borrow, repay and re-borrow principal under the 2014 Revolving Credit Facility, the debt issuance costs associated with this facility have been classified as other non-current assets in the accompanying consolidated balance sheet. The debt issuance costs associated with the 2014 Term Loan and 2016 Incremental Term Loan are classified as a reduction of long-term debt in the accompanying consolidated balance sheet.

The Company paid debt issuance costs of $7.3 million in connection with the 2014 Credit Facility (of which $0.2 million was expensed as debt modification and extinguishment costs and $7.1 million is being amortized over the term of the related debt in the 2014 Credit Facility) and recorded additional debt modification and extinguishment costs of $2.1 million to write-off previously capitalized debt issuance costs associated with the Company's prior credit facility. The Company paid $6.0 million in debt issuance costs in connection with the 2016 Incremental Facility Amendment.

The following table summarizes debt issuance costs at December 31, 2017 and December 31, 2016, and the balance sheet classification in each of the periods presents (in thousands):

 
December 31, 2017

 
December 31, 2016

Deferred debt issuance costs
$
21,491

 
$
18,960

Accumulated amortization
(10,250
)
 
(6,248
)
Deferred debt issuance costs, net
$
11,241

 
$
12,712

 
 
 
 
Balance sheet classification:
 
 
 
Other noncurrent assets
$
2,784

 
$
4,698

Long-term debt
8,458

 
8,014

 
$
11,241

 
$
12,712


F-39


Covenants
The Company is subject to certain customary affirmative and restrictive covenants arising under the 2014 Credit Facility. The following table reflects required and actual financial ratios as of December 31, 2017 included as part of the affirmative covenants in the 2014 Credit Facility:
Description of Required Covenant Ratio
Covenant Ratio Requirement
Actual Ratio
Fixed Charge Coverage Ratio
greater than or equal to 1.50: 1.00
2.82:1.00
Total Debt to EBITDA Ratio
less than or equal to 3:50: 1.00
3.00:1.00
A breach of any of these covenants will be an event of default under the 2014 Credit Facility. Upon the occurrence of an event of default under the 2014 Credit Facility, the 2014 Revolving Credit Facility may be terminated, the 2014 Term Loan Facility and all outstanding loans and other obligations under the 2014 Credit Facility may become immediately due and payable and any letters of credit then outstanding may be required to be cash collateralized, and the Agent and the Lenders may exercise any rights or remedies available to them under the 2014 Credit Facility. Any such event would materially impair the Company’s ability to conduct its business. As of December 31, 2017, the Company was in compliance with all covenants as defined in the 2014 Credit Agreement.
Letters of credit
The 2014 Credit Facility allows for letters of credit in an aggregate face amount of up to $100.0 million. Letters of credit outstanding at December 31, 2017 totaled $0.6 million and at December 31, 2016 totaled $4.2 million. Letter of credit fees recorded to interest expense totaled $0.1 million in each of the years ended December 31, 2017, 2016 and 2015.
Interest hedge
The Company entered into an interest rate swap on $220 million of outstanding debt for a period from April 2016 through June 2021 in connection with the term of our 2014 Term Loan. Refer to "Note K - Derivative Instruments and Hedging Activities" for further information on the interest rate derivatives entered into as part of the Term Loan Facility.
Interest expense
The following details the components of interest expense in each of the years ended December 31, 2017, 2016 and 2015 (in thousands):
 
Year ended December 31,
 
2017
 
2016
 
2015
Interest on credit facilities
$
23,940

 
$
19,861

 
$
17,590

Unused fee on Revolving Credit Facility
2,856

 
1,947

 
1,612

Amortization of original issue discount
1,037

 
802

 
671

Unrealized (gains) losses on interest rate derivatives
(648
)
 
1,539

 
5,662

Letter of credit fees
70

 
108

 
121

Other
538

 
415

 
286

Interest expense
$
27,793

 
$
24,672

 
$
25,942

Average daily balance of debt outstanding
$
597,114

 
$
477,656

 
$
443,348

Effective interest rate
4.7
%
 
5.2
%
 
5.9
%

Note K — Derivative Instruments and Hedging Activities
Interest Rate Swaps
On September 16, 2014, the Company purchased an interest rate swap ("New Swap") with a notional amount of $220 million. The New Swap is effective April 1, 2016 through June 6, 2021, the termination date of our 2014 Term Loan. The interest rate swap agreement requires the Company to pay interest rates on the notional amount at the rate of 2.97% in exchange for the three-month LIBOR rate. At December 31, 2017 and 2016, the New Swap had a fair value loss of $6.1 million and $10.7 million, respectively, principally reflecting the present value of future payments and receipts under the agreement.
In October 2011, the Company purchased a three-year interest rate swap (the "Swap") with a notional amount of $200 million effective January 1, 2012 through March 31, 2016. The interest rate swap agreement required the Company to pay interest

F-40


on the notional amount at the rate of 2.49% in exchange for the three-month LIBOR rate, with a floor of 1.5%. At December 31, 2015, this Swap had a fair value loss of $0.5 million. A final payment under the Swap of $0.5 million was made on March 31, 2016 when the Swap contract ended.
The following table reflects the classification of the Company's Interest Rate Swap on the Consolidated Balance Sheets at December 31, 2017 and 2016 (in thousands):
 
 
Year ended December 31,
 
 
2017
 
2016
Other current liabilities
 
$
2,468

 
$
4,010

Other non-current liabilities
 
3,639

 
6,709

Total fair value
 
$
6,107

 
$
10,719

The Company did not elect hedge accounting for the above derivative transaction associated with the Credit Facility and changes in fair value are included in interest expense on the consolidated statement of operations.
Foreign Currency Contracts
The Company's Arnold operating segment from time to time will use forward contracts and options to hedge the value of the Eurodollar against the Swiss Franc or the British Pound Sterling. Mark-to-market gains and losses on these instruments were not material to the consolidated results during each of the years ended December 31, 2017, 2016 or 2015. At December 31, 2017 and 2016, these contracts had notional values of €0.3 million and €0.8 million, respectively, and maturity dates within three months of year end.
Note L — Income Taxes
Compass Diversified Holdings and Compass Group Diversified Holdings LLC are classified as partnerships for U.S. Federal income tax purposes and are not subject to income taxes. Each of the Company’s majority owned subsidiaries are subject to Federal and state income taxes.
Components of the Company's pretax income (loss) before taxes are as follows (in thousands):
 
 
Year ended December 31,
 
 
2017
 
2016
 
2015
Domestic (including U.S. exports)
 
$
(13,276
)
 
$
63,782

 
$
29,432

Foreign subsidiaries
 
5,869

 
(564
)
 
(5,440
)
 
 
$
(7,407
)
 
$
63,218

 
$
23,992

Components of the Company’s income tax provision (benefit) are as follows (in thousands):
 
 
Year ended December 31,
 
 
2017
 
2016
 
2015
Current taxes
 
 
 
 
 
 
Federal
 
$
10,293

 
$
12,994

 
$
16,079

State
 
2,221

 
2,486

 
2,567

Foreign
 
6,236

 
3,857

 
688

Total current taxes
 
18,750

 
19,337

 
19,334

Deferred taxes:
 
 
 
 
 
 
Federal
 
(55,299
)
 
(5,816
)
 
(764
)
State
 
(1,712
)
 
(1,357
)
 
70

Foreign
 
(2,418
)
 
(2,695
)
 
(3,639
)
Total deferred taxes
 
(59,429
)
 
(9,868
)
 
(4,333
)
Total tax provision
 
$
(40,679
)
 
$
9,469

 
$
15,001


F-41


The tax effects of temporary differences that have resulted in the creation of deferred tax assets and deferred tax liabilities at December 31, 2017 and 2016 are as follows (in thousands):
 
December 31,
 
2017
 
2016
Deferred tax assets:
 
 
 
Tax credits
$
5,035

 
$
11,485

Accounts receivable and allowances
1,134

 
1,032

Net operating loss carryforwards
27,631

 
28,896

Accrued expenses
5,789

 
7,324

Other
5,174

 
3,966

Total deferred tax assets
$
44,763

 
$
52,703

Valuation allowance (1)
(5,912
)
 
(7,256
)
Net deferred tax assets
$
38,851

 
$
45,447

Deferred tax liabilities:
 
 
 
Intangible assets
$
(102,581
)
 
$
(120,645
)
Property and equipment
(17,060
)
 
(19,810
)
Repatriation of foreign earnings
(68
)
 
(8,973
)
Prepaid and other expenses
(191
)
 
(6,857
)
Total deferred tax liabilities
$
(119,900
)
 
$
(156,285
)
Total net deferred tax liability
$
(81,049
)
 
$
(110,838
)

(1) 
Primarily relates to the 5.11 and Arnold operating segments.
For the years ending December 31, 2017 and 2016, the Company recognized approximately $119.9 million and $156.3 million, respectively in deferred tax liabilities. A significant portion of the balance in deferred tax liabilities reflects temporary differences in the basis of property and equipment and intangible assets related to the Company’s purchase accounting adjustments in connection with the acquisition of certain of its businesses. For financial accounting purposes the Company has recognized a significant increase in the fair values of the intangible assets and property and equipment in certain of the businesses it acquired. For income tax purposes the existing, pre-acquisition tax basis of the intangible assets and property and equipment is utilized. In order to reflect the increase in the financial accounting basis over the existing tax basis, a deferred tax liability was recorded. This liability will decrease in future periods as these temporary differences reverse but may be replaced by deferred tax liabilities generated as a result of future acquisitions.
A valuation allowance relating to the realization of foreign tax credits and net operating losses of $5.9 million was provided at December 31, 2017 and $7.3 million was provided at December 31, 2016. A valuation allowance is provided whenever it is more likely than not that some or all of deferred assets recorded may not be realized.

F-42


The reconciliation between the Federal Statutory Rate and the effective income tax rate for 2017, 2016 and 2015 are as follows:

 
Year ended December 31,
 
2017
 
2016
 
2015
United States Federal Statutory Rate
(35.0
)%

35.0
 %

35.0
 %
State income taxes (net of Federal benefits)
(6.5
)
 
0.6

 
6.5

Foreign income taxes
(18.4
)
 
1.5

 
1.2

Expenses of Compass Group Diversified Holdings, LLC representing a pass through to shareholders (1)
(3.3
)

3.6


29.1

Effect of (gain) loss on equity method investment
26.6

 
(41.2
)
 
(6.6
)
Impact of subsidiary employee stock options
9.9


1.3


1.3

Domestic production activities deduction
(8.4
)

(0.9
)

(3.2
)
Non-deductible acquisition costs
4.6


1.9



Impairment expense
69.4

 

 

Effect of undistributed foreign earnings
(18.7
)
 
4.2

 

Non-recognition of NOL carryforwards at subsidiaries
(18.1
)

3.6


(6.1
)
Adjustments to uncertain tax positions (2)
(124.0
)
 

 

Utilization of tax credits
(40.1
)
 
(0.7
)
 
(1.1
)
Effect of Tax Act - remeasurement of deferred tax assets and liabilities (3)
(468.0
)
 

 

Effect of Tax Act - transition tax on non-U.S. subsidiaries' earnings(3)
65.6

 

 

Other
15.2


6.1


6.4

Effective income tax rate
(549.2
)%
 
15.0
 %
 
62.5
 %

(1) 
The effective income tax rate for each of the years presented includes losses at the Company’s parent, which is taxed as a partnership.
(2) 
Represents the effect of the reversal of an uncertain tax position at our 5.11 business that existed as of the acquisition date and was settled during the fourth quarter of 2017, resulting in a tax benefit of $9.2 million in our 2017 tax provision.
(3) 
The effect of the enactment of the Tax Act on our tax provision for the year ended December 31, 2017 was a benefit of $34.7 million related to the reduction in the U.S. federal corporate income tax rate from 35% to 21%, and tax expense of $4.9 million related to the one-time transition tax liability of our foreign subsidiaries. Our loss before income taxes for 2017 was $7.4 million, and as a result, the effect from the Tax Act on the reconciliation in the table above was significant.

A reconciliation of the amount of unrecognized tax benefits for 2017, 2016 and 2015 are as follows (in thousands):
Balance at January 1, 2015
$
433

Additions for current years’ tax positions
73

Additions for prior years’ tax positions

Reductions for prior years’ tax positions
(15
)
Reductions for settlements

Reductions for expiration of statute of limitations
(102
)
Balance at December 31, 2015
$
389

Additions for current years’ tax positions
64

Additions for prior years’ tax positions (1)
10,150

Reductions for prior years’ tax positions
(16
)
Reductions for settlements

Reductions for expiration of statute of limitations
(87
)
Balance at December 31, 2016
$
10,500


F-43


Additions for current years’ tax positions
96

Additions for prior years’ tax positions
23

Reductions for prior years’ tax positions (1)
(9,397
)
Reductions for settlements

Reductions for expiration of statute of limitations
(87
)
Balance at December 31, 2017
$
1,135

(1) The increase in prior year tax positions during the year ended December 31, 2016 related to an unrecognized tax benefit at the Company's 5.11 business, which was acquired in August 2016. The uncertainty was resolved in the fourth quarter of 2017 and the amount was reversed.
Included in the unrecognized tax benefits at December 31, 2017 and 2016 is $1.0 million and $10.4 million, respectively, of tax benefits that, if recognized, would affect the Company’s effective tax rate. The Company accrues interest and penalties related to uncertain tax positions. The amounts accrued at December 31, 2017, 2016 and 2015 are not material to the Company. Such amounts are included in the provision (benefit) for income taxes in the accompanying consolidated statements of operations. The change in the unrecognized tax benefit during 2017 and 2016 resulted from the acquisition of 5.11. The change in the unrecognized tax benefit during 2015 was not material. It is expected that the amount of unrecognized tax benefits will change in the next twelve months. However, we do not expect the change to have a significant impact on the consolidated results of operations or financial position.
Each of the Company’s businesses file U.S. Federal, state and foreign income tax returns in multiple jurisdictions with varying statutes of limitations. The 2013 through 2017 tax years generally remain subject to examinations by the taxing authorities.
Note M – Defined Benefit Plan
In connection with the acquisition of Arnold, the Company has a defined benefit plan covering substantially all of Arnold’s employees at its Lupfig, Switzerland location. The benefits are based on years of service and the employees’ highest average compensation during the specific period.
The following table sets forth the plan’s funded status and amounts recognized in the Company’s consolidated balance sheets at December 31, 2017 and 2016 (in thousands):
 
December 31, 2017
 
December 31, 2016
Change in benefit obligation:
 
 
 
Benefit obligation, beginning of year
$
13,804

 
$
13,392

Service cost
534

 
409

Interest cost
94

 
130

Actuarial (gain)/loss
(59
)
 
817

Employee contributions and transfer
319

 
315

Benefits paid
(555
)
 
(810
)
Foreign currency translation
616

 
(449
)
Benefit obligation
$
14,753

 
$
13,804

Change in plan assets:
 
 
 
Fair value of assets, beginning of period
$
10,549

 
$
10,897

Actual return on plan assets
348

 
122

Company contribution
7

 
390

Employee contributions and transfer
319

 
315

Benefits paid
(555
)
 
(810
)
Foreign currency translation
464

 
(365
)
Fair value of assets
11,132

 
10,549

Funded status
$
(3,621
)
 
$
(3,255
)

F-44


The unfunded liability of $3.6 million and $3.3 million at December 31, 2017 and 2016, respectively, is recognized in the consolidated balance sheet within other non-current liabilities. Net periodic benefit cost consists of the following (in thousands):

 
Year ended December 31,
 
2017
 
2016
 
2015
Service cost
$
534

 
$
409

 
$
578

Interest cost
94

 
130

 
167

Expected return on plan assets
(155
)
 
(147
)
 
310

Amortization of unrecognized loss
250

 
165

 

Net periodic benefit cost
$
723

 
$
557

 
$
1,055

Assumptions used to determine the benefit obligations and components of the net periodic benefit cost at December 31, 2017 and 2016:
 
December 31, 2017
 
December 31, 2016
Discount rate
0.65
%
 
0.65
%
Expected return on plan assets
1.40
%
 
1.40
%
Rate of compensation increase
1.00
%
 
1.00
%
The Company considers the historical level of long-term returns and the current level of expected long-term returns for the plan assets, as well as the current and expected allocation of assets when developing its expected long-term rate of return on assets assumption. The assumptions used for the plan are based upon customary rates and practices for the location of the Company.
The Company, for 2018, will be contributing per the terms of the agreement, and the expected contribution to the plan will total approximately $0.6 million.
The following presents the benefit payments which are expected to be paid for the plan in each year indicated (in thousands):

2018
$
551

2019
963

2020
1,254

2021
706

2022
635

Thereafter
3,692

 
$
7,801

Asset management objectives include maintaining an adequate level of diversification to reduce interest rate and market risk and providing adequate liquidity to meet immediate and future benefit payment requirements.
The assets of the plan are reinsured in their entirety with Swiss Life Ltd. (“Swiss Life”) within the framework of the corresponding contracts with Swiss Life Collective BVG Foundation and Swiss Life Complementary Foundation. The assets are guaranteed by the insurance company and pooled with the assets of other participating employers. The allocation of pension plan assets by category in Swiss Life’s group life portfolio is as follows at December 31, 2017:

Certificates of deposit and cash and cash equivalents
66
%
Fixed income bonds and securities
8
%
Equities and investment funds
8
%
Real estate
16
%
Other investments
2
%
 
100
%

F-45


The plan assets are pooled with assets of other participating employers and are not separable; therefore the fair values of the pension plan assets at December 31, 2017 and 2016 were considered Level 3.
Note N — Stockholders' Equity
Trust Common Shares
The Trust is authorized to issue 500,000,000 Trust common shares and the Company is authorized to issue a corresponding number of LLC interests. The Company will, at all times, have the identical number of LLC interests outstanding as Trust shares. Each Trust share represents an undivided beneficial interest in the Trust, and each Trust share is entitled to one vote per share on any matter with respect to which members of the Company are entitled to vote. In December 2016, the Company completed an offering of 5,600,000 Trust common shares at an offering price of $18.65 per share. The net proceeds to the Company, after deducting the underwriter's discount and offering costs, totaled approximately $99.4 million.
Trust Preferred Shares
Pursuant to the Trust agreement, the Trust is authorized to issue up to 50,000,000 Trust preferred shares and the Company is authorized to issue a corresponding number of Trust Interests. On June 28, 2017, the Trust issued 4,000,000 7.250% Series A Preferred Shares (the "Series A Preferred Shares") with a liquidation preference of $25.00 per share, for gross proceeds of $100.0 million, or $96.4 million net of underwriters' discount and issuance costs. When, and if declared by the Company's board of directors, distribution on the Series A Preferred Shares will be payable quarterly on January 30, April 30, July 30, and October 30 of each year, beginning on October 30, 2017, at a rate per annum of 7.250%. Distributions on the Series A Preferred Shares are discretionary and non-cumulative. The Company has no obligation to pay distributions for a quarterly distribution period if the board of directors does not declare the distribution before the scheduled record of date for the period, whether or not distributions are paid for any subsequent distribution periods with respect to the Series A Preferred Shares, or the Trust common shares. If the Company's board of directors does not declare a distribution for the Series A Preferred Shares for a quarterly distribution period, during the remainder of that quarterly distribution period the Company cannot declare or pay distributions on the Trust common shares. The Series A Preferred Shares are not convertible into Trust common shares and have no voting rights, except in limited circumstances as provided for in the share designation for the Series A Preferred Shares.
The Series A Preferred Shares may be redeemed at the Company's option, in whole or in part, at any time after July 30, 2022, at a price of $25.00 per share, plus declared and unpaid distribution to, but excluding, the redemption date, without payment of any undeclared distributions. Holders of Series A Preferred Shares will have no right to require the redemption of the Series A Preferred Shares and there is no maturity date.
If a certain tax redemption event occurs prior to July 30, 2022, the Series A Preferred Shares may be redeemed at the Company's option, in whole but not in part, upon at least 30 days’ notice, within 60 days of the occurrence of such tax redemption event, at a price of $25.25 per share, plus declared and unpaid distributions to, but excluding, the redemption date, without payment of any undeclared distributions. If a certain fundamental change related to the Series A Preferred Shares or the Company occurs (whether before, on or after July 30, 2022), the Company will be required to repurchase the Series A Preferred Shares at a price of $25.25 per share, plus declared and unpaid distributions to, but excluding, the date of purchase, without payment of any undeclared distributions. If (i) a fundamental change occurs and (ii) the Company does not give notice prior to the 31st day following the fundamental change to repurchase all the outstanding Series A Preferred Shares, the distribution rate per annum on the Series A Preferred Shares will increase by 5.00%, beginning on the 31st day following such fundamental change. Notwithstanding any requirement that the Company repurchase all of the outstanding Series A Preferred Shares, the increase in the distribution rate is the sole remedy to holders in the event the Company fails to do so, and following any such increase, the Company will be under no obligation to repurchase any Series A Preferred Shares.
Profit Allocation Interests
The Profit Allocation Interests represent the original equity interest in the Company. The holders of the Allocation Interests (“Holders”), through Sostratus LLC, are entitled to receive distributions pursuant to a profit allocation formula upon the occurrence of certain events. The distributions of the profit allocation is paid upon the occurrence of the sale of a material amount of capital stock or assets of one of the Company’s businesses (“Sale Event”) or, at the option of the Holders, at each five year anniversary date of the acquisition of one of the Company’s businesses (“Holding Event”). The Company records distributions of the profit allocation to the Holders upon occurrence of a Sale Event or Holding Event as dividends declared on Allocation Interests to stockholders’ equity when they are approved by the Company’s board of directors.

F-46


The following is a summary of the profit allocation payments made to the Allocation Interest Holders during each of the year ended December 31, 2017, 2016 and 2015:
Year ended December 31, 2017
The Company's board of directors approved and declared a profit allocation payment in the fourth quarter of 2016 to the Allocation Interest Holders of $13.4 million related to the FOX November Offering (refer to Note F - "Investment"). This amount was recorded as "Due to related parties" in the accompanying balance sheet at December 31, 2016, and was paid in the first quarter of 2017.
$25.8 million paid in the second quarter of 2017 resulting from the sale of FOX shares in March 2017 (refer to Note F - "Investment") which qualified as a Sale Event under the Company's LLC Agreement.
Year ended December 31, 2016
$8.6 million paid in the second quarter as a result of a Sale Event related to the sale of FOX shares in March 2016 (refer to "Note F - Investment");
$8.2 million paid in the third quarter as a result of the five year ownership holding period of our ACI business. The payment is in respect of its positive contribution-based profit during the five years ended June 30, 2016;
$7.0 million paid in the fourth quarter as a result of a Sale Event related to the sale of FOX shares in August 2016 (refer to "Note F - Investment") and the sale of Tridien in September 2016 (refer to "Note D - Discontinued Operations"). Under the terms of the Company's LLC Agreement, the Company offset the profit allocation distribution resulting from the FOX Sale Event by the negative profit allocation amount from the Tridien Sale Event, resulting in a net distribution to the Allocation Member;
Year ended December 31, 2015
$14.6 million paid in the fourth quarter as a result of a Sale Event related to the sale of CamelBak in August 2015 and the sale of Tridien in October 2015 (refer to "Note D - Discontinued Operations"). Under the terms of the Company's LLC Agreement, the Company offset the profit allocation distribution resulting from the CamelBak Sale Event by the negative profit allocation amount related to the American Furniture Sale Event, resulting in a net distribution to the Allocation Member.
$3.1 million paid in the fourth quarter as a result of a Holding Event for our five year ownership holding period of our Ergobaby business. The payment is in respect of its positive contribution-based profit since our acquisition in September of 2010.
Earnings per share
Basic and diluted earnings per share for the fiscal year ended December 31, 2017, 2016 and 2015 is calculated as follows:
 
2017
 
2016
 
2015
Income (loss) from continuing operations attributable to common shares of Holdings
$
(13,994
)
 
$
28,009

 
$
(13,873
)
Less: Effect of contribution based profit—Holding Event
12,726

 
2,862

 
2,804

Income (loss) from Holdings attributable to common shares
$
(26,720
)
 
$
25,147

 
$
(16,677
)
 
 
 
 
 
 
Income from discontinued operations attributable to Holdings
$
340

 
$
2,898

 
$
157,980

Less: Effect of contribution based profit

 

 

Income from discontinued operations of Holdings attributable to common shares
$
340

 
$
2,898

 
$
157,980

 
 
 
 
 
 
Basic and diluted weighted average common shares of Holdings outstanding
59,900

 
54,591

 
54,300

 
 
 
 
 
 
Basic and fully diluted income (loss) per common share attributable to Holdings
 
 
 
 
 
Continuing operations
$
(0.45
)
 
$
0.46

 
$
(0.30
)
Discontinued operations
$
0.01

 
$
0.05

 
$
2.91

 
$
(0.44
)
 
$
0.51

 
$
2.61


F-47


Distributions
During the year ended December 31, 2017, the Company paid the following distributions:
Trust Common Shares
On January 26, 2017, the Company paid a distribution of $0.36 per share to holders of record as of January 19, 2017. This distribution was declared on January 5, 2017.
On April 27, 2017, the Company paid a distribution of $0.36 per share to holders of record as of April 20, 2017. This distribution was declared on April 6, 2017.
On July 27, 2017, the Company paid a distribution of $0.36 per share to holders of record as of July 20, 2017. This distribution was declared on July 6, 2017.
On October 26, 2017, the Company paid a distribution of $0.36 per share to holders of record as of October 19, 2017. This distribution was declared on October 5, 2017.
On January 25, 2018, the Company paid a distribution of $0.36 per share to holders of record as of January 18, 2018. This distribution was declared on January 4, 2018.
During the year ended December 31, 2016, the Company paid the following distributions:
On January 28, 2016, the Company paid a distribution of $0.36 per share to holders of record as of January 21, 2016. This distribution was declared on January 7, 2016.
On April 28, 2016, the Company paid a distribution of $0.36 per share to holders of record as of April 22, 2016. This distribution was declared on April 7, 2016.
On July 28, 2016, the Company paid a distribution of $0.36 per share to holders of record as of July 21, 2016. This distribution was declared on July 7, 2016.
On October 27, 2016, the Company paid a distribution of $0.36 per share to holders of record as of October 20, 2016. This distribution was declared on October 6, 2016.
During the year ended December 31, 2015, the Company paid the following distributions:
On January 29, 2015, the Company paid a distribution of $0.36 per share to holders of record as of January 22, 2015. This distribution was declared on January 8, 2015.
On April 29, 2015, the Company paid a distribution of $0.36 per share to holders of record as of April 22, 2015. This distribution was declared on April 9, 2015.
On July 29, 2015, the Company paid a distribution of $0.36 per share to holders of record as of July 22, 2015. This distribution was declared on July 9, 2015.
On October 29, 2015, the Company paid a distribution of $0.36 per share to holders of record as of October 22, 2015. This distribution was declared on October 7, 2015.
Trust Preferred Shares
On October 30, 2017, the Company paid a distribution of $0.61423611 per share on the Company’s Series A Preferred Shares. The distribution on the Series A Preferred Shares covers the period from and including June 28, 2017, the original issue date of the Series A Preferred Shares, up to, but excluding, October 30, 2017. This distribution was declared on October 5, 2017 and was payable to holders of record of the Company's Series A Preferred Shares as of October 15, 2017.
On January 30, 2018, the Company paid a distribution of $0.453125 per share on the Company’s Series A Preferred Shares. This distribution was declared on January 4, 2018.
Note O — Noncontrolling Interest
Noncontrolling interest represents the portion of a majority-owned subsidiary’s net income and equity that is owned by noncontrolling shareholders.

F-48


The following tables reflect the Company’s percentage ownership of its businesses, as of December 31, 2017, 2016 and 2015 and related noncontrolling interest balances as of December 31, 2017 and 2016:
 
% Ownership (1)
December 31, 2017
 
% Ownership (1)
December 31, 2016
 
% Ownership (1)
December 31, 2015
 
Primary
 
Fully
Diluted
 
Primary
 
Fully
Diluted
 
Primary
 
Fully
Diluted
5.11 Tactical
97.5
 
85.5
 
97.5
 
85.1
 
n/a
 
n/a
Crosman
98.8
 
89.2
 
n/a
 
n/a
 
n/a
 
n/a
Ergobaby
82.7
 
76.6
 
83.5
 
76.9
 
81.0
 
74.2
Liberty
88.6
 
84.7
 
88.6
 
84.7
 
96.2
 
84.6
Manitoba Harvest
76.6
 
67.0
 
76.6
 
65.6
 
76.6
 
65.6
ACI
69.4
 
69.2
 
69.4
 
69.3
 
69.4
 
69.3
Arnold
96.7
 
84.7
 
96.7
 
84.7
 
96.7
 
87.3
Clean Earth
97.5
 
79.8
 
97.5
 
79.8
 
97.5
 
86.2
Sterno
100.0
 
89.5
 
100.0
 
89.5
 
100.0
 
89.7

(1) 
The principal difference between primary and fully diluted percentages of our operating segments is due to stock option issuances of operating segment stock to management of the respective business.

 
Noncontrolling Interest Balances
(in thousands)
December 31,
2017
 
December 31,
2016
5.11 Tactical
$
8,003

 
$
5,934

Crosman
1,373

 

Ergobaby
23,416

 
18,647

Liberty
3,254

 
2,681

Manitoba Harvest
11,725

 
13,687

ACI
(5,850
)
 
(11,220
)
Arnold
1,368

 
1,536

Clean Earth
7,357

 
5,469

Sterno
2,045

 
1,305

Allocation Interests
100

 
100

 
$
52,791

 
$
38,139



The Company's businesses had the following transactions with minority shareholders during the year ended December 31, 2016:

ACI Recapitalization
During the second quarter of 2016, the Company completed a recapitalization at ACI whereby the Company entered into an amendment to the intercompany debt agreement with ACI (the "ACI Loan Agreement"). The ACI loan agreement was amended to provide for additional term loan borrowings of $61.0 million to fund a cash distribution to shareholders totaling $60.1 million. Minority interest shareholders of Advanced Circuits, including certain members of management at Advanced Circuits, received total distribution proceeds of $18.4 million. The Company used cash on hand to fund the distribution to minority shareholders.

Liberty Recapitalization
During the first quarter of 2016, the Company completed a recapitalization at Liberty whereby the Company entered into an amendment to the intercompany loan agreement with Liberty (the “Liberty Loan Agreement”). The Liberty Loan Agreement was amended to (i) provide for term loan borrowings of $38.0 million and revolving credit facility borrowings of $5.0 million to fund cash distributions totaling $35.3 million to its shareholders, including the Company, and (ii) extend the maturity dates of the term loans and revolving credit facility. Liberty’s noncontrolling shareholders received approximately $5.3 million in distributions as a result of the recapitalization. Immediately prior to the recapitalization, management exercised stock options for 75,095 shares of Liberty common shares, resulting in net proceeds from stock options at Liberty of $3.8 million. Liberty

F-49


recognized $0.3 million in compensation expense related to the accelerated vesting of a portion of management's stock options at the time of exercise. The Company then purchased $1.5 million in Liberty common shares from members of Liberty management, resulting in Liberty's noncontrolling shareholders holding 11.4% of Liberty's outstanding shares subsequent to the recapitalization. The purchase of the Liberty common stock from noncontrolling shareholders and issuance of Liberty common stock related to the exercise of stock options by noncontrolling shareholders were at fair value and resulted in no change in control of Liberty. The difference between the consideration paid for the noncontrolling interest and the adjustment to the carrying amount of the Company's noncontrolling interest in Liberty was recognized in the Company's equity. Subsequent to the purchase of Liberty common shares and the exercise of the options, the Company owns 88.6% of Liberty on a primary basis and 84.7% on a fully diluted basis.

Ergobaby Share Issuance
In connection with the Ergobaby acquisition of Baby Tula in May 2016, Ergobaby issued shares of their stock valued at $8.2 million to the selling shareholders (refer to "Note C - Acquisition of Businesses" for the methodology used to determine the value of the shares at issuance). Subsequent to the issuance of the shares, the Company's ownership interest in Ergobaby was 77.9% on a primary basis and 71.2% on a fully diluted basis.

Ergobaby Share Repurchase
In June 2016, Ergobaby repurchased 77,425 shares of Ergobaby common stock from certain noncontrolling shareholders for a total purchase price of $15.4 million. Ergobaby financed the repurchase of shares with an increase to the intercompany debt facility with the Company. The difference between the consideration paid for the noncontrolling interest and the adjustment to the carrying amount of the Company's noncontrolling interest in Ergobaby was recognized in the Company's equity. Subsequent to the repurchase, the Company's ownership interest in Ergobaby was 83.9% on a primary basis and 76.2% on a fully diluted basis. The repurchased shares have been accounted for as treasury shares by Ergobaby.

Ergobaby Share Issuance and Share Repurchase
In December 2016, an Ergobaby employee exercised stock options resulting in the issuance of 10,989 shares of Ergobaby common stock. Ergobaby then repurchased 6,204 of these shares from the employee for a total purchase price of $1.4 million. The difference between the consideration paid for the noncontrolling interest and the adjustment to the carrying amount of the Company's noncontrolling interest in Ergobaby was recognized in the Company's equity. Subsequent to the option exercise and repurchase, the Company's ownership interest in Ergobaby was 83.5% on a primary basis and 76.9% on a fully diluted basis. The repurchased shares have been accounted for as treasury shares by Ergobaby.
Note P — Commitments and Contingencies
Leases
The Company and its subsidiaries lease office and manufacturing facilities, computer equipment and software under various operating arrangements. Certain of the leases are subject to escalation clauses and renewal periods. The Company and its subsidiaries recognize lease expense, including predetermined fixed escalations, on a straight-line basis over the initial term of the lease including reasonably assured renewal periods from the time that the Company and its subsidiaries control the leased property.
The future minimum rental commitments at December 31, 2017 under operating leases having an initial or remaining non-cancelable term of one year or more are as follows (in thousands):
2018
 
$
17,857

2019
 
14,005

2020
 
12,540

2021
 
11,327

2022
 
9,595

Thereafter
 
41,518

 
 
$
106,842

The Company’s rent expense for the fiscal years ended December 31, 2017, 2016 and 2015 totaled $23.5 million, $15.9 million and $10.7 million, respectively.

F-50


Legal Proceedings
In the normal course of business, the Company and its subsidiaries are involved in various claims and legal proceedings. While the ultimate resolution of these matters has yet to be determined, the Company does not believe that any unfavorable outcomes will have a material adverse effect on the Company’s consolidated financial position or results of operations.
Note Q — Supplemental Data
Supplemental Balance Sheet Data (in thousands):
Summary of accrued expenses:
December 31,
2017
 
December 31,
2016
Accrued payroll and fringes
$
23,905

 
$
22,440

Accrued taxes
3,441

 
5,307

Income taxes payable
6,873

 
6,232

Accrued interest
221

 
182

Accrued rebates
13,516

 
12,289

Warranty payable
2,197

 
1,258

Accrued inventory
32,810

 
20,763

Accrued transportation and disposal costs
4,985

 
7,324

Other accrued expenses
18,925

 
15,246

Total
$
106,873

 
$
91,041

 
Year ended December 31,
Warranty liability:
2017
 
2016
Beginning balance
$
1,258

 
$
1,259

Accrual
1,982

 
252

Warranty payments
(1,552
)
 
(253
)
Other (1)
509

 

Ending balance
$
2,197

 
$
1,258

(1) Represents warranty liabilities of acquired businesses.

Supplemental Statement of Operations Data (in thousands):
 
December 31,
2017
 
December 31,
2016
 
December 31,
2015
Other income (expense), net:
 
 
 
 
 
Foreign currency gain (loss)
$
3,268

 
$
(1,386
)
 
$
(2,561
)
Gain (loss) on sale of capital assets
47

 
(1,249
)
 
(138
)
Other income (expense)
(681
)
 
(284
)
 
376

 
$
2,634

 
$
(2,919
)
 
$
(2,323
)
Supplemental Cash Flow Statement Data (in thousands):
 
December 31,
2017
 
December 31,
2016
 
December 31,
2015
Interest paid
$
27,754

 
$
22,840

 
$
21,180

Taxes paid
$
19,326

 
$
15,324

 
$
6,494


F-51


Note R — Related Party Transactions
The Company has entered into the following related party transactions with its Manager, CGM:

Management Services Agreement
LLC Agreement
Integration Services Agreement
Cost reimbursement and fees
Management Services Agreement
The Company entered into a MSA with CGM effective May 16, 2006, as amended. The MSA provides for, among other things, CGM to perform services for the Company in exchange for a management fee paid quarterly and equal to 0.5% of the Company’s adjusted net assets, as defined in the MSA. The management fee is required to be paid prior to the payment of any distributions to shareholders.
Pursuant to the MSA, CGM is entitled to enter into off-setting management service agreements with each of the operating segments. The amount of the fee is negotiated between CGM and the operating management of each segment and is based upon the value of the services to be provided. The fees paid directly to CGM by the segments offset on a dollar for dollar basis the amount due CGM by the Company under the MSA.
For the year ended December 31, 2017, 2016 and 2015, the Company incurred the following management fees to CGM, by entity (in thousands):
 
December 31,
2017
 
December 31,
2016
 
December 31,
2015
5.11
$
1,000

 
$
333

 
n/a

Crosman
290

 
n/a

 
n/a

Ergobaby
500

 
500

 
$
500

Liberty
500

 
500

 
500

Manitoba Harvest
350

 
350

 
175

Advanced Circuits
500

 
500

 
500

Arnold
500

 
500

 
500

Clean Earth
500

 
500

 
500

Sterno
500

 
500

 
500

Corporate
28,053

 
25,723

 
22,483

 
$
32,693

 
$
29,406

 
$
25,658

Not included in the table above are management fees paid to CGM by Tridien of $0.2 million and $0.4 million in the years ended December 31, 2016 and 2015, respectively, and CamelBak of $0.3 million in the year ended December 31, 2015. These amounts are included in income (loss) from discontinued operations on the consolidated statements of operations.
Approximately $7.8 million and $7.4 million of the management fees incurred were unpaid as of December 31, 2017 and 2016, respectively, and are reflected in Due to related party on the consolidated balance sheets.
LLC Agreement
The LLC agreement gives Holders the right to distributions pursuant to a profit allocation formula upon the occurrence of a Sale Event or a Holding Event. The Holders are entitled to receive and as such can elect to receive the positive contribution-based profit allocation payment for each of the business acquisitions during the 30-day period following the fifth anniversary of the date upon which we acquired a controlling interest in that business (Holding Event) and upon the sale of the business (Sale Event). Holders received $41.5 million in distributions related to Sale and Holding Events that occurred during 2017, 2016 and 2015. Refer to "Note N - Stockholders' Equity" for a description of the 2017, 2016 and 2015 profit allocation payments.
Certain persons who are employees and partners of the Manager, including the Company’s Chief Executive Officer, beneficially own (through Sostratus LLC) 60.4% of the Allocation Interests at December 31, 2017 and 2016, and 58.8% of the Allocation Interests at December 31, 2015. Of the remaining 39.6% non-voting ownership of the Allocation Interests, 5.0% is held by CGI Diversified Holdings LP, 5.0% is held by the Chairman of the Company’s Board of Directors, and the remaining 29.6% is held by the former founding partner of the Manager.

F-52


Integrations Services Agreements
Crosman, which was acquired in 2017, 5.11, which was acquired in 2016, and Manitoba, which was acquired in 2015, entered into Integration Services Agreements ("ISA") with CGM.  The ISA provides for CGM to provide services for new platform acquisitions to, amongst other things, assist the management at the acquired entities in establishing a corporate governance program, implement compliance and reporting requirements of the Sarbanes-Oxley Act and align the acquired entity's policies and procedures with our other subsidiaries.  Each ISA is for the twelve month period subsequent to the acquisition and is payable quarterly.  Manitoba Harvest paid CGM $1.0 million under the agreement ($0.5 million in integration service fees in 2015 and $0.5 million in 2016) and 5.11 Tactical paid CGM $3.5 million under the agreement ($1.2 million in integration services fees in 2016 and $2.3 million in 2017).  Crosman paid CGM $0.75 million in integration services fees during 2017 and will pay $0.75 million in integration services fees in 2018. During the year ended December 31, 2017, 2016 and 2015, CGM received $3.1 million, $1.7 million, and $3.5 million, respectively, in total integration service fees.
Cost Reimbursement and Fees
The Company reimbursed its Manager, CGM, approximately $3.8 million, $3.8 million, and $3.5 million, principally for occupancy and staffing costs incurred by CGM on the Company’s behalf during the years ended December 31, 2017, 2016 and 2015, respectively.
The Company and its businesses have the following significant related party transactions:
FOX
Investment in FOX - The Company purchased a controlling interest in FOX on January 4, 2008. On July 10, 2014, 5,750,000 shares of FOX common stock, held by certain FOX shareholders, including us, were sold in a secondary offering. As a selling shareholder, we sold a total of 4,466,569 shares of FOX common stock. Upon completion of the offering, our ownership in FOX decreased from approximately 53% to 41%, or 15,108,718 shares of FOX’s common stock. We recorded a gain of $264.3 million in July 2014 in connection with the Fox deconsolidation. In March, August and November 2016, through three additional secondary offerings and a share repurchase by FOX, the Company's ownership in the outstanding common stock of FOX was further reduced to 14.0%. In March 2017, FOX closed on a secondary offering through which we sold our remaining 5,108,718 shares in FOX for total net proceeds of $136.1 million, after the underwriter's discount of $8.9 million. Subsequent to the sale of FOX shares in March 2017, we no longer hold an ownership interest in FOX. Refer to "Note F - Investment" for additional information related to the Company's investment in FOX.
FOX Services Agreement - In September 2014, the Company and FOX entered into an agreement for the provision of services to FOX for assistance in complying with the Sarbanes-Oxley Act of 2002, as amended (the “Services Agreement”). The Services Agreement terminated on March 31, 2016. A statement of work was agreed to in connection with the Service Agreement, which provided that the Company’s internal audit team would assist FOX with various tasks, including, but not limited to, the development of internal control policies and procedures. Services provided in accordance with the Services Agreement were billed on a time and materials basis. Fees paid for services provided in 2016 and 2015 were approximately $72,000 and $135,000, respectively.
5.11
Related Party Vendor Purchases - 5.11 purchases inventory from a vendor who is a related party to 5.11 through one of the executive officers of 5.11 via the executive's 40% ownership interest in the vendor. During the year ended December 31, 2016 (from the date of acquisition) 5.11 purchased approximately $2.3 million in inventory from the vendor.
Liberty
Liberty Recapitalization - Refer to "Note O - Noncontrolling Interest" for additional details with regards to the Liberty recapitalization.
Related Party Vendor Purchases - Liberty purchases inventory raw materials from two vendors who are related parties to Liberty through two of the executive officers of Liberty via the employment of family members at the vendors. During the years ended December 31, 2017, 2016 and 2015, Liberty purchased approximately $2.1 million, $2.5 million and $3.3 million, respectively, in raw materials from the two vendors.
Advanced Circuits
Advanced Circuits Recapitalization - Refer to "Note O - Noncontrolling Interest" for additional details with regards to the Advanced Circuits recapitalization.
Clean Earth
In January 2018, Clean Earth purchased a permit and some tangible property consisting primarily of machinery and equipment from an officer of the company for approximately $2.0 million.

F-53


Note S – Unaudited Quarterly Financial Data
The following table presents the unaudited quarterly financial data. This information has been prepared on a basis consistent with that of the audited consolidated financial statements and all necessary material adjustments, consisting of normal recurring accruals and adjustments, have been included to present fairly the unaudited quarterly financial data. The quarterly results of operations for these periods are not necessarily indicative of future results of operations. Typically, the first quarter of each fiscal year has the lower results than the remainder of the year, representing the Company's weakest quarter due to seasonality at our businesses. The per share calculations for each of the quarters are based on the weighted average number of shares for each period using the two class method, which requires companies to allocate participating securities that have rights to earnings that otherwise would have been available only to common shareholders as a separate class of securities in calculating earnings per share; therefore, the sum of the quarters will not equal to the full year per share amount.
(in thousands)
December 31, 2017 (1)
 
September 30,
2017
 
June 30,
2017
 
March 31, 2017 (2)
Total revenues
$
348,199

 
$
323,957

 
$
307,581

 
$
289,992

Gross profit
125,931

 
117,725

 
109,720

 
94,333

Operating income
11,956

 
14,477

 
12,183

 
(11,412
)
Income (loss) from continuing operations
44,131

 
8,356

 
2,260

 
(21,475
)
Gain on sale of discontinued operations, net of tax

 

 

 
340

Net income (loss) attributable to Holdings
$
41,002

 
$
7,706

 
$
888

 
$
(21,605
)
 
 
 
 
 
 
 
 
Basic and fully diluted income (loss) per share attributable to Holdings:
 
 
 
 
 
 
 
  Continuing operations
$
0.53

 
$
0.10

 
$
(0.45
)
 
$
(0.61
)
  Discontinued operations

 

 

 
0.01

Basic and fully diluted income (loss) per share attributable to Holdings
$
0.53

 
$
0.10

 
$
(0.45
)
 
$
(0.60
)
(1)  
As a result of Tax Act, the Company recognized a tax benefit of $29.8 million in the fourth quarter, representing the effect of the reduction in the U.S. federal corporate income tax rate from 35% to 21%, offset by the one-time transition tax liability of our foreign subsidiaries. The Company also recognized impairment expense related to our Manitoba business of $8.5 million in the fourth quarter of 2017.
(2)
The Company recorded goodwill impairment expense of $8.9 million related to the Arnold business in the first quarter of 2017.

(in thousands)
December 31, 2016 (1)
 
September 30, 2016 (2)
 
June 30,
2016
 
March 31,
2016
Total revenues
$
318,561

 
$
252,285

 
$
214,176

 
$
193,287

Gross profit
103,366

 
82,415

 
76,670

 
64,119

Operating income
(10,867
)
 
11,358

 
10,489

 
8,081

Income from continuing operations
1,802

 
48,544

 
18,017

 
(14,614
)
Income from discontinued operations

 
(455
)
 
1,341

 
(413
)
Gain on sale of discontinued operation, net of tax
175

 
2,134

 

 

Net income attributable to Holdings
1,764

 
49,705

 
19,239

 
(16,023
)
 
 
 
 
 
 
 
 
Basic and fully diluted income (loss) per share attributable to Holdings:
 
 
 
 
 
 
 
  Continuing operations
$
(0.14
)
 
$
0.72

 
$
(0.05
)
 
$
(0.31
)
  Discontinued operations

 
0.03

 
0.11

 

Basic and fully diluted income per share attributable to Holdings
$
(0.14
)
 
$
0.75

 
$
0.06

 
$
(0.31
)

(1)  
The quarter ended December 31, 2016 includes a full quarter of operating results from 5.11, which the Company acquired on August 31, 2016, and reflects the goodwill impairment expense of our Arnold business of $16.0 million. The Company

F-54


recognized an additional $0.2 gain on the sale of Tridien in the fourth quarter related to the working capital settlement with the buyer.
(2) During the three months ended September 30, 2016, the Company sold their Tridien operating segment for a net gain on sale of approximately $1.5 million. The Company also purchased 5.11 Tactical for a purchase price of approximately $408.2 million - refer to "Note C - Acquisition of Businesses".
Discontinued Operations
During the quarter ended September 30, 2016, the Company sold its Tridien operating segment and reclassified the historical operations of Tridien to discontinued operations.
(in thousands)
December 31, 2016
 
September 30, 2016
 
June 30, 2016
 
March 31, 2016
Total revenue
 N/a
 
$
15,978

 
$
15,212

 
$
14,760

Gross Profit
 N/a
 
3,223

 
2,821

 
2,142

Operating income
 N/a
 
967

 
1,107

 
(577
)
Income from discontinued operations, net of tax
 N/a
 
(455
)
 
1,341

 
(413
)
 
NOTE T - SUBSEQUENT EVENTS

Acquisition of Foam Fabricators
In January 2018, the Company entered into an agreement to acquire Foam Fabricators, Inc. (“Foam Fabricators”) for a purchase price of $247.5 million (excluding working capital and certain other adjustments upon closing). Headquartered in Scottsdale, AZ, Foam Fabricators is a leading designer and manufacturer of custom molded protective foam solutions and OEM components made from expanded polymers such as expanded polystyrene (EPS) and expanded polypropylene (EPP). Founded in 1957, the Foam Fabricators operates 13 state-of-the-art molding and fabricating facilities across North America. Foam Fabricators provides products to a variety of end-markets, including appliances and electronics, pharmaceuticals, health and wellness, automotive, and building products. For the trailing twelve months ended November 30, 2017, Foam Fabricators reported net revenue of approximately $126 million. The acquisition of Foam Fabricators closed on February 15, 2018, with the Company funding the acquisition through a draw on the 2014 Revolving Credit Facility.
Acquisition of Rimports
In January 2018, our Sterno business entered into an agreement to acquire Rimports, Inc. (Rimports) for a purchase price of approximately $145 million, excluding working capital and other adjustments upon closing, plus a potential earn-out of up to $25 million based on future financial performance of Rimports. Rimports is a manufacturer and distributor of branded and private label scented, wickless candle products used for home decor and fragrance. Headquartered in Provo, Utah, Rimports offers an extensive line of ceramic wax warmers, scented wax cubes, essential oils and diffusers through the mass retail channel. For the trailing twelve months ended November 30, 2017, Rimports reported net revenue of $155.4 million. The acquisition of Rimports closed on February 26, 2018, with the Company funding the acquisition through a draw on the 2014 Revolving Credit Facility.
Recapitalization
In January 2018, the Company completed a recapitalization at Sterno whereby the Company entered into an amendment to the intercompany loan agreement with Sterno (the "Sterno Loan Agreement"). The Sterno Loan Agreement was amended to (i) provide for term loan borrowings of $56.8 million to fund a distribution to the Company, which owned 100% of the outstanding equity of Sterno at the time of the recapitalization, and (ii) extend the maturity dates of the term loans. In connection with the recapitalization, Sterno's management team exercised all of their vested stock options, which represented 58,000 shares of Sterno. The Company then used a portion of the distribution to repurchase the 58,000 shares from management for a total purchase price of $6.0 million. In addition, Sterno issued new stock options to replace the exercised option, thus maintaining the same percentage of fully diluted non-controlling interest that existed prior to the recapitalization.

F-55


SCHEDULE II – VALUATION AND QUALIFYING ACCOUNTS

 
 
 
Additions
 
 
 
 
 
 
(in thousands)
Balance at beginning
of Year
 
Charge to costs
and expense
 
Other (1)
 
Deductions
 
Balance at
end of Year
Sales allowance accounts - 2015
$
3,756

 
$
3,164

 
$
15

 
$
3,490

 
$
3,445

Sales allowance accounts - 2016
$
3,445

 
$
4,775

 
$
2,105

 
$
4,814

 
$
5,511

Sales allowance accounts - 2017
$
5,511

 
$
15,612

 
$
1,164

 
$
12,292

 
$
9,995

Valuation allowance for deferred tax assets - 2015
$
2,776

 
$
1

 
$

 
$
1,469

 
$
1,308

Valuation allowance for deferred tax assets - 2016
$
1,308

 
$
2,266

 
$
3,692

 
$
10

 
$
7,256

Valuation allowance for deferred tax assets - 2017
$
7,256

 
$
625

 
$

 
$
1,969

 
$
5,912


(1) 
Represents opening allowance balances related to acquisitions made during the period indicated.



S-1


INDEX TO EXHIBITS
Exhibit
Number
 
Description
2.1
 
2.2
 
2.3
 
2.4
 
3.1
 
3.2
 
3.3
 
3.4
 
3.5
 
3.6
 
3.7
 
3.8
 
3.9
 
3.10
 
3.11
 
3.12
 
3.13
 
3.14
 
3.15
 
4.1
 

E-1


4.2
 
4.3
 
10.1
 
10.2
 
10.3†
 
10.4
 
10.5
 
10.6
 
10.7
 
10.8
 
10.9
 
10.10
 
10.11
 
10.12
 
10.13
 
10.14
 
10.15†
 
10.16
 
10.17
 
10.18
 
10.19
 

E-2


10.20
 
10.21
 
10.22*
 
12.1*
 
21.1*
 
23.1*
 
31.1*
 
31.2*
 
32.1*+
 
32.2*+
 
99.1
 
99.2
 
99.3
 
99.4
 
99.5
 
99.6
 
99.7
 
99.8
 
99.9
 
99.10
 
99.11
 
99.12
 
99.13
 

E-3


99.14
 
101.INS*
 
XBRL Instance Document
101.SCH*
 
XBRL Taxonomy Extension Schema Document
101.CAL*
 
XBRL Taxonomy Extension Calculation Linkbase Document
101.DEF*
 
XBRL Taxonomy Extension Definition Linkbase Document
101.LAB*
 
XBRL Taxonomy Extension Label Linkbase Document
101.PRE*
 
XBRL Taxonomy Extension Presentation Linkbase Document
 
 
*
 
Filed herewith.
 
Denotes management contracts and compensatory plans or arrangements.
+
 
In accordance with Item 601(b)(32)(ii) of Regulation S-K and SEC Release Nos. 33-8238 and 34-47986, Final Rule: Management's Reports on Internal Control Over Financial Reporting and Certification of Disclosure in Exchange Act Periodic Reports, the certifications furnished in Exhibit 32.1 and 32.2 hereto are deemed to accompany this Form 10-K and will not be deemed “filed” for purposes of Section 18 of the Exchange Act. Such certifications will not be deemed to be incorporated by reference into any filing under the Securities Act or the Exchange Act, except to the extent that the registrant specifically incorporates it by reference.


E-4