10-K 1 a1231201510k.htm 10-K 10-K
 
UNITED STATES
SECURITIES AND EXCHANGE COMMISSION
Washington, D.C. 20549
 
 
 
Form 10-K
þ
ANNUAL REPORT PURSUANT TO SECTION 13 OR 15(d) OF THE SECURITIES EXCHANGE ACT OF 1934
For the fiscal year ended December 31, 2015
or
¨
TRANSITION REPORT PURSUANT TO SECTION 13 OR 15(d) OF THE SECURITIES EXCHANGE ACT OF 1934
For the transition period from                 to                
Commission File Number: 001-34927
 
 
 
Compass Diversified Holdings
(Exact name of registrant as specified in its charter)
 
 
 
Delaware
 
57-6218917
(Jurisdiction of incorporation or organization)
 
(I.R.S. Employer Identification No.)
Commission File Number: 001-34926
 
 
 
Compass Group Diversified Holdings LLC
(Exact name of registrant as specified in its charter)
 
 
 
Delaware
 
20-3812051
(Jurisdiction of incorporation or organization)
 
(I.R.S. Employer Identification No.)
 
 
Sixty One Wilton Road
Second Floor
Westport, CT
 
06880
(Address of principal executive offices)
 
(Zip Code)
(203) 221-1703
(Registrants’ telephone number, including area code)
Securities registered pursuant to Section 12(b) of the Act:
Title of Each Class
 
Name of Each Exchange on Which Registered
Shares representing beneficial interests in Compass Diversified Holdings (“trust shares”)
 
New York Stock Exchange
Securities registered pursuant to Section 12 (g) of the Act: None
 
 
 
Indicate by check mark if the registrants are collectively a well-known seasoned issuer, as defined in Rule 405 of the Securities Act.    Yes  ¨    No  þ
Indicate by check mark if the registrants are collectively not required to file reports pursuant to Section 13 or Section 15(d) of the Act.    Yes  ¨    No  þ
Indicate by check mark whether the registrants (1) have filed all reports required to be filed by Section 13 or 15(d) of the Securities Exchange Act of 1934 during the preceding 12 months (or for such shorter period that the registrants were required to file such reports), and (2) have been subject to such filing requirements for the past 90 days.    Yes  þ    No  ¨
Indicate by check mark whether the registrants have submitted electronically and posted on their corporate website, if any, every Interactive Data File required to be submitted and posted pursuant to Rule 405 of Regulation S-T (§232.405 of this chapter) during the preceding 12 months (or for such shorter period that the registrant was required to submit and post such files).    Yes  þ    No  ¨
Indicate by check mark if disclosure of delinquent filers pursuant to Item 405 of Regulation S-K is not contained herein, and will not be contained, to the best of registrants’ knowledge, in definitive proxy or information statements incorporated by reference in Part III of this Form 10-K or any amendment to this Form 10-K.    ¨
Indicate by check mark whether the registrants are collectively a large accelerated filer, an accelerated filer, a non-accelerated filer or a smaller reporting company. See the definitions of “large accelerated filer”, “accelerated filer” and “smaller reporting company” in Rule 12b-2 of the Exchange Act. (Check one):
Large accelerated filer
 
þ

Accelerated filer
 
¨

Non-accelerated filer
 
¨
Smaller reporting company
 
¨
Indicate by check mark whether the registrants are collectively a shell company (as defined in Rule 12b-2 of the Exchange Act).    Yes  ¨    No  þ
The aggregate market value of the outstanding shares of trust stock held by non-affiliates of Compass Diversified Holdings at June 30, 2015 was $742,289,290 based on the closing price on the New York Stock Exchange on that date. For purposes of the foregoing calculation only, all directors and officers of the registrant have been deemed affiliates. There were 54,300,000 shares of trust stock without par value outstanding at February 22, 2016.
Documents Incorporated by Reference
Certain information in the registrant’s definitive proxy statement to be filed with the Commission relating to the registrant’s 2016 Annual Meeting of Stockholders is incorporated by reference into Part III.
 

1


Table of Contents
 
 
Page
PART I
 
 
Item 1.
Item 1A.
Item 1B.
Item 2.
Item 3.
Item 4.
 
 
 
PART II
 
 
Item 5.
Item 6.
Item 7.
Item 7A.
Item 8.
Item 9.
Item 9A.
Item 9B.
 
 
 
PART III
 
 
Item 10.
Item 11.
Item 12.
Item 13.
Item 14.
 
 
 
PART IV
 
 
Item 15.


2


NOTE TO READER
In reading this Annual Report on Form 10-K, references to:
the “Trust” and “Holdings” refer to Compass Diversified Holdings;
the “Company” refer to Compass Group Diversified Holdings LLC;
“businesses”, “operating segments”, “subsidiaries” and “reporting units” all refer to, collectively, the businesses controlled by the Company;
the “Manager” refer to Compass Group Management LLC (“CGM”);
the “initial businesses” refer to, collectively, Staffmark Holdings, Inc., Crosman Acquisition Corporation, Compass AC Holdings, Inc. and Silvue Technologies Group, Inc.;
the “2012 acquisition” refer to the acquisition of Arnold Magnetic Technologies;
the "2014 acquisitions" refer to, collectively, the acquisitions of Clean Earth Holdings, Inc. and Sterno Products;
the "2015 acquisition" refer to the acquisition of Fresh Hemp Foods Ltd. ("Manitoba Harvest")
the “2012 disposition” refer to the sale of HALO Branded Solutions.;
the "2015 dispositions" refer to, collectively, the sales of CamelBak Acquisition Corp. ("CamelBak") and AFM Holding Corp. ("American Furniture" or "AFM")
the “Trust Agreement” refer to the amended and restated Trust Agreement of the Trust dated as of April 25, 2007;
the “2011 Credit Facility” refer to the Credit Facility with a group of lenders led by TD Securities (USA) LLC (“TD Securities”) which provided for the 2011 Revolving Credit Facility and the 2011 Term Loan Facility;
the "2014 Credit Facility" refer to the credit agreement entered into on June 14, 2014 with a group of lenders led by Bank of America N.A. as administartive agent, which provides for a Revolving Credit Facility and a Term Loan;
the “2014 Revolving Credit Facility” refer to the $400 million Revolving Credit Facility provided by the 2014 Credit Facility that matures in June 2019;
the “2014 Term Loan” refer to the $325 million Term Loan Facility, provided by the 2014 Credit Facility that matures in June 2021;
the “LLC Agreement” refer to the fourth amended and restated operating agreement of the Company dated as of January 1, 2012;
“we”, “us” and “our” refer to the Trust, the Company and the businesses together.


3


Statement Regarding Forward-Looking Disclosure
This Annual Report on Form 10-K, including the sections entitled “Risk Factors,” “Management’s Discussion and Analysis of Financial Condition and Results of Operations” and “Business,” contains forward-looking statements. We may, in some cases, use words such as “project,” “predict,” “believe,” “anticipate,” “plan,” “expect,” “estimate,” “intend,” “should,” “would,” “could,” “potentially,” or “may” or other words that convey uncertainty of future events or outcomes to identify these forward-looking statements. Forward-looking statements in this Annual Report on Form 10-K are subject to a number of risks and uncertainties, some of which are beyond our control, including, among other things:
our ability to successfully operate our businesses on a combined basis, and to effectively integrate and improve any future acquisitions;
our ability to remove our Manager and our Manager’s right to resign;
our trust and organizational structure, which may limit our ability to meet our dividend and distribution policy;
our ability to service and comply with the terms of our indebtedness;
our cash flow available for distribution and our ability to make distributions in the future to our shareholders;
our ability to pay the management fee, and profit allocation when due;
our ability to make and finance future acquisitions;
our ability to implement our acquisition and management strategies;
the regulatory environment in which our businesses operate;
trends in the industries in which our businesses operate;
changes in general economic or business conditions or economic or demographic trends in the United States and other countries in which we have a presence, including changes in interest rates and inflation;
environmental risks affecting the business or operations of our businesses;
our and our Manager’s ability to retain or replace qualified employees of our businesses and our Manager;
costs and effects of legal and administrative proceedings, settlements, investigations and claims; and
extraordinary or force majeure events affecting the business or operations of our businesses.
Our actual results, performance, prospects or opportunities could differ materially from those expressed in or implied by the forward-looking statements. A description of some of the risks that could cause our actual results to differ appears under the section “Risk Factors”. Additional risks of which we are not currently aware or which we currently deem immaterial could also cause our actual results to differ.
In light of these risks, uncertainties and assumptions, you should not place undue reliance on any forward-looking statements. The forward-looking events discussed in this Annual Report on Form 10-K may not occur. These forward-looking statements are made as of the date of this Annual Report. We undertake no obligation to publicly update or revise any forward-looking statements to reflect subsequent events or circumstances, whether as a result of new information, future events or otherwise, except as required by law.


4


PART I

ITEM 1. BUSINESS
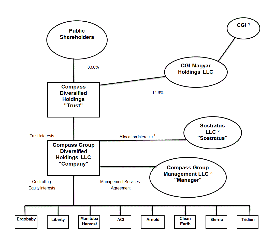
Compass Diversified Holdings, a Delaware statutory trust (“Holdings”, or the “Trust”), was incorporated in Delaware on November 18, 2005. Compass Group Diversified Holdings, LLC, a Delaware limited liability Company (the “Company”), was also formed on November 18, 2005. The Trust and the Company (collectively “CODI”) were formed to acquire and manage a group of small and middle-market businesses headquartered in North America. The Trust is the sole owner of 100% of the Trust Interests, as defined in our LLC Agreement, of the Company. Pursuant to the LLC Agreement, the Trust owns an identical number of Trust Interests in the Company as exist for the number of outstanding shares of the Trust. Accordingly, our shareholders are treated as beneficial owners of Trust Interests in the Company and, as such, are subject to tax under partnership income tax provisions.
The Company is the operating entity with a board of directors whose corporate governance responsibilities are similar to that of a Delaware corporation. The Company’s board of directors oversees the management of the Company and our businesses and the performance of Compass Group Management LLC (“CGM” or our “Manager”). Certain persons who are employees and partners of our Manager receive a profit allocation as beneficial owners of 58.8% through Sostratus LLC of the Allocation Interests in us, as defined in our LLC Agreement.
Overview
We acquire controlling interests in and actively manage businesses that we believe (i) operate in industries with long-term macroeconomic growth opportunities, (ii) have positive and stable cash flows, (iii) face minimal threats of technological or competitive obsolescence and, (iv) have strong management teams largely in place.
Our unique public structure provides investors with an opportunity to participate in the ownership and growth of companies which have historically been owned by private equity firms, wealthy individuals or families. Through the acquisition of a diversified group of businesses with these characteristics, we believe we offer investors an opportunity to diversify their own portfolio risk while participating in the ongoing cash flows of those businesses through the receipt of quarterly distributions.
Our disciplined approach to our target market provides opportunities to methodically purchase attractive businesses at values that are accretive to our shareholders. For sellers of businesses, our unique financial structure allows us to acquire businesses efficiently with little or no third party financing contingencies and, following acquisition, to provide our businesses with substantial access to growth capital.
We believe that private company operators and corporate parents looking to sell their business units may consider us an attractive purchaser because of our ability to:
provide ongoing strategic and financial support for their businesses;
maintain a long-term outlook as to the ownership of those businesses where such an outlook is required for maximization of our shareholders’ return on investment; and
consummate transactions efficiently without being dependent on third-party transaction financing.
In particular, we believe that our outlook on length of ownership and active management on our part may alleviate the concern that many private company operators and parent companies may have with regard to their businesses going through multiple sale processes in a short period of time. We believe this outlook reduces both the risk that businesses may be sold at unfavorable points in the overall market cycle and enhances our ability to develop a comprehensive strategy to grow the earnings and cash flows of each of our businesses, which we expect will better enable us to meet our long-term objective of continuing to pay distributions to our shareholders while increasing shareholder value. Finally, it has been our experience, that our ability to acquire businesses without the cumbersome delays and conditions typical of third party transactional financing is appealing to sellers of businesses who are interested in confidentiality and certainty to close.
We believe our management team’s strong relationships with industry executives, accountants, attorneys, business brokers, commercial and investment bankers, and other potential sources of acquisition opportunities offer us substantial opportunities to assess small to middle market businesses available for acquisition. In addition, the flexibility, creativity, experience and expertise of our management team in structuring transactions allows us to consider non-traditional and complex transactions tailored to fit a specific acquisition target.
In terms of the businesses in which we have a controlling interest as of December 31, 2015, we believe that these businesses have strong management teams, operate in strong markets with defensible market niches and maintain long standing customer

5


relationships. We believe that the strength of this model, which provides for significant industry, customer and geographic diversity, has become even more apparent in the recent challenging economic environment.
2015 Highlights
Acquisition of Manitoba Harvest
On July 10, 2015, we closed on the acquisition of all of the issued and outstanding capital stock of Fresh Hemp Foods Ltd. ("Manitoba Harvest") through our wholly owned subsidiary FFHF Holding Ltd. pursuant to a stock purchase agreement entered into on June 5, 2015. Headquartered in Winnipeg, Manitoba, Manitoba Harvest is a pioneer and global leader in branded, hemp-based foods. Manitoba Harvest’s award-winning products are currently carried in approximately 7,000 retail stores across the U.S. and Canada.
We made loans to Manitoba Harvest and paid a purchase price of approximately $102.7 million (C$130.3 million), and acquisition related expenses of approximately $1.1 million (C$1.4 million). We funded the acquisition through drawings on our 2014 Revolving Credit Facility. CGM acted as an advisor to us on the deal and will continue to provide integration services during the first year of our ownership of Manitoba Harvest. CGM will receive integration service fees of $1.0 million, which are payable quarterly as services are rendered, beginning September 30, 2015.
Sale of CamelBak
On August 3, 2015, pursuant to a stock purchase agreement dated July 24, 2015, we sold our majority owned subsidiary, CamelBak, based on a total enterprise value for CamelBak of $412.5 million, plus approximately $14.1 million of estimated cash and working capital adjsutments. Our share of the net proceeds, at closing, after accounting for the redemption of CamelBak’s noncontrolling holders and the payment of transaction expenses totaled $367.8 million. We recognized a gain of $164.0 million during the year ended December 31, 2015 as a result of the sale of CamelBak. Refer to "Related Party Transactions and Certain Transactions Involving Our Business - LLC Agreement" for a discussion of the profit allocation payment associated with the sale of CamelBak.
The transaction is subject to adjustments for certain changes in the working capital of CamelBak. The Stock Purchase Agreement contains customary representations, warranties, covenants and indemnification provisions.

Sale of American Furniture
On October 5, 2015, all of the issued and outstanding shares of capital stock of our majority owned subsidiary, American Furniture, were sold for a sale price of $24.1 million. The Company’s share of the net proceeds at closing, after accounting for the redemption of American Furniture's non-controlling shareholders and the payment of transaction expenses, totaled $23.5 million. The sale of American Furniture met the criteria for the assets to be classified as held for sale as of September 30, 2015, and the American Furniture subsidiary is presented as discontinued operations in the accompanying condensed consolidated financial statements for all periods presented. The Company recognized a loss on the sale of American Furniture of $14.3 million during the year ended December 31, 2015. Refer to "Related Party Transactions and Certain Transactions Involving Our Business - LLC Agreement" for a discussion of the profit allocation associated with the sale of American Furniture.
2015 Distributions
For the 2015 fiscal year we declared and paid distributions to our shareholders totaling $1.44 per share.



6


The following is a brief summary of the businesses in which we own a controlling interest at December 31, 2015:
Branded Products Businesses

Ergobaby
Ergobaby Carrier, Inc. (“Ergobaby”), headquartered in Los Angeles, California, is dedicated to building a global community of confident parents with smart, ergonomic solutions that enable and encourage bonding between parents and babies. Ergobaby offers a broad range of award-winning baby carriers, strollers, car seats, swaddlers, nursing pillows, and related products that fit into families’ daily lives seamlessly, comfortably and safely. We made loans to, and purchased a controlling interest in, Ergobaby on September 16, 2010 for approximately $85.2 million. We currently own 81.0% of the outstanding stock of Ergobaby on a primary basis and 74.2% on a fully diluted basis.
Liberty Safe
Liberty Safe and Security Products, Inc. (“Liberty Safe” or “Liberty”), headquartered in Payson, Utah, is a designer, manufacturer and marketer of premium home, office and gun safes in North America. From it’s over 300,000 square foot manufacturing facility, Liberty produces a wide range of home and gun safe models in a broad assortment of sizes, features and styles. We made loans to, and purchased a controlling interest in, Liberty Safe on March 31, 2010 for approximately $70.2 million. We currently own 96.2% of the outstanding stock of Liberty Safe on a primary basis and 84.6% on a fully diluted basis.

Manitoba Harvest
Manitoba Harvest is a pioneer and global leader in branded, hemp-based foods. Headquartered in Winnipeg, Manitoba, Manitoba Harvest's products are currently carried in approximately 7,000 retail stores across the United States and Canada. Manitoba Harvest's hemp-exclusive, 100% all natural product lineup include hemp hearts, hemp oil and hemp protein powder. We made loans to, and purchased an 87% controlling interest in, Manitoba Harvest on July 10, 2015 for approximately $102.7 million (C$130.3 million). In December 2015, Manitoba Harvest acquired all of the outstanding stock of Hemp Oil Canada Inc. (“HOCI”), a wholesale supplier and a private label packager of hemp food products and ingredients, for approximately $32.7 million (C$44.7 million). In connection with the HOCI acquisition, the former shareholders of HOCI invested $6.8 million (C$9.3 million) in Manitoba Harvest equity, resulting in a dilution of our ownership interest. We currently own 76.6% of the outstanding stock of Manitoba Harvest on a primary basis and 65.6% on a fully diluted basis.

Niche Industrial Businesses
Advanced Circuits
Compass AC Holdings, Inc. (“Advanced Circuits” or “ACI”), headquartered in Aurora, Colorado, is a provider of small-run, quick-turn and volume production rigid printed circuit boards, or “PCBs”, throughout the United States. PCBs are a vital component of virtually all electronic products. The small-run and quick-turn portions of the PCB industry are characterized by customers requiring high levels of responsiveness, technical support and timely delivery. We made loans to, and purchased a controlling interest in, Advanced Circuits, on May 16, 2006, for approximately $81.0 million. We currently own 69.4% of the outstanding stock of Advanced Circuits on a primary basis and 69.3% on a fully diluted basis.
Arnold
AMT Acquisition Corporation (“Arnold” or “Arnold Magnetics”), headquartered in Rochester, NY, with nine additional facilities worldwide, is a manufacturer of engineered, application specific permanent magnets. Arnold Magnetics products are used in applications such as general industrial, reprographic systems, aerospace and defense, advertising and promotional, consumer and appliance, energy, automotive and medical technology. Arnold Magnetics is the largest U.S. manufacturer of engineered magnets as well as only one of two domestic producers to design, engineer and manufacture rare earth magnetic solutions. We made loans to, and purchased a controlling interest in, Arnold on March 5, 2012 for approximately $128.8 million. We currently own 96.7% of the outstanding stock of Arnold on a primary basis and 87.3% on a fully diluted basis.


7


Clean Earth
Clean Earth Holdings, Inc. ("Clean Earth"), headquartered in Hatboro, Pennsylvania, is a provider of environmental services for a variety of contaminated materials. Clean Earth provides a one-stop shop solution that analyzes, treats, documents and recycles waste streams generated in multiple end-markets such as power, construction, commercial development, oil and gas, infrastructure, industrial and dredging. We made loans to, and purchased a controlling interest in, Clean Earth on August 26, 2014 for approximately $251.4 million. We currently own 97.5% of the outstanding stock of Clean Earth on a primary basis and 86.2% on a fully diluted basis.

Sterno Products
Candle Lamp Company, LLC ("Sterno Products" or "Sterno"), headquartered in Corona, California, is a leading manufacturer and marketer of portable food warming devices and creative table lighting solutions for the food service industry. Sterno's product line includes wick and chafing fuels, butane stoves and accessories , liquid and traditional wax candles, catering equipment and lamps. We made loans to, and purchased all of the equity interests in, Sterno Products on October 10, 2014 for approximately $160.0 million. We currently own 100.0% of the outstanding stock of Sterno Products on a primary basis and 89.7% on a fully diluted basis.
Tridien
Anodyne Medical Device, Inc. (“Anodyne”, which was rebranded as “Tridien” in September 2010) headquartered in Coral Springs, Florida, is a leading designer and manufacturer of powered and non-powered medical therapeutic support services and patient positioning devices serving the acute care, long-term care and home health care markets. Tridien is one of the nation’s leading designers and manufacturers of specialty therapeutic support surfaces and is able to manufacture products in multiple locations to better serve a national customer base. We made loans to, and purchased a controlling interest in, Tridien from CGI on August 1, 2006 for approximately $31.0 million. We currently own 81.3% of the outstanding capital stock on a primary basis and 67.3% on a fully diluted basis.

Our businesses also represent our operating segments. See—“Our Businesses” and “Note F – Operating Segment Data” to our Consolidated Financial Statements for further discussion of our businesses as our operating segments. We also own approximately 41% of the outstanding shares of FOX, which is accounted for as an equity method investment. FOX is headquartered in Scotts Valley, California, and is a designer, manufacturer and marketer of high-performance ride dynamics products used primarily on mountain bikes, side-by-side vehicles, on-road vehicles with off-road capabilities, off-road vehicles and trucks, all-terrain vehicles, or ATVs, snowmobiles, specialty vehicles and applications, and motorcycles.
Tax Reporting
Information returns will be filed by the Trust and the Company with the IRS, as required, with respect to income, gain, loss, deduction and other items derived from the Company’s activities. The Company has and will file a partnership return with the IRS and intends to issue a Schedule K-1 to the trustee. The trustee intends to provide information to each holder of shares using a monthly convention as the calculation period. For 2015 and future years, the Trust will continue to file a Form 1065 and issue Schedule K-1 to shareholders. For 2015, we delivered the Schedule K-1 to shareholders within the same time frame as we delivered the schedule to shareholders for the 2014 and 2013 taxable years. The relevant and necessary information for tax purposes is readily available electronically through our website. Each holder will be deemed to have consented to provide relevant information, and if the shares are held through a broker or other nominee, to allow such broker or other nominee to provide such information as is reasonably requested by us for purposes of complying with our tax reporting obligations.

WHERE YOU CAN FIND ADDITIONAL INFORMATION
We have filed with the SEC Forms S-1 and S-3 under the Securities Act, and Forms 10-Q, 10-K, and 8-K under the Exchange Act, which include exhibits, schedules and amendments. In addition, copies of such reports are available free of charge that can be accessed indirectly through our website http://www.compassdiversifiedholdings.com and are available as soon as reasonably practicable after such documents are electronically filed or furnished with the SEC.

8



1)
CGI and its affiliates beneficially own approximately 14.6% of the Trust shares and is our single largest holder. Mr. Offenberg, our Chief Executive Officer, is not a director, officer or member of CGI or any of its affiliates.
2)
58.8% beneficially owned by certain persons who are employees and partners of our Manager. Mr. Day, the Chairman of our Board of Directors, CGI and the former founding partner of the Manager, are non-managing members.
3)
Mr. Offenberg is a partner of this entity.
4)
The Allocation Interests, which carry the right to receive a profit allocation, represent less than 0.1% equity interest in the Company.
Our Manager
Our Manager, CGM, has been engaged to manage the day-to-day operations and affairs of the Company and to execute our strategy, as discussed below. Our management team has worked together since 1998. Collectively, our management team has extensive experience in acquiring and managing small and middle market businesses. We believe our Manager is unique in the marketplace in terms of the success and experience of its employees in acquiring and managing diverse businesses of the size and general nature of our businesses. We believe this experience will provide us with an advantage in executing our overall strategy. Our management team devotes a majority of its time to the affairs of the Company.
We have entered into a management services agreement, (the “Management Services Agreement” or “MSA”) pursuant to which our Manager manages the day-to-day operations and affairs of the Company and oversees the management and operations of our

9


businesses. We pay our Manager a quarterly management fee for the services it performs on our behalf. In addition, certain persons who are employees and partners of our Manager receive a profit allocation with respect to its Allocation Interests in us. All of the Allocation Interests in us are owned by Sostratus LLC. See Part III, Item 13 “Certain Relationships and Related Transactions” for further descriptions of the management fees and profit allocations.
The Company’s Chief Executive Officer and Chief Financial Officer are employees of our Manager and have been seconded to us. Neither the Trust nor the Company has any other employees. Although our Chief Executive Officer and Chief Financial Officer are employees of our Manager, they report directly to the Company’s board of directors. The management fee paid to our Manager covers all expenses related to the services performed by our Manager, including the compensation of our Chief Executive Officer and other personnel providing services to us. The Company reimburses our Manager for the salary and related costs and expenses of our Chief Financial Officer and his staff, who dedicate substantially all of their time to the affairs of the Company.
See Part III, Item 13, “Certain Relationships and Related Party Transactions and Director Independence.”
Market Opportunity
We acquire and actively manage small and middle market businesses. We characterize small to middle market businesses as those that generate annual cash flows of up to $60 million. We believe that the merger and acquisition market for small to middle market businesses is highly fragmented and provides opportunities to purchase businesses at attractive prices. We believe that the following factors contribute to lower acquisition multiples for small and middle market businesses:

there are fewer potential acquirers for these businesses;
third-party financing generally is less available for these acquisitions;
sellers of these businesses frequently consider non-economic factors, such as continuing board membership or the effect of the sale on their employees; and
these businesses are less frequently sold pursuant to an auction process.
Frequently opportunities exist to augment existing management at such businesses and improve the performance of these businesses upon their acquisition. In the past, our management team has acquired businesses that were owned by entrepreneurs or large corporate parents. In these cases, our management team has frequently found that there have been opportunities to further build upon the management teams of acquired businesses beyond those that existed at the time of acquisition. In addition, our management team has frequently found that financial reporting and management information systems of acquired businesses may be improved, both of which can lead to improvements in earnings and cash flow. Finally, because these businesses tend to be too small to have their own corporate development efforts, opportunities frequently exist to assist these businesses as they pursue organic or external growth strategies that were often not pursued by their previous owners.
Our Strategy
We have two primary strategies that we use in order to provide distributions to our shareholders and increase shareholder value. First, we focus on growing the earnings and cash flow from our acquired businesses. We believe that the scale and scope of our businesses give us a diverse base of cash flow upon which to further build. Second, we identify, perform due diligence on, negotiate and consummate additional platform acquisitions of small to middle market businesses in attractive industry sectors in accordance with acquisition criteria established by the board of directors
Management Strategy
Our management strategy involves the proactive financial and operational management of the businesses we own in order to increase cash flow, pay distributions to our shareholders and increase shareholder value. Our Manager oversees and supports the management teams of each of our businesses by, among other things:
recruiting and retaining talented managers to operate our businesses using structured incentive compensation programs, including non-controlling equity ownership, tailored to each business;
regularly monitoring financial and operational performance, instilling consistent financial discipline, and supporting management in the development and implementation of information systems to effectively achieve these goals;
assisting management in their analysis and pursuit of prudent organic growth strategies;
identifying and working with management to execute attractive external growth and acquisition opportunities;
assisting management in controlling and right-sizing overhead costs, particularly in the current challenging economic environment; and

10


forming strong subsidiary level boards of directors to supplement management in their development and implementation of strategic goals and objectives.
Specifically, while our businesses have different growth opportunities and potential rates of growth, we expect our Manager to work with the management teams of each of our businesses to increase the value of, and cash generated by, each business through various initiatives, including:
making selective capital investments to expand geographic reach, increase capacity, or reduce manufacturing costs of our businesses;
investing in product research and development for new products, processes or services for customers;
improving and expanding existing sales and marketing programs;
pursuing reductions in operating costs through improved operational efficiency or outsourcing of certain processes and products; and
consolidating or improving management of certain overhead functions.
Our businesses typically acquire and integrate complementary businesses. We believe that complementary add-on acquisitions improve our overall financial and operational performance by allowing us to:
leverage manufacturing and distribution operations;
leverage branding and marketing programs, as well as customer relationships;
add experienced management or management expertise;
increase market share and penetrate new markets; and
realize cost synergies by allocating the corporate overhead expenses of our businesses across a larger number of businesses and by implementing and coordinating improved management practices.
We incur third party debt financing almost entirely at the Company level, which we use, in combination with our equity capital, to provide debt financing to each of our businesses and to acquire additional businesses. We believe this financing structure is beneficial to the financial and operational activities of each of our businesses by aligning our interests as both equity holders of, and lenders to, our businesses, in a manner that we believe is more efficient than each of our businesses borrowing from third-party lenders.
Acquisition Strategy
Our acquisition strategy involves the acquisition of businesses that we expect to produce stable and growing earnings and cash flow. In this respect, we expect to make acquisitions in industries other than those in which our businesses currently operate if we believe an acquisition presents an attractive opportunity. We believe that attractive opportunities will continue to present themselves, as private sector owners seek to monetize their interests in longstanding and privately-held businesses and large corporate parents seek to dispose of their “non-core” operations.
Our ideal acquisition candidate has the following characteristics:
is an established North American based company;
maintains a significant market share in defensible industry niche (i.e., has a “reason to exist”);
has a solid and proven management team with meaningful incentives;
has low technological and/or product obsolescence risk; and
maintains a diversified customer and supplier base.
We benefit from our Manager’s ability to identify potential diverse acquisition opportunities in a variety of industries. In addition, we rely upon our management team’s experience and expertise in researching and valuing prospective target businesses, as well as negotiating the ultimate acquisition of such target businesses. In particular, because there may be a lack of information available about these target businesses, which may make it more difficult to understand or appropriately value such target businesses, on our behalf, our Manager:
engages in a substantial level of internal and third-party due diligence;
critically evaluates the target management team;
identifies and assesses any financial and operational strengths and weaknesses of the target business;
analyzes comparable businesses to assess financial and operational performances relative to industry competitors;
actively researches and evaluates information on the relevant industry; and
thoroughly negotiates appropriate terms and conditions of any acquisition.
The process of acquiring new businesses is both time-consuming and complex. Our management team historically has taken from two to twenty-four months to perform due diligence, negotiate and close acquisitions. Although our management team is always at various stages of evaluating several transactions at any given time, there may be periods of time during which our management

11


team does not recommend any new acquisitions to us. Even if an acquisition is recommended by our management team, our board of director’s may not approve it.
A component of our acquisition financing strategy that we utilize in acquiring the businesses we own and manage is to provide both equity capital and debt capital, raised at the parent company level largely through our existing credit facility, to close acquisitions. We believe, and it has been our experience, that having the ability to finance our acquisitions with capital resources raised by us, rather than negotiating separate third party financing, provides us with an advantage in successfully acquiring attractive businesses by minimizing delay and closing conditions that are often related to acquisition-specific financings. In addition, our strategy of providing this intercompany debt financing within the capital structure of the businesses we acquire and manage allows us the ability to distribute cash to the parent company through monthly interest payments and amortization of principle on these intercompany loans.
Upon acquisition of a new business, we rely on our Manager’s experience and expertise to work efficiently and effectively with the management of the new business to jointly develop and execute a successful business plan.
We believe our financing structure, in which both equity and debt capital are raised at the Company level, allows us to acquire businesses without transaction specific financing and is conducive to our ability to consummate transactions that may be attractive in both the short- and long-term.
In addition to acquiring businesses, we sell those businesses that we own from time to time when attractive opportunities arise that outweigh the future growth and value that we believe we will be able to bring such businesses consistent with our long-term investment strategy. As such, our decision to sell a business is based on our belief that doing so will increase shareholder value to a greater extent than through our continued ownership of that business. Upon the sale of a business, we may use the proceeds to retire debt or retain proceeds for acquisitions or general corporate purposes. We do not expect to make special distributions at the time of a sale of one of our businesses; instead, we expect to pay shareholder distributions over time solely through the earnings and cash flows of our businesses.
Since our inception in May 2006, we have recorded net gains on sales of our businesses of approximately $348 million (excluding the gains on the sale of our shares in FOX). We sold Crosman Acquisition Company (“Crosman”) in January 2007, Aeroglide Company (“Aeroglide”) and Silvue Technologies Group, Inc. (“Silvue”) in June 2008, Staffmark Holdings Inc. (“Staffmark”) in October 2011, HALO Branded Solutions (“HALO”) in May 2012, CamelBak in August 2015 and American Furniture in October 2015.

In August 2013, FOX completed an initial public offering of its common stock at an initial offering price of $15.00 per share. FOX sold 2,857,143 shares and certain of its shareholders sold 7,000,000 shares (including 5,800,238 shares held by us). FOX trades on the NASDAQ stock market under the ticker “FOXF”. We received approximately $80.9 million in net proceeds from the sale of our FOX shares in the initial public offering, and our ownership interest in FOX was reduced to approximately 53.9%. No gain was reflected as a result of the sale of our FOX shares in the initial public offering because our majority classification of FOX did not change. FOX used a portion of their net proceeds received from the sale of their shares as well as proceeds from a new external FOX credit facility to repay $61.5 million in outstanding indebtedness to us under their existing credit facility with us. On July 10, 2014, FOX filed a registration statement on Form S-1 with the Securities and Exchange Commission (the "SEC") for the FOX Secondary Offering. Certain FOX shareholders, including us, sold shares of FOX common stock through the FOX Secondary Offering at a price of $15.50 per share. As a selling shareholder, we sold a total of 4,466,569 shares of FOX common stock, for total net proceeds of approximately $65.5 million. Upon completion of the offering, our ownership in FOX was reduced from approximately 53% to 41%, or 15,108,718 shares of FOX’s common stock. As a result of the sale of the FOX shares by the Company in the FOX Secondary Offering, we no longer hold a controlling ownership interest in FOX. We recognized a gain of approximately $76.2 million related to the shares that were sold in the FOX Secondary Offering, and a gain of approximately $188.0 million related to the deconsolidation of our retained interest in FOX, for a total gain of approximately $264.3 million.
Strategic Advantages
Based on the experience of our management team and its ability to identify and negotiate acquisitions, we believe we are well-positioned to acquire additional businesses. Our management team has strong relationships with business brokers, investment and commercial bankers, accountants, attorneys and other potential sources of acquisition opportunities. In addition, our management team also has a successful track record of acquiring and managing small to middle market businesses in various industries. In negotiating these acquisitions, we believe our management team has been able to successfully navigate complex situations surrounding acquisitions, including corporate spin-offs, transitions of family-owned businesses, management buy-outs and reorganizations.

12


Our management team has a large network of approximately 2,000 deal intermediaries who we expect to expose us to potential acquisitions. Through this network, as well as our management team’s proprietary transaction sourcing efforts, we have a substantial pipeline of potential acquisition targets. Our management team also has a well-established network of contacts, including professional managers, attorneys, accountants and other third-party consultants and advisors, who may be available to assist us in the performance of due diligence and the negotiation of acquisitions, as well as the management and operation of our acquired businesses.
Finally, because we intend to fund acquisitions through the utilization of our 2014 Revolving Credit Facility, we expect to minimize the delays and closing conditions typically associated with transaction specific financing, as is typically the case in such acquisitions. We believe this advantage can be a powerful one, especially in a tight credit environment, and is highly unusual in the marketplace for acquisitions in which we operate.
Valuation and Due Diligence
When evaluating businesses or assets for acquisition, our management team performs a rigorous due diligence and financial evaluation process. In doing so, we evaluate the operations of the target business as well as the outlook for the industry in which the target business operates. While valuation of a business is, by definition, a subjective process, we define valuations under a variety of analyses, including:
discounted cash flow analyses;
evaluation of trading values of comparable companies;
expected value matrices; and
examination of comparable recent transactions.
One outcome of this process is a projection of the expected cash flows from the target business. A further outcome is an understanding of the types and levels of risk associated with those projections. While future performance and projections are always uncertain, we believe that with detailed due diligence, future cash flows will be better estimated and the prospects for operating the business in the future better evaluated. To assist us in identifying material risks and validating key assumptions in our financial and operational analysis, in addition to our own analysis, we engage third-party experts to review key risk areas, including legal, tax, regulatory, accounting, insurance and environmental. We also engage technical, operational or industry consultants, as necessary.
A further critical component of the evaluation of potential target businesses is the assessment of the capability of the existing management team, including recent performance, expertise, experience, culture and incentives to perform. Where necessary, and consistent with our management strategy, we actively seek to augment, supplement or replace existing members of management who we believe are not likely to execute our business plan for the target business. Similarly, we analyze and evaluate the financial and operational information systems of target businesses and, where necessary, we enhance and improve those existing systems that are deemed to be inadequate or insufficient to support our business plan for the target business.
Financing
We have a credit facility with a group of lenders led by Bank of America N.A. that we entered into on June 6, 2014. The 2014 Credit Facility provides for (i) revolving loans, swing line loans and letters of credit up to a maximum aggregate amount of $400 million, and (ii) a $325 million term loan. The 2014 Term Loan was issued at an original issuance discount of 99.5% of par value. The 2014 Term Loan requires quarterly payments of $812,500 commencing September 30, 2014 with a final payment of all remaining principal and interest due on June 6, 2021, which is the 2014 Term Loan maturity date. At December 31, 2015, we had $320.1 million outstanding on the 2014 Term Loan. All amounts outstanding under the 2014 Revolving Credit Facility will become due on June 6, 2019, which is the maturity date of loans advanced under the 2014 Revolving Credit Facility and the termination date of the revolving loan commitment. The 2014 Credit Facility also permits us, prior to the applicable maturity date, to increase the revolving loan commitment and/or obtain additional term loans in an aggregate amount of up to $200 million subject to certain restrictions and conditions.
The 2014 Credit Facility provides for letters of credit under the 2014 Revolving Credit Facility in an aggregate face amount not to exceed $100 million outstanding at any time, as well as swing line loans of up to $25 million outstanding at one time. At no time may the (i) aggregate principal amount of all amounts outstanding under the Revolving Credit Facility, plus (ii) the aggregate amount of all outstanding letters of credit and swing line loans, exceed the borrowing availability under the 2014 Credit Facility. At December 31, 2015, we had outstanding letters of credit totaling approximately $4.2 million. The borrowing availability under the 2014 Revolving Credit Facility at December 31, 2015 was approximately $395.8 million.
The 2014 Credit Facility is secured by all of the assets of the Company, including all of its equity interests in, and loans to, its consolidated subsidiaries. (See Note J to the consolidated financial statements for more detail regarding our 2014 Credit Facility).

13


We intend to finance future acquisitions through our 2014 Revolving Credit Facility, cash on hand and, if necessary, additional equity and debt financings. We believe, and it has been our experience, that having the ability to finance our acquisitions with the capital resources raised by us, rather than negotiating separate third party financing specifically related to the acquisition of individual businesses, provides us with an advantage in acquiring attractive businesses by minimizing delay and closing conditions that are often related to acquisition-specific financings. In this respect, we believe that in the future, we may need to pursue additional debt or equity financings, or offer equity in Holdings or target businesses to the sellers of such target businesses, in order to fund multiple future acquisitions.
Our Businesses
We categorize the businesses we own into two separate groups of businesses (i) branded consumer businesses and, (ii) niche industrial businesses. Branded products businesses are characterized as those businesses that we believe capitalize on a valuable brand name in their respective market sector. We believe that our branded consumer businesses are leaders in their particular product category. Niche industrial businesses are characterized as those businesses that focus on manufacturing and selling particular products and industrial services within a specific market sector. We believe that our niche industrial businesses are leaders in their specific market sector.
During the three years ended December 31, 2015, 2014 and 2013, 25.5%, 45.8%, and 63.0% of net sales are attributable to our branded consumer businesses with the remaining net sales attributable to our niche industrial businesses. The 2014 percentage includes the net sales attributable for FOX prior to July 10, 2014, when FOX became an equity method investment.

Branded Consumer Businesses
Ergobaby
Overview
Ergobaby is dedicated to building a global community of confident parents with smart, ergonomic solutions that enable and encourage bonding between parents and babies. Ergobaby offers a broad range of award-winning baby carriers, strollers, car seats, swaddlers, nursing pillows, and related products that fit into families’ daily lives seamlessly, comfortably and safely.  Ergobaby is headquartered in Los Angeles and is sold in more than 650 retailers and online sites in the United States and in more than 50 countries.
For the fiscal years ended December 31, 2015, 2014 and 2013, Ergobaby had net sales of approximately $86.5 million, $82.3 million and $67.3 million, respectively. Ergobaby had operating income totaling $22.2 million, $18.1 million and $12.6 million in the years ended December 31, 2015, 2014 and 2013, respectively. Ergobaby had total assets of $110.5 million and $115.3 million at December 31, 2015 and 2014. Ergobaby’s net sales represented 10.7%, 11.7%, and 9.1% of our consolidated net sales for the year ended December 31, 2015, 2014 and 2013, respectively.
History of Ergobaby
Ergobaby was founded in 2003 by Karin Frost, who designed her first baby carrier following the birth of her son. The baby carrier product line has since expanded into 3-position and 4-position carriers, with multiple style variations. In its second year of operations, Ergobaby sold 10,500 baby carriers and by 2015 sold over 1 million in the year. In order to support the rapid growth, in 2007, Ergobaby made a strategic decision to establish an operating subsidiary (“EBEU”) in Hamburg, Germany. We purchased a majority interest in Ergobaby on September 16, 2010.
On November 18, 2011 Ergobaby acquired Orbit Baby for approximately $17.5 million. Founded in 2004 and based in Newark, California, Orbit Baby produces and markets a premium line of strollers and car seats that utilize a patented hub ring to allow parents to easily move car seats from car seat bases to stroller frames in an instant without the need for any additional components. The product offering has increased to a full line of mix-and-match seats and bases.

In 2013, Ergobaby expanded its portfolio into the swaddling category. The launch of the Ergobaby Swaddler which focused on a unique, method of swaddling newborns while retaining healthy hip and arm positioning, is the first significant category expansion outside of baby carriers for the Ergobaby brand. In 2014, Ergobaby launched the Ergobaby Four-Position 360 Baby Carrier which expanded on Ergobaby’s leadership in the baby carrier category by offering an ergonomic, outward forward facing position for

14


the baby and comfort for the parent. The Ergobaby 360 Carrier won the 2014 JPMA Innovation award in the baby carrier category. In 2015, Ergobaby launched The Ergobaby Natural Curve Nursing Pillow. Developed with input from lactation experts and nursing mothers, the Natural Curve Nursing Pillow has a unique, contoured shape to support the baby in the ideal position for more comfortable nursing. The Natural Curve Nursing Pillow won the 2015 JPMA New Product Innovation Award in its category.
Industry
Ergobaby competes in the large and expanding infant and juvenile products industry. The industry exhibits little seasonality and is somewhat insulated from overall economic trends, as parents view spending on children as largely non-discretionary in nature. Consequently, parents spend consistently on their children, particularly on durable items, such as car seats, strollers, baby carriers, and related items that are viewed as necessities. Further, an emotional component is often a factor in parents’ purchasing decisions, as parents desire to purchase the best and safest products for their children. As a result, according to the USDA’s most recent report on Expenditures on Children by Families 2013 (released in August 2014), parents on average, spend between $9,130 and $25,700 on their child on an annual basis for related housing, food, transportation, clothes, healthcare, daycare and other items, depending on age of the child and annual income. The amount spent by parents in the highest income group (before tax income greater than $106,540) was more than twice the amounts spent by parents in the lowest income group (before tax income of less than $61,530). On average, households spent between 14 - 25% of their before-tax income on a child. Similar patterns are seen in other counties around the world.
Demand drivers fueling the growing spending on infant and juvenile products include favorable demographic trends, such as (i) an increasing number of births worldwide; (ii) a high percentage of first time births; (iii) an increasing age of first time mothers and a large percentage of working mothers with increased disposable income; and (iv) an increasing percentage of single child households and two-family households.
Given that the child’s safety is paramount, many parents do not want to compromise a baby or child’s safety by purchasing secondhand products to save money. In many cases, when purchasing secondhand, the parent does not know key facts about the product they are buying, such as the age of the product, history of the item, or potential recalls by the manufacturer. Furthermore, the safety standards for the product may have changed since the version being resold, resulting in a product that does not meet the most rigorous safety standards. Consequently, as parents consider purchases of important necessities such as baby durables, they typically favor new products. According to Mintel Research, approximately 83% of baby carrier purchases were first-time purchases, with the remainder being either purchased second hand or borrowed.
Safety influences not only whether parents purchase new or used products, but also which brands parents choose, which consequently impacts pricing and competition within the infant and juvenile products market. In purchases of baby durables, parents often seek well-known and trusted brands that offer a sense of comfort regarding a product’s reliability and safety. As a result, brand name, comfort and safety certifications can serve as a barrier to entry for competition in the market, as well as allow well-known brands such as Ergobaby to charge a premium.
Wearable Carriers and Baby Wearing Trends
Within the broader market for infant and juvenile products, Ergobaby operates within a number of categories, including the market for child mobility and transport products. According to JPMA, reported child mobility and transport manufacturer dollar sales, which includes sales of carriers, strollers, travel systems, and related products, totaled approximately $1.2 billion in the U.S. in 2013. Penetration of baby carriers currently trails that of strollers, car seats, and other infant and juvenile products. JPMA manufacturer sales growth from 2012 to 2013 suggests that the soft carrier segment is growing more rapidly than other infant and juvenile product categories, with 22% sales dollar growth. Comparatively, stroller shipments and convertible car seat shipments increased 16% and 5%, respectively, over the same period
Management believes that continued growth within the market for wearable baby carriers is driven by several trends, including (i) lower relative penetration of baby carriers versus other infant and juvenile products; (ii) favorable demographics; (iii) increasing focus on the popularity of baby wearing; and (iv) convenience and mobility of wearable products.

15


Products and Services
Ergobaby Baby Carriers
Ergobaby has two main baby carrier product lines: baby carriers and related carrier accessories. Ergobaby’s baby carrier design supports a natural, ergonomic sitting position for babies, eliminating compression of the spine and hips that can be caused by unsupported suspension. The baby carrier also balances the baby’s weight to parents’ hips and shoulders, and alleviates physical stress for the parent. Both Erogbaby’s 3-Position and 4-Position baby carriers have been recognized by the International Hip Dysplasia Institute as being “hip healthy”. Additional accessories are provided to complement the baby carriers including the popular Infant Insert.
Within the Baby Carrier product line, Ergobaby sells 3-Position and 4-Position baby carriers in a variety of style and color variations. Baby Carrier sales were approximately $68.6 million, $63.1 million and $53.8 million in the years ended December 31, 2015, 2014 and 2013, respectively, and represented approximately 79.3%, 76.8%, and 79.9% of total sales in 2015, 2014 and 2013, respectively.
Within the accessories category, the Infant Insert is the largest sales component of the accessory category, representing more than half of total accessory sales for 2015, 2014 and 2013. Accessory sales were $10.8 million, $8.7 million and $7.2 million, in 2015, 2014 and 2013, respectively and represented approximately 13% in 2015 and 11% in 2014 and 2013, of total sales.
Ergobaby’s core Baby Carrier product offerings with average retail prices are summarized below:
4 styles of baby carriers - $115 - $195
3 styles of Infant Inserts - $25 - $38
Orbit Baby Infant Systems
The Orbit Baby Infant System has three main product groups: stroller travel systems, product extensions and accessories.
The Orbit Baby Stroller Travel System is a three-piece kit that includes an infant car seat, car seat base, and stroller. Unlike traditional infant travel systems, the Orbit Stroller Travel System’s unique docking technology, or “SmartHub TM", allows for easy interchange of four different seats, including the Infant Car Seat, Stroller Seat, Bassinet, and Toddler Car Seat.
The Orbit Baby car seat base (which stays in the car when not in use) is touted as the easiest, quickest base to safely install. The base’s patent-pending StrongArm TM technology allows a secure installation in 60 seconds and easily docks the car seat from almost any angle, allowing the parent to ergonomically transport the child. The Orbit Baby Infant Car Seat is the common “plug-in” for the three-in-one system and can be moved effortlessly from the car seat base to the stroller. As a result of the SmartHub technology, Orbit is the only infant car seat that ergonomically rotates for simple docking and undocking to and from the car and stroller.
The third member of the Stroller Travel System is Orbit’s modern and easy-to-use stroller. As is the case with the car seat base, the circular SmartHub allows the infant car seat to dock on the stroller from any angle without adaptors, and with 360 degree rotation and recline, the baby can face rear, forward, or sideways to view the world from different perspectives. In 2015, Orbit Baby launched the 02 Hybrid Jogging Stroller, a full-featured everyday stroller and a high-performance running stroller in one.
Orbit Baby offers product extensions including additional seats and strollers, including the Double Helix Stroller for multiple children, to accommodate growing families.
Orbit Baby also offers a wide range of accessories including the Sidekick Stroller Board, Stroller Panniers, Weather Pack, Color Pack, Footmuffs, Stroller Travel Bag and Baby Gear Spa Kit.
Orbit Baby’s core product offerings, extensions and accessories and suggested retail prices are below:
Stroller Travel System (includes Infant Car Seat, Car Seat Base, Stroller) - $980
Stroller - $660 - $1,150
O2 Hybrid Jogging Stroller - $620
Car Seats and Car Seat Base - $380 - $440
Bassinet Cradle - $295
Accessories - $25 - $195
Competitive Strengths
Ergobaby innovation - Ergobaby Carriers are known for their unsurpassed comfort - Ergobaby’s superior design results in improved comfort for both parent and baby. Parents are comfortable because baby’s weight is evenly distributed between the hips

16


and shoulders while baby sits ergonomically in a natural sitting position. The concept of baby carrying has increased in popularity in the U.S. as parents recognize the emotional and functional benefits of carrying their baby. Consumers continually cite the comfort, design, and convenient “hands free” mobility the Ergobaby carrier offers as key purchasing criteria.
Orbit Baby Innovation - With 19 patents and 2 patents pending, Orbit Baby offers a complete child travel system, from stroller to car seat and beyond. A favorite with moms and dads alike, the integrated Orbit Baby system is designed to take your children everywhere with unprecedented ease and style. With an emphasis on advanced safety and engineering, Orbit Baby is continually recognized for its innovation, ergonomic design and environmentally friendly focus. Orbit Baby applies hands-on experience and extensive research to create products that are elegantly simple, intuitive to use, and unsurpassed in real-world safety.
Business Strategies

Increase Penetration of Current U.S. Distribution Channels - Ergobaby continues to benefit from steady expansion of the market for wearable baby carriers and related accessories in the U.S. and internationally. Going forward, Ergobaby will continue to leverage and expand the awareness of its outstanding brands (both Ergobaby and Orbit Baby) in order to capture additional market share in the U.S., as parents increasingly recognize the enhanced mobility, convenience, and the ability to remain close to the child that Ergobaby carriers enable. Ergobaby currently markets its products to consumers in the U.S. through brick-and-mortar retailers, including specialty boutiques; online web shops; and directly through its website. Management has developed a targeted strategy to increase its penetration of these currently underpenetrated distribution channels that includes: (i) improved retai1 presence, including new packaging and in-store support materials; (ii) improving the effectiveness of marketing programs including utilization of social sites, digital marketing, and improved consumer engagement, and (iii) development of new products and designs.

International Market Expansion - Testimony to the global strength of its lifestyle brand, Ergobaby derives approximately 56% of its sales from international markets. Similar to the U.S., Ergobaby can continue to leverage its brand equity in the international markets it currently serves to aggressively drive future growth, as well as expand its international presence into new regions. The market for Ergobaby’s products abroad continues to grow rapidly, in part due to the growth in the number of births worldwide and the fact that in many parts of Europe and Asia, the concept of baby wearing is a culturally entrenched form of infant and child transport.

New Product Development - Management believes Ergobaby has an opportunity to leverage its unique, authentic lifestyle brand and expand its product line. Since its founding in 2003, Ergobaby has successfully introduced new carrier products to maintain innovation, uniqueness, and freshness within its baby carrier and travel system product lines. In addition to expanding into new product carriers like swaddling and nursing pillows, Ergobaby has become the baby carrier industry leader with the launch of the 4-Position 360 baby carrier and new product launches in 2016.
Customers
Ergobaby primarily sells its products through brick-and-mortar retailers, online retailers and distributors and derives approximately 56% of its sales from outside of the U.S. Within the U.S., Ergobaby sells its products through over 450 brick-and-mortar retail customers and small infant and juvenile products chains, representing an estimated 2,900 retail doors. Ergobaby products are sold through its German based subsidiary, Ergobaby Europe, which services brick-and-mortar retailers and online retailers in Germany and France as well as services a network of distributors located in the United Kingdom, Austria, Finland, Russia, Switzerland, Belgium, the Netherlands, Sweden, Norway, Spain, Denmark, Italy, Turkey and the Ukraine. Sales to customers outside of the U.S. and European markets are predominantly serviced through distributors granted rights, though not necessarily exclusive, to sell within a specific geographic region.
Sales & Marketing
Within the U.S., Ergobaby directly employ sales professionals and utilizes independent sales representatives assigned to differing U.S. territories managed by in-house sales professionals. Independent salespeople in the U.S. are paid on a commission basis based on customer type and sales territory. In Europe, Ergobaby directly employs its salespeople and salespeople are paid a base salary and a commission on their sales, which is standard in that territory.
Ergobaby has implemented a multi-faceted marketing plan which includes (i) online marketing efforts, including online advertisement, search engine optimization and social networking efforts; (ii) increasing tradeshow attendance at consumer and medical professional shows; and (iii) increasing promotional activities.
Ergobaby had approximately $15.1 million and $15.6 million in firm backlog orders at December 31, 2015 and 2014, respectively.

17


Competition
The infant and juvenile products market is fragmented, with a few larger manufacturers and marketers with portfolios of brands and a multitude of smaller, private companies with relatively targeted product offerings.
Within the infant and juvenile products market, Ergobaby’s baby carriers primarily compete with companies that market wearable baby carriers. Within the wearable baby carrier market, several distinct segments exist, including (i) slings and wraps; (ii) soft-structured baby carriers; and (iii) hard frame baby carriers.
The primary global competitors in this segment are Baby Bjorn, Chicco, Britax and Manduca, which also market products in the premium price range. Especially in the US, Ergobaby also competes with several smaller companies that have developed wearable carriers, such as Beco, Boba, Tula and LilleBaby. Within the soft-structured baby carrier segment, Ergobaby benefits from strong distribution, good word of mouth, and the functionality of the design.
The Orbit Baby Infant System principally competes with other premium stroller systems including Stokke, Bugaboo, UppaBaby and Britax.
Suppliers
During 2015, Ergobaby sourced its carrier and carrier accessory products from Vietnam and India and manufactures its stroller systems and accessory products in China.  In 2012, Ergobaby began sourcing carriers and accessories from a manufacturing facility in Vietnam.  Vietnam accounted for approximately 64.3% of Ergobaby’s purchases in 2015. Ergobaby partnered with a manufacturer located in India in 2009, which manufactures Ergobaby’s carriers and accessories, and represented approximately 19.4% of Ergobaby’s purchases in 2015. The Orbit Baby stroller systems and accessories manufactured in China and purchases from its primary China based manufacturing facility accounted for approximately 16.3% of Ergobaby purchases. Ergobaby’s manufacturers in China, Vietnam and India have the additional capacity to accommodate Ergobaby’s projected growth.
Intellectual Property
Ergobaby prosecutes and maintains a U.S. and international patent portfolio on some of its various products, including its 3-position and 4-position carriers.  Currently, it has 8 patents and 19 patents pending. Ergobaby also has 19 patents and 2 patents pending for its Orbit Baby technology including Smart Hub. Ergobaby also depends on brand name recognition and premium product offering to differentiate itself from competition.
Regulatory Environment
Management is not aware of any existing, pending, or contingent liabilities that could have a material adverse effect on Ergobaby’s business. Ergobaby is proactive regarding regulatory issues and is in compliance with all relevant regulations. Ergobaby maintains adequate product liability insurance coverage and to date has not incurred any losses. Management is not aware of any potential environmental issues.
Employees
As of December 31, 2015, Ergobaby employed 107 persons in 5 locations. None of Ergobaby’s employees are subject to collective bargaining agreements. We believe that Ergobaby’s relationship with its employees is good.

Liberty Safe
Overview
Liberty Safe, headquartered in Payson, Utah and founded in 1988, is the premier designer, manufacturer and marketer of home, gun and office safes in North America. From its over 314,000 square foot manufacturing facility, Liberty Safe produces a wide range of home, office and gun safe models in a broad assortment of sizes, features and styles ranging from an entry level product to good, better and best products. Products are marketed under the Liberty Safe brand, as well as a portfolio of licensed and private label brands, including Remington, Cabela’s and John Deere. Liberty Safe’s products are the market share leader and are sold through an independent dealer network (“Dealer sales”) in addition to various sporting goods, farm and fleet, and home improvement retail outlets (“Non-Dealer sales” or “National sales”). Liberty Safe has the largest independent dealer network in the industry.
Historically, approximately 55% of Liberty Safe’s sales are Non-Dealer sales and 45% are Dealer sales.

18


For the fiscal years ended December 31, 2015, 2014 and 2013, Liberty Safe had net sales of approximately $101.1 million, $90.1 million and $126.5 million, respectively, and operating income of $11.9 million for the year ended December 31, 2015, an operating loss of $2.7 million in 2014, and operating income of $12.5 million in the year ended December 31, 2013. Liberty Safe had total assets of $77.1 million and $78.2 million at December 31, 2015 and 2014, respectively. Net sales from Liberty Safe represented 12.6%, 12.8% and 17.1% of our consolidated net sales for the year ended December 31, 2015, 2014 and 2013, respectively.
History of Liberty Safe
The Liberty Safe brand and its leading market share has been built over a 27 year history of superior product quality, engineering and design innovation, and leading customer service and sales support. Liberty Safe has a long history of continuous improvement and innovative approaches to sales and marketing, product development and manufacturing processes. Significant investments over the last five years have solidified Liberty Safe’s reputation for providing substantial value to retailers and enhanced its long-standing position as the leading producer of premium home, office and gun safes.
Liberty Safe commenced operations in 1988 and throughout 1991 and 1992, increased its distribution capabilities, establishing a regional sales force model to better serve the Dealer channel. This expanded sales coverage gave Liberty Safe the needed organizational structure to provide ready support and products nationwide, helping to establish its reputation for service to its customers. On the strength of its growing reputation and national sales presence, Liberty Safe achieved the status of the #1 selling safe company in America in 1994, according to Sargent and Greenleaf data, the major lock supplier to the industry, a position that it has maintained to this day. In 2001, Liberty Safe opened its current 314,000 square foot state-of-the-art facility in Payson, UT and consolidated all of its manufacturing and distribution operations to a centralized location. As the only facility in the industry utilizing significant automation and a streamlined roll-form manufacturing process, it represented a significant step forward when compared to the production capabilities of its competitors. Incremental investments following the consolidation have solidified Liberty Safe’s position as the pre-eminent low-cost and most efficient domestic manufacturer.
Beginning in 2007, Liberty Safe reorganized its manufacturing process, retooled its product line for increased standardization throughout the production process and realigned employee incentives to increase labor efficiency. These improvements enabled Liberty Safe to shift from build-to-stock production to build-to-order with shorter lead time requirements, greater labor efficiency and reduced working capital.
During 2011 Liberty Safe constructed a new production line that has allowed Liberty to build entry level safe products in-house. This production line produces home and gun safe models that were previously completely sourced through foreign manufacturers. The production line began operations in February 2012 and Liberty is currently manufacturing five different sizes of safes on this line which translates into several new SKUs. Liberty invested over $9.0 million to build the line. This investment in production capacity now makes Liberty Safe the largest manufacturer of home, office and gun safes in the world. This added investment in capacity in the U.S. will allow Liberty Safe to provide shorter lead times and more competitive pricing to its North American customer base. This will allow Liberty Safe to capture additional market share, growing its revenue base and adding more margin dollars to the bottom line.
We purchased a majority interest in Liberty Safe on March 31, 2010.
Industry
Liberty Safe competes in the broadly defined North American safe industry which includes fire and document safes, media and data safes, depository safes, gun safes and cabinets, home safes and hotel safes. According to Global Industry Analysts, (“GIA”) March 2008 report, the global safe industry was estimated to be approximately $2.9 billion of wholesale sales in 2008, and grew consistently at an estimated CAGR of 4.3% from 2000 to 2009. Consistent growth has been one of the defining characteristics of this industry, and GIA anticipates it will continue at a rate of 4.4% from 2009 through 2015. The safe industry experienced a boom and bust cycle in 2013 and 2014 as a result of the threat of increased legislation regulating gun ownership prompting significant demand in 2013. The significant increase in demand experienced in 2013 subsided in 2014 as retail chains over bought inventory in late 2013, resulting in depressed sales throughout 2014 for gun safe manufacturers. The industry has seen a return to normalized sales levels during 2015.
Products & Services
Liberty Safe offers home, office and gun safes with retail prices ranging from $400 to $8,000.
Liberty Safe produces 39 home and gun safe models with the most varied assortment of sizes, feature upgrades, accessories and styling options in the industry. Liberty Safe’s premium home and gun safe product line covers sizes from 12 cu. ft. to 50 cu. ft.

19


with smaller sizes available for its personal home safe. Liberty Safe markets its products under Company-owned brands and a portfolio of licensed and private label brands, including Remington, Cabela’s, John Deere and others. Liberty Safe also sells commercial safes, vault doors, handgun vaults, and a number of accessories and options. The overwhelming majority of revenue is derived from the sales of safes.
Competitive Strengths
#1 Premium Home and Gun Safe Brand with Strong Momentum in the Market - Liberty Safe achieved the status of #1 selling safe company in America in 1994 (per statistics provided by Sargent & Greenleaf, the primary lock supplier to the industry) and maintains this prominent position today. Management estimates that Liberty Safe’s net sales are over twice those of its next largest competitor in the category. Liberty Safe continues to gain market share from the various smaller participants who lack the distribution and sales and marketing capabilities of Liberty Safe.
State-of-the-Art and Scalable Operations - Over the past five years, management has constructed a highly scalable operational platform and infrastructure that has positioned Liberty Safe for substantial sales growth and enhanced profitability in the coming years. Liberty Safe transitioned itself from a manufacturing oriented operating culture to a demand-based, sales-oriented organization. It’s strategic transition required the implementation of a demand-based sales and operating platform, which included (i) new equipment to drive automation and capacity improvements; (ii) re-engineered product lines and production processes to drive efficiency through greater standardization in production; and (iii) new employee incentives tied to labor efficiency, which has improved worker performance as well as employee attitude. These initiatives are enhanced by an experienced senior executive team, a balanced sourcing and in-house manufacturing production strategy, advanced distribution capabilities and sophisticated IT systems. Liberty has combined its demand-based sales and operating initiatives with upgraded production equipment to drive multiple operational improvements. Since 2007, Liberty has reduced its lead times from 4 - 6 weeks to approximately twenty-one days or less. These shorter production cycles coupled with better demand forecasting have significantly reduced working capital needs for the business. During 2013, lead times actually increased due to a significant spike in demand for safes from its customers. That demand spike subsided towards the end of fiscal 2013 where again, shorter lead times were experienced. Improved automation and workflow organization have decreased labor hours over 20% per safe from 8.3 in 2005 to 6.4 in 2015 for rolled steel safes. These recent initiatives combined with Liberty’s cumulative historical investments in operational capabilities have created a lasting competitive advantage over its smaller competitors, who utilize labor-intensive operations and lack the company’s lean manufacturing culture.
Historically, Liberty Safe maintained an optimal mix of in-house and Asian-sourced manufacturing in order to improve its ability to meet customer inventory needs. Beginning in 2012, Liberty Safe began manufacturing entry level safes that were previously completely sourced from an Asian manufacturer, on its new production line. In 2013, the market enjoyed unprecedented heightened demand related to gun sales resulting from threats of additional gun legislation. This caused Liberty Safe to reinstitute its import channel of safes. In 2014, approximately 84% of safes were made in the United States while the balance came from imported product. This was necessary as demand exceeded Liberty’s manufacturing capacity in 2013. As a result of the boom and bust cycle experienced by Liberty, and the return to more normalized levels of demand, Liberty canceled its import channel of safes during the second half of 2014.
Liberty Safe has leased for the past ten years a manufacturing and distribution facility in Payson, Utah that management believes represents the most scalable domestic facility in the industry. Liberty Safe’s multi-faceted production capabilities allow for substantial flexibility and scalable capacity, thus assuring a level of supply chain execution far superior to any of its competitors.
Reputation for High Quality Products - Liberty Safe offers only the highest quality products on a consistent basis, which over the years has gained it an enviable reputation and a key point of differentiation from its competitors. Liberty Safe distinguishes its products through tested security and fire protection features and industry leading design focused on functionality and aesthetics. The design of its safes meet rigorous internal benchmarks for security and fire protection, with most receiving certification from Underwriters Laboratory, Inc. (“UL”), the leading product safety standard certification, for its security capabilities. Additionally, Liberty Safe’s investment in accessories and feature options have made Liberty safes the most visually appealing and functional in the industry, while providing more customized solutions for retailers and consumers.
Trusted Supplier to National Retailer and Dealer Accounts - Liberty Safe’s comprehensive, high-quality product offering and sophisticated sales and marketing programs have made it a critical supplier to a diverse group of national accounts and dealers. Initially a key supplier primarily to the dealer channel, it has expanded its business with national accounts, such as Gander Mountain, Cabela’s and John Deere. Liberty Safe provides a superior value proposition as a supplier for its national retailers and dealers via its well-recognized brands, lifetime product warranty, tailored merchandising, category management solutions and superior supply chain execution. Further, Liberty Safe’s products generate more profitable floor-space, with both high absolute gross profit and retail margins over 30%. High retail profitability plus increased inventory turns has entrenched Liberty Safe as a key partner in

20


customers’ success in the safe category. As a core element of building its relationships, Liberty Safe has invested significantly in making its retailers better salespeople through a proprietary suite of training tools, including in-store training, new product demonstrations, online education programs and sales strategy literature.
Business Strategies
Liberty Safe has experienced strong historical growth while executing on multiple new sales and operational initiatives, positioning it to continue to increase its scale and improve profitability. Liberty’s growth strategy is rooted in the sales and marketing and operational initiatives that have spurred its expansion into new accounts and increased penetration of existing accounts. Liberty has significant opportunity in its existing channels to continue to build upon its already strong market share. In addition to growth within its current channels, Liberty’s core competencies can be successfully applied to ventures in the broader security equipment market. Liberty has explored certain of these opportunities, but due to the prioritization of operational initiatives and expansion opportunities within existing channels, they have not been aggressively pursued. Potential near-to-medium term areas for expansion of Liberty’s platform include:
Expand Liberty’s product line into the broader home and office safe market through current customers or new distribution strategies;
Further develop international distribution by entering new countries and expanding current limited presence in Canada, Mexico and Europe;
Enter the residential security market through a strategic partnership with a provider of residential security service solutions to provide a more complete physical and electronic security solution;
Acquire businesses within the premium home and gun safe industry and/or leverage Liberty’s platform into new products or channels; and
Offer additional accessory products to existing distribution networks
Research and Development
Liberty Safe is the engineering and design leader in its sector, due to a history of first-to-market features and standard-setting design improvements. Liberty’s proactive solicitation of feedback and constant interaction with consumers and retail customers across diverse channels and geographies enables Liberty Safe to stay at the forefront of customer demands. Liberty’s approach to product development increases the likelihood of market acceptance by creating products that are more relevant to consumers’ demands. Research and development costs were $0.6 million in 2015, $1.0 million in 2014 and $0.8 million in 2013.
The below charts represents some of the recent innovations in product design (and functionality) that have come about from Liberty’s dedication to R&D:

Product
Function/Benefit
Cool Pocket
Keeps documents 50% cooler than rest of safe
Integrated lighting system
Automatic on/off interior lights
Palusol Heat activated door
Seal expands seven times its size in fire
Liberty Tough Doors
Enhanced protection against side bolt prying
Marble gloss powder coat paint
Provides smooth glass finish
4 in 1 Flex storage system
Adjustable shelving configurations
Door panels
Pocket variety to store handguns and other items
Magnetic magazine mount
Ammunition storage that adhere to any surface
Bright view wand light kit
Provides better lighting solution.
Bow hanger
Allows bow to hang in safe
Safe Alert sensor
Monitors and alerts owners of temperatures inside the safe
In addition to product enhancements, new products, such the plate-door National Security Classic, and a new, 6-SKU line of handgun vaults were launched in 2015 from Liberty’s commitment to R&D.
Based on consumer feedback, Liberty saw demand for safes that were capable of holding more valuables within the safe but at a lower price point than Liberty’s current large safe models. Within 3 months of conception, Liberty introduced the successful Fatboy® series in February 2010. The Fatboy® and Fatboy Jr.® models, which are wider and deeper than traditional safes, were a natural complement to Liberty’s current products, targeted at a specific customer need. The introduction and success of the Fatboy® series demonstrates Liberty’s proven ability to recognize market opportunities, engineer a responsive product and execute market

21


delivery. Beginning in 2012 Liberty Safe introduced five new SKUs, manufactured on its new production line, with a unique locking system to service the entry level safe market.
Customers
Liberty Safe has fostered long-term relationships with leading national retailers (National or Non-Dealer) as well as numerous Dealers, enabling Liberty Safe to achieve considerable brand awareness and channel exposure. Through significant investment in its national accounts sales and marketing efforts, Liberty Safe has also become the leading supplier to National accounts. Expansion into National accounts is part of Liberty Safe’s strategy to reach a broader customer base and more varied demographics. National account customers include sporting goods retailers, farm & fleet retailers, and home improvement retailers. As of December 31, 2015, 2014 and 2013, Liberty Safe had 15, 14 and 15 Non-Dealer account customers, respectively, that are estimated to have accounted for approximately 55%, 56% and 59% of net sales, respectively.
Dealer customers include local hunting and fishing stores, hardware stores and numerous other local, independent store models. As of December 31, 2015, 2014 and 2013, there were 356, 321 and 306 Dealers that accounted for 45%, 44% and 41% of net sales, respectively.
Liberty Safe’s two largest customers accounted for approximately 37.1%, 30.0% and 33.5% of net sales in 2015, 2014 and 2013, respectively.
Seasonality
Liberty Safe typically experiences its lowest earnings in the second quarter due to lower demand for safes at the onset of summer.
Sales & Marketing
Liberty Safe possesses robust sales and marketing capabilities in the safe industry. Liberty Safe utilizes separate sales teams for National accounts and Dealers, which enables it to provide more focused and effective strategies to manage and develop relationships within different channels. Liberty Safe has made significant recent investments in the development of a comprehensive sales and marketing program including merchandising, sales training and tools, promotions and supply chain management. Through these various initiatives, Liberty Safe offers highly adaptable programs to suit the varying needs of its retailers. This has enabled Liberty Safe to become a key supplier across diverse channels. Liberty Safe began advertising nationally on the Glenn Beck radio show in the second half of 2010. This advertising has been highly successful and Liberty has continued this advertising in each of the following years and intends on continuing this advertisement in the future.
Liberty Safe’s comprehensive service offering makes it uniquely suited to service national retailers in a variety of channels. Liberty Safe has designed a Store-within-a-Store program and a more comprehensive Safe Category Management program to build relationships and increase its importance to retailers. Primarily utilized with sporting goods retailers, the Store-within-a-Store concept successfully integrates the effective sales strategies of its dealers for selling a high-price point, niche product into a larger store format. Centered on communicating the benefits of its products to customers, the program enables retailers to more effectively up-sell customers through a good-better-best merchandising platform, increasing margin and inventory turns for its retailers. Liberty’s Safe Category Management program builds on the Store-within-a-Store concept to provide greater sales and marketing control and more complete inventory management solutions. This program facilitates Liberty Safe becoming the sole supplier to retailers, providing large incremental expansion and stronger relationships at accounts. No other market participant has the capabilities to provide a comprehensive suite of customer service solutions to national retailers, such as customized SKU programs, a Store-within-a-Store program and a Safe Category Management program. Liberty’s sales are typically lowest in the second fiscal quarter due to lower demand for safes at the onset of summer, although this was not the case in 2013 due to significant sales backlog experienced throughout the year.
Competition
Liberty Safe is the premier brand in the premium home and gun safe industry, with an estimated 34% market share in the category. Liberty is in a class by itself when it comes to manufacturing technology and efficiency and supply chain capabilities. Competitors are generally more heavily focused on either smaller, sourced safes or large, domestically produced safes. Competitive domestic manufacturers run “blacksmith” type factories that are small, inefficient and require a tremendous amount of manual labor that produces inconsistent product. In addition, many of Liberty’s competitors are directly tied to a third-party brand, such as Browning, Winchester or RedHead / Bass Pro.

22


Liberty competes with other safe manufacturers based on price, breadth of product line, technology, product supply chain capabilities and marketing capabilities.
Channel diversity in the premium home and gun safe industry is rare, with most companies having greater concentration in either the dealer channel or national accounts, but rarely having the supply chain capabilities or sales and marketing programs to service both channels effectively such as Liberty Safe does. Major competitors have limited sales and marketing departments and programs, making it difficult for them to expand sales and gain market share.
Suppliers
Liberty’s primary raw materials are steel, sheetrock, wood, locks, handles and fabric, for which it receives multiple shipments per week. Materials, on average, account for approximately 60% of the total cost of a safe, with steel accounting for approximately 40% of material costs. Liberty purchases its materials from a combination of domestic and foreign suppliers. Historically, Liberty Safe has been able to pass on raw material price increases to its customers.
Liberty purchased approximately 35 million pounds of steel in 2015 primarily from domestic suppliers, using contracts that lock in prices two to three fiscal quarters in advance. Liberty Safe purchases coiled and flat steel in gauges from four to fourteen. Liberty Safe specifies rigorous requirements related to surface and edge finish and grain direction. All steel products are checked to ASTM specification and dimensional tolerances before entering the production process.
Liberty Safe had approximately $7.1 million and $9.5 million in firm backlog orders at December 31, 2015 and 2014, respectively.
Intellectual Property
Liberty Safe relies upon a combination of patents and trademarks in order to secure and protect its intellectual property rights. Liberty Safe currently owns 32 trademarks and 4 patents on proprietary technologies for safe products.
Regulatory Environment
Liberty Safes’ management believes that Liberty Safe is in compliance with applicable environmental and occupational health and safety laws and regulations. Liberty Safe has recently moved to a powder paint application in order to reduce hazardous VOC emissions.
Employees
As of December 31, 2015, Liberty Safe had 339 full-time employees and 157 temporary employees. Liberty’s labor force is non-union. Management believes that Liberty Safe has an excellent relationship with its employees.

Manitoba Harvest
Overview

Headquartered in Winnipeg, Manitoba, Manitoba Harvest is a pioneer and leader in branded, hemp based foods. Manitoba Harvest’s products, which Management believes are among the fastest growing in the natural foods industry, are currently carried in approximately 7,000 retail stores across the United States and Canada. Manitoba Harvest’s hemp-exclusive, all natural product lineup includes hemp hearts, protein powder, hemp oil and snacks. As the world’s largest vertically integrated hemp food manufacturer, Manitoba Harvest is involved in every aspect of the hemp production process, from “seed-to-shelf.” All of Manitoba Harvest’s products are an excellent source of plant-based protein and essential fatty acids, including omega-3, gamma-linolenic acid and stearidonic acid. The hemp-based food market is rapidly growing as consumers become aware of the unique combination of great taste and nutritional benefits of hemp-based foods. We purchased a majority interest in Manitoba Harvest on July 10, 2015.

On December 15, 2015, Manitoba Harvest acquired all of the outstanding stock of Hemp Oil Canada Inc. (“HOCI”). HOCI is a wholesale supplier and a private label packager of hemp food products and ingredients.

For the fiscal year ended December 31, 2015 (from date of acquisition), Manitoba Harvest had net sales of $17.4 million (C$23.1 million) and an operating loss of $6.2 million (C$8.2 million). Manitoba Harvest had total assets of $146.7 million (C$205.4 million). Net sales from Manitoba Harvest (from date of acquisition to December 31, 2015) represented 2.2% of our consolidated

23


net sales for the year ended December 31, 2015. Approximately 51% of Manitoba Harvest's gross sales were to customers in the United Sates and approximately 49% of gross sales were to customers within Canada. The remaining 1% of gross sales were primarily to customers in Mexico and Japan.

History

Founded in 1998 following the legalization of industrial hemp production in Canada, Manitoba Harvest has been an industry leader in the manufacture of the highest quality hemp food products while educating people on hemp nutrition. Manitoba Harvest initially sold the company’s raw hemp seed and oil products in natural food stores with distribution and marketing efforts focused on promotion of consumer acceptance of hemp seeds as a food product. In 2001, Manitoba Harvest began selling their products at Whole Foods and Loblaws, one of Canada’s largest supermarket chains, which allowed for expansion beyond natural food stores. As hemp food products continued to gain mainstream acceptance, Manitoba Harvest launched additional hemp based products, including a hemp protein powder line, a hemp smoothie line and hemp based snacks. Manitoba Harvest’s facility in Winnipeg achieved organic certification in 2004 and non-GMO verification in 2009. Manitoba Harvest has the highest level of global certification in food safety and quality and is the first and only hemp-based food company to achieve British Retail Consortium Global Food Safety Initiative (“GFSI”) certification. Leveraging its proven innovation capabilities and position as an industry leader, Manitoba Harvest is currently introducing new product formats with broad appeal, and expanding its retail channels, particularly grocery channels, to capitalize on strong demand from existing customers and to broaden its appeal to reach mainstream consumers. With the acquisition of HOCI, Manitoba Harvest has added a leading manufacturer and supplier of hemp food products and ingredients for a global customer base.

Industry

Hemp is the distinct oilseed and fiber varieties of the plant species Cannabis sativa L., a tall fibrous plant that has been cultivated worldwide for more than 10,000 years. The hemp crop was introduced to North American in the early 1600s, and it played an integral part in North America’s early history as it was used as a material for various products including riggings and sails on naval ships, paper and fuel oil. Hemp is versatile, with diverse uses from food products to clothing, building materials, fuel and various other applications. As a food product, hemp is packed with essential nutrients such as protein, healthy fats, fiber, magnesium and all 10 essential amino acids.

As a crop, hemp is a low impact and environmentally sustainable resource that can be grown without pesticides or agricultural chemicals. Hemp is beneficial to the agricultural supply chain, aiding in weed suppression and soil building, making it a favored rotation crop. Hemp comes from the Cannabis sativa L. subspecies sativa, which is a different subspecies from that grown to produce marijuana, subspecies indica. Hemp contains 0.001% Tetrahydrocannabinol (“THC”). Although it is completely legal to further process and consume hemp-based food products in the U.S., it is currently illegal to cultivate hemp or process live seeds. As a result, United States marketers of hemp based products must import 100% of the hemp seed, oil and fiber that they need. However, the regulatory environment in the U.S. is slowly changing. The U.S. Agriculture Act of 2014 defined industrial hemp as distinct from marijuana and authorized institutions of higher learning and state agriculture departments to grow industrial hemp for research and agricultural pilot programs. As a result, certain states that have legalized hemp cultivation have begun to authorize farmers to plant and grow hemp for experimental purposes.

In Canada, the commercial cultivation of hemp was authorized in 1998 with the implementation of the Canadian Industrial Hemp Regulations, which governs the cultivation, processing, transportation, sale, import and export of industrial hemp. Since its legalization, hemp has garnered significant interest among Canadian farmers and the Canadian government has supported the industry through market development funding and a favorable regulatory environment. The Canadian agricultural industry views hemp as a valuable alternative crop that complements prairie crop production rotations and offers significant economic opportunity due to its numerous end uses.

Hemp based foods are considered a superfood that are rich in healthy fats and other important minerals; furthermore hemp seeds are an excellent dietary source of easily digestible plant based protein. The unique nutritional profile of hemp foods appeals to a broad base of modern diets, ranging from paleo to vegetarian diets. Manitoba Harvest broadly competes in the Nuts & Seeds and Protein Powder categories, which Nielsen estimates to be $4.4 billion and $540 million at retail, respectively. The Hemp Industries Association estimates that retail sales of hemp food and body care products in the United States totaled $200 million in 2014.


24


Products

Manitoba Harvest is a global leader in branded, hemp-based foods. The Company’s products are the fastest growing products in the hemp food market and among the fastest growing in the entire natural foods industry. The Company’s hemp-exclusive, consumer-facing 100% all-natural product lineup includes Hemp Hearts, protein powder, and snacks. HOCI processes natural and organic hemp seed which are sold as hulled seed, hemp oil, hemp protein, toasted hemp seed and coarse hemp powder.

Hemp Hearts - Hemp Hearts are raw shelled hemp seeds and have a slightly nutty taste, similar to that of a sunflower seed or a pine nut. Hemp Hearts contain 10 grams of plant-based protein and 10 grams of omega essential fatty acids per 30 gram serving. Hemp Hearts can be used as a topping for yogurt, salads, cereal, as a component for smoothies and other meals, or eaten directly from the package. Manitoba Harvest offers Hemp Hearts in all-natural and organic varieties through a number of SKUs. Hemp Hearts are all-natural and non-GMO verified. Hemp Hearts represented approximately 70% of Manitoba Harvest’s gross revenues in 2015.

Hemp Protein Powder - Manitoba Harvest offers a variety of plant based proteins that serve a multitude of culinary and dietary needs including Hemp Pro 70®, Hemp Pro 50®, Hemp Pro Fiber® and Hemp Protein Smoothie. Hemp Pro 70® is a hemp protein concentrate that is 65% protein by weight and high in omega essential fatty acids. Hemp Pro 70® is available in several flavors including vanilla and chocolate, which were introduced in 2014 as an extension of the protein powder product line. Hemp Pro 50® is a raw hemp protein powder that is 50% protein by weight and features a balance of protein and fiber. Hemp Pro 70 and Hemp Pro 50 are plant-based products that are great complements to fruit smoothies, while Hemp Pro Fiber is a great source of protein, essential fatty acids and other nutrients that also offers a high amount of fiber per serving. Hemp Pro Fiber® is raw hemp protein powder, but also offers 52% of the daily recommended fiber intake. Hemp Pro Fiber is a versatile product that can be blended into smoothies, added to yogurt and hot cereal, or incorporated into baking products. Hemp Protein Smoothie was launched in 2015 and is a plant-based nutritional powder that includes 15 grams of protein and 2.6 grams of omega essential fatty acids per 30 gram serving, and is designed to mix easily into smoothies and other drinks.     Manitoba Harvest offers hemp protein products in all-natural and organic varieties, and all protein powders are non-GMO verified. Hemp protein powders represent approximately 20% of Manitoba Harvest’s gross revenue in 2015.

Hemp Snacks and Other Products - During 2015, Manitoba Harvest expanded their product lines with the introduction of Hemp Heart Bites, a convenient, bite sized crunchy snack product, and Hemp Heart Bars, which Manitoba Harvest believes will appeal to the mainstream consumer by featuring a simple and clean ingredient list that contains 10.5 grams of plant based protein and 10 grams of omega essential fatty acids per 45 gram serving. These products were launched in response to demand from existing consumers for a convenient, hemp based food product. Manitoba Harvest’s other products include Hemp Oil, in both liquid and soft-gel formats, and Hemp Bliss, an organic non-dairy beverage. Hemp oil is a cold-pressed oil with no preservatives or artificial colors and is commonly used as a low heat culinary oil or as an ingredient in dressings or sauces. Hemp snacks, Hemp oil and Hemp Bliss comprised approximately 10% of Manitoba Harvest's gross revenues in 2015.

Competitive Strengths

Leading Brand Recognition & Market Share - Manitoba Harvest is an award winning pioneer and the global leader in branded, hemp based foods. Consumer awareness of hemp based foods and the Manitoba Harvest brand continues to grow rapidly. Manitoba Harvest has developed considerable brand equity with a growing, highly-loyal, and very passionate consumer following. Consumers tend to be extremely loyal after incorporating Manitoba Harvest’s hemp foods into their lifestyle. Management believes that Manitoba Harvest holds more than 50% of the market share of hemp heart seed sales and hemp protein powder sales in North America.

Strong Core Consumer Base - The core consumer demographic for Manitoba Harvest’s products is Naturalites, consumers who generally prefer all natural products; and consumers who focus on practicing a lifestyle of health and sustainability (“LOHAS”). Among its core consumer base, hemp-based foods have a high level of awareness and Manitoba Harvest possesses a high level of brand recognition among this consumer segment. Consumers tend to be extremely loyal after incorporating Manitoba Harvest’s hemp foods into their lifestyle. Consumers develop a bond with the Manitoba Harvest brand and appreciate that Manitoba Harvest seeks to positively impact the community and the environment with its actions. Manitoba Harvest is a registered B-Corporation. As a B-Corporation, Manitoba Harvest is dedicated to creating a general public benefit, which is defined as having a material positive impact on society and the environment. Through its actions, Manitoba Harvest inspires consumers to “live the brand” and lead happier and healthier lives.

Vertically Integrated Supply Chain with Long-Term Relationships with Suppliers - Manitoba Harvest enjoys strong relationships with hemp farmers, some dating back to their inception in 1998. Manitoba Harvest has a rigorous qualification process for its suppliers which includes an ongoing supplier scorecard and chooses to purchase hemp seeds from only the highest

25


quality growers. With limited exception, farmers working with Manitoba Harvest are exclusive to them. In North America, hemp is only grown commercially in Canada and Manitoba Harvest accounts for more than 60% of the hemp supply, minimizing risk and ensuring quality hemp seeds for their product. The majority of Canada’s hemp supply outside of Manitoba Harvest’s business goes into ingredient and wholesale markets, making Manitoba Harvest the only vertically-integrated, branded hemp-based food company in North America.

Business Strategies

Manitoba Harvest’s management believes it is well positioned for continued topline growth. As consumer awareness of and demand for hemp based foods increases, Manitoba Harvest will continue to leverage its market leadership and strong brand awareness to grow through existing customers, broadened distribution, new product launches, and expanded ingredients business.

Increasing consumer awareness - Manitoba Harvest was founded with the mission to educate consumers on the health and environmental benefits of hemp-based food products and has taken a grassroots approach to educating consumers. Management estimates that its team interacts directly with more than 500,000 consumers annually, and distributed approximately two million samples to consumers during 2015. In addition to sampling, Manitoba Harvest is driving consumer awareness through existing customer accounts by increasing its investment in in-store displays and product demos, particularly in the United States at retail accounts where consumers are less familiar with the benefits of hemp foods. Additionally, Manitoba Harvest partners with certain retailers to increase consumer awareness. Manitoba Harvest and Whole Foods Market are co-sponsors of Hemp History Week, an annual event that features hundreds of product demonstrations and promotional events throughout the United States aimed at increasing consumer exposure to hemp based foods.

Continued growth with existing customers - Manitoba Harvest expects to grow same store sales with existing customers by expanding the presence of their products on the shelf throughout stores through the introduction of new formats, improved retail product placement and increased investment in merchandising. Manitoba Harvest also partners with its retail customers to develop new, consumer-centric products, such as the 2015 introduction of the hemp protein smoothie at a large Canadian retailer.

Expansion into new customers - Management believes it has significant opportunity to enter new grocery customers in the mainstream grocery channel, both in Canada and the United States. The grocery channels in both the United States and Canada have experienced significant sales growth in all-natural and organic product categories while sales in traditional product categories have been flat or decreased. Manitoba Harvest recently expanded its direct sales team to improve access and engagement with key retail accounts, adding additional brand ambassadors/ and territory managers for the purpose of expanding distribution with mainstream U.S. grocery chains by capitalizing on traditional US grocer emphasis on selling products that align with broad based consumer demand for healthy eating.

Continued innovation and new product development - Product innovation through new products and new packaging formats is a key component of Manitoba Harvest’s growth strategy. In 2015, the company introduced the Hemp Protein Smoothie product and a snack product line including Hemp Heart Bites and Hemp Heart Bars. Management plans to continue to innovate on existing product lines through new formats and flavors as well as continued development of new product categories to broaden customer appeal and increase the number of hemp food usage occasions.

Expanded ingredient business - With the acquisition of HOCI on December 15, 2015, Manitoba Harvest has added a leading manufacturer and supplier of hemp food products and ingredients. As hemp-based food usage continues to become more widely adopted, management believes the strategic acquisition of HOCI has positioned the company to capitalize on the growing opportunity to be the ingredient supplier of choice to other leading food manufacturers in complementary food product categories.
Research and Development

Manitoba Harvest competes in the natural products industry which is characterized by research and development which yields food product innovations that contribute to human wellness and sustainable development.   The scope of research and development is focused on new product development, product enhancement, process design and improvement, packaging, and meeting the needs of the expanding international business.  The continued growth of Manitoba Harvest and ongoing partnerships with industry and government has enabled the company to fund research with universities to support the expansion of peer reviewed publications on the benefits of hemp food products.  Additionally, Management utilizes analytics to manage the evolution of its relationships with its customers, and conducts consumer research during early stages of new product development initiatives in order to identify key success factors. Manitoba Harvest spent approximately $0.1 million on research and development during 2015 (post acquisition).


26


Customers and Distributions Channels

Manitoba Harvest sells its products through three primary retail channels -natural foods, club and grocery. After initially establishing the authenticity of its brand and products in the natural channel at retailers such as Whole Foods Markets and Sprouts, Manitoba Harvest expanded into the club and grocery channel, initially in Canada, and then in the United States and internationally. HOCI sells their hemp food products and ingredients to value-added manufacturers to be used in hemp cereals, hemp milk, nutrition and protein bars and powders, baked goods and salad dressings.

Manitoba Harvest's three largest customers accounted for approximately 63% of total sales during 2015 (post acquisition).

Sales and Marketing
Manitoba Harvest grows sales within existing retail partners by educating and engaging potential customers through in-store demos, consumer events and sampling.
Sales Organization - Manitoba Harvest’s sales organization consists of sales professionals with direct sales coverage of over 2,000 retail locations. The sales force is led by the Vice President of sales and consists of sales managers, territory managers and brand ambassadors dedicated to specific regions in Canada and the United States. Manitoba Harvest’s sales force is focused on the natural, club and grocery channels, through direct key account coverage and winning sales through a focus on data for category and customer management. In addition to direct sales, the company uses a network of distributors to service many of its customers.

Marketing - Manitoba Harvest focuses the majority of marketing spend in three key areas: demonstrations/sampling, fixed trade spending and promotions. Successful product demonstrations within the club and grocery channels have helped drive increased sales productivity. Manitoba Harvest utilizes fixed trade spending to secure end-cap positions, ad space and off-shelf displays at various retailers. Additionally, they strategically utilize promotions to position its products in prime display space at retailers. To drive future growth, Manitoba Harvest plans to increase spending on demonstrations and sampling - for example the company distributed two million Hemp Hearts, hemp protein powder, Hemp Heart Bites, and Hemp Heart Bars samples in 2015 alone.

Competition
The emerging hemp foods category has a limited number of participants that offer a minimal number of hemp based products while focusing on a broader assortment of food items. Competition is limited due to restricted raw hemp seed access in the United States. Manitoba Harvest’s strong supplier relationships, regulated access to hemp seeds and deep knowledge of the growing and harvesting of hemp afford the company with a unique competitive advantage.

Manitoba Harvest has the highest level of global certification in food safety and quality and is the first and only hemp-based food company to achieve British Retail Consortium (“BRC”) Global Food Safety Initiative certification.

Suppliers

Manitoba Harvest and HOCI are strategically located near their supply of hemp in Canada, the only North American country where it is currently legal to grow hemp. The commercial cultivation of hemp was authorized in 1998 with the implementation of the Canadian Industrial Hemp Regulations, which governs the cultivation, processing, transportation, sale, import and export of industrial hemp. Industrial hemp is viewed by the Canadian and agricultural industry as a valuable new alternative crop that complements prairie crop production rotations and offers significant economic opportunity through numerous end uses. The province of Manitoba and its surrounding prairie area have emerged as a leading region for growing hemp due to the ideal agricultural characteristics of the prairie provinces; a long growing season, sufficient moisture levels, and supportive local governments that view hemp as a strategic crop. The adaptability of hemp makes it ideal for areas of the provinces that have limited cropping options and where high value crops such as edible beans and sunflowers are considered high risk.
Based on its close proximity to many of its growers, Manitoba Harvest has developed longstanding relationships with hemp suppliers and currently maintains relationships that provide access to over 60% of the hemp acreage in Canada. Manitoba Harvest has a rigorous qualification process for its suppliers; maintaining an ongoing supplier scorecard and choosing to purchase hemp from high quality growers. With limited exception, farmers working with Manitoba Harvest are exclusive to them. Manitoba Harvest works with approximately 110 conventional hemp growers (48,750 acres), approximately 20 organic growers (9,990 acres), and 11 seed cleaners. As early leaders of the hemp legalization movement, Manitoba Harvest’s founders have developed in-house expertise on the plant, which they share with their hemp grower partners to help them achieve optimal yield and quality harvests.

27


Manitoba Harvest processes 100% of its Hemp Hearts, hemp oil and protein powder at its dedicated hemp food products manufacturing facility. Manitoba Harvest has leveraged nearly two decades of hemp food manufacturing expertise and has worked with research scientists to develop proprietary processing technology that is specific to hemp. Their facility in Winnipeg is 32,000 square feet and has an annual processing capacity of 35 million pounds of hemp seed. With the acquisition of HOCI in December 2015, Manitoba Harvest added a newly constructed 35,000 square foot facility capable of processing 50 million pounds of hemp seed.
Intellectual Property
Manitoba Harvest relies on brand name recognition and premium natural and organic offerings in the hemp food market to differentiate itself from the competition. Manitoba Harvest holds several trademark registrations in multiple jurisdictions, primarily the United States and Canada.
Regulatory Environment
Management is not aware of any existing, pending or contingent liabilities that could have a material adverse effect on Manitoba Harvest’s business. Manitoba Harvest is proactive regarding regulatory issues and is in compliance with all relevant regulations. Management is not aware of any potential environmental issues.
Employees
As of December 31, 2015, Manitoba Harvest employed approximately 140 persons. None of Manitoba Harvest employees are subject to collective bargaining agreements. Manitoba Harvest believes its relationship with its employees is good.

Niche Industrial Businesses
Advanced Circuits
Overview
Advanced Circuits, headquartered in Aurora, Colorado, is a provider of small-run, quick-turn and production rigid PCBs, throughout the United States. Advanced Circuits also provides its customers with assembly services in order to meet its customers’ complete PCB needs. The small-run and quick-turn portions of the PCB industry are characterized by customers requiring high levels of responsiveness, technical support and timely delivery. Due to the critical roles that PCBs play in the research and development process of electronics, customers often place more emphasis on the turnaround time and quality of a customized PCB than on the price. Advanced Circuits meets this market need by manufacturing and delivering custom PCBs in as little as 24 hours, providing customers with over 98% error-free production and real-time customer service and product tracking 24 hours per day. In each of the years 2015, 2014 and 2013, over 60% of Advanced Circuits’ sales were derived from highly profitable small-run and quick-turn production PCBs. Advanced Circuits’ success is demonstrated by its broad base of over 11,000 customers with which it does business throughout the year.
For the full fiscal years ended December 31, 2015, 2014 and 2013, Advanced Circuits had net sales of approximately $87.5 million, $85.9 million and $87.4 million, respectively, and operating income of $24.1 million, $22.5 million and $22.9 million, respectively. Advanced Circuits had total assets of $80.6 million and $82.1 million at December 31, 2015 and 2014, respectively. Net sales from Advanced Circuits represented 10.9%, 12.2% and 11.8% of our consolidated net sales for the years 2015, 2014 and 2013, respectively.
History of Advanced Circuits
Advanced Circuits commenced operations in 1989 through the acquisition of a small Denver based PCB manufacturer, Seiko Circuits. During its first years of operations, Advanced Circuits focused exclusively on manufacturing high volume, production run PCBs with a small group of proportionately large customers. In 1992, after the loss of a significant customer, Advanced Circuits made a strategic shift to limit its dependence on any one customer. As a result, Advanced Circuits began focusing on developing a diverse customer base, and in particular, on meeting the demands of equipment manufacturers with low volume, high margin, customized small-run and quick-turn PCBs.
In 1997, Advanced Circuits increased its capacity and consolidated its facilities into its current headquarters in Aurora, Colorado. In 2003, to support its growth, Advanced Circuits expanded its PCB manufacturing facility by approximately 37,000 square feet

28


or approximately 150%. In 2013 Advanced Circuits added approximately 50,000 square feet and moved its administrative and engineering group next door to its production facilities.
In March 2010, Advanced Circuits acquired Circuit Express, Inc. (“CEI”) for approximately $16.1 million. Based in Tempe, Arizona and founded in 1987, CEI focuses on quick-turn and small-run manufacturing of rigid PCBs primarily for aerospace and defense related industry customers. CEI also specializes in expedited delivery in as fast as 24 hours.
On May 23, 2012, Advanced Circuits acquired Universal Circuits, Inc. (“UCI”) for approximately $2.3 million. UCI supplies PCBs to major military, aerospace, and medical original equipment manufacturers and contract manufacturers. UCI’s Minnesota facility meets certain Department of Defense clearance requirements and is noted for custom and advanced technologies. Universal Circuits’ sales are primarily in the long-lead sector.
We purchased a controlling interest in Advanced Circuits on May 16, 2006.
Industry
The PCB industry, which consists of both large global PCB manufacturers and small regional PCB manufacturers, is a vital component to all electronic equipment supply chains, as PCBs serve as the foundation for virtually all electronic products, including cellular telephones, appliances, personal computers, routers, switches and network servers. PCBs are used by manufacturers of these types of electronic products, as well as by persons and teams engaged in research and development of new types of equipment and technologies.
Production of PCBs in North America has declined since 2000 and was flat in fiscal 2014, with a less than 1% decrease as compared to 2013, according to the IPC 2014 Analysis. Orders for the fourth quarter of 2014 increased as compared to the fourth quarter in 2013, indicating that 2015 North American PCB production should have modest growth compared to 2014. The rapid decline in United States production was caused by (i) reduced demand for and spending on PCBs following the technology and telecom industry decline in early 2000; and (ii) increased competition for volume production of PCBs from Asian competitors benefiting from both lower labor costs and less restrictive waste and environmental regulations. While Asian manufacturers have made large market share gains in the PCB industry overall, small-run and quick-turn production, some of the more complex volume production and military production have remained strong in the United States.
Both globally and domestically, the PCB market can be separated into three categories based on required lead time and order volume:
Small-run PCBs — These PCBs are typically manufactured for customers in research and development departments of original equipment manufacturers, or OEMs, and academic institutions. Small-run PCBs are manufactured to the specifications of the customer, within certain manufacturing guidelines designed to increase speed and reduce production costs. Prototyping is a critical stage in the research and development of new products. These small-runs are used in the design and launch of new electronic equipment and are typically ordered in volumes of 1 to 50 PCBs. Because the small-run is used primarily in the research and development phase of a new electronic product, the life cycle is relatively short and requires accelerated delivery time frames of usually less than five days and very high, error-free quality. Order, production and delivery time, as well as responsiveness with respect to each, are key factors for customers as PCBs are indispensable to their research and development activities.
Quick-Turn Production PCBs — These PCBs are used for intermediate stages of testing for new products prior to full scale production. After a new product has successfully completed the small-run phase, customers undergo test marketing and other technical testing. This stage requires production of larger quantities of PCBs in a short period of time, generally 10 days or less, while it does not yet require high production volumes. This transition stage between low-volume small-run production and volume production is known as quick-turn production. Manufacturing specifications conform strictly to end product requirements and order quantities are typically in volumes of 10 to 500. Similar to small-run PCBs, response time remains crucial as the delivery of quick-turn PCBs can be a gating item in the development of electronic products. Orders for quick-turn production PCBs conform specifically to the customer’s exact end product requirements.
Volume Production PCBs — These PCBs, which we sometimes refer to as “long lead” and “sub-contract” are used in the full scale production of electronic equipment and specifications conform strictly to end product requirements. Volume Production PCBs are ordered in large quantities, usually over 100 units, and response time is less important, ranging between 15 days to 10 weeks or more.
These categories can be further distinguished based on board complexity, with each portion facing different competitive threats. Advanced Circuits competes largely in the small-run and quick-turn production portions of the North American market, which have not been significantly impacted by Asian based manufacturers due to the quick response time required for these products. Management believes the North American PCB market is estimated to be approximately $3.5 billion in 2015.

29



Several significant trends are present within the PCB manufacturing industry, including:
Increasing Customer Demand for Quick-Turn Production Services — Rapid advances in technology are significantly shortening product life-cycles and placing increased pressure on OEMs to develop new products in shorter periods of time. In response to these pressures, OEMs invest heavily in research and development, which results in a demand for PCB companies that can offer engineering support and quick-turn production services to minimize the product development process.
Increasing Complexity of Electronic Equipment — OEMs are continually designing more complex and higher performance electronic equipment, requiring sophisticated PCBs. To satisfy the demand for more advanced electronic products, PCBs are produced using exotic materials and increasingly have higher layer counts and greater component densities. Maintaining the production infrastructure necessary to manufacture PCBs of increasing complexity often requires significant capital expenditures and has acted to reduce the competitiveness of local and regional PCB manufacturers lacking the scale to make such investments.
Shifting of High Volume Production to Asia — Asian based manufacturers of PCBs are capitalizing on their lower labor costs and are increasing their market share of volume production of PCBs used, for example, in high-volume consumer electronics applications, such as personal computers and cell phones. Asian based manufacturers have been generally unable to meet the lead time requirements for small-run or quick-turn PCB production or the volume production of the most complex PCBs. This “off shoring” of high-volume production orders has placed increased pricing pressure and margin compression on many small domestic manufacturers that are no longer operating at full capacity. Many of these small producers are choosing to cease operations, rather than operate at a loss, as their scale, plant design and customer relationships do not allow them to focus profitably on the small-run and quick-turn sectors of the market.
Products and Services
A PCB is comprised of layers of laminate and contains patterns of electrical circuitry to connect electronic components. Advanced Circuits typically manufactures 2 to 20 layer PCBs, and has the capability to manufacture up even higher layer PCBs. The level of PCB complexity is determined by several characteristics, including size, layer count, density (line width and spacing), materials and functionality. Beyond complexity, a PCB’s unit cost is determined by the quantity of identical units ordered, as engineering and production setup costs per unit decrease with order volume, and required production time, as longer times often allow increased efficiencies and better production management. Advanced Circuits primarily manufactures lower complexity PCBs.
To manufacture PCBs, Advanced Circuits generally receives circuit designs from its customers in the form of computer data files emailed to one of its sales representatives or uploaded on its interactive website. These files are then reviewed to ensure data accuracy and product manufacturability. While processing these computer files, Advanced Circuits generates images of the circuit patterns that are then physically developed on individual layers, using advanced photographic processes. Through a variety of plating and etching processes, conductive materials are selectively added and removed to form horizontal layers of thin circuits, called traces, which are separated by insulating material. A finished multilayer PCB laminates together a number of layers of circuitry. Vertical connections between layers are achieved by metallic plating through small holes, called vias. Vias are made by highly specialized drilling equipment capable of achieving extremely fine tolerances with high accuracy.
Advanced Circuits assists its customers throughout the life-cycle of their products, from product conception through volume production. Advanced Circuits works closely with customers throughout each phase of the PCB development process, beginning with the PCB design verification stage using its unique online FreeDFM.com tool, FreeDFM.com, which was launched in 2002, enables customers to receive a free manufacturability assessment report within minutes, resolving design problems that would prohibit manufacturability before the order process is completed and manufacturing begins. The combination of Advanced Circuits’ user-friendly website and its design verification tool reduces the amount of human labor involved in the manufacture of each order as PCBs move from Advanced Circuits’ website directly to its computer numerical control, or CNC, machines for production, saving Advanced Circuits and customers cost and time. As a result of its ability to rapidly and reliably respond to the critical customer requirements, Advanced Circuits receives a premium for their small-run and quick-turn PCBs as compared to volume production PCBs.
Advanced Circuits manufactures all high margin small-runs and quick-turn orders internally but often utilizes external partners to manufacture production orders that do not fit within its capabilities or capacity constraints at a given time. As a result, Advanced Circuits constantly adjusts the portion of volume production PCBs produced internally to both maximize profitability and ensure that internal capacity is fully utilized.


30


The following table shows Advanced Circuits’ gross revenue by products and services for the periods indicated:

 
Gross Sales by Products and Services (1)
Year Ended December 31,
 
 
2015
 
2014
 
2013
 
 
Small-run Production
22.5
%
 
23.5
%
 
24.3
%
 
 
Quick-Turn Production
31.0
%
 
31.3
%
 
30.6
%
 
 
Volume Production (including assembly)
46.0
%
 
44.9
%
 
44.7
%
 
 
Third Party
0.5
%
 
0.3
%
 
0.4
%
 
 
Total
100.0
%
 
100.0
%
 
100.0
%
 
(1) 
As a percentage of gross sales, exclusive of sale discounts.
Competitive Strengths
Advanced Circuits has established itself as a leading provider of small-run and quick-turn PCBs in North America and focuses on satisfying customer demand for on-time delivery of high-quality PCBs. Advanced Circuits’ management believes the following factors differentiate it from many industry competitors:

Numerous Unique Orders Per Day — For the year ended December 31, 2015, Advanced Circuits received on average over 300 customer orders per day. Due to the large quantity of orders received, Advanced Circuits is able to combine multiple orders in a single panel design prior to production. Through this process, Advanced Circuits is able to reduce the number of costly, labor intensive equipment set-ups required to complete several manufacturing orders. As labor represents the single largest cost of production, management believes this capability gives Advanced Circuits a unique advantage over other industry participants. Advanced Circuits maintains proprietary software that maximizes the number of units placed on any one panel design. A single panel set-up typically accommodates 1 to 12 orders. Further, as a “critical mass” of like orders is required to maximize the efficiency of this process, management believes Advanced Circuits is uniquely positioned as an efficient manufacturer of small-run and quick-turn PCBs.
Diverse Customer Base — Advanced Circuits possesses a customer base with little industry or customer concentration exposure. During fiscal year ended December 31, 2015, Advanced Circuits did business with over 11,000 customers and added over 180 new customers per month. For each of the years ended December 31, 2015, 2014 and 2013, no customer represented over 2% of net sales.
Highly Responsive Culture and Organization — A key strength of Advanced Circuits is its ability to quickly respond to customer orders and complete the production process. In contrast to many competitors that require a day or more to offer price quotes on small-run or quick-turn production, Advanced Circuits offers its customers quotes within seconds and the ability to place or track orders any time of day. In addition, Advanced Circuits’ production facility operates three shifts per day and is able to ship a customer’s product within 24 hours of receiving its order.
Proprietary FreeDFM.com Software — Advanced Circuits offers its customers unique design verification services through its online FreeDFM.com tool. This tool, which was launched in 2002, enables customers to receive a free manufacturability assessment report, within minutes, resolving design problems before customers place their orders. The service is relied upon by many of Advanced Circuits’ customers to reduce design errors and minimize production costs. Beyond improved customer service, FreeDFM.com has the added benefit of improving the efficiency of Advanced Circuits’ engineers, as many routine design problems, which typically require an engineer’s time and attention to identify, are identified and sent back to customers automatically.
Established Partner Network — Advanced Circuits has established third party production relationships with PCB manufacturers in North America and Asia. Through these relationships, Advanced Circuits is able to offer its customers a complete suite of products including those outside of its core production capabilities. Additionally, these relationships allow Advanced Circuits to outsource orders for volume production and focus internal capacity on higher margin, short lead time, production and quick-turn manufacturing.
Business Strategies
Advanced Circuits’ management is focused on strategies to increase market share and further improve operating efficiencies. The following is a discussion of these strategies:


31


Increase Portion of Revenue from Small-run and Quick-Turn Production — Advanced Circuits’ management believes it can grow revenues and cash flow by continuing to leverage its core small-run and quick-turn capabilities. Over its history, Advanced Circuits has developed a suite of capabilities that management believes allow it to offer a combination of price and customer service unequaled in the market. Though reductions in military spending have created headwinds recently, Advanced Circuits intends to leverage this factor, as well as its core skill set, to increase net sales derived from higher margin small-run and quick-turn production PCBs. In this respect, marketing and advertising efforts focus on attracting and acquiring customers that are likely to require these premium services. And while production composition may shift, growth in these products and services is not expected to come at the expense of declining sales in volume production PCBs, as Advanced Circuits intends to leverage its extensive network of third-party manufacturing partners to continue to meet customers’ demand for these services.

Acquire Customers from Local and Regional Competitors — Advanced Circuits’ management believes the majority of its competition for small-run and quick-turn PCB orders comes from smaller scale local and regional PCB manufacturers. As an early mover in the small-run and quick-turn sector of the PCB market, Advanced Circuits has been able to grow faster and achieve greater production efficiencies than many industry participants. Management believes Advanced Circuits can continue to use these advantages to gain market share. Further, Advanced Circuits continues to enter into small-run and quick-turn manufacturing relationships with several subscale local and regional PCB manufacturers. Management believes that while many of these manufacturers maintain strong, longstanding customer relationships, they are unable to produce PCBs with short turn-around times at competitive prices. As a result, Advanced Circuits sees an opportunity for growth by providing production support to these manufacturers or direct support to the customers of these manufacturers, whereby the manufacturers act more as a broker for the relationship.

Remain Committed to Customers and Employees — Advanced Circuits has remained focused on providing the highest quality products and services to its customers. We believe this focus has allowed Advanced Circuits to achieve its outstanding delivery and quality record. Advanced Circuits’ management believes this reputation is a key competitive differentiator and is focused on maintaining and building upon it. Similarly, management believes its committed base of employees is a key differentiating factor. Advanced Circuits currently has a profit sharing program and tri-annual bonuses for all of its employees. Management also occasionally sets additional performance targets for individuals and departments and establishes rewards, such as lunch celebrations or paid vacations, if these goals are met. Management believes that Advanced Circuits’ emphasis on sharing rewards and creating a positive work environment has led to increased loyalty. Advanced Circuits plans to continue to focus on similar programs to maintain this competitive advantage.

Opportunistically Acquire Smaller PCB Manufacturers — Historically Advanced Circuits has selectively made tuck-in acquisitions of regional PCB manufacturers, including the acquisitions of Circuit Express, Inc. in 2010 and Universal Circuits, Inc. in 2012. Management will continue to seek tuck-in acquisitions of smaller PCB manufacturers where sales and operational efficiencies can be realized, or strategic technical capabilities expanded.
Research and Development
Advanced Circuits engages in continual research and development activities in the ordinary course of business to update or strengthen its order processing, production and delivery systems. By engaging in these activities, Advanced Circuits expects to maintain and build upon the competitive strengths from which it benefits currently. Research and development expenses were not material in each of the last three years.
Customers
Advanced Circuits’ focus on customer service and product quality has resulted in a broad base of customers in a variety of end markets, including industrial, consumer, telecommunications, aerospace/defense, biotechnology and electronics manufacturing. These customers range in size from large, blue-chip manufacturers to small, not-for-profit university engineering departments. The following table sets forth management’s estimate of Advanced Circuits’ approximate customer breakdown by industry sector for the fiscal years ended December 31, 2015, 2014 and 2013:


32


 
 
Customer Distribution
 
 
Industry Sector
2015
 
2014
 
2013
 
 
Electrical Equipment and Components
23
%
 
22
%
 
24
%
 
 
Measuring Instruments
6
%
 
5
%
 
7
%
 
 
Electronics Manufacturing Services
25
%
 
24
%
 
22
%
 
 
Engineer Services
3
%
 
5
%
 
4
%
 
 
Industrial and Commercial Machinery
10
%
 
11
%
 
12
%
 
 
Business Services
1
%
 
1
%
 
1
%
 
 
Wholesale Trade-Durable Goods
1
%
 
1
%
 
1
%
 
 
Educational Institutions
15
%
 
14
%
 
12
%
 
 
Transportation Equipment
10
%
 
11
%
 
10
%
 
 
All Other Sectors Combined
6
%
 
6
%
 
7
%
 
 
Total
100
%
 
100
%
 
100
%
 
Management estimates that over 90% of its orders are generated from existing customers. Moreover, more than half of Advanced Circuits’ orders in each of the years 2015, 2014 and 2013 were delivered within five days (not including CEI orders). In a typical year, no single customer represents more than 2% of Advanced Circuits’ sales, although in 2013, one customer represented approximately 4.5% of Advanced Circuit's sales.
Sales and Marketing
Advanced Circuits has established a “consumer products” marketing strategy to both acquire new customers and retain existing customers. Advanced Circuits uses initiatives such as direct mail postcards, web banners, aggressive pricing specials and proactive outbound customer call programs as part of this strategy. Advanced Circuits spends approximately 1% of net sales each year on its marketing initiatives and advertising and has 48 employees dedicated to its marketing and sales efforts. These individuals are organized geographically and each is responsible for a region of North America. The sales team takes a systematic approach to placing sales calls and receiving inquiries and, on average, will place over 200 outbound sales calls and receive approximately 140 inbound phone inquiries per day. Beyond proactive customer acquisition initiatives, management believes a substantial portion of new customers are acquired through referrals from existing customers. In addition, other customers are acquired on-line where Advanced Circuits generates over 90% of its orders from its website.
Once a new client is acquired, Advanced Circuits offers an easy to use customer-oriented website and proprietary online design and review tools to ensure high levels of retention. By maintaining contact with its customers to ensure satisfaction with each order, Advanced Circuits believes it has developed strong customer loyalty, as demonstrated by over 90% of its orders being received from existing customers. Included in each customer order is an Advanced Circuits prepaid “bounce-back” card on which a customer can evaluate Advanced Circuits’ services and send back any comments or recommendations. Each of these cards is read by senior members of management, and Advanced Circuits adjusts its services to respond to the requests of its customer base.
Substantially all revenue is derived from sales within the United States.
Advanced Circuits, due to the volume of small-run and quick turn sales, had a negligible amount in firm backlog orders at December 31, 2015 and 2014.
Competition
There are currently an estimated 238 active domestic PCB manufacturers. Advanced Circuits’ competitors differ amongst its products and services.
Competitors in the small-run and quick-turn PCBs production industry include larger companies as well as small domestic manufacturers. The two largest independent domestic small-run and quick-turn PCB manufacturers in North America are TTM Technologies, Inc. and Viasystems Group, Inc. Though each of these companies produces small-run PCBs to varying degrees, in many ways they are not direct competitors with Advanced Circuits. In recent years, each of these firms has primarily focused on producing boards with greater complexity in response to the off shoring of low and medium layer count technology to Asia. Compared to Advanced Circuits, small-run and quick-turn PCB production accounts for much smaller portions of each of these firm’s revenues. Further, these competitors often have much greater customer concentrations and a greater portion of sales through large electronics manufacturing services intermediaries. Beyond large, public companies, Advanced Circuits’ competitors include

33


numerous small, local and regional manufacturers, often with revenues under $20 million that have long-term customer relationships and typically produce both small-run and quick-turn PCBs and production PCBs for small OEMs and EMS companies. The competitive factors in small-run and quick-turn production PCBs are response time, quality, error-free production and customer service. Competitors in the long lead-time production PCBs generally include large companies, including Asian manufacturers, where price is the key competitive factor.
New market entrants into small-run and quick-turn production PCBs confront substantial barriers including significant investments in equipment, highly skilled workforce with extensive engineering knowledge and compliance with environmental regulations. Beyond these tangible barriers, Advanced Circuits’ management believes that its network of customers, established over the last two decades, would be very difficult for a competitor to replicate.
Suppliers
Advanced Circuits’ raw materials inventory is small relative to sales and must be regularly and rapidly replenished. Advanced Circuits uses a just-in-time procurement practice to maintain raw materials inventory at low levels. Additionally, Advanced Circuits has established consignment relationships with several vendors allowing it to pay for raw materials as used. Because it provides primarily lower-volume quick-turn services, this inventory policy does not hamper its ability to complete customer orders. Raw material costs constituted approximately 20%, 20% and 21% of net sales for each of the fiscal years ended December 31, 2015, 2014 and 2013, respectively.
The primary raw materials that are used in production are core materials, such as copper clad layers of glass and chemical solutions, and copper and gold for plating operations, photographic film and carbide drill bits. Multiple suppliers and sources exist for all materials. Adequate amounts of all raw materials have been available in the past, and Advanced Circuits’ management believes this will continue in the foreseeable future. Advanced Circuits works closely with its suppliers to incorporate technological advances in the raw materials they purchase. Advanced Circuits does not believe that it has significant exposure to fluctuations in raw material prices. The fact that price is not the primary factor affecting the purchase decision of many of Advanced Circuits’ customers has allowed management to historically pass along a portion of raw material price increases to its customers. Advanced Circuits does not knowingly purchase material originating in the Democratic Republic of the Congo or adjoining countries.
Intellectual Property
Advanced Circuits seeks to protect certain proprietary technology by entering into confidentiality and non-disclosure agreements with its employees, consultants and customers, as needed, and generally limits access to and distribution of its proprietary information and processes. Advanced Circuits’ management does not believe that patents are critical to protecting Advanced Circuits’ core intellectual property, but, rather, its effective and quick execution of fabrication techniques, its website FreeDFM.com and its highly skilled workforce are the primary factors in maintaining its competitive position.
Advanced Circuits uses the following brand names: FreeDFM.com, 4pcb.com, 4PCB.com, 33each.com, barebonespcb.com and Advanced Circuits. These trade names have strong brand equity and are material to Advanced Circuits’ business.
Regulatory Environment
Advanced Circuits’ manufacturing operations and facilities are subject to evolving federal, state and local environmental and occupational health and safety laws and regulations. These include laws and regulations governing air emissions, wastewater discharge and the storage and handling of chemicals and hazardous substances. Management believes that Advanced Circuits is in compliance, in all material respects, with applicable environmental and occupational health and safety laws and regulations. New requirements, more stringent application of existing requirements, or discovery of previously unknown environmental conditions may result in material environmental expenditures in the future. Advanced Circuits has been recognized three times for exemplary environmental compliance as it was awarded the Denver Metro Wastewater Reclamation District Gold Award for the seven of the last ten years.
Employees
As of December 31, 2015, Advanced Circuits employed 517 persons. None of Advanced Circuits’ employees are subject to collective bargaining agreements. Advanced Circuits believes its relationship with its employees is good.


34


Arnold
Overview
Founded in 1895 and now headquartered in Rochester, New York, Arnold Magnetic Technologies Corporation is a manufacturer of engineered, application specific magnet solutions. Arnold manufactures a wide range of permanent magnets and precision magnetic assemblies with facilities in the United States, the United Kingdom, Switzerland and China. Arnold has hundreds of customers in its primary markets including aerospace and defense, consumer, industrial, medical, automotive as well as oil and gas exploration. Arnold is the largest and, we believe, most technically advanced U.S. manufacturer of engineered magnets. Arnold is one of two domestic producers to design, engineer and manufacture rare earth magnetic solutions. Arnold serves customers and generates revenues via three business units:

PMAG – Permanent Magnet and Assemblies Group- High performance magnets and assemblies for precision motors/generators, Hall Effect sensor and beam focusing applications. PMAG also manufactures assemblies for the reprographic industry used in printing and copying systems.
Precision Thin Metals - Ultra thin gauge metal strip and foil products utilizing magnetic and non-magnetic alloys
Flexmag™ - Flexible bonded magnets for specialty advertising, industrial and medical applications.
Arnold operates a 70,000 sq. ft. manufacturing assembly and distribution facility in Rochester, New York with nine additional facilities worldwide in countries including the UK, Switzerland and China.
For the fiscal year ended December 31, 2015, 2014 and 2013, Arnold had net sales of approximately $120.0 million, $123.2 million and $126.6 million, respectively, with operating income of $7.6 million in 2015, $7.1 million in 2014 and $8.9 million in 2013. Arnold had total assets of $139.0 million and $144.8 million at December 31, 2015 and 2014, respectively. Net sales from Arnold represented 14.9%, 17.5% and 17.1% of our consolidated net sales for the years ended December 31, 2015, 2014 and 2013, respectively.
History of Arnold
Arnold was founded in 1895 as the Arnold Electric Power Station Company. Arnold began producing AlNiCo permanent magnets in its Marengo, Illinois facility in the mid-1930s. In 1946, Allegheny Ludlum Steel Corporation (Allegheny) purchased Arnold, and over the next few years began production of several additional magnetic product lines under license agreement with the Western Electric Company. In 1970, Arnold acquired Ogallala Electronics, which manufactured high power coils and electromagnets.
SPS Technologies (SPS), at the time a publicly traded company, purchased Arnold Engineering Company from Allegheny in 1986. Under SPS, Arnold made a series of acquisitions and partnerships to expand its portfolio and geographic reach. At the end of 2003, Precision Castparts, also a publicly traded company acquired SPS. In January 2005, Audax, a Boston-based private equity firm acquired Arnold from Precision Castparts.
In February 2007, Arnold Magnetic Technologies completed the acquisition of Precision Magnetics with operations in Sheffield, England; Lupfig, Switzerland; and Wayne, New Jersey. The Wayne, New Jersey facility was relocated to Rochester, NY later that year. In addition, Arnold’s Lupfig, Switzerland operation is a joint venture partner with a Chinese rare earth producer. The joint venture manufactures RECOMA® Samarium Cobalt blocks for the Asian market.
We purchased a majority interest in Arnold on March 5, 2012.
Industry
Permanent Magnets
There exists a broad range of permanent magnets which include Rare Earth Magnets and magnets made from specialty magnetic alloys. Magnets produced from these materials may be sliced, ground, coated and magnetized to customer requirements. Those industry players with the broadest portfolio of these magnets, such as Arnold, maintain a significant competitive advantage over competitors as they are able to offer one-stop shop capabilities to customers.
Rare Earth Magnets
Samarium Cobalt (SmCo) – SmCo magnets are typically used in critical applications that require corrosion resistance or high temperature stability, such as motors, generators, actuators and sensors. Arnold markets its SmCo magnets under the trade name of RECOMA ®.

35


Neodymium (Neo) – Neo magnets offer the highest magnetic energy level of any material in the market. Applications include motors and generators, VCM’s, magnetic resonance imaging, sensors and loudspeakers.
Other Permanent Magnet Types
AlNiCo – The AlNiCo family of magnets remains a preferred material for many mission critical applications. Its favorable linear temperature characteristics, high magnetic flux density and good corrosion resistance are ideally suited for use in applications requiring magnetic stability.
Hard Ferrite – Hard ferrite (ceramic) magnets were developed as a low cost alternative to metallic magnets (steel and AlNiCo). Although they exhibit lower energy when compared to other materials available today and are relatively brittle, ferrite magnets have gained acceptance due to their low price per magnetic output.
Injection Molded – Injection molded magnets are a composite of various types of resin and magnetic powders. The physical and magnetic properties of the product depend on the raw materials, but are generally lower in magnetic strength and resemble plastics in their physical properties. However, a major benefit of the injection molding process is that magnet material can be injection or over-molded, eliminating subsequent manufacturing steps.
Magnetic Assemblies- Arnold offers complex, customized value added magnetic assemblies. These assemblies are used in devices such as motors, generators, beam focusing arrays, sensors, and solenoid actuators. Magnetic assembly production capabilities include magnet fabrication, machining, encapsulation or sleeving, balancing, and field mapping.
Precision Strip and Foil
Precision rolled thin metal foil products are manufactured from a wide range of materials for use in applications such as transformers, motor laminations, honeycomb structures, shielding, and composite structures. These products are commonly found in security tags, medical implants, aerospace structures, batteries and speaker domes. Arnold has the expertise and capability to roll, anneal, slit and coat a wide range of materials to extremely thin gauges (2.5 microns) and exacting tolerances.
Flexible Magnets
Flexible magnet products span the range of applications from advertising (refrigerator magnets) to medical applications (surgical drapes) to sealing and holding applications (door gaskets).
Products and Services
PMAG
Arnold’s Precision Magnets and Assemblies (PMAG) segment is a leading global manufacturer of precision magnetic assemblies and high-performance magnets. The segment’s products include tight tolerance assemblies consisting of many dozens of components and employing RECOMA® SmCo, Neo, and AlNiCo magnets. These products are sold to a wide range of industries including aerospace and defense, alternative energy (hybrids/wind), automotive, medical, oil and gas, and general industrial.
PMAG is Arnold’s largest business unit representing approximately 71% of Arnold sales on an annualized basis (including Reprographics) with a global footprint including manufacturing facilities in the U.S., U.K., Switzerland, and China.
PMAG—Products and Applications:
High precision magnetic rotors for use in electric motors and generators. Typically used in demanding applications such as aerospace, oil and gas exploration, energy recovery systems and under the hood automotive
Sealed pump couplings
Beam focusing assemblies such as traveling wave tubes
Oil & Gas NMR tools as well as pipeline inspection and down hole power generation
Hall effect sensor systems
Arnold’s reprographics unit, which is part of the PMAG segment, produces systems and components for copier systems. The business unit’s state-of-the-art, high-volume precision magnetic assembly facility produces over 100,000 assemblies per year. The reprographics unit utilizes components produced by the Flexmag segment.
Reprographics—products and applications:
Complex, multi-component, high-accuracy copier assemblies
Toner rolls
Toner and fuser assemblies

36


Precision Thin Metals
Arnold’s precision thin metals segment manufactures precision thin strip and foil products from an array of materials and represents approximately 9% of Arnold sales on an annualized basis. The Precision Thin Metals segment serves the aerospace & defense, power transmission, alternative energy (hybrids, wind, battery, solar), medical, security, and general industrial end-markets. With top-of-the-line equipment (Sendzimir mills) and superior engineering, Precision Thin Metals has developed unique processing capabilities that allow it to produce foils and strip with precision and quality that are unmatched in the industry (down to 1/10th thickness of a human hair). In addition, the segment’s facility is capable of increasing production from current levels with its existing equipment and is, we believe, well-positioned to realize future growth with little incremental investment required.
Precision Thin Metals—Products and Applications:
Electrical steels for hybrid propulsion systems, electric motors, and micro turbines
Security and product ID tags
Honeycomb structures for aerospace applications
Irradiation windows
Batteries
Military countermeasures
Flexmag
Arnold is one of two North American manufacturers of flexible rubber magnets for specialty advertising, medical, and reprographic applications. Flexmag represents approximately 20% of Arnold sales on an annualized basis. It primarily sells its products to specialty advertisers and original equipment manufacturers. With highly automated manufacturing processes, Flexmag can accommodate customer’s required short lead times. Flexmag benefits from a loyal customer base and significant barriers to entry in the industry. Flexmag’s success is driven by superior customer service, and proprietary formulations offering enhanced product performance.
Flexmag—products and applications:
Extruded and calendared flexible rubber magnets with optional laminated printable substrates
Retail displays
Seals and enclosures
Signage for various advertising and promotions
Competitive Strengths
Competitive Landscape
The specialty magnets industry is highly fragmented, creating a competitive landscape with a variety of magnetic component manufacturers. However, few have the breadth of capabilities that Arnold possesses. Manufacturers compete on the basis of technical innovation, co-development capabilities, time-to-market, quality, geographic reach and total cost of ownership. Industry competitors relevant to Arnold’s served markets range from large multinational manufacturers to small, regional participants. Given these dynamics, we believe the industry will likely favor players that are able to achieve vertical integration and a diversification of offerings across a breadth of products along with magnet engineering and design expertise.
Barriers to Entry
Low Substitution Risk – Arnold’s solutions are typically specified into its customers’ program designs through a co-development and qualification process that often takes 6-18 months. Arnold’s customers are typically contractors and component manufacturers whose products are integrated into end-customers’ applications. The high cost of failure, relatively low proportionate cost of magnets to the final product, sometimes lengthy testing and qualification process, and substantial upfront co-engineering investment required, represent significant barriers to customers changing solution providers such as Arnold.
Equipment and Processing – Arnold’s existing base of production equipment has a significant estimated replacement cost. A new entrant could require as much as 2-3 years of lead time to match the process performance requirements, customization of equipment and material formulations necessary to effectively compete in the specialty magnet industry. Further, given the program nature of a majority Arnold’s sales, management estimates that it could take 5-10 years to build a sufficient book of business and base of institutional knowledge to generate positive cash flow out of a new manufacturing plant.

37


Business Strategies
Engineering and Product Development
Arnold’s engineers work closely with the customer to co-develop a product or process to provide system solutions, representing a significant competitive advantage. Arnold’s engineering expertise is leveraged by the state-of-the-art Technology Center working together with the various business units located in North America, Europe and Asia Pacific. This cooperative engineering effort allows Arnold to support customers and projects on a global basis. Arnold’s engineers work with customers on a global basis to optimize designs, guide material choices, and create magnetic models resulting in Arnold’s products being specified into customer designs.
Arnold has a talented and experienced engineering staff of design and application experts, quality personnel and technicians. Included in this team are engineers with backgrounds in materials science, physics, and metallurgical engineering. Other members of the team bring backgrounds in ceramics, mechanical engineering, chemical engineering and electrical engineering.
Arnold continues to be an industry leader with regard to new product formulations and innovations. As evidence of this, Arnold currently relies on a deep portfolio of “trade secrets” and internal intellectual property. Arnold continuously endeavors to introduce magnet solutions that exceed the performance of current offerings and meet customer design specifications.
Growth in Arnold’s business is primarily focused in three areas:
(i) Growing market share in existing end-markets and geographies
(ii) Developing new products and technologies
(iii) Completing opportunistic acquisitions
Existing End-Markets and Geographies
Oil & Gas
Arnold currently provides magnets and precision assemblies for use in oil and gas exploration and production, applications which typically require exceptional collaboration and co-development with its customers. Arnold supplies products used in applications such as a new oil well shutoff valve, a new down-hole logging while drilling tool, and a down-hole magnetic transfer coupling. Other applications for which Arnold is actively involved include pipeline inspection, wireless tomography tools, and chip collection.
Power Transmission
Arnold’s Precision Thin Metals segment supplies grain-oriented silicon steel produced with proprietary methods for use in transformers and inductors. These cores allow for the production of very efficient transformers and inductors while minimizing size. In addition, Arnold’s magnet solutions can be found in advanced automatic circuit re-closer solutions that substantially reduce the stress on system components on the grid. Arnold’s solutions are also present in new power storage systems. The permanent magnet bearings used in new designs improve the efficiency of the flywheel energy storage system.
Automotive
In the automotive sector, Arnold is selling magnets and magnetic assemblies primarily to Tier 1 and 2 companies. It is estimated that the current automobile contains over 50 magnetic systems, and this number is expected to grow due to vehicle electrification initiatives in order to meet increasing fuel efficiency standards. Typical applications include magnets for Hall Effect sensors that are used in braking, passenger restraint, and steering and engine control systems. Emerging magnetic applications include electric traction drives, regenerative braking systems, starter generators, and electric turbo charging. The auto industry continues to adopt increasingly sophisticated technology to reduce vehicle weight and improve fuel efficiency. As much of this technology utilizes magnetic systems, Arnold expects to benefit from this trend.
Aerospace and Defense
In the aerospace and defense sector, Arnold is selling magnets, magnetic assemblies and ultra-thin foil solutions. Specifically, in the aerospace industry, Arnold’s assemblies have been designed into products, which enables Arnold to benefit from the market growth and a healthy flow of business based on current airframe orders. Through its OEM customers, essentially all new commercial aircraft placed in service contain assemblies produced by Arnold. Arnold’s sales to large aerospace and defense manufactures includes magnetic assemblies used in applications such as motors and generators, actuators, trigger mechanisms, and guidance

38


systems, as well as magnets for these and other uses. In addition it sells its ultra-thin foil for use in military countermeasures, honeycomb structures, brazing alloys, and motor laminations.
General Industrial
Within the industrial sector Arnold provides magnet assemblies as well as magnets for custom made motor systems. These include stepper motors, pick and place robotic systems, and new designs that are increasingly being required by regulation to meet energy efficiency standards. An example is a motor utilizing Arnold’s bonded magnets for use in commercial refrigeration systems. Arnold also produces magnetic couplings for seal-less pumps used in chemical and oil & gas applications that allow chemical companies to meet environmental requirements.
Medical
Within the medical sector, Arnold provides magnetic assemblies, magnets, flexible magnets, and ultrathin foils. Its magnet assemblies and magnets are critical parts of motor systems for dental instruments as well as saws and grinders. Magnet assemblies are also provided for skin expansion systems, shunt valves, and position sensors. In addition, its Precision Thin Metals business unit is providing a specialty alloy for advanced breast cancer treatment.
New Products & Technologies
Flexcoat - launched in April 2010, this product was engineered to eliminate the issues associated with the conventional flexible magnetic product laminated with a printable surface. The solution is a printable coating that is applied to the magnet, which replaces substrates such as vinyl and paper that are currently adhered to the base magnet material. This results in a printed magnet that is now completely recyclable and is easier to process.
Research and Development
Arnold has a core research and development team, which has collectively over 30 years of combined industry experience. In addition to the core engineering group, a large number of other Arnold staff members assigned to the business units contribute to the research and development effort at various stages. Product development also includes collaborating with customers and field testing. This feedback helps ensure products will meet Arnold’s demanding standards of excellence as well as the constantly changing needs of end users. Arnold’s research and development activities are supported by state-of-the-art engineering software design tools, integrated manufacturing facilities and a performance testing center equipped to ensure product safety, durability and superior performance. Arnold spent approximately $0.5 million, $1.0 million and $0.9 million, respectively, in research and development activities in each of the years ended December 31, 2015, 2014 and 2013.
Customers
Arnold’s focus on customer service and product quality has resulted in a broad base of customers in a variety of end markets. Products are used in applications such as general industrial, reprographic systems, aerospace & defense, advertising and promotion, consumer and appliance, energy, automotive and medical.

39



The following table sets forth management’s estimate of Arnold’s approximate customer breakdown by industry sector for the fiscal year ended December 31, 2015, 2014 and 2013:

 
 
Customer Distribution
 
 
Industry Sector
2015
 
2014
 
2013
 
 
General industrial
27
%
 
27
%
 
26
%
 
 
Aerospace and defense
24
%
 
21
%
 
18
%
 
 
Advertising and promotion
13
%
 
12
%
 
13
%
 
 
Consumer and appliance
2
%
 
2
%
 
2
%
 
 
Energy
9
%
 
8
%
 
9
%
 
 
Automotive
8
%
 
9
%
 
8
%
 
 
Medical
3
%
 
2
%
 
2
%
 
 
Reprographic
11
%
 
16
%
 
19
%
 
 
All Other Sectors Combined
3
%
 
3
%
 
3
%
 
 
Total
100
%
 
100
%
 
100
%
 
Arnold has a large and diverse, blue-chip customer base. No customer represented greater that 10% of Arnold’s annual revenue in 2015. Sales to Arnold’s top ten customers were 33% of total sales for each of the years ended December 31, 2015, 2014 and 2013, respectively.
Competition
Management believes the following companies represent Arnold’s top competitors:
Thomas & Skinner
Magnum Magnetics
Electron Energy
Vacuumschmelze Gruner, Germany-based
Sales and Marketing
PMAG - Arnold’s PMAG segment supports a global team of direct sales and marketing professionals and critical design and application engineers. The PMAG sales force is organized for regional coverage with a focus on sales in U.S., Europe, and South East Asia. Arnold serves over 850 active customers globally. As the majority of revenues are project based in the PMAG business unit, technical sales are critical to the segment’s success. Arnold’s highly-qualified application engineers are often integrated into its customers’ product design, planning, and implementation phases, offering the most cost effective solution for demanding clients. The resulting intimate customer relationships yield a high close rate, with revenue achieved primarily after the prototype phase.
Precision Thin Metals – Similar to Arnold’s PMAG segment, the vast majority of Precision Thin Metals’ sales are technically driven engineered solutions. These teams communicate closely in order to take advantage of potential cross-selling opportunities. Approximately 60% of sales are domestic, with the balance of sales to Western Europe.
Flexmag Products - The Flexmag business segment services over 625 customers globally. Its sales force is comprised of seven total sales professionals and supported by seven design and application engineers. This segment is primarily book/bill and has limited revenue subject to long-term purchase commitments.


40


The following table sets forth Arnold’s net sales by geographic location for the fiscal years ended December 31, 2015, 2014 and 2013:

 
Geographic location
2015
 
2014
 
2013
 
 
North America
66
%
 
58
%
 
54
%
 
 
Europe
28
%
 
33
%
 
34
%
 
 
Asia Pacific
6
%
 
9
%
 
12
%
 
 
All Other Locations Combined
%
 
%
 
%
 
 
Total
100
%
 
100
%
 
100
%
 
Arnold had firm backlog orders totaling approximately $25.2 million and $28.3 million, respectively, at December 31, 2015 and 2014.
Suppliers
Raw materials utilized by Arnold include nickel and cobalt, stainless steel shafts, Inconel sleeves, adhesives, laminates, aluminum extrusions and binders. Although Arnold considers its relationships with vendors to be strong, Arnold’s management team also maintains a variety of alternative sources of comparable quality, quantity and price. The management team therefore believes that it is not dependent upon any single vendor to meet its sourcing needs. Arnold is generally able to pass through material costs to its customers and believes that in the event of significant price increases by vendors that it could pass the increases to its customers.
Intellectual Property
Arnold currently relies on a deep portfolio of “trade secrets” and internal intellectual property.
Patents
Arnold currently has thirteen patents and four in process; over half of the patents were granted in the U.S. with the remaining patents granted in European countries such as Germany, Great Britain, France and the Netherlands. Ten of the patents are related to methods of making magnetic strips. In 2004, Arnold was granted a patent related to a thermally-stable, high-temperature, SmCo molding compound.
Trademarks
Arnold currently has 86 trademarks, 12 of which are in the U.S. The most notable trademarked items are the following: “RECOMA”, “PLASTIFORM”, “FLEXMAG” & “ARNOLD”. Application dates for various trademarks date back to as early as 1961.
Regulatory Environment
Arnold’s domestic manufacturing and assembly operations and its facilities are subject to evolving Federal, state and local environmental and occupational health and safety laws and regulations. These include laws and regulations governing air emissions, wastewater discharge and the storage and handling of chemicals and hazardous substances. Arnold’s foreign manufacturing and assembly operations are also subject to local environmental and occupational health and safety laws and regulations. Management believes that Arnold is in compliance, in all material respects, with applicable environmental and occupational health and safety laws and regulations. New requirements, more stringent application of existing requirements, or discovery of previously unknown environmental conditions could result in material environmental expenditures in the future.
Arnold is a major producer of both Samarium Cobalt permanent magnets under its brand name RECOMA® and Alnico (in both cast and sintered forms). Both materials from Arnold meet the current Berry Amendment or Defense Acquisition Regulations Systems (DFARS) requirements per clause 252.225.7014 further described under 10 U.S.C. 2533b. This provision covers the protection of strategic materials critical to national security. These magnet types are considered “specialty metals” under these regulations.

41


Employees
Arnold is led by a capable management team of industry veterans that possess a balanced combination of industry experience and operational expertise. The current senior management team has approximately 100 years of cumulative experience with an average tenure of approximately 16 years at Arnold. Current management has implemented numerous operational, strategic, and financial initiatives over the past several years, including almost 100 unique lean initiatives and kaizen events.
Arnold employs approximately 690 hourly and salaried employees located throughout North America, Europe and Asia. Arnold’s employees are compensated at levels commensurate with industry standards, based on their respective position and job grade.
Arnold’s workforce is non-union except for approximately 54 hourly employees at its Marengo, Illinois facilities, which are represented by the International Association of Machinists (IAM). Arnold enjoys good labor relations with its employees and union and has a three year contract in place with the IAM, which will expire in June of 2016.

Clean Earth

Overview

Headquartered in Hatboro, Pennsylvania, Clean Earth provides environmental services for a variety of contaminated materials including soils, dredged material, hazardous waste and drill cuttings. Clean Earth analyzes, treats, documents and recycles waste streams generated in multiple end markets such as power, construction, oil and gas, infrastructure, industrial and dredging. Treatment includes thermal desorption, dredged material stabilization, bioremediation, physical treatment/screening and chemical fixation. Before the company accepts contaminated materials, it identifies a third party “beneficial reuse” site such as commercial redevelopment or landfill capping where the materials will be sent after they are treated. Clean Earth operates 14 permitted facilities in the Eastern United States. Revenues from the environmental recycling facilities are generally recognized at the time of treatment.

For the fiscal years ended December 31, 2015 and December 31, 2014 (from date of acquisition), Clean Earth had net sales of approximately $175.4 million and $68.4 million, respectively, and operating income of $11.0 million and $2.7 million, respectively. Clean Earth had total assets of $338.2 million and $365.5 million at December 31, 2015 and 2014, respectively. Net sales from Clean Earth represented 21.8% of our consolidated net sales for the year ended December 31, 2015 and 9.7% of our consolidated net sales for 2014 (from acquisition date to December 31, 2014).

We purchased a majority interest in Clean Earth on August 26, 2014.

History of Clean Earth

Clean Earth was founded in 1990 with the establishment of a contaminated material treatment facility in New Castle, Delaware focused on processing soils. The treatment of contaminated materials has diversified significantly over the years as Clean Earth now also processes dredged material, coal ash, hazardous waste and drill cuttings. Clean Earth has been able to grow consistently via both organic initiatives and acquisition. In 1997 the Company opened Clean Earth of Carteret, which was the first “fixed-based” bioremediation facility permitted in the State of New Jersey. In 1998, Clean Earth started offering hazardous waste treatment after acquiring S&W Waste, now Clean Earth of North Jersey, a fully permitted commercial Resource Conservation and Recovery Act (“RCRA”) Part B Treatment, Storage & Disposal Facility (“TSDF”). That same year Clean Earth also expanded services into the treatment of dredged material through the acquisition of Consolidated Technologies Inc. (now Clean Earth Dredging Technologies). Today, Clean Earth is one of the largest providers of contaminated materials treatment in the East. In addition to diversifying the number of contaminated materials it handles Clean Earth has also significantly expanded its geography. The Company now operates permitted facilities from New York to Florida, and with the December 2014 acquisition of AES Environmental Services, Clean Earth has expanded their footprint of permitted facilities to Kentucky and West Virginia as well.

Industry

Overview
The U.S. environmental services industry is highly fragmented, with Clean Earth most closely correlated with the remediation and hazardous waste management segments of the industry. Historically, growth in these sectors has been primarily driven by increasing regulations and growing volume of waste generated, and is now positively affected by increases in waste disposal costs and resulting landfill avoidance trends. Other trends driving growth include increasing concern in corporate America regarding environmental liabilities and a push by companies to outsource a larger amount of environmental services to a smaller number of service providers due to increasing compliance costs.

42



Contaminated Materials
Contamination of soils and other materials is prevalent and often caused by the introduction of chemicals, petroleum hydrocarbons, solvents, pesticides, lead and other heavy metals into the earth. These contaminants are common in areas of industrialization and severely impact the environment as a result of inadequate containment or improper disposal. As a result of their prevalence and impact, these contaminates are subject to ever more stringent environmental regulations which now govern the handling, treatment, and disposal of these contaminants. As a result, when soil or other materials are removed from a site, they must be tested. The strong likelihood that materials will contain some level of contamination generates consistent demand for treatment and beneficial reuse solutions. Contaminated materials are routinely associated with infrastructure, commercial development, and other excavation projects, heavy industrial activity, spill clean-up or environmental remediation projects, locations with former manufactured gas plants (“MGP”), underground storage tanks (“UST”) or aboveground storage tanks, and a wide variety of increasingly regulated waste streams.

Dredge Market
Dredging is the act of removing sediment from the bottom of waterways, both inland (rivers and canals) and ocean (floors, harbors, channels, etc.), and is performed for both navigational and environmental purposes. Like soil, most dredged material largely contains some level of contamination, particularly in current or historically industrially active areas. Accordingly, the Environmental Protection Agency (the "EPA") has established regulations that govern the disposal methods of dredged material, including the Marine Protection, Research and Sanctuaries Act (“MPRSA”), and the Federal Water Pollution Control Act, or the Clean Water Act.

The treatment and beneficial reuse of dredged material began in 1995, when various government entities in New Jersey and New York permitted a unique project to demonstrate the feasibility of using treated and processed dredged material to reclaim a former landfill and repurpose it for a new building project. Regulations require contaminated dredge spoils to be taken upland for treatment or disposal in accordance with Title 33 as administered by the United States Army Corps of Engineers and the EPA. Once treated, dredged material is used for structural fill and development purposes.

Hazardous Waste
The hazardous waste services industry encompasses the generation, collection, treatment, and ultimate disposal of wastes classified as hazardous by RCRA. RCRA, the primary law governing the disposal of solid and hazardous waste, was passed by Congress in 1976 to address increasing problems associated with growing volumes of municipal and industrial waste.

Accidents, spills, leaks, and improper handling and disposal of hazardous materials and waste have resulted in the contamination of land, water and air in the U.S. The U.S. generated 34 million tons of hazardous waste in 2011, according to the EPA. These wastes come primarily from three sources, Superfund sites, routine business and the increasingly expanding waste regulations.

In order to address these environmental hazards, the EPA established a program known as the Superfund, which allows the EPA to clean up such sites, or to compel responsible parties to perform clean-ups or reimburse the EPA for its clean-up expenses. This includes regulatory requirements that raise both the monetary and reputational costs for non-compliance. The Superfund program has identified tens of thousands of sites that require treatment over its more than 20-year history.

Outside of the known Superfund sites, hazardous waste is also generated during the routine course of business and manufacturing, requiring the same care of handling by a specialized treatment facility. The generation of hazardous waste is common throughout the chemicals and petrochemical, steel, general manufacturing, government, aerospace and public utilities industries. Within the U.S., the Northeast region is one of the most densely concentrated areas for generators of hazardous waste.

In addition to hazardous waste generated by industrial activity, increasingly complex regulations have expanded the scope of what is considered hazardous waste from non-traditional sources, such as retailers and households. For instance, environmental regulations require large quantity generators such as big box retailers to dispose of all returned or damaged products that include pesticides, aerosols, fertilizers and cleaners through a permitted hazardous waste disposal program. Similarly, household products, such as paints, oils, batteries, fluorescent light bulbs and pesticides, which contain potentially hazardous ingredients, require special treatment and disposal.

Growing and Increasingly Regulated Waste Streams
Federal, state and local regulators have continuously expanded legal guidelines to include additional waste streams, becoming increasingly vigilant to ensure the proper treatment and disposal of an ever-increasing number of contaminants. Two of the most prevalent increasingly regulated waste streams include drill cuttings from natural gas drilling and coal ash, a byproduct of fossil fuel power plants.


43


Services

Clean Earth provides services to a variety of customers handling numerous unique sites that often require a range of custom solutions based upon project-specific factors. Clean Earth provides its core material treatment capabilities and complementary services. In addition to its treatment offerings, Clean Earth also provides turnkey services that include proper identification of waste services, management of all transportation and logistics, appropriate testing and analytics, manifesting/documentation and environmentally compliant placement of treated materials at backend locations.

Site Planning and Sampling
Before work commences, Clean Earth has the ability to conduct waste characterization services consisting of field sampling, contaminated material collection and laboratory analysis. Properly identifying waste contaminants upfront can be important, as misclassification leads to mishandling of the waste, which can be costly in terms of fines, penalties, reduced recycling rates (increased disposal fees), and lost project time. Results are analyzed to assess time, cost and logistics, which give Clean Earth the ability to provide customers with a disposal recommendation and a cost-effective solution.

Testing and Analytics
Clean Earth utilizes internal and external, fully-certified and approved laboratories that perform field sampling and contaminated material collection, laboratory analysis, site sampling plans and sampling location diagrams. Laboratory testing is customizable, and Clean Earth determines appropriate testing methods to assess the quantity and type of contaminant in the material. Clean Earth analyzes the results to determine an appropriate treatment and beneficial reuse plan specific to each material. Clean Earth maintains a state-certified hazardous waste laboratory in the New York metropolitan area at its Kearny, New Jersey facility.

Transportation and Logistics
Clean Earth operates an asset-light business model in which it arranges for transportation of the materials on behalf of its customers via pre-qualified independent hauling companies for the vast majority of its volume. Due to Clean Earth’s ability to provide year-round work for transportation companies and its consistent payment practices, it has developed very strong and long-standing relationships with its vendors, providing a large pool of available trucks to complete projects efficiently.

Manifesting and Documentation
Clean Earth provides uniform manifests for customer projects that can be used throughout its network of facilities. These manifests provide tracking of all material moved from a customer site to its facilities and eventually to the final beneficial use site. Furthermore, these documents are maintained and submitted to regulatory agencies such as the EPA for their review.

Treatment
Clean Earth offers several processes to treat, stabilize and/or decharacterize waste material and subsequently avoid costly landfill disposal and meet strict regulatory and site-specific requirements before being beneficially reused.

Thermal Desorption
Primarily used to treat soil with high levels of volatile contaminants by heating it in a rotating dryer to volatilize and then subsequently destroy the contaminants
The treated material then enters a soil conditioner (called a pugmill), where it is cooled and rehydrated
Finally, the cooled soil is stockpiled, sampled, and tested by an independent certified laboratory to ensure effective treatment and fulfillment of reuse standards
This treatment method is primarily used for soils that contain high levels of contaminants, such as soil from manufactured gas plant sites
Stabilization of Dredged Material
Dredged sediments are screened to remove large objects and excess water
The remaining material is fed through a conveyor belt to a pugmill mixing system, where proprietary reagent admixtures are introduced
The resulting material is valued for its geotechnical properties and is beneficially reused as fill material
Bioremediation
Used to treat soil that is contaminated with petroleum hydrocarbons
Involves inoculating the contaminated material with engineered bacteria and nutrients to break down the contaminants
The bacteria consume and process the nutrients and the hydrocarbons thereby remediating the contaminants
Chemical Fixation     
Used for light to medium hydrocarbon and/or contaminated material impacted by light or heavy metals
Soil is screened, and paired with chemical additives to formulate a chemically stable and geotechnically desirable material

44


Physical Treatment/Screening
Special sizing and segregation processes remove unsuitable materials from inbound materials to meet site-specific geotechnical specifications
The segregated material, often rock, can be mixed with other material for reuse or crushed to create aggregate material for resale

Placement at Backend Sites
Clean Earth maintains a vast network of permitted, active backend locations owned by third parties that utilize its treated materials to achieve site specifications and/or meet regulatory obligations. Clean Earth operates a system in which before accepting any material it identifies which specific backend site will accept it and how much it will cost to treat, transport, and place. Its beneficial reuse solutions serve as an alternative to permitted landfill disposal and incineration. In order to ensure sufficient capacity for any future project, the Clean Earth continuously seeks to add backend sites to its network.

Competition

Competitive Landscape
The environmental services market is highly fragmented with numerous participants. However, a majority of these companies specialize in a narrower scope of services or treatment capabilities. Industry competitors relevant to Clean Earth’s served markets range from large public companies to small, single-service participants. Competition primarily includes processors of contaminated soils, dredging companies (to a limited extent), waste treatment providers and waste management companies. In Clean Earth’s core markets, competition tends to be primarily comprised of regional services providers or single-service companies with limited scale. Given these dynamics, we believe the industry will likely favor players such as Clean Earth that have large scale and management teams with many years of experience and extensive familiarity with the regulatory landscape.
  
Barriers to Entry
Permits - Clean Earth maintains an extensive portfolio of regulatory permits, including 107 active permits and 140 permit modifications. Each facility maintains various local, state, and federal authorizations for the acceptance, treatment, and beneficial reuse of a wide variety of hazardous and nonhazardous materials, as well as all necessary air and water discharge permits required for operation. These permits are extremely difficult to obtain due to the complex navigation of multiple layers of regulation, lengthy and costly public review periods and typical public NIMBY opposition. Clean Earth maintains a large team of environmental, health and safety experts that have developed trusted relationships and credibility with local, state and federal regulatory agencies over the last 25 years.
Extensive Network - The Company’s extensive network of 14 permitted facilities is strategically located near major waste generation centers with an abundance of regulations governing waste treatment and disposal. Given transportation costs, the proximity of Clean Earth’s facilities to key markets and convenient access to rail, barge, and trucking transportation are significant competitive advantages that drive profitability. Furthermore, its maintenance of multiple backend beneficial reuse sites provides flexibility to direct volume to the most appropriate facilities based on available processing and placement capacity.

Business Strategies

Growth in Clean Earth’s business is primarily focused in five areas:

Continued participation in large and growing end markets
Within the U.S. environmental services market, Clean Earth primarily operates within the remediation and hazardous waste management segments. Growth in the industry will be driven by numerous secular trends, including an increasing national awareness and dedication to environmental stewardship, regulatory guidelines for a growing number of contaminated waste streams, and increasing prevalence of and preference for cost-effective landfill avoidance and recycling strategies. As a result of these market trends, generators or those responsible for contaminated waste streams will likely seek to utilize service providers like Clean Earth that can offer environmentally compliant and cost-effective solutions for their treatment and disposal needs.

Contaminated Materials
Clean Earth’s operations are diversified across a variety of stable end markets focused primarily in the power, oil & gas, infrastructure and industrial industries. Clean Earth has also positioned itself to capitalize on future increases in the commercial development sector.

Dredged Material
Clean Earth has maintained a strong position in the New York and New Jersey harbors for its dredged material management and recycling services. Demand for Clean Earth’s services has grown such that it constructed a second dredge processing facility in

45


2009. Outside of the New York and New Jersey harbors, increased demand for maintenance projects is expected to be driven largely by the increasing size of heavy shipping vessels and expansion of the Panama Canal. As waterways are deepened, sediment accumulates in greater volume, which must be regularly removed to maintain the new depth.

Hazardous Waste
Clean Earth maintains unique hazardous waste operations in an active region of the United States. There are significant number of hazardous waste generators in the U.S. that are located in New York and New Jersey and Clean Earth operates one the few commercial RCRA Part B permitted TSDFs in the New York metro area. Clean Earth is currently able to accept hazardous liquids, solids and gasses, as well as a variety of other specialty waste classes, including lab-packs, electronic waste, universal waste, wastewater, household hazardous waste, used oils and antifreeze. Clean Earth can also accept nonhazardous waste at this facility. In addition to its hazardous waste facility in New Jersey, Clean Earth also operates RCRA Part B facilities in Calverty City, KY and Morgantown, WV.

Increasing share in existing markets
Clean Earth has historically increased the volume of materials processed at its existing facilities by expanding the scope of its existing permits and developing new treatment and processing techniques. The permitting expertise of its environmental, health, and safety organization allows Clean Earth to be proactive in seeking additional waste streams and adaptable to changing contaminants found in the materials it manages, as well as in newly regulated materials.

Numerous dynamics have made the market increasingly beneficial for Clean Earth in its core markets. These dynamics include stricter regulations, increasing levels of enforcement and a more discerning customer base.

Accelerating participation in increasingly regulated end markets
Within its current footprint, there are opportunities for Clean Earth to continue to expand the scope of its service offering by adding additional specialty waste streams.

Continued tuck-in acquisition growth
Since 2011, Clean Earth has expanded its footprint by launching operations in Florida (acquired), the Marcellus Shale (greenfield), Georgia (acquired), Kentucky (acquired), West Virginia (acquired) and the Greater Washington, D.C. region (acquired and repurposed).

The market for waste management services is highly fragmented, with many companies operating a single facility. Accordingly, there are several tuck-in acquisition opportunities in Clean Earth’s marketplace that would enable it to continue growing in existing and adjacent markets, as well as in new geographies.

Platform expansion opportunities
While Clean Earth has historically remained focused on its core markets, many opportunities exist to diversify and augment its environmental service offering using Clean Earth as a platform. Clean Earth can acquire select competitors and industrial services companies, as well as pursue vertical integration prospects and new treatment technologies.

Customers

Clean Earth serves approximately 1200 customers at more than 5500 discrete sites. The Company maintains strong relationships with customers at various levels of the decision and supply chain, including public and private corporations and property owners, as well as environmental consultants, brokers, construction firms, municipalities, and regulatory agencies, among others.

In 2015 and 2014, the top 10 customers accounted for approximately 28% and 45% of net sales, respectively. While Clean Earth works with certain customers that have recurring needs for disposal and recycling solutions, its revenue per customer changes frequently. Many of the Clean Earth's customers are long-time customers, but do not generate a consistent amount of revenue year in, year out. Consequently, Clean Earth is more focused on winning specific “projects” as opposed to winning the business of a particular customer.

Seasonality

Clean Earth typically has lower earnings in the winter months due to limits on outdoor construction and dredging because of colder weather in the Northeastern United States.


46


Sales and Marketing

Clean Earth’s team is comprised of 21 sales and marketing professionals that are primarily focused on direct selling to customers. Clean Earth is focused on servicing customers at various levels of the decision and supply chain, including waste generators, environmental service companies, consultants, construction and engineering firms, commercial developers, municipalities and government-sponsored organizations, and regulatory agencies, among others. Clean Earth has spent years developing direct relationships with its clients, many of whom routinely generate large volumes of waste and demand treatment and disposal solutions at various sites and locations.

The large dredging contractors manage the vast majority of the dredging activity. Clean Earth has built relationships with these contractors to ensure it is well-positioned to serve as many of the large or small dredging projects in the New York/New Jersey harbor and surrounding waterways, as possible.

Clean Earth is a longstanding member of multiple national, regional, and local organizations throughout the U.S. The Company also conducts annual customer surveys, manages a focused advertising campaign, participates in trade shows, and has an extensive web presence.

Regulatory Environment

Clean Earth’s facility operations are subject to various local, state, and federal authorizations for the acceptance, treatment, and beneficial reuse of a wide variety of hazardous and nonhazardous materials, as well as all necessary air and water discharge permits required for operation. These permits are extremely difficult to obtain due to the complex navigation of multiple layers of regulation, lengthy and costly public review periods, and typical public NIMBY opposition. Clean Earth maintains a large team of environmental, health, and safety experts that have developed trusted relationships and credibility with local, state, and federal regulatory agencies over the last 25 years. Management believes that Clean Earth is in compliance, in all material respects, with applicable environmental and occupational health and safety laws and regulations.

Employees

Clean Earth is led by a capable management team of industry veterans that possess a balanced combination of industry experience and operational expertise. The current senior management team has over 150 years of cumulative experience with an average tenure of approximately 10 years at Clean Earth. Current management has implemented numerous operational, strategic, and financial initiatives over the past several years. In addition to the senior management team, there are operational managers that hold significant responsibilities across the business and work closely with management on a daily basis.

Clean Earth employs approximately 330 hourly and salaried employees located throughout the United States. Clean Earth’s employees are compensated at levels commensurate with industry standards, based on their respective position and job grade.

Clean Earth’s workforce is non-union except for approximately 25 hourly employees at its dredge facilities, who are represented by International Union of Operating Engineers Local No. 825 (IUOE Local 825). Clean Earth enjoys good labor relations with its employees and union and has a three year contract in place with the IUOE Local 825, which will expire in July of 2016.

Sterno Products

Overview

Sterno Products, headquartered in Corona, California, is a manufacturer and marketer of portable food warming fuel and creative table lighting solutions for the foodservice industry. Sterno Products offers a broad range of wick and gel chafing fuels, butane stoves and accessories, liquid wax, traditional wax and flameless candles, catering equipment and lamps. As the leading supplier of canned heat to foodservice distributors and foodservice group purchasing organizations, Sterno Products is always pursuing end-user solutions and innovations to strengthen its position in the marketplace. For over 100 years, the iconic "Sterno" brand has been synonymous with quality canned heat. The heritage of reliability and innovation continues today, as Sterno Products continues to bring to market new products that give foodservice industry professionals greater control over food quality and décor.
For the fiscal years ended December 31, 2015 and December 31, 2014 (from date of acquisition) Sterno Products had net sales of approximately $140.0 million and $36.7 million, respectively, and operating income of $13.2 million in 2015, and an operating loss of $1.8 million in 2014 (from date of acquisition). Sterno Products had total assets of $174.9 million and $180.8 million at December 31, 2015 and 2014, respectively. Sterno's net sales for the years ended December 31, 2015 and December 31, 2014 (from date of acquisition) represented 17.4% and 5.2% of our consolidated net sales, respectively.

47



History

Sterno Products was formed in 2012 with the merger of two manufacturers and marketers of portable food warming fuel products, The Sterno Group LLC and the Candle Lamp Company, LLC.
Sterno’s history dates back to 1893 when S. Sternau & Co. began making chafing dishes and coffee percolators in Tenafly, New Jersey. In 1914, S. Sternau & Co. introduced “canned heat” with the launch of its gelled ethanol product under the “Sterno” brand. Since then, the Sternau and Sterno names have been the most well-known names in portable food warming fuel. In 1917 S. Sternau & Co. was renamed The Sterno Corporation. During World War I, Sterno portable stoves were promoted as an essential gift for soldiers going to fight in the trenches of Europe. Sterno stoves heated water and rations, sterilized surgical instruments, and provided light and warmth in bunkers and foxholes. During World War II, Sterno produced ethanol and methanol chafing fuels under contract with the U.S. military. Sterno's production facilities were moved from New Jersey to Texarkana, Texas in the early 1980s.
The Candle Lamp Company, LLC was founded in Riverside, California in 1978, focusing initially on the liquid wax candle market. Over the next several decades, CandleLamp began to supply chafing fuel in addition to lighting products. The Candle Lamp Company operated manufacturing facilities in Riverside, California and Memphis, Tennessee. In 2012, the Candle Lamp Company entered into negotiations to acquire The Sterno Group LLC, consummating a transaction in October of 2012, and immediately rebranded the new Company Sterno. Today, Sterno Products operates out of its corporate headquarters in Corona California and two manufacturing facilities in Texarkana, Texas and Memphis, Tennessee.
We purchased Sterno Products on October 10, 2014.
Industry
Sterno Products competes in the broadly defined U.S. foodservice industry which is expected to grow to at a 2-3% compounded annual rate through 2016. Restaurant, catering and hospitality sales accounted for approximately 67% of the market with the remainder comprised of the travel and leisure, education and healthcare related sales. At present, the Sterno Products' sales are concentrated in the U.S. foodservice industry; specifically, Sterno Products’ focus is on safe, portable fire solutions for cooking and warming, as well as tabletop lighting décor.
Within the foodservice industry, the catering market represents over $45 billion dollars in sales in 2013, with industry revenues doubling over the last 10 years according to the 2013 National Restaurant Association Industry Forecast. According to an IBISWorld November 2014 report, demand for catering will take a positive turn in the next five years, after the recession and low consumer sentiment temporarily stifled revenue. A rise in demand from high-income households and businesses will bolster growth, with consumers spending more money on parties and other catered functions and corporate budgets loosening in line with stronger corporate profit.
Products and markets
Sterno Products is a “full-line” supplier offering a broad array of portable chafing fuels and table lighting products with approximately 400 SKUs serving both the foodservice and retail markets. The Company originally focused on chafing fuel (“canned heat”) products and later expanded its offerings to include table ambiance products such as liquid wax, wax candles and votive lamps. Sterno Products' 100 year history of providing the highest quality chafing fuel products has cemented its position as the go to supplier for chafing fuel products. Sterno Products’ products fall into four major categories: canned heat, table lighting, catering equipment and butane products.
Canned Heat - The canned heat product line is composed of various chafing fuels packaged in small, portable cans. The portable warming (canned heat) line is composed of various wick-based and gel-based chafing fuels packaged in steel cans. These products are used by foodservice professionals in a variety of food serving and holding applications and are designed to keep food products at an optimal food-safe serving temperature of 140-165 Fahrenheit. The canned heat product line is composed of two subcategories: wick chafing fuel and gel chafing fuel. The subcategories are distinguished based on the type of chafing fuel being used; the four primary chafing fuels are diethylene glycol (“DEG”), propylene glycol, ethanol and methanol. Each fuel contains unique characteristics and properties that allow the Company to offer a broad array of configurations to suit varying user requirements.
Wick chafing Fuel
The wick chafing fuel line (“Wick”) is composed of either DEG or propylene glycol chafing fuel. DEG and propylene glycol chafing fuels with advance wick technology have higher heat output than alternatives such as ethanol and methanol. The liquid

48


Wick products feature a variety of wick types and burn times to meet the specific needs of the user. Wick fuels are clean burning, biodegradable, nonflammable if spilled (will not ignite without a wick) and the can stays cool to the touch when lit.
Gel Chafing Fuel
The gel chafing fuel line (“Gel”) is composed of either gelled ethanol or gelled methanol chafing fuel. Ethanol chafing fuel has a higher heat output than methanol fuel; both ethanol and methanol fuels have lower heat output than some DEG and propylene glycol products. The Gel product line tends to have shorter burn times than the Wick product.
For an Environmentally preferred chafing fuel, the Company offers a patented line of “Green” chafing fuels featuring USDA Certified Biobased Product formulas that are also endorsed by the Green Restaurant Association. The “Green Heat” and “Green Wick” products perform similar to the Wick and Gel chafing fuels, but are made from renewable resources that are biodegradable and more environmentally friendly.
Table Lighting - Sterno Products sells a variety of items designed to enhance lighting and ambiance at meal settings which are critical to a customer’s experience. Products include liquid wax, traditional hard wax and flameless electronic candles, as well as votive lamps, shaded lamps and accent lamps.
Catering Equipment - Catering equipment products are designed to provide a complete commercial catering solution whether indoor or outdoor. Products include chafing dish frames and lids, wind guards and buffet sets.
Butane - Sterno Products produces a full line of professional quality portable butane stoves, ideal for action stations, made-to-order omelet lines, tableside and off-site cooking, outdoor events and more. Products also include select butane accessories for special culinary applications such as the culinary torch. Sterno Products butane fuel comes with an additional safety feature called Countersink Release Vent (CRV) Technology.
Sterno Products sells into FoodService, Retail and OEM markets with foodservice accounts comprising approximately 75% of sales and Retail and OEM comprising approximately 25% of sales.

Competitive Strengths
Leading Brand Recognition & Market Share - Sterno Products is the market share leader in the canned chafing fuel market. Sterno Products enjoys outstanding brand awareness and a reputation for superior quality and performance with distributors, caterers, hotels and other end users.
Low Cost versus Alternatives - Sterno Products’ customers are typically caterers, hotels or restaurants who utilize canned chafing fuel to maintain prepared food at a safe and enjoyable serving temperature. The risk of ruining a dining experience and the low proportionate cost of canned chafing fuel relative to the cost of a catered event represent significant barriers to customers switching out of Sterno Products’ canned chafing fuel products. Additionally, management believes that there is no other technology available today that offers the portability, reliability and low cost of the Sterno Products canned chafing fuel products.
Business Strategies
Defend Leading Market Position - As a leading supplier of canned fuels, Sterno Products’ places great value delivering unmatched customer service and product selection. In a market characterized by fragmented categories and competition, Sterno Products will continue to focus on providing the best in class service to its customers. Sterno Products has been the recipient of numerous vendor awards for its high degree of customer service.
Pursue Selective Acquisitions - Sterno Products views acquisitions as a potentially attractive means to expand its product offerings in the foodservice and retail channels as well as enter new international markets.
Expand Retail Distribution - Sterno Products’ management believes that there is an opportunity to leverage the iconic nature of the “Sterno Products” brand to expand its retail product offering and to expand distribution into additional retailers.
Customers
Sterno Products’s products are sold primarily through the foodservice and consumer retail channels. Sterno Products’s product distribution network is comprised of long-standing, entrenched relationships with a diversified set of customers. Sterno Products’s top ten customers comprised approximately 69% and 67% of gross sales in the year ended December 31, 2015 and 2014, respectively.
Foodservice - The foodservice channel consists of multiple layers of distribution comprised of broadline distributors, equipment and supply dealers and cash and carry dealers. Within the foodservice channel, Sterno Products’s products are predominantly used in the restaurant, lodging/hospitality and catering markets.

49


Retail - The retail channel consists of club stores, mass merchants, specialty retailers and grocers. The Company’s retail products are used in home, camping and emergency applications. The Company’s retail products appeal to a wide variety of consumers, from home entertainers to recreational campers and extreme outdoorsmen.
Sterno Products had approximately $3.1 million and $3.0 million in firm backlog orders at December 31, 2015 and 2014, respectively.

Seasonality
Sterno Products typically has higher sales in the second and fourth quarter of each year, reflecting the outdoor summer season and the holiday season.

Sales and marketing
Within the foodservice channel, Sterno Products directly employ sales professionals and utilizes a broad network of independent sales representative firms assigned to differing U.S. territories managed by in-house sales management professionals. The independent sales representatives have long standing relationships with distributors and end-users and typically represent 10 to 20 of the best non-food product lines alongside the Company’s products. The independent sales representatives are used primarily to manage the day to day order fulfillment and customer relationships. The independent sales representative firms are paid on a commission basis based on customer type and sales territory.
Within the retail channel, Sterno Products directly employ sales professionals and utilizes a network of independent retail sales broker firms. The independent retail sales brokers are paid on a commission basis based on customer type and sales territory. Sterno Products maintains direct sales relationships with many key customers.
Sterno Products has implemented a multi-faceted marketing plan which includes (i) targeted print advertising; (ii) tradeshows, (iii) increasing online education through the Sterno Products University and (iv) social media.

Suppliers
Sterno Products’s product manufacturing is based on a dual strategy of in-house manufacturing and strategic alliances with select vendors. Sterno Products operates an efficient, low-cost supply chain, sourcing materials and employing contract manufacturers from across the Asia-Pacific region and the U.S.
Sterno Products’s primary raw materials are Diethylene glycol, ethanol, liquid paraffin and steel cans for which it receives multiple shipments per month. Sterno Products purchases its materials from a combination of domestic and foreign suppliers.

Intellectual Property
Sterno Products relies upon a combination of trademarks and patents in order to secure and protect its intellectual property rights. Sterno Products currently owns 44 trademarks and 6 patents in the U.S. and has 1 patent pending application at the U.S. Patent Offices.
Regulatory Environment
Sterno Products is proactive regarding regulatory issues and is in compliance with all relevant regulations. Sterno Products maintains adequate product liability insurance coverage. Management is not aware of any potential environmental issues.
Employees
As of December 31, 2015 Sterno Products employed approximately 320 persons in 3 locations, of which approximately 160 were temporary employees. None of Sterno Products’ employees are subject to collective bargaining agreements. We believe that Sterno Products’ relationship with its employees is good.


50


Tridien
Overview
Tridien, headquartered in Coral Springs, Florida, is a leading developer, manufacturer and marketer of powered and non-powered medical therapeutic support surfaces and surgical patient positioning devices serving the acute care, long-term care and home health care markets. Tridien’s therapeutic support surfaces are used for the prevention and treatment of pressure ulcers and its patient positioning devices are used during surgical procedures to align various parts of the human body that must be fixed in place or require protection from injury. Tridien manufactures products as an Original Equipment Manufacturer (OEM), Contract Manufacturer (CM) and Branded/Private Label Manufacturer in multiple locations across the U.S. to serve a national customer base in an efficient, cost-effective manner. Tridien’s facilities are located in Corona, California, Fishers, Indiana, and Coral Springs, Florida.
Tridien, together with its subsidiary companies, provides its OEM and CM customers the opportunity to source or co-develop innovative support surface technologies directly from the designer and manufacturer. In its branded/private label category, Tridien develops and markets products independently and in partnership with large distribution intermediaries, primarily Home Medical Equipment (HME) and Durable Medical Equipment (DME) suppliers. These suppliers sell or rent therapeutic support surfaces to clinical care facilities and to patients for use in home health care, usually on a regional level, but also on a national basis with some of our largest distribution customers. The level of product sophistication varies according to the targeted care environment and the clinical needs of the patient. For example, many patients in long-term care facilities require foam mattresses (“non-powered” support surfaces) while patients in higher acuity settings such as the hospital may require surfaces with advanced features and customized patient settings based on height and weight (“powered” support surfaces). All of Tridien’s products comply with FDA standards, and the majority of products are designed, developed, and manufactured in-house using a specialized team of engineers who work in close collaboration with staffed professionals in quality, regulatory, operations and account management. A minority group of products is outsourced from Taiwan; these products are also Food and Drug Administration ("FDA") compliant, and their development is usually a collaborative process between Tridien and the chosen supplier.
For the fiscal years ended December 31, 2015, 2014 and 2013, Tridien had net sales of approximately $77.4 million, $67.3 million and $60.1 million, respectively, and an operating loss of $8.7 million in 2015, operating income of $2.2 million for the year ended December 31, 2014, and an operating loss of $10.2 million in 2013. Tridien had total assets of $31.8 million and $38.6 million at December 31, 2015 and 2014, respectively. Net sales from Tridien represented 9.6%, 9.6% and 8.1% of our consolidated net sales for fiscal years 2015, 2014 and 2013, respectively.
History
Tridien was initially formed in February 2006 to acquire AMF Support Surfaces, Inc. ("AMF") and SenTech Medical Systems ("Sentech"), located in Corona, CA and Coral Springs, FL, respectively. AMF is a leading manufacturer of foam mattress systems, seating cushions and surgical patient positioning devices. SenTech is a leading developer, manufacturer and marketer of advanced electronically controlled (“powered”) support surfaces for the prevention and treatment of pressure ulcers (bed sores). On October 5, 2006, Tridien acquired Anatomic Concepts ("Anatomic") and merged its operations with those of AMF in Corona, CA. Anatomic is a leading supplier of surgical patient positioning devices which are sold primarily into hospitals and outpatient surgery centers. These products properly align various parts of the human body that must be fixed in place during surgery, and/or require protection from injury (such as a pressure ulcer or other deep tissue injury) during the procedure.
On June 27, 2007, Tridien purchased PrimaTech Medical Systems ("Primatech"), a lower price-point developer and distributor of powered therapeutic support surfaces to the long-term care and home healthcare markets. PrimaTech’s products are predominately designed in the U.S. and manufactured pursuant to an agreement with an FDA registered manufacturing partner located in Taiwan.

We purchased a controlling interest in Tridien from CGI on August 1, 2006.
Industry
The market for manufacturing medical support surfaces is fragmented and comprised of many participants. Tridien’s consolidated platform allows its customers to purchase a wide variety of surface technologies for acute care, long term care and home health care from a single source. Tridien is a full-service supplier with in-house engineering, quality, regulatory, manufacturing and customer support to quickly and cost effectively bring new, innovative products and technologies to market while maintaining high quality standards in compliance with FDA regulations and our ISO 13485 manufacturing certification.
Immobility caused by injury, old age, chronic illness, obesity and/or improper care is the main cause for the development of pressure ulcers. In these cases, a person lying in the same position for an extended period of time puts pressure on the bony

51


prominences of the body surface. This pressure, if continued for a sustained period, can close blood capillaries that provide oxygen and nutrition to the skin. Over a period of time, these oxygen-deprived cells and tissues begin to break down and form sores. In addition to constant or excessive pressure, other contributing factors to the development of pressure ulcers include heat, moisture, friction and sheer.
Pressure ulcers impose a significant burden not only on the patient, but on the entire health care system. According to a study by Reddy et al. published in the Journal of American Medicine ("JAMA") in 2006, an estimated 2.5 million pressure ulcers are treated each year in the United States alone. As reported in Advances in Skin and Wound Care in 2010 by Jenkins et al., pressure ulcer prevalence in U.S. hospitals ranged from 12% to 19.7%. The National Pressure Ulcer Advisory Panel ("NPUAP") estimates that pressure ulcer incidence can range as high as 38 percent in hospitals, 23.9 percent in skilled nursing facilities, and 17 percent for home health agencies.
Demographic conditions are also favorable to the market for medical support surfaces. The Centers for Disease Control and Prevention (the "CDC") in its report titled, “The State of Aging & Health in America 2013”, states that the growth in the number and proportion of older adults is unprecedented in the history of the United States. Two factors, longer life spans and aging baby boomers, will combine to double the population of Americans aged 65 years or older to about 72 million by 2030, when older adults will account for roughly 20% of the U.S. population. The growth in the elderly population should increase the number of patients requiring facility or home care beds. In addition, as individual’s age, skin becomes more susceptible to breakdown, increasing the likelihood of developing pressure ulcers.
Additionally, as reported by the National Center for Health Statistics in its 2013 report titled, “Long-Term Care Services in the United States: 2013 Overview”, the number of people using nursing facilities, alternative residential care places, or home care services is projected to increase from 15 million in 2000 to 27 million in 2050. This is a favorable trend for Tridien’s branded/private label portfolio of support surfaces which is targeted for post-acute care, including long-term care facilities and home health care.
Poor lifestyle choices may also fuel the need for Tridien’s products and services. According to the CDC, more than one-third (34.9% or 78.6 million) of U.S. adults in 2014 were obese. As published in the American Journal of Preventative Medicine in 2009, Finkelstein et al. reported that by 2030, 51% of the total U.S. population will be obese, a 33% increase in obesity prevalence and a 130% increase in severe obesity prevalence from 2010 levels. They further estimated that this forecasted increase in obesity would increase medical expenditures over the next 20 years by $550 billion. And research published in Health Affairs in 2009 concluded that the annual medical cost of obesity in the U.S. was $147 billion in 2008. On average, the medical costs for people who are obese were $1,429 higher than those of normal weight. As an individual’s weight increases, so too does the probability that the individual will become immobile. Immobility increases the likelihood that high-risk areas of the body will be subjected to prolonged periods of constant pressure. These patients are more likely to require therapeutic support surfaces.
Management believes that its differentiated, value-added business model, combined with several favorable demographic and industry trends, including an aging U.S. population, increasing life expectancies, rising obesity rates, and mounting reimbursement pressure on hospitals and long-term care facilities to prevent pressure ulcers, will provide opportunity for future growth.
Products and Services
Specialty beds, mattress replacements and mattress overlays are the primary products currently available for pressure reduction and pressure redistribution to prevent and treat pressure ulcers. The market for specialty beds and therapeutic surfaces include the acute care hospitals, long-term facilities (i.e. skilled nursing facilities), and home healthcare settings. The basic product categories are as follows:

Powered Support Surfaces - these are mattresses that can be used for therapy or prevention and typically use an electronic power source with air cylinders or a combination of air cylinders and foam. These products provide Alternating Pressure, Low Air Loss therapy, or Lateral Rotation.

Alternating Pressure Systems are designed to inflate specific air bladders cylinders while adjoining cylinders deflate in an alternating pattern. The alternating pattern of inflation and deflation prevents sustained pressure on an area of skin by shifting pressure from one area to another. This type of therapy provides movement under the patient’s skin to eliminate both excessive and constant pressure, the leading causes of pressure ulcers. Alternating Pressure Systems in the SenTech line incorporate Tridien’s intellectual property governing how the alternating pressure operates. This patented technology permits a maximum reduction of pressure in the deflated cells, thus nearly completely eliminating pressure on the areas of the body in contact with the cells.


52


A desirable feature often found in Powered Surfaces is Low Air Loss, which allows air to flow from the mattress to the patient’s skin. This helps control moisture and temperature at the mattress-skin interface in a process called “microclimate management”. Excessive moisture, temperature, and humidity are contributing factors to pressure ulcer formation and treatment hindrance. Tridien also employs patented technology in its LAL mattress systems, which many caregivers believe provides optimum healing therapy for the patient.

Another typical powered surface is Lateral Rotation, which can aid in turning a patient to reduce the risks associated with fluid build-up in a patient’s lungs. Tridien manufactures a Lateral Rotation system, which is positioned to help patients with pulmonary conditions or risk.

Powered support surfaces represented 20.5%, 17.6% and 21.4% of net sales in each of the years ended December 31, 2015, 2014 and 2013, respectively.

Non-Powered Support Surfaces - these are mattresses that have no powered elements. These products address the excessive pressure under a patient, but do not traditionally alternate pressure over various areas of the body. Non-powered surfaces are generally used for prevention rather than treatment and currently comprise the majority of support surfaces. Tridien manufactures a broad range of non-powered mattress systems using air, foam and gel. Non- powered support surfaces represented 52.2%, 60.6% and 52.7% of net sales in each of the years ended December 31, 2015, 2014 and 2013,
respectively.

Positioning Devices - these products are used to position patients during surgical procedures as well as to minimize the likelihood of pressure ulcer formation during those procedures. Tridien offers a complete range of foam positioning devices. Patient positioning devices represented 27.3%, 21.8% and 25.9% of net sales in each of the years ended December 31, 2015, 2014 and 2013, respectively.
Business Strategies
Tridien’s management is concentrating on near-term strategies to improve operating efficiency while growing revenues and improving gross margins. The following is a discussion of these strategies:

Offer customers high quality, consistent product, on a national basis - Products produced by Tridien and its competitors are typically bulky in nature and may not be conducive to shipping. Management believes that many of its competitors do not have the scale or resources required to produce support surfaces for national distributors and believes that customers value manufacturers with the scale and sophistication required to meet these needs. Tridien offers its customers the highest standards of quality through its robust Quality Management Systems. All Tridien facilities are ISO 13485 registered.

Leverage scale to provide industry leading research and development - Higher acuity medical therapeutic surfaces are becoming increasingly technologically advanced. Tridien’s management believes that many smaller competitors do not have the resources required to effectively meet the increasing needs of the industry and believes that increased scale and investments in engineering and technology will allow it to better serve its customers through industry leading research, technology and development.

Pursue cost savings through scale purchasing and operational improvements - Many of the products used to manufacture medical support surfaces are standard in nature and management believes that increased scale achieved through acquisitions will allow it to benefit from lower cost of materials and therefore lower cost of sales.
Research and Development

Tridien develops therapeutic support surfaces independently (branded products) and in partnership with large manufacturers and distributors (OEM and CM products). Tridien’s offerings are comprehensive and include powered, non-powered and hybrid support surfaces. Tridien employs a team of dedicated professionals across the disciplines of engineering, quality, operations, marketing and project management. This team has expertise in the latest global standards and adheres to a multi-phase design process. Customers value Tridien’s ability to adapt to changing project needs, to conduct rapid concept and feasibility prototyping, to integrate new technology quickly and seamlessly, and to problem solve in a collaborative way. This is how Tridien stays on the cutting edge of new product development and can continually offer the next generation of support surfaces. During the years ended December 31, 2015, 2014 and 2013, Tridien incurred $2.5 million, $3.1 million and $2.4 million, respectively, in research and development costs.

53


Customers
Approximately 76.8%, 73.2% and 68.4% of Tridien’s sales have been to its three largest customers in 2015, 2014 and 2013, respectively. Tridien’s top ten customers accounted for 87.9%, 84.0% and 85.1% of gross sales in 2015, 2014 and 2013, respectively. Substantially all revenue is derived from sales within the United States.
In January 2015, one of Tridien’s largest customers informed Tridien that they will not renew their purchase agreement when it expired in the fourth quarter of 2015. This customer represented 25% and 20% of Tridien’s sales in 2015 and 2014, respectively. The expected lost sales and net income were significant enough to trigger an interim goodwill and indefinite-lived asset impairment analysis in the first quarter of 2015. The result of this analysis indicated that the fair value of Tridien was less than its carrying value and resulted in additional testing. As a result of the impairment test, Tridien recorded a write down of goodwill of $8.9 million, and an impairment of the technology and patents of $0.3 million.
During the second quarter of 2013, one of Tridien’s largest customers lost a large contract program that was being serviced substantially with Tridien product. The expected lost sales and net income were significant enough to trigger an interim goodwill and indefinite-lived asset impairment analysis. The result of these analyses supported the carrying value of goodwill but indicated that sales of product, reliant on trade names, could not fully support the carrying value of Tridien’s trade names. As such we wrote down the value of the trade names by $0.9 million to a carrying value of approximately $0.6 million at that time. At December 31, 2013, further revenue decreases together with a revised 2014 forecast that indicated limited growth prompted an additional interim impairment analysis as of December 31, 2013. The result of the year end goodwill impairment analysis (step 1) indicated that goodwill was impaired. Further testing (step 2) resulted in the following; (i) goodwill was written down $11.5 million to a balance of $16.8 million; (ii) trade names were written down $0.4 million to a balance of $0.2 million and; (iii) technology assets were written down $0.1 million to a balance of $0.8 million.

Tridien had approximately $4.4 million and $4.0 million in firm backlog orders at December 31, 2015 and 2014, respectively.
Sales and Marketing
Tridien’s Support surfaces are primarily sold through distributors and through Durable Medical Equipment ("DME") suppliers. These customers either rent or sell to acute care (hospitals) facilities, long term care facilities and home health care organizations. The acute care distribution market for support surfaces is dominated by large suppliers such as Stryker Corporation and Hill-Rom Holdings Inc. Other national distributors usually provide specific types of support surface technology. Beyond national distribution intermediaries there are numerous smaller regional distributors who will purchase support surfaces developed by Tridien as certain brand lines are known in the market as providing proven therapy.
Tridien has a full range of support surface products that are sold or rented to healthcare distributors and occasionally sold directly to the end customer. Tridien also provides technical support and repair services for its products, an offering valued by customers.
Competition
Competition in the medical support surfaces and patient positioner market is based predominantly on product performance, features, warranties, service, price and durability. Other factors may include the ability of a manufacturer to customize their product offerings to meet the needs of large distributors. Tridien competes with manufacturers of varying sizes who then sell predominantly through distributors to the acute care, long term care and home health care markets. Tridien differentiates itself from these competitors based on its breadth of product offerings, patented technologies, quality of the products it manufacturers as well as its design and engineering capabilities to produce a full spectrum of surfaces that provide the greatest therapeutic outcome for every price point. While many competitors specialize in the production of a single type of support surface, and often outsource certain manufacturing skills required to develop and manufacture products, Tridien is able to offer its customers a full spectrum of support surfaces.
Suppliers
Tridien’s two primary raw materials used in manufacturing are polyurethane foam and fabric (primarily nylon and polycarbonate fabrics). Among Tridien’s largest raw material suppliers are Foamex International, Inc., Carpenter Company, and Dartex Coatings, Inc. Tridien uses multiple suppliers for foam and fabric and believes that these raw materials are in adequate supply and are available from many suppliers at competitive prices. The cost of raw materials as a percentage of sales was approximately 54% of gross sales in 2015, 53% of gross sales in fiscal 2014, and 51% of gross sales in fiscal 2013.
Intellectual Property
Tridien has 17 patents issued, filed from 1996 to 2014, and no pending patents.

54


Regulatory Environment
The Federal Food, Drug and Cosmetic Act (the "FFDCA"), and regulations issued or proposed there under, provide for regulation by the FDA of the marketing, manufacture, labeling, packaging and distribution of medical devices, including Tridien’s products. These regulations require, among other things that medical device manufacturers register with the FDA, list devices manufactured by them, and file various inspections by regulatory authorities and must comply with good manufacturing practices as required by the FDA and state regulatory authorities. Tridien’s management believes that Tridien is in substantial compliance with all applicable regulations.
Employees
As of December 31, 2015, Tridien employed 285 persons in all its locations together with 79 temporary employees. None of Tridien’s employees are subject to collective bargaining agreements. We believe that Tridien’s relationship with its employees is good.


55


ITEM 1A – RISK FACTORS
Risks Related to Our Business and Structure
We are a Company with limited history and may not be able to continue to successfully manage our businesses on a combined basis.
We were formed on November 18, 2005 and have conducted operations since May 16, 2006. Although our management team has extensive experience in acquiring and managing small and middle market businesses, our failure to continue to develop and maintain effective systems and procedures, including accounting and financial reporting systems, to manage our operations as a consolidated public company, may negatively impact our ability to optimize the performance of our Company, which could adversely affect our ability to pay distributions to our shareholders. In addition, in that case, our consolidated financial statements might not be indicative of our financial condition, business and results of operations.
Our future success is dependent on the employees of our Manager and the management teams of our businesses, the loss of any of whom could materially adversely affect our financial condition, business and results of operations.
Our future success depends, to a significant extent, on the continued services of the employees of our Manager, most of whom have worked together for a number of years. While our Manager will have employment agreements with certain of its employees, including our Chief Financial Officer, these employment agreements may not prevent our Manager’s employees from leaving or from competing with us in the future. Our Manager does not have an employment agreement with our Chief Executive Officer.
The future success of our businesses also depends on their respective management teams because we operate our businesses on a stand-alone basis, primarily relying on existing management teams for management of their day-to-day operations. Consequently, their operational success, as well as the success of our internal growth strategy, will be dependent on the continued efforts of the management teams of the businesses. We provide such persons with equity incentives in their respective businesses and have employment agreements and/or non-competition agreements with certain persons we have identified as key to their businesses. However, these measures may not prevent the departure of these managers. The loss of services of one or more members of our management team or the management team at one of our businesses could materially adversely affect our financial condition, business and results of operations.
We face risks with respect to the evaluation and management of future platform or add-on acquisitions.
A component of our strategy is to continue to acquire additional platform subsidiaries, as well as add-on businesses for our existing businesses. Generally, because such acquisition targets are held privately, we may experience difficulty in evaluating potential target businesses as the information concerning these businesses is not publicly available. In addition, we and our subsidiary companies may have difficulty effectively managing or integrating acquisitions. We may experience greater than expected costs or difficulties relating to such acquisition, in which case, we might not achieve the anticipated returns from any particular acquisition, which may have a material adverse effect on our financial condition, business and results of operations.
We may not be able to successfully fund future acquisitions of new businesses due to the lack of availability of debt or equity financing at the Company level on acceptable terms, which could impede the implementation of our acquisition strategy and materially adversely impact our financial condition, business and results of operations.
In order to make future acquisitions, we intend to raise capital primarily through debt financing at the Company level, additional equity offerings, the sale of stock or assets of our businesses, and by offering equity in the Trust or our businesses to the sellers of target businesses or by undertaking a combination of any of the above. Since the timing and size of acquisitions cannot be readily predicted, we may need to be able to obtain funding on short notice to benefit fully from attractive acquisition opportunities. Such funding may not be available on acceptable terms. In addition, the level of our indebtedness may impact our ability to borrow at the Company level. Another source of capital for us may be the sale of additional shares, subject to market conditions and investor demand for the shares at prices that we consider to be in the interests of our shareholders. These risks may materially adversely affect our ability to pursue our acquisition strategy successfully and materially adversely affect our financial condition, business and results of operations.
While we intend to make regular cash distributions to our shareholders, the Company’s board of directors has full authority and discretion over the distributions of the Company, other than the profit allocation, and it may decide to reduce or eliminate distributions at any time, which may materially adversely affect the market price for our shares.
To date, we have declared and paid quarterly distributions, and although we intend to pursue a policy of paying regular distributions, the Company’s board of directors has full authority and discretion to determine whether or not a distribution by the Company

56


should be declared and paid to the Trust and in turn to our shareholders, as well as the amount and timing of any distribution. In addition, the management fee and profit allocation will be payment obligations of the Company and, as a result, will be paid, along with other Company obligations, prior to the payment of distributions to our shareholders. The Company’s board of directors may, based on their review of our financial condition and results of operations and pending acquisitions, determine to reduce or eliminate distributions, which may have a material adverse effect on the market price of our shares.
We will rely entirely on receipts from our businesses to make distributions to our shareholders.
The Trust’s sole asset is its interest in the Company, which holds controlling interests in our businesses. Therefore, we are dependent upon the ability of our businesses to generate earnings and cash flow and distribute them to us in the form of interest and principal payments on indebtedness and, from time to time, dividends on equity to enable us, first, to satisfy our financial obligations and, second to make distributions to our shareholders. This ability may be subject to limitations under laws of the jurisdictions in which they are incorporated or organized. If, as a consequence of these various restrictions, we are unable to generate sufficient receipts from our businesses, we may not be able to declare, or may have to delay or cancel payment of, distributions to our shareholders.
We do not own 100% of our businesses. While we receive cash payments from our businesses which are in the form of interest payments, debt repayment and dividends, if any dividends were to be paid by our businesses, they would be shared pro rata with the minority shareholders of our businesses and the amounts of dividends made to minority shareholders would not be available to us for any purpose, including Company debt service or distributions to our shareholders. Any proceeds from the sale of a business will be allocated among us and the non-controlling shareholders of the business that is sold.
The Company’s board of directors has the power to change the terms of our shares in its sole discretion in ways with which you may disagree.
As an owner of our shares, you may disagree with changes made to the terms of our shares, and you may disagree with the Company’s board of directors’ decision that the changes made to the terms of the shares are not materially adverse to you as a shareholder or that they do not alter the characterization of the Trust. Your recourse, if you disagree, will be limited because our Trust Agreement gives broad authority and discretion to our board of directors. However, the Trust Agreement does not relieve the Company’s board of directors from any fiduciary obligation that is imposed on them pursuant to applicable law. In addition, we may change the nature of the shares to be issued to raise additional equity and remain a fixed-investment trust for tax purposes.
Certain provisions of the LLC Agreement of the Company and the Trust Agreement make it difficult for third parties to acquire control of the Trust and the Company and could deprive you of the opportunity to obtain a takeover premium for your shares.
The amended and restated LLC Agreement of the Company, which we refer to as the LLC Agreement, and the amended and restated Trust Agreement of the Trust, which we refer to as the Trust Agreement, contain a number of provisions that could make it more difficult for a third party to acquire, or may discourage a third party from acquiring, control of the Trust and the Company. These provisions include, among others:
restrictions on the Company’s ability to enter into certain transactions with our major shareholders, with the exception of our Manager, modeled on the limitation contained in Section 203 of the Delaware General Corporation Law, or DGCL;
allowing only the Company’s board of directors to fill newly created directorships, for those directors who are elected by our shareholders, and allowing only our Manager, as holder of a portion of the Allocation Interests, to fill vacancies with respect to the class of directors appointed by our Manager;
requiring that directors elected by our shareholders be removed, with or without cause, only by a vote of 85% of our shareholders;
requiring advance notice for nominations of candidates for election to the Company’s board of directors or for proposing matters that can be acted upon by our shareholders at a shareholders’ meeting;
having a substantial number of additional authorized but unissued shares that may be issued without shareholder action;
providing the Company’s board of directors with certain authority to amend the LLC Agreement and the Trust Agreement, subject to certain voting and consent rights of the holders of trust interests and Allocation Interests;
providing for a staggered board of directors of the Company, the effect of which could be to deter a proxy contest for control of the Company’s board of directors or a hostile takeover; and
limitations regarding calling special meetings and written consents of our shareholders.
These provisions, as well as other provisions in the LLC Agreement and Trust Agreement may delay, defer or prevent a transaction or a change in control that might otherwise result in you obtaining a takeover premium for your shares.

57


We may have conflicts of interest with the noncontrolling shareholders of our businesses.
The boards of directors of our respective businesses have fiduciary duties to all their shareholders, including the Company and noncontrolling shareholders. As a result, they may make decisions that are in the best interests of their shareholders generally but which are not necessarily in the best interest of the Company or our shareholders. In dealings with the Company, the directors of our businesses may have conflicts of interest and decisions may have to be made without the participation of directors appointed by the Company, and such decisions may be different from those that we would make.
Our third party credit facility exposes us to additional risks associated with leverage and inhibits our operating flexibility and reduces cash flow available for distributions to our shareholders.
At December 31, 2015, we had approximately $320.1 million outstanding under our 2014 Term Loan Facility and $4.2 million outstanding under our 2014 Revolving Credit Facility (representing outstanding letters of credit). We expect to increase our level of debt in the future. The terms of our 2014 Revolving Credit Facility contains a number of affirmative and restrictive covenants that, among other things, require us to:
maintain a minimum level of cash flow;
leverage new businesses we acquire to a minimum specified level at the time of acquisition;
keep our total debt to cash flow at or below a ratio of 3.5 to 1; and
make acquisitions that satisfy certain specified minimum criteria.
If we violate any of these covenants, our lender may accelerate the maturity of any debt outstanding and we may be prohibited from making any distributions to our shareholders. Such debt is secured by all of our assets, including the stock we own in our businesses and the rights we have under the loan agreements with our businesses. Our ability to meet our debt service obligations may be affected by events beyond our control and will depend primarily upon cash produced by our businesses. Any failure to comply with the terms of our indebtedness could materially adversely affect us.
Changes in interest rates could materially adversely affect us.
Our Credit Facility bears interest at floating rates which will generally change as interest rates change. We bear the risk that the rates we are charged by our lender will increase faster than the earnings and cash flow of our businesses, which could reduce profitability, adversely affect our ability to service our debt, cause us to breach covenants contained in our Revolving Credit Facility and reduce cash flow available for distribution, any of which could materially adversely affect us.
We may engage in a business transaction with one or more target businesses that have relationships with our officers, our directors, our Manager or CGI, which may create potential conflicts of interest.
We may decide to acquire one or more businesses with which our officers, our directors, our Manager or CGI have a relationship. While we might obtain a fairness opinion from an independent investment banking firm, potential conflicts of interest may still exist with respect to a particular acquisition, and, as a result, the terms of the acquisition of a target business may not be as advantageous to our shareholders as it would have been absent any conflicts of interest.
We are exposed to risks relating to evaluations of controls required by Section 404 of the Sarbanes-Oxley Act of 2002.
We are required to comply with Section 404 of the Sarbanes-Oxley Act of 2002. While we have concluded that at December 31, 2015 that we have no material weaknesses in our internal controls over financial reporting, we cannot assure you that we will not have a material weakness in the future. A “material weakness” is a control deficiency, or combination of significant deficiencies that results in more than a remote likelihood that a material misstatement of the annual or interim financial statements will not be prevented or detected. If we fail to maintain a system of internal controls over financial reporting that meets the requirements of Section 404, we might be subject to sanctions or investigation by regulatory authorities such as the SEC or by the New York Stock Exchange. Additionally, failure to comply with Section 404 or the report by us of a material weakness may cause investors to lose confidence in our financial statements and our stock price may be adversely affected. If we fail to remedy any material weakness, our financial statements may be inaccurate, we may not have access to the capital markets, and our stock price may be adversely affected.
CGI may exercise significant influence over the Company.
CGI, through a wholly owned subsidiary, owns 7,931,000 or approximately 14.6% of our shares and may have significant influence over the election of directors in the future.


58




We could be negatively impacted by cybersecurity attacks.

We, and our businesses, use a variety of information technology systems in the ordinary course of business, which are potentially vulnerable to unauthorized access, computer viruses and cyber attacks, including cyber attacks to our information technology infrastructure and attempts by others to gain access to our propriety or sensitive information, and ranging from individual attempts to advanced persistent threats. The procedures and controls we use to monitor these threats and mitigate our exposure may not be sufficient to prevent cyber security incidents. The results of these incidents could include misstated financial data, theft of trade secrets or other intellectual property, liability for disclosure of confidential customer, supplier or employee information, increased costs arising from the implementation of additional security protective measures, litigation and reputational damage, which could materially adversely affect our financial condition, business and results of operations. Any remedial costs or other liabilities related to cybersecurity incidents may not be fully insured or indemnified by other means.
If, in the future, we cease to control and operate our businesses, we may be deemed to be an investment company under the Investment Company Act of 1940, as amended.
Under the terms of the LLC Agreement, we have the latitude to make investments in businesses that we will not operate or control. If we make significant investments in businesses that we do not operate or control or cease to operate and control our businesses, we may be deemed to be an investment company under the Investment Company Act of 1940, as amended, or the Investment Company Act. If we were deemed to be an investment company, we would either have to register as an investment company under the Investment Company Act, obtain exemptive relief from the SEC or modify our investments or organizational structure or our contract rights to fall outside the definition of an investment company. Registering as an investment company could, among other things, materially adversely affect our financial condition, business and results of operations, materially limit our ability to borrow funds or engage in other transactions involving leverage and require us to add directors who are independent of us or our Manager and otherwise will subject us to additional regulation that will be costly and time-consuming.
Risks Relating to Our Manager
Our Chief Executive Officer, directors, Manager and management team may allocate some of their time to other businesses, thereby causing conflicts of interest in their determination as to how much time to devote to our affairs, which may materially adversely affect our operations.
While the members of our management team anticipate devoting a substantial amount of their time to the affairs of the Company, only Mr. Ryan Faulkingham, our Chief Financial Officer, devotes substantially all of his time to our affairs. Our Chief Executive Officer, directors, Manager and members of our management team may engage in other business activities. This may result in a conflict of interest in allocating their time between our operations and our management and operations of other businesses. Their other business endeavors may be related to CGI, which will continue to own several businesses that were managed by our management team prior to our initial public offering, or affiliates of CGI as well as other parties. Conflicts of interest that arise over the allocation of time may not always be resolved in our favor and may materially adversely affect our operations. See the section entitled “Certain Relationships and Related Party Transactions” for the potential conflicts of interest of which you should be aware.
Our Manager and its affiliates, including members of our management team, may engage in activities that compete with us or our businesses.
While our management team intends to devote a substantial majority of their time to the affairs of the Company, and while our Manager and its affiliates currently do not manage any other businesses that are in similar lines of business as our businesses, and while our Manager must present all opportunities that meet the Company’s acquisition and disposition criteria to the Company’s board of directors, neither our management team nor our Manager is expressly prohibited from investing in or managing other entities, including those that are in the same or similar line of business as our businesses. In this regard, the management services agreement and the obligation to provide management services will not create a mutually exclusive relationship between our Manager and its affiliates, on the one hand, and the Company, on the other.
Our Manager need not present an acquisition or disposition opportunity to us if our Manager determines on its own that such acquisition or disposition opportunity does not meet the Company’s acquisition or disposition criteria.
Our Manager will review any acquisition or disposition opportunity presented to the Manager to determine if it satisfies the Company’s acquisition or disposition criteria, as established by the Company’s board of directors from time to time. If our Manager

59


determines, in its sole discretion, that an opportunity fits our criteria, our Manager will refer the opportunity to the Company’s board of directors for its authorization and approval prior to the consummation thereof; opportunities that our Manager determines do not fit our criteria do not need to be presented to the Company’s board of directors for consideration. If such an opportunity is ultimately profitable, we will have not participated in such opportunity. Upon a determination by the Company’s board of directors not to promptly pursue an opportunity presented to it by our Manager in whole or in part, our Manager will be unrestricted in its ability to pursue such opportunity, or any part that we do not promptly pursue, on its own or refer such opportunity to other entities, including its affiliates.
We cannot remove our Manager solely for poor performance, which could limit our ability to improve our performance and could materially adversely affect the market price of our shares.
Under the terms of the management services agreement, our Manager cannot be removed as a result of under performance. Instead, the Company’s board of directors can only remove our Manager in certain limited circumstances or upon a vote by the majority of the Company’s board of directors and the majority of our shareholders to terminate the management services agreement. This limitation could materially adversely affect the market price of our shares.
Our Manager can resign on 180 days’ notice and we may not be able to find a suitable replacement within that time, resulting in a disruption in our operations that could materially adversely affect our financial condition, business and results of operations as well as the market price of our shares.
Our Manager has the right, under the management services agreement, to resign at any time on 180 days’ written notice, whether we have found a replacement or not. If our Manager resigns, we may not be able to contract with a new manager or hire internal management with similar expertise and ability to provide the same or equivalent services on acceptable terms within 90 days, or at all, in which case our operations are likely to experience a disruption, our financial condition, business and results of operations as well as our ability to pay distributions are likely to be adversely affected and the market price of our shares may decline. In addition, the coordination of our internal management, acquisition activities and supervision of our businesses is likely to suffer if we are unable to identify and reach an agreement with a single institution or group of executives having the expertise possessed by our Manager and its affiliates. Even if we are able to retain comparable management, whether internal or external, the integration of such management and their lack of familiarity with our businesses may result in additional costs and time delays that could materially adversely affect our financial condition, business and results of operations.
We must pay our Manager the management fee regardless of our performance.
Our Manager is entitled to receive a management fee that is based on our adjusted consolidated net assets, as defined in the management services agreement, regardless of the performance of our businesses. The calculation of the management fee is unrelated to the Company’s net income. As a result, the management fee may incentivize our Manager to increase the amount of our assets, for example, the acquisition of additional assets or the incurrence of third party debt rather than increase the performance of our businesses.
We cannot determine the amount of the management fee that will be paid over time with any certainty.
The management fee paid to CGM for the year ended December 31, 2015 was $26.0 million. The management fee is calculated by reference to the Company’s adjusted net assets, which will be impacted by the acquisition or disposition of businesses, which can be significantly influenced by our Manager, as well as the performance of our businesses and other businesses we may acquire in the future. Changes in adjusted net assets and in the resulting management fee could be significant, resulting in a material adverse effect on the Company’s results of operations. In addition, if the performance of the Company declines, assuming adjusted net assets remains the same, management fees will increase as a percentage of the Company’s net income.
We cannot determine the amount of profit allocation that will be paid over time with any certainty.
We cannot determine the amount of profit allocation that will be paid over time with any certainty. Such determination would be dependent on the potential sale proceeds received for any of our businesses and the performance of the Company and its businesses over a multi-year period of time, among other factors that cannot be predicted with certainty at this time. Such factors may have a significant impact on the amount of any profit allocation to be paid. Likewise, such determination would be dependent on whether certain hurdles were surpassed giving rise to a payment of profit allocation. Any amounts paid in respect of the profit allocation are unrelated to the management fee earned for performance of services under the management services agreement.

60


The fees to be paid to our Manager pursuant to the management services agreement, the offsetting management services agreements and integration services agreements and the profit allocation to be paid to certain persons who are employees and partners of our Manager, as holders of the Allocation Interests, pursuant to the LLC Agreement may significantly reduce the amount of cash available for distribution to our shareholders.
Under the management services agreement, the Company will be obligated to pay a management fee to and, subject to certain conditions, reimburse the costs and out-of-pocket expenses of our Manager incurred on behalf of the Company in connection with the provision of services to the Company. Similarly, our businesses will be obligated to pay fees to and reimburse the costs and expenses of our Manager pursuant to any offsetting management services agreements entered into between our Manager and one of our businesses, or any integration services agreements to which such businesses are a party. In addition, Sostratus LLC, as holder of the Allocation Interests, will be entitled to receive profit allocations. While it is difficult to quantify with any certainty the actual amount of any such payments in the future, we do expect that such amounts could be substantial. See the section entitled “Certain Relationships and Related Party Transactions” for more information about these payment obligations of the Company. The management fee and profit allocation will be payment obligations of the Company and, as a result, will be paid, along with other Company obligations, prior to the payment of distributions to shareholders. As a result, the payment of these amounts may significantly reduce the amount of cash flow available for distribution to our shareholders.
Our Manager’s influence on conducting our operations, including on our conducting of transactions, gives it the ability to increase its fees, which may reduce the amount of cash flow available for distribution to our shareholders.
Under the terms of the management services agreement, our Manager is paid a management fee calculated as a percentage of the Company’s adjusted net assets for certain items and is unrelated to net income or any other performance base or measure. Our Manager, controls, may advise us to consummate transactions, incur third party debt or conduct our operations in a manner that, in our Manager’s reasonable discretion, are necessary to the future growth of our businesses and are in the best interests of our shareholders. These transactions, however, may increase the amount of fees paid to our Manager. Our Manager’s ability to increase its fees, through the influence it has over our operations, may increase the compensation paid by our Manager. Our Manager’s ability to influence the management fee paid to it by us could reduce the amount of cash flow available for distribution to our shareholders.
Fees paid by the Company and our businesses pursuant to integration services agreements do not offset fees payable under the management services agreement and will be in addition to the management fee payable by the Company under the management services agreement.
The management services agreement provides that our businesses may enter into integration services agreements with our Manager pursuant to which our businesses will pay fees to our Manager for services provided by our Manager relating to the integration of a business’s financial reporting, computer systems and decision making and management processes into our operations following an acquisition of such business. See the section entitled “Certain Relationships and Related Party Transactions” for more information about these agreements. Unlike fees paid under the offsetting management services agreements, fees that are paid pursuant to such integration services agreements will not reduce the management fee payable by the Company. Therefore, such fees will be in excess of the management fee payable by the Company.
The fees to be paid to our Manager pursuant to these integration service agreements will be paid prior to any principal, interest or dividend payments to be paid to the Company by our businesses, which will reduce the amount of cash flow available for distributions to shareholders.
Our profit allocation may induce our Manager to make suboptimal decisions regarding our operations.
Sostratus LLC, as holder of our Allocation Interests, will receive a profit allocation based on ongoing cash flows and capital gains in excess of a hurdle rate. Certain persons who are employees and partners of our Manager are owners of Sostratus LLC. In this respect, a calculation and payment of profit allocation may be triggered upon the sale of one of our businesses. As a result, our Manager may be incentivized to recommend the sale of one or more of our businesses to the Company’s board of directors at a time that may not be optimal for our shareholders.
The obligations to pay the management fee and profit allocation may cause the Company to liquidate assets or incur debt.
If we do not have sufficient liquid assets to pay the management fee and profit allocation when such payments are due, we may be required to liquidate assets or incur debt in order to make such payments. This circumstance could materially adversely affect our liquidity and ability to make distributions to our shareholders.

61


Risks Related to Taxation
Our shareholders will be subject to tax on their share of the Company’s taxable income, which taxes or taxable income could exceed the cash distributions they receive from the Trust.
For so long as the Company or the Trust (if it is treated as a tax partnership) would not be required to register as an investment company under the Investment Company Act of 1940 and at least 90% of our gross income for each taxable year constitutes ‘‘qualifying income’’ within the meaning of Section 7704(d) of the Internal Revenue Code of 1986, as amended (the ‘‘Code’’), on a continuing basis, we will be treated, for U.S. federal income tax purposes, as a partnership and not as an association or a publicly traded partnership taxable as a corporation. In that case our shareholders will be subject to U.S. federal income tax and, possibly, state, local and foreign income tax, on their share of the Company’s taxable income, which taxes or taxable income could exceed the cash distributions they receive from the Trust. There is, accordingly, a risk that our shareholders may not receive cash distributions equal to their portion of our taxable income or sufficient in amount even to satisfy their personal tax liability those results from that income. This may result from gains on the sale or exchange of stock or debt of subsidiaries that will be allocated to shareholders who hold (or are deemed to hold) shares on the day such gains were realized if there is no corresponding distribution of the proceeds from such sales, or where a shareholder disposes of shares after an allocation of gain but before proceeds (if any) are distributed by the Company. Shareholders may also realize income in excess of distributions due to the Company’s use of cash from operations or sales proceeds for uses other than to make distributions to shareholders, including funding acquisitions, satisfying short- and long-term working capital needs of our businesses, or satisfying known or unknown liabilities. In addition, certain financial covenants with the Company’s lenders may limit or prohibit the distribution of cash to shareholders. The Company’s board of directors is also free to change the Company’s distribution policy. The Company is under no obligation to make distributions to shareholders equal to or in excess of their portion of our taxable income or sufficient in amount even to satisfy the tax liability that results from that income.
All of the Company’s income could be subject to an entity-level tax in the United States, which could result in a material reduction in cash flow available for distribution to holders of shares of the Trust and thus could result in a substantial reduction in the value of the shares.
We do not expect the Company to be characterized as a corporation so long as it would not be required to register as an investment company under the Investment Company Act of 1940 and 90% or more of its gross income for each taxable year constitutes “qualifying income.” The Company expects to receive more than 90% of its gross income each year from dividends, interest and gains on sales of stock or debt instruments, including principally from or with respect to stock or debt of corporations in which the Company holds a majority interest. The Company intends to treat all such dividends, interest and gains as “qualifying income.”
If the Company fails to satisfy this “qualifying income” exception, the Company will be treated as a corporation for U.S. federal (and certain state and local) income tax purposes, and would be required to pay income tax at regular corporate rates on its income. Taxation of the Company as a corporation could result in a material reduction in distributions to our shareholders and after-tax return and, thus, could likely result in a reduction in the value of, or materially adversely affect the market price of, the shares of the Trust.
A shareholder may recognize a greater taxable gain (or a smaller tax loss) on a disposition of shares than expected because of the treatment of debt under the partnership tax accounting rules.
We may incur debt for a variety of reasons, including for acquisitions as well as other purposes. Under partnership tax accounting principles (which apply to the Company), debt of the Company generally will be allocable to our shareholders, who will realize the benefit of including their allocable share of the debt in the tax basis of their investment in shares. At the time a shareholder later sells shares, the selling shareholder’s amount realized on the sale will include not only the sales price of the shares but also the shareholder’s portion of the Company’s debt allocable to his shares (which is treated as proceeds from the sale of those shares). Depending on the nature of the Company’s activities after having incurred the debt, and the utilization of the borrowed funds, a later sale of shares could result in a larger taxable gain (or a smaller tax loss) than anticipated.
Our structure involves complex provisions of U.S. federal income tax law for which no clear precedent or authority may be available. Our structure also is subject to potential legislative, judicial or administrative change and differing interpretations, possibly on a retroactive basis.
The U.S. federal income tax treatment of holders of the Shares depends in some instances on determinations of fact and interpretations of complex provisions of U.S. federal income tax law for which no clear precedent or authority may be available. You should be aware that the U.S. federal income tax rules are constantly under review by persons involved in the legislative process, the IRS, and the U.S. Treasury Department, frequently resulting in revised interpretations of established concepts, statutory changes, revisions to regulations and other modifications and interpretations. The IRS pays close attention to the proper application

62


of tax laws to partnerships. The present U.S. federal income tax treatment of an investment in the Shares may be modified by administrative, legislative or judicial interpretation at any time, and any such action may affect investments and commitments previously made. For example, changes to the U.S. federal tax laws and interpretations thereof could make it more difficult or impossible to meet the qualifying income exception for us to be treated as a partnership for U.S. federal income tax purposes that is not taxable as a corporation, affect or cause us to change our investments and commitments, affect the tax considerations of an investment in us and adversely affect an investment in our Shares. Our organizational documents and agreements permit the Board of Directors to modify our operating agreement from time to time, without the consent of the holders of Shares, in order to address certain changes in U.S. federal income tax regulations, legislation or interpretation. In some circumstances, such revisions could have a material adverse impact on some or all of the holders of our Shares. Moreover, we will apply certain assumptions and conventions in an attempt to comply with applicable rules and to report income, gain, deduction, loss and credit to holders in a manner that reflects such holders’ beneficial ownership of partnership items, taking into account variation in ownership interests during each taxable year because of trading activity. However, these assumptions and conventions may not be in compliance with all aspects of applicable tax requirements. It is possible that the IRS will assert successfully that the conventions and assumptions used by us do not satisfy the technical requirements of the Code and/or Treasury regulations and could require that items of income, gain, deductions, loss or credit, including interest deductions, be adjusted, reallocated, or disallowed, in a manner that adversely affects holders of the Shares.
Risks Relating Generally to Our Businesses
Impairment of our intangible assets could result in significant charges that would adversely impact our future operating results.
We have significant intangible assets, including goodwill with an indefinite life, which are susceptible to valuation adjustments as a result of changes in various factors or conditions. The most significant intangible assets on our balance sheet are goodwill, technologies, customer relationships and trademarks we acquired when we acquired our businesses. Customer relationships are amortized on a straight line basis based upon the pattern in which the economic benefits of customer relationships are being utilized. Other identifiable intangible assets are amortized on a straight-line basis over their estimated useful lives. We assess the potential impairment of goodwill and indefinite lived intangible assets on an annual basis, as well as whenever events or changes in circumstances indicate that the carrying value may not be recoverable. We assess definite lived intangible assets whenever events or changes in circumstances indicate that the carrying value may not be recoverable.
Factors that could trigger impairment include the following:
significant under performance relative to historical or projected future operating results;
significant changes in the manner of or use of the acquired assets or the strategy for our overall business;
significant negative industry or economic trends;
significant decline in our stock price for a sustained period;
changes in our organization or management reporting structure could result in additional reporting units, which may require alternative methods of estimating fair values or greater desegregation or aggregation in our analysis by reporting unit; and
a decline in our market capitalization below net book value.
As of December 31, 2015, we had identified indefinite lived intangible assets with a carrying value in our financial statements of $72.3 million, and goodwill of $398.5 million.
At Tridien we wrote down approximately $9.2 million of goodwill and intangible assets during 2015, and $12.9 million in goodwill and intangible assets during 2013, as a result of lower than anticipated sales and sales growth, and the loss of a major customer. Further adverse changes in the operations of our businesses or other unforeseeable factors could result in an additional impairment charge in future periods that would impact our results of operations and financial position in that period.
Our businesses are subject to unplanned business interruptions which may adversely affect our performance.
Operational interruptions and unplanned events at one or more of our production facilities, such as explosions, fires, inclement weather, natural disasters, accidents, transportation interruptions and supply could cause substantial losses in our production capacity. Furthermore, because customers may be dependent on planned deliveries from us, customers that have to reschedule their own operations due to our delivery delays may be able to pursue financial claims against us, and we may incur costs to correct such problems in addition to any liability resulting from such claims. Such interruptions may also harm our reputation among actual and potential customers, potentially resulting in a loss of business. To the extent these losses are not covered by insurance, our financial position, results of operations and cash flows may be adversely affected by such events.

63


Our businesses rely and may rely on their intellectual property and licenses to use others’ intellectual property, for competitive advantage. If our businesses are unable to protect their intellectual property, are unable to obtain or retain licenses to use other’s intellectual property, or if they infringe upon or are alleged to have infringed upon others’ intellectual property, it could have a material adverse effect on their financial condition, business and results of operations.
Each businesses’ success depends in part on their, or licenses to use others’, brand names, proprietary technology and manufacturing techniques. These businesses rely on a combination of patents, trademarks, copyrights, trade secrets, confidentiality procedures and contractual provisions to protect their intellectual property rights. The steps they have taken to protect their intellectual property rights may not prevent third parties from using their intellectual property and other proprietary information without their authorization or independently developing intellectual property and other proprietary information that is similar. In addition, the laws of foreign countries may not protect our businesses’ intellectual property rights effectively or to the same extent as the laws of the United States.
Stopping unauthorized use of their proprietary information and intellectual property, and defending claims that they have made unauthorized use of others’ proprietary information or intellectual property, may be difficult, time-consuming and costly. The use of their intellectual property and other proprietary information by others, and the use by others of their intellectual property and proprietary information, could reduce or eliminate any competitive advantage they have developed, cause them to lose sales or otherwise harm their business.
Our businesses may become involved in legal proceedings and claims in the future either to protect their intellectual property or to defend allegations that they have infringed upon others’ intellectual property rights. These claims and any resulting litigation could subject them to significant liability for damages and invalidate their property rights. In addition, these lawsuits, regardless of their merits, could be time consuming and expensive to resolve and could divert management’s time and attention. The costs associated with any of these actions could be substantial and could have a material adverse effect on their financial condition, business and results of operations.
The operations and research and development of some of our businesses’ services and technology depend on the collective experience of their technical employees. If these employees were to leave our businesses and take this knowledge, our businesses’ operations and their ability to compete effectively could be materially adversely impacted.
The future success of some of our businesses depends upon the continued service of their technical personnel who have developed and continue to develop their technology and products. If any of these employees leave our businesses, the loss of their technical knowledge and experience may materially adversely affect the operations and research and development of current and future services. We may also be unable to attract technical individuals with comparable experience because competition for such technical personnel is intense. If our businesses are not able to replace their technical personnel with new employees or attract additional technical individuals, their operations may suffer as they may be unable to keep up with innovations in their respective industries. As a result, their ability to continue to compete effectively and their operations may be materially adversely affected.
If our businesses are unable to continue the technological innovation and successful commercial introduction of new products and services, their financial condition, business and results of operations could be materially adversely affected.
The industries in which our businesses operate, or may operate, experience periodic technological changes and ongoing product improvements. Their results of operations depend significantly on the development of commercially viable new products, product grades and applications, as well as production technologies and their ability to integrate new technologies. Our future growth will depend on their ability to gauge the direction of the commercial and technological progress in all key end-use markets and upon their ability to successfully develop, manufacture and market products in such changing end-use markets. In this regard, they must make ongoing capital investments.
In addition, their customers may introduce new generations of their own products, which may require new or increased technological and performance specifications, requiring our businesses to develop customized products. Our businesses may not be successful in developing new products and technology that satisfy their customers’ demand and their customers may not accept any of their new products. If our businesses fail to keep pace with evolving technological innovations or fail to modify their products in response to their customers’ needs in a timely manner, then their financial condition, business and results of operations could be materially adversely affected as a result of reduced sales of their products and sunk developmental costs. These developments may require our personnel staffing business to seek better educated and trained workers, who may not be available in sufficient numbers.

64


Our businesses could experience fluctuations in the costs of raw materials as a result of inflation and other economic conditions, which fluctuations could have a material adverse effect on their financial condition, business and results of operations.
Changes in inflation could materially adversely affect the costs and availability of raw materials used in our manufacturing businesses, and changes in fuel costs likely will affect the costs of transporting materials from our suppliers and shipping goods to our customers, as well as the effective areas from which we can recruit temporary staffing personnel. For example, for Advanced Circuits, the principal raw materials consist of copper and glass and represent approximately 20% of net sales in 2015. Prices for these key raw materials may fluctuate during periods of high demand. The ability by these businesses to offset the effect of increases in raw material prices by increasing their prices is uncertain. If these businesses are unable to cover price increases of these raw materials, their financial condition, business and results of operations could be materially adversely affected.
Our businesses do not have and may not have long-term contracts with their customers and clients and the loss of customers and clients could materially adversely affect their financial condition, business and results of operations.
Our businesses are and may be, based primarily upon individual orders and sales with their customers and clients. Our businesses historically have not entered into long-term supply contracts with their customers and clients. As such, their customers and clients could cease using their services or buying their products from them at any time and for any reason. The fact that they do not enter into long-term contracts with their customers and clients means that they have no recourse in the event a customer or client no longer wants to use their services or purchase products from them. If a significant number of their customers or clients elect not to use their services or purchase their products, it could materially adversely affect their financial condition, business and results of operations.
Our businesses are and may be subject to federal, state and foreign environmental laws and regulations that expose them to potential financial liability. Complying with applicable environmental laws requires significant resources, and if our businesses fail to comply, they could be subject to substantial liability.
Some of the facilities and operations of our businesses are and may be subject to a variety of federal, state and foreign environmental laws and regulations including laws and regulations pertaining to the handling, storage and transportation of raw materials, products and wastes, which require and will continue to require significant expenditures to remain in compliance with such laws and regulations currently in place and in the future. Compliance with current and future environmental laws is a major consideration for our businesses as any material violations of these laws can lead to substantial liability, revocations of discharge permits, fines or penalties. Because some of our businesses use hazardous materials and generate hazardous wastes in their operations, they may be subject to potential financial liability for costs associated with the investigation and remediation of their own sites, or sites at which they have arranged for the disposal of hazardous wastes, if such sites become contaminated. Even if they fully comply with applicable environmental laws and are not directly at fault for the contamination, our businesses may still be liable. Costs associated with these risks could have a material adverse effect on our financial condition, business and results of operations.
Defects in the products provided by our companies could result in financial or other damages to their customers, which could result in reduced demand for our companies’ products and/or liability claims against our companies.
As manufacturers and distributors of consumer products, certain of our companies are subject to various laws, rules and regulations, which may empower governmental agencies and authorities to exclude from the market products that are found to be unsafe or hazardous. Under certain circumstances, a governmental authority could require our companies to repurchase or recall one or more of their products. Additionally, laws regulating certain consumer products exist in some cities and states, as well as in other countries in which they sell their products, where more restrictive laws and regulations exist or may be adopted in the future. Any repurchase or recall of such products could be costly and could damage the reputation of our companies. If any of our companies were required to remove, or voluntarily remove, their products from the market, their reputation may be tarnished and they may have large quantities of finished products that they cannot sell. Additionally, our companies may be subject to regulatory actions that could harm their reputations, adversely impact the values of their brands and/or increase the cost of production.
Our companies also face exposure to product liability claims in the event that one of their products is alleged to have resulted in property damage, bodily injury or other adverse effects. Defects in products could result in customer dissatisfaction or a reduction in, or cancellation of, future purchases or liability claims against our companies. If these defects occur frequently, our reputation may be impaired permanently. Defects in products could also result in financial or other damages to customers, for which our companies may be asked or required to compensate their customers, in the form of substantial monetary judgments or otherwise. While our companies take the steps deemed necessary to comply with all laws and regulations, there can be no assurance that rapidly changing safety standards will not render unsaleable products that complied with previously-applicable safety standards. As a result, these types of claims could have a material adverse effect on our businesses, results of operations and financial condition.

65


Some of our businesses are subject to certain risks associated with the movement of businesses offshore.
Some of our businesses are potentially at risk of losing business to competitors operating in lower cost countries. An additional risk is the movement offshore of some of our businesses’ customers, leading them to procure products or services from more closely located companies. Either of these factors could negatively impact our financial condition, business and results of operations.
Loss of key customers of some of our businesses could negatively impact financial condition.
Some of our businesses have significant exposure to certain key customers, the loss of which could negatively impact our financial condition, business and results of operations.
Our businesses are subject to certain risks associated with their foreign operations or business they conduct in foreign jurisdictions.
Some of our businesses have and may have operations or conduct business outside the United States. Certain risks are inherent in operating or conducting business in foreign jurisdictions, including exposure to local economic conditions; difficulties in enforcing agreements and collecting receivables through certain foreign legal systems; longer payment cycles for foreign customers; adverse currency exchange controls; exposure to risks associated with changes in foreign exchange rates; potential adverse changes in political environments; withholding taxes and restrictions on the withdrawal of foreign investments and earnings; export and import restrictions; difficulties in enforcing intellectual property rights; and required compliance with a variety of foreign laws and regulations. These risks individually and collectively have the potential to negatively impact our financial condition, business and results of operations.
Regulations related to conflict minerals may force certain of our businesses to incur additional expenses, may make the supply chain of such businesses more complex and may result in damage to the customer relationships of such businesses.
In August 2012, as mandated by the Dodd-Frank Wall Street Reform and Consumer Protection Act of 2010, the Securities and Exchange Commission promulgated final rules regarding disclosure of the use of certain minerals and their derivatives, including tin, tantalum, tungsten and gold, known as “conflict minerals,” if these minerals are necessary to the functionality or production of the company’s products. These regulations require such issuers to report annually whether or not such minerals originate from the Democratic Republic of Congo (DRC) and adjoining countries and in some cases to perform extensive due diligence on their supply chains for such minerals.
Our businesses have incurred and will continue to incur additional costs to comply with the disclosure requirements, including costs related to determining the source of any of the relevant minerals used in the products of certain of our businesses. These requirements could adversely affect the sourcing, availability and pricing of conflict minerals used in the manufacturing processes for certain products of our businesses. We have determined that certain of our subsidiaries’ products contain conflict minerals and we have developed a process to identify where such minerals originated. As of the date of our conflict minerals report for the 2014 calendar year, we were unable to determine whether or not such minerals originated in the DRC or its adjoining countries. We may continue to face difficulties in gathering this information in the future since the supply chain of certain of our businesses is complex, and we may not be able to ascertain the origins for these minerals or determine that these minerals are DRC conflict-free, which may harm the reputation of some of our businesses. Some of our businesses may also face difficulties in satisfying customers who may require that our products be certified as DRC conflict-free, which could harm relationships with such customers and lead to a loss of revenue. Our pool of suppliers from which some of our businesses source these minerals may be limited, and we may be unable to obtain conflict-free minerals at competitive prices, which could increase costs and adversely affect the manufacturing operations and profitability of certain of our businesses. Any one or a combination of these various factors could negatively impact our financial condition, business and results of operations.

Risks Related to Advanced Circuits
Unless Advanced Circuits is able to respond to technological change at least as quickly as its competitors, its services could be rendered obsolete, which could materially adversely affect its financial condition, business and results of operations.
The market for Advanced Circuits’ services is characterized by rapidly changing technology and continuing process development. The future success of its business will depend in large part upon its ability to maintain and enhance its technological capabilities, retain qualified engineering and technical personnel, develop and market services that meet evolving customer needs and successfully anticipate and respond to technological changes on a cost-effective and timely basis. Advanced Circuits’ core manufacturing capabilities are for 2 to 12 layer printed circuit boards. Trends towards miniaturization and increased performance

66


of electronic products are dictating the use of printed circuit boards with increased layer counts. If this trend continues Advanced Circuits may not be able to effectively respond to the technological requirements of the changing market. If it determines that new technologies and equipment are required to remain competitive, the development, acquisition and implementation of these technologies may require significant capital investments. It may be unable to obtain capital for these purposes in the future, and investments in new technologies may not result in commercially viable technological processes. Any failure to anticipate and adapt to its customers’ changing technological needs and requirements or retain qualified engineering and technical personnel could materially adversely affect its financial condition, business and results of operations.
Advanced Circuits’ customers operate in industries that experience rapid technological change resulting in short product life cycles and as a result, if the product life cycles of its customers slow materially, and research and development expenditures are reduced, its financial condition, business and results of operations will be materially adversely affected.
Advanced Circuits’ customers compete in markets that are characterized by rapidly changing technology, evolving industry standards and continuous improvement in products and services. These conditions frequently result in short product life cycles. As professionals operating in research and development departments represent the majority of Advanced Circuits’ net sales, the rapid development of electronic products is a key driver of Advanced Circuits’ sales and operating performance. Any decline in the development and introduction of new electronic products could slow the demand for Advanced Circuits’ services and could have a material adverse effect on its financial condition, business and results of operations.
Electronics manufacturing services corporations are increasingly acting as intermediaries, positioning themselves between PCB manufacturers and OEMS, which could reduce operating margins.
Advanced Circuits’ OEM customers are increasingly outsourcing the assembly of equipment to third party manufacturers. These third party manufacturers typically assemble products for multiple customers and often purchase circuit boards from Advanced Circuits in larger quantities than OEM manufacturers. The ability of Advanced Circuits to sell products to these customers at margins comparable to historical averages is uncertain. Any material erosion in margins could have a material adverse effect on Advanced Circuits’ financial condition, business and results of operations.
Risks Related to Arnold
Changes in the cost and availability of certain rare earth minerals and magnets could materially harm Arnold’s business, financial condition and results of operations.
Arnold manufactures precision magnetic assemblies and high-performance rare earth magnets including Samarium Cobalt magnets. Arnold is especially susceptible to changes in the price and availability of certain rare earth materials. The price of these materials has fluctuated significantly in recent years and we believe price fluctuations are likely to occur in the future. Arnold’s need to maintain a continuing supply of rare earth materials makes it difficult to resist price increases and surcharges imposed by its suppliers. Arnold’s ability to pass increases in costs for such materials through to its customers by increasing the selling prices of its products is an important factor in Arnold’s business. We cannot guarantee that Arnold will be able to maintain an appropriate differential at all times. If costs for rare earth materials increase, and if Arnold is unable to pass along, or is delayed in passing along, those increases to its customers, Arnold will experience reduced profitability. Rare earth minerals and magnets are available from a limited number of suppliers, primarily in China. Political and civil instability and unexpected adverse changes in laws or regulatory requirements, including with respect to export duties, quotas or embargoes, may affect the market price and availability of rare earth materials, particularly from China. If a substantial interruption should occur in the supply of rare earth materials, Arnold may not be able to obtain other sources of supply in a timely fashion, at a reasonable price or as would be necessary to satisfy its requirements. Accordingly, a change in the supply of, or price for, rare earth minerals and magnets could materially harm Arnold’s business, financial condition and results of operations.

Risks Related to Clean Earth

If Clean Earth is unable to renew its operating permits or lease agreements with regulatory bodies, its business would be adversely affected.
Clean Earth’s facilities operate using permits and licenses issued by various regulatory bodies at various local, state and federal government levels. Failure to renew its permits and licenses necessary to operate Clean Earth’s facilities on a timely basis or failure to renew or maintain compliance with its permits and site lease agreements on a timely basis could prevent or restrict its ability to provide certain services, resulting in a material adverse effect on its business. There can be no assurance that Clean Earth will continue to be successful in obtaining timely permit or license applications approval, maintaining compliance with its permits and lease agreements and obtaining timely lease renewals.

67



Clean Earth operates fourteen facilities that accept, process and/or treat materials provided by its customers. These facilities may be inherently dangerous workplaces. If Clean Earth fails to maintain safe worksites, it may be subject to significant operating risks and hazards that could result in injury or death to persons, which could result in losses or liabilities to it.

Clean Earth’s safety record is an important consideration for it and its customers. If serious accidents or fatalities occur or its safety record was to deteriorate, it may be ineligible to bid on certain work, and existing service arrangements could be terminated. Further, regulatory changes implemented by OSHA could impose additional costs on Clean Earth. Adverse experience with hazards and claims could have a negative effect on Clean Earth’s reputation with its existing or potential new customers and its prospects for future work.

If Clean Earth fails to comply with applicable environmental laws and regulations its business could be adversely affected.
The changing regulatory framework governing Clean Earth’s business creates significant risks. Clean Earth could be held liable if its operations cause contamination of air, groundwater or soil or expose its employees or the public to contamination. Under current law, Clean Earth may be held liable for damage caused by conditions that existed before it acquired the assets, business or operations involved. Also, it may be liable if it arranges for the transportation, disposal or treatment of hazardous substances that cause environmental contamination at facilities operated by others, or if a predecessor made such arrangements and Clean Earth is a successor. Liability for environmental damage could have a material adverse effect on Clean Earth’s financial condition, results of operations and cash flows.
Stringent regulations of federal, state or provincial governments have a substantial impact on Clean Earth’s contaminated soil, dredge material and solid and hazardous waste treatment, storage, disposal and beneficial use activities. Local government controls may also apply. Many complex laws, rules, orders and regulatory interpretations govern environmental protection, health, safety, noise, visual impact, odor, land use, zoning, transportation and related matters. Clean Earth also may be subject to laws concerning the protection of certain marine and bird species, their habitats, and wetlands. It may incur substantial costs in order to conduct its operations in compliance with these environmental laws and regulations. Changes in environmental laws or regulations or changes in the enforcement or interpretation of existing laws, regulations or permitted activities may require Clean Earth to make significant capital or other expenditures, to modify existing operating licenses or permits, or obtain additional approvals or limit operations. New environmental laws or regulations that raise compliance standards or require changes in operating practices or technology may impose significant costs and/or limit Clean Earth’s operations.
Clean Earth’s revenue is primarily generated as a result of requirements imposed on our customers under federal, state, and provincial laws and regulations to protect public health and the environment. If requirements to comply with laws and regulations governing management of contaminated soils, dredge dmMaterial, and hazardous wastes were relaxed or less vigorously enforced, demand for Clean Earth’s services could materially decrease and its revenues and earnings could be significantly reduced.

Risks Related to Manitoba Harvest

Reduced availability of raw materials and other inputs, as well as increased costs for our raw materials and other inputs, could adversely affect us.

Manitoba Harvest's business depends heavily on raw materials and other inputs, particularly raw hemp seeds, used in the production of our products. The raw materials are generally sourced from third-party farmers, and we are not assured of continued supply or pricing. In addition, a substantial portion of our raw materials are agricultural products, which are vulnerable to adverse weather conditions and natural disasters, such as severe rains, floods, droughts, frost, earthquakes, and pestilence. Adverse weather conditions and natural disasters also can lower hemp seeds crop yields and reduce supplies of this ingredient or increase its prices. Incremental costs, including transportation, may also be incurred if we need to find alternate short-term supplies of hemp seeds from other growers. These factors can increase costs, decrease revenues and lead to additional charges to earnings, which may have a material adverse effect on our business, results of operations and financial condition.

Cost increases in raw materials and other inputs could cause our profits to decrease significantly compared to prior periods, as we may be unable to increase our prices to offset the increased cost of these raw materials and other inputs. If we are unable to obtain raw materials and other inputs for our products or offset any increased costs for such raw materials and inputs, our business could be negatively affected.


68



The loss of a significant customer could negatively impact our sales and profitability.

Manitoba Harvest’s three largest customers account for approximately 60% of their total sales. The loss of any large customer, the reduction of purchasing levels or the cancellation of any business from a large customer for an extended length of time could negatively impact our sales and may have a material adverse effect on its business, results of operations, financial conditions and cash flows.

Risks Related to Sterno Products

Sterno's products operate at high temperatures and use flammable fuels, each of which could subject our business to product liability claims.

Sterno products expose it to potential product liability claims typical of fuel based heating products. The fuels Sterno Products uses in its products are flammable and may be toxic if ingested. Although Sterno products have comprehensive labeling and it follows government and third party based standards and protocols, it can not guarantee there will not be accidents due to misuse or otherwise. Accidents involving Sterno products may have an adverse effect on its reputation and reduce demand for its products. In addition, Sterno Products may be held responsible for damages beyond its insurance coverage and there can be no guarantee that it will be able to produce adequate insurance coverage in the future.
Risks Related to Tridien
Certain of Tridien’s products are subject to regulation by the FDA.
Certain of Tridien’s mattress products are Class II devices within Section 201(h) of the Federal FDCA (21 USC §321(h), and, as such, are subject to the requirements of the FFDCA and certain rules and regulations of the FDA. Prior to our acquisition of Tridien, one of its subsidiaries received a warning letter from the FDA in connection with certain deficiencies identified during a regular FDA audit, including noncompliance with certain design control requirements, certain of the good manufacturing practice regulations defined in 21 C.F.R. 820 and certain record keeping requirements. Tridien’s subsidiary has undertaken corrective measures to address the deficiencies and continues to fully cooperate with the FDA. Tridien is vulnerable to actions that may be taken by the FDA which have a material adverse effect on Tridien and/or its business. The FDA has the authority to inspect without notice, and to take any disciplinary action that it sees fit.
A change in Medicare Reimbursement Guidelines may reduce demand for Tridien’s products.
Certain changes in Medicare Reimbursement Guidelines may reduce demand for medical support surfaces and have a material effect on Tridien’s operating performance.

A small number of customers account for a large amount of Tridien’s sales, and Tridien’s operations may be adversely effected if it loses certain of these customers.

During the year ended December 31, 2015, three customers accounted for approximately 77% of Tridien's total sales. A decision by any of Tridien’s top customers to significantly decrease the volume of products purchased from it could substantially reduce Tridien’s revenues and may have a material adverse effect on its business, results of operations, financial condition and cash flows.

In January 2015, Tridien was notified by one of their top customers, whose sales comprised approximately 25% of Tridien's total sales in 2015, that they will not renew its contract with Tridien, which expired in the fourth quarter of 2015. In the event that Tridien is not able to replace any lost revenues from this customer with revenues from another source, the loss in revenues from this customer could lower revenues and operating earnings. Tridien expects that a small number of customers will continue to account for a significant portion of its sales for the foreseeable future.
Section 4191 of the Internal Revenue Code imposes a 2.3% excise tax on the sale of certain medical devices (“MDET”) by the manufacturer or importer of the device beginning January 1, 2013.
The majority of Tridien’s customers either qualify for the retail exemption under the MDET or are considered the manufacturers of the product, with Tridien acting as the subcontractor, in which case Tridien’s customer is responsible for the MDET. If Tridien is unable to continue to pass the MDET on to its customers, such tax may have a material adverse effect on gross profit, operating income and cash flow.

69





ITEM 1B. UNRESOLVED STAFF COMMENTS
NONE

ITEM 2. – PROPERTIES
Ergobaby
Ergobaby is headquartered in Los Angeles, California and has four other office locations worldwide. The summary below outlines Ergo's property locations. All locations are leased.
 
 
Location
 
Square Feet
Ergobaby - Corporate
 
Los Angeles, CA
 
16,378

Orbit Baby
 
Newark, CA
 
20,000

Ergobaby
 
Pukalani, HI
 
2,907

Erbobaby Europe
 
Hamburg, Germany
 
2,410

Ergobaby France
 
Paris, France
 
4,680


Liberty Safe
Liberty Safe leases offices and warehouse facilities at two locations in Payson, Utah. The corporate headquarters and manufacturing facility are located in a 314,000 square foot building. Liberty leases an additional warehouse facility totaling approximately 11,000 square feet.

Manitoba Harvest
Manitoba Harvest leases office and warehouse facilities at two locations in a connected building in Winnipeg, Manitoba. The corporate headquarters and manufacturing and warehouse facility are located in a facility totaling approximately 14,700 square feet, and its customer experience center and additional warehouse space are located in a facility that total approximately 11,000 square feet. Manitoba Harvest's subsidiary, HOCI, owns a recently built facility on seven acres of land in St. Agathe, Manitoba. The facility is approximately 35,000 square feet and comprises manufacturing, warehouse and office space.
Advanced Circuits
Advanced Circuits' operations are located in an 113,000 square foot building in Aurora, Colorado, a 30,000 square foot building in Tempe, Arizona, and a 50,000 square foot building in Maple Grove, Minnesota. These facilities are leased and comprise both the factory and office space. The lease terms are for approximately 15 years with a renewal option at the Aurora, Colorado location for an additional 10 years.
Arnold
Arnold is headquartered in Rochester, New York and has nine manufacturing facilities. The summary below outlines Arnold’s property locations. Arnold owns the Ogallala, Nebraska location and the others are leased.


70


Location
 
Sq. Ft.
 
Use
Marengo, IL
 
94,220

 
Office/Warehouse
Marietta, OH
 
81,000

 
Office/Warehouse
Marietta, OH
 
22,646

 
Warehouse
Marengo, IL
 
55,200

 
Office/Warehouse
Norfolk, NE
 
109,000

 
Office/Warehouse
Rochester, NY
 
73,000

 
Office/Warehouse
Ogallala, NE
 
25,000

 
Office/Warehouse
Bingham Farms, MI
 
675

 
Office
Guangdong Province, Peoples Republic of China
 
154,210

 
Office/Warehouse
Sheffield, England
 
25,000

 
Office/Warehouse
Lupfig, Switzerland
 
58,405

 
Office/Warehouse
Hanau, Germany
 
1,092

 
Office
Crolles, France
 
215

 
Office
Clean Earth
Clean Earth is headquartered in Hatboro, Pennsylvania and has fourteen permitted facilities as well as several offices. The summary below outlines Clean Earth's property locations.
Location (County, State)
 
Operation
 
Size
 
Leased or Owned
Montgomery, PA
 
Corporate Headquarters
 
16,669 sq. ft.
 
Leased
Butler, PA
 
Offices
 
7500 sq. ft.
 
Leased
Nassau, NY
 
Waste Brokerage
 
1,596 sq. ft.
 
Leased
Middlesex, NJ
 
Fixed Base Remediation
 
~ 16 acres
 
Leased
Hudson, NJ
 
Dredging Services
 
~ 7 acres
 
Leased
Hudson, NJ
 
RCRA TSDF
 
~ 14.5 acres
 
Owned/ Leased
Hudson, NJ
 
Dredging Services and Beneficial Reuse
 
~ 20 acres
 
Lease
Philadelphia, PA
 
Med. Temperature Thermal Desorption
 
8.5 acres
 
Owned
Bucks, PA
 
Med. Temperature Thermal Desorption
 
7.8 acres
 
Owned
Lycoming, PA
 
Drill Cuttings Stabilization
 
~ 2 acres
 
Leased
New Castle, DE
 
Med. Temperature Thermal Desorption
 
7.6 acres
 
Leased
Prince Georges, MD
 
Chemical Stabilization
 
42.49 acres
 
Owned
Washington, MD
 
Chemical Stabilization
 
13.67 acres
 
Owned
Glades, FL
 
Med. Temperature Thermal Desorption
 
11.29 acres
 
Owned
Camden, GA
 
Med. Temperature Thermal Desorption
 
2.92 acres
 
Owned
Marshall, KY
 
RCRA TSDF
 
~ 25.2 acres
 
Owned
Monongalia, WV
 
RCRA TSDF - Aerosol Recycling
 
~ 1 acres
 
Owned
Allegheny, PA
 
Transportation facility
 
~ 3500 sq. ft.
 
Leased
Sterno Products
Sterno Products owns a 103,000 square foot manufacturing and production facility in Memphis, Tennessee, and a 214,000 square foot manufacturing and production facility in Texarkana, Texas. The Company also leases 12,330 square feet of office space in Corona, California for its corporate headquarters.

71


Tridien
Tridien leases a 32,600 square foot facility in Coral Springs, Florida, which houses its manufacturing and distribution operations for the east coast and an 36,500 square foot facility in Riverside, California, which houses the distribution facilities for the west coast. Tridien also leases a 105,200 square foot manufacturing and warehouse facility in Fishers, Indiana.
Our corporate offices are located in Westport, Connecticut, where we lease approximately 1,500 square feet from our Manager.
We believe that our properties and the terms of their leases at each of our businesses are sufficient to meet our present needs and we do not anticipate any difficulty in securing additional space, as needed, on acceptable terms.

ITEM 3. – LEGAL PROCEEDINGS
Tridien
Our majority owned subsidiary, Tridien, through its subsidiary, AMF Support Services, Inc. ("AMF") is subject to a workers' compensation claim in the State of California, being adjudicated by the Riverside County Workers' Compensation Appeals Board.  The claim is the result of an industrial accident that occurred on March 2, 2013, and the injuries sustained by a staffing company employee working at Tridien's Corona, California facility.  The employee is seeking workers' compensation benefits from AMF, as the special employer, and the staffing company who employed the worker, as the general employer.  The employee has also alleged that the employee's injuries are the result of the employer's "serious and willful misconduct", and has made a claim under California Labor Code § 4553 for damages.  If proven, the "serious and willful" penalty is fixed by statute at either $0 or 50% of the value of all workers' compensation benefits paid as a result of the injury and is not insurable. The underlying workers' compensation claims are still being adjudicated. At this stage, it is not feasible to predict the outcome of or a range of loss, should a loss occur, from these proceedings. Accordingly, no amounts in respect of this matter have been provided in the Company's accompanying financial statements.  We believe that we have meritorious defenses to the allegations and will continue to vigorously defend against the claims. In addition, the California District Attorney's Office, County of Riverside, has charged AMF with an alleged violation of California Labor Code Sections 6425(a), 6423(a)(2), a misdemeanor criminal offense, and  Penal Code Section 25910 in connection with the above described industrial accident. The Company has reserved approximately $750,000 for legal fees, costs, and potential fines and penalties associated with the foregoing charges.

In the normal course of business, we are involved in various claims and legal proceedings. While the ultimate resolution of these matters has yet to be determined, we do not believe that their outcome will have a material adverse effect on our financial position or results of operations.

ITEM 4. – MINE SAFETY DISCLOSURES
Not Applicable.


72


PART II

Item 5. – Market for Registrants’ Common Equity, Related Stockholder Matters and Issuer Purchases of Equity Securities
Market Information
Our Trust stock has traded on the New York Stock Exchange (the “NYSE”) under the symbol “CODI” since November 1, 2011. Previously, our stock was traded on the NASDAQ Global Select Market under the symbol “CODI.” The following table sets forth the intraday high and low sales prices per share as reported on the NYSE for the periods indicated:

Quarter Ended
High
 
Low
 
Distribution
Declared
December 31, 2015
$
17.25

 
$
15.10

 
$
0.36

September 30, 2015
17.14

 
9.70

 
0.36

June 30, 2015
17.53

 
15.90

 
0.36

March 31, 2015
16.01

 
17.24

 
0.36

December 31, 2014
18.45

 
15.89

 
0.36

September 30, 2014
18.21

 
17.14

 
0.36

June 30, 2014
17.86

 
15.99

 
0.36

March 31, 2014
18.23

 
16.42

 
0.36

Common Stock Holders
On December 31, 2015 there were 15 registered holders of our common stock. The number of registered holders includes banks and brokers who act as nominees, each of whom may represent more than one shareholder.

Securities Authorized for Issuance under Equity Compensation Plans

There are no securities currently authorized for issuance under an equity compensation plan.

COMPARATIVE PERFORMANCE OF SHARES OF TRUST STOCK
The performance graph shown below compares the change in cumulative total shareholder return on shares of Trust stock with the NASDAQ Stock Market Index, the NASDAQ Other Finance Index, the NYSE Composite Index and the NYSE Financial Sector Index from May 16, 2006, when we completed our initial public offering, through the quarter ended December 31, 2015. The graph sets the beginning value of shares of Trust stock and the indices at $100, and assumes that all quarterly dividends were reinvested at the time of payment. This graph does not forecast future performance of shares of Trust stock.


73


Data
June 30,
2006
 
September 30,
2006
 
December 31,
2006
Compass Diversified Holdings
$
94.88

 
$
102.73

 
$
117.00

NASDAQ Stock Market Index
$
97.44

 
$
101.31

 
$
108.35

NASDAQ Other Finance Index
$
94.03

 
$
104.02

 
$
107.59

NYSE Financial Sector Index
$
96.28

 
$
102.56

 
$
109.91

NYSE Composite Index
$
97.39

 
$
100.98

 
$
108.96


Data
March 31,
2007

June 30,
2007

September 30,
2007

December 31,
2007
Compass Diversified Holdings
$
116.32


$
125.83


$
115.41


$
109.10

NASDAQ Stock Market Index
$
108.64


$
116.78


$
121.19


$
118.98

NASDAQ Other Finance Index
$
104.70


$
112.86


$
107.18


$
108.11

NYSE Financial Sector Index
$
108.12


$
110.18


$
106.81


$
95.51

NYSE Composite Index
$
110.42


$
117.71


$
119.69


$
116.13


Data
March 31,
2008
 
June 30,
2008
 
September 30,
2008
 
December 31,
2008
Compass Diversified Holdings
$
98.39

 
$
87.54

 
$
109.45

 
$
90.41

NASDAQ Stock Market Index
$
102.24

 
$
102.86

 
$
93.84

 
$
70.75

NASDAQ Other Finance Index
$
86.86

 
$
85.52

 
$
90.56

 
$
57.91

NYSE Financial Sector Index
$
83.31

 
$
71.39

 
$
69.23

 
$
44.28

NYSE Composite Index
$
104.88

 
$
103.25

 
$
89.81

 
$
68.64


74



Data
March 31,
2009
 
June 30,
2009
 
September 30,
2009
 
December 31,
2009
Compass Diversified Holdings
$
73.55

 
$
68.75

 
$
91.64

 
$
114.42

NASDAQ Stock Market Index
$
68.57

 
$
82.32

 
$
95.21

 
$
101.80

NASDAQ Other Finance Index
$
55.01

 
$
68.57

 
$
74.63

 
$
75.76

NYSE Financial Sector Index
$
33.01

 
$
44.86

 
$
56.70

 
$
54.32

NYSE Composite Index
$
59.39

 
$
70.40

 
$
82.39

 
$
85.66

 
 
 
 
 
 
 
 
Data
March 31,
2010
 
June 30,
2010
 
September 30,
2010
 
December 31,
2010
Compass Diversified Holdings
$
139.58

 
$
124.69

 
$
152.90

 
$
169.77

NASDAQ Stock Market Index
$
107.57

 
$
94.62

 
$
106.26

 
$
119.01

NASDAQ Other Finance Index
$
77.58

 
$
67.39

 
$
70.23

 
$
84.52

NYSE Financial Sector Index
$
58.00

 
$
49.31

 
$
53.76

 
$
57.05

NYSE Composite Index
$
88.80

 
$
77.13

 
$
86.81

 
$
94.95

 
 
 
 
 
 
 
 
Data
March 31,
2011
 
June 30,
2011
 
September 30,
2011
 
December 31,
2011
Compass Diversified Holdings
$
143.35

 
$
163.05

 
$
122.22

 
$
126.56

NASDAQ Stock Market Index
$
124.76

 
$
124.42

 
$
108.36

 
$
116.87

NASDAQ Other Finance Index
$
86.58

 
$
82.50

 
$
66.10

 
$
71.25

NYSE Financial Sector Index
$
59.27

 
$
56.77

 
$
43.78

 
$
46.75

NYSE Composite Index
$
100.21

 
$
99.18

 
$
80.97

 
$
89.14

 
 
 
 
 
 
 
 
Data
March 31,
2012
 
June 30,
2012
 
September 30,
2012
 
December 31,
2012
Compass Diversified Holdings
$
153.56

 
$
147.20

 
$
158.36

 
$
159.96

NASDAQ Stock Market Index
$
138.69

 
$
131.67

 
$
139.80

 
$
135.46

NASDAQ Other Finance Index
$
83.12

 
$
80.69

 
$
83.59

 
$
83.87

NYSE Financial Sector Index
$
55.18

 
$
51.30

 
$
54.71

 
$
58.85

NYSE Composite Index
$
97.85

 
$
93.02

 
$
98.37

 
$
100.67

 
 
 
 
 
 
 
 
Data
March 31,
2013
 
June 30,
2013
 
September 30,
2013
 
December 31,
2013
Compass Diversified Holdings
$
174.98

 
$
195.86

 
$
201.45

 
$
224.45

NASDAQ Stock Market Index
$
146.58

 
$
152.67

 
$
169.19

 
$
187.36

NASDAQ Other Finance Index
$
98.41

 
$
102.70

 
$
106.62

 
$
117.93

NYSE Financial Sector Index
$
63.14

 
$
65.10

 
$
68.66

 
$
73.10

NYSE Composite Index
$
108.58

 
$
108.65

 
$
114.71

 
$
124.00

 
 
 
 
 
 
 
 
Data
March 31,
2014
 
June 30,
2014
 
September 30,
2014
 
December 31,
2014
Compass Diversified Holdings
$
218.56

 
$
212.14

 
$
206.95

 
$
194.20

NASDAQ Stock Market Index
$
188.37

 
$
197.75

 
$
201.58

 
$
212.46

NASDAQ Other Finance Index
$
115.15

 
$
114.94

 
$
113.84

 
$
117.29

NYSE Financial Sector Index
$
73.30

 
$
75.02

 
$
74.39

 
$
77.17

NYSE Composite Index
$
125.52

 
$
130.90

 
$
127.60

 
$
129.23

 
 
 
 
 
 
 
 
Data
March 31,
2015
 
June 30,
2015
 
September 30,
2015
 
December 31,
2015
Compass Diversified Holdings
$
206.87

 
$
200.67

 
$
199.51

 
$
198.94

NASDAQ Stock Market Index
$
219.86

 
$
223.71

 
$
207.26

 
$
224.64

NASDAQ Other Finance Index
$
121.74

 
$
121.61

 
$
112.03

 
$
115.43

NYSE Financial Sector Index
$
75.83

 
$
76.67

 
$
70.13

 
$
72.55

NYSE Composite Index
$
129.94

 
$
128.82

 
$
116.84

 
$
120.93


75


Distributions
For the years 2015, 2014 and 2013, we have declared and paid quarterly cash distributions to holders of record as follows:

 
 
 
 
Quarter Ended
Declaration Date
Payment Date
Distribution Per Share
December 31, 2015
January 7, 2016
January 29, 2016
$
0.36

September 30, 2015
October 7, 2015
October 29, 2015
$
0.36

June 30, 2015
July 9, 2015
July 29, 2015
$
0.36

March 31, 2015
April 9, 2015
April 29, 2015
$
0.36

December 31, 2014
January 8, 2015
January 28, 2015
$
0.36

September 30, 2014
October 7, 2014
October 30, 2014
$
0.36

June 30, 2014
July 10, 2014
July 30, 2014
$
0.36

March 31, 2014
April 10, 2014
April 30, 2014
$
0.36

December 31, 2013
January 9, 2014
January 30, 2014
$
0.36

September 30, 2013
October 10, 2013
October 30, 2013
$
0.36

June 30, 2013
July 10, 2013
July 30, 2013
$
0.36

March 31, 2013
April 9, 2013
April 30, 2013
$
0.36

We currently intend to continue to declare and pay regular quarterly cash distributions on all outstanding shares through fiscal 2016. See “Management’s Discussion and Analysis of Financial Condition and Results of Operations—Liquidity and Capital Resources” in Part II, Item 7.

Recent Sales of Unregistered Securities
 
None.

ITEM 6. – SELECTED FINANCIAL DATA
The following table sets forth selected historical and other data of the Company and should be read in conjunction with the more detailed consolidated financial statements included elsewhere in this Annual Report. Selected financial data below includes the results of operations, cash flow and balance sheet data of the Company for the years ended December 31, 2015, 2014, 2013, 2012, and 2011.
The Company sold 5,800,238 shares of FOX during FOX's initial public offering in August 2013, and an additional 4,466,569 shares during a FOX secondary offering in July 2014, resulting in the Company holding approximately 41% ownership interest in FOX at December 31, 2015 and 2014. Effective July 11, 2014, the date that the Company's ownership interest in FOX fell below 50%, the Company began accounting for the investment in FOX as an equity method investment at fair value. FOX's results of operations and cash flows are included in the consolidated results of operations and cash flows of the Company from the date of acquisition through July 10, 2014, the date at which the Company began accounting for the investment in FOX using the equity method of accounting.
The operating results for CamelBak and American Furniture are reflected as discontinued operations in each of the years presented in the table below and are not included in continuing operations. The operating results of HALO in 2012 and 2011, and Staffmark in 2011 are reflected as discontinued operations and are not included in the continuing operations data below. Data included below only includes activity in our operating subsidiaries from their respective dates of acquisition.

76



 
Year ended December 31,
 
2015
 
2014
 
2013
 
2012
 
2011
Statements of Operations Data:
 
 
 
 
 
 
 
 
 
Net sales
$
805,384

 
$
703,929

 
$
740,711

 
$
635,634

 
$
458,648

Cost of sales
551,511

 
484,749

 
504,549

 
434,912

 
295,329

Gross profit
253,873

 
219,180

 
236,162

 
200,722

 
163,319

Operating expenses:

 

 

 

 

Selling, general and administrative
146,957

 
138,032

 
125,694

 
116,919

 
85,517

Supplemental put expense (reversal)

 

 
(45,995
)
 
15,995

 
11,783

Management fees
26,008

 
22,222

 
18,132

 
17,133

 
15,982

Amortization expense
30,529

 
24,842

 
20,601

 
20,837

 
16,794

Impairment expense
9,165

 

 
12,918

 

 

Operating income
41,214

 
34,084

 
104,812

 
29,838

 
33,243

Gain on deconsolidation of subsidiary

 
264,325

 

 

 

Gain on equity method investment
4,533

 
11,029

 

 

 

Income (loss) from continuing operations
322

 
272,305

 
62,884

 
(13,142
)
 
1,758

Income (loss) and gain (loss) from discontinued operations
165,448

 
18,850

 
15,932

 
17,482

 
71,054

Net income
165,770

 
291,155

 
78,816

 
4,340

 
72,812

Net income from continuing operations—noncontrolling interest
3,303

 
11,853

 
10,346

 
7,816

 
6,374

Net income from discontinued operations—noncontrolling interest
629

 
467

 
406

 
466

 
1,479

Net income (loss) attributable to Holdings
$
161,838

 
$
278,835

 
$
68,064

 
$
(3,942
)
 
$
64,959

Basic and fully diluted income (loss) per share attributable to Holdings:

 

 

 

 

Continuing operations
$
(0.43
)
 
$
5.01

 
$
0.73

 
$
(0.43
)
 
$
1.72

Discontinued operations
3.04

 
0.37

 
0.32

 
0.35

 
(0.35
)
Basic and fully diluted income (loss) per share attributable to Holdings
$
2.61

 
$
5.38

 
$
1.05

 
$
(0.08
)
 
$
1.37

 
 
 
 
 
 
 
 
 
 
Cash distribution declared per share
$
1.44

 
$
1.44

 
$
1.44

 
$
1.44

 
$
1.44

 
 
 
 
 
 
 
 
 
 
Cash Flow Data:

 

 

 

 

Cash provided by operating activities
$
84,548

 
$
70,695

 
$
72,374

 
$
52,566

 
$
91,374

Cash provided by (used in) investing activities
233,880

 
(424,753
)
 
66,286

 
(84,426
)
 
(86,620
)
Cash (used in) provided by financing activities
(254,357
)
 
265,487

 
(44,122
)
 
(82,232
)
 
114,080

Foreign currency impact on cash
(1,905
)
 
(955
)
 
450

 
(37
)
 

Net increase (decrease) in cash and cash equivalents
$
62,166

 
$
(89,526
)
 
$
94,988

 
$
(114,129
)
 
$
118,834


77


 
 
 
 
 
 
 
 
 
 

December 31,

2015
 
2014
 
2013
 
2012
 
2011
Balance Sheet Data:

 

 

 

 

Current assets
$
291,363

 
$
320,799

 
$
399,133

 
$
267,659

 
$
360,221

Total assets
1,425,645

 
1,547,430

 
1,044,913

 
955,201

 
1,029,906

Current liabilities
116,479

 
141,231

 
130,130

 
113,799

 
118,162

Long-term debt
313,242

 
485,547

 
280,389

 
267,008

 
214,000

Total liabilities
552,426

 
739,096

 
475,978

 
498,989

 
433,428

Noncontrolling interests
47,135

 
40,903

 
95,550

 
41,584

 
98,969

Shareholders’ equity attributable to Holdings
826,084

 
767,431

 
473,385

 
414,628

 
497,509



78


ITEM 7. – MANAGEMENT’S DISCUSSION AND ANALYSIS OF FINANCIAL CONDITION AND RESULTS OF OPERATIONS
This Item 7 contains forward-looking statements. Forward-looking statements in this Annual Report on Form 10-K are subject to a number of risks and uncertainties, some of which are beyond our control. Our actual results, performance, prospects or opportunities could differ materially from those expressed in or implied by the forward-looking statements. Additional risks of which we are not currently aware or which we currently deem immaterial could also cause our actual results to differ, including those discussed in the sections entitled “Forward-Looking Statements” and “Risk Factors” included elsewhere in this Annual Report.
Overview
Compass Diversified Holdings, a Delaware statutory trust, was incorporated in Delaware on November 18, 2005. Compass Group Diversified Holdings, LLC, a Delaware limited liability Company, was also formed on November 18, 2005. In accordance with the Trust Agreement, the Trust is sole owner of 100% of the Trust Interests (as defined in the LLC Agreement) of the Company and, pursuant to the LLC Agreement, the Company has outstanding, the identical number of Trust Interests as the number of outstanding shares of the Trust. Sostratus LLC owns all of our Allocation Interests. The Company is the operating entity with a board of directors and other corporate governance responsibilities, similar to that of a Delaware corporation.
The Trust and the Company were formed to acquire and manage a group of small and middle-market businesses headquartered in North America. We characterize small and middle market businesses as those that generate annual cash flows of up to $60 million. We focus on companies of this size because we believe that these companies are more able to achieve growth rates above those of their relevant industries and are also frequently more susceptible to efforts to improve earnings and cash flow.
In pursuing new acquisitions, we seek businesses with the following characteristics:
North American base of operations;
stable and growing earnings and cash flow;
maintains a significant market share in defensible industry niche (i.e., has a “reason to exist”);
solid and proven management team with meaningful incentives;
low technological and/or product obsolescence risk; and
a diversified customer and supplier base.
Our management team’s strategy for our subsidiaries involves:
utilizing structured incentive compensation programs tailored to each business in order to attract, recruit and retain talented managers to operate our businesses;
regularly monitoring financial and operational performance, instilling consistent financial discipline, and supporting management in the development and implementation of information systems to effectively achieve these goals;
assisting management in their analysis and pursuit of prudent organic cash flow growth strategies (both revenue and cost related);
identifying and working with management to execute attractive external growth and acquisition opportunities; and
forming strong subsidiary level boards of directors, including independent directors, to supplement management in their development and implementation of strategic goals and objectives.
Based on the experience of our management team and its ability to identify and negotiate acquisitions, we believe we are well positioned to acquire additional attractive businesses. Our management team has a large network of approximately 2,000 deal intermediaries to whom it actively markets and who we expect to expose us to potential acquisitions. Through this network, as well as our management team’s active proprietary transaction sourcing efforts, we typically have a substantial pipeline of potential acquisition targets. In consummating transactions, our management team has, in the past, been able to successfully navigate complex situations surrounding acquisitions, including corporate spin-offs, transitions of family-owned businesses, management buy-outs and reorganizations. We believe the flexibility, creativity, experience and expertise of our management team in structuring transactions provides us with a strategic advantage by allowing us to consider non-traditional and complex transactions tailored to fit a specific acquisition target.
In addition, because we intend to fund acquisitions through the utilization of our Revolving Credit Facility, we do not expect to be subject to delays in or conditions by closing acquisitions that would be typically associated with transaction specific financing, as is typically the case in such acquisitions. We believe this advantage is a powerful one and is highly unusual in the marketplace for acquisitions in which we operate.


79


Initial public offering and Company formation
On May 16, 2006, we completed our initial public offering of 13,500,000 shares of the Trust at an offering price of $15.00 per share (the “IPO”). Subsequent to the IPO the Company’s board of directors engaged our Manager to externally manage the day-to-day operations and affairs of the Company, oversee the management and operations of the businesses and to perform those services customarily performed by executive officers of a public company.
From May 16, 2006 through December 31, 2015, we purchased sixteen businesses (each of our businesses is treated as a separate operating segment) and disposed of seven businesses. The tables below reflect summarized information relating to our acquisitions and dispositions from the date of our IPO through December 31, 2015 (in thousands):
Acquisitions

 
 
 
 
 
 
Ownership Interest - December 31, 2015
Business
 
Acquisition Date
 
CODI Purchase Price
 
Primary
 
Diluted
CBS Holdings (Staffmark) (1)
 
May 16, 2006
 
$
183,200

 
N/a
 
N/a
Crosman
 
May 16, 2006
 
$
72,600

 
N/a
 
N/a
Advanced Circuits (3)
 
May 16, 2006
 
$
81,000

 
69.4%
 
69.3%
Silvue
 
May 16, 2006
 
$
36,000

 
N/a
 
N/a
Tridien (3)
 
August 1, 2006
 
$
31,000

 
81.3%
 
67.3%
Aeroglide
 
February 28, 2007
 
$
58,200

 
N/a
 
N/a
Halo
 
February 28, 2007
 
$
62,300

 
N/a
 
N/a
American Furniture
 
August 31, 2007
 
$
97,000

 
N/a
 
N/a
FOX (2)
 
January 4, 2008
 
$
80,400

 
41.0%
 
N/a
Liberty Safe (3)
 
March 31, 2010
 
$
70,200

 
96.2%
 
84.6%
Ergobaby (3)
 
September 16, 2010
 
$
85,200

 
81.0%
 
74.2%
CamelBak
 
August 24, 2011
 
$
251,400

 
N/a
 
N/a
Arnold Magnetics
 
March 5, 2012
 
$
128,800

 
96.7%
 
87.3%
Clean Earth (3)
 
August 7, 2014
 
$
251,400

 
97.5%
 
86.2%
Sterno Products (3)
 
October 10, 2014
 
$
160,000

 
100.0%
 
89.7%
Manitoba Harvest (3)
 
July 10, 2015
 
$
102,700

 
76.6%
 
65.6%

(1) The total purchase price for CBS Holdings includes the acquisition of Staffmark Investment LLC on January 21, 2008 for a purchase price of $128.6 million. The Company renamed its CBS Personnel business to Staffmark subsequent to the acquisition.

(2) FOX completed an IPO of its common stock in August 2013 in which we sold a 22% interest in FOX receiving net proceeds totaling $80.9 million, and a secondary offering of its common stock in July 2014 in which we sold a 12% interest in FOX and received proceeds of approximately $65.5 million. We now hold an ownership interest in FOX of approximately 41%.

(3) The total purchase price does not reflect add-on acquisitions made by our businesses subsequent to their purchase by CODI.

80


Dispositions

Business
 
Date of Disposition
 
Sale Price
 
CODI Proceeds from Disposition (1)
 
Gain (loss) recognized
Crosman
 
January 5, 2007
 
$
143,000

 
$
109,600

 
$
35,800

Aeroglide
 
June 24, 2008
 
$
95,000

 
$
78,500

 
$
34,000

Silvue
 
June 25, 2008
 
$
95,000

 
$
63,600

 
$
39,400

Staffmark
 
October 17, 2011
 
$
295,000

 
$
216,000

 
$
88,600

Halo
 
May 1, 2012
 
$
76,500

 
$
66,500

 
$
(500
)
CamlBak
 
August 3, 2015
 
$
412,500

 
$
367,800

 
$
164,000

American Furniture
 
October 5, 2015
 
$
24,100

 
$
23,500

 
$
(14,300
)

(1) CODI portion of the net proceeds from disposition includes debt and equity proceeds and reflects the accounting for the redemption of the sold business's minority shareholders, transaction expenses, and the payment of CGM's profit allocation.
We are dependent on the earnings of, and cash receipts from, the businesses that we own in order to meet our corporate overhead and management fee expenses and to pay distributions. These earnings and distributions, net of any non-controlling interest in these businesses, are available to:
meet capital expenditure requirements, management fees and corporate overhead charges;
fund distributions from the businesses to the Company; and
be distributed by the Trust to shareholders.
2015 Highlights
Acquisitions
Manitoba Harvest
On July 10, 2015, we closed on the acquisition of all of the issued and outstanding capital stock of Manitoba Harvest pursuant to a stock purchase agreement entered into on June 5, 2015. Headquartered in Winnipeg, Manitoba, Manitoba Harvest is a pioneer and global leader in branded, hemp-based foods. Manitoba Harvest’s award-winning products are currently carried in approximately 7,000 retail stores across the U.S. and Canada.
We made loans to Manitoba Harvest and paid a purchase price of approximately $102.7 million (C$130.3 million), and acquisition related expenses of approximately $1.1 million (C$1.4 million). We funded the acquisition through drawings on our 2014 Revolving Credit Facility. CGM acted as an advisor to us on the deal and will continue to provide integration services during the first year of our ownership of Manitoba Harvest. CGM will receive integration service fees of approximately $1.0 million, which are payable quarterly as services are rendered, beginning September 30, 2015.
Dispositions
Sale of CamelBak
On August 3, 2015, pursuant to a stock purchase agreement dated July 24, 2015, we sold our majority owned subsidiary, CamelBak, based on a total enterprise value for CamelBak of $412.5 million plus approximately $14.1 million of estimated cash and working capital adjustments. Our share of the net proceeds, at closing, after accounting for the redemption of CamelBak’s noncontrolling holders and the payment of transaction expenses totaled $367.8 million. We recognized a gain of $164.0 million during the year ended December 31, 2015 as a result of the sale of CamelBak. Refer to "Related Party Transactions and Certain Transactions Involving our Businesses - LLC Agreement" for a discussion of the profit allocation payment associated with the sale of CamelBak.
The transaction is subject to adjustments for certain changes in the working capital of CamelBak. The Stock Purchase Agreement contains customary representations, warranties, covenants and indemnification provisions.

81


Sale of American Furniture
On October 5, 2015, all of the issued and outstanding shares of capital stock of American Furniture were sold for a sale price of $24.1 million. The Company’s share of the net proceeds at closing, after accounting for the redemption of American Furniture's non-controlling shareholders and the payment of transaction expenses, totaled $23.5 million. The sale of American Furniture met the criteria for the assets to be classified as held for sale as of September 30, 2015, and the American Furniture subsidiary is presented as discontinued operations in the accompanying condensed consolidated financial statements for all periods presented. The Company recognized a loss on the sale of American Furniture of $14.3 million during the year ended December 31, 2015 related to the sale of American Furniture. Refer to "Related Party Transactions and Certain Transactions Involving our Businesses - LLC Agreement" for a discussion of the profit allocation associated with the sale of American Furniture.
2015 Distributions
For the 2015 fiscal year we declared distributions to our shareholders totaling $1.44 per share.
2016 Outlook

Middle market deal flow remained steady in 2015 relative to 2014, in part due to continued attractive valuations for sellers.  High valuation levels continue to be driven by the availability of debt capital with favorable terms and financial and strategic buyers seeking to deploy available equity capital.

We remain focused on marketing the Company’s attractive ownership and management attributes to potential sellers of middle market businesses and intermediaries.  In addition, we continue to pursue opportunities for add-on acquisitions by certain of our existing subsidiary companies, which can be particularly attractive from a strategic perspective.
The areas of focus for 2016, which are generally applicable to each of our businesses, include:
Achieving sales growth through a combination of new product development, increasing distribution and international expansion;
Taking market share, where possible, in each of our niche market leading companies, generally at the expense of less well capitalized competitors;
Striving for excellence in supply chain management, manufacturing and technological capabilities;
Continuing to pursue expense reduction and cost savings in lower margin business lines or in response to lower production volume;
Continuing to grow through disciplined, strategic acquisitions and rigorous integration processes; and
Driving free cash flow through increased net income and effective working capital management, enabling continued investment in our businesses, strategic acquisitions, and distributions to our shareholders.


82


Results of Operations
We were formed on November 18, 2005 and acquired our existing businesses (segments) as follows:

May 16, 2006
 
August 1, 2006
 
March 31, 2010
 
September 16, 2010
Advanced Circuits
 
Tridien
 
Liberty Safe
 
Ergobaby
 
 
 
 
 
 
 
March 5, 2012
 
August 26, 2014
 
October 10, 2014
 
July 10, 2015
Arnold
 
Clean Earth
 
Sterno Products
 
Manitoba Harvest
Fiscal 2015, 2014 and 2013 each represent a full year of operating results included in our consolidated results of operations for five of our businesses. We acquired Clean Earth and Sterno Products in August 2014 and October 2014, respectively, and Manitoba Harvest in July 2015. Additionally, on July 10, 2014, our ownership interest in FOX decreased to approximately 41% and as a result, beginning July 10, 2014, FOX no longer met the requirements for inclusion in our consolidated results of operations. In the following results of operations, we provide (i) our actual Consolidated Results of Operations for the years ended December 31, 2015, 2014 and 2013, which includes the historical results of operations of each of our businesses (operating segments) from the date of acquisition and (ii) comparative historical results of operations for each of our businesses on a stand-alone basis (“Results of Operations – Our Businesses”), for each of the years ended December 31, 2015, 2014 and 2013, where all years presented include relevant pro-forma adjustments for pre-acquisition periods and explanations where applicable.
Consolidated Results of Operations — Compass Diversified Holdings
 
 
 
(in thousands)
 
Year Ended December 31, 2015
Net revenues
 
$
805,384

Cost of sales
 
551,511

Gross profit
 
253,873

Selling, general and administrative expense
 
146,957

Management fees
 
26,008

Amortization of intangibles
 
30,529

Impairment expense
 
9,165

Operating income
 
$
41,214


 
 
Year Ended December 31, 2014
(in thousands)
 
Consolidated Results of Operations
 
Less: FOX (191 days)
 
Consolidated Results less FOX
Net revenues
 
$
703,929

 
$
149,995

 
$
553,934

Cost of sales
 
484,749

 
103,701

 
381,048

Gross profit
 
219,180

 
46,294

 
172,886

Selling, general and administrative expense
 
138,032

 
25,780

 
112,252

Management fees
 
22,222

 

 
22,222

Amortization of intangibles
 
24,842

 
3,220

 
21,622

Operating income
 
$
34,084

 
$
17,294

 
$
16,790



83


 
 
Year Ended December 31, 2013
(in thousands)
 
Consolidated Results of Operations

Less: FOX
 
Consolidated Results less FOX
Net revenues
 
$
740,711

 
$
272,746

 
$
467,965

Cost of sales
 
504,549

 
192,617

 
311,932

Gross profit
 
236,162

 
80,129

 
156,033

Selling, general and administrative expense
 
125,694

 
35,662

 
90,032

Management fees
 
18,132

 
308

 
17,824

Supplemental put reversal
 
(45,995
)
 

 
(45,995
)
Amortization of intangibles
 
20,601

 
5,378

 
15,223

Impairment expense
 
12,918

 

 
12,918

Operating income
 
$
104,812

 
$
38,781

 
$
66,031




Year Ended December 31, 2015 compared to the Year Ended December 31, 2014

Net sales

On a consolidated basis, net of FOX, net sales for the year ended December 31, 2015 increased by approximately $251.5 million or 45.4% compared to the corresponding period in 2014.  Our acquisitions of Clean Earth and Sterno Products in August and October 2014, respectively, contributed $210.2 million of the total increase, and the acquisition of Manitoba Harvest in July 2015 contributed an additional $17.4 million. During the year ended December 31, 2015 compared to 2014, we also saw notable sales increases at Ergobaby ($4.3 million), Liberty ($11.0 million) and Tridien ($10.2 million), offset in part by decreased sales at Arnold Magnetics ($3.2 million). Refer to "Results of Operations - Our Businesses" for a more detailed analysis of net sales by business segment.
We do not generate any revenues apart from those generated by the businesses we own. We may generate interest income on the investment of available funds, but expect such earnings to be minimal. Our investment in our businesses is typically in the form of loans from the Company to such businesses, as well as equity interests in those businesses. Cash flows coming to the Trust and the Company are the result of interest payments on those loans, amortization of those loans and, in some cases, dividends on our equity ownership. However, on a consolidated basis these items will be eliminated.

Cost of sales

On a consolidated basis, net of FOX, cost of sales increased approximately $170.5 million during the year ended December 31, 2015, compared to the corresponding period in 2014. The 2014 acquisitions ($150.7 million) and Manitoba Harvest ($11.9 million of the increase, including the amortization of the step up in fair value of inventory associated with the purchase price allocation of $3.1 million) were the primary drivers of the increase in cost of sales during the year ended December 31, 2015, as well as Tridien ($11.2 million). Gross profit as a percentage of sales was approximately 31.5% in year ended December 31, 2015 compared to 31.2% in 2014. Refer to "Results of Operations - Our Businesses" for a more detailed analysis of cost of sales by business segment.

Selling, general and administrative expense

On a consolidated basis, net of FOX, selling, general and administrative expense increased approximately $34.7 million during the year ended December 31, 2015, compared to the corresponding period in 2014. The increase in expenses in 2015 compared to 2014 is principally the result of including the expenses from our 2014 acquisitions ($24.1 million) and Manitoba Harvest ($9.8 million, including acquisition costs). Refer to "Results of Operations - Our Businesses" for a more detailed analysis of selling, general and administrative expense by business segment. At the corporate level, general and administrative expense decreased from $11.2 million in 2014 to $10.6 million in 2015.


84


Fees to manager

Pursuant to the Management Services Agreement, we pay CGM a quarterly management fee equal to 0.5% (2.0% annually) of our consolidated adjusted net assets. We accrue for the management fee on a quarterly basis. For the year ended December 31, 2015, we incurred approximately $26.0 million in expense for these fees compared to $22.2 million for the corresponding period in 2014. The $3.8 million increase in the year ended December 31, 2015 is principally due to the increase in consolidated net assets resulting from the 2014 acquisitions during the third and fourth quarter of 2014, respectively, and Manitoba Harvest in the third quarter of 2015, and the timing of the dispositions of CamelBak and American Furniture during the latter half of 2015.

Impairment expense

In January 2015, one of Tridien's largest customers informed the Company that it would not renew its purchase agreement when it expired in the fourth quarter of 2015. This customer represented 20% of Tridien's sales in 2014 and 25% of Tridien's sales in 2015. The expected lost sales and net income were significant enough to trigger an interim goodwill and indefinite-lived asset impairment analysis which resulted in impairment of the Tridien goodwill of $8.9 million during the first quarter of 2015. We completed the impairment testing during the second quarter of 2015 and recorded an additional $0.3 million in impairment expense related to goodwill and long-lived assets.


    
Year Ended December 31, 2014 compared to the Year Ended December 31, 2013

Net sales

On a consolidated basis, net of FOX, net sales for the year ended December 31, 2014 increased $86.0 million or 18.4% as compared to the year ended December 31, 2013. Refer to “Results of Operations – Our Businesses” for a more detailed analysis of net sales by business segment.

Cost of sales

On a consolidated basis, net of FOX, cost of sales increased approximately $69.1 million during the year ended December 31, 2014 as compared to the same period in 2013. Gross profit as a percentage of sales was approximately 31.2% in the year ended December 31, 2014, compared to 33.3% in 2013. This decrease in gross profit as a percentage of sales in the year ended December 31, 2014 is due principally to a decrease in gross margins at Liberty Safe resulting from discounted sales and production volume variances due to the reduction in sales, as well as the mix of sales at our subsidiaries during 2014 as compared to 2013. Refer to "Results of Operations - Our Businesses" for a more detailed analysis of cost of sales by business segment.

Selling, general and administrative expense

On a consolidated basis, net of FOX, selling, general and administrative expense increased $22.2 million during the year ended December 31, 2014, as compared to the corresponding period in 2013. The increase in expenses was due to our acquisition of Clean Earth in August 2014 ($12.4 million in selling, general and administrative expenses from date of acquisition through year-end) and Sterno Products in October 2014 ($6.3 million in selling, general and administrative expenses from the date of acquisition through year-end), as well as an increase of $5.3 million in selling, general and administrative expenses at Ergobaby during 2014 as compared to the corresponding period in 2013 related to costs associated with new product promotion and support. These 2014 increases were offset in part by a decrease in costs at Liberty Safe during 2014 as compared to 2013. At the corporate level, general and administrative expense was $11.2 million for the year ended December 31, 2014 and $10.9 million for the year ended December 31, 2013, an increase of $0.3 million.

Refer to “Results of Operations – Our Businesses”, for a more detailed analysis of selling, general and administrative expense by segment.

Management fees

Pursuant to the Management Services Agreement, we pay CGM a quarterly management fee equal to 0.5% (2.0% annually) of our consolidated adjusted net assets. We accrue for the management fee on a quarterly basis. The management fee in 2014 as compared to 2013 increased $4.4 million, primarily as a result of the acquisition of Clean Earth in August 2014 and Sterno Products in October 2014.

85


Refer to —“Related Party Transactions and Certain Transactions Involving our Businesses” for more information about the MSA.

Supplemental put reversal

On July 1, 2013, we terminated the Supplemental Put Agreement with our Manager. As a result of the termination of the Supplemental Put Agreement, we derecognized the supplemental put liability associated with the Manager’s put right, reversing the entire $61.3 million liability at July 1, 2013 through supplemental put expense on the consolidated statement of operations during the year ended December 31, 2013.

Impairment expense

During fiscal 2013, one of Tridien’s largest customers lost a large contract program that was being serviced substantially with Tridien product. The expected lost sales and net income were significant enough to trigger an interim goodwill and indefinite-lived asset impairment analysis during the second quarter of 2013, and additional declines in revenue led to impairment testing at Tridien during the fourth quarter of 2013. The interim impairment testing during 2013 resulted in impairment of the Tridien long-lived intangible assets and goodwill of $12.9 million during 2013.

Results of Operations — Our Businesses
As previously discussed, we acquired our businesses on various acquisition dates beginning May 16, 2006. As a result, our consolidated operating results only include the results of operations since the acquisition date associated with each of our businesses in accordance with Generally Accepted Accounting Principles. The following discussion reflects a comparison of the historical results of operations for each of our businesses (segments) for the complete fiscal years ending December 31, 2015, 2014 and 2013. For Manitoba Harvest, which was acquired in July 2015, the following discussion reflects the comparative pro forma results of operation for the entire fiscal years ending December 31, 2015 and 2014 as if we had acquired the business January 1, 2014. For the 2014 acquisitions, the following discussion reflects historical operations for the year ending December 31, 2015, and comparative pro forma results of operations for the entire fiscal years ending December 31, 2014 and 2013 as if we had acquired the businesses on January 1, 2013. Where appropriate, relevant pro forma adjustments are reflected as part of the historical operating results. We believe this presentation enhances the discussion and provides a more meaningful comparison of operating results. The following operating results of our businesses are not necessarily indicative of the results to be expected for a full year, going forward.
We categorize the businesses we own into two separate groups of businesses (i) branded consumer businesses and, (ii) niche industrial businesses. Branded consumer businesses are characterized as those businesses that we believe capitalize on a valuable brand name in their respective market sector. We believe that our branded consumer businesses are leaders in their particular category. Niche industrial businesses are characterized as those businesses that focus on manufacturing and selling particular products or services within a specific market sector. We believe that our niche industrial businesses are leaders in their specific market sector.


Branded Consumer Businesses
Ergobaby
Overview
Ergobaby, headquartered in Los Angeles, California, is a premier designer, marketer and distributor of wearable baby carriers and related baby wearing products, as well as stroller travel systems and accessories. Ergobaby offers a broad range of wearable baby carriers, stroller travel systems and related products that are sold through more than 450 retailers and web shops in the United States and throughout the world. Ergobaby has two main product lines: baby carriers (baby carriers and accessories) and infant travel systems (strollers and accessories).
On September 16, 2010, we made loans to and purchased a controlling interest in Ergobaby for approximately $85.2 million, representing approximately 84% of the equity in Ergobaby. Ergobaby’s reputation for product innovation, reliability and safety has led to numerous awards and accolades from consumer surveys and publications, including Parenting Magazine, Pregnancy Magazine and Wired Magazine.

86


On November 18, 2011, Ergobaby acquired all the outstanding stock of Orbit Baby for $17.5 million. Orbit Baby produces and markets a premium line of stroller travel systems. Orbit Baby’s high-quality products include car seats, strollers and bassinets that are interchangeable using a patented hub ring.
Results of Operations
The table below summarizes the results of operations for Ergobaby for the fiscal years ended December 31, 2015, 2014 and 2013.
 
Year ended December 31,
(in thousands)
2015
 
2014
 
2013
Net sales
$
86,506

 
$
82,255

 
$
67,340

Cost of sales
30,070

 
29,740

 
25,692

Gross profit
56,436

 
52,515

 
41,648

Selling, general and administrative expenses
31,296

 
30,891

 
25,560

Management fees
500

 
500

 
500

Amortization of intangibles
2,483

 
2,977

 
2,972

Income from operations
$
22,157

 
$
18,147

 
$
12,616





Year Ended December 31, 2015 compared to the Year Ended December 31, 2014

Net sales
Net sales for the year ended December 31, 2015 were $86.5 million, an increase of $4.3 million or 5.2% compared to the same period in 2014. During the year ended December 31, 2015, international sales were approximately $48.2 million, representing an increase of $1.5 million over the corresponding period in 2014. International baby carrier and accessory sales increased by approximately $1.8 million, offset by a decrease in international infant travel systems sales by approximately $0.3 million during 2015 as compared to 2014. Domestic sales were $38.3 million during the year ended December 31, 2015, reflecting an increase of $2.7 million over the corresponding period in 2014. The growth in domestic sales during 2015 compared to 2014 is attributable to increased sales of baby carriers and accessories ($4.8 million) to national and specialty retail accounts, offset by a decrease in domestic revenues for infant travel systems and accessories ($2.1 million). The increase in baby carrier sales was attributable to the demand for the Ergobaby’s 360 four position carrier, which was domestically available late in the second quarter of 2014. The decrease in infant travel systems and accessories sales was primarily attributable to higher revenues during 2014 when Ergobaby launched the new Orbit Baby G3 infant travel system, which includes stroller bases, various seats and accessories, into the domestic market. Baby carriers and accessories represented 86.5% of sales in the year ended December 31, 2015 compared to 83.0% in the same period in 2014.

Cost of sales
Cost of sales was approximately $30.1 million for the year ended December 31, 2015 as compared to $29.7 million for the year ended December 31, 2014. The increase in cost of sales was primarily attributable to higher sales volume compared to the prior period. Gross profit as a percentage of sales was 65.2% for the year ended December 31, 2015 compared to 63.8% for the same period in 2014. The 140 basis point increase is primarily attributable to product sales mix, with a larger percentage of higher margin baby carrier sales as compared to the prior period.
   
Selling, general and administrative expenses
Selling, general and administrative expense for the year ended December 31, 2015 increased to approximately $31.3 million or 36.2% of net sales compared to $30.9 million or 37.6% of net sales for the same period of 2014. The $0.4 million increase in the year ended December 31, 2015 compared to the same period in 2014 was primarily attributable to higher personnel costs due to increased staffing levels; higher marketing spending to support sales growth and consumer engagement activities; increased variable expenses, such as distribution and fulfillment and commission, due to the increase in domestic sales; partially offset by lower foreign currency translation costs in the period.

Income from operations
Income from operations for the year ended December 31, 2015 increased $4.0 million, to $22.2 million, compared to $18.1 million for the same period of 2014, based on the factors described above.

87




Year Ended December 31, 2014 compared to the Year Ended December 31, 2013

Net sales
Net sales for the year ended December 31, 2014 were $82.3 million, an increase of $14.9 million or 22.1% compared to the same period in 2013. During the year ended December 31, 2014 international sales were approximately $46.7 million, representing an increase of $6.4 million over the corresponding period in 2013. International baby carrier and accessory sales increased by approximately $5.4 million and international infant travel systems sales increased by approximately $1.0 million. The growth in international baby carrier sales was due to shipments of the new Ergobaby 360 4-position carrier as well as increased shipments of Ergobaby’s Bundle of Joy (baby carrier plus infant insert). Domestic sales were $35.6 million in 2014 reflecting an increase of $8.5 million over the corresponding period in 2013. The increase in domestic sales in the year ended December 31, 2014 compared to 2013 is attributable to increased sales of both baby carriers and accessories ($5.9 million) to national and specialty retail accounts and infant travel systems and accessories ($2.7 million) to national retail accounts and online. The increase in baby carrier sales is partially attributable to the launch of Ergobaby’s 360 4-position carrier. Ergobaby also released the new Orbit Baby G3 infant travel system, which includes stroller bases, various seats and accessories, into the domestic market during the first quarter of 2014. The G3 release accounts for the remainder of the increase in net sales. The G3 infant travel system became available to the international market in the third quarter of 2014.
Baby carriers and accessories represented 83.0% of sales in the year ended December 31, 2014 compared to 84.7% in the same period in 2013.
Cost of sales
Cost of sales for the year ended December 31, 2014 were approximately $29.7 million compared to $25.7 million in the same period of 2013. The increase of $4.0 million is principally due to the increase in sales in 2014 compared to the same period in 2013. Gross profit as a percentage of sales was 63.8% in the year ended December 31, 2014 compared to 61.8% for the same period in 2013. The 200 basis points increase is primarily attributable to a higher percentage of domestic sales and to increased gross profit margins attributable to domestic infant travel systems sales resulting from improved gross profit margins for the new Orbit Baby G3 product line and to improved gross margins for domestic baby carrier sales. Gross margins for the year ended December 31, 2013 were negatively impacted by discounts given to customers as the Company transitioned to its new logo.
Selling, general and administrative expenses
Selling, general and administrative expense for the year ended December 31, 2014 increased to approximately $30.9 million or 37.6% of net sales compared to $25.6 million or 38.0% of net sales for the same period of 2013. The $5.3 million increase in the year ended December 31, 2014 compared to the same period in 2013 is primarily attributable to increases in marketing expenses ($1.9 million) in support of new product launches and consumer engagement activities, and increases in employee related costs due to increased headcount to support business growth ($1.9 million). The increase was also attributable to increases in variable expenses, due to higher sales, as well as to unfavorable foreign exchange rates and lease accounting adjustments.
Income from operations
Income from operations for the year ended December 31, 2014 increased $5.5 million to $18.1 million, compared to $12.6 million the same period of 2013, based on the factors described above.
Liberty Safe
Overview
Based in Payson, Utah and founded in 1988, Liberty Safe is the premier designer, manufacturer and marketer of home, office and gun safes in North America. From its over 314,000 square foot manufacturing facility, Liberty Safe produces a wide range of home, office and gun safe models in a broad assortment of sizes, features and styles ranging from an entry level product to good, better and best products. Products are marketed under the Liberty brand, as well as a portfolio of licensed and private label brands, including Remington, Cabela’s and John Deere. Liberty Safe’s products are the market share leader and are sold through an independent dealer network (“Dealer sales”) in addition to various sporting goods, farm and fleet and home improvement retail outlets (“Non-Dealer, “National” sales”). Liberty has the largest independent dealer network in the industry. Historically, approximately 55% of Liberty Safe’s net sales are Non-Dealer sales and 45% are Dealer sales.
We acquired Liberty Safe on March 31, 2010.

88


Results of Operations
The table below summarizes the results of operations for Liberty Safe for the full fiscal years ended December 31, 2015, and 2014 and 2013.

 
Year ended December 31,
(in thousands)
2015
 
2014
 
2013
Net sales
$
101,146

 
$
90,149

 
$
126,541

Cost of sales
73,935

 
76,889

 
95,866

Gross profit
27,211

 
13,260

 
30,675

Selling, general and administrative expenses
13,081

 
11,591

 
13,623

Management fees
500

 
500

 
500

Amortization of intangibles
1,772

 
3,886

 
4,094

Income (loss) from operations
$
11,858

 
$
(2,717
)
 
$
12,458

Year Ended December 31, 2015 compared to the Year Ended December 31, 2014

Net sales
Net sales for the year ended December 31, 2015 increased approximately $11.0 million or 12.2%, to $101.1 million, compared to the corresponding period ended December 31, 2014. Non-Dealer sales were approximately $55.2 million in 2015 compared to $50.4 million in 2014, representing an increase of $4.8 million or 9.6%. Dealer sales totaled approximately $45.9 million in the year ended December 31, 2015 compared to $39.7 million in the same period in 2014, representing an increase of $6.2 million or 15.7%. Higher production output coupled with the increase in market demand, as well as a price increase to some of Liberty's customers in 2015, has facilitated the year over year sales growth. In addition, the increase in 2015 sales is attributable to a return to a strong level of market demand following the abnormal industry cycle in 2013 and 2014, particularly the market softening experienced during 2014. Liberty Safe’s sales backlog was approximately $7.1 million at December 31, 2015 compared to approximately $9.5 million at December 31, 2014.

Cost of sales
Cost of sales for the year ended December 31, 2015 decreased approximately $3.0 million when compared to the same period in 2014. Gross profit as a percentage of net sales totaled approximately 26.9% in 2015 compared to 14.7% in 2014. The significant increase in gross profit as a percentage of sales during the year ended December 31, 2015 compared to the same period in 2014 is attributable to favorable cost variances as a result of improved manufacturing efficiencies due to greater volume output and favorable material costs, and discounted sales prices for import safes sold in 2014 that negatively impacted gross margins.

Selling, general and administrative expense
Selling, general and administrative expense for the year ended December 31, 2015 increased to approximately $13.1 million or 12.9% of net sales compared to $11.6 million or 12.9% of net sales for the same period of 2014. The $1.5 million increase is primarily attributable to a higher level of dealer co-op advertising, higher sales commission expense, and an increased annual advertising allowance for national account customers.

Income (loss) from operations
Income from operations increased $14.6 million during the year ended December 31, 2015 to $11.9 million compared to a loss from operations of $2.7 million during the same period in 2014, principally as a result of the increase in sales and gross profit, as described above.
Year Ended December 31, 2014 compared to the Year Ended December 31, 2013

Net sales
Net sales for the year ended December 31, 2014 decreased approximately $36.4 million or 28.8% compared to the corresponding period ended December 31, 2013. Non-Dealer sales were approximately $50.4 million in the year ended December 31, 2014 compared to $75.2 million for the year ended December 31, 2013 representing a decrease of $24.8 million or 33.0%. Dealer sales totaled approximately $39.7 million in the year ended December 31, 2014 compared to $51.4 million in the same period in 2013,

89


representing a decrease of $11.7 million or 22.8%. The decrease in Non-Dealer sales in the year ended December 31, 2014 is due to (i) lower sales to one large customer that over ordered in 2013 and as a result had excess inventory during 2014 and (ii) a reduction in sales to the majority of Liberty’s larger customers as a result of an across-the board reduction in consumer demand for gun safes as gun owners concerns of more restrictive gun control legislation has subsided. The decrease in sales to Dealer accounts is principally attributable to the aforementioned reduced consumer demand and increased sales rebates and deeply discounted sales prices for the import line of safes. Liberty Safe’s sales backlog was approximately $9.5 million at December 31, 2014 compared to approximately $9.1 million at December 31, 2013.

Cost of sales
Cost of sales for the year ended December 31, 2014 decreased approximately $19.0 million when compared to the same period in 2013. Gross profit as a percentage of net sales totaled approximately 14.7% and 24.2% of net sales for the years ended December 31, 2014 and December 31, 2013, respectively. The steep decrease in gross profit as a percentage of sales during the year ended December 31, 2014 compared to the same period in 2013 is primarily attributable to: (i) discounted sales prices for import safes, (ii) negative cost variances as a result of lower manufacturing volume during 2014 compared to 2013 and (iii) increases in unit production costs resulting from upgrades added to several 2014 safe models that were not able to be passed on to customers as a result of the softening market. These costs were partially offset by price increases during the first quarter of 2014.

Selling, general and administrative expense
Selling, general and administrative expense for the year ended December 31, 2014 decreased to approximately $11.6 million or 12.9% of net sales compared to $13.6 million or 10.8% of net sales for the same period of 2013. The $2.0 million decrease is primarily attributable to decreases in advertising costs and sales commissions ($1.7 million) and costs associated with a reduction in headcount ($0.3 million) during the year ended December 31, 2014 compared to the same period of 2013.

Income (loss) from operations
Income from operations decreased $15.2 million during the year ended December 31, 2014 to a loss from operations of $2.7 million compared to the same period in 2013, principally as a result of the decrease in sales, reduced gross profit as a percentage of sales and other factors, as described above.


Manitoba Harvest

Overview

Headquartered in Winnipeg, Manitoba, Manitoba Harvest is a pioneer and leader in branded, hemp-based foods. Manitoba Harvest’s products, which Management believes are the fastest growing in the hemp food market and among the fastest growing in the natural foods industry, are currently carried in approximately 7,000 retail stores across the U.S. and Canada. The Company’s hemp-exclusive, consumer-facing 100% all-natural product lineup includes hemp hearts, protein powder, hemp oil and snacks.

We made loans to and purchased a controlling interest in Manitoba Harvest for approximately $102.7 million in July 2015 representing approximately 87% of the equity in Manitoba Harvest. On December 15, 2015, Manitoba Harvest acquired all of the outstanding stock of Hemp Oil Canada Inc. (“HOCI”) for approximately $32.7 million. HOCI is a wholesale supplier and a private label packager of hemp food products and ingredients.

Results of Operations

The table below summarizes the pro forma income from operations data for Manitoba Harvest for the years ended December 31, 2015 and December 31, 2014.


90


 
Year ended December 31,
(in thousands)
2015
 
2014
 
(Pro forma)
 
(Pro forma)
Net sales
$
40,586

 
$
35,535

Cost of sales (a)
20,268

 
19,306

Gross profit
20,318

 
16,229

Selling, general and administrative expense (b)
19,425

 
13,702

Fees to manager (c)
350

 
350

Amortization of intangibles (d)
3,676

 
4,248

Loss from operations
$
(3,133
)
 
$
(2,071
)

Pro forma results of operations of Manitoba Harvest for the years ended December 31, 2015 and 2014 include the following pro forma adjustments, applied to historical results as if we had acquired Manitoba Harvest January 1, 2014:
(a) Cost of sales for the year ended December 31, 2015 does not include $3.1 million of amortization expense associated with the inventory fair value step-up recorded in 2015 as a result of the purchase price allocation for Manitoba Harvest.
(b) Selling, general and administrative expenses were increased by $0.6 million and $1.0 million in the year ended December 31, 2015 and 2014, respectively, to reflect stock compensation expense for stock options granted to Manitoba Harvest employees as of the date of acquisition.
(c) Represents Management fees that would have been payable to the Manager in each of the periods presented.
(d) Represents an increase in amortization expense totaling approximately $2.0 million and $4.2 million in the years ended December 31, 2015 and 2014, respectively, for amortization expense associated with the allocation of the purchase price for Manitoba Harvest to definite lived intangible assets.
Pro forma Year Ended December 31, 2015 compared to the Pro forma Year Ended December 31, 2014
Net sales
Net sales for the year ended December 31, 2015 were approximately $40.6 million, an increase of $5.1 million, or 14.2%, compared to the same period in 2014. On a constant currency basis, net sales increased 32.0%. The increase in net sales is a result of increased sell-through of existing products, new product introductions and expanded retail distribution during 2015.
Cost of sales
Cost of sales for the year ended December 31, 2015 were approximately $20.3 million compared to approximately $19.3 million for the year ended December 31, 2014. Gross profit as a percentage of sales increased to 50.1% for the year ended December 31, 2015 from 45.7% for the year ended December 31, 2014. The increase in gross profit as a percentage of sales is principally attributable to reduced direct labor costs due to increased manufacturing efficiencies, and reduced material costs due to the insourcing of a portion of the production process which was temporarily outsourced for a part of 2014 while the company completed the expansion of its manufacturing facility.
Selling, general and administrative expense
Selling, general and administrative expense for the year ended December 31, 2015 increased to approximately $19.4 million or 47.9% of net sales compared to $13.7 million or 38.6% of net sales for the same period of 2014. The $5.7 million increase in 2015 compared to 2014 was primarily attributable to increases in employee related costs due to increased headcount, increases in marketing expenditures, integration service fees payable to CGM ($0.5 million), and one time buyer transaction costs incurred in July 2015 related to the acquisition of Manitoba Harvest, and December 2015 related to the acquisition of HOCI ($1.5 million).

Loss from operations
Loss from operations for the year ended December 31, 2015 was approximately $3.1 million, as compared to a loss of $2.1 million for the same period in 2014, based on the factors described above.

Niche Industrial Businesses
Advanced Circuits

91


Overview
Advanced Circuits is a provider of small-run, quick-turn and volume production PCBs to customers throughout the United States. Collectively, small-run and quick-turn PCBs represent approximately 53.5% of Advanced Circuits’ gross revenues in 2015. Small-run and quick-turn PCBs typically command higher margins than volume production PCBs given that customers require high levels of responsiveness, technical support and timely delivery of small-run and quick-turn PCBs and are willing to pay a premium for them. Advanced Circuits is able to meet its customers’ demands by manufacturing custom PCBs in as little as 24 hours, while maintaining over 98.0% error-free production rates and real-time customer service and product tracking 24 hours per day.
We purchased a controlling interest in Advanced Circuits on May 16, 2006.
Results of Operations
The table below summarizes the statement of operations for Advanced Circuits for the fiscal years ending December 31, 2015, 2014 and 2013.

 
Year Ended December 31,
(in thousands)
2015
 
2014
 
2013
Net sales
$
87,532

 
$
85,918

 
$
87,406

Cost of sales
48,201

 
46,801

 
46,954

Gross profit
39,331

 
39,117

 
40,452

Selling, general and administrative expenses
13,636

 
13,598

 
13,943

Management fees
500

 
500

 
500

Amortization of intangibles
1,051

 
2,564

 
3,064

Income from operations
$
24,144

 
$
22,455

 
$
22,945

Year Ended December 31, 2015 compared to Year Ended December 31, 2014

Net sales
Net sales for the year ended December 31, 2015 increased approximately $1.6 million to $87.5 million as compared to the year ended December 31, 2014. During the year ended December 31, 2015, gross sales increased in Long-Lead Time PCBs by $1.0 million, Assembly sales increased by $0.9 million, and Quick-Turn Production and Small-Run PCBs decreased by $0.2 million when compared to the same period in 2014. Sales from Quick-Turn production and Small-Run PCBs represented approximately 53.5% of gross sales in 2015 compared to 54.8% during 2014.

Cost of sales
Cost of sales for the year ended December 31, 2015 increased approximately $1.4 million compared to the comparable period in 2014. Gross profit as a percentage of sales decreased 60 basis points during the year ended December 31, 2015 (44.9% in 2015 compared to 45.5% in 2014) primarily as a result of sales mix.

Selling, general and administrative expense
Selling, general and administrative expenses were approximately $13.6 million in both the year ended December 31, 2015 and 2014. Selling, general and administrative expenses represented 15.6% of net sales for the year ended December 31, 2015 compared to 15.8% of net sales in 2014.

Income from operations
Income from operations for the year ended December 31, 2015 was approximately $24.1 million compared to $22.5 million in the same period in 2014, an increase of approximately $1.7 million, principally as a result of the factors described above, as well as a decrease in amortization expense of $1.5 million as a result of certain intangible assets being fully amortized during the prior year.

92


Year Ended December 31, 2014 compared to Year Ended December 31, 2013

Net sales
Net sales for the year ended December 31, 2014 decreased approximately $1.5 million or 1.7% as compared to the corresponding year ended December 31, 2013. The decrease in net sales is primarily the result of a decrease in gross sales in long-lead time PCBs ($1.6 million) and quick-turn production and small-run PCBs ($1.2 million) offset in part by an increase in assembly sales ($0.9 million) and a decrease in sales promotions and discounts ($0.5 million) in the year ended December 31, 2014 compared to the same period in 2013. The decrease in sales of long lead time PCB’s is attributable to a reduction in orders as compared to the prior year period. The decrease in sales of quick-turn and small-run PCBs in the year ended December 31, 2014 compared to 2013 is primarily the result of a decline in orders from Department of Defense contractors. In addition to the decline in net sales due to lower defense spending, we believe excess capacity created by current conditions in the global PCB market has negatively impacted net sales in the current year as foreign and domestic competitors operating below capacity have responded by competing aggressively on price within multiple service lines. Sales from quick-turn and small-run PCBs represented approximately 55% of gross sales in the years ended December 31, 2014 and 2013.

Cost of sales
Cost of sales for the year ended December 31, 2014 decreased approximately $0.2 million compared to the comparable period in 2013. Gross profit as a percentage of sales decreased 75 basis points during the year ended December 31, 2014 (45.5% at December 31, 2014 compared to 46.3% at December 31, 2013). The decrease is due to production inefficiencies realized in 2014 as a result of the reduced production volume.

Selling, general and administrative expense
Selling, general and administrative expenses were approximately $13.6 million in the year ended December 31, 2014 compared to $13.9 million in the same period in 2013. The $0.3 million decrease is primarily attributable to additional costs incurred in 2013 related to a potential acquisition.

Income from operations
Income from operations for the year ended December 31, 2014 was approximately $22.5 million compared to $22.9 million earned in the same period in 2013, a decrease of approximately $0.5 million, principally as a result of the decrease in net sales and other factors described above.
Arnold
Overview
Founded in 1895 and headquartered in Rochester, New York, Arnold Magnetics (or Arnold) is a manufacturer of engineered, application specific permanent magnets. Arnold products are used in applications such as general industrial, reprographic systems, aerospace and defense, advertising and promotional, consumer and appliance, energy, automotive and medical technology. Arnold is the largest U.S. manufacturer of engineered magnets as well as only one of two domestic producers to design, engineer and manufacture rare earth magnetic solutions. Arnold operates a 70,000 sq. ft. manufacturing assembly and distribution facility in Rochester, New York with nine additional facilities worldwide, in countries including the United Kingdom, Switzerland and China. Arnold serves customers via three primary product sectors:

Permanent Magnet and Assemblies and Reprographics (“PMAG”) (approximately 71% of sales) – High performance magnets for precision motor/generator sensors as well as beam focusing applications and reprographic applications;
Flexmag (approximately 20% of net sales) – Flexible bonded magnets for advertising, consumer and industrial applications; and
Precision Thin Metals (approximately 9% of net sales) – Ultra thin metal foil products utilizing magnetic and non- magnetic alloys.
Arnold is also a 50% partner in a China rare earth mine-to-magnet joint venture. Arnold accounts for its activity in the joint venture utilizing the equity method of accounting. Gains and losses from the joint venture are not material during the years ended December 31, 2015, 2014 or 2013.
On March 5, 2012, we made loans to and purchased a controlling interest in Arnold for a net purchase price of approximately $128.8 million, representing approximately 96.6% of the equity in Arnold Magnetics.

93


Results of Operations
The table below summarizes the results of operations for Arnold for the fiscal year ended December 31, 2015, 2014 and 2013.
 
Year ended December 31,
(in thousands)
2015
 
2014
 
2013
Net sales
$
119,994

 
$
123,205

 
$
126,606

Cost of sales 
93,559

 
95,640

 
96,784

Gross profit
26,435

 
27,565

 
29,822

Selling, general and administrative expenses
14,828

 
16,456

 
16,820

Management fees
500

 
500

 
500

Amortization of intangibles
3,523

 
3,514

 
3,588

Income from operations
$
7,584

 
$
7,095

 
$
8,914



Year Ended December 31, 2015 compared to Year Ended December 31, 2014

Net sales
Net sales for the year ended December 31, 2015 were approximately $120.0 million, a decrease of $3.2 million compared to the same period in 2014. The decrease in net sales is a result of a decrease in sales in the PMAG product sector ($5.9 million) and Flexible product sector ($0.3 million), offset by an increase in net sales in the Precision Thin Metals sector ($3.0 million). PMAG sales represented approximately 71% of net sales for the year ended December 31, 2015 compared to 75% for the year ended December 31, 2014. The decrease in PMAG sales during 2015 compared to 2014 is principally attributable to lower sales of the reprographic application of the PMAG division, as well as weaker economic conditions in Europe, primarily in the oil and gas sector, which is a component of PMAG. The decrease in Flexmag sales is the result of decreased customer demand. The increase in Precision Thin Metals sales is attributable to positive steps taken over the last year by management to identify new customers and applications.

International sales were $44.2 million during the year ended December 31, 2015 compared to $55.6 million during the same period in 2014, a decrease of $11.4 million or 20.5%. The decrease in international sales is due to a decrease in sales in the PMAG sector as noted above.

Cost of sales
Cost of sales for the year ended December 31, 2015 were approximately $93.6 million compared to approximately $95.6 million in the same period of 2014. Gross profit as a percentage of sales decreased from 22.4% in 2014 to 22.0% in 2015. The decrease is principally attributable to a slight decrease in the PMAG sector due to volume reductions and customer mix, partially offset by a slight increase in margin in the Precision Thin Metals sector due to volume. Flexmag margin in 2015 was consistent with 2014 due to successful cost saving initiatives.

Selling, general and administrative expense
Selling, general and administrative expense in the year ended December 31, 2015 was $14.8 million as compared to approximately $16.5 million for the year ended December 31, 2014. The decrease in expense is primarily attributable to headcount reduction in Switzerland and China, and overall reduced spending.

Income from operations
Income from operations for the year ended December 31, 2015 was approximately $7.6 million, an increase of $0.5 million when compared to the same period in 2014, principally as a result of the factors described above.


Year Ended December 31, 2014 compared to Year Ended December 31, 2013

Net sales
Net sales for the year ended December 31, 2014 were approximately $123.2 million, a decrease of $3.4 million, or 2.7%, compared to the same period in 2013. The decrease in net sales is a result of decreased sales in PMAG ($2.9 million) and Flexmag ($1.0 million) product sectors offset in part by an increase in net sales in the Precision Thin Metals sector ($0.4 million). The decrease in PMAG sales in the year ended December 31, 2014 compared to 2013 is primarily due to a decrease in reprographic sales.

94


PMAG sales represented approximately 75% of net sales in each of the years ended December 31, 2014 and 2013. The decrease in Flexmag sales is the result of sales attributable to non-recurring projects for a customer in 2013 that was not replicated during 2014. The increase in Precision Thin Metals sales is attributable to positive steps taken over the last year by management to identify new customers and applications.

International sales were $55.6 million during the year ended December 31, 2014 compared to $61.4 million during the same period in 2013, a decrease of $5.8 million or 9.5%.

Cost of sales
Cost of sales for the year ended December 31, 2014 were approximately $95.6 million compared to approximately $96.8 million in the same period of 2013. Gross profit as a percentage of sales decreased from 23.6% for the year ended December 31, 2013 to 22.4% for the same period ended December 31, 2014. The decrease is principally attributable to decreased margins in the Flexmag sector due to a one-time high margin project in the second quarter of 2013 that was not replicated in 2014, offset in part by an increase in margin in the Precision Thin Metals sectors. The increase in margins in the Precision Thin Metals sector is due to a more favorable customer/product sales mix during the year ended December 31, 2014 compared to the same period in 2013 and the positive impact of new customers and applications and increased production efficiencies.

Selling, general and administrative expense
Selling, general and administrative expense for the year ended December 31, 2014 decreased to approximately $16.5 million or 13.4% of net sales compared to $16.8 million or 13.3% of net sales for the same period in 2013. The $0.4 million decrease in selling, general and administrative expenses in the year ended December 31, 2014 compared to 2013 is primarily attributable to a reduction in compensation expense for the period.

Income from operations
Income from operations for the year ended December 31, 2014 was approximately $7.1 million, a decrease of $1.8 million when compared to the same period in 2013, based on the factors described above.
Clean Earth
Overview
Founded in 1990 and headquartered in Hatboro, Pennsylvania, Clean Earth is a provider of environmental services for a variety of contaminated materials. Clean Earth provides a one-stop shop solution that analyzes, treats, documents and recycles waste streams generated in multiple end-markets such as power, construction, commercial development, oil and gas, infrastructure, industrial and dredging. Historically, the majority of Clean Earth’s revenues have been generated by contaminated soils which include environmentally impacted soils, drill cuttings and other materials which are treated at one of its nine permitted soil treatment facilities. Clean Earth also operates three RCRA Part B hazardous waste facilities. The remaining revenue has been generated by dredge material, which consists of sediment removed from the floor of a body of water for navigational purposes and/or environmental remediation of contaminated waterways and is treated at one of its two permitted dredge processing facilities. Approximately 98% of the material processed by Clean Earth is beneficially reused for such purposes as daily landfill cover, industrial and brownfield redevelopment projects.
On August 26, 2014, we made loans to and purchased a controlling interest in Clean Earth for approximately $251.4 million, representing approximately 98% of the equity in Clean Earth.
Results of Operations
The table below summarizes the results of operations for Clean Earth for the year ended December 31,2015, and the pro forma results of operations for Clean Earth for the full fiscal years ended December 2014 and 2013. We acquired Clean Earth on August 26, 2014. The following results of operations are reported as if we acquired Clean Earth on January 1, 2013.

95


 
Year ended December 31,
(in thousands)
2015
 
2014
(Pro forma)
 
2013
(Pro forma)
Net service revenues
$
175,386

 
$
164,536

 
$
155,929

Cost of services (a)
125,178

 
112,636

 
113,965

      Gross profit
50,208

 
51,900

 
41,964

Selling, general and administrative expenses (b)
26,512

 
27,034

 
21,210

Management fees (c)
500

 
500

 
500

Amortization of intangibles (d)
12,183

 
11,524

 
11,524

     Income from operations
$
11,013

 
$
12,842

 
$
8,730


Pro forma results of operations for Clean Earth for the annual periods ended December 31, 2014 and 2013 include the following pro forma adjustments applied to historical results:

(a) Cost of sales decreased $1.5 million and $1.0 million for years ended December 31, 2014 and 2013, respectively, for a reduction in depreciation expense associated with the extension of the estimated useful lives of the property, plant and equipment resulting from the purchase price allocation in connection with our acquisition.

(b) Selling, general and administrative costs were reduced by approximately $13.7 million in the year ended December 31, 2014 representing an adjustment for one-time seller’s transaction costs incurred as a result of our purchase, offset by approximately $1.0 million in additional expense related to stock options issued to management.

(c) Represents management fees that would have been payable to the Manager in each period presented.

(d) Represents an increase in amortization of intangible assets totaling $5.6 million and $10.0 million in the years ended December 31, 2014 and 2013, respectively, for additional amortization expense associated with the fair value step up of intangible assets resulting from the purchase price allocation in connection with our acquisition.

Year Ended December 31, 2015 compared to the Pro Forma Year Ended December 31, 2014

Service revenues
Service revenues for the year ended December 31, 2015 were approximately $175.4 million, an increase of $10.9 million or 6.6% compared to the same period in 2014. The increase in service revenues is principally the result of the Clean Earth’s December 2014 acquisition of all of the assets of American Environmental Services, Inc. ("AES") which operates two RCRA Part B hazardous waste facilities. For the year ended December 31, 2015, contaminated soil volumes increased 2% as compared to the same period last year principally attributable to commercial development activity in the New York City and Greater Washington, D. C. areas. Hazardous waste volume increased 46%, primarily as a result of the AES acquisition. Revenue from dredged material decreased during 2015 as compared to 2014 due to the timing and flow of new maintenance contracts in our core markets. Contaminated soils represented approximately 58% of net sales for each of the years ended December 31, 2015 and December 31, 2014.

Cost of services
Cost of services for the year ended December 31, 2015 were approximately $125.2 million compared to approximately $112.6 million in the same period of 2014. Gross profit as a percentage of sales decreased from 31.5% for the year ended December 31, 2014 to 28.6% for the year ended December 31, 2015. The 290 basis points decrease in gross margin during the year ended December 31, 2015 was primarily due to the mix of services provided during 2015 as compared to 2014, as well as decreased margins from contaminated soils due to increased equipment rental expense and increased beneficial reuse costs at some of the contaminated soil facilities.

Selling, general and administrative expense
Selling, general and administrative expense for the year ended December 31, 2015 decreased to approximately $26.5 million or 15.1% of service revenues compared to $27.0 million or 16.4% of service revenues for the same period in 2014. The $0.5 million decrease in selling, general and administrative expenses in the year ended December 31, 2015 compared to 2014 is primarily attributable to costs associated with the acquisition of Clean Earth in 2014, partially offset by reductions in professional fees, employee compensation and bad debt expenses.



96


Amortization expense
Amortization expense for the year ended December 31, 2015 was $12.2 million, an increase of $0.7 million compared to 2014. The increase is due to additional amortization expense in 2015 from the AES acquisition ($0.6 million) and an increase in the amortization of airspace, which is recognized based on usage rather than over the estimated useful life of the asset.

Income from operations
Income from operations for the year ended December 31, 2015 was approximately $11.0 million as compared to income from operations of $12.8 million for the year ended December 31, 2014, a decrease of $1.8 million, primarily as a result of those factors described above.
Pro Forma Year Ended December 31, 2014 compared to the Pro Forma Year ended December 31, 2013

Net sales
Net sales for the year ended December 31, 2014 were approximately $164.5 million, an increase of $8.6 million or 5.5% compared to the same period in 2013. The increase in net sales is a result of increased volume in both contaminated soils and dredge material. The increase in volume of contaminated soils during the year ended December 31, 2014 compared to the same period in 2013 is principally attributable to incremental net sales from a new treatment facility acquired in March 2013. The increase in volume of dredge material is principally attributable to the increase in the number of large maintenance dredge projects during the year ended December 31, 2014 compared to the same period in 2013. Contaminated soils represented approximately 58% of net sales for the year ended December 31, 2014 and 56% for the year ended December 31, 2013.

Cost of sales
Cost of sales for the year ended December 31, 2014 were approximately $112.6 million compared to approximately $114.0 million in the same period of 2013. Gross profit as a percentage of sales increased from 26.9% for the year ended December 31, 2013 to 31.5% for the year period ended December 31, 2014. The increase in gross margin during the year ended December 31, 2014 is due to lower beneficial reuse costs during the year ended December 31, 2014 compared to the same period in 2013.

Selling, general and administrative expense
Selling, general and administrative expense for the year ended December 31, 2014 increased to approximately $27.0 million or 16.4% of net sales compared to $21.2 million or 13.6% of net sales for the same period in 2013. The $5.8 million increase in selling, general and administrative expenses in the year ended December 31, 2014 compared to 2013 is primarily attributable to one time buyer transaction costs incurred in September 2014 ($1.9 million), increased professional fees during the year ended December 31, 2014 compared to the same period in 2013, and additional employee compensation.
 
Income from operations
Income from operations for the year ended December 31, 2014 was approximately $12.8 million, an increase of $4.1 million when compared to the same period in 2013 as a result of those factors described above.
Sterno Products
Overview

Sterno Products, headquartered in Corona, California, is a manufacturer and marketer of portable food warming fuel and creative table lighting solutions for the food service industry. Sterno Products offers a broad range of wick and gel chafing fuels, butane stoves and accessories, liquid and traditional wax candles, catering equipment and lamps. Sterno Products was formed in 2012 with the merger of two manufacturers and marketers of portable food warming fuel products, The Sterno Products Group LLC and the Candle Lamp Company, LLC.

On October 10, 2014, we made loans to and purchased all of the equity of Sterno Products for approximately $160.0 million.
Results of Operations
The table below summarizes the results of operations for Sterno Products for the year ended December 31, 2015, and the pro forma results of operations for Sterno Products for the full fiscal years ended December 2014 and 2013. We acquired Sterno

97


Products on October 10, 2014. The following results of operations are reported as if we acquired Sterno Products on January 1, 2013.
 
Year ended December 31,
(in thousands)
2015
 
2014
(Pro forma)
 
2013
(Pro forma)
Net sales
$
139,991

 
$
140,858

 
$
133,603

Cost of sales (a)
104,372

 
111,344

 
106,379

      Gross profit
35,619

 
29,514

 
27,224

Selling, general and administrative expenses (b)
16,596

 
17,150

 
21,139

Management fee (c)
500

 
500

 
500

Amortization of intangibles (d)
5,323

 
6,014

 
6,014

      Income (loss) from operations
$
13,200

 
$
5,850

 
$
(429
)

Pro forma results of operations for Sterno Products for the annual periods ended December 31, 2014 and 2013 include the following pro forma adjustments applied to historical results:

(a) Cost of sales for the year ended December 31, 2014 does not include $2.0 million of amortization expense associated with the inventory fair value step-up recorded in 2014 as a result of and derived from the purchase price allocation in connection with our purchase of Sterno.

(b) Selling, general and administrative costs were reduced by approximately $10.8 million in the year ended December 31, 2014 representing an adjustment for one-time seller’s transaction costs incurred as a result of our purchase. An additional $0.6 million reduction in expense is recorded in 2013 related to the difference in stock compensation expense as a result of the transaction.

(c) Represents management fees that would have been payable to the Manager in each period presented.

(d) Represents an increase in amortization of intangible assets totaling $2.3 million and $3.8 million in the years ended December 31, 2014 and 2013, respectively, for additional amortization expense associated the fair value step up of intangible assets resulting from the purchase price allocation in connection with our acquisition.

Year Ended December 31, 2015 compared to the Pro Forma Year ended December 31, 2014
Net sales
Net sales for the year ended December 31, 2015 were approximately $140.0 million, a decrease of $0.9 million or 0.6% compared to the same period in 2014. The decrease in net sales is primarily a result of the timing of orders from two of Sterno Products' larger customers.

Cost of sales
Cost of sales for the year ended December 31, 2015 were approximately $104.4 million compared to approximately $111.3 million in the same period of 2014. Gross profit as a percentage of sales increased from 21.0% for the year ended December 31, 2014 to 25.4% for the same period ended December 31, 2015. The increase in gross margin during the year ended December 31, 2015 primarily reflects greater labor and manufacturing efficiencies during 2015 as compared to the 2014 as Sterno Products continued to integrate the acquisition of Sterno by CandleLamp during 2014, and favorable material costs reflecting lower commodity prices and material savings programs.

Selling, general and administrative expense
Selling, general and administrative expense for the year ended December 31, 2015 and 2014 was approximately $16.6 million and $17.2 million, respectively. The decrease is primarily a result of acquisition related costs in the prior year of $2.8 million, offset in part by integration services fees incurred during the first nine months of 2015. Selling, general and administrative expense represented 11.9% of net sales for the year ended December 31, 2015 as compared to 12.2% of net sales for the same period in 2014.

Income from operations

98


Income from operations for the year ended December 31, 2015 was approximately $13.2 million, an increase of $7.4 million when compared to the same period in 2014, due to those factors described above, as well as a decrease in amortization expense as a result of the finalization of the purchase price allocation for Sterno Products in the three months ended March 31, 2015.
Pro Forma Year Ended December 31, 2014 compared to the Pro Forma Year ended December 31, 2013

Net sales
Net sales for the year ended December 31, 2014 were approximately $140.9 million, an increase of $7.3 million or 5.4% compared to the same period in 2013. The increase in net sales is a result of additional product placement and share growth in the retail sales channel and price increases implemented by Sterno Products during the 2014 fiscal year.

Cost of sales
Cost of sales for the year ended December 31, 2014 were approximately $111.3 million compared to approximately $106.4 million in the same period of 2013. Gross profit as a percentage of sales increased from 20.4% for the year ended December 31, 2013 to 21.0% for the same period ended December 31, 2014. The improvement in gross margin during the year ended December 31, 2014 is primarily due to price increases net of commodity cost increases and additional efficiencies related to the merger of Candle Lamp Company, LLC and The Sterno Group LLC during the year ended December 31, 2014 compared to the same period in 2013.

Selling, general and administrative expense
Selling, general and administrative expense for the year ended December 31, 2014 decreased to approximately $17.2 million or 12.2% of net sales compared to $21.1 million or 15.8% of net sales for the same period in 2013. The $4.0 million decrease in selling, general and administrative expenses in the year ended December 31, 2014 compared to 2013 is primarily attributable to non-recurring expenses associated with the merger of CandleLamp Co. and the Sterno Group that were incurred during 2013.
 
Income (loss) from operations
Income from operations for the year ended December 31, 2014 was approximately $5.9 million, an increase of $6.3 million when compared to the same period in 2013, as a result of those factors described above.
Tridien
Overview
Tridien, headquartered in Coral Springs, Florida, is a developer, manufacturer and marketer of powered and non-powered medical therapeutic support surfaces and surgical patient positioning devices serving the acute care, long-term care and home health care markets. Tridien, together with its subsidiary companies, provides its customers the opportunity to source or co-develop innovative support surface technologies directly from the designer and manufacturer. Tridien’s customers include some of the largest and most respected providers of support surfaces and surgical patient positioners across the globe.
Tridien historically received approximately two-thirds of its revenues from its three largest customers.
Results of Operations
The table below summarizes the results of operations for Tridien for the fiscal years ending December 31, 2015, 2014 and 2013.

 
Year Ended December 31,
(in thousands)
2015
 
2014
 
2013
Net sales
$
77,406

 
$
67,254

 
$
60,072

Cost of sales
64,269

 
53,089

 
46,636

Gross profit
13,137

 
14,165

 
13,436

Selling, general and administrative expenses
10,557

 
9,845

 
9,145

Management fees
350

 
350

 
350

Amortization of intangibles
1,768

 
1,779

 
1,250

Impairment expense
9,165

 

 
12,918

Income (loss) from operations
$
(8,703
)
 
$
2,191

 
$
(10,227
)

99


Year Ended December 31, 2015 compared to Year Ended December 31, 2014

Net sales
Net sales for the year ended December 31, 2015 were approximately $77.4 million compared to approximately $67.3 million for the same period in 2014, an increase of $10.2 million or 15.1%. Sales of non-powered products (including patient positioning devices) totaled $61.4 million during the year ended December 31, 2015 representing an increase of $5.9 million compared to the same period in 2014. Sales of powered products totaled $15.9 million during the year ended December 31, 2015 representing an increase of $4.0 million compared to the same period in 2014. The increase in non-powered product sales during 2015 compared to 2014 is principally the result of higher demand for patient positioning devices from a large customer whose contract with Tridien expired in the fourth quarter of 2015. Improved powered products sales in the year ended December 31, 2015 compared to the same period in 2014 is principally the result of sales of recently developed products.
 
Cost of sales
Cost of sales increased approximately $11.2 million for the year ended December 31, 2015 compared to the same period in 2014. Gross profit as a percentage of sales was approximately 17.0% in the year ended December 31, 2015 compared to 21.1% in the same period of 2014. The decrease in gross profit as a percentage of sales was primarily due to higher manufacturing labor costs and warranty costs for newly launched powered support surfaces, plus increased manufacturing labor costs stemming from substantial unanticipated demand for patient positioning devices from a large customer whose contract with Tridien expired in the fourth quarter of 2015, and inefficiencies in manufacturing due to a facility move during 2015.

Selling, general and administrative expense
Selling, general and administrative expense for the year ended December 31, 2015 was approximately $10.6 million as compared to $9.8 million for the same period in 2014. The increase of $0.7 million relates primarily to a contingent liability reserve established by Tridien related to a complaint filed by the Riverside County District Attorney's office for an alleged violation of the California Labor Code.

Impairment expense

In January 2015, one of Tridien's largest customers informed the Company that it would not renew its purchase agreement when it expired in the fourth quarter of 2015. This customer represented 25% and 20% of Tridien's sales in 2015 and 2014, respectively.
The expected lost sales and net income were significant enough to trigger an interim goodwill and indefinite-lived asset impairment analysis. The result of this impairment analysis (step 1) indicated that goodwill was impaired. The results of the step 2 impairment analysis resulted in a write down of goodwill of $8.9 million and a write down of long-lived intangible assets of $0.2 million.

Income (loss) from operations
Loss from operations was approximately $8.7 million in the year ended December 31, 2015 as compared to income from operations of approximately $2.2 million in the year ended December 31, 2014, a decrease of approximately $10.9 million due primarily to the goodwill impairment.

Year Ended December 31, 2014 compared to Year Ended December 31, 2013
Net sales
Net sales for the year ended December 31, 2014 were approximately $67.3 million compared to approximately $60.1 million for the same period in 2013, an increase of $7.2 million or 12.0%. Sales of non-powered products (including patient positioning devices) totaled $55.4 million during the year ended December 31, 2014 representing an increase of $8.2 million compared to the same period in 2013. The increase in non-powered product sales in the year ended December 31, 2014 compared to the same period in 2013 is principally the result of our customer's expansion into international markets with newly developed and existing products. Sales of powered products totaled $11.8 million during the year ended December 31, 2014 representing a decrease of $1.0 million compared to the same period in 2013.

Cost of sales
Cost of sales increased approximately $6.5 million for the year ended December 31, 2014 compared to the same period in 2013. Gross profit as a percentage of sales was 21.1% for the year ended December 31, 2014 compared to 22.4% in the corresponding period in 2013. The decrease in gross profit as a percentage of sales was primarily due to an unfavorable product sales mix during

100


the year ended December 31, 2014 compared to the same period in 2013. Non-powered products typically carry lower margins than powered products.

Selling, general and administrative expenses
Selling, general and administrative expenses for the year ended December 31, 2014 increased $0.7 million compared to the same period in 2013. This increase is attributable to higher research and development costs and professional fees in 2014 compared to the prior year.

Impairment expense
During the second quarter of 2013, one of Tridien’s largest customers lost a large contract program that was being serviced substantially with Tridien product. The expected lost sales and net income were significant enough to trigger an interim goodwill and indefinite-lived asset impairment analysis. The result of these analyses supported the carrying value of goodwill but indicated that sales of product, reliant on trade names could not fully support the carrying value of Tridien’s trade names. At December 31 2013, further revenue decreases together with a revised 2014 forecast that indicated little to no growth prompted an additional interim impairment analysis as of December 31, 2013. The result of the year end goodwill impairment analysis (step 1) indicated that goodwill was impaired. Further testing (step 2) resulted in the following results; (i) goodwill was written down $11.5 million to a balance of $16.8 million; (ii) trade names were written down $0.4 million to a balance of $0.2 million and; (iii) technology assets were written down $0.1 million to a balance of $0.8 million. In addition, as part of the 2013 analysis, Tridien shortened the life of some of its intangible assets, resulting in higher periodic intangible amortization expense.

Income from operations
Income from operations increased approximately $12.4 million to $2.2 million for the year ended December 31, 2014 compared to the same period in 2013 primarily due to the impairment expense recorded in 2013, and other factors as described above.

Liquidity and Capital Resources
The change in cash and cash equivalents is as follows:

 
Year ended December 31,
(in thousands)
2015
 
2014
 
2013
Cash provided by operations
$
84,548

 
$
70,695

 
$
72,374

Cash provided by (used in) investing activities
233,880

 
(424,753
)
 
66,286

Cash provided by (used in) financing activities
(254,357
)
 
265,487

 
(44,122
)
Effect of exchange rates on cash and cash equivalents
(1,905
)
 
(955
)
 
450

Increase (decrease) in cash and cash equivalents
62,166

 
(89,526
)
 
94,988



Cash Flow from Operating Activities
2015
For the year ended December 31, 2015, cash flows provided by operating activities (from both continuing and discontinued operations) totaled approximately $84.5 million, which represents a $13.9 million increase compared to cash flow from operating activities of $70.7 million during the year ended December 31, 2014. Net cash provided by discontinued operations totaled $14.4 million in 2015 as compared to $29.2 million in 2014, with the decrease due to the timing of the dispositions that resulted in discontinued operations during 2015. This increase in net cash provided by operating activities of continuing operations of $28.7 million is principally the result of changes in cash used for working capital in the year ended December 31, 2015 as compared to the same period in 2014 as a result of the effect of the acquisition of Clean Earth and Sterno Products in the third and fourth quarter of 2014, respectively, the acquisition of Manitoba Harvest in July 2015, and the increased operating income year over year as a result of these acquisitions.
2014
For the year ended December 31, 2014, on a consolidated basis, cash flows provided by operating activities totaled $70.7 million, which represents a $1.7 million decrease compared to the year-ended December 31, 2013. Cash from operating activities of

101


continuing operations was $41.5 million in 2014 compared to $39.2 million in 2013. Cash from operating activities of discontinued operations was $29.2 million in 2014 compared to $33.2 million in 2013. The decrease in cash from operating activity of continuing activities is principally the result of changes in working capital primarily resulting from our 2014 acquisitions from date of acquisition through year-end, as well as the effect on working capital of the deconsolidation of our FOX business in July 2014.
2013
For the year ended December 31, 2013, on a consolidated basis, cash flows provided by operating activities totaled approximately $72.4 million, which reflects cash flow from the operating activities of continuing operations of $39.2 million and cash flow from the operations of discontinued operations of $33.2 million. Cash outflows related to the working capital of continuing operations was $20.8 million and reflected inventory build up at FOX and Liberty as a result of steadily increasing sales at those entities as well as a higher accounts receivable balance at FOX, which recognized a considerable increase in sales in the fourth fiscal quarter of 2013 compared to 2012.
Cash Flow from Investing Activities
2015

Cash flows provided by investing activities for the year ended December 31, 2015 totaled approximately $233.9 million, compared to $424.8 million used in investing activities in the same period of 2014. The 2015 investing activities reflect the acquisition of Manitoba Harvest in the third quarter and the add-on acquisition of HOCI in the fourth quarter of 2015 ($130.3 million) and net proceeds from the sale of CamelBak in August 2015 and American Furniture in October 2015 ($385.5 million in the aggregate). The 2014 investing activities reflect FOX's acquisition of Sport Truck ($41.0 million) and our acquisition of Clean Earth ($250.0 million, net of cash). Capital expenditures from continuing operations in the year ended December 31, 2015 increased approximately $5.8 million, with the increase primarily due to capital expenditures at our 2014 acquisitions, Clean Earth and Sterno Products. We expect capital expenditures for 2016 to be approximately $17 million to $22 million.
2014
Cash flows used in investing activities for the year ended December 31, 2014 was $424.8 million. This amount reflects the Company's purchase of our 2014 Acquisitions, Clean Earth ($250.4 million) and Sterno Products ($165.3 million), as well as an add-on acquisition at Clean Earth ($15.9 million) and an acquisition by FOX prior to deconsolidation ($41.0 million), cash used for the purchase of capital expenditures ($10.8 million) and fixed cash payments on our interest rate swap ($2.0 million), offset in part by proceeds from the sale of FOX common stock ($65.5 million).
2013
For the year ended December 31, 2013, on a consolidated basis, cash flows provided by investing activities totaled approximately $66.3 million, which reflects the net proceeds from the sale of subsidiary stock (FOX—$80.9 million), and sale leaseback proceeds at Advanced Circuits ($4.4 million), offset in part by capital expenditures ($20.4 million).

Cash Flow from Financing Activities
2015

Cash flows used in financing activities totaled approximately $254.4 million during the year ended December 31, 2015 principally reflecting payment of our shareholder distribution ($78.2 million), the payment of a profit allocation to our Allocation Interest Holders of $17.7 million and the repayment of our 2014 Revolving Credit Facility using the net proceeds from the sale of CamelBak during the third quarter of 2015. Cash flows provided by financing activities during the year ended December 31, 2014 were approximately $265.5 million principally reflecting net borrowings under our credit facility to finance a portion of the acquisition purchase price for Clean Earth in the third quarter of 2014 and FOX's borrowings to finance their acquisition of Sport Truck, offset in part by our shareholder distribution ($69.6 million) and a profit allocation payment related to the FOX secondary offering ($11.9 million).
2014
Cash flows provided by financing activities for the year ended December 31, 2014 was $265.5 million, principally reflecting: (i)net borrowings under our 2011 and 2014 Credit Facilities ($206.3 million) which was used to fund our 2014 acquisitions and net

102


borrowings under the FOX credit facility prior to deconsolidation ($37.1 million), (ii) proceeds from a secondary offering that we completed during the fourth quarter of 2014 ($99.9 million), (iii) stock option proceeds received from minority shareholders ($4.0 million), and (iv) excess tax benefit at FOX ($1.7 million) offset in part by the payment of quarterly distributions to our shareholders ($69.6 million) and a profit allocation payment to our Allocation Interest Holders ($11.9 million).
2013
For the year ended December 31, 2013, on a consolidated basis, cash flows used in financing activities totaled approximately $44.1 million, principally reflecting distributions to majority and non-controlling shareholders ($88.6 million), offset in part by net proceeds from the sale of IPO stock at the subsidiary level ($36.1 million) and borrowings on our long-term debt, net of loan origination costs ($8.5 million).
At December 31, 2015, we had approximately $85.9 million of cash and cash equivalents on hand. The majority of our cash is invested in short-term securities and corporate debt securities and is maintained in accordance with the Company’s investment policy, which identifies allowable investments and specifies credit quality standards. The primary objective of our investment activities is the preservation of principal and minimizing risk. We do not hold any investments for trading purposes.
On January 28, 2016, we paid our fourth quarter 2015 distribution to our shareholders of $19.5 million.
Total Liabilities and Intercompany loans to our businesses
The following table summarizes the total liabilities and intercompany debt of our business as of December 31, 2015:
(in thousands)
 
Intercompany Loans
 
Total Liabilities
Ergobaby
 
$
14,603

 
$
33,025

Liberty
 
30,600

 
43,338

Manitoba Harvest
 
47,064

 
69,856

Advanced Circuits
 
55,600

 
78,469

Arnold
 
70,950

 
92,696

Clean Earth
 
142,438

 
229,137

Sterno Products
 
74,929

 
97,474

Tridien
 
12,481

 
21,157

  Total
 
$
448,665

 
$
665,152

Corporate and eliminations
 
(448,665
)
 
(112,726
)
 
 
$

 
$
552,426


Each loan has a scheduled maturity and each business is entitled to repay all or a portion of the principal amount of the outstanding loans, without penalty, prior to maturity. As of December 31, 2015, Tridien was not in compliance with its Fixed Charge Coverage Ratio included in their amended credit agreement with us. We expect to issue a waiver to Tridien related to the failure of the Fixed Charge Coverage ratio covenant. All of our businesses with the exception of Tridien are in compliance with their financial covenants with us as of December 31, 2015.
Subsequent to year-end, our Sterno Products subsidiary completed the acquisition of Northern International, Inc. (NII), a seller of flameless candles and outdoor lighting, for approximately $36 million. Sterno Products financed the acquisition and payment of the related transaction costs through the issuance of an additional $37 million in intercompany loans with the Company.
Our primary source of cash is from the receipt of interest and principal on our outstanding loans to our businesses. Accordingly, we are dependent upon the earnings and cash flow of these businesses, which are available for (i) operating expenses; (ii) payment of principal and interest under our Credit Facility; (iii) payments to CGM due or potentially due pursuant to the revised MSA and the LLC Agreement; (iv) cash distributions to our shareholders; and (v) investments in future acquisitions. Payments made under

103


(i) through (iii) above are required to be paid before distributions to shareholders and may be significant and exceed the funds held by us, which may require us to dispose of assets or incur debt to fund such expenditures.
Credit Facility
On June 6, 2014, we entered into a new credit facility, the 2014 Credit Facility, replacing our existing 2011 Credit Facility entered into in October 2011. The 2014 Credit Facility provides for (i) revolving loans, swing line loans and letters of credit up to a maximum aggregate amount of $400 million and matures in June 2019, and (ii) a $325 million term loan. Our 2014 Term Loan requires quarterly payments of $0.8 million with a final payment of the outstanding principal balance due in June 2021. (Refer to Note J to the Consolidated Financial Statements for a complete description of our 2014 Credit Facility.) We used approximately $290.0 million of the 2014 Term Loan proceeds to pay all amounts outstanding under the 2011 Credit Facility and to pay the closing costs. The 2014 Credit Facility was amended in June 2015, primarily to allow for inter-company loans to, and the acquisition of, Canadian-based companies on an unsecured basis, and to modify provisions that would allow for early termination of a "Leverage Increase Period," thereby providing additional flexibility as to the timing of subsequent acquisitions.
At December 31, 2015, we had Letters of Credit totaling $4.1 million outstanding under the 2014 Revolving Credit Facility. We had approximately $395.8 million in borrowing base availability under this facility at December 31, 2015.
The following table reflects required and actual financial ratios as of December 31, 2015 included as part of the affirmative covenants in our 2014 Credit Facility:

Description of Required Covenant Ratio
Covenant Ratio Requirement
Actual Ratio
Fixed Charge Coverage Ratio
greater than or equal to 1.5:1.0
3.26:1.00
Total Debt to EBITDA Ratio
less than or equal to 4.25:1.0
1.80:1.00
We intend to use the availability under our Credit Facility and cash on hand to pursue acquisitions of additional businesses, to fund distributions and to provide for other working capital needs. We have considered the impact of recent market instability and credit availability in assessing the adequacy of our liquidity and capital resources.
On September 12, 2014, we purchased an interest rate swap (“New Swap”) with a notional amount of $220 million effective April 1, 2016 through June 6, 2021. The agreement requires us to pay interest on the notional amount at the rate of 2.97% in exchange for the three-month LIBOR rate. At December 31, 2015, the New Swap had a fair value loss of $13.0 million, principally reflecting the present value of future payments and receipts under the agreement. $3.4 million of New Swap is reflected as a component of current liabilities and $9.6 million is reflected as a component of noncurrent liabilities in the consolidated balance sheet at December 31, 2015.
The 2011 Credit Facility required us to hedge the interest exposure on 50% of outstanding debt under the 2011 Term Loan Facility. On October 31, 2011, we purchased a three-year interest rate swap (“Swap”) with a notional amount of $200 million effective January 1, 2014 through December 31, 2016. The agreement required us to pay interest on the notional amount at the rate of 2.49% in exchange for the three-month LIBOR rate, with a floor of 1.5%. At December 31, 2015, this Swap had a fair value loss of $0.5 million and is reflected as a component of current liabilities.
Investment in FOX

FOX is a designer, manufacturer and marketer of high performance suspension products used primarily on mountain bikes, off-road vehicles and trucks, snowmobiles and motorcycles. We purchased a controlling interest in FOX on January 4, 2008 for approximately $80.4 million. In August 2013, FOX completed an initial public offering of its common stock at an initial offering price of $15.00 per share. FOX sold 2,857,143 shares and certain of its shareholders sold 7,000,000 shares (including 5,800,238 shares held by us). FOX trades on the NASDAQ stock market under the ticker “FOXF”. We received approximately $80.9 million in net proceeds from the sale of our FOX shares, and our ownership interest in FOX was reduced to approximately 53.9%. FOX used a portion of their net proceeds received from the sale of their shares as well as proceeds from the FOX credit facility to repay $61.5 million in outstanding indebtedness to us under their existing credit facility with us.
On July 10, 2014, certain FOX shareholders, including us, sold shares of FOX common stock through a FOX secondary offering at a price of $15.50 per share. As a selling shareholder, we sold a total of 4,466,569 shares of FOX common stock, including 633,955 shares sold in connection with underwriters’ exercise of the over-allotment option in full, for total net proceeds of approximately $65.5 million. Upon completion of the offering, our ownership in FOX was lowered from approximately 53% to

104


41%, or 15,108,718 shares of FOX’s common stock. As a result of the sale of the FOX shares by the Company in the FOX Secondary Offering, we no longer hold a controlling ownership interest in FOX which resulted in the deconsolidation of the FOX operating segment effective as of the date of the FOX Secondary Offering. We recognized a gain of approximately $76.2 million related to the shares that were sold in the FOX Secondary Offering, and a gain of approximately $188.0 million related to the deconsolidation of our retained interest in FOX, for a total gain of approximately $264.2 million.
We account for our remaining equity interest in FOX using the equity method of accounting. We use the equity method of accounting for investments when we have the ability to exercise significant influence, but not control, over the operating and financial policies of the investee. We have elected to measure the FOX equity method investment at fair value with unrealized gains and losses reported in the consolidated statement of operations as gain (loss) from equity method investment. The investment in FOX had a fair value of $249.7 million at December 31, 2015, and we recorded a gain on the investment of $4.5 million for the year ended December 31, 2015.
Supplemental Put Agreement Termination
On July 1, 2013, we amended the MSA with our Manager to provide for certain modifications related to our Manager’s registration as an investment adviser under the Investment Advisers Act of 1940 (“Advisor’s Act”), as amended. In connection with the amendment resulting from the Manager’s registration as an investment adviser under the Adviser’s Act, we and our Manager agreed to terminate the Supplemental Put Agreement, which had the effect of eliminating the Manager’s right to require us to purchase the Allocation Interests upon termination of the MSA. Pursuant to the MSA, as amended, our Manager will continue to manage the day-to-day operations and affairs of the Company, oversee the management and operations of our businesses, perform certain other services for which it will continue to receive management fees, and the holders of the Allocation Interests will continue to receive the profit allocation upon the occurrence of a Sale Event or a Holding Event. As a result of the termination of the Supplemental Put Agreement, we derecognized the supplemental put liability associated with our Manager’s put right, reversing the entire $61.3 million liability during the year ended December 31, 2013 through supplemental put expense on the consolidated statement of operations. A profit allocation payment totaling $5.6 million was disbursed to holders of Allocation Interests as a result of FOX’s five-year Holding Event prior to the termination of the Supplemental Put Agreement.
Subsequent to the termination of the Supplemental Put Agreement, we record Holding Events and Sale Events as dividends declared on Allocations Interests to stockholders’ equity when they are approved by our board of directors. The FOX Secondary Offering was considered a Sale Event and in September 2014, our board of directors approved and declared a profit allocation payment totaling $11.9 million to holders of the Allocation Interests. The profit allocation payment was made on September 30, 2014. As a result of the FOX IPO, our board of directors approved and declared on October 30, 2013 a profit allocation payment totaling $16.0 million which was paid to holders of Allocation Interests in November of 2013.
We believe that we currently have sufficient liquidity and capital resources, which include amounts available under our 2014 Revolving Credit Facility, to meet our existing obligations, including quarterly distributions to our shareholders, as approved by our board of directors, over the next twelve months.
Interest Expense
We incurred interest expense totaling $25.9 million in the year ended December 31, 2015, as compared to $27.1 million in the year ended December 31, 2014 and $19.4 million for the year ended December 31, 2013. The components of interest expense in each of the years ended December 31, 2015, 2014 and 2013 are as follows (in thousands):

 
Years ended December 31,
 
2015
 
2014
 
2013
Interest on credit facilities
$
17,590

 
$
16,392

 
$
15,625

Unused fee on Revolving Credit Facility
1,612

 
1,914

 
2,349

Amortization of original issue discount
671

 
882

 
1,243

Unrealized losses on interest rate derivatives (1)
5,662

 
7,709

 
130

Letter of credit fees
121

 
62

 
53

Other
286

 
138

 
15

Interest expense
$
25,942

 
$
27,097

 
$
19,415

Average daily balance of debt outstanding
$
443,348

 
$
379,034

 
$
294,056

Effective interest rate
5.9
%
 
7.2
%
 
6.6
%

105


(1) On September 14, 2014, we purchased an interest rate swap (the “New Swap”) with a notional amount of $220 million effective April 1, 2016 through June 6, 2021. The agreement requires us to pay interest on the notional amount at the rate of 2.97% in exchange for the three-month LIBOR rate. At December 31, 2015, this New Swap had a fair value of negative $13.0 million, essentially reflecting the present value of future payments and receipts under the agreement and is reflected as a component of interest expense and other non-current liabilities. In the above table, we provide the effective interest rate on outstanding debt, which includes the mark-to-market loss on the New Swap. The effective interest rate for incurred debt during the year ended December 31, 2015 after elimination of the New Swap, which has a term that does not begin until April 1, 2016, is 4.6%. Refer to Note K - Derivatives and Hedging Activities of the consolidated financial statements.
Income Taxes
We incurred income tax expense of $15.0 million with an annual effective rate of 97.9% during the year ended December 31, 2015, $5.1 million in income tax expense with an annual effective tax rate of 1.8% during the year ended December 31, 2014, and $18.5 million with an effective tax rate of 22.7% during the year ended December 31, 2013. Our gains and losses incurred at the Company, which is an LLC, are not tax deductible at the corporate level as those costs are passed through to the shareholders. During 2015, the effective rate is therefore increased as a result of the gain on sale of businesses. During 2014, the effect of the gain on the deconsolidation of FOX incurred at the corporate level decreased the effective income tax rate by 30.8 %. In 2013, the reversal of the supplemental put expense during 2013 was not taxable as it was incurred at the LLC level.
The components of income tax expense as a percentage of income from continuing operations before income taxes for the years ended December 31, 2015, 2014 and 2013 are as follows:

 
Year ended December 31,
 
2015
 
2014
 
2013
United States Federal Statutory Rate
35.0
 %
 
35.0
 %
 
35.0
 %
State income taxes (net of Federal benefits)
9.3

 
(1.0
)
 
3.4

Foreign income taxes
1.9

 
(0.2
)
 
(1.1
)
Expenses of Compass Group Diversified Holdings, LLC
representing a pass through to shareholders
45.7

 
2.2

 
1.8

Effect of deconsolidation of subsidiary (1)

 
(33.3
)
 

Effect of gain on equity method investment
(10.4
)
 
(1.4
)
 

Effect of supplemental put expense (reversal) (2)

 

 
(19.8
)
Impact of subsidiary employee stock options
2.1

 

 
0.1

Domestic production activities deduction
(5.1
)
 
(0.3
)
 
(1.8
)
Non-deductible acquisition costs

 
0.1

 

Non-recognition of NOL carryforwards at subsidiaries
(4.7
)
 
0.4

 
3.3

Impairment expense
17.6

 

 

Other
6.5

 
0.3

 
1.8

Effective income tax rate
97.9
 %
 
1.8
 %
 
22.7
 %

(1) The effective income tax rate for the year ended December 31, 2014 includes a significant gain at our parent, which is taxed as a partnership, related to the deconsolidation of FOX in July 2014.

(2) The effective income tax rate for the year ended December 31, 2013 includes a gain at our parent, which is taxed as a partnership, related to the termination of the Supplemental Put Agreement in July 2013.
Reconciliation of Non-GAAP Financial Measures
From time to time we may publicly disclose certain “non-GAAP” financial measures in the course of our investor presentations, earnings releases, earnings conference calls or other venues. A non-GAAP financial measure is a numerical measure of historical or future performance, financial position or cash flow that excludes amounts, or is subject to adjustments that effectively exclude amounts, included in the most directly comparable measure calculated and presented in accordance with GAAP in our financial statements, and vice versa for measures that include amounts, or are subject to adjustments that effectively include amounts, that are excluded from the most directly comparable measure as calculated and presented. GAAP refers to generally accepted accounting principles in the United States.

106


Non-GAAP financial measures are provided as additional information to investors in order to provide them with an alternative method for assessing our financial condition and operating results. These measures are not meant to be a substitute for GAAP, and may be different from or otherwise inconsistent with non-GAAP financial measures used by other companies.
The tables below reconcile the most directly comparable GAAP financial measures to EBITDA, Adjusted EBITDA and Cash Flow Available for Distribution and Reinvestment (“CAD”).

Reconciliation of Net income (loss) to EBITDA and Adjusted EBITDA
EBITDA – Earnings before Interest, Income Taxes, Depreciation and Amortization (“EBITDA”) is calculated as net income (loss) before interest expense, income tax expense (benefit), depreciation expense and amortization expense. Amortization expenses consist of amortization of intangibles and debt charges, including debt issuance costs, discounts, etc.
Adjusted EBITDA – Is calculated utilizing the same calculation as described above in arriving at EBITDA further adjusted by: (i) non-controlling stockholder compensation, which generally consists of non-cash stock option expense; (ii) successful acquisition costs, which consist of transaction costs (legal, accounting , due diligences, etc.) incurred in connection with the successful acquisition of a business expensed during the period in compliance with ASC 805; (iii) increases or decreases in supplemental put charges for periods prior to July 1, 2013, which reflected the estimated potential liability due to our Manager that required us to acquire their Allocation Interests in the Company at a price based on a percentage of the fair value in our businesses over their original basis plus a hurdle rate; (iv) management fees, which reflect fees due quarterly to our Manager in connection with our MSA; (v) impairment charges, which reflect write downs to goodwill or other intangible assets; (vi) the gain related to the deconsolidation of FOX during the year ended December 31, 2014; (vii) gains or losses recorded in connection with changes in the fair value of our investment in FOX; (viii) gains or losses recorded in connection with the sale of fixed assets; and (ix) gains or losses recognized upon the sale of a business.
We believe that EBITDA and Adjusted EBITDA provide useful information to investors and reflect important financial measures as they exclude the effects of items which reflect the impact of long-term investment decisions, rather than the performance of near term operations. When compared to net income (loss) these financial measures are limited in that they do not reflect the periodic costs of certain capital assets used in generating revenues of our businesses or the non-cash charges associated with impairments. This presentation also allows investors to view the performance of our businesses in a manner similar to the methods used by us and the management of our businesses, provides additional insight into our operating results and provides a measure for evaluating targeted businesses for acquisition.
We believe these measurements are also useful in measuring our ability to service debt and other payment obligations. EBITDA and Adjusted EBITDA are not meant to be a substitute for GAAP, and may be different from or otherwise inconsistent with non-GAAP financial measures used by other companies.
The following tables reconciles EBITDA and Adjusted EBITDA to net income (loss), which we consider to be the most comparable GAAP financial measure (in thousands):


107



Adjusted EBITDA
Year ended December 31, 2015
 
 
 
 
 
 
 
 
 
 
 
 
 
 
 
 
 
 
 
 
 
 
 
Corporate
 
Ergobaby
 
Liberty
 
Manitoba Harvest
 
Advanced
Circuits
 
Arnold
Magnetics
 
Clean Earth
 
Sterno
 
Tridien
 
Consolidated
Net income (loss)
 
$
133,818

 
$
11,798

 
$
4,956

 
$
(5,917
)
 
$
11,868

 
$
803

 
$
(1,181
)
 
$
3,779

 
$
(9,802
)
 
$
150,122

Adjusted for:
 
 
 
 
 
 
 
 
 
 
 
 
 
 
 
 
 
 
 
 
Provision (benefit) for income taxes
 
(286
)
 
6,650

 
2,415

 
(1,288
)
 
6,285

 
(412
)
 
(713
)
 
2,350

 
(27
)
 
14,974

Interest expense, net
 
25,536

 

 

 
7

 
(1
)
 
13

 
369

 

 

 
25,924

Intercompany interest
 
(41,328
)
 
3,726

 
4,319

 
949

 
5,581

 
6,996

 
11,829

 
6,848

 
1,080

 

Depreciation and amortization
 
944

 
3,794

 
3,701

 
5,231

 
3,367

 
9,114

 
20,898

 
8,186

 
2,506

 
57,741

EBITDA
 
118,684

 
25,968

 
15,391

 
(1,018
)
 
27,100

 
16,514

 
31,202

 
21,163

 
(6,243
)
 
248,761

Gain on sale of discontinued operations
 
(149,798
)
 

 

 

 

 

 

 

 

 
(149,798
)
(Gain) loss on sale of fixed assets
 

 

 
25

 
3

 

 
(165
)
 
280

 

 
20

 
163

Non-controlling shareholder compensation
 

 
728

 
200

 
419

 
23

 
136

 
1,145

 
519

 
2

 
3,172

Acquisition expenses
 

 

 

 
1,541

 

 
 
 

 
285

 

 
1,826

Impairment expense
 

 

 

 

 

 

 

 

 
9,165

 
9,165

Gain on equity method investment
 
(4,533
)
 

 

 

 

 

 

 

 

 
(4,533
)
Integration services fee
 

 

 

 
500

 

 

 
1,875

 
1,125

 

 
3,500

Management fees
 
22,483

 
500

 
500

 
175

 
500

 
500

 
500

 
500

 
350

 
26,008

Adjusted EBITDA
 
$
(13,164
)
 
$
27,196

 
$
16,116

 
$
1,620

 
$
27,623

 
$
16,985

 
$
35,002

 
$
23,592

 
$
3,294

 
$
138,264


(1) As a result of the sale of our CamelBak and AFM subsidiaries in August and October 2015, respectively, Adjusted EBITDA does not include Adjusted EBITDA from CamelBak and AFM for the period January 1, 2015 through the dates of sales of $28.3 million.


108


Adjusted EBITDA
Year ended December 31, 2014
 
 
 
 
 
 
 
 
 
 
 
 
 
 
 
 
 
 
 
 
 

 
Corporate
 
Ergobaby
 
Liberty
 
Manitoba Harvest
 
Advanced
Circuits
 
Arnold
Magnetics
 
Clean Earth
 
Sterno
 
Tridien
 
Consolidated
Net income (loss) (1)
 
$
245,166

 
$
8,159

 
$
(4,488
)
 
 
 
$
11,101

 
$
229

 
$
(1,317
)
 
$
(2,008
)
 
$
1,028

 
$
257,870

Adjusted for:
 
 
 

 
 
 
 
 
 
 
 
 
 
 
 
 
 
 

Provision (benefit) for income taxes
 
(191
)
 
4,735

 
(3,084
)
 
 
 
4,406

 
(966
)
 
(275
)
 
(1,537
)
 
47

 
3,135

Interest expense, net
 
26,509

 
25

 

 
 
 
(2
)
 
(2
)
 
151

 

 
1

 
26,682

Intercompany interest
 
(30,053
)
 
4,917

 
4,572

 
 
 
6,561

 
7,219

 
3,997

 
1,645

 
1,142

 

Depreciation and amortization
 
413

 
4,159

 
6,538

 
 
 
4,977

 
8,884

 
6,776

 
4,707

 
2,561

 
39,015

Loss on debt extinguishment
 
2,143

 

 

 
Not Applicable
 

 

 

 

 

 
2,143

EBITDA
 
243,987

 
21,995

 
3,538

 
 
27,043

 
15,364

 
9,332

 
2,807

 
4,779

 
328,845

Loss on sale of fixed assets
 

 

 
17

 
 
 
6

 
324

 
9

 

 
26

 
382

Non-controlling shareholder compensation
 

 
661

 
371

 
 
 
23

 
134

 
424

 
124

 
19

 
1,756

Acquisition expenses
 

 

 
96

 
 
 

 
 
 
1,983

 
2,765

 

 
4,844

Gain on deconsolidation of subsidiary
 
(264,325
)
 

 

 
 
 

 

 

 

 

 
(264,325
)
Gain on equity method investment
 
(11,029
)
 

 

 
 
 

 

 

 

 

 
(11,029
)
Integration services fee
 

 
 
 

 
 
 

 

 
625

 
375

 

 
1,000

Management fees
 
19,622

 
500

 
500

 
 
 
500

 
500

 
125

 
125

 
350

 
22,222

Adjusted EBITDA
 
$
(11,745
)
 
$
23,156

 
$
4,522

 
 
 
$
27,572

 
$
16,322

 
$
12,498

 
$
6,196

 
$
5,174

 
$
83,695


(1) As a result of the deconsolidation of our FOX subsidiary in July 2014, Net income (loss) in the above schedule does not include Net Income from FOX of $15.0 million for the period January 1, 2014 through July 10, 2014, and Adjusted EBITDA does not include Adjusted EBITDA of $25.1 million for FOX for the period January 1, 2014 through July 10, 2014.

(2) As a result of the sales of our CamelBak and AFM subsidiaries in August and October 2015, respectively, Adjusted EBITDA does not include Adjusted EBITDA for the year ending December 31, 2014 from CamelBak and AFM of $37.1 million.


109


Adjusted EBITDA
Year ended December 31, 2013
 
 
 
 
 
 
 
 
 
 
 
 
 
 
 
 
 
 
 
 
 
 
 
 
 
Corporate
 
Ergobaby
 
FOX
 
Liberty
 
Manitoba Harvest
 
Advanced Circuits
 
Arnold
 
Clean Earth
 
Sterno
 
Tridien
 
Consolidated
Net income (loss)
 
$
28,564

 
$
4,057

 
$
24,104

 
$
5,487

 
 
 
$
9,167

 
$
1,586

 
 
 
 
 
$
(9,397
)
 
$
63,568

Adjusted for:
 

 

 

 

 
 
 

 

 
 
 
 
 

 

Provision (benefit) for income taxes
 
(98
)
 
2,603

 
10,566

 
2,374

 
 
 
5,681

 
(535
)
 
 
 
 
 
(2,073
)
 
18,518

Interest expense, net
 
19,139

 
2

 
218

 

 
 
 
(2
)
 
22

 
 
 
 
 
1

 
19,380

Intercompany interest
 
(28,273
)
 
5,636

 
2,179

 
4,370

 
 
 
7,490

 
7,432

 
 
 
 
 
1,166

 

Depreciation and amortization
 
(1,541
)
 
4,025

 
9,435

 
6,421

 
 
 
5,438

 
8,504

 
 
 
 
 
2,241

 
34,523

Loss on debt extinguishment
 
1,785

 

 

 

 
Not Applicable
 

 

 
Not Applicable
 
Not Applicable
 

 
1,785

EBITDA
 
19,576

 
16,323

 
46,502

 
18,652

 
 
27,774

 
17,009

 
 
 
(8,062
)
 
137,774

(Gain) loss on sale of fixed assets
 

 
23

 
(7
)
 

 
 
 
(18
)
 
40

 
 
 
 
 
43

 
81

Non-controlling shareholder compensation
 

 
606

 
2,500

 
391

 
 
 
23

 
145

 
 
 
 
 
73

 
3,738

Impairment charges
 

 

 

 

 
 
 

 

 
 
 
 
 
12,918

 
12,918

Acquisition expenses
 

 

 

 

 
 
 

 

 
 
 
 
 

 

Supplemental put expense (reversal)
 
(45,995
)
 

 

 

 
 
 

 

 
 
 
 
 

 
(45,995
)
Management fees
 
15,474

 
500

 
308

 
500

 
 
 
500

 
500

 
 
 
 
 
350

 
18,132

Adjusted EBITDA
 
$
(10,945
)
 
$
17,452

 
$
49,303

 
$
19,543

 
 
 
$
28,279

 
$
17,694

 
 
 
 
 
$
5,322

 
$
126,648




(1) As a result of the sales of our CamelBak and AFM subsidiaries in August and October 2015, respectively, Adjusted EBITDA does not include Adjusted EBITDA for the year ending December 31, 2013 from CamelBak and AFM of $32.7 million.



110


Cash Flow Available for Distribution and Reinvestment
The table below details cash receipts and payments that are not reflected on our income statement in order to provide an additional measure of management’s estimate of cash CAD. CAD is a non-GAAP measure that we believe provides additional information to our shareholders in order to enable them to evaluate our ability to make anticipated quarterly distributions. Because other entities do not necessarily calculate CAD the same way we do, our presentation of CAD may not be comparable to similarly titled measures provided by other entities. We believe that our historic and future CAD, together with our cash balances and access to cash via our debt facilities, will be sufficient to meet our anticipated distributions over the next twelve months. The table below reconciles CAD to net income and to cash flow provided by operating activities, which we consider to be the most directly comparable financial measure calculated and presented in accordance with GAAP.
(in thousands)
Year Ended
December 31, 2015
 
Year Ended
December 31, 2014
 
Year Ended
December 31, 2013
Net income
$
165,770

 
$
291,155

 
$
78,816

Adjustment to reconcile net income to cash provided by operating activities:

 

 

Depreciation and amortization
63,072

 
55,696

 
46,227

Impairment expense
9,165

 

 
12,918

Gain on sale of businesses
(149,798
)
 

 

Amortization of debt issuance costs and original issue discount
2,883

 
3,125

 
3,366

Unrealized loss on interest rate hedges
5,662

 
7,722

 
130

Loss on debt repayment

 
2,143

 
1,785

Excess tax benefit from subsidiary stock option exercise (1)

 
(1,662
)
 

Supplemental put expense (reversal)

 

 
(45,995
)
Gain on deconsolidation of subsidiary

 
(264,325
)
 

Gain on equity method investment
(4,533
)
 
(11,029
)
 

Noncontrolling stockholders charges
3,737

 
4,744

 
4,683

Deferred taxes
(3,131
)
 
(8,601
)
 
(5,257
)
Other
34

 
1,442

 
(87
)
Changes in operating assets and liabilities
(8,313
)
 
(9,715
)
 
(24,212
)
Net cash provided by operating activities
84,548

 
70,695

 
72,374

Plus:

 

 
 
Unused fee on revolving credit facility (2)
1,612

 
1,914

 
2,349

Excess tax benefit from subsidiary stock option exercise (1)

 
1,662

 

Successful acquisition expense
1,826

 
4,844

 

Integration services agreement (3)
3,500

 
1,000

 
 
Realized loss from foreign currency effect
2,561

 

 

Other
200

 
51

 

Changes in operating assets and liabilities
8,313

 
9,715

 
24,212

Less:
 
 

 

Changes in operating assets and liabilities

 

 

Payment on interest rate swap
2,007

 
2,008

 

Other

 
528

 

Maintenance capital expenditures: (4)

 

 

Compass Group Diversified Holdings LLC

 

 

Advanced Circuits
1,525

 
568

 
3,220

American Furniture (divested October 2015)
311

 
504

 
298

Arnold
2,618

 
3,078

 
2,839

CamelBak (divested August 2015)
1,295

 
2,492

 
815


111


Clean Earth
6,295

 
1,944

 

ERGObaby
1,543

 
912

 
1,504

FOX

 
2,381

 
3,932

Liberty
1,158

 
848

 
1,031

Manitoba Harvest
594

 

 

Sterno Products
1,928

 
126

 

Tridien
927

 
784

 
569

FOX CAD (5)

 
15,716

 
11,189

Estimated cash flow available for distribution and reinvestment
$
82,359

 
$
57,992

 
$
73,538

Distribution paid in April 2015/2014/2013
$
(19,548
)
 
$
(17,388
)
 
$
(17,388
)
Distribution paid in July 2015/2014/2013
(19,548
)
 
(17,388
)
 
(17,388
)
Distribution paid in October 2015/2014/2013
(19,548
)
 
(17,388
)
 
(17,388
)
Distribution paid in January 2016/2015/2014
(19,548
)
 
(19,548
)
 
(17,388
)
 
$
(78,192
)
 
$
(71,712
)
 
$
(69,552
)

(1)
Represents the non-cash excess tax benefit at FOX related to the exercise of stock options.
(2)
Represents the commitment fees on the unused portion of our 2011 Revolving Credit Facility and 2014 Revolving Credit Facility.
(3)
Represents fees paid by newly acquired companies to the Manager for integration services performed during the first year of ownership, payable quarterly.
(4)
Represents maintenance capital expenditures that were funded from operating cash flow and excludes growth capital expenditures of approximately $1.0 million, $1.6 million and $7.5 million incurred during the years ended December 31, 2015, 2014 and 2013, respectively.
(5)
Represents FOX CAD subsequent to the IPO date. For the year ended December 31, 2014, the amount includes $24.2 million of EBITDA, less: $3.8 million of cash taxes, $1.9 million of management fees, $2.4 million of maintenance capital expenditures and $0.4 million of interest expense.

Earnings of certain of our businesses are seasonal in nature. Earnings from Liberty are typically lowest in the second quarter due to lower demand for safes at the onset of summer. Earnings from Clean Earth are typically lower during the winter months due to the limits on outdoor construction and dredging because of the colder weather in the Northeastern United States. Sterno Products typically has higher sales in the second and fourth quarter of each year, reflecting the outdoor summer season and the holiday season.

Related Party Transactions and Certain Transactions Involving our Businesses
We have entered into the following related party transactions with our Manager, CGM:
Management Services Agreement
LLC Agreement
Integration Services Agreement
Cost Reimbursement and Fees
Management Services Agreement
We entered into the MSA with CGM effective May 16, 2006. The MSA provides for, among other things, CGM to perform services for us in exchange for a management fee paid quarterly and equal to 0.5% of our adjusted net assets. The management fee is required to be paid prior to the payment of any distributions to shareholders. For the years ended December 31, 2015, 2014 and 2013, we incurred $26.0 million, $22.2 million and $18.1 million, respectively, in management fees to CGM (excludes offsetting fees paid by CamelBak).
Pursuant to the MSA, CGM is entitled to enter into off-setting management service agreements with each of our segments. The amount of the fee is negotiated between CGM and the operating management of each segment and is based upon the value of the services to be provided. The fees paid directly to CGM by the segments offset on a dollar for dollar basis the amount due to CGM by the Company under the MSA.

112


On July 1, 2013, we and our Manager amended the MSA to provide for certain modifications related to our Manager’s registration as an investment adviser under the Investment Advisers Act of 1940 (“Advisor’s Act”), as amended. In connection with the amendment we and our Manager agreed to terminate the Supplemental Put Agreement, which had the effect of eliminating the Manager’s right to require us to purchase the Allocation Interests upon termination of the MSA. Pursuant to the MSA, as amended, our Manager will continue to manage the day-to-day operations and affairs and oversee the management and operations of the Company’s businesses, perform certain other services for which it will receive management fees, and the holders of the Allocation Interests will continue to receive the profit allocation upon the occurrence of a Sale Event or a Holding Event.

On October 7, 2014 and effective as of September 30, 2014, the Company and CGM amended the MSA, as amended, to provide for certain modifications related to FOX no longer being a consolidated subsidiary.
LLC Agreement
As distinguished from its provision of providing management services to us, pursuant to the amended MSA, members of CGM are owners of 53.6% of the Allocation Interests in us through their ownership in Sostratus LLC. The LLC agreement gives the holders of Allocation Interests the right to distributions pursuant to a profit allocation formula upon the occurrence of a Sale Event or a Holding Event. The Allocation Interest Holders are entitled to receive and as such can elect to receive the positive contribution-based profit allocation payment for each of the business acquisitions during the 30-day period following the fifth anniversary of the date upon which we acquired a controlling interest in that business (Holding Event) and upon the sale of the business (Sale Event). During the year ended December 31, 2015, Holders were paid $14.6 million related to the sale of CamelBak and American Furniture (Sale Events) and $3.1 million related to the five year holding event for Ergobaby (Holding Event). During the year ended December 31, 2014, we paid $11.9 million to holders of the Allocation interests related to FOX's secondary offering (Sale Event). During the year ended December 31, 2013, we paid $5.6 million to the holders of Allocation Interests related to FOX’s positive contribution-based profit (Holding Event) and $16.0 million as a result of FOX’s sale of common stock to the public (Sale Event).

Certain persons who are employees and partners of the Manager, including the Company’s Chief Executive Officer and Chief Financial Officer, beneficially own 58.8% of the Allocation Interests, through Sostratus LLC, at December 31, 2015 and 2014. Of the remaining 41.2% non-voting ownership of the Allocation Interests, 5.0% is held by CGI Diversified Holdings LP, 5.0% is held by the Chairman of the Company’s Board of Directors, and the remaining 31.2% is held by the former founding partner of the Manager.
At December 31, 2013, 53.6% of the Allocation Interests were beneficially owned by certain persons who are employees and partners of the Manager, including the Company’s Chief Executive Officer. Of the remaining 46.4% non-voting ownership of the Allocation Interests, 5.0% was held by CGI Diversified Holdings LP, 5.0% was held by the Chairman of the Company’s Board of Directors, and 31.4% was held by the former founding partner of the Manager. A Director and the former Chief Financial Officer held 5.0% of the Allocation Interests until his retirement.

The increase in beneficial ownership of the Allocation Interests by certain persons who are employees and partners of the Manager from 2013 to 2014 was a result of the retirement of the former Chief Financial Officer and the resulting assignment of Allocation Interests to other persons who are employees and partners of the Manager. The former Chief Financial Officer is entitled to continue to receive distributions from Sostratus LLC on his Allocation Interests earned prior to his retirement.
Integration Services Agreement

Manitoba Harvest, which was acquired in 2015, and the 2014 acquisitions entered into Integration Services Agreements ("ISA") with CGM.  The ISA provides for CGM to provide services for Manitoba Harvest and the 2014 acquisitions to, amongst other things, assist the management at the acquired entities in establishing a corporate governance program, including the retention of independent board members to serve on their board of directors, implement compliance and reporting requirements of the Sarbanes-Oxley Act and align the acquired entity's policies and procedures with our other subsidiaries.  Each ISA is for the twelve month period subsequent to the acquisition and is payable quarterly.  Clean Earth paid CGM $2.5 million and Sterno Products paid CGM $1.5 million under the agreements.  Manitoba Harvest will pay CGM $1.0 million under the agreement. During the year ended December 31, 2015, Manitoba Harvest incurred $0.5 million in integration service fees, Clean Earth incurred $1.9 million in integration service fees, and Sterno Products incurred $1.1 million in integration service fees. During the year ended December 31, 2014, Clean Earth incurred $0.6 million in integration services fees, and Sterno Products incurred $0.4 million. 

113


Cost Reimbursement and Fees
We reimbursed CGM approximately $3.5 million, $4.5 million and $3.5 million, principally for occupancy and staffing costs incurred by CGM on our behalf during the years ended December 31, 2015, 2014 and 2013, respectively.

Equity method investment in FOX

As of July 10, 2014, our ownership interest in FOX decreased from 53% to approximately 41% after we sold shares in a secondary offering by FOX. Since we no longer hold a majority interest in FOX, we account for our investment in FOX at fair value utilizing the equity method of accounting. We elected to measure our investment in FOX at fair value, with unrealized gains and losses reflected in the consolidated statement of operations as income (loss) from equity method investments.

The following table reflects the 2015 activity from our investment in FOX (in thousands):

 
 
2015
Balance January 1, 2015
 
$
245,214

Mark-to-market adjustment - March 31, 2015
 
(13,447
)
Balance March 31, 2015
 
$
231,767

Mark-to-market adjustment - June 30, 2015
 
11,181

Balance at June 30, 2015
 
$
242,948

Mark-to market adjustment - September 30, 2015
 
11,784

Balance at September 30, 2015
 
$
254,732

Mark-to-market adjustment - December 31, 2015
 
(4,985
)
Balance at December 31, 2015
 
$
249,747

Our businesses had the following significant related party transactions during 2015:
FOX

In September 2014, the Company and FOX entered into an agreement for the provision of services to FOX for assistance in complying the Sarbanes-Oxley Act of 2002, as amended (the “Services Agreement”). The Services Agreement can be terminated by either party at any time, or will terminate on March 31, 2016. A statement of work was agreed to in connection with the Service Agreement, which provides that the Company’s internal audit team will assist FOX with various tasks, including, but not limited to, the development of internal control policies and procedures, risk and control matrices and the evaluation of internal controls. Services provided in accordance with the Services Agreement are billed on a time and materials basis. Fees for services provided in 2015 were approximately $135,000.
In January 2014, FOX hired the son-in-law of our Chairman to be its Vice-President of Business Development.
Tridien
Tridien leases their facility in Coral Springs, FL from a relative of a noncontrolling shareholder of Tridien. The term of the lease is through October 2017. Tridien paid rent under the lease of $0.4 million in fiscal 2015.
Liberty
During the year ended December 31, 2015, Liberty purchased approximately $3.3 million in raw materials from two vendors who are related parties to two of the executive officers of Liberty via the employment of family members at the vendors.


114


Contractual Obligations and Off-Balance Sheet Arrangements
We have no special purpose entities or off balance sheet arrangements, other than operating leases entered into in the ordinary course of business.
Long-term contractual obligations, except for our long-term debt obligations, are generally not recognized in our consolidated balance sheet. Non-cancelable purchase obligations are obligations we incur during the normal course of business, based on projected needs.
The table below summarizes the payment schedule of our contractual obligations at December 31, 2015 (in thousands):

 
Total

Less than  1 Year

1-3 Years

3-5 Years

More than
5 Years
Long-term debt obligations (a)
$
404,374


$
19,363


$
42,320


$
40,768


$
301,923

Operating lease obligations (b)
68,512


11,320


18,755


11,098


27,339

Purchase obligations (c)
277,094


192,215


42,454


42,425



Total (d)
$
749,980


$
222,898


$
103,529


$
94,291


$
329,262


(a)
Reflects commitment fees and letter of credit fees under our Revolving Credit Facility and amounts due, together with interest on our Revolving Credit Facility and Term Loan Facility.
(b)
Reflects various operating leases for office space, manufacturing facilities and equipment from third parties.
(c)
Reflects non-cancelable commitments as of December 31, 2015, including: (i) shareholder distributions of $78.2 million, (ii) estimated management fees of $21.2 million per year over the next five years and; (iii) other obligations, including amounts due under employment agreements. Distributions to our shareholders are approved by our board of directors each fiscal quarter. The amount approved for future quarters may differ from the amount included in this schedule.
(d)
The contractual obligation table does not include approximately $0.4 million in liabilities associated with unrecognized tax benefits as of December 31, 2015 as the timing of the recognition of this liability is not certain. The amount of the liability is not expected to significantly change in the next twelve months.

Critical Accounting Estimates
The following discussion relates to critical accounting estimates for the Company, the Trust and each of our businesses at December 31, 2015.
The preparation of our financial statements in conformity with GAAP will require management to adopt accounting policies and make estimates and judgments that affect the amounts reported in the financial statements and accompanying notes. Actual results could differ from these estimates under different assumptions and judgments and uncertainties, and potentially could result in materially different results under different conditions. Our critical accounting estimates are discussed below. These critical accounting estimates are reviewed by our independent auditors and the audit committee of our board of directors.
Revenue Recognition
We recognize revenue when it is realized or realizable and earned. We consider revenue realized or realizable and earned when it has persuasive evidence of an arrangement, the product has been shipped or the services have been provided to the customer, the sales price is fixed or determinable and collectability is reasonably assured. Provisions for customer returns and other allowances based on historical experience are recognized at the time the related sale is recognized. Revenue from the Company's Clean Earth business is recognized as services are rendered, generally when material is received at Clean Earth's facilities, and is recorded as "service revenue" in the accompanying consolidated statement of operations.
Business Combinations
The acquisitions of our businesses are accounted for under the acquisition method of accounting. The amounts assigned to the identifiable assets acquired and liabilities assumed in connection with acquisitions are based on estimated fair values as of the date of the acquisition, with the remainder, if any, to be recorded as identifiable intangibles or goodwill. The fair values are determined by our management team, taking into consideration information supplied by the management of the acquired entities and other relevant information. Such information typically includes valuations supplied by independent appraisal experts for significant business combinations. The valuations are generally based upon future cash flow projections for the acquired assets, discounted to present value. The determination of fair values requires significant judgment both by our management team and by

115


outside experts engaged to assist in this process. This judgment could result in either a higher or lower value assigned to amortizable or depreciable assets. The impact could result in either higher or lower amortization and/or depreciation expense.
Goodwill and Intangible Assets
Goodwill represents the excess of the purchase price over the fair value of the assets acquired. We are required to perform impairment reviews at least annually and more frequently in certain circumstances. The estimates of future earnings and other market assumptions used to derive and test the fair value at each of our reporting units requires judgment on the part of management. Even minor adjustments to those values used and assumptions made can lead to significantly different results.
Annual goodwill and indefinite lived intangible assets impairment testing

Goodwill represents the excess amount of the purchase price over the fair value of the assets acquired. Our goodwill and indefinite lived intangible assets are tested for impairment on an annual basis as of March 31st, and if current events or circumstances require, on an interim basis. Goodwill is allocated to various reporting units, which are generally an operating segment or one level below the operating segment. Each of our businesses represents a reporting unit except Arnold, which is comprised of three reporting units, and each reporting unit was included in our annual impairment test at March 31, 2015, with the exception of Tridien, which was tested for impairment in January 2015 as a result of a triggering event.

We use a qualitative approach to test goodwill for impairment by first assessing qualitative factors to determine whether it is more-likely than-not that the fair value of a reporting unit is less than its carrying amount as a basis for determining whether it is necessary to perform the two-step goodwill impairment testing. The qualitative factors we consider include, in part, the general macroeconomic environment, industry and market specific conditions for each reporting unit, financial performance including actual versus planned results and results of relevant prior periods for operating income, net income and adjusted EBITDA, operating costs and cost impacts, as well as issues or events specific to the reporting unit. At March 31, 2015, we determined that Liberty ($32.8 million of goodwill) and two of the three reporting units at Arnold, PMAG ($40.4 million of goodwill) and Flexmag ($4.8 million of goodwill), required further quantitative testing (step 1) because we could not conclude that the fair value of the reporting units exceeds their carrying value based on qualitative factors alone. For the reporting units that were tested qualitatively, the results of the qualitative analysis indicated that the fair value of those reporting units exceeded their carrying value. Liberty had experienced a significant increase in product demand during 2013, which subsided in 2014 as retail chains had overbought inventory in late 2013, resulting in depressed sales throughout 2014. As a result, we determined that the Liberty operating segment required quantitative testing of goodwill. For PMAG and Flexmag, the actual financial performance of these reporting units as well as current industry trends resulted in the quantitative testing of goodwill.

In the first step of the goodwill impairment test, we compare the fair value of each reporting unit to its carrying amount. We estimate the fair value of our reporting units using either an income approach or a market approach, or, where applicable, a weighting of the two methods. Under the income approach, we estimate the fair value of a reporting unit based on the present value of future cash flows. Cash flow projections are based on Management's estimate of revenue growth rates and operating margins and take into consideration industry and market conditions as well as company specific economic factors. The discount rate used is based on the weighted average cost of capital adjusted for the relevant risk associated with the business specific characteristics and the uncertainty associated with the reporting unit's ability to execute on the projected cash flows. Under the market approach, we estimate fair value based on market multiples of revenue and earnings derived from comparable public companies with operating and investment characteristics that are similar to the report unit. We weigh the fair value derived from the market approach depending on the level of comparability of these public companies to the reporting unit. When market comparables are not meaningful or available, we estimate the fair value of the reporting unit using only the income approach. For the step 1 quantitative impairment test at Liberty, we utilized both the income approach and the market approach, with a 50% weighting assigned to each method. The weighted average cost of capital used in the income approach at Liberty was 13.8%. For the step 1 quantitative impairment test at the PMAG and Flexmag reporting units of Arnold, we used only an income approach as we determined that the guideline public company comparables for both units were not representative of these reporting units' markets. In the income approach, we used a weighted average cost of capital of 13.6% for PMAG and 14.6% for Flexmag. Results of the quantitative testing of the Liberty reporting unit and Arnold's PMAG and Flexmag reporting units indicated that the fair value of these reporting units exceeded their carrying value by 35%, 102% and 60%, respectively.

In connection with the annual goodwill impairment testing, we test other indefinite-lived intangible assets (trade names) at our reporting units. We are permitted to make a qualitative assessment of whether it is more likely than not that the fair value of an individual reporting unit's indefinite lived assets exceeds its carrying amount before applying a quantitative analysis. If a company concludes that it is not more likely than not that the fair value of a reporting unit’s indefinite-lived assets exceeds its carrying

116


amount it is not required to perform a quantitative test for that reporting unit. At March 31, 2015 we elected to use the qualitative assessment alternative to test indefinite-lived assets for impairment for each of our reporting units that record indefinite lived assets. At that time it was determined that the fair value of indefinite lived assets at each of our reporting units exceeded its carrying amount.
Long-lived intangible assets subject to amortization, including customer relationships, non-compete agreements, permits and technology are amortized using the straight-line method over the estimated useful lives of the intangible assets, which we determine based on the consideration of several factors including the period of time the asset is expected to remain in service. We evaluate long-lived assets for potential impairment whenever events occur or circumstances indicate that the carrying amount of the assets may not be recoverable. The carrying amount of a long-lived asset is not recoverable if it exceeds the sum of the undiscounted cash flows expected to result from the use and eventual disposition of the asset. If the carrying amount of a long-lived asset is not recoverable and is greater than its fair value, the asset is impaired and an impairment loss must be recognized. 
The determination of fair values and estimated useful lives requires significant judgment both by our management team and by outside experts engaged to assist in this process. This judgment could result in either a higher or lower value assigned to our reporting units and intangible assets. The impact could result in either higher or lower amortization and/or the incurrence of an impairment charge

2015 Interim Impairment Testing - Goodwill, Indefinite-lived Intangible Assets and Long-Lived Assets
In January 2015, one of Tridien's largest customer's informed the company that they would not renew their existing purchase agreement when it expires in the fourth quarter of 2015. The expected lost sales and net income were significant enough to trigger an interim goodwill impairment analysis as of January 31, 2015. The result of the first step of the impairment test indicated that the fair value of Tridien was less than its carrying value therefore it was necessary to perform the second step of the impairment test. We estimated the fair value of the Tridien reporting unit using a weighted average of an income and market approach. The income approach was based on the present value of expected future cash flows, including terminal value, utilizing a market-based weighted average cost of capital ("WACC") of 15.7%. The market approach was based on earnings multiple data and guideline public companies. The determination of fair value involves the use of significant estimates and assumptions, including revenue growth rates, operating margins, working capital requirements, capital expenditures, tax rates and terminal growth rates. Due to the inherent uncertainty associated with forming these estimates, actual results could differ from those estimates. Future events and changing market conditions may impact our assumptions as to future revenue growth rates, operating margins, market-based WACC and other factors that may result in changes in the estimates of Tridien's fair value.
Based on the second step of the impairment test, we concluded that the implied fair value of goodwill for Tridien was less than its carrying amount, resulting in impairment of the carrying amount of Tridien's goodwill of $8.9 million as of January 31, 2015. We completed our interim goodwill impairment testing of Tridien during the three months ended June 30, 2015, and in addition to the goodwill impairment expense recorded during the first quarter of 2015, we recorded an impairment of Tridien's technology and patents intangible asset of $0.2 million resulting from the Step 2 testing. Tridien's remaining goodwill balance subsequent to the impairment charge is $7.8 million, and Tridien's technology and patent intangible asset balance after the impairment charge was $0.4 million, which is being amortized over a remaining useful life of five years.
The contract with the aforementioned customer expired during the fourth quarter of 2015. This customer represented 25% of Tridien's sales in 2015. During 2015, Tridien also recorded approximately $2.0 million in nonrecurring expenses related to legal fees and warranty claims that negatively effected the operating results, resulting in Tridien failing the fixed charge ratio covenant associated with their inter-company loan with the Company. We expect to issue a waiver to Tridien related to the fixed charge covenant failure. We expect that we will perform Step 1 goodwill testing for Tridien as of the date of our annual impairment testing in 2016.
Allowance for Doubtful Accounts
We record an allowance for doubtful accounts on an entity-by-entity basis with consideration for historical loss experience, customer payment patterns and current economic trends. The Company reviews the adequacy of the allowance for doubtful accounts on a periodic basis and adjusts the balance, if necessary. The determination of the adequacy of the allowance for doubtful accounts requires significant judgment by management. The impact of either over or under estimating the allowance could have a material effect on future operating results. The consolidated allowance for doubtful accounts is approximately $3.6 million at December 31, 2015.
Deferred Tax Assets

117


Several of our majority owned subsidiaries have deferred tax assets recorded at December 31, 2015 which in total amount to approximately $15.2 million. This deferred tax asset is net of $4.5 million of valuation allowance primarily associated with Tridien’s inability to utilize loss carryforwards associated with impairments in 2013. These deferred tax assets are comprised primarily of reserves not currently deductible for tax purposes. The temporary differences that have resulted in the recording of these tax assets may be used to offset taxable income in future periods, reducing the amount of taxes we might otherwise be required to pay. Realization of the deferred tax assets is dependent on generating sufficient future taxable income. Based upon the expected future results of operations, we believe it is more likely than not that we will generate sufficient future taxable income to realize the benefit of existing temporary differences, although there can be no assurance of this. The impact of not realizing these deferred tax assets would result in an increase in income tax expense for such period when the determination was made that the assets are not realizable. (Refer to Note L – “Income taxes" in the notes to consolidated financial statements.)
Profit Allocation Interests
At the time of our Initial Public Offering, we issued Allocation Interests governed by our LLC agreement that entitle the holders (the "Holders") to receive distributions pursuant to a profit allocation formula upon the occurrence of certain events. The Holders are entitled to receive and as such can elect to receive the positive contribution based profit allocation payment for each of the business acquisitions during the 30-day period following the fifth anniversary of the date upon which we acquired a controlling interest in that business (Holding Event) and upon the sale of that business (Sale Event). During the year ended December 31, 2015, Holders were paid $14.6 million related to the sale of CamelBak and American Furniture (Sale Events) and $3.1 million related to the five year holding event for Ergobaby (Holding Event). During the year ended December 31, 2014, Holders were paid $11.9 million related to a secondary offering completed by FOX in July 2014 (Sale Event). During the year ended December 31, 2013, Holders were paid $5.6 million related to FOX’s positive contribution-based profit (Holding Event) and $16.0 million as a result of FOX’s sale of common stock to the public (Sale Event).  We account for the payments of profit allocation to the Holders as dividends declared on Allocation Interests to stockholders' equity once they are approved by our Board of Directors.
Prior to July 2013, the Holders had the right to cause us to purchase the allocation interests in accordance with the Supplemental Put Agreement upon occurrence of certain events at an amount equal to the fair value of the profit allocation which was determined using a model that multiplied trailing twelve-month EBITDA for each business unit by an estimated enterprise value multiple to determine an estimated selling price of the business unit (the "Supplemental Put Obligation"). We recorded the amount of the Supplemental Put Obligation as a liability in our consolidated balance sheet, and increases or decreases in this obligation as well as payments made upon a Sale Event or Holding Event, through the consolidated statement of operations. The Supplemental Put Agreement was terminated in July 2013, and we derecognized the liability associated with the Supplemental Put liability which resulted in Supplemental Put reversal of $46.0 million on the consolidated statement of operations during the year ended December 31, 2013.
Recent Accounting Pronouncements
Refer to "Note B - Summary of Significant Accounting Policies" to our consolidated financial statements.

ITEM 7A. Quantitative and Qualitative Disclosures about Market Risk
Interest Rate Sensitivity
At December 31, 2015, we were exposed to interest rate risk primarily through borrowings under our 2014 Credit Facility because borrowings under this agreement are subject to variable interest rates. We had $320.1 million outstanding under the 2014 Term Loan Facility at December 31, 2015. We have entered into two interest rate swaps as of December 31, 2015. On October 30, 2011, we purchased a three-year interest rate swap with a notional amount of $200 million that is effective January 1, 2011 through March 31, 2016. This swap requires us to pay interest on the notional amount at the rate of 2.49% in exchange for the three-month LIBOR rate, with a floor of 1.5%. On September 16, 2014, we purchased an interest rate swap with a notional amount of $220 million. This swap is effective April 1, 2016 through June 6, 2021, the termination date of our 2014 Term Loan, and requires us to pay interest at rates on the notional amount at 2.97% in exchange for the three-month LIBOR rate.
Interest on our Term Loan is subject to a LIBOR floor of 1.0% and three-month LIBOR is currently 61 basis points. We currently estimate that a 100 basis point increase in LIBOR would not have a material impact on our results of operations, cash flows or financial condition.
We expect to borrow under our Revolving Credit Facility in the future in order to finance our short term working capital needs and future acquisitions. These borrowings will be subject to variable interest rates.

118


Foreign Exchange Rate Sensitivity
During fiscal 2015, we acquired a Canadian subsidiary, Manitoba Harvest, and we are exposed to transactional foreign currency exposure related to the issuance of inter-company loans in the Canadian dollar, the functional currency of Manitoba Harvest. At December 31, 2015, the outstanding amount of inter-company loans with Manitoba Harvest was $47.1 million (C$65.3 million). We recognized foreign exchange losses of approximately $2.6 million during 2015 related to changes in the Canadian dollar subsequent to our acquisition of Manitoba Harvest in July 2015. A 10% decrease/ increase in the exchange rate would result in approximately $3.4 million additional expense/ income based on our current amount of intercompany loans outstanding. We also have translation exposure resulting from translating the financial statements of Manitoba Harvest into the U.S. Dollar.
Credit Risk
We are exposed to credit risk associated with cash equivalents, investments, and trade receivables. We do not believe that our cash equivalents or investments present significant credit risks because the counterparties to the instruments consist of major financial institutions and we manage the notional amount of contracts entered into with any one counterparty. Our cash and cash equivalents at December 31, 2015 consists principally of (i) treasury backed securities, (ii) insured prime money market funds, (iii) FDIC insured Certificates of Deposit, and (iv) cash balances in several non-interest bearing checking accounts. Substantially all trade receivable balances of our businesses are unsecured. The concentration of credit risk with respect to trade receivables is limited by the large number of customers in our customer base and their dispersion across various industries and geographic areas. Although we have a large number of customers who are dispersed across different industries and geographic areas, a prolonged economic downturn could increase our exposure to credit risk on our trade receivables. We perform ongoing credit evaluations of our customers and maintain an allowance for potential credit losses.

Equity Method Investment
We account for our investment in FOX using the equity method of accounting fair value option therefore our investment in FOX is subject to changes in the stock price of FOX. FOX trades on the NASDAQ stock market under the ticker “FOXF”.


119


ITEM 8. – FINANCIAL STATEMENTS AND SUPPLEMENTARY DATA
The consolidated financial statements and financial statement schedules referred to in the index contained on page F-1 of this report are incorporated herein by reference.


120


ITEM 9. – CHANGES AND DISAGREEMENTS WITH ACCOUNTANTS ON ACCOUNTING AND FINANCIAL DISCLOSURE
NONE


121


ITEM 9A – CONTROLS AND PROCEDURES
Disclosure Controls and Procedures
(a) Management’s Evaluation of Disclosure Controls and Procedures.
The Company’s management, with the participation of the Company’s Chief Executive Officer and Chief Financial Officer, has evaluated the effectiveness of the Company’s disclosure controls and procedures (as such term is defined in Rules 13a-15(e) and 15d-15(e) under the Securities Exchange Act of 1934, as amended (the “Exchange Act”)) as of the end of the period covered by this report. Based on such evaluation, the Company’s Chief Executive Officer and Chief Financial Officer have concluded that, as of December 31, 2015, the Company’s disclosure controls and procedures were effective in recording, processing, summarizing and reporting, on a timely basis, information required to be disclosed by the Company in the reports that it files or submits under the Exchange Act and in ensuring that information required to be disclosed by the Company in such reports is accumulated and communicated to the Company’s management, including the Chief Executive Officer and Chief Financial Officer, as appropriate to allow timely discussions regarding require disclosure.
(b) Information with respect to Report of Management on Internal Control over Financial Reporting

Our management is responsible for establishing and maintaining adequate internal control over financial reporting (as defined in Rule 13a-15(f) of the Securities Exchange Act of 1934 as amended (the Exchange Act)). Our management assessed the effectiveness of our internal control over financial reporting as of December 31, 2015. In making this assessment, our management used the criteria set forth by the Committee of Sponsoring Organizations of the Treadway Commission (“COSO”) in Internal Control-Integrated Framework (2013 framework). Based on our assessment under the framework in Internal Control-Integrated Framework (2013 framework), our management concluded that our internal control over financial reporting was effective as of December 31, 2015.

The audited financial statements of the Company included in this annual report on 10-K include the results of acquisitions from their respective dates of acquisition. Management's assessment of internal control over financial reporting for the year ended December 31, 2015 does not include an assessment of Fresh Hemp Foods Ltd., a majority owned subsidiary of the Company that was acquired during the year ended December 31, 2015. The financial statements of Fresh Hemp Foods Ltd. reflect total assets and revenues constituting 10.4% and 2.2%, respectively, of the related consolidated financial statement amounts as of and for the year ended December 31, 2015. Refer to "Note C - Acquisition of Businesses" for a description of the acquisition of Fresh Hemp Foods Ltd. ("Manitoba Harvest").

The effectiveness of our internal control over financial reporting as of December 31, 2015 has been audited by Grant Thornton LLP, an independent registered public accounting firm, as stated in their report that is included herein.
(c) Information with respect to Report of Independent Registered Public Accounting Firm on Internal Control over Financial Reporting is contained on page F- 3 of this Annual Report on Form 10-K and is incorporated herein by reference.
(d) Changes in Internal Control over Financial Reporting
There have not been any changes in the Company’s internal control over financial reporting (as such term is defined in Rules 13a-15(f) and 15d-15(f) under the Exchange Act) during our fourth fiscal quarter to which this Annual Report on Form 10-K relates that have materially affected, or are reasonably likely to materially affect, the Company’s internal control over financial reporting.

ITEM 9B. – OTHER INFORMATION
None

122


PART III

ITEM 10. – DIRECTORS, EXECUTIVE OFFICERS AND CORPORATE GOVERNANCE
Information concerning our executive officers is incorporated herein by reference to information included in the Proxy Statement for our 2016 Annual Meeting of Shareholders.
Information with respect to our directors and the nomination process is incorporated herein by reference to information included in the Proxy Statement for our 2016 Annual Meeting of Shareholders.
Information regarding our audit committee and our audit committee financial experts is incorporated herein by reference to information included in the Proxy Statement for our 2016 Annual Meeting of Shareholders.
Information required by Item 405 of Regulation S-K is incorporated herein by reference to information included in the Proxy Statement for our 2016 Annual Meeting of Shareholders.

ITEM 11. – EXECUTIVE COMPENSATION
Information with respect to executive compensation is incorporated herein by reference to information included in the Proxy Statement for our 2016 Annual Meeting of Shareholders.

ITEM 12. – SECURITY OWNERSHIP OF CERTAIN BENEFICIAL OWNERS AND MANAGEMENT AND RELATED STOCKHOLDER MATTERS
Information with respect to security ownership of certain beneficial owners and management is incorporated herein by reference to information included in the Proxy Statement for our 2016 Annual Meeting of Shareholders.

ITEM 13. – CERTAIN RELATIONSHIPS AND RELATED PARTY TRANSACTIONS, AND DIRECTOR INDEPENDENCE
Information with respect to such contractual relationships and independence is incorporated herein by reference to the information in the Proxy Statement for our 2016 Annual Meeting of Shareholders.

ITEM 14. – PRINCIPAL ACCOUNTANT FEES AND SERVICES
Information with respect to principal accounting fees and services and pre-approval policies are incorporated herein by reference to information included in the Proxy Statement for our 2016 Annual Meeting of Shareholders.


123


PART IV

ITEM 15. – EXHIBITS AND FINANCIAL STATEMENT SCHEDULES
1.
Financial Statements
See “Index to Consolidated Financial Statements and Supplemental Data” set forth on page F-1.
2.
Financial Statement schedule
See “Index to Consolidated Financial Statements and Supplemental Data” set forth on page F-1.
3.
Exhibits
See “Index to Exhibits” set forth on page E-1.


124


INDEX TO EXHIBITS
Exhibit
Number
 
Description
2.1
 
Stock and Note Purchase Agreement dated as of July 31, 2006, among Compass Group Diversified Holdings LLC, Compass Group Investments, Inc. and Compass Medical Mattress Partners, LP (incorporated by reference to Exhibit 2.1 of the Form 8-K filed on August 1, 2006 (File No. 000-51937)).
2.2
 
Stock Purchase Agreement dated June 24, 2008, among Compass Group Diversified Holdings LLC and the other shareholders party thereto, Compass Group Diversified Holdings LLC, as Sellers’ Representative, Aeroglide Holdings, Inc. and Bühler AG (incorporated by reference to Exhibit 2.1 of the Form 8-K filed on June 26, 2008 (File No. 000-51937)).
2.3
 
Stock Purchase Agreement, dated October 17, 2011, by and among Recruit Co., LTD. and RGF Staffing USA, Inc., as Buyers, the shareholders of Staffmark Holdings, Inc., as Sellers, Staffmark Holdings, Inc. and Compass Group Diversified Holdings LLC as Seller Representative (incorporated by reference to Exhibit 2.1 of the Form 8-K filed on October 18, 2011 (File No. 001-34927)).
2.4
 
Stock Purchase Agreement dated May 1, 2012, among Candlelight Investment Holdings, Inc., Halo Holding Corporation, Halo Lee Wayne, LLC and each of the holders of equity interests of Halo Lee Wayne, LLC listed on Exhibit A thereto (incorporated by reference to Exhibit 2.1 of the Form 8-K filed on May 2, 2012 (File No. 001-34927)).
3.1
 
Certificate of Trust of Compass Diversified Trust (incorporated by reference to Exhibit 3.1 of the Form S-1 filed on December 14, 2005 (File No. 333-130326)).
3.2
 
Certificate of Amendment to Certificate of Trust of Compass Diversified Trust (incorporated by reference to Exhibit 3.1 of the Form 8-K filed on September 13, 2007 (File No. 000-51937)).
3.3
 
Certificate of Formation of Compass Group Diversified Holdings LLC (incorporated by reference to Exhibit 3.3 of the Form S-1 filed on December 14, 2005 (File No. 333-130326)).
3.4
 
Amended and Restated Trust Agreement of Compass Diversified Trust (incorporated by reference to Exhibit 3.5 of the Amendment No. 4 to the Form S-1 filed on April 26, 2006 (File No. 333-130326)).
3.5
 
Amendment No. 1 to the Amended and Restated Trust Agreement, dated as of April 25, 2006, of Compass Diversified Trust among Compass Group Diversified Holdings LLC, as Sponsor, The Bank of New York (Delaware), as Delaware Trustee, and the Regular Trustees named therein (incorporated by reference to Exhibit 4.1 of the Form 8-K filed on May 29, 2007 (File No. 000-51937)).
3.6
 
Second Amendment to the Amended and Restated Trust Agreement, dated as of April 25, 2006, as amended on May 23, 2007, of Compass Diversified Trust among Compass Group Diversified Holdings LLC, as Sponsor, The Bank of New York (Delaware), as Delaware Trustee, and the Regular Trustees named therein (incorporated by reference to Exhibit 3.2 of the Form 8-K filed on September 13, 2007 (File No. 000-51937)).
3.7
 
Third Amendment to the Amended and Restated Trust Agreement dated as of April 25, 2006, as amended on May 25, 2007 and September 14, 2007, of Compass Diversified Holdings among Compass Group Diversified Holdings LLC, as Sponsor, The Bank of New York (Delaware), as Delaware Trustee, and the Regular Trustees named therein (incorporated by reference to Exhibit 4.1 of the Form 8-K filed on December 21, 2007 (File No. 000-51937)).
3.8
 
Fourth Amendment dated as of November 1, 2010 to the Amended and Restated Trust Agreement, as amended effective November 1, 2010, of Compass Diversified Holdings, originally effective as of April 25, 2006, by and among Compass Group Diversified Holdings LLC, as Sponsor, The Bank of New York (Delaware), as Delaware Trustee, and the Regular Trustees named therein (incorporated by reference to Exhibit 3.1 of the Form 10-Q filed on November 8, 2010 (File No. 001-34927)).
3.9
 
Second Amended and Restated Operating Agreement of Compass Group Diversified Holdings, LLC dated January 9, 2007 (incorporated by reference to Exhibit 10.2 of the Form 8-K filed on January 10, 2007, (File No. 000-51937)).
3.10
 
Third Amended and Restated Operating Agreement of Compass Group Diversified Holdings, LLC dated November 1, 2010 (incorporated by reference to Exhibit 3.2 of the Form 10-Q filed on November 8, 2010 (File No. 001-34927)).
3.11
 
Fourth Amended and Restated Operating Agreement of Compass Group Diversified Holdings LLC, dated January 1, 2012 (incorporated by reference to Exhibit 3.1 of the Form 10-Q filed on May 7, 2013 (File No. 001-34927)).
4.1
 
Specimen Certificate evidencing a share of trust of Compass Diversified Holdings (incorporated by reference to Exhibit 4.1 of the Form S-3 filed on November 7, 2007 (File No. 333-147218)).
4.2
 
Specimen LLC Interest Certificate evidencing an interest of Compass Group Diversified Holdings LLC (incorporated by reference to Exhibit A of Exhibit 10.2 of the Form 8-K filed on January 10, 2007 (File No. 000-51937)).

125


10.1
 
Form of Registration Rights Agreement by and among Compass Group Diversified Holdings LLC, Compass Diversified Trust and Certain Shareholders (incorporated by reference to Exhibit 10.3 of the Amendment No. 5 to the Form S-1 filed on May 5, 2006 (File No. 333-130326)).
10.2
 
Form of Supplemental Put Agreement by and between Compass Group Management LLC and Compass Group Diversified Holdings LLC (incorporated by reference to Exhibit 10.4 of the Amendment No. 4 to the Form S-1 filed on April 26, 2006 (File No. 333-130326)).
10.3†
 
Amended and Restated Employment Agreement dated as of December 1, 2008 by and between James J. Bottiglieri and Compass Group Management LLC (incorporated by reference to Exhibit 10.1 of the Form 8-K filed on December 3, 2008 (File No. 000-51937)).
10.4
 
Form of Share Purchase Agreement by and between Compass Group Diversified Holdings LLC, Compass Diversified Trust and CGI Diversified Holdings, LP (incorporated by reference to Exhibit 10.6 of the Amendment No. 5 to the Form S-1 filed on May 5, 2006 (File No. 333-130326)).
10.5
 
Form of Share Purchase Agreement by and between Compass Group Diversified Holdings LLC, Compass Diversified Trust and Pharos I LLC (incorporated by reference to Exhibit 10.7 of the Amendment No. 5 to the Form S-1 filed on May 5, 2006 (File No. 333-130326)).
10.6
 
Amended and Restated Management Services Agreement by and between Compass Group Diversified Holdings LLC, and Compass Group Management LLC, dated as of December 20, 2011 and originally effective as of May 16, 2006 (incorporated by reference to Exhibit 10.06 of the Form 10-K filed on March 7, 2012 (File No. 001-34927)).
10.7
 
Registration Rights Agreement by and among Compass Group Diversified Holdings LLC, Compass Diversified Trust and CGI Diversified Holdings, LP, dated as of April 3, 2007 (incorporated by reference to Exhibit 10.3 of the Amendment No. 1 to the Form S-1 filed on April 20, 2007 (File No. 333-141856)).
10.8
 
Share Purchase Agreement by and between Compass Group Diversified Holdings LLC, Compass Diversified Trust and CGI Diversified Holdings, LP, dated as of April 3, 2007 (incorporated by reference to Exhibit 10.16 of the Amendment No. 1 to the Form S-1 filed on April 20, 2007 (File No. 333-141856)).
10.9
 
Subscription Agreement dated August 24, 2011, by and among Compass Group Diversified Holdings LLC, Compass Diversified Holdings and CGI Magyar Holdings, LLC (incorporated by reference to Exhibit 10.1 of the Form 8-K filed on August 25, 2011 (File No. 001-34927)).
10.10
 
Registration Rights Agreement dated August 24, 2011, by and among Compass Group Diversified Holdings LLC, Compass Diversified Holdings and CGI Magyar Holdings, LLC (incorporated by reference to Exhibit 10.2 of the Form 8-K filed on August 25, 2011 (File No. 001-34927)).
10.11
 
Credit Agreement among Compass Group Diversified Holdings LLC, the financial institutions party thereto and Bank of America, N.A., dated as of June 6, 2014 (incorporated by reference to Exhibit 10.1 to the 8-K filed on June 9, 2014 (File No. 001-34927)).
10.12
 
First Amendment to Credit Agreement dated June 29, 2015, by and among Compass Group Diversified Holdings LLC, the Lenders signatory thereto, U.S. Bank National Association and Bank of America, N.A. (incorporated by reference to Exhibit 10.1 to the 8-K filed on July 2, 2015 (File No. 001-34927)).
10.13*
 
Second Amendment to Credit Agreement dated December 15, 2015, by and among Compass Group Diversified Holdings LLC, the Lenders signatory thereto, U.S. Bank National Association and Bank of America, N.A.
10.14
 
Sixth Amended and Restated Management Service Agreement by and between Compass Group Diversified Holdings LLC, and Compass Group Management LLC, dated as of September 30, 2014 and originally effective as of May 16, 2006 (incorporated by reference to Exhibit 10.1 to the Form 8-K filed on October 7, 2014 (File No. 001-34927)).
10.15†
 
Employment Agreement dated July 11, 2013, between Compass Group Management LLC and Ryan J. Faulkingham (incorporated by reference to Exhibit 10.1 to the Form 8-K filed on July 11, 2013 (File No. 001-34927)).
10.16
 
Stock Purchase Agreement dated as of July 24, 2015, by and among Vista Outdoor Inc., CBAC Holdings, LLC and CamelBak Acquisition Corp. (incorporated by reference to exhibit 99.1 to the Company’s Current Report on Form 8-K filed on July 27, 2015 (File No. 001-34927)).
21.1*
 
List of Subsidiaries
23.1*
 
Consent of Independent Registered Public Accounting Firm
31.1*
 
Rule 13a-14(a)/15d-14(a) Certification of Chief Executive Officer of Registrant
31.2*
 
Rule 13a-14(a)/15d-14(a) Certification of Chief Financial Officer of Registrant
32.1*+
 
Section 1350 Certification of Chief Executive Officer of Registrant
32.2*+
 
Section 1350 Certification of Chief Financial Officer of Registrant

126


99.1
 
Note Purchase and Sale Agreement dated as of July 31, 2006 among Compass Group Diversified Holdings LLC, Compass Group Investments, Inc. and Compass Medical Mattress Partners, LP (incorporated by reference to Exhibit 99.1 of the Form 8-K filed on August 1, 2006 (File No. 000-51937)).
99.4
 
Share Purchase Agreement dated January 4, 2008, among Fox Factory Holding Corp., Fox Factory, Inc. and Robert C. Fox, Jr. (incorporated by reference to Exhibit 99.1 of the Form 8-K filed on January 8, 2008 (File No. 000-51937)).
99.5
 
Stock Purchase Agreement dated May 8, 2008, among Mitsui Chemicals, Inc., Silvue Technologies Group, Inc., the stockholders of Silvue Technologies Group, Inc. and the holders of Options listed on the signature pages thereto, and Compass Group Management LLC, as the Stockholders Representative (incorporated by reference to Exhibit 99.1 of the Form 8-K filed on May 9, 2008 (File No. 000-51937)).
99.6
 
Stock Purchase Agreement dated March 31, 2010 by and among Gable 5, Inc., Liberty Safe and Security Products, LLC and Liberty Safe Holding Corporation (incorporated by reference to Exhibit 99.1 of the Form 8-K filed on April 1, 2010 (File No. 000-51937)).
99.7
 
Stock Purchase Agreement dated September 16, 2010, by and among ERGO Baby Intermediate Holding Corporation, The ERGO Baby Carrier, Inc., Karin A. Frost, in her individual capacity and as Trustee of the Revocable Trust of Karin A. Frost dated February 22, 2008 and as Trustee of the Karin A. Frost 2009 Qualified Annuity Trust u/a/d 12/21/2009 (incorporated by reference to Exhibit 99.1 of the Form 8-K filed on September 17, 2010 (File No. 000-51937)).
99.8
 
Securities Purchase Agreement dated August 24, 2011, by and among CBK Holdings, LLC, CamelBak Products, LLC, CamelBak Acquisition Corp., for purposes of Section 6.15 and Articles 10 only, Compass Group Diversified Holdings LLC, and for purposes of Section 6.13 and Article 10 only, IPC/CamelBak LLC (incorporated by reference to Exhibit 99.1 of the Form 8-K filed on August 25, 2011 (File No. 001-34927)).
99.9
 
Stock Purchase Agreement dated as of March 5, 2012, by and among Arnold Magnetic Technologies Holdings Corporation, Arnold Magnetic Technologies, LLC and AMT Acquisition Corp. (incorporated by reference to Exhibit 99.1 of the Form 8-K filed on March 6, 2012 (File No. 001-34927)).
99.10
 
Stock Purchase Agreement dated as of August 7, 2014, by and among CEHI Acquisition Corporation, Clean Earth Holdings, Inc., the holders of stock and options in Clean Earth Holdings, Inc. and Littlejohn Fund III, L.P. (incorporated by reference to Exhibit 99.1 of the 8-K filed on August 11, 2014 (File No. 001-34927)).
99.11
 
Membership Interest Purchase Agreement dated as of October 10, 2014, by and among Candle Lamp Holdings, LLC, Candle Lamp Company, LLC and Sternocandlelamp Holdings, Inc. (incorporated by reference to Exhibit 99.1 of the Form 8-K filed October 10, 2014 (File No. 001-34927)).
99.12
 
Stock Purchase Agreement dated as of June 5, 2015, by and among Fresh Hemp Foods Ltd., 1037270 B.C. Ltd., 1037269 B.C. Ltd., the Stockholders’ Representative and the Signing Stockholders (incorporated by reference to exhibit 99.1 to the Company’s Current Report on Form 8-K filed on June 8, 2015 (File No. 001-34927)).
101.INS*
 
XBRL Instance Document
101.SCH*
 
XBRL Taxonomy Extension Schema Document
101.CAL*
 
XBRL Taxonomy Extension Calculation Linkbase Document
101.DEF*
 
XBRL Taxonomy Extension Definition Linkbase Document
101.LAB*
 
XBRL Taxonomy Extension Label Linkbase Document
101.PRE*
 
XBRL Taxonomy Extension Presentation Linkbase Document
 
 
*
 
Filed herewith.
 
Denotes management contracts and compensatory plans or arrangements.
+
 
In accordance with Item 601(b)(32)(ii) of Regulation S-K and SEC Release Nos. 33-8238 and 34-47986, Final Rule: Management's Reports on Internal Control Over Financial Reporting and Certification of Disclosure in Exchange Act Periodic Reports, the certifications furnished in Exhibit 32.1 and 32.2 hereto are deemed to accompany this Form 10-K and will not be deemed “filed” for purposes of Section 18 of the Exchange Act. Such certifications will not be deemed to be incorporated by reference into any filing under the Securities Act or the Exchange Act, except to the extent that the registrant specifically incorporates it by reference.

127


SIGNATURE
Pursuant to the requirements of Section 13 or 15(d) of the Securities Exchange Act of 1934, the Registrant has duly caused this to be signed on its behalf by the undersigned, thereunto duly authorized.

 
COMPASS GROUP DIVERSIFIED HOLDINGS LLC
 
 
 
Date: February 29, 2016
By:
/s/ Alan B. Offenberg
 
 
Alan B. Offenberg
 
 
Chief Executive Officer


KNOW ALL PERSONS BY THESE PRESENTS, that each person whose signature appears below constitutes and appoints Alan B. Offenberg and Ryan J. Faulkingham, and each of them, as his or her true and lawful attorneys-in-fact and agents, with full power of substitution for him or her, and in his or her name in any and all capacities, to sign any and all amendments to this Annual Report on Form 10-K, and to file the same, with exhibits thereto and other documents in connection therewith, with the U.S. Securities and Exchange Commission, granting unto said attorneys-in-fact and agents, and each of them, full power and authority to do and perform each and every act and thing requisite and necessary to be done therewith, as fully to all intents and purposes as he or she might or could do in person, hereby ratifying and confirming all that said attorneys-in-fact and agents, and either of them, his or her substitute or substitutes, may lawfully do or cause to be done by virtue hereof.
Pursuant to the requirements of the Securities Exchange Act of 1934, this report has been signed below by the following persons on behalf of the registrant and in the capacities and on the dates indicated.

Signature
Title
Date
 
 
 
/s/ Alan B. Offenberg
Chief Executive Officer
February 29, 2016
Alan B. Offenberg
(Principal Executive Officer)
and Director
 
 
 
 
/s/ Ryan J. Faulkingham
Chief Financial Officer
February 29, 2016
Ryan J. Faulkingham
(Principal Financial and Accounting Officer)
 
 
 
 
/s/ C. Sean Day
Director
February 29, 2016
C. Sean Day
 
 
 
 
 
/s/ D. Eugene Ewing
Director
February 29, 2016
D. Eugene Ewing
 
 
 
 
 
/s/ Harold S. Edwards
Director
February 29, 2016
Harold S. Edwards
 
 
 
 
 
/s/ Mark H. Lazarus
Director
February 29, 2016
Mark H. Lazarus
 
 
 
 
 
/s/ Gordon Burns
Director
February 29, 2016
Gordon Burns
 
 
 
 
 
/s/ James J. Bottiglieri
Director
February 29, 2016
James Bottiglieri
 
 

128


SIGNATURE
Pursuant to the requirements of Section 13 or 15(d) of the Securities Exchange Act of 1934, the Registrant has duly caused this report to be signed on its behalf by the undersigned, thereunto duly authorized.

 
COMPASS DIVERSIFIED HOLDINGS
 
 
 
Date: February 29, 2016
By:
/s/ Ryan J. Faulkingham
 
 
Ryan J. Faulkingham
 
 
Regular Trustee

129


Compass Diversified Holdings
INDEX TO CONSOLIDATED FINANCIAL STATEMENTS
AND SUPPLEMENTAL FINANCIAL DATA

 
Page
Numbers
Historical Financial Statements:
 
 
 
Supplemental Financial Data:
 
The following supplementary financial data of the registrant and its subsidiaries required to be included in Item 15(a) (2) of Form 10-K are listed below:
 
All other schedules not listed above have been omitted as not applicable or because the required information is included in the Consolidated Financial Statements or in the notes thereto.
 


F-1


REPORT OF INDEPENDENT REGISTERED PUBLIC ACCOUNTING FIRM

Board of Directors and Shareholders
Compass Diversified Holdings


We have audited the internal control over financial reporting of Compass Diversified Holdings (a Delaware Trust) and subsidiaries (the “Company”) as of December 31, 2015, based on criteria established in the 2013 Internal Control-Integrated Framework issued by the Committee of Sponsoring Organizations of the Treadway Commission (COSO). The Company’s management is responsible for maintaining effective internal control over financial reporting and for its assessment of the effectiveness of internal control over financial reporting, included in the accompanying Report of Management on Internal Control over Financial Reporting (“Management’s Report”). Our responsibility is to express an opinion on the Company’s internal control over financial reporting based on our audit. Our audit of, and opinion on, the Company’s internal control over financial reporting does not include the internal control over financial reporting of Fresh Hemp Foods Ltd., a majority owned subsidiary, whose financial statements reflect total assets and revenues constituting 10.4 and 2.2 percent, respectively, of the related consolidated financial statement amounts as of and for the year ended December 31, 2015. As indicated in Management’s Report, Fresh Hemp Foods Ltd. was acquired during 2015. Management’s assertion on the effectiveness of the Company’s internal control over financial reporting excluded internal control over financial reporting of Fresh Hemp Foods Ltd.
We conducted our audit in accordance with the standards of the Public Company Accounting Oversight Board (United States). Those standards require that we plan and perform the audit to obtain reasonable assurance about whether effective internal control over financial reporting was maintained in all material respects. Our audit included obtaining an understanding of internal control over financial reporting, assessing the risk that a material weakness exists, testing and evaluating the design and operating effectiveness of internal control based on the assessed risk, and performing such other procedures as we considered necessary in the circumstances. We believe that our audit provides a reasonable basis for our opinion.
A company’s internal control over financial reporting is a process designed to provide reasonable assurance regarding the reliability of financial reporting and the preparation of financial statements for external purposes in accordance with generally accepted accounting principles. A company’s internal control over financial reporting includes those policies and procedures that (1) pertain to the maintenance of records that, in reasonable detail, accurately and fairly reflect the transactions and dispositions of the assets of the company; (2) provide reasonable assurance that transactions are recorded as necessary to permit preparation of financial statements in accordance with generally accepted accounting principles, and that receipts and expenditures of the company are being made only in accordance with authorizations of management and directors of the company; and (3) provide reasonable assurance regarding prevention or timely detection of unauthorized acquisition, use, or disposition of the company’s assets that could have a material effect on the financial statements.
Because of its inherent limitations, internal control over financial reporting may not prevent or detect misstatements. Also, projections of any evaluation of effectiveness to future periods are subject to the risk that controls may become inadequate because of changes in conditions, or that the degree of compliance with the policies or procedures may deteriorate.
In our opinion, the Company maintained, in all material respects, effective internal control over financial reporting as of December 31, 2015, based on criteria established in the 2013 Internal Control-Integrated Framework issued by COSO.
We also have audited, in accordance with the standards of the Public Company Accounting Oversight Board (United States), the consolidated financial statements of the Company as of and for the year ended December 31, 2015, and our report dated February 29, 2016 expressed an unqualified opinion on those financial statements.

/s/ GRANT THORNTON LLP

New York, New York
February 29, 2016


F-2


REPORT OF INDEPENDENT REGISTERED PUBLIC ACCOUNTING FIRM

Board of Directors and Shareholders
Compass Diversified Holdings

We have audited the accompanying consolidated balance sheets of Compass Diversified Holdings (a Delaware Trust) and subsidiaries (the “Company”) as of December 31, 2015 and 2014, and the related consolidated statements of operations, comprehensive income, stockholders’ equity, and cash flows for each of the three years in the period ended December 31, 2015. Our audits of the basic consolidated financial statements included the financial statement schedule listed in the index appearing under Item 15(a)(2). These financial statements and financial statement schedule are the responsibility of the Company’s management. Our responsibility is to express an opinion on these financial statements and financial statement schedule based on our audits.
We conducted our audits in accordance with the standards of the Public Company Accounting Oversight Board (United States). Those standards require that we plan and perform the audit to obtain reasonable assurance about whether the financial statements are free of material misstatement. An audit includes examining, on a test basis, evidence supporting the amounts and disclosures in the financial statements. An audit also includes assessing the accounting principles used and significant estimates made by management, as well as evaluating the overall financial statement presentation. We believe that our audits provide a reasonable basis for our opinion.
In our opinion, the consolidated financial statements referred to above present fairly, in all material respects, the financial position of Compass Diversified Holdings and subsidiaries as of December 31, 2015 and 2014, and the results of their operations and their cash flows for each of the three years in the period ended December 31, 2015 in conformity with accounting principles generally accepted in the United States of America. Also in our opinion, the related financial statement schedule, when considered in relation to the basic consolidated financial statements taken as a whole, presents fairly, in all material respects, the information set forth therein.
We also have audited, in accordance with the standards of the Public Company Accounting Oversight Board (United States), the Company’s internal control over financial reporting as of December 31, 2015, based on criteria established in the 2013 Internal Control-Integrated Framework issued by the Committee of Sponsoring Organizations of the Treadway Commission (COSO), and our report dated February 29, 2016 expressed an unqualified opinion thereon.

/s/ GRANT THORNTON LLP

New York, New York
February 29, 2016


F-3


Compass Diversified Holdings
Consolidated Balance Sheets
(in thousands)
December 31,
2015
 
December 31,
2014
Assets
 
 
 
Current assets:
 
 
 
Cash and cash equivalents
$
85,869

 
$
21,946

Accounts receivable, less allowances of $3,608 at December 31, 2015 and $3,896 at December 31, 2014
114,320

 
118,852

Inventories
68,371

 
58,308

Prepaid expenses and other current assets
22,803

 
23,357

Current assets of discontinued operations

 
98,336

Total current assets
291,363

 
320,799

Property, plant and equipment, net
118,050

 
106,981

Equity method investment (refer to Note E)
249,747

 
245,214

Goodwill
398,488

 
353,634

Intangible assets, net
353,404

 
324,091

Deferred debt issuance costs, less accumulated amortization of $2,362 at December 31, 2015 and $1,233 at December 31, 2014
9,466

 
11,197

Other non-current assets
5,127

 
5,687

Non-current assets of discontinued operations

 
179,827

Total assets
$
1,425,645

 
$
1,547,430

Liabilities and stockholders’ equity
 
 
 
Current liabilities:
 
 
 
Accounts payable
$
50,403

 
$
49,201

Accrued expenses
47,959

 
52,028

Due to related party
5,863

 
6,068

Current portion, long-term debt
3,250

 
3,250

Other current liabilities
9,004

 
6,311

Current liabilities of discontinued operations

 
24,373

Total current liabilities
116,479

 
141,231

Deferred income taxes
103,745

 
91,616

Long-term debt, less original issue discount
313,242

 
485,547

Other non-current liabilities
18,960

 
14,039

Non-current liabilities of discontinued operations

 
6,663

Total liabilities
552,426

 
739,096

Stockholders’ equity
 
 
 
Trust shares, no par value, 500,000 authorized; 54,300 shares issued and outstanding at December 31, 2015 and 2014
825,321

 
825,321

Accumulated other comprehensive loss
(9,804
)
 
(2,542
)
Accumulated earnings (deficit)
10,567

 
(55,348
)
Total stockholders’ equity attributable to Holdings
826,084

 
767,431

Noncontrolling interest
47,135

 
25,711

Noncontrolling interest of discontinued operations

 
15,192

Total stockholders’ equity
873,219

 
808,334

Total liabilities and stockholders’ equity
$
1,425,645

 
$
1,547,430

See notes to consolidated financial statements.


F-4


Compass Diversified Holdings
Consolidated Statements of Operations
 
Year ended December 31,
(in thousands, except per share data)
2015
 
2014
 
2013
Net sales
$
629,998

 
$
635,489

 
$
740,711

Service revenues
175,386

 
68,440

 

Total net revenues
805,384

 
703,929

 
740,711

Cost of sales
426,333

 
435,996

 
504,549

Cost of service revenues
125,178

 
48,753

 

Gross profit
253,873

 
219,180

 
236,162

Operating expenses:
 
 
 
 
 
Selling, general and administrative expense
146,957

 
138,032

 
125,694

Supplemental put reversal

 

 
(45,995
)
Management fees
26,008

 
22,222

 
18,132

Amortization expense
30,529

 
24,842

 
20,601

Impairment expense
9,165

 

 
12,918

Operating income
41,214

 
34,084

 
104,812

Other income (expense):
 
 
 
 
 
Interest expense, net
(25,924
)
 
(27,061
)
 
(19,379
)
Gain on equity method investment
4,533

 
11,029

 

Gain on deconsolidation of subsidiary (refer to Note E)

 
264,325

 

Amortization of debt issuance costs
(2,212
)
 
(2,243
)
 
(2,123
)
Loss on debt extinguishment

 
(2,143
)
 
(1,785
)
Other expense, net
(2,315
)
 
(594
)
 
(123
)
Income from continuing operations before income taxes
15,296

 
277,397

 
81,402

Provision for income taxes
14,974

 
5,092

 
18,518

Income from continuing operations
322

 
272,305

 
62,884

Income from discontinued operations, net of income tax
15,650

 
18,850

 
15,932

Gain on sale of discontinued operations, net of income tax
149,798

 

 

Net income
165,770

 
291,155

 
78,816

Less: Income from continuing operations attributable to noncontrolling interest
3,303

 
11,853

 
10,346

Less: Income from discontinued operations attributable to noncontrolling interest
629

 
467

 
406

Net income attributable to Holdings
$
161,838

 
$
278,835

 
$
68,064

Amounts attributable to Holdings:
 
 
 
 
 
Income (loss) from continuing operations
$
(2,981
)
 
$
260,452

 
$
52,538

Income from discontinued operations, net of income tax
15,021

 
18,383

 
15,526

Income on sale of discontinued operations, net of income tax
149,798

 

 

Net income attributable to Holdings
$
161,838

 
$
278,835

 
$
68,064

Basic and fully diluted income (loss) per share attributable to Holdings (refer to Note N)
 
 
 
 
 
Continuing operations
$
(0.43
)
 
$
5.01

 
$
0.73

Discontinued operations
3.04

 
0.37

 
0.32

 
$
2.61

 
$
5.38

 
$
1.05

Weighted average number of shares outstanding - basic and fully diluted
54,300

 
49,089

 
48,300

Cash distribution declared per share (refer to Note N)
$
1.44

 
$
1.44

 
$
1.44

See notes to consolidated financial statements.


F-5


Compass Diversified Holdings
Consolidated Statements of Comprehensive Income
 
Year ended December 31,
(in thousands)
2015
 
2014
 
2013
Net income
$
165,770

 
$
291,155

 
$
78,816

Other comprehensive income (loss)
 
 
 
 
 
Foreign currency translation adjustments
(7,733
)
 
(1,959
)
 
612

Pension benefit liability, net
471

 
(1,276
)
 
213

Total comprehensive income, net of tax
$
158,508

 
$
287,920

 
$
79,641























See notes to consolidated financial statements.


F-6


Compass Diversified Holdings
Consolidated Statements of Stockholders’ Equity
(in thousands)
Number of
Shares
 
Amount
 
Accumulated
Deficit
 
Accum. Other
Comprehensive
Income (Loss)
 
Stockholders’
Equity
Attrib. to
Holdings
 
Non-
Controlling
Interest
 
Non-controlling
Interest of Disc.
Ops.
 
Total
Stockholders’
Equity
Balance — January 1, 2013
48,300

 
$
650,043

 
$
(235,283
)
 
$
(132
)
 
$
414,628

 
$
29,151

 
$
12,433

 
$
456,212

Net income (loss)

 

 
68,064

 

 
68,064

 
10,346

 
406

 
78,816

Total comprehensive income, net

 

 

 
825

 
825

 

 

 
825

Effect of subsidiary initial public offering (refer to Note E)

 
75,410

 

 

 
75,410

 
41,628

 

 
117,038

Distribution to noncontrolling interest holders

 

 

 

 

 
(3,090
)
 

 
(3,090
)
Distribution to Allocation Interest holders (refer to Note N)

 

 
(15,990
)
 

 
(15,990
)
 

 

 
(15,990
)
Option activity attributable to noncontrolling shareholders

 

 

 

 

 
3,736

 
940

 
4,676

Distributions paid

 

 
(69,552
)
 

 
(69,552
)
 

 

 
(69,552
)
Balance — December 31, 2013
48,300

 
$
725,453

 
$
(252,761
)
 
$
693

 
$
473,385

 
$
81,771

 
$
13,779

 
$
568,935

Net income

 

 
278,835

 

 
278,835

 
11,853

 
467

 
291,155

Total comprehensive income (loss), net

 

 

 
(3,235
)
 
(3,235
)
 

 

 
(3,235
)
Issuance of Trust shares, net of offering costs
6,000

 
99,868

 

 

 
99,868

 

 


 
99,868

Effect of deconsolidation of subsidiary (refer to Note E)

 

 
(359
)
 

 
(359
)
 
(76,928
)
 

 
(77,287
)
Proceeds from Clean Earth noncontrolling interest holders

 

 

 

 

 
2,275

 

 
2,275

Distribution to Allocation Interest holders (refer to Note N)

 

 
(11,870
)
 

 
(11,870
)
 

 

 
(11,870
)
Option activity attributable to noncontrolling shareholders

 

 

 

 

 
7,099

 
946

 
8,045

Effect of subsidiary stock option exercise

 

 
359

 

 
359

 
(359
)
 

 

Distributions paid

 

 
(69,552
)
 

 
(69,552
)
 

 

 
(69,552
)
Balance — December 31, 2014
54,300

 
$
825,321

 
$
(55,348
)
 
$
(2,542
)
 
$
767,431

 
$
25,711

 
$
15,192

 
$
808,334

Net income

 

 
161,838

 

 
161,838

 
3,303

 
629

 
165,770

Total comprehensive income (loss), net

 

 

 
(7,262
)
 
(7,262
)
 

 

 
(7,262
)
Option activity attributable to noncontrolling shareholders

 

 

 

 

 
3,172

 
564

 
3,736

Effect of subsidiary stock option exercise

 

 

 

 

 
500

 

 
500

Proceeds from Manitoba Harvest noncontrolling shareholders

 

 

 

 

 
7,638

 

 
7,638

Disposition of CamelBak

 

 

 

 

 

 
(16,101
)
 
(16,101
)
Disposition of American Furniture

 

 

 

 

 

 
(284
)
 
(284
)
Proceeds from Manitoba Harvest noncontrolling shareholders - HOCI

 

 

 

 

 
6,811

 

 
6,811

Distribution to Allocation Interest holders (refer to Note N)

 

 
(17,731
)
 

 
(17,731
)
 

 

 
(17,731
)
Distributions paid

 

 
(78,192
)
 

 
(78,192
)
 

 

 
(78,192
)
Balance — December 31, 2015
54,300

 
$
825,321

 
$
10,567

 
$
(9,804
)
 
$
826,084

 
$
47,135

 
$

 
$
873,219


See notes to consolidated financial statements.

F-7


Compass Diversified Holdings
Consolidated Statements of Cash Flows
 
Year ended December 31,
(in thousands)
2015
 
2014
 
2013
Cash flows from operating activities:
 
 
 
 
 
Net income
$
165,770

 
$
291,155

 
$
78,816

Income from discontinued operations
15,650

 
18,850

 
15,932

Gain on sale of discontinued operations
149,798

 

 

Net income from continuing operations
322

 
272,305

 
62,884

Adjustments to reconcile net income to net cash provided by operating activities:
 
 
 
 
 
Depreciation expense
21,915

 
15,368

 
12,513

Amortization expense
33,612

 
26,886

 
20,604

Impairment expense
9,165

 

 
12,918

Amortization of debt issuance costs and original issue discount
2,883

 
3,125

 
3,366

Loss on debt extinguishment

 
2,143

 
1,785

Supplemental put expense (reversal)

 

 
(45,995
)
Unrealized loss on interest rate swap
5,662

 
7,722

 
130

Noncontrolling stockholder stock based compensation
3,173

 
3,799

 
3,738

Net gain on deconsolidation of subsidiary - FOX

 
(264,325
)
 

Gain on equity method investment
(4,533
)
 
(11,029
)
 

Excess tax benefit from subsidiary stock options exercised

 
(1,662
)
 

Deferred taxes
(4,488
)
 
(10,189
)
 
(6,667
)
Other
(3
)
 
1,399

 
342

Changes in operating assets and liabilities, net of acquisitions:
 
 
 
 
 
(Increase) decrease in accounts receivable
11,814

 
(10,522
)
 
(14,458
)
(Increase) decrease in inventories
(3,303
)
 
13,232

 
(19,763
)
(Increase) decrease in prepaid expenses and other current assets
398

 
14

 
(658
)
Increase (decrease) in accounts payable and accrued expenses
(6,433
)
 
(6,810
)
 
14,049

Payment of profit allocation

 

 
(5,603
)
Net cash provided by operating activities - continuing operations
70,184

 
41,456

 
39,185

Net cash provided by operating activities - discontinued operations
14,364

 
29,239

 
33,189

Net cash provided by operations
84,548

 
70,695

 
72,374

Cash flows from investing activities:
 
 
 
 
 
Acquisitions, net of cash acquired
(130,292
)
 
(474,657
)
 
(1,117
)
Purchases of property and equipment
(16,588
)
 
(10,799
)
 
(16,319
)
Proceeds from the FOX stock offering

 
65,528

 
80,913

Proceeds from sale of businesses
385,510

 
2,001

 
2,760

Payment of interest rate swap
(2,007
)
 
(2,008
)
 

Other investing activities
(104
)
 
(381
)
 
4,131

Net cash provided by (used in) investing activities - continuing operations
236,519

 
(420,316
)
 
70,368

Net cash used in investing activities - discontinued operations
(2,639
)
 
(4,437
)
 
(4,082
)
Net cash provided by (used in) investing activities
233,880

 
(424,753
)
 
66,286


F-8


Cash flows from financing activities:
 
 
 
 
 
Proceeds from the issuance of Trust shares, net

 
99,868

 

Borrowings under credit facility
197,000

 
677,000

 
117,500

Repayments under credit facility
(369,975
)
 
(426,275
)
 
(106,275
)
Distributions paid
(78,192
)
 
(69,552
)
 
(69,552
)
Net proceeds provided by noncontrolling shareholders
14,949

 
4,025

 
36,122

Distributions paid to noncontrolling shareholders - Allocation Interests
(17,731
)
 
(11,870
)
 
(19,081
)
Debt issuance costs
(440
)
 
(7,370
)
 
(2,697
)
Excess tax benefit on stock-based compensation

 
1,662

 

Other
32

 
(2,001
)
 
(139
)
Net cash (used in) provided by financing activities
(254,357
)
 
265,487

 
(44,122
)
Foreign currency impact on cash
(1,905
)
 
(955
)
 
450

Net increase (decrease) in cash and cash equivalents
62,166

 
(89,526
)
 
94,988

Cash and cash equivalents — beginning of period (1)
23,703

 
113,229

 
18,241

Cash and cash equivalents — end of period
$
85,869

 
$
23,703

 
$
113,229


(1) Includes cash from discontinued operations of $1.8 million at January 1, 2015, $2.6 million at January 1, 2014, and $2.0 million at January 1, 2013.



















See notes to consolidated financial statements.

F-9


Compass Diversified Holdings
Notes to Consolidated Financial Statements
December 31, 2015

Note A — Organization and Business Operations
Compass Diversified Holdings, a Delaware statutory trust (“the Trust”), was incorporated in Delaware on November 18, 2005. Compass Group Diversified Holdings, LLC, a Delaware limited liability Company (the “Company”), was also formed on November 18, 2005 with equity interests which were subsequently reclassified as the “Allocation Interests”. The Trust and the Company were formed to acquire and manage a group of small and middle-market businesses headquartered in North America. In accordance with the amended and restated Trust Agreement, dated as of April 25, 2006 (the “Trust Agreement”), the Trust is sole owner of 100% of the Trust Interests (as defined in the Company’s amended and restated operating agreement, dated as of April 25, 2006 (as amended and restated, the “LLC Agreement”)) of the Company and, pursuant to the LLC Agreement, the Company has, outstanding, the identical number of Trust Interests as the number of outstanding shares of the Trust. Compass Group Diversified Holdings, LLC, a Delaware limited liability company is the operating entity with a board of directors and other corporate governance responsibilities, similar to that of a Delaware corporation.
The Company is a controlling owner of eight businesses, or operating segments at December 31, 2015. The segments are as follows: The Ergo Baby Carrier, Inc. (“Ergobaby”), Liberty Safe and Security Products, Inc. (“Liberty Safe” or “Liberty”), Fresh Hemp Foods Ltd. ("Manitoba Harvest"), Compass AC Holdings, Inc. (“ACI” or “Advanced Circuits”), AMT Acquisition Corporation (“Arnold” or “Arnold Magnetics”), Clean Earth Holdings, Inc. ("Clean Earth"), Candle Lamp Company, LLC (“Sterno” or "Sterno Products"), and Tridien Medical, Inc. (“Tridien”). The segments are referred to interchangeably as “businesses”, “operating segments” or “subsidiaries” throughout the financial statements. Refer to "Note F - Operating Segment Data" for further discussion of the operating segments. The Company also owns a non-controlling interest of approximately 41% in Fox Factory Holding Corp. (“FOX”) which is accounted for as an equity method investment. Compass Group Management LLC, a Delaware limited liability Company (“CGM” or the “Manager”), manages the day to day operations of the Company and oversees the management and operations of our businesses pursuant to a management services agreement (“MSA”).

Note B — Summary of Significant Accounting Policies
Accounting principles
The Company’s consolidated financial statements are prepared in accordance with accounting principles generally accepted in the United States of America (US GAAP).
Basis of presentation
The results of operations for the years ended December 31, 2015, 2014 and 2013 represent the results of operations of the Company’s acquired businesses from the date of their acquisition by the Company, and therefore are not indicative of the results to be expected for the full year.
Principles of consolidation
The consolidated financial statements include the accounts of the Trust and the Company, as well as the businesses acquired as of their respective acquisition date. All significant intercompany accounts and transactions have been eliminated in consolidation. Discontinued operating entities are reflected as discontinued operations in the Company’s results of operations and statements of financial position.
The acquisition of businesses that the Company owns or controls more than a 50% share of the voting interest are accounted for under the acquisition method of accounting. The amount assigned to the identifiable assets acquired and the liabilities assumed is based on the estimated fair values as of the date of acquisition, with the remainder, if any, recorded as goodwill.
Discontinued Operations
The Company completed the sale of its majority owned subsidiary, CamelBak Products, LLC ("CamelBak") during the third quarter of 2015 and its majority owned subsidiary, American Furniture Manufacturing, Inc. ("AFM" or "American Furniture"), during the fourth quarter of 2015. As a result, the Company reported the results of operations of CamelBak and American Furniture as discontinued operations in the consolidated statements of operations for all periods presented. In addition, the assets and liabilities associated with these businesses have been reclassified as discontinued operations in the consolidated balance sheets as

F-10


of December 31, 2014. Refer to "Note D - Discontinued Operations" for additional information. Unless otherwise indicated, the disclosures accompanying the consolidated financial statements reflect the Company's continuing operations.
Use of estimates
The preparation of financial statements in conformity with US GAAP requires management to make estimates and assumptions that affect the reported amounts of assets and liabilities and disclosure of contingent assets and liabilities at the date of the financial statements and the reported amounts of revenues and expenses during the reporting period. These estimates are based on management’s best knowledge of current events and actions the Company may undertake in the future. It is possible that in 2016 actual conditions could be better or worse than anticipated when the Company developed the estimates and assumptions, which could materially affect the results of operations and financial position in the future. Such changes could result in future impairment of goodwill, intangibles and long-lived assets, inventory obsolescence, establishment of valuation allowances on deferred tax assets and increased tax liabilities, among other things. Actual results could differ from those estimates.
Profit Allocation Interests
At the time of the Company's Initial Public Offering, the Company issued Allocation Interests governed by the LLC agreement that entitle the holders (the "Holders") to receive distributions pursuant to a profit allocation formula upon the occurrence of certain events. The Holders are entitled to receive and as such can elect to receive the positive contribution based profit allocation payment for each of the business acquisitions during the 30-day period following the fifth anniversary of the date upon which the Company acquired a controlling interest in that business (Holding Event) and upon the sale of that business (Sale Event). Payments of profit allocation to the Holders are accounted for as dividends declared on Allocation Interests and recorded in stockholders' equity once they are approved by our Board of Directors.
Prior to July 2013, the Holders had the right to to cause the Company to purchase the allocation interests in accordance with the Supplemental Put Agreement upon occurrence of certain events at an amount equal to the fair value of the profit allocation which was determined using a model that multiplied trailing twelve-month EBITDA for each business unit by an estimated enterprise value multiple to determine an estimated selling price of the business unit (the "Supplemental Put Obligation"). The Company recorded the amount of the Supplemental Put Obligation as a liability in the consolidated balance sheet, and increases or decreases in this obligation as well as payments made upon a Sale Event or Holding Event, through the consolidated statement of operations. The Supplemental Put Agreement was terminated in July 2013, and the Company derecognized the liability associated with the Supplemental Put liability which resulted in Supplemental Put reversal of $46.0 million on the consolidated statement of operations during the year ended December 31, 2013. Prior to the termination of the Supplemental Put Agreement, the Company paid $5.6 million in 2013 related to a Holding Event of the FOX business. Since the FOX Holding Event in 2013 occurred prior to the termination of the Supplemental Put Agreement, the payment was accounted for as an expense in the consolidated statement of operations.
Revenue recognition
In accordance with authoritative guidance on revenue recognition, the Company recognizes revenue when persuasive evidence of an arrangement exists, delivery of the product or performance of services has occurred, the sellers price to the buyer is fixed and determinable, and collection is reasonably assured. Revenue is recognized upon shipment of product to the customer or performance of services for a customer, net of sales returns and allowances. Appropriate reserves are established for anticipated returns and allowances based on historical experience.Shipping and handling costs are charged to operations when incurred and are classified as a component of cost of sales. Taxes collected from customers and remitted to governmental authorities are presented on a net basis in the accompanying Consolidated Statements of Operations. Revenue is typically recorded at F.O.B. shipping point for all our businesses.
Service revenue
Revenue from the Company's Clean Earth business is recognized as services are rendered, generally when material is received at Clean Earth's facilities.
Cash equivalents
The Company considers all highly liquid investments with original maturities of three months or less to be cash equivalents. At December 31, 2015 and 2014, the amount of cash and cash equivalents held by our subsidiaries in foreign bank accounts was $10.9 million and $4.9 million, respectively.

F-11


Allowance for doubtful accounts
The Company uses estimates to determine the amount of the allowance for doubtful accounts in order to reduce accounts receivable to their estimated net realizable value. The Company estimates the amount of the required allowance by reviewing the status of past-due receivables and analyzing historical bad debt trends. The Company’s estimate also includes analyzing existing economic conditions. When the Company becomes aware of circumstances that may impair a specific customer’s ability to meet its financial obligations subsequent to the original sale, the Company will record an allowance against amounts due, and thereby reduce the net receivable to the amount it reasonably believes will be collectible. Balances that remain outstanding after the Company has used reasonable collection efforts are written off through a charge to the valuation allowance and a credit to accounts receivable.
Inventories
Inventories consist of raw materials, work-in-process, manufactured goods and purchased goods acquired for resale. Inventories are stated at the lower of cost or market, determined on the first-in, first-out method. Cost includes raw materials, direct labor, manufacturing overhead and indirect overhead. Market value is based on current replacement cost for raw materials and supplies and on net realizable value for finished goods.
Property, plant and equipment
Property, plant and equipment is recorded at cost. The cost of major additions or betterments is capitalized, while maintenance and repairs that do not improve or extend the useful lives of the related assets are expensed as incurred.
Depreciation is provided principally on the straight-line method over estimated useful lives. Leasehold improvements are amortized over the life of the lease or the life of the improvement, whichever is shorter.

The ranges of useful lives are as follows:
Buildings and improvements
15 to 25 years
Machinery and equipment
2 to 25 years
Office furniture, computers and software
2 to 8 years
Leasehold improvements
Shorter of useful life or lease term
Property, plant and equipment and other long-lived assets that have definitive lives are evaluated for impairment when events or changes in circumstances indicate that the carrying value of the assets may not be recoverable (‘triggering event’). Upon the occurrence of a triggering event, the asset is reviewed to assess whether the estimated undiscounted cash flows expected from the use of the asset plus residual value from the ultimate disposal exceeds the carrying value of the asset. If the carrying value exceeds the estimated recoverable amounts, the asset is written down to its fair value.
Fair value of financial instruments
The carrying value of the Company’s financial instruments, including cash and cash equivalents, accounts receivable and accounts payable approximate their fair value due to their short term nature. Term Debt with a carrying value of $316.5 million, net of original issue discount, at December 31, 2015 approximated fair value. The fair value is based on interest rates that are currently available to the Company for issuance of debt with similar terms and remaining maturities. If measured at fair value in the financial statements, the Term Debt would be classified as Level 2 in the fair value hierarchy.
Business combinations
The Company allocates the amount it pays for each acquisition to the assets acquired and liabilities assumed based on their fair values at the date of acquisition, including identifiable intangible assets which arise from a contractual or legal right or are separable from goodwill. The Company bases the fair value of identifiable intangible assets acquired in a business combination on detailed valuations that use information and assumptions provided by management, which consider management’s best estimates of inputs and assumptions that a market participant would use. The Company allocates any excess purchase price that exceeds the fair value of the net tangible and identifiable intangible assets acquired to goodwill. The use of alternative valuation assumptions, including estimated growth rates, cash flows, discount rates and estimated useful lives could result in different purchase price allocations and amortization expense in current and future periods. Transaction costs associated with these acquisitions are expensed as incurred through selling, general and administrative expense on the consolidated statement of operations. In those circumstances where an acquisition involves a contingent consideration arrangement, the Company recognizes a liability equal to the fair value

F-12


of the contingent payments expected to be made as of the acquisition date. The Company re-measures this liability each reporting period and records changes in the fair value through a separate line item within the consolidated statements of operations.
Goodwill
Goodwill represents the excess of the purchase price over the fair value of the assets acquired and liabilities assumed. The Company is required to perform impairment reviews at each of its reporting units annually and more frequently in certain circumstances.
In accordance with accounting guidelines, the Company is able to make a qualitative assessment of whether it is more likely than not that a reporting unit’s fair value is less than its carrying amount before applying the two-step goodwill impairment test. If a company concludes that it is more likely than not that the fair value of a reporting unit is not less than its carrying amount it is not required to perform the two-step impairment test for that reporting unit.
The first step of the process after the qualitative assessment fails is estimating the fair value of each of its reporting units based on a discounted cash flow (“DCF”) model using revenue and profit forecast and a market approach which compares peer data and earnings multiples. The Company then compares those estimated fair values with the carrying values, which include allocated goodwill. If the estimated fair value is less than the carrying value, a second step is performed to compute the amount of the impairment by determining an “implied fair value” of goodwill. The determination of a reporting unit’s “implied fair value” of goodwill requires the allocation of the estimated fair value of the reporting unit to the assets and liabilities of the reporting unit. Any unallocated fair value represents the “implied fair value” of goodwill, which is then compared to its corresponding carrying value. The Company cannot predict the occurrence of certain future events that might adversely affect the implied value of goodwill and/or the fair value of intangible assets. Such events include, but are not limited to, strategic decisions made in response to economic and competitive conditions, the impact of the economic environment on its customer base, and material adverse effects in relationships with significant customers.
The impact of over-estimating or under-estimating the implied fair value of goodwill at any of the reporting units could have a material effect on the results of operations and financial position. In addition, the value of the implied goodwill is subject to the volatility of the Company’s operations which may result in significant fluctuation in the value assigned at any point in time.
Refer to "Note H - Goodwill and Intangible Assets" for the results of the annual impairment tests.
Deferred debt issuance costs
Deferred debt issuance costs represent the costs associated with the issuance of debt instruments and are amortized over the life of the related debt instrument.
Product Warranty Costs
The Company recognizes warranty costs based on an estimate of the amounts required to meet future warranty obligations. The Company accrues an estimated liability for exposure to warranty claims at the time of a product sale based on both current and historical claim trends and warranty costs incurred. Warranty reserves are included within "Accrued expenses" in the Company's consolidated balance sheets.
Foreign currency
For the Company’s segments with certain operations outside the United States, the local currency is the functional currency, and the financial statements are translated into U.S. dollars using exchange rates in effect at year-end for assets and liabilities and average exchange rates during the year for results of operations. The resulting translation gain or loss is included in stockholder’s equity as other comprehensive income or loss.
During the current year, the Company acquired a Canadian subsidiary, Manitoba Harvest, and is exposed to transactional foreign currency gains and losses related to the issuance of inter-company loans in the Canadian dollar, the functional currency of Manitoba Harvest. Foreign currency transactional gains and losses are included in the results of operations and are generally classified as Other Income (Expense). Foreign currency transaction losses of approximately $2.6 million were recognized during 2015 related to changes in the Canadian dollar subsequent to our acquisition of Manitoba Harvest.

F-13


Derivatives and hedging
The Company utilizes interest rate swaps (derivative) to manage risks related to interest rates on the term loan portion of their Credit Facility. The Company has not elected hedge accounting treatment for the existing interest rate derivatives entered into as part of the Credit Facility. Refer to "Note J - Debt" for more information on the Company’s Credit Facility.
Noncontrolling interest
Noncontrolling interest represents the portion of a majority-owned subsidiary’s net income that is owned by noncontrolling shareholders. Noncontrolling interest on the balance sheet represents the portion of equity in a consolidated subsidiary owned by noncontrolling shareholders.
Deferred income taxes
Deferred income taxes are calculated under the asset and liability method. Deferred income taxes are provided for the differences between the basis of assets and liabilities for financial reporting and income tax purposes at the enacted tax rates. A valuation allowance is established when necessary to reduce deferred tax assets to the amount that is expected to more likely than not be realized. Several of the Company’s majority owned subsidiaries have deferred tax assets recorded at December 31, 2015 which in total amount to approximately $15.2 million. This deferred tax asset is net of $4.5 million of valuation allowance primarily associated with Tridien. These deferred tax assets are comprised primarily of reserves not currently deductible for tax purposes. The temporary differences that have resulted in the recording of these tax assets may be used to offset taxable income in future periods, reducing the amount of taxes required to be paid. Realization of the deferred tax assets is dependent on generating sufficient future taxable income at those subsidiaries with deferred tax assets. Based upon the expected future results of operations, the Company believes it is more likely than not that those subsidiaries with deferred tax assets will generate sufficient future taxable income to realize the benefit of existing temporary differences, although there can be no assurance of this. The impact of not realizing these deferred tax assets would result in an increase in income tax expense for such period when the determination was made that the assets are not realizable.
Earnings per share
Prior to the termination of the Supplemental Put Agreement, basic and diluted earnings per share attributable to Holdings was computed on a weighted average basis. Effective July 1, 2013, basic and fully diluted earnings per share is computed using the two-class method which requires companies to allocate participating securities that have rights to earnings that otherwise would have been available only to common shareholders as a separate class of securities in calculating earnings per share. The Company has granted Allocation Interests that contain participating rights to receive profit allocations upon the occurrence of a Holding Event or a Sale Event.
The calculation of basic and fully diluted earnings per share reflects the effect of dividends that were declared and paid to the Holders subsequent to the termination of the Supplemental Put Agreement and the incremental increase in the profit allocation distribution to the Holders related to Holding Events during the period.
The weighted average number of Trust shares outstanding for 2015 was computed based on 54,300,000 shares outstanding for the period from January 1st through December 31st. The weighted average number of Trust shares outstanding for fiscal 2014 was computed based on 48,300,000 shares outstanding for the period from January 1, 2014 through November 14, 2014 and 6,000,000 additional shares outstanding from November 14, 2014 through December 31, 2014 issued in connection with a public share offering. The weighted average number of Trust shares outstanding for fiscal 2013 was computed based on 48,300,000 shares outstanding for the period from January 1st through December 31st.
The Company did not have any stock option plans or any other potentially dilutive securities outstanding during the years ended December 31, 2015, 2014 and 2013.
Advertising costs
Advertising costs are expensed as incurred and included in selling, general and administrative expense in the consolidated statements of operations. Advertising costs were $11.9 million, $14.3 million and $13.5 million during the years ended December 31, 2015, 2014 and 2013, respectively.

F-14


Research and development
Research and development costs are expensed as incurred and included in selling, general and administrative expense in the consolidated statements of operations. The Company incurred research and development expense of $4.4 million, $15.7 million and $16.0 million during the years ended December 31, 2015, 2014 and 2013, respectively.
Employee retirement plans
The Company and many of its segments sponsor defined contribution retirement plans, such as 401(k) plans. Employee contributions to the plan are subject to regulatory limitations and the specific plan provisions. The Company and its segments may match these contributions up to levels specified in the plans and may make additional discretionary contributions as determined by management. The total employer contributions to these plans were $1.6 million, $1.3 million and $1.1 million for the years ended December 31, 2015, 2014 and 2013, respectively.
The Company’s Arnold Magnetics subsidiary maintains a defined benefit plan for certain of its employees which is more fully described in "Note M - Defined Benefit Plan". Accounting guidelines require employers to recognize the overfunded or underfunded status of defined benefit pension and postretirement plans as assets or liabilities in their consolidated balance sheets and to recognize changes in that funded status in the year in which the changes occur as a component of comprehensive income.
Seasonality
Earnings of certain of the Company’s operating segments are seasonal in nature. Earnings from Liberty are typically lowest in the second quarter due to lower demand for safes at the onset of summer. Earnings from Clean Earth are typically lower in the winter months due to lower levels of construction and development activity in the Northeastern United States. Sterno Products typically has higher sales in the second and fourth quarter of each year, reflecting the outdoor summer season and the holiday season.
Stock based compensation
The Company does not have a stock based compensation plan; however, certain of the Company’s subsidiaries maintain stock based compensation plans. During the years ended December 31, 2015, 2014 and 2013, $3.2 million, $3.8 million, and $3.7 million of stock based compensation expense was recorded to each expense category that included related salary expense in the consolidated statements of operations. As of December 31, 2015, the amount to be recorded for stock-based compensation expense in future years for unvested options is approximately $11.0 million.

New Accounting Pronouncements

Recently Adopted Accounting Pronouncements
In April 2014, the Financial Accounting Standards Board ("FASB") issued an accounting standard update related to reporting discontinued operations and disclosures of disposals of components of an entity which changes the criteria for determining which disposals can be presented as discontinued operations and modifies related disclosure requirements. Under the new guidance, a discontinued operation is defined as a disposal of a component or group of components that is disposed of or is classified as held for sale and "represents a strategic shift that has (or will have) a major effect on an entity’s operations and financial results." The new standard applies prospectively to new disposals and new classifications of disposal groups as held for sale after the effective date. The amendment was effective for the Company on January 1, 2015.

Recently Issued Accounting Pronouncements

In February 2016, the FASB issued an accounting standard update related to the accounting for leases which will require an entity to recognize right-of-use assets and lease liabilities on its balance sheet and disclose key information about leasing arrangements. The standard update offers specific accounting guidance for a lessee, a lessor and sale and leaseback transactions. Lessees and lessors are required to disclose qualitative and quantitative information about leasing arrangements to enable a user of financial statements to assess the amount, timing and uncertainty of cash flows arising from leases. For public companies, the new standard is effective for annual reporting periods beginning after December 15, 2018, including interim periods within that reporting period, and requires modified retrospective adoption, with early adoption permitted. Accordingly, this standard is effective for the Company on January 1, 2019. The Company is in the process of evaluating the future impact of the new standard on our consolidated financial statements.

F-15


In November 2015, the FASB issued an accounting standard update to simplify the presentation of deferred taxes by requiring companies to classify all deferred tax assets and liabilities, along with any related valuation allowances, as noncurrent on the balance sheet. Adoption of this standard is required for annual periods beginning after December 15, 2016 and early adoption is permitted. The Company intends to early adopt this guidance, effective for interim reporting periods beginning in 2016. At December 31, 2015, the Company had $6.1 million classified as current deferred tax assets, and no amount classified as current deferred tax liabilities.

In September 2015, the FASB issued an accounting standard to simplify the accounting for measurement period adjustments in connection with business combinations by requiring that an acquirer recognize adjustments to provisional amounts that are identified during the measurement period in the reporting period in which the adjustment amounts are determined. The standard update is effective for fiscal years beginning after December 15, 2015 and interim periods within those fiscal years. Accordingly, the standard is effective for the Company on January 1, 2016. The standard update is to be applied prospectively to adjustments of provisional amounts that occur after the effective date with earlier application permitted for financial statements that have not been issued. The Company does not expect the adoption of this standard to have a material impact on our consolidated financial statements.

In July 2015, the FASB issued an accounting standard update intended to simplify the subsequent measurement of inventory by requiring inventory to be measured at the lower of cost and net realizable value. The new guidance applies only to inventory that is determined by methods other than last-in-first-out and the retail inventory method. The guidance is effective for public companies for annual reporting periods beginning after December 15, 2016, and interim periods within those fiscal years. Early adoption of the guidance is permitted. The Company does not expect the adoption of this standard to have a material impact on our consolidated financial statements.

In April 2015, the FASB issued an accounting standard update intended to simplify the presentation of debt issuance costs in the balance sheet. The new guidance requires debt issuance costs to be presented in the balance sheet as a direct deduction from the carrying value of the associated debt liability, consistent with the presentation of a debt discount. Prior to the issuance of the standard, debt issuance costs were required to be presented in the balance sheet as an asset. The guidance is effective for fiscal years, and interim periods within those years, beginning after December 15, 2015. Accordingly, the standard is effective for the Company on January 1, 2016. The Company does not expect the adoption of this standard to have a material impact on our consolidated financial statements. At December 31, 2015, the total net deferred financing cost is $9.5 million, which will be presented as a reduction of the associated debt effective January 1, 2016 in the consolidated balance sheet.

In May 2014, the FASB issued a comprehensive new revenue recognition standard. The new standard outlines a new, single comprehensive model for entities to use in accounting for revenue arising from contracts with customers and supersedes most current revenue recognition guidance, including industry-specific guidance. The core principle of the revenue model is that an entity should recognize revenue to depict the transfer of promised goods or services to customers in an amount that reflects the consideration to which the entity expects to be entitled in exchange for those goods or services. The standard is designed to create greater comparability for financial statement users across industries, jurisdictions and capital markets and also requires enhanced disclosures. On July 9, 2015, the FASB voted to defer the effective date by one year to December 15, 2017 for interim and annual reporting periods beginning after that date and permitted early adoption of the standard, but not before the original effective date of December 15, 2016. The Company is currently evaluating the impact of the adoption of this standard on its consolidated financial statements.

Note C — Acquisition of Businesses
Acquisition of Manitoba Harvest

On July 10, 2015, FHF Holdings Ltd., a majority owned subsidiary of the Company, and 1037269 B.C. Ltd., a wholly owned subsidiary of FHF Holdings Ltd. (together, the "Buyer"), closed on the acquisition of all the issued and outstanding capital stock of Fresh Hemp Foods Ltd. ("Manitoba Harvest") pursuant to a stock purchase agreement (the "Manitoba Harvest Purchase Agreement") among the Buyer, Manitoba Harvest, Mike Fata, as the Stockholders’ Representative and the Signing Stockholders (as such term is defined in the Manitoba Harvest Purchase Agreement), entered into previously on June 5, 2015. Subsequent to the closing, 1037269 B.C. Ltd. merged with and into Manitoba Harvest.

Headquartered in Winnipeg, Manitoba, Manitoba Harvest is a branded, hemp-based food seller. Manitoba Harvest’s products are currently carried in approximately 7,000 retail stores across the U.S. and Canada. The Company’s hemp-exclusive, 100% all-natural product lineup includes hemp hearts, hemp oil and protein powder.

F-16



The Company made loans to and purchased an 87% controlling interest in Manitoba Harvest. The purchase price, including proceeds from noncontrolling interest, was approximately $102.7 million (C$130.3 million). The Company funded its portion of the acquisition price through drawings on its 2014 Revolving Credit Facility. Manitoba Harvest management and a minority shareholder invested in the transaction along with the Company representing approximately 13% initial noncontrolling interest on a primary basis. The fair value of the noncontrolling interest was determined based on enterprise value of the acquired entity multiplied by the ratio number of shares acquired by the minority shareholders to total shares. The transaction was accounted for as a business combination. CGM acted as an advisor to the Company in the acquisition and will continue to provide integration services during the first year of the Company's ownership of Manitoba Harvest. CGM will receive integration services fees of $1.0 million which is payable quarterly during the twelve month period subsequent to acquisition as services are rendered.

The results of operations of Manitoba Harvest have been included in the consolidated results of operations since the date of acquisition. Manitoba Harvest's results of operations are reported as a separate operating segment. The table below provides the recording of assets acquired and liabilities assumed as of the acquisition date.

Manitoba Harvest
 
 
(in thousands)
 
 
Amounts Recognized as of Acquisition Date
 
 
Assets:
 
 
Cash
 
$
164

Accounts receivable
 
3,787

Inventory (1)
 
8,743

Property, plant and equipment
 
8,203

Goodwill
 
37,882

Intangible assets
 
63,687

Other current and noncurrent assets
 
986

      Total assets
 
$
123,452

 
 
 
Liabilities and noncontrolling interest:
 
 
Current liabilities
 
3,267

Deferred tax liabilities
 
16,593

Other liabilities
 
23,332

Noncontrolling interest
 
7,638

      Total liabilities and noncontrolling interest
 
$
50,830

 
 

Net assets acquired
 
$
72,622

Noncontrolling interest
 
7,638

Intercompany loans to business
 
23,593

 
 
$
103,853

Acquisition Consideration
 
 
Purchase price
 
$
104,437

Working capital adjustment
 
(584
)
Total purchase consideration
 
$
103,853

Less: Transaction costs
 
(1,145
)
Purchase price, net
 
$
102,708


(1) Includes $3.1 million of step-up in the basis of inventory, which was charged to cost of goods sold during 2015.

The Company incurred $1.1 million of transaction costs in conjunction with the acquisition of Manitoba Harvest during the year ended December 31, 2015 which are included in selling, general and administrative expenses in the consolidated statements of

F-17


operations. The goodwill of $37.9 million, which is not expected to be deductible for tax purposes, reflects the strategic fit of Manitoba Harvest into the Company's branded products businesses.

The values assigned to the identified intangible assets were determined by discounting estimated future cash flows associated with these assets to their present value. The intangible assets recorded in connection with the Manitoba Harvest acquisition are as follows (in thousands):

Intangible assets
 
Amount
 
Estimated Useful Life
Tradename
 
$
13,005

 
Indefinite
Technology and processes
 
9,616

 
10 years
Customer relationships
 
41,066

 
15 years
 
 
$
63,687

 
 

Acquisition of Clean Earth Holdings, Inc.
On August 26, 2014, CEHI Acquisition Corp., a subsidiary of the Company, closed on the acquisition of all the issued and outstanding capital stock of Clean Earth Holdings, Inc. pursuant to a stock purchase agreement among CEHI Acquisition Corp., Clean Earth, holders of stock and options in Clean Earth, Littlejohn Fund III, L.P. and the Company, entered into on August 7, 2014.

Headquartered in Hatboro, Pennsylvania, Clean Earth provides environmental services for a variety of contaminated materials including soils, dredged material, hazardous waste and drill cuttings. Clean Earth analyzes, treats, documents and recycles waste streams generated in multiple end-markets such as power, construction, oil and gas, infrastructure, industrial and dredging. Treatment includes thermal desorption, dredged material stabilization, bioremediation, physical treatment/screening and chemical fixation. Before the company accepts contaminated materials, it identifies a third party “beneficial reuse” site such as commercial redevelopment or landfill capping where the materials will be sent after they are treated. Clean Earth operates 14 permitted facilities in the Eastern U.S. Revenues from the environmental recycling facilities are generally recognized at the time of treatment.
The Company made loans to and purchased a 98% controlling interest in Clean Earth. The purchase price, including proceeds from noncontrolling interest, was approximately $251.4 million. The Company funded its portion of the acquisition through drawings on its 2014 Revolving Credit Facility and cash on hand. Clean Earth management invested in the transaction along with the Company representing an approximate 2% initial noncontrolling interest on a primary and fully diluted basis. In addition to its equity investment in Clean Earth, the Company provided loans totaling approximately $146.3 million to Clean Earth as part of the transaction. The fair value of the noncontrolling interest was determined based on the enterprise value of the acquired entity multiplied by the ratio of the number of shares acquired by the minority holders to total shares. The transaction is accounted for as a business combination. CGM acted as an advisor to the Company in the acquisition and continued to provide integration services during the first year of the Company's ownership of Clean Earth. CGM received integration service fees of $2.5 million which were payable quarterly as services were rendered beginning in the quarter ending December 31, 2014.
The results of operations of Clean Earth have been included in the consolidated results of operations since the date of acquisition. Clean Earth's results of operations are reported as a separate operating segment. The table below provides the recording of assets acquired and liabilities assumed as of the acquisition date. The purchase price for Clean Earth was finalized during the first quarter of 2015 when the Company recorded an adjustment of $1.1 million to record deferred tax amounts based on the state tax rate in effect for the states in which each of the intangible assets are utilized.









F-18



Clean Earth
 
 
(in thousands)
 
 
Amounts Recognized as of Acquisition Date
 
 
Assets:
 
 
Cash
 
$
3,683

Accounts receivable, net (1)
 
41,821

Property, plant and equipment (2)
 
43,437

Intangible assets
 
135,939

Goodwill
 
109,738

Other current and noncurrent assets
 
8,697

      Total assets
 
$
343,315

 
 
 
Liabilities and noncontrolling interest:
 
 
Current liabilities
 
$
27,205

Other liabilities
 
149,760

Deferred tax liabilities
 
61,299

Noncontrolling interest
 
2,275

      Total liabilities and noncontrolling interest
 
$
240,539

 
 
 
Net assets acquired
 
$
102,776

Noncontrolling interest
 
2,275

Intercompany loans to business and debt assumed
 
148,248

 
 
$
253,299

 
 
 
Acquisition Consideration
 
 
Purchase price
 
$
243,000

Working capital adjustment
 
6,616

Cash acquired
 
3,683

Total purchase consideration
 
$
253,299

Less: Transaction costs
 
(1,935
)
Purchase price, net
 
$
251,364


(1) Includes $42.5 million of gross contractual accounts receivable of which $0.6 million was not expected to be collected. The fair value of accounts receivable approximated book value acquired.

(2) Includes $20.9 million of property, plant and equipment basis step-up.


The Company incurred $1.9 million of transaction costs in conjunction with the Clean Earth acquisition for the year ended December 31, 2014, which is included in selling, general and administrative expense in the accompanying consolidated statements of operations. The goodwill of $109.7 million reflects the strategic fit of Clean Earth into the Company's niche industrial businesses. The goodwill will not be deductible for tax purposes.


F-19


The values assigned to the identified intangible assets were determined by discounting the estimated future cash flows associated with these assets to their present value. The intangible assets recorded in connection with the Clean Earth acquisition are as follows (in thousands):
Intangible assets

Amount

Estimated Useful Life
Customer relationships
 
$
25,730

 
15 years
Permits and Airspace
 
93,209

 
10 - 20 years
Trade name
 
17,000

 
20 years
 
 
$
135,939

 
 


Acquisition of Sterno Products
On October 10, 2014, the Company, through its wholly owned subsidiary business, Sternocandlelamp Holdings, Inc. (the “Purchaser”), entered into a membership interest purchase agreement (the “Sterno Purchase Agreement”) with Candle Lamp Holdings, LLC (the “Seller”), and Candle Lamp Company, LLC (“SternoCandleLamp”) pursuant to which the Purchaser acquired all of the issued and outstanding equity of Sterno (the “Acquisition”). Headquartered in Corona, California, Sterno is the leading manufacturer and marketer of portable food warming fuel and creative table lighting solutions for the foodservice industry. Sterno’s product line includes wick and gel chafing fuels, butane stoves and accessories, liquid and traditional wax candles, catering equipment and lamps. The purchase price was approximately $160.0 million. On a primary basis, CODI initially owns all of the common equity ownership in Sterno Products. In addition to its equity investment in Sterno Products, the Company provided loans totaling approximately $91.6 million to Sterno Products as part of the transaction. The transaction is accounted for as a business combination. CGM acted as an advisor to the Company in the acquisition and continued to provide integration services during the first year of the Company's ownership of Sterno Products. CGM received integration service fees of $1.5 million which was payable quarterly as services were rendered beginning in the quarter ending December 31, 2014.
The results of operations of Sterno Products have been included in the consolidated results of operations since the date of acquisition. Sterno's results of operations are reported as a separate operating segment. The table below provides the recording of assets acquired and liabilities assumed as of the acquisition date.

Sterno Products
 
 
(in thousands)
 
 
Amounts Recognized as of Acquisition Date
 
 
Assets:
 
 
Accounts Receivable (1)
 
$
18,534

Inventory (2)
 
19,932

Property, plant and equipment (3)
 
18,004

Intangible assets
 
90,950

Goodwill
 
33,717

Other current and non-current assets
 
1,734

      Total assets
 
$
182,871

Liabilities:
 
 
Current liabilities
 
$
20,120

Other liabilities
 
91,647

      Total liabilities
 
$
111,767

 
 
 
Net assets acquired
 
$
71,104

Intercompany loans to business
 
91,647

 
 
$
162,751


F-20


Acquisition Consideration
 
 
Purchase Price
 
$
161,500

Working Capital Adjustment
 
1,251

Total purchase consideration
 
$
162,751

Less: Transaction costs
 
(2,765
)
Purchase price, net
 
$
159,986


(1) Includes $18.8 million of gross contractual accounts receivable of which $0.2 million was not expected to be collected. The fair value of accounts receivable approximates book value acquired.
(2) Includes $2.0 million in inventory basis step-up, which was charged to cost of goods sold during the year ended December 31, 2014.
(3) Includes $6.9 million of property, plant and equipment basis step-up.

The Company incurred $2.8 million of transaction costs in conjunction with the Sterno acquisition for the year ended December 31, 2014, which is included in selling, general and administrative expense in the accompanying consolidated statements of operations. The goodwill of $33.7 million reflects strategic fit of Sterno Products into the Company's niche industrial businesses. The goodwill is expected to be deductible for tax purposes.

The values assigned to the identified intangible assets were determined by discounting the estimated future cash flows associated with these assets to their present value. The intangible assets preliminarily recorded in connection with the Sterno acquisition are as follows (in thousands):
Intangible assets
 
Amount
 
Estimated Useful Life
Customer Relationships
 
60,140

 
10 years
Trade name
 
30,810

 
Indefinite
 
 
$
90,950

 
 

Unaudited pro forma information
The following unaudited pro forma data for the years ended December 31, 2015 and 2014 gives effect to the acquisition of Manitoba Harvest, Clean Earth and Sterno Products, as described above, as if the acquisitions had been completed as of January 1, 2014, and the sale of CamelBak and AFM as if the dispositions had been completed as of January 1, 2014. The pro forma data gives effect to historical operating results with adjustments to interest expense, amortization and depreciation expense, management fees and related tax effects. The information is provided for illustrative purposes only and is not necessarily indicative of the operating results that would have occurred if the transaction had been consummated on the date indicated, nor is it necessarily indicative of future operating results of the consolidated companies, and should not be construed as representing results for any future period.
 
Year Ended December 31,
(in thousands)
2015
 
2014
Net revenues
$
828,547

 
$
939,707

Operating income
39,892

 
40,952

Net income from continuing operations
(1,941
)
 
255,266

Net income from continuing operations attributable to Holdings
(5,320
)
 
243,629

Basic and fully diluted net income per share attributable to Holdings
(0.48
)
 
4.67




F-21



Other acquisitions
Manitoba Harvest
On December 15, 2015, the Company's Manitoba Harvest subsidiary completed the acquisition of Hemp Oil Canada, Inc. (HOCI), for a purchase price of $30.8 million (C$42.0 million). HOCI is a bulk wholesale producer, private label packager and custom processor of hemp food product ingredients, located in Ste. Agathe, Manitoba. Manitoba Harvest incurred $0.4 million (C$0.5 million) of acquisition related costs for the HOCI acquisition which are recorded in selling, general and administrative expenses in the consolidated results of operation for the year ending December 31, 2015. The purchase price is subject to standard working capital adjustments. In connection with the acquisition of HOCI, certain of the selling shareholders of HOCI invested $6.8 million (C$9.3 million) in Manitoba Harvest in exchange for approximately 11% noncontrolling interest in Manitoba Harvest. The Company has not completed the preliminary allocation of the purchase price and has recorded the excess of the purchase price over the assets acquired as goodwill at December 31, 2015. The Company expects to finalize the purchase price allocation for HOCI during 2016 within the measurement period.

Clean Earth
On December 15, 2014, the Company's Clean Earth subsidiary completed the acquisition of American Environmental Services, Inc. ("AES"), for a purchase price of approximately $16.6 million. AES provides environmental services, managing hazardous and non-hazardous waste from off-site generators. AES has two fully permitted hazardous waste facilities located in Calvert City, Kentucky and Morgantown, West Virginia, serving industrial and government customers across the region. The acquisition expanded Clean Earth's customer base and geographic market penetration.

FOX
On March 31, 2014, FOX acquired certain assets and assumed certain liabilities of Sport Truck, USA, Inc. ("Sport Truck"), a privately held global distributor of its own branded aftermarket suspension solutions and a reseller of FOX products. The transaction was accounted for as a business combination. FOX paid cash consideration of approximately $40.8 million. The purchase price of Sport Truck was allocated to the assets acquired and liabilities assumed based on their respective fair values as of the date of acquisition with the excess purchase price allocated to goodwill.
On October 31, 2013, FOX completed the acquisition of certain assets of its Germany based distributor and service center. The acquisition was accounted for as a business combination. The total consideration transferred for the acquisition was $2.5 million and consisted of cash paid at closing of $1.1 million and $1.2 million of cash paid in 2014. The total consideration was reduced by the effective settlement of trade receivables and payables in the amount of $0.2 million, resulting in a net purchase price of $2.3 million.
The net assets acquired in the acquisitions by FOX in 2014 and 2013 were included in the balance of FOX that was deconsolidated as a result of the Company's ownership in FOX falling to 41% in July 2014. Refer to "Note E - Equity Method Investment".

Note D — Discontinued Operations

Sale of CamelBak

On August 3, 2015, the Company sold its majority owned subsidiary, CamelBak, based on a total enterprise value of $412.5 million. The CamelBak purchase agreement contains customary representations, warranties, covenants and indemnification provisions, and the transaction is subject to customary working capital adjustments.

The Company received approximately $367.8 million in cash related to its debt and equity interests in CamelBak after payments to noncontrolling shareholders and payment of all transaction expenses. Under the terms of the LLC agreement, the Allocation Member has the right to defer a portion of the distribution for the CamelBak sale. The Allocation member deferred the profit allocation from the sale of CamelBak and the loss from the sale of American Furniture was used to net the calculation of the high water mark from the Camelback sale. The result was a net distribution of $14.6 million that was paid during the fourth quarter of 2015. (Refer to "Note N - Stockholders' Equity" for a discussion of the profit allocation paid as a result of the sale of CamelBak.) The Company recognized a gain of $164.0 million, net of tax, during 2015 as a result of the sale of CamelBak, which is subject to final settlement during 2016.

F-22



Summarized operating results for CamelBak for the previous years through the date of disposition were as follows (in thousands):

(in thousands)
 
For the period January 1, 2015 through disposition
 
Year ended December 31, 2014
 
Year ended December 31, 2013
Net sales
 
$
96,519

 
$
148,675

 
$
139,943

Gross profit
 
41,415

 
62,672

 
61,355

Operating income
 
14,348

 
17,913

 
17,919

Income from continuing operations before income taxes
 
16,607

 
18,266

 
17,953

Provision for income taxes
 
5,010

 
3,144

 
2,198

Income from discontinued operations (1)
 
$
11,597

 
$
15,122

 
$
15,755


(1) The results for the periods from January 1, 2015 through disposition, the year ended December 31, 2014 and the year ended December 31, 2013, exclude $5.4 million, $10.5 million and $11.7 million, respectively, of intercompany interest expense.

Sale of AFM

On October 5, 2015, the Company sold its majority owned subsidiary, American Furniture, for a sale price of $24.1 million. The Company received approximately $23.5 million in net proceeds related to its debt and equity interests in American Furniture after payment of all transaction expenses. The Company recognized a loss on the sale of American Furniture of $14.3 million. This loss was recognized during the quarter ended September 30, 2015 based on the initial write-down of American Furniture's carrying amounts to fair value.


Summarized operating results for American Furniture for the previous years through the date of disposition were as follows (in thousands):
(in thousands)
 
For the period January 1, 2015 through disposition
 
Year ended December 31, 2014
 
Year ended December 31, 2013
Net sales
 
$
122,420

 
$
129,696

 
$
104,885

Gross profit
 
11,613

 
11,817

 
8,314

Operating income
 
4,126

 
3,661

 
175

Income from continuing operations before income taxes
 
4,134

 
3,757

 
193

Provision for income taxes
 
81

 
28

 
13

Income from discontinued operations (1)
 
$
4,053

 
$
3,729

 
$
180


(1) The results for the periods from January 1, 2015 through disposition, the year ended December 31, 2014 and the year ended December 31, 2013, exclude $1.5 million, $2.2 million and $1.9 million, respectively, of intercompany interest expense.



F-23


The following table presents summary balance sheet information of the CamelBak and American Furniture businesses held for sale as of December 31, 2014 (in thousands):

 
 
 
December 31, 2014
 
 
 
CamelBak
 
American Furniture
 
Total
Assets:
 
 
 
 
 
 
 
Cash
 
$
975

 
$
781

 
$
1,756

 
Accounts receivable, net
 
22,492

 
16,191

 
38,683

 
Inventories
 
27,511

 
25,395

 
52,906

 
Prepaid expenses and other current assets
 
4,627

 
364

 
4,991

 
Current assets held for sale
 
$
55,605

 
$
42,731

 
$
98,336

 
Property, plant and equipment, net
 
7,987

 
903

 
8,890

 
Goodwill
 
5,546

 

 
5,546

 
Intangible assets, net
 
162,761

 
368

 
163,129

 
Other non-current assets
 
2,262

 

 
2,262

 
Noncurrent assets held for sale
 
$
178,556

 
$
1,271

 
$
179,827

Liabilities:
 
 
 
 
 

 
Accounts payable
 
6,431

 
6,468

 
12,899

 
Accrued expenses and other current liabilities
 
9,834

 
1,640

 
11,474

 
Current liabilities held for sale
 
$
16,265

 
$
8,108

 
$
24,373

 
Deferred income taxes
 
6,115

 

 
6,115

 
Other noncurrent liabilities
 
548

 

 
548

 
Noncurrent liabilities held for sale
 
$
6,663

 
$

 
$
6,663

Noncontrolling interest of discontinued operations
 
$
14,932

 
$
260

 
$
15,192



Note E — Equity Method Investment
Deconsolidation of FOX
On August 13, 2013, the Company's FOX operating segment completed an initial public offering (the "FOX IPO") of its common stock pursuant to a registration statement on Form S-1 with the Securities and Exchange Commission (the "SEC"). In the FOX IPO, FOX sold 2,857,143 shares and certain of its shareholders sold 7,000,000 shares (including 5,800,238 shares held by the Company) at an initial offering price of $15.00 per share. FOX trades on the NASDAQ stock market under the ticker “FOXF”. The Company received approximately $80.9 million in net proceeds from the sale of their shares. The Company’s ownership interest in FOX was reduced from 75.8% to 53.9% on a primary basis and from 70.6% to 49.8% on a fully diluted basis as a result of the FOX IPO.
The following table details the amounts recorded in the consolidated statement of stockholders’ equity during the year ended December 31, 2013 as a result of the FOX IPO (in thousands):

 
Trust Shares
 
NCI
 
Total
Effect of FOX IPO proceeds
$
73,421

 
$
36,125

 
$
109,546

Effect of FOX IPO proceeds on NCI (1)

 
7,492

 
7,492

Effect of FOX IPO on majority trust shares (2)
1,989

 
(1,989
)
 

 
$
75,410

 
$
41,628

 
$
117,038


(1)
Represents the effect on noncontrolling shareholders resulting from the Company’s proceeds from the FOX IPO, as determined based on the proportionate interest of the carrying value of FOX.
(2)
Represents the majority ownership effect on the Company resulting from the FOX IPO.


F-24


On July 10, 2014, FOX filed a registration statement on Form S-1 with the SEC for a public offering of its common stock (the "FOX Secondary Offering") held by certain stockholders (the "Selling Stockholders"). The Selling Stockholders sold 5,750,000 shares of FOX common stock in the FOX Secondary Offering, which included an underwriters' option to purchase an additional 750,000 shares, at an offering price of $15.50 per share. The Company sold 4,466,569 shares of FOX common stock, including 633,955 shares sold in connection with the underwriters' exercise of their full option to purchase additional shares of common stock, and received net proceeds from the sale of approximately $65.5 million. As a result of the sale of the shares by the Company in the FOX Secondary Offering, the Company's ownership interest in FOX decreased to approximately 41%, which resulted in the deconsolidation of the FOX operating segment in the Company's consolidated financial statements effective as of the date of the FOX Secondary Offering.

As a result of the deconsolidation of FOX subsequent to the FOX Secondary Offering, the Company recognized a total gain of approximately $264.3 million. The $264.3 million gain on the deconsolidation of FOX was comprised of a gain related to the retained interest in FOX of $188.0 million that was calculated based on the fair value of the Company's retained interest of approximately 41% in FOX less the retained interest in the net assets of FOX as of the date of consolidation, and $76.2 million related to the sold interest in FOX. Subsequent to the sale of the shares in the FOX Secondary Offering, the Company owns approximately 15.1 million shares of FOX common stock.

The Company has elected to account for its investment in FOX at fair value using the equity method beginning on the date that the investment became subject to the equity method of accounting. The Company uses the equity method of accounting when it has the ability to exercise significant influence, but not control, over the operating and financial policies of the investee. For equity method investments which the Company has elected to measure at fair value, unrealized gains and losses are reported in the consolidated statement of operations as gain (loss) from equity method investments.
Investment in FOX

The Company owns approximately 41% of the outstanding equity of FOX, and has elected to account for its investment in FOX at fair value using the equity method beginning on the date the investment became subject to the equity method of accounting.

The following table reflects the year to date activity from our investment in FOX for 2015 and 2014 from the date of deconsolidation (in thousands):

 
 
Year ended December 31,
 
 
2015
 
2014
Balance January 1st
 
$
245,214

 
$

Effect of deconsolidation
 

 
234,185

Gain on investment
 
4,533

 
11,029

Balance December 31st
 
$
249,747

 
$
245,214



The results of operations and balance sheet information of the Company's FOX investment are summarized below:

Condensed Income Statement information:
 
 
 
 
 
 
Year ended December 31,
 
 
2015
 
2014 (1)
Net revenue
 
$
366,798

 
$
306,734

Gross profit
 
112,042

 
94,420

Operating income
 
35,344

 
34,623

Net income
 
24,954

 
27,686

 
 
 
 
 

F-25


Condensed Balance Sheet information:
 
 
 
 
 
 
December 31, 2015
 
December 31, 2014
Current assets
 
$
131,941

 
$
112,609

Non-current assets
 
146,556

 
145,828

 
 
$
278,497

 
$
258,437

 
 
 
 
 
Current liabilities
 
$
74,017

 
$
60,825

Non-current liabilities
 
52,220

 
68,806

Stockholders' equity
 
152,260

 
128,806

 
 
$
278,497

 
$
258,437


(1) The condensed income statement information included in the table above for 2014 reflects Fox's results of operations for the full fiscal year ending December 31, 2014. FOX's results of operations for the period from January 1, 2014 through July 10, 2014, the date of deconsolidation, are included in the results of operations of the Company for the year ending December 31, 2014.


The following table summarizes FOX's results of operations that are included in the Company's consolidated results of operations for the period from January 1, 2014 through July 10, 2014, the date of deconsolidation, and for the year ended December 31, 2013 (in thousands):

 
 
Year ended December 31,
 
 
2014
 
2013
Net revenue
 
$
149,995

 
$
272,746

Gross profit
 
46,294

 
80,129

Operating income
 
17,294

 
38,781

Net income
 
15,047

 
24,102


Arnold Magnetics Joint Venture
Arnold Magnetics is a 50% partner in a China rare earth mine-to-magnet joint venture. Arnold Magnetics accounts for its activity in the joint venture utilizing the equity method of accounting. Gains and losses from the joint venture were not material for the years ended December 31, 2015, 2014 and 2013.

Note F — Operating Segment Data
At December 31, 2015, the Company had eight reportable operating segments. Each operating segment represents a platform acquisition. The Company’s operating segments are strategic business units that offer different products and services. They are managed separately because each business requires different technology and marketing strategies. A description of each of the reportable segments and the types of products from which each segment derives its revenues is as follows:

Ergobaby, headquartered in Los Angeles, California, is a designer, marketer and distributor of wearable baby carriers and related baby wearing products, as well as stroller travel systems and accessories. Ergobaby offers a broad range of wearable baby carriers, stroller travel systems and related products that are sold through more than 450 retailers and web shops in the United States and throughout the world. Ergobaby has two main product lines: baby carriers (baby carriers and accessories) and infant travel systems (strollers and accessories).

Liberty Safe is a designer, manufacturer and marketer of premium home and gun safes in North America. From it’s over 314,000 square foot manufacturing facility, Liberty produces a wide range of home and gun safe models in a broad assortment of sizes, features and styles. Liberty is headquartered in Payson, Utah.



F-26


Manitoba Harvest is a pioneer and leader in the manufacture and distribution of branded, hemp based food products. Manitoba Harvest’s products, which include Hemp Hearts™, Hemp Heart Bites™, Hemp Heart Bars™, and Hemp protein powders, are currently carried in over 7,000 retail stores across the U.S. and Canada. Manitoba Harvest is headquartered in Winnipeg, Manitoba.

Advanced Circuits, an electronic components manufacturing company, is a provider of small-run, quick-turn and volume production rigid printed circuit boards. ACI manufactures and delivers custom printed circuit boards to customers primarily in North America. ACI is headquartered in Aurora, Colorado.

Arnold Magnetics is a global manufacturer of engineered magnetic solutions for a wide range of specialty applications and end-markets, including energy, medical, aerospace and defense, consumer electronics, general industrial and automotive. Arnold Magnetics produces high performance permanent magnets (PMAG), flexible magnets (FlexMag) and precision foil products (Precision Thin Metals) that are mission critical in motors, generators, sensors and other systems and components. Based on its long-term relationships, the company has built a diverse and blue-chip customer base totaling more than 2,000 clients worldwide. Arnold Magnetics is headquartered in Rochester, New York.

Clean Earth provides environmental services for a variety of contaminated materials including soils dredged materials, hazardous waste and drill cuttings. Clean Earth analyzes, treats, documents and recycles waste streams generated in multiple end markets such as power, construction, oil and gas, infrastructure, industrial and dredging. Clean Earth is headquartered in Hatsboro, Pennsylvania and operates 14 facilities in the eastern United States.

Sterno Products is a manufacturer and marketer of portable food warming fuel and creative table lighting solutions for the food service industry. Sterno's products include wick and gel chafing fuels, butane stoves and accessories, liquid and traditional wax candles, catering equipment and lamps. Sterno Products is headquartered in Corona, California.

Tridien is a designer and manufacturer of powered and non-powered medical therapeutic support surfaces and patient positioning devices serving the acute care, long-term care and home health care markets. Tridien is headquartered in Coral Springs, Florida and its products are sold primarily in North America.

The tabular information that follows shows data for each of the operating segments reconciled to amounts reflected in the consolidated financial statements. The operations of each of the operating segments are included in consolidated operating results as of their date of acquisition. FOX was an operating segment of the Company until July 10, 2014, when FOX was deconsoldiated and became an equity method investment. The results of operations of FOX are included in the disaggregated revenue and other financial data presented for the year ending December 31, 2014 for the period from January 1, 2014 through July 10, 2014. Segment profit is determined based on internal performance measures used by the Chief Executive Officer to assess the performance of each business. All our operating segments are deemed reporting units for purposes of annual or event-driven goodwill impairment testing, with the exception of Arnold Magnetics which has three reporting units (PMAG, FlexMag and Precision Thin Metals). Segment profit excludes certain charges from the acquisitions of the Company’s initial businesses not pushed down to the segments which are reflected in the Corporate and other line item. There were no significant inter-segment transactions.

F-27


A disaggregation of the Company’s consolidated revenue and other financial data for the years ended December 31, 2015, 2014 and 2013 is presented below (in thousands):

 
Year ended December 31,
Net sales of operating segments
2015
 
2014
 
2013
Ergobaby
$
86,506

 
$
82,255

 
$
67,340

FOX

 
149,995

 
272,746

Liberty
101,146

 
90,149

 
126,541

Manitoba Harvest
17,423

 

 

ACI
87,532

 
85,918

 
87,406

Arnold Magnetics
119,994

 
123,205

 
126,606

Clean Earth
175,386

 
68,440

 

Sterno Products
139,991

 
36,713

 

Tridien
77,406


67,254


60,072

Total
805,384

 
703,929

 
740,711

Reconciliation of segment revenues to consolidated revenues:
 
 
 
 
 
Corporate and other

 

 

Total consolidated revenues
$
805,384

 
$
703,929

 
$
740,711

Geographic Information
International Revenues
Revenues from geographic locations outside the United States were material for the following segments: Ergobaby, Manitoba Harvest, Arnold and Sterno Products, in each of the periods presented. Revenue attributable to Canada represented approximately 14.6% of total international revenue in 2015. Revenue attributable to any other individual foreign country is not material in 2015. Revenue attributable to any individual foreign countries was not material in 2014 or 2013. The international revenues from FOX in 2014 are for the period from January 1, 2014 through July 10, 2014, the date of deconsolidation. There were no significant inter-segment transactions.
 
Year ended December 31,
International revenues
2015
 
2014
 
2013
Ergobaby
$
48,237


$
46,702


$
40,322

FOX


79,306


176,633

Manitoba Harvest
8,733

 

 

Arnold Magnetics
44,187


55,591


61,406

Sterno Products
3,575

 
2,137

 

      Total international revenues
$
104,732

 
$
183,736

 
$
278,361


Identifiable Assets

The acquisition of Manitoba Harvest in July 2015 and HOCI in December 2015 resulted in identifiable assets located internationally in Canada. At December 31, 2015, Manitoba Harvest had $148.1 million in total assets, including $17.6 million of property, plant and equipment.

F-28


 
Year ended December 31,
Profit (loss) of operating segments (1)
2015
 
2014
 
2013
Ergobaby
$
22,157


$
18,147


$
12,616

FOX


17,292


38,781

Liberty
11,858


(2,717
)

12,458

Manitoba Harvest (2)
(6,150
)
 

 

ACI 
24,144


22,455


22,945

Arnold Magnetics
7,584


7,095


8,914

Clean Earth (3)
11,013

 
2,737

 

Sterno Products (4)
13,200

 
(1,810
)
 

Tridien (5)
(8,703
)
 
2,191

 
(10,227
)
Total
75,103

 
65,390

 
85,487

Reconciliation of segment profit to consolidated income (loss) from continuing operations before income taxes:
 
 
 
 
 
Interest expense, net
(25,924
)
 
(27,061
)
 
(19,379
)
Other income (expense), net
(2,315
)
 
(594
)
 
(123
)
Gain on equity method investment
4,533

 
11,029

 

Corporate and other (6)
(36,101
)
 
228,633

 
15,417

Total consolidated income (loss) from continuing operations before income taxes
$
15,296

 
$
277,397

 
$
81,402


(1)
Segment profit (loss) represents operating income (loss).
(2)
Results from the year ended December 31, 2015 include $1.1 million of acquisition related costs in connection with the acquisition of Manitoba Harvest, $0.4 million acquisition related costs in connection with Manitoba Harvest's acquisition of HOCI, $3.1 million of cost of goods sold expense related to the amortization of the step-up in inventory basis resulting from the purchase price allocation of Manitoba Harvest, and $0.5 million in integration service fees paid to CGM.
(3)
The year ended December 31, 2014 includes $1.9 million of acquisition related costs incurred in connection with the acquisition of Clean Earth, and $0.6 million in integration service fees paid to CGM. The year ended December 31, 2015 includes $1.9 million in integration service fees paid to CGM.
(4)
The year ended December 31, 2014 includes $2.8 million of acquisition related costs incurred in connection with the acquisition of Sterno, $2.0 million of cost of goods sold expense related to the amortization of the step-up in inventory basis resulting from the purchase price allocation of Sterno, and $0.4 million in integration service fees paid to CGM. The year ended December 31, 2015 includes $1.1 million in integration service fees paid to CGM.
(5)
Includes $12.9 million of goodwill and intangible assets impairment charges during the year ended December 31, 2013 and $9.2 million of impairment charges during the year ended December 31, 2015. See Note H - Goodwill and Other Intangible Assets.
(6)
Primarily relates to the gain on the deconsolidation of FOX during 2014, the supplemental put reversal as a result of termination of the MSA during 2013, and management fees expensed and payable to CGM.

Accounts receivable
December 31, 2015
 
December 31, 2014
Ergobaby
$
8,076


$
9,671

Liberty
12,941


11,376

Manitoba Harvest
5,512

 

ACI
5,946


5,730

Arnold Magnetics
15,083


15,664

Clean Earth
42,291

 
52,059

Sterno Products
19,508

 
21,113

Tridien
8,571


7,135

Total
117,928

 
122,748

Reconciliation of segment to consolidated totals:
 
 
 
Corporate and other

 

Total
117,928

 
122,748

Allowance for doubtful accounts
(3,608
)
 
(3,896
)
Total consolidated net accounts receivable
$
114,320

 
$
118,852


F-29



 
 
Identifiable Assets
 
Depreciation and Amortization
 
 
December 31
 
Year ended December 31,
 
 
2015 (1)
 
2014 (1)
 
2015
 
2014
 
2013
Ergobaby
 
$
62,436

 
$
65,309

 
$
3,475

 
$
3,832

 
$
3,686

FOX
 

 

 

 
4,785

 
7,759

Liberty
 
31,395

 
34,139

 
3,518

 
6,250

 
6,173

Manitoba Harvest
 
88,541

 

 
5,192

 

 

ACI
 
17,275

 
19,334

 
2,996

 
4,606

 
4,930

Arnold Magnetics
 
72,310

 
77,610

 
8,766

 
8,528

 
8,135

Clean Earth
 
185,087

 
203,939

 
20,410

 
6,605

 

Sterno Products
 
121,910

 
126,301

 
7,963

 
4,643

 

Tridien (2)
 
15,526

 
14,844

 
2,452

 
2,503

 
2,178

Total
 
594,480

 
541,476

 
54,772

 
41,752

 
32,861

Reconciliation of segment to consolidated total:
 
 
 
 
 
 
 
 
 
 
Corporate and other identifiable assets
 
318,357

 
255,305

 
755

 
501

 
253

Assets of discontinued operations
 

 
278,163

 

 

 

Amortization of debt issuance costs and original issue discount
 

 

 
2,883

 
3,125

 
3,366

Total
 
$
912,837

 
$
1,074,944

 
$
58,410

 
$
45,378

 
$
36,480


(1)
Does not include accounts receivable balances per schedule above or goodwill balances.

(2)
Tridien identifiable assets reflect impairment incurred during 2015 (see "Note H - Goodwill and Other Intangible Assets").

Note G - Property, Plant, Equipment and Inventory
Property, plant and equipment
Property, plant and equipment is comprised of the following (in thousands):
 
December 31,
2015
 
December 31,
2014
Machinery and equipment
$
135,357

 
$
114,797

Office furniture, computers and software
9,500

 
6,653

Leasehold improvements
8,706

 
6,476

Buildings and land
31,856

 
25,096

 
185,419

 
153,022

Less: accumulated depreciation
(67,369
)
 
(46,041
)
Total
$
118,050

 
$
106,981

Depreciation expense was approximately $21.9 million, $15.4 million and $12.5 million for the years ended December 31, 2015, 2014 and 2013, respectively.


F-30


Inventory
Inventory is comprised of the following (in thousands):
 
December 31,
2015
 
December 31,
2014
Raw materials and supplies
$
29,809

 
$
25,826

Work-in-process
9,035

 
7,147

Finished goods
33,653

 
30,315

Less: obsolescence reserve
(4,126
)
 
(4,980
)
Total
$
68,371

 
$
58,308



Note H — Goodwill and Other Intangible Assets
Goodwill represents the difference between purchase cost and the fair value of net assets acquired in business acquisitions. Indefinite lived intangible assets, representing trademarks and trade names, are not amortized unless their useful life is determined to be finite. Long-lived intangible assets are subject to amortization using the straight-line method. Goodwill and indefinite lived intangible assets are tested for impairment annually as of March 31st of each year and more often if a triggering event occurs, by comparing the fair value of each reporting unit to its carrying value. Each of the Company’s businesses represents a reporting unit except Arnold, which is comprised of three reporting units.

2015 Annual goodwill impairment testing
The Company uses a qualitative approach to test goodwill for impairment by first assessing qualitative factors to determine whether it is more-likely than-not that the fair value of a reporting unit is less than its carrying amount as a basis for determining whether it is necessary to perform the two-step evaluation including, in part, the general macroeconomic environment, industry and market specific conditions for each reporting unit, financial performance including actual versus planned results and results of relevant prior periods for operating income, net income and adjusted EBITDA, operating costs and cost impacts, as well as issues or events specific to the reporting unit. At March 31, 2015, we determined that Liberty and two of the three reporting units at Arnold, PMAG and Flexmag , required further quantitative testing (step 1) because we could not conclude that the fair value of the reporting units exceeds their carrying value based on qualitative factors alone. For the reporting units that were tested qualitatively, the results of the qualitative analysis indicated that the fair value of those reporting units exceeded their carrying value.

In the first step of the goodwill impairment test, we compare the fair value of each reporting unit to its carrying amount. We estimate the fair value of our reporting units using either an income approach or a market approach, or, where applicable, a weighting of the two methods. Under the income approach, we estimate the fair value of a reporting unit based on the present value of future cash flows. Cash flow projections are based on Management's estimate of revenue growth rates and operating margins and take into consideration industry and market conditions as well as company specific economic factors. The discount rate used is based on the weighted average cost of capital adjusted for the relevant risk associated with the business specific characteristics and the uncertainty associated with the reporting unit's ability to execute on the projected cash flows. Under the market approach, we estimate fair value based on market multiples of revenue and earnings derived from comparable public companies with operating and investment characteristics that are similar to the reporting unit. We weigh the fair value derived from the market approach depending on the level of comparability of these public companies to the reporting unit. When market comparables are not meaningful or available, we estimate the fair value of the reporting unit using only the income approach. For the step 1 quantitative impairment test at Liberty, we utilized both the income approach and the market approach, with a 50% weighting assigned to each method. The weighted average cost of capital used in the income approach at Liberty was 13.8%. For the step 1 quantitative impairment test at the PMAG and Flexmag reporting units of Arnold, we used only an income approach as we determined that the guideline public company comparables for both units were not representative of these reporting units' markets. In the income approach, we used a weighted average cost of capital of 13.6% for PMAG and 14.6% for Flexmag. Results of the quantitative testing of the Liberty reporting unit and Arnold's PMAG and Flexmag reporting units indicated that the fair value of these reporting units exceeded their carrying value.


2015 Interim goodwill impairment testing

In January 2015, one of Tridien's largest customer's informed the company that they would not renew their existing purchase agreement when it expired in the fourth quarter of 2015. This customer represented 20% of Tridien's sales in 2014 and 25% of

F-31


sales in 2015. The expected lost sales and net income were significant enough to trigger an interim goodwill and indefinite-lived intangible asset impairment analysis. The result of the first step of the impairment test indicated that the fair value of Tridien was less than its carrying value; therefore, it was necessary to perform the second step of the impairment test. The Company estimated the fair value of the Tridien reporting unit using a weighted average of an income and market approach. The income approach was based on the present value of expected future cash flows, including terminal value, utilizing a market-based weighted average cost of capital ("WACC") of 15.7%. The market approach was based on earnings multiple data and guideline public companies. Based on the second step of the impairment test, the Company concluded on a preliminary basis during the quarter ended March 31, 2015 that the implied fair value of goodwill for Tridien was less than its carrying amount, resulting in impairment of the carrying amount of Tridien's goodwill of $8.9 million as of January 31, 2015. The Company completed the interim goodwill impairment testing of Tridien during the three months ended June 30, 2015 and recorded additional impairment expense of $0.2 million related to the Tridien technology and patent intangible assets.

2015 Indefinite Lived Intangible Asset Impairment Testing

We use a qualitative approach to test indefinite lived intangible assets for impairment by first assessing qualitative factors to determine whether it is more-likely-than-not that the fair value of an indefinite lived intangible asset is impaired as a basis for determining whether it is necessary to perform quantitative impairment testing. Our indefinite-lived intangible assets consist of trade names with a carrying value of approximately $72.3 million at December 31, 2015. The results of the qualitative analysis of our indefinite lived intangible assets, which we completed during the quarter ended June 30, 2015, indicated that the fair value of the indefinite lived intangible assets exceeded their carrying value.
2014 Annual Goodwill Impairment Testing
At March 31, 2014, the Company elected to use the qualitative assessment alternative to test goodwill for impairment for each of the reporting units that maintain a goodwill carrying value. The Company determined that two of Arnold’s three reporting units required further quantitative testing (Step 1) since the Company could not conclude that the fair value of Arnold’s reporting units exceeded their carrying values based solely on qualitative factors. Results of the quantitative analysis indicated that the fair value of these reporting units exceeds their carrying value. The fair value of the reporting unit was determined utilizing a discounted cash flow methodology ("DCF") on both an income and market approach for the Flexmag reporting unit and the income approach for Precision Thin Metals reporting unit. A representative market does not exist for Precision Thin metals. The DCF utilized a weighted average cost of capital of 12.5% for Flexmag and 14.5% for Precision Thin Metals. Results of the quantitative analysis indicated that the fair value of these reporting units exceeds their carrying value at March 31, 2014.

2014 Indefinite Lived Intangible Asset Impairment Testing
At March 31, 2014, the Company elected to use the qualitative assessment alternative to test indefinite lived intangible assets for impairment for each of the reporting units that maintain indefinite lived intangible assets. The optional qualitative assessment permits an entity to consider events and circumstances that could affect the fair value of the indefinite-lived intangible asset and avoid the quantitative test if the entity is able to support a conclusion that the indefinite-lived intangible asset is not impaired. The Company’s indefinite-lived intangible assets consisted of trade names with a carrying value of approximately $147.6 million at March 31, 2014. Results of the qualitative analysis indicate that the fair value of the Company’s indefinite-lived intangible assets exceeded their carrying value.
2013 Annual Goodwill Impairment Test
The Company completed its analysis of the 2013 annual goodwill impairment testing as of March 31, 2013. The Company elected to use the qualitative assessment alternative to test goodwill for impairment for each of the reporting units that maintain a goodwill carrying value with the exception of Arnold which required further quantitative testing (step 1), in that the Company could not conclude that the fair value of the Arnold reporting units exceeded the carrying value based on qualitative factors alone. As of March 31, 2013 the Company had concluded that the estimated fair value of each of the reporting units subject to the qualitative assessment exceeded its carrying value. In addition, based on the step 1 quantitative impairment analysis of the three reporting units at Arnold, the Company has concluded that the fair value for each of Arnold’s three reporting units exceeded its carrying amount.


F-32


2013 Interim Goodwill Impairment Testing
During the second quarter of 2013, one of Tridien’s largest customers lost a large contract program that was being serviced substantially with Tridien product. The expected lost sales and net income were significant enough to trigger an interim goodwill impairment analysis. The result of the interim goodwill impairment analysis indicated that the fair value of goodwill exceeded the carrying value of goodwill ($28.2 million) by approximately 6%. The weighted average cost of capital used in the analysis was 14.5%. A 1% increase in the weighted average cost of capital would have required the Company to impair Tridien’s goodwill balance at June 30, 2013.
During the fourth quarter of 2013, further revenue decreases led the Company to lower its forecasted revenue growth at Tridien to reflect expected deterioration of future growth rates based on current operating results and future negative trends at the Tridien reporting unit. Revenue growth rates have a significant impact on the discounted cash flow models for the reporting unit and as a result, the change in the forecast triggered an interim goodwill impairment analysis. The result of the interim impairment analysis (step 1) indicated that goodwill was impaired. Further testing (step 2) resulted in the following: (i) goodwill was written down $11.5 million to a balance of $16.8 million; (ii) trade names were written down $0.4 million to a balance of $0.2 million and; (iii) technology assets were written down $0.1 million to a balance of $0.8 million. These charges were recorded as impairment expense in the accompanying consolidated statement of operations.
2013 Annual Indefinite Lived Intangible Asset Impairment Testing
At March 31, 2013, the Company elected to use the qualitative assessment alternative to test its indefinite-lived intangible assets for impairment. As of March 31, 2013, the Company concluded that the estimated fair value of each of its indefinite lived intangible assets exceeded its carrying value.
2013 Interim Indefinite Lived Intangible Asset Impairment Testing
During the second quarter of 2013, one of Tridien’s largest customers lost a large contract program that was being serviced substantially with Tridien product. The expected lost sales and net income were significant enough to trigger an interim indefinite-lived asset impairment analysis. The analysis indicated that sales of Tridien product, reliant on trade names could not fully support the carrying value of Tridien’s trade names. As such, the Company wrote down the value of the trade names by $0.9 million to a carrying value of approximately $0.6 million.
As discussed above, during the fourth quarter of 2013, the Company lowered its forecasted revenue growth at Tridien to reflect expected deterioration of future growth rates based on current operating results and future negative trends at the Tridien reporting unit. The resulting impairment test resulted in an additional impairment of trade name intangible of $0.4 million. See above for results of the testing.

Tridien
The contract with the aforementioned customer expired during the fourth quarter of 2015. This customer represented 25% of Tridien's sales in 2015. During 2015, Tridien also recorded approximately $2.0 million in nonrecurring expenses related to legal fees and warranty claims that negatively effected the operating results, resulting in Tridien failing to satisfy the fixed charge ratio covenant associated with their inter-company loan with the Company. The Company expects to issue a waiver to Tridien related to the fixed charge covenant failure. The results at Tridien may continue to decline and Tridien may be subject to additional impairment charges in the future. The Company expects that we will perform Step 1 goodwill testing for Tridien as of the date of our annual impairment testing in 2016.

The following is a summary of the net carrying amount of goodwill at December 31, 2015 and 2014 (in thousands):
 
 
December 31, 2015
 
December 31, 2014
Goodwill - gross carrying amount
 
$
460,319

 
$
406,537

Accumulated impairment losses
 
(61,831
)
 
(52,903
)
Goodwill - net carrying amount
 
$
398,488

 
$
353,634



F-33


A reconciliation of the change in the carrying value of goodwill for the years ended December 31, 2015 and 2014 are as follows (in thousands):
 
Corporate (1)
 
Ergobaby
 
FOX
 
Liberty
 
Manitoba Harvest
 
ACI
 
Arnold (2)
 
Clean Earth
 
Sterno
 
Tridien
 
Total
Balance as of January 1, 2014
$
8,649

 
$
41,664

 
$
31,924

 
$
32,684

 
$

 
$
57,615

 
$
51,767

 
$

 
$

 
$
16,762

 
$
241,065

Acquisition of businesses (3)

 

 
13,371

 
144

 

 

 

 
110,633

 
33,716

 

 
157,864

Effect of deconsolidation of subsidiary (4)

 

 
(45,295
)
 

 

 

 

 

 

 

 
(45,295
)
Balance at December 31, 2014
8,649

 
41,664

 

 
32,828

 

 
57,615

 
51,767

 
110,633

 
33,716

 
16,762

 
353,634

Acquisition of businesses (5)

 

 

 

 
55,805

 
404

 

 

 

 

 
56,209

Impairment losses

 

 

 

 

 

 

 

 

 
(8,928
)
 
(8,928
)
Purchase accounting adjustments

 

 

 

 

 

 

 
706

 

 

 
706

Foreign currency translation

 

 

 

 
(3,133
)
 

 

 

 

 

 
(3,133
)
Balance as of December 31, 2015
$
8,649

 
$
41,664

 
$

 
$
32,828

 
$
52,672

 
$
58,019

 
$
51,767

 
$
111,339

 
$
33,716

 
$
7,834

 
$
398,488



(1)
Represents goodwill resulting from purchase accounting adjustments not “pushed down” to the segments. This amount is allocated back to the respective segments for purposes of goodwill impairment testing. The amount of goodwill at the Corporate level relates to ACI.
(2)
Arnold Magnetics has three reporting units PMAG, FlexMag and Precision Thin Metals with goodwill balances of $40.4 million, $4.8 million and $6.5 million, respectively.
(3)
Acquisition of businesses during the year ended December 31, 2014 for Clean Earth includes both the acquisition of Clean Earth in August 2014, and the add-on acquisition of AES by Clean Earth in December 2014.
(4)
As a result of the sale of shares by the Company in the FOX Secondary Offering, the Company's ownership interest in FOX decreased to approximately 41%, which resulted in the deconsolidation of the FOX operating segment from the Company's consolidated financial statements effective July 10, 2014.
(5)
Acquisition of businesses during the year ended December 31, 2015 includes both the acquisition of Manitoba Harvest in July 2015 ($37.9 million) and the Manitoba Harvest add-on acquisition of HOCI in December 2015 ($17.9 million). The amount allocated to goodwill for HOCI is preliminary pending finalization of our valuation efforts.
Approximately $81.8 million of goodwill is deductible for income tax purposes at December 31, 2015.
Other intangible assets subject to amortization are comprised of the following (in thousands):
 
December 31,
2015
 
December 31,
2014
 
Weighted
Average
Useful Lives
Customer relationships
$
226,722

 
$
187,976

 
12
Technology and patents
41,001

 
32,331

 
9
Trade names, subject to amortization
25,130

 
7,070

 
17
Licensing and non-compete agreements
6,686

 
6,656

 
5
Permits and airspace (1)
98,673

 
98,406

 
13
Distributor relations and other
606

 
606

 
5
 
398,818

 
333,045

 
 
Accumulated amortization:
 
 
 
 
 
Customer relationships
(74,519
)
 
(58,257
)
 
 
Technology and patents
(19,032
)
 
(15,423
)
 
 
Trade names, subject to amortization
(4,697
)
 
(3,606
)
 
 
Licensing and non-compete agreements
(6,575
)
 
(6,299
)
 
 
Permits and airspace
(12,313
)
 
(3,104
)
 
 
Distributor relations and other
(606
)
 
(606
)
 
 
Total accumulated amortization
(117,742
)
 
(87,295
)
 
 
Trade names, not subject to amortization
72,328

 
78,341

 
 
Total intangibles, net
$
353,404

 
$
324,091

 
 

F-34


(1) Permits and airspace intangible assets relate to the acquisition of Clean Earth in August 2014. Permits are obtained by Clean Earth for the treatment of soil and solid waste from various government municipalities and are amortized over the estimated life of the permit. Modifications of existing permits to accept new waste streams, alterations of existing permits to enhance the permit limitations, and new permits, as well as the related costs associated with obtaining, modifying or renewing the permits, are capitalized and amortized over the estimated life of the permit.
Estimated charges to amortization expense of intangible assets over the next five years, is as follows, (in thousands):

2016
$
29,756

2017
27,874

2018
26,902

2019
25,561

2020
25,315

 
$
135,408

The Company’s amortization expense of intangible assets for the years ended December 31, 2015, 2014 and 2013 totaled $30.5 million, $24.8 million and $20.6 million, and respectively.

Note I — Fair Value Measurement
The following table provides the assets and liabilities carried at fair value measured on a recurring basis as of December 31, 2015 and 2014 (in thousands):

 
Fair Value Measurements at December 31, 2015
 
Carrying
Value
 
Level 1
 
Level 2
 
Level 3
Assets:
 
 
 
 
 
 
 
    Equity method investment - FOX
$
249,747

 
$
249,747

 
$

 
$

Liabilities:
 
 
 
 
 
 
 
    Call option of noncontrolling shareholder (1)
(25
)
 

 

 
(25
)
    Put option of noncontrolling shareholders (2)
(50
)
 

 

 
(50
)
    Interest rate swaps
(13,483
)
 

 
(13,483
)
 

Total recorded at fair value
$
236,189

 
$
249,747

 
$
(13,483
)
 
$
(75
)
 
 
 
 
 
 
 
 
 
Fair Value Measurements at December 31, 2014
 
Carrying
Value
 
Level 1
 
Level 2
 
Level 3
Assets:
 
 
 
 
 
 
 
    Equity method investment - FOX
$
245,214

 
$
245,214

 
$

 
$

Liabilities:
 
 
 
 
 
 
 
    Call option of noncontrolling shareholder (1)
(25
)
 

 

 
(25
)
    Put option of noncontrolling shareholders (2)
(50
)
 

 

 
(50
)
    Interest rate swap
(9,828
)
 

 
(9,828
)
 

Total recorded at fair value
$
235,311

 
$
245,214

 
$
(9,828
)
 
$
(75
)

(1)
Represents a noncontrolling shareholder’s call option to purchase additional common stock in Tridien.
(2)
Represents put options issued to noncontrolling shareholders in connection with the Liberty acquisition.

F-35


A reconciliation of the change in the carrying value of the Company’s Level 3 fair value measurements for the year ended December 31, 2015 and 2014 is as follows (in thousands):
 
2015
 
2014
Balance at January 1st
$
(75
)
 
$
(75
)
Change in fair value

 

Balance at December 31st
$
(75
)
 
$
(75
)
Valuation Techniques
Equity method investment
The equity method investment in FOX is measured at fair value using the closing price of FOX's shares on the NASDAQ stock exchange as of the last business day in the reporting period. Since the FOX shares are traded on a public stock exchange, the fair value measurement is categorized as Level I.
Options of noncontrolling shareholders:
The call option of the noncontrolling shareholder was determined based on inputs that were not readily available in public markets or able to be derived from information available in publicly quoted markets. As such, the Company categorized the call option of the noncontrolling shareholder as Level 3. The primary inputs associated with this valuation utilizing a Black-Scholes model are volatility of 30%, an estimated term of 5 years and a discount rate of 45%. An increase or decrease in these primary inputs would not have a material impact on the determination of the fair value of this call option.
The put options of noncontrolling shareholders were determined based on inputs that were not readily available in public markets or able to be derived from information available in publicly quoted markets. As such, the Company categorized the put options of the noncontrolling shareholders as Level 3. The primary inputs associated with this valuation utilizing a Black-Scholes model are volatility of 44%, an estimated term of 5 years and the underlying price equal to a calculation based on trailing twelve months earnings before interest, taxes amortization and depreciation times a multiple established in the shareholder put option agreement. An increase or decrease in these primary inputs would not have a material impact on the determination of the fair value of these put options.
Interest rate swap:
The Company’s derivative instruments at December 31, 2015 consisted of over-the-counter interest rate swap contracts which are not traded on a public exchange. The fair value of the Company’s interest rate swap contracts were determined based on inputs that were readily available in public markets or could be derived from information available in publicly quoted markets. As such, the Company categorized the swaps as Level 2. Changes in the fair value of the interest rate swap liability during the year ended December 31, 2015 were expensed to interest expense on the consolidated statement of operations. Refer to "Note K - Derivative Instruments and Hedging Activities".
2014 Term Loan
At December 31, 2015, the carrying value of the principal under the Company's outstanding 2014 Term Loan, including the current portion, was $320.1 million, which approximates fair value because it has a variable interest rate that reflects market changes in interest rates and changes in the Company's net leverage ratio. The estimated fair value of the outstanding 2014 Term Loan is classified as Level 2 in the fair value hierarchy.

Nonrecurring Fair Value Measurements

The following table provides the assets and liabilities carried at fair value measured on a non-recurring basis as of December 31, 2015 and 2013 (in thousands). Refer to "Note H – Goodwill and Intangibles", for a description of the valuation techniques used to determine fair value of the assets measured on a non-recurring basis in the table below. There were no assets and liabilities carried at fair value measured on a non-recurring basis as of December 31, 2014.



F-36


 
 
 
 
 
 
 
 
 
Expense
 
Fair Value Measurements at December 31, 2015
 
Year ended
(in thousands)
Carrying
Value
 
Level 1
 
Level 2
 
Level 3
 
December 31, 2015
 
 
 
 
 
 
 
 
 
 
Technology (1)
$
220

 
$

 
$

 
$
220

 
$
237

Goodwill (1)
$
7,834

 
$

 
$

 
$
7,834

 
$
8,928


(1) Represents the fair value of the respective assets at the Tridien business segment subsequent to the goodwill and long-lived asset impairment charge recognized during the year ended December 31, 2015. Refer to "Note H - Goodwill and Other Intangible Assets" for further discussion regarding the impairment and valuation techniques applied.

 
 
 
 
 
 
 
 
 
Expense
 
Fair Value Measurements at Dec. 31, 2013
 
Year ended
Non-recurring
Carrying
Value
 
Level 1
 
Level 2
 
Level 3
 
December 31,
2013
Assets:
 
 
 
 
 
 
 
 
 
Trade name (1)
$
205

 
$

 
$

 
$
205

 
$
1,350

Technology (1)
800

 

 

 
800

 
100

Goodwill (1)
16,760

 

 

 
16,760

 
$
11,468


(1)
Represents the fair value of the respective assets at the Tridien business segment subsequent to the goodwill impairment, indefinite-lived and long-lived asset impairment charges recognized during the year ended December 31, 2013. Refer to "Note H - Goodwill and Intangibles", for further discussion regarding impairments and valuation techniques applied.

Note J – Debt

2014 Credit Agreement

On June 6, 2014, the Company obtained a $725 million credit facility from a group of lenders (the “2014 Credit Facility”) led by Bank of America N.A. as Administrative Agent. The 2014 Credit Facility provides for (i) a revolving credit facility of $400 million (the “2014 Revolving Credit Facility”) and (ii) a $325 million term loan (the “2014 Term Loan Facility”). The 2014 Credit Facility permits the Company to increase the 2014 Revolving Credit Facility commitment and/ or obtain additional term loans in an aggregate of up to $200 million. The 2014 Credit Agreement is secured by all of the assets of the Company, including all of its equity interests in, and loans to, its consolidated subsidiaries. The 2014 Credit Facility was amended in June 2015, primarily to allow for inter-company loans to, and the acquisition of, Canadian-based companies on an unsecured basis, and to modify provisions that would allow for early termination of a "Leverage Increase Period," thereby providing additional flexibility as to the timing of subsequent acquisitions.

2014 Revolving Credit Facility

The 2014 Revolving Credit Facility will become due in June 2019. The Company can borrow, prepay and reborrow principal under the 2014 Revolving Credit Facility from time to time during its term. Advances under the 2014 Revolving Credit Facility can be either LIBOR rate loans or base rate loans. LIBOR rate revolving loans bear interest at a rate per annum equal to the London Interbank Offered Rate (the “LIBOR Rate”) plus a margin ranging from 2.00% to 2.75% based on the ratio of consolidated net indebtedness to adjusted consolidated earnings before interest expense, tax expense and depreciation and amortization expenses (the “Consolidated Leverage Ratio”). Base rate revolving loans bear interest at a fluctuating rate per annum equal to the greatest of (i) the prime rate of interest, or (ii) the Federal Funds Rate plus 0.5% (the “Base Rate”), plus a margin ranging from 1.00% to 1.75% based upon the Consolidated Leverage Ratio.

2014 Term Loan Facility
 
The 2014 Term Loan Facility expires in June 2021 and requires quarterly payments of approximately$0.81 million that commenced September 30, 2014, with a final payment of all remaining principal and interest due on June 6, 2021. The 2014 Term Loan Facility was issued at an original issue discount of 99.5% of par value and bears interest at either the applicable LIBOR Rate plus 3.25%

F-37


per annum, or Base Rate plus 2.25% per annum. The LIBOR Rate applicable to both base rate loans and LIBOR rate loans shall in no event be less than 1.00% at any time.

Use of Proceeds
The proceeds of the 2014 Term Loan Facility and advances under the 2014 Revolving Credit Facility were/will be used to (i) refinance existing indebtedness of the Company, (ii) pay fees and expense, (iii) fund acquisitions of additional businesses, (iv) fund working capital needs and (v) to fund permitted distributions. The Company used approximately $290.0 million of the 2014 Term Loan Facility proceeds to pay all amounts outstanding under the 2011 Credit Agreement and to pay the closing costs. In addition, approximately $1.2 million of the 2014 Revolving Credit Facility commitment was utilized in connection with the issuance of letters of credit.

Other

The 2014 Credit Facility provides for sub-facilities under the 2014 Revolving Credit Facility pursuant to which an aggregate amount of up to $100.0 million in letters of credit may be issued, as well as swing line loans of up to $25.0 million outstanding at one time. The issuance of such letters of credit and the making of any swing line loan reduces the amount available under the 2014 Revolving Credit Facility. The Company will pay (i) commitment fees on the unused portion of the 2014 Revolving Credit Facility ranging from 0.45% to 0.60% per annum based on its Consolidated Leverage Ratio, (ii) quarterly letter of credit fees, and (iii) administrative and agency fees.

Debt Issuance Costs

In connection with entering into the 2014 Credit Facility in which the loan syndication consisted of previous members of the syndication under the 2011 Credit Facility who either maintained or increased their position as well as new syndication members, the debt issuance costs associated with the 2011 Credit Facility and the 2014 Credit Facility were classified as either debt modification costs which have been capitalized and will be amortized over the term of the 2014 Credit Facility, or debt extinguishment costs which were recorded as an expense in the accompanying condensed consolidated statement of operations. The Company paid debt issuance costs of $7.3 million in connection with the 2014 Credit Facility (of which $0.2 million was expensed as debt modification and extinguishment costs and $7.1 million is being amortized over the term of the related debt in the 2014 Credit Facility) and recorded additional debt modification and extinguishment costs of $2.1 million to write-off previously capitalized debt issuance costs.

2011 Credit Agreement
On October 27, 2011, the Company entered into a Credit Facility with a group of Lenders led by TD Securities for a $515 million credit facility, with an optional $135 million increase (the “2011 Credit Facility”). The 2011 Credit Facility provided for (i) a revolving line of credit of $290 million which was subsequently increased to $320 million (the "2011 Revolving credit Facility"), and (ii) a $225 million term loan which was subsequently increased to $279 million (the “2011 Term Loan Facility”). The 2011Term Loan Facility was issued at an original issuance discount of 96%. Amounts borrowed under the 2011 Revolving Credit Facility bore interest based on a leverage ratio defined in the credit agreement at either LIBOR plus a margin ranging from 2.5% to3.50%, or base rate plus a margin ranging from 1.50% to 2.50%. Amounts outstanding under the 2011 Term Loan Facility bore interest at LIBOR plus 4.00% with a LIBOR floor of 1.00%, or base rate plus a margin ranging from 1.50% to 2.50%. The 2011 Revolving Credit Facility was set to mature in October 2016, and the 2011 Term Loan Facility required quarterly payments of approximately $0.71 million, with the final payment of all remaining outstanding principle and interest due in October 2017. The Company was required to pay commitment fees of 1% per annum of the unused portion of the 2011 Revolving Credit Facility. The 2011 Credit Facility was terminated in June 2014.
Covenants
The Company is subject to certain customary affirmative and restrictive covenants arising under the 2014 Credit Facility. The following table reflects required and actual financial ratios as of December 31, 2015 included as part of the affirmative covenants in the 2014 Credit Facility:
Description of Required Covenant Ratio
Covenant Ratio Requirement
Actual Ratio
Fixed Charge Coverage Ratio
greater than or equal to 1.5:1.0
3.26:1.00
Total Debt to EBITDA Ratio
less than or equal to 3.5:1.0
1.80:1.00

F-38


A breach of any of these covenants will be an event of default under the 2014 Credit Facility. Upon the occurrence of an event of default under the 2014 Credit Facility, the 2014 Revolving Credit Facility may be terminated, the 2014 Term Loan Facility and all outstanding loans and other obligations under the 2014 Credit Facility may become immediately due and payable and any letters of credit then outstanding may be required to be cash collateralized, and the Agent and the Lenders may exercise any rights or remedies available to them under the 2014 Credit Facility. Any such event would materially impair the Company’s ability to conduct its business. As of December 31, 2015, the Company was in compliance with all covenants as defined in the 2014 Credit Agreement.
Letters of credit
The 2014 Credit Facility allows for letters of credit in an aggregate face amount of up to $100.0 million. Letters of credit outstanding at December 31, 2015 totaled $4.2 million and at December 31, 2014 totaled $4.5 million. Letter of credit fees recorded to interest expense was $0.1 million in each of the years ended December 31, 2015, 2014 and 2013.
Interest hedge
The Company has two swap contracts outstanding at December 31, 2015. One swap contract hedges $200 million of outstanding debt through 2016, while the second hedges $220 million of outstanding debt from April 2016 through June 2021. Refer to "Note K - Derivative Instruments and Hedging Activities" for further information on the interest rate derivatives entered into as part of the Term Loan Facility.
The following table provides the Company’s debt holdings at December 31, 2015 and December 31, 2014 (in thousands):
 
December 31,
2015
 
December 31,
2014
Revolving Credit Facility
$

 
$
169,725

Term Loan Facility
320,125

 
323,375

Original issue discount (1)
(3,633
)
 
(4,303
)
Total debt
$
316,492

 
$
488,797

Less: Current portion, term loan facilities
(3,250
)
 
(3,250
)
Long term debt
$
313,242

 
$
485,547


(1)
The Company recorded $4.6 million in original issue discount upon issuance of the 2014 Term Loan Facility in June 2014. This discount is being amortized over the life of the 2014 Term Loan Facility.
Annual maturities of the 2014 Term Loan Facility and 2014 Revolving Credit Facility are as follows (in thousands):

2016
$
3,250

2017
3,250

2018
3,250

2019
3,250

2020
3,250

Thereafter
303,875

 
$
320,125


F-39


The following details the components of interest expense in each of the years ended December 31, 2015, 2014 and 2013 (in thousands):
 
Year ended December 31,
 
2015
 
2014
 
2013
Interest on credit facilities
$
17,590

 
$
16,392

 
$
15,625

Unused fee on Revolving Credit Facility
1,612

 
1,914

 
2,349

Amortization of original issue discount
671

 
882

 
1,243

Unrealized losses on interest rate derivatives
5,662

 
7,709

 
130

Letter of credit fees
121

 
62

 
53

Other
286

 
138

 
15

Interest expense
$
25,942

 
$
27,097

 
$
19,415

Average daily balance of debt outstanding
$
443,348

 
$
379,034

 
$
294,056

Effective interest rate
5.9
%
 
7.2
%
 
6.6
%


Note K — Derivative Instruments and Hedging Activities
Interest Rate Swaps
On September 16, 2014, the Company purchased an interest rate swap ("New Swap") with a notional amount of $220 million. The New Swap is effective April 1, 2016 through June 6, 2021, the termination date of our 2014 Term Loan. The interest rate swap agreement requires the Company to pay interest rates on the notional amount at the rate of 2.97% in exchange for the three-month LIBOR rate. At December 31, 2015 and 2014, the New Swap had a fair value loss of $13.0 million and $7.4 million, respectively, principally reflecting the present value of future payments and receipts under the agreement.

On October 31, 2011, the Company purchased a three-year interest rate swap (the "Swap") with a notional amount of $200 million effective January 1, 2011 through March 31, 2016. The interest rate swap agreement requires the Company to pay interest on the notional amount at the rate of 2.49% in exchange for the three-month LIBOR rate, with a floor of 1.5%. At December 31, 2015 and 2014, this Swap had a fair value loss of $0.5 million and $2.5 million, respectively.
The following table reflects the classification of the Company's Interest Rate Swaps on the Consolidated Balance Sheets at December 31, 2015 and 2014 (in thousands):

 
 
Year ended December 31,
 
 
2015
 
2014
Other current liabilities
 
3,914

 
1,998

Other non-current liabilities
 
9,569

 
7,830

Total fair value
 
13,483

 
9,828


The Company did not elect hedge accounting for the above derivative transaction associated with the Credit Facility and changes in fair value are included in interest expense on the consolidated statement of operations.
Foreign Currency Contracts
The Company's Arnold operating segment from time to time will use forward contracts and options to to hedge the value of the Eurodollar against the Swiss Franc or the British Pound Sterling. Mark-to-market gains and losses on these instruments were not material to the consolidated results during each of the years ended December 31, 2015, 2014 or 2013. At December 31, 2015 and 2014, these contracts had notional values of €1.6 million and €1.3 million, respectively, and maturity dates within three months of year-end.


F-40


Note L — Income Taxes
Compass Diversified Holdings and Compass Group Diversified Holdings LLC are classified as partnerships for U.S. Federal income tax purposes and are not subject to income taxes. Each of the Company’s majority owned subsidiaries are subject to Federal and state income taxes.
Components of the Company's pretax income (loss) before taxes are as follows (in thousands):
 
 
Year ended December 31,
 
 
2015
 
2014
 
2013
Income Before Income Taxes
 
 
 
 
 
 
Domestic (including U.S. exports)
 
$
20,736

 
$
270,070

 
$
77,206

Foreign subsidiaries
 
(5,440
)
 
7,327

 
4,196

 
 
$
15,296

 
$
277,397

 
$
81,402

Components of the Company’s income tax provision (benefit) are as follows (in thousands):
 
Year ended December 31,
 
2015
 
2014
 
2013
Current taxes
 
 
 
 
 
Federal
$
16,218

 
$
16,916

 
$
18,377

State
2,556

 
(2,711
)
 
4,948

Foreign
688

 
1,008

 
1,860

Total current taxes
19,462

 
15,213

 
25,185

Deferred taxes:
 
 
 
 
 
Federal
(890
)
 
(8,291
)
 
(5,065
)
State
41

 
(1,407
)
 
(715
)
Foreign
(3,639
)
 
(423
)
 
(887
)
Total deferred taxes
(4,488
)
 
(10,121
)
 
(6,667
)
Total tax provision
$
14,974

 
$
5,092

 
$
18,518

The tax effects of temporary differences that have resulted in the creation of deferred tax assets and deferred tax liabilities at December 31, 2015 and 2014 are as follows (in thousands):
 
December 31,
 
2015
 
2014
Deferred tax assets:
 
 
 
Tax credits
$
111

 
$
395

Accounts receivable and allowances
723

 
1,478

Net operating loss carryforwards
6,516

 
7,433

Accrued expenses
6,761

 
5,956

Other
5,541

 
4,035

Total deferred tax assets
$
19,652

 
$
19,297

Valuation allowance (1)
(4,497
)
 
(5,214
)
Net deferred tax assets
$
15,155

 
$
14,083

Deferred tax liabilities:
 
 
 
Intangible assets
$
(92,083
)
 
$
(79,153
)
Property and equipment
(18,178
)
 
(18,919
)
Prepaid and other expenses
(1,723
)
 
(837
)
Total deferred tax liabilities
$
(111,984
)
 
$
(98,909
)
Total net deferred tax liability
$
(96,829
)
 
$
(84,826
)

(1)
Primarily relates to the Tridien operating segments.

F-41


For the years ending December 31, 2015 and 2014, the Company recognized approximately $112.0 million and $98.9 million, respectively in deferred tax liabilities. A significant portion of the balance in deferred tax liabilities reflects temporary differences in the basis of property and equipment and intangible assets related to the Company’s purchase accounting adjustments in connection with the acquisition of certain of its businesses. For financial accounting purposes the Company has recognized a significant increase in the fair values of the intangible assets and property and equipment in certain of the businesses it acquired. For income tax purposes the existing, pre-acquisition tax basis of the intangible assets and property and equipment is utilized. In order to reflect the increase in the financial accounting basis over the existing tax basis, a deferred tax liability was recorded. This liability will decrease in future periods as these temporary differences reverse but may be replaced by deferred tax liabilities generated as a result of future acquisitions.
A valuation allowance relating to the realization of foreign tax credits and net operating losses of $4.5 million was provided at December 31, 2015 and $5.2 million was provided at December 31, 2014. A valuation allowance is provided whenever it is more likely than not that some or all of deferred assets recorded may not be realized.
The reconciliation between the Federal Statutory Rate and the effective income tax rate for 2015, 2014 and 2013 are as follows:

 
Year ended December 31,
 
2015
 
2014
 
2013
United States Federal Statutory Rate
35.0
 %

35.0
 %

35.0
 %
State income taxes (net of Federal benefits)
9.3

 
(1.0
)
 
3.4

Foreign income taxes
1.9

 
(0.2
)
 
(1.1
)
Expenses of Compass Group Diversified Holdings, LLC representing a pass through to shareholders (1)
45.7


2.2


1.8

Effect of (gain) loss on equity method investment
(10.4
)
 
(1.4
)
 

Effect of deconsolidation of subsidiary (2)

 
(33.3
)
 

Effect of supplemental put expense (reversal) (3)




(19.8
)
Impact of subsidiary employee stock options
2.1




0.1

Domestic production activities deduction
(5.1
)

(0.3
)

(1.8
)
Non-deductible acquisition costs


0.1



Impairment expense
17.6

 

 

Non-recognition of NOL carryforwards at subsidiaries
(4.7
)

0.4


3.3

Other
6.5


0.3


1.8

Effective income tax rate
97.9
 %
 
1.8
 %
 
22.7
 %

(1)
The effective income tax rate for each of the years presented includes losses at the Company’s parent, which is taxed as a partnership.
(2)
The effective income tax rate for the year ended December 31, 2014 includes a significant gain at the Company's parent related to the deconsolidation of FOX in July 2014.
(3)
The effective income tax rate for the year ended December 31, 2013 includes a gain at our parent related to the termination of the Supplemental Put Agreement in July 2013.

F-42


A reconciliation of the amount of unrecognized tax benefits for 2015, 2014 and 2013 are as follows (in thousands):

Balance at January 1, 2013
$
7,780

Additions for current years’ tax positions
1,855

Additions for prior years’ tax positions
50

Reductions for prior years’ tax positions

Reductions for settlements

Reductions for expiration of statute of limitations
(1,725
)
Balance at December 31, 2013
$
7,960

Additions for current years’ tax positions
19

Additions for prior years’ tax positions
141

Reductions for prior years’ tax positions (1)
(7,620
)
Reductions for settlements

Reductions for expiration of statute of limitations
(67
)
Balance at December 31, 2014
$
433

Additions for current years’ tax positions
73

Additions for prior years’ tax positions

Reductions for prior years’ tax positions
(15
)
Reductions for settlements

Reductions for expiration of statute of limitations
(102
)
Balance at December 31, 2015
$
389

(1) $7.6 million of the reduction for prior year tax positions relates to the deconsolidation of FOX in July 2014.
Included in the unrecognized tax benefits at December 31, 2015 and 2014 is $0.2 million and $0.1 million, respectively, of tax benefits that, if recognized, would affect the Company’s effective tax rate. The Company accrues interest and penalties related to uncertain tax positions and at December 31, 2013, there is $0.2 million accrued. The amounts accrued at December 31, 2015 and December 31, 2014 are not material to the Company. Such amounts are included in the provision (benefit) for income taxes in the accompanying consolidated statements of operations. The Company had an indemnification arrangement that offset $0.1 million of the unrecognized tax benefits at December 31, 2013. The change in the unrecognized tax benefit during 2015 was not material. The change in 2014 in the unrecognized tax benefits resulted from the deconsolidation of FOX. The change in the unrecognized tax benefits during 2013 is primarily due to the uncertainty of the deductibility of amortization and depreciation established as part of initial purchase price allocations in 2008, primarily related to FOX. It is expected that the amount of unrecognized tax benefits will change in the next twelve months. However, we do not expect the change to have a significant impact on the consolidated results of operations or financial position.
Each of the Company’s businesses file U.S. Federal, state and foreign income tax returns in multiple jurisdictions with varying statutes of limitations. The 2011 through 2015 tax years generally remain subject to examinations by the taxing authorities.

Note M – Defined Benefit Plan
In connection with the acquisition of Arnold, the Company has a defined benefit plan covering substantially all of Arnold’s employees at its Lupfig, Switzerland location. The benefits are based on years of service and the employees’ highest average compensation during the specific period.

F-43


The following table sets forth the plan’s funded status and amounts recognized in the Company’s consolidated balance sheets at December 31, 2015 and 2014 (in thousands):
 
December 31, 2015
 
December 31, 2014
Change in benefit obligation:
 
 
 
Benefit obligation, beginning of year
$
14,712

 
$
13,386

Service cost
578

 
425

Interest cost
167

 
271

Actuarial (gain)/loss
143

 
1,847

Employee contributions and transfer
(497
)
 
363

Plan amendment
(107
)
 
383

Benefits paid
(1,579
)
 
(621
)
Foreign currency translation
(25
)
 
(1,342
)
Benefit obligation
13,392

 
14,712

Change in plan assets:
 
 
 
Fair value of assets, beginning of period
$
11,408

 
$
12,059

Actual return on plan assets
310

 
362

Company contribution
427

 
454

Employee contributions and transfer
350

 
363

Benefits paid
(1,579
)
 
(621
)
Foreign currency translation
(19
)
 
(1,209
)
Fair value of assets
10,897

 
11,408

Funded status
$
(2,495
)
 
$
(3,304
)
The unfunded liability of $2.5 million and $3.3 million at December 31, 2015 and 2014, respectively, is recognized in the consolidated balance sheet within other non-current liabilities. Net periodic benefit cost consists of the following (in thousands):

 
Year ended December 31,
 
2015
 
2014
 
2013
Service cost
$
578

 
$
425

 
$
484

Interest cost
167

 
271

 
298

Expected return on plan assets
310

 
(468
)
 
(284
)
Net periodic benefit cost
$
1,055

 
$
228

 
$
498

Assumptions used to determine the benefit obligations and components of the net periodic benefit cost at December 31, 2015 and 2014:

 
December 31, 2015
 
December 31, 2014
Discount rate
1.00
%
 
1.25
%
Expected return on plan assets
1.40
%
 
1.75
%
Rate of compensation increase
1.00
%
 
1.00
%
The Company considers the historical level of long-term returns and the current level of expected long-term returns for the plan assets, as well as the current and expected allocation of assets when developing its expected long-term rate of return on assets assumption. The assumptions used for the plan are based upon customary rates and practices for the location of the Company.
The Company, for 2016, will be contributing per the terms of the agreement, and the expected contribution to the plan will be approximately $0.5 million.

F-44


The following presents the benefit payments which are expected to be paid for the plan in each year indicated (in thousands):

2016
$
460

2017
755

2018
459

2019
849

2020
1,143

Thereafter
3,029

 
$
6,695

Asset management objectives include maintaining an adequate level of diversification to reduce interest rate and market risk and providing adequate liquidity to meet immediate and future benefit payment requirements.
The assets of the plan are reinsured in their entirety with Swiss Life Ltd. (“Swiss Life”) within the framework of the corresponding contracts with Swiss Life Collective BVG Foundation and Swiss Life Complementary Foundation. The assets are guaranteed by the insurance company and pooled with the assets of other participating employers. The allocation of pension plan assets by category in Swiss Life’s group life portfolio is as follows at December 31, 2015:

Certificates of deposit and cash and cash equivalents
71
%
Fixed income bonds and securities
7
%
Private equity and hedge funds
6
%
Real estate
14
%
Equity and other investments
2
%
 
100
%
The plan assets are pooled with assets of other participating employers and are not separable; therefore the fair values of the pension plan assets at December 31, 2015 and 2014 were considered Level 3.

Note N — Stockholder’s Equity
Trust Shares
The Trust is authorized to issue 500,000,000 Trust shares and the Company is authorized to issue a corresponding number of LLC interests. The Company will, at all times, have the identical number of LLC interests outstanding as Trust shares. Each Trust share represents an undivided beneficial interest in the Trust, and each Trust share is entitled to one vote per share on any matter with respect to which members of the Company are entitled to vote.

Secondary Offering
In November 2014, the Company completed an offering of 6,000,000 Trust shares at an offering price of $17.50 per share. The net proceeds to the Company, after deducting the underwriter's discount and offering costs, totaled approximately $99.9 million.

Allocation Interests
The Allocation Interests represent the original equity interest in the Company. The holders of the Allocation Interests (“Holders”), through Sostratus LLC, are entitled to receive distributions pursuant to a profit allocation formula upon the occurrence of certain events. The distributions of the profit allocation is paid upon the occurrence of the sale of a material amount of capital stock or assets of one of the Company’s businesses (“Sale Event”) or, at the option of the Holders, at each five year anniversary date of the acquisition of one of the Company’s businesses (“Holding Event”). The Manager, as the original holder of the Allocation Interests, previously had the right to cause the Company to purchase the Allocation Interests upon termination of the MSA in accordance with a Supplemental Put Agreement. On July 1, 2013, the Company and the Manager amended the MSA to provide for certain modifications related to the Manager’s registration as an investment advisor under the Investment Advisor’s Act of 1940, as amended (the “Advisor’s Act”). In connection with the amendment resulting from the Managers’ registration as an

F-45


investment advisor under the Advisor’s Act, the Company and the Manager agreed to terminate the Supplemental Put Agreement. In connection with the termination of the Supplemental Put Agreement, on June 27, 2013, the Manager assigned 100% of the Allocation Interests to Sostratus LLC. The Company historically recorded the obligation associated with the Supplemental Put agreement as a liability that represented the amount the Company would have to pay to physically settle the purchase of the Allocation Interests upon termination of the MSA. As a result of the termination of the Supplemental Put Agreement, the Company currently records distributions of the profit allocation to the Holders upon occurrence of a Sale Event or Holding Event as dividends declared on Allocation Interests to stockholders’ equity when they are approved by the Company’s board of directors.
The sale of CamelBak in August 2015 and American Furniture in October 2015 qualified as Sale Events under the Company's LLC Agreement. During the fourth quarter of 2015, the Company declared a distribution to the Allocation Member in connection with the Sale Event of CamelBak. Under the terms of the LLC Agreement, the Allocation Member has the right to defer a portion of the distribution. The Allocation Member exercised this right and deferred a portion of the distribution for the CamelBak Sale Event in the amount of the high water mark calculation as a result of the loss on the sale of American Furniture. The result is a net distribution to the Allocation Member of $14.6 million. The profit allocation payment was made during the quarter ended December 31, 2015.

During the fourth quarter of 2015, the Company declared a distribution to the Allocation Member of approximately $3.1 million in connection with a Holding Event for our five year ownership of the Ergobaby subsidiary. The payment is in respect of its positive contribution-based profit since our acquisition in September of 2010, and was paid during the quarter ended December 31, 2015.
The FOX Secondary Offering in July 2014 is considered a Sale Event and the Company's board of directors approved and declared in September 2014 a profit allocation payment totaling $11.9 million that was made to Holders on September 30, 2014.
The FOX Initial Public Offering in August 2013 was considered a Sale Event and in October 2013 the Company's board of directors approved and declared a profit allocation totaling $16.0 million that was made to Holders in November 2013.

Earnings per share
Basic and diluted earnings per share for the fiscal year ended December 31, 2015, 2014 and 2013 is calculated as follows:

 
2015
 
2014
 
2013
Income (loss) from continuing operations attributable to Holdings
$
(2,981
)
 
$
260,452

 
$
52,538

Less: Profit Allocation paid to Holders
17,731

 
11,870

 
15,990

Less: Effect of contribution based profit—Holding Event
2,804

 
2,805

 
1,480

Income (loss) from Holdings attributable to Trust shares
$
(23,516
)
 
$
245,777

 
$
35,068

 
 
 
 
 
 
Income from discontinued operations attributable to Holdings
$
164,819

 
$
18,383

 
$
15,526

Less: Effect of contribution based profit

 
50

 

Income from discontinued operations attributable to Trust shares
$
164,819

 
$
18,333

 
$
15,526

 
 
 
 
 
 
Basic and diluted weighted average shares outstanding
54,300

 
49,089

 
48,300

 
 
 
 
 
 
Basic and fully diluted income (loss) per share attributable to Holdings
 
 
 
 
 
Continuing operations
$
(0.43
)
 
$
5.01

 
$
0.73

Discontinued operations
$
3.04

 
$
0.37

 
$
0.32

 
$
2.61

 
$
5.38

 
$
1.05

Distributions
During the year ended December 31, 2015, the Company paid the following distributions:
On January 29, 2015, the Company paid a distribution of $0.36 per share to holders of record as of January 22, 2015. This distribution was declared on January 8, 2015.
On April 29, 2015, the Company paid a distribution of $0.36 per share to holders of record as of April 22, 2015. This distribution was declared on April 9, 2015.
On July 29, 2015, the Company paid a distribution of $0.36 per share to holders of record as of July 22, 2015. This distribution was declared on July 9, 2015.
On October 29, 2015, the Company paid a distribution of $0.36 per share to holders of record as of October 22, 2015. This distribution was declared on October 7, 2015.
On January 28, 2016, the Company paid a distribution of $0.36 per share to holders of record as of January 21, 2016. This distribution was declared in January 7, 2016.

During the year ended December 31, 2014, the Company paid the following distributions:
On January 30, 2014, the Company paid a distribution of $0.36 per share to holders of record as of January 23, 2014. This distribution was declared on January 9, 2014.
On April 30, 2014, the Company paid a distribution of $0.36 per share to holders of record as of April 23, 2014. This distribution was declared on April 10, 2012.
On July 30, 2014, the Company paid a distribution of $0.36 per share to holders of record as of July 23, 2014. This distribution was declared on July 10, 2014.
On October 30, 2014, the Company paid a distribution of $0.36 per share to holders of record as of October 23, 2014. This distribution was declared on October 7, 2014.
During the year ended December 31, 2013, the Company paid the following distributions:
On January 31, 2013, the Company paid a distribution of $0.36 per share to holders of record as of January 25, 2013. This distribution was declared on January 10, 2012.
On April 30, 2013, the Company paid a distribution of $0.36 per share to holders of record as of April 23, 2013. This distribution was declared on April 9, 2013.
On July 30, 2013, the Company paid a distribution of $0.36 per share to holders of record as of July 23, 2013. This distribution was declared on July 10, 2013.
On October 30, 2013, the Company paid a distribution of $0.36 per share to holders of record as of October 23, 2013. This distribution was declared on October 10, 2013.

Note O — Noncontrolling Interest
Noncontrolling interest represents the portion of a majority-owned subsidiary’s net income and equity that is owned by noncontrolling shareholders.
The following tables reflect the Company’s percentage ownership of its businesses, as of December 31, 2015, 2014 and 2013 and related noncontrolling interest balances as of December 31, 2015 and 2014:

 
% Ownership (1)
December 31, 2015
 
% Ownership (1)
December 31, 2014
 
% Ownership (1)
December 31, 2013
 
Primary
 
Fully
Diluted
 
Primary
 
Fully
Diluted
 
Primary
 
Fully
Diluted
Ergobaby
81.0
 
74.2
 
81.0
 
74.3
 
81.0
 
75.0
FOX (2)
n/a
 
n/a
 
n/a
 
n/a
 
53.9
 
49.8
Liberty
96.2
 
84.6
 
96.2
 
84.8
 
96.2
 
84.8
Manitoba Harvest
76.6
 
65.6
 
n/a
 
n/a
 
n/a
 
n/a
ACI
69.4
 
69.3
 
69.4
 
69.3
 
69.4
 
69.4
Arnold Magnetics
96.7
 
87.3
 
96.7
 
87.5
 
96.7
 
87.2
Clean Earth
97.5
 
86.2
 
97.9
 
86.2
 
n/a
 
n/a
Sterno Products
100.0
 
89.7
 
100.0
 
91.7
 
n/a
 
n/a
Tridien
81.3
 
67.3
 
81.3
 
65.4
 
81.3
 
66.5

(1)
The principal difference between primary and fully diluted percentages of our operating segments is due to stock option issuances of operating segment stock to management of the respective business.
(2)
FOX was deconsolidated on July 10, 2014 after the Company's ownership interest in FOX fell below 50%. Refer to "Note E - Equity Method Investment".

F-46


 
Noncontrolling Interest Balances
(in thousands)
December 31,
2015
 
December 31,
2014
Ergobaby
$
17,754

 
$
14,783

FOX

 

Liberty
2,934

 
2,547

Manitoba Harvest
14,071

 
n/a

ACI
4,295

 
790

Arnold Magnetics
2,113

 
1,950

Clean Earth
4,308

 
2,672

Sterno Products
644

 
125

Tridien
916

 
2,744

Allocation Interests
100

 
100

 
$
47,135

 
$
25,711


Note P — Commitments and Contingencies
Leases
The Company and its subsidiaries lease office and manufacturing facilities, computer equipment and software under various operating arrangements. Certain of the leases are subject to escalation clauses and renewal periods. The Company and its subsidiaries recognize lease expense, including predetermined fixed escalations, on a straight-line basis over the initial term of the lease including reasonably assured renewal periods from the time that the Company and its subsidiaries control the leased property.
The future minimum rental commitments at December 31, 2015 under operating leases having an initial or remaining non-cancelable term of one year or more are as follows (in thousands):

2016
$
11,320

2017
9,344

2018
7,794

2019
5,719

2020
5,500

Thereafter
28,836

 
$
68,513

The Company’s rent expense for the fiscal years ended December 31, 2015, 2014 and 2013 totaled $11.8 million, $10.2 million and $9.9 million, respectively.
Legal Proceedings
Tridien

Tridien's subsidiary, AMF Support Services, Inc. ("AMF") is subject to a workers' compensation claim in the State of California, being adjudicated by the Riverside County Workers' Compensation Appeals Board.  The claim is the result of an industrial accident that occurred on March 2, 2013, and the injuries sustained by a staffing company employee working at Tridien's Corona, California facility.  The employee is seeking workers' compensation benefits from AMF, as the special employer, and the staffing company who employed the worker, as the general employer.  The employee has also alleged that the employee's injuries are the result of the employer's "serious and willful misconduct", and has made a claim under California Labor Code § 4553 for damages.  If proven, the "serious and willful" penalty is fixed by statute at either $0 or 50% of the value of all workers' compensation benefits paid as a result of the injury and is not insurable. The underlying workers' compensation claims are still being adjudicated. At this stage, it is not feasible to predict the outcome of or a range of loss, should a loss occur, from these proceedings. Accordingly, no amounts in respect of this matter have been provided in the Company's accompanying financial statements.  The Company believes that it has meritorious defenses to the allegations and will continue to vigorously defend against the claims. In addition, the

F-47


California District Attorney's Office, County of Riverside, has charged AMF with an alleged violation of California Labor Code Sections 6425(a), 6423(a)(2), a misdemeanor criminal offense, and  Penal Code Section 25910 in connection with the above described industrial accident. The Company has reserved approximately $750,000 for legal fees, costs, and potential fines and penalties associated with the foregoing charges.

In the normal course of business, the Company and its subsidiaries are involved in various claims and legal proceedings. While the ultimate resolution of these matters has yet to be determined, the Company does not believe that any unfavorable outcomes will have a material adverse effect on the Company’s consolidated financial position or results of operations.

Note Q — Supplemental Data
Supplemental Balance Sheet Data (in thousands):

 
December 31,
2015
 
December 31,
2014
Summary of accrued expenses:
 
 
 
Accrued payroll and fringes
$
19,610

 
$
14,412

Accrued taxes
1,460

 
2,208

Income taxes payable
2,164

 
2,028

Accrued interest
70

 
1,123

Accrued rebates
8,081

 
8,602

Warranty payable
2,771

 
1,986

Accrued transportation and disposal costs
5,714

 
9,439

Other accrued expenses
8,089

 
12,230

Total
$
47,959

 
$
52,028

 
Year ended December 31,
Warranty liability:
2015
 
2014
Beginning balance
$
1,984

 
$
5,419

Accrual
1,194

 
1,870

Warranty payments
(407
)
 
(1,426
)
Deconsolidation of subsidiary

 
(3,879
)
Ending balance
$
2,771

 
$
1,984

Supplemental Cash Flow Statement Data (in thousands):

 
December 31,
2015
 
December 31,
2014
 
December 31,
2013
Interest paid
$
21,180

 
$
21,455

 
$
16,030

Taxes paid
$
7,138

 
$
12,456

 
$
16,106


Note R — Related Party Transactions
The Company has entered into the following related party transactions with its Manager, CGM:

Management Services Agreement
LLC Agreement
Integration Services Agreement
Cost reimbursement and fees

F-48


Sale of common stock to majority shareholder
Supplemental Put Agreement (terminated in 2013)

Management Services Agreement
The Company entered into a MSA with CGM effective May 16, 2006, as amended. The MSA provides for, among other things, CGM to perform services for the Company in exchange for a management fee paid quarterly and equal to 0.5% of the Company’s adjusted net assets, as defined in the MSA. The Company amended the MSA on November 8, 2006, to clarify that adjusted net assets are not reduced by non-cash charges associated with the Supplemental Put Agreement, which amendment was unanimously approved by the Compensation Committee and the Board of Directors. The management fee is required to be paid prior to the payment of any distributions to shareholders.
Pursuant to the MSA, CGM is entitled to enter into off-setting management service agreements with each of the operating segments. The amount of the fee is negotiated between CGM and the operating management of each segment and is based upon the value of the services to be provided. The fees paid directly to CGM by the segments offset on a dollar for dollar basis the amount due CGM by the Company under the MSA.
For the year ended December 31, 2015, 2014 and 2013, the Company incurred the following management fees to CGM, by entity (in thousands):

 
December 31,
2015
 
December 31,
2014
 
December 31,
2013
Ergobaby
$
500

 
$
500

 
$
500

FOX

 

 
308

Liberty
500

 
500

 
500

Manitoba Harvest
175

 
n/a

 
n/a

Advanced Circuits
500

 
500

 
500

Arnold Magnetics
500

 
500

 
500

Clean Earth
500

 
125

 
n/a

Sterno Products
500

 
125

 
n/a

Tridien
350

 
350

 
350

Corporate
22,483

 
19,622

 
15,474

 
$
26,008

 
$
22,222

 
$
18,132

NOTE: Not included in the table above are management fees paid to CGM by CamelBak of $0.3 million, $0.5 million and $0.5 million in each of the years ended December 31, 2015, 2014 and 2013, respectively. These amounts are included in income (loss) from discontinued operations on the consolidated statements of operations.
Approximately $5.9 million and $6.1 million of the management fees incurred were unpaid as of December 31, 2015 and 2014, respectively, and are reflected in Due to related party on the consolidated balance sheets.
LLC Agreement
The LLC agreement gives Holders the right to distributions pursuant to a profit allocation formula upon the occurrence of a Sale Event or a Holding Event. The Holders are entitled to receive and as such can elect to receive the positive contribution-based profit allocation payment for each of the business acquisitions during the 30-day period following the fifth anniversary of the date upon which we acquired a controlling interest in that business (Holding Event) and upon the sale of the business (Sale Event). During the year ended December 31, 2015, Holders were paid $14.6 million related to the sale of CamelBak and American Furniture (Sale Event) and $3.1 million related to the five year holding event for Ergobaby (Holding Event). During the year ended December 31, 2014, Holders were paid $11.9 million related to a secondary offering completed by FOX in July 2014 (Sale Event). During the year ended December 31, 2013, Holders were paid $5.6 million related to FOX’s positive contribution-based profit (Holding Event) and $16.0 million as a result of FOX’s sale of common stock to the public (Sale Event). 


F-49


Certain persons who are employees and partners of the Manager, including the Company’s Chief Executive Officer and Chief Financial Officer, beneficially own 58.8% of the Allocation Interests, through Sostratus LLC, at December 31, 2015 and 2014. Of the remaining 41.2% non-voting ownership of the Allocation Interests, 5.0% is held by CGI Diversified Holdings LP, 5.0% is held by the Chairman of the Company’s Board of Directors, and the remaining 31.2% is held by the former founding partner of the Manager.
At December 31, 2013, 53.6% of the Allocation Interests were beneficially owned by certain members of the Manager, including the Company’s Chief Executive Officer. Of the remaining 46.4% non-voting ownership of the Allocation Interests, 5.0% was held by CGI Diversified Holdings LP, 5.0% was held by the Chairman of the Company’s Board of Directors, and 31.4% was held by the former founding partner of the Manager. A Director and the former Chief Financial Officer held 5.0% of the Allocation Interests until his retirement.

The increase in beneficial ownership of the Allocation Interests by certain persons who are employees and partners of the Manager from 2013 to 2014 was a result of the retirement of the former Chief Financial Officer and the resulting assignment of Allocation Interests to other persons who are employees and partners of the Manager. The former Chief Financial Officer is entitled to continue to receive distributions from Sostratus LLC on his Allocation Interests earned prior to his retirement.
Integrations Services Agreements

Manitoba Harvest, which was acquired in 2015, and the 2014 acquisitions entered into Integration Services Agreements ("ISA") with CGM.  The ISA provides for CGM to provide services for Manitoba Harvest and the 2014 acquisitions to, amongst other things, assist the management at the acquired entities in establishing a corporate governance program, including the retention of independent board members to serve on their board of directors, implement compliance and reporting requirements of the Sarbanes-Oxley Act and align the acquired entity's policies and procedures with our other subsidiaries.  Each ISA is for the twelve month period subsequent to the acquisition and is payable quarterly.  Clean Earth has paid CGM $2.5 million and Sterno Products paid CGM $1.5 million under the agreements.  Manitoba Harvest will pay CGM $1.0 million under the agreement. During the year ended December 31, 2015, Manitoba Harvest incurred $0.5 million in integration service fees, Clean Earth incurred $1.9 million in integration service fees, and Sterno Products incurred $1.1 million in integration service fees. During the year ended December 31, 2014, Clean Earth incurred $0.6 million in integration services fees, and Sterno Products incurred $0.4 million.  During the year ended December 31, 2015 and 2014, CGM received $3.5 million and $1.0 million, respectively, in total integration service fees.
Cost Reimbursement and Fees
The Company reimbursed its Manager, CGM, approximately $3.5 million, $4.5 million and $3.5 million, principally for occupancy and staffing costs incurred by CGM on the Company’s behalf during the years ended December 31, 2015, 2014 and 2013, respectively.
Supplemental Put Agreement Termination
Prior to July 2013, Holders of the Allocation Interests had the right to to cause the Company to purchase the Allocation Interests in accordance with the Supplemental Put Agreement upon occurrence of certain events at an amount equal to the fair value of the profit allocation which was determined using a model that multiplied trailing twelve-month EBITDA for each business unit by an estimated enterprise value multiple to determine an estimated selling price of the business unit (the "Supplemental Put Obligation"). We recorded the amount of the Supplemental Put Obligation as a liability in our consolidated balance sheet, and increases or decreases in this obligation as well as payments made upon a Sale Event or Holding Event, through the consolidated statement of operations. The Supplemental Put Agreement was terminated in July 2013, and we derecognized the liability associated with the Supplemental Put liability which resulted in Supplemental Put reversal of $46.0 million on the consolidated statement of operations during the year ended December 31, 2013. Prior to the termination of the Supplemental Put Agreement, the Company paid $5.6 million in 2013 related to a Holding Event of the FOX business. Since the FOX Holding Event in 2013 occurred prior to the termination of the Supplemental Put Agreement, the payment was accounted for as an expense in the consolidated statement of operations.
The Company has entered into the following significant related party transactions with its businesses:

F-50


FOX

On July 10, 2014, 5,750,000 shares of FOX common stock, held by certain FOX shareholders, including us, were sold in a secondary offering at a price of $15.50 per share for total net proceeds to selling shareholders of approximately $84.4 million. As a selling shareholder, we sold a total of 4,466,569 shares of FOX common stock, including 633,955 shares sold in connection with the underwriters’ exercise of the over-allotment option in full, for total net proceeds of approximately $65.5 million. Upon completion of the offering, our ownership in FOX decreased from approximately 53% to 41%, or 15,108,718 shares of FOX’s common stock. We recorded a gain of $264.3 million in July 2014 in connection with the Fox deconsolidation. Refer to "Note E - Equity Method Investment" for additional information related to the FOX Secondary Offering and the deconsolidation of FOX.

In September 2014, the Company and FOX entered into an agreement for the provision of services to FOX for assistance in complying the Sarbanes-Oxley Act of 2002, as amended (the “Services Agreement”). The Services Agreement can be terminated by either party at any time, or will terminate on March 31, 2016. A statement of work was agreed to in connection with the Service Agreement, which provides that the Company’s internal audit team will assist FOX with various tasks, including, but not limited to, the development of internal control policies and procedures, risk and control matrices and the evaluation of internal controls. Services provided in accordance with the Services Agreement are billed on a time and materials basis. Fees for services provided in 2014 were approximately $50,000, and fees for services to be provided in 2015 were approximately $135,000. Fees for services through March 31, 2016 are expected to be approximately $50,000.

Liberty

Liberty purchases inventory raw materials from two vendors who are related parties to Liberty through two of the executive officers of Liberty via the employment of family members at the vendors. During the year ended December 31, 2015, Liberty purchased approximately $3.3 million in raw materials from the two vendors. During 2014, Liberty purchased $0.3 million in raw materials from one of these vendors. The related party relationship at the other vendor did not exist in 2014 because the executive was not employed at Liberty during 2014. Neither related party relationship existed in 2013.
Advanced Circuits
On December 19, 2012, the Company recapitalized ACI and as a result entered into an amendment to the intercompany loan agreement with Advanced Circuits (the “ACI Loan Agreement”). The ACI Loan Agreement was amended to provide for additional term loan borrowings and to permit the proceeds thereof to fund cash distributions totaling $45.0 million by ACI to Compass AC Holdings, Inc. (“ACH”), ACI’s sole shareholder, and by ACH to its shareholders, including the Company and extend the maturity dates of the term loans under the ACI Loan Agreement. The Company’s share of the cash distribution was approximately $31.3 million with approximately $13.7 million being distributed to ACH’s non-controlling shareholders. All other material terms and conditions of the ACI Loan Agreement were unchanged.
Tridien
On February 4, 2013, Tridien redeemed 175,000 shares of its Redeemable Preferred Stock at a redemption price of $100 per share, aggregating $17.5 million. The Company received $14.4 million of the redemption payout and non-controlling shareholders of Tridien received the remaining $3.1 million. In connection with this redemption, Tridien amended its inter-company loan agreement (the “Tridien Loan Agreement”). The Tridien Loan Agreement was amended to (i) provide for additional term loan borrowings of $16.5 million and an increase in the revolving loan commitment of $4.0 million and to permit the proceeds thereof to fund the preferred stock redemption totaling $17.5 million, (ii) extend the maturity dates of the term loans and revolving loan commitment under the Tridien Loan Agreement, and (iii) modify borrowing rates under the Tridien Loan Agreement. All other material terms and conditions of the Tridien Loan Agreement were unchanged.
Tridien leased their facility in Corona, CA from an affiliate of a noncontrolling shareholder of Tridien during the year ended December 31, 2014. The term of the lease was through February of 2014. Tridien paid rent under the lease of approximately $0.1 million for the year ended December 31, 2014. Tridien leases their facility in Coral Springs, FL from a relative of a noncontrolling shareholder of Tridien. The term of the lease is through October 2017. Tridien paid rent under the lease of $0.4 in each of the years ended December 31, 2015, 2014 and 2013.
On August 8, 2008, the Company exchanged a note due August 15, 2008, totaling approximately $6.9 million (including accrued interest) due from Mark Bidner, the former CEO of Tridien in exchange for shares of common stock of Tridien held by Mr. Bidner. In addition, Mr. Bidner was granted an option to purchase approximately 10% of the outstanding shares of common stock of Tridien, at a strike price exceeding the exchange price, from the Company in the future for which Mr. Bidner exchanged Tridien common stock valued at $0.2 million (the fair value of the option at the date of grant) as consideration.

F-51



Note S – Unaudited Quarterly Financial Data
The following table presents the unaudited quarterly financial data. This information has been prepared on a basis consistent with that of the audited consolidated financial statements and all necessary material adjustments, consisting of normal recurring accruals and adjustments, have been included to present fairly the unaudited quarterly financial data. The quarterly results of operations for these periods are not necessarily indicative of future results of operations. The per share calculations for each of the quarters are based on the weighted average number of shares for each period; therefore, the sum of the quarters may not necessarily be equal to the full year per share amount.

(in thousands)
December 31,
2015 (1)
 
September 30,
2015 (2)
 
June 30,
2015
 
March 31,
2015 (3)
Total revenues
$
218,086

 
$
208,148

 
$
199,724

 
$
179,426

Gross profit
69,107

 
68,979

 
63,216

 
52,571

Operating income
14,196

 
15,812

 
15,123

 
(3,917
)
Income (loss) from continuing operations
(259
)
 
11,124

 
19,467

 
(30,010
)
Income from discontinued operations

 
3,819

 
7,108

 
4,723

Gain (loss) on sale of discontinued operations, net of income tax
(1,277
)
 
151,075

 

 

Net income (loss) attributable to Holdings
$
(2,217
)
 
$
164,500

 
$
24,457

 
$
(24,902
)
 
 
 
 
 
 
 
 
Basic and fully diluted income (loss) per share attributable to Holdings:
 
 
 
 
 
 
 
  Continuing operations
$
(0.37
)
 
$
0.16

 
$
0.29

 
$
(0.55
)
  Discontinued operations
(0.02
)
 
2.85

 
0.11

 
0.08

Basic and fully diluted income (loss) per share attributable to Holdings
$
(0.39
)
 
$
3.01

 
$
0.40

 
$
(0.47
)

(1) The Company accrued an additional $1.3 million during the three months ended December 31, 2015 related to the expected working capital settlement for the sale of CamelBak.

(2) During the three months ended September 30, 2015, the Company sold their Camelbak operating segment and entered into a sale of their American Furniture operating segment (the sale was finalized on October 5, 2015) for a net gain on sale of approximately $151.1 million. The Company also purchased Manitoba Harvest for a purchase price of approximately $102.7 million - refer to "Note C - Acquisition of Businesses".

(3) During the three months ended March 31, 2015, the Company incurred $9.2 million of impairment charges at its Tridien operating segment - Refer to "Note H - Goodwill and Other Intangible Assets."

(in thousands)
December 31,
2014 (1)
 
September 30,
2014 (2)
 
June 30,
2014 (3)
 
March 31,
2014
Total revenues
$
194,643

 
$
141,292

 
$
195,555

 
$
172,438

Gross profit
54,942

 
46,039

 
62,215

 
55,983

Operating income
1,562

 
6,484

 
14,916

 
11,121

Income from continuing operations
4,398

 
259,105

 
6,933

 
1,869

Income from discontinued operations
4,535

 
3,425

 
5,386

 
5,504

Net income attributable to Holdings
7,359

 
261,098

 
5,719

 
4,659

 
 
 
 
 
 
 
 
Basic and fully diluted income (loss) per share attributable to Holdings:
 
 
 
 
 
 
 
  Continuing operations
$
0.05

 
$
5.08

 
$

 
$
(0.03
)
  Discontinued operations
0.09

 
0.07

 
0.11

 
0.11

Basic and fully diluted income per share attributable to Holdings
$
0.14

 
$
5.15

 
$
0.11

 
$
0.08


F-52



(1) During the three months ended December 31, 2014, the Company acquired Sterno Products for a purchase price of approximately $160 million - refer to "Note C - Acquisition of Businesses". Additionally, the Company completed a secondary offering of 6,000,000 Trust Shares at an offering price of $17.50 per share, resulting in net proceeds of $99.9 million.

(2) During the three months ended September 30, 2014, the Company sold 4,466,569 shares of FOX common stock, and received net proceeds from the sale of approximately$65.5 million. As a result of the sale of the shares by the Company in the FOX Secondary Offering, the Company's ownership interest in FOX decreased to approximately 41%, which resulted in the deconsolidation of the FOX operating segment in the Company's consolidated financial statements effective as of the date of the FOX Secondary Offering - refer to "Note B - Summary of Significant Accounting Policies". Additionally, the Company closed on the acquisition of all the issued and outstanding capital stock of Clean Earth Holdings, Inc. for a purchase price of approximately $251.4 million - refer to "Note C- Acquisition of Businesses".

(3) During the three months ended June 30, 2014, the Company obtained a $725 million credit facility from a group of lenders - refer to "Note J - Debt".

Discontinued Operations

During the quarter ended September 30, 2015, the Company sold its CamelBak and American Furniture operating segments and thus reclassified the historical operation of both segments to discontinued operations. The following summarizes the results of CamelBak and American Furniture that were reclassified to income from discontinued operations for the quarterly periods during 2015 and 2014.
(in thousands)
December 31, 2015
 
September 30, 2015
 
June 30, 2015
 
March 31, 2015
Total revenue
 N/a
 
$
56,102

 
$
85,003

 
$
77,845

Gross Profit
 N/a
 
10,938

 
22,745

 
19,345

Operating income
 N/a
 
3,424

 
8,834

 
6,027

Income from discontinued operations, net of tax
 N/a
 
3,819

 
7,108

 
4,723

(in thousands)
December 31, 2014
 
September 30, 2014
 
June 30, 2014
 
March 31, 2014
Total revenue
$
69,385

 
$
61,848

 
$
73,529

 
$
73,610

Gross Profit
17,783

 
16,011

 
20,327

 
20,369

Operating income
4,520

 
3,236

 
6,845

 
6,974

Income from discontinued operations, net of tax
4,535

 
3,425

 
5,386

 
5,504

 

Note T – Subsequent Event

On January 22, 2016, Sterno Products, a wholly owned subsidiary of the company, acquired all of the outstanding stock of Northern International, Inc. (NII), for a purchase price of approximately $35.8 million (C$52.3 million). The purchase price includes a potential earn-out payable over two years of $1.8 million (C$2.5 million), and is subject to working capital adjustments. Headquartered in Coquitlam, British Columbia, Canada, NII sells flameless candles and outdoor lighting products through the retail segment. Sterno Products financed the acquisition and payment of the related transaction costs through the issuance of an additional $37.0 million in inter-company loans with the Company.



F-53


SCHEDULE II – Valuation and Qualifying Accounts

 
Balance at
 
Additions
 
 
 
 
 
 
(in thousands)
beginning
of year
 
Charge to costs
and expense
 
Other (1)
 
Deductions
 
Balance at
end of Year
Allowance for doubtful accounts - 2013
$
1,438

 
$
2,208

 
$

 
 
$
1,448

 
$
2,198

Allowance for doubtful accounts - 2014
$
2,198

 
$
3,438

 
$
494

 
 
$
2,234

 
$
3,896

Allowance for doubtful accounts - 2015
$
3,896

 
$
3,220

 
$
15

 
 
$
3,523

 
$
3,608

Valuation allowance for deferred tax assets - 2013
$
1,350

 
$
2,660

 
$

 
 
$

 
$
4,010

Valuation allowance for deferred tax assets - 2014
$
4,010

 
$
956

 
$
248

 
 
$

 
$
5,214

Valuation allowance for deferred tax assets - 2015
$
5,214

 
$
752

 
$

 
 
$
1,469

 
$
4,497


(1)
Represents opening allowance balances related to current year acquisitions, and the ending allowance for FOX, which was deducted as a result of the deconsolidation of the FOX subsidiary during 2014 .



S-1


INDEX TO EXHIBITS
Exhibit
Number
 
Description
2.1
 
Stock and Note Purchase Agreement dated as of July 31, 2006, among Compass Group Diversified Holdings LLC, Compass Group Investments, Inc. and Compass Medical Mattress Partners, LP (incorporated by reference to Exhibit 2.1 of the Form 8-K filed on August 1, 2006 (File No. 000-51937)).
2.2
 
Stock Purchase Agreement dated June 24, 2008, among Compass Group Diversified Holdings LLC and the other shareholders party thereto, Compass Group Diversified Holdings LLC, as Sellers’ Representative, Aeroglide Holdings, Inc. and Bühler AG (incorporated by reference to Exhibit 2.1 of the Form 8-K filed on June 26, 2008 (File No. 000-51937)).
2.3
 
Stock Purchase Agreement, dated October 17, 2011, by and among Recruit Co., LTD. and RGF Staffing USA, Inc., as Buyers, the shareholders of Staffmark Holdings, Inc., as Sellers, Staffmark Holdings, Inc. and Compass Group Diversified Holdings LLC as Seller Representative (incorporated by reference to Exhibit 2.1 of the Form 8-K filed on October 18, 2011 (File No. 001-34927)).
2.4
 
Stock Purchase Agreement dated May 1, 2012, among Candlelight Investment Holdings, Inc., Halo Holding Corporation, Halo Lee Wayne, LLC and each of the holders of equity interests of Halo Lee Wayne, LLC listed on Exhibit A thereto (incorporated by reference to Exhibit 2.1 of the Form 8-K filed on May 2, 2012(File No. 001-34927)).
3.1
 
Certificate of Trust of Compass Diversified Trust (incorporated by reference to Exhibit 3.1 of the Form S-1 filed on December 14, 2005 (File No. 333-130326)).
3.2
 
Certificate of Amendment to Certificate of Trust of Compass Diversified Trust (incorporated by reference to Exhibit 3.1 of the Form 8-K filed on September 13, 2007 (File No. 000-51937)).
3.3
 
Certificate of Formation of Compass Group Diversified Holdings LLC (incorporated by reference to Exhibit 3.3 of the Form S-1 filed on December 14, 2005 (File No. 333-130326)).
3.4
 
Amended and Restated Trust Agreement of Compass Diversified Trust (incorporated by reference to Exhibit 3.5 of the Amendment No. 4 to the Form S-1 filed on April 26, 2006 (File No. 333-130326)).
3.5
 
Amendment No. 1 to the Amended and Restated Trust Agreement, dated as of April 25, 2006, of Compass Diversified Trust among Compass Group Diversified Holdings LLC, as Sponsor, The Bank of New York (Delaware), as Delaware Trustee, and the Regular Trustees named therein (incorporated by reference to Exhibit 4.1 of the Form 8-K filed on May 29, 2007 (File No. 000-51937)).
3.6
 
Second Amendment to the Amended and Restated Trust Agreement, dated as of April 25, 2006, as amended on May 23, 2007, of Compass Diversified Trust among Compass Group Diversified Holdings LLC, as Sponsor, The Bank of New York (Delaware), as Delaware Trustee, and the Regular Trustees named therein (incorporated by reference to Exhibit 3.2 of the Form 8-K filed on September 13, 2007 (File No. 000-51937)).
3.7
 
Third Amendment to the Amended and Restated Trust Agreement dated as of April 25, 2006, as amended on May 25, 2007 and September 14, 2007, of Compass Diversified Holdings among Compass Group Diversified Holdings LLC, as Sponsor, The Bank of New York (Delaware), as Delaware Trustee, and the Regular Trustees named therein (incorporated by reference to Exhibit 4.1 of the Form 8-K filed on December 21, 2007 (File No. 000-51937)).
3.8
 
Fourth Amendment dated as of November 1, 2010 to the Amended and Restated Trust Agreement, as amended effective November 1, 2010, of Compass Diversified Holdings, originally effective as of April 25, 2006, by and among Compass Group Diversified Holdings LLC, as Sponsor, The Bank of New York (Delaware), as Delaware Trustee, and the Regular Trustees named therein (incorporated by reference to Exhibit 3.1 of the Form 10-Q filed on November 8, 2010 (File No. 001-34927)).
3.9
 
Second Amended and Restated Operating Agreement of Compass Group Diversified Holdings, LLC dated January 9, 2007 (incorporated by reference to Exhibit 10.2 of the Form 8-K filed on January 10, 2007,(File No. 000-51937)).
3.1
 
Third Amended and Restated Operating Agreement of Compass Group Diversified Holdings, LLC dated November 1, 2010 (incorporated by reference to Exhibit 3.2 of the Form 10-Q filed on November 8, 2010 (File No. 001-34927)).
3.11
 
Fourth Amended and Restated Operating Agreement of Compass Group Diversified Holdings LLC, dated January 1, 2012 (incorporated by reference to Exhibit 3.1 of the Form 10-Q filed on May 7, 2013 (File No. 001-34927)).
4.1
 
Specimen Certificate evidencing a share of trust of Compass Diversified Holdings (incorporated by reference to Exhibit 4.1 of the Form S-3 filed on November 7, 2007 (File No. 333-147218)).
4.2
 
Specimen LLC Interest Certificate evidencing an interest of Compass Group Diversified Holdings LLC (incorporated by reference to Exhibit A of Exhibit 10.2 of the Form 8-K filed on January 10, 2007 (File No. 000-51937)).

E-1


10.1
 
Form of Registration Rights Agreement by and among Compass Group Diversified Holdings LLC, Compass Diversified Trust and Certain Shareholders (incorporated by reference to Exhibit 10.3 of the Amendment No. 5 to the Form S-1 filed on May 5, 2006 (File No. 333-130326)).
10.2
 
Form of Supplemental Put Agreement by and between Compass Group Management LLC and Compass Group Diversified Holdings LLC (incorporated by reference to Exhibit 10.4 of the Amendment No. 4 to the Form S-1 filed on April 26, 2006 (File No. 333-130326)).
10.3†
 
Amended and Restated Employment Agreement dated as of December 1, 2008 by and between James J. Bottiglieri and Compass Group Management LLC (incorporated by reference to Exhibit 10.1 of the Form 8-K filed on December 3, 2008 (File No. 000-51937)).
10.4
 
Form of Share Purchase Agreement by and between Compass Group Diversified Holdings LLC, Compass Diversified Trust and CGI Diversified Holdings, LP (incorporated by reference to Exhibit 10.6 of the Amendment No. 5 to the Form S-1 filed on May 5, 2006 (File No. 333-130326)).
10.5
 
Form of Share Purchase Agreement by and between Compass Group Diversified Holdings LLC, Compass Diversified Trust and Pharos I LLC (incorporated by reference to Exhibit 10.7 of the Amendment No. 5 to the Form S-1 filed on May 5, 2006 (File No. 333-130326)).
10.6
 
Amended and Restated Management Services Agreement by and between Compass Group Diversified Holdings LLC, and Compass Group Management LLC, dated as of December 20, 2011 and originally effective as of May 16, 2006 (incorporated by reference to Exhibit 10.06 of the Form 10-K filed on March 7, 2012 (File No. 001-34927)).
10.7
 
Registration Rights Agreement by and among Compass Group Diversified Holdings LLC, Compass Diversified Trust and CGI Diversified Holdings, LP, dated as of April 3, 2007 (incorporated by reference to Exhibit 10.3 of the Amendment No. 1 to the Form S-1 filed on April 20, 2007 (File No. 333-141856)).
10.8
 
Share Purchase Agreement by and between Compass Group Diversified Holdings LLC, Compass Diversified Trust and CGI Diversified Holdings, LP, dated as of April 3, 2007 (incorporated by reference to Exhibit 10.16 of the Amendment No. 1 to the Form S-1 filed on April 20, 2007 (File No. 333-141856)).
10.9
 
Subscription Agreement dated August 24, 2011, by and among Compass Group Diversified Holdings LLC, Compass Diversified Holdings and CGI Magyar Holdings, LLC (incorporated by reference to Exhibit 10.1 of the Form 8-K filed on August 25, 2011(File No. 001-34927)).
10.10
 
Registration Rights Agreement dated August 24, 2011, by and among Compass Group Diversified Holdings LLC, Compass Diversified Holdings and CGI Magyar Holdings, LLC (incorporated by reference to Exhibit 10.2 of the Form 8-K filed on August 25, 2011(File No. 001-34927)).
10.11
 
Credit Agreement among Compass Group Diversified Holdings LLC, the financial institutions party thereto and Bank of America, N.A., dated as of June 6, 2014 (incorporated by reference to Exhibit 10.1 to the 8-K filed on June 9, 2014 (File No. 001-34927)).
10.12
 
First Amendment to Credit Agreement dated June 29, 2015, by and among Compass Group Diversified Holdings LLC, the Lenders signatory thereto, U.S. Bank National Association and Bank of America, N.A. (incorporated by reference to Exhibit 10.1 to the 8-K filed on July 2, 2015 (File No. 001-34927)).
10.13*
 
Second Amendment to Credit Agreement dated December 15, 2015, by and among Compass Group Diversified Holdings LLC, the Lenders signatory thereto, U.S. Bank National Association and Bank of America, N.A.
10.14
 
Sixth Amended and Restated Management Service Agreement by and between Compass Group Diversified Holdings LLC, and Compass Group Management LLC, dated as of September 30, 2014 and originally effective as of May 16, 2006 (incorporated by reference to Exhibit 10.1 to the Form 8-K filed on October 7, 2014 (File No. 001-34927)).
10.15†
 
Employment Agreement dated July 11, 2013, between Compass Group Management LLC and Ryan J. Faulkingham (incorporated by reference to Exhibit 10.1 to the Form 8-K filed on July 11, 2013 (File No. 001-34927)).
10.16
 
Stock Purchase Agreement dated as of July 24, 2015, by and among Vista Outdoor Inc., CBAC Holdings, LLC and CamelBak Acquisition Corp. (incorporated by reference to exhibit 99.1 to the Company’s Current Report on Form 8-K filed on July 27, 2015 (File No. 001-34927)).
21.1*
 
List of Subsidiaries
23.1*
 
Consent of Independent Registered Public Accounting Firm
31.1*
 
Rule 13a-14(a)/15d-14(a) Certification of Chief Executive Officer of Registrant
31.2*
 
Rule 13a-14(a)/15d-14(a) Certification of Chief Financial Officer of Registrant
32.1*+
 
Section 1350 Certification of Chief Executive Officer of Registrant

E-2


32.2*+
 
Section 1350 Certification of Chief Financial Officer of Registrant
99.1
 
Note Purchase and Sale Agreement dated as of July 31, 2006 among Compass Group Diversified Holdings LLC, Compass Group Investments, Inc. and Compass Medical Mattress Partners, LP (incorporated by reference to Exhibit 99.1 of the Form 8-K filed on August 1, 2006 (File No. 000-51937)).
99.4
 
Share Purchase Agreement dated January 4, 2008, among Fox Factory Holding Corp., Fox Factory, Inc. and Robert C. Fox, Jr. (incorporated by reference to Exhibit 99.1 of the Form 8-K filed on January 8, 2008 (File No. 000-51937)).
99.5
 
Stock Purchase Agreement dated May 8, 2008, among Mitsui Chemicals, Inc., Silvue Technologies Group, Inc., the stockholders of Silvue Technologies Group, Inc. and the holders of Options listed on the signature pages thereto, and Compass Group Management LLC, as the Stockholders Representative (incorporated by reference to Exhibit 99.1 of the Form 8-K filed on May 9, 2008(File No. 000-51937)).
99.6
 
Stock Purchase Agreement dated March 31, 2010 by and among Gable 5, Inc., Liberty Safe and Security Products, LLC and Liberty Safe Holding Corporation (incorporated by reference to Exhibit 99.1 of the Form 8-K filed on April 1, 2010 (File No. 000-51937)).
99.7
 
Stock Purchase Agreement dated September 16, 2010, by and among ERGO Baby Intermediate Holding Corporation, The ERGO Baby Carrier, Inc., Karin A. Frost, in her individual capacity and as Trustee of the Revocable Trust of Karin A. Frost dated February 22, 2008 and as Trustee of the Karin A. Frost 2009 Qualified Annuity Trust u/a/d 12/21/2009 (incorporated by reference to Exhibit 99.1 of the Form 8-K filed on September 17, 2010 (File No. 000-51937)).
99.8
 
Securities Purchase Agreement dated August 24, 2011, by and among CBK Holdings, LLC, CamelBak Products, LLC, CamelBak Acquisition Corp., for purposes of Section 6.15 and Articles 10 only, Compass Group Diversified Holdings LLC, and for purposes of Section 6.13 and Article 10 only, IPC/CamelBak LLC (incorporated by reference to Exhibit 99.1 of the Form 8-K filed on August 25, 2011(File No. 001-34927)).
99.9
 
Stock Purchase Agreement dated as of March 5, 2012, by and among Arnold Magnetic Technologies Holdings Corporation, Arnold Magnetic Technologies, LLC and AMT Acquisition Corp. (incorporated by reference to Exhibit 99.1 of the Form 8-K filed on March 6, 2012 (File No. 001-34927)).
99.10
 
Stock Purchase Agreement dated as of August 7, 2014, by and among CEHI Acquisition Corporation, Clean Earth Holdings, Inc., the holders of stock and options in Clean Earth Holdings, Inc. and Littlejohn Fund III, L.P. (incorporated by reference to Exhibit 99.1 of the 8-K filed on August 11, 2014 (File No. 001-34927)).
99.11
 
Membership Interest Purchase Agreement dated as of October 10, 2014, by and among Candle Lamp Holdings, LLC, Candle Lamp Company, LLC and Sternocandlelamp Holdings, Inc. (incorporated by reference to Exhibit 99.1 of the Form 8-K filed October 10, 2014 (File No. 001-34927)).
99.12
 
Stock Purchase Agreement dated as of June 5, 2015, by and among Fresh Hemp Foods Ltd., 1037270 B.C. Ltd., 1037269 B.C. Ltd., the Stockholders’ Representative and the Signing Stockholders (incorporated by reference to exhibit 99.1 to the Company’s Current Report on Form 8-K filed on June 8, 2015 (File No. 001-34927)).
101.INS*
 
XBRL Instance Document
101.SCH*
 
XBRL Taxonomy Extension Schema Document
101.CAL*
 
XBRL Taxonomy Extension Calculation Linkbase Document
101.DEF*
 
XBRL Taxonomy Extension Definition Linkbase Document
101.LAB*
 
XBRL Taxonomy Extension Label Linkbase Document
101.PRE*
 
XBRL Taxonomy Extension Presentation Linkbase Document
 
 
*
 
Filed herewith.
 
Denotes management contracts and compensatory plans or arrangements.
+
 
In accordance with Item 601(b)(32)(ii) of Regulation S-K and SEC Release Nos. 33-8238 and 34-47986, Final Rule: Management's Reports on Internal Control Over Financial Reporting and Certification of Disclosure in Exchange Act Periodic Reports, the certifications furnished in Exhibit 32.1 and 32.2 hereto are deemed to accompany this Form 10-K and will not be deemed “filed” for purposes of Section 18 of the Exchange Act. Such certifications will not be deemed to be incorporated by reference into any filing under the Securities Act or the Exchange Act, except to the extent that the registrant specifically incorporates it by reference.


E-3