10-K 1 d444380d10k.htm FORM 10-K Form 10-K
Table of Contents

 

 

UNITED STATES

SECURITIES AND EXCHANGE COMMISSION

Washington, D.C. 20549

 

 

Form 10-K

 

 

 

x ANNUAL REPORT PURSUANT TO SECTION 13 OR 15(d) OF THE SECURITIES EXCHANGE ACT OF 1934

For the fiscal year ended December 31, 2012

or

 

¨ TRANSITION REPORT PURSUANT TO SECTION 13 OR 15(d) OF THE SECURITIES EXCHANGE ACT OF 1934

For the transition period from                      to                     

Commission File Number: 001-34927

 

 

Compass Diversified Holdings

(Exact name of registrant as specified in its charter)

 

 

 

Delaware   57-6218917

(Jurisdiction of incorporation

or organization)

 

(I.R.S. Employer

Identification No.)

Commission File Number: 001-34926

 

 

Compass Group Diversified Holdings LLC

(Exact name of registrant as specified in its charter)

 

 

 

Delaware   20-3812051

(Jurisdiction of incorporation

or organization)

 

(I.R.S. Employer

Identification No.)

 

Sixty One Wilton Road

Second Floor

Westport, CT

  06880
(Address of principal executive offices)   (Zip Code)

(203) 221-1703

(Registrants’ telephone number, including area code)

Securities registered pursuant to Section 12(b) of the Act:

 

Title of Each Class

 

Name of Each Exchange on Which Registered

Shares representing beneficial interests in Compass Diversified Holdings (“trust shares”)   New York Stock Exchange

Securities registered pursuant to Section 12 (g) of the Act: None

 

 

Indicate by check mark if the registrants are collectively a well-known seasoned issuer, as defined in Rule 405 of the Securities Act.    Yes  ¨    No  x

Indicate by check mark if the registrants are collectively not required to file reports pursuant to Section 13 or Section 15(d) of the Act.    Yes  ¨    No  x

Indicate by check mark whether the registrants (1) have filed all reports required to be filed by Section 13 or 15(d) of the Securities Exchange Act of 1934 during the preceding 12 months (or for such shorter period that the registrants were required to file such reports), and (2) have been subject to such filing requirements for the past 90 days.    Yes  x    No  ¨

Indicate by check mark whether the registrants have submitted electronically and posted on their corporate website, if any, every Interactive Data File required to be submitted and posted pursuant to Rule 405 of Regulation S-T (§232.405 of this chapter) during the preceding 12 months (or for such shorter period that the registrant was required to submit and post such files).    Yes  x    No  ¨

Indicate by check mark if disclosure of delinquent filers pursuant to Item 405 of Regulation S-K is not contained herein, and will not be contained, to the best of registrants’ knowledge, in definitive proxy or information statements incorporated by reference in Part III of this Form 10-K or any amendment to this Form 10-K.  ¨

Indicate by check mark whether the registrants are collectively a large accelerated filer, an accelerated filer, a non-accelerated filer or a smaller reporting company. See the definitions of “large accelerated filer”, “accelerated filer” and “smaller reporting company” in Rule 12b-2 of the Exchange Act. (Check one):

 

Large accelerated filer   ¨    Accelerated filer   x
Non-accelerated filer   ¨    Smaller reporting company   ¨

Indicate by check mark whether the registrants are collectively a shell company (as defined in Rule 12b-2 of the Exchange Act).    Yes  ¨    No  x

The aggregate market value of the outstanding shares of trust stock held by non-affiliates of Compass Diversified Holdings at June 30, 2012 was $550,707,370 based on the closing price on the New York Stock Exchange on that date. For purposes of the foregoing calculation only, all directors and officers of the registrant have been deemed affiliates.

There were 48,300,000 shares of trust stock without par value outstanding at February 25, 2013.

Documents Incorporated by Reference

Certain information in the registrant’s definitive proxy statement to be filed with the Commission relating to the registrant’s 2012 Annual Meeting of Stockholders is incorporated by reference into Part III.

 

 

 


Table of Contents

Table of Contents

 

          Page  

PART I

     

Item 1.

  

Business

     4   

Item 1A.

  

Risk Factors

     65   

Item 1B.

  

Unresolved Staff Comments

     82   

Item 2.

  

Properties

     83   

Item 3.

  

Legal Proceedings

     85   

Item 4.

  

Mine Safety Disclosures

     86   

PART II

     

Item 5.

  

Market for Registrant’s Common Equity, Related Stockholder Matters and Issuer Purchases of Equity Securities

     87   

Item 6

  

Selected Financial Data

     91   

Item 7.

  

Management’s Discussion and Analysis of Financial Condition and Results of Operations

     93   

Item 7A.

  

Quantitative and Qualitative Disclosures about Market Risk

     135   

Item 8.

  

Financial Statements and Supplementary Data

     136   

Item 9.

  

Changes in and Disagreements with Accountants on Accounting and Financial Disclosure

     137   

Item 9A

  

Controls and Procedures

     138   

Item 9B.

  

Other Information

     139   

PART III

     

Item 10.

  

Directors, and Executive Officers and Corporate Governance

     140   

Item 11.

  

Executive Compensation

     140   

Item 12.

  

Security Ownership of Certain Beneficial Owners and Management and Related Stockholder Matters

     140   

Item 13.

  

Certain Relationships and Related Transactions and Director Independence

     140   

Item 14.

  

Principal Accountant Fees and Services

     140   

PART IV

     

Item 15.

  

Exhibits and Financial Statement Schedules

     141   

 

1


Table of Contents

NOTE TO READER

In reading this Annual Report on Form 10-K, references to:

 

   

the “Trust” and “Holdings” refer to Compass Diversified Holdings;

 

   

“businesses”, “operating segments”, “subsidiaries” and “reporting units” all refer to, collectively, the businesses controlled by the Company;

 

   

the “Company” refer to Compass Group Diversified Holdings LLC;

 

   

the “Manager” refer to Compass Group Management LLC (“CGM”);

 

   

the “initial businesses” refer to, collectively, Staffmark Holdings, Inc., Crosman Acquisition Corporation, Compass AC Holdings, Inc. and Silvue Technologies Group, Inc.;

 

   

the “2007 acquisitions” refer to, collectively, the acquisitions of Aeroglide Corporation, HALO Branded Solutions and American Furniture Manufacturing;

 

   

the “2008 acquisitions” refer to, collectively, the acquisitions of Fox Factory Inc. and Staffmark Investment LLC;

 

   

the “2010 acquisitions” refer to, collectively, the acquisitions of Liberty Safe and Security Products, LLC and Ergobaby Carrier, Inc.;

 

   

the “2011 acquisition” refer to the acquisition of CamelBak Products, LLC;

 

   

the “2012 acquisition” refer to the acquisition of Arnold Magnetic Technologies;

 

   

the “2007 disposition” refer to the sale of Crosman Acquisition Corporation;

 

   

the “2008 dispositions” refer to, collectively, the sales of Aeroglide Corporation and Silvue Technologies Group, Inc.;

 

   

the “2011 disposition” refer to the sale of Staffmark Holdings, Inc.;

 

   

the “2012 disposition” refer to the sale of HALO Branded Solutions.;

 

   

the “Trust Agreement” refer to the amended and restated Trust Agreement of the Trust dated as of April 25, 2007;

 

   

the “Prior Credit Agreement” refer to the Credit Agreement with a group of lenders led by Madison Capital, LLC which provided for a “Prior Revolving Credit Facility” and a “Prior Term Loan Facility”;

 

   

the “Credit Facility” refer to the Credit Facility with a group of lenders led by TD Securities (USA) LLC (“TD Securities”) which provides for a Revolving Credit Facility and a Term Loan Facility;

 

   

the “Revolving Credit Facility” refer to the $290 million Revolving Credit Facility provided by the Credit Facility that matures in December 2016;

 

   

the “Term Loan Facility” refer to the $252.5 million Term Loan Facility, as of December 31, 2012, provided by the Credit Facility that matures in December 2017;

 

   

the “LLC Agreement” refer to the second amended and restated operating agreement of the Company dated as of January 9, 2007; and

 

   

“we”, “us” and “our” refer to the Trust, the Company and the businesses together.

 

2


Table of Contents

Statement Regarding Forward-Looking Disclosure

This Annual Report on Form 10-K, including the sections entitled “Risk Factors,” “Management’s Discussion and Analysis of Financial Condition and Results of Operations” and “Business,” contains forward-looking statements. We may, in some cases, use words such as “project,” “predict,” “believe,” “anticipate,” “plan,” “expect,” “estimate,” “intend,” “should,” “would,” “could,” “potentially,” or “may” or other words that convey uncertainty of future events or outcomes to identify these forward-looking statements. Forward-looking statements in this Annual Report on Form 10-K are subject to a number of risks and uncertainties, some of which are beyond our control,

 

 

our ability to successfully operate our businesses on a combined basis, and to effectively integrate and improve any future acquisitions;

 

 

our ability to remove our Manager and our Manager’s right to resign;

 

 

our trust and organizational structure, which may limit our ability to meet our dividend and distribution policy;

 

 

our ability to service and comply with the terms of our indebtedness;

 

 

our cash flow available for distribution and our ability to make distributions in the future to our shareholders;

 

 

our ability to pay the management fee, profit allocation when due and pay the put price if and when due;

 

 

our ability to make and finance future acquisitions;

 

 

our ability to implement our acquisition and management strategies;

 

 

the regulatory environment in which our businesses operate;

 

 

trends in the industries in which our businesses operate;

 

 

changes in general economic or business conditions or economic or demographic trends in the United States and other countries in which we have a presence, including changes in interest rates and inflation;

 

 

environmental risks affecting the business or operations of our businesses;

 

 

our and our Manager’s ability to retain or replace qualified employees of our businesses and our Manager;

 

 

costs and effects of legal and administrative proceedings, settlements, investigations and claims; and

 

 

extraordinary or force majeure events affecting the business or operations of our businesses.

including, among other things:

Our actual results, performance, prospects or opportunities could differ materially from those expressed in or implied by the forward-looking statements. A description of some of the risks that could cause our actual results to differ appears under the section “Risk Factors”. Additional risks of which we are not currently aware or which we currently deem immaterial could also cause our actual results to differ.

In light of these risks, uncertainties and assumptions, you should not place undue reliance on any forward-looking statements. The forward-looking events discussed in this Annual Report on Form 10-K may not occur. These forward-looking statements are made as of the date of this Annual Report. We undertake no obligation to publicly update or revise any forward-looking statements to reflect subsequent events or circumstances, whether as a result of new information, future events or otherwise, except as required by law.

 

3


Table of Contents

PART I

ITEM 1. BUSINESS

Compass Diversified Holdings, a Delaware statutory trust (“Holdings”, or the “Trust”), was incorporated in Delaware on November 18, 2005. Compass Group Diversified Holdings, LLC, a Delaware limited liability Company (the “Company”), was also formed on November 18, 2005. The Trust and the Company (collectively “CODI”) were formed to acquire and manage a group of small and middle-market businesses headquartered in North America. The Trust is the sole owner of 100% of the Trust Interests, as defined in our LLC Agreement, of the Company. Pursuant to the LLC Agreement, the Trust owns an identical number of Trust Interests in the Company as exist for the number of outstanding shares of the Trust. Accordingly, our shareholders are treated as beneficial owners of Trust Interests in the Company and, as such, are subject to tax under partnership income tax provisions.

The Company is the operating entity with a board of directors whose corporate governance responsibilities are similar to that of a Delaware corporation. The Company’s board of directors oversees the management of the Company and our businesses and the performance of Compass Group Management LLC (“CGM” or our “Manager”). Our Manager is the sole owner of our Allocation Interests, as defined in our LLC Agreement.

Overview

We acquire controlling interests in and actively manage businesses that we believe operate in industries with long-term macroeconomic growth opportunities, and that have positive and stable cash flows, face minimal threats of technological or competitive obsolescence and have strong management teams largely in place.

Our unique public structure provides investors with an opportunity to participate in the ownership and growth of companies which have historically been owned by private equity firms, wealthy individuals or families. Through the acquisition of a diversified group of businesses with these characteristics, we also offer investors an opportunity to diversify their own portfolio risk while participating in the ongoing cash flows of those businesses through the receipt of distributions.

Our disciplined approach to our target market provides opportunities to methodically purchase attractive businesses at values that are accretive to our shareholders. For sellers of businesses, our unique structure allows us to acquire businesses efficiently with little or no financing contingencies and, following acquisition, to provide our businesses with substantial access to growth capital.

We believe that private company operators and corporate parents looking to sell their businesses may consider us an attractive purchaser because of our ability to:

 

   

provide ongoing strategic and financial support for their businesses;

 

   

maintain a long-term outlook as to the ownership of those businesses where such an outlook is required for maximization of our shareholders’ return on investment; and

 

   

consummate transactions efficiently without being dependent on third-party financing on a transaction-by-transaction basis.

In particular, we believe that our outlook on length of ownership and active management on our part may alleviate the concern that many private company operators and parent companies may have with regard to their businesses going through multiple sale processes in a short period of time. We believe this outlook both reduces the risk that businesses may be sold at unfavorable points in the overall market cycle and enhances our ability to develop a comprehensive strategy to grow the earnings and cash flows of our businesses, which we expect will better enable us to meet our long-term objective of paying distributions to our shareholders and increasing shareholder value.

 

4


Table of Contents

Finally, we have found that our ability to acquire businesses without the cumbersome delays and conditions typical of third party transactional financing can be very appealing to sellers of businesses who are interested in confidentiality and certainty to close.

We believe our management team’s strong relationships with industry executives, accountants, attorneys, business brokers, commercial and investment bankers, and other potential sources of acquisition opportunities offer us substantial opportunities to assess small to middle market businesses that may be available for acquisition. In addition, the flexibility, creativity, experience and expertise of our management team in structuring transactions allows us to consider non-traditional and complex transactions tailored to fit a specific acquisition target.

In terms of the businesses in which we have a controlling interest as of December 31, 2012, we believe that these businesses have strong management teams, operate in strong markets with defensible market niches and maintain long standing customer relationships. We believe that the strength of this model, which provides for significant industry, customer and geographic diversity, has become even more apparent in the current challenging economic environment.

2012 Highlights

Acquisition of Arnold Magnetics

On March 5, 2012, we purchased a 96.6% controlling interest (on a primary and fully diluted basis) in Arnold Magnetics, with headquarters in Rochester, NY. Arnold Magnetics has an operating history of more than 100 years and is a leading global manufacturer of engineered magnetic solutions for a wide range of specialty applications and end-markets, including energy, medical, aerospace and defense, consumer electronics, general industrial and automotive. From its nine manufacturing facilities located in the United States, the United Kingdom, Switzerland and China, the company produces high performance permanent magnets, flexible magnets and precision foil products that are mission critical in motors, generators, sensors and other systems and components. Based on its long-term relationships, Arnold Magnetics has built a diverse and blue-chip customer base totaling more than 2,000 clients worldwide.

The purchase price, including proceeds from non-controlling interests, was approximately $130.5 million (excluding acquisition-related costs) and was based on a total enterprise value of $124.2 million and included approximately $6.3 million in cash and working capital. Acquisition related costs were approximately $4.8 million. We funded the acquisition through available cash on hand and a draw of $25 million on our Revolving Credit Facility. Arnold’s management and certain other investors invested in the transaction alongside us, collectively representing approximately 3.4% in initial non-controlling interest on a primary and fully diluted basis. CGM acted as an advisor to us in the transaction and received fees and expense payments totaling approximately $1.2 million.

Preferred Stock Redemption

On March 6, 2012, we redeemed CamelBak’s 11% convertible preferred stock for $45.3 million plus accrued dividends of $2.7 million, from an affiliate of CGI Magyar Holdings LLC, CODI’s largest shareholder. The redemption was funded with available cash on hand.

Debt Re-pricing

On April 2, 2012, we exercised our option for an incremental term loan in the amount of $30 million. The incremental term loan was issued at 99% of par value and increased the term loans outstanding under the Credit Facility from approximately $224.4 million to approximately $254.4 million. In addition, in connection with the option we reduced the margin on Term Loan Facility LIBOR Loans from 6.00% to 5.00%, Base Rate Loans from 5.00% to 4.00% and reduced the LIBOR floor from 1.50% to 1.25%. We paid an amendment fee of approximately $2.2 million, and incurred additional fees and expenses of approximately $0.6 million. Net proceeds from this incremental term loan were used to reduce outstanding loans on the Revolving Credit Facility.

Sale of HALO

On May 1, 2012, we sold all of the issued and outstanding capital stock of HALO to Candlelight Investment Holdings, Inc. The total enterprise value received for HALO was $76.5 million.

 

5


Table of Contents

At the closing, we received approximately $66.0 million in cash in respect of our debt and equity interests in HALO and for the payment of accrued interest and fees after payments to non-controlling shareholders and payment of all transaction expenses. We received an additional approximately $0.8 million in 2012 that were held in escrow. The net proceeds were used to repay outstanding debt under our Revolving Credit Facility. We recorded a loss on the sale of HALO of $0.5 million.

2012 Distributions

For the 2012 fiscal year we declared and paid distributions to our shareholders totaling $1.44 per share.

The following is a brief summary of the businesses in which we own a controlling interest at December 31, 2012:

Advanced Circuits

Compass AC Holdings, Inc. (“Advanced Circuits” or “ACI”), headquartered in Aurora, Colorado, is a provider of prototype, quick-turn and production rigid printed circuit boards, or “PCBs”, throughout the United States. PCBs are a vital component of virtually all electronic products. The prototype and quick-turn portions of the PCB industry are characterized by customers requiring high levels of responsiveness, technical support and timely delivery. We made loans to and purchased a controlling interest in Advanced Circuits, on May 16, 2006, for approximately $81.0 million. We currently own 69.4% of the outstanding stock of Advanced Circuits on a primary and fully diluted basis.

American Furniture

AFM Holding Corporation (“American Furniture” or “AFM”) headquartered in Ecru, Mississippi, is a leader in the manufacturing of low-cost upholstered stationary and motion furniture, including sofas, loveseats, sectionals, recliners and complementary products to the promotional furniture market. We made loans to and purchased a controlling interest in AFM on August 31, 2007 for approximately $97.0 million. We currently own approximately 99.9% of AFM’s outstanding stock on a primary basis and fully diluted basis.

Arnold

AMT Acquisition Corporation (“Arnold” or “Arnold Magnetics”), headquartered in Rochester, NY, with nine additional facilities worldwide, is a manufacturer of engineered, application specific permanent magnets. Arnold Magnetics products are used in applications such as general industrial, reprographic systems, aerospace and defense, advertising and promotional, consumer and appliance, energy, automotive and medical technology. Arnold Magnetics is the largest U.S. manufacturer of engineered magnets as well as only one of two domestic producers to design, engineer and manufacture rare earth magnetic solutions. We made loans to, and purchased a controlling interest in Arnold on March 5, 2012 for approximately $122.4 million. We currently own 96.7% of the outstanding stock of Arnold on a primary basis and 87.6% on a fully diluted basis.

CamelBak

CamelBak Products LLC (“CamelBak”), headquartered in Petaluma, California, is a diversified hydration and personal protection platform offering products for outdoor, recreation and military applications. CamelBak offers a broad range of recreational / military hydration packs, reusable water bottles, specialized military gloves and performance accessories. We made loans to, and purchased a controlling interest in, CamelBak on August 24, 2011 for approximately $211.6 million. We currently own 89.9% of the outstanding stock of CamelBak on a primary basis and 79.7% on a fully diluted basis.

Ergobaby

Ergobaby Carrier, Inc. (“Ergobaby”), headquartered in Los Angeles, California, is a premier designer, manufacturer and distributor of baby wearing products, stroller travel systems and accessories. Ergobaby’s reputation for product innovation, reliability and safety has led to numerous awards and accolades from consumer surveys and publications. Ergobaby offers a broad range of wearable baby carriers, stroller travel systems and related products that are sold through more than 600 retailers and web shops in the United States and internationally. We made loans to, and purchased a controlling interest in, Ergobaby on September 16, 2010 for approximately $85.2 million. We currently own 81.1% of the outstanding stock of Ergobaby on a primary basis and 77.1% on a fully diluted basis.

 

6


Table of Contents

Fox

Fox Factory Holding Corp. (“Fox”) headquartered in Scotts Valley, California, is a designer, manufacturer and marketer of high end suspension products for mountain bikes and power sports, which includes; all-terrain vehicles, snowmobiles and other off-road vehicles. Fox acts both as a tier one supplier to leading action sports original equipment manufacturers (“OEM”) and provides after-market products to retailers and distributors (“Aftermarket”). Fox’s products are recognized as the industry’s performance leaders by retailers and end-users alike. We made loans to and purchased a controlling interest in Fox on January 4, 2008, for approximately $80.4 million. We currently own 75.8% of the outstanding common stock on a primary basis and 70.6% on a fully diluted basis.

Liberty Safe

Liberty Safe and Security Products, Inc. (“Liberty Safe” or “Liberty”), headquartered in Payson, Utah, is a designer, manufacturer and marketer of premium home and gun safes in North America. From it’s over 200,000 square foot manufacturing facility, Liberty produces a wide range of home and gun safe models in a broad assortment of sizes, features and styles. We made loans to and purchased a controlling interest in Liberty Safe on March 31, 2010 for approximately $70.2 million. We currently own 96.2% of the outstanding stock of Liberty Safe on a primary basis and 86.7% on a fully diluted basis.

Tridien

Anodyne Medical Device, Inc. (“Anodyne”, which was rebranded as “Tridien” in September 2010) headquartered in Coral Springs, Florida, is a leading designer and manufacturer of powered and non-powered medical therapeutic support services and patient positioning devices serving the acute care, long-term care and home health care markets. Tridien is one of the nation’s leading designers and manufacturers of specialty therapeutic support surfaces and is able to manufacture products in multiple locations to better serve a national customer base. We made loans to and purchased a controlling interest in Tridien from CGI on August 1, 2006 for approximately $31.0 million. We currently own 81.3% of the outstanding capital stock on a primary basis and 67.4% on a fully diluted basis.

Our businesses also represent our operating segments. See “ – Our Businesses” and “Note E – Operating Segment Data” to our Consolidated Financial Statements for further discussion of our businesses as our operating segments.

Tax Reporting

Information returns will be filed by the Trust and the Company with the IRS, as required, with respect to income, gain, loss, deduction and other items derived from the company’s activities. The Company has and will file a partnership return with the IRS and intends to issue a Schedule K-1 to the trustee. The trustee intends to provide information to each holder of shares using a monthly convention as the calculation period. For 2012, and future years, the Trust has, and will continue to file a Form 1065 and issue Schedule K-1 to shareholders. For 2012, we delivered the Schedule K-1 to shareholders within the same time frame as we delivered the schedule to shareholders for the 2011 and 2010 taxable year. The relevant and necessary information for tax purposes is readily available electronically through our website. Each holder will be deemed to have consented to provide relevant information, and if the shares are held through a broker or other nominee, to allow such broker or other nominee to provide such information as is reasonably requested by us for purposes of complying with our tax reporting obligations.

WHERE YOU CAN FIND ADDITIONAL INFORMATION

We have filed with the SEC Forms S-1 and S-3 under the Securities Act, and Forms 10-Q, 10-K, and 8-K under the Exchange Act, which include exhibits, schedules and amendments. In addition, copies of such reports are available free of charge that can be accessed indirectly through our website http://www.compassdiversifiedholdings.com and are available as soon as reasonably practicable after such documents are electronically filed or furnished with the SEC.

 

7


Table of Contents

 

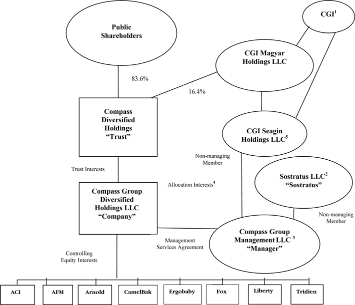
LOGO

 

(1) CGI and its affiliates beneficially own approximately 16.4% of the Trust shares and is our single largest holder. Mr. Offenberg is not a director, officer or member of CGI or any of its affiliates.
(2) Owned by members of our Manager.
(3) Mr. Offenberg is a partner of this entity.
(4) The Allocation Interests, which carry the right to receive a profit allocation, represent less than 0.1% equity interest in the Company.
(5) Mr. Day is a non-managing member.

 

8


Table of Contents

Our Manager

Our Manager, CGM, has been engaged to manage the day-to-day operations and affairs of the Company and to execute our strategy, as discussed below. Our management team has worked together since 1998. Collectively, our management team has extensive experience in acquiring and managing small and middle market businesses. We believe our Manager is unique in the marketplace in terms of the success and experience of its employees in acquiring and managing diverse businesses of the size and general nature of our businesses. We believe this experience will provide us with an advantage in executing our overall strategy. Our management team devotes a majority of its time to the affairs of the Company.

We have entered into a management services agreement (the “Management Services Agreement”) pursuant to which our Manager manages the day-to-day operations and affairs of the Company and oversees the management and operations of our businesses. We pay our Manager a quarterly management fee for the services it performs on our behalf. In addition, our Manager receives a profit allocation with respect to its Allocation Interests in us. See Part III, Item 13 “Certain Relationships and Related Transactions” for further descriptions of the management fees and profit allocation to be paid to our Manager. In consideration of our Manager’s acquisition of the Allocation Interests, we entered into a Supplemental Put agreement with our Manager pursuant to which our Manager has the right to cause us to purchase its Allocation Interests upon termination of the Management Services Agreement. Our Manager owns 100% of the Allocation Interests of the Company, for which it paid $0.1 million.

The Company’s Chief Executive Officer and Chief Financial Officer are employees of our Manager and have been seconded to us. Neither the Trust nor the Company has any other employees. Although our Chief Executive Officer and Chief Financial Officer are employees of our Manager, they report directly to the Company’s board of directors. The management fee paid to our Manager covers all expenses related to the services performed by our Manager, including the compensation of our Chief Executive Officer and other personnel providing services to us. The Company reimburses our Manager for the salary and related costs and expenses of our Chief Financial Officer and his staff, who dedicate substantially all of their time to the affairs of the Company.

See Part III, Item 13, “Certain Relationships and Related Party Transactions and Director Independence”.

Market Opportunity

We acquire and actively manage small and middle market businesses. We characterize small to middle market businesses as those that generate annual cash flows of up to $60 million. We believe that the merger and acquisition market for small to middle market businesses is highly fragmented and provides opportunities to purchase businesses at attractive prices. We believe that the following factors contribute to lower acquisition multiples for small and middle market businesses:

 

   

there are fewer potential acquirers for these businesses;

 

   

third-party financing generally is less available for these acquisitions;

 

   

sellers of these businesses frequently consider non-economic factors, such as continuing board membership or the effect of the sale on their employees; and

 

   

these businesses are less frequently sold pursuant to an auction process.

We believe that opportunities exist to augment existing management at such businesses and improve the performance of these businesses upon their acquisition. In the past, our management team has acquired businesses that were owned by entrepreneurs or large corporate parents. In these cases, our management team has frequently found that there have been opportunities to further build upon the management teams of acquired businesses beyond those in existence at the time of acquisition. In addition, our management team has frequently found that financial reporting and management information systems of acquired businesses may be improved, both of which can lead to improvements in earnings and cash flow. Finally, because these businesses tend to be too small to have their own corporate development efforts, we believe opportunities exist to assist these businesses as they pursue organic or external growth strategies that were often not pursued by their previous owners.

 

9


Table of Contents

Our Strategy

We have two primary strategies that we use in order to provide distributions to our shareholders and increase shareholder value. First, we focus on growing the earnings and cash flow from our businesses. We believe that the scale and scope of our businesses give us a diverse base of cash flow upon which to further build. Second, we identify, perform due diligence on, negotiate and consummate additional platform acquisitions of small to middle market businesses in attractive industry sectors in accordance with acquisition criteria established by the board of directors

Management Strategy

Our management strategy involves the proactive financial and operational management of the businesses we own in order to pay distributions to our shareholders and increase shareholder value. Our Manager oversees and supports the management teams of each of our businesses by, among other things:

 

   

recruiting and retaining talented managers to operate our businesses using structured incentive compensation programs, including minority equity ownership, tailored to each business;

 

   

regularly monitoring financial and operational performance, instilling consistent financial discipline, and supporting management in the development and implementation of information systems to effectively achieve these goals;

 

   

assisting management in their analysis and pursuit of prudent organic growth strategies;

 

   

identifying and working with management to execute attractive external growth and acquisition opportunities;

 

   

assist management in controlling and right-sizing overhead costs, particularly in the current challenging economic environment; and

 

   

forming strong subsidiary level boards of directors to supplement management in their development and implementation of strategic goals and objectives.

Specifically, while our businesses have different growth opportunities and potential rates of growth, we expect our Manager to work with the management teams of each of our businesses to increase the value of, and cash generated by, each business through various initiatives, including:

 

   

making selective capital investments to expand geographic reach, increase capacity, or reduce manufacturing costs of our businesses;

 

   

investing in product research and development for new products, processes or services for customers;

 

   

improving and expanding existing sales and marketing programs;

 

   

pursuing reductions in operating costs through improved operational efficiency or outsourcing of certain processes and products; and

 

   

consolidating or improving management of certain overhead functions.

In terms of the difficult economic environment we are currently facing, we and each of our subsidiary management teams have been, and will continue to be, intensely focused on performance and cost control measures through this economic cycle.

Our businesses typically acquire and integrate complementary businesses. We believe that complementary acquisitions will improve our overall financial and operational performance by allowing us to:

 

   

leverage manufacturing and distribution operations;

 

10


Table of Contents
   

leverage branding and marketing programs, as well as customer relationships;

 

   

add experienced management or management expertise;

 

   

increase market share and penetrate new markets; and

 

   

realize cost synergies by allocating the corporate overhead expenses of our businesses across a larger number of businesses and by implementing and coordinating improved management practices.

We incur third party debt financing almost entirely at the Company level, which we use, in combination with our equity capital, to provide debt financing to each of our businesses and to acquire additional businesses We believe this financing structure is beneficial to the financial and operational activities of each of our businesses by aligning our interests as both equity holders of, and lenders to, our businesses, in a manner that we believe is more efficient than our businesses borrowing from third-party lenders.

Acquisition Strategy

Our acquisition strategy involves the acquisition of businesses that we expect to produce stable and growing earnings and cash flow. In this respect, we expect to make acquisitions in industries other than those in which our businesses currently operate if we believe an acquisition presents an attractive opportunity. We believe that attractive opportunities will continue to present themselves, as private sector owners seek to monetize their interests in longstanding and privately-held businesses and large corporate parents seek to dispose of their “non-core” operations.

Our ideal acquisition candidate has the following characteristics:

 

   

is an established North American based company;

 

   

maintains a significant market share in defensible industry niche (i.e., has a “reason to exist”);

 

   

has a solid and proven management team with meaningful incentives;

 

   

has low technological and/or product obsolescence risk; and

 

   

maintains a diversified customer and supplier base.

We benefit from our Manager’s ability to identify potential diverse acquisition opportunities in a variety of industries. In addition, we rely upon our management team’s experience and expertise in researching and valuing prospective target businesses, as well as negotiating the ultimate acquisition of such target businesses. In particular, because there may be a lack of information available about these target businesses, which may make it more difficult to understand or appropriately value such target businesses, on our behalf, our Manager:

 

   

engages in a substantial level of internal and third-party due diligence;

 

   

critically evaluates the management team;

 

   

identifies and assesses any financial and operational strengths and weaknesses of the target business;

 

   

analyzes comparable businesses to assess financial and operational performances relative to industry competitors;

 

   

actively researches and evaluates information on the relevant industry; and

 

   

thoroughly negotiates appropriate terms and conditions of any acquisition.

 

11


Table of Contents

The process of acquiring new businesses is both time-consuming and complex. Our management team historically has taken from two to twenty-four months to perform due diligence, negotiate and close acquisitions. Although our management team is always at various stages of evaluating several transactions at any given time, there may be periods of time during which our management team does not recommend any new acquisitions to us. Even if an acquisition is recommended by our management team, our board of director’s may not approve it.

Upon acquisition of a new business, we rely on our manager’s experience and expertise to work efficiently and effectively with the management of the new business to jointly develop and execute a successful business plan.

We believe, due to our financing structure, in which both equity and debt capital are raised at the Company level, allowing us to acquire businesses without transaction specific financing is conducive to our ability to consummate transactions that may be attractive in both the short- and long-term.

In addition to acquiring businesses, we sell businesses that we own from time to time when attractive opportunities arise that outweigh the value that we believe we will be able to bring such businesses consistent with our long-term investment strategy. As such, our decision to sell a business is based on our belief that doing so will increase shareholder value to a greater extent than through our continued ownership of that business. Upon the sale of a business, we may use the proceeds to retire debt or retain proceeds for acquisitions or general corporate purposes. We do not expect to make special distributions at the time of a sale of one of our businesses; instead, we expect to pay shareholder distributions over time through the earnings and cash flows of our businesses.

Since our inception in May 2006, we have recorded gains on sales of our businesses of approximately $198 million. We sold Crosman in January 2007, Aeroglide and Silvue in June 2008, Staffmark in 2011 and HALO in 2012. We sold Crosman, our majority owned recreational products company for approximately $143 million and our net proceeds and gain on sale were approximately $110 million and $36 million, respectively. We sold Aeroglide, our majority owned designer and manufacturer of industrial drying and cooling equipment for approximately $95 million and our net proceeds and gain on sale were approximately $78 million and $34 million, respectively. We sold Silvue, our majority owned developer and producer of proprietary, high performance liquid coating systems for approximately $95 million and our net proceeds and gain on sale were approximately $64 million and $39 million, respectively. We sold Staffmark, our majority-owned provider of temporary staffing solutions subsidiary for approximately $295 million and our net proceeds and gain on sale were approximately $217 million and $89 million, respectively We sold HALO, our majority owned fulfillment provider of promotional items for $76.5 million and our net proceeds upon sale were approximately $66.0 million and our loss on sale was approximately $0.5 million.

Strategic Advantages

Based on the experience of our management team and its ability to identify and negotiate acquisitions, we believe we are well-positioned to acquire additional businesses. Our management team has strong relationships with business brokers, investment and commercial bankers, accountants, attorneys and other potential sources of acquisition opportunities. In addition, our management team also has a successful track record of acquiring and managing small to middle market businesses in various industries. In negotiating these acquisitions, we believe our management team has been able to successfully navigate complex situations surrounding acquisitions, including corporate spin-offs, transitions of family-owned businesses, management buy-outs and reorganizations.

Our management team has a large network of approximately 2,000 deal intermediaries who we expect to expose us to potential acquisitions. Through this network, as well as our management team’s proprietary transaction sourcing efforts, we have a substantial pipeline of potential acquisition targets. Our management team also has a well-established network of contacts, including professional managers, attorneys, accountants and other third-party consultants and advisors, who may be available to assist us in the performance of due diligence and the negotiation of acquisitions, as well as the management and operation of our acquired businesses.

Finally, because we intend to fund acquisitions through the utilization of our Revolving Credit Facility, we expect to minimize the delays and closing conditions typically associated with transaction specific financing, as is typically the case in such acquisitions. We believe this advantage can be a powerful one, especially in a tight credit environment, and is highly unusual in the marketplace for acquisitions in which we operate.

 

12


Table of Contents

Valuation and Due Diligence

When evaluating businesses or assets for acquisition, our management team performs a rigorous due diligence and financial evaluation process. In doing so, we evaluate the operations of the target business as well as the outlook for the industry in which the target business operates. While valuation of a business is, by definition, a subjective process, we define valuations under a variety of analyses, including:

 

   

discounted cash flow analyses;

 

   

evaluation of trading values of comparable companies;

 

   

expected value matrices; and

 

   

examination of recent transactions.

One outcome of this process is a projection of the expected cash flows from the target business. A further outcome is an understanding of the types and levels of risk associated with those projections. While future performance and projections are always uncertain, we believe that with detailed due diligence, future cash flows will be better estimated and the prospects for operating the business in the future better evaluated. To assist us in identifying material risks and validating key assumptions in our financial and operational analysis, in addition to our own analysis, we engage third-party experts to review key risk areas, including legal, tax, regulatory, accounting, insurance and environmental. We also engage technical, operational or industry consultants, as necessary.

A further critical component of the evaluation of potential target businesses is the assessment of the capability of the existing management team, including recent performance, expertise, experience, culture and incentives to perform. Where necessary, and consistent with our management strategy, we actively seek to augment, supplement or replace existing members of management who we believe are not likely to execute our business plan for the target business. Similarly, we analyze and evaluate the financial and operational information systems of target businesses and, where necessary, we enhance and improve those existing systems that are deemed to be inadequate or insufficient to support our business plan for the target business.

Financing

We have a Credit Facility with a group of lenders led by TD Securities that we entered into on October 27, 2011 and amended on April 2, 2012. The Credit Facility provides for a Revolving Credit Facility totaling $290.0 million, subject to borrowing base restrictions, and a Term Loan Facility totaling $255 million. The Term Loan Facility requires quarterly payments of $0.6 million, with a final payment of the outstanding principal balance on October 27, 2017. The Revolving Credit Facility matures on October 27, 2016.

The Credit Facility provides for letters of credit under the Revolving Credit Facility in an aggregate face amount not to exceed $100 million outstanding at any time. At no time may the (i) aggregate principal amount of all amounts outstanding under the Revolving Credit Facility, plus (ii) the aggregate amount of all outstanding letters of credit, exceed the borrowing availability under the Credit Facility. At December 31, 2012, we had outstanding letters of credit totaling approximately $1.8 million. The borrowing availability under the Revolving Credit Facility at December 31, 2012 was approximately $264.2 million.

The Credit Facility is secured by all of the assets of the Company, including all of its equity interests in, and loans to, its subsidiaries. (See Note I to the consolidated financial statements for more detail regarding our Credit Facility).

We intend to finance future acquisitions through our Revolving Credit Facility, cash on hand and, if necessary, additional equity and debt financings. We believe, and it has been our experience, that having the ability to finance our acquisitions with the capital resources raised by us, rather than negotiating separate third party financing specifically related to the acquisition of individual businesses, provides us with an advantage in acquiring attractive

 

13


Table of Contents

businesses by minimizing delay and closing conditions that are often related to acquisition-specific financings. In this respect, we believe that in the future, we may need to pursue additional debt or equity financings, or offer equity in Holdings or target businesses to the sellers of such target businesses, in order to fund multiple future acquisitions.

Our Businesses

Advanced Circuits

Overview

Advanced Circuits, headquartered in Aurora, Colorado, is a provider of prototype, quick-turn and production rigid PCBs, throughout the United States. Advanced Circuits also provides its customers with assembly services in order to meet its customers’ complete PCB needs. The prototype and quick-turn portions of the PCB industry are characterized by customers requiring high levels of responsiveness, technical support and timely delivery. Due to the critical roles that PCBs play in the research and development process of electronics, customers often place more emphasis on the turnaround time and quality of a customized PCB than on the price. Advanced Circuits meets this market need by manufacturing and delivering custom PCBs in as little as 24 hours, providing customers with over 98% error-free production and real-time customer service and product tracking 24 hours per day. In each of the years 2012, 2011 and 2010, approximately 60%, 63% and 64% of Advanced Circuits’ sales were derived from highly profitable prototype and quick-turn production PCBs. Advanced Circuits’ success is demonstrated by its broad base of over 11,000 customers with which it does business throughout the year. These customers represent numerous end markets, and for each of the years ended December 31, 2012, 2011 and 2010, no single customer accounted for more than 2% of net sales. Advanced Circuits’ senior management, collectively, has approximately 90 years of experience in the electronic components manufacturing industry and closely related industries.

For the full fiscal years ended December 31, 2012, 2011 and 2010, Advanced Circuits had net sales of approximately $84.1 million, $78.5 million and $74.5 million, respectively and operating income of $24.0 million, $26.6 million and $20.4 million, respectively. Advanced Circuits had total assets of $91.4 million, $88.7 million and $92.0 million at December 31, 2012, 2011 and 2010, respectively. Net sales from Advanced Circuits represented 9.5%, 12.9%, and 14.8% of our consolidated net sales for the years 2012, 2011 and 2010, respectively.

History of Advanced Circuits

Advanced Circuits commenced operations in 1989 through the acquisition of the assets of a small Denver based PCB manufacturer, Seiko Circuits. During its first years of operations, Advanced Circuits focused exclusively on manufacturing high volume, production run PCBs with a small group of proportionately large customers. In 1992, after the loss of a significant customer, Advanced Circuits made a strategic shift to limit its dependence on any one customer. As a result, Advanced Circuits began focusing on developing a diverse customer base, and in particular, on providing research and development professionals at equipment manufacturers and academic institutions with low volume, customized prototype and quick-turn PCBs.

In 1997, Advanced Circuits increased its capacity and consolidated its facilities into its current headquarters in Aurora, Colorado. In 2003, to support its growth, Advanced Circuits expanded its PCB manufacturing facility by approximately 37,000 square feet or approximately 150%.

In March 2010, Advanced Circuits acquired Circuit Express, Inc. (“CEI”) for approximately $16.1 million. Based in Tempe, Arizona and founded in 1987, CEI focuses on quick-turn and prototype manufacturing of rigid PCBs primarily for the aerospace and defense related industry customers. CEI also specializes in expedited delivery in as fast as 24 hours. CEI reported net sales of approximately $16.4 million in 2010 and $18.7 million for the full fiscal 2011 year.

 

14


Table of Contents

On May 23, 2012, Advanced Circuits acquired Universal Circuits for approximately $2.3 million. Universal Circuits supplies PCBs to major military, aerospace, and medical original equipment manufacturers and contract manufacturers. UCI’s Minnesota facility meets certain Department of Defense clearance requirements and is noted for custom and advanced technologies. Universal Circuits’ sales are primarily in the long-lead sector.

We purchased a controlling interest in Advanced Circuits on May 16, 2006.

Industry

The PCB industry, which consists of both large global PCB manufacturers and small regional PCB manufacturers, is a vital component to all electronic equipment supply chains, as PCBs serve as the foundation for virtually all electronic products, including cellular telephones, appliances, personal computers, routers, switches and network servers. PCBs are used by manufacturers of these types of electronic products, as well as by persons and teams engaged in research and development of new types of equipment and technologies.

In contrast to global trends, however, production of PCBs in North America has declined since 2000 and is expected to grow slightly over the next several years according to the IPC 2010 Analysis. The rapid decline in United States production was caused by (i) reduced demand for and spending on PCBs following the technology and telecom industry decline in early 2000; and (ii) increased competition for volume production of PCBs from Asian competitors benefiting from both lower labor costs and less restrictive waste and environmental regulations. While Asian manufacturers have made large market share gains in the PCB industry overall, prototype and quick-turn production, some of the more complex volume production and military production have remained strong in the United States.

Both globally and domestically, the PCB market can be separated into three categories based on required lead time and order volume:

 

   

Prototype PCBs – These PCBs are typically manufactured for customers in research and development departments of original equipment manufacturers, or OEMs, and academic institutions. Prototype PCBs are manufactured to the specifications of the customer, within certain manufacturing guidelines designed to increase speed and reduce production costs. Prototyping is a critical stage in the research and development of new products. These prototypes are used in the design and launch of new electronic equipment and are typically ordered in volumes of 1 to 50 PCBs. Because the prototype is used primarily in the research and development phase of a new electronic product, the life cycle is relatively short and requires accelerated delivery time frames of usually less than five days and very high, error-free quality. Order, production and delivery time, as well as responsiveness with respect to each, are key factors for customers as PCBs are indispensable to their research and development activities.

 

   

Quick-Turn Production PCBs These PCBs are used for intermediate stages of testing for new products prior to full scale production. After a new product has successfully completed the prototype phase, customers undergo test marketing and other technical testing. This stage requires production of larger quantities of PCBs in a short period of time, generally 10 days or less, while it does not yet require high production volumes. This transition stage between low-volume prototype production and volume production is known as quick-turn production. Manufacturing specifications conform strictly to end product requirements and order quantities are typically in volumes of 10 to 500. Similar to prototype PCBs, response time remains crucial as the delivery of quick-turn PCBs can be a gating item in the development of electronic products. Orders for quick-turn production PCBs conform specifically to the customer’s exact end product requirements.

 

   

Volume Production PCBs – These PCBs, which we sometimes refer to as “long lead” and “sub-contract” are used in the full scale production of electronic equipment and specifications conform strictly to end product requirements. Volume Production PCBs are ordered in large quantities, usually over 100 units, and response time is less important, ranging between 15 days to 10 weeks or more.

 

15


Table of Contents

These categories can be further distinguished based on board complexity, with each portion facing different competitive threats. Advanced Circuits competes largely in the prototype and quick-turn production portions of the North American market, which have not been significantly impacted by the Asian based manufacturers due to the quick response time required for these products. Management believes the North American PCB market is estimated to be approximately $3.5 billion in 2012.

Several significant trends are present within the PCB manufacturing industry, including:

 

   

Increasing Customer Demand for Quick-Turn Production Services – Rapid advances in technology are significantly shortening product life-cycles and placing increased pressure on OEMs to develop new products in shorter periods of time. In response to these pressures, OEMs invest heavily in research and development, which results in a demand for PCB companies that can offer engineering support and quick-turn production services to minimize the product development process.

 

   

Increasing Complexity of Electronic Equipment – OEMs are continually designing more complex and higher performance electronic equipment, requiring sophisticated PCBs. To satisfy the demand for more advanced electronic products, PCBs are produced using exotic materials and increasingly have higher layer counts and greater component densities. Maintaining the production infrastructure necessary to manufacture PCBs of increasing complexity often requires significant capital expenditures and has acted to reduce the competitiveness of local and regional PCB manufacturers lacking the scale to make such investments.

 

   

Shifting of High Volume Production to Asia – Asian based manufacturers of PCBs are capitalizing on their lower labor costs and are increasing their market share of volume production of PCBs used, for example, in high-volume consumer electronics applications, such as personal computers and cell phones. Asian based manufacturers have been generally unable to meet the lead time requirements for prototype or quick-turn PCB production or the volume production of the most complex PCBs. This “off shoring” of high-volume production orders has placed increased pricing pressure and margin compression on many small domestic manufacturers that are no longer operating at full capacity. Many of these small producers are choosing to cease operations, rather than operate at a loss, as their scale, plant design and customer relationships do not allow them to focus profitably on the prototype and quick-turn sectors of the market.

Products and Services

A PCB is comprised of layers of laminate and contains patterns of electrical circuitry to connect electronic components. Advanced Circuits typically manufactures 2 to 20 layer PCBs, and has the capability to manufacture up even higher layer PCBs. The level of PCB complexity is determined by several characteristics, including size, layer count, density (line width and spacing), materials and functionality. Beyond complexity, a PCB’s unit cost is determined by the quantity of identical units ordered, as engineering and production setup costs per unit decrease with order volume, and required production time, as longer times often allow increased efficiencies and better production management. Advanced Circuits primarily manufactures lower complexity PCBs.

To manufacture PCBs, Advanced Circuits generally receives circuit designs from its customers in the form of computer data files emailed to one of its sales representatives or uploaded on its interactive website. These files are then reviewed to ensure data accuracy and product manufacturability. While processing these computer files, Advanced Circuits generates images of the circuit patterns that are then physically developed on individual layers, using advanced photographic processes. Through a variety of plating and etching processes, conductive materials are selectively added and removed to form horizontal layers of thin circuits, called traces, which are separated by insulating material. A finished multilayer PCB laminates together a number of layers of circuitry. Vertical connections between layers are achieved by metallic plating through small holes, called vias. Vias are made by highly specialized drilling equipment capable of achieving extremely fine tolerances with high accuracy.

Advanced Circuits assists its customers throughout the life-cycle of their products, from product conception through volume production. Advanced Circuits works closely with customers throughout each phase of the PCB development process, beginning with the PCB design verification stage using its unique online FreeDFM.com tool, FreeDFM.comTM, which was launched in 2002, enables customers to receive a free manufacturability assessment

 

16


Table of Contents

report within minutes, resolving design problems that would prohibit manufacturability before the order process is completed and manufacturing begins. The combination of Advanced Circuits’ user-friendly website and its design verification tool reduces the amount of human labor involved in the manufacture of each order as PCBs move from Advanced Circuits’ website directly to its computer numerical control, or CNC, machines for production, saving Advanced Circuits and customers cost and time. As a result of its ability to rapidly and reliably respond to the critical customer requirements, Advanced Circuits generally receives a premium for their prototype and quick-turn PCBs as compared to volume production PCBs.

Advanced Circuits manufactures all high margin prototypes and quick-turn orders internally but often utilizes external partners to manufacture production orders that do not fit within its capabilities or capacity constraints at a given time. As a result, Advanced Circuits constantly adjusts the portion of volume production PCBs produced internally to both maximize profitability and ensure that internal capacity is fully utilized.

The following table shows Advanced Circuits’ gross revenue by products and services for the periods indicated:

Gross Sales by Products and Services(1)

 

     Year Ended December 31,  
   2012     2011     2010  

Prototype Production

     28.4     29.3     28.9

Quick-Turn Production

     31.9     33.6     32.6

Volume Production (including assembly)

     38.1     35.5     36.1

Third Party

     1.6     1.6     2.4
  

 

 

   

 

 

   

 

 

 

Total

     100.0     100.0     100.0
  

 

 

   

 

 

   

 

 

 

 

(1) 

As a percentage of gross sales, exclusive of sale discounts.

Competitive Strengths

Advanced Circuits has established itself as a leading provider of prototype and quick-turn PCBs in North America and focuses on satisfying customer demand for on-time delivery of high-quality PCBs. Advanced Circuits’ management believes the following factors differentiate it from many industry competitors:

 

   

Numerous Unique Orders Per Day – For the year ended December 31, 2012, Advanced Circuits received on average approximately 300 customer orders per day. Due to the large quantity of orders received, Advanced Circuits is able to combine multiple orders in a single panel design prior to production. Through this process, Advanced Circuits is able to reduce the number of costly, labor intensive equipment set-ups required to complete several manufacturing orders. As labor represents the single largest cost of production, management believes this capability gives Advanced Circuits a unique advantage over other industry participants. Advanced Circuits maintains proprietary software that maximizes the number of units placed on any one panel design. A single panel set-up typically accommodates 1 to 12 orders. Further, as a “critical mass” of like orders is required to maximize the efficiency of this process, management believes Advanced Circuits is uniquely positioned as a low cost manufacturer of prototype and quick-turn PCBs.

 

   

Diverse Customer Base – Advanced Circuits possesses a customer base with little industry or customer concentration exposure. During fiscal year ended December 31, 2012, Advanced Circuits did business with over 11,000 customers and added over 170 new customers per month. For each of the years ended December 31, 2012, 2011 and 2010, no customer represented over 2% of net sales.

 

   

Highly Responsive Culture and Organization – A key strength of Advanced Circuits is its ability to quickly respond to customer orders and complete the production process. In contrast to many competitors that require a day or more to offer price quotes on prototype or quick-turn production, Advanced Circuits offers its customers quotes within seconds and the ability to place or track orders any time of day. In addition, Advanced Circuits’ production facility operates three shifts per day and is able to ship a customer’s product within 24 hours of receiving its order.

 

17


Table of Contents
   

Proprietary FreeDFM.com Software – Advanced Circuits offers its customers unique design verification services through its online FreeDFM.com tool. This tool, which was launched in 2002, enables customers to receive a free manufacturability assessment report, within minutes, resolving design problems before customers place their orders. The service is relied upon by many of Advanced Circuits’ customers to reduce design errors and minimize production costs. Beyond improved customer service, FreeDFM.com has the added benefit of improving the efficiency of Advanced Circuits’ engineers, as many routine design problems, which typically require an engineer’s time and attention to identify, are identified and sent back to customers automatically.

 

   

Established Partner Network – Advanced Circuits has established third party production relationships with PCB manufacturers in North America and Asia. Through these relationships, Advanced Circuits is able to offer its customers a complete suite of products including those outside of its core production capabilities. Additionally, these relationships allow Advanced Circuits to outsource orders for volume production and focus internal capacity on higher margin, short lead time, production and quick-turn manufacturing.

Business Strategies

Advanced Circuits’ management is focused on strategies to increase market share and further improve operating efficiencies. The following is a discussion of these strategies:

 

   

Increase Portion of Revenue from Prototype and Quick-Turn Production – Advanced Circuits’ management believes it can grow revenues and cash flow by continuing to leverage its core prototype and quick-turn capabilities. Over its history, Advanced Circuits has developed a suite of capabilities that management believes allow it to offer a combination of price and customer service unequaled in the market. Advanced Circuits intends to leverage this factor, as well as its core skill set, to increase net sales derived from higher margin prototype and quick-turn production PCBs. In this respect, marketing and advertising efforts focus on attracting and acquiring customers that are likely to require these premium services. And while production composition may shift, growth in these products and services is not expected to come at the expense of declining sales in volume production PCBs, as Advanced Circuits intends to leverage its extensive network of third-party manufacturing partners to continue to meet customers’ demand for these services.

 

   

Acquire Customers from Local and Regional Competitors – Advanced Circuits’ management believes the majority of its competition for prototype and quick-turn PCB orders comes from smaller scale local and regional PCB manufacturers. As an early mover in the prototype and quick-turn sector of the PCB market, Advanced Circuits has been able to grow faster and achieve greater production efficiencies than many industry participants. Management believes Advanced Circuits can continue to use these advantages to gain market share. Further, Advanced Circuits continues to enter into prototype and quick-turn manufacturing relationships with several subscale local and regional PCB manufacturers. Management believes that while many of these manufacturers maintain strong, longstanding customer relationships, they are unable to produce PCBs with short turn-around times at competitive prices. As a result, Advanced Circuits sees an opportunity for growth by providing production support to these manufacturers or direct support to the customers of these manufacturers, whereby the manufacturers act more as a broker for the relationship.

 

   

Remain Committed to Customers and Employees – Advanced Circuits has remained focused on providing the highest quality products and services to its customers. We believe this focus has allowed Advanced Circuits to achieve its outstanding delivery and quality record. Advanced Circuits’ management believes this reputation is a key competitive differentiator and is focused on maintaining and building upon it. Similarly, management believes its committed base of employees is a key differentiating factor. Advanced Circuits currently has a profit sharing program and tri-annual bonuses for all of its employees. Management also occasionally sets additional performance targets for individuals and departments and establishes rewards, such as lunch celebrations or paid vacations, if these goals are met. Management believes that Advanced Circuits’ emphasis on sharing rewards and creating a positive work environment has led to increased loyalty. As a result, Advanced Circuits plans on continuing to focus on similar programs to maintain this competitive advantage.

 

18


Table of Contents

Research and Development

Advanced Circuits engages in continual research and development activities in the ordinary course of business to update or strengthen its order processing, production and delivery systems. By engaging in these activities, Advanced Circuits expects to maintain and build upon the competitive strengths from which it benefits currently. Research and development expenses were not material in each of the years 2012, 2011 and 2010.

Customers

Advanced Circuits’ focus on customer service and product quality has resulted in a broad base of customers in a variety of end markets, including industrial, consumer, telecommunications, aerospace/defense, biotechnology and electronics manufacturing. These customers range in size from large, blue-chip manufacturers to small, not-for-profit university engineering departments. The following table sets forth management’s estimate of Advanced Circuits’ approximate customer breakdown by industry sector for the fiscal years ended December 31, 2012, 2011 and 2010:

 

Industry Sector

   2012  Customer
Distribution
    2011  Customer
Distribution
    2010  Customer
Distribution
 

Electrical Equipment and Components

     28     30     29

Measuring Instruments

     8     8     10

Electronics Manufacturing Services

     20     19     18

Engineer Services

     5     8     10

Industrial and Commercial Machinery

     12     10     6

Business Services

     1     1     1

Wholesale Trade-Durable Goods

     1     1     1

Educational Institutions

     10     8     7

Transportation Equipment

     9     9     8

All Other Sectors Combined

     6     6     10
  

 

 

   

 

 

   

 

 

 

Total

     100     100     100
  

 

 

   

 

 

   

 

 

 

Management estimates that over 90% of its orders are generated from existing customers. Moreover, approximately two-thirds of Advanced Circuits’ orders in each of the years 2012, 2011 and 2010 were delivered within five days (not including CEI orders.)

Sales and Marketing

Advanced Circuits has established a “consumer products” marketing strategy to both acquire new customers and retain existing customers. Advanced Circuits uses initiatives such as direct mail postcards, web banners, aggressive pricing specials and proactive outbound customer call programs as part of this strategy. Advanced Circuits spends approximately 1% of net sales each year on its marketing initiatives and advertising and has 57 employees dedicated to its marketing and sales efforts. These individuals are organized geographically and each is responsible for a region of North America. The sales team takes a systematic approach to placing sales calls and receiving inquiries and, on average, will place over 250 outbound sales calls and receive approximately 140 inbound phone inquiries per day. Beyond proactive customer acquisition initiatives, management believes a substantial portion of new customers are acquired through referrals from existing customers. In addition, other customers are acquired over the internet where Advanced Circuits generates over 90% of its orders from its website.

Once a new client is acquired, Advanced Circuits offers an easy to use customer-oriented website and proprietary online design and review tools to ensure high levels of retention. By maintaining contact with its customers to ensure satisfaction with each order, Advanced Circuits believes it has developed strong customer loyalty, as demonstrated by over 90% of its orders being received from existing customers. Included in each customer order is an Advanced Circuits pre-paid “bounce-back” card on which a customer can evaluate Advanced Circuits’ services and send back any comments or recommendations. Each of these cards is read by senior members of management, and Advanced Circuits adjusts its services to respond to the requests of its customer base.

 

19


Table of Contents

Substantially all revenue is derived from sales within the United States.

Advanced Circuits, due to the volume of prototype and quick turn sales, had a negligible amount in firm backlog orders at December 31, 2012 and 2011.

Competition

There are currently an estimated 250 active domestic PCB manufacturers. Advanced Circuits’ competitors differ amongst its products and services.

Competitors in the prototype and quick-turn PCBs production industry include larger companies as well as small domestic manufacturers. The two largest independent domestic prototype and quick-turn PCB manufacturers in North America are TTM Technologies, Inc. and Viasystems Group, Inc. Though each of these companies produces prototype PCBs to varying degrees, in many ways they are not direct competitors with Advanced Circuits. In recent years, each of these firms has primarily focused on producing boards with greater complexity in response to the off shoring of low and medium layer count technology to Asia. Compared to Advanced Circuits, prototype and quick-turn PCB production accounts for much smaller portions of each of these firm’s revenues. Further, these competitors often have much greater customer concentrations and a greater portion of sales through large electronics manufacturing services intermediaries. Beyond large, public companies, Advanced Circuits’ competitors include numerous small, local and regional manufacturers, often with revenues under $20 million that have long-term customer relationships and typically produce both prototype and quick-turn PCBs and production PCBs for small OEMs and EMS companies. The competitive factors in prototype and quick-turn production PCBs are response time, quality, error-free production and customer service. Competitors in the long lead-time production PCBs generally include large companies, including Asian manufacturers, where price is the key competitive factor.

New market entrants into prototype and quick-turn production PCBs confront substantial barriers including significant investments in equipment, highly skilled workforce with extensive engineering knowledge and compliance with environmental regulations. Beyond these tangible barriers, Advanced Circuits’ management believes that its network of customers, established over the last two decades, would be very difficult for a competitor to replicate.

Suppliers

Advanced Circuits’ raw materials inventory is small relative to sales and must be regularly and rapidly replenished. Advanced Circuits uses a just-in-time procurement practice to maintain raw materials inventory at low levels. Additionally, Advanced Circuits has established consignment relationships with several vendors allowing it to pay for raw materials as used. Because it provides primarily lower-volume quick-turn services, this inventory policy does not hamper its ability to complete customer orders. Raw material costs constituted approximately 20%, 17.8% and 17.9% of net sales for each of the fiscal years ended December 31, 2012, 2011 and 2010, respectively.

The primary raw materials that are used in production are core materials, such as copper clad layers of glass and chemical solutions, and copper and gold for plating operations, photographic film and carbide drill bits. Multiple suppliers and sources exist for all materials. Adequate amounts of all raw materials have been available in the past, and Advanced Circuits’ management believes this will continue in the foreseeable future. Advanced Circuits works closely with its suppliers to incorporate technological advances in the raw materials they purchase. Advanced Circuits does not believe that it has significant exposure to fluctuations in raw material prices. The fact that price is not the primary factor affecting the purchase decision of many of Advanced Circuits’ customers has allowed management to historically pass along a portion of raw material price increases to its customers. Advanced Circuits does not knowingly purchase material originating in the Democratic Republic of the Congo or adjoining countries.

Intellectual Property

Advanced Circuits seeks to protect certain proprietary technology by entering into confidentiality and non-disclosure agreements with its employees, consultants and customers, as needed, and generally limits access to and distribution of its proprietary information and processes. Advanced Circuits’ management does not believe that patents are critical to protecting Advanced Circuits’ core intellectual property, but, rather, its effective and quick execution of fabrication techniques, its website FreeDFM.comTM and its highly skilled workforce are the primary factors in maintaining its competitive position.

 

20


Table of Contents

Advanced Circuits uses the following brand names: FreeDFM.comTM, 4pcb.comTM, 4PCB.comTM, 33each.comTM, barebonespcb.comTM and Advanced CircuitsTM. These trade names have strong brand equity and are material to Advanced Circuits’ business.

Regulatory Environment

Advanced Circuits’ manufacturing operations and facilities are subject to evolving federal, state and local environmental and occupational health and safety laws and regulations. These include laws and regulations governing air emissions, wastewater discharge and the storage and handling of chemicals and hazardous substances. Management believes that Advanced Circuits is in compliance, in all material respects, with applicable environmental and occupational health and safety laws and regulations. New requirements, more stringent application of existing requirements, or discovery of previously unknown environmental conditions may result in material environmental expenditures in the future. Advanced Circuits has been recognized three times for exemplary environmental compliance as it was awarded the Denver Metro Wastewater Reclamation District Gold Award for the seven of the last ten years.

Employees

As of December 31, 2012, Advanced Circuits employed 517 persons. Of these employees, there were 57 in sales and marketing. None of Advanced Circuits’ employees are subject to collective bargaining agreements. Advanced Circuits believes its relationship with its employees is good.

American Furniture

Overview

American Furniture, headquartered in Ecru, Mississippi, is a manufacturer of upholstered furniture sold to large-scale furniture distributors and retailers. American Furniture operates almost exclusively in the promotional upholstered segment of the furniture industry which is characterized by affordable prices, standard designs and immediate availability to retail consumers. American Furniture was founded in 1998. American Furniture’s products are adapted from established designs in the following categories: (i) stationary, (ii) motion, (iii) recliner and (iv) other related products including accent tables and rugs. American Furniture’s products are manufactured from common components and offer proven select fabric options, providing manufacturing efficiency and resulting in limited design risk.

For the full fiscal years ended December 31, 2012, 2011 and 2010, American Furniture had net sales of approximately $91.5 million, $105.3 million and $136.9 million, respectively, and operating losses of $1.5 million, $35.2 million and $37.1 million, respectively. American Furniture had total assets of $32.3 million, $30.0 million and $78.4 million at December 31, 2012, 2011 and 2010, respectively. Net sales from American Furniture represented 10.3%, 17.4% and 27.1% of our consolidated net sales for the years ended December 31, 2012, 2011 and 2010, respectively.

History of American Furniture

American Furniture was founded in 1998 with an exclusive focus on promotional upholstered furniture, offering a unique value proposition combining consistent high-quality, attractively priced products and 48-hour quick-ship service. AFM began operations with four assembly lines housed in a 60,000 sq. ft. facility. By 2002, American Furniture had achieved revenues in excess of $120 million and grew operations into a 600,000 sq. ft. facility in Houlka, MS. In 2004, American Furniture was sold by its founder to a group of private investors who installed a new management structure and hired a new executive team and grew American Furniture’s administrative infrastructure in order to build a solid foundation to support future growth. In 2005, American Furniture aggressively pursued Asian sourcing for fabrics and other assorted materials. Today American Furniture is a leading manufacturer of promotional upholstered furniture operating from an approximately 1.1 million sq. ft. manufacturing and warehouse facility.

 

21


Table of Contents

For the year ended December 31, 2011 net sales at American Furniture declined $31.6 million, which represents a 23% decline over 2010 sales. In addition, write downs to goodwill, other intangible assets and property, and equipment totaled $27.8 million and $38.8 million in the years 2011 and 2010, respectively. In all cases, the write downs were triggered by a significant deterioration in American Furniture’s operations and profitability caused by the unprecedented drop in the promotional furniture market and demand for its product. The combination of increased unemployment, together with significant decreases in home purchases, availability of consumer credit and rising fuel costs has created the worst market for promotional furniture sales over the last two years than has been experienced over the last two decades.

During 2011, American Furniture implemented a revised standard costing system which required American Furniture to reclassify certain costs between cost of sales and selling, general and administrative expenses. The change in format consists of reclassifying the trucking fleet expenses from selling, general and administrative expenses into cost of sales, as well as re-classifying certain manufacturing related expenses included in rent, insurance, utilities and workers comp from selling, general and administrative costs to cost of sales. Management believes that the format of reporting cost of sales together with the revised standard costing system and the revaluation of standard costs allows management to react timely to changes in supply costs, product demand and overall price structure going forward, which in turn eliminated the accumulation of lower margin product and allow for more advantageous product procurement and the proper utilization of available assets. In addition, American Furniture enlisted the assistance of an outside consulting firm in 2011 to assist them in right-sizing its operations in order to operate more efficiently and respond to the significantly changed promotional furniture marketplace. To that end, American Furniture has outsourced the majority of delivery and its trucking operations as well as sub-contracted its frame cutting process during 2012.

We acquired a controlling interest in American Furniture on August 31, 2007.

Industry

AFM is a manufacturer of upholstered furniture serving the promotional segment of the U.S. furniture industry. Overall conditions for the furniture industry have been difficult over the past two years. New housing starts are down significantly and consumers continue to be faced with general economic uncertainty fueled by deteriorating consumer credit markets, rising fuel costs and lagging consumer confidence as a result of erratic financial markets. All of this has significantly impacted big ticket consumer purchases such as furniture over the last several years.

AFM participates largely in the promotional upholstered furniture industry. Within the U.S. residential retail furniture marketplace, products are typically positioned in the “promotional”, “good”, “better”, or “best” category. The scale of the categories is intended to reflect an increasing level of quality, appearance and corresponding price. At the wholesale level, the promotional segment of the upholstered furniture industry we believe accounts for over $3 billion in sales. Promotional upholstered furniture manufacturers typically offer a limited range of products in a discrete number of styles and/or designs, allowing immediate delivery to retail customers at well-established retail price points. Specifically, promotional upholstered furniture is generally priced by product at the retail level from $199 for recliners and up to $1,500 for motion sectionals.

The popularity of promotional furniture is attributable to (i) the segment’s consistent product quality (based on focused manufacturing on a few key furniture pieces), and (ii) its value pricing, which appeals to the broadest cross-section of the furniture consumers.

AFM competes exclusively in the promotional segment, selling upholstered furniture in both the stationary and motion categories. In the retail furniture landscape, promotional furniture can be a growing catalyst of floor traffic and sales volumes for mass market furniture retailers. Recurring promotional programs have often become core to retailer strategies given its immediate availability to customers and just-in-time strategies employed within the industry which limit retailer inventory requirements.

 

22


Table of Contents

Within the wholesale market, wholesale shipments from Asian suppliers, we believe, have grown steadily as a percent of total wholesale shipments. Asian upholstered imports have grown significantly in the past ten years. We believe their impact on AFM has been far less than the industry as a whole within the promotional upholstered furniture, due to the low price points and resulting shipping costs as a percent of a piece’s total value.

Off-shore Imports

Furniture manufactured in Asia emerged as an important driver of the U.S. residential furniture market beginning in the mid-1990s. While off-shore manufacturers, particularly Chinese and Vietnamese manufacturers, have affected the entire industry, the import trend, has impacted different segments of the industry at varying levels.

Case-goods and metal furniture have proven to be more susceptible to Asian competition than upholstered furniture, due to the stack ability and assembly characteristics, resulting in efficient freight consolidation. Upholstered furniture cannot be broken down and shipped efficiently to the U.S. such that the resulting freight costs tend to outweigh the labor and material savings achieved through offshore manufacturing. As a result, domestic upholstered manufacturers have largely managed to compete effectively against Asian competitors when compared to other segments of the furniture industry. In addition, manufacturers in the promotional segment of the upholstered industry are even further insulated from offshore competition due not only to overall freight costs but also freight costs when compared to wholesale price of the product together with the prolonged lead-times to retailers and end customers in a market segment characterized by very short lead-times and immediate delivery to the end consumer.

Retail price points in the promotional segment of the upholstered industry range from $199 – $1,500, whereas shipping costs from Asia on a per piece basis are generally in excess of $100 per piece ($3,000 – $4,000) per standard 40 foot container not including domestic shipping and insurance costs.

In addition to the increased cost, lead times also hinder Asian manufacturers’ ability to effectively compete in the promotional upholstered industry. As mentioned previously, retailers use promotional furniture to drive store traffic and provide immediate delivery to the end-user of value-priced, quality upholstered furniture products. AFM aims to ship customer orders 48 hours following receipt of an order with delivery occurring 1 – 3 days later depending on the customers’ location within the U.S. Asian manufacturers typically require at least 50 days (or 7 – 8 weeks depending on business days) from order receipt to customer delivery, resulting in a significant amount of increased inventory management and advertising planning in order to effectively source upholstered product from overseas manufacturers.

Products and Services

AFM manufactures two basic categories of promotional upholstered products, stationary and motion. Stationary products include sofas, loveseats and sectionals, these products accounted for approximately 72%, 75% and 70% of sales in fiscal 2012, 2011 and 2010, respectively. Motion products include single rocking recliner chairs, sofas with reclining end seats, loveseats with seats that rock together or separately and reclining sectionals with storage compartments. Motion and reclining products contributed approximately 27%, 23% and 25% of fiscal 2012, 2011 and 2010 gross sales, respectively. Beginning in 2005, AFM added a line of imported rugs and accent tables to its product mix to provide customers with complimentary accessory offering to AFM’s core furniture lines. For 2012, 2011 and 2010, accent tables and other miscellaneous revenue accounted for less than 2% of gross sales. AFM’s core product offerings with average retail prices are summarized below:

25 styles of stationary sofas, loveseats and chairs – $299 – $499

10 styles of recliners – $199 – $399

5 styles of motion sofas – $499 – $599

6 styles of stationary sectionals – Up to $799

1 style of motion sectional – $999 – $1,399

AFM’s products utilize common components and frames with limited fabric options, allowing AFM to reproduce established styles at value prices. Since its inception, AFM has continuously introduced new styles which typically replace older designs and are primarily slight variations to existing products. AFM builds its products to stock and maintains adequate inventory levels to facilitate shipment to customers on time. AFM’s quick-ship strategy allows customers to better manage inventory and product promotions, yet maintain the ability to provide immediate availability to retail customers, a key attribute within the promotional furniture segment of the furniture industry.

 

23


Table of Contents

Product Development

AFM can re-engineer a new design, create a prototype and begin to solicit customer feedback within two weeks. AFM carefully controls its product line such that new styles typically replace older designs. As a result, AFM requires up to 120 days to wind-down a discontinued line and beginning shipping truckload quantities of new designs to customers.

Manufacturing

AFM utilizes an assembly-line manufacturing process with a four day production cycle divided into four functions, cutting, sewing, backfill and upholstery. Employees are specialized by function and are compensated on a piece-rate basis. The limited number of styles and designs minimizes scheduling and line changes and each function is simplified by the use of common components. AFM uses one standard seat spring, one standard back spring and one standard cushion in each category of upholstery. AFM’s piece-rate compensation plan and streamlined manufacturing process combine to give AFM a low cost structure. Prior to 2009, American Furniture utilized pre-assembled cut and sewn fabric kits for approximately 20% of its upholstered furniture. These fabric kits replace the cutting and sewing function in the manufacturing process. Over the several years AFM has increased the use of these fabric kits and as of December 31, 2012 virtually all of the upholstered furniture that it manufactures used the imported cut and sewn fabric kit. The use of these fabric kits reduces the labor component related to the cutting and sewing process in-house. Theses fabric kits are imported from Asia. American Furniture also eliminated its in-house frame cutting operations in 2012 and currently 100% of the frames for upholstered furniture are cut by third party providers.

AFM currently delivers the majority of its products through third-party freight service providers. Freight costs are generally paid by the customer, including fuel surcharges. AFM utilized third-party freight providers for approximately 80% of its customer shipments in 2011 and 2010 compared to approximately 50% or lower in prior years. We estimate that this saved approximately $1.0 million in 2010 and 2011 in overall freight costs when this strategy was first instituted. American Furniture eliminated its in-house trucking operations in 2012.

Competitive Strengths

We believe that AFM is among the lowest-cost domestic manufacturers of promotional upholstered furniture. AFM maintains a competitive cost basis through an assembly-line production model and build-to-stock strategy. Specifically, AFM generates economies of scale through:

 

   

Long runs of a limited number of standardized frames;

 

   

The application of common components throughout the entire production line; and

 

   

A standard offering of only two to four fabric options per frame.

In addition, management has aligned AFM’s high-volume manufacturing strategy with a piece-rate incentive structure for its direct labor force. This structure drives workforce productivity. The incentive system also provides floor personnel with the opportunity to earn annual compensation at or above local standards, thereby facilitating AFM’s recruiting and retention efforts.

AFM’s efficient build-to-stock manufacturing operation facilitates AFM’s strategy of offering its customers on – time shipment of product. In turn, AFM’s customers are able to offer their retail customers quality, value-priced, upholstered furniture for immediate delivery upon the day of sale, while only maintaining limited quantities of product inventory.

AFM serves a diverse base of approximately 700 customers. Within its broader customer base, AFM specifically targets independent furniture retailers at the national, multi-regional and regional levels. AFM’s value proposition and the ability to ship most products within 48 hours, is highly valued by this segment of the marketplace that focuses broadly on demographic segments that demand immediate delivery of popular styles at competitive prices.

 

24


Table of Contents

Barriers to Significant Asian Competition

The availability of low-cost Asian products has had a far-reaching impact on the broader home furnishings market in the United States over the past ten years, contrasted to manufacturers serving other segments. Until recently, AFM has had minimal exposure to off-shore competition due to the following:

 

   

AFM’s efficient, low-cost production model;

 

   

Mass retailers’ short lead-time demands and unwillingness to accept excess inventory risk; and

 

   

High costs (e.g., freight, damage, shrink) of shipping upholstered furniture direct from Asia.

Recently, we have begun to see more competition in the motion product category from imported Asian product. These products typically offer customers better value in terms of construction and price when compared to our motion product. Our margin for motion product has typically been less than stationary.

Business Strategies

 

   

Increase profit with new and existing customers – While AFM currently supplies many of the top furniture retailers, AFM believes it can further augment its customer base and is pursuing new business opportunities with selected national and regional furniture retailers, as well as in other channels, including Rent-To-Own (“RTO”) and mass merchandisers. In addition, many existing customers currently purchase only a portion of AFM’s product line, representing an opportunity for AFM to increase sales to existing customers by augmenting customers’ entire promotional product line. In order to focus additional attention to major customers and expand product–line sell-through to these customers, AFM added significant infrastructure to its sales and marketing organization since 2005, increasing its sales representative network while also subdividing sales territories to allow representatives to focus more closely on the expansion of existing relationships and the addition of new customers.

 

   

Product development AFM’s merchandising strategy focuses on satisfying the changing needs of retailers and consumers in a manner that meets AFM’s production strategy. AFM’s management and sales staff monitor the furniture market to identify new trends and popular styles at higher price points. AFM subsequently ensures that it can cost effectively replicate a new style with standardized components and limited cover options, after which AFM will build a prototype to determine if the product can be reproduced at acceptable margin levels.

 

   

Pursue cost savings initiatives Aggressively pursue expense reduction in the manufacturing process and overhead areas, cost cutting programs and cash preservation initiatives throughout all parts of its business.

 

   

Reduce the number of SKUs – American Furniture manufactures a limited number of SKUs in three categories: stationary, recliners and motion. The strategy has been to continually manage the number of groups or styles in each category so that the combined active style SKU count does not exceed 500.

 

   

Revise kit purchasing – American Furniture, with the help of an outside consultant, has revised the manner in which it orders fabric kits to provide a more efficient flow of kits and reduce the possibility of obsolescence. A process has been developed taking into account rate of sale, sales order rate, customer projections, current inventory levels, delivery lead times and safety stock for each individual SKU. A review is completed no less than weekly by SKU and orders are placed accordingly. Managing this process ties kit acquisition more closely to actual production needs and either increases or decreases the quantity of kits based on demand for the particular SKU.

 

   

Monetize excess stock – During 2012, American Furniture aggressively moved to reduce excess levels of finished goods and raw materials. This has been done through a series of product promotions that have been successful while not impairing the sales of the current product line. The company developed a new system to monitor each category on an ongoing basis to more quickly identify potential slow-down in specific SKU activity. This process has been integrated with the kit purchasing procedure mentioned above.

 

25


Table of Contents

Customers

AFM serves a base of approximately 700 customers comprised of retailers and distributors at the regional, multi-regional and national levels. In 2012, 2011 and 2010, AFM’s top 20 customers accounted for approximately 67%, 66% and 67%, respectively, of AFM’s total sales. In 2012 two customers (Value City and Big Lots) each accounted for approximately 12% of gross sales.

Sales and Marketing

AFM has a sales force consisting of independent, outside representatives that exclusively sell AFM’s products in an assigned geographic territory of up to six states. Sales representatives are compensated on a 100% commission basis. AFM maintains two permanent showrooms in High Point, NC and Tupelo, MS, host cities for furniture industry trade shows (High Point in April and October and Tupelo in January and August).

American Furniture’s business is seasonal. Net sales have historically been higher in the period of January through April of each fiscal year. We believe this seasonality is due in part to consumer demand increasing resulting from income tax refunds. Substantially all revenue is derived from sales within the United States.

Marketing at the retail level is typically handled by AFM’s customers. AFM does not advertise specific products on its own, but provides product information and pictures for retailers to include in newspaper and various insert advertisements. AFM’s products are typically included in retailers’ recurring promotional programs as the products drive floor traffic and sales volume due to low price points.

American Furniture had approximately $5.4 million and $8.4 million in firm backlog orders at December 31, 2012 and 2011, respectively.

Competition

AFM competes with selected large national manufacturers that produce and sell promotional products. However, promotional upholstered furniture often represents only a small percentage of revenue for these participants. Also, large diversified manufacturers tend not to place specific emphasis on developing quick-ship capabilities specifically for their promotional offerings. Therefore, AFM competes primarily with several smaller manufacturers that are typically thinly-capitalized, family owned businesses that we believe do not have the capacity, manufacturing capabilities, sourcing expertise or access to capital in order to build critical production volumes. Competition within the segment is largely based on value and delivery lead times, as opposed to product differentiation, providing AFM and its quick-ship capabilities with a key competitive advantage within the industry. AFM’s primary competitors include United Furniture Industries, Albany Industries and Hughes Furniture, Ashley Furniture and Affordable Furniture.

Suppliers

AFM’s top supplier, Independent Furniture Supply (“Independent”), was 50% owned by Mr. Thomas, AFM’s former CEO. Mr. Thomas divested his interests in Independent in November 2012. AFM does not have long-term supply contracts with Independent or any other supplier. A majority of AFM’s domestic suppliers are located near AFM due to a concentration of furniture manufacturers in northeastern Mississippi. Several of AFM’s key raw materials, including lumber, plywood and polyfoam, are sourced locally with alternative suppliers available at competitive prices, if necessary. In order to continually manage material costs, AFM actively sources products from Asia. AFM imports legs, show wood, accent tables and the majority of its fabric from China-based suppliers. The prices charged by manufacturers of products such as petro-chemicals and wire rod, which are the primary materials purchased by our suppliers of foam and drawn wire effect the ongoing cost of our raw materials. Raw material cost as a percentage of sales was approximately 67%, 69% and 62% in 2012, 2011 and 2010, respectively.

Regulatory Environment

AFM’s manufacturing operations, facilities and operations are subject to evolving federal, state and local environmental and occupational health and safety laws and regulations. Such laws and regulations govern air

 

26


Table of Contents

emissions, wastewater discharge and the storage and handling of chemicals and hazardous substances. AFM believes that it is in compliance, in all material respects, with applicable environmental and occupational health and safety laws and regulations. New requirements, more stringent application of existing requirements, or discovery of previously unknown environmental conditions could result in material environmental expenditures in the future.

Employees

As of December 31, 2012, American Furniture employed 484 persons. Of these employees, 425 were in production, shipping and purchasing with the remainder serving in executive, administrative office and other capacities. None of AFM’s employees are subject to collective bargaining agreements. We believe that AFM’s relationship with its employees is good.

Arnold

Overview

Founded in 1895 and now headquartered in Rochester, New York, Arnold Magnetic Technologies Corporation is a manufacturer of engineered, application specific magnet solutions. Arnold manufactures a wide range of permanent magnets and precision magnetic assemblies with facilities in the United States, the United Kingdom, Switzerland and China. Arnold has hundreds of customers in its primary markets including aerospace and defense, consumer, industrial, medical, automotive as well as oil and gas exploration. Arnold is the largest and, we believe, most technically advanced U.S. manufacturer of engineered magnets. Arnold is one of two domestic producers to design, engineer and manufacture rare earth magnetic solutions. Arnold serves customers and generates revenues via three business units:

 

   

PMAG – Permanent Magnet and Assemblies Group- High performance magnets and assemblies for precision motors/generators, Hall Effect sensor and beam focusing applications. PMAG also manufactures assemblies for the reprographic industry used in printing and copying systems.

 

   

Rolled Products – Ultra thin gauge metal strip and foil products utilizing magnetic and non-magnetic alloys

 

   

Flexmag™ – Flexible bonded magnets for specialty advertising, industrial and medical applications.

Arnold operates a 70,000 sq. ft. manufacturing assembly and distribution facility in Rochester, New York with nine additional facilities worldwide in countries including the UK, Switzerland and China. The Company employs a total of approximately 750 people.

For the fiscal year ended December 31, 2012, (from date of acquisition), Arnold had net sales of approximately $104.2 million and an operating loss of $0.5 million. Arnold had total assets of $155.9 million at December 31, 2012. Net sales from Arnold (from acquisition date to December 31, 2012) represented 11.8% of our consolidated net sales.

History of Arnold

Arnold was founded in 1895 as the Arnold Electric Power Station Company. Arnold began producing AlNiCo permanent magnets in its Marengo, Illinois facility in the mid-1930s. In 1946, Allegheny Ludlum Steel Corporation (Allegheny) purchased Arnold, and over the next few years began production of several additional magnetic product lines under license agreement with the Western Electric Company. In 1970, Arnold acquired Ogallala Electronics, which manufactured high power coils and electromagnets.

SPS Technologies (SPS), at the time a publicly traded company, purchased Arnold Engineering Company from Allegheny in 1986. Under SPS, Arnold made a series of acquisitions and partnerships to expand its portfolio and geographic reach. At the end of 2003, Precision Castparts, also a publicly traded company acquired SPS. In January 2005, Audax, a Boston-based private equity firm acquired Arnold from Precision Castparts.

In February 2007, Arnold Magnetic Technologies completed the acquisition of Precision Magnetics with operations in Sheffield, England; Lupfig, Switzerland; and Wayne, New Jersey. The Wayne, New Jersey facility was relocated

 

27


Table of Contents

to Rochester, NY later that year. In addition, Arnold’s Lupfig, Switzerland operation is a joint venture partner with a Chinese rare earth producer. The joint venture manufactures RECOMA® Samarium Cobalt blocks for the Asian market.

Industry

Permanent Magnets

There exists a broad range of permanent magnets which include Rare Earth Magnets and magnets made from specialty magnetic alloys. Magnets produced from these materials may be sliced, ground, coated and magnetized to customer requirements. Those industry players with the broadest portfolio of these magnets, such as Arnold, maintain a significant competitive advantage over competitors as they are able to offer one-stop shop capabilities to customers.

Rare Earth Magnets

 

   

Samarium Cobalt (SmCo) – SmCo magnets are typically used in critical applications that require corrosion resistance or high temperature stability, such as motors, generators, actuators and sensors. Arnold markets its SmCo magnets under the trade name of RECOMA ®.

 

   

Neodymium (Neo) – Neo magnets offer the highest magnetic energy level of any material in the market. Applications include motors and generators, VCM’s, magnetic resonance imaging, sensors and loudspeakers.

Other Permanent Magnet Types

 

   

AlNiCo – The AlNiCo family of magnets remains a preferred material for many mission critical applications. Its favorable linear temperature characteristics, high magnetic flux density and good corrosion resistance are ideally suited for use in applications requiring magnetic stability.

 

   

Hard Ferrite – Hard ferrite (ceramic) magnets were developed as a low cost alternative to metallic magnets (steel and AlNiCo). Although they exhibit lower energy when compared to other materials available today and are relatively brittle, ferrite magnets have gained acceptance due to their low price per magnetic output.

 

   

Injection Molded – Injection molded magnets are a composite of various types of resin and magnetic powders. The physical and magnetic properties of the product depend on the raw materials, but are generally lower in magnetic strength and resemble plastics in their physical properties. However, a major benefit of the injection molding process is that magnet material can be injection or over-molded, eliminating subsequent manufacturing steps.

Magnetic Assemblies – Arnold offers complex, customized value added magnetic assemblies. These assemblies are used in devices such as motors, generators, beam focusing arrays, sensors, and solenoid actuators. Magnetic assembly production capabilities include magnet fabrication, machining, encapsulation or sleeving, balancing, and field mapping.

Precision Strip and Foil

Precision rolled thin metal foil products are manufactured from a wide range of materials for use in applications such as transformers, motor laminations, honeycomb structures, shielding, and composite structures. These products are commonly found in security tags, medical implants, aerospace structures, batteries and speaker domes. Arnold has the expertise and capability to roll, anneal, slit and coat a wide range of materials to extremely thin gauges (2.5 microns) and exacting tolerances.

Flexible Magnets

Flexible magnet products span the range of applications from advertising (refrigerator magnets) to medical applications (surgical drapes) to sealing and holding applications (door gaskets).

Products and Services

PMAG

Arnold’s Precision Magnets and Assemblies (PMAG) segment is a leading global manufacturer of precision magnetic assemblies and high-performance magnets. The segment’s products include tight tolerance assemblies consisting of many dozens of components and employing RECOMA® SmCo, Neo, and AlNiCo magnets. These products are sold to a wide range of industries including aerospace and defense, alternative energy (hybrids/wind), automotive, medical, oil and gas, and general industrial.

 

28


Table of Contents

PMAG is Arnold’s largest business unit representing approximately70% of Arnold sales on an annualized basis (including Reprographics) with a global footprint including manufacturing facilities in the U.S., U.K., Switzerland, and China.

PMAG – Products and Applications:

 

   

High precision magnetic rotors for use in electric motors and generators. Typically used in demanding applications such as aerospace, oil and gas exploration, energy recovery systems and under the hood automotive

 

   

Sealed pump couplings

 

   

Beam focusing assemblies such as traveling wave tubes

 

   

Oil & Gas NMR tools as well as pipeline inspection and down hole power generation

 

   

Hall affect sensor systems

Arnold’s reprographics unit, which is part of the PMAG segment, produces systems and components for copier systems. The business unit’s state-of-the-art, high-volume precision magnetic assembly facility produces over 150,000 assemblies per year. The reprographics unit utilizes components produced by the Flexmag segment.

Reprographics – products and applications:

 

   

Complex, multi-component, high-accuracy copier assemblies

 

   

Toner rolls

 

   

Toner and fuser assemblies

Rolled products

Arnold’s rolled products segment manufactures precision thin strip and foil products from an array of materials and represents approximately 10% of Arnold sales on an annualized basis. The rolled products segment serve the aerospace & defense, power transmission, alternative energy (hybrids, wind, battery, solar), medical, security, and general industrial end-markets. With top-of-the-line equipment ( Sendzimir mills ) and superior engineering, rolled products has developed unique processing capabilities that allow it to produce foils and strip with precision and quality that are unmatched in the industry (down to 1/10th thickness of a human hair). In addition, the segment’s facility is capable of increasing production from current levels with its existing equipment and is, we believe, well-positioned to realize future growth with little incremental investment required.

Rolled products – Products and Applications:

 

   

Electrical steels for hybrid propulsion systems, electric motors, and micro turbines

 

   

Security and product ID tags

 

   

Honeycomb structures for aerospace applications

 

   

Irradiation windows

 

   

Batteries

 

   

Military countermeasures

Flexmag

Arnold is one of two North American manufacturers of flexible rubber magnets for specialty advertising, medical, and reprographic applications. Flexmag represents approximately 20% of Arnold sales on an annualized basis. It primarily sells its products to specialty advertisers and original equipment manufacturers. With highly automated manufacturing processes, Flexmag can accommodate customer’s required short lead times. Flexmag benefits from a loyal customer base and significant barriers to entry in the industry. Flexmag’s success is driven by superior customer service, and proprietary formulations offering enhanced product performance.

Flexmag – products and applications:

 

   

Extruded and calendared flexible rubber magnets with optional laminated printable substrates

 

   

Retail displays

 

   

Seals and enclosures

 

   

Signage for various advertising and promotions

 

29


Table of Contents

Competitive Strengths

Competitive Landscape

The specialty magnets industry is highly fragmented, creating a competitive landscape with a variety of magnetic component manufacturers. However, few have the breadth of capabilities that Arnold possesses. Manufacturers compete on the basis of technical innovation, co-development capabilities, time-to-market, quality, geographic reach and total cost of ownership. Industry competitors relevant to Arnold’s served markets range from large multinational manufacturers to small, regional participants. Given these dynamics, we believe the industry will likely favor players that are able to achieve vertical integration and a diversification of offerings across a breadth of products along with magnet engineering and design expertise.

Barriers to Entry

 

   

Low Substitution Risk – Arnold’s solutions are typically specified into its customers’ program designs through a co-development and qualification process that often takes 6-18 months. Arnold’s customers are typically contractors and component manufacturers whose products are integrated into end-customers’ applications. The high cost of failure, relatively low proportionate cost of magnets to the final product, sometimes lengthy testing and qualification process, and substantial upfront co-engineering investment required, represent significant barriers to customers changing solution providers such as Arnold.

 

   

Equipment and Processing Arnold’s existing base of production equipment has a significant estimated replacement cost. A new entrant could require as much as 2-3 years of lead time to match the process performance requirements, customization of equipment and material formulations necessary to effectively compete in the specialty magnet industry. Further, given the program nature of a majority Arnold’s sales, management estimates that it could take 5-10 years to build a sufficient book of business and base of institutional knowledge to generate positive cash flow out of a new manufacturing plant.

Competition

Management believes the following companies represent Arnold’s top competitors:

 

   

Thomas & Skinner

 

   

Magnum Magnetics

 

   

Electron Energy

 

   

Vacuumschmelze Gruner, Germany-based

Business Strategies

Engineering and Product Development

Arnold’s engineers work closely with the customer to co-develop a product or process to provide system solutions, representing a significant competitive advantage. The Company’s engineering expertise is leveraged by the state-of-the-art Technology Center working together with the various business units located in North America, Europe and Asia Pacific. This cooperative engineering effort allows Arnold to support customers and projects on a global basis. Arnold’s engineers work with customers on a global basis to optimize designs, guide material choices, and create magnetic models resulting in Arnold’s products being specified into customer designs.

Arnold has a talented and experienced engineering staff of design and application experts, quality personnel and technicians. Included in this team are engineers with backgrounds in materials science, physics, and metallurgical engineering. Other members of the team bring backgrounds in ceramics, mechanical engineering, chemical engineering and electrical engineering.

Arnold continues to be an industry leader with regard to new product formulations and innovations. As evidence of this, the Company currently relies on a deep portfolio of “trade secrets” and internal intellectual property. Arnold continuously endeavors to introduce magnet solutions that exceed the performance of current offerings and meet customer design specifications.

 

30


Table of Contents

Growth in Arnold’s business is primarily focused in three areas:

(i) Growing market share in existing end-markets and geographies

(ii) Developing new products and technologies

(iii) Completing opportunistic acquisitions

Existing End-Markets and Geographies

Oil & Gas

Arnold currently provides magnets and precision assemblies for use in oil and gas exploration and production, applications which typically require exceptional collaboration and co-development with its customers. The Company supplies products used in applications such as a new oil well shutoff valve, a new down-hole logging while drilling tool, and a down-hole magnetic transfer coupling. Other applications for which the Company is actively involved include pipeline inspection, wireless tomography tools, and chip collection.

Power Transmission

The Company’s Rolled Products segment supplies grain-oriented silicon steel produced with proprietary methods for use in transformers and inductors. These cores allow for the production of very efficient transformers and inductors while minimizing size. In addition, the Company’s magnet solutions can be found in advanced automatic circuit re-closer solutions that substantially reduce the stress on system components on the grid. Arnold’s solutions are also present in new power storage systems. The permanent magnet bearings used in new designs improve the efficiency of the flywheel energy storage system.

Automotive

In the automotive sector, the Company is selling magnets and magnetic assemblies primarily to Tier 1 and 2 companies. It is estimate that the current automobile contains over 50 magnetic systems, and this number is expected to grow due to vehicle electrification initiatives in order to meet increasing fuel efficiency standards. Typical applications include magnets for Hall Effect sensors that are used in braking, passenger restraint, and steering and engine control systems. Emerging magnetic applications include electric traction drives, regenerative braking systems, starter generators, and electric turbo charging. The auto industry continues to adopt increasingly sophisticated technology to reduce vehicle weight and improve fuel efficiency. As much of this technology utilizes magnetic systems, the Company expects to benefit from this trend.

Aerospace and Defense

In the aerospace and defense sector, the Company is selling magnets, magnetic assemblies and ultra-thin foil solutions. Specifically, in the aerospace industry, Arnold’s assemblies have been designed into products, which enables the Company to benefit from the market growth and a healthy flow of business based on current airframe orders. Through its OEM customers, essentially all new commercial aircraft placed in service contain assemblies produced by Arnold. Arnold’s sales to large aerospace and defense manufactures includes magnetic assemblies used in applications such as motors and generators, actuators, trigger mechanisms, and guidance systems, as well as magnets for these and other uses. In addition it sells its ultra-thin foil for use in military countermeasures, honeycomb structures, brazing alloys, and motor laminations.

General Industrial

Within the industrial sector Arnold provides magnet assemblies as well as magnets for custom made motor systems. These include stepper motors, pick and place robotic systems, and new designs that are increasingly being required by regulation to meet energy efficiency standards. An example is a motor utilizing Arnold’s bonded magnets for use in commercial refrigeration systems. Arnold also produces magnetic couplings for seal-less pumps used in chemical and oil & gas applications that allow chemical companies to meet environmental requirements.

Medical

Within the medical sector, Arnold provides magnetic assemblies, magnets, flexible magnets, and ultrathin foils. Its magnet assemblies and magnets are critical parts of motor systems for dental instruments as well as saws and grinders. Magnet assemblies are also provided for skin expansion systems, shunt valves, and position sensors. In addition, its Rolled Products business unit is providing a specialty alloy for advanced breast cancer treatment.

 

31


Table of Contents

New Products & Technologies

Flexcoat – EZ™ (Flexmag)

Flexcoat – EZ™ is a patent pending technology launched in April 2010. The product was engineered to eliminate the issues associated with the conventional flexible magnetic product laminated with a printable surface. The solution is a printable coating that is applied to the magnet, which replaces substrates such as vinyl and paper that are currently adhered to the base magnet material. This results in a printed magnet that is now completely recyclable and is easier to process.

Research and Development

Arnold has a core research and development team, which has collectively over 30 years of combined industry experience. In addition to the core engineering group, a large number of other Arnold staff members assigned to the business units contribute to the research and development effort at various stages. Product development also includes collaborating with customers and field testing. This feedback helps ensure products will meet the company’s demanding standards of excellence as well as the constantly changing needs of end users. Arnold’s research and development activities are supported by state-of-the-art engineering software design tools, integrated manufacturing facilities and a performance testing center equipped to ensure product safety, durability and superior performance.

Customers

Arnold’s focus on customer service and product quality has resulted in a broad base of customers in a variety of end markets. Products are used in applications such as general industrial, reprographic systems, aerospace & defense, advertising and promotion, consumer and appliance, energy, automotive and medical.

The following table sets forth management’s estimate of Arnold’s approximate customer breakdown by industry sector for the fiscal year ended December 31, 2012 and 2011:

 

Industry Sector

   2012  Customer
Distribution
    2011  Customer
Distribution
 

General industrial

     30     25

Aerospace and defense

     15     15

Advertising and promotion

     12     14

Consumer and appliance

     5     5

Energy

     7     5

Automotive

     4     4

Medical

     3     4

Reprographic

     21     26

All Other Sectors Combined

     3     2
  

 

 

   

 

 

 

Total

     100     100
  

 

 

   

 

 

 

Arnold has a large and diverse, blue-chip customer base. With the exception of Xerox, no other customer represents greater that 10% of the company’s annual revenue. Sales to Arnold’s top ten customers were 31%, 35% and 38% of total sales for the date of acquisition through December 31, 2012 and the years ended December 31, 2011 and 2010, respectively.

Sales and Marketing

PMAG Arnold’s PMAG segment supports a global team of direct sales and marketing professionals and critical design and application engineers. The PMAG sales force is organized for regional coverage with a focus on sales in U.S., Europe, and South East Asia. Arnold serves over 500 active customers globally. As the majority of revenues are project based in the PMAG business unit, technical sales are critical to the segment’s success. Arnold’s highly-qualified

 

32


Table of Contents

application engineers are often integrated into its customers’ product design, planning, and implementation phases, offering the most cost effective solution for demanding clients. The resulting intimate customer relationships yield a high close rate, with revenue achieved primarily after the prototype phase.

Rolled Products – Similar to the Company’s PMAG segment, the vast majority of Rolled Products’ sales are technically driven engineered solutions. These teams communicate closely in order to take advantage of potential cross-selling opportunities. Approximately 75% of sales are domestic, with the balance of sales to Western Europe.

Flexmag Products – The Flexmag business segment services over 300 customers globally. Its sales force is comprised of seven total sales professionals and supported by seven design and application engineers. This segment is primarily book/bill and has limited revenue subject to long-term purchase commitments.

The following table sets forth Arnold’s net sales by geographic location for the fiscal years ended December 31, 2012 and 2011:

 

Geographic location

   2012     2011  

North America

     56     55

Europe

     34     35

Asia Pacific

     8     8

All Other Locations Combined

     2     2
  

 

 

   

 

 

 

Total

     100     100
  

 

 

   

 

 

 

Arnold had firm backlog orders totaling $35 million at December 31, 2012.

Suppliers

Raw materials utilized by the Company include nickel and cobalt, stainless steel shafts, Inconel sleeves, adhesives, laminates, aluminum extrusions and binders. Although the Company considers its relationships with vendors to be strong, Arnold’s management team also maintains a variety of alternative sources of comparable quality, quantity and price. The management team therefore believes that it is not dependent upon any single vendor to meet its sourcing needs. Arnold is generally able to pass through material costs to its customers and believes that in the event of significant price increases by vendors that it could pass the increases to its customers.

Intellectual Property

The Company currently relies on a deep portfolio of “trade secrets” and internal intellectual property.

Patents

Arnold currently has thirteen patents and one in process; over half of the patents were granted in the U.S. with the remaining patents granted in European countries such as Germany, Great Britain, France and the Netherlands. Ten of the patents are related to methods of making magnetic strips. In 2004, the company was granted a patent related to a thermally-stable, high-temperature, SmCo molding compound. The most recent pending patents are related to the methods of production involving flexible magnets having a printable surface as well as shaped field magnets

Trademarks

Arnold currently has 86 trademarks, 12 of which are in the U.S. The most notable trademarked items are the following: “RECOMA”, “PLASTIFORM”, “FLEXMAG” & “ARNOLD”. Application dates for various trademarks date back to as early as 1961.

 

33


Table of Contents

Regulatory Environment

Arnold’s domestic manufacturing and assembly operations and its facilities are subject to evolving Federal, state and local environmental and occupational health and safety laws and regulations. These include laws and regulations governing air emissions, wastewater discharge and the storage and handling of chemicals and hazardous substances. Arnold’s foreign manufacturing and assembly operations are also subject to local environmental and occupational health and safety laws and regulations. Management believes that Arnold is in compliance, in all material respects, with applicable environmental and occupational health and safety laws and regulations. New requirements, more stringent application of existing requirements, or discovery of previously unknown environmental conditions could result in material environmental expenditures in the future.

Arnold is a major producer of both Samarium Cobalt permanent magnets under its brand name RECOMA® and Alnico (in both cast and sintered forms). Both materials from Arnold meet the current Berry Amendment or Defense Acquisition Regulations Systems (DFARS) requirements per clauses 252.225.7014 252.225.7014 further described under 10 U.S.C. 2533b. This provision covers the protection of strategic materials critical to national security. These magnet types are considered “specialty metals” under these regulations.

Employees

Arnold is led by a capable management team of industry veterans that possess a balanced combination of industry experience and operational expertise. The current senior management team has approximately 100 years of cumulative experience with an average tenure of approximately 16 years at Arnold. Current management has implemented numerous operational, strategic, and financial initiatives over the past several years, including almost 100 unique lean initiatives and kaizen events.

Arnold employs approximately 750 hourly and salaried employees located throughout North America, Europe and Asia. Arnold’s employees are compensated at levels commensurate with industry standards, based on their respective position and job grade.

The Company’s workforce is non-union except for approximately 70 hourly employees at its Marengo, Illinois facilities, which are represented by the International Association of Machinists (IAM). Arnold enjoys good labor relations with its employees and union and has a three year contract in place with the IAM, which will expire in June of 2013.

CamelBak

Overview

CamelBak, headquartered in Petaluma, California, is a diversified hydration and personal protection platform, offering Products for outdoor, recreation and military applications. CamelBak offers a broad range of recreational / military hydration packs, reusable water bottles, specialized military gloves and performance accessories. As the leading supplier of hydration products to specialty outdoor, cycling and military retailers, CamelBak maintains the #1 market share position in domestic recreational markets (80%-85%), per management estimates, for hands-free hydration packs and the #1 market share position for reusable water bottles in specialty channels (30%) per management estimates. CamelBak is also the hydration pack of choice for the warfighter, with an estimated 85% market share in post-issue hydration packs. Over its more than 20-year history, CamelBak has developed a reputation as the preferred supplier for the hydration needs of the most demanding athletes and warfighters. Across its markets, CamelBak is respected for its innovation, leadership and authenticity.

For the fiscal years ended December 31, 2012 and 2011, CamelBak contributed net sales of approximately $157.6 million and $42.7 million, respectively, and operating income of $25.5 million in 2012 and an operating loss of $6.8 million in 2011. CamelBak had total assets of $259.1 million and $262.0 million at December 31, 2012 and 2011, respectively. Net sales from CamelBak represented 17.8% of our consolidated net sales in the year ended December 31, 2012 and 7.0% of our consolidated net sales in 2011 (from acquisition date).

History of CamelBak

Founded in 1989 and headquartered in Petaluma, California, the company initially gained a following among mountain bikers in the early 1990’s through its first product, the ThermoBak™. As the company grew among this base of users, its products continued to gain acceptance within other arenas where participants needed easy access to water to achieve optimal performance in their activity.

 

34


Table of Contents

The hands-free feature of CamelBak’s products proved to be appealing to outdoor sports enthusiasts and critical to others, including the U.S. Military. After successfully developing the hands-free hydration category, the company in 2006, recruited new management, including industry veteran and Board member Sally McCoy in the role of CEO, and acquired Southwest Motorsports (since rebranded CamelBak Gloves). With a strong market presence in hydration packs, the management team focused on continued expansion into adjacent markets and developing and executing on a consistent strategy of innovation. Since this time, CamelBak has steadily grown sales and earnings and has enhanced its relationships with suppliers to strengthen its supply chain, reengineered its product distribution capabilities and tightly controlled operating expenses to match the needs of the business.

In 2006, CamelBak expanded its recreational business into the fast growing bottle category. The company’s initial launch of the innovative Better Bottle™ was followed by numerous successful bottle product introductions for everyday users, road cyclists, kids and recreational enthusiasts, including eddy™ and the podium collection . CamelBak was first to market with an entirely BPA-free plastic bottle product line.

We purchased a majority interest in CamelBak on August 24, 2011.

Industry

Recreation Market – With over 100 million participants, the outdoor recreational activity market represents a large, attractive and stable group of consumers. CamelBak’s legacy products have historically been focused on a subset of this group, consisting of cyclists, mountain bikers and other passionate outdoor enthusiasts who tend to be loyal and consistent buyers of premium and performance-enhancing offerings. CamelBak’s core customers are typically outdoor enthusiasts who exhibit very high participation rates and frequent purchasing behavior. In addition to CamelBak’s legacy consumer group, the company has increasingly used its brand authenticity, credibility and broadening product portfolio to reach athletes in adjacent sporting activities.

Long-term growth in the hydration and personal protection industry is driven by a number of factors. Consumer recognition of personal hydration’s importance to health and well-being has been a growing and enduring trend, reflected by the proliferation of bottled water and functional beverages. The importance of water as a healthy choice has become even more prominent as a key component to healthy living. Further, people are increasingly aware of the effects of even minimal dehydration on multiple functions of the body, including brain function, digestion, metabolism and skin health. CamelBak’s products have proven their ability to provide greater hydration. An independent study conducted by Pepperdine University found that people utilizing CamelBak’s Bite Valve™ technology consume 24% more than those using single serving disposable bottled water or less innovative products. In addition, recently there has been a reduction in disposable bottled water consumption in the U.S., primarily as a result of price and the wide-spread awareness of the negative environmental impact of disposable water bottles. According to the Beverage Marketing Corporation, the economy was the primary cause of the decrease in U.S. disposable bottled water sales in 2008 and 2009. With respect to the environment, the disposable water bottle’s environmentally harmful lifecycle is generating significant backlash. The reliance on oil in the production and transportation of the bottles and the fact that over two-thirds of bottles are not recycled is driving consumers to seek alternatives to disposable bottles. Further, there are a number of government mandates forcing the elimination of disposable bottles. Nationwide, local governments are enacting these curbs to combat the cost and waste of disposable bottles. In recent years, governments of all levels have received scrutiny for fiscal irresponsibility and a number of municipalities have launched initiatives focused on curbing disposable water bottles in their communities. In 2006, a San Francisco investigation revealed that the city spent over $500,000 per year on bottled water. This revelation triggered a nationwide analysis of government spending on bottled water with public funds.

U.S. Government & Military Market – The military acquisition process has responded to the demands of modern warfare which require forces to be more agile and flexible than ever before. This trend has been highlighted by the increased use of multiple funding and procurement mechanisms such as Rapid Fielding Initiatives (“RFI”) and Joint Urgent Operational Needs Statement (“JUONS”). These programs provide funding for mission critical operational needs such as IED detection and defeat and lifesaving warfighter equipment purchases without the normal bid and proposal process that can take months and even years to get equipment in the hands of the end user.

 

35


Table of Contents

In addition to responsive procurement contracts such as the RFI, the military has continued a gradual decentralization of purchasing which allows decision makers closer to the front line to select what specific items need to be acquired for a unit. Unit and individual equipment purchases are made primarily through U.S. Government Services Administration (“GSA”) contracts or at military exchange and supply locations. Warfighters and their families frequently purchase supplemental gear that is superior to standard issue products. CamelBak is well positioned to benefit from continued decentralized purchasing.

The U.S. defense budget has increased dramatically in the last decade in response to terrorism attacks at home and increased state and non-state threats abroad. Since 1998, Department of Defense (“DoD”) spending has increased over 90% primarily as a result of the two major wars in Iraq and Afghanistan. The 2012 DoD budget requested $531 billion in base spending with an additional $115 billion in overseas contingency operations (“OCO’) spending. By way of comparison, 2011’s budget was $687 billion, with a $528 billion base budget and the remaining $159 billion used for OCO. The reduced request for OCO is the direct result of reductions in troop deployment in Iraq and Afghanistan.

Recently, the DoD released its 2013 budget request which calls for a decrease in base budget spending to $525.4 billion, with an additional $88.5 billion dedicated to OCO. The budget estimates released, forecast a negative 0.3% real growth rate for the base budget from 2013 – 2017.

Products and Services

CamelBak focuses on offering high quality, industry leading hydration and performance equipment. The company’s products fall into four key categories:

Hydration Packs – CamelBak’s heritage and legacy is in hydration packs and the company maintains the broadest and deepest line of packs in the industry. CamelBak’s core hydration product consists primarily of an easily cleaned and filled polyurethane reservoir, a connecting tube and a self-sealing mouthpiece, or “bite-valve,” which facilitates simple and intuitive drinking. The CamelBak hydration system allows users to conveniently carry one to three liters of water, which can be easily accessed without interruption of the user’s task or activity. The system is most often sold as an integrated backpack or waist-pack, which is uniquely designed for a specific use, such as biking, running or military applications. Hydration packs represented 50% and 44% of CamelBak’s gross sales in the twelve months ended December 31, 2012 and 2011, respectively.

Recreation Packs

Having created the hands-free hydration category, CamelBak continues to be the dominant market leader in the recreational sector since its inception. After starting with a mountain biking product, CamelBak developed a host of other types of biking hydration packs that are designed to match specific types of biking. The company sells classic cycling packs that are lightweight and streamlined. CamelBak also sells larger more durable packs designed for long off-road rides and a Downhill/Freeride line designed for specific types of mountain biking activities. By starting with a focused line and expanding it to cover many different types of biking activities, CamelBak has created the deepest, broadest line of hydration packs in the industry.

As CamelBak extended its packs to cover different biking niches, top athletes from other outdoor sports began to clamor for product. To meet this demand, the company has created lines that cater to the diverse set of outdoor athletes:

 

   

Hike / Alpine consists of lightweight packs with extra back panel padding and air flow for breathability

 

   

Ski / Snowboard has attachments for helmets, boards and shovels

 

   

Multi-sport are ultra-light and include wearable hydration units for use in almost any athletic activity

 

   

Run includes hip packs designed to hold as many as four water bottles in a remarkably stable set up

These customized solutions have all been developed with an eye towards enhancing the performance of each activity’s respective athletes. That customization is part of the innovative difference that allows CamelBak to differentiate itself in a competitive market.

 

36


Table of Contents

Military Packs

CamelBak sells a wide selection of category leading military packs. Management estimates the company has in excess of 85% market share in post-issue military hydration packs. It is also one of only a few brands sold to U.S. Military personnel that is allowed to prominently display the brand name on the outside of the product. The packs include features such as easy armor integration and extreme durability appropriate for use in the harshest conditions.

Bottles – In 2006, CamelBak parlayed its credibility in hands-free hydration and expanded into bottles. The company introduced the Better Bottle™, subsequently replaced by eddy™, incorporated a number of features that quickly established it as a best-in-class hydration solution. These features include: (i) the patented spill-proof Bite Valve, (ii) the first insulated stainless steel water bottle and (iii) in 2008, the first all BPA-free line of plastic water bottles.

The success of the Better Bottle™ led the company to design a complete line of bottles that would mirror the pack line’s legacy of customization. CamelBak developed a line for children, which included bite valves that have to be removed from the inside of the bottle to prevent choking. The company also released the Podium® insulated and non-insulated line, which includes features such as the patented Jet Valve™.

The company’s bottle offering has continued to evolve to meet the specific demands of consumers. These demands have included activity-based needs such as customized cycling bottles. They have also included health concerns, including the consumer backlash against BPA. CamelBak recognized this concern early and became the first to offer an entire line of BPA-free hard plastic bottles in May of 2008.

The company’s bottle offering Groove™, provides users the ability to filter water in any place at any time through its integrated straw assembly. Users simply fill the bottle with tap water, screw the cap on and start sipping. The integrated plant-based carbon filter reduces chlorine taste and odors found in tap water thus improving taste and eliminating the desire to purchase disposable bottles of water. Bottles represented approximately 34% and 31% of CamelBak’s gross sales for the twelve months ended December 31, 2012 and 2011, respectively.

Gloves – The evolution of CamelBak gloves parallels that of the pack business in the Government / Military channel. Initially created for pit crews in the auto racing market, members of elite squads who became aware of the product were impressed with its dexterity and durability. Following this unofficial endorsement, members of the U.S. Armed Forces began requesting CamelBak gloves. The gloves are highly-technical and difficult to produce, with some styles requiring 44 individual pieces for the assembly of the final product. Today, CamelBak gloves are exclusively a Government / Military product, as their technical characteristics exceed that which a non-military user would desire. Gloves represented approximately 6% and 14% of the company’s gross sales for the twelve months ended December 31, 2012 and 2011, respectively. The reduction in Glove sales over the past two years is consistent with the reduction of deployed troops.

Accessories – CamelBak offers various accessories to complement its hydration systems. Accessories are available for each product line and include items that are made to enhance hydration performance and others for maintenance or replacement parts.

CamelBak’s goal is to reinvent the way that individual athletes, warfighters and every day users hydrate and perform. To that aim, the company has developed a number of products that help to further enhance the already innovative way that its products deliver water:

 

   

Elixir is a flavored electrolyte tablet that is designed to work in concert with CamelBak’s reservoirs. Elixir improves alertness and hydration.

 

   

All Clear is a water purification solution that is integrated with CamelBak’s bottles.

CamelBak products are known for their high quality and durability. The company provides products to help maintain this durability and offers replacement parts in the rare instance that the products cease to perform at the optimal levels:

 

   

Reservoir cleaning kits are designed to optimally clean the reservoirs that are inside of each pack. Properly cleaning and drying the reservoirs promotes longevity.

 

   

Replacement reservoirs are made for each pack. This ensures that in the rare case that a reservoir must be replaced, the athlete or warfighter does not need to replace the entire pack but can easily swap out the necessary components. Many users also like to have multiple reservoirs.

 

37


Table of Contents

In addition to recreational accessories, the company offers a specialized line associated with its military products. These accessories help enhance the performance of military products by adding resistance to chemical and biological agents or allowing connection to standard issue gas masks. For example, the HydroLink allows warfighters to replace their bite valve with a connector, allowing them to hydrate while wearing their gas mask. Accessories accounted for approximately 10% and 11% of CamelBak’s gross sales for the twelve months ended December 31, 2012 and 2011, respectively.

Competitive Strengths

Leading Brand Recognition & Market Share – CamelBak believes it has a #1 market share in the following areas: (i) recreational hands- free hydration packs, (ii) reusable water bottles for specialty channels and (iii) post-issue hydration packs for the U.S. military. The company enjoys outstanding awareness and a reputation for superior performance with consumers, retailers and warfighters. For example, within the Armed Forces, CamelBak is one of only a few companies allowed to prominently display its brand name on active military products.

Preferred Partner – CamelBak is a preferred partner to leading retailers and the military. The company is a supplier to leading national specialty and sporting goods retailers, including REI, EMS, Dick’s Sporting Goods and The Sports Authority. In addition, CamelBak does business in over 400 military retail exchanges.

Business Strategies

Introducing Technically Superior Products in Core Categories – The company’s core categories include hydration packs, bottles and warfighter protection products, and CamelBak’s mission is to continuously reinvent the way people hydrate and perform. To meet this goal, the company will continue to create innovative, technical solutions that exceed the demands of its customers. The company’s product pipeline for its core customers remains robust.

Expanding Product Suite in Everyday Hydration to Reach New Customers and Channels The CamelBak brand is synonymous with personal hydration, and this credibility grants the company permission to enter broader aspects of hydration. The company is committed to continuing to broaden its portfolio of personal hydration solutions to reach new customers, and, under the leadership of Ms. McCoy, has proven that it can extend its brand beyond hard-core athletes. For example, the company has successfully reached new consumers and channels through its water bottle product line, which offers the features desired by its core customer base of performance athletes to the everyday customer shopping at Target. As the company continues to expand its relevance to everyday users, its authenticity will allow the company to enter other areas such as purification and other products.

Broadening International Opportunities – Management believes there is significant potential to expand its international sales in the consumer market. Currently, CamelBak’s recreational business is sold through a network of approximately 65 foreign distributors. With improved distribution in the recreational market, the company would have a number of opportunities to expand throughout Europe, Asia and South America.

Penetrating Select Areas of Specialty Retail – CamelBak aspires to build a product portfolio that shapes the way consumers and warfighters perform across all activities. To that aim, CamelBak has made significant strides introducing new products that target activities outside of its core biking and hiking audience. Past examples include multi-sport enthusiasts and runners. The company targeted the multi-sport category with highly- functional wearable hydration, which consists of a wearable shirt with built in hydration pack that allows enthusiasts to hydrate hands-free without a traditional pack.

CamelBak keeps an open dialogue with the athletes it endorses and is thus able to gain real-time feedback on the products it produces. By learning the needs of these consumers and others, CamelBak is able to identify other areas to develop ground-breaking solutions. As CamelBak continues to innovate and create new products to serve

 

38


Table of Contents

the needs of more diverse consumers, it will further grow sales to these retailers. As a sports subculture brand, CamelBak is able to migrate to different activities without losing the authenticity and credibility it has developed as a leading product innovator. As examples, skiers and kayakers alike have adopted the brand as their own without even realizing that other sports enthusiasts have done the same.

CamelBak launched its own direct to consumer E-Commerce site during the fourth quarter of 2012.The site initially offered bottles and accessories along with water packs. In 2013 the site is expected to expand and will offer more hydration packs which will coincide with CamelBak’s annual pack launch.

Research and Development

CamelBak’s hydration products are among the most technically advanced and rigorously engineered in their markets. They are specifically designed to function and perform under diverse and extreme conditions. CamelBak’s research and development effort is at the core of its strategy of product innovation and market leadership. CamelBak’s products feature a combination of innovative design, high-quality materials, and superb functionality and performance elements and are recognized as being the leaders or among the leaders in all of the market segments in which they participate.

CamelBak has a robust core research and development team, which has collectively over 36 years of combined industry experience. In addition to the core engineering group, a large number of other CamelBak staff members, who also use the company’s products, contribute to the research and development effort at various stages. Product development also includes collaborating with customers and field testing. This feedback helps ensure products will meet the company’s demanding standards of excellence as well as the constantly changing needs of end users.

CamelBak’s research and development activities are supported by state-of-the-art engineering software design tools, integrated manufacturing facilities and a performance testing center equipped to ensure product safety, durability and superior performance. The testing center collects data and tests products prior to and after commercial introduction. Research and development costs (from the date of acquisition) totaled $3.0 million and $0.8 million during the years 2012 and 2011, respectively.

Customers and Distribution channels

CamelBak offers a unique value proposition for its customers. As an innovative subculture sports brand, CamelBak has the authenticity and credibility to defend market share, command premium prices and leverage into new categories. The brand strength allows retailers to hold prices and thus protect margins. Further, the company’s “Got Your Bak” lifetime warranty speaks to the level of quality and customer service offered. The company’s products, which are sold domestically and internationally, are segmented into two major end markets: Recreational and Government/Military. CamelBak’s powerful product distribution network is comprised of long-standing, entrenched relationships with a diversified set of customers. CamelBak’s top ten customers comprised approximately 49% and 52% of gross sales in the year ended December 31, 2012 and 2011, respectively, with no single customer accounting for greater than 9% of gross sales.

Recreational Distribution – CamelBak markets its hydration and performance products to several channels in the recreational market. Management estimates that the company currently holds in excess of 85% of the market share of the hands-free hydration market. A share this large demonstrates the strength of the brand and the credibility that the products have with consumers. CamelBak invented the category in 1989 and although competitors have introduced a number of similar products, the company has held on to its base.

Recreational–Domestic Distribution: The Recreational–Domestic Division is focused on product distribution through a variety of retail accounts in the United States. Particular emphasis is placed on premium active lifestyle retailers across a broad spectrum of channels, including camping/outdoor, bike, natural foods, housewares, hunting/fishing, paddle sports and surf/skate.

The division manages approximately 2,600 retail customers with over 9,500 retail storefronts. Current distribution channels range from specialty bicycle, outdoor, paddle sports, hunting stores and catalogs to large outdoor and sporting goods chains that reach the broader market. Importantly, the company has selectively expanded and diversified its distribution channels over time. Today, notable customers include REI, Dick’s Sporting Goods, EMSTarget, Whole Foods Market, Academy and The Sports Authority.

 

39


Table of Contents

The company’s entrance into the reusable bottle category in 2006 resulted in a notable broadening of distribution, as the company made the decision to strategically expand into new channels. The company felt it was important to reach an even broader consumer base to further its vision of “obsoleting” bottled water as the most common way to hydrate. The bottle business has also enabled CamelBak to achieve penetration in the college and corporate sponsorship markets.

Recreational–International Distribution: The Recreational–International division is focused on product distribution through outdoor, sporting goods and specialty retailers that are managed through local distributors focused on premier retail accounts. The company maintains an office in Europe to provide oversight of distributor performance, market intelligence and limited supplemental marketing support, including event staffing, trade show management, athlete sponsorships, public relations and market/product intelligence gathering. Order scheduling, fulfillment and logistics support for the company’s international operations are provided from CamelBak’s Petaluma headquarters.

Key international markets include the United Kingdom, Germany, France, Australia, Japan, Canada, Norway and Korea. As is the case in the United States, the CamelBak brand is widely recognized and respected by enthusiasts and maintains a dominant market share.

Military–Retail Exchange Distribution – Military retail exchanges, including the Army and Air Force Exchange Service (“AAFES”), the Navy Exchange Service Command (“NEXCOM”) and the Marine Corps Exchange (“MXC”), are essentially large retail chains serving the military community. Military personnel, veterans and their families are strongly incentivized to shop at exchanges given that the store markup is typically less than the off base markup from other retailers, exchanges do not charge sales tax and a portion of the exchanges’ earnings often go towards funding expenditures related to the military’s morale, welfare and recreation. Furthermore, the exchanges provide an added benefit to consumers, given the convenience they provide to troops deployed in nearby locations.

The military retail exchanges represent large distribution platforms extending across many different countries. CamelBak sells through over 400 locations. CamelBak pioneered the adoption of hands-free hydration systems by U.S. and foreign militaries and is today, we believe, the preferred brand of warfighters. As a result, CamelBak has dominant market share throughout the military retail channel. CamelBak is one of AAFES largest vendors and has a strong, long-term relationship with the retailer.

Government / Military Distribution – In the Government / Military division, CamelBak sells products and accessories related to both hydration and performance. CamelBak continues to expand its Government / Military market by increasing penetration into foreign governments and militaries. A key component of U.S. foreign policy is the replacement of some deployed troops with those of foreign militaries. CamelBak’s success in the U.S. Military carries tremendous credibility abroad, which has enabled the company to achieve meaningful adoption outside the U.S.

Domestic Government / Military Distribution – CamelBak sells its products through a range of domestic Government / Military channels:

 

   

GSA: The GSA provides a channel for all federal government agencies and government end-users to procure items easily. All products sold through the GSA must be pre-approved to get listed on GSA schedules. Once products are listed, thousands of Government / Military units and agencies purchase through this channel knowing that all pricing and legal obligations have already been negotiated and approved.

 

   

Direct Department of Defense Procurement: The U.S. Military will, from time to time, request for proposal a large amount of a given product. In addition, this request can oftentimes require that the product be manufactured with domestic content and other various specific rules. As it relates to CamelBak’s business, the company calls such direct contracts “DFAR” business. This is patterned after the Defense Federal Acquisition Regulation (“DFAR”) set of rules used by the government. Selling through the direct government channel entails abiding by specific sourcing guidelines and responding to a solicitation. Typically, a branch of the military will identify a need, issue a solicitation and multiple parties will bid to win the contract. While these orders are intermittent and often large, CamelBak has developed a strong supply chain to deal with these types of orders.

 

   

International Government / Military Distribution – International Sales in the Government / Military is driven by ordinary replenishment and large solicitations that occur on an irregular basis to meet the equipment needs of each individual country. CamelBak has consistently participated in these solicitations with significant historical success.

 

40


Table of Contents

Sales and Marketing

CamelBak approaches marketing from a unique point of view that is meant to inspire customers. CamelBak is engaged in small endorsement deals that provide gear to actual users as well as athletes who bike, climb and hike professionally as opposed to entering into large multi-year contracts. Second, the company’s marketing campaign uses photographs and videos shot from a user’s perspective. This photographic style encourages the consumers viewing the ad to imagine they are engaging in the activity shown. This experience serves to promote the inspirational nature of CamelBak’s brand by “liberating people to go further.”

Marketing – CamelBak uses a “two pronged” approach to marketing:

 

   

CamelBak has set out to aggressively pursue new users and expand its customer base while remaining true to its authentic, innovative ideals. Given the customization that has occurred across the company’s product lines, CamelBak created a unique, highly targeted marketing plan to acquire new users for specific products. In the case of Groove™, CamelBak set out to expand its customer base of 25-45 year old women. To that end, the company designed print and web ads with a message that appeals more directly to this group and placed these advertisements in the appropriate women’s lifestyle magazines. The company also has a strong presence on the internet and uses instructional videos and direct marketing through social media sites such as Facebook.

 

   

CamelBak also makes a point to continue cultivating the passionate consumer base that already admires and respects the company and its products. A recent example is the release of the Antidote™ Reservoir. The company uses a unique marketing approach for different target users. Since these products are geared towards passionate outdoor athletes, CamelBak placed ads in forums including: (i) bicycling and mountain bike magazines, (ii) backpacking and hiking magazines and (iii) internet and social media sites that cater to active men and women.

Sales Organization – CamelBak’s in-house sales team consists of dedicated sales people and customer service employees. The sales organization is strategically aligned by product category/sales channel. The sales managers split coverage for major national accounts with one team responsible for maintaining and growing sales to established channels and the other for business to larger national retailers and natural foods stores. With an average tenure of 5 years with the company, CamelBak’s sales team maintains enduring and entrenched relationships with each of its customers.

The Recreational–Domestic division manages customers through both an in- house sales management staff and a network of sales agencies consisting of a number of independent sales representatives. The Recreational– International division manages its international customers through local distributors focused on premier retail accounts. The company maintains an office in Europe with two employees to provide oversight.

CamelBak had sales backorders totaling $29.3 million and $29.4 million At December 31, 2012 and 2011, respectively.

Competition

CamelBak pioneered the hydration category with the introduction of the hydration pack more than 20 years ago. CamelBak’s brand admiration and customer loyalty, which are driven by its innovative products, have allowed the company to continuously defend its market position in packs. These traits also allowed the company to successfully enter the bottle category where it holds a leading market position.

 

41


Table of Contents

A summary of CamelBak’s competitors in hydration packs, bottles and reservoirs is listed below:

 

Hydration Packs

  

Bottles

  

Reservoirs

Osprey    Nalgene    Platypus
The North Face    SIGG    Hydrapak
DaKine    Nathan Performance Gear    Source
   Polar   
   Kleen Kanteen   
   Contigo   

Across its military product set, CamelBak competes against a wide variety of industry players which include large prime and tier two defense companies, small and mid-sized companies specializing in warfighter equipage and companies focused predominantly on the consumer or materials market with a limited number of defense product offerings. CamelBak is recognized as a high-end supplier in each of its product categories (hydration and gloves). Management believes CamelBak is the leading supplier of post-issue hydration packs with over 85% of the market share and among the leading providers of specialized tactical gloves which are worn by some of the most elite users in the world.

Suppliers

CamelBak’s product manufacturing is based on a dual strategy of in-house manufacturing and strategic alliances with select sub-contractors and vendors. CamelBak operates a scalable, low-cost supply chain, sourcing materials and employing contract manufacturers from across the Asia-Pacific region, the U.S. and Puerto Rico. Once manufactured, products are shipped directly from overseas manufacturers to CamelBak’s distribution center in San Diego for receiving and stocking and thereafter distributed to retail locations or third-party distributors.

CamelBak has developed an efficient and low-cost supply chain. The company’s deep understanding of military procurement requirements has allowed it to build a flexible network of vendors to reliably meet large military orders on short notice and to shift orders to vendors to be compliant with military requirements for its products. While striving to maximize the profitability of its products, the company is also keenly aware of its corporate responsibility and, thus, holds itself and its vendors to the highest supply chain practices. As a result of the company’s dedication to superior supply chain and manufacturing practices, the U.S. Military’s GSA named CamelBak the “Green Contractor of the Year” in 2009 and “MAS Contractor of the year in 2011”.

In recent years, the company has streamlined its operating expenses, tightening cost controls and maintaining a cost structure more in line with the size of its platform. Additionally, the company has driven cost improvements by negotiating prices with vendors using an “open book” policy, in which each vendor’s profit margins, labor rates and material costs are agreed to upfront. This allows the company’s operations group to negotiate reductions in component prices from raw material manufacturers resulting in cost savings that are passed through to CamelBak.

The company’s primary raw materials are fabric, resin, polyurethane film and various resins for which the company and/or its supplier partners receive multiple shipments per week. The company purchases its materials from a combination of domestic and foreign suppliers.

Intellectual Property

Hydration priorities include easy cleaning and filling, freshness and taste, durability, temperature, water purity, leak-proof products and sustainability, all of which improve a customer’s overall hydration experience or enable the customer to perform at high levels. As a reflection of this focus, CamelBak holds 39 active patents and 16 pending patent applications.

 

42


Table of Contents

Regulatory Environment

Management is not aware of any existing, pending or contingent liabilities that could have a material adverse effect on the company’s business. The company is proactive regarding regulatory issues and is in compliance with all relevant regulations. Management is not aware of any potential environmental issues.

Employees

As of December 31, 2012, CamelBak employed approximately 297 persons. None of CamelBak’s employees are subject to collective bargaining agreements. CamelBak’s relationship with its employees is good.

Ergobaby

Overview

Ergobaby, headquartered in Los Angeles, California, is a premier designer, marketer and distributor of baby wearing products, stroller travel systems and accessories. Ergobaby offers a broad range of wearable baby carriers, stroller travel systems and related products that are sold through more than 650 retailers and web shops in the United States and internationally in about 50 countries.

Ergobaby’s reputation for product innovation, reliability and safety has led to numerous awards and accolades from consumer surveys and publications, including babycenter, Parenting Magazine, Pregnancy magazine and Wired magazine.

For the fiscal years ended December 31, 2012, 2011 and 2010, Ergobaby had net sales (from the date of acquisition) of approximately $64.0 million, $44.3 million and $12.2 million, respectively. Ergobaby had operating income totaling $10.9 million and $7.9 million in the years ended December 31, 2012 and 2011, respectively, and an operating loss of $2.4 million from its date of acquisition through December 31, 2010. Ergobaby had total assets of $117.7 million, $118.4 million and $95.7 million at December 31, 2012, 2011 and 2010, respectively. Ergobaby’s net sales represented 7.2% and 7.3% of our consolidated net sales for the year ended December 31, 2012 and 2011 and 2.4% of our consolidated net sales for the year ended December 31, 2010 (from acquisition date).

History of Ergobaby

Ergobaby was founded in 2003 by Karin Frost, who designed baby carriers following the birth of her son. The product line has since expanded into seven primary product lines: the Original, Designer, Organic, Sport, Performance, Travel, and Options carriers with multiple style variations. In its second year of operations, Ergobaby sold 10,500 baby carriers and by 2012 sold over 890,000 in the year. In order to support the rapid growth, in 2007, Ergobaby made a strategic decision to establish an operating subsidiary (“EBEU”) in Hamburg, Germany. We purchased a majority interest in Ergobaby on September 16, 2010.

On November 18, 2011 Ergobaby acquired Orbit Baby for approximately $17.5 million. Founded in 2004 and based in Newark, California, Orbit Baby produces and markets a premium line of stroller travel systems, including car seats, strollers and bassinets that are interchangeable using a patented hub ring.

Both brands are well regarded in the infant and juvenile industry. Ergobaby was named to the “20 Best Products in the Last 20 Years” by Parenting Magazine (2007), and continues to be recognized for its quality evident by recently being named babycenters’ 2012 “Moms’ Pick” for best Baby Carrier. While The Orbit Baby Infant System has received vast honors, including, 2007 iParenting Media Award for Best Product, Baby Gizmo’s Editor’s Choice 2012, babble.com favorite Car Seats 2012, She Knows Parenting Stroller Award 2011, and lilsugar Best Stroller of 2010.

Industry

Ergobaby competes in the large and expanding infant and juvenile products industry. The industry exhibits little seasonality and is somewhat insulated from overall economic trends, as parents view spending on children as largely non-discretionary in nature. Consequently, parents spend consistently on their children, particularly on

 

43


Table of Contents

durable items, such as car seats, strollers, baby carriers, and related items that are viewed as necessities. Further, an emotional component is often a factor in parents’ purchasing decisions, as parents desire to purchase the best and safest products for their children. As a result, parents spend from $8,480 to $23,690 on their child on an annual basis for related housing, food, transportation, clothes, healthcare, daycare and other items, depending on age of the child & annual income. On average, households spent from 12-25 percent of their before-tax income on a child, according to the USDA’s most recent report (May 2011). Similar patterns are seen in other counties around the world. According to a Mintel report published in March 2010, estimated 2010 retail dollars spent on baby durables reached approximately $10.3 billion in the U.S., up compared to approximately $9.5 billion in 2004, with a considerably larger market worldwide. The U.S. retail market is expected to continue its growth trajectory through 2014 with an anticipated market size of approximately $12.0 billion.

Demand drivers fueling the growing spending on infant and juvenile products include favorable demographic trends, such as (i) an increasing number of births worldwide; (ii) a high percentage of first time births; (iii) an increasing age of first time mothers and a large percentage of working mothers with increased disposable income; and (iv) an increasing percentage of single child households and two-family households.

Given that the child’s safety is paramount, many parents do not want to compromise a baby or child’s safety by purchasing secondhand products to save money. In many cases, when purchasing secondhand, the parent does not know key facts about the product they are buying, such as the age of the product, history of the item, or potential recalls by the manufacturer. Furthermore, the safety standards for the product may have changed since the version being resold, resulting in a product that does not meet the most rigorous safety standards. Consequently, as parents consider purchases of important necessities such as baby durables, they typically favor new products. According to Mintel Research, approximately 83% of baby carrier purchases were first-time purchases, with the remainder being either purchased second hand or borrowed.

Safety influences not only whether parents purchase new or used products, but also which brands parents choose, which consequently impacts pricing and competition within the infant and juvenile products market. In purchases of baby durables, parents often seek well-known brands that offer a sense of comfort regarding a product’s reliability and safety. As a result, brand name and safety certifications can serve as a barrier to entry for competition in the market, as well as allow well-known brands such as Ergobaby to charge a premium.

Wearable Carriers and Baby Wearing Trends –

Within the broader market for infant and juvenile products, Ergobaby operates specifically within the market for child mobility and transport products. According to the Juvenile Products Manufacturers Association (“JPMA”), reported child mobility and transport manufacturer dollar sales, which includes sales of carriers, strollers, travel systems, and related products, totaled approximately $349.1 million in the U.S. in 2009. Penetration of baby carriers currently trails that of strollers, car seats, and other infant and juvenile products. JPMA manufacturer sales growth from 2008 to 2009 suggests that the soft carrier segment is growing more rapidly than other infant and juvenile product categories, with 7.8% unit growth and dollar growth. Comparatively, stroller shipments and convertible car seat shipments decreased 1.6% and 8.3%, respectively, over the same period

Management believes that continued growth within the market for wearable baby carriers is driven by several trends, including (i) lower relative penetration of baby carriers versus other infant and juvenile products; (ii) favorable demographics; (iii) increasing focus on the popularity of baby wearing; and (iv) convenience and mobility of wearable products.

Products and Services

Ergobaby- Baby Carriers

Ergobaby has two main baby carrier product lines: baby carriers and accessories. Ergobaby’s baby carrier design supports a natural sitting position for babies, eliminating compression of the spine and hips that can be caused by unsupported suspension. The baby carrier also balances the baby’s weight to parents’ hips and shoulders, and alleviates physical stress for the parent. The organic carrier line uses 100% organic cotton from India. Additional accessories are provided to complement the baby carriers.

 

44


Table of Contents

Within the carrier category, Ergobaby sells seven primary product lines: the Original, Designer, Organic, Sport, Performance, Travel, and Options carriers and; within each line, Ergobaby offers multiple style variations. Amongst the carrier category, Original carriers represented 48% of 2012 and 39% of 2011 carrier sales, respectively, and Organic carriers represented 22% and 37%, of 2012 and 2011 carrier sales, respectively, with all other carriers representing the remaining sales in each year. Carrier sales were approximately $44.6 million; $37.8 million and $30.0 million in the years ended December 31, 2012, 2011 and 2010, respectively, and represented approximately 70% of total sales in 2012, and 86% of total sales in 2011 and 2010.

Within the accessories category, Ergobaby sells twelve primary product lines: back packs, bibs, changing pads, chest strap, doll carrier, front pouch, hood replacement, Infant Insert, papoose coat, teething pads, waist extension and a weather cover. Within each line, Ergobaby offers multiple style variations including color and organic/non-organic fabric. The Infant Insert is the largest sales component of the accessory category, representing more than half of total accessory sales for 2010 and 2011. Accessory sales were $6.0 million, $6.5 million and $4.4 million and represented approximately 9%, 15% and 13% of total sales in 2012, 2011 and 2010, respectively.

Ergobaby’s core baby carrier product offerings with average retail prices are summarized below:

 

   

6 styles of baby carriers – $115 – $195

 

   

1 style of organic carrier in 7 colors – $135 – $160

 

   

5 styles of Infant Inserts – $25 – $38

 

   

12 different accessory products – $10 – $64

Orbit Baby Infant Systems

The Orbit Baby Infant System has three main product groups: stroller travel systems, product extensions and accessories.

The Orbit Baby Stroller Travel System is a three-piece kit that includes an infant car seat, car seat base, and stroller. Unlike traditional infant travel systems, the Orbit Stroller Travel System’s unique docking technology, or “SmartHubTM”, allows for easy interchange of four different seats, including the Infant Car Seat, Stroller Seat, Bassinet, and Toddler Car Seat.

The Orbit Baby car seat base (which stays in the car when not in use) is touted as the easiest, quickest base to safely install. The base’s patent-pending StrongArmTM technology allows a secure installation in 60 seconds and easily docks the car seat from almost any angle, allowing the parent to ergonomically transport the child.

The Orbit Baby Infant Car Seat is the common “plug-in” for the three-in-one system and can be moved effortlessly from the car seat base to the stroller. As a result of the SmartHub technology, Orbit is the only infant car seat that ergonomically rotates for simple docking and undocking to and from the car and stroller.

The third member of the Stroller Travel System is Orbit’s modern and easy-to-use stroller. As is the case with the car seat base, the circular SmartHub allows the infant car seat to dock on the stroller from any angle, and with 360 degree rotation, the baby can face rear, forward, or sideways to view the world from different perspectives.

Orbit Baby offers product extensions including additional seats and strollers, including the Double Helix, to accommodate growing children and families.

Orbit Baby also offers a wide range of accessories including the Sidekick Stroller Board, Stroller Panniers, Weather Pack, Color Pack, Footmuffs, Stroller Travel Bag and Baby Gear Spa Kit.

Orbit Baby’s core product offerings, extensions and accessories and suggested retail prices are below:

 

   

Stroller Travel System (includes Infant Car Seat, Car Seat Base, Stroller) – $940

 

   

Stroller – $280-$750

 

   

Car Seats and Car Seat Base – $380 – $440

 

   

Bassinet Cradle – $295

 

   

Accessories – $50-$195

 

45


Table of Contents

Competitive Strengths

Ergobaby Carriers are known for their unsurpassed comfort Ergobaby’s superior design results in improved comfort for both parent and baby. Parents are comfortable because baby’s weight is evenly distributed between the hips and shoulders while baby sits ergonomically in a natural sitting position. The concept of baby carrying has increased in popularity in the U.S. as parents recognize the emotional and functional benefits of carrying their baby. Consumers continually cite the comfort, design, and convenient “hands free” mobility the Ergobaby carrier offers as key purchasing criteria.

Orbit Baby InnovationWith 14 patents and 10 patents pending, Orbit Baby offers a complete child travel system, from stroller to car seat and beyond. A favorite with moms and dads alike, the integrated Orbit Baby system is designed to take your child everywhere with unprecedented ease and style. With an emphasis on advanced safety and engineering, Orbit Baby is continually recognized for its innovation, ergonomic design and environmentally friendly focus. Orbit Baby applies hands-on experience and extensive research to create products that are elegantly simple, intuitive to use, and unsurpassed in real-world safety.

Business Strategy

Increase Penetration of Current U.S. Distribution Channels Ergobaby continues to benefit from steady expansion of the market for wearable baby carriers and related accessories in the U.S. and internationally. Going forward, Ergobaby will continue to leverage and expand the awareness of its outstanding brands (both Ergobaby and Orbit Baby) in order to capture additional market share in the U.S., as parents increasingly recognize the enhanced mobility, convenience, and the ability to remain close to the child that Ergobaby carriers enable. The company currently markets its products to consumers in the U.S. through brick-and-mortar retailers, including specialty boutiques; online web shops; and directly through its website. Management has developed a targeted strategy to increase its penetration of these currently underpenetrated distribution channels that includes: (i) improved retain presence, including new packaging and in-store support materials; (ii) improving the effectiveness of marketing programs including utilization of social sites, digital marketing, and improved consumer engagement, and (iii) development of new products and designs.

Cultivate Attractive New Distribution Channels In addition to its existing retail customer base, comprised primarily of small specialty retail stores and boutiques, there are numerous other retail channels that offer tremendous growth opportunities for Ergobaby products. Specifically, management recently began targeting several types of retailers as the company continues its growth trajectory, including (i) multi-store maternity and infant and juvenile products chains; (ii) on-line retailers; (iii) organic and natural specialty retailers; (iv) department stores; and (v) mass retailers.

International Market Expansion Testimony to the global strength of its lifestyle brand, Ergobaby derives nearly 58% of its sales from international markets. Similar to the U.S., Ergobaby can continue to leverage its brand equity in the international markets it currently serves to aggressively drive future growth, as well as expand its international presence into new regions. The market for the company’s products abroad continues to grow rapidly, in part due to the growth in the number of births worldwide and the fact that in many parts of Europe and Asia, the concept of baby wearing is a culturally entrenched form of infant and child transport.

New Product Development Management believes Ergobaby has an opportunity to leverage its unique, authentic lifestyle brand and expand its product line.

Since its founding in 2003, the company has successfully introduced new carrier products to maintain innovation, uniqueness, and freshness within its product line. Specifically, 20 new SKUs were added in 2012, 23 new SKU’s added in 2011 and 22 new SKU’s added in 2010. These product introductions include both evolutionary product introductions, such as new colors and patterns for the company’s current carriers and associated products, as well as entirely new product categories. Major recent new product introductions include the Ergobaby infant insert

 

46


Table of Contents

Heart2Heart, which modifies the Ergobaby carrier to provide additional support for a baby’s developing spine. Additionally, in 2010, Ergobaby launched the Performance carrier and the Option carrier, the latter which allows the consumer to customize the look of the carrier with optional colored fabrics and designs. In 2011, Ergobaby launched the Daypack which is a hybrid of a Backpack and Diaper Bag that snaps around the Ergobaby Carrier straps to provide a comfortable, hands-free way to tote the day’s supplies in addition to all of your baby essentials. In 2012 Ergobaby introduced the Stowaway Carrier, and a designer carrier collection to include a matching diaper bag. The Stowaway Carrier has the padded straps and waist belt that make all Ergobaby carriers comfortable, yet easily folds into its own front pouch for compact storage.

Orbit Baby was founded in 2004 using its original design of the Orbit Infant System which is a three-piece kit that includes a base, infant car seat, and stroller, using the unique docking technology, (“SmartHub”). Since then, Orbit Baby has successfully introduced the Orbit Bassinet Cradle, and various accessories that has increased its versatility and kept them trend forward. In 2012, Orbit Baby introduced the Double Helix Stroller Frame, Orbit Baby’s complete double stroller solution. The innovative design features a narrow frame with front and back rotating seats. With two SmartHub rings parents have the option to use any existing Orbit Baby seat.

Customers

Ergobaby primarily sells its products through brick-and-mortar retailers, online retailers and distributors and derives approximately 58% of its sales from outside of the U.S. Within the U.S., Ergobaby sells its products through over 650 brick-and-mortar retail customers and small infant and juvenile products chains, representing an estimated 2,000 retail doors. Ergobaby products are sold through its German based subsidiary, Ergobaby Europe, which services brick-and-mortar retailers and online retailers in Germany and France as well as services a network of distributors located in the United Kingdom, Austria, Finland, Russia, Switzerland, Belgium, the Netherlands, Sweden, Norway, Spain, Denmark, Italy, Turkey and the Ukraine. Sales to customers outside of the U.S. and European markets are predominantly serviced through distributors granted rights, though not necessarily exclusive, to sell within a specific geographic region.

Sales & Marketing

Within the U.S., Ergobaby directly employ sales professionals and utilizes independent sales representatives assigned to differing U.S. territories managed by in-house sales professionals. Independent salespeople in the U.S. are paid on a commission basis based on customer type and sales territory.

In Europe, Ergobaby directly employs its salespeople. In Europe, salespeople are paid a base salary and a commission on their sales, which is standard in that territory. Ergobaby Europe handles all Ergobaby distributor orders within the European countries including Russia and Ukraine; all other orders are handled through Ergobaby’s U.S. offices.

Ergobaby has implemented a multi-faceted marketing plan which includes (i) targeted print advertising; (ii) online marketing efforts, including online advertisement, search engine optimization and social networking efforts; (iii) increasing tradeshow attendance; and (iv) increasing promotional activities.

Ergobaby had approximately $10.0 million and $3.5 million in firm backlog orders at December 31, 2012 and 2011, respectively.

Competition

The infant and juvenile products market is fragmented, with a few larger manufacturers and marketers with portfolios of brands and a multitude of smaller, private companies with relatively targeted product offerings.

Within the infant and juvenile products market, Ergobaby’s Carriers primarily compete with companies that market wearable baby carriers. Within the wearable baby carrier market, several distinct segments exist, including (i) slings and wraps; (ii) soft-structured baby carriers; and (iii) hard frame baby carriers.

 

47


Table of Contents

The primary global competitors in this segment are Baby Bjorn and Manduca, which also market products in the premium price range. Especially in the US, Ergobaby also competes with several smaller companies that have developed wearable carriers, such as Beco, Boba, and L’il Baby. Within the soft-structured baby carrier segment, Ergobaby benefits from strong distribution, good word of mouth, and the functionality of the design.

The Orbit Baby Infant System principally competes with the following premium brand stroller manufacturers:

 

   

Chicco

 

   

Bugaboo

 

   

Maclaren

 

   

Baby Trend

 

   

Stokke

 

   

Quinny Baby

 

   

UPPAbaby

Suppliers

Ergobaby sources its products from China, Vietnam and India. In 2012, Ergobaby began sourcing non-organic carriers and accessories from a manufacturing facility in Vietnam. China and Vietnam accounted for approximately 69% of Ergobaby’s purchases in 2012. Ergobaby partnered with a manufacturer located in India in 2009, which manufactures Ergobaby’s organic carriers and accessories, and represented approximately 31% of Ergobaby’s purchases in 2012. Ergobaby’s manufacturers in China, Vietnam and India have the additional capacity to accommodate Ergobaby’s projected growth.

Intellectual Property

Ergobaby maintains a utility patent on its standard carrier, which was filed in 2003 and issued January 29, 2009. Notwithstanding this patent, Ergobaby primarily depends on brand name recognition and premium product offering to differentiate itself from competition. Ergobaby also maintains three utility patents for its Orbit Baby SmartHub technology.

Regulatory Environment

Management is not aware of any existing, pending, or contingent liabilities that could have a material adverse effect on the company’s business. The company is proactive regarding regulatory issues and is in compliance with all relevant regulations. Ergobaby maintains adequate product liability insurance coverage and to date has not incurred any losses. Management is not aware of any potential environmental issues.

Employees

As of December 31, 2012 Ergobaby employed 86 persons in 6 locations. None of Ergobaby’s employees are subject to collective bargaining agreements. We believe that Ergobaby’s relationship with its employees is good.

Fox

Overview

Fox, headquartered in Scotts Valley, California, is a branded action sports company that designs, manufactures and markets high-performance suspension products and components for mountain bikes, snowmobiles, motorcycles, all-terrain vehicles (“ATVs”), and other off-road vehicles.

Fox’s products are recognized by manufacturers and consumers as being among the most technically advanced suspension products currently available in the marketplace. Fox’s technical success is demonstrated by its dominance of award winning performances by professional athletes utilizing its suspension products. As a result,

 

48


Table of Contents

Fox’s suspension components are incorporated by OEM customers on their high-performance models at the top of their product lines. OEMs leverage the strength of Fox’s brand to maintain and expand their own sales and margins. In the Aftermarket segment, customers seeking higher performance select Fox’s suspension components to enhance their existing equipment.

Fox sells to over 175 OEM and over 7,800 Aftermarket customers across its market segments. In each of the years 2012, 2011 and 2010, approximately 81%, 80% and 78% of gross sales were to OEM customers with the remaining sales to Aftermarket customers. Fox’s senior management, collectively, has over 100 years of experience in the suspension design and manufacturing industry and other closely related industries.

For the fiscal years ended December 31, 2012, 2011 and 2010, Fox had net sales of approximately $235.9 million, $197.7 million, and $171.0 million and operating income of $26.2 million, $22.6 million and $19.6 million, respectively. Fox had total assets of $142.8 million, $130.0 million and $130.8 million at December 31, 2012, 2011 and 2010, respectively. Fox’s net sales represented 26.7%, 32.6%, and 33.9% of our consolidated net sales for the years ended December 31, 2012, 2011 and 2010, respectively.

History of Fox

Fox was founded by Bob Fox in 1974 when, having participated in motocross racing, he sought to create a racing suspension shock that performed better than existing coil spring shocks. Working in a friend’s garage, Mr. Fox created the “Fox Air-Shox”. The product was successful and within two years it was used to win the U.S. 500cc National Motocross Championship.

In 1978, Fox began producing high performance suspension products for off-road and motorcycle racing. From 1978 to 1983, Fox suspension users won the 500cc Grand Prix (motocross), Baja 1000 (off-road), AMA Super Bike (motorcycle road racing) and Indy 500 (auto racing) generating greater market awareness for the Fox brand especially among racing enthusiasts.

As Fox grew, the company applied the same core suspension technologies developed for motocross racing to other categories. In 1987, Fox entered the snowmobile market. By 1993, Fox began supplying the mountain bike industry with rear shocks before offering front fork suspensions in 2001. Fox entered the ATV and other off-road markets in the mid-1990s.

We purchased a majority interest in Fox on January 4, 2008.

Industry

Fox provides suspension products for mountain biking and powered vehicles, such as, snowmobiles, all-terrain/utility vehicles, motorcycling/motocross and off-road/specialty vehicles. Over the last three fiscal years mountain biking has represented approximately 67%, 69% and 75%, of Fox’s gross sales and powered vehicles have represented the remainder of gross sales. Fox has focused on the performance and racing segments of the markets noted below, which are considerably smaller than the entire markets.

Mountain Biking In 2011, the North American bike market generated over $6.0 billion of sales according to the National Bicycle Dealers Association. Mountain bike related sales accounted for approximately 23% of this total according to U.S. Department of Commerce statistics, Gluskin Townley Estimates. These sales were primarily conducted through three channels: mass merchants, chain sporting goods and Independent Bike Dealers (IBDs). These channels are differentiated by the price, quality and selection of the mountain bikes they offer, with the IBD segment, in which Fox competes, consisting of premium priced and highly technical performance bikes.

Mountain biking enthusiasts typically have strong preferences concerning not only the OEM brand but also for the components used by OEM manufacturers. Shocks, forks, wheels and drive-trains strongly influence customers’ buying decisions. OEMs have formed partnerships with premium component manufacturers having strong brands in order to generate increased sales of their fully assembled bikes. Fox’s components are generally selected by OEMs participating in the IBD segment and by Aftermarket consumers seeking increased performance characteristics which is a small portion of the total market

 

49


Table of Contents

Snowmobiles In 2011, management estimates that the North American market for new snowmobiles was $1.4 billion. Snowmobiling can be segmented into the following categories: performance/crossover snowmobiles used for a variety of activities including racing; touring/utility snowmobiles that are more comfortable and often seat two people; mountain snowmobiles that are performance-oriented, focusing on vertical geography; trail snowmobiles that are primarily used for riding groomed and un-groomed trails; and youth snowmobiles. Fox provides suspension products in each of these categories.

As a way to stimulate demand for new snowmobiles and entice customers to purchase more premium priced snowmobiles, OEMs will select Fox shocks. Additionally, OEMs offer the Fox’s shock absorbers as upgrades on less expensive models. Aftermarket customers will select Fox components for increased performance characteristics.

All-Terrain Vehicles In 2011, the North American ATV market was $2.6 billion according to management’s estimates. The market for all-terrain vehicles (ATVs) and utility vehicles can be divided into four segments: Recreation/Utility ATVs that are primarily used for trail riding, hunting and farming; Sport ATVs that are high performance, two-wheel drive machines used for racing and aggressive trail riding; Youth ATVs; and Side-by-Side ATVs. Fox develops and sells shocks into the performance and racing sport, youth and side-by-side sub-segments of the ATV market.

Similar to the snowmobile industry, OEMs will stimulate demand for new ATVs and entice customers to purchase more premium priced ATVs by selecting Fox’s shocks for their premium models. Additionally, OEMs offer the company’s shock absorbers as upgrades on less expensive models. Aftermarket sales are comprised of customers seeking enhanced performance characteristics.

Motorcycles/Motocross In 2011, the North American sales of motorcycles was $4.5 billion according to management estimates. The motorcycle market consists of all classes of on-road and off-road motorcycles. There are three main categories: On-highway motorcycles that are primarily used on paved roads; Dual motorcycles that are used for both on and off-road activities; and Off-highway motorcycles that are only certified for off-road use. The Off-road category is further segmented into motocross, off-road which includes youth motocross and youth off-road. Currently, OEM needs for suspension products are largely filled by captive suppliers in this category. As such, Fox has focused on the Aftermarket performance racing segments which is considerably smaller than entire motorcycle market. Aftermarket sales are comprised of customers seeking enhanced performance characteristics.

Off-Road VehiclesIn 2011, the North American retail sales of specialty automotive products were $30 billion according to the Specialty Equipment Market Association. Off-road vehicles can be divided into five segments: off-road trucks, buggies, sand buggies, rock crawlers and lifted trucks. Consumers in the truck, buggy, sand buggy and rock crawler categories range from serious racers and enthusiasts to individuals involved primarily in recreational activities. The lifted truck segment, which consists of vehicles that in many cases never leave the highway, is divided generally by price point. Fox’s products target the high-end price point for each of these five segments. Off-road vehicles are generally customized vehicles with Aftermarket components unlike OEM vehicles although some OEM manufacturers are offering limited edition vehicles. Fox primarily sells to Aftermarket consumers seeking increased performance characteristics but has begun some limited sales to OEM manufacturers. FOX also provides suspension to the U.S. Government either directly or through tier one manufacturers.

Products and Services

Fox designs and manufactures suspension products that dissipate the energy and force generated by various ride sport activities. A suspension product allows wheels to move up and down to absorb bumps and shocks while keeping the tires in contact with the ground for better control. Fox’s products use adjustable suspension, progressive spring rates, and low weight combined with structural rigidity. Fox suspension products improve user control for greater performance while maximizing comfort levels.

Each suspension product built at Fox’s manufacturing facilities is assembled according to precise specifications at multiple stages throughout the assembly process to ensure consistently high performance levels and customer satisfaction. Finished parts are built in multiple assembly cells and on an assembly line using precise tooling to ensure manufacturing consistency and product functionality. Fox has developed a number of highly sophisticated assembly machines to ensure consistent high quality.

 

50


Table of Contents

Competitive Strengths

Proprietary Engineering ExpertiseFox maintains a broad base of technical innovation and design that has been developed over the past 38 years. Fox’s technical expertise enables the development and production of some of the most advanced suspension products available in the market. With its history of innovation and design, Fox has created a deep portfolio of key intellectual property related to suspension technology and applications.

Highly Recognizable Brand – Driven by a long history of innovation, Fox has created a highly respected and well-known brand for advanced suspension products. A product branded with the FOX logo represents the highest level of technical performance for enthusiasts and professionals who require suspension systems capable of handling demanding conditions. The FOX logo is prominently displayed on all of Fox’s products and provides a halo effect for complementary products.

Strong Blue-Chip Customer Relationships – Given the long history of performance for Fox’s suspension products, OEM customers seeking the highest level of quality and technical features for suspension have developed strong long-term relationships with the company.

Business Strategies

Expand Revenues from Powered Vehicles BusinessFox’s focus on developing premier suspension technologies continues to create complementary opportunities across this segment.

Continue to Expand Aftermarket SalesThe sale of Aftermarket parts typically carries higher gross margins than a similar OEM sale. Fox is further investing in its Aftermarket sales infrastructure to foster sales growth in 2013 and beyond. One of the simplest and most effective ways for customers to improve their performance is the purchase and installation of an aftermarket Fox suspension product when compared to the expense of purchasing an entirely new platform.

International Growth – Due to the successful efforts of Fox’s operations teams, distribution to foreign OEMs and distributors is well-established. By selectively increasing infrastructure and honing its focus on identified opportunities, Fox plans to continue its international sales growth. Further, management plans include investigation of other international market opportunities, such as Asian and South American markets. International sales aggregated $149.6 million, $129.9 million and $113.6 million in fiscal 2012, 2011 and 2010, respectively.

Pursue New Market Trends and Opportunities – New trends in action sports can lead to significant market opportunities. Fox’s close association with racing and its professionals allows it to see new trends as they emerge. Depending on the trend, Fox will develop new products that address these needs.

Fox established a manufacturing operation in Taiwan during 2012 and intends to capitalize on new opportunities in Taiwan, as many of Fox’s customers are in Asia.

Research and Development

We believe Fox’s products are among the most technically advanced and rigorously engineered in their markets. They are specifically designed to function and perform under diverse and extreme conditions. Fox’s research and development effort is at the core of its strategy of product innovation and market leadership. Fox’s products feature a combination of innovative design, high-quality materials, and superb functionality and are recognized as being the leaders or among the leaders in all of the market segments in which they participate.

Fox has a robust core research and development team, which has a significant amount of industry experience. In addition to the core engineering group, a large number of other Fox staff members, who also use the company’s products, contribute to the research and development effort at various stages. This may take the form of initial brainstorming sessions or ride testing products in development. Product development also includes collaborating

 

51


Table of Contents

with customers, field testing by sponsored race teams and working with grass roots riders. This feedback helps ensure products will meet the company’s demanding standards of excellence as well as the constantly changing needs of professional and recreational end users.

Fox’s research and development activities are supported by state-of-the-art engineering software design tools, integrated manufacturing facilities and a performance testing center equipped to ensure product safety, durability and superior performance. The testing center collects data and tests products prior to and after commercial introduction. Suspension products undergo a variety of rigorous performance and accelerated life tests. The research and development portion of our total engineering costs totaled $5.7 million, $5.1 million and $4.2 million in each of the years 2012, 2011 and 2010, respectively.

Customers

Fox’s reputation for product quality, durability and technical excellence has resulted in a customer base that includes some of the world’s leading OEMs and a loyal following of knowledgeable and experienced end users. Fox’s OEM customers are market leaders in their respective categories, and help define, as well as respond to, consumer trends in their respective industries. These customers provide exceptional market support for Fox by including the company’s products on their highest-performing models. OEMs will often use Fox’s components to improve the marketability and demand of their own products.

Fox sells to over 175 OEM customers and over 7,800 Aftermarket customers across its market segments. One customer accounted for approximately 7.0%, 8.1% and 11.0% of net sales for the years ended December 31, 2012, 2011 and 2010, respectively. Fox’s top 10 customers accounted for approximately 51.1%, 51.6% and 53.2% of net sales in 2012, 2011 and 2010, respectively. International sales totaled $149.6 million, $129.9 million and $113.6 million in each of the years 2012, 2011 and 2010, respectively. Sales attributable to countries outside the United States are based on shipment location. The international sales amounts provided do not necessarily reflect the end customer location as many of our products are assembled at international locations with the ultimate customer located in the United States.

Sales and Marketing

Fox employs a number of dedicated sales professionals. Each sales person is fully dedicated to servicing either OEM or Aftermarket customers ensuring that Fox’s customers receive only the most capable person to address their unique needs. Fox strongly believes that providing the best service to its end customers is essential in maintaining its reputational excellence in the marketplace. The sales force receives training on the latest Fox products and technologies in addition to attending trade shows to increase its market knowledge.

The primary goal of the marketing program is to strengthen and promote the FOX brand in the marketplace. Fox increases brand awareness and equity with through a number of marketing channels including: advertisements in publications and websites; team and individual sponsorships; support and promotion at outdoor events; trade shows; website development; and dealer support.

Fox’s business is somewhat seasonal. Historically, net sales and earnings are highest during the third quarter. We believe this seasonality is due to delivery of new products containing our shocks related to the new bike season.

Fox had approximately $43.0 million and $37.0 million in firm backlog orders at December 31, 2012 and 2011, respectively.

Competition

Competition in the high-end performance segment of the suspension market revolves around technical features, performance and durability, customer service, price and reliable order execution. While price is a factor in all purchasing decisions, we believe customers consider Fox’s products to be an outstanding value proposition given their significant performance and other attributes.

 

52


Table of Contents

Fox competes with several large suspension providers as well as numerous small manufacturers who provide branded and unbranded products. These competitors can be segmented into the following categories:

Mountain Biking – Fox competes with several companies that manufacture front and rear mountain bike suspension products. Management believes these include RockShox (a subsidiary of SRAM Corporation), Tenneco Marzocchi S.r.l. (a subsidiary of Tenneco Inc.), Manitou (a subsidiary of HB Performance Systems), SR Suntour and DT Swiss (a subsidiary of Vereinigte Drahtwerke AG).

Snowmobiles – Within the snowmobile market, Management believes its main competitor is KYB (Kayaba Industry Co., Ltd.). Other suppliers include Öhlins Racing AB, Walker Evans Racing, Works Performance Products and Penske Racing Shocks / Custom Axis, Inc.

All-Terrain Vehicles – A large percentage of the shocks supplied to OEM ATV manufacturers are the result of either long-term supplier relationships or captive business units associated with a specific OEM. Alternatively, ATV manufacturers source suspensions from a variety of suspension manufacturers depending on the final application and performance requirements.

Fox’s management believes its primary competitor outside of captive OEM suppliers is ZF Sachs (ZF Friedrichshafen AG) and Walker Evans Racing. Aftermarket shocks are available from large OEMs plus a number of primarily Aftermarket suppliers including Elka Suspension Inc., Öhlins Racing AB, Works Performance Products and Penske Racing Shocks / Custom Axis, Inc.

Off-Road Vehicles – Within the off-road vehicle category, Fox competes with both branded and unbranded competitors. The two largest competitors to Fox in management’s opinion are ThyssenKrupp Bilstein Suspension GmbH (“Bilstein”) and King Shock Technology, Inc. (“King Shock”). Other competitors include Icon Vehicle Dynamics, Sway-A-Way, Pro Comp Suspension and Rancho (Tenneco).

Suppliers

Fox works closely with its supply base, and depends upon certain suppliers to provide raw inputs, such as forgings and castings and molded polymers that have been optimized for weight, structural integrity, wear and cost. Fox typically has no firm contractual sourcing agreements with these suppliers other than purchase orders.

Depending on component requirements, raw material inputs go through a combination of machining processes including computer numeric control machines, drill stations and lathes. Fox utilizes manufacturing models and workflow analysis tools to minimize bottlenecks and maximize capital asset utilization. After initial machining, components are then outsourced to specialized manufacturers for plating, grinding, anodizing and honing.

Fox’s primary raw materials used in production are aluminum and magnesium. Fox uses multiple suppliers for these raw materials and believes that these raw materials are in adequate supply and are available from many suppliers at competitive prices. Prices for these materials have been increasing but the company is implementing sourcing strategies and value engineering initiatives to offset them.

Intellectual Property

Fox relies upon a combination of patents, trademarks, trade names, licensing arrangements, trade secrets, know-how and proprietary technology in order to secure and protect its intellectual property rights.

Fox’s in-house intellectual property department and in-house counsel diligently protect its new technologies with patents and trademarks and vigorously defend against patent infringement lawsuits. Fox currently owns 31 patents on proprietary technologies for shock absorbers and front fork suspension products and has an additional 78 patent pending applications at the U.S. and European Patent Offices. Fox’s patent portfolio makes it an impediment to competitors to introduce products with comparable features.

 

53


Table of Contents

Regulatory Environment

Fox’s manufacturing and assembly operations, its facilities and operations are subject to evolving federal, state and local environmental and occupational health and safety laws and regulations. These include laws and regulations governing air emissions, wastewater discharge and the storage and handling of chemicals and hazardous substances. Management believes that Fox is in compliance, in all material respects, with applicable environmental and occupational health and safety laws and regulations. New requirements, more stringent application of existing requirements, or discovery of previously unknown environmental conditions could result in material environmental expenditures in the future.

Additionally, Fox is subject to the jurisdiction of the United States Consumer Product Safety Commission (CPSC) and other federal, state and foreign regulatory bodies. Under CPSC regulations, a manufacturer of consumer goods is obligated to notify the CPSC, if, among other things, the manufacturer becomes aware that one of its products has a defect that could create a substantial risk of injury. If the manufacturer has not already undertaken to do so, the CPSC may require a manufacturer to recall a product, which may involve product repair, replacement or refund. Fox has never had any of its products recalled.

Employees

As of December 31, 2012, Fox employed approximately 534 persons. None of Fox’s employees are subject to collective bargaining agreements. We believe that Fox’s relationship with its employees is good.

Liberty Safe

Overview

Liberty Safe, headquartered in Payson, Utah and founded in 1988, is the premier designer, manufacturer and marketer of home, gun and office safes in North America. From its over 204,000 square foot manufacturing facility, Liberty Safe produces a wide range of home, office and gun safe models in a broad assortment of sizes, features and styles ranging from an entry level product to good, better and best products. Products are marketed under the Liberty Safe brand, as well as a portfolio of licensed and private label brands, including Remington, Cabela’s and John Deere. Liberty Safe’s products are the market share leader and are sold through an independent dealer network (“Dealer sales”) in addition to various sporting goods and home improvement retail outlets (“Non-Dealer sales” or “National sales”). Liberty Safe has the largest independent dealer network in the industry.

Approximately 60% of Liberty Safe’s sales are Non-Dealer sales and 40% are Dealer sales.

For the fiscal years ended December 31, 2012, 2011 and 2010, Liberty Safe had net sales of approximately $91.6 million, $82.2 million and $49.0 million (from its acquisition date), respectively, and operating income of $6.0 million, $4.3 million in the years ended December 31, 2012 and 2011 respectively, and an operating loss of $0.8 million in 2010. Liberty Safe had total assets of $82.4 million, $85.9 million and $83.3 million at December 31, 2012, 2011 and 2010, respectively. Net sales from Liberty Safe represented 10.4%, 13.6% and 9.7% of our consolidated net sales for the year ended December 31, 2012, 2011 and 2010 (from acquisition date), respectively.

History of Liberty Safe

The Liberty Safe brand and its leading market share has been built over a 24 year history of superior product quality, engineering and design innovation, and leading customer service and sales support. Liberty Safe has a long history of continuous improvement and innovative approaches to sales and marketing, product development and manufacturing processes. Significant investments over the last five years have solidified Liberty Safe’s reputation for providing substantial value to retailers and enhanced its long-standing position as the leading producer of premium home, office and gun safes.

 

54


Table of Contents

Liberty Safe started operations in 1988 and throughout 1991 and 1992, increased its distribution capabilities, establishing a regional sales force model to better serve the Dealer channel. This expanded sales coverage gave Liberty Safe the needed organizational structure to provide ready support and products nationwide, helping to establish its reputation for service to its customers. On the strength of its growing reputation and national sales presence, Liberty Safe achieved the status of the #1 selling safe company in America in 1994, according to Sargent and Greenleaf data, the major lock supplier to the industry, a position that it has maintained to this day. In 2001, Liberty Safe opened its current 204,000 square foot state-of-the-art facility in Payson, UT and consolidated all of its manufacturing and distribution operations to a centralized location. As the only facility in the industry utilizing significant automation and a streamlined roll-form manufacturing process, it represented a significant step forward when compared to the production capabilities of its competitors. Incremental investments following the consolidation have solidified Liberty Safe’s position as the pre-eminent low-cost and most efficient domestic manufacturer.

Beginning in 2007, Liberty Safe reorganized its manufacturing process, retooled its product line for increased standardization throughout the production process and realigned employee incentives to increase labor efficiency. These improvements enabled Liberty Safe to shift from build-to-stock production to build-to-order with shorter lead time requirements, greater labor efficiency and reduced working capital.

During 2011 Liberty Safe constructed a new production line that has allowed Liberty to build entry level safe products in- house. This product was previously sourced from an Asian manufacturer. The production line began operations in February 2012 and Liberty is currently manufacturing two different models of safes on this line which translates into five new SKUs. Liberty invested over $9.0 million to build the line. This investment in production capacity now makes Liberty Safe the largest manufacturer of home, office and gun safes in the world. This added investment in capacity in the U.S. will allow Liberty Safe to provide shorter lead times and competitive pricing to its North American customer base. This will allow Liberty safe to capture additional market share, growing its revenue base and adding more margin dollars to the bottom line. In addition, Liberty Safe will be able to reduce its investment in inventory by no longer having to rely upon long lead times and the inaccuracies of forecasting.

We purchased a majority interest in Liberty Safe on March 31, 2010.

Industry

Liberty Safe competes in the broadly defined North American safe industry which includes fire and document safes, media and data safes, depository safes, gun safes and cabinets, home safes and hotel safes. According to Global Industry Analysts, (“GIA”) March 2008 report, the global safe industry was estimated to be approximately $2.9 billion of wholesale sales in 2008, and grew consistently at an estimated CAGR of 4.3% from 2000 to 2009. Consistent growth has been one of the defining characteristics of this industry, and GIA anticipates it will continue at a rate of 4.4% from 2009 through 2015.

Products & Services

Liberty Safe offers home, office and gun safes with minimum retail prices ranging from $400 to $8,000.

Liberty Safe produces 39 home and gun safe models with the most varied assortment of sizes, feature upgrades, accessories and styling options in the industry. Liberty Safe’s premium home and gun safe product line covers sizes from 12 cu. ft. to 50 cu. ft. with smaller sizes available for its personal home safe. Liberty Safe markets its products under Company-owned brands and a portfolio of licensed and private label brands, including Remington, Cabela’s, John Deere and others. Liberty Safe also sells commercial safes, vault doors and a number of accessories and options. The overwhelming majority of revenue is derived from the sales of safes.

Competitive Strengths

#1 Premium Home and Gun Safe Brand with Strong Momentum in the MarketLiberty Safe achieved the status of #1 selling safe company in America in 1994 (per statistics provided by Sargent & Greenleaf, the primary lock supplier to the industry) and maintains this prominent position today. The market for premium home and gun safes

 

55


Table of Contents

is highly fragmented, and management estimates that Liberty Safe’s net sales are over twice those of its next largest competitor in the category. Liberty Safe continues to gain market share from the various smaller participants who lack the distribution and sales and marketing capabilities of Liberty Safe.

State-of-the-Art and Scalable Operations – Over the past five years, management has constructed a highly scalable operational platform and infrastructure that has positioned Liberty Safe for substantial sales growth and enhanced profitability in the coming years. Under current ownership, the company has transitioned itself from a manufacturing oriented operating culture to a demand-based, sales-oriented organization. The company’s strategic transition required the implementation of a demand-based sales and operating platform, which included (i) new equipment to drive automation and capacity improvements; (ii) reengineered product lines and production processes to drive efficiency through greater standardization in production; and (iii) new employee incentives tied to labor efficiency, which has improved worker performance as well as employee attitude. These initiatives are enhanced by an experienced senior executive team, a balanced sourcing and in-house manufacturing production strategy, advanced distribution capabilities and sophisticated IT systems. Liberty has combined its demand-based sales and operating initiatives with upgraded production equipment to drive multiple operational improvements. Since 2007, the company has reduced its lead times from 4 – 6 weeks to approximately seven days. These shorter production cycles coupled with better demand forecasting have significantly reduced working capital needs for the business by reducing domestic inventory from approximately 7,000 units to 3,000 units since 2007. Improved automation and workflow organization have decreased labor hours over 20% per safe from 8.3 in 2005 to 6.3 in 2012 for rolled steel safes. These recent initiatives combined with the company’s cumulative historical investments in operational capabilities have created a lasting competitive advantage over its smaller competitors, who utilize labor-intensive operations and lack the company’s lean manufacturing culture.

Historically, Liberty Safe maintained an optimal mix of in-house and Asian-sourced manufacturing in order to improve its ability to meet customer inventory needs. Beginning in 2012 Liberty Safe began manufacturing entry level safes that were previously sourced from an Asian manufacturer, on its new production line. As a result, over 90% of Liberty Safe products will now be made in the U.S. The average labor hours per entry level safe on this new production line is two hours. The increased capacity also positions Liberty Safe to grow its revenue base by more than was otherwise possible and profit from the product produced when compared to the all-in cost of the Asian sourced product.

The company has leased for the past ten years a manufacturing and distribution facility in Payson, Utah that represents the most scalable domestic facility in the industry. The company’s multi-faceted production capabilities allow for substantial flexibility and scalable capacity, thus assuring a level of supply chain execution far superior to any of its competitors.

Reputation for High Quality Products – Liberty Safe is passionate about offering only the highest quality products on a consistent basis, which over the years has gained it an enviable reputation and a key point of differentiation from its competitors. Liberty Safe distinguishes its products through tested security and fire protection features and industry leading design focused on functionality and aesthetics. The design of its safes meet rigorous internal benchmarks for security and fire protection, with most receiving certification from Underwriters Laboratory, Inc. (“UL”), the leading product safety standard certification, for its security capabilities. Additionally, Liberty Safe’s investment in accessories and feature options have made Liberty safes the most visually appealing and functional in the industry, while providing more customized solutions for retailers and consumers.

Trusted Supplier to National Retailer and Dealer Accounts – Liberty Safe’s comprehensive, high-quality product offering and sophisticated sales and marketing programs have made it a critical supplier to a diverse group of national accounts and dealers. Initially a key supplier primarily to the dealer channel, it has expanded its business with national accounts, such as Gander Mountain, Cabela’s and Lowe’s. Liberty Safe provides a superior value proposition as a supplier for its national retailers and dealers via its well-recognized brands, lifetime product warranty, tailored merchandising, category management solutions and superior supply chain execution. Further, Liberty Safe’s products generate more profitable floor-space, with both high absolute gross profit and retail margins over 30%. High retail profitability plus increased inventory turns has entrenched Liberty Safe as a key partner in customers’ success in the safe category. As a core element of building its relationships, Liberty Safe has invested significantly in making its retailers better salespeople through a proprietary suite of training tools, including in-store training, new product demonstrations, online education programs and sales strategy literature.

 

56


Table of Contents

Business Strategies

Liberty has experienced strong historical growth while executing on multiple new sales and operational initiatives, positioning it to continue to increase its scale and improve profitability. Liberty’s growth strategy is rooted in the sales and marketing and operational initiatives that have spurred its expansion into new accounts and increased penetration of existing accounts. Liberty has significant opportunity in its existing channels to continue to build upon its already strong market share. In addition to growth within its current channels, Liberty’s core competencies can be successfully applied to ventures in the broader security equipment market. Liberty has explored certain of these opportunities, but due to the prioritization of operational initiatives and expansion opportunities within existing channels, they have not been aggressively pursued. Potential near-to-medium term areas for expansion of Liberty’s platform include:

 

   

Expand Liberty’s product line into the broader home and office safe market through current customers or new distribution strategies;

 

   

Enter the military secure enclosures market;

 

   

Further develop international distribution by entering new countries and expanding current limited presence in Canada, Mexico and Europe;

 

   

Enter the residential security market through a strategic partnership with a provider of residential security service solutions to provide a more complete physical and electronic security solution; and

 

   

Acquire businesses within the premium home and gun safe industry and/or leverage Liberty’s platform into new products or channels

 

   

Offer additional accessory products to existing distribution networks

Customers

Liberty Safe prides itself on its ability to provide high-quality, innovative products and industry-leading customer service. As a result, it has fostered long-term relationships with leading national retailers (National or Non-Dealer) as well as numerous Dealers, enabling Liberty Safe to achieve considerable brand awareness and channel exposure. Traditionally, the Dealer channel has accounted for the majority of the Liberty Safe’s net sales, but through significant investment in its national accounts sales and marketing efforts, Liberty Safe has also become the leading supplier to National accounts. Expansion into National accounts is part of Liberty Safe’s strategy to reach a broader customer base and more varied demographics. National account customers include sporting goods retailers, farm & fleet retailers, home improvement retailers and club retailers. As of December 31, 2012, 2011 and 2010, Liberty Safe had 16, 16 and 22 National account customers, respectively, that are estimated to have accounted for approximately 57% of net sales.

Dealer customers include local hunting and fishing stores, hardware stores and numerous other local, independent store models. As of December 31, 2012, 2011 and 2010, there were 343, 325 and 322 Dealers that accounted for 43%, 39% and 38% of net sales, respectively.

Cabela’s, Liberty Safe’s largest customer accounted for approximately 15.0%, 13.2% and 15.2% of net sales in 2012, 2011 and 2010, respectively.

Sales & Marketing

Liberty Safe possesses robust sales and marketing capabilities in the safe industry. Liberty Safe utilizes separate sales teams for National accounts and Dealers, which enables it to provide more focused and effective strategies to manage and develop relationships within different channels. Liberty Safe has made significant recent investments in the development of a comprehensive sales and marketing program including merchandising, sales training and tools, promotions and supply chain management. Through these various initiatives, Liberty Safe offers highly adaptable programs to suit the varying needs of its retailers. This has enabled Liberty Safe to become a key supplier across diverse channels. Liberty Safe began advertising nationally on the Glen Beck show in the second half of 2010. This advertising has been highly successful and Liberty has continued this advertising in 2011 and 2012.

 

57


Table of Contents

Liberty Safe’s comprehensive service offering makes it uniquely suited to service national retailers in a variety of channels. Liberty Safe has designed a Store-within-a-Store program and a more comprehensive Safe Category Management program to build relationships and increase its importance to retailers. Primarily utilized with sporting goods retailers, the Store-within-a-Store concept successfully integrates the effective sales strategies of its dealers for selling a high-price point, niche product into a larger store format. Centered on communicating the benefits of its products to customers, the program enables retailers to more effectively up-sell customers through a good-better-best merchandising platform, increasing margin and inventory turns for its retailers. Liberty’s Safe Category Management program builds on the Store-within-a-Store concept to provide greater sales and marketing control and more complete inventory management solutions. This program facilitates Liberty Safe becoming the sole supplier to retailers, providing large incremental expansion and stronger relationships at accounts. No other market participant has the capabilities to provide a comprehensive suite of customer service solutions to national retailers, such as customized SKU programs, a Store-within-a-Store program and a Safe Category Management program.

Competition

Liberty Safe is the premier brand in the premium home and gun safe industry, with an estimated 34% market share in the category, two times the next competitor. Liberty is in a class by itself when it comes to manufacturing technology and efficiency and supply chain capabilities. Competitors are generally more heavily focused on either smaller, sourced safes or large, domestically produced safes. Competitive domestic manufacturers run “blacksmith” type factories that are small, inefficient and require a tremendous amount of manual labor that produces inconsistent product. In addition, many of Liberty’s competitors are directly tied to a third-party brand, such as Browning, Winchester or RedHead / Bass Pro.

Liberty competes with other safe manufacturers based on price, breadth of product line, technology, product supply chain capabilities and marketing capabilities.

Channel diversity in the premium home and gun safe industry is rare, with most companies having greater concentration in either the dealer channel or national accounts, but rarely having the supply chain capabilities or sales and marketing programs to service both channels effectively. Major competitors have limited sales and marketing departments and programs, making it difficult for them to expand sales and gain market share.

Suppliers

Liberty’s primary raw materials are steel, sheetrock, wood, locks, handles and fabric, for which it receives multiple shipments per week. Materials, on average, account for approximately 65% of the total cost of a domestically produced safe, with steel accounting for approximately 55% of material costs. Liberty purchases its materials from a combination of domestic and foreign suppliers. Historically, Liberty Safe has been able to pass on raw material price increases to its customers.

Liberty purchased over 29 million pounds of steel in 2012 primarily from domestic suppliers, using contracts that lock in prices two to three quarters in advance. Liberty Safe purchases coiled and flat steel in gauges from four to 14. Liberty Safe specifies rigorous requirements related to surface and edge finish and grain direction. All steel products are checked to ASTM specification and dimensional tolerances before entering the production process.

Liberty Safe had approximately $13.2 million and $8.1 million in firm backlog orders at December 31, 2012 and 2011, respectively.

Intellectual Property

Liberty Safe relies upon a combination of patents and trademarks in order to secure and protect its intellectual property rights.

Liberty Safe currently owns 25 trademarks and 2 patents on proprietary technologies for safe products.

 

58


Table of Contents

Research and Development

Liberty’s approach to R&D and innovation drives customer satisfaction and differentiation from competitive products. Liberty is the engineering and design leader in its sector, due to a history of first-to-market features and standard-setting design improvements. The Company’s proactive solicitation of feedback and constant interaction with consumers and retail customers across diverse channels and geographies enables the Company to stay at the forefront of customer demands. The Company’s approach to product development increases the likelihood of market acceptance by creating products that are more relevant to consumers’ demands. Research and development costs were $0.8 million, $0.7 million and $0.1 million in 2012, 2011 and 2010, respectively.

The below charts represents some of the recent innovations in product design (and functionality) that have come about from the Company’s dedication to R&D:

 

Product

  

Function / benefit

Cool Pocket™    Keeps documents 50% cooler than rest of safe
Integrated lighting system    Automatic on/off interior lights
Palusol™ Heat activated door    Seal expands to 7 times its size in a fire
Liberty Tough Doors™    Enhanced protection against side bolt prying
Marble gloss powder coat paint    Provides smooth glass finish
4-in-1 Flex™ storage system    Adjustable shelving configurations
Door panels    Pocket variety to store handguns and other items

In addition to product enhancements, new products, such as the Fatboy® Series, have been launched from Liberty’s commitment to R&D.

Based on consumer feedback, Liberty saw demand for safes that were capable of holding more valuables within the safe but at a lower price point than Liberty’s current large safe models. Within 3 months of conception, the Company introduced the successful Fatboy® series in February 2010. The Fatboy® and Fatboy Jr.® models, which are wider and deeper than traditional safes, were a natural complement to Liberty’s current products, targeted at a specific customer need. The introduction and success of the Fatboy® series demonstrates Liberty’s proven ability to recognize market opportunities, engineer a responsive product and execute market delivery. Beginning in 2012 Liberty Safe will introduce five new SKUs, manufactured on its new production line, with a unique locking system to service the entry level safe market.

Regulatory Environment

Liberty Safes’ management believes that Liberty Safe is in compliance, in all material respects, with applicable environmental and occupational health and safety laws and regulations.

Employees

Liberty Safe is led by a highly knowledgeable management team of sporting goods and consumer products industry veterans that possess a balanced combination of industry experience and functional expertise. The majority of the team members have worked together since 2000.

As of December 31, 2012, Liberty Safe had 342 full-time employees and 113 temporary employees. The Company’s labor force is non-union. Management believes that Liberty Safe has an excellent relationship with its employees.

 

59


Table of Contents

Tridien

Overview

Tridien, headquartered in Coral Springs, Florida, is a leading designer and manufacturer of powered and non-powered medical therapeutic support surfaces and patient positioning devices serving the acute care, long-term care and home health care markets. Tridien is one of the nation’s leading designers and manufacturers of specialty therapeutic support surfaces with manufacturing operations in multiple locations to better serve a national customer base.

Tridien, together with its subsidiary companies, provides customers the opportunity to source leading surface technologies from the designer and manufacturer.

Tridien develops products both independently and in partnership with large distribution intermediaries. Medical distribution companies then sell or rent the therapeutic support surfaces, sometimes in conjunction with bed frames and accessories to one of three end markets: (i) acute care, (ii) long term care and (iii) home health care. The level of sophistication largely varies for each product, as some patients require simple foam mattresses (“non-powered” support surfaces) while others may require electronically controlled, low air loss, lateral rotation, pulmonary therapy or alternating pressure surfaces (“powered” support surfaces). The design, engineering and manufacturing of all products are completed in-house (with the exception of a select group of products, which are manufactured in Taiwan) and are FDA compliant.

For the fiscal years ended December 31, 2012, 2011 and 2010, Tridien had net sales of approximately $55.9 million, $55.9 million and $61.1 million, and operating income of $3.7 million, $5.0 million and $8.0 million, respectively. Tridien had total assets of $44.5 million, $42.8 million and $44.2 million at December 31, 2012, 2011 and 2010, respectively. Net sales from Tridien represented 6.3%, 9.2% and 12.1% of our consolidated net sales for fiscal years 2012, 2011 and 2010, respectively.

History

Tridien was initially formed in February 2006 by CGI and Hollywood Capital, Inc., a private investment management firm led by Tridien’s former Chief Executive Officer, to acquire AMF and SenTech, located in Corona, CA and Coral Springs, FL, respectively. AMF Support Surfaces, Inc. is a leading manufacturer of non-powered mattress systems, seating cushions and patient positioning devices. SenTech is a leading designer and manufacturer of advanced electronically controlled, powered, alternating pressure, pulmonary therapy, low air loss and lateral rotation specialty support surfaces for the wound care industry. Prior to its acquisition, SenTech had established a premium brand as a result of its proprietary technologies, in the less price sensitive therapeutic market while AMF competed primarily in the preventive care market.

On October 5, 2006, Tridien acquired the patient positioning device business of Anatomic Concepts. The acquired operations were merged into Tridien’s operations. Anatomic is a leading supplier of operating suite patient positioning devices and support surfaces focused on the price sensitive long term care and home healthcare markets.

On June 27, 2007, Tridien purchased PrimaTech, a lower price-point distributor of powered medical support surfaces to the long term care and home healthcare markets. PrimaTech’s products are predominately designed in the U.S. and manufactured pursuant to an exclusive manufacturing agreement with an FDA registered manufacturing partner located in Taiwan.

In October 2009, Tridien and Hollywood Capital, Inc. terminated their management services agreement which provided for, among other things, two principals of Hollywood Capital, Inc., resigning from their roles of Chief Executive Officer and Chief Financial Officer of Tridien. Upon termination of the agreement, Tridien appointed a new Chief Executive Officer and a new Chief Financial Officer.

We purchased a controlling interest in Tridien from CGI on August 1, 2006.

Industry

The medical support surfaces industry is fragmented and comprised of many small participants and niche manufacturers. Tridien’s consolidation platform allows customers to source all leading support surface technologies for the acute care, long term care and home health care from a single source. Tridien is a vertically integrated

 

60


Table of Contents

company with engineering, design and research, manufacturing and support performed in house to quickly bring new, innovative products and technologies to market while maintaining high quality standards in its manufacturing process.

Immobility caused by injury, old age, chronic illness or obesity is the main cause for the development of pressure ulcers. In these cases, the person lying in the same position for a long period of time puts pressure on the bony prominence of the body surface. This pressure, if continued for a sustained period, can close blood capillaries that provide oxygen and nutrition to the skin. Over a period of time, these cells deprived of oxygen, begin to break down and form sores. In addition to constant or excessive pressure, other contributing factors to the development of pressure ulcers include heat, moisture, friction and sheer, or pull on the skin due to the underlying fabric.

The prevalence rate of pressure ulcers in acute care facilities has been seen as high as 34%, with costs of treatment as high as $70,000 per ulcer, causing an estimated burden of an additional 22 million Medicare hospital days. Further it has been reported that another 2% to 28% of all nursing home patients suffer from pressure ulcers. We believe that providing the right therapeutic support surfaces is a necessary intervention for these ulcers. Management believes the need for medical support surfaces will continue to grow due to several favorable demographic and industry trends including the increasing incidence of obesity in the United States, increasing life expectancies and an increasing emphasis on prevention of pressure ulcers by hospitals and long term care facilities.

According to the Centers for Disease Control and Prevention, between the years 1980 and 2000, obesity rates more than doubled among adults in the United States. Studies have shown that this increase in obesity has been a key factor in rising medical costs over the last 15 years. According to one study done at Emory University, increases in obesity rates have accounted for 27% of the increase in health care spending between 1987 and 2001. As an individual’s weight increases, so too does the probability that the individual will become immobile and, according to studies performed at the University of North Carolina, greater than 40% of obese adults aged 54 to 73 were at least partially immobile. As individuals become less mobile, they are more likely to require either preventative mattresses to better disperse weight and reduce pressure areas or therapeutic mattresses to shift weight and pressure. Similar to how obesity increases the occurrence of immobility, so too does an aging society. As life expectancy expands in the U.S. due to improved health care and nutrition, so too does the probability that an individual will be immobile for a portion of their lives. In addition, as individual’s age, skin becomes more susceptible to breakdown increasing the likelihood of developing pressure ulcers.

Beyond favorable demographic trends, Tridien’s management believes healthcare institutions are placing an increased emphasis on the prevention of pressure ulcers. According to Medicare guidelines, hospitals are no longer able to be reimbursed for the treatment of in-house acquired wounds, resulting in continued focus by hospitals in preventing and treating such wounds. The end result is that if an at-risk patient develops pressure ulcers while at the hospital; the hospital is required to bear the cost of healing. As a result of increasing litigation and the high cost of healing pressures ulcers, healthcare institutions are now focusing on using pressure relief equipment to reduce the incidence of in-house acquired pressure ulcers.

Products and Services

Specialty beds, mattress replacements and mattress overlays (i.e. therapeutic surfaces) are the primary products currently available for pressure relief and pressure reduction to treat and prevent decubitus ulcers. The market for specialty beds and therapeutic surfaces include the acute care centers, long-term care centers, nursing home centers and home healthcare settings. Medical therapeutic surfaces are designed to have preventative and/or therapeutic uses. The basic product categories are as follows:

 

   

Powered Support Surfaces: Mattresses which can be used for therapy or prevention and are typically manufactured using an electronic power source with air cylinders or a combination of air cylinders and foam and provide Alternating Pressure, Low Air Loss, or Lateral Rotation. Alternating Pressure Systems are designed to inflate alternate cylinders while contiguous cylinders deflate in an alternating pattern. The alternating inflation and deflation prevents sustained pressure on an area of skin by shifting pressure from one area to another. This type of therapy provides movement under the patient’s skin to eliminate both excessive and constant pressure, the leading cause of pressure ulcers. The powered control unit provides automatic changes in the distribution of air pressure. Tridien’s Alternating Pressure Systems in the SenTech

 

61


Table of Contents
 

line incorporate its intellectual property in the way these automatic changes take place. This patented technology allows for a more comfortable surface with aggressive therapeutic alternating pressure. Another typical type of powered surface is Lateral Rotation which can aid in laterally turning a patient to reduce risks associated with fluid building up in a patient’s lungs. A feature often found in Powered Surfaces is Low Air Loss that allows air to flow from the mattress to address the moisture and temperature environment on the patient’s skin, contributing factors to pressure ulcers. Tridien currently produces patented designs for the performance of both Alternating Pressure and Low Air Loss mattress systems which management believes provides the optimum healing therapy for the patient. Powered support surfaces are typically used in acute care settings and when more aggressive therapy is needed. Powered Support Surfaces represented approximately 18.7% of net sales in 2012 and 19.6% of net sales in 2011 and 2010.

 

   

Non-Powered Support Surfaces: Consists of mattresses which have no powered elements. Their support material can be composed of foam, air, water, gel or a combination of these. In the case of water, air or gel materials, they are held in place with containment bladders. Non-powered mattress replacement systems help redistribute a patient’s body weight to lessen forces on pressure points by envelopment into the surface. These products address the excessive pressure under a patient, but do not address the constant pressure applied to an area. Non-powered surfaces are generally used for prevention rather than treatment and currently comprise the majority of support surfaces. Currently Tridien manufactures a broad range of non-powered mattress systems using air, foam and gel. Non- powered support surfaces represented 53.6%, 53.1% and 53.2% of net sales in each of the years ended December 31, 2012, 2011 and 2010, respectively.

 

   

Positioning devices: Positioning devices are used to position patients for procedures as well as to minimize the likelihood of developing a pressure ulcer during those procedures. Tridien offers a complete range of foam positioning devices. Patient positioning devices represented 27.7%, 27.3% and 25.6% of net sales in each of the years ended December 31, 2012, 2011 and 2010, respectively.

Competition

The competition in the medical support surfaces market is based predominantly on product performance, features, price and durability. Other factors may include the technological ability of a manufacturer to customize their product offering to meet the needs of large distributors. Tridien competes with manufacturers of varying sizes who then sell predominantly through distributors to the acute care, long term care and home health care markets. Specific competitors include, Span America and other smaller competitors. Tridien differentiates itself from these competitors based on its patented technologies, quality of the products it manufacturers as well as its design and engineering capabilities to produce a full spectrum of surfaces that provide the greatest therapeutic outcome for every price point. While many competitors specialize in the production of a single type of support surface, and often outsource certain manufacturing as skills required to develop and manufacture products vary by materials used, Tridien is able to offer its customers a full spectrum of support surfaces nationwide.

Span America Medical Systems (NASDAQ: SPAN): ($76 million in fiscal 2012 sales) Span America’s medical division includes the sales of skin care products, bedside mats, and foam mattress overlays and replacement mattresses, including the PressureGuard therapeutic mattress, Span-Aid patient positioners (used to elevate and support body parts) and Dish pressure-relief seat cushions to aid wound healing. Span America reported that approximately 30% of their revenue in 2012 was attributed to their therapeutic support surface segment. Span America also supplies safety catheters and makes specialty packaging products for use in outdoor furniture.

 

62


Table of Contents

Business Strategies

Tridien’s management is focused on strategies to grow revenues, improve operating efficiency and improving gross margins. Of particular note, Tridien has completed four acquisitions since its inception and has achieved numerous benefits to this consolidation within the support surfaces industry. The following is a discussion of these strategies:

Offer customers high quality, consistent product, on a national basis – Products produced by Tridien and its competitors are typically bulky in nature and may not be conducive to shipping. Management believes that many of its competitors do not have the scale or resources required to produce support surfaces for national distributors and believes that customers value manufacturers with the scale and sophistication required to meet these needs. Tridien offers its customers the highest standards of quality through its robust Quality Management Systems. All Tridien facilities are ISO 13485 registered.

 

   

Leverage scale to provide industry leading research and development – Medical therapeutic surfaces are becoming increasingly technologically advanced. Tridien’s management believes that many smaller competitors do not have the resources required to effectively meet the changing needs of their customers and believes that increased scale and investments in engineering and technology will allow it to better serve its customers through industry leading research, technology and development.

 

   

Pursue cost savings through scale purchasing and operational improvements – Many of the products used to manufacture medical support surfaces are standard in nature and management believes that increased scale achieved through acquisitions will allow it to benefit from lower cost of materials and therefore lower cost of sales.

Research and Development

Tridien develops surfaces both independently and in partnership with large distribution intermediaries. Initial steps of product development are typically made independently. Larger distribution market participants will typically require further product development testing to ensure mattress systems have the desired properties while smaller distributors will tend to buy more standardized products, especially on the non-powered products. Tridien has dedicated professionals, including individuals focused on process engineering, design engineering, and electrical engineering, working on the development of the company’s next generation of therapeutic surfaces and is currently investing in its future focus of advanced wound care technologies.

Tridien is working to develop the next generation of products in surfaces. The new product development process often requires 2 to 6 months for prevention products and 12 to 24 months for treatment products, of research, engineering and testing cooperation. Tridien will provide technical support and repair services for its products as well, a differentiating characteristic valued by its customers. The expected increase in spending will allow Tridien to focus on the next generation products. During the years ended December 31, 2012, 2011 and 2010, Tridien incurred $2.1 million, $1.8 million and $1.3 million, respectively, in research and development costs.

Sales and Marketing

Support surfaces are primarily sold through distributors, who either rent or sell to acute care (hospitals) facilities, long term care facilities and home health care organizations. The acute care distribution market for support surfaces is dominated by large suppliers such as Stryker Corporation and Hill-Rom Holdings Inc. Other national distributors usually provide specific types of support surface technology. Beyond national distribution intermediaries there are numerous smaller more regional distributors who will purchase support surfaces developed by Tridien as certain brand lines are known in the market as providing proven therapy.

Tridien has developed a full range of support surface products that are sold or rented to healthcare distributors and occasionally sold directly to the end customer. Tridien also provides technical support and repair services for its products, an offering valued by all customers. While contracts with large distributors typically do not include minimum purchase orders, agreements typically call for rolling forecasts of orders to be given at the end of each month for the following three months.

Customers

During the fourth quarter of 2010 two of Tridien’s largest customers merged. The combined entity accounted for 33.4%, 38.2% and 39.1% of gross sales in 2012., 2011 and 2010, respectively. Another customer accounted for 26.0%, 25.2% and 24.0% of sales in 2012, 2011 and 2010, respectively. Approximately 66.6%, 64.1% and 63.5% of Tridien’s sales have been to its three largest customers in 2012, 2011 and 2010, respectively. Tridien’s top ten customers accounted for 79.7%, 84.5% and 82.8% of gross sales in 2012, 2011 and 2010, respectively.

Substantially all revenue is derived from sales within the United States.

 

63


Table of Contents

Tridien had approximately $2.4 million and $1.6 million in firm backlog orders at December 31, 2012 and 2011, respectively.

Suppliers

Tridien’s two primary raw materials used in manufacturing are polyurethane foam and fabric (primarily nylon and polycarbonate fabrics). Among Tridien’s largest raw material suppliers are Foamex International, Inc., Dartex Coatings, Inc. and Uretek, LLC. Tridien uses multiple suppliers for foam and fabric and believes that these raw materials are in adequate supply and are available from many suppliers at competitive prices. We expect these costs, particularly those related to polyurethane foam to increase during fiscal 2012 due to recent trends in related commodity prices. Actions taken by manufacturers of petro-chemical commodities such as capacity reductions could influence price changes from our supplier. The cost of raw materials as a percentage of sales was approximately 48% of gross sales in fiscal 2012, 48% of gross sales in fiscal 2011 and 46% of gross sales in fiscal 2010.

Intellectual Property

Tridien has 12 patents issued, filed from 1996 to 2005, and has 12 filed and pending patents.

Regulatory Environment

The FDCA, and regulations issued or proposed there under, provide for regulation by the Food and Drug Administration (FDA) of the marketing, manufacture, labeling, packaging and distribution of medical devices, including Tridien’s products. These regulations require, among other things that medical device manufacturers register with the FDA, list devices manufactured by them, and file various inspections by regulatory authorities and must comply with good manufacturing practices as required by the FDA and state regulatory authorities. Tridien’s management believes that the company is in substantial compliance with all applicable regulations.

Employees

As of December 31, 2012, Tridien employed 284 persons in all its locations together with 77 temporary employees. None of Tridien’s employees are subject to collective bargaining agreements. We believe that Tridien’s relationship with its employees is good.

 

64


Table of Contents

ITEM 1A – RISK FACTORS

Risks Related to Our Business and Structure

We are a Company with limited history and may not be able to continue to successfully manage our businesses on a combined basis.

We were formed on November 18, 2005 and have conducted operations since May 16, 2006. Although our management team has extensive experience in acquiring and managing small and middle market businesses, our failure to continue to develop and maintain effective systems and procedures, including accounting and financial reporting systems, to manage our operations as a consolidated public company, may negatively impact our ability to optimize the performance of our Company, which could adversely affect our ability to pay distributions to our shareholders. In addition, in that case, our consolidated financial statements might not be indicative of our financial condition, business and results of operations.

Our future success is dependent on the employees of our Manager and the management teams of our businesses, the loss of any of whom could materially adversely affect our financial condition, business and results of operations.

Our future success depends, to a significant extent, on the continued services of the employees of our Manager, most of whom have worked together for a number of years. While our Manager will have employment agreements with certain of its employees, including our Chief Financial Officer, these employment agreements may not prevent our Manager’s employees from leaving or from competing with us in the future. Our Manager does not have an employment agreement with our Chief Executive Officer.

The future success of our businesses also depends on their respective management teams because we operate our businesses on a stand-alone basis, primarily relying on existing management teams for management of their day-to-day operations. Consequently, their operational success, as well as the success of our internal growth strategy, will be dependent on the continued efforts of the management teams of the businesses. We provide such persons with equity incentives in their respective businesses and have employment agreements and/or non-competition agreements with certain persons we have identified as key to their businesses. However, these measures may not prevent the departure of these managers. The loss of services of one or more members of our management team or the management team at one of our businesses could materially adversely affect our financial condition, business and results of operations.

We face risks with respect to the evaluation and management of future platform or add-on acquisitions.

A component of our strategy is to continue to acquire additional platform subsidiaries, as well as add-on businesses for our existing businesses. Generally, because such acquisition targets are held privately, we may experience difficulty in evaluating potential target businesses as the information concerning these businesses is not publicly available. In addition, we and our subsidiary companies may have difficulty effectively managing or integrating acquisitions. We may experience greater than expected costs or difficulties relating to such acquisition, in which case, we might not achieve the anticipated returns from any particular acquisition, which may have a material adverse effect on our financial condition, business and results of operations.

We may not be able to successfully fund future acquisitions of new businesses due to the lack of availability of debt or equity financing at the Company level on acceptable terms, which could impede the implementation of our acquisition strategy and materially adversely impact our financial condition, business and results of operations.

In order to make future acquisitions, we intend to raise capital primarily through debt financing at the Company level, additional equity offerings, the sale of stock or assets of our businesses, and by offering equity in the Trust or our businesses to the sellers of target businesses or by undertaking a combination of any of the above. Since the timing and size of acquisitions cannot be readily predicted, we may need to be able to obtain funding on short notice to benefit fully from attractive acquisition opportunities. Such funding may not be available on acceptable terms. In

 

65


Table of Contents

addition, the level of our indebtedness may impact our ability to borrow at the Company level. Another source of capital for us may be the sale of additional shares, subject to market conditions and investor demand for the shares at prices that we consider to be in the interests of our shareholders. These risks may materially adversely affect our ability to pursue our acquisition strategy successfully and materially adversely affect our financial condition, business and results of operations.

While we intend to make regular cash distributions to our shareholders, the Company’s board of directors has full authority and discretion over the distributions of the Company, other than the profit allocation, and it may decide to reduce or eliminate distributions at any time, which may materially adversely affect the market price for our shares.

To date, we have declared and paid quarterly distributions, and although we intend to pursue a policy of paying regular distributions, the Company’s board of directors has full authority and discretion to determine whether or not a distribution by the Company should be declared and paid to the Trust and in turn to our shareholders, as well as the amount and timing of any distribution. In addition, the management fee, profit allocation and put price will be payment obligations of the Company and, as a result, will be paid, along with other Company obligations, prior to the payment of distributions to our shareholders. The Company’s board of directors may, based on their review of our financial condition and results of operations and pending acquisitions, determine to reduce or eliminate distributions, which may have a material adverse effect on the market price of our shares.

We will rely entirely on receipts from our businesses to make distributions to our shareholders.

The Trust’s sole asset is its interest in the Company, which holds controlling interests in our businesses. Therefore, we are dependent upon the ability of our businesses to generate earnings and cash flow and distribute them to us in the form of interest and principal payments on indebtedness and, from time to time, dividends on equity to enable us, first, to satisfy our financial obligations and, second to make distributions to our shareholders. This ability may be subject to limitations under laws of the jurisdictions in which they are incorporated or organized. If, as a consequence of these various restrictions, we are unable to generate sufficient receipts from our businesses, we may not be able to declare, or may have to delay or cancel payment of, distributions to our shareholders.

We do not own 100% of our businesses. While the Company is to receive cash payments from our businesses which are in the form of interest payments, debt repayment and dividends, if any dividends were to be paid by our businesses, they would be shared pro rata with the minority shareholders of our businesses and the amounts of dividends made to minority shareholders would not be available to us for any purpose, including Company debt service or distributions to our shareholders. Any proceeds from the sale of a business will be allocated among us and the minority shareholders of the business that is sold.

The Company’s board of directors has the power to change the terms of our shares in its sole discretion in ways with which you may disagree.

As an owner of our shares, you may disagree with changes made to the terms of our shares, and you may disagree with the Company’s board of directors’ decision that the changes made to the terms of the shares are not materially adverse to you as a shareholder or that they do not alter the characterization of the Trust. Your recourse, if you disagree, will be limited because our Trust Agreement gives broad authority and discretion to our board of directors. However, the Trust Agreement does not relieve the Company’s board of directors from any fiduciary obligation that is imposed on them pursuant to applicable law. In addition, we may change the nature of the shares to be issued to raise additional equity and remain a fixed-investment trust for tax purposes.

Certain provisions of the LLC Agreement of the Company and the Trust Agreement make it difficult for third parties to acquire control of the Trust and the Company and could deprive you of the opportunity to obtain a takeover premium for your shares.

The amended and restated LLC Agreement of the Company, which we refer to as the LLC Agreement, and the amended and restated Trust Agreement of the Trust, which we refer to as the Trust Agreement, contain a number of provisions that could make it more difficult for a third party to acquire, or may discourage a third party from acquiring, control of the Trust and the Company. These provisions include, among others:

 

   

restrictions on the Company’s ability to enter into certain transactions with our major shareholders, with the exception of our Manager, modeled on the limitation contained in Section 203 of the Delaware General Corporation Law, or DGCL;

 

66


Table of Contents
   

allowing only the Company’s board of directors to fill newly created directorships, for those directors who are elected by our shareholders, and allowing only our Manager, as holder of the Allocation Interests, to fill vacancies with respect to the class of directors appointed by our Manager;

 

   

requiring that directors elected by our shareholders be removed, with or without cause, only by a vote of 85% of our shareholders;

 

   

requiring advance notice for nominations of candidates for election to the Company’s board of directors or for proposing matters that can be acted upon by our shareholders at a shareholders’ meeting;

 

   

having a substantial number of additional authorized but unissued shares that may be issued without shareholder action;

 

   

providing the Company’s board of directors with certain authority to amend the LLC Agreement and the Trust Agreement, subject to certain voting and consent rights of the holders of trust interests and Allocation Interests;

 

   

providing for a staggered board of directors of the Company, the effect of which could be to deter a proxy contest for control of the Company’s board of directors or a hostile takeover; and

 

   

limitations regarding calling special meetings and written consents of our shareholders.

These provisions, as well as other provisions in the LLC Agreement and Trust Agreement may delay, defer or prevent a transaction or a change in control that might otherwise result in you obtaining a takeover premium for your shares.

We may have conflicts of interest with the noncontrolling shareholders of our businesses.

The boards of directors of our respective businesses have fiduciary duties to all their shareholders, including the Company and noncontrolling shareholders. As a result, they may make decisions that are in the best interests of their shareholders generally but which are not necessarily in the best interest of the Company or our shareholders. In dealings with the Company, the directors of our businesses may have conflicts of interest and decisions may have to be made without the participation of directors appointed by the Company, and such decisions may be different from those that we would make.

Our third party credit facility exposes us to additional risks associated with leverage and inhibits our operating flexibility and reduces cash flow available for distributions to our shareholders.

At December 31, 2012, we had approximately $252.2 million outstanding under our Term Loan Facility and $24.0 million outstanding under our Revolving Credit Facility. We expect to increase our level of debt in the future. The terms of our Revolving Credit Facility contains a number of affirmative and restrictive covenants that, among other things, require us to:

 

   

maintain a minimum level of cash flow;

 

   

leverage new businesses we acquire to a minimum specified level at the time of acquisition;

 

   

keep our total debt to cash flow at or below a ratio of 3.5 to 1; and

 

   

make acquisitions that satisfy certain specified minimum criteria.

 

67


Table of Contents

If we violate any of these covenants, our lender may accelerate the maturity of any debt outstanding and we may be prohibited from making any distributions to our shareholders. Such debt is secured by all of our assets, including the stock we own in our businesses and the rights we have under the loan agreements with our businesses. Our ability to meet our debt service obligations may be affected by events beyond our control and will depend primarily upon cash produced by our businesses. Any failure to comply with the terms of our indebtedness could materially adversely affect us.

Changes in interest rates could materially adversely affect us.

Our Credit Facility bears interest at floating rates which will generally change as interest rates change. We bear the risk that the rates we are charged by our lender will increase faster than the earnings and cash flow of our businesses, which could reduce profitability, adversely affect our ability to service our debt, cause us to breach covenants contained in our Revolving Credit Facility and reduce cash flow available for distribution, any of which could materially adversely affect us.

We may engage in a business transaction with one or more target businesses that have relationships with our officers, our directors, our Manager or CGI, which may create potential conflicts of interest.

We may decide to acquire one or more businesses with which our officers, our directors, our Manager or CGI have a relationship. While we might obtain a fairness opinion from an independent investment banking firm, potential conflicts of interest may still exist with respect to a particular acquisition, and, as a result, the terms of the acquisition of a target business may not be as advantageous to our shareholders as it would have been absent any conflicts of interest.

We are exposed to risks relating to evaluations of controls required by Section 404 of the Sarbanes-Oxley Act of 2002.

We are required to comply with Section 404 of the Sarbanes-Oxley Act of 2002. While we have concluded that at December 31, 2012, we have no material weaknesses in our internal controls over financial reporting we cannot assure you that we will not have a material weakness in the future. A “material weakness” is a control deficiency, or combination of significant deficiencies that results in more than a remote likelihood that a material misstatement of the annual or interim financial statements will not be prevented or detected. If we fail to maintain a system of internal controls over financial reporting that meets the requirements of Section 404, we might be subject to sanctions or investigation by regulatory authorities such as the SEC or by the New York Stock Exchange. Additionally, failure to comply with Section 404 or the report by us of a material weakness may cause investors to lose confidence in our financial statements and our stock price may be adversely affected. If we fail to remedy any material weakness, our financial statements may be inaccurate, we may not have access to the capital markets, and our stock price may be adversely affected

CGI may exercise significant influence over the Company.

CGI, through a wholly owned subsidiary, owns 7,931,000 or approximately 16.4% of our shares and may have significant influence over the election of directors in the future.

If, in the future, we cease to control and operate our businesses, we may be deemed to be an investment company under the Investment Company Act of 1940, as amended.

Under the terms of the LLC Agreement, we have the latitude to make investments in businesses that we will not operate or control. If we make significant investments in businesses that we do not operate or control or cease to operate and control our businesses, we may be deemed to be an investment company under the Investment Company Act of 1940, as amended, or the Investment Company Act. If we were deemed to be an investment

 

68


Table of Contents

company, we would either have to register as an investment company under the Investment Company Act, obtain exemptive relief from the SEC or modify our investments or organizational structure or our contract rights to fall outside the definition of an investment company. Registering as an investment company could, among other things, materially adversely affect our financial condition, business and results of operations, materially limit our ability to borrow funds or engage in other transactions involving leverage and require us to add directors who are independent of us or our Manager and otherwise will subject us to additional regulation that will be costly and time-consuming.

Risks Relating to Our Manager

Our Chief Executive Officer, directors, Manager and management team may allocate some of their time to other businesses, thereby causing conflicts of interest in their determination as to how much time to devote to our affairs, which may materially adversely affect our operations.

While the members of our management team anticipate devoting a substantial amount of their time to the affairs of the Company, only Mr. James Bottiglieri, our Chief Financial Officer, devotes substantially all of his time to our affairs. Our Chief Executive Officer, directors, Manager and members of our management team may engage in other business activities. This may result in a conflict of interest in allocating their time between our operations and our management and operations of other businesses. Their other business endeavors may be related to CGI, which will continue to own several businesses that were managed by our management team prior to our initial public offering, or affiliates of CGI as well as other parties. Conflicts of interest that arise over the allocation of time may not always be resolved in our favor and may materially adversely affect our operations. See the section entitled “Certain Relationships and Related Party Transactions” for the potential conflicts of interest of which you should be aware.

Our Manager and its affiliates, including members of our management team, may engage in activities that compete with us or our businesses.

While our management team intends to devote a substantial majority of their time to the affairs of the Company, and while our Manager and its affiliates currently do not manage any other businesses that are in similar lines of business as our businesses, and while our Manager must present all opportunities that meet the Company’s acquisition and disposition criteria to the Company’s board of directors, neither our management team nor our Manager is expressly prohibited from investing in or managing other entities, including those that are in the same or similar line of business as our businesses. In this regard, the management services agreement and the obligation to provide management services will not create a mutually exclusive relationship between our Manager and its affiliates, on the one hand, and the Company, on the other.

Our Manager need not present an acquisition or disposition opportunity to us if our Manager determines on its own that such acquisition or disposition opportunity does not meet the Company’s acquisition or disposition criteria.

Our Manager will review any acquisition or disposition opportunity presented to the Manager to determine if it satisfies the Company’s acquisition or disposition criteria, as established by the Company’s board of directors from time to time. If our Manager determines, in its sole discretion, that an opportunity fits our criteria, our Manager will refer the opportunity to the Company’s board of directors for its authorization and approval prior to the consummation thereof; opportunities that our Manager determines do not fit our criteria do not need to be presented to the Company’s board of directors for consideration. If such an opportunity is ultimately profitable, we will have not participated in such opportunity. Upon a determination by the Company’s board of directors not to promptly pursue an opportunity presented to it by our Manager in whole or in part, our Manager will be unrestricted in its ability to pursue such opportunity, or any part that we do not promptly pursue, on its own or refer such opportunity to other entities, including its affiliates.

 

69


Table of Contents

We cannot remove our Manager solely for poor performance, which could limit our ability to improve our performance and could materially adversely affect the market price of our shares.

Under the terms of the management services agreement, our Manager cannot be removed as a result of underperformance. Instead, the Company’s board of directors can only remove our Manager in certain limited circumstances or upon a vote by the majority of the Company’s board of directors and the majority of our shareholders to terminate the management services agreement. This limitation could materially adversely affect the market price of our shares.

If the management services agreement is terminated, our Manager, as holder of the Allocation Interests in the Company, has the right to cause the Company to purchase such Allocation Interests, which may materially adversely affect our liquidity and ability to grow.

If the management services agreement is terminated at any time other than as a result of our Manager’s resignation or if our Manager resigns on any date that is at least three years after the closing of our initial public offering, our Manager will have the right, but not the obligation, for one year from the date of termination or resignation, as the case may be, to cause the Company to purchase the Allocation Interests for the put price. If our Manager elects to cause the Company to purchase its Allocation Interests, we are obligated to do so and, until we have done so, our ability to conduct our business, including incurring debt, would be restricted and, accordingly, our liquidity and ability to grow may be adversely affected.

Our Manager can resign on 90 days’ notice and we may not be able to find a suitable replacement within that time, resulting in a disruption in our operations that could materially adversely affect our financial condition, business and results of operations as well as the market price of our shares.

Our Manager has the right, under the management services agreement, to resign at any time on 90 days’ written notice, whether we have found a replacement or not. If our Manager resigns, we may not be able to contract with a new manager or hire internal management with similar expertise and ability to provide the same or equivalent services on acceptable terms within 90 days, or at all, in which case our operations are likely to experience a disruption, our financial condition, business and results of operations as well as our ability to pay distributions are likely to be adversely affected and the market price of our shares may decline. In addition, the coordination of our internal management, acquisition activities and supervision of our businesses is likely to suffer if we are unable to identify and reach an agreement with a single institution or group of executives having the expertise possessed by our Manager and its affiliates. Even if we are able to retain comparable management, whether internal or external, the integration of such management and their lack of familiarity with our businesses may result in additional costs and time delays that could materially adversely affect our financial condition, business and results of operations.

The liability associated with the supplemental put agreement is difficult to estimate and may be subject to substantial period-to-period changes, thereby significantly impacting our future results of operations.

The Company will record the supplemental put agreement at its fair value at each balance sheet date by recording any change in fair value through its income statement. The fair value of the supplemental put agreement is largely related to the value of the profit allocation that our Manager, as holder of Allocation Interests, will receive. The valuation of the supplemental put agreement requires the use of complex financial models, which require sensitive assumptions and estimates. If our assumptions and estimates result in an over-estimation or under-estimation of the fair value of the supplemental put agreement, the resulting fluctuation in related liabilities could cause a material adverse effect on our future results of operations.

We must pay our Manager the management fee regardless of our performance.

Our Manager is entitled to receive a management fee that is based on our adjusted net assets, as defined in the management services agreement, regardless of the performance of our businesses. The calculation of the management fee is unrelated to the Company’s net income. As a result, the management fee may incentivize our Manager to increase the amount of our assets, for example, the acquisition of additional assets or the incurrence of third party debt rather than increase the performance of our businesses.

 

70


Table of Contents

We cannot determine the amount of the management fee that will be paid over time with any certainty.

The management fee paid to CGM for the year ended December 31, 2012, was $17.8 million. The management fee is calculated by reference to the Company’s adjusted net assets, which will be impacted by the acquisition or disposition of businesses, which can be significantly influenced by our Manager, as well as the performance of our businesses and other businesses we may acquire in the future. Changes in adjusted net assets and in the resulting management fee could be significant, resulting in a material adverse effect on the Company’s results of operations. In addition, if the performance of the Company declines, assuming adjusted net assets remains the same, management fees will increase as a percentage of the Company’s net income.

We cannot determine the amount of profit allocation that will be paid over time with any certainty.

We cannot determine the amount of profit allocation that will be paid over time with any certainty. Such determination would be dependent on the potential sale proceeds received for any of our businesses and the performance of the Company and its businesses over a multi-year period of time, among other factors that cannot be predicted with certainty at this time. Such factors may have a significant impact on the amount of any profit allocation to be paid. Likewise, such determination would be dependent on whether certain hurdles were surpassed giving rise to a payment of profit allocation. Any amounts paid in respect of the profit allocation are unrelated to the management fee earned for performance of services under the management services agreement.

The fees to be paid to our Manager pursuant to the management services agreement, the offsetting management services agreements and transaction services agreements and the profit allocation to be paid to our Manager, as holder of the Allocation Interests, pursuant to the LLC Agreement may significantly reduce the amount of cash available for distribution to our shareholders.

Under the management services agreement, the Company will be obligated to pay a management fee to and, subject to certain conditions, reimburse the costs and out-of-pocket expenses of our Manager incurred on behalf of the Company in connection with the provision of services to the Company. Similarly, our businesses will be obligated to pay fees to and reimburse the costs and expenses of our Manager pursuant to any offsetting management services agreements entered into between our Manager and one of our businesses, or any transaction services agreements to which such businesses are a party. In addition, our Manager, as holder of the Allocation Interests, will be entitled to receive profit allocations and may be entitled to receive the put price. While it is difficult to quantify with any certainty the actual amount of any such payments in the future, we do expect that such amounts could be substantial. See the section entitled “Certain Relationships and Related Party Transactions” for more information about these payment obligations of the Company. The management fee, profit allocation and put price will be payment obligations of the Company and, as a result, will be paid, along with other Company obligations, prior to the payment of distributions to shareholders. As a result, the payment of these amounts may significantly reduce the amount of cash flow available for distribution to our shareholders.

Our Manager’s influence on conducting our operations, including on our conducting of transactions, gives it the ability to increase its fees, which may reduce the amount of cash flow available for distribution to our shareholders.

Under the terms of the management services agreement, our Manager is paid a management fee calculated as a percentage of the Company’s adjusted net assets for certain items and is unrelated to net income or any other performance base or measure. Our Manager, controls, may advise us to consummate transactions, incur third party debt or conduct our operations in a manner that, in our Manager’s reasonable discretion, are necessary to the future growth of our businesses and are in the best interests of our shareholders. These transactions, however, may increase the amount of fees paid to our Manager. Our Manager’s ability to increase its fees, through the influence it has over our operations, may increase the compensation paid by our Manager. Our Manager’s ability to influence the management fee paid to it by us could reduce the amount of cash flow available for distribution to our shareholders.

 

71


Table of Contents

Fees paid by the Company and our businesses pursuant to transaction services agreements do not offset fees payable under the management services agreement and will be in addition to the management fee payable by the Company under the management services agreement.

The management services agreement provides that our businesses may enter into transaction services agreements with our Manager pursuant to which our businesses will pay fees to our Manager. See the section entitled “Certain Relationships and Related Party Transactions” for more information about these agreements. Unlike fees paid under the offsetting management services agreements, fees that are paid pursuant to such transaction services agreements will not reduce the management fee payable by the Company. Therefore, such fees will be in excess of the management fee payable by the Company.

The fees to be paid to our Manager pursuant to these transaction service agreements will be paid prior to any principal, interest or dividend payments to be paid to the Company by our businesses, which will reduce the amount of cash flow available for distributions to shareholders.

Our Manager’s profit allocation may induce it to make suboptimal decisions regarding our operations.

Our Manager, as holder of 100% of the Allocation Interests in the Company, will receive a profit allocation based on ongoing cash flows and capital gains in excess of a hurdle rate. In this respect, a calculation and payment of profit allocation may be triggered upon the sale of one of our businesses. As a result, our Manager may be incentivized to recommend the sale of one or more of our businesses to the Company’s board of directors at a time that may not be optimal for our shareholders.

The obligations to pay the management fee and profit allocation, including the put price, may cause the Company to liquidate assets or incur debt.

If we do not have sufficient liquid assets to pay the management fee and profit allocation, including the put price, when such payments are due, we may be required to liquidate assets or incur debt in order to make such payments. This circumstance could materially adversely affect our liquidity and ability to make distributions to our shareholders.

Risks Related to Taxation

Our shareholders will be subject to tax on their share of the Company’s taxable income, which taxes or taxable income could exceed the cash distributions they receive from the Trust.

For so long as the Company or the Trust (if it is treated as a tax partnership) would not be required to register as an investment company under the Investment Company Act of 1940 and at least 90% of our gross income for each taxable year constitutes “qualifying income” within the meaning of Section 7704(d) of the Internal Revenue Code of 1986, as amended (the “Code”), on a continuing basis, we will be treated, for U.S. federal income tax purposes, as a partnership and not as an association or a publicly traded partnership taxable as a corporation. In that case our shareholders will be subject to U.S. federal income tax and, possibly, state, local and foreign income tax, on their share of the Company’s taxable income, which taxes or taxable income could exceed the cash distributions they receive from the Trust. There is, accordingly, a risk that our shareholders may not receive cash distributions equal to their portion of our taxable income or sufficient in amount even to satisfy their personal tax liability those results from that income. This may result from gains on the sale or exchange of stock or debt of subsidiaries that will be allocated to shareholders who hold (or are deemed to hold) shares on the day such gains were realized if there is no corresponding distribution of the proceeds from such sales, or where a shareholder disposes of shares after an allocation of gain but before proceeds (if any) are distributed by the Company. Shareholders may also realize income in excess of distributions due to the Company’s use of cash from operations or sales proceeds for uses other than to make distributions to shareholders, including funding acquisitions, satisfying short- and long-term working capital needs of our businesses, or satisfying known or unknown liabilities. In addition, certain financial covenants with the Company’s lenders may limit or prohibit the distribution of cash to shareholders. The Company’s board of directors is also free to change the Company’s distribution policy. The Company is under no obligation to make distributions to shareholders equal to or in excess of their portion of our taxable income or sufficient in amount even to satisfy the tax liability that results from that income.

 

72


Table of Contents

All of the Company’s income could be subject to an entity-level tax in the United States, which could result in a material reduction in cash flow available for distribution to holders of shares of the Trust and thus could result in a substantial reduction in the value of the shares.

We do not expect the Company to be characterized as a corporation so long as it would not be required to register as an investment company under the Investment Company Act of 1940 and 90% or more of its gross income for each taxable year constitutes “qualifying income.” The Company expects to receive more than 90% of its gross income each year from dividends, interest and gains on sales of stock or debt instruments, including principally from or with respect to stock or debt of corporations in which the Company holds a majority interest. The Company intends to treat all such dividends, interest and gains as “qualifying income.”

If the Company fails to satisfy this “qualifying income” exception, the Company will be treated as a corporation for U.S. federal (and certain state and local) income tax purposes, and would be required to pay income tax at regular corporate rates on its income. Taxation of the Company as a corporation could result in a material reduction in distributions to our shareholders and after-tax return and, thus, could likely result in a reduction in the value of, or materially adversely affect the market price of, the shares of the Trust.

A shareholder may recognize a greater taxable gain (or a smaller tax loss) on a disposition of shares than expected because of the treatment of debt under the partnership tax accounting rules.

We may incur debt for a variety of reasons, including for acquisitions as well as other purposes. Under partnership tax accounting principles (which apply to the Company), debt of the Company generally will be allocable to our shareholders, who will realize the benefit of including their allocable share of the debt in the tax basis of their investment in shares. At the time a shareholder later sells shares, the selling shareholder’s amount realized on the sale will include not only the sales price of the shares but also the shareholder’s portion of the Company’s debt allocable to his shares (which is treated as proceeds from the sale of those shares). Depending on the nature of the Company’s activities after having incurred the debt, and the utilization of the borrowed funds, a later sale of shares could result in a larger taxable gain (or a smaller tax loss) than anticipated.

Our structure involves complex provisions of U.S. federal income tax law for which no clear precedent or authority may be available. Our structure also is subject to potential legislative, judicial or administrative change and differing interpretations, possibly on a retroactive basis.

The U.S. federal income tax treatment of holders of the Shares depends in some instances on determinations of fact and interpretations of complex provisions of U.S. federal income tax law for which no clear precedent or authority may be available. You should be aware that the U.S. federal income tax rules are constantly under review by persons involved in the legislative process, the IRS, and the U.S. Treasury Department, frequently resulting in revised interpretations of established concepts, statutory changes, revisions to regulations and other modifications and interpretations. The IRS pays close attention to the proper application of tax laws to partnerships. The present U.S. federal income tax treatment of an investment in the Shares may be modified by administrative, legislative or judicial interpretation at any time, and any such action may affect investments and commitments previously made. For example, changes to the U.S. federal tax laws and interpretations thereof could make it more difficult or impossible to meet the qualifying income exception for us to be treated as a partnership for U.S. federal income tax purposes that is not taxable as a corporation, affect or cause us to change our investments and commitments, affect the tax considerations of an investment in us and adversely affect an investment in our Shares. Our organizational documents and agreements permit the Board of Directors to modify our operating agreement from time to time, without the consent of the holders of Shares, in order to address certain changes in U.S. federal income tax regulations, legislation or interpretation. In some circumstances, such revisions could have a material adverse impact on some or all of the holders of our Shares. Moreover, we will apply certain assumptions and conventions in an attempt to comply with applicable rules and to report income, gain, deduction, loss and credit to holders in a manner that reflects such holders’ beneficial ownership of partnership items, taking into account variation in ownership interests during each taxable year because of trading activity. However, these assumptions and

 

73


Table of Contents

conventions may not be in compliance with all aspects of applicable tax requirements. It is possible that the IRS will assert successfully that the conventions and assumptions used by us do not satisfy the technical requirements of the Code and/or Treasury regulations and could require that items of income, gain, deductions, loss or credit, including interest deductions, be adjusted, reallocated, or disallowed, in a manner that adversely affects holders of the Shares.

Risks Relating Generally to Our Businesses

The recent disruption in the overall economy and the financial markets will adversely impact our business.

Many industries, including our businesses, have been affected by current economic factors, including the significant deterioration of global economic conditions, declines in employment levels, and shifts in consumer spending patterns. The recent disruptions in the overall economy and volatility in the financial markets have greatly reduced, and may continue to reduce, consumer confidence in the economy, negatively affecting consumer spending, which could be harmful to our financial position. Disruptions in the overall economy may also lead to a lower collection rate on billings as consumers or businesses are unable to pay their bills in a timely fashion. Decreased cash flow generated from our products may adversely affect our financial position and our ability to fund our operations. In addition, macro-economic disruptions, as well as the restructuring of various commercial and investment banking organizations, could adversely affect our ability to access the credit markets. The disruption in the credit markets may also adversely affect the availability of financing to support our strategy for growth through future acquisitions. There is a risk that government responses to the disruptions in the financial markets will not restore consumer confidence, stabilize the markets, or increase liquidity and the availability of credit.

Impairment of our intangible assets could result in significant charges that would adversely impact our future operating results.

We have significant intangible assets, including goodwill with an indefinite life, which are susceptible to valuation adjustments as a result of changes in various factors or conditions. The most significant intangible assets on our balance sheet are goodwill, technologies, customer relationships and trademarks we acquired when we acquired our businesses. Customer relationships are amortized on a straight line basis based upon the pattern in which the economic benefits of customer relationships are being utilized. Other identifiable intangible assets are amortized on a straight-line basis over their estimated useful lives. We assess the potential impairment of goodwill and indefinite lived intangible assets on an annual basis, as well as whenever events or changes in circumstances indicate that the carrying value may not be recoverable. We assess definite lived intangible assets whenever events or changes in circumstances indicate that the carrying value may not be recoverable.

Factors that could trigger impairment include the following:

 

   

significant underperformance relative to historical or projected future operating results;

 

   

significant changes in the manner of or use of the acquired assets or the strategy for our overall business;

 

   

significant negative industry or economic trends;

 

   

significant decline in our stock price for a sustained period;

 

   

changes in our organization or management reporting structure could result in additional reporting units, which may require alternative methods of estimating fair values or greater desegregation or aggregation in our analysis by reporting unit; and

 

   

a decline in our market capitalization below net book value.

As of December 31, 2012, we had identified indefinite lived intangible assets with a carrying value in our financial statements of $132.4 million, and goodwill of $257.5 million.

 

74


Table of Contents

Further adverse changes in the operations of our businesses or other unforeseeable factors could result in an impairment charge in future periods that would impact our results of operations and financial position in that period.

Our businesses are subject to unplanned business interruptions which may adversely affect our performance.

Operational interruptions and unplanned events at one or more of our production facilities, such as explosions, fires, inclement weather, natural disasters, accidents, transportation interruptions and supply could cause substantial losses in our production capacity. Furthermore, because customers may be dependent on planned deliveries from us, customers that have to reschedule their own operations due to our delivery delays may be able to pursue financial claims against us, and we may incur costs to correct such problems in addition to any liability resulting from such claims. Such interruptions may also harm our reputation among actual and potential customers, potentially resulting in a loss of business. To the extent these losses are not covered by insurance, our financial position, results of operations and cash flows may be adversely affected by such events.

Our businesses rely and may rely on their intellectual property and licenses to use others’ intellectual property, for competitive advantage. If our businesses are unable to protect their intellectual property, are unable to obtain or retain licenses to use other’s intellectual property, or if they infringe upon or are alleged to have infringed upon others’ intellectual property, it could have a material adverse effect on their financial condition, business and results of operations.

Each businesses’ success depends in part on their, or licenses to use others’, brand names, proprietary technology and manufacturing techniques. These businesses rely on a combination of patents, trademarks, copyrights, trade secrets, confidentiality procedures and contractual provisions to protect their intellectual property rights. The steps they have taken to protect their intellectual property rights may not prevent third parties from using their intellectual property and other proprietary information without their authorization or independently developing intellectual property and other proprietary information that is similar. In addition, the laws of foreign countries may not protect our businesses’ intellectual property rights effectively or to the same extent as the laws of the United States. Stopping unauthorized use of their proprietary information and intellectual property, and defending claims that they have made unauthorized use of others’ proprietary information or intellectual property, may be difficult, time-consuming and costly. The use of their intellectual property and other proprietary information by others, and the use by others of their intellectual property and proprietary information, could reduce or eliminate any competitive advantage they have developed, cause them to lose sales or otherwise harm their business.

Our businesses may become involved in legal proceedings and claims in the future either to protect their intellectual property or to defend allegations that they have infringed upon others’ intellectual property rights. These claims and any resulting litigation could subject them to significant liability for damages and invalidate their property rights. In addition, these lawsuits, regardless of their merits, could be time consuming and expensive to resolve and could divert management’s time and attention. The costs associated with any of these actions could be substantial and could have a material adverse effect on their financial condition, business and results of operations.

The operations and research and development of some of our businesses’ services and technology depend on the collective experience of their technical employees. If these employees were to leave our businesses and take this knowledge, our businesses’ operations and their ability to compete effectively could be materially adversely impacted.

The future success of some of our businesses depends upon the continued service of their technical personnel who have developed and continue to develop their technology and products. If any of these employees leave our businesses, the loss of their technical knowledge and experience may materially adversely affect the operations and research and development of current and future services. We may also be unable to attract technical individuals with comparable experience because competition for such technical personnel is intense. If our businesses are not able to replace their technical personnel with new employees or attract additional technical individuals, their operations may suffer as they may be unable to keep up with innovations in their respective industries. As a result, their ability to continue to compete effectively and their operations may be materially adversely affected.

 

75


Table of Contents

If our businesses are unable to continue the technological innovation and successful commercial introduction of new products and services, their financial condition, business and results of operations could be materially adversely affected.

The industries in which our businesses operate, or may operate, experience periodic technological changes and ongoing product improvements. Their results of operations depend significantly on the development of commercially viable new products, product grades and applications, as well as production technologies and their ability to integrate new technologies. Our future growth will depend on their ability to gauge the direction of the commercial and technological progress in all key end-use markets and upon their ability to successfully develop, manufacture and market products in such changing end-use markets. In this regard, they must make ongoing capital investments.

In addition, their customers may introduce new generations of their own products, which may require new or increased technological and performance specifications, requiring our businesses to develop customized products. Our businesses may not be successful in developing new products and technology that satisfy their customers’ demand and their customers may not accept any of their new products. If our businesses fail to keep pace with evolving technological innovations or fail to modify their products in response to their customers’ needs in a timely manner, then their financial condition, business and results of operations could be materially adversely affected as a result of reduced sales of their products and sunk developmental costs. These developments may require our personnel staffing business to seek better educated and trained workers, who may not be available in sufficient numbers.

Our businesses could experience fluctuations in the costs of raw materials as a result of inflation and other economic conditions, which fluctuations could have a material adverse effect on their financial condition, business and results of operations.

Changes in inflation could materially adversely affect the costs and availability of raw materials used in our manufacturing businesses, and changes in fuel costs likely will affect the costs of transporting materials from our suppliers and shipping goods to our customers, as well as the effective areas from which we can recruit temporary staffing personnel. For example, for Advanced Circuits, the principal raw materials consist of copper and glass and represent approximately 20% of net sales in 2012. Prices for these key raw materials may fluctuate during periods of high demand. The ability by these businesses to offset the effect of increases in raw material prices by increasing their prices is uncertain. If these businesses are unable to cover price increases of these raw materials, their financial condition, business and results of operations could be materially adversely affected.

Our businesses do not have and may not have long-term contracts with their customers and clients and the loss of customers and clients could materially adversely affect their financial condition, business and results of operations.

Our businesses are and may be, based primarily upon individual orders and sales with their customers and clients. Our businesses historically have not entered into long-term supply contracts with their customers and clients. As such, their customers and clients could cease using their services or buying their products from them at any time and for any reason. The fact that they do not enter into long-term contracts with their customers and clients means that they have no recourse in the event a customer or client no longer wants to use their services or purchase products from them. If a significant number of their customers or clients elect not to use their services or purchase their products, it could materially adversely affect their financial condition, business and results of operations.

Our businesses are and may be subject to federal, state and foreign environmental laws and regulations that expose them to potential financial liability. Complying with applicable environmental laws requires significant resources, and if our businesses fail to comply, they could be subject to substantial liability.

Some of the facilities and operations of our businesses are and may be subject to a variety of federal, state and foreign environmental laws and regulations including laws and regulations pertaining to the handling, storage and transportation of raw materials, products and wastes, which require and will continue to require significant expenditures to remain in compliance with such laws and regulations currently in place and in the future.

 

76


Table of Contents

Compliance with current and future environmental laws is a major consideration for our businesses as any material violations of these laws can lead to substantial liability, revocations of discharge permits, fines or penalties. Because some of our businesses use hazardous materials and generate hazardous wastes in their operations, they may be subject to potential financial liability for costs associated with the investigation and remediation of their own sites, or sites at which they have arranged for the disposal of hazardous wastes, if such sites become contaminated. Even if they fully comply with applicable environmental laws and are not directly at fault for the contamination, our businesses may still be liable. Costs associated with these risks could have a material adverse effect on our financial condition, business and results of operations.

Defects in the products provided by our companies could result in financial or other damages to their customers, which could result in reduced demand for our companies’ products and/or liability claims against our companies.

As manufacturers and distributors of consumer products, certain of our companies are subject to various laws, rules and regulations, which may empower governmental agencies and authorities to exclude from the market products that are found to be unsafe or hazardous. Under certain circumstances, a governmental authority could require our companies to repurchase or recall one or more of their products. Additionally, laws regulating certain consumer products exist in some cities and states, as well as in other countries in which they sell their products, where more restrictive laws and regulations exist or may be adopted in the future. Any repurchase or recall of such products could be costly and could damage the reputation of our companies. If any of our companies were required to remove, or voluntarily remove, their products from the market, their reputation may be tarnished and they may have large quantities of finished products that they cannot sell. Additionally, our companies may be subject to regulatory actions that could harm their reputations, adversely impact the values of their brands and/or increase the cost of production.

Our companies also face exposure to product liability claims in the event that one of their products is alleged to have resulted in property damage, bodily injury or other adverse effects. Defects in products could result in customer dissatisfaction or a reduction in, or cancellation of, future purchases or liability claims against our companies. If these defects occur frequently, our reputation may be impaired permanently. Defects in products could also result in financial or other damages to customers, for which our companies may be asked or required to compensate their customers, in the form of substantial monetary judgments or otherwise. While our companies take the steps deemed necessary to comply with all laws and regulations, there can be no assurance that rapidly changing safety standards will not render unsaleable products that complied with previously-applicable safety standards. As a result, these types of claims could have a material adverse effect on our businesses, results of operations and financial condition.

Some of our businesses are subject to certain risks associated with the movement of businesses offshore.

Some of our businesses are potentially at risk of losing business to competitors operating in lower cost countries. An additional risk is the movement offshore of some of our businesses’ customers, leading them to procure products or services from more closely located companies. Either of these factors could negatively impact our financial condition, business and results of operations.

Loss of key customers of some of our businesses could negatively impact financial condition.

Some of our businesses have significant exposure to certain key customers, the loss of which could negatively impact our financial condition, business and results of operations.

Our businesses are subject to certain risks associated with their foreign operations or business they conduct in foreign jurisdictions.

Some of our businesses have and may have operations or conduct business outside the United States. Certain risks are inherent in operating or conducting business in foreign jurisdictions, including exposure to local economic conditions; difficulties in enforcing agreements and collecting receivables through certain foreign legal systems; longer payment cycles for foreign customers; adverse currency exchange controls; exposure to risks associated with changes in foreign exchange rates; potential adverse changes in political environments; withholding taxes and

 

77


Table of Contents

restrictions on the withdrawal of foreign investments and earnings; export and import restrictions; difficulties in enforcing intellectual property rights; and required compliance with a variety of foreign laws and regulations. These risks individually and collectively have the potential to negatively impact our financial condition, business and results of operations.

New regulations related to conflict minerals may force certain of our businesses to incur additional expenses, may make the supply chain of such businesses more complex and may result in damage to the customer relationships of such businesses.

In August 2012, as mandated by the Dodd-Frank Wall Street Reform and Consumer Protection Act of 2010, the Securities and Exchange Commission promulgated final rules regarding disclosure of the use of certain minerals and their derivatives, including tin, tantalum, tungsten and gold, known as “conflict minerals,” if these minerals are necessary to the functionality or production of the company’s products. These regulations require such issuers to report annually whether or not such minerals originate from the Democratic Republic of Congo (DRC) and adjoining countries and in some cases to perform extensive due diligence on their supply chains for such minerals.

The implementation of these new requirements could adversely affect the sourcing, availability and pricing of conflict minerals used in the manufacturing processes for certain products of our businesses. In addition, some of our businesses may incur additional costs to comply with the disclosure requirements, including costs related to determining the source of any of the relevant minerals used in the products of certain of our businesses. Since the supply chain of certain of our businesses is complex, the due diligence procedures implemented may not enable such businesses to ascertain the origins for these minerals or determine that these minerals are DRC conflict-free, which may harm the reputation of some of our businesses. Some of our businesses may also face difficulties in satisfying customers who may require that our products be certified as DRC conflict-free, which could harm relationships with such customers and lead to a loss of revenue. These new requirements also could have the effect of limiting the pool of suppliers from which some of our businesses source these minerals, and we may be unable to obtain conflict-free minerals at competitive prices, which could increase costs and adversely affect the manufacturing operations and profitability of certain of our businesses. Any one or a combination of these various factors could negatively impact our financial condition, business and results of operations.

The proposed spending cuts imposed by the Budget Control Act of 2011 (“BCA”) could impact the operating results and profit of our businesses.

The U.S. government continues to focus on developing and implementing spending, tax, and other initiatives to stimulate the economy, create jobs, and reduce the deficit. One of these initiatives, the BCA, imposes greater constraints on government spending. In an attempt to balance decisions regarding defense, homeland security, and other federal spending priorities, the BCA immediately imposed spending caps that contain approximately $487 billion in reductions to the Department of Defense (“DoD”) base budgets over a ten-year period ending in 2021. The BCA also provides for an automatic sequestration process, originally slated to commence in January 2013, that imposes additional cuts of approximately $50 billion per year to the currently proposed DoD budgets for each fiscal year beginning with 2013 and continuing through 2021. On January 2, 2013, the American Taxpayer Relief Act of 2012 (“ATRA”) was signed into law, which among other things effectively delayed the implementation of the automatic sequestration process by approximately two months and reduced the spending cuts that were scheduled to occur during 2013 in proportion to the delay. Although we cannot predict whether the automatic sequestration process will be allowed to proceed as set forth in ATRA and the BCA, or whether it will be further modified by new or additional legislation, a significant decline in overall U.S. government or DoD spending, a substantial reduction or elimination of particular defense-related programs or significant delays in contract or task order awards could have a material adverse effect on our businesses, result of operations and financial condition.

 

78


Table of Contents

Risks Related to Advanced Circuits

Unless Advanced Circuits is able to respond to technological change at least as quickly as its competitors, its services could be rendered obsolete, which could materially adversely affect its financial condition, business and results of operations.

The market for Advanced Circuits’ services is characterized by rapidly changing technology and continuing process development. The future success of its business will depend in large part upon its ability to maintain and enhance its technological capabilities, retain qualified engineering and technical personnel, develop and market services that meet evolving customer needs and successfully anticipate and respond to technological changes on a cost-effective and timely basis. Advanced Circuits’ core manufacturing capabilities are for 2 to 12 layer printed circuit boards. Trends towards miniaturization and increased performance of electronic products are dictating the use of printed circuit boards with increased layer counts. If this trend continues Advanced Circuits may not be able to effectively respond to the technological requirements of the changing market. If it determines that new technologies and equipment are required to remain competitive, the development, acquisition and implementation of these technologies may require significant capital investments. It may be unable to obtain capital for these purposes in the future, and investments in new technologies may not result in commercially viable technological processes. Any failure to anticipate and adapt to its customers’ changing technological needs and requirements or retain qualified engineering and technical personnel could materially adversely affect its financial condition, business and results of operations.

Advanced Circuits’ customers operate in industries that experience rapid technological change resulting in short product life cycles and as a result, if the product life cycles of its customers slow materially, and research and development expenditures are reduced, its financial condition, business and results of operations will be materially adversely affected.

Advanced Circuits’ customers compete in markets that are characterized by rapidly changing technology, evolving industry standards and continuous improvement in products and services. These conditions frequently result in short product life cycles. As professionals operating in research and development departments represent the majority of Advanced Circuits’ net sales, the rapid development of electronic products is a key driver of Advanced Circuits’ sales and operating performance. Any decline in the development and introduction of new electronic products could slow the demand for Advanced Circuits’ services and could have a material adverse effect on its financial condition, business and results of operations.

Electronics manufacturing services corporations are increasingly acting as intermediaries, positioning themselves between PCB manufacturers and OEMS, which could reduce operating margins.

Advanced Circuits’ OEM customers are increasingly outsourcing the assembly of equipment to third party manufacturers. These third party manufacturers typically assemble products for multiple customers and often purchase circuit boards from Advanced Circuits in larger quantities than OEM manufacturers. The ability of Advanced Circuits to sell products to these customers at margins comparable to historical averages is uncertain. Any material erosion in margins could have a material adverse effect on Advanced Circuits’ financial condition, business and results of operations.

Risks Related to American Furniture Manufacturing

Competition from larger furniture manufacturers may adversely affect American Furniture Manufacturing’s business and operating results.

The residential upholstered furniture industry is highly competitive. Certain of American Furniture Manufacturing’s competitors are larger, have broader product lines and offer widely-advertised, well-known, branded products. If such larger competitors introduce additional products in the promotional segment of the upholstered furniture market, the segment in which American Furniture Manufacturing primarily participates, it may negatively impact American Furniture Manufacturing’s market share and financial performance.

 

79


Table of Contents

The continued economic downturn has impacted AFM’s ability to meet the financial covenant requirements of its credit facility pursuant to which we are the lender. We are both the majority shareholder and lender to AFM and further deterioration in the business environment in which AFM operates could affect our relationship with AFM.

AFM’s results of operations are affected by many economic factors, including the level of economic activity in the markets in which AFM operates. The retail promotional furniture business has been impacted by a variety of factors relating to the recent economic downturn, including high unemployment, lack of consumer credit, increased fuel costs and the depressed housing market. To ensure on-going compliance with the financial covenants of AFM’s credit facility, we, in our capacity as the majority shareholder of AFM, contributed equity proceeds of approximately $3.5 million in 2012. While we continue to be confident in AFM’s ability to execute on its business strategy as described in Management’s Discussion and Analysis of Financial Condition and Results of Operations below, if unfavourable economic conditions continue to challenge the furniture industry we may seek strategic alternatives with respect to our investment in AFM.

Risks Related to Tridien

Certain of Tridien’s products are subject to regulation by the FDA.

Certain of Tridien’s mattress products are Class II devices within Section 201(h) of the Federal FDCA (21 USC §321(h), and, as such, are subject to the requirements of the FDCA and certain rules and regulations of the FDA. Prior to our acquisition of Tridien, one of its subsidiaries received a warning letter from the FDA in connection with certain deficiencies identified during a regular FDA audit, including noncompliance with certain design control requirements, certain of the good manufacturing practice regulations defined in 21 C.F.R. 820 and certain record keeping requirements. Tridien’s subsidiary has undertaken corrective measures to address the deficiencies and continues to fully cooperate with the FDA. Tridien is vulnerable to actions that may be taken by the FDA which have a material adverse effect on Tridien and/or its business. The FDA has the authority to inspect without notice, and to take any disciplinary action that it sees fit.

A change in Medicare Reimbursement Guidelines may reduce demand for Tridien’s products.

Certain changes in Medicare Reimbursement Guidelines may reduce demand for medical support surfaces and have a material effect on Tridien’s operating performance.

Two of Tridien’s largest customers represented approximately 59.4% of its gross sales in 2012.

Tridien has significant exposure to two key customers. The loss of either customer could negatively impact Tridien’s financial condition, business and results of operations.

Section 4191 of the Internal Revenue Code imposes a 2.3% excise tax on the sale of certain medical devices by the manufacturer or importer of the device beginning January 1, 2013.

If Tridien is unable to pass the tax on to its customers, such tax may have a material adverse effect on gross profit, operating income and CAD.

Risks Related to Fox

Growth in popularity of alternative recreational activities may reduce demand for mountain bikes and off road products which would reduce demand for Fox’s products.

Mountain biking and other off-road sports compete against numerous recreational activities for share of time and spend of enthusiasts. Any growth in popularity of other outdoor activities at the expense of mountain biking and off-road sports could lead to a decrease in demand for the company’s products and could materially adversely affect Fox’s financial condition, business and results of operations.

 

80


Table of Contents

Risks Related to Arnold

Changes in the cost and availability of certain rare earth minerals and magnets could materially harm Arnold’s business, financial condition and results of operations.

Arnold manufactures precision magnetic assemblies and high-performance rare earth magnets including Samarium Cobalt magnets. Arnold is especially susceptible to changes in the price and availability of certain rare earth materials. The price of these materials has fluctuated significantly in recent years and we believe price fluctuations are likely to occur in the future. Arnold’s need to maintain a continuing supply of rare earth materials makes it difficult to resist price increases and surcharges imposed by its suppliers. Arnold’s ability to pass increases in costs for such materials through to its customers by increasing the selling prices of its products is an important factor in Arnold’s business. We cannot guarantee that Arnold will be able to maintain an appropriate differential at all times. If costs for rare earth materials increase, and if Arnold is unable to pass along, or is delayed in passing along, those increases to its customers, Arnold will experience reduced profitability. Rare earth minerals and magnets are available from a limited number of suppliers, primarily in China. Political and civil instability and unexpected adverse changes in laws or regulatory requirements, including with respect to export duties, quotas or embargoes, may affect the market price and availability of rare earth materials, particularly from China. If a substantial interruption should occur in the supply of rare earth materials, Arnold may not be able to obtain other sources of supply in a timely fashion, at a reasonable price or as would be necessary to satisfy its requirements. Accordingly, a change in the supply of, or price for, rare earth minerals and magnets could materially harm Arnold’s business, financial condition and results of operations

 

81


Table of Contents

ITEM 1B. UNRESOLVED STAFF COMMENTS

NONE

 

82


Table of Contents

ITEM 2. – PROPERTIES

Advanced Circuits

Advanced Circuits operations are located in an 113,000 square foot building in Aurora, Colorado, a 30,000 square foot building in Tempe, Arizona, and a 50,000 square foot building in Maple Grove, Minnesota. These facilities are leased and comprise both the factory and office space. The lease terms are for approximately 15 years with a renewal option at the Aurora, Colorado location for an additional 10 years.

American Furniture

American Furniture operates primarily from a manufacturing and warehousing facility located in Ecru, MS, of which approximately 750,000 square feet was refurbished in 2008 as a result of damage caused by a fire in 2008. This 1.1 million square foot facility includes 350,000 square feet of manufacturing space, 750,000 square feet of warehouse space and 82 shipping docks. AFM can add additional manufacturing lines within its existing footprint to accommodate demand during peak times. In addition to AFM’s primary manufacturing facility, AFM owns or leases approximately 250,000 square feet of warehouse and small manufacturing space within the vicinity of its primary Ecru facility. AFM also leases approximately 12,000 square feet of showroom space in High Point, North Carolina, allowing it to showcase its products to buyers during trade shows held in the area.

Arnold

Arnold is headquartered in Rochester, New York and has nine manufacturing facilities. The summary below outlines Arnold’s property locations. Arnold owns the Ogallala, NE location and the others are leased.

 

Location

  

Sq. Ft.

    

Use

Marengo, IL

     94,220       Office/Warehouse

Marietta, OH

     81,000       Office/Warehouse

Marietta, OH

     22,646       Warehouse

Marengo, IL

     55,200       Office/Warehouse

Norfolk, NE

     109,000       Office/Warehouse

Rochester, NY

     73,000       Office/Warehouse

Ogallala, NE

     25,000       Office/Warehouse

Guangdong Province, Peoples Republic of China

     154,210       Office/Warehouse

Sheffield, England

     25,000       Office/Warehouse

Lupfig, Switzerland

     58,405       Office/Warehouse

Hanau, Germany

     1,092       Office

Crolles, France

     538       Office

CamelBak

CamelBak’s headquarters is located in Petaluma, California where they lease approximately 33,000 square feet of office space and an additional 1,000 square feet of storage space. CamelBak also leases manufacturing and warehouse facilities in San Diego, California (124,000 square feet) and Tijuana, Mexico (53,000 square feet), and office space in Mareveles, Phillipines (6,500 square feet) and in Bassano, Italy (1,400 square feet).

Ergobaby

Ergobaby operates out of five offices. Its corporate headquarters is in Los Angeles, California where it leases 8,800 square feet. Ergobaby’s European headquarters is located in Hamburg, Germany where it leases approximately 2,411 square feet and a sales office in Paris, France. Ergobaby also leases 2,426 square feet of office space in Pukalani, Hawaii. Orbit Baby leases 41,400 square feet of office, manufacturing and warehouse space in Newark, California.

Fox

Fox leases its corporate headquarters which is located in a 51,000 square foot facility in Scotts Valley, California and leases the main manufacturing facility which is located in an 86,000 square foot facility in Watsonville, California. In addition, Fox leases three other smaller facilities totaling approximately 83,500 square feet in the surrounding Santa Cruz California area.

 

83


Table of Contents

Liberty Safe

Liberty Safe leases offices and warehouse facilities at two locations in Payson, Utah. The corporate headquarters and manufacturing facility are located in a 204,000 square foot building. Liberty leases an additional warehouse facility totaling approximately 7,200 square feet.

Tridien

Tridien leases a 33,000 square foot facility in Coral Springs, Florida, which houses its manufacturing and distribution operations for the east coast and an 81,000 square foot facility in Corona, California, which houses the manufacturing and distribution facilities for the west coast. Tridien also leases a 60,000 square foot manufacturing facility and warehouse facility in Fishers, Indiana.

Our corporate offices are located in Westport, Connecticut, where we lease approximately 1,500 square feet from our Manager.

We believe that our properties and the terms of their leases at each of our businesses are sufficient to meet our present needs and we do not anticipate any difficulty in securing additional space, as needed, on acceptable terms.

 

84


Table of Contents

ITEM 3. – LEGAL PROCEEDINGS

In the normal course of business, we are involved in various claims and legal proceedings. While the ultimate resolution of these matters has yet to be determined, we do not believe that their outcome will have a material adverse effect on our financial position or results of operations.

 

85


Table of Contents

ITEM 4. – MINE SAFETY DISCLOSURES

Not Applicable.

 

86


Table of Contents

Part II

Item 5. – Market for Registrants’ Common Equity, Related Stockholder Matters and Issuer Purchases of Equity Securities

Market Information

Our Trust stock trades on the New York Stock Exchange under the symbol “CODI” since November 1, 2011. Previously, our stock was traded on the NASDAQ Global Select Market under the symbol “CODI.” The following table sets forth the high and low sales prices per share as reported on the NASDAQ Global Select Market until November 1, 2011, at which time our shares began trading on the NYSE, and thereafter on the NYSE. The highest and lowest sales prices per share of Trust stock were $11.00 and $18.16, respectively, for the periods presented below:

 

Quarter Ended

   High      Low      Distribution
Declared
 

December 31, 2012

   $ 15.70       $ 13.49       $ 0.36   

September 30, 2012

     15.31         13.72         0.36   

June 30, 2012

     15.16         12.12         0.36   

March 31, 2012

     15.58         12.58         0.36   

December 31, 2011

     18.16         15.92         0.36   

September 30, 2011

     16.30         13.03         0.36   

June 30, 2011

     16.30         11.00         0.36   

March 31, 2011

     16.08         11.45         0.36   

 

87


Table of Contents

COMPARATIVE PERFORMANCE OF SHARES OF TRUST STOCK

The performance graph shown below compares the change in cumulative total shareholder return on shares of Trust stock with the NASDAQ Stock Market Index, the NASDAQ Other Finance Index, the NYSE Composite Index and the NYSE Financial Sector Index from May 16, 2006, when we completed our initial public offering, through the quarter ended December 31, 2012. The graph sets the beginning value of shares of Trust stock and the indices at $100, and assumes that all quarterly dividends were reinvested at the time of payment. This graph does not forecast future performance of shares of Trust stock.

 

LOGO

 

Data

   June 30,
2006
     September 30,
2006
     December 31,
2006
 

Compass Diversified Holdings

   $ 94.88       $ 102.73       $ 117.00   

NASDAQ Stock Market Index

   $ 97.44       $ 101.31       $ 108.35   

NASDAQ Other Finance Index

   $ 94.03       $ 104.02       $ 107.59   

NYSE Financial Sector Index

   $ 96.28       $ 102.56       $ 109.91   

NYSE Composite Index

   $ 97.39       $ 100.98       $ 108.96   

 

Data

   March 31,
2007
     June 30,
2007
     September 30,
2007
     December 31,
2007
 

Compass Diversified Holdings

   $ 116.32       $ 125.83       $ 115.41       $ 109.10   

NASDAQ Stock Market Index

   $ 108.64       $ 116.78       $ 121.19       $ 118.98   

NASDAQ Other Finance Index

   $ 104.70       $ 112.86       $ 107.18       $ 108.11   

NYSE Financial Sector Index

   $ 108.12       $ 110.18       $ 106.81       $ 95.51   

NYSE Composite Index

   $ 110.42       $ 117.71       $ 119.69       $ 116.13   

 

88


Table of Contents

Data

   March 31,
2008
     June 30,
2008
     September 30,
2008
     December 31,
2008
 

Compass Diversified Holdings

   $ 98.39       $ 87.54       $ 109.45       $ 90.41   

NASDAQ Stock Market Index

   $ 102.24       $ 102.86       $ 93.84       $ 70.75   

NASDAQ Other Finance Index

   $ 86.86       $ 85.52       $ 90.56       $ 57.91   

NYSE Financial Sector Index

   $ 83.31       $ 71.39       $ 69.23       $ 44.28   

NYSE Composite Index

   $ 104.88       $ 103.25       $ 89.81       $   68.64   

 

Data

   March 31,
2009
     June 30,
2009
     September 30,
2009
     December 31,
2009
 

Compass Diversified Holdings

   $ 73.55       $ 68.75       $ 91.64       $ 114.42   

NASDAQ Stock Market Index

   $ 68.57       $ 82.32       $ 95.21       $ 101.80   

NASDAQ Other Finance Index

   $ 55.01       $ 68.57       $ 74.63       $ 75.76   

NYSE Financial Sector Index

   $ 33.01       $ 44.86       $ 56.70       $ 54.32   

NYSE Composite Index

   $   59.39       $   70.40       $   82.39       $ 85.66   

 

Data

   March 31,
2010
     June 30,
2010
     September 30,
2010
     December 31,
2010
 

Compass Diversified Holdings

   $ 139.58       $ 124.69       $ 152.90       $ 169.77   

NASDAQ Stock Market Index

   $ 107.57       $ 94.62       $ 106.26       $ 119.01   

NASDAQ Other Finance Index

   $ 77.58       $ 67.39       $ 70.23       $ 84.52   

NYSE Financial Sector Index

   $ 58.00       $ 49.31       $ 53.76       $ 57.05   

NYSE Composite Index

   $ 88.80       $ 77.13       $ 86.81       $ 94.95   

 

Data

   March 31,
2011
     June 30,
2011
     September 30,
2011
     December 31,
2011
 

Compass Diversified Holdings

   $ 143.35       $ 163.05       $ 122.22       $ 126.56   

NASDAQ Stock Market Index

   $ 124.76       $ 124.42       $ 108.36       $ 116.87   

NASDAQ Other Finance Index

   $ 86.58       $ 82.50       $ 66.10       $ 71.25   

NYSE Financial Sector Index

   $ 59.27       $ 56.77       $ 43.78       $ 46.75   

NYSE Composite Index

   $ 100.21       $ 99.18       $ 80.97       $ 89.14   

 

Data

   March 31,
2012
     June 30,
2012
     September 30,
2012
     December 31,
2012
 

Compass Diversified Holdings

   $ 153.56       $ 147.20       $ 158.36       $ 159.96   

NASDAQ Stock Market Index

   $ 138.69       $ 131.67       $ 139.80       $ 135.46   

NASDAQ Other Finance Index

   $ 83.12       $ 80.69       $ 83.59       $ 83.87   

NYSE Financial Sector Index

   $ 55.18       $ 51.30       $ 54.71       $ 58.85   

NYSE Composite Index

   $ 97.85       $ 93.02       $ 98.37       $ 100.67   

 

89


Table of Contents

Distributions

For the years 2012 and 2011 we have declared and paid quarterly cash distributions to holders of record as follows:

 

Quarter Ended

   Declaration Date    Payment Date    Distribution
Per Share
 

December 31, 2012

   January 10, 2013    January 31, 2013    $ 0.36   

September 30, 2012

   October 9, 2012    October 31, 2012    $ 0.36   

June 30, 2012

   July 10, 2012    July 31, 2012    $ 0.36   

March 31, 2012

   April 10, 2012    April 30, 2012    $ 0.36   

December 31, 2011

   January 5, 2012    January 30, 2012    $ 0.36   

September 30, 2011

   October 10, 2011    October 31, 2011    $ 0.36   

June 30, 2011

   July 6, 2011    July 28, 2011    $ 0.36   

March 31, 2011

   March 10, 2011    April 12, 2011    $ 0.36   

We currently intend to continue to declare and pay regular quarterly cash distributions on all outstanding shares through fiscal 2013. See “Management’s Discussion and Analysis of Financial Condition and Results of Operations – Liquidity and Capital Resources” in Part II, Item 7.

 

90


Table of Contents

ITEM 6. – SELECTED FINANCIAL DATA

The following table sets forth selected historical and other data of the Company and should be read in conjunction with the more detailed consolidated financial statements included elsewhere in this report. Selected financial data below includes the results of operations, cash flow and balance sheet data of the Company for the years ended December 31, 2012, 2011, 2010, 2009 and 2008. We completed our IPO on May 16, 2006 and used the proceeds of the IPO and separate private placement transactions that closed in conjunction with our IPO, and from our Prior Credit Agreement, to purchase controlling interests in four of our initial operating subsidiaries. The following table details our acquisitions and dispositions subsequent to our IPO.

 

Acquisitions:

   Acquisition Date    Disposition Date

Advanced Circuits(1)

   May 16, 2006    n/a

Staffmark(1)

   May 16, 2006    October 17, 2011

Crosman(1)

   May 16, 2006    January 5, 2007

Silvue(1)

   May 16, 2006    June 25, 2008

Tridien

   August 1, 2006    n/a

Aeroglide

   February 28, 2007    June 24, 2008

HALO

   February 28, 2007    May 1, 2012

American Furniture

   August 31, 2007    n/a

Fox

   January 4, 2008    n/a

Liberty

   March 31, 2010    n/a

ERGObaby

   September 16, 2010    n/a

CamelBak

   August 24, 2011    n/a

Arnold Magnetics

   March 5, 2012    n/a

 

(1)

Represent initial operating subsidiaries.

 

91


Table of Contents

The operating results for HALO are reflected as discontinued operations in 2012, 2011, 2010, 2009 and 2008 and are not included in the continuing operations data below. The operating results for Staffmark are reflected as discontinued operations in 2011, 2010, 2009 and 2008 and are not included in the continuing operations data below. The operating results for Aeroglide are reflected as discontinued operations in 2008 and are not included in the continuing operations data below. The operating results for Silvue are reflected as discontinued operations in 2008 and are not included in the continuing operations data below. Data included below only includes activity in our operating subsidiaries from their respective dates of acquisition.

 

     Year ended December 31,  
     2012     2011     2010     2009     2008  

Statements of Operations Data:

          

Net sales

   $ 884,721      $ 606,644      $ 504,659      $ 364,083      $ 372,330   

Cost of sales

     605,867        427,500        366,297        266,452        271,361   
  

 

 

   

 

 

   

 

 

   

 

 

   

 

 

 

Gross profit

     278,854        179,144        138,362        97,631        100,969   

Operating expenses:

          

Selling, general and administrative

     161,141        110,031        81,585        51,740        58,364   

Supplemental put expense (reversal)

     15,995        11,783        32,516        (1,329     6,382   

Management fees

     17,633        16,283        14,576        12,066        12,990   

Amortization expense

     30,268        22,072        17,023        12,290        12,772   

Impairment expense

     —          27,769        38,835        —          —     
  

 

 

   

 

 

   

 

 

   

 

 

   

 

 

 

Operating income (loss)

   $ 53,817      $ (8,794   $ (46,173   $ 22,864      $ 10,461   
  

 

 

   

 

 

   

 

 

   

 

 

   

 

 

 

Income (loss) from continuing operations

   $ 5,753      $ (32,801   $ (66,324   $ (657   $ (12,558

Income (loss) and gain (loss) from discontinued operations

     (1,413     105,613        21,554        (38,988     94,345   
  

 

 

   

 

 

   

 

 

   

 

 

   

 

 

 

Net income (loss)

     4,340        72,812        (44,770     (39,645     81,787   

Net income from continuing operations – noncontrolling interest

     8,508        5,641        902        2,378        1,628   

Net income (loss) from discontinued operations – noncontrolling interest

     (226     2,212        3,085        (15,753     1,865   
  

 

 

   

 

 

   

 

 

   

 

 

   

 

 

 

Net income (loss) attributable to Holdings

   $ (3,942   $ 64,959      $ (48,757   $ (26,270   $ 78,294   
  

 

 

   

 

 

   

 

 

   

 

 

   

 

 

 

Basic and fully diluted income (loss) per share attributable to Holdings:

          

Continuing operations

   $ (0.06   $ (0.81   $ (1.64   $ (0.09   $ (0.45

Discontinued operations

     (0.02     2.18        0.45        (0.67     2.93   
  

 

 

   

 

 

   

 

 

   

 

 

   

 

 

 

Basic and fully diluted income (loss) per share attributable to Holdings

   $ (0.08   $ 1.37      $ (1.19   $ (0.76   $ 2.48   
  

 

 

   

 

 

   

 

 

   

 

 

   

 

 

 

Cash Flow Data:

          

Cash provided by operating activities

   $ 52,566      $ 91,374      $ 44,841      $ 20,213      $ 40,549   

Cash used in investing activities

     (84,426     (86,620     (182,392     (4,982     (24,793

Cash (used in) provided by financing activities

     (82,232     114,080        119,592        (81,209     (37,561

Net (decrease) increase in cash and cash equivalents

     (114,129        118,834        (17,959     (65,978     (21,805

 

     December 31,  
     2012      2011      2010      2009      2008  

Balance Sheet Data:

              

Current assets

   $ 267,659       $ 360,221       $ 333,339       $ 275,027       $ 335,201   

Total assets

     955,201         1,029,906         984,041         831,012         984,336   

Current liabilities

     113,799         118,162         151,404         129,887         139,370   

Long-term debt

     267,008         214,000         94,000         74,000         151,000   

Total liabilities

     498,989         433,428         408,131         322,946         440,458   

Noncontrolling interests

     41,584         98,969         87,840         70,905         79,431   

Shareholders’ equity attributable to Holdings

     414,628         497,509         488,070         437,161         464,447   

 

92


Table of Contents

ITEM 7. – MANAGEMENT’S DISCUSSION AND ANALYSIS OF FINANCIAL CONDITION AND RESULTS OF OPERATIONS

This item 7 contains forward-looking statements. Forward-looking statements in this Annual Report on Form 10-K are subject to a number of risks and uncertainties, some of which are beyond our control. Our actual results, performance, prospects or opportunities could differ materially from those expressed in or implied by the forward-looking statements. Additional risks of which we are not currently aware or which we currently deem immaterial could also cause our actual results to differ, including those discussed in the sections entitled “Forward-Looking Statements” and “Risk Factors” included elsewhere in this Annual Report.

Overview

Compass Diversified Holdings, a Delaware statutory trust, was incorporated in Delaware on November 18, 2005. Compass Group Diversified Holdings, LLC, a Delaware limited liability Company, was also formed on November 18, 2005. In accordance with the Trust Agreement, the Trust is sole owner of 100% of the Trust Interests (as defined in the LLC Agreement) of the Company and, pursuant to the LLC Agreement, the Company has outstanding, the identical number of Trust Interests as the number of outstanding shares of the Trust. The Manager is the sole owner of the Allocation Interests of the Company. The Company is the operating entity with a board of directors and other corporate governance responsibilities, similar to that of a Delaware corporation.

The Trust and the Company were formed to acquire and manage a group of small and middle-market businesses headquartered in North America. We characterize small and middle market businesses as those that generate annual cash flows of up to $60 million. We focus on companies of this size because we believe that these companies are more able to achieve growth rates above those of their relevant industries and are also frequently more susceptible to efforts to improve earnings and cash flow.

In pursuing new acquisitions, we seek businesses with the following characteristics:

 

   

North American base of operations;

 

   

stable and growing earnings and cash flow;

 

   

maintains a significant market share in defensible industry niche (i.e., has a “reason to exist”);

 

   

solid and proven management team with meaningful incentives;

 

   

low technological and/or product obsolescence risk; and

 

   

a diversified customer and supplier base.

Our management team’s strategy for our subsidiaries involves:

 

   

utilizing structured incentive compensation programs tailored to each business in order to attract, recruit and retain talented managers to operate our businesses;

 

   

regularly monitoring financial and operational performance, instilling consistent financial discipline, and supporting management in the development and implementation of information systems to effectively achieve these goals;

 

   

assisting management in their analysis and pursuit of prudent organic cash flow growth strategies (both revenue and cost related);

 

   

identifying and working with management to execute attractive external growth and acquisition opportunities; and

 

   

forming strong subsidiary level boards of directors to supplement management in their development and implementation of strategic goals and objectives.

 

93


Table of Contents

Based on the experience of our management team and its ability to identify and negotiate acquisitions, we believe we are well positioned to acquire additional attractive businesses. Our management team has a large network of approximately 2,000 deal intermediaries to whom it actively markets and who we expect to expose us to potential acquisitions. Through this network, as well as our management team’s active proprietary transaction sourcing efforts, we typically have a substantial pipeline of potential acquisition targets. In consummating transactions, our management team has, in the past, been able to successfully navigate complex situations surrounding acquisitions, including corporate spin-offs, transitions of family-owned businesses, management buy-outs and reorganizations. We believe the flexibility, creativity, experience and expertise of our management team in structuring transactions provides us with a strategic advantage by allowing us to consider non-traditional and complex transactions tailored to fit a specific acquisition target.

In addition, because we intend to fund acquisitions through the utilization of our Revolving Credit Facility, we do not expect to be subject to delays in or conditions by closing acquisitions that would be typically associated with transaction specific financing, as is typically the case in such acquisitions. We believe this advantage is a powerful one and is highly unusual in the marketplace for acquisitions in which we operate.

Initial public offering and Company formation

On May 16, 2006, we completed our initial public offering of 13,500,000 shares of the Trust at an offering price of $15.00 per share (the “IPO”). Subsequent to the IPO the Company’s board of directors engaged our Manager to externally manage the day-to-day operations and affairs of the Company, oversee the management and operations of the businesses and to perform those services customarily performed by executive officers of a public company.

From May 16, 2006 through December 31, 2012, we purchased thirteen businesses (each of our businesses is treated as a separate operating segment) and disposed of five as follows:

Acquisitions

 

   

On May 16, 2006, we made loans to and purchased a controlling interest in CBS Personnel Holdings for $55 million and later Staffmark Holdings, Inc., which we refer to as Staffmark, for approximately $129 million.

 

   

On May 16, 2006, we made loans to and purchased a controlling interest in Crosman for approximately $73 million.

 

   

On May 16, 2006, we made loans to and purchased a controlling interest in Advanced Circuits for approximately $81 million. As of December 31, 2012, we own approximately 69.4% of the common stock on a primary basis and 69.4% fully diluted basis.

 

   

On May 16, 2006, we made loans to and purchased a controlling interest in Silvue for approximately $36 million.

 

   

On August 1, 2006, we made loans to and purchased a controlling interest in Tridien for approximately $31 million. As of December 31, 2012, we own approximately 81.3% of the common stock on a primary basis and 67.4% on a fully diluted basis.

 

   

On February 28, 2007, we made loans to and purchased a controlling interest in Aeroglide for approximately $58 million.

 

   

On February 28, 2007, we made loans to and purchased a controlling interest in HALO for approximately $62 million.

 

   

On August 31, 2007, we made loans to and purchased a controlling interest in American Furniture for approximately $97 million. As of December 31, 2012, we own approximately 99.9% of the common stock on a primary basis and 99.9% on a fully diluted basis.

 

94


Table of Contents
   

On January 4, 2008, we made loans to and purchased a controlling interest in Fox for approximately $80.4 million. As of December 31, 2012, we own approximately 75.8% of the common stock on a primary basis and 70.6% on a fully diluted basis.

 

   

On March 31, 2010, we made loans to and purchased a controlling interest in Liberty Safe for approximately $70.2 million. As of December 31, 2012 we own approximately 96.2% on a primary basis and 86.7% on a fully diluted basis.

 

   

On September 16, 2010, we made loans to and purchased a controlling interest in Ergobaby for approximately $85.2 million. As of December 31, 2012, we own approximately 81.1% on a primary basis and 77.1% on a fully diluted basis.

 

   

On August 24, 2011, we made loans to and purchased a controlling interest in CamelBak for approximately $258.6 million. As of December 31, 2012, we own approximately 89.9% on a primary basis and 79.7% on a fully diluted basis.

 

   

On March 5, 2012, we made loans to and purchased a controlling interest in Arnold Magnetics for approximately $130.5 million. As of December 31, 2012, we own approximately 96.7% on a primary basis and 87.6% on a fully diluted basis.

Dispositions

 

   

On January 5, 2007, we sold all of our interest in Crosman, for approximately $143 million. We recorded a gain on the sale in the first quarter of 2007 of approximately $36 million.

 

   

On June 24, 2008, we sold all of our interest in Aeroglide, for approximately $95 million. We recorded a gain on the sale in the second quarter of 2008 of approximately $34 million.

 

   

On June 25, 2008, we sold all of our interest in Silvue, for approximately $95 million. We recorded a gain on the sale in the second quarter of 2008 of approximately $39 million.

 

   

On October 17, 2011, we sold our interest in Staffmark for approximately $217.2 million. We recorded a gain on the sale in the fourth quarter of 2011 of approximately $89 million.

 

   

On May 1, 2012 we sold our interest in HALO for approximately $66.0 million. We recorded a loss on the sale of $0.5 million in 2012.

We are dependent on the earnings of, and cash receipts from, the businesses that we own in order to meet our corporate overhead and management fee expenses and to pay distributions. These earnings and distributions, net of any non-controlling interest in these businesses, are available to:

 

   

meet capital expenditure requirements, management fees and corporate overhead charges;

 

   

fund distributions from the businesses to the Company; and

 

   

be distributed by the Trust to shareholders.

2012 Highlights

Acquisition of Arnold Magnetics

On March 5, 2012, we purchased a controlling interest in Arnold Magnetics, with headquarters in Rochester, NY. Arnold Magnetics has an operating history of more than 100 years and is a leading global manufacturer of engineered magnetic solutions for a wide range of specialty applications and end-markets, including energy, medical, aerospace and defense, consumer electronics, general industrial and automotive. From its nine manufacturing facilities located in the United States, the United Kingdom, Switzerland and China, the company produces high performance permanent magnets, flexible magnets and precision foil products that are mission critical in motors, generators, sensors and other systems and components. Based on its long-term relationships, Arnold Magnetics has built a diverse and blue-chip customer base totaling more than 2,000 clients worldwide.

The purchase price, including proceeds from non-controlling interests, was approximately $130.5 million (excluding acquisition-related costs), was based on a total enterprise value of $124.2 million, and included

 

95


Table of Contents

approximately $6.3 million in cash and working capital. Acquisition related costs were approximately $4.8 million. We funded the acquisition through available cash on hand and a draw of $25 million on our Revolving Credit Facility. Arnold’s management and certain other investors invested in the transaction alongside us, collectively representing approximately 3.4% in initial non-controlling interest on a primary and fully diluted basis. CGM acted as an advisor to the Company in the transaction and received fees and expense payments totaling approximately $1.2 million.

Preferred Stock Redemption

On March 6, 2012, we redeemed CamelBak’s 11% convertible preferred stock for $45.3 million plus accrued dividends of $2.7 million, from an affiliate of CGI Magyar Holdings LLC, CODI’s largest shareholder. The redemption was funded with available cash on hand.

Debt Re-pricing

On April 2, 2012, we exercised our option for an incremental term loan in the amount of $30 million. The incremental term loan was issued at 99% of par value and increased the term loans outstanding under the Credit Facility from approximately $224.4 million to approximately $254.4 million. In addition, in connection with the option we reduced the margin on Term Loan Facility LIBOR Loans from 6.00% to 5.00%, Base Rate Loans from 5.00% to 4.00% and reduced the LIBOR floor from 1.50% to 1.25%. We paid an amendment fee of approximately $2.2 million, and incurred additional fees and expenses of approximately $0.6 million. Net proceeds from this incremental term loan were used to reduce outstanding loans on the Revolving Credit Facility.

Sale of Halo

On May 1, 2012, we sold all of the issued and outstanding capital stock of HALO to Candlelight Investment Holdings, Inc. The total enterprise value received for HALO was approximately $76.5 million. At the closing, we received approximately $66.0 million in cash in respect of our debt and equity interests in HALO and for the payment of accrued interest and fees after payments to non-controlling shareholders and payment of all transaction expenses. The net proceeds were used to repay outstanding debt under our Revolving Credit Facility. We recorded a loss on the sale of HALO of $0.5 million.

2012 Distributions

For the 2012 fiscal year we declared distributions to our shareholders totaling $1.44 per share.

Areas of focus in 2012

The areas of focus for 2012, which are generally applicable to each of our businesses, include:

 

   

Taking advantage, where possible to increase market share in each of our market niche leading companies at the expense of less well capitalized competitors;

 

   

Achieving sales growth, technological excellence and manufacturing capability through global expansion;

 

   

Continuing to grow through disciplined, strategic acquisitions and rigorous integration processes;

 

   

Continuing to pursue expense reduction and cost savings through contraction in discretionary spending, and reductions in workforce and production levels in response to lower production volume; and

 

   

Driving free cash flow through increased net income and effective working capital management enabling continued investment in our businesses, strategic acquisitions, and enabling us to return value to our shareholders.

Middle market deal flow during 2012 was mixed, with tax-driven transactions increasing offset by the impact that uncertain macroeconomic and political environments had on potential sellers. Valuation levels for high quality acquisitions were robust due to well capitalized strategic and financial buyers seeking to deploy equity capital coupled with the availability of debt financing with attractive terms. Despite current softness, we are cautiously optimistic that 2013 will reverse this trend of fewer transactions and believe that acquisition opportunities may increase for us in the latter half of 2013 as the overall acquisition environment improves, as well as due to certain marketing initiatives we are currently undertaking.

 

96


Table of Contents

Results of Operations

We were formed on November 18, 2005 and acquired our existing businesses (segments) as follows:

 

May 16, 2006   August 1, 2006   August 31, 2007   January 4, 2008   March 31, 2010   September 16, 2010
Advanced Circuits   Tridien   American Furniture   Fox   Liberty Safe   Ergobaby

 

August 24, 2011   March 5, 2012        
CamelBak   Arnold        

Fiscal 2012, 2011 and 2010 each represent a full year of operating results included in our consolidated results of operations for four of our businesses. The remaining four businesses were acquired during fiscal 2012, 2011 and 2010 (see table above). As a result, we cannot provide a meaningful comparison of our actual historical consolidated results of operations for the year ended December 31, 2012 with the two prior years. In the following results of operations, we provide (i) our actual consolidated results of operations for the years ended December 31, 2012, 2011 and 2010, which includes the historical results of operations of each of our businesses (operating segments) from the date of acquisition and (ii) comparative historical results of operations for each of our businesses on a stand-alone basis (“Results of Operations – Our Businesses”), for each of the years ended December 31, 2012, 2011 and for the seven businesses purchased prior to January 1, 2012, we include a comparative 2010 fiscal year as well. All years presented include relevant pro-forma adjustments and explanations where appropriate. The results below do not include the results of HALO, as this operating business was sold in May 2012 and its results of operations for all years is reflected as a component of discontinued operations.

Consolidated Results of Operations – Compass Diversified Holdings

 

     Years Ended December 31,  
     2012      2011     2010  
     (in thousands)  

Net sales

   $ 884,721       $ 606,644      $ 504,659   

Cost of sales (1)

     605,867         427,500        366,297   
  

 

 

    

 

 

   

 

 

 

Gross profit

     278,854         179,144        138,362   

Selling, general and administrative expense (1)

     161,141         110,031        81,585   

Management fees

     17,633         16,283        14,576   

Supplemental put expense

     15,995         11,783        32,516   

Amortization of intangibles

     30,268         22,072        17,023   

Impairment expense

     —           27,769        38,835   
  

 

 

    

 

 

   

 

 

 

Operating income (loss)

   $ 53,817       $ (8,794   $ (46,173
  

 

 

    

 

 

   

 

 

 

 

(1) We reclassified certain costs from selling, general and administrative expense to cost of sales totaling $6.6 million in 2011 and 2010 related to AFM’s revaluation of its standard costing system. Refer to AFM’s Results of Operations discussion that follows for more information.

Net sales

On a consolidated basis, net sales increased $278.1 million for the year ended December 31, 2012 compared to 2011, and $102.0 million for the year ended December 31, 2011 compared to 2010. The increases for both years are due principally to increased revenues (and in the case of Arnold Magnetics and CamelBak, incremental revenues) at each of our segments with the exception of American Furniture and Tridien. We realized revenues in the year ended December 31, 2012 totaling approximately $104.2 million and $157.6 million at Arnold Magnetics and CamelBak, respectively, which we acquired in March 2012 and August 2011, respectively, compared to $42.6 million in revenues recognized at CamelBak over the last four months of 2011. Refer to “Results of Operations – Our Businesses” for a more detailed analysis of net sales for each business segment.

 

97


Table of Contents

We do not generate any revenues apart from those generated by the businesses we own. We may generate interest income on the investment of available funds, but expect such earnings to be minimal. Our investment in our businesses is typically in the form of loans from the Company to such businesses, as well as equity interests in those businesses. Cash flows coming to the Trust and the Company are the result of interest payments on those loans, amortization of those loans and, in some cases, dividends on our equity ownership. However, on a consolidated basis these items will be eliminated.

Cost of sales

On a consolidated basis, cost of sales increased approximately $178.4 million for the year ended December 31, 2012, compared to 2011, and increased approximately $61.2 million for the year ended December 31, 2011 compared to 2010. These increases are due almost entirely to the corresponding increase in net sales. Gross profit as a percentage of net sales totaled approximately 31.5% and 29.5% for the years ended December 31, 2012 and 2011, respectively. Gross profit as a percentage of net sales totaled approximately 27.4% for the year ended December 31, 2010. The increase in gross profit as a percentage of sales for both the year ended December 31, 2012 compared to the same period in 2011 and the year ended December 31, 2011 compared to the same period in 2010 is principally attributable to the inclusion of the incremental CamelBak net sales in 2012 and 2011 and the inclusion of twelve months of Ergobaby net sales in 2011 compared to three months in 2010. CamelBak gross profit margin during the year ended December 31, 2012 was approximately 46% and ErgoBaby’s gross profit margin in 2011 was approximately 65%. Refer to “Results of Operations – Our Businesses” for a more detailed analysis of cost of sales for each business segment.

Selling, general and administrative expense

On a consolidated basis, selling, general and administrative expense increased approximately $51.1 million for the year ended December 31, 2012, compared to the same period in 2011, and increased approximately $28.4 million for the year ended December 31, 2011 compared to the same period in 2010. The majority of these increases are due to increases in costs directly tied to sales, such as commissions and direct customer support services, and incremental selling, general and administrative costs over the prior year at Ergobaby’s Orbit Baby segment, Arnold Magnetics and CamelBak during 2012 ($44.6 million) and CamelBak and Ergobaby during 2011 over the prior year ($27.0 million). At the corporate level, general and administrative costs increased approximately $2.3 million for the year ended December 31, 2012 compared to the same period in 2011 and decreased approximately $1.1 million for the year ended December 31, 2011 compared to the same period in 2010. The year over year increase in 2012 is due principally to (i) a non-cash charge totaling approximately $1.2 million related to the decrease in the fair value of a call option granted to the former CEO of Tridien during 2011; (ii) increased audit fees in connection with the Arnold acquisition ($0.7 million); and increased salaries and wages ($0.3 million). The year over year decrease in 2011 of approximately $1.1 million is due principally to a non-cash charge totaling approximately $1.2 million related to the decrease in the fair value of a call option granted to the former CEO of Tridien written down in 2011. -Refer to “Results of Operations – Our Businesses”, for a more detailed analysis of selling, general and administrative expense by segment.

Management fees

Pursuant to the Management Services Agreement (“MSA”), we pay CGM a quarterly management fee equal to 0.5% (2.0% annually) of our consolidated adjusted net assets. We accrue for the management fee on a quarterly basis. For the years ended December 31, 2012, 2011 and 2010 we incurred approximately $17.6 million, $16.3 million and $14.6 million respectively, in expense for these fees. The increase in management fees for the year ended December 31, 2012 compared to the same period in 2011 is due principally to the increase in consolidated adjusted net assets as of December 31, 2012 in connection with the Arnold Magnetics acquisition in March 2012. The increase in management fees in 2011 compared to 2010 is due principally to the inclusion of the 2011 acquisition of CamelBak in our consolidated adjusted net assets, offset in part by the $27.8 million impairment charge at American Furniture. Refer to – “Related Party Transactions and Certain Transactions Involving our Businesses” for more information about the MSA.

 

98


Table of Contents

Supplemental put expense

In 2006, we entered into a Supplemental Put Agreement with our Manager pursuant to which our Manager has the right to cause us to purchase the Allocation Interests then owned by them upon termination of the MSA. The Company accrued approximately $16.0 million, $11.8 million and $32.5 million in expense during the years ended December 31, 2012, 2011 and 2010, respectively. This expense represents that portion of the estimated increase/decrease in the fair value of our businesses over our original basis in those businesses that our Manager is entitled to if the MSA were terminated or those businesses were sold. The annual charges in each of the years 2012, 2011, and 2010 reflect a net increase in fair value of our majority owned subsidiaries compared to the previous year. – Please refer to “Related Party Transactions and Certain Transactions Involving our Businesses” and “Critical Accounting Estimates” for more information about the Supplemental Put Agreement.

Impairment expense

We incurred an impairment charge at American Furniture in the years ended December 31, 2011 and December 31, 2010 totaling approximately $27.8 million and $38.8 million, respectively. American Furniture incurred an impairment charge to its goodwill ($5.9 million), trade name ($2.4 million), and long-lived assets ($18.4 million) aggregating $26.7 million during the year ended December 31, 2011, which was triggered based on results of operations which had deteriorated significantly during the year. In addition, in connection with the cessation and outsourcing of AFM’s internal trucking operations we reclassified a number of trucks, trailers and a warehouse from property, plant and equipment to assets held for sale. In connection with this we wrote these assets down from their net book value to an amount equal to their net realizable value less disposal costs with the difference, aggregating approximately $1.1 million, being charged to impairment expense. During the year ended 2010 we wrote down the value of goodwill by $35.5 million and the value of its trade name by $3.3 million. In all cases the write downs were triggered by a significant deterioration in American Furniture’s operations and profitability caused by an unprecedented drop in the promotional furniture market and demand for its product. The combination of increased unemployment, together with significant decreases in home purchases and availability of consumer credit has created the worst market for promotional furniture sales over the last two years that has been experienced over the last two decades. The remaining noncurrent asset subject to fair value testing at American Furniture is its trade name totaling approximately $0.6 million and property and equipment totaling $0.5 million. We do not anticipate any further write downs to American Furniture’s assets going forward.

We completed our annual impairment analysis of goodwill as of March 31, 2012 and there was no indication of goodwill impairment at any of our reporting units.

Results of Operations – Our Businesses

As previously discussed, we acquired our businesses on various acquisition dates beginning May 16, 2006 (see table above). As a result, our consolidated operating results only include the results of operations since the acquisition date associated with each of our businesses. The following discussion reflects a comparison of the historical results of operations for each of our initial businesses (segments), the 2007, 2008, 2010 and 2011 acquisitions for the complete fiscal years ending December 31, 2012, 2011 and 2010. For the 2012 acquisition, the following discussion reflects comparative pro-forma results of operations for the entire fiscal years ending December 31, 2012 and 2011 as if we had acquired the businesses on January 1, 2011. Where appropriate, relevant pro-forma adjustments are reflected as part of the historical operating results. Adjustments to depreciation and amortization resulting from purchase allocations that are not “pushed down” to a business are not included as a component of operating results. We believe this presentation enhances the discussion and provides a more meaningful comparison of operating results. The following operating results of our businesses are not necessarily indicative of the results to be expected for a full year, going forward.

Advanced Circuits

Overview

Advanced Circuits is a provider of prototype, quick-turn and volume production PCBs to customers throughout the United States. Collectively, prototype and quick-turn PCBs represent approximately 60% of Advanced Circuits’ gross revenues. Prototype and quick-turn PCBs typically command higher margins than volume production PCBs given that customers require high levels of responsiveness, technical support and timely delivery of prototype and quick-turn PCBs and are willing to pay a premium for them. Advanced Circuits is able to meet its customers’ demands by manufacturing custom PCBs in as little as 24 hours, while maintaining over 98.0% error-free production rates and real-time customer service and product tracking 24 hours per day.

 

99


Table of Contents

While global demand for PCBs has remained strong in recent years, industry wide domestic production has declined since 2000. In contrast, Advanced Circuits’ revenues increased steadily through 2008 (2009 saw a slight reduction) and increased again in 2010 and 2011, as its customers’ prototype and quick-turn PCB requirements, such as small quantity orders and rapid turnaround, are less able to be met by low cost volume manufacturers in Asia and elsewhere. Advanced Circuits’ management anticipates that demand for its prototype and quick-turn printed circuit boards will remain strong and anticipates that demand will be impacted less by current economic conditions than by its longer lead time production business, which is driven more by consumer purchasing patterns and capital investments by businesses.

We purchased a controlling interest in Advanced Circuits on May 16, 2006.

On March 11, 2010, Advanced Circuits acquired Circuit Express based in Tempe, Arizona for approximately $16.1 million. Circuit Express focuses on quick-turn manufacturing of prototype and low-volume quantities of rigid PCBs primarily for aerospace and defense related customers. On May 23, 2012 Advanced Circuits acquired Universal Circuits for approximately $2.3 million. Universal Circuits supplies PCBs to major military, aerospace, and medical original equipment manufacturers and contract manufacturers. Universal Circuits’ Minnesota facility meets certain Department of Defense clearance requirements and is noted for custom and advanced technologies. Universal Circuits’ sales are primarily in the long-lead sector. For the year ended December 31, 2012, the consolidated results of operations of Advanced Circuits includes net sales of Universal Circuits aggregating $8.5 million and gross profit of Universal Circuits aggregating $2.0 million, respectively. The following Results of Operations does not include any operating results from these two acquisitions prior to their respective date of acquisition.

Results of Operations

The table below summarizes the statement of operations for Advanced Circuits for the fiscal years ending December 31, 2012, 2011 and 2010.

 

     Year Ended December 31,  
     2012      2011      2010  
     (in thousands)  

Net sales

   $ 84,071       $ 78,506       $ 74,481   

Cost of sales

     42,575         35,564         33,396   
  

 

 

    

 

 

    

 

 

 

Gross profit

     41,496         42,942         41,085   

Selling, general and administrative expenses

     13,975         12,855         17,333   

Management fees

     500         500         500   

Amortization of intangibles

     3,054         3,026         2,864   
  

 

 

    

 

 

    

 

 

 

Income from operations

   $ 23,967       $ 26,561       $ 20,388   
  

 

 

    

 

 

    

 

 

 

Fiscal Year Ended December 31, 2012 Compared to Fiscal Year Ended December 31, 2011

Net sales

Net sales for the year ended December 31, 2012 increased approximately $5.6 million or 7.1%, over the corresponding year ended December 31, 2011. The increase in net sales is a result of an increase in gross sales of prototype and quick-turn production PCBs ($2.6 million), long-lead PCBs ($3.5 million) and assembly revenue ($2.0 million) during the year ended December 31, 2012 compared to the same period of 2011, offset in part by an increase in promotion and discount charges ($2.3 million). The increase in sales in all sectors, with the exception of assembly sales, is attributable to incremental sales associated with Universal Circuits during the year ended December 31, 2012. The increase in promotion and discount charges in 2012 compared to the same period of 2011 are principally the result of increased discounting and price promotions incurred during 2012 in response to competitor’s pricing in the long-lead sector. Assembly sales increased approximately $2.1 million in the year ended December 31, 2012 compared to the same period in 2011 and represented 9.2% of gross sales in 2012 compared to 7.6% in 2011.

 

100


Table of Contents

Sales of quick-turn and prototype PCBs represented approximately 60.3% of net sales in 2012 compared to 62.9% in 2011.

Cost of sales

Cost of sales for the year ended December 31, 2012 increased approximately $7.0 million from the comparable period in 2011 due principally to the increase in sales. Gross profit as a percentage of sales decreased during the year ended December 31, 2012 (49.4% at December 31, 2012 compared to 54.7% at December 31, 2011). This decrease in margin is principally the result of: (i) the promotional pricing in long-lead PCB sales during the year ended December 31, 2012 noted above (1.3% impact); (ii) sales attributable to Universal Circuits (2.8% impact); and a larger proportion of assembly sales during the year ended December 31, 2012, compared to 2011, each which carry lower margins.

Selling, general and administrative expense

Selling, general and administrative expense increased approximately $1.1 million during the year ended December 31, 2012 compared to the same period in 2011 due principally to costs incurred at Universal Circuits for the year ended December 31, 2012. Selling, general and administrative costs were 16.6% of net sales in the year ended December 31, 2012 compared to 16.4% during the same period in 2011.

Income from operations

Operating income for the year ended December 31, 2012 was approximately $24.0 million compared to $26.6 million earned in the same period in 2011, a decrease of approximately $2.6 million, principally as a result of those factors described above.

Fiscal Year Ended December 31, 2011 Compared to Fiscal Year Ended December 31, 2010

Net sales

Net sales for the year ended December 31, 2011 were approximately $78.5 million compared to approximately $74.5 million for the year ended December 31, 2010, an increase of $4.0 million or 5.4%. The increase in gross sales is principally due to increased sales in quick-turn ($2.1 million) and prototype ($1.4 million) production PCBs, offset in part by a decrease in revenues from long-lead ($0.2 million) and sub-contract ($0.5 million) production PCBs. Quick-turn production PCBs represented approximately 33.6% of gross sales for the year ended December 31, 2011 compared to approximately 32.6% for the fiscal year ended December 31, 2010. Prototype production represented approximately 29.3% of gross sales for the year ended December 31, 2011 compared to approximately 28.9% for the same period in 2010. Assembly sales which increased approximately $1.1 million represented approximately 7.6% of gross sales in 2011 compared to approximately 6.6% in 2010.

The increase in gross sales in both the quick turn and prototype production in 2011 when compared to 2010 is partially the result of sales attributable to ACI-Tempe operations (Circuit Express) for a full twelve month period in the year ended December 31, 2011. The decrease in sales attributable to sub-contract and assembly production is principally attributable to the company’s broader service offerings following its acquisition of Circuit Express and reduced need to sub-contract.

Cost of sales

Cost of sales for the fiscal year ended December 31, 2011 was approximately $35.6 million compared to approximately $33.4 million for the year ended December 31, 2010, an increase of approximately $2.2 million or 6.5%. The increase in cost of sales was largely due to the increase in net sales. Gross profit as a percentage of net sales for the year ended December 31, 2011 was 54.7% compared to 55.2% in 2010. The decrease in gross profit as a percentage of sales in 2011 is principally the result of a larger portion of revenue being driven from the company’s Tempe operations which carry a lower gross margin.

 

101


Table of Contents

Selling, general and administrative expenses

Selling, general and administrative expense decreased approximately $4.5 million during the year ended December 31, 2011 compared to the same period in 2010 due principally to non-cash stock compensation issued to management in January 2010 totaling approximately $3.8 million and $0.3 million in direct acquisition costs incurred in acquiring ACI-Tempe in 2010. Ignoring these one-time 2010 charges, selling, general and administrative expense decreased approximately $0.4 million during the year ended December 31, 2011 compared to the same period in 2010. Advertising and marketing costs increased $0.2 million, costs associated with exploring new business acquisitions increased and employee benefits increased $0.1 million. These increases were more than offset by lower overhead costs at the Tempe location as the consolidated production in two locations from three in the latter half of 2011.

Income from operations

Income from operations for the year ended December 31, 2011 was $26.6 million compared to $20.4 million for the year ended December 31, 2010, an increase of $6.2 million. This increase primarily was the result of increased net sales and other factors described above.

American Furniture

Overview

Founded in 1998 and headquartered in Ecru, Mississippi, American Furniture is a leading U.S. manufacturer of upholstered furniture, focused exclusively on the promotional segment of the furniture industry. American Furniture offers a broad product line of stationary and motion furniture, including sofas, loveseats, sectionals, recliners and complementary products, sold primarily at retail price points ranging between $199 and $1,399. American Furniture is a low-cost manufacturer and is able to ship most products in its line to over 800 customers within 48 hours of receiving an order.

American Furniture’s products are adapted from established designs in the following categories: (i) motion and recliner; (ii) stationary; (iii) occasional chair and; (iv) accent tables.

American Furniture incurred an impairment charge to its goodwill ($5.9 million), trade name ($2.4 million) and long-lived assets ($18.4 million) aggregating $26.7 million during the year ended December 31, 2011, which was triggered based on results of operations which had deteriorated significantly during the year. In addition, in connection with the cessation and outsourcing of AFM’s internal trucking operations we reclassified a number of trucks, trailers and a warehouse from property, plant and equipment to assets held for sale. In connection with this, we wrote these assets down from their net book value to an amount equal to their net realizable value less disposal costs with the difference, aggregating approximately $1.1 million, being charged to impairment expense. During the year ended 2010, we wrote down the value of goodwill by $35.5 million and the value of its trade name by $3.3 million. In all cases the write downs were triggered by a significant deterioration in American Furniture’s operations and profitability caused by an unprecedented drop in the promotional furniture market and demand for its product. The combination of increased unemployment, together with significant decreases in home purchases and availability of consumer credit has created the worst market for promotional furniture sales over the last two years than has been experienced over the last two decades.

American Furniture implemented a revised standard costing system in the year 2011 which required American Furniture to reclassify certain costs between cost of sales and selling, general and administrative expenses. The change in format consists of reclassifying the trucking fleet expenses from selling, general and administrative expenses into cost of sales as well as re-classifying certain manufacturing related expenses including rent, insurance, utilities and workers compensation from selling, general and administrative costs to cost of sales. The format of reporting cost of sales going forward together with the revised standard costing system and the revaluation of standard costs allows management to more timely react to changes in supply costs, product demand and overall price structure going forward, which in turn has mitigated the accumulation of lower margin product and has allowed for more advantageous product procurement. The results of operations for the years ended December 31, 2011 and 2010 includes the $6.6 million reclassification from selling, general and administrative expenses to cost of sales in order to make them consistent with current presentation.

 

102


Table of Contents

Results of Operations

The table below summarizes the results of operations for American Furniture for the fiscal years ending December 31, 2012, 2011 and 2010. We purchased a controlling interest in American Furniture on August 31, 2007.

 

     Year Ended December 31,  
     2012     2011     2010  
     (in thousands)  

Net sales

   $ 91,455      $ 105,345      $ 136,901   

Cost of sales

     85,530        101,030        121,558   
  

 

 

   

 

 

   

 

 

 

Gross profit

     5,925        4,315        15,343   

Selling, general and administrative expenses

     7,393        9,549        10,913   

Management fees

     —          125        500   

Amortization of intangibles

     52        2,108        2,183   

Impairment expense

     —          27,769        38,835   
  

 

 

   

 

 

   

 

 

 

Loss from operations

   $ (1,520   $ (35,236   $ (37,088
  

 

 

   

 

 

   

 

 

 

Fiscal Year Ended December 31, 2012 Compared to Fiscal Year Ended December 31, 2011

Net sales

Net sales for the year ended December 31, 2012 decreased approximately $13.9 million, or 13.2%, over the corresponding year ended December 31, 2011. Stationary product gross sales decreased approximately $13.4 million, and motion product sales decreased approximately $1.0 million during the year ended December 31, 2012 compared to the same period of 2011. Sales of other products and a reduction in fuel surcharges are responsible for the remaining decrease in net sales during the year ended December 31, 2012 compared to 2011. Recliner sales increased approximately $1.7 million during this same period. The decrease in gross sales in the stationary and motion product categories and other products is principally the result of a continued soft current retail environment which has caused increasing competition in pricing in the promotional furniture category during the year ended December 31, 2012. In addition, our inability to ship certain products during the first quarter 2012, due to a delay in receiving fabric kits that we outsource to China that we were not able to replace, contributed approximately $1.0 million to the decline in sales. Sales to a large national retailer decreased approximately $8.1 million in 2012 compared to 2011. We do not expect to recapture these sales in 2013. The increase in recliner product sales is the result of supplying product to one of our largest customers for their recliner promotion event.

Cost of sales

Cost of sales decreased approximately $15.5 million in the year ended December 31, 2012 compared to the same period of 2011 and is due primarily to the corresponding decrease in sales. Gross profit as a percentage of sales was 6.5% in the year ended December 31, 2012 compared to 4.1% in 2011. The increase in gross profit as a percentage of sales of approximately 2.4% during the year ended December 31, 2012 is principally attributable to (i) a $1.6 million write off to adjust overhead absorption in inventory resulting from adjustments to its standard costs in July 2011; (ii) lower direct labor costs, primarily due to increased efficiencies in stationary and recliner production, and; (iii) increased selling prices on products and fewer closeout offerings over the course of the year due to the improvement of our inventory management. A number of cost saving initiatives were implemented throughout 2012, including facility consolidation and outsourcing frame cutting that contributed to the increase in gross profit margins in 2012 compared to 2011 that we believe will continue to have a positive impact on gross profit margins in 2013.

 

103


Table of Contents

Selling, general and administrative expense

Selling, general and administrative expense for the year ended December 31, 2012, decreased approximately $2.2 million compared to the same period of 2011. This decrease is primarily due to decreased costs of advertising and marketing ($0.6 million) and salaries and benefits ($1.3 million) during the year ended December 31, 2012 compared to the same period of 2011.

Impairment expense

American Furniture incurred an impairment charges aggregating $27.8 million, during the year ended December 31, 2011. See explanation below.

Loss from operations

Loss from operations totaled approximately $1.5 million for the year ended December 31, 2012 compared to a loss from operations of approximately $35.2 million in the year ended December 31, 2011. The significant decline in operating loss was principally due the factors described above, particularly the impairment charge in 2011.

Fiscal Year Ended December 31, 2011 Compared to Fiscal Year Ended December 31, 2010

Net sales

Net sales for the year ended December 31, 2011 decreased approximately $31.6 million or 23.1% over the corresponding period in 2010. Stationary product net sales decreased $19.0 million for the period while motion and recliner sales decreased $11.0 million. Occasional chairs, accent tables and rug sales decreased $1.2 million in 2011 compared to 2010. The decrease in product sales is the result of the softer furniture retail environment, especially in the more expensive product categories, such as our motion products, and the increasing presence of Asian import product which often offers a better overall value proposition to customers. The decrease in net sales of recliners, chairs, tables and rugs in 2011 is due to an overall weaker retail market for promotional furniture offerings in 2011 than in 2010. The promotional retail furniture market continues to be impacted by downward pressure from lower consumer spending on new furniture due principally to the limited access to credit available to new home buyers. Retail furniture sales rely heavily on consumer spending for new furniture when they move into a new home. In addition, the weak domestic overall economic environment coupled with high unemployment has had a significant negative effect on the promotional furniture market due to the impact it has had on the consumer who purchases our product. Sales to American Furniture’s largest customer decreased approximately $20 million in fiscal 2011 compared to 2010.

Cost of sales

Cost of sales decreased by approximately $20.5 million in the year ended December 31, 2011 compared to the same period of 2010 due principally to a corresponding decrease in sales. Gross profit as a percentage of sales was 4.1% in the year ended December 31, 2011 compared to 11.2% in the corresponding period in 2010. The decrease in gross profit as a percentage of sales of approximately 710 basis points in 2011 is attributable to: (i) a $1.6 million charge to write-down inventory, reflecting excess overhead absorption based on a revaluation in connection with revising standard costs, (ii) a $1.7 million charge related to inventory obsolescence for slow moving inventory, (iii) reduced selling prices on products in the second half of the year due to cost pressures from our customers and aggressive competitor pricing and (iv) unfavorable overhead absorption rates compared to 2010 due to the significant decrease in sales and manufacturing volume.

Selling, general and administrative expense

Selling, general and administrative expense for the year ended December 31, 2011, decreased approximately $1.4 million compared to the same period of 2010. This decrease is primarily due to decreases in insurance expense ($0.2 million), bad debt expense ($0.8 million), commission expense ($0.4 million) and other administrative costs ($0.4 million) as a result of decreases in net sales. These decreases were offset in part by increases in professional fees ($0.8 million) due primarily to consulting fees associated with the implementation of a revised standard cost system and operational directives.

Impairment expense

American Furniture incurred an impairment charge to its goodwill ($5.9 million), trade name ($2.4 million) and long-lived assets ($18.4 million) aggregating $26.7 million during the year ended December 31, 2011, which was triggered based on results of operations which had deteriorated significantly during the year. In addition, in

 

104


Table of Contents

connection with the cessation and outsourcing of AFM’s internal trucking operations, we reclassified a number of trucks, trailers and a warehouse from property, plant and equipment to assets held for sale. In connection with this, we wrote these assets down from their net book value to an amount equal to their net realizable value less disposal costs with the difference, aggregating approximately $1.1 million, being charged to impairment expense. We incurred an impairment charge at American Furniture in 2010 totaling $38.8 million, reflecting a goodwill charge totaling $35.5 million and a trade name charge totaling $3.3 million.

Income (loss) from operations

Loss from operations totaled approximately $35.2 million for the year ended December 31, 2011 compared to a loss from operations of approximately $37.1 million for the same period in 2010 due to the factors described above.

Arnold

Overview

Founded in 1895 and headquartered in Rochester, New York, Arnold Magnetics (or Arnold) is a manufacturer of engineered, application specific permanent magnets. Arnold products are used in applications such as general industrial, reprographic systems, aerospace and defense, advertising and promotional, consumer and appliance, energy, automotive and medical technology. Arnold is the largest U.S. manufacturer of engineered magnets as well as only one of two domestic producers to design, engineer and manufacture rare earth magnetic solutions. Arnold operates a 70,000 sq. ft. manufacturing assembly and distribution facility in Rochester, New York with nine additional facilities worldwide, in countries including the United Kingdom, Switzerland and China. Arnold serves customers via three primary product sectors:

 

   

Permanent Magnet and Assemblies and Reprographics (“PMAG”) (approximately 70% of sales) – High performance magnets for precision motor/generator sensors as well as beam focusing applications and reprographic applications;

 

   

Flexmag (approximately 20% of net sales) – Flexible bonded magnets for advertising, consumer and industrial applications; and

 

   

Rolled Products (approximately 10% of net sales) – Ultra thin metal foil products utilizing magnetic and non- magnetic alloys.

Arnold is also a 50% partner in a China rare earth mine-to-magnet joint venture. Arnold accounts for its activity in the joint venture utilizing the equity method of accounting. Gains and losses from the joint venture are not material during the year ended December 31, 2012.

On March 5, 2012, we made loans to and purchased a controlling interest in Arnold for approximately $131 million, representing approximately 96.6% of the equity in Arnold Magnetics.

 

105


Table of Contents

Pro Forma Results of Operations

The table below summarizes the pro-forma results of operations for Arnold for the full fiscal years ended December 31, 2012 and 2011. We acquired Arnold on March 5, 2012. The following operating results are reported as if we acquired Arnold on January 1, 2011.

 

     Year ended December 31,  
(in thousands)    2012
(Pro-forma)
     2011
(Pro-forma)
 

Net sales

   $ 127,433       $ 136,348   

Cost of sales (a)

     98,769         106,325   
  

 

 

    

 

 

 

Gross profit

     28,664         30,023   

Selling, general and administrative expenses (b)

     15,821         15,943   

Management fees (c)

     500         500   

Amortization of intangibles (d)

     3,499         3,498   
  

 

 

    

 

 

 

Income from operations

   $ 8,844       $ 10,082   
  

 

 

    

 

 

 

Pro-forma results of operations of Arnold for the annual periods ended December 31, 2012 and 2011 include the following pro-forma adjustments applied to historical results:

 

(a) Cost of sales for the year ended December 31, 2012 does not include $3.1 million of amortization expense associated with the inventory fair value step-up recorded in 2012 as a result of and derived from the purchase price allocation in connection with our purchase of Arnold.
(b) Selling, general and administrative costs were reduced by approximately $12.4 million and $0.4 million in the years ended December 31, 2012 and 2011, respectively, representing an adjustment for one-time transaction costs incurred as a result of our purchase.
(c) Represents management fees that would have been payable to the Manager.
(d) An increase in amortization of intangible assets totaling $0.6 million in 2012 and $2.7 million in 2011. This adjustment is a result of and was derived from the purchase price allocation in connection with our acquisition of Arnold.

Pro Forma Year Ended December 31, 2012 Compared to the Pro Forma Year Ended December 31, 2011

Net sales

Net sales for the year ended December 31, 2012 were approximately $127.4 million, a decrease of $8.9 million, or 6.5%, compared to the same period in 2011. The decrease in net sales is a result of decreased sales in the PMAG product sector ($6.2 million) and decreases in sales in the Flexmag ($0.7 million) and Rolled Products ($2.0 million) sectors. PMAG sales represented approximately 73.0% of net sales for the year ended December 31, 2012 compared to 72.8% for the same period in 2011. The decrease in PMAG sales during the year ended December 31, 2012 compared to the same period in 2011 is principally attributable to lower reprographic application sales, a component of PMAG. The decrease in Rolled Products sales is attributable to market softness in the U.S. defense market and the European energy market.

International sales were $57.0 million during the year ended December 31, 2012 compared to $62.0 million during the same period in 2011, a decrease of $5 million or 8.0%.

Cost of sales

Cost of sales for the year ended December 31, 2012 were approximately $98.8 million compared to approximately $106.3 million in the same period of 2011. The decrease of $7.6 million is due principally to the corresponding

 

106


Table of Contents

decrease in sales. Gross profit as a percentage of sales increased from 22.0% for the year ended December 31, 2011 to 22.5% in the year ended December 31, 2012. The increase is attributable to increased margins in the PMAG sector due to a more favorable customer/product sales mix, due in part to the decrease in reprographic application sales during the year ended December 31, 2012 compared to the same period in 2011, offset in part by a decrease in margins at its Rolled Product sector due to an unfavorable customer/product sales mix.

Selling, general and administrative expense

Selling, general and administrative expense for the year ended December 31, 2012 were approximately $15.8 million or 12.4% of net sales compared to $15.9 million or 11.7% of net sales for the same period in 2011. There were no significant changes in the components of these costs during the year.

Income from operations

Income from operations for the year ended December 31, 2012 was approximately $8.8 million compared to $10.1 million in income from operations recognized during the year ended December 31, 2011, a decrease of $1.2 million.

CamelBak

Overview

CamelBak, headquartered in Petaluma, California, is a premier designer and manufacturer of personal hydration products for outdoor, recreation and military applications. CamelBak offers a broad range of recreational and military personal hydration packs, reusable water bottles, specialty military gloves and performance accessories.

As the leading supplier of hydration products to specialty outdoor, cycling and military retailers, CamelBak maintains the leading market share position in recreational markets for hands-free hydration packs and the leading market share position for reusable water bottles in specialty channels. CamelBak is also the dominant supplier of hydration packs to the military, with a leading market share in post-issue hydration packs. Over its more than 20-year history, CamelBak has developed a reputation as the preferred supplier for the hydration needs of the most demanding athletes and warfighters. Across its markets, CamelBak is respected for its innovation, leadership and authenticity.

On August 24, 2011, we made loans to, and purchased a controlling interest in, CamelBak for approximately $258.6 million, representing approximately 90% of the equity in CamelBak.

 

107


Table of Contents

Pro Forma Results of Operations

The table below summarizes the pro-forma results of operations for CamelBak for the full fiscal years ended December 31, 2012, 2011 and 2010. We acquired CamelBak on August 24, 2011. The following operating results are reported as if we acquired CamelBak on January 1, 2010.

 

     Year ended December 31,  
(in thousands)    2012      2011
(Pro-forma)
     2010
(Pro-forma)
 

Net sales

   $ 157,632       $ 141,286       $ 122,214   

Cost of sales (a)

     85,424         82,999         70,617   
  

 

 

    

 

 

    

 

 

 

Gross profit

     72,208         58,287         51,597   

Selling, general and administrative expenses (b)

     36,829         30,475         28,144   

Management fees (c)

     500         500         500   

Amortization of intangibles (d)

     9,378         9,313         9,512   
  

 

 

    

 

 

    

 

 

 

Income from operations

   $ 25,501       $ 17,999       $ 13,441   
  

 

 

    

 

 

    

 

 

 

Pro-forma results of operations of CamelBak for the annual periods ended December 31, 2011 and 2010 include the following pro-forma adjustments applied to historical results:

 

(a) Cost of sales for the year ended December 31, 2011 does not include $6.1 million of amortization expense associated with the inventory fair value step-up recorded in 2011 as a result of and derived from the purchase price allocation in connection with our purchase of CamelBak.
(b) Selling, general and administrative costs were reduced by approximately $7.0 million in the year ended December 31, 2011, representing an adjustment for one-time transaction costs incurred as a result of our purchase.
(c) Represents management fees that would have been payable to the Manager.
(d) An increase in amortization of intangible assets totaling $5.6 million in 2011 and $7.4 million in 2010. This adjustment is a result of and was derived from the purchase price allocation in connection with our acquisition of CamelBak.

 

 

Year Ended December 31, 2012 Compared to the Pro Forma Year Ended December 31, 2011

Net sales

Net sales for the year ended December 31, 2012 were approximately $157.6 million, an increase of $16.3 million, or 11.6%, when compared to the same period in 2011. The increase in net sales is a result of increased gross sales in Hydration Systems ($17.3 million) and Bottles ($10.7 million) offset in part by a decrease in sales of Gloves ($10.3 million) and Accessories ($0.5 million). The increased Bottle and Hydration Systems sales during the year ended December 31, 2012 compared to the same period in 2011 is attributable to the continued success of “Antidote”, CamelBak’s new reservoir for the recreational Hydration Systems line, introduced in 2010, the expansion of offerings in Bottles, such as eddyTM, the introduction of the Podium line of insulated bottles, and the continued expansion in its customer base, including new and existing customers, for all product lines. CamelBak began providing Hydration Systems as a subcontractor as part of the United States Marine Corps pack program beginning at the end of 2011 which accounted for a substantial portion of the increase in Hydration Systems sales in the year ended December 31, 2012 compared to the same period in 2011. CamelBak anticipates completion of this contract during the first quarter of 2013. The decrease in Glove sales during the year ended December 31, 2012 compared to the same period in 2011 is due to decreased demand from the U.S. military, resulting principally from a drawdown of U.S. combat troops during the period and the absence of sales from a direct contract with the U.S. Military that was not in effect in 2012 and will not be in effect during 2013.

 

108


Table of Contents

Sales of Hydration Systems and Bottles represented approximately 84% of gross sales for the year ended December 31, 2012 compared to 75% for the same period in 2011. Military sales represented approximately 38% of gross sales for the year ended December 31, 2012 compared to 41% for the same period in 2011. International sales represented approximately 19% of gross sales for each of the years ended December 31, 2012 and 2011.

Cost of sales

Cost of sales for the year ended December 31, 2012 were approximately $85.4 million compared to approximately $83.0 million in the same period of 2011. The increase of $2.4 million is due principally to the corresponding increase in net sales. Gross profit as a percentage of sales increased to 45.8% for the year ended December 31, 2012 compared to 41.3% for the same period in 2011. The increase is attributable to a favorable sales mix in Bottles and Hydration Systems during the year ended December 31, 2012 compared to the same period last year, and the decrease in Glove sales as a percentage of total sales.

Selling, general and administrative expense

Selling, general and administrative expense for the year ended December 31, 2012 increased to approximately $36.8 million or 23.4% of net sales compared to $30.5 million or 21.6% of net sales for the same period of 2011. The $6.4 million increase in selling, general and administrative expenses incurred is attributable to; (i) increases in sales commissions ($1.0 million); (ii) increases in marketing and promotion costs ($0.8 million), (iii) increases in professional fees ($0.8 million); and, (iv) increases in compensation expense ($2.7 million). The balance of the increase is due principally to increased infrastructure costs and general overhead, which together with the increases noted above were necessary to support expansion in connection with growth initiatives.

Income from operations

Income from operations for the year ended December 31, 2012 was approximately $25.5 million, an increase of $7.5 million when compared to the same period in 2011, based on the factors described above.

Pro Forma Year Ended December 31, 2011 Compared to the Pro Forma Year Ended December 31, 2010.

Net sales

Net sales for the year ended December 31, 2011 were approximately $141.3 million, an increase of $19.1 million, or 15.6%, compared to the same period in 2010. The increase in net sales during 2011 is the result of increased sales (on a gross basis) in Hydration Packs ($10.0 million), Bottles ($13.0 million), and Accessories ($2.2 million). These increased sales were offset in part by a decrease in Glove sales aggregating $6.0 million during the year ended December 31, 2011 compared to the same period in 2010. The increased sales of Hydration Packs, Bottles and Accessories is attributable to the successful launch of CamelBak’s new reservoir “Antidote” in 2011 (CamelBak’s new reservoir included in its 2011 recreational Hydration Pack line), the expansion of offerings in Bottles and the continued expansion in its customer base, including new and existing customers. The decrease in Glove sales during the current year is attributable to less direct contract sales to the U.S. military resulting, in part, from a drawdown of U.S. combat troops overseas. Sales of Hydration Packs and Bottles represented approximately 75% of gross sales for the year ended December 31, 2011 compared to approximately 68% for the same period in 2010. Military sales represented approximately 41% of gross sales for the year ended December 31, 2011 compared to 42% for the same period in 2010.

Cost of sales

Cost of sales for the year ended December 31, 2011 were approximately $83.0 million compared to approximately $70.6 million in the same period of 2010. The increase of $12.4 million is due principally to the corresponding increase in sales. Gross profit as a percentage of net sales decreased from 42.2% for the year ended December 31, 2010 to 41.3% for the same period ended December 31, 2011. The decrease is attributable to: (i) increases in duty charges in 2011 as a result of a one-time benefit, due to a customs ruling on CamelBak’s behalf, received in 2010; (ii) price increases from suppliers in 2011 for raw materials, particularly resins and fabric, not reflected in customer pricing, and (iii) expedited freight costs due to a supplier capacity constraint in 2011 not reflected in customer pricing.

 

109


Table of Contents

Selling, general and administrative expense

Selling, general and administrative expense for the year ended December 31, 2011 increased to approximately $30.5 million or 21.6% of net sales compared to $28.1 million or 23.0% of net sales for the same period of 2010. The $2.3 million increase in selling, general and administrative expenses incurred during the year ended December 31, 2011, compared to the same period in 2010 is attributable to: (i) increases in advertising and marketing costs ($0.5 million); (ii) increased research and development costs ($0.4 million), and (iii) increased bad debt expense ($0.4 million), with the balance of the increase due to increased infrastructure costs such as personnel costs and benefits, and general overhead necessary to support expansion initiatives in connection with current and anticipated increased sales volume.

Income from operations

Income from operations for the year ended December 31, 2011 increased approximately $4.6 million to $18.0 million compared to the same period in 2010, which reflected income from operations totaling $13.4 million, based principally on the factors described above.

Ergobaby

Overview

Ergobaby, with headquarters in Los Angeles, California, is a premier designer, marketer and distributor of baby wearing products, strollers and accessories. Ergobaby offers a broad range of wearable baby carriers and related products that are sold through more than 650 retailers and web shops in the United States and internationally in approximately 50 countries. Ergobaby has three main product lines: baby carriers, strollers and accessories.

On September 16, 2010, we made loans to and purchased a controlling interest in Ergobaby for approximately $85.2 million, representing approximately 84% of the equity in Ergobaby. Ergobaby’s reputation for product innovation, reliability and safety has led to numerous awards and accolades from consumer surveys and publications, including Parenting Magazine, Pregnancy magazine and Wired magazine.

On November 18, 2011, Ergobaby acquired all the outstanding stock of Orbit Baby for $17.5 million. Orbit Baby produces and markets a premium line of stroller travel systems. Orbit Baby’s high-quality products include car seats, strollers and bassinets that are interchangeable using a patented hub ring.

 

110


Table of Contents

Pro Forma Results of Operations

The table below summarizes the pro-forma results of operations for Ergobaby for the full fiscal years ended December 31, 2012, 2011 and 2010. We acquired Ergobaby on September 16, 2010. The following operating results are reported as if we acquired Ergobaby on January 1, 2010.

 

     Year ended December 31,  
(in thousands)    2012      2011
(Pro-forma)
     2010
(Pro-forma)
 

Net sales

   $ 64,032       $ 44,327       $ 34,472   

Cost of sales (a)

     25,091         15,645         10,833   
  

 

 

    

 

 

    

 

 

 

Gross profit

     38,941         28,682         23,639   

Selling, general and administrative expenses (b)

     24,476         17,998         11,985   

Management fees (c)

     500         500         500   

Amortization of intangibles (d)

     3,037         1,828         1,715   
  

 

 

    

 

 

    

 

 

 

Income from operations

   $ 10,928       $ 8,356       $ 9,439   
  

 

 

    

 

 

    

 

 

 

Pro-forma results of operations of Ergobaby for the annual periods ended December 31, 2011 and 2010 include the following pro-forma adjustments applied to historical results:

 

(a) Cost of sales for the years ended December 31, 2011 and 2010 do not include $0.5 million and $3.8 million, respectively, of amortization expense recorded in each of those years associated with the inventory fair value step-ups as a result of and derived from the purchase price allocation in connection with our purchase of Ergobaby.
(b) Selling, general and administrative costs were reduced by approximately $10.0 million in the year ended December 31, 2010, representing an adjustment for one-time transaction costs incurred as a result of our purchase.
(c) Represents the full amount of management fees that would have been payable to the Manager in 2010.
(d) An increase in amortization of intangible assets totaling $1.2 million in 2010 as a result of and derived from the purchase price allocation in connection with our acquisition of Ergobaby.

 

 

Year Ended December 31, 2012 Compared to the Pro forma Year Ended December 31, 2011

Net sales

Net sales for the year ended December 31, 2012 were $64.0 million, an increase of $19.7 million or 44.4% compared to the same period in 2011. The increase is primarily attributable to the increase in Orbit Baby sales ($12.5 million) and international baby carrier and accessory sales ($5.2 million) during the year ended December 31, 2012 compared to the same period in 2011 with the remaining 2012 increase attributable to domestic baby carrier and accessory sales. We acquired Orbit Baby in November 2011 and recorded approximately $0.8 million in sales of Orbit Baby products in 2011. Domestic baby carrier sales were approximately $17.6 million in the year ended December 31, 2012 compared to approximately $15.5 million in the same period for 2011. The increase of $2.1 million or 13.1% is primarily attributable to increased sales to national retail accounts. International sales of baby carriers and accessories were approximately $33.2 million in the year ended December 31, 2012 compared to $28.0 million in 2011, an increase of $5.2 million. The increase of $5.2 million is principally attributable in large part to increased sales in Japan and Korea. Our market share throughout Asia has grown considerably by means of enforcing our presence in key department stores through customized products as well as expanding our distribution into southeast Asia region which has reinforced our overall brand presence.

 

111


Table of Contents

Excluding Orbit Baby sales of $13.3 million and $0.8 million in 2012 and 2011, respectively, baby carriers represented 88% of sales in the year ended December 31, 2012 compared to 87% during the same period of 2011.

Cost of sales

Cost of sales for the year ended December 31, 2012 were approximately $25.1 million compared to $15.6 million in the same period of 2011. The increase of $9.4 million is due principally to the increase in sales in the same period. Gross profit as a percentage of sales decreased from 64.7% for the year ended December 31, 2011 to 60.8% in 2012. The 3.9% decrease is primarily attributable to lower margin Orbit Baby product sales in the December 31, 2012 period (1.6%) and a larger proportion of international baby carriers in fiscal 2012 compared to 2011. International baby carrier sales generate a lower gross profit margin on average than domestic baby carrier sales. In addition, increases in domestic sales promotional discounts to national retail accounts contributed to lower margins in domestic baby carrier sales.

Selling, general and administrative expense

Selling, general and administrative expense for the year ended December 31, 2012 increased to approximately $24.5 million or 38.2% of net sales compared to $18.0 million or 40.6% of net sales for the same period of 2011. The increase of $6.5 million is primarily attributable to the selling, general and administrative expenses of Orbit Baby ($5.4 million) and to a lesser extent, an increase in marketing costs ($1.1 million) and personnel costs ($1.1 million) to support growth initiatives, offset in part by a decrease in bad debt expense ($0.3 million) and professional fees ($0.3 million), all at the baby carrier level, during the year ended December 31, 2012 compared to the same period in 2011.

Amortization of intangibles

Amortization expense increased $1.2 million in the year ended December 31, 2012 compared to the same period in 2011 as a result of amortizing intangible assets acquired as part of the purchase of Orbit Baby for a full year in fiscal 2012.

Income from operations

Income from operations for the year ended December 31, 2012 increased approximately $2.6 million to $10.9 million compared to the same period in 2011, due principally to those factors described above.

Pro Forma Year Ended December 31, 2011 Compared to the Pro Forma Year Ended December 31, 2010

Net sales

Net sales for the year ended December 31, 2011 were $44.3 million, an increase of $9.9 million or 28.6% compared to the same period in 2010. Domestic sales were approximately $16.1 million for the year ended December 31, 2011 compared to approximately $15.4 million in the same period for 2010 as the number of domestic retail outlets for the company’s products increased from 863 in 2010 to over 900 in 2011 and the net sales attributable to Orbit Baby ($0.8 million) from its date of acquisition were included. International baby carrier sales increased to $28.0 million for the year ended December 31, 2011 compared to $19.0 million in the same period in 2010. The increase of $9.0 million was primarily attributable to increased sales to distributors in Asia and the addition of twelve new international distributors in 2011 expanding Ergobaby’s presence into more than 32 additional countries. Baby carriers represented 87% of total net sales in 2011 and 2010 (excluding Orbit Baby). The remaining net sales in each of the years ended December 31, 2011 and 2010 reflects accessory sales.

Cost of sales

Cost of sales for the year ended December 31, 2011 increased to $15.6 million from $10.8 million in the same period in 2010. The increase is due to the increase in sales in the same period. Gross profit as a percentage of sales decreased from 68.6% for the year ended 2010 to 64.7% for 2011. The decrease is attributable to a change in the product sales mix, and a shift in customer mix which produced less favorable gross margins. Throughout 2011 there was an increase in the sales of organic and sport baby carriers versus standard baby carriers. The dollar margins are similar but the non-standard baby carriers have a higher cost and thus an overall 8% lower gross profit percentage than standard baby carriers. In addition, much of the sales growth in 2011 was in sales to international

 

112


Table of Contents

distributors which have a lower selling price point than wholesale and online customers, further reducing the 2011 gross profit percentage. Lastly, Ergobaby experienced an increase in production costs from its factories of approximately 9% on their standard carriers and infant insert line from its factory suppliers during 2011.

Selling, general and administrative expenses

Selling, general and administrative expense for the year ended December 31, 2011 increased $6.0 million to approximately $18.0 million or 40.6% of sales versus $12.0 million or 34.8% of sales for 2010. Fiscal 2011 marked the first full year of results reflecting the investment made in brand development and the overhead infrastructure necessary for Ergobaby to grow. Specifically, substantial increases in costs during the year ended December 31, 2011 were associated with marketing initiatives concentrated in market research and in media and internet advertising programs ($1.7 million), and increased professional fees ($1.6 million) from consulting fees related to the ERP implementation, increased legal expenses and costs incurred in recruiting the senior management team. Lastly, there was a significant increase in personnel expenses for the year ended December 31, 2011 compared to the same period in 2010 ($2.9 million) associated with hiring 10 new management team members and related stock option expense, bonuses and benefits. Selling, general and administrative costs directly attributable to Orbit Baby totaled approximately $0.5 million in 2011.

Amortization of intangibles

Amortization expense increased approximately $0.1 million for the year ended December 31, 2011 compared to 2010 due to intangible amortization charges recognized in connection with the purchase of Orbit Baby in November 2011.

Income from operations

Income from operations for the year ended December 31, 2011 decreased approximately $1.1 million to $8.4 million compared to the corresponding period in 2010 based principally on a decrease in gross profit margins, increased selling, general and administrative costs and other factors described above.

Fox

Overview

Fox, headquartered in Scotts Valley, California, is a branded action sports company that designs, manufactures and markets high-performance suspension products for mountain bikes and powered vehicles, which include: snowmobiles, motorcycles, all-terrain vehicles (ATVs), and other off-road vehicles.

Fox’s products are recognized by manufacturers and consumers as being among the most technically advanced suspension products currently available in the marketplace. Fox’s technical success is demonstrated by its dominance of award winning performances by professional athletes across its suspension products. As a result, Fox’s suspension components are incorporated by OEM customers on their high-performance models at the top of their product lines in the mountain bike and power sports sector. OEMs capitalize on the strength of Fox’s brand to maintain and expand their own sales and margins. In the Aftermarket segment, customers seeking higher performance select Fox’s suspension components to enhance their existing equipment.

Fox sells to over 175 OEM and over 7,800 Aftermarket customers across its market segments. In each of the years 2012, 2011 and 2010, approximately 81%, 80% and 78% of net sales were to OEM customers, respectively. The remaining net sales were to Aftermarket customers. Sales of suspension components to the bicycle sector represent a significant majority of both OEM and Aftermarket sales in each of the years ended December 31, 2012, 2011 and 2010.

 

113


Table of Contents

Results of Operations

The table below summarizes the results of operations of Fox for the fiscal years ending December 31, 2012, 2011 and 2010. We purchased a controlling interest in Fox on January 4, 2008.

 

     Year Ended December 31,  
     2012      2011      2010  
     (in thousands)  

Net sales

   $ 235,869       $ 197,740       $ 170,983   

Cost of sales

     173,040         140,850         122,373   
  

 

 

    

 

 

    

 

 

 

Gross profit

     62,829         56,890         48,610   

Selling, general and administrative expenses

     30,862         28,587         23,317   

Management fees

     500         500         500   

Amortization of intangibles

     5,315         5,217         5,217   
  

 

 

    

 

 

    

 

 

 

Income from operations

   $ 26,152       $ 22,586       $ 19,576   
  

 

 

    

 

 

    

 

 

 

Fiscal Year Ended December 31, 2012 Compared to Fiscal Year Ended December 31, 2011

Net sales

Net sales for the year ended December 31, 2012 increased approximately $38.1 million, or 19.3%, compared to the corresponding period in 2011. Sales growth was driven by sales to OEM which increased $32.0 million to $189.9 million during the year ended December 31, 2012 compared to $157.9 million for the same period in 2011. The increase in net sales is largely driven by increased spec with our customers and to a lesser degree by increased demand for carryover product. The remaining increase in net sales totaling $6.1 million reflects increased sales to Aftermarket customers in the year ended December 31, 2012. The increase in sales to Aftermarket customers is due to higher end user demand.

Cost of sales

Cost of sales for the year ended December 31, 2012 increased approximately $32.2 million compared to the corresponding period in 2011. The increase in cost of sales is primarily due to increased net sales during 2012. Gross profit as a percentage of sales was approximately 26.6% for the year ended December 31, 2012 compared to 28.8% for the same period in 2011. The 2.2% decrease in gross profit as a percentage of sales during 2012 is largely attributable to the increased overhead costs associated with consolidating our Watsonville operations, increased costs associated with expanding our Taiwanese operations, increased expedited freight due to supply chain constraints caused by the increase in orders, warranty costs and changes in product / customer mix.

Selling, general and administrative expense

Selling, general and administrative expenses for the year ended December 31, 2012 increased approximately $2.3 million over the corresponding period in 2011. This increase is primarily the result of increases in employee related expenses principally to support company growth and costs incurred in connection with a an equity distribution and associated debt recapitalization ($0.8 million) which occurred during June 2012 (see – “Related Party Transactions and Certain Transactions Involving our Businesses”). Selling, general and administrative costs were 13.1% of net sales for the year ended December 31, 2012 compared to 14.5% of net sales in 2011.

Income from operations

Income from operations for the year ended December 31, 2012 increased approximately $3.6 million to $26.2 million compared to the corresponding period in 2011, based principally on the increase in net sales, offset in part by the increases in selling, general and administrative costs, all as described above.

 

114


Table of Contents

Fiscal Year Ended December 31, 2011 Compared to Fiscal Year Ended December 31, 2010

Net sales

Net sales for the year ended December 31, 2011 increased approximately $26.8 million, or 15.6%, versus the corresponding period in 2010. OEM sales increased $23.7 million to $157.9 million for the year ended December 31, 2011 compared to $134.2 million for the same period in 2010. The increase in OEM net sales is attributable to increases in sales in the mountain biking sector totaling $5.9 million and increases in sales in the powered vehicles sector totaling approximately $17.8 million. The increase in OEM sales in the mountain biking sector during the year ended December 31, 2011 is due to strong sales of the new model year product and the impact of inventory replenishment at the OEMs during the first quarter of 2011 that did not occur during 2010. The significant increase in OEM sales in the powered vehicle sector during 2011 is principally the result of an increase in sales of suspension components to the ATV and off-road markets. Aftermarket sales increased approximately $3.1 million to $39.9 million for the year ended December 31, 2011 compared to $36.8 million in the same period in 2010. This increase is attributable to increases in net sales in the mountain biking sector ($2.1 million) and the powered vehicle sector ($1.0 million).

International OEM and Aftermarket sales were $129.9 million in 2011 compared to $113.6 million in 2010, an increase of $16.3 million or 14.3%.

Cost of sales

Cost of sales for the year ended December 31, 2011 increased approximately $18.5 million, or 15.1%, compared to the corresponding period in 2010. The increase in cost of sales is attributable to the increase in net sales for the same period. Gross profit as a percentage of sales is approximately 28.8% for the year ended December 31, 2011 compared to 28.4% for the same period in 2010. The 0.4% increase in gross profit as a percentage of sales during the year ended 2011 is attributable to efficiencies achieved in connection with the increased production volume during 2011. This was offset in part by an unfavorable product and customer mix compared to 2010, increased raw material commodity costs and unfavorable foreign exchange rates.

Selling, general and administrative expenses

Selling, general and administrative expenses for the year ended December 31, 2011 increased approximately $5.3 million over the corresponding period in 2010. This increase in fiscal 2011 is the result of increases in; (i) sales and marketing costs ($1.3 million), (ii) engineering costs ($1.7 million), and (iii) other administrative costs, largely personnel related ($1.8 million), compared to 2010, principally to support the significant growth in the powered sports and mountain biking sector and associated increase in sales. Selling, general and administrative costs were 14.5% of net sales for the year ended December 31, 2011 compared to 13.6% of net sales in 2010.

Income from operations

Income from operations for the year ended December 31, 2011 increased approximately $3.0 million to $22.6 million compared to the corresponding period in 2010, based principally on the significant increase in net sales, offset in part by the increases in selling, general and administrative costs, as described above.

Liberty Safe

Overview

Based in Payson, Utah and founded in 1988, Liberty Safe is the premier designer, manufacturer and marketer of home and gun safes in North America. From its over 204,000 square foot manufacturing facility, Liberty Safe produces a wide range of home and gun safe models in a broad assortment of sizes, features and styles ranging from an entry level product to good, better and best products. Products are marketed under the Liberty brand, as well as a portfolio of licensed and private label brands, including Remington, Cabela’s and John Deere. Liberty Safe’s products are the market share leader and are sold through an independent dealer network (“Dealer sales”) in addition to various sporting goods, farm and fleet and home improvement retail outlets (“Non-Dealer sales”). Liberty has the largest independent dealer network in the industry.

 

115


Table of Contents

Historically, approximately 60% of Liberty Safe’s net sales are Non-Dealer sales and 40% are Dealer sales.

Pro Forma Results of Operations

The table below summarizes the results of operations for Liberty Safe for the full fiscal years ended December 31, 2012, and 2011 and pro-forma results of operations for the year ended December 31, 2010. We acquired Liberty Safe on March 31, 2010. The following operating results are reported as if we acquired Liberty Safe on January 1, 2010.

 

     Year ended December 31,  
(in thousands)    2012      2011      2010
(Pro-forma)
 

Net sales

   $ 91,622       $ 82,222       $ 64,899   

Cost of sales (a)

     68,050         61,563         48,404   
  

 

 

    

 

 

    

 

 

 

Gross profit

     23,572         20,659         16,495   

Selling, general and administrative expenses (b)

     12,103         10,646         8,092   

Management fees (c)

     500         500         500   

Amortization of intangibles (d)

     4,984         5,177         5,177   
  

 

 

    

 

 

    

 

 

 

Income from operations

   $ 5,985       $ 4,336       $ 2,726   
  

 

 

    

 

 

    

 

 

 

Pro-forma results of operations of Liberty Safe for the year ended December 31, 2010 includes the following pro-forma adjustments applied to historical results:

 

(a) Cost of sales for the year ended December 31, 2010 does not include $0.4 million of amortization expense associated with the inventory fair value step-up recorded in 2010 as a result of and derived from the purchase price allocation in connection with our purchase of Liberty.
(b) Selling, general and administrative costs were reduced by approximately $1.6 million in the year ended December 31, 2010, representing an adjustment for one-time transaction costs incurred as a result of our purchase.
(c) Represents the full amount of management fees that would have been payable to the Manager in 2010.
(d) An increase in amortization of intangible assets totaling $1.3 million in 2010. This adjustment is a result of and was derived from the purchase price allocation in connection with our acquisition of Liberty.

Year Ended December 31, 2012 Compared to the Year Ended December 31, 2011

Net sales

Net sales for the year ended December 31, 2012 increased approximately $9.4 million, or 11.4%, over the corresponding year ended December 31, 2011. Non-Dealer sales were approximately $52.2 million in the year ended December 31, 2012 compared to $49.9 million in the same period in 2011, representing an increase of $2.3 million or 4.7%. Dealer sales totaled approximately $39.4 million in the year ended December 31, 2012 compared to $32.3 million in the same period in 2011, representing an increase of $7.1 million or 21.8%. The increase in Non-Dealer sales in 2012 is due in large part to increased sales to Liberty’s two largest Non-Dealer accounts in connection with their expansion of new stores in 2012. Liberty is the sole provider of safes to these two accounts. These increases were offset in part by the absence of sales in the second half of fiscal 2012, in connection with a large National retail account’s holiday program which generated approximately $5.0 million in sales during 2011. The significant increase in net sales at both the Dealer and Non-Dealer level is the result of (i) strong demand for Liberty branded product by many gun owners due to increased gun and ammunition sales resulting from expected challenges by Federal and state government to the second amendment, (ii) Liberty’s ongoing national radio advertising campaign in conjunction with those accounts that maintain consistent Liberty Safe product advertising at the local level through its co-op advertising program and (iii) increased availability of safes manufactured in-house on Liberty’s new production line. Dealer sales were more favorably impacted by national advertising campaign due to co-op advertising offered to Dealers. We expect Non-Dealer and Dealer sales to remain strong through 2013 for these same reasons.

 

116


Table of Contents

Cost of sales

Cost of sales for the year ended December 31, 2012 increased approximately $6.5 million. The increase in cost of sales is primarily attributable to the increase in net sales for the same period. Gross profit as a percentage of net sales totaled approximately 25.7% and 25.1% for the year ended December 31, 2012 and December 31, 2011, respectively. The increase in gross profit as a percentage of sales for the year ended December 31, 2012 compared to 2011 is principally attributable to Dealer and Non-Dealer price increases enacted during the second and third quarter of 2012, and a favorable sales mix.

Selling, general and administrative expense

Selling, general and administrative expense for the year ended December 31, 2012, increased approximately $1.5 million compared to the same period in 2011. This increase is principally the result of increases in costs to support the significant increase in sales, particularly commission expense and advertising and promotion expense ($0.9 million), and personnel costs ($0.2 million) all to support growth initiatives and the resultant increase in net sales.

Income from operations

Income from operations was approximately $6.0 million for the year ended December 31, 2012 representing an increase of $1.7 million compared to the same period in 2011, which reflected operating income of $4.3 million. The improved operating results are principally due to the factors described above, particularly the increase in net sales.

Year Ended December 31, 2011 Compared to the Pro Forma Year Ended December 31, 2010

Net sales

Net sales for the year ended December 31, 2011 increased approximately $17.3 million or 26.7% compared to the corresponding year ended December 31, 2010. Non-Dealer sales were approximately $49.9 million in the year ended December 31, 2011 compared to $40.3 million in the same period in 2010, representing an increase of $9.6 million or 23.8%. Dealer sales totaled approximately $32.3 million in the twelve months ended December 31, 2011 compared to $24.6 million in the same period in 2010, representing an increase of $7.7 million or 31.3%. The significant increase in Non-Dealer sales in 2011 is the result of increased sales in the sporting goods channel ($7.4 million) and the farm and fleet channel ($4.0 million), offset in part by the loss of a club account to an import product line ($2.1 million) and a decline in the home improvement channel ($0.3 million). The sporting goods channel increases are the result of Liberty Safe being the sole supplier to two major accounts that offered robust sales promotions during the year ended 2011 resulting in higher retail sales. The farm and fleet channel increase is attributable to fulfilling a significant number of backorders and increased sell through at retail driven by a robust co-op advertising campaign. The increase in Dealer sales is due, in large part, to sales generated by its national advertising campaign in conjunction with those accounts that maintain consistent Liberty Safe product advertising at the local level.

Cost of sales

Cost of sales for the year ended December 31, 2011 increased approximately $13.2 million. The increase in cost of sales is primarily attributable to the increase in net sales for the same period. Gross profit as a percentage of net sales totaled approximately 25.1% and 25.4% of net sales for the years ended December 31, 2011 and December 31, 2010, respectively. The slight decrease in gross profit as a percentage of sales of 0.3% for the year ended December 31, 2011 compared to 2010 is primarily attributable to higher commodity costs (steel) and higher transportation costs (fuel) which were substantially offset by a price increase by Liberty effective July 1, 2011.

Selling, general and administrative expense

Selling, general and administrative expense for the year ended December 31, 2011, increased approximately $2.6 million compared to the same period in 2010. This increase is principally the result of increases in the following costs to support the significant increase in sales: (i) commission expense ($0.7 million), (ii) co-op advertising ($0.3 million) and the ongoing successful national radio ad campaign ($0.5 million) (iii) costs associated with increased headcount and rising benefit costs ($0.8 million) to support the increase in net sales and (iv) other miscellaneous cost increases ($0.3 million).

 

117


Table of Contents

Income from operations

Income from operations increased $1.6 million in the year ended December 31, 2011 compared to the year ended December 31, 2010 based on the factors described above, particularly the increase in net sales.

Tridien

Overview

Tridien, headquartered in Coral Springs, Florida, is a leading designer and manufacturer of powered and non-powered medical therapeutic support services and patient positioning devices serving the acute care, long-term care and home health care markets. Tridien is one of the nation’s leading designers and manufacturers of specialty therapeutic support surfaces with manufacturing operations in multiple locations to better serve a national customer base.

Tridien, together with its subsidiary companies, provides customers the opportunity to source leading surface technologies from the designer and manufacturer.

Tridien develops products both independently and in partnership with large distribution intermediaries. Medical distribution companies then sell or rent the therapeutic support surfaces, sometimes in conjunction with bed frames and accessories to one of three end markets: (i) acute care, (ii) long term care and (iii) home health care. The level of sophistication largely varies for each product, as some patients require simple foam mattress beds (“non-powered” support surfaces) while others may require electronically controlled, low air loss, lateral rotation, pulmonary therapy or alternating pressure surfaces (“powered” support surfaces). The design, engineering and manufacturing of all products are completed in-house (with the exception of PrimaTech products, which are manufactured in Taiwan) and are FDA compliant.

Results of Operations

The table below summarizes the results of operations for Tridien for the fiscal years ending December 31, 2012, 2011 and 2010.

 

     Year Ended December 31,  
     2012      2011      2010  
     (in thousands)  

Net sales

   $ 55,855       $ 55,854       $ 61,101   

Cost of sales

     42,031         41,216         43,183   
  

 

 

    

 

 

    

 

 

 

Gross profit

     13,824         14,638         17,918   

Selling, general and administrative expenses

     8,502         7,958         7,646   

Management fees

     350         350         350   

Amortization of intangibles

     1,305         1,315         1,909   
  

 

 

    

 

 

    

 

 

 

Income from operations

   $ 3,667       $ 5,015       $ 8,013   
  

 

 

    

 

 

    

 

 

 

Fiscal Year Ended December 31, 2012 Compared to Fiscal Year Ended December 31, 2011

Net sales

Net sales for the year ended December 31, 2012 were unchanged when compared to the corresponding year ended December 31, 2011. Net sales of non-powered support surfaces and patient positioning devices totaled approximately $45.5 million in 2012 compared to $44.9 million during the same period in 2011, an increase of $0.6 million or 1.0%. Non-powered sales represented approximately 80% of net sales in 2012 and 2011. Net sales of powered products totaled $10.4 million during the year ended December 31, 2012 compared to $11.0 million in 2011, a decrease of $0.6 million or 5.5%.

 

118


Table of Contents

Cost of sales

Cost of sales increased approximately $0.8 million for the year ended December 31, 2012 compared to the same period in 2011. Gross profit as a percentage of sales was 24.7% for the year ended December 31, 2012 compared to 26.2% in the corresponding period in 2011. The decrease in gross profit as a percentage of sales was primarily due to unfavorable product mix in 2012 as compared to 2011 which had a 1.0% unfavorable impact on gross profit margins. Tridien opened a manufacturing facility in April 2011 which has allowed them to expand capacity while reducing freight costs and manufacturing lead times. This investment had a net 0.5% unfavorable impact on gross profit margin in 2012.

Selling, general and administrative expense

Selling, general and administrative expense for the year ended December 31, 2012 increased approximately $0.5 million compared to the same period in 2011. The increase is due to an increase in research and development spending ($0.3 million) and spending on growth initiatives. Tridien spent $2.1 million on research and development costs in 2012 compared to $1.8 million in 2011.

Income from operations

Income from operations decreased approximately $1.3 million to $3.7 million for the year ended December 31, 2012 compared to $5.0 million in the year ended December 31, 2011, due principally to those factors described above. The Medical Device Excise Tax, a 2.3% excise tax included as part of the Affordable Care Act will be levied on Tridien’s revenue from certain products beginning in 2013. If Tridien is not able to pass these charges through to its customers it will have an adverse impact on its results of operations in 2013 and beyond.

Fiscal Year Ended December 31, 2011 Compared to Fiscal Year Ended December 31, 2010

Net sales

Net sales for the year ended December 31, 2011 were approximately $55.9 million compared to approximately $61.1 million for the same period in 2010, a decrease of $5.2 million or 8.6%. Sales of non-powered products (including patient positioning devices) totaled $44.9 million during the year ended December 31, 2011 representing a decrease of $3.3 million compared to the same period in 2010. Non-powered sales represented approximately 80% of net sales in 2011; essentially unchanged compared with 2010 (79%). Sales of powered products totaled $11.0 million during the year ended December 31, 2011, which reflects a $2.0 million decrease when compared to the same period in 2010. Powered sales represented approximately 20% and 21% of net sales for 2011 and 2010. The decrease in overall sales in 2011 reflects (i) price concessions made in 2011 in order to secure long-term commitments from two of our largest customers, and (ii) a large non-recurring order in 2010 not replicated in 2011.

Cost of sales

Cost of sales decreased approximately $2.0 million for the year ended December 31, 2011 compared to the same period in 2010. Gross profit as a percentage of sales was 26.2% for the year ended December 31, 2011 compared to 29.3% in the corresponding period in 2010. The decrease in gross profit as a percentage of sales was primarily due to cost pressures from large key customers resulting in price reductions and lower margins (3.4%). Tridien opened a manufacturing facility in April 2011 which has allowed them to expand capacity while reducing freight costs and manufacturing lead times. This investment had a 1.3% unfavorable impact on its margins in 2011. These increases were offset in part by a favorable product mix in 2011 and positive productivity initiatives realized in 2011, each as compared to 2010.

Selling, general and administrative expenses

Selling, general and administrative expenses for the year ended December 31, 2011 approximated the fiscal 2010 expense.

Amortization expense

Amortization expense for the year ended December 31, 2011 decreased approximately $0.6 million compared to the same period in 2010. This decrease is entirely due to a write down of an intangible asset (ongoing favorable supplier agreement) in 2010 that management did not expect to benefit from in the future.

 

119


Table of Contents

Income from operations

Income from operations decreased approximately $3.0 million to $5.0 million for the year ended December 31, 2011 compared to the same period in 2010, principally as a result of the decrease in net sales together with the decreased margin.

 

120


Table of Contents

Liquidity and Capital Resources

For the year ended December 31, 2012, on a consolidated basis, cash flows provided by operating activities totaled approximately $52.6 million, which reflects the results of operations of all eight of our existing businesses and four months of Halo activity, during the year ended December 31, 2012 compared to $91.4 million provided by operating activities for the same period in 2011, a decrease of $38.8 million. The increase in cash provided by operating income of $13.2 million in 2012 over the prior year was offset by cash used for working capital investments of $27.0 million during 2012. The major working capital investments include pay down of the supplemental put liability ($13.9 million) and investment in inventory ($13.7 million) offset in part by increases in accrued expenses that provided short-term, temporary working capital at December 31, 2012. The investment in inventory is principally at American Furniture, CamelBak and Fox. The inventory buildup at American Furniture is for “tax season” sales at AFM which typically occur January through April. The inventory buildup at CamelBak and Fox is the result of steadily increasing sales compared to a year ago.

Cash flows used in investing activities totaled approximately $84.4 million for the year ended December 31, 2012, which reflects (i) cash used for both platform and add-on acquisitions made during 2012 ($126.4 million); (ii) capital expenditures at our businesses ($18.5 million); and, (iii) additional investment made by us in our existing businesses ($15.4 million) offset in part by proceeds from the sale of our businesses in 2012 ($75.1 million).

Cash flows used in financing activities in 2012 totaled approximately $82.2 million for the year ended December 31, 2012, principally reflecting: (i) net proceeds from our Credit Facility ($51.0 million), and (ii) net proceeds from non-controlling interests ($12.1 million). These inflows were more than offset by distributions to shareholders ($99.6) million and redemption of CamelBak’s preferred stock ($48.0 million).

At December 31, 2012, we had approximately $18.2 million of cash and cash equivalents on hand. The majority of our cash is invested in short-term securities and corporate debt securities and is maintained in accordance with the Company’s investment policy, which identifies allowable investments and specifies credit quality standards. The primary objective of our investment activities is the preservation of principal and minimizing risk. We do not hold any investments for trading purposes.

At December 31, 2012 we had the following outstanding loans due from our businesses:

 

   

Advanced Circuits – $101.0 million;

 

   

American Furniture – $17.6 million;

 

   

Arnold – $78.8 million;

 

   

CamelBak – $138.0 million;

 

   

Ergobaby – $51.9 million;

 

   

Fox – $59.3 million; and

 

   

Liberty – $39.5 million.

Each loan has a scheduled maturity and each business is entitled to repay all or a portion of the principal amount of the outstanding loans, without penalty, prior to maturity. As of December 31, 2012, American Furniture was not in compliance with its Maintenance Fixed Charge Coverage Ratio requirement included in the amended credit agreement with us dated December 31, 2010. We are required to fund, in the form of an additional equity investment, any shortfall in the difference between Adjusted EBITDA and Fixed Charges as defined in American Furniture’s credit agreement with us. Per the maintenance agreement, the shortfall that we are required to fund, American Furniture is in turn required to pay down its term debt with us. The amount of the shortfall at December 31, 2012 and December 31, 2011 was approximately $3.5 million and $5.8 million, respectively. All of our businesses are in compliance with their financial covenants with us as of December 31, 2012.

Our primary source of cash is from the receipt of interest and principal on our outstanding loans to our businesses. Accordingly, we are dependent upon the earnings and cash flow of these businesses, which are available for (i) operating expenses; (ii) payment of principal and interest under our Credit Facility; (iii) payments to CGM due or potentially due pursuant to the MSA, the LLC Agreement, and the Supplemental Put Agreement; (iv) cash distributions to our shareholders and (v) investments in future acquisitions. Payments made under (iii) above are required to be paid before distributions to shareholders and may be significant and exceed the funds held by us, which may require us to dispose of assets or incur debt to fund such expenditures.

 

121


Table of Contents

A liability of approximately $51.6 million is reflected in our consolidated balance sheet, which represents our estimated liability for this obligation to CGM at December 31, 2012. A portion of the liability is recorded as a current liability ($5.2 million) which reflects the amount due CGM for the profit allocation due for the fifth anniversary date of the acquisition of Fox. During the year ended December 31, 2012, we paid CGM $13.9 million in connection with the profit allocation earned on the sale of Staffmark and HALO.

The following table provides the contribution-based profit for each of the businesses we control at December 31, 2012 and the respective quarter end in which each successive five year anniversary occurs, reconciled to the total supplemental put liability:

 

(in thousands)    Contribution-based
profit allocation
accrual at
December 31,  2012
    Quarter End of
Fifth Anniversary
Date of Acquisition

Advanced Circuits

   $ 2,616      June 30, 2016

American Furniture

     (13,990   September 30, 2017

Arnold Magnetics

     (1,159   March 31, 2017

CamelBak

     (654   September 30, 2016

ERGObaby

     718      September 30, 2015

FOX

     5,185      March 31, 2013

Liberty

     56      March 31, 2015

Tridien

     (434   September 30, 2016
  

 

 

   

Total contribution-based profit portion

   $ (7,662  

Estimated gain on sale portion

     59,260     
  

 

 

   

Total supplemental put liability

   $ 51,598     
  

 

 

   

We recognized a non-cash charge to earnings of approximately $16.0 million during the year ended December 31 2012 in order to reflect an increase in our estimated liability in connection with the Supplemental Put Agreement between us and CGM.

The Credit Facility provides for (i) a Revolving Credit Facility of $290 million, and (ii) a $255 million Term Loan Facility. This Term Loan Facility was increased from $235 million during April 2012 as a result of an exercised option to increase the Term Loan Facility. The term loans were issued at an original issuance discount of 96%. The incremental term loans of $30 million were issued at an original issuance discount of 99%. The Term Loan Facility requires quarterly payments of approximately $0.64 million with a final payment of all remaining principal and interest due in October 2017. All amounts outstanding under the Revolving Credit Facility will become due in October 2016. The Credit Facility also permits us to increase the Revolving Loan Commitment and/or obtain additional term loans in an aggregate amount of up to $105 million, subject to certain restrictions, lender approval and market demand. The proceeds of the Term Loan Facility and advances under the Revolving Credit Facility were, or will be, as applicable, used; (i) to refinance certain existing indebtedness of the Company pursuant to our Prior Credit Agreement, originally dated as of November 21, 2006, as amended, (ii) to pay fees and expenses arising in connection with the Credit Facility, (iii) to fund acquisitions of additional businesses, (iv) to fund permitted distributions, (v) to fund loans to our subsidiaries and (vi) for other general corporate purposes.

Advances under the Revolving Credit Facility can be either base rate loans or LIBOR loans. Base rate revolving loans bear interest at a fluctuating rate per annum equal to the greatest of (i) the prime rate of interest, (ii) the sum of the Federal Funds Rate plus 0.5% for the relevant period and (iii) the sum of the applicable LIBOR rate plus 1.00%, plus a margin ranging from 2.00% to 3.00% based upon the Total Debt to adjusted consolidated earnings before interest expense, tax expense, and depreciation and amortization expenses for such period. LIBOR loans bear interest at a fluctuating rate per annum equal to LIBOR, for the relevant period plus a margin ranging from 3.00% to 4.00% based on the Total Debt to EBITDA Ratio.

 

122


Table of Contents

The Term Loan Facility bears interest at a combination of a variable LIBOR rate for the relevant period plus 5.00% for the portion of the Term Loan Facility comprised of LIBOR loans and a fluctuating rate per annum equal to the greatest of (i) the prime rate of interest, (ii) the sum of the Federal Funds Rate plus 0.5% for the relevant period, (iii) the sum of the applicable LIBOR rate plus 1.00% and (iv) 2.50%, plus 5.00% for the portion of the Term Loan Facility comprised of base rate loans. The LIBOR rate for term loans is subject to a floor of 1.25%.

We are required to pay (i) commitment fees equal to 1% per annum of the unused portion of the Revolving Credit Facility, (ii) quarterly letter of credit fees equal to the Applicable LIBOR Margin for loans under the Revolving Credit Facility multiplied by the sum of the maximum aggregate amount available for drawing under a letter of credit plus the aggregate amount of all unreimbursed payments and disbursements under such letter of credit, (iii) letter of credit fronting fees of up to 0.25% per annum and (iv) administrative and agency fees.

The Credit Facility provides for a sub-facility under the Revolving Credit Facility pursuant to which letters of credit may be issued in an aggregate amount not to exceed $100 million outstanding at any time. At no time may the (i) aggregate principal amount of all amounts outstanding under the Revolving Credit Facility, plus (ii) the aggregate amount of all outstanding letters of credit, exceed the Revolving Loan Commitment. At December 31, 2012, we had $1.8 million in outstanding letters of credit.

The following table reflects required and actual financial ratios as of December 31, 2012 included as part of the affirmative covenants in our Credit Facility:

 

Description of Required Covenant Ratio

  

Covenant Ratio Requirement

   Actual Ratio

Fixed Charge Coverage Ratio

   greater than or equal to 1.5:1.0    2.79:1.0

Total Debt to EBITDA Ratio

   less than or equal to 3.5:1.0    1.87:1.0

The Credit Facility requires us to hedge the interest on $126 million of outstanding debt under the Term Loan Facility. We entered into the following derivative transactions on October 31, 2011:

 

   

On October 31, 2011, we purchased a two-year interest rate cap (“Cap”) with a notional amount of $200 million effective December 31, 2011 through December 31, 2013. The agreement caps three-month LIBOR at 2.5% in exchange for a fixed payment of $0.3 million. At December 31, 2012, this Cap had a fair value of $0.0 million and is reflected in other current assets on our consolidated balance sheet, with the difference between the fixed payment and its mark-to-market value reflected as a component of interest expense.

 

   

On October 31, 2011, we purchased a three-year interest rate swap (“Swap”) with a notional amount of $200 million effective January 1, 2014 through December 31, 2016. The agreement requires us to pay interest on the notional amount at the rate of 2.49% in exchange for the three-month LIBOR rate, with a floor of 1.5%. At December 31, 2012, this Swap had a fair value of negative $4.0 million and is reflected in other non-current liabilities with its mark-to-market value reflected as a component of interest expense.

We intend to use the availability under our Revolving Credit Facility to pursue acquisitions of additional platform and add-on businesses in 2013 and beyond, to the extent permitted under our Credit Facility, and to provide for working capital needs.

We believe that we currently have sufficient liquidity and capital resources, which include amounts available under our Revolving Credit Facility, to meet our existing obligations, including quarterly distributions to our shareholders, as approved by our Board of Directors, over the next twelve months.

 

123


Table of Contents

Interest Expense

We incurred interest expense totaling $25.1 million in the year ended December 31, 2012 compared to $12.6 million for the same period in 2011. The components of interest expense in each of the years ended December 31, 2012 and 2011 are as follows (in thousands):

 

     Years ended December 31,  
     2012     2011  

Interest on credit facilities

   $ 17,643      $ 7,509   

Unused fee on revolving credit facility

     2,666        2,706   

Amortization of original issue discount

     2,312        250   

Realized losses on interest rate hedges

     166        143   

Unrealized losses on interest rate derivatives

     2,175        1,933   

Letter of credit fees

     63        60   

Other

     30        42   
  

 

 

   

 

 

 

Interest expense

   $ 25,055      $ 12,643   
  

 

 

   

 

 

 

Average daily balance of debt outstanding

   $ 271,776      $ 151,781   
  

 

 

   

 

 

 

Effective interest rate

     9.2     8.3
  

 

 

   

 

 

 

Income Taxes

We incurred income tax expense of $21.1 million with an annual effective tax rate of 78.6% during the year ended 2012 compared to $6.9 million with an effective tax rate of 26.4% during the same period in 2011. A portion of the acquisition costs expensed in the year ended December 31, 2012 in connection with the Arnold and Universal Circuits acquisitions are not tax deductible, and our losses incurred at the Company, which is an LLC, are not tax deductible at the corporate level as those costs are passed through to the shareholders. For the year ended 2012, these two items accounted for 3.0% and 31.1%, respectively, of the increased effective tax rate compared to the Federal statutory rate at December 31, 2012. Goodwill impairment charges expensed in the year ended December 31, 2011 in connection with the American Furniture write-offs are not tax deductible and our losses incurred at the Company, which is an LLC, are not tax deductible at the corporate level as those costs are passed through to the shareholders. For the year ended 2011, these two items accounted for 8.0% and 30.7%, respectively, of the increased effective tax rate compared to the Federal statutory rate at December 31, 2011. The components of income tax expense as a percentage of income from continuing operations before income taxes for the years ended December 31, 2012 and 2011 are as follows:

 

     Year ended December 31,  
     2012     2011  

United States Federal Statutory Rate

     35.0     (35.0 %) 

Foreign and State income taxes (net of Federal benefits)

     11.7        3.5   

Expenses of Compass Group Diversified Holdings, LLC representing a pass through to shareholders (1)

     31.1        30.7   

Impact of subsidiary employee stock options

     (1.8     1.7   

Domestic production activities deduction

     (4.1     (5.3

Non-deductible acquisition costs

     3.0        —     

Impairment expense

     —          8.0   

Non-recognition of NOL carryforwards at AFM

     4.8        24.2   

Other

     (1.1     (1.4
  

 

 

   

 

 

 

Effective income tax rate

     78.6     26.4
  

 

 

   

 

 

 

2012 Acquisition

On March 5, 2012, AMT Acquisition Corp. (“Arnold Acquisition”), a subsidiary of us, entered into a stock purchase agreement with Arnold Magnetic Technologies, LLC (“Arnold”), and certain management stockholders pursuant to which Arnold Acquisition acquired all of the issued and outstanding equity of Arnold.

 

124


Table of Contents

The purchase price for Arnold was $130.5 million, based on a total enterprise value of $124.2 million and $6.3 million of cash and working capital adjustments. Acquisition related costs were approximately $4.8 million. We funded the acquisition through available cash on our balance sheet and a draw of $25 million on our Revolving Credit Facility. Our common equity ownership in Arnold as a result of the transaction is approximately 96.7% on a primary and 87.6% fully diluted basis. CGM acted as an advisor to us in the transaction and received fees and expense payments totaling approximately $1.2 million.

Repurchase of CamelBak preferred stock

On March 6, 2012, CamelBak redeemed its 11% convertible preferred stock for $45.3 million plus accrued dividends of $2.7 million, from an affiliate of CGI Magyar Holdings, LLC ($47.7 million), our largest shareholder, and noncontrolling shareholders ($0.3 million). We funded the redemption with our cash through intercompany debt and an equity contribution from us of $19.2 million and $25.9 million, respectively. In addition, noncontrolling shareholders of CamelBak invested $2.9 million of equity in order for us and noncontrolling shareholders to maintain existing ownership percentages of CamelBak common stock of 89.9% and 10.1%, respectively.

HALO sale

On May 1, 2012, we sold our majority owned subsidiary HALO, to Candlelight Investment Holdings, Inc., for a total enterprise value of $76.5 million. At the closing, we received approximately $66.0 million and subsequently received approximately $0.8 million of proceeds that were held in escrow. In addition, we expect to receive a tax refund of approximately $1.0 million resulting from the tax benefit of the transaction expenses incurred in connection with the transaction. The net proceeds were used to repay outstanding debt under our Revolving Credit Facility. We recognized a loss of $0.5 million for the year ended December 31, 2012 as a result of the sale. CGM’s profit allocation was $0.2 million and was paid in the fourth quarter of 2012.

Reconciliation of Non-GAAP Financial Measures

From time to time we may publicly disclose certain “non-GAAP” financial measures in the course of our investor presentations, earnings releases, earnings conference calls or other venues. A non-GAAP financial measure is a numerical measure of historical or future performance, financial position or cash flow that excludes amounts, or is subject to adjustments that effectively exclude amounts, included in the most directly comparable measure calculated and presented in accordance with GAAP in our financial statements, and vice versa for measures that include amounts, or are subject to adjustments that effectively include amounts, that are excluded from the most directly comparable measure as calculated and presented. GAAP refers to generally accepted accounting principles in the United States.

Non-GAAP financial measures are provided as additional information to investors in order to provide them with an alternative method for assessing our financial condition and operating results. These measures are not meant to be a substitute for GAAP, and may be different from or otherwise inconsistent with non-GAAP financial measures used by other companies.

The tables below reconcile the most directly comparable GAAP financial measures to EBITDA, Adjusted EBITDA and Cash Flow Available for Distribution and Reinvestment (“CAD”).

Reconciliation of Net income (loss) to EBITDA and Adjusted EBITDA

EBITDA – Earnings before Interest, Income Taxes, Depreciation and Amortization (“EBITDA”) is calculated as net income (loss) before interest expense, income tax expense (benefit), depreciation expense and amortization expense. Amortization expenses consist of amortization of intangibles and debt charges, including debt issuance costs, discounts, etc.

 

125


Table of Contents

Adjusted EBITDA – Is calculated utilizing the same calculation as described above in arriving at EBITDA further adjusted by: (i) non-controlling stockholder compensation, which generally consists of non-cash stock option expense; (ii) successful acquisition costs, which consist of transaction costs (legal, accounting, due diligences, etc.) incurred in connection with the successful acquisition of a business expensed during the period in compliance with ASC 805; (iii) increases or decreases in supplemental put charges, which reflect the estimated potential liability due to our Manager that requires us to acquire their Allocation Interests in the Company at a price based on a percentage of the fair value in our businesses over their original basis plus a hurdle rate. Essentially, when the fair value of our businesses increases we will incur additional supplemental put charges and vice versa when the fair value of our businesses decreases; (iv) management fees, which reflect fees due quarterly to our Manager in connection with our MSA; (v) impairment charges, which reflect write downs to goodwill or other intangible assets and (vi) gains or losses recorded in connection with the sale of fixed assets.

We believe that EBITDA and Adjusted EBITDA provide useful information to investors and reflect important financial measures as they exclude the effects of items which reflect the impact of long-term investment decisions, rather than the performance of near term operations. When compared to net income (loss) these financial measures are limited in that they do not reflect the periodic costs of certain capital assets used in generating revenues of our businesses or the non-cash charges associated with impairments. This presentation also allows investors to view the performance of our businesses in a manner similar to the methods used by us and the management of our businesses, provides additional insight into our operating results and provides a measure for evaluating targeted businesses for acquisition.

We believe these measurements are also useful in measuring our ability to service debt and other payment obligations. EBITDA and Adjusted EBITDA are not meant to be a substitute for GAAP, and may be different from or otherwise inconsistent with non-GAAP financial measures used by other companies.

 

126


Table of Contents

The following table reconciles EBITDA and Adjusted EBITDA to net income (loss), which we consider to be the most comparable GAAP financial measure (in thousands):

Adjusted EBITDA

Year ended December 31, 2012

 

      Consolidated        Corporate       Advanced 
Circuits
     American 
Furniture
    Arnold
 Magnetics 
     CamelBak        ERGObaby        Fox        Liberty       Tridien        Consolidated   

Net income (loss)

   $ 4,340       $ (25,979   $ 11,969      $ (3,391   $ (5,156   $ 6,823       $ 2,626       $ 14,208       $ 723      $ 2,517       $ 4,340   

Adjusted for:

                           

Provision (benefit) for income taxes

     21,069         (87     6,554        23        (1,946     5,138         1,638         8,181         518        1,050         21,069   

Interest expense, net

     25,001         24,937        (2     5        (2     22         25         16         —          —           25,001   

Intercompany interest

     —           (39,796     5,081        1,688        6,272        13,046         6,295         2,880         4,473        61         —     

Depreciation and amortization

     50,352         (590     5,298        336        9,703        13,558         4,620         7,786         7,286        2,355         50,352   
  

 

 

    

 

 

   

 

 

   

 

 

   

 

 

   

 

 

    

 

 

    

 

 

    

 

 

   

 

 

    

 

 

 

EBITDA

     100,762         (41,515     28,900        (1,339     8,871        38,587         15,204         33,071         13,000        5,983         100,762   

Income (loss), gain (loss) from discontinued operations

     1,413         1,413        —          —          —          —           —           —           —          —           1,413   

(Gain) loss on sale of fixed assets

     293         —          —          11        18        15         —           253         (19     15         293   

Non-controlling shareholder compensation

     4,236         —          24        216        69        922         465         2,148         301        91         4,236   

Acquisition expenses

     5,201         296        366        —          4,539        —           —           —           —          —           5,201   

Supplemental put expense

     15,995         15,995        —          —          —          —           —           —           —          —           15,995   

Management fees

     17,633         14,408        500        —          375        500         500         500         500        350         17,633   
  

 

 

    

 

 

   

 

 

   

 

 

   

 

 

   

 

 

    

 

 

    

 

 

    

 

 

   

 

 

    

 

 

 

Adjusted EBITDA (a)

   $ 145,533       $ (9,403   $ 29,790      $ (1,112   $ 13,872      $ 40,024       $ 16,169       $ 35,972       $ 13,782      $ 6,439       $ 145,533   
  

 

 

    

 

 

   

 

 

   

 

 

   

 

 

   

 

 

    

 

 

    

 

 

    

 

 

   

 

 

    

 

 

 

Adjusted EBITDA

Year ended December 31, 2011

 

      Consolidated       Corporate       Advanced 
Circuits
     American 
Furniture
    Arnold
 Magnetics 
      CamelBak       ERGObaby       Fox        Liberty       Tridien        Consolidated   

Net income (loss)

   $ 72,812      $ 81,174      $ 13,214      $ (32,220     LOGO         $ (7,167   $ 1,650      $ 13,538       $ (195   $ 2,818       $ 72,812   

 

Adjusted for:

                         

Provision (benefit) for income taxes

     6,859        (82     7,153        (5,739        (4,281     1,029        7,054         (172     1,897         6,859   

Interest expense, net

     12,610        12,509        (2     23           3        61        16         —          —           12,610   

Intercompany interest

     —          (23,874     5,928        2,247           4,364        4,874        1,759         4,402        300         —     

Depreciation and amortization

     38,049        308        4,926        3,381           10,580        2,861        6,805         6,770        2,418         38,049   

Loss on debt exchange

     2,636        2,636        —          —             —          —          —           —          —           2,636   
  

 

 

   

 

 

   

 

 

   

 

 

      

 

 

   

 

 

   

 

 

    

 

 

   

 

 

    

 

 

 

EBITDA

     132,966        72,671        31,219        (32,308 )         3,499        10,475        29,172         10,805        7,433         132,966   

 

Income (loss), gain (loss) from discontinued operations

     (105,613     (105,613     —          —             —          —          —           —          —           (105,613

(Gain) loss on sale of fixed assets

     104        —          —          2           —          16        63         23        —           104   

Non-controlling shareholder compensation

     960        (1,175     20        216           112        380        1,030         287        90         960   

Acquisition expenses

     4,835        —          —          —             4,374        461        —           —          —           4,835   

Impairment charges

     27,769        —          —          27,769           —          —          —           —          —           27,769   

Decrease in earnout probability

     (177     —          —          —             —          (177     —           —          —           (177

Supplemental put expense

     11,783        11,783        —          —             —          —          —           —          —           11,783   

Management fees

     16,283        13,633        500        125           175        500        500         500        350         16,283   
  

 

 

   

 

 

   

 

 

   

 

 

      

 

 

   

 

 

   

 

 

    

 

 

   

 

 

    

 

 

 

Adjusted EBITDA (a)(b)

   $ 88,910      $ (8,701   $ 31,739      $ (4,196      $ 8,160      $ 11,655      $ 30,765       $ 11,615      $ 7,873       $ 88,910   
  

 

 

   

 

 

   

 

 

   

 

 

      

 

 

   

 

 

   

 

 

    

 

 

   

 

 

    

 

 

 

 

(a) As a result of the sale of our HALO subsidiary in May 2012, Adjusted EBITDA does not include EBITDA from HALO for the period January 1, 2012 through April 30, 2012 of $2.2 million and for the period of January 1, 2011 through December 31, 2011 of $12.9 million.
(b) As a result of the sale of our Staffmark subsidiary in October 2011, Adjusted EBITDA does not include EBITDA from Staffmark for the period January 1, 2011 through October 17, 2011 of $25.6 million.

 

127


Table of Contents

The table below details cash receipts and payments that are not reflected on our income statement in order to provide an additional measure of management’s estimate of cash CAD. CAD is a non-GAAP measure that we believe provides additional information to our shareholders in order to enable them to evaluate our ability to make anticipated quarterly distributions. Because other entities do not necessarily calculate CAD the same way we do, our presentation of CAD may not be comparable to similarly titled measures provided by other entities. We believe that our historic and future CAD, together with our cash balances and access to cash via our debt facilities, will be sufficient to meet our anticipated distributions over the next twelve months. The table below reconciles CAD to net income and to cash flow provided by operating activities, which we consider to be the most directly comparable financial measure calculated and presented in accordance with GAAP.

 

(in thousands, unaudited)    Year Ended
December 31, 2012
    Year Ended
December 31, 2011
 

Net income

   $ 4,340      $ 72,812   

Adjustment to reconcile net income to cash provided by operating activities:

    

Depreciation and amortization

     49,450        49,109   

Impairment expense

     —          27,769   

Gain on sale of Staffmark

     (219     (88,592

Loss on sale of HALO

     464        —     

Loss on debt repayment

     —          2,636   

Supplemental put expense

     15,995        11,783   

Amortization of original issue discount

     2,312        250   

Noncontrolling stockholders charges

     4,236        4,270   

Amortization of debt issuance costs

     1,857        1,951   

Unrealized loss on interest rate swap

     2,175        1,822   

Deferred taxes

     (2,060     (17,858

Other

     986        421   

Changes in operating assets and liabilities

     (26,970     25,001   
  

 

 

   

 

 

 

Net cash provided by operating activities

     52,566        91,374   

Plus:

    

Unused fee on revolving credit facility (1)

     2,666        2,706   

Successful acquisition expense (2)

     5,201        4,658   

Sale related expenses (3)

     1,976        6,434   

Changes in operating assets and liabilities

     26,970        —     

Less:

    

Changes in operating assets and liabilities

     —          25,001   

Other

     668        —     

Maintenance capital expenditures: (4)

    

Compass Group Diversified Holdings LLC

     —          —     

Advanced Circuits

     878        3,483   

American Furniture

     (133     (91

Arnold

     2,382        —     

CamelBak

     1,364        556   

ERGObaby

     843        996   

Fox

     4,096        1,001   

Halo (divested May 2012)

     320        971   

Liberty

     441        822   

Staffmark (divested October 2011)

     —          1,957   

Tridien

     807        1,474   
  

 

 

   

 

 

 

Estimated cash flow available for distribution and reinvestment

   $ 77,713      $ 69,002   
  

 

 

   

 

 

 

Distribution paid in April 2012 and March 2011

   $ (17,388   $ (16,821

Distribution paid in July 2012/2011

     (17,388     (16,821

Distribution paid in October 2012/2011

     (17,388     (17,388

Distribution paid in January 2013/2012

     (17,388     (17,388
  

 

 

   

 

 

 
   $ (69,552   $ (68,418
  

 

 

   

 

 

 

 

(1) Represents the commitment fees on the unused portion of our Prior Revolving Credit Facility and Revolving Credit Facility.
(2) Represents successful acquisition transaction costs.
(3) Represents transaction costs incurred related to the sale of Staffmark and HALO, net of the related income tax benefit.
(4) Represents maintenance capital expenditures that were funded from operating cash flow, net of proceeds from sales of property, plant and equipment, and excludes growth capital expenditures of approximately $7.5 million and $10.6 million incurred during the year ended December 31, 2012 and 2011, respectively.

Cash flows of certain of our businesses are seasonal in nature. Cash flows from American Furniture are typically highest in the months of January through April of each year, coinciding with homeowners’ tax refunds. Revenue and earnings from Fox are typically highest in the third quarter, coinciding with the delivery of product for the new bike year. Earnings from CamelBak are typically higher in the spring and summer months than other months as this corresponds with warmer weather in the Northern Hemisphere and an increase in hydration related activities.

 

128


Table of Contents

Related Party Transactions and Certain Transactions Involving our Businesses

We have entered into the following related party transactions with our Manager, CGM:

 

   

Management Services Agreement

 

   

LC Agreement

 

   

Supplemental Put Agreement

 

   

Cost Reimbursement and Fees

 

   

Sale of common stock to majority shareholder

Management Services Agreement

We entered into the MSA with CGM effective May 16, 2006. The MSA provides for, among other things, CGM to perform services for us in exchange for a management fee paid quarterly and equal to 0.5% of our adjusted net assets. The management fee is required to be paid prior to the payment of any distributions to shareholders. For the year ended December 31, 2012, 2011 and 2010, we incurred $17.6 million, $16.3 million and $14.6 million, respectively, in management fees to CGM (excludes offsetting fees paid by Staffmark and HALO).

Pursuant to the MSA, CGM is entitled to enter into off-setting management service agreements with each of our segments. The amount of the fee is negotiated between CGM and the operating management of each segment and is based upon the value of the services to be provided. The fees paid directly to CGM by the segments offset on a dollar for dollar basis the amount due to CGM by the Company under the MSA.

LLC Agreement

As distinguished from its provision of providing management services to us, pursuant to the MSA, CGM is the owner of 100% of the Allocation Interests in us. CGM paid $0.1 million for these Allocation Interests and has the right to cause us to purchase the Allocation Interests it owns. The Allocation Interests give CGM the right to distributions pursuant to a profit allocation formula upon the occurrence of certain events. As a result of the sale of Staffmark in October 2011, we paid $13.7 million of the supplemental liability to CGM in the first quarter of 2012. As a result of the sale of Halo in May 2012, we paid $0.2 million of supplemental put liability to CGM in the fourth quarter of 2012. CGM can elect to receive the positive contribution-based profit allocation payment for each of the business acquisitions during the 30-day period following the fifth anniversary of the date upon which we acquired a controlling interest in that business. During the year ended December 31, 2011, we paid $6.9 million of the supplemental put liability to CGM related to ACI’s positive contribution-based profit. In addition, we expect to pay approximately $5.2 million during 2013 of the supplemental put liability to CGM related to Fox’s positive contribution-based profit. No profit allocations were paid to CGM in 2010.

Supplemental Put Agreement

Concurrent with the IPO, we and CGM entered into a Supplemental Put Agreement, which may require us to acquire the Allocation Interests, described above, upon termination of the MSA. Essentially, the put rights granted to CGM require us to acquire CGM’s Allocation Interests in us at a price based on a percentage of the increase in fair value in our businesses over our original basis in those businesses. Each fiscal quarter we estimate the fair value of our businesses for the purpose of determining our potential liability associated with the Supplemental Put Agreement. Any change in the potential liability is accrued currently as a non-cash adjustment to earnings. For the years ended December 31, 2012, 2011 and 2010 we recognized $16.0 million and $11.8 million and $32.5 million in expense, respectively, related to the Supplemental Put Agreement.

Cost Reimbursement and Fees

We reimbursed our Manager, CGM, approximately $3.5 million, $3.1 million and $2.8 million, principally for occupancy and staffing costs incurred by CGM on our behalf during the years ended December 31, 2012, 2011 and 2010, respectively.

CGM acted as an advisor for our 2012 acquisition of Arnold, our 2011 acquisition of CamelBak and each of our 2010 acquisitions (Liberty and Ergobaby) for which it received transaction service and expense payments in an aggregate amount of approximately $1.2 million, $2.4 million and $1.6 million, respectively.

 

129


Table of Contents

We have entered into the following significant related party transactions with our businesses during 2012:

Advanced Circuits

On December 19, 2012, we recapitalized ACI and entered into an ACI Loan Agreement. The ACI Loan Agreement was amended to provide for additional term loan borrowings and to permit the proceeds thereof to fund cash distributions totaling $45.0 million by ACI to Compass AC Holdings, Inc. (“ACH”), ACI’s sole shareholder, and by ACH to its shareholders, including us, and extend the maturity dates of the term loans under the ACI Loan Agreement. Our share of the cash distribution was approximately $31.3 million with approximately $13.7 million being distributed to ACH’s non-controlling shareholders. All other material terms and conditions of the ACI Loan Agreement were unchanged.

American Furniture

American Furniture was not in compliance with its Maintenance Fixed Charge Coverage Ratio requirement included in the amended credit agreement with us dated December 31, 2010. We are required to fund, in the form of an additional equity investment, any shortfall in the difference between Adjusted EBITDA and Fixed Charges as defined in American Furniture’s credit agreement with us. Per the maintenance agreement, the shortfall that we are required to fund, American Furniture is in turn required to pay down its term debt with us. The amount of the shortfall at December 31, 2012 was approximately $3.5 million.

CamelBak

Refer to the ‘Liquidity and Capital Resources’ section for detail on the CamelBak preferred stock redemption during the year ended 2012.

Fox

Fox leases a manufacturing facility in Watsonville, California from Robert Fox, a founder and noncontrolling shareholder of Fox. The term of the lease is through July of 2018 and the rental payments can be adjusted annually for a cost-of-living increase based upon the consumer price index. Fox is responsible for all real estate taxes, insurance and maintenance related to this property. The leased facility is 86,000 square feet and Fox paid rent under this lease of approximately $1.1 million for the year ended December 31, 2012.

On June 18, 2012, we recapitalized Fox and entered into a Fox Loan Agreement. The Fox Loan Agreement was amended to (i) provide for term loan borrowings of $60 million and an increase to the revolving loan commitment of $2.0 million and to permit the proceeds thereof to fund cash distributions totaling $67.0 million by Fox to us and to its non-controlling shareholders, (ii) extend the maturity dates of the term loans under the Fox Loan Agreement, and (iii) modify borrowing rates under the Fox Loan Agreement. Our share of the cash distribution was approximately $50.7 million with approximately $16.3 million being distributed to Fox’s non-controlling shareholders. All other material terms and conditions of the Fox Loan Agreement were unchanged.

Tridien

Tridien leased two facilities from noncontrolling shareholders of Tridien during the year ended December 31, 2012. The terms of the leases are through September of 2013 and February of 2014. Tridien paid rent under these leases of approximately $0.7 million for the year ended December 31, 2012. A noncontrolling shareholder sold the building being leased by Tridien in California in July 2012.

On August 28, 2012, we purchased shares of stock of Anodyne from a group of Tridien’s noncontrolling shareholders for an aggregate purchase price of approximately $1.9 million.

Contractual Obligations and Off-Balance Sheet Arrangements

We have no special purpose entities or off balance sheet arrangements, other than operating leases entered into in the ordinary course of business.

Long-term contractual obligations, except for our long-term debt obligations, are generally not recognized in our consolidated balance sheet. Non-cancelable purchase obligations are obligations we incur during the normal course of business, based on projected needs.

 

130


Table of Contents

The table below summarizes the payment schedule of our contractual obligations at December 31, 2012 (in thousands):

 

     Total      Less than 1 Year      1-3 Years      3-5 Years      More than
5 Years
 

Long-term debt obligations (a)

     365,502         21,998         43,574         299,930         —     

Operating lease obligations (b)

     64,846         12,226         21,950         13,949         16,721   

Purchase obligations (c)

     226,738         151,339         38,695         36,704         —     

Supplemental put obligation (d)

     8,575         5,185         774         2,616         —     
  

 

 

    

 

 

    

 

 

    

 

 

    

 

 

 

Total

     665,661         190,748         104,993         353,199         16,721   
  

 

 

    

 

 

    

 

 

    

 

 

    

 

 

 

 

(a) Reflects commitment fees and letter of credit fees under our Revolving Credit Facility and amounts due, together with interest on our Revolving Credit Facility and Term Loan Facility.
(b) Reflects various operating leases for office space, manufacturing facilities and equipment from third parties.
(c) Reflects non-cancelable commitments as of December 31, 2012, including: (i) shareholder distributions of $69.6 million, (ii) estimated management fees of $18.0 million per year over the next five years and; (iii) other obligations, including amounts due under employment agreements. Distributions to our shareholders are approved by our board of directors each fiscal quarter. The amount approved for future quarters may differ from the amount included in this schedule.
(d) The long term portion of the supplemental put obligation of $46.4 million represents the estimated liability, accrued as if our management services agreement with CGM had been terminated. This agreement has not been terminated and there is no basis upon which to determine a date in the future, if any, that the estimated gain on sale portion will be paid, therefore it has been excluded from the table above. The Manager can elect to receive the positive contribution-based profit allocation payment for each of our business acquisitions during the 30-day period following each fifth year anniversary of the date upon which we acquired a controlling interest in that business. The positive contribution-based profit allocation amounts are included in the table above. See Liquidity and Capital Resources.

Critical Accounting Estimates

The following discussion relates to critical accounting estimates for the Company, the Trust and each of our businesses at December 31, 2012.

The preparation of our financial statements in conformity with GAAP will require management to adopt accounting policies and make estimates and judgments that affect the amounts reported in the financial statements and accompanying notes. Actual results could differ from these estimates under different assumptions and judgments and uncertainties, and potentially could result in materially different results under different conditions. Our critical accounting estimates are discussed below. These critical accounting estimates are reviewed by our independent auditors and the audit committee of our board of directors.

Supplemental Put Agreement

In connection with our MSA, we entered into a Supplemental Put Agreement with our Manager pursuant to which our Manager has the right to cause the Company to purchase the Allocation Interests then owned by our Manager upon termination of the MSA for a price to be determined in accordance with the Supplemental Put Agreement. The fair value of the supplemental put is determined using a model that multiplies the trailing twelve-month EBITDA for each reporting unit by an estimated enterprise value multiple to determine an estimated selling price of that reporting unit. We then deduct estimated selling and disposal costs in arriving at a net estimated selling price that is then input into an iterative supplemental put calculation which takes into account, among other things, contractually defined cumulative contribution based profit in order to arrive at the estimated Manager’s profit allocation accrual required, reflected on the balance sheet as the supplemental put liability.

We review the model quarterly and make updates to EBITDA and cumulative contribution based profit. When appropriate we may change the estimated enterprise value multiple if the market for the particular reporting unit has changed. We review the model and assumptions with our Manager each quarter. Since some of our Manager’s functions are to (i) identify, evaluate, manage, perform due diligence on, negotiate and oversee the acquisitions of target businesses by us and (ii) evaluate, manage, negotiate and oversee the disposition of all or any part of our property, assets or investments, including dispositions of all or any part of our reporting units, we feel that our Manager is particularly skilled at reviewing and commenting on this data. Annually, we prepare a detailed analysis of the estimated enterprise value multiple for each of our reporting units, which is one of the primary drivers used to calculate the estimated selling price. In addition, annually, we engage an independent investment banking firm to review the estimated enterprise value multiple for reasonableness taking into account comparable company data, comparable transactions and discounted cash flow analyses (“DCF”).

 

131


Table of Contents

The methodology and results employed in the market approach for goodwill impairment testing for each of our reporting units is most similar to the methodology and results reflected in calculating the estimated selling price of each of our reporting units for the purpose of estimating the fair value of the supplemental put.

We typically assign a higher weighting to the market approach as opposed to the DCF in calculating the estimated selling price of the reporting units for the purpose of estimating the fair value of the supplemental put than we do for estimating the fair value of our reporting units for the purpose of goodwill impairment testing, which accounts for the major differences in value. The higher weighting is based on the premise that because the Manager can unilaterally resign, the Company will be required to remit the profit allocation (supplemental put value) as of a specific point in time. This one-sided put on behalf of the Manager is the principle reason that we are required to reflect this liability on our balance sheet.

The impact of over-estimating or under-estimating the value of the supplemental put agreement could have a material effect on operating results. In addition, the value of the supplemental put agreement is subject to the volatility of our operations which may result in significant fluctuation in the value assigned to this supplemental put agreement.

Revenue Recognition

We recognize revenue when it is realized or realizable and earned. We consider revenue realized or realizable and earned when it has persuasive evidence of an arrangement, the product has been shipped or the services have been provided to the customer, the sales price is fixed or determinable and collectability is reasonably assured. Provisions for customer returns and other allowances based on historical experience are recognized at the time the related sale is recognized.

Business Combinations

The acquisitions of our businesses are accounted for under the acquisition method of accounting. The amounts assigned to the identifiable assets acquired and liabilities assumed in connection with acquisitions are based on estimated fair values as of the date of the acquisition, with the remainder, if any, to be recorded as identifiable intangibles or goodwill. The fair values are determined by our management team, taking into consideration information supplied by the management of the acquired entities and other relevant information. Such information typically includes valuations supplied by independent appraisal experts for significant business combinations. The valuations are generally based upon future cash flow projections for the acquired assets, discounted to present value. The determination of fair values requires significant judgment both by our management team and by outside experts engaged to assist in this process. This judgment could result in either a higher or lower value assigned to amortizable or depreciable assets. The impact could result in either higher or lower amortization and/or depreciation expense.

Goodwill and Intangible Assets

Goodwill represents the excess of the purchase price over the fair value of the assets acquired. We are required to perform impairment reviews at least annually and more frequently in certain circumstances.

2012 Annual goodwill impairment testing

Goodwill represents the excess amount of the purchase price over the fair value of the assets acquired. We are required to perform impairment reviews of goodwill balances at each of our Reporting Units (“RU”) at least annually and more frequently in certain circumstances. Each of our businesses represents a RU and Arnold is comprised of three RU. Each of our RU is subject to impairment review at March 31, 2012, which represents our annual date for impairment testing, with the exception of American Furniture. The balance of American Furniture’s goodwill was completely written off in 2011.

The Financial Accounting Standards Board issued an accounting Standards Update 2011-08 (“ASU”) in September 2011 that permits companies to make a qualitative assessment of whether it is more likely than not that a RU fair value is less than it carrying amount before applying the two-step goodwill impairment test. If a company concludes that it is not more likely than not that the fair value of a reporting unit is less than its carrying amount it is not required to perform the two-step impairment test for that reporting unit. This ASU is effective for fiscal years beginning after December 15, 2011. At March 31, 2012 we elected to use the qualitative assessment alternative to test goodwill for impairment for each of our RU that maintain a goodwill carrying value.

 

132


Table of Contents

As prescribed by the ASU, factors to consider when making the qualitative assessment prior to performing Step 1 of the goodwill impairment test are as follows:

 

   

Macroeconomic conditions such as deterioration in general economic conditions, limitations on accessing capital, fluctuations in foreign exchange rates, or other developments in equity and credit markets;

 

   

Industry and market considerations such as deterioration in the environment in which an entity operates, an increased competitive environment, a decline (both absolute and relative to its peers) in market-dependent multiples or metrics, a change in the market for an entity’s products or services, or a regulatory or political development;

 

   

Cost factor, such as increases in raw materials, labor, or other costs that have a negative effect on earnings and cash flows;

 

   

Overall financial performance such as negative or declining cash flows or a decline in actual or planned revenue or earnings compared with actual or planned revenue or earnings compared with actual and projected results of relevant prior periods;

 

   

Other relevant entity-specific events such as litigation, contemplation of bankruptcy, or changes in management, key personnel, strategy, or customers;

 

   

Events affecting a RU such as change in the composition or carrying amount of its net assets, a more-likely-than-not expectation of selling or disposing of all or a portion, of a RU, the testing for recoverability of a significant asset group within a reporting unit, or a recognition of a goodwill impairment loss in the financial statements of a subsidiary that is a component of a reporting unit; and

 

   

Sustained decrease (both absolute and relative to its peers) in share price, if applicable.

In addition to considering the above factors we performed the following procedures as of March 31, 2012 for each of our RU;

 

   

Compared and assessed Trailing Twelve month (“TTM”) net sales as of March 31, 2012 to TTM nets sales as of March 31, 2012:

 

   

Compared and assessed TTM operating income as of March 31, 2012 to TTM operating income as of March 31, 2011;

 

   

Compared and assessed TTM Adjusted EBITDA as of March 31, 2012 to Adjusted EBITDA as of March 31, 2011;

 

   

Compared and assessed Adjusted EBITDA for the year-ended December 31, 2011 to Budget;

 

   

Compared and assessed Adjusted EBITDA for the three-months ended March 31, 2012 to Budget;

 

   

Compared the fair value of each of our RU to its carrying amount using the same metrics as those used in determining the value of the supplemental put as of March, 31 2012 and concluded that in each case the fair value of the RU was in excess of its carrying amount; and

 

   

Performed Market Cap reconciliation for CODI and determined that CODI’s public market cap was significantly in excess of the fair value of its consolidated equity (as derived from the aforementioned supplemental put analysis).

Based on our qualitative assessment as outlined above we believe that it is not more likely than not that the fair value of each of our RU is less than its carrying amount at March 31, 2012. In addition there are no triggering events at any of of our RU which would lead us to believe that the fair value of the RU is less than its carrying value.

Allowance for Doubtful Accounts

The Company records an allowance for doubtful accounts on an entity-by-entity basis with consideration for historical loss experience, customer payment patterns and current economic trends. The Company reviews the adequacy of the allowance for doubtful accounts on a periodic basis and adjusts the balance, if necessary. The determination of the adequacy of the allowance for doubtful accounts requires significant judgment by management. The impact of either over or under estimating the allowance could have a material effect on future operating results. The consolidated allowance for doubtful accounts is approximately $3.0 million at December 31, 2012.

Deferred Tax Assets

Several of our majority owned subsidiaries have deferred tax assets recorded at December 31, 2012 which in total amount to approximately $16.2 million. This deferred tax asset is net of $8.9 million of valuation allowance primarily associated with AFM’s inability to utilize loss carryforwards associated with impairments in 2010 and 2011 and losses in 2012. These deferred tax assets are comprised primarily of reserves not currently deductible for tax purposes. The temporary differences that have resulted in the recording of these tax assets may be used to offset taxable income in future periods, reducing the amount of taxes we might otherwise be required to pay. Realization of the deferred tax assets is dependent on generating sufficient future taxable income. Based upon the expected future results of operations, we believe it is more likely than not that we will generate sufficient future taxable income to realize the benefit of existing temporary

 

133


Table of Contents

differences, although there can be no assurance of this. The impact of not realizing these deferred tax assets would result in an increase in income tax expense for such period when the determination was made that the assets are not realizable. (See Note K – “Income taxes in the Notes to consolidated financial statements”)

Recent Accounting Pronouncements

Refer to footnote B to our consolidated financial statements.

 

134


Table of Contents

ITEM 7A. – Quantitative and Qualitative Disclosures about Market Risk

Interest Rate Sensitivity

At December 31, 2012, we were exposed to interest rate risk primarily through borrowings under our Credit Facility because borrowings under this agreement are subject to variable interest rates. We had outstanding $252.5 million under the Term Loan Facility at December 31, 2012. Our exposure to fluctuation in variable interest on $200 million in outstanding Term Loan Facility is hedged with an interest rate cap effective December 30, 2011 with a term of two years. This cap fixes the future LIBOR rate to be incurred by us at a maximum of 2.5%.

We expect to borrow under our Revolving Credit Facility in the future in order to finance our short term working capital needs and future acquisitions. These borrowings will be subject to variable interest rates.

Exchange Rate Sensitivity

At December 31, 2012, we were not exposed to significant foreign currency exchange rate risks that could have a material effect on our financial condition or results of operations.

Credit Risk

We are exposed to credit risk associated with cash equivalents, investments, and trade receivables. We do not believe that our cash equivalents or investments present significant credit risks because the counterparties to the instruments consist of major financial institutions and we manage the notional amount of contracts entered into with any one counterparty. Our cash and cash equivalents at December 31, 2012 consists principally of (i) treasury backed securities, (ii) insured prime money market funds, (iii) FDIC insured Certificates of Deposit, and (iv) cash balances in several non-interest bearing checking accounts. Substantially all trade receivable balances of our businesses are unsecured. The concentration of credit risk with respect to trade receivables is limited by the large number of customers in our customer base and their dispersion across various industries and geographic areas. Although we have a large number of customers who are dispersed across different industries and geographic areas, a prolonged economic downturn could increase our exposure to credit risk on our trade receivables. We perform ongoing credit evaluations of our customers and maintain an allowance for potential credit losses.

 

135


Table of Contents

ITEM 8. – FINANCIAL STATEMENTS AND SUPPLEMENTARY DATA

The consolidated financial statements and financial statement schedules referred to in the index contained on page F-1 of this report are incorporated herein by reference.

 

136


Table of Contents

ITEM 9. – CHANGES AND DISAGREEMENTS WITH ACCOUNTANTS ON ACCOUNTING AND FINANCIAL DISCLOSURE

NONE

 

137


Table of Contents

ITEM 9A – CONTROLS AND PROCEDURES

Disclosure Controls and Procedures

(a) Management’s Evaluation of Disclosure Controls and Procedures. The Company’s management, with the participation of the Company’s Chief Executive Officer and Chief Financial Officer, has evaluated the effectiveness of the Company’s disclosure controls and procedures (as such term is defined in Rules 13a-15(e) and 15d-15(e) under the Securities Exchange Act of 1934, as amended (the “Exchange Act”)) as of the end of the period covered by this report. Based on such evaluation, the Company’s Chief Executive Officer and Chief Financial Officer have concluded that, as of December 31, 2012, the Company’s disclosure controls and procedures were effective in recording, processing, summarizing and reporting, on a timely basis, information required to be disclosed by the Company in the reports that it files or submits under the Exchange Act and in ensuring that information required to be disclosed by the Company in such reports is accumulated and communicated to the Company’s management, including the Chief Executive Officer and Chief Financial Officer, as appropriate to allow timely discussions regarding require disclosure.

(b) Information with respect to Report of Management on Internal Control over Financial Reporting is contained on page F- 2 of this Annual Report on Form 10-K and is incorporated herein by reference.

(c) Information with respect to Report of Independent Registered Public Accounting Firm on Internal Control over Financial Reporting is contained on page F- 3 of this Annual Report on Form 10-K and is incorporated herein by reference.

(d) Changes in Internal Control over Financial Reporting. There have not been any changes in the Company’s internal control over financial reporting (as such term is defined in Rules 13a-15(f) and 15d-15(f) under the Exchange Act) during our fourth fiscal quarter to which this Annual Report on Form 10-K relates that have materially affected, or are reasonably likely to materially affect, the Company’s internal control over financial reporting.

 

138


Table of Contents

ITEM 9B. – OTHER INFORMATION

None

 

139


Table of Contents

PART III

ITEM 10. – DIRECTORS, EXECUTIVE OFFICERS AND CORPORATE GOVERNANCE

Information concerning our executive officers is incorporated herein by reference to information included in the Proxy Statement for our 2013 Annual Meeting of Shareholders.

Information with respect to our directors and the nomination process is incorporated herein by reference to information included in the Proxy Statement for our 2013 Annual Meeting of Shareholders.

Information regarding our audit committee and our audit committee financial experts is incorporated herein by reference to information included in the Proxy Statement for our 2013 Annual Meeting of Shareholders.

Information required by Item 405 of Regulation S-K is incorporated herein by reference to information included in the Proxy Statement for our 2013 Annual Meeting of Shareholders.

ITEM 11. – EXECUTIVE COMPENSATION

Information with respect to executive compensation is incorporated herein by reference to information included in the Proxy Statement for our 2013 Annual Meeting of Shareholders.

ITEM 12. – SECURITY OWNERSHIP OF CERTAIN BENEFICIAL OWNERS AND MANAGEMENT AND RELATED STOCKHOLDER MATTERS

Information with respect to security ownership of certain beneficial owners and management is incorporated herein by reference to information included in the Proxy Statement for our 2013 Annual Meeting of Shareholders.

ITEM 13. – CERTAIN RELATIONSHIPS AND RELATED PARTY TRANSACTIONS, AND DIRECTOR INDEPENDENCE

Information with respect to such contractual relationships and independence is incorporated herein by reference to the information in the Proxy Statement for our 2013 Annual Meeting of Shareholders.

ITEM 14. – PRINCIPAL ACCOUNTANT FEES AND SERVICES

Information with respect to principal accounting fees and services and pre-approval policies are incorporated herein by reference to information included in the Proxy Statement for our 2013 Annual Meeting of Shareholders.

 

140


Table of Contents

PART IV

ITEM 15. – EXHIBITS AND FINANCIAL STATEMENT SCHEDULES

 

  1. Financial Statements

See “Index to Consolidated Financial Statements and Supplemental Data” set forth on page F-1.

 

  2. Financial Statement schedule

See “Index to Consolidated Financial Statements and Supplemental Data” set forth on page F-1.

 

  3. Exhibits

See “Index to Exhibits”. Set forth on Page E-1.

 

141


Table of Contents

INDEX TO EXHIBITS

 

Exhibit
Number

  

Description

    2.1    Stock and Note Purchase Agreement dated as of July 31, 2006, among Compass Group Diversified Holdings LLC, Compass Group Investments, Inc. and Compass Medical Mattress Partners, LP (incorporated by reference to Exhibit 2.1 of the 8-K filed on August 1, 2006)
    2.2    Stock Purchase Agreement dated June 24, 2008, among Compass Group Diversified Holdings LLC and the other shareholders party thereto, Compass Group Diversified Holdings LLC, as Sellers’ Representative, Aeroglide Holdings, Inc. and Bühler AG (incorporated by reference to Exhibit 2.1 of the 8-K filed on June 26, 2008)
    2.3    Stock Purchase Agreement, dated October 17, 2011, by and among Recruit Co., LTD. and RGF Staffing USA, Inc., as Buyers, the shareholders of Staffmark Holdings, Inc., as Sellers, Staffmark Holdings, Inc. and Compass Group Diversified Holdings LLC as Seller Representative (incorporated by reference to Exhibit 2.1 of the Form 8-K filed on October 18, 2011.
    2.4    Stock Purchase Agreement dated May 1, 2012, among Candlelight Investment Holdings, Inc., Halo Holding Corporation, Halo Lee Wayne, LLC and each of the holders of equity interests of Halo Lee Wayne, LLC listed on Exhibit A thereto (incorporated by reference to Exhibit 2.1 of the Form 8-K filed on May 2, 2012)
    3.1    Certificate of Trust of Compass Diversified Trust (incorporated by reference to Exhibit 3.1 of the S-1 filed on December 14, 2005)
    3.2    Certificate of Amendment to Certificate of Trust of Compass Diversified Trust (incorporated by reference to Exhibit 3.1 of the 8-K filed on September 13, 2007)
    3.3    Certificate of Formation of Compass Group Diversified Holdings LLC (incorporated by reference to Exhibit 3.3 of the S-1 filed on December 14, 2005)
    3.4    Amended and Restated Trust Agreement of Compass Diversified Trust (incorporated by reference to Exhibit 3.5 of the Amendment No. 4 to S-1 filed on April 26, 2006)
    3.5    Amendment No. 1 to the Amended and Restated Trust Agreement, dated as of April 25, 2006, of Compass Diversified Trust among Compass Group Diversified Holdings LLC, as Sponsor, The Bank of New York (Delaware), as Delaware Trustee, and the Regular Trustees named therein (incorporated by reference to Exhibit 4.1 of the 8-K filed on May 29, 2007)
    3.6    Second Amendment to the Amended and Restated Trust Agreement, dated as of April 25, 2006, as amended on May 23, 2007, of Compass Diversified Trust among Compass Group Diversified Holdings LLC, as Sponsor, The Bank of New York (Delaware), as Delaware Trustee, and the Regular Trustees named therein (incorporated by reference to Exhibit 3.2 of the 8-K filed on September 13, 2007)
    3.7    Third Amendment to the Amended and Restated Trust Agreement dated as of April 25, 2006, as amended on May 25, 2007 and September 14, 2007, of Compass Diversified Holdings among Compass Group Diversified Holdings LLC, as Sponsor, The Bank of New York (Delaware), as Delaware Trustee, and the Regular Trustees named therein (incorporated by reference to Exhibit 4.1 of the 8-K filed on December 21, 2007)
    3.8    Fourth Amendment dated as of November 1, 2010 to the Amended and Restated Trust Agreement, as amended effective November 1, 2010, of Compass Diversified Holdings, originally effective as of April 25, 2006, by and among Compass Group Diversified Holdings LLC, as Sponsor, The Bank of New York (Delaware), as Delaware Trustee, and the Regular Trustees named therein (incorporated by reference to Exhibit 3.1 of the Form 10-Q filed on November 8, 2010)
    3.9    Second Amended and Restated Operating Agreement of Compass Group Diversified Holdings, LLC dated January 9, 2007 (incorporated by reference to Exhibit 10.2 of the 8-K filed on January 10, 2007)
    3.10    Third Amended and Restated Operating Agreement of Compass Group Diversified Holdings, LLC dated November 1, 2010 (incorporated by reference to Exhibit 3.2 of the Form 10-Q filed on November 8, 2010)
    4.1    Specimen Certificate evidencing a share of trust of Compass Diversified Holdings (incorporated by reference to Exhibit 4.1 of the S-3 filed on November 7, 2007)
    4.2    Specimen LLC Interest Certificate evidencing an interest of Compass Group Diversified Holdings LLC (incorporated by reference to Exhibit 10.2 of the 8-K filed on January 10, 2007)
  10.1    Form of Registration Rights Agreement (incorporated by reference to Exhibit 10.3 of the Amendment No. 5 to S-1 filed on May 5, 2006)
  10.2    Form of Supplemental Put Agreement by and between Compass Group Management LLC and Compass Group Diversified Holdings LLC (incorporated by reference to Exhibit 10.4 of the Amendment No. 4 to S-1 filed on April 26, 2006)
  10.3    Amended and Restated Employment Agreement dated as of December 1, 2008 by and between James J. Bottiglieri and Compass Group Management LLC (incorporated by reference to Exhibit 10.1 of the 8-K filed on December 3, 2008)
  10.4    Form of Share Purchase Agreement by and between Compass Group Diversified Holdings LLC, Compass Diversified Trust and CGI Diversified Holdings, LP (incorporated by reference to Exhibit 10.6 of the Amendment No. 5 to S-1 filed on May 5, 2006)
  10.5    Form of Share Purchase Agreement by and between Compass Group Diversified Holdings LLC, Compass Diversified Trust and Pharos I LLC (incorporated by reference to Exhibit 10.7 of the Amendment No. 5 to S-1 filed on May 5, 2006)

 

142


Table of Contents
  10.06    Amended and Restated Management Services Agreement by and between Compass Group Diversified Holdings LLC, and Compass Group Management LLC, dated as of December 20, 2011 and originally effective as of May 16, 2006 (incorporated by reference to Exhibit 10.06 of the Form 10-K filed on March 7, 2012)
  10.07    Registration Rights Agreement by and among Compass Group Diversified Holdings LLC, Compass Diversified Trust and CGI Diversified Holdings, LP, dated as of April 3, 2007 (incorporated by reference to Exhibit 10.3 of the Amendment No. 1 to the S-1 filed on April 20, 2007)
  10.08    Share Purchase Agreement by and between Compass Group Diversified Holdings LLC, Compass Diversified Trust and CGI Diversified Holdings, LP, dated as of April 3, 2007 (incorporated by reference to Exhibit 10.16 of the Amendment No. 1 to the S-1 filed on April 20, 2007)
  10.09    Subscription Agreement dated August 24, 2011, by and among Compass Group Diversified Holdings LLC, Compass Diversified Holdings and CGI Magyar Holdings, LLC (incorporated by reference to Exhibit 10.1 of the Form 8-K filed on August 25, 2011)
  10.10    Registration Rights Agreement dated August 24, 2011, by and among Compass Group Diversified Holdings LLC, Compass Diversified Holdings and CGI Magyar Holdings, LLC (incorporated by reference to Exhibit 10.2 of the Form 8-K filed on August 25, 2011)
  10.11    Credit Agreement dated as of October 27, 2011, by and among Compass Group Diversified Holdings LLC, the financial institutions party thereto and Toronto Dominion (Texas) LLC (incorporated by reference to Exhibit 10.1 to the Form 8-K filed on October 27, 2011)
  10.12    Second Amendment to Credit Agreement among Compass Group Diversified Holdings LLC, the financial institutions party thereto and Toronto Dominion (Texas) LLC, dated as of April 2, 2012 (incorporated by reference to Exhibit 10.1 to the Form 8-K filed on April 3, 2012)
  10.13    Incremental Facility Amendment to Credit Agreement among Compass Group Diversified Holdings LLC and Toronto Dominion (Texas) LLC, dated as of April 2, 2012 (incorporated by reference to Exhibit 10.2 to the Form 8-K filed on April 3, 2012)
  21.1*    List of Subsidiaries
  23.1*    Consent of Independent Registered Public Accounting Firm
  31.1*    Rule 13a-14(a)/15d-14(a) Certification of Chief Executive Officer of Registrant
  31.2*    Rule 13a-14(a)/15d-14(a) Certification of Chief Financial Officer of Registrant
  32.1*    Section 1350 Certification of Chief Executive Officer of Registrant
  32.2*    Section 1350 Certification of Chief Financial Officer of Registrant
  99.1    Note Purchase and Sale Agreement dated as of July 31, 2006 among Compass Group Diversified Holdings LLC, Compass Group Investments, Inc. and Compass Medical Mattress Partners, LP (incorporated by reference to Exhibit 99.1 of the 8-K filed on August 1, 2006)
  99.2    Stock Purchase Agreement, dated as of February 28, 2007, by and between HA-LO Holdings, LLC and HALO Holding Corporation (incorporated by reference to Exhibit 99.3 of the 8-K filed on March 1, 2007)
  99.3    Purchase Agreement dated December 19, 2007, among CBS Personnel Holdings, Inc. and Staffing Holding LLC, Staffmark Merger LLC, Staffmark Investment LLC, SF Holding Corp., and Stephens-SM LLC (incorporated by reference to Exhibit 99.1 of the 8-K filed on December 20, 2007)
  99.4    Share Purchase Agreement dated January 4, 2008, among Fox Factory Holding Corp., Fox Factory, Inc. and Robert C. Fox, Jr. (incorporated by reference to Exhibit 99.1 of the 8-K filed on January 8, 2008)
  99.5    Stock Purchase Agreement dated May 8, 2008, among Mitsui Chemicals, Inc., Silvue Technologies Group, Inc., the stockholders of Silvue Technologies Group, Inc. and the holders of Options listed on the signature pages thereto, and Compass Group Management LLC, as the Stockholders Representative (incorporated by reference to Exhibit 99.1 of the 8-K filed on May 9, 2008)
  99.6    Stock Purchase Agreement dated March 31, 2010 by and among Gable 5, Inc., Liberty Safe and Security Products, LLC and Liberty Safe Holding Corporation (incorporated by reference to Exhibit 99.1 of the 8-K filed on April 1, 2010)
  99.7    Stock Purchase Agreement dated September 16, 2010, by and among ERGO Baby Intermediate Holding Corporation, The ERGO Baby Carrier, Inc., Karin A. Frost, in her individual capacity and as Trustee of the Revocable Trust of Karin A. Frost dated February 22, 2008 and as Trustee of the Karin A. Frost 2009 Qualified Annuity Trust u/a/d 12/21/2009 (incorporated by reference to Exhibit 99.1 of the 8-K filed on September 17, 2010)
  99.8    Securities Purchase Agreement dated August 24, 2011, by and among CBK Holdings, LLC, CamelBak Products, LLC, CamelBak Acquisition Corp., for purposes of Section 6.15 and Articles 10 only, Compass Group Diversified Holdings LLC, and for purposes of Section 6.13 and Article 10 only, IPC/CamelBak LLC (incorporated by reference to Exhibit 99.1 of the Form 8-K filed on August 25, 2011)
  99.9    Stock Purchase Agreement dated as of March 5, 2012, by and among Arnold Magnetic Technologies Holdings Corporation, Arnold Magnetic Technologies, LLC and AMT Acquisition Corp. (incorporated by reference to Exhibit 99.1 of the Form 8-K filed on March 6, 2012)
101.INS*    XBRL Instance Document    

 

143


Table of Contents
101.SCH*    XBRL Taxonomy Extension Schema Document
101.CAL*    XBRL Taxonomy Extension Calculation Linkbase Document
101.DEF*    XBRL Taxonomy Extension Definition Linkbase Document
101.LAB*    XBRL Taxonomy Extension Label Linkbase Document
101.PRE*    XBRL Taxonomy Extension Presentation Linkbase Document

 

* Filed herewith.

 

144


Table of Contents

SIGNATURE

Pursuant to the requirements of Section 13 or 15(d) of the Securities Exchange Act of 1934, the Registrant has duly caused this to be signed on its behalf by the undersigned, thereunto duly authorized.

 

        COMPASS GROUP DIVERSIFIED HOLDINGS LLC
Date:  

March 6, 2013

    By:  

/s/ Alan B. Offenberg

        Alan B. Offenberg
        Chief Executive Officer

Pursuant to the requirements of the Securities Exchange Act of 1934, this report has been signed below by the following persons on behalf of the registrant and in the capacities and on the dates indicated.

 

Signature

  

Title

 

Date

/s/    Alan B. Offenberg        

   Chief Executive Officer   March 6, 2013
Alan B. Offenberg   

(Principal Executive Officer)

and Director

 

/s/    James J. Bottiglieri        

   Chief Financial Officer   March 6, 2013
James J. Bottiglieri    (Principal Financial and Accounting Officer) and Director  

/s/    C. Sean Day        

   Director   March 6, 2013
C. Sean Day     

/s/    D. Eugene Ewing        

   Director   March 6, 2013
D. Eugene Ewing     

/s/    Harold S. Edwards        

   Director   March 6, 2013
Harold S. Edwards     

/s/    Mark H. Lazarus        

   Director   March 6, 2013
Mark H. Lazarus     

/s/    Gordon Burns        

   Director   March 6, 2013
Gordon Burns     

 

145


Table of Contents

SIGNATURE

Pursuant to the requirements of Section 13 or 15(d) of the Securities Exchange Act of 1934, the Registrant has duly caused this report to be signed on its behalf by the undersigned, thereunto duly authorized.

 

    COMPASS DIVERSIFIED HOLDINGS
Date: March 6, 2013     By:  

/s/ James J. Bottiglieri

      James J. Bottiglieri
      Regular Trustee

 

146


Table of Contents

Compass Diversified Holdings

INDEX TO CONSOLIDATED FINANCIAL STATEMENTS

AND SUPPLEMENTAL FINANCIAL DATA

 

     Page
Numbers
 

Historical Financial Statements:

  

Report of Management on Internal Control Over Financial Reporting

     F-2   

Report of Independent Registered Public Accounting Firm on Internal Control Over Financial Reporting

     F-3   

Report of Independent Registered Public Accounting Firm

     F-4   

Consolidated Balance Sheets as of December 31, 2012 and December 31, 2011

     F-5   

Consolidated Statements of Operations for the Years Ended December 31, 2012, 2011 and 2010

     F-6   

Consolidated Statements of Comprehensive Income (Loss) for the Years Ended December  31, 2012, 2011 and 2010

     F-7   

Consolidated Statements of Stockholders’ Equity for the Years Ended December  31, 2012, 2011 and 2010

     F-8   

Consolidated Statements of Cash Flows for the Years Ended December 31, 2012, 2011 and 2010

     F-9   

Notes to Consolidated Financial Statements

     F-10   

Supplemental Financial Data:

  

The following supplementary financial data of the registrant and its subsidiaries required to be included in Item 15(a) (2) of Form 10-K are listed below:

  

Schedule II – Valuation and Qualifying Accounts

     S-1   

All other schedules not listed above have been omitted as not applicable or because the required information is included in the Consolidated Financial Statements or in the notes thereto.

  

 

F-1


Table of Contents

REPORT OF MANAGEMENT ON INTERNAL CONTROL OVER FINANCIAL REPORTING

Management of Compass Diversified Holdings is responsible for establishing and maintaining adequate internal control over financial reporting as defined in Rules 13a-15(f) and 15d-15(f) under the Securities Exchange Act of 1934. Compass’ internal control over financial reporting is a process designed to provide reasonable assurance regarding the reliability of financial reporting and the preparation and fair presentation of financial statements issued for external purposes in accordance with accounting principles generally accepted in the United States of America (US GAAP). Compass’ internal control over financial reporting includes those policies and procedures that:

 

   

pertain to the maintenance of records that, in reasonable detail, accurately and fairly reflect the transactions and dispositions of assets of the company;

 

   

provide reasonable assurance that transactions are recorded as necessary to permit preparation of financial statements in accordance with U.S. GAAP, and that receipts and expenditures of the company are being made only in accordance with authorizations of management and directors of the company; and

 

   

provide reasonable assurance regarding prevention or timely detection of unauthorized acquisition, use or disposition of assets of the company that could have a material effect on the consolidated financial statements.

Internal control over financial reporting includes the entity level environment, controls activities, monitoring and internal auditing practices and actions taken by management to correct deficiencies as identified.

Because of its inherent limitations, internal control over financial reporting may not prevent or detect all misstatements. Also, projections of any evaluation of effectiveness to future periods are subject to the risk that controls may become inadequate because of changes in conditions, or that the degree of compliance with the policies or procedures may deteriorate.

Management assessed the effectiveness of Compass’ internal control over financial reporting as of December 31, 2012. In making this assessment, management used the criteria set forth by the Committee of Sponsoring Organizations of the Treadway Commission (COSO) in Internal Control-Integrated Framework. Based on this assessment, management determined that Compass maintained effective internal control over financial reporting as of December 31, 2012.

The effectiveness of our internal control over financial reporting has been audited by Grant Thornton, LLP an independent registered public accounting firm, as stated in their report which appears on page F-3.

March 6, 2013

 

F-2


Table of Contents

REPORT OF INDEPENDENT REGISTERED PUBLIC ACCOUNTING FIRM

Board of Directors and Shareholders

Compass Diversified Holdings

We have audited the internal control over financial reporting of Compass Diversified Holdings (a Delaware Trust) and subsidiaries (the “Company”) as of December 31, 2012, based on criteria established in Internal Control—Integrated Framework issued by the Committee of Sponsoring Organizations of the Treadway Commission (COSO). The Company’s management is responsible for maintaining effective internal control over financial reporting and for its assessment of the effectiveness of internal control over financial reporting, included in the accompanying Report of Management on Internal Control over Financial Reporting. Our responsibility is to express an opinion on the Company’s internal control over financial reporting based on our audit.

We conducted our audit in accordance with the standards of the Public Company Accounting Oversight Board (United States). Those standards require that we plan and perform the audit to obtain reasonable assurance about whether effective internal control over financial reporting was maintained in all material respects. Our audit included obtaining an understanding of internal control over financial reporting, assessing the risk that a material weakness exists, testing and evaluating the design and operating effectiveness of internal control based on the assessed risk, and performing such other procedures as we considered necessary in the circumstances. We believe that our audit provides a reasonable basis for our opinion.

A company’s internal control over financial reporting is a process designed to provide reasonable assurance regarding the reliability of financial reporting and the preparation of financial statements for external purposes in accordance with generally accepted accounting principles. A company’s internal control over financial reporting includes those policies and procedures that (1) pertain to the maintenance of records that, in reasonable detail, accurately and fairly reflect the transactions and dispositions of the assets of the company; (2) provide reasonable assurance that transactions are recorded as necessary to permit preparation of financial statements in accordance with generally accepted accounting principles, and that receipts and expenditures of the company are being made only in accordance with authorizations of management and directors of the company; and (3) provide reasonable assurance regarding prevention or timely detection of unauthorized acquisition, use, or disposition of the company’s assets that could have a material effect on the financial statements.

Because of its inherent limitations, internal control over financial reporting may not prevent or detect misstatements. Also, projections of any evaluation of effectiveness to future periods are subject to the risk that controls may become inadequate because of changes in conditions, or that the degree of compliance with the policies or procedures may deteriorate.

In our opinion, the Company maintained, in all material respects, effective internal control over financial reporting as of December 31, 2012, based on criteria established in Internal Control—Integrated Framework issued by COSO.

We also have audited, in accordance with the standards of the Public Company Accounting Oversight Board (United States), the consolidated financial statements of the Company as of and for the year ended December 31, 2012, and our report dated March 6, 2013 expressed an unqualified opinion on those financial statements.

/s/ GRANT THORNTON LLP

New York, New York

March 6, 2013

 

F-3


Table of Contents

REPORT OF INDEPENDENT REGISTERED PUBLIC ACCOUNTING FIRM

Board of Directors and Shareholders

Compass Diversified Holdings

We have audited the accompanying consolidated balance sheets of Compass Diversified Holdings (a Delaware Trust) and subsidiaries (the “Company”) as of December 31, 2012 and 2011, and the related consolidated statements of operations, comprehensive income, stockholders’ equity, and cash flows for each of the three years in the period ended December 31, 2012. Our audits of the basic financial statements include the financial statement schedule listed in the index appearing under Item 15(a)(2). These financial statements and financial schedule are the responsibility of the Company’s management. Our responsibility is to express an opinion on these financial statements and financial statement schedule based on our audits.

We conducted our audits in accordance with the standards of the Public Company Accounting Oversight Board (United States). Those standards require that we plan and perform the audit to obtain reasonable assurance about whether the financial statements are free of material misstatement. An audit includes examining, on a test basis, evidence supporting the amounts and disclosures in the financial statements. An audit also includes assessing the accounting principles used and significant estimates made by management, as well as evaluating the overall financial statement presentation. We believe that our audits provide a reasonable basis for our opinion.

In our opinion, the consolidated financial statements referred to above present fairly, in all material respects, the financial position of Compass Diversified Holdings and subsidiaries as of December 31, 2012 and 2011, and the results of their operations and their cash flows for each of the three years in the period ended December 31, 2012 in conformity with accounting principles generally accepted in the United States of America. Also in our opinion, the related financial statement schedule when considered in relation to the basic consolidated financial statements taken as a whole, present fairly, in all material respects, the information set forth therein.

We also have audited, in accordance with the standards of the Public Company Accounting Oversight Board (United States), the Company’s internal control over financial reporting as of December 31, 2012, based on criteria established in Internal ControlIntegrated Framework issued by the Committee of Sponsoring Organizations of the Treadway Commission (COSO), and our report dated March 6, 2013 expressed an unqualified opinion thereon.

/s/ GRANT THORNTON LLP

New York, NY

March 6, 2013

 

F-4


Table of Contents

Compass Diversified Holdings

Consolidated Balance Sheets

 

(in thousands)    December 31,
2012
    December 31,
2011
 

Assets

    

Current assets:

    

Cash and cash equivalents

   $ 18,241      $ 131,973   

Accounts receivable, less allowances of $3,049 at December 31, 2012 and $2,420 at December 31, 2011

     100,647        69,114   

Inventories

     127,283        96,312   

Prepaid expenses and other current assets

     21,488        22,758   

Current assets of discontinued operations

     —          40,064   
  

 

 

   

 

 

 

Total current assets

     267,659        360,221   

Property, plant and equipment, net

     68,488        43,579   

Goodwill

     257,527        205,567   

Intangible assets, net

     340,666        328,070   

Deferred debt issuance costs, less accumulated amortization of $2,038 at December 31, 2012 and $227 at December 31, 2011

     8,238        6,942   

Other non-current assets

     12,623        13,889   

Non-current assets of discontinued operations

     —          71,638   
  

 

 

   

 

 

 

Total assets

   $ 955,201      $ 1,029,906   
  

 

 

   

 

 

 

Liabilities and stockholders’ equity

    

Current liabilities:

    

Accounts payable

   $ 52,207      $ 36,612   

Accrued expenses

     48,139        36,386   

Due to related party

     3,765        4,239   

Current portion of supplemental put obligation

     5,185        13,675   

Current portion, long-term debt

     2,550        2,250   

Other current liabilities

     1,953        1,694   

Current liabilities of discontinued operations

     —          23,306   
  

 

 

   

 

 

 

Total current liabilities

     113,799        118,162   

Supplemental put obligation

     46,413        35,814   

Deferred income taxes

     63,982        49,088   

Long-term debt, less original issue discount

     267,008        214,000   

Other non-current liabilities

     7,787        2,875   

Non-current liabilities of discontinued operations

     —          13,489   
  

 

 

   

 

 

 

Total liabilities

     498,989        433,428   

Stockholders’ equity

    

Trust shares, no par value, 500,000 authorized; 48,300 shares issued and outstanding at December 31, 2012 and December 31, 2011

     650,043        658,361   

Accumulated other comprehensive loss

     (132     —     

Accumulated deficit

     (235,283     (160,852
  

 

 

   

 

 

 

Total stockholders’ equity attributable to Holdings

     414,628        497,509   

Noncontrolling interest

     41,584        95,257   

Noncontrolling interest of discontinued operations

     —          3,712   
  

 

 

   

 

 

 

Total stockholders’ equity

     456,212        596,478   
  

 

 

   

 

 

 

Total liabilities and stockholders’ equity

   $ 955,201      $ 1,029,906   
  

 

 

   

 

 

 

See notes to consolidated financial statements.

 

F-5


Table of Contents

Compass Diversified Holdings

Consolidated Statements of Operations

 

     Year ended December 31,  
     2012     2011     2010  
(in thousands, except per share data)                   

Net sales

   $ 884,721      $ 606,644      $ 504,659   

Cost of sales

     605,867        427,500        366,297   
  

 

 

   

 

 

   

 

 

 

Gross profit

     278,854        179,144        138,362   

Operating expenses:

      

Selling, general and administrative expense

     161,141        110,031        81,585   

Supplemental put expense

     15,995        11,783        32,516   

Management fees

     17,633        16,283        14,576   

Amortization expense

     30,268        22,072        17,023   

Impairment expense

     —          27,769        38,835   
  

 

 

   

 

 

   

 

 

 

Operating income (loss)

     53,817        (8,794     (46,173

Other income (expense):

      

Interest income

     54        33        20   

Interest expense

     (25,055     (12,643     (9,695

Amortization of debt issuance costs

     (1,811     (1,951     (1,789

Loss on debt extinguishment

     —          (2,636     —     

Other income (expense), net

     (183     49        (168
  

 

 

   

 

 

   

 

 

 

Income (loss) from continuing operations before income taxes

     26,822        (25,942     (57,805

Provision for income taxes

     21,069        6,859        8,519   
  

 

 

   

 

 

   

 

 

 

Income (loss) from continuing operations

     5,753        (32,801     (66,324

Income (loss) from discontinued operations, net of income tax

     (1,168     17,021        21,554   

Gain (loss) on sale of discontinued operations, net of income tax

     (245     88,592        —     
  

 

 

   

 

 

   

 

 

 

Net income (loss)

     4,340        72,812        (44,770

Less: Income from continuing operations attributable to noncontrolling interest

     8,508        5,641        902   

Less: Income (loss) from discontinued operations attributable to noncontrolling interest

     (226     2,212        3,085   
  

 

 

   

 

 

   

 

 

 

Net income (loss) attributable to Holdings

   $ (3,942   $ 64,959      $ (48,757
  

 

 

   

 

 

   

 

 

 

Amounts attributable to Holdings:

      

Loss from continuing operations

   $ (2,755   $ (38,442   $ (67,226

Income (loss) from discontinued operations, net of income tax

     (942     14,809        18,469   

Gain (loss) on sale of discontinued operations, net of income tax

     (245     88,592        —     
  

 

 

   

 

 

   

 

 

 

Net income (loss) attributable to Holdings

   $ (3,942   $ 64,959      $ (48,757
  

 

 

   

 

 

   

 

 

 

Basic and fully diluted income (loss) per share attributable to Holdings

      

Continuing operations

   $ (0.06   $ (0.81   $ (1.64

Discontinued operations

     (0.02     2.18        0.45   
  

 

 

   

 

 

   

 

 

 
   $ (0.08   $ 1.37      $ (1.19
  

 

 

   

 

 

   

 

 

 

Weighted average number of shares of trust stock outstanding – basic and fully diluted

     48,300        47,286        40,928   
  

 

 

   

 

 

   

 

 

 

Cash distributions declared per share (refer to Note M)

   $ 1.44      $ 1.44      $ 1.36   
  

 

 

   

 

 

   

 

 

 

See notes to consolidated financial statements.

 

F-6


Table of Contents

Compass Diversified Holdings

Consolidated Statements of Comprehensive Income (Loss)

 

     Year ended December 31,  
     2012     2011      2010  
(in thousands)                    

Net income (loss)

   $ 4,340      $ 72,812       $ (44,770

Other comprehensive income (loss)

       

Cash flow hedge gain, net of tax

     —          143         1,858   

Foreign currency translation and other

     (132     —           —     
  

 

 

   

 

 

    

 

 

 

Total comprehensive income (loss), net of tax

   $ 4,208      $ 72,955       $ (42,912
  

 

 

   

 

 

    

 

 

 

See notes to consolidated financial statements.

 

F-7


Table of Contents

Compass Diversified Holdings

Consolidated Statements of Stockholders’ Equity

 

(in thousands)   Number of
Shares
    Amount     Accumulated
Deficit
    Accum. Other
Comprehensive
Loss
    Stockholders’
Equity Attrib.
to Holdings
    Non-
Controlling
Interest
    Non-controlling
Interest

of Disc. Ops.
    Total
Stockholders’
Equity
 

Balance – January 1, 2010

    36,625      $ 485,790      $ (46,628   $ (2,001   $ 437,161      $ 21,554      $ 49,351      $ 508,066   

Net loss

    —          —          (48,757     —           (48,757     901        3,086        (44,770

Other comprehensive income – cash flow hedge gain

    —          —          —          1,858        1,858        —          —          1,858   

Issuance of Trust shares, net of offering costs

    10,100        152,973        —          —          152,973        —          —          152,973   

Issuance of stock to Ergobaby and Liberty noncontrolling shareholders

    —          —          —          —          —          8,485        —          8,485   

Contribution from noncontrolling shareholders

    —          —          —          —          —          1,000        —          1,000   

Option activity attributable to noncontrolling shareholders

    —          —          —          —          —          3,177        1,736        4,913   

Distribution to noncontrolling shareholder

    —          —          —          —          —          (6,144     —          (6,144

Repayment of loan from noncontrolling shareholder

    —          —          —          —          —          4,694        —          4,694   

Distributions paid

    —          —          (55,165     —          (55,165     —          —          (55,165
 

 

 

   

 

 

   

 

 

   

 

 

   

 

 

   

 

 

   

 

 

   

 

 

 

Balance – December 31, 2010

    46,725      $ 638,763      $ (150,550   $ (143   $ 488,070      $ 33,667      $ 54,173      $ 575,910   

Net income

    —          —          64,959        —          64,959        5,641        2,212        72,812   

Other comprehensive income – cash flow hedge gain

    —          —          —          143        143        —          —          143   

Issuance of Trust shares for CamelBak acquisition (see Note C)

    1,575        19,688        —          —          19,688        —          —          19,688   

Offering and registration costs for the issuance of Trust shares

    —          (90     —          —          (90     —          —          (90

Issuance of stock to noncontrolling shareholders

    —          —          —          —          —          4,500        —          4,500   

Issuance of preferred stock to CamelBak noncontrolling shareholders

    —          —          —          —          —          45,000        —          45,000   

Beneficial conversion feature – CamelBak preferred stock

    —          —          (6,568     —          (6,568     6,568        —          —     

Accretion – CamelBak preferred stock

    —          —          (1,777     —          (1,777     1,777        —          —     

Redemption of noncontrolling interest holders

    —          —          —          —          —          (4,032     —          (4,032

Option activity attributable to noncontrolling shareholders

    —          —          —          —          —          2,136        1,876        4,012   

Staffmark disposition

    —          —          —          —          —          —          (54,549     (54,549

Distributions paid

    —          —          (66,916     —          (66,916     —          —          (66,916
 

 

 

   

 

 

   

 

 

   

 

 

   

 

 

   

 

 

   

 

 

   

 

 

 

Balance – December 31, 2011

    48,300      $ 658,361      $ (160,852   $ —        $ 497,509      $ 95,257      $ 3,712      $ 596,478   

Net income (loss)

    —          —          (3,942     —          (3,942     8,508        (226     4,340   

Other comprehensive loss – foreign currency translation and other

    —          —          —          (132     (132     —          —          (132

Proceeds received from Arnold noncontrolling shareholders

    —          —          —          —          —          1,713        —          1,713   

Proceeds received from noncontrolling shareholders

    —          —          —          —          —          2,916        —          2,916   

Distribution to noncontrolling shareholders related to the Fox recapitalization (refer to Note P)

    —          (8,544     —          —          (8,544     (6,555     —          (15,099

Distribution to noncontrolling shareholders related to the ACI recapitalization (refer to Note P)

    —          —          —          —          —          (13,749     —          (13,749

Accretion – CamelBak preferred stock

    —          —          (937     —          (937     937        —          —     

Redemption of noncontrolling interest holders

    —          226        —          —          226        (3,638     —          (3,412

Redemption of CamelBak preferred stock

    —          —          —          —          —          (48,022     —          (48,022

Option activity attributable to noncontrolling shareholders

    —          —          —          —          —          4,217        —          4,217   

HALO disposition

    —          —          —          —          —          —          (3,486     (3,486

Distributions paid

    —          —          (69,552     —          (69,552     —          —          (69,552
 

 

 

   

 

 

   

 

 

   

 

 

   

 

 

   

 

 

   

 

 

   

 

 

 

Balance – December 31, 2012

    48,300      $ 650,043      $ (235,283   $ (132   $ 414,628      $ 41,584      $ —        $ 456,212   
 

 

 

   

 

 

   

 

 

   

 

 

   

 

 

   

 

 

   

 

 

   

 

 

 

See notes to consolidated financial statements.

 

F-8


Table of Contents

Compass Diversified Holdings

Consolidated Statements of Cash Flows

 

     Year ended December 31,  
(in thousands)    2012     2011     2010  

Cash flows from operating activities:

      

Net income (loss)

   $ 4,340      $ 72,812      $ (44,770

Adjustments to reconcile net income (loss) to net cash provided by operating activities:

      

Gain on sale of Staffmark

     (219     (88,592     —     

Loss on sale of HALO

     464        —          —     

Depreciation expense

     14,793        10,186        9,025   

Amortization expense

     34,657        38,923        33,095   

Impairment expense

     —          27,769        38,835   

Amortization of debt issuance costs and original issue discount

     4,169        2,201        1,789   

Loss on debt extinguishment

     —          2,636        —     

Supplemental put expense

     15,995        11,783        32,516   

Unrealized loss on interest rate swap

     2,175        1,822        —     

Noncontrolling stockholder charges and other

     4,236        4,270        7,637   

Deferred taxes

     (2,060     (17,858     (7,146

Other

     986        421        441   

Changes in operating assets and liabilities, net of acquisition:

      

Increase in accounts receivable

     (2,137     (7,517     (22,500

(Increase) decrease in inventories

     (13,703     5,056        (13,030

(Increase) decrease in prepaid expenses and other current assets

     (1,580     7,864        (3,812

Increase in accounts payable and accrued expenses

     4,336        26,490        12,761   

Payment of supplemental put liability

     (13,886     (6,892     —     
  

 

 

   

 

 

   

 

 

 

Net cash provided by operating activities

     52,566        91,374        44,841   
  

 

 

   

 

 

   

 

 

 

Cash flows from investing activities:

      

Acquisitions, net of cash acquired

     (126,412     (277,980     (173,732

Purchases of property and equipment

     (18,546     (21,868     (8,668

Proceeds related to Staffmark sale

     8,355        217,249        —     

Proceeds related to HALO sale

     66,709        —          —     

Purchase of noncontrolling interest

     (15,423     (4,032     —     

Other investing activities

     891        11        8   
  

 

 

   

 

 

   

 

 

 

Net cash used in investing activities

     (84,426     (86,620     (182,392
  

 

 

   

 

 

   

 

 

 

Cash flows from financing activities:

      

Proceeds from the issuance of Trust shares, net

     —          19,598        152,973   

Borrowings under credit facility

     186,000        502,000        202,300   

Repayments under credit facility

     (135,005     (373,000     (182,800

Proceeds from issuance of CamelBak preferred stock

     —          45,000        —     

Redemption of CamelBak preferred stock

     (48,022     —          —     

Distributions paid

     (69,552     (66,916     (55,165

Net proceeds provided by noncontrolling shareholders

     12,061        4,500        2,671   

Net proceeds paid to noncontrolling shareholders

     (30,038     —          —     

Debt issuance costs

     (3,154     (16,720     (259

Excess tax benefit on stock-based compensation

     5,755        —          —     

Other

     (277     (382     (128
  

 

 

   

 

 

   

 

 

 

Net cash (used in) provided by financing activities

     (82,232     114,080        119,592   
  

 

 

   

 

 

   

 

 

 

Foreign currency impact on cash

     (37     —          —     

Net increase (decrease) in cash and cash equivalents

     (114,129     118,834        (17,959

Cash and cash equivalents – beginning of period

     132,370        13,536        31,495   
  

 

 

   

 

 

   

 

 

 

Cash and cash equivalents – end of period

   $ 18,241      $ 132,370      $ 13,536   
  

 

 

   

 

 

   

 

 

 

See notes to consolidated financial statements.

 

F-9


Table of Contents

Compass Diversified Holdings

Notes to Consolidated Financial Statements

December 31, 2012

Note A – Organization and Business Operations

Compass Diversified Holdings, a Delaware statutory trust (“the Trust”), was incorporated in Delaware on November 18, 2005. Compass Group Diversified Holdings, LLC, a Delaware limited liability Company (the “Company”), was also formed on November 18, 2005. Compass Group Management LLC, a Delaware limited liability Company (“CGM” or the “Manager”), is the sole owner of 100% of the interests of the Company (as defined in the Company’s operating agreement, dated as of November 18, 2005), which were subsequently reclassified as the “Allocation Interests” pursuant to the Company’s amended and restated operating agreement, dated as of April 25, 2006 (as amended and restated, the “LLC Agreement”) (see Note P – Related Parties).

The Trust and the Company were formed to acquire and manage a group of small and middle-market businesses headquartered in North America. In accordance with the amended and restated Trust Agreement, dated as of April 25, 2006 (the “Trust Agreement”), the Trust is sole owner of 100% of the Trust Interests (as defined in the LLC Agreement) of the Company and, pursuant to the LLC Agreement, the Company has, outstanding, the identical number of Trust Interests as the number of outstanding shares of the Trust. Compass Group Diversified Holdings, LLC, a Delaware limited liability company is the operating entity with a board of directors and other corporate governance responsibilities, similar to that of a Delaware corporation.

The Company is a controlling owner of eight businesses, or reportable segments, at December 31, 2012. The segments are as follows: Compass AC Holdings, Inc. (“ACI” or “Advanced Circuits”), American Furniture Manufacturing, Inc. (“AFM” or “American Furniture”), AMT Acquisition Corporation (“Arnold” or “Arnold Magnetics”) CamelBak Acquisition Corp. (“CamelBak”), The Ergo Baby Carrier, Inc. (“Ergobaby”), Fox Factory, Inc. (“Fox”), Liberty Safe and Security Products, Inc. (“Liberty Safe” or “Liberty”), and Tridien Medical, Inc. (“Tridien”). Refer to Note E for further discussion of the operating segments.

Note B – Summary of Significant Accounting Policies

Accounting principles

The Company’s consolidated financial statements are prepared in accordance with accounting principles generally accepted in the United States of America (US GAAP).

Basis of presentation

The results of operations for the years ended December 31, 2012, 2011 and 2010 represent the results of operations of the Company’s acquired businesses from the date of their acquisition by the Company, and therefore are not indicative of the results to be expected for the full year.

Principles of consolidation

The consolidated financial statements include the accounts of the Trust and the Company, as well as the businesses acquired as of their respective acquisition date. All significant intercompany accounts and transactions have been eliminated in consolidation. Discontinued operating entities are reflected as discontinued operations in the Company’s results of operations and statements of financial position.

The acquisition of businesses that the Company owns or controls more than a 50% share of the voting interest are accounted for under the acquisition method of accounting. The amount assigned to the identifiable assets acquired and the liabilities assumed is based on the estimated fair values as of the date of acquisition, with the remainder, if any, recorded as goodwill.

Reclassification

Certain amounts in the historical consolidated financial statements have been reclassified to conform to the current period presentation. American Furniture implemented a revised standard costing system during 2011 which required American Furniture to reclassify certain costs between cost of sales and selling, general and administrative expenses. The change in format consists of reclassifying the trucking fleet expenses from selling, general and administrative expenses into cost of sales, as well as reclassifying certain manufacturing related expenses including rent, insurance, utilities and workers compensation from selling, general and administrative costs to cost of sales. Management believes that the format of reporting cost of sales together with the revised standard costing system and the revaluation of standard costs has allowed management to more timely react to changes in supply costs, product demand and overall price structure which in turn has helped eliminate the accumulation of lower margin product and allow for more advantageous product procurement and the proper utilization of available assets. The reclassification from selling, general and administrative expense to cost of sales

 

F-10


Table of Contents

during both the years ended December 31, 2011 and 2010 was $6.6 million, respectively. This reclassification lowered the historical gross profit recorded in these periods but had no net impact on operating income (loss) or net income (loss). In addition, this reclassification had no impact on the financial position or cash flows during these periods.

Discontinued Operations

On May 1, 2012, the Company sold its majority owned subsidiary, HALO. As a result, HALO’s net income for the periods from January 1, 2012 through the date of sale and the years ended December 31, 2011 and 2010 have been reclassified to income from discontinued operations for those periods in accordance with accounting guidelines. In addition, HALO’s assets and liabilities have been reclassified as assets and liabilities of discontinued operations as of December 31, 2011.

On October 17, 2011, the Company sold its majority owned subsidiary, Staffmark. As a result, Staffmark’s net income for the periods from January 1, 2011 through the date of sale and the year ended December 31, 2010 have been reclassified to income from discontinued operations for those periods in accordance with accounting guidelines.

Use of estimates

The preparation of financial statements in conformity with US GAAP requires management to make estimates and assumptions that affect the reported amounts of assets and liabilities and disclosure of contingent assets and liabilities at the date of the financial statements and the reported amounts of revenues and expenses during the reporting period. These estimates are based on management’s best knowledge of current events and actions the Company may undertake in the future. It is possible that in 2013 actual conditions could be better or worse than anticipated when the Company developed the estimates and assumptions, which could materially affect the results of operations and financial position. Such changes could result in future impairment of goodwill, intangibles and long-lived assets, inventory obsolescence, establishment of valuation allowances on deferred tax assets and increased tax liabilities among other things. Actual results could differ from those estimates.

Revenue recognition

In accordance with authoritative guidance on revenue recognition, the Company recognizes revenue when persuasive evidence of an arrangement exists, delivery has occurred, the sellers price to the buyer is fixed and determinable, and collection is reasonably assured. Shipping and handling costs are charged to operations when incurred and are classified as a component of cost of sales.

Revenue is recognized upon shipment of product to the customer, net of sales returns and allowances. Appropriate reserves are established for anticipated returns and allowances based on past experience. Revenue is typically recorded at F.O.B. shipping point for all our businesses with the exception being American Furniture which reports revenues F.O.B. destination.

Cash equivalents

The Company considers all highly liquid investments with original maturities of three months or less to be cash equivalents.

Allowance for doubtful accounts

The Company uses estimates to determine the amount of the allowance for doubtful accounts in order to reduce accounts receivable to their estimated net realizable value. The Company estimates the amount of the required allowance by reviewing the status of past-due receivables and analyzing historical bad debt trends. The Company’s estimate also includes analyzing existing economic conditions. When the Company becomes aware of circumstances that may impair a specific customer’s ability to meet its financial obligations subsequent to the original sale, the Company will record an allowance against amounts due, and thereby reduce the net receivable to the amount it reasonably believes will be collectible.

Inventories

Inventories consist of raw materials, WIP, manufactured goods and purchased goods acquired for resale. Inventories are stated at the lower of cost or market, determined on the first-in, first-out method. Cost includes raw materials, direct labor, manufacturing overhead and indirect overhead. Market value is based on current replacement cost for raw materials and supplies and on net realizable value for finished goods.

 

F-11


Table of Contents

Inventory is comprised of the following (in thousands):

 

     December 31,
2012
    December 31,
2011
 

Raw materials and supplies

   $ 75,894      $ 53,659   

Finished goods

     60,565        48,596   

Less: obsolescence reserve

     (9,176     (5,943
  

 

 

   

 

 

 

Total

   $ 127,283      $ 96,312   
  

 

 

   

 

 

 

Property, plant and equipment

Property, plant and equipment is recorded at cost. The cost of major additions or betterments is capitalized, while maintenance and repairs that do not improve or extend the useful lives of the related assets are expensed as incurred.

Depreciation is provided principally on the straight-line method over estimated useful lives. Leasehold improvements are amortized over the life of the lease or the life of the improvement, whichever is shorter.

The ranges of useful lives are as follows:

 

Machinery and equipment

   2 to 25 years

Office furniture, computers and software

   2 to 8 years

Leasehold improvements

   Shorter of useful life or lease term

Property, plant and equipment and other long-lived assets, that have definitive lives, are evaluated for impairment when events or changes in circumstances indicate that the carrying value of the assets may not be recoverable (‘triggering event’). Upon the occurrence of a triggering event, the asset is reviewed to assess whether the estimated undiscounted cash flows expected from the use of the asset plus residual value from the ultimate disposal exceeds the carrying value of the asset. If the carrying value exceeds the estimated recoverable amounts, the asset is written down to its fair value. Refer to Note G for a discussion of an impairment of long-lived assets at the AFM operating segment in 2011.

Property, plant and equipment is comprised of the following (in thousands):

 

     December 31,
2012
    December 31,
2011
 

Machinery and equipment

   $ 79,088      $ 49,340   

Office furniture, computers and software

     6,548        4,030   

Leasehold improvements

     11,915        9,541   

Buildings and land

     4,517        —     
  

 

 

   

 

 

 
     102,068        62,911   

Less: accumulated depreciation

     (33,580     (19,332
  

 

 

   

 

 

 

Total

   $ 68,488      $ 43,579   
  

 

 

   

 

 

 

Depreciation expense was approximately $14.8 million, $7.3 million and $5.5 million for the years ended December 31, 2012, 2011 and 2010, respectively.

Fair value of financial instruments

The carrying value of the Company’s financial instruments, including cash, accounts receivable and accounts payable approximate their fair value due to their short term nature. Term Debt with a carrying value of $245.6 million, net of original issue discount, at December 31, 2012 approximated fair value. The fair value is based on interest rates that are currently available to the Company for issuance of debt with similar terms and remaining maturities.

Business combinations

The Company allocates the amount it pays for each acquisition to the assets acquired and liabilities assumed based on their fair values at the date of acquisition, including identifiable intangible assets which arise from a contractual or legal right or are separable from goodwill. The Company bases the fair value of identifiable intangible assets acquired in a business combination on detailed valuations that use information and assumptions provided by management, which consider management’s best estimates of inputs and assumptions that a market participant would use. The Company allocates any excess purchase price that exceeds the fair value of the net tangible and identifiable intangible assets acquired to goodwill. The use of alternative valuation assumptions, including estimated growth rates, cash flows, discount rates and estimated

 

F-12


Table of Contents

useful lives could result in different purchase price allocations and amortization expense in current and future periods. Transaction costs associated with these acquisitions are expensed as incurred through selling, general and administrative expense on the consolidated statement of operations. In those circumstances where an acquisition involves a contingent consideration arrangement, the Company recognizes a liability equal to the fair value of the contingent payments expected to be made as of the acquisition date. The Company re-measures this liability each reporting period and records changes in the fair value through a separate line item within the consolidated statements of operations.

Goodwill

Goodwill represents the excess of the purchase price over the fair value of the assets acquired and liabilities assumed. The Company is required to perform impairment reviews at each of its reporting units annually and more frequently in certain circumstances.

In accordance with accounting guidelines, the Company is able to make a qualitative assessment of whether it is more likely than not that a reporting unit’s fair value is less than its carrying amount before applying the two-step goodwill impairment test. If a company concludes that it is more likely than not that the fair value of a reporting unit is not less than its carrying amount it is not required to perform the two-step impairment test for that reporting unit.

The first step of the process after the qualitative assessment fails is estimating the fair value of each of its reporting units based on a discounted cash flow (“DCF”) model using revenue and profit forecast and a market approach which compares peer data and earnings multiples. The Company then compares those estimated fair values with the carrying values, which include allocated goodwill. If the estimated fair value is less than the carrying value, a second step is performed to compute the amount of the impairment by determining an “implied fair value” of goodwill. The determination of a reporting unit’s “implied fair value” of goodwill requires the allocation of the estimated fair value of the reporting unit to the assets and liabilities of the reporting unit. Any unallocated fair value represents the “implied fair value” of goodwill, which is then compared to its corresponding carrying value. The Company cannot predict the occurrence of certain future events that might adversely affect the implied value of goodwill and/or the fair value of intangible assets. Such events include, but are not limited to, strategic decisions made in response to economic and competitive conditions, the impact of the economic environment on its customer base, and material adverse effects in relationships with significant customers.

The impact of over-estimating or under-estimating the implied fair value of goodwill at any of the reporting units could have a material effect on the results of operations and financial position. In addition, the value of the implied goodwill is subject to the volatility of the Company’s operations which may result in significant fluctuation in the value assigned at any point in time.

Refer to Note G for the results of the annual impairment tests.

Deferred debt issuance costs

Deferred debt issuance costs represent the costs associated with the issuance of debt instruments and are amortized over the life of the related debt instrument.

Warranties

The Company’s CamelBak, Ergobaby, Fox, Liberty and Tridien operating segments estimate the exposure to warranty claims based on both current and historical product sales data and warranty costs incurred. The Company assesses the adequacy of its recorded warranty liability quarterly and adjusts the amount as necessary.

Supplemental put

In connection with the Management Services Agreement (“MSA’), the Company entered into a supplemental put agreement with the Manager pursuant to which the Manager has the right to cause the Company to purchase the Allocation Interests then owned by the Manager upon termination of the MSA for a price to be determined in accordance with the supplemental put agreement. Essentially, the put right granted to CGM requires the Company to acquire CGM’s Allocation Interests in the Company at a price based on 20% of the company’s profits upon clearance of a 7% annualized hurdle rate. Each fiscal quarter the Company estimates the fair value of this potential liability associated with the Supplemental Put Agreement. Any change in the potential liability is accrued currently as a non-cash adjustment to earnings.

For the years ended December 31, 2012, 2011 and 2010, the Company recognized approximately $16.0 million, $11.8 million and $32.5 million, respectively, in expense related to the Supplemental Put Agreement. Upon the sale of any of the majority owned subsidiaries, the Company will be obligated to pay CGM the amount of the supplemental put liability allocated to the sold subsidiary. As a result of the sale of Staffmark in October 2011, the Company paid $13.7 million of the supplemental liability to CGM in the first quarter of 2012. As a result of the sale of Halo in May 2012, the Company paid $0.2 million of supplemental put liability to CGM in the fourth quarter of 2012. CGM can elect to receive the positive contribution-based profit allocation payment for each of the business acquisitions during the 30-day period following the fifth anniversary of the date upon which the Company acquired a controlling interest in that business. During the year

 

F-13


Table of Contents

ended December 31, 2011, the Company paid $6.9 million of the supplemental put liability to CGM related to ACI’s positive contribution-based profit. In addition, the Company expects to pay approximately $5.2 million during 2013 of the supplemental put liability to CGM related to Fox’s positive contribution-based profit. No profit allocations were paid to CGM in 2010.

Foreign currency

For the Company’s segments with certain operations outside the United States, the local currency is the functional currency, and the financial statements are translated into U.S. dollars using exchange rates in effect at year-end for assets and liabilities and average exchange rates during the year for results of operations. The resulting translation gain or loss is included in stockholder’s equity as other comprehensive income or loss.

Derivatives and hedging

The Company had utilized an interest rate swap (derivative) to manage risks related to interest rates on the last $70.0 million of its Prior Term Loan Facility (“swap”) under the Prior Credit Agreement. The Company had elected hedge accounting treatment to account for its swap and had designated the swap as a cash flow hedge and as a result, unrealized changes in fair value of the hedge were reflected in comprehensive income (loss). The swap expired January 22, 2011. The Company has not elected hedge accounting treatment for its most recent interest rate derivatives entered into as part of the new Credit Facility. Refer to Note I for more information on the Company’s Credit Facility.

Noncontrolling interest

Noncontrolling interest represents the portion of a majority-owned subsidiary’s net income that is owned by noncontrolling shareholders. Noncontrolling interest on the balance sheet represents the portion of equity in a consolidated subsidiary owned by noncontrolling shareholders.

Deferred income taxes

Deferred income taxes are calculated under the liability method. Deferred income taxes are provided for the differences between the basis of assets and liabilities for financial reporting and income tax purposes at the enacted tax rates. A valuation allowance is established when necessary to reduce deferred tax assets to the amount that is expected to more likely than not be realized. Several of the Company’s majority owned subsidiaries have deferred tax assets recorded at December 31, 2012 which in total amount to approximately $16.2 million. This deferred tax asset is net of $8.9 million of valuation allowance primarily associated with AFM’s inability to utilize loss carryforwards associated with impairments in 2010 and 2011 and losses in 2012. These deferred tax assets are comprised primarily of reserves not currently deductible for tax purposes. The temporary differences that have resulted in the recording of these tax assets may be used to offset taxable income in future periods, reducing the amount of taxes required to be paid. Realization of the deferred tax assets is dependent on generating sufficient future taxable income at those subsidiaries with deferred tax assets. Based upon the expected future results of operations, the Company believes it is more likely than not that those subsidiaries with deferred tax assets will generate sufficient future taxable income to realize the benefit of existing temporary differences, although there can be no assurance of this. The impact of not realizing these deferred tax assets would result in an increase in income tax expense for such period when the determination was made that the assets are not realizable.

Earnings per share

Basic and fully diluted income (loss) per share attributable to Holdings is computed on a weighted average basis.

2012

The weighted average number of Trust shares outstanding for fiscal 2012 was computed based on 48,300,000 shares outstanding for the period from January 1, 2012 through December 31, 2012.

2011

The weighted average number of Trust shares outstanding for fiscal 2011 was computed based on 46,725,000 shares outstanding for the period from January 1, 2011 through December 31, 2011 and 1,575,000 shares issued in connection with the acquisition of CamelBak outstanding for the period from August 24, 2011 through December 31, 2011.

2010

The weighted average number of Trust shares outstanding for fiscal 2010 was computed based on 36,625,000 shares outstanding for the period from January 1, 2010 through December 31, 2010 and 5,100,000 additional shares outstanding issued in connection with the Company’s secondary offering for the period from April 16, 2010 through December 31, 2010, and 150,000 shares outstanding issued in connection with the over-allotment for the period from April 23, 2010 through December 31, 2010. Further, the weighted average number of Trust shares outstanding for fiscal 2010 included 4,300,000 additional shares outstanding issued in connection with the Company’s secondary offering for the period from November 17, 2010 through December 31, 2010, and 550,000 shares issued in connection with the over-allotment outstanding for the period from December 8, 2010 through December 31, 2010.

 

F-14


Table of Contents

The Company did not have any stock option plan or any other potentially dilutive securities outstanding during the years ended December 31, 2012, 2011 and 2010.

Advertising costs

Advertising costs are expensed as incurred and included in selling, general and administrative expense in the consolidated statements of operations. Advertising costs were $12.9 million, $8.4 million and $4.6 million during the years ended December 31, 2012, 2011 and 2010, respectively.

Research and development

Research and development costs are expensed as incurred and included in selling, general and administrative expense in the consolidated statements of operations. The Company incurred research and development expense of $11.8 million, $8.4 million and $5.5 million during the years ended December 31, 2012, 2011 and 2010, respectively.

Employee retirement plans

The Company and many of its segments sponsor defined contribution retirement plans, such as 401(k) plans. Employee contributions to the plan are subject to regulatory limitations and the specific plan provisions. The Company and its segments may match these contributions up to levels specified in the plans and may make additional discretionary contributions as determined by management. The total employer contributions to these plans were $1.2 million, $0.8 million and $0.6 million for the years ended December 31, 2012, 2011 and 2010, respectively.

The Company’s Arnold Magnetics subsidiary maintains a defined benefit plan which is more fully described in Note Q. Accounting guidelines require employers to recognize the overfunded or underfunded status of defined benefit pension and postretirement plans as assets or liabilities in their consolidated balance sheets and to recognize changes in that funded status in the year in which the changes occur as a component of comprehensive income.

Seasonality

Earnings of certain of the Company’s operating segments are seasonal in nature. Earnings from AFM are typically highest in the months of January through April of each year, coinciding with homeowners’ tax refunds. Revenue and earnings from Fox are typically highest in the third quarter, coinciding with the delivery of product for the new bike year. Earnings from Liberty are typically lowest in the second quarter due to lower demand for safes at the onset of summer. Earnings from CamelBak are typically higher in the spring and summer months as this corresponds with warmer weather in the Northern Hemisphere and an increase in hydration related activities.

Stock based compensation

The Company does not have a stock based compensation plan; however, certain of the Company’s subsidiaries maintain stock based compensation plans. During the years ended December 31, 2012, 2011 and 2010, $4.2 million, $2.1 million and $1.1 million of stock based compensation expense was recorded to each expense category that included related salary expense in the consolidated statements of operations. As of December 31, 2012, the amount to be recorded for stock compensation expense in future years for unvested options ranges from approximately $9 million to $11 million.

Recent accounting pronouncements

In July 2012, the Financial Accounting Standards Board (“FASB”) issued amended guidance for performing indefinite-lived intangible impairment tests, which was effective for the Company January 1, 2013. It allows the Company to perform a qualitative assessment to determine whether further impairment testing of indefinite-lived intangible assets is necessary. The adoption of the amended guidance did not have a significant impact on the consolidated financial statements.

In September 2011, the FASB issued amended guidance for performing goodwill impairment tests, which was effective for the Company beginning January 1, 2012. The guidance amended the two-step goodwill impairment test by permitting an entity to first assess qualitative factors in determining whether the fair value of a reporting unit is less than its carrying amount. The adoption of the amended guidance did not have a significant impact on the consolidated financial statements.

In June 2011, the FASB issued amended guidance for presenting comprehensive income, which was effective for the Company beginning January 1, 2012. The amended guidance eliminated the option to present other comprehensive income and its components in the statement of stockholders’ equity. The Company elected to present the items of net income and other comprehensive income in two separate, but consecutive statements. The adoption of the amended guidance did not have a significant impact on the consolidated financial statements.

In May 2011, the FASB issued amended guidance for measuring fair value and required disclosure information about such measures, which was effective for the Company beginning January 1, 2012, and applied prospectively. The amended guidance requires an entity to disclose all transfers between Level 1 and Level 2 of the fair value hierarchy as well as provide quantitative and qualitative disclosures related to Level 3 fair value measurements. Additionally, the amended guidance requires an entity to disclose the fair value hierarchy level which was used to determine the fair value of financial instruments that are not measured at fair value, but for which fair value information must be disclosed. The adoption of the amended guidance did not have a significant impact on the consolidated financial statements.

 

F-15


Table of Contents

Note C – Acquisition of Businesses

2012 Acquisition

Acquisition of Arnold Magnetics

On March 5, 2012, AMT Acquisition Corp. (“Arnold Acquisition”), a subsidiary of the Company, entered into a stock purchase agreement with Arnold Magnetic Technologies, LLC, and Arnold Magnetics pursuant to which Arnold Acquisition acquired all of the issued and outstanding equity of Arnold Magnetics.

Based in Rochester, NY with an operating history of more than 100 years, Arnold is a leading global manufacturer of engineered magnetic solutions for a wide range of specialty applications and end-markets, including energy, medical, aerospace and defense, consumer electronics, general industrial and automotive. From its nine manufacturing facilities located in the United States, the United Kingdom, Switzerland and China, Arnold produces high performance permanent magnets, flexible magnets and precision foil products that are mission critical in motors, generators, sensors and other systems and components. Based on its long-term relationships, Arnold has built a diverse and blue-chip customer base totaling more than 2,000 clients worldwide.

The Company made loans to and purchased a 96.6% controlling interest in Arnold on a primary and fully diluted basis. The purchase price, including proceeds from noncontrolling interests, was approximately $130.5 million (excluding acquisition-related costs). Acquisition related costs were approximately $4.8 million and were recorded to selling, general and administrative expense during the year ended December 31, 2012. The Company funded the acquisition through available cash on its balance sheet and a draw of $25 million on its Revolving Credit Facility. Arnold’s management and certain other investors invested in the transaction alongside the Company, collectively representing 3.4% initial noncontrolling interest on a primary and fully diluted basis. CGM acted as an advisor to the Company in the transaction and received fees and expense payments totaling approximately $1.2 million.

The results of operations of Arnold have been included in the consolidated statements of operations from the date of acquisition. Arnold’s results of operations are reported as a separate operating segment.

 

F-16


Table of Contents

The table below includes the assets and liabilities assumed as of the acquisition date.

 

Arnold

   Amounts
Recognized as
of Acquisition
 
(in thousands)    Date  

Assets:

  

Cash

   $ 6,965   

Accounts receivable, net (1)

     18,728   

Inventory (2)

     20,550   

Other current assets

     3,391   

Property, plant and equipment (3)

     20,805   

Intangible assets

     41,700   

Goodwill (4)

     51,441   

Other assets

     6,478   
  

 

 

 

Total assets

   $ 170,058   

Liabilities and noncontrolling interests:

  

Current liabilities

   $ 24,374   

Other liabilities

     98,417   

Noncontrolling interest (5)

     1,713   
  

 

 

 

Total liabilities and noncontrolling interest

   $ 124,504   

Net assets acquired

   $ 45,554   

Noncontrolling interest

     1,713   

Intercompany loans to businesses

     85,500   
  

 

 

 
   $ 132,767   
  

 

 

 

 

(1) Includes $19.1 million of gross contractual accounts receivable, of which $0.4 million was not expected to be collected. The fair value of accounts receivable approximated book value acquired.
(2) Includes $3.0 million of inventory fair value step up. This balance was fully amortized during the year ended December 31, 2012.
(3) Includes $13.8 million of property, plant and equipment fair value step up.
(4) Goodwill is not deductible for tax purposes.
(5) Fair value of noncontrolling interest approximates book value.

The intangible assets recorded in connection with the Arnold Magnetics acquisition are as follows (in thousands):

 

Intangible assets

   Amount      Estimated
Useful Life

Customer relationships

   $ 22,770       15

Technology

     11,790       10

Technology

     1,260       7

Other

     90       less than one year

Trade name

     5,370       10

Trade name

     420       5
  

 

 

    
   $ 41,700      
  

 

 

    

Joint Venture

Arnold Magnetics is a 50% partner in a China rare earth mine-to-magnet joint venture. Arnold Magnetics accounts for its activity in the joint venture utilizing the equity method of accounting. Gains and losses from the joint venture are not material for the year ended December 31, 2012.

Unaudited pro-forma information

The following unaudited pro-forma data for the years ended December 31, 2012 and 2011 gives effect to the acquisition of Arnold Magnetics, as described above, as if the acquisition had been completed as of January 1, 2011. The pro forma data gives effect to historical operating results with adjustments to interest expense, amortization and depreciation expense, management fees and related tax effects. The information is provided for illustrative purposes only and is not necessarily indicative of the operating results that would have occurred if the transaction had been consummated on the date indicated, nor is it necessarily indicative of future operating results of the consolidated companies, and should not be construed as representing results for any future period.

 

F-17


Table of Contents
     Year ended December 31,  
(in thousands)    2012     2011  

Net sales

   $ 907,970      $ 742,992   

Operating income (loss)

     55,600        (712

Net income

     5,608        73,221   

Net income attributable to Holdings

     (2,674     65,368   

Basic and diluted net income (loss) per share attributable to Holdings

   $ (0.06   $ 1.38   

Other acquisition

On May 23, 2012, the Company’s subsidiary, Advanced Circuits, completed the acquisition of Universal Circuits, Inc. a manufacturer of printed circuit boards, for approximately $2.3 million. The manufacturing facility is located in Maple Grove, Minnesota. This acquisition expands ACI’s capabilities and provides immediate access to manufacturing capabilities of more advanced higher tech PCBs. The following is a summary of the assets and liabilities recorded in connection with this acquisition (in thousands):

 

Assets:

  

Accounts receivable

   $ 2,304   

Inventory

     747   

Property, plant and equipment

     937   

Goodwill

     —     

Intangible asset, non-compete

     19   

Intangible asset, customer relationships

     393   
  

 

 

 

Total assets

   $ 4,400   

Liabilities:

  

Accounts payable and accrued expenses

   $ 2,120   
  

 

 

 
   $ 2,280   

2011 Acquisition

Acquisition of CamelBak Products, LLC

On August 24, 2011, CamelBak Acquisition Corp. (“CamelBak Acquisition”), a subsidiary of the Company, entered into a stock purchase agreement with CamelBak Products LLC (“CamelBak”), and certain management stockholders pursuant to which CamelBak Acquisition acquired all of the membership interests of CamelBak.

Based in Petaluma, California and founded in 1989, CamelBak invented the hands-free hydration category and is the global leader in personal hydration gear. The company offers a complete line of technical hydration packs, reusable BPA-free water bottles, performance hydration accessories, specialized military gloves and performance accessories for outdoor, recreation and military use. CamelBak’s reputation as an innovator of best-in-class personal hydration products has enabled the company to establish partnerships with leading national retailers, sporting goods stores, independent and chain specialty retailers and the U.S. military. Through its global distribution network, CamelBak products are available in more than 50 countries worldwide.

The Company made loans to and purchased an 89.9% controlling interest in CamelBak. The purchase price, including proceeds from noncontrolling interests, was approximately $258.6 million (excluding acquisition-related costs). The Company funded its portion of the acquisition through drawings on its Prior Revolving Credit Facility, as well as through funds provided by a private placement of 1,575,000 of its common shares at the closing price of $12.50 per share on August 23, 2011, to CGI Magyar Holdings LLC (“CMH”), the Company’s largest shareholder. In addition, an affiliate of CMH purchased $45.0 million of 11% convertible preferred stock in CamelBak Acquisition Corp and CamelBak’s management and certain other investors invested in the transaction alongside the Company, collectively representing an approximate 10.1% initial noncontrolling interest on both a primary and fully diluted basis. Acquisition-related costs were approximately $4.4 million and were recorded in selling, general and administrative expense on the Company’s consolidated statement of operations. CGM acted as an advisor to the Company in the transaction and received fees and expense payments totaling approximately $2.4 million.

Repurchase of CamelBak preferred stock

On March 6, 2012, CamelBak redeemed its 11% convertible preferred stock for $45.3 million plus accrued dividends of $2.7 million, from an affiliate of CGI Magyar Holdings, LLC ($47.7 million), the Company’s largest shareholder, and noncontrolling shareholders ($0.3 million). The Company funded the redemption with its cash through intercompany debt and an equity contribution from the Company of $19.2 million and $25.9 million, respectively. In addition, noncontrolling shareholders of CamelBak invested $2.9 million of equity in order for the Company and noncontrolling shareholders to maintain existing ownership percentages of CamelBak common stock of 89.9% and 10.1%, respectively.

 

F-18


Table of Contents

2011 Other acquisitions

On November 18, 2011, the Company’s subsidiary Ergobaby completed an acquisition of Orbit Baby, Inc. (“Orbit Baby”) for approximately $15.0 million in cash and $2.5 million in Ergobaby common stock. Orbit Baby produces and markets a premium line of stroller travel systems. In connection with this acquisition, goodwill of $6.1 million was recorded and was not tax deductible. In addition to goodwill, the Company recorded $2.9 million related to customer relationships with an estimated useful life of 15 years, $6.3 million related to patents with an estimated useful life of 10 years, $0.8 million related to non-compete agreements with an estimated useful life of 3 years and an indefinite useful lived tradename asset of $0.5 million. Further, Ergobaby recorded approximately $1.0 million of inventory, approximately $0.4 million in gross accounts receivable, $0.2 million of fixed assets and approximately $(0.6) million in other working capital items.

Note D – Discontinued Operations

HALO sale

On May 1, 2012, the Company sold its majority owned subsidiary HALO, to Candlelight Investment Holdings, Inc., for a total enterprise value of $76.5 million. The transaction is subject to customary escrow requirements and adjustment for certain changes in the working capital of HALO. The HALO purchase agreement contains customary representations, warranties, covenants and indemnification provisions.

At the closing, the Company received approximately $66.0 million in cash in respect of its debt and equity interests in HALO and for the payment of accrued interest and fees after payments to non-controlling shareholders and payment of all transaction expenses. The Company also subsequently received approximately $0.8 million of proceeds that were held in escrow. In addition, the Company expects to receive a tax refund of approximately $1.0 million resulting from the tax benefit of the transaction expenses incurred in connection with the transaction. The net proceeds were used to repay outstanding debt under the Company’s Revolving Credit Facility. The Company recognized a loss of $0.5 million for the year ended December 31, 2012 as a result of the sale of HALO. CGM’s profit allocation was $0.2 million and was paid in the fourth quarter of 2012.

Summarized operating results for HALO for the years ended December 31, 2010 and 2011, and the period from January 1, 2012 through the date of disposition were as follows (in thousands):

 

     For the period
Jan. 1, 2012
through
disposition
    Year
ended Dec. 31,
2011
     Year
ended Dec. 31,
2010
 

Net sales

   $ 51,253      $ 170,894       $ 159,940   
  

 

 

   

 

 

    

 

 

 

Operating income (loss)

     (2,141     9,034         4,870   

Income (loss) from continuing operations before income taxes

     (2,141     9,091         4,853   

Provision (benefit) for income taxes

     (973     2,264         881   
  

 

 

   

 

 

    

 

 

 

Income (loss) from discontinued operations (1)

   $ (1,168   $ 6,827       $ 3,972   
  

 

 

   

 

 

    

 

 

 

 

(1) 

The results for the periods from January 1, 2012 through disposition, the year ended December 31, 2011 and the year ended December 31, 2010, exclude $0.7 million, $2.2 million and $2.5 million of intercompany interest expense, respectively.

 

F-19


Table of Contents

The following table presents summary balance sheet information of HALO as of December 31, 2011 (in thousands):

 

     December 31,
2011
 

Assets:

  

Cash

   $ 397   

Accounts receivable, net

     30,275   

Inventories

     4,709   

Prepaid expenses and other current assets

     4,683   
  

 

 

 

Current assets of discontinued operations

   $ 40,064   
  

 

 

 

Property, plant and equipment, net

     1,656   

Goodwill

     39,773   

Intangible assets, net

     30,034   

Other non-current assets

     175   
  

 

 

 

Non-current assets of discontinued operations

   $ 71,638   
  

 

 

 

Liabilities:

  

Accounts payable

     14,014   

Accrued expenses and other current liabilities

     9,292   
  

 

 

 

Current liabilities of discontinued operations

   $ 23,306   
  

 

 

 

Deferred income taxes

     13,396   

Other non-current liabilities

     93   
  

 

 

 

Non-current liabilities of discontinued operations

   $ 13,489   
  

 

 

 
  
  

 

 

 

Noncontrolling interest of discontinued operations

   $ 3,712   
  

 

 

 

Staffmark Sale

On October 17, 2011, the Company sold its majority owned subsidiary, Staffmark, for a total enterprise value of $295 million. The Company’s share of the net proceeds, received at closing, after accounting for the redemption of Staffmark’s noncontrolling holders and the payment of transaction expenses totaled approximately $217.2 million. The Company has subsequently received approximately $8.4 million of various escrow proceeds during 2012 and expects to receive an additional $4.1 million. The remaining escrowed funds have been discounted for the time-value-of-money by $0.6 million and are expected to be released at different dates during 2013 and 2014. The Company in total expects to have received funds of $229.7 million for the sale of Staffmark. CGM’s profit allocation was $13.7 million and was paid in the first quarter of 2012. The Company recorded a gain on the sale of Staffmark of $88.6 million during the quarter ended December 31, 2011. The Company recorded additional gain on the sale of Staffmark during 2012 of $0.2 million.

Summarized operating results for Staffmark through the date of disposition were as follows (in thousands):

 

     For the period
January 1, 2011
through disposition
    For the year ended
December 31, 2010
 

Net sales

   $ 831,028      $ 993,010   
  

 

 

   

 

 

 

Operating income

     4,503        20,262   

Income from operations before income taxes

     3,853        19,317   

Provision (benefit) for income taxes

     (6,341     1,735   
  

 

 

   

 

 

 

Income from discontinued operations (1)

   $ 10,194      $ 17,582   
  

 

 

   

 

 

 

 

(1) The results for the periods from January 1, 2011 through disposition, the year ended December 31, 2010 exclude $3.0 million and $5.2 million of intercompany interest expense, respectively.

 

F-20


Table of Contents

Note E – Operating Segment Data

At December 31, 2012, the Company had eight reportable operating segments. Each operating segment represents a platform acquisition. The Company’s operating segments are strategic business units that offer different products and services. They are managed separately because each business requires different technology and marketing strategies. A description of each of the reportable segments and the types of products from which each segment derives its revenues is as follows:

 

   

Advanced Circuits, an electronic components manufacturing company, is a provider of prototype, quick-turn and volume production rigid printed circuit boards. ACI manufactures and delivers custom printed circuit boards to customers primarily in North America. ACI is headquartered in Aurora, Colorado.

 

   

American Furniture is a leading domestic manufacturer of upholstered furniture for the promotional segment of the marketplace. AFM offers a broad product line of stationary and motion furniture, including sofas, loveseats, sectionals, recliners and complementary products, sold primarily at retail price points ranging between $199 and $1,399. AFM is a low-cost manufacturer and is able to ship most products in its line within 48 hours of receiving an order. AFM is headquartered in Ecru, Mississippi and its products are sold in the United States.

 

   

Arnold Magnetics is a leading global manufacturer of engineered magnetic solutions for a wide range of specialty applications and end-markets, including energy, medical, aerospace and defense, consumer electronics, general industrial and automotive. Arnold Magnetics produces high performance permanent magnets (PMAG), flexible magnets (FlexMag) and precision foil products (Rolled Products) that are mission critical in motors, generators, sensors and other systems and components. Based on its long-term relationships, the company has built a diverse and blue-chip customer base totaling more than 2,000 clients worldwide. Arnold Magnetics is headquartered in Rochester, New York.

 

   

CamelBak is a designer and manufacturer of personal hydration products for outdoor, recreation and military use. CamelBak offers a complete line of technical hydration packs, reusable BPA-free water bottles, performance hydration accessories, specialized military gloves and performance accessories. Through its global distribution network, CamelBak products are available in more than 50 countries worldwide. CamelBak is headquartered in Petaluma, California.

 

   

Ergobaby is a premier designer, marketer and distributor of babywearing products and accessories, and a premium line of stroller travel systems. Ergobaby’s reputation for product innovation, reliability and safety has led to numerous awards and accolades from consumer surveys and publications. Ergobaby offers a broad range of wearable baby carriers and related products that are sold through more than 650 retailers and web shops in the United States and internationally. Ergobaby is headquartered in Los Angeles, California.

 

   

Fox is a designer, manufacturer and marketer of high end suspension products for mountain bikes, all-terrain vehicles, snowmobiles and other off-road vehicles. Fox acts as both a tier one supplier to leading action sport original equipment manufacturers and provides after-market products to retailers and distributors. Fox is headquartered in Scotts Valley, California and its products are sold worldwide.

 

   

Liberty Safe is a designer, manufacturer and marketer of premium home and gun safes in North America. From it’s over 200,000 square foot manufacturing facility, Liberty produces a wide range of home and gun safe models in a broad assortment of sizes, features and styles. Liberty is headquartered in Payson, Utah.

 

   

Tridien is a leading designer and manufacturer of powered and non-powered medical therapeutic support surfaces and patient positioning devices serving the acute care, long-term care and home health care markets. Tridien is headquartered in Coral Springs, Florida and its products are sold primarily in North America.

The tabular information that follows shows data for each of the operating segments reconciled to amounts reflected in the consolidated financial statements. The operations of each of the operating segments are included in consolidated operating results as of their date of acquisition. Segment profit is determined based on internal performance measures used by the Chief Executive Officer to assess the performance of each business. All our operating segments are deemed reporting units for purposes of annual or event-driven goodwill impairment testing, with the exception of Arnold Magnetics which has three reporting units (PMAG, FlexMag and Rolled Products). Segment profit excludes certain charges from the acquisitions of the Company’s initial businesses not pushed down to the segments which are reflected in the Corporate and other line item. There were no significant inter-segment transactions.

 

F-21


Table of Contents

A disaggregation of the Company’s consolidated revenue and other financial data for the years ended December 31, 2012, 2011 and 2010 is presented below (in thousands):

 

Net sales of operating segments

   Year ended December 31,  
     2012      2011      2010  

ACI

   $ 84,071       $ 78,506       $ 74,481   

American Furniture

     91,455         105,345         136,901   

Arnold Magnetics

     104,184         —           —     

CamelBak

     157,633         42,650         —     

ERGObaby

     64,032         44,327         12,227   

Fox

     235,869         197,740         170,983   

Liberty

     91,622         82,222         48,966   

Tridien

     55,855         55,854         61,101   
  

 

 

    

 

 

    

 

 

 

Total

     884,721         606,644         504,659   

Reconciliation of segment revenues to consolidated revenues:

        

Corporate and other

     —           —           —     
  

 

 

    

 

 

    

 

 

 

Total consolidated revenues

   $ 884,721       $ 606,644       $ 504,659   
  

 

 

    

 

 

    

 

 

 

International Revenues

Revenues from geographic locations outside the United States were not material for any operating segment, except Fox, Ergobaby, CamelBak and Arnold, in each of the periods presented. Fox recorded net sales to locations outside the United States, principally Europe and Asia, of $149.6 million, $129.9 million and $113.6 million for the years ended December 31, 2012, 2011 and 2010, respectively. Ergobaby recorded net sales to locations outside the United States of $37.6 million and $28.2 million for the years ended December 31, 2012 and 2011, respectively. CamelBak recorded net sales to locations outside the United States of $30.1 million and $8.5 million for the years ended December 31, 2012 and 2011. Arnold Magnetics recorded net sales to locations outside the United States of $45.8 million for the year ended December 31, 2012. There were no significant inter-segment transactions.

 

Profit (loss) of operating segments (1)

   Year ended December 31,  
     2012     2011     2010  

ACI (2)

   $ 23,967      $ 26,561      $ 20,388   

American Furniture (3)

     (1,520     (35,236     (37,088

Arnold Magnetics (4)

     (518     —          —     

CamelBak (5)

     25,501        (6,801     —     

ERGObaby (6)

     10,928        7,856        (2,388

Fox

     26,152        22,586        19,576   

Liberty (7)

     5,985        4,336        (811

Tridien

     3,667        5,015        8,013   
  

 

 

   

 

 

   

 

 

 

Total

     94,162        24,317        7,690   

Reconciliation of segment profit to consolidated income (loss) from continuing operations before income taxes:

      

Interest expense, net

     (25,001     (12,610     (9,675

Other income (expense), net

     (183     49        (168

Corporate and other (8)

     (42,156     (37,698     (55,652
  

 

 

   

 

 

   

 

 

 

Total consolidated income (loss) from continuing operations before income taxes

   $ 26,822      $ (25,942   $ (57,805
  

 

 

   

 

 

   

 

 

 

 

(1) Segment profit (loss) represents operating income (loss).
(2) The year ended December 31, 2012 includes $0.4 million of acquisition-related costs incurred as a result of the acquisition of Universal Circuits.
(3) Includes $26.6 million of goodwill, intangible assets and fixed asset impairment charges and a $1.1 million write down of assets held for sale during the year ended December 31, 2011. Includes $38.8 million of goodwill and intangible asset impairment charges during the year ended December 31, 2010. See Note G.
(4) The year ended December 31, 2012 results include $4.8 million of acquisition-related costs incurred in connection with the acquisition of Arnold.
(5) The year ended December 31, 2011 results include $4.4 million of acquisition-related costs incurred in connection with the acquisition of CamelBak.
(6) The years ended December 31, 2011 and 2010 results include $0.3 million and $2.2 million of acquisition-related costs incurred in connection with the acquisition of Ergobaby.
(7) The year ended December 31, 2010 results include $1.6 million of acquisition-related costs incurred in connection with the acquisition of Liberty.
(8) Primarily relates to fair value adjustments to the supplemental put liability and management fees expensed and payable to CGM.

 

F-22


Table of Contents

 

Accounts receivable

   Accounts
Receivable
December 31, 2012
    Accounts
Receivable
December 31, 2011
 

ACI

   $ 6,045      $ 5,102   

American Furniture

     8,840        10,306   

Arnold Magnetics

     15,850        —     

CamelBak

     23,665        17,111   

ERGObaby

     6,262        2,867   

Fox

     25,664        18,635   

Liberty

     11,914        13,331   

Tridien

     5,456        4,182   
  

 

 

   

 

 

 

Total

     103,696        71,534   

Reconciliation of segment to consolidated totals:

    

Corporate and other

     —          —     
  

 

 

   

 

 

 

Total

     103,696        71,534   

Allowance for doubtful accounts

     (3,049     (2,420
  

 

 

   

 

 

 

Total consolidated net accounts receivable

   $ 100,647      $ 69,114   
  

 

 

   

 

 

 

 

     Goodwill      Goodwill      Identifiable
Assets
     Identifiable
Assets
     Depreciation and Amortization
Year ended December 31,
 
     Dec. 31,
2012
     Dec. 31,
2011
     Dec. 31,
2012(1)
     Dec. 31,
2011(1)
     2012      2011      2010  

Goodwill and identifiable assets of operating segments

                    

ACI

   $ 57,615       $ 57,615       $ 28,044       $ 26,329       $ 4,865       $ 4,556       $ 4,279   

American Furniture

     —           —           23,827         20,306         139         2,931         3,082   

Arnold Magnetics (2)

     51,767         —           90,877         —           9,373         —           —     

CamelBak

     5,546         5,546         231,102         239,905         12,973         10,376         —     

ERGObaby

     41,664         41,471         70,002         74,457         4,215         2,553         4,342   

Fox

     31,372         31,372         86,188         80,392         7,204         6,598         6,150   

Liberty

     32,684         32,684         38,265         40,064         7,023         6,485         5,161   

Tridien

     19,555         19,555         18,934         19,139         2,330         2,376         2,891   
  

 

 

    

 

 

    

 

 

    

 

 

    

 

 

    

 

 

    

 

 

 

Total

     240,203         188,243         587,239         500,592         48,122         35,875         25,905   

Reconciliation of segment to consolidated total:

                    

Corporate and other identifiable assets (3)

     —           —           9,788         142,931         228         224         451   

Amortization of debt issuance costs and original issue discount

                 4,169         2,201         1,789   

Goodwill carried at Corporate level (4)

     17,324         17,324         —           —              
  

 

 

    

 

 

    

 

 

    

 

 

    

 

 

    

 

 

    

 

 

 

Total

   $ 257,527       $ 205,567       $ 597,027       $ 643,523       $ 52,519       $ 38,300       $ 28,145   
  

 

 

    

 

 

    

 

 

    

 

 

    

 

 

    

 

 

    

 

 

 

 

(1) Does not include accounts receivable balances per schedule above.
(2) Arnold Magnetics has three reporting units PMAG, FlexMag and Rolled Products with good will balances of $40.4 million, $4.8 million and $6.5 million, respectively.
(3) Corporate assets were reduced during the year ended December 31, 2012 primarily as a result of cash at December 31, 2011 utilized to fund the acquisition of Arnold Magnetics.
(4) Represents goodwill resulting from purchase accounting adjustments not “pushed down” to the segments. This amount is allocated back to the respective segments for purposes of goodwill impairment testing.

 

F-23


Table of Contents

Note F – Commitments and Contingencies

Leases

The Company and its subsidiaries lease office and manufacturing facilities, computer equipment and software under various operating arrangements. Certain of the leases are subject to escalation clauses and renewal periods.

The future minimum rental commitments at December 31, 2012 under operating leases having an initial or remaining non-cancelable term of one year or more are as follows (in thousands):

 

2013

   $ 12,226   

2014

     11,825   

2015

     10,125   

2016

     7,892   

2017

     6,057   

Thereafter

     16,721   
  

 

 

 
   $ 64,846   
  

 

 

 

The Company’s rent expense for the fiscal years ended December 31, 2012, 2011 and 2010 totaled $11.6 million, $7.2 million and $5.7 million, respectively.

Legal Proceedings

In the normal course of business, the Company and its subsidiaries are involved in various claims and legal proceedings. While the ultimate resolution of these matters has yet to be determined, the Company does not believe that any unfavorable outcomes will have a material adverse effect on the Company’s consolidated financial position or results of operations.

Note G – Goodwill and Other Intangible Assets

Goodwill represents the difference between purchase cost and the fair value of net assets acquired in business acquisitions. Indefinite lived intangible assets, representing trademarks and trade names, are not amortized unless their useful life is determined to be finite. Long-lived intangible assets are subject to amortization using the straight-line method. Goodwill and indefinite lived intangible assets are tested for impairment annually as of March 31, and more often if a triggering event occurs, by comparing the fair value of each reporting unit to its carrying value.

2010 annual impairment test

The Company completed its analysis of the 2010 annual goodwill impairment testing in accordance with guidelines issued by the FASB as of March 31, 2010. For each reporting unit, the analysis indicated that the implied fair value of goodwill of each reporting unit exceeded its carrying value and as a result the carrying value of goodwill was not impaired as of March 31, 2010.

2010 interim goodwill and indefinite-lived impairment

The Company conducted an interim test for impairment at American Furniture based on results of operations which had deteriorated significantly during the second and third quarter of 2010. Accordingly, the Company adjusted its forecast for American Furniture to reflect a revised outlook assuming continued pressure on sales and gross margins in the furniture industry. The revised forecast, which is used to populate a discounted cash flow (‘DCF’) analysis, led to the conclusion that it was more likely than not that the fair value of American Furniture was below its carrying amount. Based on the results of the second step of the impairment test, the Company estimated that the carrying value of American Furniture’s goodwill exceeded its implied fair value by approximately $35.5 million. As a result of this shortfall, the Company recorded a $35.5 million goodwill impairment charge during the year ended December 31, 2010. Further, the results of this analysis indicated that the carrying value of American Furniture’s trade name exceeded its fair value by approximately $3.3 million. The fair value of the American Furniture trade name was determined by applying the relief from royalty technique to forecasted revenues at the American Furniture reporting unit.

2011 annual impairment test

The Company conducted its annual goodwill impairment testing in accordance with guidelines issued by the FASB as of March 31, 2011. At each of the reporting units tested, the units’ implied fair value of goodwill exceeded its carrying value with the exception of American Furniture. The carrying amount of American Furniture’s goodwill exceeded its implied fair value due to the significant decrease in revenue and operating profit at American Furniture resulting from the negative impact on the promotional furniture market due to the significant decline in the U.S. housing market, high unemployment rates and aggressive pricing engaged by its competitors. As a result of the carrying amount of goodwill exceeding its implied fair value, the Company recorded a $5.9 million impairment charge for the year ended December 31, 2011 which represented the remaining balance of goodwill on American Furniture’s balance sheet. This charge was recorded in Impairment expense on the consolidated statement of operations.

 

F-24


Table of Contents

Further, the Company tests other indefinite-lived intangible assets (trade names) at its reporting units. In each case the Company determined that the fair value exceeded the carrying value with the exception of American Furniture. The results of this analysis indicated that the carrying value of American Furniture’s trade name exceeded its fair value by approximately $1.8 million. The fair value of the American Furniture trade name was determined by applying the relief from royalty technique to forecasted revenues at the American Furniture reporting unit. This charge of $1.8 million was recorded in Impairment expense on the consolidated statement of operations.

2011 long-lived asset impairment

Long-lived intangible assets and fixed assets subject to amortization and depreciation, including customer relationships, non-compete agreements, technology and fixed assets are amortized or depreciated using the straight-line method over the estimated useful lives of the assets, which the Company determines based on the consideration of several factors including the period of time the asset is expected to remain in service. The Company evaluates long-lived assets for potential impairment whenever events occur or circumstances indicate that the carrying amount of the assets may not be recoverable. The carrying amount of a long-lived asset is not recoverable if it exceeds the sum of the undiscounted cash flows expected to result from the use and eventual disposition of the asset. If the carrying amount of a long-lived asset is not recoverable and is greater than its fair value, the asset is impaired and must be written down to its fair value. Accordingly, the Company recorded an impairment charge related to AFM of $19.4 million as of December 31, 2011, which eliminated 100% of the book value of its customer lists and wrote down property, plant and equipment to $0.5 million.

In connection with this interim impairment analysis, the results indicated that the carrying value of American Furniture’s trade name exceeded its fair value by approximately $0.7 million. The fair value of the American Furniture trade name was determined by applying the relief from royalty technique to forecasted revenues at the American Furniture reporting unit. This charge of $0.7 million during the year ended December 31, 2011 was recorded in Impairment expense in the consolidated statement of operations.

2012 annual goodwill impairment testing

The Company conducted its annual goodwill impairment testing in accordance with guidelines issued by the FASB as of March 31, 2012. Each of the Company’s businesses represent a reporting unit, except at Arnold, which comprises three reporting units. Each of the reporting units is subject to impairment review at March 31, 2012, which represents the annual date for impairment testing, with the exception of American Furniture. The entire balance of American Furniture’s goodwill was impaired in 2010 and 2011.

At March 31, 2012, the Company elected to use the qualitative assessment alternative to test goodwill for impairment for each of the reporting units that maintain a goodwill carrying value.

As prescribed by accounting guidelines, factors to consider when making the qualitative assessment prior to performing Step 1 of the goodwill impairment test are as follows:

 

   

Macroeconomic conditions such as deterioration in general economic conditions, limitations on accessing capital, fluctuations in foreign exchange rates, or other developments in equity and credit markets;

 

   

Industry and market considerations such as deterioration in the environment in which an entity operates, an increased competitive environment, a decline (both absolute and relative to its peers) in market-dependent multiples or metrics, a change in the market for an entity’s products or services, or a regulatory or political development;

 

   

Cost factor, such as increases in raw materials, labor, or other costs that have a negative effect on earnings and cash flows;

 

   

Overall financial performance such as negative or declining cash flows or a decline in actual or planned revenue or earnings compared with relevant prior periods;

 

   

Other relevant entity-specific events such as litigation, contemplation of bankruptcy, or changes in management, key personnel, strategy, or customers;

 

   

Events affecting a reporting unit such as a change in the composition or carrying amount of its net assets, a more-likely-than-not expectation of selling or disposing of all or a portion, of a reporting unit, the testing for recoverability of a significant asset group within a reporting unit, or a recognition of a goodwill impairment loss in the financial statements of a subsidiary that is a component of a reporting unit; and

 

   

Sustained decrease (both absolute and relative to its peers) in share price, if applicable.

 

F-25


Table of Contents

In addition to considering the above factors the Company performed the following procedures as of March 31, 2012 for each of the reporting units:

 

   

Compared and assessed trailing twelve month (“TTM”) net sales as of March 31, 2012 to TTM net sales as of March 31, 2011:

 

   

Compared and assessed TTM operating income as of March 31, 2012 to TTM operating income as of March 31, 2011;

 

   

Compared and assessed TTM Adjusted earnings before interest, taxes, depreciation and amortization (‘EBITDA’) as of March 31, 2012 to TTM Adjusted EBITDA as of March 31, 2011;

 

   

Compared and assessed Adjusted EBITDA for the year-ended December 31, 2011 to budget;

 

   

Compared and assessed Adjusted EBITDA for the three-months ended March 31, 2012 to budget;

 

   

Compared the fair value of each of the reporting units to its carrying amount using the same metrics as those used in determining the value of the supplemental put as of March 31, 2012 and concluded that in each case the fair value of the reporting unit was in excess of its carrying amount; and

 

   

Performed market capitalization reconciliation for the Company and determined that the public market capitalization was significantly in excess of the fair value of the Company’s consolidated equity (as derived from the quarterly supplemental put analysis as of March 31, 2012).

Based on the qualitative assessment as outlined, the Company believed that it was more likely than not that the fair value of each of our reporting units was not less than its carrying amount at March 31, 2012.

2012 indefinite-lived asset impairment testing

The Company completed its 2012 annual impairment testing on indefinite lived intangible assets as of March 31, 2012 and the results of the testing did not require impairment.

A reconciliation of the change in the carrying value of goodwill for the periods ended December 31, 2012 and 2011 are as follows (in thousands):

 

     Year ended
December 31,
2012
    Year ended
December 31,
2011
 

Beginning balance:

    

Goodwill

   $ 247,002      $ 233,568   

Accumulated impairment losses

     (41,435     (35,535
  

 

 

   

 

 

 
     205,567        198,033   

Impairment losses

     —          (5,900

Acquisition of businesses (1)

     51,441        13,620   

Adjustment to purchase accounting

     519        (186
  

 

 

   

 

 

 

Total adjustments

     51,960        7,534   
  

 

 

   

 

 

 

Ending balance:

    

Goodwill

     298,962        247,002   

Accumulated impairment losses

     (41,435     (41,435
  

 

 

   

 

 

 
   $ 257,527      $ 205,567   
  

 

 

   

 

 

 

 

(1)

Relates to the purchase of Arnold Magnetics in 2012 and CamelBak and Orbit Baby in 2011. Refer to Note C.

Approximately $69.6 million of goodwill is deductible for income tax purposes at December 31, 2012.

 

F-26


Table of Contents

Other intangible assets subject to amortization are comprised of the following at December 31, 2012 and 2011 (in thousands):

 

     December 31,
2012
    December 31,
2011
   

Weighted
Average
Useful Lives

Customer relationships

   $ 191,878      $ 169,105      12

Technology and patents

     89,541        75,679      8

Trade names, subject to amortization

     7,595        1,305      10

Licensing and non-compete agreements

     7,736        7,417      4

Distributor relations and other

     606        516      5
  

 

 

   

 

 

   
     297,356        254,022     

Accumulated amortization:

      

Customer relationships

     (48,316     (32,182  

Technology and patents

     (33,808     (23,188  

Trade names, subject to amortization

     (977     (143  

Licensing and non-compete agreements

     (5,503     (2,917  

Distributor relations and other

     (516     (452  
  

 

 

   

 

 

   

Total accumulated amortization

     (89,120     (58,882  

Trade names, not subject to amortization

     132,430        132,930     
  

 

 

   

 

 

   

Total intangibles, net

   $ 340,666      $ 328,070     
  

 

 

   

 

 

   

Estimated charges to amortization expense of intangible assets over the next five years, is as follows, (in thousands):

 

2013

   $ 29,005   

2014

     28,431   

2015

     24,805   

2016

     18,531   

2017

     17,253   
  

 

 

 
   $ 118,025   
  

 

 

 

The Company’s amortization expense of intangible assets for the fiscal years ended December 31, 2012, 2011 and 2010 totaled $30.3 million, $22.1 million and $17.0 million, respectively.

Note H – Fair Value Measurement

The following table provides the assets and liabilities carried at fair value measured on a recurring basis as of December 31, 2012 and 2011 (in thousands):

 

     Fair Value Measurements at December 31, 2012  
     Carrying
Value
     Level 1      Level 2      Level 3  

Assets:

           

Interest rate cap

   $ —         $ —         $ —         $ —     

Liabilities:

           

Supplemental put obligation

   $ 51,598       $ —         $ —         $ 51,598   

Call option of noncontrolling shareholder (1)

     25         —           —           25   

Put option of noncontrolling shareholders (2)

     50         —           —           50   

Interest rate swap

     3,997         —           3,997         —     

 

(1)

Represents a noncontrolling shareholder’s call option to purchase additional common stock in Tridien.

(2)

Represents put options issued to noncontrolling shareholders in connection with the Liberty acquisition.

 

F-27


Table of Contents
     Fair Value Measurements at December 31, 2011  
     Carrying
Value
     Level 1      Level 2      Level 3  

Assets:

           

Interest rate cap

   $ 166       $ —         $ 166       $ —     

Liabilities:

           

Supplemental put obligation

   $ 49,489       $ —         $ —         $ 49,489   

Call option of noncontrolling shareholder

     25         —           —           25   

Put option of noncontrolling shareholders

     50         —           —           50   

Interest rate swap

     1,822         —           1,822         —     

A reconciliation of the change in the carrying value of the Company’s level 3 supplemental put liability for the year ended December 31, 2012 and 2011 is as follows (in thousands):

 

     2012     2011  

Balance at January 1

   $ 49,489      $ 44,598   

Payment of supplemental put liability

     (13,886     (6,892

Supplemental put expense

     15,995        11,783   
  

 

 

   

 

 

 

Balance at December 31

   $ 51,598      $ 49,489   
  

 

 

   

 

 

 

Valuation Techniques

Supplemental put:

The fair value of the supplemental put is determined using a model that multiplies the TTM EBITDA for each segment by an estimated enterprise value earnings multiple to determine an estimated selling price of that segment. The Company then deducts estimated selling and disposal costs in arriving at a net estimated selling price that is then input into an iterative supplemental put calculation which takes into account, among other things, contractually defined cumulative contribution-based profit in order to arrive at the estimated manager’s profit allocation accrual required, reflected on the balance sheet as the supplemental put liability.

The Company reviews the model quarterly and makes updates to EBITDA and cumulative contribution based profit. When appropriate the Company may change the estimated enterprise value earnings multiple if the market or industry for the particular segment has changed. The Company reviews the model and assumptions with the Manager each quarter. Since some of the Manager’s functions are to (i) identify, evaluate, manage, perform due diligence on, negotiate and oversee the acquisitions of target businesses by the Company and (ii) evaluate, manage, negotiate and oversee the disposition of all or any part of property, assets or investments, including dispositions of all or any part of the segments, the Company believes the Manager to be particularly skilled at reviewing and commenting on this data. Annually, the Company prepares a detailed analysis of the estimated enterprise value earnings multiple for each of the segments, which is one of the primary drivers used to calculate the estimated selling price. In addition, annually, the Company engages an independent investment banking firm to review the estimated enterprise value earnings multiples for reasonableness taking into account comparable company data, comparable transaction data and DCF analyses.

The methodology and results employed in the market approach for goodwill impairment testing for each of the reporting units is most similar to the methodology and results reflected in calculating the estimated selling price of each of the segments for the purpose of estimating the fair value of the supplemental put.

The Company typically assigns a higher weighting to the market approach as opposed to the DCF in calculating the estimated selling price of the segments for the purpose of estimating the fair value of the supplemental put than the Company does for estimating the fair value of the reporting units for the purpose of goodwill impairment testing, which accounts for the major differences in value. The higher weighting on the market approach is based on the premise that because the Manager can unilaterally resign, the Company may be required to remit the profit allocation (supplemental put value) as of a specific point in time. This one-sided put on behalf of the Manager is the principle reason that the Company is required to reflect this liability on the balance sheet.

The impact of over-estimating or under-estimating the value of the supplemental put agreement could have a material effect on the results of operations and financial position. In addition, the value of the supplemental put agreement is subject to the volatility of the Company’s operations which may result in significant fluctuation in the value assigned to this supplemental put agreement at any point in time. An estimated enterprise value earnings multiple increase or decrease of one times TTM EBITDA, for each segment as calculated, at December 31, 2012, would increase or decrease the value of the supplemental put liability, and related supplemental put expense, by approximately $20 million. This increase or decrease in the estimated enterprise value earnings multiples would have no impact on the contribution-based profit allocation amount of $5.2 million to be paid related to Fox’s fifth anniversary upon which we acquired Fox.

 

F-28


Table of Contents

The change in the supplemental put liability during the year ended December 31, 2012, was primarily related to a payment of approximately $13.7 million to CGM due to the profit allocation payment related to the sale of Staffmark offset by an increase in the estimated fair value of the Fox operating segment.

Options of noncontrolling shareholders:

The call option of the noncontrolling shareholder was determined based on inputs that were not readily available in public markets or able to be derived from information available in publicly quoted markets. As such, the Company categorized the call option of the noncontrolling shareholder as Level 3. The primary inputs associated with this valuation utilizing a Black-Scholes model are volatility of 30%, an estimated term of 5 years and a discount rate of 45%. An increase or decrease in these primary inputs would not have a material impact on the determination of the fair value of this call option.

The put options of noncontrolling shareholders were determined based on inputs that were not readily available in public markets or able to be derived from information available in publicly quoted markets. As such, the Company categorized the put options of the noncontrolling shareholders as Level 3. The primary inputs associated with this valuation utilizing a Black-Scholes model are volatility of 44%, an estimated term of 5 years and the underlying price equal to the exercise price at the time of issuance. An increase or decrease in these primary inputs would not have a material impact on the determination of the fair value of these put options.

Interest rate cap – asset:

The Company’s derivative instrument at December 31, 2012 consisted of an over-the-counter (OTC) interest rate cap contract which is not traded on a public exchange. The fair value of the Company’s interest rate cap contract was determined based on inputs that were readily available in public markets or could be derived from information available in publicly quoted markets. As such, the Company categorized the cap as Level 2. The reduction in the interest rate cap asset of $0.2 million during the year ended December 31, 2012 was expensed to interest expense on the consolidated statement of operations. Refer to Note J.

Interest rate swap – liability:

The Company’s derivative instrument at December 31, 2012 consisted of an OTC interest rate swap contract which is not traded on a public exchange. The fair value of the Company’s interest rate swap contract was determined based on inputs that were readily available in public markets or could be derived from information available in publicly quoted markets. As such, the Company categorized the swap as Level 2. The increase in the interest rate swap liability of $2.2 million during the year ended December 31, 2012 was expensed to interest expense on the consolidated statement of operations. Refer to Note J.

The following table provides the assets and liabilities carried at fair value measured on a non-recurring basis as of December 31, 2011 (in thousands). There were no assets and liabilities carried at fair value measured on a non-recurring basis as of December 31, 2012.

 

                                 Losses  
     Fair Value Measurements at Dec. 31, 2011      Year ended  
     Carrying                           December 31,  
     Value      Level 1      Level 2      Level 3      2011     2010  

Assets:

                

Goodwill (1)

   $ —         $ —         $ —         $ —         $ (5,900   $ (35,535

Trade name (1)

     525         —           —           525         (2,475     (3,300

Customer relationships (1)

     —           —           —           —           (15,939     —     

Property, plant and equipment (1)

     500         —           500         —           (2,305     —     

Assets held for sale (2)

     820         —           820         —           (1,150     —     
              

 

 

   

 

 

 

Total

               $ (27,769   $ (38,835
              

 

 

   

 

 

 

 

(1)

Represents the fair value of the respective assets at the AFM business segment subsequent to the goodwill impairment, indefinite-lived and long-lived asset impairment charges recognized during the years ended December 31, 2011 and 2010. See Note G for further discussion regarding impairments and valuation techniques applied.

(2)

Represents the fair value of assets held for sale at the AFM business segment subsequent to the write down of property, plant and equipment during the year ended December 31, 2011. See Note G.

 

F-29


Table of Contents

Note I – Debt

On October 27, 2011, the Company obtained a $515 million credit facility, with an optional $135 million increase, from a group of lenders (the “Credit Facility”) led by TD Securities. This Credit Facility replaced a prior credit facility. The Credit Facility provides for (i) a revolving line of credit of $290 million (the “Revolving Credit Facility”), and (ii) a $225 million term loan (the “Term Loan Facility”). The Term Loan Facility was issued at an original issuance discount of 96%. The Credit Agreement is secured by a first priority lien on all the assets of the Company, including, but not limited to, the capital stock of the businesses, loan receivables from the Company’s businesses, cash and other assets. The Revolving Credit Facility also requires that the loan agreements between the Company and its businesses be secured by a first priority lien on the assets of the businesses subject to the letters of credit issued by third party lenders on behalf of such businesses. Refer to ‘Incremental term loan’ section below for certain amendments to its Credit Facility.

Revolving Credit Facility

Advances under the Revolving Credit Facility can be either base rate loans or LIBOR loans. Base rate revolving loans bear interest at a fluctuating rate per annum equal to the greatest of (i) the prime rate of interest, (ii) the sum of the Federal Funds Rate plus 0.5% for the relevant period and (iii) the sum of the applicable LIBOR rate plus 1.00%, plus a margin ranging from 2.00% to 3.00% based upon the Total Debt to EBITDA Ratio. LIBOR loans bear interest at a fluctuating rate per annum equal to LIBOR, for the relevant period plus a margin ranging from 3.00% to 4.00% based on the Total Debt to EBITDA Ratio. The Revolving Credit Facility will become due in October 2016. The Credit Facility permits the Company to increase the Revolving Credit Facility commitment and/or obtain additional term loans in an aggregate amount of up to $135 million. Refer to ‘Incremental term loan’ section below for certain amendments to its Credit Facility. The borrowing availability under the Revolving Credit Facility at December 31, 2012 was approximately $264.2 million.

Term Loan Facility

The Term Loan Facility bears interest at a combination of a variable LIBOR rate for the relevant period plus 6.00% for the portion of the Term Loan Facility comprised of LIBOR loans and a fluctuating rate per annum equal to the greatest of (i) the prime rate of interest, (ii) the sum of the Federal Funds Rate plus 0.5% for the relevant period, (iii) the sum of the applicable LIBOR rate plus 1.00% and (iv) 2.50%, plus 5.00% for the portion of the Term Loan Facility comprised of base rate loans. The LIBOR rate for term loans is subject to a minimum rate of 1.5%. The Term Loan Facility requires quarterly payments of approximately $0.56 million that commenced March 31, 2012 with a final payment of all remaining principal and interest due in October 2017. Refer to ‘Incremental term loan’ section below for certain amendments to its Credit Facility.

Use of Proceeds

The proceeds of the Term Loan Facility and advances under the Revolving Credit Facility were, and will be used, as applicable, (i) to refinance existing indebtedness of the Company, (ii) to pay fees and expenses, (iii) to fund acquisitions of additional businesses, (iv) to fund permitted distributions, (v) to fund loans by the Company to its subsidiaries and (vi) for other general corporate purposes of the Company.

Other

The Company pays (i) commitment fees equal to 1% per annum of the unused portion of the Revolving Credit Facility, (ii) quarterly letter of credit fees, (iii) letter of credit fronting fees of up to 0.25% per annum and (iv) administrative and agency fees. In addition, the Company paid approximately $6.6 million for administrative and closing fees. The Company recorded commitment fees related to this facility of $2.7 million and $0.5 million during 2012 and 2011, respectively, to interest expense.

Incremental term loan

On April 2, 2012, the Company exercised its option for an incremental term loan in the amount of $30 million. The incremental term loan was issued at 99% of par value and increased the term loans outstanding under the Credit Facility from approximately $224.4 million to approximately $254.4 million. The Company is now permitted to increase the Revolving Credit Facility commitment and/or obtain additional term loans in an aggregate amount of up to $105 million. The quarterly amortization payments increased to approximately $0.64 million as a result of this incremental term loan. In addition, the Company amended its Credit Facility to reduce the margin on its LIBOR Loans from 6.00% to 5.00% and on its Base Rate Loans from 5.00% to 4.00% and reduce the LIBOR floor from 1.50% to 1.25%. All other terms of the Credit Facility remained unchanged. The Company paid an amendment fee in connection with this amendment of approximately $2.2 million, and incurred additional fees and expenses of approximately $0.6 million in the aggregate. Net proceeds from this incremental term loan were used to reduce the Revolving Credit Facility.

 

F-30


Table of Contents

Convenants

The Company is subject to certain customary affirmative and restrictive covenants arising under the Credit Facility. In addition, the Company is required to maintain certain financial ratios under the Revolving Credit Facility. The following table reflects required and actual financial ratios as of December 31, 2012 included as part of the affirmative covenants in the Credit Facility:

 

Description of Required Covenant Ratio

  

Covenant Ratio Requirement

  

Actual Ratio

Fixed Charge Coverage Ratio

   greater than or equal to 1.5:1.0    2.79:1.0

Total Debt to EBITDA Ratio

   less than or equal to 3.5:1.0    1.87:1.0

A breach of any of these covenants will be an event of default under the Credit Facility. Upon the occurrence of an event of default under the Credit Facility, the Revolving Credit Facility may be terminated, the Term Loan Facility and all outstanding loans and other obligations under the Credit Facility may become immediately due and payable and any letters of credit then outstanding may be required to be cash collateralized, and the Agent and the Lenders may exercise any rights or remedies available to them under the Credit Facility. Any such event would materially impair the Company’s ability to conduct its business.

Letters of credit

The Credit Facility allows for letters of credit in an aggregate face amount of up to $100.0 million. Letters of credit outstanding at December 31, 2012 totaled approximately $1.8 million and at December 31, 2011 totaled approximately $2.9 million. Letter of credit fees recorded to interest expense was $0.1 million in each of the years ended December 31, 2012, 2011 and 2010.

Interest hedge

The Credit Facility requires the Company to hedge the interest on $126 million of outstanding debt under the Term Loan Facility. Refer to Note J for further information on the interest rate derivatives entered into as part of the Term Loan Facility.

The following table provides the Company’s debt holdings at December 31, 2012 and December 31, 2011 (in thousands):

 

     December 31,
2012
    December 31,
2011
 

Revolving Credit Facility

   $ 24,000      $ —     

Term Loan Facility

     252,525        225,000   

Original issue discount

     (6,967     (8,750
  

 

 

   

 

 

 

Total debt

   $ 269,558      $ 216,250   
  

 

 

   

 

 

 

Less: Current portion, term loan facilities

     (2,550     (2,250
  

 

 

   

 

 

 

Long term debt

   $ 267,008      $ 214,000   
  

 

 

   

 

 

 

 

(1) The Company recorded $9.0 million in original issue discount upon issuance of the Term Loan Facility in October of 2011. This discount will be amortized over the life of the Term Loan Facility.

Annual maturities of the Term Loan Facility and Revolving Credit Facility are as follows (in thousands):

 

2013

   $ 2,550   

2014

   $ 2,550   

2015

   $ 2,550   

2016

   $ 26,550   

2017

   $ 242,325   

Thereafter

     —     
  

 

 

 
   $ 276,525   
  

 

 

 

 

F-31


Table of Contents

The following details the components of interest expense in each of the years ended December 31, 2012, 2011 and 2010 (in thousands):

 

     Years ended December 31,  
     2012     2011     2010  

Interest on credit facilities

   $ 17,643      $ 7,509      $ 4,496   

Unused fee on revolving credit facility

     2,666        2,706        3,025   

Amortization of original issue discount

     2,312        250        —     

Realized losses on interest rate hedges

     166        143        2,135   

Unrealized losses on interest rate derivatives

     2,175        1,933        —     

Letter of credit fees

     63        60        12   

Other

     30        42        27   
  

 

 

   

 

 

   

 

 

 

Interest expense

   $ 25,055      $ 12,643      $ 9,695   
  

 

 

   

 

 

   

 

 

 

Average daily balance of debt outstanding

   $ 271,776      $ 151,781      $ 108,761   
  

 

 

   

 

 

   

 

 

 

Effective interest rate

     9.2     8.3     8.9
  

 

 

   

 

 

   

 

 

 

Note J – Derivative Instruments and Hedging Activities

On January 22, 2008, the Company entered into a three-year interest rate swap agreement with a bank, fixing the rate of its Term Loan Facility borrowings in its prior credit agreement at 7.35%. The Company’s objective for entering into the interest rate swap was to manage the interest rate exposure on a portion of its Term Loan Facility in its prior credit agreement by fixing its interest rate at 7.35% and avoiding the potential variability of interest rate fluctuations. The interest rate swap was designated as a cash flow hedge and expired in January 2011.

The Credit Facility requires the Company to hedge the interest on $126 million of outstanding debt under the Term Loan Facility. The Company purchased the following derivatives on October 31, 2011:

 

   

A two-year interest rate cap (“Cap”) with a notional amount of $200 million effective December 31, 2011 through December 31, 2013. The agreement caps the three-month LIBOR rate at 2.5% in exchange for a fixed payment of $0.3 million. At December 31, 2012 this Cap had a fair value of $0.0 million and is reflected in other current assets on the consolidated balance sheet. The difference between the fixed payment and its mark-to-market value is reflected as a component of interest expense; and

 

   

A three-year interest rate swap (“Swap”) with a notional amount of $200 million effective January 1, 2014 through December 31, 2016. The agreement requires the Company to pay interest on the notional amount at the rate of 2.49% in exchange for the three-month LIBOR rate, with a floor of 1.5%. At December 31, 2012, this Swap had a fair value loss of $4.0 million and is reflected in other non-current liabilities with its mark-to-market value reflected as a component of interest expense.

The Company did not elect hedge accounting for the above derivative transactions associated with the Credit Facility and changes in fair value are included in interest expense on the consolidated statement of operations.

Note K – Income Taxes

Compass Diversified Holdings and Compass Group Diversified Holdings LLC are classified as partnerships for U.S. Federal income tax purposes and are not subject to income taxes. Each of the Company’s majority owned subsidiaries are subject to Federal and state income taxes.

 

F-32


Table of Contents

Components of the Company’s income tax provision (benefit) are as follows (in thousands):

 

     Years ended December 31,  
     2012     2011     2010  

Current taxes

      

Federal

   $ 18,306      $ 14,083      $ 11,238   

State

     3,926        3,156        2,731   

Foreign

     1,054        36        —     
  

 

 

   

 

 

   

 

 

 

Total current taxes

     23,286        17,275        13,969   
  

 

 

   

 

 

   

 

 

 

Deferred taxes:

      

Federal

     (1,767     (8,556     (4,940

State

     107        (1,860     (229

Foreign

     (557     —          (281
  

 

 

   

 

 

   

 

 

 

Total deferred taxes

     (2,217     (10,416     (5,450
  

 

 

   

 

 

   

 

 

 

Total tax provision

   $ 21,069      $ 6,859      $ 8,519   
  

 

 

   

 

 

   

 

 

 

The tax effects of temporary differences that have resulted in the creation of deferred tax assets and deferred tax liabilities at December 31, 2012 and 2011 are as follows (in thousands):

 

     December 31,  
     2012     2011  

Deferred tax assets:

    

Tax credits

   $ 270      $ 71   

Accounts receivable and allowances

     757        710   

Net operating loss carryforwards

     10,304        9,734   

Accrued expenses

     7,790        4,436   

Other

     5,983        4,698   
  

 

 

   

 

 

 

Total deferred tax assets

   $ 25,104      $ 19,649   

Valuation allowance (1)

     (8,912     (6,269
  

 

 

   

 

 

 

Net deferred tax assets

     16,192        13,380   
  

 

 

   

 

 

 

Deferred tax liabilities:

    

Intangible assets

   $ (49,791   $ (38,835

Property and equipment

     (13,362     (9,636

Prepaid and other expenses

     (829     (617
  

 

 

   

 

 

 

Total deferred tax liabilities

   $ (63,982   $ (49,088
  

 

 

   

 

 

 
    
  

 

 

   

 

 

 

Total net deferred tax liability

   $ (47,790   $ (35,708
  

 

 

   

 

 

 

 

(1) Primarily relates to the AFM operating segment

For the years ending December 31, 2012 and 2011, the Company recognized approximately $64.0 million and $49.1 million, respectively in deferred tax liabilities. A significant portion of the balance in deferred tax liabilities reflects temporary differences in the basis of property and equipment and intangible assets related to the Company’s purchase accounting adjustments in connection with the acquisition of certain of its businesses. For financial accounting purposes the Company has recognized a significant increase in the fair values of the intangible assets and property and equipment in certain of the businesses it acquired. For income tax purposes the existing, pre-acquisition tax basis of the intangible assets and property and equipment is utilized. In order to reflect the increase in the financial accounting basis over the existing tax basis, a deferred tax liability was recorded. This liability will decrease in future periods as these temporary differences reverse but may be replaced by deferred tax liabilities generated as a result of future acquisitions.

A valuation allowance relating to the realization of foreign tax credits and net operating losses of $8.9 million was provided at December 31, 2012 and $6.3 million was provided at December 31, 2011. A valuation allowance is provided whenever it is more likely than not that some or all of deferred assets recorded may not be realized.

 

F-33


Table of Contents

The reconciliation between the Federal Statutory Rate and the effective income tax rate for 2012, 2011 and 2010 are as follows:

 

     Year ended December 31,  
     2012     2011     2010  

United States Federal Statutory Rate

     35.0     (35.0 %)      (35.0 %) 

Foreign and State income taxes (net of Federal benefits)

     11.7        3.5        2.3   

Expenses of Compass Group Diversified Holdings, LLC representing a pass through to shareholders (1)

     31.1        30.7        26.4   

Impact of subsidiary employee stock options

     (1.8     1.7        0.3   

Domestic production activities deduction

     (4.1     (5.3     (2.2

Non-deductible acquisition costs

     3.0        —          1.0   

Impairment expense

     —          8.0        21.5   

Non-recognition of NOL carryforwards at subsidiaries

     4.8        24.2        —     

Other

     (1.1     (1.4     0.4   
  

 

 

   

 

 

   

 

 

 

Effective income tax rate

     78.6     26.4     14.7
  

 

 

   

 

 

   

 

 

 

 

(1) The effective income tax rate for all periods includes a significant loss at the Company’s parent which is taxed as a partnership.

A reconciliation of the amount of unrecognized tax benefits for 2012, 2011 and 2010 are as follows (in thousands):

 

Balance at January 1, 2010

   $ 1,676   

Additions for current years’ tax positions

     3,589   

Additions for prior years’ tax positions

     752   

Reductions for prior years’ tax positions

     (8
  

 

 

 

Balance at December 31, 2010

   $ 6,009   

Additions for current years’ tax positions

     1,831   

Additions for prior years’ tax positions

     28   

Reductions for prior years’ tax positions

     (416

Reductions for settlements

     (483

Reductions for expiration of statute of limitations

     (284
  

 

 

 

Balance at December 31, 2011

   $ 6,685   

Additions for current years’ tax positions

     1,803   

Additions for prior years’ tax positions

     158   

Reductions for prior years’ tax positions

     (29

Reductions for settlements

     —     

Reductions for expiration of statute of limitations

     (835
  

 

 

 

Balance at December 31, 2012

   $ 7,782   
  

 

 

 

Included in the unrecognized tax benefits at December 31, 2012 and 2011 is $7.6 million and $6.7 million, respectively, of tax benefits that, if recognized, would affect the Company’s effective tax rate. The Company accrues interest and penalties related to uncertain tax positions and at December 31, 2012 and 2011, there is $0.3 million and $0.3 million accrued, respectively. Such amounts are included in the Provision (benefit) for income taxes in the accompanying consolidated statements of operations. The Company has an indemnification arrangement that offsets $0.5 million and $1.3 million of the unrecognized tax benefits at December 31, 2012 and 2011, respectively. The change in the unrecognized tax benefits during 2012 and 2011 is primarily due to the uncertainty of the deductibility of amortization and depreciation established as part of initial purchase price allocations in 2008. It is expected that the amount of unrecognized tax benefits will change in the next twelve months. However, we do not expect the change to have a significant impact on the consolidated results of operations or financial position.

Each of the Company’s businesses file U.S. federal, state and foreign income tax returns in multiple jurisdictions with varying statutes of limitations. The 2008 through 2012 tax years generally remain subject to examinations by the taxing authorities.

 

F-34


Table of Contents

Note L – Noncontrolling interest

Noncontrolling interest represents the portion of a majority-owned subsidiary’s net income and equity that is owned by noncontrolling shareholders.

The following tables reflect the Company’s percentage ownership of its businesses, as of December 31, 2012, 2011 and 2010 and related noncontrolling interest balances as of December 31, 2012 and 2011:

 

     % Ownership (1)      % Ownership (1)      % Ownership (1)  
     December 31, 2012      December 31, 2011      December 31, 2010  
     Primary      Fully
Diluted
     Primary      Fully
Diluted
     Primary      Fully
Diluted
 

ACI

     69.4         69.4         69.6         69.4         69.6         69.4   

American Furniture

     99.9         99.9         99.9         99.9         99.9         91.4   

Arnold Magnetics

     96.7         87.6         n/a         n/a         n/a         n/a   

CamelBak

     89.9         79.7         89.9         76.7         n/a         n/a   

ERGObaby

     81.1         77.1         81.1         74.6         83.9         79.9   

FOX

     75.8         70.6         78.0         67.9         75.7         68.1   

Liberty

     96.2         86.7         96.2         87.6         96.2         87.7   

Tridien

     81.3         67.4         73.9         60.0         73.9         61.8   

 

(1)

The principal difference between primary and fully diluted percentages of our operating segments is due to stock option issuances of operating segment stock to management of the respective operating segment.

 

     Noncontrolling Interest Balances  
     December 30,     December 31,  
(in thousands)    2012     2011  

ACI

   $ (5,359   $ 4,475   

American Furniture

     260        46   

Arnold Magnetics

     1,610        —     

CamelBak

     12,173        54,729   

ERGObaby

     11,195        10,233   

FOX

     12,530        13,661   

Liberty

     1,752        1,436   

Tridien

     7,323        10,577   

CGM

     100        100   
  

 

 

   

 

 

 
   $ 41,584      $ 95,257   
  

 

 

   

 

 

 

FOX

As discussed in Note P, on June 18, 2012, the Company recapitalized Fox. As a result of this recapitalization, the Company’s ownership was 75.8% on a primary basis and 70.6% on a fully diluted basis as of December 31, 2012.

Tridien

On August 28, 2012, the Company purchased shares of stock of Anodyne from a group of Tridien’s noncontrolling shareholders for an aggregate purchase price of approximately $1.9 million. As a result of this transaction the Company’s ownership interest in Tridien was 81.3% on a primary basis and 67.4% on a fully diluted basis as of December 31, 2012.

Note M – Stockholder’s Equity

Trust Shares

The Trust is authorized to issue 500,000,000 Trust shares and the Company is authorized to issue a corresponding number of LLC interests. The Company will, at all times, have the identical number of LLC interests outstanding as Trust shares. Each Trust share represents an undivided beneficial interest in the Trust, and each Trust share is entitled to one vote per share on any matter with respect to which members of the Company are entitled to vote.

Secondary offerings

On April 13, 2010, the Company completed an offering of 5,250,000 Trust shares (including the underwriter’s over-allotment completed April 23, 2010) at an offering price of $15.10 per share. The net proceeds to the Company, after deducting underwriter’s discount and offering costs totaled approximately $75.0 million. The Company used $70.0 million of the net proceeds to pay down its Prior Revolving Credit Facility.

 

F-35


Table of Contents

On November 12, 2010, the Company completed an offering of 4,850,000 Trust shares (including the underwriter’s over-allotment completed December 8, 2010) at an offering price of $16.90 per share. The net proceeds to the Company, after deducting underwriter’s discount and offering costs totaled approximately $78.0 million. The Company used $70.0 million of the net proceeds to pay down its Prior Revolving Credit Facility.

CamelBak acquisition issuance

On August 23, 2011, in connection with funding of the acquisition of CamelBak, the Company sold 1,575,000 of its common shares in a private placement to CMH. Refer to Note C for additional information on the share issuance.

Distributions

During the year ended December 31, 2011, the Company paid the following distributions:

 

   

On January 28, 2011, the Company paid a distribution of $0.34 per share to holders of record as of January 21, 2011. This distribution was declared on January 5, 2011.

 

   

On April 12, 2011, the Company paid a distribution of $0.36 per share to holders of record as of March 29, 2011. This distribution was declared on March 10, 2011.

 

   

On July 28, 2011, the Company paid a distribution of $0.36 per share to holders of record as of July 21, 2011. This distribution was declared on July 6, 2011.

 

   

On October 31, 2011, the Company paid a distribution of $0.36 per share to holders of record as of October 25, 2011. This distribution was declared on October 10, 2011.

During the year ended December 31, 2012, the Company paid the following distributions:

 

   

On January 30, 2012, the Company paid a distribution of $0.36 per share to holders of record as of January 23, 2012. This distribution was declared on January 5, 2012.

 

   

On April 30, 2012, the Company paid a distribution of $0.36 per share to holders of record as of April 24, 2012. This distribution was declared on April 10, 2012.

 

   

On July 31, 2012, the Company paid a distribution of $0.36 per share to holders of record as of July 24, 2012. This distribution was declared on July 10, 2012.

 

   

On October 31, 2012, the Company paid a distribution of $0.36 per share to holders of record as of October 24, 2012. This distribution was declared on October 9, 2012.

On January 31, 2013, the Company paid a distribution of $0.36 per share to holders of record as of January 25, 2013. This distribution was declared on January 10, 2013.

 

F-36


Table of Contents

Note N – Unaudited Quarterly Financial Data

The following table presents the unaudited quarterly financial data. This information has been prepared on a basis consistent with that of the audited consolidated financial statements and all necessary material adjustments, consisting of normal recurring accruals and adjustments, have been included to present fairly the unaudited quarterly financial data. The quarterly results of operations for these periods are not necessarily indicative of future results of operations. The per share calculations for each of the quarters are based on the weighted average number of shares for each period; therefore, the sum of the quarters may not necessarily be equal to the full year per share amount.

 

(in thousands)    December 31,
2012
    September 30,
2012
    June 30,
2012
    March 31,
2012
 

Total revenues

   $ 218,150      $ 241,228      $ 230,016      $ 195,327   

Gross profit

     67,319        76,947        72,901        61,687   

Operating income

     4,362        20,368        18,001        11,086   

Income (loss) from continuing operations

     (5,425     6,779        4,032        367   

Income (loss) from discontinued operations, net of income taxes

     —           —           (1,690     522   

Gain (loss) on sale of discontinued operations, net of income tax

     219        (334     (130     —      

Net income (loss) attributable to Holdings

     (6,718     3,486        76        (786

Basic and fully diluted income (loss) per share attributable to Holdings:

        

Continuing operations

   $ (0.14   $ 0.08      $ 0.03      $ (0.03

Discontinued operations

     0.00        (0.01     (0.03     0.01   
  

 

 

   

 

 

   

 

 

   

 

 

 

Basic and fully diluted income (loss) per share attributable to Holdings

   $ (0.14   $ 0.07      $ —         $ (0.02
  

 

 

   

 

 

   

 

 

   

 

 

 

 

(in thousands)    December 31,
2011
    September 30,
2011
     June 30,
2011
     March 31,
2011
 

Total revenues

   $ 160,193      $ 168,667       $ 133,144       $ 144,640   

Gross profit

     43,861        50,830         41,099         43,354   

Operating income (loss)

     (26,285     8,934         7,923         634   

Income (loss) from continuing operations

     (33,190     3,070         2,602         (5,283

Income (loss) from discontinued operations, net of income taxes

     3,241        9,400         5,664         (1,284

Gain on sale of discontinued operations, net of income tax

     88,592        —            —            —      

Net income (loss) attributable to Holdings

     57,459        8,096         6,378         (6,974

Basic and fully diluted income (loss) per share attributable to Holdings:

          

Continuing operations

   $ (0.71   $ 0.01       $ 0.03       $ (0.13

Discontinued operations

     1.90        0.16         0.11         (0.02
  

 

 

   

 

 

    

 

 

    

 

 

 

Basic and fully diluted income (loss) per share attributable to Holdings

   $ 1.19      $ 0.17       $ 0.14       $ (0.15
  

 

 

   

 

 

    

 

 

    

 

 

 

 

F-37


Table of Contents

During the quarter ended June 30, 2012, the Company sold HALO and thus reclassified its historical operations to discontinued operations. The following summarizes HALO’s results that were reclassified to income (loss) from discontinued operations for the quarterly periods during 2012 and 2011 (in thousands):

 

     December 31,
2012
     September 30,
2012
     June 30,
2012
    March 31,
2012
 

Total revenues

     n/a         n/a       $ 14,177      $ 37,076   

Gross profit

           5,610        14,906   

Operating income (loss)

           (2,680     539   

Income (loss) from continuing operations

           (1,691     522   
     December 31,
2011
     September 30,
2011
     June 30,
2011
    March 31,
2011
 

Total revenues

   $ 55,261       $ 43,651       $ 39,296      $ 32,686   

Gross profit

     22,341         17,106         15,613        12,739   

Operating income (loss)

     4,115         2,489         2,883        (453

Income (loss) from continuing operations

     2,822         1,769         2,414        (178

During the quarter ended December 31, 2011, the Company sold Staffmark and thus reclassified its historical operations to discontinued operations. The following summarizes Staffmark’s results that were reclassified to income (loss) from discontinued operations for the quarterly periods during 2011 (in thousands).

 

     December 31,
2011
    September 30,
2011
     June 30,
2011
     March 31,
2011
 

Total revenues

   $ 50,948      $ 277,637       $ 255,644       $ 246,799   

Gross profit

     7,279        41,728         35,988         31,949   

Operating income (loss)

     (6,230     8,515         3,796         (1,578

Income (loss) from continuing operations

     419        7,631         3,250         (1,106

During 2011, AFM revalued its standard costing system and thus reclassified certain selling, general and administrative expenses to cost of sales for prior periods. The impact of this reclassification on gross profit for the quarterly periods during 2011 is detailed below. This reclassification had no impact on the Company’s operating income (loss), net income (loss), financial position or its cash flows for any of the periods presented (in thousands).

 

     December 31,
2011
     September 30,
2011
     June 30,
2011
     March 31,
2011
 

Reduction of gross profit

   $ 1,981       $ 1,536       $ 1,565       $ 1,546   

Note O – Supplemental Data

Supplemental Balance Sheet Data (in thousands):

 

     December 31,
2012
     December 31,
2011
 

Summary of accrued expenses:

     

Accrued payroll and fringes

   $ 21,300       $ 14,520   

Accrued taxes

     2,308         2,445   

Income taxes payable

     8,480         5,530   

Accrued interest

     156         1,453   

Warranty payable

     6,410         4,311   

Other accrued expenses

     9,485         8,127   
  

 

 

    

 

 

 

Total

   $ 48,139       $ 36,386   
  

 

 

    

 

 

 

 

F-38


Table of Contents
     Year Ended
December 31,
2012
    Year Ended
December 31,
2011
 

Warranty liability:

    

Beginning balance

   $ 4,311      $ 3,237   

Accrual

     5,903        3,556   

Warranty payments

     (3,804     (2,769

Other (1)

     —          287   
  

 

 

   

 

 

 

Ending balance

   $ 6,410      $ 4,311   
  

 

 

   

 

 

 

 

(1)

Represents warranty liabilities acquired in 2011 related to CamelBak.

Supplemental Cash Flow Statement Data (in thousands):

Non-cash investing activity:

In connection with the acquisition of Orbit Baby in November 2011, Ergobaby issued Ergobaby common stock valued at $2.5 million. See Note C.

Other (in thousands):

 

     December 31,
2012
     December 31,
2011
     December 31,
2010
 

Interest paid

   $ 19,024       $ 12,576       $ 12,017   

Taxes paid

     14,257         14,473         14,710   

Note P – Related Party Transactions

The Company has entered into the following related party transactions with its Manager, CGM:

 

   

Management Services Agreement

 

   

LLC Agreement

 

   

Supplemental put agreement

 

   

Cost reimbursement and fees

 

   

Sale of common stock to majority shareholder

Management Services Agreement – The Company entered into a management services agreement (“MSA”) with CGM effective May 16, 2006, as amended. The MSA provides for, among other things, CGM to perform services for the Company in exchange for a management fee paid quarterly and equal to 0.5% of the Company’s adjusted net assets, as defined in the MSA. The Company amended the MSA on November 8, 2006, to clarify that adjusted net assets are not reduced by non-cash charges associated with the Supplemental Put Agreement, which amendment was unanimously approved by the Compensation Committee and the Board of Directors. The management fee is required to be paid prior to the payment of any distributions to shareholders.

Pursuant to the MSA, CGM is entitled to enter into off-setting management service agreements with each of the operating segments. The amount of the fee is negotiated between CGM and the operating management of each segment and is based upon the value of the services to be provided. The fees paid directly to CGM by the segments offset on a dollar for dollar basis the amount due CGM by the Company under the MSA.

 

F-39


Table of Contents

For the year ended December 31, 2012, 2011 and 2010, the Company incurred the following management fees to CGM, by entity (in thousands):

 

     December 31,
2012
     December 31,
2011
     December 31,
2010
 

Advanced Circuits

   $ 500       $ 500       $ 500   

American Furniture

     —           125         500   

Arnold Magnetics

     375         n/a         n/a   

CamelBak

     500         176         n/a   

ERGObaby

     500         500         125   

FOX

     500         500         500   

Liberty

     500         500         375   

Tridien

     350         350         350   

Corporate

     14,408         13,632         12,226   
  

 

 

    

 

 

    

 

 

 
   $ 17,633       $ 16,283       $ 14,576   
  

 

 

    

 

 

    

 

 

 

NOTE: Not included in the table above are management fees paid to CGM by HALO of $0.2 million, $0.5 million and $0.5 million for the years ended December 31, 2012, 2011 and 2010, respectively. These amounts are included in income (loss) from discontinued operations on the consolidated statements of operations.

Approximately $3.8 million and $4.2 million of the management fees incurred were unpaid as of December 31, 2012 and 2011, respectively, and are reflected in Due to related party on the consolidated balance sheets.

LLC Agreement

In addition to providing management services to the Company, pursuant to the MSA, CGM owns 100% of the Allocation Interests in the Company. CGM paid $0.1 million for these Allocation Interests and has the right to cause the Company to purchase the Allocation Interests it owns. The Allocation Interests give CGM the right to distributions pursuant to a profit allocation formula upon the occurrence of certain events. Certain events include, but are not limited to, the dispositions of subsidiaries.

Supplemental Put Agreement

Concurrent with the IPO, CGM and the Company entered into a Supplemental Put Agreement, which may require the Company to acquire these Allocation Interests upon termination of the MSA. Essentially, the put rights granted to CGM require the Company to acquire CGM’s Allocation Interests in the Company at a price based on a percentage of the increase in fair value in the Company’s businesses over its basis in those businesses. Each fiscal quarter the Company estimates the fair value of its businesses for the purpose of determining its potential liability associated with the Supplemental Put Agreement. Any change in the potential liability is accrued currently as an adjustment to earnings. Refer to Note B for the financial statement impact. Refer to Note H for a description of the calculation of the supplemental put liability.

Cost Reimbursement and Fees

The Company reimbursed its Manager, CGM, approximately $3.5 million, $3.1 million and $2.8 million, principally for occupancy and staffing costs incurred by CGM on the Company’s behalf during the years ended December 31, 2012, 2011 and 2010, respectively.

CGM acted as an advisor for the 2012 acquisition and the 2011 acquisition for which it received transaction service and expense payments totaling approximately $1.2 million and $2.4 million, respectively. CGM acted as an advisor for each of the 2010 acquisitions for which it received transaction service and expense payments totaling approximately $1.6 million.

Sale of common stock to majority shareholder

In connection with the acquisition of CamelBak, the Company issued 1,575,000 of its common shares in a private placement at the closing price of $12.50 per share on August 23, 2011, to CMH, the Company’s largest shareholder. In addition, an affiliate of CMH purchased $45 million in 11% convertible preferred stock of CamelBak to facilitate the acquisition for which the affiliate received 652 shares of common stock of CamelBak. On March 6, 2012, CamelBak redeemed its 11% convertible preferred stock for $45.3 million plus accrued dividends of $2.7 million, from an affiliate of CMH ($47.7 million), the Company’s largest shareholder, and noncontrolling shareholders ($0.3 million). The redemption was funded by intercompany debt and an equity contribution from the Company of $19.2 million and $25.9 million, respectively. In addition, noncontrolling shareholders of CamelBak invested $2.9 million of equity in order for the Company and noncontrolling shareholders to maintain existing ownership percentages of CamelBak common stock.

 

F-40


Table of Contents

The Company has entered into the following significant related party transactions with its businesses:

Advanced Circuits

In connection with the acquisition of Advanced Circuits by CGI, Advanced Circuits loaned certain officers and members of management of Advanced Circuits $8.2 million for the purchase of shares of Advanced Circuit’s common stock in late 2005 and early 2006. The notes bore interest at 6% and interest was added to the notes. Advanced Circuits implemented a performance incentive program whereby the notes could either be partially or completely forgiven based upon the achievement of certain pre-defined financial performance targets. The original measurement date for determination of any potential loan forgiveness was based on the financial performance of Advanced Circuits for the fiscal year ended December 31, 2010. Advanced Circuits had been accruing loan forgiveness over the service period measured from the issuance of the notes until the original measurement date of December 31, 2010. However, the Company accelerated the loan forgiveness to January 2010 and as a result, forgave a portion of the loan balance as described below.

On January 12, 2010, in connection with a 2009 loan forgiveness arrangement referred to above, a portion of the outstanding loan between the Company and certain members of Advanced Circuits management was repaid with Class A common stock of Advanced Circuits valued at $47.50 per share ($4.75 million). These same members of Advanced Circuits management were granted 0.1 million stock options in Advanced Circuits common stock. These options were fully vested on grant date and as a result Advanced Circuits recorded a $3.8 million non-cash expense during the year ended December 31, 2010 to selling, general and administrative expense in the consolidated statement of operations.

On December 19, 2012, the Company entered into an amendment to the intercompany loan agreement with Advanced Circuits (the “ACI Loan Agreement”). The ACI Loan Agreement was amended to provide for additional term loan borrowings and to permit the proceeds thereof to fund cash distributions totaling $45.0 million by ACI to Compass AC Holdings, Inc. (“ACH”), ACI’s sole shareholder, and by ACH to its shareholders, including the Company, and extend the maturity dates of the term loans under the ACI Loan Agreement. The Company’s share of the cash distribution was approximately $31.3 million with approximately $13.7 million being distributed to ACH’s non-controlling shareholders. All other material terms and conditions of the ACI Loan Agreement were unchanged.

American Furniture

AFM’s largest supplier, Independent Furniture Supply (“Independent”), is 50% owned by Mike Thomas, AFM’s previous CEO who retired in 2012. AFM purchases polyfoam from Independent and AFM performs regular audits to verify market pricing. AFM does not have any long-term supply contracts with Independent. Total purchases from Independent during 2012, 2011 and 2010 totaled approximately $12.7 million, $14.2 million and $17.6 million, respectively. The Company had unpaid balances due to Independent of $0.3 million and $1.0 million as of December 31, 2012 and December 31, 2011, respectively.

American Furniture was not in compliance with its Maintenance Fixed Charge Coverage Ratio requirement included in the amended credit agreement with the Company dated December 31, 2010. The Company is required to fund, in the form of an additional equity investment, any shortfall in the difference between Adjusted EBITDA and Fixed Charges as defined in American Furniture’s credit agreement with the Company. Per the maintenance agreement, the shortfall that the Company is required to fund, American Furniture is in turn required to pay down its term debt with the Company. The amount of the shortfall at December 31, 2012 and December 31, 2011 was approximately $3.5 million and $5.8 million, respectively.

CamelBak

Refer to Note C for discussion of CamelBak preferred stock issuance in 2011 and subsequent redemption in 2012.

Fox

The Company leases manufacturing facilities in Watsonville, California from Robert Fox, a founder and noncontrolling shareholder of Fox. The term of the lease is through July of 2018 and the rental payments can be adjusted annually for a cost-of-living increase based upon the consumer price index. Fox is responsible for all real estate taxes, insurance and maintenance related to this property. The leased facilities are 86,000 square feet and Fox paid rent under this lease of approximately $1.1 million for each of the years ended December 31, 2012, 2011 and 2010.

On December 7, 2011, the Company bought 10,000 shares of Fox common stock from the former CEO and 4,500 shares of common stock from a former employee of FOX at a price per share equal to $278.10, aggregating approximately $2.8 million and $1.3 million, respectively.

On June 18, 2012, the Company entered into an amendment to the inter-company loan agreement with Fox (the “Fox Loan Agreement”). The Fox Loan Agreement was amended to (i) provide for term loan borrowings of $60.0 million and an increase to the revolving loan commitment of $2.0 million and to permit the proceeds thereof to fund cash distributions

 

F-41


Table of Contents

totaling $67.0 million by Fox to the Company and to its non-controlling shareholders, (ii) extend the maturity dates of the term loans under the Fox Loan Agreement, and (iii) modify borrowing rates under the Fox Loan Agreement. The Company’s share of the cash distribution was approximately $50.7 million with approximately $16.3 million being distributed to Fox’s non-controlling shareholders. All other material terms and conditions of the Fox Loan Agreement were unchanged. The table below summarizes the stockholders’ equity impact as a result of the transaction.

 

Recapitalization proceeds to existing shareholders

   $ (13,252

Shares purchased from noncontrolling holders

     (10,969

Recapitalization proceeds to option holders

     (3,036

Shares purchased by noncontrolling holders

     7,204   

Tax benefit on options

     4,954   
  

 

 

 
   $ (15,099
  

 

 

 

Tridien

On August 8, 2009, the Company exchanged a note due August 15, 2009, totaling approximately $6.9 million (including accrued interest) due from Mark Bidner, the former CEO of Tridien in exchange for shares of common stock of Tridien held by the Mr. Bidner. In addition, Mr. Bidner was granted an option to purchase approximately 10% of the outstanding shares of common stock of Tridien, at a strike price exceeding the exchange price, from the Company in the future for which Mr. Bidner exchanged Tridien common stock valued at $0.2 million (the fair value of the option at the date of grant) as consideration.

The Company leases two facilities from noncontrolling shareholders of Tridien. The term of the leases are through September of 2013 and February of 2014. Tridien paid rent under these leases of approximately $0.7 million for the year ended December 31, 2012. Tridien paid rent under these leases of approximately $0.9 million for each of the years ended December 31, 2011 and 2010. A noncontrolling shareholder sold the building being leased by Tridien in California in July 2012.

On August 28, 2012, the Company purchased shares of stock of Tridien from a group of Tridien’s noncontrolling shareholders for an aggregate purchase price of approximately $1.9 million.

 

F-42


Table of Contents

Note Q – Defined Benefit Plan

In connection with the acquisition of Arnold, the Company has a defined benefit plan covering substantially all of Arnold’s employees at its Lupfig, Switzerland location. The benefits are based on years of service and the employees’ highest average compensation during the specific period. The following table sets forth the plan’s funded status and amounts recognized in the Company’s consolidated balance sheets at December 31, 2012.

 

     Date of acquisition
through
December 31, 2012
 

Change in benefit obligation:

  

Benefit obligation, acquisition date

   $ 15,586   

Service cost

     391   

Interest cost

     316   

Actuarial loss

     47   

Employee contributions and transfer

     342   

Benefits paid

     (2,110

Foreign currency translation

     (177
  

 

 

 

Benefit obligation

     14,395   

Change in plan assets:

  

Fair value of assets, acquisition date

   $ 14,309   

Actual return on plan assets

     88   

Company contribution

     414   

Employee contributions and transfer

     342   

Benefits paid

     (2,110

Foreign currency translation

     (162
  

 

 

 

Fair value of assets

     12,881   
  

 

 

 

Funded status

   $ (1,514
  

 

 

 

The unfunded liability of $1.5 million is recognized in the consolidated balance sheet within other non-current liabilities at December 31, 2012. Net periodic benefit cost consists of the following at December 31, 2012:

 

     Date of acquisition
through
December 31, 2012
 

Service cost

   $ 391   

Interest cost

     316   

Expected return on plan assets

     (180
  

 

 

 

Net periodic benefit cost

   $ 527   
  

 

 

 

Assumptions used to determine the benefit obligations and components of the net periodic benefit cost at December 31, 2012:

 

     December 31, 2012  

Discount rate

     2.00

Expected return on plan assets

     2.00

Rate of compensation increase

     1.00

The Company considers the historical level of long-term returns and the current level of expected long-term returns for the plan assets, as well as the current and expected allocation of assets when developing its expected long-term rate of return on assets assumption. The assumptions used for the plan are based upon customary rates and practices for the location of the Company.

The Company, for 2013, will be contributing per the terms of the agreement, and the expected contribution to the plan will be approximately $0.5 million.

 

F-43


Table of Contents

The following presents the benefit payments which are expected to be paid for the plan:

 

Jan. 1, 2013 through Dec. 31, 2013

   $ 735   

Jan. 1, 2014 through Dec. 31, 2014

     590   

Jan. 1, 2015 through Dec. 31, 2015

     505   

Jan. 1, 2016 through Dec. 31, 2016

     560   

Jan. 1, 2017 through Dec. 31, 2017

     1,142   

Jan. 1, 2018 and thereafter

     3,779   

Asset management objectives include maintaining an adequate level of diversification to reduce interest rate and market risk and providing adequate liquidity to meet immediate and future benefit payment requirements.

The assets of the plan are reinsured in their entirety with Swiss Life Ltd. (“Swiss Life”) within the framework of the corresponding contracts with Swiss Life Collective BVG Foundation and Swiss Life Complementary Foundation. The assets are guaranteed by the insurance company and pooled with the assets of other participating employers. The breakdown of the allocation of assets in Swiss Life’s group life portfolio is as follows at the date of acquisition:

 

     Acquisition Date
Allocation
 

Certificates of deposit and cash and cash equivalents

     78

Fixed income bonds and securities

     7

Private equity and hedge funds

     1

Real estate

     11

Equity and other investments

     3
  

 

 

 
     100

The plan assets are pooled with assets of other participating employers and are not separable; therefore the fair values of the pension plan assets at December 31, 2012 were considered Level 3.

 

F-44


Table of Contents
SCHEDULE

SCHEDULE II – Valuation and Qualifying Accounts

 

(in thousands)    Balance at      Additions               
     beginning      Charge to costs                   Balance at  
     of year      and expense      Other     Deductions      end of Year  

Allowance for doubtful accounts – 2010

   $ 1,572       $ 1,193       $ 400 (1)    $ 1,037       $ 2,128   

Allowance for doubtful accounts – 2011

   $ 2,128       $ 1,021       $ 557 (1)    $ 1,286       $ 2,420   

Allowance for doubtful accounts – 2012

   $ 2,420       $ 1,796       $ 365 (1)    $ 1,532       $ 3,049   

Valuation allowance for deferred tax assets – 2010

   $ —         $ —         $ —        $ —         $ —     

Valuation allowance for deferred tax assets – 2011

   $ —         $ 6,269       $ —        $ —         $ 6,269   

Valuation allowance for deferred tax assets – 2012

   $ 6,269       $ 1,293       $ 1,350 (1)    $ —         $ 8,912   

 

(1) 

Represents opening allowance balances related to current year acquisitions.

 

S-1


Table of Contents

INDEX TO EXHIBITS

 

Exhibit
Number

  

Description

    2.1    Stock and Note Purchase Agreement dated as of July 31, 2006, among Compass Group Diversified Holdings LLC, Compass Group Investments, Inc. and Compass Medical Mattress Partners, LP (incorporated by reference to Exhibit 2.1 of the 8-K filed on August 1, 2006)
    2.2    Stock Purchase Agreement dated June 24, 2008, among Compass Group Diversified Holdings LLC and the other shareholders party thereto, Compass Group Diversified Holdings LLC, as Sellers’ Representative, Aeroglide Holdings, Inc. and Bühler AG (incorporated by reference to Exhibit 2.1 of the 8-K filed on June 26, 2008)
    2.3    Stock Purchase Agreement, dated October 17, 2011, by and among Recruit Co., LTD. and RGF Staffing USA, Inc., as Buyers, the shareholders of Staffmark Holdings, Inc., as Sellers, Staffmark Holdings, Inc. and Compass Group Diversified Holdings LLC as Seller Representative (incorporated by reference to Exhibit 2.1 of the Form 8-K filed on October 18, 2011.
    2.4    Stock Purchase Agreement dated May 1, 2012, among Candlelight Investment Holdings, Inc., Halo Holding Corporation, Halo Lee Wayne, LLC and each of the holders of equity interests of Halo Lee Wayne, LLC listed on Exhibit A thereto (incorporated by reference to Exhibit 2.1 of the Form 8-K filed on May 2, 2012)
    3.1    Certificate of Trust of Compass Diversified Trust (incorporated by reference to Exhibit 3.1 of the S-1 filed on December 14, 2005)
    3.2    Certificate of Amendment to Certificate of Trust of Compass Diversified Trust (incorporated by reference to Exhibit 3.1 of the 8-K filed on September 13, 2007)
    3.3    Certificate of Formation of Compass Group Diversified Holdings LLC (incorporated by reference to Exhibit 3.3 of the S-1 filed on December 14, 2005)
    3.4    Amended and Restated Trust Agreement of Compass Diversified Trust (incorporated by reference to Exhibit 3.5 of the Amendment No. 4 to S-1 filed on April 26, 2006)
    3.5    Amendment No. 1 to the Amended and Restated Trust Agreement, dated as of April 25, 2006, of Compass Diversified Trust among Compass Group Diversified Holdings LLC, as Sponsor, The Bank of New York (Delaware), as Delaware Trustee, and the Regular Trustees named therein (incorporated by reference to Exhibit 4.1 of the 8-K filed on May 29, 2007)
    3.6    Second Amendment to the Amended and Restated Trust Agreement, dated as of April 25, 2006, as amended on May 23, 2007, of Compass Diversified Trust among Compass Group Diversified Holdings LLC, as Sponsor, The Bank of New York (Delaware), as Delaware Trustee, and the Regular Trustees named therein (incorporated by reference to Exhibit 3.2 of the 8-K filed on September 13, 2007)
    3.7    Third Amendment to the Amended and Restated Trust Agreement dated as of April 25, 2006, as amended on May 25, 2007 and September 14, 2007, of Compass Diversified Holdings among Compass Group Diversified Holdings LLC, as Sponsor, The Bank of New York (Delaware), as Delaware Trustee, and the Regular Trustees named therein (incorporated by reference to Exhibit 4.1 of the 8-K filed on December 21, 2007)
    3.8    Fourth Amendment dated as of November 1, 2010 to the Amended and Restated Trust Agreement, as amended effective November 1, 2010, of Compass Diversified Holdings, originally effective as of April 25, 2006, by and among Compass Group Diversified Holdings LLC, as Sponsor, The Bank of New York (Delaware), as Delaware Trustee, and the Regular Trustees named therein (incorporated by reference to Exhibit 3.1 of the Form 10-Q filed on November 8, 2010)
    3.9    Second Amended and Restated Operating Agreement of Compass Group Diversified Holdings, LLC dated January 9, 2007 (incorporated by reference to Exhibit 10.2 of the 8-K filed on January 10, 2007)
    3.10    Third Amended and Restated Operating Agreement of Compass Group Diversified Holdings, LLC dated November 1, 2010 (incorporated by reference to Exhibit 3.2 of the Form 10-Q filed on November 8, 2010)
    4.1    Specimen Certificate evidencing a share of trust of Compass Diversified Holdings (incorporated by reference to Exhibit 4.1 of the S-3 filed on November 7, 2007)
    4.2    Specimen LLC Interest Certificate evidencing an interest of Compass Group Diversified Holdings LLC (incorporated by reference to Exhibit 10.2 of the 8-K filed on January 10, 2007)
  10.1    Form of Registration Rights Agreement (incorporated by reference to Exhibit 10.3 of the Amendment No. 5 to S-1 filed on May 5, 2006)
  10.2    Form of Supplemental Put Agreement by and between Compass Group Management LLC and Compass Group Diversified Holdings LLC (incorporated by reference to Exhibit 10.4 of the Amendment No. 4 to S-1 filed on April 26, 2006)
  10.3    Amended and Restated Employment Agreement dated as of December 1, 2008 by and between James J. Bottiglieri and Compass Group Management LLC (incorporated by reference to Exhibit 10.1 of the 8-K filed on December 3, 2008)
  10.4    Form of Share Purchase Agreement by and between Compass Group Diversified Holdings LLC, Compass Diversified Trust and CGI Diversified Holdings, LP (incorporated by reference to Exhibit 10.6 of the Amendment No. 5 to S-1 filed on May 5, 2006)
  10.5    Form of Share Purchase Agreement by and between Compass Group Diversified Holdings LLC, Compass Diversified Trust and Pharos I LLC (incorporated by reference to Exhibit 10.7 of the Amendment No. 5 to S-1 filed on May 5, 2006)


Table of Contents
  10.06    Amended and Restated Management Services Agreement by and between Compass Group Diversified Holdings LLC, and Compass Group Management LLC, dated as of December 20, 2011 and originally effective as of May 16, 2006 (incorporated by reference to Exhibit 10.06 of the Form 10-K filed on March 7, 2012)
  10.07    Registration Rights Agreement by and among Compass Group Diversified Holdings LLC, Compass Diversified Trust and CGI Diversified Holdings, LP, dated as of April 3, 2007 (incorporated by reference to Exhibit 10.3 of the Amendment No. 1 to the S-1 filed on April 20, 2007)
  10.08    Share Purchase Agreement by and between Compass Group Diversified Holdings LLC, Compass Diversified Trust and CGI Diversified Holdings, LP, dated as of April 3, 2007 (incorporated by reference to Exhibit 10.16 of the Amendment No. 1 to the S-1 filed on April 20, 2007)
  10.09    Subscription Agreement dated August 24, 2011, by and among Compass Group Diversified Holdings LLC, Compass Diversified Holdings and CGI Magyar Holdings, LLC (incorporated by reference to Exhibit 10.1 of the Form 8-K filed on August 25, 2011)
  10.10    Registration Rights Agreement dated August 24, 2011, by and among Compass Group Diversified Holdings LLC, Compass Diversified Holdings and CGI Magyar Holdings, LLC (incorporated by reference to Exhibit 10.2 of the Form 8-K filed on August 25, 2011)
  10.11    Credit Agreement dated as of October 27, 2011, by and among Compass Group Diversified Holdings LLC, the financial institutions party thereto and Toronto Dominion (Texas) LLC (incorporated by reference to Exhibit 10.1 to the Form 8-K filed on October 27, 2011)
  10.12    Second Amendment to Credit Agreement among Compass Group Diversified Holdings LLC, the financial institutions party thereto and Toronto Dominion (Texas) LLC, dated as of April 2, 2012 (incorporated by reference to Exhibit 10.1 to the Form 8-K filed on April 3, 2012)
  10.13    Incremental Facility Amendment to Credit Agreement among Compass Group Diversified Holdings LLC and Toronto Dominion (Texas) LLC, dated as of April 2, 2012 (incorporated by reference to Exhibit 10.2 to the Form 8-K filed on April 3, 2012)
  21.1*    List of Subsidiaries
  23.1*    Consent of Independent Registered Public Accounting Firm
  31.1*    Rule 13a-14(a)/15d-14(a) Certification of Chief Executive Officer of Registrant
  31.2*    Rule 13a-14(a)/15d-14(a) Certification of Chief Financial Officer of Registrant
  32.1*    Section 1350 Certification of Chief Executive Officer of Registrant
  32.2*    Section 1350 Certification of Chief Financial Officer of Registrant
  99.1    Note Purchase and Sale Agreement dated as of July 31, 2006 among Compass Group Diversified Holdings LLC, Compass Group Investments, Inc. and Compass Medical Mattress Partners, LP (incorporated by reference to Exhibit 99.1 of the 8-K filed on August 1, 2006)
  99.2    Stock Purchase Agreement, dated as of February 28, 2007, by and between HA-LO Holdings, LLC and HALO Holding Corporation (incorporated by reference to Exhibit 99.3 of the 8-K filed on March 1, 2007)
  99.3    Purchase Agreement dated December 19, 2007, among CBS Personnel Holdings, Inc. and Staffing Holding LLC, Staffmark Merger LLC, Staffmark Investment LLC, SF Holding Corp., and Stephens-SM LLC (incorporated by reference to Exhibit 99.1 of the 8-K filed on December 20, 2007)
  99.4    Share Purchase Agreement dated January 4, 2008, among Fox Factory Holding Corp., Fox Factory, Inc. and Robert C. Fox, Jr. (incorporated by reference to Exhibit 99.1 of the 8-K filed on January 8, 2008)
  99.5    Stock Purchase Agreement dated May 8, 2008, among Mitsui Chemicals, Inc., Silvue Technologies Group, Inc., the stockholders of Silvue Technologies Group, Inc. and the holders of Options listed on the signature pages thereto, and Compass Group Management LLC, as the Stockholders Representative (incorporated by reference to Exhibit 99.1 of the 8-K filed on May 9, 2008)
  99.6    Stock Purchase Agreement dated March 31, 2010 by and among Gable 5, Inc., Liberty Safe and Security Products, LLC and Liberty Safe Holding Corporation (incorporated by reference to Exhibit 99.1 of the 8-K filed on April 1, 2010)
  99.7    Stock Purchase Agreement dated September 16, 2010, by and among ERGO Baby Intermediate Holding Corporation, The ERGO Baby Carrier, Inc., Karin A. Frost, in her individual capacity and as Trustee of the Revocable Trust of Karin A. Frost dated February 22, 2008 and as Trustee of the Karin A. Frost 2009 Qualified Annuity Trust u/a/d 12/21/2009 (incorporated by reference to Exhibit 99.1 of the 8-K filed on September 17, 2010)
  99.8    Securities Purchase Agreement dated August 24, 2011, by and among CBK Holdings, LLC, CamelBak Products, LLC, CamelBak Acquisition Corp., for purposes of Section 6.15 and Articles 10 only, Compass Group Diversified Holdings LLC, and for purposes of Section 6.13 and Article 10 only, IPC/CamelBak LLC (incorporated by reference to Exhibit 99.1 of the Form 8-K filed on August 25, 2011)
  99.9    Stock Purchase Agreement dated as of March 5, 2012, by and among Arnold Magnetic Technologies Holdings Corporation, Arnold Magnetic Technologies, LLC and AMT Acquisition Corp. (incorporated by reference to Exhibit 99.1 of the Form 8-K filed on March 6, 2012)
101.INS*    XBRL Instance Document
101.SCH*    XBRL Taxonomy Extension Schema Document
101.CAL*    XBRL Taxonomy Extension Calculation Linkbase Document
101.DEF*    XBRL Taxonomy Extension Definition Linkbase Document
101.LAB*    XBRL Taxonomy Extension Label Linkbase Document
101.PRE*    XBRL Taxonomy Extension Presentation Linkbase Document

 

* Filed herewith.