Table of Contents
falseFYtrue0001329099Gross unrealized losses (downward adjustments excluding impairment) were nil, RMB8 million and nil for the years ended December 31, 2022, 2023 and 2024, respectively.The balance as of December 31, 2023 includes a non-trade loan and interest receivable due from PAG with a principal amount of US$200 million at an interest rate of 6%, due on July 1, 2024 if iQIYI requires repayment, or otherwise will due on the date which PAG and its affiliates cease to hold any portion of the iQIYI PAG Convertible Notes (Note 15) in accordance with a facility agreement entered into in September 2023.The allowance for credit losses on contract assets was RMB168 million and RMB155 million (US$21 million) as of December 31, 2023 and 2024, respectively. An expense of RMB200 million, a net reversal of RMB117 million and a net reversal of RMB13 million (US$2 million) were recognized for credit losses on contract assets for the years ended December 31, 2022, 2023 and 2024, respectively. No write-offs were charged against the allowance for the years ended December 31, 2022, 2023 and 2024, respectively.The balance mainly represents receivables arising from providing online marketing services, cloud services and other services to Related Party B.The balance mainly represents receivables arising from providing online marketing services to Related Party C.The balance mainly represents unsettled receivables, and accounts receivable arising from hardware sales, providing intelligent driving services and other services to Related Party D, of which credit losses have been fully accrued in 2024.The balance mainly represents amounts arising from content distribution services, cloud services and other services the Group provided to its investees in ordinary course of business.The balance mainly represents amounts owed to the Group’s equity investees for acquisition of contents assets and advances made for online advertising services and non-trade amounts payable for acquiring the equity interest of the Group’s investees.The balance mainly represents payables for traffic acquisition cost and deferred revenue in relation to licenses of intellectual property to be provided to Related Party F.The balance mainly represents deferred revenue relating to the future services to be provided by the Group to investees.The balance mainly represents prepayments for licensed copyrights to be received from the Group’s equity investees.The balance mainly represents amounts arising from purchasing services from Related Party B in the ordinary course of business.The revenues were presented as “Others” in the consolidated statements of comprehensive income.The revenues were presented as “Online marketing services” in the consolidated statements of comprehensive income.Due to declined financial performances and changes in business circumstances of certain investees, the Group recognized impairment charges of long-term investments in the consolidated statements of comprehensive income during the years ended December 31, 2023 and 2024. For equity investments accounted for under the measurement alternative, when there are observable price changes in orderly transactions for identical or similar investments of the same issuer, the investments are re-measured to fair value.Due to adverse changes in the expected performance of certain produced content and the reduced amount of ultimate revenue expected to be recognized, iQIYI performed an assessment to determine whether the fair value was less than unamortized content costs. iQIYI uses a discounted cash flow approach to estimate the fair value of the produced content titles predominantly monetized on its own. The significant unobservable inputs (level 3) include forecasted future revenues, production costs required to complete the content and exploitation and participation costs. iQIYI considers the historical performance of similar content, the forecasted performance and/or preliminary actual performance subsequent to the release of the produced content in estimating the fair value. Based on the above assessment, certain produced content predominantly monetized on its own were determined to be impaired and re-measured to the fair value as of each quarter end. Impairment charges of RMB68 million, RMB253 million and RMB95 million (US$13 million) were recognized for produced content predominantly monetized on its own and was recognized as cost of revenues in the consolidated statements of comprehensive income for the years ended December 31, 2022, 2023 and 2024, respectively.It represents the elimination of intercompany balances among Baidu, Inc., its subsidiaries and the VIEs and VIEs’ subsidiaries. 0001329099 2022-01-01 2022-12-31 0001329099 2023-01-01 2023-12-31 0001329099 2024-01-01 2024-12-31 0001329099 2024-12-31 0001329099 2023-12-31 0001329099 2025-01-01 2025-01-31 0001329099 2024-10-01 2024-10-31 0001329099 2022-12-31 0001329099 2021-12-31 0001329099 us-gaap:VariableInterestEntityNotPrimaryBeneficiaryMember 2023-12-31 0001329099 bidu:EquityMethodInvestmentnonconsolidatedinvesteeMember 2023-12-31 0001329099 us-gaap:RelatedPartyMember bidu:RelatedPartyDMember 2023-12-31 0001329099 us-gaap:RelatedPartyMember bidu:OtherRelatedPartiesMember 2023-12-31 0001329099 us-gaap:RelatedPartyMember bidu:RelatedPartyCMember 2023-12-31 0001329099 us-gaap:RelatedPartyMember 2023-12-31 0001329099 us-gaap:RelatedPartyMember bidu:RelatedPartyBMember 2023-12-31 0001329099 bidu:FactoringArrangementsMember 2023-12-31 0001329099 bidu:iQIYIMember 2023-12-31 0001329099 bidu:BaiduCoreBusinessMember 2023-12-31 0001329099 bidu:FactoredIntercompanyAccountsAndNotesReceivablesMember 2023-12-31 0001329099 bidu:SubsidiariesFromMainlandChinaMember 2023-12-31 0001329099 us-gaap:VariableInterestEntityPrimaryBeneficiaryMember 2023-12-31 0001329099 us-gaap:RelatedPartyMember bidu:RelatedPartyFMember 2023-12-31 0001329099 us-gaap:CommonClassAMember 2023-12-31 0001329099 us-gaap:CommonClassBMember 2023-12-31 0001329099 us-gaap:TechnologyBasedIntangibleAssetsMember 2023-12-31 0001329099 us-gaap:TrademarksMember 2023-12-31 0001329099 us-gaap:OtherIntangibleAssetsMember 2023-12-31 0001329099 us-gaap:IntellectualPropertyMember 2023-12-31 0001329099 bidu:VehiclesAndRelatedMachineryAndEquipmentMember 2023-12-31 0001329099 us-gaap:BuildingMember 2023-12-31 0001329099 us-gaap:OfficeEquipmentMember 2023-12-31 0001329099 us-gaap:ComputerEquipmentMember 2023-12-31 0001329099 us-gaap:BuildingImprovementsMember 2023-12-31 0001329099 us-gaap:ConstructionInProgressMember 2023-12-31 0001329099 us-gaap:LeaseholdImprovementsMember 2023-12-31 0001329099 bidu:TripComMember 2023-12-31 0001329099 us-gaap:CashEquivalentsMember us-gaap:FairValueInputsLevel2Member 2023-12-31 0001329099 us-gaap:CashEquivalentsMember 2023-12-31 0001329099 us-gaap:FairValueInputsLevel2Member us-gaap:ShortTermInvestmentsMember 2023-12-31 0001329099 us-gaap:ShortTermInvestmentsMember 2023-12-31 0001329099 us-gaap:CorporateDebtSecuritiesMember us-gaap:OtherLongTermInvestmentsMember 2023-12-31 0001329099 us-gaap:OtherCurrentAssetsMember 2023-12-31 0001329099 us-gaap:FairValueInputsLevel1Member us-gaap:OtherLongTermInvestmentsMember 2023-12-31 0001329099 us-gaap:OtherLongTermInvestmentsMember 2023-12-31 0001329099 us-gaap:CommonStockMember us-gaap:OtherLongTermInvestmentsMember 2023-12-31 0001329099 us-gaap:FairValueInputsLevel3Member us-gaap:OtherLongTermInvestmentsMember 2023-12-31 0001329099 us-gaap:FairValueInputsLevel2Member us-gaap:OtherLongTermInvestmentsMember 2023-12-31 0001329099 srt:ParentCompanyMember 2023-12-31 0001329099 bidu:iQIYIMember bidu:TwoThousandTenAndTwoThousandTwentyOneEquityIncentivePlanMember 2023-12-31 0001329099 us-gaap:FairValueInputsLevel2Member 2023-12-31 0001329099 us-gaap:VariableInterestEntityNotPrimaryBeneficiaryMember bidu:AmountsDueToTheEntitiesWithinBaiduMember 2023-12-31 0001329099 bidu:LongTermInvestmentsMember us-gaap:FairValueInputsLevel2Member 2023-12-31 0001329099 bidu:LongTermInvestmentsMember 2023-12-31 0001329099 bidu:LongTermInvestmentsMember us-gaap:FairValueInputsLevel1Member 2023-12-31 0001329099 bidu:LongTermInvestmentsMember us-gaap:FairValueInputsLevel3Member 2023-12-31 0001329099 bidu:BroadcastingRightsMember 2023-12-31 0001329099 bidu:SublicensingRightsMember 2023-12-31 0001329099 us-gaap:CorporateDebtSecuritiesMember bidu:LongTermInvestmentsMember 2023-12-31 0001329099 bidu:ReleasedLessAmortizationAndImpairmentMember 2023-12-31 0001329099 bidu:InProductionLessImpairmentMember 2023-12-31 0001329099 bidu:InDevelopmentLessImpairmentMember 2023-12-31 0001329099 bidu:LongTermInvestmentsMember 2023-12-31 0001329099 bidu:IqiyiConvertibleNotesMember 2023-12-31 0001329099 bidu:FactoringArrangementsMember bidu:iQIYIMember 2023-12-31 0001329099 bidu:ProducedContentMember 2023-12-31 0001329099 us-gaap:FairValueInputsLevel3Member bidu:ProducedContentMember 2023-12-31 0001329099 bidu:CustomerDepositsAndDeferredRevenueMember 2023-12-31 0001329099 us-gaap:OtherLongTermInvestmentsMember 2023-12-31 0001329099 bidu:RelatedPartyFMember 2023-12-31 0001329099 bidu:OtherRelatedPartiesMember 2023-12-31 0001329099 us-gaap:CorporateDebtSecuritiesMember us-gaap:ShortTermInvestmentsMember 2023-12-31 0001329099 us-gaap:FairValueInputsLevel3Member 2023-12-31 0001329099 us-gaap:FairValueInputsLevel1Member 2023-12-31 0001329099 bidu:AmountsDueToRelatedPartiesCurrentMember us-gaap:FairValueInputsLevel2Member 2023-12-31 0001329099 bidu:AmountsDueToRelatedPartiesCurrentMember 2023-12-31 0001329099 bidu:ServerMember 2023-12-31 0001329099 bidu:PrepaymentsAndReceivablesRelatedToProposedAcquisitionOfYyLiveNetMember bidu:BusinessCombinationsTwoThousandAndTwentyOneMember bidu:JoyyMember 2023-12-31 0001329099 us-gaap:OtherNoncurrentLiabilitiesMember 2023-12-31 0001329099 bidu:JiduAutoIncMember us-gaap:SeriesCPreferredStockMember 2023-12-31 0001329099 us-gaap:InterestRateSwapMember us-gaap:DesignatedAsHedgingInstrumentMember 2023-12-31 0001329099 us-gaap:VariableInterestEntityNotPrimaryBeneficiaryMember 2024-12-31 0001329099 bidu:EquityMethodInvestmentnonconsolidatedinvesteeMember 2024-12-31 0001329099 bidu:BaiduNetcomMember 2024-12-31 0001329099 bidu:BeijingPerusalMember 2024-12-31 0001329099 bidu:UnsecuredSeniorNotesDueTwoThousandTwentyFiveTenYearNotesMember 2024-12-31 0001329099 bidu:UnsecuredSeniorNotesDueTwoThousandTwentySevenTenYearNotesMember 2024-12-31 0001329099 bidu:UnsecuredSeniorNotesDueTwoThousandTwentyThreeMember 2024-12-31 0001329099 bidu:UnsecuredSeniorNotesDueTwoThousandTwentyEightMarchMember 2024-12-31 0001329099 bidu:UnsecuredSeniorNotesDueTwoThousandTwentyEightNovemberMember 2024-12-31 0001329099 bidu:TwoThousandsTwentyFourNotesIssuedOnDecember2018Member 2024-12-31 0001329099 bidu:UnsecuredSeniorNotesDueTwoThousandThirtyOctoberMember 2024-12-31 0001329099 bidu:UnsecuredSeniorNotesDueTwoThousandTwentySevenFiveYearNotesMember 2024-12-31 0001329099 bidu:UnsecuredSeniorNotesDueTwoThousandThirtyOneMember 2024-12-31 0001329099 bidu:TwoThousandsTwentyFourNotesIssuedOnNovember2018Member 2024-12-31 0001329099 bidu:UnsecuredSeniorNotesDueTwoThousandTwentyFiveFiveYearNotesMember 2024-12-31 0001329099 bidu:UnsecuredSeniorNotesDueTwoThousandThirtyAprilMember 2024-12-31 0001329099 bidu:UnsecuredSeniorNotesDueTwoThousandTwentySixMember 2024-12-31 0001329099 us-gaap:CommonClassAMember 2024-12-31 0001329099 us-gaap:CommonClassBMember 2024-12-31 0001329099 bidu:NetworkInfrastructureAndBuildingsMember 2024-12-31 0001329099 bidu:iQIYIMember bidu:TwoThousandTenAndTwoThousandTwentyOneEquityIncentivePlanMember 2024-12-31 0001329099 us-gaap:RelatedPartyMember bidu:RelatedPartyDMember 2024-12-31 0001329099 us-gaap:RelatedPartyMember bidu:OtherRelatedPartiesMember 2024-12-31 0001329099 us-gaap:RelatedPartyMember bidu:RelatedPartyCMember 2024-12-31 0001329099 us-gaap:RelatedPartyMember 2024-12-31 0001329099 us-gaap:RelatedPartyMember bidu:RelatedPartyBMember 2024-12-31 0001329099 srt:ParentCompanyMember 2024-12-31 0001329099 us-gaap:LongTermDebtMember 2024-12-31 0001329099 bidu:FactoringArrangementsMember 2024-12-31 0001329099 bidu:iQIYIMember 2024-12-31 0001329099 bidu:BaiduCoreBusinessMember 2024-12-31 0001329099 bidu:FactoredIntercompanyAccountsAndNotesReceivablesMember 2024-12-31 0001329099 bidu:SubsidiariesFromMainlandChinaMember 2024-12-31 0001329099 us-gaap:VariableInterestEntityPrimaryBeneficiaryMember 2024-12-31 0001329099 bidu:OutstandingNotesMember 2024-12-31 0001329099 us-gaap:RelatedPartyMember bidu:RelatedPartyFMember 2024-12-31 0001329099 us-gaap:PreferredStockMember 2024-12-31 0001329099 srt:ParentCompanyMember srt:MinimumMember bidu:EmployeeHoldingMoreThanTenPercentVotingPowerMember 2024-12-31 0001329099 us-gaap:TrademarksMember 2024-12-31 0001329099 us-gaap:TechnologyBasedIntangibleAssetsMember 2024-12-31 0001329099 us-gaap:OtherIntangibleAssetsMember 2024-12-31 0001329099 us-gaap:IntellectualPropertyMember 2024-12-31 0001329099 bidu:VehiclesAndRelatedMachineryAndEquipmentMember 2024-12-31 0001329099 us-gaap:BuildingImprovementsMember 2024-12-31 0001329099 us-gaap:BuildingMember 2024-12-31 0001329099 us-gaap:ComputerEquipmentMember 2024-12-31 0001329099 us-gaap:OfficeEquipmentMember 2024-12-31 0001329099 us-gaap:ConstructionInProgressMember 2024-12-31 0001329099 us-gaap:LeaseholdImprovementsMember 2024-12-31 0001329099 us-gaap:BuildingImprovementsMember srt:MaximumMember 2024-12-31 0001329099 us-gaap:ComputerEquipmentMember srt:MinimumMember 2024-12-31 0001329099 us-gaap:ComputerEquipmentMember srt:MaximumMember 2024-12-31 0001329099 us-gaap:OfficeEquipmentMember srt:MinimumMember 2024-12-31 0001329099 us-gaap:OfficeEquipmentMember srt:MaximumMember 2024-12-31 0001329099 bidu:VehiclesAndRelatedMachineryAndEquipmentMember srt:MinimumMember 2024-12-31 0001329099 bidu:VehiclesAndRelatedMachineryAndEquipmentMember srt:MaximumMember 2024-12-31 0001329099 us-gaap:BuildingMember srt:MinimumMember 2024-12-31 0001329099 us-gaap:BuildingMember srt:MaximumMember 2024-12-31 0001329099 us-gaap:BuildingImprovementsMember srt:MinimumMember 2024-12-31 0001329099 us-gaap:BuildingAndBuildingImprovementsMember 2024-12-31 0001329099 srt:CumulativeEffectPeriodOfAdoptionAdjustmentMember bidu:IqiyiPagConvertibleSeniorNotesMember 2024-12-31 0001329099 srt:CumulativeEffectPeriodOfAdoptionAdjustmentMember bidu:IqiyiTwoThousandTwentyEightConvertibleNotesMember 2024-12-31 0001329099 bidu:TripComMember 2024-12-31 0001329099 bidu:JiduAutoIncMember bidu:EquityInvestmentMember 2024-12-31 0001329099 us-gaap:EmployeeStockOptionMember srt:ParentCompanyMember 2024-12-31 0001329099 us-gaap:RestrictedStockMember srt:ParentCompanyMember 2024-12-31 0001329099 us-gaap:CashEquivalentsMember us-gaap:FairValueInputsLevel2Member 2024-12-31 0001329099 us-gaap:CashEquivalentsMember 2024-12-31 0001329099 us-gaap:FairValueInputsLevel2Member us-gaap:ShortTermInvestmentsMember 2024-12-31 0001329099 us-gaap:ShortTermInvestmentsMember 2024-12-31 0001329099 us-gaap:CorporateDebtSecuritiesMember us-gaap:OtherLongTermInvestmentsMember 2024-12-31 0001329099 us-gaap:OtherCurrentAssetsMember 2024-12-31 0001329099 us-gaap:FairValueInputsLevel1Member us-gaap:ShortTermInvestmentsMember 2024-12-31 0001329099 us-gaap:FairValueInputsLevel1Member us-gaap:OtherLongTermInvestmentsMember 2024-12-31 0001329099 us-gaap:OtherLongTermInvestmentsMember 2024-12-31 0001329099 us-gaap:CommonStockMember us-gaap:OtherLongTermInvestmentsMember 2024-12-31 0001329099 us-gaap:FairValueInputsLevel3Member us-gaap:OtherLongTermInvestmentsMember 2024-12-31 0001329099 us-gaap:FairValueInputsLevel2Member us-gaap:OtherLongTermInvestmentsMember 2024-12-31 0001329099 us-gaap:FairValueInputsLevel2Member 2024-12-31 0001329099 bidu:IqiyiPagConvertibleNotesMember 2024-12-31 0001329099 bidu:IqiyiPagConvertibleNotesRemainingMember 2024-12-31 0001329099 bidu:IqiyiTwoThousandTwentyEightConvertibleNotesMember 2024-12-31 0001329099 us-gaap:VariableInterestEntityNotPrimaryBeneficiaryMember bidu:AmountsDueToTheEntitiesWithinBaiduMember 2024-12-31 0001329099 bidu:LongTermInvestmentsMember 2024-12-31 0001329099 bidu:LongTermInvestmentsMember us-gaap:FairValueInputsLevel1Member 2024-12-31 0001329099 bidu:LongTermInvestmentsMember us-gaap:FairValueInputsLevel2Member 2024-12-31 0001329099 bidu:LongTermInvestmentsMember us-gaap:FairValueInputsLevel3Member 2024-12-31 0001329099 bidu:TripComMember bidu:ActiveDirectorsMember 2024-12-31 0001329099 bidu:SublicensingRightsMember 2024-12-31 0001329099 bidu:BroadcastingRightsMember 2024-12-31 0001329099 us-gaap:CorporateDebtSecuritiesMember bidu:LongTermInvestmentsMember 2024-12-31 0001329099 bidu:ReleasedLessAmortizationAndImpairmentMember 2024-12-31 0001329099 bidu:InProductionLessImpairmentMember 2024-12-31 0001329099 bidu:InDevelopmentLessImpairmentMember 2024-12-31 0001329099 bidu:LongTermInvestmentsMember 2024-12-31 0001329099 bidu:IqiyiConvertibleNotesMember 2024-12-31 0001329099 bidu:FactoringArrangementsMember bidu:iQIYIMember 2024-12-31 0001329099 bidu:ProducedContentMember 2024-12-31 0001329099 us-gaap:FairValueInputsLevel3Member bidu:ProducedContentMember 2024-12-31 0001329099 bidu:CustomerDepositsAndDeferredRevenueMember 2024-12-31 0001329099 bidu:JoyyMember 2024-12-31 0001329099 us-gaap:OtherLongTermInvestmentsMember 2024-12-31 0001329099 us-gaap:CopyrightsMember 2024-12-31 0001329099 bidu:IqiyiTwoThousandTwentySixConvertibleNotesMember 2024-12-31 0001329099 bidu:RelatedPartyFMember 2024-12-31 0001329099 bidu:OtherRelatedPartiesMember 2024-12-31 0001329099 bidu:FiveYearBulletMaturityTermLoanMember bidu:AGroupOf22ArrangersMember 2024-12-31 0001329099 us-gaap:CorporateDebtSecuritiesMember us-gaap:ShortTermInvestmentsMember 2024-12-31 0001329099 us-gaap:FairValueInputsLevel3Member 2024-12-31 0001329099 us-gaap:FairValueInputsLevel1Member 2024-12-31 0001329099 bidu:AmountsDueToRelatedPartiesCurrentMember us-gaap:FairValueInputsLevel2Member 2024-12-31 0001329099 bidu:AmountsDueToRelatedPartiesCurrentMember 2024-12-31 0001329099 bidu:BeijingIqiyiMember 2024-12-31 0001329099 bidu:ServerMember 2024-12-31 0001329099 us-gaap:ObligationsMember 2024-12-31 0001329099 bidu:PrepaymentsAndReceivablesRelatedToProposedAcquisitionOfYyLiveNetMember bidu:BusinessCombinationsTwoThousandAndTwentyOneMember bidu:JoyyMember 2024-12-31 0001329099 us-gaap:OtherNoncurrentLiabilitiesMember 2024-12-31 0001329099 us-gaap:InterestRateSwapMember us-gaap:DesignatedAsHedgingInstrumentMember 2024-12-31 0001329099 bidu:IqiyiPagConvertibleSeniorNotesMember 2024-12-31 0001329099 us-gaap:CommonClassAMember 2022-01-01 2022-12-31 0001329099 us-gaap:ShortTermInvestmentsMember 2022-01-01 2022-12-31 0001329099 us-gaap:CommonClassBMember 2022-01-01 2022-12-31 0001329099 us-gaap:ResearchAndDevelopmentExpenseMember 2022-01-01 2022-12-31 0001329099 us-gaap:SellingGeneralAndAdministrativeExpensesMember 2022-01-01 2022-12-31 0001329099 bidu:iQIYIMember us-gaap:ResearchAndDevelopmentExpenseMember 2022-01-01 2022-12-31 0001329099 us-gaap:CostOfSalesMember 2022-01-01 2022-12-31 0001329099 bidu:iQIYIMember us-gaap:CostOfSalesMember 2022-01-01 2022-12-31 0001329099 bidu:iQIYIMember us-gaap:SellingGeneralAndAdministrativeExpensesMember 2022-01-01 2022-12-31 0001329099 bidu:iQIYIMember 2022-01-01 2022-12-31 0001329099 us-gaap:OperatingSegmentsMember bidu:BaiduCoreBusinessMember 2022-01-01 2022-12-31 0001329099 us-gaap:IntersegmentEliminationMember 2022-01-01 2022-12-31 0001329099 us-gaap:OperatingSegmentsMember bidu:iQIYIMember 2022-01-01 2022-12-31 0001329099 srt:ParentCompanyMember 2022-01-01 2022-12-31 0001329099 bidu:CertainSubsidiary1Member us-gaap:PreferredStockMember 2022-01-01 2022-12-31 0001329099 bidu:CertainSubsidiary2Member us-gaap:PreferredStockMember 2022-01-01 2022-12-31 0001329099 bidu:UnrealizedGainsOnDerivativesMember 2022-01-01 2022-12-31 0001329099 us-gaap:AccumulatedTranslationAdjustmentMember 2022-01-01 2022-12-31 0001329099 us-gaap:AccumulatedNetUnrealizedInvestmentGainLossMember 2022-01-01 2022-12-31 0001329099 us-gaap:AccumulatedOtherComprehensiveIncomeMember 2022-01-01 2022-12-31 0001329099 bidu:EquityMethodInvestmentnonconsolidatedinvesteeMember 2022-01-01 2022-12-31 0001329099 bidu:AmericanDepositaryShareMember us-gaap:CommonClassAMember 2022-01-01 2022-12-31 0001329099 us-gaap:EmployeeStockOptionMember srt:ParentCompanyMember 2022-01-01 2022-12-31 0001329099 us-gaap:NoncontrollingInterestMember 2022-01-01 2022-12-31 0001329099 us-gaap:RetainedEarningsMember 2022-01-01 2022-12-31 0001329099 us-gaap:AdditionalPaidInCapitalMember 2022-01-01 2022-12-31 0001329099 us-gaap:TreasuryStockCommonMember 2022-01-01 2022-12-31 0001329099 us-gaap:CommonStockMember 2022-01-01 2022-12-31 0001329099 us-gaap:RestrictedStockMember srt:ParentCompanyMember 2022-01-01 2022-12-31 0001329099 bidu:CommonClassAAndClassBMember 2022-01-01 2022-12-31 0001329099 us-gaap:CommonClassAMember bidu:AmericanDepositaryShareMember 2022-01-01 2022-12-31 0001329099 bidu:OnlineMarketingServicesMember 2022-01-01 2022-12-31 0001329099 us-gaap:ProductAndServiceOtherMember 2022-01-01 2022-12-31 0001329099 srt:ParentCompanyMember srt:MinimumMember 2022-01-01 2022-12-31 0001329099 srt:ParentCompanyMember srt:MaximumMember 2022-01-01 2022-12-31 0001329099 us-gaap:VariableInterestEntityNotPrimaryBeneficiaryMember 2022-01-01 2022-12-31 0001329099 bidu:LicensedCopyrightsMember 2022-01-01 2022-12-31 0001329099 us-gaap:RelatedPartyMember bidu:RelatedPartyAMember 2022-01-01 2022-12-31 0001329099 us-gaap:RelatedPartyMember bidu:RelatedPartyBMember 2022-01-01 2022-12-31 0001329099 us-gaap:RelatedPartyMember 2022-01-01 2022-12-31 0001329099 us-gaap:RelatedPartyMember bidu:RelatedPartyDMember 2022-01-01 2022-12-31 0001329099 us-gaap:RelatedPartyMember us-gaap:OtherInvesteesMember 2022-01-01 2022-12-31 0001329099 us-gaap:RelatedPartyMember bidu:RelatedPartyCMember 2022-01-01 2022-12-31 0001329099 bidu:ProducedContentMember 2022-01-01 2022-12-31 0001329099 us-gaap:OperatingSegmentsMember bidu:OnlineMarketingServicesMember bidu:BaiduCoreBusinessMember 2022-01-01 2022-12-31 0001329099 us-gaap:OperatingSegmentsMember bidu:OtherRevenueAiCloudMember bidu:BaiduCoreBusinessMember 2022-01-01 2022-12-31 0001329099 us-gaap:OperatingSegmentsMember bidu:OtherRevenueContentDistributionMember bidu:iQIYIMember 2022-01-01 2022-12-31 0001329099 us-gaap:OperatingSegmentsMember bidu:OtherRevenueOtherMember bidu:iQIYIMember 2022-01-01 2022-12-31 0001329099 us-gaap:OperatingSegmentsMember bidu:OnlineAdvertisingServiceMember bidu:iQIYIMember 2022-01-01 2022-12-31 0001329099 us-gaap:OperatingSegmentsMember us-gaap:MembershipMember bidu:iQIYIMember 2022-01-01 2022-12-31 0001329099 us-gaap:OperatingSegmentsMember bidu:OtherRevenueOtherMember bidu:BaiduCoreBusinessMember 2022-01-01 2022-12-31 0001329099 bidu:CostOfRevenueMember 2022-01-01 2022-12-31 0001329099 bidu:SeniorConvertibleNotesMember 2022-01-01 2022-12-31 0001329099 bidu:LongTermInvestmentsMember 2022-01-01 2022-12-31 0001329099 bidu:InSubstanceCommonStockMember bidu:JiduAutoIncMember 2022-01-01 2022-12-31 0001329099 us-gaap:CommonStockMember bidu:JiduAutoIncMember 2022-01-01 2022-12-31 0001329099 bidu:JiduAutoIncMember 2022-01-01 2022-12-31 0001329099 us-gaap:CommonClassAMember 2023-01-01 2023-12-31 0001329099 us-gaap:ShortTermInvestmentsMember 2023-01-01 2023-12-31 0001329099 us-gaap:CommonClassBMember 2023-01-01 2023-12-31 0001329099 us-gaap:ResearchAndDevelopmentExpenseMember 2023-01-01 2023-12-31 0001329099 us-gaap:SellingGeneralAndAdministrativeExpensesMember 2023-01-01 2023-12-31 0001329099 us-gaap:CostOfSalesMember 2023-01-01 2023-12-31 0001329099 bidu:iQIYIMember us-gaap:CostOfSalesMember 2023-01-01 2023-12-31 0001329099 bidu:iQIYIMember 2023-01-01 2023-12-31 0001329099 bidu:iQIYIMember us-gaap:SellingGeneralAndAdministrativeExpensesMember 2023-01-01 2023-12-31 0001329099 bidu:iQIYIMember us-gaap:ResearchAndDevelopmentExpenseMember 2023-01-01 2023-12-31 0001329099 us-gaap:IntersegmentEliminationMember 2023-01-01 2023-12-31 0001329099 us-gaap:OperatingSegmentsMember bidu:iQIYIMember 2023-01-01 2023-12-31 0001329099 us-gaap:OperatingSegmentsMember bidu:BaiduCoreBusinessMember 2023-01-01 2023-12-31 0001329099 bidu:BaiduCoreExcludingSlgMember 2023-01-01 2023-12-31 0001329099 bidu:SlgMember 2023-01-01 2023-12-31 0001329099 bidu:iQIYIMember 2023-01-01 2023-12-31 0001329099 bidu:CertainSubsidiary2Member us-gaap:PreferredStockMember 2023-01-01 2023-12-31 0001329099 bidu:OtherSubsidiariesMember 2023-01-01 2023-12-31 0001329099 us-gaap:AccumulatedTranslationAdjustmentMember 2023-01-01 2023-12-31 0001329099 us-gaap:AccumulatedNetUnrealizedInvestmentGainLossMember 2023-01-01 2023-12-31 0001329099 us-gaap:AccumulatedOtherComprehensiveIncomeMember 2023-01-01 2023-12-31 0001329099 bidu:UnrealizedGainsOnDerivativesMember 2023-01-01 2023-12-31 0001329099 bidu:EquityMethodInvestmentnonconsolidatedinvesteeMember 2023-01-01 2023-12-31 0001329099 bidu:AmericanDepositaryShareMember us-gaap:CommonClassAMember 2023-01-01 2023-12-31 0001329099 us-gaap:EmployeeStockOptionMember srt:ParentCompanyMember 2023-01-01 2023-12-31 0001329099 us-gaap:AdditionalPaidInCapitalMember 2023-01-01 2023-12-31 0001329099 us-gaap:TreasuryStockCommonMember 2023-01-01 2023-12-31 0001329099 us-gaap:CommonStockMember 2023-01-01 2023-12-31 0001329099 us-gaap:NoncontrollingInterestMember 2023-01-01 2023-12-31 0001329099 us-gaap:RetainedEarningsMember 2023-01-01 2023-12-31 0001329099 bidu:TripComMember 2023-01-01 2023-12-31 0001329099 us-gaap:RestrictedStockMember srt:ParentCompanyMember 2023-01-01 2023-12-31 0001329099 srt:ParentCompanyMember 2023-01-01 2023-12-31 0001329099 bidu:iQIYIMember bidu:TwoThousandTenAndTwoThousandTwentyOneEquityIncentivePlanMember 2023-01-01 2023-12-31 0001329099 bidu:CommonClassAAndClassBMember 2023-01-01 2023-12-31 0001329099 us-gaap:CommonClassAMember bidu:AmericanDepositaryShareMember 2023-01-01 2023-12-31 0001329099 bidu:OnlineMarketingServicesMember 2023-01-01 2023-12-31 0001329099 us-gaap:ProductAndServiceOtherMember 2023-01-01 2023-12-31 0001329099 bidu:InvestmentAccountedFairValueMember 2023-01-01 2023-12-31 0001329099 us-gaap:AvailableforsaleSecuritiesMember 2023-01-01 2023-12-31 0001329099 us-gaap:VariableInterestEntityNotPrimaryBeneficiaryMember 2023-01-01 2023-12-31 0001329099 bidu:LicensedCopyrightsMember 2023-01-01 2023-12-31 0001329099 us-gaap:RelatedPartyMember bidu:RelatedPartyAMember 2023-01-01 2023-12-31 0001329099 us-gaap:RelatedPartyMember bidu:RelatedPartyDMember 2023-01-01 2023-12-31 0001329099 us-gaap:RelatedPartyMember 2023-01-01 2023-12-31 0001329099 us-gaap:RelatedPartyMember bidu:RelatedPartyBMember 2023-01-01 2023-12-31 0001329099 us-gaap:RelatedPartyMember us-gaap:OtherInvesteesMember 2023-01-01 2023-12-31 0001329099 us-gaap:RelatedPartyMember bidu:RelatedPartyCMember 2023-01-01 2023-12-31 0001329099 bidu:ProducedContentMember 2023-01-01 2023-12-31 0001329099 us-gaap:OperatingSegmentsMember bidu:OnlineMarketingServicesMember bidu:BaiduCoreBusinessMember 2023-01-01 2023-12-31 0001329099 us-gaap:OperatingSegmentsMember bidu:OtherRevenueAiCloudMember bidu:BaiduCoreBusinessMember 2023-01-01 2023-12-31 0001329099 us-gaap:OperatingSegmentsMember bidu:OtherRevenueContentDistributionMember bidu:iQIYIMember 2023-01-01 2023-12-31 0001329099 us-gaap:OperatingSegmentsMember bidu:OtherRevenueOtherMember bidu:iQIYIMember 2023-01-01 2023-12-31 0001329099 us-gaap:OperatingSegmentsMember bidu:OnlineAdvertisingServiceMember bidu:iQIYIMember 2023-01-01 2023-12-31 0001329099 us-gaap:OperatingSegmentsMember us-gaap:MembershipMember bidu:iQIYIMember 2023-01-01 2023-12-31 0001329099 us-gaap:OperatingSegmentsMember bidu:OtherRevenueOtherMember bidu:BaiduCoreBusinessMember 2023-01-01 2023-12-31 0001329099 bidu:LongTermInvestmentsMember 2023-01-01 2023-12-31 0001329099 bidu:CostOfRevenueMember 2023-01-01 2023-12-31 0001329099 bidu:IqiyiTwoThousandTwentyEightConvertibleNotesMember 2023-01-01 2023-12-31 0001329099 bidu:IqiyiTwoThousandTwentyFiveConvertibleNotesMember 2023-01-01 2023-12-31 0001329099 bidu:IqiyiPagConvertibleSeniorNotesMember 2023-01-01 2023-12-31 0001329099 bidu:SeriesCWarrantMember bidu:JiduAutoIncMember 2023-01-01 2023-12-31 0001329099 bidu:SeniorConvertibleNotesMember 2023-01-01 2023-12-31 0001329099 bidu:LongTermInvestmentsMember 2023-01-01 2023-12-31 0001329099 us-gaap:CommonClassAMember 2024-01-01 2024-12-31 0001329099 us-gaap:ShortTermInvestmentsMember 2024-01-01 2024-12-31 0001329099 bidu:BaiduHongKongMember 2024-01-01 2024-12-31 0001329099 us-gaap:CommonClassBMember 2024-01-01 2024-12-31 0001329099 bidu:iQIYIMember us-gaap:ResearchAndDevelopmentExpenseMember 2024-01-01 2024-12-31 0001329099 bidu:iQIYIMember 2024-01-01 2024-12-31 0001329099 us-gaap:ResearchAndDevelopmentExpenseMember 2024-01-01 2024-12-31 0001329099 us-gaap:CostOfSalesMember 2024-01-01 2024-12-31 0001329099 us-gaap:SellingGeneralAndAdministrativeExpensesMember 2024-01-01 2024-12-31 0001329099 bidu:iQIYIMember us-gaap:CostOfSalesMember 2024-01-01 2024-12-31 0001329099 bidu:iQIYIMember us-gaap:SellingGeneralAndAdministrativeExpensesMember 2024-01-01 2024-12-31 0001329099 us-gaap:IntersegmentEliminationMember 2024-01-01 2024-12-31 0001329099 us-gaap:OperatingSegmentsMember bidu:iQIYIMember 2024-01-01 2024-12-31 0001329099 us-gaap:OperatingSegmentsMember bidu:BaiduCoreBusinessMember 2024-01-01 2024-12-31 0001329099 bidu:BaiduMember 2024-01-01 2024-12-31 0001329099 bidu:UnsecuredSeniorNotesDueTwoThousandThirtyOneMember 2024-01-01 2024-12-31 0001329099 bidu:UnsecuredSeniorNotesDueTwoThousandTwentySevenFiveYearNotesMember 2024-01-01 2024-12-31 0001329099 bidu:TwoThousandsTwentyFourNotesIssuedOnDecember2018Member 2024-01-01 2024-12-31 0001329099 bidu:UnsecuredSeniorNotesDueTwoThousandTwentyEightNovemberMember 2024-01-01 2024-12-31 0001329099 bidu:UnsecuredSeniorNotesDueTwoThousandTwentyFiveFiveYearNotesMember 2024-01-01 2024-12-31 0001329099 bidu:UnsecuredSeniorNotesDueTwoThousandThirtyAprilMember 2024-01-01 2024-12-31 0001329099 bidu:UnsecuredSeniorNotesDueTwoThousandThirtyOctoberMember 2024-01-01 2024-12-31 0001329099 bidu:UnsecuredSeniorNotesDueTwoThousandTwentySixMember 2024-01-01 2024-12-31 0001329099 bidu:UnsecuredSeniorNotesDueTwoThousandTwentyFiveTenYearNotesMember 2024-01-01 2024-12-31 0001329099 bidu:UnsecuredSeniorNotesDueTwoThousandTwentySevenTenYearNotesMember 2024-01-01 2024-12-31 0001329099 bidu:UnsecuredSeniorNotesDueTwoThousandTwentyThreeMember 2024-01-01 2024-12-31 0001329099 bidu:UnsecuredSeniorNotesDueTwoThousandTwentyEightMarchMember 2024-01-01 2024-12-31 0001329099 bidu:TwoThousandsTwentyFourNotesIssuedOnNovember2018Member 2024-01-01 2024-12-31 0001329099 bidu:BaiduCoreExcludingSlgMember 2024-01-01 2024-12-31 0001329099 bidu:BeijingPerusalMember 2024-01-01 2024-12-31 0001329099 bidu:LongTermInvestmentsMember 2024-01-01 2024-12-31 0001329099 bidu:CertainPrcSubsidiariesAndViesMember bidu:HighAndNewTechnologyEnterpriseMember 2024-01-01 2024-12-31 0001329099 bidu:HighAndNewTechnologyEnterpriseMember 2024-01-01 2024-12-31 0001329099 srt:ParentCompanyMember 2024-01-01 2024-12-31 0001329099 us-gaap:CashAndCashEquivalentsMember srt:MaximumMember 2024-01-01 2024-12-31 0001329099 bidu:CertainSubsidiary2Member us-gaap:PreferredStockMember 2024-01-01 2024-12-31 0001329099 us-gaap:ShortTermInvestmentsMember srt:MaximumMember 2024-01-01 2024-12-31 0001329099 us-gaap:EmployeeStockOptionMember srt:ParentCompanyMember srt:MinimumMember 2024-01-01 2024-12-31 0001329099 us-gaap:EmployeeStockOptionMember srt:ParentCompanyMember srt:MaximumMember 2024-01-01 2024-12-31 0001329099 us-gaap:AccumulatedNetUnrealizedInvestmentGainLossMember 2024-01-01 2024-12-31 0001329099 bidu:UnrealizedGainsOnDerivativesMember 2024-01-01 2024-12-31 0001329099 us-gaap:AccumulatedOtherComprehensiveIncomeMember 2024-01-01 2024-12-31 0001329099 us-gaap:AccumulatedTranslationAdjustmentMember 2024-01-01 2024-12-31 0001329099 bidu:EquityMethodInvestmentnonconsolidatedinvesteeMember 2024-01-01 2024-12-31 0001329099 bidu:AmericanDepositaryShareMember us-gaap:CommonClassAMember 2024-01-01 2024-12-31 0001329099 us-gaap:TrademarksMember 2024-01-01 2024-12-31 0001329099 us-gaap:TechnologyBasedIntangibleAssetsMember 2024-01-01 2024-12-31 0001329099 us-gaap:IntellectualPropertyMember 2024-01-01 2024-12-31 0001329099 us-gaap:OtherIntangibleAssetsMember 2024-01-01 2024-12-31 0001329099 us-gaap:EmployeeStockOptionMember srt:ParentCompanyMember 2024-01-01 2024-12-31 0001329099 us-gaap:StateAdministrationOfTaxationChinaMember 2024-01-01 2024-12-31 0001329099 bidu:iQIYIMember bidu:TwoThousandTenAndTwoThousandTwentyOneEquityIncentivePlanMember 2024-01-01 2024-12-31 0001329099 us-gaap:RestrictedStockMember srt:ParentCompanyMember 2024-01-01 2024-12-31 0001329099 us-gaap:RetainedEarningsMember 2024-01-01 2024-12-31 0001329099 us-gaap:NoncontrollingInterestMember 2024-01-01 2024-12-31 0001329099 us-gaap:CommonStockMember 2024-01-01 2024-12-31 0001329099 us-gaap:TreasuryStockCommonMember 2024-01-01 2024-12-31 0001329099 us-gaap:AdditionalPaidInCapitalMember 2024-01-01 2024-12-31 0001329099 bidu:TripComMember 2024-01-01 2024-12-31 0001329099 us-gaap:CommonClassAMember bidu:AmericanDepositaryShareMember 2024-01-01 2024-12-31 0001329099 bidu:CommonClassAAndClassBMember 2024-01-01 2024-12-31 0001329099 bidu:FinancialInstitutionThreeMember us-gaap:CreditConcentrationRiskMember bidu:OnshoreChinaMember 2024-01-01 2024-12-31 0001329099 bidu:FinancialInstitutionOneMember us-gaap:CreditConcentrationRiskMember bidu:OnshoreChinaMember 2024-01-01 2024-12-31 0001329099 bidu:FinancialInstrumentsMember us-gaap:CreditConcentrationRiskMember bidu:OffshoreChinaMember 2024-01-01 2024-12-31 0001329099 bidu:FinancialInstrumentsMember us-gaap:CreditConcentrationRiskMember bidu:OnshoreChinaMember 2024-01-01 2024-12-31 0001329099 us-gaap:SalesRevenueNetMember us-gaap:CustomerConcentrationRiskMember srt:MaximumMember 2024-01-01 2024-12-31 0001329099 bidu:FinancialInstitutionTwoMember us-gaap:CreditConcentrationRiskMember bidu:OnshoreChinaMember 2024-01-01 2024-12-31 0001329099 bidu:OnlineMarketingServicesMember 2024-01-01 2024-12-31 0001329099 us-gaap:ProductAndServiceOtherMember 2024-01-01 2024-12-31 0001329099 dei:AdrMember 2024-01-01 2024-12-31 0001329099 dei:BusinessContactMember 2024-01-01 2024-12-31 0001329099 bidu:IqiyiTwoThousandTwentyEightConvertibleNotesMember 2024-01-01 2024-12-31 0001329099 bidu:IqiyiPagConvertibleNotesMember 2024-01-01 2024-12-31 0001329099 bidu:IqiyiPagConvertibleNotesRemainingMember 2024-01-01 2024-12-31 0001329099 bidu:InvestmentAccountedFairValueMember 2024-01-01 2024-12-31 0001329099 us-gaap:AvailableforsaleSecuritiesMember 2024-01-01 2024-12-31 0001329099 srt:CumulativeEffectPeriodOfAdoptionAdjustmentMember bidu:IqiyiPagConvertibleSeniorNotesMember srt:MaximumMember 2024-01-01 2024-12-31 0001329099 bidu:IqiyiPagConvertibleNotesMember bidu:SrtCumulativeEffectPeriodOfAdoptionAdjustmentMember 2024-01-01 2024-12-31 0001329099 bidu:IqiyiPagConvertibleNotesRemainingMember bidu:SrtCumulativeEffectPeriodOfAdoptionAdjustmentMember 2024-01-01 2024-12-31 0001329099 bidu:IqiyiPagConvertibleNotesMember srt:MinimumMember 2024-01-01 2024-12-31 0001329099 bidu:DeferredRevenueMember 2024-01-01 2024-12-31 0001329099 us-gaap:VariableInterestEntityNotPrimaryBeneficiaryMember 2024-01-01 2024-12-31 0001329099 bidu:LicensedCopyrightsMember 2024-01-01 2024-12-31 0001329099 us-gaap:RelatedPartyMember bidu:RelatedPartyAMember 2024-01-01 2024-12-31 0001329099 us-gaap:RelatedPartyMember bidu:RelatedPartyDMember 2024-01-01 2024-12-31 0001329099 us-gaap:RelatedPartyMember us-gaap:OtherInvesteesMember 2024-01-01 2024-12-31 0001329099 us-gaap:RelatedPartyMember bidu:RelatedPartyBMember 2024-01-01 2024-12-31 0001329099 us-gaap:RelatedPartyMember 2024-01-01 2024-12-31 0001329099 bidu:ProducedContentMember 2024-01-01 2024-12-31 0001329099 bidu:ChangeInAccountingEstimateMember 2024-01-01 2024-12-31 0001329099 us-gaap:OperatingSegmentsMember bidu:OnlineMarketingServicesMember bidu:BaiduCoreBusinessMember 2024-01-01 2024-12-31 0001329099 us-gaap:OperatingSegmentsMember bidu:OtherRevenueOtherMember bidu:iQIYIMember 2024-01-01 2024-12-31 0001329099 us-gaap:OperatingSegmentsMember bidu:OtherRevenueContentDistributionMember bidu:iQIYIMember 2024-01-01 2024-12-31 0001329099 us-gaap:OperatingSegmentsMember us-gaap:MembershipMember bidu:iQIYIMember 2024-01-01 2024-12-31 0001329099 us-gaap:OperatingSegmentsMember bidu:OnlineAdvertisingServiceMember bidu:iQIYIMember 2024-01-01 2024-12-31 0001329099 us-gaap:OperatingSegmentsMember bidu:OtherRevenueAiCloudMember bidu:BaiduCoreBusinessMember 2024-01-01 2024-12-31 0001329099 us-gaap:OperatingSegmentsMember bidu:OtherRevenueOtherMember bidu:BaiduCoreBusinessMember 2024-01-01 2024-12-31 0001329099 bidu:LongTermInvestmentsMember 2024-01-01 2024-12-31 0001329099 bidu:CostOfRevenueMember 2024-01-01 2024-12-31 0001329099 bidu:ChangeInAccountingEstimateMember bidu:CommonClassAAndClassBMember 2024-01-01 2024-12-31 0001329099 bidu:IqiyiPagConvertibleSeniorNotesMember 2024-01-01 2024-12-31 0001329099 bidu:CertainSubsidiary1Member us-gaap:PreferredStockMember 2024-01-01 2024-12-31 0001329099 bidu:IqiyiTwoThousandTwentySixConvertibleNotesMember 2024-01-01 2024-12-31 0001329099 us-gaap:LeaseholdImprovementsMember 2024-01-01 2024-12-31 0001329099 bidu:SeniorConvertibleNotesMember 2024-01-01 2024-12-31 0001329099 bidu:SmartLivingGroupMember 2024-01-01 2024-12-31 0001329099 srt:MaximumMember us-gaap:InlandRevenueHongKongMember 2015-05-31 0001329099 srt:MaximumMember us-gaap:StateAdministrationOfTaxationChinaMember 2015-05-31 0001329099 bidu:BusinessCombinationsMember 2023-01-01 2023-01-31 0001329099 bidu:BusinessCombinationsMember 2023-01-31 0001329099 bidu:BusinessCombinationsTwoThousandAndTwentyOneMember bidu:JoyyMember 2021-02-01 2021-02-28 0001329099 bidu:BusinessCombinationsTwoThousandAndTwentyOneMember bidu:JoyyMember 2021-02-28 0001329099 bidu:DuXiaomanFinancialMember 2018-08-01 2018-08-31 0001329099 us-gaap:AccumulatedTranslationAdjustmentMember 2022-12-31 0001329099 us-gaap:AccumulatedOtherComprehensiveIncomeMember 2022-12-31 0001329099 bidu:FactoringArrangementsMember bidu:iQIYIMember 2022-12-31 0001329099 bidu:AGroupOf22ArrangersMember 2021-04-01 2021-04-30 0001329099 bidu:FiveYearBulletMaturityTermLoanMember bidu:AGroupOf22ArrangersMember 2021-04-01 2021-04-30 0001329099 us-gaap:RevolvingCreditFacilityMember bidu:AGroupOf22ArrangersMember 2021-04-01 2021-04-30 0001329099 bidu:LondonInterbankOfferedRateMember 2021-04-01 2021-04-30 0001329099 bidu:FiveYearBulletMaturityTermLoanMember bidu:AGroupOf22ArrangersMember 2021-04-30 0001329099 us-gaap:RevolvingCreditFacilityMember bidu:AGroupOf22ArrangersMember 2021-04-30 0001329099 bidu:AGroupOf22ArrangersMember 2021-04-30 0001329099 us-gaap:RevolvingCreditFacilityMember bidu:AGroupOf22ArrangersMember 2021-06-01 2021-06-30 0001329099 bidu:FiveYearBulletMaturityTermLoanMember bidu:AGroupOf22ArrangersMember 2021-06-01 2021-06-30 0001329099 us-gaap:SecuredOvernightFinancingRateSofrOvernightIndexSwapRateMember 2023-06-01 2023-06-30 0001329099 bidu:IqiyiTwoThousandTwentyFiveConvertibleNotesMember 2019-03-29 0001329099 bidu:IqiyiTwoThousandTwentyFiveConvertibleNotesMember us-gaap:CallOptionMember 2019-03-29 0001329099 bidu:PriorToOctober12024DebtConversionConditionOneMember bidu:IqiyiTwoThousandTwentyFiveConvertibleNotesMember dei:AdrMember 2019-03-29 0001329099 bidu:IqiyiTwoThousandTwentyFiveConvertibleNotesMember 2019-03-29 2019-03-29 0001329099 bidu:PriorToOctober12024DebtConversionConditionTwoMember bidu:IqiyiTwoThousandTwentyFiveConvertibleNotesMember dei:AdrMember 2019-03-29 2019-03-29 0001329099 bidu:PriorToOctober12024DebtConversionConditionOneMember bidu:IqiyiTwoThousandTwentyFiveConvertibleNotesMember dei:AdrMember 2019-03-29 2019-03-29 0001329099 bidu:IqiyiTwoThousandTwentySixConvertibleNotesMember 2020-12-21 2020-12-21 0001329099 bidu:PriorToJune152026DebtConversionConditionOneMember bidu:IqiyiTwoThousandTwentySixConvertibleNotesMember dei:AdrMember 2020-12-21 2020-12-21 0001329099 bidu:PriorToJune152026DebtConversionConditionTwoMember bidu:IqiyiTwoThousandTwentySixConvertibleNotesMember dei:AdrMember 2020-12-21 2020-12-21 0001329099 bidu:IqiyiTwoThousandTwentySixConvertibleNotesMember 2020-12-21 0001329099 bidu:IqiyiTwoThousandTwentySixConvertibleNotesMember dei:AdrMember 2020-12-21 0001329099 bidu:IqiyiTwoThousandTwentySixConvertibleNotesMember 2021-01-08 2021-01-08 0001329099 bidu:IqiyiPagConvertibleSeniorNotesMember 2022-12-30 2022-12-30 0001329099 bidu:IqiyiPagConvertibleSeniorNotesMember bidu:OnOrAfterThirdAnniversaryMember 2022-12-30 2022-12-30 0001329099 bidu:IqiyiPagConvertibleSeniorNotesMember bidu:OnOrAfterFifthAnniversaryMember 2022-12-30 2022-12-30 0001329099 bidu:IqiyiPagConvertibleSeniorNotesMember 2022-12-30 0001329099 bidu:IqiyiTwoThousandTwentyEightConvertibleNotesMember 2023-03-07 2023-03-07 0001329099 bidu:IqiyiPagConvertibleSeniorNotesMember srt:MinimumMember 2023-03-07 2023-03-07 0001329099 bidu:IqiyiPagConvertibleSeniorNotesMember srt:MaximumMember 2023-03-07 2023-03-07 0001329099 bidu:PriorToSeptember152027DebtConversionConditionTwoMember bidu:IqiyiTwoThousandTwentyEightConvertibleNotesMember dei:AdrMember 2023-03-07 2023-03-07 0001329099 bidu:PriorToSeptember152027DebtConversionConditionOneMember bidu:IqiyiTwoThousandTwentyEightConvertibleNotesMember dei:AdrMember 2023-03-07 2023-03-07 0001329099 bidu:PriorToOnOrAfterMarch202026DebtConversionConditionOneMember bidu:IqiyiTwoThousandTwentyEightConvertibleNotesMember dei:AdrMember 2023-03-07 2023-03-07 0001329099 bidu:PriorToOnOrAfterMarch202026DebtConversionConditionMember bidu:IqiyiTwoThousandTwentyEightConvertibleNotesMember dei:AdrMember 2023-03-07 2023-03-07 0001329099 bidu:IqiyiTwoThousandTwentyEightConvertibleNotesMember 2023-03-07 0001329099 bidu:IqiyiTwoThousandTwentyEightConvertibleNotesMember dei:AdrMember 2023-03-07 0001329099 bidu:TwentyTwentySharesRepurchaseProgramMember 2020-05-13 0001329099 bidu:TwentyTwentySharesRepurchaseProgramMember 2020-08-31 0001329099 bidu:TwentyTwentySharesRepurchaseProgramMember 2020-12-31 0001329099 bidu:TwentyTwentyThreeSharesRepurchaseProgramMember 2023-02-28 0001329099 srt:ParentCompanyMember bidu:TwoThousandAndEightStockIncentivePlanMember srt:RevisionOfPriorPeriodReclassificationAdjustmentMember us-gaap:CommonClassAMember 2008-12-31 0001329099 srt:ParentCompanyMember bidu:TwoThousandAndEighteenStockIncentivePlanMember srt:RevisionOfPriorPeriodReclassificationAdjustmentMember 2018-07-31 0001329099 srt:ParentCompanyMember bidu:TwoThousandTwentyThreeShareIncentivePlanMember 2023-08-31 0001329099 bidu:iQIYIMember bidu:TwoThousandAndTenStockIncentivePlanMember 2010-10-31 0001329099 bidu:iQIYIMember bidu:TwoThousandAndTwentyOneEquityIncentivePlanMember 2021-12-02 2021-12-02 0001329099 bidu:iQIYIMember bidu:TwoThousandAndTwentyOneEquityIncentivePlanMember 2021-12-02 0001329099 srt:ParentCompanyMember bidu:TwoThousandAndEightStockIncentivePlanMember srt:MaximumMember bidu:EmployeeHoldingNoMoreThanTenPercentVotingPowerMember 2008-12-31 2008-12-31 0001329099 srt:ParentCompanyMember bidu:TwoThousandAndEightStockIncentivePlanMember srt:MaximumMember bidu:EmployeeHoldingMoreThanTenPercentVotingPowerMember 2008-12-31 2008-12-31 0001329099 srt:ParentCompanyMember 2018-07-31 2018-07-31 0001329099 bidu:iQIYIMember bidu:ModifiedTermMember bidu:TwoThousandAndTenStockIncentivePlanMember 2020-09-15 2020-09-15 0001329099 bidu:iQIYIMember bidu:OriginalTermMember bidu:TwoThousandAndTenStockIncentivePlanMember 2010-10-31 2010-10-31 0001329099 bidu:iQIYIMember bidu:TwoThousandAndTenStockIncentivePlanMember 2010-10-31 2010-10-31 0001329099 bidu:IqiyiPagConvertibleSeniorNotesMember 2023-02-24 0001329099 bidu:iQIYIMember bidu:TwoThousandAndFourOneEquityIncentivePlanMember 2024-05-08 0001329099 bidu:iQIYIMember bidu:TwoThousandAndFourOneEquityIncentivePlanMember 2024-05-08 2024-05-08 0001329099 bidu:IqiyiPagConvertibleNotesMember srt:MaximumMember 2024-08-31 0001329099 bidu:IqiyiPagConvertibleNotesMember srt:MinimumMember 2024-08-31 0001329099 bidu:IqiyiPagConvertibleNotesMember 2024-08-31 0001329099 bidu:iQIYIMember bidu:TwoThousandAndTenStockIncentivePlanMember 2016-08-06 0001329099 bidu:IqiyiTwoThousandThirtyConvertibleNotesMember us-gaap:SubsequentEventMember 2025-02-01 2025-02-28 0001329099 bidu:IqiyiTwoThousandThirtyConvertibleNotesMember us-gaap:SubsequentEventMember 2025-02-28 0001329099 bidu:TwoThousandThirtyFiveYearAndTwoThousandThirtyFiveNotesMember us-gaap:SubsequentEventMember 2025-03-01 2025-03-31 0001329099 bidu:TwoThousandThirtyTwoExchangeableBondsMember us-gaap:SubsequentEventMember 2025-03-01 2025-03-31 0001329099 bidu:TwoThousandThirtyFiveyearNotesMember us-gaap:SubsequentEventMember 2025-03-01 2025-03-31 0001329099 bidu:TwoThousandThirtyFiveNotesMember us-gaap:SubsequentEventMember 2025-03-01 2025-03-31 0001329099 bidu:TwoThousandThirtyFiveyearNotesMember us-gaap:SubsequentEventMember 2025-03-31 0001329099 bidu:TwoThousandThirtyFiveNotesMember us-gaap:SubsequentEventMember 2025-03-31 0001329099 bidu:TwoThousandThirtyTwoExchangeableBondsMember us-gaap:SubsequentEventMember 2025-03-31 0001329099 bidu:YyLiveMember bidu:JoyyMember us-gaap:SubsequentEventMember 2025-02-25 2025-02-25 0001329099 bidu:YyLiveMember bidu:JoyyMember us-gaap:SubsequentEventMember 2025-02-25 0001329099 us-gaap:AccumulatedNetUnrealizedInvestmentGainLossMember 2021-12-31 0001329099 us-gaap:AccumulatedOtherComprehensiveIncomeMember 2021-12-31 0001329099 us-gaap:AccumulatedTranslationAdjustmentMember 2021-12-31 0001329099 bidu:UnrealizedGainsOnDerivativesMember 2021-12-31 0001329099 us-gaap:TreasuryStockCommonMember 2021-12-31 0001329099 us-gaap:CommonStockMember 2021-12-31 0001329099 srt:CumulativeEffectPeriodOfAdoptionAdjustmentMember us-gaap:TreasuryStockCommonMember 2021-12-31 0001329099 srt:CumulativeEffectPeriodOfAdoptionAdjustmentMember us-gaap:AdditionalPaidInCapitalMember 2021-12-31 0001329099 srt:CumulativeEffectPeriodOfAdoptionAdjustmentMember us-gaap:RetainedEarningsMember 2021-12-31 0001329099 us-gaap:RetainedEarningsMember 2021-12-31 0001329099 us-gaap:AdditionalPaidInCapitalMember 2021-12-31 0001329099 srt:CumulativeEffectPeriodOfAdoptionAdjustmentMember 2021-12-31 0001329099 srt:CumulativeEffectPeriodOfAdoptionAdjustmentMember us-gaap:NoncontrollingInterestMember 2021-12-31 0001329099 srt:CumulativeEffectPeriodOfAdoptionAdjustmentMember us-gaap:AccumulatedOtherComprehensiveIncomeMember 2021-12-31 0001329099 us-gaap:NoncontrollingInterestMember 2021-12-31 0001329099 srt:CumulativeEffectPeriodOfAdoptionAdjustmentMember us-gaap:CommonStockMember 2021-12-31 0001329099 bidu:UnrealizedGainsOnDerivativesMember 2022-12-31 0001329099 us-gaap:AccumulatedNetUnrealizedInvestmentGainLossMember 2022-12-31 0001329099 us-gaap:TreasuryStockCommonMember 2022-12-31 0001329099 us-gaap:CommonStockMember 2022-12-31 0001329099 us-gaap:RetainedEarningsMember 2022-12-31 0001329099 us-gaap:AdditionalPaidInCapitalMember 2022-12-31 0001329099 us-gaap:NoncontrollingInterestMember 2022-12-31 0001329099 bidu:BaiduCoreExcludingSlgMember 2022-12-31 0001329099 bidu:SlgMember 2022-12-31 0001329099 bidu:iQIYIMember 2022-12-31 0001329099 bidu:InvestmentAccountedFairValueMember 2022-12-31 0001329099 us-gaap:AvailableforsaleSecuritiesMember 2022-12-31 0001329099 bidu:BaiduCoreExcludingSlgMember 2023-12-31 0001329099 bidu:SlgMember 2023-12-31 0001329099 us-gaap:AccumulatedTranslationAdjustmentMember 2023-12-31 0001329099 us-gaap:AccumulatedOtherComprehensiveIncomeMember 2023-12-31 0001329099 us-gaap:AccumulatedNetUnrealizedInvestmentGainLossMember 2023-12-31 0001329099 bidu:UnrealizedGainsOnDerivativesMember 2023-12-31 0001329099 us-gaap:TreasuryStockCommonMember 2023-12-31 0001329099 us-gaap:CommonStockMember 2023-12-31 0001329099 us-gaap:NoncontrollingInterestMember 2023-12-31 0001329099 us-gaap:RetainedEarningsMember 2023-12-31 0001329099 us-gaap:AdditionalPaidInCapitalMember 2023-12-31 0001329099 bidu:InvestmentAccountedFairValueMember 2023-12-31 0001329099 us-gaap:AvailableforsaleSecuritiesMember 2023-12-31 0001329099 bidu:SlgMember 2024-12-31 0001329099 bidu:BaiduCoreExcludingSlgMember 2024-12-31 0001329099 bidu:UnrealizedGainsOnDerivativesMember 2024-12-31 0001329099 us-gaap:AccumulatedNetUnrealizedInvestmentGainLossMember 2024-12-31 0001329099 us-gaap:AccumulatedOtherComprehensiveIncomeMember 2024-12-31 0001329099 us-gaap:AccumulatedTranslationAdjustmentMember 2024-12-31 0001329099 us-gaap:CommonStockMember 2024-12-31 0001329099 us-gaap:TreasuryStockCommonMember 2024-12-31 0001329099 us-gaap:AdditionalPaidInCapitalMember 2024-12-31 0001329099 us-gaap:RetainedEarningsMember 2024-12-31 0001329099 us-gaap:NoncontrollingInterestMember 2024-12-31 0001329099 bidu:InvestmentAccountedFairValueMember 2024-12-31 0001329099 us-gaap:AvailableforsaleSecuritiesMember 2024-12-31 iso4217:CNY iso4217:USD xbrli:pure xbrli:shares utr:Year utr:Month iso4217:HKD bidu:Unit bidu:Segment iso4217:USD xbrli:shares iso4217:CNY xbrli:shares bidu:Customer bidu:Directors iso4217:USD utr:A utr:Day
 
 
UNITED STATES
SECURITIES AND EXCHANGE COMMISSION
Washington, D.C. 20549

Form
20-F
(Mark One)
 
REGISTRATION STATEMENT PURSUANT TO SECTION 12(b) OR 12(g) OF THE SECURITIES EXCHANGE ACT OF 1934
or
 
ANNUAL REPORT PURSUANT TO SECTION 13 OR 15(d) OF THE SECURITIES EXCHANGE ACT OF 1934
For the fiscal year ended December 31, 2024.
 
or
 
 
TRANSITION REPORT PURSUANT TO SECTION 13 OR 15(d) OF THE SECURITIES EXCHANGE ACT OF 1934
For the transition period from     to    
 
or
 
 
SHELL COMPANY REPORT PURSUANT TO SECTION 13 OR 15(d) OF THE SECURITIES EXCHANGE ACT OF 1934
Date of event requiring this shell company report
For the transition period from     _ to     
Commission file number:
000-51469
Baidu, Inc.
(Exact name of Registrant as specified in its charter)
N/A
(Translation of Registrant’s name into English)
Cayman Islands
(Jurisdiction of incorporation or organization)
Baidu Campus
No. 10 Shangdi 10th Street
Haidian District, Beijing 100085
The People’s Republic of China
(Address of principal executive offices)

Junjie He, Interim Chief Financial Officer
Telephone: +(86 10) 5992-8888
Email: ir@baidu.com

Facsimile: +(86 10) 5992-0000
Baidu Campus
No. 10 Shangdi 10th Street,
Haidian District, Beijing 100085
The People’s Republic of China
(Name, Telephone, Email and/or Facsimile number and Address of Company Contact Person)
Securities registered or to be registered pursuant to Section 12(b) of the Act:

Title of Each Class
 
Trading Symbol
 
Name of Each Exchange on Which Registered
American depositary shares (each American depositary share representing
eight Class A ordinary shares, par value US$0.000000625 per share)
 
BIDU
 
The Nasdaq Stock Market LLC
(The Nasdaq Global Select Market)
Class A ordinary shares, par value US$0.000000625 per share
*
   
The Nasdaq Stock Market LLC
(The Nasdaq Global Select Market)
Class A ordinary shares, par value US$0.000000625 per share
 
9888
 
The Stock Exchange of Hong Kong Limited
 
*
Not for trading, but only in connection with the listing on The Nasdaq Global Select Market of American depositary shares.
Securities registered or to be registered pursuant to Section 12(g) of the Act:
None
(Title of Class)
Securities for which there is a reporting obligation pursuant to Section 15(d) of the Act:
None
(Title of Class)
Indicate the number of outstanding shares of each of the Issuer’s classes of capital or common stock as of the close of the period covered by the annual report
2,239,234,372
 
Class A ordinary shares and
524,340,320
 
Class B ordinary shares, par value US$0.000000625 per share, as of December 31, 2024.
Indicate by check mark if the registrant is a well-known seasoned issuer, as defined in Rule 405 of the Securities Act. 
Yes
 ☒ No ☐
If this report is an annual or transition report, indicate by check mark if the registrant is not required to file reports pursuant to Section 13 or 15(d) of the Securities Exchange Act of 1934. Yes ☐ 
No
 ☒
Indicate by check mark whether the registrant (1) has filed all reports required to be filed by Section 13 or 15(d) of the Securities Exchange Act of 1934 during the preceding 12 months (or for such shorter period that the registrant was required to file such reports), and (2) has been subject to such filing requirements for the past 90 days. 
Yes
 ☒ No ☐
Indicate by check mark whether the registrant has submitted electronically, if any, every Interactive Data File required to be submitted pursuant to Rule 405 of Regulation
S-T
(§232.405 of this chapter) during the preceding 12 months (or for such shorter period that the registrant was required to submit such files). 
Yes
 ☒ No ☐
Indicate by check mark whether the registrant is a large accelerated filer, an accelerated filer, a
non-accelerated
filer or an emerging growth company. See definition of “large accelerated filer,” “accelerated filer” “emerging growth company” in Rule
12b-2
of the Exchange Act.
 
Large accelerated filer ☒   Accelerated filer ☐  
Non-accelerated
filer ☐
  Emerging growth company 
If an emerging growth company that prepares its financial statements in accordance with U.S. GAAP, indicate by check mark if the registrant has elected not to use the extended transition period for complying with any new or revised financial accounting standards† provided pursuant to Section 13(a) of the Exchange Act. ☐
† The term “new or revised financial accounting standard” refers to any update issued by the Financial Accounting Standards Board to its Accounting Standards Codification after April 5, 2012.
Indicate by check mark whether the registrant has filed a report on and attestation to its management’s assessment of the effectiveness of its internal control over financial reporting under Section 404(b) of the Sarbanes-Oxley Act (15 U.S.C. 7262(b)) by the registered public accounting firm that prepared or issued its audit report. 
If securities are registered pursuant to Section 12(b) of the Act, indicate by check mark whether the financial statements of the registrant included in the filing reflect the correction of an error to previously issued financial statements. 
Indicate by check mark whether any of those error corrections are restatements that required a recovery analysis of incentive-based compensation received by any of the registrant’s executive officers during the relevant recovery period pursuant to
§240.10D-1(b). ☐
Indicate by check mark which basis of accounting the registrant has used to prepare the financial statements included in this filing:

U.S. GAAP ☒    International Financial Reporting Standards as issued by the International Accounting Standards Board ☐    Other ☐
If “Other” has been checked in response to the previous question, indicate by check mark which financial statement item the registrant has elected to follow.
Item 17 ☐
Item 18 ☐
If this is an annual report, indicate by check mark whether the registrant is a shell company (as defined in Rule
12b-2
of the Exchange Act). Yes ☐ No 
(APPLICABLE ONLY TO ISSUERS INVOLVED IN BANKRUPTCY PROCEEDINGS DURING THE PAST FIVE YEARS)
Indicate by check mark whether the registrant has filed all documents and reports required to be filed by Sections 12, 13 or 15(d) of the Securities Exchange Act of 1934 subsequent to the distribution of securities under a plan confirmed by a court. Yes ☐ No ☐




Table of Contents

TABLE OF CONTENTS

 

INTRODUCTION

     1  

FORWARD-LOOKING INFORMATION

     2  

PART I

     3  
  Item 1.   

Identity of Directors, Senior Management and Advisers

     3  
  Item 2.   

Offer Statistics and Expected Timetable

     3  
  Item 3.   

Key Information

     3  
  Item 4.   

Information on the Company

     90  
  Item 4A.   

Unresolved Staff Comments

     155  
  Item 5.   

Operating and Financial Review and Prospects

     155  
  Item 6.   

Directors, Senior Management and Employees

     190  
  Item 7.   

Major Shareholders and Related Party Transactions

     205  
  Item 8.   

Financial Information

     207  
  Item 9.   

The Offer and Listing

     209  
  Item 10.   

Additional Information

     209  
  Item 11.   

Quantitative and Qualitative Disclosures about Market Risk

     224  
  Item 12.   

Description of Securities Other than Equity Securities

     225  

PART II

     230  
  Item 13.   

Defaults, Dividend Arrearages and Delinquencies

     230  
  Item 14.   

Material Modifications to the Rights of Security Holders and Use of Proceeds

     230  
  Item 15.   

Controls and Procedures

     230  
  Item 16A.   

Audit Committee Financial Expert

     230  
  Item 16B.   

Code of Ethics

     231  
  Item 16C.   

Principal Accountant Fees and Services

     231  
  Item 16D.   

Exemptions from the Listing Standards for Audit Committees

     231  
  Item 16E.   

Purchases of Equity Securities by the Issuer and Affiliated Purchasers

     232  
  Item 16F.   

Change in Registrant’s Certifying Accountant

     232  
  Item 16G.   

Corporate Governance

     232  
  Item 16H.   

Mine Safety Disclosure

     232  
  Item 16I.   

Disclosure Regarding Foreign Jurisdictions that Prevent Inspections

     232  
  Item 16J.   

Insider Trading Policies

     233  
  Item 16K.   

Cybersecurity

     233  

PART III

     234  
  Item 17.   

Financial Statements

     234  
  Item 18.   

Financial Statements

     234  
  Item 19.   

Exhibits

     234  

SIGNATURES

     247  

INDEX TO CONSOLIDATED FINANCIAL STATEMENTS

     F-1  

 

 

i


Table of Contents

INTRODUCTION

In this annual report, except where the context otherwise requires and for purposes of this annual report only:

 

   

“ADSs” refer to our American depositary shares, each ADSs representing eight Class A ordinary shares;

 

   

“China” or “PRC” refers to the People’s Republic of China, including Hong Kong, Macau and Taiwan; and “mainland China” refers to the People’s Republic of China, excluding Hong Kong, Macau and Taiwan;

 

   

“Class A ordinary shares” refer to Class A ordinary shares of the share capital of our company with a par value of US$0.000000625 each, conferring a holder of a Class A ordinary share one vote per share on all matters submitted for voting at general meetings of our company;

 

   

“Class B ordinary shares” refer to Class B ordinary shares of the share capital of our company with a par value of US$0.000000625 each, conferring weighted voting rights in our company such that a holder of a Class B ordinary share is entitled to 10 votes per share on all matters submitted for voting at general meetings of our company;

 

   

“Hong Kong” or “HK” or “Hong Kong S.A.R.” refers to the Hong Kong Special Administrative Region of the PRC;

 

   

“Hong Kong Listing Rules” refer to the Rules Governing the Listing of Securities on The Stock Exchange of Hong Kong Limited, as amended or supplemented from time to time;

 

   

“Hong Kong Share Registrar” refers to Computershare Hong Kong Investor Services Limited;

 

   

“Hong Kong Stock Exchange” refers to The Stock Exchange of Hong Kong Limited;

 

   

“Main Board” refers to the stock market (excluding the option market) operated by the Hong Kong Stock Exchange which is independent from and operated in parallel with the Growth Enterprise Market of the Hong Kong Stock Exchange;

 

   

“MAU,” or monthly active user, refers to the number of mobile devices that launched our mobile apps during a given month;

 

   

“our company” refers to Baidu, Inc., which is not a PRC operating company but a Cayman Islands holding company with operations primarily conducted through (i) our mainland China subsidiaries and (ii) contractual arrangements with the variable interest entities, or the VIEs, based in mainland China. This structure entails unique risks to investors, see “Item 3.D. Key Information—Risk Factors—Risks Related to our Corporate Structure” for more details;

 

   

“RMB” or “Renminbi” refers to the legal currency of mainland China;

 

   

“SFO” refers to the Securities and Futures Ordinance (Chapter 571 of the Laws of Hong Kong), as amended or supplemented from time to time;

 

   

“shares” or “ordinary shares” refer to our ordinary shares, which include both Class A ordinary shares and Class B ordinary shares;

 

   

“user traffic” or “traffic” refers generally to page views of a website, with “page views” measuring the number of web pages viewed by internet users over a specified period of time except that multiple page views of the same page viewed by the same user on the same day are counted only once;

 

   

“U.S. GAAP” refers to generally accepted accounting principles in the United States;

 

   

“we,” “us,” “our,” or “Baidu” refers to Baidu, Inc., its subsidiaries, and, in the context of describing our operations and consolidated financial information, the variable interest entities established in mainland

 

1


Table of Contents
 

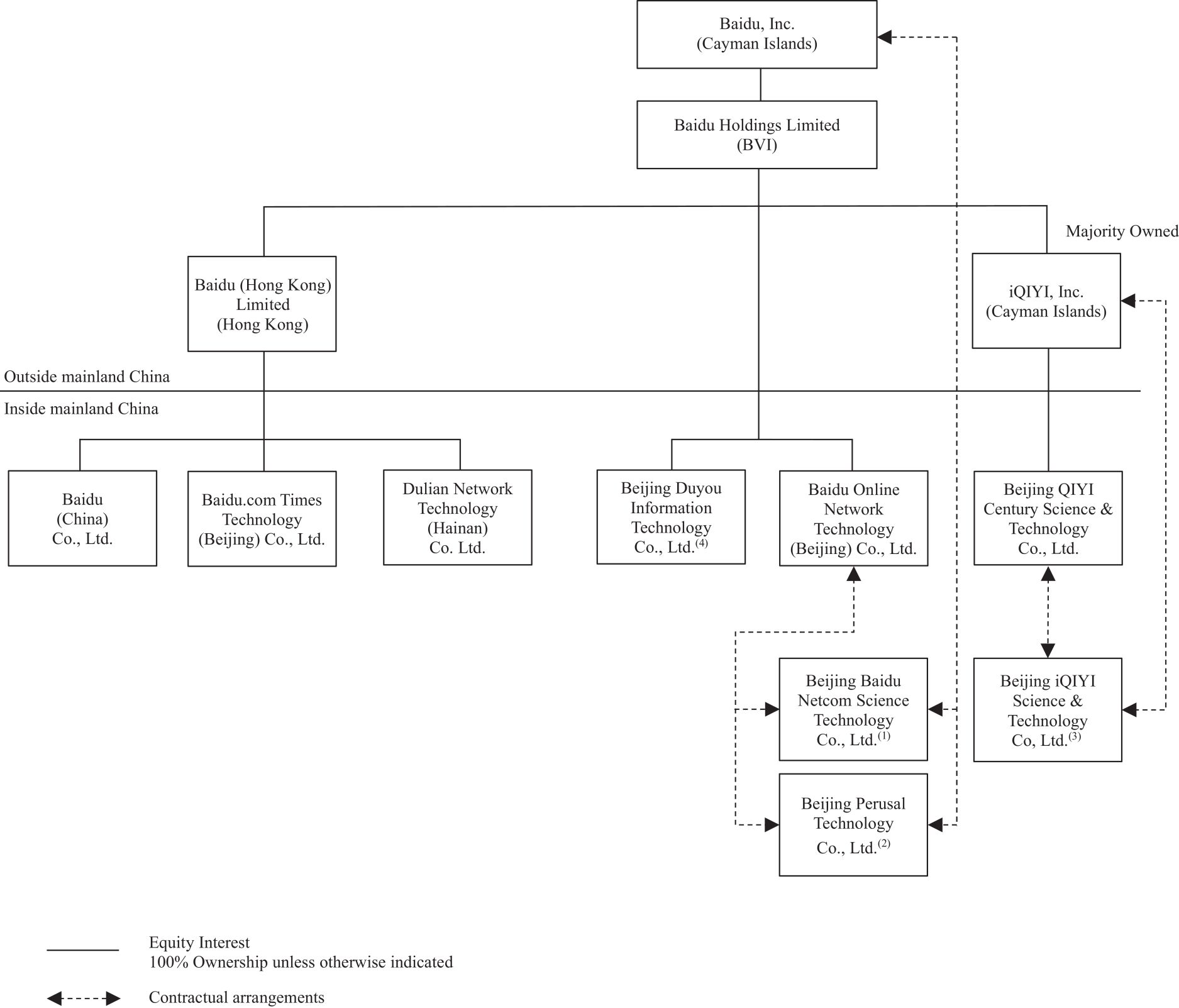
China and other consolidated affiliated entities in which we do not have any equity ownership but whose financial results have been consolidated into our consolidated financial statements based solely on contractual arrangements in accordance with U.S. GAAP. These variable interest entities include, but are not limited to, Beijing Baidu Netcom Science Technology Co., Ltd., or Baidu Netcom, Beijing Perusal Technology Co., Ltd., or Beijing Perusal, Beijing iQIYI Science & Technology Co., Ltd., or Beijing iQIYI. See “Item 4. Information on the Company—C. Organizational Structure” for an illustrative diagram of our corporate structure;

 

   

“iQIYI” refers to iQIYI, Inc., a company incorporated in the Cayman Islands listed on Nasdaq under the symbol “IQ” and one of our subsidiaries;

 

   

“$,” “dollars,” “US$” or “U.S. dollars” refers to the legal currency of the United States; and

 

   

all discrepancies in any table between the amounts identified as total amounts and the sum of the amounts listed therein are due to rounding.

On March 1, 2021, Baidu, Inc. effected a change to its authorized share capital by 1-to-80 subdivision of shares. Concurrently, Baidu, Inc. effected a proportionate change in ADS to Class A ordinary share ratio from 10 ADSs representing 1 Class A ordinary share to each ADS representing 8 Class A ordinary shares, or the Share Subdivision. Such changes been reflected retroactively throughout this document.

FORWARD-LOOKING INFORMATION

This annual report on Form 20-F contains forward-looking statements that reflect our current expectations and views of future events. These statements are made under the “safe harbor” provisions of the U.S. Private Securities Litigation Reform Act of 1995. You can identify these forward-looking statements by terminology such as “may,” “will,” “expect,” “anticipate,” “future,” “intend,” “plan,” “believe,” “estimate,” “is/are likely to” or other similar expressions. We have based these forward-looking statements largely on our current expectations and projections about future events and financial trends that we believe may affect our financial condition, results of operations, business strategy and financial needs. These forward-looking statements include, but are not limited to:

 

   

our operations and business prospects;

 

   

our business and operating strategies and our ability to implement such strategies;

 

   

our ability to develop and manage our operations and business;

 

   

competition for, among other things, capital, technology and skilled personnel;

 

   

our ability to control costs;

 

   

our ability to identify and conduct investments and acquisitions, obtain regulatory approvals from government authorities, as well as integrate acquired target(s);

 

   

changes to regulatory and operating conditions in the industry and geographical markets in which we operate;

 

   

our dividend policy; and

 

   

all other risks and uncertainties described in “Item 3.D. Key Information—Risk Factors.”

We would like to caution you not to place undue reliance on these forward-looking statements and you should read these statements in conjunction with the risk factors disclosed in “Item 3.D. Key Information—Risk Factors.” Those risks are not exhaustive. We operate in a rapidly evolving environment. New risks emerge from time to time and it is impossible for our management to predict all risk factors, nor can we assess the impact of all factors on our business or the extent to which any factor, or combination of factors, may cause actual results

 

2


Table of Contents

to differ from those contained in any forward-looking statement. We do not undertake any obligation to update or revise the forward-looking statements except as required under applicable law.

Unless otherwise noted, all translations from Renminbi to U.S. dollars and from U.S. dollars to Renminbi in this annual report are made at a rate of RMB7.2993 to US$1.00, the exchange rate in effect as of December 31, 2024 as set forth in the H.10 statistical release of The Board of Governors of the Federal Reserve System. We make no representation that any Renminbi or U.S. dollar amounts could have been, or could be, converted into U.S. dollars or Renminbi, as the case may be, at any particular rate, or at all.

PART I

 

Item 1.

Identity of Directors, Senior Management and Advisers

Not applicable.

 

Item 2.

Offer Statistics and Expected Timetable

Not applicable.

 

Item 3.

Key Information

Our Corporate Structure and Contractual Arrangements with the Variable Interest Entities

Baidu, Inc. is not a PRC operating company but a Cayman Islands holding company with operations primarily conducted through (i) our subsidiaries incorporated in mainland China, or mainland China subsidiaries, and (ii) contractual arrangements with the variable interest entities based in mainland China. Our internet content services, value-added telecommunication-based services, internet map services, online audio and video services and mobile application distribution businesses in mainland China have been conducted through the applicable VIEs in order to comply with the laws and regulations of mainland China, which restrict and impose conditions on foreign direct investment in companies involved in the provision of such businesses. Accordingly, we operate these businesses in mainland China through the variable interest entities, and rely on contractual arrangements among Baidu, Inc./iQIYI, Inc., our mainland China subsidiaries, the variable interest entities and their nominee shareholders to control the business operations of the variable interest entities. External revenues contributed by the variable interest entities accounted for 47%, 45% and 44% of our total external revenues for the years ended December 31, 2022, 2023 and 2024, respectively. As used in this annual report, “our company” refers to Baidu, Inc., whereas “we,” “us,” “our,” or “Baidu” refers to Baidu, Inc., its subsidiaries, and, in the context of describing our operations and consolidated financial information, the variable interest entities in mainland China and all of the variable interest entities are domestic companies incorporated in mainland China in which we do not have any equity ownership but whose financial results have been consolidated into our consolidated financial statements based solely on contractual arrangements in accordance with U.S. GAAP. Investors in our ADSs are not purchasing equity interest in the variable interest entities in mainland China but instead are purchasing equity interest in a holding company incorporated in the Cayman Islands.

Baidu, Inc./iQIYI, Inc., our mainland China subsidiaries, the variable interest entities and their nominee shareholders have entered into a series of contractual agreements. These contractual arrangements:

 

   

enable us to receive the economic benefits that could potentially be significant to the variable interest entities in consideration for the services provided by our subsidiaries;

 

   

effectively assigned all of the voting rights underlying the nominee shareholders’ equity interest in the variable interest entities to us; and

 

   

enable us to hold an exclusive option to purchase all or part of the equity interests in the variable interest entities when and to the extent permitted by the laws of mainland China.

 

3


Table of Contents

These contractual arrangements generally include shareholder voting rights trust agreements or proxy agreements, exclusive equity purchase and transfer option agreements or exclusive purchase option agreements, loan agreements, operating agreements or business operation agreements, exclusive technology consulting and services agreements, and equity pledge agreements, as the case may be. As for some of the variable interest entities, our subsidiaries have entered into additional business cooperation agreements, power of attorney, license agreements and/or commitment letters (as the case may be) with these variable interest entities and their respective shareholders. Terms contained in each set of contractual arrangements with the variable interest entities and their respective shareholders are substantially similar. As a result of the contractual arrangements, the shareholders of the variable interest entities effectively assigned all of their voting rights underlying their equity interest in the variable interest entities to the primary beneficiaries of these companies, which gives our company or its subsidiaries/iQIYI the power to direct the activities that most significantly impact the variable interest entities’ economic performance. The individual nominee shareholders of Baidu Netcom, Beijing Perusal and Beijing iQIYI, the variable interest entities, are directors or members of senior management of us or iQIYI. We or iQIYI consider such people suitable to act as the nominee shareholders of these variable interest entities because of, among other considerations, their contribution to us or iQIYI, their competence and their length of service with and loyalty to us or iQIYI. For more details of these contractual arrangements, see “Item 4. Information on the Company—C. Organizational Structure—Contractual Arrangements with the Variable Interest Entities and Other Consolidated Affiliated Entities and their Shareholders.”

However, the contractual arrangements may not be as effective as direct ownership in providing us with control over the variable interest entities and we may incur substantial costs to enforce the terms of the arrangements. If the variable interest entities or the nominee shareholders fail to perform their respective obligations under the contractual arrangements, we could be limited in our ability to enforce the contractual arrangements that effectively assigned us the voting rights in the variable interest entities, and these agreements have not been tested in the courts of mainland China. Furthermore, if we are unable to maintain such effective assignment, we would not be able to continue to consolidate the financial results of these entities in our financial statements. See “Item 3.D. Key Information—Risk Factors—Risks Related to Our Corporate Structure—Our contractual arrangements with the variable interest entities in mainland China and the individual nominee shareholders may not be as effective in providing control over these entities as direct ownership” and “Item 3.D. Key Information—Risk Factors—Risks Related to Our Corporate Structure—The individual nominee shareholders of the variable interest entities may have potential conflicts of interest with us, which may adversely affect our business. We do not have any arrangements in place to address such potential conflicts.”

There are also substantial uncertainties regarding the interpretation and application of current and future laws, regulations and rules of mainland China regarding the status of the rights of our Cayman Islands holding company with respect to its contractual arrangements with the variable interest entities and their nominee shareholders. It is uncertain whether any new laws or regulations of mainland China relating to variable interest entity structures will be adopted or if adopted, what they would provide. If we or any of the variable interest entities is found to be in violation of any existing or future laws or regulations of mainland China, or fail to obtain or maintain any of the required permits or approvals, the PRC regulatory authorities would have broad discretion in accordance with the applicable laws and regulations to take action in dealing with such violations or failures. See “Item 3.D. Key Information—Risk Factors—Risks Related to Our Corporate Structure—Laws and regulations of mainland China governing our businesses and the validity of certain of our contractual arrangements are uncertain. If we are found to be in violation, we could be subject to sanctions. In addition, changes in the laws and regulations of mainland China or changes in interpretations thereof may materially and adversely affect our business.”

Our operations are primarily conducted in mainland China through (i) our mainland China subsidiaries and (ii) contractual arrangements with the variable interest entities based in mainland China, and revenues are primarily generated from mainland China. Though the PRC Foreign Investment Law does not explicitly classify contractual arrangements as a form of foreign investment, the definition of “foreign investment” thereunder is relatively wide and contains a catch-all provision which includes investments made by foreign investors through

 

4


Table of Contents

means stipulated in laws or administrative regulations or other methods prescribed by the State Council. Therefore, there is no assurance that foreign investment via contractual arrangement would not be interpreted as a type of indirect foreign investment activities in the future. If any of the variable interest entities were deemed as a foreign-invested enterprise under any such future laws, administrative regulations or provisions and any of our business would be included in any negative list or other form of restrictions on foreign investment, we may need to take further actions to comply with such future laws, administrative regulations or provisions. Such actions may have a material and adverse impact on our business, financial condition, result of operations and prospects. In addition, if the PRC regulatory authorities were to find our legal structure and contractual arrangements to be in violation of any laws, administrative regulations or provisions of mainland China, we are uncertain what impact of above PRC regulatory authorities’ actions would have on us and our ability to consolidate the variable interest entities in the consolidated financial statements. For more details, see “Item 3.D. Key Information—Risk Factors—Risks Related to Doing Business in China—Uncertainties exist with respect to the interpretation and implementation of the PRC Foreign Investment Law and its implementation regulations and how it may impact the viability of our current corporate structure, corporate governance and business operations.”

Our corporate structure is subject to risks associated with our contractual arrangements with the variable interest entities. Our company and its investors may never have a direct ownership interest in the businesses that are conducted by the variable interest entities. Uncertainties in the PRC legal system could limit our ability to enforce these contractual arrangements, and these contractual arrangements have not been tested in a court of law. If the PRC government finds that the agreements that establish the structure for operating our business in mainland China do not comply with the laws and regulations of mainland China, or if these regulations or the interpretation of existing regulations change or are interpreted differently in the future, we and the variable interest entities could be subject to severe penalties or be forced to relinquish our interests in those operations. This would result in the variable interest entities being deconsolidated. The majority of our assets, including the necessary licenses to conduct business in mainland China, are held by the variable interest entities. A significant part of our revenues are generated by the variable interest entities. An event that results in the deconsolidation of the variable interest entities would have a material effect on our operations and result in the value of the securities of our company diminish substantially or even become worthless. Our company, our mainland China subsidiaries and the variable interest entities, and investors of our company face uncertainty about potential future actions by the PRC government that could affect the enforceability of the contractual arrangements with the variable interest entities and, consequently, significantly affect the financial performance of the variable interest entities and our company as a whole. Baidu, Inc. may not be able to repay its indebtedness, and the Class A ordinary shares or ADSs of our company may decline in value or become worthless, if we are unable to assert our contractual control rights over the assets of our mainland China subsidiaries and the variable interest entities that conduct all or substantially all of our operations. For a detailed description of the risks associated with our corporate structure, please refer to risks disclosed under “Item 3.D. Key Information—Risk Factors—Risks Related to Our Corporate Structure.”

Our company and the variable interest entities face various risks and uncertainties related to doing business in China. For example, we face risks associated with regulatory approvals on offshore offerings, antimonopoly regulatory actions, and oversight on cybersecurity and data privacy. These risks could result in a material adverse change in our operations and the value of our ADSs, significantly limit or completely hinder our ability to continue to offer securities to investors, or adversely affect the value of such securities. For a detailed description of risks related to doing business in China, see “Item 3.D. Key Information—Risk Factors—Risks Related to Doing Business in China.”

PRC government’s certain administrative measures in regulating (i) our operations and (ii) offerings conducted overseas by, and foreign investment in, China-based issuers, could significantly limit or completely hinder our ability to offer or continue to offer securities to investors. Implementation of industry-wide regulations, including data security or anti-monopoly related regulations, in this nature may result in adverse effect on the value of such securities. For more details, see “Item 3.D. Key Information—Risk Factors—Risks Related to Doing Business in China—Any failure to meet the PRC government’s complex regulatory

 

5


Table of Contents

requirements on our business operation could have a material adverse effect on our operations and the value of our securities.”

Risks and uncertainties arising from the PRC legal system, including risks and uncertainties regarding the enforcement of laws and quickly evolving rules and regulations in mainland China, could result in a material adverse change in our operations and the value of our ADSs. For more details, see “Item 3.D. Key Information—Risk Factors—Risks Related to Doing Business in China—Uncertainties exist with respect to the interpretation and implementation of the PRC Foreign Investment Law and its implementation regulations and how it may impact the viability of our current corporate structure, corporate governance and business operations.”

The Holding Foreign Companies Accountable Act

Pursuant to the Holding Foreign Companies Accountable Act, which was enacted on December 18, 2020 and further amended by the Consolidated Appropriations Act, 2023 signed into law on December 29, 2022, or the HFCAA, if the Securities and Exchange Commission, or the SEC, determines that we have filed audit reports issued by a registered public accounting firm that has not been subject to inspections by the Public Company Accounting Oversight Board, or the PCAOB, for two consecutive years, the SEC will prohibit our shares or the ADSs from being traded on a national securities exchange or in the over-the-counter trading market in the United States. On December 16, 2021, the PCAOB issued a report to notify the SEC of its determination that the PCAOB was unable to inspect or investigate completely registered public accounting firms headquartered in mainland China and Hong Kong, including our auditor. In April 2022, the SEC conclusively listed us as a Commission-Identified Issuer under the HFCAA following the filing of our annual report on Form 20-F for the fiscal year ended December 31, 2021. On December 15, 2022, the PCAOB issued a report that vacated its December 16, 2021 determination and removed mainland China and Hong Kong from the list of jurisdictions where it is unable to inspect or investigate completely registered public accounting firms. For this reason, we were not identified as a Commission-Identified Issuer under the HFCAA after we filed our annual report on Form 20-F for the fiscal year ended December 31, 2023 and do not expect to be so identified after we file this annual report on Form 20-F for the fiscal year ended December 31, 2024. Each year, the PCAOB will determine whether it can inspect and investigate completely audit firms in mainland China and Hong Kong, among other jurisdictions. If the PCAOB determines in the future that it no longer has full access to inspect and investigate completely accounting firms in mainland China and Hong Kong and we use an accounting firm headquartered in one of these jurisdictions to issue an audit report on our financial statements filed with the SEC, we would be identified as a Commission-Identified Issuer following the filing of the annual report on Form 20-F for the relevant fiscal year. There can be no assurance that we would not be identified as a Commission-Identified Issuer for any future fiscal year, and if we were so identified for two consecutive years, we would become subject to the prohibition on trading under the HFCAA. See “Item 3.D. Key Information—Risk Factors—Risks Related to Doing Business in China—The PCAOB had historically been unable to inspect our auditor in relation to their audit work performed for our financial statements and the inability of the PCAOB to conduct inspections of our auditor in the past has deprived our investors with the benefits of such inspections.” and “Item 3.D. Key Information—Risk Factors—Risks Related to Doing Business in China—Our ADSs may be prohibited from trading in the United States under the HFCAA in the future if the PCAOB is unable to inspect or investigate completely auditors located in China. The delisting or prohibition of trading of the ADSs, or the threat of their being delisted or prohibited from trading, may materially and adversely affect the value of your investment.”

Permissions Required from the PRC Government Authorities for Our Operations

We conduct our business primarily through our subsidiaries and the variable interest entities in mainland China. Our operations in mainland China are governed by the laws and regulations of mainland China. As of the date of this annual report, our mainland China subsidiaries and the variable interest entities have obtained the requisite licenses and permits from the PRC government authorities that are material for the business operations of our subsidiaries and the variable interest entities in mainland China, including, among others, the Value-Added Telecommunication Business Operating License, the Internet News Information Service License, the

 

6


Table of Contents

Short Messaging Service Access Code Certificate, the Online Audio/Video Program Transmission License, the Radio and Television Program Production License, the Surveying and Mapping Qualification Certificate for internet map services, the Internet Culture Business Permit, the Publication Business Operating License, the Filing Certificate for Internet Drug and Medical Devices Information Services/the Qualification Certificate for Internet Drug Information Services, the Human Resource Services License, the Filing Certificate for the Online Transaction Platform, the Filing Certificate for Business of Category II Medical Devices, the Registration Certificate for Medical Devices, the Food Business License/the Filing Certificate for Sales of Pre-Packaged Foods, the Medicine Business License, the Filing Certificate for the Online Publication Transaction Platform, the Internet Domain Name Services License, the Medical Device Operation License, the Filing Certificate for Third-Party Platform Provider of Online Trading Service for Drugs and the Filing Certificate for Third-Party Platform Provider of Online Trading Service for Medical Device, the Practice License of Medical Institutions, the Internet Religious Information Service License, the Filing Information Form of Third Party Platform Providers of Online Food Trading, the Aquatic Wildlife Operation and Utilization License, the Filing Certificate for Customs Clearance, the Foreign-Related Investigation License, the Online Taxi-Hailing Operation License and certain permits for road testing and demonstration application and/or commercial operations of autonomous driving vehicles. Given the uncertainties of interpretation and implementation of relevant laws and regulations and the enforcement practice by the government authorities, we may be required to obtain additional licenses, permits, filings or approvals for our businesses and services in the future. For more detailed information, see “Item 3.D. Key Information—Risk Factors—Risks Related to Doing Business in China—We may be adversely affected by the complexity, uncertainties and changes in the regulations of internet and related business and companies in mainland China.”

Furthermore, in connection with our historical issuance of securities to foreign investors, we, our mainland China subsidiaries and the variable interest entities, (i) are not required to obtain permission from the China Securities Regulatory Commission, or the CSRC, (ii) are not required to go through a cybersecurity review by the Cyberspace Administration of China, or the CAC, and (iii) have not been asked to obtain permission from the CSRC or the CAC by any PRC government authority.

However, the PRC government has promulgated certain regulations and rules to exert more oversight and control over offerings that are conducted overseas and/or foreign investment in China-based issuers. On February 17, 2023, the CSRC released the Trial Administrative Measures of Overseas Securities Offering and Listing by Domestic Companies and five supporting guidelines, or, collectively, the Filing Rules, which took effect on March 31, 2023. According to the Filing Rules, domestic companies in mainland China that directly or indirectly offer or list their securities in an overseas market are required to file with the CSRC. In addition, an overseas listed company must also submit the filing with respect to its follow-on offerings, issuance of convertible corporate bonds and exchangeable bonds, and other equivalent offering activities, within a specific time frame requested under the Filing Rules. Therefore, we will be required to file with the CSRC for our overseas offering of equity and equity linked securities in the future within the applicable scope of the Filing Rules. For more detailed information, see “Item 3.D. Key Information—Risk Factors—Risks Related to Doing Business in China—The approval of and/or filing with the CSRC or other PRC government authorities may be required in connection with our offshore offerings under the laws of mainland China, and, if required, we cannot predict whether or for how long we will be able to obtain such approval or complete such filing.”

Cash Flows through Our Organization

Baidu, Inc. is a holding company with no operations of its own. We conduct our operations in mainland China primarily through our subsidiaries and the variable interest entities in mainland China. As a result, although other means are available for us to obtain financing at the holding company level, Baidu, Inc.’s ability to pay dividends to the shareholders and to service any debt it may incur may depend upon dividends paid by our mainland China subsidiaries and license and service fees paid by the variable interest entities. If any of our subsidiaries incurs debt on its own behalf, the instruments governing such debt may restrict its ability to pay dividends to Baidu, Inc. In addition, our mainland China subsidiaries are permitted to pay dividends to Baidu, Inc. only out of their retained earnings, if any, as determined in accordance with PRC accounting standards and

 

7


Table of Contents

regulations. Further, our mainland China subsidiaries and the variable interest entities are required to make appropriations to certain statutory reserve funds or may make appropriations to certain discretionary funds, which are not distributable as cash dividends except in the event of a solvent liquidation of the companies. For more details, see “Item 5.B. Operating and Financial Review and Prospects—Liquidity and Capital Resources—Holding Company Structure.”

Under the laws and regulations of mainland China, our mainland China subsidiaries and the variable interest entities are subject to certain restrictions with respect to paying dividends or otherwise transferring any of their net assets to us. Remittance of dividends by a wholly foreign-owned enterprise out of mainland China is also subject to examination by the banks designated by State Administration of Foreign Exchange, or SAFE. The amounts restricted include the paid-up capital and the statutory reserve funds of our mainland China subsidiaries and the net assets of the variable interest entities in which we have no legal ownership, totaling RMB47.3 billion, RMB48.0 billion and RMB48.1 billion (US$6.6 billion) as of December 31, 2022, 2023 and 2024, respectively. For risks relating to the fund flows of our operations in mainland China, see “Item 3.D. Key Information—Risk Factors—Risks Related to Doing Business in China—Our subsidiaries and the variable interest entities in mainland China are subject to restrictions on paying dividends and making other payments to our holding company.”

From 2022 to 2024, certain of our mainland China subsidiaries have declared and distributed profits earned to Baidu (Hong Kong) Limited for an aggregate amount of RMB23.7 billion (US$3.2 billion); the dividend payments are subject to withholding tax. In addition, in 2024, Baidu Inc. received RMB15.2 billion (US$2.1 billion) as cash distributions from one of its subsidiaries. We have made tax provisions based on the corresponding tax rate. If our mainland China subsidiaries further declare and distribute profits earned after January 1, 2008 in the future, the dividend payments will be subject to withholding tax, which will increase our tax liability and reduce the amount of cash available to our company. For the potential distributable profits to be distributed to our qualified Hong Kong incorporated subsidiary, the deferred tax liabilities are accrued at a 5% withholding tax rate. For more information on related risks, please see “Item 3.D. Key Information—Risk Factors—Risks Related to Doing Business in China—If our mainland China subsidiaries declare and distribute dividends to their respective offshore parent companies, we will be required to pay more taxes, which could have a material and adverse effect on our result of operations.”

Under the laws of mainland China, Baidu Inc. may provide funding to our mainland China subsidiaries only through capital contributions or loans, and to the variable interest entities only through loans, subject to satisfaction of applicable government registration and approval requirements.

For the years ended December 31, 2022, 2023 and 2024, Baidu, Inc. provided loans with principal amount of RMB11.0 billion, RMB24.4 billion and RMB67.6 billion (US$9.3 billion), respectively, to its subsidiaries, and the subsidiaries repaid principal amount of RMB12.6 billion, RMB27.1 billion and RMB66.8 billion (US$9.1 billion), respectively, to Baidu, Inc.

For the years ended December 31, 2022, 2023 and 2024, the subsidiaries of Baidu, Inc. provided loans with principal amount of RMB22.3 billion, RMB21.4 billion and RMB39.2 billion (US$5.4 billion), respectively, to Baidu, Inc. and Baidu, Inc. repaid principal amount of RMB3.1 billion, RMB23.3 billion and RMB25.2 billion (US$3.5 billion), respectively, to its subsidiaries.

For the years ended December 31, 2022, 2023 and 2024, loans for the amounts of RMB65 million, RMB58 million and RMB434 million (US$59 million), respectively, were provided to the nominee shareholders to fund the capitalization of the variable interest entities for which the Company does not intend to seek repayment, and nil was repaid by the nominee shareholders.

For the years ended December 31, 2022, 2023 and 2024, the variable interest entities received RMB5.4 billion, RMB1.5 billion and RMB9.8 billion (US$1.3 billion), respectively, as capital contributions or

 

8


Table of Contents

loans from the subsidiaries of Baidu, Inc. and the variable interest entities repaid principal amount of RMB6.5 billion, RMB5.2 billion and RMB698 million (US$96 million), respectively, to the subsidiaries.

For the years ended December 31, 2022, 2023 and 2024, the variable interest entities did not provide loans to the subsidiaries of Baidu, Inc. and the subsidiaries repaid principal amount of RMB200 million, RMB345 million and nil, respectively, to the variable interest entities.

Baidu, Inc. has not declared or paid any cash dividends, nor does it have any present plan to pay any cash dividends on its ordinary shares in the foreseeable future. We currently intend to retain most, if not all, of our available funds and any future earnings to operate and expand our business. See “Item 8. Financial Information—A. Consolidated Statements and Other Financial Information—Dividend Policy.” For mainland China and United States federal income tax considerations of an investment in our ADSs, see “Item 10. Additional Information—E. Taxation.”

 

A.

[Reserved]

The following table presents the selected consolidated financial information for our company. The selected consolidated statements of comprehensive income data and cash flow data for the three years ended December 31, 2022, 2023 and 2024 and the consolidated balance sheets data as of December 31, 2023 and 2024 have been derived from our audited consolidated financial statements, which are included in this annual report beginning on page F-1. The selected consolidated statements of comprehensive income data and cash flow data for the years ended December 31, 2020 and 2021 and the selected consolidated balance sheets data as of December 31, 2020, 2021 and 2022 have been derived from our audited consolidated financial statements for the years ended December 31, 2020, 2021 and 2022, which are not included in this annual report. Our historical results do not necessarily indicate results expected for any future periods. The selected consolidated financial data should be read in conjunction with, and are qualified in their entirety by reference to, our audited consolidated financial statements and related notes and “Item 5. Operating and Financial Review and Prospects” below. Our audited consolidated financial statements are prepared and presented in accordance with U.S. GAAP.

 

     Year Ended December 31,  
     2020     2021     2022     2023      2024  
     RMB     RMB     RMB     RMB      RMB      US$  
     (In millions, except per share and per ADS data)  

Consolidated Statements of Comprehensive Income Data:

              

Revenues:

              

Online marketing services

     72,840       80,695       74,711       81,203        78,563        10,763  

Others

     34,234       43,798       48,964       53,395        54,562        7,475  
  

 

 

   

 

 

   

 

 

   

 

 

    

 

 

    

 

 

 

Total revenues

     107,074       124,493       123,675       134,598        133,125        18,238  
  

 

 

   

 

 

   

 

 

   

 

 

    

 

 

    

 

 

 

Operating costs and expenses:

              

Cost of revenues

     55,158       64,314       63,935       65,031        66,102        9,056  

Selling, general and administrative

     18,063       24,723       20,514       23,519        23,620        3,236  

Research and development

     19,513       24,938       23,315       24,192        22,133        3,032  
  

 

 

   

 

 

   

 

 

   

 

 

    

 

 

    

 

 

 

Total operating costs and expenses

     92,734       113,975       107,764       112,742        111,855        15,324  
  

 

 

   

 

 

   

 

 

   

 

 

    

 

 

    

 

 

 

Operating profit

     14,340       10,518       15,911       21,856        21,270        2,914  
  

 

 

   

 

 

   

 

 

   

 

 

    

 

 

    

 

 

 

Total other income (loss), net

     8,750       260       (5,799     3,342        7,352        1,007  
  

 

 

   

 

 

   

 

 

   

 

 

    

 

 

    

 

 

 

Income before income taxes

     23,090       10,778       10,112       25,198        28,622        3,921  
  

 

 

   

 

 

   

 

 

   

 

 

    

 

 

    

 

 

 

Income taxes

     4,064       3,187       2,578       3,649        4,447        609  
  

 

 

   

 

 

   

 

 

   

 

 

    

 

 

    

 

 

 

Net income

     19,026       7,591       7,534       21,549        24,175        3,312  
  

 

 

   

 

 

   

 

 

   

 

 

    

 

 

    

 

 

 

Less: Net (loss) income attributable to non-controlling interests

     (3,446     (2,635     (25     1,234        415        57  
  

 

 

   

 

 

   

 

 

   

 

 

    

 

 

    

 

 

 

Net income attributable to Baidu, Inc.

     22,472       10,226       7,559       20,315        23,760        3,255  
  

 

 

   

 

 

   

 

 

   

 

 

    

 

 

    

 

 

 

 

9


Table of Contents
     As of December 31,  
     2020      2021      2022      2023      2024  
     RMB      RMB      RMB      RMB      RMB      US$  
                                           
     (In millions)  

Consolidated Balance Sheets Data:

                 

Cash and cash equivalents

     35,782        36,850        53,156        25,231        24,832        3,402  

Restricted cash

     758        10,821        11,330        11,503        11,697        1,602  

Short-term investments, net(1)

     126,402        143,243        120,839        168,670        102,608        14,057  

Total assets

     332,708        380,034        390,973        406,759        427,780        58,606  

Short-term loans

     3,016        4,168        5,343        10,257        10,669        1,462  

Long-term loans, current portion

     7,427        2        —         2        168        23  

Long-term loans

     —         12,629        13,722        14,223        15,596        2,137  

Notes payable, current portion

     —         10,505        6,904        6,029        8,026        1,100  

Notes payable

     48,408        43,120        39,893        34,990        27,996        3,835  

Convertible senior notes, current portion(2)

     4,752        —         8,305        2,802        242        33  

Convertible senior notes(2)

     11,927        12,652        9,568        8,144        8,351        1,144  

Total liabilities

     140,865        156,082        153,168        144,151        144,168        19,751  

Total Baidu, Inc. shareholders’ equity

     182,696        211,459        223,478        243,626        263,620        36,116  

 

(1)

We adopted Accounting Standards Update (ASU) No. 2016-13, Financial Instruments-Credit Losses (Topic 326): Measurement of Credit Losses on Financial Instruments, or ASU 2016-13, on January 1, 2020, which requires the measurement and recognition of expected credit losses for financial assets held at amortized cost. ASU 2016-13 replaces the existing incurred loss impairment model with an expected loss methodology, resulting in more timely recognition of credit losses.

(2)

We adopted ASU No. 2020-06, Accounting for Convertible Instruments and Contracts in an Entity’s Own Equity, or ASU 2020-06, on January 1, 2022 using a modified retrospective transition method. Following the adoption of ASU 2020-06, all of the proceeds received from the issuance of the existing notes have been recorded as a liability on the balance sheet in accordance with ASC 470-20. The difference between the principal amount of each of the existing notes and net proceeds from the issuance is considered debt discount and is amortized at their respective effective interest rates to accrete the carrying value of the existing notes to its face value on the respective put dates of the existing notes.

 

     Year Ended December 31,  
     2020     2021     2022     2023     2024  
     RMB     RMB     RMB     RMB     RMB     US$  
                                      
     (In millions)  

Consolidated Cash Flow Data:

            

Net cash provided by operating activities

     24,200       20,122       26,170       36,615       21,234       2,909  

Net cash used in investing activities

     (27,552     (31,444     (3,944     (50,397     (8,555     (1,172

Net cash provided by/(used in) financing activities

     5,665       23,396       (6,390     (14,162     (13,759     (1,885

Net increase/(decrease) in cash, cash equivalents and restricted cash

     2,101       11,131       17,565       (27,662     (985     (135

Financial Information Related to the Variable Interest Entities

The following tables present the condensed consolidating schedule of financial performance, financial position and cash flows for Baidu, Inc., its wholly owned subsidiaries that are the Primary Beneficiaries of the VIEs under U.S. GAAP, or the Primary Beneficiaries of VIEs excluding Baidu, Inc., its other subsidiaries that are not the Primary Beneficiaries of VIEs, or the “Other Subsidiaries, the VIEs and VIEs’ subsidiaries that we consolidate for the periods and as of the dates presented.

 

   

“Baidu Inc.” is our holding company in the Cayman Islands, and the primary beneficiary of the VIEs including Baidu Netcom, Beijing Perusal, and other VIEs. “Primary Beneficiaries of VIEs excluding Baidu, Inc.” mainly refer to iQIYI, Inc., the primary beneficiary of Beijing iQIYI and other iQIYI VIEs.

 

   

“Other Subsidiaries” refer to the sum of non-VIE subsidiaries, which mainly include Baidu Online Network Technology (Beijing) Co., Ltd., or Baidu Online, Baidu (China) Co., Ltd., or Baidu China, Baidu.com Times Technology (Beijing) Co., Ltd., or Baidu Times, Beijing QIYI Century Science & Technology Co., Ltd., or Beijing QIYI Century, a wholly-owned foreign enterprise of iQIYI, Inc., and

 

10


Table of Contents
 

other wholly-owned subsidiaries, which mainly provide online marketing services to external customers. In addition, as instructed by the primary beneficiaries of the VIEs, certain wholly-owned subsidiaries including Baidu Online and Beijing QIYI Century also provide long-term loans to the nominee shareholders of the VIEs to fund the capitalization of these entities as well as exclusive technology consulting and services to the VIEs.

 

   

“VIEs and VIEs’ subsidiaries” refer to the sum of Baidu Netcom, Beijing Perusal, Beijing iQIYI and other iQIYI VIEs, and other VIEs.

Selected Condensed Consolidating Statements of Comprehensive Income Information

 

     For the Year Ended December 31, 2024  
     Baidu
Inc.
     Primary
Beneficiaries
of VIEs
excluding
Baidu, Inc.
     Other
Subsidiaries
     VIEs and
VIEs’
subsidiaries
     Eliminations     Consolidated
Total
 
                                          
    

RMB

(In millions)

 

Revenues

     —         5        91,045        66,755        (24,680     133,125  

Share of income of the VIEs and VIEs’ subsidiaries

     2,625        453        —         —         (3,078     —   

Net income

     23,760        668        22,839        2,625        (25,717     24,175  

 

     For the Year Ended December 31, 2023  
     Baidu
Inc.
     Primary
Beneficiaries
of VIEs
excluding
Baidu, Inc.
     Other
Subsidiaries
     VIEs and
VIEs’
subsidiaries
     Eliminations     Consolidated
Total
 
                                          
    

RMB

(In millions)

 

Revenues

     —         22        92,326        67,001        (24,751     134,598  

Share of income of the VIEs and VIEs’ subsidiaries

     4,021        501        —         —         (4,522     —   

Net income

     20,315        1,819        19,235        4,202        (24,022     21,549  

 

     For the Year Ended December 31, 2022  
     Baidu
Inc.
     Primary
Beneficiaries
of VIEs
excluding
Baidu, Inc.
    Other
Subsidiaries
     VIEs and
VIEs’
subsidiaries
     Eliminations     Consolidated
Total
 
                                         
    

RMB

(In millions)

 

Revenues

     —         14       82,471        62,121        (20,931     123,675  

Share of income of the VIEs and VIEs’ subsidiaries

     158        164       —         —         (322     —   

Net income (loss)

     7,559        (272     11,640        212        (11,605     7,534  

 

11


Table of Contents

Selected Condensed Consolidating Balance Sheets Information

 

     As of December 31, 2024  
     Baidu,
Inc.
     Primary
Beneficiaries
of VIEs
excluding
Baidu, Inc.
     Other
Subsidiaries
     VIEs and
VIEs’
subsidiaries
     Eliminations     Consolidated
Total
 
    

RMB

(In millions)

 

Assets

                

Cash and cash equivalents

     2,383        936        19,522        1,991        —        24,832  

Short-term investments, net

     16,171        —         80,964        5,473        —        102,608  

Accounts receivable, net

     —         —         2,973        7,131        —        10,104  

Others

     5        39        20,061        11,200        —        31,305  

Total current assets

     18,559        975        123,520        25,795        —        168,849  

Fixed assets, net

     213        —         17,306        12,583        —        30,102  

Intangible assets, net

     —         —         51        721        —        772  

Licensed copyrights, net

     —         —         5,273        1,657        —        6,930  

Produced content, net

     —         —         1,277        13,418        —        14,695  

Long-term investments, net

     850        291        24,170        16,410        —        41,721  

Long-term time deposits and held-to-maturity investments

     10,970        —         84,181        3,384        —        98,535  

Investments in subsidiaries

     278,261        2,888        —         —         (281,149     —   

Contractual interests in the VIEs and VIEs’ subsidiaries(1)

     5,477        —         24,236        —         (29,713     —   

Operating lease right-of-use assets

     —         —         4,463        6,435        —        10,898  

Others

     —         151        35,552        19,575        —        55,278  

Total non-current assets

     295,771        3,330        196,509        74,183        (310,862     258,931  

Amounts due from the entities within Baidu(2)

     569        22,801        —         —         (23,370     —   

Total assets

     314,899        27,106        320,029        99,978        (334,232     427,780  

Liabilities

                

Accounts payable and accrued liabilities

     698        21        22,197        18,527        —        41,443  

Customers’ deposits and deferred revenue

     —         —         5,873        8,751        —        14,624  

Operating lease liabilities

     —         —         143        3,160        —        3,303  

Others

     8,026        242        4,042        9,273        —        21,583  

Total current liabilities

     8,724        263        32,255        39,711        —        80,953  

Operating lease liabilities

     —         —         126        4,847        —        4,973  

Others

     42,555        8,351        4,831        2,505        —        58,242  

Total non-current liabilities

     42,555        8,351        4,957        7,352        —        63,215  

Amounts due to the entities within Baidu(2)

     —         —         8,255        20,316        (28,571     —   

Total liabilities

     51,279        8,614        45,467        67,379        (28,571     144,168  

Redeemable noncontrolling interests

     —         5,600        4,156        114        —        9,870  

Equity

                

Total Baidu shareholders’ equity(3)

     263,620        5,575        270,373        29,713        (305,661     263,620  

Noncontrolling interests

     —         7,317        33        2,772        —        10,122  

Total equity

     263,620        12,892        270,406        32,485        (305,661     273,742  

Total liabilities, redeemable noncontrolling interests, and
equity

     314,899        27,106        320,029        99,978        (334,232     427,780  

 

12


Table of Contents
     As of December 31, 2023  
     Baidu,
Inc.
     Primary
Beneficiaries
of VIEs
excluding
Baidu, Inc.
     Other
Subsidiaries
     VIEs and
VIEs’
subsidiaries
     Eliminations     Consolidated
Total
 
    

RMB

(In millions)

 

Assets

                

Cash and cash equivalents

     5,463        406        14,524        4,838        —        25,231  

Short-term investments, net

       4,338        —         159,277        5,055        —        168,670  

Accounts receivable, net

     —         —         3,206        7,642        —        10,848  

Others

     13        42        17,165        8,286        —        25,506  

Total current assets

     9,814        448        194,172        25,821        —        230,255  

Fixed assets, net

     217        —         18,659        9,084        —        27,960  

Intangible assets, net

     —         —         46        835        —        881  

Licensed copyrights, net

     —         —         5,016        1,951        —        6,967  

Produced content, net

     —         —         1,028        12,349        —        13,377  

Long-term investments, net

     423        354        29,752        17,428        —        47,957  

Long-term time deposits and held-to-maturity investments

     2,528        —         21,808        330        —        24,666  

Investments in subsidiaries

     298,642        958        —         —         (299,600     —   

Contractual interests in the VIEs and VIEs’ subsidiaries(1)

     3,654        —         23,859        —         (27,513     —   

Operating lease right-of-use assets

     —         —         4,610        6,241        —        10,851  

Others

     —         152        32,427        11,266        —        43,845  

Total non-current assets

     305,464        1,464        137,205        59,484        (327,113     176,504  

Amounts due from the entities within Baidu(2)

     —         24,823        —         —         (24,823     —   

Total assets

     315,278        26,735        331,377        85,305        (351,936     406,759  

Liabilities

                

Accounts payable and accrued liabilities

     572        41        20,719        16,385        —        37,717  

Customers’ deposits and deferred revenue

     —         —         6,620        8,007        —        14,627  

Operating lease liabilities

     —         —         225        2,883        —        3,108  

Others

     6,029        2,802        5,387        6,781        —        20,999  

Total current liabilities

     6,601        2,843        32,951        34,056        —        76,451  

Operating lease liabilities

     —         —         120        4,920        —        5,040  

Others

     49,115        8,144        3,568        1,833        —        62,660  

Total non-current liabilities

     49,115        8,144        3,688        6,753        —        67,700  

Amounts due to the entities within Baidu(2)

     15,936        —         696        13,985        (30,617     —   

Total liabilities

     71,652        10,987        37,335        54,794        (30,617     144,151  

Redeemable noncontrolling interests

     —         6,090        3,261        114        —        9,465  

Equity

                

Total Baidu shareholders’ equity(3)

     243,626        3,060        290,746        27,513        (321,319     243,626  

Noncontrolling interests

     —         6,598        35        2,884        —        9,517  

Total equity

     243,626        9,658        290,781        30,397        (321,319     253,143  

Total liabilities, redeemable noncontrolling interests, and
equity

     315,278        26,735        331,377        85,305        (351,936     406,759  

 

Note:

(1)

It represents the elimination of the contractual interests in the VIEs and VIEs’ subsidiaries, which includes contractual interests in the VIEs through loans to nominee shareholders or capital contributions and the primary beneficiaries’ share of income (loss) from the VIEs and VIEs’ subsidiaries.

 

13


Table of Contents
(2)

It represents the elimination of intercompany balances among Baidu, Inc., the primary beneficiaries, other subsidiaries and the VIEs and VIEs’ subsidiaries. The short-term loans and long-term loans provided to the VIEs and VIEs’ subsidiaries were RMB11.9 billion (US$1.6 billion) and RMB9.9 billion (US$1.4 billion), respectively, as of December 31, 2024 and RMB9.9 billion and RMB3.4 billion, respectively, as of December 31, 2023.

(3)

The loans provided to the nominee shareholders were RMB19.6 billion (US$2.7 billion) and RMB19.2 billion as of December 31, 2024 and 2023, respectively, which will mature from 2027 to 2047. The loans provided to the nominee shareholders were to fund the capitalization of the VIEs for which the Company does not intend to seek repayment. The term of all such loans provided to the nominee shareholders has historically been extended prior to their respective original maturity dates, and we will continue to extend the term of all outstanding loans before they become due.

Selected Condensed Consolidating Cash Flows Information

 

     For the Year Ended December 31, 2024  
     Baidu,
Inc.
    Primary
Beneficiaries
of VIEs
excluding
Baidu, Inc.
    Other
Subsidiaries
    VIEs and
VIEs’
subsidiaries
    Eliminations     Consolidated
Total
 
    

RMB

(In millions)

 

Net cash provided by/(used in) operating activities(1)

     13,872       (10     30,096       (7,363     (15,361     21,234  

Net cash (used in)/provided by investing activities

     (18,763     3,496       (6,520     (7,584     20,816       (8,555

Including: Cash contribution to VIEs and VIEs’ subsidiaries(2)(3)

     —        —        (434     —        434       —   

Loans provided to VIEs and VIEs’ subsidiaries(4)

     —        (11     (9,380     —        9,391       —   

Loans repayments from VIEs and VIEs’ subsidiaries(4)

     —        —        698       —        (698     —   

Net cash provided by/(used in) financing activities(1)

     1,938       (2,968     (19,372     12,098       (5,455     (13,759

Including: Cash contribution to VIEs and VIEs’ subsidiaries(2)(3)

     —        —        —        434       (434     —   

Loans provided to VIEs and VIEs’ subsidiaries(4)

     —        —        —        9,391       (9,391     —   

Loans repayments from VIEs and VIEs’ subsidiaries(4)

     —        —        —        (698     698       —   

 

14


Table of Contents
     For the Year Ended December 31, 2023  
     Baidu,
Inc.
    Primary
Beneficiaries
of VIEs
excluding
Baidu, Inc.
    Other
Subsidiaries
    VIEs and
VIEs’
subsidiaries
    Eliminations     Consolidated
Total
 
    

RMB

(In millions)

 

Net cash (used in)/provided by operating activities(1)

     (2,012     (361     33,660       5,328       —        36,615  

Net cash provided by/ (used in) investing activities

       2,592       237       (41,608     (2,381     (9,237     (50,397

Including: Cash contribution to VIEs and VIEs’ subsidiaries(2)(3)

     —        —        (58     —        58       —   

Loans provided to VIEs and VIEs’ subsidiaries(4)

     —        —        (1,492     —        1,492       —   

Loans repayments from VIEs and VIEs’ subsidiaries(4)

     —        —        5,150       —        (5,150     —   

Net cash used in financing activities(1)

     (13,881     (3,863     (3,657     (1,998     9,237       (14,162

Including: Cash contribution to VIEs and VIEs’ subsidiaries(2)(3)

     —        —        —        58       (58     —   

Loans provided to VIEs and VIEs’ subsidiaries(4)

     —        —        —        1,492       (1,492     —   

Loans repayments from VIEs and VIEs’ subsidiaries(4)

     —        —        —        (5,150     5,150       —   

 

15


Table of Contents
     For the Year Ended December 31, 2022  
     Baidu,
Inc.
    Primary
Beneficiaries
of VIEs
excluding
Baidu, Inc.
    Other
Subsidiaries
    VIEs and
VIEs’
subsidiaries
    Eliminations     Consolidated
Total
 
    

RMB

(In millions)

 

Net cash (used in)/provided by operating activities(1)

     (2,418     (161     25,664       2,938       147       26,170  

Net cash provided by/ (used in) investing activities

     2,753       (2,773     (21,268     (1,898     19,242       (3,944

Including: Cash contribution to VIEs and VIEs’ subsidiaries(2)(3)

     —        —        (65     —        65       —   

Loans provided to VIEs and VIEs’ subsidiaries(4)

     —        —        (5,313     —        5,313       —   

Loans repayments from VIEs and VIEs’ subsidiaries(4)

     —        —        6,480       —        (6,480     —   

Net cash provided by/ (used in) financing activities(1)

     6,054       5,580       1,429       (64     (19,389     (6,390

Including: Cash contribution to VIEs and VIEs’ subsidiaries(2)(3)

     —        —        —        65       (65     —   

Loans provided to VIEs and VIEs’ subsidiaries(4)

     —        —        —        5,313       (5,313     —   

Loans repayments from VIEs and VIEs’ subsidiaries(4)

     —        —        —        (6,480     6,480       —   

 

Note:

(1)

For the years ended December 31, 2022, 2023 and 2024, Baidu Inc. received nil, nil and RMB15.2 billion (US$2.1 billion), respectively, as cash distributions from one of its subsidiaries.

(2)

For the years ended December 31, 2022, 2023 and 2024, the primary beneficiaries designated its subsidiaries to provide loans totaling RMB65 million, RMB58 million and RMB434 million (US$59 million), respectively, to the nominee shareholders to fund the capitalization of the VIEs and VIEs’ subsidiaries for which the primary beneficiaries do not intend to seek repayment, and nil was repaid by the nominee shareholders.

(3)

For the years ended December 31, 2022, 2023 and 2024, the VIEs and VIEs’ subsidiaries did not receive capital contribution from other subsidiaries.

(4)

For the years ended December 31, 2022, 2023 and 2024, the VIEs and VIEs’ subsidiaries received RMB5.3 billion, RMB1.5 billion and RMB9.4 billion (US$1.3 billion), respectively, as loans from other subsidiaries and the VIEs and VIEs’ subsidiaries repaid principal amounts of RMB6.5 billion, RMB5.2 billion and RMB698 million (US$96 million), respectively, to other subsidiaries.

 

16


Table of Contents
B.

Capitalization and Indebtedness

Not applicable.

 

C.

Reasons for the Offer and Use of Proceeds

Not applicable.

 

D.

Risk Factors

Summary of Risk Factors

An investment in our ADSs or Class A ordinary shares involves significant risks. Below is a summary of material risks we face, organized under relevant headings. All the operational risks associated with being based in and having operations in mainland China also apply to operations in Hong Kong. With respect to the legal risks associated with being based in and having operations in mainland China, the laws, regulations and the discretion of mainland China government authorities discussed in this annual report are expected to apply to mainland China entities and businesses, rather than entities or businesses in Hong Kong which operate under a different set of laws from mainland China. These risks are discussed more fully in Item 3.D. Key Information—Risk Factors.

Risks Related to Our Business and Industry

 

   

If we fail to retain existing customers or attract new customers for our online marketing services, our business, results of operations and growth prospects could be seriously harmed;

 

   

Our business and results of operations could continue to be materially and adversely affected by the challenging macroeconomic environment impacting online marketing demand;

 

   

Our business depends on a strong brand. If we are unable to maintain and enhance our brand, or if there is negative publicity related to our products and services, our employees, or our business practices, our business and results of operations may be harmed;

 

   

We may not be able to achieve the anticipated benefits of our recent acquisition of YY Live, and face other risks associated with the acquisition and the operation of YY Live;

 

   

We face significant competition and may suffer from loss of users and customers as a result;

 

   

If our expansions into new businesses are not successful, our results of operation and growth prospects may be materially and adversely affected;

 

   

We have made significant investments in foundation models and generative AI and may face uncertainties with respect to their commercialization and the evolving laws and regulations applicable to us;

 

   

We have experienced slowdowns and declines in our revenues, and we may sustain net loss from time to time, and we may experience downward pressure on our operating and profit margins in the future;

 

   

Potential issues in the adoption and use of artificial intelligence in our product offerings may result in reputational harm or liability;

 

   

If we fail to continue to innovate and provide products, services and high-quality internet experience that attract and retain users, we may not be able to remain competitive; we may expend significant resources in order to remain competitive; and

 

   

Our business is subject to complex and evolving Chinese and international laws and regulations, including those regarding data privacy and cybersecurity. Failure to comply with these laws and

 

17


Table of Contents
 

regulations would result in claims, penalties, damages to our reputation and brand, or declines in user growth or engagement, or otherwise harm our business.

Risks Related to Our Corporate Structure

 

   

Our company is a Cayman Islands holding company with no equity ownership in the variable interest entities and we conduct our operations in mainland China through (i) our mainland China subsidiaries and (ii) the variable interest entities with which we have maintained contractual arrangements. Investors in our Class A ordinary shares or the ADSs thus are not purchasing equity interest in the variable interest entities in mainland China but instead are purchasing equity interest in a Cayman Islands holding company. If the PRC government deems that our contractual arrangements with the variable interest entities do not comply with mainland China’s regulatory restrictions on foreign investment in the relevant industries, or if these regulations or the interpretation of existing regulations change or are interpreted differently in the future, we could be subject to severe penalties or be forced to relinquish our interests in those operations. Our holding company in the Cayman Islands, the variable interest entities, and investors of our company face uncertainty about potential future actions by the PRC government that could affect the enforceability of the contractual arrangements with the variable interest entities and, consequently, significantly affect the financial performance of the variable interest entities and our company as a group;

 

   

Our contractual arrangements with the variable interest entities in mainland China and the individual nominee shareholders may not be as effective in providing control over these entities as direct ownership; and

 

   

We are in the process of registering the pledges of equity interests by nominee shareholders of some of the variable interest entities, and we may not be able to enforce the equity pledges against any third parties who acquire the equity interests in good faith in the relevant variable interest entities before the pledges are registered.

Risks Related to Doing Business in China

 

   

Changes in China’s economic, political or social conditions or government policies could have a material and adverse effect on our business and operations;

 

   

The approval of and/or filing with the CSRC or other PRC government authorities may be required in connection with our offshore offerings under the laws of mainland China, and, if required, we cannot predict whether or for how long we will be able to obtain such approval or complete such filing;

 

   

There are uncertainties regarding the interpretation and enforcement of PRC laws, rules and regulations;

 

   

We may be adversely affected by the complexity, uncertainties and changes in the regulations of internet and related business and companies in mainland China;

 

   

Any failure to meet the PRC government’s complex regulatory requirements on our business operation could have a material adverse effect on our operations and the value of our securities;

 

   

Any failure or perceived failure by us to comply with the enacted Guidelines to Anti-Monopoly in the Field of Internet Platforms and other anti-monopoly laws and regulations may result in governmental investigations or enforcement actions, litigation or claims against us and could have an adverse effect on our business, financial condition and results of operations;

 

   

It may be difficult for overseas regulators to conduct investigation or collect evidence within mainland China;

 

   

The PCAOB had historically been unable to inspect our auditor in relation to their audit work performed for our financial statements and the inability of the PCAOB to conduct inspections of our auditor in the past has deprived our investors with the benefits of such inspections; and

 

18


Table of Contents
   

Our ADSs may be prohibited from trading in the United States under the HFCAA in the future if the PCAOB is unable to inspect or investigate completely auditors located in China. The delisting or prohibition of trading of the ADSs, or the threat of their being delisted or prohibited from trading, may materially and adversely affect the value of your investment.

Risks Related to our ADSs and Class A Ordinary Shares

 

   

The trading price of our ADSs and/or our Class A ordinary shares has been and is likely to continue to be volatile regardless of our operating performance;

 

   

We adopt different practices as to certain matters as compared with many other companies primarily listed on the Hong Kong Stock Exchange;

 

   

Substantial future sales or perceived potential sales of our Class A ordinary shares and/or ADSs in the public market could cause the price of our Class A ordinary shares and/or ADSs to decline; and

 

   

The different characteristics of the capital markets in Hong Kong and the U.S. may negatively affect the trading prices of our Class A ordinary shares and/or ADSs.

Risks Related to Our Business and Industry

If we fail to retain existing customers or attract new customers for our online marketing services, our business, results of operations and growth prospects could be seriously harmed.

We generate a substantial majority of our revenues from online marketing services. Our online marketing customers will not continue to do business with us if their investment does not generate sales leads and ultimately consumers, or if we do not deliver their web pages in an appropriate and effective manner. Our online marketing customers may choose to discontinue their business with us, which are not subject to fixed-term contracts. In addition, third parties may develop and use certain technologies to block the display of our customers’ advertisements and other marketing products on our Baidu platform, which may in turn cause us to lose customers and adversely affect our results of operations. Furthermore, as our P4P services enable our customers to bid for priority placement of their paid sponsored links, we may lose customers if they find the bidding mechanism not cost effective or otherwise not attractive. Additionally, if our users do not increase their engagement on our platform, or our content ecosystem fails to offer rich and quality content that meets users’ tastes and preferences, or our users spend more time with or otherwise satisfy their content consumption demands on competing platforms, or we otherwise experience user traffic decline due to any reason, it would be difficult for us to attract new customers or retain existing customers. If our customers determine that their expenditures on our platform do not generate the returns they expect, they may allocate a greater portion or all of their advertising budgets to other advertising channels, such as other online marketing platforms, television and outdoor media, and reduce or discontinue business with us. Since most of our customers are not bound by long-term contracts, they may amend or terminate their advertising arrangements with us with little advance notice under certain circumstances. Failure to retain our existing customers or attract new customers for our online marketing services could seriously harm our business, results of operations and growth prospects. We have recorded substantial customer deposits and deferred revenue, which mainly consist of deposits received from certain customers of our online marketing services. If we are unable to fulfill our obligation in respect of such customer deposits and deferred revenue, we may have to refund the balance to our customers and our cash flow and liquidity position would be materially adversely affected.

We have in the past removed, and may in the future again remove, questionable listings or advertisements to ensure the quality and reliability of our search results and/or information feed. Such removal, whether temporary or permanent, may cause affected customers to discontinue their business with us or negatively impact our relationships with affected Baidu Union partners. We also examine the relevant business licenses and bank accounts of prospective customers prior to business engagement, as a quality control measure. In addition, we have taken steps to implement measures requested by PRC regulatory authorities, such as modifying paid search

 

19


Table of Contents

practices and limiting negative publicity advertisements in connection with certain industries. We have also proactively implemented numerous additional measures to deliver a better user experience and build a safer and more trustworthy platform for users. Such measures have had a negative impact on the number of customers and our revenues, although we believe such impact is likely to be temporary. Regulations on online marketing services in mainland China are evolving, and uncertainties remain with respect to the implementation of and compliance with new regulations that may emerge, which in turn may have a material adverse impact on our business, results of operations and growth prospects.

Our business and results of operations could continue to be materially and adversely affected by the challenging macroeconomic environment impacting online marketing demand.

Online marketing services continue to be a primary source of our revenues. While revenues from online marketing services declined in 2022, mainly due to the weakness in online advertising demand as our customers faced a challenging macroeconomic environment in their respective industries and in the general economy, in part due to the significant adverse impact of the COVID-19 pandemic, they increased in 2023. Revenues from online marketing services declined in 2024, primarily due to weakness in certain offline sectors impacted by persistent macroeconomic challenges. Our business and results of operations could continue to be materially and adversely affected by the challenging macroeconomic environment as well as by trends in online marketing through internet searches or feeds. With the evolution of the internet in China, customers have many channels to conduct online marketing and promotions. As users may not spend as much time on search-plus-newsfeed as they do on other types of internet platforms, many current and potential customers may not allocate as much of their marketing budgets to online marketing through search-plus-newsfeed, as compared to other methods of online marketing. Our ability to increase revenue and profitability from online marketing may be adversely impacted by a number of factors, many of which are beyond our control, including but not limited to:

 

   

difficulties associated with developing and maintaining a larger user base with demographic characteristics attractive to online marketing customers and maintaining and increasing user engagement;

 

   

increased competition and potential re-allocation of marketing budgets and downward pressure on online marketing prices, for example, resulting from an oversupply of advertising inventory released into the market;

 

   

higher customer acquisition costs due in part to the limited experience of small to medium-sized enterprises, or SMEs, with the internet as a marketing channel or due to competition;

 

   

decreased use of our search and paid click because search queries are increasingly being undertaken via voice-activated smart devices, apps, social media or other online platforms;

 

   

ineffectiveness of our online marketing delivery, tracking and reporting systems;

 

   

decreased use of internet or online marketing in China; and

 

   

tightened regulatory environment in mainland China’s internet space.

Our business depends on a strong brand. If we are unable to maintain and enhance our brand, or if there is negative publicity related to our products and services, our employees, or our business practices, our business and results of operations may be harmed.

We believe that our brand “Baidu” has contributed significantly to the success of our business. We also believe that maintaining and enhancing the “Baidu” brand is critical to increasing the number of our users, customers, Baidu Union partners and content providers, as well as to expanding our developer communities and to attracting and retaining enterprise and public sector customers and partners. We have conducted various marketing and brand promotion activities, but we cannot assure you that these activities will achieve the brand promotion effect that we expect. If we fail to maintain and further promote the “Baidu” brand, or if we incur excessive expenses in this effort, our business and results of operations may be materially and adversely affected.

 

20


Table of Contents

In addition, any negative publicity about us, our products and services, our employees, our business practices, our search results or the platform to which our search results link, regardless of its veracity, could harm our brand image and in turn adversely affect our business and results of operations. We cannot assure you that we will be able to defuse negative publicity to the satisfaction of our investors, users, customers and business partners. From time to time, there has been negative publicity about us, our brand image, our value proposition and our business practice, which has adversely affected our public image and reputation during certain periods of intense negative publicity. Moreover, our platform and services by nature may from time to time be related to, or perceived to be related to, certain controversial public events or discussion, leading to public criticism against us. The negative publicity surrounding similar incidents have resulted in significant adverse impact on our public image and reputation. Intense negative publicity may divert our management’s attention and may adversely impact our business. We cannot assure you that our brand, public image and reputation will not be materially and adversely affected in the future.

We may not be able to achieve the anticipated benefits of our recent acquisition of YY Live, and face other risks associated with the acquisition and the operation of YY Live.

Baidu (Hong Kong) Limited, our wholly-owned subsidiary, entered into a share purchase agreement on November 16, 2020 with JOYY Inc. and certain of its affiliates, which are collectively referred to as JOYY, to acquire JOYY’s domestic video-based entertainment live streaming business in China, known as YY Live, for an aggregate price of approximately US$3.6 billion. In accordance with that agreement, as amended including on February 7, 2021, which we refer to as the prior agreement, we paid US$1.9 billion, after considering working capital adjustment of US$0.1 billion, to JOYY and its designated escrow account, and deposited US$1.6 billion into several escrow accounts in February 2021. The closing conditions provided for in the prior agreement, including the necessary regulatory approvals from government authorities, had not been fully satisfied as of the long stop date of December 31, 2023. On January 1, 2024, we exercised our right to terminate the prior agreement in accordance with its terms. After negotiation with JOYY on next steps following the termination, Baidu (Hong Kong) Limited entered into new agreements on February 25, 2025 with JOYY to acquire, and acquired, YY Live for an aggregate price of approximately US$2.1 billion. As part of this transaction, the US$1.6 billion that we deposited into escrow accounts in accordance with the prior agreement was fully released to us.

We can give no assurance that the acquisition of YY Live will bring the anticipated benefits and opportunities to us. With limited experience in operating the online live streaming business, we may not be able to successfully integrate YY Live into our existing business, and even assuming success in integration, there can be no assurance that the YY Live business will perform as intended, particularly in light of the underwhelming performance of the live streaming industry in recent years. If our integration or operation strategy is implemented ineffectively or if impacted by unforeseen negative economic or market conditions, we may not realize the full anticipated benefits of the acquisition of YY Live. Any failure to meet the challenges involved in realizing the anticipated benefits of the acquisition of YY Live may cause an interruption of, or a loss of momentum in, our activities and may materially and adversely affect our financial performance and results of operations. The acquisition and integration of the businesses may result in material unanticipated problems, expenses, liabilities, competitive responses and diversion of management’s attention, and we may record impairment charges in connection therewith if the anticipated benefits of the acquisition fail to realize. For example, pending or threatened lawsuits and regulatory actions involving YY Live could subject us to liabilities and cause us to suffer significant losses. In addition, we cannot rule out the possibility that significant problems and liabilities could have failed to be identified or their extent could have failed to be fully appreciated by us prior to the closing of the acquisition, in which case we may suffer significant losses but we would have no or extremely limited indemnification rights against JOYY under the acquisition agreements. We are also facing challenges and potential penalty arising from not being in compliance with the regulatory approval requirements in relation to this acquisition. See “Item 3.D. Key Information—Risk Factors—Risks Related to Our Business and Industry—Any failure or perceived failure by us to comply with the enacted Guidelines to Anti-Monopoly in the Field of Internet Platforms and other anti-monopoly laws and regulations may result in governmental investigations or

 

21


Table of Contents

enforcement actions, litigation or claims against us and could have an adverse effect on our business, financial condition and results of operations.”

We would be subject to and may not be able to successfully manage a variety of additional risks associated with integrating YY Live with us. These risks include, but are not limited to:

 

   

the online live streaming business is based on a relatively new business model in a relatively new market in which user demand may change or decrease substantially;

 

   

challenges in the integration of operations and systems and in managing the expanded operations of a larger and more complex company;

 

   

challenges in achieving anticipated business opportunities and growth prospects from integrating YY Live with the rest of our businesses;

 

   

rules and measures governing online live streaming businesses and hosts, both in and outside of mainland China, are complex and evolving, and we may not be able to navigate such complex regulatory environment or to respond to future changes in regulatory environment in an effective and timely manner;

 

   

we may face significant risks related to the content and communications on YY Live, as a majority of the communications on YY Live are conducted in real time, and we are unable to verify the sources of all information posted thereon or examine the content generated by users before it is posted;

 

   

the revenue model for online live streaming may not remain effective, and we may not be able to retain existing users, attract new users, keep users engaged and attract more paying users;

 

   

the live-streaming industry has faced challenges in recent years, which may adversely affect YY Live’s operating and financial performance;

 

   

we may be subject to liabilities arising from lawsuits and regulatory actions involving YY Live;

 

   

we may not be able to retain or attract popular talents such as performers, channel managers, professional game players, commentators and hosts for our live streaming platform or these talents may fail to draw fans or participants; and

 

   

unanticipated additional costs and expenses resulting from integrating into our business additional personnel, operations, products, services, technology, internal controls and financial reporting responsibilities.

We face significant competition and may suffer from loss of users and customers as a result.

We face significant competition in almost every aspect of our business. For our Baidu Core businesses, our primary competitors are mainly internet companies, online marketing platforms in China, other search engines, players in Generative AI and foundation models and cloud services providers. We compete with these entities for both users and customers on the basis of user traffic, cyber security quality (relevance) of search (and other marketing and advertising) results, availability and user experience products and services, distribution channels and the number of associated third-party websites. iQIYI competes with other internet media and entertainment services, such as internet and social platforms and short-form video platforms, as well as major TV stations. iQIYI competes with these market players for both users and advertising customers, and primarily on the basis of obtaining IP rights to popular content, conducting brand promotions and other marketing activities, and making investments in and acquisitions of business partners. See “Item 4.B. Information on the Company—Business Overview—Competition.” Some of our competitors have significant financial resources and long operating histories and are experienced in attracting and retaining their users, accommodating their users’ habits and preferences and managing customers. They may use their experience and resources to compete with us in a variety of ways, including competing for users and their time, customers, third-party agents, content, strategic partners and networks of third-party websites/wapsites, investing more heavily in research and development and

 

22


Table of Contents

making investments and acquisitions. Our business environment is rapidly evolving and competitive. Our business faces changing technologies, shifting user needs, and frequent introductions of rival products and services. Some of our competitors in the search sector may have innovative business models, extensive distribution network or proprietary content or technologies that may offer better user experience and better customer services, and they may use these resources to develop new products, make acquisitions, invest research and development and talent, and compete aggressively for users, advertisers, customers, traffic and content. If any of our competitors provides comparable or better Chinese language search and feed experience, internet video services, or cloud services, our user traffic could decline significantly. Additionally, if the channels and properties that we use to distribute services or products to our users and customers are no longer available to us, we may experience a decline in user traffic. Any such decline in traffic could weaken our brand and result in loss of users and customers, which could have a material and adverse effect on our results of operations.

There are vertical service providers in the forms of mobile apps and/or websites that allow users to search within their closed ecosystems. These players often purchase traffic from search engines and try to retain their users by offering comprehensive services on their platforms. As these vertical service providers expand, though they will continue to acquire traffic from search engines, their reliance on search engines may decline, especially if they can consolidate their industry verticals.

We also face competition from other types of advertising media, including traditional advertising media, such as newspapers, magazines, yellow pages, billboards, other forms of outdoor media, television and radio, mobile apps, webcasting and online video. Large companies in China generally allocate, and may continue to allocate, a limited portion of their budgets to online marketing, as opposed to traditional advertising and other forms of advertising media. If these companies do not devote a larger portion of their marketing budgets to online marketing services provided by us, or if our existing customers reduce the amount they spend on online marketing, our results of operations and growth prospects could be adversely affected.

If our expansions into new businesses are not successful, our results of operation and growth prospects may be materially and adversely affected.

As part of our growth strategy, we enter into new businesses from time to time to generate additional revenue streams and through our development of new business lines or strategic investments in or acquisitions of other businesses. Expansions into new businesses may present operating, marketing and compliance challenges that differ from those that we currently encounter.

We have invested significant resources in the research and development of AI technology and have made significant progress in the commercialization of AI-enabled offerings, including in-app services, cloud services and solutions, intelligent driving services and solutions and smart devices and services. We plan to continue to invest capital and other resources into our AI-enabled business operations, in particular, generative AI and foundation models. However, AI technology is rapidly evolving with significant uncertainties, and we cannot assure you that our investment and exploration in AI technology and AI-enabled products and services will be successful. Our operating results may also suffer if our innovation is not responsive to the needs of our users, customers and partners, inappropriately timed with market opportunities, or marketed ineffectively. For example, we have limited experience with operating and scaling AI-enabled business, including cloud services and solutions, intelligent driving services and solutions and smart devices and services, which could subject us to various challenges and risks, including developing and managing relationships with enterprises and public sector customers and partners, who are likely to have different needs and preferences from our existing customers, users and partners, highly competitive procurement processes, instances of corrupt practices or other illegal gains, longer receivable payment cycles and lower collection rates. We also may not alter our business practices in time to avoid or reduce adverse effects from any of the foregoing risks. In addition, our AI-enabled business requires very different products and services, sales and marketing channels and internal operational systems and processes. These requirements could disrupt our current operations and harm our financial condition and operating results, especially during the initial stage of investment, development and scaling of our new AI-enabled offerings.

 

23


Table of Contents

We may also enter into other markets and industries/industry verticals that are new to us through organic business initiatives or investment and acquisitions, such as robotaxis, intelligent electric vehicles, e-commerce, short-video, and healthcare vertical including internet hospital, which may subject us to different and unforeseen risks. However, we cannot assure you that such efforts will be successful due to various factors such as potential regulatory actions taken by government authorities in these new markets. For these new markets and industries/industry verticals, we may not have sufficient experience and may not be able to navigate the rapidly evolving regulatory environment or forecast and meet the continually changing demands and preferences for products and services. For instance, our intelligent electric vehicles business has incurred substantial losses due to various unfavorable factors, and these factors may continue to adversely affect our future performance. Some of these new markets and industries/industry verticals are emerging with relatively novel and untested business models. For example, we may sell our robotaxi vehicles to third parties and enter into arrangements that subject us to significant terms and conditions in connection with such sale, including but not limited to, material maintenance cost, sales related warranties and product liability claims, which could have a material adverse impact on our business. Any of the foregoing could pose significant challenges to us. We may not realize the anticipated benefits of our investments or acquisitions due to the uncertainties related to the performance and valuation of the relevant targets, or failure to integrate the targets into our existing business, or difficulty in operating the acquired business with our existing expertise and resources. See also “—Our strategy of investments and acquiring complementary businesses and assets may fail.”

It is uncertain whether our strategies will attract users and customers or generate the revenue required to succeed. If we fail to generate sufficient usage of our new products and services, we may not grow revenue in line with the significant resources we invest in these new businesses. This may negatively impact gross margins and operating income. Commercial success of our expansion into new business areas depends on many factors, including innovativeness, competitiveness, effectiveness of distribution and marketing, and pricing and investments strategies, especially in the early stage of competition for market share. For example, in the generative AI and foundation model sector, our current and potential competitors range from large and established technology companies to emerging start-ups. Some competitors can use their experience, resources and network in ways that could affect our competitive position, including making acquisitions, continuing to invest heavily in research and development and in talents, aggressively initiating intellectual property claims (whether or not meritorious), and continuing to compete aggressively for customers, partners and investees. Our competitors may be able to innovate and provide products and services faster than we can or may foresee product-and-service needs before we do. As a result, we may not achieve significant revenues from our new business areas for several years, or at all, and may incur significant losses during the process and fail to recoup our investments. On the other hand, market conditions and general acceptance of products and services could be adversely impacted if other players in the market fail to adopt appropriate business and operational model, develop and offer successful products and services and develop and adapt appropriate technologies and infrastructure. If the markets of our new businesses, such as intelligent driving and electric vehicle, do not develop and grow as we anticipate, we may incur significant loss from our new businesses and our growth prospects may be materially adversely impacted.

In addition, we may encounter regulatory uncertainties related to new business areas that we enter into. The laws and regulations related to AI technology and products are at an early stage of development and still evolving in mainland China. The effects of such laws and regulations remain unclear and may add uncertainties to the development and operation of our AI-related business. For example, as mainland China’s regulatory framework on autonomous driving evolves, we may be required to comply with approval and other compliance requirements for autonomous driving road test, operation and commercialization, internet security and related data collection and sharing promulgated by PRC government authorities from time to time. In addition, since legislations and regulations for generative AI continue to improve in mainland China, our generative AI business also needs to meet additional compliance requirements from PRC government authorities. See “Item 4.B. Information on the Company—Business Overview—Regulations—Regulations on Artificial Intelligence.” We may confront other challenges as we enter new business domains, including the lack of adoption of new products and services, the lack of management talent in the new business, cost management and other factors required for the expansion of new businesses.

 

24


Table of Contents

We have made significant investments in foundation models and generative AI and may face uncertainties with respect to their commercialization and the evolving laws and regulations applicable to us.

Foundation models and generative AI technologies have developed rapidly in recent years. Following ChatGPT’s launch in November 2022, people around the world have tested and embraced a number of generative AI chatbots and foundation models such as Gemini, Kimi and DeepSeek. We have made significant investments in foundation models and generative AI and have also allocated significant resources in these areas, including human resources and infrastructure updates. However, foundation models and generative AI are in the initial stages of development and there is no proven business model for commercializing the new technologies. We also face intense competition in these fields as many players in these fields have also devoted significant resources in the research and development of these technologies. In addition, the regulatory and legal framework on generative AI of mainland China is also evolving rapidly. In recent years, the PRC government authorities have released a series of laws and regulations related to generative AI services, including the Administration Provisions on Algorithmic Recommendation of Internet Information Services, the Administrative Provisions on Deep Synthesis of Internet Information Services and the Interim Measures on the Management of Generative AI Services. See “Item 4.B. Information on the Company—Business Overview—Regulations—Regulations on Artificial Intelligence—Regulations on Generative AI.” However, these laws and regulations related to generative AI services are relatively new, and the competent government authorities of mainland China may introduce additional or more detailed laws and regulations to oversee the generative AI services. Therefore, we may need to comply with more compliance requirements in the field of generative AI, which may increase our compliance costs. We also face uncertainties with respect to such evolving laws and regulations as well as their interpretations and our business operations and development may be affected as a result.

We have experienced slowdowns and declines in our revenues, and we may sustain net loss from time to time, and we may experience downward pressure on our operating and profit margins in the future.

In recent years, we experienced a slow-down in revenue growth, including decreases from 2021 to 2022 and from 2023 to 2024, due to various factors such as macroeconomic environment and the impact of the COVID-19 pandemic. We could continue to experience a decline in our revenues, as a result of a number of factors, including changes in the mix of products and services, customer demographics, industry and channel, changes in policy or policy implementation, increase in market competition for marketing and/or new AI offerings, and decrease in pricing arising from an oversupply of advertising inventory in the market, which has been witnessed since 2019. We may also experience a decline in our revenue or revenue growth rate, if there is a decrease in the rate of adoption for our products, services and technologies, or deceleration or decline in demand for platforms used to access our services, among other factors.

Our operating margin and net income attributable to us as a percentage of revenue fluctuated notably from 2020 to 2024 due to various factors such as the macroeconomic environment and the impact of the COVID-19 pandemic. We may experience downward pressure on our operating margin from increasing competition, revenue growth slower than expenses, and increased costs and expenses from many aspects of our business, including within online marketing where revenue growth does not keep up with traffic cost growth and related infrastructure costs to support our online properties, such as Baidu App, video-related and other products requiring huge data transmission and computing power. We may also need to pay increased fees for our distribution channels and incur increased costs to promote new products and services as well as to invest in AI technologies. Further, the expiration of temporary tax exemptions or reductions and the impact of international tax frameworks such as the two-pillar solution to address the tax challenges of the digitalization of the economy may dampen our operating margin. We may also experience downward pressure on our operating margin resulting from a variety of factors, such as the expansion of our business into new areas, including generative AI, foundation models, AI cloud, intelligent driving, all of which have margins much lower than that of online marketing. Our operating margin may also be negatively impacted from a greater proportion of revenue contributed by new business areas, which has grown faster than online marketing.

 

25


Table of Contents

In addition, we may also sustain net loss from time to time due to investment impairment and foreign currency fluctuation. The declining operating margin and investment impairment have led to our experiencing net losses in several quarters since 2020, and there is no guarantee that we will not experience loss in the future.

Due to these factors and the evolving nature of our business, our historical revenue growth rate, historical operating margin and historical profitability may not be indicative of our future performance.

Potential issues in the adoption and use of artificial intelligence in our product offerings may result in reputational harm or liability.

We are building AI, including foundation models and generative AI, into many of our product offerings and we expect this element of our business to be a driver for our future growth. We envision a future in which AI operates in our services and applications, such as search-plus-feed, cloud services and solutions, intelligent driving services and solutions and Xiaodu smart devices and services, and the cloud helps our customers become more productive. As with many disruptive innovations, AI presents risks and challenges that could affect its adoption, and, therefore, our business. Our products and services based on AI may not be adopted by our users or customers. AI algorithms may be flawed. Datasets may be insufficient or contain biased information. Inappropriate or controversial data practices by us or others, including the inappropriate collection of data and potential data misuse, could impair the acceptance of our AI solutions. Our AI-generated content offerings may not be able to compete against those of our competitors. In addition, AI services may involve complex intellectual property issues. However, the laws and regulations in mainland China are still evolving and are subject to further interpretation and implementation. Therefore, AI-generated content could lead to copyright and other legal disputes for which legal liability may not be clearly prescribed by law. Such deficiencies could undermine the decisions, predictions or analysis produced by AI applications, subjecting us to legal liability and potential harm to our brand or reputation. The laws and regulations in mainland China regarding AI are gradually improving, and they require AI service providers or technology supporters to avoid such deficiencies to the maximum extent possible. Although we believe that we have taken necessary measures according to the applicable laws, we cannot guarantee that we will always meet the regulatory requirements in the future. Furthermore, because AI technology is highly complex and rapidly developing, laws and regulations regarding AI may not always address the latest issues in AI and it is not possible to predict all of the legal or regulatory risks that may arise relating to the adoption and use of AI. If we fail to meet legal and regulatory requirements, we may be subject to penalties. In addition, some AI scenarios present ethical issues. If we enable or offer AI solutions that are controversial because of their impact on human rights, privacy, employment, or other social issues, we may experience reputational harm or be exposed to liability.

If we fail to continue to innovate and provide products, services and high-quality internet experience that attract and retain users, we may not be able to remain competitive; we may expend significant resources in order to remain competitive.

Our success depends on providing products and services to attract users and enable users to have a high-quality internet experience. In order to attract and retain users and compete against our competitors, we must continue to invest significant resources in research and development to enhance our AI or other new technologies, improve our existing products and services, and introduce additional high-quality products and services. If we are unable to anticipate user preferences or industry changes, enhance the quality of our products and services on a timely basis or fail to provide sufficient content, or provide other consumer-facing services and products, including our maps and smart devices, to our users’ satisfaction, we may suffer a decline in the size of our user base. Our results of operations may also suffer if our innovations do not respond to the needs of our users, are not appropriately timed with market opportunities or are not effectively brought to market. As search, marketing and AI technologies and new forms of devices and apps continue to develop, we may expend significant resources in research and development and strategic investments and acquisitions in order to remain competitive.

 

26


Table of Contents

If we fail to keep up with technological advancements and upgrades, our business, results of operations and financial condition may be materially and adversely affected.

Our businesses operate in industries that are subject to rapid technological advancements, upgrades and changing consumer needs. Our success will depend on our ability to keep up with the latest developments in technology innovations and commercialization and if we fail to do so successfully, the demand for our products, solutions and services may decline. For instance, applications of technologies similar to ChatGPT to our products and services to cater to consumer needs may be essential for us to remain competitive in the market. In addition, research and development of technological changes and innovations will typically require substantial capital expenditures as well as upgrades of products or services. Furthermore, we may not execute successfully on our development strategy, including because of challenges with regard to technical hurdles that we fail to overcome in a timely fashion. In addition, changes in user behavior resulting from technological developments may also adversely affect us. For example, the number of people accessing the internet through mobile devices and internet of things, or IoTs, such as smartphones, tablets and smart (voice-activated internet) home devices, has increased in recent years, and we expect this trend to continue while 5G and more advanced mobile communications technologies are broadly implemented. If we fail to develop products and technologies that are compatible with all mobile devices, IoTs and operating systems, or if the products and services we develop are not widely accepted and used by users of various mobile devices and IoTs, our position in the internet and AI sectors may be adversely affected. In addition, the widespread adoption of new internet, networking or telecommunications technologies or other technological changes could require substantial expenditures to modify or integrate our products, services or infrastructure. As such, if we fail to adapt our products and services to technological innovations in an effective and timely manner, our business, financial condition and results of operations could be materially and adversely affected.

If our content ecosystem fails to continually offer quality content in a cost effective manner, we may experience declines in user traffic and user engagement, our business and results of operations may be harmed.

Our content ecosystem consists of products developed for our partners, such as Baijiahao, Smart Mini Program, Managed Page, Baidu Union, and internally developed content and services products, such as Baidu Knows, Baidu Wiki, Baidu Health, Baidu Wenku, Baidu Experience, Baidu Post, Haokan, and iQIYI. The success of our content ecosystem depends on our ability to attract content creators and producers to contribute quality content to our platform by leveraging our user traffic and enhance user engagement through the provision of attractive content, so as to create a virtuous cycle. We have relied, and will continue to rely, on third parties for the majority of the content offered in our content ecosystem and some of our products include third party intellectual property. As the competition for quality content becomes increasingly intense in China, we cannot assure you that we will be able to manage our content acquisition costs effectively and generate sufficient revenues to outpace future increase in content spending. We may also be unable to renew some of our content or intellectual property licensing agreements upon their expiration or termination and any renewal of the content or intellectual property licensing agreements may involve higher costs or less favorable terms. If we are not able to license popular premium content on commercially reasonable terms or renew our content or intellectual property licensing agreements, our financial condition and results of operations may be materially and adversely affected. We have undertaken commitments of future minimum payments under non-cancellable agreements for some of the produced content and licensed copyrights. If the content does not achieve anticipated popularity and commercial success, such commitments may not be recoverable. In addition, we rely on users to contribute content to our various products, including Baijiahao, Baidu Knows, Baidu Wiki, Baidu Health, Baidu Experience, Baidu Post, Baidu Wenku, Haokan and iQIYI’s user generated content. If these parties fail to develop and maintain high-quality and engaging content, if our desired premium content becomes exclusive to our competitors, if we are unable to continue to grow our content offerings and stay competitive vis-à-vis other content platforms, or if a large number of our existing relationships are terminated, the attractiveness of our content offerings to users may be severely impaired. If we are unable to offer content that meets users’ tastes and preferences on a continuing basis, including continually upgrading our content recommendation engines and in a

 

27


Table of Contents

cost effective manner, our user experience may deteriorate, we may suffer from reduced user traffic, our business and results of operations may be harmed.

We have been and may again be subject to legal proceedings, claims and investigations and could be adversely impacted by unfavorable results of legal proceedings and investigations.

We are subject to various legal proceedings, claims and government investigations, penalties or actions that have arisen in the ordinary course of business and have not yet been fully resolved, and new legal proceedings, claims, regulatory investigations, penalties or actions may arise in the future. In addition, agreements entered into by us sometimes include indemnification provisions which may subject us to costs and damages in the event of a claim against an indemnified third party. The existence of litigation, claims, governmental investigations and proceedings have adversely affected and may continue to adversely affect our reputation, business and the trading price of our securities. For example, in 2020, we and certain of our current and former officers, along with iQIYI and certain of its current and former officers and directors, were named as defendants in various federal putative securities class actions, which were later consolidated into two related actions. The consolidated actions were dismissed on September 30, 2024. For more details, see “Item 8.A. Financial Information—Consolidated Statements and Other Financial Information—Legal Proceedings.” We or iQIYI may be involved in more class action lawsuits in the future. Regardless of the merit of particular claims, legal proceedings, government investigations and proceedings may result in reputational harm, or may be expensive, time consuming, disruptive to our operations and distracting to management. In the event we or iQIYI do not prevail or we or iQIYI enter into settlement arrangements in any proceedings or investigations, we or iQIYI may incur significant expenses which may materially adversely affect our results of operations.

The outcome of legal proceedings and investigations is inherently uncertain. If one or more legal matters were resolved against us or an indemnified third party in a reporting period for amounts in excess of management’s expectations, our financial condition and operating results for that reporting period could be materially adversely affected. Further, such an outcome could result in significant compensatory, punitive or trebled monetary damages, disgorgement of revenue or profits, remedial corporate measures or injunctive relief against us that could materially adversely affect our financial condition and operating results.

In addition to the content developed and posted on our platform by ourselves, our users may post information on Baidu Post, Baidu Knows, Baidu Wiki, Baidu Wenku and other sections of our platform, our content providers may provide content through Baijiahao platform and our P4P customers may create text-based descriptions, image descriptions and other phrases to be used as text, images or keywords in our search listings, and users can also use our personal cloud computing service to upload, store and share documents, images, audio and videos on our cloud servers. We have been and may continue to be subject to claims and investigations for intellectual property ownership and infringement, defamation, negligence or other legal theories based on the content found on our platform, the results in our paid search listings or our other products and services, which, with or without merit, may result in diversion of management attention and financial resources and negative publicity for our brand and reputation. See “Item 8.A. Financial Information—Consolidated Statements and Other Financial Information—Legal Proceedings.” Furthermore, if the content posted on our platform or found, stored or shared through our other products and services contains information that government authorities find objectionable, our platform or relevant products or services may be shut down and we may be subject to other penalties. See “—Risks Related to Doing Business in China—We may be subject to liability for information displayed on or linked to our websites, mobile apps, Smart Mini Program or Managed Page and negative publicity in international media, and our business may be adversely affected as a result.”

We have been, and may again in the future be, subject to claims, investigations or negative publicity based on the results in our paid search listings. Claims have been filed against us after we allowed certain customers to register keywords containing trademarks, trade names or brand names owned by others and displayed links to such customers’ websites in our paid search listings. While we maintain a database of certain well-known trademarks and continually update our system algorithms and functions to guard against customers keywords

 

28


Table of Contents

containing the well-known trademarks that are owned by others, it is not possible for us to completely prevent our customers from bidding on keywords that contain trademarks, trade names or brand names owned by others. There has been negative publicity about fraudulent information in our paid search listings. Although we have been continually enhancing our technology, control and oversight to prevent fraudulent websites, web pages and information from appearing in our paid search listings, there is no guarantee that the measures we have taken are effective at all times. Claims, investigations and negative publicity based on the results in our paid search listings, regardless of their merit, may divert management attention, severely disrupt our operations, adversely affect our results of operations and harm our reputation.

Our increasing focus on cloud-based services presents execution, competitive and compliance risks. Baidu Core’s results of operations and financial performance may be materially adversely affected by our ability to develop cloud-based services and generate sufficient usage of such services.

A growing part of our business involves cloud-based services available across a spectrum of computing devices. Our Baidu Core cloud services revenue was RMB21.9 billion (US$3.0 billion) in 2024, increasing by 17% from 2023. We are devoting significant resources to provide cloud infrastructure and other services to enterprises and individuals. At the same time, our competitors are rapidly developing and deploying their cloud-based solutions and services. Pricing, technology and delivery models are evolving. Devices and form factors influence how users access services in the cloud and sometimes the user’s choice of which suite of cloud-based services to use. Intense price competition among our competitors may affect our pricing strategy and our financial performance. Further, weakened macroeconomic conditions could lead to reduced IT spending by enterprises, which may adversely affect our revenue and growth prospects. Our success in cloud-based services strategy will depend on the level of adoption of our products and services. We may not establish market share sufficient to achieve scale necessary to achieve our business objectives or recoup costs incurred to build and maintain infrastructure to support our cloud-based services. It is uncertain whether our strategies will attract the users or generate the revenue required to succeed. If we fail to generate sufficient usage of our new products and services, we may not grow revenue in line with the costs associated with infrastructure development and research and development investments. This may negatively and materially impact our results of operations and financial performance.

The development of cloud-based services is accompanied by regulatory compliance risks. For example, PRC government authorities are increasing enforcement efforts against non-compliance relating to companies operating content delivery networks, internet data centers, and internet service providers. However, the interpretation and application of laws in mainland China and other jurisdictions are often uncertain and in flux, and any failure or perceived failure to comply with all applicable laws and regulations may result in legal proceedings or regulatory actions against us, and could have a material adverse effect on our business and results of operations.

In the past, our peers have experienced data security and infrastructure stability issues arising out of their cloud services. Tension in the supply of internet data centers and electricity may affect the efficient allocation of cloud infrastructure in mainland China’s major cities. Further, trade tensions with the U.S. may affect the consistent supply of GPUs, which are critical components to the operation of cloud-based services. Our cloud services may also encounter similar issues, which could have a material and adverse impact on our brand, operations and financial performance. See also “—Risks Related to Our Business and Industry—Rising international political tensions, including changes in U.S. and international trade policies and investment related regulations, particularly with regard to China, may adversely impact our business and operating results.”

Liability claims against, or any unauthorized control or manipulation of our autonomous driving systems, could result in the loss of confidence in us, our brands and our products, and harm our business.

Our Intelligent Driving platform contains complex information technology systems. We have designed, implemented and tested security measures intended to prevent unauthorized access to our Intelligent Driving

 

29


Table of Contents

platform, but there can be no assurance that vulnerabilities will not be identified in the future, or that our remediation efforts will be successful. Hackers have reportedly attempted, and may attempt in the future, to gain unauthorized access to modify, alter and use our Intelligent Driving platform to gain control of, or to change, functionality, user interface and performance characteristics of vehicles utilizing our Intelligent Driving platform, or to gain access to data stored in or generated by the vehicles. Any unauthorized access to or control of autonomous driving vehicles or their systems or any loss of data could result in death and personal injury, and legal claims or proceedings against us.

Our Intelligent Driving platform may be involved in crashes resulting in property damage, death or personal injury in the future, and such crashes may be the subject of significant public attention. We may face claims related to any misuse or failure of new technologies that we are pioneering, including our Intelligent Driving platform and related solutions, such as smart transportation. A successful product liability claim against us could require us to pay substantial monetary damages.

Moreover, product liability claims or reports of unauthorized access to our Intelligent Driving platform or data, regardless of their veracity, could generate substantial negative publicity about our products and business and could have material adverse impact on our brand, business, prospects and operating results.

We may face challenges in connection with developing, manufacturing and marketing new Xiaodu smart products in response to changing customer requirements, new technologies and market competition.

The market for our Xiaodu smart products is characterized by rapidly changing technology, evolving industry standards, short product life cycles, frequent new product introductions, continual improvement in product price and performance characteristics, and price and feature sensitivity on the part of consumers and businesses. As a result, we must continually introduce new products and technologies and enhance existing products in order to remain competitive.

The success of our Xiaodu smart products depends on several factors, including our ability to:

 

   

anticipate technology and market trends;

 

   

develop innovative new products and enhancements on a timely basis;

 

   

distinguish our products from those of our competitors;

 

   

manufacture and deliver high-quality products in sufficient volumes at competitive cost structure;

 

   

establish strong, efficient online and offline distribution channels;

 

   

price our products competitively;

 

   

develop a vibrant DuerOS skills store and a large developer community to increase user stickiness and loyalty; and

 

   

innovate post-hardware sales monetization models.

If we are unable to develop, manufacture, market and introduce enhanced or new Xiaodu smart products in a timely manner in response to changing market conditions or customer requirements, including changing fashion trends and styles, it will materially adversely affect our business, revenue growth, financial condition and results of operations. Furthermore, as we develop new generations of products more quickly, we expect that the pace of product obsolescence will increase concurrently. The disposition of inventories of excess or obsolete products may result in reductions to our operating margins and materially and adversely affect our earnings and results of operations. We also face uncertainties with respect to the evolving laws and regulations that are or may be applicable to our Xiaodu smart products. For instance, a significant portion of our Xiaodu smart product users are minors, whose use of generative AI and large language models is increasingly being regulated. Additionally, our Xiaodu smart products provide content distribution services that may be subject to further regulatory

 

30


Table of Contents

restrictions. There is no guarantee that our Xiaodu smart products will not be subject to new regulatory requirements in the future that could potentially impose limits on various aspects such as research and development, sales, marketing, and pricing strategies associated with our products.

The success of our Xiaodu smart products depends on the continued growth of the smart device market, our ability to establish and maintain the brand and market share and compete with other companies, and our ability to monetize through services after the initial hardware sale.

We have invested significant resources in the “Xiaodu” brand and the research and development of Xiaodu smart products. If the smart device market does not continue to grow or grow in unpredictable ways, or we fail to maintain and further promote the “Xiaodu” brand, our revenue may fall short of expectations and our operating results may be harmed. Also, we have continued to offer sales discounts on Xiaodu smart products to attract customers, build our brand and gain market share. Offering such discounts negatively affects our financial performance in the short term. We cannot assure you that our decision to offer such sales discounts is producing, or will produce, positive outcomes for our results of operations. The market for smart devices may not continue to grow; even if it does, we may not be successful in developing and selling devices that appeal to consumers or gain sufficient market acceptance, which typically takes longer in the smart device market. To succeed in this market, we will need to design, produce and sell innovative and compelling products and partner with other businesses that enable us to capitalize on new technologies, some of which have developed or may develop and sell smart devices of their own. We are currently exploring different business models with Xiaodu smart devices, and exploring different monetization model through services after hardware sales, such as membership, advertising and revenue sharing from distribution of third-party skills.

Whether we will be able to achieve profitability in smart devices depends in part on our ability to generate revenue through services after the initial hardware sale at a level sufficient to cover associated operating expenses, but there can be no assurance that we will succeed in formulating and implementing the appropriate business and monetization model. Moreover, competition from other companies that seek to provide smart devices will adversely affect our profitability.

We face a number of manufacturing, supply chain, distribution channel and inventory risks as well as product quality and financing risks that, if not properly managed, could harm our financial condition, operating results, and prospects.

We rely on third parties to manufacture our Xiaodu smart products, to design certain of our components and parts, and to participate in the distribution of our products. Our business could be negatively affected if we are not able to engage these companies with the necessary capabilities or capacity on reasonable terms, or if those we engage fail to meet their obligations (whether due to financial difficulties or other reasons), or make adverse changes in the pricing or other material terms of our arrangements with them.

We may experience supply shortages and price increases driven by a variety of factors, such as raw material availability, manufacturing capacity, labor shortages, tariffs, trade disputes and barriers, natural disasters, and significant changes in the financial or business condition of our suppliers. We may experience shortages or other supply chain disruptions that could negatively affect our operations. In addition, some of the components we use in our Xiaodu smart products are available only from a single source or limited sources, and we may not be able to find replacement vendors on favorable terms in the event of a supply chain disruption.

Our Xiaodu smart products may have quality issues resulting from design, manufacturing, or operations. Sometimes, these issues may be caused by components we purchase from other manufacturers or suppliers. Aging components of our products may also cause quality risks, leading to user complaints. If the quality of our Xiaodu smart products does not meet expectations or are defective, it could harm our reputation, financial condition, and operating results.

 

31


Table of Contents

We are exposed to significant inventory risks that may adversely affect our operating results as a result of seasonality, new product launches, rapid changes in product cycles and pricing, defective merchandise, changes in consumer demand and consumer spending patterns, and other factors. We endeavor to accurately predict these trends and avoid overstocking or understocking issues. Demand for our Xiaodu smart products, however, can change significantly between the time inventory or components are ordered and the date of sale. We may misjudge customer demand, resulting in inventory buildup and possible significant inventory write-down. It may also make it more difficult for us to inspect and control quality and ensure proper handling, storage and delivery. We may experience higher return rates on new products, receive more customer complaints about them and face costly product liability claims as a result of selling them, which would harm our brand and reputation as well as our financial performance.

Smart Living Group (SLG) encompasses our DuerOS and Xiaodu operations. Our majority-owned subsidiary, which operates SLG, completed its first and second rounds of funding between 2020 and 2022. Historically, it has experienced operating losses. If SLG is unable to satisfy its cashflow needs by generating sufficient cash from its operations in the near future, it may have to rely on subsequent round(s) of financing. If SLG’s operating cashflow does not improve and if SLG fails to conduct financing on reasonable terms, it may not be able to continue its business operations, which may adversely impact our results of operations and financial performance.

Furthermore, we cooperate with various distribution partners when providing services for enterprise customers. Maintaining strong relationships with these partners is important for our results of operations. There can be no assurance that the distribution partners we currently cooperate with will continue to meet their payment obligations or will continue the cooperation with us on commercially acceptable terms, or at all, after the terms of the current agreements expire. Our ability to provide services to enterprise customers depends in part on the stability of distribution partners. If we are unable to maintain our relationship with existing distribution partners or develop relationships with new distribution partners, our operations and financial performance may be adversely affected.

Du Xiaoman’s financial services business may subject us to operational and reputational risks, which may have a material adverse effect on our business, results of operations and financial condition.

In August 2018, we completed the divestiture of a majority equity stake in our financial services business unit, which has been rebranded as Du Xiaoman Financial and subsequently further rebranded as Du Xiaoman. After the divestiture, we hold a non-controlling equity interest in Du Xiaoman and have since then deconsolidated the financial results of Du Xiaoman from our consolidated financial statements in accordance with U.S. GAAP. Du Xiaoman runs a one-stop financial services platform which offers end-consumer credit enablement, supply chain financing, wealth management, digital payment and fintech solutions services, in order to serve end-users’ needs. We are still the largest shareholder of Du Xiaoman and would be exposed to losses from Du Xiaoman.

The laws and regulations of mainland China concerning the internet finance industry are continually evolving and improving. Although to our knowledge Du Xiaoman has taken careful measures to comply with the laws and regulations that are applicable to its financial services, the PRC government authorities may promulgate new policies, rules and regulations regulating the internet finance industry. For example, the People’s Bank of China issued the Announcement of the People’s Bank of China [2021] No. 3 on March 12, 2021. In accordance with this announcement, when credit business institutions market loan products through websites, mobile applications, posters or similar channels, they must explicitly indicate the applicable annualized loan interest rate to the borrower in a conspicuous manner, and specify such annualized interest rate in the loan contract. It is allowed to indicate the daily interest rate or the monthly interest rate at the same time only if they are not displayed in a manner more conspicuous than the annualized interest rate. Under this announcement, “credit business institutions” include, among others, deposit financial institutions, consumer financing companies, micro-loan companies and online platforms providing advertisement and displaying services to credit business operators.

 

32


Table of Contents

In order to thoroughly implement the risk-based anti-money laundering method and improve the ability of financial institutions to identify the risks on money laundering and terrorist financing, the Anti-Money Laundering Bureau of the People’s Bank of China formulated and issued the Guidelines on Self-Assessment of Money Laundering and Terrorist Financing Risks of Corporate Financial Institutions in 2021, which are applicable to all types of financial institutions and non-bank payment institutions. These guidelines provide guidance for such institutions to implement risk self-assessment and effectively make use of the results of such assessment, and require such institutions to complete the comprehensive risk self-assessment consistent with these guidelines for the first time by the end of 2022. Du Xiaoman has set up an institutional money laundering risk assessment mechanism to fully understand the key money laundering and terrorist financing risks faced it faces, fully optimize the allocation of anti-money laundering resources, and prevent its financial products and businesses from being exploited by criminals in illegal and criminal fund cleaning activities.

The People’s Bank of China and other six PRC government authorities issued a draft of Administration Measures for Online Marketing of Financial Products for public comments on December 31, 2021. These draft administration measures regulate the actions of third-party platform operators who are entrusted by financial institutions to promote financial products on the internet, as well as the content and methods of marketing and propagandizing financial products. On December 31, 2024, the National Financial Regulatory Administration issued the Interim Measures for the Supervision and Administration of Micro-Loan Companies, which became effective on the same date. These interim administrative measures provide regulatory requirements for the business operation, corporate governance, consumer rights and interests protection of micro-loan companies. Pursuant to these interim administrative measures, a micro-loan company shall not release or sell by proxy the financial products such as wealth management, trust and fund, and shall not purchase financial products other than fixed income securities. If a micro-loan company conducts marketing activities to acquire customers, releases loan products or provides loans through websites, mobile applications, mini programs and other internet platforms (including internet platforms of such micro-loan company and other institutions with which such micro-loan company cooperates), it shall report the information of such websites, mobile applications, mini programs and other internet platforms and details of products to the local financial governmental authority. However, as of the date of this annual report, these interim administrative measures are relatively new and subject to interpretation by the regulators in practice.

As we hold a non-controlling equity interest in Du Xiaoman and do not control Du Xiaoman’s business conduct and operations, we cannot assure you that the practices of Du Xiaoman would not be deemed to violate any applicable laws or regulations, nor can we ensure that all business cooperators on Du Xiaoman’s platform meet all the regulatory compliance requirements. If Du Xiaoman were deemed to violate any current or future applicable laws or regulations, we may be exposed to negative publicity as a result of the potential misconception that Du Xiaoman is still part of our consolidated group. Many internet financial platforms, including Du Xiaoman, have removed deposit products from their platforms. Events like this may expose us to negative publicity as well.

Interruption or failure of our own information technology and communications systems or those of third-party service providers we rely upon, as well as of AI related resources we acquire from third-party suppliers, could impair our ability to provide products and services, which could damage our reputation and harm our results of operations.

Our ability to provide products and services depends on the continuing operation of our information technology and communications systems. Any damage to or failure of our systems could interrupt our services. Service interruptions could reduce our revenue and profit and damage our brand if our systems are perceived to be unreliable. Our systems are vulnerable to damage or interruption as a result of terrorist attacks, wars, earthquakes, floods, fires, power loss, telecommunications failures, health epidemics, undetected errors or “bugs” in our software, computer viruses, interruptions in access to our platform through the use of “denial of service” or similar attacks, hacking or other attempts to harm our systems, and similar events. Some of our systems are not fully redundant, and our disaster recovery planning does not account for all possible scenarios. We have experienced service disruptions in the past which adversely affected our user experience.

 

33


Table of Contents

Our servers, which are hosted at third-party or our own internet data centers, are vulnerable to break-ins, sabotage and vandalism. The occurrence of natural disasters or closure of an internet data center by a third-party provider without adequate notice could result in lengthy service interruptions. In addition, our domain names are resolved into internet protocol (IP) addresses by systems of third-party domain name registrars and registries. Any interruptions or failures of those service providers’ systems, which are beyond our control, could significantly disrupt our own services. If we experience frequent or persistent system failures on our platform, whether due to interruptions and failures of our own information technology and communications systems or those of third-party service providers that we rely upon, our reputation and brand could be severely harmed. The steps we take to increase the reliability and redundancy of our systems may cause us to incur heavy costs and reduce our operating margin, and may not be successful in reducing the frequency or duration of service interruptions. We have made significant investments in foundation model and generative AI, and made significant prepayments to acquire relevant resources from third-party suppliers. Any failure of these suppliers to provide such resources, or a failure to replace any such supplier at a reasonable cost, could have a material adverse effect on our business and operations.

We may not be able to manage our expanding operations effectively.

We expect to continue to expand our operations as we grow our user and customer base and explore new opportunities. To manage the further expansion of our business and growth of our operations and personnel, we need to continually improve our operational and financial systems, procedures and controls, and expand, train, manage and maintain good relations with our growing employee base. We have experienced labor disputes in the past and may experience the same in the future. Although these disputes were resolved promptly, we cannot assure you that there will not be any new labor disputes in the future.

We expect our AI-enabled business to become a key revenue driver for Baidu Core, and believe our future growth relies on the success of our AI-enabled business. Our systems and processes were designed in the past to support our mobile ecosystem business operations. For our AI-enabled business operations to be successful, we must be able to attract industry expertise and talents, and adapt to systems and processes suitable for the enterprise and public sector business environment. If we are unable to do so, we may not be competitive in these markets and our AI-enabled business offerings will not be successful. In addition, we must maintain and expand our relationships with other websites, internet companies and other third parties. Our current and future personnel, systems, procedures and controls may not be adequate to support our expanding operations, and consequently our financial condition and operating results may be materially and adversely affected.

We may face intellectual property infringement claims and other related claims, which could be time-consuming and costly to defend and may result in an adverse impact over our operations.

Internet, technology and media companies are frequently involved in litigation based on allegations of infringement of intellectual property rights, unfair competition, invasion of privacy, defamation and other violations of other parties’ rights. The validity, enforceability and scope of protection of intellectual property in internet-related and AI-related industries, particularly in mainland China, are still evolving and subject to further clarification and interpretation. The evolving laws and regulations on the protection of intellectual property may require us to take more actions to prevent from infringing third-parties’ intellectual property. If we cannot take the necessary actions in time, disputes may arise alleging us to infringe certain third-parties’ intellectual property. As we face increasing competition and as litigation becomes more common in mainland China in resolving commercial disputes, we face a higher risk of being the subject of intellectual property infringement claims. We may be subject to administrative actions brought by the PRC competent government authorities such as the PRC National Copyright Administration and in the most severe scenario, criminal prosecution for alleged copyright infringement, and as a result may be subject to fines and other penalties and be required to discontinue infringing activities.

 

34


Table of Contents

Our search products and services link to materials in which third parties may claim ownership of trademarks, copyrights or other rights. As we adopt new technologies and roll out new products and services, we face the risk of being subject to intellectual property infringement claims that may arise from our use of new technologies and provision of new products and services. Our products and services including those based on content storage and sharing, such as Baidu Knows, Baidu Wiki, Baidu Wenku, Baidu Post, Baidu Drive, Baijiahao, Haokan, and iQIYI’s user-generated content, allow our users to upload, store and share documents, images, audio and videos on our servers, or share, link to or otherwise provide access to contents from other websites, and we also operate distribution platforms whereby developers can upload, share and sell their apps or games to users. Although we have made commercially reasonable efforts to request users or developers to comply with applicable intellectual property laws, we cannot ensure that all of our users or developers have the rights to upload or share these contents or apps. In addition, we have been and may continue to be subject to copyright or trademark infringement and other related claims from time to time, in China and internationally.

We have been making continuous efforts to keep ourselves informed of and to comply with all applicable laws and regulations affecting our business. However, the laws and regulations of mainland China are complex and evolving, and uncertainties still exist with respect to the interpretation of the legal standards for determining liabilities of internet search and other internet service providers for (a) providing links to content on third-party websites that infringe upon others’ copyrights or hosting such content, (b) providing information storage space, file sharing technology or other internet services that are used by internet users to disseminate such content, or (c) providing information generated by AI. The Supreme People’s Court of the PRC promulgated a judicial interpretation on infringement of the right of dissemination through the internet in December 2012, with amendments that came into effect on January 1, 2021. This judicial interpretation, like certain court rulings and certain other judicial interpretations, provides that the courts will place the burden on internet service providers to remove not only links or contents that have been specifically mentioned in the notices of infringement from right holders, but also links or contents they “should have known” to contain infringing content. The interpretation further provides that where an internet service provider has directly obtained economic benefits from any content made available by an internet user, it has a higher duty of care with respect to internet users’ infringement of third-party copyrights. A guidance on the trial of audio/video sharing copyright disputes promulgated by the Higher People’s Court of Beijing in December 2012 provides that where an internet service provider has directly obtained economic benefits from any audio/video content made available by an internet user who has no authorization for sharing such content, the internet service provider shall be presumed to be at fault. These interpretations could subject us to significant administrative burdens and litigation risks. The PRC Civil Code promulgated in 2020 has further elaborated the circumstances where internet service providers may be found liable for the infringement of third parties. See “Item 4.B. Information on the Company—Business Overview—Regulations—Regulations on Tort Liability.” The PRC Copyright Law, which became effective in June 2021, further provides that the competent copyright authority may require compliance from the relevant parties in the process of investigating the infringing activities.

We conduct our business operations primarily in mainland China. However, as we expand our operations outside of China, we may be subject to intellectual property infringement claims brought against us in jurisdictions outside of China. We cannot assure you that we will not be subject to intellectual property infringement lawsuits or other proceedings in jurisdictions other than mainland China.

Intellectual property litigation is expensive, time-consuming and could divert resources and management attention from the operations of our business. We are currently named as defendant in certain copyright infringement suits in connection with Baidu Feed, P4P, Baidu Post, Baidu Search, iQIYI, Baidu Wenku, Baidu Drive, Baijiahao, Haokan, Xiaodu and certain other products or services. See “Item 8.A. Financial Information—Consolidated Statements and Other Financial Information—Legal Proceedings.” There is no guarantee that the courts will accept our defenses and rule in our favor. If there is a successful claim of infringement, we may be required to discontinue the infringing activities, pay substantial fines and damages and enter into royalty or license agreements that may not be available on commercially acceptable terms, if at all. Our failure to obtain a license of the rights on a timely basis could harm our business. Any intellectual property litigation by third

 

35


Table of Contents

parties and/or negative publicity alleging our intellectual property infringement could have an adverse effect on our business, reputation, financial condition or results of operations. To address the risks relating to intellectual property infringement, we may have to substantially modify, limit or terminate some of our search services. Any such change could materially affect user experience and in turn have an adverse impact on our business.

Our strategy of investments and acquiring complementary businesses and assets may fail.

As part of our business strategy, we have pursued, and intend to continue to pursue, selective strategic investments and acquisitions of businesses and assets that complement our existing business and help us execute our growth strategies. For example, we invested in Trip.com Group Limited (formerly known as Ctrip).

We intend to make other strategic investments and acquisitions in the future if suitable opportunities arise. Investments and acquisitions involve uncertainties and risks, including, but not limited to:

 

   

potential ongoing financial obligations and unforeseen or hidden liabilities, including liability for infringement of third-party copyrights or other intellectual property;

 

   

failure to achieve the intended objectives, benefits or revenue-enhancing opportunities,

 

   

non-occurrence of anticipated or speculative transactions and any resulting negative impact;

 

   

costs and difficulties of integrating acquired businesses and managing a larger business;

 

   

in the case of investments where we do not obtain management and operational control, lack of influence over the controlling partner or shareholder, which may prevent us from achieving our strategic goals in the investments;

 

   

possible unsatisfactory operational or financial performance, including financial loss, or fraudulent activities of a target business;

 

   

possible loss of key employees of a target business;

 

   

potential claims or litigation regarding our board’s exercise of its duty of care and other duties required under applicable law in connection with any of our significant acquisitions or investments approved by the board;

 

   

diversion of resources and management attention;

 

   

regulatory hurdles and compliance risks, including the anti-monopoly and competition laws, rules and regulations of mainland China and other jurisdictions and the enhanced compliance requirement for outbound acquisitions and investment under the laws and regulations of mainland China;

 

   

in the case of acquisitions of businesses or assets outside of China, the need to integrate operations across different business cultures and languages and to address the particular economic, currency, political, and regulatory risks associated with specific countries; and

 

   

potential fair value changes, which impact our profits.

Any failure to address these risks successfully may have a material and adverse effect on our financial condition and results of operations. Investments and acquisitions may require a significant amount of capital, which would decrease the amount of cash available for working capital or capital expenditures. In addition, if we use our equity securities to pay for investments and acquisitions, the value of our listed securities may be diluted. If we borrow funds to finance investments and acquisitions, such debt instruments may contain restrictive covenants that could, among other things, restrict us from distributing dividends. Moreover, acquisitions may also generate significant amortization expenses related to intangible assets. We are required to test our intangible assets and goodwill for impairment annually or more frequently if events or changes in circumstances indicate that they may be impaired. We may also incur investment loss or impairment charges to acquired businesses and assets.

 

36


Table of Contents

Our business is subject to complex and evolving Chinese and international laws and regulations, including those regarding data privacy and cybersecurity. Failure to comply with these laws and regulations would result in claims, penalties, damages to our reputation and brand, or declines in user growth or engagement, or otherwise harm our business.

We are required by privacy and data protection laws in mainland China and other jurisdictions, including, without limitation, the PRC Cybersecurity Law and the PRC Data Security Law, to ensure the confidentiality, integrity and availability of the information of our users, customers, third-party agents, content providers and Baidu Union partners, and other data, which is also essential to maintaining their confidence in our online products and services.

In recent years, the PRC government authorities have increasingly focused on safeguarding information and data security. The PRC Cybersecurity Law provides that network operators must fulfill their obligations to safeguard network security during the course of conducting business and providing services. Network service providers must take technical and other necessary measures as required by laws, regulations and mandatory requirements to safeguard the operation of networks, respond to network security effectively, prevent illegal and criminal activities and maintain the integrity, confidentiality and usability of network data. Pursuant to the Regulations on Protection of Critical Information Infrastructure, which became effective in September 2021, critical information infrastructure means any important network facilities or information systems of the important industry or field, which may endanger national security, people’s livelihood and public interest in case of damage, function loss or data leakage. If a company is designated as a critical information infrastructure operator, it must comply with specific obligations mandated by applicable cybersecurity laws and regulations, which include, among others, that any personal information and important data collected and generated in operations within mainland China must be stored within the territory of mainland China. However, these PRC laws and regulations relating to cybersecurity are relatively new, and the applicable scope of these laws and regulations, including the applicable scope of “critical information infrastructure” under the current regulatory regime, remains unclear and shall be subject to more interpretation from the competent government authorities.

Since 2021, the PRC government authorities have also promulgated a series of laws and regulations to build a system for cybersecurity review. The PRC Data Security Law, which took effect in September 2021, provides for a security review procedure for the data activities that may affect national security. Pursuant to the Cybersecurity Review Measures, which was published by the CAC and became effective in February 2022, critical information infrastructure operators that procure internet products and services, as well as network platform operators engaging in data processing activities, must be subject to a cybersecurity review if their activities affect or may affect national security. A cybersecurity review could result in significant costs and expose such critical information infrastructure operators to various challenges, both throughout the review process and in the course of implementing the required improvements to their cybersecurity protocols. Since the Cybersecurity Review Measures provide no further explanation or interpretation on the determination of “affecting national security,” there remain uncertainties as to whether our data processing activities may be deemed to affect national security. In addition, network platform operators holding over one million users’ personal information must apply for a cybersecurity review with the Cybersecurity Review Office before any public offering in a foreign country. Moreover, the State Council also issued the Regulations on the Network Data Security on September 24, 2024, which became effective on January 1, 2025. According to the Regulations on the Network Data Security, where network data processors carry out network data processing activities that have affected or may affect national security, they shall undergo a national security review in accordance with the relevant laws and regulations. See “Item 4.B. Information on the Company—Business Overview—Regulations—Regulations on Information Security” for more details.

Moreover, the PRC government authorities are also improving the legal system on the protection of the personal information. On August 20, 2021, the Standing Committee of the National People’s Congress promulgated the PRC Personal Information Protection Law, which integrates the scattered rules with respect to personal information rights and privacy protection and took effect on November 1, 2021. In addition, the CAC

 

37


Table of Contents

and three other authorities jointly issued the Rules on the Scope of Necessary Personal Information for Common Types of Mobile Internet Applications, which specify the scope of necessary personal information to be collected each for a variety of common mobile internet applications, such as maps and navigation apps, online ride-hailing apps, instant messaging apps and online community apps. See “Item 4.B. Information on the Company—Business Overview—Regulations—Regulations on Internet Privacy” for more details.

The PRC government authorities also further enhanced the supervision and regulation of cross-border data transmission. Pursuant to the Measures for the Security Assessment of Cross-border Data Transfer, which became effective in September 2022, data processors will be subject to security assessment conducted by the CAC prior to any cross-border transfer of data if the transfer involves certain types of data such as important data. See “Item 4.B. Information on the Company—Business Overview—Regulations—Regulations on Information Security” for more details.

The PRC Cybersecurity Law, the PRC Data Security Law, the PRC Personal Information Protection Law and the other related laws and regulations as mentioned above are relatively new and subject to interpretation by the regulators. Although we only gain access to user information that is necessary for, and relevant to, the services we provide, the data we obtain and use may include information that is deemed as “personal information,” “network data” or “important data” under the relevant data privacy and protection laws and regulations. As such, we have implemented a series of measures to ensure that we comply with the laws and regulations in the collection, use, disclosure, sharing, storage, and security of user information and other data. Although we believe that we have complied with such laws and regulations related to cybersecurity, data privacy and personal information protection in all material aspects, the measures we have implemented could still be deemed insufficient, improper, or even invasive of user privacy by the government authorities, which may result in penalties, including fines, suspension of business activities, restrictions on new user registrations (even temporarily) and revocation of licenses. Consequently, our reputation and results of operations could be materially and adversely affected. In addition, the activities of third parties such as our customers and business partners are beyond our control. If our business partners violate the laws and regulations relating to cybersecurity, data privacy and personal information protection, or fail to fully comply with the service agreements with us, or if any of our employees fails to comply with our internal control measures and misuse the information, we may be subject to penalties and other legal liabilities. As part of the efforts by the CAC and other regulators to enhance data protection, a wide number of apps and companies have been reprimanded since the first half of 2021, including certain Baidu apps. We have updated the apps and are committed to keeping our apps fully compliant with the requirements of the CAC. Nevertheless, due to the rapidly evolving regulatory requirements, we still cannot guarantee you that we will not be subject to more similar rectification requests from the government authorities or that we will fully comply with all applicable rules and regulations at all times. In addition, as the enforcement regime with regard to cybersecurity, data security, data privacy and personal information protection has been evolving and PRC regulators have been increasingly focusing on regulation in these areas, some of our business operations, in particular our cloud services, may be subject to enhanced oversight and scrutiny. As a result, we may be involved with enquiries, claims, complaints or other administrative actions from time to time, which are subject to the uncertainties associated with the evolving legislative activities and varied local enforcement practices. Any failure or perceived failure to comply with all applicable data privacy and protection laws and regulations or to take prompt rectification actions as required by the enforcement authorities, any failure or perceived failure of our business partners to do so, or any failure or perceived failure of our employees to comply with our internal control measures, may result in negative publicity and legal proceedings or regulatory actions against us, and could damage our reputation, discourage current and potential users and customers from using our products or services and subject us to fines, damages and rectification, which could have a material adverse effect on our business and results of operations.

Besides the evolving regulatory requirements on cybersecurity and data privacy in mainland China, there are also a number of legislative proposals in the European Union, the United States, at both the federal and state level, as well as other jurisdictions that could impose new obligations in areas affecting our business. For instance, on February 28, 2024, the Biden administration issued an executive order titled “Preventing Access to

 

38


Table of Contents

Americans’ Bulk Sensitive Personal Data and United States Government-Related Data by Countries of Concern.” This executive order aims to prohibit and restrict the transfer of substantial quantities of personal data belonging to U.S. individuals, as well as certain data pertaining to the U.S. government, to countries of concern, including China. The types of personal data of U.S. citizens that fall under the purview of this executive order encompass, but are not limited to, biometric identifiers, human genomic information, and confidential health and financial records, subject to bulk collection thresholds that range from one hundred to one million. On December 27, 2024, the U.S. Department of Justice issued a final rule implementing this executive order. The final rule implements a regulatory framework that protects bulk U.S. sensitive personal data and government-related data from countries of concern, including China, and prohibits or restricts U.S. persons from engaging in certain data transactions concerning such data with countries of concern and their covered persons. Our data practices may be deemed inconsistent with new laws or regulations concerning data protection and transfer, or the interpretation and application of existing laws or regulations concerning data protection and transfer, which are often uncertain and in flux. The introduction of new products or other actions that we may take may subject us to additional laws, regulations or other government scrutiny. Complying with new laws and regulations could cause us to incur substantial costs or require us to change our business practices in a manner materially adverse to our business. For example, if new laws and regulations promulgated in the future impose restrictions on selling demographically targeted advertising, it could increase our cost and the complexity to provide such services such that we may become less attractive to online advertising customers. In addition, some countries are considering or have passed legislation implementing data protection requirements or requiring local storage and processing of data or similar requirements that could increase the cost and complexity of delivering our services.

Any failure or perceived failure by us to prevent information security breaches or to comply with data security and privacy policies or related legal obligations, or any compromise of security that results in the unauthorized use, release or transfer of personally identifiable information or other data, could cause our users to lose trust in us and expose us to legal claims or penalties. Any perception by the public that privacy of user information or data security are becoming increasingly unsafe or vulnerable to attacks could inhibit the growth of our products and services generally. We expect that these areas will be subject to greater public scrutiny and attention from regulators and more frequent and rigid investigation or review by regulators, which will increase our compliance costs and subject us to heightened risks and challenges. We may have to spend much more personnel cost and time evaluating and managing these risks and challenges in connection with our products and services in the ordinary course of our business operations, and cooperated and will keep cooperating in the future with the competent regulators in these respects. If we are unable to manage these risks, we could become subject to penalties, including fines, suspension of business and revocation of required licenses, and our reputation and results of operations could be materially and adversely affected.

Our business may be adversely affected if we were found to have failed to fulfill the additional obligations under the online advertising rules.

Although the PRC Advertising Law has not specified “paid search results” as a form of advertising, the Administrative Measures for Internet Advertising, which was promulgated and amended by the State Administration for Market Regulation, or the SAMR, on February 25, 2023 and became effective on May 1, 2023, characterize “paid search results” as a form of internet advertising from the perspective of regulating the online advertising business. Pursuant to such measures, we are subject to additional legal obligations to monitor our P4P customers’ listings on our website during the course of our provision of P4P services. For example, we must examine, verify and record identity information of our P4P customers, such as the customer’s name, address and contact information, and maintain an updated verification of such information on a regular basis. Moreover, we must examine supporting documentation provided by our P4P customers. Where a special government review is required for specific categories of advertisements before posting, we must confirm that the review has been performed and approval has been obtained. If the content of the advertisement is inconsistent with the supporting documentation, or the supporting documentation is incomplete, the advertisement cannot be published. With respect to the promotion of goods or services in the form of paid listing, advertising distributors shall indicate them conspicuously as an advertisement to distinguish them from the natural search results.

 

39


Table of Contents

Publishing and distributing advertisements by means of internet shall not affect the normal internet access by users, and it is prohibited to insert advertisements in the form of paid listing into the search results of government service websites, webpages, internet apps, official accounts, etc. The advertisers, operators and publishers of internet advertisements containing links shall examine the contents in the next level link that are related to the front-end advertisements. In addition to the Administrative Measures for Internet Advertising, the PRC government may, from time to time, promulgate more detailed or new advertising laws and regulations to impose further requirements on online advertising services in specific fields, such as medical, pharmaceutical, health care, after-school tutoring and other similar businesses. For example, the Circular on the Administration of After-School Tutoring Advertisement jointly issued by the SAMR and seven other authorities on November 3, 2021 prohibits new media, internet platforms and other mainstream media from publishing or broadcasting any advertisement of after-school tutoring services targeted at pre-school children and primary and middle school students. We cannot assure you that we will be in compliance with the requirements under these more detailed or new laws and regulations and failure to comply with these obligations may subject us to fines and other administrative penalties. If advertisements shown on our platform are in violation of applicable advertising laws and regulations, or if the supporting documentation and government approvals provided to us by our P4P customers in connection with the advertising content are not complete or accurate, we may be subject to legal liabilities and our reputation could be harmed. Furthermore, we may modify the operation of our online marketing business and curb advertisements of certain restricted sectors in order to meet the evolving compliance requirements on the industry, which may adversely affect our online marketing revenue. See “Item 4.B. Information on the Company—Business Overview—Regulations—Regulations on Advertisements and Online Advertising.”

We may be subject to patent infringement claims with respect to our P4P platform.

Our technologies and business methods, including those relating to our P4P platform, may be subject to third-party claims or rights that limit or prevent their use. We applied for certain patents in mainland China for our P4P platform, but some of our applications were rejected on the ground that they are not patentable. Certain companies have been granted patents in the United States relating to P4P platforms and similar business methods and related technologies. While we believe that we are not subject to U.S. patent laws since we conduct our business operations primarily in mainland China, we cannot assure you that U.S. patent laws would not be applicable to our business operations, or that holders of patents relating to a P4P platform would not seek to enforce such patents against us in the United States or mainland China.

Many parties are actively developing and seeking protection for internet-related technologies, including patent protection. They may hold patents issued or pending that relate to certain aspects of our technologies, products, business methods or services. Any patent infringement claims, regardless of their merits, could be time-consuming and costly to us. If we were sued for patent infringement claims with respect to our P4P platform and were found to infringe upon the patents and were not able to adopt non-infringing technologies, we may be severely limited in our ability to operate our P4P platform, which would have a material and adverse effect on our results of operations and prospects.

Our business may be adversely affected by third-party software apps or practices that interfere with our receipt of information from, or provision of information to, our users, which may impair our users’ experience.

Our business may be adversely affected by third-party malicious or unintentional software apps that make changes to our users’ computers and interfere with our products and services. These software apps may change our users’ internet experience by hijacking queries to our platform, altering or replacing our search results, or otherwise interfering with our ability to connect with our users. The interference often occurs without disclosure to or consent from users, resulting in a negative experience, which users may associate with our platform. These software apps may be difficult to remove or disable, may reinstall themselves and may circumvent other apps’ efforts to block or remove them.

 

40


Table of Contents

In addition, our business may be adversely affected by the practices of third-party website owners, content providers and developers which interfere with our ability to crawl and index their web pages and contents including apps. The ability to provide a superior user experience is critical to our success. If we are unable to successfully combat malicious third-party software apps that interfere with our products and services, our reputation may be harmed. If a significant number of website owners, content providers and developers prevent us from indexing and including their high-quality web pages and content including apps in our search results, or if we cannot effectively combat web spam from low-quality and irrelevant content websites, the quality of our search results may be impaired, which may damage our reputation and deter our current and potential users from using our products and services.

We may not be able to prevent others from unauthorized use of our intellectual property, which could harm our business and competitive position.

We rely on a combination of copyright, trademark and trade secret laws, as well as nondisclosure agreements and other methods to protect our intellectual property rights. The protection of intellectual property rights in mainland China may not be as effective as those in the United States or other jurisdictions. The steps we have taken may be inadequate to prevent the misappropriation of our technology. Reverse engineering, unauthorized copying or other misappropriation of our technologies could enable third parties to benefit from our technologies without paying us. Moreover, unauthorized use of our technology could enable our competitors to offer products and services that compete with ours, which could harm our business and competitive position. We have in the past resorted to litigation to enforce our intellectual property rights, and may have to do so from time to time in the future. There is no guarantee that the competent courts will accept our claims and rule in our favor. Such litigation may result in substantial costs and diversion of resources and management attention.

Our success depends on the continuing and collaborative efforts of our management team and other key personnel, and our business may be disrupted if we lose their services and are not able to find their successors in a timely manner.

Our success depends heavily upon the continuing services of our management team, in particular our chairman and chief executive officer, Robin Yanhong Li. If one or more of our executives or other key personnel are unable or unwilling to continue in their present positions and we are not able to find their successors in a timely manner, our business may be disrupted and our financial condition and results of operations may be adversely affected. Competition for management and key personnel is intense, the pool of qualified candidates is limited, and we may not be able to retain the services of our executives or key personnel, or attract and retain experienced executives or key personnel in the future.

If any of our executives or other key personnel joins a competitor or forms a competing company, we may not be able to successfully retain customers, key agents, know-how and key personnel. Each of our executive officers and key employees has entered into an employment agreement with us, containing confidentiality and non-competition provisions. If any disputes arise between any of our executives or key personnel and us, we cannot assure you the extent to which any of these agreements may be enforced.

We rely on highly skilled personnel. If we are unable to retain or motivate them or hire additional qualified personnel, we may not be able to grow effectively.

Our performance and future success depend on the talents and efforts of highly skilled individuals. We will need to continue to identify, hire, develop, motivate and retain highly skilled personnel for all areas of our organization and business operations. Competition for qualified employees in the industries we operate in is intense. Our continued ability to compete effectively depends on our ability to attract new employees and to retain and motivate our existing employees. As competitions in our industries intensify, it may be more difficult for us to hire, motivate and retain highly skilled personnel. In general, if we do not succeed in attracting additional highly skilled personnel or retaining or motivating our existing personnel, we may be unable to grow

 

41


Table of Contents

effectively. In certain emerging industry, such as autonomous driving, foundation models and generative AI, many players with sufficient funds would heavily devote their resources to compete for talents with us. To keep our competitiveness and market position, we would need to, among others, recruit, train and retain our key talents and employees, in particular research and development personnel. If we fail to do so, we may lag behind with respect to the ever-emerging and cutting-edge technologies in the emerging industry, and our prospects in such industry would be ultimately harmed.

We are exposed to significant downward adjustments or impairments in the market values of our investments, which may materially affect our financial results.

As part of our business strategy, we have investments in both private and public companies. Fair values of these investments can be negatively impacted by fluctuations in the share prices of public companies we own, the fair value of private companies we own, liquidity, credit deterioration or losses, financial results, foreign exchange rates, changes in interest rates, or other factors. For equity investments without readily determinable fair value and do not qualify for the net asset value practical expedient of the investment, we elected to use the measurement alternative to measure those investments at cost, less any impairment, plus or minus changes resulting from observable price changes in orderly transactions for identical or similar investments of the same issuer, if any. Equity investments with readily determinable fair values are measured at fair value, and any changes in fair value are recognized in earnings. The impairment and change of equity investments’ fair value could result in significant fluctuation of our financial condition and operating results.

For example, we have recognized impairment charges on our long-term investments from 2022 to 2024 due to the impact of COVID-19, regulatory and competitive environment of the industries, circumstances of our invested companies and other factors. We may still suffer significant impairment loss or downward adjustments of our investments in the future, due to deterioration in global economic conditions or escalation of geopolitical conflicts or other factors. The carrying amounts of short-term investments, long-term investments, and long-term time deposits and held-to-maturity investments as of December 31, 2024 were RMB102.6 billion (US$14.1 billion), RMB41.7 billion (US$5.7 billion) and RMB98.5 billion (US$13.5 billion), respectively. The value or liquidity of our investments could decline and result in a material impairment, which could materially adversely affect our financial condition and operating results.

We are subject to risks and uncertainties faced by companies in a rapidly evolving industry.

We operate in the rapidly evolving internet industry, which makes it difficult to predict our future results of operations. Accordingly, you should consider our future prospects in light of the risks and uncertainties experienced by companies in evolving industries. Some of these risks and uncertainties relate to our ability to:

 

   

maintain our leading position in the Chinese-language internet search market;

 

   

offer attractive, useful and innovative products and services to attract and retain a larger user base;

 

   

procure content from studios and other content providers, as well as distribution channels and other licensors of content;

 

   

attract users’ continuing use of internet search services;

 

   

retain existing customers and attract additional customers and increase spending per customer;

 

   

evaluate the credit worthiness and collectability of accounts receivables from an evolving variety of customers, whose failure to pay us in a timely manner may adversely affect our liquidity position;

 

   

retain members and attract new members of iQIYI’s membership services;

 

   

upgrade our technology to support increased traffic and expanded product-and-service offerings;

 

   

further enhance our brand;

 

42


Table of Contents
   

respond to competitive market conditions;

 

   

respond to evolving user preferences or industry changes;

 

   

respond to changes in the regulatory environment and manage legal risks, including those associated with intellectual property rights;

 

   

maintain effective control of our costs and expenses;

 

   

execute our strategic investments and acquisitions and post-acquisition integrations effectively;

 

   

attract, retain and motivate qualified personnel and maintain good relations with a young and growing work force; and

 

   

build profitable operations in new markets and other overseas internet markets we have entered into.

If we are unsuccessful in addressing any of these risks and uncertainties, our business may be materially and adversely affected.

Our expansion into new geographical areas and jurisdictions involves inherent risks, which may adversely affect our business and results of operations.

Our expansion into new geographical areas and jurisdictions involves new risks and challenges associated with such new markets, such as obtaining permit to conduct test driving and further, commercial operation, of our intelligent driving services in these new geographical areas and jurisdictions. We may also need to adjust our pricing policies to adapt to local economic condition. Furthermore, our expansion into international markets will require us to respond timely and effectively to rapid changes in market conditions in the relevant countries and regions. Our success in international expansion partially depends on our ability to succeed in different legal, regulatory, economic, environmental, social, and political conditions which we have little control over. Our business operations in new geographical areas and jurisdictions may be disrupted by changes in local laws, regulations and policies. We cannot assure that we will be able to execute on our business strategy or that our product and service offerings will be successful in such markets.

Our indebtedness could adversely affect our financial condition and our ability to obtain additional capital on reasonable terms when necessary.

As of December 31, 2024, we had an aggregate of RMB71.0 billion (US$9.7 billion) of outstanding indebtedness (including loans, convertible senior notes and notes payable), which will mature between 2025 and 2031, which include RMB13.6 billion (US$1.9 billion) of outstanding indebtedness of iQIYI. On April 2, 2021, we entered into a five-year term and revolving facilities agreement with a group of 22 arrangers, pursuant to which we are entitled to borrow US$3.0 billion with a term of five years and we have drawn down US$2.0 billion (RMB14.6 billion) loan under the facility commitment. In 2024, we canceled US$1.0 billion unused revolving loan lines under the facility commitment. See “Item 5.B. Operating and Financial Review and Prospects—Liquidity and Capital Resources.” We may incur additional indebtedness in the future. Our current and future debt requires us to dedicate a portion of our cash flow to service interest and principal payments and may limit our ability to engage in other transactions. Our ability to pay interest and repay the principal for our indebtedness is dependent upon our ability to manage our business operations, generate sufficient cash flows, raise additional capital and the other factors discussed in this section. There can be no assurance that we will be able to manage any of these risks successfully.

Certain of our outstanding indebtedness include financial and other covenants. For example, certain of these covenants require iQIYI to maintain minimum liquidity or pertain to iQIYI’s solvency or listing status. If we fail to comply with these covenants and are unable to remedy or obtain a waiver or amendment, an event of default would result. If an event of default were to occur, the lenders could, among other things, declare outstanding amounts due and payable. In addition, outstanding notes of Baidu, Inc. contain customary cross default and cross

 

43


Table of Contents

acceleration provisions, which would permit the notes holders to accelerate the repayment of these notes. In particular, for certain of the outstanding notes of Baidu, Inc., an event of default or declaration of acceleration under the indebtedness of principal controlled entities, such as iQIYI, could also result in an event of default under such notes of Baidu, Inc., which would permit the notes holders to accelerate the repayment of such notes of Baidu, Inc. For more detailed description of cross default and cross acceleration provisions under these notes, see “Item 5.B. Operating and Financial Review and Prospects—Liquidity and Capital Resources.” If the payment of any of our outstanding notes is accelerated, we may be required to renegotiate, repay or refinance these obligations and may not have sufficient funds available to repay it, and our liquidity and financial position would be materially and adversely affected.

We may require additional capital to support our business growth or to respond to business opportunities, challenges or unforeseen circumstances. Our ability to obtain additional capital, if and when required, will depend on our business plans, investor demand, our operating performance, the condition of the capital markets, and other factors, and our indebtedness may limit our ability to borrow additional funds. We may have difficulty incurring new debt on terms that we would consider to be commercially reasonable. In addition, we may also need to refinance a portion or all of our outstanding debt as it matures. There is a risk that we may not be able to refinance existing debt or that the terms of any refinancing may not be as favorable as the terms of our existing debt.

iQIYI has significant working capital requirements, and our controlling interest in iQIYI may be diluted if iQIYI raises additional capital by issuing and selling additional equity in the future.

iQIYI, our controlled subsidiary listed on the Nasdaq Global Select Market, had experienced a working capital deficit as of December 31, 2022, 2023 and 2024. There is no assurance that iQIYI will be able to improve its working capital position and achieve working capital surplus, although iQIYI will take actions to manage its working capital. In March 2022, iQIYI issued ordinary shares for a total cash purchase price of US$285 million in a private placement transaction. In December 2022, iQIYI issued US$500 million convertible senior notes due January 2028 to PAGAC IV-1 (Cayman) Limited, PAG Pegasus Fund LP and/or their affiliates, collectively referred to as PAG in this annual report. In February 2023, iQIYI issued to PAG an additional US$50 million principal amount of such notes upon its exercise to subscribe for additional notes in full. In January 2023, iQIYI completed a registered follow-on public offering of iQIYI’s ordinary shares in the form of ADSs and received net proceeds of US$500 million in aggregate. In March 2023, iQIYI completed an offering of US$600 million in aggregate principal amount of 6.50% convertible senior notes due March 2028, or the iQIYI 2028 Convertible Notes. In February 2025, iQIYI completed an offering of US$350 million in aggregate principal amount of 4.625% convertible senior notes due March 2030, or the iQIYI 2030 Convertible Notes. There can be no assurance that iQIYI will be able to raise additional equity or debt financing on terms that are acceptable to iQIYI in the future. Any failure to do so as and when necessary could materially adversely affect iQIYI’s liquidity, results of operations, financial condition and ability to operate. In addition, when iQIYI obtains additional financing by issuing and selling additional equity or equity-linked securities, such as convertible bonds, our interest in iQIYI will be diluted.

iQIYI operates in a capital intensive industry and requires a significant amount of cash to fund its operations, content acquisitions and technology investments. If iQIYI cannot obtain sufficient capital, its business, financial condition and prospects may be materially and adversely affected.

The operation of an internet video streaming platform requires significant and continuous investment in content and technology. Producing high-quality original content is costly and time-consuming and will typically take a long period of time to realize returns on investment, if at all. To date, iQIYI has financed its operations primarily with net cash generated from financing activities such as placements of shares, convertible senior notes and asset-based securities, bank loans, and the proceeds from its initial public offering and offering of securities. In order to implement its growth strategies, iQIYI will incur additional capital in the future to cover, among others, costs to produce and license content. iQIYI may need to obtain additional financing, including equity

 

44


Table of Contents

offerings or debt financing, to fund the operation and expansion of business. iQIYI’s ability to obtain additional financing in the future, however, is subject to a number of uncertainties, including those relating to:

 

   

iQIYI’s future business development, financial condition and results of operations;

 

   

general market conditions for financing activities by companies in iQIYI’s industry; and

 

   

macro-economic and other conditions in mainland China and elsewhere.

As a public company with a growing business, iQIYI expects to increasingly rely on net cash provided by operating activities, financing through capital markets and commercial banks for its liquidity needs. However, iQIYI cannot assure you that it will be successful in its efforts to further diversify its sources of liquidity and obtain financing. In addition, certain financing may pose additional capital needs on iQIYI, for example, the potential redemption by holders of iQIYI’s convertible notes. Further, inability to maintain liquidity or solvency might result in default under iQIYI’s existing indebtedness, which would pose additional repayment needs and negatively impact iQIYI’s ability to raise more funds through new financing. Moreover, deterioration in global economic conditions or escalation of geopolitical conflicts may adversely impact iQIYI’s ability to secure additional financing. If iQIYI cannot obtain sufficient capital to meet its capital needs, iQIYI may not be able to execute its growth strategies and its business, financial condition and prospects may be materially and adversely affected.

Our results of operations may fluctuate, which makes our results difficult to predict and could cause our results to fall short of expectations.

Our results of operations may fluctuate as a result of a number of factors, many of which are beyond our control. For these reasons, comparing our results of operations on a period-to-period basis may not be meaningful, and you should not rely on our past results as an indication of our future performance. Our quarterly and annual revenues and costs and expenses as a percentage of our revenues may be significantly different from our historical or projected figures. Our results of operations in future quarters may fall below expectations. We have ceased or downsized certain of our business, such as games and education, in the past year due to the changing business and regulatory environment in China, which had an adverse effect on our financial results. We cannot assure you that similar cessation or downsize of business will not take place in the future, and our financial results may be adversely affected. Any of the foregoing could cause the price of our ADSs to fall. Any of the risk factors listed in this “Risk Factors” section, and in particular the following factors, could cause our results of operations to fluctuate from quarter to quarter:

 

   

general economic conditions in China and economic conditions specific to the internet, internet search and feed, and online marketing industries;

 

   

our ability to continue to attract users to our platform despite the emergence of mobile apps and other services;

 

   

our ability to retain existing customers, attract additional customers and increase spending per customer;

 

   

the announcement or introduction of new or enhanced products and services by us or our competitors;

 

   

the introduction of new technology by us or our competitors;

 

   

the amount and timing of operating costs and capital expenditures related to the maintenance and expansion of our businesses, operations and infrastructure;

 

   

the results of our acquisitions of, or investments in, other businesses or assets;

 

   

Mainland China’s regulations or government actions pertaining to activities on the internet, including various forms of entertainment, online payment and activities otherwise affecting our online marketing customers, and those relating to the products and services we provide;

 

45


Table of Contents
   

unforeseen events, such as negative publicity arising from widespread media coverage and other sources and labor disputes, or unexpected cessation or downsize of existing business; and

 

   

geopolitical events, natural disasters or epidemics.

Because of the rapid growth of our business, our historical results of operations may not be useful to you in predicting our future results of operations. Our user traffic tends to be seasonal. For example, we generally experience less user traffic during public holidays and other special event periods in China. In addition, advertising and other marketing spending in China has historically been cyclical, reflecting overall economic conditions as well as budgeting and buying patterns. As we continue to grow, we expect that the cyclicality and seasonality in our business may cause our results of operations to fluctuate.

A severe and prolonged downturn in the Chinese or global economy could materially and adversely affect our business, results of operations and financial condition.

COVID-19 had a severe and negative impact on the Chinese and the global economy from 2020 through 2022, and the global macroeconomic environment still faces numerous challenges. The growth rate of the Chinese economy has been slowing since 2010 and the Chinese population began to decline in 2022. The Russia-Ukraine conflict, the Hamas-Israel conflict and the attacks on shipping in the Red Sea have heightened geopolitical tensions across the world. The impact of the Russia-Ukraine conflict on Ukraine food exports has contributed to increases in food prices and thus to inflation more generally. There have also been concerns about the relationship between China and other countries which may potentially have economic effects. In particular, there is significant uncertainty about the future relationship between the United States and China with respect to a wide range of issues including trade policies, treaties, government regulations and tariffs. Economic conditions in China are sensitive to global economic conditions, as well as changes in domestic economic and political policies and the expected or perceived overall economic growth rate in China. In addition, SMEs as our customers are more vulnerable to changes in macroeconomic conditions. If macroeconomic conditions deteriorate, SMEs may be directly hit, which in turn may lead to higher default rates or decreasing borrowings. As a result, any severe or prolonged slowdown in the global or Chinese economy may materially and adversely affect our business, results of operations and financial condition.

Rising international political tensions, including changes in U.S. and international trade policies and investment related regulations, particularly with regard to China, may adversely impact our business and operating results.

The U.S. government has made statements and taken certain actions that may lead to changes in U.S. and international trade policies towards China. It remains unclear what additional actions, if any, will be taken by the U.S. or other governments with respect to international trade agreements, the imposition of tariffs on goods imported into the United States, tax policy related to international commerce, or other trade matters.

We are closely monitoring potential changes in U.S. trade policy and assessing the potential impact of these and other trade policy changes on our business operations and financial performance. For example, during the 2024 U.S. presidential campaign, then-candidate Trump said he would impose tariffs as high as 60 percent on Chinese goods. In February 2025, the U.S. administration imposed a 10 percent duty on Chinese imports, and the tariff rates increased further to 20 percent in March 2025. Authorities in China announced tariffs over select U.S. products and regulatory investigation against U.S. companies in response to the tariff imposed by the U.S. While cross-border business is not a primary area of focus for us, any unfavorable government policies on international trade, such as capital controls or tariffs, may affect the demand for our products and services, the competitive position of our products, or prevent us from selling products in certain countries. If any new tariffs, legislation and/or regulations are implemented, existing trade agreements are renegotiated or, in particular, the U.S. government takes further actions due to ongoing U.S.-China trade tensions, such changes could have an adverse effect on our business, financial condition, and results of operations.

 

46


Table of Contents

In addition, we have been closely monitoring policies in the United States designed to restrict certain Chinese companies from supplying or operating in the U.S. market. These policies include the Clean Network project initiated by the U.S. Department of State in August 2020, the Executive Order on Protecting America’s Sensitive Data from Foreign Adversaries published in June 2021, and new authorities granted to the Department of Commerce to prohibit or restrict the use of certain information and communications technology and services from Chinese companies. Utilizing these new authorities, in January 2025, the Department of Commerce Bureau of Industry and Security (BIS) announced a final rule prohibiting transactions involving the sale or import of connected vehicles when the integrated software has a sufficient nexus to China. Additionally, the U.S. Department of Defense has included dozens of prominent Chinese companies on its list of “Chinese military companies” (CMC) that are “operating directly or indirectly in the United States” in accordance with Section 1260H of the National Defense Authorization Act. Furthermore, entities on the CMC list and their subsidiaries are currently prohibited from receiving contracts or other funding from the U.S. Department of Homeland Security. Effective June 30, 2026, entities on this list and their controlled affiliates will be prohibited from entering into contracts with the U.S. Department of Defense for the procurement of goods, services, or technology. As of June 30, 2027, the U.S. Department of Defense will be prohibited from purchasing goods or services produced or developed by entities on the list indirectly through third parties.

While a substantial majority of our business is conducted in mainland China, policies like these may deter U.S. users from accessing and/or using our search engine, apps and other products in the United States, which could adversely impact our user experience and reputation. Similarly, India has, since 2020, permanently banned a large number of apps, many of which are China-based (including our apps), based on national security concerns and escalating regional political and trade tensions. Such government measures, and potential subsequent developments, are beyond our control, and could have a negative effect on our business.

Likewise, we are monitoring policies in the United States aimed at restricting the export of items and technology subject to U.S. jurisdiction to Chinese companies. The United States and various foreign governments have imposed license requirements and restrictions on the export of technologies and products to China, or voiced the intention to do so. For instance, since 2022, the United States has imposed increasingly strict export control measures relating to exports of semiconductors to China. In October 2023, BIS promulgated two new rules that expanded export controls to cover a broader array of advanced semiconductors and semiconductor manufacturing equipment. The rules also introduced end-use controls for any company headquartered in China or whose ultimate parent is headquartered in China, and established new licensing requirements for additional countries. Similarly, in January 2025, BIS released an interim final rule that established licensing requirements for the export of advanced computing integrated circuits that facilitate advanced artificial intelligence (AI) research and development, as well as certain AI model technology. The rule prohibits the export of such items to any company headquartered in China or whose ultimate parent is located in China. These measures also restrict the ability of U.S. persons to provide “support” for semiconductor manufacturing and related activities in China and may seriously affect the ability of Chinese companies to purchase or obtain certain semiconductor manufacturing equipment or advanced chips. We have invested significant resources in the research and development of AI technology and expect this element to be a driver for our future growth. However, the introduction of a series of export control measures in recent years could potentially impose limitations on our access to advanced semiconductor technologies, which may hinder the process of the research and development of our AI technology and capabilities. As a result, our future business, operating results, and our financial performance may be materially and adversely affected.

The United States has also taken efforts to limit U.S. investment in China. On October 28, 2024, the U.S. Department of the Treasury issued a final rule to prohibit U.S. investment in Chinese companies active in developing certain national security technologies (Outbound Investment Rule). The Outbound Investment Rule targets investments involving persons and entities associated with “countries of concern,” a designation currently limited to China. In effect since January 2025, the Outbound Investment Rule imposes investment prohibitions and notification requirements on a range of investments in companies engaged in activities relating to three sectors: (i) semiconductors and microelectronics, (ii) quantum technologies, and (iii) artificial intelligence

 

47


Table of Contents

systems. Persons from countries of concern engaged in these activities are defined as “covered foreign persons.” Investments by U.S. persons subject to the Outbound Investment Rule include the acquisition of equity or a contingent equity interest, the provision of certain debt financing, the conversion of contingent equity interest into equity interest, involvement in a greenfield or brownfield investment, entrance into a joint venture, and the acquisition of a limited partner interest in non-U.S. pooled investment fund. Separately, the United States has also restricted U.S. persons from investing in publicly traded securities of “Chinese Military-Industrial Complex” companies identified by the Treasury Department.

The Outbound Investment Rule and Chinese Military-Industrial Complex restrictions are aimed at exerting greater U.S. government oversight of U.S. direct and indirect investments involving China, and they may introduce new hurdles and uncertainties for cross-border collaborations, investments, and funding opportunities of China-based companies. Importantly, the Outbound Investment Rule excludes some investments from the scope of covered transactions, including those in publicly traded securities listed on a national stock exchange. U.S. persons’ acquisitions of publicly traded securities, such as our ADSs, will therefore be exempted from the scope of covered transactions under the Outbound Investment Rule. But if we are deemed to be a covered foreign person engaged in the development of specified AI technologies and services, and therefore subject to the Outbound Investment Rule, our ability to raise capital or contingent equity capital from U.S. investors would be limited and could negatively affect our stock price. As a result, our financial condition, business, results of operations and prospects could also be adversely affected.

On February 21, 2025, the White House released the “America First Investment Policy” memorandum, or the Investment Policy, which outlined several initiatives to restrict investments involving China. While legislative and regulatory actions are required to effect these proposed changes, the Investment Policy may expand enforcement against inbound investment from China to the United States by potentially implementing broader, sector-based restriction on PRC investments in the U.S., expanding CFIUS’ jurisdiction over greenfield investment by Chinese companies, and replacing open-ended mitigation agreements with mitigation agreements prescribing specific timeframes and concrete actions. Additionally, the Investment Policy proposes to create restrictions on U.S. investments in China additional to those already imposed under the Outbound Investment Rule, by potentially expanding industry sectors covered in sectors by existing U.S. outbound investment regulations, supplementing outbound investment restrictions with sanctions, and directing a review to suspend or terminate the 1984 United States-The People’s Republic of China Income Tax Convention. As the Investment Policy and its related legislative and regulatory proposals are still relatively new, it is unclear how these policies, and any future policies concerning investments between the U.S. and China, will be interpreted, amended and implemented by U.S. government authorities. These policies may restrict our ability to implement our investment strategy and could adversely affect our business and prospects.

Measures such as these could deter suppliers in the United States and/or other countries that impose export controls and other restrictions from providing technologies and products to, making investments in, or otherwise engaging in transactions with Chinese companies. As a result, Chinese companies may have to identify and secure alterative supplies or sources of financing, which they may not be able to do so in a timely manner and at commercially acceptable terms, or at all. In addition, Chinese companies may have to limit and reduce their research and development and other business activities, or cease conducting transactions, with parties in the United States and other countries that impose export controls or other restrictions. Like other Chinese companies, our business, financial condition and results of operations could be adversely affected as a result.

Failure to retain key third-party agents or attract additional third-party agents, or termination of our relationship with third-party agents could materially and adversely affect our business. Moreover, there is no assurance that our direct sales model in some key geographic markets will continue to be successful.

We rely, to a large extent, on a nationwide distribution network of third-party agents for our sales to, and collection of payment from, our customers. The operations and conduct of such third-party agents are beyond our control. They may fail to provide quality services to our customers or otherwise breach their contracts with our

 

48


Table of Contents

customers, or experience operational or financial difficulties or run out of business, or engage in misconduct with respect to our sales and our customers. If any of the foregoing issues arise, we may terminate our relationship with third-party agents, lose customers and our results of operations may be materially and adversely affected. In addition, since most of third-party agents are not bound by long-term contracts, we cannot assure you that we will continue to maintain favorable relationships with them. If we fail to retain key third-party agents or attract additional ones on terms that are commercially reasonable, our business and results of operations could be materially and adversely affected. We may decide to terminate existing third-party agents and transition to new ones or to our own distribution channel. If we decide and fail to smoothly transition our business to new third-party agents or to our own distribution channel, our business and results of operations could be materially and adversely affected.

We have transitioned to using our direct sales force to serve customers in some key geographic markets, such as Beijing, Shanghai and other cities. There is no assurance that our direct sales model in those markets will continue to be successful. If we fail to maintain an adequate direct sales force, retain existing customers and continue to attract new customers in those markets, our business, results of operations and prospects could be materially and adversely affected.

We may not be able to detect or prevent misconduct committed by our employees or third parties.

Misconduct by our employees, such as unauthorized business transactions, bribery, corruption and breach of our internal policies and procedures, or by consultants or other third parties, such as breach of law, may be difficult to detect or prevent. It could subject us to financial loss and sanctions imposed by government authorities while seriously damaging our reputation. This may also impair our ability to effectively attract prospective users, develop customer loyalty, obtain financing on favorable terms and conduct other business activities. Our risk management systems, information technology systems and internal control procedures are designed to monitor our operations and overall compliance. Historically we have identified certain incidents of employee and third-party misconduct. Although we have zero tolerance towards any illegal activities and have put in place internal policies and procedures against employee misconduct, however, there can be no assurance we will be able to identify non-compliance or illegal activities promptly, or at all. Furthermore, it is not always possible to detect and prevent misconduct committed by our employees or third parties, and the precautions we take to prevent and detect such activities may not be effective. This may materially and adversely affect our business, brand, financial condition and results of operations.

We rely on Baidu Union partners for a significant portion of our revenues. If we fail to retain existing Baidu Union partners or attract additional members, our revenue growth and profitability may be adversely affected.

We pay Baidu Union partners a portion of our revenues as we leverage traffic of the Baidu Union partners’ internet properties. Some of Baidu Union partners, however, may compete with us in one or more areas of our business. Therefore, they may decide in the future to terminate their relationships with us. If Baidu Union partners decide to use a competitor’s or their own internet search services, or if our competitors offer more attractive prices to bid for union traffic, our user traffic may decline, which may adversely affect our revenues. If we fail to attract additional Baidu Union partners, our revenue growth may be adversely affected. In addition, if we have to share a larger portion of our revenues to retain existing Baidu Union partners or attract additional partners, our profitability may be adversely affected.

Our overseas operations may not be successful.

We have launched products and services in local languages to internet users in several countries. It is uncertain when the operation will become profitable, if at all. In particular, we rely on local telecommunication operators and service providers to provide us with network services and data center hosting services, and our systems for these international products and services are not redundant across different regions and data centers. Any interruption to the internet infrastructure or any data center may render our products and services in the region unavailable.

 

49


Table of Contents

We face certain risks inherent in doing business internationally, including:

 

   

difficulties in developing, staffing and simultaneously managing a foreign operation as a result of distance, language and cultural differences;

 

   

challenges in formulating effective local sales and marketing strategies targeting users from various jurisdictions and cultures, who have a diverse range of preferences and demands;

 

   

challenges in identifying appropriate local business partners and establishing and maintaining good working relationships with them;

 

   

dependence on local platforms in marketing our international products and services overseas;

 

   

challenges in selecting suitable geographical regions for international business;

 

   

longer customer payment cycles;

 

   

currency exchange rate fluctuations;

 

   

political or social unrest or economic instability;

 

   

compliance with applicable foreign laws and regulations and unexpected changes in laws or regulations;

 

   

exposure to different tax jurisdictions that may subject us to greater fluctuations in our effective tax rate and potentially adverse tax consequences; and

 

   

increased costs associated with doing business in foreign jurisdictions.

One or more of these factors could harm our overseas operations and consequently, could harm our overall results of operations.

If we are unable to adapt or expand our existing technology infrastructure to accommodate greater traffic, content or additional customer requirements, our business may be harmed.

Our Baidu platform regularly serves a large number of users and customers and delivers a large number of daily page views. Our technology infrastructure is highly complex and may not provide satisfactory service in the future, especially as the number of users and customers increases. We may be required to upgrade our technology infrastructure to keep up with the increasing traffic on our Baidu platform, such as increasing the capacity of our servers and the sophistication of our software. If we fail to adapt our technology infrastructure to accommodate greater traffic or customer requirements, our users and customers may become dissatisfied with our services and switch to our competitors’ websites, which could harm our business.

If we fail to detect fraudulent click-throughs, our customers’ confidence in us could be damaged and our revenues could decline.

We are exposed to the risk of click-through fraud on our paid search results. Click-through fraud occurs when a person clicks paid search results for a reason other than to view the underlying content of search results. Although our anti-spam algorithms and tools can identify and respond to spam web pages quickly and effectively and thus capture and prevent some fraudulent click-throughs, there is no assurance that our anti-spam technology is able to detect and stop all fraudulent click-throughs. If we fail to detect fraudulent clicks or otherwise are unable to prevent this fraudulent activity, the affected customers may experience a reduced return on investment in our online marketing services and lose confidence in the effectiveness of our services, and we may issue refunds to our customers. If this happens, we may be unable to retain existing customers or attract new customers for our online marketing services, and our online marketing revenues could decline. In addition, affected customers may also file legal actions against us claiming that we have over-charged or failed to refund them. Any such claims or similar claims, regardless of their merits, could be time-consuming and costly for us to

 

50


Table of Contents

defend against and could also adversely affect our brand and our customers’ confidence in the effectiveness of our services. We experienced a number of incidents involving fraudulent click-throughs in recent years. Although the amount of revenue involved in these incidents was immaterial, such cases of fraudulent click-throughs, if occurring on a large-scale and widespread manner, may damage the reputation of our search ecosystem.

The successful operation of our business depends upon the performance and reliability of the internet infrastructure and fixed telecommunications networks in China.

Our business depends on the performance and reliability of the internet infrastructure in China. Almost all access to the internet is maintained through state-owned telecommunication operators under the administrative control and regulatory supervision of the PRC Ministry of Industry and Information Technology, or the MIIT. In addition, the national networks in mainland China are connected to the internet through international gateways controlled by the PRC government. These international gateways are the only channels through which a domestic user can connect to the internet. It is unpredictable whether a more sophisticated internet infrastructure will be developed in mainland China. We may not have access to alternative networks in the event of disruptions, failures or other problems with mainland China’s internet infrastructure. In addition, the internet infrastructure in mainland China may not support the demands associated with continued growth in internet usage.

We rely heavily on China Telecommunications Corporation, China United Network Communications Group Company Limited, and China Mobile Communications Corporation to provide us with network services and data center hosting services. We have entered into contracts with various local branches or subsidiaries of China Telecommunications Corporation, China United Network Communications Group Company Limited and China Mobile Communications Corporation to obtain data communications capacity. We have limited access to alternative services in the event of disruptions, failures or other problems with the fixed telecommunications networks of these companies, or if these companies otherwise fail to provide the services. Any unscheduled service interruption could damage our reputation and result in a decrease in our revenues. Furthermore, we have no control over the costs of the services provided by these telecommunication companies. If the prices that we pay for telecommunications and internet services rise significantly, our gross margins could be adversely affected. In addition, if internet access fees or other charges to internet users increase, our user traffic may decrease, which in turn may harm our revenues.

Security breaches and improper access to or disclosure of our data or user data, or any system failure or compromise of our security, could harm our reputation and adversely affect our business.

Our business is prone to cyber-attacks seeking unauthorized access to our data or user data or to disrupt our ability to provide services. Any failure to prevent or mitigate security breaches and improper access to or disclosure of our data or user data, such as personal information, including names, accounts, user IDs and passwords, and payment or transaction related information, could result in the loss or misuse of such data, which could cause a loss or give rise to liabilities to the owners of confidential information, such as our users, customers, third-party agents, content providers and Baidu Union partners, subject us to penalties imposed by administrative authorities, and disrupt our operations. For example, Baidu Drive provides services to many individual users who may upload sensitive personal information and documents of significance to Baidu Drive. In the event of an unauthorized access, such information and documents might be leaked or even further sold through illegal means. In addition, computer malware, viruses, social engineering (predominantly spear phishing attacks), and general hacking have become more prevalent in our industry, have occurred on our systems in the past, and may occur again on our systems in the future. We also regularly encounter attempts to create false or undesirable user accounts, purchase ads, or take other actions on our platform for purposes such as spamming, spreading misinformation, or other objectionable ends. As a result of our prominence, the size of our user base, and the types and volume of personal data on our systems, we believe that we are a particularly attractive target for such breaches and attacks. Such attacks may cause interruptions to the services we provide, degrade the user

 

51


Table of Contents

experience, cause users or customers to lose confidence and trust in our products and services, impair our internal systems, or result in financial harm to us.

We have adopted strict information security policies and deployed advanced measures to implement the policies, including, among others, advanced encryption technologies. However, we may not be able to implement adequate preventative measures or prevent compromises or breaches of our preventative measures due to the evolution of the sophistication of cyber-attacks, advances in technology, an increased level of sophistication and diversity of our products and services, an increased level of expertise of hackers, new discoveries in the field of cryptography or others, software bugs or other technical malfunctions, employee, contractor, or vendor error or malfeasance, government surveillance, or other evolving threats. As a result, we may incur significant costs in protecting against or remediating cyber-attacks.

In addition, some of our developers or other partners, such as those that help us measure the effectiveness of advertisements, may receive or store information provided by us or by our users through mobile or web applications integrated with our products. We provide limited information to such third parties based on the scope of services provided to us. However, if these third parties fail to adopt or adhere to adequate data security practices, or in the event of a breach of their networks, our data or our users’ data may be improperly accessed, used, or disclosed.

Affected users or government authorities could initiate legal or regulatory actions against us in connection with any actual or perceived security breaches or improper disclosure of data, which could cause us to incur significant expense and liabilities or result in orders or consent decrees forcing us to modify our business practices. Such incidents or our efforts to remediate such incidents may also result in a decline in our user base or engagement levels. Any of these events could have a material and adverse effect on our business, reputation, or results of operations.

Defects or errors in our products or services could diminish demand for our products or services, harm our business and results of operations and subject us to liability.

Our customers use our products for important aspects of their personal lives or businesses. Any errors, defects or disruptions to our products and any other performance problems with our products could damage our customers’ personal lives or businesses and, in turn, hurt our brand and reputation. We provide regular updates to our products, which have in the past contained, and may in the future contain, undetected errors, failures, vulnerabilities and bugs when first introduced or released. Real or perceived errors, failures or bugs in our products could result in negative publicity, loss of or delay in market acceptance of our platform, loss of competitive position, lower customer retention or claims by customers for losses sustained by them. In such an event, we may be required, or may choose, for customer relations or other reasons, to expend additional resources in order to help correct the problem. In addition, we may not carry insurance to compensate us for any losses that may result from claims arising from defects or disruptions in our products. As a result, our reputation and our brand could be harmed, and our business, results of operations and financial condition may be adversely affected.

Concerns and unfavorable media coverage relating to our privacy practices could damage our reputation, deter current and potential users and customers from using our products and services and negatively impact our business.

The internet industry is facing significant challenges with respect to information security and privacy, including the storage, transmission and sharing of confidential information. The general public, our users, customers, third-party agents, content providers and Baidu Union partners are increasingly aware of the vulnerability of confidential and private information. We will continue to experience media or regulatory scrutiny of our actions or decisions regarding user privacy, content or advertising. Furthermore, concerns have been expressed from time to time about whether our products, services or processes could compromise the privacy of users and others.

 

52


Table of Contents

We transmit and store confidential and private information of our users, customers, third-party agents, content providers and Baidu Union partners, such as personal information, including names, accounts, user IDs and passwords, and payment or transaction related information. Historically there has been negative publicity or media reports making allegations about our practice, and we cannot rule out similar possibilities of such in the future. Although we strive to comply with all privacy related requirements, we cannot guarantee that our products or services are at all times without defect due to the complexity and rapid evolvement of technology, etc. Concerns about our practices with regard to the collection, use, disclosure, or security of personal information or other privacy related matters, and any negative publicity on our information safety or privacy protection mechanism and policy, even if unfounded, has in the past, and could adversely affect our business and results of operations and financial condition. Such concerns and negative publicity could damage our reputation and brand, and have an adverse effect on the size, engagement and loyalty of our user base, which could adversely affect our business and results.

If we fail to maintain an effective system of internal control over financial reporting, we may lose investor confidence in the reliability of our financial statements.

We are subject to reporting obligations under the U.S. securities laws. The SEC, as required by Section 404 of the Sarbanes-Oxley Act of 2002, adopted rules requiring every public company to include a management report on the company’s internal control over financial reporting in its annual report, which contains management’s assessment of the effectiveness of its internal control over financial reporting. In addition, an independent registered public accounting firm must attest to and report on the effectiveness of the company’s internal control over financial reporting.

Our management has concluded that our internal control over financial reporting was effective as of December 31, 2024. See “Item 15. Controls and Procedures.” Our independent registered public accounting firm has issued an attestation report, which has concluded that our internal control over financial reporting was effective in all material aspects as of December 31, 2024. However, if we fail to maintain an effective system of internal control over financial reporting in the future, our management and our independent registered public accounting firm may not be able to conclude that we have effective internal control over financial reporting at a reasonable assurance level. This could in turn result in loss of investor confidence in the reliability of our financial statements and negatively impact the trading price of our Class A ordinary shares and ADSs. Furthermore, we have incurred and anticipate that we will continue to incur considerable costs, management time and other resources in an effort to comply with Section 404 of the Sarbanes-Oxley Act and other requirements.

Termination or other changes of related party transactions in the ordinary course of business may have an adverse impact on our results of operations and financial performance.

Certain parties with which we transact may be deemed as our related parties by virtual of our equity interests in or significant influence over them. We have entered into transactions with these related parties in the ordinary course of business such as providing online marketing, cloud and/or other services to them. In 2022, 2023 and 2024, we had related party transactions of RMB4.4 billion, RMB4.5 billion and RMB2.7 billion (US$374 million) in aggregate, respectively, in connection with online marketing and other services provided to related parties in our ordinary course of business. Please refer to “Item 7. Major Shareholders and Related Party Transactions” for more details. However, such related party transactions may discontinue in the future for a variety of reasons, such as the development status of relevant business or our relationship with the relevant parties. For example, a party may cease to be our related party, when we strategically dispose of our equity interests or otherwise cease to have significant influence over it, and such change in relationship may adversely affect our transactions and other business collaboration with the party. In addition, if we later on acquire a controlling stake in a related party or otherwise consolidate its results into our consolidated financial statements, our transactions with such party will no longer be related party transactions, and will not contribute to our financial results on a consolidated basis. Although we do not rely on these related party transactions, such change in relationship and/or transactions with related parties may have an adverse impact on our results of operations and financial performance.

 

53


Table of Contents

We may have exposure to greater than anticipated tax liabilities.

We are subject to enterprise income tax, value-added tax and other taxes in many provinces and cities in mainland China and our tax structure is subject to review by various local tax authorities. The determination of our provision for income tax and other tax liabilities requires significant judgment. In the ordinary course of our business, there are many transactions and calculations where the ultimate tax determination is uncertain. For example, if our P4P service is classified as a form of advertisement distribution service, we may be required to pay a cultural business construction fee. See “Item 5.A. Operating and Financial Review and Prospects—Operating Results—Taxation.” In addition, if this classification of P4P services were to be retroactively applied, we might be subject to sanctions, including payment of delinquent fees and fines for the revenues generated from our P4P services prior to the classification. Moreover, under the PRC Enterprise Income Tax Law, or the EIT Law, the PRC tax authorities may impose reasonable adjustments on taxation if they have identified any related party transactions that are inconsistent with arm’s-length principles. Particularly, pursuant to the Administrative Measures for Special Tax Adjustment and Investigation and Mutual Consultation Procedures issued by the State Administration of Tax in March 2017, if a mainland China enterprise makes an outbound payment to its overseas related party which undertakes no functions, bears no risks or has no substantial operation or activities and such payment is inconsistent with arm’s-length principles, the tax authorities may carry out a special tax adjustment based on the full amount deducted prior to tax. Although we believe all our related party transactions, including all payments by our mainland China subsidiaries and the variable interest entities to our non-mainland China entities, are made on an arm’s-length basis and our estimates are reasonable, the ultimate decisions by the tax authorities may differ from the amounts recorded in our financial statements and may materially affect our financial results in the period or periods for which such determination is made.

Furthermore, due to shifting economic and political conditions, tax policies and laws, tax rates in various jurisdictions may be subject to significant changes in ways that could impair our financial results. Various jurisdictions around the world have enacted or are considering enacting digital services taxes, which could lead to inconsistent and potentially overlapping international tax regimes applicable to highly-digitalized businesses. In 2021, the Organization for Economic Cooperation and Development announced an Inclusive Framework on Base Erosion and Profit Shifting including Pillar Two Model Rules defining the global minimum tax, which calls for the taxation of large multinational corporations at a minimum rate of 15%. Subsequently, multiple sets of administrative guidance have been issued. Various tax jurisdictions have either recently enacted legislation to adopt certain components of the Pillar Two Model Rules beginning in 2024 with the adoption of additional components in later years or announced their plans to enact such legislation in future years. We will continue to evaluate the impact of such legislative initiatives in the tax jurisdictions we operate in. There are uncertainties on the rules and implementations and there is no guarantee that this will not affect our financial results.

In addition, our mainland China subsidiaries and the variable interest entities providing advertising services are exempted from cultural business construction fee for 2020 and 2021 and enjoy a 50% reduction of cultural business construction fee from January 1, 2022 to December 31, 2024. The 50% reduction is currently extended to December 31, 2027, and there is no assurance that the 50% reduction will continue after 2027.

We are subject to changing laws and regulations regarding regulatory matters, corporate governance and public disclosures that have increased both our costs and the risk of non-compliance.

We are subject to rules and regulations by various governing bodies, including, for example, the SEC, which is charged with the protection of investors and the oversight of companies whose securities are publicly traded, and the various regulatory authorities in China and the Cayman Islands, and to new and evolving regulatory measures under applicable law. Our efforts to comply with new and changing laws and regulations have resulted in and are likely to continue to result in, increased general and administrative expenses and a diversion of management time and attention from revenue-generating activities to compliance activities.

Moreover, because these laws, regulations and standards change over time and are subject to varying interpretations, their application in practice may evolve as new guidance becomes available. This evolution may

 

54


Table of Contents

result in ongoing uncertainty regarding compliance matters and additional costs due to continuous revisions of our disclosure and governance practices. If we fail to address and comply with these regulations and any subsequent changes, we may face penalties and our business could suffer harm. For example, on December 29, 2023, the Standing Committee of the National People’s Congress promulgated the Amended PRC Company Law, which came into effect on July 1, 2024 and supersede the PRC Company Law which was amended in October 2018. The amended PRC Company Law imposes stricter requirements on capital contributions for companies established in the PRC. On July 1, 2024, the State Council released the Provisions of the State Council on Implementing the Registered Capital Registration and Management System under the Amended PRC Company Law. These provisions further specify the detailed requirements and measures for the registration and management of registered capital under the Amended PRC Company Law. See “Item 4.B. Information on the Company—Business Overview—Regulations—Regulations on Corporate Governance” for details. According to the Amended PRC Company Law, we may need to fulfill capital contribution obligations to our subsidiaries or provide financial support to the nominee shareholders of the variable interest entities within a much shorter time frame than currently required. However, since the amended PRC Company Law and the relevant regulations are still relatively new, there remains uncertainty regarding the implementation and interpretation of these laws and regulations. We will closely monitor the legislative developments related to the amended PRC Company Law and its implementation measures to assess the potential impact on us in a timely manner.

We have limited business insurance coverage.

We have purchased insurance to cover certain liabilities, properties, product quality and employees in connection with certain aspects of our businesses. However, we only have limited business liability or disruption insurance coverage for our operations in mainland China. Any business disruption may result in our incurring substantial costs and the diversion of our resources.

We face risks related to health epidemics, severe weather conditions and other outbreaks.

In recent years, there have been outbreaks of health epidemics in China and globally, including the outbreak of COVID-19 pandemic. COVID-19 resulted in quarantines, travel restrictions, and temporary closure of businesses and facilities in China and worldwide between 2020 and 2022. For its impact on our financial results, please see “Item 5. Operating and Financial Review and Prospects.” Potential impacts of health epidemics may include, but are not limited to, the following:

 

   

temporary closure of offices, travel restrictions or suspension of services of our customers and suppliers may negatively affect the demand for our services;

 

   

our customers in industries that are negatively impacted by epidemics, including the healthcare, travel, offline education, franchising, auto/transportation and real estate/home furnishing sectors, may reduce their budgets on online advertising and marketing, which may materially adversely impact our revenue from online marketing services;

 

   

our customers may require additional time to pay us or fail to pay us at all, which could significantly increase the amount of accounts receivable and require us to record additional allowances for doubtful accounts;

 

   

the business operations of our third-party agents could be negatively impacted, which may negatively impact our distribution channel, or result in loss of customers or disruption of our services, which may in turn materially adversely affect our financial condition and operating results;

 

   

any disruption of our supply chain, logistics providers or customers could adversely impact our business and results of operations, including causing us or our suppliers to cease manufacturing Xiaodu smart devices for a period of time or materially delay delivery to customers, which may also lead to loss of customers, as well as reputational, competitive and business harm to us;

 

55


Table of Contents
   

many of our customers, third-party agents, suppliers and other partners are SMEs, which may not have strong cash flows or be well capitalized, and may be vulnerable to a pandemic and slowing macroeconomic conditions;

 

   

the global stock markets may experience significant declines and the private and public companies that we have invested in could be materially adversely affected, which may lead to significant impairment in the fair values of our investments and in turn materially adversely affect our financial condition and operating results; and

 

   

corporate social responsibility initiatives we put forth in response to epidemics may negatively affect our financial condition and operating results.

Risks Related to Our Corporate Structure

Laws and regulations of mainland China governing our businesses and the validity of certain of our contractual arrangements are uncertain. If we are found to be in violation, we could be subject to sanctions. In addition, changes in the laws and regulations of mainland China or changes in interpretations thereof may materially and adversely affect our business.

Current laws and regulations of mainland China place certain restrictions and conditions on foreign ownership of certain areas of businesses. For example, pursuant to the Special Administrative Measures (Negative List) for Foreign Investment Access (2024 Version), foreign investors are not allowed to own more than 50% of the equity interests in a value-added telecommunication service provider (excluding e-commerce, domestic multiparty communications, store-and-forward and call centers). In addition, foreign investors are prohibited from investing in companies engaged in internet culture businesses (except for music) and radio and television program production businesses.

We and our mainland China subsidiaries are still considered foreign persons or foreign-invested enterprises under the laws related to foreign investment of mainland China. As a result, we and our mainland China subsidiaries are subject to legal restrictions on or conditions for foreign ownership of various industries, including the aforementioned ones. Due to these restrictions and conditions, we operate our platform and conduct business in certain restricted or prohibited industries in mainland China through the variable interest entities. As all the nominee shareholders of the variable interest entities are either citizens of mainland China or domestic enterprises in mainland China, these entities are therefore considered as domestic enterprises under the laws of mainland China. The “nominee shareholders” refer to those shareholders who have entered into exclusive equity purchase and transfer option agreements and equity pledge agreements with us as part of the contractual arrangements. Our contractual arrangements with the variable interest entities and the nominee shareholders allow us to have the power to direct the activities of these entities that most significantly impact their economic performance. These contractual arrangements demonstrate our ability and intention to continue to exercise the ability to absorb losses or receive economic benefits that could potentially be significant to the variable interest entities. In 2022, 2023 and 2024, we derived 47%, 45% and 44% of our external revenues from the variable interest entities, respectively.

However, our company is a Cayman Islands holding company with no equity ownership in the variable interest entities and we conduct our operations in mainland China through (i) our mainland China subsidiaries and (ii) the variable interest entities with which we have maintained contractual arrangements. Investors in our Class A ordinary shares or the ADSs thus are not purchasing equity interest in the variable interest entities in mainland China but instead are purchasing equity interest in a Cayman Islands holding company. If the PRC government deems that our contractual arrangements with the variable interest entities do not comply with mainland China’s regulatory restrictions on foreign investment in the relevant industries, or if these regulations or the interpretation of existing regulations change or are interpreted differently in the future, we could be subject to severe penalties or be forced to relinquish our interests in those operations. Baidu, Inc. may not be able to repay our indebtedness, and our shares may decline in value or become worthless, if we are unable to assert our

 

56


Table of Contents

contractual control rights over the assets of the variable interest entities. Our holding company in the Cayman Islands, the variable interest entities, and investors of our company face uncertainty about potential future actions by the PRC government that could affect the enforceability of the contractual arrangements with the variable interest entities and, consequently, significantly affect the financial performance of the variable interest entities and our company as a group.

There are substantial uncertainties regarding the interpretation, application and change of the laws and regulations of mainland China, including, but not limited to, the laws and regulations governing our business, or the enforcement and performance of our contractual arrangements with the variable interest entities, including but not limited to Baidu Netcom and the nominee shareholders. These laws and regulations may be subject to change, and their official interpretation and enforcement may involve substantial uncertainty. The application and interpretation of new laws and regulations that affect existing and proposed future businesses may also have retroactive effect. Due to the uncertainty and complexity of the regulatory environment, we cannot assure you that we would always be in full compliance with applicable laws and regulations, the violation of which may have adverse effect on our business and our reputation.

Although we believe we, our mainland China subsidiaries and the variable interest entities comply with current laws and regulations of mainland China, we cannot assure you that the PRC government would agree that our contractual arrangements comply with the licensing, registration or other regulatory requirements of mainland China, with existing policies or with requirements or policies that may be adopted in the future. The PRC government has discretion in determining rectifiable or punitive measures for non-compliance with or violations of the laws and regulations of mainland China. If the PRC government determines that we or the variable interest entities do not comply with applicable law, it could revoke the variable interest entities’ business and operating licenses, require the variable interest entities to discontinue or restrict the variable interest entities’ operations, restrict the variable interest entities’ right to collect revenues, block the variable interest entities’ websites, require the variable interest entities to restructure their operations, impose additional conditions or requirements with which the variable interest entities may not be able to comply, impose restrictions on the variable interest entities’ business operations or on their customers, or take other regulatory or enforcement actions against the variable interest entities that could be harmful to their business. Any of these or similar occurrences could significantly disrupt our or the variable interest entities’ business operations or restrict the variable interest entities from conducting a substantial portion of their business operations, which could materially and adversely affect the variable interest entities’ business, financial condition and results of operations. If any of these occurrences results in our inability to direct the activities of any of the variable interest entities that most significantly impact its economic performance, and/or our failure to receive the economic benefits from any of the variable interest entities, we may not be able to consolidate these entities in our consolidated financial statements in accordance with U.S. GAAP.

In October 2024, Yangshipin Integrated Media Development Co., Ltd. completed its investment of approximately RMB0.3 million in Beijing iQIYI to acquire 1% of Beijing iQIYI’s enlarged registered capital. Yangshipin Integrated Media Development Co., Ltd. is not a party to the contractual arrangements currently in effect among Beijing iQIYI, Beijing QIYI Century, and other shareholder of Beijing iQIYI. Therefore, we are unable to mandatorily purchase, or have Yangshipin Integrated Media Development Co., Ltd. pledge, the 1% equity interests in Beijing iQIYI in the same manner as agreed under existing contractual arrangements, nor are we granted the authorization of the voting rights of the 1% equity interests. We believe iQIYI, Inc. still controls and is the primary beneficiary of Beijing iQIYI for accounting purposes, as it continues to have a controlling financial interest in Beijing iQIYI pursuant to ASC 810-10-25-38A after the issuance of such 1% equity interests.

Our contractual arrangements with the variable interest entities in mainland China and the individual nominee shareholders may not be as effective in providing control over these entities as direct ownership.

Since the laws of mainland China restrict or impose conditions on foreign equity ownership in, among other areas, the internet content services, value-added telecommunication-based services, internet map services, online audio and video services and mobile application distribution companies in mainland China, we operate our

 

57


Table of Contents

platform and conduct these businesses through the variable interest entities in mainland China. We have no equity interest in any of these entities and must rely on contractual arrangements to control and operate the businesses and assets held by the variable interest entities, including the domain names and trademarks that have been transferred from our subsidiaries to the variable interest entities in accordance with requirements of the laws of mainland China. These contractual arrangements may not be as effective in providing control over these entities as direct ownership. For example, the variable interest entities and the individual nominee shareholders could breach their contractual arrangements with us by, among other things, failing to operate our business, such as using the domain names and trademarks our subsidiaries have transferred to them or maintaining our platform, in an acceptable manner or taking other actions that are detrimental to our interests. If the variable interest entities or the individual nominee shareholders fail to perform their obligations under these contractual arrangements, we may have to incur substantial costs to enforce such arrangements, and rely on legal remedies under the laws of mainland China, including contract remedies, which may not be sufficient or effective. If we are unable to enforce these contractual arrangements, or if we suffer significant delay or other obstacles in the process of enforcing these contractual arrangements, we may not be able to have the power to direct the activities that most significantly affect the economic performance of the variable interest entities, and we may lose control over the assets owned by the variable interest entities, including our baidu.com domain name and website, and any other domain names and websites we have access to may not attract a large number of users and customers at the same level as baidu.com. As a result, our ability to conduct our business may be materially and adversely affected, and we may not be able to consolidate the financial results of the relevant variable interest entities into our consolidated financial statements in accordance with U.S. GAAP, which may materially and adversely affect our results of operations and damage our reputation. In addition, we have entered into similar contractual arrangements with other consolidated affiliated entities and their nominee shareholders in other jurisdictions. Similar to the potential risks associated with the contractual arrangement in the mainland China, the effectiveness and enforceability of such contractual arrangements may also be subject to the laws and precedents of the respective jurisdictions.

Our contractual arrangements with the variable interest entities in mainland China may result in adverse tax consequences to us.

As a result of our corporate structure and the contractual arrangements between our subsidiaries and each of the variable interest entities in mainland China, we would be subject to adverse tax consequences if the PRC tax authorities were to determine that the contracts between our subsidiaries and these variable interest entities were not on an arm’s-length basis and therefore constituted a favorable transfer pricing. Under the EIT Law, an enterprise must submit its annual tax return together with information on related-party transactions to the PRC tax authorities. The PRC tax authorities may impose reasonable adjustments on taxation if they have identified any related party transactions that are inconsistent with arm’s-length principles. For example, the PRC tax authorities could request that the variable interest entities adjust their taxable income upward for PRC tax purposes. Such adjustment could adversely affect us by increasing the variable interest entities’ tax expenses without reducing our subsidiaries’ tax expenses, which could subject the variable interest entities to interest due on late payments and other penalties for under-payment of taxes.

The individual nominee shareholders of the variable interest entities may have potential conflicts of interest with us, which may adversely affect our business. We do not have any arrangements in place to address such potential conflicts.

We have designated individuals who are PRC nationals to be the nominee shareholders of the variable interest entities in mainland China. For example, Robin Yanhong Li, our chairman, chief executive officer and co-founder, is also the principal nominee shareholder of Baidu Netcom, which is the principal variable interest entity.

Although the individual nominee shareholders are contractually obligated to act in good faith and in our best interest, they may still have potential conflicts of interest with us. For example, some individual nominee shareholders of the variable interest entities do not have a significant equity stake in our company other than the share options granted to them. We cannot assure you that when conflicts of interest arise, any or all of these

 

58


Table of Contents

individuals will act in the best interests of our company or such conflicts will be resolved in our favor. In addition, these individuals may breach, cause the variable interest entities to breach or refuse to renew, the existing contractual arrangements with us. Currently, we do not have any arrangements to address potential conflicts of interest between these individuals and our company, except that we could exercise our transfer option under the exclusive equity purchase and transfer option agreement with the relevant individual nominee shareholder to request him/her to transfer all of his/her equity ownership in the relevant variable interest entity to a mainland China entity or individual designated by us. We rely on Mr. Robin Yanhong Li, who is also a director of our company, to abide by the Cayman Islands law, which provides that directors owe a fiduciary duty to the company, and those who are also directors or officers of our mainland China subsidiaries to abide by the laws of mainland China, which provides that directors and officers owe a fiduciary duty to the company. Such fiduciary duty requires directors and/or officers to act in good faith and in the best interests of the company and not to use their positions for personal gains. There are, however, no specific provisions under the Cayman Islands law or the laws of mainland China on how to address potential conflicts of interest. If we cannot resolve any conflict of interest or dispute between us and the individual nominee shareholders of the variable interest entities, we would have to rely on legal proceedings, which could disrupt our business, distract management and subject us to substantial uncertainty as to the outcome of any such legal proceedings.

We may be unable to collect long-term loans to the nominee shareholders of the variable interest entities in mainland China.

As of December 31, 2024, we have made long-term loans in an aggregate principal amount of RMB19.6 billion (US$2.7 billion) to the nominee shareholders of the variable interest entities. We extended these loans to enable the nominee shareholders to fund the capitalization of these entities. We may in the future provide additional loans to the nominee shareholders of the variable interest entities in mainland China in connection with any increase in their capitalization to the extent necessary and permissible under applicable law. Our ability to ultimately collect these loans will depend on the profitability of these variable interest entities and their operational needs, which are uncertain. As of the date of this annual report, we do not have any repayment schedule with respect to such loans to the nominee shareholders of the variable interest entities.

We are in the process of registering the pledges of equity interests by nominee shareholders of some of the variable interest entities, and we may not be able to enforce the equity pledges against any third parties who acquire the equity interests in good faith in the relevant variable interest entities before the pledges are registered.

Pursuant to equity pledge agreements under the contractual arrangements, the nominee shareholders of each of the variable interest entities should pledge all of their equity interests in the relevant variable interest entities to our subsidiaries. An equity pledge agreement becomes effective among the parties upon execution. However, according to the PRC Civil Code, which became effective from January 1, 2021, an equity pledge is not perfected as a security property right unless it is registered with the local administration for market regulation. We are still in the process of registering the pledge relating to certain variable interest entity(ies), relating to recent equity interest transfers and capital increase. Prior to the completion of the registration, we may not be able to successfully enforce the equity pledge against any third parties who have acquired property right interests in good faith in the equity interests in the relevant variable interest entity(ies).

If the chops of our mainland China subsidiaries and the variable interest entities are not kept safely, are stolen or are used by unauthorized persons or for unauthorized purposes, the corporate governance of these entities could be severely and adversely compromised.

In mainland China, a company chop or seal serves as the legal representation of the company towards third parties even when unaccompanied by a signature. Each legally registered company in mainland China is required to maintain a company chop, which must be registered with the local Public Security Bureau. In addition to this mandatory company chop, companies may have several other chops which can be used for specific purposes. The chops of our mainland China subsidiaries and the variable interest entities are generally held securely by

 

59


Table of Contents

personnel designated or approved by us in accordance with our internal control procedures. To the extent those chops are not kept safely, are stolen or are used by unauthorized persons or for unauthorized purposes, the corporate governance of these entities could be severely and adversely compromised and those corporate entities may be bound to abide by the terms of any documents so chopped, even if they were chopped by an individual who lacked the requisite power and authority to do so. In addition, if the chops are misused by unauthorized persons, we could experience disruption to our normal business operations. We may have to take corporate or legal action, which could involve significant time and resources to resolve while distracting management from our operations.

Risks Related to Doing Business in China

Changes in China’s economic, political or social conditions or government policies could have a material and adverse effect on our business and operations.

Most of our business operations are conducted in mainland China. Accordingly, our business, results of operations, financial condition and prospects are affected by economic, political and social conditions in China generally and by continued economic growth in China as a whole.

As a developing country, China’s economy differs from the economies of most developed countries in many respects, including level of development, growth rate, control of foreign exchange and allocation of resources. In recent decades, the PRC government has implemented a series of reform measures, including among others, emphasizing the utilization of market forces for economic reform and the establishment of improved corporate governance in business enterprises. Meanwhile, a considerable portion of productive assets in mainland China is still owned by the government. In addition, the PRC government also plays a certain role in regulating industry development and has extensive influence over China’s economic growth through allocating resources, foreign exchange control, and setting monetary and fiscal policy.

Although mainland China’s economy has grown significantly in the past decades, growth has been uneven, both geographically and among various sectors of the economy. Some of the government measures aim to benefit the overall Chinese economy, but may unexpectedly have a negative effect on us. For example, our financial condition and results of operations may be adversely affected by government control over capital investments or changes in tax regulations. Some of the stimulus measures designed to boost the Chinese economy may unexpectedly cause higher inflation, which could adversely affect our results of operations and financial condition. For example, certain operating costs and expenses, such as employee compensation and office operating expenses, may increase as a result of higher inflation. Additionally, because a substantial portion of our assets consists of cash and cash equivalents, restricted cash and short-term investments, high inflation could significantly reduce the value and purchasing power of these assets.

There are uncertainties regarding the interpretation and enforcement of PRC laws, rules and regulations.

We conduct our business primarily through our subsidiaries and the variable interest entities in mainland China. Our operations in mainland China are governed by the laws and regulations of mainland China. Our subsidiaries are generally subject to laws and regulations applicable to foreign investments in mainland China. As a civil law jurisdiction, the legal system of mainland China is based on written statutes. Prior court decisions may be cited for reference but have limited precedential value.

The laws and regulations of mainland China have significantly enhanced the protections afforded to various forms of foreign investments in mainland China for the past decades. However, because certain laws and regulations are relatively new, and because of the limited volume of published decisions and their nonbinding nature, the interpretation and enforcement of these laws and regulations involve uncertainties.

Furthermore, the legal system of mainland China is based in part on government policies and mainland China is geographically large and divided into various provinces and municipalities. As such, different regulations and policies may have different and varying applications and interpretations in different parts of

 

60


Table of Contents

mainland China, and it is possible that we may not be aware in a timely manner that we have been identified to be in violation of these policies and rules until sometime after the occurrence of the violation. In addition, certain administrative and court proceedings in mainland China may result in substantial costs and diversion of resources and management attention.

PRC government has complex regulatory requirements on the conduct of our business and it has recently promulgated certain regulations and rules to exert more oversight over offerings that are conducted overseas and/ or foreign investment in mainland China-based issuers. Such action could significantly limit or hinder our ability to offer or continue to offer securities to investors and cause the value of such securities to significantly decline.

We may be adversely affected by the complexity, uncertainties and changes in the regulations of internet and related business and companies in mainland China.

The PRC government regulates the internet and related industry extensively, including foreign ownership of, and the licensing and permit requirements pertaining to, companies in the internet industry. These internet-related laws and regulations are rapidly developing and evolving, and thus their interpretation and enforcement, and under certain circumstances, the compliance requirements still involve significant uncertainties. For example, we only have contractual control over our websites. We do not own the websites due to the restriction of foreign investment in businesses providing value-added telecommunications services in mainland China, including online information services.

The licensing requirements relating to the internet business in mainland China are uncertain and evolving. This means that permits, licenses or operations at some of our mainland China subsidiaries and the variable interest entities may be subject to challenge, or we may not be able to obtain or renew certain permits or licenses, including, without limitation, several Value-Added Telecommunication Business Operating Licenses, which are issued by the MIIT or local branches of the MIIT, an Internet News License, which is issued by the CAC, a Short Messaging Service Access Code Certificate, which is issued by the MIIT, several Online Audio/Video Program Transmission Licenses, which are issued by the State Administration of Press, Publication, Radio, Film and Television (the corresponding regulatory body currently known as National Radio and Television Administration, or the NRTA), several Radio and Television Program Production Licenses, which are issued by the local bureaus of the NRTA, a Surveying and Mapping Qualification Certificate for internet map services, which is issued by the National Administration of Surveying, Mapping and Geo-information, several Internet Culture Business Permits, which are issued by the local bureaus of the then Ministry of Culture, or the Ministry of Culture and Tourism which has replaced the Ministry of Culture, a Publication Business Operating License, which is issued by the local bureau of the State Administration of Press, Publication, Radio, Film and Television or the National Press and Publication Administration, a Filing Certificate for Internet Drug and Medical Devices Information Services or the Qualification Certificate for Internet Drug Information Services, which is issued by provincial branch of the State Food and Drug Administration (the corresponding regulatory body currently known as the National Medical Products Administration), a Human Resource Services License, which is issued by the local bureau of the Ministry of Human Resources and Social Security, a Filing Certificate for the Online Transaction Platform, which is issued by Beijing News and Publications Bureau, a Filing Certificate for Business of Category II Medical Devices, which is issued by Haidian Branch of Beijing Administration for Market Regulation, a Registration Certificate for Medical Devices, which is issued by Beijing Medical Products Administration, a Food Business License, which is issued by Zengcheng Branch of Guangzhou Administration for Market Regulation, a Filing Certificate for Sales of Pre-Packaged Foods, which is issued by the Haidian Branch of Beijing Administration for Market Regulation, a Medicine Business License, which is issued by Guangdong Medical Products Administration, a Filing Certificate for the Publication Online Transaction Platform, which is issued by Shanghai News and Publications Bureau, an Internet Domain Name Services License, which is issued by Beijing Communications Administration, a Medical Device Operation License, which is issued by Guangzhou Administration for Market Regulation, a Filing Certificate for Third-Party Platform Provider of Online Trading Service for Drugs, which is issued by Beijing Medical Products Administration, a Filing Certificate for Third-Party Platform Provider of Online Trading Service for Medical Devices, which is issued by Beijing Medical Products Administration, the Practice Licenses of Medical

 

61


Table of Contents

Institutions, which are issued by the local competent government authorities of Yinchuan and Hainan, an Internet Religious Information Service License, which is issued by Beijing Ethnic and Religious Affairs Commission, a Filing Information Form of Third Party Platform Providers of Online Food Trading, which is issued by Beijing Medical Products Administration, an Aquatic Wildlife Operation and Utilization License, which is issued by Guangzhou Agriculture and Rural Affairs Bureau, a Filing Certificate for Customs Clearance, which is issued by the Zhongguancun Branch of Beijing Customs, a Foreign-Related Investigation License, which is issued by the National Bureau of Statistics, several Online Taxi-Hailing Operation Licenses and several permits for road testing, demonstration application and/or commercial operation of autonomous driving vehicles, which are issued by the local competent administrations in certain cities in mainland China. Violation of the laws and regulations governing these licenses, approvals, filings or qualifications may result in penalties and even suspension or revocation of the licenses, approvals, filings or qualifications. Failure to obtain, maintain or renew these permits and licenses may significantly disrupt our business, or subject us to sanctions, requirements to increase capital or other conditions or enforcement, or compromise enforceability of related contractual arrangements, or have other harmful effects on us.

New laws and regulations may be promulgated to regulate internet activities, including online advertising and internet cultural activities. Other aspects of our online operations may be further regulated in the future. If these new laws and regulations are promulgated, additional licenses may be required for our online operations. If our operations do not comply with these new regulations at the time they become effective, or if we fail to obtain any licenses required under these new laws and regulations, we could be subject to penalties.

We provide value-added telecommunications services through the variable interest entities, which hold the required licenses. In July 2006, the MIIT issued the Notice of the Ministry of Industry and Information Technology on Intensifying the Administration of Foreign Investment in Value-Added Telecommunications Services. This notice prohibits domestic telecommunication service providers from leasing, transferring or selling telecommunication business operating licenses to any foreign investor in any form, or providing any resources, sites or facilities to any foreign investor for their illegal operation of a telecommunication business in mainland China. According to this notice, either the holder of a Value-Added Telecommunication Business Operating License or its shareholders must directly own the domain names and trademarks used by the license holder in its provision of value-added telecommunications services. The major variable interest entities hold the necessary assets that are material to the operation of our business, including domain names, personnel, facilities and most of our intellectual property rights.

As we enter into new businesses, we may encounter additional regulatory uncertainties. For example, the current legal framework of mainland China on autonomous cars or autonomous driving is relatively new and evolving. Pursuant to the local rules and regulations in various cities including Beijing, Shanghai, Chongqing, Guangzhou, Wuhan and other cities, any entity intending to conduct a road testing, demonstration application of autonomous driving vehicles and/or commercial operations in these cities must file an application for road testing, demonstration application and/or commercial operations with a designated local agency supervising road testing, operation and commercialization of autonomous vehicles in these cities. It also remains uncertain what additional compliance requirements we need to meet in order to undertake a road testing, operation and commercialization of our autonomous driving cars in other locations in mainland China. Baidu has obtained permission to conduct road testing in Beijing, Shanghai, Guangzhou, Shenzhen, Chongqing, Wuhan, Changsha, Chengdu, Hefei, Yangquan, Wuzhen and certain other cities or regions. It has also achieved the qualification for remote driving commercialization demonstration, allowing it to carry out fully driverless pilot commercialization in Wuhan, Chongqing, Beijing and Shenzhen. In addition, it has received the remote driving road test permit in Shanghai, along with the qualification to demonstrate remote driving with passenger carriage in Guangzhou. Furthermore, Baidu has secured the qualification for pilot commercialization in Beijing, Shanghai, Shenzhen, Chongqing, Wuhan, Changsha, Hefei, Wuzhen and Yangquan. In particular, Baidu has obtained the permits to charge fees for driverless ride-hailing services (with a safety operator in the vehicles, but not behind the steering wheel) on public roads in Beijing in July 2022, and obtained the permits for fully driverless ride-hailing services on open roads in Chongqing and Wuhan in August 2022. There is no guarantee that the road testing,

 

62


Table of Contents

demonstration application and/or commercial operations of our autonomous driving cars in other locations fully complies with local laws and regulations. If our road testing, demonstration application and/or commercial operations are deemed by local enforcement authority as a violation of the applicable traffic and transportation laws, in addition to being warned or fined according to the laws and regulations on road traffic safety, we may also have to suspend the road testing, the demonstration application and/or commercial operations, which may result in that the progress of our research and development of autonomous cars will be adversely affected and our revenue from driverless ride-hailing services will decline. We also engage in generative AI business which is a new business area in mainland China. The regulatory and legal framework on generative AI is evolving rapidly and may not sufficiently cover all aspects of the research, development and application of generative AI in mainland China. The PRC government authorities have gradually accelerated the pace of legislation for generative AI related technologies including algorithm recommendation and deep synthesis in recent years. Since the end of 2021, PRC government authorities have released a series of regulations on generative AI. See “Item 4.B. Information on the Company—Business Overview—Regulations—Regulations on Artificial Intelligence—Regulations on Generative AI.” However, since some of such laws and regulations are still relatively new and significant uncertainties exist with respect to the interpretation and implementation of such laws and regulations, we cannot assure whether we will be able to comply with the requirements of such laws and regulations in a timely manner or at all. If we are unable to obtain the necessary approvals or if we have any dispute with any third party relating to intellectual property or data security, our business operation may be adversely affected.

The interpretation and application of existing laws, regulations and policies and possible new laws, regulations or policies of mainland China relating to the internet industry have created substantial uncertainties regarding the legality of existing and future foreign investments in, and the businesses and activities of, internet businesses in mainland China, including our business.

Any failure to meet the PRC government’s complex regulatory requirements on our business operation could have a material adverse effect on our operations and the value of our securities.

We conduct our business primarily through the variable interest entities and the variable interest entities’ subsidiaries in mainland China. The PRC government has significant oversight over the conduct of our business according to the laws and regulations of mainland China. However, since the PRC legal system continues to rapidly evolve and many laws and regulations are relatively new, the interpretation and enforcement of these laws, regulations and rules involve uncertainties. Any failure to meet the PRC government’s complex regulatory requirements due to such uncertainties could have a material adverse effect on our operation and/or the value of our listed securities. Also, the PRC government has recently promulgated certain regulations and rules to exert more oversight and control over offerings that are conducted overseas and/or foreign investment in China-based issuers. For example, on July 6, 2021, the relevant PRC government authorities made public the Opinions on Strictly Scrutinizing Illegal Securities Activities in Accordance with the Law, which emphasize the need to strengthen the administration over illegal securities activities and the supervision on overseas listings by mainland China-based companies. On February 17, 2023, the CSRC released the Trial Administrative Measures of Overseas Securities Offering and Listing by Domestic Companies and five supporting guidelines, which took effect on March 31, 2023. Pursuant to the Filing Rules, domestic companies that seek to offer or list their securities in an overseas market, whether directly or indirectly, are required to fulfill a filing procedure and report relevant information to the CSRC. On December 28, 2021, the CAC issued the Cybersecurity Review Measures, which require that network platform operators holding over one million users’ personal information are required to apply for a cybersecurity review with the Cybersecurity Review Office before any public offering in a foreign country. On September 24, 2024, the State Council also issued the Regulations on the Network Data Security, which provide that where network data processors carry out network data processing activities that have affected or may affect national security, they shall undergo a national security review in accordance with the relevant laws and regulations. Since the Opinions on Strictly Scrutinizing Illegal Securities Activities in Accordance with the Law, the Filing Rules, the Cybersecurity Review Measures, and the Regulations on the Network Data Security are relatively new and remain unclear on how they will be interpreted, amended and implemented by the PRC government authorities, it remains uncertain whether we can obtain the specific regulatory approvals from, and

 

63


Table of Contents

complete the required filings with the CSRC, CAC or any other PRC government authorities for our future securities offering in a timely basis or at all. If we are unable to obtain such approvals or complete such filings, or such approvals or filings are rescinded even if obtained, our ability to continue to offer securities to investors will be significantly limited or completely hindered and the value of such securities may be significantly declined. In addition, implementation of industry-wide regulations directly targeting our operations could result in adverse effect on the value of our securities. Therefore, investors of our company and our business face potential uncertainty if we fail to meet the PRC government’s regulatory requirements on our operation.

Any failure or perceived failure by us to comply with the enacted Guidelines to Anti-Monopoly in the Field of Internet Platforms and other anti-monopoly laws and regulations may result in governmental investigations or enforcement actions, litigation or claims against us and could have an adverse effect on our business, financial condition and results of operations.

The PRC anti-monopoly enforcement agencies have in recent years strengthened enforcement under the PRC Anti-monopoly Law. The SAMR was formed in March 2018 to take over, among other things, the anti-monopoly enforcement functions from other government authorities, and has since then continued to strengthen anti-monopoly enforcement. In November 2021, the National Anti-monopoly Bureau was inaugurated by the State Council, which aims to further implement the fair competition policies, and strengthen anti-monopoly supervision in mainland China, especially to strengthen oversight and law enforcement in areas involving platform economy, innovation, science and technology, information security and people’s livelihood.

In addition to improving the anti-monopoly enforcement agencies, the PRC government is also enhancing its anti-monopoly laws, regulations and guidance in recent years. In September 2020, the SAMR issued Anti-monopoly Compliance Guideline for Operators, which encourages, under the PRC Anti-monopoly Law, operators to establish anti-monopoly compliance management systems to prevent anti-monopoly compliance risks. In particular, in February 2021, the Anti-monopoly Commission of the State Council officially promulgated Guidelines to Anti-Monopoly in the Field of Internet Platforms. Pursuant to an official interpretation from the Anti-monopoly Commission of the State Council, these guidelines mainly cover five aspects, including general provisions, monopoly agreements, abuse of market dominance, concentration of undertakings, and abuse of administrative powers that eliminate or restrict competition. These guidelines prohibit certain monopolistic acts of internet platforms so as to protect market competition and safeguard interests of consumers and undertakings participating in internet platform economy, including without limitation, prohibiting companies with dominant position from abusing their market dominance (such as discriminating customers in terms of pricing and other transactional conditions using big data and analytics, coercing counterparties into exclusivity arrangements through entering into written or oral agreements or using technologies to block competitors’ interface or reduce positions in search results of goods displays, using bundle services to sell different services or products, compulsory collection of unnecessary user data). In addition, these guidelines also reinforce anti-monopoly merger review for internet platform related transactions to safeguard market competition. In practice, the PRC government authority also strengthens the supervision of monopoly and other unfair competition acts, and requests to establish a new order of the platform economy. In April 2021, the SAMR, together with certain other PRC government authorities convened an administrative guidance meeting, focusing on the problem of requiring the operators on the platform to choose “one out of two” competitive platforms and other prominent problems, requesting major internet companies to conduct self-inspection and rectification on the activities which may violate anti-monopoly, anti-unfair competition, tax and other related laws and regulations, to comply with the laws and regulations strictly and to be subject to public supervision. In addition, many internet companies, including the over 30 companies which attended such administrative guidance meeting, were required to conduct a comprehensive self-inspection and make necessary rectification accordingly. The SAMR stated it would organize and conduct inspections on the companies’ rectification results. If any companies were found to conduct illegal activities, more severe penalties would be imposed on them in accordance with the laws. We completed such self-inspection and did not receive any further inquiry from the government authorities. We cannot assure you that our business operations comply with such regulations and authorities’ requirements in all respects. If any non-compliance is raised by the authorities and determined against us, we may be subject to fines and other penalties.

 

64


Table of Contents

According to the PRC Anti-monopoly Law and related regulations, companies undertaking certain investments and acquisitions relating to business in China must notify and obtain approval from the PRC anti-monopoly enforcement agencies before completing any transaction where the parties’ revenues exceed certain thresholds and the buyer would obtain control of, or decisive influence over, the other party, or any transaction that would otherwise trigger the merger control filing obligations. As part of the PRC government authorities’ measures to strengthen antimonopoly supervision, the PRC Anti-monopoly Law, which was amended and became effective on August 1, 2022, raises the maximum fines for failure to file for concentration of undertakings, and introduces a “stop-clock mechanism” which may prolong the length of period for concentration review. In addition, on January 22, 2024, the State Council of the PRC released the revised Provisions of the State Council on the Threshold for the Filing of Concentration of Undertakings, which raise the filing threshold of revenue, and provide that certain transactions should also be reported to the anti-monopoly authority even if the revenue threshold is not met. Under these provisions, certain acquisition or investment transactions between one party with large revenue, like us, and small-scale enterprises, may be also subject to the filing of concentration of undertakings. See “Item 4.B. Information on the Company—Business Overview—Regulations—Regulations on Anti-Monopoly and Unfair Competition Matters related to Internet Platform Companies.”

In addition to amending certain laws and regulations related to concentrations of undertaking, the PRC government has also expanded the scope of the concentrations of undertaking subject to examination. To our knowledge, there had been few precedents where internet companies with a VIE structure were investigated for being involved in the concentrations of undertaking before year of 2020. It had been long debated whether transactions involving internet companies with a VIE structure are subject to prior filing of notification requirements, since filing of notification of concentration of undertaking made by some internet companies were not accepted in the past. Due to such regulatory history in the industry and as a matter of common industry practice at the time, we did not file prior notification of concentrations of undertaking in the past. However, since 2020, the SAMR has indicated a change of its regulatory practice in this regard by publishing cases of concentration of undertaking involving a VIE structure, explicit inclusion for the first time of the filing requirement for concentrations involving a VIE structure in the anti-monopoly regulations and rules and penalizing certain internet companies with a VIE structure for failure to file prior notifications of implementing concentrations. Hence, starting from 2020, the SAMR has been reviewing historical cases of concentrations of undertaking of internet companies with a VIE structure, and past failure to file prior notification of concentrations of undertaking may be investigated and penalized.

We previously received enquiries from the SAMR related to failure to file prior notification of concentrations of undertaking, and with respect to certain past transactions for which we failed to file the prior notification, we were fined an amount of RMB500,000 for each case. There can be no assurance that we will not be subject to more enquiries or penalties in the future. If the anti-monopoly authority determines we, in the past or in the future, have failed to file other concentrations which are subject to the prior notification, we may be subject to penalty, and in extreme case being ordered to terminate the contemplated concentration, to dispose of our equity or asset within a prescribed period, to transfer our business within a prescribed time or to take any other necessary measures to restore to the pre-concentration status.

Due to the enhanced enforcement of and tightened regulatory requirements under the Amended Anti-Monopoly Law, we may receive greater scrutiny and attention from regulators and more frequent and stringent investigation or review by regulators, which will increase our compliance costs and subject us to heightened risks and challenges. In addition, there are significant uncertainties on the evolving legislative activities and varied local implementation practices of anti-monopoly and competition laws and regulations in mainland China. We may have to spend more resources and time evaluating and managing these risks and challenges in connection with our products and services as well as our investments in our ordinary business course to avoid any failure to comply with these regulations. Any failure or perceived failure by us to comply with the enacted Guidelines to Anti-Monopoly in the Field of Internet Platforms and other anti-monopoly laws and regulations may result in governmental investigations or enforcement actions, lawsuits or claims against us and could have an adverse effect on our business, financial condition and results of operations.

 

65


Table of Contents

We are subject to various economic sanction and export control laws.

We are subject to various economic and trade sanctions laws in different jurisdictions. For example, U.S. economic sanctions prohibit the provision of products and services to countries, governments, and persons targeted by U.S. sanctions, including specific license requirements for the export, re-export and/or transfer of specified items. United Kingdom financial sanctions and European Union sanctions also have similar regime to prohibit the provision of products and services to countries, governments and persons on their respective target list.

In December 2023, the Ministry of Commerce and the Ministry of Technology jointly promulgated the amended Catalog of Technologies Prohibited or Restricted from Export of the PRC, which superseded the No. 38 Announcement in 2020 on Adjusting and Promulgating the Catalogue of Technologies Prohibited or Restricted from Export of the PRC and provided that certain technologies on interactive interface of AI, voice recognition and speech synthesis which are specially used in Chinese and minority languages in the PRC and personalized information push service technology based on data analysis could be restricted for export from mainland China without approval. According to the Administrative Measures on the Import and Export of Technologies of the PRC, which were revised by the State Council in November 2020, if we would like to conduct any type of cross-border technology service or cooperation involving certain AI technologies which are or may be (subject to determination by the government authority) restricted from export, we would be required to apply for approval from the provincial competent commercial department before entering into any substantial stage of negotiation or execution of any technology export contract. If and after such contract is executed, we must apply for an export certificate and such contract would only come into effect after the competent commercial department has granted us the permit. Such process may be time consuming and there is no guarantee that such permit would always be granted, which could negatively affect our potential cross-border technology service or cooperation.

While we believe that we have been, and that we continue to be, in compliance with applicable economic sanction and export control laws, our failure to employ appropriate safeguards with respect to users located in countries that are targets of economic sanctions or export control may result in a violation of such laws and regulations. Non-compliance with applicable governmental economic sanctions or export control laws could subject us to adverse media coverage, investigations, severe administrative, civil and possibly criminal sanctions, and expenses related to remedial measures and legal expenses, which could materially and adversely affect our reputation, business, financial condition, results of operations and prospects.

There are uncertainties associated with the laws and regulations of mainland China on virtual assets, and therefore it is not clear what liabilities, if any, we may have relating to the loss of virtual assets by our users.

While participating on our platform, our users may acquire, purchase and accumulate certain virtual assets, such as gifts or certain statuses and privileges. Such virtual assets can be important to users and have monetary value and, in some cases, can be cashed to actual money. However, virtual assets may become lost for various reasons, often through unauthorized use of the account of one user by other users and occasionally through data loss caused by delays in network service, network crashes or hacking activities. Currently, since the legislation of mainland China on virtual assets are still developing and evolving, uncertainties still exist as to who the legal owner of virtual assets is, whether and how the ownership of virtual assets is protected by law, and whether an operator of a platform would have any liability, whether in contract, tort or otherwise, to users or other interested parties, for loss of such virtual assets. Some judgments of the courts of mainland China ordered certain online platform operators liable for losses of virtual assets by platform users, and have ordered online platform operators to restore the lost virtual items to users or pay damages and losses. In case of a loss of virtual assets, we may be sued by our users and held liable for losses, which may negatively affect our reputation, business, financial condition, results of operations and prospects. We have been involved in virtual items related lawsuits in the past, and we cannot assure you that such lawsuits will not be brought against us again in the future.

 

66


Table of Contents

Uncertainties exist with respect to the interpretation and implementation of the PRC Foreign Investment Law and its implementation regulations and how it may impact the viability of our current corporate structure, corporate governance and business operations.

On January 1, 2020, the PRC Foreign Investment Law and the Regulations for Implementation of the PRC Foreign Investment Law came into effect and replaced the trio of prior laws regulating foreign investment in mainland China, namely, the Sino-foreign Equity Joint Venture Enterprise Law, the Sino-foreign Cooperative Joint Venture Enterprise Law and the Wholly Foreign-invested Enterprise Law, together with their implementation rules and ancillary regulations. The PRC Foreign Investment Law and its implementation regulations embody an expected regulatory trend of mainland China to rationalize its foreign investment regulatory regime in line with prevailing international practice and the legislative efforts to unify the corporate legal requirements for both foreign and domestic investments. However, there are still uncertainties in relation to the interpretation and implementation of the PRC Foreign Investment Law and its implementation regulations. For instance, under the PRC Foreign Investment Law, “foreign investment” refers to the investment activities directly or indirectly conducted in mainland China by foreign individuals, enterprises or other entities. Though it does not explicitly classify contractual arrangements as a form of foreign investment, there is no assurance that foreign investment via contractual arrangement would not be interpreted as a type of indirect foreign investment activities under the definition in the future. In addition, the definition contains a catch-all provision which includes investments made by foreign investors through means stipulated in laws or administrative regulations or other methods prescribed by the State Council. Therefore, it still leaves leeway for future laws, administrative regulations or provisions promulgated by the State Council to provide for contractual arrangements as a form of foreign investment. In any of these cases, it will be uncertain whether our contractual arrangements will be deemed to be in violation of the market access requirements for foreign investment under the laws and regulations of mainland China. Furthermore, if future laws, administrative regulations or provisions prescribed by the State Council mandate further actions to be taken by companies with respect to existing contractual arrangements, we may face substantial uncertainties as to whether we can complete such actions in a timely manner, or at all.

If any of the variable interest entities were deemed as foreign invested enterprise under any such future laws, administrative regulations or provisions and any of our business were included in any negative list or other form of restrictions on foreign investment, we may need to take further actions to comply with such future laws, administrative regulations or provisions. Such actions may have a material and adverse impact on our business, financial condition, result of operations and prospects. If we or any of the variable interest entities is found to be in violation of any existing or future laws, administrative regulations or provisions of mainland China, or fail to obtain or maintain any of the required permits or approvals, the PRC regulatory authorities would have broad discretion to take corresponding action regarding such violations or failures to such entities, such as:

 

   

order to immediately terminate prohibited investment activities and to take certain measures to return to the pre-investment status;

 

   

order to rectify within prescribed period and to take necessary measures to comply with such laws, administrative regulations or provisions;

 

   

revocation of such entities’ business licenses and/or operating licenses;

 

   

shutting down of our website, or discontinuance or restriction on any transactions between certain of our mainland China subsidiaries with them;

 

   

fines, confiscation of the income from our mainland China subsidiaries or the variable interest entities, or other requirements with which we or the variable interest entities may not be able to comply;

 

   

order to restructure our ownership structure, corporate governance and business operations, including terminating the contractual arrangements with the variable interest entities and deregistering the equity pledges of the variable interest entities, which in turn would affect our ability to consolidate, derive economic interests from, or impose control over the variable interest entities; or

 

67


Table of Contents
   

restriction or prohibition on our use of the proceeds of any financing outside mainland China to finance our business operations in mainland China, and other regulatory or enforcement actions that could be harmful to our business.

Any of the above penalties may result in a material and adverse effect on our business operation. In addition, if the PRC regulatory authorities were to find our legal structure and contractual arrangements to be in violation of any laws, administrative regulations or provisions of mainland China, we are uncertain what impact of above PRC regulatory authorities’ actions would have on us and our ability to consolidate the variable interest entities in the consolidated financial statement. If any of these regulatory actions result in us losing our right to direct the activities of the variable interest entities or to receive substantially all the economic benefits and residual returns from the variable interest entities and we are not able to restructure our ownership structure and operations in a satisfactory manner, we would no longer be able to consolidate the financial results of the variable interest entities in the consolidated financial statements. Any of the above results, or any other significant unfavorable actions that might be imposed on us in this event, would have an adverse effect on our business, financial condition, results of operations and prospects. Failure to take timely and appropriate measures to cope with any of these or similar regulatory compliance challenges could materially and adversely affect our current corporate structure, corporate governance and business operations.

It may be difficult for overseas regulators to conduct investigation or collect evidence within mainland China.

Shareholder claims or regulatory investigation that are common in the United States generally are difficult to pursue as a matter of law or practicality in mainland China. For example, in mainland China, there are significant legal and other obstacles to providing information needed for regulatory investigations or litigation initiated outside mainland China. Although the authorities in mainland China may establish a regulatory cooperation mechanism with the securities regulatory authorities of another country or region to implement cross-border supervision and administration, such cooperation with the securities regulatory authorities in the United States may not be efficient in the absence of mutual and practical cooperation mechanism. Furthermore, according to Article 177 of the PRC Securities Law, which became effective in March 2020, no overseas securities regulator is allowed to directly conduct investigation or evidence collection activities within the territory of mainland China. While detailed interpretation of or implementation rules under this Article 177 have yet to be promulgated, the inability for an overseas securities regulator to directly conduct investigation or evidence collection activities within mainland China may further increase difficulties faced by you in protecting your interests. See also “—Risks Related to Our ADSs and Class A Ordinary Shares—Certain judgments obtained against us by our shareholders may not be enforceable.” for risks associated with investing in us as a Cayman Islands company.

We may be subject to liability for information displayed on or linked to our websites, mobile apps, Smart Mini Program or Managed Page and negative publicity in international media, and our business may be adversely affected as a result.

The PRC government has adopted regulations governing internet access and distribution of news and other information over the internet. Under these regulations, internet content providers and internet publishers are prohibited from posting or displaying over the internet content that, among other things, violates the laws and regulations of mainland China, impairs the national dignity of China, contains terrorism or extremism content, or is reactionary, obscene, superstitious, fraudulent or defamatory. Failure to comply with these requirements may result in the revocation of licenses to provide internet content and other licenses and the closure of the concerned websites. In the past, failure to comply with these requirements has resulted in the closure of certain websites. The website operator may also be held liable for the information displayed on or linked to the website or the mobile apps.

In particular, the MIIT has published regulations that subject website operators to potential liability for content displayed on their websites or mobile apps and the actions of users and others using their systems,

 

68


Table of Contents

including liability for violations of the laws and regulations of mainland China prohibiting the dissemination of content deemed to be socially destabilizing. The Ministry of Public Security has the authority to order any local internet service provider to block any internet website at its sole discretion. From time to time, the Ministry of Public Security has stopped the dissemination over the internet of information which it believes to be socially destabilizing. The State Secrecy Bureau is also authorized to block any website it deems to be leaking state secrets or failing to meet the regulations relating to the protection of state secrets in the dissemination of online information. Furthermore, we are required to report any suspicious content to the government authorities, and to undergo computer security inspections. If we fail to implement the relevant safeguards against security breaches, our websites may be shut down and our business and ICP licenses may be revoked. In addition, the CAC has, from time to time, also issued rules enhancing the internet service provider’s obligations to monitor information displayed on its information platform and prevent dissemination of illegal contents. See “Item 4.B. Information on the Company—Business Overview—Regulations—Regulations on Value-Added Telecommunications Services and Internet Content Services—Regulations on Content.”

The PRC Anti-Terrorism Law, which took effect on January 1, 2016 and was amended on April 27, 2018, further requires internet service providers to verify the identity of their users, and to not provide services to anyone whose identity is unclear or who declines verification. Although the identity verification requirements are already embodied in some internet related regulations, the PRC Anti-Terrorism Law extends these requirements to all types of internet services. The internet service providers are also required to provide technical interfaces, decryption and other technical support and assistance for the competent departments to prevent and investigate terrorist activities. See “Item 4.B. Information on the Company—Business Overview—Regulations—Regulations on Information Security” for more details.

Although we attempt to monitor the content in our search results, mobile apps, online communities such as Baidu Post, Smart Mini Programs and Managed Page, we are not able to control or restrict the content of other internet content providers linked to or accessible through our websites, mobile apps, or content generated or placed on our Baidu Post message boards, mini programs, Managed Page, or our other online communities by our users. To the extent that PRC regulatory authorities find any content displayed on our websites or mobile apps illegal, they may require us to limit or eliminate the dissemination of such information on our websites or mobile apps. To the extent that PRC regulatory authorities find any content displayed on our websites or mobile apps objectionable, they may suggest that we limit or eliminate the dissemination of such information on our websites or mobile apps. If third-party websites linked to or accessible through our websites or mini programs accessible through our mobile apps conduct unlawful activities such as online gambling, PRC regulatory authorities may require us to report such unlawful activities to the authorities and to remove the links to such websites or mobile apps, or they may suspend or shut down the operation of these third-party websites. PRC regulatory authorities may also temporarily block access to certain websites or mobile apps for a period of time for reasons beyond our control. Any of these actions may reduce our user traffic and adversely affect our business. In addition, we have been and may be subject to penalties in the future for violations of those regulations arising from information displayed on or linked to our websites or mobile apps, including a suspension or shutdown of our online operations. Although we make our best efforts to closely monitor and filter the contents displayed and disseminated on our Baidu App and other products, we cannot assure you that incidents of similar type would not take place in the future. Moreover, our compliance with mainland China’s regulations governing internet access and distribution of news and other information over the internet may subject us to negative publicity or even legal actions outside of mainland China.

Discontinuation of any of the preferential income tax treatments currently available to us in mainland China could have a material and adverse effect on our result of operations and financial condition.

Pursuant to the EIT Law, as further clarified by subsequent tax regulations implementing the EIT Law, foreign-invested enterprises and domestic enterprises are subject to enterprise income tax at a uniform rate of 25%. Certain enterprises may benefit from a preferential tax rate of 15% under the EIT Law if they qualify as “High and New Technology Enterprises strongly supported by the state,” subject to certain general factors

 

69


Table of Contents

described in the EIT Law and the related regulations. Furthermore, a “High and New Technology Enterprise” can claim a super deduction for eligible research and development expenses, receiving a 175% super deduction from January 1, 2018 to September 30, 2022, and a 200% super deduction from October 1, 2022 onwards.

A number of our mainland China subsidiaries and the variable interest entities are entitled to enjoy a preferential tax rate of 15% due to their qualification as “High and New Technology Enterprise,” which are subject to renewal every three years. If any or some of these mainland China subsidiaries and variable interest entities fail to maintain the “High and New Technology Enterprise” qualification, their applicable enterprise income tax rate will increase to 25%. Certain of our mainland China subsidiaries and the variable interest entities enjoy a 200% super deduction for eligible research and development expenses. However, there is no assurance that the 200% super deduction preferential policy will continue in the future.

Discontinuation of any of the above-mentioned preferential income tax treatments currently available to us in mainland China could have a material and adverse effect on our result of operations and financial condition. We cannot assure you that we will be able to maintain our current effective tax rate in the future.

If our mainland China subsidiaries declare and distribute dividends to their respective offshore parent companies, we will be required to pay more taxes, which could have a material and adverse effect on our result of operations.

Under the EIT Law and related regulations, dividends, interests, rent or royalties payable by a foreign-invested enterprise, such as our mainland China subsidiaries, to any of its foreign non-resident enterprise investors, and proceeds from any such foreign enterprise investor’s disposition of assets (after deducting the net value of such assets) are subject to a 10% withholding tax, unless the foreign enterprise investor’s jurisdiction of incorporation has a tax treaty with mainland China that provides for a reduced rate of withholding tax. Undistributed profits earned by foreign-invested enterprises prior to January 1, 2008 are exempted from any withholding tax. The British Virgin Islands, where Baidu Holdings Limited, the sole shareholder of certain of our mainland China subsidiaries such as Baidu Online, is incorporated, does not have such a tax treaty with mainland China. Hong Kong has a tax arrangement with mainland China that provides for a 5% withholding tax on dividends subject to certain conditions and requirements, such as the requirement that the Hong Kong resident enterprise owns at least 25% of the mainland China enterprise distributing the dividend at all times within the 12-month period immediately preceding the distribution of dividends and be a “beneficial owner” of the dividends. For example, Baidu (Hong Kong) Limited, which directly owns our mainland China subsidiaries Baidu China and Baidu Times, is incorporated in Hong Kong.

However, if Baidu (Hong Kong) Limited is not considered to be a Hong Kong tax resident enterprise or the beneficial owner of dividends paid or to be paid to it by Baidu China and Baidu Times under the tax circulars promulgated in February 2009 and 2018, such dividends would be subject to withholding tax at a rate of 10%. See “Item 5.A. Operating and Financial Review and Prospects—Operating Results—Taxation—Mainland China Enterprise Income Tax.” If our mainland China subsidiaries further declare and distribute profits earned after January 1, 2008 to us in the future, such payments will be subject to withholding tax, which will further increase our tax liability and reduce the amount of cash available to our company.

We may be deemed a mainland China resident enterprise under the EIT Law, which could subject us to mainland China’s taxation on our global income, and which may have a material and adverse effect on our results of operations.

Under the EIT Law and related regulations, an enterprise established outside of mainland China with “de facto management body” within mainland China is considered a mainland China resident enterprise and is subject to enterprise income tax at the rate of 25% on its worldwide income as well as PRC enterprise income tax reporting obligations. The related regulations define the term “de facto management body” as “the establishment that exercises substantial and overall management and control over the production, business, personnel, accounts

 

70


Table of Contents

and properties of an enterprise.” The State Administration of Taxation issued the Notice Regarding the Determination of Chinese-Controlled Offshore-Incorporated Enterprises as PRC Tax Resident Enterprises on the basis of de facto management bodies, issued on April 22, 2009 and further amended on December 29, 2017, or the SAT Circular 82, in April 2009, which provides certain specific criteria for determining whether the “de facto management body” of a Chinese-controlled overseas-incorporated enterprise is located in mainland China. The State Administration of Taxation issued additional rules to provide more guidance on the implementation of SAT Circular 82 in July 2011, and issued an amendment to SAT Circular 82 delegating the authority to its provincial branches to determine whether a Chinese-controlled overseas-incorporated enterprise should be considered a mainland China resident enterprise, in January 2014. See “Item 5.A. Operating and Financial Review and Prospects—Operating Results—Taxation—Mainland China Enterprise Income Tax.” Although the SAT Circular 82, the additional guidance and amendment apply only to overseas registered enterprises controlled by mainland China enterprises, not to those controlled by mainland China individuals or foreigners, the criteria set forth in SAT Circular 82 may reflect the State Administration of Taxation’s general position on how the “de facto management body” test should be applied in determining the tax resident status of offshore enterprises, regardless of whether they are controlled by enterprises or individuals of mainland China. If we are deemed a mainland China resident enterprise, we may be subject to enterprise income tax at 25% on our global income, except that the dividends we receive from our mainland China subsidiaries may be exempt from enterprise income tax to the extent such dividends are deemed as “dividends among qualified mainland China resident enterprises.” If we are deemed a mainland China resident enterprise and earn income other than dividends from our mainland China subsidiaries, a 25% enterprise income tax on our global income could significantly increase our tax burden and materially and adversely affect our cash flow and profitability.

Under the tax laws of mainland China, dividends payable by us and gains on the disposition of our shares or ADSs may be subject to mainland China taxation.

If we are considered a mainland China resident enterprise under the EIT Law, our shareholders and ADS holders who are deemed non-resident enterprises may be subject to enterprise income tax at the rate of 10% upon the dividends payable by us or upon any gains realized from the transfer of our shares or ADSs, if such income is deemed derived from mainland China; provided that (i) such foreign enterprise investor has no establishment or premises in mainland China, or (ii) it has establishment or premises in mainland China but its income derived from mainland China has no real connection with such establishment or premises. If we are required under the EIT Law to withhold mainland China income tax on our dividends payable to our non-mainland China resident enterprise shareholders and ADS holders, or if any gains realized from the transfer of our shares or ADSs by our non-mainland China resident enterprise shareholders and ADS holders are subject to enterprise income tax, your investment in our shares or ADSs could be materially and adversely affected.

Furthermore, if we are considered a mainland China resident enterprise and the PRC tax authorities consider dividends we pay with respect to our shares or ADSs and the gains realized from the transfer of our shares or ADSs to be income derived from sources within mainland China, it is possible that such dividends and gains earned by non-resident individuals may be subject to mainland China individual income tax at a rate of 20%. If we are required under the tax laws of mainland China to withhold mainland China income tax on dividends payable to our non-mainland China investors that are non-resident individuals or if you are required to pay mainland China income tax on the transfer of our shares or ADSs, the value of your investment in our shares or ADSs may be materially and adversely affected.

Our subsidiaries and the variable interest entities in mainland China are subject to restrictions on paying dividends and making other payments to our holding company.

Baidu, Inc. is our holding company incorporated in the Cayman Islands. As a result of the holding company structure, it currently relies on dividend payments from our subsidiaries in mainland China. However, the regulations of mainland China currently permit payment of dividends only out of accumulated profits, as determined in accordance with PRC accounting standards and regulations. Our subsidiaries and the variable

 

71


Table of Contents

interest entities in mainland China are also required to set aside a portion of their after-tax profits according to PRC accounting standards and regulations to fund certain reserve funds. The PRC government also imposes controls on the conversion of RMB into foreign currencies and the remittance of foreign currencies out of mainland China. We may experience difficulties in completing the administrative procedures necessary to obtain and remit foreign currency. See “—Governmental control of currency conversion may affect the value of your investment.” Furthermore, if our subsidiaries or the variable interest entities in mainland China incur debt on their own in the future, the instruments governing the debt may restrict their ability to pay dividends or make other payments. If our subsidiaries and the variable interest entities in mainland China are unable to pay dividends or make other payments to us, we may be unable to pay dividends on our ordinary shares and ADSs.

Governmental control of currency conversion may affect the value of your investment.

The PRC government imposes controls on the convertibility of RMB into foreign currencies and, in certain cases, the remittance of foreign currency out of mainland China. We receive most of our revenues in RMB. Under our current structure, our income at the Cayman Islands holding company level will primarily be derived from dividend payments from our mainland China subsidiaries. Shortages in the availability of foreign currency may restrict the ability of our mainland subsidiaries and the variable interest entities to remit sufficient foreign currency to pay dividends or other payments to us, or otherwise satisfy their foreign currency denominated obligations. Under existing foreign exchange regulations of mainland China, payments of current account items, including profit distributions, interest payments and expenditures from trade-related transactions, can be made in foreign currencies without prior approval from the SAFE by complying with certain procedural requirements. However, approval from appropriate government authorities is required where RMB is to be converted into foreign currency and remitted out of mainland China to pay capital expenses such as the repayment of loans denominated in foreign currencies. The PRC government may also at its discretion restrict access in the future to foreign currencies for current account transactions. If the foreign exchange control system prevents us from obtaining sufficient foreign currency to satisfy our currency demands, we may not be able to pay dividends in foreign currencies to our shareholders or ADS holders.

Mainland China’s regulation of loans to and direct investment in entities in mainland China by offshore holding companies and governmental control of currency conversion may delay or prevent us from making loans to our mainland China subsidiaries, the variable interest entities and certain related parties, or making additional capital contributions to our mainland China subsidiaries, which could adversely affect our ability to fund and expand our business.

Baidu, Inc. is our offshore holding company conducting operations in mainland China through our mainland China subsidiaries and the variable interest entities. We may make loans to our mainland China subsidiaries and the variable interest entities, or we may make additional capital contributions to our mainland China subsidiaries. Loans by Baidu, Inc. or any of our offshore subsidiaries to our mainland China subsidiaries, which are treated as foreign-invested enterprises under the laws of mainland China, or to the variable interest entities are subject to the regulations and foreign exchange loan registrations of mainland China. Such loans to any of our mainland China subsidiaries and the variable interest entities to finance their activities cannot exceed a statutory upper limit and must be filed with SAFE through the online filing system of SAFE pursuant to the applicable regulations of mainland China. We may also decide to finance our mainland China subsidiaries by means of capital contributions, in which case the mainland China subsidiary is required to register the details of the capital contribution with the local branch of SAMR and submit a report on the capital contribution via the online enterprise registration system to the Ministry of Commerce. Meanwhile, we are not likely to finance the activities of the variable interest entities by means of capital contributions given the mainland China’s legal restrictions on foreign ownership of internet content services, value-added telecommunication-based services, internet map services, online audio and video services and mobile application distribution businesses.

In May 2014, SAFE promulgated the Provisions on the Foreign Exchange Administration Rules on Cross-border Guarantee, which, along with the PRC Foreign Currency Administration Rules, provides that failure to

 

72


Table of Contents

register a cross-border guarantee may subject the violator to order to rectify, warning and a fine no more than RMB300,000. In June 2016, SAFE promulgated SAFE Circular No. 16, which removed certain restrictions previously provided under several SAFE circulars in respect of conversion by a foreign-invested enterprise of foreign currency registered capital into RMB and use of such RMB capital. However, SAFE Circular No. 16 continues to prohibit foreign-invested enterprises from, among other things, using RMB fund converted from its foreign exchange capitals for expenditure beyond its business scope, and providing loans to non-affiliated enterprises except as permitted in the business scope. On October 23, 2019, the SAFE issued the Circular on Further Promoting Cross-border Trade and Investment Facilitation. Among others, this circular relaxes prior restrictions and allows foreign-invested enterprises that do not have equity investments in their approved business scope to use their capital obtained from foreign exchange settlement to make domestic equity investments as long as the investments are real and in compliance with the foreign investment-related laws and regulations.

In light of the various requirements imposed by the regulations of mainland China on loans to and direct investment in entities in mainland China by offshore holding companies, including SAFE Rules and Circulars referred to above, we cannot assure you that we will be able to complete the necessary government registrations or filings on a timely basis, if at all, with respect to existing and future loans by us to our mainland China subsidiaries, the variable interest entities and certain related parties or additional capital contributions by us to our mainland China subsidiaries, and conversion of such loans or capital contributions into RMB. If we fail to complete such registrations or filings, our ability to capitalize or otherwise fund our operations in mainland China may be negatively affected, which could adversely affect our ability to fund and expand our business.

Mainland China’s regulations relating to the establishment of offshore special purpose companies by domestic residents may limit our ability to inject capital into our mainland China subsidiaries, limit our subsidiaries’ ability to increase their registered capital or distribute profits to us, or may otherwise adversely affect us.

On July 4, 2014, SAFE promulgated the Circular on Relevant Issues Concerning Foreign Exchange Control on Domestic Residents’ Offshore Investment and Financing and Roundtrip Investment through Special Purpose Vehicles, or SAFE Circular No. 37. SAFE Circular No. 37 requires domestic residents to register with local branches of SAFE in connection with their direct establishment or indirect control of an offshore entity, for the purpose of overseas investment and financing, with such domestic residents’ legally owned assets or equity interests in domestic enterprises or offshore assets or interests, referred to in SAFE Circular No. 37 as a “special purpose vehicle.” The term “control” under SAFE Circular No. 37 is broadly defined as the operation rights, beneficiary rights or decision-making rights acquired by the domestic residents in the offshore special purpose vehicles or domestic companies by such means as acquisition, trust, proxy, voting rights, repurchase, convertible bonds or other arrangements. SAFE Circular No. 37 further requires amendment to the registration in the event of any changes with respect to the basic information of the special purpose vehicle, such as changes in a domestic resident individual shareholder, name or operation period; or any significant changes with respect to the special purpose vehicle, such as increase or decrease of capital contributed by domestic individuals, share transfer or exchange, merger, division or other material event. If the shareholders of the offshore holding company who are mainland China domestic residents do not complete their registration with the local SAFE branches, the mainland China subsidiaries may be prohibited from distributing their profits and proceeds from any reduction in capital, share transfer or liquidation to the offshore company, and the offshore company may be restricted in its ability to contribute additional capital to its mainland China subsidiaries. Moreover, failure to comply with SAFE registration and amendment requirements described above could result in liability under the laws of mainland China for evasion of applicable foreign exchange restrictions. On February 28, 2015, SAFE promulgated a Notice on Further Simplifying and Improving Foreign Exchange Administration Policy on Direct Investment, which became effective on June 1, 2015. In accordance with this notice, entities and individuals are required to apply for foreign exchange registration of foreign direct investment and overseas direct investment, including those required under the SAFE Circular No. 37, with qualified banks, instead of SAFE. The qualified banks, under the supervision of SAFE, directly examine the applications and conduct the registration.

 

73


Table of Contents

In addition, our shareholders who are entities in mainland China must complete their overseas direct investment filings according to applicable laws and regulations regarding the overseas direct investment by such entities, including certificates, filings or registrations with the Ministry of Commerce and the NDRC, or the local branch of the Ministry of Commerce and the NDRC based on the investment amount, invested industry or other factors thereof, and should also update or apply for amendment in respect to the certificates, filings or registrations in the event of any significant changes with respect to the offshore investment.

We have notified holders of ordinary shares of our company whom we know are domestic residents of mainland China to register with the local SAFE branch and update their registrations as required under the SAFE regulations described above. We are aware that Mr. Robin Yanhong Li, our chairman, chief executive officer and principal shareholder, who is a domestic resident of mainland China, has registered, and updated registration when required, with the local SAFE branch. We, however, cannot provide any assurances that all of our shareholders or ADS holders who are domestic residents will file all applicable registrations or update previously filed registrations as required by these SAFE regulations. The failure or inability of our domestic resident shareholders to comply with the registration procedures or other applicable regulations of mainland China may subject the domestic resident shareholders to fines and legal sanctions, restrict our cross-border investment activities, or limit our mainland China subsidiaries’ ability to distribute dividends to or obtain foreign exchange-dominated loans from our company.

As it is uncertain how the SAFE regulations described above and any future regulation concerning offshore or cross-border transactions will be interpreted, amended or implemented, we cannot predict how these regulations will affect our business operations or future strategy. For example, we may be subject to more stringent review and approval process with respect to our foreign exchange activities, such as remittance of dividends and foreign currency-denominated borrowings, which may adversely affect our results of operations and financial condition. In addition, if we decide to acquire a domestic company, we cannot assure you that we or the owners of such company will be able to obtain the necessary approvals or complete the necessary filings and registrations required by the SAFE regulations. This may restrict our ability to implement our acquisition strategy and could adversely affect our business and prospects.

Failure to comply with mainland China’s regulations regarding the registration requirements for employee stock ownership plans or share option plans may subject the plan participants in mainland China or us to fines and other legal or administrative sanctions.

In February 2012, SAFE promulgated the Notices on Issues concerning the Foreign Exchange Administration for Domestic Individuals Participating in Stock Incentive Plan of Overseas Publicly-Listed Company, replacing the earlier rules promulgated in March 2007. Under the notices, domestic residents of mainland China who are granted stock options by an overseas publicly listed company are required, through a domestic agent or domestic subsidiary in mainland China of such overseas publicly listed company, to register with the SAFE and complete certain other procedures. We and our domestic resident employees who have been granted stock options are subject to these regulations. We have designated our mainland China subsidiary Baidu Online to handle the registration and other procedures required by the notices. However, if we or our domestic optionees fail to comply with these regulations on a timely basis, we or our domestic optionees and their local employers may be subject to fines and legal sanctions.

Mainland China’s regulations establish complex procedures for some acquisitions conducted by foreign investors, which could make it more difficult for us to pursue growth through acquisitions in mainland China.

The Regulations on Mergers and Acquisitions of Domestic Enterprises by Foreign Investors, adopted by six PRC regulatory agencies in August 2006 and amended in June 2009, among other things, established additional procedures and requirements that could make merger and acquisition activities by foreign investors more time-consuming and complex. In addition, the Implementing Rules Concerning Security Review on the Mergers and Acquisitions by Foreign Investors of Domestic Enterprises issued by the Ministry of Commerce in August 2011

 

74


Table of Contents

specify that mergers and acquisitions by foreign investors involved in “an industry related to national security” are subject to strict review by the Ministry of Commerce, and prohibit any activities attempting to bypass such security review, including by structuring the transaction through a proxy or contractual control arrangement. We believe that our business is not in an industry related to national security, but we cannot preclude the possibility that the competent PRC government authorities may publish explanations contrary to our understanding or broaden the scope of such security reviews in the future, in which case our future acquisitions and investment in mainland China, including those by way of entering into contractual control arrangements with target entities, may be closely scrutinized or prohibited. Moreover, according to the Anti-Monopoly Law, as amended, the SMAR should be notified in advance of any concentration of undertaking if certain filing thresholds are triggered. We may grow our business in part by directly acquiring complementary businesses in mainland China. Complying with the requirements of the laws and regulations mentioned above and other regulations of mainland China to complete such transactions could be time-consuming, and any required approval processes, including obtaining approval from the SMAR, may delay or inhibit our ability to complete such transactions, which could affect our ability to expand our business or maintain our market share. Our ability to expand our business or maintain or expand our market share through future acquisitions would as such be materially and adversely affected.

In December 2020, the NDRC and the Ministry of Commerce promulgated the Measures for the Security Review of Foreign Investment, which came into effect on January 18, 2021. See “Item 4.B. Information on the Company—Business Overview—Regulations—Regulations on Foreign Investment” for more details. Official guidance has not been issued by the designated office in charge of such security review yet. At this stage, the interpretation of those measures remains unclear in many aspects, such as what would constitute “important information technology and internet services and products” and whether these measures may apply to foreign investment that is implemented or completed before the enactment of these new measures. As our business may be deemed to constitute the foregoing circumstances, we cannot assure you that our current business operations will remain fully compliant, or we can adapt our business operations to new regulatory requirements on a timely basis, or at all.

The approval of and/or filing with the CSRC or other PRC government authorities may be required in connection with our offshore offerings under the laws of mainland China, and, if required, we cannot predict whether or for how long we will be able to obtain such approval or complete such filing.

The Regulations on Mergers and Acquisitions of Domestic Enterprises by Foreign Investors adopted by six PRC regulatory agencies in 2006 and amended in 2009, require an overseas special purpose vehicle formed for listing purposes through acquisitions of domestic companies in mainland China and controlled by Domestic persons or entities of mainland China to obtain the approval of the CSRC prior to the listing and trading of such special purpose vehicle’s securities on an overseas stock exchange. The interpretation and application of the regulations remain unclear, and our offshore offerings may ultimately require approval of the CSRC. If the CSRC approval is required, it is uncertain whether we can or how long it will take us to obtain the approval and, even if we obtain such CSRC approval, the approval could be rescinded. Any failure to obtain or delay in obtaining the CSRC approval for any of our offshore offerings, or a rescission of such approval if obtained by us, would subject us to sanctions imposed by the CSRC or other PRC regulatory authorities, which could include fines and penalties on our operations in mainland China, restrictions or limitations on our ability to pay dividends outside of mainland China, and other forms of sanctions that may materially and adversely affect our business, financial condition, and results of operations.

On July 6, 2021, the PRC government authorities issued Opinions on Strictly Cracking Down Illegal Securities Activities in Accordance with the Law. These opinions emphasized the need to strengthen the administration over illegal securities activities and the supervision on overseas listings by mainland China-based companies and proposed to take effective measures, such as promoting the construction of relevant regulatory systems to deal with the risks and incidents faced by mainland China-based overseas-listed companies. As a follow-up, on February 17, 2023, the CSRC, as approved by the State Council, released the Trial Administrative

 

75


Table of Contents

Measures of Overseas Securities Offering and Listing by Domestic Companies and five supporting guidelines, which took effect on March 31, 2023. The Filing Rules establish a new filing-based regime to regulate overseas offerings of stocks, depository receipts, convertible corporate bond, or other equity securities, and overseas listing of these securities for trading, by domestic companies. According to the Filing Rules, domestic companies that directly or indirectly offer or list their securities in an overseas market should file with the CSRC. Specifically, the examination and determination of an indirect offering and listing will be conducted on a substance-over-form basis, and an offering and listing should be considered as an indirect overseas offering and listing by a domestic company if the issuer meets both of the following conditions: (i) any of the revenue, profits, total assets or net assets of such domestic company in the most recent financial year account for more than 50% of the corresponding data in the issuer’s audited consolidated financial statements for the same period; and (ii) the majority of its business operations are conducted in mainland China or its principal place of business is located in the mainland China, or the majority of senior management in charge of business operations are Chinese citizens or have domicile in the mainland China. According to the Filing Rules, the issuer or its affiliated domestic company, as the case may be, must file with the CSRC for its initial public offering, follow-on offering and other equivalent offering activities. Particularly, a listed company like us is required to submit the filing with respect to its follow-on offerings, issuance of convertible corporate bonds and exchangeable bonds, and other equivalent offering activities, within a specific time frame. Failure to comply with the filing requirements may result in an order of rectification, a warning and fines to the relevant domestic companies, and a warning and fines on the controlling shareholder, the actual controller and other responsible persons. The Filing Rules also sets forth certain regulatory red lines for overseas offerings and listings by domestic enterprises and additional reporting obligations for listed companies in the case of material changes. For more details of the Filing Rules, please refer to “Item 4.B. Information on the Company—Business Overview—Regulation—Regulations on Overseas Offering and Listing.”

In a Q&A released on the CSRC’s official website, the respondent CSRC official stated that the domestic companies which have listed their securities in the overseas market as of March 31, 2023 will be regarded as the existing overseas listed companies, which will not be required to file with the CSRC until they conduct any new offerings subject to the filing requirements under Filing Rules. The Q&A also addressed the contractual arrangements and pointed out that, as for companies with contractual arrangements seeking overseas offering, the CSRC will solicit opinions from the regulatory authorities and complete the filing procedures for companies with contractual arrangements complying with the laws and regulations. If we fail to file with the CSRC in a timely manner or at all, for any future offering (including, among others, follow-on offerings, issuance of convertible corporate bonds and exchangeable bonds, and other equivalent offering activities) pursuant to the Filing Rules due to our contractual arrangements, our ability to raise or utilize funds could be materially and adversely affected, and we may even need to unwind our contractual arrangements or restructure our business operations to rectify the failure to complete the filings. However, as the Filing Rules were promulgated only recently, there remain substantial uncertainties as to their interpretation, application, and enforcement and how they will affect our operations and our future financing.

On February 24, 2023, the CSRC, jointly with other government authorities, promulgated the revised Provisions on Strengthening Confidentiality and Archives Management of Overseas Securities Issuance and Listing by Domestic Enterprises, which took effect on March 31, 2023. According to these provisions, domestic companies, whether offering and listing securities overseas directly or indirectly, must strictly abide the applicable laws and regulations when providing or publicly disclosing, either directly or through their overseas listed entities, documents and materials to securities services providers such as securities companies and accounting firms or overseas regulators in the process of their overseas offering and listing. If such documents or materials contain any state secrets or government authorities work secrets, domestic companies must obtain the approval from competent government authorities according to the applicable laws, and file with the secrecy administrative department at the same level with the approving government authority. Furthermore, these provisions also provides that securities companies and securities service providers shall also fulfill the applicable legal procedures when providing overseas regulatory institutions and other relevant institutions and individuals with documents or materials containing any state secrets or government authorities work secrets or other

 

76


Table of Contents

documents or materials that, if divulged, will jeopardize national security or public interest. See “Item 4.B. Information on the Company—Business Overview—Regulations—Regulations on Overseas Offering and Listing.” Since these provisions were promulgated only recently, substantial uncertainties still exist with respect to the interpretation and implementation of such provisions and how they will affect us.

In addition, we cannot assure you that any new rules or regulations promulgated in the future will not impose additional requirements on us. If it is determined in the future that any additional approval and filing from the CSRC or other regulatory authorities or other procedures, including the cybersecurity review under the Measures for Cybersecurity Review and the draft of Regulations on the Network Data Security, are required for our offshore offerings, it is uncertain whether we can or how long it will take us to obtain such approval or complete such filing procedures and any such approval or filing could be rescinded or rejected. Any failure to obtain or delay in obtaining such approval or completing such filing procedures for our offshore offerings, or a rescission of any such approval or filing if obtained by us, would subject us to sanctions by the CSRC or other PRC regulatory authorities for failure to seek CSRC approval or filing or other government authorization for our offshore offerings. These regulatory authorities may impose fines and penalties on our operations in mainland China, limit our ability to pay dividends outside of mainland China, limit our operating privileges in mainland China, delay or restrict the repatriation of the proceeds from our offshore offerings into mainland China or take other actions that could materially and adversely affect our business, financial condition, results of operations, and prospects, as well as the trading price of our listed securities. The CSRC or other PRC regulatory authorities also may take actions requiring us, or making it advisable for us, to halt our offshore offerings before settlement and delivery of the shares offered. Consequently, if investors engage in market trading or other activities in anticipation of and prior to settlement and delivery, they do so at the risk that settlement and delivery may not occur. In addition, if any regulatory authorities later promulgate new rules or explanations requiring that we obtain their approvals or accomplish the required filing or other regulatory procedures for our prior offshore offerings, we may be unable to obtain a waiver of such approval requirements, if and when procedures are established to obtain such a waiver. Any uncertainties or negative publicity regarding such approval requirement could materially and adversely affect our business, prospects, financial condition, reputation, and the trading price of our listed securities.

The PCAOB had historically been unable to inspect our auditor in relation to their audit work performed for our financial statements and the inability of the PCAOB to conduct inspections of our auditor in the past has deprived our investors with the benefits of such inspections.

Our auditor, the independent registered public accounting firm that issues the audit report included elsewhere in this annual report, as an auditor of companies that are traded publicly in the United States and a firm registered with the PCAOB, is subject to laws in the United States pursuant to which the PCAOB conducts regular inspections to assess its compliance with the applicable professional standards. The auditor is located in mainland China, a jurisdiction where the PCAOB was historically unable to conduct inspections and investigations completely before 2022. As a result, we and investors in the ADSs were deprived of the benefits of such PCAOB inspections. The inability of the PCAOB to conduct inspections of auditors in China in the past has made it more difficult to evaluate the effectiveness of our independent registered public accounting firm’s audit procedures or quality control procedures as compared to auditors outside of China that are subject to the PCAOB inspections. On December 15, 2022, the PCAOB issued a report that vacated its December 16, 2021 determination and removed mainland China and Hong Kong from the list of jurisdictions where it is unable to inspect or investigate completely registered public accounting firms. However, if the PCAOB determines in the future that it no longer has full access to inspect and investigate completely accounting firms in mainland China and Hong Kong, and we use an accounting firm headquartered in one of these jurisdictions to issue an audit report on our financial statements filed with the SEC, we and investors in our ADSs would be deprived of the benefits of such PCAOB inspections again, which could cause investors and potential investors in the ADSs to lose confidence in our audit procedures and reported financial information and the quality of our financial statements.

 

77


Table of Contents

Our ADSs may be prohibited from trading in the United States under the HFCAA in the future if the PCAOB is unable to inspect or investigate completely auditors located in China. The delisting or prohibition of trading of the ADSs, or the threat of their being delisted or prohibited from trading, may materially and adversely affect the value of your investment.

Pursuant to the HFCAA, if the SEC determines that we have filed audit reports issued by a registered public accounting firm that has not been subject to inspections by the PCAOB for two consecutive years, the SEC will prohibit our shares or ADSs from being traded on a national securities exchange or in the over-the-counter trading market in the United States.

On December 16, 2021, the PCAOB issued a report to notify the SEC of its determination that the PCAOB was unable to inspect or investigate completely registered public accounting firms headquartered in mainland China and Hong Kong, and our auditor was subject to that determination. In April 2022, the SEC conclusively listed us as a Commission-Identified Issuer under the HFCAA following the filing of our annual report on Form 20-F for the fiscal year ended December 31, 2021. On December 15, 2022, the PCAOB removed mainland China and Hong Kong from the list of jurisdictions where it is unable to inspect or investigate completely registered public accounting firms. For this reason, we were not identified as a Commission-Identified Issuer under the HFCAA after we filed our annual report on Form 20-F for the fiscal year ended December 31, 2023 and do not expect to be so identified after we file this annual report on Form 20-F for the fiscal year ended December 31, 2024.

Each year, the PCAOB will determine whether it can inspect and investigate completely audit firms in mainland China and Hong Kong, among other jurisdictions. If the PCAOB determines in the future that it no longer has full access to inspect and investigate completely accounting firms in mainland China and Hong Kong and we use an accounting firm headquartered in one of these jurisdictions to issue an audit report on our financial statements filed with the SEC, we would be identified as a Commission-Identified Issuer following the filing of the annual report on Form 20-F for the relevant fiscal year. In accordance with the HFCAA, our securities would be prohibited from being traded on a national securities exchange or in the over-the-counter trading market in the United States if we are identified as a Commission-Identified Issuer for two consecutive years in the future. Although our Class A ordinary shares have been listed on the Hong Kong Stock Exchange and the ADSs and Class A ordinary shares are fully fungible, we cannot assure your that an active trading market for our Class A ordinary shares on the Hong Kong Stock Exchange will be sustained or that the ADSs can be converted and traded with sufficient market recognition and liquidity, if our shares and ADSs are prohibited from trading in the United States. A prohibition of being able to trade in the United States would substantially impair your ability to sell or purchase our ADSs when you wish to do so, and the risk and uncertainty associated with delisting would have a negative impact on the price of our ADSs. Also, such a prohibition would significantly affect our ability to raise capital on terms acceptable to us, or at all, which would have a material adverse impact on our business, financial condition, and prospects.

Proceedings instituted by the SEC against certain PRC-based accounting firms, including the auditor of our consolidated financial statements included in this annual report, could result in financial statements being determined to not be in compliance with the requirements of the Securities Exchange Act of 1934, as amended, or the Exchange Act.

In December 2012, the SEC brought administrative proceedings against five accounting firms in China, including the auditor of our consolidated financial statements included in this annual report, alleging that they had refused to produce audit work papers and other documents related to certain other China-based companies under investigation by the SEC. On January 22, 2014, an initial administrative law decision was issued, censuring these accounting firms and suspending four of these firms from practicing before the SEC for a period of six months. The decision is neither final nor legally effective unless and until reviewed and approved by the SEC. On February 12, 2014, four of these PRC-based accounting firms appealed to the SEC against this decision. In February 2015, each of the four PRC-based accounting firms agreed to a censure and to pay a fine to the SEC

 

78


Table of Contents

to settle the dispute and avoid suspension of their ability to practice before the SEC. The settlement requires the firms to follow detailed procedures to seek to provide the SEC with access to Chinese firms’ audit documents via the CSRC. If the firms fail to meet specified criteria, during a period of four years starting from the settlement date, the SEC retains authority to impose a variety of additional remedial measures on the firms depending on the nature of the failure. Additional remedies for any future noncompliance could include, as appropriate, an automatic six-month bar on a single firm’s performance of certain audit work, commencement of additional proceedings against a firm, or in extreme cases the resumption of the current proceeding against all four firms.

The audit committee is aware of the policy restriction and regularly communicated with our independent auditor to ensure compliance. If additional remedial measures are imposed on the China-based “big four” accounting firms, including our independent registered public accounting firm, in administrative proceedings brought by the SEC alleging the firms’ failure to meet specific criteria set by the SEC with respect to requests for the production of documents, we could be unable to timely file future financial statements in compliance with the requirements of the Exchange Act. The settlement did not require the firms to admit to any violation of law and preserves the firms’ legal defenses in the event the administrative proceeding is restarted.

In the event that the SEC restarts the administrative proceedings, depending upon the final outcome, listed companies in the United States with major PRC operations may find it difficult or impossible to retain auditors in respect of their operations in the PRC, which could result in financial statements being determined to not be in compliance with the requirements of the Exchange Act, including possible delisting. Moreover, any negative news about the proceedings against these audit firms may cause investor uncertainty regarding China-based, United States-listed companies and the market price of our ADSs may be adversely affected.

If the auditor of our consolidated financial statements included in this annual report were denied, even temporarily, the ability to practice before the SEC and we were unable to timely find another registered public accounting firm to audit and issue an opinion on our financial statements, our financial statements could be determined not to be in compliance with the requirements of the Exchange Act. Such a determination could ultimately lead to our delisting from the Nasdaq Global Select Market or deregistration from the SEC, or both, which would substantially reduce or effectively terminate the trading of our ADSs in the United States.

Fluctuation in exchange rates could have a material and adverse effect on our results of operations and the value of your investment.

The conversion of Renminbi into foreign currencies, including U.S. dollars, is based on rates set by the People’s Bank of China and by the Board of Governors of the Federal Reserve System. The value of Renminbi against the U.S. dollar and other currencies is affected by changes in China’s political and economic conditions and by China’s foreign exchange policies, among other things. We cannot assure you that Renminbi will not appreciate or depreciate significantly in value against the U.S. dollar in the future. It is difficult to predict how market forces or PRC or U.S. government policy may impact the exchange rate between Renminbi and the U.S. dollar in the future.

Our revenues and costs are mostly denominated in RMB. Any significant revaluation of RMB may materially and adversely affect our cash flows, revenues, earnings and financial position, and the value of, and any dividends payable on, our ADSs in U.S. dollars. For example, to the extent that we need to convert U.S. dollars into RMB for our operations, appreciation of the RMB against the U.S. dollar would have an adverse effect on the RMB amount we would receive from the conversion. Conversely, if we decide to convert our RMB into U.S. dollars for the purpose of making payments for dividends on our ordinary shares or ADSs, repaying our U.S. dollar denominated notes or other payment obligations or for other business purposes, appreciation of the U.S. dollar against the RMB would have a negative effect on the U.S. dollar amount available to us. In addition, appreciation or depreciation in the value of the RMB relative to U.S. dollars would affect our financial results reported, regardless of any underlying change in our business or results of operations, as RMB is our reporting currency. For example, an appreciation of RMB against the U.S. dollar would result in foreign currency

 

79


Table of Contents

translation losses for financial reporting purposes when we translate our U.S. dollar denominated financial assets into RMB, our reporting currency, and foreign exchange losses reported in earnings for certain RMB denominated loans that overseas entities borrowed from our entities in mainland China. Conversely, a depreciation of RMB against the U.S. dollar would result in foreign currency translation losses for financial reporting purposes when we translate our U.S. dollar denominated notes and other indebtedness into RMB. Moreover, a significant depreciation of the RMB against the U.S. dollar may significantly reduce our earnings translated in the U.S. dollars, which in turn could adversely affect the price of our ADSs.

In 2024, we entered into some hedging transactions in an effort to reduce our exposure to foreign currency exchange risk. While we may decide to enter into more hedging transactions in the future, the availability and effectiveness of these hedges may be limited and we may not be able to adequately hedge our exposure or at all. In addition, our currency exchange losses may be magnified by the exchange control regulations of mainland China that restrict our ability to convert RMB into foreign currency. As a result, fluctuations in exchange rates may have a material adverse effect on your investment.

We face uncertainties with respect to indirect transfers of equity interests in mainland China resident enterprises by their non-mainland China holding companies. Enhanced scrutiny over acquisition transactions by the PRC tax authorities may have a negative impact on potential acquisitions we may pursue in the future.

In February 2015, the State Administration of Tax issued a Public Notice Regarding Certain Corporate Income Tax Matters on Indirect Transfer of Properties by Non-Tax Resident Enterprises, or Public Notice 7. Public Notice 7 extends its tax jurisdiction to not only indirect transfers but also transactions involving transfer of other taxable assets, through the offshore transfer of a foreign intermediate holding company. Public Notice 7 also brings challenges to both the foreign transferor and transferee (or other person who is obligated to pay for the transfer) of the taxable assets. Where a non-resident enterprise conducts an “indirect transfer” by transferring the taxable assets indirectly by disposing of the equity interests of an overseas holding company, the non-resident enterprise being the transferor, or the transferee, or the entity in mainland China which directly owned the taxable assets may report to the tax authority such indirect transfer. Using a “substance over form” principle, the PRC tax authority may re-characterize such indirect transfer as a direct transfer of the equity interests in the mainland China tax resident enterprise and other properties in mainland China. As a result, gains derived from such indirect transfer may be subject to mainland China enterprise income tax, and the transferee or other person who is obligated to pay for the transfer is obligated to withhold the applicable taxes, currently at a rate of up to 10% for the transfer of equity interests in a mainland China resident enterprise. However, Public Notice 7 provides safe harbors for internal group restructurings and the purchase and sale of equity through a public securities market. On October 17, 2017, the State Administration of Taxation issued the Announcement of the State Administration of Taxation on Issues Concerning the Withholding of Non-resident Enterprise Income Tax at Source, or SAT Bulletin 37, which came into effect on December 1, 2017. SAT Bulletin 37 further clarifies the practice and procedure of the withholding of non-resident enterprise income tax. Pursuant to Public Notice 7 and SAT Bulletin 37, both the transferor and the transferee may be subject to penalties under the tax laws of mainland China if the transferee fails to withhold the taxes and the transferor fails to pay the taxes.

We face uncertainties with respect to the reporting and consequences of private equity financing transactions, share exchange or other transactions involving the transfer of shares in our company by investors that are non-mainland China resident enterprises, or sale or purchase of shares in other non-mainland China resident companies or other taxable assets by us. Our company and other non-resident enterprises in our group may be subject to filing obligations or being taxed if our company and other non-resident enterprises in our group are transferors in such transactions, and may be subject to withholding obligations if our company and other non-resident enterprises in our group are transferees in such transactions, under Public Notice 7 and SAT Bulletin 37. For the transfer of shares in our company by investors that are non-mainland China resident enterprises, our mainland China subsidiaries may be requested to assist in the filing under Public Notice 7 and SAT Bulletin 37. As a result, we may be required to expend valuable resources to comply with Public Notice 7 and SAT Bulletin 37 or to request the relevant transferors from whom we purchase taxable assets to comply with these circulars, or

 

80


Table of Contents

to establish that our company and other non-resident enterprises in our group should not be taxed under these circulars. The PRC tax authorities have the discretion under Public Notice 7 and SAT Bulletin 37 to make adjustments to the taxable capital gains based on the difference between the fair value of the taxable assets transferred and the cost of investment. If the PRC tax authorities make adjustments to the taxable income of the transactions under Public Notice 7 and SAT Bulletin 37, our income tax costs associated with such transactions will be increased, which may have an adverse effect on our financial condition and results of operations. We have made acquisitions in the past and may conduct additional acquisitions in the future. We cannot assure you that the PRC tax authorities will not, at their discretion, adjust any capital gains and impose tax return filing obligations on us or require us to provide assistance to them for the investigation of any transactions we were involved in. Heightened scrutiny over acquisition transactions by the PRC tax authorities may have a negative impact on potential acquisitions we may pursue in the future.

Risks Related to Our ADSs and Class A Ordinary Shares

The trading price of our ADSs and/or our Class A ordinary shares has been and is likely to continue to be volatile regardless of our operating performance.

The trading price of our ADSs has been and is likely to continue to be volatile, and could fluctuate widely in response to a variety of factors, many of which are beyond our control. Likewise, the trading price of our Class A ordinary shares can be volatile for similar or different reasons. Factors impacting the price and trading volume of our listed securities include, but are not limited to, the following:

 

   

actual or anticipated fluctuations in our quarterly results of operations and changes or revisions of our expected results, as well as our margins and profitability;

 

   

changes in financial estimates by securities research analysts;

 

   

conditions in internet search and online marketing markets;

 

   

changes in the operating performance or market valuations of other internet search or internet companies;

 

   

announcements by us or our competitors or other internet companies of new product-and-service offerings, acquisitions, strategic partnerships, joint ventures, capital raisings or capital commitments;

 

   

success or failure of our new business initiatives or the development or growth of the new markets we enter into;

 

   

addition to or departure of key personnel;

 

   

public perception or negative news about our products or services or potential investments or acquisitions;

 

   

our share repurchase program;

 

   

fluctuations of exchange rates between RMB and the U.S. dollar;

 

   

litigation, government investigation or other legal or regulatory proceeding; and

 

   

general economic or political conditions in China or elsewhere in the world.

In addition, the stock market in general, and the performance and fluctuation of the market prices for internet-related companies and other companies with operations mainly in China in particular, may affect the volatility in the prices of and trading volumes for our listed securities. The securities of some China-based companies that have listed their securities in the United States and/or Hong Kong have experienced significant volatility that often has been unrelated to the operating performance of such companies, including, in some cases, substantial declines in the trading prices of their securities. The trading performances of these companies’ securities may affect the attitudes of investors towards Chinese companies listed in the United States and/or

 

81


Table of Contents

Hong Kong in general, which consequently may impact the trading performance of our listed securities, regardless of our actual operating performance. In addition, any negative news or perceptions about inadequate corporate governance practices or fraudulent accounting, corporate structure or other matters of other Chinese companies may also negatively affect the attitudes of investors towards Chinese companies in general, including us, regardless of whether we have engaged in any inappropriate activities. In particular, the global financial crisis, the ensuing economic recessions and deterioration in the credit market in many countries have contributed and may continue to contribute to extreme volatility in the global stock markets. These broad market and industry fluctuations may adversely affect the market price of our listed securities. Volatility or a lack of positive performance in the price of our listed securities may also adversely affect our ability to retain key employees, most of whom have been granted options or other equity incentives.

We adopt different practices as to certain matters as compared with many other companies primarily listed on the Hong Kong Stock Exchange.

We completed our public offering in Hong Kong in March 2021 and the trading of our Class A ordinary shares on the Hong Kong Stock Exchange commenced on March 23, 2021 under the stock code “9888.” As a company listed on the Hong Kong Stock Exchange pursuant to Chapter 19C of the Hong Kong Listing Rules, we are not subject to certain provisions of the Hong Kong Listing Rules pursuant to Rule 19C.11, including, among others, rules on notifiable transactions, connected transactions, share option schemes, content of financial statements as well as certain other continuing obligations. In addition, in connection with the listing of our Class A ordinary shares on the Hong Kong Stock Exchange, we have applied for a number of waivers and/or exemptions from strict compliance with the Hong Kong Listing Rules, the SFO and the Companies (Winding Up and Miscellaneous Provisions) Ordinance and have applied for a ruling under the Takeovers Codes. As a result, we have adopted different practices as to those matters as compared with other companies primarily listed on the Hong Kong Stock Exchange that do not enjoy those exemptions or waivers.

Furthermore, if 55% or more of the total worldwide trading volume, by dollar value, of our Class A ordinary shares and ADSs over our most recent fiscal year takes place on the Hong Kong Stock Exchange, the Hong Kong Stock Exchange will regard us as having a dual primary listing in Hong Kong and we will no longer enjoy certain exemptions or waivers from strict compliance with the requirements under the Hong Kong Listing Rules, the Companies (Winding Up and Miscellaneous Provisions) Ordinance, the Takeovers Codes and the SFO, which could result in us having to amend our corporate structure and articles of association and our incurring of incremental compliance costs. Notwithstanding the foregoing, in the event that the Hong Kong Stock Exchange deemed us as having a dual primary listing in Hong Kong, we will be permitted to retain our existing weighted voting rights structure and our variable interest entity structure.

Substantial future sales or perceived potential sales of our Class A ordinary shares and/or ADSs in the public market could cause the price of our Class A ordinary shares and/or ADSs to decline.

Sales of our Class A ordinary shares and/or ADSs in the public market, or the perception that these sales could occur, could cause the market price of our Class A ordinary shares and/or ADSs to decline. Such sales also might make it more difficult for us to sell equity or equity-related securities in the future at a time and price that we deem appropriate. If any existing shareholder or shareholders sell a substantial amount of our Class A ordinary shares and/or ADSs, the prevailing market price for our Class A ordinary shares and/or ADSs could be adversely affected. In addition, if we pay for our future acquisitions in whole or in part with additionally issued ordinary shares, your ownership interests in our company would be diluted and this, in turn, could have a material and adverse effect on the price of our Class A ordinary shares and/or ADSs.

If securities or industry analysts do not publish research or publish inaccurate or unfavorable research about our business, the market price for our Class A ordinary shares and/or ADSs and trading volume could decline.

The trading market for our Class A ordinary shares and/or ADSs will depend in part on the research and reports that securities or industry analysts publish about us or our business. If research analysts do not maintain

 

82


Table of Contents

adequate research coverage or if one or more of the analysts who covers us downgrades our Class A ordinary shares and/or ADSs or publishes inaccurate or unfavorable research about our business, the market price for our Class A ordinary shares and/or ADSs would likely decline. If one or more of these analysts cease coverage of us or fail to publish reports on us regularly, we could lose visibility in the financial markets, which, in turn, could cause the market price of or trading volume for our Class A ordinary shares and/or ADSs to decline.

Techniques employed by short sellers may drive down the market price of our listed securities.

Short selling is the practice of selling securities that a seller does not own but rather has borrowed from a third party with the intention of buying identical securities back at a later date to return to the lender. Short sellers hope to profit from a decline in the value of the securities between the sale of the borrowed securities and the purchase of the replacement shares, as short sellers expect to pay less in that purchase than they received in the sale. As it is in short sellers’ interest for the price of the security to decline, many short sellers publish, or arrange for the publication of, negative opinions and allegations regarding the relevant issuer and its business prospects in order to create negative market momentum and generate profits for themselves after selling a security short. These short attacks have, in the past, led to selling of shares in the market.

Public companies listed in the United States that have substantially all of their operations in China have been the subject of short selling. Much of the scrutiny and negative publicity has centered on allegations of, among other things, lack of effective internal control over financial reporting resulting in financial and accounting irregularities and mistakes, inadequate corporate governance policies or a lack of adherence thereto and, in many cases, allegations of fraud. As a result, many of these companies have conducted or are now conducting internal and external investigations into the allegations and, in the interim, are subject to shareholder lawsuits and/or SEC enforcement actions.

iQIYI has historically been and may in the future be subject to unfavorable allegations made by short sellers. See “Item 8.A. Financial Information—Consolidated Statements and Other Financial Information—Legal Proceedings.” We may also become the subject of other short seller attacks from time to time in the future and class actions or regulatory enforcement actions derivative of such short seller attacks or actions of a similar nature. Any such allegations may be followed by periods of instability in the market price of our Class A ordinary shares and/or ADSs and negative publicity. If and when we become the subject of any unfavorable allegations, whether such allegations are proven to be true or untrue, we may have to expend a significant amount of resources to investigate such allegations and/or defend ourselves, including in connection with class actions or regulatory enforcement actions derivative of such allegations. While we believe we would strongly defend against any such short seller attacks, we may be constrained in the manner in which we can proceed against the relevant short sellers by principles of freedom of speech, applicable state law or issues of commercial confidentiality. Such a situation could be costly and time-consuming, and could divert management’s attention from the day-to-day our operations. Even if such allegations are ultimately proven to be groundless, allegations against us could severely impact the market price of our securities and our business operations.

We cannot guarantee that any share repurchase program will be fully consummated or that any share repurchase program will enhance long-term shareholder value, and share repurchases could increase the volatility of the price of our Class A ordinary shares and/or ADSs and could diminish our cash reserves.

Our board of director have authorized a few share repurchase programs in recent years, some of which were not fully consummated:

 

   

On May 13, 2020, our board of directors authorized a share repurchase program for the repurchase of up to US$1.0 billion of our ADSs or shares, effective until July 1, 2021. On August 6, 2020, our board of directors approved a change to the 2020 share repurchase program, increasing the repurchase authorization from US$1 billion to US$3 billion and extending the effective time through December 31, 2022. On December 8, 2020, our board of directors approved a further increase in the repurchase authorization from US$3 billion to US$4.5 billion.

 

83


Table of Contents
   

In February 2023, our board of directors authorized a new share repurchase program, under which we may repurchase up to US$5.0 billion of our ADSs or shares, effective until December 31, 2025.

Our board of directors also has the discretion to authorize additional share repurchase programs in the future. The share repurchase programs do not obligate us to repurchase any specific dollar amount or to acquire any specific number of ADSs and/or shares. We cannot guarantee that any share repurchase program will enhance long-term shareholder value. The share repurchase programs could affect the price of our listed securities and increase volatility and may be suspended or terminated at any time, which may result in a decrease in the trading price of our Class A ordinary shares and/or ADSs. Furthermore, share repurchases could increase the volatility of the price of our Class A ordinary shares and/or ADSs and could diminish our cash reserves.

Because we do not expect to pay dividends in the foreseeable future, you must rely on price appreciation of our Class A ordinary shares and/or ADSs for return on your investment.

We currently do not expect to pay any cash dividends in the foreseeable future. Therefore, you should not rely on an investment in our Class A ordinary shares and/or ADSs as a source for any future dividend income.

Our board of directors has complete discretion as to whether to distribute dividends. In addition, our shareholders may by ordinary resolution declare a dividend, but no dividend may exceed the amount recommended by our board of directors. In either case, the declaration of dividend will be subject to our memorandum and articles of association and certain restrictions under Cayman Islands law. Even if our board of directors decides to declare and pay dividends, the timing, amount and form of future dividends, if any, will depend on, among other things, our future results of operations and cash flow, our capital requirements and surplus, the amount of distributions, if any, received by us from our subsidiaries, our financial condition, contractual restrictions and other factors deemed relevant by our board of directors. Accordingly, the return on your investment in our Class A ordinary shares and/or ADSs will likely depend entirely upon any future price appreciation of our Class A ordinary shares and/or ADSs. There is no guarantee that our Class A ordinary shares and/or ADSs will appreciate in value or even maintain the price at which you purchased the Class A ordinary shares and/or ADSs. You may not realize a return on your investment in our Class A ordinary shares and/or ADSs and you may even lose your entire investment in our Class A ordinary shares and/or ADSs.

Holders of our ADSs may not have the same voting rights as the holders of our ordinary shares and may not receive voting materials in time to be able to exercise your right to vote.

Except as described in this annual report and in the deposit agreement, holders of our ADSs will not be able to exercise voting rights attached to the shares evidenced by our ADSs on an individual basis. Holders of our ADSs will appoint the depositary or its nominee as their representative to exercise the voting rights attached to the shares represented by the ADSs. Holders of our ADSs may not receive voting materials in time to instruct the depositary to vote, and it is possible that you, or persons who hold their ADSs through brokers, dealers or other third parties, will not have the opportunity to exercise a right to vote. Upon our written request, the depositary will mail to holders of our ADSs a shareholder meeting notice which contains, among other things, a statement as to the manner in which their voting instructions may be given, including an express indication that such instructions may be given or deemed given to the depositary to give a discretionary proxy to a person designated by us if no instructions are received by the depositary from ADS holders on or before the response date established by the depositary. However, no voting instruction will be deemed given and no such discretionary proxy will be given with respect to any matter as to which we inform the depositary that (i) we do not wish such proxy given, (ii) substantial opposition exists, or (iii) such matter materially and adversely affects the rights of shareholders.

Holders of our ADSs may not be able to participate in rights offerings and may experience dilution of their holdings as a result.

We may from time to time distribute rights to our shareholders, including rights to acquire our securities. Under the deposit agreement for the ADSs, the depositary will not offer those rights to ADS holders unless both

 

84


Table of Contents

the rights and the underlying securities to be distributed to ADS holders are either registered under the Securities Act of 1933, or exempt from registration under the Securities Act with respect to all holders of ADSs. We are under no obligation to file a registration statement with respect to any such rights or underlying securities or to endeavor to cause such a registration statement to be declared effective. In addition, we may not be able to take advantage of any exemptions from registration under the Securities Act. Accordingly, holders of our ADSs may be unable to participate in our rights offerings and may experience dilution in their holdings as a result.

Holders of our ADSs may not receive cash dividends, if any, if the depositary decides it is impractical to make them available to ADS holders.

The depositary will pay cash dividends on the ADSs only to the extent that we decide to distribute dividends on our Class A ordinary shares or other deposited securities, and we do not have any present plan to pay any cash dividends on our ordinary shares in the foreseeable future. To the extent that there is a distribution, the depositary of our ADSs has agreed to pay to ADS holders the cash dividends or other distributions it or the custodian receives on our Class A ordinary shares or other deposited securities after deducting its fees and expenses. ADS holders will receive these distributions in proportion to the number of Class A ordinary shares that their ADSs represent. However, the depositary may, at its discretion, decide that it is inequitable or impractical to make a distribution available to any holders of ADSs. In these cases, the depositary may decide not to distribute such property to holders of our ADSs.

Holders of our ADSs may be subject to limitations on transfer of your ADSs.

The ADSs are transferable on the books of the depositary. However, the depositary may close its transfer books at any time or from time to time when it deems expedient in connection with the performance of its duties. In addition, the depositary may refuse to deliver, transfer or register transfers of ADSs generally when our books or the books of the depositary are closed, or at any time if we or the depositary deems it advisable to do so because of any requirement of law or of any government or governmental body, or under any provision of the deposit agreement, or for any other reason.

Certain judgments obtained against us by our shareholders may not be enforceable.

We are incorporated in the Cayman Islands, and conduct most of our operations in mainland China through our subsidiaries and the variable interest entities in mainland China. A majority of our executive officers and directors do not reside in the United States or Hong Kong and some or all of the assets of these persons are not located in the United States or Hong Kong. As a result, it may not be possible to effect service of process within the United States, Hong Kong or elsewhere outside of mainland China upon our executive officers, including with respect to matters arising under U.S. federal securities laws or applicable state securities laws, Hong Kong laws or otherwise.

It may also be difficult or impossible for you to bring an action against us or against our directors and executive officers in the Cayman Islands or in mainland China in the event that you believe that your rights have been infringed under the securities laws or otherwise. Even if you are successful in bringing an action of this kind, the laws of the Cayman Islands and of mainland China may render you unable to enforce a judgment against our assets or the assets of our directors and executive officers.

Although there is no statutory enforcement in the Cayman Islands of judgments obtained in Hong Kong courts or federal or state courts of the United States (and the Cayman Islands are not a party to any treaties for the reciprocal enforcement or recognition of such judgments), the courts of the Cayman Islands will, at common law, recognize and enforce a foreign monetary judgment of a foreign court of competent jurisdiction without any re-examination of the merits of the underlying dispute based on the principle that a judgment of a competent foreign court imposes upon the judgment debtor an obligation to pay the liquidated sum for which such judgment has been given, provided such judgment (i) is given by a foreign court of competent jurisdiction, (ii) imposes on

 

85


Table of Contents

the judgment debtor a liability to pay a liquidated sum for which the judgment has been given, (iii) is final, (iv) is not in respect of taxes, a fine or a penalty, and (v) was not obtained in a manner and is not of a kind the enforcement of which is contrary to natural justice or the public policy of the Cayman Islands. However, the Cayman Islands courts are unlikely to enforce a judgment obtained from the U.S. courts or Hong Kong courts under civil liability provisions of the U.S. federal securities law or Hong Kong law if such judgment is determined by the courts of the Cayman Islands to give rise to obligations to make payments that are penal or punitive in nature. Because such a determination has not yet been made by a court of the Cayman Islands, it is uncertain whether such civil liability judgments from U.S. or Hong Kong would be enforceable in the Cayman Islands.

Our corporate affairs are governed by our memorandum and articles of association and by the Cayman Islands Companies Act (As Revised) and common law of the Cayman Islands. The rights of shareholders to take legal action against our directors and us, actions by minority shareholders and the fiduciary responsibilities of our directors to us under Cayman Islands law are to a large extent governed by the common law of the Cayman Islands. The common law of the Cayman Islands is derived in part from comparatively limited judicial precedent in the Cayman Islands as well as from English common law, which has persuasive, but not binding, authority on a court in the Cayman Islands. The rights of our shareholders and the fiduciary duties of our directors under Cayman Islands law are not as clearly established as they would be under statutes or judicial precedents in the United States. In particular, the Cayman Islands has a less developed body of securities laws as compared to the United States, and provides significantly less protection to investors. In addition, with respect to Cayman Islands companies, plaintiffs may face special obstacles, including but not limited to those relating to jurisdiction and standing, in attempting to assert derivative claims in state or federal courts of the United States.

The recognition and enforcement of foreign judgments are provided for under the PRC Civil Procedures Law. The courts of mainland China may recognize and enforce foreign judgments in accordance with the requirements of the PRC Civil Procedures Law based either on treaties between mainland China and the country where the judgment is made or on principles of reciprocity between jurisdictions. Mainland China does not have any treaties or other forms of reciprocity with the United States that provide for the reciprocal recognition and enforcement of foreign judgments. In addition, according to the PRC Civil Procedures Law, the courts of mainland China will not enforce a foreign judgment against us or our director and officers if they decide that the judgment violates the basic principles of the laws of mainland China or national sovereignty, security or public interest. As a result, it is uncertain whether and on what basis a court of mainland China would enforce a judgment rendered by a court in the United States.

As a result of all of the above, our public shareholders may have more difficulty in protecting their interests through actions against our management, directors or major shareholders than would shareholders of a corporation incorporated in a jurisdiction in the United States or in Hong Kong.

Since our company is a Cayman Islands exempted company, the rights of our shareholders may be more limited than those of shareholders of a company organized in the United States or Hong Kong.

Under the laws of some jurisdictions in the United States, majority and controlling shareholders generally have certain fiduciary responsibilities to the minority shareholders. Shareholder action must be taken in good faith, and actions by controlling shareholders which are obviously unreasonable may be declared null and void. Cayman Islands law protecting the interests of minority shareholders may not be as protective in all circumstances as the law protecting minority shareholders in some U.S. jurisdictions. In addition, the circumstances in which a shareholder of a Cayman Islands company may sue the company derivatively, and the procedures and defenses that may be available to the company, may result in the rights of shareholders of a Cayman Islands company being more limited than those of shareholders of a company organized in the United States.

Furthermore, our directors have the power to take certain actions without shareholder approval which would require shareholder approval under Hong Kong law and the laws of most U.S. jurisdictions. The directors of a

 

86


Table of Contents

Cayman Islands company, without shareholder approval, may implement a sale of any assets, property, part of the business, or securities of the company. Our ability to create and issue new classes or series of shares without shareholders’ approval could have the effect of delaying, deterring or preventing a change in control without any further action by our shareholders, including a tender offer to purchase our ordinary shares at a premium over then current market prices.

Furthermore, our articles of association are specific to us and include certain provisions that may be different from common practices in Hong Kong, such as the absence of requirements that the appointment, removal and remuneration of auditors must be approved by a majority of our shareholders.

Our dual-class ordinary share structure with different voting rights could discourage others from pursuing any change of control transactions that holders of our Class A ordinary shares and ADSs may view as beneficial.

Our ordinary shares are divided into Class A ordinary shares and Class B ordinary shares. Holders of Class A ordinary shares are entitled to one vote per share, while holders of Class B ordinary shares are entitled to ten votes per share. We issued Class A ordinary shares represented by our ADSs in our initial public offering. Our co-founder, chairman and chief executive officer, Robin Yanhong Li, who acquired our shares prior to our initial public offering, holds our Class B ordinary shares. Each Class B ordinary share is convertible into one Class A ordinary share at any time by the holder thereof, while Class A ordinary shares are not convertible into Class B ordinary shares under any circumstances. Upon any transfer of Class B ordinary shares by a holder thereof to any person or entity which is not an affiliate (as defined in our memorandum and articles of association) of such holder, such Class B ordinary shares will be automatically and immediately converted into the equal number of Class A ordinary shares. In addition, if at any time Robin Yanhong Li and his affiliates (as defined in our memorandum and articles of association) collectively own less than 5% of the total number of the issued and outstanding Class B ordinary shares, each issued and outstanding Class B ordinary share will be automatically and immediately converted into one Class A ordinary share, and we should not issue any Class B ordinary shares thereafter.

Due to the disparate voting powers attached to these two classes, certain shareholders have significant voting power over matters requiring shareholder approval, including election of directors and significant corporate transactions, such as a merger or sale of our company or our assets. This concentrated control could discourage or prevent others from pursuing any potential merger, takeover or other change of control transactions with our company, which could deprive our shareholders and ADS holders of an opportunity to receive a premium for their shares or ADSs as part of a sale of our company and might reduce the price of our Class A ordinary shares and/or ADSs.

Our articles of association contain anti-takeover provisions that could adversely affect the rights of holders of our ordinary shares and/or ADSs.

Our articles of association include certain provisions that could limit the ability of others to acquire control of our company, and therefore may deprive the holders of our ordinary shares and ADSs of the opportunity to sell their ordinary shares or ADSs at a premium over the prevailing market price by discouraging third parties from seeking to obtain control of our company in a tender offer or similar transactions. These provisions include the following:

 

   

A dual-class ordinary share structure.

 

   

Our board of directors has the authority, without approval by the shareholders, to issue up to a total of 800,000,000 preferred shares in one or more series. Our board of directors may establish the number of shares to be included in each such series and may fix the designations, preferences, powers and other rights of the shares of a series of preferred shares.

 

87


Table of Contents
   

Our board of directors has the right to elect directors to fill a vacancy created by the increase of the board of directors or the resignation, death or removal of a director, which prevents shareholders from having the sole right to fill vacancies on our board of directors.

We are a foreign private issuer within the meaning of the rules under the U.S. Exchange Act, and as such we are exempt from certain provisions applicable to U.S. domestic public companies.

Because we qualify as a foreign private issuer under the U.S. Exchange Act, we are exempt from certain provisions of the securities rules and regulations in the United States that are applicable to U.S. domestic issuers, including:

 

   

the rules under the U.S. Exchange Act requiring the filing with the SEC of quarterly reports on Form 10-Q or current reports on Form 8-K;

 

   

the sections of the U.S. Exchange Act regulating the solicitation of proxies, consents, or authorizations in respect of a security registered under the U.S. Exchange Act;

 

   

the sections of the U.S. Exchange Act requiring insiders to file public reports of their stock ownership and trading activities and liability for insiders who profit from trades made in a short period of time; and

 

   

the selective disclosure rules by issuers of material nonpublic information under Regulation FD.

We are required to file an annual report on Form 20-F within four months of the end of each fiscal year. In addition, we intend to publish our results on a quarterly basis as press releases, distributed pursuant to the rules and regulations of Nasdaq. Press releases relating to financial results and material events will also be furnished to the SEC on Form 6-K. However, the information we are required to file with or furnish to the SEC will be less extensive and less timely compared to that required to be filed with the SEC by U.S. domestic issuers. As a result, you may not be afforded the same protections or information that would be made available to you were you investing in a U.S. domestic issuer.

As a Cayman Islands exempted company listed on Nasdaq, we are subject to Nasdaq corporate governance listing standards. However, Nasdaq rules permit a foreign private issuer like us to follow the corporate governance practices of its home country. Certain corporate governance practices in the Cayman Islands, which is our home country, may differ significantly from Nasdaq corporate governance listing standards. For example, neither the Companies Act (As Revised) of the Cayman Islands nor our memorandum and articles of association requires a majority of our directors to be independent and we could include non-independent directors as members of our compensation committee and nominating committee, and our independent directors would not necessarily hold regularly scheduled meetings at which only independent directors are present. We convened an extraordinary general meeting in December 2021 to revise our memorandum and articles of association, so that we are required to convene an annual general meeting each year. Accordingly, we held annual general meetings in June 2022, 2023 and 2024. If we choose to follow other home country practice in the future, our shareholders may be afforded less protection than they otherwise would under Nasdaq corporate governance listing standards applicable to U.S. domestic issuers.

There can be no assurance that we will not be a passive foreign investment company, or PFIC, for United States federal income tax purposes for any taxable year, which could result in adverse U.S. federal income tax consequences to U.S. Holders of our ADSs or ordinary shares.

A non-U.S. corporation, such as us, will be considered a PFIC for U.S. federal income tax purposes for any taxable year if either (i) at least 75% of its gross income is passive income or (ii) at least 50% of the value of its assets (generally determined on a quarterly basis) is attributable to assets that produce or are held for the production of passive income. The value of our assets is generally determined by reference to the market price of the ADSs and ordinary shares, which may fluctuate considerably. In addition, because PFIC status is a fact-

 

88


Table of Contents

intensive determination made on an annual basis, no assurance may be given with respect to our PFIC status for the current or any future taxable year.

Based on the market price of our ADSs and ordinary shares, the value of our assets, and the composition of our assets and income, we believe that we were a PFIC for the taxable year ended December 31, 2024. However, no assurance can be given with respect to our PFIC status in the current taxable year or foreseeable taxable years, because the determination of whether we will be a PFIC is a factual determination made annually that will depend, in part, upon the composition of our income and assets. Fluctuations in the market price of our ordinary shares and/or ADSs may also cause us to be a PFIC for the current or future taxable years because the value of our assets for purposes of the asset test, including the value of our goodwill and other unbooked intangibles, may be determined by reference to the market price of our ordinary shares and/or ADSs from time to time (which may be volatile). The composition of our income and assets will also be affected by how, and how quickly, we use our liquid assets. If we deploy significant amounts of cash and investments for active purposes, we may be less likely to be classified as a PFIC for the current or future taxable years.

Under the circumstances that we are classified as a PFIC for any taxable year during which a U.S. Holder (as defined below) held an ADS or an ordinary share, certain adverse U.S. federal income tax consequences could apply to the U.S. Holder. Further, if we are classified as a PFIC for any year during which a U.S. Holder holds our ADSs or ordinary shares, we will generally continue to be treated as a PFIC for all succeeding years during which such U.S. Holder holds our ADSs or ordinary shares. U.S. Holders of our ADSs or ordinary shares are urged to consult their tax advisors concerning the United States federal income tax consequences regarding the impact that we are classified as a PFIC. See “Item 10.E. Additional Information—Taxation—U.S. Federal Income Tax Considerations—Passive Foreign Investment Company.”

The different characteristics of the capital markets in Hong Kong and the U.S. may negatively affect the trading prices of our Class A ordinary shares and/or ADSs.

We are subject to Hong Kong and Nasdaq listing and regulatory requirements concurrently. The Hong Kong Stock Exchange and Nasdaq have different trading hours, trading characteristics (including trading volume and liquidity), trading and listing rules, and investor bases (including different levels of retail and institutional participation). As a result of these differences, the trading prices of our Class A ordinary shares and our ADSs may not be the same, even allowing for currency differences. Fluctuations in the price of our ADSs due to circumstances peculiar to the U.S. capital markets could materially and adversely affect the price of our Class A ordinary shares, or vice versa. Certain events having significant negative impact specifically on the U.S. capital markets may result in a decline in the trading price of our Class A ordinary shares notwithstanding that such event may not impact the trading prices of securities listed in Hong Kong generally or to the same extent, or vice versa. Because of the different characteristics of the U.S. and Hong Kong capital markets, the historical market prices of our ADSs may not be indicative of the trading performance of our Class A ordinary shares.

Exchange between our Class A ordinary shares and our ADSs may adversely affect the liquidity and/or trading price of each other.

Subject to compliance with U.S. securities law and the terms of the deposit agreement, holders of our Class A ordinary shares may deposit Class A ordinary shares with the depositary in exchange for the issuance of our ADSs. Any holder of ADSs may also surrender ADSs and withdraw the underlying Class A ordinary shares represented by the ADSs pursuant to the terms of the deposit agreement for trading on the Hong Kong Stock Exchange. In the event that a substantial number of Class A ordinary shares are deposited with the depositary in exchange for ADSs or vice versa, the liquidity and trading price of our Class A ordinary shares on the Hong Kong Stock Exchange and our ADSs on Nasdaq may be adversely affected.

 

89


Table of Contents

The time required for the exchange between Class A ordinary shares and ADSs might be longer than expected and investors might not be able to settle or effect any sale of their securities during this period, and the exchange of Class A ordinary shares into ADSs involves costs.

There is no direct trading or settlement between Nasdaq and the Hong Kong Stock Exchange on which our ADSs and our Class A ordinary shares are respectively traded. In addition, the time differences between Hong Kong and New York and unforeseen market circumstances or other factors may delay the deposit of Class A ordinary shares in exchange of ADSs or the withdrawal of Class A ordinary shares represented by the ADSs. Investors will be prevented from settling or effecting the sale of their securities during such periods of delay. In addition, there is no assurance that any exchange of Class A ordinary shares into ADSs (and vice versa) will be completed in accordance with the timelines investors may anticipate.

Furthermore, the depositary for the ADSs is entitled to charge holders fees for various services including for the issuance of ADSs upon deposit of Class A ordinary shares, cancelation of ADSs, distributions of cash dividends or other cash distributions, distributions of ADSs pursuant to share dividends or other free share distributions, distributions of securities other than ADSs and annual service fees. As a result, shareholders who exchange Class A ordinary shares into ADSs, and vice versa, may not achieve the level of economic return the shareholders may anticipate.

We are exposed to risks associated with any potential spin-off of one or more of our businesses.

We are exposed to risks associated with any potential spin-off of one or more of our businesses. While we do not have any specific plans with respect to the timing or details of any potential spin-off listing as at the date of this annual report, we continue to explore the ongoing financing requirements for our various businesses and may consider a spin-off listing on the Hong Kong Stock Exchange for one or more of those businesses. As of the date of this annual report, we have not identified any target for a potential spin-off, as a result we do not have any information relating to the identity of any spin-off target or any other details of any spin off and accordingly, there is no material omission of any information relating to any possible spin-off in this document. We cannot assure you that any spin-off will ultimately be consummated, and any such spin-off will be subject to market conditions at the time and approval by the listing committee of the Hong Kong Stock Exchange. In the event that we proceed with a spin-off, our company’s interest in the entity to be spun-off (and its corresponding contribution to the financial results of our company) will be reduced accordingly.

 

Item 4.

Information on the Company

 

A.

History and Development of the Company

Our company was incorporated in the Cayman Islands in January 2000. In December 2008, our shareholders approved a change in the name of our company from Baidu.com, Inc. to Baidu, Inc. In December 2021, our shareholders approved a change in the name of our company from Baidu, Inc. to the dual foreign name Baidu, Inc. 百度集股份有限公司.

Since our inception, we have conducted our operations in mainland China principally through Baidu Online, our wholly owned subsidiary in Beijing, China. Since June 2001, we also have conducted part of our operations in mainland China through Baidu Netcom, a variable interest entity in Beijing, China, which holds the licenses and approvals necessary to operate our platform and provide internet content services, value-added telecommunication-based services, internet map services, online audio and video services and mobile application distribution businesses. In subsequent years, we have established additional subsidiaries inside and outside of mainland China and assisted in establishing additional variable interest entities in mainland China to conduct part of our operations.

On August 5, 2005, we listed our ADSs on The NASDAQ National Market (later renamed The Nasdaq Global Market) under the symbol “BIDU,” with each ADS representing one Class A ordinary share at the time. Our ADSs are currently traded on The Nasdaq Global Select Market.

 

90


Table of Contents

On May 12, 2010, we effected a change of the ADS to Class A ordinary share ratio from 1 ADS representing 1 Class A ordinary share to 10 ADSs representing 1 Class A ordinary share. The ratio change had the same effect as a 10-for-1 ADS split.

In November 2012, we obtained the controlling interest in iQIYI, Inc., or iQIYI, a prior equity method investee, and have since then consolidated its financial results into our consolidated financial statements. In May 2013, we acquired the online video business of PPStream Inc. and merged it with iQIYI, and since then have consolidated its financial results into our consolidated financial statements. iQIYI completed its initial public offering in March 2018 and iQIYI’s American Depositary Shares trade on the Nasdaq Global Select Market under the symbol “IQ.” We continue to control iQIYI and consolidate its financial results into our own in accordance with U.S. GAAP.

In April 2018, we entered into definitive agreements with certain investors relating to our divestiture of a majority equity stake in our financial services business, which provides consumer credit, wealth management and other financial services and had been renamed as Du Xiaoman. The divestiture was completed in August 2018, following which we held a minority equity interest in Du Xiaoman, which was accounted for as an equity method investment. We have deconsolidated the financial results of Du Xiaoman from our consolidated financial statements in accordance with U.S. GAAP.

We closed Series A financing of our smart living business, known as Smart Living Group, at a post-money valuation of approximately RMB20 billion (US$2.9 billion) in November 2020, and two rounds of Series B financing at a US$5.1 billion post-money valuation, in August 2021 and September 2022, respectively. SLG operates DuerOS voice assistant and DuerOS-powered smart devices. We continued to consolidate the financial results of SLG into our own in accordance with U.S. GAAP as a majority shareholder.

We entered into definitive agreements with JOYY in November 2020, which were subsequently amended and supplemented, including in February 2021, to acquire YY Live, which includes the YY mobile app, the YY.com website and PC YY, among other things, for an aggregate purchase price of approximately US$3.6 billion in cash, subject to certain adjustments. The closing of this acquisition was subject to certain conditions, including, among others, obtaining the necessary regulatory approvals from government authorities, and the share purchase agreement was subject to termination by either party if the closing did not occur by the long stop date. Despite our good faith efforts, the closing conditions provided for in the share purchase agreement had not been fully satisfied as of December 31, 2023, the long stop date. On January 1, 2024, we exercised our right to terminate the prior agreement in accordance with its terms. After negotiation with JOYY on next steps following the termination, Baidu (Hong Kong) Limited entered into new agreements on February 25, 2025 with JOYY to acquire, and acquired, YY Live for an aggregate price of approximately US$2.1 billion. See “Item 3.D. Key Information—Risk Factors—Risks Related to Our Business and Industry—We may not be able to achieve the anticipated benefits of our recent acquisition of YY Live, and face other risks associated with the acquisition and the operation of YY Live.”

On March 1, 2021, our shareholders approved and effected a change to our authorized share capital by a 1-to-80 subdivision of shares. Concurrently, we effected a proportionate change in our ADS to Class A ordinary share ratio from 10 ADSs representing 1 Class A ordinary share to each ADS representing 8 Class A ordinary shares.

On March 23, 2021, our Class A ordinary shares commenced trading on the Main Board of the Hong Kong Stock Exchange under the stock code “9888.” We raised approximately US$3.1 billion in net proceeds from our global offering in connection with the listing in Hong Kong after deducting underwriting commissions, share issuance costs and the offering expenses.

Our principal executive offices are located at Baidu Campus, No. 10 Shangdi 10th Street, Haidian District, Beijing 100085, the People’s Republic of China. Our telephone number at this address is +86 (10) 5992-8888.

 

91


Table of Contents
B.

Business Overview

Our mission is to make the complicated world simpler through technology.

We are a leading AI company with a strong internet foundation. We have been consistently investing in AI since 2010 to advance our technological capabilities, enhance our search functionality and boost overall monetization. The breadth and depth of our AI capabilities provide the differentiating foundational technologies that power all of our businesses.

We are in the midst of a broad-based platform shift driven by generative AI and foundation models that is set to revolutionize every industry. To capture this opportunity, we launched ERNIE Bot, our conversational AI bot powered by ERNIE, our in-house foundation model, in the first quarter of 2023. We have continued to expand the ERNIE family of models. In May 2023, we launched ERNIE 3.5, which served as the latest foundation model powering ERNIE Bot at that time. According to the International Data Corporation (IDC)’s latest report on the technological abilities of AI models, issued in July 2023, ERNIE 3.5 excelled in many areas, such as algorithm, industry coverage, developer tools and ecosystem. In October 2023, we launched ERNIE 4.0 (EB4), our most advanced foundation model at the time. EB4 is a GPT4-type of model, displaying human-level performance in understanding, content generation, complex reasoning and memory retention. These capabilities are crucial for developing AI-native applications and solutions. In June 2024, we launched ERNIE 4.0 Turbo, which provides superior capabilities for typical use cases and is designed to run faster and at lower cost compared to ERNIE 4.0. We also introduced a number of lightweight models to enrich the ERNIE family of models. We have been using the ERNIE family of models to renovate our products and offerings in order to provide AI-native experiences.

We are one of the very few companies in the world that offers a full AI stack of four layers, including cloud infrastructure, deep learning framework developed in-house, foundation models, and applications. Baidu AI Cloud was ranked the No.1 AI cloud provider for the fifth consecutive year, according to IDC’s 2023 report on China’s AI public cloud market.

We are the market leader in autonomous driving and we are the first recipient of driverless licenses in China and the U.S. As of February 2025, we have commenced 100% fully driverless operations across China.

Baidu was founded as a search engine business in 2000 with the belief that technology can change the way people discover and consume information. At the heart of Baidu search is its ability to better understand a user’s search queries and to answer these queries by matching the most relevant information in ranked search results. To achieve this, we continually innovate and develop new technologies and products that enhance Baidu search user experience. We began to use AI a decade ago to power these technologies in order to better match user search intent with the large amount of information on the internet. For instance, our natural language processing, an AI capability, enables the understanding of important details of a query, particularly in complex conversational queries. This helps optimize search results returned and increase the satisfaction rate of users. Years of tagging, understanding and intelligently processing all forms of content on the internet—text, images and videos—with AI has enabled us to further develop leading AI technologies and commercialize them through products and services for consumers, enterprises and the public sector. Our ability to continually invest heavily in research and development is made possible by the durable revenue that we generated as a leading Internet platform.

PaddlePaddle and ERNIE developer community grew to 19.24 million by the end of 2024. The more developers and businesses use our AI models, tool kits and services, the better our AI capabilities become, which in turn further increases the attractiveness of our business communities. This network effect helps us obtain unique insights into different kinds of products and services that are in demand and have real-world applications across different industries, setting a strong foundation for us to make investment decisions and lead with technology, products and services in the markets that we have entered.

 

92


Table of Contents

Our businesses span across an ecosystem of hundreds of millions of users, tens of millions of developers and hundreds of thousands of enterprises. Our usage of a strong technology foundation to support an open platform business model not only draws participants into our ecosystem, but also adds richness and vibrancy to our ecosystem, strengthening the long-term prospect and vitality of our business overall.

Over the past two decades, we have demonstrated a track record for long-term growth and strong profitability, which has enabled us to invest in a diversified portfolio of products and services with large market opportunities and further improve our long-term growth prospects. Through years of investment in research, AI chip design, developer community, patents and talent development, we are applying AI to innovative use cases and new monetization opportunities. Baidu Core, which excludes iQIYI, contributed over 70% of our total revenues during 2022, 2023 and 2024. Baidu Core mainly provides search-based, feed-based, and other online marketing services, as well as products and services from new AI initiatives in the following three growth engines:

 

   

Mobile Ecosystem: a portfolio of over one dozen apps, including Baidu App, ERNIE Bot, which serves as a versatile, multi-round conversational AI assistant on both PC and mobile, Haokan and Baidu Post, which provides an open platform that aggregates a wide range of third-party, long-tail content and services through our AI building blocks and which helps communities connect and share knowledge and information;

 

   

AI Cloud: including (i) enterprise and public sector cloud service, which offers a full suite of cloud services and solutions, including IaaS (infrastructure as a service), PaaS (platform as a service) and SaaS (software as a service), and is uniquely differentiated by our AI solutions and (ii) personal cloud service; and

 

   

Intelligent Driving & Other Growth Initiatives: consisting of (i) intelligent driving, including Apollo Go autonomous ride-hailing services and Baidu Apollo’s auto solutions (Apollo Self-Driving Solutions and DuerOS for Auto), (ii) Xiaodu smart devices powered by DuerOS smart assistant, and (iii) AI chips.

At the core of our Mobile Ecosystem is Baidu App, which is the leading search-plus-feed app in China with a MAU of 679 million in December 2024. Unlike most mobile apps, which direct traffic to a closed ecosystem, Baidu App aggregates content and services from third-party apps and websites by means of our AI building blocks, and directs traffic to third-party content and service providers with native-app like experience. Baidu App continues to grow our huge offering of third-party content and services by leveraging our network partners of Baijiahao (BJH) Accounts, Smart Mini Program, Managed Page and ERNIE Agents under an open-platform model. We also incorporated AI-generated content to further enrich our content offerings on Baidu App as we leverage the ERNIE family of models to renovate our product and offerings. Our decade-long experience with AI and the development of a powerful knowledge graph allow us to match user intent with long-tail, third-party content and services on our open platform.

Our Mobile Ecosystem also includes a portfolio of over one dozen apps in addition to Baidu App, such as Haokan and Baidu Post, providing a platform for people to discover and consume information through search and feed and to interact and engage with creators, publishers, service providers and merchants. This native-app like experience from user acquisition to user relationship management to closed loop transactions demonstrates our value to merchants, enabling them to perform user life-time management on our platform, and has made Baidu App a leading online marketing services provider for both search and feed. Within our Mobile Ecosystem, we serve our customers by enabling them to tap into our massive user base. We generate revenue primarily from providing search, feed and other marketing services, which account for a majority of our total revenues in 2022, 2023 and 2024. We have made extensive use of AI technologies to develop innovative marketing services, such as dynamic ads, which recommend products from our marketing customers most fitting to each search user. Our marketing cloud also provides innovative AI capabilities to our marketing customers, so that users can still make product inquiries during non-business hours. In addition, the user engagement and user logins that have developed on our platform are enabling us to diversify monetization beyond online marketing into other services, such as Baidu Health.

 

93


Table of Contents

Our AI Cloud includes two parts: (i) enterprise and public sector cloud, and (ii) personal cloud. Our enterprise and public sector cloud offers a full suite of cloud services and solutions, including IaaS, PaaS, and SaaS, and is differentiated by our AI capabilities. We offer some integrated AI solutions for enterprises in China’s traditional industries and the public sector, helping them improve efficiency and productivity. Our solutions are specialized for certain use cases in traditional industries, including our quality inspection and patrol inspection solutions, ACE Smart Transportation and AI solutions for predicting water consumption and automatically adjusting water supply. Generative AI and foundation model have provided us with greater opportunities and strengthened our advantages in AI. We help enterprises train and fine-tune their customized models on our public cloud, and help them build AI applications, in particular, leveraging ERNIE API. Our cloud services cover various industries, including manufacturing, the public sector, energy and utilities, financial services, and internet/media.

Intelligent Driving & Other Growth Initiatives consists of promising businesses in development with huge market opportunities, and some are at early-stage commercialization with a growing customer base. We are a market leader in intelligent driving and smart devices, and we are pursuing these large growth opportunities by leveraging our unique AI capabilities, data insights and internally developed chips. Apollo Go provides autonomous ride-hailing service. In January 2025, the accumulated rides provided to the public by Apollo Go exceeded 9 million. As of February 2025, Apollo Go has commenced 100% fully driverless operations across China.

In Beijing, Apollo Go has begun to charge fees for the autonomous ride-hailing services on open roads since November 25, 2021, and was granted the permits to charge fees for the driverless ride-hailing services on public roads on July 20, 2022, with no safety operator behind the steering wheel. Apollo Go received Beijing’s first license to test vehicles with no driver or safety operator in the car on December 30, 2022, and has charged fees since August 10, 2023. In Chongqing, Apollo Go has begun to charge fees for the autonomous ride-hailing services on open roads since February 18, 2022, and started offering fully driverless ride-hailing services on open roads and started charging passengers for fully driverless ride-hailing services on open roads on August 8, 2022. In October 2024, Apollo Go achieved 100% fully driverless operations in Chongqing. In Wuhan, Apollo Go started offering fully driverless ride-hailing services on open roads and received the permits to collect fees from the passengers on August 8, 2022. On June 19, 2024, Apollo Go started offering 100% fully driverless operations in practically the entire Wuhan municipality. Apollo Go received permits to offer fully driverless ride-hailing services to the public in Shenzhen Pingshan in May 2023. In July 2023, Apollo Go was also granted permits to conduct fully driverless testing on open roads in Shanghai’s Pudong area. Furthermore, in November 2024, Apollo Go was granted permits to conduct autonomous driving testing on public roads in Hong Kong, making Apollo Go the first and only of its kind to receive robotaxi testing authorization in the region. This marks Apollo Go’s first entry into a left-hand traffic market.

Our strong brand and market leadership in autonomous driving has been carried over to intelligent driving. Apollo is a well-recognized brand among automakers. We have partnered with many domestic and global automakers to power their passenger vehicles with Baidu Apollo’s auto solutions.

Xiaodu ranked No.1 in smart display shipments and smart speaker shipments in China for the first nine months of 2024, according to IDC. We believe these initiatives will strengthen our revenue drivers for long-term growth.

iQIYI produces, aggregates and distributes a wide variety of long-form videos. iQIYI’s content ecosystem is further enriched by a broad spectrum of mini and short dramas, as well as a diverse range of other videos. iQIYI’s extensive portfolio encompasses primarily iQIYI original content and licensed content.

We believe we have built a large and strong portfolio of products and services to give Baidu the scale necessary to invest heavily in technology, while optimizing our future for sustainable long-term growth. We

 

94


Table of Contents

derive significant synergies by incorporating the AI developed for search into other parts of our business. For example, large daily use of our visual search and voice search may be used to improve Apollo sensing capability and DuerOS speech recognition capabilities.

Our operations are primarily conducted in mainland China. For the year ended December 31, 2024, more than 96% of our group’s total revenues were generated from mainland China, and as of December 31, 2024, more than 74% of our group’s total assets were based in mainland China.

Baidu Core

Baidu Core—Mobile Ecosystem

Baidu Mobile Ecosystem provides a platform for people to discover and consume information through search and feed and facilitate interaction and engagement among users, creators, service providers, and merchants, alike. In particular, our ecosystem allows merchants, creators, publishers and service providers to acquire users, interact with users by provide information, content, products and services, and transact with users. This marketing funnel approach from user acquisition to user engagement to monetization demonstrates our value to merchants, allowing them to build a life-time relationship of users. In addition, this platform-centric approach has enabled our Mobile Ecosystem to start diversifying commercialization beyond online marketing into other services.

Products and Services for Users

Baidu App. Our flagship app enables users to access our search, feed, content and other services through mobile devices. Baidu App offers twin-engine search and feed functions that leverage our AI-powered algorithms and deep user insight to offer users a compelling experience. Through the building blocks of BJH accounts, Smart Mini Program, Managed Page and ERNIE Agents, Baidu App provides users with single log-on, native-app-like experience to a wide range of information and services dispersed across isolated mobile apps and HTML5 websites, as well as merchants a full suite of marketing cloud services. Baidu App’s spanning mobile ecosystem has resulted in more users logging in. In December 2024, MAUs of Baidu App reached 679 million.

 

   

Baidu Search. Users can access our search and other services through Baidu’s properties and Baidu Union partners’ properties. In addition to text inputs, users can conduct AI-powered voice search and visual search. Voice search integrates speech recognition and search technologies to enhance the user experience by providing a more natural and convenient input modality. Visual search enables the use of smart phone cameras to capture images and retrieve related content and services on the internet. For example, users can take a photo of a plant or a pet, to identify the species. We also endeavor to improve the search experience, through other AI-powered products, such as One Shot (previously known as Top 1), to satisfy user queries with the first displayed search result, which we believe will be an important capability with the adoption of smart devices with smaller screens. In addition, we offer vertical search, such as video search and online literature search to our users.

 

   

Baidu Feed. Baidu Feed provides users with personalized timeline based on their demographics and interests. Baidu Feed complements our core search product, leverages Baidu AI recommendation algorithms and monetization platform, and contributes to user engagement and retention, including content sharing, likes, and comments. Baidu Feed provides text-to-speech function to help users consume internet content hands free, as well as leverages its large traffic to distribute video content from Baijiahao, Haokan, iQIYI and third parties.

 

   

Baidu Health. Baidu Health helps users find the doctor and hospital that best suit their different healthcare needs through our AI building blocks. By doing so, Baidu Health provides doctors and hospitals more efficient online presence through Baidu Healthcare Wiki short-term videos, live streaming seminars and telemedicine, as well as providing them with hosted management tools to remain in contact with their patients efficiently, such as messaging, appointment, re-scheduling and monitoring of treatment plans.

 

95


Table of Contents

Haokan. Haokan offers a wide variety of user generated and professionally produced short videos, usually several minutes long, in coordination with MCNs (multiple channel network). Haokan allows users to upload, view, search, rate, share, favorite, comment, and follow. Video creators and curators can distribute their content to build a fan base and receive revenue share for their content contribution.

Internally Developed Knowledge-and-Information-Centric Products. Our content and services ecosystem also includes a comprehensive portfolio of knowledge and information products developed internally, in partnership with professionals, reputable organizations and other users. For example, we provided live streaming content from healthcare industry experts in 2020, to help users better understand and cope with the COVID-19 pandemic.

 

   

Baidu Wiki. A leading wiki in China compiled by experts in specialized fields featuring high-quality columns and videos, such as Encyclopedia of Intangible Cultural Heritage, Digital Museum and Recorder of History.

 

   

Baidu Knows. An online community where users can pose questions to other users, such as individuals, professionals, and enterprises. Baidu Knows leverages Baidu’s search capabilities to help users find answers to their questions on the internet fast and efficiently, while at the same time allowing various partners of Baidu Knows to engage with their targeted users.

 

   

Baidu Experience. An online platform where users share daily knowledge and experience, providing practical tips and interesting perspectives in areas, such as software, lifestyle, and games, etc.

 

   

Baidu Post. A social media built on topical online communities. Users can post text, image, audio and video content and reply to original curation, forming valuable discussion groups. Baidu Post draws new users through close integration with search and user generated content, and has been a popular platform for celebrity fans, online game players, and online novel readers to share topical discussions, especially about current trends.

 

   

ERNIE Bot. Our new AI-native product, serves as a versatile, multi-round conversational AI assistant on both PC and mobile. Starting from November 1, 2023, EB4 has been open to the public through ERNIE Bot at a subscription fee. This marks us as the first company in China to implement user charges, distinguishing us from other models in the market.

Products and Services for Partners

We attract numerous partners to our platform through our AI building blocks and Baidu Union, which help create opportunities for us to work with our partners in research and development and other business cooperation and establish long term business relationships.

AI Building Blocks. The app installation costs have been rising, causing app developers to take interest in offering their content and services on Baidu App with native-like app experience. Similarly, website owners are experiencing the challenge to grow their business while open in-app search queries are outgrowing browser search queries. To help app developers and website owners grow their business and leverage their traffic more efficiently with AI-powered tools and capabilities, we offer Smart Mini Program, Managed Page and ERNIE Agents to our partners, respectively. We also offer BJH accounts to enable content providers to place their content on our publisher network and make their content searchable.

 

   

Baijiahao (BJH Accounts). Our publisher network aggregates articles, photos, short videos, live videos, and augmented reality clips from MCNs, media outlets, and other professional sources, for distribution through search, feed, and short video products.

 

   

Smart Mini Program (SMP). App developers may share their content and services in Baidu App with native-app like experience through increasingly popular applets, known as Smart Mini Program. Users can now search for and access content and services that historically were only available in standalone apps within Baidu App, without having to download and maintain so many apps on their phones.

 

96


Table of Contents
   

Managed Page. Managed Page is a hosted mobile alternative for website owners. Site owners may open an account on our platform, use our tools and services powered by AI and engage with users without having to maintain their own site and pay for server, software and bandwidth costs. Managed Page comes with industry-specific templates and is designed to provide users with more reliable and secure information. Managed Page reached 48% of Baidu Core 2024 online marketing revenue.

 

   

ERNIE Agents. Powered by Gen-AI and foundation models, ERNIE Agents empower our partners to provide content and services in a more intelligent and interactive way, while delivering an AI-native user experience within our mobile ecosystem.

Baidu Union. We match the promotional links of our online marketing services customers to the online properties of Baidu Union partners, which consists of a large number of partners, such as third-party websites, wap sites and mobile apps. Some Baidu Union partners, such as online portal websites and internet cafes, also embed our products and services, such as Baidu Search or a search function powered by Baidu Search, onto their online properties, which allows Baidu Union partners to provide high-quality, relevant search results to their users without incurring the cost of development and maintenance for advanced search capabilities and monetize their traffic through revenue sharing arrangements with us. Baidu Union partners may use our content recommendation system to provide feed content and ads to their users. We typically pay our Baidu Union partners a portion of the online marketing revenues based on pre-arranged agreements.

In addition, we also enter into arrangements with Baidu Union partners to provide our search engine in their browsers. We typically pay such Baidu Union partners a fee based on prearranged agreements.

Products and Services for Customers

We deliver online marketing services through our network of third-party agents and our direct sales team to a diverse customer base consisting of SMEs across industries, including healthcare, retail, e-commerce, entertainment and media, online games, business services, life services, and transportation.

Our online marketing services enable the delivery of comprehensive, rich, and diversified marketing offerings to fulfill customer needs. Our online marketing services include P4P (pay for performance) services and others. We generate revenues primarily from the sale of P4P online marketing services and other marketing services to our customers, which accounts for a majority of our total revenue for the years ended December 31, 2022, 2023 and 2024.

P4P. Our P4P services allow customers to bid for priority placement of paid sponsored links and reach users who search for information related to their products or services. We charge our customers on a cost-per-click basis. Customers may choose to purchase search, feed and other online marketing services and have the option to set daily allowances. As our partners adopt Smart Mini Programs, Managed Page and ERNIE Agents, some of them have begun to use these properties as their landing page, in lieu of their own mobile apps and websites.

Search marketing services are mainly provided to customers through our proprietary online marketing system which drives monetization efficiency by improving relevance in paid search and optimizing value for our customers.

Feed marketing services usually comprise image-based or video-based advertising, appearing between the feed headlines or within the feed content. It is powered by Baidu AI in order to better match goods and services providers with their targeted audience while optimizing user experience.

Others. Our other marketing services comprise display-based marketing services and other online marketing services based on performance criteria other than cost per click (CPC). Customers can choose different mix of our service offerings to optimize their return on investment. Brand Zone allows customers to display integrated text, logo, image, and video in a structured and uniform manner on a prominent position of the search

 

97


Table of Contents

result page or in vertical search products, such as Baidu Knows. Programmatic marketing platform supports the placement of advertisement using standard, intelligent, or customized creativity, different purchasing methods (guaranteed delivery or real time bidding), and multiple payment methods.

Marketing cloud platform. Our marketing cloud platform integrates one-stop-shop media purchase with CRM (client relationship management) functionalities, to allow our customers to purchase brand and performance-based marketing services, build audience and user engagement, generate leads and maintain relationships with users, leveraging tools and services powered by Baidu AI. Our marketing cloud platform helps us better understand our customers’ needs and enables our customers to leverage Baidu’s AI to simplify their marketing process and improve the effectiveness of their marketing efforts.

Our Mobile Ecosystem, built upon Baidu App as well as a dozen other apps, offers a wide range of third-party content and services to hundreds of millions of users, typically free of charge. Our AI building blocks and other products and services for partners have attracted millions of partners to become participants in our Mobile Ecosystem and generate content and services onto our platform and to tap into our over-half-a-billion user base. The more partners we bring into our Mobile Ecosystem, the better we become at providing users with a more comprehensive reach and cover content and services in more diversified formats than competing products, which in turn attracts more users and partners to our Mobile Ecosystem. For our Mobile Ecosystem business, we generate a substantial majority of our revenues from the provision of online marketing services to our customers through both direct sales and third-party agents. We charge our customers periodically based on usage while requiring certain customers to pay a deposit. We also offer certain customers credit terms. In addition to offering ads on our platform, we serve promotional ads from our customers on the apps or website properties of Baidu Union partners. We also power the search engines of Baidu Union partners.

Baidu Core—AI Cloud

Our AI Cloud includes two parts: (i) enterprise and public sector cloud, and (ii) personal cloud. Our enterprise and public sector cloud offers a full suite of cloud services and solutions, including IaaS, PaaS and SaaS, and is differentiated by our AI capabilities. Enterprises and the public sector have been the growth engine for the cloud revenue. Combined with our effective marketing capabilities, we have been able to demonstrate the ability to cross-sell and up-sell additional products and services to existing customers, which in turn enables us to more efficiently grow our cloud business.

Building on this progress, generative AI and large language model have brought us a lot of opportunities, which have strengthened our competitive advantages in cloud and increased our total addressable market. Leveraging our unique four-layer AI infrastructure and years of experience in building and using foundation models, we are empowering a growing number of customers to efficiently build their own models and utilize the ERNIE API for model training, fine-tuning, and the development of AI-native applications and solutions. Demand for our AI infrastructure and foundation models has fueled the growth of our AI Cloud business.

Our IaaS provides our customers the flexibility to quickly scale or cut back on their cloud computing needs without having to provide huge capital layout upfront. Our IaaS business benefited from multi-cloud strategies adopted by many of our customers.

We also provide enterprise customers with cloud solutions, usually consisting of PaaS and SaaS, that leverage the unique AI capabilities. For example, we helped a manufacturing enterprise improve their production and operations using our computer vision capabilities, enhancing their efficiency.

We empower our customers to achieve greater efficiency and scalability with ERNIE. For example, in the recruitment industry, we leveraged ERNIE’s API capabilities to upgrade the matching process between job descriptions and resumes. This smart matching enhancement reduced labor costs, improved operational efficiency, and enabled the customer to expand its services to a broader client base, thereby increasing revenue potential and showcasing the tangible benefits of integrating ERNIE into operations.

 

98


Table of Contents

The industry know-how from our existing businesses, such as our Mobile Ecosystem and iQIYI, also provides valuable insights on how to tailor AI Cloud solutions to customers in the technology and media industries.

For the personal cloud, we offer Baidu Drive, which allows users to store and retrieve photos, videos, and other files on AI Cloud, along with other capabilities, such as group share and data transfer. We also leveraged ERNIE to transform Baidu Wenku into a one-stop shop for various document creation needs. Personal cloud service contributed a small portion of total cloud revenues.

For AI Cloud, we generate revenue by providing cloud services and solutions to enterprise clients, consumers and the public sector directly or through solution integrators for a lump-sum fee or on a subscription basis. We also generate revenue from Baidu Drive and Baidu Wenku from membership services provided to individual customers. Baidu Core’s cloud services revenue reached RMB21.9 billion (US$3.0 billion) in 2024, increasing by 17% from 2023.

Baidu Core—Intelligent Driving & Other Growth Initiatives

Intelligent Driving & Other Growth Initiatives include developments with large total addressable markets and earlier-stage commercialization with a growing customer base, including Apollo intelligent driving and DuerOS smart assistant.

Intelligent Driving

Intelligent driving, including Apollo Go robotaxi fleets (autonomous ride-hailing service), Baidu Apollo auto solutions (Apollo Self-Driving Services and DuerOS for Auto), leverage AI and other technologies to make a vehicle, or fleet of vehicles, more intelligent, all with the ultimate goal to be autonomous.

We are the market leader in autonomous driving in China in terms of number of rides Apollo Go completed. The industry definition for L4 autonomous driving is that the vehicles are capable to drive themselves without human interactions but will be restricted to known use cases, or in most environments and road conditions. Apollo Go has already received permits for providing driverless ride-hailing services on open roads and received the permits to collect fees from the passengers in Beijing, Shenzhen, Wuhan and Chongqing. A well-known research firm named Apollo as one of the two global leaders in autonomous driving in its report for the fourth quarter of 2024, recognizing us as the top-tier autonomous driving company from China.

In addition, the services and solutions of intelligent driving are compatible with our smart transportation solutions, which leverage each other to gain a better understanding of traffic and road conditions, as well as to improve cost efficiency. Our leadership in autonomous driving, industry know-how, operating experience, transportation ecosystem understanding (from our smart transportation projects and maps), and cost advantage give us strong competitive advantages in leading the development of the intelligent driving industry.

Apollo Go, our robotaxi. Robotaxi fleet operation represents a massive opportunity. Luobokuaipao, the mobile application of Apollo Go, is available for free download from all the major app stores in China. In January 2025, the accumulated rides provided to the public by Apollo Go exceeded 9 million. Since February 2025, Apollo Go has commenced 100% fully driverless operations across China.

In Wuhan and Chongqing, Apollo Go started offering fully driverless ride-hailing services on open roads and received the permits to collect fees from passengers on August 8, 2022. Apollo Go has been offering 100% fully driverless ride-hailing services in practically the entire Wuhan municipality since June 2024 and in Chongqing since October 2024.

 

99


Table of Contents

In Beijing, Apollo Go has begun to charge fees for the autonomous ride-hailing services (with a safety operator behind the steering wheel) on open roads since November 25, 2021 and was granted the permits to charge fees for the driverless ride-hailing services (with a safety operator in the vehicles, but not behind the steering wheel) on public roads on July 20, 2022. On December 30, 2022, Apollo Go received Beijing’s first license to test vehicles with no driver or safety operator in the car. Since August 10, 2023, Apollo Go has charged fees for fully driverless ride-hailing services.

Apollo Go also received permission to offer fully driverless ride-hailing services to the public in Shenzhen Pingshan area in the second quarter of 2023.

Apollo Go received permits to conduct fully driverless testing on open roads in Shanghai Pudong area in July 2023.

Furthermore, in November 2024, Apollo Go was granted permits to conduct autonomous driving testing on public roads in Hong Kong, becoming the first and only of its kind to receive robotaxi testing authorization in the region. This marks Apollo Go’s first entry into a left-hand traffic market.

In June 2021, we introduced Apollo Moon, our 5th generation Apollo robotaxi vehicle. In July 2022, we unveiled our 6th generation robotaxi vehicle Apollo RT6. RT6 is the first steering wheel-free, all electric model designed for fully driverless autonomous driving. Apollo RT6 is distinct from the previous generations that had otherwise been retrofitted on conventional vehicles. RT6 has been operating on public roads in multiple cities in China since October 2024.

Baidu established the Technology Ethics Committee in October 2023 to guide the practices of technology professionals.

Baidu Apollo’s auto solutions (Apollo Self-Driving Services and DuerOS for Auto). We have been investing in autonomous driving technology to provide automakers with self-driving services. Under Apollo Self-Driving, we offer HD Map, AVP (automated valet parking) and ANP (Apollo navigation pilot). We introduced AVP (our automated valet parking) services in 2018, which allow a driver to get out of the car upon arrival at his or her destination and our solution would enable the vehicle to autopark, and to direct the vehicle to automatically drive to driver’s location out of the parking lot. In December 2020, we introduced ANP (Apollo navigation pilot) services, which leverage our autonomous driving capabilities. These products are in the early stage of monetization and their revenue contribution is insignificant.

Baidu Maps. A voice-enabled mobile app providing users with travel-related services, including POI (point of interest) search, route planning, precise navigation, taxi-hailing service and real-time traffic condition information. Baidu Maps also provides professional and stable map services to business partners across different sectors. In 2022, we integrated Baidu Map into our Intelligent Driving Group to create synergies between the Baidu Map app and the map solutions for the auto industry.

Other Growth Initiatives

DuerOS Smart Assistant. DuerOS is a leading smart assistant for the Chinese language, which powers first-party Xiaodu home smart devices as well as third-party smart phones, children smart watches, smart TVs and smart cars. DuerOS is differentiated by its multi-round conversation AI capabilities, as well as by DuerOS skills store, which offers thousands of skills in wide ranging genres, including short and long videos, online games, education services, video conferencing and other visually oriented activities. In August 2021 and September 2022, Xiaodu completed two rounds of Series B financing at a valuation of US$5.1 billion with us retaining super-majority shareholding. While we generate revenue primarily from the sale of our smart assistant devices to our customers directly and through our distribution network, Xiaodu services revenue, such as

 

100


Table of Contents

membership and advertising, already surpassed 23% of Xiaodu revenues. Xiaodu ranked No.1 in smart display shipments and smart speaker shipments in China for the first nine months of 2024, according to IDC.

iQIYI

iQIYI is a leading provider of online entertainment video services in mainland China. Since the beginning, iQIYI has always put content and users at the center, orienting each of its business strategies around delivering superior-quality content and user-friendly entertainment experience. Artistically crafted and imbued with industry expertise distilled from over a decade of operational experience, many iQIYI original titles have secured their places among the most successful IP franchises in the history of Chinese popular entertainment. Designed and refined by its engineers with a deep understanding of the evolving user preferences, iQIYI’s products continue to offer superior entertainment experience for users.

iQIYI’s platform features a variety of premium video content, in particular iQIYI original dramas and shows. With in-house studios spearheading its original content production, iQIYI is home to many acclaimed original drama series and variety show franchises, and has successfully serialized its original content into blockbuster sequels to accumulate and amplify IP value over time. iQIYI’s in-house content production studios, together with its experienced supporting teams, help it industrialize content production, amass creative talents and produce premium content efficiently. iQIYI’s original content also includes content produced in collaboration with third-party partners. As of December 31, 2024, iQIYI’s comprehensive and diversified video content library boasted over 40,000 professionally produced long-form content titles, including drama series, variety shows, films, cartoons, animations, and others, along with approximately 10,000 mini-dramas.

Videos

iQIYI produces, aggregates and distributes a wide variety of long-form videos. iQIYI’s content ecosystem is further enriched by a broad spectrum of mini and short dramas, as well as a diverse range of other videos. iQIYI’s extensive portfolio encompasses primarily iQIYI original content and licensed content.

Long-Form Videos

iQIYI Original content. iQIYI’s original content includes content produced in-house and content produced in collaboration with third-party partners. iQIYI has a diversified portfolio that includes:

 

   

original dramas, such as War of Faith (追风者), Strange Tales of Tang Dynasty II To the West (唐朝诡事录之西行), and Drifting Away (漂白) which broke its internal 10,000 iQIYI popularity index score;

 

   

variety shows, such as the multi-season The Rap of China (新说唱), Become A Farmer (种地吧), and new IP The King of Stand-up Comedy (喜剧之王单口季);

 

   

movies, such as The Comeback (零号追杀), Rob & Roll (临时劫案), and Wolf Hiding (怒潮); and

 

   

cartoons and animations, such as the multi-season Deer Squad (无敌鹿战队) and Princess Doremi (音乐公主爱美莉), the long-running The Great Ruler (大主宰年番), and new IP How Dare You (成何体统).

iQIYI obtains the IP through production, adaptation or purchase from third parties, while the partners, typically established entertainment production companies, are responsible for content development and production. iQIYI maintains a high degree of control during the content development and production process.

iQIYI also adapts video IP into multiple entertainment products, such as online games, animations, online literature, and derivative merchandise.

Licensed content. In addition to original content, iQIYI also provides users with a selection of professionally produced content that is produced by and licensed from third parties. Leveraging iQIYI’s expertise

 

101


Table of Contents

in content selection, iQIYI has successfully debuted well-received titles such as the drama series We Are Criminal Police (我是刑警), A Journey to Love (一念关山), A Lifelong Journey (人世间), and the variety show Keep Running (奔跑吧). iQIYI’s licensed content library also features movies, animations, documentaries and other content.

iQIYI licensed video content is typically procured from third parties at fixed rates for a specified term. The average term of licenses varies depending on the type of content, with films having an average term of 14 years and drama series an average term of 15 years. Payments of licensing fees are generally made in installments upon signing of the contacts and during the license period. iQIYI also exchanges rights to distribute licensed content with other online video streaming services to enrich its content library. In certain cases, iQIYI has the right of first refusal to purchase new content produced by the licensor.

iQIYI leverages its content procurement team’s insights and its AI-based big data analytics capabilities to optimize content procurement. iQIYI has established partnerships with content providers to ensure access to high-quality content. These partners include leading domestic drama series production companies, film production companies and TV stations, “Big Five” Hollywood production studios, and top TV networks in the U.S.

Mini and Short Dramas

Starting in 2024, iQIYI is enhancing its content offerings by strategically integrating mini and short dramas to complement our extensive long-form content portfolio. Mini dramas, featuring episodes primarily one to five minutes long, are being optimized for vertical screen viewing, while short dramas, ranging primarily five to twenty minutes per episode, are designed for horizontal or vertical screen viewing. Mini and short dramas differ from long-form videos in format, storytelling style, and audience reach, catering specifically to users seeking quick entertainment breaks.

Through introducing mini and short dramas, iQIYI aim to cater to diverse user preferences and viewing scenarios.

This diversified content approach is designed to broaden iQIYI’s user reach while enhancing user satisfaction and loyalty, and drive monetization opportunities over time.

Other Video Content

iQIYI offers a broad base of other video content with all kinds of genres, formats, and running times, such as internet movies and dramas, mini variety shows and animations, grassroot or influencer uploaded videos, edited video clips, and video blogs. iQIYI’s other video content expands its library and allows it to capture a broader user base, drive user engagement and enhance user stickiness.

iQIYI generates revenues primarily through membership services, online advertising and content distribution. iQIYI also generates revenues from other monetization methods, including online games, IP licensing, talent agency, online literature and other licensing.

Membership Services. iQIYI’s membership services provide subscribing members with a choice of various membership privileges. iQIYI’s current membership program consists of multiple packages, tailored for individuals and families. Both individual and family packages include an ad-supported basic service tier and a standard service tier. Moreover, the family package also features a premium service tier. Each membership plan is offered at a different price and provides subscribing members with access to a large collection of subscribing members-only content comprised of long-form videos, mini and short dramas, online literature and others. Subscribing members also enjoy earlier access to certain content aired on the iQIYI platform and a bundle of viewing functions and features. iQIYI’s members primarily include subscribing members and, to a lesser extent, users who gain access to our premium content library through paid video-on-demand service. iQIYI reviews and

 

102


Table of Contents

evaluates the scope and the price of its membership services periodically, and may adjust based on evolving market needs from time to time.

iQIYI assesses and improves its membership services to better meet the evolving user demand. In 2024, iQIYI further enhanced its membership services by introducing the “Extra Member” feature, enabling monthly auto-renewing Golden VIP members to add a separate account for just RMB8 per month. Each account, both the primary and the add-on, will maintain separate user profiles to ensure an uninterrupted and personalized viewing experience.

Online Advertising. The prices of iQIYI’s advertising services depend upon various factors, including form and size of the advertising, level of sponsorship, popularity of the content or event in which the advertisements will be placed, and specific targeting requirements. iQIYI offers both brand advertising service and performance-based advertising service.

Content Distribution. iQIYI monetizes and enriches its content through content distribution. iQIYI sub-licenses content within its authorized scope to TV stations and other internet video streaming services. iQIYI also enters into barter agreements to exchange internet broadcasting rights of licensed content with other internet video streaming services. The barter agreement provides the licensee with the right to broadcast the licensed content, and the licensor retains the right to continue broadcasting and/or sub-licensing the exchanged content. We distribute our selected content not only to third-party platforms in mainland China but also to regions outside of mainland China. iQIYI also distributes theatrical movies invested by iQIYI to offline movie theaters.

Others. iQIYI’s other monetization models include online games, IP licensing, talent agency, online literature, other licensing and others.

Technology

We focus on technology and innovation. To stay at the forefront of the internet industry and to achieve long-term growth and success, we invest heavily in research and development. We have established several research labs in China and the United States, to enhance our research and development capabilities, including AI and other areas.

Baidu AI

We have been investing in AI since 2010, and we have opened up our AI platform to a large community of developers, which helps improve our AI capabilities and accelerate large-scale implementation of our AI. By doing so, we are turning the world’s most advanced AI capabilities into platforms for customers, developers and partners.

Our AI capabilities are powered by our self-developed four-layer AI stack, which includes cloud infrastructure, our in-house developed deep learning framework PaddlePaddle, our self-developed ERNIE foundation models, and applications.

AI Capabilities. In 2022, Baidu released ERNIE 3.0 Titan, a pre-training language model with 260 billion parameters. ERNIE 3.0 Titan is trained on a vast knowledge graph and massive unstructured data.

Baidu released ERNIE Bot, our conversational AI bot powered by ERNIE, our in-house foundation model in the first quarter of 2023. This launch demonstrated our significant investments and achievements in AI over the past ten years. In 2024, Baidu continued to upgrade ERNIE. Baidu launched ERNIE 3.5 in May 2023 and launched ERNIE 4.0 (EB4) in October 2023. According to IDC’s latest report on the technological abilities of AI models, issued in July 2023, ERNIE 3.5 excels in many areas, such as algorithm, industry coverage, developer tools and ecosystem. We believe that EB4 is a GPT4-type of model, displaying human-level performance in

 

103


Table of Contents

understanding, content generation, complex reasoning and memory retention. In June 2024, Baidu expanded the ERNIE family of models with the launch of ERNIE 4.0 Turbo, offering superior capabilities for typical use cases, and designed to run faster and at lower costs compared to ERNIE 4.0. These capabilities are crucial for developing AI-native applications and solutions. Baidu’s ERNIE family of models has been accessible to users and enterprises. In December 2024, ERNIE handled approximately 1.65 billion API calls daily.

In terms of software and hardware integration, Baidu’s independently developed AI chip, Baidu AI Chip, optimized for voice, natural language processing, image and other AI technologies, is capable of supporting deep learning frameworks such as PaddlePaddle, and flexibly supports training and prediction, making AI models more efficient in computing and within the application. Separately, Baidu also works with partners to build hardware ecology. As of December 31, 2024, PaddlePaddle has been equipped with more than 60 series of chips.

PaddlePaddle. PaddlePaddle is Baidu’s deep learning framework developed in-house, which we open-sourced in 2016. PaddlePaddle aims to solve a real problem for the public service sector and traditional industries, and enables developers to implement AI technologies efficiently. PaddlePaddle provides: (i) a deep learning framework based on programming logic enabling both development flexibility and stability; (ii) the ultra-large-scale training capacity for real-time updates of trillion-level parameters of deep learning models; (iii) end-to-end deployment of high-performance inference engines designed for diverse platforms and devices; and (iv) open-source industry-grade models covering a wide range of applications. PaddlePaddle has boosted the diversification and scaling of AI applications. By the end of 2024, the PaddlePaddle and ERNIE developer community grew to 19.24 million. Developers, academic institutes, enterprises, government administrations and hardware OEMs works together on PaddlePaddle, allowing PaddlePaddle to cultivate various industry models. As a result, PaddlePaddle is well capable to run through the entire AI industry chain, from hardware adaptation to model training, inference deployment and application, consolidating the foundation of industrial intelligence and accelerating the pace of intelligent upgrading. In addition, Baidu has partnered with academics and industry to develop AI talents. EasyDL and BML (a full-featured AI development platform) are PaddlePaddle’s enterprise versions.

AI Chips. Baidu AI Chip, which was introduced in 2018, is a cloud-to-edge AI chip specifically designed for Baidu’s computing environment. Baidu AI chips have been used for our search engine, cloud, and Xiaodu’s business needs, while powering our deep learning computing needs.

We have also developed a proprietary technological infrastructure which consists of technologies for search, marketing services, and large-scale systems. Our established infrastructure serves as the backbone for AI, mobile and PC platforms.

Mobile Ecosystem Technologies

Search Technologies

Our search is powered by a set of industry-leading technologies, including the following, among others:

Ranking. We compare search queries with the content on web pages to help determine relevance. We have significantly improved the relevancy, freshness and authority of ranking using our machine learning modules to analyze the rich content on the internet and user intent, to prioritize the search results. We began using machine learning in 2010, to better understand the semantics beyond simple text of the search keywords, and in 2013, we began to apply deep learning in our search ranking system, which is playing an increasingly important role. In 2019, we began to develop One Shot (satisfying user with the first search result) by significantly enhancing the results of question parsing and analysis, answer matching, extraction, page content understanding and other aspects of our search engine, which has greatly improved user satisfaction with our search products.

 

104


Table of Contents

Multi-modal search. We have greatly improved the accuracy of speech recognition in scenarios, such as long sentences, mixed Chinese and English, and strong accent, and thus significantly improve user satisfaction of our speech search. We have built a terminal visual interaction engine v1.0 for visual search and facilitated the implementation of convolutional neural network models, reducing the training costs through unsupervised or semi-supervised models.

Marketing Services Technologies. Our marketing services platform serves billions of relevant, targeted sponsored links each day based on search terms users enter or content they view on web pages or in our apps. Our key marketing services technologies include Phoenix Nest, a web-based auction system to enable customers to bid for keywords and automatically deliver relevant, targeted promotional links on Baidu’s properties and Baidu Union partners’ properties. Designed to generate more relevant results, Phoenix Nest helps customers to identify popular keywords and provides them with tools for budget management and marketing effectiveness measurement.

Large-Scale Systems and Technologies. Our large scale and massive amounts of user traffic require our systems to efficiently and effectively allocate resources among the products and services in our large product portfolio. Our key large-scale systems and technologies include our internally developed automated management platform for large size clusters, which enables us to intelligently manage and allocate resources and automatically debug and relocate services, thereby, allowing the huge volume of requests on Baidu search platform to function stably across multiple internet data centers and a large network of servers.

Research and Development

We have a team of experienced engineers who are based mostly in Beijing, Shanghai and Shenzhen, China. We also have development centers in Sunnyvale, California. We compete aggressively for engineering and recruit most of our engineers locally and have established various recruiting and training programs with leading universities in China. We have also recruited experienced engineers globally.

In the years ended December 31, 2022, 2023 and 2024, our research and development expenditures were RMB23.3 billion, RMB24.2 billion and RMB22.1 billion (US$3.0 billion), representing 19%, 18% and 17% of our total revenues, respectively. Our research and development expenses primarily consist of salaries and benefits for research and development personnel, server depreciation expenses and server custody fees. We expense research and development costs as they are incurred, except for capitalized software development costs that fulfill the capitalization criteria.

Intellectual Property

We rely on a combination of patent, trademark, copyright and trade secret protection laws in mainland China and other jurisdictions, as well as confidentiality procedures and contractual provisions, to protect our intellectual property and our brand. We have 25,096 issued patents in mainland China covering invention, utility model and design, and intend to apply for more patents to protect our core technologies and intellectual property. We also enter into confidentiality, non-compete and invention assignment agreements with our employees and consultants, and nondisclosure agreements with selected third parties. “百度”, our company’s name “Baidu” in Chinese, has been recognized as a well-known trademark in China by the Trademark Office of National Intellectual Property Administration. In addition to owning “ LOGO ” and the related logos, we have applied for registration of various other trademarks. We also have registered certain trademarks in the United States, Australia, Brazil, Canada, Hong Kong, India, Indonesia, Japan, Malaysia, Mexico, New Zealand, Russia, Singapore, South Africa, South Korea, Thailand, the European Union and several other jurisdictions. In addition, we have registered our domain name baidu.com and certain other domain names with authorized registrars of ICANN (Internet Corporation for Assigned Names and Numbers). We have also successfully become designated Registry Operator for .baidu top-level domain names by ICANN.

 

105


Table of Contents

Internet, technology and media companies are frequently involved in litigation based on allegations of infringement or other violations of intellectual property rights. Furthermore, the application of laws governing intellectual property rights in mainland China and abroad is uncertain and evolving and could involve substantial risks to us. See “Item 3.D. Key Information—Risk Factors—Risks Related to Our Business and Industry—We may face intellectual property infringement claims and other related claims, which could be time-consuming and costly to defend and may result in an adverse impact over our operations” and “—We may be subject to patent infringement claims with respect to our P4P platform.”

Sales and Distribution

We offer products and services for Baidu Mobile Ecosystem through our network of third-party agents and our direct sales team. We typically enter into framework sales agreements with third-party agents, where third-party agents will sell online marketing services to customers such as SMEs, domestic businesses and multinational companies on our behalf. The sales agreements typically limit the industry focus of the third-party agents. The third-party agents provide our online marketing customers with numerous services, including identifying customers, collecting payments, assisting customers in setting up accounts with us, suggesting keywords to maximize return on investment and engaging in other marketing and educational services aimed at acquiring customers. We have direct sales presence in Beijing, Shanghai, Guangzhou, Shenzhen, and other cities, covering the major regional markets for our online marketing services and other services. We cover our key accounts through direct sales team and enter into agreements with such key accounts directly.

For AI Cloud, we sell our cloud solutions including IaaS, PaaS and SaaS to our enterprise clients directly or through solution integrators. We offer smart transportation solutions directly to provide tailored solutions to meet the specific needs of our clients.

For Intelligent Driving & Other Growth Initiatives, we sell our products and services to our clients directly and through our third-party agents.

iQIYI’s brand advertising is sold through third-party advertising agencies, including members of American Association of Advertising Agencies, or 4As, and leading Chinese advertising agencies, as well as through a direct sales force. Feed advertising services is sold primarily through third-party advertising agencies, whose existing long-term relationships and network resources we strategically leverage, to increase our sales and expand our advertiser base.

Marketing

We focus on continually improving the quality of our products and services, as we believe satisfied users and customers are more likely to recommend our products and services to others. Through these efforts and the increased use of internet in China, we have built our brand with modest marketing expenditures.

We have implemented a number of marketing initiatives designed to promote our brand awareness among potential users, customers and Baidu Union partners. In addition to our brand positioning in the market, we have also initiated a series of marketing activities to promote our products and technologies among existing and potential users and customers, including, but not limited to, Baidu World Conference.

Competition

For Baidu Core business, our primary competitors are mainly internet companies and online marketing platforms in China. We compete with these entities for both users and customers on the basis of user traffic, cyber security, quality (relevance) of search (and other marketing and advertising) results, availability and user experience of products and services, distribution channels and the number of associated third-party websites. We also face competition from U.S.-based internet search providers providing Chinese language services and online marketing platforms, as well as traditional advertising media.

 

106


Table of Contents

Online Marketing Platforms, Internet, Cloud and Smart Device Companies in China. Chinese internet companies, such as Alibaba, Tencent, ByteDance and Xiaomi offer a broad range of online services, including search, feed, cloud services and smart devices, as well as foundation models and a diversified of AI native applications powered by foundation models. These companies have widely recognized brand names in China and significant financial resources. Furthermore, some of these companies are private and are able to expend significant resources without consideration for near-term return on investment. We compete with these companies primarily for user traffic, user time, content, advertising budget, marketing resources and enterprise customers, in particular in the traditional industries and the public service sector. We leverage our AI technology, user traffic, product design and various marketing to enhance users’ reliance on and customers’ stickiness on our platforms and services.

U.S.-based Internet Search Providers and Online Marketing Platforms. U.S.-based internet search providers and online marketing platforms, such as Microsoft, Google and Facebook, have a strong global presence, well established brand names, more users and customers and significantly greater financial resources than we do. We may also continue to face competition from other existing competitors and new entrants in the markets of Chinese language search and online marketing.

Other Advertising Media. Other advertising media, such as newspapers, yellow pages, magazines, billboards, other forms of outdoor media, television, radio and mobile apps compete for a share of our customers’ marketing budgets.

AI Cloud. We compete with Huawei and Kingsoft cloud for our cloud offerings. In addition, we have observed that telecom providers have been growing their cloud business, which has resulted in some changes in China’s cloud industry.

Intelligent Driving. In the field of self-driving services, we compete with self-driving system providers and automakers, which are working on their in-house self-driving solutions. In the field of robotaxi services, we compete with other autonomous ride-hailing service providers.

iQIYI faces competition for content sourcing, user traffic and advertising customers from other providers of online entertainment video services in mainland China, primarily including Tencent Video, Youku, Mango TV and Bilibili. iQIYI also competes with other internet media and entertainment services, such as internet and social platforms and short- or mini-form video platforms, as well as major TV stations.

Our user traffic tends to be seasonal. For example, we generally experience less user traffic during public holidays and other special event periods in China. In addition, advertising and other marketing spending in China has historically been cyclical, reflecting overall economic conditions as well as budgeting and buying patterns. Our results of operations may fluctuate due to the cyclicality and seasonality in our business.

Our Environmental, Social and Governance (ESG) Initiatives

We are committed to corporate social responsibility and meeting society’s changing needs despite the challenging economic environment. We have established an internal environmental, social and governance communications and management mechanism to comprehensively improve our corporate governance and benefit society.

Following the UN’s 17 Sustainable Development Goals (SDGs), we have continually improved our corporate social responsibility initiatives under the guidance of our ESG framework. We appreciate the oversight, guidance and feedback from different parties and are committed to collaborating closely with domestic and international organizations to support broader industry-wide ESG practices, to explore multi-dimensional use cases for our technology, to empower traditional industries with our capabilities and to promote a healthier lifestyle and the long-term sustainability of our society. In June 2021, we announced our goal to become carbon

 

107


Table of Contents

neutral by 2030. In 2023, Baidu established the Technology Ethics Committee to guide the practices of technology professionals. In September 2024, Forbes China placed Baidu on its 2024 China ESG 50 list. In October 2024, Baidu was upgraded from the prior ‘BBB’ rating to an ‘A’ rating by MSCI ESG Research. In 2025, we earned a position in the global edition of the S&P Global Sustainability Yearbook for the first time, demonstrating our further advancement in ESG performance. The selection stems from a comprehensive evaluation of 7,690 companies globally as part of the S&P Global 2024 Corporate Sustainability Assessment, underscoring Baidu’s sustainability practices.

Baidu released its annual ESG Report on May 13, 2024, which details Baidu’s latest ESG policies and sustainability initiatives.

Environmentally Sustainable Mindset

We are a strong supporter of the Ten Principles of the United Nations Global Compact and the UN’s 17 Sustainable Development Goals (SDGs). We are committed to the goal of achieving carbon neutrality by 2030 at the group operational level. To this end, we continue to pursue our emission reduction pathways in data centers, office buildings, carbon offsets, intelligent transportation, AI cloud and supply chain. Starting from 2020, we have taken measurements for all Scope 1, Scope 2, and Scope 3 emissions, inviting third-party professional institutions to verify and certify the results. These results are disclosed in our ESG report accordingly. We are committed to making Baidu a low-carbon, energy-efficient and eco-friendly company through concrete actions. For example, to improve energy efficiency, we implemented various power supply solutions including HVDC offline and BBU (Battery Back-up Unit) in our data centers. Furthermore, our data centers are equipped with large-scale water cooling systems with a free cooling module and OCU (Overhead Cooling Unit) supplemented by fine-tuning operation optimization. As a result of these measures, we optimized the power usage effectiveness (PUE) of our data centers and further reduced our carbon emissions. Baidu Yangquan Data Center was awarded the Carbon Neutral Data Center Leader (5A) certification, making it the first data center with the highest low-carbon level in China. We have also adopted various photovoltaic power generation technologies that increase the use of renewable energy in office buildings, as well as energy conservation measures, such as recycling heat energy and introducing electric commuter shuttle busses on our campus to make our offices more environmentally friendly.

While we rigorously implement environmentally sustainable policies and initiatives, we are also committed to presenting our users with green products and services, fulfilling our social responsibilities and diligently promoting our green ideas to the general public. For example, we have built our intelligent and green transportation ecosystem, relying on intelligent connected vehicle technology to comprehensively upgrade vehicles, roads and modes of travel. Baidu’s V2X deployed in Beijing and smart signal control system adopted by Baoding help reduce carbon emissions by about 17,000 tons and 41,600 tons annually respectively. We provide enterprises with AI Cloud solutions, promoting the sustainable development in many industries such as energy and textile. Baidu Maps provide users with low-carbon services, helping users to optimize their low-carbon routes, offering users with Navigation Services for New Energy Vehicles (NEVs). Our efforts promote the spread of green consumption among users. We have received various awards in recognition of our ESG efforts.

Building Social Trust and Developing Talent

Cybersecurity and Privacy Protection. As a reputable high-tech company serving a large community of users, we put data privacy protection and data security as our top priorities. In October 2021, we established a data management committee to further improve our policies and oversight over data management. Revolving around the dimensions of security, safety, and privacy, we built a research team filled with top-notch security experts. Focusing on our full stack of AI products and ecosystem, the team concentrates on cutting-edge technology, including vulnerability defense, AI security, security testing, privacy computing, etc., and developed and deployed multi-layer defense system. With their efforts, Baidu created a leading security technology system

 

108


Table of Contents

oriented for the AI-native cloud. We communicate with our users in an easy-to-understand manner to help them understand their rights under applicable laws and regulations. Through our data privacy and data security policies, users can learn about and control how their data is used and provide consent for data collection when necessary. We have put in place a comprehensive auditing mechanism across our business to keep track of the data privacy and data security actions taken throughout the lifecycle of our products and services. We utilize a complete set of data privacy and data security management systems that allow us to continually review and improve our processes. Guided by the principles of legal compliance, hierarchical protection, consistency of rights and responsibilities and continuous optimization, we have set up the mechanism for data security across the entire life cycle of products. This mechanism is designed to protect user privacy, validate the protection and legitimacy of data, and continuously maintain a secure state of operations. We have designed the General Privacy Policies and have drawn up specific privacy policies for individual products and services. We have also built an independent one-stop privacy protection platform, from which users can learn about our data privacy policies and provide feedback. We believe that we can make a complex world simpler through AI, but such vision can only be realized if AI is used properly.

In 2024, we removed over 91.18 million pieces of harmful information through manual content moderation and over 59.57 billion pieces through automatic content moderation. The core data of content moderation were disclosed on a quarterly basis.

Outlook on Talent and Organizational Development. Our employees are our most important asset. To promote work-life balance for our employees, we have adopted flexible working arrangements and a system of paid leave and compensatory leave, in addition to statutory annual leave. Since 2019, we have been working with an insurance company to introduce commercial healthcare coverage for both our employees and their parents. We are an early adopter among Chinese internet companies to offer such customized coverage. Moreover, we provide a multitude of benefits to our employees and their family members, including pregnant and nursing employees. We cater for female employees via return-to-work celebrations after childbirth, a maternity room to give breastfeeding mothers privacy, gift bags on Women’s Day, and a women’s club that encourages communication and the organization of activities.

To better understand employees’ level of satisfaction, assist employees in addressing work challenges and improve our overall work environment, we conduct annual human capital assessment surveys with all of our employees. We also provide a variety of channels for employees to provide feedback and file complaints. We fully respect and value our employees’ suggestions and feedback.

We value training and development of our employees. We have developed a robust talent training system, Online Baidu School learning platform, which is aimed at elevating the caliber and job proficiency of AI professionals, and facilitating their comprehensive growth in pivotal areas such as practical skills, AI expertise and industry acumen. In 2024, the platform introduced 85 courses related to AI-native R&D trainings, enriching our employees’ access to learning materials on AI. In 2024, employees’ average training hours reached 31.6 hours.

As a signatory to the United Nations Global Compact, Baidu observes international treaties such as the Universal Declaration of Human Rights, the UN Guiding Principles on Business and Human Rights, and the ILO Declaration on Fundamental Principles and Rights at Work, and has formulated the Baidu Human Rights Policy and indicators. In the Human Rights Policy, we state we are committed to and guarantee a respectful and dignified work environment for all employees. We provide equal opportunities for everyone in recruiting, hiring, training, promotion, and compensation and benefits, and strictly prohibit discrimination on the basis of gender, race, ethnicity, color, age, nationality, religion, physical disability, marital status, or other characteristics protected by law. We have zero-tolerance policies for any form of harassment, abuse, and coercion in the workplace and in any work-related environment outside the company. We protect all employees, especially women, from unfair treatment and retaliation. According to human rights tracking indicators, we regularly conduct assessments of the human rights impacts on ourselves and relevant parties.

 

109


Table of Contents

Innovation and Practice in Social Responsibility

We care about the society that we live in, and we encourage our employees across different product lines to leverage Baidu AI technologies to make our community a better place for everyone. Baidu has made outstanding achievements in protecting vulnerable groups, including the elderly, deaf and hard-of-hearing (DHH) and minors. In March 2022, AI Cloud’s digital avatar platform XiLing launched an AI sign language platform, breaking down communication barriers for the deaf and hard-of-hearing with our automated sign language translation in place. Additionally, our Baidu App (Big Character Version) features a simpler and clearer interface and functions, designed to reduce accessibility barriers for the elderly. Furthermore, we continued to attach great importance to the protection of minors.

We have been committed to addressing social problems with honors social responsibility as a corporate citizen. In 2024, Baidu donated RMB 1 million to the Tibet Autonomous Region and provided necessary living supplies and emergency psychological rescue to disaster-stricken communities.

Building on our close communication and collaboration with all stakeholders, we will continue to benefit our society. As part of our efforts to create value for our society, we attach great importance to communication and engagement with our users, partners, social organizations and third-party agencies.

Regulations

We operate our business in an increasingly complex legal and regulatory environment. This section summarizes the principal laws and regulations of mainland China relating to our business.

In the opinion of Han Kun Law Offices, our PRC legal counsel, (i) the ownership structure relating to the variable interest entities complies with current laws and regulations of mainland China; (ii) subject to the disclosure and risks disclosed under “Item 3.D. Key Information—Risk Factors—Risks Related to Our Corporate Structure,” “—Risks Related to Doing Business in China” and “—Regulations,” our contractual arrangements with the variable interest entities and the nominee shareholders constituted legal, valid and binding obligation of all parties to these arrangements and the execution, delivery, and performance of the variable interest entities and the nominee shareholders do not violate (x) any provisions of the articles of association and business licenses of such variable interest entity and (y) any current laws or regulations of mainland China; and (iii) subject to the disclosure and risks disclosed under “Item 3.D. Key Information—Risk Factors—Risks Related to Our Corporate Structure,” “—Risks Related to Doing Business in China” and “—Regulations,” the business operations of the variable interest entities, as described herein, comply with current laws and regulations of mainland China in all material respects.

Our business is subject to evolving laws and regulatory requirements of mainland China, including, among others, the laws and regulations governing internet-related industry and AI-related industry. There are substantial uncertainties regarding the interpretation and application of existing or proposed PRC laws and regulations. We cannot assure you that the PRC regulatory authorities would find that our corporate structure and our business operations comply with PRC laws and regulations. If the PRC government finds us to be in violation of applicable PRC laws and regulations, we may be required to pay fines and penalties, obtain certain licenses or permits and change, suspend or discontinue our business operations until we comply with the applicable PRC laws and regulations.

Regulations on Corporate Governance

On December 29, 2023, the Standing Committee of the National People’s Congress promulgated the amended PRC Company Law, which came into effect on July 1, 2024, to supersede the PRC Company Law which was amended in October 2018. The Amended PRC Company Law has made material amendments on corporate governance and shareholders rights of the PRC companies, including, among others, the statutory period for payment of registered capital, the setting of the board of directors and the board of supervisors, and transfer of equity interests in a company.

 

110


Table of Contents

With respect to the period for payment of the registered capital, pursuant to the amended PRC Company Law, all shareholders of a PRC limited liability company shall fully pay up the registered capital subscribed for by such shareholders within five years since the date of establishment of such PRC limited liability company, unless otherwise provided by laws and regulations. With respect to any company established before the effective date of the amended PRC Company Law, the period of capital contribution provided in its articles of association shall be amended to meet the time limit provided in the Amended PRC Company Law if such period of capital contribution in its articles of association exceeds that as required by the amended PRC Company Law; with respect to any company whose period of capital contribution or amount of the registered capital are obviously abnormal, the competent government authority may require such company to adjust its period of capital contribution or amount of the registered capital in a timely manner. The amended PRC Company Law provides that the detailed implementation measures for the aforesaid provisions will be formulated by the State Council of the PRC. If any shareholder fails to make capital contributions on schedule and in full as provided in the articles of association, the company shall send a written notice requesting such shareholder to pay up all overdue registered capital within a grace period no less than sixty days from the issuance date of such notice. If, upon the expiration of the foregoing grace period, such shareholder still hasn’t fulfilled the obligation of capital contribution with respect to such overdue registered capital, the company may, upon adoption of the resolution of the board of directors, send a notice of forfeiture to such shareholder in writing. Since the issuance date of the foregoing notice, such shareholder shall forfeit the equity interests for which the capital contribution has not been paid up. The forfeited equity interests shall be transferred or cancelled in accordance with the applicable laws. On July 1, 2024, the State Council of the PRC issued the Provisions on Implementing the Registered Capital Registration and Management System under the PRC Company Law, which further specify the detailed requirements and measures of the registration and management of registered capital under the amended PRC Company Law. Pursuant to such provisions, there shall be a three-year interim period from July 1, 2024 to June 30, 2027 for the existing companies to adjust their periods of capital contribution. If the period of capital contribution of a company established before the effective date of the amended PRC Company Law exceeds the period prescribed under the Amended PRC Company Law, such company shall make an adjustment within the foregoing interim period to meet the requirements under the Amended PRC Company Law. The adjusted period of capital contribution shall be recorded in such company’s articles of association, and shareholders shall make capital contributions in full within such adjusted period. If a company fails to adjust the period of capital contribution and its registered capital in accordance with these provisions, the competent enterprise registration authority may order such company to make rectification.

With respect to the board of directors and the board of supervisors, the amended PRC Company Law eliminates the upper limit on the number of the directors of a limited liability company, and stipulates that a limited liability company with more than 300 employees shall have an employee representative in its board of directors, unless this company has set up a board of supervisors with employee representative(s) as the member(s). In addition, after the effective date of the amended PRC Company Law, limited liability companies, joint stock limited companies with small scale or a small number of shareholders and wholly state-owned companies may set up an audit committee to replace the functions and powers of the board of supervisors, and such companies may not set the board of supervisors or any supervisor.

With respect to the transfer of equity interest of a limited liability company, the amended PRC Company law stipulates that the shareholders of a limited liability company may transfer the equity interest without the consent of other shareholders, provided that such shareholder shall notify other shareholders in writing with respect to transfer of such equity interest. Other shareholders will be regarded as giving up the right of first refusal if they fail to reply within 30 days after receiving the written notice. If a shareholder transfers the equity interest held by it, it shall notify the company in writing to request the company (i) to change the register of shareholders and (ii) to register the change with the competent enterprise registration authority. If the company refuses or fails to respond, the transferee and transferor may file a lawsuit with the competent court.

 

111


Table of Contents

Regulations on Foreign Investment

On January 1, 2020, the PRC Foreign Investment Law and the Regulations for Implementation of the PRC Foreign Investment Law came into effect and became the principal laws and regulations governing foreign investment in mainland China, replacing the trio of prior laws regulating foreign investment in mainland China, namely, the Sino-foreign Equity Joint Venture Enterprise Law, the Sino-foreign Cooperative Joint Venture Enterprise Law and the Wholly Foreign-invested Enterprise Law, together with their implementation rules and ancillary regulations.

According to the PRC Foreign Investment Law, “foreign investment” refers to the investment activities conducted directly or indirectly in mainland China by foreign individuals, enterprises or other entities, including the following circumstances: (i) the establishment of foreign-invested enterprises in mainland China by foreign investors solely or jointly with other investors, (ii) a foreign investors’ acquisition of shares, equity interests, property portions or other similar rights and interests of enterprises in mainland China, (iii) investment in new projects in mainland China by foreign investors solely or jointly with other investors, and (iv) investments made by foreign investors through means stipulated in laws or administrative regulations or other methods prescribed by the State Council.

The PRC Foreign Investment Law has adopted a reformed system with respect to foreign investment administration, under which the PRC government applies national treatment to foreign investors in terms of investment entry and the foreign investor needs to comply with the requirements as provided in the negative list for foreign investment. The negative list will be issued by, amended or released upon approval by the State Council, from time to time. The negative list will consist of a list of industries in which foreign investments are prohibited and a list of industries in which foreign investments are restricted. Foreign investors will be prohibited from making investments in prohibited industries, while foreign investments must satisfy certain conditions stipulated in the negative list for investments in restricted industries. Foreign investments and domestic investments in industries outside the scope of the prohibited industries and restricted industries stipulated in the negative list will be treated equally. On December 30, 2019, the Ministry of Commerce and the SAMR jointly promulgated the Measures for Information Reporting on Foreign Investment, which became effective on January 1, 2020. Pursuant to the measures, where a foreign investor directly or indirectly carries out investment activities in mainland China, the foreign investor or the foreign-invested enterprise must submit the investment information to the competent commerce department for further handling.

In December 2020, the NDRC and the Ministry of Commerce promulgated the Measures for the Security Review of Foreign Investment, which came into effect on January 18, 2021. The NDRC and the Ministry of Commerce established a working mechanism office in charge of the security review of foreign investment. Such measures define foreign investment as direct or indirect investment by foreign investors in mainland China, which includes (i) investment in new onshore projects or establishment of wholly foreign owned onshore companies or joint ventures with foreign investors; (ii) acquiring equity or asset of onshore companies by merger and acquisition; and (iii) onshore investment by and through any other means. Investment in certain key areas with bearing on national security, such as important cultural products and services, important information technology and internet services and products, key technologies and other important areas with bearing on national security which results in the acquisition of de facto control of investee companies, must be filed with a specifically established office before such investment is carried out. What may constitute “onshore investment by and through any other means” or “de facto control” could be broadly interpreted under such measures. It is likely that control through contractual arrangement be regarded as de facto control based on provisions applied to security review of foreign investment in the free trade zone. Failure to make such filing may subject such foreign investor to rectification within prescribed period, and will be recorded as negative credit information of such foreign investor in the national credit information system, which would then subject such investors to joint punishment. If such investor fails to or refuses to undertake such rectification, it would be ordered to dispose of the equity or asset and to take any other necessary measures so as to return to the status quo and to erase the impact to national security.

 

112


Table of Contents

Regulations on Value-Added Telecommunications Services and Internet Content Services

Value-added telecommunications services and Internet content services. The Telecommunications Regulations of the PRC promulgated by the PRC State Council in September 2000, which were most recently amended in February 2016, categorize all telecommunication businesses in mainland China as either basic or value-added. Pursuant to the Telecommunications Regulations, commercial operators of value-added telecommunications services must first obtain a Value-Added Telecommunication Business Operating License from the MIIT or its provincial level counterparts. The Administrative Measures for Telecommunication Business Operating License, promulgated by the MIIT with latest amendments becoming effective in September 2017, set forth the types of licenses required for value-added telecommunications services and the qualifications and procedures for obtaining such licenses. For example, a value-added telecommunications service operator providing commercial value-added services in multiple provinces is required to obtain an inter-regional license, whereas a value-added telecommunications service operator providing the same services in one province is required to obtain a local license. Baidu Netcom and some of the other variable interest entities in mainland China hold such Value-Added Telecommunication Business Operating Licenses.

Internet content services, or ICP services, are classified as one of the value-added telecommunication businesses. The Administrative Measures on Internet Information Services, promulgated by the PRC State Council in September 2000 and most recently amended on December 6, 2024, require companies engaged in the provision of commercial internet content services to obtain a Value-added Telecommunication Business Operation Permit for ICP services, or an ICP license from the government authorities before providing any commercial internet content services within mainland China. “Commercial internet content services” generally refer to provision of information service through public telecommunication network or internet for a fee. The Catalog of Classification of Telecommunications Services promulgated by the MIIT in December 2015 and amended in June 2019 further divides ICP services into information publication platform and delivery services, information search and inquiry services, information communities platform services, instant message services, and information security and management services. We do not believe our P4P services conducted by our certain mainland China subsidiaries are categorized as part of internet content services that require an ICP license under these regulations. Although Baidu Online conducts part of the P4P business by, among other things, examining and filtering P4P keywords, interacting with potential P4P customers, engaging in sales activities with our customers, P4P search results are displayed on the websites operated by Baidu Netcom, including baidu.com. Baidu Netcom, as the owner of our domain name baidu.com and holder of the necessary licenses and approvals, such as an ICP license, operates the website to list P4P search results and display other marketing and advertising content as an online marketing service provider.

In June 2020, the MIIT promulgated the Notice regarding Strengthening the Management of Call Center Business, which has strengthened the management on the admittance, codes, accessing, operation activities and certain other items.

Regulations on Content. National security considerations are an important factor in the regulation of internet content in the PRC. The National People’s Congress, the PRC’s national legislature, has enacted laws with respect to maintaining the security of internet operation and internet content. Under these laws and applicable regulations, violators may be subject to penalties, including criminal sanctions, for internet content that:

 

   

opposes the fundamental principles stated in the PRC constitution;

 

   

compromises national security, divulges state secrets, subverts state power or damages national unity;

 

   

harms the dignity or interests of the state;

 

   

incites ethnic hatred or racial discrimination or damages inter-ethnic unity;

 

   

undermines the PRC’s religious policy or propagates heretical teachings or feudal superstitions;

 

   

disseminates rumors, disturbs social order or disrupts social stability;

 

113


Table of Contents
   

disseminates obscenity or pornography, encourages gambling, violence, murder or fear or incites the commission of a crime;

 

   

insults or slanders a third party or infringes upon the lawful rights and interests of a third party; or

 

   

is otherwise prohibited by law or administrative regulations.

ICP operators are required to monitor their websites, including electronic bulletin boards. They may not post or disseminate any content that falls within the prohibited categories and must remove any such content from their websites. The PRC government may shut down the websites of ICP license holders that violate any of the above-mentioned content restrictions and revoke their ICP licenses. For instance, in 2017, the CAC issued a series of regulatory documents providing that an ICP operator is obligated to monitor contents displayed and disseminated by users on its platform. These regulations apply to online services, including (i) online forum and community service, which allows users to publish information and interact with other users on an online forum, post bar or other form of online communities, (ii) online follow-up comment service, which allows users to post threads, reply to original content, leave messages and engage in live commenting with texts, symbols, expressions, pictures, audio/video on a website, mobile app or other forms of interactive platform; (iii) online group chat information service, which allows users to communicate and exchange information in a cyberspace created by the users on an online platform; (iv) online official account information service, which allows users to post texts, pictures, audio/video and other information in the form of an official account registered by the user on a website, mobile app or other network platform. Pursuant to these regulations, a service provider is required to, among others, (x) register and verify the identity information of each user, and (y) in the case of publication or dissemination of prohibited contents on the platform, take prompt rectification measures, including removing and terminating transmission of the illegal content, restricting the user right of the offender, banning the user account and shutting down the relevant forum or channel, and report to the regulatory authority. On January 22, 2021, the CAC revised and promulgated the Administrative Provisions on the Information Services Provided through Official Accounts of Internet Users, which requires, among others, that information service platforms for public accounts are required to perform their responsibilities, establish systems such as those for the hierarchical or classified management of public accounts, ecological governance, copyright protection, and credit evaluation, and improve management measures such as public account registration verification, qualification examination, and disclosure of public account registrants. On November 16, 2022, the CAC amended and promulgated the Administrative Provisions on Internet Comment Posting Services, which came into effect on December 15, 2022. According to such provisions, the follow-up comment service providers must conduct standardized management of the follow-up comment service users and the producers and operators of official accounts according to the user service agreement. For the follow-up comment services users who release any illegal and negative information content, the service providers must take the measures including, among others, warning and reminding, refusing to release and deleting such illegal and negative information content, restricting such accounts’ functions, suspending such accounts updating, shutting down such accounts and prohibiting re-registration of such accounts in accordance with laws, and keep the relevant records. For the producers and operators of official accounts who fail to fulfill their management obligations resulting that any illegal and negative information content appears in the follow-up comments, the service providers must take such measures as warning and reminding, deleting such illegal and negative information, suspending the follow-up comment area functions till permanently shutting down the follow-up comment area, restricting such account functions, suspending such accounts updating, shutting down such accounts and prohibiting re-registration of such accounts in accordance with laws, and keep records and timely report such violations to the cyberspace administrations.

In addition, in November 2018, the CAC issued a notice to require ICP operators to conduct security assessments on their internet information services if their services include forums, blogs, microblogs, chat rooms, communication groups, public accounts, short videos, online live-streaming, information sharing, mini programs or such other functions that provide channels for the public to express opinions or have the capability of mobilizing the public to engage in specific activities. ICP operators must conduct self-assessment on, among others, the legality of new technology involved in the services and the effectiveness of security risk prevention measures, and file the assessment report to local competent internet information office and public security

 

114


Table of Contents

authority. At the end of 2019, the CAC issued the Provisions on the Management of Network Information Content Ecology, which became effective on March 1, 2020, to further strengthen the regulation and management of network information content. Pursuant to these provisions, each network information content service platform is required, among others, (i) not to disseminate any information prohibited by laws and regulations, such as information jeopardizing national security; (ii) to strengthen the examination of advertisements published on such network information content service platform; (iii) to promulgate management rules and platform convention and improve user agreement, such that such network information content service platform could clarify users’ rights and obligations and perform management responsibilities required by laws, regulations, rules and convention; (iv) to establish convenient means for complaints and reports; and (v) to prepare annual work report regarding its management of network information content ecology.

On September 15, 2021, the CAC promulgated the Opinions on Further Enforcing Responsibilities on Website Platforms as the Main Responsible Party for Information Content Management. In accordance with the Opinions, website platforms are required to perform specific responsibilities as the main responsible party for information content management, including, among others, enhancing the platform community rules, strengthening the regulation and management of accounts, improving the content vetting mechanism, improving the quality of information content, managing the dissemination of information content, and strengthening the management of key functions.

In addition, on June 12, 2024, the CAC and other three authorities jointly promulgated the Provisions on Governance of Cyber Violence Information, which came into effect on August 1, 2024. Pursuant to the provisions, network information service providers shall (i) perform their primary responsibilities for managing network information contents, (ii) establish and improve the mechanism for governance of cyberviolence information, and (iii) improve the systems for user registration, account management, personal information protection, information release review, monitoring and early warning, and identification and handling, among others. When discovering illegal information and unhealthy information involving cyberviolence, the network information service providers shall forthwith stop the transmission of such information, take measures such as deleting, shielding and disconnecting links, keep relevant records, and report the case to relevant authorities. In the case of a suspected criminal offence, the network information service providers shall promptly report such case to the public security authority, with relevant clues provided, and cooperate in investigation and handling in accordance with laws.

Restrictions on Foreign Ownership in Value-Added Telecommunications Services. Foreign ownership in value-added telecommunication services is governed by the State Council according to the Provisions on Administration of Foreign-Invested Telecommunications Enterprises, which were recently amended on March 29, 2022 and became effective on May 1, 2022. According to these provisions, a foreign investor’s beneficial equity ownership in an entity providing value-added telecommunications services in mainland China is generally not permitted to exceed 50% unless otherwise permitted by laws and regulations. Although these provisions deleted the prior requirement that major foreign investors holding equity in enterprises providing value-added telecommunications services in mainland China must have a good track record and operational experience in providing these services, the PRC government authorities have not promulgated any implementation rules in line with these new changes. Accordingly, there are uncertainties as to whether foreign investors without a good track record and operational experience in providing these services may qualify as major foreign investors in value-added telecommunications enterprises. Although the Special Administrative Measures (Negative List) for Foreign Investment Access (2024 Version) allow a foreign investor to own more than 50% of the total equity interest in an e-commerce business, a domestic multi-party communication business, an information storage and re-transmission business and a call center business, other requirements provided by these provisions still apply. We believe that it would be impracticable for us to acquire any equity interest in the variable interest entities without diverting management attention and resources. Moreover, we believe that our contractual arrangements with these entities and the individual nominee shareholders allow us to have the power to direct the activities of these entities that most significantly impact their economic performance. Accordingly, we currently do not plan to acquire any equity interest in any of the variable interest entities.

 

115


Table of Contents

A Notice on Intensifying the Administration of Foreign Investment in Value-Added Telecommunications Services, issued by the MIIT in July 2006, prohibits domestic telecommunication service providers from leasing, transferring or selling Telecommunication Business Operating Licenses to any foreign investor in any form, or providing any resources, sites or facilities to any foreign investor for their illegal operation of a telecommunication business in mainland China. Pursuant to this notice, either the holder of a Value-Added Telecommunication Business Operating License or its shareholders must directly own the domain names and trademarks used by such license holder in its provision of value-added telecommunications services. The notice further requires each license holder to have the necessary facilities, including servers, for its approved business operations and to maintain the facilities in the regions covered by its license. If a license holder fails to comply with the requirements in the notice or cure any non-compliance, the MIIT or its local counterparts have the discretion to take measures against the license holder, including revoking its Value-added Telecommunication Business Operating License. Based on the Notice Regarding the Strengthening of Ongoing and Post Administration of Foreign Investment Telecommunication Enterprises issued by the MIIT in October 2020, the MIIT will not issue Examination Letter for Foreign Investment in Telecommunication Business. Foreign invested enterprises would need to submit relevant foreign investment materials to the MIIT for the establishment or change of telecommunication operating permits.

On April 8, 2024, the MIIT issued the Circular on Launching the Pilot Program of Expanding the Opening-up of Value-Added Telecommunications Services, which states that in the pilot areas, the foreign shareholding restrictions on (i) the internet data center, (ii) the content delivery network, (iii) the internet service providers, (iv) the online data processing and transaction processing, (v) the information dissemination platform and delivery services (but excluding internet news information services, online publishing services, online audiovisual services, and internet cultural services), and (vi) the information protection and processing services will be removed. According to this circular, the “pilot areas” include Beijing Comprehensive Demonstration Zone for Expanding Opening-up in the Service Sector, the Lin-Gang Special Area of Shanghai Pilot Free Trade Zone and the Pioneering Area in Socialist Modernization, the Hainan Free Trade Port, and the Shenzhen Pilot Demonstration Area of Socialism with Chinese Characteristics. This circular also clarifies the foreign invested telecommunication enterprise that intends to provide the aforesaid value-added telecommunications services in the pilot areas shall apply to the MIIT for obtaining the official approval of the pilot program of telecommunications services, comply with the applicable laws and regulations when providing telecommunications services, and accept and cooperate with the supervision and administration of the telecommunication administrations and the relevant competent authorities.

Due to the restrictions under these regulations of mainland China, we operate our websites mainly through the variable interest entities, such as Baidu Netcom. Baidu Netcom is a variable interest entity, and is considered a domestic entity in mainland China under laws of mainland China given that the nominee shareholders are citizens of mainland China.

Baidu Netcom and some of the other variable interest entities in mainland China hold Value-Added Telecommunication Business Operating Licenses. In compliance with the Notice of the MIIT on Intensifying the Administration of Foreign Investment in Value-Added Telecommunications Services, Baidu Netcom owns the necessary domain names and trademarks, including pending trademark applications, and has the necessary personnel and facilities to operate our websites.

Regulations on Mobile Internet Applications

In June 2016, the CAC promulgated the Administrative Provisions on Mobile Internet Application Information Services, which were most recently amended on June 14, 2022 and became effective on August 1, 2022. Pursuant to these provisions, a mobile internet app refers to an app software that runs on mobile smart devices to provide users with information services. Mobile internet app providers refer to the owners or operators of mobile internet apps which provide information services. Internet app distribution platforms refer to mobile internet information services providers which provide distribution services related to releasing, downloading and dynamic loading of internet apps.

 

116


Table of Contents

Pursuant to these provisions, internet app providers must comply with the provisions on the scope of necessary personal information when engaging in personal information processing activities and should not compel users to agree to non-essential personal information collection or ban users from their basic functional services due to their refusal of providing unnecessary personal information. Internet app providers should not provide the relevant services to the users who fail to submit real identity information or use fraudulent identity information of other organizations or persons for fake registration. Internet app providers are also required to establish sound information content review and management mechanism, take sound management measures such as user registration, account management, information review, daily inspection and emergency disposal, and be staffed with professionals and technical ability appropriate to the service scale. Furthermore, internet app providers who launch new technologies, applications or functions with the attribute of public opinion or the capability of social mobilization should conduct security assessment in accordance with the applicable laws and regulations. If an internet app provider violates these regulations, internet app distribution platforms may issue warnings, suspend the release of its applications, or terminate the sale of its applications, and/or report the violations to government authorities, and the application provider may be imposed administrative penalty by the CAC and the competent authorities in accordance with the laws and regulations.

In December 2016, the MIIT promulgated the Interim Measures on the Administration of Pre-Installation and Distribution of Applications for Mobile Smart Terminals, which came into effect on July 1, 2017. The Interim Measures aim to enhance the administration of mobile apps, and require, among others, that mobile phone manufacturers and internet information service providers must ensure that a mobile app, as well as its ancillary resource files, configuration files and user data can be uninstalled by a user on a convenient basis, unless it is a basic function software, which refers to a software that supports the normal functioning of the hardware and operating system of a mobile smart device. On July 21, 2023, the MIIT promulgated the Notice of the Record-filing of Mobile Internet Apps, pursuant to which, operators of mobile internet apps which engage in internet information services within the territory of mainland China shall complete the record-filing formalities. Any operator shall not conduct the internet information services via mobile internet apps before the completion of the record-filing formalities with respect to such mobile internet apps.

Since 2021, the PRC government has taken steps to strengthen the supervision on the utilization of algorithm in the field of internet information service. On September 17, 2021, the CAC and eight other authorities jointly promulgated the Notice on Promulgation of the Guiding Opinions on Strengthening the Comprehensive Governance of Algorithm-Related Internet Information Services, which provides that, among others, enterprises must establish an algorithmic security responsibility system and a technology ethics vetting system, improve the algorithmic security management organization, strengthen risk prevention and control, and improve the capacity to respond to algorithmic security emergencies.

On September 20, 2023, the State Council promulgated the Regulation on the Protection of Minors in Cyberspace, or Cyberspace Regulation on Minors Protection, which became effective on January 1, 2024. Pursuant to the Cyberspace Regulation on Minors Protection, a network platform service provider with a substantial number of minor users or with a significant impact on the minor population shall fully fulfill the following obligations, including, among others, (i) fully considering the characteristics of the physical and mental development of minors when designing, researching, developing and operating network platform services, regularly assessing the impact of the protection of minors in cyberspace; (ii) providing a special mode or zone for minors to facilitate the minors to access products or services on the platform that are beneficial for their physical and mental well-being; (iii) establishing and improving a compliance system for the protection of minors in the cyberspace in accordance with the applicable laws and regulations, and establishing an independent body primarily composed of external members to supervise the protection of minors in the cyberspace; and (iv) terminating services to any product or service provider on the platform that gravely harms the physical and mental well-being of minors or otherwise infringe on their lawful rights and interests. Network services providers who provide the services of information publishing and instant messaging to minors shall require the minors or their guardians to provide the real identity information of the minors in accordance with laws. Network services providers who provide services such as online games, online live-streaming, online audio and video, and online

 

117


Table of Contents

social contact shall take measures to reasonably restrict the amount of single consumption and daily cumulative consumption of minors of different ages during the use of such services, and shall not provide minors with paid services which do not match their capacity for civil conduct. The personal information processors shall conduct compliance audit regarding their compliance with laws and regulations in the processing of the personal information of minors each year, and report the audit results to the cyberspace authority and other government authorities in a timely manner.

On March 15, 2024, the State Council promulgated the Regulation on the Implementation of the Law of the PRC on the Protection of Consumer Rights and Interests, which came into effect on July 1, 2024. Pursuant to these regulations, if a business operator provides services by means of automatic extension or automatic renewal, it shall draw the attention of consumers to the same in a prominent way before consumers’ acceptance of such services and the date of automatic extension or automatic renewal. With regard to the violation of the foregoing provisions by any business operator, if other relevant laws and regulations stipulate on punishment methods, such provisions of laws and regulations shall prevail; in the absence of such provisions, the competent market regulators or any other relevant administrative authorities shall order the business operator to make correction, and may, depending on the seriousness of the violation, separately or concurrently impose a warning, confiscation of illegal income, a fine ranging from one to five times of the illegal income, or a fine of not more than RMB 300,000 if there is no illegal income. More seriously, the business operator may be ordered to suspend operation for rectification and its business license may be revoked.

Regulations on Internet Information Search Service

In June 2016, the CAC promulgated the Administrative Provisions on Internet Information Search Services, which took effect on August 1, 2016. Pursuant to these provisions, internet information search service refers to the service whereby users can search for information that is collected from the internet and processed by computer technology. These provisions requires that an internet information search service provider must not publish any information or contents prohibited by law in the form of links, abstracts, snapshots, associative words, related search or recommendations or otherwise. If an internet information search service provider identifies any search results that contain any information, website or app that is prohibited by law, it must stop displaying the search results, record the infraction and report it to the government authority. In addition, an internet information search service provider is prohibited from seeking illegitimate interest by means of unauthorized disconnection of links, or provision of search results containing false information. If an internet information search service provider engages in paid search services, it must examine and verify the qualifications of its customers of the paid search services, specify the maximum percentage of search results as paid search results on a webpage, clearly distinguish paid search results from natural search results, and notably identify the paid search information item by item.

Regulations on Advertisements and Online Advertising

The PRC government regulates advertising, including online advertising, principally through the SAMR. The PRC Advertising Law, as amended on April 29, 2021, outlines the regulatory framework for the advertising industry and allows foreign investors to own up to all equity interests in PRC advertising companies.

We conduct our value-added telecommunication-based online advertising business through Baidu Netcom, which is one of the variable interest entities in mainland China and holds a business license that covers value-added telecommunication-based online advertising in its business scope. Our subsidiaries Baidu Times and Baidu China have also expanded their respective business license to cover advertising in their respective business scope.

Advertisers, advertising operators and advertising distributors are required by PRC advertising laws and regulations to ensure that the content of the advertisements they prepare or distribute is true and in full compliance with applicable laws and regulations. For example, pursuant to the PRC Advertising Law,

 

118


Table of Contents

advertisements must not contain terms such as “the state-level,” “the highest grade,” “the best” or other similar words. In addition, where a special government review is required for certain categories of advertisements before publishing, the advertisers, advertising operators and advertising distributors are obligated to confirm that such review has been performed and approvals have been obtained. Pursuant to the PRC Advertising Law, advertisements distributed on the internet should not affect the normal use of internet by users. Particularly, advertisements distributed on internet pages such as pop-up advertisements must indicate a conspicuous mark for “close” to ensure the close of such advertisements by one click. Where internet information service providers know or should know that illegal advertisements are being distributed using their services, they must prevent such advertisements from being distributed.

In addition to the above regulations, the Administrative Measures for Internet Advertising promulgated by the SAMR on February 25, 2023 and effective on May 1, 2023 also set forth certain compliance requirements for online advertising businesses. Pursuant to the Administrative Measures for Internet Advertising, an internet advertisement shall be identifiable as an advertisement by consumers. With respect to the promotion of goods or services in the form of paid listing, advertising distributors shall indicate them conspicuously as an advertisement to distinguish them from the natural search results. Publishing and distributing advertisements by means of internet shall not affect the normal internet access by users, and it is prohibited to insert advertisements in the form of paid listing into the search results of government service websites, webpages, internet apps, official accounts, etc. With respect to the internet advertisements which are published in the form of pop-up or otherwise, the advertisers and advertising distributors shall clearly mark the closure sign to ensure that such advertisements could be closed by one click. Furthermore, in accordance with the Administrative Measures for Internet Advertising, the advertising operators and distributors shall establish, improve and implement the registration, review and file management system of internet advertising business, which shall include, among others: (a) to examine and register advertisers’ real identity, address and effective contact information, establish, regularly check and update advertising archives, record and save the electronic data of advertising activities; and (b) to examine the relevant supporting documents and the content of the advertisements. With respect to the internet advertisements which are published by means of algorithmic recommendation or otherwise, the rules on the algorithmic recommendation service and the record of advertisement placement shall be included in the advertisement archives.

On August 22, 2024, the SMAR promulgated the Guideline on Regulatory Enforcement concerning the Identifiability of Internet Advertising. The guideline further specifies the criteria and requirements on the identifiability of internet advertisements. Pursuant to the guideline, the identifiability of internet advertisements refers to the distinguishability of internet advertisements from other non-advertisement information, which enables consumers to identify them as advertisements. Advertising distributors may enhance the identifiability of internet advertisements by means of text annotation and voice prompts. If text annotations are adopted, “advertisement” shall be conspicuously indicated. If voice prompts are adopted, the relevant content shall be clearly indicated as an “advertisement” through clear voice. If the commodities or services advertised and ranked according to bidding for priority placement are not prominently marked (or clearly indicated) the word “advertisement,” the competent governmental authorities shall investigate and penalize such acts.

Regulations on Artificial Intelligence

We engage in the research and development of artificial intelligence (AI) technology and products, specifically autonomous driving vehicles and generative AI. The PRC government has issued a series of guidelines to encourage and support the research and development of AI technology, such as the Three-Year Implementing Plan for Internet Plus Artificial Intelligence issued in May 2016, the Development Planning on the New Generation of Artificial Intelligence issued in July 2017 and the Development Plan for the Big Data Industry during the “14th Five-Year Plan” Period issued in November 2021.

Regulations on Autonomous Driving Vehicles. The MIIT, the Ministry of Public Security and the Ministry of Transport jointly promulgated the Administrative Rules of Road Testing and Demonstration Application of

 

119


Table of Contents

Intelligent Connected Vehicles (for Trial Implementation) on July 27, 2021, which became effective on September 1, 2021. Pursuant to these rules, a qualified entity to conduct road testing of intelligently connected vehicles must meet the following conditions, including, among others: (i) it must be an independent legal person registered within the territory of mainland China; (ii) it must have the capabilities concerning intelligently connected vehicles, such as the capabilities of manufacturing automobiles and spare parts thereof, the capabilities of research and development of technologies, or the capabilities of experiments and tests; (iii) it must be capable of paying civil compensation for potential damages caused by the road testing of intelligently connected vehicles; (iv) it must have the evaluation rules for the testing of self-driving functions of intelligently connected vehicles; (v) it must have the ability to conduct real-time remote monitoring of the vehicles on road testing; (vi) it must have the ability to record, analyze and reproduce the events related to road test vehicles; (vii) it must have the ability to guarantee the network security for tested vehicles and remote monitoring platforms; and (viii) other conditions specified in applicable laws, administrative regulations and rules. An eligible entity may apply to conduct experimental operation of intelligently connected vehicles in prescribed roads and areas. Prior to starting a road testing, a road-testing entity must submit a self-declaration on safety of the road testing, and such self-declaration should be confirmed by the competent government authority on the provincial or municipal level. The testing duration for a road testing should not exceed 18 months in principle, and should not exceed the validity period of the quality certificate of safety technical inspection and the insurance voucher of the tested vehicle. A road-testing entity or the experimental operation entity must submit a periodic report every 6 months to the competent government authority on the provincial or municipal level and provide a summary report within 1 month upon conclusion of the road testing or experimental operation. The entity responsible for the road testing or the experimental operation must report information on the traffic accidents during the road testing or experimental operation to the competent authorities on a monthly basis. In case of any traffic violation occurred during the road test or demonstration application, the traffic administrative department of the public security department must impose the penalties (including, among others, fines or warning) on the driver in accordance with the laws and regulations on road traffic safety. In the case of serious injuries or deaths of any person or serious damage of a vehicle, the entity responsible for the road testing or the experimental operation must report such accident to the competent government authority on the provincial or municipal level within 24 hours through the information system, and if such subject fails to report as required, its road testing or experimental operation activities may be suspended for 24 months. Some local governments, such as Beijing, Shanghai, Chongqing, Hunan and Tianjin, have issued local rules and regulations to regulate road testing of autonomous driving cars accordingly.

In addition, the PRC government has strengthened regulation of the network security and data security of the Internet of Vehicles (IoV) since 2021. On September 15, 2021, the MIIT issued the Circular on Strengthening the Network Security and Data Security of IoV. This Circular provides that all enterprises related to IoV must establish management systems for network security and data security, specify the responsible person and management bodies, and perform network security and data security-related protection responsibilities. The Circular also requires that all enterprises related to IoV must monitor, prevent, and promptly tackle cybersecurity risks and threats to ensure that data can be effectively protected and legally used and that the relevant IoV can be operated safely and stably. On March 7, 2022, the MIIT issued the Guidelines for the Construction of Network Security and Data Security Standard System for IoV, which specifies the safety standards and requirements covering terminal and facility security, network communication security, data security, application service security and security guarantee and support.

On August 16, 2021, the CAC and four other authorities jointly promulgated the Several Provisions on Automotive Data Security Management (for Trial Implementation), which took effect on October 1, 2021. These provisions require that automotive data processors should avoid excessive collection and illegal use of data and adhere to certain protocols such as “no collection by default” and “data masking” when carrying out data processing activities. These provisions emphasize that if it is indeed necessary to provide any important data overseas due to the business needs of an automotive data processer, the automotive data processer must complete a prior security assessment on outbound data transfer and should not provide any important data overseas beyond the scope determined in such security assessment.

 

120


Table of Contents

On April 28, 2021, the National Information Security Standardization Technical Committee issued a draft of the Safety Requirements for Data Collected by Internet of Vehicles (IoV), and on October 19, 2021, the National Information Security Standardization Technical Committee further issued the Security Requirements of Vehicle Collected Data (Draft for comments). The Security Requirements of Vehicle Collected Data (Draft for comments) specifies the security requirements on the transfer, storage, outbound transfer and other dispositions of vehicle collected data. Specifically, certain types of vehicle collected data, such as those collected through sensors within the vehicle cockpit and location and route data, should not be transferred outside mainland China. Besides, outbound transfer of operational data should be subject to the data cross-border transfer security assessment conducted by national cyberspace authorities.

On November 21, 2023, in order to encourage and regulate the application of autonomous vehicles in transport services, the Ministry of Transport issued the Guideline on Transport Safety and Service for Autonomous Vehicles (Trial Implementation). Pursuant to the guideline, transport service on roads using autonomous vehicles shall be carried out within designated areas and shall pass the road traffic safety assessment in accordance with laws. The operators using autonomous vehicles in urban public bus passenger transport business, taxi passenger transport business and general passenger and cargo transport business shall complete the registration as the market entities pursuant to the applicable laws, and the corresponding business categories shall be registered into their business scope. The autonomous vehicles engaged in road transport shall satisfy the requirements of the national standards and technical specifications, complete motor vehicle registration in accordance with laws, obtain motor vehicle license plates and motor vehicle driving licenses. The autonomous-driving transport operators shall assume the main responsibility of safety, and shall clearly inform other traffic participants of their autonomous-driving identity with eye-catching patterns, words or colors on the vehicle body.

On November 17, 2023, the MIIT, the Ministry of Transport, the Ministry of Public Security and the Ministry of Housing and Urban-Rural Development jointly issued the Notice of Launching the Pilot Program of Market Access and Road Passage for Intelligent Connected Vehicles. Pursuant to such notice, intelligent connected vehicles which have obtained the permits to run on roads shall carry out pilot road traffic in specified areas. Users of the pilot programs shall purchase insurance for their vehicles, apply for vehicle registration, monitor the operation status of vehicles and strengthen the guarantee for vehicle operation safety as required. Pilot automobile manufacturers shall assume the principal responsibility for the quality and production consistency of intelligent connected vehicles, shall be strictly prohibited from any unauthorized change of autopilot function and shall strictly complete the commitment of software upgrading management and record-filing. Pilot users shall assume the principal responsibilities in respect of road traffic safety, network security and data security, and establish sound safety management systems and measures, to ensure vehicle operation safety.

On July 26, 2024, the Ministry of Natural Resources issued the Circular on Strengthening the Security Management of Surveying and Mapping Geographic Information for Intelligent Connected Vehicles. Pursuant to this circular, the collection, storage, transmission and processing of spatial coordinates, live images (videos, images and other environment perception data), point clouds and their attribute information and other geoinformation data (including road topology data) of intelligent connected vehicles and surrounding road facilities during their operation, service and testing, belong to the surveying and mapping activities specified in the PRC Surveying and Mapping Law, and shall be regulated and administered in accordance with laws and regulations on surveying and mapping. Basic maps, advanced driver assistance maps, high-precision maps and automatic driving maps used in intelligent connected vehicles are electronic navigation maps. The collection, storage, transmission and processing of geoinformation data transmitted back by intelligent connected vehicles as well as the production of maps shall be undertaken by the institutions that have the qualification for producing electronic navigation maps and other surveying and mapping qualifications.

Regulations on Generative AI. Prior to 2022, the provisions on the generative AI technology are stipulated in the regulations and rules about internet information services dispersedly. For example, according to the Provisions on the Management of Network Information Content Ecology issued by the CAC at the end of 2019, a network information content service platform must not, among others, (i) utilize new technologies such as deep-

 

121


Table of Contents

learning and virtual reality to engage in activities prohibited by laws and regulations; (ii) engage in online traffic fraud, malicious traffic rerouting and other activities related to fraudulent account, illegal transaction account or maneuver of users’ account; or (iii) infringe a third party’s legitimate rights or seek illegal interests by way of interfering with information display. According to the Administrative Provisions on Online Audio-visual Information Services jointly issued by the CAC, the Ministry of Culture and Tourism and the NRTA on November 18, 2019, the production, release and dissemination of any unauthentic audio-visual information by use of any new applications and technologies bases on deep learning and virtual reality must be labeled in a prominent manner by the online audio-visual information service providers and users. Furthermore, any online audio-visual information service providers and users should not produce, release or disseminate false news by use of new applications and technologies based on deep learning and virtual reality.

Since the end of 2021, the PRC government authorities specially promulgated certain laws to regulate the algorithmic recommendation and deep synthesis technology which are closely related to the generative AI technology. On December 31, 2021, the CAC, the MIIT, the Ministry of Public Security and the SAMR jointly issued the Administration Provisions on Algorithmic Recommendation of Internet Information Services, which became effective on March 1, 2022. These provisions stipulates that algorithmic recommendation service providers must (i) fulfill their responsibilities for algorithm security, (ii) establish and strengthen management systems for algorithm mechanism examination, ethical review in technology, user registration, information release examination, protection of data security and personal information, anti-telecom and network fraud, security assessment and monitoring, emergency response to security incidents, etc., and (iii) formulate and publish rules governing algorithmic recommendation related service. The provider of algorithmic recommendation services should not use the services to (i) carry out any illegal activity which may endanger national security and social public interest, disturb economic order and social order, or infringe third parties’ legal interest, or (ii) spread any information prohibited by laws or regulations. Besides, it should not take advantage of algorithms to impose unreasonable restrictions on other information service providers, or hinder or obstruct the normal operation of their legal services. The providers of algorithmic recommendation services with the characteristics of public opinion or capacity of social mobilization must complete the filing with the CAC’s filing system within ten business days after the launch of its service.

On November 25, 2022, the CAC, MIIT and Ministry of Public Security jointly issued the Administrative Provisions on Deep Synthesis of Internet Information Services, which took effect on January 10, 2023. According to these provisions, deep synthesis technology refers to any technology that utilizes deep learning, virtual reality or any other generative or synthetic algorithm to produce text, images, audio, video, virtual scenes or other network information. These provisions emphasize that the providers of deep synthesis services, as the primary entities responsible for the information security, should not use deep synthesis services to engage in activities prohibited by laws and regulations. If the CAC and other competent government authorities find that the deep synthesis service has a serious information security risk, they can require the deep synthesis service providers and technical supporters to suspend information update, user account registration or other related services in accordance with their duties and applicable laws. Deep synthesis service providers and technical supporters shall take measures to rectify and eliminate hidden dangers and a violation of such provisions shall subject them to punishment in accordance with the laws and regulations. If the act of deep synthesis services providers and/or technical supporters constitutes a violation of the administration of public security, they shall be punished according to the laws related to the administration of public security. If the act constitutes a crime, such deep synthesis service provider and/or technical supporter shall be prosecuted for criminal responsibility.

On July 10, 2023, the CAC, MIIT, NDRC, Ministry of Public Security and other PRC government authorities jointly issued the Interim Measures on the Management of Generative AI Services, or the Generative AI Services Measures, which became effective on August 15, 2023. According to the Generative AI Services Measures, “generative AI technology” refers to models and related technology with the ability to generate text, images, audios, videos, or other content, and “generative AI service provider” refers to any organization or individual that utilizes generative AI technology to provide generative AI services (including the organizations or individuals providing such services through the provision of a programmable interface or other means).

 

122


Table of Contents

Generative AI service providers shall carry out pre-training, optimization training, and other training data processing activities in accordance with applicable laws and regulations, including, among others, (i) using data and basic models with lawful sources, (ii) not infringing the intellectual property rights owned by others, (iii) obtaining the prior consent from individuals in accordance with the applicable laws and regulations if the training data contains any personal information, and (iv) taking effective measures to improve the quality of training data and to enhance the authenticity, accuracy, objectivity and diversity of training data. Generative AI service providers shall also assume the responsibility as a producer of online information content and personal information processor in accordance with applicable laws, fulfill online information security obligations, enter into service agreements with the users, and label images, videos, and other contents generated by use of generative AI technology pursuant to the Administrative Provisions on Deep Synthesis of Internet Information Services. Any generative AI service provider with the characteristics of public opinion or capacity of social mobilization shall conduct security assessment, and complete the formalities for algorithm filing, change or deregistration in accordance with the Administration Provisions on Algorithmic Recommendation of Internet Information Services. The generative AI service providers who violate the Generative AI Services Measures will be punished in accordance with the applicable laws and regulations. If there is no provision in laws or regulations, the competent government authority shall, in accordance with its functions and duties, issue a warning to such generative AI services providers, circulate a notice of criticism and order such generative AI services providers to correct within a time limit. Those who refuse to make corrections or whose circumstances are serious shall be ordered to suspend the provision of relevant services. If the violation of the Generative AI Services Measures by such generative AI services providers constitutes an act violating the administration of public security, they shall be punished according to the laws related to the administration of public security. If the violation constitutes a crime, such generative AI service provider shall be prosecuted for criminal responsibility.

On September 7, 2023, the PRC Ministry of Science and Technology and other nine PRC government authorities jointly issued the Measures for Science and Technology Ethics Reviews (for Trial Implementation). According to these measures, organizations conducting life sciences, medicine, artificial intelligence or other science and technology activities, of which the research content involves sensitive areas of science and technology ethics, shall establish a science and technology ethics review committee, and the research and development of algorithm models, applications, and systems with the capability to mobilize public opinions and guide social consciousness shall be subject to the ethics review. Moreover, as one of the key contents of the ethics review, with respect to the science and technology activities involving data and algorithms, (i) the data collection, data storage, data processing, data use and other data handling activities, as well as the research and development of new data technologies, shall comply with relevant national data security and personal information protection laws and regulations, and there should be proper data security risk monitoring and contingency plans; and (ii) the design, implementation and application of algorithms, models and systems shall adhere to the principles of fairness, equity, transparency, reliability and controllability, and comply with relevant national requirements.

On March 7, 2025, the CAC and other three PRC government authorities jointly issued the Measures for Identification of AI Generated Synthetic Contents, which will take effect on September 1, 2025. According to these measures, identifications of AI-generated synthetic contents include explicit identifications and implicit identifications, among which, (i) explicit identifications refer to the identifications added to the generated synthetic contents or interactive scene interface, which are presented in text, sound, graphics, etc., and may be clearly perceived by users, and (ii) implicit identification refers to the identifications added to the file data of generated synthetic contents by taking technical measures, which are not easily perceived by users. If the generated synthetic services provided by the service providers fall within the scope of intelligent dialogue, intelligent writing, synthetic voice, face generation, immersive scene generation or other deep synthesis services with the function of generating or significantly changing information content, which may lead to public confusion or misidentification, explicit identifications shall be added to the generated synthesis contents. Service providers shall add the implicit identifications in the metadata of the documents of generated synthetic contents, which shall include the attribute information of the generated synthetic contents, name or code of the service providers, content serial number and other production element information. Meanwhile, the service providers are

 

123


Table of Contents

encouraged to add implicit identifications in such forms as digital watermarks, to the generated synthetic contents.

We had completed the necessary security assessment and algorithm filing in accordance with the Generative AI Services Measures and other applicable laws and regulations before we launched Ernie Bot to the public.

Regulations on News Display

Displaying news on a website and disseminating news through the internet is highly regulated in the PRC. The Provisional Measures for Administrating Internet Websites Carrying on the News Displaying Business, jointly promulgated by the State Council News Office and the MIIT in November 2000, require an ICP operator (other than a government authorized news unit) to obtain an approval from the State Council News Office to post news on its website or disseminate news through the internet. Furthermore, the disseminated news must come from government-approved sources pursuant to contracts between the ICP operator and the sources, copies of which must be filed with the government authorities.

In May 2017, the CAC issued the Provisions on the Administration of Internet News Information Services and their implementing rules, which became effective on June 1, 2017. Pursuant to these provisions and their implementing rules, if an entity intends to provide internet news information service, it is required to obtain an approval from the State Council News Office and receive an Internet News Information Service License. Internet news information service refers to editing, publishing and reprinting and the dissemination platform service of internet news through internet websites, mobile apps, forums, blogs, micro-blogs, official accounts, instant message tools, live-streaming and other similar means. Pursuant to these provisions, no internet news information service organizations may take the form of a foreign-invested enterprise, whether a joint venture or a wholly foreign-owned enterprise, and no cooperation between internet news information service organizations and foreign-invested enterprises is allowed prior to the security evaluation by the CAC. On March 12, 2022, the NDRC and the Ministry of Commerce issued the Negative List for Market Access (2022 Version), which specifies the prohibition of illegal engagement in news media business, and further emphasizes that non-state capital should not engage in the gathering, editing, broadcasting and distribution of news information. Baidu Netcom obtained the Internet News Information Service License, which permits it to publish internet news pursuant to the PRC laws and regulations, in December 2006, and such license most recently expired on October 15, 2024. As of the date of this annual report, Baidu Netcom is still in the process of renewing such license.

Regulations on Internet Culture Activities

The Provisional Measures for the Internet Culture Administration, promulgated by the Ministry of Culture, the predecessor of the Ministry of Culture and Tourism, and with the latest amendment becoming effective in December 2017, require ICP operators engaging in “internet culture activities” to obtain a permit from the Ministry of Culture. The “internet culture activities” include, among other things, online dissemination of internet cultural products and the production, reproduction, importation, distribution and broadcasting of internet cultural products. In May 2019, the Ministry of Culture and Tourism issued the Circular regarding Adjusting the Scope of Approval of Internet Culture Business Permit and Further Regulating Approval Matters to adjust the applicable scope of the Internet Culture Business Permit. Pursuant to the circular, the Ministry of Culture and Tourism will no longer be the authority supervising the online game industry and therefore the business scope of an Internet Culture Business Permit issued by it and its local counterparts will only cover internet cultural products including online music, online plays or programs, online performance, online works of art, online cartoon and exhibition and online matches, but exclude online games. Imported internet cultural products are subject to content review by the Ministry of Culture and Tourism before they are disseminated online, while domestic internet cultural products must be filed with the local branch of the Ministry of Culture within 30 days following the online dissemination. Service providers are also required to conduct self-review of the content of internet cultural products before they are put on the internet or submitted to the Ministry of Culture for approvals or filings. Baidu Netcom was granted an Internet Culture Business Permit in April 2007, which was last renewed

 

124


Table of Contents

again in March 2023 and remains valid until April 2026. Some other entities in our group have also obtained an Internet Culture Business Permit.

The Several Suggestions on the Development and Administration of Internet Music, issued by the Ministry of Culture and becoming effective in November 2006, reiterate the requirement for an internet service provider to obtain the Internet Culture Business Permit to carry on any business of internet music products. In addition, foreign investors are prohibited from engaging in the internet culture business operation.

In October 2015, the Ministry of Culture promulgated a notice, which took effect on January 1, 2016, to further strengthen its regulation over online music, including requiring online platforms that allow users to upload self-created or performed music to set up real-time monitoring systems and requiring online music service providers to make quarterly filings of information related to their content self-review with the local counterpart of the Ministry of Culture from April 1, 2016.

The Regulations for the Administration of Audio and Video Products, as released by the State Council in December 2001 and last amended in December 2024, require that the publication, production, duplication, importation, wholesale, retail and renting of audio and video products are subject to a license issued by competent authorities.

Regulations on Internet Publishing

In February 2016, the State Administration of Press, Publication, Radio, Film and Television (currently known as the National Press and Publication Administration, or the NPPA), and the MIIT jointly issued the Administrative Provisions on Internet Publishing Service, which took effect on March 10, 2016. These provisions require that any entity engaged in the provision of online publications to the public via information networks obtain an Internet Publication License from the NPPA. Online publications refer to digital works with editing, production, processing and other publishing features, provided to the public via information networks, which mainly include: (i) informative and thoughtful text, pictures, maps, games, animation, audio and video digitizing books and other original digital works in fields such as literature, art and science, (ii) digital works consistent with the content of published books, newspapers, periodicals, audio-visual products and electronic publications, (iii) the network literature database or other digital works formed through aforementioned works by selecting, organizing, compiling and other means, and (iv) other types of digital works determined by the NPPA. The servers and storage facilities used by internet publishers must be located within the territory of mainland China. These provisions also provide that when an internet service provider provides manual intervention search ranking, advertising, promotion and other services to customers that provide internet publishing services, it is required to check and examine the Internet Publication Licenses obtained by the customers and the business scope of such licenses.

Regulations on Production and Operation of Audio/Video Programs

Under the Regulations on the Administration of Production of Radio and Television Programs issued by the State Administration of Radio, Film and Television, or the SARFT (currently known as NRTA) in July 2004 and recently partly amended in October 2020, any entities that engage in the production of radio and television programs are required to apply for a Permit for Production and Operation of Radio and TV Programs from the competent administrative authority. Entities with this permit must conduct their business operations in compliance with the approved scope of production and operation. On August 8, 2022, the NRTA released the Administrative Provisions on the Production and Operation of Radio, Television and Online Audio-visual Programs (Draft for Comment) to solicit public opinions by September 8, 2022, which provided explicitly that any overseas organization, foreign individual or foreign-invested enterprise should not conduct the business of programs production and operation. Such draft further proposed the self-discipline requirements for industry organizations and entities, rules on the prohibited content in the programs, regulations on film remuneration and prohibitions on false publicity of audience ratings and click-through rates. The Administrative Provisions on the

 

125


Table of Contents

Production and Operation of Radio, Television and Online Audio-visual Programs will supersede the Administration of Production of Radio and Television Programs upon it becoming effective.

On March 17, 2010, the SARFT issued the Internet Audio/Video Program Services Categories (Provisional), or the Provisional Categories, which were amended on March 10, 2017. The amended Provisional Categories classified internet audio/video programs into four categories, which are further divided into seventeen sub-categories.

In 2022, the PRC government authorities further strengthened the supervision on the network dramas (including network mini plays). On April 29, 2022, the NRTA issued the Circular on Matters regarding Administration on Service of Domestic Network Dramas Distribution License, which took effect on June 1, 2022. Pursuant to this circular, the PRC government adopts a licensing system to the distribution of domestic network dramas, and the distribution of domestic key network dramas is required to obtain the Network Dramas Distribution License issued by the competent government authorities of radio and television in accordance with the applicable laws. On November 14, 2022, the NRTA issued the Circular on Further Strengthening the Management of the Network Mini Plays and Implementing the Creation Improvement Plan, which became effective on the same date. Network mini plays refers to the network dramas with dozens of seconds to around 15 minutes running for each episode. Pursuant to this circular, the operators of network mini plays are required to obtain the Online Audio/Video Program Transmission License or be managed by the administrative authorities of radio and television in accordance with applicable regulations. All network mini plays to be transmitted online must have passed the content review by the administrative authorities of radio and television and must have obtained the Network Dramas Distribution License or completed the filing of internet audio and video programs in accordance with the regulations on network dramas.

Regulations on Broadcasting Audio/Video Programs through the Internet

In December 2007, the SARFT and the MIIT jointly promulgated the Rules for the Administration of Internet Audio and Video Program Services, commonly known as “Document 56,” which took effect on January 31, 2008 and was further amended on August 28, 2015. Pursuant to Document 56, an online audio/video service provider must obtain an Online Audio/Video Program Transmission License, which has a term of three years, and operate in accordance with the scope of the business as stipulated in the license. Furthermore, Document 56 requires all online audio/ video service providers to be either wholly state-owned or state-controlled. According to some official answers to press inquiries published on the SARFT’s website in February 2008, officials from the SARFT and the MIIT clarified that online audio/video service providers that already had been operating lawfully prior to the issuance of Document 56 may re-register and continue to operate without becoming state-owned or controlled; provided that the providers have not engaged in any unlawful activities. This exemption will not be granted to online audio/video service providers established after Document 56 was issued. In addition, foreign-invested enterprises are not allowed to engage in the above-mentioned businesses. On March 16, 2018, the NRTA issued the Notice on Further Regulating the Transmission Orders of Internet Audio and Video Program, pursuant to which, among others, (i) online streaming platforms should not illegally capture, edit, or reprogram audio-video programs, (ii) the movie clips and prevue broadcasted on the platform must come from the licensed broadcasting and television programs; and (iii) the platform must verify qualifications of sponsors for programs on the platform and must refrain from accepting sponsorship or advertising from or cooperating in any other form with any unlicensed online audio/video service providers.

According to Document 56 and other laws and regulations, audio-video programs provided by the entities supplying internet audio-video program services should not contain any illegal content or other content prohibited by the laws and regulations, such as any content against the basic principles in the PRC Constitution, any content that damages the sovereignty of the country or national security, and any content that disturbs social order or undermine social stability. An audio-video program that has already been broadcast must be retained in full for at least 60 days. Movies, television programs and other media content used as internet audio-video programs must comply with the administrative regulations on programs broadcasts through radio, movie and

 

126


Table of Contents

television channels. Entities providing services related to internet audio-video programs should immediately delete the audio-video programs violating laws and regulations, keep relevant records, report to authorities and implement other regulatory requirements.

On October 31, 2018, the NRTA issued the Notice on Further Strengthening the Management of Radio and Television and Network Audiovisual Cultural Programs, or Notice 60. According to Notice 60, all radio and television broadcasting institutes, network audiovisual program service institutes and program production institutes must stick to the right political direction and strengthen value guidance; pursue people-centered creative orientation to curb bad tendencies such as pursuing celebrities, pan-entertainment and so on; persist in providing high-quality content, constantly innovate programs, and strictly control the remuneration of guests; and strengthen the governance of TV series, network series (including network movies) to promote the benign development of the industry; must strengthen the use and management of ratings (click-through rate) survey data and resolutely crack down on ratings (click-through rate) forgeries, etc.

On May 27, 2016, the State Administration of Press, Publication, Radio, Film and Television issued the Notice on Relevant Issues concerning Implementing the Approval Works of Upgrading Mobile Internet Audio-Video Program Service. This notice provides that the mobile internet audio-video program services shall be deemed internet audio-video program service. Entities which have obtained the approvals to provide the internet audio-video program services may use mobile WAP websites or mobile applications to provide audio-video program services. Entities with regulatory approvals may operate mobile applications to provide the audio-video program services. The types of the programs should be within the permitted scope as provided in the licenses and such mobile applications are required to be filed with the NRTA and/or SFB.

On October 8, 2021, the Administrative Provisions on Minor-oriented Programs was revised by the NRTA and has become effective on the same date. According to these provisions, network audio-visual programs with minors as their main participants or recipients should not contain any contents which are harmful to the minors, such as violence, pornography, heresy, superstition, drug taking and other illegal contents. On November 18, 2019, the CAC, the Ministry of Culture and Tourism and the NRTA jointly issued the Administrative Provisions on Online Audio-visual Information Services, or Circular No. 3, which took effective on January 1, 2020. According to the Circular No. 3, Online Audio-visual Information Services refer to the services of producing, publishing and disseminating audio-visual information offered to the public via internet platforms, such as websites and application programs. Circular No. 3 requires that no individual or entity is allowed to (i) use the online audio-visual information services or related technologies to engage in any activities which may jeopardize national security, undermine social stability or infringe legitimate right of others; (ii) produce, publish or disseminate any audio-visual information prohibited by the laws and regulations, such as internet rumors. A provider of audio-visual information services must establish, maintain and optimize a rumors refuting regime, under which once it identifies that any user of audio-visual information services produces, publishes or disseminates any rumor by virtue of the technology of producing forged pictures or audio-visual information based on deep-learning or virtual reality, such provider must take measures to refute such rumors in a timely manner and file such situations with the competent authorities governing internet information, culture and tourism, and radio and television.

Baidu Netcom has renewed its Online Audio/Video Program Transmission License, which remains valid until July 2027. Beijing iQIYI has an Online Audio/Video Program Transmission License that is valid until October 2027. Another entity in our group has an Online Audio/Video Program Transmission License that is valid until March 2026.

Regulations on Live Streaming

In November 2016, the CAC promulgated the Administrative Provisions on Internet Live-streaming Service, which took effect on December 1, 2016. Pursuant to the Administrative Provisions, internet live-streaming service refers to continuous publishing of real-time information to the public on internet by means of

 

127


Table of Contents

video, audio, graphics, text or other forms, and an internet live-streaming service provider refers to an operator of the platform providing internet live-streaming service. In accordance with the administrative provisions, an internet live-streaming service provider must verify and register the identity information of publishers of live-streaming programs and users on its platform, and file the identity information of the publishers with the local government authority for record. Any internet live-streaming service provider engaging in news service must obtain internet news information service qualification and operate within the permitted scope of such qualification. In September 2016, the State Administration of Press, Publication, Radio, Film and Television issued the Circular on Strengthening Administration of Live-streaming Service of Network Audio/Video Programs. Pursuant to the circular, any entity that intends to engage in live audio/video broadcasting of major political, military, economic, social, cultural or sport events or activities, or live audio/video broadcasting of general social or cultural group activities, general sporting events or other organizational events, must obtain an Online Audio/Video Program Transmission License with a permitted operation scope covering the above business activities. Any entity or individual without qualification is prohibited from broadcasting live audio/radio programs involving news, variety shows, sports, interviews, commentary or other forms of programs through any online live-streaming platform or online live broadcasting booth, nor are they permitted to start a live broadcasting channel for any audio or radio programs. In addition, no entity or individual other than licensed radio stations or television stations are allowed to use “radio station,” “television station,” “broadcasting station,” “TV” or other descriptive terms exclusive to television and radio broadcasting organizations to engage in any business on the internet without approval. Furthermore, the CAC issued a notice in July 2017 which requires operators of internet news and information reproduction and broadcasting services, including commercial website apps that contain live-streaming features, and other internet live-streaming services, to file with the local CAC starting from July 15, 2017. The Circular on Tightening the Administration of Internet Live-Streaming Services jointly issued jointly by the MIIT, the CAC and several other government agencies in August 2018 reiterates the license requirements for online-streaming service providers and requires the operator to file with the local public security authority within 30 days after it commences the service online.

The SAMR has promulgated the Guidance regarding Strengthening the Supervision over Marketing Activities by Internet Live-Streaming in November 2020 to further regulated marketing activities by internet live-streaming. The NRTA also issued a circular on the Strengthening Management of Live-Streaming of Internet Shows and Electronic Commerce in November 2020 to provide instruction to online marketing activities through live-streaming. Platforms providing live-streaming of internet show or electronic commerce must register with National Internet Video-audio Platform Information Management System no later than November 30, 2020. The overall ratio of front-line content reviewers to live-streaming rooms on such platforms should be no less than 1:50. The training for content reviewers should be strengthened and content reviewers who have passed the training should be registered in the Reviewer Information Management System. A platform must report the number of its live-streaming rooms, streamers and content reviewers to the provincial branch of the NRTA on a quarterly basis. internet show live-streaming platforms must tag content of live-streaming rooms and corresponding streamers by category. A streamer cannot change the category of the programs tagged in his or her live-streaming room without prior approval from the platform. Users that are minors or without real-name registration are prohibited from virtual tipping, and platforms must cap the amount of virtual tipping per time, per day, and per month. When the virtual tipping by a user reaches half of the daily/monthly limit, a consumption notification from the platform and a confirmation from the user by text messages or other means are required before the processing the next transaction. When the amount of virtual tipping by a user reaches the daily/ monthly limit, the platform must suspend the virtual tipping function for such user for that day or month. To host any electronic commerce promotion events such as E-commerce Festival, E-commerce Day or Promotion Day in the forms of live-streaming rooms, live performances, live variety shows and other live programs, the platforms should register the information of guests, streamers, content and settings with the local branch of NRTA 14 business days in advance. internet electronic commerce live-streaming platforms should conduct qualification examination and real-name authentication on businesses and individuals providing live-streaming marketing services and keep complete examination and authentication records, and should not enable imposters or businesses or individuals without qualification or real-name registration to conduct live-streaming marketing services.

 

128


Table of Contents

On February 9, 2021, the CAC and six other authorities jointly promulgated the Guiding Opinions on Strengthening the Standardized Management of Online Live Streaming, which became effective on the same date. Pursuant to these opinions, online live streaming platforms are required to, among others, (i) establish and improve their system for standardized classified and hierarchical management of live streaming accounts, the management rules for online rewards services, and the management system for sales through live streaming, (ii) set limits on the maximum amount of rewards accepted by a live streamer during a single live stream, and (iii) set a reasonable upper limit for the value of a single virtual product and the amount of a single reward.

On March 12, 2022, the NDRC and the MOC issued the Negative List for Market Access (2022 Version), which provides that, among others, non-state capital should not engage in live streaming and broadcasting of events and activities involving politics, economy, military affairs, diplomatic affairs, major social events, culture, science and technology, public health, education and sports and such other activities and events related to political direction, public opinion orientation and value orientation. The scope of these restricted subject matters for live streaming and broadcasting is relatively broad and vague, and is subject to further clarifications and interpretations by the regulator.

On June 8, 2022, the NRTA and the Ministry of Culture and Tourism jointly released the Code of Conduct for Livestreaming Hosts, which came into effect on the same day. According to such code, online performance platforms, online audio-visual platforms and brokerage agencies must strictly perform their statutory obligations, establish and improve the entry, training, daily management, performance scoring files and “red and yellow card” management and other internal systems and norms on livestreaming hosts. The livestreaming hosts who violate the applicable regulations and rules should be warned, and the livestreaming hosts with serious problems and repeated indiscipline shall be included in the “blacklist” or “warning list” and be prohibited from conducting any livestreaming activities by use of any account of any platform.

Regulations on Internet Map Services

According to the Administrative Rules of Surveying Qualification Certificate, as most recently amended by Ministry of Natural Resources on June 7, 2021, which became effective on July 1, 2021, the provision of internet map services by any non-surveying and mapping enterprise is subject to the approval of the competent departments of natural resources and requires a Surveying and Mapping Qualification Certificate. internet maps refer to maps called or transmitted through the internet. Pursuant to the Notice on Further Strengthening the Administration of Internet Map Services Qualification issued by the National Administration of Surveying, Mapping and Geo-information in December 2011, any entity without a Surveying and Mapping Qualification Certificate for internet map services is prohibited from providing any internet map services. According to the Provisions on the Administration of Examination of Maps most recently amended on July 24, 2019, subject to limited exceptions, an enterprise must first apply for an approval by the regulatory authority, if it intends to engage in any of the following activities: (i) publication, display, production, posting, import or export of a map or a product attached with a map, (ii) re-publication, re-display, re-production, re-posting, re-import or re-export of a map the content of which has been changed after it is approved, or other commercial products attached with such a map, and (iii) publication or display of a map or a product attached with a map overseas. The operator of an approved internet map is required to file the updated contents of the map with the regulatory authority semiannually, and re-apply for a new approval of the map when the two-year term of the existing approval expires.

Baidu Netcom provides online traffic information inquiry services as well as internet map services and has obtained a Surveying and Mapping Qualification Certificate for internet map services. Another entity in our group has also obtained the Surveying and Mapping Qualification Certificate. In accordance with the Provisions on the Administration of Examination of Maps, we have applied and will apply for examination and approval of the continually iterative and updated maps that are used in our products.

 

129


Table of Contents

Regulations on Intellectual Property Rights

The PRC has adopted legislation governing intellectual property rights, including patents, copyrights, trademarks, and domain names.

Patent. The PRC Patent Law provides for patentable inventions, utility models and designs, which must meet three conditions: novelty, inventiveness and practical applicability. The State Intellectual Property Office under the State Council is responsible for examining and approving patent applications. A patent is valid for a term of twenty years in the case of an invention, a term of fifteen years in the case of designs and a term of ten years in the case of utility models.

Copyright. The PRC Copyright Law and its implementation rules extend copyright protection to products disseminated over the internet and computer software. There is a voluntary registration system administered by the China Copyright Protection Center. Creators of protected works enjoy personal and property rights, including, among others, the right of disseminating the works through information networks.

Pursuant to the PRC regulations, rules and interpretations, ICP operators will be jointly liable with the infringer if they (a) participate in, assist in or abet infringing activities committed by any other person through the internet, (b) are or should be aware of the infringing activities committed by their website users through the internet, or (c) fail to remove infringing content or take other action to eliminate infringing consequences after receiving a warning with evidence of such infringing activities from the copyright holder. The court will determine whether an internet service provider should have known of their internet users’ infringing activities based on how obvious the infringing activities are by taking into consideration a number of factors, including (i) the information management capabilities that the provider should have based on the possibility that the services provided by it may trigger infringing acts, (ii) the degree of obviousness of the infringing content, (iii) whether it has taken the initiative to select, edit, modify or recommend the contents involved, (iv) whether it has taken positive and reasonable measures against infringing acts, and (v) whether it has set up convenient programs to receive notices of infringement and made timely and reasonable responses to the notices. Where an internet service provider has directly obtained economic benefits from any contents made available by an internet user, it should have a higher duty of care with respect to the internet user’s act of infringement of others’ copyrights. Advertisements placed for or other benefits particularly connected with specific contents may be deemed as direct economic benefits from such contents, but general advertising fees or service fees charged by an internet service provider for its internet services will not be included. In addition, where an ICP operator is clearly aware of the infringement of certain content against another’s copyright through the internet, or fails to take measures to remove relevant contents upon receipt of the copyright holder’s notice, and as a result, it damages the public interest, the ICP operator could be ordered to stop the tortious act and be subject to other administrative penalties such as confiscation of illegal income and fines. An ICP operator is also required to retain all infringement notices for a minimum of six months and to record the content, display time and IP addresses or the domain names related to the infringement for a minimum of 60 days.

Pursuant to the Copyright Law and its implementation rules, creators of protected works enjoy personal and property rights such as the right of disseminating the works through information networks. In addition, the Regulations for the Protection of Information Network Transmission Right promulgated by the State Council on May 18, 2006, and amended on January 30, 2013, specify the rules on a safe harbor for use of copyrights and copyright management technology. An internet service provider may be exempted from liabilities for providing links to infringing or illegal content or providing other internet services which are used by its users to infringe others’ copyright, if it does not know and does not have constructive knowledge that such content is infringing upon other parties’ rights or is illegal. However, if the legitimate owner of the content notifies the internet service provider and requests removal of the links to the infringing content, the internet service provider would be deemed to have constructive knowledge upon receipt of such notification, but would be exempted from liabilities if it removes or disconnects the links to the infringing content at the request of the legitimate owner. At the request of the alleged infringer, the internet service provider should immediately restore links to content previously disconnected upon receipt of initial non-infringing evidence.

 

130


Table of Contents

We have adopted measures to mitigate copyright infringement risks. For example, our policy is to remove links to web pages and materials uploaded by the users if we know these web pages or materials contain materials that infringe upon third-party rights or if we are notified by the legitimate copyright holder of the infringement with proper evidence.

Software Products. The Regulation for the Protection of Computer Software promulgated by the State Council on December 20, 2001 and last amended on January 30, 2013. To further implementing this regulation, the Computer Software Copyright Registration Measures promulgated by the China Copyright Office on February 20, 2002, regulates software copyright registration, exclusive licensing contracts of software copyright and transfer agreements. Although such registration is not mandatory under applicable PRC laws, software copyright owners are encouraged to go through the registration process and registered software may receive better protection.

Trademark. The PRC Trademark Law and its implementation rules protect registered trademarks. The Trademark Office of National Intellectual Property Administration handles trademark registrations and grants a term of ten years to registered trademarks. Trademark license agreements should be filed with the Trademark Office of National Intellectual Property Administration for record. “百度” is recognized as a well-known trademark in China by the Trademark Office of National Intellectual Property Administration. In addition to owning “百度” and the related logos, we have applied for registration of various other trademarks.

Domain name. Domain names are protected under the Administrative Measures on the Internet Domain Names promulgated by the MIIT in August 2017, which became effective in November 2017. The MIIT is the major regulatory body responsible for the administration of the internet domain names of mainland China, and under the supervision of the MIIT, the China Internet Network Information Center is responsible for the daily administration of “.cn” domain names and Chinese domain names. According to the Circular on Administration of the Use of Domain Names for Internet Information Services issued by the MIIT in November 2017, only the internet information service provider itself or the shareholder(s), principal or senior management officer(s) of the internet information service provider are eligible to register the domain names used for the internet information services. We have registered baidu.cn, baidu.com.cn and certain other domain names with registrars accredited by the China Internet Network Information Center.

Regulations on Information Security

The National People’s Congress has enacted legislation that prohibits use of the internet that breaches the public security, disseminates socially destabilizing content or leaks state secrets. Breach of public security includes breach of national security and infringement on legal rights and interests of the state, society or citizens. Socially destabilizing content includes any content that incites defiance or violations of PRC laws or regulations or subversion of the PRC government or its political system, spreads socially disruptive rumors or involves cult activities, superstition, obscenities, pornography, gambling or violence. State secrets are defined broadly to include information concerning PRC national defense, state affairs and other matters as determined by the PRC authorities.

Pursuant to applicable regulations, ICP operators must complete mandatory security filing procedures and regularly update information security and monitoring systems for their websites with local public security authorities, and must also report any public dissemination of prohibited content.

In December 2015, the Standing Committee promulgated the PRC Anti-Terrorism Law, which took effect on January 1, 2016 and was amended on April 27, 2018. According to the PRC Anti-Terrorism Law, telecommunication service operators or internet service providers must (i) carry out pertinent anti-terrorism publicity and education to society; (ii) provide technical interfaces, decryption and other technical support and assistance for the competent departments to prevent and investigate terrorist activities; (iii) implement network security and information monitoring systems as well as safety and technical prevention measures to avoid the dissemination of terrorism information, delete the terrorism information, immediately halt its dissemination, keep relevant records and report to the competent departments once the terrorism information is discovered; and

 

131


Table of Contents

(iv) examine customer identities before providing services. Any violation of the PRC Anti-Terrorism Law may result in severe penalties, including substantial fines.

In November 2016, the Standing Committee promulgated the PRC Cybersecurity Law, which took effect on June 1, 2017. In accordance with the Cybersecurity Law, network operators must comply with applicable laws and regulations and fulfill their obligations to safeguard network security in conducting business and providing services. Network service providers must take technical and other necessary measures as required by laws, regulations and mandatory requirements to safeguard the operation of networks, respond to network security effectively, prevent illegal and criminal activities, and maintain the integrity, confidentiality and usability of network data. On September 12, 2022, the CAC released the Decision on Amending the PRC Cybersecurity Law (Draft for Comments) to solicit public opinions by September 29, 2022, aiming to further protect the cybersecurity and effectively ensure the alignment between the PRC Cybersecurity Law and other newly promulgated laws and regulations. On August 20, 2021, the Standing Committee of the National People’s Congress adopted the PRC Personal Information Protection Law, which took effect on November 1, 2021. The PRC Personal Information Protection Law integrated the scattered rules with respect to personal information rights and privacy protection.

For the further purposes of regulating data processing activities, safeguarding data security, promoting data development and utilization, protecting the lawful rights and interests of individuals and organizations, and maintaining national sovereignty, security, and development interests, on June 10, 2021, Standing Committee published the PRC Data Security Law, which took effect on September 1, 2021. The PRC Data Security Law requires data processing, which includes the collection, storage, use, processing, transmission, provision, publication of data, to be conducted in a legitimate and proper manner. The PRC Data Security Law provides for data security and privacy obligations on entities and individuals carrying out data activities. The PRC Data Security Law also introduces a data classification and hierarchical protection system based on the importance of data in economic and social development, and the degree of harm it may cause to national security, public interests, or legitimate rights and interests of individuals or organizations if such data are tampered with, destroyed, leaked, illegally acquired or illegally used. The appropriate level of protection measures is required to be taken for each respective category of data. For example, a processor of important data is required to designate the personnel and the management body responsible for data security, carry out regular risk assessments of its data processing activities and file the risk assessment reports with the competent authorities. State core data, i.e., data having a bearing on national security, the lifelines of national economy, people’s key livelihood and major public interests, should be subject to stricter management system. Moreover, the PRC Data Security Law provides a national security review procedure for those data activities which affect or may affect national security and imposes export restrictions on certain data and information. In addition, the PRC Data Security Law also provides that any organization or individual within the territory of mainland China should not provide any foreign judicial body and law enforcement body with any data without the approval of the competent PRC government authorities. As the laws and regulations on the data security and personal information protection of mainland China (including the PRC Data Security Law and the PRC Personal Information Protection Law) are evolving and there still exists uncertainties on the interpretation and implementation of such laws and regulations, we may be required to make further adjustments to our business practices to comply with such laws and regulations.

On July 6, 2021, certain PRC regulatory authorities issued Opinions on Strictly Cracking Down on Illegal Securities Activities, which, among others, provides for improving the laws and regulations on data security, cross-border data transmission, and confidential information management. It provided that efforts will be made to revise the regulations on strengthening the confidentiality and file management relating to the offering and listing of securities overseas, to implement the responsibility on information security of overseas listed companies, and to strengthen the standardized management of cross-border information provision mechanisms and procedures.

On December 28, 2021, the CAC issued the amended Cybersecurity Review Measures, which became effective on February 15, 2022 and replaced the Cybersecurity Review Measures promulgated in April 2020. The

 

132


Table of Contents

scope of review under the Cybersecurity Review Measures extends to critical information infrastructure operators that intend to purchase internet products and services and network platform operators engaging in data processing activities, which affect or may affect national security. According to Article 7 of the Measures, network platform operators who possess personal information of over a million users are required to apply to the Cybersecurity Review Office for cybersecurity reviews before listing in a foreign country. Besides, the Cybersecurity Review Measures also provide that if the authorities consider that certain network products and services and data processing activities affect or may affect national security, the authorities may initiate a cybersecurity review even if the operators do not have an obligation to report for a cybersecurity review under such circumstances. The Cybersecurity Review Measures also elaborate the factors to be considered when assessing the national security risks of the relevant activities, including among others, risks of core data, important data or a large amount of personal information being stolen, leaked, destroyed, and illegally used or illegally exited the country, risks of critical information infrastructure, core data, important data or a large amount of personal information data being affected, controlled and maliciously used by foreign governments after a listing, and risks associated with internet information security.

On July 30, 2021, the State Council issued the Regulations on Protection of Critical Information Infrastructure. Pursuant to these regulations, critical information infrastructure means the important network facilities or information systems of key industries or fields such as public communication and information service, energy, transportation, water conservation, finance, public services, e-government affairs and national defense science, and important network facilities or information systems which may endanger national security, people’s livelihood and public interest once there occur damage, malfunctioning or data leakage to them. These regulations provide that no individual or organization may carry out any illegal activity of intruding into, interfering with, or sabotaging any critical information infrastructures, or endanger the security of any critical information infrastructures. The regulations also require that critical information infrastructure operators must establish a cybersecurity protection system and accountability system, and that the main responsible person of a critical information infrastructure operator should take full responsibility for the security protection of the critical information infrastructures operated by it. In addition, administration departments of each important industry and sector should be responsible for formulating the rule of critical information infrastructure determination applicable to their respective industry or sector, and determine the critical information infrastructure operators in their industry or sector.

On July 12, 2021, the MIIT and two other authorities jointly issued the Provisions on the Administration of Security Vulnerabilities of Network Products. Such provisions state that, no organization or individual may abuse the security vulnerabilities of network products to engage in activities that endanger network security, or to illegally collect, sell, or publish the information on such security vulnerabilities. Anyone who is aware of the aforesaid offenses should not provide technical support, advertising, payment settlement and other assistance to the offenders. According to the Provisions, network product providers, network operators, and platforms collecting network product security vulnerabilities must establish and improve channels for receiving network product security vulnerability information and keep such channels available, and retain network product security vulnerability information reception logs for at least six months. The Provisions also bans provision of undisclosed vulnerabilities to overseas organizations or individuals other than to the product providers.

On July 7, 2022, the CAC promulgated the Measures for the Security Assessment of Cross-border Data Transfer, which became effective on September 1, 2022. In accordance with these measures, data processors will be subject to security assessment conducted by the CAC prior to any cross-border transfer of data if the transfer involves (i) important data; (ii) personal information transferred overseas by operators of critical information infrastructure or a data processor that has processed personal data of more than one million persons; (iii) personal information transferred overseas by a data processor who has already provided personal data of 100,000 persons or sensitive personal data of 10,000 persons overseas since January 1 of last year; or (iv) other circumstances as requested by the CAC. Furthermore, data processors are required to conduct self-assessment on the risks of cross-border data transfer prior to their applying for the security assessment and focus on assessment of the following significant matters, including, among others: (i) the legality and necessity of the purpose, scope and

 

133


Table of Contents

method of cross-border data transfer; (ii) the scale, scope, type and sensitivity of data transferred overseas, and risks to the national security, public interests or legitimate rights of individuals or organizations caused by such cross-border data transfer; (iii) the responsibilities and obligations that the overseas recipient of such data promises to undertake, and whether such overseas recipient’s management and technical measures and capabilities for performing its responsibilities and obligations can guarantee the security of cross-border data transfer; (iv) the risks that the data transferred overseas may be falsified, destroyed, divulged, lost, transferred, illegally obtained or illegally used during and after the cross-border transfer; (v) whether contracts or other legally binding documents entered into with the overseas recipient have fully stipulated the responsibilities and obligations to protect data security. In addition, any cross-border data transfer activities conducted in violation of the Measures for the Security Assessment of Cross-border Data Transfer before the effectiveness of such measures are required to be rectified within six months of the effectiveness date thereof.

On March 22, 2024, the CAC promulgated the Provisions on Promoting and Regulating Cross-border Data Flow, which came into effect on the same date. To provide data abroad, any data processor shall apply the security assessment to the national cyberspace administration through the cyberspace administration authority at the provincial level at its locality if it satisfies either of the following condition: (i) where a critical information infrastructure operator provides personal information or important data abroad; or (ii) where any data processor other than a critical information infrastructure operator provides important data abroad or provides personal information (excluding sensitive personal information) of no less than 1 million individuals or sensitive personal information of not less than 10,000 individuals, accumulatively as of January 1 of the current year, to overseas parties. Where any data processor other than a critical information infrastructure operator provides abroad the personal information (excluding sensitive personal information) of not less than 100,000 but not more than 1 million individuals, or the sensitive personal information of not more than 10,000 individuals, accumulatively as of January 1 of the current year, it shall enter into a standard contract with overseas recipients for provision of personal information abroad or go through the authentication on protection of personal information in accordance with laws. On January 3, 2025, the CAC issued the Draft Measures for Authentication on Protection of Personal Information for Cross-Border Transfer of Personal Information for public comments, to provide further guidance and regulatory requirements on authentication on protection of personal information for cross-border transfer of personal information.

On September 24, 2024, the State Council promulgated the Regulations on the Network Data Security, which came into effect on January 1, 2025. Pursuant to these regulations, a network data processer processing the personal information of more than 10 million individuals shall comply with the provisions governing the important data processers. An important data processor shall carry out the risk assessment before any network data is provided by such important data processor, or such important data processor is entrusted to process or jointly process the network data. In addition, the important data processor shall also carry out risk assessments of their network data processing activities every year and submit risk assessment reports to relevant authorities at or above the provincial level. These regulations also stipulate the obligations of the Network platform service providers. Network platform service providers shall specify the network data security protection obligations of third-party product and service providers who access their platforms, through platform rules, contracts or otherwise, and urge third-party product and service providers to strengthen network data security management. Network platform service providers recommending information to individuals in an automatic decision-making manner shall set up a personalized recommendation closing option that is easy to understand, access and operate, and provide users with such functions as refusing to receive recommended information and deleting user tags targeted at their personal characteristics. Where the service provider of a large network platform, which refers to a network platform with more than 50 million registered users or more than 10 million monthly active users, complex business types, and network data processing activities having a significant impact on national security, economic operation, national welfare and people’s livelihood, provides cross-border network data, it shall comply with the administrative requirements of the State on cross-border data security management and improve the relevant technical and administrative measures to prevent cross-border security risks of network data.

In addition, the State Secrecy Bureau has issued provisions authorizing the blocking of access to any website it deems to be leaking state secrets or failing to comply with the legislation regarding the protection of

 

134


Table of Contents

state secrets during online information distribution. Specifically, internet companies in mainland China with bulletin boards, chat rooms or similar services must apply for specific approval prior to operating such services.

Furthermore, the Provisions on Technological Measures for Internet Security Protection, promulgated by the Ministry of Public Security and became effective in March 2006, require all ICP operators to keep records of certain information about its users (including user registration information, log-in and log-out time, IP address, content and time of posts by users) for at least 60 days and submit the above information as required by laws and regulations. The Decision on Strengthening Network Information Protection, which was promulgated by the PRC National People’s Congress in December 2012, states that ICP operators must request identity information from users when ICP operators provide information publication services to the users. If ICP operators come across prohibited information, they must immediately cease the transmission of such information, delete the information, keep relevant records, and report to the government authorities.

On October 21, 2019, the Supreme People’s Court and the Supreme People’s Procuratorate of the PRC jointly issued the Interpretations on Certain Issues Regarding the Applicable of Law in the Handling of Criminal Case Involving Illegal Use of Information Networks and Assisting Committing Internet Crimes, which came into effect on November 1, 2019, and further clarifies the meaning of Internet service provider and the severe situations of the relevant crimes.

Regulations on Internet Privacy

The PRC Constitution states that PRC law protects the freedom and privacy of communications of citizens and prohibits infringement of these rights. In recent years, PRC government authorities have enacted legislation on internet use to protect personal information from any unauthorized disclosure. The Decision on Strengthening Network Information Protection provides that electronic information that identifies a citizen or involves privacy of any citizen is protected by law and must not be unlawfully collected or provided to others. ICP operators collecting or using personal electronic information of citizens must specify the purposes, manners and scopes of information collection and uses, obtain consent of the relevant citizens, and keep the collected personal information confidential. ICP operators are prohibited from disclosing, tampering with, damaging, selling or illegally providing others with, collected personal information. ICP operators are required to take technical and other measures to prevent the collected personal information from any unauthorized disclosure, damage or loss. The Administrative Measures on Internet Information Services prohibit an ICP operator from insulting or slandering a third party or infringing upon the lawful rights and interests of a third party. According to the Provisions on Protection of Personal Information of Telecommunication and Internet Users, which was promulgated by the MIIT and became effective in September 2013, telecommunication business operators and ICP operators are responsible for the security of the personal information of users they collect or use in the course of their provision of services. Without obtaining the consent from the users, telecommunication business operators and ICP operators may not collect or use the users’ personal information. The personal information collected or used in the course of provision of services by the telecommunication business operators or ICP operators must be kept in strict confidence, and may not be divulged, tampered with or damaged, and may not be sold or illegally provided to others. The ICP operators are required to take certain measures to prevent any divulgence of, damage to, tampering with or loss of users’ personal information. In accordance with the PRC Cybersecurity Law, network operators are required to collect and use personal information in compliance with the principles of legitimacy, properness and necessity, and strictly within the scope of authorization by the subject of personal information unless otherwise prescribed by laws or regulations. In the event of any unauthorized disclosure, damage or loss of collected personal information, network operators must take immediate remedial measures, notify the affected users and report the incidents to the authorities in a timely manner. If any user knows that a network operator illegally collects and uses his or her personal information in violation of laws, regulations or any agreement with the user, or the collected and stored personal information is inaccurate or wrong, the user has the right to request the network operator to delete or correct the relevant collected personal information.

 

135


Table of Contents

The telecommunications authorities are further authorized to order ICP operators to rectify unauthorized disclosure. ICP operators are subject to legal liability, including warnings, fines, confiscation of illegal gains, revocation of licenses or filings, closing of websites, administrative punishment, criminal liabilities, or civil liabilities, if they violate the provisions on internet privacy. Pursuant to the Ninth Amendment to the Criminal Law issued by the Standing Committee in August 2015 and becoming effective in November 2015, the standards of crime of infringing citizens’ personal information were amended accordingly and the criminal culpability of unlawful collection, transaction, and provision of personal information has been reinforced. In addition, any ICP provider that fails to fulfill the obligations related to internet information security administration as required by applicable laws and refuses to rectify upon orders, will be subject to criminal liability for (i) any dissemination of illegal information in large scale; (ii) any severe effect due to the leakage of the client’s information; (iii) any serious loss of evidence of criminal activities; or (iv) other severe situations, and any individual or entity that (x) sells or provides personal information to others unlawfully, or (y) steals or illegally obtains any personal information, will be subject to criminal liability in severe situations. In addition, the Interpretations of the Supreme People’s Court and the Supreme People’s Procuratorate of the PRC on Several Issues Concerning the Application of Law in Handling Criminal Cases of Infringing Personal Information, effective in June 2017, have clarified certain standards for the conviction and sentencing in relation to personal information infringement. The PRC government has the power and authority to order ICP operators to turn over personal information if an internet user posts any prohibited content or engages in illegal activities on the internet. The PRC Civil Code further provides in a stand-alone chapter of right of personality and reiterate that the personal information of a natural person shall be protected by the law. Any organization or individual should legitimately obtain such personal information of others in due course on a need-to-know basis and ensure the safety and privacy of such information, and refrain from excessively handling or using such information.

With respect to the security of information collected and used by mobile apps, pursuant to the Announcement of Conducting Special Supervision against the Illegal Collection and Use of Personal Information by Apps, which was issued on January 23, 2019, app operators should collect and use personal information in compliance with the PRC Cybersecurity Law and should be responsible for the security of personal information obtained from users and take effective measures to strengthen the personal information protection. Furthermore, app operators should not force their users to make authorization by means of bundling, suspending installation or in other default forms and should not collect personal information in violation of laws, regulations or breach of user agreements. Such regulatory requirements were emphasized by the Notice on the Special Rectification of Apps Infringing upon User’s Personal Rights and Interests, which was issued by the MIIT on October 31, 2019. On November 28, 2019, the CAC, the MIIT, the Ministry of Public Security and the SAMR jointly issued the Methods of Identifying Illegal Acts of Apps to Collect and Use Personal Information. This regulation further illustrates certain commonly-seen illegal practices of apps operators in terms of personal information protection, including “failure to publicize rules for collecting and using personal information,” “failure to expressly state the purpose, manner and scope of collecting and using personal information,” “collection and use of personal information without consent of users of such App,” “collecting personal information irrelevant to the services provided by such app in violation of the principle of necessity,” “provision of personal information to others without users’ consent,” “failure to provide the function of deleting or correcting personal information as required by laws” and “failure to publish information such as methods for complaints and reporting.” Among others, any of the following acts of an app operator will constitute “collection and use of personal information without consent of users”: (i) collecting an user’s personal information or activating the permission for collecting any user’s personal information without obtaining such user’s consent; (ii) collecting personal information or activating the permission for collecting the personal information of any user who explicitly refuses such collection, or repeatedly seeking for user’s consent such that the user’s normal use of such app is disturbed; (iii) any user’s personal information which has been actually collected by the app operator or the permission for collecting any user’s personal information activated by the app operator is beyond the scope of personal information which such user authorizes such app operator to collect; (iv) seeking for any user’s consent in a non-explicit manner; (v) modifying any user’s settings for activating the permission for collecting any personal information without such user’s consent; (vi) using users’ personal information and any algorithms to directionally push any information, without providing the option of non-directed pushing such information;

 

136


Table of Contents

(vii) misleading users to permit collecting their personal information or activating the permission for collecting such users’ personal information by improper methods such as fraud and deception; (viii) failing to provide users with the means and methods to withdraw their permission of collecting personal information; and (ix) collecting and using personal information in violation of the rules for collecting and using personal information promulgated by such app operator.

On August 22, 2019, the CAC promulgated the Children Information Protection Provisions, which took effect on October 1, 2019, requiring that before collecting, using, transferring or disclosing the personal information of a child, the internet service operator should inform the child’s guardians in a noticeable and clear manner and obtain their consents. Meanwhile, internet service operators should take measures like encryption when storing children’s personal information. On March 12, 2021, the CAC and three other authorities jointly issued the Rules on the Scope of Necessary Personal Information for Common Types of Mobile Internet Applications. The Rules specifies the scope of necessary personal information to be collected each for a variety of common mobile internet applications, such as maps and navigation apps, online ride-hailing apps, instant messaging apps, online community apps. Operators of such apps should not refuse to provide basic services to users on the ground of users’ refusal to provide their personal non-essential information.

On August 20, 2021, the Standing Committee adopted the PRC Personal Information Protection Law which took effect on November 1, 2021. The PRC Personal Information Protection Law integrates provisions from several rules with respect to personal information rights and privacy protection. According to the PRC Personal Information Protection Law, personal information refers to information related to identified or identifiable natural persons which is recorded by electronic or other means (excluding the anonymized information). The PRC Personal Information Protection Law provides the circumstances under which a personal information processor could process personal information, such as where the consent of the individual concerned is obtained and where it is necessary for the conclusion or performance of a contract to which such individual is a party to such contract. In addition, it imposes further obligations on a personal information processor that provides for basic internet platform services, has large amount of users, has complicated business activities, including, among others, formulating of an independent institution mainly comprising of outside members to supervise personal information processing activities, termination of provision of services for product or service providers on the platform whose personal information processing activities are in material violation of laws and regulations, and issuing personal information protection social responsibilities reports regularly. The PRC Personal Information Protection Law also requires, among others, that (i) the processing of personal information should have a clear and reasonable purpose which should be directly related to the processing purpose, in a method that has the least impact on personal rights and interests, and (ii) the collection of personal information should be limited to the minimum scope necessary to achieve the processing purpose to avoid the excessive collection of personal information. Different types of personal information and personal information processing will be subject to various rules on consent, transfer, and security. Entities handling personal information should bear responsibilities for their personal information handling activities, and adopt necessary measures to safeguard the security of the personal information they handle. The entities failing to comply could be ordered to correct, or suspend or terminate the provision of services, and face confiscation of illegal income, fines or other penalties.

On December 8, 2022, the MIIT issued the Administrative Measures on Industry and Information Technology Data Security (Trial Implementation), which took effect on January 1, 2023. According to such administrative measures, based on the degree of potential damage to national security, public interests or the legitimate rights and interests of individuals and organizations caused by tampering with, destruction, leakage or illegal acquisition or use of the data, industry and information technology data are classified into three categories, i.e., general data, important data and core data. Industry and information technology data processors are required to file the catalogs of their important data and core data with the local industrial government authorities for record. Furthermore, processors of important data and core data must, on their own or by entrusting third-party evaluation agencies, conduct risk assessment on their data processing activities at least once a year and submit risk assessment reports to the local industrial government authorities.

 

137


Table of Contents

On February 12, 2025, the CAC issued the Administrative Measures for Personal Information Protection Compliance Audit, which will take effect on May 1, 2025. According to these administrative measures, any personal information processor who processes personal information of more than 10 million individuals shall carry out the personal information protection compliance audit at least once each two years. Any personal information processor who processes personal information of more than 1 million individuals shall designate a specific officer to be responsible for the compliance audit of its personal information protection. Any personal information processor providing important internet platform services, with a large number of users and with the complicated business types shall establish an independent institution mainly composed of external personnel to supervise the personal information protection compliance audit. After completion of compliance audit, the personal information processors shall submit the compliance audit report issued by the agency to the protection authorities. Any personal information processor which violates these provisions shall be punished in accordance with the PRC Personal Information Protection Law, the Regulations on the Network Data Security and other relevant laws and regulations. If the violation constitutes a crime, such personal information processor shall be prosecuted for criminal responsibility.

Regulations on Anti-Monopoly and Unfair Competition Matters related to Internet Platform Companies

The PRC Anti-monopoly Law, which was promulgated on August 1, 2008 and most recently amended on June 24, 2022, prohibits monopolistic conduct such as entering into monopoly agreements, abusing market dominance and concentration of undertakings conducted illegally that may have the effect of eliminating or restricting competition. The amended PRC Anti-monopoly Law increases the fines for illegal concentration of business operators to “no more than ten percent of its preceding year’s sales revenue if the concentration of business operator has or may have an effect of excluding or limiting competition; or a fine of up to RMB5 million if the concentration of business operator does not have an effect of excluding or limiting competition.” The amended PRC Anti-monopoly Law also proposes for the authority to investigate any concentration where there is evidence that such concentration has or may have the effect of eliminating or restricting competition, even if such concentration does not reach the filing threshold. In addition, the amended PRC Anti-monopoly Law introduces a “stop-clock mechanism” which may prolong the review process for the concentration.

On January 22, 2024, the State Council released the Provisions of the State Council on the Threshold for the Filing of Concentration of Undertakings mainly to optimize the filing standard. These provisions significantly adjust the revenue threshold of merger control filing to either one of the following two conditions: (i) the worldwide revenue of all business operators involved in the concentration exceeds RMB12 billion (increased from the previous threshold of RMB10 billion) collectively in the last fiscal year, and the revenue in mainland China of at least two business operators among them each exceeds RMB800 million (increased from the previous threshold of RMB400 million) in the last fiscal year; or (ii) the revenue in mainland China of all the business operators involved in the concentration exceeds RMB4 billion (increased from the current threshold of RMB2 billion) collectively in the last fiscal year, and the revenue in mainland China of at least two business operators among them each exceeds RMB800 million (increased from the current threshold of RMB400 million) in the last fiscal year. Furthermore, if there is evidence indicating that the concentration of business operator has or may have an effect of excluding or limiting competition, the anti-monopoly authority may order the operators to file for clearance, regardless of the threshold standard.

On February 7, 2021, the Anti-monopoly Commission of the State Council officially promulgated the Guidelines to Anti-Monopoly in the Field of Internet Platforms. Pursuant to an official interpretation from the Anti-monopoly Commission of the State Council, these guidelines mainly cover five aspects, including general provisions, monopoly agreements, abusing market dominance, concentration of undertakings, and abusing of administrative powers eliminating or restricting competition. These guidelines prohibit certain monopolistic acts of internet platforms so as to protect market competition and safeguard interests of consumers and undertakings participating in internet platform economy, including, without limitation, prohibiting platforms with dominant position from abusing their market dominance (such as discriminating customers in terms of pricing and other

 

138


Table of Contents

transactional conditions using big data and analytics, coercing counterparties into exclusivity arrangements through entering into written or oral agreements or using technology means to block competitors’ interface or reduce positions in search results of goods displays, using bundle services to sell different services or products, compulsory collection of unnecessary user data). In addition, the guidelines also reinforce antitrust merger review for internet platform related transactions to safeguard market competition.

On May 6, 2024, the SMAR promulgated the Interim Provisions on Anti-Unfair Competition on the Internet, which came into effect on September 1, 2024. Pursuant to the provisions, a platform operator with competitive advantages, without justifiable reasons, shall not make use of technical means to abuse the advantages in background transaction data, traffic and other information and management rules, to impede or disrupt the normal operation of cyber goods or services legally provided by other business operators and disrupt the fair competition order of the market by shielding any third party’s operating information or unjustifiably interfering with the display order of goods or otherwise. A platform operator shall not take advantage of service agreements, transaction rules or other means to impose unreasonable restrictions on or attach unreasonable conditions to the transactions of the business operators using the platform, the transaction price and the transactions with other business operators.

Regulations on Internet Drug Information Services

According to the Provisions on the Administration of Internet Drug Information Services, which were promulgated by the State Food and Drug Administration and most recently amended in November 2017, an enterprise publishing drug-related information must obtain a qualification certificate from the provincial-level food and drug administration before it applies for the ICP license or files with the MIIT or its local provincial-level counterpart. In addition, the Standing Committee further amended the Drug Administration Law on August 26, 2019, which became effective on December 1, 2019. An ICP service operator that provides information regarding drugs or medical devices must obtain an Internet Drug Information Service Qualification Certificate from the applicable provincial level administrative authority.

Baidu Netcom firstly obtained the Qualification Certificate for Internet Drug Information Services in November 2007. On December 21, 2021, to comply with the requirements of the competent government authorities in Beijing, Baidu Netcom obtained the Filing Certificate for Internet Drug and Medical Devices Information Services to replace the Qualification Certificate for Internet Drug Information Services, and such filing certificate of Baidu Netcom has been renewed on June 13, 2022. In addition, we have several other entities in our group that have obtained the Qualification Certificate for Internet Drug Information Services.

Regulations on Internet Healthcare

According to the Guiding Opinions on Vigorously Advancing the “Internet Plus” Action issued by the State Council on July 1, 2015, internet enterprises are encouraged to cooperate with medical institutions in establishing online medical information platforms, strengthen the integration of regional health care service resources, and make full use of the internet, Big Data and other means to improve the capability to prevent and control major diseases and unexpected public health incidents. The General Office of the State Council issued the Opinions on Promoting the Development of “Internet Plus Health Care” on April 25, 2018, which encouraged medical institutions to apply the internet and other information technologies to expand the space and content of medical services, and develop an online-offline integrated medical service model covering stages before, during and after diagnosis. The development of internet hospitals depending on medical institutions should be permitted. Medical institutions may use internet hospital as the second name and, based on physical hospitals, use internet technology to provide safe and appropriate medical services, allowing online re-diagnosis for some common diseases and chronic diseases. After reviewing documents of the medical records and profiles of patients, doctors should be allowed to prescribe online for some common diseases and chronic diseases.

According to the Measures for the Administration of Internet Hospitals (for Trial Implementation) issued on July 17, 2018, any entity applying for establishment of an internet hospital is required to submit an application to

 

139


Table of Contents

the competent registration authority of the physical medical institution supporting such internet hospital, and submit the application form, the feasibility research report on establishment of such internet hospital, the address of the physical medical institution supporting such internet hospital, and the agreement jointly signed by the applicant and the physical medical institution in relation to establishment of an internet hospital through cooperation. If a physical medical institution intends to establish an internet hospital information platform through cooperation with a third-party institution, the relevant cooperation agreement should be submitted to competent registration authority of such physical medical institution. The Measures for the Administration of Internet Hospitals (for Trial Implementation) also clarify that internet hospitals must adopt information security protection measures for Level 3 information system in accordance with the information security laws and regulations. Doctors can only provide follow-up diagnosis services through internet hospitals for patients that have been diagnosed with certain common diseases or chronic diseases, unless the patients are in physical hospitals and the doctors in the physical hospital invites other doctors to provide diagnosis services through internet hospital.

According to the Measures for the Administration of Internet Diagnosis and Treatment (for Trial Implementation) issued on July 17, 2018, internet diagnosis and treatment activities must be provided by the medical institutions that have obtained a “Practicing License for Medical Institution.” If a medical institution intends to establish an information and services platform for internet diagnosis and treatment activities through cooperation with a third-party institution, the relevant cooperation agreement should be submitted to competent registration authority of such medical institution. The internet-based diagnosis services provided by a medical institution must be consistent with its diagnosis and treatment subjects. Physicians and nurses carrying out internet diagnosis and treatment activities should be recorded and registered in the national electronic registration system of physicians and nurses. A medical institution must conduct electronic real-name verification for the medical staff members carrying out internet diagnosis and treatment activities.

Regulations on Online Games

Pursuant to the Administrative Provisions on Internet Publishing Service and the Circular on Mobile Game Publishing Service, the online games services provided on websites by online game operator partners may be deemed as a type of “online publication service,” and may be required to obtain an Internet Publication License from the NPPA. The required approval by the NNPA of each online game provided on our websites is handled by our online game operator partners.

In September 2009, the General Administration of Press and Publication (currently known as the NPPA) together with several other government agencies issued Notice Regarding the Consistent Implementation of the “Measures on Three Provisions” of the State Council and the Relevant Interpretations of the State Commission Office for Public Sector Reform and the Further Strengthening of the Administration of Examination and Approval of Online Games and the Examination and Approval of Imported Online Games, or the Circular 13, which explicitly prohibits foreign investors from participating in online game operating businesses through wholly-owned enterprises, equity joint ventures or cooperative joint ventures in mainland China. Circular 13 expressly prohibits foreign investors from gaining control over or participating in mainland China operating companies’ online game operations through indirect means, such as establishing joint venture companies, entering into contractual arrangements with or providing technical support to the operating companies, or through a disguised form, such as incorporating user registration, user account management or payment through game cards into online game platforms that are ultimately controlled or owned by foreign investors. Certain foreign companies offer online games provided by their game operator partners on websites or through smartphone app distribution platforms which are owned and operated by their variable interest entities under contractual agreements. If such contractual arrangements were deemed to be “indirect means” or “disguised form” under Circular 13, such contractual arrangements may be challenged by the NPPA or other government authorities. If we were found to be in violation of Circular 13 in the operation of our online game platform, the NNPA, in conjunction with the regulatory authorities, would have the power to investigate and deal with such violations, including in the most serious cases, suspending and revoking the relevant licenses and registrations.

 

140


Table of Contents

In October 2019, the NPPA promulgated the Circular on Preventing Minors from Developing Online Game Addictions, which mandates that online game operators take, among others, the following measures to prevent minors from being addicted to online games: (i) the operator must ensure that its online game users use valid and true identity information to register their game accounts; (ii) the operator must strictly control the time slot and duration allowed for minors to log in and play online games to the extent that it should not provide any game service for the minors in any form from 10:00 PM each day to 8:00 AM the next day, and the length of time a minor spends in playing its online games must not exceed three hours accumulatively on each statutory holiday and one and a half hours on each business day; and (iii) the online game operator should not offer any paid services to minors that are not suitable for their civil capacity. According to such circular, these requirements are pre-conditions for an operator to publish and operate any online game.

On August 30, 2021, the NPPA issued the Circular of the National Press and Publication Administration on Further Strengthening Regulation to Effectively Prevent Online Gaming Additions among Minors, which became into effect on September 1, 2021. After the effective date of this Circular, online game companies must provide minors only with one hour of online game services at prescribed periods, namely between 8 pm and 9 pm on Fridays, Saturdays, Sundays and public holidays. The Circular reinstates that online game companies must strictly implement the real-name registration and login requirements for online game user accounts. All online games should be connected to the NPPA’s real-name verification system for anti-online game addiction purpose. Online game users should use real and valid identity information to register for game accounts and log in to online games. Online game companies should not provide gaming services in any form (including visitor experience mode) to users who have not registered or logged in with their real names.

On December 22, 2023, the NPPA issued the Draft Administrative Measures on Online Games for public comment until January 22, 2024, which stipulates, among others, (i) not only that the publishers of online games shall obtain the Internet Publication Licenses, the operators engaged in online game business operations such as online game operation and online game coin issuance and trading services shall also obtain the Internet Publication Licenses with the scope of the online game business operations; (ii) publishers and operators of the online game shall carry out the game publication and operation within one year from the date of obtaining the online game approval, or otherwise they shall timely explain the reasons in writing to the competent government authority; (iii) compulsory battles, inducement rewards for daily login, first recharge and continuous recharge, and rewards in large amounts in online game live-streaming shall be prohibited in online games; (iv) publishers and operators of online games shall not provide or connive at high-price trading of virtual items in the form of speculation or auction, shall set the limit of user recharge and publicize such limitations in the service rules of online games, and shall provide pop-up warning to users for irrational consumption behaviors; (v) online game publishers and operators shall submit written annual report to the competent government authority in accordance with applicable regulations, which shall include, among others, the implementation of online game management laws and policies, rewards and punishments, the performance of online game publishing and operation, the issuance and trade of online game coins, and the internal management of the current year.

Regulations on Online Game Virtual Currency

The Interim Administration Measures of Online Games, which has been repealed on July 10, 2019 (while no other regulation has been issued or promulgated as of the date of this annual report to replace this regulation) require companies that (i) issue online game virtual currency (including prepaid cards and/or pre-payment or prepaid card points) or (ii) offer online game virtual currency transaction services to apply for the Internet Culture Business Permit from provincial branches of the Ministry of Culture. The regulations prohibit companies that issue online game virtual currency from providing services that would enable the trading of such virtual currency. Any company that fails to submit the requisite application will be subject to sanctions, including, but not limited to, termination of operation, confiscation of incomes and fines. The regulations also prohibit online game operators from allocating virtual items or virtual currency to players based on random selection through lucky draw, wager or lottery that involve cash or virtual currency directly paid by the players. In addition, companies that issue online game virtual currency must comply with certain specific requirements. For example,

 

141


Table of Contents

online games virtual currency can only be used for products and services related to the issuance company’s own online games. Pursuant to the Circular on Regulating Online Game Operation and Strengthening Interim and Ex Post Supervision issued by the Ministry of Culture in December 2016, which took effect on May 1, 2017 and repealed on August 19, 2019, an online game operator must not allow online game virtual currency to exchange for legal currency or items, except in the case of termination of online game operation where the online game operator may refund the balance of online game virtual currency to players in the form of legal currency or in other means acceptable to the players. Moreover, pursuant to the circular, regulations applicable to online game virtual currency also apply to such other virtual items where the virtual items are issued by the online game operator, can be exchangeable for other virtual items or value-added services related to the games, and can be purchased with legal currency or online game virtual currency or exchanged for online game virtual currency.

On December 22, 2023, the NPPA issued the Draft Administrative Measures on Online Games for public comment, pursuant to which, one enterprise shall not engage in the issuance and trading service of online game currency at the same time. With respect to the issuance of online game coins, the Draft Administrative Measures on Online Games emphasizes again that: (i) online game coins shall only be used to the extent of the exchange of online game products and services provided by such issuers, and shall not be used for payment, purchase of physical items or exchange of products and services of other service providers; (ii) the issuance of online game coins shall not be issued for purpose of maliciously occupying players’ prepaid funds, and the standards for the issuance and purchase of online game coins shall be transparent and reasonable; and (iii) the service of exchanging online game coins for legal currency shall be prohibited. With respect to the trading service of online game coins, the Draft Administrative Measures on Online Games provides that, among others, (i) trading services shall not be provided for any unapproved online games; (ii) anonymous digital RMB wallets shall be prohibited from being provided to players; and (iii) technical measures shall be taken to effectively supervise the transaction process, and the transactions with illegal and suspicious behaviors shall be reported to the competent government authority in a timely manner to avoid convenience for online gambling, online fraud and other illegal behaviors. In addition, according to the Draft Administrative Measures on Online Games, virtual items issued by online game publishers and operators, which are directly purchased by players with legal currency, purchased or exchanged by players with online game coins, and which can be directly exchanged into other virtual items or value-added services in the games, shall be regulated as online game coins. Publishers and operators of online games shall not convert virtual items of online games obtained by players into legal currency.

Regulations on Overseas Offering and Listing

On July 6, 2021, the PRC government authorities issued Opinions on Strictly Cracking Down Illegal Securities Activities in Accordance with the Law. These opinions emphasized the need to strengthen the administration over illegal securities activities and the supervision on overseas listings by mainland China-based companies and proposed to take effective measures, such as promoting the construction of the regulatory systems to deal with the risks and incidents faced by mainland China-based overseas-listed companies.

On September 6, 2024, the NDRC and the MOC jointly issued the Special Administrative Measures (Negative List) for Foreign Investment Access (2024 Version), which became effective on November 1, 2024, to supersede the Special Administrative Measures (Negative List) for Foreign Investment Access (2021 Version). Pursuant to such measures, if a domestic company engaging in the prohibited business stipulated in the 2024 negative list seeks an overseas offering and listing, it must obtain the approval from the competent government authorities. Besides, the foreign investors of the company should not be involved in the company’s operation and management, and their shareholding percentage are subject, mutatis mutandis, to the regulations on the domestic securities investments by foreign investors.

On February 17, 2023, the CSRC, as approved by the State Council, released the Trial Administrative Measures of Overseas Securities Offering and Listing by Domestic Companies and five supporting guidelines, or the Filing Rules collectively. According to the Filing Rules, domestic companies in mainland China that directly or indirectly offer or list their securities in an overseas market, are required to file with the CSRC. Specifically,

 

142


Table of Contents

the securities under the Filing Rules refer to stocks, depositary receipts, convertible corporate bonds, exchangeable bonds and other equity-linked securities to be issued and offered in overseas markets by domestic companies directly or indirectly, while a direct offering and listing refers to the overseas offering and listing of a joint-stock company incorporated in mainland China, and an indirect offering and listing refers to the overseas offering and listing of a domestic company which conducts its business operations primarily in mainland China, in the name of an offshore company and based on the underlying equities, assets, earnings or similar interests of the domestic company. In particular, the determination of an indirect offering and listing will be conducted on a “substance over form” basis, and an offering and listing should be considered as an indirect overseas offering and listing by a domestic company if the issuer meets both of the following conditions: (i) any of the revenue, profits, total assets or net assets of such domestic company in the most recent financial year account for more than 50% of the corresponding data in the issuer’s audited consolidated financial statements for the same period; and (ii) the majority of its business operations are conducted in mainland China or its principal place of business is located in mainland China, or the majority of senior management in charge of business operations are Chinese citizens or have domicile in the mainland China. According to the Filing Rules, an overseas offering and listing is prohibited under any of the following circumstances: (i) if the intended securities offering and listing is specifically prohibited by the laws, administrative regulations and national provisions; (ii) if the intended securities offering and listing may constitute a threat to or endangers national security as reviewed and determined by competent authorities under the State Council in accordance with law; (iii) the domestic companies or their controlling shareholders or actual controllers have committed corruption, bribery, embezzlement, misappropriation of property, or other criminal offenses disruptive to the order of the socialist market economy in the past three years; (iv) the domestic companies are currently under investigations in connection with suspicion of having committed criminal offenses or material violations of applicable laws and regulations, and there is still no explicit conclusion; (v) there are material ownership disputes over the shareholdings held by the controlling shareholder or the shareholder under the control of the controlling shareholder or the actual controllers.

According to the Filing Rules, the issuer or its affiliated domestic company, as the case may be, is required to file with the CSRC (i) with respect to its initial public offering and listing and its subsequent securities offering in an overseas market different from the market where it has listed, within three business days after its submission of listing application documents to the regulator in the place of intended listing, (ii) with respect to its follow-on offering in the same overseas market where it has listed (including issuance of any corporate convertible bonds, exchangeable bonds and other equity-linked securities, but excluding the offering for employees incentive, dividend distribution by shares and share split), within three business days after completion of such follow-on offering, (iii) with respect to listing by means of single or multiple acquisitions, share swap, transfers of shares and similar transactions, within three business days after its initial filing of the listing application or the first public announcement of the transaction, as case may be. Failure to comply with the filing requirements may result in an order of rectification, a warning and fines up to RMB10 million to the non-compliant domestic companies, and the directly responsible persons of the companies will be warned and fined between RMB500,000 and RMB5 million. Furthermore, if the controlling shareholder and the actual controller of the non-compliant companies organizes or instigates the breach, they will be fined between RMB1 million and RMB10 million. In addition to above filing requirements, the Filings Rules also requires an issuer to report to the CSRC within three business days after occurrence of any the following events: (i) its change of control; (ii) its being subject to investigation or sanctions by any overseas securities regulators or overseas authorities; (iii) its change of listing status or listing segment; (iv) voluntary or mandatory delisting; and (v) material change of its principal business operations to the extent that it ceases to be subject to the filing requirements of the Filing Rules.

On February 24, 2023, the CSRC, jointly with other government authorities, promulgated the revised Provisions on Strengthening Confidentiality and Archives Management of Overseas Securities Issuance and Listing by Domestic Enterprises, effective on March 31, 2023. According to these provisions, domestic companies, whether offering and listing securities overseas directly or indirectly, must strictly abide by the applicable laws and regulations, enhance the sense of confidentiality, improve the archives management system,

 

143


Table of Contents

and take necessary measures to implement the confidentiality and archives management responsibilities when providing or publicly disclosing, either directly or through their overseas listed entities, documents and materials to securities services providers such as securities companies and accounting firms or overseas regulators in the process of their overseas offering and listing. In the event that such documents or materials contain any information related to state secrets or government authorities work secrets, domestic companies must obtain the approval from competent government authorities according to the applicable laws, and file with the secrecy administrative department at the same level with the approving government authority; and in the event that such documents or materials, if divulged, will jeopardize national security or public interest, domestic companies should strictly fulfill the procedures stipulated by applicable laws and regulations. Furthermore, domestic companies should also provide a written statement about whether they have completed the approval or filing procedures as above when providing documents and materials to securities companies and securities service providers, and the securities companies and securities service providers should properly retain such written statements for inspection.

Securities companies and securities service providers shall also fulfill the applicable legal procedures according to the revised Provisions on Strengthening Confidentiality and Archives Management of Overseas Securities Issuance and Listing by Domestic Enterprises when providing overseas regulatory institutions and other institutions and individuals with documents or materials containing any state secrets or government authorities work secrets or other documents or materials that, if divulged, will jeopardize national security or public interest.

Regulations on Foreign Exchange

Foreign Currency Exchange. Pursuant to the Foreign Currency Administration Rules, as most recently amended in 2008, and various regulations issued by SAFE and other PRC government authorities, RMB is freely convertible to the extent of current account items, such as trade related receipts and payments, interest and dividends. Capital account items, such as direct equity investments, loans and repatriation of investment, unless expressly exempted by laws and regulations, still require prior approval from SAFE or its provincial branch for conversion of RMB into a foreign currency, such as U.S. dollars, and remittance of the foreign currency outside of mainland China.

In August 2008, SAFE issued the Circular on the Relevant Operating Issues Concerning the Improvement of the Administration of the Payment and Settlement of Foreign Currency Capital of Foreign-Invested Enterprises, or SAFE Circular 142, regulating the conversion by a foreign-invested enterprise of foreign currency-registered capital into RMB by restricting how the converted RMB may be used. In addition, SAFE promulgated Circular 45 on November 9, 2011 in order to clarify the application of SAFE Circular 142. Under SAFE Circular 142 and Circular 45, the RMB capital converted from foreign currency registered capital of a foreign-invested enterprise may only be used for purposes within the business scope approved by the applicable administrative authority and may not be used for equity investments within mainland China. In addition, SAFE strengthened its oversight of the flow and use of RMB capital converted from foreign currency registered capital of foreign-invested enterprises. The use of RMB capital may not be changed without SAFE’s approval, and RMB capital may not in any case be used to repay RMB loans if the proceeds of the loans have not been used.

To further reform the foreign exchange administration system in order to satisfy and facilitate the business and capital operations of foreign-invested enterprises, SAFE issued the Circular on the Relevant Issues Concerning the Launch of Reforming Trial of the Administration Model of the Settlement of Foreign Currency Capital of Foreign-Invested Enterprises in Certain Areas in July 2014, which became effective on August 4, 2014. This circular suspends the application of SAFE Circular 142 in certain areas and allows a foreign-invested enterprise registered in these areas with a business scope including “investment” to use the RMB capital converted from foreign currency registered capital for equity investments within mainland China. SAFE released the Notice on the Reform of the Administration Method for the Settlement of Foreign Exchange Capital of Foreign-invested Enterprises or SAFE Circular 19, in March 2015, which came into force and superseded SAFE

 

144


Table of Contents

Circular 142 on June 1, 2015. Circular 19 allows foreign-invested enterprises to settle their foreign exchange capital on a discretionary basis according to the actual needs of their business operation and provides the procedures for foreign-invested companies to use Renminbi converted from foreign currency-denominated capital for equity investment. Nevertheless, Circular 19 also reiterates the principle that Renminbi converted from foreign currency-denominated capital of a foreign-invested company may not be directly or indirectly used for purposes beyond its business scope.

In June 2016, SAFE issued the Circular on Reforming and Regulating Policies on the Control over Foreign Exchange Settlement of Capital Accounts, or Circular 16, which took effect on the same day. Compared to Circular 19, Circular 16 provides that discretionary foreign exchange settlement applies to foreign exchange capital, foreign debt offering proceeds and remitted foreign listing proceeds, and the corresponding Renminbi obtained from foreign exchange settlement are not restricted from extending loans to related parties or repaying the intercompany loans (including advances by third parties). However, there still exist substantial uncertainties with respect to the interpretation and implementation of Circular 16 in practice.

In November 2012, SAFE promulgated the Circular of Further Improving and Adjusting Foreign Exchange Administration Policies on Direct Investment, as amended, which substantially amends and simplifies the foreign exchange procedure. Pursuant to this circular, the opening of various special purpose foreign exchange accounts, such as pre-establishment expenses accounts, foreign exchange capital accounts and guarantee accounts, the reinvestment of RMB proceeds by foreign investors in mainland China, and remittance of foreign exchange profits and dividends by a foreign-invested enterprise to its foreign shareholders no longer require the approval or verification of SAFE, and multiple capital accounts for the same entity may be opened in different provinces, which was not possible previously. In addition, SAFE promulgated the Circular on Printing and Distributing the Provisions on Foreign Exchange Administration over Domestic Direct Investment by Foreign Investors and the Supporting Documents in May 2013, as amended, which specifies that the administration by SAFE or its local branches over direct investment by foreign investors in mainland China should be conducted by way of registration and banks should process foreign exchange business relating to the direct investment in mainland China based on the registration information provided by SAFE and its branches.

After a Notice on Further Simplifying and Improving Foreign Exchange Administration Policy on Direct Investment became effective on June 1, 2015, instead of applying for approvals regarding foreign exchange registrations of foreign direct investment and overseas direct investment from SAFE, entities and individuals will be required to apply for such foreign exchange registrations from qualified banks. The qualified banks, under the supervision of SAFE, directly examine the applications and conduct the registration.

On October 23, 2019, SAFE issued the Circular on Further Promoting Cross-border Trade and Investment Facilitation. Among others, this circular relaxes the prior restrictions and allows the foreign-invested enterprises without equity investment as in their approved business scope to use their capital obtained from foreign exchange settlement to make domestic equity investment as long as the investments are real and in compliance with the foreign investment-related laws and regulations. In addition, this circular stipulates that qualified enterprises in certain pilot areas may use their capital income from registered capital, foreign debt and overseas listing, for the purpose of domestic payments without providing authenticity certifications to the relevant banks in advance for those domestic payments. Payments for transactions that take place within mainland China must be made in RMB. Foreign currency revenues received by companies in mainland China may be repatriated into mainland China or retained outside of mainland China in accordance with requirements and terms specified by SAFE.

Dividend Distribution. Wholly foreign-owned enterprises and Sino-foreign equity joint ventures in mainland China may pay dividends only out of their accumulated profits, if any, as determined in accordance with PRC accounting standards and regulations. Additionally, these foreign-invested enterprises may not pay dividends unless they set aside at least 10% of their respective accumulated profits after tax each year, if any, to fund certain reserve funds, until such time as the accumulative amount of such fund reaches 50% of the enterprise’s registered capital. In addition, these companies also may allocate a portion of their after-tax profits based on PRC

 

145


Table of Contents

accounting standards to employee welfare and bonus funds at their discretion. These reserves are not distributable as cash dividends.

Regulations governing abovementioned dividend distribution arrangements have been replaced by the PRC Foreign Investment Law and its implantation rules, which do not provide specific dividend distribution rules for foreign invested enterprises. However, the PRC Foreign Investment Law and its implementation rules provide that after the conversion from a wholly foreign-owned enterprise or sino-foreign equity joint venture to a foreign invested enterprise under the PRC Foreign Investment Law, distribution method of gains agreed in the joint venture agreements may continue to apply.

Foreign Exchange Registration of Offshore Investment by Domestic Residents of Mainland China. On July 4, 2014, SAFE promulgated the Circular on Relevant Issues Concerning Foreign Exchange Control on Domestic Residents’ Offshore Investment and Financing and Roundtrip Investment through Special Purpose Vehicles, or SAFE Circular No. 37. SAFE Circular No. 37 requires domestic residents to register with local branches of SAFE in connection with their direct establishment or indirect control of an offshore entity, for the purpose of overseas investment and financing, with such domestic residents’ legally owned assets or equity interests in domestic enterprises or offshore assets or interests, referred to in SAFE Circular No. 37 as a “special purpose vehicle.” The term “control” under SAFE Circular No. 37 is broadly defined as the operation rights, beneficiary rights or decision-making rights acquired by the domestic residents in the offshore special purpose vehicles or domestic companies by such means as acquisition, trust, proxy, voting rights, repurchase, convertible bonds or other arrangements. SAFE Circular No. 37 further requires amendment to the registration in the event of any changes with respect to the basic information of the special purpose vehicle, such as changes in a domestic resident individual shareholder, name or operation period; or any significant changes with respect to the special purpose vehicle, such as an increase or decrease of capital contributed by domestic individuals, a share transfer or exchange, merger, division or other material event. If the shareholders of the offshore holding company who are domestic residents do not complete their registration with the local SAFE branches, the mainland China subsidiaries may be prohibited from distributing their profits and proceeds from any reduction in capital, share transfer or liquidation to the offshore company, and the offshore company may be restricted in its ability to contribute additional capital to its mainland China subsidiaries. Moreover, failure to comply with the SAFE registration and amendment requirements described above could result in liability under laws of mainland China for evasion of applicable foreign exchange restrictions. We have notified holders of ordinary shares of our company whom we know are domestic residents to register with the local SAFE branch and update their registrations as required under the SAFE regulations described above. After the Notice on Further Simplifying and Improving Foreign Exchange Administration Policy on Direct Investment became effective on June 1, 2015, entities and individuals are required to apply for foreign exchange registration of foreign direct investment and overseas direct investment, including those required under SAFE Circular No. 37, with qualified banks, instead of SAFE. The qualified banks, under the supervision of SAFE, directly examine the applications and conduct the registration. We are aware that Mr. Robin Yanhong Li, our chairman, chief executive officer and principal shareholder, who is a domestic resident, has registered with the local SAFE branch. We, however, cannot provide any assurances that all of our shareholders who are domestic residents will file all applicable registrations or update previously filed registrations as required by these SAFE regulations. The failure or inability of our domestic resident shareholders to comply with the registration procedures may subject the domestic resident shareholders to fines and legal sanctions, restrict our cross-border investment activities, or limit our mainland China subsidiaries’ ability to distribute dividends to or obtain foreign exchange dominated loans from our company.

Under the Administration Measures on Individual Foreign Exchange Control issued by the People’s Bank of China in December 2006 and its implementation rules issued in January 2007 and revised in May 2016, all foreign exchange matters involved in employee share ownership plans and share option plans in which citizens of mainland China participate require approval from SAFE or its authorized branch. In February 2012, SAFE promulgated the Notices on Issues Concerning the Foreign Exchange Administration for Domestic Individuals Participating in Stock Incentive Plans of Overseas Publicly-Listed Companies. Under these notices, domestic

 

146


Table of Contents

residents who are granted stock options by an overseas publicly listed company are required, through a domestic agent or domestic subsidiary of such overseas publicly listed company, to register with SAFE and complete certain other procedures. We and our domestic resident employees who have been granted stock options are subject to these regulations. We have designated our mainland China subsidiary Baidu Online to handle the registration and other procedures required by these notices. Failure of the option holders to complete their SAFE registrations may subject these domestic employees to fines and legal sanctions and may also limit the ability of the overseas publicly listed company to contribute additional capital into its mainland China subsidiary and limit the mainland China subsidiary’s ability to distribute dividends.

Regulation on Product Quality

Products made in mainland China are subject to the PRC Product Quality Law, which was promulgated on February 22, 1993 and most recently amended on December 29, 2018. According to the PRC Product Quality Law, a seller of a product should be responsible for repairing, replacing or returning the product with any of the following defects, and should compensate for the damages incurred by consumers who bought such defective product: (i) the product does not have the usability which such product should have and there are no prior indications about such situation; (ii) the actual quality of such product fails to comply with the standards specified on such product or the package of such product; and (iii) the actual quality of such product fails to meet the quality status specified by way of product specifications and samples. After the seller performs its obligation of repairing, replacing and returning the defective product and/or compensating for the customers’ damages, such seller is entitled to seek reimbursement from the manufacturer of such product, if it could be proved that the defect is caused by the manufacturer. According to the PRC Product Quality Law, a manufacturer of a product should be responsible to compensate for the damages to any person caused by the defect of such product, unless the manufacturer is able to prove that: (i) it did not circulate the product; (ii) the defect did not exist at the time when the product was circulated; or (iii) scientific or technologic knowledge at the time when such product was circulated was not such that it allowed the defect to be discovered.

Regulations on Tort Liability

The National People’s Congress adopted the PRC Civil Code on May 28, 2020, which came into effect on January 1, 2021 and revoked the PRC Tort Liability Law. The PRC Civil Code provides that internet users and internet service providers shall bear tortious liabilities in the event that they infringe upon other persons’ rights and interests through the internet. It has further elaborated on “safe harbor” rule with respect to an internet service provider from both the aspects of notice and counter notice, including (i) upon receiving notice from the right holder, promptly adopting necessary protective measures such as deletion, screening or disconnection of hyperlinks and reefing right holder’s notice to disputed internet user; and (ii) upon receiving counter-notice from the disputed internet user, referring such counter-notice to the claiming right holder and informing him/her to take other corresponding measures such as filing complaint with competent authorities or suit with courts. The PRC Civil Code has also provided that where the internet service provider knew or should have known the infringing acts of the internet user, it must be severally liable with such internet user. As for product liability, the PRC Civil Code provides additional mitigation measures such as stop selling of defective products and stipulated that the seller and manufacturer should also be liable for expanded damages caused by such defective products if no mitigation measures are provided or not sufficient. If a recall of defective product is required, the seller and the manufacturer should be responsible to undertake fees paid by infringed users.

Regulations on Labor

The PRC Labor Contract Law, which became effective in January 2008 and last amended in December 2012, and its implementation rules, impose more restrictions on employers and have been deemed to increase labor costs for employers, compared to the PRC Labor Law, which became effective in January 1995. For example, pursuant to the Labor Contract Law, an employer is obliged to sign a labor contract with an unlimited term with an employee if the employer continues to hire the employee after the expiration of two consecutive

 

147


Table of Contents

fixed-term labor contracts. The employer has to compensate the employee upon the expiration of a fixed-term labor contract, unless the employee refuses to renew such contract on terms the same as or more favorable to the employee than those contained in the expired contract. The employer also has to indemnify an employee if the employer terminates a labor contract without a cause permitted by law. In addition, under the Regulations on Paid Annual Leave for Employees, which became effective in January 2008, employees who have served more than one year for an employer are entitled to a paid vacation ranging from 5 to 15 days per year, depending on their length of service. Employees who waive such vacation time at the request of employers must be compensated for three times their regular salaries for each waived vacation day.

In addition, according to the PRC Social Insurance Law and the Regulations on the Administration of Housing Provident Funds, employers in mainland China must provide employees with welfare schemes covering pension insurance, unemployment insurance, maternity insurance, work-related injury insurance, medical insurance and housing provident funds.

Regulations on Taxation

For a discussion of applicable tax regulations of mainland China, see “Item 5.A. Operating and Financial Review and Prospects—Operating Results—Taxation.”

 

C.

Organizational Structure

The following is a list of our principal subsidiaries and the variable interest entities as of the date of this annual report on Form 20-F:

 

Name

  

Place of Formation

  

Relationship

Baidu Holdings Limited

   British Virgin Islands    Wholly owned subsidiary

Baidu (Hong Kong) Limited

   Hong Kong    Wholly owned subsidiary

Baidu Online Network Technology (Beijing) Co., Ltd.

   Mainland China    Wholly owned subsidiary

Baidu (China) Co., Ltd.

   Mainland China    Wholly owned subsidiary

Baidu.com Times Technology (Beijing) Co., Ltd

   Mainland China    Wholly owned subsidiary

Dulian Network Technology (Hainan) Co., Ltd

   Mainland China    Wholly owned subsidiary

Beijing Baidu Netcom Science Technology Co., Ltd.

   Mainland China    Variable interest entity

Beijing Perusal Technology Co., Ltd

   Mainland China    Variable interest entity

iQIYI, Inc.

   Cayman Islands    Majority-owned subsidiary

Beijing QIYI Century Science & Technology Co., Ltd

   Mainland China    Majority-owned subsidiary

Beijing iQIYI Science & Technology Co., Ltd

   Mainland China    Variable interest entity

Beijing Duyou Information Technology Co., Ltd

   Mainland China    Wholly owned subsidiary

 

148


Table of Contents

The following diagram illustrates our corporate structure, including our principal subsidiaries and the variable interest entities as of the date of this annual report on Form 20-F:

 

 

LOGO

 

Notes:

 

(1)

Beijing Baidu Netcom Science Technology Co., Ltd. is 99.5% owned by Mr. Robin Yanhong Li, our chairman and chief executive officer, and 0.5% owned by Ms. Shanshan Cui, an executive officer of ours. Please see “Item 6.E. Directors, Senior Management and Employees—Share Ownership” for details of Mr. Robin Yanhong Li’s beneficial ownership in our company. Ms. Shanshan Cui’s beneficial ownership of our company is less than 1% of our total issued and outstanding shares.

(2)

Beijing Perusal Technology Co., Ltd. is 50% owned by Ms. Shanshan Cui and 50% owned by Mr. Zhixiang Liang. Both Ms. Shanshan Cui and Mr. Zhixiang Liang are our employees, and their respective beneficial ownership in our company is less than 1% of our total issued and outstanding shares.

(3)

Mr. Xiaohua Geng holds 99% of the equity interests in Beijing iQIYI Science & Technology Co., Ltd. and Yangshipin Integrated Media Development Co., Ltd., a third-party minority shareholder, holds 1% of the equity interests in Beijing iQIYI Science & Technology Co., Ltd.

(4)

Baidu Holdings Limited indirectly controls Beijing Duyou Information Technology Co., Ltd through its wholly owned subsidiaries.

Contractual Arrangements with the Variable Interest Entities and Other Consolidated Affiliated Entities and their Shareholders

The laws and regulations of mainland China restrict and impose conditions on foreign investment in, among other areas, internet content services, value-added telecommunication-based services, internet map services,

 

149


Table of Contents

online audio and video services and mobile application distribution businesses. Accordingly, we operate these businesses in mainland China through the variable interest entities. We have entered into a series of contractual arrangements with the variable interest entities and the nominee shareholders of the variable interest entities. These contractual arrangements:

 

   

enable us to receive the economic benefits that could potentially be significant to the variable interest entities in consideration for the services provided by our subsidiaries;

 

   

effectively assigned all of the voting rights underlying the nominee shareholders’ equity interest in the variable interest entities to us; and

 

   

enable us to hold an exclusive option to purchase all or part of the equity interests in the variable interest entities when and to the extent permitted by the laws of mainland China.

These contractual agreements among our company/iQIYI and our subsidiaries, the variable interest entities and their respective shareholders generally include proxy agreements or shareholder voting rights trust agreements, exclusive equity purchase and transfer option agreements or exclusive purchase option agreements, loan agreements, operating agreements or business operation agreements, exclusive technology consulting and services agreements, and equity pledge agreements, as the case may be. As for some of the variable interest entities, our subsidiaries have entered into additional business cooperation agreements, power of attorney, license agreements and/or commitment letters (as the case may be) with these variable interest entities and their respective nominee shareholders. We do not have any equity interests in the variable interest entities and these contractual agreements are not equivalent to equity ownership in the business of the variable interest entities. Despite the lack of equity majority ownership, as a result of the contractual arrangements, the shareholders of the variable interest entities effectively assigned all of their voting rights and economic interests underlying their equity interest in the variable interest entities to the primary beneficiaries of these companies, which gives our company/iQIYI the power to direct the activities that most significantly impact the variable interest entities’ economic performance. In addition, through the other exclusive agreements, which consist of exclusive equity purchase and transfer option agreements/exclusive purchase option agreements or commitment letters, operating agreements/business operation agreements, exclusive technology consulting and services agreements and license agreements, the primary beneficiaries, by themselves or by their wholly-owned subsidiaries in mainland China, demonstrate their ability and intention to continue to exercise the ability to absorb losses or receive economic benefits that could potentially be significant to the variable interest entities. The variable interest entities are subject to operating risks, which determine the variability of our company’s interest in those entities. Based on these contractual arrangements, we consolidate the variable interest entities as required by Accounting Standards Codification (ASC) Topic 810, Consolidation. The individual nominee shareholders of Baidu Netcom, Beijing Perusal and Beijing iQIYI, the variable interest entities, are directors or members of senior management of our company/ iQIYI. We/iQIYI consider such people suitable to act as the nominee shareholders of these variable interest entities because of, among other considerations, their contribution to our company/iQIYI, their competence and their length of service with and loyalty to our company/iQIYI. If the variable interest entities or the nominee shareholders fail to perform their respective obligations under the contractual arrangements, we could be limited in our ability to enforce the contractual arrangements that effectively assigned us the voting rights and/or economic interests in the variable interest entities. Furthermore, if we are unable to maintain such effective assignment, we would not be able to continue to consolidate the financial results of the variable interest entities in our financial statements. In 2022, 2023 and 2024, we derived 47%, 45% and 44% of our external revenues from the variable interest entities, respectively. Based on the book value of Baidu Netcom and Beijing Perusal and taking into account major adjustments for intra-group transactions, the revenue contribution of Baidu Netcom to us for each of the years ended December 31, 2022, 2023 and 2024 was 15%, 13% and 17%, respectively, and the revenue contribution of Beijing Perusal was all 0% for each of the same periods. For a detailed revenue contribution, see “Item 3.A. [Reserved]—Financial Information Related to the Variable interest Entities.” For a detailed description of the regulatory environment that necessitates the adoption of our corporate structure, see “Item 4.B. Information on the Company—Business Overview—Regulations.” For a detailed description of the risks associated with our corporate structure, see “Item 3.D. Key Information—Risk Factors—Risks Related to Our Corporate Structure.”

 

150


Table of Contents

The following is a summary of the material provisions of the contractual arrangements relating to Baidu Netcom, Beijing Perusal and Beijing iQIYI.

Proxy Agreements/Shareholder Voting Rights Trust Agreements/Power of Attorney

Pursuant to the proxy agreement amongst our company and the nominee shareholders of Baidu Netcom, the nominee shareholders of Baidu Netcom agree to entrust all the rights to exercise their voting power and any other rights as shareholders of Baidu Netcom to the person(s) designated by our company. Each of the nominee shareholders of Baidu Netcom has executed an irrevocable power of attorney to appoint the person(s) designated by our company as their attorney-in-fact to vote on their behalf on all matters requiring shareholder approval. Any action taken by such attorney-in-fact in relation to the entrusted rights should be directed and approved by our company. The proxy agreement will be in effect for an unlimited term unless terminated in writing by our company. Each of the powers of attorney will be in effect for as long as the relevant nominee shareholder of Baidu Netcom holds any equity interests in Baidu Netcom.

Each of the proxy agreements or shareholder voting rights trust agreements amongst our company and the shareholders of Beijing Perusal and between Beijing QIYI Century and the individual shareholder of Beijing iQIYI contains substantially the same terms as those described above. Each of the proxy agreements or shareholder voting rights trust agreements will be in effect for an unlimited term unless terminated in writing by our company or other subsidiaries. Each of the powers of attorney or shareholder voting rights trust agreements will be in effect for as long as the shareholder of Beijing Perusal or Beijing iQIYI, holds any equity interests in Beijing Perusal or Beijing iQIYI, as the case may be.

Exclusive Equity Purchase and Transfer Option Agreement or Exclusive Purchase Option Agreements

Pursuant to the exclusive equity purchase and transfer option agreement by and among our company, Baidu Online, Baidu Netcom and the nominee shareholders of Baidu Netcom, the nominee shareholders of Baidu Netcom have irrevocably granted our company or its designated person(s) (including Baidu Online) an exclusive option to purchase, to the extent permitted under the laws of mainland China, all or part of the equity interests in Baidu Netcom for the cost of the initial contributions to the registered capital or the minimum amount of consideration permitted by applicable laws of mainland China. The nominee shareholders must remit to Baidu Online any amount that is paid by Baidu Online in connection with the purchased equity interest as requested by our company or its designated person(s) (including Baidu Online) to the extent permitted by the applicable laws. Our company or its designated person(s) have sole discretion to decide when to exercise the option, whether in part or in full amount. Any and all dividends and other capital distributions from Baidu Netcom to the nominee shareholders must be repaid to Baidu, Inc. in full amount. Our company or its designated person(s) (including Baidu Online) also have the exclusive right to cause the nominee shareholders of Baidu Netcom to transfer their equity interest in Baidu Netcom to our company or any designated third party. Our company will provide unlimited financial support to Baidu Netcom, if Baidu Netcom becomes in need of any form of reasonable financial support in the normal operation of business. If Baidu Netcom were to incur any loss and as a result cannot repay any loans from our company (through Baidu Online), our company will unconditionally forgive any such loans to Baidu Netcom upon provision by Baidu Netcom of sufficient proof for its loss and incapacity to repay. In addition, the shareholders of Baidu Netcom must appoint the candidates recommended by Baidu Online as their representatives on Baidu Netcom’s board of directors. The agreement will terminate upon the transfer by the nominee shareholders of Baidu Netcom of all their equity interests in Baidu Netcom to our company or its designated person(s) or upon expiration of the term of business of our company or Baidu Netcom.

Each of the exclusive equity purchase and transfer option agreements/exclusive purchase option agreements amongst our company, Baidu Online, Beijing Perusal and its shareholders and iQIYI, Beijing QIYI Century, Beijing iQIYI and its individual shareholder contains substantially the same terms as those described above, except that the initial term of the amended and restated exclusive purchase option agreement amongst iQIYI,

 

151


Table of Contents

Beijing QIYI Century, Beijing iQIYI and its shareholder is ten years, which has been extended to November 22, 2032, and can be further renewed at iQIYI’s discretion.

Exclusive Technology Consulting and Services Agreement

Pursuant to the exclusive technology consulting and services agreement between Baidu Online and Baidu Netcom, Baidu Online has the exclusive right to provide Baidu Netcom technology consulting and services related to, among other things, the maintenance of servers, software development, design of advertisements, and e-commerce technical services. Baidu Online owns the intellectual property rights resulting from the performance of this agreement. Baidu Netcom agrees to pay service fees to Baidu Online and Baidu Online has the right to adjust the service fees at its sole discretion without the consent of Baidu Netcom. The agreement will be in effect for an unlimited term, until the term of business of one party expires and extension is denied by the approval authorities.

Each of the exclusive technology consulting and services agreements between Baidu Online and Beijing Perusal and Beijing QIYI Century and Beijing iQIYI contains substantially the same terms as those described above, except that the terms regarding the determinant of the service fees may differ and that the initial term of the exclusive technology consulting and services agreement between Beijing QIYI Century and Beijing iQIYI dated November 23, 2011 is ten years, and has been extended to November 23, 2031, and can be further renewed at the discretion of Beijing QIYI Century.

In 2022, 2023 and 2024, Baidu Netcom and Beijing Perusal did not pay any service fees to Baidu Online.

Operating Agreement or Business Operation Agreement

Pursuant to the operating agreement amongst Baidu Online, Baidu Netcom and the nominee shareholders of Baidu Netcom, Baidu Online provides guidance and instructions on Baidu Netcom’s daily operations, financial affairs and employment and dismissal of staff. In addition, Baidu Online agrees to guarantee Baidu Netcom’s performance under any agreements or arrangements relating to Baidu Netcom’s business arrangements with any third party. In return, Baidu Netcom agrees that without the prior consent of Baidu Online, Baidu Netcom will not engage in any transactions that could materially affect the assets, liabilities, rights or operations of Baidu Netcom, including, without limitation, incurrence or assumption of any indebtedness, sale or purchase of any assets or rights, incurrence of any encumbrance on any of its assets or intellectual property rights in favor of a third party or transfer of any agreements relating to its business operation to any third party. The agreement will be in effect for an unlimited term, until the term of business of one party expires and extension is denied by the approval authorities.

The operating agreement amongst Baidu Online, Beijing Perusal and its shareholders contains substantially the same terms as those described above.

Pursuant to the amended and restated business operation agreement dated January 30, 2013 amongst Beijing QIYI Century, Beijing iQIYI and its individual shareholder, Beijing QIYI Century provides guidance and instructions on Beijing iQIYI’s daily operations and financial affairs. In addition, Beijing QIYI Century agrees to guarantee Beijing iQIYI’s performance under any agreements or arrangements relating to Beijing iQIYI’s business arrangements with any third party. The agreement can only be unilaterally revoked by Beijing QIYI Century. The initial term of the agreement is ten years, which has been extended for another ten years to January 30, 2033, and can be further extended at Beijing QIYI Century’s discretion.

Loan Agreements

Pursuant to loan agreements amongst Baidu Online and the nominee shareholders of Baidu Netcom, Baidu Online provided loans with an aggregate amount of RMB13.4 billion to the nominee shareholders of Baidu

 

152


Table of Contents

Netcom solely for the latter to fund the capitalization of Baidu Netcom. The loans can be repaid only with the proceeds from the sale of the nominee shareholders’ equity interest in Baidu Netcom to Baidu Online or its designated person(s). The term of the loan agreements with the two nominee shareholders of Baidu Netcom will expire on July 9, 2029 and August 19, 2029, respectively, and can be extended with the written consent of both parties before its expiration.

Pursuant to loan agreements amongst the shareholders of Beijing Perusal and Baidu Online, the amount of loans extended to the respective shareholders of Beijing Perusal is RMB3.2 billion. The term of the loan agreements will expire on March 30, 2028 and October 29, 2029, respectively, and can be extended with the written consent of both parties before its expiration. Each of the loan agreements amongst Baidu Online and the respective shareholders of Beijing Perusal, and Beijing QIYI Century and the individual shareholder of Beijing iQIYI, contains substantially the same terms as those described above, except that the amount of the loans and that the contract expiration date varies. The term of the loan agreement amongst Beijing QIYI Century and the individual shareholder of Beijing iQIYI will expire on June 23, 2031 and can be further extended upon the written notification from Beijing QIYI Century.

Equity Pledge Agreement

Pursuant to the equity pledge agreement amongst Baidu Online and the nominee shareholders of Baidu Netcom, the nominee shareholders of Baidu Netcom must pledge all of their equity interests in Baidu Netcom to Baidu Online to guarantee their obligations under the loan agreements and Baidu Netcom’s performance of its obligations under the exclusive technology consulting and service agreement. If Baidu Netcom or the nominee shareholders breach their respective contractual obligations, Baidu Online, as the pledgee, will be entitled to certain rights, including the right to sell the pledged equity interests. The nominee shareholders of Baidu Netcom agree not to dispose of the pledged equity interests or take any actions that would prejudice Baidu Online’s interest. The equity pledge agreement will terminate on the date when Baidu Netcom and its shareholders have completed all their respective obligations under the exclusive technology consulting and service agreement and the loan agreements, but such equity pledge will expire two years after expiration of the term of the obligations of Baidu Netcom and its shareholders under the exclusive technology consulting and service agreement and the loan agreements if they fail to fulfill such obligations thereunder.

Each of the equity pledge agreements amongst Baidu Online and the shareholders of Beijing Perusal and Beijing QIYI Century and the individual shareholder of Beijing iQIYI contains substantially the same terms, including its term to expiration, as those described above.

Business Cooperation Agreement

Pursuant to the business cooperation agreement between Beijing QIYI Century and Beijing iQIYI effective November 23, 2011, Beijing iQIYI agrees to provide Beijing QIYI Century with services, including internet information services, online advertising and other services reasonably necessary within the scope of Beijing QIYI Century’s business. Beijing iQIYI agrees to use technology services provided by Beijing QIYI Century on its platform, including, but not limited to, P2P download and video on-demand systems. Beijing QIYI Century agrees to pay specified service fees to Beijing iQIYI as consideration for the internet information services and other services provided by Beijing iQIYI. Beijing iQIYI has the right to waive the service fees at its discretion. The initial term of this agreement is ten years, which has been extended for another ten years to November 23, 2031, and can be further renewed at Beijing QIYI Century’s discretion.

License Agreements

Baidu Online and Baidu Netcom have entered into a software license agreement and a web layout copyright license agreement. Pursuant to these license agreements, Baidu Online has granted to Baidu Netcom the right to use, including, but not limited to, a software license and a web layout copyright license. Baidu Netcom may only

 

153


Table of Contents

use the licenses in its own business operations. Baidu Online has the right to adjust the service fees at its sole discretion. The software license agreement and web layout copyright license agreement have been renewed since their original expiration and are in effect for an unlimited term, until the term of business of one party expires and extension is denied by the approval authorities.

The web layout copyright license agreements that Baidu Online has entered into with Beijing Perusal contain substantially the same terms as those between Baidu Online and Baidu Netcom described above. The agreement is in effect for an unlimited term, until the term of business of one party expires and extension is denied by the approval authorities.

Pursuant to the trademark license agreement and the software usage license agreement between Beijing QIYI Century and Beijing iQIYI effective November 23, 2011, Beijing QIYI Century granted a non-exclusive and non-transferable license, without sublicensing rights, to Beijing iQIYI to use its trademarks and software. Beijing iQIYI may only use the licenses in its own business operations. Beijing QIYI Century has the right to adjust the service fees at its sole discretion. The initial term of the two agreements is five years. The software usage license agreement may be extended upon the written consent of Beijing QIYI Century, and has been extended to December 1, 2031, and is further renewable at the discretion of Beijing QIYI Century. The trademark license agreement is automatically extended for successive one-year periods after its expiration unless Beijing QIYI Century early terminates the agreement in accordance with the provisions of the agreement.

Commitment Letters

Pursuant to the commitment letter dated January 30, 2013, under the condition that Beijing iQIYI remains as a variable interest entity of iQIYI under United States generally accepted accounting principles and the relevant contractual arrangements remain in effect, iQIYI commits to provide unlimited financial support to Beijing iQIYI, if Beijing iQIYI requires any form of reasonable financial support for its normal business operations. If Beijing iQIYI incurs any losses and as a result cannot repay its loans from iQIYI and Beijing QIYI Century, one of iQIYI’s subsidiaries, iQIYI and Beijing QIYI Century would unconditionally forgive their loans to Beijing iQIYI, if Beijing iQIYI provides sufficient proof for its loss and incapacity to repay.

The commitment letters executed by other iQIYI VIEs contain terms similar to the terms described above.

Through design of the aforementioned agreements, the nominee shareholders of these variable interest entities have effectively assigned their full voting rights to our company/iQIYI, which gives our company/iQIYI the power to direct the activities that most significantly impact the variable interest entities’ economic performance. Our company/iQIYI obtains the ability to approve decisions made by the variable interest entities and the ability to acquire the equity interests in the variable interest entities when permitted by the laws of mainland China. Our company/iQIYI is obligated to absorb losses of the variable interest entities that could potentially be significant to the variable interest entities through providing unlimited financial support to the variable interest entities or is entitled to receive economic benefits from the variable interest entities that could potentially be significant to the variable interest entities through the exclusive technology consulting and service fees. As a result of these contractual arrangements, our company/iQIYI is determined to be the primary beneficiary of these variable interest entities and we consolidate these variable interest entities through our company/iQIYI as required by Accounting Standards Codification Topic 810, Consolidation.

We have also entered into contractual arrangements with several other variable interest entities and their respective nominee shareholders, including iQIYI’s other variable interest entities and their respective nominee shareholders, through some of our subsidiaries other than Baidu Online and Beijing QIYI Century, which result in our company/iQIYI or relevant subsidiaries, as the case may be, being the primary beneficiaries of the relevant variable interest entities. As a result of these contractual arrangements, we consolidate these other variable interest entities through the subsidiaries as required by Accounting Standards Codification Topic 810, Consolidation. In addition, we have entered into similar contractual arrangements with consolidated affiliated entities and their shareholders in certain other jurisdictions.

 

154


Table of Contents
D.

Property, Plant and Equipment

Our corporate headquarters, Baidu Campus, is located in Shangdi, Haidian district of Beijing. We own the office building of Baidu Campus and a nearby office building, Baidu Science Park, which is located in Malianwa, Haidian district of Beijing. Besides Beijing, we own and occupy office buildings in Shanghai and Shenzhen.

We also lease offices in Beijing, many other cities in mainland China and places outside of mainland China, including in the United States, Canada, Hong Kong, Malaysia, Japan, Thailand and Singapore.

Our servers are hosted at the internet data centers of major telecom operators, including China Telecom, China Unicom and China Mobile, in over ten selected cities across China. Our content delivery network covers most of the major cities in mainland China.

In 2022, we completed the second-phase construction of our cloud computing centers in Yangquan, Dingxing and Xushui, which all serve as our internet data centers in China.

 

Item 4A.

Unresolved Staff Comments

Not Applicable.

 

Item 5.

Operating and Financial Review and Prospects

The following discussion of our financial condition and results of operations is based upon, and should be read in conjunction with, our audited consolidated financial statements and the related notes included in this annual report on Form 20-F. This report contains forward-looking statements. See “Forward-Looking Information.” In evaluating our business, you should carefully consider the information provided under the caption “Item 3.D. Key Information—Risk Factors” in this annual report on Form 20-F. We caution you that our businesses and financial performance are subject to substantial risks and uncertainties.

 

A.

Operating Results

Overview

We are a leading AI company with a strong internet foundation. We have been consistently investing in AI since 2010 to solidify our technology advancement, improve search capabilities and boost overall monetization. The breadth and depth of our AI capabilities provide the differentiating foundational technologies that power all of our businesses.

We generated total revenues of RMB123.7 billion, RMB134.6 billion and RMB133.1 billion (US$18.2 billion) in 2022, 2023 and 2024, respectively. Our operating profits were RMB15.9 billion, RMB21.9 billion and RMB21.3 billion (US$2.9 billion) in 2022, 2023 and 2024, respectively. Net income attributable to Baidu, Inc. were RMB7.6 billion, RMB20.3 billion and RMB23.8 billion (US$3.3 billion) in 2022, 2023 and 2024, respectively.

Revenues

Baidu Core. Baidu Core revenues primarily comprise of (i) P4P online marketing services that include search and feed; (ii) other online marketing services, including display advertisement and based on performance criteria other than CPC; (iii) cloud services; (iv) smart devices and services; (v) non-marketing consumer-facing services such as membership; and (vi) intelligent driving. We expect Baidu Core to continue to generate a majority of our revenues.

A majority of Baidu Core revenues are derived from online marketing services. Our P4P platform is an online marketplace that introduces internet search users to customers, who pay us a fee based on click-throughs

 

155


Table of Contents

for priority placement of their links in the search results. We also provide feed online marketing services to our customers. Our feed platform helps customers target relevant feed users, and customers pay us based on a CPC basis, cost-per-thousand impressions (CPM) or advertisement displays of their products. In addition, we provide our customers with other performance-based and display-based online marketing services.

Our cloud services include enterprise and public sector cloud, and personal cloud. Our enterprise and public sector cloud offers a full suite of cloud services and solutions, including IaaS, PaaS, and SaaS, and is differentiated by our AI capabilities. Enterprises and the public sector have been the growth engine for our cloud revenue. For the personal cloud service, we offer Baidu Drive, which allows users to store and retrieve photos, videos, and other files on AI Cloud, along with other capabilities, such as group share and data transfer. We also leveraged ERNIE to transform Baidu Wenku into a one-stop shop for various document creation needs. Personal cloud service contributed a small portion of total cloud revenues.

Apart from the online marketing services and cloud services, Baidu Core also generates revenue by providing products and services ranging from smart devices and services, non-marketing consumer-facing services and intelligent driving.

iQIYI. iQIYI is a leading provider of online entertainment video services in mainland China. iQIYI remains focused on high-quality content and user experience. iQIYI provides its users with a variety of products and services encompassing online video, online games, online literature, comics and others. iQIYI generates revenues through membership services, online advertising services and a suite of other monetization methods.

iQIYI offers membership packages to provide its members with (i) access to streaming of a library of premium content, (ii) certain commercial skipping and other viewing privileges, and (iii) merchandise selection and privilege. iQIYI’s online marketing services are in the form of brand advertising and performance-based advertising.

Operating Costs and Expenses

Our operating costs and expenses consist of cost of revenues, selling, general and administrative expenses, and research and development expenses. Share-based compensation expenses are allocated among these three categories, based on the nature of the work of the employees who have received share-based compensation.

Cost of Revenues

Our cost of revenues primarily consist of content costs, traffic acquisition costs, bandwidth costs, depreciation costs, server custody fees, cost of goods sold, salaries and benefits for operation and service personnel and other operational cost.

Selling, General and Administrative Expenses

Our selling, general and administrative expenses primarily consist of promotional and marketing expenses, salaries and benefits for our sales, marketing, general and administrative personnel, and legal, accounting and other professional services fees.

Research and Development Expenses

Research and development expenses primarily consist of salaries and benefits for research and development personnel, server depreciation expenses and server custody fees. We expense research and development costs as they are incurred, except for capitalized software development costs that fulfill the capitalization criteria.

 

156


Table of Contents

Taxation

Cayman Islands

Under the current laws of the Cayman Islands, we are not subject to tax on income or capital gains. Additionally, no Cayman Islands withholding tax will be imposed on dividend payments we make.

Hong Kong

Subsidiaries in Hong Kong are subject to Hong Kong profits tax rate of 16.5% and foreign-derived income is exempted from income tax. There is no withholding tax upon payment of dividends by the subsidiaries incorporated in Hong Kong to its shareholders.

Mainland China Enterprise Income Tax

Mainland China’s statutory enterprise income tax rate is 25%. An enterprise may benefit from a preferential tax rate of 15% under the EIT Law if it qualifies as a “High and New Technology Enterprise” strongly supported by the state. Pursuant to the Administrative Measures on the Recognition of High and New Technology Enterprises, as amended in January 2016, the provincial counterparts of the Ministry of Science and Technology, the Ministry of Finance and the State Administration of Taxation make a joint determination on whether an enterprise is qualified as a “High and New Technology Enterprise,” or HNTE, under the EIT Law. In making such determination, these government agencies consider, among other factors, ownership of core technology, whether the key technology supporting the core products or services falls within the scope of high and new technology strongly supported by the state as specified in the administrative measures, the ratios of research and development personnel to total personnel, the ratio of research and development expenditures to annual sales revenues, the ratio of revenues attributed to high and new technology products or services to total revenues, and other measures set forth in the guidance. A “High and New Technology Enterprise” certificate is effective for a period of three years. Further, preferential enterprise income tax rates are available for qualified Software Enterprises whereby entities are entitled to full exemption from enterprise income tax for two years beginning from their first profitable calendar year and a 50% reduction for the subsequent three calendar years.

Certain PRC subsidiaries and VIEs, including Baidu Online, Baidu China, Baidu International and Baidu Netcom, etc. are qualified HNTEs and enjoy a reduced tax rate of 15% for the years presented, which will expire from 2025 to 2027. An entity could re-apply for the HNTE certificate when the prior certificate expires. Historically, all of the Company’s subsidiaries and VIEs have successfully renewed their certificates when the prior ones expired. Certain subsidiaries enjoyed a reduced tax rate as qualified Software Enterprise for the years presented, which will expire from 2025 to 2027.

If our mainland China subsidiaries or the variable interest entities that have enjoyed preferential tax treatment no longer qualify for the preferential treatment, we will consider available options under applicable law that would enable us to qualify for alternative preferential tax treatment. To the extent we are unable to offset the impact of the expiration of existing preferential tax treatment with new tax exemptions, tax incentives or other tax benefits, the expiration of existing preferential tax treatment may cause our effective tax rate to increase. The amount of income tax payable by our mainland China subsidiaries and the variable interest entities in the future will depend on various factors, including, among other things, the results of operations and taxable income of, and the statutory tax rate applicable to, each of the entities. Our effective tax rate depends partially on the extent of the relative contribution of each of our subsidiaries and the variable interest entities to our consolidated taxable income.

Withholding Tax

Under the EIT Law and its implementation rules, dividends, interests, rent or royalties payable by a foreign-invested enterprise, such as our mainland China subsidiaries, to any of its non-resident enterprise investors, and

 

157


Table of Contents

proceeds from any such non-resident enterprise investor’s disposition of assets (after deducting the net value of such assets) are subject to enterprise income tax at the rate of 10%, namely withholding tax, unless the non-resident enterprise investor’s jurisdiction of incorporation has a tax treaty or arrangement with mainland China that provides for a reduced withholding tax rate or an exemption from withholding tax. The Notice on Several Preferential Policies regarding Enterprise Income Tax Law jointly promulgated by the Ministry of Finance and State Administration of Taxation in February 2008, clarifies that undistributed profits earned by foreign-invested enterprises prior to January 1, 2008 will be exempted from any withholding tax.

The British Virgin Islands, where Baidu Holdings Limited, the sole shareholder of certain of our mainland subsidiaries such as Baidu Online, is incorporated, does not have such a tax treaty with mainland China.

Hong Kong, where Baidu (Hong Kong) Limited, our wholly owned subsidiary and the sole shareholder of certain of our mainland China subsidiaries such as Baidu Times and Baidu China, is incorporated, has a tax arrangement with mainland China that provides for a lower withholding tax rate of 5% on dividends subject to certain conditions and requirements, such as the requirement that the Hong Kong resident enterprise own at least 25% of the mainland China enterprise distributing the dividend at all times within the 12-month period immediately preceding the distribution of dividends and be a “beneficial owner” of the dividends. However, pursuant to Circular on Issues Concerning Implementing Dividend Clauses of Tax Treaties issued by the State Administration of Taxation in February 2009, if the PRC tax authorities determine, in their discretion, that a company benefits from the reduced withholding tax rate on dividends due to a structure or arrangement designed for the primary purpose of obtaining favorable tax treatment, the PRC tax authorities may adjust the preferential tax treatment. Moreover, pursuant to Circular on Several Issues regarding the “Beneficial Owner” in Tax Treaties, issued by the State Administration of Taxation in February 2018, which became effective from April 1, 2018, a resident of a contracting state will not qualify for the benefits under the tax treaties or arrangements, if it is not the “beneficial owner” of the dividend, interest and royalty income. According to this circular, a “beneficial owner” is required to have ownership and the right to dispose of the income or the rights and properties giving rise to the income, and generally engage in substantive business activities. An agent or conduit company will not be regarded as a “beneficial owner” and, therefore, will not qualify for treaty benefits. A conduit company normally refers to a company that is set up primarily for the purpose of evading or reducing taxes or transferring or accumulating profits. In addition, pursuant to Bulletin on Administrative Measures on Treaties Benefit for Non-resident Taxpayers, issued by the State Administration of Taxation in October 2019, non-resident enterprises are not required to obtain pre-approval from the tax authority in order to enjoy the reduced withholding tax rate. Instead, non-resident enterprises may, if they determine by self-assessment that the prescribed criteria to enjoy the tax treaty benefits are met, directly apply for the reduced withholding tax rate, and file necessary forms and supporting documents when performing tax filings, which will be subject to post-filing examinations by the tax authorities.

From 2022 to 2024, certain of our mainland China subsidiaries have declared and distributed profits earned to Baidu (Hong Kong) Limited, the dividend payments are subject to withholding tax. In addition, in 2024, Baidu Inc. received RMB15.2 billion (US$2.1 billion) as cash distributions from one of its subsidiaries. We have made tax provisions based on the corresponding tax rate. If our mainland China subsidiaries further declare and distribute profits earned after January 1, 2008 to us in the future, the dividend payments will be subject to withholding tax, which will increase our tax liability and reduce the amount of cash available to our company. For the potential distributable profits to be distributed to our qualified Hong Kong incorporated subsidiary, the deferred tax liabilities are accrued at a 5% withholding tax rate. For more information on related risks, please see “Item 3.D. Key Information—Risk Factors—Risks Related to Doing Business in China—If our mainland China subsidiaries declare and distribute dividends to their respective offshore parent companies, we will be required to pay more taxes, which could have a material and adverse effect on our result of operations.”

Tax Residence

Under the EIT Law and its implementation rules, an enterprise established outside of mainland China with “de facto management body” within mainland China is considered a resident enterprise and will be subject to

 

158


Table of Contents

enterprise income tax at the rate of 25% on its worldwide income. The term “de facto management body” refers to “the establishment that exercises substantial and overall management and control over the production, business, personnel, accounts and properties of an enterprise.” Pursuant to SAT Circular 82, issued by the State Administration of Taxation in April 2009, an overseas registered enterprise controlled by a mainland China company or a mainland China company group will be classified as a “resident enterprise” with its “de facto management body” located within mainland China if the following requirements are satisfied: (i) the senior management and core management departments in charge of its daily operations are mainly located in mainland China; (ii) its financial and human resources decisions are subject to determination or approval by persons or bodies located in mainland China; (iii) its major assets, accounting books, company seals, and minutes and files of its board and shareholders’ meetings are located or kept in mainland China; and (iv) no less than half of the enterprise’s directors or senior management with voting rights reside in mainland China. The State Administration of Taxation issued additional rules to provide more guidance on the implementation of SAT Circular 82 in July 2011, and issued an amendment to SAT Circular 82 delegating the authority to its provincial branches to determine whether a Chinese-controlled overseas-incorporated enterprise should be considered a mainland China resident enterprise, in January 2014. Although the SAT Circular 82, the additional guidance and its amendment only apply to overseas registered enterprises controlled by mainland China enterprises and not those controlled by mainland China individuals or foreigners, the determining criteria set forth in the circular may reflect the State Administration of Taxation’s general position on how the “de facto management body” test should be applied in determining the tax resident status of offshore enterprises, regardless of whether they are controlled by mainland China enterprises, individuals or foreigners.

If our offshore entities are deemed mainland China resident enterprises, these entities may be subject to enterprise income tax at the rate of 25% on their global incomes, except that the dividends distributed by our mainland China subsidiaries may be exempt from enterprise income tax to the extent such dividends are deemed “dividends among qualified resident enterprises.” For more information on related risks, please see “Item 3.D. Key Information—Risk Factors—Risks Related to Doing Business in China—We may be deemed a mainland China resident enterprise under the EIT Law, which could subject us to mainland China’s taxation on our global income, and which may have a material and adverse effect on our results of operations.”

Should our offshore entities be deemed as mainland China resident enterprises, such changes could significantly increase our tax burden and materially and adversely affect our cash flow and profitability.

Mainland China Urban Maintenance and Construction Tax and Education Surcharge

Any entity, foreign-invested or purely domestic, or individual that is subject to consumption tax and value-added tax is also required to pay mainland China urban maintenance and construction tax. The rates of urban maintenance and construction tax are 7%, 5% or 1% of the amount of consumption tax and value-added tax actually paid depending on where the taxpayer is located. All entities and individuals who pay consumption tax and value-added tax are also required to pay education surcharges at a rate of 3%, and local education surcharges at a rate of 2%, of the amount of value-added tax and consumption tax actually paid.

 

159


Table of Contents

Results of Operations

The following table sets forth a summary of our consolidated results of operations for the periods indicated. The period-to-period comparisons of results of operations should not be relied upon as indicative of future performance.

 

     Year ended December 31,  
     2022     2023      2024  
     RMB     RMB      RMB      US$  
     (in millions)  

Consolidated Statements of Comprehensive Income Data

          

Revenues:

          

Online marketing services

     74,711       81,203        78,563        10,763  

Others

     48,964       53,395        54,562        7,475  
  

 

 

   

 

 

    

 

 

    

 

 

 

Total revenues

     123,675       134,598        133,125        18,238  
  

 

 

   

 

 

    

 

 

    

 

 

 

Operating costs and expenses(1):

          

Cost of revenues

     63,935       65,031        66,102        9,056  

Selling, general and administrative

     20,514       23,519        23,620        3,236  

Research and development

     23,315       24,192        22,133        3,032  
  

 

 

   

 

 

    

 

 

    

 

 

 

Total operating costs and expenses

     107,764       112,742        111,855        15,324  
  

 

 

   

 

 

    

 

 

    

 

 

 

Operating profit

     15,911       21,856        21,270        2,914  
  

 

 

   

 

 

    

 

 

    

 

 

 

Total other (loss) income, net

     (5,799     3,342        7,352        1,007  
  

 

 

   

 

 

    

 

 

    

 

 

 

Income before income taxes

     10,112       25,198        28,622        3,921  
  

 

 

   

 

 

    

 

 

    

 

 

 

Income taxes

     2,578       3,649        4,447        609  
  

 

 

   

 

 

    

 

 

    

 

 

 

Net income

     7,534       21,549        24,175        3,312  
  

 

 

   

 

 

    

 

 

    

 

 

 

Less: Net (loss) income attributable to non-controlling interests

     (25     1,234        415        57  
  

 

 

   

 

 

    

 

 

    

 

 

 

Net income attributable to Baidu, Inc.

     7,559       20,315        23,760        3,255  
  

 

 

   

 

 

    

 

 

    

 

 

 

 

          
     Year ended December 31,  
     2022     2023      2024  
     RMB     RMB      RMB      US$  
     (in millions)  

(1)   Share-based compensation expenses are allocated in operating costs and expenses as follows:

    

Cost of revenues

     409       590        461        63  

Selling, general and administrative

     1,750       1,678        1,427        195  

Research and development

     4,629       4,077        2,896        397  
  

 

 

   

 

 

    

 

 

    

 

 

 

Total

     6,788       6,345        4,784        655  
  

 

 

   

 

 

    

 

 

    

 

 

 

Year Ended December 31, 2024 Compared to Year Ended December 31, 2023

Consolidated revenues. Our total revenues in 2024 were RMB133.1 billion (US$18.2 billion), decreasing by 1% from 2023.

Our online marketing revenues for Baidu Core in 2024 were RMB73.0 billion (US$10.0 billion), decreasing by 3% from 2023, mainly due to weakness in certain offline sectors, such as healthcare, real estate and home furnishing, which were particularly impacted by persistent macroeconomic challenges. During 2024, we continued AI-driven search renovation to enhance our monetization potential.

 

160


Table of Contents

Our online marketing revenues for iQIYI in 2024 were RMB5.7 billion (US$783 million), decreasing by 8% from 2023, primarily due to the decrease in the brand advertising business, partially offset by the growth of performance-based advertising business.

Other revenues in 2024 were RMB54.6 billion (US$7.5 billion), increasing by 2% from 2023, mainly driven by AI Cloud business. For a detailed description, see “—Segment Revenues.”

Consolidated operating costs and expenses. Our total operating costs and expenses decreased by RMB887 million, or 1%, from RMB112.7 billion in 2023 to RMB111.9 billion (US$15.3 billion) in 2024.

Cost of Revenues. Our cost of revenues increased by RMB1.1 billion, or 2%, from RMB65.0 billion in 2023 to RMB66.1 billion (US$9.1 billion) in 2024, primarily due to the following factors:

 

   

An increase of RMB1.6 billion in traffic acquisition costs, which arose from increasing union revenues.

 

   

An increase of RMB1.3 billion in bandwidth costs and server custody fees, mainly related to development of AI cloud business.

 

   

A decrease of RMB820 million in depreciation costs, mainly due to the revision of servers’ estimated useful lives from five to six years to reflect actual usage.

 

   

A decrease of RMB662 million in content costs, mainly due to iQIYI’s lighter content slate.

Selling, General and Administrative Expenses. Our selling, general and administrative expenses were RMB23.6 billion (US$3.2 billion) in 2024, which remained generally flat from RMB23.5 billion in 2023.

Research and Development Expenses. Our research and development expenses decreased by RMB2.1 billion, or 9%, from RMB24.2 billion in 2023 to RMB22.1 billion (US$3.0 billion) in 2024, primarily due to a decrease in personnel-related expenses.

Operating profit. As a result of the foregoing, we generated an operating profit of RMB21.3 billion (US$2.9 billion) in 2024, a 3% decrease from RMB21.9 billion in 2023.

Total other (loss) income, net. Our total other income, net was RMB7.4 billion (US$1.0 billion) in 2024, representing a 120% increase from RMB3.3 billion in 2023, primarily due to a decrease in pickup of losses from an equity method investment, which modified certain terms of its preferred shares and resulted in significant loss pickup in 2023.

Income taxes. Our income tax expense was RMB4.4 billion (US$609 million) in 2024, representing a 22% increase from RMB3.6 billion in 2023, primarily due to the increased provision for withholding tax.

Net income attributable to Baidu, Inc. As a result of the foregoing, net income attributable to Baidu, Inc. increased from RMB20.3 billion in 2023 to RMB23.8 billion (US$3.3 billion) in 2024.

Year Ended December 31, 2023 Compared to Year Ended December 31, 2022

Consolidated revenues. Our total revenues in 2023 were RMB134.6 billion, increasing by 9% from 2022.

Our online marketing revenues for Baidu Core in 2023 were RMB75.1 billion, increasing by 8% from 2022, primarily due to an increase of service demand from our customers in certain industries, including travelling, e-commerce, healthcare, and entertainment and media, which in turn benefited from the recovery of general economy and the macroeconomic environment for these industries.

Our online marketing revenues for iQIYI in 2023 were RMB6.2 billion, increasing by 17% from 2022, as a result of the growth of performance-based advertising business and, to a lesser extent, the growth in the brand advertising business.

 

161


Table of Contents

Other revenues in 2023 were RMB53.4 billion, increasing by 9% from 2022, mainly driven by cloud and other AI-powered businesses. For a detailed description, see “—Segment Revenues.”

Consolidated operating costs and expenses. Our total operating costs and expenses increased by RMB4.9 billion, or 5%, from RMB107.8 billion in 2022 to RMB112.7 billion in 2023.

Cost of Revenues. Our cost of revenues increased by RMB1.1 billion, or 2%, from RMB63.9 billion in 2022 to RMB65.0 billion in 2023, primarily due to the following factors:

 

   

An increase of RMB1.1 billion in traffic acquisition costs, which arose from increasing union revenues.

 

   

Total other cost of revenues remained essentially unchanged compared to 2022. The growth of cost of revenues was slower than the growth of revenues due to our continuous improvement of operational efficiency, including optimizing gross margin of AI Cloud business, SLG, iQIYI, etc.

Selling, General and Administrative Expenses. Our selling, general and administrative expenses increased by RMB3.0 billion, or 15%, from RMB20.5 billion in 2022 to RMB23.5 billion in 2023, primarily due to an increase in channel spending and promotional marketing expenses.

Research and Development Expenses. Our research and development expenses increased by RMB877 million, or 4%, from RMB23.3 billion in 2022 to RMB24.2 billion in 2023, primarily due to an increase in server depreciation expenses and server custody fees which support Gen-AI research and development inputs.

Operating profit. As a result of the foregoing, we generated an operating profit of RMB21.9 billion in 2023, a 37% increase from RMB15.9 billion in 2022.

Total other (loss) income, net. Our total other income, net was RMB3.3 billion, compared to total other loss, net of RMB5.8 billion in 2022, mainly due to a fair value gain of RMB198 million from long-term investments in 2023, compared to a fair value loss of RMB3.9 billion in 2022, as well as a decrease of RMB2.2 billion in impairment of long-term investments.

Income taxes. Our income tax expense was RMB3.6 billion in 2023, representing a 42% increase from RMB2.6 billion in 2022, primarily due to an increase in profit before tax.

Net income attributable to Baidu, Inc. As a result of the foregoing, net income attributable to Baidu, Inc. increased from RMB7.6 billion in 2022 to RMB20.3 billion in 2023.

 

162


Table of Contents

Segment Revenues

The following table sets forth our revenues by segment and the year-over-year change rate for the periods indicated, with each segment revenues including inter-segment revenues:

 

     Year ended December 31,  
     2022     2023     2024  
     RMB     RMB     YoY%     RMB     US$     YoY%  
     (In millions, except percentages)  

Baidu Core

            

Online marketing services

     69,522       75,112       8       72,972       9,997       (3

Cloud services

     17,721       18,718       6       21,860       2,995       17  

Others

     8,188       9,635       18       9,880       1,353       3  
  

 

 

   

 

 

   

 

 

   

 

 

   

 

 

   

 

 

 

Subtotal

     95,431       103,465       8       104,712       14,345       1  
  

 

 

   

 

 

   

 

 

   

 

 

   

 

 

   

 

 

 

iQIYI

            

Online advertising services

     5,332       6,224       17       5,714       783       (8

Membership services

     17,711       20,314       15       17,763       2,434       (13

Content distribution

     2,562       2,459       (4     2,847       390       16  

Others

     3,393       2,876       (15     2,901       397       1  
  

 

 

   

 

 

   

 

 

   

 

 

   

 

 

   

 

 

 

Subtotal

     28,998       31,873       10       29,225       4,004       (8
  

 

 

   

 

 

   

 

 

   

 

 

   

 

 

   

 

 

 

Intersegment eliminations

     (754     (740     (2     (812     (111     10  
  

 

 

   

 

 

   

 

 

   

 

 

   

 

 

   

 

 

 

Total revenue

     123,675       134,598       9       133,125       18,238       (1
  

 

 

   

 

 

   

 

 

   

 

 

   

 

 

   

 

 

 

Baidu Core

2024 compared to 2023

Baidu Core revenue was RMB104.7 billion (US$14.3 billion) in 2024, increasing by 1% compared to RMB103.5 billion in 2023.

Online marketing revenues of Baidu Core in 2024 were RMB73.0 billion (US$10.0 billion), decreasing by RMB2.1 billion, or 3%, compared to RMB75.1 billion in 2023, primarily due to weakness in certain offline sectors, such as healthcare, real estate and home furnishing, which were particularly impacted by persistent macroeconomic challenges. During 2024, we continued AI-driven search renovation to enhance our monetization potential.

Revenues from Baidu Core’s cloud services and others are included in “Others” in the consolidated statements of comprehensive income.

Cloud services revenue of Baidu Core in 2024 were RMB21.9 billion (US$3.0 billion), increasing by RMB3.2 billion, or 17%, compared to RMB18.7 billion in 2023, mainly due to an increase in scale for both cloud solution projects and IaaS, standardizing AI cloud solutions and applications for scale, and an increase in subscription for personal cloud service, partially offset by a decrease in cloud solution revenue generated from the smart transportation industry.

Baidu Core’s other revenues in 2024 were RMB9.9 billion (US$1.4 billion), increasing by RMB245 million, or 3%, compared to RMB9.6 billion in 2023, mainly due to increase in intelligent driving services.

2023 compared to 2022

Baidu Core revenue was RMB103.5 billion in 2023, increasing by 8% compared to RMB95.4 billion in 2022.

 

163


Table of Contents

Online marketing revenues of Baidu Core in 2023 were RMB75.1 billion in 2023, increasing by RMB5.6 billion, or 8%, compared to RMB69.5 billion in 2022, primarily due to an increase of service demand from our customers in certain industries, including travelling, e-commerce, healthcare, and entertainment and media, which in turn benefited from the recovery of general economy and macroeconomic environment in these industries. We leverage our AI technology, user traffic, product design and various marketing to enhance users’ reliance on and customers’ stickiness on our platforms and services.

Revenues from Baidu Core’s cloud services and others are included in “Others” in the consolidated statements of comprehensive income.

Cloud services revenue of Baidu Core in 2023 were RMB18.7 billion, increasing by RMB1.0 billion, or 6%, compared to RMB17.7 billion in 2022, mainly due to an increase in scale for IaaS, standardizing AI cloud solutions and applications for scale, and an increase in subscription for personal cloud service, partially offset by a decrease in cloud solution revenue generated from the smart transportation industry.

Baidu Core’s other revenues in 2023 were RMB9.6 billion, increasing by RMB1.4 billion, or 18%, compared to RMB8.2 billion in 2022, mainly due to increase in Apollo Self-Driving Services and Xiaodu smart devices and services.

iQIYI

2024 compared to 2023

iQIYI revenue was RMB29.2 billion (US$4.0 billion) in 2024, decreasing by RMB2.7 billion, or 8%, from RMB31.9 billion in 2023.

iQIYI online advertising services revenue are included in “Online marketing revenue” in the consolidated statements of comprehensive income.

iQIYI’s online advertising revenues in 2024 were RMB5.7 billion (US$783 million), decreasing by RMB510 million, or 8%, from RMB6.2 billion in 2023, primarily due to the decrease in the brand advertising business, partially offset by the growth of performance-based advertising business.

Revenue from iQIYI membership services, content distribution, and others are included in “Others” in the consolidated statements of comprehensive income.

Membership revenue of iQIYI in 2024 were RMB17.8 billion (US$2.4 billion), decreasing by RMB2.5 billion, or 13%, from RMB20.3 billion in 2023, primarily due to a lighter content slate.

iQIYI’s content distribution revenue increased by RMB388 million, or 16%, from RMB2.5 billion in 2023 to RMB2.8 billion (US$390 million) in 2024, primarily attributable to the increase in the barter transactions.

iQIYI’s other revenue in 2024 were RMB2.9 billion (US$397 million), which remained generally flat from RMB2.9 billion in 2023.

2023 compared to 2022

iQIYI revenue was RMB31.9 billion in 2023, increasing by RMB2.9 billion, or 10%, from RMB29.0 billion in 2022.

iQIYI online advertising services revenue are included in “Online marketing revenue” in the consolidated statements of comprehensive income.

 

164


Table of Contents

iQIYI’s online advertising revenues in 2023 were RMB6.2 billion, increasing by RMB892 million, or 17%, from RMB5.3 billion in 2022, primarily driven by the growth of performance-based advertising business and, to a lesser extent, the growth in the brand advertising business.

Revenue from iQIYI membership services, content distribution, and others are included in “Others” in the consolidated statements of comprehensive income.

Membership revenue of iQIYI in 2023 were RMB20.3 billion, increasing by RMB2.6 billion, or 15%, from RMB17.7 billion in 2022, primarily driven by the growth in iQIYI’s average revenue per membership during a month, or monthly ARM, the average daily number of total subscribing members of the year and iQIYI’s continuous efforts in refining operations to improve user experience and monetization capabilities.

iQIYI’s content distribution revenue decreased by RMB103 million, or 4%, from RMB2.6 billion in 2022 to RMB2.5 billion in 2023, primarily attributable to the decrease in barter transactions, partially offset by the increase in cash transactions and revenue from distribution of theatrical movies invested by iQIYI during 2023.

iQIYI’s other revenue in 2023 were RMB2.9 billion, decreasing by RMB517 million, or 15%, from RMB3.4 billion in 2022, primarily due to the deconsolidation of live broadcasting business.

Segment Operating Costs and Expenses

The following table sets forth our operating costs and expenses by segment and the year-over-year change rate for the periods indicated, with each segment operating costs and expenses including inter-segment costs and expenses:

 

     Year ended December 31,  
     2022      2023      2024  
     RMB      RMB      YoY%      RMB      US$      YoY%  
     (In millions, except percentages)  

Operating Costs and Expenses:

                 

Baidu Core

     80,897        84,640        5        85,234        11,677        1  

iQIYI

     27,686        28,884        4        27,414        3,756        (5

Baidu Core. Operating costs and expenses of Baidu Core mainly consist of personnel-related costs and expenses, traffic acquisition costs, marketing and promotion spending, depreciation costs and expenses, server custody fees, bandwidth costs, costs of goods sold, content costs and other costs related to new AI business.

Cost of revenues. The cost of revenues of Baidu Core increased by 5% from RMB42.6 billion in 2023 to RMB44.8 billion (US$6.1 billion) in 2024, primarily due to the following factors:

 

   

An increase of RMB1.4 billion in traffic acquisition costs, which arose from increasing union revenues.

 

   

An increase of RMB1.3 billion in bandwidth costs and server custody fees, mainly related to development of AI cloud business.

 

   

A decrease of RMB696 million in depreciation costs, mainly due to the revision of servers’ estimated useful lives from five to six years to reflect actual usage.

The cost of revenues of Baidu Core increased by 1% from RMB42.4 billion in 2022 to RMB42.6 billion in 2023, primarily due to an increase in traffic acquisition costs, which arose from increasing union revenues and a decrease in other cost of revenues due to our continuous improvement of operational efficiency, including optimizing gross margin of AI Cloud business, SLG, etc.

 

165


Table of Contents

Selling, general and administrative expenses. The selling, general and administrative expenses of Baidu Core increased by 2% from RMB19.6 billion in 2023 to RMB20.0 billion (US$2.7 billion) in 2024, primarily due to an increase in channel spending and promotional marketing expenses.

The selling, general and administrative expenses of Baidu Core increased by 15% from RMB17.1 billion in 2022 to RMB19.6 billion in 2023, primarily due to an increase in channel spending and promotional marketing expenses.

Research and development expenses. The research and development expenses of Baidu Core decreased by 9% from RMB22.4 billion in 2023 to RMB20.4 billion (US$2.8 billion) in 2024, primarily due to a decrease in personnel-related expenses.

The research and development expenses of Baidu Core increased by 5% from RMB21.4 billion in 2022 to RMB22.4 billion in 2023, primarily due to an increase in server depreciation expenses and server custody fees which support Gen-AI research and development inputs.

iQIYI. Operating costs and expenses of iQIYI mainly consist of content costs, personnel-related costs and expenses, traffic acquisition costs, marketing and promotion spending, payment platform charges, server custody fees and bandwidth costs.

Cost of revenues. The cost of revenues of iQIYI decreased by 5% from RMB23.1 billion in 2023 to RMB22.0 billion (US$3.0 billion) in 2024, primarily due to a decrease in the content cost, which was mainly due to a lighter content slate.

The cost of revenues of iQIYI increased by 4% from RMB22.3 billion in 2022 to RMB23.1 billion in 2023.

Selling, general and administrative expenses. The selling, general and administrative expenses of iQIYI decreased by 8% from RMB4.0 billion in 2023 to RMB3.7 billion (US$504 million) in 2024, primarily due to decreased marketing and promotional expenses, which was due to the less spending on user acquisition channels and content promotions.

The selling, general and administrative expenses of iQIYI increased by 16% from RMB3.5 billion in 2022 to RMB4.0 billion in 2023, primarily due to increased marketing and promotional expenses, which was due to the higher spending on user acquisition channels and content promotions.

Research and development expenses. The research and development expenses of iQIYI was RMB1.8 billion (US$244 million) in 2024, which remained generally flat from RMB1.8 billion in 2023.

The research and development expenses of iQIYI decreased by 7% from RMB1.9 billion in 2022 to RMB1.8 billion in 2023, primarily due to decreased personnel compensation expenses.

Critical Accounting Policies and Estimates

We prepare financial statements in accordance with U.S. GAAP, which requires us to make judgments, estimates and assumptions that affect the reported amounts of our assets and liabilities and the disclosure of our contingent assets and liabilities at the end of each fiscal period and the reported amounts of revenues and expenses during each fiscal period. We continually evaluate these judgments and estimates based on our own historical experience, knowledge and assessment of current business and other conditions, our expectations regarding the future based on available information and assumptions that we believe to be reasonable, which together form our basis for making judgments about matters that are not readily apparent from other sources. Since the use of estimates is an integral component of the financial reporting process, our actual results could differ from those estimates. Some of our accounting policies require a higher degree of judgment than others in their application.

 

166


Table of Contents

The selection of critical accounting policies, the judgments and other uncertainties affecting application of those policies and the sensitivity of reported results to changes in conditions and assumptions are factors that should be considered when reviewing our financial statements. For further information on our critical accounting policies, see Note 2 to our consolidated financial statements. We believe the following accounting policies involve the most significant judgments and estimates used in the preparation of our financial statements.

Fair Value Measurements of Non-Marketable Equity Investments

We measure certain financial instruments at fair value on a nonrecurring basis, consisting primarily of our non-marketable equity investments. These investments are accounted for under the measurement alternative and are measured at cost, less impairment, subject to upward and downward adjustments resulting from observable price changes for identical or similar investments of the same issuer. These adjustments require quantitative assessments of the fair value of equity investments, primarily using a market approach, which requires the use of unobservable inputs, such as selection of comparable companies and multiples, expected volatility, discount for lack of marketability and probability of exit events as it relates to liquidation and redemption preferences when applicable. Non-marketable equity investments are also evaluated for impairment, based on qualitative factors including the companies’ financial and liquidity position and access to capital resources, among others. When indicators of impairment exist, we also prepare quantitative measurements of the fair value of our equity investments using market approach with unobservable inputs. Our estimates of these inputs require subjective management judgment and are inherently uncertain. The fair value information is sensitive to changes in the unobservable inputs used to determine fair value and such changes could result in the fair value at the reporting date to be different from the fair value presented. When our assessment indicates that an impairment exists, we write down the investment to its fair value.

Amortization of content assets

Based on factors including historical and estimated future viewership consumption patterns, our content assets (licensed copyrights and produced content) are amortized using an accelerated method by content categories over the shorter of each content’s contractual period or estimated useful lives within ten years, beginning with the month of first availability. We review factors that impact the amortization of the content assets on a regular basis, such as the estimates of future viewership consumption patterns and estimated useful lives. Our estimates related to these factors require complex and subjective management judgment and any changes in our estimates of future viewership consumption patterns and estimated useful lives may cause us to realize different amounts of amortization in future periods.

Consolidation of Variable Interest Entities

In order to comply with the laws and regulations of mainland China limiting foreign ownership of or imposing conditions on internet content services, value-added telecommunication-based services, online audio and video services, and mobile application distribution businesses, we operate our websites and conduct our internet content services, value-added telecommunication-based services, online audio and video services, and mobile application distribution businesses through the variable interest entities in mainland China by means of contractual arrangements. We have entered into certain exclusive agreements with the variable interest entities directly or through our subsidiaries, which obligate us to absorb losses of the variable interest entities’ that could potentially be significant to the variable interest entities or entitle the primary beneficiaries to receive economic benefits from the variable interest entities that could potentially be significant to the variable interest entities. In addition, we have entered into certain agreements with the variable interest entities and the nominee shareholders of variable interest entities directly or through our subsidiaries, which enable us to direct the activities that most significantly affect the economic performance of the variable interest entities. Based on these contractual arrangements, we consolidate the variable interest entities as required by ASC Topic 810, Consolidation, because we hold the variable interests of the variable interest entities directly or through the subsidiaries, which are the primary beneficiaries of the variable interest entities. We will reconsider the initial determination of whether a

 

167


Table of Contents

legal entity is a variable interest entity upon certain events listed in ASC 810-10-35-4 occurring. We will also continuously reconsider whether we are the primary beneficiaries of the variable interest entities as facts and circumstances change. See “Item 3.D. Key Information—Risk Factors—Risks Related to Our Corporate Structure.”

Segment Reporting

As of December 31, 2022, 2023 and 2024, we had two reportable segments, Baidu Core and iQIYI. Baidu Core mainly provides search-based, feed-based, and other online marketing services, cloud services, products and other services from our new AI initiatives. iQIYI produces, aggregates and distributes a wide variety of professionally produced content, as well as a broad spectrum of other video content, in a variety of formats.

Our chief executive officer, who has been identified as the chief operating decision maker, reviews the operating results of Baidu Core and iQIYI, to allocate resources and assess our performance. Accordingly, the financial statements include segment information which reflects the current composition of the reportable segments in accordance with ASC Topic 280, Segment Reporting.

Revenue Recognition

Our revenues are derived principally from online marketing service and others. Revenue is recognized when control of promised goods or services is transferred to our customers in an amount of consideration to which an entity expects to be entitled to in exchange for those goods or services. Revenue is recorded net of value-added tax.

For arrangements that include multiple promised goods or services, we would evaluate all of the performance obligations in the arrangement to determine whether each performance obligation is distinct. For arrangements with multiple distinct performance obligations, each distinct performance obligation is separately accounted for and the total consideration is allocated to each performance obligation based on their relative standalone selling price at contract inception. We generally determine standalone selling prices based on the prices charged to customers on a standalone basis or estimates it using an expected cost plus margin approach. For arrangement with multiple components that are not distinct within the context of the contract because they have significant integration and the customer can only benefit from these promised goods or services in conjunction with one another, we account for them as one performance obligation.

Our revenue recognition policies by types are as follows:

 

(1)

Online marketing services

Performance-based online marketing services

Our P4P platform enables customers to bid for priority placement of paid sponsored links and reach users who search for information related to their products or services. P4P online marketing customers can choose from search-based and feed-based online marketing services, and select criteria for their purchase, such as daily spending limit and user profile targeted. Revenue is recognized when all of the revenue recognition criteria are met, which is generally when a user clicks on one of the customer-sponsored links or feed-based marketing.

To the extent we provide online marketing services based on performance criteria other than CPC, revenue is recognized when the specified performance criteria are met along with the satisfaction of other applicable revenue recognition criteria.

Baidu Union online marketing services

Baidu Union is a program through which we expand distribution of its customers’ sponsored links or advertisements by leveraging the traffic of Baidu Union partners’ online properties. We acquire traffic from

 

168


Table of Contents

Baidu Union partners and are responsible for service fulfillment and pricing. The services which we provided to customers through Baidu Union partners’ online properties include CPC, other performance-based online marketing services and online display advertising services. These services are provided in the same way to customers as those through Baidu’s own platforms or properties. As the principal, we recognize revenue from Baidu Union on a gross basis. Payments made to Baidu Union partners are recorded as traffic acquisition costs, which are included in “Cost of revenues” in the consolidated statements of comprehensive income.

Online display advertising services

We provide online display advertising services to our customers by integrating text description, image and/ or video, and displaying the advertisement in the search result, in Baidu Feed, which provides users with personalized timeline based on their demographics and interests, or on other properties. We recognize revenue on a pro rata basis over the contractual term for cost per time advertising arrangements, commencing on the start date of the display advertisement, or based on the number of times that the advertisement has been displayed for cost per thousand impressions advertising arrangements.

Collection

Certain customers of online marketing services are required to pay a deposit before using our services and are sent automated reminders to replenish their accounts when the balance falls below a designated amount. The deposits received are recorded as “Customer deposits and deferred revenue” on the consolidated balance sheets. The amounts due to us are deducted from the deposited amounts when users click on the paid sponsored links in the search results or other performance criteria have been satisfied. In addition, we offer payment terms to third-party agents and advertisers based on their historical marketing placements and credibility, consistently with industry practice.

Payment terms and conditions vary by customer and are based on the billing schedule established in our contracts or purchase orders with customers, but we generally provide credit terms to customers within one year; therefore, we have determined that our contracts do not include a significant financing component.

Sales incentives

We provide major sales incentives to third-party agents, which are identified as customers, that entitle them to receive price reduction on the online marketing services by meeting certain cumulative consumption requirements. We account for these incentives granted to customers as variable consideration and net them against revenue. The amount of variable consideration is measured based on the expected value of incentives to be provided to customers.

 

(2)

Others

Video Membership services

We offer membership services to subscribing members with various privileges, which primarily include access to exclusive and ad-free streaming of premium content 1080P/4K high definition video, eXave Max, Dolby Audio, and accelerated downloads and others. When the receipt of membership fees is for services to be delivered over a period of time, the receipt is initially recorded as “Customer deposits and deferred revenue” and revenue is recognized ratably over the membership period as services are rendered. Membership services revenue also includes fees earned from subscribing members for on-demand content purchases and early access to premium content. We are the principal in our relationships where partners, including consumer electronics manufacturers (TVs and cell phones), mobile operators, internet service providers and online payment agencies, provide access to the membership services or payment processing services as we retain control over its service delivery to its subscribing members. Typically, payments made to the partners, are recorded as “Cost of

 

169


Table of Contents

revenues.” For the sale of the right to other membership services through strategic cooperation with other parties, we recognize revenue on a net basis when we do not control the specified services before they are transferred to the customer.

Content distribution

We generate revenues from sub-licensing content assets within the authorized scope for cash or through nonmonetary exchanges mainly with other online video broadcasting companies, as well as from the release of feature films for exhibition in theaters. For cash sub-licensing transactions, we are entitled to receive the sub-license fee under the sub-licensing arrangements and do not have any future obligation once we have provided the underlying content to the sub-licensee (which is provided at or before the beginning of the sub-license period). The sub-licensing of content assets represents a license of functional intellectual property which grants a right to use our content assets, and is recognized at the point in time when the content asset is made available for the customer’s use and benefit.

We also enter into nonmonetary transactions to exchange online broadcasting rights of content assets with other online video broadcasting companies from time to time. The exchanged content assets provide rights for each party to broadcast the content assets received on its own platform only. Each transferring party retains the right to continue broadcasting the exclusive content on its own platform and/or sublicense the rights to the content it surrendered in the exchange. We account for these nonmonetary exchanges based on the fair value of the asset received. Barter revenues are recognized in accordance with the same revenue recognition criteria above. We estimate the fair value of the content assets received using a market approach based on various factors, including the purchase price of similar non-exclusive and/or exclusive contents, broadcasting schedule, cast and crew, theme, popularity, and box office. The transaction price of barter transaction is calculated on an individual content asset basis. For a significant barter transaction, we further review the fair value by analyzing against the cost of the content assets bartered out and/or engage a third-party valuation firm to assess the reasonableness of its fair value. The attributable cost of sublicensing transactions, whether for cash or through nonmonetary exchanges, is recognized as cost of revenues through the amortization of the sublicensing right component of the exclusive content assets.

Cloud service

We provide enterprise and public sector cloud services and personal cloud services, generally on either a subscription or consumption basis. For enterprise and public sector cloud services, we offer a full suite of cloud services and solutions, including IaaS (infrastructure as a service), PaaS (platform as a service) and SaaS (software as a service). For personal cloud services, we offer Baidu Drive, which allows users to store and retrieve photos, videos, and other files on cloud, along with other capabilities, such as group share and data transfer. We generate revenue from Baidu Drive membership services provided to individual customers. Revenue related to enterprise and public sector cloud services provided on a subscription basis is recognized ratably over the contract period. Revenue related to enterprise and public sector cloud services provided on a consumption basis, such as the amount of storage used in a period, is recognized based on the customer’s utilization of such resources. Revenue related to personal cloud services is recognized ratably over the membership period as services are rendered and the receipt of membership fees for services to be delivered over a period of time is initially recorded as “Customer deposits and deferred revenue.”

We provide cloud solutions for our customers in specific industries, such as smart transportation, finance, manufacturing, energy, telecom and media. Revenue related to cloud solutions which mainly include significant integrated hardware, software licensing and installation service, is recognized over time if one of the following criteria is met: (i) the customer simultaneously receives and consumes the benefits as we perform; (ii) our performance creates or enhances an asset that the customer controls as the asset is created or enhanced; or (iii) the asset delivered has no alternative use and we have an enforceable right to payment for performance completed to date. For performance obligations satisfied over time, we recognize revenue over time by

 

170


Table of Contents

measuring the progress toward complete satisfaction of a performance obligation. Otherwise, revenue is recognized at a point in time when a customer obtains control of a promised asset or service and we satisfy our performance obligation.

Baidu Apollo Auto Solutions

Revenue related to Baidu Apollo auto solutions (Apollo Self-Driving Services and DuerOS for Auto), which mainly includes software licensing, are recognized when earned in accordance with the terms of the underlying agreement. Generally, revenue is recognized at a point in time when the intellectual property is made available for the customer’s use and benefit.

Sales of hardware

We mainly sell Xiaodu smart device hardware products via third-party agents or directly to end customers. Revenue from the sales of hardware is recognized when control of the goods is transferred to customers, which generally occurs when the products are delivered and accepted by our customers. Revenue is recorded net of sales incentives and return allowance.

Contract assets and contract liabilities

Payment terms and conditions vary by customer and are based on the billing schedule established in our contracts or purchase orders with customers, although terms generally include a requirement of payment within one year.

Timing of revenue recognition may differ from the timing of invoicing to customers. For certain services customers are required to pay before the services are delivered to the customer. When either party to a revenue contract has performed, we recognize a contract asset or a contract liability on the consolidated balance sheets, depending on the relationship between the entity’s performance and the customer’s payment.

Contract liabilities were mainly related to fees for membership services to be provided over the membership period, which were included in “Customer deposits and deferred revenue” and “Deferred revenue” on the consolidated balance sheets.

Contract assets mainly represent unbilled amounts related to our rights to consideration for online marketing services and cloud services delivered and were included in “Other current assets, net” on the consolidated balance sheets.

We do not disclose the value of unsatisfied performance obligations for (i) contracts with an original expected length of one year or less and (ii) contracts for which we recognize revenue at the amount to which it has the right to invoice for services performed.

Share-based Compensation

We account for share-based compensation in accordance with ASC Topic 718, Compensation-Stock Compensation. We have elected to recognize share-based compensation using the straight-line method for all share-based awards issued with no performance conditions. For awards with performance conditions, compensation cost is recognized on an accelerated basis if it is probable that the performance condition will be achieved.

Forfeitures are estimated based on historical experience and are periodically reviewed. Cancellation of an award accompanied by the concurrent grant of a replacement award is accounted for as a modification of the terms of the cancelled award, or modified awards. The compensation costs associated with the modified awards are recognized if either the original vesting condition or the new vesting condition is achieved. Total recognized

 

171


Table of Contents

compensation cost for the awards is at least equal to the fair value of the awards at the grant date unless at the date of the modification the performance or service conditions of the original awards are not expected to be satisfied. The incremental compensation cost is measured as the excess of the fair value of the replacement award over the fair value of the cancelled award at the cancellation date. Therefore, in relation to the modified awards, we recognize share-based compensation over the vesting periods of the replacement award, which comprises (i) the amortization of the incremental portion of share-based compensation over the remaining vesting term, and (ii) any unrecognized compensation cost of the original award, using either the original term or the new term, whichever results in higher expenses for each reporting period.

Income Taxes

We recognize income taxes under the liability method. Deferred income taxes are recognized for differences between the financial reporting and tax bases of assets and liabilities at enacted tax rates in effect for the years in which the differences are expected to reverse. We record a valuation allowance against the amount of deferred tax assets that we determine is not more-likely-than-not to be realized. The effect on deferred taxes of a change in tax rates is recognized in earnings in the period that includes the enactment date.

Deferred income taxes are recognized on the undistributed earnings of subsidiaries, which are presumed to be transferred to the parent company and are subject to withholding taxes, unless there is sufficient evidence to show that the subsidiary has invested or will invest the undistributed earnings indefinitely or that the earnings will be remitted in a tax-free liquidation.

We apply the provisions of ASC Topic 740, Income Taxes (“ASC 740”) in accounting for uncertainty in income taxes. ASC 740 clarifies the accounting for uncertainty in income taxes by prescribing the recognition threshold a tax position is required to meet before being recognized in the financial statements. We have elected to classify interest and penalties related to an uncertain tax position (if and when required) as part of income tax expense in the consolidated statements of comprehensive income. We do not expect the amount of unrecognized tax benefits to increase significantly in the next 12 months. In general, the PRC tax authorities have up to five years to conduct examinations of the tax filings of our PRC subsidiaries. Accordingly, the PRC subsidiaries’ tax years of 2019–2024 remain open to examination by the respective tax authorities. We may also be subject to the examination of the tax filings in other jurisdictions, which are not material to the consolidated financial statements.

Long-term investments

Our long-term investments consist of equity method investments, equity investments with readily determinable fair value, equity investments without readily determinable fair value, equity investments in private equity funds, other investments accounted for at fair value and available-for-sale debt investments.

Investments in entities in which we can exercise significant influence but does not own a majority equity interest or control are accounted for using the equity method of accounting in accordance with ASC Topic 323, Investments-Equity Method and Joint Ventures. Under the equity method, we initially record its investment at cost and the difference between the cost of the equity investee and the amount of the underlying equity in the net assets of the equity investee is accounted for as if the investee were a consolidated subsidiary. We subsequently adjust the carrying amount of our investment to recognize our proportionate share of each equity investee’s net income or loss into earnings after the date of investment and its share of each equity investee’s movement in accumulated other comprehensive income or loss is recognize in other comprehensive (loss) income. When calculating our proportionate share of each equity investee’s net income or loss, we adjust the net income or loss of equity investee to include accretion of preferred stock that is classified in temporary equity in the investee’s financial statements into earnings. We will discontinue applying the equity method if an investment (plus additional financial support provided to the investee, if any) has been reduced to zero. When we have other investments in the equity-method investee and we are not required to advance additional funds to the investee,

 

172


Table of Contents

we would continue to report its share of equity method losses in our statements of comprehensive income after our equity-method investment in ordinary shares has been reduced to zero, to the extent of and as an adjustment to the adjusted basis of our other investments in the investee. Such losses are first applied to those investments of a lower liquidation preference before being further applied to the investments of a higher liquidation preference. We adopted a one-quarter lag in reporting for our share of equity income (loss) to a majority of our equity method investees.

We evaluate the equity method investments for impairment at each reporting date, or more frequently if events or changes in circumstances indicate that the carrying amount of the investment might not be recoverable. Factors considered by us when determining whether an investment has been other-than-temporarily-impaired, includes, but are not limited to, the length of the time and the extent to which the market value has been less than cost, the financial condition and near-term prospects of the investee, and our intent and ability to retain the investment until the recovery of its cost. An impairment loss on the equity method investments is recognized in earnings when the decline in value is determined to be other-than-temporary and is allocated to the individual net assets underlying equity method investments in the following order: 1) reduce any equity method goodwill to zero; 2) reduce the individual basis differences related to the investee’s long-lived assets pro rata based on their amounts relative to the overall basis difference at the impairment date and 3) reduce the individual basis difference of the investee’s remaining assets in a systematic and rational manner.

For equity investments in private equity funds, over which we do not have the ability to exercise significant influence, are measured using the net asset value per share based on the practical expedient in ASC Topic 820, Fair Value Measurements and Disclosures (“ASC 820”), or NAV practical expedient.

For equity investments without readily determinable fair value and do not qualify for the NAV practical expedient of the investment, we elected to use the measurement alternative to measure those investments at cost, less any impairment, plus or minus changes resulting from observable price changes in orderly transactions for identical or similar investments of the same issuer, if any. Significant judgments are required to determine (i) whether observable price changes are orderly transactions and identical or similar to an investment held by us, and (ii) the selection of appropriate valuation methodologies and underlying assumptions, including expected volatility and the probability of exit events as it relates to liquidation and redemption features used to measure the price adjustments for the difference in rights and obligations between instruments. Equity investments with readily determinable fair values are measured at fair value, and any changes in fair value are recognized in “Others, net” in the consolidated statements of comprehensive income.

For equity investments measured at fair value with changes in fair value recorded in earnings, we do not assess whether those investments are impaired. For equity investments that we elect to use the measurement alternative, we make a qualitative assessment considering impairment indicators to evaluate whether investments are impaired at each reporting date. Impairment indicators considered include, but are not limited to, a significant deterioration in the earnings performance or business prospects of the investee, including factors that raise significant concerns about the investee’s ability to continue as a going concern, a significant adverse change in the regulatory, economic, or technologic environment of the investee and a significant adverse change in the general market condition of either the geographical area or the industry in which the investee operates. If a qualitative assessment indicates that the investment is impaired, we estimate the investment’s fair value in accordance with the principles of ASC 820. If the fair value is less than the investment’s carrying value, we recognize an impairment loss in earnings equal to the difference between the carrying value and fair value.

In accordance with ASC Subtopic 946-320, Financial Services—Investment Companies, Investments—Debt and Equity Securities, our consolidated investment company accounts for long-term equity investments in unlisted companies at fair value. These investments were initially recorded at their transaction price net of transaction costs, if any. Fair values of these investments are re-measured at each reporting date in accordance with ASC 820.

 

173


Table of Contents

Available-for-sale debt investments are convertible debt instruments and investments in preferred shares that are currently redeemable at our option, which are measured at fair value. Interest income is recognized in earnings. All other changes in the carrying amount of these debt investments are recognized in other comprehensive (loss) income.

Long-term time deposits and held-to-maturity investments

Long-term time deposits and held-to-maturity investments were mainly deposits in commercial banks and wealth management products issued by commercial banks and other financial institutions with maturities of greater than one year.

Investments in debt securities with maturities of greater than one year that we have positive intent and ability to hold to maturity are classified as long-term held-to-maturity investments and stated at amortized cost less allowance for credit losses.

The allowance for credit losses of the held-to-maturity debt investments reflects the Group’s estimated expected losses over the contractual lives of the held-to-maturity debt investments and is charged to “Others, net” in the consolidated statements of comprehensive income. Estimated allowance for credit losses is determined by considering reasonable and supportable forecasts of future economic conditions in addition to information about past events and current conditions.

Licensed Copyrights, net

Licensed copyrights consist of professionally-produced content such as films, drama series, mini and short dramas, variety shows and other video content acquired from external parties. The license fees are capitalized and, unless prepaid, a corresponding liability is recorded when the cost of the content is known, the content is accepted by us in accordance with the conditions of the license agreement and the content is available for its first showing on our platforms. Licensed copyrights are presented on the consolidated balance sheets as current and non-current, based on estimated time of usage.

Our licensed copyrights include the right to broadcast and, in some instances, the right to sublicense. The broadcasting right, refers to the right to broadcast the content on its own platforms and the sublicensing right, refers to the right to sublicense the underlying content to external parties. When licensed copyrights include both broadcasting and sublicensing rights, the content costs are allocated to these two rights upon initial recognition, based on the relative proportion of the estimated total revenues that will be generated from each right over its estimated useful lives.

For the right to broadcast the contents on its own platforms that generates online advertising and membership services revenues, the content costs are amortized based on factors including historical and estimated future viewership patterns, using an accelerated method by content categories over the shorter of each content’s contractual period or estimated useful lives within ten years, beginning with the month of first availability. Content categories accounting for most of our content include newly released drama series, newly released films, animations, library drama series and library films. Estimates of future viewership consumption patterns and estimated useful lives are reviewed periodically, at least on an annual basis and revised, if necessary. Revisions to the amortization patterns are accounted for as a change in accounting estimate prospectively in accordance with ASC Topic 250, Accounting Changes and Error Corrections.

For the right to sublicense the content to external parties that generates direct content distribution revenues, the content costs are amortized based on its estimated usage pattern and recorded as cost of revenues.

Produced Content, net

We produce original content in-house and in collaboration with external parties. Produced content primarily consists of films, episodic series, mini and short dramas, variety shows and animations. The costs incurred in the

 

174


Table of Contents

physical production of original content include direct production costs, production overhead and acquisition costs. Produced content also includes cash expenditures made to acquire a proportionate share of certain rights to films including profit sharing, distribution and/or other rights. Exploitation costs are expensed as incurred. Participation costs are accrued using the individual-film-forecast-computation method, which recognizes the costs in the same ratio as the associated ultimate revenue. Production costs for original content that are predominantly monetized in a film group are capitalized. Production costs for original content predominantly monetized on its own are capitalized to the extent that they are recoverable from total revenues that are expected to be earned, or ultimate revenue; otherwise, they are expensed as cost of revenues.

Ultimate revenue estimates include revenue expected to be earned from all sources, including exhibition, licensing, or exploitation of produced content if we have demonstrated a history of earning such revenue. We estimate ultimate revenue to be earned during the estimated useful lives of produced content based on anticipated release patterns and historical results of similar produced content, which are identified based on various factors, including cast and crew, target audience and popularity. The capitalized production costs are reported separately as noncurrent assets with caption of “Produced content, net” on the consolidated balance sheets.

Based on factors including historical and estimated future viewership consumption patterns, we amortize produced content that is predominantly monetized in a film group. For produced content that is monetized on its own, we consider historical and estimated usage patterns to determine the pattern of amortization. Based on the estimated patterns, we amortize produced content using an accelerated method over its estimated useful lives within ten years, beginning with the month of first availability and such costs are included in “Cost of revenues” in the consolidated statements of comprehensive income.

Impairment of licensed copyrights and produced content

Our business model is mainly subscription and advertising based, as such the majority of our content assets (licensed copyrights and produced content) are predominantly monetized with other content assets, whereas a smaller portion of our content assets are predominantly monetized at a specific title level such as variety shows and investments in a proportionate share of certain film rights including profit sharing, distribution and/or other rights. Because the identifiable cash flows related to content launched on our mainland China platform are largely independent of the cash flows of other content launched on our overseas platform, we have identified two separate film groups. We review our film groups and individual content for impairment when there are events or changes in circumstances that indicate the fair value of a film group or individual content may be less than its unamortized costs. Examples of such events or changes in circumstances include, a significant adverse change in technological, regulatory, legal, economic, or social factors, that could affect the fair value of the film group or the public’s perception of a film or the availability of a film for future showings, a significant decrease in the number of subscribers or forecasted subscribers, or the loss of a major distributor, a change in the predominant monetization strategy of a film that is currently monetized on its own, actual costs substantially in excess of budgeted costs, substantial delays in completion or release schedules, or actual performance subsequent to release failing to meet expectations set before release such as a significant decrease in the amount of ultimate revenue expected to be recognized.

When such events or changes in circumstances are identified, we assess whether the fair value of an individual content (or film group) is less than its unamortized film costs, determines the fair value of an individual content (or film group) and recognizes an impairment charge for the amount by which the unamortized capitalized costs exceed the individual content’s (or film group’s) fair value. We mainly use a discounted cash flow approach to determine the fair value of an individual content or film group, of which the most significant inputs include the forecasted future revenues, costs and operating expenses attributable to an individual content or the film group and the discount rate. An impairment loss attributable to a film group is allocated to individual licensed copyrights and produced content within the film group on a pro rata basis using the relative carrying values of those assets as we cannot estimate the fair value of individual contents in the film group without undue cost and effort.

 

175


Table of Contents

Business Combinations

We account for our business combinations using the acquisition method in accordance with ASC Topic 805, Business Combinations. The acquisition method requires that the consideration transferred to be allocated to the assets, including separately identifiable assets and liabilities we acquired, based on their estimated fair values. The consideration transferred in an acquisition is measured as the aggregate of the fair values at the date of exchange of the assets given, liabilities incurred, and equity instruments issued as well as the contingent considerations as of the acquisition date. The costs directly attributable to the acquisition are expensed as incurred. Identifiable assets, liabilities and contingent liabilities acquired or assumed are measured separately at their fair value as of the acquisition date, irrespective of the extent of any noncontrolling interests. The excess of (i) the total of cost of acquisition, fair value of the noncontrolling interests and acquisition date fair value of any previously held equity interests in the acquiree over (ii) the fair value of the identifiable net assets of the acquiree, is recorded as goodwill. If the cost of acquisition is less than the fair value of the net assets of the subsidiary acquired, the difference is recognized directly in earnings.

In a business combination achieved in stages, we re-measured our previously held equity interest in the acquiree immediately before obtaining control at its acquisition-date fair value and the re-measurement gain or loss, if any, is recognized in “Others, net” in the consolidated statements of comprehensive income.

The determination and allocation of fair values to the identifiable assets acquired, liabilities assumed and noncontrolling interests are based on various assumptions and valuation methodologies requiring considerable judgment from management. The most significant variables in these valuations are discount rates, the number of years on which to base the cash flow projections, as well as the assumptions and estimates used to determine the cash inflows and outflows. We determine discount rates to be used based on the risk inherent in the related activity’s current business model and industry comparisons.

 

B.

Liquidity and Capital Resources

As of December 31, 2024, we had RMB139.1 billion (US$19.1 billion) in cash, cash equivalents, restricted cash and short-term investments, and the variable interest entities had RMB7.5 billion (US$1.0 billion) of cash, cash equivalents, restricted cash, and short-term investments. The cash and cash equivalents consist of cash on hand and investments in interest-bearing demand deposit accounts, time deposits, money market funds and other liquid investments which have original maturities of three months or less. The restricted cash primarily consists of amounts deposited and held in escrow for the proposed acquisition of YY Live under a prior share purchase agreement, which has been terminated. After negotiation with JOYY on next steps following the termination, Baidu (Hong Kong) Limited entered into new agreements on February 25, 2025 with JOYY to acquire, and acquired, YY Live for an aggregate price of approximately US$2.1 billion. As part of this transaction, the US$1.6 billion that we deposited into escrow accounts in accordance with the prior agreement was fully released to us. See “Item 3.D. Key Information—Risk Factors—Risks Related to Our Business and Industry—We may not be able to achieve the anticipated benefits of our recent acquisition of YY Live, and face other risks associated with the acquisition and the operation of YY Live.” The short-term investments primarily consist of fixed-rate and adjustable-rate debt investments with original maturity of less than one year.

We believe that our current cash, cash equivalents, restricted cash and short-term investments and anticipated cash flow from operations will be sufficient to meet our anticipated cash needs, including our cash needs for working capital, capital expenditures and debt repayment, for at least the next 12 months. We may, however, require additional cash due to changing business conditions or other future developments, including any investments or acquisitions we may decide to pursue, and we may incur additional indebtedness (such as loans, convertible senior notes and notes) in the future.

Furthermore, cash transfers from our mainland China subsidiaries to their parent companies outside of mainland China are subject to PRC government control of currency conversion. Shortages in the availability of foreign currency may restrict the ability of our mainland China subsidiaries and the variable interest entities to

 

176


Table of Contents

remit sufficient foreign currency to pay dividends or other payments to their parent companies outside of mainland China or our company, or otherwise satisfy their foreign currency denominated obligations. See “Item 3.D. Key Information—Risk Factors—Risks Related to Doing Business in China—Governmental control of currency conversion may affect the value of your investment.” As of December 31, 2024, our mainland China subsidiaries and the variable interest entities held RMB95.2 billion (US$13.0 billion) of cash, cash equivalents, restricted cash, and short-term investments, RMB163 million (US$22 million) of which were in the form of foreign currencies. As of December 31, 2024, we have made long-term loans in an aggregate principal amount of RMB19.6 billion (US$2.7 billion) to the nominee shareholders of the variable interest entities. As of the date of this annual report, we do not have any repayment schedule with respect to such loans to the nominee shareholders of the variable interest entities.

Equity financing

Baidu, Inc. raised approximately US$3.1 billion in net proceeds from its global offering in connection with the listing in Hong Kong in March 2021 after deducting underwriting commissions, share issuance costs and the offering expenses.

iQIYI raised an aggregate amount of US$285 million through private investments of ordinary shares in March 2022. iQIYI received net proceeds of US$500 million through a public offering of ordinary shares in the form of ADSs in January 2023.

Short-term loans

The total outstanding balance of our short-term loans as of December 31, 2022, 2023 and 2024 was RMB5.3 billion, RMB10.3 billion and RMB10.7 billion (US$1.5 billion), respectively, which consisted of RMB denominated borrowings made by our subsidiaries from financial institutions in mainland China and were repayable within one year. The total outstanding balance of iQIYI’s short-term loans as of December 31, 2022, 2023 and 2024 was RMB3.3 billion, RMB3.6 billion and RMB3.8 billion (US$519 million), respectively. The total outstanding balance of Baidu Core’s short-term loans as of December 31, 2022, 2023 and 2024 was RMB2.0 billion, RMB6.7 billion and RMB6.9 billion (US$943 million), respectively.

As of December 31, 2023 and 2024, we factored certain accounts and notes receivables for proceeds, which mainly comprised of intercompany notes. These note receivable factoring transactions did not qualify as a sale of financial assets under ASC 860 as these notes receivables were transferred with recourse. The factoring transactions were accounted for as a secured borrowing which were included in “Short-term loans.” The factored intercompany accounts and notes receivables were RMB4.1 billion and RMB6.7 billion (US$919 million) as of December 31, 2023 and 2024, respectively.

As of December 31, 2022 and 2023, the repayments of primarily all of the iQIYI’s short-term loans are guaranteed by subsidiaries of iQIYI and collateralized by an office building of one of iQIYI’s VIEs with a carrying amount of RMB522 million and RMB509 million, respectively, which was released from collateral in December 2024. As of December 31, 2024, the repayments of primarily all of the iQIYI’s short-term loans are guaranteed by subsidiaries within iQIYI.

As of December 31, 2022, 2023 and 2024, the weighted average interest rates for the outstanding borrowings were 3.42%, 2.82% and 1.79%, respectively, and the aggregate amounts of unused lines of credit for short-term loans were RMB2.6 billion, RMB12.8 billion and RMB17.2 billion (US$2.4 billion), respectively.

Long-term loans

In April 2021, we entered into a five-year US$3.0 billion term and revolving facilities agreement with a group of 22 arrangers. The facilities consist of a US$1.5 billion five-year bullet maturity term loan and a US$1.5 billion five-year revolving facility. The facility was priced at 85 basis points over LIBOR and is intended

 

177


Table of Contents

for the general corporate purposes. In June 2021, we drew down US$1.5 billion term loan and US$500 million revolving loan under the facility commitment. In June 2023, the facilities were modified and priced at 93 basis points over SOFR (secured overnight financing rate). In connection with the drawdowns and the modification, we entered into and restructured the two interest rate swap agreements, pursuant to which each of the loans would be settled with a fixed annual interest rate of 1.71% during the respective terms of the loans. In 2024, we canceled US$1.0 billion unused revolving loan lines under the facility commitment.

Debt securities issuances

We have conducted the following rounds of debt securities issuances, which remain outstanding as of the date of this annual report:

 

   

In June 2015, we issued an aggregate of US$500 million senior unsecured notes due in 2025, or the 2025 Ten-year Notes, with stated annual interest rate of 4.125%. The net proceeds from the sale of the notes were used for general corporate purposes. As of December 31, 2024, the total carrying value and estimated fair value were US$500 million and US$497 million, respectively, with respect to the 2025 Ten-year Notes. The estimated fair values were based on quoted prices for our publicly-traded debt securities as of December 31, 2024. We are not subject to any financial covenants or other significant restrictions under the 2025 Ten-year Notes. In 2024, we paid an aggregate of US$21 million in interest payments related to the 2025 Ten-year Notes.

 

   

In July 2017, we issued an aggregate of US$600 million senior unsecured notes due in 2027, or the 2027 Ten-year Notes, with stated annual interest rate of 3.625%. The net proceeds from the sale of the notes were used to repay existing indebtedness and for general corporate purposes. As of December 31, 2024, the total carrying value and estimated fair value were US$600 million and US$584 million, respectively, with respect to the 2027 Ten-year Notes. The estimated fair values were based on quoted prices for our publicly-traded debt securities as of December 31, 2024. We are not subject to any financial covenants or other significant restrictions under the notes. In 2024, we paid an aggregate of US$22 million in interest payments related to the 2027 Ten-year Notes.

 

   

In March 2018, we issued an aggregate of US$1.0 billion senior unsecured notes due in 2023, or the 2023 Notes, with stated annual interest rate of 3.875%, and an aggregate of US$500 million senior unsecured notes due in 2028, or the 2028 March Notes, with stated annual interest rate of 4.375%. The net proceeds from the sale of the notes were used to repay existing indebtedness and for general corporate purposes. In September 2023, the 2023 Notes were fully repaid when they became due. As of December 31, 2024, the total carrying value and estimated fair value of the 2028 March Notes were US$500 million and US$491 million, respectively. The estimated fair values were based on quoted prices for our publicly-traded debt securities as of December 31, 2024. We are not subject to any financial covenants or other significant restrictions under the 2028 March Notes. In 2024, we paid an aggregate of US$22 million in interest payments related to the 2028 March Notes.

 

   

In November 2018, we issued an aggregate of US$600 million senior unsecured notes due in 2024, or the 2024 November Notes, with stated annual interest rate of 4.375%, and an aggregate of US$400 million senior unsecured notes due in 2028, or the 2028 November Notes, with stated annual interest rate of 4.875%. In December 2018, we issued an aggregate of US$250 million senior unsecured notes due in 2024, or the 2024 December Notes, with stated annual interest rate of 4.375%, which constitute a further issuance of, and be fungible with and be consolidated and form a single series with the 2024 November Notes. The net proceeds from the sale of the notes were used to repay existing indebtedness and for general corporate purposes. In May 2024, the 2024 November Notes and the 2024 December Notes were fully repaid when they became due, respectively. As of December 31, 2024, the total carrying value and estimated fair value were US$400 million and US$398 million, respectively, with respect to the 2028 November Notes. The estimated fair values were based on quoted prices for our publicly-traded debt securities as of December 31, 2024. We are not subject to any

 

178


Table of Contents
 

financial covenants or other significant restrictions under the notes. In 2024, we paid an aggregate of US$33 million in interest payments related to these notes.

 

   

In April 2020, we issued an aggregate of US$600 million senior unsecured notes due in 2025, or the 2025 Five-year Notes, with stated annual interest rate of 3.075%, and an aggregate of US$400 million senior unsecured notes due in 2030, or the 2030 April Notes, with stated annual interest rate of 3.425%. The net proceeds from the sale of the notes were used to repay existing indebtedness and for general corporate purposes. As of December 31, 2024, the total carrying value and estimated fair value were US$600 million and US$596 million, respectively, with respect to the 2025 Five-Year Notes, US$400 million and US$370 million, respectively, with respect to the 2030 April Notes. The estimated fair values were based on quoted prices for our publicly-traded debt securities as of December 31, 2024. We are not subject to any financial covenants or other significant restrictions under the notes. In 2024, we paid an aggregate of US$32 million in interest payments related to these notes.

 

   

In October 2020, we issued an aggregate of US$650 million senior unsecured notes due in 2026, or the 2026 Notes, with stated annual interest rate of 1.720%, and an aggregate of US$300 million senior unsecured notes due in 2030, or the 2030 October Notes, with stated annual interest rate of 2.375%. The net proceeds from the sale of the notes are to be used to repay existing indebtedness. As of December 31, 2024, the total carrying value and estimated fair value were US$650 million and US$625 million, respectively, with respect to the 2026 Notes, and US$300 million and US$260 million, respectively, with respect to the 2030 October Notes. The estimated fair values were based on quoted prices for our publicly-traded debt securities as of December 31, 2024. We are not subject to any financial covenants or other significant restrictions under the notes. In 2024, we paid an aggregate of US$18 million in interest payments related to these notes.

 

   

In August 2021, we issued an aggregate of US$300 million senior unsecured notes due in 2027, or the 2027 Five-year Notes, with stated annual interest rate of 1.625%, and an aggregate of US$700 million senior unsecured notes due in 2031, or the 2031 Notes, with stated annual interest rate of 2.375%. The net proceeds from the sale of the notes are to be used for general corporate purposes, including repayment of certain existing indebtedness. As of December 31, 2024, the total carrying value and estimated fair value were US$300 million and US$281 million, respectively, with respect to the 2027 Five-year Notes, and US$700 million and US$591 million, respectively, with respect to the 2031 Notes. The estimated fair values were based on quoted prices for our publicly-traded debt securities as of December 31, 2024. We are not subject to any financial covenants or other significant restrictions under the notes. In 2024, we paid an aggregate of US$22 million in interest payments related to these notes.

 

   

In March 2025, we issued an aggregate of RMB7.5 billion senior unsecured notes due in 2030, or the 2030 Five-year Notes, with stated annual interest rate of 2.70%, and an aggregate of RMB2.5 billion senior unsecured notes due in 2035, or the 2035 Notes, with stated annual interest rate of 3.00%. The net proceeds from the sale of these notes are to be used for general corporate purposes, including repayment of certain existing indebtedness and payment of interest and general corporate purposes. We are not subject to any financial covenants or other significant restrictions under these notes.

 

   

In March 2025, we issued an aggregate of US$2 billion exchangeable bonds due 2032, or the 2032 Exchangeable Bonds, which bear no regular interest. Holders of the 2032 Exchangeable Bonds may not exchange their bonds prior to the first anniversary of the issue date of the bonds. Between the first anniversary of the issue date and the date falling 6 months prior to the maturity date of the 2032 Bonds, holders of the bonds may exchange the bonds into cash only upon the satisfaction of certain contingencies. Thereafter and until the second scheduled trading day preceding the maturity date, holders may exchange the bonds into cash at any time. The 2032 Exchangeable Bonds reference ordinary shares of Trip.com Group Limited that are listed on the Hong Kong Stock Exchange, or the Trip.com Shares, and the initial exchange ratio of the 2032 Exchangeable Bonds is 1,107.0457 Trip.com Shares per US$100,000 principal amount of the 2032 Exchangeable Bonds. Subject to certain

 

179


Table of Contents
 

conditions, we may elect to deliver Trip.com Shares held by us in lieu of cash or a combination of cash and Trip.com Shares. The net proceeds from the sale of the 2032 Exchangeable Bonds are for repayment of certain existing indebtedness, payment of interest and general corporate purposes. We are not subject to any financial covenants or other significant restrictions under the notes.

Under the terms of the indentures governing the 2025 Ten-year Notes, the 2027 Ten-year Notes and the 2028 March Notes, events of default include, among others, there occurring with respect to any of our indebtedness or indebtedness of our principal controlled entities, an event of default resulting in accelerated maturity or a failure to pay principal, interest or premium when due, and that the outstanding principal amount under payment default or accelerated maturity equals or exceeds the greater of US$100 million and 2.5% of our total equity. Under such indentures, principal controlled entities refer to entities as to which one or more of the following conditions is/are satisfied: (i) its total revenue or consolidated total revenue attributable to our company is at least 5% of our consolidated total revenue, (ii) its net profit or consolidated net profit attributable to our company is at least 5% of our consolidated net profit; or (iii) its net assets or consolidated net assets attributable to our company are at least 10% of our consolidated net assets. For example, iQIYI constitutes a principal controlled entity under such indentures.

Under the terms of the indentures governing the 2028 November Notes, the 2025 Five-year Notes, the 2030 April Notes, the 2026 Notes, the 2030 October Notes, the 2027 Five-year Notes, the 2031 Notes, the 2030 Five-year Notes and the 2035 Notes, events of default include, among others, there occurring with respect to any of our company’s indebtedness, an event of default resulting in accelerated maturity or a failure to pay principal, interest or premium when due, and that the outstanding principal amount under payment default or accelerated maturity equals or exceeds the greater of US$100 million and 2.5% of our total equity. Under the terms and conditions of the 2032 Exchangeable Bonds, events of default include, among others, a failure to perform obligations arising in respect of the exercise of exchange rights and a failure to give certain specified notices to the holder of the bonds.

If any such event of default were to take place, the holders of those notes may declare the principal of notes to be due and payable prior to the stated maturity. Under the terms of the indentures governing the various notes, a declaration of acceleration of the relevant series of notes will be automatically annulled if such event of default is remedied or cured by our company or any of our company’s principal controlled entities, in the case of the 2025 Ten-year Notes, the 2027 Ten-year Notes and the 2028 March Notes, or our company, in the case of the 2028 November Notes, the 2025 Five-year Notes, the 2030 April Notes, the 2026 Notes, the 2030 October Notes, the 2027 Five-year Notes, the 2031 Notes, the 2030 Five-year Notes and the 2035 Notes, or waived by the holders of the relevant notes within 30 days after the declaration of acceleration with respect thereto and if the annulment of the acceleration of those notes would not conflict with any judgment or decree of a court of competent jurisdiction. As of December 31, 2024, there was no such event of default.

iQIYI convertible notes

iQIYI has conducted the following issuances of convertible notes, which remain outstanding as of the date of this annual report:

iQIYI 2025 Convertible Senior Notes

 

   

On March 29, 2019, iQIYI issued US$1.2 billion convertible senior notes, or the iQIYI 2025 Convertible Notes. The iQIYI 2025 Convertible Notes are senior, unsecured obligations of iQIYI, and interest is payable semi-annually in cash at a rate of 2.00% per annum on October 1 and April 1 of each year, beginning on October 1, 2019. The iQIYI 2025 Convertible Notes will mature on April 1, 2025 unless redeemed, repurchased or converted prior to such date.

The initial conversion rate of the iQIYI 2025 Convertible Notes is 33.0003 of iQIYI’s ADS per US$1,000 principal amount of the iQIYI 2025 Convertible Notes (which is equivalent to an initial conversion price of approximately US$30.30 per ADS). Prior to October 1, 2024, the iQIYI 2025

 

180


Table of Contents

Convertible Notes will be convertible at the option of the holders only upon the following circumstances: (1) during any calendar quarter commencing after the calendar quarter ending on June 30, 2019, if the last reported sale price of ADSs for at least 20 trading days (whether or not consecutive) during a period of 30 consecutive trading days ending on, and including, the last trading day of the immediately preceding calendar quarter is greater than or equal to 130% of the conversion price; (2) during the five business day period after any ten consecutive trading day period in which the trading price per US$1,000 principal amount of notes was less than 98% of the product of the last reported sale price of the ADSs and the conversion rate on each such trading day; (3) if iQIYI calls the notes for a tax redemption; or (4) upon the occurrence of specified corporate events. Thereafter, the iQIYI 2025 Convertible Notes will be convertible at the option of the holders at any time until the close of business on the second scheduled trading day immediately preceding the maturity date. The conversion rate is subject to adjustment in some events but is not adjusted for any accrued and unpaid interest. In addition, following a make-whole fundamental change that occurs prior to the maturity date or following iQIYI’s delivery of a notice of a tax redemption, iQIYI will increase the conversion rate for a holder who elects to convert its notes in connection with such a corporate event or such tax redemption. Upon conversion, iQIYI will pay or deliver to such converting holders, as the case may be, cash, ADSs, or a combination of cash and ADSs, at its election.

The holders may require iQIYI to repurchase all or a portion of the iQIYI 2025 Convertible Notes for cash on April 1, 2023, or upon a fundamental change, at a repurchase price equal to 100% of the principal amount, plus accrued and unpaid interest.

In connection with the issuance of the iQIYI 2025 Convertible Notes, iQIYI purchased capped call options on iQIYI’s ADS with certain counterparties at a price of US$85 million. The counterparties agreed to sell to iQIYI up to approximately 40 million of iQIYI’s ADSs upon iQIYI’s exercise of the capped call. The exercise price is equal to the iQIYI 2025 Convertible Notes’ initial conversion price and the cap price is US$40.02 per ADS, subject to certain adjustments under the terms of the capped call transactions. The capped call transactions are expected to reduce potential dilution to existing holders of the ordinary shares and ADSs of iQIYI upon conversion of the iQIYI 2025 Convertible Notes and/or offset any potential cash payments that iQIYI is required to make in excess of the principal amount of any converted notes, as the case may be, with such reduction and/or offset subject to a cap.

iQIYI 2026 Convertible Senior Notes

 

   

On December 21, 2020, iQIYI issued US$800 million convertible senior notes and offered an additional US$100 million principal amount simultaneously, pursuant to the underwriters’ option to purchase additional notes. On January 8, 2021, the additional US$100 million principal amount was issued pursuant to the underwriters’ exercise of their option. The convertible senior notes issued on December 21, 2020 and January 8, 2021, or collectively, the iQIYI 2026 Convertible Notes, are senior, unsecured obligations of iQIYI, and interest is payable semi-annually in cash at a rate of 4.00% per annum on June 15 and December 15 of each year, beginning on June 15, 2021. The iQIYI 2026 Convertible Notes will mature on December 15, 2026 unless redeemed, repurchased or converted prior to such date.

The initial conversion rate of the iQIYI 2026 Convertible Notes is 44.8179 of iQIYI’s ADS per US$1,000 principal amount of the iQIYI 2026 Convertible Notes (which is equivalent to an initial conversion price of approximately US$22.31 per ADS). Prior to June 15, 2026, the iQIYI 2026 Convertible Notes will be convertible at the option of the holders only upon the following circumstances: (1) during any calendar quarter commencing after the calendar quarter ending on March 31, 2021, if the last reported sale price of ADSs for at least 20 trading days (whether or not consecutive) during a period of 30 consecutive trading days ending on, and including, the last trading day of the immediately preceding calendar quarter is greater than or equal to 130% of the conversion

 

181


Table of Contents

price; (2) during the five business day period after any ten consecutive trading day period in which the trading price per US$1,000 principal amount of notes was less than 98% of the product of the last reported sale price of the ADSs and the conversion rate on each such trading day; (3) if iQIYI calls the notes for a tax redemption; or (4) upon the occurrence of specified corporate events. Thereafter, the iQIYI 2026 Convertible Notes will be convertible at the option of the holders at any time until the close of business on the second scheduled trading day immediately preceding the maturity date. The conversion rate is subject to adjustment in some events but is not adjusted for any accrued and unpaid interest. In addition, following a make-whole fundamental change that occurs prior to the maturity date or following iQIYI’s delivery of a notice of a tax redemption, iQIYI will increase the conversion rate for a holder who elects to convert its notes in connection with such a corporate event or such tax redemption. Upon conversion, iQIYI will pay or deliver to such converting holders, as the case may be, cash, ADSs, or a combination of cash and ADSs, at its election.

The holders may require iQIYI to repurchase all or a portion of the iQIYI 2026 Convertible Notes for cash on August 1, 2024, or upon a fundamental change, at a repurchase price equal to 100% of the principal amount, plus accrued and unpaid interest.

iQIYI PAG Convertible Senior Notes

 

   

On December 30, 2022, iQIYI issued US$500 million convertible senior notes, pursuant to the definitive agreements entered into with PAGAC IV-1 (Cayman) Limited, PAG Pegasus Fund LP and/or their affiliates, or collectively, the Investors, in August 2022. iQIYI also offered an additional US$50 million principal amount simultaneously pursuant to the Investors’ option to purchase additional notes. On February 24, 2023, the additional US$50 million principal amount was issued pursuant to the Investors’ exercise of their option. The convertible senior notes issued on December 30, 2022 and February 24, 2023, or collectively, the iQIYI PAG Convertible Notes, are senior, secured obligations of iQIYI by certain collateral arrangements, and interest is payable quarterly in cash at a rate of 6.00% per annum on January 1, April 1, July 1 and October 1 of each year, beginning on April 1, 2023. The iQIYI PAG Convertible Notes will mature on the fifth anniversary of the issuance date unless redeemed, repurchased or converted prior to such date.

The iQIYI PAG Convertible Notes will be convertible at the holder’s option at any time prior to the close of business on the second scheduled trading day immediately preceding the maturity date and subject to the terms of the iQIYI PAG Convertible Notes, at an initial conversion rate of 216.9668 ADS per US$1,000 principal amount of the iQIYI PAG Convertible Notes (which is equivalent to an initial conversion price of approximately US$4.61 per ADS). Following a make-whole fundamental change that occurs prior to the maturity date, iQIYI will increase the conversion rate for a holder who elects to convert its notes in connection with such make-whole fundamental change.

Holders of the iQIYI PAG Convertible Notes have the right to require iQIYI to repurchase for cash all or part of their Notes at a repurchase price equal to 120% and 130% of the principal amount of the iQIYI PAG Convertible Notes on or shortly after the third anniversary of the issuance date and the fifth anniversary of the issuance date, respectively. Upon the closing of the transaction, the Investors have appointed the executive chairman of PAG as a member to the board of directors, a member of the compensation committee and a non-voting member of the audit committee of iQIYI pursuant to their rights in the definitive agreements. For the years ended December 31, 2023 and 2024, the amount of interest cost recognized of iQIYI PAG Convertible Notes was RMB473 million and RMB487 million (US$67 million). The repayments of iQIYI PAG Convertible Notes are guaranteed by equity interests of certain subsidiaries of iQIYI and collateralized by partial cash consideration related to certain contracts for which RMB55 million (US$7 million) cash consideration has been charged as of December 31, 2024 and recorded as long-term restricted cash.

 

182


Table of Contents

iQIYI 2028 Convertible Senior Notes

 

   

On March 7, 2023, iQIYI issued US$600 million convertible senior notes, or the iQIYI 2028 Convertible Notes. The iQIYI 2028 Convertible Notes are senior, unsecured obligations of iQIYI, and interest is payable quarterly in cash at a rate of 6.50% per annum on March 15, June 15, September 15 and December 15 of each year, beginning on June 15, 2023. The iQIYI 2028 Convertible Notes will mature on March 15, 2028 unless redeemed, repurchased or converted prior to such date.

The initial conversion rate of the iQIYI 2028 Convertible Notes is 101.4636 of iQIYI’s ADS per US$1,000 principal amount of the iQIYI 2028 Convertible Notes (which is equivalent to an initial conversion price of approximately US$9.86 per ADS). Prior to September 15, 2027, the iQIYI 2028 Convertible Notes will be convertible at the option of the holders only upon the following circumstances: (1) during any calendar quarter commencing after the calendar quarter ending on June 30, 2023 (and only during such calendar quarter), if the last reported sale price of ADSs for at least 20 trading days (whether or not consecutive) during a period of 30 consecutive trading days ending on, and including, the last trading day of the immediately preceding calendar quarter is greater than or equal to 130% of the conversion price; (2) during the five business day period after any ten consecutive trading day period in which the trading price per US$1,000 principal amount of notes was less than 98% of the product of the last reported sale price of the ADSs and the conversion rate on each such trading day; (3) if iQIYI calls the notes for a tax redemption or an optional redemption; or (4) upon the occurrence of specified corporate events. Thereafter, the iQIYI 2028 Convertible Notes will be convertible at the option of the holders at any time until the close of business on the second scheduled trading day immediately preceding the maturity date. The conversion rate is subject to adjustment in some events but is not adjusted for any accrued and unpaid interest. In addition, following a make-whole fundamental change that occurs prior to the maturity date or following iQIYI’s delivery of a notice of a tax redemption, iQIYI will increase the conversion rate for a holder who elects to convert its notes in connection with such a corporate event or such tax redemption. Upon conversion, iQIYI will pay or deliver to such converting holders, as the case may be, cash, ADSs, or a combination of cash and ADSs, at its election.

The holders may require iQIYI to repurchase all or a portion of the iQIYI 2028 Convertible Notes for cash on March 16, 2026, or upon a fundamental change, at a repurchase price equal to 100% of the principal amount, plus accrued and unpaid interest. On or after March 20, 2026, iQIYI may redeem for cash all or part of the iQIYI 2028 Convertible Notes, at its option, if the last reported sale price of ADSs has been at least 130% of the conversion price then in effect on (i) each of at least 20 trading days (whether or not consecutive) during the period of 30 consecutive trading days ending on, and including, the trading day immediately prior to the date iQIYI provides the optional redemption notice and (ii) the trading day immediately preceding the date iQIYI provides the optional redemption notice.

iQIYI 2030 Convertible Senior Notes

 

   

On February 24, 2025, iQIYI issued US$350 million convertible senior notes, or the iQIYI 2030 Convertible Notes. The iQIYI 2030 Convertible Notes are senior, unsecured obligations of iQIYI, and interest is payable quarterly in cash at a rate of 4.625% per annum on March 15, June 15, September 15 and December 15 of each year, beginning on June 15, 2025. The iQIYI 2030 Convertible Notes will mature on March 15, 2030 unless redeemed, repurchased or converted prior to such date.

The iQIYI 2030 Convertible Senior Note may be convertible into iQIYI’s ADS at the holder’s option and subject to the terms of the iQIYI 2030 Convertible Senior Note, at an initial conversion rate of 324.0966 ADS per US$1,000 principal amount of the iQIYI 2030 Convertible Senior Note (which is equivalent to an initial conversion price of approximately US$3.09 per ADS). Upon conversion, iQIYI will pay or deliver to such converting holders, as the case may be, cash, ADSs, or a combination of cash and ADSs, at its election. On March 15, 2028 or in the event of certain fundamental changes, the holders of the iQIYI 2030 Convertible Senior Note will have the right to require iQIYI to repurchase

 

183


Table of Contents

for cash all or part of their notes at a repurchase price equal to 100% of the principal amount of the iQIYI 2030 Convertible Senior Note to be repurchased, plus accrued and unpaid interest.

Concurrently with and shortly after the offering of the iQIYI 2030 Convertible Notes, iQIYI entered into separate individually and privately negotiated agreements with certain holders of iQIYI’s existing convertible senior notes to repurchase US$300 million principal amount of such notes for cash.

If any event of default are to take place, the trustee or the holders of at least 25% in aggregate principal amount may declare the whole principal of (or, in the case of the iQIYI PAG Convertible Notes, 120% or 130% of the principal amount for such notes, as the case may be, depending on the date of occurrence of the event of default), and accrued and unpaid interest on, all the outstanding convertible senior notes to be due and payable immediately, subject to certain exceptions and conditions under the respective indenture. iQIYI may also be required to pay additional interest.

If any fundamental change are to take place, holders of the iQIYI Convertible Notes will have the right, at their option, to require iQIYI to repurchase all of their notes or any portion of the principal amount (or, in the case of the iQIYI PAG Convertible Notes, 120% or 130% of the principal amount for such notes, as the case may be, depending on the date of occurrence of the fundamental change), and accrued and unpaid interests. In the event of a fundamental change, iQIYI may also be required to issue additional ADSs upon conversion of its convertible notes. As of December 31, 2024, there was no such event of default or fundamental change.

We may use the net proceeds from our issuance and sale of the notes to fund the operations of our mainland China subsidiaries by making additional capital contributions to our existing mainland China subsidiaries, injecting capital to establish new mainland China subsidiaries and/or providing loans to our mainland China subsidiaries. Such transfer of funds from Baidu, Inc. or any of our offshore subsidiaries to our mainland China subsidiaries is subject to the PRC regulatory restrictions and procedures: (i) capital increase of the existing mainland China subsidiaries and establishment of new mainland China subsidiaries must be registered with the local branch of SAMR and reported to the Ministry of Commerce via the online enterprise registration system, and registered with local banks authorized by SAFE; and (ii) loans to any of our mainland China subsidiaries must not exceed the statutory limit and must be filed with SAFE. See “Item 3.D. Key Information—Risk Factors—Risks Related to Doing Business in China—Mainland China’s regulation of loans to and direct investment in entities in mainland China by offshore holding companies and governmental control of currency conversion may delay or prevent us from making loans to our mainland China subsidiaries, the variable interest entities and certain related parties, or making additional capital contributions to our mainland China subsidiaries, which could adversely affect our ability to fund and expand our business.”

As of December 31, 2022, 2023 and 2024, we had RMB60.5 billion, RMB55.2 billion and RMB51.8 billion (US$7.1 billion) in long-term loans and notes payables (including current portion of RMB6.9 billion, RMB6.0 billion and RMB8.2 billion (US$1.1 billion)), RMB17.9 billion, RMB10.9 billion and RMB8.6 billion (US$1.2 billion) in long-term convertible notes (including current portion of RMB8.3 billion, RMB2.8 billion and RMB242 million (US$33 million)), RMB7.6 billion, RMB8.1 billion and RMB8.3 billion (US$1.1 billion) in lease liabilities (including current portion of RMB2.8 billion, RMB3.1 billion RMB3.3 billion (US$453 million)) and had RMB5.3 billion, RMB10.3 billion, RMB10.7 billion (US$1.5 billion) in short-term loans, respectively. Our long-term loans and notes payable, long-term convertible notes and short-term loans include those of iQIYI hereinafter. As of December 31, 2022, 2023 and 2024, iQIYI had nil, RMB100 million and RMB1.2 billion (US$165 million) in long-term loans payables (including current portion of nil, RMB2 million and RMB168 million (US$23 million)), RMB17.9 billion, RMB10.9 billion and RMB8.6 billion (US$1.2 billion) in long-term convertible notes (including current portion of RMB8.3 billion, RMB2.8 billion and RMB242 million (US$33 million)), RMB612 million, RMB625 million and RMB559 million (US$76 million) in lease liabilities (including current portion of RMB104 million, RMB101 million and RMB97 million (US$13 million)) and had RMB3.3 billion, RMB3.6 billion and RMB3.8 billion (US$519 million) in short-term loans, respectively.

 

184


Table of Contents

Accounting for Convertible Senior Notes

As the iQIYI 2025 Convertible Notes, the iQIYI 2026 Convertible Notes, the iQIYI 2028 Convertible Notes and the iQIYI PAG Convertible Notes, or collectively, the iQIYI Convertible Notes, were not issued at a substantial premium, all of the proceeds received from the issuance of the iQIYI Convertible Notes are recorded as a liability on the consolidated balance sheet in accordance with ASC 470-20, and no portion of the proceeds from issuing the iQIYI Convertible Notes are attributed to the conversion option at inception. The difference between the principal amount of each of the iQIYI Convertible Notes and net proceeds from the issuance is considered debt discount and is amortized at their respective effective interest rates to accrete the carrying value of the iQIYI Convertible Notes to its face value (120% or 130% of the principal amount for iQIYI PAG Convertible Notes) on the respective put dates or maturity dates of the iQIYI Convertible Notes. For the year ended December 31, 2024, the effective interest rates of the iQIYI PAG Convertible Notes and the iQIYI 2028 Convertible Notes were 10.20% and 7.15%, respectively.

The cost of the 2025 Capped Call of US$85 million was recorded as a reduction of our company’s additional paid-in capital and non-controlling interests on the consolidated balance sheets with no subsequent changes in fair value recorded.

In 2023, the net proceeds from the issuance of the iQIYI 2028 Convertible Notes was US$590 million, after deducting underwriting discounts and offering expenses of US$10 million from the initial proceeds of US$600 million.

In accordance with the facility agreements entered into in August 2024, upon the iQIYI PAG Convertible Notes total drawdown of US$400 million in August 2024, the iQIYI PAG Convertible Notes repurchase right for the US$523 million principal of the iQIYI PAG Convertible Notes on or shortly after the third anniversary of the issuance date was waived. It was accounted for as a debt modification pursuant to ASC 470-50, Debt—Modifications and Extinguishment (“ASC 470-50”), resulting the effective interest rates of the iQIYI PAG Convertible Notes held by PAG decreased from 12.05% to 10.20%.

In 2023 and 2024, iQIYI repurchased the iQIYI 2025 Convertible Notes and the iQIYI 2026 Convertible Notes with aggregate principal amount of US$1.2 billion and US$396 million (equivalent to RMB2.9 billion), respectively, as requested by the holders. As of December 31, 2024, iQIYI repurchased the iQIYI 2026 Convertible Notes and the iQIYI 2028 Convertible Notes with the aggregate principal amount of US$504 million and US$34 million, respectively, upon separate and individually privately negotiated agreements with certain holders. Following settlement of the repurchase, a difference between the net carrying amount of the repurchased the iQIYI Convertible Notes and the repurchased price was recognized as extinguishment gain and reported in “Others, net” in the consolidated statements of comprehensive income.

The carrying amount of the iQIYI Convertible Notes as of December 31, 2023 and 2024 were as follows:

 

     As of December 31, 2023     As of December 31, 2024  
     RMB     RMB     US$  
           (In millions)        

Principal

     10,801       8,161       1,118  

Less: unamortized discount and debt issuance costs

     (145     (432     (59
  

 

 

   

 

 

   

 

 

 

Net carrying amount

     10,946       8,593       1,177  
  

 

 

   

 

 

   

 

 

 

 

185


Table of Contents

For the years ended December 31, 2022, 2023 and 2024, the amounts of interest cost recognized were as follows:

 

     For the years ended December 31,  
     2022      2023     

2024

     2024  
                   (In millions)         
     RMB      RMB      RMB      US$  

Contractual interest expense

     404        644        571        78  

Amortization of the discount and issuance costs

     66        292        278        38  
  

 

 

    

 

 

    

 

 

    

 

 

 

Total

     470        936        849        116  
  

 

 

    

 

 

    

 

 

    

 

 

 

As of December 31, 2024, the iQIYI PAG Convertible Notes will be accreted up to the principal amount of US$679 million (130% of the principal amount of the iQIYI PAG Convertible Notes held by PAG) and US$33 million (120% of the remaining principal amount of the iQIYI PAG Convertible Notes) over a remaining period of 3 years and 1 year, respectively, and the iQIYI 2028 Convertible Notes will be accreted up to the principal amount of US$566 million over a remaining period of 1.21 years. The amount repayable within the next twelve months are classified as “Convertible senior notes, current portion” on the consolidated balance sheets.

The aggregate amounts upon scheduled maturities of US$2 million, US$0.1 million and US$1.3 billion (equivalent to RMB17 million, RMB1 million and RMB9.3 billion, respectively) of the iQIYI Convertible Notes will be repaid when they become due in 2025, 2026 and 2028, respectively, assuming there is no conversion of the iQIYI Convertible Notes, no redemption of the iQIYI Convertible Notes prior to their maturities, the convertible senior notes holders hold the iQIYI Convertible Notes until their maturities and iQIYI elects to fully settle the iQIYI Convertible Notes in cash.

Cash Flows

As of December 31, 2022, 2023 and 2024, we had RMB185.3 billion, RMB205.4 billion and RMB139.1 billion (US$19.1 billion) in cash, cash equivalents, restricted cash and short-term investments. As of December 31, 2023 and 2024, we had RMB840 million and RMB60 million (US$9 million) in long-term restricted cash, which was included in “Other non-current assets” in the consolidated balance sheet.

We entered into definitive agreements with JOYY in November 2020, which were subsequently amended and supplemented, including in February 2021, to acquire YY Live for an aggregate purchase price of approximately US$3.6 billion in cash, subject to certain adjustments. The closing of this acquisition is subject to certain conditions, including, among others, obtaining necessary regulatory approvals from government authorities, and the share purchase agreement is subject to termination by either party if the closing does not occur by the long stop date. As of December 31, 2024, the long stop date, the closing conditions provided for in the share purchase agreement had not been fully satisfied. On January 1, 2024, we exercised our contractual right to terminate the share purchase agreement. We have paid an aggregate of US$1.9 billion, after considering working capital adjustment of US$0.1 billion, to JOYY and its designated escrow account, and deposited an aggregate of US$1.6 billion into several escrow accounts, in accordance with the terms and schedule set forth in the share repurchase agreement. After negotiation with JOYY on next steps following the termination, Baidu (Hong Kong) Limited entered into new agreements on February 25, 2025 with JOYY to acquire, and acquired, YY Live for an aggregate price of approximately US$2.1 billion. As part of this transaction, the US$1.6 billion that we deposited into escrow accounts in accordance with the prior agreement was fully released to us. See “Item 3.D. Key Information—Risk Factors—Risks Related to Our Business and Industry—We may not be able to achieve the anticipated benefits of our recent acquisition of YY Live, and face other risks associated with the acquisition and the operation of YY Live.”

 

186


Table of Contents

The following table sets forth a summary of our cash flows for the years indicated:

 

     Year ended December 31,  
     2022     2023     2024  
     RMB     RMB     RMB     US$  
     (in millions)  

Net cash provided by operating activities

     26,170       36,615       21,234       2,909  

Net cash used in investing activities

     (3,944     (50,397     (8,555     (1,172

Net cash used in financing activities

     (6,390     (14,162     (13,759     (1,885

Effect of exchange rate changes on cash, cash equivalents and restricted cash

     1,729       282       95       13  
  

 

 

   

 

 

   

 

 

   

 

 

 

Net increase (decrease) in cash, cash equivalents and restricted cash

     17,565       (27,662     (985     (135
  

 

 

   

 

 

   

 

 

   

 

 

 

Cash, cash equivalents and restricted cash at beginning of the year

     47,671       65,236       37,574       5,148  

Cash, cash equivalents and restricted cash at end of the year

     65,236       37,574       36,589       5,013  

Operating Activities

Net cash provided by operating activities decreased to RMB21.2 billion (US$2.9 billion) in 2024 from RMB36.6 billion in 2023. This decrease was primarily due to a net decrease of RMB14.4 billion (US$2.0 billion) in changes in working capital and a decrease of RMB3.1 billion (US$426 million) in share of losses from equity method investments, partially offset by an increase of RMB2.6 billion (US$360 million) in net income and an increase of RMB1.2 billion (US$160 million) in investment and interest income.

Net cash provided by operating activities increased to RMB36.6 billion in 2023 from RMB26.2 billion in 2022. This increase was primarily due to an increase of RMB14.0 billion in net income and a net decrease of RMB3.7 billion in changes in working capital, partially offset by an increase of RMB7.8 billion in investment and interest income and a decrease of RMB1.6 billion in amortization and impairment of assets.

Investing Activities

Net cash used in investing activities was RMB8.6 billion (US$1.2 billion) in 2024, consisting primarily of RMB6.3 billion (US$870 million) in net purchase of wealth management products and deposits, RMB8.1 billion (US$1.1 billion) in acquisition of fixed assets, RMB2.4 billion (US$332 million) in loans provided to third parties, RMB6.7 billion (US$917 million) in proceeds from disposal of equity investments, and RMB2.5 billion (US$347 million) in distribution from equity method investees.

Net cash used in investing activities was RMB50.4 billion in 2023, consisting primarily of RMB198.7 billion in purchase of held-to-maturity investments, RMB11.2 billion in acquisition of fixed assets, RMB3.3 billion in purchase of available-for-sale investments, RMB1.5 billion in purchase of equity investments, RMB152.9 billion in maturities of held-to-maturity investments, RMB6.9 billion in proceeds from disposal of equity investments, RMB3.9 billion in repayments of loans provided to related parties and RMB2.2 billion in sales and maturities of available-for-sale investments.

Net cash used in investing activities was RMB3.9 billion in 2022, consisting primarily of RMB173.9 billion in purchase of held-to-maturity investments, RMB8.3 billion in acquisition of fixed assets, RMB7.6 billion in purchase of available-for-sale investments, RMB3.6 billion in purchase of equity investments, RMB178.8 billion in maturities of held-to-maturity investments, RMB9.3 billion in sales and maturities of available-for-sale investments and RMB2.0 billion in proceeds from disposal of equity investments.

Financing Activities

Net cash used in financing activities was RMB13.8 billion (US$1.9 billion) in 2024, consisting primarily of net repayment of RMB4.6 billion (US$634 million) for short-term and long-term loans, RMB6.3 billion

 

187


Table of Contents

(US$866 million) used to repurchase of our shares, and repayment of RMB2.9 billion (US$399 million) for convertible senior notes by iQIYI.

Net cash used in financing activities was RMB14.2 billion in 2023, consisting primarily of repayment of RMB11.7 billion for convertible senior notes by iQIYI, repayment of RMB11.0 billion for short-term loans, repayment of RMB7.3 billion for long-term loans and RMB4.8 billion used to repurchase our shares, offset by RMB15.9 billion proceeds from short-term loans, RMB4.4 billion net proceeds from the issuance of convertible notes by iQIYI and RMB3.5 billion proceeds from issuance of shares of our subsidiaries.

Net cash used in financing activities was RMB6.4 billion in 2022, consisting primarily of repayment of RMB11.5 billion for long-term loans, offset by RMB3.4 billion of net proceeds from the issuance of convertible notes by iQIYI and RMB1.2 billion of net proceeds from short-term loans.

Capital Expenditures

We made capital expenditures of RMB8.3 billion, RMB11.2 billion and RMB8.1 billion (US$1.1 billion) in 2022, 2023 and 2024, representing 7%, 8% and 6% of our total revenues, respectively. In the years of 2022, 2023 and 2024, our capital expenditures were primarily attributable to the purchase of servers, network equipment and other computer hardware to increase our network infrastructure capacity and support Gen-AI research and development inputs. We funded our capital expenditures primarily with net cash flows generated from operating activities.

Our capital expenditures may increase in the future as our business continues to grow, in connection with the expansion and improvement of our network infrastructure and the construction of additional office buildings and cloud-computing based data centers. We currently plan to fund these expenditures with our current cash, cash equivalents, restricted cash, short-term investments and anticipated cash flow generated from our operating activities.

Material Cash Requirements

Our material cash requirements as of December 31, 2024 and any subsequent interim period primarily include payments due for our short-term debt obligations, long-term debt obligations, operating lease obligations, purchase obligations and investment commitment obligations.

Our long-term debt obligations primarily consist of long-term loans, notes payable and convertible notes and estimated interest payments.

Our operating lease obligations primarily represent our obligations for leasing internet data center facilities and office premises, which include all future cash outflows under ASC Topic 842, Leases under Note 16 to our audited consolidated financial statements.

Our purchase obligations include purchase obligations for fixed assets, purchase obligations for bandwidth and property management fees, and purchase obligations for content assets.

Purchase obligations for content assets consist primarily of expenditures for content assets under non-cancelable agreements for licensed copyrights and produced content.

Our investment commitment obligations primarily relate to capital contributions obligation under certain arrangements which do not have contractual maturity date.

We intend to fund our existing and future material cash requirements primarily with anticipated cash flows from operations, our existing cash balance and other financing alternatives. We will continue to make cash commitments, including capital expenditures, to support the growth of our business.

 

188


Table of Contents

We have not entered into any financial guarantees or other commitments to guarantee the payment obligations of any third parties. We have not entered into any off-balance sheet derivative instruments. Furthermore, we do not have any retained or contingent interest in assets transferred to an unconsolidated entity that serves as credit, liquidity or market risk support to such entity. We do not have any variable interest in any unconsolidated entity that provides financing, liquidity, market risk or credit support to us or engages in leasing, hedging or research and development services with us.

The following table sets forth our contractual obligations by specified categories as of December 31, 2024:

 

     Payment Due by Period  
     Total      Less Than
1 Year
     1-3 Years      3-5 Years      More than
5 Years
 
     (In RMB millions)  

Short-term debt obligations

     10,669        10,669        —         —         —   

Long-term debt obligations

     67,024        10,013        29,622        16,815        10,574  

Operating lease obligations

     8,831        3,373        4,308        906        244  

Purchase obligations for fixed assets

     5,348        5,266        46        36        —   

Purchase obligations for bandwidth and property management fees

     1,031        667        332        16        16  

Purchase obligations for content assets

     18,284        9,275        7,156        1,778        75  

Investment commitment obligations

     1,328        N/A        N/A        N/A        N/A  
  

 

 

    

 

 

    

 

 

    

 

 

    

 

 

 

Total

     112,515        39,263        41,464        19,551        10,909  
  

 

 

    

 

 

    

 

 

    

 

 

    

 

 

 

Other than as discussed above, we did not have any significant capital and other commitments, long-term obligations or guarantees as of December 31, 2024.

Holding Company Structure

Baidu, Inc. is a holding company with no operations of its own. We conduct our operations in mainland China primarily through our subsidiaries and the variable interest entities in mainland China. As a result, although other means are available for us to obtain financing at the holding company level, Baidu, Inc.’s ability to pay dividends to the shareholders and to service any debt it may incur may depend upon dividends paid by our mainland China subsidiaries and license and service fees paid by the variable interest entities in mainland China. If any of our subsidiaries incurs debt on its own behalf in the future, the instruments governing such debt may restrict its ability to pay dividends to Baidu, Inc. In addition, our mainland China subsidiaries and the variable interest entities are required to make appropriations to certain statutory reserve funds, which are not distributable as cash dividends except in the event of a solvent liquidation of the companies.

Our mainland China subsidiaries, being foreign-invested enterprises established in mainland China, are required to make appropriations to certain statutory reserves, namely, a general reserve fund, an enterprise expansion fund, a staff welfare fund and a bonus fund, all of which are appropriated from net profit as reported in their PRC statutory accounts. Each of our mainland China subsidiaries is required to allocate at least 10% of its after-tax profits to a general reserve fund until such fund has reached 50% of its respective registered capital. Appropriations to the enterprise expansion fund and staff welfare and bonus funds are at the discretion of the board of directors of the mainland China subsidiaries.

The variable interest entities must make appropriations from their after-tax profits as reported in their PRC statutory accounts to non-distributable reserve funds, namely a statutory surplus fund, a statutory public welfare fund and a discretionary surplus fund. Each of the variable interest entities is required to allocate at least 10% of its after-tax profits to the statutory surplus fund until such fund has reached 50% of its respective registered capital. Appropriations to the statutory public welfare fund and the discretionary surplus fund are at the discretion of the variable interest entities.

 

189


Table of Contents

Under the laws and regulations of mainland China, our mainland China subsidiaries and the variable interest entities are subject to certain restrictions with respect to paying dividends or otherwise transferring any of their net assets to us. The amounts restricted include the paid-up capital and the statutory reserve funds of our mainland China subsidiaries and the net assets of the variable interest entities in which we have no legal ownership, totaling RMB47.3 billion, RMB48.0 billion and RMB48.1 billion (US$6.6 billion) as of December 31, 2022, 2023 and 2024, respectively.

 

C.

Research and Development

We have a team of experienced engineers who are based mostly in Beijing, Shanghai and Shenzhen, China. We also have development centers in Sunnyvale, California. We compete aggressively for engineering and recruit most of our engineers locally and have established various recruiting and training programs with leading universities in China. We have also recruited experienced engineers globally.

In the years ended December 31, 2022, 2023 and 2024, our research and development expenditures were RMB23.3 billion, RMB24.2 billion and RMB22.1 billion (US$3.0 billion), representing 19%, 18% and 17% of our total revenues, respectively. Our research and development expenses primarily consist of salaries and benefits for research and development personnel, server depreciation expenses and server custody fees. We expense research and development expenditures as they are incurred, except for capitalized software development costs that fulfill the capitalization criteria.

 

D.

Trend Information

Other than as disclosed elsewhere in this annual report, we are not aware of any trends, uncertainties, demands, commitments or events for the year ended December 31, 2024 that are reasonably likely to have a material and adverse effect on our total revenues, income, profitability, liquidity or capital resources, or that would cause the disclosed financial information to be not necessarily indicative of future results of operations or financial conditions.

 

E.

Critical Accounting Estimates

For our critical accounting estimates, see “Item 5. Operating and Financial Review and Prospects—A. Operating Results—Critical Accounting Policies and Estimates.”

 

Item 6.

Directors, Senior Management and Employees

 

A.

Directors and Senior Management

The following table sets forth information regarding our directors and executive officers as of the date of this annual report.

 

Directors and Executive Officers

   Age     

Position/Title

Robin Yanhong Li

     56      Chairman of the Board of Directors and Chief Executive Officer

James Ding

     59      Independent Director

Yuanqing Yang

     60      Independent Director

Jixun Foo

     56      Independent Director

Sandy Ran Xu

     48      Independent Director

Xiaodan Liu

     52      Independent Director

Rong Luo

     43      Executive Vice President

Haifeng Wang

     53      Chief Technology Officer

Dou Shen

     45      Executive Vice President

Victor Zhixiang Liang

     51      Senior Vice President

Shanshan Cui

     49      Senior Vice President

Junjie He

     40      Interim Chief Financial Officer

 

190


Table of Contents

Robin Yanhong Li is our co-founder, chief executive officer and chairman of our board of directors, overseeing our overall strategy and business operations. Mr. Li has been serving as the chairman since our inception in January 2000 and as our chief executive officer since February 2004. Mr. Li served as our president from February 2000 to December 2003. Prior to founding our company, Mr. Li worked as an engineer for Infoseek, a pioneer in the search industry, and as a senior consultant for IDD Information Services. Mr. Li currently serves on the board of New Oriental Education & Technology Group Inc., a private educational services provider in China (NYSE: EDU; SEHK: 9901). Mr. Li received a bachelor’s degree in information science from Peking University and a master’s degree in computer science from the State University of New York at Buffalo.

James Ding has served as our independent director since our initial public offering in August 2005. Mr. Ding brings a deep understanding of the internet and artificial intelligence industry, which is relevant to and continuously supported the growth and evolution of our principal business since his appointment. He also brings extensive experience as a high tech entrepreneur and chief executive officer of a Nasdaq-listed company. Mr. Ding is a valuable member of the Company’s board of directors and continues to make important contribution to our company. He is also a member of our audit committee and corporate governance and nominating committee, and the chairman of our compensation committee. Mr. Ding is currently a managing director of GSR Ventures, which focuses on early stage companies in the artificial intelligence, big data, information technology related healthcare, virtual reality/augmented reality and new media sectors. Prior to that, Mr. Ding served as a co-chairman of the board of directors of AsiaInfo-Linkage Inc., a former Nasdaq-listed company, from July 2010 to January 2014. Mr. Ding also served as the chairman of the board of AsiaInfo from April 2003 to July 2010, and has served as a member of the board since AsiaInfo’s inception in 1993. Mr. Ding served as the chief executive officer and president of AsiaInfo from 1999 to 2003 and as senior vice president and chief technology officer of AsiaInfo from 1993 to 1999. Mr. Ding currently serves as director of the board of AsiaInfo (which is currently listed on the Hong Kong Stock Exchange as AsiaInfo Technologies Limited with stock code 1675 and played an important role in the design and development of China’s internet infrastructure). Mr. Ding received a master’s degree in information science from the University of California, Los Angeles and a bachelor’s degree in chemistry from Peking University in China.

Yuanqing Yang has served as our independent director since October 2015. Mr. Yang is also a member of our compensation committee and the chairman of our corporate governance and nominating committee. Mr. Yang is currently the chairman and chief executive officer of Lenovo Group Limited (SEHK: 992), a director of Sureinvest Holdings Limited and a director of Taikang Insurance Group. Mr. Yang has more than 30 years of experience in information and communications technology industry. Mr. Yang joined Lenovo in 1989 and Lenovo has transformed from a device provider to a solution and service provider under his leadership. Mr. Yang holds a master’s degree in computer science from the University of Science and Technology of China and a bachelor’s degree in computer science and engineering from Shanghai Jiao Tong University.

Jixun Foo has served as our independent director since July 2019. Mr. Foo is also a member of our audit committee and our compensation committee. Mr. Foo currently serves as a Senior Managing Partner at Granite Asia (formerly known as GGV Capital) and leads the firm’s overall investment strategy and portfolio management. Mr. Foo joined Granite Asia in 2006 and has spent the last 20 years working with entrepreneurs in the mobility, transportation and enterprise services sectors in Asia. Prior to joining Granite Asia, Mr. Foo was a director at Draper Fisher Jurvetson ePlanet Ventures, where he led investments in Asia. Mr. Foo also previously led investments under the finance and investment division of the National Science and Technology Board of Singapore and served as an R&D project group leader at Hewlett Packard. Mr. Foo currently serves on the boards of XPeng Inc. (NYSE: XPEV) and a number of private companies, including Hello. Mr. Foo graduated from the National University of Singapore with a First-Class Honors degree in Engineering, and received an M.Sc. in Management of Technology from the National University of Singapore’s Graduate School of Business.

Sandy Ran Xu has served as our independent director since January 2024. Ms. Xu has served as chief executive officer and executive director of JD.com since May 2023. Prior to her current role, Ms. Xu served as chief financial officer of JD.com from June 2020 to May 2023. Prior to joining JD.com, Ms. Xu was an audit

 

191


Table of Contents

partner and spent nearly 20 years with PricewaterhouseCoopers Zhong Tian LLP, Beijing office and PricewaterhouseCoopers, San Jose office. Ms. Xu was a Certified Public Accountant in both China and the United States. Ms. Xu received her bachelor’s degree with a double major in information science and economics from Peking University.

Xiaodan Liu has served as our independent director and chair of the audit committee of the Board since February 2025. Ms. Liu currently serves as the Managing Partner of FirstLight Capital, a leading private equity firm in China. Prior to founding FirstLight Capital, Ms. Liu has over two decades of experiences in financial markets and was the CEO and Chairperson of Huatai United Securities from July 2012 to January 2017 and from January 2017 to September 2019 respectively, where she led the firm to become a top investment bank in China. Additionally, she served as Chairperson of the Board of AssetMark Financial Holdings, Inc. (NYSE: AMK) from 2016 to 2020, and has been an independent director of the Board for China Pacific Insurance (Group) Co., Ltd. (SSE: 601601, HKEX: 02601) from January 2021. In addition, Ms. Liu actively participate in advising on capital markets policymaking and served as a member of the M&A and Restructuring Committee of the China Securities Regulatory Commission (CSRC) from June 2012 to June 2016. Ms. Liu holds a bachelor’s degree in political science and a master’s degree in law from Peking University.

Rong Luo has served as our executive vice president in charge of Baidu Mobile Ecosystem Group since October 2024. Dr. Luo joined Baidu in 2021 and served as our chief financial officer from November 2021 to October 2024. Prior to joining us, Dr. Luo served as the chief financial officer of TAL Education Group, an NYSE listed company, from November 2014 to October 2021 and played several key management roles. Prior to that, Dr. Luo was the chief financial officer of eLong Inc. from 2013 to 2014. Before that, Dr. Luo held different financial management positions at Lenovo Group and Microsoft. Dr. Luo holds bachelor’s degrees in both information management and systems and economics from Peking University, a master’s degree in management science and engineering from Tsinghua University, and a Ph.D. degree in management science from Peking University.

Haifeng Wang has served as our chief technology officer since May 2019. Dr. Wang joined Baidu in 2010 and was promoted to vice president in 2013. Dr. Wang oversaw our core search products from 2014 to 2017. He was promoted to senior vice president in 2018. Prior to Baidu, Dr. Wang served as the chief research scientist at Toshiba’s R&D Center. Dr. Wang is the director of the National Engineering Research Center of Deep Learning Technology and Application. Dr. Wang is an IEEE fellow, and a fellow (and former president) of the Association for Computational Linguistics (ACL) and the founding chair of ACL’s Asia-Pacific chapter. Dr. Wang obtained his bachelor’s, master’s, and Ph.D. degrees in computer science from the Harbin Institute of Technology.

Dr. Dou Shen received a Ph.D. from the Hong Kong University of Science and Technology, and currently serves as executive vice president of Baidu and the president of Baidu AI Cloud Group. Dr. Shen currently serves as a director of iQIYI, Inc. (Nasdaq: IQ), COSCO Shipping Holdings Co., Ltd. (SHA: 601919) and China United Network Communications Limited (SHA: 600050). Dr. Shen joined Baidu in 2012 and has served various management roles, including web search, display advertising, the financial services group and mobile products. Dr. Shen has published more than 40 papers in international conferences and journals, and held multiple patents on internet search and computational advertising. Currently, he serves as the vice president of SIGKDD China Chapter.

Victor Zhixiang Liang joined Baidu in June 2005, and became senior vice president and general counsel in June 2011. Mr. Liang leads our overall legal functions. Mr. Liang also served as an executive assistant to the CEO from January 2013 to February 2018. Prior to joining Baidu, he worked at Davis Polk & Wardwell LLP, as a visiting attorney at their New York Office. Mr. Liang received an LL.M. degree from Yale Law School and law degrees from the University of New South Wales and Peking University.

Shanshan Cui currently serves as our senior vice president in charge of human resources and administrative functions since May 2019. Ms. Cui joined us in January 2000 overseeing the search technology group, and is a founding member of the company. Ms. Cui left Baidu in July 2010 to pursue personal interests and rejoined

 

192


Table of Contents

Baidu in December 2017, initially serving as Secretary General to our Organizational Culture Committee. In this capacity, Ms. Cui oversaw employee culture and organization effectiveness, implementing initiatives, such as OKR (objectives & key results) management, throughout the company. Ms. Cui received a bachelor’s degree in computer science from Beijing Institute of Technology and a master’s degree in computer science from the University of Chinese Academy of Sciences.

Junjie He has served as our interim chief financial officer since October 2024. Mr. He joined Baidu in June 2019 and served as our senior vice president and the head of the Baidu Mobile Ecosystem Group (MEG) from May 2022 to October 2024. Prior to that, Mr. He oversaw Baidu’s M&A (Mergers & Acquisition), SIM (Strategic Investment Management), SOM (Sales Operation and Management), and FP&A (Financial Planning & Analysis) departments. Prior to joining Baidu, Mr. He had rich work experience with investment firms including China International Capital Corporation (CICC), CITIC Private Equity and Warburg Pincus. Mr. He obtained his bachelor’s degree from the Guanghua School of Management, Peking University in 2007.

B. Compensation

In 2024, we paid an aggregate of RMB49 million (US$7 million) in cash compensation and granted 4,095,056 restricted Class A ordinary shares to our executive officers that are in office as of the date of this annual report as a group. During the same period, we also paid an aggregate of approximately RMB1.4 million (US$194 thousand) in cash compensation and granted 173,072 restricted Class A ordinary shares to our non-executive directors as a group. Our mainland China subsidiaries and the variable interest entities are required by law to make contributions equal to certain percentages of each employee’s salary for his or her pension insurance, medical insurance, housing fund, unemployment insurance and other statutory benefits. Other than the above-mentioned statutory contributions mandated by applicable laws of mainland China, we have not set aside or accrued any amount to provide pension, retirement or other similar benefits to our executive officers and directors. No executive officer is entitled to any severance benefits upon termination of his or her employment with our company except as required under applicable laws of mainland China.

Our board of directors and shareholders approved the issuance of up to 403,200,000 ordinary shares upon exercise of awards granted under our 2000 option plan. Our 2000 option plan terminated in January 2010 upon the expiration of its ten-year term. At the annual general meeting held on December 16, 2008, our shareholders approved a 2008 share incentive plan, which has reserved an additional 274,302,160 Class A ordinary shares for awards to be granted pursuant to its terms. Our 2008 share incentive plan terminated in December 2018 upon the expiration of its ten-year term. On July 20, 2018, our board of directors approved a 2018 share incentive plan, which has reserved an additional 275,516,000 Class A ordinary shares (taking into account the Share Subdivision) for awards to be granted pursuant to its terms. In August 2023, our board of directors approved a 2023 share incentive plan, which has reserved an additional 281,230,346 Class A ordinary shares for awards to be granted pursuant to its terms. As of December 31, 2024, options to purchase an aggregate of 51,365,032 Class A ordinary shares and an aggregate of 374,855,920 restricted Class A ordinary shares had been granted under the 2008, 2018 and 2023 share incentive plans.

 

193


Table of Contents

The following table summarizes, as of December 31, 2024, the outstanding options and restricted Class A ordinary shares that we had granted to our current directors and executive officers and to other individuals as a group.

 

Name

   Ordinary Shares
Underlying
Outstanding Options
    Exercise Price
(US$/Share)
     Grant Date      Expiration Date  

Robin Yanhong Li

     958,160       26.834        February 11, 2015        February 11, 2025  
     3,512,320       25.863        April 16, 2015        April 16, 2025  
     211,040       19.778        February 25, 2016        February 25, 2026  
     724,800       21.888        October 27, 2016        October 27, 2026  
     469,120       23.251        February 22, 2017        February 22, 2027  
     211,480 (1)      —         February 8, 2021        N/A  
     724,024 (1)      —         February 14, 2022        N/A  
     1,026,296 (1)      —         August 9, 2023        N/A  
     2,043,240 (1)         August 8, 2024        N/A  

James Ding

     * (1)      —         February 20, 2024        N/A  

Yuanqing Yang

     * (1)      —         February 20, 2024        N/A  

Jixun Foo

     * (1)      —         February 20, 2024        N/A  

Sandy Ran Xu

     * (1)      —         February 20, 2024        N/A  

Rong Luo

     *       20.178        November 8, 2021        November 8, 2031  
     * (1)      —         November 8, 2021        N/A  
     * (1)      —         August 9, 2023        N/A  
     * (1)      —         August 8, 2024        N/A  

Haifeng Wang

     *       23.483        April 27, 2017        April 27, 2027  
     *       12.486        August 8, 2019        August 8, 2029  
     * (1)      —         February 8, 2021        N/A  
     * (1)      —         February 14, 2022        N/A  
     * (1)      —         August 9, 2023        N/A  
     * (1)      —         August 8, 2024        N/A  

Dou Shen

     *       12.486        August 8, 2019        August 8, 2029  
     * (1)      —         February 8, 2021        N/A  
     * (1)      —         February 14, 2022        N/A  
     * (1)      —         August 9, 2023        N/A  
     * (1)      —         August 8, 2024        N/A  

Victor Zhixiang Liang

     * (1)      —         February 8, 2021        N/A  
     * (1)      —         February 14, 2022        N/A  
     * (1)      —         August 9, 2023        N/A  
     * (1)      —         August 8, 2024        N/A  

Shanshan Cui

     * (1)      —         February 8, 2021        N/A  
     * (1)      —         February 14, 2022        N/A  
     * (1)      —         August 9, 2023        N/A  
     * (1)      —         August 8, 2024        N/A  

Junjie He

     *       17.228        August 5, 2022        August 5, 2032  
     * (1)      —         February 8, 2021        N/A  
     * (1)      —         May 6, 2022        N/A  
     * (1)      —         August 5, 2022        N/A  
     * (1)      —         August 9, 2023        N/A  
     * (1)      —         August 8, 2024        N/A  

Other individuals as a group

     81,161,592       —         —         —   

 

*

The options and restricted shares in aggregate held by each of these directors and officers represent less than 1% of our total outstanding shares. The options held by these directors and officers represent less than 1% of our outstanding shares.

(1)

Restricted shares.

 

194


Table of Contents

The following paragraphs summarize the key terms of our 2008 share incentive plan adopted in December 2008, our 2018 share incentive plan adopted in July 2018 and our 2023 share incentive plan adopted in August 2023:

2008 Share Incentive Plan

The following paragraphs summarize the key terms of our 2008 share incentive plan.

Types of Awards. We may grant the following types of awards under our 2008 share incentive plan:

 

   

options (incentive share options, or ISO);

 

   

restricted shares;

 

   

restricted share units; and

 

   

any other form of awards granted to a participant pursuant to the 2008 plan.

Plan Administration. The compensation committee of our board of directors administers our 2008 share incentive plan, but may delegate to a committee of one or more members of our board of directors the authority to grant or amend awards to participants other than independent directors and executive officers. The compensation committee will determine the provisions and terms and conditions of each award grant, including, but not limited to, the exercise price, the grant price or purchase price, any restrictions or limitations on the award, any schedule for lapse of forfeiture restrictions or restrictions on the exercisability of an award, and accelerations or waivers thereof, any provisions related to non-competition and recapture of gain on an award, based in each case on such considerations as the committee in its sole discretion determines. The compensation committee has the sole power and discretion to cancel, forfeit or surrender an outstanding award (whether or not in exchange for another award or combination or awards).

Award Agreement. Awards granted under our 2008 share incentive plan are evidenced by an award agreement that sets forth the terms, conditions and limitations for each award which may include the term of an award, the provisions applicable in the event the participant’s employment or service ends, and our authority to unilaterally or bilaterally amend, modify, suspend, cancel or rescind an award.

Eligibility. We may grant awards to employees, directors and consultants of our company or any of our related entities, which include our subsidiaries or any entities in which we hold a substantial ownership interest. However, we may grant ISOs only to our employees and employees of our majority-owned subsidiaries.

Acceleration of Awards upon Corporate Transactions. The outstanding awards will accelerate (i) upon occurrence of a change-of-control corporate transaction where any person acquires at least 50% of the total combined voting power of our outstanding securities or the incumbent board members no longer constitute at least 50% of our board, or (ii) upon occurrence of any other change-of-control corporate transaction in which the successor entity does not assume our outstanding awards under our 2008 share incentive plan; provided that the plan participant remains an employee, consultant or member of our board of directors on the effective date of the corporate transaction. In such event, each outstanding award will become fully exercisable and all forfeiture restrictions on such award will lapse immediately prior to the specified effective date of the corporate transaction.

If the successor entity assumes our outstanding awards and later terminates the grantee’s employment or service without cause within 12 months of the corporate transaction, or if the grantee resigns voluntarily with good reason, the outstanding awards automatically will become fully vested and exercisable. The compensation committee may also, in its sole discretion, upon or in anticipation of a corporate transaction, accelerate awards, purchase the awards from the plan participants, replace the awards, or provide for the payment of the awards in cash.

 

195


Table of Contents

Exercise Price and Term of Awards. The exercise price per share subject to an option may be amended or adjusted in the absolute discretion of the compensation committee, the determination of which shall be final, binding and conclusive. To the extent not prohibited by applicable laws or exchange rules, a downward adjustment of the exercise prices of options mentioned in the preceding sentence shall be effective without the approval of our shareholders or the approval of the affected grantees. If we grant an ISO to an employee, who, at the time of that grant, owns shares representing more than 10% of the voting power of all classes of our share capital, the exercise price cannot be less than 110% of the fair market value of our ordinary shares on the date of that grant. The compensation committee will determine the time or times at which an option may be exercised in whole or in part, including exercise prior to vesting. The term may not exceed ten years from the date of the grant, except that five years is the maximum term of an ISO granted to an employee who holds more than 10% of the voting power of our share capital.

Restricted Shares and Restricted Share Units. The compensation committee is also authorized to make awards of restricted shares and restricted share units. Except as otherwise determined by the compensation committee at the time of the grant of an award or thereafter, upon termination of employment or service during the applicable restriction period, restricted shares that are at the time subject to restrictions shall be forfeited or repurchased in accordance with the respective award agreements.

Vesting Schedule. The compensation committee determines, and the award agreement specifies, the vesting schedule of options and other awards granted. The compensation committee determines the time or times at which an option may be exercised in whole or in part, including exercise prior to vesting, and also determines any conditions that must be satisfied before all or part of an option may be exercised. At the time of grant for restricted share units, the compensation committee specifies the date on which the restricted share units become fully vested and non-forfeitable, and may specify such conditions to vesting as it deems appropriate.

Amendment and Termination. With the approval of our board of directors, the compensation committee may at any time amend, suspend or terminate our 2008 share incentive plan. Amendments to our 2008 share incentive plan are subject to shareholder approval, to the extent required by law, or by stock exchange rules or regulations. Any amendment, suspension or termination of our 2008 share incentive plan must not adversely affect in any material way awards already granted without written consent of the recipient of such awards. Unless terminated earlier, our 2008 share incentive plan shall continue in effect for a term of ten years from the date of adoption.

2018 Share Incentive Plan

The following paragraphs summarize the key terms of our 2018 share incentive plan.

Types of Awards. We may grant the following types of awards under our 2018 share incentive plan:

 

   

options (incentive share options, or ISO);

 

   

restricted shares;

 

   

restricted share units; and

 

   

any other form of awards granted to a participant pursuant to the 2018 plan.

Plan Administration. The compensation committee of our board of directors administers our 2018 share incentive plan, but may delegate to a committee of one or more members of our board of directors the authority to grant or amend awards to participants other than independent directors and executive officers. The compensation committee will determine the provisions and terms and conditions of each award grant, including, but not limited to, the exercise price, the grant price or purchase price, any restrictions or limitations on the award, any schedule for lapse of forfeiture restrictions or restrictions on the exercisability of an award, and accelerations or waivers thereof, any provisions related to non-competition and recapture of gain on an award, based in each case on such considerations as the committee in its sole discretion determines. The compensation committee has the sole power and discretion to cancel, forfeit or surrender an outstanding award (whether or not in exchange for another award or combination or awards).

 

196


Table of Contents

Award Agreement. Awards granted under our 2018 share incentive plan are evidenced by an award agreement that sets forth the terms, conditions and limitations for each award which may include the term of an award, the provisions applicable in the event the participant’s employment or service ends, and our authority to unilaterally or bilaterally amend, modify, suspend, cancel or rescind an award.

Eligibility. We may grant awards to employees, directors and consultants of our company or any of our related entities, which include our subsidiaries or any entities in which we hold a substantial ownership interest. However, we may grant ISOs only to our employees and employees of our majority-owned subsidiaries.

Acceleration of Awards upon Corporate Transactions. The outstanding awards will accelerate (i) upon occurrence of a change-of-control corporate transaction where any person acquires at least 50% of the total combined voting power of our outstanding securities or the incumbent board members no longer constitute at least 50% of our board, or (ii) upon occurrence of any other change-of-control corporate transaction in which the successor entity does not assume our outstanding awards under our 2018 share incentive plan; provided that the plan participant remains an employee, consultant or member of our board of directors on the effective date of the corporate transaction. In such event, each outstanding award will become fully exercisable and all forfeiture restrictions on such award will lapse immediately prior to the specified effective date of the corporate transaction.

If the successor entity assumes our outstanding awards and later terminates the grantee’s employment or service without cause within 12 months of the corporate transaction, or if the grantee resigns voluntarily with good reason, the outstanding awards automatically will become fully vested and exercisable. The compensation committee may also, in its sole discretion, upon or in anticipation of a corporate transaction, accelerate awards, purchase the awards from the plan participants, replace the awards, or provide for the payment of the awards in cash.

Exercise Price and Term of Awards. The exercise price per share subject to an option may be amended or adjusted in the absolute discretion of the compensation committee, the determination of which shall be final, binding and conclusive. To the extent not prohibited by applicable laws or exchange rules, a downward adjustment of the exercise prices of options mentioned in the preceding sentence shall be effective without the approval of our shareholders or the approval of the affected grantees. If we grant an ISO to an employee, who, at the time of that grant, owns shares representing more than 10% of the voting power of all classes of our share capital, the exercise price cannot be less than 110% of the fair market value of our ordinary shares on the date of that grant. The compensation committee will determine the time or times at which an option may be exercised in whole or in part, including exercise prior to vesting. The term may not exceed ten years from the date of the grant, except that five years is the maximum term of an ISO granted to an employee who holds more than 10% of the voting power of our share capital.

Restricted Shares and Restricted Share Units. The compensation committee is also authorized to make awards of restricted shares and restricted share units. Except as otherwise determined by the compensation committee at the time of the grant of an award or thereafter, upon termination of employment or service during the applicable restriction period, restricted shares that are at the time subject to restrictions shall be forfeited or repurchased in accordance with the respective award agreements.

Vesting Schedule. The compensation committee determines, and the award agreement specifies, the vesting schedule of options and other awards granted. The compensation committee determines the time or times at which an option may be exercised in whole or in part, including exercise prior to vesting, and also determines any conditions that must be satisfied before all or part of an option may be exercised. At the time of grant for restricted share units, the compensation committee specifies the date on which the restricted share units become fully vested and non-forfeitable, and may specify such conditions to vesting as it deems appropriate.

Amendment and Termination. With the approval of our board of directors, the compensation committee may at any time amend, suspend or terminate our 2018 share incentive plan. To the extent our company decides to not

 

197


Table of Contents

to follow home country practice, amendments to our 2018 share incentive plan are subject to shareholder approval, to the extent required by law, or by stock exchange rules or regulations. Any amendment, suspension or termination of our 2018 share incentive plan must not adversely affect in any material way awards already granted without written consent of the recipient of such awards. Unless terminated earlier, our 2018 share incentive plan shall continue in effect for a term of ten years from the date of adoption.

2023 Share Incentive Plan

The following paragraphs summarize the key terms of our 2023 share incentive plan.

Types of Awards. We may grant the following types of awards under our 2023 share incentive plan:

 

   

options (incentive share options, or ISO);

 

   

restricted shares;

 

   

restricted share units; and

 

   

any other form of awards granted to a participant pursuant to the 2023 plan.

Plan Administration. The compensation committee of our board of directors administers our 2023 share incentive plan, but may delegate to a committee of one or more members of our board of directors the authority to grant or amend awards to participants other than independent directors and executive officers. The compensation committee will determine the provisions and terms and conditions of each award grant, including, but not limited to, the exercise price, the grant price or purchase price, any restrictions or limitations on the award, any schedule for lapse of forfeiture restrictions or restrictions on the exercisability of an award, and accelerations or waivers thereof, any provisions related to non-competition and recapture of gain on an award, based in each case on such considerations as the committee in its sole discretion determines. The compensation committee has the sole power and discretion to cancel, forfeit or surrender an outstanding award (whether or not in exchange for another award or combination or awards).

Award Agreement. Awards granted under our 2023 share incentive plan are evidenced by an award agreement that sets forth the terms, conditions and limitations for each award which may include the term of an award, the provisions applicable in the event the participant’s employment or service ends, and our authority to unilaterally or bilaterally amend, modify, suspend, cancel or rescind an award.

Eligibility. We may grant awards to employees, directors and consultants of our company or any of our related entities, which include our subsidiaries or any entities in which we hold a substantial ownership interest. However, we may grant ISOs only to our employees and employees of our majority-owned subsidiaries.

Acceleration of Awards upon Corporate Transactions. The outstanding awards will accelerate (i) upon occurrence of a change-of-control corporate transaction where any person acquires at least 50% of the total combined voting power of our outstanding securities or the incumbent board members no longer constitute at least 50% of our board, or (ii) upon occurrence of any other change-of-control corporate transaction in which the successor entity does not assume our outstanding awards under our 2023 share incentive plan; provided that the plan participant remains an employee, consultant or member of our board of directors on the effective date of the corporate transaction. In such event, each outstanding award will become fully exercisable and all forfeiture restrictions on such award will lapse immediately prior to the specified effective date of the corporate transaction.

If the successor entity assumes our outstanding awards and later terminates the grantee’s employment or service without cause within 12 months of the corporate transaction, or if the grantee resigns voluntarily with good reason, the outstanding awards automatically will become fully vested and exercisable. The compensation committee may also, in its sole discretion, upon or in anticipation of a corporate transaction, accelerate awards, purchase the awards from the plan participants, replace the awards, or provide for the payment of the awards in cash.

 

198


Table of Contents

Exercise Price and Term of Awards. The exercise price per share subject to an option may be amended or adjusted in the absolute discretion of the compensation committee, the determination of which shall be final, binding and conclusive. To the extent not prohibited by applicable laws or exchange rules, a downward adjustment of the exercise prices of options mentioned in the preceding sentence shall be effective without the approval of our shareholders or the approval of the affected grantees. If we grant an ISO to an employee, who, at the time of that grant, owns shares representing more than 10% of the voting power of all classes of our share capital, the exercise price cannot be less than 110% of the fair market value of our ordinary shares on the date of that grant. The compensation committee will determine the time or times at which an option may be exercised in whole or in part, including exercise prior to vesting. The term may not exceed ten years from the date of the grant, except that five years is the maximum term of an ISO granted to an employee who holds more than 10% of the voting power of our share capital.

Restricted Shares and Restricted Share Units. The compensation committee is also authorized to make awards of restricted shares and restricted share units. Except as otherwise determined by the compensation committee at the time of the grant of an award or thereafter, upon termination of employment or service during the applicable restriction period, restricted shares that are at the time subject to restrictions shall be forfeited or repurchased in accordance with the respective award agreements.

Vesting Schedule. The compensation committee determines, and the award agreement specifies, the vesting schedule of options and other awards granted. The compensation committee determines the time or times at which an option may be exercised in whole or in part, including exercise prior to vesting, and also determines any conditions that must be satisfied before all or part of an option may be exercised. At the time of grant for restricted share units, the compensation committee specifies the date on which the restricted share units become fully vested and non-forfeitable, and may specify such conditions to vesting as it deems appropriate.

Amendment and Termination. With the approval of our board of directors, the compensation committee may at any time amend, suspend or terminate our 2023 share incentive plan. To the extent our company decides to not to follow home country practice, amendments to our 2023 share incentive plan are subject to shareholder approval, to the extent required by law, or by stock exchange rules or regulations. Any amendment, suspension or termination of our 2023 share incentive plan must not adversely affect in any material way awards already granted without written consent of the recipient of such awards. Unless terminated earlier, our 2023 share incentive plan shall continue in effect for a term of ten years from the date of adoption.

 

C.

Board Practices

Board of Directors

Our board of directors has six directors. A director is not required to hold any shares in the company by way of qualification. A director may vote with respect to any contract, proposed contract or arrangement in which he is materially interested. A director may exercise all the powers of the company to borrow money, mortgage its undertakings, property and uncalled capital, and issue debentures or other securities whenever money is borrowed or as security for any obligation of the company or of any third party. The remuneration to be paid to the directors is determined by the board of directors. There is no age limit requirement for directors.

Committees of the Board of Directors

We have three committees under the board of directors: an audit committee, a compensation committee and a corporate governance and nominating committee. We have adopted a charter for each of the three committees.

Audit Committee

Our audit committee consists of Xiaodan Liu, James Ding and Jixun Foo, all of whom satisfy the “independence” requirements of Rule 5605(a)(2) of the Nasdaq Stock Market Rules and Rule 10A-3 under the

 

199


Table of Contents

Exchange Act. Our board of directors has determined that Ms. Liu is an audit committee financial expert as defined in the instructions to Item 16A of the Form 20-F. The audit committee oversees our accounting and financial reporting processes and the audits of the financial statements of our company. The audit committee is responsible for, among other things:

 

   

appointing, retaining and overseeing the work of the independent auditors, including resolving disagreements between the management and the independent auditors relating to financial reporting;

 

   

pre-approving all auditing and non-auditing services permitted to be performed by the independent auditors;

 

   

reviewing annually the independence and quality control procedures of the independent auditors;

 

   

reviewing and approving all proposed related party transactions;

 

   

discussing the annual audited financial statements with the management;

 

   

meeting separately with the independent auditors to discuss critical accounting policies, management letters, recommendations on internal controls, the auditor’s engagement letter and independence letter and other material written communications between the independent auditors and the management; and

 

   

attending to such other matters that are specifically delegated to our audit committee by our board of directors from time to time.

In 2024, our audit committee held meetings or passed resolutions by unanimous written consent six times.

Compensation Committee

Our compensation committee consists of James Ding, Yuanqing Yang and Jixun Foo, all of whom satisfy the “independence” requirements of Rule 5605(a)(2) of the Nasdaq Stock Market Rules. The compensation committee assists the board in reviewing and approving our compensation structure, including all forms of compensation relating to our directors and executive officers. Our chief executive officer may not be present at any committee meeting while his compensation is deliberated. The compensation committee is responsible for, among other things:

 

   

reviewing and approving, or recommending to the board for its approval, the compensation for our chief executive officer and other executive officers;

 

   

reviewing and recommending to the board for determination with respect to the compensation of our non-employee directors;

 

   

reviewing periodically and approving any incentive compensation or equity plans, programs or similar arrangements; and

 

   

selecting compensation consultant, legal counsel or other adviser only after taking into consideration all factors relevant to that person’s independence from management.

In 2024, our compensation committee held meetings or passed resolutions by unanimous written consent five times.

Corporate Governance and Nominating Committee

Our corporate governance and nominating committee consists of Yuanqing Yang and James Ding, both of whom satisfy the “independence” requirements of Rule 5605(a) (2) of the Nasdaq Stock Market Rules. The corporate governance and nominating committee assists the board of directors in selecting individuals qualified to become our directors and in determining the composition of the board and its committees. The corporate governance and nominating committee is responsible for, among other things:

 

   

recommending to the board nominees for election or re-election to the board or for appointments to fill any vacancies;

 

200


Table of Contents
   

reviewing annually the performance of each incumbent director in determining whether to recommend such director for an additional term;

 

   

overseeing the board in the board’s annual review of its own performance and the performance of the management; and

 

   

considering, preparing and recommending to the board such policies and procedures with respect to corporate governance matters as may be required or required to be disclosed under the applicable laws or otherwise considered to be material.

In 2024, our corporate governance and nominating committee passed resolutions by unanimous written consent one time.

Terms of Directors and Executive Officers

All directors hold office until their successors have been duly appointed and qualified. None of our directors is subject to a fixed term of office. In addition, the service agreements between us and the directors do not provide benefits upon termination of their services. Director nomination is subject to the approval of our corporate governance and nominating committee. Our shareholders may remove any director by ordinary resolution and may in like manner appoint another person in his stead. A valid ordinary resolution requires a majority of the votes cast at a shareholder meeting that is duly constituted and meets the quorum requirement. Officers are appointed by and serve at the discretion of the board of directors.

Board Diversity

 

Board Diversity Matrix (As of January 31, 2025)

 

Country of Principal Executive Offices:

     People’s Republic of China  

Foreign Private Issuer

     Yes  

Disclosure Prohibited Under Home Country Law

     No  

Total Number of Directors

     6  
     Female      Male      Non-Binary      Did Not
Disclose
Gender
 

Part I: Gender Identity

           

Directors

     2        4        N/A        N/A  

Part II: Demographic Background

           

Underrepresented Individual in Home Country Jurisdiction

     0  

LGBTQ+

     0  

 

D.

Employees

We had approximately 41,300, 39,800 and 35,900 full time employees as of December 31, 2022, 2023 and 2024, respectively. As of December 31, 2024, we had approximately 19,500 employees in research and development, 7,700 employees in sales and marketing, 5,700 employees in operation and service, and 3,000 employees in management and administration. As of December 31, 2024, we had approximately 24,100 employees in Beijing, 11,700 employees outside of Beijing but within China (for the avoidance of doubt, including Hong Kong, Macau and Taiwan), and approximately 100 employees outside of China. We also hire temporary employees and contractors from time to time. Our employees are not covered by any collective bargaining agreement. We consider our relations with our employees to be generally good. However, as our operations and employee base further expand, we cannot assure you that we will always be able to maintain good relations with all of our employees. See “Item 3.D. Key Information—Risk Factors—Risks Related to Our Business and Industry—We may not be able to manage our expanding operations effectively.”

 

201


Table of Contents
E.

Share Ownership

The following table sets forth information with respect to the beneficial ownership of our ordinary shares as of January 31, 2025 by:

 

   

each of our directors and executive officers; and

 

   

each person known to us to own beneficially more than 5% of each class of our issued and outstanding shares.

The calculations in the table below are based on 2,750,167,168 ordinary shares, consisting of 2,225,826,848 Class A ordinary shares and 524,340,320 Class B ordinary shares issued and outstanding as of January 31, 2025.

Beneficial ownership is determined in accordance with the rules and regulations of the SEC. In computing the number of shares beneficially owned by a person and the percentage ownership and voting power percentage of that person, we have included shares and associated votes that the person has the right to acquire within 60 days, including through the exercise of any option, warrant or other right or the conversion of any other security. These shares and associated votes, however, are not included in the computation of the percentage ownership of any other person.

See “—B. Compensation” for more details on options and restricted shares granted to our directors and executive officers.

 

     Class A
Ordinary
Shares
     Class B
Ordinary
Shares
     Total
Ordinary
Shares
    % of
Total
Ordinary
Shares
    % of
Aggregate
Voting
Power
 

Directors and Executive Officers:

            

Robin Yanhong Li(1)

     86,940,856        439,200,000        526,140,856       19.1       59.9  

James Ding

     *        —                            

Yuanqing Yang

     *        —                            

Jixun Foo

     *        —                            

Sandy Ran Xu

     *        —                            

Xiaodan Liu

     *        —                            

Rong Luo

     *        —                            

Haifeng Wang

     *        —                            

Dou Shen

     *        —                            

Victor Zhixiang Liang

     *        —                            

Shanshan Cui

     *        —                            

Junjie He

     *        —                            

All Directors and Executive Officers as a Group(2)

     93,350,288        439,200,000        532,550,288       19.3       60.0  

Principal Shareholders:

            

Handsome Reward Limited(3)

     13,274,944        439,200,000        452,474,944       16.4       58.9  

BlackRock, Inc.(4)

     128,640,168        —         128,640,168       4.7       1.6  

 

Notes:

For each person and group included in this column, percentage of voting power is calculated by dividing the voting power beneficially owned by such person or group by the voting power of all of our Class A ordinary shares and Class B ordinary shares as a single class. Each holder of Class A ordinary shares is entitled to one vote per share and each holder of our Class B ordinary shares is entitled to 10 votes per share on all matters submitted to them for a vote. Our Class A ordinary shares and Class B ordinary shares vote together as a single class on all matters submitted to a vote of our shareholders and other matters as may otherwise be required by law. Each Class B ordinary share is convertible at any time by the holder thereof into one Class A ordinary share.

 

202


Table of Contents
*

Less than 1% of our total outstanding ordinary shares.

**

Except for James Ding, Yuanqing Yang, Jixun Foo, Sandy Ran Xu and Xiaodan Liu, the business address of our directors and executive officers is c/o Baidu, Inc., Baidu Campus, Shangdi 10th Street, Haidian District, Beijing 100085, PRC. The business address of James Ding is STE. 3818, China World Trade Center Tower III, No.1 Jianguomenwai Street, Chaoyang District, Beijing, 100004, China. The business address of Yuanqing Yang is Building 1, No. 10 Courtyard Xibeiwang East Road, Beijing, China. The business address of Jixun Foo is #21-02 Guoco Midtown, 128 Beach Road, 189773, Singapore. The business address of Sandy Ran Xu is 14/F, JD Tower A, 18 Kechuang 11th Street, Beijing, 101111, China. The business address of Xiaodan Liu is STE. 801, KR Center West Tower, Courtyard No. 6, Weigongcun Road, Beijing 100086, China.

(1)

Includes (i) 3,013,200 Class A Ordinary Shares directly held by Mr. Robin Yanhong Li on record, (ii) 3,421,504 Class A ordinary shares in the form of ADSs held by Mr. Robin Yanhong Li in the brokerage account of the administrator of our employee stock option program, (iii) 211,480 Class A Ordinary Shares issuable to Mr. Robin Yanhong Li upon vesting of restricted shares within 60 days after January 31, 2025, (iv) 439,200,000 Class B ordinary shares held on record by Handsome Reward Limited, a British Virgin Islands company wholly owned by Mr. Robin Yanhong Li, (v) 7,037,488 Class A ordinary shares in the form of ADSs held by Handsome Reward Limited in the brokerage account of the administrator of our employee stock option program, (vi) 5,875,440 Class A ordinary shares issuable to Handsome Reward Limited upon exercise of options within 60 days after the date of January 31, 2025, (vii) 362,016 Class A Ordinary Shares issuable to Handsome Reward Limited upon vesting of restricted shares within 60 days after January 31, 2025, and (viii) 67,019,728 Class A ordinary shares in the form of ADSs held by certain employees who have granted Mr. Li irrevocable voting proxies with respect to these shares on their behalf as of January 31, 2025. This excludes 3,732,240 Class A ordinary shares, 85,040,000 Class B ordinary shares and 44,262 ADSs in the brokerage account of the administrator of our employee stock option program, all of which are owned by Ms. Melissa Ma, Mr. Robin Yanhong Li’s wife, as of January 31, 2025, and Mr. Robin Yanhong Li disclaims beneficial ownership of all of such shares.

(2)

Includes 67,019,728 Class A ordinary shares in the form of ADSs held by certain employees who have granted Mr. Robin Yanhong Li irrevocable voting proxies with respect to these shares on their behalf as of January 31, 2025.

(3)

Includes (i) 439,200,000 Class B ordinary shares held by Handsome Reward Limited, a British Virgin Islands company wholly owned and controlled by Mr. Robin Yanhong Li, (ii) 7,037,488 Class A ordinary shares in the form of ADSs held by Handsome Reward Limited in the brokerage account of the administrator of our employee stock option program, (iii) 5,875,440 Class A Ordinary Shares issuable to Handsome Reward Limited upon exercise of options within 60 days after the date of January 31, 2025, and (iv) 362,016 Class A Ordinary Shares issuable to Handsome Reward Limited upon vesting of restricted shares within 60 days after January 31, 2025.

(4)

Includes 128,640,168 Class A ordinary shares beneficially owned by BlackRock, Inc., over which BlackRock, Inc. has sole dispositive power, as of December 31, 2023. BlackRock, Inc. is a Delaware corporation listed on the NYSE. The principal business address of BlackRock, Inc. is 50 Hudson Yards, New York, NY 10001, United States of America. The calculation of BlackRock’s voting power is based on 116,610,874 Class A ordinary shares, over which BlackRock, Inc. has sole voting power, as of December 31, 2023. The above information is based on the Schedule 13G/A filed by BlackRock, Inc. on February 1, 2024. The percentage of total ordinary shares and the percentage of aggregate voting power for BlackRock Inc. are calculated based on the number of our company’s total outstanding shares as of January 31, 2025 and assuming BlackRock Inc.’s shareholding has not change since December 31, 2023.

As of January 31, 2025, to our knowledge, approximately 39.7% of our total issued and outstanding ordinary shares were held by two record shareholders in the United States, including approximately 39.7% held by The Bank of New York Mellon, the depositary of our ADS program. The number of beneficial owners of ADSs in the United States is likely to be much larger than the number of record holders of our ordinary shares in the United States. For instance, BlackRock Inc. is an ADS holder in the United States that beneficially owns 128,640,168 Class A ordinary shares as of December 31, 2023 according to the Schedule 13G/A filed by it, but is

 

203


Table of Contents

not a record holder of our ordinary shares. Please see footnote (4) of the above table for more details. We are not aware of any arrangement that may, at a subsequent date, result in a change of control of our company.

Weighted Voting Rights Structure

Under our weighted voting rights structure, our share capital comprises Class A ordinary shares and Class B ordinary shares. Each Class A ordinary share entitles the holder to exercise one vote, and each Class B ordinary share entitles the holder to exercise 10 votes, respectively, on all matters subject to the vote at general meetings of our company. We issued Class A ordinary shares represented by our ADSs in our initial public offering in 2005.

Pursuant to our articles of association, the directors of our board may, from time to time subject to their fiduciary duties to act in the best interests of our company and for a proper purpose, cause our company to issue preferred shares and determine, among others, their conversion rights, which may include conversion to Class A and/or Class B ordinary shares. Such rights are subject to the approval and discretion of the board.

Each Class B ordinary share is convertible into one Class A ordinary share at any time by the holder thereof. See “Item 3.D. Key Information—Risk Factors—Risks Related to Our ADSs and Class A Ordinary shares—Our dual-class ordinary share structure with different voting rights could discourage others from pursuing any change of control transactions that holders of our Class A ordinary shares and ADSs may view as beneficial.” Upon the conversion of all the issued and outstanding Class B ordinary shares as at January 31, 2025 into Class A ordinary shares, our company would issue 524,340,320 Class A ordinary shares, representing approximately 19.1% of the total number of issued and outstanding Class A ordinary shares as at January 31, 2025 (without taking into account any allotment and issuance of Shares pursuant to the exercise of options or the vesting of share awards that have been or may be granted from time to time and any issuance or repurchase of Shares and/or ADSs that we may make).

Each Class B ordinary share is convertible into one Class A ordinary share at any time by the holder thereof. If at any time Robin Yanhong Li and his Affiliates (as defined in our articles of association) collectively own less than 5% of the total number of the issued and outstanding Class B Ordinary Shares, each issued and outstanding Class B Ordinary Share shall be automatically and immediately converted into one Class A ordinary share, and no Class B Ordinary Shares shall be issued by our company thereafter.

Class B ordinary shares shall also be automatically and immediately converted into an equal number of Class A ordinary shares:

 

  (1)

upon any sale, pledge, transfer, assignment or disposition of such Class B ordinary shares by a holder thereto to any person or entity which is not an Affiliate (as defined in our articles of association) of such holder; or

 

  (2)

where, within 6 months after by a transfer by a holder of Class B ordinary shares to an Affiliate of such holder, there is a change of the beneficial ownership of the Class B ordinary shares held by the Affiliate.

 

204


Table of Contents

Apart from the aforementioned (1) and (2), a change in the beneficial ownership of Class B ordinary shares shall not cause a conversion of Class B ordinary shares to Class A ordinary shares.

 

     Number of
Class A
Ordinary
Shares
     Number of
Class B
Ordinary
Shares
     Approximate
percentage of
voting rights(3)
 

As at January 31, 2025, WVR beneficiaries were the following:

        

Robin Yanhong Li(1)

     86,940,856        439,200,000        59.9

Melissa Ma

     4,086,336        85,040,000        11.4

Integrity Partners V, LLC(2)

     —         100,320        0.0

Total

     91,027,192        524,340,320        71.4

 

Notes:

(1)

Includes 67,019,728 Class A ordinary shares in the form of ADSs held by certain employees who have granted Mr. Li irrevocable voting proxies with respect to these shares on their behalf as of January 31, 2025. As a result, the voting power held by Mr. Robin Yanhong Li represented 59.9% of the total outstanding voting power of our company as of January 31, 2025.

(2)

To our knowledge, Integrity Partners V, LLC holds 100,320 Class B ordinary shares of our company and was not a record shareholder of any Class A ordinary shares as at January 31, 2025. Integrity Partners V, LLC is affiliated with an early stage investor that invested in our company before our U.S. IPO in 2005.

(3)

On the basis that Class A ordinary shares entitle the shareholder to one vote per share and Class B ordinary shares entitle the shareholder to 10 votes per share.

Mr. Robin Yanhong Li, the chairman and chief executive officer of our company, owns shares in his personal capacity and through Handsome Reward Limited. Ms. Melissa Ma is the spouse of Mr. Li and holds shares in her personal capacity. To the best knowledge of our company, Integrity and its ultimate beneficial owner are independent third parties of and are not core connected persons of our company, and its ultimate beneficial owner does not have a role in our company’s business and operations.

 

F.

Disclosure of a Registrant’s Action to Recover Erroneously Awarded Compensation

Not applicable.

 

Item 7.

Major Shareholders and Related Party Transactions

 

A.

Major Shareholders

Please refer to “Item 6.E. Directors, Senior Management and Employees—Share Ownership.”

 

B.

Related Party Transactions

See “Item 4.C. Information on the Company—Organizational Structure—Contractual Arrangements with the Variable Interest Entities and Other Consolidated Affiliated Entities and their Shareholders.”

Our subsidiaries, the variable interest entities, and the subsidiaries of the variable interest entities have engaged, during the ordinary course of business, in a number of customary transactions with each other. All of these inter-company balances have been eliminated in consolidation.

See “Item 3.D. Key Information—Risk Factors—Risks Related to Our Business and Industry—Termination or other changes of related party transactions in the ordinary course of business may have an adverse impact on our results of operations and financial performance” for risks associated with the termination or other changes of related party transactions.

 

205


Table of Contents

Loan transactions with Du Xiaoman

In August 2018, we completed the divestiture of Du Xiaoman, following which we recognized our non-controlling equity interest in Du Xiaoman as an equity method investment and Du Xiaoman became a related party.

In 2018, we provided three term loans to Du Xiaoman in an aggregate amount of RMB3.8 billion with terms ranging from two to five years for working capital purposes. These loans bear interest rates ranging from 4.28% to 5.00% in 2018, and 0% to 5.00% since 2019. Du Xiaoman repaid one term loan in the principal amount of RMB500 million in October 2020. In December 2023, Du Xiaoman repaid the other two term loans in an aggregate principal amount of RMB3.3 billion. After this repayment, all of the term loans to Du Xiaoman had been fully repaid.

In 2018, Du Xiaoman provided us with two term loans in an aggregate amount of RMB3.4 billion with terms of three and five years, respectively, for general corporate purposes. The interest rates for these loans were 3.78% and 4.28%, respectively, in 2018, and have been adjusted to 0% since 2019 based on the amended agreements. The two term loans had been fully repaid to Du Xiaoman in December 2023.

As of February 28, 2025, the amount of outstanding loans between us and Du Xiaoman was insignificant.

Loan transactions with Jidu Auto

Jidu Auto is a joint venture that we established with Zhejiang Geely Holding Group (Geely). In 2022, we provided three term loans to Jidu Auto in an aggregate principal amount of RMB600 million with term of one year for working capital purposes. The interest rates for these loans were 3.465%. Jidu Auto had fully repaid the three term loans in January 2023.

In 2024, we provided a term loan to Jidu Auto in a principal amount of RMB38 million (US$5 million), and in February 2025, we provided another term loan in a principal amount of RMB16 million (US$2 million). These loans were provided to Jidu Auto for working capital purposes with an interest rate of 2.79%. The aggregate principal amount outstanding as of February 28, 2025 was RMB54 million (US$7 million).

Other related party transactions

Related Party A

In 2022, 2023 and 2024, related party transactions with Related Party A, which is one of our equity investees, were in the total amount of RMB158 million, RMB540 million and RMB393 million (US$54 million), respectively, and mainly comprised of the online marketing services that we provided to Related Party A.

Related Party B

In 2022, 2023 and 2024, related party transactions with Related Party B, which is one of our equity investees, were in the total amount of RMB889 million, RMB924 million and RMB919 million (US$126 million), respectively, and comprised of the online marketing services, cloud services and other services that we provided to Related Party B.

Related Party C

In 2022 and 2023, related party transactions with Related Party C, over which we could significantly influence its management or operating policies, were in the total amount of RMB2.2 billion and RMB1.8 billion, respectively, and mainly comprised of online marketing services provided to the party. Related Party C ceased to be a related party from January 2024 as we did not have significant influence over its management or operating policies.

 

206


Table of Contents

Related Party D

In 2022, 2023 and 2024, related party transactions with Related Party D, which is one of our equity investees, were in the total amount of RMB257 million, RMB338 million and RMB523 million (US$72 million), respectively, and mainly comprised of sales of hardware, intelligent driving services and other services that we provided to Related Party D.

Other related parties

In 2022, 2023 and 2024, with the approval from our board of directors, we reimbursed Mr. Robin Yanhong Li the fees and expenses incurred in connection with his use of an aircraft beneficially owned by his family member for our business purposes. The hourly rate for use of the aircraft was determined based on an analysis of market rates for the charter of comparable aircrafts. The service charges for the use of the aircraft for 2022, 2023 and 2024 were insignificant.

Share Options and Restricted Shares Grants

Please refer to “Item 6.B. Directors, Senior Management and Employees—Compensation.”

 

C.

Interests of Experts and Counsel

Not applicable.

 

Item 8.

Financial Information

 

A.

Consolidated Statements and Other Financial Information

We have appended consolidated financial statements filed as part of this annual report.

Legal Proceedings

From time to time, we have been involved in litigation, administrative proceedings or other disputes regarding, among other things, copyright and trademark infringement, defamation, unfair competition, labor disputes, contract disputes and anti-monopoly inquiries. Our search results provide links to materials, and our P4P, Baidu Wenku, Baidu Post, Baidu Wiki, Baidu Knows, Baidu Feed, Baidu Drive, iQIYI and certain other products or services may contain materials, in which others may allege to own copyrights, trademarks or image rights or which others may claim to be defamatory or objectionable.

In 2024, 2,821 complaints were filed against us before various courts in China, and the aggregate amount of the damages sought in these complaints totals approximately RMB1.3 billion (US$185 million). As of December 31, 2024, 3,325 cases against us were pending before various courts in China. The aggregate amount of damages sought under these pending cases is approximately RMB1.8 billion (US$242 million). As of December 31, 2024, 5 cases against us were pending before various courts outside China.

For many of the above-mentioned legal proceedings, we are currently unable to estimate the reasonably possible loss or a range of reasonably possible loss as the proceedings are in the early stages, or there is a lack of clear or consistent interpretation of laws specific to the industry-specific complaints among different jurisdictions. As a result, there is considerable uncertainty regarding the timing or ultimate resolution of such proceedings, which includes eventual loss, fine, penalty or business impact, if any, and therefore, an estimate for the reasonably possible loss or a range of reasonably possible loss cannot be made. With respect to the limited number of proceedings for which we are able to estimate the reasonably possible loss or the range of reasonably possible loss, such estimates are immaterial. However, we believe that such proceedings, individually and in the aggregate, when finally resolved, are not reasonably likely to have a material and adverse effect on our results of operations, financial position and cash flows.

 

207


Table of Contents

Baidu and iQIYI were named as defendants in several putative federal securities class actions alleging that defendants made material misstatements and omissions regarding certain reported financial and operational results. Starting in April 2020, iQIYI and certain of its current and former officers and directors were named as defendants in several putative federal securities class actions purportedly brought on behalf of alleged classes of iQIYI shareholders. After one action was voluntarily dismissed by plaintiffs in June 2020, the remaining actions were consolidated in the U.S. District Court for the Eastern District of New York in May 2021, under the caption In re iQIYI, Inc. Securities Litigation, No. 1:20-CV-01830, or the iQIYI Action. In June 2021, lead plaintiffs in the iQIYI Action filed the consolidated amended complaint, naming iQIYI, its current and former officers, underwriters in its initial public offering, our company and certain of our officers as defendants. Similarly, starting in August 2020, we and certain of our current officers were named as defendants in two federal securities class actions brought by a purported class of Baidu shareholders in the U.S. District Court for the Eastern District of New York, which were consolidated under the caption In re Baidu Inc. Securities Litigation, 20-cv-03794, or the Baidu Action. In June 2022, lead plaintiffs in the Baidu Action filed the consolidated amended complaint, naming iQIYI, certain of its officers, our company and certain of our officers as defendants.

The operative complaints in the iQIYI and Baidu Actions both allege that the defendants made material misstatements and omissions in documents filed with the SEC and in other public statements regarding certain reported financial and operational results in violation of the federal securities laws. Although parties in the iQIYI Action completed briefing on defendants’ motions to dismiss the consolidated amended complaint on September 29, 2021, in light of the common questions of law and fact at issue in the iQIYI and Baidu Actions, the court terminated the motion to dismiss without prejudice and ordered motion-to-dismiss briefing for the two cases under a new coordinated briefing schedule. The coordinated motion-to-dismiss briefing was completed in March 2023. On February 26, 2024, following oral argument on the motions to dismiss, the court held defendants’ motions in abeyance, granted plaintiffs leave to file amended consolidated complaints, and ordered the supplemental briefing on the amended consolidated complaints to be completed by April 22, 2024. Both the iQIYI and Baidu Actions were dismissed on September 30, 2024.

For risks and uncertainties relating to legal proceedings, see “Item 3.D. Key Information—Risk Factors—Risks Related to Our Business and Industry—We have been and may again be subject to legal proceedings, claims and investigations and could be adversely impacted by unfavorable results of legal proceedings and investigations.”

Dividend Policy

Baidu, Inc., our holding company in the Cayman Islands, has never declared or paid any dividends on our ordinary shares, nor do we have any present plan to pay any cash dividends on our ordinary shares in the foreseeable future. We currently intend to retain most, if not all, of our available funds and any future earnings to operate and expand our business.

Our board of directors has complete discretion as to whether to distribute dividends, subject to Cayman Islands law. In addition, our shareholders may by ordinary resolution declare a dividend, but no dividend may exceed the amount recommended by our directors. Under Cayman Islands law, a Cayman Islands company may pay a dividend out of either profit or share premium account, provided that in no circumstances may a dividend be paid if this would result in the company being unable to pay its debts as they fall due in the ordinary course of business. Even if our board of directors decides to pay dividends, the form, frequency and amount of our dividends will depend upon our future operations and earnings, capital requirements and surplus, financial condition, contractual restrictions and other factors that our board of directors may deem relevant. If we pay any dividends, our depositary will distribute such dividends to our ADS holders to the same extent as holders of our ordinary shares, subject to the terms of the deposit agreement, including the fees and expenses payable thereunder. Cash dividends on our ordinary shares, if any, will be paid in U.S. dollars.

 

208


Table of Contents
B.

Significant Changes

Except as disclosed elsewhere in this annual report, we have not experienced any significant changes since the date of our audited consolidated financial statements included in this annual report.

 

Item 9.

The Offer and Listing

 

A.

Offering and Listing Details

Our ADSs have been listed on The Nasdaq Global Market since August 5, 2005. Our ADSs currently trade on The Nasdaq Global Select Market under the symbol “BIDU.” Prior to May 12, 2010, one ADS represented one Class A ordinary share. On May 12, 2010, we effected a change of the ADS to Class A ordinary share ratio from 1 ADS representing 1 Class A ordinary share to 10 ADSs representing 1 Class A ordinary share. The ratio change has the same effect as a 10-for-1 ADS split. On March 1, 2021, our shareholders approved and effected a change to our authorized share capital by 1-to-80 subdivision of shares. Concurrently, we effected a proportionate change in ADS to Class A ordinary share ratio from 10 ADSs representing 1 Class A ordinary share to each ADS representing 8 Class A ordinary shares.

Our Class A ordinary shares have been listed on the Hong Kong Stock Exchange since March 23, 2021 under the stock code “9888.” On June 19, 2023, the launch of our Renminbi counter supporting the new Hong Kong Dollar-RMB Dual Counter Model program by the Hong Kong Stock Exchange became effective under the stock code “89888.”

 

B.

Plan of Distribution

Not applicable.

 

C.

Markets

Our ADSs have been listed on Nasdaq since August 5, 2005 under the symbol “BIDU.”

Our Class A ordinary shares have been listed on the Hong Kong Stock Exchange since March 23, 2021 under the stock code “9888.”

On June 19, 2023, we launched our RMB counter under the stock code “89888” to support the Hong Kong Dollar-RMB Dual Counter Model program established by the Hong Kong Stock Exchange.

 

D.

Selling Shareholders

Not applicable.

 

E.

Dilution

Not applicable.

 

F.

Expenses of the Issue

Not applicable.

 

Item 10.

Additional Information

 

A.

Share Capital

Not applicable.

 

209


Table of Contents
B.

Memorandum and Articles of Association

The following are summaries of material provisions of our fifth amended and restated memorandum and articles of association, as well as the Companies Act (As Revised) insofar as they relate to the material terms of our ordinary shares.

Registered Office and Objects

The Registered Office of our company is at the offices of Maples Corporate Services Limited, PO Box 309, Ugland House, Grand Cayman, KY1-1104, Cayman Islands or at such other place as our board of directors may from time to time decide. The objects for which our company is established are unrestricted and we have full power and authority to carry out any object not prohibited by the Companies Act (As Revised), as amended from time to time, or any other law of the Cayman Islands.

 

Board

of Directors

See “Item 6.C. Directors, Senior Management and Employees—Board Practices—Board of Directors.”

 

Ordinary

Shares

General. Our ordinary shares are divided into Class A ordinary shares and Class B ordinary shares. Holders of Class A ordinary shares and Class B ordinary shares have the same rights except for voting and conversion rights. All of our issued and outstanding ordinary shares are fully paid and non-assessable. Certificates representing the ordinary shares are issued in registered form. Our shareholders who are nonresidents of the Cayman Islands may freely hold and vote their shares.

Dividends. The holders of our ordinary shares are entitled to such dividends as may be declared by our board of directors subject to the Companies Act.

Conversion. Each Class B ordinary share is convertible into one Class A ordinary share at any time by the holder thereof. Class A ordinary shares are not convertible into Class B ordinary shares under any circumstances. Upon any transfer of Class B ordinary shares by a holder thereof to any person or entity which is not an affiliate of such holder (as defined in our articles of association), such Class B ordinary shares shall be automatically and immediately converted into the equal number of Class A ordinary shares. In addition, if at any time our chairman and chief executive officer, Robin Yanhong Li, and his affiliates collectively own less than 5% of the total number of the issued and outstanding Class B ordinary shares, each issued and outstanding Class B ordinary share shall be automatically and immediately converted into one share of Class A ordinary share, and we shall not issue any Class B ordinary shares thereafter.

Voting Rights. All of our shareholders have the right to receive notice of shareholders’ meetings and to attend, speak and vote at such meetings. In respect of matters requiring shareholders’ vote, each Class A ordinary share is entitled to one vote, and each Class B ordinary share is entitled to 10 votes. A shareholder may participate at a shareholders’ meeting in person, by proxy or by telephone conference or other communications equipment by means of which all the shareholders participating in the meeting can communicate with each other. At any shareholders’ meeting, a resolution put to the vote of the meeting shall be decided on a poll conducted by the chairman of the meeting.

A quorum for a shareholders’ meeting consists of one or more shareholders holding at least one third of the paid up voting share capital present in person or by proxy or, if a corporation or other non-natural person, by its duly authorized representative. We shall hold a general meeting of shareholders as our annual general meeting and shall specify the meeting as such in the notices calling it. Our board of directors may call extraordinary general meetings, and they must on shareholders’ requisition convene an extraordinary general meeting. A shareholder requisition is a requisition of shareholders holding at the date of deposit of the requisition not less

 

210


Table of Contents

than ten percent (10%) of the voting power represented by the issued shares of our company which as at that date carries the right of voting at general meetings of our company, on a one vote per share basis. At least 21 clear days’ notice shall be given of any annual general meeting, and at least 14 clear days’ notice shall be given of any extraordinary general meeting.

An ordinary resolution to be passed by the shareholders requires the affirmative vote of a simple majority of the votes attaching to the ordinary shares cast in a general meeting, while a special resolution requires the affirmative vote of no less than two-thirds of the votes attaching to the ordinary shares cast in a general meeting. A special resolution is required for matters such as a change of name. Holders of the ordinary shares may effect certain changes by ordinary resolution, including consolidating and dividing all or any of our share capital into shares of larger amount than our existing share capital and canceling any shares.

Transfer of Shares. Subject to the restrictions of our memorandum and articles of association, as applicable, any of our shareholders may transfer any or all of his or her ordinary shares by an instrument of transfer in the usual or common form or any other form approved by our board of directors.

Our board of directors may, in their absolute discretion (except with respect to a transfer from a shareholder to its affiliate(s)), decline to register any transfer of shares without assigning any reason thereof. If our board of directors refuses to register a transfer they shall notify the transferee within two months of such refusal.

Notwithstanding the foregoing, if a transfer complies with the holder’s transfer obligations and restrictions set forth under applicable law (including but not limited to U.S. securities law provisions related to insider trading) and our articles of association, our board of directors shall promptly register such transfer. Further, any director is authorized to confirm in writing addressed to the registered office to authorize a share transfer and to instruct that the register of members be updated accordingly; provided that the transfer complies with the holder’s transfer obligations and restrictions set forth under applicable law and our articles of association and such holder is not the director who authorizes the transfer or an entity affiliated with such director. Any director is authorized to execute a share certificate in respect of such shares for and on behalf of our company.

The registration of transfers may be suspended at such time and for such periods as our board of directors may from time to time determine; provided, however, that the registration of transfers shall not be suspended for more than 45 days in any year.

Liquidation. On a return of capital on winding up or otherwise (other than on conversion, redemption or purchase of shares), assets available for distribution among the holders of ordinary shares may be distributed among the holders of the ordinary shares as determined by the liquidator, subject to sanction of a special resolution of our company. If our assets available for distribution are insufficient to repay all of the paid-up capital, the assets will be distributed so that the losses are borne by our shareholders proportionately to the capital paid up, or which ought to have been paid up, at the commencement of the winding up on the shares held by such shareholders respectively.

Calls on Shares and Forfeiture of Shares. Our board of directors may from time to time make calls upon shareholders for any amounts unpaid on their shares in a notice served to such shareholders at least 14 days prior to the specified time and place of payment. The shares that have been called upon and remain unpaid on the specified time are subject to forfeiture.

Redemption of Shares. Subject to the provisions of the Companies Act and our articles of association, we may issue shares on terms that are subject to redemption, at our option or at the option of the holders, on such terms and in such manner as our board of directors may determine.

Repurchase of Shares. Subject to the provisions of the Companies Act and our articles of association, our board of directors may authorize repurchase of our shares in accordance with the manner of purchase specified in our articles of association without seeking shareholder approval.

 

211


Table of Contents

Variations of Rights of Shares. All or any of the special rights attached to any class of shares may, subject to the provisions of the Companies Act, be varied either with the written consent of the holders of a majority of the issued shares of that class or with the sanction of a special resolution passed at a general meeting of the holders of the shares of that class.

Inspection of Books and Records. No holders of our ordinary shares who is not a director shall have any right of inspecting any of our accounts, books or documents except as conferred by the Companies Act or authorized by the directors or by us in general meeting. However, we will make this annual report, which contains our audited financial statements, available to shareholders and ADS holders. See “Item 10.H. Additional Information—Documents on Display.”

Preferred Shares

Our board of directors has the authority, without shareholder approval, to issue up to a total of 800,000,000 preferred shares in one or more series. Our board of directors may establish the number of shares to be included in each such series and may set the designations, preferences, powers and other rights of the shares of a series of preferred shares. While the issuance of preferred shares provides us with flexibility in connection with possible acquisitions or other corporate purposes, it could, among other things, have the effect of delaying, deferring or preventing a change of control transaction and could adversely affect the market price of our ADSs. We have no current plan to issue any preferred shares.

Differences in Corporate Law

The Companies Act (As Revised) is derived, to a large extent, from the older Companies Acts of England but does not follow recent United Kingdom statutory enactments, and accordingly there are significant differences between the Companies Act (As Revised) and the current Companies Act of England.

In addition, the Companies Act (As Revised) differs from laws applicable to United States corporations and their shareholders. Set forth below is a summary of certain significant differences between the provisions of the Companies Act (As Revised) applicable to us and the laws applicable to United States corporations and companies incorporated in the State of Delaware.

Mergers and Similar Arrangements

The Companies Act (As Revised) permits mergers and consolidations between Cayman Islands companies and between Cayman Islands companies and non-Cayman Islands companies. For these purposes, (1) “merger” means the merging of two or more constituent companies and the vesting of their undertaking, property and liabilities in one of such companies as the surviving company and (2) a “consolidation” means the combination of two or more constituent companies into a consolidated company and the vesting of the undertaking, property and liabilities of such companies in the consolidated company.

In order to effect such a merger or consolidation, the directors of each constituent company must approve a written plan of merger or consolidation, which must then be authorized by (1) a special resolution of the shareholders of each constituent company, and (2) such other authorization, if any, as may be specified in such constituent company’s articles of association. The written plan of merger or consolidation must be filed with the Registrar of Companies together with a declaration as to the solvency of the consolidated or surviving company, a list of the assets and liabilities of each constituent company and an undertaking that a copy of the certificate of merger or consolidation will be given to the members and creditors of each constituent company and that notification of the merger or consolidation will be published in the Cayman Islands Gazette. Dissenting shareholders have the right to be paid the fair value of their shares (which, if not agreed between the parties, will be determined by the Cayman Islands court) if they follow the required procedures, subject to certain exceptions. Court approval is not required for a merger or consolidation which is effected in compliance with these statutory procedures.

 

212


Table of Contents

A merger between a Cayman parent company and its Cayman subsidiary or subsidiaries does not require authorization by a resolution of shareholders of that Cayman subsidiary if a copy of the plan of merger is given to every member of that Cayman subsidiary to be merged unless that member agrees otherwise. For this purpose a company is a “parent” of a subsidiary if it holds issued shares that together represent at least 90% of the votes at a general meeting of the subsidiary.

The consent of each holder of a fixed or floating security interest over a constituent company is required unless this requirement is waived by a court in the Cayman Islands.

Save in certain limited circumstances, a shareholder of a Cayman constituent company who dissents from the merger or consolidation is entitled to payment of the fair value of his shares (which, if not agreed between the parties, will be determined by the Cayman Islands court) upon dissenting to the merger or consolidation, provide the dissenting shareholder complies strictly with the procedures set out in the Companies Act. The exercise of dissenter rights will preclude the exercise by the dissenting shareholder of any other rights to which he or she might otherwise be entitled by virtue of holding shares, save for the right to seek relief on the grounds that the merger or consolidation is void or unlawful.

Separate from the statutory provisions relating to mergers and consolidations, the Companies Act (As Revised) also contains statutory provisions that facilitate the reconstruction and amalgamation of companies by way of schemes of arrangement, provided that the arrangement is approved by (a) 75% in value of the shareholders or class of shareholders, as the case may be, or (b) a majority in number representing 75% in value of the creditors or each class of creditors, as the case may be, with whom the arrangement is to be made, that are, in each case, present and voting either in person or by proxy at a meeting, or meetings, convened for that purpose. The convening of the meetings and subsequently the arrangement must be sanctioned by the Grand Court of the Cayman Islands. While a dissenting shareholder has the right to express to the court the view that the transaction ought not to be approved, the Grand Court can be expected to approve the arrangement if it determines that:

 

   

the statutory provisions as to the required majority vote have been met;

 

   

the shareholders have been fairly represented at the meeting in question and the statutory majority are acting bona fide without coercion of the minority to promote interests adverse to those of the class;

 

   

the arrangement is such that may be reasonably approved by an intelligent and honest man of that class acting in respect of his interest; and

 

   

the arrangement is not one that would more properly be sanctioned under some other provision of the Companies Act.

The Companies Act (As Revised) also contains a statutory power of compulsory acquisition which may facilitate the “squeeze out” of dissentient minority shareholder upon a tender offer. When a tender offer is made and accepted by holders of 90% of the shares affected within four months, the offeror may, within a two-month period commencing on the expiration of such four-month period, require the holders of the remaining shares to transfer such shares to the offeror on the terms of the offer. An objection can be made to the Grand Court of the Cayman Islands but this is unlikely to succeed in the case of an offer which has been so approved unless there is evidence of fraud, bad faith or collusion.

If an arrangement and reconstruction by way of scheme of arrangement is thus approved, the dissenting shareholder would have no rights comparable to appraisal rights, which would otherwise ordinarily be available to dissenting shareholders of Delaware corporations, providing rights to receive payment in cash for the judicially determined value of the shares.

Shareholders’ Suits

In principle, we will normally be the proper plaintiff to sue for a wrong done to us as a company, and as a general rule a derivative action may not be brought by a minority shareholder. However, based on English

 

213


Table of Contents

authorities, which would in all likelihood be of persuasive authority in the Cayman Islands, the Cayman Islands court can be expected to follow and apply the common law principles (namely the rule in Foss v. Harbottle and the exceptions thereto) so that a non-controlling shareholder may be permitted to commence a class action against or derivative actions in the name of our company to challenge actions where:

 

   

an act which is ultra vires or illegal and is therefore incapable of ratification by the shareholders;

 

   

the act complained of, although not ultra vires, could only be effected duly if authorized by more than a simple majority vote that has not been obtained; and

 

   

an act which constitute a fraud against the minority where the wrongdoer are themselves in control of the company.

Indemnification of Directors and Executive Officers and Limitation of Liability

Cayman Islands law does not limit the extent to which a company’s memorandum and articles of association may provide for indemnification of officers and directors, except to the extent any such provision may be held by the Cayman Islands courts to be contrary to public policy, such as to provide indemnification against civil fraud or the consequences of committing a crime.

Our memorandum and articles of association permit indemnification of officers and directors for losses, damages, costs and expenses incurred in their capacities as such unless such losses or damages arise from dishonesty or fraud of such directors or officers. This standard of conduct is generally the same as permitted under the Delaware General Corporation Law for a Delaware corporation.

In addition, we have entered into indemnification agreements with our directors and executive officers that provide such persons with additional indemnification beyond that provided in our memorandum and articles of association.

Insofar as indemnification for liabilities arising under the Securities Act may be permitted to our directors, officers or persons controlling us under the foregoing provisions, we have been informed that in the opinion of the SEC, such indemnification is against public policy as expressed in the Securities Act and is therefore unenforceable.

Directors’ Fiduciary Duties

Under Delaware corporate law, a director of a Delaware corporation has a fiduciary duty to the corporation and its shareholders. This duty has two components: the duty of care and the duty of loyalty. The duty of care requires that a director act in good faith, with the care that an ordinarily prudent person would exercise under similar circumstances. Under this duty, a director must inform himself of, and disclose to shareholders, all material information reasonably available regarding a significant transaction.

The duty of loyalty requires that a director acts in a manner he or she reasonably believes to be in the best interests of the corporation. He or she must not use his corporate position for personal gain or advantage. This duty prohibits self-dealing by a director and mandates that the best interest of the corporation and its shareholders take precedence over any interest possessed by a director, officer or controlling shareholder and not shared by the shareholders generally.

In general, actions of a director are presumed to have been made on an informed basis, in good faith and in the honest belief that the action taken was in the best interests of the corporation. However, this presumption may be rebutted by evidence of a breach of one of the fiduciary duties. Should such evidence be presented concerning a transaction by a director, the director must prove the procedural fairness of the transaction and that the transaction was of fair value to the corporation.

 

214


Table of Contents

As a matter of Cayman Islands law, a director of a Cayman Islands company is in the position of a fiduciary with respect to the company and therefore it is considered that he or she owes the following duties to the company:

 

   

a duty to act in good faith in the best interests of the company,

 

   

a duty not to make a personal profit based on his or her position as director (unless the company permits him or her to do so),

 

   

a duty not to put himself or herself in a position where the interests of the company conflict with his or her personal interest or his or her duty to a third party, and

 

   

a duty to exercise powers for the purpose for which such powers were intended.

A director of a Cayman Islands company owes to the company a duty of care, diligence and skill. It was previously considered that a director need not exhibit in the performance of his or her duties a greater degree of skill than may reasonably be expected from a person of his or her knowledge and experience. However, English and Commonwealth courts have moved towards an objective standard with regard to the required skill and care and these authorities are likely to be followed in the Cayman Islands.

Shareholder Action by Written Consent

Under the Delaware General Corporation Law, a corporation may eliminate the right of shareholders to act by written consent by amendment to its certificate of incorporation. Cayman Islands law and our currently effective memorandum and articles of association provide that our shareholders may approve corporate matters by way of a unanimous written resolution signed by or on behalf of all shareholders who would have been entitled to vote on such matter at a general meeting without a meeting being held.

Shareholder Proposals

Under the Delaware General Corporation Law, a shareholder has the right to put any proposal before the annual meeting of shareholders, provided it complies with the notice provisions in the governing documents. A special meeting may be called by the board of directors or any other person authorized to do so in the governing documents, but shareholders may be precluded from calling special meetings.

The Companies Act (As Revised) does not provide shareholders with an express right to put forth any proposal before a general meeting of the shareholders. However, the Companies Act (As Revised) may provide shareholders with limited rights to requisition a general meeting but such rights must be stipulated in the articles of association of the company.

Any one or more shareholders holding not less than one-tenth of the voting rights on a one vote per share basis, in the share capital of the company at the date of deposit of the requisition shall at all times have the right, by written requisition to the board of directors or the secretary of the company, to require an extraordinary general meeting to be called by the board of directors for the transaction of any business specified in such requisition.

Cumulative Voting

Under the Delaware General Corporation Law, cumulative voting for election of directors is not permitted unless the corporation’s certificate of incorporation specifically provides for it. Cumulative voting potentially facilitates the representation of minority shareholders on a board of directors since it permits the minority shareholder to cast all the votes to which the shareholder is entitled on a single director, which increases the shareholder’s voting power with respect to electing such director.

 

215


Table of Contents

There are no prohibitions relating to cumulative voting under the laws of the Cayman Islands, but our memorandum and articles of association do not provide for cumulative voting. As a result, our shareholders are not afforded any less protections or rights on this issue than shareholders of a Delaware corporation.

Removal of Directors

Under the Delaware General Corporation Law, a director of a corporation with a classified board may be removed only for cause with the approval of a majority of the issued and outstanding shares entitled to vote, unless the certificate of incorporation provides otherwise. Under our memorandum and articles of association, directors may be removed with or without cause, by an ordinary resolution of our shareholders at any time before the expiration of his term of office notwithstanding anything in our memorandum and articles of association or in any agreement between our company and such director (but without prejudice to any claim for damages under any such agreement).

Transactions with Interested Shareholders

The Delaware General Corporation Law contains a business combination statute applicable to Delaware public corporations whereby, unless the corporation has specifically elected not to be governed by such statute by amendment to its certificate of incorporation, it is prohibited from engaging in certain business combinations with an “interested shareholder” for three years following the date that such person becomes an interested shareholder. An interested shareholder generally is a person or a group who or which owns or owned 15% or more of the target’s outstanding voting shares within the past three years.

This statute has the effect of limiting the ability of a potential acquirer to make a two-tiered bid for the target in which all shareholders would not be treated equally. The statute does not apply if, prior to the date on which such shareholder becomes an interested shareholder, the board of directors approves either the business combination or the transaction which resulted in the person becoming an interested shareholder. This encourages any potential acquirer of a Delaware corporation to negotiate the terms of any acquisition transaction with the target’s board of directors.

Cayman Islands law has no comparable statute. As a result, we cannot avail ourselves of the types of protections afforded by the Delaware business combination statute. However, although Cayman Islands law does not regulate transactions between a company and its significant shareholders, it does provide that such transactions must be entered into bona fide in the best interests of the company and for a proper purpose and not with the effect of constituting a fraud on the minority shareholders.

Restructuring

A company may present a petition to the Grand Court of the Cayman Islands for the appointment of a restructuring officer on the grounds that the company:

 

  (a)

is or is likely to become unable to pay its debts; and

 

  (b)

intends to present a compromise or arrangement to its creditors (or classes thereof) either pursuant to the Companies Act, the law of a foreign country or by way of a consensual restructuring.

The Grand Court may, among other things, make an order appointing a restructuring officer upon hearing of such petition, with such powers and to carry out such functions as the court may order. At any time (i) after the presentation of a petition for the appointment of a restructuring officer but before an order for the appointment of a restructuring officer has been made, and (ii) when an order for the appointment of a restructuring officer is made, until such order has been discharged, no suit, action or other proceedings (other than criminal proceedings) shall be proceeded with or commenced against the company, no resolution to wind up the company shall be passed, and no winding up petition may be presented against the company, except with the leave of the court.

 

216


Table of Contents

However, notwithstanding the presentation of a petition for the appointment of a restructuring officer or the appointment of a restructuring officer, a creditor who has security over the whole or part of the assets of the company is entitled to enforce the security without the leave of the court and without reference to the restructuring officer appointed.

Dissolution; Winding Up

Under the Delaware General Corporation Law, unless the board of directors approves the proposal to dissolve, dissolution must be approved by shareholders holding 100% of the total voting power of the corporation. Only if the dissolution is initiated by the board of directors may it be approved by a simple majority of the corporation’s outstanding shares. Delaware law allows a Delaware corporation to include in its certificate of incorporation a supermajority voting requirement in connection with dissolutions initiated by the board.

Under Cayman Islands law, a company may be wound up by either an order of the courts of the Cayman Islands or by a special resolution of its members or, if the company is unable to pay its debts as they fall due, by an ordinary resolution of its members. The court has authority to order winding up in a number of specified circumstances including where it is, in the opinion of the court, just and equitable to do so.

Variation of Rights of Shares

Under the Delaware General Corporation Law, a corporation may vary the rights of a class of shares with the approval of a majority of the outstanding shares of such class, unless the certificate of incorporation provides otherwise. Under Cayman Islands law and our memorandum and articles of association, if our share capital is divided into more than one class of shares, we may vary the rights attached to any class with the sanction of a special resolution passed by a majority of not less than three-fourths of the votes cast at a separate meeting of the holders of the shares of that class.

Amendment of Governing Documents

Under the Delaware General Corporation Law, a corporation’s governing documents may be amended with the approval of a majority of the outstanding shares entitled to vote, unless the certificate of incorporation provides otherwise.

Under Cayman Islands law, our memorandum and articles of association may only be amended with a special resolution of our shareholders.

Rights of Non-resident or Foreign Shareholders

There are no limitations imposed by our memorandum and articles of association on the rights of non-resident or foreign shareholders to hold or exercise voting rights on our shares.

In addition, there are no provisions in our memorandum and articles of association governing the ownership threshold above which shareholder ownership must be disclosed.

Inspection of Books and Records

Under the Delaware General Corporation Law, any shareholder of a corporation may for any proper purpose inspect or make copies of the corporation’s stock ledger, list of shareholders and other books and records.

Shareholders of Cayman Islands exempted companies like us have no general right under Cayman Islands law to inspect corporate records (other than the memorandum and articles of association, the register of mortgages and charges and any special resolutions passed by our shareholders) or obtain copies of the list of

 

217


Table of Contents

shareholders of these companies. Under Cayman Islands law, the names of our current directors can be obtained from a search conducted at the Registrar of Companies. However, we intend to provide our shareholders with annual reports containing audited financial statements.

 

C.

Material Contracts

We have not entered into any material contracts other than in the ordinary course of business and other than those described in “Item 4. Information on the Company” or elsewhere in this annual report on Form 20-F.

 

D.

Exchange Controls

See “Item 4.B. Information on the Company—Business Overview—Regulations—Regulations on Foreign Exchange.”

 

E.

Taxation

The following summary of the material Cayman Islands, People’s Republic of China and U.S. federal income tax consequences of an investment in our ADSs or ordinary shares is based upon the laws and interpretations thereof in effect as of the date of this annual report, all of which are subject to change. This summary does not deal with all possible tax consequences relating to an investment in our ADSs or ordinary shares, such as the tax consequences under state, local and other tax laws.

Cayman Islands Tax Considerations

According to Maples and Calder (Hong Kong) LLP, our Cayman Islands counsel, the Cayman Islands currently levies no taxes on individuals or corporations based upon profits, income, gains or appreciation and there is no taxation in the nature of inheritance tax or estate duty. There are no other taxes likely to be material to shareholders or ADS holders levied by the Government of the Cayman Islands except for stamp duties which may be applicable on instruments executed in, or brought within, the jurisdiction of the Cayman Islands. The Cayman Islands is not party to any double tax treaties that are applicable to any payments made to or by our company. There are no exchange control regulations or currency restrictions in the Cayman Islands.

Mainland China Tax Considerations

If we are considered a mainland China resident enterprise under the EIT Law, our shareholders and ADS holders who are deemed non-resident enterprises may be subject to the 10% enterprise income tax on the dividends payable by us or any gains realized from the transfer of our shares or ADSs, if such income is deemed derived from mainland China; provided that (i) such foreign enterprise investor has no establishment or premises in mainland China, or (ii) it has establishment or premises in mainland China but its income derived from mainland China has no real connection with such establishment or premises. Furthermore, if we are considered a mainland China resident enterprise and the PRC tax authorities consider the dividends we pay with respect to our shares or ADSs and the gains realized from the transfer of our shares or ADSs to be income derived from sources within mainland China, it is also possible that such dividends and gains earned by non-resident individuals may be subject to the 20% mainland China individual income tax. It is uncertain whether, if we are considered a mainland China resident enterprise, holders of our shares or ADSs would be able to claim the benefit of tax treaties or arrangements entered into between mainland China and other jurisdictions.

If we are required under the tax law of mainland China to withhold mainland China income tax on our dividends payable to our non-resident shareholders and ADS holders, or if any gains realized from the transfer of our shares or ADSs by our non-resident shareholders and ADS holders are subject to the enterprise income tax or the individual income tax, your investment in our shares or ADSs could be materially and adversely affected.

 

218


Table of Contents

U.S. Federal Income Tax Considerations

The following discussion is a summary of U.S. federal income tax considerations under present law of the ownership and disposition of the ADSs or ordinary shares. This summary applies only to investors that are U.S. Holders (as defined below) and that hold the ADSs or ordinary shares as capital assets (generally, property held for investment) under the U.S. Internal Revenue Code of 1986, as amended. This discussion is based on the existing federal tax laws of the United States as in effect on the date of this annual report on Form 20-F and on U.S. Treasury regulations in effect or, in some cases, proposed, as of the date of this annual report on Form 20-F, as well as judicial and administrative interpretations thereof available on or before such date. All of the foregoing authorities are subject to differing interpretations or change, which change could apply retroactively and there can be no assurance that the U.S. Internal Revenue Service or a court will not take a contrary position.

The following discussion does not deal with the tax consequences to any particular investor or to persons in special tax situations such as:

 

   

banks;

 

   

financial institutions;

 

   

insurance companies;

 

   

broker dealers;

 

   

pension plans;

 

   

cooperatives;

 

   

holders that are not U.S. Holders;

 

   

real estate investment trusts;

 

   

persons that elect to mark their securities to market;

 

   

tax-exempt entities;

 

   

persons liable for any minimum tax;

 

   

regulated investment companies;

 

   

certain expatriates or former long-term residents of the United States;

 

   

governments or agencies or instrumentalities thereof;

 

   

persons holding an ADS or ordinary share as part of a straddle, hedging, conversion, constructive sale, or integrated transaction;

 

   

persons that actually or constructively own ADSs or ordinary shares representing 10% or more of our stock (by vote or value);

 

   

persons holding ADSs or ordinary shares through partnerships or other pass-through entities;

 

   

persons whose functional currency is other than the U.S. dollar; or

 

   

persons who acquired our ADSs or ordinary shares pursuant to the exercise of any employee share option or otherwise as compensation.

U.S. Holders are urged to consult their tax advisors about the application of the U.S. federal tax rules to their particular circumstances as well as the state, local and foreign tax, Medicare tax and non-income tax (such as the U.S. federal estate or gift tax) consequences to them of ownership and disposition of our ADSs or ordinary shares.

The discussion below of the U.S. federal income tax consequences will apply if you are a “U.S. Holder.” You are a “U.S. Holder” if you are the beneficial owner of our ADSs or ordinary shares and you are, for U.S. federal income tax purposes,

 

   

a citizen or individual resident of the United States;

 

219


Table of Contents
   

a corporation (or other entity subject to tax as a corporation for U.S. federal income tax purposes) that is created or organized in or under the laws of the United States, any State or the District of Columbia;

 

   

an estate whose income is subject to U.S. federal income taxation regardless of its source; or

 

   

a trust that (i) is subject to the supervision of a court within the United States and the control of one or more U.S. persons or (ii) has a valid election in effect under applicable U.S. Treasury regulations to be treated as a U.S. person.

This discussion does not consider the tax treatment of partnerships or other pass-through entities that hold the ADSs or ordinary shares, or of persons who hold the ADSs or ordinary shares through such entities. If a partnership (or other entity classified as a partnership for U.S. federal income tax purposes) is the beneficial owner of the ADSs or ordinary shares, the U.S. federal income tax treatment of a partner in the partnership will generally depend on the status of the partner and the activities of the partnership. Partners in a partnership holding our ordinary shares or ADSs should consult their tax advisors regarding the United States federal income tax considerations relating to the ownership or disposition of our ordinary shares or ADSs.

The discussion below assumes that the representations contained in the deposit agreement are true and that the obligations in the deposit agreement and any related agreement will be complied with in accordance with their terms. If you hold our ADSs, you will be treated as the holder of the underlying ordinary shares represented by those ADSs for U.S. federal income tax purposes.

This discussion does not address any aspect of U.S. federal non-income tax laws, such as gift or estate tax laws, minimum tax considerations, or state, local or foreign tax laws or the Medicare tax on certain net investment income. The U.S. Internal Revenue Service may disagree with the discussion herein, and its determination may be upheld by a court.

Taxation of Dividends and Other Distributions on the ADSs or Ordinary Shares

Subject to the passive foreign investment company rules discussed below, the gross amount of all our distributions to you with respect to the ADSs or ordinary shares will be included in your gross income as dividend income on the date actually or constructively received by the depositary, in the case of our ADSs, or by you, in the case of ordinary shares, but only to the extent that the distribution is paid out of our current or accumulated earnings and profits (computed under U.S. federal income tax principles). Because we do not intend to determine our earnings and profits on the basis of U.S. federal income tax principles, any distribution paid will generally be treated as a “dividend” for U.S. federal income tax purposes. Dividends paid by us will not be eligible for the dividends-received deduction allowed to corporations in respect of dividends received from U.S. corporations.

With respect to non-corporate U.S. Holders (including individual U.S. Holders), dividends may be taxed at the lower applicable capital gains rate provided that (i) the ADSs or ordinary shares are readily tradable on an established securities market in the United States or we are eligible for the benefit of the income tax treaty between the United States and mainland China, or the Treaty, (ii) we are not a passive foreign investment company for either our taxable year in which the dividend was paid or for the preceding taxable year, (iii) certain holding period requirements are met and (iv) such non-corporate U.S. Holders are not under an obligation to make related payments with respect to positions in substantially similar or related property. For this purpose, ADSs listed on the Nasdaq Global Select Market will generally be considered to be readily tradable on an established securities market in the United States. Even if the ADSs are listed on NASDAQ, there can be no assurance that our ADSs will be considered readily tradable on an established securities market in future years.

For U.S. foreign tax credit purposes, dividends paid on the ADSs or ordinary shares will generally be treated as income from foreign sources and will generally constitute passive category income. If mainland China

 

220


Table of Contents

withholding taxes apply to dividends paid to you with respect to the ADSs or ordinary shares, you may be able to obtain a reduced rate of mainland China withholding taxes under the Treaty. In addition, subject to certain conditions and limitations, mainland China withholding taxes on dividends that are non-refundable under the Treaty may be treated as foreign taxes eligible for credit against your U.S. federal income tax liability. If you do not elect to claim a foreign tax credit, you may instead claim a deduction for U.S. federal income tax purposes in respect of such withholding, but only for a year in which you elect to do so for all creditable foreign income taxes.

Based on the market price of our ADSs and ordinary shares, the value of our assets, and the composition of our assets and income, we believe that we were a PFIC for the taxable year ended December 31, 2024 and no assurance can be given with respect to our PFIC status in the current taxable year or foreseeable tax years. U.S. Holders are urged to consult their tax advisors regarding the availability of the reduced tax rate and foreign tax credit on dividends with respect to our ADSs or ordinary shares under their particular circumstances.

Sale, Exchange or Other Disposition of the ADSs or Ordinary Shares

Subject to the passive foreign investment company rules discussed below, you will generally recognize gain or loss on any sale, exchange or other taxable disposition of an ADS or ordinary share equal to the difference between the amount realized for the ADS or ordinary share and your tax basis in the ADS or ordinary share. The gain or loss will generally be capital gain or loss. If you are a non-corporate U.S. Holder, including an individual U.S. Holder, who has held the ADS or ordinary share for more than one year, you will generally be eligible for reduced capital gains tax rates. The deductibility of capital losses is subject to limitations. Any such gain or loss that you recognize will generally be treated as U.S. source income or loss for foreign tax credit limitation purposes, which will generally limit the availability of foreign tax credits. However, in the event we are deemed to be a mainland China “resident enterprise” under mainland China tax law, we may be eligible for the benefits of the Treaty. In such event, if mainland China tax were to be imposed on any gain from the disposition of the ADSs or ordinary shares, a U.S. Holder that is eligible for the benefits of the Treaty may elect to treat such gain as mainland China source income.

As discussed above, we believe that we were a PFIC for the taxable year ended December 31, 2024 and no assurance can be given with respect to our PFIC status in the current taxable year or foreseeable tax years. U.S. Holders are urged to consult their tax advisors regarding the tax considerations of the sale or other disposition of our ADSs or ordinary shares under their particular circumstances.

Passive Foreign Investment Company

A non-U.S. corporation, such as us, is considered a PFIC for any taxable year if either (i) at least 75% of its gross income is passive income, or (ii) at least 50% of the value of its assets (based on an average of the quarterly values of the assets during a taxable year) is attributable to assets that produce or are held for the production of passive income (the “asset test”). For this purpose, cash and assets that are readily convertible into cash are categorized as passive assets and the company’s goodwill and other unbooked intangibles associated with active business activities may generally be classified as active assets. We will be treated as owning our proportionate share of the assets and earning our proportionate share of the income of any other corporation in which we own, directly or indirectly, at least 25% (by value) of the shares. Although the law in this regard is not entirely clear, we treat the variable interest entities as being owned by us for U.S. federal income tax purposes because we control their management decisions and we are entitled to receive economic benefits that could potentially be significant to them and, as a result, we consolidate their results of operations in our consolidated U.S. GAAP financial statements. If it were determined, however, that we are not the owner of the variable interest entities for U.S. federal income tax purposes, we would likely be treated as a PFIC for our current taxable year and for subsequent taxable years.

Assuming that we are the owner of the VIEs for U.S. federal income tax purposes, and based on the market price of our ADSs and ordinary shares, the value of our assets, and the composition of our assets and income (in

 

221


Table of Contents

particular, the retention of substantial amounts of cash and investments), we believe that we were a PFIC for our taxable year ended December 31, 2024. No assurance can be given with respect to our PFIC status in the current taxable year or foreseeable taxable years, because the determination of whether we will be or become a PFIC is a factual determination made annually that will depend, in part, upon the composition of our income and assets. Fluctuations in the market price of our ordinary shares and/or ADSs may also cause us to be a PFIC for the current or future taxable years because the value of our assets for purposes of the asset test, including the value of our goodwill and other unbooked intangibles, may be determined by reference to the market price of our ordinary shares and/or ADSs from time to time (which may be volatile). The composition of our income and assets will also be affected by how, and how quickly, we use our liquid assets. If we deploy significant amounts of cash and investments for active purposes, we may be less likely to be classified as a PFIC for the current or future taxable years. If we are a PFIC for any year during which you hold the ADSs or ordinary shares, we will generally continue to be treated as a PFIC for all succeeding years during which you hold such ADSs or ordinary shares even if we cease to be a PFIC in subsequent years, unless certain elections are made.

If we are a PFIC for any taxable year during which you hold our ADSs or ordinary shares, you will be subject to special tax rules, regardless of whether we remain a PFIC, with respect to any “excess distribution” that you receive and any gain you realize from a sale or other disposition (including a pledge under proposed regulations) of the ADSs or ordinary shares, unless you make a mark-to-market election as discussed below. Distributions you receive in a taxable year that are greater than 125% of the average annual distributions you received during the shorter of the three preceding taxable years or your holding period for the ADSs or ordinary shares will be treated as an excess distribution. Under these special tax rules:

 

   

the excess distribution or gain will be allocated ratably over your holding period for the ADSs or ordinary shares,

 

   

the amount allocated to the current taxable year, and any taxable year prior to the first taxable year in which we became a PFIC, will be treated as ordinary income, and

 

   

the amount allocated to each of the other taxable years would be subject to tax at the highest rate of tax in effect for you for such year and would be increased by an additional tax equal to interest on the resulting tax deemed deferred with respect to each such other taxable year.

The tax liability for amounts allocated to years prior to the year of disposition or “excess distribution” cannot be offset by any net operating losses for such years, and gains (but not losses) realized on the sale of the ADSs or ordinary shares cannot be treated as capital, even if you hold the ADSs or ordinary shares as capital assets.

If we are a PFIC for any taxable year during which you hold our ADSs or ordinary shares and any of our non-U.S. subsidiaries is also a PFIC (i.e., a lower-tier PFIC), you will be treated as owning a proportionate amount (by value) of the shares of the lower-tier PFIC and would be subject to the rules described above on certain distributions by a lower-tier PFIC and a disposition of shares of a lower-tier PFIC even though you would not receive the proceeds of those distributions or dispositions. You are advised to consult your tax advisors regarding the application of the PFIC rules to any of our subsidiaries.

Alternatively, a U.S. Holder of “marketable stock” (as defined below) in a PFIC may make a mark-to-market election for such stock of a PFIC to elect out of the tax treatment discussed above. The mark-to-market election is available only for “marketable stock,” which is stock that is traded in other than de minimis quantities on at least 15 days during each calendar quarter, or “regularly traded,” on a qualified exchange or other market, as defined in applicable Treasury regulations. Our ADSs, but not our ordinary shares, are listed on the Nasdaq Global Select Market, which is a qualified exchange for these purposes. Our ordinary shares are listed on the Hong Kong Stock Exchange, which is expected to meet the requirements of a qualified exchange or market for these purposes. We anticipate that our ADSs and ordinary shares should qualify as being regularly traded, but no assurances may be given in this regard. Assuming that the ADSs and ordinary shares are

 

222


Table of Contents

regularly traded, if you are a holder of our ADSs or ordinary shares, it is expected that the mark-to-market election would be available to you if we are a PFIC. If you make a valid mark-to-market election for the ADSs or ordinary shares, you will generally include in income each year an amount equal to the excess, if any, of the fair market value of the ADSs as of the close of your taxable year over your adjusted basis in such ADSs or ordinary shares. You are allowed a deduction for the excess, if any, of the adjusted basis of the ADSs or ordinary shares over their fair market value as of the close of the taxable year. Such deductions, however, are allowable only to the extent of any net mark-to-market gains on the ADSs or ordinary shares included in your income for prior taxable years. Amounts included in your income under a mark-to-market election, as well as gain on the actual sale or other disposition of the ADSs or ordinary shares, are treated as ordinary income. Ordinary loss treatment also applies to the deductible portion of any mark-to-market loss on the ADSs or ordinary shares, as well as to any loss realized on the actual sale or disposition of the ADSs or ordinary shares, to the extent that the amount of such loss does not exceed the net mark-to-market gains previously included for such ADSs. Your basis in the ADSs or ordinary shares will be adjusted to reflect any such income or loss amounts. If you make such a mark-to-market election in respect of a corporation classified as a PFIC and such corporation ceases to be classified as a PFIC, you will not be required to take into account the gain or loss described above during any period that such corporation is not classified as a PFIC.

Because, as a technical matter, a mark-to-market election cannot be made for any lower-tier PFICs that we may own, a U.S. Holder may continue to be subject to the general PFIC rules described above with respect to such U.S. Holder’s indirect interest in any investments held by us that are treated as an equity interest in a PFIC for U.S. federal income tax purposes.

Alternatively, a U.S. Holder may avoid the PFIC tax consequences described above in respect to its ADSs and ordinary shares by making a timely “qualified electing fund,” or QEF, election. To comply with the requirements of a QEF election, a U.S. Holder must receive certain information from us. Because we do not intend to provide such information, however, such election will not be available to you with respect to the ADSs or ordinary shares.

If you hold our ADSs or ordinary shares in any year in which we are a PFIC, you will be required to file an annual information report containing such information as the U.S. Treasury may require.

You are urged to consult your tax advisor regarding the reporting requirements that may apply and the U.S. federal income tax consequences of holding and disposing of our ADSs or ordinary shares if we are treated as a PFIC, including the possibility of making a mark-to-market election and the unavailability of the election to treat us as a qualified electing fund.

 

F.

Dividends and Paying Agents

Not applicable.

 

G.

Statement by Experts

Not applicable.

 

H.

Documents on Display

We are subject to the periodic reporting and other informational requirements of the Exchange Act, and are required to file reports and other information with the SEC. Specifically, we are required to file annually a Form 20-F within four months after the end of each fiscal year, which is December 31. All information filed with the SEC can be obtained over the internet at the SEC’s website at www.sec.gov. As a foreign private issuer, we are exempt from the rules under the Exchange Act prescribing the furnishing and content of quarterly reports and proxy statements, and officers, directors and principal shareholders are exempt from the reporting and short-swing profit recovery provisions contained in Section 16 of the Exchange Act.

 

223


Table of Contents

We will furnish The Bank of New York Mellon, the depositary of our ADSs, with our annual reports, which will include a review of operations and annual audited consolidated financial statements prepared in conformity with U.S. GAAP, and all notices of shareholders’ meetings and other reports and communications that are made generally available to our shareholders. The depositary will make such notices, reports and communications available to holders of ADSs and, upon our request, will mail to all record holders of ADSs the information contained in any notice of a shareholders’ meeting received by the depositary from us.

In accordance with Nasdaq Stock Market Rule 5250(d), we will post this annual report on Form 20-F on our website at http://ir.baidu.com. In addition, we will provide hardcopies of our annual report free of charge to shareholders and ADS holders upon request.

 

I.

Subsidiary Information

Not applicable.

 

J.

Annual Report to Security Holders

We intend to submit the annual report provided to security holders in electronic format pursuant to the Rules Governing the Listing of Securities on The Stock Exchange of Hong Kong Limited as an exhibit to a current report on Form 6-K.

 

Item 11.

Quantitative and Qualitative Disclosures about Market Risk

Interest Rate Risk

Our exposure to interest rate risk primarily relates to excess cash invested in short-term instruments, long-term investments and bank facilities that have a floating rate of interest.

Investments in both fixed rate and floating rate interest earning instruments carry a degree of interest rate risk. Fixed rate investments may have their fair market value adversely impacted due to a rise in interest rates, while floating rate investments may produce less income than expected if interest rates fall. Due in part to these factors, our future investment income may fall short of expectations due to changes in interest rates, or we may suffer losses in principal if we have to sell securities which have declined in market value due to changes in interest rates. For example, as of December 31, 2024, we had RMB102.6 billion (US$14.1 billion) short-term investments, with a weighted average duration of 0.4 year. A hypothetical one percentage point (100 basis-point) increase in interest rates would have resulted in a decrease of RMB365 million (US$50 million) in the fair value of our short-term investments as of December 31, 2024. We have not been, and do not expect to be, exposed to material interest rate risks relating to our investment in short-term instruments, and therefore have not used any derivative financial instruments to manage such interest risk exposure. Our exposure to interest rate risk also arises from our bank facilities that have a floating rate of interest. The costs of floating rate borrowings may be affected by the fluctuations in the interest rates. We manage this risk through the use of interest rate swap contracts. In connection with the loan facilities entered into in April 2021, we entered into two interest rate swap agreements, as amended, which effectively convert the term loans from a variable interest rate to a fixed rate, thereby managing our exposure to changes in market interest rates under the term loans. See “Item 5.B. Operating and Financial Review and Prospects—Liquidity and Capital Resources.”

Foreign Exchange Risk

Most of our revenues and costs are denominated in RMB, while a portion of our cash and cash equivalents, restricted cash, short-term investments, long-term investments, long-term time deposits and held-to-maturity investments, long-term loans, notes payable and convertible senior notes are denominated in U.S. dollars. Any significant revaluation of RMB against the U.S. dollar may materially affect our cash flows, revenues, earnings

 

224


Table of Contents

and financial position, and the value of, and any dividends payable on, our ADS in U.S. dollars. See “Item 3.D. Key Information—Risk Factors—Risks Related to Doing Business in China—Fluctuation in exchange rates could have a material and adverse effect on our results of operations and the value of your investment.” In addition, we have operations in Japan. We may need to make capital injections into our Japan operations by converting U.S. dollars into Japanese Yen, and we have JPY-denominated revenue and expenses that we may need to translate into U.S. dollars, which will expose us to the fluctuations in the exchange rate between the U.S. dollar and the Japanese Yen. In 2024, we entered into some hedging transactions in an effort to reduce our exposure to foreign currency exchange risk. The value of your investment in our ADSs or Class A ordinary shares will be affected by the exchange rate between the U.S. dollar and the Renminbi or the Hong Kong dollar and the Renminbi, as applicable, because the value of our business is effectively denominated in RMB, while our ADSs or Class A ordinary shares will be traded in U.S. dollars or Hong Kong dollars, as applicable.

The conversion of Renminbi into foreign currencies, including U.S. dollars, is based on rates set by the People’s Bank of China. The Renminbi has fluctuated against the U.S. dollar, at times significantly and unpredictably. It is difficult to predict how market forces or PRC or U.S. government policy may impact the exchange rate between Renminbi and U.S. dollar in the future.

To the extent that we need to convert U.S. dollars into Renminbi for our operations, appreciation of the Renminbi against the U.S. dollar would have an adverse effect on the RMB amount we receive from the conversion. Conversely, if we decide to convert Renminbi into U.S. dollars for the purpose of making payments for dividends on our ordinary shares or ADSs, repaying indebtedness denominated in U.S. dollars, or for other business purposes, appreciation of the U.S. dollar against the Renminbi would have a negative effect on the U.S. dollar amounts available to us.

As of December 31, 2024, we had RMB-denominated cash and cash equivalents, restricted cash and short-term investments of RMB97.3 billion, and U.S. dollar-denominated cash and cash equivalents, restricted cash and short-term investments of US$5.6 billion. Assuming we had converted RMB97.3 billion into U.S. dollars at the exchange rate of RMB7.2993 for US$1.00 as of December 31, 2024, our U.S. dollar cash balance would have been US$18.9 billion. If the RMB had depreciated by 10% against the U.S. dollar, our U.S. dollar cash balance would have been US$17.6 billion instead. In addition, we had U.S. dollar-denominated long-term loans, notes payable (including current portion) and convertible senior notes (including current portion) of US$8.1 billion as of December 31, 2024. A hypothetical 10% increase in the exchange rate of the U.S. dollar against the RMB would have resulted in an increase of RMB5.9 billion (US$807 million) in the value of our U.S. dollar-denominated long-term loans, notes payable (including current portion) and convertible senior notes (including current portion) as of December 31, 2024.

 

Item 12.

Description of Securities Other than Equity Securities

 

A.

Debt Securities

Not applicable.

 

B.

Warrants and Rights

Not applicable.

 

C.

Other Securities

Not applicable.

 

225


Table of Contents
D.

American Depositary Shares

Fees and Charges Our ADS holders May Have to Pay

The Bank of New York Mellon is the depositary of our ADS program. A holder of ADSs may have to pay certain fees of The Bank of New York Mellon, as depositary, and certain taxes, registration and transfer charges and fees and governmental charges and fees. The depositary collects fees for delivery and surrender of ADSs directly from holders depositing shares or surrendering ADSs for the purpose of withdrawal or from intermediaries acting for them or to whom ADSs are issued (including, without limitation, issuances pursuant to a stock dividend or stock split declared by us or an exchange of stock regarding the ADSs or deposited shares or a distribution of ADSs). The depositary collects fees for making distributions to holders by deducting those fees from the amounts distributed or by selling a portion of distributable property to pay the fees. The depositary may collect its annual fee for depositary services by deductions from cash distributions or by directly billing holders or by charging the book-entry system accounts of participants acting for them. The depositary may generally refuse to deliver ADSs or deposited shares or to forward any distributions until its fees for those services are paid. The Depositary’s Office is located at 240 Greenwich Street, New York, New York 10286.

 

Persons depositing or withdrawing shares must pay:

  

For:

US$5.00 or less per 100 ADSs (or portion thereof)

  

•   Issuance of ADSs, including issuances resulting from a distribution of shares or rights or other property

US$5.00 or less per 100 ADS (or portion thereof)

  

•   Cancellation of ADSs for the purpose of withdrawal, including if the deposit agreement terminates

US$0.02 or less per ADS (or portion thereof)

  

•   Any cash distribution to ADS holders

A fee equivalent to the fee that would be payable if securities distributed to ADS holders had been shares and the shares had been deposited for issuance of ADSs

  

•   Distribution of securities distributed to holders of deposited securities which are distributed by the depositary to ADS holders

US$0.02 or less per ADS (or portion thereof) per calendar year (to the extent that a fee of $0.02 was not charged as a result of any cash distribution during that calendar year)

  

•   Depositary services

Expenses of the depositary

  

•   Cable, telex and facsimile transmissions (when expressly provided in the deposit agreement)

 

•   Converting foreign currency to U.S. dollars

Registration fees

  

•   Transfer and registration of shares on our share register to or from the name of the depositary or its nominee or the custodian or its nominee when you deposit or withdraw shares

Taxes and other governmental charges the depositary or the custodian have to pay on any ADS or share underlying an ADS, for example, stock transfer taxes, stamp duty or withholding taxes

  

•   As necessary

Expenses of depositary incurred in the conversion of foreign currency

  

•   As necessary

Any charges incurred by the depositary or its agents for servicing the deposited securities

  

•   As necessary

 

226


Table of Contents

Fees and Other Payments Made by the Depositary to Us

The depositary has agreed to reimburse us certain expenses annually and we incur expenses related to the establishment and maintenance of the ADR program, including expenses related to our listing in the U.S. and Hong Kong, compliance, and investor relations activities. In 2025, we expect to receive certain insignificant amount of reimbursement from the depositary.

Conversion between Class A ordinary shares and ADSs

Dealings and Settlement of Class A Ordinary Shares in Hong Kong

Our Class A ordinary shares commenced trading on the Hong Kong Stock Exchange in board lots of 50 Class A ordinary shares on March 23, 2021. Dealings in our Class A ordinary shares on the Hong Kong Stock Exchange are conducted in Hong Kong dollars.

The transaction costs of dealings in our Class A ordinary shares on the Hong Kong Stock Exchange include:

 

   

Hong Kong Stock Exchange trading fee of 0.00565% of the consideration of the transaction, charged to each of the buyer and seller;

 

   

Securities and Futures Commission of Hong Kong transaction levy of 0.0027% of the consideration of the transaction, charged to each of the buyer and seller;

 

   

Accounting and Financial Reporting Council of Hong Kong transaction levy of 0.00015% of the consideration of the transaction, charged to each of the buyer and seller;

 

   

transfer deed stamp duty of HK$5.00 per transfer deed (if applicable), payable by the seller;

 

   

stock transaction stamp duty at a total rate of 0.2% of the value of the transaction, with 0.1% payable by each of the buyer and the seller;

 

   

brokerage commission, which is freely negotiable with the broker (other than brokerage commissions for IPO transactions which are currently set at 1% of the subscription or purchase price and will be payable by the person subscribing for or purchasing the securities); and

 

   

the Hong Kong share registrar will charge between HK$2.50 to 0.05% of the market value of the shares, depending on the speed of service (or such higher fee as may from time to time be permitted under the Hong Kong Listing Rules), for each transfer of ordinary shares from one registered owner to another, each share certificate canceled or issued by it and any applicable fee as stated in the share transfer forms used in Hong Kong.

Investors must settle their trades executed on the Hong Kong Stock Exchange through their brokers directly or through custodians. For an investor who has deposited his or her Class A ordinary shares in his or her stock account or in his or her designated CCASS participant’s stock account maintained with CCASS, settlement will be effected in CCASS in accordance with the General Rules of CCASS and CCASS Operational Procedures in effect from time to time. For an investor who holds the physical certificates, settlement certificates and the duly executed transfer forms must be delivered to his or her broker or custodian before the settlement date.

Conversion between Class A Ordinary Shares Trading in Hong Kong and ADSs

In connection with the initial public offering of Class A ordinary shares in Hong Kong, we have established a branch register of members in Hong Kong, or the Hong Kong share register, which will be maintained by our Hong Kong share registrar, Computershare Hong Kong Investor Services Limited. Our principal register of members, or the Cayman share register, will continue to be maintained by our principal share registrar, Maples Fund Services (Cayman) Limited.

 

227


Table of Contents

All Class A ordinary shares offered in the initial public offering in Hong Kong are registered on the Hong Kong share register in order to be listed and traded on the Hong Kong Stock Exchange. As described in further detail below, holders of Class A ordinary shares registered on the Hong Kong share register will be able to deposit these ordinary shares into ADSs, and vice versa.

Depositing Class A Ordinary Shares Trading in Hong Kong for delivery of ADSs

An investor who holds Class A ordinary shares registered in Hong Kong and who intends to convert them to ADSs to trade on Nasdaq must deposit or have his or her broker deposit the Class A ordinary shares with the depositary’s Hong Kong custodian, The Hong Kong and Shanghai Banking Corporation Limited, Hong Kong, or the custodian, in exchange for ADSs.

A deposit of Class A ordinary shares trading in Hong Kong in exchange for ADSs involves the following procedures:

 

   

If Class A ordinary shares have been deposited with CCASS, the investor must transfer Class A ordinary shares to the depositary’s account with the custodian within CCASS by following the CCASS procedures for transfer and submit and deliver a duly completed and signed ADS delivery form to the custodian via his or her broker.

 

   

If Class A ordinary shares are held outside CCASS, the investor must arrange for the registration of a transfer of his or her Class A ordinary shares into the depositary’s name and the delivery of a share certificate evidencing such registration to the custodian and must sign and deliver an ADS delivery form to the depositary, as well as any applicable required documentation as required by the depositary. Investor shall contact the depositary for applicable documentation, if any, prior to depositing Class A ordinary shares for issuance into ADSs.

 

   

Upon payment of its fees and expenses and of any taxes or charges, such as stamp taxes or stock transfer taxes or fees, if applicable, the depositary will issue the corresponding number of ADSs and will deliver the ADSs as instructed in the ADS delivery form.

For Class A ordinary shares deposited in CCASS for issuance of ADSs, under normal circumstances, the above steps may take approximately two business days turnaround time, or more, provided that the investor has provided timely and complete instructions. Additional time will be required if the ADSs are to be issued in registered form in the books and records of the depositary. For Class A ordinary shares held outside CCASS in physical form, the above steps may take 14 business days, or more, to complete. Temporary delays may arise. For example, the transfer books of the depositary may from time to time be closed to ADS issuances. The investor will be unable to deposit Class A ordinary shares and receive ADSs until the procedures are completed.

Surrender of ADSs for Delivery of Class A Ordinary Shares Trading in Hong Kong

An investor who holds ADSs and wishes to receive Class A ordinary shares that trade on the Hong Kong Stock Exchange must cancel the ADSs the investor holds and withdraw Class A ordinary shares from our ADS program and cause his or her broker or other financial institution to trade such Class A ordinary shares on the Hong Kong Stock Exchange.

An investor that holds ADSs indirectly through a broker or other financial institution should follow the procedure of the broker or financial institution and instruct the broker to arrange for cancelation of the ADSs, and transfer of the underlying Class A ordinary shares from the depositary’s account with the custodian within the CCASS system to the investor’s Hong Kong stock account.

For investors holding ADSs directly, the following steps must be taken:

 

   

To withdraw Class A ordinary shares from our ADS program, an investor who holds ADSs must turn in such ADSs at the office of the depositary (and the applicable ADR(s) if the ADSs are held in

 

228


Table of Contents
 

certificated form), and send an instruction to cancel such ADSs to the depositary. Those instructions must have a Medallion signature guarantee.

 

   

Upon payment of its fees and expenses and of any taxes or charges, such as stamp taxes or stock transfer taxes or fees, if applicable, the depositary will instruct the custodian to deliver Class A ordinary shares underlying the canceled ADSs to the CCASS account designated by an investor.

 

   

If an investor prefers to receive Class A ordinary shares outside CCASS, he or she must so indicate in the instruction delivered to the depositary.

For Class A ordinary shares to be received in CCASS, under normal circumstances, the above steps may take approximately two business days turnaround time, or more, provided that the investor has provided timely and complete instructions. For Class A ordinary shares to be received outside CCASS in physical form, the above steps may take 14 business days, or more, to complete. The investor will be unable to receive the Class A ordinary shares until the procedures are completed.

Temporary delays may arise. For example, the transfer books of the depositary may from time to time be closed to ADS cancellations. In addition, completion of the above steps and procedures for delivery of Class A ordinary shares in a CCASS account is subject to there being a sufficient number of Class A ordinary shares on the Hong Kong share register to facilitate a withdrawal from the ADS program directly into the CCASS system. Further, completion of the above steps and procedures for delivery of Class A ordinary shares outside CCASS is subject to there being a sufficient number of Class A ordinary shares on the Cayman share register to facilitate a withdrawal from the ADS program outside CCASS. We are not under any obligation to maintain or increase the number of Class A ordinary shares on the Hong Kong or Cayman share register, as the case may be, to facilitate such withdrawals.

Depositary Requirements

Before the depositary delivers ADSs or permits withdrawal of Class A ordinary shares, the depositary may require:

 

   

production of satisfactory proof of the identity and genuineness of any signature or other information it deems necessary; and

 

   

compliance with procedures it may establish, from time to time, consistent with the deposit agreement, including completion and presentation of transfer documents.

The depositary may refuse to deliver, transfer, or register issuances, transfers and cancelations of ADSs generally when the transfer books of the depositary or our Hong Kong or Cayman share registrar are closed or at any time if the depositary or we determine it advisable to do so.

All costs attributable to the transfer of Class A ordinary shares to effect a withdrawal from or deposit of Class A ordinary shares into our ADS program will be borne by the investor requesting the transfer or deposit. In particular, holders of ordinary shares and ADSs should note that the Hong Kong share registrar will charge between HK$2.50 to 0.05% of the market value of the shares, depending on the speed of service (or such higher fee as may from time to time be permitted under the Hong Kong Listing Rules), for each transfer of Class A ordinary shares from one registered owner to another, each share certificate canceled or issued by it and any applicable fee as stated in the share transfer forms used in Hong Kong. In addition, holders of Class A ordinary shares and ADSs must pay up to US$5.00 per 100 ADSs (or portion thereof) for each issuance of ADSs and each cancelation of ADSs, as the case may be, in connection with the deposit of Class A ordinary shares into, or withdrawal of ordinary shares from, the ADS facility.

 

229


Table of Contents

PART II

 

Item 13.

Defaults, Dividend Arrearages and Delinquencies

None.

 

Item 14.

Material Modifications to the Rights of Security Holders and Use of Proceeds.

None.

 

Item 15.

Controls and Procedures

Evaluation of Disclosure Controls and Procedures

Our management, with the participation of our chief executive officer and chief financial officer, has performed an evaluation of the effectiveness of our disclosure controls and procedures (as defined in Rule 13a-15(e) under the Exchange Act) as of the end of the period covered by this report, as required by Rule 13a-15(b) under the Exchange Act.

Based upon that evaluation, our management has concluded that, as of December 31, 2024, our disclosure controls and procedures were effective in ensuring that the information required to be disclosed by us in the reports that we file and furnish under the Exchange Act was recorded, processed, summarized and reported, within the time periods specified in the SEC’s rules and forms, and that the information required to be disclosed by us in the reports that we file or submit under the Exchange Act is accumulated and communicated to our management, including our chief executive officer and chief financial officer, to allow timely decisions regarding required disclosure.

Management’s Annual Report on Internal Control over Financial Reporting

Our management is responsible for establishing and maintaining adequate internal control over financial reporting, as defined in Rule 13a-15(f) under the Exchange Act. Our management evaluated the effectiveness of our internal control over financial reporting, as required by Rule 13a-15(c) of the Exchange Act, based on criteria established in the framework in Internal Control-Integrated Framework (2013) issued by the Committee of Sponsoring Organizations of the Treadway Commission. Based on this evaluation, our management has concluded that our internal control over financial reporting was effective as of December 31, 2024.

Because of its inherent limitations, internal control over financial reporting may not prevent or detect misstatements. In addition, projections of any evaluation of effectiveness of our internal control over financial reporting to future periods are subject to the risk that controls may become inadequate because of changes in conditions, or that the degree of compliance with the policies and procedures may deteriorate.

Our independent registered public accounting firm, Ernst & Young Hua Ming LLP, has audited the effectiveness of our internal control over financial reporting as of December 31, 2024, as stated in its report, which appears on page F-5 of this annual report on Form 20-F.

Changes in Internal Control over Financial Reporting

There were no changes in our internal controls over financial reporting that occurred during the period covered by this annual report on Form 20-F that have materially affected, or are reasonably likely to materially affect, our internal control over financial reporting.

 

Item 16A.

Audit Committee Financial Expert

Our board of directors has determined that Ms. Xiaodan Liu, an independent director (under the standards set forth in Nasdaq Stock Market Rule 5605(a)(2) and Rule 10A-3 under the Exchange Act) and chairman of our audit committee, is an audit committee financial expert.

 

230


Table of Contents
Item 16B.

Code of Ethics

In July 2005, our board of directors adopted a code of business conduct and ethics that applies to our directors, officers, employees and advisors. We have posted a copy of our code of business conduct and ethics on our website at http://ir.baidu.com.

 

Item 16C.

Principal Accountant Fees and Services

The following table sets forth the aggregate fees by categories specified below in connection with certain professional services rendered by our principal accountant for the respective period including any associated or affiliated organizations or entities.

 

     2023
(RMB in thousands)
     2024
(RMB in thousands)
 

Audit fees(1)

     48,436        41,354  

All other fees(2)

     3,630        4,812  

 

(1)

“Audit fees” means the aggregate fees billed in each of the fiscal years listed for professional services rendered by our principal auditors for the audit of our annual statements and assistance with and review of documents filed with the SEC.

(2)

“All other fees” represents the aggregate fees billed in each of the fiscal years listed for services rendered by our principal auditors, other than services reported under “Audit fees”.

All audit and non-audit services provided by our independent auditors must be pre-approved by our audit committee. Our audit committee has adopted a combination of two approaches in pre-approving proposed services: general pre-approval and specific pre-approval. With general approval, the engagement to render services is entered into pursuant to pre-approval policies and procedures established by the audit committee. The policies and procedures are detailed as to the particular service (not broad categories), and the audit committee is informed of each specific service quarterly. With specific approval, the audit committee pre-approves the specific engagement to be rendered. Unless a type of service has received general pre-approval, it will require specific pre-approval by our audit committee. Any proposed services exceeding pre-approved cost levels or budgeted amounts will also require specific pre-approval by our audit committee.

Requests or applications to provide services that require specific approval by our audit committee will be submitted to the audit committee by both our independent auditors and our chief financial officer and must include an assessment as to whether, in their view, the request or application is consistent with the SEC’s rules on auditor independence.

 

Item 16D.

Exemptions from the Listing Standards for Audit Committees

Not applicable.

 

231


Table of Contents
Item 16E.

Purchases of Equity Securities by the Issuer and Affiliated Purchasers

In February 2023, our board of directors authorized a share repurchase program, under which we may repurchase up to US$5.0 billion of our ADSs or shares, effective until December 31, 2025. The table below is a summary of our repurchases in 2024, which were all conducted in the open market pursuant to such share repurchase program.

 

Period

   Total
Number of
ADSs
Purchased
     Average
Price
Paid Per
ADS
     Total Number
of ADSs
Purchased as
Part of the
Share
Repurchase
Program
     Approximate
Dollar Value

of ADSs that May
Yet Be Purchased
Under the Share
Repurchase Program
 

March 2024

     2,256,019      $ 101.27        2,256,019      US$ 4,102,524,863  

May 2024

     709,938      $ 99.98        709,938      US$ 4,031,545,754  

June 2024

     2,017,356      $ 93.81        2,017,356      US$ 3,842,301,382  

July 2024

     452,619      $ 87.90        452,619      US$ 3,802,515,835  

September 2024

     1,905,113      $ 84.27        1,905,113      US$ 3,641,965,170  

November 2024

     387,288      $ 79.32        387,288      US$ 3,611,244,818  

December 2024

     1,888,399      $ 87.57        1,888,399      US$ 3,445,879,837  

Total

     9,616,731      $ 92.04        9,616,731      US$ 3,445,879,837  

 

Item 16F.

Change in Registrant’s Certifying Accountant

Not applicable.

 

Item 16G.

Corporate Governance

Nasdaq Stock Market Rule 5615(a)(3) permits foreign private issuers like us to follow “home country practice” in certain corporate governance matters. In July 2018 and August 2023, our board of directors approved the 2018 share incentive plan and the 2023 share incentive plan, respectively. We relied on home country practice exemption and did not convene a shareholder meeting to approve the 2018 and 2023 share incentive plans. Maples and Calder (Hong Kong) LLP, our Cayman Islands counsel, has provided a letter to the Nasdaq Stock Market certifying that under Cayman Islands law, we are not required to obtain shareholder approval in respect of the adoption of a stock option or other equity compensation arrangement, or an amendment to the stock option or other equity compensation plan.

Other than the practice described above, there are no significant differences between our corporate governance practices and those followed by U.S. domestic companies under Nasdaq Stock Market Rules.

 

Item 16H.

Mine Safety Disclosure

Not applicable.

 

Item 16I.

Disclosure Regarding Foreign Jurisdictions that Prevent Inspections

Not applicable.

 

232


Table of Contents
Item 16J.
Insider Trading Policies
Our board of directors has established insider trading policies and procedures to provide guidance on the purchases, sales, and other dispositions of our securities by our directors, officers, employees and other relevant persons, with the goal of promoting compliance with applicable laws, rules and regulations, and the listing standards of Nasdaq and the Hong Kong Stock Exchange relating to insider trading.
The Third Amended and Restated Statement of Policies Governing Material,
Non-Public
Information and the Prevention of Insider Trading is filed as Exhibit 11.2 to this annual report on Form
20-F.
 
Item 16K.
Cybersecurity
Risk Management and Strategy
We have implemented comprehensive cybersecurity risk assessment procedures to ensure effectiveness in cybersecurity management, strategy and governance and reporting cybersecurity risks. We have also integrated cybersecurity risk management into our overall enterprise risk management system.
We have developed a comprehensive cybersecurity threat defense system to address both internal and external threats. This system encompasses various levels, including network, host and application security and incorporates systematic security capabilities for threat defense, monitoring, analysis, response, deception and countermeasures. We strive to manage cybersecurity risks and protect sensitive information through various methods, including technical safeguards, procedural requirements, an intensive monitoring program on our corporate network, continuous testing of our security posture both internally and with outside vendors, a robust incident response program, a review of the effectiveness of our security system with reference to applicable security standards by qualified third parties and regular cybersecurity awareness training for employees. Both our Security Department and Operation and Maintenance Department continually monitor the performance of our apps, platforms and infrastructure to enable us to respond quickly to potential problems, including potential cybersecurity threats.
As of the date of this annual report, we have not experienced any material cybersecurity incidents or identified any material cybersecurity threats that have affected or are reasonably likely to materially affect us, our business strategy, results of operations or financial condition.
Governance
The corporate governance and nominating committee of our board of directors is responsible for overseeing the Company’s cybersecurity risk management and be informed on risks from cybersecurity threats. The corporate governance and nominating committee shall review, approve and maintain oversight of the disclosure (i) on Form
6-K
for material cybersecurity incidents (if any) and (ii) related to cybersecurity matters in the periodic reports (including annual report on Form
20-F)
of the Company.
In addition, at the management level, we have established the Data Management Committee, which consists of seven top executives, including the person in charge of our Security Department who has experience in dealing with confidentiality-related cybersecurity issues, and is chaired by our senior vice president and general counsel, to oversee and manage cybersecurity related matters and formulate policies as necessary. Our Data Management Committee reports to our corporate governance and nominating committee on a quarterly basis regarding its assessment, identification and management on material risks from cybersecurity threats happened in the ordinary course of our business operations. If a cybersecurity incident occurs, our data management committee will promptly organize relevant personnel for internal assessment and, depending on the situation, seek the opinions of external experts and legal advisors. If it is determined that the incident could potentially be a material cybersecurity event, our data management committee will promptly report the investigation and assessment results to our corporate governance and nominating committee and our corporate governance and nominating committee will decide on the relevant response measures and whether any disclosure is necessary. If such disclosure is determined to be necessary, our data management committee shall promptly prepare disclosure material for review and approval by our corporate governance and nominating committee before it is disseminated to the public.
 
233


Table of Contents

PART III

 

Item 17.

Financial Statements

We have elected to provide financial statements pursuant to Item 18.

 

Item 18.

Financial Statements

The consolidated financial statements of Baidu, Inc., its subsidiaries and the variable interest entities are included at the end of this annual report.

 

Item 19.

Exhibits

 

Exhibit
Number

  

Description of Document

  1.1   

Fifth Amended and Restated Memorandum and Articles of Association of the Registrant (incorporated by reference to Exhibit 3.1 of Form 6-K furnished with the Securities and Exchange Commission on June 27, 2023)

  2.1   

Registrant’s Specimen American Depositary Receipt (incorporated by reference to Exhibit 1 of the prospectus filed with the Securities and Exchange Commission on January 5, 2009 pursuant to Rule 424(b)(3) under the Securities Act)

  2.2   

Registrant’s Specimen Certificate for Class A Ordinary Shares (incorporated by reference to Exhibit 4.2 of Amendment No. 5 to our Registration Statement on Form F-1 (file no. 333-126534) filed with the Securities and Exchange Commission on August 2, 2005)

  2.3   

Form of Deposit Agreement among the Registrant, the depositary and holder of the American Depositary Receipts (incorporated by reference to Exhibit 4.3 to our Registration Statement on Form F-1 (file no. 333-126534) filed with the Securities and Exchange Commission on July 12, 2005)

  2.4   

Indenture dated November 28, 2012 between the Registrant and The Bank of New York Mellon, as trustee (incorporated by reference to Exhibit 4.1 to Form 6-K furnished with the Securities and Exchange Commission on November 28, 2012)

  2.5   

First Supplemental Indenture dated November 28, 2012 between the Registrant and The Bank of New York Mellon, as trustee (incorporated by reference to Exhibit 4.2 to Form 6-K furnished with the Securities and Exchange Commission on November 28, 2012)

  2.6   

Second Supplemental Indenture dated August 6, 2013 between the Registrant and The Bank of New York Mellon, as trustee (incorporated by reference to Exhibit 4.5 to Form 6-K furnished with the Securities and Exchange Commission on August 6, 2013)

  2.7   

Third Supplemental Indenture dated June 9, 2014 between the Registrant and The Bank of New York Mellon, as trustee (incorporated by reference to Exhibit 4.5 to Form 6-K furnished with the Securities and Exchange Commission on June 9, 2014)

  2.8   

Fourth Supplemental Indenture dated June 30, 2015 between the Registrant and The Bank of New York Mellon, as trustee (incorporated by reference to Exhibit 4.1 to Form 6-K furnished with the Securities and Exchange Commission on July 2, 2015)

  2.9   

Form of 4.125% Notes due 2025 (incorporated by reference to Exhibit 4.1 to Form 6-K furnished with the Securities and Exchange Commission on July 2, 2015)

 

234


Table of Contents

Exhibit
Number

  

Description of Document

  2.10   

Fifth Supplemental Indenture dated July 6, 2017 between the Registrant and The Bank of New York Mellon, as trustee (incorporated by reference to Exhibit 4.1 to Form 6-K furnished with the Securities and Exchange Commission on July 7, 2017)

  2.11   

Form of 3.625% Notes due 2027 (incorporated by reference to Exhibit 4.1 to Form 6-K furnished with the Securities and Exchange Commission on July 7, 2017)

  2.12   

Sixth Supplemental Indenture dated March 29, 2018 between the Registrant and The Bank of New York Mellon, as trustee (incorporated by reference to Exhibit 4.5 to Form 6-K furnished with the Securities and Exchange Commission on November 15, 2018)

  2.13   

Form of 4.375% Notes due 2028 (incorporated by reference to Exhibit 4.5 to Form 6-K furnished with the Securities and Exchange Commission on November 15, 2018)

  2.14   

Seventh Supplemental Indenture dated November 14, 2018 between the Registrant and The Bank of New York Mellon, as trustee (incorporated by reference to Exhibit 4.8 to Form 6-K furnished with the Securities and Exchange Commission on November 15, 2018)

  2.15   

Form of 4.875% Notes due 2028 (incorporated by reference to Exhibit 4.8 to Form 6-K furnished with the Securities and Exchange Commission on November 15, 2018)

  2.16   

Eighth Supplemental Indenture, dated as of April 7, 2020, between the Registrant and The Bank of New York Mellon, as trustee (incorporated by reference to Exhibit 4.11 to Form 6-K furnished with the Securities and Exchange Commission on April 7, 2020)

  2.17   

Form of 3.075% Notes due 2025 (incorporated by reference to Exhibit 4.11 to Form 6-K furnished with the Securities and Exchange Commission on April 7, 2020)

  2.18   

Form of 3.425% Notes due 2030 (incorporated by reference to Exhibit 4.11 to Form 6-K furnished with the Securities and Exchange Commission on April 7, 2020)

  2.19   

Ninth Supplemental Indenture, dated as of October 9, 2020, between the Registrant and The Bank of New York Mellon, as trustee (incorporated by reference to Exhibit 4.3 to Form 6-K furnished with the Securities and Exchange Commission on October 9, 2020)

  2.20   

Form of 1.72% Notes due 2026 (incorporated by reference to Exhibit 4.3 to Form 6-K furnished with the Securities and Exchange Commission on October 9, 2020)

  2.21   

Form of 2.375% Notes due 2030 (incorporated by reference to Exhibit 4.3 to Form 6-K furnished with the Securities and Exchange Commission on October 9, 2020)

  2.22   

Tenth Supplemental Indenture, dated as of August 23, 2021, between the Registrant and The Bank of New York Mellon, as trustee (incorporated by reference to Exhibit 2.26 of our Annual Report on Form 20-F filed with the Securities and Exchange Commission on March 28, 2022)

  2.23   

Form of 1.625% Notes due 2027 (incorporated by reference to Exhibit 2.27 of our Annual Report on Form 20-F filed with the Securities and Exchange Commission on March 28, 2022)

  2.24   

Form of 2.375% Notes due 2031 (incorporated by reference to Exhibit 2.28 of our Annual Report on Form 20-F filed with the Securities and Exchange Commission on March 28, 2022)

  2.25   

Indenture dated March 29, 2019 between iQIYI, Inc. and Citicorp International Limited, as trustee, and form of 2.00% Notes due 2025 (incorporated herein by reference to Exhibit 4.61 to iQIYI, Inc.’s annual report on Form 20-F (File No. 001-38431) filed with the SEC on March 12, 2020)

  2.26   

Description of Securities of the Registrant (incorporated by reference to Exhibit 2.31 of our Annual Report on Form 20-F filed with the Securities and Exchange Commission on March 28, 2022)

 

235


Table of Contents

Exhibit
Number

  

Description of Document

  2.27   

Description of the Registrant’s US$750,000,000 3.00% Notes Due 2020 and US$500,000,000 4.13% Notes Due 2025 (incorporated herein by reference to (i) the section titled “Description of Debt Securities” in the Registrants’ registration statement on Form F-3 (File No. 333-184757) filed with the Securities and Exchange Commission on November 5, 2012 and (ii) the section titled “Description of the Notes” in the prospectus supplement, in the form filed by the Registrant with the Securities and Exchange Commission on June 22, 2015 pursuant to Rule 424(b) under the Securities Act of 1933, as amended)

  2.28   

Description of the Registrant’s US$900,000,000 2.88% Notes Due 2022 and US$600,000,000 3.63% Notes Due 2027 (incorporated herein by reference to (i) the section titled “Description of Debt Securities” in the Registrants’ registration statement on Form F-3 (File No. 333-218972) filed with the Securities and Exchange Commission on June 26, 2017 and (ii) the section titled “Description of the Notes” in the prospectus supplement, in the form filed by the Registrant with the Securities and Exchange Commission on June 28, 2017 pursuant to Rule 424(b) under the Securities Act of 1933, as amended)

  2.29   

Description of the Registrant’s US$1,000,000,000 3.88% Notes Due 2023 and US$500,000,000 4.38% Notes Due 2028 (incorporated herein by reference to (i) the section titled “Description of Debt Securities” in the Registrants’ registration statement on Form F-3 (File No. 333-218972) filed with the Securities and Exchange Commission on June 26, 2017 and (ii) the section titled “Description of the Notes” in the prospectus supplement, in the form filed by the Registrant with the Securities and Exchange Commission on March 22, 2018 pursuant to Rule 424(b) under the Securities Act of 1933, as amended)

  2.30   

Description of the Registrant’s US$600,000,000 4.38% Notes Due 2024 and US$400,000,000 4.88% Notes Due 2028 (incorporated herein by reference to (i) the section titled “Description of Debt Securities” in the Registrants’ registration statement on Form F-3 (File No. 333-218972) filed with the Securities and Exchange Commission on June 26, 2017 and (ii) the section titled “Description of the Notes” in the prospectus supplement, in the form filed by the Registrant with the Securities and Exchange Commission on November 8, 2018 pursuant to Rule 424(b) under the Securities Act of 1933, as amended)

  2.31   

Description of the Registrant’s US$300,000,000 1.625% Notes Due 2027 and US$700,000,000 2.375% Notes Due 2031 (incorporated herein by reference to (i) the section titled “Description of Debt Securities” in the Registrants’ registration statement on Form F-3 (File No. 333-249314) filed with the Securities and Exchange Commission on October 5, 2020 and (ii) the section titled “Description of the Notes” in the prospectus supplement, in the form filed by the Registrant with the Securities and Exchange Commission on August 19, 2021 pursuant to Rule 424(b) under the Securities Act of 1933, as amended)

  2.32   

Eleventh Supplemental Indenture, dated as of March 12, 2025, between the Registrant and The Bank of New York Mellon, as trustee, and The Bank of New York Mellon, Hong Kong Branch, as CMU Lodging and Paying Agent, Transfer Agent and Registrar (incorporated by reference to Exhibit 10.1 to Form 6-K furnished with the Securities and Exchange Commission on March 17, 2025)

  2.33   

Form of 2.70% Notes due 2030 (included in Exhibit 2.32)

  2.34   

Form of 3.00% Notes due 2035 (included in Exhibit 2.32)

  2.35   

Trust Deed, dated as of March 12, 2025, between the Registrant and the Bank of New York Mellon, London Branch, as trustee (incorporated by reference to Exhibit 10.2 to Form 6-K furnished with the Securities and Exchange Commission on March 17, 2025)

 

236


Table of Contents

Exhibit
Number

  

Description of Document

  2.36   

Terms and Conditions of the Bonds, Schedule 4 to the Trust Deed, dated as of March 12, 2025, between the Registrant and the Bank of New York Mellon, Longdon Branch, as trustee (incorporated by reference to Exhibit 10.3 to Form 6-K furnished with the Securities and Exchange Commission on March 17, 2025)

  2.37   

Form of Global Certificate of Zero Coupon Exchangeable Bonds due 2032 (included in Exhibit 2.35)

  4.1   

2000 Option Plan (amended and restated effective December 16, 2008) (incorporated by reference to Exhibit 99.3 of Form 6-K furnished with the Securities and Exchange Commission on December 17, 2008)

  4.2   

2008 Share Incentive Plan (incorporated by reference to Exhibit 99.4 of Form 6-K furnished with the Securities and Exchange Commission on December 17, 2008)

  4.3   

Form of Indemnification Agreement between the Registrant and the Registrant’s directors (incorporated by reference to Exhibit 10.3 of our Registration Statement on Form F-1 (file no. 333-126534) filed with the Securities and Exchange Commission on July 12, 2005)

  4.4   

Form of Employment Agreement between the Registrant and an Executive Officer of the Registrant (incorporated by reference to Exhibit 10.4 of our Registration Statement on Form F-1 (file no. 333-126534) filed with the Securities and Exchange Commission on July 12, 2005)

  4.5   

Translation of Exclusive Technology Consulting and Services Agreement dated March 22, 2005 between Baidu Online and Baidu Netcom and the supplementary agreement dated April 22, 2010 (incorporated by reference to Exhibit 4.6 of our Annual Report on Form 20-F filed with the Securities and Exchange Commission on March 29, 2012)

  4.6   

Translation of Operating Agreement dated March 22, 2005 between Baidu Online and Baidu Netcom (incorporated by reference to Exhibit 99.4 of our Registration Statement on Form F-1 (file no. 333-126534) filed with the Securities and Exchange Commission on July 12, 2005)

  4.7   

Translation of Software License Agreement dated March 22, 2005 between Baidu Online and Baidu Netcom (incorporated by reference to Exhibit 99.5 of our Registration Statement on Form F-1 (file no. 333-126534) filed with the Securities and Exchange Commission on July 12, 2005)

  4.8   

Translation of Web Layout Copyright License Agreement dated March 1, 2004 between Baidu Online and Baidu Netcom and the supplementary agreement dated August 9, 2004 (incorporated by reference to Exhibit 99.8 of our Registration Statement on Form F-1 (file no. 333-126534) filed with the Securities and Exchange Commission on July 12, 2005)

  4.9   

Translation of Proxy Agreement dated August 9, 2004 among Baidu Online, Baidu Netcom, Robin Yanhong Li and Eric Yong Xu (incorporated by reference to Exhibit 99.9 of our Registration Statement on Form F-1 (file no. 333-126534) filed with the Securities and Exchange Commission on July 12, 2005)

  4.10   

English summary of the form of Exclusive Technology Consulting and Services Agreement/ Exclusive Business Cooperation Agreement between a subsidiary of the Registrant and a variable interest entity (incorporated by reference to Exhibit 4.10 of our Annual Report on Form 20-F filed with the Securities and Exchange Commission on March 28, 2022)

  4.11   

English summary of the form of Operation Agreement among a subsidiary of the Registrant, a variable interest entity and the shareholders of such variable interest entity (incorporated by reference to Exhibit 4.11 of our Annual Report on Form 20-F filed with the Securities and Exchange Commission on March 28, 2022)

 

237


Table of Contents

Exhibit
Number

  

Description of Document

  4.12   

English summary of the form of Web Layout Copyright License Agreement, Software License Agreement and Trademark License Agreement between a subsidiary of the Registrant and a variable interest entity (incorporated by reference to Exhibit 4.12 of our Annual Report on Form 20-F filed with the Securities and Exchange Commission on March 15, 2019)

  4.13   

English summary of the form of Proxy Agreement/Power of Attorney among a subsidiary of the Registrant, a variable interest entity and the shareholders of the variable interest entity (incorporated by reference to Exhibit 4.13 of our Annual Report on Form 20-F filed with the Securities and Exchange Commission on March 28, 2022)

  4.14   

English summary of the form of Equity Pledge Agreement between a subsidiary of the Registrant and the shareholder of a variable interest entity (incorporated by reference to Exhibit 4.14 of our Annual Report on Form 20-F filed with the Securities and Exchange Commission on March 28, 2022)

  4.15   

English summary of the form of Exclusive Equity Purchase Option Agreement among a subsidiary of the Registrant, a variable interest entity, the shareholders of a variable interest entity and an offshore Holding company (if applicable) (incorporated by reference to Exhibit 4.15 of our Annual Report on Form 20-F filed with the Securities and Exchange Commission on March 28, 2022)

  4.16   

English summary of the form of Loan Agreement between a subsidiary of the Registrant and the shareholder of a variable interest entity (incorporated by reference to Exhibit 4.16 of our Annual Report on Form 20-F filed with the Securities and Exchange Commission on March 28, 2022)

  4.17   

Translation of the Supplementary Agreement to Exclusive Technology Consulting and Services Agreement dated June 23, 2006 between Baidu Online and Beijing Perusal, dated as of April 22, 2010 (incorporated by reference to Exhibit 4.25 of our Annual Report on Form 20-F filed with the Securities and Exchange Commission on March 29, 2012)

  4.18   

Translation of the Web Layout Copyright License Agreement dated June 23, 2006 between Baidu Online and Beijing Perusal (incorporated by reference to Exhibit 4.27 of our Annual Report on Form 20-F filed with the Securities and Exchange Commission on March 29, 2011)

  4.19   

Translation of the supplementary agreements, dated March 11, 2010 and April 22, 2010 to the Software License Agreement dated March 22, 2005 between Baidu Online and Baidu Netcom (incorporated by reference to Exhibit 4.48 of our Annual Report on Form 20-F filed with the Securities and Exchange Commission on March 29, 2011)

  4.20   

Translation of the supplementary agreement dated March 1, 2010 to the Web Layout Copyright License Agreement dated March 1, 2004 between Baidu Online and Baidu Netcom and the supplementary agreement dated August 9, 2004 (incorporated by reference to Exhibit 4.50 of our Annual Report on Form 20-F filed with the Securities and Exchange Commission on March 29, 2011)

  4.21   

Translation of the supplementary agreement dated April 22, 2010 to the Operating Agreement dated March 22, 2005 between Baidu Online and Baidu Netcom (incorporated by reference to Exhibit 4.51 of our Annual Report on Form 20-F filed with the Securities and Exchange Commission on March 29, 2011)

  4.22   

Translation of the supplementary agreement to the Loan Agreement among Robin Yanhong Li, Baidu Netcom and Baidu Online dated September 6, 2011 (incorporated by reference to Exhibit 4.65 of our Annual Report on Form 20-F filed with the Securities and Exchange Commission on March 29, 2012)

 

238


Table of Contents

Exhibit
Number

  

Description of Document

  4.23   

Translation of the supplementary agreement to the Software License Agreement between Baidu Online and Baidu Netcom dated January 30, 2011 (incorporated by reference to Exhibit 4.68 of our Annual Report on Form 20-F filed with the Securities and Exchange Commission on March 29, 2012)

  4.24   

Translation of the supplementary agreement to the Web Layout Copyright License Agreement between Baidu Online and Baidu Netcom dated January 30, 2011 (incorporated by reference to Exhibit 4.69 of our Annual Report on Form 20-F filed with the Securities and Exchange Commission on March 29, 2012)

  4.25   

Translation of the supplementary agreement to the Web Layout Copyright License Agreement between Baidu Online and Baidu Netcom dated August 15, 2013 (incorporated by reference to Exhibit 4.64 of our Annual Report on Form 20-F filed with the Securities and Exchange Commission on March 28, 2014)

  4.26   

Translation of the supplementary agreement to the Software License Agreement between Baidu Online and Baidu Netcom dated August 15, 2013 (incorporated by reference to Exhibit 4.65 of our Annual Report on Form 20-F filed with the Securities and Exchange Commission on March 28, 2014)

  4.27   

Translation of the supplementary agreement to the Web Layout Copyright License Agreement between Baidu Online and Beijing Perusal dated August 15, 2013 (incorporated by reference to Exhibit 4.66 of our Annual Report on Form 20-F filed with the Securities and Exchange Commission on March 28, 2014)

  4.28   

Translation of the Termination Agreements among Baidu Online, Beijing Perusal, Jiping Liu and Yazhu Zhang, former individual shareholders of Beijing Perusal, dated March 15, 2016 and May 3, 2016, respectively (incorporated by reference to Exhibit 4.34 of our Annual Report on Form 20-F filed with the Securities and Exchange Commission on March 31, 2017)

  4.29   

Translation of the Amended and Restated Loan Agreements between Baidu Online and Zhixiang Liang, and between Baidu Online and Xiaodong Wang, both dated June 20, 2016 (incorporated by reference to Exhibit 4.35 of our Annual Report on Form 20-F filed with the Securities and Exchange Commission on March 31, 2017)

  4.30   

Translation of the Equity Transfer Agreements between Jiping Liu and Zhixiang Liang, between Jiping Liu and Xiaodong Wang, and between Yazhu Zhang and Xiaodong Wang, all dated May 3, 2016 (incorporated by reference to Exhibit 4.36 of our Annual Report on Form 20-F filed with the Securities and Exchange Commission on March 31, 2017)

  4.31   

Translation of Proxy Agreement among Zhixiang Liang and Baidu Online and of Proxy Agreement among Xiaodong Wang and Baidu Online, both dated May 3, 2016 (incorporated by reference to Exhibit 4.37 of our Annual Report on Form 20-F filed with the Securities and Exchange Commission on March 31, 2017)

  4.32   

Translation of the Operating Agreement among Baidu Online, Beijing Perusal, Zhixiang Liang, and Xiaodong Wang, dated May 3, 2016 (incorporated by reference to Exhibit 4.38 of our Annual Report on Form 20-F filed with the Securities and Exchange Commission on March 31, 2017)

  4.33   

Translation of the Amended and Restated Equity Pledge Agreements between Baidu Online and Zhixiang Liang, and between Baidu Online and Xiaodong Wang, both dated June 20, 2016 (incorporated by reference to Exhibit 4.39 of our Annual Report on Form 20-F filed with the Securities and Exchange Commission on March 31, 2017)

 

239


Table of Contents

Exhibit
Number

  

Description of Document

  4.34   

Translation of the Amended and Restated Exclusive Equity Purchase and Transfer Option Agreements among Baidu Online, Zhixiang Liang and Beijing Perusal, and among Baidu Online, Xiaodong Wang and Beijing Perusal, both dated June 20, 2016 (incorporated by reference to Exhibit 4.40 of our Annual Report on Form 20-F filed with the Securities and Exchange Commission on March 31, 2017)

  4.35   

Translation of Irrevocable Power of Attorney issued by Zhixiang Liang, the individual shareholder of Beijing Perusal, dated May 3, 2016 (incorporated by reference to Exhibit 4.41 of our Annual Report on Form 20-F filed with the Securities and Exchange Commission on March 31, 2017)

  4.36   

Translation of Irrevocable Power of Attorney issued by Xiaodong Wang, the individual shareholder of Beijing Perusal, dated May 3, 2016 (incorporated by reference to Exhibit 4.42 of our Annual Report on Form 20-F filed with the Securities and Exchange Commission on March 31, 2017)

  4.37   

Translation of the Termination Agreement of Current Control Contracts among Baidu Online, Baidu Netcom, Robin Yanhong Li and Zhan Wang dated June 13, 2016 (incorporated by reference to Exhibit 4.43 of our Annual Report on Form 20-F filed with the Securities and Exchange Commission on March 31, 2017)

  4.38   

Translation of the Amended and Restated Loan Agreement between Baidu Online and Hailong Xiang dated January 18, 2017 (incorporated by reference to Exhibit 4.44 of our Annual Report on Form 20-F filed with the Securities and Exchange Commission on March 31, 2017)

  4.39   

Translation of the Amended and Restated Loan Agreement between Baidu Online and Robin Yanhong Li dated January 18, 2017 (incorporated by reference to Exhibit 4.45 of our Annual Report on Form 20-F filed with the Securities and Exchange Commission on March 31, 2017)

  4.40   

Translation of the Equity Transfer Agreement between Than Wang and Hailong Xiang dated June 13, 2016 (incorporated by reference to Exhibit 4.46 of our Annual Report on Form 20-F filed with the Securities and Exchange Commission on March 31, 2017)

  4.41   

Translation of the Proxy Agreement among Robin Yanhong Li, Hailong Xiang and Baidu Online dated June 13, 2016 (incorporated by reference to Exhibit 4.47 of our Annual Report on Form 20-F filed with the Securities and Exchange Commission on March 31, 2017)

  4.42   

Translation of the Operating Agreement among Baidu Online, Baidu Netcom, Robin Yanhong Li, Hailong Xiang dated June 13, 2016 (incorporated by reference to Exhibit 4.48 of our Annual Report on Form 20-F filed with the Securities and Exchange Commission on March 31, 2017)

  4.43   

Translation of the Amended and Restated Equity Pledge Agreement between Baidu Online and Hailong Xiang dated January 18, 2017 (incorporated by reference to Exhibit 4.49 of our Annual Report on Form 20-F filed with the Securities and Exchange Commission on March 31, 2017)

  4.44   

Translation of the Amended and Restated Equity Pledge Agreement between Baidu Online and Robin Yanhong Li dated January 18, 2017 (incorporated by reference to Exhibit 4.50 of our Annual Report on Form 20-F filed with the Securities and Exchange Commission on March 31, 2017)

  4.45   

Translation of the Amended and Restated Exclusive Equity Purchase and Transfer Option Agreement among Baidu Online, Hailong Xiang and Baidu Netcom dated January 18, 2017 (incorporated by reference to Exhibit 4.51 of our Annual Report on Form 20-F filed with the Securities and Exchange Commission on March 31, 2017)

 

240


Table of Contents

Exhibit
Number

  

Description of Document

  4.46   

Translation of the Amended and Restated Exclusive Equity Purchase and Transfer Option Agreement among Baidu Online, Robin Yanhong Li and Baidu Netcom dated January 18, 2017 (incorporated by reference to Exhibit 4.52 of our Annual Report on Form 20-F filed with the Securities and Exchange Commission on March 31, 2017)

  4.47   

Translation of Irrevocable Power of Attorney issued by Robin Yanhong Li, an individual shareholder of Baidu Netcom, dated June 13, 2016 (incorporated by reference to Exhibit 4.53 of our Annual Report on Form 20-F filed with the Securities and Exchange Commission on March 31, 2017)

  4.48   

Translation of Irrevocable Power of Attorney issued by Hailong Xiang, an individual shareholder of Baidu Netcom, dated June 13, 2016 (incorporated by reference to Exhibit 4.54 of our Annual Report on Form 20-F filed with the Securities and Exchange Commission on March 31, 2017)

  4.49   

Standstill Agreement between Baidu, Inc. and Ctrip.com International, Ltd. dated October 26, 2015 (incorporated by reference to Exhibit 3 of our Report on Schedule 13D filed with the Securities and Exchange Commission with respect to Ctrip.com International, Ltd. on November 4, 2015)

  4.50   

Registration Rights Agreement between Baidu Holdings Limited and Ctrip.com International, Ltd. dated October 26, 2015 (incorporated by reference to Exhibit 4 of our Report on Schedule 13D filed with the Securities and Exchange Commission with respect to Ctrip.com International, Ltd. on November 4, 2015)

  4.51   

US$2,000,000,000 Facilities Agreement between the Registrant and other parties thereto dated June 8, 2016 (incorporated by reference to Exhibit 4.68 of our Annual Report on Form 20-F filed with the Securities and Exchange Commission on March 31, 2017)

  4.54   

Share Purchase Agreement among Baidu Holdings Limited, Baidu (Hong Kong) Limited, 91 Wireless Websoft Limited and certain investors party thereto, dated April 28, 2018 and as amended on August 21, 2018 (incorporated by reference to Exhibit 4.54 of our Annual Report on Form 20-F filed with the Securities and Exchange Commission on March 15, 2019)

  4.55   

Amended and Restated Shareholders Agreement among Baidu Holdings Limited, Baidu (Hong Kong) Limited, Duxiaoman (Cayman) Limited and certain investors party thereto, dated November 17, 2018 (incorporated by reference to Exhibit 4.55 of our Annual Report on Form 20-F filed with the Securities and Exchange Commission on March 15, 2019)

  4.56   

2018 Share Incentive Plan (incorporated by reference to Exhibit 4.56 of our Annual Report on Form 20-F filed with the Securities and Exchange Commission on March 15, 2019)

  4.58   

Translation of the Amended and Restated Loan Agreement between Baidu Online and Hailong Xiang dated May 7, 2018 (incorporated by reference to Exhibit 4.58 of our Annual Report on Form 20-F filed with the Securities and Exchange Commission on March 15, 2019)

  4.59   

Translation of the Amended and Restated Loan Agreement between Baidu Online and Robin Yanhong Li dated May 7, 2018 (incorporated by reference to Exhibit 4.59 of our Annual Report on Form 20-F filed with the Securities and Exchange Commission on March 15, 2019)

  4.60   

Translation of the Proxy Agreement between Robin Yanhong Li and Baidu, Inc. dated March 31, 2018 (incorporated by reference to Exhibit 4.60 of our Annual Report on Form 20-F filed with the Securities and Exchange Commission on March 15, 2019)

  4.61   

Translation of the Proxy Agreement between Hailong Xiang and Baidu, Inc. dated March 31, 2018 (incorporated by reference to Exhibit 4.61 of our Annual Report on Form 20-F filed with the Securities and Exchange Commission on March 15, 2019)

 

241


Table of Contents

Exhibit
Number

  

Description of Document

  4.62   

Translation of the Amended and Restated Exclusive Equity Purchase and Transfer Option Agreement among Baidu, Inc., Baidu Netcom, Baidu Online and Hailong Xiang dated May 7, 2018 (incorporated by reference to Exhibit 4.62 of our Annual Report on Form 20-F filed with the Securities and Exchange Commission on March 15, 2019)

  4.63   

Translation of the Amended and Restated Exclusive Equity Purchase and Transfer Option Agreement among Baidu, Inc., Baidu Netcom, Baidu Online and Robin Yanhong Li dated May 7, 2018 (incorporated by reference to Exhibit 4.63 of our Annual Report on Form 20-F filed with the Securities and Exchange Commission on March 15, 2019)

  4.64   

Translation of Irrevocable Power of Attorney issued by Robin Yanhong Li, an individual shareholder of Baidu Netcom, March 31, 2018 (incorporated by reference to Exhibit 4.64 of our Annual Report on Form 20-F filed with the Securities and Exchange Commission on March 15, 2019)

  4.65   

Translation of Irrevocable Power of Attorney issued by Hailong Xiang, an individual shareholder of Baidu Netcom, dated March 31, 2018 (incorporated by reference to Exhibit 4.65 of our Annual Report on Form 20-F filed with the Securities and Exchange Commission on March 15, 2019)

  4.66   

Translation of the Amended and Restated Equity Pledge Agreement between Baidu Online and Hailong Xiang dated May 7, 2018 (incorporated by reference to Exhibit 4.66 of our Annual Report on Form 20-F filed with the Securities and Exchange Commission on March 15, 2019)

  4.67   

Translation of the Amended and Restated Equity Pledge Agreement between Baidu Online and Robin Yanhong Li dated May 7, 2018 (incorporated by reference to Exhibit 4.67 of our Annual Report on Form 20-F filed with the Securities and Exchange Commission on March 15, 2019)

  4.69   

Translation of the Loan Agreements between Baidu Online and Zhixiang Liang, and between Baidu Online and Xiaodong Wang, both dated March 31, 2018 (incorporated by reference to Exhibit 4.69 of our Annual Report on Form 20-F filed with the Securities and Exchange Commission on March 15, 2019)

  4.70   

Translation of Proxy Agreements between Zhixiang Liang and Baidu, Inc., and between Xiaodong Wang and Baidu, Inc., dated March 31, 2018 (incorporated by reference to Exhibit 4.70 of our Annual Report on Form 20-F filed with the Securities and Exchange Commission on March 15, 2019)

  4.71   

Translation of Irrevocable Power of Attorney issued by Zhixiang Liang, an individual shareholder of Beijing Perusal, March 31, 2018 (incorporated by reference to Exhibit 4.71 of our Annual Report on Form 20-F filed with the Securities and Exchange Commission on March 15, 2019)

  4.72   

Translation of Irrevocable Power of Attorney issued by Xiaodong Wang, an individual shareholder of Beijing Perusal, March 31, 2018 (incorporated by reference to Exhibit 4.72 of our Annual Report on Form 20-F filed with the Securities and Exchange Commission on March 15, 2019)

  4.73   

Translation of the Exclusive Equity Purchase and Transfer Option Agreement among Baidu, Inc., Baidu Online, Zhixiang Liang and Beijing Perusal, dated March 31, 2018 (incorporated by reference to Exhibit 4.73 of our Annual Report on Form 20-F filed with the Securities and Exchange Commission on March 15, 2019)

  4.74   

Translation of the Exclusive Equity Purchase and Transfer Option Agreement among Baidu, Inc., Baidu Online, Xiaodong Wang and Beijing Perusal, dated March 31, 2018 (incorporated by reference to Exhibit 4.74 of our Annual Report on Form 20-F filed with the Securities and Exchange Commission on March 15, 2019)

 

242


Table of Contents

Exhibit
Number

  

Description of Document

  4.75   

Translation of the Termination Agreement of Current Control Contracts among Baidu Online, Beijing Perusal, Zhixiang Liang, Xiaodong Wang, and Baidu, Inc. dated June 28, 2018 (incorporated by reference to Exhibit 4.75 of our Annual Report on Form 20-F filed with the Securities and Exchange Commission on March 15, 2019)

  4.76   

Translation of the Amended and Restated Loan Agreement between Baidu Online and Robin Yanhong Li dated July 10, 2019 (incorporated by reference to Exhibit 4.83 of our Annual Report on Form 20-F filed with the Securities and Exchange Commission on March 13, 2020)

  4.77   

Translation of the Amended and Restated Exclusive Equity Purchase and Transfer Option Agreement among Baidu, Inc., Baidu Netcom, Baidu Online and Robin Yanhong Li dated July 10, 2019 (incorporated by reference to Exhibit 4.84 of our Annual Report on Form 20-F filed with the Securities and Exchange Commission on March 13, 2020)

  4.78   

Translation of the Amended and Restated Equity Pledge Agreement between Baidu Online and Robin Yanhong Li dated July 10, 2019 (incorporated by reference to Exhibit 4.85 of our Annual Report on Form 20-F filed with the Securities and Exchange Commission on March 13, 2020)

  4.79   

Translation of the Termination Agreement of Current Control Contracts among Baidu, Inc., Baidu Online, Baidu Netcom, Robin Yanhong Li and Hailong Xiang dated August 20, 2019 (incorporated by reference to Exhibit 4.86 of our Annual Report on Form 20-F filed with the Securities and Exchange Commission on March 13, 2020)

  4.80   

Translation of Proxy Agreement between Shanshan Cui and Baidu, Inc., dated August 20, 2019 (incorporated by reference to Exhibit 4.87 of our Annual Report on Form 20-F filed with the Securities and Exchange Commission on March 13, 2020)

  4.81   

Translation of the Operating Agreement among Baidu Online, Baidu Netcom, Shanshan Cui, and Robin Yanhong Li, dated August 20, 2019 (incorporated by reference to Exhibit 4.88 of our Annual Report on Form 20-F filed with the Securities and Exchange Commission on March 13, 2020)

  4.82   

Translation of the Loan Agreement between Baidu Online and Shanshan Cui dated August 20, 2019 (incorporated by reference to Exhibit 4.89 of our Annual Report on Form 20-F filed with the Securities and Exchange Commission on March 13, 2020)

  4.83   

Translation of the Exclusive Equity Purchase and Transfer Option Agreement among Baidu, Inc., Baidu Online, Shanshan Cui and Baidu Netcom dated August 20, 2019 (incorporated by reference to Exhibit 4.90 of our Annual Report on Form 20-F filed with the Securities and Exchange Commission on March 13, 2020)

  4.84   

Translation of the Equity Pledge Agreement between Baidu Online and Shanshan Cui dated August 20, 2019 (incorporated by reference to Exhibit 4.91 of our Annual Report on Form 20-F filed with the Securities and Exchange Commission on March 13, 2020)

  4.86   

Translation of Termination Agreement among Baidu Online, Beijing Perusal, Zhixiang Liang, Lu Wang and our company, dated October 30, 2019 (incorporated by reference to Exhibit 4.86 of our Annual Report on Form 20-F filed with the Securities and Exchange Commission on March 9, 2021)

  4.87   

Translation of Operating Agreement among Baidu Online, Beijing Perusal, Zhixiang Liang and Shanshan Cui, dated October 30, 2019 (incorporated by reference to Exhibit 4.87 of our Annual Report on Form 20-F filed with the Securities and Exchange Commission on March 9, 2021)

  4.88   

Translation of Loan Agreement between Baidu Online and Shanshan Cui, dated October 30, 2019 (incorporated by reference to Exhibit 4.88 of our Annual Report on Form 20-F filed with the Securities and Exchange Commission on March 9, 2021)

 

243


Table of Contents

Exhibit
Number

  

Description of Document

  4.89   

Translation of Proxy Agreement between our company and Shanshan Cui, dated October 30, 2019 (incorporated by reference to Exhibit 4.89 of our Annual Report on Form 20-F filed with the Securities and Exchange Commission on March 9, 2021)

  4.90   

Translation of the Exclusive Equity Purchase and Transfer Option Agreement among our company, Baidu Online, Shanshan Cui and Beijing Perusal, dated October 30, 2019 (incorporated by reference to Exhibit 4.90 of our Annual Report on Form 20-F filed with the Securities and Exchange Commission on March 9, 2021)

  4.91   

Translation of Pledge Agreement between Baidu Online and Shanshan Cui, dated October 30, 2019 (incorporated by reference to Exhibit 4.91 of our Annual Report on Form 20-F filed with the Securities and Exchange Commission on March 9, 2021)

  4.92   

Translation of Irrevocable Power of Attorney issued by Zhixiang Liang, an individual shareholder of Beijing Perusal, dated October 30, 2019 (incorporated by reference to Exhibit 4.92 of our Annual Report on Form 20-F filed with the Securities and Exchange Commission on March 9, 2021)

  4.93   

Translation of Irrevocable Power of Attorney issued by Shanshan Cui, an individual shareholder of Beijing Perusal, dated October 30, 2019 (incorporated by reference to Exhibit 4.93 of our Annual Report on Form 20-F filed with the Securities and Exchange Commission on March 9, 2021)

  4.94   

Translation of Exclusive Technology Consulting and Services Agreement, effective on December 1, 2011, between Beijing QIYI Century and Beijing Xinlian Xinde Advertisement Media Co., Ltd. (later renamed as Beijing iQIYI) (incorporated herein by reference to Exhibit 10.49 to the registration statement on Form F-1 (File No. 333-223263) filed by iQIYI, Inc. with the SEC on February 27, 2018)

  4.95   

Translation of Software Licensing Agreement, effective on December 1, 2011, between Beijing QIYI Century and Beijing Xinlian Xinde Advertisement Media Co., Ltd. (later renamed as Beijing iQIYI) (incorporated herein by reference to Exhibit 10.50 to the registration statement on Form F-1 (File No. 333-223263) filed by iQIYI, Inc. with the SEC on February 27, 2018)

  4.96   

Translation of Trademark Licensing Agreement, effective on December 1, 2011, between Beijing QIYI Century and Beijing Xinlian Xinde Advertisement Media Co., Ltd. (later renamed as Beijing iQIYI) (incorporated herein by reference to Exhibit 10.51 to the registration statement on Form F-1 (File No. 333-223263) filed by iQIYI, Inc. with the SEC on February 27, 2018)

  4.97   

Translation of Business Cooperation Agreement, effective on December 1, 2011, between Beijing QIYI Century and Beijing Xinlian Xinde Advertisement Media Co., Ltd. (later renamed as Beijing iQIYI) (incorporated herein by reference to Exhibit 10.52 to the registration statement on Form F-1 (File No. 333-223263) filed by iQIYI, Inc. with the SEC on February 27, 2018)

  4.98   

Translation of Amended and Restated Shareholder Voting Rights Trust Agreement between Beijing QIYI Century and Xiaohua Geng, dated January 30, 2013 (incorporated herein by reference to Exhibit 10.7 to the registration statement on Form F-1 (File No. 333-223263) filed by iQIYI, Inc. with the SEC on February 27, 2018)

  4.99   

Translation of Amended and Restated Share Pledge Agreement between Beijing QIYI Century and Xiaohua Geng, dated January 30, 2013 (incorporated herein by reference to Exhibit 10.8 to the registration statement on Form F-1 (File No. 333-223263) filed by iQIYI, Inc. with the SEC on February 27, 2018)

  4.100   

Translation of Commitment Letter issued by iQIYI, and Beijing QIYI Century, dated January 30, 2013 (incorporated herein by reference to Exhibit 10.9 to the registration statement on Form F-1 (File No. 333-223263) filed by iQIYI, Inc. with the SEC on February 27, 2018)

 

244


Table of Contents

Exhibit
Number

  

Description of Document

  4.101   

Translation of Amended and Restated Exclusive Purchase Option Agreement among iQIYI, Beijing QIYI Century, Beijing iQIYI and Xiaohua Geng, dated January 30, 2013 (incorporated herein by reference to Exhibit 10.10 to the registration statement on Form F-1 (File No. 333-223263) filed by iQIYI, Inc. with the SEC on February 27, 2018)

  4.102   

Translation of Amended and Restated Loan Agreement between Beijing QIYI Century and Xiaohua Geng, dated January 30, 2013 (incorporated herein by reference to Exhibit 10.11 to the registration statement on Form F-1 (File No. 333-223263) filed by iQIYI, Inc. with the SEC on February 27, 2018)

  4.103   

Translation of Amended and Restated Business Operation Agreement among Beijing QIYI Century, Beijing iQIYI and Xiaohua Geng, dated January 30, 2013 (incorporated herein by reference to Exhibit 10.12 to the registration statement on Form F-1 (File No. 333-223263) filed by iQIYI, Inc. with the SEC on February 27, 2018)

  4.104   

Translation of Irrevocable Power of Attorney issued by Beijing QIYI Century, dated January 30, 2013 (incorporated herein by reference to Exhibit 10.13 to the registration statement on Form F-1 (File No. 333-223263) filed by iQIYI, Inc. with the SEC on February 27, 2018)

  4.105   

Translation of Spousal Consent Letter issued by the spouse of Xiaohua Geng, dated September 26, 2016 (incorporated herein by reference to Exhibit 10.14 to the registration statement on Form F-1 (File No. 333-223263) filed by iQIYI, Inc. with the SEC on February 27, 2018)

  4.106   

US$3,000,000,000 Facilities Agreement between the Registrant and other parties thereto dated April 2, 2021 (incorporated by reference to Exhibit 4.106 of Form 6-K furnished with the Securities and Exchange Commission on August 18, 2021)

  4.107   

Investment Agreement, dated August 30, 2022, between iQIYI, PAGAC IV-1 (Cayman) Limited and PAG Pegasus Fund LP (incorporated by reference to Exhibit 4.107 of our Annual Report on Form 20-F filed with the Securities and Exchange Commission on March 22, 2023)

  4.108   

Deed of Amendment to the Investment Agreement, by and among iQIYI, PAGAC IV-1 (Cayman) Limited, and PAG Pegasus Fund LP, dated as of December 30, 2022 (incorporated by reference to Exhibit 4.108 of our Annual Report on Form 20-F filed with the Securities and Exchange Commission on March 22, 2023)

  4.109   

Indenture, dated December 30, 2022, between iQIYI and Citicorp International Limited, as trustee (incorporated by reference to Exhibit 4.109 of our Annual Report on Form 20-F filed with the Securities and Exchange Commission on March 22, 2023)

  4.110   

2023 Share Incentive Plan (incorporated by reference to Exhibit 4.110 of our Annual Report on Form 20-F filed with the Securities and Exchange Commission on March 15, 2024)

  4.111*   

Share Purchase Agreement by and between the Buyer as defined therein, Baidu (Hong Kong) Limited, JOYY Inc. and certain investors party thereto, dated February 25, 2025.

  4.112*   

Indenture, dated February 24, 2025, between iQIYI and Citibank, N.A., as trustee

  8.1*   

List of Principal Subsidiaries and Variable Interest Entities

  11.1   

Code of Business Conduct and Ethics (incorporated by reference to Exhibit 99.14 of our Registration Statement on Form F-1 (file no. 333-126534) filed with the Securities and Exchange Commission on July 12, 2005)

  11.2*   

Third Amended and Restated Statement of Policies Governing Material, Non-Public Information and the Prevention of Insider Trading of the Registrant

  12.1*   

Certification by Principal Executive Officer Pursuant to Section 302 of the Sarbanes-Oxley Act of 2002

 

245


Table of Contents

Exhibit
Number

  

Description of Document

  12.2*   

Certification by Principal Financial Officer Pursuant to Section 302 of the Sarbanes-Oxley Act of 2002

  13.1**   

Certification by Principal Executive Officer Pursuant to Section 906 of the Sarbanes-Oxley Act of 2002

  13.2**   

Certification by Principal Financial Officer Pursuant to Section 906 of the Sarbanes-Oxley Act of 2002

  15.1*   

Consent of Maples and Calder (Hong Kong) LLP

  15.2*   

Consent of Han Kun Law Offices

  15.3*   

Consent of Ernst & Young Hua Ming LLP

  97   

Clawback Policy (incorporated by reference to Exhibit 97 of our Annual Report on Form 20-F filed with the Securities and Exchange Commission on March 15, 2024)

  101.INS*   

Inline XBRL Instance Document—this instance document does not appear in the Interactive Data File because its XBRL tags embedded within the Inline XBRL document

  101.SCH*   

Inline XBRL Taxonomy Extension Schema Document

  101.CAL*   

Inline XBRL Taxonomy Extension Calculation Linkbase Document

  101.DEF*   

Inline XBRL Taxonomy Extension Definition Linkbase Document

  101.LAB*   

Inline XBRL Taxonomy Extension Label Linkbase Document

  101.PRE*   

Inline XBRL Taxonomy Extension Presentation Linkbase Document

  104   

Cover Page Interactive Data File (embedded within the Inline XBRL document)

 

*

Filed herewith

**

Furnished herewith

 

246


Table of Contents

SIGNATURES

The registrant hereby certifies that it meets all of the requirements for filing its annual report on Form 20-F and that it has duly caused and authorized the undersigned to sign this annual report on its behalf.

 

Baidu, Inc.

By:

 

/s/ Robin Yanhong Li

 

Name: Robin Yanhong Li

 

Title: Chairman and Chief Executive Officer

Date: March 28, 2025

 

247


Table of Contents
P2Yhttp://fasb.org/us-gaap/2024#OtherComprehensiveIncomeUnrealizedHoldingGainLossOnSecuritiesArisingDuringPeriodNetOfTaxhttp://fasb.org/us-gaap/2024#OtherComprehensiveIncomeUnrealizedHoldingGainLossOnSecuritiesArisingDuringPeriodNetOfTaxhttp://fasb.org/us-gaap/2024#OtherComprehensiveIncomeUnrealizedHoldingGainLossOnSecuritiesArisingDuringPeriodNetOfTaxhttp://fasb.org/us-gaap/2024#OtherComprehensiveIncomeUnrealizedHoldingGainLossOnSecuritiesArisingDuringPeriodNetOfTaxhttp://fasb.org/us-gaap/2024#DeferredIncomeTaxAssetsNethttp://fasb.org/us-gaap/2024#DeferredIncomeTaxAssetsNethttp://fasb.org/us-gaap/2024#RestrictedCashAndCashEquivalentsAtCarryingValuehttp://fasb.org/us-gaap/2024#OperatingIncomeLosshttp://fasb.org/us-gaap/2024#CostOfGoodsAndServicesSoldhttp://fasb.org/us-gaap/2024#CostOfGoodsAndServicesSoldhttp://fasb.org/us-gaap/2024#CostOfGoodsAndServicesSoldhttp://fasb.org/us-gaap/2024#CostOfGoodsAndServicesSoldhttp://fasb.org/us-gaap/2024#CostOfGoodsAndServicesSoldhttp://fasb.org/us-gaap/2024#CostOfGoodsAndServicesSold
BAIDU, INC.
INDEX TO CONSOLIDATED FINANCIAL STATEMENTS
 
     Page(s)  
    
F-2-F-6
 
    
F-7
 
    
F-8
 
    
F-9-F-10
 
    
F-11-F-12
 
    
F-13-F-89
 
 
F-1

Table of Contents
REPORT OF INDEPENDENT REGISTERED PUBLIC ACCOUNTING FIRM
To the Shareholders and the Board of Directors of Baidu, Inc.
Opinion on the Financial Statements
We have audited the accompanying consolidated balance sheets of Baidu, Inc. (the Company) as of
December
31, 2024 and 2023, the related consolidated statements of comprehensive income, shareholders’ equity and cash flows for each of the three years in the period ended December 31, 2024, and the related notes (collectively referred to as the “consolidated financial statements”). In our opinion, the consolidated financial statements present fairly, in all material respects, the financial position of the Company at December 31, 2024 and 2023, and the results of its operations and its cash flows for each of the three years in the period ended December 31, 2024, in conformity with U.S. generally accepted accounting principles.
We also have audited, in accordance with the standards of the Public Company Accounting Oversight Board (United States) (PCAOB), the Company’s internal control over financial reporting as of December 31, 2024, based on criteria established in Internal Control-Integrated Framework issued by the Committee of Sponsoring Organizations of the Treadway Commission (2013 framework) and our report dated March 28, 2025 expressed an unqualified opinion thereon.
Basis for Opinion
These financial statements are the responsibility of the Company’s management. Our responsibility is to express an opinion on the Company’s financial statements based on our audits. We are a public accounting firm registered with the PCAOB and are required to be independent with respect to the Company in accordance with the U.S. federal securities laws and the applicable rules and regulations of the Securities and Exchange Commission and the PCAOB.
We conducted our audits in accordance with the standards of the PCAOB. Those standards require that we plan and perform the audit to obtain reasonable assurance about whether the financial statements are free of material misstatement, whether due to error or fraud. Our audits included performing procedures to assess the risks of material misstatement of the financial statements, whether due to error or fraud, and performing procedures that respond to those risks. Such procedures included examining, on a test basis, evidence regarding the amounts and disclosures in the financial statements. Our audits also included evaluating the accounting principles used and significant estimates made by management, as well as evaluating the overall presentation of the financial statements. We believe that our audits provide a reasonable basis for our opinion.
 
F-2

Table of Contents
Critical Audit Matter
The critical audit matter communicated below is a matter arising from the current period audit of the financial statements that was communicated or required to be communicated to the audit committee and that: (1) relates to accounts or disclosures that are material to the financial statements and (2) involved our especially challenging, subjective or complex judgments. The communication of the critical audit matter does not alter in any way our opinion on the consolidated financial statements, taken as a whole, and we are not, by communicating the critical audit matter below, providing a separate opinion on the critical audit matter or on the accounts or disclosures to which it relates.
Impairment assessment of equity method investments and equity investments accounted for using the measurement alternative
 
Description of the Matter
As described in Notes 2, 4 and 26 to the consolidated financial statements, as of December 31, 2024, the Company’s consolidated balance of equity method investments and equity investments accounted for using the measurement alternative was RMB17,517 million (US$2,400 million) and RMB4,150 million (US$569 million), respectively. For the year ended December 31, 2024, the Company recognized impairment losses of RMB26 million (US$4 million) and RMB292 million (US$40 million) for equity method investments and equity investments accounted for using the measurement alternative, respectively.
 
 
The Company evaluates its equity method investments for impairment at each reporting date, or more frequently if events or changes in circumstances indicate that the carrying amount of the investment might not be recoverable. Factors considered by the Company when determining whether an equity method investment has been other-than-temporarily-impaired, include, but are not limited to, the length of the time and the extent to which the market value has been less than cost, the financial condition and near-term prospects of the investee and the Company’s intent and ability to retain the investment until the recovery of its cost. An impairment loss is recognized in earnings when the decline in value is determined to be other-than-temporary. For equity investments accounted for using the measurement alternative, the Company makes a qualitative assessment considering impairment indicators to evaluate whether investments are impaired at each reporting date. If a qualitative assessment indicates that an investment is impaired, the Company estimates the investment’s fair value and recognizes an impairment loss if the fair value is less than the investment’s carrying value.
 
 
Auditing the Company’s impairment assessment was complex and highly judgmental due to the significant judgment involved in (i) management’s assessment of whether indicators of impairment existed, and if so, determining whether (ii) a decline in value of equity method investments was other-than-temporary and (iii) investments in equity investments accounted for using the
measurement
alternative were impaired. In addition, auditing the fair value of the Company’s investments in investees without observable
 
F-3

Table of Contents
 
market prices was highly judgmental due to the subjectivity of the unobservable inputs used by management in the valuation methodologies to determine the fair value for these investments, such as selection of comparable companies and multiples, expected volatility, discount for lack-of-marketability and probability of exit events as it relates to liquidation and redemption preferences, when applicable. These unobservable inputs and resulting fair value estimates may be affected by unexpected changes in future market or economic conditions.
 
How We Addressed the Matter in Our Audit
We obtained an understanding, evaluated the design and tested the operating effectiveness of controls over the Company’s impairment review processes for equity method investments and equity investments accounted for using the measurement alternative. For example, we tested controls over management’s identification and review of impairment indicators for these investments, and as necessary, management’s review of the subsequent determination of whether impairment existed and the measurement of fair value.
 
 
To test the impairment assessment of equity method investments and equity investments accounted for using the measurement alternative, we performed audit procedures on a sample basis, that included, among others, evaluating management’s assessment as to whether indicators of impairment existed and investments were impaired by considering the financial condition and operating results of the investees, as well as other relevant market information. For equity method investments, we also evaluated management’s determination as to whether an indicated impairment was other-than-temporary, considering factors such as the duration and magnitude of the decline in value and the Company’s intent and ability to retain the investment until the recovery of its cost. We tested the completeness, accuracy and relevance of the underlying data used by management in the valuation models to determine fair value. With the assistance of our internal valuation specialists, we evaluated the appropriateness of the valuation methodologies used by management to determine the fair value of investments and tested the unobservable inputs used in the valuation methodologies by comparing certain assumptions to industry, business and market data/information available from third-party sources. We also independently developed our unobservable inputs and compared them to the Company’s results and involved our internal valuation specialists to assist with the application of these procedures.
/s/ Ernst & Young Hua Ming LLP
We have served as the Company’s auditor since 2007.
Beijing, The People’s Republic of China
March 28, 2025
 
F-4

Table of Contents
REPORT OF INDEPENDENT REGISTERED PUBLIC ACCOUNTING FIRM
To the Shareholders and the Board of Directors of Baidu, Inc.
Opinion
on
Internal
Control
Over Financial
Reporting
We have audited Baidu, Inc.’s internal control over financial reporting as of December 31, 2024, based on criteria established in Internal Control—Integrated Framework issued by the Committee of Sponsoring Organizations of the Treadway Commission (2013 framework) (the COSO criteria). In our opinion, Baidu, Inc. (the Company) maintained, in all material respects, effective internal control over financial reporting as of December 31, 2024, based on the COSO criteria.
We also have audited, in accordance with the standards of the Public Company Accounting Oversight Board (United States) (PCAOB), the consolidated balance sheets of the Company as of December 31, 2024 and 2023, the related consolidated statements of comprehensive income, shareholders’ equity and cash flows for each of the three years in the period ended December 31, 2024, and the related notes and our report dated March 28, 2025 expressed an unqualified opinion thereon.
Basis for Opinion
The Company’s management is responsible for maintaining effective internal control over financial reporting and for its assessment of the effectiveness of internal control over financial reporting included in the accompanying Management’s Annual Report on Internal Control over Financial Reporting. Our responsibility is to express an opinion on the Company’s internal control over financial reporting based on our audit. We are a public accounting firm registered with the PCAOB and are required to be independent with respect to the Company in accordance with the U.S. federal securities laws and the applicable rules and regulations of the Securities and Exchange Commission and the PCAOB.
We conducted our audit in accordance with the standards of the PCAOB. Those standards require that we plan and perform the audit to obtain reasonable assurance about whether effective internal control over financial reporting was maintained in all material respects.
Our audit included obtaining an understanding of internal control over financial reporting, assessing the risk that a material weakness exists, testing and evaluating the design and operating effectiveness of internal control based on the assessed risk, and performing such other procedures as we considered necessary in the circumstances. We believe that our audit provides a reasonable basis for our opinion.
Definition and Limitations of Internal Control Over Financial Reporting
A company’s internal control over financial reporting is a process designed to provide reasonable assurance regarding the reliability of financial reporting and the preparation of financial statements for external purposes in accordance with generally accepted accounting principles. A company’s internal control over financial reporting includes those policies and procedures that (1) pertain to the maintenance of records that, in reasonable detail, accurately and fairly reflect the transactions and dispositions of the assets of the company; (2) provide reasonable assurance that transactions are recorded as necessary to permit preparation of financial statements in accordance with generally accepted accounting principles, and that receipts and expenditures of the company are being made only in accordance with authorizations of management and directors of the company; and (3) provide reasonable assurance regarding prevention or timely detection of unauthorized acquisition, use, or disposition of the company’s assets that could have a material effect on the financial
statements
.
 
F-5

Table of Contents
Because of its inherent limitations, internal control over financial reporting may not prevent or detect misstatements. Also, projections of any evaluation of effectiveness to future periods are subject to the risk that controls may become inadequate because of changes in conditions, or that the degree of compliance with the policies or procedures may deteriorate.
/s/ Ernst & Young Hua Ming LLP
Beijing, The People’s Republic of China
March 28, 2025
 
F-6

Table of Contents
BAIDU, INC.
CONSOLIDATED BALANCE SHEETS
(Amounts in millions of Renminbi (“RMB”), and in millions of U.S. Dollars (“US$”), except for number of shares and per share data)
 
           
As of December 31,
 
    
Notes
    
2023
   
2024
   
2024
 
           
RMB
   
RMB
   
US$
 
ASSETS
         
Current assets:
         
Cash and cash equivalents
        25,231       24,832       3,402  
Restricted cash
        11,503       11,697       1,602  
Short-term investments, net
     4        168,670       102,608       14,057  
Accounts receivable, net of allowance of RMB3,176 and RMB3,517 (US$482) as of December 31, 2023 and 2024, respectively
     8        10,848       10,104       1,384  
Amounts due from related parties
     24        1,424       790       108  
Other current assets, net
     9        12,579       18,818       2,580  
     
 
 
   
 
 
   
 
 
 
Total current assets
        230,255       168,849       23,133  
     
 
 
   
 
 
   
 
 
 
Non-current
assets:
         
Fixed assets, net
     10        27,960       30,102       4,124  
Licensed copyrights, net
     6        6,967       6,930       949  
Produced content, net
     7        13,377       14,695       2,013  
Intangible assets, net
     11        881       772       106  
Goodwill
     11        22,586       22,586       3,094  
Long-term investments, net
     4        47,957       41,721       5,716  
Long-term time deposits and
held-to-maturity
investments
     5        24,666       98,535       13,499  
Amounts due from related parties
     24        195       137       19  
Deferred tax assets, net
     17        2,100       2,193       300  
Operating lease
right-of-use
assets
     16        10,851       10,898       1,493  
Prepayments and receivables related to the proposed acquisition of YY Live, net
   3      13,198       13,547       1,856  
Other
non-current
assets
        5,766       16,815       2,304  
     
 
 
   
 
 
   
 
 
 
Total
non-current
assets
        176,504       258,931       35,473  
     
 
 
   
 
 
   
 
 
 
Total assets
        406,759       427,780       58,606  
     
 
 
   
 
 
   
 
 
 
LIABILITIES, REDEEMABLE NONCONTROLLING INTERESTS AND EQUITY
         
Current liabilities
(including amounts of the consolidated VIEs without recourse to the primary beneficiaries of RMB34,056 and RMB39,711 (US$5,440) as of December 31, 2023 and 2024, respectively):
     1         
Short-term loans
     13        10,257       10,669       1,462  
Accounts payable and accrued liabilities
     12        37,717       41,443       5,677  
Customer deposits and deferred revenue
        14,627       14,624       2,003  
Deferred income
        306       684       94  
Long-term loans, current portion
     13        2       168       23  
Convertible senior notes, current portion
     15        2,802       242       33  
Notes payable, current portion
     14        6,029       8,026       1,100  
Amounts due to related parties
     24        1,603       1,794       246  
Operating lease liabilities
     16        3,108       3,303       453  
     
 
 
   
 
 
   
 
 
 
Total current liabilities
        76,451       80,953       11,091  
     
 
 
   
 
 
   
 
 
 
Non-current
liabilities
(including amounts of the consolidated VIEs without recourse to the primary beneficiaries of RMB6,753 and RMB7,352 (US$1,007) as of December 31, 2023 and 2024, respectively):
     1         
Deferred income
        200       231       32  
Deferred revenue
        481       585       80  
Amounts due to related parties
     24        77       56       8  
Long-term loans
     13        14,223       15,596       2,137  
Notes payable
     14        34,990       27,996       3,835  
Convertible senior notes
     15        8,144       8,351       1,144  
Deferred tax liabilities
     17        2,725       3,870       530  
Operating lease liabilities
     16        5,040       4,973       681  
Other
non-current
liabilities
        1,820       1,557       213  
     
 
 
   
 
 
   
 
 
 
Total
non-current
liabilities
        67,700       63,215       8,660  
     
 
 
   
 
 
   
 
 
 
Total liabilities
        144,151       144,168       19,751  
     
 
 
   
 
 
   
 
 
 
Commitments and contingencies
     19                         
Redeemable noncontrolling interests
     20        9,465       9,870       1,352  
Equity
         
Class A Ordinary Shares, par value US$0.000000625 per share, 66,000,000,000
shares authorized, 2,377,739,600 shares and 2,378,179,600 shares issued as of
December 31, 2023 and 2024, respectively, and 2,280,411,080 shares and
2,239,234,372 shares outstanding as of December 31, 2023 and 2024, respectively
     21                     
Class B Ordinary Shares, par value US$0.000000625 per share, 2,832,000,000
shares authorized, and 524,780,320 shares and 524,340,320 shares issued and
outstanding as of December 31, 2023 and 2024, respectively
     21                     
Additional
paid-in
capital
        87,099       91,586       12,547  
Treasury stock
     21        (3,818     (6,236     (854
Retained earnings
     21        161,240       180,073       24,670  
Accumulated other comprehensive loss
     21        (895     (1,803     (247
     
 
 
   
 
 
   
 
 
 
Total Baidu, Inc. shareholders’ equity
        243,626       263,620       36,116  
     
 
 
   
 
 
   
 
 
 
Noncontrolling interests
        9,517       10,122       1,387  
     
 
 
   
 
 
   
 
 
 
Total equity
        253,143       273,742       37,503  
     
 
 
   
 
 
   
 
 
 
Total liabilities, redeemable noncontrolling interests and equity
        406,759       427,780       58,606  
     
 
 
   
 
 
   
 
 
 
The accompanying notes are an integral part of the consolidated financial statements.
 
F-7

Table of Contents
BAIDU, INC.
CONSOLIDATED STATEMENTS OF COMPREHENSIVE INCOME
(Amounts in millions of Renminbi (“RMB”), and in millions of U.S. Dollars (“US$”), including number of shares, except for per share (or ADS) data)
 
           
For the Years Ended December 31,
 
    
Notes
    
2022
   
2023
   
2024
   
2024
 
           
RMB
   
RMB
   
RMB
   
US$
 
Revenues:
           
Online marketing services
        74,711       81,203       78,563       10,763  
Others
        48,964       53,395       54,562       7,475  
     
 
 
   
 
 
   
 
 
   
 
 
 
Total revenues
     25     
 
123,675
 
 
 
134,598
 
 
 
133,125
 
 
 
18,238
 
     
 
 
   
 
 
   
 
 
   
 
 
 
Operating costs and expenses:
           
Cost of revenues
        63,935       65,031       66,102       9,056  
Selling, general and administrative
        20,514       23,519       23,620       3,236  
Research and development
        23,315       24,192       22,133       3,032  
     
 
 
   
 
 
   
 
 
   
 
 
 
Total operating costs and expenses
     
 
107,764
 
 
 
112,742
 
 
 
111,855
 
 
 
15,324
 
     
 
 
   
 
 
   
 
 
   
 
 
 
Operating profit
     
 
15,911
 
 
 
21,856
 
 
 
21,270
 
 
 
2,914
 
     
 
 
   
 
 
   
 
 
   
 
 
 
Other (loss) income:
           
Interest income
        6,245       8,009       7,962       1,091  
Interest expense
        (2,913     (3,248     (2,824     (387
Foreign exchange (loss) gain, net
        (1,484     595       1,076       147  
Share of losses from equity method investments
     4        (1,910     (3,799     (691     (95
Others, net
        (5,737     1,785       1,829       251  
     
 
 
   
 
 
   
 
 
   
 
 
 
Total other (loss) income, net
     
 
(5,799
 
 
3,342
 
 
 
7,352
 
 
 
1,007
 
     
 
 
   
 
 
   
 
 
   
 
 
 
Income before income taxes
     
 
10,112
 
 
 
25,198
 
 
 
28,622
 
 
 
3,921
 
Income taxes
     17        2,578       3,649       4,447       609  
     
 
 
   
 
 
   
 
 
   
 
 
 
Net income
     
 
7,534
 
 
 
21,549
 
 
 
24,175
 
 
 
3,312
 
     
 
 
   
 
 
   
 
 
   
 
 
 
Less: net (loss) income attributable to noncontrolling interests
        (25     1,234       415       57  
     
 
 
   
 
 
   
 
 
   
 
 
 
Net income attributable to Baidu, Inc.
     
 
7,559
 
 
 
20,315
 
 
 
23,760
 
 
 
3,255
 
     
 
 
   
 
 
   
 
 
   
 
 
 
Earnings per share for Class A and Class B ordinary shares:
     22           
Basic
        2.50       6.98       8.31       1.14  
Diluted
        2.48       6.89       8.24       1.13  
Earnings per ADS (1 ADS equals 8 Class A ordinary shares):
     22           
Basic
        20.02       55.83       66.40       9.10  
Diluted
        19.85       55.08       65.91       9.03  
Weighted average number of Class A and Class B ordinary shares outstanding (in millions):
     22           
Basic
        2,782       2,807       2,790       2,790  
Diluted
        2,809       2,837       2,798       2,798  
Other comprehensive income (loss):
    
21
          
Foreign currency translation adjustments
        (751     (913     (766     (105
Unrealized (losses) gains on
available-for-sale
investments, net of reclassification
        (392     (201     174       24  
Unrealized gains (losses) on derivatives
        1,266       (422     (387     (53
     
 
 
   
 
 
   
 
 
   
 
 
 
Other comprehensive income (loss), net of tax
     
 
123
 
 
 
(1,536
 
 
(979
 
 
(134
     
 
 
   
 
 
   
 
 
   
 
 
 
Comprehensive income
     
 
7,657
 
 
 
20,013
 
 
 
23,196
 
 
 
3,178
 
     
 
 
   
 
 
   
 
 
   
 
 
 
Less: comprehensive (loss) income attributable to noncontrolling interests
        (456     1,139       344       47  
     
 
 
   
 
 
   
 
 
   
 
 
 
Comprehensive income attributable to Baidu, Inc.
     
 
8,113
 
 
 
18,874
 
 
 
22,852
 
 
 
3,131
 
     
 
 
   
 
 
   
 
 
   
 
 
 
The accompanying notes are an integral part of the consolidated financial statements.
 
F-8

Table of Contents
BAIDU, INC.
CONSOLIDATED STATEMENTS OF CASH FLOWS
(Amounts in millions of Renminbi (“RMB”), and in millions of U.S. Dollars (“US$”))
 
    
For the Years Ended December 31,
 
    
2022
   
2023
   
2024
   
2024
 
    
RMB
   
RMB
   
RMB
   
US$
 
Cash flows from operating activities:
        
Net income
     7,534       21,549       24,175       3,312  
Adjustments to reconcile net income to net cash provided by operating activities:
        
Depreciation of fixed assets and computer parts
     6,477       7,390       6,844       938  
Amortization and impairment of intangible assets
     467       430       295       40  
Deferred income tax, net
     (99     (163     1,040       142  
Share-based compensation
     6,788       6,345       4,784       655  
Allowance for credit losses
     701       693       1,074       147  
Investment and interest expense (income)
     4,010       (3,765     (2,598     (356
Amortization of licensed copyrights
     7,781       7,088       7,489       1,026  
Amortization and impairment of produced content
     5,359       6,549       5,893       807  
Impairment of long-term investments and other assets
     3,058       910       630       86  
Share of losses from equity method investments
     1,910       3,799       691       95  
(Gain) loss on disposal of subsidiaries or business
     (868     (157     22       3  
Gain on disposal of fixed assets
     (58     (36     (44     (6
Barter transaction revenue
     (876     (418     (902 )     (124
Accretion on convertible senior notes and others
     146       332       311       43  
Other
non-cash
expenses (income)
     598       (864     (958 )     (131
Changes in operating assets and liabilities, net of effects of acquisitions and disposals:
        
Accounts receivable
     (2,369     216       327       45  
Amounts due from related parties
     264       (196     (220     (30
Licensed copyrights
     (6,144     (6,381     (6,530     (895
Produced content
     (7,391     (6,928     (7,210     (988
Other assets
     965       (691     (16,782     (2,299
Customer deposits and deferred revenue
     (460     1,645       103       14  
Accounts payable and accrued liabilities and other
non-current
liabilities
     (1,450     (858     2,298       315  
Deferred income
     16       273       410       56  
Amounts due to related parties
     (189     (147     92       14  
  
 
 
   
 
 
   
 
 
   
 
 
 
Net cash provided by operating activities
  
 
26,170
 
 
 
36,615
 
 
 
21,234
 
 
 
2,909
 
  
 
 
   
 
 
   
 
 
   
 
 
 
Cash flows from investing activities:
        
Acquisition of fixed assets
     (8,286     (11,190     (8,134     (1,114
Acquisition of businesses, net of cash acquired
     (14     (115     —        —   
Acquisition of intangible assets
     (107     (105     (125     (17
Purchases of time deposits and
held-to-maturity
investments
     (173,934     (198,658     (225,885     (30,946
Maturities of time deposits and
held-to-maturity
investments
     178,831       152,877       224,188       30,714  
Purchases of
available-for-sale
debt investments
     (7,587     (3,335     (79,022     (10,826
Sales and maturities of
available-for-sale
debt investments
     9,288       2,155       74,366       10,188  
Purchases of equity investments
     (3,628     (1,487     (795     (109
Proceeds from disposal of equity investments
     1,984       6,884       6,697       917  
Disposal of subsidiaries’ shares
     270       15       —        —   
Loans provided to third parties
     —        (1,472     (2,427     (332
Loans provided to related parties
     (859     (1     (38     (5
Repayment of loans provided to third parties
     —        —        112       15  
Repayment of loans provided to related parties
     —        3,946       —        —   
Return of equity method investments
     —        —        2,536       347  
Other investing activities
     98       89       (28     (4
  
 
 
   
 
 
   
 
 
   
 
 
 
Net cash used in investing activities
  
 
(3,944
 
 
(50,397
 
 
(8,555
 
 
(1,172
  
 
 
   
 
 
   
 
 
   
 
 
 
The accompanying notes are an integral part of the consolidated financial statements.
 
F-9

Table of Contents
BAIDU, INC.
CONSOLIDATED STATEMENTS OF CASH FLOWS (CONTINUED)
(Amounts in millions of Renminbi (“RMB”), and in millions of U.S. Dollars (“US$”))
 
    
For the Years Ended December 31,
 
    
2022
   
2023
   
2024
   
2024
 
    
RMB
   
RMB
   
RMB
   
US$
 
Cash flows from financing activities:
        
Proceeds from short-term loans
     6,273       15,928       22,454       3,076  
Repayments of short-term loans
     (5,084     (11,026     (22,039     (3,019
Proceeds from long-term loans
     —        130       1,120       153  
Repayments of long-term loans
     (11,451     (7,327     (6,158     (844
Repayment of loans borrowed from related parties
     —        (3,477     —        —   
Proceeds from issuance of convertible senior notes, net of issuance costs
     3,449       4,415       —        —   
Repayments or redemption of convertible senior notes
     —        (11,736     (2,914     (399
Proceeds from issuance of subsidiaries’ shares
     1,227       3,461       41       6  
Repurchase of ordinary shares
     (1,925     (4,764     (6,324     (866
Proceeds from exercise of share options
     200       103       47       6  
Proceeds from issuance of redeemable noncontrolling interests
     1,212       351       615       84  
Acquisition of redeemable noncontrolling interests and noncontrolling interests in subsidiaries
     (86     —        (825     (113
Proceeds from other financing activities
     25       —        339       46  
Repayments of other financing activities
     (230 )     (220 )     (115 )     (15 )
  
 
 
   
 
 
   
 
 
   
 
 
 
Net cash used in financing activities
  
 
(6,390
 
 
(14,162
 
 
(13,759
 
 
(1,885
  
 
 
   
 
 
   
 
 
   
 
 
 
Effect of exchange rate changes on cash, cash equivalents and restricted cash
     1,729       282       95       13  
Net increase/(decrease) in cash, cash equivalents and restricted cash
  
 
17,565
 
 
 
(27,662
 
 
(985
 
 
(135
  
 
 
   
 
 
   
 
 
   
 
 
 
Cash, cash equivalents and restricted cash at the beginning of the year
     47,671       65,236       37,574       5,148  
  
 
 
   
 
 
   
 
 
   
 
 
 
Cash, cash equivalents and restricted cash at the end of the year
  
 
65,236
 
 
 
37,574
 
 
 
36,589
 
 
 
5,013
 
  
 
 
   
 
 
   
 
 
   
 
 
 
Supplemental disclosures:
        
Interest paid
     2,690       2,764       2,237       306  
Income taxes paid
     3,525       3,666       3,684       505  
Non-cash
investing and financing activities:
        
Acquisition of fixed assets included in accounts payable and accrued liabilities
     1,000       1,310       1,819       249  
Reconciliation of cash, cash equivalents and restricted cash:
        
Cash and cash equivalents
     53,156       25,231       24,832       3,402  
Restricted cash
     11,330       11,503       11,697       1,602  
Long-term restricted cash
     750       840       60       9  
  
 
 
   
 
 
   
 
 
   
 
 
 
Total cash, cash equivalents and restricted cash shown in the statements of cash flows
  
 
65,236
 
 
 
37,574
 
 
 
36,589
 
 
 
5,013
 
  
 
 
   
 
 
   
 
 
   
 
 
 
The accompanying notes are an integral part of the consolidated financial statements.
 
F-10

Table of Contents
BAIDU, INC.
CONSOLIDATED STATEMENTS OF SHAREHOLDERS’ EQUITY
(Amounts in millions of Renminbi (“RMB”), and in millions of U.S. Dollars (“US$”), except for number of shares)
 
   
Attributable to Baidu, Inc.
             
   
Ordinary shares
   
Treasury Stock
                               
   
Number of
shares
   
Amount
   
Number of
shares
   
Amount
   
Additional

paid-in

capital
   
Retained
earnings
   
Accumulated other
comprehensive
(loss) income
   
Noncontrolling
interests
   
Total
shareholders’
equity
 
         
RMB
         
RMB
   
RMB
   
RMB
   
RMB
   
RMB
   
RMB
 
Balances at December 31, 2021
 
 
2,764,332,792
 
 
 
 
 
 
57,343,528
 
 
 
(7,581
 
 
73,888
 
 
 
145,160
 
 
 
(8
 
 
5,345
 
 
 
216,804
 
Cumulative effect of accounting change
    —              —              (738     398       13       (309     (636
Net income
    —              —                    7,559             (25     7,534  
Other comprehensive income
    —              —                          541       (431     110  
Issuance of shares by the Company’s subsidiaries to noncontrolling interests
    —              —              224                   1,024       1,248  
Acquisition of noncontrolling interests
    —              —              (3                 (83     (86
Exercise of share-based awards
    49,560,000             (25,242,088     4,242       132       (4,199                 175  
Share-based compensation
    —              —              6,354                   412       6,766  
Dividends paid and payable by the Company’s subsidiaries
    —              —                                (20     (20
Accretion of redeemable noncontrolling interests
    —              —                    (591           (2     (593
Disposal of subsidiaries’ shares
    —              —                    14             23       37  
Repurchase of ordinary shares
    (17,307,400           17,307,400       (1,925                             (1,925
Others
    —              —              (2                       (2
 
 
 
   
 
 
   
 
 
   
 
 
   
 
 
   
 
 
   
 
 
   
 
 
   
 
 
 
Balances at December 31, 2022
 
 
2,796,585,392
 
 
 
 
 
 
49,408,840
 
 
 
(5,264
 
 
79,855
 
 
 
148,341
 
 
 
546
 
 
 
5,934
 
 
 
229,412
 
 
 
 
   
 
 
   
 
 
   
 
 
   
 
 
   
 
 
   
 
 
   
 
 
   
 
 
 
Net income
    —              —                    20,315             1,234       21,549  
Other comprehensive loss
    —              —                          (1,441     (95     (1,536
Issuance of shares by the Company’s subsidiaries to noncontrolling interests
    —              —              1,274                   2,175       3,449  
Exercise of share-based awards
    51,267,008             (50,887,168     6,210             (6,102                 108  
Share-based compensation
    —              —              5,965                   351       6,316  
Dividends paid and payable by the Company’s subsidiaries
    —              —                                (78     (78
Accretion of redeemable noncontrolling interests
    —              —                    (717           (4     (721
Repurchase of ordinary shares
    (42,661,000           42,661,000       (4,764                             (4,764
Others
    —              —              5       (597                 (592
 
 
 
   
 
 
   
 
 
   
 
 
   
 
 
   
 
 
   
 
 
   
 
 
   
 
 
 
Balances at December 31, 2023
 
 
2,805,191,400
 
 
 
 
 
 
41,182,672
 
 
 
(3,818
 
 
87,099
 
 
 
161,240
 
 
 
(895
 
 
9,517
 
 
 
253,143
 
 
 
 
   
 
 
   
 
 
   
 
 
   
 
 
   
 
 
   
 
 
   
 
 
   
 
 
 
The accompanying notes are an integral part of the consolidated financial statements.
 
F-11

Table of Contents
BAIDU, INC.
CONSOLIDATED STATEMENTS OF SHAREHOLDERS’ EQUITY (CONTINUED)
(Amounts in millions of Renminbi (“RMB”), and in millions of U.S. Dollars (“US$”), except for number of shares)
   
Attributable to Baidu, Inc.
             
   
Ordinary shares
   
Treasury Stock
                               
   
Number of
shares
   
Amount
   
Number of
shares
   
Amount
   
Additional

paid-in

capital
   
Retained
earnings
   
Accumulated other
comprehensive
(loss) income
   
Noncontrolling
interests
   
Total
shareholders’
equity
 
         
RMB
         
RMB
   
RMB
   
RMB
   
RMB
   
RMB
   
RMB
 
Balances at December 31, 2023
 
 
2,805,191,400
 
 
 
 
 
 
41,182,672
 
 
 
(3,818
 
 
87,099
 
 
 
161,240
 
 
 
(895
 
 
9,517
 
 
 
253,143
 
Net income
    —              —                    23,760             415       24,175  
Other comprehensive loss
    —              —                          (908     (71     (979
Acquisition of noncontrolling interests
    —              —              4                   (31     (27
Issuance of shares by the Company’s subsidiaries to noncontrolling interests
    —              —              27                   12       39  
Exercise of share-based awards
    35,317,136             (34,659,840     3,974             (3,931                 43  
Share-based compensation
    —              —              4,458                   303       4,761  
Dividends paid and payable by the Company’s subsidiaries
    —              —                                (23     (23
Accretion of redeemable noncontrolling interests
    —              —                    (588         —      (588
Repurchase of ordinary shares
    (76,933,844           76,933,844       (6,392                             (6,392
Others
                            (2     (408                 (410
 
 
 
   
 
 
   
 
 
   
 
 
   
 
 
   
 
 
   
 
 
   
 
 
   
 
 
 
Balances at December 31, 2024
 
 
2,763,574,692
 
 
 
 
 
 
83,456,676
 
 
 
(6,236
 
 
91,586
 
 
 
180,073
 
 
 
(1,803
 
 
10,122
 
 
 
273,742
 
 
 
 
   
 
 
   
 
 
   
 
 
   
 
 
   
 
 
   
 
 
   
 
 
   
 
 
 
Balances at December 31, 2024, in
US$
   
 
 
   
 
(854
 
 
12,547
 
 
 
24,670
 
 
 
(247
 
 
1,387
 
 
 
37,503
 
   
 
 
     
 
 
   
 
 
   
 
 
   
 
 
   
 
 
   
 
 
 
The accompanying notes are an integral part of the consolidated financial statements.
 
F-12

Table of Contents
BAIDU, INC.
NOTES TO THE CONSOLIDATED FINANCIAL STATEMENTS
FOR THE YEARS ENDED DECEMBER 31, 2022, 2023 AND 2024
 
1.
ORGANIZATION AND BASIS OF PRESENTATION
Baidu, Inc. (“Baidu” or the “Company”) was incorporated under the laws of the Cayman Islands on January 18, 2000. The Company, its subsidiaries, variable interest entities (“VIEs”) and subsidiaries of the VIEs are hereinafter collectively referred to as the “Group”.
As of December 31, 2024, the Company has major subsidiaries incorporated in countries and jurisdictions including mainland China, Hong Kong, Cayman Islands and British Virgin Islands (“BVI”). As of December 31, 2024, the Company also effectively controls a number of VIEs through the Primary Beneficiaries, as defined below, which include:
 
 
Beijing Baidu Netcom Science Technology Co., Ltd. (“Baidu Netcom”), controlled by the Company;
 
 
Beijing Perusal Technology Co., Ltd. (“Beijing Perusal”), controlled by the Company;
 
 
Beijing iQIYI Science & Technology Co., Ltd. (“Beijing iQIYI”), and other VIEs controlled by iQIYI, Inc. (“iQIYI VIEs”); and
 
 
Other VIEs controlled by the Company or the Company’s subsidiaries.
The Group’s operations consist of Baidu Core and iQIYI. Baidu Core offers online marketing services, and other services including cloud services and other growth initiatives including intelligent driving, Xiaodu smart devices, etc. iQIYI is an innovative market-leading online entertainment service provider in China and offers membership services, online advertising services, content distribution and other services. iQIYI’s platform features iQIYI original content, as well as a comprehensive library of other professionally produced content (PPC), professional user generated content (PUGC) and user-generated content. The Group’s principal geographic market is in mainland China. The Company does not conduct any substantive operations of its own, but conducts its primary business operations through its subsidiaries incorporated in mainland China and contractual arrangements with the VIEs based in mainland China.
The Group’s internet content services, value-added telecommunication-based services, internet map services, online audio and video services, and mobile application distribution businesses in mainland China have been conducted through the applicable VIEs in order to comply with the laws and regulations of mainland China, which restrict and impose conditions on foreign direct investment in companies involved in the provision of such businesses. To comply with these foreign ownership restrictions, the Group operates its websites and primarily provides services subject to such restriction in mainland China through the VIEs, the mainland China legal entities that were established or whose equity shares were held by the individuals authorized by the Group.
The paid-in capital
of the VIEs was mainly funded by the Company or its subsidiaries through loans extended to the authorized individuals who were the shareholders of the VIEs. The Company or its subsidiaries has entered into proxy agreements/shareholder voting rights trust agreements/powers of attorney and exclusive equity purchase and transfer option agreement or exclusive purchase option agreement with the VIEs and nominee shareholders of the VIEs, which give the Primary Beneficiaries the power to direct the activities that most significantly affect the economic performance of the VIEs and to acquire the equity interests in the VIEs when permitted by the laws of mainland China, respectively. Certain exclusive agreements have been entered into with the VIEs through the Primary Beneficiaries or their wholly-owned subsidiaries in mainland China, which obligate the Primary Beneficiaries to absorb losses or receive economic benefits of the VIEs’ that could potentially be significant to the VIEs or entitle the Primary Beneficiaries to receive economic benefits from the VIEs that could potentially be significant to the VIEs. In addition, the Group has entered into certain agreements with the shareholders of the VIEs through the Primary Beneficiaries or their wholly-owned subsidiaries, including loan agreements for
the paid-in capital
of the VIEs and equity pledge agreements for the equity interests in the VIEs held by the shareholders of the VIEs.
 
F-13

BAIDU, INC.
NOTES TO THE CONSOLIDATED FINANCIAL STATEMENTS
FOR THE YEARS ENDED DECEMBER 31, 2022, 2023 AND 2024
 
The shareholders of the VIEs effectively assigned all of their voting rights underlying their equity interests in the VIEs to the Primary Beneficiaries. In addition, through the other exclusive agreements, which consist of exclusive equity purchase and transfer option agreements/exclusive purchase option agreements, commitment letters, operating agreements/business operation agreements, exclusive technology consulting and services agreements and license agreements, the Primary Beneficiaries, by themselves or their wholly-owned subsidiaries in mainland China, demonstrate their ability and intention to continue to exercise the ability to absorb losses or receive economic benefits that could potentially be significant to the VIEs. The VIEs are subject to operating risks, which determine the variability of the Company’s interest in those entities. Based on these contractual arrangements, the Company consolidates the VIEs as required by Accounting Standards Codification (“ASC”) Topic 810, 
Consolidation
(“ASC 810”).
Unrecognized revenue-producing assets held by the VIEs include certain internet content provisions and other licenses, domain names and trademarks. The internet content provisions and other licenses, which are held by the VIEs that provide the relevant services, are required under the relevant laws of mainland China, rules and regulations for the operation of Internet businesses in mainland China, and therefore are integral to the Company’s operations.
The principal terms of the arrangements entered into amongst the VIEs, their respective shareholders and the Primary Beneficiaries are further described below.
Proxy Agreements/Shareholder Voting Rights Trust Agreements/Powers of Attorney
Pursuant to the proxy agreement between the Company and the shareholders of Baidu Netcom, the shareholders of Baidu Netcom agreed to entrust all the rights to exercise their voting power and any other rights as shareholders of Baidu Netcom to the person(s) designated by the Company. The shareholders of Baidu Netcom have each executed an irrevocable power of attorney to appoint the person(s) designated by the Company as their
attorney-in-fact
to vote on their behalf on all matters requiring shareholder approval. Any action taken by such
attorney-in-fact
in relation to the entrusted rights shall be directed and approved by the Company. The proxy agreement would be in effect for an unlimited term unless terminated in writing by the Company. The power of attorney would be in effect for as long as the shareholders of Baidu Netcom hold any equity interests in Baidu Netcom.
Each of the proxy agreements or shareholder voting rights trust agreements amongst the Company and the shareholders of Beijing Perusal and between Beijing QIYI Century Science & Technology Co., Ltd (“Beijing QIYI Century”) and the individual shareholder of Beijing iQIYI contains substantially the same terms as those described above. Each of the proxy agreements or shareholder voting rights trust agreements will be in effect for an unlimited term unless terminated in writing by the Company or other subsidiaries. Each of the powers of attorney will be in effect for as long as the shareholder of Beijing Perusal or Beijing iQIYI, holds any equity interests in Beijing Perusal or Beijing iQIYI, as the case may be.
Exclusive Equity Purchase and Transfer Option Agreements/ Exclusive Purchase Option Agreements
Pursuant to the exclusive equity purchase and transfer option agreement amongst the shareholders of Baidu Netcom, the Company and Baidu Online Network Technology (Beijing) Co., Ltd.(“Baidu Online”), the shareholders of Baidu Netcom irrevocably granted the Company or its designated person(s) (including Baidu Online) an exclusive option to purchase, to the extent permitted under the laws of mainland China, all or part of the equity interests in Baidu Netcom for the cost of the initial contributions to the registered capital or the minimum amount of consideration permitted by applicable laws of mainland China. The shareholders of Baidu
 
F-14

BAIDU, INC.
NOTES TO THE CONSOLIDATED FINANCIAL STATEMENTS
FOR THE YEARS ENDED DECEMBER 31, 2022, 2023 AND 2024
 
Netcom must remit to Baidu Online any amount that is paid by Baidu Online in connection with the purchased equity interests as requested by the Company or its designated person(s) (including Baidu Online) to the extent permitted by the applicable laws. The Company or its designated person(s) have sole discretion to decide when to exercise the option, whether in part or in full. Any and all dividends and other capital distributions made by Baidu Netcom to its shareholders must be repaid to the Company in full. The Company or its designated person(s) (including Baidu Online) also have the exclusive right to cause the shareholders of Baidu Netcom to transfer their equity interests in Baidu Netcom to the Company or any designated third party. The Company would provide unlimited financial support to Baidu Netcom if, in the normal operation of business, Baidu Netcom would become in need of any form of reasonable financial support. If Baidu Netcom were to incur any loss and as a result cannot repay any loans from the Company (through Baidu Online), the Company will unconditionally forgive any such loans to Baidu Netcom provided that Baidu Netcom provides sufficient proof for its loss and incapacity to repay. In addition, the shareholders of Baidu Netcom must appoint the candidates recommended by Baidu Online as their representatives on Baidu Netcom’s board of directors. The agreement will terminate when the shareholders of Baidu Netcom have transferred all their equity interests in Baidu Netcom to the Company or its designated person(s) or upon expiration of the term of business of the Company or Baidu Netcom.
Each of the exclusive equity purchase and transfer option agreement/exclusive purchase option agreement amongst the Company, Baidu Online, Beijing Perusal and its shareholders and iQIYI, Beijing QIYI Century, Beijing iQIYI and its shareholders contains substantially the same terms as those described above, except that the initial term of the amended and restated exclusive purchase option agreement amongst iQIYI, Beijing QIYI Century, Beijing iQIYI and its shareholder is ten years, which has been extended to November 22, 2032, and can be further renewed at iQIYI’s discretion.
Exclusive Technology Consulting and Services Agreements
Pursuant to the exclusive technology consulting and services agreement between Baidu Online and Baidu Netcom, Baidu Online has the exclusive right to provide technology consulting and services related to, among other things, the maintenance of servers, software development, design of advertisements, and
e-commerce
technical services to Baidu Netcom. Baidu Online owns the intellectual property rights resulting from the performance of this agreement. Baidu Netcom agrees to pay service fees to Baidu Online and Baidu Online has the right to adjust the service fees at its sole discretion without the consent of Baidu Netcom. The agreement will be in effect for an unlimited term, until the term of business of one party expires and extension is denied by the relevant approval authorities.
Each of the exclusive technology consulting and services agreements between Baidu Online and Beijing Perusal and Beijing QIYI Century and Beijing iQIYI contains substantially the same terms as those described above, except the terms regarding the determinant the service fees may differ and that the initial term of the exclusive technology consulting and services agreement between Beijing QIYI Century and Beijing iQIYI dated November 23, 2011 is ten years, and has been extended to November 23, 2031, and can be further renewed at the discretion of Beijing QIYI Century.
Operating Agreements/Business Operation Agreements
Pursuant to the operating agreement amongst Baidu Online, Baidu Netcom and the shareholders of Baidu Netcom, Baidu Online provides guidance and instructions on Baidu Netcom’s daily operations, financial affairs and employment and dismissal of staff. In addition, Baidu Online agrees to guarantee Baidu Netcom’s performance under any agreements or arrangements relating to Baidu Netcom’s business arrangements with any
 
F-15

BAIDU, INC.
NOTES TO THE CONSOLIDATED FINANCIAL STATEMENTS
FOR THE YEARS ENDED DECEMBER 31, 2022, 2023 AND 2024
 
third party. In return, Baidu Netcom agrees that without the prior consent of Baidu Online, Baidu Netcom will not engage in any transactions that could materially affect the assets, liabilities, rights or operations of Baidu Netcom, including, without limitation, incurrence or assumption of any indebtedness, sale or purchase of any assets or rights, incurrence of any encumbrance on any of its assets or intellectual property rights in favor of a third party or transfer of any agreements relating to its business operation to any third party. The agreement will be in effect for an unlimited term, until the term of business of Baidu Online or Baidu Netcom expires and extension is denied by the relevant approval authorities.
The operating agreement amongst Baidu Online, Beijing Perusal and its shareholders contains substantially the same terms as those described above.
Pursuant to the amended and restated business operation agreement amongst Beijing QIYI Century, Beijing iQIYI and its shareholder, Beijing QIYI Century provides guidance and instructions on Beijing iQIYI’s daily operations and financial affairs. In addition, Beijing QIYI Century agrees to guarantee Beijing iQIYI’s performance under any agreements or arrangements relating to Beijing iQIYI’s business arrangements with any third party. The agreement can only be unilaterally revoked by Beijing QIYI Century. The initial term of the agreement dated January 30, 2013 is ten years, which has been extended for another ten years to January 30, 2033, and can be further renewed at Beijing QIYI Century’s discretion.
Loan Agreements
Pursuant to loan agreements amongst the shareholders of Baidu Netcom and Baidu Online, one of the Company’s subsidiaries, Baidu Online provided interest-free loans in an aggregate amount of RMB13.4 billion (US$1.8 billion) to the shareholders of Baidu Netcom solely for the latter to fund the capitalization of Baidu Netcom. The loans can be repaid only with the proceeds from the sale of the shareholders’ equity interests in Baidu Netcom to Baidu Online or its designated person. The term of the loan agreements will expire on July 9, 2029 and August 19, 2029, and can be extended with the written consent of both parties before its expiration.
Pursuant to loan agreements amongst the shareholders of Baidu Perusal and Baidu Online, the amount of loans extended to the respective shareholders of Beijing Perusal is RMB3.2 billion (US$438 million).
The term of the loan agreements will expire on March 30, 2028 and October 29, 2029, and can be extended with the written consent of both parties before its expiration. Each of the loan agreements amongst Baidu Online or other subsidiaries and the respective shareholders of Beijing Perusal or other VIEs, including iQIYI VIEs, contains substantially the same terms as those described above, except that the amount of the loans and the contract expiration date varies. The term of the loan agreement amongst Beijing QIYI Century and the individual shareholder of Beijing iQIYI expired on June 23, 2021 originally, which was extended in December 2020 for another ten years to June 23, 2031 and can be further extended upon the written notification from Beijing QIYI Century.
Equity Pledge Agreements
Pursuant to the equity pledge agreement between Baidu Online and the shareholders of Baidu Netcom, the shareholders of Baidu Netcom pledged all of their equity interests in Baidu Netcom to Baidu Online to guarantee their obligations under the loan agreement and Baidu Netcom’s performance of its obligations under the exclusive technology consulting and services agreement. If Baidu Netcom or its shareholders breach their respective contractual obligations, Baidu Online, as the pledgee, will be entitled to certain rights, including the right to sell the pledged equity interests. The shareholders of Baidu Netcom agreed not to dispose of the pledged equity interests or take any actions that would prejudice Baidu Online’s interest. The equity pledge agreement will terminate on the date when Baidu Netcom and its shareholders have completed all their respective
 
F-16

BAIDU, INC.
NOTES TO THE CONSOLIDATED FINANCIAL STATEMENTS
FOR THE YEARS ENDED DECEMBER 31, 2022, 2023 AND 2024
 
obligations under the exclusive technology consulting and services agreement and the loan agreement, but such agreement will expire two years after expiration of the term of the obligations of Baidu Netcom and its shareholders under the exclusive technology consulting and service agreement and the loan agreements if they fail to fulfill such obligations thereunder.
Each of the equity pledge agreements amongst Baidu Online and the shareholders of Beijing Perusal and Beijing QIYI Century and the individual shareholder of Beijing iQIYI contains substantially the same terms, including its term to expiration, as those described above.
Business Cooperation Agreement
Pursuant to the business cooperation agreement amongst Beijing QIYI Century and Beijing iQIYI effective November 23, 2011, Beijing iQIYI agrees to provide Beijing QIYI Century with services, including internet information services, online advertising and other services reasonably necessary within the scope of Beijing QIYI Century’s business. Beijing iQIYI agrees to use technology services provided by Beijing QIYI Century on its platform, including but not limited to, P2P download and video
on-demand
systems. Beijing QIYI Century agrees to pay specified service fees to Beijing iQIYI as consideration for the internet information services and other services provided by Beijing iQIYI. Beijing iQIYI has the right to waive the service fees at its discretion. The original term of this agreement is ten years, which has been extended for another ten years to November 23, 2031, and can be further renewed at Beijing QIYI Century’s discretion.
License Agreements
Baidu Online and Baidu Netcom entered into a software license agreement and a web layout copyright license agreement (collectively, the “License Agreements”). Pursuant to the License Agreements between Baidu Online and Baidu Netcom, Baidu Online has granted to Baidu Netcom the right to use (including but not limited to) a software license and a web layout copyright license. Baidu Netcom may only use the licenses in its own business operations. Baidu Online has the right to adjust the service fees at its sole discretion. The software license agreement and web layout copyright license agreement were renewed since their original expiration and would be in effect for an unlimited term, until the term of business of one party expires and extension is denied by the approval authorities.
The web layout copyright license agreements that Baidu Online has entered into with Beijing Perusal contain substantially the same terms as those between Baidu Online and Baidu Netcom described above. The agreement is in effect for an unlimited term, until the term of business of one party expires and extension is denied by the approval authorities.
Pursuant to the trademark license agreement and the software usage license agreement amongst Beijing QIYI Century and Beijing iQIYI effective November 23, 2011, Beijing QIYI Century granted a
non-exclusive
and
non-transferable
license, without sublicensing rights, to Beijing iQIYI to use its trademarks and software. Beijing iQIYI may only use the licenses in its own business operations. Beijing QIYI Century has the right to adjust the service fees at its sole discretion. The initial term of the two agreements is five years and the software usage license agreement may be extended upon the written consent of Beijing QIYI Century. The trademark license agreement is automatically extended for successive
one-year
periods after its expiration unless Beijing QIYI Century early terminates the agreement in accordance with the provisions of the agreement. The software usage license agreement was extended for another five years after its initial term, and was extended for another ten years to December 1, 2031, and is further renewable at the discretion of Beijing QIYI Century.
 
F-17

BAIDU, INC.
NOTES TO THE CONSOLIDATED FINANCIAL STATEMENTS
FOR THE YEARS ENDED DECEMBER 31, 2022, 2023 AND 2024
 
Commitment Letters
Pursuant to the commitment letter dated January 30, 2013, under the condition that Beijing iQIYI remains as a consolidated variable interest entity of iQIYI under United States generally accepted accounting principles (“U.S. GAAP”) and the relevant contractual arrangements remain in effect, iQIYI commits to provide unlimited financial support to Beijing iQIYI, if Beijing iQIYI requires any form of reasonable financial support for its normal business operations. If Beijing iQIYI incurs any losses and as a result cannot repay its loans from iQIYI and Beijing QIYI Century, one of iQIYI’s subsidiaries, iQIYI and Beijing QIYI Century would unconditionally forgive their loans to Beijing iQIYI, if Beijing iQIYI provides sufficient proof for its loss and incapacity to repay.
The commitment letters executed by other iQIYI VIEs contain terms similar to the terms described above.
Minority Investment in Beijing iQIYI
In October 2024, a third-party enterprise made an investment of RMB0.3 million in Beijing iQIYI for 1% of Beijing iQIYI’s enlarged registered capital. Such third-party minority stake holder is entitled to customary economic rights in proportion to its equity ownership, the right to appoint a director to Beijing iQIYI’s three-member board of directors, and certain protective rights.
The third-party minority stake holder is not a party to the contractual arrangements mentioned above that are currently in effect among Beijing iQIYI, iQIYI, Inc., Beijing QIYI Century and Beijing iQIYI’s other shareholders. As such, iQIYI, Inc. is not able to purchase or have the third-party minority stake holder pledge its 1% equity interests in Beijing iQIYI in the same manner as agreed under existing contractual arrangements, nor is it granted the authorization of voting rights over these 1% equity interests. iQIYI, Inc. believes through the wholly-owned PRC subsidiary, iQIYI, Inc. still controls and is the primary beneficiary of Beijing iQIYI as it continues to have a controlling financial interest in Beijing iQIYI pursuant to ASC 810-10-25-38A after the issuance of such 1% equity interests.
Through the contractual arrangements, the shareholders of the VIEs effectively assigned their full voting rights to the Company or its subsidiaries, which gives the Company or its subsidiaries the power to direct the activities that most significantly impact the VIEs’ economic performance. The Company or its subsidiaries obtain the ability to approve decisions made by the VIEs and the ability to acquire the equity interests in the VIEs when permitted by the laws of mainland China. The Company or its subsidiaries are obligated to absorb losses or receive economic benefits of the VIEs that could potentially be significant to the VIEs through providing unlimited financial support to the VIEs or are entitled to receive economic benefits from the VIEs that could potentially be significant to the VIEs through the exclusive technology consulting and service fees. As a result of these contractual agreements, the Company or its subsidiaries are determined to be the primary beneficiary of the VIEs and consolidates the VIEs as required by ASC 810.
Through the contractual arrangements, the shareholders of the iQIYI VIEs effectively assigned all of their voting rights underlying their equity interests in iQIYI VIEs to iQIYI. In addition, through the other exclusive agreements, which consist of the operation agreements, business cooperating agreements, exclusive technology consulting and services agreements and trademark and software usage license agreements, iQIYI, through its wholly-owned subsidiaries in mainland China, have the right to receive economic benefits from iQIYI VIEs that potentially could be significant to iQIYI VIEs. Lastly, through the commitment letters, iQIYI has the obligation to absorb losses of iQIYI VIEs that could potentially be significant to iQIYI VIEs. Therefore, iQIYI is considered the primary beneficiary of iQIYI VIEs and consolidates iQIYI VIEs and their subsidiaries
.
 
F-18

BAIDU, INC.
NOTES TO THE CONSOLIDATED FINANCIAL STATEMENTS
FOR THE YEARS ENDED DECEMBER 31, 2022, 2023 AND 2024
 
The Group has also entered into contractual arrangements with several other VIEs and their respective nominee shareholders, including iQIYI’s other VIEs and their respective nominee shareholders, through some of our subsidiaries other than Baidu Online and Beijing QIYI Century, which result in the Company/iQIYI or relevant subsidiaries, as the case may be, being the primary beneficiaries of the relevant VIEs. As a result of these contractual arrangements, the Company consolidate these other VIEs through the subsidiaries as required by ASC 810.
In the opinion of the Company’s legal counsel, (i) the ownership structure relating to the VIEs of the Company is in compliance with the laws and regulations of mainland China; (ii) the contractual arrangements with the VIEs and their shareholders constituted legal, valid and binding obligations of such party, and are enforceable against such party in accordance with their respective terms; and (iii) the execution, delivery and performance by the VIEs and their shareholders, and the contractual arrangements as a whole, do not result in any violation of the provisions of the articles of association and business licenses of the VIEs, and any violation of any current laws and regulations of mainland China.
However, uncertainties in the PRC legal system could cause the Company’s current ownership structure to be found in violation of any existing and/or future laws or regulations of mainland China and could limit the Company’s ability, through the Primary Beneficiaries, to enforce its rights under these contractual arrangements. Furthermore, shareholders of the VIEs may have interests that are different with those of the Company, which could potentially increase the risk that they would seek to breach the existing terms of the aforementioned arrangements.
On January 1, 2020, the Foreign Investment Law came into effect and became the principal laws and regulations governing foreign investment in mainland China. The Foreign Investment Law does not explicitly classify contractual arrangements as a form of foreign investment, but it contains a
catch-all
provision which includes investments made by foreign investors through means stipulated in laws or administrative regulations or other methods prescribed by the State Council. There are uncertainties regarding the interpretation of the Foreign Investment Law with respect to the contractual arrangements as a form of foreign investment. Since the VIEs’ internet content services, value-added telecommunication-based services, internet map services, online audio and video services and mobile application distribution businesses in mainland China are included in the negative list or subject to the restrictions on foreign investment, if any of the VIEs would be deemed as a foreign invested enterprise, the Company’s current organizational structure could be in violation of existing and/or future laws or regulations of mainland China and could limit the Company’s ability, through the Primary Beneficiaries, to enforce its rights under these contractual arrangements with the VIEs and the Company’s ability to conduct business through the VIEs could be severely limited.
In addition, if the current organizational structure or any of the contractual arrangements were found to be in violation of any existing and/or future laws or regulations of mainland China, the Company may be subject to penalties, which may include but not be limited to, the cancellation or revocation of the Company’s business and operating licenses, being required to restructure the Company’s operations or discontinue the Company’s operating activities. The imposition of any of these or other penalties may cause the Company to lose its right to direct the activities that most significantly impact the VIEs and/or the right to receive economic benefits that could potentially be significant to the VIEs based on the contractual arrangements, which may result in the Company no longer being able to consolidate the financial results of the VIEs in the consolidated financial statements.
Furthermore, shareholders of the VIEs may have interests that are different with those of the Company, which could potentially increase the risk that they would seek to breach the existing terms of the aforementioned agreements.
 
F-19

BAIDU, INC.
NOTES TO THE CONSOLIDATED FINANCIAL STATEMENTS
FOR THE YEARS ENDED DECEMBER 31, 2022, 2023 AND 2024
 
The following tables set forth the financial statement balances and amounts of the VIEs and their subsidiaries included in the consolidating financial statements after the elimination of intercompany balances and transactions among VIEs and their subsidiaries within the Group.
 
    
As of December 31,
 
    
2023
    
2024
    
2024
 
    
RMB
    
RMB
    
US$
 
    
(In millions)
 
Assets
  
 
   
 
  
 
   
 
  
 
   
 
Cash and cash equivalents
     4,838        1,991        273  
Short-term investments, net
     5,055        5,473        750  
Accounts receivable, net
     7,642        7,131        977  
Others
     8,286        11,200        1,534  
  
 
 
    
 
 
    
 
 
 
Total current assets
     25,821        25,795        3,534  
  
 
 
    
 
 
    
 
 
 
        
Fixed assets, net
     9,084        12,583        1,724  
Intangible assets, net
     835        721        99  
Licensed copyrights, net
     1,951        1,657        227  
Produced content, net
     12,349        13,418        1,838  
Long-term investments, net
     17,428        16,410        2,248  
Long-term time deposits and
held-to-maturity
investments
     330        3,384        464  
Operating lease
right-of-use
assets
     6,241        6,435        882  
Others
     11,266        19,575        2,681  
  
 
 
    
 
 
    
 
 
 
Total
non-current
assets
     59,484        74,183        10,163  
  
 
 
    
 
 
    
 
 
 
Total
     85,305        99,978        13,697  
  
 
 
    
 
 
    
 
 
 
        
Liabilities
        
Accounts payable and accrued liabilities
     16,385        18,527        2,538  
Customer deposits and deferred revenue
     8,007        8,751        1,199  
Operating lease liabilities
     2,883        3,160        433  
Others
     6,781        9,273        1,270  
  
 
 
    
 
 
    
 
 
 
Total current third-party liabilities
     34,056        39,711        5,440  
  
 
 
    
 
 
    
 
 
 
        
Operating lease liabilities
     4,920        4,847        664  
Others
     1,833        2,505        343  
  
 
 
    
 
 
    
 
 
 
Total
non-current
third-party liabilities
     6,753        7,352        1,007  
  
 
 
    
 
 
    
 
 
 
Amounts due to the other entities within Baidu 
(i)
     13,985        20,316        2,784  
  
 
 
    
 
 
    
 
 
 
Total
     54,794        67,379        9,231  
  
 
 
    
 
 
    
 
 
 
Note:
(i)
It represents the elimination of intercompany balances among Baidu, Inc., its subsidiaries and the VIEs and VIEs’ subsidiaries.
 
F-20

BAIDU, INC.
NOTES TO THE CONSOLIDATED FINANCIAL STATEMENTS
FOR THE YEARS ENDED DECEMBER 31, 2022, 2023 AND 2024
 
The carrying amounts of the assets, liabilities and the results of operations of the VIEs and their subsidiaries are presented in aggregate due to the similarity of the purpose and design of the VIEs and their subsidiaries, the nature of the assets in these VIEs and their subsidiaries and the type of the involvement of the Company in these VIEs and their subsidiaries.
 
    
For the years ended December 31,
 
    
2022
    
2023
    
2024
    
2024
 
    
RMB
    
RMB
    
RMB
    
US$
 
    
(In millions)
 
Total revenues
     62,121        67,001        66,755        9,145  
Net income
     212        4,202        2,625        360  
Net cash provided by/(used in) operating activities
     2,938        5,328        (7,363      (1,009
Net cash used in investing activities
     (1,898      (2,381      (7,584      (1,039
Net cash (used in)/provided by financing activities
     (64      (1,998      12,098        1,657  
As of December 31, 2023 and 2024, there was no pledge or collateralization of the VIEs’ assets that can only be used to settle obligations of the VIEs, other than aforementioned in the equity pledge agreements and collateralization of a VIE’s office building for iQIYI’s short-term loans (Note 13). The amount of the net assets of the VIEs was RMB32.6 billion (US$4.5 billion) as of December 31, 2024. The creditors of the VIEs’ third-party liabilities did not have recourse to the general credit of the Company in normal course of business. The Company did not provide financial or other supports not previously contractually required to the VIEs during the years presented.
 
2.
SUMMARY OF SIGNIFICANT ACCOUNTING POLICIES
Basis of Presentation
The consolidated financial statements are prepared in accordance with United States generally accepted accounting principles (“U.S. GAAP”).
Principles of Consolidation
The consolidated financial statements include the financial statements of the Company, its subsidiaries, VIEs and subsidiaries of the VIEs. All inter-company transactions and balances between the Company, its subsidiaries, VIEs and subsidiaries of the VIEs have been eliminated upon consolidation. The Group included the results of operations of the acquired businesses from their respective dates of acquisition.
Comparative Information
Certain items in the consolidated balance sheet and certain balances have been reclassified to conform with current year’s presentation.
Use of Estimates
The preparation of the financial statements in conformity with U.S. GAAP requires management to make estimates and assumptions that affect the reported amounts of assets and liabilities, and disclosures of contingent assets and liabilities at the date of the financial statements and the reported amounts of revenues and expenses during the period. Management evaluates estimates, including those related to the standalone selling prices of performance obligations and amounts of variable considerations of revenue contracts, the allowance for credit losses of accounts receivable, contract assets, receivables from online payment agencies, amounts due from related parties and debt investments, fair values of certain debt and equity investments, future viewership
 
F-21

BAIDU, INC.
NOTES TO THE CONSOLIDATED FINANCIAL STATEMENTS
FOR THE YEARS ENDED DECEMBER 31, 2022, 2023 AND 2024
 
consumption patterns and useful lives of licensed copyrights and produced content, future revenues generated by the broadcasting and sublicensing rights of content assets (licensed and produced), ultimate revenue of produced content predominantly monetized on its own, fair values of licensed copyrights and produced contents monetized as a film group or individually, fair value of nonmonetary content exchanges, the useful lives of long-lived assets, impairment of long-lived assets, long-term investments and goodwill, the purchase price allocation, deferred tax valuation allowance, the fair value of share-based awards and estimated forfeitures for share-based awards among others. Management bases the estimates on historical experience and on various other assumptions that are believed to be reasonable, the results of which form the basis for making judgments about the carrying values of assets and liabilities. Actual results could differ from these estimates.
Change in Accounting Estimate
In 2024, the Group reviewed and revised the estimated useful life of its servers from five years to six years. As a result of these revisions, depreciation expense decreased by RMB1.4 billion (US$198 million), net income increased by RMB1.2 billion (US$171 million), and basic and diluted net earnings per Class A and Class B ordinary share increased by RMB0.45 (US$0.06) and RMB0.44 (US$0.06), respectively, for the year ended December 31, 2024.
Currency Translation for Financial Statements Presentation
Translations of amounts from RMB into U.S. dollars (US$) for the convenience of the reader have been calculated at the exchange rate of RMB7.2993 per US$1.00 on December 31, 2024, the last business day in fiscal year 2024, as published on the website of the United States Federal Reserve Board. No representation is made that the RMB amounts could have been, or could be, converted into U.S. dollars at such rate.
Foreign Currency
The Company’s functional currency is the US$. The Company’s subsidiaries, VIEs and subsidiaries of the VIEs determine their functional currencies based on the criteria of ASC Topic 830,
Foreign Currency Matters
. The Group uses the RMB as its reporting currency. The Group uses the exchange rate as of the balance sheet date to translate its assets and liabilities and the average daily exchange rate for each month to translate its income and expense items to reporting currency. Any translation gains (losses) are recorded in other comprehensive income (loss). Transactions denominated in foreign currencies are measured and recorded into the functional currency at the exchange rates prevailing on the transaction dates. Assets and liabilities denominated in foreign currencies other than functional currency are remeasured into the functional currency at the exchange rates prevailing at the balance sheet date. Exchange gains and losses are included in earnings as a component of “Other (loss) income.”
Segment Reporting
As of December 31, 2023 and 2024, the Group had two reportable segments, Baidu Core and iQIYI. Baidu Core mainly provides search-based, feed-based and other online marketing services, cloud services, products and other services from its new AI initiatives. iQIYI produces, aggregates and distributes a wide variety of professionally produced content, as well as a broad spectrum of other video content, in a variety of formats.
The Group’s chief executive officer, who has been identified as the chief operating decision maker (“CODM”), reviews the operating results of Baidu Core and iQIYI, to allocate resources and assess the Group’s performance. Accordingly, the financial statements include segment information which reflects the current composition of the reportable segments in accordance with ASC Topic 280,
 Segment Reporting.
 
F-22

BAIDU, INC.
NOTES TO THE CONSOLIDATED FINANCIAL STATEMENTS
FOR THE YEARS ENDED DECEMBER 31, 2022, 2023 AND 2024
 
Business Combinations
The Group accounts for its business combinations using the acquisition method in accordance with ASC Topic 805,
Business Combinations
. The acquisition method requires that the consideration transferred to be allocated to the assets, including separately identifiable assets and liabilities the Group acquired, based on their estimated fair values. The consideration transferred in an acquisition is measured as the aggregate of the fair values at the date of exchange of the assets given, liabilities incurred, and equity instruments issued as well as the contingent considerations as of the acquisition date. The costs directly attributable to the acquisition are expensed as incurred. Identifiable assets, liabilities and contingent liabilities acquired or assumed are measured separately at their fair value as of the acquisition date, irrespective of the extent of any noncontrolling interests. The excess of (i) the total cost of acquisition, fair value of the noncontrolling interests and acquisition date fair value of any previously held equity interests in the acquiree over (ii) the fair value of the identifiable net assets of the acquiree, is recorded as goodwill. If the cost of acquisition is less than the fair value of the net assets of the subsidiary acquired, the difference is recognized directly in earnings.
In a business combination achieved in stages, the Group remeasures its previously held equity interest in the acquiree immediately before obtaining control at its acquisition-date fair value and the
re-measurement
gain or loss, if any, is recognized in “Others, net” in the consolidated statements of comprehensive income.
The determination and allocation of fair values to the identifiable assets acquired, liabilities assumed and noncontrolling interests are based on various assumptions and valuation methodologies requiring considerable judgment from management. The most significant variables in these valuations are discount rates, the number of years on which to base the cash flow projections, as well as the assumptions and estimates used to determine the cash inflows and outflows. The Group determines discount rates to be used based on the risk inherent in the related activity’s current business model and industry comparisons.
Cash, Cash Equivalents and Restricted Cash
Cash and cash equivalents
Cash and cash equivalents primarily consist of cash, money market funds, investments in interest bearing demand deposit accounts, time deposits and highly liquid investments with original maturities of three months or less from the date of purchase and are stated at cost which approximates their fair value.
Restricted cash
Restricted cash mainly represents amounts deposited and held in escrow accounts for the proposed acquisition of YY Live, the domestic video-based entertainment live streaming business of JOYY Inc. (“JOYY”) in China. The share purchase agreement for YY Live had been terminated on January 1, 2024 (Note 3).
In the event that the obligation to maintain such restricted deposits is expected to be terminated within the next twelve months, these deposits will be classified as current assets, included in “Restricted cash” in the consolidated balance sheets. Otherwise, they will be classified as
non-current
assets, included in “Other
non-current
assets” in the consolidated balance sheets.
Accounts Receivable and Contract Assets, net
Accounts receivable are recognized and carried at the original invoiced amount less an allowance for credit losses. The Group’s right to consideration in exchange for goods or services that the Group has transferred to a
 
F-23

BAIDU, INC.
NOTES TO THE CONSOLIDATED FINANCIAL STATEMENTS
FOR THE YEARS ENDED DECEMBER 31, 2022, 2023 AND 2024
 
customer is recognized as a contract asset. The Group maintains an allowance for credit losses in accordance with ASC Topic 326,
Credit Losses
(“ASC 326”) and records the allowance for credit losses as an offset to accounts receivable and contract assets, and the estimated credit losses charged to the allowance is classified as “Selling, general and administrative” in the consolidated statements of comprehensive income. The Group assesses collectability by reviewing accounts receivable and contract assets on a collective basis where similar characteristics exist, primarily based on similar business lines, services or product offerings and on an individual basis when the Group identifies specific customers with known disputes or collectability issues. In determining the amount of the allowance for credit losses, the Group considers historical collectability based on past due status, the age of the accounts receivable balances and contract assets balances, credit quality of the Group’s customers based on ongoing credit evaluations, current economic conditions, reasonable and supportable forecasts of future economic conditions, and other factors that may affect the Group’s ability to collect from customers.
Receivables from Online Payment Agencies, net
Receivables from online payment agencies are funds due from the third-party online payment service providers for clearing transactions and are included in “Other current assets, net” on the consolidated balance sheets. The cash was paid or deposited by customers or users through these online payment agencies for services provided by the Group. The Group considers and monitors the credit worthiness of the third-party payment service providers and recognizes credit losses based on ongoing credit evaluations. Receivable balances are written off when they are deemed uncollectible. As of December 31, 2023 and 2024, allowance for credit losses provided for the receivables from online payment agencies were insignificant.
Transfer of financial assets
The Group accounts for transfers of financial assets in accordance with ASC 860,
Transfers and
Servicing
(“ASC 860”). For a transfer of financial assets considered as a sale, the assets would be derecognized from the Group’s consolidated balance sheets. If the conditions for a sale required by ASC 860 are not met, the transfer is considered to be a secured borrowing and the assets remain on the consolidated balance sheets while the sale proceeds are recorded as a secured borrowing.
Investments
Short-term investments
All highly liquid investments with original maturities less than twelve months are classified as short-term investments. Investments that are expected to be realized in cash during the next twelve months are also included in short-term investments.
The Group accounts for short-term debt investments in accordance with ASC Topic 320,
Investments – Debt Securitie
s (“ASC 320”)
.
The Group classifies the short-term investments in debt investments as
held-to-maturity,
trading or
available-for-sale,
whose classification determines the respective accounting methods stipulated by ASC 320. Dividend and interest income, including amortization of the premium and discount arising at acquisition, for all categories of investments described above are included in earnings. Any realized gains or losses on the sale of the short-term investments are determined on a specific identification method, and such gains and losses are reflected in earnings during the period in which gains or losses are realized.
Investments that the Group has the positive intent and ability to hold to maturity are classified as
held-to-maturity
investments and stated at amortized cost less allowance for credit losses.
 
F-24

BAIDU, INC.
NOTES TO THE CONSOLIDATED FINANCIAL STATEMENTS
FOR THE YEARS ENDED DECEMBER 31, 2022, 2023 AND 2024
 
Investments that are bought and held principally for the purpose of selling them in the near term are classified as trading investments, in accordance with ASC 320. Unrealized holding gains and losses for trading securities are included in earnings.
Debt investments not classified as trading or as
held-to-maturity
are classified as
available-for-sale
debt investments, which are reported at fair value, with unrealized gains and losses recorded in “Accumulated other comprehensive loss” on the consolidated balance sheets.
The allowance for credit losses of the
held-to-maturity
debt investments reflects the Group’s estimated expected losses over the contractual lives of the
held-to-maturity
debt investments and is charged to “Others, net” in the consolidated statements of comprehensive income. Estimated allowance for credit losses is determined by considering reasonable and supportable forecasts of future economic conditions in addition to information about past events and current conditions. As of December 31, 2023 and 2024, the allowance for credit losses provided for the short-term
held-to-maturity
debt investments held by the Group was RMB385 million and RMB223 million (US$31 million), respectively.
Long-term investments
The Group’s long-term investments consist of equity method investments, equity investments with readily determinable fair value, equity investments without readily determinable fair value, equity investments in private equity funds, other investments accounted for at fair value and
available-for-sale
debt investments.
Investments in entities in which the Group can exercise significant influence but does not own a majority equity interest or control are accounted for using the equity method of accounting in accordance with ASC Topic 323,
Investments-Equity Method and Joint Ventures
(“ASC 323”). Under the equity method, the Group initially records its investment at cost and the difference between the cost of the equity investee and the amount of the underlying equity in the net assets of the equity investee is accounted for as if the investee were a consolidated subsidiary. The Group subsequently adjusts the carrying amount of its investment to recognize the Group’s proportionate share of each equity investee’s net income or loss into earnings after the date of investment and its share of each equity investee’s movement in accumulated other comprehensive income or loss is recognize in other comprehensive income (loss). When calculating its proportionate share of each equity investee’s net income or loss, the Group adjusts the net income or loss of equity investee to include accretion of preferred stock that is classified in temporary equity in the investee’s financial statements, into earnings. The Group will discontinue applying the equity method if an investment (plus additional financial support provided to the investee, if any) has been reduced to zero. When the Group has other investments in its equity-method investee and is not required to advance additional funds to that investee, the Group would continue to report its share of equity method losses in its consolidated statements of comprehensive income after its equity-method investment in ordinary shares has been reduced to zero, to the extent of and as an adjustment to the adjusted basis of the Group’s other investments in the investee. Such losses are first applied to those investments of a lower liquidation preference before being further applied to the investments of a higher liquidation preference. The Group adopted a
one-quarter
lag in reporting for its share of equity income/(loss) to a majority of its equity method investees.
The Group evaluates its equity method investments for impairment at each reporting date, or more frequently if events or changes in circumstances indicate that the carrying amount of the investment might not be recoverable. Factors considered by the Group when determining whether an investment has been other-than-temporarily-impaired, include, but are not limited to, the length of the time and the extent to which the market value has been less than cost, the financial condition and near-term prospects of the investee, and the Group’s intent and ability
 
F-25

BAIDU, INC.
NOTES TO THE CONSOLIDATED FINANCIAL STATEMENTS
FOR THE YEARS ENDED DECEMBER 31, 2022, 2023 AND 2024
 
to retain the investment until the recovery of its cost. An impairment loss on the equity method investments is recognized in earnings when the decline in value is determined to be other-than-temporary and is allocated to the individual net assets underlying equity method investments in the following order: 1) reduce any equity method goodwill to zero; 2) reduce the individual basis differences related to the investee’s long-lived assets pro rata based on their amounts relative to the overall basis difference at the impairment date; and 3) reduce the individual basis difference of the investee’s remaining assets in a systematic and rational manner.
For equity investments in private equity funds, over which the Group does not have the ability to exercise significant influence, are measured using the net asset value per share based on the practical expedient in ASC Topic 820,
Fair Value Measurements and Disclosures
(“ASC 820”) (“NAV practical expedient”).
For equity investments without readily determinable fair value and do not qualify for the NAV practical expedient, the Group elects to use the measurement alternative to measure those investments at cost, less any impairment, plus or minus changes resulting from observable price changes in orderly transactions for identical or similar investments of the same issuer, if any. Significant judgments are required to determine (i) whether observable price changes are orderly transactions and identical or similar to an investment held by the Group; and (ii) the selection of appropriate valuation methodologies and underlying assumptions, including expected volatility and the probability of exit events as it relates to liquidation and redemption features used to measure the price adjustments for the difference in rights and obligations between instruments. Equity investments with readily determinable fair values are measured at fair value, and any changes in fair value are recognized in “Others, net” in the consolidated statements of comprehensive income.
For equity investments measured at fair value with changes in fair value recorded in earnings, the Group does not assess whether those investments are impaired. For equity investments that the Group elects to use the measurement alternative, the Group makes a qualitative assessment considering impairment indicators to evaluate whether investments are impaired at each reporting date. Impairment indicators considered include, but are not limited to, a significant deterioration in the earnings performance or business prospects of the investee, including factors that raise significant concerns about the investee’s ability to continue as a going concern, a significant adverse change in the regulatory, economic, or technologic environment of the investee and a significant adverse change in the general market condition of either the geographical area or the industry in which the investee operates. If a qualitative assessment indicates that the investment is impaired, the entity has to estimate the investment’s fair value in accordance with the principles of ASC 820. If the fair value is less than the investment’s carrying value, the Group recognizes an impairment loss in earnings equal to the difference between the carrying value and fair value.
In accordance with ASC Subtopic
946-320,
Financial Services—Investment Companies, Investments—Debt and Equity Securities
(“ASC
946-320”)
,
the Group’s consolidated investment company accounts for long-term equity investments in unlisted companies at fair value. These investments were initially recorded at their transaction price net of transaction costs, if any. Fair values of these investments are
re-measured
at each reporting date in accordance with ASC 820.
Available-for-sale
debt investments are convertible debt instruments and investments in preferred shares that are currently redeemable at the Group’s option, which are measured at fair value. Interest income is recognized in earnings. All other changes in the carrying amount of these debt investments are recognized in other comprehensive income (loss).
 
F-26

BAIDU, INC.
NOTES TO THE CONSOLIDATED FINANCIAL STATEMENTS
FOR THE YEARS ENDED DECEMBER 31, 2022, 2023 AND 2024
 
Long-term time deposits and
held-to-maturity
investments
Long-term time deposits and
held-to-maturity
investments are mainly deposits in commercial banks and wealth management products issued by commercial banks and other financial institutions with maturities of greater than one year.
Investments in debt investments with maturities of greater than one year that the Group has positive intent and ability to hold to maturity are classified as long-term
held-to-maturity
investments and stated at amortized cost less allowance for credit losses.
The allowance for credit losses of the held-to-maturity debt investments reflects the Group’s estimated expected losses over the contractual lives of the held-to-maturity debt investments and is charged to “Others, net” in the consolidated statements of comprehensive income. Estimated allowance for credit losses is determined by considering reasonable and supportable forecasts of future economic conditions in addition to information about past events and current conditions. As of December 31, 2023 and 2024, the allowance for credit losses provided for the long-term held-to-maturity debt investments held by the Group was RMB57 million and RMB227 million (US$31 million), respectively.
Fair Value Measurements of Financial Instruments
Financial instruments include cash and cash equivalents, restricted cash, short-term investments, amounts due from and due to related parties, other receivables and long-term investments. The carrying values of the aforementioned financial instruments included in current assets and liabilities approximate their respective fair values because of their general short maturities. The carrying amounts of long-term loans approximate fair values as the related interest rates currently offered by financial institutions for similar debt instruments of comparable maturities. The fair value of long-term investments, notes payable and convertible senior notes that are not reported at fair value are disclosed in Note 26.
Fixed Assets
Fixed assets are stated at cost less accumulated depreciation. Depreciation is recorded on a straight-line basis over the shorter of the estimated useful lives of the assets or the term of the related lease, as follows:
 
Office building
  
–  43 to 45 years
Office building related facility, machinery and equipment
  
–  10 to 15 years
Computer equipment
  
–  3 to 6 years
Office equipment
  
–  3 to 5 years
Vehicles and related machinery and equipment
  
–  2 to 8 years
Leasehold improvements
  
–  over the shorter of lease terms or estimated useful lives of the assets
Fixed assets have no estimated residual value except for the office building and its related facility, machinery and equipment, which mainly have an estimated residual value of 4% of the cost.
Repair and maintenance costs are charged to expense as incurred, whereas the cost of renewals and betterments that extend the useful life of fixed assets are capitalized as additions to the related assets. Retirements, sales and disposals of assets are recorded by removing the cost and accumulated depreciation from the asset and
 
F-27

BAIDU, INC.
NOTES TO THE CONSOLIDATED FINANCIAL STATEMENTS
FOR THE YEARS ENDED DECEMBER 31, 2022, 2023 AND 2024
 
accumulated depreciation accounts with any resulting gain or loss reflected in earnings. All direct and indirect costs that are related to the construction of fixed assets and incurred before the assets are ready for their intended use are capitalized as construction in progress. Construction in progress is transferred to specific fixed assets items and depreciation of these assets commences when they are ready for their intended use.
Interest costs are capitalized if they are incurred during the acquisition, construction or production of a qualifying asset and such costs could have been avoided if expenditures for the assets have not been made. Capitalization of interest costs commences when the activities to prepare the asset are in progress and expenditures and borrowing costs are being incurred. Interest costs are capitalized until the assets are ready for their intended use. Interest costs capitalized for the years ended December 31, 2022, 2023 and 2024 were insignificant.
Licensed Copyrights, net
Licensed copyrights consist of professionally-produced content such as films, drama series, mini and short dramas, variety shows and other video content acquired from external parties. The license fees are capitalized and, unless prepaid, a corresponding liability is recorded when the cost of the content is known, the content is accepted by the Group in accordance with the conditions of the license agreement and the content is available for its first showing on the Group’s platforms. Licensed copyrights are presented on the consolidated balance sheets as current and
non-current
based on estimated time of usage.
The Group’s licensed copyrights include the right to broadcast and, in some instances, the right to sublicense. The broadcasting right, refers to the right to broadcast the content on its own platforms and the sublicensing right, refers to the right to sublicense the underlying content to external parties. When licensed copyrights include both broadcasting and sublicensing rights, the content costs are allocated to these two rights upon initial recognition, based on the relative proportion of the estimated total revenues that will be generated from each right over its estimated useful lives.
For the right to broadcast the contents on its own platforms that generates online advertising and membership services revenues, the content costs are amortized based on factors including historical and estimated future viewership patterns, using an accelerated method by content categories over the shorter of each content’s contractual period or estimated useful lives within ten years, beginning with the month of first availability. Content categories accounting for most of the Group’s content include newly released drama series, newly released films, animations, library drama series and library films. Estimates of future viewership consumption patterns and estimated useful lives are reviewed periodically, at least on an annual basis and revised, if necessary. Revisions to the amortization patterns are accounted for as a change in accounting estimate prospectively in accordance with ASC Topic 250,
Accounting Changes and Error Corrections
(“ASC 250”). For the right to sublicense the content to external parties that generates direct content distribution revenues, the content costs are amortized based on its estimated usage pattern and recorded as cost of revenues.
Produced Content, net
The Group produces original content
in-house
and in collaboration with external parties. Produced content primarily consists of films, episodic series, mini and short dramas, variety shows and animations. The costs incurred in the physical production of original content include direct production costs, production overhead and acquisition costs. Produced content also includes cash expenditures made to acquire a proportionate share of certain rights to films including profit sharing, distribution and/or other rights. Exploitation costs are expensed as incurred. Participation costs are accrued using the individual-film-forecast-computation method, which recognizes the costs in the same ratio as the associated ultimate revenue. Production costs for original content
 
F-28

BAIDU, INC.
NOTES TO THE CONSOLIDATED FINANCIAL STATEMENTS
FOR THE YEARS ENDED DECEMBER 31, 2022, 2023 AND 2024
 
that are predominantly monetized in a film group are capitalized. Production costs for original content that are predominantly monetized on its own are capitalized to the extent that they are recoverable from total revenues expected to be earned (“ultimate revenue”); otherwise, they are expensed as cost of revenues. Ultimate revenue estimates include revenue expected to be earned from all sources, including exhibition, licensing, or exploitation of produced content if the Group has demonstrated a history of earning such revenue. The Group estimates ultimate revenue to be earned during the estimated useful lives of produced content based on anticipated release patterns and historical results of similar produced content, which are identified based on various factors, including cast and crew, target audience and popularity. The capitalized production costs are reported separately as noncurrent assets with caption of “Produced content, net” on the consolidated balance sheets. Based on factors including historical and estimated future viewership consumption patterns, the Group amortizes produced content that is predominantly monetized in a film group. For produced content that is monetized on its own, the Group considers historical and estimated usage patterns to determine the pattern of amortization. Based on the estimated patterns, the Group amortizes produced content using an accelerated method over its estimated useful lives within ten years, beginning with the month of first availability and such costs are included in “Cost of revenues” in the consolidated statements of comprehensive income.
Impairment of licensed copyrights and produced content
The Group’s business model is mainly subscription and advertising based, as such the majority of the Group’s content assets (licensed copyrights and produced content) are predominantly monetized with other content assets, whereas a smaller portion of the Group’s content assets are predominantly monetized at a specific title level such as variety shows and investments in a proportionate share of certain film rights including profit sharing, distribution and/or other rights. Because the identifiable cash flows related to content launched on the Group’s Mainland China platform are largely independent of the cash flows of other content launched on the Group’s overseas platform, the Group has identified two separate film groups. The Group reviews its film groups and individual content for impairment when there are events or changes in circumstances that indicate the fair value of a film group or individual content may be less than its unamortized costs. Examples of such events or changes in circumstances include, a significant adverse change in technological, regulatory, legal, economic, or social factors that could affect the fair value of the film group or the public’s perception of a film or the availability of a film for future showings, a significant decrease in the number of subscribers or forecasted subscribers, or the loss of a major distributor, a change in the predominant monetization strategy of a film that is currently monetized on its own, actual costs substantially in excess of budgeted costs, substantial delays in completion or release schedules, or actual performance subsequent to release failing to meet expectations set before release such as a significant decrease in the amount of ultimate revenue expected to be recognized.
When such events or changes in circumstances are identified, the Group assesses whether the fair value of an individual content (or film group) is less than its unamortized film costs, determines the fair value of an individual content (or film group) and recognizes an impairment charge for the amount by which the unamortized capitalized costs exceed the individual content’s (or film group’s) fair value. The Group mainly uses a discounted cash flow approach to determine the fair value of an individual content or film group, of which the most significant inputs include the forecasted future revenues, costs and operating expenses attributable to an individual content or the film group and the discount rate. An impairment loss attributable to a film group is allocated to individual licensed copyrights and produced content within the film group on a pro rata basis using the relative carrying values of those assets as the Group cannot estimate the fair value of individual contents in the film group without undue cost and effort.
 
F-29

BAIDU, INC.
NOTES TO THE CONSOLIDATED FINANCIAL STATEMENTS
FOR THE YEARS ENDED DECEMBER 31, 2022, 2023 AND 2024
 
Goodwill and Intangible Assets
Goodwill
Goodwill represents the excess of the purchase price over the fair value of the identifiable net assets acquired in a business combination. The Group assesses goodwill for impairment in accordance with ASC Subtopic
350-20,
Intangibles—Goodwill and Other: Goodwill
(“ASC
350-20”),
which requires goodwill to be tested for impairment at the reporting unit level at least annually and more frequently upon the occurrence of certain events, as defined by ASC
350-20.
As of December 31, 2023 and 2024, the Group has three reporting units, consisting of Baidu Core excluding Smart Living Group (“SLG”), SLG and iQIYI.
The Group has the option to assess qualitative factors first to determine whether it is necessary to perform the quantitative test in accordance with ASC
350-20.
In the qualitative assessment, the Group considers primary factors such as industry and market considerations, overall financial performance of the reporting unit, and other specific information related to the operations. If the Group believes, as a result of the qualitative assessment, that it is
more-likely-than-not
that the fair value of the reporting unit is less than its carrying amount, the quantitative impairment test described above is required. Otherwise, no further testing is required. The quantitative impairment test compares the fair value of the reporting unit with its carrying amount, including goodwill. If the carrying amount of a reporting unit exceeds its fair value, an impairment loss shall be recognized in an amount equal to that excess.
The Group performed qualitative assessments and quantitative assessments for the reporting unit of Baidu Core excluding SLG in 2023 and 2024. Based on the requirements of ASC
350-20,
the Group evaluated all relevant factors including, but not limited to, macroeconomic conditions, industry and market conditions, financial performance, and the share price of the Group. The Group estimated fair value using the income approach and the market approach. The fair value determined using the income approach was compared with comparable market data and reconciled, as necessary. No impairment loss of goodwill related to the reporting unit of Baidu Core excluding SLG was recorded for the years ended December 31, 2023 and 2024.
The Group performed qualitative assessments in 2023 for the reporting unit of SLG. Based on the requirements of ASC
350-20,
the Group evaluated all relevant factors including, but not limited to, macroeconomic conditions, industry and market conditions, financial performance, and the share price of the Group. The Group weighed all factors in their entirety and concluded that it was not
more-likely-than-not
the fair value was less than the carrying amount of SLG, and further impairment testing on goodwill was unnecessary as of December 31, 2023.
As of December 31, 2024, due to the competition intensifying in the relevant industry and market of SLG, the Group performed quantitative assessment for the reporting unit of SLG. The Group estimated fair value using the market approach. The fair value of the reporting unit exceeded its carrying value and therefore, goodwill related to the SLG was not impaired. No impairment loss of goodwill related to the reporting unit of SLG was recorded as of December 31, 2024.
The Group elected to bypass the qualitative assessment and proceeded directly to perform a quantitative test for the reporting unit of iQIYI. The Group primarily considers the quoted market price of iQIYI’s ordinary shares to determine the fair value of the reporting unit. As of December 31, 2023 and 2024, the fair value of iQIYI exceeded its carrying amount, therefore, goodwill related to the iQIYI reporting unit was not impaired.
Application of a goodwill impairment test requires significant management judgment and estimation, such as identification of reporting units, estimating the fair value of each reporting unit. Estimating the fair value of reporting units using income approach and market approach involved significant assumptions, such as revenue
 
F-30

BAIDU, INC.
NOTES TO THE CONSOLIDATED FINANCIAL STATEMENTS
FOR THE YEARS ENDED DECEMBER 31, 2022, 2023 AND 2024
 
growth rates, profitability in estimating future cash flows, discount rates, earnings multipliers based on market data of comparable companies engaged in a similar business. Changes in these assumptions could materially affect the determination of fair value for each reporting unit.
On disposal of a portion of reporting unit that constitutes a business, the attributable amount of goodwill is included in the determination of the amount of gain or loss recognized upon disposal. When the Group disposes of a business within the reporting unit, the amount of goodwill disposed is measured on the basis of the relative fair value of the business disposed and the portion of the reporting unit retained.
Intangible assets
Intangible assets with finite lives are carried at cost less accumulated amortization. All intangible assets with finite lives are amortized using the straight-line method over their estimated useful lives.
Intangible assets have weighted average useful lives from the date of purchase as follows:
 
Trademarks
   11 years
Technology
   5 years
Intellectual property right
   7 years
Others
   8 years
Intangible assets with indefinite useful life are not amortized and are tested for impairment annually or more frequently, if events or changes in circumstances indicate that they might be impaired in accordance with ASC Subtopic
350-30,
Intangibles-Goodwill and Other: General Intangibles Other than Goodwill
(“ASC
350-30”).
Impairment of Long-Lived Assets Other Than Goodwill
The Group evaluates long-lived assets, such as fixed assets and purchased or internally developed intangible assets with finite lives other than licensed copyrights and produced content, for impairment whenever events or changes in circumstances indicate the carrying value of an asset may not be recoverable in accordance with ASC Topic 360,
Property, Plant and Equipment
. When such events occur, the Group assesses the recoverability of the asset group based on the undiscounted future cash flows the asset group is expected to generate and recognizes an impairment loss when estimated undiscounted future cash flows expected to result from the use of the asset group plus net proceeds expected from disposition of the asset group, if any, is less than the carrying value of the asset group. If the Group identifies an impairment, the Group reduces the carrying amount of the asset group to its estimated fair value based on a discounted cash flow approach or, when available and appropriate, to comparable market values and the impairment loss, if any, is recognized in “Cost of revenues” in the consolidated statements of comprehensive income. The Group uses estimates and judgments in its impairment tests and if different estimates or judgments had been utilized, the timing or the amount of any impairment charges could be different. Asset groups to be disposed of would be reported at the lower of the carrying amount or fair value less costs to sell, and no longer depreciated. The assets and liabilities of a disposal group classified as held for sale would be presented separately in the appropriate asset and liability sections of the consolidated balance sheets.
Leases
The Group has lease agreements with lease and
non-lease
components, which are generally accounted for separately. The Group elected the short-term lease exemption for all contracts with lease terms of 12 months or less.
 
F-31

BAIDU, INC.
NOTES TO THE CONSOLIDATED FINANCIAL STATEMENTS
FOR THE YEARS ENDED DECEMBER 31, 2022, 2023 AND 2024
 
The Group determines if an arrangement is a lease or contains a lease at lease inception. For operating leases, the Group recognizes a
right-of-use
(ROU) asset and a lease liability based on the present value of the lease payments over the lease term on the consolidated balance sheets at commencement date. For finance leases, assets are included in “Other
non-current
assets” on the consolidated balance sheets. As the implicit rates of most of the Group’s leases are not readily determinable, the Group estimates its incremental borrowing rate based on the information available at the commencement date in determining the present value of lease payments. The incremental borrowing rate is estimated to approximate the interest rate on a collateralized basis with similar terms and payments, and in economic environments where the leased asset is located. The Group’s leases often include options to extend and lease terms include such extended terms when the Group is reasonably certain to exercise those options. Lease terms also include periods covered by options to terminate the leases when the Group is reasonably certain not to exercise those options. Lease expense is recorded on a straight-line basis over the lease term.
Revenue Recognition
The Group’s revenues are derived principally from online marketing service and others. Revenue is recognized when control of promised goods or services is transferred to the Group’s customers in an amount of consideration to which an entity expects to be entitled to in exchange for those goods or services. Revenue is recorded net of valued added taxes (“VAT”).
For arrangements that include multiple promised goods or services, the Group would evaluate all of the performance obligations in the arrangement to determine whether each performance obligation is distinct. For arrangements with multiple distinct performance obligations, each distinct performance obligation is separately accounted for and the total consideration is allocated to each performance obligation based on their relative standalone selling price at contract inception. The Group generally determines standalone selling prices based on the prices charged to customers on a standalone basis or estimates it using an expected cost plus margin approach. For arrangement with multiple components that are not distinct within the context of the contract because they have significant integration and the customer can only benefit from these promised goods or services in conjunction with one another, the Group accounts for them as one performance obligation.
The Group’s revenue recognition policies by types are as follows:
Online marketing services
Performance-based online marketing services
The Group’s
pay-for-performance
(“P4P”) platform enables customers to bid for priority placement of paid sponsored links and reach users who search for information related to their products or services. P4P online marketing customers can choose from search-based and feed-based online marketing services, and select criteria for their purchase, such as daily spending limit and user profile targeted. Revenue is recognized when all of the revenue recognition criteria are met, which is generally when a user clicks on one of the customer-sponsored links or feed-based marketing.
To the extent the Group provides online marketing services based on performance criteria other than
cost-per-click
(“CPC”), revenue is recognized when the specified performance criteria are met along with the satisfaction of other applicable revenue recognition criteria.
 
F-32

BAIDU, INC.
NOTES TO THE CONSOLIDATED FINANCIAL STATEMENTS
FOR THE YEARS ENDED DECEMBER 31, 2022, 2023 AND 2024
 
Baidu Union online marketing services
Baidu Union is a program through which the Group expands distribution of its customers’ sponsored links or advertisements by leveraging the traffic of Baidu Union partners’ online properties. The Group acquires traffic from Baidu Union partners and is responsible for service fulfillment and pricing. The services which the Group provided to customers through Baidu Union partners’ online properties include CPC, other performance-based online marketing services and online display advertising services. These services are provided in the same way to customers as those through Baidu’s own platforms or properties. As the principal, the Group recognizes revenue from Baidu Union on a gross basis. Payments made to Baidu Union partners are recorded as traffic acquisition costs, which are included in “Cost of revenues” in the consolidated statements of comprehensive income.
Online display advertising services
The Group provides online display advertising services to its customers by integrating text description, image and/or video, and displaying the advertisement in the search result, in Baidu Feed, which provides users with personalized timeline based on their demographics and interests, or on other properties. The Group recognizes revenue on a
pro-rata
basis over the contractual term for cost per time advertising arrangements, commencing on the start date of the display advertisement, or based on the number of times that the advertisement has been displayed for cost per thousand impressions advertising arrangements.
Collection
Certain customers of online marketing services are required to pay a deposit before using the Group’s services and are sent automated reminders to replenish their accounts when the balance falls below a designated amount. The deposits received are recorded as “Customer deposits and deferred revenue” on the consolidated balance sheets. The amounts due to the Group are deducted from the deposited amounts when users click on the paid sponsored links in the search results or other performance criteria have been satisfied. In addition, the Group offers payment terms to third-party agents and advertisers based on their historical marketing placements and credibility, consistently with industry practice.
Payment terms and conditions vary by customer and are based on the billing schedule established in the Group’s contracts or purchase orders with customers, but the Group generally provides credit terms to customers within one year; therefore, the Group has determined that its contracts do not include a significant financing component.
Sales incentives
The Group provides major sales incentives to third-party agents, which are identified as customers, that entitle them to receive price reductions on the online marketing services by meeting certain cumulative consumption requirements. The Group accounts for these incentives granted to customers as variable consideration and net them against revenue. The amount of variable consideration is measured based on the expected value of incentives to be provided to customers.
Others
Video Membership services
The Group offers membership services to subscribing members with various privileges, which primarily include access to exclusive and
ad-free
streaming of premium content 1080P/4K high-definition video, eXave Max, Dolby Audio, and accelerated downloads and others. When the receipt of membership fees is for services to be
 
F-33

BAIDU, INC.
NOTES TO THE CONSOLIDATED FINANCIAL STATEMENTS
FOR THE YEARS ENDED DECEMBER 31, 2022, 2023 AND 2024
 
delivered over a period of time, the receipt is initially recorded as “Customer deposits and deferred revenue” and revenue is recognized ratably over the membership period as services are rendered. Membership services revenue also includes fees earned from subscribing members for
on-demand
content purchases and early access to premium content. The Group is the principal in its relationships where partners, including consumer electronics manufacturers (TVs and cell phones), mobile operators, internet service providers and online payment agencies, provide access to the membership services or payment processing services as the Group retains control over its service delivery to its subscribing members. Typically, payments made to the partners, are recorded as cost of revenues. For the sale of the right to other membership services through strategic cooperation with other parties, the Group recognizes revenue on a net basis when the Group does not control the specified services before they are transferred to the customer.
Content distribution
The Group generates revenues from
sub-licensing
content assets within its authorized scope for cash or through nonmonetary exchanges mainly with other online video broadcasting companies, as well as from the release of feature films for exhibition in theaters. For cash
sub-licensing
transactions, the Group is entitled to receive the
sub-license
fee under the
sub-licensing
arrangements and does not have any future obligation once it has provided the underlying content to the
sub-licensee
(which is provided at or before the beginning of the
sub-license
period). The
sub-licensing
of content assets represents a license of functional intellectual property which grants a right to use the Group’s content assets, and is recognized at the point in time when the content asset is made available for the customer’s use and benefit.
The Group also enters into nonmonetary transactions to exchange online broadcasting rights of content assets with other online video broadcasting companies from time to time. The exchanged content assets provide rights for each party to broadcast the content assets received on its own platform only. Each transferring party retains the right to continue broadcasting the exclusive content on its own platform and/or sublicense the rights to the content it surrendered in the exchange. The Group accounts for these nonmonetary exchanges based on the fair value of the asset received. Barter revenues are recognized in accordance with the same revenue recognition criteria above. The Group estimates the fair value of the content assets received using a market approach based on various factors, including the purchase price of similar
non-exclusive
and/or exclusive contents, broadcasting schedule, cast and crew, theme, popularity, and box office. The transaction price of barter transaction is calculated on an individual content asset basis. For a significant barter transaction, the Group further reviews the fair value by analyzing against the cost of the content assets bartered out and/or engages a third-party valuation firm to assess the reasonableness of its fair value. The attributable cost of sublicensing transactions, whether for cash or through nonmonetary exchanges, is recognized as cost of revenues through the amortization of the sublicensing right component of the exclusive content assets.
Cloud service
The Group provides enterprise and public sector cloud services and personal cloud services, generally on either a subscription or consumption basis. For enterprise and public sector cloud services, the Group offers a full suite of cloud services and solutions, including IaaS (infrastructure as a service), PaaS (platform as a service), and SaaS (software as a service). For personal cloud services, the Group offers Baidu Drive, which allows users to store and retrieve photos, videos, and other files on cloud, along with other capabilities, such as group share and data transfer. The Group generates revenue from Baidu Drive membership services provided to individual customers. Revenue related to enterprise and public sector cloud services provided on a subscription basis is recognized ratably over the contract period. Revenue related to enterprise and public sector cloud services provided on a consumption basis, such as the amount of storage used in a period, is recognized based on the customer’s
 
F-34

BAIDU, INC.
NOTES TO THE CONSOLIDATED FINANCIAL STATEMENTS
FOR THE YEARS ENDED DECEMBER 31, 2022, 2023 AND 2024
 
utilization of such resources. Revenue related to personal cloud services is recognized ratably over the membership period as services are rendered, and the receipt of membership fees for services to be delivered over a period of time is initially recorded as “Customer deposits and deferred revenue”.
The Group provides cloud solutions for customers in specific industries, such as smart transportation, finance, manufacturing, energy, telecom and media. Revenue related to cloud solutions, which mainly include significant integrated hardware, software licensing and installation service, is recognized over time if one of the following criteria is met: (i) the customer simultaneously receives and consumes the benefits as the Group performs; (ii) the Group’s performance creates or enhances an asset that the customer controls as the asset is created or enhanced; or (iii) the asset delivered has no alternative use and the Group has an enforceable right to payment for performance completed to date. For performance obligations satisfied over time, the Group recognizes revenue over time by measuring the progress toward complete satisfaction of a performance obligation. Otherwise, revenue is recognized at a point in time when a customer obtains control of a promised asset or service and the Group satisfies its performance obligation.
Baidu Apollo auto solutions
Revenue related to Baidu Apollo auto solutions (Apollo Self-Driving services and DuerOS for Auto), which mainly includes software licensing, are recognized when earned in accordance with the terms of the underlying agreement. Generally, revenue is recognized at a point in time when the intellectual property is made available for the customer’s use and benefit.
Sales of hardware
The Group mainly sells hardware products via third-party agents or directly to end customers. Revenue from the sales of hardware is recognized when control of the goods is transferred to customers, which generally occurs when the products are delivered and accepted by the customers. Revenue is recorded net of sales incentives and return allowance.
Contract assets and contract liabilities
Payment terms and conditions vary by customer and are based on the billing schedule established in the Group’s contracts or purchase orders with customers, although terms generally include a requirement of payment within one year.
Timing of revenue recognition may differ from the timing of invoicing to customers. For certain services, customers are required to pay before the services are delivered to the customer. When either party to a revenue contract has performed, the Group recognizes a contract asset or a contract liability on the consolidated balance sheets, depending on the relationship between the entity’s performance and the customer’s payment.
Contract liabilities were mainly related to fees for membership services to be provided over the membership period, which were primarily included in “Customer deposits and deferred revenue” and “Deferred revenue” on the consolidated balance sheets. Balances of contract liabilities were RMB7.9 billion and RMB8.4 billion (US$1.2 billion) as of December 31, 2023 and 2024, respectively. Revenue recognized for the year ended December 31, 2024 that was included in contract liabilities as of January 1, 2024 was RMB6.2 billion (US$852 million). As of December 31, 2024, the increase in the balance of contract liabilities was primarily due to more consideration received from membership services compared to the prior year.
 
F-35

BAIDU, INC.
NOTES TO THE CONSOLIDATED FINANCIAL STATEMENTS
FOR THE YEARS ENDED DECEMBER 31, 2022, 2023 AND 2024
 
Contract assets mainly represent unbilled amounts related to the Group’s rights to consideration for online marketing services and cloud services delivered and are included in “Other current assets, net” on the consolidated balance sheets. As of December 31, 2023, and 2024, contract assets were RMB3.3 billion and RMB2.5 billion (US$343 million), net of an allowance for credit losses of RMB168 million and RMB155 million (US$21 million), respectively.
As of December 31, 2024, total transaction price allocated to performance obligations that were unsatisfied or partially unsatisfied for contracts with an original expected length of more than one year was RMB990 million (US$136 million), which is expected to be recognized over the next two years.
The Group does not disclose the value of unsatisfied performance obligations for (i) contracts with an original expected length of one year or less and (ii) contracts for which the Group recognizes revenue at the amount to which it has the right to invoice for services performed.
The Group’s disaggregated revenue disclosures are presented in Note 25.
Cost of Revenues
Cost of revenues consists primarily of traffic acquisition costs, bandwidth costs, depreciation, content costs, payroll, cost of hardware sold and other operational costs.
Traffic acquisition costs mainly represent the amounts paid or payable to Baidu Union partners who direct search queries to the Group’s websites or distribute the Group’s customers’ paid links through their properties. These payments are primarily based on revenue sharing arrangements under which the Group pays its Baidu Union partners and other business partners a percentage of the fees it earns from its online marketing customers.
Advertising, Marketing and Promotional Expenses
Advertising, marketing and promotional expenses, including advertisements through various forms of media and kinds of marketing and promotional activities, are included in “Selling, general and administrative” in the consolidated statements of comprehensive income and are expensed when incurred. Advertising, marketing and promotional expenses for the years ended December 31, 2022, 2023 and 2024 were RMB10.2 billion, RMB13.2 billion and RMB13.8 billion (US$1.9 billion), respectively.
Research and Development Expenses
Research and development expenses consist primarily of personnel-related costs. The Group expenses research and development costs as they are incurred, except for (i) costs to develop
internal-use
software or add significant upgrades and enhancements resulting in additional functionality to
internal-use
software that meet the capitalization criteria in accordance with ASC Subtopic
350-40,
Intangibles-Goodwill and Other,
Internal-Use
Software
; and (ii) costs incurred to develop software to be sold/licensed or embedded in its products sold to customers, which are capitalized once technology feasibility is established, which is when a completed detail program design of the product is available in accordance with ASC
985-20,
Costs of Software to be Sold, Leased or Marketed
.
 
F-36

BAIDU, INC.
NOTES TO THE CONSOLIDATED FINANCIAL STATEMENTS
FOR THE YEARS ENDED DECEMBER 31, 2022, 2023 AND 2024
 
Government Subsidies
Government subsidies primarily consist of financial subsidies received from provincial and local governments for operating a business in their jurisdictions and compliance with specific policies promoted by the local governments. The government subsidies of operating nature with no further conditions to be met are recorded as a reduction of operating expenses in “Selling, general and administrative” in the consolidated statements of comprehensive income when received. The government subsidies with certain conditions are recorded as “Deferred income” when received and is recognized as income in “Others, net” or as a reduction of specific operating costs and expenses when the conditions are met for which the grants are intended to compensate. If the government subsidies are related to an asset, it is recognized as a deduction of the carrying amount of the asset when the conditions are met and then recognized ratably over the expected useful life of the related asset as a reduction to the related amortization or depreciation in the consolidated statements of comprehensive income.
For the years ended December 31, 2022, 2023 and 2024, government subsidies recorded as a reduction of
operating costs and expenses
were RMB728 million, RMB768 million and RMB1.0 billion (US$141 million), respectively.
As of December 31, 2023 and 2024, government subsidies recorded as deferred income were RMB506 million and RMB915 million (US$126 million), respectively.
Income Taxes
The Group recognizes income taxes under the liability method. Deferred income taxes are recognized for differences between the financial reporting and tax bases of assets and liabilities at enacted tax rates in effect for the years in which the differences are expected to reverse. The Group records a valuation allowance against the amount of deferred tax assets that it determines is not
more-likely-than-not
to be realized. The effect on deferred taxes of a change in tax rates is recognized in earnings in the period that includes the enactment date.
Deferred income taxes are recognized on the undistributed earnings of subsidiaries, which are presumed to be transferred to the parent company and are subject to withholding taxes, unless there is sufficient evidence to show that the subsidiary has invested or will invest the undistributed earnings indefinitely or that the earnings will be remitted in a
tax-free
liquidation.
The Group applies the provisions of ASC Topic 740,
Income Taxes
(“ASC 740”), in accounting for uncertainty in income taxes. ASC 740 clarifies the accounting for uncertainty in income taxes by prescribing the recognition threshold a tax position is required to meet before being recognized in the financial statements. The Group has elected to classify interest and penalties related to an uncertain tax position (if and when required) as part of income tax expense in the consolidated statements of comprehensive income. The Group does not expect the amount of unrecognized tax benefits to increase significantly in the next 12 months. In general, the PRC tax authorities have up to five years to conduct examinations of the tax filings of the Company’s PRC subsidiaries. Accordingly, the PRC subsidiaries’ tax years of 2019 – 2024 remain open to examination by the respective tax authorities. The Group may also be subject to the examination of the tax filings in other jurisdictions, which are not material to the consolidated financial statements.
Share-based Compensation
The Group accounts for share-based compensation in accordance with ASC Topic 718,
Compensation-Stock Compensation
(“ASC 718”)
.
The Group has elected to recognize share-based compensation using the straight-line
 
F-37

BAIDU, INC.
NOTES TO THE CONSOLIDATED FINANCIAL STATEMENTS
FOR THE YEARS ENDED DECEMBER 31, 2022, 2023 AND 2024
 
method for all share-based awards issued with no performance conditions. For awards with performance conditions, compensation cost is recognized on an accelerated basis if it is probable that the performance condition will be achieved.
Forfeitures are estimated based on historical experience and are periodically reviewed. Cancellation of an award accompanied by the concurrent grant of a replacement award is accounted for as a modification of the terms of the cancelled award (“modified awards”). The compensation costs associated with the modified awards are recognized if either the original vesting condition or the new vesting condition is achieved. Total recognized compensation cost for the awards is at least equal to the fair value of the awards at the grant date unless at the date of the modification the performance or service conditions of the original awards are not expected to be satisfied. The incremental compensation cost is measured as the excess of the fair value of the replacement award over the fair value of the cancelled award at the cancellation date. Therefore, in relation to the modified awards, the Group recognizes share-based compensation over the vesting periods of the replacement award, which comprises, (i) the amortization of the incremental portion of share-based compensation over the remaining vesting term and (ii) any unrecognized compensation cost of the original award, using either the original term or the new term, whichever results in higher expenses for each reporting period.
Earnings Per Share (“EPS”)
The Group computes earnings per Class A and Class B ordinary shares in accordance with ASC Topic 260,
Earnings Per Share
(“ASC 260”), using the
two-class
method. Under the provisions of ASC 260, basic earnings per share is computed using the weighted average number of ordinary shares outstanding during the period except that it does not include unvested ordinary shares subject to repurchase or cancellation. The Group adjusts for the accretion of the redeemable noncontrolling interests in the calculation of income available to ordinary shareholders of the Company used in the earnings per share calculation.
Diluted earnings per share is computed using the weighted average number of ordinary shares and, if dilutive, potential ordinary shares outstanding during the period. Potentially dilutive securities such as share options, restricted shares and convertible senior notes have been excluded from the computation of diluted net earnings per share if their inclusion is anti-dilutive. Potential ordinary shares consist of the incremental ordinary shares issuable upon the exercise of nonvested share options and restricted shares and contracts that may be settled in the Group’s stock or cash. The dilutive effect of outstanding share options, restricted shares is reflected in diluted earnings per share by application of the treasury stock method. The computation of the diluted earnings per Class A ordinary share assumes the conversion of Class B ordinary shares to Class A ordinary shares, while diluted earnings per Class B ordinary share does not assume the conversion of such shares. The Group adjusts for the securities issued by subsidiaries and equity method investees in the calculation of income available to ordinary shareholders of the Company used in the diluted earnings per share calculation.
The liquidation and dividend rights of the holders of the Company’s Class A and Class B ordinary shares are identical, except with respect to voting rights. As a result, and in accordance with ASC 260, the undistributed earnings for each year are allocated based on the contractual participation rights of the Class A and Class B ordinary shares as if the earnings for the year had been distributed. As the liquidation and dividend rights are identical, the undistributed earnings are allocated on a proportionate basis. Further, as the conversion of Class B ordinary shares is assumed in the computation of the diluted earnings per Class A ordinary share, the undistributed earnings are equal to net income for that computation.
For the purposes of calculating the Group’s basic and diluted earnings per Class A and Class B ordinary shares, the ordinary shares relating to the options that were exercised are assumed to have been outstanding from the date of exercise of such options.
 
F-38

BAIDU, INC.
NOTES TO THE CONSOLIDATED FINANCIAL STATEMENTS
FOR THE YEARS ENDED DECEMBER 31, 2022, 2023 AND 2024
 
Treasury stock
The Company accounts for treasury stock using the cost method. Under this method, the cost incurred to purchase the shares is recorded in “Treasury stock” on the consolidated balance sheets. At retirement of the treasury stock, the ordinary shares account is charged only for the aggregate par value of the shares. The excess of the acquisition cost of treasury stock over the aggregate par value is charged to retained earnings.
Contingencies
The Group records accruals for certain of its outstanding legal proceedings or claims when it is probable that a liability will be incurred and the amount of loss can be reasonably estimated. The Group evaluates, on a quarterly basis, developments in legal proceedings or claims that could affect the amount of any accrual, as well as any developments that would make a loss contingency both probable and reasonably estimable. The Group discloses the amount of the accrual if it is material.
When a loss contingency is not both probable and estimable, the Group does not record an accrued liability but discloses the nature and the amount of the claim, if material. However, if the loss (or an additional loss in excess of the accrual) is at least reasonably possible, then the Group discloses an estimate of the loss or range of loss, unless it is immaterial or an estimate cannot be made. The assessment of whether a loss is probable or reasonably possible, and whether the loss or a range of loss is estimable, often involves complex judgments about future events. Management is often unable to estimate the loss or a range of loss, particularly where (i) the damages sought are indeterminate, (ii) the proceedings are in the early stages, or (iii) there is a lack of clear or consistent interpretation of laws specific to the industry-specific complaints among different jurisdictions. In such cases, there is considerable uncertainty regarding the timing or ultimate resolution of such matters, including eventual loss, fine, penalty or business impact, if any.
Concentration of Risks
Concentration of credit risk
Financial instruments that are potentially subject the Group to significant concentration of credit risk primarily consist of cash and cash equivalents, restricted cash, debt investments, accounts receivable, contract assets, receivables from online payment agencies, amounts due from related parties, long-term time deposits and
held-to-maturity
investments and long-term restricted cash included in “Other
non-current
assets”. The carrying amounts of these assets represent the Group’s maximum exposure to credit risk. As of December 31, 2024, the Group has RMB237.7 billion (US$32.6 billion) in cash and cash equivalents, restricted cash, debt investments and long-term restricted cash, which is held by financial institutions in mainland China and international financial institutions outside of mainland China. In the event of bankruptcy of one of these financial institutions, the Group may not be able to claim its cash and cash equivalents, restricted cash and debt investments back in full. The Group continues to monitor the financial strength of the financial institutions, 74% and 26% of which are held by financial institutions in mainland China and international financial institutions outside of mainland China, respectively. The Group’s total cash and cash equivalents, restricted cash, and debt investments held at three financial institutions in mainland China representing 16%, 13% and 11% of the Group’s total cash and cash equivalents, restricted cash, and debt investments as of December 31, 2024, respectively.
PRC state-owned banks, such as Bank of China, are subject to a series of risk control regulatory standards, and PRC bank regulatory authorities are empowered to take over the operation and management when any of those banks faces a material credit crisis. The Group does not foresee substantial credit risk with respect to cash and cash equivalents, restricted cash and debt investments held at the PRC state-owned banks. In May 2015, a new
 
F-39

BAIDU, INC.
NOTES TO THE CONSOLIDATED FINANCIAL STATEMENTS
FOR THE YEARS ENDED DECEMBER 31, 2022, 2023 AND 2024
 
Deposit Insurance System (“DIS”) managed by the People’s Bank of China (“PBOC”) was implemented by the Chinese government. Deposits in the licensed banks in mainland China are protected by DIS, up to a limit of RMB0.5 million. Hong Kong has an official Deposit Protection Scheme (“DPS”). Deposits in the licensed banks in Hong Kong are protected by DPS, up to a limit of HK$0.5 million. In the event of bankruptcy of one of the financial institutions in which the Group has deposits or investments, it may be unlikely to claim its deposits or investments back in full. The Group selected reputable international financial institutions with high rating rates to place its foreign currencies. The Group regularly monitors the rating of the international financial institutions to avoid any potential defaults. There has been no recent history of default in relation to these financial institutions.
Accounts receivable, contract assets and receivables from online payment agencies are typically unsecured and derived from revenue earned from customers and agencies in the PRC, which are exposed to credit risk. The risk is mitigated by credit evaluations the Group performs on its customers and its ongoing monitoring process of outstanding balances. The Group maintains an allowance for credit losses and actual losses have generally been within management’s expectations. As of December 31, 2024, the Group had no single customer with a balance exceeding 10% of the total accounts receivable, contract assets, and receivables from online payment agencies.
No customer generated greater than 10% of total revenues during the years presented.
Amounts due from related parties are typically unsecured. In evaluating the collectability of the amounts due from related parties, the Group considers many factors, including the related parties’ repayment history and their credit-worthiness. The Group maintains reserves for estimated credit losses and these losses have generally been within its expectations.
Business and economic risks
The Group participates in the dynamic and competitive high technology industry and believes that changes in any of the following areas could have a material adverse effect on the Group’s future financial position, results of operations and cash flows: changes in the overall demand for services and products; changes in business offerings; competitive pressures due to existing and new entrants; advances and new trends in new technologies and industry standards; changes in bandwidth suppliers; changes in certain strategic relationships or customer relationships; regulatory considerations; copyright regulations; cybersecurity regulations; brand maintenance and enhancement; risks associated with the Group’s ability to anticipate user preferences and provide high-quality content in a cost-effective manner; risks associated with the Group’s ability to attract and retain employees necessary to support its growth and risks related to health epidemics, severe weather conditions and other outbreaks.
The Group’s operations could be adversely affected by significant political, economic and social uncertainties and epidemic in mainland China.
Currency convertibility risk
Substantially all of the Group’s businesses are transacted in RMB, which is not freely convertible into foreign currencies. All foreign exchange transactions take place either through Bank of China or other banks authorized to buy and sell foreign currencies at the exchange rates quoted by the People’s Bank of China. Foreign exchange transactions, including foreign currency payments, require the approval of the People’s Bank of China and/or regulatory institutions.
 
F-40

BAIDU, INC.
NOTES TO THE CONSOLIDATED FINANCIAL STATEMENTS
FOR THE YEARS ENDED DECEMBER 31, 2022, 2023 AND 2024
 
Foreign currency exchange rate risk
The functional currency and the reporting currency of the Group are the U.S. dollars and the RMB, respectively. The Group’s exposure to foreign currency exchange rate risk primarily relates to cash and cash equivalents, restricted cash, short-term investments, long-term investments, long-term time deposits and
held-to-maturity
investments, accounts and notes payable and convertible senior notes denominated in the U.S. dollars. The appreciation of the U.S. dollars against the RMB was approximately 2.81% in 2024. Most of the revenues and costs of the Group are denominated in RMB, while a portion of cash and cash equivalents, restricted cash, short-term investments, long-term investments, long-term time deposits and
held-to-maturity
investments, notes payable and convertible senior notes are denominated in the U.S. dollars. It is difficult to predict how market forces or PRC or U.S. government policy may impact the exchange rate between the Renminbi and the U.S. dollar in the future. Any significant fluctuation of the valuation of RMB may materially affect the Group’s cash flows, revenues, earnings and financial position, and the value of, and any dividends payable on, the ADS in U.S. dollars.
Derivative Instruments
ASC Topic 815,
Derivatives and Hedging
(“ASC 815”), requires all contracts which meet the definition of a derivative to be recognized on the balance sheet as either assets or liabilities and recorded at fair value. Changes in the fair value of derivative financial instruments are either recognized periodically in earnings or in other comprehensive income (loss) depending on the use of the derivative and whether it qualifies for hedge accounting. Changes in fair values of derivatives not qualified as hedges are reported in earnings.
Recent Accounting Pronouncements
In November 2023, the FASB issued ASU
2023-07,
Segment Reporting: Improvements to Reportable Segment
Disclosures
(“ASU
2023-07”),
which focuses on improving reportable segment disclosure requirements, primarily through enhanced disclosures about significant segment expenses. A public entity shall disclose for each reportable segment the significant expense categories and amounts that are regularly provided to the CODM and included in reported segment profit or loss. ASU
2023-07
also requires public entities to provide in interim periods all disclosures about a reportable segment’s profit or loss and assets that are currently required annually. Entities are permitted to disclose more than one measure of a segment’s profit or loss if such measures are used by the CODM to allocate resources and assess performance, as long as at least one of those measures is determined in a way that is most consistent with the measurement principles used to measure the corresponding amounts in the consolidated financial statements. ASU
2023-07
is applied retrospectively to all periods presented in financial statements, unless it is impracticable. This update is effective for the Group’s fiscal years beginning after December 15, 2023, and interim periods within fiscal years beginning after December 15, 2024. Early adoption is permitted. The adoption of this guidance did not have a material impact on its consolidated financial statements and related disclosures.
In December 2023, the FASB issued ASU
2023-09,
Income Taxes (Topic 740): Improvements to Income Tax Disclosures
(“ASU
2023-09”),
which improves income tax disclosures. The amendments require the disclosure of specific categories in the rate reconciliation and additional information for reconciling items that meet a quantitative threshold. The amendments also require disaggregated information about the amount of income taxes paid (net of refunds received), Income (or loss) from continuing operations before income tax expense (or benefit) and Income tax expense (or benefit) from continuing operations. The new guidance is required to be applied either prospectively or retrospectively. This guidance is effective for the Group’s fiscal years beginning after December 15, 2024. Early adoption is permitted. The Company is currently in the process of evaluating the disclosure impact of adopting ASU
2023-09.
 
F-41

BAIDU, INC.
NOTES TO THE CONSOLIDATED FINANCIAL STATEMENTS
FOR THE YEARS ENDED DECEMBER 31, 2022, 2023 AND 2024
 
In November 2024, the FASB issued ASU
2024-03,
Income Statement—Reporting Comprehensive Income—Expense Disaggregation Disclosures (Subtopic
220-40)
(“ASU
2024-03”),
which improves financial reporting by requiring that public business entities disclose additional information about specific expense categories in the notes to financial statements at interim and annual reporting periods. In January 2025, the FASB issued ASU 2025-01, which clarifies the effective date of ASU 2024-03. ASU 2024-03 is effective for fiscal years beginning after December 15, 2026, and interim periods within fiscal years beginning after December 15, 2027. This ASU should be applied prospectively with the option to apply the standard retrospectively. The Company is currently evaluating the provisions of this ASU.
In November 2024, the FASB issued ASU
2024-04,
Debt—Debt with Conversion and Other Options (Subtopic
470-20)
(“ASU
2024-04”).
This new guidance clarifies the assessment of whether a transaction should be accounted for as an induced conversion or extinguishment of convertible debt when changes are made to conversion features as part of an offer to settle the instrument. The guidance is effective for fiscal years beginning after December 15, 2025, with early adoption permitted, and it can be adopted either on a prospective or retrospective basis. The Company is currently in the process of evaluating the disclosure impact of adopting ASU
2024-04.
 
3.
BUSINESS COMBINATIONS
In January 2023, the Group acquired 100% equity interests of an entity at a cash consideration of RMB130 million, among which RMB114 million was allocated to goodwill.
Goodwill, which is
non-deductible
for tax purposes, is primarily attributable to the synergies expected to be achieved from the acquisitions.
Neither the results of operations since the acquisition dates nor the pro forma results of operations of the acquirees were presented because the effects of these business combinations, both individually and in aggregate, were not significant to the Group’s consolidated results of operations.
The valuations used in the purchase price allocation were determined by the Group with the assistance of independent third-party valuation firm. The valuation reports considered generally accepted valuation methodologies such as the income, market and cost approaches.
The Group entered into definitive agreements with JOYY and certain of its affiliates, to acquire YY Live on November 16, 2020, and subsequently amended the share purchase agreement on February 7, 2021. Pursuant to the share purchase agreement, the closing of this acquisition was subject to certain conditions, including, among others, obtaining necessary regulatory approvals from governmental authorities.
The share purchase agreement was subject to termination by either party if the closing did not occur by the long stop date. As of December 31, 2023, the long stop date, the closing conditions provided for in the share purchase agreement had not been fully satisfied. On January 1, 2024, the Group exercised its contractual right to terminate the share purchase agreement.
In February 2021, the Group made aggregate payments of US$1.9 billion to JOYY, after considering working capital adjustments of US$0.1 billion
,
and
 
also
deposited an aggregate of US$1.6 billion into several escrow accounts in accordance with the terms set forth in the share purchase agreement. As of December 31,
2023 and
 
2024, US$1.9 billion was recorded as “Prepayments and receivables related to the proposed acquisition of YY Live, net” on the consolidated balance
sheets, and
US$1.6 billion was recorded as “
Restricted cash
” on the consolidated balance sheets.
 
F-42

BAIDU, INC.
NOTES TO THE CONSOLIDATED FINANCIAL STATEMENTS
FOR THE YEARS ENDED DECEMBER 31, 2022, 2023 AND 2024
 
For further information on the subsequent development of the proposed acquisition, see Note 27.
 
4.
 INVESTMENTS
Short-term Investments
As of December 31, 2023 and 2024, the Group’s short-term investments primarily comprised of deposits in commercial banks with maturities between three months and one year and wealth management products issued by commercial banks and other financial institutions.
During the years ended December 31, 2022, 2023 and 2024, the Group recorded interest income from its short-term investments of RMB4.5 billion, RMB5.1 billion and RMB3.9 billion (US$527 million) in the consolidated statements of comprehensive income, respectively.
Short-term investments classification as of December 31, 2023 and 2024 were shown as below:
 
   
As of December 31, 2023
 
   
Cost or
amortized
cost less
allowance
for credit
losses
   
Gross
unrecognized
holding gains
   
Gross
unrecognized
holding
losses
   
Gross
unrealized
gains
   
Gross
unrealized
losses
   
Fair value
 
   
RMB
   
RMB
   
RMB
   
RMB
   
RMB
   
RMB
 
   
(In millions)
 
Held-to-maturity
debt investments
    166,999       835       (94     —        —        167,740  
Available-for-sale
debt investments
    1,642       —        —        29       —        1,671  
 
   
As of December 31, 2024
 
   
Cost or
amortized
cost less
allowance
for credit
losses
   
Gross
unrecognized
holding gains
   
Gross
unrecognized
holding
losses
   
Gross
unrealized
gains
   
Gross
unrealized
losses
   
Trading
gains
   
Trading
losses
   
Fair value
 
   
RMB
   
RMB
   
RMB
   
RMB
   
RMB
   
RMB
   
RMB
   
RMB
   
US$
 
   
(In millions)
 
Held-to-maturity
debt investments
    96,639       370       (97     —        —        —        —        96,912       13,277  
Available-for-sale
debt investments
    5,912       —        —        42       —        —        —        5,954       816  
Trading debt investments
    15       —        —        —        —        —        —        15       2  
 
F-43

BAIDU, INC.
NOTES TO THE CONSOLIDATED FINANCIAL STATEMENTS
FOR THE YEARS ENDED DECEMBER 31, 2022, 2023 AND 2024
 
Long-term Investments
The following table sets forth a breakdown of the categories of long-term investments held by the Group as of the dates indicated:
 
    
As of December 31,
 
    
2023
    
2024
    
2024
 
    
RMB
    
RMB
    
US$
 
    
(In millions)
 
Equity investments at fair value with readily determinable fair value
     9,610        8,586        1,176  
Equity investments without readily determinable fair value using the NAV practical expedient
     942        727        100  
Equity investments without readily determinable fair value using the measurement alternative
     8,093        4,150        569  
Available-for-sale
debt investments
     3,682        6,360        871  
Equity method investments
     20,789        17,517        2,400  
Investments accounted for at fair value
     4,841        4,381        600  
  
 
 
    
 
 
    
 
 
 
Total long-term investments
     47,957        41,721        5,716  
  
 
 
    
 
 
    
 
 
 
Equity investments at fair value with readily determinable fair value
Equity investments at fair value with readily determinable fair value represent investments in the equity securities of publicly listed companies, for which the Group does not have significant influence.
Equity investments without readily determinable fair value
The Group accounted for private equity funds of which the Group does not have the ability to exercise significant influence using the NAV practical expedient in accordance with ASC 820. For equity investments without readily determinable fair value and do not qualify for the NAV practical expedient, the Group elected to use the measurement alternative to measure such investments at cost, less any impairment, plus or minus changes resulting from observable price changes in orderly transactions for identical or similar investments of the same issuer, if any in accordance with ASC 321. Impairment charges recognized on equity investments without readily determinable fair value were RMB2,456 million, RMB753 million and RMB292 million (US$40 million) for the years ended December 31, 2022, 2023 and 2024, respectively.
The total carrying value of equity investments without readily determinable fair value that do not qualify for the NAV practical expedient held as of December 31, 2023 and 2024 were as follows:
 
 
  
As of December 31,
 
 
  
2023
 
 
2024
 
 
2024
 
 
  
RMB
 
 
RMB
 
 
US$
 
 
  
(In millions)
 
Initial cost basis
     13,586       9,083       1,244  
Cumulative unrealized gains
     3,099       1,193       163  
Cumulative unrealized losses (including impairment)
     (8,592     (6,126 )
 
    (838 )
 
  
 
 
   
 
 
   
 
 
 
Total carrying value
     8,093       4,150       569  
  
 
 
   
 
 
   
 
 
 
 
F-44

BAIDU, INC.
NOTES TO THE CONSOLIDATED FINANCIAL STATEMENTS
FOR THE YEARS ENDED DECEMBER 31, 2022, 2023 AND 2024
 
Total unrealized and realized gains and losses of equity investments without readily determinable fair values that do not qualify for the NAV practical expedient for the years ended December 31, 2022, 2023 and 2024 were as follows:
 
    
For the years ended December 31,
 
    
2022
   
2023
   
2024
   
2024
 
    
RMB
   
RMB
   
RMB
   
US$
 
    
(In millions)
 
Gross unrealized gains
     218       571         32         4  
Gross unrealized losses (including impairment)
(i)
     (2,418     (744     (292     (40
  
 
 
   
 
 
   
 
 
   
 
 
 
Net unrealized losses on equity investments held
     (2,200     (173     (260     (36
Net realized gains on equity investments sold
     90       251       38       5  
  
 
 
   
 
 
   
 
 
   
 
 
 
Total net (losses) gains recognized
     (2,110     78       (222 )     (31
  
 
 
   
 
 
   
 
 
   
 
 
 
 
(i)
Gross unrealized losses (downward adjustments excluding impairment) were nil, RMB8 million and nil for the years ended December 31, 2022, 2023 and 2024, respectively.
Equity method investments
The carrying amount of the Group’s equity method investments were RMB20.8 billion and RMB17.5 billion (US$2.4 billion) as of December 31, 2023 and 2024, respectively. For the years ended December 31, 2022, 2023 and 2024, the impairment recognized for equity method investments were RMB569 million, RMB62 million and RMB26 million (US$4 million), respectively.
For the years ended December 31, 2023 and 2024, the Group recognized share of losses from equity method investments of RMB3.8 billion and RMB691 million (US$95 million), respectively. In 2023, one of the equity method investees modified certain terms of its preferred shares issued and the Group recognized RMB3.0 billion losses from this investee mainly as a result of the modification.
Equity Investment in Trip.com International, Ltd. (“Trip”) (formally known as Ctrip)
The Group disposed of an aggregate of 10 million and 13 million American Depositary Shares of Trip in 2023 and 2024, respectively, and recognized disposal gains of RMB1.4 billion and RMB1.9 billion, respectively.
As of December 31, 2023 and 2024, after the partial disposal of the investment in Trip, the Group held approximately 9% and 7% equity interest in Trip, respectively, and the Group can actively participate in the operating and financing policies of Trip through its one seat on Trip’s board of directors with a total of eight members. Accordingly, the Group was considered to have significant influence over Trip and accounts for its remaining investment as an equity method investment in accordance with ASC 323. As of December 31, 2024, the Group’s investments in Trip had a fair value of RMB23.0 billion (US$3.2 billion), based on the closing share price.
Equity Investment in Jidu Auto Inc. (“Jidu”)
In January 2021, the Group entered into an agreement with Zhejiang Geely Holding Group (“Geely”) to establish Jidu to produce intelligent electric vehicles. In 2022, the Group purchased the ordinary shares with amount of US$371 million including common stock of US$171 million and
in-substance
common stock of US$200 million, and preferred shares with amount of US$193 million. In 2023, the Group purchased the Series C Warrant of Jidu
 
F-45

BAIDU, INC.
NOTES TO THE CONSOLIDATED FINANCIAL STATEMENTS
FOR THE YEARS ENDED DECEMBER 31, 2022, 2023 AND 2024
 
with amount of RMB650 million giving rights to acquire 14,443,320 Series C Preferred Shares. After the exercise of such warrants, the Group will hold an equity interest of 51.14%.
However, considering the substantive participating rights held by Geely, the Group accounts for its investment of the ordinary shares as an equity method investment in accordance with ASC 323. Furthermore, the Group accounts for its investment of the preferred shares and Series C Warrant as an equity investment without readily determinable fair value in accordance with ASC 321.
Equity Investment in Du Xiaoman
After finishing a series of legal restructuring and recapitalization of the financial services business (“Du Xiaoman”), the Group retained 41% of Du Xiaoman’s shares on a fully diluted basis, and accounted for it as an equity method investment in accordance with ASC 323, as the Group retained significant influence over Du Xiaoman.
As of December 31, 2023 and 2024, in addition to the aforementioned equity method investments, the Group held other equity method investments through its subsidiaries or VIEs and over which the Group had significant influence.
For the year ended December 31, 2024, equity method investments held by the Group in aggregate have met the significance criteria as defined under
Rule 4-08(g) of
Regulation S-X.
Financial information for the Group’s equity method investments are summarized as a group as follow:
 
    
As of December 31,
 
    
2023
    
2024
    
2024
 
    
RMB
    
RMB
    
US$
 
    
(In millions)
 
Current assets
     271,407        313,687        42,975  
Non-current
assets
     154,364        148,546        20,351  
Current liabilities
     227,894        237,535        32,542  
Non-current
liabilities
     30,226        31,428        4,306  
Noncontrolling interests
     2,461        2,638        361  
 
    
For the years ended December 31,
 
    
2022
   
2023
    
2024
    
2024
 
    
RMB
   
RMB
    
RMB
    
US$
 
    
(In millions)
 
Total revenues
     42,123       60,042        88,904        12,180  
Gross profit
     23,925       40,304        56,675        7,764  
Income from operations
     617       8,120        11,670        1,599  
Net (loss) income
     (1,292     9,544        13,317        1,824  
Net (loss) income attributable to the investees
     (1,239     9,493        13,156        1,802  
Investments accounted for at fair value
Long-term equity investments in unlisted companies held by consolidated investment companies are accounted for at fair value in accordance with ASC
946-320.
These investments are carried at fair value with realized or unrealized gains and losses recorded in “Others, net” in the consolidated statements of comprehensive income.
 
F-46

BAIDU, INC.
NOTES TO THE CONSOLIDATED FINANCIAL STATEMENTS
FOR THE YEARS ENDED DECEMBER 31, 2022, 2023 AND 2024
 
The methodology used in the determination of fair values for
held-to-maturity
debt investments,
available-for-sale
debt investments, equity investments with readily determinable fair values and other investments accounted for at fair value are disclosed in Note 26.
Long-term investments classification, excluding equity method investments and equity investments without readily determinable fair value, as of December 31, 2023 and 2024 are shown as below:
 
    
As of December 31, 2023
 
    
Cost or
amortized cost
    
Gross
unrealized
gains
    
Gross
unrealized
losses
   
Fair
value
 
    
RMB
    
RMB
    
RMB
   
RMB
 
    
(In millions)
 
Equity investments at fair value with readily determinable fair value
     14,716        1,698        (6,804     9,610  
Available-for-sale
debt investments
     4,360        455        (1,133     3,682  
Investments accounted for at fair value
     2,547        2,942        (648     4,841  
 
    
As of December 31, 2024
 
    
Cost or
amortized cost
    
Gross
unrealized
gains
    
Gross
unrealized
losses
   
Fair value
 
    
RMB
    
RMB
    
RMB
   
RMB
    
US$
 
    
(In millions)
 
Equity investments at fair value with readily determinable fair value
     13,303        1,198        (5,915     8,586        1,176  
Available-for-sale
debt investments
     6,819        629        (1,088 )     6,360        871  
Investments accounted for at fair value
     2,558        2,580        (757     4,381        600  
Available-for-sale
debt investments
Majority of the
available-for-sale
debt investments are convertible debt instruments issued by private companies and investments in preferred shares that are redeemable at the Group’s option, which are measured at fair value. Investments in preferred shares that are redeemable at the Group’s option have no contractual maturity date.
The following table summarizes the estimated fair value of
available-for-sale
debt investments, classified by the contractual maturity date of the investments:
 
    
As of December 31,
 
    
2023
    
2024
    
2024
 
    
RMB
    
RMB
    
US$
 
    
(In millions)
 
Due in 1 year
            1,793        246  
Due in 1 year through 5 years
     2,154        870        119  
Not due at a single maturity date
     1,528        3,697        506  
  
 
 
    
 
 
    
 
 
 
Total
     3,682        6,360        871  
  
 
 
    
 
 
    
 
 
 
 
F-47

Table of Contents
BAIDU, INC.
NOTES TO THE CONSOLIDATED FINANCIAL STATEMENTS
FOR THE YEARS ENDED DECEMBER 31, 2022, 2023 AND 2024
 
5.
 LONG-TERM TIME DEPOSITS AND
HELD-TO-MATURITY
INVESTMENTS
Long-term time deposits and
held-to-maturity
investments were mainly deposits in commercial banks with maturities of greater than one year and wealth management products issued by commercial banks and other financial institutions for which the Group has the positive intent and ability to hold those investments to maturity with maturities of greater than one year.
During the years ended December 31, 2022, 2023 and 2024, the Group recorded interest income from its
long-term
held-to-maturity
investments of RMB585 million, RMB1.3 billion and RMB2.9 billion (US$391 million) in the consolidated statements of comprehensive income, respectively.
Long-term time deposits and
held-to-maturity
investments as of December 31, 2023 and 2024 were shown as below:
 
    
As of December 31, 2023
 
    
Cost or
amortized
cost less
allowance
for credit
losses
    
Gross

unrecognized
holding gains
    
Gross
unrecognized
holding
losses
   
Fair
value
 
    
RMB
    
RMB
    
RMB
   
RMB
 
    
(In millions)
 
Long-term time deposits and
held-to-maturity
investments
     24,666        261        (55     24,872  
 
    
As of December 31, 2024
 
    
Cost or
amortized
cost less
allowance
for credit
losses
    
Gross

unrecognized
holding gains
    
Gross
unrecognized
holding
losses
   
Fair value
 
    
RMB
    
RMB
    
RMB
   
RMB
    
US$
 
    
(In millions)
 
Long-term time deposits and
held-to-maturity
investments
     98,535        1,290        (756     99,069        13,572  
The following table summarizes the net carrying amount of
long-term
time deposits and
held-to-maturity
investments with stated contractual dates, classified by the contractual maturity date of the investments:
 
    
As of December 31,
 
    
2023
    
2024
    
2024
 
    
RMB
    
RMB
    
US$
 
    
(In millions)
 
Due in 1 year through 2 years
     22,303        30,556        4,186  
Due in 2 years through 3 years
     2,063        67,979        9,313  
Due in 3 years through 5 years
     300                
  
 
 
    
 
 
    
 
 
 
Total
     24,666        98,535        13,499  
  
 
 
    
 
 
    
 
 
 
 
F-48

Table of Contents
BAIDU, INC.
NOTES TO THE CONSOLIDATED FINANCIAL STATEMENTS
FOR THE YEARS ENDED DECEMBER 31, 2022, 2023 AND 2024
 
6.
 LICENSED COPYRIGHTS, NET
 
    
As of December 31, 2023
 
    
Gross
carrying
value
    
Accumulated
amortization
   
Impairment
amount
   
Net carrying
value
 
    
RMB
    
RMB
   
RMB
   
RMB
 
    
(In millions)
 
Licensed copyrights
         
—Broadcasting rights
     44,838        (37,060     (229     7,549  
—Sublicensing rights
     7,668        (7,668            
  
 
 
    
 
 
   
 
 
   
 
 
 
     52,506        (44,728     (229     7,549  
  
 
 
    
 
 
   
 
 
   
 
 
 
Less: current portion:
         
—Broadcasting rights
     7,774        (7,178     (14     582  
—Sublicensing rights
     7,668        (7,668            
  
 
 
    
 
 
   
 
 
   
 
 
 
     15,442        (14,846     (14     582  
  
 
 
    
 
 
   
 
 
   
 
 
 
Licensed
copyrights—non-current
         
—Broadcasting rights
     37,064        (29,882     (215     6,967  
—Sublicensing rights
                         
  
 
 
    
 
 
   
 
 
   
 
 
 
     37,064        (29,882     (215     6,967  
  
 
 
    
 
 
   
 
 
   
 
 
 
 
    
As of December 31, 2024
 
    
Gross
carrying
value
    
Accumulated
amortization
   
Impairment
amount
   
Net carrying
value
 
    
RMB
    
RMB
   
RMB
   
RMB
    
US$
 
    
(In millions)
 
Licensed copyrights
            
—Broadcasting rights
     46,579        (39,059     (201     7,319        1,002  
—Sublicensing rights
     8,338        (8,338                   
  
 
 
    
 
 
   
 
 
   
 
 
    
 
 
 
     54,917        (47,397     (201     7,319        1,002  
  
 
 
    
 
 
   
 
 
   
 
 
    
 
 
 
Less: current portion:
            
—Broadcasting rights
     7,601        (7,203     (9     389        53  
—Sublicensing rights
     8,338        (8,338                   
  
 
 
    
 
 
   
 
 
   
 
 
    
 
 
 
     15,939        (15,541     (9     389        53  
  
 
 
    
 
 
   
 
 
   
 
 
    
 
 
 
Licensed
copyrights—non-current
            
—Broadcasting rights
     38,978        (31,856     (192     6,930        949  
—Sublicensing rights
                                
  
 
 
    
 
 
   
 
 
   
 
 
    
 
 
 
     38,978        (31,856     (192     6,930        949  
  
 
 
    
 
 
   
 
 
   
 
 
    
 
 
 
Amortization expense of RMB7.8 billion, RMB7.1 billion and RMB7.5 billion (US$1.0 billion) was recognized as cost of revenues for the years ended December 31, 2022, 2023 and 2024, respectively.
 
F-49

BAIDU, INC.
NOTES TO THE CONSOLIDATED FINANCIAL STATEMENTS
FOR THE YEARS ENDED DECEMBER 31, 2022, 2023 AND 2024
 
Estimated amortization expense relating to the existing licensed copyrights for each of the next three years is as follow:
 
    
RMB
    
US$
 
               
    
(In millions)
 
Within 1 year
     2,883        395  
Between 1 and 2 years
     1,595        219  
Between 2 and 3 years
     1,033        141  
 
7.
 PRODUCED CONTENT, NET
 
    
As of December 31,
 
    
2023
    
2024
    
2024
 
    
RMB
    
RMB
    
US$
 
    
(In millions)
 
Released, less amortization and impairment
        
— Predominantly monetized with other content
     4,445        5,113        700  
— Predominantly monetized on its own
     61        21        3  
  
 
 
    
 
 
    
 
 
 
     4,506        5,134        703  
In production, less impairment
        
— Predominantly monetized with other content
     7,630        8,099        1,109  
Predominantly monetized on its own
     245        255        35  
  
 
 
    
 
 
    
 
 
 
     7,875        8,354        1,144  
In development, less impairment
        
— Predominantly monetized with other content
     947        1,158        159  
— Predominantly monetized on its own
     49        49        7  
  
 
 
    
 
 
    
 
 
 
     996        1,207        166  
  
 
 
    
 
 
    
 
 
 
Total
  
 
13,377
 
  
 
14,695
 
  
 
2,013
 
  
 
 
    
 
 
    
 
 
 
Amortization expense for produced content predominantly monetized with other content assets of
RMB
4.6 billion,
RMB
5.2 billion and
RMB
5.3 billion (US$720 million) and for produced content predominantly monetized on its own of 
RMB
735 million,
RMB
1.1 billion and
RMB
544 million (US$74 million) was recognized as “Cost of revenues” in the consolidated statements of comprehensive income for the years ended December 31, 2022, 2023 and 2024, respectively. As of December 31, 2024, approximately RMB308 million (US$42 million) of accrued participation cost liabilities will be paid during the upcoming operating cycle.
Estimated amortization expense relating to the existing produced content for each of the next three years is as follows:
 
    
RMB
    
US$
 
    
(In millions)
 
Within 1 year
     1,586        217  
Between 1 and 2 years
     849        116  
Between 2 and 3 years
     655        90  
 
F-50

Table of Contents
BAIDU, INC.
NOTES TO THE CONSOLIDATED FINANCIAL STATEMENTS
FOR THE YEARS ENDED DECEMBER 31, 2022, 2023 AND 2024
 
8.
 ACCOUNTS RECEIVABLE
 
 
  
As of December 31,
 
 
  
2023
 
 
2024
 
 
2024
 
 
  
RMB
 
 
RMB
 
 
US$
 
 
  
(In millions)
 
Accounts receivable
     14,024       13,621       1,866  
Allowance for credit losses
     (3,176     (3,517 )
 
    (482 )
 
  
 
 
   
 
 
   
 
 
 
     10,848       10,104       1,384  
  
 
 
   
 
 
   
 
 
 
The movements in the allowance for credit losses were as follows:
 
    
2022
   
2023
   
2024
   
2024
 
    
RMB
   
RMB
   
RMB
   
US$
 
    
(In millions)
 
Balance as of January 1
     2,069       2,554       3,176       435  
Amounts charged to expenses
     555       669       404       56  
Amounts written off
     (70     (47     (63     (9
  
 
 
   
 
 
   
 
 
   
 
 
 
Balance as of December 31
     2,554       3,176       3,517       482  
  
 
 
   
 
 
   
 
 
   
 
 
 
 
9.
 OTHER CURRENT ASSETS, NET
 
    
As of December 31,
 
    
2023
    
2024
    
2024
 
    
RMB
    
RMB
    
US$
 
    
(In millions)
 
Contract assets, net
(i)
     3,085        2,353        322  
VAT prepayments
     1,738        2,262        310  
Inventories
     1,396        5,989        820  
Receivables from online payment agencies
     1,263        1,033        142  
Advances to suppliers
     871        3,048        418  
Prepaid expenses
     728        570        78  
Licensed copyrights
(Note 6)
     582        389        53  
Deposits
     386        303        42  
Others
     2,530        2,871        395  
  
 
 
    
 
 
    
 
 
 
Total other current assets
     12,579        18,818        2,580  
  
 
 
    
 
 
    
 
 
 
 
(i)
The allowance for credit losses on contract assets was RMB168 million and RMB155 million (US$21 million) as of December 31, 2023 and 2024, respectively. An expense of RMB200 million,
a
net reversal of RMB117 million and
a
net reversal of RMB13 million (US$2 million) were recognized for credit losses on contract assets for the years ended December 31, 2022, 2023 and 2024, respectively. No write-offs were charged against the allowance for the years ended December 31, 2022, 2023 and 2024, respectively.
 
F-51

Table of Contents
BAIDU, INC.
NOTES TO THE CONSOLIDATED FINANCIAL STATEMENTS
FOR THE YEARS ENDED DECEMBER 31, 2022, 2023 AND 2024
 
10.
 FIXED ASSETS
 
    
As of December 31,
 
    
2023
   
2024
   
2024
 
    
RMB
   
RMB
   
US$
 
    
(In millions)
 
Computer equipment
     51,656       55,636       7,622  
Office building
     5,146       5,309       727  
Office building related facility, machinery and equipment
     4,217       4,222       578  
Vehicles and related machinery and equipment
     883       1,604       220  
Office equipment
     1,132       1,138       156  
Leasehold improvements
     540       549       75  
Construction in progre
ss
     285       621       85  
  
 
 
   
 
 
   
 
 
 
     63,859       69,079       9,463  
Accumulated depreciation and impairment
     (35,899     (38,977     (5,339
  
 
 
   
 
 
   
 
 
 
     27,960       30,102       4,124  
  
 
 
   
 
 
   
 
 
 
Depreciation expense for the years ended December 31, 2022, 2023 and 2024, was RMB6.2 billion, RMB7.1 billion and RMB6.6 billion (US$909 million), respectively. Impairment charges on fixed assets for the years ended December 31, 2022, 2023 and 2024 were not material.
 
11.
GOODWILL AND INTANGIBLE ASSETS
Goodwill
The Group had three reporting units, consisting of Baidu Core excluding SLG, SLG and iQIYI as of December 31, 2023 and 2024.
The changes in the carrying amount of goodwill for each reporting unit from 2022 to 2024 was as follows:
 
    
Baidu Core

excluding

SLG
    
SLG
    
iQIYI
   
Total
 
    
RMB
    
RMB
    
RMB
   
RMB
 
    
(In millions)
 
Balance at December 3
1
, 2022
     16,874        1,777        3,826       22,477  
  
 
 
    
 
 
    
 
 
   
 
 
 
Goodwill acquired
(Note 3)
     114                     114  
Goodwill disposed
                   (5     (5
Balance at December 31, 2023
     16,988        1,777        3,821       22,586  
  
 
 
    
 
 
    
 
 
   
 
 
 
Balance at December 31, 2024
     16,988        1,777        3,821       22,586  
  
 
 
    
 
 
    
 
 
   
 
 
 
Balance at December 31, 2024, in US$
     2,327        244        523       3,094  
  
 
 
    
 
 
    
 
 
   
 
 
 
 
F-52

BAIDU, INC.
NOTES TO THE CONSOLIDATED FINANCIAL STATEMENTS
FOR THE YEARS ENDED DECEMBER 31, 2022, 2023 AND 2024
 
Intangible Assets
 
    
As of December 31, 2023
 
    
Gross carrying
value
    
Accumulated
impairment
    
Accumulated
amortization
    
Net carrying
value
 
    
RMB
    
RMB
    
RMB
    
RMB
 
    
(In millions)
 
Trademarks
     966        (238      (386      342  
Technology
     1,062        (79      (791      192  
Intellectual property right
     1,568        (381      (931      256  
Others
     446        (20      (335      91  
  
 
 
    
 
 
    
 
 
    
 
 
 
     4,042        (718      (2,443      881  
  
 
 
    
 
 
    
 
 
    
 
 
 
 
    
As of December 31, 2024
 
    
Gross carrying
value
    
Accumulated
impairment
   
Accumulated
amortization
   
Net carrying

value
 
    
RMB
    
RMB
   
RMB
   
RMB
    
US$
 
    
(In millions)
 
Trademarks
     966        (238     (445     283        39  
Technology
     1,062        (79     (911     72        10  
Intellectual property right
     1,572        (364     (930     278        38  
Others
     489        (19     (331     139        19  
  
 
 
    
 
 
   
 
 
   
 
 
    
 
 
 
     4,089        (700     (2,617     772        106  
  
 
 
    
 
 
   
 
 
   
 
 
    
 
 
 
Amortization expense of intangible assets were RMB467 million, RMB403 million and RMB295 million (US$40 million), for the years ended December 31, 2022, 2023 and 2024, respectively.
Estimated amortization expense relating to the existing intangible assets with finite lives for each of the next five years is as follow:
 
    
RMB
    
US$
 
               
    
(In millions)
 
For the years ending December 31,
     
2025
     280        38  
2026
     171        23  
2027
     122        17  
2028
     102        14  
2029
     58        8  
 
F-53

Table of Contents
BAIDU, INC.
NOTES TO THE CONSOLIDATED FINANCIAL STATEMENTS
FOR THE YEARS ENDED DECEMBER 31, 2022, 2023 AND 2024
 
12.
ACCOUNTS PAYABLE AND ACCRUED LIABILITIES
 
    
As of December 31,
 
    
2023
    
2024
    
2024
 
    
RMB
    
RMB
    
US$
 
    
(In millions)
 
Accrued operating expenses
     8,959        8,747        1,198  
Content acquisition costs
     5,269        7,000        959  
Accrued payroll and welfare
     4,144        3,703        507  
Traffic acquisition costs
     3,506        3,301        452  
Bandwidth costs
     2,721        2,548        349  
Tax payable
     2,687        3,527        483  
Accruals for purchases of fixed assets
     2,105        2,395        328  
Payables for purchasing inventory
     1,971        3,553        487  
Payable for investments
     957        1,100        151  
Funds collected on behalf of service providers
     750        586        80  
Users’ and third-party agents’ deposits
     643        656        90  
Payable to merchants
     590        463        63  
Interest payable
     347        335        46  
Others
     3,068        3,529        484  
  
 
 
    
 
 
    
 
 
 
Total accounts payable and accrued liabilities
     37,717        41,443        5,677  
  
 
 
    
 
 
    
 
 
 
 
13.
LOANS PAYABLE
Short-term Loans
Short-term loans as of December 31, 2023 and 2024 amounted to RMB10.3 billion and RMB10.7 billion (US$1.5 billion), respectively, which consisted of RMB denominated borrowings made by the Company’s subsidiaries from financial institutions in mainland China and were repayable within one year. The total outstanding balance of iQIYI’s short-term loans as of December 31, 2023 and 2024 amounted to RMB3.6 billion and RMB3.8 billion (US$519 million), respectively. The total outstanding balance of Baidu Core’s short-term loans as of December 31, 2023 and 2024 amounted to RMB6.7 billion and RMB6.9 billion (US$943 million), respectively.
As of December 31, 2023 and 2024, the Group factored certain accounts and notes receivables for proceeds, which mainly comprised of intercompany notes. These note receivable factoring transactions did not qualify as a sale of financial assets under ASC 860 as these notes receivables were transferred with recourse. The factoring transactions were accounted for as a secured borrowing which were included in “Short-term loans”. The factored intercompany accounts and notes receivables were RMB
4.1
billion and RMB
6.7
billion (US$
919
million)
as of December 31, 2023 and 2024, respectively.
As of December 31, 2023, primarily all of the iQIYI’s short-term loans repayments are guaranteed by subsidiaries of iQIYI and collateralized by an office building of one of iQIYI’s VIEs with a carrying amount of RMB
509
 
million, which was released from collateral in December 2024. As of December 31, 2024, primarily all of the iQIYI’s short-term loans repayments are guaranteed by subsidiaries within iQIYI.
 
F-54

BAIDU, INC.
NOTES TO THE CONSOLIDATED FINANCIAL STATEMENTS
FOR THE YEARS ENDED DECEMBER 31, 2022, 2023 AND 2024
 
As of December 31, 2023 and 2024, the weighted average interest rates for the outstanding borrowings were approximately 2.82% and 1.79%, respectively, and the aggregate amounts of unused lines of credit for short-term loans were RMB12.8 billion and RMB17.2 billion (US$2.4 billion), respectively.
Structured payable arrangements
In 2022, 2023 and 2024, iQIYI entered into structured payable arrangements with banks or other financial institutions (“factoring arrangements”). Under the factoring arrangements, the suppliers’ receivables collection process was accelerated through selling its receivables from iQIYI to the banks or other financial institutions at a discount. For the years ended December 31, 2022, 2023 and 2024, iQIYI was legally obligated to pay the banks or other financial institutions in the amount totaling RMB1.5 billion, RMB1.8 billion and RMB1.1 billion (US$153 million), respectively, which will mature within one year.
As a result of the factoring arrangements, the payment terms of the iQIYI’s original accounts payables were substantially modified and considered extinguished as the nature of the original liability has changed from accounts payables to loan borrowings from banks or other financial institutions. The proceeds from borrowings from banks or other financial institutions is a financing activity and is reported as “Proceeds from short-term loans” on the consolidated statements of cash flows. As of December 31, 2023 and 2024, the outstanding borrowings from the factoring arrangements were RMB1.1 billion and RMB718 million (US$98 million), respectively, which are repayable within one year and are included in “Short-term loans” on the consolidated balance sheets.
Long-term Loans
In April 2021, the Company entered into a
five-year
US$3.0 billion term and revolving facilities agreement with a group of 22 arrangers. The facilities consist of a US$1.5 billion
five-year
bullet maturity term loan and a US$1.5 billion
five-year
revolving facility. The facility was priced at 85 basis points over LIBOR and is intended for the general corporate purposes. In June 2021, the Company drew down US$1.5 billion term loan and US$500 million revolving loan under the facility commitment. In June 2023, the facilities were modified and priced at 93 basis points over SOFR (secured overnight financing rate). In connection with the drawdowns and the modification, the Company entered into and restructured the two interest rate swap agreements, pursuant to which each of the loans would be settled with a fixed annual interest rate of 1.71%, during the respective term of the loans. In 2024, the Company canceled US$1.0 billion unused revolving loan lines under the facility commitment.
The total outstanding borrowings were RMB14.2 billion and RMB15.8 billion (US$2.2 billion) as of December 31, 2023 and 2024.
The interest rate swap agreements met the definition of derivatives in accordance with ASC 815 and designated as cash flow hedge to hedge the variability of cash flows in the interest payments associated with its variable-rate debt. The derivatives related to the interest rate swap agreements are accounted for at fair value and included in “Other
non-current
assets” on the consolidated balance sheets (Note 26). As long as the derivative remain highly effective, the Company records the changes in fair value of the derivative instrument in other comprehensive income (loss) as described in Note 21. The gross notional amounts of derivatives designated as hedging instruments was US$2.0 billion and US$2.0 billion as of December 31, 2023 and 2024, respectively.
 
F-55

Table of Contents
BAIDU, INC.
NOTES TO THE CONSOLIDATED FINANCIAL STATEMENTS
FOR THE YEARS ENDED DECEMBER 31, 2022, 2023 AND 2024
 
14.
NOTES PAYABLE
The Company issued and publicly sold unsecured senior notes, and the details of the tranches are shown below:
 
    
Issue date
  
Principal
amount

(US$ million)
    
Mature date
  
Effective
interest rate
 
2025
Ten-year
Notes
   June 30, 2015      500      June 30, 2025      4.22
2027
Ten-year
Notes
   July 6, 2017      600      July 6, 2027      3.73
2023 Notes
   March 29, 2018      1,000      September 29, 2023      3.99 %* 
2028 March Notes
   March 29, 2018      500      March 29, 2028      4.50
2024 Notes
   November 14, 2018      600      May 14, 2024      4.51 %* 
2024 Notes
   December 10, 2018      250      May 14, 2024      4.54 %* 
2028 November Notes
   November 14, 2018      400      November 14, 2028      4.99
2025 Five-year Notes
   April 7, 2020      600      April 7, 2025      3.22
2030 April Notes
   April 7, 2020      400      April 7, 2030      3.54
2026 Notes
   October 9, 2020      650      April 9, 2026      1.81
2030 October Notes
   October 9, 2020      300      October 9, 2030      2.43
2027 Five-year Notes
   August 23, 2021      300      February 23, 2027      1.73
2031 Notes
   August 23, 2021      700      August 23, 2031      2.49
 
*
The 2023 Notes and 2024 Notes were fully repaid when they became due.
The notes listed above are collectively referred to as the “Notes”.
The 2025
Ten-year
Notes bear interest at the rate of 4.125% per annum. Interest is payable semi-annually in arrears on and of each year, beginning on December 30, 2015.
The 2027
Ten-year
Notes bear interest at the rate of 3.625% per annum. Interest is payable semi-annually in arrears on and of each year, beginning on January 6, 2018.
The 2023 Notes bear interest at the rate of 3.875% per annum and the 2028 March Notes bear interest at the rate of 4.375% per annum. Interest is payable semi-annually in arrears on and of each year, beginning on September 29, 2018.
The 2024 Notes including US$600 million issued in November and US$250 million in December 2018, respectively, bear interest at the rate of 4.375% per annum and the 2028 November Notes bear interest at the rate of 4.875% per annum. Interest is payable semi-annually in arrears on and of each year, beginning on May 14, 2019.
The 2025 Five-year Notes bear interest at the rate of 3.075% per annum and the 2030 April Notes bear interest at the rate of 3.425% per annum. Interest is payable semi-annually in arrears on and of each year, beginning on October 7, 2020.
The 2026 Notes bear interest at the rate of 1.720% per annum and the 2030 October Notes bear interest at the rate of 2.375% per annum. Interest is payable semi-annually in arrears on and of each year, beginning on April 9, 2021.
The 2027 Five-year Notes bear interest at the rate of 1.625% per annum and the 2031 Notes bear interest at the rate of 2.375% per annum. Interest is payable semi-annually in arrears on and of each year, beginning on February 23, 2022.
 
F-56

BAIDU, INC.
NOTES TO THE CONSOLIDATED FINANCIAL STATEMENTS
FOR THE YEARS ENDED DECEMBER 31, 2022, 2023 AND 2024
 
At maturity, the Notes are payable at their principal amount plus accrued and unpaid interest thereon.
The Notes do not contain any other financial covenants or other significant restrictions. In addition, the Notes are unsecured and rank lower than any secured obligation of the Group and have the same liquidation priority as any other unsecured liabilities of the Group, but senior to those expressly subordinated obligations, if any. The Company may, at its discretion, redeem all or any portion of the Notes at any time, at the greater of the principal amount and the make whole amount plus accrued and unpaid interest. In addition, for the 2028 March Notes, 2028 November Notes, 2025 Five-year Notes, 2030 April Notes, 2026 Notes, 2030 October Notes, 2027 Five-year Notes and 2031 Notes, the Company may at its discretion, redeem all or any portion of the Notes at one or three months before the maturity date of respective notes, at a price equal to 100% of the principal amount of such notes plus accrued and unpaid interest, if any, to (but not including) the redemption date. As of December 31, 2024, the Company does not intend to redeem any portion of the Notes prior to the stated maturity dates. For certain Notes, the Company has the obligation to redeem the Notes if a change in control occurs as defined in the indenture of the Notes.
The outstanding Notes were issued at a discount amounting to US$15 million. The total issuance costs of US$24 million were presented as a direct deduction from the principal amount of the outstanding Notes on the consolidated balance sheets. Both the discount and the issuance costs are amortized as interest expense using the effective interest rate method through the maturity dates of the Notes.
The principal amount and unamortized discount and debt issuance costs of the Notes as of December 31, 2023 and 2024 were as follows:
 
    
As of December 31,
 
    
2023
    
2024
    
2024
 
    
RMB
    
RMB
    
US$
 
    
(In millions)
 
Principal amount
     41,163        36,132        4,950  
Unamortized discount and debt issuance costs
     (144      (110      (15
  
 
 
    
 
 
    
 
 
 
     41,019        36,022        4,935  
  
 
 
    
 
 
    
 
 
 
The following table summarizes the aggregate required repayments of the principal amounts of the Group’s long-term debts (including the notes payable and long-term loans (Note 13) but excluding convertible senior notes (Note 15)), in the succeeding five years and thereafter:
 
    
RMB
    
US$
 
    
(In millions)
 
For the years ending December 31,
     
2025
     8,197        1,123  
2026
     20,210        2,769  
2027
     6,729        922  
2028
     6,570        900  
2029
             
Thereafter
     10,229        1,401  
 
F-57

Table of Contents
BAIDU, INC.
NOTES TO THE CONSOLIDATED FINANCIAL STATEMENTS
FOR THE YEARS ENDED DECEMBER 31, 2022, 2023 AND 2024
 
15.
CONVERTIBLE SENIOR NOTES
iQIYI 2025 Convertible Senior Notes
On March 29, 2019, iQIYI issued US$1.2 billion convertible senior notes (the “iQIYI 2025 Convertible Notes”). The iQIYI 2025 Convertible Notes are senior, unsecured obligations of iQIYI, and interest is payable semi-annually in cash at a rate of 2.00% per annum on October 1 and April 1 of each year, beginning on October 1, 2019. The iQIYI 2025 Convertible Notes will mature on April 1, 2025 unless redeemed, repurchased or converted prior to such date.
The initial conversion rate of the iQIYI 2025 Convertible Notes is 33.0003 of iQIYI’s ADS per US$1,000 principal amount of the iQIYI 2025 Convertible Notes (which is equivalent to an initial conversion price of approximately US$30.30 per ADS). Prior to October 1, 2024, the iQIYI 2025 Convertible Notes
will be
 
convertible at the option of the holders only upon the following circumstances: (1) during any calendar quarter commencing after the calendar quarter ending on June 30, 2019, if the last reported sale price of ADSs for at least 20 trading days (whether or not consecutive) during a period of 30 consecutive trading days ending on, and including, the last trading day of the immediately preceding calendar quarter is greater than or equal to 130% of the conversion price; (2) during the five business day period after any ten consecutive trading day period in which the trading price per US$1,000 principal amount of notes was less than 98% of the product of the last reported sale price of the ADSs and the conversion rate on each such trading day; (3) if iQIYI calls the notes for a tax redemption; or (4) upon the occurrence of specified corporate events. Thereafter, the iQIYI 2025 Convertible Notes will be convertible at the option of the holders at any time until the close of business on the second scheduled trading day immediately preceding the maturity date. The conversion rate is subject to adjustment in some events but is not adjusted for any accrued and unpaid interest. In addition, following a make-whole fundamental change that occurs prior to the maturity date or following iQIYI’s delivery of a notice of a tax redemption, iQIYI will increase the conversion rate for a holder who elects to convert its notes in connection with such a corporate event or such tax redemption. Upon conversion, iQIYI will pay or deliver to such converting holders, as the case may be, cash, ADSs, or a combination of cash and ADSs, at its election.
The holders may require iQIYI to repurchase all or a portion of the iQIYI 2025 Convertible Notes for cash on April 1, 2023, or upon a fundamental change, at a repurchase price equal to 100% of the principal amount, plus accrued and unpaid interest.
In connection with the issuance of the iQIYI 2025 Convertible Notes, iQIYI purchased capped call options (the “2025 Capped Call”) on iQIYI’s ADS with certain counterparties at a price of US$85 million. The counterparties agreed to sell to iQIYI up to approximately 40 million of iQIYI’s ADSs upon iQIYI’s exercise of the 2025 Capped Call. The exercise price is equal to the iQIYI 2025 Convertible Notes’ initial conversion price and the cap price is US$40.02 per ADS, subject to certain adjustments under the terms of the capped call transactions. The capped call transactions are expected to reduce potential dilution to existing holders of the ordinary shares and ADSs of iQIYI upon conversion of the iQIYI 2025 Convertible Notes and/or offset any potential cash payments that iQIYI is required to make in excess of the principal amount of any converted notes, as the case may be, with such reduction and/or offset subject to a cap.
iQIYI 2026 Convertible Senior Notes
On December 21, 2020, iQIYI issued US$800 million convertible senior notes and offered an additional US$100 million principal amount simultaneously, pursuant to the underwriters’ option to purchase additional notes. On January 8, 2021, the additional US$100 million principal amount was issued pursuant to the underwriters’ exercise of their option. The convertible senior notes issued on December 21, 2020 and January 8,
 
F-58

BAIDU, INC.
NOTES TO THE CONSOLIDATED FINANCIAL STATEMENTS
FOR THE YEARS ENDED DECEMBER 31, 2022, 2023 AND 2024
 
2021 (collectively referred to as the “iQIYI 2026 Convertible Notes”) are senior, unsecured obligations of iQIYI, and interest is payable semi-annually in cash at a rate of 4.00% per annum on June 15 and December 15 of each year, beginning on June 15, 2021. The iQIYI 2026 Convertible Notes will mature on December 15, 2026 unless redeemed, repurchased or converted prior to such date.
The initial conversion rate of the iQIYI 2026 Convertible Notes is 44.8179 of iQIYI’s ADS per US$1,000 principal amount of the iQIYI 2026 Convertible Notes (which is equivalent to an initial conversion price of approximately US$22.31 per ADS). Prior to June 15, 2026, the iQIYI 2026 Convertible Notes will be convertible at the option of the holders only upon the following circumstances: (1) during any calendar quarter commencing after the calendar quarter ending on March 31, 2021, if the last reported sale price of ADSs for at least 20 trading days (whether or not consecutive) during a period of 30 consecutive trading days ending on, and including, the last trading day of the immediately preceding calendar quarter is greater than or equal to 130% of the conversion price; (2) during the five business day period after any ten consecutive trading day period in which the trading price per US$1,000 principal amount of notes was less than 98% of the product of the last reported sale price of the ADSs and the conversion rate on each such trading day; (3) if iQIYI calls the notes for a tax redemption; or (4) upon the occurrence of specified corporate events. Thereafter, the iQIYI 2026 Convertible Notes will be convertible at the option of the holders at any time until the close of business on the second scheduled trading day immediately preceding the maturity date. The conversion rate is subject to adjustment in some events but is not adjusted for any accrued and unpaid interest. In addition, following a make-whole fundamental change that occurs prior to the maturity date or following iQIYI’s delivery of a notice of a tax redemption, iQIYI will increase the conversion rate for a holder who elects to convert its notes in connection with such a corporate event or such tax redemption. Upon conversion, iQIYI will pay or deliver to such converting holders, as the case may be, cash, ADSs, or a combination of cash and ADSs, at its election.
The holders may require iQIYI to repurchase all or a portion of the iQIYI 2026 Convertible Notes for cash on August 1, 2024, or upon a fundamental change, at a repurchase price equal to 100% of the principal amount, plus accrued and unpaid interest.
iQIYI PAG Convertible Senior Notes
On December 30, 2022, iQIYI issued US$500 million convertible senior notes, pursuant to the definitive agreements entered into with PAGAC
IV-1
(Cayman) Limited, PAG Pegasus Fund LP and/or their affiliates (collectively, the “Investors”) in August 2022.
iQIYI
also offered an additional US$50 million principal amount simultaneously, pursuant to the Investors’ option to purchase additional notes. On February 24, 2023, the additional US$50 million principal amount was issued pursuant to the Investors’ exercise of their option. The convertible senior notes issued on December 30, 2022 and February 24, 2023 (collectively referred to as the “iQIYI PAG Convertible Notes”) are senior, secured obligations of iQIYI by certain collateral arrangements, and interest is payable quarterly in cash at a rate of 6.00% per annum on January 1, April 1, July 1 and October 1 of each year, beginning on April 1, 2023. The iQIYI PAG Convertible Notes will mature on the fifth anniversary of the issuance date unless redeemed, repurchased or converted prior to such date.
The iQIYI PAG Convertible Notes will be convertible at the holder’s option at any time prior to the close of business on the second scheduled trading day immediately preceding the maturity date and subject to the terms of the iQIYI PAG Convertible Notes, at an initial conversion rate of 216.9668 ADS per US$1,000 principal amount of the iQIYI PAG Convertible Notes (which is equivalent to an initial conversion price of approximately US$4.61 per ADS). Following a make-whole fundamental change that occurs prior to the maturity date, iQIYI will increase the conversion rate for a holder who elects to convert its notes in connection with such make-whole fundamental change.
 
F-59

BAIDU, INC.
NOTES TO THE CONSOLIDATED FINANCIAL STATEMENTS
FOR THE YEARS ENDED DECEMBER 31, 2022, 2023 AND 2024
 
Holders of the iQIYI PAG Convertible Notes have the right to require iQIYI to repurchase for cash all or part of their Notes, at a repurchase price equal to 120% and 130%
of the principal amount of the iQIYI PAG Convertible Notes on or shortly after the third anniversary of the issuance date and the fifth anniversary of the issuance date, respectively. Upon the closing of the transaction, the Investors have appointed the executive chairman of PAG, as a member to the board of directors, a member of the compensation committee and a
non-voting
member of the audit committee of iQIYI pursuant to their rights in the definitive agreements. For the
years ended December 31, 2023 and 2024, the amount of interest cost recognized of iQIYI PAG Convertible Notes was RMB473 million and
RMB487 million (US$67 million). The repayments of iQIYI PAG Convertible Notes are guaranteed by equity interests of certain subsidiaries of iQIYI and collateralized by partial cash consideration related to certain contracts for which RMB55 million (US$7 million) cash consideration has been charged as of December 31, 2024 and recorded as
long-term restricted cash.
iQIYI 2028 Convertible Senior Notes
On March 7, 2023, iQIYI issued US$600 million convertible senior notes (the “iQIYI 2028 Convertible Notes”). The iQIYI 2028 Convertible Notes are senior, unsecured obligations of iQIYI, and interest is payable quarterly in cash at a rate of 6.50% per annum on March 15, June 15, September 15 and December 15 of each year, beginning on June 15, 2023. The iQIYI 2028 Convertible Notes will mature on March 15, 2028 unless redeemed, repurchased or converted prior to such date.
The initial conversion rate of the iQIYI 2028 Convertible Notes is 101.4636 of iQIYI’s ADS per US$1,000 principal amount of the iQIYI 2028 Convertible Notes (which is equivalent to an initial conversion price of approximately US$9.86 per ADS). Prior to September 15, 2027, the iQIYI 2028 Convertible Notes will be convertible at the option of the holders only upon the following circumstances: (1) during any calendar quarter commencing after the calendar quarter ending on June 30, 2023 (and only during such calendar quarter), if the last reported sale price of ADSs for at least 20 trading days (whether or not consecutive) during a period of 30 consecutive trading days ending on, and including, the last trading day of the immediately preceding calendar quarter is greater than or equal to 130% of the conversion price; (2) during the five business day period after any ten consecutive trading day period in which the trading price per US$1,000 principal amount of notes was less than 98% of the product of the last reported sale price of the ADSs and the conversion rate on each such trading day; (3) if iQIYI calls the notes for a tax redemption or an optional redemption; or (4) upon the occurrence of specified corporate events. Thereafter, the iQIYI 2028 Convertible Notes will be convertible at the option of the holders at any time until the close of business on the second scheduled trading day immediately preceding the maturity date. The conversion rate is subject to adjustment in some events but is not adjusted for any accrued and unpaid interest. In addition, following a make-whole fundamental change that occurs prior to the maturity date or following iQIYI’s delivery of a notice of a tax redemption, iQIYI will increase the conversion rate for a holder who elects to convert its notes in connection with such a corporate event or such tax redemption. Upon conversion, iQIYI will pay or deliver to such converting holders, as the case may be, cash, ADSs, or a combination of cash and ADSs, at its election.
The holders may require iQIYI to repurchase all or a portion of the iQIYI 2028 Convertible Notes for cash on March 16, 2026, or upon a fundamental change, at a repurchase price equal to 100% of the principal amount, plus accrued and unpaid interest. On or after March 20, 2026, iQIYI may redeem for cash all or part of the iQIYI 2028 Convertible Notes, at its option, if the last reported sale price of the ADSs has been at least 130% of the conversion price then in effect on (i) each of at least 20 trading days (whether or not consecutive) during the period of 30 consecutive trading days ending on, and including, the trading day immediately prior to the date iQIYI provides the optional redemption notice and (ii) the trading day immediately preceding the date iQIYI provides the optional redemption notice.
 
F-60

BAIDU, INC.
NOTES TO THE CONSOLIDATED FINANCIAL STATEMENTS
FOR THE YEARS ENDED DECEMBER 31, 2022, 2023 AND 2024
 
If any event of default are to take place, the trustee or the holders of at least 25% in aggregate principal amount may declare the whole principal of (or, in the case of the iQIYI PAG Convertible Notes, 120% or 130% of the principal amount for such notes, as the case may be, depending on the date of occurrence of the event of default), and accrued and unpaid interest on, all the outstanding convertible senior notes to be due and payable immediately, subject to certain exceptions and conditions under the respective indenture.
iQIYI
may also be required to pay additional interest. If any fundamental change are to take place, holders of the notes will have the right, at their option, to require iQIYI to repurchase all of their notes or any portion of the principal amount (or, in the case of the iQIYI PAG Convertible Notes, 120% or 130% of the principal amount for such notes, as the case may be, depending on the date of occurrence of the fundamental change), and accrued and unpaid interests. In the event of a fundamental change, iQIYI may also be required to issue additional ADSs upon conversion of its convertible notes. As of December 31, 2024, there was no such event of default or fundamental change.
Accounting for Convertible Senior Notes
As the iQIYI 2025 Convertible Notes, the iQIYI 2026 Convertible Notes, the iQIYI 2028 Convertible Notes and the iQIYI PAG Convertible Notes (collectively as the “iQIYI Convertible Notes”) were not issued at a substantial premium, all of the proceeds received from the issuance of the iQIYI Convertible Notes are recorded as a liability on the consolidated balance sheet in accordance with ASC
470-20,
and no portion of the proceeds from issuing the iQIYI Convertible Notes are attributed to the conversion option at inception. The difference between the principal amount of each of the iQIYI Convertible Notes and net proceeds from the issuance is considered debt discount and is amortized at their respective effective interest rates to accrete the carrying value of the iQIYI Convertible Notes to its face value (120% or 130% of the principal amount for iQIYI PAG Convertible Notes) on the respective put dates
 
or maturity dates
 of the iQIYI Convertible Notes. For the year ended December 31, 2024, the effective interest rates of the iQIYI PAG Convertible Notes and the iQIYI 2028 Convertible Notes were 10.20%, and 7.15%, respectively.
The cost of the 2025 Capped Call of US$85 million w
as
 recorded as a reduction of the Company’s additional
paid-in
capital and
non-controlling
interests on the consolidated balance sheets with no subsequent changes in fair value recorded.
In 2023, the net proceeds from the issuance of the iQIYI 2028
convertible notes
was US$590 million, after deducting underwriting discounts and offering expenses of US$10 million from the initial proceeds of US$600 million.
In accordance with the facility agreements entered into in August 2024, upon the iQIYI PAG Convertible Notes total drawdown of US$400 million in August 2024, the iQIYI PAG Convertible Notes repurchase right for the US$523 million principal of the iQIYI PAG Convertible Notes on or shortly after the third anniversary of the issuance date was waived. It was accounted for as a debt modification pursuant to ASC 470-50,
Debt—Modifications and Extinguishment
(“ASC 470-50”), resulting the effective interest rates of the iQIYI PAG Convertible Notes held by PAG decreased from 12.05% to 10.20%.
In 2023 and 2024, iQIYI repurchased the iQIYI 2025 Convertible Notes and the iQIYI 2026 Convertible Notes with aggregate principal amount of US$1.2 billion and US$396 million (equivalent to RMB2.9 billion), respectively, as requested by the holders. As of December 31, 2024, iQIYI repurchased the iQIYI 2026 Convertible Notes and the iQIYI 2028 Convertible Notes with the aggregate principal amount of US$504 million and US$34 million, respectively, upon separate and individually privately negotiated agreements with certain holders. Following settlement of the repurchase, a difference between the net carrying amount of the repurchased iQIYI Convertible Notes and the repurchased price was recognized as extinguishment gain and reported in “Others, net” in the consolidated statements of comprehensive income.
 
F-61

BAIDU, INC.
NOTES TO THE CONSOLIDATED FINANCIAL STATEMENTS
FOR THE YEARS ENDED DECEMBER 31, 2022, 2023 AND 2024
 
The carrying amount of the iQIYI Convertible Notes as of December 31, 2023 and 2024 were as follows:
 
    
As of December 31,
 
    
2023
    
2024
    
2024
 
    
RMB
    
RMB
    
US$
 
    
(In millions)
 
Principal
     10,801        8,161        1,118  
Less: unamortized discount and debt issuance costs
     (145      (432      (59
  
 
 
    
 
 
    
 
 
 
Net carrying amount
     10,946        8,593        1,177  
  
 
 
    
 
 
    
 
 
 
For the years ended December 31, 2022, 2023 and 2024, the amounts of interest cost recognized were as follows:
 
    
For the years ended December 31,
 
    
2022
    
2023
    
2024
    
2024
 
    
RMB
    
RMB
    
RMB
    
US$
 
    
(In millions)
 
Contractual interest expense
     404        644        571        78  
Amortization of the discount and issuance costs
     66        292        278        38  
  
 
 
    
 
 
    
 
 
    
 
 
 
Total
     470        936        849        116  
  
 
 
    
 
 
    
 
 
    
 
 
 
As of December 31, 2024, the iQIYI PAG Convertible Notes will be accreted up to the principal amount of US$679 million (130% of the principal amount of the iQIYI PAG Convertible Notes held by PAG) and US$33 million (120% of the remaining principal amount of the iQIYI PAG Convertible Notes) over a remaining period of 3 years and 1
year, respectively, and the iQIYI 2028 Convertible notes
 will be accreted up to the principal amount of US$566 million over a remaining period of
1.21
years. The amount repayable within the next twelve months are classified as “Convertible senior notes, current portion” on the consolidated balance sheets.
The aggregate amounts upon scheduled maturities of US$2 million, US$0.1 million and US$1.3 billion (equivalent to RMB17 million, RMB1 million and RMB9.3 billion, respectively) of the iQIYI Convertible Notes will be repaid when they become due in 2025, 2026 and 2028, respectively, assuming there is no conversion of the iQIYI Convertible Notes, no redemption of the iQIYI Convertible Notes prior to their maturities, the convertible senior notes
holders
hold the iQIYI Convertible Notes until their maturities and iQIYI elects to fully settle the iQIYI Convertible Notes in cash.
 
16.
LEASES
The Group’s operating leases mainly related to IDC facilities, land, and office facilities. For leases with terms greater than 12 months, the Group records the related asset and obligation at the present value of lease payments over the term. Certain leases include rental escalation clauses, renewal options and/or termination options that are factored into the Group’s determination of lease payments when appropriate. As of December 31, 2024, finance leases were insignificant.
As of December 31, 2023 and 2024, the Group’s operating leases had a weighted average remaining lease term of 13.6 years and 12.7 years, respectively. As of December 31, 2023 and 2024, the Group’s operating leases had a weighted average discount rate of 4.07% and 3.74%, respectively.
 
F-62

BAIDU, INC.
NOTES TO THE CONSOLIDATED FINANCIAL STATEMENTS
FOR THE YEARS ENDED DECEMBER 31, 2022, 2023 AND 2024
 
Operating lease costs were RMB3.5 billion, RMB3.5 billion and RMB3.8 billion (US$523 million) for the years ended December 31, 2022, 2023 and 2024, respectively, which excluded short-term lease costs. Short-term lease costs were RMB424 million, RMB547 million and RMB397 million (US$54 million) for the years ended December 31, 2022, 2023 and 2024, respectively. Variable lease cost was immaterial for the years ended December 31, 2022, 2023 and 2024. For the years ended December 31, 2022, 2023 and 2024, no lease costs for operating or finance leases were capitalized.
Supplemental cash flow information related to operating leases was as follows:
 
    
For the years ended
December 31,
 
    
2023
    
2024
    
2024
 
    
RMB
    
RMB
    
US$
 
    
(In millions)
 
Cash payments for operating leases
     3,463        3,683        505  
ROU assets obtained in exchange for operating lease liabilities
     3,938        3,869        530  
Future lease payments under operating leases as of December 31, 2024 were as follows:
 
    
Operating leases
 
    
RMB
    
US$
 
    
(In millions)
 
Year ending December 31,
                   
2025
     3,373        462  
2026
     2,575        353  
2027
     1,733        237  
2028
     762        104  
2029
     144        20  
Thereafter
     244        33  
  
 
 
    
 
 
 
Total future lease payments
  
 
8,831
 
  
 
1,209
 
Less: Imputed interest
     555        75  
  
 
 
    
 
 
 
Total lease liability balance
  
 
8,276
 
  
 
1,134
 
  
 
 
    
 
 
 
As of December 31, 2024, additional operating leases that have not
yet
commenced were immaterial.
 
17.
INCOME TAXES
Cayman Islands
Under the current laws of the Cayman Islands, the Group is not subject to tax on income or capital gains. Additionally, upon payment of dividends by the Group to its shareholders, no Cayman Islands withholding tax will be imposed.
Hong Kong
Subsidiaries in Hong Kong are subject to Hong Kong Profits Tax rate at 16.5%, and foreign-derived income is exempted from income tax. There are no withholding taxes upon payment of dividends by the subsidiaries incorporated in Hong Kong to its shareholders.
 
F-63

BAIDU, INC.
NOTES TO THE CONSOLIDATED FINANCIAL STATEMENTS
FOR THE YEARS ENDED DECEMBER 31, 2022, 2023 AND 2024
 
Mainland China
Under the PRC Enterprise Income Tax (“EIT”) Law, which has been effective since January 1, 2008, domestic enterprises and Foreign Investment Enterprises (the “FIE”) are subject to a unified 25% enterprise income tax rate, except for certain entities that are entitled to preferential tax treatments. Preferential EIT rates at 15% is available for qualified “High and New Technology Enterprises” (“HNTEs”). The HNTE certificate is effective for a period of three years. Further, preferential EIT rates are available for qualified Software Enterprises whereby entities are entitled to full exemption from EIT for two years beginning from their first profitable calendar year and a 50% reduction for the subsequent three calendar years.
Certain PRC subsidiaries and VIEs, including Baidu Online, Baidu China, Baidu International and Baidu Netcom, etc. are qualified HNTEs and enjoy a reduced tax rate of 15% for the years presented, which will expire from 2025 to 2027. An entity could
re-apply
for the HNTE certificate when the prior certificate expires. Historically, all of the Company’s subsidiaries and VIEs have successfully renewed their certificates when the prior ones expired. Certain subsidiaries enjoyed a reduced tax rate as qualified Software Enterprise for the years presented, which will expire from 2025 to 2027.
Under the current EIT Law, dividends for earnings derived from January 1, 2008 and onwards paid by PRC entities to any of their foreign
non-resident
enterprise investors are subject to a 10% withholding tax. A lower tax rate will be applied if tax treaty or arrangement benefits are available. Under the tax arrangement between the PRC and Hong Kong, the reduced withholding tax rate for dividends paid by PRC entities is 5% provided the Hong Kong investors meet the requirements as stipulated by relevant PRC tax regulations, such as the beneficiary owner test. Capital gains derived from the PRC are also subject to a 10% PRC withholding tax.
Income (loss) before income taxes consists of:
 
    
For the years ended December 31,
 
    
2022
    
2023
    
2024
    
2024
 
    
RMB
    
RMB
    
RMB
    
US$
 
    
(In millions)
 
Mainland China
     18,306        28,449        24,970        3,421  
Non-Mainland China
     (8,194      (3,251      3,652        500  
  
 
 
    
 
 
    
 
 
    
 
 
 
     10,112        25,198        28,622        3,921  
  
 
 
    
 
 
    
 
 
    
 
 
 
Income taxes consist of:
 
    
For the years ended December 31,
 
    
2022
    
2023
    
2024
    
2024
 
    
RMB
    
RMB
    
RMB
    
US$
 
    
(In millions)
 
Current income tax
     3,163        3,812        3,407        467  
Income tax refund due to reduced tax rate
     (468                     
Adjustments of deferred tax assets due to change in tax rates
     119        111        (334      (46
Deferred income tax (benefit) expense
     (236      (274      1,374        188  
  
 
 
    
 
 
    
 
 
    
 
 
 
     2,578        3,649        4,447        609  
  
 
 
    
 
 
    
 
 
    
 
 
 
 
F-64

BAIDU, INC.
NOTES TO THE CONSOLIDATED FINANCIAL STATEMENTS
FOR THE YEARS ENDED DECEMBER 31, 2022, 2023 AND 2024
 
The reconciliation of the actual income taxes to the amount of tax computed by applying the aforementioned statutory income tax rate to
pre-tax
income is as follows:
 
 
  
For the years ended December 31,
 
 
  
2022
 
 
2023
 
 
2024
 
 
2024
 
 
  
RMB
 
 
RMB
 
 
RMB
 
 
US$
 
 
  
(In millions)
 
Expected taxation at PRC statutory tax rate
     2,541        6,299        7,156       980  
Effect of differing tax rates in different jurisdictions
     1,976        410        (153     (21
Non-taxable
income
     (44      (456      (593     (81
Non-deductible
expenses
     534        1,928        814       112  
Research and development super-deduction
     (2,274      (3,067      (3,048     (418
Effect of PRC preferential tax rates and tax holiday
     (1,507      (1,833      (1,760     (241
Effect of tax rate changes on deferred taxes
     119        111        (334     (46
Reversal of prior year’s income taxes
     (913      (156      (23     (3
PRC withholding tax
     181        574        1,762       241  
Change in valuation allowance
     1,965        (161      626       86  
  
 
 
    
 
 
    
 
 
   
 
 
 
Taxation for the year
     2,578        3,649        4,447       609  
  
 
 
    
 
 
    
 
 
   
 
 
 
Effective tax rate
     25.5      14.5      15.5     15.5
  
 
 
    
 
 
    
 
 
   
 
 
 
The tax effects of temporary differences that gave rise to the deferred tax balances at December 31, 2023 and 2024 are as follows:
 
    
As of December 31,
 
    
2023
   
2024
   
2024
 
    
RMB
   
RMB
   
US$
 
    
(In millions)
 
Deferred tax assets:
      
Allowance for credit losses
     704       905       124  
Accrued expenses, payroll and others
     3,602       4,067       557  
Fixed assets depreciation and intangible assets amortization
     3,532       3,511       481  
Operating lease liabilities
     1,228       1,255       172  
Net operating loss carry – forwards
     4,223       4,483       614  
Less: valuation allowance
     (9,872     (10,498     (1,438
  
 
 
   
 
 
   
 
 
 
Deferred tax assets, net
     3,417       3,723       510  
  
 
 
   
 
 
   
 
 
 
 
 
  
As of December 31,
 
 
  
2023
 
  
2024
 
  
2024
 
 
  
RMB
 
  
RMB
 
  
US$
 
 
  
(In millions)
 
Deferred tax liabilities:
  
Long-lived assets arising from acquisitions
     220        182        25  
Operating lease right-of-use asset
     1,228        1,255        172  
Withholding tax on PRC subsidiaries’ undistributed earnings
     1,475        2,966        406  
Tax on capital gains
     908        779        107  
Others
     211        218        30  
  
 
 
    
 
 
    
 
 
 
     4,042        5,400        740  
  
 
 
    
 
 
    
 
 
 
 
F-65

BAIDU, INC.
NOTES TO THE CONSOLIDATED FINANCIAL STATEMENTS
FOR THE YEARS ENDED DECEMBER 31, 2022, 2023 AND 2024
 
As of December 31, 2024, the Group had tax losses of approximately RMB23.1 billion (US$3.2 billion) derived mainly from entities in the PRC and Hong Kong. The tax losses in the PRC can be carried forward for five years to offset future taxable profit, and the period is currently extended to 10 years for entities qualified as HNTE. The tax losses of entities in the PRC will expire from 2025 to 2034, if not utilized. The tax losses in Hong Kong can be carried forward with no expiration date.
As of December 31, 2024, dividend distribution withholding tax for the potential remittance of earnings from the PRC subsidiaries to offshore entities was RMB3.0 billion (US$405 million). The Group believes that the underlying dividends will be distributed in the future for offshore use, such as merger and acquisition activities. The Group did not provide for additional deferred income taxes and foreign withholding taxes on the undistributed earnings of foreign subsidiaries during the years presented on the basis of its current intent to permanently reinvest its foreign subsidiaries’ earnings. As of December 31, 2024, the total amount of undistributed earnings from the PRC subsidiaries and the VIEs for which no withholding tax has been accrued was RMB184.1 billion (US$25.2 billion). Determination of the amount of unrecognized deferred tax liability related to these earnings is not practicable.
As of December 31, 2023 and 2024, the Group has unrecognized tax benefits of RMB670 million and RMB670 million (US$92 million), respectively, primarily related to the
tax-deduction
of accrued expenses which were presented in “Other
non-current
liabilities” in the consolidated balance sheets, if ultimately recognized would impact the annual effective tax rate. It is possible that the amount of unrecognized benefits will change in the next 12 months, however, an estimate of the range of the possible change cannot be made at this moment.
 
18.
EMPLOYEE DEFINED CONTRIBUTION PLAN
Full time employees of the Group in the PRC participate in a
government
mandated multi-employer defined contribution plan pursuant to which certain pension benefits, medical care, unemployment insurance, employee housing fund and other welfare benefits are provided to employees. Chinese labor regulations require that the Group make contributions to the government for these benefits based on certain percentages of the employees’ salaries. The Group has no legal obligation for the benefits beyond the contributions. Total amounts for such employee benefits, which were expensed as incurred, were RMB4.3 billion, RMB4.6 billion and RMB4.5 billion (US$613 million) for the years ended December 31, 2022, 2023 and 2024, respectively.
 
19.
COMMITMENTS AND CONTINGENCIES
Capital Commitments
The Group’s capital commitments primarily relate to commitments in connection with the expansion and improvement of its network infrastructure and its plan to build additional office buildings and cloud computing based data centers. Total capital commitments contracted but not yet reflected in the financial statements amounted to RMB5.3 billion (US$733 million) as of December 31, 2024. Almost all of the commitments relating to the network infrastructure, office buildings and cloud computing based data centers are to be fulfilled within one year.
 
F-66

BAIDU, INC.
NOTES TO THE CONSOLIDATED FINANCIAL STATEMENTS
FOR THE YEARS ENDED DECEMBER 31, 2022, 2023 AND 2024
 
Commitments for bandwidth and property management fees
Future minimum payments under
non-cancelable
agreements for bandwidth and property management fees consist of the following as of December 31, 2024:
 
    
RMB
    
US$
 
    
(In millions)
 
2025
     667        91  
2026
     259        35  
2027
     73        10  
2028
     10        1  
2029
     6        1  
Thereafter
     16        2  
  
 
 
    
 
 
 
     1,031        140  
  
 
 
    
 
 
 
Licensed Copyrights and Produced Content Commitments
Future minimum payments under
non-cancelable
agreements for licensed copyrights and produced content consist of the following as of December 31, 2024:
 
    
RMB
    
US$
 
    
(In millions)
 
2025
     9,275        1,271  
2026
     4,900        671  
2027
     2,256        309  
2028
     1,355        186  
2029
     423        58  
Thereafter
     75        10  
  
 
 
    
 
 
 
     18,284        2,505  
  
 
 
    
 
 
 
Investment Commitments
The Group’s investment commitments primarily relate to capital contribution obligations under certain arrangements which do not have specified contractual maturity dates. As of December 31, 2024, the total investment commitments contracted but not yet reflected in the consolidated financial statements amounted to RMB1.3 billion (US$186 million).
Guarantees
The Group accounts for guarantees in accordance with ASC Topic 460,
Guarantees
(“ASC 460”)
.
Accordingly, the Group evaluates its guarantees if any to determine whether (a) the guarantee is specifically excluded from the scope of ASC 460, (b) the guarantee is subject to ASC 460 disclosure requirements only, but not subject to the initial recognition and measurement provisions, or (c) the guarantee is required to be recorded in the financial statements at fair value.
The corporate
by-laws
require that the Company indemnify its officers and directors, as well as those who act as directors and officers of other entities at the Company’s request, against expenses, judgments, fines, settlements
 
F-67

BAIDU, INC.
NOTES TO THE CONSOLIDATED FINANCIAL STATEMENTS
FOR THE YEARS ENDED DECEMBER 31, 2022, 2023 AND 2024
 
and other amounts actually and reasonably incurred in connection with any proceedings arising out of their services to the Company. In addition, the Company entered into separate indemnification agreements with each director and each executive officer of the Company that provide for indemnification of these directors and officers under similar circumstances and under additional circumstances. The indemnification obligations are more fully described in the
by-laws
and the indemnification agreements. The Company purchases standard directors and officers insurance to cover claims or a portion of the claims made against its directors and officers. Since a maximum obligation is not explicitly stated in the Company’s
by-laws
or in the indemnification agreements and will depend on the facts and circumstances that arise out of any future claims, the overall maximum amount of the obligations cannot be reasonably estimated.
Historically, the Group was not required to make payments related to these obligations, and the fair value for these obligations was immaterial on the consolidated balance sheets as of December 31, 2024.
Litigation
The Group was involved in certain cases pending in various PRC, Brazil and Japan courts and arbitration as of December 31, 2024. These cases include copyright infringement cases, unfair competition cases, and defamation cases, among others. Adverse results in these lawsuits may include awards of damages and may also result in, or even compel, a change in the Group’s business practices, which could result in a loss of revenue or otherwise harm the business of the Group.
Baidu and iQIYI were named as defendants in several putative federal securities class actions alleging that defendants made material misstatements and omissions regarding certain reported financial and operational results. Starting in April 2020, iQIYI and certain of its current and former officers and directors were named as defendants in several putative securities class actions filed in federal court, which were purportedly brought on behalf of a class of persons who allegedly suffered damages as a result of alleged misstatements and omissions in iQIYI’s public disclosure documents. In light of the common questions of law and fact at issue in this case and a related action against Baidu, the Court terminated the motion to dismiss without prejudice, and ordered a
motion-to-dismiss
briefing for the two cases under a new coordinated briefing schedule. The coordinated motion-to-dismiss briefing was completed in March 2023. On February 26, 2024, following oral argument on the motions to dismiss, the court held defendants’ motions in abeyance, granted plaintiffs leave to file amended consolidated complaints, and ordered the supplemental briefing on the amended consolidated complaints to be completed by April 22, 2024. Both the iQIYI and Baidu Actions were dismissed on September 30, 2024. As a result, as of December 31, 2024, the Group did not record any liabilities for the loss contingencies pertaining to the cases described above.
For many proceedings, the Group is currently unable to estimate the reasonably possible loss or a range of reasonably possible losses as the proceedings are in the early stages, and/or there is a lack of clear or consistent interpretation of laws specific to the industry-specific complaints among different jurisdictions. As a result, there is considerable uncertainty regarding the timing or ultimate resolution of such matters, which includes eventual loss, fine, penalty or business impact, if any, and therefore, an estimate for the reasonably possible loss or a range of reasonably possible losses cannot be made. However, the Group
believes
that such matters, individually and in the aggregate, when finally resolved, are not reasonably likely to have a material adverse effect on the Group’s consolidated results of operations, financial position and cash flows. With respect to the limited number of proceedings for which the Group was able to estimate the reasonably possible losses or the range of reasonably possible losses, such loss estimates were insignificant.
 
F-68

Table of Contents
BAIDU, INC.
NOTES TO THE CONSOLIDATED FINANCIAL STATEMENTS
FOR THE YEARS ENDED DECEMBER 31, 2022, 2023 AND 2024
 
20.
REDEEMABLE NONCONTROLLING INTERESTS
 
    
2022
    
2023
    
2024
    
2024
 
    
RMB
    
RMB
    
RMB
    
US$
 
    
(In millions)
 
Balance as of January 1
     7,148        8,393        9,465        1,297  
Issuance of subsidiaries’ shares
     1,208        351        615        84  
Accretion of redeemable noncontrolling interests
     593        721        588        80  
Disposal of subsidiaries’ shares
     (556                     
Repurchase of redeemable noncontrolling interests
                   (798      (109
  
 
 
    
 
 
    
 
 
    
 
 
 
Balance as of December 31
     8,393        9,465        9,870        1,352  
  
 
 
    
 
 
    
 
 
    
 
 
 
In 2022, a subsidiary of the Group issued
5,639,407
preferred shares to a
non-controlling
shareholder, which could be redeemed by such shareholder upon the occurrence of certain events that are not solely within the control of the Group. Therefore, these preferred shares were accounted for as redeemable noncontrolling interests. In 2024,
16,848,082
preferred shares were repurchased by this subsidiary.
In 2022, 2023 and 2024, a subsidiary of the Group issued
1,068,363, 407,103 and 659,564
respectively, preferred shares to certain
non-controlling
shareholders, which could be redeemed by such shareholders upon the occurrence of certain events that are not solely within the control of the Group. Therefore, these preferred shares were accounted for as redeemable noncontrolling interests.
The Company also have other subsidiaries or VIEs that have issued preferred shares which were accounted for as redeemable noncontrolling interests. As of December 31, 2024, those redeemable noncontrolling interests were insignificant.
The Company accounts for the changes in accretion to the
redemption
value in accordance with ASC Topic 480, Distinguishing Liabilities from Equity. The Company elects to use the effective interest method to account for the changes of redemption value over the period from the date of issuance to the earliest redemption date of the noncontrolling interest.
 
21.
SHAREHOLDERS’ EQUITY
Shares
The authorized share capital consisted of 69,632,000,000 shares at a par value of US$0.000000625 per share, of which 66,000,000,000 shares were designated as Class A ordinary shares, 2,832,000,000 as Class B ordinary shares, and 800,000,000 shares designated as preferred shares. The rights of the holders of Class A and Class B ordinary shares are identical, except with respect to voting and conversion rights. Each share of Class A ordinary shares is entitled to one vote per share and is not convertible into Class B ordinary shares under any circumstances. Each share of Class B ordinary shares is entitled to ten votes per share and is convertible into one Class A ordinary share at any time by the holder thereof. Upon any transfer of Class B ordinary shares by a holder thereof to any person or entity that is not an affiliate of such holder, such Class B ordinary shares would be automatically converted into an equal number of Class A ordinary shares. The number of Class B ordinary shares transferred to Class A ordinary shares were 17,200,000, 17,320,000 and 440,000 during the years ended December 31, 2022, 2023 and 2024, respectively.
On May 13, 2020, the Company announced a share repurchase program (“2020 share repurchase program”) under which the Company proposed to acquire up to an aggregate of US$1.0 billion of its ordinary shares, effective until July 1, 2021 in the open market or through privately negotiated transactions, depending on market
 
F-69

BAIDU, INC.
NOTES TO THE CONSOLIDATED FINANCIAL STATEMENTS
FOR THE YEARS ENDED DECEMBER 31, 2022, 2023 AND 2024
 
conditions and in accordance with applicable rules and regulations. In August 2020, the board of directors approved a change to the 2020 share repurchase program, increasing the repurchase authorization from US$1.0 billion to US$3.0 billion, and in December 2020, the repurchase authorization was further increased from US$3.0 billion to US$4.5 billion, which is effective through December 31, 2022. In February 2023, the board of directors authorized a share repurchase program, under which the Company may repurchase up to US$5.0 billion of its ADSs or shares, effective until December 31, 2025.
The Company repurchased 17,307,400, 42,661,000 and 76,933,844 Class A ordinary shares from the open market with an aggregate purchase price of RMB1.9 billion, RMB4.8 billion and RMB6.4 billion (US$886 million) during the years ended December 31, 2022, 2023 and 2024, respectively, which has been approved by the Company’s board of directors. The repurchased shares were recorded in the treasury stock account.
Treasury stock
The treasury stock account includes 41,182,672 and 83,456,676 ordinary shares repurchased from the open market as of December 31, 2023 and 2024, respectively.
Such treasury stock is reserved for future issuance upon the exercise of the vested share options and the vesting of restricted shares and the remaining are expected to be cancelled in the future. During the year ended December 31, 2024,
34,659,840
ordinary shares had been reissued to employees and directors upon the exercise of share options and vesting of restricted shares. In January 2025, 54,938,160 ordinary shares had been cancelled.
Retained Earnings
In accordance with the Regulations on Enterprises with Foreign Investment of China and their articles of association, the Company’s PRC subsidiaries, being foreign invested enterprises established in China, are required to make appropriations to certain statutory reserves, namely a general reserve fund, an enterprise expansion fund, a staff welfare fund and a bonus fund, all of which are appropriated from net profit as reported in their PRC statutory accounts. Each of the Company’s PRC subsidiaries is required to allocate at least 10% of its
after-tax
profits to a general reserve fund until such fund has reached 50% of its respective registered capital. Appropriations to the enterprise expansion fund and staff welfare and bonus funds are at the discretion of the Company’s subsidiaries.
In accordance with the China Company Laws, the Company’s VIEs must make appropriations from their
after-tax
profits as reported in their PRC statutory accounts to
non-distributable
reserve funds, namely a statutory surplus fund, a statutory public welfare fund and a discretionary surplus fund. Each of the Company’s VIEs is required to allocate at least 10% of its
after-tax
profits to the statutory surplus fund until such fund has reached 50% of its respective registered capital. Appropriations to the statutory public welfare fund and the discretionary surplus fund are made at the discretion of the Company’s VIEs.
General reserve and statutory surplus funds are restricted to
set-off
against losses, expansion of production and operation and increasing registered capital of the respective company. Staff welfare and bonus fund and statutory public welfare funds are restricted to capital expenditures for the collective welfare of employees. The reserves are not allowed to be transferred to the Company in the form of cash dividends, loans or advances, nor are they allowed for distribution except under liquidation.
 
 
  
As of December 31,
 
 
  
2023
 
  
2024
 
  
2024
 
 
  
RMB
 
  
RMB
 
  
US$
 
 
  
(In millions)
 
PRC statutory reserve funds
     1,567        2,031        278  
Unreserved retained earnings
     159,673        178,042        24,392  
  
 
 
    
 
 
    
 
 
 
Total retained earnings
     161,240        180,073        24,670  
  
 
 
    
 
 
    
 
 
 
 
F-70

BAIDU, INC.
NOTES TO THE CONSOLIDATED FINANCIAL STATEMENTS
FOR THE YEARS ENDED DECEMBER 31, 2022, 2023 AND 2024
 
Under PRC laws and regulations, there are restrictions on the Company’s PRC subsidiaries and VIEs with respect to transferring certain of their net assets to the Company either in the form of dividends, loans, or advances. Amounts of net assets restricted include paid in capital and statutory reserve funds of the Company’s PRC subsidiaries and the net assets of the VIEs in which the Company has no legal ownership, totaling RMB48.0 billion and RMB48.1 billion (US$6.6 billion) as of December 31, 2023 and 2024, respectively.
Furthermore, cash transfers from the Company’s PRC subsidiaries to their parent companies outside of China are subject to PRC government control of currency conversion. Shortages in the availability of foreign currency may restrict the ability of the PRC subsidiaries and variable interest entities and their subsidiaries to remit sufficient foreign currency to pay dividends or other payments to the Company, or otherwise satisfy their foreign currency denominated obligations.
Accumulated Other Comprehensive (Loss) Income
The changes in accumulated other comprehensive (loss) income by component, net of tax, were as follows:
 
    
Foreign
currency
translation
adjustments
   
Unrealized
gains (losses) on
available-for-sale

investments
   
Unrealized
gains
(losses) on
derivatives
   
Total
 
    
RMB
   
RMB
   
RMB
   
RMB
 
    
(In millions)
 
Balance at December 31, 2021
  
 
(1,007
 
 
850
 
 
 
149
 
 
 
(8
  
 
 
   
 
 
   
 
 
   
 
 
 
Cumulative effect of accounting change
     13       —        —        13  
Other comprehensive (loss) income before reclassification
     (764     (392     1,266       110  
  
 
 
   
 
 
   
 
 
   
 
 
 
Net current-period other comprehensive (loss) income
     (751     (392     1,266       123  
Other comprehensive income (loss) attribute to noncontrolling interests and redeemable noncontrolling interests
     432       (1     —        431  
  
 
 
   
 
 
   
 
 
   
 
 
 
Balance at December 31, 2022
  
 
(1,326
 
 
457
 
 
 
1,415
 
 
 
546
 
  
 
 
   
 
 
   
 
 
   
 
 
 
Other comprehensive loss before reclassification
     (626     (188     (422     (1,236
Amounts reclassified from accumulated other comprehensive income
     (287     (13     —        (300
  
 
 
   
 
 
   
 
 
   
 
 
 
Net current-period other comprehensive loss
     (913     (201     (422     (1,536
Other comprehensive income attribute to noncontrolling interests and redeemable noncontrolling interests
     88       7       —        95  
  
 
 
   
 
 
   
 
 
   
 
 
 
Balance at December 31, 2023
  
 
(2,151
 
 
263
 
 
 
993
 
 
 
(895
  
 
 
   
 
 
   
 
 
   
 
 
 
Other comprehensive (loss) income before reclassification
     (428     103       (387     (712
Amounts reclassified from accumulated other comprehensive income
     (338     71             (267
  
 
 
   
 
 
   
 
 
   
 
 
 
Net current-period other comprehensive loss
     (766     174       (387     (979
Other comprehensive income attribute to noncontrolling interests and redeemable noncontrolling interests
     71                   71  
  
 
 
   
 
 
   
 
 
   
 
 
 
Balance at December 31, 2024
  
 
(2,846
 
 
437
 
 
 
606
 
 
 
(1,803
  
 
 
   
 
 
   
 
 
   
 
 
 
Balance at December 31, 2024, in US$
  
 
(390
 
 
60
 
 
 
83
 
 
 
(247
  
 
 
   
 
 
   
 
 
   
 
 
 
 
F-71

BAIDU, INC.
NOTES TO THE CONSOLIDATED FINANCIAL STATEMENTS
FOR THE YEARS ENDED DECEMBER 31, 2022, 2023 AND 2024
 
The amounts reclassified out of accumulated other comprehensive (loss) income represent realized foreign currency translation adjustments, which mainly arose from the disposal of the Group’s partial interests in Trip and realized gains (losses) on the sales of
available-for-sale
investments, which were recorded in “Others, net” in the consolidated statements of comprehensive income. The amounts reclassified were determined on the basis of specific identification. Gains on intracompany foreign currency transactions that are of a long-term-investment nature in the amount of RMB2.1 billion, RMB687 million and RMB530 million (US$81 million) were included in the foreign currency translation adjustments for the years ended December 31, 2022, 2023 and 2024, respectively.
The following table sets forth the tax benefit (expense) allocated to each component of other comprehensive income (loss) for the years ended December 31, 2022, 2023 and 2024:
 
    
For the years ended December 31,
 
    
2022
    
2023
    
2024
    
2024
 
    
RMB
    
RMB
    
RMB
    
US$
 
    
(In millions)
 
Unrealized gains (losses) on
available-for-sale
investments
           
Other comprehensive income (loss) before reclassification
     28        (13      (18      (2
  
 
 
    
 
 
    
 
 
    
 
 
 
Net current-year other comprehensive income (loss)
     28        (13      (18      (2
  
 
 
    
 
 
    
 
 
    
 
 
 
 
22.
EARNINGS PER SHARE
Each ADS represents eight Class A ordinary shares. A reconciliation of net income attributable to Baidu, Inc. in the consolidated statements of comprehensive income to the numerator for the computation of basic and diluted earnings per share for the years ended December 31, 2022, 2023 and 2024 is as follows:
 
    
For the years ended December 31,
 
    
2022
    
2023
    
2024
    
2024
 
    
RMB
    
RMB
    
RMB
    
US$
 
    
(In millions, including number of shares,
except for per share data)
 
Net income attributable to Baidu, Inc.
     7,559        20,315        23,760        3,255  
Accretion of the redeemable noncontrolling interests
     (591      (717      (588      (81
  
 
 
    
 
 
    
 
 
    
 
 
 
Numerator for basic EPS computation
     6,968        19,598        23,172        3,174  
Impact of diluted securities of subsidiaries and equity method investees
            (44      (105      (14
Numerator for diluted EPS computation
     6,968        19,554        23,067        3,160  
  
 
 
    
 
 
    
 
 
    
 
 
 
 
F-72

BAIDU, INC.
NOTES TO THE CONSOLIDATED FINANCIAL STATEMENTS
FOR THE YEARS ENDED DECEMBER 31, 2022, 2023 AND 2024
 
The following table sets forth the computation of basic and diluted earnings per Class A and Class B ordinary share and basic and diluted earnings per ADS:
 
   
For the years ended December 31,
 
   
2022
   
2023
   
2024
   
2024
 
   
Class A
   
Class B
   
Class A
   
Class B
   
Class A
   
Class A
   
Class B
   
Class B
 
   
RMB
   
RMB
   
RMB
   
RMB
   
RMB
   
US$
   
RMB
   
US$
 
   
(In millions, including number of shares and ADS, except for
per share and per ADS data)
 
Earnings per share—basic:
               
Numerator
               
Allocation of net income attributable to Baidu, Inc.
    5,590       1,378       15,905       3,693       18,812       2,577       4,360       597  
 
 
 
   
 
 
   
 
 
   
 
 
   
 
 
   
 
 
   
 
 
   
 
 
 
Denominator
               
Weighted average ordinary shares outstanding
    2,232       550       2,278       529       2,265       2,265       525       525  
 
 
 
   
 
 
   
 
 
   
 
 
   
 
 
   
 
 
   
 
 
   
 
 
 
Denominator used for basic EPS
    2,232       550       2,278       529       2,265       2,265       525       525  
 
 
 
   
 
 
   
 
 
   
 
 
   
 
 
   
 
 
   
 
 
   
 
 
 
Earnings per share—basic
    2.50       2.50       6.98       6.98       8.31       1.14       8.31       1.14  
 
 
 
   
 
 
   
 
 
   
 
 
   
 
 
   
 
 
   
 
 
   
 
 
 
Earnings per share—diluted:
               
Numerator
               
Allocation of net income attributable to Baidu, Inc. for diluted computation
    5,604       1,364       15,909       3,645       18,741       2,567       4,326       593  
Reallocation of net income attributable to Baidu, Inc. as a result of conversion of Class B to Class A shares
    1,364             3,645             4,326       593              
 
 
 
   
 
 
   
 
 
   
 
 
   
 
 
   
 
 
   
 
 
   
 
 
 
Numerator for diluted EPS calculation
    6,968       1,364       19,554       3,645       23,067       3,160       4,326       593  
 
 
 
   
 
 
   
 
 
   
 
 
   
 
 
   
 
 
   
 
 
   
 
 
 
Denominator
               
Weighted average ordinary shares outstanding
    2,232       550       2,278       529       2,265       2,265       525       525  
Conversion of Class B to Class A ordinary shares
    550             529             525       525              
Share-based awards
    27             30             8       8              
 
 
 
   
 
 
   
 
 
   
 
 
   
 
 
   
 
 
   
 
 
   
 
 
 
Denominator used for diluted EPS
    2,809       550       2,837       529       2,798       2,798       525       525  
 
 
 
   
 
 
   
 
 
   
 
 
   
 
 
   
 
 
   
 
 
   
 
 
 
Earnings per share—diluted
    2.48       2.48       6.89       6.89       8.24       1.13       8.24       1.13  
 
 
 
   
 
 
   
 
 
   
 
 
   
 
 
   
 
 
   
 
 
   
 
 
 
Earnings per ADS (1 ADS equals 8 Class A ordinary shares):
               
Denominator used for earnings per ADS—basic
    279         285         283       283      
 
 
 
     
 
 
     
 
 
   
 
 
     
Denominator used for earnings per ADS—diluted
    351         355         350       350      
 
 
 
     
 
 
     
 
 
   
 
 
     
Earnings per ADS—basic
    20.02         55.83         66.40       9.10      
 
 
 
     
 
 
     
 
 
   
 
 
     
Earnings per ADS—diluted
    19.85         55.08         65.91       9.03      
 
 
 
     
 
 
     
 
 
   
 
 
     
The Company did not include the effect of convertible senior notes issued by iQIYI, other subsidiaries and investees in the computation of diluted earnings per share for the years ended
December 
31, 2022, 2023 and 2024, as its effect would be anti-dilutive. The Company did not include the effect of certain share options issued by iQIYI, other subsidiaries and investees in the computation of diluted earnings per share for the year ended December 31, 2022, as its effect would be anti-dilutive.
 
F-73

Table of Contents
BAIDU, INC.
NOTES TO THE CONSOLIDATED FINANCIAL STATEMENTS
FOR THE YEARS ENDED DECEMBER 31, 2022, 2023 AND 2024
 
23.
SHARE-BASED AWARDS PLAN
Baidu, Inc.
2008 Share Incentive plan
In December 2008, the Company adopted a share incentive plan (the “2008 Plan”), which provides for the granting of share incentives, including incentive share options (“ISOs”), restricted shares and any other form of award pursuant to the 2008 Plan, to members of the board, employees, consultants and
non-employees
of the Company. The Company reserved 274,302,160 Class A ordinary shares for issuance under the 2008 Plan, which expired in the year 2018. The vesting schedule, time and condition to exercise options is determined by the Company’s compensation committee. The term of the options may not exceed ten years from the date of the grant, except that five years is the maximum term of an ISO granted to an employee who holds more than 10% of the voting power of the Company’s share capital.
2018 Share Incentive Plan
In July 2018, the Company adopted a share incentive plan (the “2018 Plan”), which provides for the granting of share incentives, including ISOs, restricted shares and any other form of award pursuant to the 2018 Plan, to members of the board, employees, consultants, and
non-employees
of the Company. The 2018 Plan has a
ten-year
term and a maximum number of 275,516,000 Class A ordinary shares available for issuance pursuant to all awards under the 2018 Plan.
2023 Share Incentive Plan
In August 2023, the Company adopted a share incentive plan (the “2023 Plan”), which provides for the granting of ISOs, restricted shares, restricted share units; and any other form of awards granted to a participant pursuant to the 2023 plan to members of the board, employees, and consultants of the Company. The 2023 Plan has a maximum number of 281,230,346 Class A ordinary shares available for issuance pursuant to all awards under the 2023 Plan.
Under the 2008 Plan, the 2018 Plan and the 2023 Plan, the exercise price of an option may be amended or adjusted at the discretion of the compensation committee, the determination of which would be final, binding and conclusive. To the extent not prohibited by applicable laws or exchange rules, a downward adjustment of the exercise prices would be effective without the approval of the Company’s shareholders or the approval of the affected grantees. If the Company grants an ISO to an employee who, at the time of that grant, owns shares representing more than 10% of the voting power of all classes of the Company’s share capital, the exercise price cannot be less than 110% of the fair market value of the Company’s ordinary shares on the date of that grant.
 
F-74

BAIDU, INC.
NOTES TO THE CONSOLIDATED FINANCIAL STATEMENTS
FOR THE YEARS ENDED DECEMBER 31, 2022, 2023 AND 2024
 
Incentive share options
The following table summarizes the option activity for the year ended December 31, 2024:
 
    
Number of share
options
   
Weighted average

exercise price
(US$)
    
Weighted
average
remaining
contractual life

(Years)
    
Aggregate
intrinsic
value (US$ in
millions)
 
Incentive share options
          
Outstanding, December 31, 2023
     17,783,120               19                4.4                17  
  
 
 
   
 
 
    
 
 
    
 
 
 
Granted
                  
Exercised
     (473,608     12        
Forfeited/Cancelled
     (945,728     21        
  
 
 
   
 
 
    
 
 
    
 
 
 
Outstanding, December 31, 2024
     16,363,784       19        3.4         
  
 
 
   
 
 
    
 
 
    
 
 
 
Vested and expected to vest at December 31, 2024
     16,242,440       19        3.3         
  
 
 
   
 
 
    
 
 
    
 
 
 
Exercisable at December 31, 2024
     15,650,408       19        3.2         
  
 
 
   
 
 
    
 
 
    
 
 
 
Total intrinsic value of options exercised for the years ended December 31, 2022, 2023 and 2024 was RMB124 million, RMB64 million and nil, respectively. The total fair value of options vested during the years ended December 31, 2022, 2023 and 2024 was RMB193 million, RMB85 million and RMB36 million (US$5 million), respectively.
Share options are usually subject to vesting schedules ranging from
two
to four years. As of December 31, 2024, RMB7 million (US$1 million) of unrecognized share-based compensation cost related to share options is expected to be recognized over a weighted-average vesting period of 1.0 years. To the extent the actual forfeiture rate is different from the original estimate, actual share-based compensation costs related to these awards may be different from expectation.
The fair value of each option award was estimated on the date of grant using the Black-Scholes-Merton valuation model. The volatility assumption was estimated based on historical volatility of the Company’s share price applying the guidance provided by ASC 718. Assumptions of the expected term were based on the vesting and contractual terms and employee demographics. The risk-free rate for periods within the contractual life of the option is based on the U.S. Treasury yield curve in effect at the time of grant.
The following table presents the assumptions used to estimate the fair values of the share options granted in the years presented:
 
    
For the years ended
December 31,
 
    
2022
 
Risk-free interest rate
     1.92~2.96%  
Dividend yield
      
Expected volatility range
     40.66%~47.03%  
Expected life (in years)
     5.26~5.49  
Note: The company didn’t grant share options in 2023 and 2024.
 
F-75

BAIDU, INC.
NOTES TO THE CONSOLIDATED FINANCIAL STATEMENTS
FOR THE YEARS ENDED DECEMBER 31, 2022, 2023 AND 2024
 
In addition, the Company recognizes share-based compensation expense net of estimated forfeiture for shares expected to vest over the service period of the award. Estimated forfeiture rates are primarily based on historical experience of employee turnover.
The exercise price of options granted during the year ended December 31, 2022 equaled the market price of the ordinary shares on the grant date. The weighted-average grant-date fair value of options granted during the year ended December 31, 2022 was US$8.
Restricted Shares
Restricted Shares activity for the year ended December 31, 2024 was as follow:
 
    
Number of shares
    
Weighted average grant date
fair value (US$)
 
Restricted Shares
     
Unvested, December 31, 2023
     96,162,088                17  
  
 
 
    
 
 
 
Granted
     38,388,408        11  
Vested
     (34,843,528      17  
Forfeited/Cancelled
     (17,385,064      16  
  
 
 
    
 
 
 
Unvested, December 31, 2024
     82,321,904        15  
  
 
 
    
 
 
 
The total fair value of the restricted shares vested during the years ended December 31, 2022, 2023 and 2024 was RMB6.2 billion, RMB6.1 billion and RMB4.4 billion (US$603 million), respectively. The weighted-average grant-date fair value of the Restricted Shares granted during the years ended December 31, 2022, 2023 and 2024 was US$15, US$17 and US$11, respectively.
As of December 31, 2024, there was RMB3.7 billion (US$508 million) of unrecognized share-based compensation cost related to restricted shares, which is expected to be recognized over a weighted-average vesting period of 2.6 years. To the extent the actual forfeiture rate is different from the original estimate, the actual share-based compensation costs related to these awards may be different from expectation. To the extent the Company revises this estimate in the future, share-based compensation expense could be materially impacted in the year of revision, as well as in the following years.
Subsidiaries-iQIYI
2010 Equity Incentive Plan
In October 2010, iQIYI adopted its 2010 Equity Incentive Plan (the “iQIYI 2010 Plan”), which permits the grant of restricted shares, options and share appreciation rights to the employees, directors, officers and consultants to purchase iQIYI’s ordinary shares. The 2010 Plan is valid and effective for an original term of ten years, and further extended to twenty years on September 15, 2020 commencing from its adoption. Under the 2010 plan, a total of 58,875,478 iQIYI’s ordinary shares were initially reserved for issuance and subsequently increased to 589,729,714 iQIYI’s ordinary shares. Except for service conditions, there were no other vesting conditions for all the awards under the 2010 Plan. All options granted vest over a four-year period.
 
F-76

BAIDU, INC.
NOTES TO THE CONSOLIDATED FINANCIAL STATEMENTS
FOR THE YEARS ENDED DECEMBER 31, 2022, 2023 AND 2024
 
2021 Equity Incentive Plan
On December 2, 2021, iQIYI adopted its 2021 Equity Incentive Plan (the “iQIYI 2021 Plan”), which permits the grant of restricted shares units and options to the directors, employees, consultants and other individuals of iQIYI. Under the 2021 Plan, the maximum aggregate number of ordinary shares which may be issued pursuant to all awards shall initially be 364,000,000 iQIYI’s ordinary shares, provided that if restricted share units or options with US$0 exercise price are granted, each restricted share unit and option with US$0 exercise price (that entitles the holder to one ordinary share) granted shall reduce the number of ordinary shares under the 2021 Plan available for future grants by 1.3 ordinary shares. The 2021 Plan is valid and effective for a term of ten years commencing from its adoption. Except for service conditions, there were no other vesting conditions for all the awards under the 2021 Plan. Any unvested portion of the restricted shares units and options will be forfeited upon the termination of the grantee’s service for any reason. In the event the grantee’s service is terminated for cause other than death or permanent disability, the vested portion of the options will be expired upon 90 days following such termination. iQIYI has granted options under the 2021 Plan to its employees and directors. All options vest over a four-year period.
2024 Equity Incentive Plan
On May 8, 2024, iQIYI adopted its 2024 Equity Incentive Plan (the “2024 Plan”), which permits the grant of restricted shares units and options to the directors, employees, consultants and other individuals of the iQIYI. Under the 2024 Plan, the maximum aggregate number of ordinary shares which may be issued pursuant to all awards shall initially be 350,000,000 iQIYI’s ordinary share. The 2024 Plan is valid and effective for a term of ten years commencing from its adoption. Except for service conditions, there were no other vesting conditions for all the awards under the 2024 Plan. Any unvested portion of the restricted shares units and options will be forfeited upon the termination of the grantee’s service for any reason. In the event the grantee’s service is terminated for cause other than death or permanent disability, the vested portion of the options will be expired upon 90 days following such termination. As of December 31, 2024, the Company has not granted any restricted share units or options under the 2024 Plan.
The following table sets forth the summary of employee option activity for the year ended December 31, 2024:
 
    
Number of
share options
    
Weighted
average
exercise price

(US$)
    
Weighted
average
remaining
contractual life

(Years)
    
Aggregate
Intrinsic
value (US$ in
millions)
 
Outstanding, December 31, 2023
     532,286,814            0.31            6.3            205  
  
 
 
    
 
 
    
 
 
    
 
 
 
Granted
     80,139,500        0.01        
Forfeited/Expired
     (10,216,305      0.12        
Exercised
     (23,754,087      0.23        
  
 
 
    
 
 
    
 
 
    
 
 
 
Outstanding, December 31, 2024
     578,455,922        0.28        6.5        73  
  
 
 
    
 
 
    
 
 
    
 
 
 
Vested and expected to vest at December 31, 2024
     563,629,595        0.28        6.4        69  
  
 
 
    
 
 
    
 
 
    
 
 
 
Exercisable at December 31, 2024
     368,205,208        0.40        5.4        19  
  
 
 
    
 
 
    
 
 
    
 
 
 
As of December 31, 2024, there was RMB776 million (US$104 million) of unrecognized share-based compensation cost related to share options granted by iQIYI which is expected to be recognized over a weighted-average period of 2.3 years.
 
F-77

BAIDU, INC.
NOTES TO THE CONSOLIDATED FINANCIAL STATEMENTS
FOR THE YEARS ENDED DECEMBER 31, 2022, 2023 AND 2024
 
The following table summarizes the share-based compensation cost recognized by iQIYI:
 
    
For the years ended December 31,
 
    
2022
    
2023
    
2024
    
2024
 
    
RMB
    
RMB
    
RMB
    
US$
 
    
(In millions)
 
Cost of revenues
     148        133        121        17  
Selling, general and administrative
     424        315        274        37  
Research and development
     239        189        150        21  
  
 
 
    
 
 
    
 
 
    
 
 
 
     811        637        545        75  
  
 
 
    
 
 
    
 
 
    
 
 
 
Other Subsidiaries
In 2024, several subsidiaries of the Company have granted restricted shares and share options tied to the valuation of the subsidiaries to the employees of the Company, which will be settled by the subsidiaries upon vesting or exercise of these awards. These awards are generally subject to a four-year vesting schedule as determined by the administrator of the plan. During the year ended December 31, 2024, the expenses recognized in respect of the share-based awards relating to these subsidiaries are insignificant.
The following table summarizes the total share-based compensation cost recognized by the Group:
 
    
For the years ended December 31,
 
    
2022
    
2023
    
2024
    
202
 
    
RMB
    
RMB
    
RMB
    
US$
 
    
(In millions)
 
Cost of revenues
     409        590        461        63  
Selling, general and administrative
     1,750        1,678        1,427        195  
Research and development
     4,629        4,077        2,896        397  
  
 
 
    
 
 
    
 
 
    
 
 
 
     6,788        6,345        4,784        655  
  
 
 
    
 
 
    
 
 
    
 
 
 
 
24.
RELATED PARTY TRANSACTIONS
Related party transactions with investees
Related party transactions provided by the Group primarily related to online marketing services, cloud services and other services. The following table summarizes the revenue recognized from transactions with investees for the years ended December 31, 2022, 2023 and 2024.
 
    
For the years ended December 31,
 
    
2022
    
2023
    
2024
    
2024
 
    
RMB
    
RMB
    
RMB
    
US$
 
    
(In millions)
 
Revenues:
           
Related Party A
     158        540        393        54  
Related Party B
     889        924        919        126  
Related Party D
     257        338        523        72  
Other Investees
     939        897        893        122  
  
 
 
    
 
 
    
 
 
    
 
 
 
Total
  
 
2,243
 
  
 
2,699
 
  
 
2,728
 
  
 
374
 
  
 
 
    
 
 
    
 
 
    
 
 
 
The Group purchased content, traffic acquisition and other services from equity investees in an amount of RMB2.2 billion, RMB2.6 billion and RMB2.5 billion (US$346 million) for the years ended December 31, 2022, 2023 and 2024, respectively.
 
F-78

BAIDU, INC.
NOTES TO THE CONSOLIDATED FINANCIAL STATEMENTS
FOR THE YEARS ENDED DECEMBER 31, 2022, 2023 AND 2024
 
Related party transactions with others
In 2022 and 2023, related party transactions with Related Party C, over which the
Group
can significantly influence its management or operating policies, were in the total amount of RMB2.2 billion and RMB1.8 billion, respectively, and mainly comprised of online marketing services provided to the related party. Related Party C ceased to be a related party of the Group from January 2024, as the Group did not have significant influence over its management or operating policies.
In addition, other related party transactions were insignificant for each of the years presented, which included reimbursements to Robin Li’s use of an aircraft beneficially owned by his family member used for the Group’s business purposes.
Balances of due from/due to related parties
As of December 31, 2023 and 2024, amounts due from/due to related parties were as follows:
Except for the
non-trade
balances as of December 31, 2023 and 2024 relating to transactions disclosed below, amounts due from/due to related parties arising from the ordinary and usual course of business of the Group were trade in nature.
 
    
As of December 31,
 
    
2023
    
2024
    
2024
 
    
RMB
    
RMB
    
US$
 
    
(In millions)
 
Amounts due from related parties, current:
        
Related Party B
(i)
     341          443          61  
Related Party C
(ii)
     229                
Related Party D
(iii)
     499                
Other related parties
(iv)
     355        347        47  
  
 
 
    
 
 
    
 
 
 
Total
     1,424        790        108  
  
 
 
    
 
 
    
 
 
 
Amounts due from related parties,
non-current:
        
Related Party B
(i)
     36                
Other related parties
(v)
     159        137        19  
  
 
 
    
 
 
    
 
 
 
Total
     195        137        19  
  
 
 
    
 
 
    
 
 
 
Amounts due to related parties, current:
        
Related Party B
(vi)
     517        605        83  
Related Party F
(vii)
     76        58        8  
Other related parties
(viii)
     1,010        1,131        155  
  
 
 
    
 
 
    
 
 
 
Total
     1,603        1,794        246  
  
 
 
    
 
 
    
 
 
 
Amounts due to related parties,
non-current:
        
Related Party F
(vii)
     76        55        8  
Other related parties
(ix)
     1        1         
  
 
 
    
 
 
    
 
 
 
Total
     77        56        8  
  
 
 
    
 
 
    
 
 
 
 
(i)
The balance mainly represents receivables arising from providing online marketing services, cloud services and other services to Related Party B.
 
F-79

BAIDU, INC.
NOTES TO THE CONSOLIDATED FINANCIAL STATEMENTS
FOR THE YEARS ENDED DECEMBER 31, 2022, 2023 AND 2024
 
(ii)
The balance mainly represents receivables arising from providing online marketing services to Related Party C.
(iii)
The balance mainly represents unsettled receivables, and accounts receivable arising from hardware sales, providing intelligent driving services and other services to Related Party D, of which credit losses have been fully accrued in 2024.
(iv)
The balance mainly represents amounts arising from content distribution services, cloud services and other services the Group provided to its investees in ordinary course of business.
(v)
The balance mainly represents prepayments for licensed copyrights to be received from the Group’s equity investees.
(vi)
The balance mainly represents amounts arising from purchasing services from Related Party B in the ordinary course of business.
(vii)
The balance mainly represents payables for traffic acquisition cost and deferred revenue in relation to licenses of intellectual property to be provided to Related Party F.
(viii)
The balance mainly represents amounts owed to the Group’s equity investees for acquisition of contents assets and advances made for online advertising services and
non-trade
amounts payable for acquiring the equity interest of the Group’s investees.
(ix)
The balance mainly represents deferred revenue relating to the future services to be provided by the Group to investees.
 
25.
SEGMENT REPORTING
The Company’s operations are organized into two
 
segments, consisting of Baidu Core and iQIYI. Baidu Core mainly provides search-based, feed-based and other online marketing services, cloud services, products and other services from its new AI initiatives. iQIYI is an online entertainment service provider that produces, aggregates and distributes a wide variety of professionally produced content, as well as a broad spectrum of other video content, in a variety of formats.
The Company derives the results of the segments directly from its internal management reporting system. The CODM reviews the performance of each segment based on its operating results and uses these results to evaluate the performance of, and to allocate resources to, each of the segments. Because substantially all of the Group’s long-lived assets and revenues are located in and derived from the PRC, geographical segments are not presented. The Company does not allocate assets to its segments as the CODM does not evaluate the performance of segments using asset information.
 
F-80

BAIDU, INC.
NOTES TO THE CONSOLIDATED FINANCIAL STATEMENTS
FOR THE YEARS ENDED DECEMBER 31, 2022, 2023 AND 2024
 
The table below provides a summary of the Group’s operating segment operating results for the year ended December 31, 2022.
 
    
For the year ended December 31, 2022
 
    
Baidu
Core
   
iQIYI
   
Intersegment
eliminations
   
Consolidated
 
    
RMB
   
RMB
   
RMB
   
RMB
 
    
(In millions)
 
Total revenues
  
 
95,431
 
 
 
28,998
 
 
 
(754
 
 
123,675
 
  
 
 
   
 
 
   
 
 
   
 
 
 
Operating costs and expenses:
        
Cost of revenues
     42,378       22,321       (764     63,935  
Selling, general and administrative
     17,103       3,466       (55     20,514  
Research and development
     21,416       1,899             23,315  
Total operating costs and expenses
  
 
80,897
 
 
 
27,686
 
 
 
(819
 
 
107,764
 
  
 
 
   
 
 
   
 
 
   
 
 
 
Operating profit
  
 
14,534
 
 
 
1,312
 
 
 
65
 
 
 
15,911
 
  
 
 
   
 
 
   
 
 
   
 
 
 
Total other loss, net
     (4,453     (1,346           (5,799
  
 
 
   
 
 
   
 
 
   
 
 
 
Income (loss) before income taxes
  
 
10,081
 
 
 
(34
 
 
65
 
 
 
10,112
 
Income taxes
     2,494       84             2,578  
  
 
 
   
 
 
   
 
 
   
 
 
 
Net income (loss)
  
 
7,587
 
 
 
(118
 
 
65
 
 
 
7,534
 
  
 
 
   
 
 
   
 
 
   
 
 
 
Less: net income (loss) attributable to noncontrolling interests
     36       18       (79     (25
  
 
 
   
 
 
   
 
 
   
 
 
 
Net income (loss) attributable to Baidu, Inc.
  
 
7,551
 
 
 
(136
 
 
144
 
 
 
7,559
 
  
 
 
   
 
 
   
 
 
   
 
 
 
The table below provides a summary of the Group’s operating segment operating results for the year ended December 31, 2023.
 
    
For the year ended December 31, 2023
 
    
Baidu
Core
    
iQIYI
   
Intersegment
eliminations
   
Consolidated
 
    
RMB
    
RMB
   
RMB
   
RMB
 
    
(In millions)
 
Total revenues
  
 
103,465
 
  
 
31,873
 
 
 
(740
 
 
134,598
 
  
 
 
    
 
 
   
 
 
   
 
 
 
Operating costs and expenses:
         
Cost of revenues
     42,592        23,103       (664     65,031  
Selling, general and administrative
     19,623        4,014       (118     23,519  
Research and development
     22,425        1,767             24,192  
Total operating costs and expenses
  
 
84,640
 
  
 
28,884
 
 
 
(782
 
 
112,742
 
  
 
 
    
 
 
   
 
 
   
 
 
 
Operating profit
  
 
18,825
 
  
 
2,989
 
 
 
42
 
 
 
21,856
 
  
 
 
    
 
 
   
 
 
   
 
 
 
Total other income (loss), net
     4,298        (956           3,342  
  
 
 
    
 
 
   
 
 
   
 
 
 
Income before income taxes
  
 
23,123
 
  
 
2,033
 
 
 
42
 
 
 
25,198
 
Income taxes
     3,568        81             3,649  
  
 
 
    
 
 
   
 
 
   
 
 
 
Net income
  
 
19,555
 
  
 
1,952
 
 
 
42
 
 
 
21,549
 
  
 
 
    
 
 
   
 
 
   
 
 
 
Less: net income attributable to noncontrolling interests
     154        27       1,053       1,234  
  
 
 
    
 
 
   
 
 
   
 
 
 
Net income (loss) attributable to Baidu, Inc.
  
 
19,401
 
  
 
1,925
 
 
 
(1,011
 
 
20,315
 
  
 
 
    
 
 
   
 
 
   
 
 
 
 
F-81

BAIDU, INC.
NOTES TO THE CONSOLIDATED FINANCIAL STATEMENTS
FOR THE YEARS ENDED DECEMBER 31, 2022, 2023 AND 2024
 
The table below provides a summary of the Group’s operating segment operating results for the year ended December 31, 2024.
 
   
For the year ended December 31, 2024
 
   
Baidu Core
   
iQIYI
   
Intersegment
eliminations
   
Consolidated
 
   
RMB
   
US$
   
RMB
   
US$
   
RMB
   
US$
   
RMB
   
US$
 
   
(In millions)
 
Total revenues
 
 
104,712
 
 
 
14,345
 
 
 
29,225
 
 
 
4,004
 
 
 
(812
 
 
(111
 
 
133,125
 
 
 
18,238
 
 
 
 
   
 
 
   
 
 
   
 
 
   
 
 
   
 
 
   
 
 
   
 
 
 
Operating costs and expenses:
               
Cost of revenues
    44,830       6,142       21,954       3,008       (682     (94     66,102       9,056  
Selling, general and administrative
    20,049       2,747       3,682       504       (111     (15     23,620       3,236  
Research and development
    20,355       2,788       1,778       244                   22,133       3,032  
Total operating costs and expenses
 
 
85,234
 
 
 
11,677
 
 
 
27,414
 
 
 
3,756
 
 
 
(793
 
 
(109
 
 
111,855
 
 
 
15,324
 
 
 
 
   
 
 
   
 
 
   
 
 
   
 
 
   
 
 
   
 
 
   
 
 
 
Operating profit
 
 
19,478
 
 
 
2,668
 
 
 
1,811
 
 
 
248
 
 
 
(19
 
 
(2
 
 
21,270
 
 
 
2,914
 
 
 
 
   
 
 
   
 
 
   
 
 
   
 
 
   
 
 
   
 
 
   
 
 
 
Total other income (loss), net
    8,311       1,139       (959     (132                 7,352       1,007  
 
 
 
   
 
 
   
 
 
   
 
 
   
 
 
   
 
 
   
 
 
   
 
 
 
Income before income taxes
 
 
27,789
 
 
 
3,807
 
 
 
852
 
 
 
116
 
 
 
(19
 
 
(2
 
 
28,622
 
 
 
3,921
 
 
 
 
   
 
 
   
 
 
   
 
 
   
 
 
   
 
 
   
 
 
   
 
 
 
Income taxes
    4,386       601       61       8                   4,447       609  
 
 
 
   
 
 
   
 
 
   
 
 
   
 
 
   
 
 
   
 
 
   
 
 
 
Net income
 
 
23,403
 
 
 
3,206
 
 
 
791
 
 
 
108
 
 
 
(19
 
 
(2
 
 
24,175
 
 
 
3,312
 
 
 
 
   
 
 
   
 
 
   
 
 
   
 
 
   
 
 
   
 
 
   
 
 
 
Less: net (loss) income attributable to noncontrolling interests
    (28     (4     27       4       416       57       415       57  
 
 
 
   
 
 
   
 
 
   
 
 
   
 
 
   
 
 
   
 
 
   
 
 
 
Net income attributable to Baidu, Inc.
 
 
23,431
 
 
 
3,210
 
 
 
764
 
 
 
104
 
 
 
(435
 
 
(59
 
 
23,760
 
 
 
3,255
 
 
 
 
   
 
 
   
 
 
   
 
 
   
 
 
   
 
 
   
 
 
   
 
 
 
The following table presents the Group’s revenues disaggregated by segment and by types of products or services:
 
    
For the years ended December 31,
 
    
2022
   
2023
   
2024
   
2024
 
    
RMB
   
RMB
   
RMB
   
US$
 
    
(In millions)
 
Online marketing services
     69,522       75,112       72,972       9,997  
Cloud services
(i)
     17,721       18,718       21,860       2,995  
Others
(i)
     8,188       9,635       9,880       1,353  
  
 
 
   
 
 
   
 
 
   
 
 
 
Baidu Core Subtotal
     95,431       103,465       104,712       14,345  
  
 
 
   
 
 
   
 
 
   
 
 
 
Membership services
(i)
     17,711       20,314       17,763       2,434  
Online advertising services
(ii)
     5,332       6,224       5,714       783  
Content distribution
(i)
     2,562       2,459       2,847       390  
Others
(i)
     3,393       2,876       2,901       397  
  
 
 
   
 
 
   
 
 
   
 
 
 
iQIYI Subtotal
     28,998       31,873       29,225       4,004  
  
 
 
   
 
 
   
 
 
   
 
 
 
Intersegment eliminations
     (754     (740     (812     (111
  
 
 
   
 
 
   
 
 
   
 
 
 
Total revenues
  
 
123,675
 
 
 
134,598
 
 
 
133,125
 
 
 
18,238
 
  
 
 
   
 
 
   
 
 
   
 
 
 
(i)
The revenues were presented as “Others” in the consolidated statements of comprehensive income.
(ii)
The revenues were presented as “Online marketing services” in the consolidated statements of comprehensive income.
 
F-82

Table of Contents
BAIDU, INC.
NOTES TO THE CONSOLIDATED FINANCIAL STATEMENTS
FOR THE YEARS ENDED DECEMBER 31, 2022, 2023 AND 2024
 
26.
FAIR VALUE MEASUREMENTS
ASC 820 establishes a three-tier fair value hierarchy, which prioritizes the inputs used in measuring fair value as follows:
 
Level 1
 
 
Observable inputs that reflect quoted prices (unadjusted) for identical assets or liabilities in active markets.
Level 2
 
 
Include observable inputs other than quoted prices included in Level 1, such as quoted prices for similar assets and liabilities in active markets, quoted prices for identical or similar assets and liabilities in markets that are not active, or other inputs that are observable or can be corroborated by observable market data.
Level 3
 
 
Unobservable inputs which are supported by little or no market activity.
ASC 820 describes three main approaches to measuring the fair value of assets and liabilities: (1) market approach; (2) income approach and (3) cost approach. The market approach uses prices and other relevant information generated from market transactions involving identical or comparable assets or liabilities. The income approach uses valuation techniques to convert future amounts to a single present value amount. The measurement is based on the value indicated by current market expectations about those future amounts. The cost approach is based on the amount that would currently be required to replace an asset.
Assets and Liabilities Measured or Disclosed at Fair Value on a recurring basis
In accordance with ASC 820, the Group measures equity investments with readily determinable fair value, investments accounted for at fair value,
available-for-sale
debt investments and derivatives instruments at fair value on a recurring basis. The fair values of time deposits are determined based on the prevailing interest rates in the market. The fair values of the Group’s
held-to-maturity
debt investments as disclosed are determined based on the discounted cash flow model using the discount curve of market interest rates. The fair value of the Group’s short-term
available-for-sale
debt investments are measured using the income approach, based on quoted market interest rates of a similar instrument and other significant inputs derived from or corroborated by observable market data. The fair values of the Group’s short-term trading debt investments are measured using quoted market prices. The fair values of the Group’s equity investments in equity securities of publicly listed companies are measured using quoted market prices. The fair value of derivative instruments of interest rate swaps are based on broker quotes. The fair value of financial liability is estimated based on the quoted market price of a similar asset to the underlying assets. Investments accounted for at fair value are equity investments in listed and unlisted companies held by consolidated investment companies. These investments in unlisted companies and long-term
available-for-sale
debt investments do not have readily determinable market value, which were categorized as Level 3 in the fair value hierarchy. The Group uses a market approach based on the Group’s best estimate, which is determined by using information including but not limited to the pricing of recent rounds of financing of the investees, liquidity factors and multiples of a selection of comparable companies.
The fair values of the Group’s notes payable are extracted directly from their quoted market prices. The fair values of the convertible senior notes are classified as Level 2 or Level 3 in the fair value hierarchy. The Group carries the convertible senior notes at face value less unamortized debt discount and issuance costs on its consolidated balance sheets and presents the fair value for disclosure purposes only. For further information on the convertible senior notes, see Note 15.
 
F-83

BAIDU, INC.
NOTES TO THE CONSOLIDATED FINANCIAL STATEMENTS
FOR THE YEARS ENDED DECEMBER 31, 2022, 2023 AND 2024
 
Assets and liabilities measured on a recurring basis or disclosed at fair value are summarized below:
 
         
Fair value measurement or disclosure

at December 31, 2023 using
 
   
Total fair value at
December 31, 2023
   
Quoted prices in
active markets for
identical assets

(Level 1)
   
Significant other
observable
inputs

(Level 2)
   
Significant
unobservable
inputs

(Level 3)
 
 
RMB
   
RMB
   
RMB
   
RMB
 
 
(In millions)
 
Fair value disclosure
(i)
 
     
Cash equivalents:
       
Time deposits
    6,266         6,266    
Short-term investments:
       
Held-to-maturity
debt investments
    167,740         167,740    
Long-term investments:
       
Long-term time deposits and
held-to-maturity
investments
    24,872         24,872    
Notes payable, current portion
    5,999         5,999    
Convertible senior notes, current portion
    2,727         2,727    
Notes payable,
non-current
portion
    32,742         32,742    
Convertible senior notes,
non-current
portion
    8,881         3,757       5,124  
Fair value measurements on a recurring basis
       
Short-term investments:
       
Available-for-sale
debt investments
    1,671         1,671    
Long-term investments:
       
Equity investments at fair value with readily determinable fair value
    9,610       9,610      
Equity investments without readily determinable fair value using NAV practical expedient
(ii)
    942        
Investments accounted for at fair value
    4,841       66         4,775  
Available-for-sale
debt investments
    3,682         423       3,259  
Other
non-current
assets:
       
Derivative instruments
    994         994    
 
 
 
   
 
 
   
 
 
   
 
 
 
Total assets measured at fair value
 
 
21,740
 
 
 
9,676
 
 
 
3,088
 
 
 
8,034
 
 
 
 
   
 
 
   
 
 
   
 
 
 
Amounts due to related parties, current:
       
Financial liability
    321         321    
 
 
 
     
 
 
   
Total liabilities measured at fair value
 
 
321
 
   
 
321
 
 
 
 
 
     
 
 
   
 
F-84

BAIDU, INC.
NOTES TO THE CONSOLIDATED FINANCIAL STATEMENTS
FOR THE YEARS ENDED DECEMBER 31, 2022, 2023 AND 2024
 
               
Fair value measurement or disclosure

at December 31, 2024 using
 
   
Total fair value at
December 31, 2024
   
Quoted prices in
active markets for
identical assets

(Level 1)
   
Significant other
observable
inputs

(Level 2)
   
Significant
unobservable
inputs

(Level 3)
 
 
RMB
   
US$
   
RMB
   
RMB
   
RMB
 
 
(In millions)
       
Fair value disclosure
(i)
         
Cash equivalents:
         
Time deposits
    4,538       622         4,538    
Short-term investments:
         
Held-to-maturity
debt investments
    96,912       13,277         96,912    
Long-term investments:
         
Long-term time deposits and
held-to-maturity
investments
    99,069       13,572         99,069    
Notes payable, current portion
    7,982       1,094         7,982    
Convertible senior notes, current portion
    225       31         17       208  
Notes payable,
non-current
portion
    26,276       3,600         26,276    
Convertible senior notes,
non-current
portion
    7,697       1,054         3,932       3,765  
Fair value measurements on a recurring basis
         
Short-term investments:
         
Available-for-sale
debt investments
    5,954       816         5,954    
Trading debt investments
    15       2       15      
Long-term investments:
         
Equity investments at fair value with readily determinable fair value
    8,586       1,176       8,586      
Equity investments without readily determinable fair value using NAV practical expedient
(ii)
    727       100        
Investments accounted for at fair value
    4,381       600       34         4,347  
Available-for-sale
debt investments
    6,360       871         850       5,510  
Other current assets:
         
Derivative instruments
    7       1         7    
Other
non-current
assets:
         
Derivative instruments
    607       83         607    
 
 
 
   
 
 
   
 
 
   
 
 
   
 
 
 
Total assets measured at fair value
 
 
26,637
 
 
 
3,649
 
 
 
8,635
 
 
 
7,418
 
 
 
9,857
 
 
 
 
   
 
 
   
 
 
   
 
 
   
 
 
 
Amounts due to related parties, current:
         
Financial liability
    389       53         389    
 
 
 
   
 
 
     
 
 
   
Total liabilities measured at fair value
 
 
389
 
 
 
53
 
   
 
389
 
 
 
 
 
   
 
 
     
 
 
   
 
(i)
Fair value disclosure shows financial instruments which are not measured at fair value in the consolidated balance sheets, but for which the fair value is estimated for disclosure purposes.
 
F-85

BAIDU, INC.
NOTES TO THE CONSOLIDATED FINANCIAL STATEMENTS
FOR THE YEARS ENDED DECEMBER 31, 2022, 2023 AND 2024
 
(ii)
Investments are measured at fair value using NAV as a practical expedient. These investments have not been classified in the fair value hierarchy. The fair value amounts presented in this table are intended to permit reconciliation of the fair value hierarchy to the amounts presented in the consolidated balance sheet.
Reconciliations of assets categorized within Level 3 under the fair value hierarchy are as follow:
Investments accounted for at fair value:
 
    
Amounts
 
    
RMB
 
    
(In millions)
 
Balance at December 31, 2022
  
 
4,519
 
Additions
     250  
Disposals
     (90
Net unrealized fair value increase recognized in earnings
     55  
Foreign currency translation adjustments
     41  
  
 
 
 
Balance at December 31, 2023
  
 
4,775
 
  
 
 
 
Additions
     159  
Disposals
     (248
Net unrealized fair value decrease recognized in earnings
     (376
Foreign currency translation adjustments
     37  
  
 
 
 
Balance at December 31, 2024
  
 
4,347
 
  
 
 
 
Balance at December 31, 2024, in US$
  
 
596
 
  
 
 
 
Available-for-sale
debt investments:
 
    
Amounts
 
    
RMB
 
    
(In millions)
 
Balance at December 31, 2022
  
 
2,447
 
Additions
     313  
Disposals
     (332
Conversion
     838  
Share of losses in excess of equity method investment in ordinary shares
     (7
Net unrealized fair value change recognized in other comprehensive income (loss)
     (71
Accrued interest
     76  
Foreign currency translation adjustments
     (5
  
 
 
 
Balance at December 31, 2023
  
 
3,259
 
  
 
 
 
Disposals
     (85
Conversion
     2,061  
Net unrealized fair value change recognized in other comprehensive income (loss)
     174  
Accrued interest
     74  
Foreign currency translation adjustments
     27  
  
 
 
 
Balance at December 31, 2024
  
 
5,510
 
  
 
 
 
Balance at December 31, 2024, in US$
  
 
755
 
  
 
 
 
 
F-86

BAIDU, INC.
NOTES TO THE CONSOLIDATED FINANCIAL STATEMENTS
FOR THE YEARS ENDED DECEMBER 31, 2022, 2023 AND 2024
 
Assets measured at fair value on a
non-recurring
basis
The Group measures certain
non-financial
assets on a nonrecurring basis.
For equity investments accounted for under the measurement alternative, when there are observable price changes in orderly transactions for identical or similar investments of the same issuer, the investments are
re-measured
to fair value (Note 4). The
non-recurring
fair value measurements to the carrying amount of an investment usually requires management to estimate a price adjustment for the different rights and obligations between a similar instrument of the same issuer with an observable price change in an orderly transaction and the investment held by the Group. These
non-recurring
fair value measurements were measured as of the observable transaction dates. The valuation methodologies involved require management to use the observable transaction price at the transaction date and other unobservable inputs (level 3) such as expected volatility and probability of exit events as it relates to liquidation and redemption preferences. When there is impairment of equity investments accounted for under the measurement alternative and equity method investments, the
non-recurring
fair value measurements are measured at the date of impairment. The fair values of the Group’s equity method investments in publicly listed companies are measured using quoted market prices. Estimating the fair value of investees without observable market prices is highly judgmental due to the subjectivity of the unobservable inputs (level 3) used in the valuation methodologies used to determine fair value. The Group uses valuation methodologies, primarily the market approach, which requires management to use unobservable inputs (level 3) such as selection of comparable companies and multiples, expected volatility, discount for lack of marketability and probability of exit events as it relates to liquidation and redemption preferences, when applicable. These unobservable inputs and resulting fair value estimates may be affected by unexpected changes in future market or economic conditions.
Other
non-financial
assets, intangible assets, licensed copyrights and produced content, would be measured at fair value whenever events or changes in circumstances indicate the carrying value of an asset may not be recoverable. The fair values of
non-financial
long-lived assets were measured under the income approach, based on the Group’s best estimation. Significant inputs used in the income approach primarily included future estimated cash flows and discount rate.
The following table summarizes the Group’s financial assets held as of December 31, 2023 and 2024 for which a
non-recurring
fair value measurement was recorded during the years ended December 31, 2023 and 2024:
 
 
  
Total Balance
 
  
Quoted Prices
in Active
Markets for
Identical
Assets

(Level 1)
 
  
Significant
Other
Observable
Inputs

(Level 2)
 
  
Significant
Unobservable
Inputs

(Level 3)
 
  
Fair Value
Adjustment
 
  
Impairment
 
 
  
RMB
 
  
US$
 
  
RMB
 
  
RMB
 
  
RMB
 
  
RMB
 
  
US$
 
  
RMB
 
 
US$
 
 
  
(In millions)
 
Fair value measurements on a
non-recurring
basis
 
As of December 31, 2023
                         
Long-term investments
(i)
     5,383           43               5,340        580           (815  
Produced content monetized on its own
(ii)
     25                 25              (253  
As of December 31, 2024
                         
Long-term investments
(i)
     1,242        170                      1,242        625        86        (364 )     (50 )
 
Produced content monetized on its own
(ii)
     74        10              74              (95     (13
 
F-87

BAIDU, INC.
NOTES TO THE CONSOLIDATED FINANCIAL STATEMENTS
FOR THE YEARS ENDED DECEMBER 31, 2022, 2023 AND 2024
 
(i)
Due to declined financial performances and changes in business circumstances of certain investees, the Group recognized impairment charges of long-term investments in the consolidated statements of comprehensive income during the years ended December 31, 2023 and 2024. For equity investments accounted for under the measurement alternative, when there are observable price changes in orderly transactions for identical or similar investments of the same issuer, the investments are
re-measured
to fair value.
(ii)
Due to adverse changes in the expected performance of certain produced content and the reduced amount of ultimate revenue expected to be recognized, iQIYI performed an assessment to determine whether the fair value was less than unamortized content costs. iQIYI uses a discounted cash flow approach to estimate the fair value of the produced content titles predominantly monetized on its own. The significant unobservable inputs (level 3) include forecasted future revenues, production costs required to complete the content and exploitation and participation costs. iQIYI considers the historical performance of similar content, the forecasted performance and/or preliminary actual performance subsequent to the release of the produced content in estimating the fair value. Based on the above assessment, certain produced content predominantly monetized on its own were determined to be impaired and
re-measured
to the fair value as of each quarter end. Impairment charges of RMB68 million, RMB253 million and RMB95 million (US$13 million) were recognized for produced content predominantly monetized on its own and was recognized as cost of revenues in the consolidated statements of comprehensive income for the years ended December 31, 2022, 2023 and 2024, respectively.
 
27.
SUBSEQUENT EVENTS
Acquisition of YY Live
After negotiation with JOYY on next steps following the termination of the share purchase agreement on January 1, 2024, Baidu (Hong Kong) Limited has entered into new agreements on February 25, 2025 with JOYY to acquire, and acquired, YY Live for an aggregate price of approximately
 US$2.1
billion. As part of this transaction, the
 US$1.6
billion that the Group had previously deposited into the escrow accounts under the terminated share purchase agreement has been fully released back to the Group. Upon the issuance of the consolidated financial statements, the accounting for the business combination under the aforesaid new agreements, including the respective purchase price allocation, has not been finalized. 
iQIYI 2030 Convertible Notes
In February 2025, iQIYI issued an aggregate principal amount of US$350 million (equivalent to RMB2.6 billion) convertible senior notes (the “iQIYI 2030 Convertible Notes”) for cash. The net proceeds of the iQIYI 2030 Convertible Notes (after deducting the initial purchasers’ discounts, taking into account the estimated reimbursement from the initial purchasers for certain expenses incurred by iQIYI, but without deducting other estimated offering expenses payable by iQIYI) amounted to approximately US$345 million (equivalent to RMB2.5 billion). The iQIYI 2030 Convertible Notes are senior, unsecured obligations of iQIYI, and interest is payable quarterly in cash at a rate of 4.625% per annum in arrears on March 15, June 15, September 15 and December 15 of each year, beginning on June 15, 2025. The iQIYI 2030 Convertible Notes will mature on March 15, 2030 unless repurchased, redeemed or converted prior to such date. The iQIYI 2030 Convertible Notes may be convertible into the iQIYI’s ADS at the holder’s option and subject to the terms of the iQIYI 2030 Convertible Notes, at an initial conversion rate of 324.0966 iQIYI’s ADS per US$1,000 principal amount of the iQIYI 2030 Convertible Notes (which is equivalent to an initial conversion price of approximately US$3.09 per iQIYI’s ADS). Upon conversion, iQIYI will pay or deliver to such converting holders, as the case may be, cash, iQIYI’s ADSs, or a combination of cash and iQIYI’s ADSs, at iQIYI’s election. On March 15, 2028 or in the event of
 
F-88

BAIDU, INC.
NOTES TO THE CONSOLIDATED FINANCIAL STATEMENTS
FOR THE YEARS ENDED DECEMBER 31, 2022, 2023 AND 2024
 
certain fundamental changes, the holders of the iQIYI 2030 Convertible Notes will have the right to require iQIYI to repurchase for cash all or part of their notes at a repurchase price equal to
 100%
of the principal amount of the iQIYI 2030 Convertible Notes to be repurchased, plus accrued and unpaid interest. Concurrently with and shortly after the offering of the iQIYI 2030 Convertible Notes, iQIYI also entered into separate and individually privately negotiated agreements with certain holders of the iQIYI’s existing convertible senior notes to repurchase approximately
 US$300 million (equivalent to RMB2.2 billion) principal amount of such notes for cash. The Group is in the process of determining related accounting treatment.
2030 Five-year Notes and 2035 Notes
In March 2025, the Company issued an aggregate of RMB7.5 billion senior unsecured notes due in 2030, or the 2030 Five-year Notes, with stated annual interest rate of 2.70%, and an aggregate of RMB2.5 billion senior unsecured notes due in 2035, or the 2035 Notes, with stated annual interest rate of 3.00%. The 2030 Five-year Notes will mature on March 12, 2030 and the 2035 Notes will mature on March 12, 2035. Interest on the Notes will accrue from March 12, 2025 and be payable semi-annually in arrears on March 12 and September 12 of each year, beginning on September 12, 2025.
2032 Exchangeable Bonds
In
March 2025, the Company issued an aggregate of US$2 billion exchangeable bonds due 2032, or the 2032 Exchangeable Bonds, which bear no regular interest. The 2032 Exchangeable Bonds reference ordinary shares of Trip.com Group Limited that are listed on the Hong Kong Stock Exchange and the initial exchange ratio of the 2032 Exchangeable Bonds is 1,107.0457 ordinary shares of Trip.com Group Limited (“Trip.com Shares”) per US$100,000 principal amount of the 2032 Exchangeable Bonds. The 2032 Exchangeable Bonds will mature on March 12, 2032, unless repurchased, redeemed, or exchanged in accordance with their terms prior to such date. Holders of the Bonds may not exchange their Bonds prior to the first anniversary of the issue date of the Bonds. If an event of default has occurred and is continuing, holders of the Bonds may exchange the Bonds at any time. Between the first anniversary of the issue date and the date falling 6 months prior to the maturity date of the Bonds, holders of the Bonds may exchange the Bonds into cash only upon the satisfaction of certain contingencies. Thereafter and until the second scheduled trading day preceding the maturity date, holders may exchange the Bonds into cash at any time. Subject to certain conditions, the Company may elect to deliver Trip.com Shares held by the Company in lieu of cash or a combination of cash and Trip.com Shares. The Company is in the process of determining related accounting treatment.
 
F-89