0.000000625P10YP2YP4Y0.0000006250.0000006250.0000006250.000000625falseFYtrue0001329099E9E9Baidu Campus No. 10 Shangdi 10th StreetBaidu Campus No. 10 Shangdi 10th Street0.0000006250.0000006250.0000006250.0000006250.000000625Par value per share and the number of shares as of December 31, 2019 and 2020 have been retrospectively adjusted for the Share Subdivision and the ADS Ratio Change that became effective on March 1, 2021 as detailed in Note 1 and Note 21.Basic and diluted earnings per share and the number of shares for the years ended December 31, 2018, 2019 and 2020 have been retrospectively adjusted for the Share Subdivision and the ADS Ratio Change that were effective on March 1, 2021 as detailed in Note 1 and Note 21.The financial services business (“Du Xiaoman”) was disposed in the year of 2018. Please see Note 4 for further information.The number of shares has been retrospectively adjusted for the Share Subdivision and the ADS Ratio Change that became effective on March 1, 2021 as detailed in Note 1 and Note 21.Gross unrealized losses (downward adjustments excluding impairment) were RMB2.4 billion, RMB863 million and RMB378 million (US$58 million) for the years ended December 31, 2018, 2019 and 2020, respectively.The Company adopted a one-quarter lag in reporting its share of equity income (loss) in Trip.Trip adopted ASC 606, on a fully retrospective basis, and ASC 321 (collectively “new standards”) from January 1, 2018. The impact of the new standards on the Company’s financial statements was immaterial, and prior period financial information of Trip was not restated.The Company adopted a one-quarter lag in reporting its share of losses in all of its equity investees.(i) Disposition during the year ended December 31, 2019 was primarily related to the disposal of a subsidiary (Note 4).The allowance for credit losses on contract assets was RMB7 million and RMB27 million (US$4 million) as of December 31, 2019 and December 31, 2020, respectively. The amounts charged to expenses for credit losses of contract assets and write-offs charged against the allowance were RMB9 million (US$1 million) and nil, respectively, for the year ended December 31, 2020. The effect of adopting ASU 2016-13 was RMB11 million (US$2 million ) to the opening balance of contract assets, net.Effect of preferential tax rates inside the PRC on basic earnings per Class A and Class B ordinary share for the years ended December 31, 2018, 2019 and 2020 have been retrospectively adjusted for the Share Subdivision and the ADS Ratio Change that became effective on March 1, 2021, as detailed in Note 1 and Note 21* Adjustment of net unrealized gains related to available-for-sale equity investments from accumulated other comprehensive income to opening retained earnings as a result of the adoption of ASU 2016-13 on January 1, 2018.Basic and diluted net income per ordinary share, weighted average number of shares and the adjustments for dilutive restricted share and share options for the years ended December 31, 2018, 2019 and 2020 have been retrospectively adjusted for the Share Subdivision and the ADS Ratio Change that became effective on March 1, 2021, as detailed in Note 1The number of share options and weighted average exercise price has been retrospectively adjusted for the Share Subdivision that became effective on March 1, 2021 as detailed in Note 1 and Note 21.The number of restricted shares and weighted average grant date fair value has been retrospectively adjusted for the Share Subdivision that became effective on March 1, 2021 as detailed in Note 1 and Note 21.The balances mainly represent amounts arising from services the Company provided to Trip. The balances represent non-trade long-term loans due from Du Xiaoman with interest rates ranging from 0.00% to 0.50% in 2020, and amounts arising from services the Company provided to Du Xiaoman. The balance mainly represents a non-trade interest-bearing loan provided to Investee A, which was an equity investee as of December 31, 2019. The Company acquired Investee A on July 16, 2020, and accordingly, all corresponding outstanding balance has been eliminated in the consolidated balance sheet. The balances mainly represent amounts arising from services including online marketing services and cloud services the Company provided to Investee C. The balances mainly represent amounts arising from services the Company provided to its investees in ordinary course of business. The balance consists of amount due from the Company’s investees in the ordinary course of business. The balances mainly represent amounts arising from services provided by Trip. The balance represents amount due to Du Xiaoman arising from services provided by Du Xiaoman to the Company in the ordinary course of business and non-trade loans provided by Du Xiaoman with interest rates of nil in 2020. The balances mainly represent amounts arising from hardware products purchased from Investee A, and a non-trade interest-bearing loan provided by the Investee A, as of December 31, 2019. The Company acquired Investee A on July 16, 2020, and accordingly, all corresponding outstanding balances have been eliminated in the consolidated balance sheet. The balances mainly represent deferred revenue relating to the future services to be provided by the Company to Investee B which is an equity method investee. The balances mainly represent amounts arising from services including advertising services and licensing of content assets provided by the Company’s investees and non-trade amounts payable for acquiring the equity interest of the Company’s investees. The balances mainly represent non-trade interest-free long-term loans provided by Du Xiaoman. The balance represents mainly deferred revenue relating to the future services to be provided by the Company to investees. Due to factors such as the outbreak of coronavirus (COVID-19) resulting in declined financial performances and changes in business circumstances of certain investees, the Company recognized impairment charges of long-term investments as of March 31, 2020 June 30, 2020 and December 31, 2020. For equity securities accounted for under the measurement alternative, when there are observable price changes in orderly transactions for identical or similar investments of the same issuer, the investments are re-measured to fair value. The Company also recognized impairment loss on intangible assets as of March 31, 2020. The outbreak of COVID-19 during the first quarter of 2020 also has resulted in a downward adjustment to forecasted advertising revenues for the Mainland China film group. As a result, the Company performed an assessment to determine whether the fair value of the Mainland China film group was less than its unamortized film costs as of March 31, 2020 with the assistance of a third-party valuation firm. The Company uses a discounted cash flow approach to estimate the fair value. The Company estimated the most likely future cash flows based on historical results, economic useful lives or license periods and perception of future performance. The Company has incorporated those cash outflows necessary to generate the cash inflows, including future production, operation, exploitation and administrative costs, which were estimated at 32%-37% of revenue in aggregate. The discount rate was determined to be the weighted average cost of capital of the Mainland China film group at 15%. As of March 31, 2020, the fair value of the Mainland China film group was less than its corresponding carrying value and resulted in the Company recognizing an impairment charge of RMB390 million (US$60 million) related to licensed copyrights and RMB210 million (US$32 million) related to produced content, respectively. The impairment charge was recognized as cost of revenues in the condensed consolidated statement of comprehensive income for the year ended December 31, 2020. In addition, due to adverse changes in the expected performance of certain produced content and the reduced amount of ultimate revenue expected to be recognized, an impairment charge of RMB205 million (US$31 million) was recognized for produced content predominantly monetized on its own and was recognized as cost of revenues in the consolidated statement of comprehensive income for the year ended December 31, 2020. Investee C is one of the Company’ investees, over which the Company has significant influence. The revenues were presented as “Others” in the consolidated statements of comprehensive income (loss)The revenues were presented as “Online Marketing Revenue” in the consolidated statements of comprehensive income (loss) 0001329099 2018-01-01 2018-12-31 0001329099 2019-01-01 2019-12-31 0001329099 2020-01-01 2020-12-31 0001329099 2019-12-31 0001329099 2020-12-31 0001329099 2018-12-31 0001329099 2018-06-27 0001329099 2019-05-16 0001329099 2018-06-27 2018-06-27 0001329099 2020-01-01 2020-03-31 0001329099 2021-03-01 0001329099 2017-12-31 0001329099 us-gaap:VariableInterestEntityPrimaryBeneficiaryMember 2019-12-31 0001329099 bidu:TripComMember 2019-12-31 0001329099 bidu:OtherEquityMethodInvesteesExcludingCtripComMember 2019-12-31 0001329099 us-gaap:SeriesOfIndividuallyImmaterialBusinessAcquisitionsMember 2019-12-31 0001329099 bidu:TripMember 2019-12-31 0001329099 bidu:DuXiaomanMember 2019-12-31 0001329099 bidu:InvesteeAMember 2019-12-31 0001329099 bidu:InvesteeCMember 2019-12-31 0001329099 bidu:OtherRelatedPartiesMember 2019-12-31 0001329099 us-gaap:ObligationsMember 2019-12-31 0001329099 bidu:OnlinePaymentAgenciesMember 2019-12-31 0001329099 bidu:InvesteeBMember 2019-12-31 0001329099 us-gaap:CommonClassAMember 2019-12-31 0001329099 us-gaap:CommonClassBMember 2019-12-31 0001329099 us-gaap:ShortTermInvestmentsMember us-gaap:CorporateDebtSecuritiesMember 2019-12-31 0001329099 us-gaap:ConstructionInProgressMember 2019-12-31 0001329099 us-gaap:LeaseholdImprovementsMember 2019-12-31 0001329099 us-gaap:OfficeEquipmentMember 2019-12-31 0001329099 us-gaap:VehiclesMember 2019-12-31 0001329099 us-gaap:BuildingImprovementsMember 2019-12-31 0001329099 us-gaap:BuildingMember 2019-12-31 0001329099 us-gaap:ComputerEquipmentMember 2019-12-31 0001329099 us-gaap:TechnologyBasedIntangibleAssetsMember 2019-12-31 0001329099 us-gaap:OtherIntangibleAssetsMember 2019-12-31 0001329099 bidu:OnlineLiteratureMember 2019-12-31 0001329099 us-gaap:IntellectualPropertyMember 2019-12-31 0001329099 us-gaap:TrademarksMember 2019-12-31 0001329099 us-gaap:CashEquivalentsMember 2019-12-31 0001329099 us-gaap:CashEquivalentsMember us-gaap:FairValueInputsLevel2Member 2019-12-31 0001329099 us-gaap:OtherLongTermInvestmentsMember us-gaap:CorporateDebtSecuritiesMember 2019-12-31 0001329099 bidu:iQIYIMember bidu:OtherLoansMember 2019-12-31 0001329099 bidu:AgroupOf21ArrangersMember bidu:JpmorganMember 2019-12-31 0001329099 us-gaap:CashEquivalentsMember us-gaap:FairValueInputsLevel1Member 2019-12-31 0001329099 us-gaap:ShortTermInvestmentsMember 2019-12-31 0001329099 us-gaap:ShortTermInvestmentsMember us-gaap:FairValueInputsLevel2Member 2019-12-31 0001329099 us-gaap:OtherLongTermInvestmentsMember 2019-12-31 0001329099 us-gaap:OtherLongTermInvestmentsMember us-gaap:FairValueInputsLevel2Member 2019-12-31 0001329099 us-gaap:FairValueInputsLevel2Member 2019-12-31 0001329099 us-gaap:OtherCurrentAssetsMember 2019-12-31 0001329099 us-gaap:VariableInterestEntityPrimaryBeneficiaryMember bidu:ThirdPartyMember 2019-12-31 0001329099 us-gaap:OtherLongTermInvestmentsMember us-gaap:FairValueInputsLevel1Member 2019-12-31 0001329099 us-gaap:OtherLongTermInvestmentsMember us-gaap:CommonStockMember 2019-12-31 0001329099 us-gaap:OtherLongTermInvestmentsMember us-gaap:FairValueInputsLevel3Member 2019-12-31 0001329099 us-gaap:OtherNoncurrentAssetsMember 2019-12-31 0001329099 us-gaap:OtherNoncurrentAssetsMember us-gaap:FairValueInputsLevel2Member 2019-12-31 0001329099 us-gaap:FairValueInputsLevel1Member 2019-12-31 0001329099 us-gaap:FairValueInputsLevel3Member 2019-12-31 0001329099 srt:ParentCompanyMember 2019-12-31 0001329099 bidu:TwoThousandAndTenStockIncentivePlanMember bidu:iQIYIMember 2019-12-31 0001329099 us-gaap:FairValueInputsLevel3Member us-gaap:AccountsPayableAndAccruedLiabilitiesMember 2019-12-31 0001329099 us-gaap:AccountsPayableAndAccruedLiabilitiesMember 2019-12-31 0001329099 bidu:AmountsDueToRelatedPartiesNoncurrentMember 2019-12-31 0001329099 bidu:AmountsDueToRelatedPartiesNoncurrentMember us-gaap:FairValueInputsLevel2Member 2019-12-31 0001329099 us-gaap:VariableInterestEntityPrimaryBeneficiaryMember bidu:AmountsDueToTheCompanyAndItsNonVieSubsidiariesNetMember 2019-12-31 0001329099 bidu:iQIYIMember 2019-12-31 0001329099 bidu:JPMorganChaseBankNAMember us-gaap:HeldtomaturitySecuritiesMember 2019-12-31 0001329099 bidu:LongTermInvestmentsMember 2019-12-31 0001329099 us-gaap:FairValueInputsLevel1Member bidu:LongTermInvestmentsMember 2019-12-31 0001329099 bidu:LongTermInvestmentsMember us-gaap:FairValueInputsLevel2Member 2019-12-31 0001329099 us-gaap:FairValueInputsLevel3Member bidu:LongTermInvestmentsMember 2019-12-31 0001329099 us-gaap:FiniteLivedIntangibleAssetsMember 2019-12-31 0001329099 us-gaap:FiniteLivedIntangibleAssetsMember us-gaap:FairValueInputsLevel3Member 2019-12-31 0001329099 bidu:SublicensingRightsMember 2019-12-31 0001329099 bidu:BroadcastingRightsMember 2019-12-31 0001329099 bidu:LongTermInvestmentsMember us-gaap:CorporateDebtSecuritiesMember 2019-12-31 0001329099 bidu:BusinessCombinationsTwoThousandAndNineteenMember 2019-12-31 0001329099 bidu:DeferredRevenueMember 2019-12-31 0001329099 bidu:LongTermInvestmentsMember 2019-12-31 0001329099 bidu:LqiyiTwoThousandTwentyThreeConvertibleNotesAndTwoThousandTwentyFiveConvertibleNotesAndTwoThousandTwentySixConvertibleNotesCollectivelyMember 2019-12-31 0001329099 us-gaap:VariableInterestEntityPrimaryBeneficiaryMember 2020-12-31 0001329099 bidu:BaiduNetcomMember 2020-12-31 0001329099 bidu:BeijingPerusalMember 2020-12-31 0001329099 bidu:TripComMember 2020-12-31 0001329099 bidu:OtherEquityMethodInvesteesExcludingCtripComMember 2020-12-31 0001329099 bidu:TwoThousandsTwentyFourNotesIssuedOnNovember2018Member 2020-12-31 0001329099 bidu:UnsecuredSeniorNotesDueTwoThousandTwentyFiveFiveYearNotesMember 2020-12-31 0001329099 bidu:UnsecuredSeniorNotesDueTwoThousandThirtyAprilMember 2020-12-31 0001329099 bidu:UnsecuredSeniorNotesDueTwoThousandTwentyTwoTenYearNotesMember 2020-12-31 0001329099 bidu:UnsecuredSeniorNotesDueTwentyNineteenMember 2020-12-31 0001329099 bidu:UnsecuredSeniorNotesDueTwoThousandTwentyMember 2020-12-31 0001329099 bidu:UnsecuredSeniorNotesDueTwoThousandTwentyFiveTenYearNotesMember 2020-12-31 0001329099 bidu:UnsecuredSeniorNotesDueTwoThousandTwentyTwoFiveYearNotesMember 2020-12-31 0001329099 bidu:UnsecuredSeniorNotesDueTwoThousandTwentySevenMember 2020-12-31 0001329099 bidu:UnsecuredSeniorNotesDueTwoThousandTwentyThreeMember 2020-12-31 0001329099 bidu:UnsecuredSeniorNotesDueTwoThousandTwentyEightMarchMember 2020-12-31 0001329099 bidu:TwoThousandsTwentyFourNotesIssuedOnDecember2018Member 2020-12-31 0001329099 bidu:UnsecuredSeniorNotesDueTwoThousandTwentyEightNovemberMember 2020-12-31 0001329099 bidu:UnsecuredSeniorNotesDueTwoThousandTwentySixMember 2020-12-31 0001329099 bidu:UnsecuredSeniorNotesDueTwoThousandThirtyOctoberMember 2020-12-31 0001329099 bidu:IqiyiTwoThousandTwentySixConvertibleNotesMember 2020-12-31 0001329099 bidu:NetworkInfrastructureAndBuildingsMember 2020-12-31 0001329099 us-gaap:CommonClassAMember 2020-12-31 0001329099 us-gaap:CommonClassBMember 2020-12-31 0001329099 srt:ScenarioPreviouslyReportedMember 2020-12-31 0001329099 srt:ScenarioPreviouslyReportedMember us-gaap:CommonClassAMember 2020-12-31 0001329099 srt:ScenarioPreviouslyReportedMember us-gaap:CommonClassBMember 2020-12-31 0001329099 bidu:iQIYIMember bidu:TwoThousandAndTenStockIncentivePlanMember 2020-12-31 0001329099 bidu:iQIYIMember 2020-12-31 0001329099 bidu:FactoringArrangementsMember 2020-12-31 0001329099 us-gaap:SeriesOfIndividuallyImmaterialBusinessAcquisitionsMember 2020-12-31 0001329099 bidu:DuXiaomanMember bidu:ServiceProvidersMember srt:MinimumMember 2020-12-31 0001329099 bidu:DuXiaomanMember bidu:ServiceProvidersMember srt:MaximumMember 2020-12-31 0001329099 srt:ParentCompanyMember 2020-12-31 0001329099 bidu:TripMember 2020-12-31 0001329099 bidu:DuXiaomanMember 2020-12-31 0001329099 bidu:InvesteeCMember 2020-12-31 0001329099 bidu:OtherRelatedPartiesMember 2020-12-31 0001329099 us-gaap:CopyrightsMember 2020-12-31 0001329099 us-gaap:LongTermDebtMember 2020-12-31 0001329099 us-gaap:ObligationsMember 2020-12-31 0001329099 bidu:OutstandingNotesMember 2020-12-31 0001329099 bidu:OnlinePaymentAgenciesMember 2020-12-31 0001329099 us-gaap:PreferredStockMember srt:ScenarioPreviouslyReportedMember 2020-12-31 0001329099 us-gaap:PreferredStockMember 2020-12-31 0001329099 bidu:InvesteeBMember 2020-12-31 0001329099 srt:ParentCompanyMember bidu:EmployeeHoldingMoreThanTenPercentVotingPowerMember srt:MinimumMember 2020-12-31 0001329099 us-gaap:ShortTermInvestmentsMember us-gaap:CorporateDebtSecuritiesMember 2020-12-31 0001329099 us-gaap:ConstructionInProgressMember 2020-12-31 0001329099 us-gaap:LeaseholdImprovementsMember 2020-12-31 0001329099 us-gaap:OfficeEquipmentMember 2020-12-31 0001329099 us-gaap:VehiclesMember 2020-12-31 0001329099 us-gaap:BuildingImprovementsMember 2020-12-31 0001329099 us-gaap:BuildingMember 2020-12-31 0001329099 us-gaap:ComputerEquipmentMember 2020-12-31 0001329099 us-gaap:OtherIntangibleAssetsMember 2020-12-31 0001329099 bidu:OnlineLiteratureMember 2020-12-31 0001329099 us-gaap:IntellectualPropertyMember 2020-12-31 0001329099 us-gaap:TechnologyBasedIntangibleAssetsMember 2020-12-31 0001329099 us-gaap:TrademarksMember 2020-12-31 0001329099 us-gaap:BuildingAndBuildingImprovementsMember 2020-12-31 0001329099 us-gaap:EmployeeStockOptionMember srt:ParentCompanyMember 2020-12-31 0001329099 srt:ParentCompanyMember us-gaap:RestrictedStockMember 2020-12-31 0001329099 bidu:TwentyTwentySharesRepurchaseProgramMember 2020-12-31 0001329099 us-gaap:CashEquivalentsMember 2020-12-31 0001329099 us-gaap:CashEquivalentsMember us-gaap:FairValueInputsLevel2Member 2020-12-31 0001329099 us-gaap:OtherLongTermInvestmentsMember us-gaap:CorporateDebtSecuritiesMember 2020-12-31 0001329099 bidu:OtherLoansMember bidu:iQIYIMember 2020-12-31 0001329099 bidu:AgroupOf21ArrangersMember bidu:JpmorganMember 2020-12-31 0001329099 us-gaap:CashEquivalentsMember us-gaap:FairValueInputsLevel1Member 2020-12-31 0001329099 us-gaap:ShortTermInvestmentsMember 2020-12-31 0001329099 us-gaap:ShortTermInvestmentsMember us-gaap:FairValueInputsLevel2Member 2020-12-31 0001329099 us-gaap:OtherLongTermInvestmentsMember 2020-12-31 0001329099 us-gaap:OtherLongTermInvestmentsMember us-gaap:FairValueInputsLevel2Member 2020-12-31 0001329099 bidu:UnsecuredSeniorNotesDueTwoThousandTwentyFourNotesMember bidu:TwoThousandsTwentyFourNotesIssuedOnNovember2018Member 2020-12-31 0001329099 bidu:UnsecuredSeniorNotesDueTwoThousandTwentyFourMember bidu:TwoThousandsTwentyFourNotesIssuedOnDecember2018Member 2020-12-31 0001329099 us-gaap:FairValueInputsLevel2Member 2020-12-31 0001329099 us-gaap:OtherCurrentAssetsMember 2020-12-31 0001329099 us-gaap:VariableInterestEntityPrimaryBeneficiaryMember bidu:ThirdPartyMember 2020-12-31 0001329099 us-gaap:OtherLongTermInvestmentsMember us-gaap:FairValueInputsLevel1Member 2020-12-31 0001329099 us-gaap:OtherLongTermInvestmentsMember us-gaap:CommonStockMember 2020-12-31 0001329099 us-gaap:OtherLongTermInvestmentsMember us-gaap:FairValueInputsLevel3Member 2020-12-31 0001329099 us-gaap:FairValueInputsLevel1Member 2020-12-31 0001329099 us-gaap:FairValueInputsLevel3Member 2020-12-31 0001329099 us-gaap:AccountsPayableAndAccruedLiabilitiesMember 2020-12-31 0001329099 us-gaap:AccountsPayableAndAccruedLiabilitiesMember us-gaap:FairValueInputsLevel2Member 2020-12-31 0001329099 bidu:AmountsDueToRelatedPartiesCurrentMember 2020-12-31 0001329099 bidu:AmountsDueToRelatedPartiesCurrentMember us-gaap:FairValueInputsLevel2Member 2020-12-31 0001329099 us-gaap:VariableInterestEntityPrimaryBeneficiaryMember bidu:AmountsDueToTheCompanyAndItsNonVieSubsidiariesNetMember 2020-12-31 0001329099 bidu:iQIYITwoThousandTwentyThreeConvertibleNotesMember 2020-12-31 0001329099 bidu:IqiyiTwoThousandTwentyFiveConvertibleNotesMember 2020-12-31 0001329099 bidu:JPMorganChaseBankNAMember us-gaap:HeldtomaturitySecuritiesMember 2020-12-31 0001329099 us-gaap:FairValueInputsLevel1Member bidu:LongTermInvestmentsMember 2020-12-31 0001329099 bidu:LongTermInvestmentsMember 2020-12-31 0001329099 us-gaap:FairValueInputsLevel3Member bidu:LongTermInvestmentsMember 2020-12-31 0001329099 us-gaap:FiniteLivedIntangibleAssetsMember 2020-12-31 0001329099 us-gaap:FiniteLivedIntangibleAssetsMember us-gaap:FairValueInputsLevel3Member 2020-12-31 0001329099 bidu:SublicensingRightsMember 2020-12-31 0001329099 bidu:BroadcastingRightsMember 2020-12-31 0001329099 bidu:LongTermInvestmentsMember us-gaap:CorporateDebtSecuritiesMember 2020-12-31 0001329099 bidu:BusinessCombinationsTwoThousandAndNineteenMember 2020-12-31 0001329099 bidu:ReleasedLessAmortizationAndImpairmentMember 2020-12-31 0001329099 bidu:InProductionLessImpairmentMember 2020-12-31 0001329099 bidu:InDevelopmentLessImpairmentMember 2020-12-31 0001329099 bidu:DeferredRevenueMember 2020-12-31 0001329099 bidu:LongTermInvestmentsMember 2020-12-31 0001329099 bidu:FactoringArrangementsMember bidu:iQIYIMember 2020-12-31 0001329099 bidu:LqiyiTwoThousandTwentyThreeConvertibleNotesAndTwoThousandTwentyFiveConvertibleNotesAndTwoThousandTwentySixConvertibleNotesCollectivelyMember 2020-12-31 0001329099 us-gaap:AssetBackedSecuritiesMember srt:MinimumMember 2020-12-31 0001329099 us-gaap:AssetBackedSecuritiesMember srt:MaximumMember 2020-12-31 0001329099 bidu:ProducedContentMember 2020-12-31 0001329099 us-gaap:FairValueInputsLevel3Member bidu:ProducedContentMember 2020-12-31 0001329099 us-gaap:CommonClassAMember 2018-01-01 2018-12-31 0001329099 us-gaap:SeriesOfIndividuallyImmaterialBusinessAcquisitionsMember 2018-01-01 2018-12-31 0001329099 us-gaap:ShortTermInvestmentsMember 2018-01-01 2018-12-31 0001329099 bidu:BaiduJapanMember 2018-01-01 2018-12-31 0001329099 us-gaap:CommonClassBMember 2018-01-01 2018-12-31 0001329099 us-gaap:OperatingSegmentsMember bidu:BaiduCoreBusinessMember 2018-01-01 2018-12-31 0001329099 us-gaap:OperatingSegmentsMember bidu:iQIYIMember 2018-01-01 2018-12-31 0001329099 us-gaap:IntersegmentEliminationMember 2018-01-01 2018-12-31 0001329099 us-gaap:CostOfSalesMember 2018-01-01 2018-12-31 0001329099 us-gaap:SellingGeneralAndAdministrativeExpensesMember 2018-01-01 2018-12-31 0001329099 us-gaap:ResearchAndDevelopmentExpenseMember 2018-01-01 2018-12-31 0001329099 bidu:iQIYIMember us-gaap:CostOfSalesMember 2018-01-01 2018-12-31 0001329099 bidu:iQIYIMember us-gaap:SellingGeneralAndAdministrativeExpensesMember 2018-01-01 2018-12-31 0001329099 bidu:iQIYIMember us-gaap:ResearchAndDevelopmentExpenseMember 2018-01-01 2018-12-31 0001329099 bidu:iQIYIMember 2018-01-01 2018-12-31 0001329099 srt:ParentCompanyMember 2018-01-01 2018-12-31 0001329099 bidu:KeySoftwareEnterpriseMember bidu:BaiduInternationalMember 2018-01-01 2018-12-31 0001329099 bidu:CertainPrcSubsidiariesAndViesMember bidu:HighAndNewTechnologyEnterpriseMember 2018-01-01 2018-12-31 0001329099 bidu:AmericanDepositaryShareMember us-gaap:CommonClassAMember 2018-01-01 2018-12-31 0001329099 bidu:OtherEquityMethodInvesteesExcludingCtripComMember 2018-01-01 2018-12-31 0001329099 bidu:TripComMember 2018-01-01 2018-12-31 0001329099 us-gaap:AccumulatedTranslationAdjustmentMember 2018-01-01 2018-12-31 0001329099 us-gaap:AccumulatedNetUnrealizedInvestmentGainLossMember 2018-01-01 2018-12-31 0001329099 us-gaap:AccumulatedOtherComprehensiveIncomeMember 2018-01-01 2018-12-31 0001329099 srt:ParentCompanyMember us-gaap:EmployeeStockOptionMember 2018-01-01 2018-12-31 0001329099 us-gaap:CommonStockMember 2018-01-01 2018-12-31 0001329099 us-gaap:AdditionalPaidInCapitalMember 2018-01-01 2018-12-31 0001329099 us-gaap:RetainedEarningsMember 2018-01-01 2018-12-31 0001329099 us-gaap:NoncontrollingInterestMember 2018-01-01 2018-12-31 0001329099 bidu:OtherLoansMember srt:MinimumMember 2018-01-01 2018-12-31 0001329099 bidu:OtherLoansMember srt:MaximumMember 2018-01-01 2018-12-31 0001329099 bidu:iQIYILicensedCopyrightMember 2018-01-01 2018-12-31 0001329099 srt:ScenarioPreviouslyReportedMember 2018-01-01 2018-12-31 0001329099 srt:ParentCompanyMember us-gaap:RestrictedStockMember 2018-01-01 2018-12-31 0001329099 bidu:CommonClassAAndClassBMember 2018-01-01 2018-12-31 0001329099 us-gaap:CommonClassAMember bidu:AmericanDepositaryShareMember 2018-01-01 2018-12-31 0001329099 us-gaap:ProductAndServiceOtherMember 2018-01-01 2018-12-31 0001329099 bidu:OnlineMarketingServicesMember 2018-01-01 2018-12-31 0001329099 bidu:OtherLoansMember bidu:iQIYIMember bidu:TwoThousandsEighteenFactoredReceivablesMember 2018-01-01 2018-12-31 0001329099 srt:ParentCompanyMember srt:MaximumMember 2018-01-01 2018-12-31 0001329099 srt:ParentCompanyMember srt:MinimumMember 2018-01-01 2018-12-31 0001329099 us-gaap:VariableInterestEntityPrimaryBeneficiaryMember 2018-01-01 2018-12-31 0001329099 bidu:LicensedCopyrightsMember 2018-01-01 2018-12-31 0001329099 bidu:TripMember 2018-01-01 2018-12-31 0001329099 bidu:DuXiaomanMember 2018-01-01 2018-12-31 0001329099 bidu:InvesteeCMember 2018-01-01 2018-12-31 0001329099 bidu:OtherRelatedPartiesMember 2018-01-01 2018-12-31 0001329099 bidu:ProducedContentNetMember 2018-01-01 2018-12-31 0001329099 bidu:LongTermInvestmentsMember 2018-01-01 2018-12-31 0001329099 bidu:OnlineMarketingServicesMember us-gaap:OperatingSegmentsMember bidu:BaiduCoreBusinessMember 2018-01-01 2018-12-31 0001329099 bidu:OtherRevenueAiCloudMember us-gaap:OperatingSegmentsMember bidu:BaiduCoreBusinessMember 2018-01-01 2018-12-31 0001329099 bidu:OtherRevenueInterestIncomeEarnedFromProvisionOfFinancialServicesMember us-gaap:OperatingSegmentsMember bidu:BaiduCoreBusinessMember 2018-01-01 2018-12-31 0001329099 us-gaap:ProductAndServiceOtherMember us-gaap:OperatingSegmentsMember bidu:BaiduCoreBusinessMember 2018-01-01 2018-12-31 0001329099 us-gaap:MembershipMember us-gaap:OperatingSegmentsMember bidu:iQIYIMember 2018-01-01 2018-12-31 0001329099 bidu:OnlineAdvertisingServiceMember us-gaap:OperatingSegmentsMember bidu:iQIYIMember 2018-01-01 2018-12-31 0001329099 bidu:OtherRevenueContentDistributionMember us-gaap:OperatingSegmentsMember bidu:iQIYIMember 2018-01-01 2018-12-31 0001329099 bidu:OtherRevenueOtherMember us-gaap:OperatingSegmentsMember bidu:iQIYIMember 2018-01-01 2018-12-31 0001329099 bidu:SeniorConvertibleNotesMember 2018-01-01 2018-12-31 0001329099 us-gaap:CommonClassAMember 2019-01-01 2019-12-31 0001329099 us-gaap:SeriesOfIndividuallyImmaterialBusinessAcquisitionsMember 2019-01-01 2019-12-31 0001329099 us-gaap:ShortTermInvestmentsMember 2019-01-01 2019-12-31 0001329099 bidu:BaiduJapanMember 2019-01-01 2019-12-31 0001329099 us-gaap:CommonClassBMember 2019-01-01 2019-12-31 0001329099 us-gaap:OperatingSegmentsMember bidu:BaiduCoreBusinessMember 2019-01-01 2019-12-31 0001329099 us-gaap:OperatingSegmentsMember bidu:iQIYIMember 2019-01-01 2019-12-31 0001329099 us-gaap:IntersegmentEliminationMember 2019-01-01 2019-12-31 0001329099 us-gaap:CostOfSalesMember 2019-01-01 2019-12-31 0001329099 us-gaap:SellingGeneralAndAdministrativeExpensesMember 2019-01-01 2019-12-31 0001329099 us-gaap:ResearchAndDevelopmentExpenseMember 2019-01-01 2019-12-31 0001329099 bidu:iQIYIMember us-gaap:CostOfSalesMember 2019-01-01 2019-12-31 0001329099 bidu:iQIYIMember us-gaap:SellingGeneralAndAdministrativeExpensesMember 2019-01-01 2019-12-31 0001329099 bidu:iQIYIMember us-gaap:ResearchAndDevelopmentExpenseMember 2019-01-01 2019-12-31 0001329099 bidu:iQIYIMember 2019-01-01 2019-12-31 0001329099 bidu:BaiduCoreBusinessMember 2019-01-01 2019-12-31 0001329099 srt:ParentCompanyMember 2019-01-01 2019-12-31 0001329099 bidu:HighAndNewTechnologyEnterpriseMember bidu:CertainPrcSubsidiariesAndViesMember 2019-01-01 2019-12-31 0001329099 bidu:BaiduInternationalMember bidu:KeySoftwareEnterpriseMember 2019-01-01 2019-12-31 0001329099 bidu:IqiyiTwoThousandTwentyFiveConvertibleNotesMember 2019-01-01 2019-12-31 0001329099 bidu:AmericanDepositaryShareMember us-gaap:CommonClassAMember 2019-01-01 2019-12-31 0001329099 bidu:OtherEquityMethodInvesteesExcludingCtripComMember 2019-01-01 2019-12-31 0001329099 bidu:TripComMember 2019-01-01 2019-12-31 0001329099 us-gaap:AccumulatedTranslationAdjustmentMember 2019-01-01 2019-12-31 0001329099 us-gaap:AccumulatedNetUnrealizedInvestmentGainLossMember 2019-01-01 2019-12-31 0001329099 us-gaap:AccumulatedOtherComprehensiveIncomeMember 2019-01-01 2019-12-31 0001329099 srt:ParentCompanyMember us-gaap:EmployeeStockOptionMember 2019-01-01 2019-12-31 0001329099 bidu:JPMorganChaseBankNAMember 2019-01-01 2019-12-31 0001329099 bidu:BankOfChinaShanghaiBranchMember bidu:iQIYIMember 2019-01-01 2019-12-31 0001329099 bidu:OtherLoansMember bidu:iQIYIMember 2019-01-01 2019-12-31 0001329099 us-gaap:CommonStockMember 2019-01-01 2019-12-31 0001329099 us-gaap:AdditionalPaidInCapitalMember 2019-01-01 2019-12-31 0001329099 us-gaap:RetainedEarningsMember 2019-01-01 2019-12-31 0001329099 us-gaap:NoncontrollingInterestMember 2019-01-01 2019-12-31 0001329099 bidu:iQIYILicensedCopyrightMember 2019-01-01 2019-12-31 0001329099 srt:ScenarioPreviouslyReportedMember 2019-01-01 2019-12-31 0001329099 srt:ParentCompanyMember us-gaap:RestrictedStockMember 2019-01-01 2019-12-31 0001329099 bidu:CommonClassAAndClassBMember 2019-01-01 2019-12-31 0001329099 us-gaap:CommonClassAMember bidu:AmericanDepositaryShareMember 2019-01-01 2019-12-31 0001329099 bidu:iQIYIMember bidu:TwoThousandAndTenStockIncentivePlanMember 2019-01-01 2019-12-31 0001329099 us-gaap:ProductAndServiceOtherMember 2019-01-01 2019-12-31 0001329099 bidu:OnlineMarketingServicesMember 2019-01-01 2019-12-31 0001329099 bidu:DuXiaomanFinancialMember 2019-01-01 2019-12-31 0001329099 bidu:OtherLoansMember bidu:iQIYIMember bidu:TwoThousandsNineteenFactoredReceivablesMember 2019-01-01 2019-12-31 0001329099 srt:ParentCompanyMember srt:MaximumMember 2019-01-01 2019-12-31 0001329099 srt:ParentCompanyMember srt:MinimumMember 2019-01-01 2019-12-31 0001329099 us-gaap:VariableInterestEntityPrimaryBeneficiaryMember 2019-01-01 2019-12-31 0001329099 bidu:InvestmentAccountedFairValueMember 2019-01-01 2019-12-31 0001329099 us-gaap:AvailableforsaleSecuritiesMember 2019-01-01 2019-12-31 0001329099 bidu:LicensedCopyrightsMember 2019-01-01 2019-12-31 0001329099 bidu:TripMember 2019-01-01 2019-12-31 0001329099 bidu:DuXiaomanMember 2019-01-01 2019-12-31 0001329099 bidu:InvesteeCMember 2019-01-01 2019-12-31 0001329099 bidu:OtherRelatedPartiesMember 2019-01-01 2019-12-31 0001329099 bidu:ProducedContentNetMember 2019-01-01 2019-12-31 0001329099 bidu:LongTermInvestmentsMember 2019-01-01 2019-12-31 0001329099 bidu:OnlineMarketingServicesMember us-gaap:OperatingSegmentsMember bidu:BaiduCoreBusinessMember 2019-01-01 2019-12-31 0001329099 bidu:OtherRevenueAiCloudMember us-gaap:OperatingSegmentsMember bidu:BaiduCoreBusinessMember 2019-01-01 2019-12-31 0001329099 us-gaap:ProductAndServiceOtherMember us-gaap:OperatingSegmentsMember bidu:BaiduCoreBusinessMember 2019-01-01 2019-12-31 0001329099 us-gaap:MembershipMember us-gaap:OperatingSegmentsMember bidu:iQIYIMember 2019-01-01 2019-12-31 0001329099 bidu:OnlineAdvertisingServiceMember us-gaap:OperatingSegmentsMember bidu:iQIYIMember 2019-01-01 2019-12-31 0001329099 bidu:OtherRevenueContentDistributionMember us-gaap:OperatingSegmentsMember bidu:iQIYIMember 2019-01-01 2019-12-31 0001329099 bidu:OtherRevenueOtherMember us-gaap:OperatingSegmentsMember bidu:iQIYIMember 2019-01-01 2019-12-31 0001329099 bidu:SeniorConvertibleNotesMember 2019-01-01 2019-12-31 0001329099 bidu:LongTermInvestmentsMember 2019-01-01 2019-12-31 0001329099 us-gaap:FiniteLivedIntangibleAssetsMember 2019-01-01 2019-12-31 0001329099 us-gaap:CommonClassAMember 2020-01-01 2020-12-31 0001329099 us-gaap:SeriesOfIndividuallyImmaterialBusinessAcquisitionsMember 2020-01-01 2020-12-31 0001329099 us-gaap:ShortTermInvestmentsMember 2020-01-01 2020-12-31 0001329099 bidu:BaiduHongKongMember 2020-01-01 2020-12-31 0001329099 bidu:BaiduJapanMember 2020-01-01 2020-12-31 0001329099 us-gaap:CommonClassBMember 2020-01-01 2020-12-31 0001329099 us-gaap:OperatingSegmentsMember bidu:BaiduCoreBusinessMember 2020-01-01 2020-12-31 0001329099 us-gaap:OperatingSegmentsMember bidu:iQIYIMember 2020-01-01 2020-12-31 0001329099 us-gaap:IntersegmentEliminationMember 2020-01-01 2020-12-31 0001329099 us-gaap:CostOfSalesMember 2020-01-01 2020-12-31 0001329099 us-gaap:SellingGeneralAndAdministrativeExpensesMember 2020-01-01 2020-12-31 0001329099 us-gaap:ResearchAndDevelopmentExpenseMember 2020-01-01 2020-12-31 0001329099 bidu:iQIYIMember us-gaap:CostOfSalesMember 2020-01-01 2020-12-31 0001329099 bidu:iQIYIMember us-gaap:SellingGeneralAndAdministrativeExpensesMember 2020-01-01 2020-12-31 0001329099 bidu:iQIYIMember us-gaap:ResearchAndDevelopmentExpenseMember 2020-01-01 2020-12-31 0001329099 bidu:iQIYIMember 2020-01-01 2020-12-31 0001329099 bidu:LongTermInvestmentsMember 2020-01-01 2020-12-31 0001329099 bidu:BaiduMember 2020-01-01 2020-12-31 0001329099 bidu:BaiduCoreBusinessMember 2020-01-01 2020-12-31 0001329099 bidu:OtherVieMember 2020-01-01 2020-12-31 0001329099 bidu:BeijingPerusalMember 2020-01-01 2020-12-31 0001329099 bidu:BaiduNetcomMember 2020-01-01 2020-12-31 0001329099 us-gaap:EquityMethodInvestmentsMember 2020-01-01 2020-12-31 0001329099 srt:ParentCompanyMember 2020-01-01 2020-12-31 0001329099 bidu:UnsecuredSeniorNotesDueTwoThousandThirtyOctoberMember 2020-01-01 2020-12-31 0001329099 bidu:TwoThousandsTwentyFourNotesIssuedOnNovember2018Member 2020-01-01 2020-12-31 0001329099 bidu:UnsecuredSeniorNotesDueTwoThousandTwentyThreeMember 2020-01-01 2020-12-31 0001329099 bidu:UnsecuredSeniorNotesDueTwoThousandTwentySevenMember 2020-01-01 2020-12-31 0001329099 bidu:UnsecuredSeniorNotesDueTwoThousandTwentyFiveTenYearNotesMember 2020-01-01 2020-12-31 0001329099 bidu:UnsecuredSeniorNotesDueTwentyNineteenMember 2020-01-01 2020-12-31 0001329099 bidu:UnsecuredSeniorNotesDueTwoThousandTwentyTwoTenYearNotesMember 2020-01-01 2020-12-31 0001329099 bidu:UnsecuredSeniorNotesDueTwoThousandThirtyAprilMember 2020-01-01 2020-12-31 0001329099 bidu:TwoThousandsTwentyFourNotesIssuedOnDecember2018Member 2020-01-01 2020-12-31 0001329099 bidu:UnsecuredSeniorNotesDueTwoThousandTwentyMember 2020-01-01 2020-12-31 0001329099 bidu:UnsecuredSeniorNotesDueTwoThousandTwentyEightNovemberMember 2020-01-01 2020-12-31 0001329099 bidu:UnsecuredSeniorNotesDueTwoThousandTwentyTwoFiveYearNotesMember 2020-01-01 2020-12-31 0001329099 bidu:UnsecuredSeniorNotesDueTwoThousandTwentyFiveFiveYearNotesMember 2020-01-01 2020-12-31 0001329099 bidu:UnsecuredSeniorNotesDueTwoThousandTwentySixMember 2020-01-01 2020-12-31 0001329099 bidu:UnsecuredSeniorNotesDueTwoThousandTwentyEightMarchMember 2020-01-01 2020-12-31 0001329099 bidu:HighAndNewTechnologyEnterpriseMember 2020-01-01 2020-12-31 0001329099 bidu:KeySoftwareEnterpriseMember 2020-01-01 2020-12-31 0001329099 bidu:HighAndNewTechnologyEnterpriseMember bidu:CertainPrcSubsidiariesAndViesMember 2020-01-01 2020-12-31 0001329099 bidu:IqiyiTwoThousandTwentySixConvertibleNotesMember 2020-01-01 2020-12-31 0001329099 us-gaap:ObligationsMember 2020-01-01 2020-12-31 0001329099 srt:ParentCompanyMember bidu:TwoThousandAndEightStockIncentivePlanMember bidu:EmployeeHoldingNoMoreThanTenPercentVotingPowerMember srt:MaximumMember 2020-01-01 2020-12-31 0001329099 srt:MaximumMember bidu:EmployeeHoldingMoreThanTenPercentVotingPowerMember bidu:TwoThousandAndEightStockIncentivePlanMember srt:ParentCompanyMember 2020-01-01 2020-12-31 0001329099 bidu:OtherEquityMethodInvesteesExcludingCtripComMemberMember 2020-01-01 2020-12-31 0001329099 us-gaap:CashAndCashEquivalentsMember srt:MaximumMember 2020-01-01 2020-12-31 0001329099 srt:MaximumMember us-gaap:ShortTermInvestmentsMember 2020-01-01 2020-12-31 0001329099 bidu:iQIYITwoThousandTwentyThreeConvertibleNotesMember 2020-01-01 2020-12-31 0001329099 bidu:ExpirationPeriodTwoMember bidu:HighAndNewTechnologyEnterpriseMember bidu:CertainPrcSubsidiariesAndViesMember 2020-01-01 2020-12-31 0001329099 bidu:ExpirationPeriodThreeMember bidu:HighAndNewTechnologyEnterpriseMember bidu:CertainPrcSubsidiariesAndViesMember 2020-01-01 2020-12-31 0001329099 srt:ParentCompanyMember us-gaap:EmployeeStockOptionMember srt:MinimumMember 2020-01-01 2020-12-31 0001329099 bidu:TwoThousandAndTenStockIncentivePlanMember bidu:iQIYIMember 2020-01-01 2020-12-31 0001329099 srt:MaximumMember srt:ParentCompanyMember us-gaap:EmployeeStockOptionMember 2020-01-01 2020-12-31 0001329099 bidu:AmericanDepositaryShareMember us-gaap:CommonClassAMember 2020-01-01 2020-12-31 0001329099 bidu:OtherEquityMethodInvesteesExcludingCtripComMember 2020-01-01 2020-12-31 0001329099 bidu:TripComMember 2020-01-01 2020-12-31 0001329099 us-gaap:AccumulatedOtherComprehensiveIncomeMember 2020-01-01 2020-12-31 0001329099 us-gaap:AccumulatedTranslationAdjustmentMember 2020-01-01 2020-12-31 0001329099 us-gaap:AccumulatedNetUnrealizedInvestmentGainLossMember 2020-01-01 2020-12-31 0001329099 us-gaap:BuildingMember srt:MinimumMember 2020-01-01 2020-12-31 0001329099 us-gaap:BuildingMember srt:MaximumMember 2020-01-01 2020-12-31 0001329099 us-gaap:BuildingImprovementsMember 2020-01-01 2020-12-31 0001329099 us-gaap:ComputerEquipmentMember srt:MinimumMember 2020-01-01 2020-12-31 0001329099 us-gaap:ComputerEquipmentMember srt:MaximumMember 2020-01-01 2020-12-31 0001329099 us-gaap:OfficeEquipmentMember srt:MinimumMember 2020-01-01 2020-12-31 0001329099 us-gaap:OfficeEquipmentMember srt:MaximumMember 2020-01-01 2020-12-31 0001329099 us-gaap:VehiclesMember 2020-01-01 2020-12-31 0001329099 us-gaap:LeaseholdImprovementsMember 2020-01-01 2020-12-31 0001329099 us-gaap:TrademarksMember 2020-01-01 2020-12-31 0001329099 us-gaap:TechnologyBasedIntangibleAssetsMember 2020-01-01 2020-12-31 0001329099 us-gaap:IntellectualPropertyMember 2020-01-01 2020-12-31 0001329099 bidu:OnlineLiteratureMember 2020-01-01 2020-12-31 0001329099 us-gaap:OtherIntangibleAssetsMember 2020-01-01 2020-12-31 0001329099 srt:ParentCompanyMember us-gaap:EmployeeStockOptionMember 2020-01-01 2020-12-31 0001329099 us-gaap:NationalTaxAgencyJapanMember 2020-01-01 2020-12-31 0001329099 us-gaap:StateAdministrationOfTaxationChinaMember 2020-01-01 2020-12-31 0001329099 bidu:BankOfChinaShanghaiBranchMember bidu:iQIYIMember 2020-01-01 2020-12-31 0001329099 bidu:JPMorganChaseBankNAMember 2020-01-01 2020-12-31 0001329099 bidu:OtherLoansMember bidu:iQIYIMember 2020-01-01 2020-12-31 0001329099 us-gaap:RestrictedStockMember srt:ParentCompanyMember 2020-01-01 2020-12-31 0001329099 us-gaap:CommonStockMember 2020-01-01 2020-12-31 0001329099 us-gaap:AdditionalPaidInCapitalMember 2020-01-01 2020-12-31 0001329099 us-gaap:RetainedEarningsMember 2020-01-01 2020-12-31 0001329099 us-gaap:NoncontrollingInterestMember 2020-01-01 2020-12-31 0001329099 bidu:iQIYILicensedCopyrightMember 2020-01-01 2020-12-31 0001329099 us-gaap:EarliestTaxYearMember us-gaap:StateAdministrationOfTaxationChinaMember 2020-01-01 2020-12-31 0001329099 us-gaap:LatestTaxYearMember us-gaap:StateAdministrationOfTaxationChinaMember 2020-01-01 2020-12-31 0001329099 srt:ScenarioPreviouslyReportedMember 2020-01-01 2020-12-31 0001329099 bidu:UnsecuredSeniorNotesDueTwoThousandTwentyFourMember bidu:TwoThousandsTwentyFourNotesIssuedOnDecember2018Member 2020-01-01 2020-12-31 0001329099 bidu:UnsecuredSeniorNotesDueTwoThousandTwentyFourNotesMember bidu:TwoThousandsTwentyFourNotesIssuedOnNovember2018Member 2020-01-01 2020-12-31 0001329099 bidu:ChinaUnitedNetworkCommunicationLimitedMember us-gaap:OtherAssetsMember 2020-01-01 2020-12-31 0001329099 bidu:CommonClassAAndClassBMember 2020-01-01 2020-12-31 0001329099 us-gaap:CommonClassAMember bidu:AmericanDepositaryShareMember 2020-01-01 2020-12-31 0001329099 bidu:OnshoreChinaMember bidu:FinancialInstrumentsMember us-gaap:CreditConcentrationRiskMember 2020-01-01 2020-12-31 0001329099 us-gaap:CreditConcentrationRiskMember bidu:OffshoreChinaMember bidu:FinancialInstrumentsMember 2020-01-01 2020-12-31 0001329099 bidu:OnshoreChinaMember us-gaap:CreditConcentrationRiskMember bidu:FinancialInstitutionOneMember 2020-01-01 2020-12-31 0001329099 bidu:OnshoreChinaMember us-gaap:CreditConcentrationRiskMember bidu:FinancialInstitutionTwoMember 2020-01-01 2020-12-31 0001329099 bidu:OnshoreChinaMember us-gaap:CreditConcentrationRiskMember bidu:FinancialInstitutionThreeMember 2020-01-01 2020-12-31 0001329099 bidu:OnshoreChinaMember us-gaap:CreditConcentrationRiskMember bidu:FinancialInstitutionFourMember 2020-01-01 2020-12-31 0001329099 srt:MaximumMember us-gaap:SalesRevenueNetMember us-gaap:CreditConcentrationRiskMember 2020-01-01 2020-12-31 0001329099 us-gaap:ProductAndServiceOtherMember 2020-01-01 2020-12-31 0001329099 bidu:OnlineMarketingServicesMember 2020-01-01 2020-12-31 0001329099 dei:AdrMember 2020-01-01 2020-12-31 0001329099 bidu:IqiyiTwoThousandTwentyFiveConvertibleNotesMember 2020-01-01 2020-12-31 0001329099 dei:BusinessContactMember 2020-01-01 2020-12-31 0001329099 srt:ParentCompanyMember srt:MaximumMember 2020-01-01 2020-12-31 0001329099 srt:ParentCompanyMember srt:MinimumMember 2020-01-01 2020-12-31 0001329099 bidu:TwoThousandAndTenStockIncentivePlanMember bidu:iQIYIMember bidu:FirstAnniversaryMember 2020-01-01 2020-12-31 0001329099 bidu:TwoThousandAndTenStockIncentivePlanMember bidu:iQIYIMember bidu:QuarterlyBasisThereafterMember 2020-01-01 2020-12-31 0001329099 us-gaap:VariableInterestEntityPrimaryBeneficiaryMember 2020-01-01 2020-12-31 0001329099 bidu:BusinessCombinationsIn2020Member 2020-01-01 2020-12-31 0001329099 bidu:InvestmentAccountedFairValueMember 2020-01-01 2020-12-31 0001329099 us-gaap:AvailableforsaleSecuritiesMember 2020-01-01 2020-12-31 0001329099 bidu:DeferredRevenueMember 2020-01-01 2020-12-31 0001329099 bidu:ActiveDirectorsMember bidu:TripComMember 2020-01-01 2020-12-31 0001329099 us-gaap:AccountingStandardsUpdate201902Member bidu:LicensedCopyrightsAndProducedContentMember 2020-01-01 2020-12-31 0001329099 bidu:LicensedCopyrightsAndProducedContentMember bidu:ChangeInAccountingEstimateMember 2020-01-01 2020-12-31 0001329099 bidu:LicensedCopyrightsMember 2020-01-01 2020-12-31 0001329099 bidu:TripMember 2020-01-01 2020-12-31 0001329099 bidu:DuXiaomanMember 2020-01-01 2020-12-31 0001329099 bidu:InvesteeCMember 2020-01-01 2020-12-31 0001329099 bidu:OtherRelatedPartiesMember 2020-01-01 2020-12-31 0001329099 bidu:ProducedContentMember 2020-01-01 2020-12-31 0001329099 us-gaap:AccountingStandardsUpdate201613Member 2020-01-01 2020-12-31 0001329099 bidu:OnlineMarketingServicesMember us-gaap:OperatingSegmentsMember bidu:BaiduCoreBusinessMember 2020-01-01 2020-12-31 0001329099 bidu:OtherRevenueAiCloudMember us-gaap:OperatingSegmentsMember bidu:BaiduCoreBusinessMember 2020-01-01 2020-12-31 0001329099 us-gaap:ProductAndServiceOtherMember us-gaap:OperatingSegmentsMember bidu:BaiduCoreBusinessMember 2020-01-01 2020-12-31 0001329099 us-gaap:MembershipMember us-gaap:OperatingSegmentsMember bidu:iQIYIMember 2020-01-01 2020-12-31 0001329099 bidu:OnlineAdvertisingServiceMember us-gaap:OperatingSegmentsMember bidu:iQIYIMember 2020-01-01 2020-12-31 0001329099 bidu:OtherRevenueContentDistributionMember us-gaap:OperatingSegmentsMember bidu:iQIYIMember 2020-01-01 2020-12-31 0001329099 bidu:OtherRevenueOtherMember us-gaap:OperatingSegmentsMember bidu:iQIYIMember 2020-01-01 2020-12-31 0001329099 bidu:MainLandChinaFilmGroupMember srt:MinimumMember 2020-01-01 2020-12-31 0001329099 bidu:MainLandChinaFilmGroupMember srt:MaximumMember 2020-01-01 2020-12-31 0001329099 bidu:MainLandChinaFilmGroupMember 2020-01-01 2020-12-31 0001329099 bidu:SeniorConvertibleNotesMember 2020-01-01 2020-12-31 0001329099 us-gaap:OperatingSegmentsMember 2020-01-01 2020-12-31 0001329099 bidu:LongTermInvestmentsMember 2020-01-01 2020-12-31 0001329099 us-gaap:FairValueMeasurementsNonrecurringMember 2020-01-01 2020-12-31 0001329099 us-gaap:FiniteLivedIntangibleAssetsMember 2020-01-01 2020-12-31 0001329099 bidu:CostOfRevenueMember 2020-01-01 2020-12-31 0001329099 us-gaap:AccountingStandardsUpdate201613Member 2020-01-01 0001329099 us-gaap:AccountingStandardsUpdate201601Member us-gaap:CommonStockMember 2018-01-01 0001329099 bidu:iQIYITwoThousandTwentyThreeConvertibleNotesMember 2018-12-31 0001329099 us-gaap:SeriesOfIndividuallyImmaterialBusinessAcquisitionsMember 2018-12-31 0001329099 us-gaap:AccumulatedNetUnrealizedInvestmentGainLossMember 2018-12-31 0001329099 us-gaap:AccumulatedOtherComprehensiveIncomeMember 2018-12-31 0001329099 bidu:TripComMember 2018-12-31 0001329099 bidu:OtherLoansMember bidu:iQIYIMember bidu:TwoThousandsEighteenFactoredReceivablesMember 2018-12-31 0001329099 bidu:iQIYITwoThousandTwentyThreeConvertibleNotesMember us-gaap:CallOptionMember 2018-12-31 0001329099 bidu:TripComMember 2019-07-01 2019-09-30 0001329099 bidu:TripComMember 2019-10-01 2019-10-31 0001329099 bidu:DuXiaomanFinancialMember 2018-08-01 2018-08-31 0001329099 bidu:DuXiaomanFinancialMember 2018-08-31 0001329099 bidu:AgroupOf21ArrangersMember 2016-06-01 2016-06-30 0001329099 bidu:AgroupOf21ArrangersMember bidu:UnsecuredDebtOneMember 2016-06-01 2016-06-30 0001329099 bidu:AgroupOf21ArrangersMember bidu:UnsecuredDebtTwoMember 2016-06-01 2016-06-30 0001329099 bidu:AgroupOf21ArrangersMember bidu:UnsecuredDebtTwoMember 2016-06-30 0001329099 bidu:AgroupOf21ArrangersMember bidu:UnsecuredDebtOneMember 2016-06-30 0001329099 bidu:AgroupOf21ArrangersMember bidu:DebtInstrumentTrancheOneMember bidu:UnsecuredDebtOneMember 2016-06-30 0001329099 bidu:AgroupOf21ArrangersMember bidu:DebtInstrumentTrancheTwoMember bidu:UnsecuredDebtOneMember 2016-06-30 0001329099 bidu:UnsecuredDebtOneMember bidu:AgroupOf21ArrangersMember bidu:DebtInstrumentTrancheTwoMember 2016-11-30 0001329099 bidu:AgroupOf21ArrangersMember bidu:UnsecuredDebtOneMember bidu:DebtInstrumentTrancheOneMember 2016-11-30 0001329099 bidu:AgroupOf21ArrangersMember bidu:UnsecuredDebtTwoMember 2016-11-30 0001329099 bidu:BankOfChinaShanghaiBranchMember bidu:iQIYIMember 2017-04-01 2017-04-30 0001329099 bidu:BankOfChinaShanghaiBranchMember bidu:iQIYIMember 2017-04-30 0001329099 bidu:JPMorganChaseBankNAMember 2019-09-01 2019-09-30 0001329099 bidu:JPMorganChaseBankNAMember 2019-09-30 0001329099 bidu:TwoThousandsNineteenFactoredReceivablesMember bidu:iQIYIMember bidu:OtherLoansMember 2019-11-30 0001329099 bidu:iQIYITwoThousandTwentyThreeConvertibleNotesMember 2018-12-01 2018-12-31 0001329099 bidu:IqiyiTwoThousandTwentyFiveConvertibleNotesMember 2019-01-01 2019-03-31 0001329099 bidu:IqiyiTwoThousandTwentyFiveConvertibleNotesMember 2019-03-31 0001329099 bidu:IqiyiTwoThousandTwentyFiveConvertibleNotesMember us-gaap:CallOptionMember 2019-03-31 0001329099 us-gaap:PreferredStockMember 2018-10-31 0001329099 bidu:SubsidaryMember 2018-10-31 0001329099 bidu:SmartLivingGroupMember us-gaap:PreferredStockMember 2020-09-30 0001329099 us-gaap:PreferredStockMember 2020-09-30 0001329099 bidu:TwentyTwentySharesRepurchaseProgramMember 2020-05-13 0001329099 bidu:TwentyTwentySharesRepurchaseProgramMember 2020-08-31 0001329099 srt:ParentCompanyMember bidu:TwoThousandAndEightStockIncentivePlanMember srt:RevisionOfPriorPeriodReclassificationAdjustmentMember us-gaap:CommonClassAMember 2008-12-31 0001329099 srt:ParentCompanyMember bidu:TwoThousandAndEightStockIncentivePlanMember us-gaap:CommonClassAMember 2008-12-31 0001329099 srt:ParentCompanyMember bidu:TwoThousandAndEighteenStockIncentivePlanMember srt:RevisionOfPriorPeriodReclassificationAdjustmentMember 2018-07-31 0001329099 srt:ParentCompanyMember bidu:TwoThousandAndEighteenStockIncentivePlanMember 2018-07-31 0001329099 bidu:iQIYIMember bidu:TwoThousandAndSeventeenStockIncentivePlanMember 2017-11-30 0001329099 bidu:IqiyiTwoThousandTwentySixConvertibleNotesMember us-gaap:SubsequentEventMember 2021-01-08 2021-01-08 0001329099 bidu:IqiyiPublicOfferingOfAdssMember us-gaap:SubsequentEventMember 2021-01-08 2021-01-08 0001329099 bidu:IqiyiTwoThousandTwentySixConvertibleNotesMember us-gaap:SubsequentEventMember 2021-01-08 0001329099 bidu:MainlandChinaFilmGroupMember bidu:LicensedCopyrightsMember 2020-01-01 2020-03-31 0001329099 bidu:MainlandChinaFilmGroupMember bidu:ProducedContentMember 2020-01-01 2020-03-31 0001329099 bidu:ChinaUnitedNetworkCommunicationLimitedMember 2017-12-31 0001329099 bidu:MainlandChinaFilmGroupMember bidu:LicensedCopyrightsMember 2020-03-31 0001329099 us-gaap:FairValueInputsLevel3Member bidu:MainlandChinaFilmGroupMember bidu:LicensedCopyrightsMember 2020-03-31 0001329099 bidu:MainlandChinaFilmGroupMember bidu:ProducedContentMember 2020-03-31 0001329099 us-gaap:FairValueInputsLevel3Member bidu:MainlandChinaFilmGroupMember bidu:ProducedContentMember 2020-03-31 0001329099 bidu:JoyysDomesticVideobasedEntertainmentLiveStreamingBusinessMember 2020-11-30 0001329099 bidu:JoyysDomesticVideobasedEntertainmentLiveStreamingBusinessMember 2020-11-01 2020-11-30 0001329099 us-gaap:SubsequentEventMember bidu:UnsecuredUsDollarFloatingRateTermLoanMember 2021-02-28 0001329099 us-gaap:RevolvingCreditFacilityMember us-gaap:SubsequentEventMember 2021-02-28 0001329099 us-gaap:SubsequentEventMember bidu:UnsecuredUsDollarFloatingRateTermLoanMember 2021-02-01 2021-02-28 0001329099 us-gaap:SubsequentEventMember us-gaap:RevolvingCreditFacilityMember 2021-02-01 2021-02-28 0001329099 bidu:iQIYIMember bidu:TwoThousandAndTenStockIncentivePlanMember 2020-09-15 2020-09-15 0001329099 bidu:JoyysDomesticVideobasedEntertainmentLiveStreamingBusinessMember 2020-11-30 2020-11-30 0001329099 bidu:iQIYIMember bidu:TwoThousandAndSeventeenStockIncentivePlanMember 2017-11-30 2017-11-30 0001329099 srt:ParentCompanyMember 2018-07-31 2018-07-31 0001329099 bidu:iQIYIMember bidu:TwoThousandAndTenStockIncentivePlanMember 2010-10-31 2010-10-31 0001329099 bidu:OtherLoansMember bidu:iQIYIMember 2020-10-01 2020-10-31 0001329099 us-gaap:AccumulatedTranslationAdjustmentMember 2017-12-31 0001329099 us-gaap:AccumulatedNetUnrealizedInvestmentGainLossMember 2017-12-31 0001329099 us-gaap:AccumulatedOtherComprehensiveIncomeMember 2017-12-31 0001329099 us-gaap:CommonStockMember 2017-12-31 0001329099 us-gaap:AdditionalPaidInCapitalMember 2017-12-31 0001329099 us-gaap:RetainedEarningsMember 2017-12-31 0001329099 us-gaap:NoncontrollingInterestMember 2017-12-31 0001329099 us-gaap:CommonStockMember srt:CumulativeEffectPeriodOfAdoptionAdjustmentMember 2017-12-31 0001329099 us-gaap:AdditionalPaidInCapitalMember srt:CumulativeEffectPeriodOfAdoptionAdjustmentMember 2017-12-31 0001329099 us-gaap:RetainedEarningsMember srt:CumulativeEffectPeriodOfAdoptionAdjustmentMember 2017-12-31 0001329099 us-gaap:AccumulatedOtherComprehensiveIncomeMember srt:CumulativeEffectPeriodOfAdoptionAdjustmentMember 2017-12-31 0001329099 us-gaap:NoncontrollingInterestMember srt:CumulativeEffectPeriodOfAdoptionAdjustmentMember 2017-12-31 0001329099 srt:CumulativeEffectPeriodOfAdoptionAdjustmentMember 2017-12-31 0001329099 us-gaap:AccumulatedTranslationAdjustmentMember 2018-12-31 0001329099 us-gaap:CommonStockMember 2018-12-31 0001329099 us-gaap:AdditionalPaidInCapitalMember 2018-12-31 0001329099 us-gaap:RetainedEarningsMember 2018-12-31 0001329099 us-gaap:NoncontrollingInterestMember 2018-12-31 0001329099 bidu:iQIYIMember 2018-12-31 0001329099 bidu:BaiduCoreBusinessMember 2018-12-31 0001329099 bidu:BaiduCoreBusinessMember 2019-12-31 0001329099 us-gaap:AccumulatedTranslationAdjustmentMember 2019-12-31 0001329099 us-gaap:AccumulatedNetUnrealizedInvestmentGainLossMember 2019-12-31 0001329099 us-gaap:AccumulatedOtherComprehensiveIncomeMember 2019-12-31 0001329099 bidu:InvestmentAccountedFairValueMember 2018-12-31 0001329099 us-gaap:AvailableforsaleSecuritiesMember 2018-12-31 0001329099 bidu:InvestmentAccountedFairValueMember 2019-12-31 0001329099 us-gaap:AvailableforsaleSecuritiesMember 2019-12-31 0001329099 us-gaap:CommonStockMember 2019-12-31 0001329099 us-gaap:AdditionalPaidInCapitalMember 2019-12-31 0001329099 us-gaap:RetainedEarningsMember 2019-12-31 0001329099 us-gaap:NoncontrollingInterestMember 2019-12-31 0001329099 bidu:BaiduCoreBusinessMember 2020-12-31 0001329099 us-gaap:CommonStockMember srt:CumulativeEffectPeriodOfAdoptionAdjustmentMember 2019-12-31 0001329099 us-gaap:AdditionalPaidInCapitalMember srt:CumulativeEffectPeriodOfAdoptionAdjustmentMember 2019-12-31 0001329099 us-gaap:RetainedEarningsMember srt:CumulativeEffectPeriodOfAdoptionAdjustmentMember 2019-12-31 0001329099 us-gaap:AccumulatedOtherComprehensiveIncomeMember srt:CumulativeEffectPeriodOfAdoptionAdjustmentMember 2019-12-31 0001329099 us-gaap:NoncontrollingInterestMember srt:CumulativeEffectPeriodOfAdoptionAdjustmentMember 2019-12-31 0001329099 srt:CumulativeEffectPeriodOfAdoptionAdjustmentMember 2019-12-31 0001329099 us-gaap:AccumulatedTranslationAdjustmentMember 2020-12-31 0001329099 us-gaap:AccumulatedNetUnrealizedInvestmentGainLossMember 2020-12-31 0001329099 us-gaap:AccumulatedOtherComprehensiveIncomeMember 2020-12-31 0001329099 bidu:InvestmentAccountedFairValueMember 2020-12-31 0001329099 us-gaap:AvailableforsaleSecuritiesMember 2020-12-31 0001329099 us-gaap:CommonStockMember 2020-12-31 0001329099 us-gaap:AdditionalPaidInCapitalMember 2020-12-31 0001329099 us-gaap:RetainedEarningsMember 2020-12-31 0001329099 us-gaap:NoncontrollingInterestMember 2020-12-31 iso4217:CNY iso4217:USD xbrli:pure xbrli:shares utr:Year utr:Month bidu:Unit bidu:Segment iso4217:USD xbrli:shares bidu:Tranche iso4217:CNY xbrli:shares bidu:Customer bidu:Directors iso4217:USD utr:A
Table of Contents
 
 
UNITED STATES
SECURITIES AND EXCHANGE COMMISSION
Washington, D.C. 20549
Form
20-F
(Mark One)
 
REGISTRATION STATEMENT PURSUANT TO SECTION 12(b) OR 12(g) OF THE SECURITIES EXCHANGE ACT OF 1934
 
or
 
ANNUAL REPORT PURSUANT TO SECTION 13 OR 15(d) OF THE SECURITIES EXCHANGE ACT OF 1934
 
For
the fiscal year ended December 31, 2020.
 
or
 
TRANSITION REPORT PURSUANT TO SECTION 13 OR 15(d) OF THE SECURITIES EXCHANGE ACT OF 1934
 
For
the transition period from
            
to
            
or
 
SHELL COMPANY REPORT PURSUANT TO SECTION 13 OR 15(d) OF THE SECURITIES EXCHANGE ACT OF 1934
Date of event requiring this shell company report
For the transition period from
                
to 77
                
Commission file number:
000-51469
Baidu, Inc.
(Exact name of Registrant as specified in its charter)
N/A
(Translation of Registrant’s name into English)
Cayman Islands
(Jurisdiction of incorporation or organization)
Baidu Campus
No. 10 Shangdi 10th Street
Haidian District, Beijing 100085
The People’s Republic of China
(Address of principal executive offices)
Herman Yu, Chief Financial Officer
Telephone: +
(86 10) 5992-8888
Email: ir@baidu.com
Facsimile: +(86 10) 5992-0000
Baidu Campus
No. 10 Shangdi 10th Street,
Haidian District, Beijing 100085
The People’s Republic of China
(Name, Telephone, Email and/or Facsimile number and Address of Company Contact Person)
Securities registered or to be registered pursuant to Section 12(b) of the Act:
 
Title of Each Class
 
Trading Symbol
 
Name of Each Exchange on Which Registered
American depositary shares (each American depositary share
representing eight Class A ordinary share, par value
US$0.000000625 per share)
 
BIDU
 
The Nasdaq Stock Market LLC
(The Nasdaq Global Select Market)

 
Class A ordinary shares, par value US$0.000000625 per share*
 
 
 
The Nasdaq Stock Market LLC
(The Nasdaq Global Select Market)
 
*
Not for trading, but only in connection with the listing on The Nasdaq Global Select Market of American depositary shares.
Securities registered or to be registered pursuant to Section 12(g) of the Act:
None
(Title of Class)
Securities for which there is a reporting obligation pursuant to Section 15(d) of the Act:
None
(Title of Class)
Indicate the number of outstanding shares of each of the Issuer’s classes of capital or common stock as of the close of the period covered by the annual report 2,107,228,720
Class A ordinary shares and
571,900,320
Class B ordinary shares, par value US$0.000000625 per share, as of December 31, 2020.
Indicate by check mark if the registrant is a well-known seasoned issuer, as defined in Rule 405 of the Securities Act.    Yes  ☒    No  ☐
If this report is an annual or transition report, indicate by check mark if the registrant is not required to file reports pursuant to Section 13 or 15(d) of the Securities Exchange Act of 1934.    Yes  ☐    No  ☒
Indicate by check mark whether the registrant (1) has filed all reports required to be filed by Section 13 or 15(d) of the Securities Exchange Act of 1934 during the preceding 12 months (or for such shorter period that the registrant was required to file such reports), and (2) has been subject to such filing requirements for the past 90 days.    Yes  ☒    No  ☐
Indicate by check mark whether the registrant has submitted electronically, if any, every Interactive Data File required to be submitted pursuant to Rule 405 of Regulation
S-T
(§232.405 of this chapter) during the preceding 12 months (or for such shorter period that the registrant was required to submit such files).    Yes  ☒    No  ☐
Indicate by check mark whether the registrant is a large accelerated filer, an accelerated filer, a
non-accelerated
filer or an emerging growth company. See definition of “large accelerated filer,” “accelerated filer” “emerging growth company” in Rule
12b-2
of the Exchange Act. (Check one):
 
Large accelerated filer  ☒
 
Accelerated filer  ☐
 
Non-accelerated
filer  ☐
 
Emerging growth company  
If an emerging growth company that prepares its financial statements in accordance with U.S. GAAP, indicate by check mark if the registrant has elected not to use the extended transition period for complying with any new or revised financial accounting standards† provided pursuant to Section 13(a) of the Exchange Act.  ☐
† The term “ new or revised financial accounting standard” refers to any update issued by the Financial Accounting Standards Board to its Accounting Standards Codification after April 5, 2012.
Indicate by check mark whether the registrant has filed a report on and attestation to its management’s assessment of the effectiveness of its internal control over financial reporting under Section 404(b) of the Sarbanes-Oxley Act (15 U.S.C. 7262(b)) by the registered public accounting firm that prepared or issued its audit report.  
Indicate by check mark which basis of accounting the registrant has used to prepare the financial statements included in this filing:
 
U.S. GAAP   ☒
  
International Financial Reporting Standards as issued by the International Accounting Standards Board  ☐
  
Other   ☐
If “ Other” has been checked in response to the previous question, indicate by check mark which financial statement item the registrant has elected to follow.
Item 17 ☐
Item 18 ☐
If this is an annual report, indicate by check mark whether the registrant is a shell company (as defined in Rule
12b-2
of the Exchange Act). Yes ☐ No
(APPLICABLE ONLY TO ISSUERS INVOLVED IN BANKRUPTCY PROCEEDINGS DURING THE PAST FIVE YEARS)
Indicate by check mark whether the registrant has filed all documents and reports required to be filed by Sections 12, 13 or 15(d) of the Securities Exchange Act of 1934 subsequent to the distribution of securities under a plan confirmed by a court.    Yes  ☐    No  ☐
 
 
 

Table of Contents
TABLE OF CONTENTS
 
     1  
     1  
     2  
        Item 1.         2  
        Item 2.         2  
        Item 3.         2  
        Item 4.         64  
        Item 4A.         113  
        Item 5.         113  
        Item 6.         143  
        Item 7.         155  
        Item 8.         157  
        Item 9.         159  
        Item 10.         160  
        Item 11.         168  
        Item 12.         169  
     170  
        Item 13.         170  
        Item 14.         171  
        Item 15.         171  
        Item 16A.         171  
        Item 16B.         171  
        Item 16C.         172  
        Item 16D.         172  
        Item 16E.         172  
        Item 16F.         173  
        Item 16G.         173  
        Item 16H.         173  
     173  
        Item 17.         173  
        Item 18.         174  
        Item 19.         174  
     186  
     F-1  
 
i

Table of Contents
INTRODUCTION
In this annual report, except where the context otherwise requires and for purposes of this annual report only:
 
   
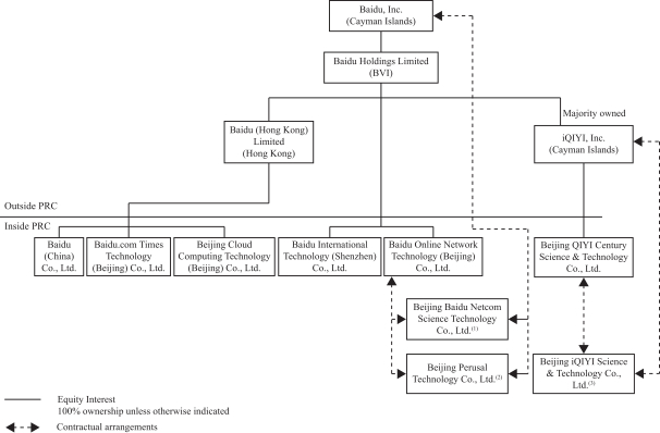
“we,” “us,” “our company,” “our,” or “Baidu” refers to Baidu, Inc., its subsidiaries, and, in the context of describing our operations and consolidated financial information, our consolidated affiliated entities in China, including but not limited to Beijing Baidu Netcom Science Technology Co., Ltd., or Baidu Netcom; “iQIYI” refers to iQIYI, Inc. (formerly known as “Ding Xin, Inc.” and “Qiyi.com, Inc.”), a company incorporated in the Cayman Islands listed on Nasdaq under the symbol “IQ” and one of our subsidiaries;
 
   
“user traffic” or “traffic” refers generally to page views of a website, with “page views” measuring the number of web pages viewed by internet users over a specified period of time except that multiple page views of the same page viewed by the same user on the same day are counted only once;
 
   
“DAU”, or daily active user, refers to the average number of mobile devices that launched our mobile apps at least once during a day within a specific period;
 
   
“MAU’, or monthly active user, refers to the number of mobile devices that launched our mobile apps during a given month;
 
   
“China” or “PRC” refers to the People’s Republic of China, and solely for the purpose of this annual report, excluding Taiwan, Hong Kong and Macau;
 
   
“shares” or “ordinary shares” refers to our ordinary shares, which include both Class A ordinary shares and Class B ordinary shares;
 
   
“Class A ordinary shares” refers to Class A ordinary shares of the share capital of our company with a par value of US$0.000000625 each, conferring a holder of a Class A ordinary share one vote per share on all matters submitted for voting at general meetings of our company;
 
   
“Class B ordinary shares” refers to Class B ordinary shares of the share capital of our company with a par value of US$0.000000625 each, conferring weighted voting rights in our company such that a holder of a Class B ordinary share is entitled to 10 votes per share on all matters submitted for voting at general meetings of our company;
 
   
“ADSs” refers to our American depositary shares, each ADSs representing eight Class A ordinary shares;
 
   
“U.S. GAAP” refers to generally accepted accounting principles in the United States;
 
   
“RMB” or “Renminbi” refers to the legal currency of China;
 
   
“$,” “dollars,” “US$” or “U.S. dollars” refers to the legal currency of the United States; and
 
   
all discrepancies in any table between the amounts identified as total amounts and the sum of the amounts listed therein are due to rounding.
On March 1, 2021, we effected a change to our authorized share capital by
1-to-80
subdivision of shares. Concurrently, we effected a proportionate change in ADS to Class A ordinary share ratio from 10 ADSs representing 1 Class A ordinary share to each ADS representing 8 Class A ordinary shares, or the Share Subdivision. Such changes been reflected retroactively throughout this document.
FORWARD-LOOKING INFORMATION
This annual report on Form
20-F
contains forward-looking statements that reflect our current expectations and views of future events. These statements are made under the “safe harbor” provisions of the U.S. Private Securities Litigation Reform Act of 1995. You can identify these forward-looking statements by terminology such as “may,” “will,” “expect,” “anticipate,” “future,” “intend,” “plan,” “believe,” “estimate,” “is/are likely to” or other similar expressions. We have based these forward-looking statements largely on our current expectations and projections about future events and financial trends that we believe may affect our financial condition, results of operations, business strategy and financial needs. These forward-looking statements include, but are not limited to:
 
   
our operations and business prospects;
 
   
our business and operating strategies and our ability to implement such strategies;
 
1

Table of Contents
   
our ability to develop and manage our operations and business;
 
   
competition for, among other things, capital, technology and skilled personnel;
 
   
our ability to control costs;
 
   
our ability to identify and conduct investments and acquisitions, as well as integrate acquired target(s);
 
   
changes to regulatory and operating conditions in the industry and geographical markets in which we operate;
 
   
our dividend policy; and
 
   
all other risks and uncertainties described in “Item 3.D. Key Information—Risk Factors.”
We would like to caution you not to place undue reliance on these forward-looking statements and you should read these statements in conjunction with the risk factors disclosed in “Item 3.D. Key Information—Risk Factors.” Those risks are not exhaustive. We operate in a rapidly evolving environment. New risks emerge from time to time and it is impossible for our management to predict all risk factors, nor can we assess the impact of all factors on our business or the extent to which any factor, or combination of factors, may cause actual results to differ from those contained in any forward-looking statement. We do not undertake any obligation to update or revise the forward-looking statements except as required under applicable law.
Unless otherwise noted, all translations from Renminbi to U.S. dollars and from U.S. dollars to Renminbi in this annual report are made at a rate of RMB6.5250 to US$1.00, the exchange rate in effect as of December 31, 2020 as set forth in the H.10 statistical release of The Board of Governors of the Federal Reserve System. We make no representation that any Renminbi or U.S. dollar amounts could have been, or could be, converted into U.S. dollars or Renminbi, as the case may be, at any particular rate, or at all.
PART I
 
Item 1.
Identity of Directors, Senior Management and Advisers
Not applicable.
 
Item 2.
Offer Statistics and Expected Timetable
Not applicable.
 
Item 3.
Key Information
 
A.
Selected Financial Data
The following table presents the selected consolidated financial information for our company. The selected consolidated statements of comprehensive income data and cash flow data for the three years ended December 31, 2018, 2019 and 2020 and the consolidated balance sheets data as of December 31, 2019 and 2020 have been derived from our audited consolidated financial statements, which are included in this annual report beginning on page
F-1.
The selected consolidated statements of comprehensive income data and cash flow data for the years ended December 31, 2016 and 2017 and the selected consolidated balance sheets data as of December 31, 2016, 2017 and 2018 have been derived from our audited consolidated financial statements for the years ended December 31, 2016, 2017 and 2018, which are not included in this annual report. Our historical results do not necessarily indicate results expected for any future periods. The selected consolidated financial data should be read in conjunction with, and are qualified in their entirety by reference to, our audited consolidated financial statements and related notes and “Item 5. Operating and Financial Review and Prospects” below. Our audited consolidated financial statements are prepared and presented in accordance with U.S. GAAP.
Starting from January 1, 2018, we adopted ASC Topic 606,
Revenue from contracts with Customers
(“ASC 606”), which reclassifies value added taxes, or VAT, from cost of revenues to net against revenues,
 
2

Table of Contents
among other changes. The consolidated statement of comprehensive income data for the years ended December 31, 2018, 2019 and 2020 presented below have been prepared in accordance with ASC 606, while the consolidated statements of comprehensive income data for the years ended December 31, 2016 and 2017 presented below have been prepared in accordance with ASC Topic 605,
Revenue Recognition
(“ASC 605”).
 
    
Year Ended December 31,
 
    
2016
(1)
   
2017
(1)
   
2018
(2)
   
2019
(2)
   
2020
(2)
 
    
RMB
   
RMB
   
RMB
   
RMB
   
RMB
   
US$
 
    
(In millions, except per share and per ADS data)
 
Consolidated Statements of Comprehensive Income Data:
            
Revenues:
            
Online marketing services
     64,525       73,146       81,912       78,093       72,840       11,163  
Others
     6,024       11,663       20,365       29,320       34,234       5,247  
  
 
 
   
 
 
   
 
 
   
 
 
   
 
 
   
 
 
 
Total revenues
     70,549       84,809       102,277       107,413       107,074       16,410  
  
 
 
   
 
 
   
 
 
   
 
 
   
 
 
   
 
 
 
Operating costs and expenses:
            
Cost of revenues
     35,278       43,062       51,744       62,850       55,158       8,454  
Selling, general and administrative
     15,071       13,128       19,231       19,910       18,063       2,769  
Research and development
     10,151       12,928       15,772       18,346       19,513       2,989  
  
 
 
   
 
 
   
 
 
   
 
 
   
 
 
   
 
 
 
Total operating costs and expenses
     60,500       69,118       86,747       101,106       92,734       14,212  
  
 
 
   
 
 
   
 
 
   
 
 
   
 
 
   
 
 
 
Operating profit
     10,049       15,691       15,530       6,307       14,340       2,198  
  
 
 
   
 
 
   
 
 
   
 
 
   
 
 
   
 
 
 
Total other income (loss), net
     4,460       5,592       11,795       (6,647     8,750       1,341  
  
 
 
   
 
 
   
 
 
   
 
 
   
 
 
   
 
 
 
Income (loss) before income taxes
     14,509       21,283       27,325       (340     23,090       3,539  
  
 
 
   
 
 
   
 
 
   
 
 
   
 
 
   
 
 
 
Income taxes
     2,913       2,995       4,743       1,948       4,064       623  
  
 
 
   
 
 
   
 
 
   
 
 
   
 
 
   
 
 
 
Net income (loss)
     11,596       18,288       22,582       (2,288     19,026       2,916  
  
 
 
   
 
 
   
 
 
   
 
 
   
 
 
   
 
 
 
Less: Net loss attributable to
non-controlling
interests
     (36     (13     (4,991     (4,345     (3,446     (528
  
 
 
   
 
 
   
 
 
   
 
 
   
 
 
   
 
 
 
Net income attributable to Baidu, Inc.
     11,632       18,301       27,573       2,057       22,472       3,444  
  
 
 
   
 
 
   
 
 
   
 
 
   
 
 
   
 
 
 
 
(1)
VAT is presented in cost of revenues rather than net against revenues in accordance with the legacy revenue accounting standard (ASC 605).
(2)
VAT is presented as net against revenues rather than in cost of revenues in accordance with the new revenue accounting standard (ASC 606).
 
    
As of December 31,
 
    
2016
    
2017
    
2018
    
2019
    
2020
 
    
RMB
    
RMB
    
RMB
    
RMB
    
RMB
    
US$
 
    
(In millions)
 
Consolidated Balance Sheets Data:
                 
Cash and cash equivalents
     10,898        11,084        27,638        33,443        35,782        5,484  
Restricted cash
     318        252        2,189        996        758        117  
Short-term investments, net
(1)
     71,196        89,381        111,626        112,924        126,402        19,372  
Total assets
(2)
  
 
181,997
 
  
 
251,728
 
  
 
297,566
 
  
 
301,316
 
  
 
332,708
 
  
 
50,990
 
Short-term loans
     1,115        1,244        3,046        2,618        3,016        462  
Long-term loans, current portion
     3,468        10        84        737        7,427        1,138  
Long-term loans
     6,822        6,701        7,456        7,804        —          —    
Notes payable, current portion
     5,203        6,500        6,871        5,219        —          —    
Notes payable
     27,648        29,111        42,735        38,090        48,408        7,419  
Convertible senior notes, current portion
     —          —          —          —          4,752        728  
Convertible senior notes
     —          —          4,712        12,297        11,927        1,828  
Total liabilities
  
 
84,254
 
  
 
121,356
 
  
 
121,814
 
  
 
128,501
 
  
 
140,865
 
  
 
21,589
 
Total Baidu, Inc. shareholders’ equity
  
 
92,274
 
  
 
115,346
 
  
 
162,897
 
  
 
163,599
 
  
 
182,696
 
  
 
27,999
 
 
(1)
We adopted Accounting Standards Update (“ASU”)
No. 2016-13,
Financial Instruments-Credit Losses (Topic 326): Measurement of Credit Losses on Financial Instruments
(“ASU
2016-13”)
on January 1, 2020, which requires the
 
3

Table of Contents
 
measurement and recognition of expected credit losses for financial assets held at amortized cost. ASU
2016-13
replaces the existing incurred loss impairment model with an expected loss methodology, which will result in more timely recognition of credit losses.
(2)
We adopted Accounting Standards Update (“ASU”)
No. 2016-02:
Leases
on January 1, 2019 using the modified retrospective transition method.
Right-of-use
assets (“ROU assets”) and lease liabilities (including current and
non-current)
for operating leases are presented on the face of the consolidated balance sheets as of December 31, 2019 and 2020, while the consolidated balance sheet data for the years ended December 31, 2016, 2017 and 2018 have been prepared in accordance with ASC topic 840 (“ASC 840”),
Leases
.
 
    
Year Ended December 31,
 
    
2016
   
2017
   
2018
   
2019
   
2020
 
    
RMB
   
RMB
   
RMB
   
RMB
   
RMB
   
US$
 
                
(In millions)
             
Consolidated Cash Flow Data:
            
Net cash provided by operating activities
     22,480       32,828       35,967       28,458       24,200       3,709  
Net cash used in investing activities
     (35,911     (76,949     (34,460     (19,974     (27,552     (4,223
Net cash provided by (used in) financing activities
     14,447       44,557       15,082       (3,873     5,665       869  
Net increase in cash, cash equivalents and restricted cash
     1,160       120       18,491       4,612       2,101       323  
 
B.
Capitalization and Indebtedness
Not applicable.
 
C.
Reasons for the Offer and Use of Proceeds
Not applicable.
 
D.
Risk Factors
Risks Related to Our Business and Industry
If we fail to retain existing customers or attract new customers for our online marketing services, our business, results of operations and growth prospects could be seriously harmed.
We generate a substantial majority of our revenues from online marketing services, a substantial majority of which are derived from our
pay-for-performance,
or P4P, services. Our online marketing customers will not continue to do business with us if their investment does not generate sales leads and ultimately consumers, or if we do not deliver their web pages in an appropriate and effective manner. Our P4P customers may choose to discontinue their business with us, which are not subject to fixed-term contracts. In addition, third parties may develop and use certain technologies to block the display of our customers’ advertisements and other marketing products on our Baidu platform, which may in turn cause us to lose customers and adversely affect our results of operations. Furthermore, as our auction-based P4P services enable our customers to bid for priority placement of their paid sponsored links, we may lose customers if they find the bidding mechanism not cost effective or otherwise not attractive. Additionally, if our users do not increase their engagement on our platform, or our content ecosystem fails to offer rich and quality content that meets users’ tastes and preferences, or our users spend more time with or otherwise satisfy their content consumption demands on competing platforms, or we otherwise experience user traffic decline due to any reason, it would be difficult for us to attract new customers or retain existing customers. If our customers determine that their expenditures on our platform do not generate expected returns, they may allocate a portion or all of their advertising budgets to other advertising channels, such as television, outdoor media and other online marketing platforms, and reduce or discontinue business with us. Failure to retain our existing customers or attract new customers for our online marketing services could seriously harm our business, results of operations and growth prospects. We have recorded substantial customer deposits and deferred revenue, which mainly consist of deposits received from certain customers of our online marketing services. If we are unable to fulfill our obligation in respect of such customer deposits and deferred revenue, we may have to refund the balance to our customers and our cash flow and liquidity position would be materially adversely affected.
 
4

Table of Contents
Since most of our customers are not bound by long-term contracts, they may amend or terminate advertising arrangements with us easily without incurring liabilities. Failure to retain existing customers or attract new ones to advertise on our platform may materially and adversely affect our business, financial condition, results of operations and prospects.
We have in the past removed, and may in the future again remove, questionable listings or advertisements to ensure the quality and reliability of our search results and/or information feed. Such removal, whether temporary or permanent, may cause affected customers to discontinue their business with us or negatively impact our relationships with affected Baidu Union partners. We also examine the relevant business licenses and bank accounts of prospective customers prior to business engagement, as a quality control measure. In addition, we have taken steps to implement measures requested by PRC regulatory authorities, such as modifying paid search practices and limiting the amount of displays. We have also proactively implemented numerous additional measures to deliver a better user experience and build a safer and more trustworthy platform for users. Such measures have had a negative impact on the number of customers and our revenues, although we believe such impact is likely to be temporary. PRC regulations on online marketing services are evolving, and uncertainties remain with respect to the implementation of and compliance with new regulations that may emerge, which in turn may have a material adverse impact on our business, results of operations and growth prospects.
Our business and results of operations could continue to be materially and adversely affected by the challenging macroeconomic environment impacting online marketing demand.
Online marketing services continue to be a primary source of our revenues, although we have seen declines in online marketing revenues in 2018, 2019 and 2020, mainly due to the weakness in online advertising demand as our customers face challenging macroeconomic environment in their respective industries and in the general economy, including the significant adverse impact of the
COVID-19
pandemic in 2020. Our business and results of operations could continue to be materially and adversely affected by the challenging macroeconomic environment and the general growth in online marketing through internet search or feed. While the internet has developed to a more advanced stage in China, customers have many channels to conduct online marketing and promotions. As users may not spend as much time on search-plus-newsfeed as they do on other types of internet platforms, many current and potential customers may not allocate as much of their marketing budgets to online marketing through search-plus-newsfeed, as compared to other methods of online marketing. Our ability to increase revenue and profitability from online marketing may be adversely impacted by a number of factors, many of which are beyond our control, including but not limited to:
 
   
difficulties associated with developing and maintaining a larger user base with demographic characteristics attractive to online marketing customers and maintaining and increasing user engagement;
 
   
increased competition and potential
re-allocation
of marketing budgets and downward pressure on online marketing prices, for example, resulting from an oversupply of advertising inventory released into the market;
 
   
higher customer acquisition costs due in part to the limited experience of small to
medium-sized
enterprises, or SMEs, with the internet as a marketing channel or due to competition;
 
   
decreased use of our search and paid click because search queries are increasingly being undertaken via voice-activated smart devices, apps, social media or other online platforms;
 
   
growing reluctance of users to click on search results marked as advertisements;
 
   
ineffectiveness of our online marketing delivery, tracking and reporting systems; and
 
   
decreased use of internet or online marketing in China.
 
5

Table of Contents
Our business depends on a strong brand, and if we are unable to maintain and enhance our brand, our business and results of operations may be harmed.
We believe that our brand “Baidu” has contributed significantly to the success of our business. We also believe that maintaining and enhancing the “Baidu” brand is critical to increasing the number of our users, customers, Baidu Union partners and content providers, as well as to expanding our developer communities and to attracting and retaining enterprise and public sector customers and partners. We have conducted various marketing and brand promotion activities, but we cannot assure you that these activities will achieve the brand promotion effect expected by us. If we fail to maintain and further promote the “Baidu” brand, or if we incur excessive expenses in this effort, our business and results of operations may be materially and adversely affected.
In addition, any negative publicity about our company, our products and services, our employees, our business practices, our search results or the platform to which our search results link, regardless of its veracity, could harm our brand image and in turn adversely affect our business and results of operations. We cannot assure you that we will be able to defuse negative publicity to the satisfaction of our investors, users, customers and business partners. From time to time, there has been negative publicity about our company and our business practice, which has adversely affected our public image and reputation during certain periods of intense negative publicity. For example, in 2018, Chinese media reported incidents where users had been defrauded by health care and logistics service providers that they found through search listings on Baidu. Also in 2018, an editorial falsely alleged that, unlike Google, Baidu was biased in displaying its feed content in its search results. This editorial attracted the attention of the general public and Chinese media, including state-owned news agencies, and adversely affected our public image. In 2019, Shenzhen Consumer Council received complaints from users who encountered false travel information provided by false travel agencies through search listings on Baidu. The negative publicity surrounding these incidents have resulted in significant adverse impact on our public image and reputation. Intense negative publicity may divert our management’s attention and may adversely impact our business. We cannot assure you that our brand, public image and reputation will not be materially and adversely affected in the future.
We face risks associated with our acquisition of YY Live and its online live streaming business.
Baidu (Hong Kong) Limited, our wholly-owned subsidiary, entered into definitive agreements with JOYY Inc. and certain of its affiliates, which are collectively referred to as JOYY, to acquire YY Live on November 16, 2020, and subsequently amended the share purchase agreement on February 7, 2021. The acquisition has been substantially completed, with certain customary matters remaining to be completed in the near future. On November 18, 2020, Muddy Waters issued a short seller report containing certain allegations against JOYY, including YY Live business. Based on public records, in November 2020, JOYY and certain of its current and former officers and directors were named as defendants in a federal putative securities class action alleging that they made material misstatements and omissions in documents filed with the SEC regarding certain of the allegations contained in the Muddy Waters short seller report. On February 8, 2021, JOYY publicly disclosed that its audit committee conducted an independent review of the allegations raised in the report related to the YY Live business, with the assistance of independent counsel, working with a team of experienced forensic auditors and data analytics experts, and that the review concluded that the allegations raised and conclusions reached in the report about the YY Live business were not substantiated. We are currently unable to predict the possible or further consequence that may arise from or relate in any way to the allegations contained in the Muddy Waters short seller report. There might be other class actions or regulatory enforcement actions in connection with such allegations. Any adverse outcome as a result of the short seller report, or any class action or regulatory enforcement action in connection thereof, could have a material adverse effect on YY Live’s business, financial condition, results of operation, cash flows, and reputation, and we may record impairment charges or write-offs of intangible assets and goodwill in connection with the acquisition in the future. Even if the allegations against JOYY may ultimately be proven to be groundless, we may have to allocate a portion of our resources to make assessment in relation to the short seller report and various matters provided for in the share purchase agreement. In the event that there is a dispute as to whether indemnification provision is triggered, we may need to utilize a
 
6

Table of Contents
significant portion of our resources and divert management’s attention from our
day-to-day
operations to resolve such disputes, including any litigation or other legal proceedings arising thereof.
There can be no assurance that the acquired YY Live will bring the anticipated benefits to us. We have relatively limited experience with operating the online live streaming business and we may not be able to successfully integrate YY Live into our existing business. We face uncertainties and challenges in navigating the complex regulatory environment, competing effectively in attracting and retaining users and hosts, and developing and/or upgrading products and services as well as technologies to meet everchanging user needs. If implemented ineffectively or if impacted by unforeseen negative economic or market conditions or other factors, we may not realize the full anticipated benefits of the acquisition of YY Live. Our failure to meet the challenges involved in realizing the anticipated benefits of the acquisition of YY Live could cause an interruption of, or a loss of momentum in, our activities and could adversely affect our results of operations. The acquisition and integration of the businesses may result in material unanticipated problems, expenses, liabilities, competitive responses and diversion of management’s attention, and we may record impairment charges or write-offs in connection therewith if the anticipated benefits of the acquisition fail to realize. We would be subject to and may not be able to successfully manage a variety of additional risks associated with respect to combining YY Live with us. These risks include, but are not limited to, the following:
 
   
the online live streaming business is based on a relatively new business model in a relatively new market in which user demand may change or decrease substantially;
 
   
challenges in the integration of operations and systems and in managing the expanded operations of a larger and more complex company;
 
   
challenges in achieving anticipated business opportunities and growth prospects from combining the businesses of YY Live with the rest of our businesses;
 
   
rules and measures governing online live streaming businesses and hosts are complex and evolving, and we may not be able to navigate such complex regulatory environment or to respond to future changes in regulatory environment in an effective and timely manner;
 
   
we may face significant risks related to the content and communications on YY Live, as a majority of the communications on YY Live are conducted in real time, and we are unable to verify the sources of all information posted thereon or examine the content generated by users before it is posted;
 
   
the revenue model for online live streaming may not remain effective, and we may not be able to retain existing users, attract new users, keep users engaged and attract more paying users;
 
   
we may not be able to retain or attract popular talents such as performers, channel managers, professional game players, commentators and hosts for our live streaming platform or these talents may fail to draw fans or participants; and
 
   
unanticipated additional costs and expenses resulting from integrating into our business additional personnel, operations, products, services, technology, internal controls and financial reporting responsibilities.
We face significant competition and may suffer from loss of users and customers as a result.
We face significant competition in almost every aspect of our business. For Baidu Core business, our primary competitors are mainly internet companies, online marketing platforms in China and other search engines. We compete with these entities for both users and customers on the basis of user traffic, cyber security quality (relevance) of search (and other marketing and advertising) results, availability and user experience products and services, distribution channels and the number of associated third-party websites. iQIYI competes with Tencent Video and Youku for both users and advertising customers. iQIYI also competes with other internet media and entertainment services, such as internet and social platforms and short-form video platforms, as well as major TV stations. iQIYI competes with these market players primarily on the basis of obtaining IP rights to
 
7

Table of Contents
popular content, conducting brand promotions and other marketing activities, and making investments in and acquisitions of business partners. See “Item 4.B. Information on the Company—Business Overview—Competition.” Some of our competitors have significant financial resources, long operating histories and are experienced in attracting and retaining their users, accommodating their users’ habits and preferences and managing customers. They may use their experience and resources to compete with us in a variety of ways, including competing for users and their time, customers, third-party agents, content, strategic partners and networks of third-party websites/wapsites, investing more heavily in research and development and making investments and acquisitions. Our business environment is rapidly evolving and competitive. Our business faces changing technologies, shifting user needs, and frequent introductions of rival products and services. Some of our competitors in the search sector may have innovative business models, extensive distribution network or proprietary content or technologies that may provide users with better user experience and customers with better services. They may use their resources in ways that could affect our competitive position, including developing new products, making acquisitions, continuing to invest heavily in research and development and in talent, and continuing to compete aggressively for users, advertisers, customers, the acquisition of traffic and content. If any of our competitors provides comparable or better Chinese language search and feed experience or internet video services, our user traffic could decline significantly. Additionally, if the channels and properties that we use to distribute services or products to our users and customers are no longer available to us, we may experience a decline in user traffic. Any such decline in traffic could weaken our brand and result in loss of users and customers, which could have a material and adverse effect on our results of operations.
There are vertical service providers in the forms of mobile apps and/or websites that allow users to search within their closed ecosystems. There players often purchase traffic from search engineers and try to retain their users by offering comprehensive services on their platforms. As these vertical service providers expand, though they will continue to acquire traffic from search engines, their reliance on search engines may decline, especially if they can consolidate their industry verticals.
We also face competition from other types of advertising media, including traditional advertising media, such as newspapers, magazines, yellow pages, billboards, other forms of outdoor media, television and radio, mobile apps, webcasting and online video. Large companies in China generally allocate, and may continue to allocate, a limited portion of their budgets to online marketing, as opposed to traditional advertising and other forms of advertising media. If these companies do not devote a larger portion of their marketing budgets to online marketing services provided by us, or if our existing customers reduce the amount they spend on online marketing, our results of operations and growth prospects could be adversely affected.
If our expansions into new businesses are not successful, our future results of operation and growth prospects may be materially and adversely affected.
As part of our growth strategy, we enter into new businesses from time to time to generate additional revenue streams and through our development of new business lines or strategic investments in or acquisitions of other businesses. Expansions into new businesses may present operating, marketing and compliance challenges that differ from those that we currently encounter.
We have invested significant resources in the research and development of artificial intelligence (AI) technology and have made significant progress in the commercialization of
AI-enabled
offerings, including
in-app
services, cloud services and solutions, intelligent driving services and solutions and smart devices and services. We plan to continue to invest capital and other resources into our
AI-enabled
business operations. However, AI technology is rapidly evolving with significant uncertainties, and we cannot assure you that our investment and exploration in AI technology and
AI-enabled
products and services will be successful. Our operating results may also suffer if our innovation is not responsive to the needs of our users, customers and partners, inappropriately timed with market opportunities, or marketed ineffectively. For example, we have limited experience with operating and scaling
AI-enabled
business, including cloud services and solutions, intelligent driving services and solutions and smart devices and services, which could subject us to various challenges and risks, including developing and
 
8

Table of Contents
managing relationships with enterprises and public sector customers and partners, who are likely to have different needs and preferences from our existing customers, users and partners, highly competitive procurement processes, instances of corrupt practices or other illegal gains, longer receivable payment cycles and lower collection rates. We also may not alter our business practices in time to avoid or reduce adverse effects from any of the foregoing risks. In addition, our
AI-enabled
business requires very different products and services, sales and marketing channels and internal operational systems and processes. These requirements could disrupt our current operations and harm our financial condition and operating results, especially during the initial stage of investment, development and scaling of our new
AI-enabled
offerings.
We may also enter into other markets and industries/industry verticals that are new to us through organic business initiatives or investment and acquisitions, such as live streaming,
e-commerce
and healthcare vertical including internet hospital, which may subject us to different and unforeseen risks. However, we cannot assure you that such efforts will be successful. For these new markets and industries/industry verticals, we may not have sufficient experience and may not be able to navigate the rapidly evolving regulatory environment or forecast and meet the continually changing demands and preferences for products and services. Some of these new markets and industries/industry verticals are emerging with relatively novel and untested business models. Any of the foregoing could pose significant challenges to us. We may not realize the anticipated benefits of our investments or acquisitions, due to the uncertainties related to the performance and valuation of the relevant targets, or failure to integrate the targets into our existing business, or difficulty in operating the acquired business with our existing expertise and resources. See also “—Our strategy of investments and acquiring complementary businesses and assets may fail.”
It is uncertain whether our strategies will attract users and customers or generate the revenue required to succeed. If we fail to generate sufficient usage of our new products and services, we may not grow revenue in line with the significant resources we invest in these new businesses. This may negatively impact gross margins and operating income. Commercial success of our expansion into new business areas depends on many factors, including innovativeness, competitiveness, effectiveness of distribution and marketing, and pricing and investments strategies, especially in the early stage of competition for market share. For example, the smart transportation industry is highly competitive and fragmented. Our current and potential competitors in this industry range from large and established technology companies to emerging
start-ups.
Some competitors have longer operating histories in the sector. They can use their experience, resources and network in ways that could affect our competitive position, including making acquisitions, continuing to invest heavily in research and development and in talents, aggressively initiating intellectual property claims (whether or not meritorious), and continuing to compete aggressively for customers, partners and investees. Our competitors may be able to innovate and provide products and services faster than we can or may foresee
product-and-service
needs before us. As a result, we may not achieve significant revenue from our new business areas, such as our
AI-enabled
business operations, for several years, or at all, and may incur significant losses during the process and fail to recoup our investments. On the other hand, market conditions and general acceptance of products and services could be adversely impacted if other players in the market fail to adopt appropriate business and operational model, develop and offer successful products and services and develop and adapt appropriate technologies and infrastructure. If the markets of our new businesses, such as intelligent driving and electric vehicle, do not develop and grow as we anticipate, we may incur significant loss from our new businesses and our growth prospects may be materially adversely impacted.
In addition, we may encounter regulatory uncertainties related to new business areas that we enter into. The laws and regulations related to AI technology and products are at an early stage of development and still evolving in China. The effects of such laws and regulations remain unclear and may add uncertainties to the development and operation of our
AI-related
business. For example, as PRC regulatory framework on autonomous driving evolves, we may be required to comply with approval and other compliance requirements for autonomous driving road test and related data collection and sharing promulgated by PRC authorities from time to time. See “Item 4.B. Information on the Company—Business Overview—Regulations—Regulations on Artificial Intelligence and Autonomous Driving Vehicles.” We may confront other challenges as we enter new business
 
9

Table of Contents
domains, including the lack of adoption of new products and services, the lack of management talent in the new business, cost management and other factors required for the expansion of new businesses.
We have experienced slowdowns and declines in our revenues, and we may sustain net loss from time to time, and we may experience downward pressure on our operating and profit margins in the future.
Our total revenues grew at a compound annual growth rate of 11.0% from 2016 to 2020. Our growth was driven in part by the growth in China’s internet and online marketing industries, which may not be indicative of future growth or be sustainable. Our revenue growth slowed down in 2019 and declined in 2020 as compared to that of 2019, due to the decline in our online marketing services. We could continue to experience a decline in our revenues, as a result of a number of factors, including changes in the mix of products and services, customer demographics, industry and channel, changes in policy or policy implementation, increase in market competition for marketing and/or new AI offerings, and decrease in pricing arising from an oversupply of advertising inventory in the market, which has been witnessed since 2019. We may also experience a decline in our revenue or revenue growth rate, if there is a decrease in the rate of adoption for our products, services and technologies, or deceleration or decline in demand for platforms used to access our services, among other factors.
Our operating margin increased from 6% in 2019 to 13% in 2020. Net income attributable to us as a percentage of revenue changed from 2% in 2019 to 21% in 2020. We may experience downward pressure on our operating margin from increasing competition, revenue growth slower than expenses, and increased costs from many aspects of our business, including within online marketing where revenue growth does not keep up with traffic growth and related infrastructure costs to support our online properties, such as Baidu App, video-related and other products requiring huge data transmission and computing power. We may also pay increased fees for our distribution channels, as well as increased content acquisition costs to content providers. Additionally, an increase in personnel-related costs, an increase in spending to promote new products and services, the expiration of temporary tax exemptions or reductions, and the impact of the coronavirus
(COVID-19),
which has negatively affected our revenue growth and delayed certain spending, may dampen our operating margin. We may also experience downward pressure on our operating margin resulting from a variety of factors, such as the expansion of our business into new areas, including AI cloud, intelligent driving, voice assistant & smart device, all of which have margins much lower than that of online marketing. Our operating margin may also be negatively impacted from a greater proportion of revenue contributed by new business areas, which has grown faster than online marketing.
In addition, we may also sustain net loss from time to time. We experienced significant losses from investment write downs in the third quarter of 2019, and experienced foreign currency fluctuation from time to time. We may experience further investment impairment and currency losses in the future. Declining operating margin and investment impairment have caused us to experience a net loss in 2019 and the first quarter of 2020, and there is no guarantee that we will be profitable in the future.
Due to these factors and the evolving nature of our business, our historical revenue growth rate, historical operating margin and historical profitability may not be indicative of our future performance.
If we fail to continue to innovate and provide products, services and high-quality internet experience that attract and retain users, we may not be able to generate sufficient user traffic to remain competitive; we may expend significant resources in order to remain competitive.
Our success depends on providing products and services to attract users and enable users to have a high-quality internet experience. In order to attract and retain users and compete against our competitors, we must continue to invest significant resources in research and development to enhance our artificial intelligence (AI) or other new technologies, improve our existing products and services, and introduce additional high-quality products and services. If we are unable to anticipate user preferences or industry changes, enhance the quality of our products and services on a timely basis or fail to provide sufficient content, or provide other consumer-facing
 
10

Table of Contents
services and products, including our maps and smart devices, to our users’ satisfaction, we may suffer a decline in the size of our user base. Our results of operations may also suffer if our innovations do not respond to the needs of our users, are not appropriately timed with market opportunities or are not effectively brought to market. As search, marketing and AI technologies and new forms of devices and apps continue to develop, we may expend significant resources in research and development and strategic investments and acquisitions in order to remain competitive.
If our content ecosystem fails to continually offer quality content in a cost effective manner, we may experience declines in user traffic and user engagement, our business and results of operations may be harmed.
Our content ecosystem consists of products developed for our partners, such as Baijiahao, Smart Mini Program, Managed Page and Union network, and internally developed content and services products, such as Baidu Knows, Baidu Wiki, Baidu Healthcare Wiki, Baidu Wenku, Baidu Scholar, Baidu Experience, Baidu Post, Haokan, Quanmin, iQIYI. The success of our content ecosystem depends on our ability to attract content creators and producers to contribute quality content to our platform by leveraging our user traffic and enhance user engagement through the provision of attractive content, so as to create a virtuous cycle. We have relied, and will continue to rely, on third parties for the majority of the content offered in our content ecosystem and some of our products include third party intellectual property. As the competition for quality content becomes increasingly intense in China, we cannot assure you that we will be able to manage our content acquisition costs effectively and generate sufficient revenues to outpace future increase in content spending. We may also be unable to renew some of our content or intellectual property licensing agreements upon their expiration or termination and any renewal of the content or intellectual property licensing agreements may involve higher costs or less favorable terms. If we are not able to license popular premium content on commercially reasonable terms or renew our content or intellectual property licensing agreements, our financial condition and results of operations may be materially and adversely affected. We have undertaken significant commitments of future minimum payments under
non-cancellable
agreements for produced content and licensed copyrights. If the content does not achieve anticipated popularity and commercial success, such commitments may not be recoverable. In addition, we rely on users to contribute content to our various products, including Baijiahao, Baidu Knows, Baidu Wiki, Baidu Healthcare Wiki, Baidu Experience, Baidu Post, Haokan, Quanmin, and iQIYI’s user generated content. If these parties fail to develop and maintain high-quality and engaging content, if our desired premium content becomes exclusive to our competitors, if we are unable to continue to grow our content offerings and stay competitive
vis-à-vis
other content platforms, or if a large number of our existing relationships are terminated, the attractiveness of our content offerings to users may be severely impaired. If we are unable to offer content that meets users’ tastes and preferences on a continuing basis, including continuously upgrading our content recommendation engines and in a cost effective manner, our user experience may deteriorate, we may suffer from reduced user traffic, our business and results of operations may be harmed.
We have been and may again be subject to legal proceedings, claims and investigations in the ordinary course of business and could be adversely impacted by unfavorable results of legal proceedings and investigations.
We are subject to various legal proceedings, claims and government investigations, penalties or actions that have arisen in the ordinary course of business and have not yet been fully resolved, and new legal proceedings, claims, regulatory investigations, penalties or actions may arise in the future. In addition, agreements entered into by us sometimes include indemnification provisions which may subject us to costs and damages in the event of a claim against an indemnified third party. The existence of litigation, claims, governmental investigations and proceedings may harm our reputation, business and adversely affect the trading price of our securities. In 2020, our subsidiary iQIYI was subject to SEC investigation after the publication of a short seller report by Wolfpack Research making certain allegations against iQIYI (the “Wolfpack Report”). In sum and substance, the Wolfpack Report alleges that iQIYI inflated its user numbers, inflated its revenue and deferred revenue in connection with certain parts of iQIYI’s business, inflated its expenses and the purchase prices of certain assets to conceal revenue inflation, and provided misleading financial statements of cash flows by adopting an incorrect
 
11

Table of Contents
accounting method. Following the publication of the Wolfpack Report, the SEC requested iQIYI to produce certain financial, operating, and other documents and records primarily relate to the allegations in the Wolfpack Report. iQIYI has voluntarily and publicly disclosed the SEC’s request for information, and, through its legal counsel, it has been providing the SEC with requested documents and information. We are unable to predict the timing, outcome, or consequences of the SEC investigation of iQIYI, or from the SEC’s review of the documents and records requested from iQIYI. In the same year, iQIYI and certain of its current and former directors and officers were named as defendants in several federal punitive securities litigations. Also in 2020, we and certain of our current and former officers were named as defendants in three federal putative securities class actions, two of which are in regard to certain of the key allegations contained in the Wolfpack Report. In 2021, we and certain of our former officers were named as defendants in a separate federal putative securities class action alleging that our subsidiary, iQIYI, made false and misleading statements in its public disclosure documents in violation of federal securities laws. In the event that a court finds that iQIYI, Baidu and/or other defendants violated any of the applicable securities laws, or in the event that iQIYI, Baidu and/ or other defendants choose to reach a settlement with plaintiffs, iQIYI and/or Baidu may be liable for civil monetary damages and the potential financial, operational and reputational impact on iQIYI and/or Baidu may be material. However, we cannot predict the timing, outcome or consequences of these class actions, and there is no basis to conclude at this point whether such actions will be successful or whether the Company will be subject to any damages, let alone how much. For more details, see “Item 8.A. Financial Information—Consolidated Statements and Other Financial Information—Legal Proceedings.” Regardless of the merit of particular claims, legal proceedings, government investigations and proceedings may result in reputational harm, be expensive to respond, time consuming, disruptive to our operations and distracting to management. In the event we or iQIYI does not prevail or we or iQIYI enters into settlement arrangements in any of these proceedings or investigations, we or iQIYI may incur significant expenses which may materially adversely affect our results of operations.
The outcome of legal proceedings and investigations is inherently uncertain. If one or more legal matters were resolved against us or an indemnified third party in a reporting period for amounts in excess of management’s expectations, our financial condition and operating results for that reporting period could be materially adversely affected. Further, such an outcome could result in significant compensatory, punitive or trebled monetary damages, disgorgement of revenue or profits, remedial corporate measures or injunctive relief against us that could materially adversely affect our financial condition and operating results.
In addition to the content developed and posted on our platform by ourselves, our users may post information on Baidu Post, Baidu Knows, Baidu Wiki, Baidu Wenku and other sections of our platform, our content providers may provide content through Baijiahao platform and our P4P customers may create text-based descriptions, image descriptions and other phrases to be used as text, images or keywords in our search listings, and users can also use our personal cloud computing service to upload, store and share documents, images, audio and videos on our cloud servers. We have been and may continue to be subject to claims and investigations for intellectual property ownership and infringement, defamation, negligence or other legal theories based on the content found on our platform, the results in our paid search listings or our other products and services, which, with or without merit, may result in diversion of management attention and financial resources and negative publicity for our brand and reputation. In November 2018, an individual, together with his related company, filed a complaint alleging acts of defamation and libel, commercial disparagement, tortious inference with prospective business relations, intentional infliction of emotional distress and civil conspiracy against, among others, us and Robin Yanhong Li in his capacity as our chairman and chief executive officer in the Supreme Court of New York. The complaint alleged, among other things, that the defendants published articles containing false and defamatory statements concerning the plaintiffs, and sought damages in an aggregate amount of US$11 billion, including purported punitive damages of US$10 billion. The defendants moved the complaint to the U.S. District Court for the Eastern District of New York and filed motions to dismiss the complaint. The plaintiff voluntarily dismissed that complaint, and then added us and Mr. Li as defendants to an amended complaint in a separate lawsuit involving substantially similar claims against numerous other parties, that was then-pending in the Supreme Court of New York, or the Second State Court Lawsuit. We filed motions to dismiss that complaint, which were not opposed. The plaintiff filed a notice of voluntary discontinuance of the complaint in the Second
 
12

Table of Contents
State Court Lawsuit, and subsequently filed a nearly identical complaint in the U.S. District Court for the Eastern District of New York. In January 2020, the U.S. District Court for the Eastern District of New York dismissed that complaint in its entirety with prejudice, and the time for plaintiff to appeal that dismissal has expired. In February 2020, the Supreme Court of New York granted defendants’ motions to discontinue the Second State Court Lawsuit with prejudice. No appeal of that order has been filed as of the date of this disclosure. We believe these claims to be without merit and intend to continue to defend ourselves vigorously. See “Item 8.A. Financial Information—Consolidated Statements and Other Financial Information—Legal Proceedings.” Furthermore, if the content posted on our platform or found, stored or shared through our other products and services contains information that government authorities find objectionable, our platform or relevant products or services may be shut down and we may be subject to other penalties. See “—Risks Related to Doing Business in China—We may be subject to liability for information displayed on or linked to our websites, mobile apps, Smart Mini Program or Managed Page and negative publicity in international media and our business may be adversely affected as a result.”
We have been, and may again in the future be, subject to claims, investigations or negative publicity based on the results in our paid search listings. Claims have been filed against us after we allowed certain customers to register keywords containing trademarks, trade names or brand names owned by others and displayed links to such customers’ websites in our paid search listings. While we maintain a database of certain well-known trademarks and continually update our system algorithms and functions to guard against customers keywords containing the well-known trademarks that are owned by others, it is not possible for us to completely prevent our customers from bidding on keywords that contain trademarks, trade names or brand names owned by others. There has been negative publicity about fraudulent information in our paid search listings. Although we have been continually enhancing our technology, control and oversight to prevent fraudulent websites, web pages and information from appearing in our paid search listings, there is no guarantee that the measures we have taken are effective at all times. Claims, investigations and negative publicity based on the results in our paid search listings, regardless of their merit, may divert management attention, severely disrupt our operations, adversely affect our results of operations and harm our reputation.
If we fail to keep up with rapid changes in technologies and user behavior, our future success may be adversely affected.
Our future success will depend on our ability to respond to rapidly changing technologies, adapt our products and services to evolving industry standards and improve the performance and reliability of our products and services. Our failure to adapt to such changes could harm our business. In addition, changes in user behavior resulting from technological developments may also adversely affect us. For example, the number of people accessing the internet through mobile devices and internet of things, or IoTs, such as smartphones, tablets and smart (voice-activated internet) home devices, has increased in recent years, and we expect this trend to continue while 5G and more advanced mobile communications technologies are broadly implemented. If we fail to develop products and technologies that are compatible with all mobile devices, IoTs and operating systems, or if the products and services we develop are not widely accepted and used by users of various mobile devices and IoTs, our position in the mobile internet and AI sectors may be adversely affected. In addition, the widespread adoption of new internet, networking or telecommunications technologies or other technological changes could require substantial expenditures to modify or integrate our products, services or infrastructure. If we fail to keep up with rapid technological changes to remain competitive, or consequently fail to retain users with products and services of exceptional quality, our future success may be materially and adversely affected.
Our increasing focus on cloud-based services presents execution, competitive and compliance risks; Baidu Core’s revenue growth may be materially adversely affected by our ability to develop cloud-based services and generate sufficient usage of such services.
A growing part of our business involves cloud-based services available across a spectrum of computing devices. Our Baidu Core’s cloud services revenue was RMB9.2 billion (US$1.4 billion) in 2020, increasing by
 
13

Table of Contents
44% from 2019. We are devoting significant resources to provide AI solutions, cloud infrastructure, and other services to enterprises and individuals. At the same time, our competitors are rapidly developing and deploying their cloud-based solutions and services. Pricing and delivery models are evolving. Devices and form factors influence how users access services in the cloud and sometimes the user’s choice of which suite of cloud-based services to use. Our success in cloud-based services strategy will depend on the level of adoption of our products and services. We may not establish market share sufficient to achieve scale necessary to achieve our business objectives or recoup costs incurred to build and maintain infrastructure to support our cloud-based services. It is uncertain whether our strategies will attract the users or generate the revenue required to succeed. If we fail to generate sufficient usage of our new products and services, we may not grow revenue in line with the costs associated with infrastructure development and research and development investments. This may negatively and materially impact our results of operations and financial performance.
The development of cloud-based services is accompanied by regulatory compliance risks. For example, regulatory authorities in China are increasing enforcement efforts against
non-compliance
relating to companies operating content delivery networks, internet data centers, and internet service providers. However, the interpretation and application of relevant laws in China and elsewhere are often uncertain and in flux, and any failure or perceived failure to comply with all applicable laws and regulations may result in legal proceedings or regulatory actions against us, and could have a material adverse effect on our business and results of operations.
In the past, our peers have experienced data security and infrastructure stability issues arising out of their cloud services. Our cloud services may also encounter similar issues, which could have a material and adverse impact on our brand, operations and financial performance.
Potential issues in the adoption and use of artificial intelligence in our product offerings may result in reputational harm or liability.
We are building AI into many of our product offerings and we expect this element of our business to be a driver for our future growth. We envision a future in which AI operates in our services and applications, such as search-plus-feed, cloud services and solutions, intelligent driving services and solutions and Xiaodu smart devices and services, and the cloud helps our customers become more productive. As with many disruptive innovations, AI presents risks and challenges that could affect its adoption, and, therefore, our business. Our products and services based on AI may not be adopted by our users or customers. AI algorithms may be flawed. Datasets may be insufficient or contain biased information. Inappropriate or controversial data practices by us or others could impair the acceptance of our AI solutions. These deficiencies could undermine the decisions, predictions, or analysis AI applications produce, subjecting us to legal liability, and brand or reputational harm. In addition, some AI scenarios present ethical issues. If we enable or offer AI solutions that are controversial because of their impact on human rights, privacy, employment, or other social issues, we may experience reputational harm or be exposed to liability.
We may face challenges in connection with developing, manufacturing and marketing new Xiaodu smart products in response to changing customer requirements, new technologies and market competition.
The market for our Xiaodu smart products is characterized by rapidly changing technology, evolving industry standards, short product life cycles, frequent new product introductions, continual improvement in product price and performance characteristics, and price and feature sensitivity on the part of consumers and businesses. As a result, we must continually introduce new products and technologies and enhance existing products in order to remain competitive.
The success of our Xiaodu smart products depends on several factors, including our ability to:
 
   
anticipate technology and market trends;
 
   
develop innovative new products and enhancements on a timely basis;
 
14

Table of Contents
   
distinguish our products from those of our competitors;
 
   
manufacture and deliver high-quality products in sufficient volumes at competitive cost structure;
 
   
establish strong, efficient online and offline distribution channels;
 
   
price our products competitively;
 
   
develop a vibrant DuerOS skills store and a large developer community to increase user stickiness and loyalty; and
 
   
innovate post-hardware sales monetization models.
If we are unable to develop, manufacture, market and introduce enhanced or new Xiaodu smart products in a timely manner in response to changing market conditions or customer requirements, including changing fashion trends and styles, it will materially adversely affect our business, revenue growth, financial condition and results of operations. Furthermore, as we develop new generations of products more quickly, we expect that the pace of product obsolescence will increase concurrently. The disposition of inventories of excess or obsolete products may result in reductions to our operating margins and materially and adversely affect our earnings and results of operations.
The success of our Xiaodu smart products depends on the continued growth of the smart device market, our ability to establish and maintain the brand, market share, and competition from other companies, as well as our ability to monetize through services after the initial hardware sale.
We have invested significant resources in the “Xiaodu” brand and the research and development of Xiaodu smart products. If the smart device market does not continue to grow or grow in unpredictable ways, or we fail to maintain and further promote the “Xiaodu” brand, our revenue may fall short of expectations and our operating results may be harmed. Also, we have previously offered, but have recently strategically ceased to offer, sales discounts on Xiaodu smart products. Offering such discounts, which has resulted in a loss on smart device hardware sales, has negatively affected, and will continue to negatively affect, our financial performance in the long term. We cannot assure you that our decision to offer or cease to offer such sales discounts is producing, or will produce, positive outcomes for our results of operations. The market for smart devices may not continue to grow; even if it does, we may not be successful in developing and selling devices that appeal to consumers or gain sufficient market acceptance, which typically takes longer in the smart device market. To succeed in this market, we will need to design, produce and sell innovative and compelling products and partner with other businesses that enable us to capitalize on new technologies, some of which have developed or may develop and sell smart devices of their own. We are currently exploring different business models with Xiaodu smart devices, and exploring different monetization model through services after hardware sales, such as membership, advertising and revenue sharing from distribution of third-party skills. Whether we will be able to achieve profitability in smart devices depends in part on our ability to generate revenue through services after the initial hardware sale at a level sufficient to cover associated operating expenses, but there can be no assurance that we will succeed in formulating and implementing the appropriate business and monetization model. Moreover, competition from other companies that seek to provide smart devices will adversely affect our profitability.
We face a number of manufacturing, supply chain, distribution channel and inventory risks as well as product quality and financing risks that, if not properly managed, could harm our financial condition, operating results, and prospects.
We rely on third parties to manufacture our Xiaodu smart products, to design certain of our components and parts, and to participate in the distribution of our products. Our business could be negatively affected if we are not able to engage these companies with the necessary capabilities or capacity on reasonable terms, or if those we engage fail to meet their obligations (whether due to financial difficulties or other reasons), or make adverse changes in the pricing or other material terms of our arrangements with them.
 
15

Table of Contents
We may experience supply shortages and price increases driven by a variety of factors, such as raw material availability, manufacturing capacity, labor shortages, tariffs, trade disputes and barriers, natural disasters, and significant changes in the financial or business condition of our suppliers. We may experience shortages or other supply chain disruptions that could negatively affect our operations. In addition, some of the components we use in our Xiaodu smart products are available only from a single source or limited sources, and we may not be able to find replacement vendors on favorable terms in the event of a supply chain disruption.
Our Xiaodu smart products may have quality issues resulting from design, manufacturing, or operations. Sometimes, these issues may be caused by components we purchase from other manufacturers or suppliers. If the quality of our Xiaodu smart products does not meet expectations or are defective, it could harm our reputation, financial condition, and operating results.
We are exposed to significant inventory risks that may adversely affect our operating results as a result of seasonality, new product launches, rapid changes in product cycles and pricing, defective merchandise, changes in consumer demand and consumer spending patterns, and other factors. We endeavor to accurately predict these trends and avoid overstocking or understocking issues. Demand for our Xiaodu smart products, however, can change significantly between the time inventory or components are ordered and the date of sale. We may misjudge customer demand, resulting in inventory buildup and possible significant inventory write-down. It may also make it more difficult for us to inspect and control quality and ensure proper handling, storage and delivery. We may experience higher return rates on new products, receive more customer complaints about them and face costly product liability claims as a result of selling them, which would harm our brand and reputation as well as our financial performance.
Our Smart Living Group (SLG), which runs the DuerOS and Xiaodu operations, completed its first round of funding in 2020, and has historically experienced an operating loss. If SLG is unable to satisfy its cashflow needs by generating sufficient cash from its operations in the near future, it may need to rely on subsequent round(s) of financing. If SLG’s operating cashflow does not improve and if SLG fails to conduct financing on reasonable terms, it may not be able to continue its business operations, which may adversely impact our results of operations and financial performance.
Our
now-divested
financial services business may subject us to operational and reputational risks, which may have a material adverse effect on our business, results of operations and financial condition.
We have provided financial services in China in recent years. In August 2018, we completed the divestiture of a majority equity stake in our financial services business unit, which has been rebranded as Du Xiaoman Financial, or Du Xiaoman. After the divestiture, we hold a
non-controlling
equity interest in Du Xiaoman and have since then deconsolidated the financial results of Du Xiaoman from our consolidated financial statements in accordance with U.S. GAAP. The financial services provided by the
now-divested
Du Xiaoman mainly include consumer credit, wealth management, financial technology services and payment support, through which Du Xiaoman mainly offers technology solutions to financial institution partners covering loan facilitation and risk management aspects and consumer financing to individual customers to meet their cash expenditure needs or business operation requirements. We are still the largest shareholder of Du Xiaoman and would be exposed to losses from Du Xiaoman.
PRC laws and regulations concerning the internet finance industry, particularly those governing wealth management and credit lending, are evolving. Although to our knowledge Du Xiaoman has taken careful measures to comply with the laws and regulations that are applicable to its financial services, the PRC government authorities may promulgate new policies, rules and regulations regulating the internet finance industry. For example, the Supreme Court of the PRC has issued a judicial interpretation in August 2020 which has capped the interest rate of loan contract at four times the
one-year
Loan Prime Rate then effective when such loan contract is executed. As we hold a
non-controlling
equity interest in Du Xiaoman and do not control Du Xiaoman’s business conduct and operations, we cannot assure you that the practices of Du Xiaoman would not be deemed to violate any PRC laws or
 
16

Table of Contents
regulations, nor can we ensure that all business cooperators on Du Xiaoman’s platform meet all the regulatory compliance requirements. If Du Xiaoman were deemed to violate any current or future applicable PRC laws or regulations, such as the exposure draft of the Interim Measures for the Administration of Internet Small Loan Business recently released, we may be exposed to negative publicity as a result of the potential misconception that Du Xiaoman is still part of our consolidated group. For example, on December 15, 2020, officials from PBOC publicly named deposit products provided by internet financial platforms as illegal and should be subject to regulatory supervision. Many internet financial platforms, including Du Xiaoman, has removed deposit products from their platforms. Events like this may expose us to negative publicity as well.
Interruption or failure of our own information technology and communications systems or those of third-party service providers we rely upon could impair our ability to provide products and services, which could damage our reputation and harm our results of operations.
Our ability to provide products and services depends on the continuing operation of our information technology and communications systems. Any damage to or failure of our systems could interrupt our services. Service interruptions could reduce our revenue and profit and damage our brand if our systems are perceived to be unreliable. Our systems are vulnerable to damage or interruption as a result of terrorist attacks, wars, earthquakes, floods, fires, power loss, telecommunications failures, health epidemics, undetected errors or “bugs” in our software, computer viruses, interruptions in access to our platform through the use of “denial of service” or similar attacks, hacking or other attempts to harm our systems, and similar events. Some of our systems are not fully redundant, and our disaster recovery planning does not account for all possible scenarios. In November 2018, multiple services including Baidu Search, Baidu Feed, Baidu Wiki, Baidu Post and Baidu Knows were inaccessible to users for seventy-three minutes due to a system failure. Such service disruptions adversely affected our user experience.
Our servers, which are hosted at third-party or our own internet data centers, are vulnerable to
break-ins,
sabotage and vandalism. The occurrence of natural disasters or closure of an internet data center by a third-party provider without adequate notice could result in lengthy service interruptions. In addition, our domain names are resolved into internet protocol (IP) addresses by systems of third-party domain name registrars and registries. Any interruptions or failures of those service providers’ systems, which are beyond our control, could significantly disrupt our own services. If we experience frequent or persistent system failures on our platform, whether due to interruptions and failures of our own information technology and communications systems or those of third-party service providers that we rely upon, our reputation and brand could be severely harmed. The steps we take to increase the reliability and redundancy of our systems may cause us to incur heavy costs and reduce our operating margin, and may not be successful in reducing the frequency or duration of service interruptions.
We may not be able to manage our expanding operations effectively.
We expect to continue to expand our operations as we grow our user and customer base and explore new opportunities. To manage the further expansion of our business and growth of our operations and personnel, we need to continually improve our operational and financial systems, procedures and controls, and expand, train, manage and maintain good relations with our growing employee base. We have experienced labor disputes in the past. Although these disputes were resolved promptly, we cannot assure you that there will not be any new labor disputes in the future.
We expect our
AI-enabled
business to become a key revenue driver of Baidu Core, and believe our future growth relies on the success of our
AI-enabled
business. Our systems and processes were designed in the past to support our mobile ecosystem business operations. For our
AI-enabled
business operations to be successful, we must be able to attract industry expertise and talents, and adapt to systems and processes suitable for the enterprise and public sector business environment. If we are unable to do so, we may not be competitive in these markets and our
AI-enabled
business offerings will not be successful. In addition, we must maintain and expand
 
17

Table of Contents
our relationships with other websites, internet companies and other third parties. Our current and future personnel, systems, procedures and controls may not be adequate to support our expanding operations, and consequently our financial condition and operating results may be materially and adversely affected.
We may face intellectual property infringement claims and other related claims, which could be time-consuming and costly to defend and may result in an adverse impact over our operations.
Internet, technology and media companies are frequently involved in litigation based on allegations of infringement of intellectual property rights, unfair competition, invasion of privacy, defamation and other violations of other parties’ rights. The validity, enforceability and scope of protection of intellectual property in internet-related and
AI-related
industries, particularly in China, are uncertain and still evolving. As we face increasing competition and as litigation becomes more common in China in resolving commercial disputes, we face a higher risk of being the subject of intellectual property infringement claims. We may be subject to administrative actions brought by relevant PRC competent governmental authorities such as the PRC State Copyright Bureau and in the most severe scenario criminal prosecution for alleged copyright infringement, and as a result may be subject to fines and other penalties and be required to discontinue infringing activities. Furthermore, as we expand our operations outside of China, we may be subject to claims brought against us in jurisdictions outside of China.
Our search products and services link to materials in which third parties may claim ownership of trademarks, copyrights or other rights. As we adopt new technologies and roll out new products and services, we face the risk of being subject to intellectual property infringement claims that may arise from our use of new technologies and provision of new products and services. Our products and services including those based on content storage and sharing, such as Baidu Knows, Baidu Wiki, Baidu Wenku, Baidu Post, Baidu Drive, Baijiahao, Haokan, Quanmin, and iQIYI’s user-generated content, allow our users to upload, store and share documents, images, audio and videos on our servers, or share, link to or otherwise provide access to contents from other websites, and we also operate distribution platforms whereby developers can upload, share and sell their apps or games to users. Although we have made commercially reasonable efforts to request users or developers to comply with applicable intellectual property laws, we cannot ensure that all of our users or developers have the rights to upload or share these contents or apps. In addition, we have been and may continue to be subject to copyright or trademark infringement and other related claims from time to time, in China and internationally.
We have been making continuous efforts to keep ourselves informed of and to comply with all applicable laws and regulations affecting our business. However, PRC laws and regulations are evolving, and uncertainties still exist with respect to the legal standards as well as the judicial interpretation of the standards for determining liabilities of internet search and other internet service providers for providing links to content on third-party websites that infringe upon others’ copyrights or hosting such content, or providing information storage space, file sharing technology or other internet services that are used by internet users to disseminate such content. The Supreme People’s Court of China promulgated a judicial interpretation on infringement of the right of dissemination through internet in December 2012, which was further amended on December 29, 2020 and came into effect on January 1, 2021. This judicial interpretation, like certain court rulings and certain other judicial interpretations, provide that the courts will place the burden on internet service providers to remove not only links or contents that have been specifically mentioned in the notices of infringement from right holders, but also links or contents they “should have known” to contain infringing content. The interpretation further provides that where an internet service provider has directly obtained economic benefits from any content made available by an internet user, it has a higher duty of care with respect to internet users’ infringement of third-party copyrights. A guidance on the trial of audio/video sharing copyright disputes promulgated by the Higher People’s Court of Beijing in December 2012 provides that where an internet service provider has directly obtained economic benefits from any audio/video content made available by an internet user who has no authorization for sharing such content, the internet service provider shall be presumed to be at fault. The Civil Code of the PRC, or the Civil Code, promulgated in 2020 has further elaborated the circumstances where internet service providers may
 
18

Table of Contents
be found liable for the infringement of third parties. See “Item 4.B. Information on the Company—Business Overview—Regulations—Regulations on Tort Liability”. The Copyright Law which will become effective in June 2021 further provides that the competent copyright authority may require compliance from the relevant parties in the process of investigating the infringing activities.
These interpretations could subject us and other internet service providers to significant administrative burdens and litigation risks.
We conduct our business operations primarily in China. There might be claims that we are subject to U.S. copyright laws, including the legal standards for determining indirect liability for copyright infringement, although we believe such claims are without merit. We cannot assure you that we will not be subject to copyright infringement lawsuits or other proceedings in the U.S. or elsewhere in the future.
Intellectual property litigation is expensive, time-consuming and could divert resources and management attention from the operations of our business. We are currently named as defendant in certain copyright infringement suits in connection with Baidu Feed, P4P, Baidu Post, Baidu Search, iQIYI, Baidu Wenku, Baidu Drive, Baijiahao, Haokan and certain other products or services. See “Item 8.A. Financial Information—Consolidated Statements and Other Financial Information—Legal Proceedings.” There is no guarantee that the courts will accept our defenses and rule in our favor. If there is a successful claim of infringement, we may be required to discontinue the infringing activities, pay substantial fines and damages and/or enter into royalty or license agreements that may not be available on commercially acceptable terms, if at all. Our failure to obtain a license of the rights on a timely basis could harm our business. Any intellectual property litigation by third parties and/or negative publicity alleging our intellectual property infringement could have an adverse effect on our business, reputation, financial condition or results of operations. To address the risks relating to intellectual property infringement, we may have to substantially modify, limit or terminate some of our search services. Any such change could materially affect user experience and in turn have an adverse impact on our business.
Liability claims against, or any unauthorized control or manipulation of our autonomous driving systems, could result in the loss of confidence in us, our brands and our products, and harm our business.
Our Intelligent Driving platform, contains complex information technology systems. We have designed, implemented and tested security measures intended to prevent unauthorized access to our Intelligent Driving platform, but there can be no assurance that vulnerabilities will not be identified in the future, or that our remediation efforts are or will be successful. Hackers have reportedly attempted, and may attempt in the future, to gain unauthorized access to modify, alter and use our Intelligent Driving platform to gain control of, or to change, functionality, user interface and performance characteristics of vehicles utilizing our Intelligent Driving platform, or to gain access to data stored in or generated by the vehicles. Any unauthorized access to or control of autonomous driving vehicles or their systems or any loss of data could result in death and personal injury, and legal claims or proceedings against us.
Our Intelligent Driving platform may be involved in crashes resulting in property damage, death or personal injury in the future, and such crashes may be the subject of significant public attention. We may face claims related to any misuse or failure of new technologies that we are pioneering, including our Intelligent Driving platform and related solutions, such as smart transportation. A successful product liability claim against us could require us to pay substantial monetary damages.
Moreover, product liability claims or reports of unauthorized access to our Intelligent Driving platform or data, regardless of their veracity, could generate substantial negative publicity about our products and business and could have material adverse impact on our brand, business, prospects and operating results.
Our strategy of investments and acquiring complementary businesses and assets may fail.
As part of our business strategy, we have pursued, and intend to continue to pursue, selective strategic investments and acquisitions of businesses and assets that complement our existing business and help us execute
 
19

Table of Contents
our growth strategies. For example, we invested in Trip.com Group Limited (Trip.com) (formerly known as Ctrip). In November 2020, we entered into definitive agreements with JOYY Inc. and certain of its affiliates to acquire its domestic video-based entertainment live streaming business in China, or YY Live, which includes YY mobile app, YY.com website and PC YY, among others. For more details, see “—We face risks associated with our acquisition of YY Live and its online live streaming business.”
We intend to make other strategic investments and acquisitions in the future if suitable opportunities arise. Investments and acquisitions involve uncertainties and risks, including, but not limited to:
 
   
potential ongoing financial obligations and unforeseen or hidden liabilities, including liability for infringement of third-party copyrights or other intellectual property;
 
   
failure to achieve the intended objectives, benefits or revenue-enhancing opportunities,
 
   
non-occurrence
of anticipated or speculative transactions and any resulting negative impact;
 
   
costs and difficulties of integrating acquired businesses and managing a larger business;
 
   
in the case of investments where we do not obtain management and operational control, lack of influence over the controlling partner or shareholder, which may prevent us from achieving our strategic goals in the investments;
 
   
possible unsatisfactory operational or financial performance, including financial loss, or fraudulent activities of a target business;
 
   
possible loss of key employees of a target business;
 
   
potential claims or litigation regarding our board’s exercise of its duty of care and other duties required under applicable law in connection with any of our significant acquisitions or investments approved by the board;
 
   
diversion of resources and management attention;
 
   
regulatory hurdles and compliance risks, including the anti-monopoly and competition laws, rules and regulations of China and other jurisdictions and the enhanced compliance requirement for outbound acquisitions and investment under the laws and regulations of China; and
 
   
in the case of acquisitions of businesses or assets outside of China, the need to integrate operations across different business cultures and languages and to address the particular economic, currency, political, and regulatory risks associated with specific countries.
Any failure to address these risks successfully may have a material and adverse effect on our financial condition and results of operations. Investments and acquisitions may require a significant amount of capital, which would decrease the amount of cash available for working capital or capital expenditures. In addition, if we use our equity securities to pay for investments and acquisitions, we may dilute the value of our listed securities and the ordinary shares underlying our ADSs. If we borrow funds to finance investments and acquisitions, such debt instruments may contain restrictive covenants that could, among other things, restrict us from distributing dividends. Moreover, acquisitions may also generate significant amortization expenses related to intangible assets. We are required to test our intangible assets and goodwill for impairment annually or more frequently if events or changes in circumstances indicate that they may be impaired. We may also incur impairment charges to earnings for investments and acquired businesses and assets.
There can be no assurance that the acquired YY Live will bring the anticipated strategic benefits to us. We have relatively limited experience with operating the online live streaming business and we may not be able to successfully integrate YY Live into our existing business. We face uncertainties and challenges in navigating the complex regulatory environment, competing effectively in attracting and retaining users and hosts, and developing and/or upgrading products and services as well as technologies to meet everchanging user needs.
 
20

Table of Contents
We would be subject to and may not be able to successfully manage a variety of additional risks associated with the online streaming business. These risks include, but are not limited to, the following:
 
   
the online live streaming business is based on a relatively new business model in a relatively new market in which user demand may change or decrease substantially;
 
   
rules and measures governing online live streaming businesses and hosts are complex and evolving, and we may not be able to navigate such complex regulatory environment;
 
   
we may face significant risks related to the content and communications on YY Live, as a majority of the communications on YY Live are conducted in real time, and we are unable to verify the sources of all information posted thereon or examine the content generated by users before it is posted;
 
   
the revenue model for online live streaming may not remain effective, and we may not be able to retain existing users, attract new users, keep users engaged and attract more paying users; and
 
   
we may not be able to retain or attract popular talents such as performers, channel managers, professional game players, commentators and hosts for our live streaming platform or these talents may fail to draw fans or participants.
Our business is subject to complex and evolving Chinese and international laws and regulations regarding privacy and data protection. Many of these laws and regulations are subject to change and uncertain interpretation, and could result in claims, changes to our business practices, increased cost of operations, or declines in user growth or engagement, or otherwise harm our business.
We are required by privacy and data protection laws in China and other jurisdictions, including, without limitation, the PRC Cyber Security Law, to ensure the confidentiality, integrity and availability of the information of our users, customers, third-party agents, content providers and Baidu Union partners, which is also essential to maintaining their confidence in our online products and services. However, the interpretation and application of such laws in China and elsewhere are often uncertain and in flux.
In December 2012, the Standing Committee of the PRC National People’s Congress promulgated the Decision on Strengthening Network Information Protection, or the Network Information Protection Decision, to enhance the legal protection of information security and privacy on the internet. The Network Information Protection Decision also requires internet operators to take measures to ensure confidentiality of information of users. In July 2013, the MIIT promulgated the Provisions on Protection of Personal Information of Telecommunication and Internet Users to regulate the collection and use of users’ personal information in the provision of telecommunication service and internet information service in China. In August 2015, the Standing Committee of the National People’s Congress promulgated the Ninth Amendment to the Criminal Law, which became effective in November 2015 and amended the standards of crime of infringing citizens’ personal information and reinforced the criminal culpability of unlawful collection, transaction, and provision of personal information. It further provides that any ICP provider that fails to fulfill the obligations related to internet information security administration as required by applicable laws and refuses to rectify upon orders will be subject to criminal liability. In November 2016, the Standing Committee of the National People’s Congress promulgated the PRC Cyber Security Law, which requires, among others, that network operators take security measures to protect the network from unauthorized interference, damage and unauthorized access and prevent data from being divulged, stolen or tampered with. Network operators are also required to collect and use personal information in compliance with the principles of legitimacy, properness and necessity, and strictly within the scope of authorization by the subject of personal information unless otherwise prescribed by laws or regulations. Significant capital, managerial and human resources are required to comply with legal requirements, enhance information security and to address any issues caused by security failures. The Civil Code promulgated in 2020 also provides specific provisions regarding the protection of personal information. See “Item 4.B. Information on the Company—Business Overview—Regulations—Regulations on Internet Privacy”
The PRC Cyber Security Law and the Civil Code are relatively new and subject to interpretation by the regulators. Although we only gain access to user information that is necessary for, and relevant to, the services
 
21

Table of Contents
provided, the data we obtain and use may include information that is deemed as “personal information” under the PRC Cyber Security Law, the Civil Code and related data privacy and protection laws and regulations. As such, we have adopted a series of measures to ensure that we comply with relevant laws and regulations in the collection, use, disclosure, sharing, storage, and security of user information.
While we take all these measures to comply with all applicable data privacy and protection laws and regulations, we cannot guarantee the effectiveness of the measures undertaken by us and business partners, and such measures may still be determined as insufficient, improper, or even as user-privacy invasive, by the relevant authorities, which may result in penalties against us. The activities of third parties such as our customers and business partners are beyond our control. If our business partners violate the PRC Cyber Security Law and other laws and regulations relating to the protection of personal information, or fail to fully comply with the service agreements with us, or if any of our employees fail to comply with our internal control measures and misuse the information, we may be subject to penalties and other legal liabilities. Any failure or perceived failure to comply with all applicable data privacy and protection laws and regulations, or any failure or perceived failure of our business partners to do so, or any failure or perceived failure of our employees to comply with our internal control measures, may result in negative publicity and legal proceedings or regulatory actions against us, and could damage our reputation, discourage current and potential users and customers from using our products or services and subject us to fines and damages, which could have a material adverse effect on our business and results of operations.
The PRC laws and regulations concerning data protection are subject to changes and updates from time to time. For example, the Draft Personal Information Protection Law promulgated by the Standing Committee of the National People’s Congress in October 2020 sets forth more specific requirements on and introduces notable changes to the current obligations of personal information protection under applicable PRC laws and regulations. There are also a number of legislative proposals in the European Union and the United States, at both the federal and state level, as well as other jurisdictions that could impose new obligations in areas affecting our business. New laws or regulations concerning data protection, or the interpretation and application of existing consumer and data protection laws or regulations, which are often uncertain and in flux, may be inconsistent with our practices. The introduction of new products or other actions that we may take may subject us to additional laws, regulations, or other government scrutiny. Complying with new laws and regulations could cause us to incur substantial costs or require us to change our business practices in a manner materially adverse to our business. For example, if privacy concerns or regulatory restrictions prevent us from selling demographically targeted advertising, we may become less attractive to online advertising customers. In addition, some countries are considering or have passed legislation implementing data protection requirements or requiring local storage and processing of data or similar requirements that could increase the cost and complexity of delivering our services.
Any failure or perceived failure by us to prevent information security breaches or to comply with privacy policies or privacy-related legal obligations, or any compromise of security that results in the unauthorized use, release or transfer of personally identifiable information or other user data, could cause our users to lose trust in us and could expose us to legal claims or penalties. Any perception by the public that privacy of user information are becoming increasingly unsafe or vulnerable to attacks could inhibit the growth of our products and services generally. We expect that these areas will be subject to greater public scrutiny and attention from regulators and more frequent and rigid investigation or review by regulators, which will increase our compliance costs and subject us to heightened risks and challenges. We may have to spend much more personnel cost and time evaluating and managing these risks and challenges in connection with our products and services in the ordinary course of our business operations, and cooperated and will keep cooperating in the future with the competent regulators in these respects. If we are unable to manage these risks, we could become subject to penalties, including fines, suspension of business and revocation of required licenses, and our reputation and results of operations could be materially and adversely affected.
 
22

Table of Contents
Our business may be adversely affected if we were found to have failed to fulfill the additional obligations under the online advertising rules.
Although the PRC Advertising Law has not specified “paid search results” as a form of advertising, the Interim Administration Measures of Internet Advertising, or the Internet Advertising Measures, which was promulgated by the State Administration for Industry and Commerce (currently known as State Administration for Market Regulation, or the SAMR) and became effective on September 1, 2016, characterizes “paid search results” as a form of internet advertising from the perspective of regulating the online advertising business. Pursuant to the Internet Advertising Measures, we are subject to additional legal obligations to monitor our P4P customers’ listings on our website during the course of our provision of P4P services. For example, we must examine, verify and record identity information of our P4P customers, such as the customer’s name, address and contact information, and maintain an updated verification of such information on a regular basis. Moreover, we must examine supporting documentation provided by our P4P customers. Where a special government review is required for specific categories of advertisements before posting, we must confirm that the review has been performed and approval has been obtained. If the content of the advertisement is inconsistent with the supporting documentation, or the supporting documentation is incomplete, the advertisement cannot be published. The Chinese government may, from time to time, promulgate new advertising laws and regulations in the future to impose further requirements on online advertising services relating to medical, pharmaceutical, health care and other similar businesses. We cannot assure that we will be in compliance with the requirements under these new laws and regulations. Failure to comply with these obligations may subject us to fines and other administrative penalties. If advertisements shown on our platform are in violation of relevant PRC advertising laws and regulations, or if the supporting documentation and government approvals provided to us by our P4P customers in connection with the advertising content are not complete or accurate, we may be subject to legal liabilities and our reputation could be harmed. See “Item 4.B. Information on the Company—Business Overview—Regulations—Regulations on Advertisements and Online Advertising.”
We may be subject to patent infringement claims with respect to our P4P platform.
Our technologies and business methods, including those relating to our P4P platform, may be subject to third-party claims or rights that limit or prevent their use. We applied for a patent in China for our P4P platform, but our application was rejected on the ground that it is not patentable. Certain U.S.-based companies, including Overture Services Inc., have been granted patents in the United States relating to P4P platforms and similar business methods and related technologies. While we believe that we are not subject to U.S. patent laws since we conduct our business operations primarily in China, we cannot assure you that U.S. patent laws would not be applicable to our business operations, or that holders of patents relating to a P4P platform would not seek to enforce such patents against us in the United States or China.
Many parties are actively developing and seeking protection for internet-related technologies, including patent protection. They may hold patents issued or pending that relate to certain aspects of our technologies, products, business methods or services. Any patent infringement claims, regardless of their merits, could be time-consuming and costly to us. If we were sued for patent infringement claims with respect to our P4P platform and were found to infringe upon the patents and were not able to adopt
non-infringing
technologies, we may be severely limited in our ability to operate our P4P platform, which would have a material and adverse effect on our results of operations and prospects.
Our business may be adversely affected by third-party software apps or practices that interfere with our receipt of information from, or provision of information to, our users, which may impair our users’ experience.
Our business may be adversely affected by third-party malicious or unintentional software apps that make changes to our users’ computers and interfere with our products and services. These software apps may change our users’ internet experience by hijacking queries to our platform, altering or replacing our search results, or otherwise interfering with our ability to connect with our users. The interference often occurs without disclosure
 
23

Table of Contents
to or consent from users, resulting in a negative experience, which users may associate with our platform. These software apps may be difficult to remove or disable, may reinstall themselves and may circumvent other apps’ efforts to block or remove them.
In addition, our business may be adversely affected by the practices of third-party website owners, content providers and developers which interfere with our ability to crawl and index their web pages and contents including apps. The ability to provide a superior user experience is critical to our success. If we are unable to successfully combat malicious third-party software apps that interfere with our products and services, our reputation may be harmed. If a significant number of website owners, content providers and developers prevent us from indexing and including their high-quality web pages and content including apps in our search results, or if we cannot effectively combat web spam from
low-quality
and irrelevant content websites, the quality of our search results may be impaired, which may damage our reputation and deter our current and potential users from using our products and services.
We may not be able to prevent others from unauthorized use of our intellectual property, which could harm our business and competitive position.
We rely on a combination of copyright, trademark and trade secret laws, as well as nondisclosure agreements and other methods to protect our intellectual property rights. The protection of intellectual property rights in China may not be as effective as those in the United States or other countries. The steps we have taken may be inadequate to prevent the misappropriation of our technology. Reverse engineering, unauthorized copying or other misappropriation of our technologies could enable third parties to benefit from our technologies without paying us. Moreover, unauthorized use of our technology could enable our competitors to offer products and services that compete with ours, which could harm our business and competitive position. We have in the past resorted to litigation to enforce our intellectual property rights, and may have to do so from time to time in the future. There is no guarantee that the competent courts will accept our claims and rule in our favor. Such litigation may result in substantial costs and diversion of resources and management attention.
Our success depends on the continuing and collaborative efforts of our management team and other key personnel, and our business may be disrupted if we lose their services and are not able to find their successors in a timely manner.
Our success depends heavily upon the continuing services of our management team, in particular our chairman and chief executive officer, Robin Yanhong Li. If one or more of our executives or other key personnel are unable or unwilling to continue in their present positions and we are not able to find their successors in a timely manner, our business may be disrupted and our financial condition and results of operations may be adversely affected. Competition for management and key personnel is intense, the pool of qualified candidates is limited, and we may not be able to retain the services of our executives or key personnel, or attract and retain experienced executives or key personnel in the future.
If any of our executives or other key personnel joins a competitor or forms a competing company, we may not be able to successfully retain customers, key agents,
know-how
and key personnel. Each of our executive officers and key employees has entered into an employment agreement with us, containing confidentiality and
non-competition
provisions. If any disputes arise between any of our executives or key personnel and us, we cannot assure you the extent to which any of these agreements may be enforced.
We rely on highly skilled personnel. If we are unable to retain or motivate them or hire additional qualified personnel, we may not be able to grow effectively.
Our performance and future success depend on the talents and efforts of highly skilled individuals. We will need to continue to identify, hire, develop, motivate and retain highly skilled personnel for all areas of our organization and business operations. Competition for qualified employees in the industries we operate in is
 
24

Table of Contents
intense. Our continued ability to compete effectively depends on our ability to attract new employees and to retain and motivate our existing employees. As competitions in our industries intensify, it may be more difficult for us to hire, motivate and retain highly skilled personnel. In general, if we do not succeed in attracting additional highly skilled personnel or retaining or motivating our existing personnel, we may be unable to grow effectively. In certain emerging industry, such as autonomous driving, many players with sufficient funds would heavily devote their resources to compete for talents with us. To keep our competitiveness and market position, we would need to, among others, recruit, train and retain our key talents and employees, in particular research and development personnel. If we fail to do so, we may lag behind with respect to the ever-emerging and cutting-edge technologies in the emerging industry, and our prospects in such industry would be ultimately harmed.
We are exposed to significant downward adjustments or impairments in the market values of our investments, which will be material to financial statements.
As part of our business strategy, we have investments in both private and public companies. Fair values of these investments can be negatively impacted by fluctuations in the share prices of public companies we own, the fair value of private companies we own, liquidity, credit deterioration or losses, financial results, foreign exchange rates, changes in interest rates, or other factors. In addition, after adopting ASC Topic 321,
Investments—Equity Securities
(“ASC 321”), on January 1, 2018, for investments previously accounted for using the cost method, we elected to use the measurement alternative to measure these investments at cost, less any impairment, plus or minus changes resulting from observable price changes in orderly transactions for identical or similar investments of the same issuer, if any. Equity securities with readily determinable fair values are measured at fair value, and any changes in fair value are recognized in earnings, instead of through other comprehensive income if they were previously designated as available for sale equity securities under legacy GAAP. The change of these equity securities’ fair value could result in significant fluctuation of our financial condition and operating results.
For example, in 2019, the market value of Trip.com declined, and the continuing low market price of its ADSs caused us to recognize a
non-cash
impairment loss of RMB8.9 billion in the third quarter of 2019. We have also recognized impairment charges on our long-term investments in 2020, due to the impact of
COVID-19
and other factors. We may still suffer significant impairment loss or downward adjustments of our investments in the future. The carrying amounts of short-term investments and long-term investments as of December 31, 2020 were RMB126.4 billion (US$19.4 billion) and RMB76.2 billion (US$11.7 billion), respectively. The value or liquidity of our investments could decline and result in a material impairment, which could materially adversely affect our financial condition and operating results.
We are subject to risks and uncertainties faced by companies in a rapidly evolving industry.
We operate in the rapidly evolving internet industry, which makes it difficult to predict our future results of operations. Accordingly, you should consider our future prospects in light of the risks and uncertainties experienced by companies in evolving industries. Some of these risks and uncertainties relate to our ability to:
 
   
maintain our leading position in the Chinese-language internet search market;
 
   
offer attractive, useful and innovative products and services to attract and retain a larger user base;
 
   
procure content from studios and other content providers, as well as distribution channels and other licensors of content;
 
   
attract users’ continuing use of internet search services;
 
   
retain existing customers and attract additional customers and increase spending per customer;
 
   
evaluate the credit worthiness and collectability of accounts receivables from an evolving variety of customers, whose failure to pay us in a timely manner may adversely affect our liquidity position;
 
   
retain members and attract new members of iQIYI’s membership services;
 
25

Table of Contents

   
upgrade our technology to support increased traffic and expanded
product-and-service
offerings;
 
   
further enhance our brand;
 
   
respond to competitive market conditions;
 
   
respond to evolving user preferences or industry changes;
 
   
respond to changes in the regulatory environment and manage legal risks, including those associated with intellectual property rights;
 
   
maintain effective control of our costs and expenses;
 
   
execute our strategic investments and acquisitions and post-acquisition integrations effectively;
 
   
attract, retain and motivate qualified personnel and maintain good relations with a young and growing work force; and
 
   
build profitable operations in new markets and other overseas internet markets we have entered into.
If we are unsuccessful in addressing any of these risks and uncertainties, our business may be materially and adversely affected.
Our indebtedness could adversely affect our financial condition and our ability to obtain additional capital on reasonable terms when necessary.
As of December 31, 2020, we had an aggregate of RMB75.5 billion (US$11.6 billion) of outstanding indebtedness (including loans, convertible senior notes and notes payable), which will mature between 2021 and 2030, which include RMB20.6 billion (US$3.2 billion) of outstanding indebtedness of iQIYI. In February 2021, we entered into a
non-binding
term sheet for a term and revolving facility with a group of five mandated lead arrangers, bookrunners and underwriters, pursuant to which we plan to borrow a total of US$3.0 billion. See “Item 5. Operating and Financial Review and Prospects—Liquidity and Capital Resources.” We may incur additional indebtedness in the future. Our current and future debt requires us to dedicate a portion of our cash flow to service interest and principal payments and may limit our ability to engage in other transactions. Our ability to pay interest and repay the principal for our indebtedness is dependent upon our ability to manage our business operations, generate sufficient cash flows, raise additional capital and the other factors discussed in this section. There can be no assurance that we will be able to manage any of these risks successfully.
Certain of our outstanding indebtedness include financial and other covenants. For example, certain of these covenants require iQIYI to maintain minimum liquidity. If we fail to comply with these covenants and are unable to remedy or obtain a waiver or amendment, an event of default would result. If an event of default were to occur, the lenders could, among other things, declare outstanding amounts due and payable. In addition, because certain outstanding notes of Baidu, Inc. contain customary cross default and cross acceleration provisions, an event of default or declaration of acceleration under a subsidiary’s outstanding loan could also result in an event of default under these notes of Baidu, Inc., which would permit the notes holders to accelerate the repayment of the notes. If any of these notes is accelerated, we may be required to renegotiate, repay or refinance these obligations and may not have sufficient funds available to repay it, and our liquidity and financial position would be materially and adversely affected.
We may require additional capital to support our business growth or to respond to business opportunities, challenges or unforeseen circumstances. Our ability to obtain additional capital, if and when required, will depend on our business plans, investor demand, our operating performance, the condition of the capital markets, and other factors, and our indebtedness may limit our ability to borrow additional funds. We may have difficulty incurring new debt on terms that we would consider to be commercially reasonable. In addition, we may also need to refinance a portion of our outstanding debt as it matures. There is a risk that we may not be able to refinance existing debt or that the terms of any refinancing may not be as favorable as the terms of our existing debt.
 
26

Table of Contents
iQIYI has significant working capital requirements, and our controlling interest in iQIYI may be diluted if iQIYI raises additional capital by issuing and selling additional equity in the future.
iQIYI, our controlled subsidiary listed on the Nasdaq Global Select Market, has experienced working capital deficits. iQIYI had achieved a working capital surplus as of December 31, 2018 and December 31, 2019, but experienced a working capital deficit as of December 31, 2020. There is no assurance that iQIYI will be able to improve its working capital position and achieve working capital surplus again, although iQIYI will take actions to manage its working capital. iQIYI raised a concurrent equity and convertible bond offering in December 2020. There can be no assurance that iQIYI will be able to raise additional equity or debt financing on terms that are acceptable to iQIYI in the future. Any failure to do so as and when necessary could materially adversely affect iQIYI’s liquidity, results of operations, financial condition and ability to operate. In addition, when iQIYI obtains additional financing by issuing and selling additional equity or equity-linked securities, such as convertible bonds, our interest in iQIYI will be diluted.
iQIYI operates in a capital intensive industry and requires a significant amount of cash to fund its operations, content acquisitions and technology investments. If iQIYI cannot obtain sufficient capital, its business, financial condition and prospects may be materially and adversely affected.
The operation of an internet video streaming platform requires significant and continuous investment in content and technology. Producing high-quality original content is costly and time-consuming and it will typically take a long period of time to realize returns on investment, if at all. To date, iQIYI has financed its operations primarily with net cash generated from operating activities, as well as financing activities such as placements of preferred shares, convertible notes and asset-based securities, and the proceeds from its initial public offering. In order to implement its growth strategies, iQIYI will incur additional capital in the future to cover, among others, costs to produce and license content. iQIYI may need to obtain additional financing, including equity offering or debt financing, to fund the operation and expansion of business. iQIYI’s ability to obtain additional financing in the future, however, is subject to a number of uncertainties, including those relating to:
 
   
iQIYI’s business development, financial condition and results of operations;
 
   
general market conditions for financing activities by companies in iQIYI’s industry; and
 
   
macro-economic and other conditions in China and elsewhere.
As a public company with a growing business, iQIYI expects to increasingly rely on net cash provided by operating activities, financing through capital markets and commercial banks for its liquidity needs. However, iQIYI cannot assure you that it will be successful in its efforts to further diversify its sources of liquidity and obtain financing. In addition, certain financing may pose additional capital needs on iQIYI, for example, the potential redemption by holders of iQIYI’s convertible notes. See “Item 5. Operating and Financial Review and Prospects—Liquidity and Capital Resources.” If iQIYI cannot obtain sufficient capital to meet its capital needs, iQIYI may not be able to execute its growth strategies and its business, financial condition and prospects may be materially and adversely affected.
Our results of operations may fluctuate, which makes our results difficult to predict and could cause our results to fall short of expectations.
Our results of operations may fluctuate as a result of a number of factors, many of which are beyond our control. For these reasons, comparing our results of operations on a
period-to-period
basis may not be meaningful, and you should not rely on our past results as an indication of our future performance. Our quarterly and annual revenues and costs and expenses as a percentage of our revenues may be significantly different from our historical or projected figures. Our results of operations in future quarters may fall below expectations. Any of these events could cause the price of our ADSs to fall. Any of the risk factors listed in this “Risk Factors”
 
27

Table of Contents
section, and in particular the following factors, could cause our results of operations to fluctuate from quarter to quarter:
 
   
general economic conditions in China and economic conditions specific to the internet, internet search and feed, and online marketing industries;
 
   
our ability to continue to attract users to our platform despite the emergence of mobile apps and other services;
 
   
our ability to attract additional customers and increase spending per customer;
 
   
the announcement or introduction of new or enhanced products and services by us or our competitors;
 
   
the amount and timing of operating costs and capital expenditures related to the maintenance and expansion of our businesses, operations and infrastructure;
 
   
the results of our acquisitions of, or investments in, other businesses or assets;
 
   
PRC regulations or government actions pertaining to activities on the internet, including various forms of entertainment, online payment and activities otherwise affecting our online marketing customers, and those relating to the products and services we provide;
 
   
unforeseen events, such as negative publicity arising from widespread media coverage and other sources and labor disputes; and
 
   
geopolitical events, natural disasters or epidemics.
Because of the rapid growth of our business, our historical results of operations may not be useful to you in predicting our future results of operations. Our user traffic tends to be seasonal. For example, we generally experience less user traffic during public holidays and other special event periods in China. In addition, advertising and other marketing spending in China has historically been cyclical, reflecting overall economic conditions as well as budgeting and buying patterns. As we continue to grow, we expect that the cyclicality and seasonality in our business may cause our results of operations to fluctuate.
A severe and prolonged downturn in the Chinese or global economy could materially and adversely affect our business, results of operations and financial condition.
COVID-19
has had a severe and negative impact on the Chinese and global economy since early 2020. Whether this will lead to a prolonged downturn in the economy is still unknown, especially considering the multiple recent outbreaks in various countries and regions as well as the uncertainties brought by the newly launched vaccination programs. Even before the outbreak of
COVID-19,
the global macroeconomic environment had been facing challenges. The growth of the Chinese economy has gradually slowed down in recent years and the trend may continue. There is considerable uncertainty over the long-term effects of the monetary and fiscal policies adopted by the central banks and financial authorities of some of the world’s leading economies, including the United States and China. There have been concerns over unrest and terrorist threats in the Middle East, Europe and Africa. There have also been concerns on the relationship between China and other countries, including surrounding Asian countries, which may potentially lead to foreign investors closing down their businesses or withdrawing their investments in China and, thus, exiting the China market, and other economic effects. In particular, there is significant uncertainty about the future relationship between the United States and China with respect to trade policies, treaties, government regulations and tariffs. Economic conditions in China are sensitive to global economic conditions, as well as changes in domestic economic and political policies and the expected or perceived overall economic growth rate in China. Any severe or prolonged slowdown in the global or Chinese economy may have a negative impact on our business, results of operations and financial condition, and continued turbulence in the international markets may adversely affect our ability to access the capital markets to meet liquidity needs. Our customers may reduce or delay spending with us, while we may have difficulty expanding our customer base fast enough, or at all, to offset the impact of decreased spending by our
 
28

Table of Contents
existing customers. In addition, to the extent we offer credit to any customer and the customer experiences financial difficulties due to the economic slowdown, we could have difficulty collecting payment from the customer.
Rising international political tensions, including changes in U.S. and international trade policies, particularly with regard to China, may adversely impact our business and operating results.
The U.S. government has made statements and taken certain actions that may lead to changes in U.S. and international trade policies towards China. In January 2020, the “Phase One” agreement was signed between the United States and China on trade matters. However, it remains unclear what additional actions, if any, will be taken by the U.S. or other governments with respect to international trade agreements, the imposition of tariffs on goods imported into the United States, tax policy related to international commerce, or other trade matters. While cross-border business may not be an area of focus for us, any unfavorable government policies on international trade, such as capital controls or tariffs, may affect the demand for our products and services, impact the competitive position of our products or prevent us from selling products in certain countries. If any new tariffs, legislation and/or regulations are implemented, or if existing trade agreements are renegotiated or, in particular, if the U.S. government takes retaliatory trade actions due to recent U.S.-China trade tensions, such changes could have an adverse effect on our business, financial condition and results of operations.
In addition, we have been closely monitoring domestic policies in the United States designed to restrict certain Chinese companies from supplying or operating in the U.S. market. These policies include the Clean Network project initiated by the U.S. Department of State in August 2020 and new authorities granted to the Department of Commerce to prohibit or restrict the use of information and communications technology and services, or ICTS. While a substantial majority of our business is conducted in China, policies like these may deter U.S. users from accessing and/or using our search engine, apps and other products in the United States, which could adversely impact our user experience and reputation. Similarly, India has banned a large number of apps in 2020 out of national security concerns, many of which are China-based apps (including our apps), escalating regional political and trade tensions.
Likewise, we are monitoring policies in the United States that are aimed at restricting U.S. persons from investing in or supplying certain Chinese companies. The United States and various foreign governments have imposed controls, license requirements and restrictions on the import or export of technologies and products (or voiced the intention to do so). For instance, the United States is in the process of developing new export controls with respect to “emerging and foundational” technologies, which may include certain AI and semiconductor technologies. In addition, the U.S. government may potentially impose a ban prohibiting U.S. persons from making investments in or engaging in transactions with certain Chinese companies. Measures such as these could deter suppliers in the United States and/or other countries that impose export controls and other restrictions from providing technologies and products to, making investments in, or otherwise engaging in transactions with Chinese companies. As a result, Chinese companies would have to identify and secure alterative supplies or sources of financing, while they may not be able to do so in a timely manner and at commercially acceptable terms, or at all. In addition, Chinese companies may have to limit and reduce their research and development and other business activities, or cease conducting transactions with parties, in the United States and other countries that impose export controls or other restrictions. Like other Chinese companies, our business, financial condition and results of operations could be adversely affected as a result.
Failure to retain key third-party agents or attract additional third-party agents, or termination of our relationship with third-party agents could materially and adversely affect our business. Moreover, there is no assurance that our direct sales model in some key geographic markets will continue to be successful.
We rely, to a large extent, on a nationwide distribution network of third-party agents for our sales to, and collection of payment from, our customers. The operations and conduct of such third-party agents are beyond our control. They may fail to provide quality services to our customers or otherwise breach their contracts with our customers, or experience operational or financial difficulties or run out of business, or engage in misconduct with respect to our sales and our customers. If any of the foregoing issues arise, we may terminate our relationship with third-party agents, lose customers and our results of operations may be materially and adversely affected. In
 
29

Table of Contents
the past, there had been alleged incidents of certain of our employees and consultants colluding with third-party agents in illegal activities. Although we have zero tolerance towards any illegal activities and have internal policies and procedures against employee misconduct, we cannot assure you that our employees would always comply with such policies and procedures, nor can we control third-party agents’ conduct or guarantee that such incidents would not happen again. In addition, since most of third-party agents are not bound by long-term contracts, we cannot assure you that we will continue to maintain favorable relationships with them. If we fail to retain key third-party agents or attract additional ones on terms that are commercially reasonable, our business and results of operations could be materially and adversely affected. We may decide to terminate existing third-party agents and transition to new ones or to our own distribution channel. If we decide and fail to smoothly transition our business to new third-party agents or to our own distribution channel, our business and results of operations could be materially and adversely affected.
We have transitioned to using our direct sales force to serve customers in some key geographic markets, such as Beijing, Shanghai and other cities There is no assurance that our direct sales model in those markets will continue to be successful. If we fail to maintain an adequate direct sales force, retain existing customers and continue to attract new customers in those markets, our business, results of operations and prospects could be materially and adversely affected.
We may not be able to detect or prevent misconduct committed by our employees or third parties.
Misconduct by our employees, such as unauthorized business transactions, bribery, corruption and breach of our internal policies and procedures, or by consultants or other third parties, such as breach of law, may be difficult to detect or prevent. It could subject us to financial loss and sanctions imposed by governmental authorities while seriously damaging our reputation. This may also impair our ability to effectively attract prospective users, develop customer loyalty, obtain financing on favorable terms and conduct other business activities. Our risk management systems, information technology systems and internal control procedures are designed to monitor our operations and overall compliance. Historically we have identified certain incidents of employee and third-party misconduct. However, there can be no assurance we will be able to identify
non-compliance
or illegal activities promptly, or at all. Furthermore, it is not always possible to detect and prevent misconduct committed by our employees or third parties, and the precautions we take to prevent and detect such activities may not be effective. This may materially and adversely affect our business, brand, financial condition and results of operations.
We rely on Baidu Union partners for a significant portion of our revenues. If we fail to retain existing Baidu Union partners or attract additional members, our revenue growth and profitability may be adversely affected.
We pay Baidu Union partners a portion of our revenues as we leverage traffic of the Baidu Union partners’ internet properties. Some of Baidu Union partners, however, may compete with us in one or more areas of our business. Therefore, they may decide in the future to terminate their relationships with us. If Baidu Union partners decide to use a competitor’s or their own internet search services, or if our competitors offer more attractive prices to bid for union traffic, our user traffic may decline, which may adversely affect our revenues. If we fail to attract additional Baidu Union partners, our revenue growth may be adversely affected. In addition, if we have to share a larger portion of our revenues to retain existing Baidu Union partners or attract additional partners, our profitability may be adversely affected.
Our overseas operations may not be successful.
We have launched products and services in local languages to internet users in several countries. It is uncertain when the operation will become profitable, if at all. In particular, we rely on local telecommunication operators and service providers to provide us with network services and data center hosting services, and our systems for these international products and services are not redundant across different regions and data centers. Any interruption to the internet infrastructure or any data center may render our products and services in the region unavailable.
 
30

Table of Contents
We face certain risks inherent in doing business internationally, including:
 
   
difficulties in developing, staffing and simultaneously managing a foreign operation as a result of distance, language and cultural differences;
 
   
challenges in formulating effective local sales and marketing strategies targeting users from various jurisdictions and cultures, who have a diverse range of preferences and demands;
 
   
challenges in identifying appropriate local business partners and establishing and maintaining good working relationships with them;
 
   
dependence on local platforms in marketing our international products and services overseas;
 
   
challenges in selecting suitable geographical regions for international business;
 
   
longer customer payment cycles;
 
   
currency exchange rate fluctuations;
 
   
political or social unrest or economic instability;
 
   
compliance with applicable foreign laws and regulations and unexpected changes in laws or regulations;
 
   
exposure to different tax jurisdictions that may subject us to greater fluctuations in our effective tax rate and potentially adverse tax consequences; and
 
   
increased costs associated with doing business in foreign jurisdictions.
One or more of these factors could harm our overseas operations and consequently, could harm our overall results of operations.
If we are unable to adapt or expand our existing technology infrastructure to accommodate greater traffic, content or additional customer requirements, our business may be harmed.
Our Baidu platform regularly serves a large number of users and customers and delivers a large number of daily page views. Our technology infrastructure is highly complex and may not provide satisfactory service in the future, especially as the number of users and customers increases. We may be required to upgrade our technology infrastructure to keep up with the increasing traffic on our Baidu platform, such as increasing the capacity of our servers and the sophistication of our software. If we fail to adapt our technology infrastructure to accommodate greater traffic or customer requirements, our users and customers may become dissatisfied with our services and switch to our competitors’ websites, which could harm our business.
If we fail to detect fraudulent click-throughs, our customers’ confidence in us could be damaged and our revenues could decline.
We are exposed to the risk of click-through fraud on our paid search results. Click-through fraud occurs when a person clicks paid search results for a reason other than to view the underlying content of search results. Although our anti-spam algorithms and tools can identify and respond to spam web pages quickly and effectively and thus capture and prevent some fraudulent click-throughs, there is no assurance that our anti-spam technology is able to detect and stop all fraudulent click-throughs. If we fail to detect fraudulent clicks or otherwise are unable to prevent this fraudulent activity, the affected customers may experience a reduced return on investments, or ROI, in our online marketing services and lose confidence in the integrity of our systems, and we may have to issue refunds to our customers. If this happens, we may be unable to retain existing customers or attract new customers for our online marketing services, and our online marketing revenues could decline. In addition, affected customers may also file legal actions against us claiming that we have over-charged or failed to refund them. Any such claims or similar claims, regardless of their merits, could be time-consuming and costly
 
31

Table of Contents
for us to defend against and could also adversely affect our brand and our customers’ confidence in the integrity of our systems. We experienced a number of incidents involving fraudulent click-throughs in recent years. Although the amount of revenue involved in these incidents was immaterial, such cases of fraudulent click-throughs, if occurring on a large-scale and widespread manner, may damage the reputation of our search ecosystem.
The successful operation of our business depends upon the performance and reliability of the internet infrastructure and fixed telecommunications networks in China.
Our business depends on the performance and reliability of the internet infrastructure in China. Almost all access to the internet is maintained through state-owned telecommunication operators under the administrative control and regulatory supervision of the Ministry of Industry and Information Technology, or the MIIT. In addition, the national networks in China are connected to the internet through international gateways controlled by the PRC government. These international gateways are the only channels through which a domestic user can connect to the internet. It is unpredictable whether a more sophisticated internet infrastructure will be developed in China. We may not have access to alternative networks in the event of disruptions, failures or other problems with China’s internet infrastructure. In addition, the internet infrastructure in China may not support the demands associated with continued growth in internet usage.
We rely heavily on China Telecommunications Corporation, or China Telecom, China United Network Communications Group Company Limited, or China Unicom, and China Mobile Communications Corporation, or China Mobile, to provide us with network services and data center hosting services. We have entered into contracts with various local branches or subsidiaries of China Telecom, China Unicom and China Mobile to obtain data communications capacity. We have limited access to alternative services in the event of disruptions, failures or other problems with the fixed telecommunications networks of these companies, or if these companies otherwise fail to provide the services. Any unscheduled service interruption could damage our reputation and result in a decrease in our revenues. Furthermore, we have no control over the costs of the services provided by these telecommunication companies. If the prices that we pay for telecommunications and internet services rise significantly, our gross margins could be adversely affected. In addition, if internet access fees or other charges to internet users increase, our user traffic may decrease, which in turn may harm our revenues.
Security breaches and improper access to or disclosure of our data or user data, or any system failure or compromise of our security, could harm our reputation and adversely affect our business.
Our business is prone to cyber-attacks seeking unauthorized access to our data or user data or to disrupt our ability to provide services. Any failure to prevent or mitigate security breaches and improper access to or disclosure of our data or user data, such as personal information, including names, accounts, user IDs and passwords, and payment or transaction related information, could result in the loss or misuse of such data, which could cause a loss or give rise to liabilities to the owners of confidential information, such as our users, customers, third-party agents, content providers and Baidu Union partners, subject us to penalties imposed by administrative authorities, and disrupt our operations. For example, Baidu Drive provides services to many individual users who may upload sensitive personal information and documents of significance to Baidu Drive. In the event of an unauthorized access, such information and documents might be leaked or even further sold through illegal means. In addition, computer malware, viruses, social engineering (predominantly spear phishing attacks), and general hacking have become more prevalent in our industry, have occurred on our systems in the past, and may occur again on our systems in the future. We also regularly encounter attempts to create false or undesirable user accounts, purchase ads, or take other actions on our platform for purposes such as spamming, spreading misinformation, or other objectionable ends. As a result of our prominence, the size of our user base, and the types and volume of personal data on our systems, we believe that we are a particularly attractive target for such breaches and attacks. Such attacks may cause interruptions to the services we provide, degrade the user experience, cause users or customers to lose confidence and trust in our products and services, impair our internal systems, or result in financial harm to us.
 
32

Table of Contents
We have adopted strict information security policies and deployed advanced measures to implement the policies, including, among others, advanced encryption technologies. However, we may not be able to implement adequate preventative measures or prevent compromises or breaches of our preventative measures due to the evolution of the sophistication of cyber-attacks, advances in technology, an increased level of sophistication and diversity of our products and services, an increased level of expertise of hackers, new discoveries in the field of cryptography or others, software bugs or other technical malfunctions, employee, contractor, or vendor error or malfeasance, government surveillance, or other evolving threats. As a result, we may incur significant costs in protecting against or remediating cyber-attacks.
In addition, some of our developers or other partners, such as those that help us measure the effectiveness of advertisements, may receive or store information provided by us or by our users through mobile or web applications integrated with our products. We provide limited information to such third parties based on the scope of services provided to us. However, if these third parties fail to adopt or adhere to adequate data security practices, or in the event of a breach of their networks, our data or our users’ data may be improperly accessed, used, or disclosed.
Affected users or government authorities could initiate legal or regulatory actions against us in connection with any actual or perceived security breaches or improper disclosure of data, which could cause us to incur significant expense and liabilities or result in orders or consent decrees forcing us to modify our business practices. Such incidents or our efforts to remediate such incidents may also result in a decline in our user base or engagement levels. Any of these events could have a material and adverse effect on our business, reputation, or results of operations.
Defects or errors in our products or services could diminish demand for our products or services, harm our business and results of operations and subject us to liability.
Our customers use our products for important aspects of their personal lives or businesses. Any errors, defects or disruptions to our products and any other performance problems with our products could damage our customers’ personal lives or businesses and, in turn, hurt our brand and reputation. We provide regular updates to our products, which have in the past contained, and may in the future contain, undetected errors, failures, vulnerabilities and bugs when first introduced or released. Real or perceived errors, failures or bugs in our products could result in negative publicity, loss of or delay in market acceptance of our platform, loss of competitive position, lower customer retention or claims by customers for losses sustained by them. In such an event, we may be required, or may choose, for customer relations or other reasons, to expend additional resources in order to help correct the problem. In addition, we may not carry insurance to compensate us for any losses that may result from claims arising from defects or disruptions in our products. As a result, our reputation and our brand could be harmed, and our business, results of operations and financial condition may be adversely affected.
Concerns and unfavorable media coverage relating to our privacy practices could damage our reputation, deter current and potential users and customers from using our products and services and negatively impact our business.
The internet industry is facing significant challenges with respect to information security and privacy, including the storage, transmission and sharing of confidential information. The general public, our users, customers, third-party agents, content providers and Baidu Union partners are increasingly aware of the vulnerability of confidential and private information. We will continue to experience media or regulatory scrutiny of our actions or decisions regarding user privacy, content or advertising. Furthermore, concerns have been expressed from time to time about whether our products, services or processes could compromise the privacy of users and others.
We transmit and store confidential and private information of our users, customers, third-party agents, content providers and Baidu Union partners, such as personal information, including names, accounts, user IDs
 
33

Table of Contents
and passwords, and payment or transaction related information. Historically there has been negative publicity or media reports making allegations about our practice, and we cannot rule out similar possibilities of such in the future. Although we strive to comply with all privacy related requirements, we cannot guarantee that our products or services are at all times without defect due to the complexity and rapid evolvement of technology, etc. Concerns about our practices with regard to the collection, use, disclosure, or security of personal information or other privacy related matters, and any negative publicity on our information safety or privacy protection mechanism and policy, even if unfounded, has in the past, and could adversely affect our business and results of operations and financial condition. Such concerns and negative publicity could damage our reputation and brand, and have an adverse effect on the size, engagement and loyalty of our user base, which could adversely affect our business and results.
If we fail to maintain an effective system of internal control over financial reporting, we may lose investor confidence in the reliability of our financial statements.
We are subject to reporting obligations under the U.S. securities laws. The SEC, as required by Section 404 of the Sarbanes-Oxley Act of 2002, adopted rules requiring every public company to include a management report on the company’s internal control over financial reporting in its annual report, which contains management’s assessment of the effectiveness of its internal control over financial reporting. In addition, an independent registered public accounting firm must attest to and report on the effectiveness of the company’s internal control over financial reporting. We have been subject to these requirements since the fiscal year ended December 31, 2006.
Our management has concluded that our internal control over financial reporting was effective as of December 31, 2020. See “Item 15. Controls and Procedures.” Our independent registered public accounting firm has issued an attestation report, which has concluded that our internal control over financial reporting was effective in all material aspects as of December 31, 2020. However, if we fail to maintain an effective system of internal control over financial reporting in the future, our management and our independent registered public accounting firm may not be able to conclude that we have effective internal control over financial reporting at a reasonable assurance level. This could in turn result in loss of investor confidence in the reliability of our financial statements and negatively impact the trading price of our ADSs. Furthermore, we have incurred and anticipate that we will continue to incur considerable costs, management time and other resources in an effort to comply with Section 404 of the Sarbanes-Oxley Act and other requirements.
We are subject to changing laws and regulations regarding regulatory matters, corporate governance and public disclosures that have increased both our costs and the risk of
non-compliance.
We are subject to rules and regulations by various governing bodies, including, for example, the SEC, which is charged with the protection of investors and the oversight of companies whose securities are publicly traded, and the various regulatory authorities in China and the Cayman Islands, and to new and evolving regulatory measures under applicable law. Our efforts to comply with new and changing laws and regulations have resulted in and are likely to continue to result in, increased general and administrative expenses and a diversion of management time and attention from revenue-generating activities to compliance activities.
Moreover, because these laws, regulations and standards are subject to varying interpretations, their application in practice may evolve over time as new guidance becomes available. This evolution may result in continuing uncertainty regarding compliance matters and additional costs necessitated by ongoing revisions to our disclosure and governance practices. If we fail to address and comply with these regulations and any subsequent changes, we may be subject to penalty and our business may be harmed.
We have limited business insurance coverage.
We have purchased insurance to cover certain liabilities, properties and employees in connection with our intelligent driving business. We only have limited business liability or disruption insurance coverage for our
 
34

Table of Contents
operations in China. Any business disruption may result in our incurring substantial costs and the diversion of our resources.
We face risks related to health epidemics, severe weather conditions and other outbreaks.
In recent years, there have been outbreaks of epidemics in China and globally, including the outbreak of
COVID-19.
In March 2020, the World Health Organization declared the
COVID-19
a pandemic.
COVID-19
has resulted in quarantines, travel restrictions, and the temporary closure of businesses and facilities in China and worldwide.
Our results of operations have been, and could continue to be adversely, and may be materially, affected, to the extent that the
COVID-19
or any other epidemic harms the Chinese and global economy in general. Any potential impact to our results will depend on, to a large extent, future developments and new information that may emerge regarding the duration and severity of the
COVID-19
and the actions taken by government authorities and other entities to contain the
COVID-19
or treat its impact, including the effectiveness of the vaccine programs, almost all of which are beyond our control. For the
COVID-19’s
impact on our financial results, please see “Item 5. Operating and Financial Review and Prospects”. Potential impacts include, but are not limited to, the following:
 
   
temporary closure of offices, travel restrictions or suspension of services of our customers and suppliers have negatively affected, and could continue to negatively affect, the demand for our services;
 
   
our customers in industries that are negatively impacted by
COVID-19,
including healthcare, travel, offline education, franchising, auto/transportation and real estate/home furnishing sectors, may reduce their budgets on online advertising and marketing, which may materially adversely impact our revenue from online marketing services;
 
   
our customers may require additional time to pay us or fail to pay us at all, which could significantly increase the amount of accounts receivable and require us to record additional allowances for doubtful accounts. We have provided and may continue to provide significant sales incentives to our customers and third-party agents during the pandemic, which may in turn materially adversely affect our financial condition and operating results;
 
   
the business operations of our third-party agents have been and could continue to be negatively impacted by the pandemic, which may negatively impact our distribution channel, or result in loss of customers or disruption of our services, which may in turn materially adversely affect our financial condition and operating results;
 
   
any disruption of our supply chain, logistics providers or customers could adversely impact our business and results of operations, including causing us or our suppliers to cease manufacturing Xiaodu smart devices for a period of time or materially delay delivery to customers, which may also lead to loss of customers, as well as reputational, competitive and business harm to us;
 
   
many of our customers, third-party agents, suppliers and other partners are small and
medium-sized
enterprises (SMEs), which may not have strong cash flows or be well capitalized, and may be vulnerable to a pandemic and slowing macroeconomic conditions. If the SMEs that we work with cannot weather
COVID-19
and the resulting economic impact, or cannot resume business as usual after a prolonged pandemic, our revenues and business operations may be materially and adversely impacted;
 
   
the global stock markets have experienced, and may continue to experience, significant decline from the
COVID-19
pandemic and the private and public companies that we have invested in could be materially adversely affected, which may lead to significant impairment in the fair values of our investments and in turn materially adversely affect our financial condition and operating results; and
 
35

Table of Contents
   
corporate social responsibility initiatives we put forth in response to
COVID-19,
such as the RMB300 million charitable initiative with the goal of providing awareness education and improving public health in China, and many other efforts to leverage our technology, products and services to help contain the pandemic, may negatively affect our financial condition and operating results.
The potential downturn brought by and the duration of the
COVID-19
pandemic may be difficult to assess or predict where actual effects will depend on many factors beyond our control. The extent to which the
COVID-19
pandemic impacts our long-term results remains uncertain, and we are closely monitoring its impact on us. During the year ended December 31, 2020, our operations have been significantly affected by the
COVID-19
pandemic. Our online marketing revenues declined compared to the prior period, mainly due to weakness in online advertising demand as our customers in certain industries are negatively impacted by
COVID-19.
We have also provided additional allowance for credit losses for accounts receivable and contract assets, recognized impairment charges on our long-term investments and content assets, and recorded loss from equity method investments in 2020, due to the impact of
COVID-19
and other factors. In addition, increased market volatility has contributed to larger fluctuations in the valuation of our equity investments. There are still significant uncertainties of
COVID-19’s
future impact, and the extent of the impact will depend on a number of factors, including the duration and severity of
COVID-19,
possibility of a second wave in China and other countries, the development of the vaccine and other medical treatment, the actions taken by government authorities to contain the outbreak, and government stimulus measures, almost all of which are beyond our control. As a result, certain of our estimates and assumptions, including the allowance for credit losses, the valuation of certain debt and equity investments, long-term investments, content assets and long-lived assets subject to impairment assessments, require significant judgments and carry a higher degree of variabilities and volatilities that could result in material changes to our current estimates in future periods.
In general, our business could be adversely affected by the effects of epidemics, including, but not limited to, the
COVID-19,
avian influenza, severe acute respiratory syndrome (SARS), the influenza A virus, Ebola virus, severe weather conditions such as a snowstorm, flood or hazardous air pollution, or other outbreaks. In response to an epidemic, severe weather conditions, or other outbreaks, government and other organizations may adopt regulations and policies that could lead to severe disruption to our daily operations, including temporary closure of our offices and other facilities. These severe conditions may cause us and/or our partners to make internal adjustments, including but not limited to, temporarily closing down business, limiting business hours, and setting restrictions on travel and/or visits with clients and partners for a prolonged period of time. Various impact arising from a severe condition may cause business disruption, resulting in material, adverse impact to our financial condition and results of operations.
Risks Related to Our Corporate Structure
PRC laws and regulations governing our businesses and the validity of certain of our contractual arrangements are uncertain. If we are found to be in violation, we could be subject to sanctions. In addition, changes in PRC laws and regulations or changes in interpretations thereof may materially and adversely affect our business.
The PRC government restricts or imposes conditions on foreign investment in various industries such as internet content, value-added telecommunication-based online marketing, audio and video services and mobile application distribution businesses. We and our PRC subsidiaries are still considered foreign persons or foreign-invested enterprises under PRC foreign investment related laws. As a result, we and our PRC subsidiaries are subject to PRC legal restrictions on or conditions for foreign ownership of internet content, value-added telecommunication-based online marketing, audio and video services and mobile application distribution businesses. Due to these restrictions and conditions, we operate our platform and conduct business in certain restricted or prohibited industries such as value-added telecommunication-based online marketing, audio and video services and mobile application distribution businesses in China through our consolidated affiliated entities. As all the nominee shareholders of our consolidated affiliated entities are either PRC citizens or PRC
 
36

Table of Contents
domestic enterprises, these entities are therefore considered as PRC domestic enterprises under PRC law. The “nominee shareholders” refer to those shareholders who have entered into exclusive equity purchase and transfer option agreements and equity pledge agreements with us as part of the contractual arrangements. Our contractual arrangements with our consolidated affiliated entities and the nominee shareholders allow us to have the power to direct the activities of these entities that most significantly impact their economic performance. These contractual arrangements demonstrate our ability and intention to continue to exercise the ability to absorb losses or receive economic benefits that could potentially be significant to the consolidated affiliated entities. In 2018, 2019 and 2020, we derived 33%, 40% and 43% of our external revenues from our consolidated affiliated entities, respectively.
There are substantial uncertainties regarding the interpretation and application of PRC laws and regulations, including, but not limited to, the laws and regulations governing our business, or the enforcement and performance of our contractual arrangements with our consolidated affiliated entities, including but not limited to Baidu Netcom and the nominee shareholders. These laws and regulations may be subject to change, and their official interpretation and enforcement may involve substantial uncertainty. New laws and regulations that affect existing and proposed future businesses may also be applied retroactively. Due to the uncertainty and complexity of the regulatory environment, we cannot assure you that we would always be in full compliance with applicable laws and regulations, the violation of which may have adverse effect on our business and our reputation.
Although we believe we comply with current PRC laws and regulations, we cannot assure you that the PRC government would agree that our contractual arrangements comply with PRC licensing, registration or other regulatory requirements, with existing policies or with requirements or policies that may be adopted in the future. The PRC government has broad discretion in determining rectifiable or punitive measures for
non-compliance
with or violations of PRC laws and regulations. If the PRC government determines that we do not comply with applicable law, it could revoke our business and operating licenses, require us to discontinue or restrict our operations, restrict our right to collect revenues, block our websites, require us to restructure our operations, impose additional conditions or requirements with which we may not be able to comply, impose restrictions on our business operations or on our customers, or take other regulatory or enforcement actions against us that could be harmful to our business. Any of these or similar occurrences could significantly disrupt our business operations or restrict us from conducting a substantial portion of our business operations, which could materially and adversely affect our business, financial condition and results of operations. If any of these occurrences results in our inability to direct the activities of any of our consolidated affiliated entities that most significantly impact its economic performance, and/or our failure to receive the economic benefits from any of our consolidated affiliated entities, we may not be able to consolidate these entities in our consolidated financial statements in accordance with U.S. GAAP.
Our contractual arrangements with our consolidated affiliated entities in China and the individual nominee shareholders may not be as effective in providing control over these entities as direct ownership.
Since PRC law restricts or imposes conditions on foreign equity ownership in the internet sector, value-added telecommunication-based online marketing, online audio and video services and mobile application distribution companies in China, we operate our platform and conduct our value-added telecommunication-based online marketing, online audio and video services and mobile app distribution businesses through our consolidated affiliated entities in China. We have no equity interest in any of these entities and must rely on contractual arrangements to control and operate the businesses and assets held by our consolidated affiliated entities, including the domain names and trademarks that have been transferred from our subsidiaries to our consolidated affiliated entities in accordance with requirements of PRC law. These contractual arrangements may not be as effective in providing control over these entities as direct ownership. For example, our consolidated affiliated entities and the individual nominee shareholders could breach their contractual arrangements with us by, among other things, failing to operate our business, such as using the domain names and trademarks our subsidiaries have transferred to them or maintaining our platform, in an acceptable manner or taking other actions that are detrimental to our interests. If our consolidated affiliated entities or the individual nominee
 
37

Table of Contents
shareholders fail to perform their obligations under these contractual arrangements, we may have to incur substantial costs to enforce such arrangements, and rely on legal remedies under PRC law, including contract remedies, which may not be sufficient or effective. If we are unable to enforce these contractual arrangements, or if we suffer significant delay or other obstacles in the process of enforcing these contractual arrangements, we may not be able to have the power to direct the activities that most significantly affect the economic performance of our consolidated affiliated entities, and we may lose control over the assets owned by our consolidated affiliated entities, including our Baidu.com domain name and website, and any other domain names and websites we have access to may not attract a large number of users and customers at the same level as Baidu.com. As a result, our ability to conduct our business may be materially and adversely affected, and we may not be able to consolidate the financial results of the relevant affiliated entities into our consolidated financial statements in accordance with U.S. GAAP, which may materially and adversely affect our results of operations and damage our reputation.
Our contractual arrangements with our consolidated affiliated entities in China may result in adverse tax consequences to us.
As a result of our corporate structure and the contractual arrangements between our subsidiaries and each of our consolidated affiliated entities in China, we would be subject to adverse tax consequences if the PRC tax authorities were to determine that the contracts between our subsidiaries and these consolidated affiliated entities were not on an
arm’s-length
basis and therefore constituted a favorable transfer pricing. Under the PRC Enterprise Income Tax Law, or the EIT Law, an enterprise must submit its annual tax return together with information on related-party transactions to the PRC tax authorities. The PRC tax authorities may impose reasonable adjustments on taxation if they have identified any related party transactions that are inconsistent with
arm’s-length
principles. For example, the PRC tax authorities could request that our consolidated affiliated entities adjust their taxable income upward for PRC tax purposes. Such adjustment could adversely affect us by increasing our consolidated affiliated entities’ tax expenses without reducing our subsidiaries’ tax expenses, which could subject our consolidated affiliated entities to interest due on late payments and other penalties for under-payment of taxes.
We may have exposure to greater than anticipated tax liabilities.
We are subject to enterprise income tax, or EIT, VAT, and other taxes in many provinces and cities in China and our tax structure is subject to review by various local tax authorities. The determination of our provision for income tax and other tax liabilities requires significant judgment. In the ordinary course of our business, there are many transactions and calculations where the ultimate tax determination is uncertain. For example, if our P4P service is classified as a form of advertisement distribution service, we may be required to pay a cultural business construction fee. See “Item 5.A. Operating and Financial Review and Prospects—Operating Results—Taxation—PRC VAT in Lieu of Business Tax.” In addition, if this classification of P4P services were to be retroactively applied, we might be subject to sanctions, including payment of delinquent fees and fines for the revenues generated from our P4P services prior to the classification. Moreover, under the EIT Law, the PRC tax authorities may impose reasonable adjustments on taxation if they have identified any related party transactions that are inconsistent with
arm’s-length
principles. Particularly, pursuant to the Administrative Measures for Special Tax Adjustment and Investigation and Mutual Consultation Procedures issued by the State Administration of Tax in March 2017, if a PRC enterprise makes an outbound payment to its overseas related party which undertakes no functions, bears no risks or has no substantial operation or activities and such payment is inconsistent with
arm’s-length
principles, the tax authorities may carry out a special tax adjustment based on the full amount deducted prior to tax. Although we believe all our related party transactions, including all payments by our PRC subsidiaries and consolidated affiliated entities to our
non-PRC
entities, are made on an
arm’s-length
basis and our estimates are reasonable, the ultimate decisions by the relevant tax authorities may differ from the amounts recorded in our financial statements and may materially affect our financial results in the period or periods for which such determination is made.
 
38

Table of Contents
The individual nominee shareholders of our consolidated affiliated entities may have potential conflicts of interest with us, which may adversely affect our business. We do not have any arrangements in place to address such potential conflicts.
We have designated individuals who are PRC nationals to be the nominee shareholders of our consolidated affiliated entities in China. For example, Robin Yanhong Li, our chairman, chief executive officer and
co-founder,
is also the principal nominee shareholder of Baidu Netcom, which is our principal consolidated affiliated entity.
Although the individual nominee shareholders are contractually obligated to act in good faith and in our best interest, they may still have potential conflicts of interest with us. For example, some individual nominee shareholders of our consolidated affiliated entities do not have a significant equity stake in our company other than the share options granted to them. We cannot assure you that when conflicts of interest arise, any or all of these individuals will act in the best interests of our company or such conflicts will be resolved in our favor. In addition, these individuals may breach, cause our consolidated affiliated entities to breach or refuse to renew, the existing contractual arrangements with us. Currently, we do not have any arrangements to address potential conflicts of interest between these individuals and our company, except that we could exercise our transfer option under the exclusive equity purchase and transfer option agreement with the relevant individual nominee shareholder to request him/her to transfer all of his/her equity ownership in the relevant consolidated affiliated entity to a PRC entity or individual designated by us. We rely on Mr. Robin Yanhong Li, who is also a director of our company, to abide by the Cayman Islands law, which provides that directors owe a fiduciary duty to the company, and those who are also directors or officers of our PRC subsidiaries to abide by PRC law, which provides that directors and officers owe a fiduciary duty to the company. Such fiduciary duty requires directors and/or officers to act in good faith and in the best interests of the company and not to use their positions for personal gains. There are, however, no specific provisions under the Cayman Islands or PRC law on how to address potential conflicts of interest. If we cannot resolve any conflict of interest or dispute between us and the individual nominee shareholders of our consolidated affiliated entities, we would have to rely on legal proceedings, which could disrupt our business, distract management and subject us to substantial uncertainty as to the outcome of any such legal proceedings.
We may be unable to collect long-term loans to the nominee shareholders of our consolidated affiliated entities in China.
As of December 31, 2020, we have made long-term loans in an aggregate principal amount of RMB19.1 billion (US$2.9 billion) to the nominee shareholders of our consolidated affiliated entities. We extended these loans to enable the nominee shareholders to fund the capitalization of these entities. We may in the future provide additional loans to the nominee shareholders of our consolidated affiliated entities in China in connection with any increase in their capitalization to the extent necessary and permissible under applicable law. Our ability to ultimately collect these loans will depend on the profitability of these consolidated affiliated entities and their operational needs, which are uncertain.
We are in the process of registering the pledges of equity interests by nominee shareholders of some of our consolidated affiliated entities, and we may not be able to enforce the equity pledges against any third parties who acquire the equity interests in good faith in the relevant consolidated affiliated entities before the pledges are registered.
Pursuant to equity pledge agreements under the contractual arrangements, the nominee shareholders of each of our consolidated affiliated entities should pledge all of their equity interests in the relevant consolidated affiliated entities to our subsidiaries. An equity pledge agreement becomes effective among the parties upon execution. However, according to the Civil Code which became effective from January 1, 2021, an equity pledge is not perfected as a security property right unless it is registered with the relevant local administration for market regulation. We are still in the process of registering the pledge relating to certain consolidated affiliated
 
39

Table of Contents
entity(ies), relating to recent equity interest transfers and capital increase. Prior to the completion of the registration, we may not be able to successfully enforce the equity pledge against any third parties who have acquired property right interests in good faith in the equity interests in the relevant consolidated affiliated entity(ies).
If the chops of our PRC subsidiaries and our VIEs are not kept safely, are stolen or are used by unauthorized persons or for unauthorized purposes, the corporate governance of these entities could be severely and adversely compromised.
In China, a company chop or seal serves as the legal representation of the company towards third parties even when unaccompanied by a signature. Each legally registered company in China is required to maintain a company chop, which must be registered with the local Public Security Bureau. In addition to this mandatory company chop, companies may have several other chops which can be used for specific purposes. The chops of our PRC subsidiaries and VIEs are generally held securely by personnel designated or approved by us in accordance with our internal control procedures. To the extent those chops are not kept safely, are stolen or are used by unauthorized persons or for unauthorized purposes, the corporate governance of these entities could be severely and adversely compromised and those corporate entities may be bound to abide by the terms of any documents so chopped, even if they were chopped by an individual who lacked the requisite power and authority to do so. In addition, if the chops are misused by unauthorized persons, we could experience disruption to our normal business operations. We may have to take corporate or legal action, which could involve significant time and resources to resolve while distracting management from our operations.
Risks Related to Doing Business in China
Changes in China’s economic, political or social conditions or government policies could have a material and adverse effect on our business and operations.
Most of our business operations are conducted in China. Accordingly, our business, results of operations, financial condition and prospects are affected by economic, political and social conditions in China generally and by continued economic growth in China as a whole.
China’s economy differs from the economies of most developed countries in many respects, including the extent of government involvement, level of development, growth rate, control of foreign exchange and allocation of resources. Although the Chinese government has implemented measures emphasizing the utilization of market forces for economic reform, the reduction of state ownership of productive assets, and the establishment of improved corporate governance in business enterprises, a substantial portion of productive assets in China is still owned by the government. In addition, the Chinese government continues to play a significant role in regulating industry development. The Chinese government also exercises significant control over China’s economic growth through allocating resources, controlling payment of foreign currency-denominated obligations, setting monetary policy, and providing preferential treatment to particular industries or companies.
Growth of China’s economy has been uneven, both geographically and among various sectors of the economy, and the growth of the Chinese economy has slowed down in recent years. Some of the government measures may benefit the overall Chinese economy, but may have a negative effect on us. For example, our financial condition and results of operations may be adversely affected by government control over capital investments or changes in tax regulations. Any stimulus measures designed to boost the Chinese economy may contribute to higher inflation, which could adversely affect our results of operations and financial condition. For example, certain operating costs and expenses, such as employee compensation and office operating expenses, may increase as a result of higher inflation. Additionally, because a substantial portion of our assets consists of cash and cash equivalents and short-term investments, high inflation could significantly reduce the value and purchasing power of these assets.
 
40

Table of Contents
Uncertainties with respect to the PRC legal system could adversely affect us.
We conduct our business primarily through our subsidiaries and consolidated affiliated entities in China. Our operations in China are governed by PRC laws and regulations. Our subsidiaries are generally subject to laws and regulations applicable to foreign investments in China. The PRC legal system is based on written statutes. Prior court decisions may be cited for reference but have limited precedential value.
PRC laws and regulations have significantly enhanced the protections afforded to various forms of foreign investments in China for the past decades. However, China has not developed a fully integrated legal system and recently enacted laws and regulations may not sufficiently cover all aspects of economic activities in China. In particular, because these laws and regulations are relatively new, and because of the limited volume of published decisions and their nonbinding nature, the interpretation and enforcement of these laws and regulations involve uncertainties.
Furthermore, the PRC legal system is based in part on government policies and internal rules, some of which are not published on a timely basis or at all. As a result, we may not be aware of our potential violation of these policies and rules. In addition, any administrative and court proceedings in China may be protracted and result in substantial costs and diversion of resources and management attention.
We may be adversely affected by the complexity, uncertainties and changes in PRC regulations of internet and related business and companies.
The PRC government regulates the internet and related industry extensively, including foreign ownership of, and the licensing and permit requirements pertaining to, companies in the internet industry. These internet-related laws and regulations are relatively new and evolving, and their interpretation and enforcement involve significant uncertainty. As a result, under certain circumstances it may be difficult to determine what actions or omissions may be deemed to be violations of applicable laws and regulations. Issues, risks and uncertainties relating to PRC government regulation of the internet industry include, but are not limited to, the following:
 
   
We only have contractual control over our websites. We do not own the websites due to the restriction of foreign investment in businesses providing value-added telecommunications services in China, including online information services.
 
   
The licensing requirements relating to the internet business in China are uncertain and evolving. This means that permits, licenses or operations at some of our PRC subsidiaries and consolidated affiliated entities may be subject to challenge, or we may not be able to obtain or renew certain permits or licenses, including without limitation, a Value-Added Telecommunication Business Operating License, which is issued by the MIIT, an Internet News License, which is issued by the Cyberspace Administration of China, or the CAC, a Short Messaging Service Access Code Certificate, which is issued by the MIIT, an Online Audio/Video Program Transmission License, which is issued by the State Administration of Press Publication, Radio, Film and Television, or the SAPPRFT (the corresponding regulatory body currently known as National Radio and Television Administration, or the NRTA), a Radio and Television Program Production License, which is issued by the local bureau of the NRTA, a Surveying and Mapping Qualification Certificate for internet map services, which is issued by the National Administration of Surveying, Mapping and
Geo-information,
an Internet Culture Business Permit with or without the permitted scope of business covering online game operation and online game virtual currency issuance or trading, which is issued by the local bureau of the then Ministry of Culture, or the Ministry of Culture and Tourism which has replaced the Ministry of Culture, an Internet Publication Service License, which is issued by the SAPPRFT (the corresponding regulatory body currently known as the National Press and Publication Administration, or the NPPA), a Publication Business Operating License, which is issued by the local bureau of the SAPPRFT or NPPA, a Qualification Certificate for Internet Drug Information Services, which is issued by provincial branch of the State Food and Drug Administration (the corresponding regulatory body currently known
 
41

Table of Contents
 
as the National Medical Products Administration), a Human Resource Services License, which is issued by the local bureau of the Ministry of Human Resources and Social Security, and a Commercial Performances License, which is issued by the Municipal Bureau of Culture and Tourism. Failure to obtain or renew these permits and licenses may significantly disrupt our business, or subject us to sanctions, requirements to increase capital or other conditions or enforcement, or compromise enforceability of related contractual arrangements, or have other harmful effects on us.
 
   
New laws and regulations may be promulgated to regulate internet activities, including online advertising and internet cultural activities. Other aspects of our online operations may be further regulated in the future. If these new laws and regulations are promulgated, additional licenses may be required for our online operations. If our operations do not comply with these new regulations at the time they become effective, or if we fail to obtain any licenses required under these new laws and regulations, we could be subject to penalties.
We provide value-added telecommunications services through our consolidated affiliated entities, which hold the required licenses. In July 2006, the MIIT issued the Notice of the Ministry of Industry and Information Technology on Intensifying the Administration of Foreign Investment in Value-Added Telecommunications Services. This notice prohibits domestic telecommunication service providers from leasing, transferring or selling telecommunication business operating licenses to any foreign investor in any form, or providing any resources, sites or facilities to any foreign investor for their illegal operation of a telecommunication business in China. According to this notice, either the holder of a Value-Added Telecommunication Business Operating License or its shareholders must directly own the domain names and trademarks used by the license holder in its provision of value-added telecommunications services. Our major consolidated affiliated entities hold the necessary assets that are material to the operation of our business, including domain names, personnel, facilities and most of our intellectual property rights.
As we enter into new businesses, we may encounter additional regulatory uncertainties. For example, the current PRC legal framework on autonomous cars or autonomous driving is still new and evolving. Pursuant to the local rules and regulations in various cities including Beijing, Shanghai, Chongqing, and other cities, any entity intending to conduct a road testing of autonomous driving vehicles in these cities must file an application for road testing with a designated local agency supervising road testing of autonomous vehicles in these cities. It also remains uncertain what additional compliance requirements we need to meet in order to undertake a road testing of our autonomous driving cars in other locations in China. Baidu has obtained permits to conduct road testing in certain cities such as Beijing, Guangzhou, Yangquan, Shanghai, Yinchuan, Nanjing and Hefei. There is no guarantee that the road testing of our autonomous driving cars in other locations fully complies with local laws and regulations. If our road testing is deemed by local enforcement authority as a violation of the applicable traffic and transportation laws, we may have to suspend the testing, and the progress of our research and development of autonomous cars may be adversely affected.
The interpretation and application of existing PRC laws, regulations and policies and possible new laws, regulations or policies relating to the internet industry have created substantial uncertainties regarding the legality of existing and future foreign investments in, and the businesses and activities of, internet businesses in China, including our business.
Any failure or perceived failure by us to comply with the enacted Anti-Monopoly Guidelines for Internet Platforms and other anti-monopoly laws and regulations may result in governmental investigations or enforcement actions, litigation or claims against us and could have an adverse effect on our business, financial condition and results of operations.
The PRC anti-monopoly enforcement agencies have in recent years strengthened enforcement under the PRC Anti-monopoly Law. In March 2018, the SAMR was formed as a new governmental agency to take over, among other things, the anti-monopoly enforcement functions from the relevant departments under the
 
42

Table of Contents
MOFCOM, the NDRC and the SAIC, respectively. Since its inception, the SAMR has continued to strengthen anti-monopoly enforcement. On December 28, 2018, the SAMR issued the Notice on Anti-monopoly Enforcement Authorization, which grants authorities to its province-level branches to conduct anti-monopoly enforcement within their respective jurisdictions. On September 11, 2020, the SAMR issued Anti-monopoly Compliance Guideline for Operators, which requires, under the PRC Anti-monopoly Law, operators to establish anti-monopoly compliance management systems to prevent anti-monopoly compliance risks. On February 7, 2021, the Antimonopoly Commission of the State Council officially promulgated the Anti-Monopoly Guidelines for Internet Platforms. Pursuant to an official interpretation from the Anti-monopoly Commission of the State Council, the Anti-Monopoly Guidelines for Internet Platforms mainly covers five aspects, including general provisions, monopoly agreements, abusing market dominance, concentration of undertakings, and abusing of administrative powers eliminating or restricting competition. The Anti-Monopoly Guidelines for Internet Platforms prohibits certain monopolistic acts of internet platforms so as to protect market competition and safeguard interests of users and undertakings participating in internet platform economy, including without limitation, prohibiting platforms with dominant position from abusing their market dominance (such as discriminating customers in terms of pricing and other transactional conditions using big data and analytics, coercing counterparties into exclusivity arrangements, using technology means to block competitors’ interface, favorable positioning in search results of goods displays, using bundle services to sell services or products, compulsory collection of unnecessary user data). In addition, the Anti-Monopoly Guidelines for Internet Platforms also reinforces antitrust merger review for internet platform related transactions to safeguard market competition. As the Anti-Monopoly Guidelines for Internet Platforms was newly promulgated, we are uncertain to estimate its specific impact on our business, financial condition, results of operations and prospects. We cannot assure you that our business operations comply with such regulations and authorities’ requirements in all respects. If any
non-compliance
is raised by relevant authorities and determined against us, we may be subject to fines and other penalties.
To our knowledge, a certain number of PRC Internet companies adopt VIE structure, but there have been few precedents where Internet companies with a VIE structure were investigated for being involved in the concentrations of undertaking until recently. It has been long debated whether transactions involving Internet companies with a VIE structure are subject to prior filing of notification requirements, since filing of notification of concentration of undertaking made by couples of Internet companies were not accepted in the past. Due to such regulatory history in the industry and as a matter of common industry practice in the past, we did not file prior notification of concentrations of undertaking. In April 2020, the SAMR published a case of concentration of undertaking where a VIE structure was involved (such case was closed in July 2020 and unconditional approval was granted). In November 2020, the draft Guidelines to Anti-Monopoly in the Field of Internet Platforms also, for the first time, expressly include concentrations involving a VIE structure within the ambit of SAMR’s merger control review if the reporting thresholds are triggered. Furthermore, in December 2020, SAMR has, for the first time, formally penalized three Internet companies with a VIE structure for failure to file prior notifications of implementing concentrations. Hence, starting from 2020, SAMR has been reviewing historical cases of concentrations of undertaking of Internet companies with a VIE structure, and past failure to file prior notification of concentrations of undertaking may be investigated and penalized.
We have received enquiry from the SAMR related to failure to file prior notification of concentrations of undertaking and the possibility of penalty. Relevant cases are still under investigation. We have been cooperating with SAMR and we keep written and oral correspondence with SAMR. In January 2021, we received one official case-filing notification in connection with one case, which required us to provide relevant materials and statements on whether the
non-filing
constitutes a failure to file prior notification of concentrations of undertaking. We have been cooperating with SAMR and providing the requested documents and information. Recently we received a notification from the SAMR contemplating the imposition of a fine of RMB500,000 in connection with this case. The SAMR will issue an official notice imposing the penalty if no objection was raised within three business days. We did not object to the penalty. We do not expect further penalty from the SAMR in connection with this case after we make full payment of the penalty. There can be no assurance that such enquiry can be resolved in a timely manner to the SAMR’s satisfaction, or that we will not be subject to more enquiries in
 
43

Table of Contents
the future. We may be subject to penalty in connection with any such enquiry, including certain fines up to RMB500,000 per case, and in extreme case being order to terminate the contemplated concentration, to dispose of our equity or asset within a prescribed period, to transfer our business within a prescribed time or to take any other necessary measures to return to the
pre-concentration
status. We may receive greater scrutiny and attention from regulators and more frequent and rigid investigation or review by regulators, which will increase our compliance costs and subject us to heightened risks and challenges. We may have to spend much more personnel cost and time evaluating and managing these risks and challenges in connection with our products and services as well as our investments in our ordinary business course to avoid any failure to comply with these regulations. Any failure or perceived failure by us to comply with the enacted Anti-Monopoly Guidelines for Internet Platforms and other anti-monopoly laws and regulations may result in governmental investigations or enforcement actions, litigations or claims against us and could have an adverse effect on our business, financial condition and results of operations.
We are subject to governmental economic sanctions or export control laws.
We are subject to various economic and trade sanctions laws in different jurisdictions. For example, U.S. economic sanctions prohibit the provision of products and services to countries, governments, and persons targeted by U.S. sanctions. United Kingdom financial sanctions and European Union sanctions also have similar regime to prohibit the provision of products and services to countries, governments and persons on their respective target list.
In August 2020, MOFCOM and the Ministry of Technology jointly promulgated a notice to adjust and pronounce the Catalog of Technologies Prohibited or Restricted from Export of the PRC, which has provided that certain technologies on interactive interface of AI (including voice recognition, microphone array, voice
wake-up
and interactive understanding) could be restricted for export from the PRC without approval. According to the Administrative Measures on the Import and Export of Technologies of the PRC, which was recently revised by the State Council in November 2020, if we would like to conduct any type of cross-border technology service or cooperation involving certain AI technologies which are or may be (subject to determination by the relevant governmental authority) restricted from export, we would be required to apply for approval from the provincial competent commercial department before entering into any substantial stage of negotiation or execution of any technology export contract. If and after such contract is executed, we shall apply for an export certificate and such contract would only come into effect after the competent commercial department has granted us the permit. Such process may be time consuming and there is no guarantee that such permit would always be granted, which could negatively affect our potential cross-border technology service or cooperation.
While we believe that we have been, and that we continue to be, in compliance with applicable governmental economic sanctions or export control laws, our failure to employ appropriate safeguards with respect to users located in countries that are targets of governmental economic sanctions or export control may result in a violation of such laws and regulations.
Non-compliance
with applicable governmental economic sanctions or export control laws could subject us to adverse media coverage, investigations, severe administrative, civil and possibly criminal sanctions, and expenses related to remedial measures and legal expenses, which could materially and adversely affect our reputation, business, financial condition, results of operations and prospects.
There are uncertainties associated with PRC laws and regulations on virtual assets, and therefore it is not clear what liabilities, if any, we may have relating to the loss of virtual assets by our users.
While participating on our platform, our users may acquire, purchase and accumulate certain virtual assets, such as gifts or certain statuses and privileges. Such virtual assets can be important to users and have monetary value and, in some cases, can be cashed to actual money. However, virtual assets may become lost for various reasons, often through unauthorized use of the account of one user by other users and occasionally through data loss caused by delays in network service, network crashes or hacking activities. Currently, there are uncertainties
 
44

Table of Contents
associated with PRC laws and regulations on virtual assets. As a result, uncertainties still exist as to who the legal owner of virtual assets is, whether and how the ownership of virtual assets is protected by law, and whether an operator of a platform would have any liability, whether in contract, tort or otherwise, to users or other interested parties, for loss of such virtual assets. Some recent PRC court judgments ordered certain online platform operators liable for losses of virtual assets by platform users, and have ordered online platform operators to restore the lost virtual items to users or pay damages and losses. In case of a loss of virtual assets, we may be sued by our users and held liable for losses, which may negatively affect our reputation, business, financial condition, results of operations and prospects. We have been involved in virtual items related lawsuits in the past, and we cannot assure you that such lawsuits will not be brought against us again in the future.
Uncertainties exist with respect to the interpretation and implementation of the new PRC Foreign Investment Law and its Implementation Regulations and how it may impact the viability of our current corporate structure, corporate governance and business operations.
On January 1, 2020, the PRC Foreign Investment Law, or the Foreign Investment Law, and the Regulations for Implementation of the Foreign Investment Law of the People’s Republic of China, or the Implementation Regulations, came into effect and replaced the trio of prior laws regulating foreign investment in China, namely, the Sino-foreign Equity Joint Venture Enterprise Law, the Sino-foreign Cooperative Joint Venture Enterprise Law and the Wholly Foreign-invested Enterprise Law, together with their implementation rules and ancillary regulations. The Foreign Investment Law and the Implementation Regulations embody an expected PRC regulatory trend to rationalize its foreign investment regulatory regime in line with prevailing international practice and the legislative efforts to unify the corporate legal requirements for both foreign and domestic investments. However, since they are relatively new, uncertainties still exist in relation to their interpretation and implementation. For instance, under the Foreign Investment Law, “foreign investment” refers to the investment activities directly or indirectly conducted by foreign individuals, enterprises or other entities in China. Though it does not explicitly classify contractual arrangements as a form of foreign investment, there is no assurance that foreign investment via contractual arrangement would not be interpreted as a type of indirect foreign investment activities under the definition in the future. In addition, the definition contains a
catch-all
provision which includes investments made by foreign investors through means stipulated in laws or administrative regulations or other methods prescribed by the State Council. Therefore, it still leaves leeway for future laws, administrative regulations or provisions promulgated by the State Council to provide for contractual arrangements as a form of foreign investment. In any of these cases, it will be uncertain whether our contractual arrangements will be deemed to be in violation of the market access requirements for foreign investment under the PRC laws and regulations. Furthermore, if future laws, administrative regulations or provisions prescribed by the State Council mandate further actions to be taken by companies with respect to existing contractual arrangements, we may face substantial uncertainties as to whether we can complete such actions in a timely manner, or at all.
If any of our VIEs would be deemed as foreign invested enterprise under any such future laws, administrative regulations or provisions and any of our business would be included in any negative list or other form of restrictions on foreign investment, we may need to take further actions to comply with such future laws, administrative regulations or provisions. Such actions may have a material and adverse impact on our business, financial condition, result of operations and prospects. If we or any of our VIEs is found to be in violation of any existing or future PRC laws, administrative regulations or provisions, or fail to obtain or maintain any of the required permits or approvals, the relevant PRC regulatory authorities would have broad discretion to take corresponding action regarding such violations or failures to such entities, such as:
 
   
order to immediately terminate prohibited investment activities and to take certain measures to return to the
pre-investment
status;
 
   
order to rectify within prescribed period and to take necessary measures to comply with such laws, administrative regulations or provisions;
 
   
revocation of such entities’ business licenses and/or operating licenses;
 
45

Table of Contents
   
shutting down of our website, or discontinuance or restriction on any transactions between certain of our PRC subsidiaries with them;
 
   
fines, confiscation of the income from our PRC subsidiaries or VIEs, or other requirements with which we or our VIEs may not be able to comply;
 
   
order to restructure our ownership structure, corporate governance and business operations, including terminating the contractual arrangements with our VIEs and deregistering the equity pledges of our VIEs, which in turn would affect our ability to consolidate, derive economic interests from, or impose effective control over our VIEs; or
 
   
restriction or prohibition on our use of the proceeds of any financing outside PRC to finance our business operations in PRC, and other regulatory or enforcement actions that could be harmful to our business.
Any of the above penalties may result in a material and adverse effect on our business operation. In addition, if the PRC regulatory authorities were to find our legal structure and contractual arrangements to be in violation of any PRC laws, administrative regulations or provisions, we are uncertain what impact of above PRC regulatory authorities’ actions would have on us and our ability to consolidate our VIEs in the consolidated financial statement. If any of these regulatory actions result in us losing our right to direct the activities of our VIEs or to receive substantially all the economic benefits and residual returns from our VIEs and we are not able to restructure our ownership structure and operations in a satisfactory manner, we would no longer be able to consolidate the financial results of our VIEs in the consolidated financial statements. Any of the above results, or any other significant unfavorable actions that might be imposed on us in this event, would have an adverse effect on our business, financial condition, results of operations and prospects. Failure to take timely and appropriate measures to cope with any of these or similar regulatory compliance challenges could materially and adversely affect our current corporate structure, corporate governance and business operations.
It may be difficult for overseas regulators to conduct investigation or collect evidence within China.
Shareholder claims or regulatory investigation that are common in the United States generally are difficult to pursue as a matter of law or practicality in China. For example, in China, there are significant legal and other obstacles to providing information needed for regulatory investigations or litigation initiated outside China. Although the authorities in China may establish a regulatory cooperation mechanism with the securities regulatory authorities of another country or region to implement cross-border supervision and administration, such cooperation with the securities regulatory authorities in the Unities States may not be efficient in the absence of mutual and practical cooperation mechanism. Furthermore, according to Article 177 of the PRC Securities Law, or Article 177, which became effective in March 2020, no overseas securities regulator is allowed to directly conduct investigation or evidence collection activities within the territory of the PRC. While detailed interpretation of or implementation rules under Article 177 have yet to be promulgated, the inability for an overseas securities regulator to directly conduct investigation or evidence collection activities within China may further increase difficulties faced by you in protecting your interests. See also “—Risks Related to Our ADSs—Certain judgments obtained against us by our shareholders may not be enforceable.” for risks associated with investing in us as a Cayman Islands company.
We may be subject to liability for information displayed on or linked to our websites, mobile apps, Smart Mini Program or Managed Page and negative publicity in international media and our business may be adversely affected as a result.
The PRC government has adopted regulations governing internet access and distribution of news and other information over the internet. Under these regulations, internet content providers and internet publishers are prohibited from posting or displaying over the internet content that, among other things, violates PRC laws and regulations, impairs the national dignity of China, contains terrorism or extremism content, or is reactionary,
 
46

Table of Contents
obscene, superstitious, fraudulent or defamatory. Failure to comply with these requirements may result in the revocation of licenses to provide internet content and other licenses and the closure of the concerned websites. In the past, failure to comply with these requirements has resulted in the closure of certain websites. The website operator may also be held liable for the information displayed on or linked to the website or the mobile apps.
In particular, the MIIT has published regulations that subject website operators to potential liability for content displayed on their websites or mobile apps and the actions of users and others using their systems, including liability for violations of PRC laws and regulations prohibiting the dissemination of content deemed to be socially destabilizing. The Ministry of Public Security has the authority to order any local internet service provider to block any internet website at its sole discretion. From time to time, the Ministry of Public Security has stopped the dissemination over the internet of information which it believes to be socially destabilizing. The State Secrecy Bureau is also authorized to block any website it deems to be leaking state secrets or failing to meet the relevant regulations relating to the protection of state secrets in the dissemination of online information. Furthermore, we are required to report any suspicious content to relevant governmental authorities, and to undergo computer security inspections. If we fail to implement the relevant safeguards against security breaches, our websites may be shut down and our business and ICP licenses may be revoked. In addition, the CAC has, from time to time, also issued rules enhancing the internet service provider’s obligations to monitor information displayed on its information platform and prevent dissemination of illegal contents. See “Item 4.B. Information on the Company—Business Overview—Regulations—Regulations on Value-Added Telecommunications Services and Internet Content Services—Regulations on Content.”
The Anti-Terrorism Law, which took effect on January 1, 2016 and was amended on April 27, 2018, further requires internet service providers to verify the identity of their users, and to not provide services to anyone whose identity is unclear or who declines verification. Although the identity verification requirements are already embodied in some internet related regulations, the Anti-Terrorism Law extends these requirements to all types of internet services. The internet service providers are also required to provide technical interfaces, decryption and other technical support and assistance for the competent departments to prevent and investigate terrorist activities. See “Item 4.B. Information on the Company—Business Overview—Regulations—Regulations on Information Security.” for more details.
Although we attempt to monitor the content in our search results, mobile apps, online communities such as Baidu Post, Smart Mini Programs and Managed Page, we are not able to control or restrict the content of other internet content providers linked to or accessible through our websites, mobile apps, or content generated or placed on our Baidu Post message boards, mini programs, Managed Page, or our other online communities by our users. To the extent that PRC regulatory authorities find any content displayed on our websites or mobile apps illegal, they may require us to limit or eliminate the dissemination of such information on our websites or mobile apps. To the extent that PRC regulatory authorities find any content displayed on our websites or mobile apps objectionable, they may suggest that we limit or eliminate the dissemination of such information on our websites or mobile apps. If third-party websites linked to or accessible through our websites or mini programs accessible through our mobile apps conduct unlawful activities such as online gambling, PRC regulatory authorities may require us to report such unlawful activities to relevant authorities and to remove the links to such websites or mobile apps, or they may suspend or shut down the operation of these third-party websites. PRC regulatory authorities may also temporarily block access to certain websites or mobile apps for a period of time for reasons beyond our control. Any of these actions may reduce our user traffic and adversely affect our business. In addition, we have been and may be subject to penalties in the future for violations of those regulations arising from information displayed on or linked to our websites or mobile apps, including a suspension or shutdown of our online operations. For example, in April 2020, we were approached and inquired by the CAC with respect to the display and dissemination of vulgar contents and insufficient content monitoring on the public accounts on Baidu App. As a consequence, our Baidu App was ordered to suspend any updates for over two weeks before updates resumed to normal. Although we will make our best efforts to closely monitor and filter the contents displayed and disseminated on our Baidu App and other products, we cannot assure you that incidents of similar type would not take place in the future.
 
47

Table of Contents
Moreover, our compliance with PRC regulations governing internet access and distribution of news and other information over the internet may subject us to negative publicity or even legal actions outside of China. In May 2011, eight New York residents filed a lawsuit against us before the U.S. District Court for the Southern District of New York accusing us of aiding Chinese censorship in violation of the U.S. Constitution. In March 2014, the U.S. District Court for the Southern District of New York granted our motion for judgment on the pleadings based upon the First Amendment to the U.S. Constitution and dismissed with prejudice the plaintiffs’ complaint in its entirety, barring the plaintiffs from bringing an appeal or action based on the same claim. Even though we have won the case, our reputation may continually be adversely affected among users and investors outside of China.
The discontinuation of any of the preferential income tax treatments currently available to us in the PRC could have a material and adverse effect on our result of operations and financial condition.
Pursuant to the EIT Law, as further clarified by subsequent tax regulations implementing the EIT Law, foreign-invested enterprises and domestic enterprises are subject to EIT at a uniform rate of 25%. Certain enterprises may benefit from a preferential tax rate of 15% under the EIT Law if they qualify as “High and New Technology Enterprises strongly supported by the state,” subject to certain general factors described in the EIT Law and the related regulations.
A number of our PRC subsidiaries and consolidated affiliated entities, such as Baidu Online Network Technology (Beijing) Co., Ltd., or Baidu Online, and Baidu Netcom are entitled to enjoy a preferential tax rate of 15% due to their qualification as “High and New Technology Enterprise,” which has a term of three years. If any or some of these PRC subsidiaries and consolidated affiliated entities fail to maintain the “High and New Technology Enterprise” qualification, their applicable EIT rate will increase to 25%. Furthermore, Baidu Online was entitled to a preferential income tax rate of 10% from 2010 to 2019 due to its “Key Software Enterprise” status, so was Baidu China for 2015 to 2019, and Baidu International Technology (Shenzhen) Co., Ltd., or Baidu International, for 2016 to 2019. Baidu Online, Baidu China and Baidu International will file with the local tax authority for the preferential tax rate of 10% for a “Key Software Enterprise” for 2020 before the end of May 2021, and will be subject to relevant governmental authorities’ assessment. However, there is no assurance that any of these entities will continue to enjoy the preferential tax rate as a “Key Software Enterprise.” See “Item 5.A. Operating and Financial Review and Prospects—Operating Results—Taxation—PRC Enterprise Income Tax.”
The discontinuation of any of the above-mentioned preferential income tax treatments currently available to us in the PRC could have a material and adverse effect on our result of operations and financial condition. We cannot assure you that we will be able to maintain our current effective tax rate in the future.
If our PRC subsidiaries declare and distribute dividends to their respective offshore parent companies, we will be required to pay more taxes, which could have a material and adverse effect on our result of operations.
Under the EIT Law and related regulations, dividends, interests, rent or royalties payable by a foreign-invested enterprise, such as our PRC subsidiaries, to any of its foreign
non-resident
enterprise investors, and proceeds from any such foreign enterprise investor’s disposition of assets (after deducting the net value of such assets) are subject to a 10% withholding tax, unless the foreign enterprise investor’s jurisdiction of incorporation has a tax treaty with China that provides for a reduced rate of withholding tax. Undistributed profits earned by foreign-invested enterprises prior to January 1, 2008 are exempted from any withholding tax. The British Virgin Islands, where Baidu Holdings Limited, the direct parent company of our PRC subsidiaries Baidu Online and Baidu International, is incorporated, does not have such a tax treaty with China. Hong Kong has a tax arrangement with China that provides for a 5% withholding tax on dividends subject to certain conditions and requirements, such as the requirement that the Hong Kong resident enterprise own at least 25% of the PRC enterprise distributing the dividend at all times within the
12-month
period immediately preceding the distribution of dividends and be a “beneficial owner” of the dividends. For example, Baidu (Hong Kong) Limited, which directly owns our PRC subsidiaries Baidu China and Baidu Times, is incorporated in Hong Kong.
 
48

Table of Contents
However, if Baidu (Hong Kong) Limited is not considered to be a Hong Kong tax resident enterprise or the beneficial owner of dividends paid or to be paid to it by Baidu China and Baidu Times under the tax circulars promulgated in February 2009 and 2018, such dividends would be subject to withholding tax at a rate of 10%. See “Item 5.A. Operating and Financial Review and Prospects—Operating Results—Taxation—PRC Enterprise Income Tax.” If our PRC subsidiaries further declare and distribute profits earned after January 1, 2008 to us in the future, such payments will be subject to withholding tax, which will further increase our tax liability and reduce the amount of cash available to our company.
We may be deemed a PRC resident enterprise under the EIT Law, which could subject us to PRC taxation on our global income, and which may have a material and adverse effect on our results of operations.
Under the EIT Law and related regulations, an enterprise established outside of the PRC with “de facto management body” within the PRC is considered a PRC resident enterprise and is subject to the EIT at the rate of 25% on its worldwide income as well as PRC EIT reporting obligations. The related regulations define the term “de facto management body” as “the establishment that exercises substantial and overall management and control over the production, business, personnel, accounts and properties of an enterprise.” The State Administration of Taxation issued the Notice Regarding the Determination of Chinese-Controlled Offshore-Incorporated Enterprises as PRC Tax Resident Enterprises on the basis of de facto management bodies, issued on April 22, 2009 and further amended on December 29, 2017, or the SAT Circular 82 in April 2009, which provides certain specific criteria for determining whether the “de facto management body” of a Chinese-controlled overseas-incorporated enterprise is located in China. The State Administration of Taxation issued additional rules to provide more guidance on the implementation of SAT Circular 82 in July 2011, and issued an amendment to SAT Circular 82 delegating the authority to its provincial branches to determine whether a Chinese-controlled overseas-incorporated enterprise should be considered a PRC resident enterprise, in January 2014. See “Item 5.A. Operating and Financial Review and Prospects—Operating Results—Taxation—PRC Enterprise Income Tax.” Although the SAT Circular 82, the additional guidance and amendment apply only to overseas registered enterprises controlled by PRC enterprises, not to those controlled by PRC individuals or foreigners, the criteria set forth in SAT Circular 82 may reflect the State Administration of Taxation’s general position on how the “de facto management body” test should be applied in determining the tax resident status of offshore enterprises, regardless of whether they are controlled by PRC enterprises or individuals. If we are deemed a PRC resident enterprise, we may be subject to the EIT at 25% on our global income, except that the dividends we receive from our PRC subsidiaries may be exempt from the EIT to the extent such dividends are deemed as “dividends among qualified PRC resident enterprises.” If we are deemed a PRC resident enterprise and earn income other than dividends from our PRC subsidiaries, a 25% EIT on our global income could significantly increase our tax burden and materially and adversely affect our cash flow and profitability.
Under PRC tax laws, dividends payable by us and gains on the disposition of our shares or ADSs may be subject to PRC taxation.
If we are considered a PRC resident enterprise under the EIT Law, our shareholders and ADS holders who are deemed
non-resident
enterprises may be subject to the EIT at the rate of 10% upon the dividends payable by us or upon any gains realized from the transfer of our shares or ADSs, if such income is deemed derived from China, provided that (i) such foreign enterprise investor has no establishment or premises in China, or (ii) it has establishment or premises in China but its income derived from China has no real connection with such establishment or premises. If we are required under the EIT Law to withhold PRC income tax on our dividends payable to our
non-PRC
resident enterprise shareholders and ADS holders, or if any gains realized from the transfer of our shares or ADSs by our
non-PRC
resident enterprise shareholders and ADS holders are subject to the EIT, your investment in our shares or ADSs could be materially and adversely affected.
Furthermore, if we are considered a PRC resident enterprise and relevant PRC tax authorities consider dividends we pay with respect to our shares or ADSs and the gains realized from the transfer of our shares or ADSs to be income derived from sources within the PRC, it is possible that such dividends and gains earned by
 
49

Table of Contents
non-resident
individuals may be subject to PRC individual income tax at a rate of 20%. If we are required under PRC tax laws to withhold PRC income tax on dividends payable to our
non-PRC
investors that are
non-resident
individuals or if you are required to pay PRC income tax on the transfer of our shares or ADSs, the value of your investment in our shares or ADSs may be materially and adversely affected.
Our subsidiaries and consolidated affiliated entities in China are subject to restrictions on paying dividends and making other payments to our holding company.
Baidu, Inc. is our holding company incorporated in the Cayman Islands. As a result of the holding company structure, it currently relies on dividend payments from our subsidiaries in China. However, PRC regulations currently permit payment of dividends only out of accumulated profits, as determined in accordance with PRC accounting standards and regulations. Our subsidiaries and consolidated affiliated entities in China are also required to set aside a portion of their
after-tax
profits according to PRC accounting standards and regulations to fund certain reserve funds. The PRC government also imposes controls on the conversion of RMB into foreign currencies and the remittance of foreign currencies out of China. We may experience difficulties in completing the administrative procedures necessary to obtain and remit foreign currency. See “—Governmental control of currency conversion may affect the value of your investment.” Furthermore, if our subsidiaries or consolidated affiliated entities in China incur debt on their own in the future, the instruments governing the debt may restrict their ability to pay dividends or make other payments. If our subsidiaries and consolidated affiliated entities in China are unable to pay dividends or make other payments to us, we may be unable to pay dividends on our ordinary shares and ADSs.
Governmental control of currency conversion may affect the value of your investment.
The PRC government imposes controls on the convertibility of RMB into foreign currencies and, in certain cases, the remittance of foreign currency out of China. We receive most of our revenues in RMB. Under our current structure, our income at the Cayman Islands holding company level will primarily be derived from dividend payments from our PRC subsidiaries. Shortages in the availability of foreign currency may restrict the ability of our PRC subsidiaries and consolidated affiliated entities to remit sufficient foreign currency to pay dividends or other payments to us, or otherwise satisfy their foreign currency denominated obligations. Under existing PRC foreign exchange regulations, payments of current account items, including profit distributions, interest payments and expenditures from trade-related transactions, can be made in foreign currencies without prior approval from the State Administration of Foreign Exchange, or SAFE, by complying with certain procedural requirements. However, approval from appropriate government authorities is required where RMB is to be converted into foreign currency and remitted out of China to pay capital expenses such as the repayment of loans denominated in foreign currencies. The PRC government may also at its discretion restrict access in the future to foreign currencies for current account transactions. If the foreign exchange control system prevents us from obtaining sufficient foreign currency to satisfy our currency demands, we may not be able to pay dividends in foreign currencies to our shareholders or ADS holders.
PRC regulation of loans to and direct investment in PRC entities by offshore holding companies and governmental control of currency conversion may delay or prevent us from making loans to our PRC subsidiaries, consolidated affiliated entities and certain related parties, or making additional capital contributions to our PRC subsidiaries, which could adversely affect our ability to fund and expand our business.
Baidu, Inc. is our offshore holding company conducting operations in China through our PRC subsidiaries and consolidated affiliated entities. We may make loans to our PRC subsidiaries and consolidated affiliated entities, or we may make additional capital contributions to our PRC subsidiaries. Loans by Baidu, Inc. or any of our offshore subsidiaries to our PRC subsidiaries, which are treated as foreign-invested enterprises under PRC law, or to our consolidated affiliated entities are subject to PRC regulations and foreign exchange loan registrations. Such loans to any of our PRC subsidiaries and consolidated affiliated entities to finance their
 
50

Table of Contents
activities cannot exceed a statutory upper limit and must be filed with SAFE through the online filing system of SAFE pursuant to the applicable PRC regulations. We may also decide to finance our PRC subsidiaries by means of capital contributions, in which case the PRC subsidiary is required to register the details of the capital contribution with the local branch of SAMR and submit a report on the capital contribution via the online enterprise registration system to the Ministry of Commerce. Meanwhile, we are not likely to finance the activities of our consolidated affiliated entities by means of capital contributions given the PRC legal restrictions on foreign ownership of internet, value-added telecommunication-based online marketing, online audio and video services and mobile app distribution businesses. We have also entered into several loan agreements with Du Xiaoman, our related party. Please refer to “Item 7. Major Shareholders and Related Party Transactions—B. Related Party Transactions—Transactions with Related Parties—Du Xiaoman”.
In May 2014, SAFE promulgated the Provisions on the Foreign Exchange Administration Rules on Cross-border Guarantee, which, along with the PRC Foreign Currency Administration Rules, provides that failure to register a cross-border guarantee may subject the violator to order to rectify, warning and a fine no more than RMB300,000. In June 2016, SAFE promulgated SAFE Circular No. 16, which removed certain restrictions previously provided under several SAFE circulars, including SAFE Circular No. 19, in respect of conversion by a foreign-invested enterprise of foreign currency registered capital into RMB and use of such RMB capital. However, SAFE Circular No. 16 continues to prohibit foreign-invested enterprises from, among other things, using RMB fund converted from its foreign exchange capitals for expenditure beyond its business scope, and providing loans to
non-affiliated
enterprises except as permitted in the business scope. On October 23, 2019, the SAFE issued the Circular on Further Promoting Cross-border Trade and Investment Facilitation, or SAFE Circular 28. Among others, SAFE Circular 28 relaxes prior restrictions and allows foreign-invested enterprises that do not have equity investments in their approved business scope to use their capital obtained from foreign exchange settlement to make domestic equity investments as long as the investments are real and in compliance with the foreign investment-related laws and regulations.
In light of the various requirements imposed by PRC regulations on loans to and direct investment in PRC entities by offshore holding companies, including SAFE Rules and Circulars referred to above, we cannot assure you that we will be able to complete the necessary government registrations or filings on a timely basis, if at all, with respect to existing and future loans by us to our PRC subsidiaries, consolidated affiliated entities and certain related parties or additional capital contributions by us to our PRC subsidiaries, and conversion of such loans or capital contributions into RMB. If we fail to complete such registrations or filings, our ability to capitalize or otherwise fund our PRC operations may be negatively affected, which could adversely affect our ability to fund and expand our business.
PRC regulations relating to the establishment of offshore special purpose companies by PRC residents may limit our ability to inject capital into our PRC subsidiaries, limit our subsidiaries’ ability to increase their registered capital or distribute profits to us, or may otherwise adversely affect us.
The Notice on Relevant Issues Concerning Foreign Exchange Administration for PRC Residents to Engage in Financing and Inbound Investment via Overseas Special Purpose Vehicles, or SAFE Circular No. 75, and a series of implementation rules and guidance issued by SAFE, including the circular relating to operating procedures that came into effect in July 2011, require PRC residents and PRC corporate entities to register with local branches of SAFE in connection with their direct or indirect offshore investment in an overseas special purpose vehicle, or SPV, for the purposes of overseas equity financing activities, and to update such registration in the event of any significant changes with respect to that offshore company. SAFE promulgated the Circular on Relevant Issues Concerning Foreign Exchange Control on Domestic Residents’ Offshore Investment and Financing and Roundtrip Investment through Special Purpose Vehicles, or SAFE Circular No. 37, on July 4, 2014, which replaced the SAFE Circular No. 75. SAFE Circular No. 37 requires PRC residents to register with local branches of SAFE in connection with their direct establishment or indirect control of an offshore entity, for the purpose of overseas investment and financing, with such PRC residents’ legally owned assets or equity interests in domestic enterprises or offshore assets or interests, referred to in SAFE Circular No. 37 as a “special
 
51

Table of Contents
purpose vehicle.” The term “control” under SAFE Circular No. 37 is broadly defined as the operation rights, beneficiary rights or decision-making rights acquired by the PRC residents in the offshore special purpose vehicles or PRC companies by such means as acquisition, trust, proxy, voting rights, repurchase, convertible bonds or other arrangements. SAFE Circular No. 37 further requires amendment to the registration in the event of any changes with respect to the basic information of the special purpose vehicle, such as changes in a PRC resident individual shareholder, name or operation period; or any significant changes with respect to the special purpose vehicle, such as increase or decrease of capital contributed by PRC individuals, share transfer or exchange, merger, division or other material event. If the shareholders of the offshore holding company who are PRC residents do not complete their registration with the local SAFE branches, the PRC subsidiaries may be prohibited from distributing their profits and proceeds from any reduction in capital, share transfer or liquidation to the offshore company, and the offshore company may be restricted in its ability to contribute additional capital to its PRC subsidiaries. Moreover, failure to comply with SAFE registration and amendment requirements described above could result in liability under PRC law for evasion of applicable foreign exchange restrictions. On February 28, 2015, SAFE promulgated a Notice on Further Simplifying and Improving Foreign Exchange Administration Policy on Direct Investment, or SAFE Notice 13, which became effective on June 1, 2015. In accordance with SAFE Notice 13, entities and individuals are required to apply for foreign exchange registration of foreign direct investment and overseas direct investment, including those required under the SAFE Circular No. 37, with qualified banks, instead of SAFE. The qualified banks, under the supervision of SAFE, directly examine the applications and conduct the registration.
In addition, our shareholders who are PRC entities shall complete their overseas direct investment filings according to applicable laws and regulations regarding the overseas direct investment by PRC entities, including certificates, filings or registrations with the MOFCOM and the National Development and Reform Commission, or the NDRC, or the local branch of the MOFCOM and NDRC based on the investment amount, invested industry or other factors thereof, and shall also update or apply for amendment in respect to the certificates, filings or registrations in the event of any significant changes with respect to the offshore investment.
We have notified holders of ordinary shares of our company whom we know are PRC residents to register with the local SAFE branch and update their registrations as required under the SAFE regulations described above. We are aware that Mr. Robin Yanhong Li, our chairman, chief executive officer and principal shareholder, who is a PRC resident, has registered, and updated registration when required, with the relevant local SAFE branch. We, however, cannot provide any assurances that all of our shareholders or ADS holders who are PRC residents will file all applicable registrations or update previously filed registrations as required by these SAFE regulations. The failure or inability of our PRC resident shareholders to comply with the registration procedures or other applicable PRC regulations may subject the PRC resident shareholders to fines and legal sanctions, restrict our cross-border investment activities, or limit our PRC subsidiaries’ ability to distribute dividends to or obtain foreign exchange-dominated loans from our company.
As it is uncertain how the SAFE regulations described above will be interpreted or implemented, we cannot predict how these regulations will affect our business operations or future strategy. For example, we may be subject to more stringent review and approval process with respect to our foreign exchange activities, such as remittance of dividends and foreign currency-denominated borrowings, which may adversely affect our results of operations and financial condition. In addition, if we decide to acquire a PRC domestic company, we cannot assure you that we or the owners of such company will be able to obtain the necessary approvals or complete the necessary filings and registrations required by the SAFE regulations. This may restrict our ability to implement our acquisition strategy and could adversely affect our business and prospects.
Failure to comply with PRC regulations regarding the registration requirements for employee stock ownership plans or share option plans may subject the PRC plan participants or us to fines and other legal or administrative sanctions.
In February 2012, SAFE promulgated the Notices on Issues concerning the Foreign Exchange Administration for Domestic Individuals Participating in Stock Incentive Plan of Overseas Publicly-Listed
 
52

Table of Contents
Company, or the Stock Option Rule, replacing the earlier rules promulgated in March 2007. Under the Stock Option Rule, PRC residents who are granted stock options by an overseas publicly listed company are required, through a PRC agent or PRC subsidiary of such overseas publicly listed company, to register with SAFE and complete certain other procedures. We and our PRC resident employees who have been granted stock options are subject to these regulations. We have designated our PRC subsidiary Baidu Online to handle the registration and other procedures required by the Stock Option Rule. However, if we or our PRC optionees fail to comply with these regulations on a timely basis, we or our PRC optionees and their local employers may be subject to fines and legal sanctions.
PRC regulations establish complex procedures for some acquisitions conducted by foreign investors, which could make it more difficult for us to pursue growth through acquisitions in China.
The Regulations on Mergers and Acquisitions of Domestic Enterprises by Foreign Investors, adopted by six PRC regulatory agencies in August 2006 and amended in June 2009, among other things, established additional procedures and requirements that could make merger and acquisition activities by foreign investors more time-consuming and complex. In addition, the Implementing Rules Concerning Security Review on the Mergers and Acquisitions by Foreign Investors of Domestic Enterprises, or the Rules Concerning Security Review on M&A, issued by the Ministry of Commerce in August 2011, specify that mergers and acquisitions by foreign investors involved in “an industry related to national security” are subject to strict review by the Ministry of Commerce, and prohibit any activities attempting to bypass such security review, including by structuring the transaction through a proxy or contractual control arrangement. We believe that our business is not in an industry related to national security, but we cannot preclude the possibility that the competent PRC government authorities may publish explanations contrary to our understanding or broaden the scope of such security reviews in the future, in which case our future acquisitions and investment in the PRC, including those by way of entering into contractual control arrangements with target entities, may be closely scrutinized or prohibited. Moreover, according to the Anti-Monopoly Law, the SMAR shall be notified in advance of any concentration of undertaking if certain filing thresholds are triggered. We may grow our business in part by directly acquiring complementary businesses in China. Complying with the requirements of the laws and regulations mentioned above and other PRC regulations to complete such transactions could be time-consuming, and any required approval processes, including obtaining approval from the SMAR, may delay or inhibit our ability to complete such transactions, which could affect our ability to expand our business or maintain our market share. Our ability to expand our business or maintain or expand our market share through future acquisitions would as such be materially and adversely affected.
In December 2020, the NDRC and the Ministry of Commerce promulgated the Measures for the Security Review of Foreign Investment, which came into effect on January 18, 2021. See “Item 4.B. Information on the Company—Business Overview—Regulations—Regulations on Foreign Investment.” for more details. As these measures are recently promulgated, official guidance has not been issued by the designated office in charge of such security review yet. At this stage, the interpretation of those measures remains unclear in many aspects such as what would constitute “important information technology and internet services and products” and whether these measures may apply to foreign investment that is implemented or completed before the enactment of these new measures. As our business may be deemed to constitute the foregoing circumstances, we cannot assure you that our current business operations will remain fully compliant, or we can adapt our business operations to new regulatory requirements on a timely basis, or at all.
 
53

Table of Contents
The auditor of our consolidated financial statements included in this annual report, like other independent registered public accounting firms operating in China, is not permitted to be subject to inspection by the Public Company Accounting Oversight Board (United States), or PCAOB, and consequently, you are deprived of the benefits of such inspection. In addition, various legislative and regulatory developments related to U.S.-listed China-based companies due to lack of PCAOB inspection and other developments due to political tensions between the United States and China may have a material adverse impact on our listing and trading in the U.S. and the trading prices of our ADSs.
The auditor of our consolidated financial statements included in this annual report is registered with the PCAOB. Pursuant to laws in the United States, the PCAOB has authority to conduct regular inspections over independent registered public accounting firms registered with the PCAOB to assess their compliance with the applicable professional standards. The auditor is located in China, a jurisdiction which does not allow the PCAOB to conduct inspections without the approval of the Chinese authorities. As a result, we understand that our auditor is not currently inspected by the PCAOB.
In May 2013, the PCAOB announced that it had entered into a Memorandum of Understanding on Enforcement Cooperation with the China Securities Regulation Commission, or the CSRC, and the Ministry of Finance, which establishes a cooperative framework between the parties for the production and exchange of audit documents relevant to investigations undertaken by PCAOB, the CSRC or the Ministry of Finance in the United States and the PRC, respectively. The PCAOB continues to discuss with the CSRC, and the Ministry of Finance on joint inspections in the PRC of PCAOB-registered audit firms that provide auditing services to Chinese companies that trade on U.S. stock exchanges.
On December 7, 2018, the SEC and the PCAOB issued a joint statement highlighting continued challenges faced by the U.S. regulators in their oversight of financial statement audits of U.S.-listed companies with significant operations in China. However, it remains unclear what further actions the SEC and the PCAOB will take to address the problem. On April 21, 2020, the SEC and the PCAOB issued another joint statement reiterating the greater risk of insufficient disclosures from companies in many emerging markets, including China, compared to those from U.S. domestic companies. In discussing the specific issues related to these greater risk, the statement again highlighted the PCAOB’s inability to inspect audit work and practices of accounting firms in China with respect to U.S. reporting companies.
On June 4, 2020, the then U.S. President issued a memorandum ordering the President’s Working Group on Financial Markets, or the PWG, to submit a report to the President within 60 days of the memorandum that includes recommendations for actions that can be taken by the executive branch and by the SEC or PCAOB on Chinese companies listed on U.S. stock exchanges and their audit firms. On August 6, 2020, the PWG released the report. In particular, with respect to jurisdictions that do not grant the PCAOB sufficient access to fulfill its statutory mandate, or NCJs, the PWG recommends that enhanced listing standards be applied to companies from NCJs for seeking initial listing and remaining listed on U.S. stock exchanges. Under the enhanced listing standards, if the PCAOB does not have access to work papers of the principal audit firm located in a NCJ for the audit of a U.S.-listed company as a result of governmental restrictions, the U.S.-listed company may satisfy this standard by providing a
co-audit
from an audit firm with comparable resources and experience where the PCAOB determines that it has sufficient access to the firm’s audit work papers and practices to inspect the
co-audit.
The report permits the new listing standards to provide for a transition period until January 1, 2022 for listed companies, but would apply immediately to new listings once the necessary rulemakings and/or standard-setting are effective. After this transition period, if currently listed companies were unable to meet the enhanced listing standards, then they would become subject to securities exchange rules and processes that could lead to possible
de-listing
if not cured, deregistration from the SEC and/or other risks, which may materially and adversely affect the market price and liquidity of such companies’ securities, or effectively terminate their trading in the United States. The measures in the PWG Report are presumably subject to the standard SEC rulemaking process before becoming effective. It is uncertain whether the PWG recommendations will be adopted, in whole or in part, and the impact of any new rule on us cannot be estimated at this time.
 
54

Table of Contents
Inspections of other firms that PCAOB has conducted outside of China have identified deficiencies in those firms’ audit procedures and quality control procedures, which may be addressed as part of the inspection process to improve future audit quality. The lack of the PCAOB inspections in China prevents the PCAOB from fully evaluating audits and quality control procedures of the auditor of our consolidated financial statements included in this document and our annual reports on Form
20-F
filed with the SEC. As a result, we and investors in our ordinary shares are deprived of the benefits of such PCAOB inspections, which could cause investors and potential investors in our stock to lose confidence in our audit procedures and reported financial information and the quality of our financial statements.
As part of a continued regulatory focus in the United States on access to audit and other information currently protected by national law, in particular China’s, the Holding Foreign Companies Accountable Act, or the Act, has been enacted in December 2020. In essence, the Act requires the SEC to prohibit foreign companies from having its securities traded on U.S. securities exchanges or
“over-the-counter”
if a company retains a foreign accounting firm that cannot be inspected by the PCAOB for three consecutive years, beginning in 2021. The enactment of Act and any additional rulemaking efforts to increase U.S. regulatory access to audit information in China could cause investor uncertainty for affected SEC registrants, including us, the market price of our ADSs could be materially adversely affected, and our ADSs could be delisted if we are unable to meet the PCAOB inspection requirement in time.
In addition, political tensions between the United States and China have escalated due to, among other things, trade disputes, the
COVID-19
outbreak, sanctions imposed by the U.S. Department of Treasury on certain officials of the Hong Kong Special Administrative Region and the central government of the PRC and the executive orders issued by then U.S. President Donald J. Trump in August 2020 that prohibit certain transactions with certain Chinese companies and their applications. Rising political tensions could reduce levels of trades, investments, technological exchanges and other economic activities between the two major economies, which would have a material adverse effect on global economic conditions and the stability of global financial markets. Any of these factors could have a material adverse effect on our business, prospects, financial condition and results of operations.
Proceedings instituted by the SEC against certain
PRC-based
accounting firms, including the auditor of our consolidated financial statements included in this annual report, could result in financial statements being determined to not be in compliance with the requirements of the Securities Exchange Act of 1934, as amended, or the Exchange Act.
In December 2012, the SEC brought administrative proceedings against five accounting firms in China, including the auditor of our consolidated financial statements included in this annual report, alleging that they had refused to produce audit work papers and other documents related to certain other China-based companies under investigation by the SEC. On January 22, 2014, an initial administrative law decision was issued, censuring these accounting firms and suspending four of these firms from practicing before the SEC for a period of six months. The decision is neither final nor legally effective unless and until reviewed and approved by the SEC. On February 12, 2014, four of these
PRC-based
accounting firms appealed to the SEC against this decision. In February 2015, each of the four
PRC-based
accounting firms agreed to a censure and to pay a fine to the SEC to settle the dispute and avoid suspension of their ability to practice before the SEC. The settlement requires the firms to follow detailed procedures to seek to provide the SEC with access to Chinese firms’ audit documents via the CSRC. If the firms fail to meet specified criteria, during a period of four years starting from the settlement date, the SEC retains authority to impose a variety of additional remedial measures on the firms depending on the nature of the failure. Additional remedies for any future noncompliance could include, as appropriate, an automatic
six-month
bar on a single firm’s performance of certain audit work, commencement of additional proceedings against a firm, or in extreme cases the resumption of the current proceeding against all four firms.
The audit committee is aware of the policy restriction and regularly communicated with our independent auditor to ensure compliance. If additional remedial measures are imposed on the China-based “big four”
 
55

Table of Contents
accounting firms, including our independent registered public accounting firm, in administrative proceedings brought by the SEC alleging the firms’ failure to meet specific criteria set by the SEC with respect to requests for the production of documents, we could be unable to timely file future financial statements in compliance with the requirements of the Exchange Act. The settlement did not require the firms to admit to any violation of law and preserves the firms’ legal defenses in the event the administrative proceeding is restarted.
In the event that the SEC restarts the administrative proceedings, depending upon the final outcome, listed companies in the United States with major PRC operations may find it difficult or impossible to retain auditors in respect of their operations in the PRC, which could result in financial statements being determined to not be in compliance with the requirements of the Exchange Act, including possible delisting. Moreover, any negative news about the proceedings against these audit firms may cause investor uncertainty regarding China-based, United States-listed companies and the market price of our ADSs may be adversely affected.
If the auditor of our consolidated financial statements included in this annual report were denied, even temporarily, the ability to practice before the SEC and we were unable to timely find another registered public accounting firm to audit and issue an opinion on our financial statements, our financial statements could be determined not to be in compliance with the requirements of the Exchange Act. Such a determination could ultimately lead to our delisting from the Nasdaq Global Select Market or deregistration from the SEC, or both, which would substantially reduce or effectively terminate the trading of our ADSs in the United States.
Fluctuation in exchange rates could have a material and adverse effect on our results of operations and the value of your investment.
The conversion of Renminbi into foreign currencies, including U.S. dollars, is based on rates set by the People’s Bank of China. The value of Renminbi against the U.S. dollar and other currencies is affected by changes in China’s political and economic conditions and by China’s foreign exchange policies, among other things. We cannot assure you that Renminbi will not appreciate or depreciate significantly in value against the U.S. dollar in the future. It is difficult to predict how market forces or PRC or U.S. government policy may impact the exchange rate between Renminbi and the U.S. dollar in the future.
Our revenues and costs are mostly denominated in RMB. Any significant revaluation of RMB may materially and adversely affect our cash flows, revenues, earnings and financial position, and the value of, and any dividends payable on, our ADSs in U.S. dollars. For example, to the extent that we need to convert U.S. dollars into RMB for our operations, appreciation of the RMB against the U.S. dollar would have an adverse effect on the RMB amount we would receive from the conversion. Conversely, if we decide to convert our RMB into U.S. dollars for the purpose of making payments for dividends on our ordinary shares or ADSs, repaying our U.S. dollar denominated notes or other payment obligations or for other business purposes, appreciation of the U.S. dollar against the RMB would have a negative effect on the U.S. dollar amount available to us. In addition, appreciation or depreciation in the value of the RMB relative to U.S. dollars would affect our financial results reported, regardless of any underlying change in our business or results of operations, as RMB is our reporting currency. For example, an appreciation of RMB against the U.S. dollar would result in foreign currency translation losses for financial reporting purposes when we translate our U.S. dollar denominated financial assets into RMB, our reporting currency, and foreign exchange losses reported in earnings for certain RMB denominated loans that overseas entities borrowed from our PRC entities. Conversely, a depreciation of RMB against the U.S. dollar would result in foreign currency translation losses for financial reporting purposes when we translate our U.S. dollar denominated notes and other indebtedness into RMB. Moreover, a significant depreciation of the RMB against the U.S. dollar may significantly reduce our earnings translated in the U.S. dollars, which in turn could adversely affect the price of our ADSs.
Very limited hedging options are available in China to reduce our exposure to exchange rate fluctuations. To date, we have not entered into any hedging transactions in an effort to reduce our exposure to foreign currency exchange risk. While we may decide to enter into hedging transactions in the future, the availability and
 
56

Table of Contents
effectiveness of these hedges may be limited and we may not be able to adequately hedge our exposure or at all. In addition, our currency exchange losses may be magnified by PRC exchange control regulations that restrict our ability to convert RMB into foreign currency. As a result, fluctuations in exchange rates may have a material adverse effect on your investment.
We face uncertainties with respect to indirect transfers of equity interests in PRC resident enterprises by their
non-PRC
holding companies. Enhanced scrutiny over acquisition transactions by the PRC tax authorities may have a negative impact on potential acquisitions we may pursue in the future.
In February 2015, the State Administration of Tax issued a Public Notice Regarding Certain Corporate Income Tax Matters on Indirect Transfer of Properties by
Non-Tax
Resident Enterprises, or Public Notice 7. Public Notice 7 extends its tax jurisdiction to not only indirect transfers but also transactions involving transfer of other taxable assets, through the offshore transfer of a foreign intermediate holding company. Public Notice 7 also brings challenges to both the foreign transferor and transferee (or other person who is obligated to pay for the transfer) of the taxable assets. Where a
non-resident
enterprise conducts an “indirect transfer” by transferring the taxable assets indirectly by disposing of the equity interests of an overseas holding company, the
non-resident
enterprise being the transferor, or the transferee, or the PRC entity which directly owned the taxable assets may report to the relevant tax authority such indirect transfer. Using a “substance over form” principle, the PRC tax authority may
re-characterize
such indirect transfer as a direct transfer of the equity interests in the PRC tax resident enterprise and other properties in China. As a result, gains derived from such indirect transfer may be subject to PRC enterprise income tax, and the transferee or other person who is obligated to pay for the transfer is obligated to withhold the applicable taxes, currently at a rate of up to 10% for the transfer of equity interests in a PRC resident enterprise. However, Public Notice 7 provides safe harbors for internal group restructurings and the purchase and sale of equity through a public securities market. On October 17, 2017, the State Administration of Taxation, or the SAT issued the Announcement of the State Administration of Taxation on Issues Concerning the Withholding of
Non-resident
Enterprise Income Tax at Source, or SAT Bulletin 37, which came into effect on December 1, 2017. SAT Bulletin 37 further clarifies the practice and procedure of the withholding of
non-resident
enterprise income tax. Pursuant to Public Notice 7 and SAT Bulletin 37, both the transferor and the transferee may be subject to penalties under PRC tax laws if the transferee fails to withhold the taxes and the transferor fails to pay the taxes.
We face uncertainties with respect to the reporting and consequences of private equity financing transactions, share exchange or other transactions involving the transfer of shares in our company by investors that are
non-PRC
resident enterprises, or sale or purchase of shares in other
non-PRC
resident companies or other taxable assets by us. Our company and other
non-resident
enterprises in our group may be subject to filing obligations or being taxed if our company and other
non-resident
enterprises in our group are transferors in such transactions, and may be subject to withholding obligations if our company and other
non-resident
enterprises in our group are transferees in such transactions, under Public Notice 7 and SAT Bulletin 37. For the transfer of shares in our company by investors that are
non-PRC
resident enterprises, our PRC subsidiaries may be requested to assist in the filing under Public Notice 7 and SAT Bulletin 37. As a result, we may be required to expend valuable resources to comply with Public Notice 7 and SAT Bulletin 37 or to request the relevant transferors from whom we purchase taxable assets to comply with these circulars, or to establish that our company and other
non-resident
enterprises in our group should not be taxed under these circulars. The PRC tax authorities have the discretion under Public Notice 7 and SAT Bulletin 37 to make adjustments to the taxable capital gains based on the difference between the fair value of the taxable assets transferred and the cost of investment. If the PRC tax authorities make adjustments to the taxable income of the transactions under Public Notice 7 and SAT Bulletin 37, our income tax costs associated with such transactions will be increased, which may have an adverse effect on our financial condition and results of operations. We have made acquisitions in the past and may conduct additional acquisitions in the future. We cannot assure you that the PRC tax authorities will not, at their discretion, adjust any capital gains and impose tax return filing obligations on us or require us to provide assistance to them for the investigation of any transactions we were involved in. Heightened scrutiny over
 
57

Table of Contents
acquisition transactions by the PRC tax authorities may have a negative impact on potential acquisitions we may pursue in the future.
Risks Related to Our ADSs
The trading price of our ADSs has been and is likely to continue to be volatile regardless of our operating performance.
The trading price of our ADSs has been and is likely to continue to be volatile, and could fluctuate widely in response to a variety of factors, many of which are beyond our control. Factors impacting the price and trading volume of our ADSs include, but are not limited to, the following:
 
   
actual or anticipated fluctuations in our quarterly results of operations and changes or revisions of our expected results, as well as our margins and profitability;
 
   
changes in financial estimates by securities research analysts;
 
   
conditions in internet search and online marketing markets;
 
   
changes in the operating performance or market valuations of other internet search or internet companies;
 
   
announcements by us or our competitors or other internet companies of new
product-and-service
offerings, acquisitions, strategic partnerships, joint ventures, capital raisings or capital commitments;
 
   
success or failure of our new business initiatives or the development or growth of the new markets we enter into;
 
   
addition to or departure of key personnel;
 
   
public perception or negative news about our products or services or potential investments or acquisitions;
 
   
our share repurchase program;
 
   
fluctuations of exchange rates between RMB and the U.S. dollar;
 
   
litigation, government investigation or other legal or regulatory proceeding; and
 
   
general economic or political conditions in China or elsewhere in the world.
In addition, the stock market in general, and the performance and fluctuation of the market prices for internet-related companies and other companies with operations mainly in China in particular, may affect the volatility in the prices of and trading volumes for our ADSs. The securities of some China-based companies that have listed their securities in the United States have experienced significant volatility that often has been unrelated to the operating performance of such companies, including, in some cases, substantial declines in the trading prices of their securities. The trading performances of these companies’ securities may affect the attitudes of investors towards Chinese companies listed in the United States in general, which consequently may impact the trading performance of our ADSs, regardless of our actual operating performance. In addition, any negative news or perceptions about inadequate corporate governance practices or fraudulent accounting, corporate structure or other matters of other Chinese companies may also negatively affect the attitudes of investors towards Chinese companies in general, including us, regardless of whether we have engaged in any inappropriate activities. In particular, the global financial crisis, the ensuing economic recessions and deterioration in the credit market in many countries have contributed and may continue to contribute to extreme volatility in the global stock markets. These broad market and industry fluctuations may adversely affect the market price of our ADSs. Volatility or a lack of positive performance in our ADS price may also adversely affect our ability to retain key employees, most of whom have been granted options or other equity incentives.
 
58

Table of Contents
Substantial future sales or perceived potential sales of our ADSs in the public market could cause the price of our ADSs to decline.
Sales of our ADSs in the public market, or the perception that these sales could occur, could cause the market price of our ADSs to decline. Such sales also might make it more difficult for us to sell equity or equity-related securities in the future at a time and price that we deem appropriate. If any existing shareholder or shareholders sell a substantial amount of ADSs, the prevailing market price for our ADSs could be adversely affected. In addition, if we pay for our future acquisitions in whole or in part with additionally issued ordinary shares, your ownership interests in our company would be diluted and this, in turn, could have a material and adverse effect on the price of our ADSs.
If securities or industry analysts do not publish research or publish inaccurate or unfavorable research about our business, the market price for our ADSs and trading volume could decline.
The trading market for our ADSs will depend in part on the research and reports that securities or industry analysts publish about us or our business. If research analysts do not maintain adequate research coverage or if one or more of the analysts who covers us downgrades our ADSs or publishes inaccurate or unfavorable research about our business, the market price for our ADSs would likely decline. If one or more of these analysts cease coverage of our company or fail to publish reports on us regularly, we could lose visibility in the financial markets, which, in turn, could cause the market price of or trading volume for our ADSs to decline.
Techniques employed by short sellers may drive down the market price of our listed securities.
Short selling is the practice of selling securities that a seller does not own but rather has borrowed from a third party with the intention of buying identical securities back at a later date to return to the lender. Short sellers hope to profit from a decline in the value of the securities between the sale of the borrowed securities and the purchase of the replacement shares, as short sellers expect to pay less in that purchase than they received in the sale. As it is in short sellers’ interest for the price of the security to decline, many short sellers publish, or arrange for the publication of, negative opinions and allegations regarding the relevant issuer and its business prospects in order to create negative market momentum and generate profits for themselves after selling a security short. These short attacks have, in the past, led to selling of shares in the market.
Public companies listed in the United States that have substantially all of their operations in China have been the subject of short selling. Much of the scrutiny and negative publicity has centered on allegations of a lack of effective internal control over financial reporting resulting in financial and accounting irregularities and mistakes, inadequate corporate governance policies or a lack of adherence thereto and, in many cases, allegations of fraud. As a result, many of these companies are now conducting internal and external investigations into the allegations and, in the interim, are subject to shareholder lawsuits and/or SEC enforcement actions.
iQIYI was subject to allegations made in the short seller report published by Wolfpack Research. See “Item 8.A. Financial Information—Consolidated Statements and Other Financial Information—Legal Proceedings.” In November 2020, we entered into definitive agreements with JOYY Inc. and certain of its affiliates to acquire YY Live. Muddy Waters published a short selling report on November 18, 2020 against JOYY Inc. Based on public records, JOYY Inc. and certain of its current and former officers and directors were named as defendants in a federal putative securities class action filed in November 2020 alleging that they made material misstatements and omissions in documents filed with the SEC regarding certain of the allegations contained in the Muddy Waters short seller report. See “—We face risks associated with our acquisition of YY Live and its online live streaming business.” We may also become the subject of other short seller attacks from time to time in the future and class actions or regulatory enforcement actions derivative of such short seller attacks or actions of a similar nature. Any such allegations may be followed by periods of instability in the market price of our ordinary shares and ADSs and negative publicity. If and when we become the subject of any unfavorable allegations, whether such allegations are proven to be true or untrue, we may have to expend a
 
59

Table of Contents
significant amount of resources to investigate such allegations and/or defend ourselves, including in connection with class actions or regulatory enforcement actions derivative of such allegations. While we would strongly defend against any such short seller attacks, we may be constrained in the manner in which we can proceed against the relevant short sellers by principles of freedom of speech, applicable state law or issues of commercial confidentiality. Such a situation could be costly and time-consuming, and could divert management’s attention from the
day-to-day
operations of our company. Even if such allegations are ultimately proven to be groundless, allegations against us could severely impact the market price of our securities and our business operations.
We cannot guarantee that any share repurchase program will be fully consummated or that any share repurchase program will enhance long-term shareholder value, and share repurchases could increase the volatility of the price of our ADSs and could diminish our cash reserves.
Our board of director have authorized a few share repurchase programs in recent years, some of which had not been fully consummated:
 
   
On June 26, 2018, our board of directors authorized a share repurchase program, under which we may repurchase up to US$1.0 billion of our ADSs or ordinary shares over 12 months from June 27, 2018 through June 26, 2019.
 
   
On May 16, 2019, our board of directors authorized a new share repurchase program, under which we may repurchase up to US$1.0 billion of our ADSs or ordinary shares, effective until July 1, 2020.
 
   
On May 13, 2020, our board of directors authorized a share repurchase program, under which we may repurchase up to US$1.0 billion of our ADSs or shares, effective until July 1, 2021. On August 6, 2020, our board of directors approved a change to the 2020 share repurchase program, increasing the repurchase authorization from US$1 billion to US$3 billion and extending the effective time through December 31, 2022. On December 8, 2020, our board of directors approved a further increase in the repurchase authorization from US$3 billion to US$4.5 billion.
Our board of directors also has the discretion to authorize additional share repurchase programs in the future. The share repurchase programs do not obligate us to repurchase any specific dollar amount or to acquire any specific number of ADSs. We cannot guarantee that any share repurchase program will enhance long-term shareholder value. The share repurchase programs could affect the price of our ADSs and increase volatility and may be suspended or terminated at any time, which may result in a decrease in the trading price of our ADSs. Furthermore, share repurchases could increase the volatility of the price of our ADSs and could diminish our cash reserves.
Because we do not expect to pay dividends in the foreseeable future, you must rely on price appreciation of our ADSs for return on your investment.
We currently do not expect to pay any cash dividends in the foreseeable future. Therefore, you should not rely on an investment in our ADSs as a source for any future dividend income.
Our board of directors has complete discretion as to whether to distribute dividends. In addition, our shareholders may by ordinary resolution declare a dividend, but no dividend may exceed the amount recommended by our board of directors. In either case, the declaration of dividend will be subject to our memorandum and articles of association and certain restrictions under Cayman Islands law. Even if our board of directors decides to declare and pay dividends, the timing, amount and form of future dividends, if any, will depend on, among other things, our future results of operations and cash flow, our capital requirements and surplus, the amount of distributions, if any, received by us from our subsidiaries, our financial condition, contractual restrictions and other factors deemed relevant by our board of directors. Accordingly, the return on your investment in our ADSs will likely depend entirely upon any future price appreciation of our ADSs. There is no guarantee that our ADSs will appreciate in value or even maintain the price at which you purchased the ADSs. You may not realize a return on your investment in our ADSs and you may even lose your entire investment in our ADSs.
 
60

Table of Contents
You may not have the same voting rights as the holders of our ordinary shares and may not receive voting materials in time to be able to exercise your right to vote.
Except as described in this annual report and in the deposit agreement, holders of our ADSs will not be able to exercise voting rights attached to the shares evidenced by our ADSs on an individual basis. Holders of our ADSs will appoint the depositary or its nominee as their representative to exercise the voting rights attached to the shares represented by the ADSs. You may not receive voting materials in time to instruct the depositary to vote, and it is possible that you, or persons who hold their ADSs through brokers, dealers or other third parties, will not have the opportunity to exercise a right to vote. Upon our written request, the depositary will mail to you a shareholder meeting notice which contains, among other things, a statement as to the manner in which your voting instructions may be given, including an express indication that such instructions may be given or deemed given to the depositary to give a discretionary proxy to a person designated by us if no instructions are received by the depositary from you on or before the response date established by the depositary. However, no voting instruction will be deemed given and no such discretionary proxy will be given with respect to any matter as to which we inform the depositary that (i) we do not wish such proxy given, (ii) substantial opposition exists, or (iii) such matter materially and adversely affects the rights of shareholders.
You may not be able to participate in rights offerings and may experience dilution of your holdings as a result.
We may from time to time distribute rights to our shareholders, including rights to acquire our securities. Under the deposit agreement for the ADSs, the depositary will not offer those rights to ADS holders unless both the rights and the underlying securities to be distributed to ADS holders are either registered under the Securities Act of 1933, or exempt from registration under the Securities Act with respect to all holders of ADSs. We are under no obligation to file a registration statement with respect to any such rights or underlying securities or to endeavor to cause such a registration statement to be declared effective. In addition, we may not be able to take advantage of any exemptions from registration under the Securities Act. Accordingly, holders of our ADSs may be unable to participate in our rights offerings and may experience dilution in their holdings as a result.
You may not receive cash dividends if the depositary decides it is impractical to make them available to you.
The depositary will pay cash dividends on the ADSs only to the extent that we decide to distribute dividends on our Class A ordinary shares or other deposited securities, and we do not have any present plan to pay any cash dividends on our ordinary shares in the foreseeable future. To the extent that there is a distribution, the depositary of our ADSs has agreed to pay to you the cash dividends or other distributions it or the custodian receives on our Class A ordinary shares or other deposited securities after deducting its fees and expenses. ADS holders will receive these distributions in proportion to the number of Class A ordinary shares their ADSs represent. However, the depositary may, at its discretion, decide that it is inequitable or impractical to make a distribution available to any holders of ADSs. In these cases, the depositary may decide not to distribute such property to holders of our ADSs.
You may be subject to limitations on transfer of your ADSs.
Your ADSs are transferable on the books of the depositary. However, the depositary may close its transfer books at any time or from time to time when it deems expedient in connection with the performance of its duties. In addition, the depositary may refuse to deliver, transfer or register transfers of ADSs generally when our books or the books of the depositary are closed, or at any time if we or the depositary deems it advisable to do so because of any requirement of law or of any government or governmental body, or under any provision of the deposit agreement, or for any other reason.
Certain judgments obtained against us by our shareholders may not be enforceable.
We are incorporated in the Cayman Islands, and conduct most of our operations in China through our subsidiaries and consolidated affiliated entities in China. All of our executive officers and a majority of our
 
61

Table of Contents
directors reside do not reside in the United States and some or all of the assets of these persons are not located in the United States. As a result, it may not be possible to effect service of process within the United States or elsewhere outside of China upon our executive officers, including with respect to matters arising under U.S. federal securities laws or applicable state securities laws.
It may also be difficult or impossible for you to bring an action against us or against our directors and executive officers in the Cayman Islands or in China in the event that you believe that your rights have been infringed under the securities laws or otherwise. Even if you are successful in bringing an action of this kind, the laws of the Cayman Islands and of China may render you unable to enforce a judgment against our assets or the assets of our directors and executive officers.
Although there is no statutory enforcement in the Cayman Islands of judgments obtained in federal or state courts of the United States (and the Cayman Islands are not a party to any treaties for the reciprocal enforcement or recognition of such judgments), a judgment obtained in such jurisdiction will be recognized and enforced in the courts of the Cayman Islands at common law, without any
re-examination
of the merits of the underlying dispute, by an action commenced on the foreign judgment debt in the Grand Court of the Cayman Islands, provided such judgment (i) is given by a foreign court of competent jurisdiction, (ii) imposes on the judgment debtor a liability to pay a liquidated sum for which the judgment has been given, (iii) is final, (iv) is not in respect of taxes, a fine or a penalty, and (v) was not obtained in a manner and is not of a kind the enforcement of which is contrary to natural justice or the public policy of the Cayman Islands. However, the Cayman Islands courts are unlikely to enforce a judgment obtained from the U.S. courts under civil liability provisions of the U.S. federal securities law if such judgment is determined by the courts of the Cayman Islands to give rise to obligations to make payments that are penal or punitive in nature. Because such a determination has not yet been made by a court of the Cayman Islands, it is uncertain whether such civil liability judgments from U.S. would be enforceable in the Cayman Islands.
Our corporate affairs are governed by our memorandum and articles of association and by the Cayman Islands Companies Act (2021 Revision) and common law of the Cayman Islands. The rights of shareholders to take legal action against our directors and us, actions by minority shareholders and the fiduciary responsibilities of our directors to us under Cayman Islands law are to a large extent governed by the common law of the Cayman Islands. The common law of the Cayman Islands is derived in part from comparatively limited judicial precedent in the Cayman Islands as well as from English common law, which has persuasive, but not binding, authority on a court in the Cayman Islands. The rights of our shareholders and the fiduciary duties of our directors under Cayman Islands law are not as clearly established as they would be under statutes or judicial precedents in the United States. In particular, the Cayman Islands has a less developed body of securities laws as compared to the United States, and provides significantly less protection to investors. In addition, Cayman Islands companies may not have standing to initiate a shareholder derivative action before the federal courts of the United States.
The recognition and enforcement of foreign judgments are provided for under the PRC Civil Procedures Law. PRC courts may recognize and enforce foreign judgments in accordance with the requirements of the PRC Civil Procedures Law based either on treaties between China and the country where the judgment is made or on principles of reciprocity between jurisdictions. China does not have any treaties or other forms of reciprocity with the United States that provide for the reciprocal recognition and enforcement of foreign judgments. In addition, according to the PRC Civil Procedures Law, the PRC courts will not enforce a foreign judgment against us or our director and officers if they decide that the judgment violates the basic principles of PRC laws or national sovereignty, security or public interest. As a result, it is uncertain whether and on what basis a PRC court would enforce a judgment rendered by a court in the United States.
As a result of all of the above, our public shareholders may have more difficulty in protecting their interests through actions against our management, directors or major shareholders than would shareholders of a corporation incorporated in a jurisdiction in the United States.
 
62

Table of Contents
Since we are a Cayman Islands exempted company, the rights of our shareholders may be more limited than those of shareholders of a company organized in the United States.
Under the laws of some jurisdictions in the United States, majority and controlling shareholders generally have certain fiduciary responsibilities to the minority shareholders. Shareholder action must be taken in good faith, and actions by controlling shareholders which are obviously unreasonable may be declared null and void. Cayman Islands law protecting the interests of minority shareholders may not be as protective in all circumstances as the law protecting minority shareholders in some U.S. jurisdictions. In addition, the circumstances in which a shareholder of a Cayman Islands company may sue the company derivatively, and the procedures and defenses that may be available to the company, may result in the rights of shareholders of a Cayman Islands company being more limited than those of shareholders of a company organized in the United States.
Furthermore, our directors have the power to take certain actions without shareholder approval which would require shareholder approval under the laws of most U.S. jurisdictions. The directors of a Cayman Islands company, without shareholder approval, may implement a sale of any assets, property, part of the business, or securities of the company. Our ability to create and issue new classes or series of shares without shareholders’ approval could have the effect of delaying, deterring or preventing a change in control without any further action by our shareholders, including a tender offer to purchase our ordinary shares at a premium over then current market prices.
Our dual-class ordinary share structure with different voting rights could discourage others from pursuing any change of control transactions that holders of our Class A ordinary shares and ADSs may view as beneficial.
Our ordinary shares are divided into Class A ordinary shares and Class B ordinary shares. Holders of Class A ordinary shares are entitled to one vote per share, while holders of Class B ordinary shares are entitled to ten votes per share. We issued Class A ordinary shares represented by our ADSs in our initial public offering. Our
co-founder,
chairman and chief executive officer, Robin Yanhong Li, who acquired our shares prior to our initial public offering, holds our Class B ordinary shares. Each Class B ordinary share is convertible into one Class A ordinary share at any time by the holder thereof, while Class A ordinary shares are not convertible into Class B ordinary shares under any circumstances. Upon any transfer of Class B ordinary shares by a holder thereof to any person or entity which is not an affiliate (as defined in our memorandum and articles of association) of such holder, such Class B ordinary shares will be automatically and immediately converted into the equal number of Class A ordinary shares. In addition, if at any time Robin Yanhong Li and his affiliates (as defined in our memorandum and articles of association) collectively own less than 5% of the total number of the issued and outstanding Class B ordinary shares, each issued and outstanding Class B ordinary share will be automatically and immediately converted into one Class A ordinary share, and we shall not issue any Class B ordinary shares thereafter.
Due to the disparate voting powers attached to these two classes, certain shareholders have significant voting power over matters requiring shareholder approval, including election of directors and significant corporate transactions, such as a merger or sale of our company or our assets. This concentrated control could discourage or prevent others from pursuing any potential merger, takeover or other change of control transactions with our company, which could deprive our shareholders and ADS holders of an opportunity to receive a premium for their shares or ADSs as part of a sale of our company and might reduce the price of our ADSs.
Our articles of association contain anti-takeover provisions that could adversely affect the rights of holders of our ordinary shares and ADSs.
Our articles of association include certain provisions that could limit the ability of others to acquire control of our company, and therefore may deprive the holders of our ordinary shares and ADSs of the opportunity to
 
63

Table of Contents
sell their ordinary shares or ADSs at a premium over the prevailing market price by discouraging third parties from seeking to obtain control of our company in a tender offer or similar transactions. These provisions include the following:
 
   
A dual-class ordinary share structure.
 
   
Our board of directors has the authority, without approval by the shareholders, to issue up to a total of 800,000,000 preferred shares in one or more series. Our board of directors may establish the number of shares to be included in each such series and may fix the designations, preferences, powers and other rights of the shares of a series of preferred shares.
 
   
Our board of directors has the right to elect directors to fill a vacancy created by the increase of the board of directors or the resignation, death or removal of a director, which prevents shareholders from having the sole right to fill vacancies on our board of directors.
We may be classified as a passive foreign investment company, or PFIC, which could result in adverse U.S. federal income tax consequence to U.S. Holders of our ADSs or ordinary shares.
A
non-U.S.
corporation, such as our own, will be considered a PFIC for any taxable year if either (i) at least 75% of its gross income is passive income or (ii) at least 50% of the value of its assets (based on an average of the quarterly values of the assets during a taxable year) is attributable to assets that produce or are held for the production of passive income. The value of our assets is generally determined by reference to the market price of the ADSs and ordinary shares, which may fluctuate considerably. In addition, because there are uncertainties in the application of the relevant rules and because PFIC status is a fact-intensive determination made on an annual basis, no assurance may be given with respect to our PFIC status for the current or any future taxable year.
Based on the market price of our ADSs and ordinary shares, the value of our assets, and the composition of our assets and income, we believe that we were not a PFIC for our taxable year ended December 31, 2020. However, given the lack of authority and the highly factual nature of the analyzes, no assurance can be given. Our PFIC status for the current taxable year ending December 31, 2021 will not be determinable until the close of the taxable year, there can be no assurance that we will not be a PFIC for the current taxable year (or any future taxable year).
If we were treated as a PFIC for any taxable year during which a U.S. Holder (defined below) held an ADS or an ordinary share, certain adverse U.S. federal income tax consequences could apply to the U.S. Holder. See “Item 10.E. Additional Information—Taxation—U.S. Federal Income Tax Considerations—Passive Foreign Investment Company.”
 
Item 4.
Information on the Company
 
A.
History and Development of the Company
We were incorporated in the Cayman Islands in January 2000. Since our inception, we have conducted our operations in China principally through Baidu Online, our wholly owned subsidiary in Beijing, China. Since June 2001, we also have conducted part of our operations in China through Baidu Netcom, a consolidated affiliated entity in Beijing, China, which holds the licenses and approvals necessary to operate our platform and provide value-added telecommunication-based online marketing services. In subsequent years, we have established additional subsidiaries inside and outside of China and assisted in establishing additional PRC consolidated affiliated entities to conduct part of our operations.
On August 5, 2005, we listed our ADSs on The NASDAQ National Market (later renamed The Nasdaq Global Market) under the symbol “BIDU.” We and certain selling shareholders of our company completed the initial public offering of 4,604,224 ADSs, each then representing one Class A ordinary share, on August 10, 2005. On May 12, 2010, we effected a change of the ADS to Class A ordinary share ratio from 1 ADS representing 1 Class A ordinary share to 10 ADSs representing 1 Class A ordinary share. The ratio change had the same effect as a
10-for-1
ADS split.
 
64

Table of Contents
In December 2008, our shareholders approved our name change from Baidu.com, Inc. to Baidu, Inc. In November 2009, we moved into our new corporate headquarters, which we name as Baidu Campus.
In November 2012, we obtained the controlling interest in iQIYI, Inc., or iQIYI, a prior equity method investee, and have since then consolidated its financial results into our consolidated financial statements. In May 2013, we acquired the online video business of PPStream Inc., or PPS, merged it with iQIYI and have since then consolidated its financial results into our consolidated financial statements. In March 2018, iQIYI raised US$2.4 billion of net proceeds through its initial public offering. iQIYI’s American Depositary Shares trade on the Nasdaq Global Select Market under the symbol “IQ”. We continue to control iQIYI and consolidate its financial results into our own in accordance with U.S. GAAP.
In August 2017, our subsidiary that operated Baidu Deliveries, Xiaodu Life Technology Ltd., or Xiaodu, completed its merger with Rajax Holding, or Rajax, which operates the food delivery business under the ele.me brand in China. As a result of the merger, Xiaodu became a subsidiary of Rajax. We and Rajax have agreed to business cooperation across a broad base of products and services post the merger transaction. In May 2018, we transferred all of our equity interests in Rajax, which operates the food delivery business under the ele.me brand in China, to Ali Panini Investment Limited.
In April 2018, we entered into definitive agreements with certain investors relating to our divestiture of a majority equity stake in our financial services business, which provides consumer credit, wealth management and other financial services and has been renamed as Du Xiaoman. The divestiture was completed in August 2018, following which we held a minority equity interest in Du Xiaoman, which was accounted for as an equity method investment, and have deconsolidated the financial results of Du Xiaoman from our consolidated financial statements in accordance with U.S. GAAP.
In September 2020, we entered into definitive agreements for Series A financing of our smart living business, or Smart Living Group (SLG), at a post-money valuation of approximately RMB20 billion (US$2.9 billion), with investors including CPE, Baidu Capital and IDG Capital. SLG operates DuerOS voice assistant and DuerOS-powered smart devices. The transaction was completed in November 2020. Upon the completion of the transaction, we continued to consolidate the financial results of SLG, as a majority shareholder.
We entered into definitive agreements with JOYY Inc. (“JOYY”) and certain of its affiliates in November 2020 and made certain amendments in February 2021 to acquire JOYY’s domestic video-based entertainment live streaming business in China (“YY Live”), which includes YY mobile app, YY.com website and PC YY, among others, for an aggregate purchase price of approximately US$3.6 billion in cash, subject to certain adjustments. The acquisition has been substantially completed, with certain customary matters remaining to be completed in the near future.
On March 1, 2021, our shareholders approved and effected a change to our authorized share capital by
1-to-80
subdivision of shares. Concurrently, we effected a proportionate change in ADS to Class A ordinary share ratio from 10 ADSs representing 1 Class A ordinary share to each ADS representing 8 Class A ordinary shares. Our ADSs are currently traded on The Nasdaq Global Select Market.
Our principal executive offices are located at Baidu Campus, No. 10 Shangdi 10th Street, Haidian District, Beijing 100085, the People’s Republic of China. Our telephone number at this address is +86 (10) 5992-8888.
 
B.
Business Overview
Our mission is to make the complicated world simpler through technology.
We are a leading AI company with a strong Internet foundation. We have been investing in AI since 2010 to improve search and monetization, and have used “Baidu Brain,” our core AI technology engine to develop new
 
65

Table of Contents
AI businesses. The breadth and depth of our AI capabilities provide the differentiating foundational technologies that power all of our businesses.
We are one of the very few companies in the world that offers a full AI stack, encompassing an infrastructure consists of AI chips, deep learning framework, core AI capabilities, such as natural language processing, knowledge graph, speech recognition, computer vision and augmented reality, as well as an open AI platform to facilitate wide application and use. Our technological innovation in AI has been well recognized by the global community. For instance, ERNIE, our natural language processing framework, became the first AI model to score above 90 on GLUE (General Language Understanding Evaluation), which is widely considered as the benchmark for testing AI language understanding, and won the SAIL (Super AI Leader) award, the highest honorary recognition at the 2020 World Artificial Intelligence Conference. For example, we are the first to receive driverless licenses in China and the U.S. and we are testing driverless vehicles in China.
Baidu was founded as a search engine business in 2000 with the belief that technology can change the way people discover and consume information. At the heart of Baidu search is its ability to better understand a users’ search queries and to answer these queries by matching the most relevant information in ranked search results. To achieve this, we continuously innovate and develop new technologies and products that enhance Baidu search user experience. We began to use AI a decade ago to power these technologies in order to better match user search intent with the large amount of information on the Internet. For instance, our natural language processing, an AI capability, enables the understanding of important details of a query, particularly in complex conversational queries. This helps optimize search results returned and increase the satisfaction rate of users. Years of tagging, understanding and intelligently processing all forms of content on the Internet—text, images and videos—with AI has helped us develop Baidu Brain, our core AI technology engine, which in turn has enabled us to further develop leading AI technologies and commercialize them through products and services for consumers, enterprises and the public sector. Our ability to continuously invest heavily in research and development is made possible by the durable revenue that we generated as a leading Internet platform.
The widespread usage of our open AI platform by developers and businesses creates a network effect for our AI technologies, products and services. The more developers and businesses use our AI models, tool kits and services, the better our AI capabilities become, which in turn further increase the attractiveness of our AI platform to developers and business communities. This network effect helps us obtain unique insights into different kinds of products and services that are in demand and have real-world application across different industries, setting a strong foundation for us to make investment decisions and lead with technology, products and services in the markets that we have entered.
Our large portfolio of products and services is accessed by over one billion devices monthly, and our business spans across an ecosystem of hundreds of millions of users, millions of developers and hundreds of thousands of enterprises. Our usage of a strong technology foundation to support an open platform business model not only draws more participants into our ecosystem, but also adds richness and vibrancy to our ecosystem, strengthening the long-term prospect and vitality of our business overall.
We usually start the development of a business with a strong technology platform, on which we build products and services for our customers and users, and through an open platform architecture, we attract a wide array of partners to our ecosystem to expand the offerings to our customers and users. The platform could then grow organically and by leveraging the power of our partners in the ecosystem, which over time feed into a virtuous cycle.
Over the past two decades, we have demonstrated a track record for long-term growth and strong profitability, which has enabled us to invest in a diversified portfolio of products and services with large total market opportunities and further improve our long-term growth prospects. Through years of investment in research, AI chip design, developer community, patents and talent development, we are turning AI into innovative use cases. Powered by AI, Baidu Core, which excludes iQIYI and contributed over 70% of our total
 
66

Table of Contents
revenues during 2018, 2019 and 2020, mainly provides search-based, feed based, and other online marketing services, as well as products and services from new AI initiatives in the following three growth engines:
 
   
Mobile Ecosystem
: a portfolio of over one dozen apps, including Baidu App, Haokan and Baidu Post, which provides an open platform that aggregates a wide range of third-party, long-tail content and services through our AI building blocks and which helps communities connect and share knowledge and information;
 
   
AI Cloud
: a full suite of cloud services and solutions, including PaaS (platform as a service), SaaS (software as a service) and IaaS (infrastructure as a service), and uniquely differentiated by our AI solutions; and
 
   
Intelligent Driving
 & Other Growth Initiatives (OGI)
: our growth initiatives include intelligent driving (self-driving services, including high definition (HD) Maps, automated valet parking and autonomous navigation pilot, intelligent electric vehicles and robotaxi fleets), as well as Xiaodu smart devices powered by DuerOS smart assistant and AI chip development.
At the core of our Mobile Ecosystem is Baidu App, which is the No. 1 search-plus-feed app in China with an MAU of 544 million in December 2020. Unlike most mobile apps, which direct traffic to a closed content ecosystem, Baidu App, through our AI building blocks, aggregates content and services from third-party apps and websites, and directs traffic to third-party content and service providers with native-app like experience. Under an open-platform model, Baidu App can continue to grow our huge offering of third-party content and services, by leveraging our network partners of Baijiahao (BJH) Accounts, Smart Mini Program and Managed Page. Our decade-long experience with AI and the development of a powerful knowledge graph allow us to match user intent with long-tail, third-party content and services on our open platform.
Our Mobile Ecosystem also includes a portfolio of over one dozen apps, including Haokan and Baidu Post, providing a platform for people to discover and consume information through search and feed, interact and engage with creators, publishers, service providers and merchants. This
native-app
like experience from user acquisition to user relationship management to closed loop transactions demonstrates our value to merchants, enabling them to perform user life-time management on our platform, and has made Baidu App a leading online marketing services provider for both search and feed. Within our Mobile Ecosystem, we serve half-a-million customers by enabling them to tap into our massive user base. We monetize primarily through offering comprehensive and effective marketing services to fulfill our customers’ needs. We generate revenue primarily from providing search, feed and other marketing services, which account for a majority of our total revenues in 2018, 2019 and 2020. We have made extensive use of AI technologies to develop innovative marketing services, such as dynamic ads, which recommends products from our marketing customers most fitting to each search user. Our marketing cloud also provides innovative AI capabilities to our marketing customers, so that users can still make product inquiries during non-business hours and Baidu Brain can automatically carry a conversation with users to facilitate transactions. In addition, the user engagement and user logins that have developed on our platform are enabling us to diversify monetization beyond online marketing into other services, such as live broadcasting, online games and membership.
Our AI Cloud offers a full suite of cloud services and solutions, including PaaS, SaaS and IaaS, and is differentiated with our AI solutions. Leveraging Baidu Brain, our AI solutions provide customers and developers with a comprehensive library of modularized solutions, including open source codes,
pre-trained
models,
end-to-end
development kits, tools and components. In addition, our AI Cloud customers can leverage our large library of key AI capabilities, such as knowledge graph, speech recognition and synthesis, natural language processing and computer vision. Our products and services, such as EasyDL, a no-code toolkit on PaddlePaddle that helps users without programming skills build customized machine learning models with a drag-and-drop interface, and Baidu ML Baidu machine learning, a full-featured AI development platform for AI algorithm developers based on PaddlePaddle, make it easier for customers to use deep learning and machine learning to
 
67

Table of Contents
solve real world problems, and our cloud services are formulated to serve across different industries, including Internet/media, telecom, financial services, transportation and logistics, education and manufacturing.
Our Intelligent Driving & OGI consists of promising businesses in development with huge market opportunities, and some are at early-stage commercialization with a growing customer base. We are a market leader in intelligent driving and smart devices, and we are pursuing these large growth opportunities by leveraging our unique AI capabilities, data insights and internally developed chips. For example, in autonomous driving, Apollo is the market leader in China with 4.3 million accumulated test miles and 199 autonomous driving licenses across China as of December 31, 2020. Our 199 autonomous driving licenses reflect the geographic reach of Apollo testing scenarios in China, compared to the second player with approximately 20 licenses. There are currently three Apollo robotaxi pilot programs running in China.
Our strong brand and market leadership in autonomous driving has carried over to intelligent driving. Apollo is a well-recognized brand among automakers. We have signed strategic agreements with 10 leading automakers to power their passenger vehicles with Baidu high definition (HD) Maps and automated valet parking (AVP), and we recently announced the availability of Apollo autonomous navigation pilot (ANP). Under smart display, Xiaodu was ranked No. 1 in shipments globally for 2019. We also develop AI chips internally customized for Baidu Brain and specific AI usages to improve performance and costs. We believe these initiatives will strengthen our revenue drivers for long-term growth.
iQIYI produces, aggregates and distributes a wide variety of professionally produced content, as well as a broad spectrum of other entertainment-oriented video content.
We believe we have built a large and strong portfolio of products and services to give Baidu the scale necessary to invest heavily in technology, while optimizing our future for sustainable long-term growth. We derive significant synergies by incorporating the AI developed for search into other parts of our business. For example, large daily use of our visual search and voice search may be used to improve Apollo computer vision and DuerOS speech recognition capabilities.
Our operations are primarily conducted in China. For the year ended December 31, 2020, more than 97% of our group’s net revenues were generated from China, and as of December 31, 2020, more than 75% of our group’s total assets were based in China.
Baidu Core
Baidu Core—Mobile Ecosystem
Baidu Mobile Ecosystem provides a platform for people to discover and consume information through search and feed and facilitate interaction and engagement among users, creators, service providers, and merchants, alike. In particular, our ecosystem allows merchants, creators, publishers and service providers to acquire users, interact with users by provide information, content, products and services, and transact with users. This marketing funnel approach from user acquisition to user engagement to monetization demonstrates our value to merchants, allowing them to build a life-time relationship of users. In addition, this platform-centric approach has enabled our Mobile Ecosystem to start diversifying commercialization beyond online marketing into other services.
Products and Services for Users
Baidu App.
Our flagship app enables users to access our search, feed, content and other services through mobile devices. Baidu App offers twin-engine search and feed functions that leverage our
AI-powered
algorithms and deep user insight to offer users a compelling experience. Through the building blocks of BJH accounts, Smart Mini Program and Managed Page, Baidu App provides users single
log-on,
native-app-like
experience to a wide range of information and services dispersed across isolated mobile apps and HTML5 websites, as well as merchants a full suite of marketing cloud services. Baidu App’s spanning mobile ecosystem has resulted in more users logging in. In December 2020, MAUs and DAUs of Baidu App reached 544 million and 202 million, respectively.
 
68

Table of Contents
   
Baidu Search.
Users can access our search and other services through Baidu’s properties and Baidu Union partners’ properties. In addition to text inputs, users can conduct
AI-powered
voice search and visual search. Voice search integrates speech recognition and search technologies to enhance the user experience by providing a more natural and convenient input modality. Visual search enables the use of smart phone cameras to capture images and retrieve related content and services on the Internet. For example, users can take a photo of a plant or a pet, to identify the species. We also endeavor to improve the search experience, through other
AI-powered
products, such as Top 1, to satisfy user queries with the first displayed search result, which we believe will be an important capability with the adoption of smart devices with smaller screens. In addition, we offer vertical search, such as video search and online literature search to our users.
 
   
Baidu Feed.
Baidu Feed provides users with personalized timeline based on their demographics and interests. Baidu Feed complements our core search product, leverages Baidu AI recommendation algorithms and monetization platform, and contributes to user engagement and retention, including content sharing, likes, and comments. Baidu Feed provides
text-to-speech
function to help users consume Internet content hands free, as well as leverages its large traffic to distribute video content from Haokan, Quanmin, iQIYI and third parties.
Haokan.
Haokan offers a wide variety of user generated and professionally produced short videos, usually several minutes long, in coordination with MCNs (multiple channel network). Haokan allows users to upload, view, search, rate, share, favorite, comment, and follow. Video creators and curators can distribute their content to build a fan base and receive revenue share for their content contribution.
Quanmin.
Quanmin is a flash video app for users to create and share short videos, usually less than one minute long, and live videos with entertainment orientation, such as musical, dance, comedy, acting, and
lip-sync.
Users can shoot or upload flash videos and edit them with
built-in
special effects, filters and stickers. Contents are distributed in personalized timeline powered by Baidu AI recommendation algorithms.
Internally Developed
Knowledge-and-Information-Centric
Products
Our content and services ecosystem also includes a comprehensive portfolio of knowledge and information products developed internally, in partnership with professionals, reputable organizations and other users. For example, we provided live streaming content from healthcare industry experts in 2020, to help users better understand and cope with the
COVID-19
pandemic.
Baidu Wiki.
A leading wiki in China compiled by experts in specialized fields featuring high-quality columns and videos, such as
Encyclopedia of Intangible Cultural Heritage
,
Digital Museum
and
Recorder of History
.
Baidu Knows.
An online community where users can pose questions to other users, such as individuals, professionals, and enterprises. Baidu Knows leverages Baidu’s search capabilities to help users find answers to their questions on the Internet fast and efficiently, while at the same time allow various partners of Baidu Knows to engage with their targeted users.
Baidu Experience.
An online platform where users share daily knowledge and experience, providing practical tips and interesting perspectives in areas, such as software, lifestyle, and games, etc.
Baidu Post
. A social media built on topical online communities. Users can post text, image, audio and video content and reply to original curation, forming valuable discussion groups. Baidu Post draws new users through close integration with search and user generated content, and has been a popular platform for celebrity fans, online game players, and online novel readers to share topical discussions, especially about current trends.
 
69

Table of Contents
Products and Services for Partners
We attract numerous partners to our platform through our AI building blocks and Baidu Union, which help create opportunities for us to work with our partners in research and development and other business cooperation and establish long term business relationships.
AI Building Blocks.
The number of smartphones sold in China is on a decline and app installation costs have been rising, causing app developers to take interest in offering their content and services on Baidu App with native-like app experience. Similarly, website owners are experiencing the challenge to grow their business while open
in-app
search queries are outgrowing browser search queries. To help app developers and website owners grow their business and leverage their traffic more efficiently with
AI-powered
tools and capabilities, we offer Smart Mini Program and Managed Page to our partners, respectively. We also offer BJH accounts to enable content providers to place their content on our publisher network and make their content searchable.
 
   
Baijiahao (BJH Accounts)
. Our publisher network aggregates articles, photos, short videos, live videos, and augmented reality clips from MCNs, media outlets, and other professional sources, for distribution through search, feed, and short video products. BJH publisher accounts reached 3.8 million in December 2020, representing a growth of 48% over the same period in 2019.
 
   
Smart Mini Program
. App developers may share their content and services in Baidu App with
native-app
like experience through increasingly popular applets, known as Smart Mini Program. Users can now search for and access content and services that historically were only available in standalone apps within Baidu App, without having to download and maintain so many apps on their phones. Launched in July 2018, Smart Mini Program has seen large user growth, with MAUs of Smart Mini Program reaching 414 million in December 2020.
 
   
Managed Page
. Managed Page is a hosted mobile alternative for website owners. Site owners may open an account on our platform, use our tools and services powered by AI and engage with users without having to maintain their own site and pay for server, software and bandwidth costs. Managed Page comes with industry-specific templates and is designed to provide users with more reliable and secure information.
Baidu Union.
We match the promotional links of our online marketing services customers to the online properties of Baidu Union partners, which consists of a large number of partners, such as third-party websites, wap sites and mobile apps. Some Baidu Union partners , such as online portal websites and Internet cafes, also embed our products and services, such as Baidu Search or a search function powered by Baidu Search, onto their online properties, which allows Baidu Union partners to provide high-quality, relevant search results to their users without incurring the cost of development and maintenance for advanced search capabilities and monetize their traffic through revenue sharing arrangements with us. Baidu Union partners may use our content recommendation system to provide feed content and ads to their users. We typically pay our Baidu Union partners a portion of the online marketing revenues based on
pre-arranged
agreements.
In addition, we also enter into arrangements with Baidu Union partners to provide our search engine in their browsers. We typically pay such Baidu Union partners a fee based on prearranged agreements.
Products and Services for Customers
We, through our network of third-party agents and our direct sales team, deliver online marketing services to a diverse customer base consisting of SMEs across industries, including healthcare, retail,
e-commerce,
education, personal care, real estate, home furnishing, automobile, financial services, professional services, franchising and online games. In 2020, we served around half a million enterprise customers, who are customers of our online marketing services and business services.
Our online marketing services enable the delivery of comprehensive, rich, and diversified marketing offerings to fulfill customer needs. Our online marketing services include P4P (pay for performance) services and
 
70

Table of Contents
others. We generate revenues primarily from the sale of P4P online marketing services and other marketing services to our customers, which accounts for a majority of the our total revenue for the years ended December 31, 2018, 2019 and 2020.
P4P
. Our auction-based P4P services allow customers to bid for priority placement of paid sponsored links and reach users who search for information related to their products or services. We charge our customers on a
cost-per-click
basis. Customers may choose to purchase search, feed and other online marketing services and have the option to set daily allowances targeting users by geography in China and specify the time period for their campaign. As our partners adopt Smart Mini Programs and Managed Page, some of them have begun to use these properties as their landing page, in lieu of their own mobile apps and websites.
Search marketing services are mainly provided to customers through our proprietary online marketing system which drives monetization efficiency by improving relevance in paid search and optimizing value for our customers.
Feed marketing services usually comprise image-based or video-based advertising, appearing between the feed headlines or within the feed content. It is powered by Baidu AI in order to better match goods and services providers with their targeted audience while optimizing user experience.
Others
. Our other marketing services comprise display-based marketing services and other online marketing services based on performance criteria other than CPC
(cost-per-click).
Customers can choose different mix of our service offerings to optimize their return on investment. BrandZone allows customers to display integrated text, logo, image, and video in a structured and uniform manner on a prominent position of the search result page or in vertical search products, such as Baidu Knows. Programmatic marketing platform supports the placement of advertisement using standard, intelligent, or customized creativity, different purchasing methods (guaranteed delivery or real time bidding), and multiple payment methods.
Marketing cloud platform
. Our marketing cloud platform integrates
one-stop-shop
media purchase with CRM (client relationship management) functionalities, to allow our customers to purchase brand and performance-based marketing services, build audience and user engagement, generate leads and maintain relationships with users, leveraging tools and services powered by Baidu AI. Our marketing cloud platform helps us better understand our customers’ needs and enable our customers to leverage Baidu’s AI to simplify their marketing process and improve the effectiveness of their marketing efforts.
Our Mobile Ecosystem, built upon Baidu App as well as a dozen other apps, offers a wide range of third-party content and services to hundreds of millions of users, typically free of charge. Our AI building blocks and other products and services for partners have attracted millions of partners to become participants in our Mobile Ecosystem and generate content and services onto our platform and to tap into our
over-half-a-billion
user base. The more partners we bring into our Mobile Ecosystem, the better we become at providing users with a more comprehensive reach and cover content and services in more diversified formats than competing products, which in turn attracts more users and partners to our Mobile Ecosystem. For our Mobile Ecosystem business, we generate a substantial majority of our revenues from the provision of online marketing services to our customers. and through third-party agents. We charge our customers periodically based on usage while requiring certain customers to pay a deposit. We also offer certain customers credit terms. In addition to offering ads on our platform, we serve promotional ads from our customers on the apps or website properties of Baidu Union partners. We also power the search engines of Baidu Union partners.
Baidu Core—AI Cloud
Our AI Cloud offers a comprehensive set of cloud solutions, including AI PaaS and SaaS, based on our unique AI and knowledge graph capabilities, and IaaS in computing, storage, network, database and delivery
 
71

Table of Contents
services. Our IaaS services provide our customers the flexibility to quickly scale or cut back on their cloud computing needs without having to provide huge capital layout upfront. Our AI solutions, usually consisting of PaaS and/or SaaS, leverage our AI capabilities to improve our clients’ operational efficiency and service levels. For example, we enabled a client in the manufacturing sector to automate quality assurance checkpoints on its production line by leveraging our computer vision capabilities. This solution helped our client reduce labor cost and improve their operational efficiency. Our goal is to offer a comprehensive set of products, services, and tools to enable enterprises and the public sector to improve productivity and operational efficiency through the use of Baidu AI and cloud infrastructure.
AI Solutions.
Developers and enterprises can easily access and build customizable AI solutions for various industries by leveraging our full suite of cloud-based modularized solutions, including algorithms,
pre-training
models and data sets in areas of speech recognition, computer vision, NLP (natural language processing), OCR (optical character recognition), video analysis, and structured data analysis. Our powerful and cost effective cloud-based modularized AI solutions allow developers and enterprises to improve their own products and services and expand their use cases over time. While the services on this platform is free for developers, its wide adoption and application by our large developer community allow us to further improve our AI capabilities over time to maintain our technological advantage. Furthermore, as we have access to where the developer community and its customers are directing their efforts, we use those insights to enhance our AI solutions and direct our investments in AI capabilities targeting industries have the most commercialization opportunities.
Knowledge-graph Cloud Solutions.
We offer our large-scale knowledge graph to establish and
pre-train
various decision models for our customers. Using our customers’ big data, we can establish systematic knowledge graph and develop various computing models that can provide instantaneous answers to complicated decision making for our customers. Leveraging the knowledge graph that we have built from handling vast amounts of content online for the last two decades, we can provide differentiated knowledge-graph cloud solutions built on our AI PaaS for specific applications and develop various computing models that can be agilely adopted and applied to the needs of different customers across multiple industries. For example, a utility company used our knowledge-graph cloud solution to determine the amount of electricity needed to support a geographic region that was deploying EV (electric vehicle) charging stations; a retail bank used our knowledge-graph cloud solution to improve credit risk management for consumer and SME lending; and a large enterprise used our knowledge-graph cloud solution to recommend relevant documents to its employees to support the daily and weekly write up of management reports.
Industry Vertical Solutions.
Leveraging our PaaS and SaaS solutions and knowledge graph, we have developed customized AI cloud solutions for our customers in specific industries, such as smart transportation, finance, manufacturing, utilities, telecom and media. Our experience in serving industry leaders in these verticals further allows us to quickly scale to provide customizable solution to serve other enterprises in the same space, supporting our deeper penetration in these verticals. For example, in the transportation industry, we are a pioneer and industry leader in developing V2X
(vehicle-to-everything)
solutions, the infrastructure backbone to smart transportation, to cities in China to help them improve municipal traffic condition, air pollution and road safety, using Baidu AI technology. In August 2020, we won a RMB460 million project to help the city of Guangzhou to improve its traffic efficiency and safety by adopting our V2X solution. The Guangzhou project uses Apollo ACE transportation engine, which, in essence, is a transportation cloud solution that processes traffic information from Apollo MaaS and V2X, DuerOS connected vehicles and Baidu Maps, providing traffic agencies better information to improve traffic management and transportation services and offer autonomous driving services. The Guangzhou project demonstrates our technological capabilities and the advantages of our full-stack solutions, which could help us attract more contracts from other cities. As of December 31, 2020, we have won projects in over one dozen cities including Beijing, Shanghai and Guangzhou. The industry
know-how
from our existing businesses, such as our Mobile Ecosystem and iQIYI, also provides valuable insights on how to tailor AI Cloud solutions to customers in the technology and media industries.
Others.
We also offer Baidu Drive, which allows users to store and retrieve photos, videos, and other files on AI Cloud, along with other capabilities, such as group share and data transfer.
 
72

Table of Contents
For AI Cloud, we generate revenue by providing cloud services and solutions to enterprise clients, consumers and the public sector directly or through solution integrators for a
lump-sum
fee or on a subscription basis. We also generate revenue from Baidu Drive from membership services provided to individual customers. Baidu Core’s cloud services revenue reached RMB9.2 billion (US$1.4 billion) in 2020, increasing by 44% from 2019. Baidu Core’s cloud services revenue reached RMB3.3 billion (US$0.5 billion) in the fourth quarter of 2020. Year-over-year revenue growth rate of our cloud services in 2020 has been accelerating to 67% in the fourth quarter of 2020 with increasing recognition of our AI capabilities and improving
COVID-19
condition in China.
Baidu Core—Intelligent Driving & OGI
Intelligent Driving & OGI include developments with large total addressable markets and earlier-stage commercialization with a growing customer base, including Apollo intelligent driving and DuerOS smart assistant.
Intelligent Driving
We are the market leader in autonomous driving in China in terms of number of test miles and number of test licenses. As of December 31, 2020, we had 199 autonomous driving licenses with extensive geographical coverage in China, compared to the second player which had approximately 20 licenses. A well-known research firm, names Apollo as one of the four global leaders in autonomous driving, recognizing us as the
top-tier
autonomous driving company from China. Apollo is an open platform, which we believe maximizes the reach and value of our technology. As of December 31, 2020, our Apollo ecosystem has more than 200 partners, tier one suppliers and other strategic partners cumulatively.
With its focus on intelligence, Apollo provides a comprehensive, safe, secure and reliable solution that supports all major features and functions of an autonomous vehicle, helping build intelligent vehicles and smart roads through intelligent transformation. We have an extensive portfolio of autonomous driving technology infrastructures. Our experience in implementing and operating V2X solutions, accumulated test miles, and our deep learning capability helps us train models from real world and simulated data to improve the accuracy and effectiveness of our solutions.
Our ecosystem, industry
know-how,
road and traffic understanding, technology, experience with autonomous driving operations and cost advantage give us strong competitive advantages in driving the development of the intelligent driving industry, which includes Apollo Self Driving (HD Maps, AVP and ANP), intelligent EVs and robotaxi (autonomous driving fleet operation).
Apollo Self-Driving Services.
We have been investing in L3 and L4 self-driving technology to provide automakers with self-driving services. Under Apollo Self Driving, HD Maps supports L3 and L4 self-driving. In addition, we introduced AVP (our automated valet parking) services in 2018, which allow a driver to get out of the car upon arrival at his or her destination and our L4 solution would enable the vehicle to autopark, and to direct the vehicle to automatically drive to driver’s location out of the parking lot. In December 2020, we introduced ANP (our autonomous navigation pilot) services, which leverage our autonomous driving capabilities. We have signed strategic agreements with 10 leading automakers to power their passenger vehicles with HD maps and/or AVP, and we recently started accepting orders for our ANP services. These products are in the early stage of monetization and their revenue contribution is insignificant.
Intelligent EVs.
We recently formed a new EV company and have entered into a strategic partnership with multinational auto manufacturer Zhejiang Geely Holding Group (Geely). We will provide intelligent driving capabilities to power the passenger vehicles, and Geely, which holds the distinction of best-selling Chinese automobile brand in past years under the Volvo and Geely brands, will contribute its expertise in automobile design and manufacturing.
 
73

Table of Contents
Apollo Robotaxi.
Robotaxi operation represents a massive opportunity. We received T4 licenses, the highest level of autonomous driving test license issued by the working group led by Beijing Municipal Commission of Transport, which permits autonomous vehicles to operate in complex driving conditions, including urban roads, tunnels, school zones and other scenarios. In September 2019, Apollo’s first robotaxi pilot program was made available to the public in Changsha, Hunan. Since then, Apollo’s robotaxi service has been made available in Beijing, Changsha and Cangzhou and has expanded into larger networks and more complex road conditions, such as downtown streets. In October 2020, Baidu fully opened the Apollo Robotaxi service to public in Beijing. Robotaxi is in the early stage of monetization and its revenue contribution is insignificant.
OGI
Baidu Health
Baidu Health’s goal is to provide doctors and hospitals more efficient online presence, through social accounts, live streaming seminars, discussion forums and telemedicine, as well as providing them with hosted management tools to remain in contact with their patients efficiently, such as messaging, appointment
re-scheduling
and monitoring of treatment plans. Conversely, Baidu Health help users find the doctor and hospital that best suits their different healthcare needs. Through our AI building blocks, we promote an information to social to purchase workflow, while connecting users to doctors and hospitals to improve their wellness over a lifetime.
Peak-day
healthcare related search queries reached 190 million in 2020.
Baidu Health consists of
in-depth,
authoritative healthcare content, including that from approximately 300,000 doctors and medical experts, by aggregating a wide range of third-party healthcare and wellness information from our AI building blocks, as well as from self-produced products, such as Baidu Healthcare Wiki.
Through BJH accounts, Smart Mini Programs, live streaming, and messaging tools, we enable users to engage with doctors and more than 100 hospitals nationwide and make an informed decision on selecting the doctor or hospital organization that most fits their needs, and continue to gain access to their primary doctor and affiliated hospital.
DuerOS Smart Assistant.
DuerOS is a leading smart assistant for the Chinese language, which powers first-party Xiaodu home smart devices and smart earphones, as well as third-party smart phones, children smart watches and story machines. DuerOS is differentiated by its multi-round conversation AI capabilities, leveraging internally designed Baidu Honghu AI chip, as well as by DuerOS skills store, which offers over 4,400 skills in wide ranging genres, including education, video, online game and live streaming. The wide selection of skills offered on DuerOS has allowed Xiaodu Smart Display to achieve an average daily activated time span per device of over 3 hour in 2020. We generate revenue from the sale of our smart assistant devices to our customers directly and through our distribution network.
Baidu Maps.
A voice-enabled mobile app providing users with travel-related services, including POI (point of interest) search, route planning, precise navigation, taxi-hailing service and real-time traffic condition information. Baidu Maps has a MAU of 316 million in December 2020. Baidu Maps also provides professional and stable map services to business partners across different sectors.
iQIYI
iQIYI is an innovative market-leading online entertainment service in China. iQIYI’s platform features iQIYI original content, as well as a comprehensive library of other professionally produced content (PPC), professional user generated content (PUGC) and user-generated content.
Premium content is critical to the success of iQIYI’s business. iQIYI needs to produce and license premium content in order to deliver a differentiated and engaging entertainment experience for its users. Content cost has
 
74

Table of Contents
historically accounted for the biggest portion of iQIYI’s cost of revenues. In 2020, content cost accounted for approximately 75% of iQIYI’s cost of revenues, Our content portfolio consists of original content, content licensed from third party professional content producers, as well as content uploaded by professional and other users. To cater to the tastes of Chinese users across their diverse spectrum, iQIYI licenses content from thousands of professional content providers and have built a vast and diversified library of professionally produced content. iQIYI’s content library included a wide selection of drama series, variety shows, films, kids programs, documentaries, animations, sports programs as well as other various genres of program, covering more than 30 content categories. This vast and diversified content library has helped iQIYI attract users of different ages and backgrounds and increase user engagement.
PPC
. iQIYI’s PPC mainly includes original content and licensed content. As of December 31, 2018, 2019 and 2020, iQIYI’s library of professionally produced content included over 60,000, 50,000 and 40,000 titles of drama series, variety shows, films as well as other various genres of program.
 
  (i)
Original content. iQIYI’s original content includes both content produced
in-house
and content produced in collaboration with quality third-party partners. iQIYI obtains the intellectual property rights through production, adaptation or purchase from third parties, while the partners, typically established entertainment production companies, are responsible for content development and production. iQIYI maintains a high degree of control during the content development and production process. In the content production process, iQIYI leverages its deep understanding of entertainment, users and content, as well as advanced technology, to identify original literary titles or scripts with the most potential, nurture promising artistic talents and execute impactful marketing campaigns. For content produced
in-house,
iQIYI staffs the production with its own highly professional development team of well-recognized producers, production professionals, artists and a post-production editing professionals. For content produced in collaboration with quality third-party partners, iQIYI typically engages quality production companies through individual negotiation or through a competitive bidding process for the right to produce content, and iQIYI pays such production companies in the form of a guaranteed fee and/or revenue sharing.
With an illustrious track record of producing blockbuster original titles and the self-production capability spearheaded by over 50
in-house
studios and partnership programs, iQIYI has become a symbol of high-quality video content. Since 2015, iQIYI has released many award-winning multi-genre original titles, such as
The Lost Tomb
,
The Mystic Nine
,
Burning Ice
,
Story of Yanxi Palace
,
The Thunder
and
The Bad Kids
. iQIYI also pioneered and produced a number of internet variety shows that are highly popular, such as
The Rap of China
,
Idol Producer
,
The Big Band
and
Qipa Talk
, the last of which was released in 2014 and wrapped up its seventh season. Leveraging its initial success, iQIYI has extended selected popular titles into multi-season format. In order to provide high-quality original content offerings to our users, iQIYI has managed to attract and retain top talents available in market and suitable for the development and production.
 
  (ii)
Licensed content. iQIYI provides users with a curated selection of high-quality PPC from third parties. Leveraging its expertise in content selection, iQIYI have successfully debuted well-received titles such as drama series
iPartment
,
In the Name of People
,
Go Go Squid
,
Qing Yu Nian
,
Reunion: The Sound of the Providence Season 2
, and variety show
Keep Running Season IV
. iQIYI licenses video content typically at fixed rates for a specified term, and pay licensing fees generally in installments upon signing of the contacts and during the licenses period. iQIYI also exchanges rights to distribute licensed content with other internet video streaming services to enrich its content library. In certain cases, iQIYI has the right of first refusal to purchase new content produced by the licensor. iQIYI’s licensed content library also features a rich collection of movies, animations, documentaries and other content.
Other Video Content.
iQIYI offers a broad base of other video content with all kinds of genres, formats, and lengths of duration, such as internet movies and dramas, mini variety shows and animations, interactive
 
75

Table of Contents
videos, vertical or horizontal videos, as well as grassroot or influencer uploaded videos, edited video clips, and video blogs, or Vlogs, among others. iQIYI’s other video content expands its library and allows it to capture a broader user base, drive user engagement and enhance user stickiness.
iQIYI has developed a diversified monetization model to capture multiple opportunities arising from the rapid growth of the online entertainment industry in China. iQIYI generates revenues through membership services, online advertising services and a suite of other monetization methods. It pioneered a large scale paid content subscription business in China. It appeals to advertisers through broad and efficient user reach, as well as innovative and effective advertising products. iQIYI’s sophisticated monetization model fosters an environment for high-quality content production and distribution on its platform, which in turn expands its user base and increases user engagement, creating a virtuous cycle.
Membership Services.
iQIYI’s membership services generally provide subscribing members with superior entertainment experience that is embodied in various membership privileges. Subscribing members have access to a large collection of
VIP-only
content comprising drama series, movies, animations, and cartoons, among others, and have earlier access to certain content aired on the iQIYI platform. Membership privileges generally include substantially
ad-free
streaming, 1080P or 4K high-definition video, enhanced audio experience, accelerated downloads and others. Subscribing member privileges also include coupons and discounts on paid
on-demand
films, as well as special privilege in offline events, such as exclusive access to live concerts. The number of subscribing members increased 22.3% from 87.4 million as of December 31, 2018 to 106.9 million as of December 31, 2019. Excluding individuals with trial memberships, the number of subscribing members increased by 22.7% from 86.1 million as of December 31, 2018 to 105.7 million as of December 31, 2019. As of December 31, 2020, the number of iQIYI’s subscribing members and the number of subscribing members excluding individuals with trial memberships were 101.7 million and 100.7 million, respectively.
Online Advertising.
The prices of iQIYI’s advertising services depend upon various factors, including form and size of the advertising, level of sponsorship, popularity of the content or event in which the advertisements will be placed, and specific targeting requirements. Prices for the brand advertising service purchased by each advertiser or advertising agency are generally fixed under sales contracts.
Content Distribution
iQIYI
sub-licenses
procured third-party content within the authorized scope to other internet video streaming services. iQIYI also entered into barter agreements to exchange internet broadcasting rights of licensed content with other internet video streaming services. We distribute our selected original content to regions outside of China and to TV stations in China. Exclusive licensing agreements iQIYI enters into with the content licensors has a specified license period and provides iQIYI rights to
sub-license
these contents to other parties, while
non-exclusive
licenses do not provide iQIYI with the right to
sub-license.
iQIYI enters into a
non-exclusive
sub-license
agreement with a
sub-licensee
for a period that falls within the original exclusive license period, for cash or exchanging online broadcasting rights of licensed copyrights.
Technology
We focus on technology and innovation. To stay at the forefront of the internet industry and to achieve long-term growth and success, we invest heavily in research and development. We have established several research labs in China and the United States, to enhance our research and development capabilities, including AI, quantum computing and other areas.
Baidu AI
We have been investing in AI since 2010, and have developed “Baidu Brain,” our core AI technology engine, which has become a powerful technology platform that powers all of our business. We have opened up our AI platform to a large community of developers, which helps improve our AI capabilities and accelerate large-scale implementation of our AI. Request on Baidu Brain has peaked over 1 trillion hits per day in 2020.
 
76

Table of Contents
Our AI capabilities encapsulated on “Baidu Brain,” our core AI technology engine, consist of four layers and one module, as follows:
 
   
a foundation layer, consisting of PaddlePaddle, our open source deep learning framework and platform, as software, Kunlun AI chips as hardware and databases as fuel;
 
   
a perception layer, aggregating internally developed algorithms for speech recognition and synthesis, computer vision and augmented reality & virtual reality;
 
   
a cognition layer, consisting of algorithms for natural language processing and knowledge graph;
 
   
a platform layer, opening our technologies to partners and developers to develop a strong AI ecosystem; and
 
   
an AI security module that ensures Baidu Brain’s security, safety and privacy.
AI Capabilities.
Baidu Brain 6.0, which was launched in September 2020, making available over 270 AI capabilities, including natural language processing, knowledge graph, speech recognition and synthesis, computer vision, etc.
Knowledge Graph
.
Baidu AI consists of heterogeneous knowledge graphs of entity-graph, attention graphs, events, POIs, and industry-knowledge, which transform immense multi-element and multi-modal data into a holistic semantic network containing hundreds of millions of nodes and hundreds of billions of relationships.
NLP
. ERNIE (Enhanced Representation through kNowledge IntEgration), our NLP framework, is capable of continual learning various knowledge from massive data and has achieved
state-of-the-art
results in both Chinese and English language understanding tasks. ERNIE has been widely used in the fields of reading comprehension, emotional analysis, search intelligent Q&A, video recommendation, click-through rate prediction. As to machine translation, Baidu Translate provides translations to 203 languages and the number of characters translated daily reached over 100 billion.
Speech Recognition
and Synthesis
.
In 2019, Baidu launched the streaming multi-layer truncated attention model (SMLTA) to improve the accuracy of speech recognition, making it possible to recognize mixed Chinese and English or mixed Mandarin dialect speech. Meitron, a voice synthesis technology we developed, maps the tone, style, emotion and other elements into different
sub-spaces,
which allows a user to switch the voice of an application to his/her voice by recording a voice input of 20 sentences. The Meitron-based voice customization function has been added to Baidu Maps.
Computer Vision
.
Visual semantics allow the machine to understand videos and extract structured semantic knowledge by recognizing people, movements, items and associated time series. Visual understanding has been applied widely in our video applications. With synthetic virtual image technology, including facial, limb and mouth shape generation, we have developed “virtual” customer representative, to be paired with our automated customer service cloud solutions, powered by Baidu Brain.
Our technological innovation in AI has been well recognized by leading institutions. For example, in 2019, ERNIE became the first AI model to score above 90 on GLUE (General Language Understanding Evaluation), which is widely considered as the benchmark for testing AI language understanding. The ranking has been otherwise dominated by U.S. technology firms and universities.
Our unique breadth and depth of AI capabilities provide the differentiating foundational technologies that power all of our businesses. We are one of the very few companies in the world that offers full-stack AI technologies encompassing AI chips, software framework and applications. We believe our strength in AI open platform allows us to apply and commercialize AI across a diverse product portfolio across the consumer, enterprise and public sector.
 
77

Table of Contents
PaddlePaddle.
PaddlePaddle (Parallel Distributed Deep Learning) is our deep learning framework, which we open sourced in 2016. PaddlePaddle provides: (i) a deep learning framework based on programming logic enabling both development flexibility and stability; (ii) the ultra-large-scale training capacity for real-time updates of trillion-level parameters of deep learning models;
(iii) end-to-end
deployment of high-performance inference engines designed for diverse platforms and devices; and (iv) open source industry-grade models covering a wide range of applications.
AI Chips.
Baidu Kunlun, a
cloud-to-edge
AI chip, was introduced in 2018, specifically designed for Baidu’s computing environment, to power search and AI cloud solutions, as well as for our deep learning computing needs. Baidu Kunlun optimizes our AI capabilities on AI Cloud servers while improving cost efficiency. In addition, we have also developed Baidu Honghu to power DuerOS smart devices and
in-vehicle
infotainment to improve speech recognition performance and provide a cost advantage in our AI offerings.
We have also developed a proprietary technological infrastructure which consists of technologies for search, marketing services, and large-scale systems. Our established infrastructure serves as the backbone for AI, mobile and PC platforms.
Mobile Ecosystem Technologies
Search Technologies
Our search is powered by a set of industry-leading technologies, including the following, among others:
Ranking
.
We compare search queries with the content on web pages to help determine relevance. We have significantly improved the relevancy, freshness and authority of ranking using our machine learning modules to analyze the rich content on the Internet and user intent, to prioritize the search results. We began using machine learning in 2010, to better understand the semantics beyond simple text of the search keywords, and in 2013, we began to apply deep learning in our search ranking system, which is playing an increasingly important role. In 2019, we began to develop Top 1 (satisfying user with the first search result) by significantly enhancing the results of question parsing and analysis, answer matching, extraction, page content understanding and other aspects of our search engine, which has greatly improved user satisfaction with our search products.
Multi-modal search
.
We have greatly improved the accuracy of speech recognition in scenarios, such as long sentences, mixed Chinese and English, and strong accent, and thus significantly improve user satisfaction of our speech search. We have built a terminal visual interaction engine v1.0 for visual search and facilitated the implementation of convolutional neural network models, reducing the training costs through unsupervised or semi-supervised models.
Marketing Services Technologies
Our marketing services platform serves billions of relevant, targeted sponsored links each day based on search terms users enter or content they view on web pages or in our apps. Our key marketing services technologies include Phoenix Nest
,
a
web-based
auction system to enable customers to bid for keywords and automatically deliver relevant, targeted promotional links on Baidu’s properties and Baidu Union partners’ properties. Designed to generate more relevant results, Phoenix Nest helps customers to identify popular keywords and provides them with tools for budget management and marketing effectiveness measurement.
Large-Scale Systems and Technologies
Our large scale and massive amounts of user traffic require our systems to efficiently and effectively allocate resources among the products and services in our large product portfolio. Our key large-scale systems and technologies include our internally developed automated management platform for large size clusters, which
 
78

Table of Contents
enables us to intelligently manage and allocate resources and automatically debug and relocate services, thereby, allowing the huge volume of requests on Baidu search platform to function stably across multiple internet data centers and a large network of servers.
Research and Development
We have a team of experienced engineers who are based mostly in Beijing, Shanghai and Shenzhen, China. We also have development centers in Sunnyvale, California and Seattle, Washington. We compete aggressively for engineering and recruit most of our engineers locally and have established various recruiting and training programs with leading universities in China. We have also recruited experienced engineers globally.
In the years ended December 31, 2018, 2019 and 2020, our research and development expenditures were RMB15.8 billion, RMB18.3 billion and RMB19.5 billion (US$3.0 billion), representing 15%, 17% and 18% of our total revenues, respectively. Our research and development expenses primarily consist of salaries and benefits for research and development personnel. We expense research and development costs as they are incurred, except for certain
internal-use
software.
Intellectual Property
We rely on a combination of patent, trademark, copyright and trade secret protection laws in China and other jurisdictions, as well as confidentiality procedures and contractual provisions, to protect our intellectual property and our brand. We have over 7,800 issued patents in China covering invention, utility model and design, and intend to apply for more patents to protect our core technologies and intellectual property. We also enter into confidentiality,
non-compete
and invention assignment agreements with our employees and consultants, and nondisclosure agreements with selected third parties. “
百度
,” our company’s name “Baidu” in Chinese, has been recognized as a well-known trademark in China by the Trademark Office of National Intellectual Property Administration under the State Administration for Market Regulation. In addition to owning “  ” and the related logos, we have applied for registration of various other trademarks. We also have registered certain trademarks in the United States, Australia, Brazil, Canada, Hong Kong, India, Indonesia, Japan, Malaysia, Mexico, New Zealand, Russia, Singapore, South Africa, South Korea, Thailand, the European Union and several other jurisdictions. In addition, we have registered our domain name
baidu.com
and certain other domain names with authorized registrars of ICANN (Internet Corporation for Assigned Names and Numbers). We have also successfully become designated Registry Operator for
.baidu
top-level
domain names by ICANN.
Internet, technology and media companies are frequently involved in litigation based on allegations of infringement or other violations of intellectual property rights. Furthermore, the application of laws governing intellectual property rights in China and abroad is uncertain and evolving and could involve substantial risks to us. See “Item 3.D. Key Information—Risk Factors—Risks Related to Our Business Industry—We may face intellectual property infringement claims and other related claims, which could be time-consuming and costly to defend and may result in an adverse impact over our operations” and “—We may be subject to patent infringement claims with respect to our P4P platform.”
Sales and Distribution
We offer products and services for Baidu Mobile Ecosystem through our network of third-party agents and our direct sales team. We typically enter into framework sales agreements with third-party agents, where third-party agents will sell online marketing services to customers such as SMEs, domestic businesses and multinational companies on our behalf. The sales agreements typically limit the industry focus of the third-party agents. The third-party agents provide our online marketing customers with numerous services, including identifying customers, collecting payments, assisting customers in setting up accounts with us, suggesting keywords to maximize ROI and engaging in other marketing and educational services aimed at acquiring customers. We have direct sales presence in Beijing, Shanghai, Guangzhou, Shenzhen, and other cities, covering
 
79

Table of Contents
the major regional markets for our online marketing services and other services. We cover our key accounts through direct sales team and enter into agreements with such key accounts directly.
For AI Cloud, we sell our cloud solutions including IaaS, PaaS and SaaS to our enterprise clients directly or through solution integrators. We offer smart transportation solutions directly to provide tailored solutions to meet the specific needs of our clients.
For Intelligent Driving and OGI, we sell our products and services to our clients directly and through our third-party agents.
iQIYI’s brand advertising is sold through third-party advertising agencies, including members of American Association of Advertising Agencies, or 4As, and leading Chinese advertising agencies, as well as through a direct sales force. Feed advertising services is sold primarily through third-party advertising agencies, whose existing long-term relationships and network resources we strategically leverage, to increase our sales and expand our advertiser base.
Marketing
We focus on continually improving the quality of our products and services, as we believe satisfied users and customers are more likely to recommend our products and services to others. Through these efforts and the increased use of internet in China, we have built our brand with modest marketing expenditures.
We have implemented a number of marketing initiatives designed to promote our brand awareness among potential users, customers and Baidu Union partners. In addition to our brand positioning in the market, we have also initiated a series of marketing activities to promote our products and technologies among existing and potential users and customers, including, but not limited to, Baidu World Conference.
Competition
For Baidu Core business, our primary competitors are mainly internet companies and online marketing platforms in China. We compete with these entities for both users and customers on the basis of user traffic, cyber security, quality (relevance) of search (and other marketing and advertising) results, availability and user experience of products and services, distribution channels and the number of associated third-party websites. We also face competition from U.S.-based internet search providers providing Chinese language services and online marketing platforms, as well as traditional advertising media.
Online Marketing Platforms, Internet, Cloud and Smart Device Companies in China.
Chinese internet companies, such as Alibaba, Tencent, ByteDance and Xiaomi, offer a broad range of online services, including search, feed, cloud services and smart devices. These companies have widely recognized brand names in China and significant financial resources. Furthermore, some of these companies are private and are able to expend significant resources without consideration for near-term return on investment. We compete with these companies primarily for user traffic, user time, content, advertising budget and marketing resources. We leverage our AI technology, user traffic, product design and various marketing to enhance users’ reliance on our platforms and services.
U.S.-based Internet Search Providers and Online Marketing Platforms.
U.S.-based internet search providers and online marketing platforms, such as Microsoft, Google and Facebook, have a strong global presence, well established brand names, more users and customers and significantly greater financial resources than we do. We may also continue to face competition from other existing competitors and new entrants in the markets of Chinese language search, online marketing, cloud services and smart devices.
Other Advertising Media.
Other advertising media, such as newspapers, yellow pages, magazines, billboards, other forms of outdoor media, television, radio and mobile apps compete for a share of our customers’ marketing budgets.
 
80

Table of Contents
iQIYI competes with Tencent Video and Youku for both users and advertising customers. iQIYI also competes with other internet media and entertainment services, such as internet and social platforms and short-form video platforms, as well as major television stations. iQIYI competes with these market players primarily on the basis of obtaining IP rights to popular content, conducting brand promotions and other marketing activities, and making investments in and acquisitions of business partners.
Our user traffic tends to be seasonal. For example, we generally experience less user traffic during public holidays and other special event periods in China. In addition, advertising and other marketing spending in China has historically been cyclical, reflecting overall economic conditions as well as budgeting and buying patterns. Our results of operations may fluctuate due to the cyclicality and seasonality in our business.
Our Environmental, Social and Governance (ESG) Initiatives
We are committed to corporate social responsibility and meeting society’s changing needs despite the challenging economic environment. We have established an internal environmental, social and governance communications and management mechanism to comprehensively improve our corporate governance and benefit society.
We have continuously improved our corporate social responsibility initiatives under the guidance of our ESG framework. We appreciate the oversight, guidance and feedback from different parties and are committed to collaborating closely with domestic and international organizations to support broader industry-wide ESG practices, to explore multi-dimensional use cases for our technology, to empower traditional industries with our capabilities and to promote a healthier lifestyle and the long-term sustainability of our society.
Environmentally Sustainable Mindset
We are a strong supporter of the Ten Principles of the United Nations Global Compact and the UN’s 17 Sustainable Development Goals (SDGs). We have participated in the Climate Group’s EV100 campaign, a global initiative bringing together forward-looking companies committed to accelerating the transition to electric transportation, and are committed to making Baidu a
low-carbon,
energy-efficient and
eco-friendly
company through concrete actions. For example, to improve energy efficiency, we implemented various power supply solutions including HVDC offline and BBU (Battery
Back-up
Unit) in our data centers. Furthermore, our data centers are equipped with large-scale water cooling systems with a free cooling module and OCU (Overhead Cooling Unit) supplemented by fine-tuning operation optimization. As a result of these measures, we improved power usage effectiveness (PUE) of our data centers and further reduced our carbon emissions. We have also adopted various water and energy conservation measures, such as recycling heat energy and introducing electric commuter shuttle busses on our campus to make our offices more environmentally friendly. These initiatives reduced our carbon emissions by over 180,000 tons, as calculated by deducting carbon emissions in project scenario from carbon emissions in baseline scenario, in 2019.
While we rigorously implement environmentally sustainable policies and initiatives, we also encourage our users and the general public to adopt similar measures. For example, by adding new features to the app, we encourage the users of Baidu Maps app to take
eco-friendly
transportation options including biking and walking to reduce carbon emissions. In 2019, the total number of
eco-friendly
trips reached 100 million, reducing carbon emissions by approximately 44,000 tons, as calculated by aggregating carbon emissions reduced through various
eco-friendly
transportation options: (i) for carbon free transportation options such as walking, running and cycling, the amount of carbon emission reduced equals the quotient of the total distance so traveled by the average carbon emission factor of a typical fuel-based vehicle, and (ii) for transportation options with a lower carbon footprint such as taking a bus, the amount of carbon emission reduced equals the quotient of the total distance so traveled by the average carbon emission factor differential between a typical fuel-based vehicle and a typical bus on a per capita basis. We also cooperate with
non-profit
organizations, such as the International Fund for Animal Welfare, to conduct a series of events that promote public awareness of conservation efforts and science.
 
81

Table of Contents
Building Social Trust and Developing Talent
Data Privacy and Data Security
. As a reputable
hi-tech
company serving a large community of users, we put data privacy protection and data security as our top priorities. Within the company, we have established the Baidu Security Committee and Baidu Data Privacy Committee, comprised of senior decision makers to oversee these two areas, ensure compliance with applicable laws and regulations and to ensure that we are meeting the expectations of our users. We communicate with our users in an
easy-to-understand
manner to help them understand their rights under applicable laws and regulations. Through our data privacy and data security policies, users can learn about and control how their data is used and provide consent for data collection when necessary. We have put in place a comprehensive auditing mechanism across our business, to keep track of the data privacy and data security actions taken throughout the lifecycle of our products and services. We utilize a complete set of data privacy and data security management systems that allow us to continuously review and improve our processes. We have designed the General Privacy Policies and have drawn up specific privacy policies for individual products and services. We have also built an independent
one-stop
privacy protection platform, from which users can learn about our data privacy policies and provide feedback. Baidu believes that we can make a complex world simpler through AI, but such vision can only be realized if AI is used properly.
Outlook on Talent and Organizational Development
. Our employees are our most important asset. To promote work-life balance for our employees, we have adopted flexible working arrangements and a system of paid leave and compensatory leave, in addition to statutory annual leave. Since 2019, we have been working with an insurance company to introduce commercial healthcare coverage for both our employees and their parents. We are the early adopter among Chinese internet companies to offer such customized coverage. Moreover, we provide a multitude of benefits to our employees and their family members, including pregnant and nursing employees. To better understand employee satisfaction, help employees address work challenges and improve the company’s overall work environment, we conduct annual human capital assessment surveys with all of our employees. We also provide a variety of channels for employees to provide feedback and file complaints. We fully respect and value our employees’ suggestions and feedback.
Innovation and Practice in Social Responsibility
We care about the society that we live in, and we encourage our employees across different product lines to leverage Baidu AI technologies to make our community a better place for everyone.
We retooled our AI capabilities to help users, municipalities and health organizations better cope with the
COVID-19
pandemic, as part of our corporate social responsibility effort:
 
   
We provided tens of millions of free online doctor consultations on our healthcare platform and made available our online healthcare services, such as pneumonia screening, to third-party medical apps, to free up hospitals for critical emergencies.
 
   
We donated nearly 20,000 Xiaodu Smart Displays to frontline doctors and their families, allowing them to use contact-less, voice-enabled Internet and conveniently video conference home to stay in touch with their loved ones, while minimizing virus infection. DuerOS also partnered with online education organizations to enable home teaching for kids, while schools were closed down.
 
   
More than 100 Apollo-powered autonomous vehicles have been deployed across 17 cities in China, including Wuhan, Beijing, Shanghai, Shenzhen and Xiamen, to provide medication, face mask and food deliveries, as well as unmanned fever screening and sterilization services.
 
   
Baidu AI call center solution was retooled to allow local municipalities and health commissions to call people and survey their health conditions and travel information. Our smart call center handled over 3 million calls in the first two months, which is equivalent to the workload of approximately 1,000 full-time employees over a month’s period. Our smart call center was also used to update the new hours of operation for businesses on Baidu Maps, as restaurants, shops and supermarkets
re-opened
for business.
 
82

Table of Contents
   
We open-sourced LinearFold, our RNA analysis algorithm, to researchers worldwide for research on
COVID-19.
LinearFold can accelerate the prediction time of a virus’s RNA secondary structure, potentially from 55 minutes to 27 seconds, affording researchers an opportunity to better understand the pandemic and develop effective vaccines.
We are actively exploring the application of voice-based Xiaodu Smart Display for the education sector and aiding the elderly and the disadvantaged. We have donated Xiaodu Smart Display to 50 primary schools in China where they serve as classroom voice assistants to provide students with an extensive selection of high-quality educational resources. We have worked with an elderly community in Beijing to turn Xiaodu Smart Display into an “elderly care station,” allowing its senior citizens to access community services at any time through
far-field
voice activation. This service has benefited hundreds of elderly people. Xiaodu Smart Display has also been adopted to help visually impaired students in schools and masseurs in their workplaces in more than 40 cities across China. Xiaodu Smart Display allows visually impaired students to access a wealth of information on the Internet and visually impaired masseurs to control the lighting and room temperature of their work place through
far-field
voice commands.
As the leading search engine in China, we leverage our platform to reduce gender discrimination and provide charitable organizations with opportunities to be discovered and heard by the public. We have optimized search results for gender-related keywords and deploy technologies to help eliminate gender discrimination on the Internet. To help people build more confidence and cope with mental health issues, we worked with leading psychology institutions in China to launch a Smart Mini Program, an applet within Baidu App, that provided more than 1.2 million users/accounts with timely support and counseling in 2019. To empower charitable organizations and use technology to create a better Internet community, we launched the Common Benefit Project to promote and allow 200 charitable programs to be easily discovered.
Building on our close communication and collaboration with all stakeholders, we will continue to benefit our society. As part of our efforts to create value for our society, we attach great importance to communication and engagement with our users, partners, social organizations and third-party agencies.
Regulations
The PRC government extensively regulates the telecommunications industry, including the internet sector. The State Council, the MIIT and other relevant government authorities have promulgated an extensive regulatory scheme governing internet-related services. This section summarizes the principal PRC laws and regulations relating to our business.
In the opinion of Han Kun Law Offices, our PRC legal counsel, (i) the ownership structure relating to our consolidated affiliated entities complies with current PRC laws and regulations; (ii) subject to the disclosure and risks disclosed under “Item 3.D. Key Information—Risk Factors—Risks Related to Our Corporate Structure,” “—Risks Related to Doing Business in China” and “—Regulations,” our contractual arrangements with our consolidated affiliated entities and the nominee shareholders are valid and binding on all parties to these arrangements and do not violate current PRC laws or regulations; and (iii) subject to the disclosure and risks disclosed under “Item 3.D. Key Information—Risk Factors—Risks Related to Our Corporate Structure,” “—Risks Related to Doing Business in China” and “—Regulations,” the business operations of our consolidated affiliated entities, as described herein, comply with current PRC laws and regulations in all material respects.
China’s internet industry, online marketing market and
e-commerce
market are evolving. There are substantial uncertainties regarding the interpretation and application of existing or proposed PRC laws and regulations. We cannot assure you that the PRC regulatory authorities would find that our corporate structure and our business operations comply with PRC laws and regulations. If the PRC government finds us to be in violation of PRC laws and regulations, we may be required to pay fines and penalties, obtain certain licenses or permits and change, suspend or discontinue our business operations until we comply with applicable PRC laws and regulations.
 
83

Table of Contents
Regulations on Foreign Investment
On January 1, 2020, the Foreign Investment Law and the Regulations for Implementation of the Foreign Investment Law, or the Implementation Regulations, came into effect and became the principal laws and regulations governing foreign investment in the PRC, replacing the trio of prior laws regulating foreign investment in the PRC, namely, the Sino-foreign Equity Joint Venture Enterprise Law, the Sino-foreign Cooperative Joint Venture Enterprise Law and the Wholly Foreign-invested Enterprise Law, together with their implementation rules and ancillary regulations.
According to the Foreign Investment Law, “foreign investment” refers to the investment activities conducted directly or indirectly by foreign individuals, enterprises or other entities in the PRC, including the following circumstances: (i) the establishment of foreign-invested enterprises in the PRC by foreign investors solely or jointly with other investors, (ii) a foreign investors’ acquisition of shares, equity interests, property portions or other similar rights and interests of enterprises in the PRC, (iii) investment in new projects in the PRC by foreign investors solely or jointly with other investors, and (iv) investments made by foreign investors through means stipulated in laws or administrative regulations or other methods prescribed by the State Council.
Pursuant to the Foreign Investment Law, the PRC has adopted a reformed system with respect to foreign investment administration, under which the Chinese government applies national treatment to foreign investors in terms of investment entry and the foreign investor needs to comply with the requirements as provided in the negative list for foreign investment. The negative list will be issued by, amended or released upon approval by the State Council, from time to time. The negative list will consist of a list of industries in which foreign investments are prohibited and a list of industries in which foreign investments are restricted. Foreign investors will be prohibited from making investments in prohibited industries, while foreign investments must satisfy certain conditions stipulated in the negative list for investments in restricted industries. Foreign investments and domestic investments in industries outside the scope of the prohibited industries and restricted industries stipulated in the negative list will be treated equally. Any foreign-invested enterprise established prior to the effectiveness of the Foreign Investment Law may maintain its original corporate forms for a period of five years after January 1, 2020.
The Implementation Regulations restates certain principles of the Foreign Investment Law and further provides that, among others, (1) if a foreign-invested enterprise established prior to the effective date of the Foreign Investment Law fails to adjust its legal form or governance structure to comply with the provisions of the Companies Law of the PRC or the Partnership Enterprises Law of the PRC as applicable and complete amendment registration before January 1, 2025, the enterprise registration authority will not process other registration matters of the foreign-invested enterprise and may publicize such
non-compliance
thereafter; (2) the provisions regarding equity interest transfer and distribution of profits and remaining assets as stipulated in the contracts among the joint venture parties of a foreign-invested enterprise established before the effective date of the Foreign Investment Law may, after adjustment of the legal form and governing structure of such foreign-invested enterprise, remain binding upon the parties.
On December 31, 2019, the MOFCOM and the SAMR jointly promulgated the Measures for Information Reporting on Foreign Investment, which became effective on January 1, 2020. Pursuant to the measures, where a foreign investor directly or indirectly carries out investment activities in China, the foreign investor or the foreign-invested enterprise must submit the investment information to the competent commerce department for further handling.
In December 2020, the NDRC and the MOFCOM promulgated the Measures for the Security Review of Foreign Investment, which came into effect on January 18, 2021. The NDRC and the MOFCOM will establish a working mechanism office in charge of the security review of foreign investment. Such measures define foreign investment as direct or indirect investment by foreign investors in the PRC, which includes (i) investment in new onshore projects or establishment of wholly foreign owned onshore companies or joint ventures with foreign
 
84

Table of Contents
investors; (ii) acquiring equity or asset of onshore companies by merger and acquisition; and (iii) onshore investment by and through any other means. Investment in certain key areas with bearing on national security, such as important cultural products and services, important information technology and internet services and products, key technologies and other important areas with bearing on national security which results in the acquisition of de facto control of investee companies, shall be filed with a specifically established office before such investment is carried out. What may constitute “onshore investment by and through any other means” or “de facto control” could be broadly interpreted under such measures. It is likely that control through contractual arrangement be regarded as de facto control based on provisions applied to security review of foreign investment in the free trade zone. Failure to make such filing may subject such foreign investor to rectification within prescribed period, and will be recorded as negative credit information of such foreign investor in the relevant national credit information system, which would then subject such investors to joint punishment as provided by relevant rules. If such investor fails to or refuses to undertake such rectification, it would be ordered to dispose of the equity or asset and to take any other necessary measures so as to return to the status quo and to erase the impact to national security.
Regulations on Value-Added Telecommunications Services and Internet Content Services
Value-added telecommunications services and Internet content services
. The Telecommunications Regulations of the PRC promulgated by the PRC State Council in September 2000, which were most recently amended in February 2016, categorize all telecommunication businesses in the PRC as either basic or value-added. Pursuant to the Telecommunications Regulations, commercial operators of value-added telecommunications services must first obtain a Value-Added Telecommunication Business Operating License from the MIIT or its provincial level counterparts. The Administrative Measures for Telecommunication Business Operating License, promulgated by the MIIT with latest amendments becoming effective in September 2017, set forth the types of licenses required for value-added telecommunications services and the qualifications and procedures for obtaining such licenses. For example, a value-added telecommunications service operator providing commercial value-added services in multiple provinces is required to obtain an inter-regional license, whereas a value-added telecommunications service operator providing the same services in one province is required to obtain a local license. Baidu Netcom and some of our other PRC consolidated affiliated entities hold such Value-Added Telecommunication Business Operating Licenses.
Internet content services, or ICP services, are classified as one of the value-added telecommunication businesses. The Administrative Measures on Internet Information Services, promulgated by the PRC State Council in September 2000 and amended in January 2011, require companies engaged in the provision of commercial internet content services to obtain a Value-added Telecommunication Business Operation Permit for ICP services, or an ICP license from the relevant government authorities before providing any commercial internet content services within the PRC. “Commercial internet content services” generally refer to provision of information service through public telecommunication network or internet for a fee. The Catalog of Classification of Telecommunications Services promulgated by the MIIT in December 2015 and amended in June 2019 further divides ICP services into information publication platform and delivery services, information search and inquiry services, information communities platform services, instant message services, and information security and management services. We do not believe our P4P services conducted by our certain PRC subsidiaries are categorized as part of internet content services that require an ICP license under these regulations. Although Baidu Online conducts part of the P4P business by, among other things, examining and filtering P4P keywords, interacting with potential P4P customers, engaging in sales activities with our customers, P4P search results are displayed on the websites operated by Baidu Netcom, including Baidu.com. Baidu Netcom, as the owner of our domain name Baidu.com and holder of the necessary licenses and approvals, such as an ICP license, operates the website to list P4P search results and display other marketing and advertising content as an online marketing service provider.
In June 2020, MIIT promulgated the Notice regarding Strengthening the Management of Call Center Business, which has strengthening the management on the admittance, codes, accessing, operation activities and certain other items.
 
85

Table of Contents
Regulation on Content
. National security considerations are an important factor in the regulation of internet content in the PRC. The National People’s Congress, the PRC’s national legislature, has enacted laws with respect to maintaining the security of internet operation and internet content. Under these laws and applicable regulations, violators may be subject to penalties, including criminal sanctions, for internet content that:
 
   
opposes the fundamental principles stated in the PRC constitution;
 
   
compromises national security, divulges state secrets, subverts state power or damages national unity;
 
   
harms the dignity or interests of the state;
 
   
incites ethnic hatred or racial discrimination or damages inter-ethnic unity;
 
   
undermines the PRC’s religious policy or propagates heretical teachings or feudal superstitions;
 
   
disseminates rumors, disturbs social order or disrupts social stability;
 
   
disseminates obscenity or pornography, encourages gambling, violence, murder or fear or incites the commission of a crime;
 
   
insults or slanders a third party or infringes upon the lawful rights and interests of a third party; or
 
   
is otherwise prohibited by law or administrative regulations.
ICP operators are required to monitor their websites, including electronic bulletin boards. They may not post or disseminate any content that falls within the prohibited categories and must remove any such content from their websites. The PRC government may shut down the websites of ICP license holders that violate any of the above-mentioned content restrictions and revoke their ICP licenses. For instance, in 2017, the CAC issued a series of regulatory documents providing that an ICP operator is obligated to monitor contents displayed and disseminated by users on its platform. These regulations apply to online services, including (i) online forum and community service, which allows users to publish information and interact with other users on an online forum, post bar or other form of online communities, (ii) online
follow-up
comment service, which allows users to post threads, reply to original content, leave messages and engage in live commenting with texts, symbols, expressions, pictures, audio/video on a website, mobile app or other forms of interactive platform; (iii) online group chat information service, which allows users to communicate and exchange information in a cyberspace created by the users on an online platform; (iv) online official account information service, which allows users to post texts, pictures, audio/video and other information in the form of an official account registered by the user on a website, mobile app or other network platform. Pursuant to these regulations, a service provider is required to, among others, (x) register and verify the identity information of each user, and (y) in the case of publication or dissemination of prohibited contents on the platform, take prompt rectification measures, including removing and terminating transmission of the illegal content, restricting the user right of the offender, banning the user account and shutting down the relevant forum or channel, and report to the regulatory authority.
In addition, in November 2018, the CAC issued a notice to require ICP operators to conduct security assessments on their Internet information services if their services include forums, blogs, microblogs, chat rooms, communication groups, public accounts, short videos, online live-streaming, information sharing, mini programs or such other functions that provide channels for the public to express opinions or have the capability of mobilizing the public to engage in specific activities. ICP operators must conduct self-assessment on, among others, the legality of new technology involved in the services and the effectiveness of security risk prevention measures, and file the assessment report to local competent Internet information office and public security authority. At the end of 2019, the CAC issued the Provisions on the Management of Network Information Content Ecology, or the CAC Order No. 5, which became effective on March 1, 2020, to further strengthen the regulation and management of network information content. Pursuant to the CAC Order No. 5, each network information content service platform is required, among others, (i) not to disseminate any information prohibited by laws and regulations, such as information jeopardizing national security; (ii) to strengthen the examination of advertisements published on such network information content service platform; (iii) to promulgate management
 
86

Table of Contents
rules and platform convention and improve user agreement, such that such network information content service platform could clarify users’ rights and obligations and perform management responsibilities required by laws, regulations, rules and convention; (iv) to establish convenient means for complaints and reports; and (v) to prepare annual work report regarding its management of network information content ecology. In addition, a network information content service platform must not, among others, (i) utilize new technologies such as deep-learning and virtual reality to engage in activities prohibited by laws and regulations; (ii) engage in online traffic fraud, malicious traffic rerouting and other activities related to fraudulent account, illegal transaction account or maneuver of users’ account; or (iii) infringe a third party’s legitimate rights or seek illegal interests by way of interfering with information display.
Restrictions on Foreign Ownership in Value-Added Telecommunications Services
. Pursuant to the Provisions on Administration of Foreign-Invested Telecommunications Enterprises, promulgated by the PRC State Council with the latest amendments becoming effective in February 2016, the ultimate foreign equity ownership in a value-added telecommunications service provider must not exceed 50%. However, the MIIT released an announcement in June 2015 to remove the restriction on foreign equity for “online data processing and transaction processing businesses (operational
E-commerce)”
as provided in the Catalog of Telecommunication Businesses promulgated by the MIIT. The Special Administrative Measures (Negative List) for Foreign Investment Access issued in 2020 allow a foreign investor to own more than 50% of the total equity interest in an
e-commerce
business, a domestic multi-party communication business, an information storage and
re-transmission
business and a call center business. In order to acquire any equity interest in a value-added telecommunication business in the PRC, a foreign investor must satisfy a number of stringent performance and operational experience requirements, including demonstrating a good track record and experience in operating a value-added telecommunication business overseas. Foreign investors that meet these requirements must obtain approvals from the MIIT and the MOFCOM (or the MOFCOM’s authorized local counterparts), which retain considerable discretion in granting approvals. According to publicly available information, the PRC government has issued telecommunication business operating licenses to only a limited number of foreign-invested companies. We believe that it would be impracticable for us to acquire any equity interest in our consolidated affiliated entities without diverting management attention and resources. Moreover, we believe that our contractual arrangements with these entities and the individual nominee shareholders provide us with sufficient and effective control over these entities. Accordingly, we currently do not plan to acquire any equity interest in any of the consolidated affiliated entities.
A Notice on Intensifying the Administration of Foreign Investment in Value-Added Telecommunications Services, issued by the MIIT in July 2006, prohibits domestic telecommunication service providers from leasing, transferring or selling Telecommunication Business Operating Licenses to any foreign investor in any form, or providing any resources, sites or facilities to any foreign investor for their illegal operation of a telecommunication business in the PRC. Pursuant to this notice, either the holder of a Value-Added Telecommunication Business Operating License or its shareholders must directly own the domain names and trademarks used by such license holder in its provision of value-added telecommunications services. The notice further requires each license holder to have the necessary facilities, including servers, for its approved business operations and to maintain the facilities in the regions covered by its license. If a license holder fails to comply with the requirements in the notice or cure any
non-compliance,
the MIIT or its local counterparts have the discretion to take measures against the license holder, including revoking its Value-added Telecommunication Business Operating License. Based on the Notice regarding the Strengthening of Ongoing and Post Administration of Foreign Investment Telecommunication Enterprises issued by MIIT in October 2020, the MIIT will not issue Examination Letter for Foreign Investment in Telecommunication Business. Foreign invested enterprises would need to submit relevant foreign investment materials to MIIT for the establishment or change of telecommunication operating permits.
Due to the restrictions under these PRC regulations, we operate our websites mainly through our PRC consolidated affiliated entities, such as Baidu Netcom. Baidu Netcom is our PRC consolidated affiliated entity,
 
87

Table of Contents
and is considered a domestic PRC entity under PRC law given that the nominee shareholders are PRC citizens or PRC entities.
Baidu Netcom and some of our other PRC consolidated affiliated entities holds a Value-Added Telecommunication Business Operating License. In compliance with the Notice of the MIIT on Intensifying the Administration of Foreign Investment in Value-Added Telecommunications Services, Baidu Netcom owns the necessary domain names and trademarks, including pending trademark applications, and have the necessary personnel and facilities to operate our websites.
Regulations on Mobile Internet Applications
In June 2016, the CAC promulgated the Administrative Provisions on Mobile Internet Application Information Services, or the Mobile Application Administrative Provisions, which became effective on August 1, 2016. Pursuant to the Mobile Application Administrative Provisions, a mobile internet app refers to an app software that runs on mobile smart devices providing information services after being
pre-installed,
downloaded or embedded through other means. Mobile internet app providers refer to the owners or operators of mobile internet apps. Internet app stores refer to platforms which provide services related to online browsing, searching and downloading of app software and releasing of development tools and products through the internet.
Pursuant to the Mobile Application Administrative Provisions, an internet app program provider must verify a user’s mobile phone number and other identity information under the principle of mandatory real name registration at the back-office end and voluntary real name display at the front-office end. An internet app provider must not enable functions that can collect a user’s geographical location information, access user’s contact list, activate the camera or recorder of the user’s mobile smart device or other functions irrelevant to its services, nor is it allowed to conduct bundle installations of irrelevant app programs, unless it has clearly indicated to the user and obtained the user’s consent on such functions and app programs. In respect of an internet app store service provider, the Mobile Application Administrative Provisions require that, among others, it must file a record with the local authority within 30 days after it rolls out the internet app store service online. It must also examine the authenticity, security and legality of internet app providers on its platform, establish a system to monitor app providers’ credit and file a record of such information with relevant governmental authorities. If an app provider violates the regulations, the internet app store service provider must take measures to stop the violations, including giving a warning, suspension of release, withdrawal of the app from the platform, keeping a record of the incident and reporting the incident to the relevant governmental authorities.
In December 2016, the MIIT promulgated the Interim Measures on the Administration of
Pre-Installation
and Distribution of Applications for Mobile Smart Terminals, which came into effect on July 1, 2017. The Interim Measures aim to enhance the administration of mobile apps, and require, among others, that mobile phone manufacturers and internet information service providers must ensure that a mobile app, as well as its ancillary resource files, configuration files and user data can be uninstalled by a user on a convenient basis, unless it is a basic function software, which refers to a software that supports the normal functioning of the hardware and operating system of a mobile smart device.
Regulations on Internet Information Search Service
In June 2016, the CAC promulgated the Administrative Provisions on Internet Information Search Services, or the Search Services Administrative Provisions, which took effect on August 1, 2016. Pursuant to the Search Services Administrative Provisions, internet information search service refers to the service whereby users can search for information that is collected from the internet and processed by computer technology. The Search Services Administrative Provisions requires that an internet information search service provider must not publish any information or contents prohibited by law in the form of links, abstracts, snapshots, associative words, related search or recommendations or otherwise. If an internet information search service provider identifies any search results that contain any information, website or app that is prohibited by law, it must stop displaying the
 
88

Table of Contents
search results, record the infraction and report it to the relevant governmental authority. In addition, an internet information search service provider is prohibited from seeking illegitimate interest by means of unauthorized disconnection of links, or provision of search results containing false information. If an internet information search service provider engages in paid search services, it must examine and verify the qualifications of its customers of the paid search services, specify the maximum percentage of search results as paid search results on a webpage, clearly distinguish paid search results from natural search results, and notably identify the paid search information item by item.
Regulations on News Display
Displaying news on a website and disseminating news through the internet are highly regulated in the PRC. The Provisional Measures for Administrating Internet Websites Carrying on the News Displaying Business, jointly promulgated by the State Council News Office and the MIIT in November 2000, require an ICP operator (other than a government authorized news unit) to obtain an approval from the State Council News Office to post news on its website or disseminate news through the internet. Furthermore, the disseminated news must come from government-approved sources pursuant to contracts between the ICP operator and the sources, copies of which must be filed with the relevant government authorities.
In May 2017, the CAC issued the Provisions on the Administration of Internet News Information Services, or the Internet News Regulation, and its implementing rules, which became effective on June 1, 2017. Pursuant to the Internet News Regulation and its implementing rules, if an entity intends to provide internet news information service, it is required to obtain an approval from the State Council News Office and receive an Internet News Information Service License. Internet news information service refers to editing, publishing and reprinting and the dissemination platform service of internet news through internet websites, mobile apps, forums, blogs, micro-blogs, official accounts, instant message tools, live-streaming and other similar means. Pursuant to the Internet News Regulation, no internet news information service organizations may take the form of a foreign-invested enterprise, whether a joint venture or a wholly foreign-owned enterprise, and no cooperation between internet news information service organizations and foreign-invested enterprises is allowed prior to the security evaluation by the CAC.
Baidu Netcom obtained the Internet News Information Service License, which permits it to publish internet news pursuant to the relevant PRC laws and regulations, in December 2006, and had the license renewed in October 2018.
Regulations on Internet Drug Information Services
According to the Provisions on the Administration of Internet Drug Information Services, which was promulgated by the State Food and Drug Administration and most recently amended in November 2017, an enterprise publishing drug-related information must obtain a qualification certificate from the provincial-level food and drug administration before it applies for the ICP license or files with the MIIT or its local provincial-level counterpart. In addition, the Standing Committee of the National People’s Congress further amended the Drug Administration Law on August 26, 2019, which became effective on December 1, 2019. An ICP service operator that provides information regarding drugs or medical devices must obtain an Internet Drug Information Service Qualification Certificate from the applicable provincial level administrative authority.
Baidu Netcom obtained the Qualification Certificate for Internet Drug Information Services, which permits it to publish drug-related information on its website, in November 2007, and had the certificate renewed in August 2017. We have several other entities in our group that have obtained the Qualification Certificate for Internet Drug Information Services.
Regulations on Internet Culture Activities
The Provisional Measures for the Internet Culture Administration, promulgated by the Ministry of Culture and with the latest amendment becoming effective in December 2017, require ICP operators engaging in
 
89

Table of Contents
“internet culture activities” to obtain a permit from the Ministry of Culture. The “internet culture activities” include, among other things, online dissemination of internet cultural products and the production, reproduction, importation, distribution and broadcasting of internet cultural products. In May 2019, the Ministry of Culture and Tourism issued the Circular regarding Adjusting the Scope of Approval of Internet Culture Business Permit and Further Regulating Approval Matters to adjust the applicable scope of the Internet Culture Business Permit. Pursuant to the circular, the Ministry of Culture and Tourism will no longer be the authority supervising the online game industry and therefore the business scope of an Internet Culture Business Permit issued by it and its local counterparts will only cover internet cultural products including online music, online plays or programs, online performance, online works of art, online cartoon and exhibition and online matches, but exclude online games. Imported internet cultural products are subject to content review by the Ministry of Culture and Tourism before they are disseminated online, while domestic internet cultural products must be filed with the local branch of the Ministry of Culture within 30 days following the online dissemination. Service providers are also required to conduct self-review of the content of internet cultural products before they are put on the internet or submitted to the Ministry of Culture for approvals or filings. Baidu Netcom was granted an Internet Culture Business Permit in April 2007, which was renewed again in September 2018. Some other entities in our group have also obtained an Internet Culture Business Permit.
The Several Suggestions on the Development and Administration of Internet Music, issued by the Ministry of Culture and becoming effective in November 2006, reiterate the requirement for an internet service provider to obtain the Internet Culture Business Permit to carry on any business of internet music products. In addition, foreign investors are prohibited from engaging in the internet culture business operation.
In October 2015, the Ministry of Culture promulgated a notice, which took effect on January 1, 2016, to further strengthen its regulation over online music, including requiring online platforms that allow users to upload self-created or performed music to set up real-time monitoring systems and requiring online music service providers to make quarterly filings of information related to their content self-review with the local counterpart of the Ministry of Culture from April 1, 2016.
The Regulations for the Administration of Audio and Video Products, as released by the State Council in December 2001 and last amended in November 2020, require that the publication, production, duplication, importation, wholesale, retail and renting of audio and video products are subject to a license issued by competent authorities.
Regulations on Internet Publishing
In February 2016, the State Administration of Press, Publication, Radio, Film and Television (currently known as the National Press and Publication Administration, or the NPPA, and the MIIT jointly issued the Administrative Provisions on Internet Publishing Service, which took effect on March 10, 2016, and replaced the Interim Provisions for the Administration of Internet Publishing promulgated in 2002. The Internet Publishing Regulation requires that any entity engaged in the provision of online publications to the public via information networks obtain an Internet Publication License from the NPPA. Online publications refer to digital works with editing, production, processing and other publishing features, provided to the public via information networks, which mainly include: (i) informative and thoughtful text, pictures, maps, games, animation, audio and video digitizing books and other original digital works in fields such as literature, art and science, (ii) digital works consistent with the content of published books, newspapers, periodicals, audio-visual products and electronic publications, (iii) the network literature database or other digital works formed through aforementioned works by selecting, organizing, compiling and other means, and (iv) other types of digital works determined by the NPPA. The servers and storage facilities used by internet publishers must be located within the territory of the PRC. The Internet Publishing Regulation also provides that when an internet service provider provides manual intervention search ranking, advertising, promotion and other services to customers that provide internet publishing services, it is required to check and examine the Internet Publication Licenses obtained by the customers and the business scope of such licenses.
 
90

Table of Contents
Regulations on Production and Operation of Audio/Video Programs
Under the Regulations on the Administration of Production of Radio and Television Programs issued by the SARFT in July 2004 and recently partly amended in October 2020, any entities that engage in the production of radio and television programs are required to apply for a Permit for Production and Operation of Radio and TV Programs from the competent administrative authority. Entities with this permit must conduct their business operations in compliance with the approved scope of production and operation.
On March 17, 2010, the SARFT issued the Internet Audio/Video Program Services Categories (Provisional), or the Provisional Categories, which were amended on March 10, 2017. The amended Provisional Categories classified Internet audio/video programs into four categories, which are further divided into seventeen
sub-categories.
Regulations on Broadcasting Audio/Video Programs through the Internet
In December 2007, the State Administration of Radio, Film and Television, or the SARFT (currently known as NRTA) and the MIIT jointly promulgated the Rules for the Administration of Internet Audio and Video Program Services, commonly known as “Document 56,” which took effect on January 31, 2008 and was further amended on August 28, 2015. Pursuant to Document 56, an online audio/video service provider must obtain an Online Audio/Video Program Transmission License, which has a term of three years, and operate in accordance with the scope of the business as stipulated in the license. Furthermore, Document 56 requires all online audio/video service providers to be either wholly state-owned or state-controlled. According to some official answers to press inquiries published on the SARFT’s website in February 2008, officials from the SARFT and the MIIT clarified that online audio/video service providers that already had been operating lawfully prior to the issuance of Document 56 may
re-register
and continue to operate without becoming state-owned or controlled, provided that the providers have not engaged in any unlawful activities. This exemption will not be granted to online audio/video service providers established after Document 56 was issued. In addition, foreign-invested enterprises are not allowed to engage in the above-mentioned businesses. On March 16, 2018, the NRTA issued the Notice on Further Regulating the Transmission Orders of Internet Audio and Video Program, pursuant to which, among others, (i) online streaming platforms shall not illegally capture, edit, or reprogram audio-video programs, (ii) the movie clips and prevue broadcasted on the platform shall come from the licensed broadcasting and television programs; and (iii) the platform shall verify qualifications of sponsors for programs on the platform and shall refrain from accepting sponsorship or advertising from or cooperating in any other form with any unlicensed online audio/video service providers.
According to Document 56 and other relevant laws and regulations, audio-video programs provided by the entities supplying Internet audio-video program services shall not contain any illegal content or other content prohibited by the laws and regulations, such as any content against the basic principles in the PRC Constitution, any content that damages the sovereignty of the country or national security, and any content that disturbs social order or undermine social stability. An audio-video program that has already been broadcast shall be retained in full for at least 60 days. Movies, television programs and other media content used as Internet audio-video programs shall comply with relevant administrative regulations on programs broadcasts through radio, movie and television channels. Entities providing services related to Internet audio-video programs shall immediately delete the audio-video programs violating laws and regulations, keep relevant records, report relevant authorities and implement other regulatory requirements.
On October 31, 2018, the NRTA issued the Notice on Further Strengthening the Management of Radio and Television and Network Audiovisual Cultural Programs, or Notice 60. According to Notice 60, all radio and television broadcasting institutes, network audiovisual program service institutes and program production institutes shall stick to the right political direction and strengthen value guidance; pursue people-centered creative orientation to curb bad tendencies such as pursuing celebrities,
pan-entertainment
and so on; persist in providing high-quality content, constantly innovate programs, and strictly control the remuneration of guests; and
 
91

Table of Contents
strengthen the governance of TV series, network series (including network movies) to promote the benign development of the industry; shall strengthen the use and management of ratings (click-through rate) survey data and resolutely crack down on ratings (click-through rate) forgeries, etc.
On May 27, 2016, SAPPRFT issued the Notice on Relevant Issues concerning Implementing the Approval Works of Upgrading Mobile Internet Audio-Video Program Service, or the Mobile Audio-Video Program Notice. The Mobile Audio-Video Program Notice provides that the mobile Internet audio-video program services shall be deemed Internet audio-video program service. Entities which have obtained the approvals to provide the Internet audio-video program services may use mobile WAP websites or mobile applications to provide audio-video program services. Entities with regulatory approvals may operate mobile applications to provide the audio-video program services. The types of the programs shall be within the permitted scope as provided in the licenses and such mobile applications shall be filed with the NRTA and/or SFB.
The PRC government has also promulgated a series of special regulatory measures governing live-streaming services. In November 2016, the CAC promulgated the Administrative Provisions on Internet Live-streaming Service, which took effect on December 1, 2016. Pursuant to the Administrative Provisions, internet live-streaming service refers to continuous publishing of real-time information to the public on internet by means of video, audio, graphics, text or other forms, and an internet live-streaming service provider refers to an operator of the platform providing internet live-streaming service. In accordance with the administrative provisions, an internet live-streaming service provider must verify and register the identity information of publishers of live-streaming programs and users on its platform, and file the identity information of the publishers with the local governmental authority for record. Any internet live-streaming service provider engaging in news service must obtain internet news information service qualification and operate within the permitted scope of such qualification. In September 2016, the SAPPRFT issued the Circular on Strengthening Administration of Live-streaming Service of Network Audio/Video Programs. Pursuant to the circular, any entity that intends to engage in live audio/video broadcasting of major political, military, economic, social, cultural or sport events or activities, or live audio/video broadcasting of general social or cultural group activities, general sporting events or other organizational events, must obtain an Online Audio/Video Program Transmission License with a permitted operation scope covering the above business activities. Any entity or individual without qualification is prohibited from broadcasting live audio/radio programs involving news, variety shows, sports, interviews, commentary or other forms of programs through any online live-streaming platform or online live broadcasting booth, nor are they permitted to start a live broadcasting channel for any audio or radio programs. In addition, no entity or individual other than licensed radio stations or television stations are allowed to use “radio station,” “television station,” “broadcasting station,” “TV” or other descriptive terms exclusive to television and radio broadcasting organizations to engage in any business on the internet without approval. Furthermore, the CAC issued a notice in July 2017 which requires operators of internet news and information reproduction and broadcasting services, including commercial website apps that contain live-streaming features, and other internet live-streaming services, to file with the local CAC starting from July 15, 2017. The Circular on Tightening the Administration of Internet Live-Streaming Services jointly issued jointly by the MIIT, the CAC and several other government agencies in August 2018 reiterates the license requirements for online-streaming service providers and requires the operator to file with the local public security authority within 30 days after it commences the service online.
On March 29, 2019, the Administrative Provisions on Minor-oriented Programs was issued by the NRTA and has become effective since April 30, 2019. According to these provisions, network audio-visual programs with minors as their main participants or recipients shall not contain any contents which are harmful to the minors, such as violence, pornography, heresy, superstition, drug taking and other illegal contents. On November 18, 2019, the CAC, the Ministry of Culture and Tourism and the NRTA jointly issued the Administrative Provisions on Online Audio-visual Information Services, or Circular No. 3, which took effective on January 1, 2020. According to the Circular No. 3, Online Audio-visual Information Services refer to the services of producing, publishing and disseminating audio-visual information offered to the public via Internet platforms, such as websites and application programs. Circular No. 3 requires that no individual or entity is
 
92

Table of Contents
allowed to (i) use the online audio-visual information services or related technologies to engage in any activities which may jeopardize national security, undermine social stability or infringe legitimate right of others; (ii) produce, publish or disseminate any audio-visual information prohibited by the laws and regulations, such as Internet rumors. A provider of audio-visual information services must establish, maintain and optimize a rumors refuting regime, under which once it identifies that any user of audio-visual information services produces, publishes or disseminates any rumor by virtue of the technology of producing forged pictures or audio-visual information based on deep-learning or virtual reality, such provider must take measures to refute such rumors in a timely manner and file such situations with the competent authorities governing Internet information, culture and tourism, and radio and television.
Baidu Netcom has renewed its Online Audio/Video Program Transmission License, which remains valid until July 2021. iQIYI has an Online Audio/Video Program Transmission License that is valid until October 2021. Another entity in our group has an Online Audio/Video Program Transmission License that is valid until March 2023.
Regulations on Internet Map Services
According to the Administrative Rules of Surveying Qualification Certificate, as most recently amended by the National Administration of Surveying, Mapping and
Geo-information
(a.k.a. the State Bureau of Surveying and Mapping) in August 2014, the provision of internet map services by any
non-surveying
and mapping enterprise is subject to the approval of the National Administration of Surveying, Mapping and
Geo-information
and requires a Surveying and Mapping Qualification Certificate. Internet maps refer to maps called or transmitted through the internet. Pursuant to the Notice on Further Strengthening the Administration of Internet Map Services Qualification issued by the National Administration of Surveying, Mapping and
Geo-information
in December 2011, any entity without a Surveying and Mapping Qualification Certificate for internet map services is prohibited from providing any internet map services. According to the Provisions on the Administration of Examination of Maps most recently amended on July 24, 2019, subject to limited exceptions, an enterprise must first apply for an approval by the relevant regulatory authority, if it intends to engage in any of the following activities: (i) publication, display, production, posting, import or export of a map or a product attached with a map,
(ii) re-publication,
re-display,
re-production,
re-posting,
re-import
or
re-export
of a map the content of which has been changed after it is approved, or other commercial products attached with such a map, and (iii) publication or display of a map or a product attached with a map overseas. The operator of an approved internet map is required to file the updated contents of the map with the relevant regulatory authority semi-annually, and
re-apply
for a new approval of the map when the
two-year
term of the existing approval expires.
Baidu Netcom provides online traffic information inquiry services as well as internet map services and has obtained a Surveying and Mapping Qualification Certificate for internet map services. Another entity in our group has also obtained the Surveying and Mapping Qualification Certificate. In accordance with the Provisions on the Administration of Examination of Maps, we have initiated the application for examination and approval of the maps that are used in our products.
Regulations on Online Games
Pursuant to the Internet Publishing Regulation and the Circular on Mobile Game Publishing Service, the online games services provided on websites by online game operator partners may be deemed as a type of “online publication service”, and may be required to obtain an Internet Publication License from the NPPA. Beijing Perusal Technology Co., Ltd., or Beijing Perusal, and another entity in our group have obtained the Internet Publication Licenses. The required approval by the NNPA of each online game provided on our websites is handled by our online game operator partners.
In September 2009, the General Administration of Press and Publication (currently known as the NPPA) together with several other government agencies issued Notice Regarding the Consistent Implementation of the
 
93

Table of Contents
“Measures on Three Provisions” of the State Council and the Relevant Interpretations of the State Commission Office for Public Sector Reform and the Further Strengthening of the Administration of Examination and Approval of Online Games and the Examination and Approval of Imported Online Games, or the Circular 13, which explicitly prohibits foreign investors from participating in online game operating businesses through wholly-owned enterprises, equity joint ventures or cooperative joint ventures in the PRC. Circular 13 expressly prohibits foreign investors from gaining control over or participating in PRC operating companies’ online game operations through indirect means, such as establishing joint venture companies, entering into contractual arrangements with or providing technical support to the operating companies, or through a disguised form, such as incorporating user registration, user account management or payment through game cards into online game platforms that are ultimately controlled or owned by foreign investors. Certain foreign companies offer online games provided by their game operator partners on websites or through smartphone app distribution platforms which are owned and operated by their consolidated affiliated entities under contractual agreements. If such contractual arrangements were deemed to be “indirect means” or “disguised form” under Circular 13, such relevant contractual arrangements may be challenged by the NPPA or other governmental authorities. If we were found to be in violation of Circular 13 in the operation of our online game platform, the NNPA, in conjunction with relevant regulatory authorities, would have the power to investigate and deal with such violations, including in the most serious cases, suspending and revoking the relevant licenses and registrations.
In October 2019, the NPPA promulgated the Circular on Preventing Minors from Developing Online Game Addictions, which mandates that online game operators take, among others, the following measures to prevent minors from being addicted to online games: (i) the operator shall ensure that its online game users use valid and true identity information to register their game accounts; (ii) the operator shall strictly control the time slot and duration allowed for minors to log in and play online games to the extent that it shall not provide any game service for the minors in any form from 10:00 PM each day to 8:00 AM the next day, and the length of time a minor spends in playing its online games must not exceed three hours accumulatively on each statutory holiday and one and a half hours on each business day; and (iii) the online game operator shall not offer any paid services to minors that are not suitable for their civil capacity. According to such circular, these requirements are
pre-conditions
for an operator to publish and operate any online game.
Regulations on Online Game Virtual Currency
The Interim Administration Measures of Online Games, which has been repealed on July 10, 2019 (while no other regulation has been issued or promulgated as of the date of this annual report to replace this regulation) require companies that (i) issue online game virtual currency (including prepaid cards and/or
pre-payment
or prepaid card points) or (ii) offer online game virtual currency transaction services to apply for the Internet Culture Business Permit from provincial branches of the Ministry of Culture. The regulations prohibit companies that issue online game virtual currency from providing services that would enable the trading of such virtual currency. Any company that fails to submit the requisite application will be subject to sanctions, including but not limited to termination of operation, confiscation of incomes and fines. The regulations also prohibit online game operators from allocating virtual items or virtual currency to players based on random selection through lucky draw, wager or lottery that involve cash or virtual currency directly paid by the players. In addition, companies that issue online game virtual currency must comply with certain specific requirements. For example, online games virtual currency can only be used for products and services related to the issuance company’s own online games. Pursuant to the Circular on Regulating Online Game Operation and Strengthening Interim and Ex Post Supervision issued by the Ministry of Culture in December 2016, which took effect on May 1, 2017 and repealed on August 19, 2019, an online game operator must not allow online game virtual currency to exchange for legal currency or items, except in the case of termination of online game operation where the online game operator may refund the balance of online game virtual currency to players in the form of legal currency or in other means acceptable to the players. Moreover, pursuant to the circular, regulations applicable to online game virtual currency also apply to such other virtual items where the virtual items are issued by the online game operator, can be exchangeable for other virtual items or value-added services related to the games, and can be purchased with legal currency or online game virtual currency or exchanged for online game virtual currency. As
 
94

Table of Contents
of the date of this annual report, no government authority has issued or promulgated any provisions to replace the above-mentioned regulations.
Regulations on Advertisements and Online Advertising
The PRC government regulates advertising, including online advertising, principally through the State Administration for Market Regulation. The PRC Advertising Law, as recently amended in October 2018, outlines the regulatory framework for the advertising industry, and allows foreign investors to own up to all equity interests in PRC advertising companies.
We conduct our value-added telecommunication-based online advertising business through Baidu Netcom, which is one of our consolidated affiliated entities in China and holds a business license that covers value-added telecommunication-based online advertising in its business scope. Our subsidiaries Baidu Times and Baidu China have also expanded their respective business license to cover advertising in their respective business scope.
Advertisers, advertising operators and advertising distributors are required by PRC advertising laws and regulations to ensure that the contents of the advertisements they prepare or distribute are true and in full compliance with applicable laws and regulations. For example, pursuant to PRC Advertising Law, advertisements must not contain, among other prohibited contents, terms such as “the state-level,” “the highest grade,” “the best” or other similar words. In addition, where a special government review is required for certain categories of advertisements before publishing, the advertisers, advertising operators and advertising distributors are obligated to confirm that such review has been performed and the relevant approval has been obtained. Pursuant to the PRC Advertising Law, the use of the internet to distribute advertisements shall not affect the normal use of the internet by users. Particularly, advertisements distributed on internet pages such as
pop-up
advertisements shall be indicated with a conspicuous mark for “close” to ensure the close of such advertisements by one click. Where internet information service providers know or should know that illegal advertisements are being distributed using their services, they shall prevent such advertisements from being distributed.
In addition to the above regulations, the Interim Administration Measures of Internet Advertising which was promulgated by the then State Administration for Industry and Commerce (currently known as the SAMR) and became effective on September 1, 2016 also set forth certain compliance requirements for online advertising businesses. For example, search engine service providers must indicate paid search results as an advertisement and distinguish paid search results from natural search results on their websites. Advertising operators and distributors of internet advertisements must examine, verify and record identity information, such as name, address and contact information, of advertisers, and maintain an updated verification record on a regular basis. Moreover, advertising operators and advertising distributors must examine supporting documentation provided by advertisers and verify the contents of the advertisements against supporting documents before publishing. If the contents of advertisements are inconsistent with the supporting documentation, or the supporting documentation is incomplete, advertising operators and distributors must refrain from providing design, production, agency or publishing services. The Internet Advertising Measures also prohibit the following activities: (i) providing or using apps and hardware to block, filter, skip over, tamper with, or cover up lawful advertisements; (ii) using network access, network equipment and apps to disrupt the normal transmission of lawful advertisements or adding or uploading advertisements without authorization; and (iii) harming the interests of a third party by using fake statistics or traffic data.
The SAMR has promulgated the Guidance regarding Strengthening the Supervision over Marketing Activities by Internet Live-Streaming in November 2020 to further regulated marketing activities by Internet live-streaming. The NRTA also issued a circular on the Strengthening Management of Live-Streaming of Internet Shows and Electronic Commerce in November 2020 to provide instruction to online marketing activities through live-streaming. Platforms providing live-streaming of Internet show or electronic commerce shall register with National Internet Video-audio Platform Information Management System no later than November 30, 2020. The overall ratio of front-line content reviewers to live-streaming rooms on such platforms shall be no less than 1:50.
 
95

Table of Contents
The training for content reviewers shall be strengthened and content reviewers who have passed the training shall be registered in the Reviewer Information Management System. A platform shall report the number of its live-streaming rooms, streamers and content reviewers to the provincial branch of the NRTA on a quarterly basis. Internet show live-streaming platforms shall tag content of live-streaming rooms and corresponding streamers by category. A streamer cannot change the category of the programs tagged in his or her live-streaming room without prior approval from the platform. Users that are minors or without real-name registration are prohibited from virtual tipping, and platforms shall cap the amount of virtual tipping per time, per day, and per month. When the virtual tipping by a user reaches half of the daily/monthly limit, a consumption notification from the platform and a confirmation from the user by text messages or other means are required before the processing the next transaction. When the amount of virtual tipping by a user reaches the daily/monthly limit, the platform shall suspend the virtual tipping function for such user for that day or month. To host any electronic commerce promotion events such as
E-commerce
Festival,
E-commerce
Day or Promotion Day in the forms of live-streaming rooms, live performances, live variety shows and other live programs, the platforms shall register the information of guests, streamers, content and settings with the local branch of NRTA 14 business days in advance. Internet electronic commerce live-streaming platforms shall conduct relevant qualification examination and real-name authentication on businesses and individuals providing live-streaming marketing services and keep complete examination and authentication records, and shall not enable imposters or businesses or individuals without qualification or real-name registration to conduct live-streaming marketing services.
Violation of these regulations may result in penalties, including fines, confiscation of advertising income, orders to cease dissemination of the advertisements and orders to publish an advertisement correcting the misleading information. In the case of serious violations, the SAMR or its local branches may force the violator to terminate its advertising operation or even revoke its business license. Furthermore, advertisers, advertising operators or advertising distributors may be subject to civil liability if they infringe on the legal rights and interests of third parties.
Regulations on Artificial Intelligence and Autonomous Driving Vehicles
We engage in the research and development of artificial intelligence (AI) technology and products, specifically autonomous driving vehicles. The Chinese government has issued a series of guidelines to encourage and support the research and development of AI technology, such as the Three-Year Implementing Plan for Internet Plus Artificial Intelligence issued in May 2016 and the Development Planning on the New Generation of Artificial Intelligence issued in July 2017. In particular, the MIIT, the Ministry of Public Security and the Ministry of Transport, issued the Circular on the Norms on Administration of Road Testing of Autonomous Driving Vehicles (Trial Implementation) in April 2018, which became effective from May 1, 2018 and is the primary regulation governing protocol of road testing of autonomous driving vehicles in the PRC. Pursuant to this circular, any entity intending to conduct a road testing of autonomous driving vehicles must apply for and obtain a road-testing certificate and a temporary license plate for each tested car. To qualify for these required licenses, an applicant entity must satisfy, among others, the following requirements: (i) it must be an independent legal person registered under PRC law with the capacity to conduct manufacturing, technological research or testing of automobiles and automobile parts, which has established protocol to test and assess the performance of autonomous driving system and is capable of conducting real-time remote monitor of the tested cars; (ii) the vehicle under road testing must be equipped with a driving system that can switch between autonomous pilot model and human driving model in a safe, quick and simple manner and allows human driver to take control of the vehicle any time immediately when necessary; (iii) the tested vehicle must be equipped with the function of recording, storing and real-time monitoring the condition of the vehicle and is able to transmit real-time data of the vehicle, such as the driving model, location and speed; (iv) the applicant entity must sign an employment contract or a labor service contract with the driver of the tested vehicle, who must be a licensed driver with more than three years’ driving experience and a track record of safe driving and is familiar with the testing protocol for autonomous driving system and proficient in operating the system; (v) the applicant entity must insure each tested vehicle for at least RMB5 million against car accidents or provide a letter of guarantee covering the same. During testing, the testing entity should post a noticeable identification logo for autonomous driving test on each
 
96

Table of Contents
tested car and should not use autonomous driving model unless in the permitted testing areas specified in the road-testing certificate. If the testing entity intends to conduct road testing in the region beyond the administrative territory of the certificate issuing authority, it must apply for a separate road-testing certificate and a separate temporary license plate from the relevant authority supervising the road-testing of autonomous cars in that region. In addition, the testing entity is required to submit to the road-testing certificate issuing authority a periodical testing report every six months and a final testing report within one month after completion of the road testing. In the case of a car accident causing severe injury or death of personnel or vehicle damage, the testing entity must report the accident to the road-testing certificate issuing authority within 24 hours and submit a comprehensive analysis report in writing covering cause analysis, final liability allocation results, etc. within five working days after the traffic enforcement agency determines the liability for the accident. Some local governments, such as Beijing, Shanghai, Chongqing, Hunan and Tianjin, have issued local rules and regulations to regulate road testing of autonomous driving cars accordingly.
Regulation on Product Quality
Products made in mainland China shall be subject to the Product Quality Law of the PRC, or the Product Quality Law, which was promulgated on February 22, 1993 and most recently amended on December 29, 2018. According to the Product Quality Law, a seller of a product shall be responsible for repairing, replacing or returning the product with any of the following defects, and shall compensate for the damages incurred by consumers who bought such defective product: (i) the product does not have the usability which such product should have and there are no prior indications about such situation; (ii) the actual quality of such product fails to comply with the standards specified on such product or the package of such product; and (iii) the actual quality of such product fails to meet the quality status specified by way of product specifications and samples. After the seller performs its obligation of repairing, replacing and returning the defective product and/or compensating for the customers’ damages, such seller is entitled to seek reimbursement from the manufacturer of such product, if it could be proved that the defect is caused by the manufacturer. According to the Product Quality Law, a manufacturer of a product shall be responsible to compensate for the damages to any person caused by the defect of such product, unless the manufacturer is able to prove that: (i) it did not circulate the product; (ii) the defect did not exist at the time when the product was circulated; or (iii) scientific or technologic knowledge at the time when such product was circulated was not such that it allowed the defect to be discovered.
Regulations on Tort Liability
In accordance with the Tort Liability Law of the PRC, or the Tort Liability Law, which became effective in July 2010, internet users and internet service providers bear tortious liabilities in the event that they infringe upon other persons’ rights and interests through the internet. Where an internet user conducts tortious acts through internet services, the infringed person has the right to request the internet service provider take necessary actions such as deleting contents, screening and
de-linking.
Failing to take necessary actions after being informed, the internet service provider will be subject to joint and several liabilities with the internet user with regard to the additional damages incurred. Where an internet service provider knows that an internet user is infringing upon other persons’ rights and interests through its internet service but fails to take necessary actions, it is jointly and severally liable with the internet user. In addition, in accordance with the Tort Liability Law, in the event of any damage arising from a defective product, the infringed person may seek compensation from either the manufacturer or the seller of such product. If the manufacturer has compensated the infringed person but the defect is caused by the fault of the seller, the manufacturer is entitled to seek reimbursement from the seller. If the seller has compensated the infringed person but the defect is caused by the manufacturer, the seller is entitled to seek reimbursement from the manufacturer. The National People’s Congress adopted the Civil Code of the PRC, or the Civil Code on May 28, 2020, which came into effect on January 1, 2021 and revoked the Tort Liability Law. The Civil Code has further revised the Internet tort liability as originally provided in the Tort Liability Law. It has further elaborated on “safe harbor” rule with respect to an internet service provider from both the aspects of notice and counter notice, including (i) upon receiving notice from the right holder, promptly adopting necessary protective measures such as deletion, screening or disconnection of hyperlinks and reefing
 
97

Table of Contents
right holder’s notice to disputed internet user; and (ii) upon receiving counter-notice from the disputed internet user, referring such counter-notice to the claiming right holder and informing him/her to take other corresponding measures such as filing complaint with competent authorities or suit with courts. The Civil Code has also provides that where the internet service provider knew or should have known the infringing acts of the internet user, it shall be severally liable with such internet user. As for product liability, the Civil Code provides additional mitigation measures such as stop selling of defective products and stipulated that the seller and manufacturer shall also be liable for expanded damages caused by such defective products if no mitigation measures are provided or not sufficient. If a recall of defective product is required, the seller and the manufacturer shall be responsible to undertake fees paid by infringed users.
Regulations on Intellectual Property Rights
The PRC has adopted legislation governing intellectual property rights, including patents, copyrights, trademarks, and domain names.
Patent
. The Patent Law of the PRC provides for patentable inventions, utility models and designs, which must meet three conditions: novelty, inventiveness and practical applicability. The State Intellectual Property Office under the State Council is responsible for examining and approving patent applications. A patent is valid for a term of twenty years in the case of an invention and a term of ten years in the case of utility models and designs.
Copyright
. The Copyright Law of the PRC, or the Copyright Law, and its implementation rules extend copyright protection to products disseminated over the internet and computer software. There is a voluntary registration system administered by the China Copyright Protection Center. Creators of protected works enjoy personal and property rights, including, among others, the right of disseminating the works through information networks.
Pursuant to the relevant PRC regulations, rules and interpretations, ICP operators will be jointly liable with the infringer if they (a) participate in, assist in or abet infringing activities committed by any other person through the internet, (b) are or should be aware of the infringing activities committed by their website users through the internet, or (c) fail to remove infringing content or take other action to eliminate infringing consequences after receiving a warning with evidence of such infringing activities from the copyright holder. The court will determine whether an internet service provider should have known of their internet users’ infringing activities based on how obvious the infringing activities are by taking into consideration a number of factors, including (i) the information management capabilities that the provider should have based on the possibility that the services provided by it may trigger infringing acts, (ii) the degree of obviousness of the infringing content, (iii) whether it has taken the initiative to select, edit, modify or recommend the contents involved, (iv) whether it has taken positive and reasonable measures against infringing acts, and (v) whether it has set up convenient programs to receive notices of infringement and made timely and reasonable responses to the notices. Where an internet service provider has directly obtained economic benefits from any contents made available by an internet user, it shall have a higher duty of care with respect to the internet user’s act of infringement of others’ copyrights. Advertisements placed for or other benefits particularly connected with specific contents may be deemed as direct economic benefits from such contents, but general advertising fees or service fees charged by an internet service provider for its internet services will not be included. In addition, where an ICP operator is clearly aware of the infringement of certain content against another’s copyright through the internet, or fails to take measures to remove relevant contents upon receipt of the copyright holder’s notice, and as a result, it damages the public interest, the ICP operator could be ordered to stop the tortious act and be subject to other administrative penalties such as confiscation of illegal income and fines. An ICP operator is also required to retain all infringement notices for a minimum of six months and to record the content, display time and IP addresses or the domain names related to the infringement for a minimum of 60 days.
Pursuant to the Copyright Law and its implementation rules, creators of protected works enjoy personal and property rights such as the right of disseminating the works through information networks. In addition, the
 
98

Table of Contents
Regulations for the Protection of Information Network Transmission Right promulgated by the State Council on May 18, 2006, and amended on January 30, 2013, specify the rules on a safe harbor for use of copyrights and copyright management technology. An internet service provider may be exempted from liabilities for providing links to infringing or illegal content or providing other internet services which are used by its users to infringe others’ copyright, if it does not know and does not have constructive knowledge that such content is infringing upon other parties’ rights or is illegal. However, if the legitimate owner of the content notifies the internet service provider and requests removal of the links to the infringing content, the internet service provider would be deemed to have constructive knowledge upon receipt of such notification, but would be exempted from liabilities if it removes or disconnects the links to the infringing content at the request of the legitimate owner. At the request of the alleged infringer, the internet service provider should immediately restore links to content previously disconnected upon receipt of initial
non-infringing
evidence.
We have adopted measures to mitigate copyright infringement risks
. For example, our policy is to remove links to web pages and materials uploaded by the users if we know these web pages or materials contain materials that infringe upon third-party rights or if we are notified by the legitimate copyright holder of the infringement with proper evidence.
Software Products
. The Regulation for the Protection of Computer Software promulgated by the State Council on December 20, 2001 and last amended on January 30, 2013. To further implementing this regulation, the Computer Software Copyright Registration Measures promulgated by the China Copyright Office on February 20, 2002, regulates software copyright registration, exclusive licensing contracts of software copyright and transfer agreements. Although such registration is not mandatory under PRC law, software copyright owners are encouraged to go through the registration process and registered software may receive better protection.
Trademark
. The Trademark Law of the PRC and its implementation rules protect registered trademarks. The Trademark Office of National Intellectual Property Administration under the SAMR handles trademark registrations and grants a term of ten years to registered trademarks. Trademark license agreements must be filed with the Trademark Office of National Intellectual Property Administration for record. “
百度
” is recognized as a well-known trademark in China by the Trademark Office of National Intellectual Property Administration under the State Administration for Market Regulation. In addition to owning “
百度
” and the related logos, we have applied for registration of various other trademarks.
Domain name
. Domain names are protected under the Administrative Measures on the Internet Domain Names promulgated by the MIIT in August 2017, which became effective in November 2017. The MIIT is the major regulatory body responsible for the administration of the PRC internet domain names, and under the supervision of the MIIT, the China Internet Network Information Center, or CNNIC, is responsible for the daily administration of “.cn” domain names and Chinese domain names. According to the Circular on Administration of the Use of Domain Names for Internet Information Services issued by the MIIT in November 2017, only the internet information service provider itself or the shareholder(s), principal or senior management officer(s) of the internet information service provider are eligible to register the domain names used for the internet information services. We have registered Baidu.cn, Baidu.com.cn, hao123.com and certain other domain names with CNNIC.
Regulations on Information Security
The National People’s Congress has enacted legislation that prohibits use of the internet that breaches the public security, disseminates socially destabilizing content or leaks state secrets. Breach of public security includes breach of national security and infringement on legal rights and interests of the state, society or citizens. Socially destabilizing content includes any content that incites defiance or violations of PRC laws or regulations or subversion of the PRC government or its political system, spreads socially disruptive rumors or involves cult activities, superstition, obscenities, pornography, gambling or violence. State secrets are defined broadly to include information concerning PRC national defense, state affairs and other matters as determined by the PRC authorities.
 
99

Table of Contents
Pursuant to applicable regulations, ICP operators must complete mandatory security filing procedures and regularly update information security and censorship systems for their websites with local public security authorities, and must also report any public dissemination of prohibited content.
In December 2015, the Standing Committee of the National People’s Congress promulgated the Anti-Terrorism Law of the PRC, or the Anti-Terrorism Law, which took effect on January 1, 2016 and was amended on April 27, 2018. According to the Anti-Terrorism Law, telecommunication service operators or internet service providers shall (i) carry out pertinent anti-terrorism publicity and education to society; (ii) provide technical interfaces, decryption and other technical support and assistance for the competent departments to prevent and investigate terrorist activities; (iii) implement network security and information monitoring systems as well as safety and technical prevention measures to avoid the dissemination of terrorism information, delete the terrorism information, immediately halt its dissemination, keep relevant records and report to the competent departments once the terrorism information is discovered; and (iv) examine customer identities before providing services. Any violation of the Anti-Terrorism Law may result in severe penalties, including substantial fines.
In November 2016, the Standing Committee of the National People’s Congress promulgated the Cyber Security Law of the PRC, or the Cyber Security Law, which took effect on June 1, 2017. In accordance with the Cyber Security Law, network operators must comply with applicable laws and regulations and fulfill their obligations to safeguard network security in conducting business and providing services. Network service providers must take technical and other necessary measures as required by laws, regulations and mandatory requirements to safeguard the operation of networks, respond to network security effectively, prevent illegal and criminal activities, and maintain the integrity, confidentiality and usability of network data.
In addition, the State Secrecy Bureau has issued provisions authorizing the blocking of access to any website it deems to be leaking state secrets or failing to comply with the relevant legislation regarding the protection of state secrets during online information distribution. Specifically, internet companies in the PRC with bulletin boards, chat rooms or similar services must apply for specific approval prior to operating such services.
Furthermore, the Provisions on Technological Measures for Internet Security Protection, promulgated by the Ministry of Public Security and became effective in March 2006, require all ICP operators to keep records of certain information about its users (including user registration information,
log-in
and
log-out
time, IP address, content and time of posts by users) for at least 60 days and submit the above information as required by laws and regulations. The Decision on Strengthening Network Information Protection, which was promulgated by the PRC National People’s Congress in December 2012, states that ICP operators must request identity information from users when ICP operators provide information publication services to the users. If ICP operators come across prohibited information, they must immediately cease the transmission of such information, delete the information, keep relevant records, and report to relevant government authorities.
On October 21, 2019, the Supreme People’s Court and the Supreme People’s Procuratorate of the PRC jointly issued the Interpretations on Certain Issues Regarding the Applicable of Law in the Handling of Criminal Case Involving Illegal Use of Information Networks and Assisting Committing Internet Crimes, which came into effect on November 1, 2019, and further clarifies the meaning of Internet service provider and the severe situations of the relevant crimes.
Baidu Netcom and some other entities in our group are ICP operators, and are therefore subject to the regulations relating to information security. They have taken measures to comply with these regulations. They are registered with the relevant government authority in accordance with the mandatory registration requirement. Baidu Netcom’s policy is to remove links to web pages which to its knowledge contain information that would be in violation of PRC laws or regulations. In addition, we monitor our websites to ensure our compliance with the above-mentioned laws and regulations.
 
100

Table of Contents
Regulations on Internet Privacy
The PRC Constitution states that PRC law protects the freedom and privacy of communications of citizens and prohibits infringement of these rights. In recent years, PRC government authorities have enacted legislation on internet use to protect personal information from any unauthorized disclosure. The Network Information Protection Decision provides that electronic information that identifies a citizen or involves privacy of any citizen is protected by law and must not be unlawfully collected or provided to others. ICP operators collecting or using personal electronic information of citizens must specify the purposes, manners and scopes of information collection and uses, obtain consent of the relevant citizens, and keep the collected personal information confidential. ICP operators are prohibited from disclosing, tampering with, damaging, selling or illegally providing others with, collected personal information. ICP operators are required to take technical and other measures to prevent the collected personal information from any unauthorized disclosure, damage or loss. The Administrative Measures on Internet Information Services prohibit an ICP operator from insulting or slandering a third party or infringing upon the lawful rights and interests of a third party. According to the Provisions on Protection of Personal Information of Telecommunication and Internet Users, which was promulgated by MIIT and became effective in September 2013, telecommunication business operators and ICP operators are responsible for the security of the personal information of users they collect or use in the course of their provision of services. Without obtaining the consent from the users, telecommunication business operators and ICP operators may not collect or use the users’ personal information. The personal information collected or used in the course of provision of services by the telecommunication business operators or ICP operators must be kept in strict confidence, and may not be divulged, tampered with or damaged, and may not be sold or illegally provided to others. The ICP operators are required to take certain measures to prevent any divulgence of, damage to, tampering with or loss of users’ personal information. In accordance with the Cyber Security Law, network operators are required to collect and use personal information in compliance with the principles of legitimacy, properness and necessity, and strictly within the scope of authorization by the subject of personal information unless otherwise prescribed by laws or regulations. In the event of any unauthorized disclosure, damage or loss of collected personal information, network operators must take immediate remedial measures, notify the affected users and report the incidents to the relevant authorities in a timely manner. If any user knows that a network operator illegally collects and uses his or her personal information in violation of laws, regulations or any agreement with the user, or the collected and stored personal information is inaccurate or wrong, the user has the right to request the network operator to delete or correct the relevant collected personal information.
The relevant telecommunications authorities are further authorized to order ICP operators to rectify unauthorized disclosure. ICP operators are subject to legal liability, including warnings, fines, confiscation of illegal gains, revocation of licenses or filings, closing of the relevant websites, administrative punishment, criminal liabilities, or civil liabilities, if they violate relevant provisions on internet privacy. Pursuant to the Ninth Amendment to the Criminal Law issued by the Standing Committee of the National People’s Congress in August 2015 and becoming effective in November 2015, the standards of crime of infringing citizens’ personal information were amended accordingly and the criminal culpability of unlawful collection, transaction, and provision of personal information has been reinforced. In addition, any ICP provider that fails to fulfill the obligations related to internet information security administration as required by applicable laws and refuses to rectify upon orders, will be subject to criminal liability for (i) any dissemination of illegal information in large scale; (ii) any severe effect due to the leakage of the client’s information; (iii) any serious loss of evidence of criminal activities; or (iv) other severe situations, and any individual or entity that (x) sells or provides personal information to others unlawfully, or (y) steals or illegally obtains any personal information, will be subject to criminal liability in severe situations. In addition, the Interpretations of the Supreme People’s Court and the Supreme People’s Procuratorate of the PRC on Several Issues Concerning the Application of Law in Handling Criminal Cases of Infringing Personal Information, effective in June 2017, have clarified certain standards for the conviction and sentencing in relation to personal information infringement. The PRC government has the power and authority to order ICP operators to turn over personal information if an internet user posts any prohibited content or engages in illegal activities on the internet. The Civil Code further provides in a stand-alone chapter of right of personality and reiterate that the personal information of a natural person shall be protected by the law.
 
101

Table of Contents
Any organization or individual shall legitimately obtain such personal information of others in due course on a
need-to-know
basis and ensure the safety and privacy of such information, and refrain from excessively handling or using such information.
With respect to the security of information collected and used by mobile apps, pursuant to the Announcement of Conducting Special Supervision against the Illegal Collection and Use of Personal Information by Apps, which was issued on January 23, 2019, app operators should collect and use personal information in compliance with the Cyber Security Law and should be responsible for the security of personal information obtained from users and take effective measures to strengthen the personal information protection. Furthermore, app operators should not force their users to make authorization by means of bundling, suspending installation or in other default forms and should not collect personal information in violation of laws, regulations or breach of user agreements. Such regulatory requirements were emphasized by the Notice on the Special Rectification of Apps Infringing upon User’s Personal Rights and Interests, which was issued by MIIT on October 31, 2019. On November 28, 2019, the CAC, the MIIT, the Ministry of Public Security and the SMAR jointly issued the Methods of Identifying Illegal Acts of Apps to Collect and Use Personal Information. This regulation further illustrates certain commonly-seen illegal practices of apps operators in terms of personal information protection, including “failure to publicize rules for collecting and using personal information”, “failure to expressly state the purpose, manner and scope of collecting and using personal information”, “collection and use of personal information without consent of users of such App”, “collecting personal information irrelevant to the services provided by such app in violation of the principle of necessity”, “provision of personal information to others without users’ consent”, “failure to provide the function of deleting or correcting personal information as required by laws” and “failure to publish information such as methods for complaints and reporting”. Among others, any of the following acts of an app operator will constitute “collection and use of personal information without consent of users”: (i) collecting an user’s personal information or activating the permission for collecting any user’s personal information without obtaining such user’s consent; (ii) collecting personal information or activating the permission for collecting the personal information of any user who explicitly refuses such collection, or repeatedly seeking for user’s consent such that the user’s normal use of such app is disturbed; (iii) any user’s personal information which has been actually collected by the app operator or the permission for collecting any user’s personal information activated by the app operator is beyond the scope of personal information which such user authorizes such app operator to collect; (iv) seeking for any user’s consent in a
non-explicit
manner; (v) modifying any user’s settings for activating the permission for collecting any personal information without such user’s consent; (vi) using users’ personal information and any algorithms to directionally push any information, without providing the option of
non-directed
pushing such information; (vii) misleading users to permit collecting their personal information or activating the permission for collecting such users’ personal information by improper methods such as fraud and deception; (viii) failing to provide users with the means and methods to withdraw their permission of collecting personal information; and (ix) collecting and using personal information in violation of the rules for collecting and using personal information promulgated by such app operator.
On August 22, 2019, the CAC promulgated the Children Information Protection Provisions, which took effect on October 1, 2019, requiring that before collecting, using, transferring or disclosing the personal information of a child, the Internet service operator should inform the child’s guardians in a noticeable and clear manner and obtain their consents. Meanwhile, Internet service operators should take measures like encryption when storing children’s personal information.
In October 2020, the Standing Committee of the National People’s Congress issued the Draft Personal Information Protection Law for public comments. The Draft Personal Information Protection Law integrates provisions from several rules with respect to personal information rights and privacy protection. According to the Draft Personal Information Protection Law, personal information refers to information related to identified or identifiable natural persons which is recorded by electronic or other means (excluding the anonymized information). The Draft Personal Information Protection Law provides the circumstances under which a personal information processor could process personal information, such as where the consent of the individual concerned
 
102

Table of Contents
is obtained and where it is necessary for the conclusion or performance of a contract to which such individual is a party to such contract. It also stipulates certain specific provisions with respect to the obligations of a personal information processor. As of the date of this annual report, the Draft Personal Information Protection Law has not come into effect.
Regulations on Anti-Monopoly Matters related to Internet Platform Companies.
The PRC Anti-monopoly Law, which took effect on August 1, 2008, prohibits monopolistic conduct such as entering into monopoly agreements, abusing market dominance and concentration of undertakings that may have the effect of eliminating or restricting competition. On February 7, 2021, the Anti-monopoly Commission of the State Council officially promulgated the Guidelines to Anti-Monopoly in the Field of Internet Platforms, or the Anti-Monopoly Guidelines for Internet Platforms. Pursuant to an official interpretation from the Anti-monopoly Commission of the State Council, the Anti-Monopoly Guidelines for Internet Platforms mainly covers five aspects, including general provisions, monopoly agreements, abusing market dominance, concentration of undertakings, and abusing of administrative powers eliminating or restricting competition. The Anti-Monopoly Guidelines for Internet Platforms prohibits certain monopolistic acts of internet platforms so as to protect market competition and safeguard interests of users and undertakings participating in internet platform economy, including without limitation, prohibiting platforms with dominant position from abusing their market dominance (such as discriminating customers in terms of pricing and other transactional conditions using big data and analytics, coercing counterparties into exclusivity arrangements, using technology means to block competitors’ interface, favorable positioning in search results of goods displays, using bundle services to sell services or products, compulsory collection of unnecessary user data). In addition, the Anti-Monopoly Guidelines for Internet Platforms also reinforces antitrust merger review for internet platform related transactions to safeguard market competition.
Regulations on Foreign Exchange
Foreign Currency Exchange
Pursuant to the Foreign Currency Administration Rules, as most recently amended in 2008, and various regulations issued by SAFE and other relevant PRC government authorities, RMB is freely convertible to the extent of current account items, such as trade related receipts and payments, interest and dividends. Capital account items, such as direct equity investments, loans and repatriation of investment, unless expressly exempted by laws and regulations, still require prior approval from SAFE or its provincial branch for conversion of RMB into a foreign currency, such as U.S. dollars, and remittance of the foreign currency outside of the PRC.
In August 2008, SAFE issued the Circular on the Relevant Operating Issues Concerning the Improvement of the Administration of the Payment and Settlement of Foreign Currency Capital of Foreign-Invested Enterprises, or SAFE Circular 142, regulating the conversion by a foreign-invested enterprise of foreign currency-registered capital into RMB by restricting how the converted RMB may be used. In addition, SAFE promulgated Circular 45 on November 9, 2011 in order to clarify the application of SAFE Circular 142. Under SAFE Circular 142 and Circular 45, the RMB capital converted from foreign currency registered capital of a foreign-invested enterprise may only be used for purposes within the business scope approved by the applicable administrative authority and may not be used for equity investments within the PRC. In addition, SAFE strengthened its oversight of the flow and use of RMB capital converted from foreign currency registered capital of foreign-invested enterprises. The use of RMB capital may not be changed without SAFE’s approval, and RMB capital may not in any case be used to repay RMB loans if the proceeds of the loans have not been used.
To further reform the foreign exchange administration system in order to satisfy and facilitate the business and capital operations of foreign-invested enterprises, SAFE issued the Circular on the Relevant Issues Concerning the Launch of Reforming Trial of the Administration Model of the Settlement of Foreign Currency Capital of Foreign-Invested Enterprises in Certain Areas in July 2014, which became effective on August 4,
 
103

Table of Contents
2014. This circular suspends the application of SAFE Circular 142 in certain areas and allows a foreign-invested enterprise registered in these areas with a business scope including “investment” to use the RMB capital converted from foreign currency registered capital for equity investments within the PRC. SAFE released the Notice on the Reform of the Administration Method for the Settlement of Foreign Exchange Capital of Foreign-invested Enterprises or SAFE Circular 19, in March 2015, which came into force and superseded SAFE Circular 142 on June 1, 2015. Circular 19 allows foreign-invested enterprises to settle their foreign exchange capital on a discretionary basis according to the actual needs of their business operation and provides the procedures for foreign-invested companies to use Renminbi converted from foreign currency-denominated capital for equity investment. Nevertheless, Circular 19 also reiterates the principle that Renminbi converted from foreign currency-denominated capital of a foreign-invested company may not be directly or indirectly used for purposes beyond its business scope.
In June 2016, SAFE issued the Circular on Reforming and Regulating Policies on the Control over Foreign Exchange Settlement of Capital Accounts, or Circular 16, which took effect on the same day. Compared to Circular 19, Circular 16 provides that discretionary foreign exchange settlement applies to foreign exchange capital, foreign debt offering proceeds and remitted foreign listing proceeds, and the corresponding Renminbi obtained from foreign exchange settlement are not restricted from extending loans to related parties or repaying the intercompany loans (including advances by third parties). However, there still exist substantial uncertainties with respect to the interpretation and implementation of Circular 16 in practice.
In November 2012, SAFE promulgated the Circular of Further Improving and Adjusting Foreign Exchange Administration Policies on Direct Investment, as amended, which substantially amends and simplifies the foreign exchange procedure. Pursuant to this circular, the opening of various special purpose foreign exchange accounts, such as
pre-establishment
expenses accounts, foreign exchange capital accounts and guarantee accounts, the reinvestment of RMB proceeds by foreign investors in the PRC, and remittance of foreign exchange profits and dividends by a foreign-invested enterprise to its foreign shareholders no longer require the approval or verification of SAFE, and multiple capital accounts for the same entity may be opened in different provinces, which was not possible previously. In addition, SAFE promulgated the Circular on Printing and Distributing the Provisions on Foreign Exchange Administration over Domestic Direct Investment by Foreign Investors and the Supporting Documents in May 2013, as amended, which specifies that the administration by SAFE or its local branches over direct investment by foreign investors in the PRC shall be conducted by way of registration and banks shall process foreign exchange business relating to the direct investment in the PRC based on the registration information provided by SAFE and its branches.
After a Notice on Further Simplifying and Improving Foreign Exchange Administration Policy on Direct Investment, or SAFE Notice 13, became effective on June 1, 2015, instead of applying for approvals regarding foreign exchange registrations of foreign direct investment and overseas direct investment from SAFE, entities and individuals will be required to apply for such foreign exchange registrations from qualified banks. The qualified banks, under the supervision of SAFE, directly examine the applications and conduct the registration.
On October 23, 2019, SAFE issued the Circular on Further Promoting Cross-border Trade and Investment Facilitation, or SAFE Circular 28. Among others, SAFE Circular 28 relaxes the prior restrictions and allows the foreign-invested enterprises without equity investment as in their approved business scope to use their capital obtained from foreign exchange settlement to make domestic equity investment as long as the investments are real and in compliance with the foreign investment-related laws and regulations. In addition, SAFE Circular 28 stipulates that qualified enterprises in certain pilot areas may use their capital income from registered capital, foreign debt and overseas listing, for the purpose of domestic payments without providing authenticity certifications to the relevant banks in advance for those domestic payments. Payments for transactions that take place within the PRC must be made in RMB. Foreign currency revenues received by PRC companies may be repatriated into the PRC or retained outside of the PRC in accordance with requirements and terms specified by SAFE.
 
104

Table of Contents
Dividend Distribution
Wholly foreign-owned enterprises and Sino-foreign equity joint ventures in the PRC may pay dividends only out of their accumulated profits, if any, as determined in accordance with PRC accounting standards and regulations. Additionally, these foreign-invested enterprises may not pay dividends unless they set aside at least 10% of their respective accumulated profits after tax each year, if any, to fund certain reserve funds, until such time as the accumulative amount of such fund reaches 50% of the enterprise’s registered capital. In addition, these companies also may allocate a portion of their
after-tax
profits based on PRC accounting standards to employee welfare and bonus funds at their discretion. These reserves are not distributable as cash dividends.
Regulations governing abovementioned dividend distribution arrangements have been replaced by the Foreign Investment Law and its implantation rules, which do not provide specific dividend distribution rules for foreign invested enterprises. However, the Foreign Investment Law and its implementation rules provide that after the conversion from a wholly foreign-owned enterprise or sino-foreign equity joint venture to a foreign invested enterprise under the Foreign Investment Law, distribution method of gains agreed in the joint venture agreements may continue to apply.
Foreign Exchange Registration of Offshore Investment by PRC Residents
Pursuant to SAFE’s Notice on Relevant Issues Concerning Foreign Exchange Administration for PRC Residents to Engage in Financing and Inbound Investment via Overseas Special Purpose Vehicles, or SAFE Circular No. 75, issued in October 2005, and a series of implementation rules and guidance, including the circular relating to operating procedures that came into effect in July 2011, PRC residents, including PRC resident natural persons or PRC companies, must register with local branches of SAFE in connection with their direct or indirect offshore investment in an overseas special purpose vehicle, or SPV, for the purposes of overseas equity financing activities, and to update such registration in the event of any significant changes with respect to that offshore company. SAFE promulgated the Circular on Relevant Issues Concerning Foreign Exchange Control on Domestic Residents’ Offshore Investment and Financing and Roundtrip Investment through Special Purpose Vehicles, or SAFE Circular No. 37, on July 4, 2014, which replaced SAFE Circular No. 75. SAFE Circular No. 37 requires PRC residents to register with local branches of SAFE in connection with their direct establishment or indirect control of an offshore entity, for the purpose of overseas investment and financing, with such PRC residents’ legally owned assets or equity interests in domestic enterprises or offshore assets or interests, referred to in SAFE Circular No. 37 as a “special purpose vehicle.” The term “control” under SAFE Circular No. 37 is broadly defined as the operation rights, beneficiary rights or decision-making rights acquired by the PRC residents in the offshore special purpose vehicles or PRC companies by such means as acquisition, trust, proxy, voting rights, repurchase, convertible bonds or other arrangements. SAFE Circular No. 37 further requires amendment to the registration in the event of any changes with respect to the basic information of the special purpose vehicle, such as changes in a PRC resident individual shareholder, name or operation period; or any significant changes with respect to the special purpose vehicle, such as an increase or decrease of capital contributed by PRC individuals, a share transfer or exchange, merger, division or other material event. If the shareholders of the offshore holding company who are PRC residents do not complete their registration with the local SAFE branches, the PRC subsidiaries may be prohibited from distributing their profits and proceeds from any reduction in capital, share transfer or liquidation to the offshore company, and the offshore company may be restricted in its ability to contribute additional capital to its PRC subsidiaries. Moreover, failure to comply with the SAFE registration and amendment requirements described above could result in liability under PRC law for evasion of applicable foreign exchange restrictions. We have notified holders of ordinary shares of our company whom we know are PRC residents to register with the local SAFE branch and update their registrations as required under the SAFE regulations described above. After SAFE Notice 13 became effective on June 1, 2015, entities and individuals are required to apply for foreign exchange registration of foreign direct investment and overseas direct investment, including those required under SAFE Circular No. 37, with qualified banks, instead of SAFE. The qualified banks, under the supervision of SAFE, directly examine the applications and conduct the registration. We are aware that Mr. Robin Yanhong Li, our
 
105

Table of Contents
chairman, chief executive officer and principal shareholder, who is a PRC resident, has registered with the relevant local SAFE branch. We, however, cannot provide any assurances that all of our shareholders who are PRC residents will file all applicable registrations or update previously filed registrations as required by these SAFE regulations. The failure or inability of our PRC resident shareholders to comply with the registration procedures may subject the PRC resident shareholders to fines and legal sanctions, restrict our cross-border investment activities, or limit our PRC subsidiaries’ ability to distribute dividends to or obtain foreign exchange dominated loans from our company.
Under the Administration Measures on Individual Foreign Exchange Control issued by the People’s Bank of China, or the PBOC, in December 2006 and its implementation rules issued in January 2007 and revised in May 2016, all foreign exchange matters involved in employee share ownership plans and share option plans in which PRC citizens participate require approval from SAFE or its authorized branch. In February 2012, SAFE promulgated the Notices on Issues Concerning the Foreign Exchange Administration for Domestic Individuals Participating in Stock Incentive Plans of Overseas Publicly-Listed Companies, or the Stock Option Rule, replacing the earlier rules promulgated in March 2007. Under the Stock Option Rule, PRC residents who are granted stock options by an overseas publicly listed company are required, through a PRC agent or PRC subsidiary of such overseas publicly listed company, to register with SAFE and complete certain other procedures. We and our PRC resident employees who have been granted stock options are subject to these regulations. We have designated our PRC subsidiary Baidu Online to handle the registration and other procedures required by the Stock Option Rule. Failure of the option holders to complete their SAFE registrations may subject these PRC employees to fines and legal sanctions and may also limit the ability of the overseas publicly listed company to contribute additional capital into its PRC subsidiary and limit the PRC subsidiary’s ability to distribute dividends.
Regulations on Labor
The Labor Contract Law of the PRC, or the Labor Contract Law, which became effective in January 2008 and last amended in December 2012, and its implementation rules, impose more restrictions on employers and have been deemed to increase labor costs for employers, compared to the Labor Law of the PRC, or the Labor Law, which became effective in January 1995. For example, pursuant to the Labor Contract Law, an employer is obliged to sign a labor contract with an unlimited term with an employee if the employer continues to hire the employee after the expiration of two consecutive fixed-term labor contracts. The employer has to compensate the employee upon the expiration of a fixed-term labor contract, unless the employee refuses to renew such contract on terms the same as or more favorable to the employee than those contained in the expired contract. The employer also has to indemnify an employee if the employer terminates a labor contract without a cause permitted by law. In addition, under the Regulations on Paid Annual Leave for Employees, which became effective in January 2008, employees who have served more than one year for an employer are entitled to a paid vacation ranging from 5 to 15 days per year, depending on their length of service. Employees who waive such vacation time at the request of employers must be compensated for three times their regular salaries for each waived vacation day.
In addition, according to the PRC Social Insurance Law and the Regulations on the Administration of Housing Provident Funds, employers in China must provide employees with welfare schemes covering pension insurance, unemployment insurance, maternity insurance, work-related injury insurance, medical insurance and housing provident funds.
Regulations on Taxation
For a discussion of applicable PRC tax regulations, see “Item 5.A. Operating and Financial Review and Prospects—Operating Results—Taxation.”
 
106

Table of Contents
C.
Organizational Structure
The following is a list of our principal subsidiaries and consolidated affiliated entities as of the date of this annual report on Form
20-F:
 
Name
  
Place of Formation
  
Relationship
Baidu Holdings Limited
  
British Virgin Islands
  
Wholly owned subsidiary
Baidu (Hong Kong) Limited
  
Hong Kong
  
Wholly owned subsidiary
Baidu Online Network Technology (Beijing) Co., Ltd.
  
China
  
Wholly owned subsidiary
Baidu (China) Co., Ltd.
  
China
  
Wholly owned subsidiary
Baidu.com Times Technology (Beijing) Co., Ltd.
  
China
  
Wholly owned subsidiary
Baidu International Technology (Shenzhen) Co., Ltd.
  
China
  
Wholly owned subsidiary
Beijing Baidu Netcom Science Technology Co., Ltd.
  
China
  
Consolidated affiliated entity
Beijing Perusal Technology Co., Ltd.
  
China
  
Consolidated affiliated entity
iQIYI, Inc.
  
Cayman Islands
  
Majority-owned subsidiary
Beijing QIYI Century Science & Technology Co., Ltd.
  
China
  
Majority-owned subsidiary
Beijing iQIYI Science & Technology Co., Ltd.
  
China
  
Consolidated affiliated entity
Baidu Cloud Computing Technology (Beijing) Co., Ltd.
  
China
  
Wholly owned subsidiary
The following diagram illustrates our corporate structure, including our principal subsidiaries and consolidated affiliated entities as of the date of this annual report on Form
20-F:
 
 
 
*
The diagram above omits the names of subsidiaries and consolidated affiliated entities that are insignificant individually and in the aggregate.
 
107

Table of Contents
 
Notes
:
 
(1)
Beijing Baidu Netcom Science Technology Co., Ltd. is 99.5% owned by Mr. Robin Yanhong Li, our chairman and chief executive officer, and 0.5% owned by Ms. Shanshan Cui, an executive officer of ours. Please see “Item 6.E. Directors, Senior Management and Employees—Share Ownership” for details of Mr. Robin Yanhong Li’s beneficial ownership in our company. Ms. Shanshan Cui’s beneficial ownership of our company is less than 1% of our total outstanding shares.
(2)
Beijing Perusal Technology Co., Ltd. is 50% owned by Ms. Shanshan Cui and 50% owned by Mr. Zhixiang Liang. Both Ms. Shanshan Cui and Mr. Zhixiang Liang are our employees, and their respective beneficial ownership in our company is less than 1% of our total outstanding shares.
(3)
Beijing iQIYI Science & Technology Co., Ltd. is wholly-owned by Mr. Xiaohua Geng, senior vice president of iQIYI. Mr. Xiaohua Geng is not beneficially interested in any shares of our company.
Contractual Arrangements with Our Consolidated Affiliated Entities and the Nominee Shareholders
PRC laws and regulations restrict and impose conditions on foreign investment in internet content, value-added telecommunication-based online marketing, audio and video services and mobile application distribution businesses. Accordingly, we operate these businesses in China through our consolidated affiliated entities. We have entered into a series of contractual arrangements with our consolidated affiliated entities and the nominee shareholders of our consolidated affiliated entities. These contractual arrangements enable us to:
 
   
receive the economic benefits that could potentially be significant to our consolidated affiliated entities in consideration for the services provided by our subsidiaries;
 
   
exercise effective control over our consolidated affiliated entities; and
 
   
hold an exclusive option to purchase all or part of the equity interests in our consolidated affiliated entities when and to the extent permitted by PRC law.
These contractual agreements include exclusive technology consulting and services agreements, operating agreements, license agreements, business cooperation agreements, exclusive equity purchase and transfer option agreements, commitment letters, loan agreements, proxy agreements/powers of attorney and equity pledge agreements, as the case may be. We do not have any equity interests in our consolidated affiliated entities. However, as a result of contractual arrangements, we have effective control over and are considered the primary beneficiary of these companies, and we have consolidated the financial results of these companies in our consolidated financial statements. The nominee shareholders of Baidu Netcom, Beijing Perusal and Beijing iQIYI, our consolidated affiliated entities, are directors or members of senior management of our company/iQIYI. We/iQIYI consider such people suitable to act as the nominee shareholders of these consolidated affiliated entities because of, among other considerations, their contribution to our company/iQIYI, their competence and their length of service with and loyalty to our company/iQIYI. If our consolidated affiliated entities or the nominee shareholders fail to perform their respective obligations under the contractual arrangements, we could be limited in our ability to enforce the contractual arrangements that give us effective control over our consolidated affiliated entities. Furthermore, if we are unable to maintain effective control, we would not be able to continue to consolidate the financial results of our consolidated affiliated entities in our financial statements. In 2018, 2019 and 2020, we derived 33%, 40% and 43% of our external revenues from our consolidated affiliated entities, respectively. Based on the book value of Baidu Netcom and Beijing Perusal and taking into account major adjustments for intra-group transactions, the revenue contribution of Baidu Netcom and Beijing Perusal to the Group for each of the years 2018, 2019 and 2020 was 9%, 14% and 15% and 0%, 0% and 0% respectively. For a detailed description of the regulatory environment that necessitates the adoption of our corporate structure, see “Item 4.B. Information on the Company—Business Overview—Regulations.” For a detailed description of the risks associated with our corporate structure, see “Item 3.D. Key Information—Risk Factors—Risks Related to Our Corporate Structure.”
In August 2018, we completed the divestiture of a majority equity stake in our financial services business. The divested financial services business has been renamed as Du Xiaoman. After the divestiture, we hold a minority equity interest in Du Xiaoman which was accounted for as an equity method investment, and have
 
108

Table of Contents
deconsolidated the financial results of Du Xiaoman from our consolidated financial statements in accordance with U.S. GAAP.
Contractual Arrangements Relating to Our Consolidated Affiliated Entities
The following is a summary of the material provisions of the contractual arrangements relating to Baidu Netcom, Beijing Perusal and Beijing iQIYI.
Exclusive Technology Consulting and Services Agreement
Pursuant to the exclusive technology consulting and services agreement between Baidu Online and Baidu Netcom, Baidu Online has the exclusive right to provide to Baidu Netcom technology consulting and services related to, among other things, the maintenance of servers, software development, design of advertisements, and
e-commerce
technical services. Baidu Online owns the intellectual property rights resulting from the performance of this agreement. Baidu Netcom agrees to pay service fees to Baidu Online and Baidu Online has the right to adjust the service fees at its sole discretion without the consent of Baidu Netcom. The agreement will be in effect for an unlimited term, until the term of business of one party expires and extension is denied by the relevant approval authorities.
Each of the exclusive technology consulting and services agreements between Baidu Online and Beijing Perusal and Beijing QIYI Century and Beijing iQIYI contains substantially the same terms as those described above, except that the terms regarding the determinant of the service fees may differ and that the initial term of the exclusive technology consulting and services agreement between Beijing QIYI Century and Beijing iQIYI dated November 23, 2011 is ten years, and has been extended.
In 2018, 2019 and 2020, Baidu Netcom did not pay any service fees to Baidu Online. Beijing Perusal did not pay any service fees to Baidu Online due to Beijing Perusal’s operating loss in 2018, 2019 and 2020.
Operating Agreement
Pursuant to the operating agreement amongst Baidu Online, Baidu Netcom and the nominee shareholders of Baidu Netcom, Baidu Online provides guidance and instructions on Baidu Netcom’s daily operations and financial affairs. In addition, Baidu Online agrees to guarantee Baidu Netcom’s performance under any agreements or arrangements relating to Baidu Netcom’s business arrangements with any third party. In return, Baidu Netcom agrees that without the prior consent of Baidu Online, Baidu Netcom will not engage in any transactions that could materially affect the assets, liabilities, rights or operations of Baidu Netcom, including, without limitation, incurrence or assumption of any indebtedness, sale or purchase of any assets or rights, incurrence of any encumbrance on any of its assets or intellectual property rights in favor of a third party or transfer of any agreements relating to its business operation to any third party. The agreement will be in effect for an unlimited term, until the term of business of one party expires and extension is denied by the relevant approval authorities.
The operating agreement amongst Baidu Online, Beijing Perusal and its shareholders contains substantially the same terms as those described above.
Pursuant to the amended and restated business operation agreement amongst Beijing QIYI Century, Beijing iQIYI and its shareholder, Beijing QIYI Century provides guidance and instructions on Beijing iQIYI’s daily operations and financial affairs. In addition, Beijing QIYI Century agrees to guarantee Beijing iQIYI’s performance under any agreements or arrangements relating to Beijing iQIYI’s business arrangements with any third party. The agreement can only be unilaterally revoked by Beijing QIYI Century. The initial term of the agreement is ten years, which has been renewed, and can be further extended at Beijing QIYI Century’s discretion.
 
109

Table of Contents
License Agreements
Baidu Online and Baidu Netcom have entered into a software license agreement and a web layout copyright license agreement. Pursuant to these license agreements, Baidu Online has granted to Baidu Netcom the right to use, including but not limited to, a software license and a web layout copyright license. Baidu Netcom may only use the licenses in its own business operations. Baidu Online has the right to adjust the service fees at its sole discretion. The software license agreement and web layout copyright license agreement have been renewed since their original expiration and are in effect for an unlimited term, until the term of business of one party expires and extension is denied by the relevant approval authorities.
The web layout copyright license agreements that Baidu Online has entered into with Beijing Perusal contain substantially the same terms as those between Baidu Online and Baidu Netcom described above. The agreement is in effect for an unlimited term, until the term of business of one party expires and extension is denied by the relevant approval authorities.
Pursuant to the trademark license agreement and the software usage license agreement between Beijing QIYI Century and Beijing iQIYI effective November 23, 2011, Beijing QIYI Century granted a
non-exclusive
and
non-transferable
license, without sublicensing rights, to Beijing iQIYI to use its trademarks and software. Beijing iQIYI may only use the licenses in its own business operations. Beijing QIYI Century has the right to adjust the service fees at its sole discretion. The initial term of the two agreements is five years and the software usage license agreement may be extended upon the written consent of Beijing QIYI Century. The trademark license agreement is automatically extended for successive one-year periods after its expiration unless Beijing QIYI Century early terminates the agreement in accordance with the provisions of the agreement. The software usage license agreement was extended for another 15 years after its initial term.
Business Cooperation Agreement
Pursuant to the business cooperation agreement between Beijing QIYI Century and Beijing iQIYI effective November 23, 2011, Beijing iQIYI agrees to provide Beijing QIYI Century with services, including internet information services, online advertising and other services reasonably necessary within the scope of Beijing QIYI Century’s business. Beijing iQIYI agrees to use technology services provided by Beijing QIYI Century on its website, including but not limited to, P2P download and video
on-demand
systems. Beijing QIYI Century agrees to pay specified service fees to Beijing iQIYI as consideration for the internet information services and other services provided by Beijing iQIYI. Beijing iQIYI has the right to waive the service fees at its discretion. The initial term of this agreement is ten years, which has been extended, and can be further renewed at Beijing QIYI Century’s discretion.
Exclusive Equity Purchase and Transfer Option Agreement
Pursuant to the exclusive equity purchase and transfer option agreement by and among our company, Baidu Online, Baidu Netcom and the nominee shareholders of Baidu Netcom, the nominee shareholders of Baidu Netcom have irrevocably granted our company or its designated person(s) (including Baidu Online) an exclusive option to purchase, to the extent permitted under PRC law, all or part of the equity interests in Baidu Netcom for the cost of the initial contributions to the registered capital or the minimum amount of consideration permitted by applicable PRC law. The nominee shareholders must remit to Baidu Online any amount that is paid by Baidu Online in connection with the purchased equity interest as requested by our company or its designated person(s) (including Baidu Online) to the extent permitted by the applicable laws. Our company or its designated person(s) have sole discretion to decide when to exercise the option, whether in part or in full amount. Any and all dividends and other capital distributions from Baidu Netcom to the nominee shareholders must be paid to Baidu, Inc. in full amount. Our company or its designated person(s) (including Baidu Online) also have the exclusive right to cause the nominee shareholders of Baidu Netcom to transfer their equity interest in Baidu Netcom to our company or any designated third party. Our company will provide unlimited financial support to Baidu Netcom,
 
110

Table of Contents
if Baidu Netcom becomes in need of any form of reasonable financial support in the normal operation of business. If Baidu Netcom were to incur any loss and as a result cannot repay any loans from our company (through Baidu Online), our company will unconditionally forgive any such loans to Baidu Netcom upon provision by Baidu Netcom of sufficient proof for its loss and incapacity to repay. The agreement will terminate upon the transfer by the nominee shareholders of Baidu Netcom of all their equity interests in Baidu Netcom to our company or its designated person(s) or upon expiration of the term of business of our company or Baidu Netcom.
Each of the exclusive equity purchase and transfer option agreements amongst our company, Baidu Online, Beijing Perusal and its shareholders and iQIYI, Beijing QIYI Century, Beijing iQIYI and its shareholders contains substantially the same terms as those described above, except that the initial term of the amended and restated exclusive purchase option agreement amongst iQIYI, Beijing QIYI Century, Beijing iQIYI and its shareholder is ten years, which has been extended, and can be further renewed at iQIYI’s discretion.
Commitment Letters
Pursuant to the commitment letter dated January 30, 2013, under the condition that Beijing iQIYI remains as a consolidated affiliated entity of iQIYI under United States generally accepted accounting principles and the relevant contractual arrangements remain in effect, iQIYI and Beijing QIYI Century undertake to provide financial support to Beijing iQIYI for any financial loss that might affect its business operation occurred before and after the execution of the commitment letter as permitted by relevant laws. Such financial support shall be forgiven by iQIYI and Beijing QIYI Century.
Loan Agreements
Pursuant to loan agreements amongst Baidu Online and the nominee shareholders of Baidu Netcom, Baidu Online provided loans with an aggregate amount of RMB13.4 billion to the nominee shareholders of Baidu Netcom solely for the latter to fund the capitalization of Baidu Netcom. The loans can be repaid only with the proceeds from the sale of the nominee shareholders’ equity interest in Baidu Netcom to Baidu Online or its designated person(s). The term of the loan agreements with the two nominee shareholders of Baidu Netcom will expire on July 9, 2029 and August 19, 2029, respectively, and can be extended with the written consent of both parties before its expiration.
Pursuant to loan agreements amongst the shareholders of Beijing Perusal and Baidu Online, the amount of loans extended to the respective shareholders of Beijing Perusal is RMB3.2 billion. The term of the loan agreements will expire on March 30, 2028 and October 29, 2029, respectively, and can be extended with the written consent of both parties before its expiration. Each of the loan agreements amongst Baidu Online and the respective shareholders of Beijing Perusal, and Beijing QIYI Century and the shareholders of Beijing iQIYI, contains substantially the same terms as those described above, except that the amount of the loans and the contract expiration date varies. Beijing QIYI Century has extended the term of the amended and restated loan agreement.
Proxy Agreement/Power of Attorney
Pursuant to the proxy agreement amongst our company and the nominee shareholders of Baidu Netcom, the nominee shareholders of Baidu Netcom agree to entrust all the rights to exercise their voting power and any other rights as shareholders of Baidu Netcom to the person(s) designated by our company. Each of the nominee shareholders of Baidu Netcom has executed an irrevocable power of attorney to appoint the person(s) designated by our company. as their
attorney-in-fact
to vote on their behalf on all matters requiring shareholder approval. Any action taken by such
attorney-in-fact
in relation to the entrusted rights shall be directed and approved by our company. The proxy agreement will be in effect for as long as the relevant nominee shareholder of Baidu Netcom holds any equity interests in Baidu Netcom unless terminated in writing by our company. Each of the
 
111

Table of Contents
powers of attorney will be in effect for as long as the relevant nominee shareholder of Baidu Netcom holds any equity interests in Baidu Netcom.
Each of the proxy agreements or shareholder voting rights trust agreements amongst our company and the shareholders of Beijing Perusal and between Beijing QIYI Century and the shareholder of Beijing iQIYI contains substantially the same terms as those described above. Each of the proxy agreements or shareholder voting rights trust agreements will be in effect for an unlimited term unless terminated in writing by our company or other subsidiaries. Each of the powers of attorney or shareholder voting rights trust agreements will be in effect for as long as the shareholder of Beijing Perusal or Beijing iQIYI holds any equity interests in Beijing Perusal or Beijing iQIYI, as the case may be.
Equity Pledge Agreement
Pursuant to the equity pledge agreement amongst Baidu Online and the nominee shareholders of Baidu Netcom, the nominee shareholders of Baidu Netcom shall pledge all of their equity interests in Baidu Netcom to Baidu Online to guarantee their obligations under the loan agreements and Baidu Netcom’s performance of its obligations under the exclusive technology consulting and service agreement. If Baidu Netcom or the nominee shareholders breach their respective contractual obligations, Baidu Online, as the pledgee, will be entitled to certain rights, including the right to sell the pledged equity interests. The nominee shareholders of Baidu Netcom agree not to dispose of the pledged equity interests or take any actions that would prejudice Baidu Online’s interest. The equity pledge agreement will terminate on the date when Beijing Netcom and its shareholders have completed all their respective obligations under the exclusive technology consulting and service agreement and the loan agreements.
Each of the equity pledge agreements amongst Baidu Online and the shareholders of Beijing Perusal and Beijing QIYI Century and the shareholder of Beijing iQIYI contains substantially the same terms, including its term to expiration, as those described above.
Through design of the aforementioned agreements, the nominee shareholders of these affiliated entities have effectively assigned their full voting rights to our company/iQIYI, which gives our company/iQIYI the power to direct the activities that most significantly impact the affiliated entities’ economic performance. Our company/iQIYI obtains the ability to approve decisions made by the affiliated entities and the ability to acquire the equity interests in the affiliated entities when permitted by PRC law. Our company/iQIYI is obligated to absorb losses of the affiliated entities that could potentially be significant to the affiliated entities through providing unlimited financial support to the affiliated entities or is entitled to receive economic benefits from the affiliated entities that could potentially be significant to the affiliated entities through the exclusive technology consulting and service fees. As a result of these contractual arrangements, our company/iQIYI is determined to be the primary beneficiary of these affiliated entities. Despite the lack of technical majority ownership, there exists a parent-subsidiary relationship between us and these affiliated entities through these contractual arrangements, and we consolidate these affiliated entities through our company/iQIYI.
We have also entered into contractual arrangements with several other affiliated entities and their respective nominee shareholders, including iQIYI’s affiliated entities and their respective nominee shareholders, through some of our subsidiaries other than Baidu Online and Beijing QIYI Century, which result in our company/iQIYI or relevant subsidiaries, as the case may be, being the primary beneficiaries of the relevant affiliated entities. As a result of these contractual arrangements, there exists a parent-subsidiary relationship between us and the relevant affiliated entities, and we consolidate these affiliated entities through the subsidiaries.
 
D.
Property, Plant and Equipment
Our corporate headquarters, Baidu Campus, is located in Shangdi, Haidian district of Beijing. We own the office building of Baidu Campus and a nearby office building, Baidu Science Park, both located in Shangdi. We
 
112

Table of Contents
are in the process of obtaining the land use permit with the local authority for Baidu Science Park and may result in us paying additional land transaction fee. Besides Beijing, we own and occupy office buildings in Shanghai and Shenzhen.
We also lease offices in Beijing, many other cities in mainland China and places outside of mainland China, including in California (USA), Washington (USA), Hong Kong, Japan and Singapore.
Our servers are hosted at the internet data centers of major telecom operators, including China Telecom, China Unicom and China Mobile, in over ten selected cities across China. Our content delivery network covers most of the major cities in China.
In 2018, we completed the construction of our Shanxi cloud computing center, which serves as one of our internet data centers in China. In 2019, we completed the construction of our office building in Shenzhen, China.
 
Item 4A.
Unresolved Staff Comments
None.
 
Item 5.
Operating and Financial Review and Prospects
The following discussion of our financial condition and results of operations is based upon, and should be read in conjunction with, our audited consolidated financial statements and the related notes included in this annual report on Form
20-F.
This report contains forward-looking statements. See “Forward-Looking Information.” In evaluating our business, you should carefully consider the information provided under the caption “Item 3.D. Key Information—Risk Factors” in this annual report on Form
20-F.
We caution you that our businesses and financial performance are subject to substantial risks and uncertainties.
 
A.
Operating Results
Overview
We are a leading technology company with world-class artificial intelligence (AI) capabilities. We were founded to enable people to quickly find relevant information on the Internet, amidst the huge volume of information generated daily. As the gateway to the Internet, we connect our users to a large information and knowledge-centric content and services ecosystem through our open search-plus-feed platform. Years of tagging, understanding and intelligently processing all forms of content on the Internet with AI—text, images and videos—has helped us build and refine our unique AI capabilities and develop Baidu Brain, our core AI technology engine. Baidu Brain in turn has enabled us to further develop leading AI technologies and commercialize them through products and services for consumers, enterprises and the public sector.
Our operations are primarily conducted in China, and revenues are primarily generated from China. Our total revenues increased by 5% from RMB102.3 billion in 2018 to RMB107.4 billion in 2019. Our total revenues were RMB107.1 billion (US$16.4 billion) in 2020, which was basically flat from 2019. Our operating profit decreased by 59% from RMB15.5 billion in 2018 to RMB6.3 billion in 2019, and increased by 127% from RMB6.3 billion in 2019 to RMB14.3 billion (US$2.2 billion) in 2020. Net income attributable to Baidu, Inc. decreased by 93% from RMB27.6 billion in 2018 to RMB2.1 billion in 2019, and increased by 992% from RMB2.1 billion in 2019 to RMB22.5 billion (US$3.4 billion) in 2020. Net income attributed to Baidu, Inc. in 2019 included a
non-cash
impairment loss of RMB8.9 billion from investment in Trip.com.
 
113

Table of Contents
Revenues
Revenue Generation
Baidu Core
. Baidu Core revenues primarily comprise of (i) auction-based P4P online marketing services that include search and feed online marketing services; (ii) other online marketing services, including display advertisement, based on performance criteria other than CPC; (iii) cloud services and solutions;
(iv) non-marketing
consumer-facing services such as membership, live streaming and online games; (v) intelligent driving; and (vi) smart devices and services. We expect Baidu Core to continually earn a majority of our revenues.
A majority of Baidu Core’s revenues are derived from P4P services. Our P4P platform is an online marketplace that introduces internet search users to customers, who pay us a fee based on click-throughs for priority placement of their links in the search results. We also provide feed online marketing services to our customers. Our feed platform helps customers target relevant feed users, and customers pay us based on a CPC basis or advertisement displays of their products. In addition, we provide our customers with other performance-based and display-based online marketing services.
Apart from the online marketing services, we derive revenue for Baidu Core by providing products and services ranging from cloud solutions and services,
non-marketing
consumer-facing services, intelligent driving and smart devices and services.
iQIYI
. iQIYI is an innovative market-leading online entertainment service in China. iQIYI’s platform features iQIYI original content, as well as a comprehensive library of other professionally produced content, professional user generated content, and user-generated content. iQIYI derives a majority of its revenues from membership services and online marketing services.
iQIYI offers membership packages to provide its members with (i) access to streaming of a library of premium content, (ii) certain commercial skipping and other viewing privileges, (iii) merchandise selection and privilege, and (iv) higher community status in iQIYI Paopao social platform. Most of iQIYI’s online marketing services are in the form of brand advertising.
Operating Costs and Expenses
Our operating costs and expenses consist of cost of revenues, selling, general and administrative expenses, and research and development expenses. Share-based compensation expenses are allocated among these three categories, based on the nature of the work of the employees who have received share-based compensation.
Cost of Revenues
Our cost of revenues primarily consist of content costs, traffic acquisition costs, depreciation costs, costs of goods sold, bandwidth costs and other cost of revenues.
Selling, General and Administrative Expenses
Our selling, general and administrative expenses primarily consist of promotional and marketing expenses, salaries and benefits for our sales, marketing, general and administrative personnel, and legal, accounting and other professional services fees.
Research and Development Expenses
Research and development expenses primarily consist of salaries and benefits for research and development personnel. We expense research and development costs as they are incurred, except for capitalized software development costs that fulfill the capitalization criteria.
 
114

Table of Contents
Taxation
Cayman Islands and British Virgin Islands
We are not subject to income or capital gain tax under the current laws of the Cayman Islands and the British Virgin Islands. Additionally, upon payments of dividends by us, no Cayman Islands withholding tax will be imposed.
Hong Kong
Subsidiaries in Hong Kong are subject to the uniform tax rate of 16.5% and foreign-derived income is exempted from income tax. There is no withholding tax in Hong Kong on remittance of dividends.
Japan
As a result of the Japanese tax regulations amendments, the effective income tax rates are approximately 31%, 31% and 31% for the years ended December 31, 2018, 2019 and 2020, respectively.
PRC Enterprise Income Tax
Effective from January 1, 2008 and amended on December 29, 2018, the PRC’s statutory enterprise income tax, or EIT, rate is 25%. An enterprise may benefit from a preferential tax rate of 15% under the EIT Law if it qualifies as a “High and New Technology Enterprise” strongly supported by the state. Pursuant to the Administrative Measures on the Recognition of High and New Technology Enterprises, or the Recognition Measures, as amended in January 2016, the provincial counterparts of the Ministry of Science and Technology, the Ministry of Finance and the State Administration of Taxation make joint determination on whether an enterprise is qualified as a “High and New Technology Enterprise” under the EIT Law. In making such determination, these government agencies consider, among other factors, ownership of core technology, whether the key technology supporting the core products or services falls within the scope of high and new technology strongly supported by the state as specified in the Recognition Measures, the ratios of research and development personnel to total personnel, the ratio of research and development expenditures to annual sales revenues, the ratio of revenues attributed to high and new technology products or services to total revenues, and other measures set forth in relevant guidance. A “High and New Technology Enterprise” certificate is effective for a period of three years.
An enterprise may benefit from a tax exemption or preferential tax rate of 10% under the EIT law if it qualifies as a “Key Software Enterprise.” Enterprises wishing to enjoy the “Key Software Enterprise” status will be subject to relevant governmental authorities’ assessment each year as to whether they are entitled to the tax exemption or preferential tax rate of 10%. Prior to May 2016, a “Key Software Enterprise” used to be designated jointly by the NDRC, the MIIT, the MOFCOM, the Ministry of Finance and the State Administration of Taxation. In May 2016, the four PRC governmental authorities jointly issued a notice, pursuant to which an enterprise may be entitled to the preferential income tax rate of 10% by filing with the local tax authority with supporting documentation proving its qualifications to be a “Key Software Enterprise” during its annual income tax filing process. In December 2020, the Ministry of Finance, the State Administration of Taxation, the NDRC, and the MIIT jointly issued a circular which has repealed the original preferential tax treatment applicable to the “Key Software Enterprise.” Such circular provides that the Key Software Enterprise’s EIT would be waived for five years since its first year of making profit and it may benefit from a preferential tax rate of 10% for the following years.
If our PRC subsidiaries or consolidated affiliated entities that have enjoyed preferential tax treatment no longer qualify for the preferential treatment, we will consider available options under applicable law that would enable us to qualify for alternative preferential tax treatment. To the extent we are unable to offset the impact of the expiration of existing preferential tax treatment with new tax exemptions, tax incentives or other tax benefits,
 
115

Table of Contents
the expiration of existing preferential tax treatment may cause our effective tax rate to increase. The amount of income tax payable by our PRC subsidiaries and consolidated affiliated entities in the future will depend on various factors, including, among other things, the results of operations and taxable income of, and the statutory tax rate applicable to, each of the entities. Our effective tax rate depends partially on the extent of the relative contribution of each of our subsidiaries and consolidated affiliated entities to our consolidated taxable income.
Withholding Tax
Under the EIT Law and its implementation rules, dividends, interests, rent or royalties payable by a foreign-invested enterprise, such as our PRC subsidiaries, to any of its
non-resident
enterprise investors, and proceeds from any such
non-resident
enterprise investor’s disposition of assets (after deducting the net value of such assets) are subject to the EIT at the rate of 10%, namely withholding tax, unless the
non-resident
enterprise investor’s jurisdiction of incorporation has a tax treaty or arrangement with China that provides for a reduced withholding tax rate or an exemption from withholding tax. The Notice on Several Preferential Policies regarding Enterprise Income Tax Law jointly promulgated by the Ministry of Finance and State Administration of Taxation in February 2008, clarifies that undistributed profits earned by foreign-invested enterprises prior to January 1, 2008 will be exempted from any withholding tax.
The British Virgin Islands, where Baidu Holdings Limited, the sole shareholder of certain of our PRC subsidiaries such as Baidu Online, was incorporated, does not have such a tax treaty with China.
Hong Kong, where Baidu (Hong Kong) Limited, our wholly owned subsidiary and the sole shareholder of certain of our PRC subsidiaries such as Baidu Times and Baidu China, was incorporated, has a tax arrangement with China that provides for a lower withholding tax rate of 5% on dividends subject to certain conditions and requirements, such as the requirement that the Hong Kong resident enterprise own at least 25% of the PRC enterprise distributing the dividend at all times within the
12-month
period immediately preceding the distribution of dividends and be a “beneficial owner” of the dividends. However, pursuant to Circular on Issues Concerning Implementing Dividend Clauses of Tax Treaties, or SAT Circular 81, issued by the State Administration of Taxation in February 2009, if the relevant PRC tax authorities determine, in their discretion, that a company benefits from the reduced withholding tax rate on dividends due to a structure or arrangement designed for the primary purpose of obtaining favorable tax treatment, the PRC tax authorities may adjust the preferential tax treatment. Moreover, pursuant to Circular on Several Issues regarding the “Beneficial Owner” in Tax Treaties, or SAT Circular 9, issued by the State Administration of Taxation in February 2018, which became effective from April 1, 2018 and superseded the SAT Circular 601 issued by the State Administration of Taxation in October 2009, a resident of a contracting state will not qualify for the benefits under the tax treaties or arrangements, if it is not the “beneficial owner” of the dividend, interest and royalty income. According to SAT Circular 9, a “beneficial owner” is required to have ownership and the right to dispose of the income or the rights and properties giving rise to the income, and generally engage in substantive business activities. An agent or conduit company will not be regarded as a “beneficial owner” and, therefore, will not qualify for treaty benefits. A conduit company normally refers to a company that is set up primarily for the purpose of evading or reducing taxes or transferring or accumulating profits. In addition, pursuant to Bulletin on Administrative Measures on Treaties Benefit for Non-resident Taxpayers, or SAT Circular 35, issued by the State Administration of Taxation in October 2019, non-resident enterprises are not required to obtain pre-approval from the relevant tax authority in order to enjoy the reduced withholding tax rate. Instead, non-resident enterprises may, if they determine by self-assessment that the prescribed criteria to enjoy the tax treaty benefits are met, directly apply for the reduced withholding tax rate, and file necessary forms and supporting documents when performing tax filings, which will be subject to post-filing examinations by the relevant tax authorities.
In 2020, certain of our PRC subsidiaries have declared and distributed profits earned to Baidu (Hong Kong) Limited, the dividend payments are subject to withholding tax. We have made tax provisions based on the corresponding tax rate. If our PRC subsidiaries further declare and distribute profits earned after January 1, 2008 to us in the future, the dividend payments will be subject to withholding tax, which will increase our tax liability
 
116

Table of Contents
and reduce the amount of cash available to our company. For the potential distributable profits to be distributed to our qualified Hong Kong incorporated subsidiary, the deferred tax liabilities are accrued at a 5% withholding tax rate. For more information on related risks, please see “Item 3.D. Key Information—Risk Factors—Risks Related to Doing Business in China—If our PRC subsidiaries declare and distribute dividends to their respective offshore parent companies, we will be required to pay more taxes, which could have a material and adverse effect on our result of operations.”
Tax Residence
Under the EIT Law and its implementation rules, an enterprise established outside of the PRC with “de facto management body” within the PRC is considered a resident enterprise and will be subject to the EIT at the rate of 25% on its worldwide income. The term “de facto management body” refers to “the establishment that exercises substantial and overall management and control over the production, business, personnel, accounts and properties of an enterprise.” Pursuant to SAT Circular 82, issued by the State Administration of Taxation in April 2009, an overseas registered enterprise controlled by a PRC company or a PRC company group will be classified as a “resident enterprise” with its “de facto management body” located within the PRC if the following requirements are satisfied: (i) the senior management and core management departments in charge of its daily operations are mainly located in the PRC; (ii) its financial and human resources decisions are subject to determination or approval by persons or bodies located in the PRC; (iii) its major assets, accounting books, company seals, and minutes and files of its board and shareholders’ meetings are located or kept in the PRC; and (iv) no less than half of the enterprise’s directors or senior management with voting rights reside in the PRC. The State Administration of Taxation issued additional rules to provide more guidance on the implementation of SAT Circular 82 in July 2011, and issued an amendment to SAT Circular 82 delegating the authority to its provincial branches to determine whether a Chinese-controlled overseas-incorporated enterprise should be considered a PRC resident enterprise, in January 2014. Although the SAT Circular 82, the additional guidance and its amendment only apply to overseas registered enterprises controlled by PRC enterprises and not those controlled by PRC individuals or foreigners, the determining criteria set forth in the circular may reflect the State Administration of Taxation’s general position on how the “de facto management body” test should be applied in determining the tax resident status of offshore enterprises, regardless of whether they are controlled by PRC enterprises, individuals or foreigners.
If our offshore entities are deemed PRC resident enterprises, these entities may be subject to the EIT at the rate of 25% on their global incomes, except that the dividends distributed by our PRC subsidiaries may be exempt from the EIT to the extent such dividends are deemed “dividends among qualified resident enterprises.” For more information on related risks, please see “Item 3.D. Key Information—Risk Factors—Risks Related to Doing Business in China—We may be deemed a PRC resident enterprise under the EIT Law, which could subject us to PRC taxation on our global income, and which may have a material and adverse effect on our results of operations. ”
Should our offshore entities be deemed as PRC resident enterprises, such changes could significantly increase our tax burden and materially and adversely affect our cash flow and profitability.
PRC VAT in Lieu of Business Tax
In November 2011, the Ministry of Finance and the State Administration of Taxation jointly issued two circulars setting forth the details of the pilot VAT reform program, which change the charge of sales tax from business tax to VAT for certain pilot industries. The VAT reform program initially applied only to the pilot industries in Shanghai, and was expanded to eight additional regions, including, among others, Beijing and Guangdong province, in 2012. In August 2013, the program was further expanded nationwide. In May 2016, the pilot program was extended to cover additional industry sectors such as construction, real estate, finance and consumer services.
 
117

Table of Contents
PRC Urban Maintenance and Construction Tax and Education Surcharge
Any entity, foreign-invested or purely domestic, or individual that is subject to consumption tax, VAT and business tax is also required to pay PRC urban maintenance and construction tax. The rates of urban maintenance and construction tax are 7%, 5% or 1% of the amount of consumption tax, VAT and business tax actually paid depending on where the taxpayer is located. All entities and individuals who pay consumption tax, VAT and business tax are also required to pay education surcharge at a rate of 3%, and local education surcharges at a rate of 2%, of the amount of VAT, business tax and consumption tax actually paid.
Impact of
COVID-19
On Our Operations
Our results of operations have been, and could continue to be adversely, and may be materially, affected, to the extent that the
COVID-19
or any other epidemic harms the Chinese and global economy in general. Any potential impact to our results will depend on, to a large extent, future developments and new information that may emerge regarding the duration and severity of the
COVID-19
and the actions taken by government authorities and other entities to contain the
COVID-19
or treat its impact, almost all of which are beyond our control.
The potential downturn brought by and the duration of the
COVID-19
pandemic may be difficult to assess or predict where actual effects will depend on many factors beyond our control. The extent to which the
COVID-19
pandemic impacts our long-term results remains uncertain, and we are closely monitoring its impact on us. During the year ended December 31, 2020, our operations have been significantly affected by the
COVID-19
pandemic. Our online marketing revenues declined compared to the prior period mainly due to weakness in online marketing demand as our customers in certain industries are negatively impacted by
COVID-19.
We have also provided additional allowance for credit losses for accounts receivable and contract assets, recognized impairment charges on our long-term investments and content assets, and recorded loss from equity method investments in the year ended December 31, 2020, due to the impact of
COVID-19
and other factors. In addition, increased market volatility has contributed to larger fluctuations in the valuation of our equity investments. There are still significant uncertainties of
COVID-19’s
future impact, and the extent of the impact will depend on a number of factors, including the duration and severity of
COVID-19,
possibility of new waves in China, the development and progress of distribution of
COVID-19
vaccine and other medical treatment, the potential change in user behavior, especially on internet usage due to the prolonged impact of
COVID-19,
the actions taken by government authorities, particularly to contain the outbreak, stimulate the economy to improve business condition especially for SMEs, almost all of which are beyond our control. As a result, certain of our estimates and assumptions, including the allowance for credit losses, the valuation of certain debt and equity investments, long-term investments, content assets and long-lived assets subject to impairment assessments, require significant judgments and carry a higher degree of variabilities and volatilities that could result in material changes to our current estimates in future periods. See also “Item 3.D. Key Information—Risk Factors—Risks Related to Our Business and Industry—We face risks related to health epidemics, severe weather conditions and other outbreaks.”
 
118

Table of Contents
Results of Operations
The following table sets forth a summary of our consolidated results of operations for the periods indicated. The
period-to-period
comparisons of results of operations should not be relied upon as indicative of future performance.
 
    
Year ended December 31,
 
    
2018
   
2019
   
2020
 
    
RMB
   
RMB
   
RMB
   
US$
 
    
(in millions)
 
Consolidated Statements of Comprehensive Income Data
        
Revenues:
        
Online marketing services
     81,912       78,093       72,840       11,163  
Others
     20,365       29,320       34,234       5,247  
  
 
 
   
 
 
   
 
 
   
 
 
 
Total revenues
     102,277       107,413       107,074       16,410  
  
 
 
   
 
 
   
 
 
   
 
 
 
Operating costs and expenses
(1)
:
        
Cost of revenues
     51,744       62,850       55,158       8,454  
Selling, general and administrative
     19,231       19,910       18,063       2,769  
Research and development
     15,772       18,346       19,513       2,989  
  
 
 
   
 
 
   
 
 
   
 
 
 
Total operating costs and expenses
     86,747       101,106       92,734       14,212  
  
 
 
   
 
 
   
 
 
   
 
 
 
Operating profit
     15,530       6,307       14,340       2,198  
  
 
 
   
 
 
   
 
 
   
 
 
 
Total other income (loss), net
     11,795       (6,647     8,750       1,341  
Income (loss) before income taxes
     27,325       (340     23,090       3,539  
Income taxes
     4,743       1,948       4,064       623  
  
 
 
   
 
 
   
 
 
   
 
 
 
Net income (loss)
     22,582       (2,288     19,026       2,916  
  
 
 
   
 
 
   
 
 
   
 
 
 
Less: Net loss attributable to
non-controlling
interests
     (4,991     (4,345     (3,446     (528
  
 
 
   
 
 
   
 
 
   
 
 
 
Net income attributable to Baidu, Inc.
     27,573       2,057       22,472       3,444  
  
 
 
   
 
 
   
 
 
   
 
 
 
 
        
(1)   Share-based compensation expenses are allocated in operating costs and expenses as follows:
 
Cost of revenues
     224       327       360       55  
Selling, general and administrative
     1,725       1,768       1,897       290  
Research and development
     2,727       3,531       4,471       686  
  
 
 
   
 
 
   
 
 
   
 
 
 
Total
     4,676       5,626       6,728       1,031  
  
 
 
   
 
 
   
 
 
   
 
 
 
Year Ended December 31, 2020 Compared to Year Ended December 31, 2019
Consolidated revenues
. Our total revenues in 2020 were RMB107.1 billion (US$16.4 billion), which was basically flat from 2019.
Our online marketing revenues for Baidu Core in 2020 were RMB66.3 billion (US$10.2 billion) decreasing by 5% from 2019.
Our online marketing revenues for iQIYI in 2020 were RMB6.8 billion (US$1.0 billion), decreasing by 18% from 2019.
Other revenues in 2020 were RMB34.2 billion (US$5.2 billion), increasing by 17% from 2019.
For a detailed description, see “—Segment Revenues.”
Consolidated operating costs and expenses
. Our total operating costs and expenses decreased by RMB8.4 billion, or 8%, from RMB101.1 billion in 2019 to RMB92.7 billion (US$14.2 billion) in 2020.
 
119

Table of Contents
Cost of Revenues
. Our cost of revenues decreased by RMB7.7 billion from RMB62.9 billion in 2019 to RMB55.2 billion (US$8.5 billion) in 2020, primarily due to the following factors:
 
   
A decrease of RMB2.7 billion in traffic acquisition costs, which reflected decreasing union revenues, as we focused on growing
in-app
search and optimizing profitability over union revenue growth.
 
   
A decrease of RMB1.7 billion in sales tax and surcharges, which resulted from an exemption of cultural business construction fee for 2020.
 
   
A decrease of RMB1.6 billion in content cost, which related to less recorded expense of produced content, more shorter-length content with less total costs to satisfy diversified users demand, as well as revisions to accounting estimates of future viewership consumption patterns and useful lives of content assets.
Selling, General and Administrative Expenses
. Our selling, general and administrative expenses decreased by RMB1.8 billion from RMB19.9 billion in 2019 to RMB18.1 billion (US$2.8 billion) in 2020, primarily due to a decrease of RMB2.1 billion in channel spending and promotional marketing which reflected our effort to optimize marketing spending during
COVID-19
pandemic, especially for the first half of 2020.
Research and Development Expenses
. Our research and development expenses increased by RMB1.2 billion from RMB18.3 billion in 2019 to RMB19.5 billion (US$3.0 billion) in 2020, primarily due to an increase of RMB1.5 billion in personnel-related expenses, which was in line with the growth in research and development headcount as we continue to strengthen our research and development effort.
Operating profit
. As a result of the foregoing, we generated an operating profit of RMB14.3 billion (US$2.2 billion) in 2020, a 127% increase from RMB6.3 billion in 2019.
Total other income (loss), net
. Our total other income, net was RMB8.8 billion (US$1.3 billion) in 2020, which included fair value gain of RMB11.6 billion from long-term investments. Total other loss, net was RMB6.6 billion for 2019, which included a
non-cash
impairment loss of RMB8.9 billion from investment in Trip.com.
Income taxes
. Our income tax expense was RMB4.1 billion (US$623 million) in 2020, compared to RMB1.9 billion in 2019.
Net income attributable to Baidu, Inc
. As a result of the foregoing, net income attributable to Baidu, Inc. increased from RMB2.1 billion in 2019 to RMB22.5 billion (US$3.4 billion) in 2020.
Year Ended December 31, 2019 Compared to Year Ended December 31, 2018
Consolidated revenues
. Our total revenues in 2019 were RMB107.4 billion, growing by 5% from 2018.
Online marketing revenues for Baidu Core in 2019 were RMB70.0 billion decreasing by 4% from 2018.
Online marketing revenues for iQIYI in 2019 were RMB8.3 billion, decreasing by 11% from 2018.
Other revenues in 2019 were RMB29.3 billion, increasing by 44% from 2018.
For a detailed description, see “—Segment Revenues.”
Consolidated operating costs and expenses
. Our consolidated operating costs and expenses in 2019 were RMB101.1 billion, increasing by RMB14.4 billion, or 17%, from RMB86.7 billion 2018. This increase was primarily due to the expansion of our business.
 
120

Table of Contents
Cost of Revenues
. Our cost of revenues in 2019 were RMB62.9 billion, increasing by RMB11.2 billion from RMB51.7 billion 2018, primarily due to the following factors:
 
   
An increase of RMB3.3 billion in depreciation and bandwidth costs, resulted from increased investment in infrastructure.
 
   
An increase of RMB3.1 billion in cost of goods sold, which was in line with the growth in sales of Xiaodu smart devices.
 
   
An increase of RMB2.0 billion in content costs, resulted from iQIYI’s higher content costs recorded relating to licensed copyrights and produced content as iQIYI continued to invest in comprehensive and diversified content library.
 
   
An increase of RMB1.5 billion in traffic acquisition costs, resulted from increasing TAC prices.
Selling, General and Administrative Expenses
. Our selling, general and administrative expenses increased slightly by RMB679 million from RMB19.2 billion in 2018 to RMB19.9 billion in 2019.
Research and Development Expenses
. Our research and development expenses increased by RMB2.5 billion from RMB15.8 billion in 2018 to RMB18.3 billion in 2019, primarily due to an increase of RMB2.3 billion in research and development personnel related expenses, which was in line with the growth in research and development headcount.
Operating profit
. As a result of the foregoing, we generated an operating profit of RMB6.3 billion in 2019, a 59% decrease from RMB15.5 billion in 2018.
Total other income (loss)
. Our total other loss, net was RMB6.6 billion in 2019, compared to total other income, net of RMB11.8 billion in 2018. Total other loss, net in 2019 mainly comprises
non-cash
impairment loss on an equity investment arising from other-than-temporary decline. In 2019, the market value of the shares of Trip.com declined, and the continuing low market price caused us to recognize a
non-cash
impairment loss of RMB8.9 billion in the third quarter of 2019. In October 2019, we sold a portion of our holding in Trip.com, reducing the interest of outstanding shares of Trip.com from 19% to 12%. Total other income, net in 2018 mainly comprises gains from the disposal of Du Xiaoman (financial services business) and fair value gains on private company equity investments without readily determinable fair values in accordance with ASC 321.
Income taxes
. Our income tax expense was RMB1.9 billion in 2019, a 59% decrease from RMB4.7 billion in 2018. The decrease in income tax expense was mainly due to lower profit before income tax from Baidu Core.
Net loss attributable to
non-controlling
interests
. Net loss attributable to
non-controlling
interests was RMB4.3 billion in 2019, compared to RMB5.0 billion in 2018.
Net income attributable to Baidu, Inc
. As a result of the foregoing, net income attributable to Baidu, Inc. decreased from RMB27.6 billion in 2018 to RMB2.1 billion in 2019.
 
121

Table of Contents
Segment Revenues
The following table sets forth our revenues by segment and the year-over-year change rate for the periods indicated, with each segment revenues including inter-segment revenues:
 
    
Year ended December 31,
 
    
2018
   
2019
   
2020
 
    
RMB
   
RMB
   
YoY%
   
RMB
   
US$
   
YoY%
 
    
(In millions, except percentages)
 
Baidu Core:
            
Online marketing services
     72,645       70,038       (4     66,283       10,158       (5
Cloud services
     3,005       6,370       112       9,173       1,406       44  
Interest income earned from provision of financial services
     1,724       —         (100     —         —         —    
Others
     897       3,303       268       3,228       495       (2
  
 
 
   
 
 
     
 
 
   
 
 
   
Subtotal
  
 
78,271
 
 
 
79,711
 
 
 
2
 
 
 
78,684
 
 
 
12,059
 
 
 
(1
  
 
 
   
 
 
     
 
 
   
 
 
   
iQIYI:
            
Online advertising services
     9,329       8,271       (11     6,822       1,046       (18
Membership services
     10,623       14,436       36       16,491       2,527       14  
Content distribution
     2,163       2,544       18       2,660       408       5  
Others
     2,874       3,743       30       3,734       572       (0
  
 
 
   
 
 
     
 
 
   
 
 
   
Subtotal
  
 
24,989
 
 
 
28,994
 
 
 
16
 
 
 
29,707
 
 
 
4,553
 
 
 
2
 
  
 
 
   
 
 
     
 
 
   
 
 
   
Intersegment eliminations
  
 
(983
 
 
(1,292
 
 
31
 
 
 
(1,317
 
 
(202
 
 
2
 
  
 
 
   
 
 
     
 
 
   
 
 
   
Total revenue
  
 
102,277
 
 
 
107,413
 
 
 
5
 
 
 
107,074
 
 
 
16,410
 
 
 
(0
  
 
 
   
 
 
     
 
 
   
 
 
   
Baidu Core
. Baidu Core revenue was RMB78.7 billion (US$12.1 billion) in 2020, decreasing by RMB1.0 billion, or 1%, from RMB79.7 billion in 2019.
Our online marketing revenues for Baidu Core in 2020 were RMB66.3 billion (US$10.2 billion), decreasing by RMB3.7 billion, or 5%, compared to RMB70.0 billion in 2019, mainly due to weakness in online marketing services demand, as our customers in industries that were negatively impacted by the
COVID-19
outbreak and other factors, including healthcare, franchising, travel, financial services and education, reduced their budgets on online marketing.
The number of our active online marketing customers decreased from approximately 528,000 in 2019 to approximately 505,000 in 2020, while the average revenue per customer decreased slightly from approximately RMB132,700 in 2019 to approximately RMB131,300 (US$20,120) in 2020. The decrease of our active online marketing customers was primarily due to quarantines, travel restrictions, and the temporary closure of businesses and facilities and resulting impact to general economy brought by the
COVID-19
pandemic.
Revenue from Baidu cloud services, interest income earned from provision of financial services, and others are included in “Other revenue” in the statements of comprehensive income (loss).
Baidu Core’s cloud services revenue in 2020 were RMB9.2 billion (US$1.4 billion), increasing by RMB2.8 billion, or 44%, compared to RMB6.4 billion in 2019, due to the rapid adoption of our cloud service and products.
Baidu Core’s other revenues were RMB3.2 billion (US$495 million) in 2020, decreasing by RMB75 million, or 2%, compared to RMB3.3 billion in 2019.
Baidu Core revenue was RMB79.7 billion in 2019, increasing by RMB1.4 billion, or 2%, from RMB78.3 billion in 2018.
 
122

Table of Contents
Online marketing revenues for Baidu Core in 2019 were RMB70.0 billion, decreasing by RMB2.6 billion, or 4%, from RMB72.6 billion in 2018, mainly due to weakness in healthcare, financial services and auto/logistics sectors, offset by strength in education,
retail/e-commerce,
travel and network services sectors. During 2019, we implemented an initiative in an attempt to require healthcare marketing customers to move their landing sites onto our Managed Page. Requiring healthcare customers to adopt our structured data solution allows us to better monitor the content they offer and increase consumer trust. In addition, certain sectors, such as financial services, were impacted by industry-specific policy changes and slowing macroeconomic environment. These changes dampened revenue growth, compared to the year before.
The number of our active online marketing customers increased from approximately 526,000 in 2018 to approximately 528,000 in 2019, while the average revenue per customer decreased from approximately RMB138,100 in 2018 to approximately RMB132,700 in 2019. In 2018, we began to wind down our local express business, which provided merchants with a
turn-key
solution to participate in our online marketing and transaction services, leading certain vendors discontinuing their business with us in 2018 and 2019. Excluding the impact of local express business, the number of our active online marketing customers increased from approximately 507,000 in 2018 to approximately 524,000 in 2019.
Our active customers of online marketing services in a given period are defined as those persons or entities that purchase at least one of Baidu Core’s online marketing services during the same period. The definition has been refined from the one we used in our 2017 annual report to better reflect how the management evaluates our operating results. The number of our active online marketing customer and the average revenue per customer has been presented on a consistent basis in the years ended December 31, 2018, 2019 and 2020.
Baidu Core’s cloud services revenue in 2019 were RMB6.4 billion, increasing by RMB3.4 billion, or 112%, compared to RMB3.0 billion in 2018, due to the rapid adoption of our cloud services and products.
Interest income earned from provision of financial services were nil in 2019, decreased from RMB1.7 billion in 2018, as we divested our financial services business in August 2018.
Other revenues for Baidu Core in 2019 were RMB3.3 billion, increasing by RMB2.4 billion, or 268% from RMB897 million in 2018, primarily due to the increase in revenue from sales of our Xiaodu smart devices.
iQIYI
. iQIYI revenue was RMB29.7 billion (US$4.6 billion) in 2020, increasing by RMB713 million, or 2%, from RMB29.0 billion in 2019.
iQIYI online advertising services revenue are included in “Online marketing revenue” in the consolidated statements of comprehensive income (loss).
iQIYI’s online advertising revenues in 2020 were RMB6.8 billion (US$1.0 billion), decreasing by RMB1.5 billion, or 18%, from RMB8.3 billion in 2019, as a result of the challenging macroeconomic environment in China, and the tightened advertising budget of advertisers and intensified competition in advertising business, as well as the tightened regulatory environment and the uncertainty of certain content scheduling in the early stage of
COVID-19
pandemic in the first quarter of 2020. However, iQIYI’s online advertising services revenue has been rebounding since the second quarter of 2020 as iQIYI’s advertisers gradually recovered their advertising budgets. Average brand advertising revenue per brand advertiser increased by 11% from RMB5.9 million in 2019 to RMB6.6 million (US$1.0 million) in 2020.
Revenue from iQIYI membership services, content distribution, and others are included in “Other revenue” in the statements of comprehensive income (loss).
Membership revenue of iQIYI in 2020 were RMB16.5 billion (US$2.5 billion), increasing by RMB2.1 billion, or 14%, compared to RMB14.4 billion in 2019, primarily driven by (i) an increase in the
 
123

Table of Contents
average revenue per user due to the increase in the members’ willingness to pay for the premium content that iQIYI have been offering, and (ii) the relatively stable number of subscribing members of 101.7 million in 2020 as compared with 106.9 million in 2019.
iQIYI content distribution revenue increased by 5% from RMB2.5 billion in 2019 to RMB2.7 billion (US$408 million) in 2020, primarily caused by the increase of high-quality content which fulfilled distribution to several platforms.
iQIYI other revenue for iQIYI was RMB3.7 billion (US$572 million), which remained stable as compared to RMB3.7 billion in 2019.
iQIYI revenue was RMB29.0 billion in 2019, increasing by RMB4.0 billion, or 16% from RMB25.0 billion in 2018.
Online advertising revenues for iQIYI in 2019 were RMB8.3 billion, decreasing by RMB1.0 billion, or 11%, from RMB9.3 billion in 2018, primarily due to the challenging macroeconomic environment, the delay of certain content launches and intensified competition in the advertising business. Average brand advertising revenue per brand advertiser decreased by 12% from RMB6.7 million in 2018 to RMB5.9 million in 2019.
iQIYI membership services were RMB14.4 billion in 2019, increasing by RMB3.8 billion, or 36%, from RMB10.6 billion in 2018, which was primarily due to the growth of iQIYI subscribing members from 87.4 million in 2018 to 106.9 million in 2019.
iQIYI content distribution revenues were RMB2.5 billion in 2019, increasing by RMB381 million, or 18%, from RMB2.2 billion in 2018, primarily caused by an increased average transaction amount of premium content titles.
iQIYI other revenues were RMB3.7 billion in 2019, increasing by RMB869 million, or 30%, from RMB2.9 billion in 2018, primarily as a result of the growth of a number of business verticals, especially the growth of our game business after the acquisition of Skymoons.
Segment Operating Costs and Expenses
The following table sets forth our operating costs and expenses by segment and the year-over-year change rate for the periods indicated, with each segment operating costs and expenses including inter-segment costs and expenses:
 
    
Year ended December 31,
 
    
2018
    
2019
    
2020
 
    
RMB
    
RMB
    
YoY%
    
RMB
    
US$
    
YoY%
 
    
(In millions, except percentages)
 
Operating Costs and Expenses:
                 
Baidu Core
     54,463        64,450        18        58,146        8,911        (10
iQIYI
     33,295        38,252        15        35,748        5,478        (7
Baidu Core
. Operating costs and expenses of Baidu Core mainly consist of personnel-related costs, traffic acquisition costs, marketing and promotion spending, depreciation expenses, costs of goods sold, content costs, bandwidth cost and sales tax and surcharges.
Cost of revenues
. The cost of revenues of Baidu Core decreased by 17% from RMB34.0 billion in 2019 to RMB28.4 billion (US$4.3 billion) in 2020, primarily due to a decrease in traffic acquisition costs, sales tax and surcharges and costs of goods sold.
 
124

Table of Contents
The cost of revenues of Baidu Core increased by 34% from RMB25.4 billion in 2018 to RMB34.0 billion in 2019, primarily due to an increase in costs of goods sold, content costs, depreciation expenses, and traffic acquisition costs.
Selling, general and administrative expenses
. The selling, general and administrative expenses of Baidu Core decreased by 12% from RMB14.7 billion in 2019 to RMB12.9 billion (US$2.0 billion) in 2020, primarily due to a decrease in channel spending, promotional marketing and personnel-related expenses.
The selling, general and administrative expenses of Baidu Core decreased by 4% from RMB15.3 billion in 2018 to RMB14.7 billion in 2019, primarily due to a decrease in channel spending and personnel-related expenses, offset by an increase in promotional spending.
Research and development expenses
. The research and development expenses of Baidu Core increased by 7% from RMB15.7 billion in 2019 to RMB16.8 billion (US$2.6 billion) in 2020, primarily due to an increase in personnel-related expenses.
The research and development expenses of Baidu Core increased by 14% from RMB13.8 billion in 2018 to RMB15.7 billion in 2019, primarily due to an increase in personnel-related expenses.
iQIYI
. Operating costs and expenses of iQIYI mainly consist of content costs, personnel-related costs, bandwidth costs, marketing and promotion spending, and payment platform charges.
Cost of revenues
. The cost of revenues of iQIYI decreased by 8% from RMB30.3 billion in 2019 to RMB27.9 billion (US$4.3 billion) in 2020, primarily due to lower content costs and bandwidth cost.
The cost of revenues of iQIYI increased by 12% from RMB27.1 billion in 2018 to RMB30.3 billion in 2019, primarily due to higher content costs and other cost items.
Selling, general and administrative expenses
. The selling, general and administrative expenses of iQIYI were RMB5.2 billion (US$795 million) in 2020, which was basically flat from 2019.
The selling, general and administrative expenses of iQIYI increased by 26% from RMB4.2 billion in 2018 to RMB5.2 billion in 2019, primarily due to increased sales and marketing expenses related to certain iQIYI apps and its game business, as well as higher personnel-related compensation expenses.
Research and development expenses
. The research and development expenses of iQIYI were RMB2.7 billion (US$410 million) in 2020, which was basically flat from 2019.
The research and development expenses of iQIYI increased by 34% from RMB2.0 billion in 2018 to RMB2.7 billion in 2019, primarily due to an increase in personnel-related costs.
Inflation
Inflation in China has not materially impacted our results of operations. According to the National Bureau of Statistics of China, the annual average percent changes in the consumer price index in China for 2018, 2019 and 2020 were 2.1%, 2.9% and 2.5%, respectively. The year-over-year percent change in the consumer price index for January 2019, 2020 and 2021 was an increase of 1.7%, an increase of 5.4% and a decrease of 0.3%, respectively. Although we have not been materially affected by inflation in the past, we can provide no assurance that we will not be affected in the future by higher rates of inflation in China. For example, certain operating costs and expenses, such as employee compensation and office operating expenses may increase as a result of higher inflation. Additionally, because a substantial portion of our assets consists of cash and cash equivalents and short-term investments, high inflation could significantly reduce the value and purchasing power of these assets. We are not able to hedge our exposure to higher inflation in China.
 
125

Table of Contents
Foreign Currency
The exchange rate between the U.S. dollar and the RMB has declined from RMB8.1056 per USD in July 2005 to RMB6.5250 per USD in December 2020. As of December 31, 2020, we recorded RMB840 million (US$129 million) of net foreign currency translation loss in accumulated other comprehensive income as a component of shareholders’ equity. We have not hedged exposures to exchange fluctuations using any hedging instruments. See also “Item 3.D. Key Information—Risk Factors—Risks Related to Doing Business in China—Fluctuation in the value of the RMB may have a material and adverse effect on your investment.” and “Item 11. Quantitative and Qualitative Disclosures about Market Risk—Foreign Exchange Risk.”
Critical Accounting Policies
We prepare financial statements in accordance with U.S. GAAP, which requires us to make judgments, estimates and assumptions that affect the reported amounts of our assets and liabilities and the disclosure of our contingent assets and liabilities at the end of each fiscal period and the reported amounts of revenues and expenses during each fiscal period. We continually evaluate these judgments and estimates based on our own historical experience, knowledge and assessment of current business and other conditions, our expectations regarding the future based on available information and assumptions that we believe to be reasonable, which together form our basis for making judgments about matters that are not readily apparent from other sources. Since the use of estimates is an integral component of the financial reporting process, our actual results could differ from those estimates. Some of our accounting policies require a higher degree of judgment than others in their application.
The selection of critical accounting policies, the judgments and other uncertainties affecting application of those policies and the sensitivity of reported results to changes in conditions and assumptions are factors that should be considered when reviewing our financial statements. For further information on our critical accounting policies, see Note 2 to our consolidated financial statements. We believe the following accounting policies involve the most significant judgments and estimates used in the preparation of our financial statements.
Consolidation of Affiliated Entities
In order to comply with PRC laws and regulations limiting foreign ownership of or imposing conditions on internet content, advertising, audio and video services, and mobile app distribution businesses, we operate our websites and conduct our internet content, advertising, audio and video services, and mobile app distribution businesses through our affiliated entities in China by means of contractual arrangements. We have entered into certain exclusive agreements with the affiliated entities directly or through our subsidiaries, which obligate us to absorb losses of the VIEs’ that could potentially be significant to the VIEs or entitle the Primary Beneficiaries to receive economic benefits from the VIEs that could potentially be significant to the VIEs. In addition, we have entered into certain agreements with the affiliated entities and the nominee shareholders of affiliated entities directly or through our subsidiaries, which enable us to direct the activities that most significantly affect the economic performance of the affiliated entities. Based on these contractual arrangements, we consolidate the affiliated entities as required by ASC Topic 810,
Consolidation
, because we hold all the variable interests of the affiliated entities directly or through the subsidiaries, which are the primary beneficiaries of the affiliated entities. We will reconsider the initial determination of whether a legal entity is a consolidated affiliated entity upon certain events listed in ASC
810-10-35-4
occurring. We will also continuously reconsider whether we are the primary beneficiaries of our affiliated entities as facts and circumstances change. See “Item 3.D. Key Information—Risk Factors—Risks Related to Our Corporate Structure.”
 
126

Table of Contents
Recently adopted accounting pronouncements
Adoption of ASU
2019-02
In March 2019, the FASB issued ASU
2019-02,
Improvements to Accounting for Costs of Films and License Agreements for Program Materials
(“ASU
2019-02”),
which includes the following major changes from previous legacy GAAP that are applicable to our company:
 
   
The content distinction for capitalization of production costs of an episodic television series and production costs of films is removed;
 
   
Entities are required to test films and license agreements for program material for impairment at a film group level when the film or license agreements are predominantly monetized with other films and license agreements;
 
   
Entities shall assess estimates of the use of a film in a film group and account for such changes prospectively; and
 
   
Cash outflows for the costs incurred to obtain rights for both produced and licensed content are required to be reported as operating cash outflows in the statement of cash flows.
The Company adopted ASU
2019-02
on January 1, 2020, using a prospective transition method. For the year ended December 31, 2020, cash outflows for the costs incurred to acquire licensed content copyrights are reported as operating cash outflows in our company’s consolidated statement of cash flows whereas they were reported as investing cash outflows prior to the adoption of ASU
2019-02.
There was no material impact to the consolidated balance sheet or consolidated statement of comprehensive income (loss). See our company’s updated accounting policies for Produced Content and Licensed Copyrights for further details.
Segment Reporting
As of December 31, 2018, 2019 and 2020, we had two reportable segments, Baidu Core and iQIYI. Baidu Core mainly provides search-based, feed-based, and other online marketing services, as well as products and services from our new AI initiatives. iQIYI is an online entertainment service provider that offers original, professionally produced and partner-generated content on its platform. In early April 2018, iQIYI completed its initial public offering (IPO) on the Nasdaq Global Market.
Our chief executive officer, who has been identified as the chief operating decision marker, (“CODM”), reviews the operating results of Baidu Core and iQIYI, to allocate resources and assess our performance. Accordingly, the financial statements include segment information which reflects the current composition of the reportable segments in accordance with ASC Topic 280, Segment Reporting.
Revenue Recognition
We adopted ASU
No. 2014-09,
Revenue from Contracts with Customers (Topic 606) (“ASU
2014-09”),
codified in ASC Topic 606, Revenue from Contracts with Customers (“ASC 606”) from January 1, 2018, using the modified retrospective method.
Revenue is recognized when control of promised goods or services is transferred to our customers in an amount of consideration to which an entity expects to be entitled to in exchange for those goods or services. Revenue is recorded net of valued added taxes (“VAT”).
 
(1)
Performance-based online marketing services
Cost-per-click
(“CPC”)
Our auction-based P4P platform enables customers to bid for priority placement of paid sponsored links and reach users who search for information related to their products or services. P4P online marketing customers can
 
127

Table of Contents
choose from search-based and feed-based online marketing services, and select criteria for their inventory purchase, such as daily spending limit and user profile targeted, including, but not limited to, users from specific regions in China and users online during specific time period. Revenue is recognized when all of the revenue recognition criteria are met, which is generally when a user clicks on one of the customer-sponsored links or feed-based marketing.
Other performance-based online marketing services
To the extent the we provide online marketing services based on performance criteria other than
cost-per-click,
such as the number of downloads (and user registration) of mobile apps and the
pre-determined
ratios of completed transaction volumes, revenue is recognized when the specified performance criteria are met along with the satisfaction of other applicable revenue recognition criteria.
 
(2)
Online display advertising services
We provide online display advertising services to its customers by integrating text description, image and/or video, and displaying the advertisement in the search result, in Baidu Feed or on other properties. We recognize revenue on a
pro-rata
basis over the contractual term for cost per time advertising arrangements, commencing on the start date of the display advertisement, or based on the number of times that the advertisement has been displayed for cost per thousand impressions advertising arrangements.
 
(3)
Baidu Union online marketing services
Baidu Union is a program through which we expand distribution of its customers’ sponsored links or advertisements by leveraging the traffic of Baidu Union partners’ online properties. We acquire traffic from Baidu Union partners and we are responsible for service fulfillment, pricing and bearing inventory risks. The services which we provide to customers through Baidu Union partners’ online properties include CPC, other performance-based online marketing services and online display advertising services. These services are provided in the same way to our customers as those through Baidu’s own platforms or properties. As principal, we recognize revenue from Baidu Union on a gross basis. Payments made to Baidu Union partners are recorded as traffic acquisition costs, which are included in “Cost of revenues” in the consolidated statements of comprehensive income (loss).
Certain online marketing services customers are required to pay a deposit before using our services. Once their account balance falls below a designated amount, they will receive an automated notice from us to replenish their accounts. Customer deposit is deducted and revenue is recognized when a user clicks on the customer’s link in the search result or when other performance criteria other than CPC have been satisfied. We offer payment terms to certain customers based on their credit history with us and other credit factors. We may also offer payment terms to certain agencies, as is common in the industry.
 
(4)
Collection
Certain customers of online marketing services are required to pay a deposit before using our services and are sent automated reminders to replenish their accounts when the balance falls below a designated amount. The deposits received are recorded as “Customer deposits and deferred revenue” on the consolidated balance sheets. The amounts due to us are deducted from the deposited amounts when users click on the paid sponsored links in the search results or other performance criteria have been satisfied. In addition, we offer payment terms to some customers based on their historical marketing placements and credibility. We also offer longer payment terms to certain online payment agencies, consistent with industry practice.
Payment terms and conditions vary by customer and are based on the billing schedule established in our contracts or purchase orders with customers, but we generally provide credit terms to customers within one year; therefore, we have determined that our contracts do not include a significant financing component.
 
128

Table of Contents
(5)
Sales incentives
We provide sales incentives to third-party agents that entitle them to receive price reduction on the online marketing services by meeting certain cumulative consumption requirements. We account for these incentives granted to customers as variable consideration and net them against revenue. Amounts of variable consideration is measured based on the most likely amount of incentives to be provided to customers.
 
(6)
Membership services
We offer membership services to subscribing members with various privileges, which primarily include access to exclusive and
ad-free
streaming of premium content 1080P/4K high definition video, Dolby Audio, and accelerated downloads and others, or personal cloud services, in exchange for
non-refundable
upfront membership fees. When the receipt of membership fees is for services to be delivered over a period of time, the receipt is initially recorded as “Customer deposits and deferred revenue” and revenue is recognized ratably over the membership period as services are rendered. Membership services revenue also includes fees earned from subscribing members for
on-demand
content purchases and early access to premium content. We are the principal in its relationships where partners, including consumer electronics manufacturers (TVs and cell phones), mobile operators, internet service providers and online payment agencies, provide access to the membership services or payment processing services as we retain control over its service delivery to its subscribing members. Typically, payments made to the partners, are recorded as “Cost of revenues”. For the sale of the right to other membership services through strategic cooperation with other parties, we recognize revenue on a net basis when we do not control the specified services before they are transferred to the customer.
 
(7)
Content distribution
We generate revenues from
sub-licensing
content licensed from vendors for cash or through nonmonetary exchanges mainly with other online video broadcasting companies. The exclusive licensing agreements we enter into with the vendors have a specified license period and provide us rights to
sub-license
these contents to other parties. We enter into a
non-exclusive
sub-license
agreement with a
sub-licensee
for a period that falls within the original exclusive license period. For cash
sub-licensing
transactions, we are entitled to receive the
sub-license
fee under the
sub-licensing
arrangements and do not have any future obligation once we have provided the underlying content to the
sub-licensee
(which is provided at or before the beginning of the
sub-license
period). The
sub-licensing
of content represents a license of functional intellectual property that grants a right to use our licensed copyrights, and is recognized at the point in time when the licensed copyright is made available for the customer’s use and benefit.
We also enter into nonmonetary transactions to exchange online broadcasting rights of licensed copyrights with other online video broadcasting companies from time to time. The exchanged licensed copyrights provide rights for each party to broadcast the licensed copyrights received on its own website only. Each transferring party retains the right to continue broadcasting the exclusive content on its own website and/or sublicense the rights to the content it surrendered in the exchange. We account for these nonmonetary exchanges based on the fair value of the asset received. Barter sublicensing revenue are recognized in accordance with the same revenue recognition criteria above. We estimate the fair value of the licensed copyrights received using a market approach based on various factors, including the purchase price of similar
non-exclusive
and/or exclusive contents, broadcasting schedule, cast and crew, theme, and box office. The transaction price of barter sublicensing revenues is calculated on the individual content asset basis. For a significant barter sublicensing transaction, our company further reviews the fair value by analyzing against the cost of the licensed copyrights bartered out and/or engages a third-party valuation firm to assess the reasonableness of its fair value. The attributable cost of sublicensing transactions, whether for cash or through nonmonetary exchanges, is recognized as cost of revenues through the amortization of the sublicensing right component of the exclusive licensed copyright.
 
129

Table of Contents
(8)
Financial services
Before the divestiture of Du Xiaoman in August 2018, we offer financial services which include provision of installment payment services to consumers and wealth management services to third-party investors. Interest income earned from provision of financial services is reported as “Other revenues” and reported on a net basis after deduction of related interest costs incurred.
 
(9)
Cloud services
We provide public cloud services, which include computing database, storage and other services to enterprise and personal customers and allow customers to use hosted software over the contract period without taking possession of the software, generally on either a subscription or consumption basis. We also provide proprietary cloud services and solutions which mainly include hardware, software licensing and software installation service. Revenue related to cloud services provided on a subscription basis is recognized ratably over the contract period. Revenue related to cloud services provided on a consumption basis, such as the amount of storage used in a period, is recognized based on the customer utilization of such resources.
Cloud service revenue is recognized over time if one of the following three criteria is met: (i) the customer simultaneously receives and consumes the benefits as we perform; (ii) our performance creates or enhances an asset that the customer controls as the asset is created or enhanced; (iii) the asset delivered has no alternative use and we have an enforceable right to payment for performance completed to date. Otherwise, revenue is recognized at a point in time only upon customer acceptance of the cloud services.
 
(10)
Sales of hardware
We sell hardware products via third-party agents or directly to end customers. Revenue from the sales of hardware is recognized when control of the goods is transferred to customers, which generally occurs when the products are delivered and accepted by our customers. Revenue is recorded net of sales incentives and return allowance.
 
(11)
Other revenue recognition related policies
For arrangements that include multiple performance obligations, primarily for advertisements to be displayed in different spots, placed under different forms and displayed at different times and proprietary cloud services which mainly include hardware, software licensing and software installation service, we would evaluate all of the performance obligations in the arrangement to determine whether each performance obligation is distinct. Consideration is allocated to each performance obligation based on its standalone selling price at contract inception. We generally determine standalone selling prices based on the prices charged to customers on a standalone basis or estimates it using an expected cost plus margin approach. If a promised good or service does not meet the criteria to be considered distinct, it is combined with other promised goods or services until a distinct bundle of goods or services exists.
Timing of revenue recognition may differ from the timing of invoicing to customers. For certain services customers are required to pay before the services are delivered to the customer. When either party to a revenue contract has performed, we recognize a contract asset or a contract liability on the consolidated balance sheet, depending on the relationship between the entity’s performance and the customer’s payment. Contract liabilities were mainly related to fees for membership services to be provided over the membership period, which were presented as “Customer deposits and deferred revenue” on the consolidated balance sheets. Contract assets mainly represent unbilled amounts related to our rights to consideration for advertising services and cloud services delivered and were included in “Other current assets, net” on the consolidated balance sheets.
We do not disclose the value of unsatisfied performance obligations for (i) contracts with an original expected length of one year or less and (ii) contracts for which we recognize revenue at the amount to which it has the right to invoice for services performed.
 
130

Table of Contents
Share-based Compensation
We account for share-based compensation in accordance with ASC Topic 718,
Compensation-Stock Compensation
, (“ASC 718”). We have elected to recognize share-based compensation using the straight-line method for all share-based awards issued with no performance conditions. For awards with performance conditions, compensation cost is recognized on an accelerated basis if it is probable that the performance condition will be achieved.
Forfeitures are estimated based on historical experience and are periodically reviewed. Cancellation of an award accompanied by the concurrent grant of a replacement award is accounted for as a modification of the terms of the cancelled award (“modified awards”). The compensation costs associated with the modified awards are recognized if either the original vesting condition or the new vesting condition is achieved. Total recognized compensation cost for the awards is at least equal to the fair value of the awards at the grant date unless at the date of the modification the performance or service conditions of the original awards are not expected to be satisfied. The incremental compensation cost is measured as the excess of the fair value of the replacement award over the fair value of the cancelled award at the cancellation date. Therefore, in relation to the modified award, we recognize share-based compensation over the vesting periods of the replacement award, which comprises (i) the amortization of the incremental portion of share-based compensation over the remaining vesting term, and (ii) any unrecognized compensation cost of the original award, using either the original term or the new term, whichever results in higher expenses for each reporting period.
We adopted ASU
No. 2018-07,
Compensation—Stock Compensation (Topic 718): Improvements to Nonemployee Share-Based Payment Accounting to simplify the accounting for share-based payments to nonemployees
(“ASU
2018-07”)
on January 1, 2019 using the modified retrospective method. Subsequent to the adoption, our company measures equity-classified nonemployee awards using their fair value on grant date.
Income Taxes
We recognize income taxes under the liability method. Deferred income taxes are recognized for differences between the financial reporting and tax bases of assets and liabilities at enacted tax rates in effect for the years in which the differences are expected to reverse. We record a valuation allowance against the amount of deferred tax assets that we determine is not
more-likely-than-not
to be realized. The effect on deferred taxes of a change in tax rates is recognized in earnings in the period that includes the enactment date. For reconciliation of tax computed by applying the respective statutory income tax rate to
pre-tax
income, please see “Income taxes” under Note 14 to our audited consolidated financial statements.
Deferred income taxes are recognized on the undistributed earnings of subsidiaries, which are presumed to be transferred to the parent company and are subject to withholding taxes, unless there is sufficient evidence to show that the subsidiary has invested or will invest the undistributed earnings indefinitely or that the earnings will be remitted in a
tax-free
liquidation.
We apply the provisions of ASC Topic 740,
Income Taxes
, (“ASC 740”), in accounting for uncertainty in income taxes. ASC 740 clarifies the accounting for uncertainty in income taxes by prescribing the recognition threshold a tax position is required to meet before being recognized in the financial statements. We have elected to classify interest and penalties related to an uncertain tax position (if and when required) as part of income tax expense in the consolidated statements of comprehensive income (loss).
Long-term investments
Our long-term investments consist of equity investments with readily determinable fair value, equity method investments,
held-to-maturity
debt investments,
available-for-sale
debt investments, equity investments without readily determinable fair value, and other investments accounted for at fair value.
 
131

Table of Contents
We adopted ASU No. 2016-01,
Recognition and Measurement of Financial Assets and Financial Liabilities
(“ASU 2016-01”), codified in ASC Topic 321,
Investments—Equity Securities
(“ASC 321”), from January 1, 2018 and the cumulative effect of RMB1.9 billion representing the unrealized gains of
available-for-sale
equity securities before the adoption was recorded as an adjustment to the opening retained earnings. Pursuant to ASC 321, equity investments, except for those accounted for under the equity method, those that result in consolidation of the investee and certain other investments, are measured at fair value, and any changes in fair value are recognized in earnings. For equity securities without readily determinable fair value and do not qualify for the existing practical expedient in ASC Topic 820,
Fair Value Measurements and Disclosures
(“ASC 820”) to estimate fair value using the net asset value per share (or its equivalent) of the investment, we elected to use the measurement alternative to measure those investments at cost, less any impairment, plus or minus changes resulting from observable price changes in orderly transactions for identical or similar investments of the same issuer, if any. Significant judgments are required to determine (i) whether observable price changes are orderly transactions and identical or similar to an investment held by our company, and (ii) the selection of appropriate valuation methodologies and underlying assumptions, including expected volatility and the probability of exit events as it relates to liquidation and redemption features used to measure the price adjustments for the difference in rights and obligations between instruments. Equity securities with readily determinable fair values are measured at fair value, and any changes in fair value are recognized in “Others, net” in the consolidated statements of comprehensive income (loss).
For equity investments measured at fair value with changes in fair value recorded in earnings, we do not assess whether those securities are impaired. For equity investments that we elect to use the measurement alternative, we make a qualitative assessment considering impairment indicators to evaluate whether investments are impaired at each reporting date. Impairment indicators considered include, but are not limited to, a significant deterioration in the earnings performance or business prospects of the investee, including factors that raise significant concerns about the investee’s ability to continue as a going concern, a significant adverse change in the regulatory, economic, or technologic environment of the investee and a significant adverse change in the general market condition of either the geographical area or the industry in which the investee operates. If a qualitative assessment indicates that the investment is impaired, we estimate the investment’s fair value in accordance with the principles of ASC 820. If the fair value is less than the investment’s carrying value, we recognize an impairment loss in net income equal to the difference between the carrying value and fair value.
Investments in entities in which we can exercise significant influence but does not own a majority equity interest or control are accounted for using the equity method of accounting in accordance with ASC Topic 323,
Investments-Equity Method and Joint Ventures
(“ASC 323”). Under the equity method, we initially record its investment at cost and the difference between the cost of the equity investee and the amount of the underlying equity in the net assets of the equity investee is accounted for as if the investee were a consolidated subsidiary. We subsequently adjust the carrying amount of its investment to recognize our proportionate share of each equity investee’s net income or loss into earnings. We will discontinue applying the equity method if an investment (plus additional financial support provided to the investee, if any) has been reduced to zero. When we have other investments in the equity-method investee and we are not required to advance additional funds to the investee, we would continue to report its share of equity method losses in its statement of comprehensive (loss)income after our equity-method investment in ordinary shares has been reduced to zero, to the extent of and as an adjustment to the adjusted basis of our other investments in the investee. Such losses are first applied to those investments of a lower liquidation preference before being further applied to the investments of a higher liquidation preference. We adopted a
one-quarter
lag in reporting for its share of equity income (loss) in all of its equity method investees.
We evaluate the equity method investments for impairment at each reporting date, or more frequently if events or changes in circumstances indicate that the carrying amount of the investment might not be recoverable. Factors considered by us when determining whether an investment has been other-than-temporarily-impaired, includes, but are not limited to, the length of the time and the extent to which the market value has been less than cost, the financial performance and near-term prospect of the investee, and our intent and ability to retain the
 
132

Table of Contents
investment until the recovery of its cost. An impairment loss on the equity method investments is recognized in earnings when the decline in value is determined to be other-than-temporary and is allocated to the individual net assets underlying equity method investments in the following order: 1) reduce any equity method goodwill to zero; 2) reduce the individual basis differences related to the investee’s long-lived assets pro rata based on their amounts relative to the overall basis difference at the impairment date and 3) reduce the individual basis difference of the investee’s remaining assets in a systematic and rational manner.
In accordance with ASC Subtopic
946-320,
Financial Services—Investment Companies, Investments—Debt and Equity Securities
, we account for long-term equity investments in unlisted companies held by consolidated investment companies at fair value. These investments were initially recorded at their transaction price net of transaction costs, if any. Fair value of these investments are
re-measured
at each reporting date in accordance with ASC 820.
Available-for-sale
debt investments are convertible debt instruments issued by private companies and investment in preferred shares that is redeemable at our option, which are measured at fair value. Interest income is recognized in earnings. All other changes in the carrying amount of these debt investments are recognized in other comprehensive income (loss).
Licensed Copyrights, net
Licensed copyrights consist of professionally-produced content such as films, television series, variety shows and other video content acquired from external parties. The license fees are capitalized and, unless prepaid, a corresponding liability is recorded when the cost of the content is known, the content is accepted by us in accordance with the conditions of the license agreement and the content is available for its first showing on our websites. Licensed copyrights are presented on the consolidated balance sheets as current and
non-current,
based on estimated time of usage.
Our licensed copyrights include the right to broadcast and in some instances, the right to sublicense. The broadcasting right, refers to the right to broadcast the content on its own websites and the sublicensing right, refers to the right to sublicense the underlying content to external parties. When licensed copyrights include both broadcasting and sublicensing rights, the content costs are allocated to these two rights upon initial recognition, based on the relative proportion of the estimated total revenues that will be generated by each right over its estimated useful lives.
For the right to broadcast the contents on its own websites that generates online advertising and membership services revenues, based on factors including historical and estimated future viewership patterns, the content costs are amortized using an accelerated method by content categories over the shorter of each content’s contractual period or estimated useful lives within ten years, beginning with the month of first availability. Content categories accounting for most of our content include newly released drama series, newly released movies, animations, library drama series and library movies. Estimates of future viewership consumption patterns and economic useful lives are reviewed periodically, at least on an annual basis and revised, if necessary. Revisions to the amortization patterns are accounted for as a change in accounting estimate prospectively in accordance with ASC Topic 250,
Accounting Changes
and Error
Corrections
(“ASC 250”).
For the right to sublicense the content to external parties that generates direct content distribution revenues, the content costs are amortized based on its estimated usage pattern and recorded as cost of
revenues
.
Produced Content, net
We produce original content
in-house
and collaborates with external parties. Produced content primarily consists of films, episodic series, variety shows and animations. The costs incurred in the physical production of original content includes direct production costs, production overhead and acquisition costs. Production costs for
 
133

Table of Contents
original content that are predominantly monetized in a film group are capitalized and reported separately as
non-current
assets with caption of “Produced content, net” on the consolidated balance sheets. Production costs for original content predominantly monetized on its own are capitalized to the extent that they are recoverable from total revenues expected to be earned (“ultimate revenue”), otherwise, they are expensed as cost of revenues. Ultimate revenue estimates include revenue expected to be earned from all sources, including exhibition, licensing, or exploitation of produced content if we have demonstrated a history of earning such revenue. We estimate ultimate revenue to be earned during the economic useful lives of produced content based on anticipated release patterns and historical results of similar produced content, which are identified based on various factors, including cast and crew, target audience and popularity. Produced content also includes cash expenditures made to acquire a proportionate share of certain rights to films including profit sharing, distribution and/or other rights. Exploitation costs are expensed as incurred.
Based on factors including historical and estimated future viewership consumption patterns, we amortize film costs for produced content that is predominantly monetized in a film group. For produced content that is monetized on its own, we consider historical and estimated usage patterns to determine the pattern of amortization for film costs. Based on the estimated patterns, we amortize produced content using an accelerated method over its estimated useful lives within ten years, beginning with the month of first availability and such costs are included in “Cost of revenues” in the consolidated statement of comprehensive income(loss).
Impairment of licensed copyrights and produced content
Our business model is mainly subscription and advertising based, as such the majority of our content assets (licensed copyrights and produced content) are predominantly monetized with other content assets, whereas a smaller portion of our content assets are predominantly monetized at a specific title level such as variety shows and investments in a proportionate share of certain rights to films including profit sharing, distribution and/or other rights. Because the identifiable cash flows related to content launched on our Mainland China platform are largely independent of the cash flows of other content launched on our overseas platform, we have identified two separate film groups. We review our film groups and individual content for impairment when there are events or changes in circumstances that indicate the fair value of a film group or individual content may be less than its unamortized costs. Examples of such events or changes in circumstances include, a significant adverse change in technological, regulatory, legal, economic, or social factors, that could affect the fair value of the film group or the public’s perception of a film or the availability of a film for future showings, a significant decrease in the number of subscribers or forecasted subscribers, or the loss of a major third-party agent, a change in the predominant monetization strategy of a film that is currently monetized on its own, actual costs substantially in excess of budgeted costs, substantial delays in completion or release schedules, or actual performance subsequent to release failing to meet expectations set before release such as a significant decrease in the amount of ultimate revenue expected to be recognized.
When such events or changes in circumstances are identified, we assess whether the fair value of an individual content (or film group) is less than its unamortized film costs, determines the fair value of an individual content (or film group) and recognizes an impairment charge for the amount by which the unamortized capitalized costs exceed the individual content’s (or film group’s) fair value. We mainly use an income approach to determine the fair value of an individual content or film group, for which the most significant inputs include forecasted future revenues, costs and operating expenses attributable to the film group and the discount rate. An impairment loss attributable to a film group is allocated to individual licensed copyrights and produced content within the film group on a pro rata basis using the relative carrying values of those assets as we cannot estimate the fair value of individual contents in the film group without undue cost and effort.
Business Combinations
We account for our business combinations using the purchase method of accounting in accordance with ASC Topic 805,
Business Combinations
. The purchase method of accounting requires that the consideration
 
134

Table of Contents
transferred to be allocated to the assets, including separately identifiable assets and liabilities we acquired, based on their estimated fair values. The consideration transferred in an acquisition is measured as the aggregate of the fair values at the date of exchange of the assets given, liabilities incurred, and equity instruments issued as well as the contingent considerations as of the acquisition date. The costs directly attributable to the acquisition are expensed as incurred. Identifiable assets, liabilities and contingent liabilities acquired or assumed are measured separately at their fair value as of the acquisition date, irrespective of the extent of any noncontrolling interests. The excess of (i) the total of cost of acquisition, fair value of the noncontrolling interests and acquisition date fair value of any previously held equity interest in the acquiree over (ii) the fair value of the identifiable net assets of the acquiree, is recorded as goodwill. If the cost of acquisition is less than the fair value of the net assets of the subsidiary acquired, the difference is recognized directly in earnings.
In a business combination achieved in stages, we
re-measured
our previously held equity interest in the acquiree immediately before obtaining control at its acquisition-date fair value and the
re-measurement
gain or loss, if any, is recognized in earnings.
The determination and allocation of fair values to the identifiable assets acquired, liabilities assumed and noncontrolling interests is based on various assumptions and valuation methodologies requiring considerable judgment from management. The most significant variables in these valuations are discount rates and the number of years on which to base the cash flow projections, as well as the assumptions and estimates used to determine the cash inflows and outflows. We determine discount rates to be used based on the risk inherent in the related activity’s current business model and industry comparisons.
 
B.
Liquidity and Capital Resources
As of December 31, 2020, we had RMB162.9 billion (US$25.0 billion) of cash, cash equivalents, restricted cash and short-term investments. Our cash and cash equivalents consist of cash on hand and investments in interest bearing demand deposit accounts, time deposits, money market funds and other liquid investments which have original maturities of three months or less. The short-term investments primarily consist of fixed-rate and adjustable-rate debt investments with original maturity of less than one year. We believe that our current cash, cash equivalents, restricted cash and short-term investments and anticipated cash flow from operations will be sufficient to meet our anticipated cash needs, including our cash needs for working capital, capital expenditures and debt repayment, for at least the next 12 months. We may, however, require additional cash due to changing business conditions or other future developments, including any investments or acquisitions we may decide to pursue, and we may incur additional indebtedness (such as loans, convertible senior notes and notes payable) in the future.
Furthermore, cash transfers from our PRC subsidiaries to their parent companies outside of China are subject to PRC government control of currency conversion. Shortages in the availability of foreign currency may restrict the ability of our PRC subsidiaries and consolidated affiliated entities to remit sufficient foreign currency to pay dividends or other payments to their parent companies outside of China or our company, or otherwise satisfy their foreign currency denominated obligations. See “Item 3.D. Key Information—Risk Factors—Risks Related to Doing Business in China—Governmental control of currency conversion may affect the value of your investment.” As of December 31, 2020, our PRC subsidiaries and consolidated affiliated entities held RMB134.1 billion (US$20.6 billion) of cash, cash equivalents, restricted cash, and short-term investments, RMB875 million (US$134 million) of which were in the form of foreign currencies.
The total outstanding balance of our short-term loans as of December 31, 2019 and 2020 amounted to RMB2.6 billion and RMB3.0 billion (US$462 million) respectively, which consisted of RMB denominated borrowings made by our subsidiaries from financial institutions in the PRC and were repayable within one year.
The repayment of substantially all short-term loans is guaranteed by the subsidiaries and VIEs of iQIYI and either collateralized by an office building of one of iQIYI’s VIEs or collateralized by restricted cash or other
 
135

Table of Contents
receivables. As of December 31, 2019 and 2020, the weighted average interest rates for the outstanding borrowings were 4.05% and 4.30%, respectively and the aggregate amounts of unused lines of credit for short-term loans were RMB1.6 billion and RMB840 million (US$129 million), respectively.
We have entered into the following long-term loan transactions with commercial banks:
 
   
In June 2016, we entered into a five-year term and revolving facility agreement with a group of 21 syndicated bankers, pursuant to which we are entitled to borrow an unsecured US$ denominated floating rate loan of US$1.0 billion with a term of five years and to borrow an unsecured US$ denominated revolving loan of US$1.0 billion for five years. The facility was priced at 110 basis points over LIBOR and is intended for our general working capital. In June 2016, we drew down two tranches of US$250 million each under the facility commitment. In November 2016, we drew down two tranches of US$250 million each under the facility commitment. In connection with the facility agreements, we entered into four interest rate swap agreements, pursuant to which the loans would be settled with a fixed annual interest rate of 2.11%, 2.10%, 2.78% and 2.78% respectively, during the respective term of the loans.
 
   
iQIYI has other bank borrowings of RMB909 million (US$139 million) as of December 31, 2020, primarily used for working capital purposes, see note 12 to our audited consolidated financial statements included elsewhere in this annual report for further information.
 
   
In February 2021, we entered into a
non-binding
term sheet for a term and revolving facility with a group of five mandated lead arrangers, bookrunners and underwriters, pursuant to which we are entitled to borrow an unsecured US$ denominated floating rate term loan of US$1.5 billion with a term of 5 years and to borrow an unsecured US$ denominated revolving loan of US$1.5 billion for 5 years. The facility is intended to finance the general corporate purposes and pay all transaction related fees and expenses.
We have conducted the following rounds of debt securities issuances, which remain outstanding as of the date of this annual report:
 
   
In November 2012, we issued US$750 million senior unsecured notes due in 2017, with stated annual interest rates of 2.25%, and US$750 million senior unsecured notes due in 2022 (“2022
Ten-year
Notes”), with stated annual interest rates of 3.50%. The net proceeds from the sale of the notes were used for general corporate purposes. In November 2017, notes with carrying value of US$750 million were fully repaid when they became due. As of December 31, 2020, the total carrying value and estimated fair value of these notes were US$750 million and US$786 million, respectively. The estimated fair value was based on quoted prices for our publicly-traded debt securities as of December 31, 2020. We are not subject to any financial covenants or other significant restrictions under the notes. In 2020, we paid an aggregate of US$26 million in interest payments related to these notes.
 
   
In June 2015, we issued an aggregate of US$750 million senior unsecured notes due in 2020 (“2020 Notes”), with stated annual interest rate of 3.00%, and an aggregate of US$500 million senior unsecured notes due in 2025 (“2025
Ten-year
Notes”), with stated annual interest rate of 4.13%. The net proceeds from the sale of the notes were used for general corporate purposes. In June 2020, notes with carrying value of US$750 million were fully repaid when they became due. As of December 31, 2020, the total carrying value and estimated fair value were US$500 million and US$559 million, respectively, with respect to the 2025
Ten-year
Notes. The estimated fair values were based on quoted prices for our publicly-traded debt securities as of December 31, 2020. We are not subject to any financial covenants or other significant restrictions under the notes. In 2020, we paid an aggregate of US$32 million in interest payments related to these notes.
 
   
In July 2017, we issued an aggregate of US$900 million senior unsecured notes due in 2022 (“2022 Five-year Notes”), with stated annual interest rate of 2.88%, and an aggregate of US$600 million
 
136

Table of Contents
 
senior unsecured notes due in 2027 (“2027 Notes”), with stated annual interest rate of 3.63%. The net proceeds from the sale of the notes were used to repay existing indebtedness and for general corporate purposes. As of December 31, 2020, the total carrying value and estimated fair value were US$900 million and US$926 million, respectively, with respect to the 2022 Five-year Notes, and US$600 million and US$663 million, respectively, with respect to the 2027 Notes. The estimated fair values were based on quoted prices for our publicly-traded debt securities as of December 31, 2020. We are not subject to any financial covenants or other significant restrictions under the notes. In 2020, we paid an aggregate of US$48 million in interest payments related to these notes.
 
   
In March 2018, we issued an aggregate of US$1.0 billion senior unsecured notes due in 2023 (“2023 Notes”), with stated annual interest rate of 3.88%, and an aggregate of US$500 million senior unsecured notes due in 2028 (“2028 March Notes”), with stated annual interest rate of 4.38%. The net proceeds from the sale of the notes were used to repay existing indebtedness and for general corporate purposes. As of December 31, 2020, the total carrying value and estimated fair value were US$1.0 billion and US$1.1 billion, respectively, with respect to the 2023 Notes, and US$500 million and US$576 million, respectively, with respect to the 2028 March Notes. The estimated fair values were based on quoted prices for our publicly-traded debt securities as of December 31, 2020. We are not subject to any financial covenants or other significant restrictions under the notes. In 2020, we paid an aggregate of US$61 million in interest payments related to these notes.
 
   
In November 2018, we issued an aggregate of US$600 million senior unsecured notes due in 2024 (“2024 November Notes”), with stated annual interest rate of 4.38%, and an aggregate of US$400 million senior unsecured notes due in 2028 (“2028 November Notes”), with stated annual interest rate of 4.88%. In December 2018, we issued an aggregate of US$250 million senior unsecured notes due in 2024 (“2024 December Notes”), with stated annual interest rate of 4.38%, which constitute a further issuance of, and be fungible with and be consolidated and form a single series with the 2024 November Notes. The net proceeds from the sale of the notes were used to repay existing indebtedness and for general corporate purposes. As of December 31, 2020, the total carrying value and estimated fair value were US$600 million and US$659 million, respectively, with respect to the 2024 November Notes, US$400 million and US$480 million, respectively, with respect to the 2028 November Notes, and US$250 million and US$275 million, respectively, with respect to the 2024 December Notes. The estimated fair values were based on quoted prices for our publicly-traded debt securities as of December 31, 2020. We are not subject to any financial covenants or other significant restrictions under the notes. In 2020, we paid an aggregate of US$57 million in interest payments related to these notes.
 
   
In April 2020, we issued an aggregate of US$600 million senior unsecured notes due in 2025 (“2025 Five-year Notes”), with stated annual interest rate of 3.075%, and an aggregate of US$400 million senior unsecured notes due in 2030 (“2030 April Notes”), with stated annual interest rate of 3.425%. The net proceeds from the sale of the notes were used to repay existing indebtedness and for general corporate purposes. As of December 31, 2020, the total carrying value and estimated fair value were US$600 million and US$642 million, respectively, with respect to the 2025 Five-Year Notes, US$400 million and US$444 million, respectively, with respect to the 2030 April Notes. The estimated fair values were based on quoted prices for our publicly-traded debt securities as of December 31, 2020. We are not subject to any financial covenants or other significant restrictions under the notes.
 
   
In October 2020, we issued an aggregate of US$650 million senior unsecured notes due in 2026 (“2026 Notes”), with stated annual interest rate of 1.720%, and an aggregate of US$300 million senior unsecured notes due in 2030 (“2030 October Notes”), with stated annual interest rate of 2.375%. The net proceeds from the sale of the notes are to be used to repay existing indebtedness. As of December 31, 2020, the total carrying value and estimated fair value were US$650 million and US$663 million, respectively, with respect to the 2026 Notes, and US$300 million and US$307 million, respectively, with respect to the 2030 October Notes. The estimated fair values were
 
137

Table of Contents
 
based on quoted prices for our publicly-traded debt securities as of December 31, 2020. We are not subject to any financial covenants or other significant restrictions under the notes.
iQIYI has conducted the following issuances of convertible notes, which remain outstanding as of the date of this annual report:
 
   
In December 2018, iQIYI issued US$750 million convertible senior notes due 2023 (“iQIYI 2023 Convertible Notes”). The iQIYI 2023 Convertible Notes are senior, unsecured obligations of iQIYI, and interest is payable semi-annually in cash at a rate of 3.75% per annum with a maturity date of December 1, 2023, unless previously repurchased, redeemed or converted prior to such date. The initial conversion rate of the iQIYI 2023 Convertible Notes is 37.1830 of iQIYI’s ADSs per US$1,000 principal amount of the iQIYI 2023 Convertible Notes. Upon conversion, iQIYI will pay or deliver to such converting holders, as the case may be, cash, ADSs, or a combination of cash and ADSs, at its election.
Concurrently with the issuance of the iQIYI 2023 Convertible Notes, iQIYI purchased capped call options on iQIYI’s ADS with certain counterparties at a price of US$68 million. The capped call exercise price is equal to the initial conversion price of the iQIYI 2023 Convertible Notes and the cap price is US$38.42 per ADS, subject to certain adjustments under the terms of the capped call transaction. The cost of the capped call was recorded as a reduction of our additional
paid-in
capital and
non-controlling
interests on the consolidated balance sheets with no subsequent remeasurement to fair value.
As the conversion option may be settled entirely or partially in cash at iQIYI’s option, we separated the iQIYI 2023 Convertible Notes into liability and equity components in accordance with ASC Subtopic
470-20,
Debt with Conversion and Other Options
. The carrying amount of the liability component was calculated by measuring the fair value of a similar liability that does not have an associated conversion feature. The carrying amount of the equity component representing the conversion option was determined by deducting the fair value of the liability component from the initial proceeds and recorded as additional
paid-in
capital. Debt issuance costs were allocated to the liability and equity components based on the same proportion as the recognized amounts bifurcated based on gross proceeds from the iQIYI 2023 Convertible Notes. The difference between the principal amount of the iQIYI 2023 Convertible Notes and the liability component is considered debt discount and is amortized at an effective interest rate of 7.04% to accrete the discounted carrying value of the iQIYI 2023 Convertible Notes to its face value on December 1, 2021, the put date of the iQIYI 2023 Convertible Notes. The holders may require iQIYI to repurchase all or portion of the iQIYI 2023 Convertible Notes for cash on December 1, 2021, or upon a fundamental change, at a repurchase price equal to 100% of the principal amount, plus accrued and unpaid interest.
 
   
In March 2019, iQIYI issued US$1.2 billion convertible senior notes due 2025 (“iQIYI 2025 Convertible Notes”). The iQIYI 2025 Convertible Notes are senior, unsecured obligations of iQIYI, and interest is payable semi-annually in cash at a rate of 2.00% per annum with a maturity date of April 1, 2025, unless previously repurchased, redeemed or converted prior to such date. The initial conversion rate of the iQIYI 2025 Convertible Notes is 33.0003 of iQIYI’s ADSs per US$1,000 principal amount of the iQIYI 2025 Convertible Notes. Upon conversion, iQIYI will pay or deliver to such converting holders, as the case may be, cash, ADSs, or a combination of cash and ADSs, at its election.
Concurrently with the issuance of the iQIYI 2025 Convertible Notes, iQIYI purchased call options on iQIYI’s ADS with certain counterparties at a price of US$85 million. The capped call exercise price is equal to the initial conversion price of the iQIYI 2025 Convertible Notes and the cap price is US$40.02 per ADS, subject to certain adjustments under the terms of the capped call transaction. The cost of the capped call was recorded as a reduction of our additional
paid-in
capital and
non-controlling
interests on the consolidated balance sheets with no subsequent remeasurement to fair value.
 
138

Table of Contents
The accounting of iQIYI 2025 Convertible Notes is similar to that of iQIYI 2023 Convertible Notes. The difference between the principal amount of the iQIYI 2025 Convertible Notes and the liability component is considered debt discount and is amortized at an effective interest rate of 6.01% to accrete the discounted carrying value of the iQIYI 2025 Convertible Notes to its face value on April 1, 2023, the put date of the Notes. The holders may require iQIYI to repurchase all or portion of the iQIYI 2025 Convertible Notes for cash on April 1, 2023, or upon a fundamental change, at a repurchase price equal to 100% of the principal amount, plus accrued and unpaid interest.
 
   
In January 2021, iQIYI completed the issuance of US$900 million convertible senior notes due 2026 (“iQIYI 2026 Convertible Notes”). The iQIYI 2026 Convertible Notes are senior, unsecured obligations of iQIYI, and interest is payable semi-annually in cash at a rate of 4.00% per annum with a maturity date of December 15, 2026, unless previously repurchased, redeemed or converted prior to such date. The initial conversion rate of the iQIYI 2026 Convertible Notes is 44.8179 ADSs of iQIYI per US$1,000 principal amount of the iQIYI 2026 Convertible Notes. Upon conversion, iQIYI will pay or deliver to such converting holders, as the case may be, cash, iQIYI ADSs, or a combination of cash and iQIYI ADSs, at its election.
The iQIYI 2023 Convertible Notes, the iQIYI 2025 Convertible Notes and the iQIYI 2026 Convertible Notes are collectively referred to the Convertible Notes. As of December 31, 2019 and 2020, the principal amount of the liability component of the Convertible Notes were RMB13.6 billion and RMB18.0 billion (US$2.8 billion), unamortized debt discount was RMB1.3 billion and RMB1.3 billion (US$195 million), and the net carrying amount of the liability component were RMB12.3 billion and RMB16.7 billion (US$2.6 billion), respectively. The carrying amount of the equity component of the Convertible Notes were RMB1.3 billion and RMB1.7 billion (US$267 million), respectively. For the years ended December 31, 2018, 2019 and 2020, the amount of interest cost recognized relating to both the contractual interest coupon and amortization of the discount on the liability component were RMB24 million, RMB670 million and RMB799 million (US$123 million), respectively. As of December 31, 2020, the liability component of the iQIYI 2023 Convertible Notes, the iQIYI 2025 Convertible Notes and the iQIYI 2026 Convertible Notes will be accreted up to the principal amount of RMB4.9 billion (US$750 million), RMB7.8 billion (US$1.2 billion) and RMB5.2 billion (US$800 million) over a remaining period of 0.92 years, 2.25 years and 3.59 years, respectively.
We may use the net proceeds from our issuance and sale of the notes to fund the operations of our PRC subsidiaries by making additional capital contributions to our existing PRC subsidiaries, injecting capital to establish new PRC subsidiaries and/or providing loans to our PRC subsidiaries. Such transfer of funds from Baidu, Inc. or any of our offshore subsidiaries to our PRC subsidiaries is subject to the PRC regulatory restrictions and procedures: (i) capital increase of the existing PRC subsidiaries and establishment of new PRC subsidiaries must be registered with the local branch of SAMR and reported to the Ministry of Commerce via the online enterprise registration system, and registered with local banks authorized by SAFE; and (ii) loans to any of our PRC subsidiaries must not exceed the statutory limit and must be filed with SAFE. See “Item 3.D. Key Information—Risk Factors—Risks Related to Doing Business in China—PRC regulation of loans to and direct investment in PRC entities by offshore holding companies and governmental control of currency conversion may delay or prevent us from making loans to our PRC subsidiaries, consolidated affiliated entities or making additional capital contributions to our PRC subsidiaries, which could adversely affect our ability to fund and expand our business.”
As of December 31, 2019 and 2020, we had RMB51.9 billion and RMB55.8 billion (US$8.6 billion) in long-term loans and notes payables (including current portion of RMB6.0 billion and RMB7.4 billion (US$1.1 billion)), RMB12.3 billion and RMB16.7 billion (US$2.6 billion) in long-term convertible notes (including current portion of nil and RMB4.8 billion (US$728 million), and had RMB2.6 billion and RMB3.0 billion (US$462 million) in short-term loans, respectively. Our long-term loans and notes payable, long-term convertible notes and short-term loans include those of iQIYI hereinafter. As of December 31, 2019 and 2020, iQIYI had RMB1.6 billion and RMB909 million (US$139 million) in long-term loans payables (including
 
139

Table of Contents
current portion of RMB737 million and RMB909 million (US$139 million)), RMB12.3 billion and RMB16.7 billion (US$2.6 billion) in long-term convertible notes (including current portion of nil and RMB4.8 billion (US$728 million), and had RMB2.6 billion and RMB3.0 billion (US$455 million) in short-term loans, respectively.
Cash Flows
As of December 31, 2018, 2019 and 2020, we had RMB141.5 billion, RMB147.4 billion and RMB162.9 billion (US$25.0 billion) in cash, cash equivalents, restricted cash and short-term investments.
We entered into definitive agreements with JOYY Inc. (“JOYY”) and certain of its affiliates in November 2020 and made certain amendments in February 2021 to acquire JOYY’s domestic video-based entertainment live streaming business in China (“YY Live”) for an aggregate purchase price of approximately US$3.6 billion in cash, subject to certain adjustments. Approximately US$2.0 billion of the purchase price would be payable to JOYY at the closing of the acquisition, subject to certain adjustments. After the closing, subject to certain conditions and adjustments, approximately US$1.0 billion would be payable no later than the later of the closing and April 30, 2021, and approximately US$300 million would be payable no later than the later of the closing and June 30, 2021 and a maximum amount of US$300 million would be payable subject to the achievement of certain conditions. We have paid an aggregate of US$1.9 billion, after considering working capital adjustment of US$0.1 billion, to JOYY and its designated escrow account, and deposited an aggregate of US$1.6 billion into several escrow accounts, in accordance with the terms and schedule set forth in the share repurchase agreement, with certain customary matters remaining to be completed in the near future.
The following table sets forth a summary of our cash flows for the years indicated:
 
    
Year ended December 31,
 
    
2018
   
2019
   
2020
 
    
RMB
   
RMB
   
RMB
   
US$
 
    
(in millions)
 
Net cash provided by operating activities
     35,967       28,458       24,200       3,709  
Net cash used in investing activities
     (34,460     (19,974     (27,552     (4,223
Net cash provided by (used in) financing activities
     15,082       (3,873     5,665       869  
Effect of exchange rate changes on cash, cash equivalents and restricted cash
     1,902       1       (212     (32
  
 
 
   
 
 
   
 
 
   
 
 
 
Net increase in cash, cash equivalents and restricted cash
     18,491       4,612       2,101       323  
  
 
 
   
 
 
   
 
 
   
 
 
 
Cash, cash equivalents and restricted cash at beginning of the year
     11,336       29,827       34,439       5,278  
Cash, cash equivalents and restricted cash at end of the year
     29,827       34,439       36,540       5,601  
Operating Activities
Net cash provided by operating activities decreased to RMB24.2 billion (US$3.7 billion) in 2020 from RMB28.5 billion in 2019. This decrease was primarily due to an addition of RMB10.5 billion (US$1.6 billion) in licensed copyrights resulting from reclassification of cash outflows for costs incurred to acquire licensed contents from investing activities to operating activities due to the adoption of ASU
2019-02,
an increase of RMB9.7 billion (US$1.5 billion) in investment and interest income and a decrease of RMB7.8 billion (US$1.2 billion) in impairment of other assets, partially offset by an increase of RMB21.3 billion (US$3.3 billion) in net income.
Net cash generated from operating activities decreased to RMB28.5 billion in 2019 from RMB36.0 billion in 2018. This decrease was primarily due to a decrease of RMB24.9 billion in net income, partially offset by an increase of RMB9.5 billion in impairment of other assets and a decrease of RMB6.1 billion in gain on disposal of subsidiaries.
Investing Activities
Net cash used in investing activities was RMB27.6 billion (US$4.2 billion) in 2020, consisting primarily of RMB159.2 billion (US$24.4 billion) in purchase of
held-to-maturity
investments, RMB133.0 billion (US$20.4 billion) in purchase of
available-for-sale
investments, RMB134.3 billion (US$20.6 billion) in maturities of
held-to-maturity
 
140

Table of Contents
investments, RMB135.6 billion (US$20.8 billion) in sales and maturities of
available-for-sale
investments, and RMB4.5 billion (US$685 million) in purchase of other long-term investments offset by RMB6.5 billion (US$1.0 billion) in proceeds from disposal of long-term investments.
Net cash used in investing activities was RMB20.0 billion in 2019, consisting primarily of RMB12.2 billion for acquisition of licensed copyrights, RMB6.4 billion for acquisition of fixed assets, RMB120.2 billion in purchase of
held-to-maturity
investments, RMB218.2 billion in purchase of
available-for-sale
investments, offset by RMB46.6 billion in maturities of
held-to-maturity
investments and RMB291.2 billion in sales and maturities of
available-for-sale
investments, and RMB6.3 billion in purchase of other long-term investments offset by RMB7.5 billion in proceeds from disposal of long-term investments.
Net cash used in investing activities was RMB34.5 billion in 2018, consisting primarily of RMB13.1 billion for the acquisition of licensed copyrights, RMB27.6 billion in purchase of
held-to-maturity
investments, RMB284.1 billion in purchase of
available-for-sale
investments and RMB9.9 billion in purchase of long-term investments, offset by RMB49.0 billion in maturities of
held-to-maturity
investments and RMB239.9 billion in sales and maturities of
available-for
sale investments, and RMB10.8 billion in our net cash inflow relating to the financial services business we divested in 2018.
We have adopted ASU
2019-02
on January 1, 2020 which the FASB issued in March 2019, and report cash flows related to the acquisition of licensed copyrights as “operating activities” in the statement of cash flows, beginning with the period of adoption, as opposed to “investing activities.”
Financing Activities
Net cash provided by financing activities was RMB5.7 billion (US$869 million) in 2020, consisting primarily of RMB13.3 billion (US$2.0 billion) from our issuance of long-term notes, RMB5.2 billion (US$789 million) from the issuance by iQIYI of convertible notes, and RMB4.7 billion (US$715 million) from issuance of iQIYI’s shares, offset by RMB13.1 billion (US$2.0 billion) used to repurchase our shares and repayment of RMB5.4 billion (US$824 million) for long-term notes.
Net cash used in financing activities was RMB3.9 billion in 2019, consisting primarily of our repayment of RMB6.9 billion for long-term notes and RMB5.0 billion used to repurchase our shares, offset by RMB7.9 billion of net proceeds from the issuance by iQIYI of convertible notes.
Net cash generated from financing activities was RMB15.1 billion in 2018, consisting primarily of RMB18.1 billion of net proceeds from issuance of long-term notes and RMB15.7 billion of proceeds from issuance of shares by our subsidiaries, which was primarily due to the initial public offering of iQIYI’s ADSs in 2018, offset by net cash outflow of RMB21.3 billion relating to the financial services business we divested in 2018.
Capital Expenditures
We made capital expenditures of RMB8.8 billion, RMB6.4 billion and RMB5.1 billion (US$779 million) in 2018, 2019 and 2020, representing 9%, 6% and 5% of our total revenues, respectively. In the years of 2018, 2019 and 2020, our capital expenditures were primarily attributable to the purchase of servers, network equipment and other computer hardware to increase our network infrastructure capacity. We funded our capital expenditures primarily with net cash flows generated from operating activities.
Our capital expenditures may increase in the future as our business continues to grow, in connection with the expansion and improvement of our network infrastructure and the construction of additional office buildings and cloud-computing based data centers. We currently plan to fund these expenditures with our current cash, cash equivalents, restricted cash, short-term investments and anticipated cash flow generated from our operating activities.
Holding Company Structure
Baidu, Inc. is a holding company with no operations of its own. We conduct our operations in China primarily through our subsidiaries and consolidated affiliated entities in China. As a result, although other means
 
141

Table of Contents
are available for us to obtain financing at the holding company level, Baidu, Inc.’s ability to pay dividends to the shareholders and to service any debt it may incur may depend upon dividends paid by our PRC subsidiaries and license and service fees paid by our PRC consolidated affiliated entities. If any of our subsidiaries incurs debt on its own behalf in the future, the instruments governing such debt may restrict its ability to pay dividends to Baidu, Inc. In addition, our PRC subsidiaries and consolidated affiliated entities are required to make appropriations to certain statutory reserve funds, which are not distributable as cash dividends except in the event of a solvent liquidation of the companies.
Our PRC subsidiaries, being foreign-invested enterprises established in China, are required to make appropriations to certain statutory reserves, namely, a general reserve fund, an enterprise expansion fund, a staff welfare fund and a bonus fund, all of which are appropriated from net profit as reported in their PRC statutory accounts. Each of our PRC subsidiaries is required to allocate at least 10% of its
after-tax
profits to a general reserve fund until such fund has reached 50% of its respective registered capital. Appropriations to the enterprise expansion fund and staff welfare and bonus funds are at the discretion of the board of directors of the PRC subsidiaries.
Our consolidated affiliated entities must make appropriations from their
after-tax
profits as reported in their PRC statutory accounts to
non-distributable
reserve funds, namely a statutory surplus fund, a statutory public welfare fund and a discretionary surplus fund. Each of our consolidated affiliated entities is required to allocate at least 10% of its
after-tax
profits to the statutory surplus fund until such fund has reached 50% of its respective registered capital. Appropriations to the statutory public welfare fund and the discretionary surplus fund are at the discretion of our consolidated affiliated entities.
Under PRC laws and regulations, our PRC subsidiaries and consolidated affiliated entities are subject to certain restrictions with respect to paying dividends or otherwise transferring any of their net assets to us. The amounts restricted include the
paid-up
capital and the statutory reserve funds of our PRC subsidiaries and the net assets of our consolidated affiliated entities in which we have no legal ownership, totaling RMB25.7 billion, RMB40.8 billion and RMB45.0 billion (US$6.9 billion) as of December 31, 2018, 2019 and 2020, respectively.
 
C.
Research and Development
We have a team of experienced engineers who are based mostly in Beijing, Shanghai and Shenzhen, China. We also have development centers in Sunnyvale, California and Seattle, Washington. We compete aggressively for engineering and recruit most of our engineers locally and have established various recruiting and training programs with leading universities in China. We have also recruited experienced engineers globally.
In the years ended December 31, 2018, 2019 and 2020, our research and development expenditures were RMB15.8 billion, RMB18.3 billion and RMB19.5 billion (US$3.0 billion), representing 15%, 17% and 18% of our total revenues, respectively. Our research and development expenses primarily consist of salaries and benefits for research and development personnel. We expense research and development costs as they are incurred, except for certain
internal-use
software.
 
D.
Trend Information
Other than as disclosed elsewhere in this annual report, we are not aware of any trends, uncertainties, demands, commitments or events for the year ended December 31, 2020 that are reasonably likely to have a material and adverse effect on our net revenues, income, profitability, liquidity or capital resources, or that would cause the disclosed financial information to be not necessarily indicative of future results of operations or financial conditions.
 
E.
Off-Balance
Sheet Arrangements
We have not entered into any financial guarantees or other commitments to guarantee the payment obligations of any third parties. We have not entered into any
off-balance
sheet derivative instruments. Furthermore, we do not have any retained or contingent interest in assets transferred to an unconsolidated entity that serves as credit, liquidity or market risk support to such entity. We do not have any variable interest in any unconsolidated entity that provides financing, liquidity, market risk or credit support to us or engages in leasing, hedging or research and development services with us.
 
142

Table of Contents
F.
Contractual Obligations
The following table sets forth our contractual obligations by specified categories as of December 31, 2020:
 
    
Payment Due by Period
 
    
Total
    
Less Than
1 Year
    
1-3 Years
    
3-5 Years
    
More than
5 Years
 
    
(In RMB millions)
 
Long-term debt obligations
(1)
     84,842        9,807        26,366        22,953        25,716  
Operating lease obligations
(2)
     7,839        2,430        3,289        1,496        624  
Purchase obligations for fixed assets
     754        729        13        5        7  
Purchase obligations for bandwidth and property management fees
     1,373        742        458        126        47  
Purchase obligations for content assets
(3)
     21,771        10,480        9,660        1,631        —    
Investment commitment obligations
(4)
     1,454        NA        NA        NA        NA  
  
 
 
    
 
 
    
 
 
    
 
 
    
 
 
 
Total
     118,033        24,188        39,786        26,211        26,394  
  
 
 
    
 
 
    
 
 
    
 
 
    
 
 
 
 
(1)
Including estimated interest payments of RMB10.9 billion in total (RMB2.4 billion, RMB4.2 billion, RMB2.4 billion and RMB1.9 billion over the periods of less than one year, one to three years, three to five years and more than five years from December 31, 2020, respectively). Please see “Loans Payable” under Note 12, “Notes Payable” under Note 13 and “Convertible Notes” under Note 14 to our audited consolidated financial statements.
(2)
Operating lease obligations represent our obligations for leasing internet data center facilities and office premises, which include all future cash outflows under ASC Topic 842,
Leases
. Please see “Leases” under Note 15 to our audited consolidated financial statements.
(3)
Purchase obligations for content assets consist primarily of expenditures for content assets under
non-cancelable
agreements for licensed copyrights and produced content.
(4)
Our investment commitments primarily relate to capital contributions obligation under certain arrangements which do not have contractual maturity date.
Other than the contractual obligations set forth above, we do not have any contractual obligations that are long-term debt obligations, operating lease obligations, purchase obligations, investment commitment obligations or other long-term liabilities reflected on our consolidated balance sheet.
 
Item 6.
Directors, Senior Management and Employees
 
A.
Directors and Senior Management
The following table sets forth information regarding our directors and executive officers as of the date of this annual report.
 
Directors and Executive Officers
  
Age
    
Position/Title
Robin Yanhong Li
     52     
Chairman of the Board of Directors and Chief Executive Officer
James Ding
     55     
Independent Director
Brent Callinicos
     55     
Independent Director
Yuanqing Yang
     56     
Independent Director
Jixun Foo
     52      Independent Director
Herman Yu
     50     
Chief Financial Officer
Haifeng Wang
     49     
Chief Technology Officer
Dou Shen
     41     
Executive Vice President
Shanshan Cui
     45     
Senior Vice President
Victor Zhixiang Liang
     47      Senior Vice President*
 
*
Subsequent to the end of the fiscal year ended December 31, 2020, we determined that Mr. Liang, holding the position of senior vice president, is an executive officer of our company.
Robin Yanhong Li
is our
co-founder,
chief executive officer and chairman of our Board of Directors, overseeing our overall strategy and business operations. Mr. Li has been serving as the chairman since our inception in January 2000 and as our chief executive officer since February 2004. Mr. Li served as our president
 
143

Table of Contents
from February 2000 to December 2003. Prior to founding our company, Mr. Li worked as an engineer for Infoseek, a pioneer in the search industry, and as a senior consultant for IDD Information Services. Mr. Li currently serves on the board of New Oriental Education & Technology Group Inc., a private educational services provider in China (NYSE: EDU; SEHK: 9901), Trip.com, an online travel agency in China (Nasdaq: TCOM) and iQIYI (Nasdaq: IQ). Mr. Li received a bachelor’s degree in information science from Peking University and a master’s degree in computer science from the State University of New York at Buffalo.
James Ding
has served as our independent director since our initial public offering in August 2005. Mr. Ding brings a deep understanding of the internet and artificial intelligence industry, which is relevant to and continuously supported the growth and evolution of our principal business since his appointment. He also brings extensive experience as a high tech entrepreneur and chief executive officer of a Nasdaq-listed company. Mr. Ding is a valuable member of the Company’s board of directors and continues to make important contribution to our company. He is also a member of our audit committee and corporate governance and nominating committee, and the chairman of our compensation committee. Mr. Ding is currently a managing director of GSR Ventures, which focuses on early stage companies in the artificial intelligence, big data, information technology related healthcare, virtual reality/augmented reality and new media sectors. Prior to that, Mr. Ding served as a
co-chairman
of the board of directors of AsiaInfo-Linkage Inc., a former Nasdaq-listed company, from July 2010 to January 2014. Mr. Ding also served as the chairman of the board of AsiaInfo from April 2003 to July 2010, and has served as a member of the board since AsiaInfo’s inception in 1993. Mr. Ding served as the chief executive officer and president of AsiaInfo from 1999 to 2003 and as senior vice president and chief technology officer of AsiaInfo from 1993 to 1999. Mr. Ding currently serves as director of the board of AsiaInfo (which is currently listed on the Hong Kong Stock Exchange as AsiaInfo Technologies Limited with stock code 1675). Mr. Ding received a master’s degree in information science from the University of California, Los Angeles and a bachelor’s degree in chemistry from Peking University in China.
Brent Callinicos
has served as our independent director since October 2015, and as the chairman of our audit committee since April 2016. Mr. Callinicos served as the chief operating officer and the chief financial officer of Virgin Hyperloop One from January 2017 to January 2018. Prior to that, Mr. Callinicos served as the chief financial officer of Uber Technologies Inc. from September 2013 to March 2015, and then as an advisor for 18 additional months. Prior to joining Uber, he worked at Google from January 2007 to September 2013, where he last served as vice president, treasurer and chief accountant. He also led green energy investments and financial services at Google Inc. From 1992 to 2007, he served in a variety of increasingly senior roles at Microsoft Corporation, where he last served as corporate vice-president and divisional chief financial officer of the Platforms and Services Division, and oversaw Microsoft’s Worldwide Licensing and Pricing and Microsoft Financing. He currently serves on the board of directors of PVH Corp. (NYSE: PVH), and Rubicon, a private company. Mr. Callinicos is a certified public accountant. Mr. Callinicos received a bachelor’s degree from the University of North Carolina at Chapel Hill and an M.B.A. degree from the Kenan-Flagler School of Business at Chapel Hill.
Yuanqing Yang
has served as our independent director since October 2015. Mr. Yang is currently the chairman and chief executive officer of Lenovo Group Limited (SEHK: 992), a director of Sureinvest Holdings Limited and Taikang Insurance Group. He also serves as a member of the International Advisory Council of the Brookings Institution. Mr. Yang joined Lenovo in 1989 and has led the company from the initial China-based PC maker to a diversified global technology leader. In 2011, FinanceAsia named Mr. Yang the Best CEO in China. In 2004 and 2012, Mr. Yang was named one of the “CCTV China Annual Economic Figures.” He was on Barron’s list of Best CEOs in 2013, 2014 and 2015. In 2014, Mr. Yang won an Edison Achievement Award for Innovation. Mr. Yang holds a master’s degree in computer science from the University of Science and Technology of China and a bachelor’s degree in computer science and engineering from Shanghai Jiao Tong University.
Jixun Foo
has served as our independent director since July 2019. Mr. Foo has served as managing partner at GGV Capital since 2006, working with entrepreneurs in the travel, transportation, social media, e-commerce
 
144

Table of Contents
and enterprise services sectors in China. Prior to joining GGV Capital, Mr. Foo was a director at Draper Fisher Jurvetson ePlanet Ventures, where he led investments in Asia. Mr. Foo also previously led investments under the finance and investment division of the National Science and Technology Board of Singapore and served as an R&D project group leader at Hewlett Packard. Mr. Foo currently serves on the board of XPeng Inc. (NYSE: XPEV) and on the boards of a number of private companies, including Hello and Boss Zhipin. Mr. Foo received a First-Class Honors bachelor’s degree in engineering and a master’s degree in the management of technology from the National University of Singapore.
Herman Yu
has served as our chief financial officer since September 2017, overseeing our finance and purchasing functions. Prior to joining Baidu, Mr. Yu served as the chief financial officer of Weibo Corporation, a social media company (Nasdaq: WB) from 2015 to 2017. Prior to Weibo, Mr. Yu worked at SINA Corporation, a portal (Nasdaq: SINA) from 2004 to 2015, beginning as a Vice President, Finance, and in 2006 became the chief financial officer. Mr. Yu currently serves on the board of directors of ZTO Express Inc., an express delivery company (NYSE: ZTO; SEHK: 2057), and iQIYI (Nasdaq: IQ). Mr. Yu, a California Certified Public Accountant, received his bachelor’s degree in economics from the University of California, Santa Cruz, and master in accountancy (MAcc) from the University of Southern California.
Haifeng Wang
has served as our chief technology officer since May 2019, overseeing our AI lab, systems & technology and cloud group. Dr. Wang joined Baidu in 2010 and was promoted to vice president in 2013. Dr. Wang oversaw our core search products from 2014 to 2017. He was promoted to senior vice president in 2018. Prior to Baidu, Dr. Wang served as the chief research scientist at Toshiba’s R&D Center. Dr. Wang is the president of National Engineering Laboratory for Deep Learning Technology and Applications. Dr. Wang was a fellow (and former president) of the Association for Computational Linguistics (ACL) and the founding chair of ACL’s Asia-Pacific chapter. Dr. Wang obtained his bachelor’s, master’s, and Ph.D. degrees in computer science from the Harbin Institute of Technology.
Dou Shen
has served as executive vice president since May 2019. Previously, Dr. Shen served as senior vice president of Baidu’s mobile products, overseeing the development of Baidu App, Haokan short video app and Smart Mini Program. Dr. Shen joined Baidu in 2012 and has served in various management roles, including web search, display advertising and the financial services group. Prior to Baidu, Dr. Shen worked in the adCenter group at Microsoft and sold Buzzlabs, a social media monitoring and analysis platform company that he
co-founded,
to
IAC-owned
CityGrid Media. Dr. Shen currently serves on the board of directors of Trip.com, an online travel agency in China (Nasdaq: TCOM). Dr. Shen received a bachelor’s degree in engineering from North China Electric Power University, a master’s degree in engineering from Tsinghua University, and a Ph.D. in computer science from the Hong Kong University of Science and Technology.
Shanshan Cui
currently serves as our senior vice president in charge of human resources and administrative functions since May 2019. Ms. Cui joined us in January 2000 overseeing the search technology group, and is a founding member of the company. Ms. Cui left Baidu in July 2010 to pursue personal interests and rejoined Baidu in December 2017, initially serving as Secretary General to our Organizational Culture Committee. In this capacity, Ms. Cui oversaw employee culture and organization effectiveness, implementing initiatives, such as OKR (objectives & key results) management, throughout the company. Ms. Cui received a bachelor’s degree in computer science from Beijing Institute of Technology and a master’s degree in computer science from the University of Chinese Academy of Sciences.
Mr.
 Victor Zhixiang Liang
joined Baidu in June 2005, and became senior vice president and general counsel in June 2011. Mr. Liang leads our legal and government relations functions. Mr. Liang also served as an executive assistant to the CEO from January 2013 to February 2018. Prior to joining Baidu, he worked at the legislative affairs office of the State Council of the People’s Republic of China and Davis Polk & Wardwell LLP, as a visiting attorney at their New York Office. Mr. Liang received an LL.M. degree from Yale Law School and law degrees from the University of New South Wales and Peking University.
 
145

Table of Contents
B.
Compensation
In 2020, we paid an aggregate of RMB16 million (US$2 million) in cash compensation and granted options to purchase an aggregate of 277,680 Class A ordinary shares and 2,529,920 restricted Class A ordinary shares to our executive officers that are in office as of the date of this annual report as a group. During the same period, we also paid an aggregate of RMB666,550 (US$102,000) in cash compensation and granted options to purchase an aggregate of 153,680 restricted Class A ordinary shares to our
non-executive
directors as a group. Our PRC subsidiaries and consolidated affiliated entities are required by law to make contributions equal to certain percentages of each employee’s salary for his or her pension insurance, medical insurance, housing fund, unemployment insurance and other statutory benefits. Other than the above-mentioned statutory contributions mandated by applicable PRC law, we have not set aside or accrued any amount to provide pension, retirement or other similar benefits to our executive officers and directors. No executive officer is entitled to any severance benefits upon termination of his or her employment with our company except as required under applicable PRC law.
Our board of directors and shareholders approved the issuance of up to 403,200,000 ordinary shares upon exercise of awards granted under our 2000 option plan. Our 2000 option plan terminated in January 2010 upon the expiration of its
ten-year
term. At the annual general meeting held on December 16, 2008, our shareholders approved a 2008 share incentive plan, which has reserved an additional 274,302,160 Class A ordinary shares for awards to be granted pursuant to its terms. Our 2008 share incentive plan terminated in December 2018 upon the expiration of its
ten-year
term. On July 20, 2018, our board of directors approved a 2018 share incentive plan, which has reserved an additional 275,516,000 Class A ordinary shares (taking into account the Share Subdivision) for awards to be granted pursuant to its terms. As of December 31, 2020, options to purchase an aggregate of 50,634,400 Class A ordinary shares and an aggregate of 246,747,920 restricted Class A ordinary shares had been granted under the 2008 and 2018 share incentive plans.
 
146

Table of Contents
The following table summarizes, as of December 31, 2020, the outstanding options and restricted Class A ordinary shares that we had granted to our current directors and executive officers and to other individuals as a group. For purpose of this table, each ADS representing eight Class A ordinary share, which represents the
ADS-to-ordinary-share
ratio after the Share Subdivision.
 
Name
  
Ordinary Shares
Underlying
Outstanding Options
   
Exercise Price
(US$/Share)
    
Grant Date
  
Expiration Date
Robin Yanhong Li
     342,320       17.729      February 16, 2012    February 16, 2022
     847,840       13.538      January 31, 2013    January 31, 2023
     193,200       21.566      February 24, 2014    February 24, 2024
     958,160       26.834      February 11, 2015    February 11, 2025
     3,512,320       25.863      April 16, 2015    April 16, 2025
     211,040       19.778      February 25, 2016    February 25, 2026
     724,800       21.888      October 27, 2016    October 27, 2026
     469,120       23.251      February 22, 2017    February 22, 2027
     110,400
(1)
 
    —        February 22, 2017    N/A
     397,280
(1)
 
    —        February 9, 2018    N/A
     786,240
(1)
 
    —        February 18, 2019    N/A
     212,560
(1)
 
    —        May 23, 2019    N/A
     1,317,760
(1)
 
    —        February 5, 2020    N/A
Herman Yu
     *       0.001      February 9, 2018    February 9, 2028
     *       0.001      February 18, 2019    February 1, 2029
     *       0.001      May 23, 2019    May 23, 2029
     *       0.001      February 5, 2020    February 5, 2030
Dou Shen
     *
(1)
 
    —        February 22, 2017    N/A
     *
(1)
 
    —        July 26, 2017    N/A
     *
(1)
 
    —        February 9, 2018    N/A
     *
(1)
 
    —        February 18, 2019    N/A
     *
(1)
 
    —        May 23, 2019    N/A
     *       12.486      August 8, 2019    August 8, 2029
     *
(1)
 
    —        August 8, 2019    N/A
     *
(1)
 
    —        October 28, 2019    N/A
     *
(1)
 
    —        February 5, 2020    N/A
Haifeng Wang
     *
(1)
 
    —        February 22, 2017    N/A
     *       23.483      April 27, 2017    April 27, 2027
     *
(1)
 
    —        April 27, 2017    N/A
     *
(1)
 
    —        February 9, 2018    N/A
     *
(1)
 
    —        July 21, 2018    N/A
     *
(1)
 
    —        February 18, 2019    N/A
     *
(1)
 
    —        May 23, 2019    N/A
     *       12.486      August 8, 2019    August 8, 2029
     *
(1)
 
    —        February 5, 2020    N/A
Shanshan Cui
     *
(1)
 
    —        February 9, 2018    N/A
     *
(1)
 
    —        February 18, 2019    N/A
     *
(1)
 
    —        May 23, 2019    N/A
     *
(1)
 
    —        February 5, 2020    N/A
Victor Zhixiang Liang
     *       26.834      February 11, 2015    February 11, 2025
     *       23.251      February 22, 2017    February 22, 2027
     *
(1)
 
    —        February 22, 2017    N/A
     *
(1)
 
    —        February 9, 2018    N/A
     *
(1)
 
    —        February 18, 2019    N/A
     *
(1)
 
    —        May 23, 2019    N/A
     *
(1)
 
    —        February 5, 2020    N/A
Jixun Foo
     *
(1)
 
    —        February 5, 2020    N/A
James Ding
     *
(1)
 
    —        February 5, 2020    N/A
Brent Callinicos
     *
(1)
 
    —        February 5, 2020    N/A
Yuanqing Yang
     *
(1)
 
    —        February 5, 2020    N/A
Other individuals as a group
     137,893,360       —        —      —  
 
147

Table of Contents
 
*
The options and restricted shares in aggregate held by each of these directors and officers represent less than 1% of our total outstanding shares. The options held by these directors and officers represent less than 1% of our outstanding shares.
(1)
Restricted shares.
The following paragraphs summarize the key terms of our 2008 share incentive plan adopted on December 16, 2008 and our 2018 share incentive plan adopted on July 20, 2018:
2008 Share Incentive Plan
The following paragraphs summarize the key terms of our 2008 share incentive plan.
Types of Awards
. We may grant the following types of awards under our 2008 share incentive plan:
 
   
options (incentive share options, or ISO);
 
   
restricted shares;
 
   
restricted share units; and
 
   
any other form of awards granted to a participant pursuant to the 2008 plan.
Plan Administration
. The compensation committee of our board of directors administers our 2008 share incentive plan, but may delegate to a committee of one or more members of our board of directors the authority to grant or amend awards to participants other than independent directors and executive officers. The compensation committee will determine the provisions and terms and conditions of each award grant, including, but not limited to, the exercise price, the grant price or purchase price, any restrictions or limitations on the award, any schedule for lapse of forfeiture restrictions or restrictions on the exercisability of an award, and accelerations or waivers thereof, any provisions related to
non-competition
and recapture of gain on an award, based in each case on such considerations as the committee in its sole discretion determines. The compensation committee has the sole power and discretion to cancel, forfeit or surrender an outstanding award (whether or not in exchange for another award or combination or awards).
Award Agreement
. Awards granted under our 2008 share incentive plan are evidenced by an award agreement that sets forth the terms, conditions and limitations for each award which may include the term of an award, the provisions applicable in the event the participant’s employment or service ends, and our authority to unilaterally or bilaterally amend, modify, suspend, cancel or rescind an award.
Eligibility
. We may grant awards to employees, directors and consultants of our company or any of our related entities, which include our subsidiaries or any entities in which we hold a substantial ownership interest. However, we may grant ISOs only to our employees and employees of our majority-owned subsidiaries.
Acceleration of Awards upon Corporate Transactions
. The outstanding awards will accelerate (i) upon occurrence of a
change-of-control
corporate transaction where any person acquires at least 50% of the total combined voting power of our outstanding securities or the incumbent board members no longer constitute at least 50% of our board, or (ii) upon occurrence of any other
change-of-control
corporate transaction in which the successor entity does not assume our outstanding awards under our 2008 share incentive plan, provided that the plan participant remains an employee, consultant or member of our board of directors on the effective date of the corporate transaction. In such event, each outstanding award will become fully exercisable and all forfeiture restrictions on such award will lapse immediately prior to the specified effective date of the corporate transaction.
If the successor entity assumes our outstanding awards and later terminates the grantee’s employment or service without cause within 12 months of the corporate transaction, or if the grantee resigns voluntarily with good reason, the outstanding awards automatically will become fully vested and exercisable. The compensation
 
148

Table of Contents
committee may also, in its sole discretion, upon or in anticipation of a corporate transaction, accelerate awards, purchase the awards from the plan participants, replace the awards, or provide for the payment of the awards in cash.
Exercise Price and Term of Awards
. The exercise price per share subject to an option may be amended or adjusted in the absolute discretion of the compensation committee, the determination of which shall be final, binding and conclusive. To the extent not prohibited by applicable laws or exchange rules, a downward adjustment of the exercise prices of options mentioned in the preceding sentence shall be effective without the approval of our shareholders or the approval of the affected grantees. If we grant an ISO to an employee, who, at the time of that grant, owns shares representing more than 10% of the voting power of all classes of our share capital, the exercise price cannot be less than 110% of the fair market value of our ordinary shares on the date of that grant. The compensation committee will determine the time or times at which an option may be exercised in whole or in part, including exercise prior to vesting. The term may not exceed ten years from the date of the grant, except that five years is the maximum term of an ISO granted to an employee who holds more than 10% of the voting power of our share capital.
Restricted Shares and Restricted Share Units
. The compensation committee is also authorized to make awards of restricted shares and restricted share units. Except as otherwise determined by the compensation committee at the time of the grant of an award or thereafter, upon termination of employment or service during the applicable restriction period, restricted shares that are at the time subject to restrictions shall be forfeited or repurchased in accordance with the respective award agreements.
Vesting Schedule
. The compensation committee determines, and the award agreement specifies, the vesting schedule of options and other awards granted. The compensation committee determines the time or times at which an option may be exercised in whole or in part, including exercise prior to vesting, and also determines any conditions that must be satisfied before all or part of an option may be exercised. At the time of grant for restricted share units, the compensation committee specifies the date on which the restricted share units become fully vested and
non-forfeitable,
and may specify such conditions to vesting as it deems appropriate.
Amendment and Termination
. With the approval of our board of directors, the compensation committee may at any time amend, suspend or terminate our 2008 share incentive plan. Amendments to our 2008 share incentive plan are subject to shareholder approval, to the extent required by law, or by stock exchange rules or regulations. Any amendment, suspension or termination of our 2008 share incentive plan must not adversely affect in any material way awards already granted without written consent of the recipient of such awards. Unless terminated earlier, our 2008 share incentive plan shall continue in effect for a term of ten years from the date of adoption.
2018 Share Incentive Plan
The following paragraphs summarize the key terms of our 2018 share incentive plan.
Types of Awards
. We may grant the following types of awards under our 2018 share incentive plan:
 
   
options (incentive share options, or ISO);
 
   
restricted shares;
 
   
restricted share units; and
 
   
any other form of awards granted to a participant pursuant to the 2018 plan.
Plan Administration
. The compensation committee of our board of directors administers our 2018 share incentive plan, but may delegate to a committee of one or more members of our board of directors the authority to grant or amend awards to participants other than independent directors and executive officers. The compensation committee will determine the provisions and terms and conditions of each award grant, including,
 
149

Table of Contents
but not limited to, the exercise price, the grant price or purchase price, any restrictions or limitations on the award, any schedule for lapse of forfeiture restrictions or restrictions on the exercisability of an award, and accelerations or waivers thereof, any provisions related to
non-competition
and recapture of gain on an award, based in each case on such considerations as the committee in its sole discretion determines. The compensation committee has the sole power and discretion to cancel, forfeit or surrender an outstanding award (whether or not in exchange for another award or combination or awards).
Award Agreement
. Awards granted under our 2018 share incentive plan are evidenced by an award agreement that sets forth the terms, conditions and limitations for each award which may include the term of an award, the provisions applicable in the event the participant’s employment or service ends, and our authority to unilaterally or bilaterally amend, modify, suspend, cancel or rescind an award.
Eligibility
. We may grant awards to employees, directors and consultants of our company or any of our related entities, which include our subsidiaries or any entities in which we hold a substantial ownership interest. However, we may grant ISOs only to our employees and employees of our majority-owned subsidiaries.
Acceleration of Awards upon Corporate Transactions
. The outstanding awards will accelerate (i) upon occurrence of a
change-of-control
corporate transaction where any person acquires at least 50% of the total combined voting power of our outstanding securities or the incumbent board members no longer constitute at least 50% of our board, or (ii) upon occurrence of any other
change-of-control
corporate transaction in which the successor entity does not assume our outstanding awards under our 2018 share incentive plan, provided that the plan participant remains an employee, consultant or member of our board of directors on the effective date of the corporate transaction. In such event, each outstanding award will become fully exercisable and all forfeiture restrictions on such award will lapse immediately prior to the specified effective date of the corporate transaction.
If the successor entity assumes our outstanding awards and later terminates the grantee’s employment or service without cause within 12 months of the corporate transaction, or if the grantee resigns voluntarily with good reason, the outstanding awards automatically will become fully vested and exercisable. The compensation committee may also, in its sole discretion, upon or in anticipation of a corporate transaction, accelerate awards, purchase the awards from the plan participants, replace the awards, or provide for the payment of the awards in cash.
Exercise Price and Term of Awards
. The exercise price per share subject to an option may be amended or adjusted in the absolute discretion of the compensation committee, the determination of which shall be final, binding and conclusive. To the extent not prohibited by applicable laws or exchange rules, a downward adjustment of the exercise prices of options mentioned in the preceding sentence shall be effective without the approval of our shareholders or the approval of the affected grantees. If we grant an ISO to an employee, who, at the time of that grant, owns shares representing more than 10% of the voting power of all classes of our share capital, the exercise price cannot be less than 110% of the fair market value of our ordinary shares on the date of that grant. The compensation committee will determine the time or times at which an option may be exercised in whole or in part, including exercise prior to vesting. The term may not exceed ten years from the date of the grant, except that five years is the maximum term of an ISO granted to an employee who holds more than 10% of the voting power of our share capital.
Restricted Shares and Restricted Share Units
. The compensation committee is also authorized to make awards of restricted shares and restricted share units. Except as otherwise determined by the compensation committee at the time of the grant of an award or thereafter, upon termination of employment or service during the applicable restriction period, restricted shares that are at the time subject to restrictions shall be forfeited or repurchased in accordance with the respective award agreements.
Vesting Schedule
. The compensation committee determines, and the award agreement specifies, the vesting schedule of options and other awards granted. The compensation committee determines the time or times at
 
150

Table of Contents
which an option may be exercised in whole or in part, including exercise prior to vesting, and also determines any conditions that must be satisfied before all or part of an option may be exercised. At the time of grant for restricted share units, the compensation committee specifies the date on which the restricted share units become fully vested and
non-forfeitable,
and may specify such conditions to vesting as it deems appropriate.
Amendment and Termination
. With the approval of our board of directors, the compensation committee may at any time amend, suspend or terminate our 2018 share incentive plan. To the extent our company decides to not to follow home country practice, Amendments to our 2018 share incentive plan are subject to shareholder approval, to the extent required by law, or by stock exchange rules or regulations. Any amendment, suspension or termination of our 2018 share incentive plan must not adversely affect in any material way awards already granted without written consent of the recipient of such awards. Unless terminated earlier, our 2018 share incentive plan shall continue in effect for a term of ten years from the date of adoption.
 
C.
Board Practices
Board of Directors
Our board of directors has five directors. A director is not required to hold any shares in the company by way of qualification. A director may vote with respect to any contract, proposed contract or arrangement in which he is materially interested. A director may exercise all the powers of the company to borrow money, mortgage its undertakings, property and uncalled capital, and issue debentures or other securities whenever money is borrowed or as security for any obligation of the company or of any third party. The remuneration to be paid to the directors is determined by the board of directors. There is no age limit requirement for directors.
Committees of the Board of Directors
We have three committees under the board of directors: an audit committee, a compensation committee and a corporate governance and nominating committee. We have adopted a charter for each of the three committees.
Audit Committee
Our audit committee consists of Brent Callinicos, James Ding and Yuanqing Yang, all of whom satisfy the “independence” requirements of Rule 5605(a)(2) of the Nasdaq Stock Market Rules and Rule
10A-3
under the Exchange Act. Our board of directors has determined that Mr. Callinicos is an audit committee financial expert as defined in the instructions to Item 16A of the Form
20-F.
The audit committee oversees our accounting and financial reporting processes and the audits of the financial statements of our company. The audit committee is responsible for, among other things:
 
   
appointing, retaining and overseeing the work of the independent auditors, including resolving disagreements between the management and the independent auditors relating to financial reporting;
 
   
pre-approving
all auditing and
non-auditing
services permitted to be performed by the independent auditors;
 
   
reviewing annually the independence and quality control procedures of the independent auditors;
 
   
reviewing and approving all proposed related party transactions;
 
   
discussing the annual audited financial statements with the management;
 
   
meeting separately with the independent auditors to discuss critical accounting policies, management letters, recommendations on internal controls, the auditor’s engagement letter and independence letter and other material written communications between the independent auditors and the management; and
 
   
attending to such other matters that are specifically delegated to our audit committee by our board of directors from time to time.
 
151

Table of Contents
In 2020, our audit committee held meetings or passed resolutions by unanimous written consent six times.
Compensation Committee
Our compensation committee consists of James Ding, Yuanqing Yang and Jixun Foo, all of whom satisfy the “independence” requirements of Rule 5605(a)(2) of the Nasdaq Stock Market Rules. The compensation committee assists the board in reviewing and approving our compensation structure, including all forms of compensation relating to our directors and executive officers. Our chief executive officer may not be present at any committee meeting while his compensation is deliberated. The compensation committee is responsible for, among other things:
 
   
reviewing and approving, or recommending to the board for its approval, the compensation for our chief executive officer and other executive officers;
 
   
reviewing and recommending to the board for determination with respect to the compensation of our
non-employee
directors;
 
   
reviewing periodically and approving any incentive compensation or equity plans, programs or similar arrangements; and
 
   
selecting compensation consultant, legal counsel or other adviser only after taking into consideration all factors relevant to that person’s independence from management.
In 2020, our compensation committee held meetings or passed resolutions by unanimous written consent five times.
Corporate Governance and Nominating Committee
Our corporate governance and nominating committee consists of Yuanqing Yang and James Ding, both of whom satisfy the “independence” requirements of Rule 5605(a) (2) of the Nasdaq Stock Market Rules. The corporate governance and nominating committee assists the board of directors in selecting individuals qualified to become our directors and in determining the composition of the board and its committees. The corporate governance and nominating committee is responsible for, among other things:
 
   
recommending to the board nominees for election or
re-election
to the board or for appointments to fill any vacancies;
 
   
reviewing annually the performance of each incumbent director in determining whether to recommend such director for an additional term;
 
   
overseeing the board in the board’s annual review of its own performance and the performance of the management; and
 
   
considering, preparing and recommending to the board such policies and procedures with respect to corporate governance matters as may be required or required to be disclosed under the applicable laws or otherwise considered to be material.
In 2020, our corporate governance and nominating committee passed resolutions by unanimous written consent once.
Terms of Directors and Executive Officers
All directors hold office until their successors have been duly elected and qualified. None of our directors is subject to a fixed term of office. In addition, the service agreements between us and the directors do not provide benefits upon termination of their services. Director nomination is subject to the approval of our corporate governance and nominating committee. Our shareholders may remove any director by ordinary resolution and
 
152

Table of Contents
may in like manner appoint another person in his stead. A valid ordinary resolution requires a majority of the votes cast at a shareholder meeting that is duly constituted and meets the quorum requirement. Officers are elected by and serve at the discretion of the board of directors.
 
D.
Employees
We had approximately 40,000, 38,000 and 41,000 full time employees as of December 31, 2018, 2019 and 2020, respectively. As of December 31, 2020, we had approximately 24,000 employees in research and development, 10,000 employees in sales and marketing, 4,000 employees in operation and service, and 3,000 employees in management and administration. As of December 31, 2020, we had approximately 26,000 employees in Beijing, 14,000 employees outside of Beijing but within China, and approximately 300 employees outside of China. We also hire temporary employees and contractors from time to time. Our employees are not covered by any collective bargaining agreement. We consider our relations with our employees to be generally good. However, as our operations and employee base further expand, we cannot assure you that we will always be able to maintain good relations with all of our employees. See “Item 3.D. Key Information—Risk Factors—Risks Related to Our Business and Industry—We may not be able to manage our expanding operations effectively.”
 
E.
Share Ownership
The following table sets forth information with respect to the beneficial ownership of our ordinary shares as of March 3, 2021 by:
 
   
each of our directors and executive officers; and
 
   
each person known to us to own beneficially more than 5% of our total outstanding shares.
The calculations in the table below are based on 2,685,023,744 ordinary shares, consisting of 2,125,123,424 Class A ordinary shares and 559,900,320 Class B ordinary shares issued and outstanding as of March 3, 2021. For purpose of this table, each ADS representing eight Class A ordinary share, which represents the
ADS-to-ordinary-share
ratio after the Share Subdivision.
Beneficial ownership is determined in accordance with the rules and regulations of the SEC. In computing the number of shares beneficially owned by a person and the percentage ownership and voting power percentage of that person, we have included shares and associated votes that the person has the right to acquire within 60 days, including through the exercise of any option, warrant or other right or the conversion of any other security. These shares and associated votes, however, are not included in the computation of the percentage ownership of any other person.
 
153

Table of Contents
See “—B. Compensation” for more details on options and restricted shares granted to our directors and executive officers.
 
    
Class A
Ordinary
Shares
    
Class B
Ordinary
Shares
   
Total
Ordinary
Shares
    
% of Total
Ordinary
Shares
    
% of
Aggregate
Voting
Power
 
Directors and Executive Officers:
             
Robin Yanhong Li
(1)
     18,291,280        439,200,000       457,491,280        17.0        57.0  
Herman Yu
     *        —          *        *  
Dou Shen
     *        —          *        *  
Haifeng Wang
     *        —          *        *  
Shanshan Cui
     *        —          *        *  
Victor Zhixiang Liang
     *        —          *        *  
James Ding
     *        —          *        *  
Brent Callinicos
     *        —          *        *  
Yuanqing Yang
     *        —          *        *  
Jixun Foo
     *        —          *        *  
All Directors and Executive Officers as a Group
     20,209,280        439,200,000       459,409,280        17.1        57.1  
Principal Shareholders:
             
Handsome Reward Limited
(2)
     12,689,200        439,200,000       451,889,200        16.8        57.0  
 
Notes:
For each person and group included in this column, percentage of voting power is calculated by dividing the voting power beneficially owned by such person or group by the voting power of all of our Class A ordinary shares and Class B ordinary shares as a single class. Each holder of Class A ordinary shares is entitled to one vote per share and each holder of our Class B ordinary shares is entitled to 10 votes per share on all matters submitted to them for a vote. Our Class A ordinary shares and Class B ordinary shares vote together as a single class on all matters submitted to a vote of our shareholders and other matters as may otherwise be required by law. Each Class B ordinary share is convertible at any time by the holder thereof into one Class A ordinary share.
*
Less than 1% of our total outstanding ordinary shares.
**
Except for James Ding, Yuanqing Yang, Brent Callinicos and Jixun Foo, the business address of our directors and executive officers is c/o Baidu, Inc., Baidu Campus, Shangdi 10th Street, Haidian District, Beijing 100085, PRC.
(1)
Includes (i) 3,013,200 Class A Ordinary Shares directly held by Mr. Robin Yanhong Li on record, (ii) 2,232,000 Class A ordinary shares in the form of ADSs held by Mr. Robin Yanhong Li in the brokerage account of the administrator of our employee stock option program, (iii) 342,320 Class A ordinary shares issuable to Mr. Robin Yanhong Li upon exercise of options within 60 days after March 3, 2021, (iv) 14,560 Class A ordinary shares issuable to Mr. Robin Yanhong Li upon vesting of restricted shares within 60 days after March 3, 2021, (v) 439,200,000 Class B ordinary shares held on record by Handsome Reward Limited, a British Virgin Islands company wholly owned by Mr. Robin Yanhong Li, (vi) 5,772,720 Class A ordinary shares in the form of ADSs held by Handsome Reward Limited in the brokerage account of the administrator of our employee stock option program, (vii) 6,916,480 Class A ordinary shares issuable to Handsome Reward Limited upon exercise of options within 60 days after the date of March 3, 2021, and (viii) excludes 116,600,000 Class B ordinary shares owned by Ms. Melissa Ma, Mr. Robin Yanhong Li’s wife, who also had owned an aggregate of 50,000 ADSs, an additional 25,645 ADSs in the brokerage account of the administrator of our employee stock option program and the right to acquire 575 ADSs upon the vesting of restricted share units granted under our share incentive plan within 60 days after March 3, 2021 of which Mr. Robin Yanhong Li disclaims beneficial ownership. The voting power of the shares beneficially owned by Mr. Robin Yanhong Li represented 57.0% of the total outstanding voting power of our company as of March 3, 2021.
 
154

Table of Contents
(2)
Includes (i) 439,200,000 Class B ordinary shares held by Handsome Reward Limited, a British Virgin Islands company wholly owned and controlled by Mr. Robin Yanhong Li, (ii) 5,772,720 Class A ordinary shares in the form of ADSs held by Handsome Reward Limited in the brokerage account of the administrator of our employee stock option program, and (iii) 6,916,480 Class A Ordinary Shares issuable to Handsome Reward Limited upon exercise of options within 60 days after the date of March 3, 2021.
As of March 3, 2021, to our knowledge, approximately 78.4% of our total outstanding ordinary shares were held by three record shareholders in the United States, including approximately 78.3% held by The Bank of New York Mellon, the depositary of our ADS program. The number of beneficial owners of ADSs in the United States is likely to be much larger than the number of record holders of our ordinary shares in the United States.
Our ordinary shares are divided into Class A ordinary shares and Class B ordinary shares. Holders of Class A ordinary shares are entitled to one vote per share, while holders of Class B ordinary shares are entitled to ten votes per share. We issued Class A ordinary shares represented by our ADSs in our initial public offering in 2005. Holders of our Class B ordinary shares may choose to convert their Class B ordinary shares into the same number of Class A ordinary shares at any time. We are not aware of any arrangement that may, at a subsequent date, result in a change of control of our company. See “Item 3.D. Key Information—Risk Factors—Risks Related to Our ADSs—Our dual-class ordinary share structure with different voting rights could discourage others from pursuing any change of control transactions that holders of our Class A ordinary shares and ADSs may view as beneficial.”
 
Item 7.
Major Shareholders and Related Party Transactions
 
A.
Major Shareholders
Please refer to “Item 6.E. Directors, Senior Management and Employees—Share Ownership.”
 
B.
Related Party Transactions
See “Item 4.C. Information on the Company—Organizational Structure—Contractual Arrangements with Our Consolidated Affiliated Entities and the Nominee Shareholders.”
Our subsidiaries, consolidated affiliated entities, and the subsidiaries of the consolidated affiliated entities have engaged, during the ordinary course of business, in a number of customary transactions with each other. All of these inter-company balances have been eliminated in consolidation.
Amounts due from related parties
As of December 31, 2018, 2019 and 2020, we had RMB5.1 billion, RMB5.2 billion and RMB4.2 billion (US$638 million), respectively, due from related parties. The decrease of the balance from December 31, 2019 to December 31, 2020 was primarily due to the repayment of loans from certain related parties including Du Xiaoman and the acquisition of Investee A.
Amounts due to related parties
As of December 31, 2018, 2019 and 2020, we had RMB6.1 billion, RMB6.1 billion and RMB4.9 billion (US$746 million), respectively, due to related parties. The decrease of the balance from December 31, 2019 to December 31, 2020 was primarily due to payment of unsettled payments to Du Xiaoman and the acquisition of Investee A.
 
155

Table of Contents
Transactions with related parties
Trip.com
In 2018, 2019 and 2020, related party transactions with Trip.com mainly comprised the online marketing services that we provided to Trip.com, which were in the total amount of RMB774 million, RMB627 million and RMB204 million (US$31 million), respectively.
Du Xiaoman
In August 2018, we completed the divestiture of Du Xiaoman, following which we recognized our
non-controlling
equity interest in Du Xiaoman as an equity method investment and Du Xiaoman became a related party.
For the years ended December 31, 2018, 2019 and 2020, related party transactions with Du Xiaoman comprised the online marketing services, cloud service and other services that we provided to Du Xiaoman, which were in the total amount of RMB256 million, RMB731 million and RMB678 million (US$104 million), respectively.
In 2018, we provided multiple short-term loans to Du Xiaoman in the amount of RMB12.0 billion with interest rates ranging from 5.00% to 7.00%. As of December 31, 2018, all short-term loans extended to Du Xiaoman had been repaid in full.
In 2018, we provided three term loans to Du Xiaoman in the amount of RMB3.8 billion with terms ranging from two to five years, which are intended for working capital purposes. These loans bear interest rates ranging from 4.28% to 5.00% in 2018, and 0% to 5.00% since 2019. Du Xiaoman repaid one term loan in the principal amount of RMB500 million in October 2020. The principal amount outstanding as of February 28, 2021 was RMB3.3 billion (US$513 million).
In 2018, Du Xiaoman provided us with two term loans in the amount of RMB3.4 billion with terms of three and five years, which are intended for general corporate purposes. These loans bear interest rates ranging from 3.78% to 4.28% in 2018, and were revised to 0% since 2019, based on the
re-entered
agreements. The amount outstanding as of February 28, 2021 was RMB3.2 billion (US$487 million).
Other related parties
In 2018, 2019 and 2020, related party transactions with an investee over which we have significant influence, mainly related to hardware products purchased from and sold to the investee, which amounted to RMB1.9 billion and RMB249 million, respectively, in 2019, and RMB102 million and RMB77 million, respectively, in 2018. Our company acquired such investee in July 2020, and accordingly, all corresponding outstanding balances have been eliminated in the consolidated balance sheets as at December 31, 2020. The transaction amounts with the investee in 2020 were insignificant.
In 2018, 2019 and 2020, with the approval from our board of directors, we reimbursed Mr. Robin Yanhong Li the fees and expenses incurred in connection with his use of an aircraft beneficially owned by his family member for our business purposes. The hourly rate for use of the aircraft was determined based on an analysis of market rates for the charter of comparable aircrafts. The service charges for the use of the aircraft for 2018, 2019 and 2020 were insignificant.
Share Options and Restricted Shares Grants
Please refer to “Item 6.B. Directors, Senior Management and Employees—Compensation.”
 
156

Table of Contents
C.
Interests of Experts and Counsel
Not applicable.
 
Item 8.
Financial Information
 
A.
Consolidated Statements and Other Financial Information
We have appended consolidated financial statements filed as part of this annual report.
Legal Proceedings
From time to time, we have been involved in litigation, administrative proceedings or other disputes regarding, among other things, copyright and trademark infringement, defamation, unfair competition, labor disputes, and anti-monopoly inquiries. Our search results provide links to materials, and our P4P, Baidu Wenku, Baidu Post, Baidu Wiki, Baidu Knows, Baidu Feed, Baidu Drive, iQIYI and certain other products or services may contain materials, in which others may allege to own copyrights, trademarks or image rights or which others may claim to be defamatory or objectionable.
In 2020, 3,288 complaints were filed against us before various courts in China, and the aggregate amount of the damages sought in these complaints totals approximately RMB628 million (US$96 million). As of December 31, 2020, 2,127 cases against us were pending before various courts in China. The aggregate amount of damages sought under these pending cases is approximately RMB854 million (US$131 million). As of December 31, 2020, 7 cases against us were pending before various courts outside China. Some of these proceedings are in a preliminary stage with undetermined damages sought.
In November 2018, an individual, together with his related company, filed a complaint alleging acts of defamation and libel, commercial disparagement, tortious inference with prospective business relations, intentional infliction of emotional distress and civil conspiracy against, among others, us and Robin Yanhong Li in his capacity as our chairman and chief executive officer, in the Supreme Court of New York. The complaint alleged, among other things, that the defendants published articles containing false and defamatory statements concerning the plaintiffs, and sought damages in an aggregate amount of US$11 billion, including purported punitive damages of US$10 billion. The defendants moved the complaint to the U.S. District Court for the Eastern District of New York and filed motions to dismiss the complaint. The plaintiff voluntarily dismissed that complaint, and then added us and Mr. Li as defendants to the Second State Court Lawsuit. We filed motions to dismiss that complaint, which were not opposed. The Plaintiff filed a notice of voluntary discontinuance of the complaint in the Second State Court Lawsuit, and subsequently filed a nearly identical complaint in the U.S. District Court for the Eastern District of New York. In January 2020, the U.S. District Court for the Eastern District of New York dismissed that complaint in its entirety with prejudice, and the time for plaintiff to appeal that dismissal has expired. In February 2020, the Supreme Court of New York granted defendants’ motions to discontinue the Second State Court Lawsuit with prejudice. No appeal of that order has been filed as of the date of this disclosure. We believe these claims to be without merit and intend to continue to defend ourselves vigorously.
For many of the above-mentioned legal proceedings, we are currently unable to estimate the reasonably possible loss or a range of reasonably possible loss as the proceedings are in the early stages, or there is a lack of clear or consistent interpretation of laws specific to the industry-specific complaints among different jurisdictions. As a result, there is considerable uncertainty regarding the timing or ultimate resolution of such proceedings, which includes eventual loss, fine, penalty or business impact, if any, and therefore, an estimate for the reasonably possible loss or a range of reasonably possible loss cannot be made. With respect to the limited number of proceedings for which we are able to estimate the reasonably possible loss or the range of reasonably possible loss, such estimates are immaterial. However, we believe that such proceedings, individually and in the aggregate, when finally resolved, are not reasonably likely to have a material and adverse effect on our results of operations, financial position and cash flows.
 
157

Table of Contents
In April 2020, a short seller report was published by Wolfpack Research (the Wolfpack Report). In sum and substance, the Wolfpack Report alleges that iQIYI inflated its user numbers, inflated its revenue and deferred revenue in connection with certain parts of iQIYI’s business, inflated its expenses and the purchase prices of certain assets to conceal revenue inflation, and provided misleading financial statements of cash flows by adopting an incorrect accounting method. Following the publication of the Wolfpack Report, the SEC requested iQIYI to produce certain financial, operating, and other documents and records primarily relate to the allegations in the Wolfpack Report. In particular, the SEC requested that iQIYI voluntarily provide it with documents and information relating to, among other things, iQIYI’s organizational charts, accounting policies, and financial books and records from 2018 to the present, as well as documents relating to iQIYI’s acquisition or investments in certain entities mentioned in the Wolfpack Report and the valuation of those entities at the time of those transactions. iQIYI engaged professional advisers to conduct an internal review into certain of the key allegations in the Wolfpack Report and to report their findings to iQIYI’s audit committee. iQIYI’s internal review within the agreed scope has been substantially completed and did not uncover any evidence that would substantiate the allegations. The SEC has also sought the production of certain documents and records from iQIYI related to such internal review and other related information. iQIYI is cooperating with the SEC. We are unable to predict the timing, outcome, or consequences of the SEC investigation of iQIYI, or from the SEC’s review of the documents and records requested from iQIYI. iQIYI has not received further enquiry from the SEC since October 2, 2020.
Furthermore, starting in April 2020, iQIYI and certain of its current and former officers and directors were named as defendants in four federal putative securities class actions alleging that they made material misstatements and omissions in documents filed with the SEC regarding certain of the key allegations contained in the Wolfpack Report. These four actions are captioned, respectively, as (i)
 Lee v. iQIYI et al.
, No.
1:20-cv-01830-LDH-SJB
(U.S. District Court for the Eastern District of New York, Amended Complaint filed Jan. 19, 2021) (the “
Lee
Action”); (ii)
Le Rivage LLC v. iQIYI, Inc. et al
., No.
1:20-cv-03068
(U.S. District Court for the Eastern District of New York, filed June 15, 2020) (the “
Le Rivage
Action”); (iii)
Jenkins v. iQIYI et al.
, No.
1:20-cv-03068
(U.S. District Court for the Northern District of California, filed April 27, 2020) (the “
Jenkins
Action”); and (iv)
 Shiferaw v. iQIYI, Inc. et al
, No.
1:2020-cv-03115
(U.S. District Court for the Southern District of New York, filed April 17, 2020) (the “
Shiferaw
Action”). All four of these cases allege claims under Sections 10(b) and 20(a) of the Exchange Act and Rule
10b-5
promulgated thereunder, and the
Lee
Action also alleges claims under Sections 11 and 15 of the Securities Act. On June 15, 2020, plaintiffs in the
Shiferaw
Action (filed in the Southern District of New York) voluntarily dismissed their complaint. On July 9, 2020, the
Jenkins
Action (filed in the Northern District of California) was transferred to the U.S. District Court for the Eastern District of New York. On January 19, 2021, plaintiffs in the
Lee
Action (pending in the Eastern District of New York) filed their consolidated amended complaint, adding our company and others as new defendants. Save for the
Shiferaw
Action which is dismissed, all actions remain in a preliminary stage.
Starting in August 2020, we and certain of our current officers were named as defendants in two federal putative securities class actions alleging that defendants made material misstatements and omissions in documents filed with the SEC regarding certain of the key allegations contained in the Wolfpack Report. Both cases allege claims under Sections 10(b) and 20(a) of the Exchange Act and
Rule 10b-5 promulgated
thereunder and remain in their preliminary stages.
Unrelated to the Wolfpack Report, in April 2020, we and certain of our current officers were also named as defendants in a federal putative securities class action alleging that defendants made material misstatements and omissions in documents filed with the SEC relating to contents on our platform. The case alleges claims under Sections 10(b) and 20(a) of the Exchange Act and Rule
10b-5
promulgated thereunder and remains in its preliminary stage.
We and iQIYI will have to defend against these putative securities class action lawsuits, as applicable, including any appeals of such lawsuits should our or iQIYI’s initial defense be unsuccessful. Because all of the ongoing securities class actions against iQIYI or Baidu are in their preliminary stages, we cannot predict the timing, outcome or consequences of these class actions. In the event that our or iQIYI’s initial defense of these
 
158

Table of Contents
lawsuits is unsuccessful, we cannot assure you that we or iQIYI will prevail in any appeal. Any adverse outcome of these cases, including any plaintiff’s appeal of a judgment in these lawsuits, could have a material adverse effect on our or iQIYI’s business, financial condition, results of operation, cash flows, and reputation. Similarly, we are currently unable to predict the timing, outcome, or consequences of the SEC investigation of iQIYI, or from the SEC’s review of the documents and records requested from iQIYI. The litigation or SEC investigation process may utilize a significant portion of our or iQIYI’s resources and divert management’s attention from
the day-to-day operations,
all of which could harm our business.
Dividend Policy
Baidu, Inc., our holding company in the Cayman Islands, has never declared or paid any dividends on our ordinary shares, nor do we have any present plan to pay any cash dividends on our ordinary shares in the foreseeable future. We currently intend to retain most, if not all, of our available funds and any future earnings to operate and expand our business.
Our board of directors has complete discretion as to whether to distribute dividends, subject to Cayman Islands law. Even if our board of directors decides to pay dividends, the form, frequency and amount of our dividends will depend upon our future operations and earnings, capital requirements and surplus, financial condition, contractual restrictions and other factors that our board of directors may deem relevant. If we pay any dividends, our depositary will distribute such dividends to our ADS holders to the same extent as holders of our ordinary shares, subject to the terms of the deposit agreement, including the fees and expenses payable thereunder. Cash dividends on our ordinary shares, if any, will be paid in U.S. dollars.
 
B.
Significant Changes
Except as disclosed elsewhere in this annual report, we have not experienced any significant changes since the date of our audited consolidated financial statements included in this annual report.
 
Item 9.
The Offer and Listing
 
A.
Offering and Listing Details
Our ADSs have been listed on The Nasdaq Global Market since August 5, 2005. Our ADSs currently trade on The Nasdaq Global Select Market under the symbol “BIDU.” Prior to May 12, 2010, one ADS represented one Class A ordinary share. On May 12, 2010, we effected a change of the ADS to Class A ordinary share ratio from 1 ADS representing 1 Class A ordinary share to 10 ADSs representing 1 Class A ordinary share. The ratio change has the same effect as a
10-for-1
ADS split. On March 1, 2021, our shareholders approved and effected a change to our authorized share capital by
1-to-80
subdivision of shares. Concurrently, we effected a proportionate change in ADS to Class A ordinary share ratio from 10 ADSs representing 1 Class A ordinary share to each ADS representing 8 Class A ordinary shares.
 
B.
Plan of Distribution
Not applicable.
 
C.
Markets
Our ADSs have been listed on Nasdaq since August 5, 2005 under the symbol “BIDU”.
 
D.
Selling Shareholders
Not applicable.
 
159

Table of Contents
E.
Dilution
Not applicable.
 
F.
Expenses of the Issue
Not applicable.
 
Item 10.
Additional Information
 
A.
Share Capital
Not applicable.
 
B.
Memorandum and Articles of Association
The following are summaries of material provisions of our third amended and restated memorandum and articles of association, as well as the Companies Act (2021 Revision) insofar as they relate to the material terms of our ordinary shares.
Registered Office and Objects
The Registered Office of our company is at the offices of Maples Corporate Services Limited, PO Box 309, Ugland House, Grand Cayman,
KY1-1104,
Cayman Islands or at such other place as our board of directors may from time to time decide. The objects for which our company is established are unrestricted and we have full power and authority to carry out any object not prohibited by the Companies Act (2021 Revision), as amended from time to time, or any other law of the Cayman Islands.
Board of Directors
See “Item 6.C. Directors, Senior Management and Employees—Board Practices—Board of Directors.”
Ordinary Shares
General
. Our ordinary shares are divided into Class A ordinary shares and Class B ordinary shares. Holders of Class A ordinary shares and Class B ordinary shares have the same rights except for voting and conversion rights. All of our outstanding ordinary shares are fully paid and
non-assessable.
Certificates representing the ordinary shares are issued in registered form. Our shareholders who are nonresidents of the Cayman Islands may freely hold and vote their shares.
Dividends
. The holders of our ordinary shares are entitled to such dividends as may be declared by our board of directors subject to the Companies Act.
Conversion
. Each Class B ordinary share is convertible into one Class A ordinary share at any time by the holder thereof. Class A ordinary shares are not convertible into Class B ordinary shares under any circumstances. Upon any transfer of Class B ordinary shares by a holder thereof to any person or entity which is not an affiliate of such holder (as defined in our articles of association), such Class B ordinary shares shall be automatically and immediately converted into the equal number of Class A ordinary shares. In addition, if at any time our chairman and chief executive officer, Robin Yanhong Li, and his affiliates collectively own less than 5% of the total number of the issued and outstanding Class B ordinary shares, each issued and outstanding Class B ordinary share shall be automatically and immediately converted into one share of Class A ordinary share, and we shall not issue any Class B ordinary shares thereafter.
 
160

Table of Contents
Voting Rights
. All of our shareholders have the right to receive notice of shareholders’ meetings and to attend, speak and vote at such meetings. In respect of matters requiring shareholders’ vote, each Class A ordinary share is entitled to one vote, and each Class B ordinary share is entitled to 10 votes. A shareholder may participate at a shareholders’ meeting in person, by proxy or by telephone conference or other communications equipment by means of which all the shareholders participating in the meeting can communicate with each other. At any shareholders’ meeting, a resolution put to the vote of the meeting shall be decided on a poll conducted by the chairman of the meeting.
A quorum for a shareholders’ meeting consists of one or more shareholders holding at least one third of the paid up voting share capital present in person or by proxy or, if a corporation or other
non-natural
person, by its duly authorized representative. We shall, if required by the Companies Act, hold a general meeting of shareholders as our annual general meeting and shall specify the meeting as such in the notices calling it. Our board of directors may call extraordinary general meetings, and they must on shareholders’ requisition convene an extraordinary general meeting. A shareholder requisition is a requisition of shareholders holding at the date of deposit of the requisition not less than a majority of the voting power represented by the issued shares of our company which as at that date carries the right of voting at general meetings of our company. Advance notice of at least five days is required for the convening of our annual general meeting and other shareholders’ meetings.
An ordinary resolution to be passed by the shareholders requires the affirmative vote of a simple majority of the votes attaching to the ordinary shares cast in a general meeting, while a special resolution requires the affirmative vote of no less than
two-thirds
of the votes attaching to the ordinary shares cast in a general meeting. A special resolution is required for matters such as a change of name. Holders of the ordinary shares may effect certain changes by ordinary resolution, including consolidating and dividing all or any of our share capital into shares of larger amount than our existing share capital and canceling any shares.
Transfer of Shares
. Subject to the restrictions of our memorandum and articles of association, as applicable, any of our shareholders may transfer any or all of his or her ordinary shares by an instrument of transfer in the usual or common form or any other form approved by our board of directors.
Our board of directors may, in their absolute discretion (except with respect to a transfer from a shareholder to its affiliate(s)), decline to register any transfer of shares without assigning any reason thereof. If our board of directors refuses to register a transfer they shall notify the transferee within two months of such refusal. Notwithstanding the foregoing, if a transfer complies with the holder’s transfer obligations and restrictions set forth under applicable law (including but not limited to U.S. securities law provisions related to insider trading) and our articles of association, our board of directors shall promptly register such transfer. Further, any director is authorized to confirm in writing addressed to the registered office to authorize a share transfer and to instruct that the register of members be updated accordingly, provided that the transfer complies with the holder’s transfer obligations and restrictions set forth under applicable law and our articles of association and such holder is not the director who authorizes the transfer or an entity affiliated with such director. Any director is authorized to execute a share certificate in respect of such shares for and on behalf of our company.
The registration of transfers may be suspended at such time and for such periods as our board of directors may from time to time determine, provided, however, that the registration of transfers shall not be suspended for more than 45 days in any year.
Liquidation
. On a return of capital on winding up or otherwise (other than on conversion, redemption or purchase of shares), assets available for distribution among the holders of ordinary shares may be distributed among the holders of the ordinary shares as determined by the liquidator, subject to sanction of a special resolution of our company. If our assets available for distribution are insufficient to repay all of the
paid-up
capital, the assets will be distributed so that the losses are borne by our shareholders proportionately to the capital paid up, or which ought to have been paid up, at the commencement of the winding up on the shares held by such shareholders respectively.
 
161

Table of Contents
Calls on Shares and Forfeiture of Shares
. Our board of directors may from time to time make calls upon shareholders for any amounts unpaid on their shares in a notice served to such shareholders at least 14 days prior to the specified time and place of payment. The shares that have been called upon and remain unpaid on the specified time are subject to forfeiture.
Redemption of Shares
. Subject to the provisions of the Companies Act and our articles of association, we may issue shares on terms that are subject to redemption, at our option or at the option of the holders, on such terms and in such manner as our board of directors may determine.
Repurchase of Shares
. Subject to the provisions of the Companies Act and our articles of association, our board of directors may authorize repurchase of our shares in accordance with the manner of purchase specified in our articles of association without seeking shareholder approval.
Variations of Rights of Shares
. All or any of the special rights attached to any class of shares may, subject to the provisions of the Companies Act, be varied either with the written consent of the holders of a majority of the issued shares of that class or with the sanction of a special resolution passed at a general meeting of the holders of the shares of that class.
Inspection of Books and Records
. No holders of our ordinary shares who is not a director shall have any right of inspecting any of our accounts, books or documents except as conferred by the Companies Act or authorized by the directors or by us in general meeting. However, we will make this annual report, which contains our audited financial statements, available to shareholders and ADS holders. See “Item 10.H. Additional Information—Documents on Display.”
Preferred Shares
Our board of directors has the authority, without shareholder approval, to issue up to a total of 800,000,000 preferred shares in one or more series. Our board of directors may establish the number of shares to be included in each such series and may set the designations, preferences, powers and other rights of the shares of a series of preferred shares. While the issuance of preferred shares provides us with flexibility in connection with possible acquisitions or other corporate purposes, it could, among other things, have the effect of delaying, deferring or preventing a change of control transaction and could adversely affect the market price of our ADSs. We have no current plan to issue any preferred shares.
Proposed Amendments to Articles
We have filed an application with the Stock Exchange of Hong King Limited, or the Hong Kong Stock Exchange, in connection with a proposed secondary listing of our Class A ordinary shares on the Main Board of the Hong Kong Stock Exchange. In connection with our application for listing on the Hong Kong Stock Exchange, we undertake to convene an extraordinary general meeting by December 31, 2021, or the 2021 EGM, for which at least 14 days’ notice will be given to our shareholders, and put forth resolutions to amend our articles of association, so that (i) we are required to convene an annual general meeting each year; (ii) we are required to provide at least 14 days’ notice for any general meetings of our company; (iii) a member’s right to vote is subject to the requirements under the Hong Kong Listing Rules regarding circumstances requiring a member to abstain from voting to approve a matter under consideration, and any votes in contravention of such abstention shall not be counted; and (iv) the minimum stake required to convene an extraordinary general meeting and add resolutions to a meeting agenda will be 10% of the voting rights, on a one vote per share basis, in the share capital of our company. In addition, we will obtain an irrevocable undertaking from Mr. Robin Yanhong Li, Handsome Reward Limited and Ms. Melissa Ma, being existing shareholders with a majority vote in our Company, that they will use their voting rights to vote at the 2021 EGM in favor of these proposed resolutions.
 
C.
Material Contracts
We have not entered into any material contracts other than in the ordinary course of business and other than those described in “Item 4. Information on the Company” or elsewhere in this annual report on Form
20-F.
 
162

Table of Contents
D.
Exchange Controls
See “Item 4.B. Information on the Company—Business Overview—Regulations—Regulations on Foreign Exchange.”
 
E.
Taxation
The following summary of the material Cayman Islands, People’s Republic of China and U.S. federal income tax consequences of an investment in our ADSs or ordinary shares is based upon laws and relevant interpretations thereof in effect as of the date of this annual report, all of which are subject to change. This summary does not deal with all possible tax consequences relating to an investment in our ADSs or ordinary shares, such as the tax consequences under state, local and other tax laws.
Cayman Islands Tax Considerations
According to Maples and Calder (Hong Kong) LLP, our Cayman Islands counsel, the Cayman Islands currently levies no taxes on individuals or corporations based upon profits, income, gains or appreciation and there is no taxation in the nature of inheritance tax or estate duty. There are no other taxes likely to be material to us levied by the Government of the Cayman Islands except for stamp duties which may be applicable on instruments executed in, or brought within, the jurisdiction of the Cayman Islands. The Cayman Islands is not party to any double tax treaties that are applicable to any payments made to or by our company. There are no exchange control regulations or currency restrictions in the Cayman Islands.
People’s Republic of China Tax Considerations
If we are considered a PRC resident enterprise under the EIT Law, our shareholders and ADS holders who are deemed
non-resident
enterprises may be subject to the 10% EIT on the dividends payable by us or any gains realized from the transfer of our shares or ADSs, if such income is deemed derived from China, provided that (i) such foreign enterprise investor has no establishment or premises in China, or (ii) it has establishment or premises in China but its income derived from China has no real connection with such establishment or premises. Furthermore, if we are considered a PRC resident enterprise and relevant PRC tax authorities consider the dividends we pay with respect to our shares or ADSs and the gains realized from the transfer of our shares or ADSs to be income derived from sources within the PRC, it is also possible that such dividends and gains earned by
non-resident
individuals may be subject to the 20% PRC individual income tax. It is uncertain whether, if we are considered a PRC resident enterprise, holders of our shares or ADSs would be able to claim the benefit of tax treaties or arrangements entered into between China and other jurisdictions.
If we are required under the PRC tax law to withhold PRC income tax on our dividends payable to our
non-PRC
resident shareholders and ADS holders, or if any gains realized from the transfer of our shares or ADSs by our
non-PRC
resident shareholders and ADS holders are subject to the EIT or the individual income tax, your investment in our shares or ADSs could be materially and adversely affected.
U.S. Federal Income Tax Considerations
The following discussion is a summary of U.S. federal income tax considerations under present law of the ownership and disposition of the ADSs or ordinary shares. This summary applies only to investors that are U.S. Holders (as defined below) and that hold the ADSs or ordinary shares as capital assets. This discussion is based on the tax laws of the United States as in effect on the date of this annual report on Form
20-F
and on U.S. Treasury regulations in effect or, in some cases, proposed, as of the date of this annual report on Form
20-F,
as well as judicial and administrative interpretations thereof available on or before such date. All of the foregoing authorities are subject to change, which change could apply retroactively and could affect the tax considerations described below.
The following discussion does not deal with the tax consequences to any particular investor or to persons in special tax situations such as:
 
   
banks;
 
   
financial institutions;
 
163

Table of Contents
   
insurance companies;
 
   
broker dealers;
 
   
persons that elect to mark their securities to market;
 
   
tax-exempt
entities;
 
   
persons liable for the alternative minimum tax;
 
   
regulated investment companies;
 
   
certain expatriates or former long-term residents of the United States;
 
   
governments or agencies or instrumentalities thereof;
 
   
persons holding an ADS or ordinary share as part of a straddle, hedging, conversion or integrated transaction;
 
   
persons that actually or constructively own ADSs or ordinary shares representing 10% or more of our voting power or value;
 
   
persons who are required to recognize income for U.S. federal income tax purposes no later than when such income is taken into account in applicable financial statements;
 
   
persons whose functional currency is other than the U.S. dollar; or
 
   
persons who acquired our ADSs or ordinary shares pursuant to the exercise of any employee share option or otherwise as compensation.
U.S. Holders are urged to consult their tax advisors about the application of the U.S. federal tax rules to their particular circumstances as well as the state, local and foreign tax consequences to them of ownership and disposition of our ADSs or ordinary shares.
The discussion below of the U.S. federal income tax consequences will apply if you are a “U.S. Holder.” You are a “U.S. Holder” if you are the beneficial owner of our ADSs or ordinary shares and you are, for U.S. federal income tax purposes,
 
   
a citizen or individual resident of the United States;
 
   
a corporation (or other entity subject to tax as a corporation for U.S. federal income tax purposes) that is created or organized in or under the laws of the United States, any State or the District of Columbia;
 
   
an estate whose income is subject to U.S. federal income taxation regardless of its source; or
 
   
a trust that (i) is subject to the supervision of a court within the United States and the control of one or more U.S. persons or (ii) has a valid election in effect under applicable U.S. Treasury regulations to be treated as a U.S. person.
This discussion does not consider the tax treatment of partnerships or other pass-through entities that hold the ADSs or ordinary shares, or of persons who hold the ADSs or ordinary shares through such entities. If a partnership (or other entity classified as a partnership for U.S. federal income tax purposes) is the beneficial owner of the ADSs or ordinary shares, the U.S. federal income tax treatment of a partner in the partnership will generally depend on the status of the partner and the activities of the partnership.
The discussion below assumes that the representations contained in the deposit agreement are true and that the obligations in the deposit agreement and any related agreement will be complied with in accordance with their terms. If you hold our ADSs, you will be treated as the holder of the underlying ordinary shares represented by those ADSs for U.S. federal income tax purposes.
This discussion does not address any aspect of U.S. federal
non-income
tax laws, such as gift or estate tax laws, or state, local or foreign tax laws or the Medicare tax on certain net investment income. We have not sought, and will not seek, a ruling from the Internal Revenue Service (the “IRS”), or an opinion as to any U.S. federal income tax consequence described herein. The IRS may disagree with the discussion herein, and its determination may be upheld by a court.
 
164

Table of Contents
Taxation of Dividends and Other Distributions on the ADSs or Ordinary Shares
Subject to the passive foreign investment company rules discussed below, the gross amount of all our distributions to you with respect to the ADSs or ordinary shares will be included in your gross income as dividend income on the date of receipt by the depositary, in the case of our ADSs, or by you, in the case of ordinary shares, but only to the extent that the distribution is paid out of our current or accumulated earnings and profits (computed under U.S. federal income tax principles). Because we do not intend to determine our earnings and profits on the basis of U.S. federal income tax principles, any distribution paid will generally be treated as a “dividend” for U.S. federal income tax purposes. Dividends paid by us will not be eligible for the dividends-received deduction allowed to corporations in respect of dividends received from U.S. corporations.
With respect to
non-corporate
U.S. Holders (including individual U.S. Holders), dividends may be taxed at the lower applicable capital gains rate provided that (i) the ADSs or ordinary shares are readily tradable on an established securities market in the United States or we are eligible for the benefit of the income tax treaty between the United States and the PRC, or the Treaty, (ii) we are not a passive foreign investment company (as discussed below) for either our taxable year in which the dividend was paid or for the preceding taxable year, (iii) certain holding period requirements are met and (iv) such
non-corporate
U.S. Holders are not under an obligation to make related payments with respect to positions in substantially similar or related property. For this purpose, ADSs listed on the Nasdaq Global Select Market will generally be considered to be readily tradable on an established securities market in the United States. You should consult your tax advisor regarding the availability of the lower rate for dividends paid with respect to our ADSs or ordinary shares.
For U.S. foreign tax credit purposes, dividends paid on the ADSs or ordinary shares will generally be treated as income from foreign sources and will generally constitute passive category income. If PRC withholding taxes apply to dividends paid to you with respect to the ADSs or ordinary shares, you may be able to obtain a reduced rate of PRC withholding taxes under the Treaty. In addition, subject to certain conditions and limitations, PRC withholding taxes on dividends that are
non-refundable
under the Treaty may be treated as foreign taxes eligible for credit against your U.S. federal income tax liability. If you do not elect to claim a foreign tax credit, you may instead claim a deduction for U.S. federal income tax purposes in respect of such withholding, but only for a year in which you elect to do so for all creditable foreign income taxes. You should consult your tax advisor regarding the creditability of any PRC tax.
Sale, Exchange or Other Disposition of the ADSs or Ordinary Shares
Subject to the passive foreign investment company rules discussed below, you will recognize gain or loss on any sale, exchange or other taxable disposition of an ADS or ordinary share equal to the difference between the amount realized for the ADS or ordinary share and your tax basis in the ADS or ordinary share. The gain or loss will generally be capital gain or loss. If you are a
non-corporate
U.S. Holder, including an individual U.S. Holder, who has held the ADS or ordinary share for more than one year, you will generally be eligible for reduced tax rates. The deductibility of capital losses is subject to limitations. Any such gain or loss that you recognize will generally be treated as U.S. source income or loss for foreign tax credit limitation purposes, which will generally limit the availability of foreign tax credits. However, in the event we are deemed to be a PRC “resident enterprise” under PRC tax law, we may be eligible for the benefits of the Treaty. In such event, if PRC tax were to be imposed on any gain from the disposition of the ADSs or ordinary shares, a U.S. Holder that is eligible for the benefits of the Treaty may elect to treat such gain as PRC source income. U.S. Holders should consult their tax advisors regarding the creditability of any PRC tax.
Passive Foreign Investment Company
A
non-U.S.
corporation, such as our own, is considered a PFIC for any taxable year if either (i) at least 75% of its gross income is passive income, or (ii) at least 50% of the value of its assets (based on an average of the quarterly values of the assets during a taxable year) is attributable to assets that produce or are held for the production of passive income (the “asset test”). We will be treated as owning our proportionate share of the assets and earning our proportionate share of the income of any other corporation in which we own, directly or indirectly, more than 25% (by value) of the shares. Although the law in this regard is not entirely clear, we treat our variable interest entities as being owned by us for U.S. federal income tax purposes because we control their
 
165

Table of Contents
management decisions and we are entitled to receive economic benefits that could potentially be significant to them and, as a result, we consolidate their results of operations in our consolidated U.S. GAAP financial statements. If it were determined, however, that we are not the owner of our variable interest entities for U.S. federal income tax purposes, we would likely be treated as a PFIC for our taxable year ended December 31, 2021 and for subsequent taxable years.
Based on the market price of our ADSs and ordinary shares, the value of our assets, and the composition of our assets and income, we believe that we were not a PFIC for our taxable year ended December 31, 2020. However, given the lack of authority and the highly factual nature of the analysis, no assurance can be given. Our PFIC status for the current taxable year ending December 31, 2021 will not be determinable until the close of the taxable year, there can be no assurance that we will not be a PFIC for the current taxable year (or any future taxable year).
We must make a separate determination each year as to whether we are a PFIC. As a result, our PFIC status may change. In particular, because the total value of our assets for purposes of the asset test will generally be calculated using the market price of the ADSs and ordinary shares, our PFIC status will depend in large part on the market price of the ADSs and ordinary shares, which may fluctuate considerably. Accordingly, fluctuations in the market price of the ADSs and ordinary shares may result in our being a PFIC for any year. If we are a PFIC for any year during which you hold the ADSs or ordinary shares, we will generally continue to be treated as a PFIC for all succeeding years during which you hold such ADSs or ordinary shares. However, if we cease to be a PFIC, provided that you have not made a
mark-to-market
election, as described below, you may avoid some of the adverse effects of the PFIC regime by making a deemed sale election with respect to the ADSs or ordinary shares, as applicable.
If we are a PFIC for any taxable year during which you hold our ADSs or ordinary shares, you will be subject to special tax rules with respect to any “excess distribution” that you receive and any gain you realize from a sale or other disposition (including a pledge) of the ADSs or ordinary shares, unless you make a
mark-to-market
election as discussed below. Distributions you receive in a taxable year that are greater than 125% of the average annual distributions you received during the shorter of the three preceding taxable years or your holding period for the ADSs or ordinary shares will be treated as an excess distribution. Under these special tax rules:
 
   
the excess distribution or gain will be allocated ratably over your holding period for the ADSs or ordinary shares,
 
   
the amount allocated to the current taxable year, and any taxable year prior to the first taxable year in which we became a PFIC, will be treated as ordinary income, and
 
   
the amount allocated to each of the other taxable years would be subject to tax at the highest rate of tax in effect for you for such year and would be increased by an additional tax equal to interest on the resulting tax deemed deferred with respect to each such other taxable year.
The tax liability for amounts allocated to years prior to the year of disposition or “excess distribution” cannot be offset by any net operating losses for such years, and gains (but not losses) realized on the sale of the ADSs or ordinary shares cannot be treated as capital, even if you hold the ADSs or ordinary shares as capital assets.
Alternatively, a U.S. Holder of “marketable stock” (as defined below) in a PFIC may make a
mark-to-market
election for such stock of a PFIC to elect out of the tax treatment discussed in the two preceding paragraphs. The
mark-to-market
election is available only for “marketable stock,” which is stock that is traded in other than de minimis quantities on at least 15 days during each calendar quarter, or “regularly traded,” on a qualified exchange or other market, as defined in applicable Treasury regulations. We expect that the ADSs will continue to be listed on the Nasdaq Global Select Market, which is a qualified exchange for these purposes, and,
 
166

Table of Contents
consequently, assuming that the ADSs are regularly traded, if you are a holder of our ADSs, it is expected that the
mark-to-market
election would be available to you were we to become a PFIC. However, a
mark-to-market
election may not be made with respect to our ordinary shares as they are not marketable stock. If you make a valid
mark-to-market
election for the ADSs, you will include in income each year an amount equal to the excess, if any, of the fair market value of the ADSs as of the close of your taxable year over your adjusted basis in such ADSs. You are allowed a deduction for the excess, if any, of the adjusted basis of the ADSs over their fair market value as of the close of the taxable year. Such deductions, however, are allowable only to the extent of any net
mark-to-market
gains on the ADSs included in your income for prior taxable years. Amounts included in your income under a
mark-to-market
election, as well as gain on the actual sale or other disposition of the ADSs, are treated as ordinary income. Ordinary loss treatment also applies to the deductible portion of any
mark-to-market
loss on the ADSs, as well as to any loss realized on the actual sale or disposition of the ADSs, to the extent that the amount of such loss does not exceed the net
mark-to-market
gains previously included for such ADSs. Your basis in the ADSs will be adjusted to reflect any such income or loss amounts. If you make such a
mark-to-market
election, tax rules that apply to distributions by corporations which are not PFICs would apply to distributions by us (except that the lower applicable capital gains rate would not apply).
Because, as a technical matter, a
mark-to-market
election cannot be made for any lower-tier PFICs that we may own, a U.S. Holder may continue to be subject to the general PFIC rules described above with respect to such U.S. Holder’s indirect interest in any investments held by us that are treated as an equity interest in a PFIC for U.S. federal income tax purposes.
Alternatively, a U.S. Holder may avoid the PFIC tax consequences described above in respect to its ADSs and ordinary shares by making a timely “qualified electing fund,” or QEF, election. To comply with the requirements of a QEF election, a U.S. Holder must receive certain information from us. Because we do not intend to provide such information, however, such election will not be available to you with respect to the ADSs or ordinary shares.
If you hold our ADSs or ordinary shares in any year in which we are a PFIC, you will be required to file an annual information report containing such information as the U.S. Treasury may require.
You are urged to consult your tax advisor regarding the application of the PFIC rules to your investment in our ADSs or ordinary shares.
 
F.
Dividends and Paying Agents
Not applicable.
 
G.
Statement by Experts
Not applicable.
 
H.
Documents on Display
We are subject to the periodic reporting and other informational requirements of the Exchange Act, and are required to file reports and other information with the SEC. Specifically, we are required to file annually a Form
20-F
within four months after the end of each fiscal year, which is December 31. All information filed with the SEC can be obtained over the internet at the SEC’s website at www.sec.gov. As a foreign private issuer, we are exempt from the rules under the Exchange Act prescribing the furnishing and content of quarterly reports and proxy statements, and officers, directors and principal shareholders are exempt from the reporting and short-swing profit recovery provisions contained in Section 16 of the Exchange Act.
We will furnish The Bank of New York Mellon, the depositary of our ADSs, with our annual reports, which will include a review of operations and annual audited consolidated financial statements prepared in conformity
 
167

Table of Contents
with U.S. GAAP, and all notices of shareholders’ meetings and other reports and communications that are made generally available to our shareholders. The depositary will make such notices, reports and communications available to holders of ADSs and, upon our request, will mail to all record holders of ADSs the information contained in any notice of a shareholders’ meeting received by the depositary from us.
In accordance with Nasdaq Stock Market Rule 5250(d), we will post this annual report on Form
20-F
on our website at http://ir.baidu.com. In addition, we will provide hardcopies of our annual report free of charge to shareholders and ADS holders upon request.
 
I.
Subsidiary Information
Not applicable.
 
Item 11.
Quantitative and Qualitative Disclosures about Market Risk
Interest Rate Risk
Our exposure to interest rate risk primarily relates to excess cash invested in short-term instruments with original maturities of less than a year and bank borrowings that have a floating rate of interest.
Investments in both fixed rate and floating rate interest earning instruments carry a degree of interest rate risk. Fixed rate securities may have their fair market value adversely impacted due to a rise in interest rates, while floating rate securities may produce less income than expected if interest rates fall. Due in part to these factors, our future investment income may fall short of expectations due to changes in interest rates, or we may suffer losses in principal if we have to sell securities which have declined in market value due to changes in interest rates. For example, as of December 31, 2020 we had RMB126.4 billion (US$19.4 billion) short-term investments, with a weighted average duration of 0.5 year. A hypothetical one percentage point (100 basis-point) increase in interest rates would have resulted in a decrease of RMB552 million (US$85 million) in the fair value of our short-term investments as of December 31, 2020. We have not been, and do not expect to be, exposed to material interest rate risks relating to our investment in short-term instruments, and therefore have not used any derivative financial instruments to manage such interest risk exposure.
Our exposure to interest rate risk also arises from our bank borrowings that have a floating rate of interest. The costs of floating rate borrowings may be affected by the fluctuations in the interest rates. We manage this risk by maintaining an appropriate mix between fixed and floating rate borrowings and through the use of interest rate swap contracts. In connection with the loan facilities entered into in June 2016, we entered into four interest rate swap agreements, which effectively convert the term loans from a variable interest rate to a fixed rate, thereby managing our exposure to changes in market interest rates under the term loans. See “Item 5.B. Operating and Financial Review and Prospects—Liquidity and Capital Resources.”
Foreign Exchange Risk
Most of our revenues and costs are denominated in RMB, while a portion of our cash and cash equivalents, restricted cash, short-term financial assets, long-term investments, long-term loans payable, notes payable and convertible senior notes are denominated in U.S. dollars. Any significant revaluation of RMB against the U.S. dollar may materially affect our cash flows, revenues, earnings and financial position, and the value of, and any dividends payable on, our ADS in U.S. dollars. See “Item 3.D. Key Information—Risk Factors—Risks Related to Doing Business in China—Fluctuation in exchange rates could have a material and adverse effect on our results of operations and the value of your investment.” In addition, we commenced operation in Japan in late 2007. To the extent we need to make capital injections into our Japan operation by converting U.S. dollars into Japanese Yen, we will be exposed to the fluctuations in the exchange rate between the U.S. dollar and the Japanese Yen. We have not used any derivative financial instruments to hedge exposure to foreign exchange risk. The value of your investment in our ADSs will be affected by the exchange rate between U.S. dollar and Renminbi because the value of our business is effectively denominated in RMB, while our ADSs will be traded in U.S. dollars.
 
168

Table of Contents
The conversion of Renminbi into foreign currencies, including U.S. dollars, is based on rates set by the People’s Bank of China. The Renminbi has fluctuated against the U.S. dollar, at times significantly and unpredictably. It is difficult to predict how market forces or PRC or U.S. government policy may impact the exchange rate between Renminbi and the U.S. dollar in the future.
To the extent that we need to convert U.S. dollars into Renminbi for our operations, appreciation of the Renminbi against the U.S. dollar would have an adverse effect on the RMB amount we receive from the conversion. Conversely, if we decide to convert Renminbi into U.S. dollars for the purpose of making payments for dividends on our ordinary shares or ADSs, repay indebtedness denominated in U.S. dollars, or for other business purposes, appreciation of the U.S. dollar against the Renminbi would have a negative effect on the U.S. dollar amounts available to us.
As of December 31, 2020, we had
RMB-denominated
cash and cash equivalents, restricted cash and short-term investments of RMB143.9 billion, and U.S. dollar-denominated cash and cash equivalents, restricted cash and short-term investments of US$2.8 billion. Assuming we had converted RMB143.9 billion into U.S. dollars at the exchange rate of RMB6.5250 for US$1.00 as of December 31, 2020, our U.S. dollar cash balance would have been US$24.9 billion. If the RMB had depreciated by 10% against the U.S. dollar, our U.S. dollar cash balance would have been US$22.6 billion instead. In addition, we had U.S. dollar-denominated short-term borrowings, long-term loans payable (including current portion), notes payable and convertible senior notes (including current portion) of US$11.2 billion as of December 31, 2020. A hypothetical 10% increase in the exchange rate of the U.S. dollar against the RMB would have resulted in an increase of RMB7.3 billion (US$1.1 billion) in the value of our U.S. dollar-denominated short-term borrowings, long-term loans payable (including current portion), notes payable and convertible senior notes (including current portion) as of December 31, 2020.
 
Item 12.
Description of Securities Other than Equity Securities
 
A.
Debt Securities
Not applicable.
 
B.
Warrants and Rights
Not applicable.
 
C.
Other Securities
Not applicable.
 
D.
American Depositary Shares
Fees and Charges Our ADS holders May Have to Pay
The Bank of New York Mellon is the depositary of our ADS program. A holder of ADSs may have to pay certain fees of The Bank of New York Mellon, as depositary, and certain taxes, registration and transfer charges and fees and governmental charges and fees. The depositary collects fees for delivery and surrender of ADSs directly from holders depositing shares or surrendering ADSs for the purpose of withdrawal or from intermediaries acting for them. The depositary collects fees for making distributions to holders by deducting those fees from the amounts distributed or by selling a portion of distributable property to pay the fees. The depositary may collect its annual fee for depositary services by deductions from cash distributions or by directly billing holders or by charging the book-entry system accounts of participants acting for them. The depositary may generally refuse to deliver ADSs or deposited shares or to forward any distributions until its fees for those services are paid. The Depositary’s Office is located at 240 Greenwich Street, New York, New York 10286.
 
169

Table of Contents
Persons depositing or withdrawing shares must pay:
  
For:
US$5.00 or less per 100 ADSs (or portion thereof)
  
•  Issuance of ADSs, including issuances resulting from a distribution of shares or rights or other property
US$5.00 or less per 100 ADS (or portion thereof)
  
•  Cancellation of ADSs for the purpose of withdrawal, including if the deposit agreement terminates
US$0.02 or less per ADS (or portion thereof)
  
•  Any cash distribution to ADS holders
A fee equivalent to the fee that would be payable if securities distributed to ADS holders had been shares and the shares had been deposited for issuance of ADSs
  
•  Distribution of securities distributed to holders of deposited securities which are distributed by the depositary to ADS holders
US$0.02 or less per ADS (or portion thereof) per calendar year (to the extent that a fee of $0.02 was not charged as a result of any cash distribution during that calendar year)
  
•  Depositary services
Expenses of the depositary
  
•  Cable, telex and facsimile transmissions (when expressly provided in the deposit agreement)
  
•  Converting foreign currency to U.S. dollars
Registration or transfer fees
  
•  Transfer and registration of shares on our share register to or from the name of the depositary or its agent when you deposit or withdraw shares
Taxes and other governmental charges the depositary or the custodian have to pay on any ADS or share underlying an ADS, for example, stock transfer taxes, stamp duty or withholding taxes
  
•  As necessary
Any charges incurred by the depositary or its agents for servicing the deposited securities
  
•  As necessary
Fees and Other Payments Made by the Depositary to Us
The depositary has agreed to reimburse us annually for our expenses incurred in connection with investor relationship programs and any other program related to our ADS facility and the travel expense of our key personnel in connection with such programs. The depositary has also agreed to provide additional payments to us based on the applicable performance indicators relating to our ADS facility. There are limits on the amount of expenses for which the depositary will reimburse us, but the amount of reimbursement available to us is not necessarily tied to the amount of fees the depositary collects from investors. In 2021, we are expecting to receive certain insignificant amount of reimbursement from the depositary for our expenses incurred in connection with investor relationship programs related to the ADS facility and the travel expense of our key personnel in connection with such programs.
PART II
 
Item 13.
Defaults, Dividend Arrearages and Delinquencies
None.
 
170

Table of Contents
Item 14.
Material Modifications to the Rights of Security Holders and Use of Proceeds
None.
 
Item 15.
Controls and Procedures
Evaluation of Disclosure Controls and Procedures
Our management, with the participation of our chief executive officer and chief financial officer, has performed an evaluation of the effectiveness of our disclosure controls and procedures (as defined in Rule
13a-15(e)
under the Exchange Act) as of the end of the period covered by this report, as required by Rule
13a-15(b)
under the Exchange Act.
Based upon that evaluation, our management has concluded that, as of December 31, 2020, our disclosure controls and procedures were effective in ensuring that the information required to be disclosed by us in the reports that we file and furnish under the Exchange Act was recorded, processed, summarized and reported, within the time periods specified in the SEC’s rules and forms, and that the information required to be disclosed by us in the reports that we file or submit under the Exchange Act is accumulated and communicated to our management, including our chief executive officer and chief financial officer, to allow timely decisions regarding required disclosure.
Management’s Annual Report on Internal Control over Financial Reporting
Our management is responsible for establishing and maintaining adequate internal control over financial reporting, as defined in Rule
13a-15(f)
under the Exchange Act. Our management evaluated the effectiveness of our internal control over financial reporting, as required by Rule
13a-15(c)
of the Exchange Act, based on criteria established in the framework in Internal Control-Integrated Framework (2013) issued by the Committee of Sponsoring Organizations of the Treadway Commission. Based on this evaluation, our management has concluded that our internal control over financial reporting was effective as of December 31, 2020.
Because of its inherent limitations, internal control over financial reporting may not prevent or detect misstatements. In addition, projections of any evaluation of effectiveness of our internal control over financial reporting to future periods are subject to the risk that controls may become inadequate because of changes in conditions, or that the degree of compliance with the policies and procedures may deteriorate.
Our independent registered public accounting firm, Ernst & Young Hua Ming LLP, has audited the effectiveness of our internal control over financial reporting as of December 31, 2020, as stated in its report, which appears on page
F-6
of this annual report on Form
20-F.
Changes in Internal Control over Financial Reporting
There were no changes in our internal controls over financial reporting that occurred during the period covered by this annual report on Form
20-F
that have materially affected, or are reasonably likely to materially affect, our internal control over financial reporting.
 
Item 16A.
Audit Committee Financial Expert
Our board of directors has determined that Mr. Brent Callinicos, an independent director (under the standards set forth in Nasdaq Stock Market Rule 5605(a)(2) and Rule
10A-3
under the Exchange Act) and chairman of our audit committee, is an audit committee financial expert.
 
Item 16B.
Code of Ethics
In July 2005, our board of directors adopted a code of business conduct and ethics that applies to our directors, officers, employees and advisors. We have posted a copy of our code of business conduct and ethics on our website at http://ir.baidu.com.
 
171

Table of Contents
Item 16C.
Principal Accountant Fees and Services
The following table sets forth the aggregate fees by categories specified below in connection with certain professional services rendered by Ernst & Young Hua Ming LLP, our principal external auditors, for the periods indicated.
 
    
2019
(RMB in thousands)
    
2020
(RMB in thousands)
 
Audit fees
(1)
     30,503        33,526  
Audit-related fees
(2)
     1,068        5,546  
 
(1)
“Audit fees” means the aggregate fees billed in each of the fiscal years listed for professional services rendered by our principal auditors for the audit of our annual statements and assistance with and review of documents filed with the SEC. In 2019 and 2020, the audit refers to financial audit and audit pursuant to Section 404 of the Sarbanes-Oxley Act of 2002.
(2)
“Audit-related fees” means fees billed in 2019 and 2020 for professional services rendered by our principal auditors associated with certain due diligence projects and services in connection with a bond offering.
All audit and
non-audit
services provided by our independent auditors must be
pre-approved
by our audit committee. Our audit committee has adopted a combination of two approaches in
pre-approving
proposed services: general
pre-approval
and specific
pre-approval.
With general approval, the engagement to render services is entered into pursuant to pre-approval policies and procedures established by the audit committee. The policies and procedures are detailed as to the particular service (not broad categories), and the audit committee is informed of each specific service quarterly. With specific approval, the audit committee pre-approves the specific engagement to be rendered. Unless a type of service has received general
pre-approval,
it will require specific
pre-approval
by our audit committee. Any proposed services exceeding
pre-approved
cost levels or budgeted amounts will also require specific
pre-approval
by our audit committee.
Requests or applications to provide services that require specific approval by our audit committee will be submitted to the audit committee by both our independent auditors and our chief financial officer and must include an assessment as to whether, in their view, the request or application is consistent with the SEC’s rules on auditor independence.
 
Item 16D.
Exemptions from the Listing Standards for Audit Committees
Not applicable.
 
Item 16E.
Purchases of Equity Securities by the Issuer and Affiliated Purchasers
On May 16, 2019, our board of directors authorized a share repurchase program, under which we may repurchase up to US$1.0 billion of our ADSs or ordinary shares, effective until July 1, 2020. The share repurchase program was publicly announced on May 16, 2019.
On May 13, 2020, our board of directors authorized a share repurchase program, or the 2020 share repurchase program, under which we may repurchase up to US$1.0 billion of our ADSs or shares, effective until July 1, 2021. On August 17, 2020, our board of directors approved a change to the 2020 share repurchase program, increasing the repurchase authorization from US$1.0 billion to US$3.0 billion and extending the effective time through December 31, 2022. In December 2020, our board of directors approved a further increase in the repurchase authorization from US$3.0 billion to US$4.5 billion. The source of funding for our share repurchase program is our offshore cash and primarily from our direct offshore debt financing.
 
172

Table of Contents
The table below is a summary of the shares repurchased by us in 2020. All shares were repurchased in the open market pursuant to these share repurchase programs.
 
Period
  
Total
Number of
ADSs
Purchased
    
Average

Price

Paid Per
ADS
    
Total Number

of ADSs

Purchased as

Part of the

Publicly

Announced

Plan
    
Approximate

Dollar Value

ADSs that May

Yet Be Purchased

Under the Plan
 
February 1 – February 28, 2020
     400      US$ 114.98        400      US$ 290,500,506  
March 1 – March 31, 2020
     1,827,789      US$ 101.01        1,827,789      US$ 105,867,731  
May 13 – May 31, 2020
     5,022,715      US$ 107.50        5,022,715      US$ 4,065,927,328  
August 1 – August 31,2020
     3,812,255      US$ 125.05        3,812,255      US$ 3,483,326,261  
September 1 – September 30,2020
     976,584      US$ 122.33        976,584      US$ 3,363,860,520  
October 1 – October 31, 2020
     37,987      US$ 123.00        37,987      US$ 3,359,188,267  
November 1 – November 30, 2020
     1,419,289      US$ 137.80        1,419,289      US$ 3,163,615,488  
December 1 – December 31, 2020
     2,664,972      US$ 143.06        2,664,972      US$ 2,782,363,579  
Total
  
 
15,761,991
 
  
US$
120.69
 
  
 
15,761,991
 
  
US$
2,782,363,579
 
 
Item 16F.
Change in Registrant’s Certifying Accountant
Not applicable.
 
Item 16G.
Corporate Governance
Nasdaq Stock Market Rule 5620 requires each issuer to hold an annual meeting of shareholders no later than one year after the end of the issuer’s fiscal
year-end.
However, Nasdaq Stock Market Rule 5615(a)(3) permits foreign private issuers like us to follow “home country practice” in certain corporate governance matters. Maples and Calder (Hong Kong) LLP, our Cayman Islands counsel, has provided a letter to the Nasdaq Stock Market certifying that under Cayman Islands law, we are not required to hold annual shareholder meetings every year. We follow home country practice with respect to annual meetings and did not hold an annual meeting of shareholders in 2020. We may, however, hold annual shareholder meetings in the future if there are significant issues that require shareholders’ approvals. In the third quarter of 2018, our board of directors approved a 2018 share incentive plan. We relied on home country practice exemption and did not convene a shareholder meeting to approve the 2018 share incentive plan. Maples and Calder (Hong Kong) LLP, our Cayman Islands counsel, has provided a letter to the Nasdaq Stock Market certifying that under Cayman Islands law, we are not required to obtain shareholder approval in respect of the adoption of a stock option or other equity compensation arrangement, or an amendment to the stock option or other equity compensation plan.
Other than the practice described above, there are no significant differences between our corporate governance practices and those followed by U.S. domestic companies under Nasdaq Stock Market Rules.
 
Item 16H.
Mine Safety Disclosure
Not applicable.
PART III
 
Item 17.
Financial Statements
We have elected to provide financial statements pursuant to Item 18.
 
173

Table of Contents
Item 18.
Financial Statements
The consolidated financial statements of Baidu, Inc., its subsidiaries and its consolidated affiliated entities are included at the end of this annual report.
 
Item 19.
Exhibits
 
Exhibit
Number
  
Description of Document
    1.1   
    2.1   
    2.2   
    2.3   
    2.4   
    2.5   
    2.6   
    2.7   
    2.8   
    2.9   
    2.10   
    2.11   
    2.12   
 
174

Table of Contents
Exhibit
Number
  
Description of Document
    2.13   
    2.14   
    2.15   
    2.16   
    2.17   
    2.18   
    2.19   
    2.20   
    2.21   
    2.22   
    2.23   
    2.24   
    2.23   
    2.24   
    2.25   
    2.26   
 
175

Table of Contents
Exhibit
Number
  
Description of Document
    2.27   
Description of American Depositary Shares of the Registrant (incorporated herein by reference to the section titled “Description of American Depositary Shares” in the Registrant’s registration statement on Form F-1 (File
No. 333-126534),
originally filed with the Securities and Exchange Commission on July 12, 2005, as amended, including any form of prospectus contained therein pursuant to Rule 424(b) under the Securities Act of 1933 and (ii) the Registrant’s registration statement on Form 8-A (File
No. 000-51469),
filed with the Securities and Exchange Commission on August 1, 2005)
    2.28   
Description of the Registrant’s US$750,000,000 3.50% Notes Due 2022 (incorporated herein by reference to (i) the section titled “Description of Debt Securities” in the Registrants’ registration statement on Form F-3 (File
No. 333-184757)
filed with the Securities and Exchange Commission on November 5, 2012 and (ii) the section titled “Description of the Notes” in the prospectus supplement, in the form filed by the Registrant with the Securities and Exchange Commission on November 20, 2012 pursuant to Rule 424(b) under the Securities Act of 1933, as amended)
    2.29   
Description of the Registrant’s US$750,000,000 3.00% Notes Due 2020 and US$500,000,000 4.13% Notes Due 2025 (incorporated herein by reference to (i) the section titled “Description of Debt Securities” in the Registrants’ registration statement on Form F-3 (File
No. 333-184757)
filed with the Securities and Exchange Commission on November 5, 2012 and (ii) the section titled “Description of the Notes” in the prospectus supplement, in the form filed by the Registrant with the Securities and Exchange Commission on June 23, 2015 pursuant to Rule 424(b) under the Securities Act of 1933, as amended)
    2.30   
Description of the Registrant’s US$900,000,000 2.88% Notes Due 2022 and US$600,000,000 3.63% Notes Due 2027 (incorporated herein by reference to (i) the section titled “Description of Debt Securities” in the Registrants’ registration statement on Form F-3 (File
No. 333-218972)
filed with the Securities and Exchange Commission on June 26, 2017 and (ii) the section titled “Description of the Notes” in the prospectus supplement, in the form filed by the Registrant with the Securities and Exchange Commission on June 28, 2017 pursuant to Rule 424(b) under the Securities Act of 1933, as amended)
    2.31   
Description of the Registrant’s US$1,000,000,000 3.88% Notes Due 2023 and US$500,000,000 4.38% Notes Due 2028 (incorporated herein by reference to (i) the section titled “Description of Debt Securities” in the Registrants’ registration statement on Form F-3 (File
No. 333-218972)
filed with the Securities and Exchange Commission on June 26, 2017 and (ii) the section titled “Description of the Notes” in the prospectus supplement, in the form filed by the Registrant with the Securities and Exchange Commission on March 22, 2018 pursuant to Rule 424(b) under the Securities Act of 1933, as amended)
    2.32   
Description of the Registrant’s US$600,000,000 4.38% Notes Due 2024 and US$400,000,000 4.88% Notes Due 2028 (incorporated herein by reference to (i) the section titled “Description of Debt Securities” in the Registrants’ registration statement on Form F-3 (File
No. 333-218972)
filed with the Securities and Exchange Commission on June 26, 2017 and (ii) the section titled “Description of the Notes” in the prospectus supplement, in the form filed by the Registrant with the Securities and Exchange Commission on November 8, 2018 pursuant to Rule 424(b) under the Securities Act of 1933, as amended)
    4.1   
    4.2   
 
176

Table of Contents
Exhibit
Number
  
Description of Document
    4.3   
    4.4   
    4.5   
    4.6   
    4.7   
    4.8   
    4.9   
    4.10   
    4.11   
    4.12   
    4.13   
    4.14   
 
177

Table of Contents
Exhibit
Number
  
Description of Document
    4.15   
    4.16   
    4.17   
    4.18   
    4.19   
    4.20   
    4.21   
    4.22   
    4.23   
    4.24   
    4.25   
 
178

Table of Contents
Exhibit
Number
  
Description of Document
    4.26   
    4.27   
    4.28   
    4.29   
    4.30   
    4.31   
    4.32   
    4.33   
    4.34   
    4.35   
    4.36   
 
179

Table of Contents
Exhibit
Number
  
Description of Document
    4.37   
    4.38   
    4.39   
    4.40   
    4.41   
    4.42   
    4.43   
    4.44   
    4.45   
    4.46   
    4.47   
    4.48   
 
180

Table of Contents
Exhibit
Number
  
Description of Document
    4.49   
    4.50   
    4.51   
    4.54   
    4.55   
    4.56   
    4.58   
    4.59   
    4.60   
    4.61   
    4.62   
    4.63   
    4.64   
 
181

Table of Contents
Exhibit
Number
  
Description of Document
    4.65   
    4.66   
    4.67   
    4.69   
    4.70   
    4.71   
    4.72   
    4.73   
    4.74   
    4.75   
    4.76   
    4.77   
 
182

Table of Contents
Exhibit
Number
  
Description of Document
    4.78   
    4.79   
    4.80   
    4.81   
    4.82   
    4.83   
    4.84   
    4.85*   
    4.86*   
    4.87*   
    4.88*   
    4.89*   
    4.90*   
    4.91*   
    4.92*   
    4.93*   
 
183

Table of Contents
Exhibit
Number
  
Description of Document
    4.94   
    4.95   
    4.96   
    4.97   
    4.98   
    4.99   
    4.100   
    4.101   
    4.102   
    4.103   
    4.104   
    4.105   
 
184

Table of Contents
Exhibit
Number
  
Description of Document
    8.1*   
    11.1   
    12.1*   
    12.2*   
    13.1**   
    13.2**   
    15.1*   
    15.2*   
    15.3*   
    101.INS*   
Inline XBRL Instance Document—this instance document does not appear in the Interactive Data File because its XBRL tags embedded within the Inline XBRL document
    101.SCH*   
Inline XBRL Taxonomy Extension Schema Document
    101.CAL*   
Inline XBRL Taxonomy Extension Calculation Linkbase Document
    101.DEF*   
Inline XBRL Taxonomy Extension Definition Linkbase Document
    101.LAB*   
Inline XBRL Taxonomy Extension Label Linkbase Document
    101.PRE*   
Inline XBRL Taxonomy Extension Presentation Linkbase Document
    104   
Cover Page Interactive Data File (embedded within the Inline XBRL document)
 
*
Filed herewith
**
Furnished herewith
 
185

Table of Contents
SIGNATURES
The registrant hereby certifies that it meets all of the requirements for filing its annual report on Form
20-F
and that it has duly caused and authorized the undersigned to sign this annual report on its behalf.
 
Baidu, Inc.
By:
 
/s/ Robin Yanhong Li
 
Name: Robin Yanhong Li
 
Title: Chairman and Chief Executive Officer
Date: March 9, 2021
 
186

Table of Contents
BAIDU, INC.
INDEX TO CONSOLIDATED FINANCIAL STATEMENTS
 
     Page(s)  
     F-2 – F-7  
     F-8
     F-9  
     F-10 – F-11  
     F-12 – F-13  
     F-14 – F-95  
 
F-1

Table of Contents
REPORT OF INDEPENDENT REGISTERED PUBLIC ACCOUNTING FIRM
To the Shareholders and the Board of Directors of Baidu, Inc.
Opinion on the Financial Statements
We have audited the accompanying consolidated balance sheets of Baidu, Inc. (the Company) as of December 31, 2019 and 2020, the related consolidated statements of comprehensive income (loss), cash flows and shareholders’ equity for each of the three years in the period ended December 31, 2020, and the related notes (collectively referred to as the “consolidated financial statements”). In our opinion, the consolidated financial statements present fairly, in all material respects, the financial position of the Company at December 31, 2019 and 2020, and the results of its operations and its cash flows for each of the three years in the period ended December 31, 2020, in conformity with U.S. generally accepted accounting principles.
We also have audited, in accordance with the standards of the Public Company Accounting Oversight Board (United States) (PCAOB), the Company’s internal control over financial reporting as of December 31, 2020, based on criteria established in Internal Control-Integrated Framework issued by the Committee of Sponsoring Organizations of the Treadway Commission (2013 framework) and our report dated March 9, 2021 expressed an unqualified opinion thereon.
Basis for Opinion
These financial statements are the responsibility of the Company’s management. Our responsibility is to express an opinion on the Company’s financial statements based on our audits. We are a public accounting firm registered with the PCAOB and are required to be independent with respect to the Company in accordance with the U.S. federal securities laws and the applicable rules and regulations of the Securities and Exchange Commission and the PCAOB.
We conducted our audits in accordance with the standards of the PCAOB. Those standards require that we plan and perform the audit to obtain reasonable assurance about whether the financial statements are free of material misstatement, whether due to error or fraud. Our audits included performing procedures to assess the risks of material misstatement of the financial statements, whether due to error or fraud, and performing procedures that respond to those risks. Such procedures included examining, on a test basis, evidence regarding the amounts and disclosures in the financial statements. Our audits also included evaluating the accounting principles used and significant estimates made by management, as well as evaluating the overall presentation of the financial statements. We believe that our audits provide a reasonable basis for our opinion.
Critical Audit Matters
The critical audit matters communicated below are matters arising from the current period audit of the financial statements that were communicated or required to be communicated to the audit committee and that: (1) relate to accounts or disclosures that are material to the financial statements and (2) involved our especially challenging, subjective or complex judgments. The communication of critical audit matters does not alter in any way our opinion on the consolidated financial statements, taken as a whole, and we are not, by communicating the critical audit matters below, providing separate opinions on the critical audit matters or on the accounts or disclosures to which they relate.
Valuation of equity investments accounted for using the measurement alternative
 
Description of the Matter
As of December 31, 2020, the carrying amount of the Company’s equity investments accounted for using the measurement alternative was RMB24,603 million. As discussed in Notes 2, 4 and 25 to the
 
F-2

Table of Contents
 
consolidated financial statements, the Company elected to use the measurement alternative to measure equity investments without readily determinable fair values at cost, less any impairment, plus or minus changes resulting from observable price changes in orderly transactions for identical or similar investments of the same issuer, if any. For the year ended December 31, 2020, gross unrealized gains (upward adjustments) of RMB3,726 million and gross unrealized losses (downward adjustments excluding impairment) of RMB100 million were recognized on equity investments still held at the reporting date in other income.
 
 
Auditing the valuation of equity investments accounted for using the measurement alternative was complex as significant judgment is required in the determination of whether an observable price change of the same issuer is an orderly transaction and identical or similar to an investment held by the Company, and, if so, the resulting price adjustment for the different rights and obligations of the instruments. This process entails an evaluation of the difference in rights and obligations between the two instruments, such as liquidation preferences and redemption features, and the selection of appropriate valuation methodologies and underlying assumptions to measure the price adjustment.
 
 
How We Addressed the Matter in Our Audit
We obtained an understanding, evaluated the design and tested the operating effectiveness of controls over the Company’s processes of identifying similar instruments and determining the price adjustment of equity investments accounted for using the measurement alternative. For example, we tested controls over management’s assessment of whether the observable price changes are orderly transactions and identical or similar to the instruments held by the Company. We also tested controls over management’s review of the price adjustments recognized for the equity investments held.
 
 
To audit the valuation of equity investments accounted for using the measurement alternative, we performed procedures that included, among others, evaluating management’s assessment for identifying observable price changes and whether they are orderly transactions and identical or similar to the instruments held by the Company by considering differences in rights and obligations of the two instruments. On a sample basis, we read the investment agreements to compare the rights and obligations of the instruments with observable price changes in orderly transactions to the instruments held by the Company. We evaluated management’s assessment of the probability of exit events as it relates to liquidation and redemption preferences, based on information available as of the observable transaction date. For instruments which management assessed as similar, we evaluated the appropriateness of the valuation methodologies and underlying assumptions used by management to derive the price adjustments with the assistance of our internal valuation specialists, including comparing expected volatility to those of comparable companies,
 
F-3

Table of Contents
 
when applicable. In addition, we recalculated the adjustments made to carrying values of the equity investments held and compared the unrealized gains or losses to the amounts recorded in the Company’s accounting records.
 
Impairment assessment of equity method investments and equity investments accounted for using the measurement alternative
 
Description of the Matter
As described in Notes 2, 4 and 25 to the consolidated financial statements, as of December 31, 2020, the Company’s consolidated balance of equity method investments and equity investments accounted for using the measurement alternative was RMB24,067 million and RMB24,603 million, respectively. For the year ended December 31, 2020, the Company recognized impairment losses of RMB297 million and RMB2,310 million for equity method investments and equity investments accounted for using the measurement alternative, respectively. The Company evaluates its equity method investments for impairment at each reporting date, or more frequently if events or changes in circumstances indicate that the carrying amount of the investment might not be recoverable. Factors considered by the Company when determining whether an equity method investment has been other-than-temporarily-impaired, include, but are not limited to, the length of the time and the extent to which the fair value has been less than cost and the Company’s intent and ability to retain the investment until the recovery of its cost. An impairment loss is recognized in earnings when the decline in value is determined to be other-than-temporary. For equity investments accounted for using the measurement alternative, the Company makes a qualitative assessment considering impairment indicators to evaluate whether investments are impaired at each reporting date. If a qualitative assessment indicates that an investment is impaired, the Company estimates the investment’s fair value and records an impairment loss if the fair value is less than the investment’s carrying value.
 
 
Auditing the Company’s impairment assessment was complex and highly judgmental due to the significant uncertainties of COVID-19’s future impact and the significant judgment involved in (i) management’s assessment of whether indicators of impairment existed, and if so, determining whether (ii) a decline in value of equity method investments was other-than-temporary and (iii) investments in equity investments accounted for using the measurement alternative were impaired. In addition, auditing the fair value of the Company’s investments in investees without observable market prices was highly judgmental due to the subjectivity of the unobservable inputs used by management in the valuation methodologies to determine the fair value for these investments, such as selection of comparable companies and multiples, expected volatility, discount for lack-of-marketability and probability of exit events as it relates to liquidation and redemption preferences when applicable, especially considering the increased market volatility in the global financial markets after the COVID-19 outbreak. These
 
F-4

Table of Contents
 
unobservable inputs and resulting fair value estimates may be affected by unexpected changes in future market or economic conditions.
 
How We Addressed the Matter in Our Audit
We obtained an understanding, evaluated the design and tested the operating effectiveness of controls over the Company’s impairment review processes for equity method investments and equity investments accounted for using the measurement alternative. For example, we tested controls over management’s identification and review of impairment indicators for these investments, and as necessary, management’s review of the subsequent determination of whether impairment existed and the measurement of fair value.
 
 
To test the impairment assessment of equity method investments and equity investments accounted for using the measurement alternative, we performed audit procedures that included, among others, evaluating management’s assessment as to whether indicators of impairment existed and investments were impaired by considering the financial condition and operating results of the investees, the expected impact of COVID-19 on the Company’s investees and the industries they operate in, as well as other relevant market information.
 
 
For equity method investments, we also evaluated management’s determination as to whether an indicated impairment was other-than-temporary, considering factors such as the duration and magnitude of the decline in value and the Company’s intent and ability to retain the investment until the recovery of its cost. We tested the completeness, accuracy and relevance of the underlying data used by management in the valuation models to determine fair value. With the assistance of our internal valuation specialists, we evaluated the appropriateness of the valuation methodologies used by management to determine the fair value of investments and tested the unobservable inputs used in the valuation methodologies by comparing certain assumptions to industry, business and market data/information available from third-party sources. We also independently developed fair value estimates and compared them to the Company’s results and involved our internal valuation specialists to assist with the application of these procedures.
 
/s/ Ernst & Young Hua Ming LLP
We have served as the Company’s auditor since 2007.
Beijing, The People’s Republic of China
March 9, 2021
 
F-5

Table of Contents
REPORT OF INDEPENDENT REGISTERED PUBLIC ACCOUNTING FIRM
To the Shareholders and the Board of Directors of Baidu, Inc.
Opinion on Internal Control Over Financial Reporting
We have audited Baidu, Inc.’s internal control over financial reporting as of December 31, 2020, based on criteria established in Internal Control—Integrated Framework issued by the Committee of Sponsoring Organizations of the Treadway Commission (2013 framework) (the COSO criteria). In our opinion, Baidu, Inc. (the Company) maintained, in all material respects, effective internal control over financial reporting as of December 31, 2020, based on the COSO criteria.
We also have audited, in accordance with the standards of the Public Company Accounting Oversight Board (United States) (PCAOB), the consolidated balance sheets of the Company as of December 31, 2019 and 2020, the related consolidated statements of comprehensive income (loss), cash flows and shareholders’ equity for each of the three years in the period ended December 31, 2020, and the related notes and our report dated March 9, 2021 expressed an unqualified opinion thereon.
Basis for Opinion
The Company’s management is responsible for maintaining effective internal control over financial reporting and for its assessment of the effectiveness of internal control over financial reporting included in the accompanying Management’s Annual Report on Internal Control Over Financial Reporting. Our responsibility is to express an opinion on the Company’s internal control over financial reporting based on our audit. We are a public accounting firm registered with the PCAOB and are required to be independent with respect to the Company in accordance with the U.S. federal securities laws and the applicable rules and regulations of the Securities and Exchange Commission and the PCAOB.
We conducted our audit in accordance with the standards of the PCAOB. Those standards require that we plan and perform the audit to obtain reasonable assurance about whether effective internal control over financial reporting was maintained in all material respects.
Our audit included obtaining an understanding of internal control over financial reporting, assessing the risk that a material weakness exists, testing and evaluating the design and operating effectiveness of internal control based on the assessed risk, and performing such other procedures as we considered necessary in the circumstances. We believe that our audit provides a reasonable basis for our opinion.
Definition and Limitations of Internal Control Over Financial Reporting
A company’s internal control over financial reporting is a process designed to provide reasonable assurance regarding the reliability of financial reporting and the preparation of financial statements for external purposes in accordance with generally accepted accounting principles. A company’s internal control over financial reporting includes those policies and procedures that (1) pertain to the maintenance of records that, in reasonable detail, accurately and fairly reflect the transactions and dispositions of the assets of the company; (2) provide reasonable assurance that transactions are recorded as necessary to permit preparation of financial statements in accordance with generally accepted accounting principles, and that receipts and expenditures of the company are being made only in accordance with authorizations of management and directors of the company; and (3) provide reasonable assurance regarding prevention or timely detection of unauthorized acquisition, use, or disposition of the company’s assets that could have a material effect on the financial statements.
 
 
F-6

Table of Contents
Because of its inherent limitations, internal control over financial reporting may not prevent or detect misstatements. Also, projections of any evaluation of effectiveness to future periods are subject to the risk that controls may become inadequate because of changes in conditions, or that the degree of compliance with the policies or procedures may deteriorate.
/s/ Ernst & Young Hua Ming LLP
Beijing, The People’s Republic of China
March 9, 2021
 
F-7

Table of Contents
BAIDU, INC.
CONSOLIDATED BALANCE SHEETS
(Amounts in millions of Renminbi (“RMB”), and in millions of U.S. Dollars (“US$”), except for number of shares and per share data)
 
         
As of December 31,
 
   
Notes
   
2019
   
2020
   
2020
 
         
RMB
   
RMB
   
US$
 
ASSETS
                 
 
            
 
 
 
            
 
Current assets:
                               
Cash and cash equivalents
            33,443       35,782       5,484  
Restricted cash
            996       758       117  
Short-term investments, net of allowances for credit losses of nil and RMB285
 
(US$44) for 2019 and 2020, respectively)
    4       112,924       126,402       19,372  
Accounts receivable, net of allowance of RMB928 and RMB1,320 (US$202) for 2019 and 2020, respectively
    7       7,416       8,668       1,328  
Amounts due from related parties
    23       1,594       726       111  
Other current assets, net
    8       9,189       11,006       1,687  
           
 
 
   
 
 
   
 
 
 
Total current assets
         
 
165,562
 
 
 
183,342
 
 
 
28,099
 
           
 
 
   
 
 
   
 
 
 
Non-current
assets:
                               
Fixed assets, net
    9       18,311       17,508       2,683  
Licensed copyrights, net
    5       6,287       6,435       986  
Produced content, net
    6       4,355       6,556       1,005  
Intangible assets, net
    10       1,600       2,022       310  
Goodwill
    10       18,250       22,248       3,410  
Long-term investments, net
    4       69,410       76,233       11,683  
Amounts due from related parties
    23       3,564       3,438       527  
Deferred tax assets, net
    16       2,193       1,674       257  
Operating lease
right-of-use
assets
    15       7,332       9,804       1,503  
Other
non-current
assets
    8       4,452       3,448       527  
           
 
 
   
 
 
   
 
 
 
Total
non-current
assets
         
 
135,754
 
 
 
149,366
 
 
 
22,891
 
           
 
 
   
 
 
   
 
 
 
Total assets
         
 
301,316
 
 
 
332,708
 
 
 
50,990
 
           
 
 
   
 
 
   
 
 
 
LIABILITIES AND EQUITY
                               
Current liabilities
(including amounts of the consolidated VIEs without recourse to the primary beneficiaries of RMB24,692 and RMB25,051 (US$3,839) as of December 31, 2019 and 2020, respectively):
    1                          
Short-term loans
    12       2,618       3,016       462  
Accounts payable and accrued liabilities
    11       32,701       36,716       5,627  
Customer deposits and deferred revenue
            11,062       12,626       1,935  
Deferred income
            529       158       24  
Long-term loans, current portion
    12       737       7,427       1,138  
Convertible senior notes, current portion
    14                4,752       728  
Notes payable, current portion
    13       5,219                    
Amounts due to related parties
    23       2,231       1,324       203  
Operating lease liabilities
    15       2,283       2,366       364  
           
 
 
   
 
 
   
 
 
 
Total current liabilities
         
 
57,380
 
 
 
68,385
 
 
 
10,481
 
           
 
 
   
 
 
   
 
 
 
Non-current
liabilities
(including amounts of the consolidated VIEs without recourse to the primary beneficiaries of RMB6,295
 
and RMB5,519 (US$846) as of December 31, 2019 and 2020, respectively):
    1                          
Deferred income
            17       97       15  
Deferred revenue
            1,009       686       105  
Amounts due to related parties
    23       3,846       3,543       543  
Long-term loans
    12       7,804                    
Notes payable
    13       38,090       48,408       7,419  
Convertible senior notes
    14       12,297       11,927       1,828  
Deferred tax liabilities
    16       3,273       3,067       470  
Operating lease liabilities
    15       4,486       4,693       719  
Other non-current liabilities
            299       59       9  
           
 
 
   
 
 
   
 
 
 
Total
non-current
liabilities
         
 
71,121
 
 
 
72,480
 
 
 
11,108
 
           
 
 
   
 
 
   
 
 
 
Total liabilities
         
 
128,501
 
 
 
140,865
 
 
 
21,589
 
           
 
 
   
 
 
   
 
 
 
Commitments and contingencies
    18                          
Redeemable noncontrolling interests
    19    
 
1,109
 
 
 
3,102
 
 
 
475
 
Equity
                               
Class A Ordinary Shares, par value US$0.000000625 per share, 66,000,000,000 shares authorized, and 2,190,529,680 shares and 2,107,228,720 shares issued and outstanding as at December 31, 2019 and December 31, 2020, respectively
(Note)
    20                             
Class B Ordinary Shares, par value US$0.000000625 per share, 2,832,000,000 shares authorized, and 576,100,320 shares and 571,900,320 shares issued and outstanding as at December 31, 2019 and December 31, 2020, respectively
(Note)
    20                             
Additional
paid-in
capital
            38,714       47,213       7,236  
Retained earnings
    20       126,268       135,284       20,733  
Accumulated other comprehensive (loss) income
    20       (1,383     199       30  
           
 
 
   
 
 
   
 
 
 
Total Baidu, Inc. shareholders’ equity
         
 
163,599
 
 
 
182,696
 
 
 
27,999
 
           
 
 
 
 
 
 
 
 
 
 
 
Noncontrolling interests
         
 
8,107
 
 
 
6,045
 
 
 
927
 
           
 
 
 
 
 
 
 
 
 
 
 
Total equity
         
 
171,706
 
 
 
188,741
 
 
 
28,926
 
           
 
 
   
 
 
   
 
 
 
Total liabilities, redeemable noncontrolling interests and equity
         
 
301,316
 
 
 
332,708
 
 
 
50,990
 
           
 
 
   
 
 
   
 
 
 
Note:
Par value per share and the number of shares as of December 31, 2019 and 2020 have been retrospectively adjusted for the Share Subdivision that became effective on March 1, 2021 as detailed in Note 1 and Note 21.
The accompanying notes are an integral part of the consolidated financial statements.
 
F-8

Table of Contents
BAIDU, INC.
CONSOLIDATED STATEMENTS OF COMPREHENSIVE INCOME (LOSS)
(Amounts in millions of Renminbi (“RMB”), and in millions of U.S. Dollars (“US$”), except for number of shares and per share (or ADS) data)
 
           
For the Years Ended December 31,
 
    
Notes
    
2018
   
2019
   
2020
   
2020
 
           
RMB
   
RMB
   
RMB
   
US$
 
Revenues:
                                                       
Online marketing services
              81,912       78,093       72,840       11,163  
Others
              20,365       29,320       34,234       5,247  
             
 
 
   
 
 
   
 
 
   
 
 
 
Total revenues
     24     
 
102,277
 
 
 
107,413
 
 
 
107,074
 
 
 
16,410
 
             
 
 
   
 
 
   
 
 
   
 
 
 
Operating costs and expenses:
                                         
Cost of revenues
              51,744       62,850       55,158       8,454  
Selling, general and administrative
              19,231       19,910       18,063       2,769  
Research and development
              15,772       18,346       19,513       2,989  
             
 
 
   
 
 
   
 
 
   
 
 
 
Total operating costs and expenses
           
 
86,747
 
 
 
101,106
 
 
 
92,734
 
 
 
14,212
 
             
 
 
   
 
 
   
 
 
   
 
 
 
Operating profit
           
 
15,530
 
 
 
6,307
 
 
 
14,340
 
 
 
2,198
 
             
 
 
   
 
 
   
 
 
   
 
 
 
Other income (loss):
                                         
Interest income
              4,451       6,060       5,358       822  
Interest expense
              (1,883     (2,960     (3,103     (476
Foreign exchange loss, net
              (122     (33     (660     (101
Share of losses from equity method investments
     4        (79     (1,254     (2,248     (345
Others, net
     4        9,428       (8,460     9,403       1,441  
             
 
 
   
 
 
   
 
 
   
 
 
 
Total other income (loss), net
           
 
11,795
 
 
 
(6,647
 
 
8,750
 
 
 
1,341
 
             
 
 
   
 
 
   
 
 
   
 
 
 
Income (loss) before income taxes
           
 
27,325
 
 
 
(340
 
 
23,090
 
 
 
3,539
 
Income taxes
     16        4,743       1,948       4,064       623  
             
 
 
   
 
 
   
 
 
   
 
 
 
Net income (loss)
           
 
22,582
 
 
 
(2,288
 
 
19,026
 
 
 
2,916
 
             
 
 
   
 
 
   
 
 
   
 
 
 
Less: net loss attributable to noncontrolling interests
              (4,991     (4,345     (3,446     (528
             
 
 
   
 
 
   
 
 
   
 
 
 
Net income attributable to Baidu, Inc.
           
 
27,573
 
 
 
2,057
 
 
 
22,472
 
 
 
3,444
 
             
 
 
   
 
 
   
 
 
   
 
 
 
Earnings per share for Class A and Class B ordinary shares
(Note):
     21                                   
Basic
              9.83       0.71       8.19       1.26  
Diluted
              9.75       0.70       8.12       1.24  
Earnings per ADS (1 ADS equals 8 Class A ordinary shares)
(Note)
:
     21                                   
Basic
              78.64       5.68       65.54       10.04  
Diluted
              78.03       5.60       64.98       9.96  
Weighted average number of Class A and Class B ordinary shares outstanding (
in millions
)
(Note)
:
                                         
Basic
              2,792       2,787       2,732       2,732  
Diluted
              2,814       2,791       2,756       2,756  
Other comprehensive income (loss):
     20                                   
Foreign currency translation adjustments
              194       (782     1,936       296  
Unrealized gains (losses) on
available-for-sale
investments, net of reclassification
              92       (708     (161     (25
             
 
 
   
 
 
   
 
 
   
 
 
 
Other comprehensive income (loss), net of tax
           
 
286
 
 
 
(1,490
 
 
1,775
 
 
 
271
 
             
 
 
   
 
 
   
 
 
   
 
 
 
Comprehensive income (loss)
           
 
22,868
 
 
 
(3,778
 
 
20,801
 
 
 
3,187
 
             
 
 
   
 
 
   
 
 
   
 
 
 
Less: comprehensive loss attributable to noncontrolling interests and redeemable noncontrolling interests
              (3,985     (4,242     (3,253     (499
             
 
 
   
 
 
   
 
 
   
 
 
 
Comprehensive income attributable to Baidu, Inc.
           
 
26,853
 
 
 
464
 
 
 
24,054
 
 
 
3,686
 
             
 
 
   
 
 
   
 
 
   
 
 
 
Note:
Basic and diluted earnings per share and the number of shares for the years ended December 31, 2018, 2019 and 2020 have been retrospectively adjusted for the Share Subdivision that were effective on March 1, 2021 as detailed in Note 1 and Note 21.
The accompanying notes are an integral part of the consolidated financial statements.
 
F-9

Table of Contents
BAIDU, INC.
CONSOLIDATED STATEMENTS OF CASH FLOWS
(Amounts in millions of Renminbi (“RMB”), and in millions of U.S. Dollars (“US$”))
 
    
For the Years Ended December 31,
 
    
2018
   
2019
   
2020
   
2020
 
    
RMB
   
RMB
   
RMB
   
US$
 
Cash flows from operating activities:
                  
 
        
 
 
 
        
 
Net income (loss)
     22,582       (2,288     19,026       2,916  
Adjustments to reconcile net income (loss) to net cash generated from operating activities:
                                
Depreciation of fixed assets and computer parts
     3,730       5,615       5,772       885  
Amortization of intangible assets
     385       661       544       83  
Deferred income tax, net
     (761     (696     115       17  
Share-based compensation
     4,676       5,626       6,728       1,031  
Allowance for credit losses
     451       429       679       104  
Investment and interest income
     (7,648     (2,305     (11,966     (1,833
Amortization and impairment of licensed copyrights
     12,253       12,885       11,864       1,818  
Amortization and impairment of produced content
     2,266       2,977       4,534       695  
Impairment of other assets
     1,208       10,714       2,928       449  
Share of losses from equity method investments
     79       1,254       2,248       345  
(Gain)/loss on disposal of subsidiaries
     (5,525     578                    
Barter transaction revenue
     (1,083     (683     (1,376     (211
Accretion on convertible senior notes and asset-backed debt securities
     25       380       501       77  
Other
non-cash
expenses
     99       76       739       113  
Others
     (51     (78     71       10  
Changes in operating assets and liabilities, net of effects of
                                
Accounts receivable
     (1,611     (1,779     (1,660     (254
Amounts due from related parties
     527       (135     125       19  
Licensed copyrights
                       (10,528     (1,613
Produced content
     (4,545     (3,596     (6,728     (1,031
Other assets
    
3,212
      (863     (351     (54
Customer deposits and deferred revenue
     912       1,515       1,177       180  
Accounts payable and accrued liabilities
     4,094       (1,653     208       32  
Deferred income
     (64     (37     (293     (45
Amounts due to related parties
     756       (139     (157     (24
    
 
 
   
 
 
   
 
 
   
 
 
 
Net cash generated from operating activities
  
 
35,967
 
 
 
28,458
 
 
 
24,200
 
 
 
3,709
 
    
 
 
   
 
 
   
 
 
   
 
 
 
Cash flows from investing activities:
                                
Acquisition of fixed assets
     (8,772     (6,428     (5,084     (779
Acquisition of businesses, net of cash acquired
     (1,978     (969     (2,396     (367
Acquisition of licensed copyrights
     (13,116     (12,152                  
Acquisition of intangible assets
     (385     (541     (247     (38
Purchases of
held-to-maturity
investments
     (27,640     (120,189     (159,197     (24,399
Maturities of
held-to-maturity
investments
     49,040       46,563       134,299       20,582  
Purchases of
available-for-sale
investments
     (284,149     (218,171     (133,008     (20,384
Sales and maturities of
available-for-sale
investments
     239,861       291,163       135,606       20,783  
Purchases of other long-term investments
     (9,891     (6,322     (4,467     (685
Proceeds from disposal of long-term investments
     2,524       7,517       6,523       1,000  
Disposal of subsidiaries’ shares
     5,581       (476     (486     (74
Loans provided to related parties
     (8,632                           
Repayment of loans provided to related parties
     12,270       24       917       140  
Micro loan origination and disbursement
 
(Note)
     (35,824                           
Principal payments received on micro loans
 
(Note)
     38,063                             
Purchases of other invested securities
 
(Note)
     (16,362                           
Sales and maturities of other invested securities
 
(Note)
     24,949                             
Other investing activities
     1       7       (12     (2
    
 
 
   
 
 
   
 
 
   
 
 
 
Net cash used in investing activities
  
 
(34,460
 
 
(19,974
 
 
(27,552
 
 
(4,223
    
 
 
   
 
 
   
 
 
   
 
 
 
Note: The financial services business (“Du Xiaoman”) was disposed in the year of 2018. Please see Note 4 for further information.
The accompanying notes are an integral part of the consolidated financial statements.
 
F-10

Table of Contents
BAIDU, INC.
CONSOLIDATED STATEMENTS OF CASH FLOWS (CONTINUED)
(Amounts in millions of Renminbi (“RMB”), and in millions of U.S. Dollars (“US$”))
 
    
For the Years Ended December 31,
 
    
2018
   
2019
   
2020
   
2020
 
    
RMB
   
RMB
   
RMB
   
US$
 
Cash flows from financing activities:
                                
Proceeds from short-term loans
     3,787       2,738       3,559       545  
Repayments of short-term loans
     (1,055     (3,166     (3,223     (494
Proceeds from long-term loans
     1,168       946                    
Repayments of long-term loans
     (98     (168     (709     (109
Loans borrowed from related parties
     3,732                             
Repayment of loans borrowed from related parties
                       (356     (55
Proceeds from issuance of long-term notes, net of issuance costs
     18,050       (10     13,346       2,046  
Repayment of long-term notes
     (6,846     (6,912     (5,378     (824
Proceeds from issuance of convertible notes, net of issuance costs
     5,035       7,910       5,151       789  
Purchase of capped calls
     (465     (567                  
Proceeds from issuance of subsidiaries’ shares
     15,689       401       4,662       715  
Repurchase of ordinary shares
     (3,312     (4,958     (13,054     (2,001
Proceeds from exercise of share options
     676       18       228       35  
Proceeds from issuance of redeemable noncontrolling interests
                       1,669       257  
Proceeds from third-party investors for sale of financial products
(
Note)
     15,143                             
Repayment to third-party investors for sale of financial products
(
Note)
     (33,376                           
Proceeds from secured borrowings from third-party financial institutions
(
Note)
     10,380                             
Repayment of secured borrowings from third-party financial institutions
(
Note)
     (13,426                           
Other financing activities
              (105     (230     (35
    
 
 
   
 
 
   
 
 
   
 
 
 
Net cash provided by (used in) financing activities
  
 
15,082
 
 
 
(3,873
 
 
5,665
 
 
 
869
 
    
 
 
   
 
 
   
 
 
   
 
 
 
Effect of exchange rate changes on cash, cash equivalents and restricted cash
     1,902       1       (212     (32
    
 
 
   
 
 
   
 
 
   
 
 
 
Net increase in cash, cash equivalents and restricted cash
  
 
18,491
 
 
 
4,612
 
 
 
2,101
 
 
 
323
 
    
 
 
   
 
 
   
 
 
   
 
 
 
Cash, cash equivalents and restricted cash at beginning of the year
     11,336       29,827       34,439       5,278  
    
 
 
   
 
 
   
 
 
   
 
 
 
Cash, cash equivalents and restricted cash at end of the year
  
 
29,827
 
 
 
34,439
 
 
 
36,540
 
 
 
5,601
 
    
 
 
   
 
 
   
 
 
   
 
 
 
Supplemental disclosures:
                                
Interest paid
     1,579       2,448       2,204       338  
Income taxes paid
     5,509       4,100       3,608       553  
Non-cash
investing and financing activities:
                                
Acquisition of fixed assets included in accounts payable and accrued liabilities
     1,516       1,020       984       151  
Non-cash
acquisitions of investments
     764       28       54       8  
Note: The financial services business (“Du Xiaoman”) was disposed in the year of 2018. Please see Note 4 for further information.
The accompanying notes are an integral part of the consolidated financial statements.
 
F-11

Table of Contents
BAIDU, INC.
CONSOLIDATED STATEMENTS OF SHAREHOLDERS’ EQUITY
(Amounts in millions of Renminbi (“RMB”), and in millions of U.S. Dollars (“US$”), except for number of shares)
 
   
Attributable to Baidu, Inc.
   
Noncontrolling
interests
   
Total
shareholders’
equity
 
   
Ordinary shares
   
Additional paid-in

capital
   
Retained
earnings
   
Accumulated other
comprehensive
income (loss)
 
   
Number of shares

(
Note)
   
Amount
 
         
RMB
   
RMB
   
RMB
   
RMB
   
RMB
   
RMB
 
Balances at December 31, 2017
 
 
2,785,298,560
 
 
 
—  
 
 
 
12,088
 
 
 
102,328
 
 
 
930
 
 
 
4,004
 
 
 
119,350
 
Cumulative effect of accounting change
    —                           2,787       (1,854              933  
Net income
    —                           27,573                (4,991     22,582  
Other comprehensive income
    —                                    1,134       1,006       2,140  
Business combinations
    —                  75                         1,312       1,387  
Issuance of shares by the Company’s subsidiaries to noncontrolling interest
    —                  14,984                         (733     14,251  
Exercise of share-based awards
    26,070,320                689                                  689  
Share-based compensation
    —                  4,340                         217       4,557  
Accretion of redeemable noncontrolling interests
    —                           (130              (16     (146
Repurchase and retirement of ordinary shares
    (16,573,200                       (3,312                       (3,312
Disposal of subsidiaries’ shares
    —                  1,323                         235       1,558  
Conversion of iQIYI preferred shares recognized as redeemable noncontrolling interests to ordinary shares
    —                                             11,150       11,150  
Equity component of convertible senior notes issued by iQIYI, net of issuance costs
    —                  206                         156       362  
Purchase of capped calls
    —                  (264                       (201     (465
   
 
 
   
 
 
   
 
 
   
 
 
   
 
 
   
 
 
   
 
 
 
Balances at December 31, 2018
 
 
2,794,795,680
 
 
 
  
 
 
 
33,441
 
 
 
129,246
 
 
 
210
 
 
 
12,139
 
 
 
175,036
 
   
 
 
   
 
 
   
 
 
   
 
 
   
 
 
   
 
 
   
 
 
 
Net income
    —                           2,057                (4,345     (2,288
Other comprehensive income
    —                                    (1,593     103       (1,490
Business combinations
    —                                             266       266  
Acquisition of
non-controlling
interests in a subsidiary
    —                  (22                       (43     (65
Issuance of shares by the Company’s subsidiaries to noncontrolling interest
    —                  (19                       325       306  
Exercise of share-based awards
    24,997,040                18                                  18  
Share-based compensation
    —                  5,045                         504       5,549  
Dividends paid and payable by the Company’s subsidiaries
    —                                             (128     (128
Accretion of redeemable noncontrolling interests
    —                           (77              (34     (111
Repurchase and retirement of ordinary shares
    (53,162,720                       (4,958                       (4,958
Disposal of subsidiaries’ shares
    —                  13                         (863     (850
Equity component of convertible senior notes issued by iQIYI, net of issuance costs
    —                  559                         429       988  
Purchase of capped calls
    —                  (321                       (246     (567
   
 
 
   
 
 
   
 
 
   
 
 
   
 
 
   
 
 
   
 
 
 
Balances at December 31, 2019
 
 
2,766,630,000
 
 
 
  
 
 
 
38,714
 
 
 
126,268
 
 
 
(1,383
 
 
8,107
 
 
 
171,706
 
   
 
 
   
 
 
   
 
 
   
 
 
   
 
 
   
 
 
   
 
 
 
Note:
The number of shares has been retrospectively adjusted for the Share Subdivision that became effective on March 1, 2021 as detailed in Note 1 and Note 21.
The accompanying notes are an integral part of the consolidated financial statements.
 
F-12

Table of Contents
BAIDU, INC.
CONSOLIDATED STATEMENTS OF SHAREHOLDERS’ EQUITY (CONTINUED)
(Amounts in millions of Renminbi (“RMB”), and in millions of U.S. Dollars (“US$”), except for number of shares)
 
   
Attributable to Baidu, Inc.
   
Noncontrolling
interests
   
Total
shareholders’
equity
 
   
Ordinary shares
   
Additional paid-in

capital
   
Retained
earnings
   
Accumulated other
comprehensive
(loss)

income
 
   
Number of shares

(
Note)
   
Amount
 
         
RMB
   
RMB
   
RMB
   
RMB
   
RMB
   
RMB
 
Balances at December 31, 2019
 
 
2,766,630,000
 
 
 
  
 
 
 
38,714
 
 
 
126,268
 
 
 
(1,383
 
 
8,107
 
 
 
171,706
 
Cumulative effect of accounting change
    —                           (314              (43     (357
Net income
    —                           22,472                (3,446     19,026  
Other comprehensive income
    —                                    1,582       193       1,775  
Business combinations
    —                                             798       798  
Issuance of shares by the Company’s subsidiaries to noncontrolling interest
    —                  2,260                         2,397       4,657  
Exercise of share-based awards
    38,595,040                302                                  302  
Share-based compensation
    —                  5,749                         645       6,394  
Dividends payable by the Company’s subsidiaries
    —                                             (70     (70
Return of equity to noncontrolling interest shareholders
    —                                             (2,704     (2,704
Accretion of redeemable noncontrolling interests
    —                           (88              (39     (127
Repurchase and retirement of ordinary shares
    (126,096,000                       (13,054                       (13,054
Equity component of convertible senior notes issued by iQIYI, net of issuance costs
    —                  208                         187       395  
Others
                      (20                      20           
   
 
 
   
 
 
   
 
 
   
 
 
   
 
 
   
 
 
   
 
 
 
Balances at December 31, 2020
 
 
2,679,129,040
 
 
 
  
 
 
 
47,213
 
 
 
135,284
 
 
 
199
 
 
 
6,045
 
 
 
188,741
 
 
 
 
   
 
 
   
 
 
   
 
 
   
 
 
   
 
 
   
 
 
 
Balances at December 31, 2020, in US$
         
 
  
 
 
 
7,236
 
 
 
20,733
 
 
 
30
 
 
 
927
 
 
 
28,926
 
   
 
 
   
 
 
   
 
 
   
 
 
   
 
 
   
 
 
   
 
 
 
                                                         
Note:
The number of shares has been retrospectively adjusted for the Share Subdivision that became effective on March 1, 2021 as detailed in Note 1 and Note 21.
The accompanying notes are an integral part of the consolidated financial statements
 
F-13

Table of Contents
BAIDU, INC.
NOTES TO THE CONSOLIDATED FINANCIAL STATEMENTS
FOR THE YEARS ENDED DECEMBER 31, 2018, 2019 and 2020
 
1.
  ORGANIZATION AND BASIS OF PRESENTATION
Baidu, Inc. (“Baidu” or the “Company”) was incorporated under the laws of the Cayman Islands on January 18, 2000. The Company, its subsidiaries, variable interest entities (“VIEs”) and subsidiaries of the VIEs are hereinafter collectively referred to as the “Group.”
As of December 31, 2020, the Company has subsidiaries incorporated in countries and jurisdictions including the People’s Republic of China (“PRC”), Hong Kong, Japan, Cayman Islands and British Virgin Islands (“BVI”). As of December 31, 2020, the Company also effectively controls a number of VIEs through the Primary Beneficiaries, as defined below. The VIEs include:
 
 
Beijing Baidu Netcom Science Technology Co., Ltd. (“Baidu Netcom”), controlled by the Company;
 
 
Beijing Perusal Technology Co., Ltd. (“Beijing Perusal”), controlled by the Company;
 
 
Beijing iQIYI Science & Technology Co., Ltd. (“Beijing iQIYI”), and other VIEs controlled by iQIYI, Inc. (“iQIYI VIEs”); and
 
 
Other VIEs controlled by the Company or the Company’s subsidiaries.
The Group’s operations are consisting of Baidu Core and iQIYI. Baidu Core offers online marketing service, and other services including
c
loud services and other growth initiatives including Apollo intelligent driving, Xiaodu smart devices, etc. iQIYI is an innovative market-leading online entertainment service and offers membership services, online advertising services, content distribution and others service. The Group’s principal geographic market is in the PRC. The Company does not conduct any substantive operations of its own, but conducts its primary business operations through its subsidiaries and VIEs in the PRC.
PRC laws and regulations prohibit or restrict foreign ownership of internet content, value-added telecommunication-based online advertising, audio and video services, and mobile application distribution businesses, etc. To comply with these foreign ownership restrictions, the Group operates its websites and primarily provides services subject to such restriction in the PRC through the VIEs, the PRC legal entities that were established or whose equity shares were held by the individuals authorized by the Group. The
paid-in
capital of the VIEs was mainly funded by the Company or its subsidiaries through loans extended to the authorized individuals who were the shareholders of the VIEs. The Company or its subsidiaries has entered into proxy agreements or powers of attorney and exclusive equity purchase option agreement with the VIEs and nominee shareholders of the VIEs through the Company or its subsidiaries (“Primary Beneficiaries”), which give the Primary Beneficiaries the power to direct the activities that most significantly affect the economic performance of the VIEs and to acquire the equity interests in the VIEs when permitted by the PRC laws, respectively. Certain exclusive agreements have been entered into with the VIEs through the Primary Beneficiaries or their wholly-owned subsidiaries in the PRC, which obligate the Primary Beneficiaries to absorb losses or receive economic benefits of the VIEs’ that could potentially be significant to the VIEs or entitle the Primary Beneficiaries to receive economic benefits from the VIEs that could potentially be significant to the VIEs. In addition, the Group has entered into certain agreements with the shareholders of the VIEs through the Primary Beneficiaries or their wholly-owned subsidiaries, including loan agreements for
the paid-in capital
of the VIEs and equity pledge agreements for the equity interests in the VIEs held by the shareholders of the VIEs.
Despite the lack of legal majority ownership, there exists a parent-subsidiary relationship between the Primary Beneficiaries and the VIEs through the aforementioned agreements with the shareholders of the VIEs. The shareholders of the VIEs effectively assigned all of their voting rights underlying their equity interest in the VIEs to the Primary Beneficiaries. In addition, through the other exclusive agreements, which consist of operating agreements, technology consulting and services agreements and license agreements, the Primary Beneficiaries,
 
F-
14

Table of Contents
BAIDU, INC.
NOTES TO THE CONSOLIDATED FINANCIAL STATEMENTS
FOR THE YEARS ENDED DECEMBER 31, 2018, 2019 and 2020
 
by themselves or their wholly-owned subsidiaries in the PRC, demonstrate their ability and intention to continue to exercise the ability to absorb losses or receive economic benefits that could potentially be significant to the VIEs. The VIEs are subject to operating risks, which determine the variability of the Company’s interest in those entities. Based on these contractual arrangements, the Company consolidates the VIEs as required by Accounting Standards Codification (“ASC”) Topic 810,
 Consolidation
.
Unrecognized revenue-producing assets held by the VIEs include certain internet content provisions and other licenses, domain names and trademarks. The internet content provisions and other licenses, which are held by the VIEs that provide the relevant services, are required under relevant PRC laws, rules and regulations for the operation of Internet businesses in the PRC, and therefore are integral to the Company’s operations.
The principal terms of the agreements entered into amongst the VIEs, their respective shareholders and the Primary Beneficiaries before the amendments made in March 2018 are further described below.
Loan Agreements
Pursuant to loan agreements amongst the shareholders of Baidu Netcom and Baidu Online Network Technology (Beijing) Co., Ltd. (“Baidu Online”), one of the Company’s subsidiaries, Baidu Online provided interest-free loans in an aggregate amount of RMB13.4 billion (US$2.1 billion) to the shareholders of Baidu Netcom solely for the latter to fund the capitalization of Baidu Netcom. The loans can be repaid only with the proceeds from the sale of the shareholders’ equity interest in Baidu Netcom to Baidu Online or its designated person. The term of the loan agreements will expire on July 9, 2029 and August 19, 2029, and can be extended with the written consent of both parties before its expiration.
Pursuant to loan agreements amongst the shareholders of Baidu Perusal and Baidu Online, the amount of loans extended to the respective shareholders of Beijing Perusal is RMB3.2 billion (US$490 million). The term of the loan agreements will expire on March 30, 2028 and October 29, 2029, and can be extended with the written consent of both parties before its expiration. Each of the loan agreements amongst Baidu Online or other subsidiaries and the respective shareholders of Beijing Perusal or other VIEs, including iQIYI VIEs, contains substantially the same terms as those described above, except that the amount of the loans and the contract expiration date varies. Beijing QIYI Century Science & Technology Co., Ltd (“Beijing QIYI Century”), a wholly-owned foreign enterprise of iQIYI, has extended the term of the amended and restated loan agreement.
Exclusive Equity Purchase and Transfer Option Agreement
Pursuant to the exclusive equity purchase and transfer option agreement amongst the shareholders of Baidu Netcom, Baidu Netcom and Baidu Online, the shareholders of Baidu Netcom irrevocably granted Baidu Online or its designated person(s) an exclusive option to purchase, to the extent permitted under PRC law, all or part of the equity interests in Baidu Netcom for the cost of the initial contributions to the registered capital or the minimum amount of consideration permitted by applicable PRC law. The shareholders should remit to Baidu Online any amount that is paid by Baidu Online or its designated person(s) in connection with the purchased equity interest. Baidu Online or its designated person(s) have sole discretion to decide when to exercise the option, whether in part or in full. Any and all dividends and other capital distributions made by Baidu Netcom to its shareholders should be repaid to Baidu Online in full amount. Baidu Online would provide unlimited financial support to Baidu Netcom if, in the normal operation of business, Baidu Netcom would become in need of any form of reasonable financial support. If Baidu Netcom were to incur any loss and as a result cannot repay any loans from Baidu Online, Baidu Online should unconditionally forgive any such loans to Baidu Netcom given that Baidu Netcom provides sufficient proof for its loss and incapacity to repay. The agreement will terminate
 
F-1
5

Table of Contents
BAIDU, INC.
NOTES TO THE CONSOLIDATED FINANCIAL STATEMENTS
FOR THE YEARS ENDED DECEMBER 31, 2018, 2019 and 2020
 
when the shareholders of Baidu Netcom have transferred all their equity interests in Baidu Netcom to Baidu Online or its designated person(s) or upon expiration of the term of business of Baidu Online or Baidu Netcom.
Each of the exclusive equity purchase and transfer option agreements amongst the Company, Baidu Online, Beijing Perusal and its shareholders and iQIYI, Beijing QIYI Century, Beijing iQIYI and its shareholders contains substantially the same terms as those described above, except that the initial term of the amended and restated exclusive purchase option agreement amongst iQIYI, Beijing QIYI Century, Beijing iQIYI and its shareholder is ten years, which has been extended, and can be further renewed at iQIYI’s discretion
Commitment Letters
Pursuant to the commitment letter dated January 30, 2013, under the condition that Beijing iQIYI remains as a consolidated affiliated entity of iQIYI under United States generally accepted accounting principles (“U.S. GAAP”) and the relevant contractual arrangements remain in effect, iQIYI commits to provide unlimited financial support to Beijing iQIYI, if Beijing iQIYI requires any form of reasonable financial support for its normal business operations. If Beijing iQIYI incurs any losses and as a result cannot repay its loans from iQIYI and Beijing QIYI Century, one of iQIYI’s subsidiaries, iQIYI and Beijing QIYI Century would unconditionally forgive their loans to Beijing iQIYI, if Beijing iQIYI provides sufficient proof for its loss and incapacity to repay.
The commitment letters executed by other iQIYI VIEs contain terms similar to the terms described above.
Proxy Agreement/Power of Attorney
Pursuant to the proxy agreement between Baidu Online and the shareholders of Baidu Netcom, the shareholders of Baidu Netcom agreed to entrust all the rights to exercise their voting power and any other rights as shareholders of Baidu Netcom to the person(s) designated by Baidu Online. The shareholders of Baidu Netcom have each executed an irrevocable power of attorney to appoint the person(s) designated by Baidu Online as their
attorney-in-fact
to vote on their behalf on all matters requiring shareholder approval. The proxy agreement would be in effect for an unlimited term unless terminated in writing by Baidu Online. The power of attorney would be in effect for as long as the shareholders of Baidu Netcom hold any equity interests in Baidu Netcom.
Each of the proxy agreements or shareholder voting rights trust agreements amongst Baidu Online or other subsidiaries and the shareholders of Beijing Perusal and other VIEs contains substantially the same terms as those described above. Each of the proxy agreements will be in effect for an unlimited term unless terminated in writing by Baidu Online or other subsidiaries. Each of the powers of attorney will be in effect for as long as the shareholder of Beijing Perusal or other VIEs, including iQIYI VIEs, holds any equity interests in Beijing Perusal or other VIEs, including iQIYI VIEs, as the case may be.
Operating Agreement
Pursuant to the operating agreement amongst Baidu Online, Baidu Netcom and the shareholders of Baidu Netcom, Baidu Online provides guidance and instructions on Baidu Netcom’s daily operations and financial affairs. Baidu Online has the power to appoint senior executives of Baidu Netcom. The shareholders of Baidu Netcom must appoint the candidates recommended by Baidu Online as their representatives on Baidu Netcom’s board of directors. In addition, Baidu Online agrees to guarantee Baidu Netcom’s performance under any agreements or arrangements relating to Baidu Netcom’s business arrangements with any third party. In return, Baidu Netcom agrees that without the prior consent of Baidu Online, Baidu Netcom will not engage in any transactions that could materially affect the assets, liabilities, rights or operations of Baidu Netcom, including, without limitation, incurrence or assumption of any indebtedness, sale or purchase of any assets or rights,
 
F-16

Table of Contents
BAIDU, INC.
NOTES TO THE CONSOLIDATED FINANCIAL STATEMENTS
FOR THE YEARS ENDED DECEMBER 31, 2018, 2019 and 2020
 
incurrence of any encumbrance on any of its assets or intellectual property rights in favor of a third party or transfer of any agreements relating to its business operation to any third party. The agreement will be in effect for an unlimited term, until the term of business of Baidu Online or Baidu Netcom expires and extension is denied by the relevant approval authorities.
The operating agreement amongst Baidu Online, Beijing Perusal and its shareholders contains substantially the same terms as those described above. Pursuant to the amended and restated business operation agreement amongst Beijing QIYI Century, Beijing iQIYI and its shareholder, Beijing QIYI Century provides guidance and instructions on Beijing iQIYI’s daily operations and financial affairs. In addition, Beijing QIYI Century agrees to guarantee Beijing iQIYI’s performance under any agreements or arrangements relating to Beijing iQIYI’s business arrangements with any third party. The agreement can only be unilaterally revoked by Beijing QIYI Century. The initial term of the agreement is ten years, which has been extended, and can be further renewed at Beijing QIYI Century’s discretion.
Exclusive Technology Consulting and Services Agreement
Pursuant to the exclusive technology consulting and services agreement between Baidu Online and Baidu Netcom, Baidu Online has the exclusive right to provide technology consulting and services related to, among other things, the maintenance of servers, software development, design of advertisements, and
e-commerce
technical services to Baidu Netcom. Baidu Online owns the intellectual property rights resulting from the performance of this agreement. Baidu Netcom agrees to pay service fees to Baidu Online and Baidu Online has the right to adjust the service fees at its sole discretion without the consent of Baidu Netcom. The agreement will be in effect for an unlimited term, until the term of business of one party expires and extension is denied by the relevant approval authorities
Each of the exclusive technology consulting and services agreements between Baidu Online or other subsidiaries and Beijing Perusal or other VIEs, including iQIYI VIEs, contains substantially the same terms as those described above, except the basis of determining the service fees may differ and that the initial term of the exclusive technology consulting and services agreement between Beijing QIYI Century and Beijing iQIYI dated November 23, 2011 is ten years, and has been extended.
License Agreements
Baidu Online and Baidu Netcom entered into a software license agreement and a web layout copyright license agreement (collectively, the “License Agreements”). Pursuant to the License Agreements between Baidu Online and Baidu Netcom, Baidu Online has granted to Baidu Netcom the right to use (including but not limited to) a software license and a web layout copyright license. Baidu Netcom may only use the licenses in its own business operations. Baidu Online has the right to adjust the service fees at its sole discretion. The software license agreement and web layout copyright license agreement were renewed since their original expiration and would be in effect for an unlimited term, until the term of business of one party expires and extension is denied by the relevant approval authorities.
Baidu Online entered into web layout copyright license agreements with Beijing Perusal. Each of the license agreements between the Baidu Online and Beijing Perusal or other VIEs contains substantially the same terms as those described above. Each of the web layout copyright license agreements was renewed in 2013 and would be in effect for an unlimited term, until the term of business of one party expires and extension is denied by the relevant approval authorities.
 
F-17

Table of Contents
BAIDU, INC.
NOTES TO THE CONSOLIDATED FINANCIAL STATEMENTS
FOR THE YEARS ENDED DECEMBER 31, 2018, 2019 and 2020
 
Pursuant to the trademark license agreement and the software usage license agreement amongst Beijing QIYI Century and Beijing iQIYI effective November 23, 2011, Beijing QIYI Century granted a
non-exclusive
and
non-transferable
license, without sublicensing rights, to Beijing iQIYI to use its trademarks and software. Beijing iQIYI may only use the licenses in its own business operations. Beijing QIYI Century has the right to adjust the service fees at its sole discretion. The initial term of the two agreements is five years and the software usage license agreement may be extended upon the written consent of Beijing QIYI Century. The trademark license agreement is automatically extended for successive
one-year
periods after its expiration unless Beijing QIYI Century early terminates the agreement in accordance with the provisions of the agreement. The software usage license agreement was extended for another five years after its initial term, and was extended for another ten years in December 2020.
Business Cooperation Agreement
Pursuant to the business cooperation agreement amongst Beijing QIYI Century and Beijing iQIYI effective November 23, 2011, Beijing iQIYI agrees to provide Beijing QIYI Century with services, including internet information services, online advertising and other services reasonably necessary within the scope of Beijing QIYI Century’s business. Beijing iQIYI agrees to use, technology services provided by Beijing QIYI Century on its website, including but not limited to, P2P download and video
on-demand
systems. Beijing QIYI Century agrees to pay specified service fees to Beijing iQIYI as consideration for the internet information services and other services provided by Beijing iQIYI. Beijing iQIYI has the right to waive the service fees at its discretion. The initial term of this agreement is ten years, which has been extended, and can be further renewed at Beijing QIYI Century’s discretion.
Equity Pledge Agreement
Pursuant to the equity pledge agreement between Baidu Online and the shareholders of Baidu Netcom, the shareholders of Baidu Netcom pledged all of their equity interests in Baidu Netcom to Baidu Online to guarantee their obligations under the loan agreement and Baidu Netcom’s performance of its obligations under the exclusive technology consulting and services agreement. If Baidu Netcom or its shareholders breach their respective contractual obligations, Baidu Online, as the pledgee, will be entitled to certain rights, including the right to sell the pledged equity interests. The shareholders of Baidu Netcom agreed not to dispose of the pledged equity interests or take any actions that would prejudice Baidu Online’s interest. The equity pledge agreement will expire two years after expiration of the term or the fulfillment by Baidu Netcom and its shareholders of their respective obligations under the exclusive technology consulting and services agreement and the loan agreement.
Each of the equity pledge agreements amongst Baidu Online or other subsidiaries and the shareholders of Beijing Perusal or other VIEs, including iQIYI VIEs, contains substantially the same terms, including its term to expiration, as those described above.
Through the design of the aforementioned agreements, the shareholders of the VIEs effectively assigned their full voting rights to Baidu Online, which gives Baidu Online the power to direct the activities that most significantly impact the VIEs’ economic performance. Baidu Online obtains the ability to approve decisions made by the VIEs and the ability to acquire the equity interests in the VIEs when permitted by PRC law. Baidu Online is obligated to absorb losses or receive economic benefits of the VIEs that could potentially be significant to the VIEs through providing unlimited financial support to the VIEs or is entitled to receive economic benefits from the VIEs that could potentially be significant to the VIEs through the exclusive technology consulting and service fees. As a result of these contractual agreements, Baidu Online is determined to be the primary beneficiary of the VIEs. Despite the lack of technical majority ownership, there exists a parent-subsidiary relationship between the
 
F-1
8

Table of Contents
BAIDU, INC.
NOTES TO THE CONSOLIDATED FINANCIAL STATEMENTS
FOR THE YEARS ENDED DECEMBER 31, 2018, 2019 and 2020
 
Company and the VIEs through these contractual agreements, and the Company consolidates the VIEs through Baidu Online.
Through the Contractual Arrangements, the shareholders of the VIEs effectively assigned all of their voting rights underlying their equity interest in iQIYI VIEs to iQIYI. In addition, through the other exclusive agreements, which consist of the operation agreements, business cooperating agreement, exclusive technology consulting and services agreements and trademark and software usage license agreements, iQIYI, through its wholly-owned subsidiaries in the PRC, have the right to receive economic benefits from iQIYI VIEs that potentially could be significant to iQIYI VIEs. Lastly, through the commitment letters, iQIYI has the obligation to absorb losses of iQIYI VIEs that could potentially be significant to iQIYI VIEs. Therefore, iQIYI is considered the primary beneficiary of iQIYI VIEs and consolidates iQIYI VIEs and their subsidiaries
.
In March 2018, the contractual agreements for certain VIEs, including Baidu Netcom and Beijing Perusal, were amended to include the following terms:
 
a.
Exclusive equity purchase and transfer option agreement
The Company has (i) an exclusive option to purchase, when and to the extent permitted under PRC laws, all or part of the equity interests in the VIE or all or part of the assets held by the VIE, (ii) an exclusive right to cause the nominee shareholders to transfer their equity interest in the VIE to the Company or any designated person and (iii) an obligation to provide unlimited financial support to the VIEs when the VIEs become in need of any form of reasonable financial support in the normal operation of business. If the VIEs were to incur any loss and as a result cannot repay any loans from the Company, the Company will unconditionally forgive any such loans to the VIEs upon provision by the VIEs of sufficient proof for its loss and incapacity to repay.
 
b.
Proxy Agreements/Power of Attorney
The appointment of any individuals to exercise the powers and rights assigned pursuant to the Proxy Agreement requires the approval of the Company. All the activities in relation to such powers and rights assigned are directed and approved by the Company. The shareholders of the VIEs agreed to entrust all the rights to exercise their voting power and any other rights as shareholders of the VIEs to the person(s) designated by the Company. The shareholders of the VIEs have each executed an irrevocable power of attorney to appoint the person(s) designated by the Company as
their attorney-in-fact to
vote on their behalf on all matters requiring shareholder approval.
As a result, the power and the rights pursuant to the Proxy Agreements have since been effectively reassigned from Baidu Online to the Company which has the power to direct the activities of the VIEs that most significantly impact the VIEs’ economic performance. The Company or its subsidiaries is also obligated to absorb the expected losses or receive economic benefits of the VIE through the agreements mentioned above. Therefore, the Company has replaced Baidu Online as the primary beneficiary of Baidu Netcom and Beijing Perusal since March 2018. As the VIEs were subject to indirect control by the Company through its subsidiaries immediately before and direct control immediately after the contractual agreements were amended, the change of the primary beneficiary of the VIEs was accounted for as a common control transaction based on the carrying amount of the net assets transferred.
In the opinion of the Company’s legal counsel, (i) the ownership structure relating to the VIEs of the Company is in compliance with PRC laws and regulations; (ii) the contractual arrangements with the VIEs and their shareholders are legal, valid and binding obligation of such party, and enforceable against such party in accordance with their respective terms; and (iii) the execution, delivery and performance of the VIEs and their shareholders do not result in any violation of the provisions of the articles of association and business licenses of the VIEs, and any violation of any current PRC laws and regulations.
 
F-1
9

Table of Contents
BAIDU, INC.
NOTES TO THE CONSOLIDATED FINANCIAL STATEMENTS
FOR THE YEARS ENDED DECEMBER 31, 2018, 2019 and 2020
 
The following tables set forth the financial statement balances and amounts of the VIEs and their subsidiaries were included in the consolidated financial statements after the elimination of intercompany balances and transactions among VIEs and their subsidiaries within the Group.
 
    
As of December 31,
 
    
2019
    
2020
    
2020
 
    
RMB
    
RMB
    
US$
 
    
(In millions)
 
Assets
                          
Cash and cash equivalents
     2,313        2,348        360  
Short-term investments, net
     1,892        6,930        1,062  
Accounts receivable, net
     5,023        6,614        1,014  
Others
     5,750        8,097        1,241  
    
 
 
    
 
 
    
 
 
 
Total current assets
     14,978        23,989        3,677  
    
 
 
    
 
 
    
 
 
 
Fixed assets, net
     3,839        4,978        763  
Intangible assets, net
     1,404        1,499        230  
Licensed copyrights, net
     1,641        993        152  
Produced content, net
     4,355        6,130        939  
Long-term investments, net
     21,825        20,707        3,173  
Operating lease
right-of-use
assets
     6,525        6,460        990  
Others
     7,970        7,717        1,183  
    
 
 
    
 
 
    
 
 
 
Total
non-current
assets
     47,559        48,484        7,430  
    
 
 
    
 
 
    
 
 
 
Total
     62,537        72,473        11,107  
    
 
 
    
 
 
    
 
 
 
Liabilities
                          
Accounts payable and accrued liabilities
     15,774        15,420        2,363  
Customer deposits and deferred revenue
     4,841        6,047        927  
Operating lease liabilities
     2,110        2,068        317  
Others
     1,967        1,516        232  
    
 
 
    
 
 
    
 
 
 
Total current third-party liabilities
     24,692        25,051        3,839  
    
 
 
    
 
 
    
 
 
 
                            
Operating lease liabilities
     4,227        4,376        671  
Others
     2,068        1,143        175  
    
 
 
    
 
 
    
 
 
 
Total
non-current
third-party liabilities
     6,295        5,519        846  
    
 
 
    
 
 
    
 
 
 
Amounts due to the Company and its
non-VIE
subsidiaries, net
     17,121        19,592        3,003  
    
 
 
    
 
 
    
 
 
 
Total
     48,108        50,162        7,688  
    
 
 
    
 
 
    
 
 
 
 
    
For the years ended December 31,
 
    
2018
    
2019
    
2020
    
2020
 
    
RMB
    
RMB
    
RMB
    
US$
 
    
(In millions)
 
Total revenues
     33,992        51,988        52,666        8,071  
Net (loss) income
     (6,834      (2,950      2,091        320  
Net cash provided by operating activities
     2,396        1,649        4,616        707  
Net cash used in investing activities
     (16,674      (4,829      (8,382      (1,285
Net cash provided by financing activities
     11,916        3,604        3,859        591  
 
F-2
0

Table of Contents
BAIDU, INC.
NOTES TO THE CONSOLIDATED FINANCIAL STATEMENTS
FOR THE YEARS ENDED DECEMBER 31, 2018, 2019 and 2020
 
As of December 31, 2020 there was no pledge or collateralization of the VIEs’ assets that can only be used to settle obligations of the VIEs, other than aforementioned in the equity pledge agreements and collateralization of a VIE’s office building,
 restricted cash as described in Note 12. The amount of the net assets of the VIEs was RMB22.3 billion (US$3.4 billion) as of December 31, 2020. The creditors of the VIEs’ third-party liabilities did not have recourse to the general credit of the Company in normal course of business. The Company did not provide or intend to provide financial or other supports not previously contractually required to the VIEs during the years presented.
Basis of Presentation
The consolidated financial statements are prepared in accordance with United States generally accepted accounting principles (“U.S. GAAP”).
Beginning on January 1, 2020, the Company reclassified licensed copyrights and produced content to separate line items while they were previously included in “Intangible assets, net” and “Other non-current asset
s
” on the consolidated balance sheets. Comparative figures were reclassified to conform to this presentation.
Effective on March 1, 2021, the Company has changed its authorized share capital by one-to-eighty subdivision of Shares (the “Share Subdivision”). Each share classified as Class A ordinary shares, Class B ordinary shares and preferred shares of a par value of US$0.00005 each in the share capital of the Company (including authorized issued and unissued Class A ordinary shares, Class B ordinary shares and preferred shares) be sub-divided into 80 shares of a par value of US$0.000000625 each. Following the Share Subdivision, the authorized share capital of the Company will be US$43,520 divided into 66,000,000,000 Class A ordinary shares of a par value of US$0.000000625 each, 2,832,000,000 Class B ordinary shares of a par value of US$0.000000625 each and 800,000,000 preferred shares of a par value of US$0.000000625 each. The number of issued and unissued Class A ordinary shares, Class B ordinary shares and preferred shares as disclosed elsewhere in the consolidated financial statements are presented on a basis after taking into account the effects of the Share Subdivision and have been retrospectively adjusted, where applicable. Simultaneously with the Share Subdivision, the change in ratio of the Company’s ADS to Class A ordinary share (the “ADS Ratio Change”) also became effective. Following the ADS Ratio Change, each ADS now represents eight Class A ordinary shares. Previously, ten ADSs represented one Class A ordinary share. Given that the ADS Ratio Change was exactly proportionate to the Share Subdivision, no new ADSs were issued to any ADS holder and the total number of the Company’s outstanding ADSs remains unchanged immediately after the Share Subdivision and the ADS Ratio Change became effective.
 
2.
SUMMARY OF SIGNIFICANT ACCOUNTING POLICIES
Principles of Consolidation
The consolidated financial statements include the financial statements of the Company, its subsidiaries, VIEs and subsidiaries of the VIEs. All inter-company transactions and balances between the Company, its subsidiaries, VIEs and subsidiaries of the VIEs are eliminated upon consolidation. The Company included the results of operations of acquired businesses from the respective dates of acquisition.
Recently adopted accounting pronouncements
Adoption of ASU
2016-13
In June 2016, the Financial Accounting Standards Board (“FASB”) issued Accounting Standards Update (“ASU”)
No. 2016-13,
Financial Instruments—Credit Losses
(Topic 326):
Measurement of Credit Losses on
 
F-2
1

Table of Contents
BAIDU, INC.
NOTES TO THE CONSOLIDATED FINANCIAL STATEMENTS
FOR THE YEARS ENDED DECEMBER 31, 2018, 2019 and 2020
 
Financial Instruments
(“ASU 2016-13”)
which requires the measurement and recognition of expected credit losses for financial assets held at amortized cost and is codified in ASC Topic 326,
Credit Losses
(“ASC 326”). ASU
2016-13
replaces the existing incurred loss impairment model with an expected loss methodology, which will result in more timely recognition of credit losses. Further, ASU 2016-13 modified the impairment model of available-for-sale debt securities and required the company to determine whether all or a portion of the unrealized loss on an available-for-sale debt security is a credit loss. The Company adopted ASU 2016-13 on January 1, 2020, using a modified retrospective transition method and did not restate the comparable periods, which resulted in a cumulative-effect adjustment to decrease the opening balance of retained earnings on January 1, 2020 by RMB314 million, including the allowance for credit losses for account receivable, contract assets and debt securities.
Adoption of ASU 2017-04
In January 2017, the FASB issued ASU No.
2017-04,
Simplifying the Test for Goodwill Impairment
, which simplifies the accounting for goodwill impairment by eliminating Step two from the goodwill impairment test. If the carrying amount of a reporting unit exceeds its fair value, an impairment loss shall be recognized in an amount equal to that excess, versus determining an implied fair value in Step two to measure the impairment loss. The Company adopted this guidance on a prospective basis on January 1, 2020 with no material impact on its consolidated financial statements as a result of adopting the new standard.
Adoption of ASU
2019-02
In March 2019, the FASB issued ASU No.
2019-02,
Improvements to Accounting for Costs of Films and License Agreements for Program Materials
(“ASU
2019-02”),
which includes the following major changes from previous legacy GAAP that are applicable to the Company:
 
   
The content distinction for capitalization of production costs of an episodic television series and production costs of films is removed;
 
   
Entities are required to test films and license agreements for program material for impairment at a film group level when the film or license agreements are predominantly monetized with other films and license agreements;
 
   
Entities shall assess estimates of the use of a film in a film group and account for such changes prospectively;
 
   
Cash outflows for the costs incurred to obtain rights for both produced and licensed content are required to be reported as operating cash outflows in the statement of cash flows.
The Company adopted ASU
2019-02
on January 1, 2020, using a prospective transition method. For the year ended December 31, 2020, cash outflows for the costs incurred to acquire licensed copyrights are reported as operating cash outflows in the Company’s consolidated statement of cash flows whereas they were reported as investing cash outflows prior to the adoption of ASU
2019-02.
There was no material impact to the consolidated balance sheet or consolidated statement of comprehensive income (loss). See the Company’s updated accounting policies for Produced Content and Licensed Copyrights for further details.
Cash paid for content, which includes both licensed copyrights and produced content, is RMB17.0 billion (US$2.6 billion) for the year ended December 31, 2020.
 
F-22

Table of Contents
BAIDU, INC.
NOTES TO THE CONSOLIDATED FINANCIAL STATEMENTS
FOR THE YEARS ENDED DECEMBER 31, 2018, 2019 and 2020
 
Use of Estimates
The preparation of the financial statements in conformity with U.S. GAAP requires management to make estimates and assumptions that affect the reported amounts of assets and liabilities, and disclosures of contingent assets and liabilities at the date of the financial statements and the reported amounts of revenues and expenses during the period. Management evaluates estimates, including those related to the standalone selling prices of performance obligations and amounts of variable considerations of revenue contracts, the allowances for credit losses of accounts receivable, contract assets and debt securities, fair values of certain debt and equity investments, future viewership consumption patterns and useful lives of licensed copyrights and produced content, future revenues generated by the broadcasting and sublicensing rights of content assets (licensed and produced), fair values of licensed copyrights and produced contents monetized as a film group or individually, fair value of nonmonetary content exchanges, impairment of long-lived assets, long-term investments and goodwill, the purchase price allocation and fair value of pre-existing equity interests, noncontrolling interests and redeemable noncontrolling interests with respect to business combinations, deferred tax valuation allowance, the fair value of share-based awards and estimated forfeitures for share-based awards among others. Management bases the estimates on historical experience and on various other assumptions that are believed to be reasonable, the results of which form the basis for making judgments about the carrying values of assets and liabilities. Actual results could differ from these estimates.
Currency Translation for Financial Statements Presentation
Translations of amounts from RMB into US dollar $ (USD) for the convenience of the reader have been calculated at the exchange rate of RMB6.525 per US$1.00 on December 31, 2020, the last business day in fiscal year 2020, as published on the website of the United States Federal Reserve Board. No representation is made that the RMB amounts could have been, or could be, converted into U.S. dollars at such rate.
Foreign Currency
The Company’s functional currency is the US$. The Company’s subsidiaries, VIEs and subsidiaries of the VIEs determine their functional currencies based on the criteria of ASC Topic 830,
Foreign Currency Matters
. The Company uses the RMB as its reporting currency. The Company uses the exchange rate as of the balance sheet date to translate its assets and liabilities and the average daily exchange rate for each month to translate its income and expense items to reporting currency. Any translation gains (losses) are recorded in other comprehensive income (loss). Transactions denominated in foreign currencies are measured and recorded into the functional currency at the exchange rates prevailing on the transaction dates. Assets and liabilities denominated in foreign currencies other than functional currency are remeasured into the functional currency at the exchange rates prevailing at the balance sheet date. Exchange gains and losses are included in earnings as a component of “Other income (loss), net.”
Segment Reporting
As of December 31, 2019 and 2020, the Company had
two
reportable segments, Baidu Core and iQIYI. Baidu Core mainly provides search-based, feed-based and other online marketing services, as well as products and services from its new AI initiatives. iQIYI is an online entertainment service provider that offers original, professionally produced and partner-generated content on its platform. In early April 2018, iQIYI completed its initial public offering (“IPO”) on the Nasdaq Global Market.
The Company’s chief executive officer, who has been identified as the chief operating decision marker (“CODM”), reviews the operating results of Baidu Core and iQIYI, to allocate resources and assess the
 
F-2
3

Table of Contents
BAIDU, INC.
NOTES TO THE CONSOLIDATED FINANCIAL STATEMENTS
FOR THE YEARS ENDED DECEMBER 31, 2018, 2019 and 2020
 
Company’s performance. Accordingly, the financial statements include segment information which reflects the current composition of the reportable segments in accordance with ASC Topic 280,
 Segment Reporting.
Business Combinations
The Company accounts for its business combinations using the purchase method of accounting in accordance with ASC Topic 805,
Business Combinations
. The purchase method of accounting requires that the consideration transferred to be allocated to the assets, including separately identifiable assets and liabilities the Company acquired, based on their estimated fair values. The consideration transferred in an acquisition is measured as the aggregate of the fair values at the date of exchange of the assets given, liabilities incurred, and equity instruments issued as well as the contingent considerations as of the acquisition date. The costs directly attributable to the acquisition are expensed as incurred. Identifiable assets, liabilities and contingent liabilities acquired or assumed are measured separately at their fair value as of the acquisition date, irrespective of the extent of any noncontrolling interests. The excess of (i) the total of cost of acquisition, fair value of the noncontrolling interests and acquisition date fair value of any previously held equity interests in the acquiree over (ii) the fair value of the identifiable net assets of the acquiree, is recorded as goodwill. If the cost of acquisition is less than the fair value of the net assets of the subsidiary acquired, the difference is recognized directly in earnings.
In a business combination achieved in stages, the Company remeasures its previously held equity interest in the acquiree immediately before obtaining control at its acquisition-date fair value and the
re-measurement
gain or loss, if any, is recognized in “Others, net” in the consolidated statements of comprehensive income (loss).
The determination and allocation of fair values to the identifiable assets acquired, liabilities assumed and noncontrolling interests is based on various assumptions and valuation methodologies requiring considerable judgment from management. The most significant variables in these valuations are discount rates, the number of years on which to base the cash flow projections, as well as the assumptions and estimates used to determine the cash inflows and outflows. The Company determines discount rates to be used based on the risk inherent in the related activity’s current business model and industry comparisons.
Cash, Cash Equivalents and Restricted Cash
Cash and cash equivalents
Cash and cash equivalents primarily consist of cash, money market funds, investments in interest bearing demand deposit accounts, time deposits and highly liquid investments with original maturities of
three months
or less from the date of purchase and are stated at cost which approximates their fair value.
Restricted cash
Restricted cash mainly represents escrow amount deposited for a business acquisition and cash pledged for short-term facilities.
Accounts Receivable and Contract Assets, net
Accounts receivable are recognized and carried at the original invoiced amount less an allowance for credit losses. The Company maintains an allowance for credit losses in accordance with ASC 326 and records the allowance for credit losses as an offset to accounts receivable and contract assets, and the estimated credit losses charged to the allowance is classified as “Selling, general and administrative” in the consolidated statements of
 
F-2
4

Table of Contents
BAIDU, INC.
NOTES TO THE CONSOLIDATED FINANCIAL STATEMENTS
FOR THE YEARS ENDED DECEMBER 31, 2018, 2019 and 202
0
 
comprehensive income (loss).The Company assesses collectability by reviewing accounts receivable and contract
 
assets on a collective basis where similar characteristics exist, primarily based on similar business line, service or product offerings and on an individual basis when the Company identifies specific customers with known disputes or collectability issues. In determining the amount of the allowance for credit losses, the Company considers historical collectability based on past due status, the age of the accounts receivable balances and contract assets balances, credit quality of the Company’s customers based on ongoing credit evaluations, current economic conditions, reasonable and supportable forecasts of future economic conditions, and other factors that may affect the Company’s ability to collect from customers.
Receivables from Online Payment Agencies, net
Receivables from online payment agencies are funds due from the third-party online payment service providers for clearing transactions. Funds were paid or deposited by customers or users through these online payment agencies for services provided by the Company. The Company considers and monitors the credit worthiness of the third-party payment service providers and recognizes credit losses based on ongoing credit evaluations. Receivable balances are written off when they are deemed uncollectible. The balances are included in “Other current assets, net” on the consolidated balance sheets. As of December 31, 2019 and 2020, no allowance for credit losses was provided for the receivables from online payment agencies.
Investments
Short-term
investments
All highly liquid investments with original maturities less than twelve months are classified as short-term investments. Investments that are expected to be realized in cash during the next
twelve months
are also included in short-term investments.
The Company accounts for short-term debt investments in accordance with ASC Topic 320,
Investments—Debt Securitie
s (“ASC 320”)
.
The Company classifies the short-term investments in debt as
held-to-maturity,
trading or
available-for-sale,
whose classification determines the respective accounting methods stipulated by ASC 320. Dividend and interest income, including amortization of the premium and discount arising at acquisition, for all categories of investments in securities are included in earnings. Any realized gains or losses on the sale of the short-term investments are determined on a specific identification method, and such gains and losses are reflected in earnings during the period in which gains or losses are realized.  
Securities that the Company has the positive intent and ability to hold to maturity are classified as
held-to-maturity
securities and stated at amortized cost less allowance for credit losses.
Securities that are bought and held principally for the purpose of selling them in the near term are classified as trading securities, in accordance with ASC 320. Unrealized holding gains and losses for trading securities are included in earnings.
Debt investments not classified as trading or as
held-to-maturity
are classified as
available-for-sale
debt securities, which are reported at fair value, with unrealized gains and losses recorded in “Accumulated other comprehensive (loss) income” on the consolidated balance sheets.
The allowance for credit losses of the held-to-maturity debt securities reflects the Company’s estimated expected losses over the contractual lives of the held-to-maturity debt securities and is charged to “Others, net” in the 
 
F-2
5

Table of Contents
BAIDU, INC.
NOTES TO THE CONSOLIDATED FINANCIAL STATEMENTS
FOR THE YEARS ENDED DECEMBER 31, 2018, 2019 and 2020
 
 
consolidated statements of comprehensive income (loss). Estimated allowances for credit losses are determined by considering reasonable and supportable forecasts of future economic conditions in addition to information about past events and current conditions. As of December 31, 2019 and 2020, the allowance for credit losses provided for the held-to-maturity debt securities held by the Company was insignificant.
Long-term investments
The Company’s long-term investments consist of equity investments with readily determinable fair value, equity method investments, equity investments without readily determinable fair value, other investments accounted for at fair value, held-to-maturity debt investments and available-for-sale debt investments.
The Company adopted ASU No. 2016-01,
Recognition and Measurement of Financial Assets and Financial Liabilities
(“ASU 2016-01”), codified in ASC Topic 321,
Investments—Equity Securities
(“ASC 321”), from January 1, 2018 and the cumulative effect of RMB1.9 billion representing the unrealized gains of
available-for-sale
equity securities before the adoption was recorded as an adjustment to the opening retained earnings. Pursuant to ASC 321, equity investments, except for those accounted for under the equity method, those that result in consolidation of the investee and certain other investments, are measured at fair value, and any changes in fair value are recognized in earnings. For equity securities without readily determinable fair value and do not qualify for the existing practical expedient in ASC Topic 820,
Fair Value Measurements and Disclosures
(“ASC 820”) to estimate fair value using the net asset value per share (or its equivalent) of the investment, the Company elected to use the measurement alternative to measure those investments at cost, less any impairment, plus or minus changes resulting from observable price changes in orderly transactions for identical or similar investments of the same issuer, if any. Significant judgments are required to determine (i) whether observable price changes are orderly transactions and identical or similar to an investment held by the Company; and (ii) the selection of appropriate valuation methodologies and underlying assumptions, including expected volatility and the probability of exit events as it relates to liquidation and redemption features used to measure the price adjustments for the difference in rights and obligations between instruments. Equity securities with readily determinable fair values are measured at fair value, and any changes in fair value are recognized in “Others, net” in the consolidated statements of comprehensive income (loss).
For equity investments measured at fair value with changes in fair value recorded in earnings, the Company does not assess whether those securities are impaired. For equity investments that the Company elects to use the measurement alternative, the Company makes a qualitative assessment considering impairment indicators to evaluate whether investments are impaired at each reporting date. Impairment indicators considered include, but are not limited to, a significant deterioration in the earnings performance or business prospects of the investee, including factors that raise significant concerns about the investee’s ability to continue as a going concern, a significant adverse change in the regulatory, economic, or technologic environment of the investee and a significant adverse change in the general market condition of either the geographical area or the industry in which the investee operates. If a qualitative assessment indicates that the investment is impaired, the entity has to estimate the investment’s fair value in accordance with the principles of ASC 820. If the fair value is less than the investment’s carrying value, the Company recognizes an impairment loss in net income equal to the difference between the carrying value and fair value.
Investments in entities in which the Company can exercise significant influence but does not own a majority equity interest or control are accounted for using the equity method of accounting in accordance with ASC Topic 323,
Investments-Equity Method and Joint Ventures
(“ASC 323”). Under the equity method, the Company initially records its investment at cost and the difference between the cost of the equity investee and the amount of the underlying equity in the net assets of the equity investee is accounted for as if the investee were a
 
F-2
6

Table of Contents
BAIDU, INC.
NOTES TO THE CONSOLIDATED FINANCIAL STATEMENTS
FOR THE YEARS ENDED DECEMBER 31, 2018, 2019 and 2020
 
consolidated subsidiary. The Company subsequently adjusts the carrying amount of its investment to recognize
 
the Company’s proportionate share of each equity investee’s net income or loss into earnings. The Company will discontinue applying the equity method if an investment (plus additional financial support provided to the investee, if any) has been reduced to zero. When the Company has other investments in its equity-method investee and is not required to advance additional funds to that investee, the Company would continue to report its share of equity method losses in its consolidated statements of comprehensive income (loss) after its equity-method investment in ordinary shares has been reduced to zero, to the extent of and as an adjustment to the adjusted basis of the Company’s other investments in the investee. Such losses are first applied to those investments of a lower liquidation preference before being further applied to the investments of a higher liquidation preference. The Company adopted a
one-quarter
lag in reporting for its share of equity income/(loss) in all of its equity method investees.
The Company evaluates its equity method investments for impairment at each reporting date, or more frequently if events or changes in circumstances indicate that the carrying amount of the investment might not be recoverable. Factors considered by the Company when determining whether an investment has been other-than-temporarily-impaired, include, but are not limited to, the length of the time and the extent to which the market value has been less than cost, the financial performance and near-term prospect of the investee, and the Company’s intent and ability to retain the investment until the recovery of its cost. An impairment loss on the equity method investments is recognized in earnings when the decline in value is determined to be other-than-temporary and is allocated to the individual net assets underlying equity method investments in the following order: 1) reduce any equity method goodwill to zero; 2) reduce the individual basis differences related to the investee’s long-lived assets pro rata based on their amounts relative to the overall basis difference at the impairment date; and 3) reduce the individual basis difference of the investee’s remaining assets in a systematic and rational manner.
In accordance with ASC Subtopic
946-320,
Financial Services—Investment Companies, Investments—Debt and Equity Securities
(“ASC 946-320”)
,
the Company accounts for long-term equity investments in unlisted companies held by consolidated investment companies at fair value. These investments were initially recorded at their transaction price net of transaction costs, if any. Fair value of these investments are
re-measured
at each reporting date in accordance with ASC 820.
Available-for-sale debt investments are convertible debt instruments issued by private companies and investment in preferred shares that is redeemable at the Company’s option, which are measured at fair value. Interest income is recognized in earnings. All other changes in the carrying amount of these debt investments are recognized in other comprehensive income (loss).
Fair Value Measurements of Financial Instruments
Financial instruments are in the form of cash and cash equivalents, restricted cash, short-term investments, accounts receivable, amounts due from and due to related parties, other receivables, long-term investments, short-term loans, accounts payable and accrued liabilities, customer advances and deposits, derivative instruments, notes payable, convertible senior notes and long-term loans. Except for the current portion of long-term loans and notes payables, the carrying values of the aforementioned financial instruments included in current assets and liabilities approximate their respective fair values because of their general short maturities. The carrying amounts of long-term loans approximate fair values as the related interest rates currently offered by financial institutions for similar debt instruments of comparable maturities. The fair value of long-term investments, notes payable and convertible senior notes that are not reported at fair value are disclosed in Note 25.
 
F-2
7

Table of Contents
BAIDU, INC.
NOTES TO THE CONSOLIDATED FINANCIAL STATEMENTS
FOR THE YEARS ENDED DECEMBER 31, 2018, 2019 and 2020
 
Fixed Assets
Fixed assets are stated at cost less accumulated depreciation. Depreciation is recorded on a straight-line basis over the shorter of the estimated useful lives of the assets or the term of the related lease, as follows:
 
Office building
  
–  
43
to
45
years
Office building related facility, machinery and equipment
  
–  
15
years
Computer equipment
  
–  
3
to
5
years
Office equipment
  
–  
3
to
5
years
Vehicles
  
–  
5
years
Leasehold improvements
  
–  
over the shorter of lease terms or estimated useful lives of the assets
Fixed assets have no estimated residual value except for the office building and its related facility, machinery and equipment, which have an estimated residual value of 4% of the cost.
Repair and maintenance costs are charged to expense as incurred, whereas the cost of renewals and betterments that extend the useful life of fixed assets are capitalized as additions to the related assets. Retirements, sales and disposals of assets are recorded by removing the cost and accumulated depreciation from the asset and accumulated depreciation accounts with any resulting gain or loss reflected in earnings. All direct and indirect costs that are related to the construction of fixed assets and incurred before the assets are ready for their intended use are capitalized as construction in progress. Construction in progress is transferred to specific fixed assets items and depreciation of these assets commences when they are ready for their intended use.
Interest costs are capitalized if they are incurred during the acquisition, construction or production of a qualifying asset and such costs could have been avoided if expenditures for the assets have not been made. Capitalization of interest costs commences when the activities to prepare the asset are in progress and expenditures and borrowing costs are being incurred. Interest costs are capitalized until the assets are ready for their intended use. Interest costs capitalized for the years ended December 31, 2018, 2019 and 2020 were insignificant.
Licensed Copyrights, net
Licensed copyrights consist of professionally-produced content such as films, television series, variety shows and other video content acquired from external parties. The license fees are capitalized and, unless prepaid, a corresponding liability is recorded when the cost of the content is known, the content is accepted by the Company in accordance with the conditions of the license agreement and the content is available for its first showing on the Company’s websites. Licensed copyrights are presented on the consolidated balance sheets as current and
non-current
based on estimated time of usage.
The Company’s licensed copyrights include the right to broadcast and, in some instances, the right to sublicense. The broadcasting right, refers to the right to broadcast the content on its own websites and the sublicensing right, refers to the right to sublicense the underlying content to external parties. When licensed copyrights include both broadcasting and sublicensing rights, the content costs are allocated to these two rights upon initial recognition, based on the relative proportion of the estimated total revenues that will be generated by each right over its estimated useful lives.
For the right to broadcast the contents on its own websites that generates online advertising and membership services revenues, based on factors including historical and estimated future viewership patterns, the content
 
F-2
8

Table of Contents
BAIDU, INC.
NOTES TO THE CONSOLIDATED FINANCIAL STATEMENTS
FOR THE YEARS ENDED DECEMBER 31, 2018, 2019 and 2020
 
costs are amortized using an accelerated method by content categories over the shorter of each content’s contractual period or estimated useful lives within ten years, beginning with the month of first availability. Content categories accounting for most of the Company’s content include newly released drama series, newly released movies, animations, library drama series and library movies. Estimates of future viewership consumption patterns and estimated useful lives are reviewed periodically, at least on an annual basis and revised, if necessary. Revisions to the amortization patterns are accounted for as a change in accounting estimate prospectively in accordance with ASC Topic 250, Accounting Changes and Error Corrections (“ASC 250”). For the right to sublicense the content to external parties that generates direct content distribution revenues, the content costs are amortized based on its estimated usage pattern and recorded as cost of revenues.
Produced Content, net
The Company produces original content
in-house
and collaborates with external parties. Produced content primarily consists of films, episodic series, variety shows and animations. The costs incurred in the physical production of original content includes direct production costs, production overhead and acquisition costs. Production costs for original content that are predominantly monetized in a film group are capitalized and reported separately as
non-current
assets with caption of “Produced content, net” on the consolidated balance sheets. Production costs for original content predominantly monetized on its own are capitalized to the extent that they are recoverable from total revenues expected to be earned (“ultimate revenue”); otherwise, they are expensed as cost of revenues. Ultimate revenue estimates include revenue expected to be earned from all sources, including exhibition, licensing, or exploitation of produced content if the Company has demonstrated a history of earning such revenue. The Company estimates ultimate revenue to be earned during the estimated useful lives of produced content based on anticipated release patterns and historical results of similar produced content, which are identified based on various factors, including cast and crew, target audience and popularity. Produced content also includes cash expenditures made to acquire a proportionate share of certain rights to films including profit sharing, distribution and/or other rights. Exploitation costs are expensed as incurred.
Based on factors including historical and estimated future viewership consumption patterns, the Company amortizes film costs for produced content that is predominantly monetized in a film group. For produced content that is monetized on its own, the Company considers historical and estimated usage patterns to determine the pattern of amortization for film costs. Based on the estimated patterns, the Company amortizes produced content using an accelerated method over its estimated useful lives within ten years, beginning with the month of first availability and such costs are included in “Cost of revenues” in the consolidated statement of comprehensive income (loss).
Change in accounting estimates of licensed copyrights and produced content
In 2020, the Company revised its estimation of the estimated future viewership consumption patterns and extended the estimated useful lives of its licensed copyrights and produced content to better reflect the usage of these content assets. As a result of these revisions, amortization expense decreased by RMB680 million (US$104 million) and net loss decreased by RMB680 million (US$104 million) for the year ended December 31, 2020, respectively. The impact to basic and diluted EPS for the year ended December 31, 2020 was insignificant
.
 
Impairment of licensed copyrights and produced content
The Company’s business model is mainly subscription and advertising based, as such the majority of the Company’s content assets (licensed copyrights and produced content) are predominantly monetized with other
 content assets, whereas a smaller portion of the Company’s content assets are predominantly monetized at a
 
F-
29

Table of Contents
BAIDU, INC.
NOTES TO THE CONSOLIDATED FINANCIAL STATEMENTS
FOR THE YEARS ENDED DECEMBER 31, 2018, 2019 and 2020
 
specific title level such as variety shows and investments in a proportionate share of certain rights to films including profit sharing, distribution and/or other rights. Because the identifiable cash flows related to content launched on the Company’s Mainland China platform are largely independent of the cash flows of other content launched on the Company’s overseas platform, the Company has identified two separate film groups. The Company reviews its film groups and individual content for impairment when there are events or changes in circumstances that indicate the fair value of a film group or individual content may be less than its unamortized costs. Examples of such events or changes in circumstances include, a significant adverse change in technological, regulatory, legal, economic, or social factors that could affect the fair value of the film group or the public’s perception of a film or the availability of a film for future showings, a significant decrease in the number of subscribers or forecasted subscribers, or the loss of a major distributor, a change in the predominant monetization strategy of a film that is currently monetized on its own, actual costs substantially in excess of budgeted costs, substantial delays in completion or release schedules, or actual performance subsequent to release failing to meet expectations set before release such as a significant decrease in the amount of ultimate revenue expected to be recognized.
When such events or changes in circumstances are identified, the Company assesses whether the fair value of an individual content (or film group) is less than its unamortized film costs, determines the fair value of an individual content (or film group) and recognizes an impairment charge for the amount by which the unamortized capitalized costs exceed the individual content’s (or film group’s) fair value. The Company mainly uses a discounted cash flow approach to determine the fair value of an individual content or film group, for which the most significant inputs include the forecasted future revenues, costs and operating expenses attributable to an individual content or the film group and the discount rate. An impairment loss attributable to a film group is allocated to individual licensed copyrights and produced content within the film group on a pro rata basis using the relative carrying values of those assets as the Company cannot estimate the fair value of individual contents in the film group without undue cost and effort.
Impact of
COVID-19
During the year ended December 31, 2020, the Company’s operations has been affected by the
COVID-19
pandemic. The Company’s online marketing revenues declined compared to the prior period mainly due to weakness in online advertising demand as its customers in certain industries are negatively impacted by
COVID-19.
The Company has also provided additional credit losses for accounts receivable and contract assets, recognized impairment charges on its long-term investments, intangible asset and content assets, and recorded its share of losses from equity method investees in the year ended December 31, 2020, due to the impact of
COVID-19
and other factors. In addition, increased market volatility has contributed to larger fluctuations in the valuation of the Company’s equity investments.
There are still uncertainties of
COVID-19’s
future impact, and the extent of the impact will depend on a number of factors, including the duration and severity of
COVID-19,
possibility of a second wave in China, the development and progress of distribution of COVID-19 vaccine and other medical treatment, the potential change in user behavior, especially on internet usage due to the prolonged impact of COVID-19, the actions taken by government authorities, particularly to contain the outbreak, stimulate the economy to improve business condition especially for SMEs, almost all of which are beyond the Company’s control. As a result, certain of the Company’s estimates and assumptions, including the allowance for credit losses, the valuation of certain debt and equity investments, long-term investments, content assets and long-lived assets subject to impairment assessments, require significant judgments and carry a higher degree of variabilities and volatilities that could result in material changes to the Company’s current estimates in future periods.
 
F-
3
0

Table of Contents
BAIDU, INC.
NOTES TO THE CONSOLIDATED FINANCIAL STATEMENTS
FOR THE YEARS ENDED DECEMBER 31, 2018, 2019 and 2020
 
Goodwill and Intangible Assets
Goodwill
Goodwill represents the excess of the purchase price over the fair value of the identifiable net assets acquired in a business combination. The Company assesses goodwill for impairment in accordance with ASC Subtopic
350-20,
Intangibles—Goodwill and Other: Goodwill
(“ASC
350-20”),
which requires that goodwill to be tested for impairment at the reporting unit level at least annually and more frequently upon the occurrence of certain events, as defined by ASC
350-20.
As of December 31, 2019 and 2020, the Company has
two
reporting units, consisting of Baidu Core and iQIYI.
The Company has the option to assess qualitative factors first to determine whether it is necessary to perform the quantitative test in accordance with ASC 350-20. In the qualitative assessment, the Company considers primary factors such as industry and market considerations, overall financial performance of the reporting unit, and other specific information related to the operations. If the Company believes, as a result of the qualitative assessment, that it is
more-likely-than-not
that the fair value of the reporting unit is less than its carrying amount, the quantitative impairment test described above is required. Otherwise, no further testing is required. The quantitative impairment test compares the fair value of the reporting unit with its carrying amount, including goodwill. If the carrying amount of a reporting unit exceeds its fair value, an impairment loss shall be recognized in an amount equal to that excess.
The Company performed qualitative assessments for the reporting unit of Baidu Core in 2019 and 2020. Based on the requirements of ASC
350-20,
the Company evaluated all relevant factors including, but not limited to, macroeconomic conditions, industry and market conditions, financial performance, and the share price of the Company. The Company weighed all factors in their entirety and concluded that it was not
more-likely-than-not
the fair value was less than the carrying amount of Baidu Core, and further impairment testing on goodwill was unnecessary as of December 31, 2019 and 2020.
The Company elected to choose to bypass the qualitative assessment and proceed directly to perform quantitative test for the reporting unit of iQIYI. Subsequent to iQIYI’s IPO, the Company primarily considered the quoted market price of iQIYI’s share to determine the fair value of the reporting unit. As of December 31, 2019 and 2020, the fair value of iQIYI exceeded its carrying amount, therefore, goodwill related to the iQIYI reporting unit was not impaired and the Company was not required to perform further testing.
On disposal of a portion of reporting unit that constitutes a business, the attributable amount of goodwill is included in the determination of the amount of profit or loss on disposal. When the Group disposes of a business within the reporting unit, the amount of goodwill disposed is measured on the basis of the relative fair value of the business disposed and the portion of the reporting unit retained. This relative fair value approach is not used when the business to be disposed was not integrated into the reporting unit after its acquisition, in which case the current carrying amount of the acquired goodwill should be included in the carrying amount of the business to be disposed.
Intangible assets
Intangible assets with finite lives are carried at cost less accumulated amortization. All intangible assets with finite lives are amortized using the straight-line method over their estimated useful lives.
 
F-3
1

Table of Contents
BAIDU, INC.
NOTES TO THE CONSOLIDATED FINANCIAL STATEMENTS
FOR THE YEARS ENDED DECEMBER 31, 2018, 2019 and 2020
 
Intangible assets have weighted average useful lives from the date of purchase as follows:
 
Trademarks
  
10
years
Technology
  
7
years
Intellectual property right
  
7
years
Online literature
  
8
years
Others
  
8
years
Intangible assets with indefinite useful life are not amortized and are tested for impairment annually or more frequently, if events or changes in circumstances indicate that they might be impaired in accordance with ASC Subtopic
350-30,
Intangibles-Goodwill and Other: General Intangibles Other than Goodwill
(“ASC
350-30”).
Upon the initial application of ASU No. 2016-02,
Leases (Topic 842)
(“ASU 2016-02”) on January 1, 2019, codified in ASC 842,
Leases (
“ASC 842”
)
, land use rights were presented as operating lease
right-of-use
assets (“ROU assets”). Such amount was included in the opening balance of operating lease ROU assets as of January 1, 2019 with no adjustments made to the comparative periods.
Impairment of Long-Lived Assets Other Than Goodwill
The Company evaluates long-lived assets, such as fixed assets and purchased or internally developed intangible assets with finite lives other than licensed copyrights and produced contents, for impairment whenever events or changes in circumstances indicate the carrying value of an asset may not be recoverable in accordance with ASC Topic 360,
Property, Plant and Equipment
. When such events occur, the Company assesses the recoverability of the asset group based on the undiscounted future cash flows the asset group is expected to generate and recognizes an impairment loss when estimated undiscounted future cash flows expected to result from the use of the asset group plus net proceeds expected from disposition of the asset group, if any, is less than the carrying value of the asset group. If the Company identifies an impairment, the Company reduces the carrying amount of the asset group to its estimated fair value based on a discounted cash flow approach or, when available and appropriate, to comparable market values and the impairment loss, if any, is recognized in “Others, net” in the consolidated statements of comprehensive income (loss). The Company uses estimates and judgments in its impairment tests and if different estimates or judgments had been utilized, the timing or the amount of any impairment charges could be different. Asset groups to be disposed of would be reported at the lower of the carrying amount or fair value less costs to sell, and no longer depreciated. The assets and liabilities of a disposal group classified as held for sale would be presented separately in the appropriate asset and liability sections of the consolidated balance sheets.
Leases
The Company adopted ASC 842 from January 1, 2019 by using the modified retrospective method and did not restate the figures presented for the 2018 comparative year. The Company has elected the package of practical expedients, which allows the Company not to reassess (1) whether any expired or existing contracts as of the adoption date are or contain a lease, (2) lease classification for any expired or existing leases as of the adoption date and (3) initial direct costs for any expired or existing leases as of the adoption date. The Company also elected the practical expedient not to separate lease and
non-lease
components of contracts, except for bandwidth service included in internet data center (“IDC”) facilities lease contracts. Lastly, the Company elected the short-term lease exemption for all contracts with lease terms of 12 months or less.
The Company determines if an arrangement is a lease or contains a lease at lease inception. For operating leases, the Company recognizes an ROU asset and a lease liability based on the present value of the lease payments over
 
F-3
2

Table of Contents
BAIDU, INC.
NOTES TO THE CONSOLIDATED FINANCIAL STATEMENTS
FOR THE YEARS ENDED DECEMBER 31, 2018, 2019 and 2020
 
the lease term on the consolidated balance sheets at commencement date. For finance leases, assets are included in “Other non-current assets” on the consolidated balance sheets. As most of the Company’s leases do not provide an implicit rate, the Company estimates its incremental borrowing rate based on the information available at the commencement date in determining the present value of lease payments. The incremental borrowing rate is estimated to approximate the interest rate on a collateralized basis with similar terms and payments, and in economic en
v
ironments where the leased asset is located. The Company’s leases often include options to extend and lease terms include such extended terms when the Company is reasonably certain to exercise those options. Lease terms also include periods covered by options to terminate the leases when the Company is reasonably certain not to exercise those options. Lease expense is recorded on a straight-line basis over the lease term
.
Revenue Recognition
The Company adopted ASU No. 2014-09,
Revenue from Contracts with Customers (Topic 606)
(“ASU 2014-09”),
codified in ASC Topic 606,
Revenue from Contracts with Customers
(“ASC 606”), from January 1, 2018 using the modified retrospective method. The cumulative effect of adopting ASC 606 resulted in an increase of RMB933 million to the opening balance of retained earnings at January 1, 2018, which is primarily related to the Company’s online marketing revenues.
Revenue is recognized when control of promised goods or services is transferred to the Company’s customers in an amount of consideration to which an entity expects to be entitled to in exchange for those goods or services. Revenue is recorded net of valued added taxes (“VAT”).
The Company’s revenue recognition policies effective on the adoption date of ASC 606 are as follows:
Performance-based online marketing services
Cost-per-click
(“CPC”)
The Company’s auction-based P4P platform enables customers to bid for priority placement of paid sponsored links and reach users who search for information related to their products or services. P4P online marketing
customers can choose from search-based and feed-based online marketing services, and select criteria for their inventory purchase, such as daily spending limit and user profile targeted, including, but not limited to, users from specific regions in China and users online during specific time period. Revenue is recognized when all of the revenue recognition criteria are met, which is generally when a user clicks on one of the customer-sponsored links or feed-based marketing.
Other performance-based online marketing services
To the extent the Company provides online marketing services based on performance criteria other than
cost-per-click,
such as the number of downloads (and user registration) of mobile apps and the
pre-determined
ratios of completed transaction volumes, revenue is recognized when the specified performance criteria are met along with the satisfaction of other applicable revenue recognition criteria.
Online display advertising services
The Company provides online display advertising services to its customers by integrating text description, image and/or video, and displaying the advertisement in the search result, in Baidu Feed or on other properties. The
 
F-3
3

Table of Contents
BAIDU, INC.
NOTES TO THE CONSOLIDATED FINANCIAL STATEMENTS
FOR THE YEARS ENDED DECEMBER 31, 2018, 2019 and 2020
 
Company recognizes revenue on a
pro-rata
basis over the contractual term for cost per time advertising arrangements, commencing on the start date of the display advertisement, or based on the number of times that the advertisement has been displayed for cost per thousand impressions advertising arrangements.
For advertisements to be displayed in different spots, placed under different forms and displayed at different times, the Company would evaluate all of the performance obligations in the arrangement to determine whether each performance obligation is distinct. Consideration is allocated to each performance obligation based on its standalone selling price at contract inception. The Company generally determines standalone selling prices based on the prices charged to customers on a standalone basis or estimates it using an expected cost plus margin approach. If a promised good or service does not meet the criteria to be considered distinct, it is combined with other promised goods or services until a distinct bundle of goods or services exists.
Baidu Union online marketing services
Baidu Union is a program through which the Company expands distribution of its customers’ sponsored links or advertisements by leveraging the traffic of Baidu Union partners’ online properties. The Company acquires traffic from Baidu Union partners and is responsible for service fulfillment, pricing and bearing inventory risks. The services which the Company provided to customers through Baidu Union partners’ online properties include CPC, other performance-based online marketing services and online display advertising services. These services are provided in the same way to our customers as those through Baidu’s own platforms or properties. As principal, the Company recognizes revenue from Baidu Union on a gross basis. Payments made to Baidu Union partners are recorded as traffic acquisition costs, which are included in “Cost of revenues” in the consolidated statements of comprehensive income (loss).
Online marketing services customers are required to pay a deposit before using the Company’s services. Once their account balance falls below a designated amount, they will receive an automated notice from the Company to replenish their accounts. Customer deposit is deducted and the revenue is recognized when a user clicks on the customer’s link in the search result, when other performance criteria other than CPC have been satisfied, or when online display advertising services have been provided. The Company offers payment terms to certain customers based on their credit history with the Company and other credit factors. The Company may also offer payment terms to certain agencies, as is common in the industry.
Collection
Certain customers of online marketing services are required to pay a deposit before using the Company’s services and are sent automated reminders to replenish their accounts when the balance falls below a designated amount. The deposits received are recorded as “Customer deposits and deferred revenue” on the consolidated balance sheets. The amounts due to the Company are deducted from the deposited amounts when users click on the paid sponsored links in the search results or other performance criteria have been satisfied. In addition, the Company offers payment terms to some customers based on their historical marketing placements and credibility. The Company also offers longer payment terms to certain online payment agencies, consistent with industry practice.
Payment terms and conditions vary by customer and are based on the billing schedule established in the Company’s contracts or purchase orders with customers, but the Company generally provides credit terms to customers within one year; therefore, the Company has determined that its contracts do not include a significant financing component.
 
F-3
4

Table of Contents
BAIDU, INC.
NOTES TO THE CONSOLIDATED FINANCIAL STATEMENTS
FOR THE YEARS ENDED DECEMBER 31, 2018, 2019 and 2020
 
Sales incentives
The Company provides sales incentives to third-party agents that entitle them to receive price reductions on the online marketing services by meeting certain cumulative consumption requirements. The Company accounts for these incentives granted to customers as variable consideration and net them against revenue. The amount of variable consideration is measured based on the most likely amount of incentives to be provided to customers.
Membership services
The Company offers membership services to subscribing members with various privileges, which primarily include access to exclusive and ad-free streaming of premium content 1080P/4K high-definition video, Dolby Audio, and accelerated downloads and others, or personal cloud services, in exchange for
non-refundable
upfront membership fees. When the receipt of membership fees is for services to be delivered over a period of time, the receipt is initially recorded as “customer deposits and deferred revenue” and revenue is recognized ratably over the membership period as services are rendered. Membership services revenue also includes fees earned from subscribing members for on-demand content purchases and early access to premium content. The Company is the principal in its relationships where partners, including consumer electronics manufacturers (TVs and cell phones), mobile operators, internet service providers and online payment agencies, provide access to the membership services or payment processing services as the Company retains control over its service delivery to its subscribing members. Typically, payments made to the partners, are recorded as cost of revenues. For the sale of the right to other membership services through strategic cooperation with other parties, the Company recognizes revenue on a net basis when the Company does not control the specified services before they are transferred to the customer.
Content distribution
The Company generates revenues from
sub-licensing
content licensed from vendors for cash or through nonmonetary exchanges mainly with other online video broadcasting companies. The exclusive licensing agreements the Company enters into with the vendors have a specified license period and provides the Company rights to
sub-license
these contents to other parties. The Company enters into a
non-exclusive
sub-license
agreement with a
sub-licensee
for a period that falls within the original exclusive license period. For cash
sub-licensing
transactions, the Company is entitled to receive the
sub-license
fee under the
sub-licensing
arrangements and does not have any future obligation once it has provided the underlying content to the
sub-licensee
(which is provided at or before the beginning of the
sub-license
period). The
sub-licensing
of content represents a license of functional intellectual property which grants a right to use the Company’s licensed copyrights, and is recognized at the point in time when the licensed copyright is made available for the customer’s use and benefit.
The Company also enters into nonmonetary transactions to exchange online broadcasting rights of licensed copyrights with other online video broadcasting companies from time to time. The exchanged licensed copyrights provide rights for each party to broadcast the licensed copyrights received on its own website only. Each transferring party retains the right to continue broadcasting the exclusive content on its own website and/or sublicense the rights to the content it surrendered in the exchange. The Company accounts for these nonmonetary exchanges based on the fair value of the asset received. Barter sublicensing revenues are recognized in accordance with the same revenue recognition criteria above. The Company estimates the fair value of the licensed copyrights received using a market approach based on various factors, including the purchase price of
 
similar non-exclusive and/or exclusive contents, broadcasting schedule, cast and crew, theme, popularity, and box office. The transaction price of nonmonetary exchange is calculated on the individual content asset basis. For a significant nonmonetary exchange, the Company further reviews the fair value by analyzing against the cost of the licensed copyrights bartered out and/or engages a third-party valuation firm to assess the reasonableness of its
 
F-3
5

Table of Contents
BAIDU, INC.
NOTES TO THE CONSOLIDATED FINANCIAL STATEMENTS
FOR THE YEARS ENDED DECEMBER 31, 2018, 2019 and 2020
 
fair value. The attributable cost of sublicensing transactions, whether for cash or through nonmonetary exchanges, is recognized as cost of revenues through the amortization of the sublicensing right component of the exclusive licensed copyright.
The Company recognized barter sublicensing revenues of RMB1.1 billion, RMB683 million and RMB1.4 billion (US$211 million) and related costs of RMB1.0 billion, RMB570 million and RMB1.1 billion (US$161 million) for the years ended December 31, 2018, 2019 and 2020, respectively.
Cloud services
The Company provides public cloud services, which include computing database, storage and other services to enterprise and personal customers and allow customers to use hosted software over the contract period without taking possession of the software, generally on either a subscription or consumption basis. The Company also provides proprietary cloud services and solutions, which mainly include hardware, software licensing and software installation service. Revenue related to cloud services provided on a subscription basis is recognized ratably over the contract period. Revenue related to cloud services provided on a consumption basis, such as the amount of storage used in a period, is recognized based on the customer utilization of such resources.
Cloud service revenue is recognized over time if one of the following three criteria is met: (i) the customer simultaneously receives and consumes the benefits as the Company performs; (ii) the Company’s performance creates or enhances an asset that the customer controls as the asset is created: (iii) the asset delivered has no alternative use and the Company has an enforceable right to payment for performance completed to date. Otherwise, revenue is recognized at a point in time upon customer acceptance of the cloud services.
Sales of hardware
The Company sells hardware products via third party agents or directly to end customers. Revenue from the sales of hardware is recognized when control of the goods is transferred to customers, which generally occurs when the products are delivered and accepted by the customers. Revenue is recorded net of sales incentives and return allowance.
Financial services
The Company offered financial services which included provision of installment payment services to consumers and wealth management services to third-party investors. Interest income earned from provision of financial services was reported as “Other revenues” and reported on a net basis after deduction of related interest costs incurred. The Company recognized gross interest income of RMB3.3 billion and interest costs of RMB1.6 billion for the year ended December 31, 2018. The financial services business was disposed of in August 2018 (Note 4).
Other revenue recognition related policies
For arrangements that include multiple performance obligations, primarily for advertisements to be displayed in different spots, placed under different forms and displayed at different times and proprietary cloud services,
 
which mainly include hardware, software licensing and software installation service, the Company would evaluate all of the performance obligations in the arrangement to determine whether each performance obligation is distinct. Consideration is allocated to each performance obligation based on its standalone selling price at contract inception. The Company generally determines standalone selling prices based on the prices charged to customers on a standalone basis or estimates it using an expected cost plus margin approach. If a promised good or service does not meet the criteria to be considered distinct, it is combined with other promised goods or services until a distinct bundle of goods or services exists.
 
 
F-3
6

Table of Contents
BAIDU, INC.
NOTES TO THE CONSOLIDATED FINANCIAL STATEMENTS
FOR THE YEARS ENDED DECEMBER 31, 2018, 2019 and 2020
 
Timing of revenue recognition may differ from the timing of invoicing to customers. For certain services, customers are required to pay before the services are delivered to the customer. When either party to a revenue contract has performed, the Company recognizes a contract asset or a contract liability on the consolidated balance sheets, depending on the relationship between the entity’s performance and the customer’s payment.
Contract liabilities were mainly related to fees for membership services to be provided over the membership period, which were presented as “Customer deposits and deferred revenue” on the consolidated balance sheets. Balances of contract liabilities were RMB6.1 billion and RMB6.7 billion (US$1.0 billion) as of December 31, 2019 and December 31, 2020, respectively. Revenue recognized for the year ended December 31, 2020 that was included in contract liabilities as of January 1, 2020 was RMB4.0 billion (US$618 million).
Contract assets mainly represent unbilled amounts mainly related to the Company’s rights to consideration for advertising services and cloud services delivered and are included in “Other current assets, net” on the consolidated balance sheets. As of December 31, 2019 and 2020, contract assets were RMB1.9 billion and RMB1.8 billion (US$273 million), net of an allowance for credit losses of RMB7 million and RMB27 million (US$4 million), respectively.
The Company does not disclose the value of unsatisfied performance obligations for (i) contracts with an original expected length of one year or less and (ii) contracts for which the Company recognizes revenue at the amount to which it has the right to invoice for services performed.
The Company’s disaggregated revenue disclosures are presented in Note 24.
Cost of Revenues
Cost of revenues consists primarily of traffic acquisition costs, bandwidth costs, depreciation, content costs, payroll, cost of hardware sold and related costs of operations.
Traffic acquisition costs represent the amounts paid or payable to Baidu Union partners who direct search queries to the Company’s websites or distribute the Company’s customers’ paid links through their properties. These payments are primarily based on revenue sharing arrangements under which the Company pays its Baidu Union partners and other business partners a percentage of the fees it earns from its online marketing customers.
 
Advertising and Promotional Expenses
Advertising and promotional expenses, including advertisements through various forms of media and kinds of marketing and promotional activities, are included in “Selling, general and administrative expense” in the
 
consolidated statements of comprehensive income (loss) and are expensed when incurred. Advertising and promotional expenses for the years ended December 31, 2018, 2019 and 2020 were RMB
10.1
 billion, RMB
10.5
 billion and RMB
8.4
 billion (US$
1.3
billion), respectively.
Research and development expenses
Research and development expenses consist primarily of personnel-related costs. The Company expenses research and development costs as they are incurred, except for (i) costs to develop internal-use software or add significant upgrades and enhancements resulting in additional functionality to internal-use software that meet the capitalization criteria in accordance with ASC Subtopic 350-40,
Intangibles-Goodwill and Other, Internal-Use
Software
; and (ii) costs incurred to develop software to be sold/licensed or embedded in its products sold to
 
F-37

Table of Contents
BAIDU, INC.
NOTES TO THE CONSOLIDATED FINANCIAL STATEMENTS
FOR THE YEARS ENDED DECEMBER 31, 2018, 2019 and 2020
 
customers, which are capitalized once technology feasibility is established,
which
is when a completed detail program design of the product is available in accordance with ASC 950-20,
Costs of Software
to be
Sold, Leased
or
Marketed
. Capitalized software development costs have not been material for the periods presented.
Government Subsidies
Government subsidies primarily consist of financial subsidies received from
provincial
and local governments for operating a business in their jurisdictions and compliance with specific policies promoted by the local governments. For certain government subsidies, there are no defined rules and regulations to govern the criteria necessary for companies to receive such benefits, and the amount of financial subsidy is determined at the discretion of the relevant government authorities. The government subsidies of
non-operating
nature with no further conditions to be met are recorded as
non-operating
income in “Others, net” in the consolidated statements of comprehensive income (loss) when received. The government subsidies with certain operating conditions are recorded as “Deferred income” when received and is recognized as income in “Other
s
, net” or as a reduction of specific operating costs and expenses when the conditions are met for which the grants are intended to compensate.
Income Taxes
The Company recognizes income taxes under the liability method. Deferred income taxes are recognized for differences between the financial reporting and tax bases of assets and liabilities at enacted tax rates in effect for the years in which the differences are expected to reverse. The Company records a valuation allowance against the amount of deferred tax assets that it determines is not
more-likely-than-not
to be realized. The effect on deferred taxes of a change in tax rates is recognized in earnings in the period that includes the enactment date.
Deferred income taxes are recognized on the undistributed earnings of subsidiaries, which are presumed to be transferred to the parent company and are subject to withholding taxes, unless there is sufficient evidence to show that the subsidiary has invested or will invest the undistributed earnings indefinitely or that the earnings will be remitted in a
tax-free
liquidation.
The Company applies the provisions of ASC Topic 740,
Income Taxes
(“ASC 740”), in accounting for uncertainty in income taxes. ASC 740 clarifies the accounting for uncertainty in income taxes by prescribing the recognition threshold a tax position is required to meet before being recognized in the financial statements. The Company has elected to classify interest and penalties related to an uncertain tax position (if and when required) as part of income tax expense in the consolidated statements of comprehensive income (loss).  
Share-based Compensation
The Company accounts for share-based compensation in accordance with ASC Topic 718,
Compensation-Stock Compensation
(“ASC 718”)
.
The Company has elected to recognize share-based compensation using the straight-line method for all share-based awards issued with no performance conditions. For awards with performance conditions, compensation cost is recognized on an accelerated basis if it is probable that the performance condition will be achieved.
Forfeitures are estimated based on historical experience and are periodically reviewed. Cancellation of an award accompanied by the concurrent grant of a replacement award is accounted for as a modification of the terms of the cancelled award (“modified awards”). The compensation costs associated with the modified awards are recognized if either the original vesting condition or the new vesting condition is achieved. Total recognized
 
F-3
8

Table of Contents
BAIDU, INC.
NOTES TO THE CONSOLIDATED FINANCIAL STATEMENTS
FOR THE YEARS ENDED DECEMBER 31, 2018, 2019 and 2020
 
c
ompensation cost for the awards is at least equal to the fair value of the awards at the grant date unless at the date of the modification the performance or service conditions of the original awards are not expected to be satisfied. The incremental compensation cost is measured as the excess of the fair value of the replacement award over the fair value of the cancelled award at the cancellation date. Therefore, in relation to the modified awards, the Company recognizes share-based compensation over the vesting periods of the replacement award, which comprises, (i) the amortization of the incremental portion of share-based compensation over the remaining vesting term and (ii) any unrecognized compensation cost of the original award, using either the original term or the new term, whichever results in higher expenses for each reporting period.
The Company adopted ASU No. 2018-07,
Compensation—Stock Compensation (Topic 718): Improvements to Nonemployee Share-Based Payment Accounting to simplify the accounting for share-based payments to nonemployees
(“ASU 2018-07”) on January 1, 2019 using the modified retrospective method. Subsequent to the adoption, the Company measures equity-classified nonemployee awards using their fair value on grant date. The impact of adopting ASU 2018-07 was insignificant.
Earnings Per Share (“EPS”)
The Company computes earnings per Class A and Class B ordinary shares in accordance with ASC Topic 260,
Earnings Per Share
(“ASC 260”), using the two-class method. Under the provisions of ASC 260, basic earnings per share is computed using the weighted average number of ordinary shares outstanding during the period except that it does not include unvested ordinary shares subject to repurchase or cancellation. The Company’s outstanding Class A and Class B ordinary shares were retroactively adjusted for the Share Subdivision as disclosed in Note 21. The Company adjusts for the accretion of the redeemable noncontrolling interests in the calculation of income available to ordinary shareholders of the Company used in the earnings per share calculation.
Diluted earnings per share is computed using the weighted average number of ordinary shares and, if dilutive, potential ordinary shares outstanding during the period. Potentially dilutive securities such as stock options, restricted shares and convertible senior notes have been excluded from the computation of diluted net income per share if their inclusion is anti-dilutive. Potential ordinary shares consist of the incremental ordinary shares issuable upon the exercise of stock options, restricted shares subject to forfeiture, and contracts that may be settled in the Company’s stock or cash. The dilutive effect of outstanding stock options and restricted shares is reflected in diluted earnings per share by application of the treasury stock method. The computation of the diluted earnings per Class A ordinary share assumes the conversion of Class B ordinary shares to Class A ordinary shares, while diluted earnings per Class B ordinary share does not assume the conversion of such shares. The Company adjusts for the securities issued by subsidiaries and equity method investees in the calculation of income available to ordinary shareholders of the Company used in the diluted earnings per share calculation.
 
The liquidation and dividend rights of the holders of the Company’s Class A and Class B ordinary shares are identical, except with respect to voting rights. As a result, and in accordance with ASC 260, the undistributed earnings for each year are allocated based on the contractual participation rights of the Class A and Class B ordinary shares as if the earnings for the year had been distributed. As the liquidation and dividend rights are identical, the undistributed earnings are allocated on a proportionate basis. Further, as the conversion of Class B ordinary shares is assumed in the computation of the diluted earnings per Class A ordinary share, the undistributed earnings are equal to net income for that computation.
For the purposes of calculating the Company’s basic and diluted earnings per Class A and Class B ordinary shares, the ordinary shares relating to the options that were exercised are assumed to have been outstanding from the date of exercise of such options.
 
F-39

Table of Contents
BAIDU, INC.
NOTES TO THE CONSOLIDATED FINANCIAL STATEMENTS
FOR THE YEARS ENDED DECEMBER 31, 2018, 2019 and 2020
 
Contingencies
The Company records accruals for certain of its outstanding legal proceedings or claims when it is probable that a liability will be incurred and the amount of loss can be reasonably estimated. The Company evaluates, on a quarterly basis, developments in legal proceedings or claims that could affect the amount of any accrual, as well as any developments that would make a loss contingency both probable and reasonably estimable. The Company discloses the amount of the accrual if it is material.
When a loss contingency is not both probable and estimable, the Company does not record an accrued liability but discloses the nature and the amount of the claim, if material. However, if the loss (or an additional loss in excess of the accrual) is at least reasonably possible, then the Company discloses an estimate of the loss or range of loss, unless it is immaterial or an estimate cannot be made. The assessment of whether a loss is probable or reasonably possible, and whether the loss or a range of loss is estimable, often involves complex judgments about future events. Management is often unable to estimate the loss or a range of loss, particularly where (i) the damages sought are indeterminate, (ii) the proceedings are in the early stages, or (iii) there is a lack of clear or consistent interpretation of laws specific to the industry-specific complaints among different jurisdictions. In such cases, there is considerable uncertainty regarding the timing or ultimate resolution of such matters, including eventual loss, fine, penalty or business impact, if any.
Concentration of Risks
Concentration of credit risk
Financial instruments that potentially subject the Company to significant concentration of credit risk primarily consist of cash and cash equivalents, restricted cash, debt investments, accounts receivable, contract assets, receivables from online payment agencies and amounts due from related parties. As of December 31, 2020, the Company has RMB172.7 billion (US$26.5 billion) in cash and cash equivalents, restricted cash, and debt investments, 90% and 10% of which are held by financial institutions in the PRC and international financial institutions outside of the PRC, respectively. The Company’s total cash and cash equivalents, restricted cash, and debt investments held at four financial institutions in the PRC exceeded 10%, representing 30%, 21%, 16% and 11% of the Company’s total cash and cash equivalents, restricted cash, and debt investments as of December 31, 2020, respectively.
 
PRC state-owned banks, such as Bank of China, are subject to a series of risk control regulatory standards, and PRC bank regulatory authorities are empowered to take over the operation and management when any of those banks faces a material credit crisis. The Company does not foresee substantial credit risk with respect to cash and cash equivalents, restricted cash and short-term investments held at the PRC state-owned banks. Meanwhile, China does not have an official deposit insurance program, nor does it have an agency similar to what was the Federal Deposit Insurance Corporation (FDIC) in the U.S. In the event of bankruptcy of one of the financial institutions in which the Company has deposits or investments, it may be unlikely to claim its deposits or investments back in full. The Company selected reputable international financial institutions with high rating rates to place its foreign currencies. The Company regularly monitors the rating of the international financial institutions to avoid any potential defaults. There has been no recent history of default in relation to these financial institutions.
Accounts receivable, contract assets, receivables from online payment agencies and amounts due from related parties are typically unsecured and derived from revenue earned from customers and agents in China, which are exposed to credit risk. The risk is mitigated by credit evaluations the Company performs on its customers and its ongoing monitoring process of outstanding balances. The Company maintains reserves for estimated credit losses
 
F-40

Table of Contents
BAIDU, INC.
NOTES TO THE CONSOLIDATED FINANCIAL STATEMENTS
FOR THE YEARS ENDED DECEMBER 31, 2018, 2019 and 2020
 
and these losses have generally been within its expectations. As of December 31, 2019 and 2020, the Company had
no
single customer with a receivable balance exceeding 10% of the total accounts receivable balance.
No
customer or any Baidu Union partner generated greater than 10% of total revenues in any of the three years presented.
Amounts due from related parties are typically unsecured. In evaluating the collectability of the amounts due from related parties, the Company considers many factors, including the related parties’ repayment history and their credit-worthiness. The Company maintains reserves for estimated credit losses and these losses have generally been within its expectations
Business and economic risks
The Company participates in the dynamic and competitive high technology industry and believes that changes in any of the following areas could have a material adverse effect on the Company’s future financial position, results of operations and cash flows: changes in the overall demand for services and products; changes in business offerings; competitive pressures due to existing and new entrants; advances and new trends in new technologies and industry standards; changes in bandwidth suppliers; changes in certain strategic relationships or customer relationships; regulatory considerations; copyright regulations; brand maintenance and enhancement; risks associated with the Company’s ability to attract and retain employees necessary to support its growth and risks related to outbreaks of epidemics, such as
COVID-19.
The Company’s operations could be adversely affected by significant political, economic and social uncertainties, epidemic and trade war disruptions in the PRC.
Currency convertibility risk
Substantially all of the Company’s businesses are transacted in RMB, which is not freely convertible into foreign currencies. All foreign exchange transactions take place either through Bank of China or other banks authorized to buy and sell foreign currencies at the exchange rates quoted by the People’s Bank of China. Foreign exchange transactions, including foreign currency payments, require the approval of the People’s Bank of China and/or regulatory institutions.
 
Foreign currency exchange rate risk
The functional currency and the reporting currency of the Company are the USD and the RMB, respectively. The Company’s exposure to foreign currency exchange rate risk primarily relates to cash and cash equivalents, restricted cash, short-term investments, long-term investments, accounts and notes payable and convertible senior notes denominated in the USD. On June 19, 2010, the People’s Bank of China announced the end of the RMB’s de facto peg to the USD, a policy which was instituted in late 2008 in the face of the global financial crisis, to further reform the RMB exchange rate regime and to enhance the RMB’s exchange rate flexibility. On March 15, 2014, the People’s Bank of China announced the widening of the daily trading band for RMB against USD. The depreciation of the USD against the RMB was approximately 6.27% in 2020. Most of the revenues and costs of the Company are denominated in RMB, while a portion of cash and cash equivalents, restricted cash, short-term investments, long-term investments, notes payable and convertible senior notes are denominated in the USD. It is difficult to predict how market forces or PRC or U.S. government policy may impact the exchange rate between the Renminbi and the U.S. dollar in the future. Any significant fluctuation of the valuation of RMB may materially affect the Company’s cash flows, revenues, earnings and financial position, and the value of, and any dividends payable on, the ADS in USD.
 
 
F-4
1

Table of Contents
BAIDU, INC.
NOTES TO THE CONSOLIDATED FINANCIAL STATEMENTS
FOR THE YEARS ENDED DECEMBER 31, 2018, 2019 and 2020
 
D
e
rivative Instruments
ASC Topic 815,
Derivatives and Hedging
(“ASC 815”), requires all contracts which meet the definition of a derivative to be recognized on the balance sheet as either assets or liabilities and recorded at fair value. Changes in the fair value of derivative financial instruments are either recognized periodically in earnings or in other comprehensive income (loss) depending on the use of the derivative and whether it qualifies for hedge accounting. Changes in fair values of derivatives not qualified as hedges are reported in earnings.
Recent Accounting Pronouncements
In January 2020, the FASB issued ASU No. 2020-01,
Investments—Equity Securities (Topic 321), Investments—Equity Method and Joint Ventures (Topic 323), and Derivatives and Hedging (Topic 815)—Clarifying the Interactions between Topic 321, Topic 323, and Topic 815 (a consensus of the FASB Emerging Issues Task Force)
(“ASU 2020-01”), which clarifies the interactions of the accounting for certain equity securities under ASC 321, investments accounted for under the equity method of accounting in ASC 323, and the accounting for certain forward contracts and purchased options accounted for under ASC 815. ASU 2020-01 could change how an entity accounts for (i) an equity security under the measurement alternative and (ii) a forward contract or purchased option to purchase securities that, upon settlement of the forward contract or exercise of the purchased option, would be accounted for under the equity method of accounting or the fair value option in accordance with ASC 825. These amendments improve current U.S. GAAP by reducing diversity in practice and increasing comparability of the accounting for these interactions. The new guidance is effective for fiscal years, and interim periods within those fiscal years, beginning after December 31, 2020. Early adoption is permitted. The Company is currently in the process of evaluating the of adopting ASU 2020-01 on its consolidated financial statements and related disclosure.
I
n
August 2020, the FASB issued ASU
No. 2020-06,
Accounting for Convertible Instruments and Contracts in an Entity’s Own Equity
(“ASU
2020-06”),
which focuses on amending the legacy guidance on convertible instruments and the derivatives scope exception for contracts in an entity’s own equity. ASU
2020-06
simplifies an issuer’s accounting for convertible instruments by reducing the number of accounting models that require separate accounting for embedded conversion features. ASU
2020-06
also simplifies the settlement assessment that entities are required to perform to determine whether a contract qualifies for equity classification. Further, ASU
2020-06
enhances information transparency by making targeted improvements to the disclosures for
 
convertible instruments and
earnings-per-share
(EPS) guidance, i.e., aligning the diluted EPS calculation for convertible instruments by requiring that an entity use the
if-converted
method and that the effect of potential share settlement be included in the diluted EPS calculation when an instrument may be settled in cash or shares, adding information about events or conditions that occur during the reporting period that cause conversion contingencies to be met or conversion terms to be significantly changed. This update will be effective for the Company’s fiscal years beginning after December 15, 2021, and interim periods within those fiscal years. Early adoption is permitted, but no earlier than fiscal years beginning after December 15, 2020, and interim periods within those fiscal years. Entities can elect to adopt the new guidance through either a modified retrospective method of transition or a fully retrospective method of transition. The Company is currently in the process of evaluating the impact of adopting ASU
2020-06
on its consolidated financial statements
and related disclosure.
 
3.
  BUSINESS COMBINATIONS
Business combinations in 2018
:
During the year ended December 31, 2018, the Company completed several business combinations, to complement its existing businesses and achieve synergies. The acquired entities individually and in aggregate
 
F-42

Table of Contents
BAIDU, INC.
NOTES TO THE CONSOLIDATED FINANCIAL STATEMENTS
FOR THE YEARS ENDED DECEMBER 31, 2018, 2019 and 2020
 
were insignificant.
 
Results of the acquired entities’ operations have been included in the Company’s consolidated financial statements since the acquisition dates.
 
    
RMB
 
    
(In millions)
 
Purchase consideration
     2,378  
    
 
 
 
Net assets acquired, excluding intangible assets and the related deferred tax liabilities
     1,545  
Intangible assets, net
     1,424  
Deferred tax liabilities
     (292
Pre-existing equity interests
     (1,651
Noncontrolling interests
     (1,312
Redeemable non-controlling interests (Note 19)
     (698
Goodwill
     3,362  
    
 
 
 
       2,378  
    
 
 
 
The aggregate purchase price allocation includes acquisition of certain acquirees, which were equity method investees of the Company prior to the acquisitions. In aggregate, a re-measurement gain relating to the Company’s pre-existing equity interest of RMB630 million was recognized during the year ended December 31, 2018. The Company applied the equity method of accounting by recognizing its share of the profit or loss in these equity method investees up to their respective dates of acquisition.
Goodwill, which is non-deductible for tax purposes, is primarily attributable to the synergies expected to be achieved from the acquisitions.
Neither the results of operations since the acquisition dates nor the pro forma results of operations of the acquirees were presented because the effects of these business combinations, individually and in the aggregate, were not significant to the Company’s consolidated results of operations.
 
F-4
3

Table of Contents
BAIDU, INC.
NOTES TO THE CONSOLIDATED FINANCIAL STATEMENTS
FOR THE YEARS ENDED DECEMBER 31, 2018, 2019 and 2020
Business combinations in 2019:
During the year ended December 31, 2019, the Company completed several business combinations, total purchase consideration in aggregate was RMB1.2 billion, among which RMB978 million was allocated to
 
goodwill. The Company expects to achieve significant synergies from such acquisitions which it plans to complement its existing businesses. The acquired entities were considered insignificant, both individually and in aggregate.
 
Results of the acquired entities’ operations have been included in the Company’s consolidated financial statements since the acquisition date.
 
    
RMB
 
    
(In millions)
 
Purchase consideration
     1,168  
    
 
 
 
Net assets acquired, excluding intangible assets and the related deferred tax liabilities
     229  
Intangible assets, net
     543  
Deferred tax liabilities
     (134
Noncontrolling interests
     (266
Redeemable
non-controlling
interests (Note 19)
     (182
Goodwill
     978  
    
 
 
 
       1,168  
    
 
 
 
Goodwill, which is
non-deductible
for tax purposes, is primarily attributable to the synergies expected to be achieved from the acquisitions.
Neither the results of operations since the acquisition dates nor the pro forma results of operations of the acquirees were presented because the effects of these business combinations, individually and in the aggregate, were not significant to the Company’s consolidated results of operations.
Business combinations in 2020:
During the year ended December 31, 2020, the Company completed several business combinations, total purchase consideration in aggregate was RMB3.5 billion (US$536 million), among which RMB4.0 billion (US$613 million) was allocated to goodwill. The Company expects to achieve significant synergies from such acquisitions which it plans to complement its existing businesses. The acquired entities were considered insignificant, both individually and in aggregate. Results of the acquired entities’ operations have been included in the Company’s consolidated financial statements since the acquisition date.
 
    
RMB
   
US$
 
    
(In millions)
 
Purchase consideration
     3,499       536  
    
 
 
   
 
 
 
Net assets acquired, excluding intangible assets and the related deferred tax liabilities
     1,515       231  
Intangible assets, net
     1,116       171  
Deferred tax liabilities
     (229     (35
Pre-existing
equity interests and debt investment
     (2,103     (322
Noncontrolling interests
     (798     (122
Goodwill
     3,998       613  
    
 
 
   
 
 
 
       3,499       536  
    
 
 
   
 
 
 
 
F-4
4

Table of Contents
BAIDU, INC.
NOTES TO THE CONSOLIDATED FINANCIAL STATEMENTS
FOR THE YEARS ENDED DECEMBER 31, 2018, 2019 and 2020
The Company’s
pre-existing
equity interests in the acquired entities were remeasured to fair value at the acquisition date. For the year ended December 31, 2020, the Company recognized a net
re-measurement
gain of RMB123 million (US$19 million) in “Others, net” in the consolidated statement of comprehensive income.
Goodwill, which is
non-deductible
for tax purposes, is primarily attributable to the synergies expected to be achieved from the acquisitions.
Neither the results of operations since the acquisition dates nor the pro forma results of opera
t
ions of the acquirees were presented because the effects of these business combinations, both individually and in aggregate, were not significant to the Company’s consolidated results of operations.
The valuations used in the purchase price allocation described above were determined by the Company with the assistance of independent third-party valuation firm. The valuation reports considered generally accepted valuation methodologies such as the income, market and cost approaches. As the acquirees are all private companies, the fair value estimates of
pre-existing
equity interests and debt investment or noncontrolling interests are based on significant inputs considered by market participants which mainly include (a) discount rate, (b) projected terminal value based on future cash flows, (c) equity multiples or enterprise value multiples of companies in the same industries and (d) adjustment for lack of control or lack of marketability.
 
4.
  INVESTMENTS
Short-term Investments
As of December 31
,
2019 and 2020, the Company’s short-term investments comprised of only debt securities. Short-term
held-to-maturity
securities were mainly deposits in commercial banks with maturities less than one year and wealth management products issued by commercial banks and other financial institutions for which the Company has the positive intent and ability to hold those securities to maturity. The short-term
available-for-sale
securities include wealth management products issued by commercial banks and other financial institutions which are not classified as trading securities or as
held-to-maturity
securities.
During the years ended December 31, 2018, 2019 and 2020, the Company recorded interest income from its short-term investments of RMB3.9 billion, RMB5.4 billion and RMB4.7 billion (US$728 million) in the consolidated statements of comprehensive income (loss), respectively.
 
F-45

Table of Contents
BAIDU, INC.
NOTES TO THE CONSOLIDATED FINANCIAL STATEMENTS
FOR THE YEARS ENDED DECEMBER 31, 2018, 2019 and 2020
 
Short-term investments classification as of December 31, 2019 and 2020 were shown as below:
 
    
As of December 31, 2019
 
    
Cost or
Amortized
cost
    
Gross
unrecognized
holding
gains
    
Gross
unrecognized
holding
losses
    
Gross
unrealized
gains
    
Gross
unrealized
losses
    
Fair value
 
 
    
RMB
    
RMB
    
RMB
    
RMB
    
RMB
    
RMB
 
    
(In millions)
 
Held-to-maturity
debt investments
     107,287        367        —          —          —          107,654  
Available-for-sale
debt investments
     5,440        —          —          197        —          5,637  
 
   
As of December 31, 2020
 
   
Cost or
Amortized
cost
   
Gross
unrecognized
holding
gains
   
Gross
unrecognized
holding
losses
   
Gross
unrealized
gains
   
Gross
unrealized
losses
   
Fair value
 
 
RMB
   
RMB
   
RMB
   
RMB
   
RMB
   
RMB
   
US$
 
   
(In millions)
 
Held-to-maturity
debt investments
    123,537       595       —         —         —         124,132       19,024  
Available-for-sale
debt investments
    2,862       —         —         3       —         2,865       439  
Long-term Investments
The following table sets forth a breakdown of the categories of long-term investments held by the Company as of the dates indicated:
 
    
As of December 31,
 
    
2019
    
2020
    
2020
 
    
RMB
    
RMB
    
US$
 
    
(In millions)
 
Equity investments at fair value with readily determinable fair value
     11,334        12,978        1,989  
Available-for-sale debt investment
     3,970        2,607        400  
Equity investments without readily determinable fair value
     24,686        24,603        3,770  
Equity method investments
     27,105        24,067        3,688  
Investments accounted for at fair value
     1,819        2,238        343  
Long-term held-to-maturity investments
     496        9,740        1,493  
  
 
 
    
 
 
    
 
 
 
Total long-term investments
     69,410        76,233        11,683  
  
 
 
    
 
 
    
 
 
 
Equity investments at fair value with readily determinable fair value
Equity investments at fair value with readily determinable fair value represent investments in the equity securities of publicly listed companies, for which the Company does not have significant influence.
In 2017, the Company acquired equity interests in China United Network Communication Limited (“China Unicom”), a listed telecommunications company in China for cash consideration
 
of
 
RMB
7.0
billion.
The China Unicom investment was held by a non-wholly-owned subsidiary of the Company. As the China Unicom investment was subject to a three-year holding requirement, it was accounted for using the measurement alternative in 2018 and as an equity investment with readily determinable fair value in 2019 as the holding restrictions terminate within one year. In 2020, the Company partially disposed its investment in China Unicom for
RMB
2.7
billion,
 
which was subsequently
 
distributed to
 
the
 
noncontrolling shareholder in January 2021.
 
F-4
6

Table of Contents
BAIDU, INC.
NOTES TO THE CONSOLIDATED FINANCIAL STATEMENTS
FOR THE YEARS ENDED DECEMBER 31, 2018, 2019 and 2020
 
Equity investments without readily determinable fair value
In accordance with ASC 321, the Company elected to use the measurement alternative to measure such investments at cost, less any impairment, plus or minus changes resulting from observable price changes in orderly transactions for identical or similar investments of the same issuer, if any. Impairment charges recognized on equity investments without readily determinable fair value was RMB455
million, RMB778 million and
RMB2.3 billion (US$354 million) for the years ended
December 31, 2018, 2019 and 2020, respectively.
The total carrying value of equity investments without readily determinable fair value held as of December 31, 2019 and 2020 were as follows:
 
    
As of

December 31,
2019
   
As of

December 31,
2020
   
As of

December 31,
2020
 
    
RMB
   
RMB
   
US$
 
    
(In millions)
 
Initial cost basis
     21,211       19,725       3,023  
Cumulative unrealized gains
     5,636       8,113       1,243  
Cumulative unrealized losses (including impairment)
     (2,161     (3,235     (496
    
 
 
   
 
 
   
 
 
 
Total carrying value
     24,686       24,603       3,770  
    
 
 
   
 
 
   
 
 
 
Total unrealized and realized gains and losses of equity securities without readily determinable fair values in 2018, 2019 and 2020 were as follows:
 
    
For the years ended

December 31,
 
    
2018
   
2019
   
2020
   
2020
 
    
RMB
   
RMB
   
RMB
   
US$
 
    
(In millions)
 
Gross unrealized gains
     7,119       1,447       4,396       674  
Gross unrealized losses (including impairment)
(i)
     (2,867     (1,641     (2,679     (411
    
 
 
   
 
 
   
 
 
   
 
 
 
Net unrealized gains (losses) on equity securities held
     4,252       (194     1,717       263  
Net realized gains on equity securities sold
     124       211       266       41  
    
 
 
   
 
 
   
 
 
   
 
 
 
Total net gains recognized
     4,376       17       1,983       304  
    
 
 
   
 
 
   
 
 
   
 
 
 
 
(i)
Gross unrealized losses (downward adjustments excluding impairment) were RMB
2.4
 billion, RMB
863
 million and RMB
378
million (US$
58
million) for the years ended December 31, 2018, 2019 and 2020, respectively.
Equity method investments
The carrying amounts of the Company’s equity method investments were RMB27.1 billion and RMB24.1 billion (US$ 3.7 billion) as of December 31, 2019 and 2020, respectively. For the years ended December 31, 2018, 2019 and 2020, the impairment recognized for equity method investments were RMB167 million, RMB9.2 billion and RMB297 million (US$ 46 million), respectively.
 
F-47

Table of Contents
BAIDU, INC.
NOTES TO THE CONSOLIDATED FINANCIAL STATEMENTS
FOR THE YEARS ENDED DECEMBER 31, 2018, 2019 and 2020
 
Equity Investment in Trip.com International, Ltd. (“Trip”) (formally known as Ctrip)
As of December 31, 2018, the Company held approximately 19% of Trip’s outstanding shares. The Company
was
considered to have significant influence over Trip and accounts for such investment as an equity method investment in accordance with ASC 323.
During 2019, the market value of Trip had significantly declined and remained below the carrying value of the investment for a prolonged period of time. Therefore, the Company concluded that the decline in market value of the investment in Trip was other-than-temporary as of September 30, 2019 and an impairment charge of RMB8.9 billion was recorded in the third quarter of 2019. The Company made a corresponding RMB8.9 billion downward adjustment to the equity method goodwill arising from its acquisition of the Trip investment.
 
 
In October 2019, the Company disposed an aggregate of 36 million American Depositary Shares of Trip for cash consideration of US$988 million and recognized a disposal loss of RMB43 million in the year ended December 31, 2019.
After the partial disposal of the investment in Trip the Company held approximately 12% equity interest in Trip, and the Company can actively participate in the operating and financing policies of Trip through its
two
seats on Trip’s board of directors with a total of
nine
members. Accordingly, the Company continues to have significant influence over Trip and accounts for its remaining investment as an equity method investment in accordance with ASC 323. As of December 31, 2020, the Company’s investments in Trip had a fair value of RMB15.2 billion (US$2.3 billion), based on the closing share price.
The following tables set forth the summarized financial information of Trip:
 
    
As of September 30,
(i)
 
    
2019
(ii)
    
2020
    
2020
 
    
RMB
    
RMB
    
US$
 
    
(In millions)
 
Current assets
     75,578        65,782        10,082  
Non-current
assets
     127,505        132,417        20,294  
Current liabilities
     74,118        61,360        9,404  
Non-current
liabilities
     25,134        36,558        5,603  
Noncontrolling interests
     2,047        1,566        240  
 
    
For the twelve months ended

September 30,
(i)
 
    
2018
(ii)
    
2019
(ii)
    
2020
   
2020
 
    
RMB
    
RMB
    
RMB
   
US$
 
    
(In millions)
 
Total revenues
     29,944        34,958        21,704       3,326  
Gross profit
     24,019        27,627        16,838       2,581  
Income (loss) from operations
     3,302        4,271        (827     (127
Net income (loss)
     2,807        3,764        (2,236     (343
Net income (loss) attributable to the investees
     2,806        3,813        (2,243     (344
 
(i)
The Company adopted a
one-quarter
lag in reporting its share of equity income (loss) in Trip.
(ii)
Trip adopted ASC 606, on a fully retrospective basis, and ASC 321 (collectively “new standards”) from January 1, 2018. The impact of the new standards on the Company’s financial statements was immaterial, and prior period financial information of Trip was not restated.
 
F-48

Table of Contents
BAIDU, INC.
NOTES TO THE CONSOLIDATED FINANCIAL STATEMENTS
FOR THE YEARS ENDED DECEMBER 31, 2018, 2019 and 2020
 
Disposal of financial services business
In April 2018, the Company entered into definitive agreements relating to the disposal of its wholly-owned financial services business, which provided consumer credit, wealth management and other financial services. To facilitate the divesture, the Company conducted a series of legal restructuring and recapitalization of entities conducting the financial services business (“Du Xiaoman”), which were accounted for as transactions under common control.
In August 2018, Du Xiaoman issued preferred shares to third-party investors, which resulted in the Company becoming a minority shareholder of Du Xiaoman. Accordingly, Du Xiaoman was deconsolidated from the Group 
and a disposal gain of RMB
5.5
 billion was recognized in “Others, net” including RMB
4.2
 billion relates to the
re-measurement
of the Company’s retained equity interest in Du Xiaoman. The disposal of Du Xiaoman did not meet the definition of a discontinued operation per ASC Subtopic
205-20,
 Presentation of Financial Statements
—Discontinued Operations
, as the divesture did not represent a shift in strategy nor had a major impact to the Group’s operation and financial results.
The Company retained an equity interest of 41% on a fully diluted basis, and accounted for Du Xiaoman as an equity method investment in accordance with ASC 323, as it retained significant influence over Du Xiaoman. The carrying amount of the Du Xiaoman investment in excess of the Company’s proportionate interest in Du Xiaoman was recognized as equity method goodwill of RMB3.5 billion, intangible assets of RMB851 million and related deferred tax liabilities of RMB213 million.
Deconsolidation of one of the Company’s subsidiaries
In December 2019, the Company lost control and therefore deconsolidated one of its subsidiaries. A
non-cash
disposal loss of RMB
801
 million was recognized in “Others, net” in the consolidated statement of comprehensive income (loss) for the year ended December 31, 2019. The Company continued to have significant influence over the entity and accounted for its remaining equity interest in the entity as an equity-method investment in accordance with ASC 323.
As of December 31, 2019 and 2020, in addition to the aforementioned equity method investments, the Company held other equity method investments through its subsidiaries or VIEs and over which had significant influence.
For the year ended December 31, 2020, equity method investments excluding Trip held by the Company in aggregate have met the significance criteria as defined under
Rule 4-08(g) of
Regulation S-X.
Financial information for the Company’s equity method investments other than Trip are summarized as a group as follow:
 
                         
    
As of September 30,
 
    
2019
    
2020
    
2020
 
    
RMB
    
RMB
    
US$
 
    
(In millions)
 
Current assets
    
86,713
      
96,713
      
14,822
 
Non-current
assets
    
18,980
      
15,094
      
2,313
 
Current liabilities
    
65,450
      
73,842
      
11,317
 
Non-current
liabilities
    
8,677
      
5,545
      
850
 
Noncontrolling interests
    
1,498
      
1,577
      
242
 
 
F-49

Table of Contents
BAIDU, INC.
NOTES TO THE CONSOLIDATED FINANCIAL STATEMENTS
FOR THE YEARS ENDED DECEMBER 31, 2018, 2019 and 2020
 
                                 
    
For the twelve
months ended September 30,
 (i)
 
    
2018
   
2019
   
2020
   
2020
 
    
RMB
   
RMB
   
RMB
   
US$
 
    
(In millions)
 
Total revenues
    
4,633
     
12,598
     
13,981
     
2,143
 
Gross profit
    
916
     
6,247
     
5,083
     
779
 
Loss from operations
    
(418
   
(680
   
(1,282
   
(196
Net loss
    
(372
   
(638
   
(832
   
(128
Net loss attributable to the investees
    
(352
   
(933
   
(891
   
(137
 
(i)
The Company adopted a
one-quarter
lag in reporting its share of losses in all of its equity investees.
Investments accounted for at fair value
Long-term equity investments in unlisted companies held by consolidated investment companies are accounted for at fair value in accordance with ASC 946-320. These investments are carried at fair value with realized or unrealized gains and losses recorded in “Others, net” in the consolidated statements of comprehensive income (loss).
The methodology used in the determination of fair values for
held-to-maturity
debt investments,
available-for-sale
debt investments, equity investments with readily determinable fair values and other investment securities accounted for at fair value are disclosed in Note 25.
Long-term investments classification, excluding equity method investments and equity investments without readily determinable fair value, as of December 31, 2019 and 2020 are shown as below:
 
                                                         
 
  
As of December 31, 2019
 
 
  
Cost or
Amortized cost
 
  
Gross

unrecognized
holding gains
 
  
Gross
unrecognized
holding losses
 
  
Gross
unrealized
gains
 
  
Gross
unrealized
losses
 
 
Fair value
 
 
  
RMB
 
  
RMB
 
  
RMB
 
  
RMB
 
  
RMB
 
 
RMB
 
  
        
 
 
  
(In millions)
 
Equity investments at fair value with readily determinable fair value
  
 
11,769
 
  
 
—  
 
  
 
—  
 
  
 
2,195
 
  
 
(2,630
 
 
11,334
 
  
     
Available-for-sale
debt investments
  
 
3,913
 
  
 
—  
 
  
 
—  
 
  
 
138
 
  
 
(81
 
 
3,970
 
  
     
Investments accounted for at fair value
  
 
1,309
 
  
 
—  
 
  
 
—  
 
  
 
597
 
  
 
(87
 
 
1,819
 
  
     
 
F
-
50

Table of Contents
BAIDU, INC.
NOTES TO THE CONSOLIDATED FINANCIAL STATEMENTS
FOR THE YEARS ENDED DECEMBER 31, 2018, 2019 and 2020
 
 
                                                         
    
As of December 31, 2020
 
    
Cost or
Amortized cost
    
Gross

unrecognized
holding gains
    
Gross
unrecognized
holding losses
    
Gross
unrealized
gains
    
Gross
unrealized
losses
   
Fair value
 
    
RMB
    
RMB
    
RMB
    
RMB
    
RMB
   
RMB
    
US$
 
    
(In millions)
 
Equity investments at fair value with readily determinable fair value
    
8,419
      
  
      
  
      
7,342
      
(2,783
   
12,978
      
1,989
 
Available-for-sale
debt investments
    
2,804
      
  
      
  
      
166
      
(363
   
2,607
      
400
 
Investments accounted for at fair value
    
1,580
      
  
      
  
      
885
      
(227
   
2,238
      
343
 
Long-term held-to-maturity investments
Long-term held-to-maturity securities were mainly deposits in commercial banks with maturities of greater than one year and wealth management products issued by commercial banks and other financial institutions for which the Company has the positive intent and ability to hold those securities to maturity.
During the years ended December 31, 2018, 2019 and 2020, the Company recorded interest income from its long-term held-to-maturity investments of nil, RMB2 million and RMB118 million (US$18 million) in the consolidated statements of comprehensive income (loss), respectively.
Long-term held-to-maturity investments classification as of December 31, 2019 and 2020 were shown as below:
 
                                                 
 
  
As of December 31, 2019
 
  
Cost or
Amortized
cost
 
  
Gross

unrecognized
holding gains
 
  
Gross
unrecognized
holding
losses
 
 
Gross
unrealized
gains
 
  
Gross
unrealized
losses
 
  
Fair
value
 
  
RMB
 
  
RMB
 
  
RMB
 
 
RMB
 
  
RMB
 
  
RMB
 
  
(In millions)
Long-term held-to-maturity investments
  
 
496
 
  
 
—  
 
  
 
(5
 
 
—  
 
  
 
—  
 
  
491
 
                                                         
 
  
As of December 31, 2020
 
 
  
Cost or
Amortized
cost
 
  
Gross

unrecognized
holding gains
 
  
Gross
unrecognized
holding
losses
 
  
Gross
unrealized
gains
 
  
Gross
unrealized
losses
 
  
Fair value
 
 
  
RMB
 
  
RMB
 
  
RMB
 
  
RMB
 
  
RMB
 
  
RMB
 
  
US$
 
 
  
(In millions)
 
Long-term held-to-maturity investments
  
 
9,740
 
  
 
14
 
  
 
—  
 
  
 
—  
 
  
 
—  
 
  
 
9,754
 
  
 
1,495
 
 
F-
5
1

Table of Contents
BAIDU, INC.
NOTES TO THE CONSOLIDATED FINANCIAL STATEMENTS
FOR THE YEARS ENDED DECEMBER 31, 2018, 2019 and 2020
 
The following table summarizes amortized cost of long-term held-to-maturity investments with stated contractual dates, classified by the contractual maturity date of the investments: 
 
    
As of December 31,
 
    
2019
    
2020
    
2020
 
    
RMB
    
RMB
    
US$
 
    
(In millions)
 
Due in 1 year
                             
Due in 1 year through 2 years
     496        9,690        1,485  
Due in 2 years through 3 years
               50        8  
    
 
 
    
 
 
    
 
 
 
Total
     496        9,740        1,493  
    
 
 
    
 
 
    
 
 
 
Available-for-sale
debt investments are convertible debt instruments issued by private companies and an investment in preferred shares that is redeemable at the Company’s option, which are measured at fair value. Investments in preferred shares that are redeemable at the Company’s option have no contractual maturity date.
The following table summarizes the estimated fair value of
available-for-sale
debt investments with stated contractual dates, classified by the contractual maturity date of the investments:
 
    
As of December 31,
 
    
2019
    
2020
    
2020
 
    
RMB
    
RMB
    
US$
 
    
(In millions)
 
Due in 1 year
     505                      
Due in 1 year through 5 years
     10        1,587        244  
Due in 5 years through 10 years
     1,486                      
Not due at a single maturity date
     1,969        1,020        156  
    
 
 
    
 
 
    
 
 
 
Total
     3,970        2,607        400  
    
 
 
    
 
 
    
 
 
 
 
F-52

Table of Contents
BAIDU, INC.
NOTES TO THE CONSOLIDATED FINANCIAL STATEMENTS
FOR THE YEARS ENDED DECEMBER 31, 2018, 2019 and 2020
5.
  LICENSED COPYRIGHTS, NET
 
    
As of December 31, 2019
 
    
Gross
carrying

value
    
Accumulated

amortization
   
Impairment

amount
   
Net carrying
value
 
    
RMB
    
RMB
   
RMB
   
RMB
 
    
(In millions)
 
Licensed copyrights
                                 
—Broadcasting rights
     32,038        (24,501     (25     7,512  
—Sublicensing rights
     4,633        (4,633     —         —    
    
 
 
    
 
 
   
 
 
   
 
 
 
       36,671        (29,134     (25     7,512  
    
 
 
    
 
 
   
 
 
   
 
 
 
Less: current portion:
                                 
—Broadcasting rights
     11,751        (10,501     (25     1,225  
—Sublicensing rights
     4,633        (4,633     —         —    
    
 
 
    
 
 
   
 
 
   
 
 
 
       16,384        (15,134     (25     1,225  
    
 
 
    
 
 
   
 
 
   
 
 
 
Licensed
copyrights—non-current
                                 
—Broadcasting rights
     20,287        (14,000     —         6,287  
—Sublicensing rights
                        —         —    
    
 
 
    
 
 
   
 
 
   
 
 
 
       20,287        (14,000     —         6,287  
    
 
 
    
 
 
   
 
 
   
 
 
 
 
    
As of December 31, 2020
 
    
Gross carrying

value
    
Accumulated

amortization
   
Impairment

amount
   
Net carrying value
 
    
RMB
    
RMB
   
RMB
   
RMB
    
US$
 
    
(In millions)
 
Licensed copyrights
                                          
—Broadcasting rights
     37,511        (29,688     (353     7,470        1,145  
—Sublicensing rights
     5,963        (5,963     —         —          —    
    
 
 
    
 
 
   
 
 
   
 
 
    
 
 
 
       43,474        (35,651     (353     7,470        1,145  
    
 
 
    
 
 
   
 
 
   
 
 
    
 
 
 
Less: current portion:
                                          
—Broadcasting rights
     8,661        (7,592     (34     1,035        159  
—Sublicensing rights
     5,963        (5,963     —         —          —    
    
 
 
    
 
 
   
 
 
   
 
 
    
 
 
 
       14,624        (13,555     (34     1,035        159  
    
 
 
    
 
 
   
 
 
   
 
 
    
 
 
 
Licensed
copyrights—non-current
                                          
—Broadcasting rights
     28,850        (22,096     (319     6,435        986  
—Sublicensing rights
     —          —         —         —          —    
    
 
 
    
 
 
   
 
 
   
 
 
    
 
 
 
       28,850        (22,096     (319     6,435        986  
    
 
 
    
 
 
   
 
 
   
 
 
    
 
 
 
 
F-53

Table of Contents
BAIDU, INC.
NOTES TO THE CONSOLIDATED FINANCIAL STATEMENTS
FOR THE YEARS ENDED DECEMBER 31, 2018, 2019 and 2020
 
Amortization expense of RMB12.1 billi
o
n, RMB12.7 billion and RMB11.5 billion (US$1.8 billion) for the years ended December 31, 2018, 2019 and 2020, respectively, was recognized as cost of revenues. Estimated amortization expense relating to the existing licensed copyrights for each of the next three years is as follow:
 
    
RMB
    
US$
 
    
(In millions)
 
Within 1 year
     3,681        564  
Between 1 and 2 years
     1,351        207  
Between 2 and 3 years
     804        123  
To supplement cash flow disclosure of investing activities in 2018 and 2019, acquisition of licensed copyrights included in current liabilities for the years ended December 31, 2018 and 2019 amounted to RMB6.3 billion and RMB5.5 billion, respectively. Acquisition of licensed copyrights from nonmonetary content exchanges for the years ended December 31, 2018 and 2019 amounted to RMB642 million and RMB968 million, respectively.
 
6.
  PRODUCED CONTENT, NET
 
    
As of December 31,
 
    
2019
 
    
RMB
 
    
(In millions)
 
Released, less amortization
     892  
In production
     3,075  
In development
     388  
    
 
 
 
    
 
4,355
 
    
 
 
 
 
 
  
As of December 31,
 
 
  
2020
 
  
2020
 
 
  
RMB
 
  
US$
 
 
  
(In millions)
 
Released, less amortization and impairment
  
     
  
     
—Predominantly monetized with other content assets
  
 
1,857
 
  
 
285
 
—Predominantly monetized on its own
  
 
78
 
  
 
12
 
 
  
 
 
 
  
 
 
 
 
  
 
1,935
 
  
 
297
 
In production, less impairment
  
     
  
     
—Predominantly monetized with other content assets
  
 
3,742
 
  
 
573
 
Predominantly monetized on its own
  
 
82
 
  
 
13
 
 
  
 
 
 
  
 
 
 
 
  
 
3,824
 
  
 
586
 
In development, less impairment
  
     
  
     
—Predominantly monetized with other content assets
  
 
666
 
  
 
102
 
—Predominantly monetize
d
 on its own
  
 
131
 
  
 
20
 
 
  
 
 
 
  
 
 
 
 
  
 
797
 
  
 
122
 
Total
  
 
6,556
 
  
 
1,005
 
 
  
 
 
 
  
 
 
 
Amortization expense of RMB3,024 million (US$463 million) and RMB1,095 million (US$168 million)
was recognized as cost of revenues in the consolidated statements of comprehensive income (loss) for the year ended December 31, 2020, for produced content predominantly monetized with other content assets and for produced
 
F-5
4

Table of Contents
BAIDU, INC.
NOTES TO THE CONSOLIDATED FINANCIAL STATEMENTS
FOR THE YEARS ENDED DECEMBER 31, 2018, 2019 and 2020
 
content predominantly monetized on its own, respectively. Amortization expense for produced content was RMB2,266 million
 
RMB
2,977
 
million for the year ended December 31, 2018 and 2019, respectively. Estimated amortization expense relating to the existing produced content for each of the next three years is as follows: 
 
    
RMB
    
US$
 
    
(In millions)
 
Due in 1 year
     827        127  
Between 1 and 2 years
     296        45  
Between 2 and 3 years
     197        30  
 
7.
ACCOUNTS RECEIVABLE
 
    
As of December 31,
 
    
2019
   
2020
   
2020
 
    
RMB
   
RMB
   
US$
 
    
(In millions)
 
Accounts receivable
     8,344       9,988       1,530  
Allowance for credit losses
     (928     (1,320     (202
    
 
 
   
 
 
   
 
 
 
       7,416       8,668       1,328  
    
 
 
   
 
 
   
 
 
 
The movements in the allowance for credit losses were as follows:
 
    
2018
   
2019
   
2020
   
2020
 
    
RMB
   
RMB
   
RMB
   
US$
 
    
(In millions)
 
Balance as of January 1
     316       599       928       142  
Adoption of ASU 2016-13
     —         —         119       18  
Amounts charged to expenses
     299       331       455       70  
Amounts written off
     (16     (2     (182     (28
    
 
 
   
 
 
   
 
 
   
 
 
 
Balance as of December 31
     599       928       1,320       202  
    
 
 
   
 
 
   
 
 
   
 
 
 
 
F-5
5

Table of Contents
BAIDU, INC.
NOTES TO THE CONSOLIDATED FINANCIAL STATEMENTS
FOR THE YEARS ENDED DECEMBER 31, 2018, 2019 and 2020
8.
OTHER ASSETS
 
                         
    
As of December 31,
 
    
2019
    
2020
    
2020
 
    
RMB
    
RMB
    
US$
 
    
(In millions)
 
Prepaid expenses
    
955
      
1,109
      
170
 
Advances to suppliers
    
964
      
1,053
      
161
 
Receivables from online payment agencies
    
585
      
440
      
67
 
Deposits
    
787
      
437
      
67
 
Prepaid licensed copyrights
    
1,225
      
1,035
      
159
 
Contract assets, net
(i)
    
1,876
      
1,755
      
269
 
VAT prepayments
    
1,605
      
1,768
      
271
 
Income tax prepayments
    
499
      
130
      
20
 
Others
    
693
      
3,279
      
503
 
    
 
 
    
 
 
    
 
 
 
Total other current assets
    
9,189
      
11,006
      
1,687
 
Long-term prepaid expenses
    
4,176
      
3,084
      
473
 
Others
    
276
      
364
      
54
 
    
 
 
    
 
 
    
 
 
 
Total other
non-current
assets
    
4,452
      
3,448
      
527
 
  
 
 
    
 
 
    
 
 
 
 
(i)
The allowance for credit losses on contract assets was RMB
7
 million and RMB
27
 million (US$
4
 million) as of December 31, 2019 and December 31, 2020, respectively. The amounts charged to expenses for credit losses of contract assets and write-offs charged against the allowance were RMB
9
 million (US$
1
million) and
nil
, respectively, for the year ended December 31, 2020. The effect of adopting ASU 2016-13 was RMB
11
 million (US$
2
million ) to the opening balance of contract assets, net.
 
9.
FIXED ASSETS
 
                         
    
As of December 31,
 
    
2019
   
2020
   
2020
 
    
RMB
   
RMB
   
US$
 
    
(In millions)
 
Computer equipment
    
29,592
     
33,150
     
5,080
 
Office building
    
4,628
     
4,697
     
720
 
Office building related facility, machinery and equipment
    
2,317
     
2,442
     
374
 
Vehicles
    
203
     
204
     
31
 
Office equipment
    
944
     
971
     
149
 
Leasehold improvements
    
391
     
386
     
59
 
Construction in progress
    
313
     
454
     
70
 
    
 
 
   
 
 
   
 
 
 
      
38,388
     
42,304
     
6,483
 
Accumulated depreciation and impairment
    
(20,077
   
(24,796
   
(3,800
    
 
 
   
 
 
   
 
 
 
      
18,311
     
17,508
     
2,683
 
    
 
 
   
 
 
   
 
 
 
 
F-5
6

Table of Contents
BAIDU, INC.
NOTES TO THE CONSOLIDATED FINANCIAL STATEMENTS
FOR THE YEARS ENDED DECEMBER 31, 2018, 2019 and 2020
 
Depreciation expense, for the years ended December 31, 2018, 2019 and 2020, was RMB3.7 billion, RMB5.6 billion and RMB5.7 billion (US$869 million), respectively. Impairment charges on fixed assets for the years ended December 31, 2018, 2019 and 2020 were not material.
 
10.
GOODWILL AND INTANGIBLE ASSETS
Goodwill
The Company had two reporting units, Baidu Core and iQIYI, as of December 31, 2019 and 2020.
The changes in the carrying amount of goodwill for each reporting unit from 2019 to 2020 was as follows:
 
                         
    
Baidu Core
    
iQIYI
    
Total
 
    
RMB
    
RMB
    
RMB
 
    
(In millions)
 
Balance at December 31, 2018
    
14,648
      
3,888
      
18,536
 
    
 
 
    
 
 
    
 
 
 
Goodwill acquired
 
(Note 3)
    
978
       —         
978
 
Goodwill disposed
(i)
    
(1,265
     —         
(1,265
Foreign currency translation and other adjustments
    
1
       —         
1
 
    
 
 
    
 
 
    
 
 
 
Balance at December 31, 2019
    
14,362
      
3,888
      
18,250
 
Goodwill acquired
 
(Note 3)
    
3,998
       —         
3,998
 
    
 
 
    
 
 
    
 
 
 
Balance at December 31, 2020
    
18,360
      
3,888
      
22,248
 
    
 
 
    
 
 
    
 
 
 
Balance at December 31, 2020, in US$
    
2,814
      
596
      
3,410
 
    
 
 
    
 
 
    
 
 
 
 
  (i)
Disposition during the year ended December 31, 2019 was primarily related to the
 
deconsolidation
of a subsidiary (Note 4).
Intangible Assets
 
                                 
    
As of December 31, 2019
 
    
Gross carrying
value
    
Accumulated
impairment
    
Accumulated
amortization
    
Net carrying
value
 
    
RMB
    
RMB
    
RMB
    
RMB
 
    
(In millions)
 
Trademarks
    
658
      
(2
    
(182
    
474
 
Technology
    
456
      
(52
    
(188
    
216
 
Intellectual property right
    
1548
      
(355
    
(594
    
599
 
Online literature
    
163
      
  
      
(40
    
123
 
Others
    
805
      
(19
    
(598
    
188
 
    
 
 
    
 
 
    
 
 
    
 
 
 
      
3,630
      
(428
    
(1,602
    
1,600
 
    
 
 
    
 
 
    
 
 
    
 
 
 
 
F-5
7

Table of Contents
BAIDU, INC.
NOTES TO THE CONSOLIDATED FINANCIAL STATEMENTS
FOR THE YEARS ENDED DECEMBER 31, 2018, 2019 and 2020
 
    
As of December 31, 2020
 
    
Gross carrying
value
    
Accumulated
impairment
   
Accumulated
amortization
   
Net carrying
value
    
Net carrying
value
 
    
RMB
    
RMB
   
RMB
   
RMB
    
US$
 
    
(In millions)
 
Trademarks
     1,054        (238     (205     611        94  
Technology
     1,087        (52     (307     728        112  
Intellectual property right
     1,599        (467     (757     375        57  
Online literature
     151        —         (54     97        15  
Others
     899        (19     (669     211        32  
    
 
 
    
 
 
   
 
 
   
 
 
    
 
 
 
       4,790        (776     (1,992     2,022        310  
    
 
 
    
 
 
   
 
 
   
 
 
    
 
 
 
The carrying amounts of intangible assets with indefinite useful lives were insignif
i
cant as of December 31, 2019 and 2020.
The Company recognized impairment losses on intangible assets of RMB5 million, RMB406 million and RMB350 million (US$54 million) for the years ended December 31, 2018, 2019 and 2020, respectively. Impairment losses on intangible assets are recorded in cost of revenues.
Amortization expense of intangible assets were RMB385 million, RMB661 million and RMB544 million (US$83 million), for the years ended December 31, 2018, 2019 and 2020, respectively.
Estimated amortization expense relating to the existing intangible assets with finite lives for each of the next five years is as follow:
 
    
RMB
    
US$
 
    
(In millions)
 
For the years ending December 31,
                 
2021
     505        77  
2022
     448        69  
2023
     375        57  
2024
     337        52  
2025
     235        36  
 
F-5
8

Table of Contents
BAIDU, INC.
NOTES TO THE CONSOLIDATED FINANCIAL STATEMENTS
FOR THE YEARS ENDED DECEMBER 31, 2018, 2019 and 2020
 
11.
ACCOUNTS PAYABLE AND ACCRUED LIABILITIES
 
    
As of December 31,
 
    
2019
    
2020
    
2020
 
    
RMB
    
RMB
    
US$
 
    
(In millions)
 
Accrued other operating expenses
     8,925        8,301        1,272  
Content acquisition costs
     7,267        6,734        1,032  
Tax payable
     3,115        3,779        579  
Accrued payroll and welfare
     2,407        3,508        538  
Payable to noncontrolling interest shareholders
     240        3,466        531  
Traffic acquisition costs
     2,772        2,467        378  
Bandwidth costs
     2,492        1,985        304  
Accruals for purchases of fixed assets
     1,220        1,270        195  
Funds collected on behalf of service providers
     498        523        80  
Interest payable
     310        487        75  
Payable to merchants
     310        307        47  
Users’ and third party agents’ deposits
     641        268        41  
Others
     2,504        3,621        555  
    
 
 
    
 
 
    
 
 
 
       32,701        36,716        5,627  
    
 
 
    
 
 
    
 
 
 
 
12.
LOANS PAYABLE
Short-term Loans
Short-term loans as of December 31, 2019 and 2020 amounted to RMB2.6 billion and RMB3.0 billion (US$462 million), respectively, which consisted of RMB denominated borrowings by the Company’s
subsidiaries
 
from financial institutions in the PRC and were repayable within one year.
As of December 31, 2019, and 2020, the repayments of primarily all of the short-term loans are guaranteed by subsidiaries of iQIYI and either collateralized by an office building of one of iQIYI’s VIEs with a carrying amount of RMB562 million and RMB548 million (US$84 million) respectively, or restricted cash balances totaling US$139 million and US$4 million (equivalent to RMB23 million), respectively, or other receivables totaling nil and US$5 million (equivalent to RMB35 million), respectively.
As of December 31, 2019 and 2020, the weighted average interest rates for the outstanding borrowings were approximately 4.05% and 4.30%, respectively, and the aggregate amounts of unused lines of credit for short-term loans were RMB1.6 billion and RMB840 million (US$129 million), respectively.
Structured payable arrangements
In 2020, iQIYI entered into structured payable arrangements with banks or other financial institutions (“factoring arrangements”), which extended the original payment terms. Under the factoring arrangements, the suppliers’ receivables collection process was accelerated through selling its receivables from iQIYI to the banks or other financial institutions at a discount. iQIYI was legally obligated to pay the banks or other financial institutions in the amount totaling RMB396 (US$61 million), maturing within one year.
As a result of the factoring arrangements, the payment terms of the iQIYI’s original accounts payables were substantially modified and considered extinguished as the nature of the original liability has changed from
 
F-5
9

Table of Contents
BAIDU, INC.
NOTES TO THE CONSOLIDATED FINANCIAL STATEMENTS
FOR THE YEARS ENDED DECEMBER 31, 2018, 2019 and 2020
 
accounts payables to loan borrowings from banks or other financial institutions. The proceeds from borrowings from banks or other financial institutions is a financing activity and is reported as “Proceeds from short-term loans” on the consolidated statements of cash flows. As of December 31, 2020, the outstanding borrowings from the factoring arrangements were RMB390 million (US$60 million), which is repayable within one year and are included in “Short-term loans” on the consolidated balance sheet.
Long-term Loans
Baidu
In June 2016, the Company entered into a
five-year
term revolving facility agreement with a group of 21 syndicated bankers, pursuant to which the Company is entitled to borrow an unsecured USD denominated floating rate loan of US$1.0 billion with a term of
five years
and to borrow an unsecured USD denominated revolving loan of US$1.0 billion for
five years
. The facility was priced at 110 basis points over LIBOR and is intended for the general working capital of the Company. In June 2016, the Company drew down
two
tranches of US$
250
 million each under the facility commitment. In November 2016, the Company drew down two tranches of US$250 million each under the facility commitment. In connection with the facility agreements, the Company entered into four interest rate swap agreements, pursuant to which the loans would be settled with a fixed annual interest rate of 2.11%, 2.10%, 2.78% and 2.78% respectively, during the respective term of the loans.
The total outstanding borrowings were RMB7.0 billion and RMB6.5 billion (US$ 1.0 billion), which was classified as Long-term loans as of December 31, 2019 and reclassified to Long-term loans, current portion” as of December 31, 2020.
The interest rate swap agreements met the definition of a derivative in accordance with ASC Topic 815,
Derivatives and Hedging
(“ASC 815”). The derivatives related to the interest rate swap agreements are accounted at fair value and included in “Other non-current assets” on the consolidated balance sheets.
iQIYI
In 2017, iQIYI borrowed a secured RMB denominated loan of RMB299 million with an interest rate of 4.47% for a
three-year
term from the Bank of China for its general working capital purposes. Pursuant to the agreement,
the principal shall be repaid by installments from 2017 to 2020. As of December 31, 2019 and 2020, the repayment of the loan is guaranteed by a subsidiary of iQIYI and collateralized by an office building of one of iQIYI’s VIEs with a carrying amount of RMB562 million and RMB548 million (US$84 million), respectively. Principal repayments were made on the loan when they became due and amounted to RMB10 million and RMB274 million (US$42 million) for the years ended December 31, 2019 and 2020, respectively. The loan was fully repaid as of December 31, 2020.
In September 2019, iQIYI entered into a
two-year
loan agreement with JPMorgan Chase Bank, N.A., pursuant to which iQIYI is entitled to borrow a secured RMB denominated loan of RMB800 million for the general working capital of iQIYI. In 2019, iQIYI drew down RMB448 million with an interest rate of 3.55%. Pursuant to the agreement, the principal shall be repaid in installments from 2019 to 2021. As of December 31, 2019 and December 31, 2020, the repayment of the loan was collateralized by long-term
held-to-maturity
debt securities with a stated cost of US$71 million and US$71 million (equivalent to RMB463 million), respectively. Principal repayments were made on the loan when they became due and amounted to RMB3 million and RMB34 million (US$5 million) for the years ended December 31, 2019 and 2020, respectively. The amount repayable within the next twelve months are classified as “Long-term loans, current portion”.
 
F-
60

Table of Contents
BAIDU, INC.
NOTES TO THE CONSOLIDATED FINANCIAL STATEMENTS
FOR THE YEARS ENDED DECEMBER 31, 2018, 2019 and 2020
 
In December 2018, iQIYI entered into a series of transactions (“reverse factoring arrangement”) in order to re-finance certain payables due to its suppliers. In the reverse factoring arrangement, iQIYI’s suppliers sold certain 2018 receivables due from iQIYI (the “2018 factored receivables”) to the financial institutions at a discount. The 2018 factored receivables were transferred to a securitization vehicle and used to securitize debt securities issued to third-party investors for gross proceeds of RMB446 million. Concurrently, iQIYI also entered into an agreement with the financial institutions to extend the repayment of the underlying payables to mirror the repayment terms for the asset-back debt securities with maturities in December 2019 and December 2020. Under such arrangement, the payable obligation between iQIYI and the suppliers was considered settled and iQIYI was legally obligated to pay the financial institutions thereafter. As the 2018 factored receivables were sold to the financial institutions and used to securitize the debt securities, the factored receivables are viewed as collateral for raising loans through the issuance of 2018 asset-backed debt securities. The borrowings have an effective interest rate of 7.00%.
In November 2019, the Company entered into a similar reverse factoring arrangement whereby iQIYI’s suppliers sold certain 2019 receivables due from iQIYI (the “2019 factored receivables”) amounting to RMB587 million to the financial institutions at a discount. The 2019 factored receivables were transferred to a securitization vehicle and used to securitize debt securities issued to third-party investors for gross proceeds of RMB500 million. Concurrently, iQIYI also entered into an agreement with the financial institutions to extend the repayment of the underlying payables to mirror the repayment terms for the 2019 asset-back debt securities which mature in November 2021. The borrowings have an effective interest rate of 5.97%.
The securitization vehicle was designed by iQIYI with the sole purpose to acquire receivable balances from iQIYI’s suppliers in order to securitize the senior asset-backed securities with guaranteed returns ranging from 5.0% to 5.5% sold to third-party investors. iQIYI has a variable interest in the securitization vehicle through its interest in the subordinated asset-backed securities issued by the securitization vehicle which bear the residual loss. As a result, iQIYI considers itself the primary beneficiary and consolidates the securitization vehicle given iQIYI has (i) the power to govern the activities that most significantly impact its economic performance, and (ii) is obligated to absorb losses that could potentially be significant to the securitization vehicle.
As a result of the series of transactions described above, the payment terms of iQIYI’s original trade payables were substantially modified and considered extinguished as the nature of the original liability has changed from that of a trade payable to loan borrowings from third-party investors
As of December 31, 2019 and 2020, the outstanding borrowings as a result of the reverse factoring arrangements were RMB898 million and RMB498 million (US$76 million), respectively. RMB75 million and RMB371 million (US$57 million) of 2018 asset-backed debt securities were repaid when they became due in December 2019 and December 2020, respectively. RMB30 million (US$5 million) of 2019 asset-backed debt securities was repaid when it became due in October 2020. RMB498 million (US$76 million) of asset-backed debt securities is repayable within one year and are included in “Long-term loans, current portion”.
 
F-
6
1

Table of Contents
BAIDU, INC.
NOTES TO THE CONSOLIDATED FINANCIAL STATEMENTS
FOR THE YEARS ENDED DECEMBER 31, 2018, 2019 and 2020
 
13.
NOTES PAYABLE
Baidu, Inc.
The Company issued and publicly sold unsecured senior notes, and the details of the tranches are shown below:
 
 
  
Issue date
  
Principal
amount

(US$ million)
  
Mature date
  
Effective
interest rate
 
2022
Ten-year
Notes
   November 28, 2012      750      November 28, 2022      3.59
2019 Notes
   June 9, 2014      1,000      June 9, 2019      3.00 % * 
2020 Notes
   June 30, 2015      750      June 30, 2020      3.13 % * 
2025
Ten-year
Notes
   June 30, 2015      500      June 30, 2025      4.22
2022 Five-year Notes
   July 6, 2017      900      July 6, 2022      3.08
2027 Notes
   July 6, 2017      600      July 6, 2027      3.73
2023 Notes
   March 29, 2018      1,000      September 29, 2023      3.99
2028 March Notes
   March 29, 2018      500      March 29, 2028      4.50
2024 Notes
   November 14, 2018      600      May 14, 2024      4.51
2024 Notes
 
December 10, 2018
 
 
250
 
 
May 14, 2024
 
 
4.54
%
2028 November Notes
   November 14, 2018      400      November 14, 2028      4.99
2025 Five-year Notes
   April 7, 2020      600      April 7, 2025      3.22
2030 April Notes
   April 7, 2020      400      April 7, 2030      3.54
2026 Notes
   October 9, 2020      650      April 9, 2026      1.81
2030 October Notes
   October 9, 2020      300      October 9, 2030      2.43
 
*
The 2019 Notes and 2020 Notes were fully repaid when they became due
The notes listed above are collectively referred to as the “Notes.”
The 2022
Ten-year
Notes bear interest at the rate of 3.500% per annum. Interest is payable
semi-annually
in arrears on and of each year, beginning on May 28, 2013.
The 2019 Notes bear interest at the rate of 2.750% per annum. Interest is payable
semi-annually
in arrears on and of each year, beginning on December 9, 2014.
The 2020 Notes bear interest at the rate of 3.000% per annum and the 2025
Ten-year
Notes bear interest at the rate of 4.125% per annum. Interest is payable
semi-annually
in arrears on and of each year, beginning on December 30, 2015.
The 2022 Five-year Notes bear interest at the rate of 2.875% per annum and the 2027 Notes bear interest at the rate of 3.625% per annum. Interest is payable
semi-annually
in arrears on and of each year, beginning on January 6, 2018.
The 2023 Notes bear interest at the rate of 3.875% per annum and the 2028 March Notes bear interest at the rate of 4.375% per annum. Interest is payable
semi-annually
in arrears on and of each year, beginning on September 29, 2018.
The 2024 Notes including US$600 million issued in November and US$250 million in December 2018, respectively, bear interest at the rate of 4.375% per annum and the 2028 November Notes bear interest at the rate of 4.875% per annum. Interest is payable
semi-annually
in arrears on and of each year, beginning on May 14, 2019.
 
 
F-6
2

Table of Contents
BAIDU, INC.
NOTES TO THE CONSOLIDATED FINANCIAL STATEMENTS
FOR THE YEARS ENDED DECEMBER 31, 2018, 2019 and 2020
 
The 2025 Five-year Notes bear interest at the rate of 3.075% per annum and the 2030 April Notes bear interest at the rate of 3.425% per annum. Interest is payable
semi-annually
in arrears on and of each year, beginning on October 7, 2020.
The 2026 Notes bear interest at the rate of 1.720% per annum and the 2030 October Notes bear interest at the rate of 2.375% per annum. Interest is payable
semi-annually
in arrears on and of each year, beginning on April 9, 2021.
At maturity, the Notes are payable at their principal amount plus accrued and unpaid interest thereon
.
The Notes do not contain any financial covenants or other significant restrictions. In addition, the Notes are unsecured and rank lower than any secured obligation of the Group and have the same liquidation priority as any other unsecured liabilities of the Group, but senior to those expressly subordinated obligations, if any. The Company may, at its discretion, redeem all or any portion of the Notes at any time, at the greater of the principal amount and the make whole amount plus accrued and unpaid interest. In addition, for the 2023 Notes, 2028 March Notes, 2024 Notes and 2028 November Notes, 2025 Five-year Notes, 2030 April Notes, 2026 Notes and 2030 October Notes, the Company may at its discretion, redeem all or any portion of the Notes at one or three months before the maturity date of respective notes, at a price equal to the greater of 100% of the principal amount of such Notes plus accrued and unpaid interest, if any, to (but not including) the redemption date. As of December 31, 2020, the Company does not intend to redeem any portion of the Notes prior to the stated maturity dates. For certain Notes, the Company has the obligation to redeem the Notes if a change in control occurs as defined in the indenture of the Notes.
The outstanding Notes were issued at a discount amounting to US$20 million. The total issuance costs of US$36 million were presented as a direct deduction from the principal amount of the outstanding Notes on the consolidated balance sheets. Both the discount and the issuance costs are amortized as interest expense using the effective interest rate method through the maturity dates of the Notes.
The principal amount and unamortized discount and debt issuance costs as of December 31, 2019 and 2020 were as follows:
 
    
As of December 31,
 
    
2019
    
2020
    
2020
 
    
RMB
    
RMB
    
US$
 
    
(In millions)
 
Principal amount
     43,519        48,638        7,454  
Unamortized discount and debt issuance costs
     (210      (230      (35
    
 
 
    
 
 
    
 
 
 
       43,309        48,408        7,419  
    
 
 
    
 
 
    
 
 
 
 
F-6
3

Table of Contents
BAIDU, INC.
NOTES TO THE CONSOLIDATED FINANCIAL STATEMENTS
FOR THE YEARS ENDED DECEMBER 31, 2018, 2019 and 2020
 
The following table summarizes the aggregate required repayments of the principal amounts of the Company’s long-term debts (including the notes payable and loans payable (Note 12) but excluding convertible notes (Note 14)), in the succeeding five years and thereafter:
 
    
RMB
    
US$
 
    
(In millions)
 
For the years ending December 31,
                 
2021
     7,465        1,144  
2022
     10,766        1,650  
2023
     6,525        1,000  
2024
     5,546        850  
2025
     7,178        1,100  
Thereafter
     18,596        2,850  
 
14.
CONVERTIBLE NOTES
iQIYI 2023 Convertible Notes
In December 2018, iQIYI issued US$750 million convertible senior notes due 2023 (“iQIYI 2023 Convertible Notes”). The iQIYI 2023 Convertible Notes are senior, unsecured obligations of iQIYI, and interest is payable semi-annually in cash at a rate of 3.75% per annum with a maturity date of December 1, 2023, unless redeemed, repurchased or converted prior to such date. The initial conversion rate of the iQIYI 2023 Convertible Notes is 37.1830 of iQIYI’s ADSs per US$1,000 principal amount of the iQIYI 2023 Convertible Notes. Upon conversion, iQIYI will pay or deliver to such converting holders, as the case may be, cash, ADSs, or a combination of cash and ADSs, at its election.
Concurrently with the issuance of the iQIYI 2023 Convertible Notes, iQIYI purchased capped call options on iQIYI’s ADS with certain counterparties at a price of US$68 million. The capped call exercise price is equal to the initial conversion price of the iQIYI 2023 Convertible Notes and the cap price is US$38.42 per ADS, subject to certain adjustments under the terms of the capped call transaction. The cost of the capped call was recorded as a reduction of the Company’s additional
paid-in
capital and
non-controlling
interests on the consolidated balance sheets with no subsequent remeasurements to fair value.
As the conversion option may be settled entirely or partially in cash at iQIYI’s option, the Company separated the iQIYI 2023 Convertible Notes into liability and equity components in accordance with ASC Subtopic
470-20,
Debt with Conversion and Other Options
. The carrying amount of the liability component was calculated by measuring the fair value of a similar liability that did not have an associated conversion feature. The carrying amount of the equity component representing the conversion option was determined by deducting the fair value of the liability component from the initial proceeds and recorded as additional
paid-in
capital. Debt issuance costs were allocated to the liability and equity components based on the same proportion as the recognized amounts bifurcated based on gross proceeds from the iQIYI 2023 Convertible Notes. The difference between the principal amount of the iQIYI 2023 Convertible Notes and the liability component was considered debt discount and amortized at an effective interest rate of 7.04% to accrete the discounted carrying value of the iQIYI 2023 Convertible Notes to its face value on December 1, 2021, the put date of the iQIYI 2023 Convertible Notes. The holders may require iQIYI to repurchase all or portion of the iQIYI 2023 Convertible Notes for cash on
December 1, 2021
, or upon a fundamental change, at a repurchase price equal to 100% of the principal amount, plus accrued and unpaid interest.
 
 
F-6
4

Table of Contents
BAIDU, INC.
NOTES TO THE CONSOLIDATED FINANCIAL STATEMENTS
FOR THE YEARS ENDED DECEMBER 31, 2018, 2019 and 2020
 
iQIYI 2025 Convertible Notes
In March 2019, iQIYI issued US$1.2 billion convertible senior notes due 2025 (“iQIYI 2025 Convertible Notes”). The iQIYI 2025 Convertible Notes are senior, unsecured obligations of iQIYI, and
interest is payable semi-annually
in cash at a rate of 2.00% per annum with a maturity date of
April 1, 2025
, unless redeemed, repurchased or converted prior to such date. The initial conversion rate of the iQIYI 2025 Convertible Notes is 33.0003 of iQIYI’s ADSs per US$1,000 principal amount of the iQIYI 2025 Convertible Notes. Upon conversion, iQIYI will pay or deliver to such converting holders, as the case may be, cash, ADSs, or a combination of cash and ADSs, at its election.
Concurrently with the issuance of the iQIYI 2025 Convertible Notes, iQIYI purchased capped call options on iQIYI’s ADS with certain counterparties at a price of US$85 million. The capped call exercise price is equal to the initial conversion price of the iQIYI 2025 Convertible Notes and the cap price is US$40.02 per ADS, subject to certain adjustments under the terms of the capped call transaction. The cost of the capped call was recorded as a reduction of the Company’s additional
paid-in
capital and
non-controlling
interests on the consolidated balance sheets with no subsequent remeasurements to fair value.
The accounting of iQIYI 2025 Convertible Notes is similar to that of iQIYI 2023 Convertible Notes. The difference between the principal amount of the iQIYI 2025 Convertible Notes and the liability component was considered debt discount and amortized at an effective interest rate of 6.01% to accrete the discounted carrying value of the iQIYI 2025 Convertible Notes to its face value on April 1, 2023, the put date of the iQIYI 2025 Convertible Notes. The holders may require iQIYI to repurchase all or portion of the iQIYI 2025 Convertible Notes for cash on April 1, 2023, or upon a fundamental change, at a repurchase price equal to 100% of the principal amount, plus accrued and unpaid interest.
iQIYI 2026 Convertible Notes
In December, 2020, iQIYI issued US$800 million convertible senior notes (“ iQIYI 2026 Convertible Notes”). The iQIYI 2026 Convertible Notes are senior, unsecured obligations of iQIYI, and
interest is payable semi-annually
in cash at a rate of 4.00% per annum with a maturity date of
December 15, 2026
, unless redeemed, repurchased or converted prior to such date. The initial conversion rate of iQIYI 2026 Convertible Notes is 44.8179 of iQIYI’s ADSs per US$1,000 principal amount of the iQIYI 2026 Convertible Notes. Upon conversion, iQIYI will pay or deliver to such converting holders, as the case may be, cash, ADSs, or a combination of cash and ADSs, at its election.
The accounting of iQIYI 2026 Convertible Notes is similar to that of iQIYI 2023 Convertible Notes. The difference between the principal amount of the iQIYI 2026 Convertible Notes and the liability component was considered debt discount and amortized at an effective interest rate of 6.94% to accrete the discounted carrying value of the iQIYI 2026 Convertible Notes to its face value on
August 1, 2024
, the put date of the iQIYI 2026 Convertible Notes. The holders may require iQIYI to repurchase all or portion of the iQIYI 2026 Convertible Notes for cash on August 1, 2024, or upon a fundamental change, at a repurchase price equal to 100% of the principal amount, plus accrued and unpaid interest.
The iQIYI 2023 Convertible Notes, the iQIYI 2025 Convertible Notes and the iQIYI 2026 Convertible Notes are collectively referred to the Convertible Notes.
 
F-6
5

Table of Contents
BAIDU, INC.
NOTES TO THE CONSOLIDATED FINANCIAL STATEMENTS
FOR THE YEARS ENDED DECEMBER 31, 2018, 2019 and 2020
 
The carrying amount of the Convertible Notes as of December 31, 2019 and 2020 were as follows:
 
    
As of December 31,
 
    
2019
    
2020
    
2020
 
    
RMB
    
RMB
    
US$
 
    
(In millions)
 
Liability component:
                          
Principal
     13,578        17,954        2,751  
Less: unamortized debt discount
     1,281        1,275        195  
Net carrying amount
     12,297        16,679        2,556  
Equity component:
                          
Carrying amount
     1,349        1,744        267  
    
 
 
    
 
 
    
 
 
 
For the years ended December 31, 2018, 2019 and 2020, the amount of interest cost recognized relating to both the contractual interest coupon and amortization of the discount on the liability component were RMB24 million, RMB670 million and RMB799 million (US$123 million), respectively. As of December 31, 2020, the liability component of the iQIYI 2023 Convertible Notes, the iQIYI 2025 Convertible Notes and the iQIYI 2026 Convertible Notes would be accreted up to the principal amount of US$750 million, US$1.2 billion and US$800 million over a remaining period of 0.92 years 2.25 years and 3.59 years, respectively. The amount repayable within the next twelve months are classified as “Convertible senior notes, current portion” on the consolidated balance sheets.
The aggregate scheduled maturities of RMB4.9 billion (US$750 million), RMB7.8 billion (US$1.2 billion) and RMB5.2 billion (US$800 million) of the Convertible Notes will be repaid when they become due in 2023, 2025 and 2026, respectively, assuming there is no conversion of the Convertible Notes, no redemption of the Convertible Notes prior to their maturities and the convertible senior notes bondholders hold the Convertible Notes until their maturities and iQIYI elects to fully settle the Convertible Notes in cash.
 
15.
LEASES
The Company’s operating leases mainly related to land, office facilities, IDC facilities and vehicles. For leases with terms greater than 12 months, the Company records the related asset and lease liability at the present value of lease payments over the term. Certain leases include rental escalation clauses, renewal options and/or termination options that are factored into the Company’s determination of lease payments when appropriate. As of December 31, 2020, finance leases were insignificant.
As of December 31, 2020, the weighted average remaining lease term was 16.2 years and weighted average discount rate was 4.53% for the Group’s operating leases.
 
F-6
6

Table of Contents
BAIDU, INC.
NOTES TO THE CONSOLIDATED FINANCIAL STATEMENTS
FOR THE YEARS ENDED DECEMBER 31, 2018, 2019 and 2020
 
Operating lease cost was RMB2.7 billion and RMB3.0 billion (US$456 million) for the years ended December 31, 2019 and 2020, respectively, which excluded cost of short-term contracts. Short-term lease cost was RMB434 million and RMB427 million
 
(US$65 million) for the years ended December 31, 2019 and 2020, respectively. Variable lease cost was immaterial for the years ended December 31, 2019 and 2020. For the year ended December 31, 2019 and 2020, no lease cost for operating or finance leases was capitalized. Supplemental cash flow information related to operating leases was as follows:
 
    
For the years

ended December 31,
 
    
2019
    
2020
 
    
RMB
    
RMB
    
US$
 
    
(In millions)
 
Cash payments for operating leases
     2,631        5,187        795  
ROU assets obtained in exchange for operating lease liabilities
     3,896        2,841        435  
Future lease payments under operating leases as of December 31, 2020 were as follows:
 
    
Operating leases
 
    
RMB
    
US$
 
    
(In millions)
 
Year ending December 31,
                               
2021
     2,430        372  
2022
     1,856        284  
2023
     1,433        220  
2024
     1,032        158  
2025
     464        71  
Thereafter
     624        96  
    
 
 
    
 
 
 
Total future lease payments
     7,839        1,201  
Less: Imputed interest
     780        118  
    
 
 
    
 
 
 
Total lease liability balance
     7,059        1,083  
    
 
 
    
 
 
 
As of December 31, 2020, additional operating leases that have not yet commenced were immaterial.
 
16.
INCOME TAXES
Cayman Islands and BVI
Under the current laws of the Cayman Islands and BVI, the Company is not subject to tax on income or capital gains. Additionally, upon payment of dividends by the Company to its shareholders, no Cayman Islands withholding tax will be imposed.
Hong Kong
Subsidiaries in Hong Kong are subject to Hong Kong Profits Tax rate at 16.5%, and foreign-derived income is exempted from income tax. There are no withholding taxes in Hong Kong on remittance of dividends.
Japan
As a result of the Japanese tax regulations amendments, the effective income tax rate are approximately 31%, 31% and 31% for the years ended December 31, 2018, 2019 and 2020, respectively.
 
F-6
7

Table of Contents
BAIDU, INC.
NOTES TO THE CONSOLIDATED FINANCIAL STATEMENTS
FOR THE YEARS ENDED DECEMBER 31, 2018, 2019 and 2020
 
China
Under the PRC Enterprise Income Tax (“EIT”) Law, which has been effective since January 1, 2008, domestic enterprises and Foreign Investment Enterprises (the “FIE”) are subject to a unified 25% enterprise income tax rate, except for certain entities that are entitled to preferential tax treatments. Preferential EIT rates at 15% and 10% are available for qualified “High and New Technology Enterprises” (“HNTEs”) and “Key Software Enterprise” (“KSE”), respectively. The HNTE certificate is effective for a period of
three years
and the KSE is subject to relevant governmental authorities’ annual assessment based on self-assessment supporting documents filed with the tax authorities each year.
Baidu Online, Baidu China and Baidu International enjoyed a reduced tax rate of 10% as qualified KSEs in 2018 and 2019. Certain other PRC subsidiaries and VIEs, including Baidu Netcom, are qualified HNTEs and enjoy a reduced tax rate of 15% for the years presented, which will expire in
2022
and
2023
. Certain entities must file required supporting documents with the tax authorities before using the preferential rates. Whether the entity is entitled to enjoy a preferential rate as a KSE is subject to relevant governmental authorities’ assessment each year. An entity could
re-apply
for the HNTE certificate when the prior certificate expires. Historically, all of the Company’s subsidiaries and VIEs successfully
re-applied
for the certificates when the prior ones expired.
A certificate for the current year might be obtained in the following year as a result of the stringent inspection and approval process by the governmental authorities. The Company would record an income tax reversal in the year when the certificate is obtained for the over-paid or over-accrued provisional tax in connection with the grant of a more favorable tax rate for the prior year.
Under the current EIT Law, dividends for earnings derived from January 1, 2008 and onwards paid by PRC entities to any of their foreign
non-resident
enterprise investors are subject to a 10% withholding tax. A lower tax rate will be applied if tax treaty or arrangement benefits are available. Under the tax arrangement between the PRC and Hong Kong, the reduced withholding tax rate for dividends paid by PRC entities is 5% provided the Hong Kong investors meet the requirements as stipulated by relevant PRC tax regulations, such as the beneficiary owner test. Capital gains derived from PRC are also subject to a 10% PRC withholding tax.
Income (loss) before income taxes consists of:
 
    
For the years ended December 31,
 
    
2018
    
2019
    
2020
    
2020
 
    
RMB
    
RMB
    
RMB
    
US$
 
    
(In millions)
 
PRC
     23,524        13,076        19,711        3,021  
Non-PRC
     3,801        (13,416      3,379        518  
    
 
 
    
 
 
    
 
 
    
 
 
 
       27,325        (340      23,090        3,539  
    
 
 
    
 
 
    
 
 
    
 
 
 
Except for the investment related gain recognized, the
pre-tax
losses from
non-PRC
operations consist primarily of operating costs, administration expenses, interest expenses and share-based compensation expenses.
 
F-6
8

Table of Contents
BAIDU, INC.
NOTES TO THE CONSOLIDATED FINANCIAL STATEMENTS
FOR THE YEARS ENDED DECEMBER 31, 2018, 2019 and 2020
 
Income taxes consist of:
 
    
For the years ended December 31,
 
    
2018
    
2019
    
2020
    
2020
 
    
RMB
    
RMB
    
RMB
    
US$
 
    
(In millions)
 
Current income tax
     6,184        3,564        4,668        716  
Income tax refund due to reduced tax rate
     (680      (920      (719      (110
Adjustments of deferred tax assets due to change in tax rates
               9        (5      (1
Deferred income tax (benefit) expense
     (761      (705      120        18  
    
 
 
    
 
 
    
 
 
    
 
 
 
       4,743        1,948        4,064        623  
    
 
 
    
 
 
    
 
 
    
 
 
 
The reconciliation of the actual income taxes to the amount of tax computed by applying the aforementioned statutory income tax rate to
pre-tax
income is as follows:
 
    
For the years ended December 31,
 
    
2018
    
2019
    
2020
   
2020
 
    
RMB
    
RMB
    
RMB
   
US$
 
    
(In millions, except for per share data)
 
Expected taxation at PRC statutory tax rate
     6,831        (85      5,773       885  
Effect of differing tax rates in different jurisdictions
     493        3,299        208       32  
Non-taxable
income
     (1,555      (419      (995     (152
Non-deductible
expenses
     935        2,124        3,416       523  
Research and development super-deduction
     (1,047      (1,245      (1,549     (237
Effect of PRC preferential tax rates and tax holiday
     (2,250      (1,327      (2,891     (443
Effect of tax rate changes on deferred taxes
               9        (5     (1
Reversal of prior year’s EIT
     (616      (1,134      (951     (146
PRC withholding tax
     553        (224      122       19  
Addition to valuation allowance
     1,399        950        936       143  
    
 
 
    
 
 
    
 
 
   
 
 
 
Taxation for the year
     4,743        1,948        4,064       623  
    
 
 
    
 
 
    
 
 
   
 
 
 
Effective tax rate
     17%        (573%      18     18
    
 
 
    
 
 
    
 
 
   
 
 
 
Effect of preferential tax rates inside the PRC on basic earnings per Class A and Class B ordinary share (
Note
)
     0.81        0.49        1.06       0.16  
    
 
 
    
 
 
    
 
 
   
 
 
 
Note:
Effect of preferential tax rates inside the PRC on basic earnings per Class A and Class B ordinary share for the years ended December 31, 2018, 2019 and 2020 have been retrospectively adjusted for the Share Subdivision that became effective on March 1, 2021, as detailed in Note 1 and Note 21
 
F-6
9

Table of Contents
BAIDU, INC.
NOTES TO THE CONSOLIDATED FINANCIAL STATEMENTS
FOR THE YEARS ENDED DECEMBER 31, 2018, 2019 and 2020
 
The tax effects of temporary differences that gave rise to the deferred tax balances at December 31, 2019 and 2020 are as follows:
 
    
As of December 31,
 
    
2019
    
2020
    
2020
 
    
RMB
    
RMB
    
US$
 
    
(In millions)
 
Deferred tax assets:
                          
Allowance for credit loss
     332        452        69  
Accrued expenses, payroll and others
     4,820        5,456        836  
Fixed assets depreciation
     151        106        16  
Net operating loss carry-forward
     1,733        1,811        278  
Less: valuation allowance
     (4,843      (5,895      (903
    
 
 
    
 
 
    
 
 
 
Deferred tax assets, net
     2,193        1,930        296  
    
 
 
    
 
 
    
 
 
 
 
    
As of December 31,
 
    
2019
    
2020
    
2020
 
    
RMB
    
RMB
    
US$
 
    
(In millions)
 
Deferred tax liabilities:
        
Long-lived assets arising from acquisitions
     275        406        62  
Withholding tax on PRC subsidiaries’ undistributed earnings
     1,621        1,381        212  
Tax on capital gains
     1,159        943        145  
Others
     218        593        90  
    
 
 
    
 
 
    
 
 
 
       3,273        3,323        509  
    
 
 
    
 
 
    
 
 
 
The Group offset deferred tax liabilities and assets pertaining to a particular tax-paying component of the Group within a particular jurisdiction. The total income tax expenses were RMB1.9 billion and RMB4.1 billion (US$623 million) for the years ended December 31, 2019 and 2020, respectively. The change in income tax expense is mainly due to changes of overall profits before tax. The effective tax rate for the year ended December 31, 2020 is lower than the PRC statutory EIT rate
 
of
 
25
% mainly due to international income tax rate and preferential income tax rate impact, research and development super-deduction, and change in withhold rate and Key Software Enterprise status obtained.
As of December 31, 2020, the Company had tax losses of approximately RMB9.7 billion (US$1.5 billion) deriving from entities in the PRC, Hong Kong and Japan. The tax losses in Japan can be carried forward for nine years to offset future taxable profit. The tax losses in PRC can be carried forward for five years to offset future taxable profit, and the period was extended to 10 years for entities qualified as HNTE in 2019 and thereafter. The tax losses of entities in the PRC and Japan will expire from 2021 to 20
30
, if not utilized. The tax losses in Hong Kong can be carried forward with no expiration date
.
The Company evaluated its income tax uncertainty under ASC 740. ASC 740 clarifies the accounting for uncertainty in income taxes by prescribing the recognition threshold a tax position is required to meet before being recognized in the financial statements. The Company elects to classify interest and penalties related to an uncertain tax position, if and when required, as part of income tax expense in the consolidated statements of comprehensive income (loss). The Company does not expect the amount of unrecognized tax benefits to increase significantly in the next 12 months. In general, the PRC tax authorities have up to five years to condu
ct
 
examinations of the tax filings of the Company’s PRC subsidiaries. Accordingly, the PRC subsidiaries’ tax years
 
F-
70

Table of Contents
BAIDU, INC.
NOTES TO THE CONSOLIDATED FINANCIAL STATEMENTS
FOR THE YEARS ENDED DECEMBER 31, 2018, 2019 and 2020
 
of 2015 - 2020 remain open to examination by the respective tax authorities. The Company may also be subject to the examination of the tax filings in other jurisdictions, which are not material to the consolidated financial statements.
As of December 31, 2020, dividend distribution withholding tax for the potential remittance of earnings from the PRC subsidiaries to offshore entities was RMB1.4 billion. The Company believes that the underlying dividends will be distributed in the future for offshore use, such as merger and acquisition activities. The Company did not provide for additional deferred income taxes and foreign withholding taxes on the undistributed earnings of foreign subsidiaries during the years presented on the basis of its intent to permanently reinvest its foreign subsidiaries’ earnings. As of December 31, 2020, the total amount of undistributed earnings from the PRC subsidiaries and the VIEs for which no withholding tax has been accrued was RMB154.1 billion (US$23.6 billion). Determination of the amount of unrecognized deferred tax liability related to these earnings is not practicable. Under the PRC tax regulations, dividends from PRC companies to their overseas parents in respect of earnings derived from January 1, 2008 onwards are subject to PRC dividend withholding tax at 10%. Such rate could be reduced to 5% should treaty benefits be applicable.
 
17.
EMPLOYEE DEFINED CONTRIBUTION PLAN
Full time employees of the Group in the PRC participate in a government mandated multi-employer defined contribution plan pursuant to which certain pension benefits, medical care, unemployment insurance, employee housing fund and other welfare benefits are provided to employees. Chinese labor regulations require that the Group make contributions to the government for these benefits based on certain percentages of the employees’ salaries. The Group has no legal obligation for the benefits beyond the contributions. Total amounts for such employee benefits, which were expensed as incurred, were RMB2.9 billion, RMB3.2 billion and RMB2.7 billion (US$417 million) for the years ended December 31, 2018, 2019 and 2020, respectively.
 
18.
COMMITMENTS AND CONTINGENCIES
Capital Commitments
The Group’s capital commitments primarily relate to commitments in connection with the expansion and improvement of its network infrastructure and its plan to build additional office buildings and cloud computing based data centers. Total capital commitments contracted but not yet reflected in the financial statements amounted to RMB754 million (US$116 million) as of December 31, 2020. Almost all of the commitments relating to the network infrastructure, office building and cloud computing based data centers are to be fulfilled within one year.
 
F-
7
1

Table of Contents
BAIDU, INC.
NOTES TO THE CONSOLIDATED FINANCIAL STATEMENTS
FOR THE YEARS ENDED DECEMBER 31, 2018, 2019 and 2020
 
Commitments for bandwidth and property management fees
Future minimum payments under
non-cancelable
agreements for bandwidth and property management fees consist of the following as of December 31, 2020:
 
    
RMB
    
US$
 
    
(In millions)
 
2021
     742        114  
2022
     323        50  
2023
     135        21  
2024
     81        12  
2025
     45        7  
Thereafter
     47        7  
    
 
 
    
 
 
 
       1,373        211  
    
 
 
    
 
 
 
Future minimum lease payments for operating lease commitments as of December 31, 2020 are disclosed in Note 15.
Licensed Copyrights and Produced Content Commitments
Future minimum payments under
non-cancelable
agreements for licensed copyrights and produced content consist of the following as of December 31, 2020:
 
    
RMB
    
US$
 
    
(In millions)
 
2021
     10,480        1,606  
2022
     6,239        956  
2023
     3,421        524  
2024
     1,286        197  
2025
     345        53  
Thereafter
                   
    
 
 
    
 
 
 
       21,771        3,336  
    
 
 
    
 
 
 
Investment Commitments
The Group’s investment commitments primarily relate to capital contribution obligations under certain arrangements which do not have contractual maturity date. The total investment commitments contracted but not yet reflected in the consolidated financial statements amounted to RMB1.5 billion (US$223 million).
Guarantees
The Group accounts for guarantees in accordance with ASC Topic 460,
Guarantees
(“ASC 460”)
.
Accordingly, the Company evaluates its guarantees if any to determine whether (a) the guarantee is specifically excluded from the scope of ASC 460, (b) the guarantee is subject to ASC 460 disclosure requirements only, but not subject to the initial recognition and measurement provisions, or (c) the guarantee is required to be recorded in the financial statements at fair value.
 
F-7
2

Table of Contents
BAIDU, INC.
NOTES TO THE CONSOLIDATED FINANCIAL STATEMENTS
FOR THE YEARS ENDED DECEMBER 31, 2018, 2019 and 2020
 
The corporate
by-laws
require that the Company indemnify its officers and directors, as well as those who act as directors and officers of other entities at the Company’s request, against expenses, judgments, fines, settlements and other amounts actually and reasonably incurred in connection with any proceedings arising out of their services to the Company. In addition, the Company entered into separate indemnification agreements with each director and each executive officer of the Company that provide for indemnification of these directors and officers under similar circumstances and under additional circumstances. The indemnification obligations are more fully described in the
by-laws
and the indemnification agreements. The Company purchases standard directors and officers insurance to cover claims or a portion of the claims made against its directors and officers. Since a maximum obligation is not explicitly stated in the Company’s
by-laws
or in the indemnification agreements and will depend on the facts and circumstances that arise out of any future claims, the overall maximum amount of the obligations cannot be reasonably estimated.
Historically, the Company was not required to make payments related to these obligations, and the fair value for these obligations was nil on the consolidated balance sheets as of December 31, 2019 and 2020.
Litigation
The Group was involved in certain cases pending in various PRC, U.S. and Brazil courts and arbitration as of December 31, 2020. These cases include copyright infringement cases, unfair competition cases, and defamation cases, among others. Adverse results in these lawsuits may include awards of damages and may also result in, or even compel, a change in the Company’s business practices, which could result in a loss of revenue or otherwise harm the business of the Company.
Starting in April 2020, the Group and certain of its officers were named as defendants in putative securities class actions filed in federal court. The case was purportedly brought on behalf of a class of persons who allegedly suffered damages as a result of alleged misstatements and omissions in the Group’s public disclosure documents related to Baidu Feed, which they believe did not comply with “PRC laws and regulations in all material respects”. In addition, the Group received a complaint alleging that between April 8, 2016 and August 13, 2020, the Group made material misrepresentations in disclosures filed with the SEC by misrepresenting the financial and business condition of iQIYI and failing to disclose that iQIYI had inadequate controls. Both of those cases remain in preliminary stage, the likelihood of any unfavorable outcome or the amount or range of any potential loss cannot be reasonably estimated at the issuance date of the consolidated financial statements. As a result, as of December 31, 2020, the Group did not record any liabilities for the loss contingencies pertaining to the cases described above.
For many proceedings, the Company is currently unable to estimate the reasonably possible loss or a range of reasonably possible losses as the proceedings are in the early stages, and/or there is a lack of clear or consistent interpretation of laws specific to the industry-specific complaints among different jurisdictions. As a result, there is considerable uncertainty regarding the timing or ultimate resolution of such matters, which includes eventual loss, fine, penalty or business impact, if any, and therefore, an estimate for the reasonably possible loss or a range of reasonably possible losses cannot be made. However, the Company believes that such matters, individually and in the aggregate, when finally resolved, are not reasonably likely to have a material adverse effect on the Company’s consolidated results of operations, financial position and cash flows. With respect to the limited number of proceedings for which the Company was able to estimate the reasonably possible losses or the range of reasonably possible losses, such loss estimates were insignificant.
 
F-7
3

Table of Contents
BAIDU, INC.
NOTES TO THE CONSOLIDATED FINANCIAL STATEMENTS
FOR THE YEARS ENDED DECEMBER 31, 2018, 2019 and 2020
 
19.
REDEEMABLE NONCONTROLLING INTERESTS
 
    
2018
    
2019
    
2020
    
2020
 
    
RMB
    
RMB
    
RMB
    
US$
 
    
(In millions)
 
Balance as of January 1
     11,022        716        1,109        170  
Business combinations (Note 3)
     698        182                      
Issuance of subsidiary shares
     —          100        1,866        286  
Accretion of redeemable noncontrolling interests
     146        111        127        19  
Conversion of iQIYI preferred shares recognized as redeemable noncontrolling interests to ordinary shares
     (11,150      —          —          —    
    
 
 
    
 
 
    
 
 
    
 
 
 
Balance as of December 31
     716        1,109        3,102        475  
    
 
 
    
 
 
    
 
 
    
 
 
 
In October 2018, the Company acquired additional shares of a former equity method investee, resulting in the investee becoming a subsidiary of the Company. The subsidiary had issued 159,820,917 outstanding preferred shares to certain shareholders, which could be redeemed by such shareholders upon the occurrence of certain events that are not solely within the control of the subsidiary. Therefore, these preferred shares were accounted for as redeemable noncontrolling interests (Note 3).
In September 2020, the Company entered into definitive agreements to issue Series A preferred shares of the Group’s smart living business, or Smart Living Group (“SLG”). SLG had issued 61,666,667 outstanding preferred shares to certain shareholders, which could be redeemed by such shareholders upon the occurrence of certain events that are not solely within the control of the subsidiary. Therefore, these preferred shares were accounted for as redeemable noncontrolling interests.
The Company accounts for the changes in accretion to the redemption value in accordance with ASC Topic 480,
Distinguishing Liabilities from Equity.
The Company elects to use the effective interest method to account for the changes of redemption value over the period from the date of issuance to the earliest redemption date of the noncontrolling interest.
 
20.
SHAREHOLDERS’ EQUITY
Ordinary Shares
The authorized share capital consisted of 69,632,000,000 ordinary shares (previously 870,400,000 ordinary shares before the Share Subdivision as detailed in Note 1) at a par value of US$0.000000625 per share (previously US$0.00005 per share before the Share Subdivision as detailed in Note 1), of which 66,000,000,000 shares were designated as Class A ordinary shares, 2,832,000,000 as Class B ordinary shares, and 800,000,000 shares designated as preferred shares (previously 825,000,000 shares were designated as Class A ordinary shares, 35,400,000 as Class B ordinary shares, and 10,000,000 shares designated as preferred shares before the Share Subdivision as detailed in Note 1). The rights of the holders of Class A and Class B ordinary shares are identical, except with respect to voting and conversion rights. Each share of Class A ordinary shares is entitled to one vote per share and is not convertible into Class B ordinary shares under any circumstances. Each share of Class B ordinary shares is entitled to ten votes per share and is convertible into one Class A ordinary share at any time by the holder thereof. Upon any transfer of Class B ordinary shares by a holder thereof to any person or entity that is not an affiliate of such holder, such Class B ordinary shares would be automatically converted into an equal number of Class A ordinary shares. The number of Class B ordinary shares transferred to Class A ordinary shares was nil, nil and 4,200,000 in the years ended December 31, 2018, 2019 and 2020, respectively.
 
F-7
4

Table of Contents
BAIDU, INC.
NOTES TO THE CONSOLIDATED FINANCIAL STATEMENTS
FOR THE YEARS ENDED DECEMBER 31, 2018, 2019 and 2020
 
As of December 31, 2020, there were 2,107,228,720 and 571,900,320 Class A and Class B ordinary shares outstanding (previously 26,340,359 and 7,148,754 Class A and Class B ordinary shares before the Share Subdivision as detailed in Note 1), respectively. As of December 31, 2019 and 2020, there were no preferred shares issued and outstanding.
On June 27, 2018, the Company announced a share repurchase program under which the Company proposed to acquire up to an aggregate of US$1.0 billion of its ordinary shares over the next 12 months in the open market or through privately negotiated transactions, depending on market conditions and in accordance with applicable rules and regulations.
On May 16, 2019, the Company announced a share repurchase program under which the Company proposed to acquire up to an aggregate of US$1.0 billion of its ordinary shares, effective until July 1, 2020 in the open market or through privately negotiated transactions, depending on market conditions and in accordance with applicable rules and regulations.
On May 13, 2020, the Company announced a share repurchase program (“2020 share repurchase program”) under which the Company proposed to acquire up to an aggregate of US$1.0 billion of its ordinary shares, effective until July 1, 2021 in the open market or through privately negotiated transactions, depending on market conditions and in accordance with applicable rules and regulations. In August 2020, the board of directors approved a change to the 2020 share repurchase program, increasing the repurchase authorization from US$1.0 billion to US$3.0 billion, and in December 2020, the repurchase authorization was further increased from US$3.0 billion to US$4.5 billion, which is effective through December 31, 2022.
The Company repurchased 16,573,200, 53,162,720 and 126,096,000 Class A ordinary shares (previously 207,165, 664,534 and 1,576,200 Class A ordinary shares before the Share Subdivision as detailed in Note 1) from the open market with an aggregate purchase price of RMB3.3 billion, RMB5.0 billion and RMB13.1 billion (US$2.0 billion) during the years ended December 31, 2018, 2019 and 2020. The repurchased shares were cancelled under Cayman Islands law upon repurchase and the difference between the par value and the repurchase price was debited to retained earnings.
Retained Earnings
In accordance with the Regulations on Enterprises with Foreign Investment of China and their articles of association, the Company’s PRC subsidiaries, being foreign invested enterprises established in China, are required to make appropriations to certain statutory reserves, namely a general reserve fund, an enterprise expansion fund, a staff welfare fund and a bonus fund, all of which are appropriated from net profit as reported in their PRC statutory accounts. Each of the Company’s PRC subsidiaries is required to allocate at least 10% of its
after-tax
profits to a general reserve fund until such fund has reached 50% of its respective registered capital. Appropriations to the enterprise expansion fund and staff welfare and bonus funds are at the discretion of the Company’s subsidiaries.
In accordance with the China Company Laws, the Company’s VIEs must make appropriations from their
after-tax
profits as reported in their PRC statutory accounts to
non-distributable
reserve funds, namely a statutory surplus fund, a statutory public welfare fund and a discretionary surplus fund. Each of the Company’s VIEs is required to allocate at least 10% of its
after-tax
profits to the statutory surplus fund until such fund has reached 50% of its respective registered capital. Appropriations to the statutory public welfare fund and the discretionary surplus fund are made at the discretion of the Company’s VIEs.
 
F-7
5

Table of Contents
BAIDU, INC.
NOTES TO THE CONSOLIDATED FINANCIAL STATEMENTS
FOR THE YEARS ENDED DECEMBER 31, 2018, 2019 and 2020
 
General reserve and statutory surplus funds are restricted to
set-off
against losses, expansion of production and operation and increasing registered capital of the respective company. Staff welfare and bonus fund and statutory public welfare funds are restricted to capital expenditures for the collective welfare of employees. The reserves are not allowed to be transferred to the Company in the form of cash dividends, loans or advances, nor are they allowed for distribution except under liquidation.
 
    
As of December 31,
 
    
2019
    
2020
    
2020
 
    
RMB
    
RMB
    
US$
 
    
(In millions)
 
PRC statutory reserve funds
     626        806        123  
Unreserved retained earnings
     125,642        134,478        20,610  
    
 
 
    
 
 
    
 
 
 
Total retained earnings
     126,268        135,284        20,733  
    
 
 
    
 
 
    
 
 
 
Under PRC laws and regulations, there are restrictions on the Company’s PRC subsidiaries and VIEs with respect to transferring certain of their net assets to the Company either in the form of dividends, loans, or advances. Amounts of net assets restricted include paid in capital and statutory reserve funds of the Company’s PRC subsidiaries and the net assets of the VIEs in which the Company has
no
legal ownership, totaling RMB40.8 billion and RMB45.0 billion (US$6.9 billion) as of December 31, 2019 and 2020, respectively.
Furthermore, cash transfers from the Company’s PRC subsidiaries to their parent companies outside of China are subject to PRC government control of currency conversion. Shortages in the availability of foreign currency may restrict the ability of the PRC subsidiaries and consolidated affiliated entities to remit sufficient foreign currency to pay dividends or other payments to the Company, or otherwise satisfy their foreign currency denominated obligations.
 
F-7
6

Table of Contents
BAIDU, INC.
NOTES TO THE CONSOLIDATED FINANCIAL STATEMENTS
FOR THE YEARS ENDED DECEMBER 31, 2018, 2019 and 2020
 
Accumulated Other Comprehensive Income (Loss)
The changes in accumulated other comprehensive income (loss) by component, net of tax, were as follows:
 
    
Foreign
currency
translation
adjustment
   
Unrealized
gains on
available-for-sale

investments
   
Total
 
    
RMB
   
RMB
   
RMB
 
    
(In millions)
 
Balance at December 31, 2017
  
 
(888
 
 
1,818
 
 
 
930
 
    
 
 
   
 
 
   
 
 
 
Cumulative effect of accounting change
*
     —         (1,854     (1,854
Other comprehensive income before reclassification
     114       4,117       4,231  
Amounts reclassified from accumulated other comprehensive income
     80       (2,171     (2,091
    
 
 
   
 
 
   
 
 
 
Net current-period other comprehensive income
     194       92       286  
Other comprehensive income attribute to noncontrolling interests and redeemable noncontrolling interests
     (1,006     —         (1,006
    
 
 
   
 
 
   
 
 
 
Balance at December 31, 2018
  
 
(1,700
 
 
1,910
 
 
 
210
 
    
 
 
   
 
 
   
 
 
 
Other comprehensive income before reclassification
     207       1,981       2,188  
Amounts reclassified from accumulated other comprehensive income
     (989     (2,689     (3,678
    
 
 
   
 
 
   
 
 
 
Net current-period other comprehensive loss
     (782     (708     (1,490
Other comprehensive income attribute to noncontrolling interests and redeemable noncontrolling interests
     (102     (1     (103
    
 
 
   
 
 
   
 
 
 
Balance at December 31, 2019
  
 
(2,584
 
 
1,201
 
 
 
(1,383
    
 
 
   
 
 
   
 
 
 
Other comprehensive income before reclassification
     1,936       380       2,316  
Amounts reclassified from accumulated other comprehensive income
     —         (541     (541
    
 
 
   
 
 
   
 
 
 
Net current-period other comprehensive income (loss)
     1,936       (161     1,775  
Other comprehensive income attribute to noncontrolling interests and redeemable noncontrolling interests
     (192     (1     (193
    
 
 
   
 
 
   
 
 
 
Balance at December 31, 2020
  
 
(840
 
 
1,039
 
 
 
199
 
 
  
 
 
 
 
 
 
 
 
 
 
 
Balance at December 31, 2020, in US$
  
 
(129
 
 
159
 
 
 
30
 
    
 
 
   
 
 
   
 
 
 
 
*
Adjustment of net unrealized gains related to
available-for-sale
equity investments from accumulated other comprehensive income to opening retained earnings as a result of the adoption of ASU 2016-13 on January 1, 2018.
The amounts reclassified out of accumulated other comprehensive income represent realized foreign currency translation adjustments, which mainly arise from the disposal of partial interests in Trip and realized gains on the sales of
available-for-sale
investments, which were recorded in “Others, net” in the consolidated statements of comprehensive income (loss). The amounts reclassified were determined on the basis of specific identification. Losses on intracompany foreign currency transactions that are of a long-term-investment nature in the amount of nil, nil and RMB1.2 billion (US$189 million) were included in the foreign currency translation adjustment for the years ended December 31, 2018, 2019 and 2020, respectively.
In October 2019, the Company completed a partial disposal of its investment in Trip and the corresponding accumulated other comprehensive income of RMB989 million was reclassified to income and recorded as “Others, net” in the consolidated statement of comprehensive loss for the year ended December 31, 2019.
 
F-7
7

Table of Contents
BAIDU, INC.
NOTES TO THE CONSOLIDATED FINANCIAL STATEMENTS
FOR THE YEARS ENDED DECEMBER 31, 2018, 2019 and 2020
 
The following table sets forth the tax benefit (expense) allocated to each component of other comprehensive income (loss) for the years ended December 31, 2018, 2019 and 2020:
 
    
For the years ended December 31,
 
    
2018
    
2019
    
2020
    
2020
 
    
RMB
    
RMB
    
RMB
    
US$
 
    
(In millions)
 
Unrealized gains on
available-for-sale
investments
                                   
Other comprehensive income before reclassification
     (409      (280      (59      (9
Amounts reclassified from accumulated other comprehensive income
     328        402        83        13  
    
 
 
    
 
 
    
 
 
    
 
 
 
Net current-period other comprehensive income (loss)
     (81      122        24        4  
    
 
 
    
 
 
    
 
 
    
 
 
 
 
21.
EARNINGS PER SHARE (“EPS”)
Following the Share Subdivision as detailed in Note 1, each ordinary share was subdivided into eighty ordinary shares and each ADS represents eight Class A ordinary shares. The weighted average number of ordinary shares used for the calculation of basic and diluted earnings per share/ADS for the years ended December 31, 2018 and 2019 have been retrospectively adjusted.
A reconciliation of net income attributable to Baidu, Inc. in the consolidated statements of comprehensive income (loss) to the numerator for the computation of basic and diluted per share for the years ended December 31, 2018, 2019 and 2020 is as follows:
 
    
For the years ended December 31,
 
    
2018
    
2019
    
2020
    
2020
 
    
RMB
    
RMB
    
RMB
    
US$
 
    
(In millions, including number of shares
and ADS, except for per share and per
ADS data)
 
Net income attributable to Baidu, Inc.
     27,573        2,057        22,472        3,444  
Accretion of the redeemable noncontrolling interests
     (130      (77      (88      (13
    
 
 
    
 
 
    
 
 
    
 
 
 
Numerator for basic EPS computation
     27,443        1,980        22,384        3,431  
Impact of subsidiaries’ and investees’ diluted earnings per share
               (28                    
    
 
 
    
 
 
    
 
 
    
 
 
 
Numerator for diluted EPS computation
     27,443        1,952        22,384        3,431  
    
 
 
    
 
 
    
 
 
    
 
 
 
 
F-78

Table of Contents
BAIDU, INC.
NOTES TO THE CONSOLIDATED FINANCIAL STATEMENTS
FOR THE YEARS ENDED DECEMBER 31, 2018, 2019 and 2020
 
The following table sets forth the computation of basic and diluted earnings per Class A and Class B ordinary share and basic and diluted earnings per ADS:
 
   
For the years ended December 31,
 
   
2018
   
2019
   
2020
   
2020
 
   
Class A
   
Class B
   
Class A
   
Class B
   
Class A
   
Class A
   
Class B
   
Class B
 
   
RMB
   
RMB
   
RMB
   
RMB
   
RMB
   
US$
   
RMB
   
US$
 
   
(In millions, including number of shares and ADS, except for
per share and per ADS data)
 
Earnings per share—basic:
                                                               
Numerator
                                                               
Allocation of net income attributable to Baidu, Inc.
    21,780       5,663       1,571       409       17,683       2,710       4,701       721  
   
 
 
   
 
 
   
 
 
   
 
 
   
 
 
   
 
 
   
 
 
   
 
 
 
Denominator
                                                               
Weighted average ordinary shares outstanding
(Note)
    2,216       576       2,211       576       2,158       2,158       574       574  
   
 
 
   
 
 
   
 
 
   
 
 
   
 
 
   
 
 
   
 
 
   
 
 
 
Denominator used for basic EPS
(Note)
    2,216       576       2,211       576       2,158       2,158       574       574  
   
 
 
   
 
 
   
 
 
   
 
 
   
 
 
   
 
 
   
 
 
   
 
 
 
Earnings per share—basic
(Note)
    9.83       9.83       0.71       0.71       8.19       1.26       8.19       1.26  
   
 
 
   
 
 
   
 
 
   
 
 
   
 
 
   
 
 
   
 
 
   
 
 
 
                                                                 
Earnings per share—diluted:
                                                               
Numerator
                                                               
Allocation of net income attributable to Baidu, Inc. for diluted computation
    21,824       5,619       1,549       403       17,723       2,716       4,661       715  
Reallocation of net income attributable to Baidu, Inc. as a result of conversion of Class B to Class A shares
    5,619                403                4,661       715      
  
     
  
 
   
 
 
   
 
 
   
 
 
   
 
 
   
 
 
   
 
 
   
 
 
   
 
 
 
Numerator for diluted EPS calculation
    27,443       5,619       1,952       403       22,384       3,431       4,661       715  
   
 
 
   
 
 
   
 
 
   
 
 
   
 
 
   
 
 
   
 
 
   
 
 
 
Denominator
                                                               
Weighted average ordinary shares outstanding
(Note)
    2,216       576       2,211       576       2,158       2,158       574       574  
Conversion of Class B to Class A ordinary shares
(Note)
    576                576                574       574                    
Share-based awards
(Note)
    22                4                24       24                    
   
 
 
   
 
 
   
 
 
   
 
 
   
 
 
   
 
 
   
 
 
   
 
 
 
Denominator used for diluted EPS
(Note)
    2,814       576       2,791       576       2,756       2,756       574       574  
   
 
 
   
 
 
   
 
 
   
 
 
   
 
 
   
 
 
   
 
 
   
 
 
 
Earnings per share—diluted
(Note)
    9.75       9.75       0.70       0.70       8.12       1.24       8.12       1.24  
   
 
 
   
 
 
   
 
 
   
 
 
   
 
 
   
 
 
   
 
 
   
 
 
 
                                                                 
Earnings per ADS (1 ADS equals 8 Class A ordinary shares):
                                                               
Denominator used for earnings per ADS—basic
(Note)
    277               276               270       270                  
   
 
 
           
 
 
           
 
 
   
 
 
                 
Denominator used for earnings per ADS—diluted
(Note)
    352               349               344       344                  
   
 
 
           
 
 
           
 
 
   
 
 
                 
Earnings per ADS—basic
(Note)
    78.64               5.68               65.54       10.04                  
   
 
 
           
 
 
           
 
 
   
 
 
                 
Earnings per ADS—diluted
(Note)
    78.03               5.60               64.98       9.96                  
   
 
 
           
 
 
           
 
 
   
 
 
                 
Note:
Basic and diluted net income per ordinary share, weighted average number of shares and the adjustments for dilutive restricted share and share options for the years ended December 31, 2018, 2019 and 2020 have been retrospectively adjusted for the Share Subdivision and the ADS Ratio Change that became effective on March 1, 2021, as detailed in Note 1
The Company did not include certain stock options, restricted shares and the effect of convertible senior notes issued by iQIYI in the computation of diluted earnings per share for the years ended December 31, 2018, 2019 and 2020 because those stock options, restricted shares and convertible senior notes were anti-dilutive for earnings per share for the respective years.
 
F-79

Table of Contents
BAIDU, INC.
NOTES TO THE CONSOLIDATED FINANCIAL STATEMENTS
FOR THE YEARS ENDED DECEMBER 31, 2018, 2019 and 2020
 
22.
SHARE-BASED AWARDS PLAN
Baidu, Inc.
2008 Share Incentive plan
In December 2008, the Company adopted a share incentive plan (the “2008 Plan”), which provides for the granting of share incentives, including incentive share options (“ISOs”), restricted shares and any other form of award pursuant to the 2008 Plan, to members of the board, employees, consultants and
non-employees
of the Company. The Company reserved 274,302,160 Class A ordinary shares (previously 3,428,777 Class A ordinary shares before the Share Subdivision as detailed in Note 1) for issuance under the 2008 Plan, which expired in the year 2018. The vesting schedule, time and condition to exercise options is determined by the Company’s compensation committee. The term of the options may not exceed ten years from the date of the grant, except that five years is the maximum term of an ISO granted to an employee who holds more than 10% of the voting power of the Company’s share capital.
Under the 2008 Plan, the exercise price of an option may be amended or adjusted at the discretion of the compensation committee, the determination of which would be final, binding and conclusive. To the extent not prohibited by applicable laws or exchange rules, a downward adjustment of the exercise prices would be effective without the approval of the Company’s shareholders or the approval of the affected grantees. If the Company grants an ISO to an employee who, at the time of that grant, owns shares representing more than 10% of the voting power of all classes of the Company’s share capital, the exercise price cannot be less than 110% of the fair market value of the Company’s ordinary shares on the date of that grant
.
 
 
2018 Share Incentive Plan
In July 2018, the Company adopted a share incentive plan (the “2018 Plan”), which provides for the granting of share incentives, including ISOs, restricted shares and any other form of award pursuant to the 2018 Plan, to members of the board, employees, consultants, and
non-employees
of the Company. The 2018 Plan has a
ten-year
term and a maximum number of 275,516,000 Class A ordinary shares (previously 3,443,950 Class A ordinary shares before the Share Subdivision as detailed in Note 1) available for issuance pursuant to all awards under the 2018 Plan.
Under the 2018 Plan, the exercise price of an option may be amended or adjusted at the discretion of the compensation committee, the determination of which would be final, binding and conclusive. To the extent not prohibited by applicable laws or exchange rules, a downward adjustment of the exercise prices would be effective without the approval of the Company’s shareholders or the approval of the affected grantees. If the Company grants an ISO to an employee who, at the time of that grant, owns shares representing more than 10% of the voting power of all classes of the Company’s share capital, the exercise price cannot be less than 110% of the fair market value of the Company’s ordinary shares on the date of that grant.
Following the Share Subdivision that became effective on March 1, 2021 as detailed in Note 1 and Note 21, each Class A ordinary share was subdivided into eighty Class A ordinary shares and each ADS represents eight Class A ordinary shares. Prior and subsequent to March 1, 2021, one ordinary share was and will be issuable upon the vesting of one outstanding restricted share or the exercise of one outstanding share option, respectively. Therefore, following the Share Subdivision, each share option and restricted share is subdivided into eighty share options and eighty restricted shares, the weighted average grant date fair value per restricted share and the weighted average exercise price per share option is diluted by eighty times. The number of restricted shares and share options, the weighted average grant date fair value per restricted share and the weighted average exercise price per share option has been retrospectively adjusted for the Share Subdivision in the following tables.
 
F-
80

Table of Contents
BAIDU, INC.
NOTES TO THE CONSOLIDATED FINANCIAL STATEMENTS
FOR THE YEARS ENDED DECEMBER 31, 2018, 2019 and 2020
 
Incentive share options
The following table summarizes the option activity for the years ended December 31, 2020:
 
    
Number of share
options

(Note)
   
Weighted average

exercise price
(US$)

(Note)
    
Weighted
average
remaining
contractual life
(Years)
    
Aggregate
intrinsic
value (US$ in

millions)
 
Incentive share options
                                  
Outstanding, December 31, 2019
     29,854,480       17        8                72  
Granted
     1,028,240       11                    
Exercised
     (3,516,400     13                    
Forfeited/Cancelled
     (3,147,280     17                    
    
 
 
   
 
 
    
 
 
    
 
 
 
Outstanding, December 31, 2020
     24,219,040       17        7        245  
    
 
 
   
 
 
    
 
 
    
 
 
 
Vested and expected to vest at December 31, 2020
     19,756,080       18        7        186  
    
 
 
   
 
 
    
 
 
    
 
 
 
Exercisable at December 31, 2020
     12,098,400       21        5        78  
    
 
 
   
 
 
    
 
 
    
 
 
 
Note:
The number of share options and weighted average exercise price has been retrospectively adjusted for the Share Subdivision that became effective on March 1, 2021 as detailed in Note 1 and Note 21.
The aggregate intrinsic value in the table above represents the difference between the Company’s closing stock price on the last trading day in 2020 and the exercise price.
Total intrinsic value of options exercised for the years ended December 31, 2018, 2019 and 2020 was RMB474 million, RMB77 million and RMB157 million (US$24 million), respectively. The total fair value of options vested during the years ended December 31, 2018, 2019 and 2020 was RMB956 million, RMB216 million and RMB261 million (US$40 million), respectively.
Share options are usually subject to vesting schedules ranging from two to four years. As of December 31, 2020, RMB215 million (US$33 million) of unrecognized share-based compensation cost related to share options is expected to be recognized over a weighted-average vesting period of 1.8 years. To the extent the actual forfeiture rate is different from the original estimate, actual share-based compensation costs related to these awards may be different from expectation.
The fair value of each option award was estimated on the date of grant using the Black-Scholes-Merton valuation model. The volatility assumption was estimated based on historical volatility of the Company’s share price applying the guidance provided by ASC 718. Assumptions of the expected term were based on the vesting and contractual terms and employee demographics. The risk-free rate for periods within the contractual life of the option is based on the U.S. Treasury yield curve in effect at the time of grant.
The following table presents the assumptions used to estimate the fair values of the share options granted in the years presented:
 
    
For the years ended December 31
 
    
2018
   
2019
   
2020
 
Risk-free interest rate
     2.57     1.58%~2.49     1.51~1.52
%
Dividend yield
                           
Expected volatility range
     34.47%~35.36     34.62%~35.14     34.83%~34.92
Expected life (in years)
 
     4.89~6.25       5.83~6.03       5.90~6.01  
 
F-
8
1

Table of Contents
BAIDU, INC.
NOTES TO THE CONSOLIDATED FINANCIAL STATEMENTS
FOR THE YEARS ENDED DECEMBER 31, 2018, 2019 and 2020
In addition, the Company recognizes share-based compensation expense net of estimated forfeiture rates, to recognize compensation cost for shares expected to vest over the service period of the award. Estimated forfeiture rates are primarily based on historical experience of employee turnover. To the extent the Company revises this estimate in the future, share-based compensation expense could be materially impacted in the year of revision, as well as in the following years
.
The exercise price of options granted during the years ended December 31, 2018, 2019 and 2020 equaled the market price of the ordinary shares on the grant date. The weighted-average grant-date fair value of options granted during the years ended December 31, 2018, 2019, and 2020 was US$13, US$5, and US$9, respectively.
Restricted Shares
Restricted Shares activity for the year ended December 31, 2020 was as follow:
 
    
Number of shares

(Note)
    
Weighted average grant date
fair value (US$)

(Note)
 
Restricted Shares
                 
Unvested, December 31, 2019
     113,604,320        19  
Granted
     73,900,080        14  
Vested
     (35,078,640      20  
Forfeited/Cancelled
     (21,924,240      17  
    
 
 
    
 
 
 
Unvested, December 31, 2020
     130,501,520        16  
    
 
 
    
 
 
 
Note:
The number of restricted shares and weighted average grant date fair value has been retrospectively adjusted for the Share Subdivision that became effective on March 1, 2021 as detailed in Note 1 and Note 21.
The total fair value of the Restricted Shares vested during the years ended December 31, 2018, 2019 and 2020 was RMB3.4 billion, RMB4.1 billion, RMB4.6 billion (US$700 million), respectively. The weighted-average grant-date fair value of the Restricted Shares granted during the years ended December 31, 2018, 2019, and 2020 was US$28, US$16, and US$14, respectively.
As of December 31, 2020, there was RMB6.4 billion (US$1.0 billion) of unrecognized share-based compensation cost related to Restricted Shares, which is expected to be recognized over a weighted-average vesting period of
 
3.0 years. To the extent the actual forfeiture rate is different from the original estimate, the actual share-based compensation costs related to these awards may be different from expectation. To the extent the Company revises this estimate in the future, share-based compensation expense could be materially impacted in the year of revision, as well as in the following years.
Subsidiaries-iQIYI
2010 Equity Incentive Plan
In October 2010, iQIYI adopted its 2010 Equity Incentive Plan (the “iQIYI 2010 Plan”), which permits the grant of restricted shares, options and share appreciation rights to the employees, directors, officers and consultants to purchase iQIYI’s ordinary shares. The 2010 Plan is valid and effective for an original term of ten years, and further extended to twenty years on September 15, 2020 commencing from its adoption. Except for service conditions, there were no other vesting conditions for all the awards under the 2010 Plan. As of December 31,
 
F-8
2

Table of Contents
BAIDU, INC.
NOTES TO THE CONSOLIDATED FINANCIAL STATEMENTS
FOR THE YEARS ENDED DECEMBER 31, 2018, 2019 and 2020
 
2
020, the share option pool under the iQIYI 2010 Plan approved by the Board of Directors of iQIYI was
 
589,729,714
iQIYI’s ordinary shares. All options granted vest over a
four
-year period, with
25
% of the awards vesting on the first anniversary, and the remaining
75
% of the awards vesting on a quarterly basis thereafter.
The following table sets forth the summary of employee option activity under the iQIYI’s 2010 Plan:
 
    
Number of share
options
   
Weighted
average

exercise price

(
US$
)
    
Weighted
average
remaining
contractual life
(Years)
    
Aggregate
intrinsic
value ( US$ in
millions)
 
Outstanding, December 31, 2019
     406,912,618       0.48        7        1,031  
Granted
     88,611,584       0.51                    
Forfeited
     (12,111,374     0.51                    
Exercised
     (62,714,554     0.44                    
    
 
 
   
 
 
    
 
 
    
 
 
 
Outstanding, December 31, 2020
     420,698,274       0.49        7        846  
    
 
 
   
 
 
    
 
 
    
 
 
 
Vested and expected to vest at December 31, 2020
     401,055,919       0.48        7        807  
    
 
 
   
 
 
    
 
 
    
 
 
 
Exercisable at December 31, 2020
     245,054,484       0.47        7        498  
    
 
 
   
 
 
    
 
 
    
 
 
 
As of December 31, 2020, there was RMB2.2 billion (US$338 million) of unrecognized share-based compensation cost related to share options granted by iQIYI. That deferred cost is expected to be recognized over a weighted-average vesting period of 2.7 years.
2017 Share Incentive Plan
In November 2017, iQIYI adopted its 2017 Share Incentive Plan (the “iQIYI 2017 Plan”). Under the iQIYI 2017 Plan, iQIYI is authorized to grant options, restricted shares and restricted share units to members of the board, employees, consultants and other individuals for which the maximum aggregate number of ordinary shares which may be issued pursuant to all awards is 720,000 iQIYI’s ordinary shares. The iQIYI 2017 Plan is valid and effective for a term of ten years commencing from its adoption. Except for service conditions, there are no other vesting conditions for all the awards issued under the 2017 Plan. As of December 31, 2020, the unrecognized share-based compensation cost related to its Restricted Shares is insignificant.
The following table summarizes the share-based compensation cost recognized by iQIYI:
 
    
For the years ended December 31,
 
    
2018
    
2019
    
2020
    
2020
 
    
RMB
    
RMB
    
RMB
    
US$
 
    
(In millions)
 
Expensed as cost of revenues
     83        171        202        31  
Expensed as selling, general and administrative
     369        676        851        130  
Expensed as research and development
     104        238        317        49  
    
 
 
    
 
 
    
 
 
    
 
 
 
       556        1,085        1,370        210  
    
 
 
    
 
 
    
 
 
    
 
 
 
 
F-8
3

Table of Contents
BAIDU, INC.
NOTES TO THE CONSOLIDATED FINANCIAL STATEMENTS
FOR THE YEARS ENDED DECEMBER 31, 2018, 2019 and 2020
 
The following table summarizes the total share-based compensation cost recognized by the Group:
    
For the years ended December 31,
 
    
2018
    
2019
    
2020
    
2020
 
    
RMB
    
RMB
    
RMB
    
US$
 
    
(In millions)
 
Expensed as cost of revenues
     224        327        360        55  
Expensed as selling, general and administrative
     1,725        1,768        1,897        290  
Expensed as research and development
     2,727        3,531        4,471        686  
    
 
 
    
 
 
    
 
 
    
 
 
 
       4,676        5,626        6,728        1,031  
    
 
 
    
 
 
    
 
 
    
 
 
 
 
23.
RELATED PARTY TRANSACTIONS
Related party transactions primarily related to online marketing services, cloud services and other services provided by the Company to certain investees. The following table summarizes the revenue received from major related parties in fiscal year 2018, 2019 and 2020.
    
For the years ended December 31,
 
    
2018
    
2019
    
2020
    
2020
 
    
RMB
    
RMB
    
RMB
    
US$
 
Revenues:
                                   
Trip
     774        627        204        31  
Du Xiaoman
     256        731        678        104  
Investee C
(i)
     143        280        949        145  
Others
     421        1,394        1,015        156  
    
 
 
    
 
 
    
 
 
    
 
 
 
Total
     1,594        3,032        2,846        436  
    
 
 
    
 
 
    
 
 
    
 
 
 
 
(i)
Investee C is one of the Company’ investees, over which the Company has significant influence.
The Group purchased produced content and licensed copyrights, traffic acquisition and other services from equity investees in
 
an
amount
 
of
RMB
297
 million, RMB
3.0
 billion and RMB
1.9
billion (US$
290
million) for the years ended December 31, 2018, 2019 and 2020, respectively. Other related party transactions were insignificant for each of the years presented, which included reimbursements to Robin Li’s use of an aircraft beneficially owned by his family member used for the Company’s business purposes
.
 
F-8
4

Table of Contents
BAIDU, INC.
NOTES TO THE CONSOLIDATED FINANCIAL STATEMENTS
FOR THE YEARS ENDED DECEMBER 31, 2018, 2019 and 2020
 
As of December 31, 2019 and 2020, amounts due from/due to related parties were as follows:
Expect for the non-trade balances as of December 31, 2019 and 2020 relate to transactions disclosed below, amounts due from/due to related parties arising from the ordinary and usual course of business of the Group and were trade in nature.
 
    
As of December 31,
 
    
2019
    
2020
    
2020
 
    
RMB
    
RMB
    
US$
 
    
(In millions)
 
Amounts due from related parties, current:
                          
Trip
(i)
     96        22        3  
Du Xiaoman
(ii)
     737        306        47  
Investee A
(iii)
     345        —          —    
Investee C
(iv)
     115        212        32  
Other related parties
(v)
     301        186        29  
    
 
 
    
 
 
    
 
 
 
Total
     1,594        726        111  
    
 
 
    
 
 
    
 
 
 
Amounts due from related parties,
non-current:
                          
Du Xiaoman
(ii)
     3,391        3,398        521  
Other related parties
(vi)
     173        40        6  
    
 
 
    
 
 
    
 
 
 
Total
     3,564        3,438        527  
    
 
 
    
 
 
    
 
 
 
Amounts due to related parties, current:
                          
Trip
(vii)
     49        50        8  
Du Xiaoman
(viii)
     973        489        75  
Investee A
(ix)
     476        —          —    
Investee B
(x)
     249        175        27  
Other related parties
(xi)
     484        610        93  
    
 
 
    
 
 
    
 
 
 
Total
     2,231        1,324        203  
    
 
 
    
 
 
    
 
 
 
Amounts due to related parties,
non-current:
                          
Du Xiaoman
(xii)
     3,430        3,216        493  
Investee B
(x)
     410        325        50  
Other related parties
(xiii)
     6        2        —    
    
 
 
    
 
 
    
 
 
 
Total
     3,846        3,543        543  
    
 
 
    
 
 
    
 
 
 
 
(i)
The balances mainly represent amounts arising from services the Company provided to Trip.
(ii)
The balances represent non-trade long-term loans due from Du Xiaoman with interest rates ranging from 0.00% to 0.50% in 2020, and amounts arising from services the Company provided to Du Xiaoman.
(iii)
The balance mainly represents a non-trade interest-bearing loan provided to Investee A, which was an equity investee as of December 31, 2019. The Company acquired Investee A on July 16, 2020, and accordingly, all corresponding outstanding balance has been eliminated in the consolidated balance sheet.
(iv)
The balances mainly represent amounts arising from services including online marketing services and cloud services the Company provided to Investee C.
(v)
The balances mainly represent amounts arising from services the Company provided to its investees in ordinary course of business.
(vi)
The balance consists of amount due from the Company’s investees in the ordinary course of business.
(vii)
The balances mainly represent amounts arising from services provided by Trip.
 
F-8
5

Table of Contents
BAIDU, INC.
NOTES TO THE CONSOLIDATED FINANCIAL STATEMENTS
FOR THE YEARS ENDED DECEMBER 31, 2018, 2019 and 2020
 
(viii)
The balance represents amount due to Du Xiaoman arising from services provided by Du Xiaoman to the Company in the ordinary course of business and non-trade loans provided by Du Xiaoman with interest rates of nil in 2020.
(ix)
The balances mainly represent amounts arising from hardware products purchased from Investee A, and a
non-trade
interest-bearing loan provided by the Investee A, as of December 31, 2019. The Company acquired Investee A on July 16, 2020, and accordingly, all corresponding outstanding balances have been eliminated in the consolidated balance sheet.
(x)
The balances mainly represent deferred revenue relating to the future services to be provided by the Company to Investee B which is an equity method investee.
(xi)
The balances mainly represent amounts arising from services including advertising services and licensing of content assets provided by the Company’s investees and non-trade amounts payable for acquiring the equity interest of the Company’s investees.
(xii)
The balances mainly represent non-trade interest-free long-term loans provided by Du Xiaoman.
(xiii)
The balance represents mainly deferred revenue relating to the future services to be provided by the Company to investees.
 
24.
SEGMENT REPORTING
The Company’s operations are organized into two
segments, consisting of Baidu Core and iQIYI. Within Baidu Core, the Company’s product and services offerings are categorized as follows—Mobile Ecosystem, Baidu Cloud and Apollo Intelligent Driving & Other Growth Initiatives. iQIYI is an innovative market-leading online entertainment service. iQIYI’s platform features iQIYI original content, as well as a comprehensive library of other professionally produced content (PPC), professional user generated content (PUGC) and user-generated content.
The Company derives the results of the segments directly from its internal management reporting system. The CODM reviews the performance of each segment based on its operating results and uses these results to evaluate the performance of, and to allocate resources to, each of the segments. Because substantially all of the Group’s long-lived assets and revenues are located in and derived from the PRC, geographical segments are not presented. The Company does not allocate assets to its segments as the CODM does not evaluate the performance of segments using asset information.
 
F-8
6

Table of Contents
BAIDU, INC.
NOTES TO THE CONSOLIDATED FINANCIAL STATEMENTS
FOR THE YEARS ENDED DECEMBER 31, 2018, 2019 and 2020
 
The table below provides a summary of the Group’s operating segment operating results for the year ended December 31, 2018.
 
    
For the year ended December 31, 2018
 
    
Baidu Core
    
iQIYI
    
Intersegment

eliminations &
adjustments
    
Consolidated
 
    
RMB
    
RMB
    
RMB
    
RMB
 
    
(In millions)
 
Total revenues
     78,271        24,989        (983      102,277  
    
 
 
    
 
 
    
 
 
    
 
 
 
Operating costs and expenses:
                                   
Cost of revenues
     25,370        27,133        (759      51,744  
Selling, general and administrative
     15,310        4,168        (247      19,231  
Research and development
     13,783        1,994        (5      15,772  
    
 
 
    
 
 
    
 
 
    
 
 
 
Total operating costs and expenses
  
 
54,463
 
  
 
33,295
 
  
 
(1,011
  
 
86,747
 
    
 
 
    
 
 
    
 
 
    
 
 
 
Operating profit (loss)
  
 
23,808
 
  
 
(8,306
  
 
28
 
  
 
15,530
 
    
 
 
    
 
 
    
 
 
    
 
 
 
Total other income (loss), net
     13,169        (676      (698      11,795  
    
 
 
    
 
 
    
 
 
    
 
 
 
Income (loss) before income taxes
  
 
36,977
 
  
 
(8,982
  
 
(670
  
 
27,325
 
         
Income taxes
     4,664        79        —          4,743  
    
 
 
    
 
 
    
 
 
    
 
 
 
Net income (loss)
  
 
32,313
 
  
 
(9,061
  
 
(670
  
 
22,582
 
    
 
 
    
 
 
    
 
 
    
 
 
 
Less: net income (loss) attributable to noncontrolling interests
     (1,292      49        (3,748      (4,991
    
 
 
    
 
 
    
 
 
    
 
 
 
Net income (loss) attributable to Baidu, Inc.
  
 
33,605
 
  
 
(9,110
  
 
3,078
 
  
 
27,573
 
    
 
 
    
 
 
    
 
 
    
 
 
 
The table below provides a summary of the Group’s operating segment operating results for the year ended December 31, 2019.
 
    
For the year ended December 31, 2019
 
    
Baidu Core
    
iQIYI
    
Intersegment
eliminations
    
Consolidated
 
    
RMB
    
RMB
    
RMB
    
RMB
 
    
(In millions)
 
Total revenues
     79,711        28,994        (1,292      107,413  
    
 
 
    
 
 
    
 
 
    
 
 
 
Operating costs and expenses:
                                   
Cost of revenues
     34,019        30,348        (1,517      62,850  
Selling, general and administrative
     14,733        5,237        (60      19,910  
Research and development
     15,698        2,667        (19      18,346  
    
 
 
    
 
 
    
 
 
    
 
 
 
Total operating costs and expenses
  
 
64,450
 
  
 
38,252
 
  
 
(1,596
  
 
101,106
 
    
 
 
    
 
 
    
 
 
    
 
 
 
Operating profit (loss)
  
 
15,261
 
  
 
(9,258
  
 
304
 
  
 
6,307
 
    
 
 
    
 
 
    
 
 
    
 
 
 
Total other income (loss), net
     (5,680      (967      —          (6,647
    
 
 
    
 
 
    
 
 
    
 
 
 
Income (loss) before income taxes
  
 
9,581
 
  
 
(10,225
  
 
304
 
  
 
(340
    
 
 
    
 
 
    
 
 
    
 
 
 
Income taxes
     1,896        52        —          1,948  
    
 
 
    
 
 
    
 
 
    
 
 
 
Net income (loss)
  
 
7,685
 
  
 
(10,277
  
 
304
 
  
 
(2,288
         
Less: net income (loss) attributable to noncontrolling interests
     105        46        (4,496      (4,345
    
 
 
    
 
 
    
 
 
    
 
 
 
Net income (loss) attributable to Baidu, Inc.
  
 
7,580
 
  
 
(10,323
  
 
4,800
 
  
 
2,057
 
    
 
 
    
 
 
    
 
 
    
 
 
 
 
F-8
7

Table of Contents
BAIDU, INC.
NOTES TO THE CONSOLIDATED FINANCIAL STATEMENTS
FOR THE YEARS ENDED DECEMBER 31, 2018, 2019 and 2020
 
The table below provides a summary of the Group’s operating segment operating results for the year ended December 31, 2020.
 
   
For the year ended December 31, 2020
 
   
Baidu Core
   
iQIYI
   
Intersegment eliminations
   
Consolidated
 
   
RMB
   
US$
   
RMB
   
US$
   
RMB
   
US$
   
RMB
   
US$
 
   
(In millions)
 
Total revenues
 
 
78,684
 
 
 
12,059
 
 
 
29,707
 
 
 
4,553
 
 
 
(1,317
 
 
(202
 
 
107,074
 
 
 
16,410
 
   
 
 
   
 
 
   
 
 
   
 
 
   
 
 
   
 
 
   
 
 
   
 
 
 
Operating costs and expenses:
                                                               
Cost of revenues
    28,368       4,348       27,884       4,273       (1,094     (167     55,158       8,454  
Selling, general and administrative
    12,931       1,982       5,188       795       (56     (8     18,063       2,769  
Research and development
    16,847       2,581       2,676       410       (10     (2     19,513       2,989  
Total operating costs and expenses
 
 
58,146
 
 
 
8,911
 
 
 
35,748
 
 
 
5,478
 
 
 
(1,160
 
 
(177
 
 
92,734
 
 
 
14,212
 
   
 
 
   
 
 
   
 
 
   
 
 
   
 
 
   
 
 
   
 
 
   
 
 
 
Operating profit (loss)
 
 
20,538
 
 
 
3,148
 
 
 
(6,041
 
 
(925
 
 
(157
 
 
(25
 
 
14,340
 
 
 
2,198
 
   
 
 
   
 
 
   
 
 
   
 
 
   
 
 
   
 
 
   
 
 
   
 
 
 
Total other income (loss), net
    9,693       1,486       (943     (145     —         —         8,750       1,341  
   
 
 
 
 
 
 
 
 
 
 
 
 
 
 
 
 
 
 
 
 
 
 
 
 
 
 
 
 
 
 
 
Income (loss) before income taxes
 
  30,231
 
 
 
4,634
 
 
 
(6,984
 
 
(1,070
 
 
(157
 
 
(25
 
 
23,090
 
 
 
3,539  
   
 
 
   
 
 
   
 
 
   
 
 
   
 
 
   
 
 
   
 
 
   
 
 
 
Income taxes
    4,041       619       23       4       —         —         4,064       623  
   
 
 
   
 
 
   
 
 
   
 
 
   
 
 
   
 
 
   
 
 
   
 
 
 
Net income (loss)
 
 
26,190
 
 
 
4,015
 
 
 
(7,007
 
 
(1,074
 
 
(157
 
 
(25
 
 
19,026
 
 
 
2,916
 
   
 
 
   
 
 
   
 
 
   
 
 
   
 
 
   
 
 
   
 
 
   
 
 
 
                 
Less: net income (loss) attributable to noncontrolling interests
    (334     (50     31       5       (3,143     (483     (3,446     (528
   
 
 
   
 
 
   
 
 
   
 
 
   
 
 
   
 
 
   
 
 
   
 
 
 
Net income (loss) attributable to Baidu, Inc.
 
 
26,524
 
 
 
4,065
 
 
 
(7,038
 
 
(1,079
 
 
2,986
 
 
 
458
 
 
 
22,472
 
 
 
3,444
 
   
 
 
   
 
 
   
 
 
   
 
 
   
 
 
   
 
 
   
 
 
   
 
 
 
The following table presents the Company’s revenues disaggregated by segment and by types of products or services:
 
    
For the years ended
 
    
December 31,
2018
   
December 31,
2019
   
December 31,
2020
   
December 31,
2020
 
    
RMB
   
RMB
   
RMB
   
US$
 
    
(In millions)
 
Online marketing services
     72,645       70,038       66,283       10,158  
Cloud services (
N
ote
1)
     3,005       6,370       9,173       1,406  
Interest income earned from provision of financial services
     1,724       —         —         —    
Others
 
(
N
ote
1)
     897       3,303       3,228       495  
    
 
 
   
 
 
   
 
 
   
 
 
 
Baidu Core Subtotal
     78,271       79,711       78,684       12,059  
    
 
 
   
 
 
   
 
 
   
 
 
 
Membership services
 
(
N
ote
1)
     10,623       14,436       16,491       2,527  
Online advertising services
 
(
Note 2
)
     9,329       8,271       6,822       1,046  
Content distribution
 
(
N
ote
1)
     2,163       2,544       2,660       408  
Others
 
(
N
ote
1)
     2,874       3,743       3,734       572  
    
 
 
   
 
 
   
 
 
   
 
 
 
iQIYI Subtotal
     24,989       28,994       29,707       4,553  
Intersegment eliminations
     (983     (1,292     (1,317     (202
    
 
 
   
 
 
   
 
 
   
 
 
 
Total revenue
  
 
102,277
 
 
 
107,413
 
 
 
107,074
 
 
 
16,410
 
    
 
 
   
 
 
   
 
 
   
 
 
 
Note 1: The revenues were presented as “Others” in the consolidated statements of comprehensive income (loss)
 
F-8
8

Table of Contents
BAIDU, INC.
NOTES TO THE CONSOLIDATED FINANCIAL STATEMENTS
FOR THE YEARS ENDED DECEMBER 31, 2018, 2019 and 2020
 
Note 2: The revenues were presented as “Online marketing revenue” in the consolidated statements of comprehensive income (loss)
 
25.
FAIR VALUE MEASUREMENTS
ASC 820 establishes a three-tier fair value hierarchy, which prioritizes the inputs used in measuring fair value as follow
s
:
 
Level 1    
Observable inputs that reflect quoted prices (unadjusted) for identical assets or liabilities in active markets.
Level 2    
Include observable inputs other than quoted prices included in Level 1, such as quoted prices for similar assets and liabilities in active markets, quoted prices for identical or similar assets and liabilities in markets that are not active, or other inputs that are observable or can be corroborated by observable market data.
Level 3    
Unobservable inputs which are supported by little or no market activity.
ASC 820 describes three main approaches to measuring the fair value of assets and liabilities: (1) market approach; (2) income approach and (3) cost approach. The market approach uses prices and other relevant information generated from market transactions involving identical or comparable assets or liabilities. The income approach uses valuation techniques to convert future amounts to a single present value amount. The measurement is based on the value indicated by current market expectations about those future amounts. The cost approach is based on the amount that would currently be required to replace an asset.
Assets and Liabilities Measured or Disclosed at Fair Value on a recurring basis
In accordance with ASC 820, the Company measures equity investments with readily determinable fair value, investments accounted for at fair value,
available-for-sale
debt investments and derivatives instruments at fair value on a recurring basis. The fair value of time deposits are determined based on the prevailing interest rates in the market. The fair values of the Company’s
held-to-maturity
debt investments as disclosed are determined based on the discounted cash flow model using the discount curve of market interest rates. The fair value of the Company’s short-term
available-for-sale
debt investments are measured using the income approach, based on quoted market interest rates of a similar instrument and other significant inputs derived from or corroborated by observable market data. The fair values of the Company’s equity investments in equity securities of publicly listed companies are measured using quoted market prices. The fair value of derivative instruments of interest rate swaps are based on broker quotes. The fair value of financial liability is estimated based on the quoted market price of a similar asset to the underlying assets. Investments accounted for at fair value are equity investments in unlisted companies held by consolidated investment companies, these investments and long-term
available-for-sale
debt investments do not have readily determinable market value, which were categorized as Level 3 in the fair value hierarchy. The Company uses a combination of valuation methodologies, including market and income approaches based on the Company’s best estimate, which is determined by using information including but not limited to the pricing of recent rounds of financing of the investees, future cash flow forecasts, liquidity factors and multiples of a selection of comparable companies.
The fair value of the Company’s notes payable are extracted directly from their quoted market prices. The fair value of the convertible senior notes are based on broker quotes. The Company carries the convertible senior notes at face value less unamortized debt discount and issuance costs on its consolidated balance sheets and presents the fair value for disclosure purposes only.
 
F-8
9

Table of Contents
BAIDU, INC.
NOTES TO THE CONSOLIDATED FINANCIAL STATEMENTS
FOR THE YEARS ENDED DECEMBER 31, 2018, 2019 and 2020
 
Assets and liabilities measured on a recurring basis or disclosed at fair value are summarized below:
 
         
Fair value measurement or disclosure at December 31, 2019 using
 
   
Total fair
value at
December 31,
2019
   
Quoted prices
in active
markets for
identical assets
(Level 1)
   
Significant other
observable

inputs

(Level 2)
   
Significant unobservable
inputs
(Level 3)
 
 
RMB
   
RMB
   
RMB
   
RMB
 
 
(In millions)
 
Fair value disclosure
 
                       
         
Cash equivalents:
                               
Time deposits
    10,848               10,848          
Money market funds
    1,719       1,719                  
         
Short-term investments:
                               
Held-to-maturity
debt investments
    107,654               107,654          
         
Long-term investments:
                               
Held-to-maturity
debt investment
    491               491          
         
Long-term notes payable
    45,282               45,282          
         
Convertible senior notes
    14,142               14,142          
         
Fair value measurements on a recurring basis
                               
         
Short-term investments:
                               
Available-for-sale
debt investments
    5,637               5,637          
         
Long-term investments:
                               
Equity investments at fair value with readily determinable fair value
    11,334       11,334                  
Investments accounted for at fair value
    1,819                       1,819  
Available-for-sale
debt investments
    3,970                       3,970  
         
Other
non-current
assets:
                               
Derivative instruments
    24               24          
   
 
 
   
 
 
   
 
 
   
 
 
 
Total assets measured at fair value
 
 
22,784
 
 
 
11,334
 
    5,661    
 
5,789
 
   
 
 
   
 
 
   
 
 
   
 
 
 
Accounts payable and accrued liabilities:
                               
Derivative instruments
    125                       125  
         
Amounts due to related parties,
non-current:
                               
Financial liability
    401               401          
   
 
 
   
 
 
   
 
 
   
 
 
 
Total liabilities measured at fair value
 
 
526
 
         
 
401
 
 
 
125
 
   
 
 
   
 
 
   
 
 
   
 
 
 
 
F-90

Table of Contents
BAIDU, INC.
NOTES TO THE CONSOLIDATED FINANCIAL STATEMENTS
FOR THE YEARS ENDED DECEMBER 31, 2018, 2019 and 2020
 
         
Fair value measurement or disclosure

at December 31, 2020 using
 
   
Total fair value at

December 31, 2020
   
Quoted prices in
active markets for
identical assets
(Level 1)
   
Significant other
observable

inputs

(Level 2)
   
Significant
unobservable
inputs
(Level 3)
 
 
RMB
   
US$
   
RMB
   
RMB
   
RMB
 
 
(In millions)
       
Fair value disclosure
                                       
           
Cash equivalents:
                 
 
        
 
         
 
        
 
Time deposits
    16,133       2,472               16,133          
Money market funds
    198       30       198                  
           
Short-term investments:
                                       
Held-to-maturity
debt investments
    124,132       19,024               124,132          
Convertible senior notes, current portion
    4,967       761               4,967          
           
Long-term investments:
                                       
Held-to-maturity
debt investment
    9,754       1,495               9,754          
           
Long-term notes payable
    52,575       8,057               52,575          
           
Convertible senior notes, non-current portion
    12,078       1,851               12,078          
           
Fair value measurements on a recurring basis
                                       
           
Short-term investments:
                                       
Available-for-sale
debt investments
    2,865       439               2,865          
Long-term investments:
                                       
Equity investments at fair value with readily determinable fair value
    12,978       1,989       12,978                  
Investments accounted for at fair value
    2,238       343                       2,238  
Available-for-sale
debt investments
    2,607       400                       2,607  
   
 
 
   
 
 
   
 
 
   
 
 
   
 
 
 
Total assets measured at fair value
 
 
20,688
 
 
 
3,171
 
 
 
12,978
 
 
 
2,865
 
 
 
4,845
 
   
 
 
   
 
 
   
 
 
   
 
 
   
 
 
 
Accounts payable and accrued liabilities:
                                       
Derivative instruments
    40       6               40          
           
Amounts due to related parties, current:
                                       
Financial liability
    327       50               327          
   
 
 
   
 
 
   
 
 
   
 
 
   
 
 
 
Total liabilities measured at fair value
 
 
367
 
 
 
56
 
 
 
—  
 
 
 
367
 
       
   
 
 
   
 
 
   
 
 
   
 
 
   
 
 
 
 
F-91

Table of Contents
BAIDU, INC.
NOTES TO THE CONSOLIDATED FINANCIAL STATEMENTS
FOR THE YEARS ENDED DECEMBER 31, 2018, 2019 and 2020
 
Reconciliations of assets categorized within Level 3 under the fair value hier
a
rchy are as follow:
Investments accounted for at fair value:
 
    
Amounts
 
    
RMB
 
    
(In millions)
 
Balance at December 31, 2018
  
 
1,457
 
Additions
     282  
Disposals
     (128
Net unrealized fair value increase recognized in earnings
     197  
Foreign currency translation adjustments
     11  
    
 
 
 
Balance at December 31, 2019
  
 
1,819
 
Additions
     371  
Disposals
     (63
Net unrealized fair value increase recognized in earnings
     151  
Foreign currency translation adjustments
     (40
    
 
 
 
Balance at December 31, 2020
  
 
2,238
 
    
 
 
 
Balance at December 31, 2020, in US$
  
 
343
 
    
 
 
 
Available-for-sale
debt investments:
 
    
Amounts
 
    
RMB
 
    
(In millions)
 
Balance at December 31, 2018
  
 
1,167
 
Additions
     2,785  
Disposals
     (20
Net unrealized fair value increase recognized in other comprehensive income
     91  
Accrued interest
     48  
Impairment
     (81
Foreign currency translation adjustments
     (20
    
 
 
 
Balance at December 31, 2019
  
 
3,970
 
Additions
     5  
Disposals
     (500
Reclassification
     412  
Conversion to equity investment
     (1,355
Share of losses in excess of equity method investment in ordinary shares
     (82
Net unrealized fair value increase recognized in other comprehensive income
     153  
Accrued interest
     68  
Foreign currency translation adjustments
     (64
    
 
 
 
Balance at December 31, 2020
  
 
2,607
 
    
 
 
 
Balance at December 31, 2020, in US$
  
 
400
 
    
 
 
 
 
F-92

Table of Contents
BAIDU, INC.
NOTES TO THE CONSOLIDATED FINANCIAL STATEMENTS
FOR THE YEARS ENDED DECEMBER 31, 2018, 2019 and 2020
 
Assets measured at fair value on a
non-recurring
basis
The Company measures certain
non-financial
assets on a nonrecurring basis
For equity securities accounted for under the measurement alternative, when there are observable price changes in orderly transactions for identical or similar investments of the same issuer, the investments are
re-measured
to fair value (Note 4). The
non-recurring
fair value measurements to the carrying amount of an investment usually requires management to estimate a price adjustment for the different rights and obligations between a similar instrument of the same issuer with an observable price change in an orderly transaction and the investment held by the Company. These
non-recurring
fair value measurements were measured as of the observable transaction dates. The valuation methodologies involved require management to use the observable transaction price at the transaction date and other unobservable inputs (level 3) such as expected volatility and probability of exit events as it relates to liquidation and redemption preferences. When there is impairment of equity securities accounted for under the measurement alternative and equity method investments, the
non-recurring
fair value measurements are measured at the date of impairment. The fair values of the Company’s equity method investments in publicly listed companies are measured using quoted market prices. Estimating the fair value of investees without observable market prices is highly judgmental due to the subjectivity of the unobservable inputs (level 3) used in the valuation methodologies used to determine fair value, especially considering the increased market volatility in the global financial markets after the
COVID-19
outbreak. The Company uses valuation methodologies, primarily the market approach, which requires management to use unobservable inputs (level 3) such as selection of comparable companies and multiples, expected volatility, discount for lack of marketability and probability of exit events as it relates to liquidation and redemption preferences when applicable. These unobservable inputs and resulting fair value estimates may be affected by unexpected changes in future market or economic conditions. The fair value information presented is not as of the period’s end, and is sensitive to changes in the unobservable inputs used to determine fair value and such changes could result in the fair value at the reporting date to be different from the fair value presented.
Other
non-financial
assets, intangible assets, licensed copyrights and produced content, would be measured at fair value whenever events or changes in circumstances indicate the carrying value of an asset may not be recoverable. The fair values of
non-financial
long-lived assets were measured under income approach, based on the Company’s best estimation. Significant inputs used in the income approach primarily included future estimated cash flows and discount rate.
 
F-93

Table of Contents
BAIDU, INC.
NOTES TO THE CONSOLIDATED FINANCIAL STATEMENTS
FOR THE YEARS ENDED DECEMBER 31, 2018, 2019 and 2020
 
The following table summarizes the Company’s financial assets held as of December 31, 2019 and 2020 for which a
non-recurring
fair value measurement was recorded during the years
 
ended December 31, 2019 and 2020:
 
   
Total Balance
   
Quoted Prices
in Active
Markets for
Identical
Assets

(Level 1)
   
Significant
Other
Observable
inputs
(Level 2)
   
Significant
unobservable
inputs
(Level 3)
   
Fair value adjustment
   
Impairment
 
   
RMB
   
US$
   
RMB
   
RMB
   
RMB
   
RMB
   
US$
   
RMB
   
US$
 
   
(In millions)
 
Fair value measurements on a
non-recurring
basis
 
                   
As of December 31, 2019
                                                                       
Long-term investments
    22,778               14,105       358       8,315       (230             (9,989        
Intangible assets
    76                           76                       (406        
                   
As of December 31, 2020
                                                                       
Long-term investments
(i)
    14,205       2,177      
367
     
      13,838       3,725       571       (1,862     (285
Intangible assets
(i)
    62       10      
     
      62                       (350     (54
Mainland China film group—Licensed copyrights as of March 31, 2020
(ii)
    7,186       1,101      
     
      7,186                       (390     (60
Mainland China film group—Produced contents as of March 31, 2020
(ii)
    4,124       632      
     
      4,124                       (210     (32
Produced content monetized on its own
(iii)
    40       6      
     
      40                       (205     (31
 
(i)
Due to factors such as the outbreak of coronavirus (COVID-19) resulting in declined financial performances and changes in business circumstances of certain investees, the Company recognized impairment charges of long-term investments as of March 31, 2020 June 30, 2020 and December 31, 2020. For equity securities accounted for under the measurement alternative, when there are observable price changes in orderly transactions for identical or similar investments of the same issuer, the investments are re-measured to fair value. The Company also recognized impairment loss on intangible assets as of March 31, 2020.
 
(ii)
The outbreak of
COVID-19
during the first quarter of 2020 also has resulted in a downward adjustment to forecasted advertising revenues for the Mainland China film group. As a result, the Company performed an assessment to determine whether the fair value of the Mainland China film group was less than its unamortized film costs as of March 31, 2020 with the assistance of a third-party valuation firm. The Company uses a discounted cash flow approach to estimate the fair value. The Company estimated the most likely future cash flows based on historical results, economic useful lives or license periods and perception of future performance. The Company has incorporated those cash outflows necessary to generate the cash inflows, including future production, operation, exploitation and administrative costs, which were estimated at 32%-37% of revenue in aggregate. The discount rate was determined to be the weighted average cost of capital of the Mainland China film group at 15%. As of March 31, 2020, the fair value of the Mainland China film group was less than its corresponding carrying value and resulted in the Company recognizing an impairment charge of RMB390 million (US$60 million) related to licensed copyrights and RMB210 million (US$32 million) related to produced content, respectively. The impairment charge was recognized as cost of revenues in the consolidated statement of comprehensive income for the year ended December 31, 2020.
 
F-9
4

Table of Contents
BAIDU, INC.
NOTES TO THE CONSOLIDATED FINANCIAL STATEMENTS
FOR THE YEARS ENDED DECEMBER 31, 2018, 2019 and 2020
 
(iii)
In addition, due to adverse changes in the expected performance of certain produced content and the reduced amount of ultimate revenue expected to be recognized, an impairment charge of RMB205 million (US$31 million) was recognized for produced content predominantly monetized on its own and was recognized as cost of revenues in the consolidated statement of comprehensive income for the year ended December 31, 2020.
 
26.
SUBSEQUENT EVENTS
Acquisition of YY Live
In November 2020, the Company entered into definitive agreements with JOYY Inc. (“JOYY”), subsequently amended in February 2021, to acquire JOYY’s domestic video-based entertainment live streaming business in China (“YY Live”) for total cash consideration of US$3.3 billion (equivalent to approximately RMB21,532 million), subject to certain adjustments, as well as contingent cash consideration of up to US$300
m
illion (equivalent to approximately RMB2.0 billion) if certain performance conditions are met post-acquisition. The acquisition has been substantially completed, with certain customary matters remaining to be completed in the near future.
The transaction will be accounted for as a business combination. The initial accounting for the business combination is incomplete as the Company is still in the process of measuring the fair value of the consideration transferred, identifiable intangible assets and other assets and liabilities to be recognized upon acquisition, including deferred tax liabilities. Based on information available at this time, the Company determined a preliminary purchase price allocation based on the following provisional amounts: total consideration transferred of RMB22.1 billion which is mainly allocated to intangible assets of RMB6.8 billion, deferred tax liabilities of RMB1.0 billion, and resulting provisional goodwill of RMB16.2 billion, respectively.
iQIYI 2026 Notes and follow-on public offering of ADSs of iQIYI
In connection with the issuance of the iQIYI 2026 Convertible Notes on December 21, 2020, an additional US$100 million of principal amount was issued on January 8, 2021 pursuant to the underwriters’ exercise of their option to purchase additional notes. The net proceeds received by iQIYI for this additional issuance was US$98 million (equivalent to RMB641 million).
In connection with iQIYI’s follow-on offering on December 21, 2020, the underwriters had partially exercised their option to purchase additional ADSs of iQIYI. The net proceeds received by iQIYI for this issuance of additional Class A ordinary shares was US$78 million (equivalent to RMB510 million).
Unsecured US$ floating rate term loan and revolving loan of the Company
In February 2021, the Company entered into a non-binding term sheet for a term and revolving facility with a group of five mandated lead arrangers, bookrunners and underwriters, pursuant to which we plan to borrow an unsecured US$ denominated floating rate term loan of US$1.5 billion with a term of 5 years and to borrow an unsecured US$ denominated revolving loan of US$1.5 billion for 5 years. The facility is intended for our general working capital use.
 
F-95