UNITED STATES
SECURITIES AND EXCHANGE COMMISSION
Washington, D.C. 20549

 

FORM 10-Q

 

Quarterly Report Pursuant to Section 13 or 15(d) of the Securities Exchange Act of 1934

 

For the quarterly period ended March 31, 2023

 

or

 

Transition Report Pursuant to Section 13 or 15(d) of the Securities Exchange Act of 1934

 

For the transition period from ______to______

 

Commission File Number 001-33997

 

KANDI TECHNOLOGIES GROUP, INC.
(Exact name of registrant as specified in charter)

 

Delaware   90-0363723
(State or other jurisdiction of   (I.R.S. Employer
incorporation or organization)   Identification No.)
     
 Jinhua New Energy Vehicle Town
Jinhua, Zhejiang Province
People’s Republic of China
  321016
(Address of principal executive offices)   (Zip Code)

 

(86 - 579) 82239856
(Registrant’s telephone number, including area code)

 

Securities registered pursuant to Section 12(b) of the Act:

 

 

Title of each class

  Trading Symbol(s)   Name of each exchange on
which registered
Common Stock   KNDI   NASDAQ Global Select Market

 

Indicate by check mark whether the registrant (1) has filed all reports required to be filed by Section 13 or 15(d) of the Securities Exchange Act of 1934 during the preceding 12 months (or for such shorter period that the registrant was required to file such reports), and (2) has been subject to such filing requirements for the past 90 days. Yes    No 

 

Indicate by check mark whether the registrant has submitted electronically every Interactive Data File required to be submitted pursuant to Rule 405 of Regulation S-T (§ 232.405 of this chapter) during the preceding 12 months (or for such shorter period that the registrant was required to submit such files). Yes    No 

 

Indicate by check mark whether the registrant is a large accelerated filer, an accelerated filer, a non-accelerated filer, a smaller reporting company or an emerging growth company. See definitions of “large accelerated filer,” “accelerated filer” “smaller reporting company” and “emerging growth company” in Rule 12b-2 of the Exchange Act.

 

Large accelerated filer Accelerated filer
Non-accelerated filer Smaller reporting company
    Emerging growth company

 

If an emerging growth company, indicate by check mark if the registrant has elected not to use the extended transition period for complying with any new or revised financial accounting standards provided pursuant to Section 13(a) of the Exchange Act. 

 

Indicate by check mark whether the registrant is a shell company (as defined in Rule 12b-2 of the Exchange Act). Yes    No 

 

As of May 4, 2023, the registrant had 77,678,730 shares of common stock issued and 74,190,171 shares of common stock outstanding, par value $0.001 per share. 

 

 

 

 

 

TABLE OF CONTENTS

 

    Page
     
PART I — FINANCIAL INFORMATION  
   
Item 1. Financial Statements (Unaudited) 1
     
  Condensed Consolidated Balance Sheets (unaudited) as of March 31, 2023 and December 31, 2022 1
     
  Condensed Consolidated Statements of Operations and Comprehensive Income (Loss) (unaudited) – Three Months Ended March 31, 2023 and 2022 2
     
  Condensed Consolidated Statements of Changes in Stockholders’ Equity (unaudited) –Three Months Ended March 31, 2023 and 2022 3
     
  Condensed Consolidated Statements of Cash Flows (unaudited) –Three Months Ended March 31, 2023 and 2022 4
     
  Notes to Condensed Consolidated Financial Statements 5
     
Item 2. Management’s Discussion and Analysis of Financial Condition and Results of Operations 20
     
Item 3. Quantitative and Qualitative Disclosures about Market Risk 27
     
Item 4. Controls and Procedures 27
     
PART II — OTHER INFORMATION  
     
Item 1. Legal proceedings 28
     
Item 6. Exhibits 29

 

i

 

 

PART I — FINANCIAL INFORMATION

 

Item 1. Financial Statements.

 

KANDI TECHNOLOGIES GROUP, INC.
AND SUBSIDIARIES
CONDENSED CONSOLIDATED BALANCE SHEETS

 

   March 31,
2023
   December 31,
2022
 
   (Unaudited)     
CURRENT ASSETS        
Cash and cash equivalents  $75,133,544   $84,063,717 
Restricted cash   62,949,702    66,976,554 
Certificate of deposit   100,484,949    81,191,191 
Accounts receivable (net of allowance for doubtful accounts of $2,295,570 and $2,285,386 as of March 31, 2023 and December 31, 2022, respectively)   28,275,773    38,150,876 
Inventories   47,303,083    40,475,366 
Notes receivable   291,202    434,461 
Other receivables   8,940,359    11,912,615 
Prepayments and prepaid expense   3,227,740    2,970,261 
Advances to suppliers   1,049,800    3,147,932 
TOTAL CURRENT ASSETS   327,656,152    329,322,973 
           
NON-CURRENT ASSETS          
Property, plant and equipment, net   95,606,862    97,168,753 
Intangible assets, net   7,631,452    7,994,112 
Land use rights, net   2,901,166    2,909,950 
Construction in progress   232,485    199,837 
Deferred tax assets   1,432,527    1,432,527 
Long-term investment   145,630    144,984 
Goodwill   33,301,291    33,178,229 
Other long-term assets   10,568,944    10,630,911 
TOTAL NON-CURRENT ASSETS   151,820,357    153,659,303 
           
TOTAL ASSETS  $479,476,509   $482,982,276 
           
CURRENT LIABILITIES          
Accounts payable  $31,681,798   $35,321,262 
Other payables and accrued expenses   11,696,505    14,131,414 
Short-term loans   4,210,589    5,569,154 
Notes payable   20,047,569    19,123,476 
Income tax payable   850,729    1,270,617 
Other current liabilities   6,024,221    6,089,925 
TOTAL CURRENT LIABILITIES   74,511,411    81,505,848 
           
NON-CURRENT LIABILITIES          
Deferred taxes liability   1,378,372    1,378,372 
Contingent consideration liability   2,164,000    1,803,000 
Other long-term liabilities   548,418    602,085 
TOTAL NON-CURRENT LIABILITIES   4,090,790    3,783,457 
           
TOTAL LIABILITIES   78,602,201    85,289,305 
           
STOCKHOLDER’S EQUITY          
Common stock, $0.001 par value; 100,000,000 shares authorized; 77,678,730 and 77,668,730 shares issued and 74,190,171 and 74,180,171 outstanding at March 31,2023 and December 31,2022, respectively   77,679    77,669 
Less: Treasury stock (3,488,559 shares with average price of $2.81 at both March 31,2023 and December 31,2022 )   (9,807,820)   (9,807,820)
Additional paid-in capital   452,376,828    451,373,645 
Accumulated deficit (the restricted portion is $4,422,033 and $4,422,033 at March 31, 2023 and December 31, 2022, respectively)   (16,368,875)   (16,339,765)
Accumulated other comprehensive loss   (26,750,552)   (28,333,239)
TOTAL KANDI TECHNOLOGIES GROUP, INC. STOCKHOLDERS’ EQUITY   399,527,260    396,970,490 
           
Non-controlling interests   1,347,048    722,481 
TOTAL STOCKHOLDERS’ EQUITY   400,874,308    397,692,971 
           
TOTAL LIABILITIES AND STOCKHOLDERS’ EQUITY  $479,476,509   $482,982,276 

 

See accompanying notes to condensed consolidated financial statements 

1

 

 

KANDI TECHNOLOGIES GROUP, INC.
AND SUBSIDIARIES
CONDENSED CONSOLIDATED STATEMENTS OF OPERATIONS AND
COMPREHENSIVE INCOME (LOSS)
(UNAUDITED)

 

   Three Months Ended 
   March 31,
2023
   March 31,
2022
 
         
REVENUES FROM UNRELATED PARTIES, NET  $22,862,108   $24,891,404 
REVENUES FROM THE FORMER AFFILIATE COMPANY AND RELATED PARTIES, NET   
-
    
-
 
           
REVENUES, NET   22,862,108    24,891,404 
           
COST OF GOODS SOLD   (14,832,878)   (22,504,241)
           
GROSS PROFIT   8,029,230    2,387,163 
           
OPERATING INCOME (EXPENSE):          
Research and development   (878,980)   (1,140,586)
Selling and marketing   (1,827,729)   (1,193,699)
General and administrative   (7,559,452)   (5,756,531)
TOTAL OPERATING EXPENSE   (10,266,161)   (8,090,816)
           
LOSS FROM OPERATIONS   (2,236,931)   (5,703,653)
           
OTHER INCOME (EXPENSE):          
Interest income   2,100,343    1,222,304 
Interest expense   (173,370)   (148,144)
Change in fair value of contingent consideration   (361,000)   2,690,000 
Government grants   620,404    244,098 
Other income, net   266,465    43,782 
TOTAL OTHER INCOME, NET   2,452,842    4,052,040 
           
INCOME (LOSS) BEFORE INCOME TAXES   215,911    (1,651,613)
           
INCOME TAX BENEFIT   379,546    32,600 
           
NET INCOME (LOSS)   595,457    (1,619,013)
           
LESS: NET INCOME (LOSS) ATTRIBUTABLE TO NON-CONTROLLING INTERESTS   624,567    (2,957)
           
NET LOSS ATTRIBUTABLE TO KANDI TECHNOLOGIES GROUP, INC. STOCKHOLDERS   (29,110)   (1,616,056)
           
OTHER COMPREHENSIVE INCOME          
Foreign currency translation adjustment   1,582,687    1,009,811 
           
COMPREHENSIVE INCOME (LOSS)  $2,178,144   $(609,202)
           
WEIGHTED AVERAGE SHARES OUTSTANDING BASIC   74,186,504    76,289,846 
WEIGHTED AVERAGE SHARES OUTSTANDING DILUTED   75,095,595    76,289,846 
           
NET INCOME (LOSS) PER SHARE, BASIC  $0.01   $(0.02)
NET INCOME (LOSS) PER SHARE, DILUTED  $0.01   $(0.02)

 

See accompanying notes to condensed consolidated financial statements

 

2

 

 

KANDI TECHNOLOGIES GROUP, INC.

AND SUBSIDIARIES

CONDENSED CONSOLIDATED STATEMENTS OF CHANGES IN STOCKHOLDERS’ EQUITY

(UNAUDITED)

 

   Number of
Outstanding
Shares
   Common
Stock
   Treasury
Stock
   Additional
Paid-in
Capital
   Accumulated
Earning
(Deficit)
   Accumulated
Other
Comprehensive
Income
   Non-controlling
interests
   Total 
Balance, December 31, 2021   77,385,130   $77,385   $(2,392,203)  $449,479,461   $(4,216,102)  $251,786   $
  -
   $443,200,327 
Stock issuance and award   25,000    25    
-
    92,925    
-
    
-
    
-
    92,950 
Stock buyback   -    
                    -
    (1,570,324)   (13,236)   
-
    
-
    
-
    (1,583,560)
Capital contribution from shareholder   -    
-
    
-
    
-
    
-
    
-
    1,198,398    1,198,398 
Net loss   -    
-
    
-
    
-
    (1,616,056)   
-
    (2,957)   (1,619,013)
Foreign currency translation   -    
-
    
-
    
-
    
-
    1,009,811    
-
    1,009,811 
                                         
Balance, March 31, 2022   77,410,130   $77,410   $(3,962,527)  $449,559,150   $(5,832,158)  $1,261,597   $1,195,441   $442,298,913 

 

   Number of
Outstanding
Shares
   Common
Stock
   Treasury
Stock
   Additional
Paid-in
Capital
   Accumulated
Earning
(Deficit)
   Accumulated
Other
Comprehensive
Income
   Non-controlling
interests
   Total 
Balance, December 31, 2022   77,668,730   $77,669   $(9,807,820)  $451,373,645   $(16,339,765)  $(28,333,239)  $722,481   $397,692,971 
Stock issuance and award   10,000    10    
-
    22,290    
-
    
-
    
-
    22,300 
Stock based compensation   -    
-
    
-
    980,893    
-
    
-
    
-
    980,893 
Net income (loss)   -    
-
    
-
    
-
    (29,110)   
-
    624,567    595,457 
Foreign currency translation   -    
                    -
    
-
    
-
    
-
    1,582,687    
-
    1,582,687 
                                         
Balance, March 31, 2023   77,678,730   $77,679   $(9,807,820)  $452,376,828   $(16,368,875)  $(26,750,552)  $1,347,048   $400,874,308 

 

See accompanying notes to condensed consolidated financial statements.

 

3

 

 

KANDI TECHNOLOGIES GROUP, INC.
AND SUBSIDIARIES
CONDENSED CONSOLIDATED STATEMENTS OF CASH FLOWS
(UNAUDITED)

 

   Three Months Ended 
   March 31,
2023
   March 31,
2022
 
         
CASH FLOWS FROM OPERATING ACTIVITIES:        
Net income (loss)  $595,457   $(1,619,013)
Adjustments to reconcile net (loss) income to net cash provided by operating activities          
Depreciation and amortization   3,051,089    3,294,499 
Provision (reversal) of allowance for doubtful accounts   
-
    4,389 
Change in fair value of contingent consideration   361,000    (2,690,000)
Stock award and stock based compensation expense   1,003,818    22,925 
           
Changes in operating assets and liabilities:          
           
Accounts receivable   6,275,418    5,197,268 
Notes receivable   358,114    1,965,596 
Inventories   (6,750,531)   2,498,914 
Other receivables and other assets   3,108,680    (790,486)
Advances to supplier and prepayments and prepaid expenses   1,865,040    1,425,684 
           
Increase (Decrease) In:          
Accounts payable   6,097,620    3,088,095 
Other payables and accrued liabilities   (2,752,663)   (1,688,414)
Notes payable   (5,413,459)   (4,401,457)
Income tax payable   (437,385)   (119,559)
Net cash provided by operating activities  $7,362,198   $6,188,441 
           
CASH FLOWS FROM INVESTING ACTIVITIES:          
Purchases of property, plant and equipment, net   (562,717)   (709,881)
Payment for construction in progress   (72,188)   (246,971)
Certificate of deposit   (19,001,959)   (15,759,448)
Net cash used in investing activities  $(19,636,864)  $(16,716,300)
           
CASH FLOWS FROM FINANCING ACTIVITIES:          
Proceeds from short-term loans   5,040,000    500,000 
Repayments of short-term loans   (6,398,565)   
-
 
Contribution from non-controlling shareholder   
-
    803,732 
Purchase of treasury stock   
-
    (1,583,561)
Net cash used in by financing activities  $(1,358,565)  $(279,829)
           
NET DECREASE IN CASH AND CASH EQUIVALENTS AND RESTRICTED CASH  $(13,633,231)  $(10,807,688)
Effect of exchange rate changes  $676,206   $352,415 
CASH AND CASH EQUIVALENTS AND RESTRICTED CASH AT BEGINNING OF YEAR  $151,040,271   $168,676,007 
           
CASH AND CASH EQUIVALENTS AND RESTRICTED CASH AT END OF PERIOD  $138,083,246   $158,220,734 
-CASH AND CASH EQUIVALENTS AT END OF PERIOD   75,133,544    99,997,938 
-RESTRICTED CASH AT END OF PERIOD   62,949,702    58,222,796 
           
SUPPLEMENTARY CASH FLOW INFORMATION          
Income taxes paid  $17,433   $5,496 
Interest paid  $99,960   $37,116 
           
           
           
SUPPLEMENTAL NON-CASH DISCLOSURES:          
Contribution from non-controlling shareholder by inventories, fixed assets and intangible assets  $
-
   $393,986 

 

See accompanying notes to condensed consolidated financial statements

 

4

 

 

NOTE 1 - ORGANIZATION AND PRINCIPAL ACTIVITIES

 

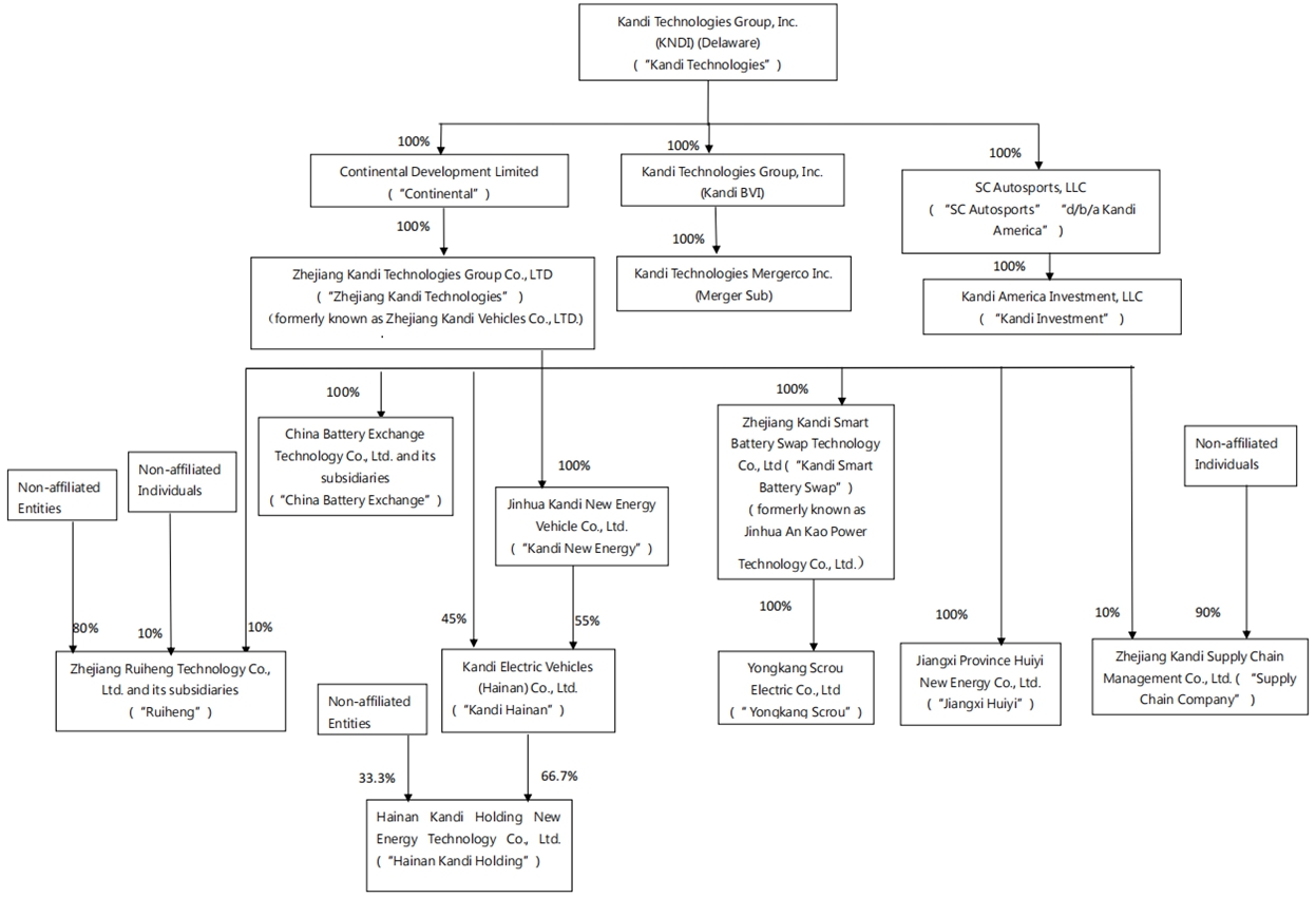
Kandi Technologies Group, Inc. (“Kandi Technologies”) was incorporated under the laws of the State of Delaware on March 31, 2004. As used herein, the terms “Company” or “Kandi” refer to Kandi Technologies and its operating subsidiaries, as described below.

 

Headquartered in Jinhua City, Zhejiang Province, People’s Republic of China (“China” or “PRC”), the Company is one of China’s leading producers and manufacturers of electric vehicle (“EV”) products, EV parts, and off-road vehicles for sale in the Chinese and the global markets. The Company conducts its primary business operations through its wholly-owned subsidiaries, Zhejiang Kandi Vehicles Co., Ltd. (“Kandi Vehicles”), Kandi Vehicles’ wholly and partially-owned subsidiaries, and SC Autosports, LLC (“SC Autosports”, d/b/a Kandi America) and its wholly-owned subsidiary, Kandi America Investment, LLC (“Kandi Investment”). In March 2021, Zhejiang Kandi Vehicles Co., Ltd. changed its name to Zhejiang Kandi Technologies Group Co., Ltd. (“Zhejiang Kandi Technologies”).

 

The Company’s organizational chart as of the date of this report is as follows:

 

 

5

 

 

NOTE 2 - LIQUIDITY

 

The Company had working capital of $253,144,741 as of March 31, 2023, an increase of $5,327,616 from the working capital of $247,817,125 as of December 31, 2022. As of March 31, 2023 and December 31, 2022, the Company’s cash and cash equivalents were $75,133,544 and $84,063,717, respectively, and the Company’s restricted cash was $62,949,702 and $66,976,554, respectively. As of March 31, 2023 and December 31, 2022, the Company had multiple certificates of deposit with a total amount of $100,484,949 and $81,191,191, respectively. These certificates of deposit have an annual interest rate from 3.10% to 3.99% which can be transferred when necessary without any penalty or any loss of interest and principal.

 

Although the Company expects that most of its outstanding trade receivables from customers will be collected in the next twelve months, there are uncertainties with respect to the timing in collecting these receivables.

  

The Company’s primary need for liquidity stems from its need to fund working capital requirements of the Company’s businesses, its capital expenditures and its general operations, including debt repayment. The Company has historically financed its operations through short-term commercial bank loans from Chinese banks, as well as its ongoing operating activities by using funds from operations, external credit or financing arrangements. Currently the Company has sufficient cash in hand to meet the existing operational needs, but the credit line is retained and can be utilized timely when the Company has special capital needs. The PRC subsidiaries do not have any short-term bank loans and the US subsidiaries have $4.2 million short-term bank loans outstanding as of March 31, 2023.

 

NOTE 3 - BASIS OF PRESENTATION

 

The accompanying unaudited condensed consolidated financial statements have been prepared in accordance with accounting principles generally accepted in the United States of America (“U.S. GAAP”) for interim information, and with the instructions to Form 10-Q and Rule 10-01 of Regulation S-X promulgated by the Securities and Exchange Commission (“SEC”). Accordingly, they do not include all of the information and notes required by U.S. GAAP for annual financial statements. In management’s opinion, the interim financial statements reflect all normal adjustments that are necessary to provide a fair presentation of the financial results for the interim periods presented. Operating results for interim periods are not necessarily indicative of results that may be expected for an entire fiscal year. The condensed consolidated balance sheet as of December 31, 2022 has been derived from the audited consolidated financial statements as of such date. For a more complete understanding of the Company’s business, financial position, operating results, cash flows, risk factors and other matters, please refer to its Annual Report on Form 10-K for the fiscal year ended December 31, 2022 (the “2022 Form 10-K”) filed with SEC on March 16, 2023.

 

6

 

 

NOTE 4 - PRINCIPLES OF CONSOLIDATION

 

The Company’s condensed consolidated financial statements reflect the accounts of the Company and its ownership interests in the following subsidiaries:

 

  (1) Continental Development Limited (“Continental”), a wholly-owned subsidiary of the Company, incorporated under the laws of Hong Kong;

 

  (2) Zhejiang Kandi Technologies, a wholly-owned subsidiary of Continental, incorporated under the laws of the PRC;

 

  (3) Kandi New Energy Vehicle Co. Ltd. (“Kandi New Energy”), formerly, a 50%-owned subsidiary of Zhejiang Kandi Technologies (Mr. Hu Xiaoming owned the other 50%), incorporated under the laws of the PRC. Pursuant to agreements executed in January 2011, Mr. Hu Xiaoming contracted with Zhejiang Kandi Technologies for the operation and management of Kandi New Energy and put his shares of Kandi New Energy into escrow. As a result, Zhejiang Kandi Technologies was entitled to 100% of the economic benefits, voting rights and residual interests of Kandi New Energy. Effective March 14, 2022, Mr. Hu Xiaoming transferred his 50% equity interests of Kandi New Energy to Zhejiang Kandi Technologies. As a result, Kandi New Energy has become a wholly-owned subsidiary of Zhejiang Kandi Technologies;

 

  (4) Kandi Electric Vehicles (Hainan) Co., Ltd. (“Kandi Hainan”), a subsidiary 55% owned by Kandi New Energy and 45% owned by Zhejiang Kandi Technologies, incorporated under the laws of the PRC;

 

  (5) Zhejiang Kandi Smart Battery Swap Technology Co., Ltd (“Kandi Smart Battery Swap”), a wholly-owned subsidiary of Zhejiang Kandi Technologies, incorporated under the laws of the PRC;

 

  (6) Yongkang Scrou Electric Co, Ltd. (“Yongkang Scrou”), a wholly-owned subsidiary of Kandi Smart Battery Swap, incorporated under the laws of the PRC;

 

  (7) SC Autosports (d/b/a Kandi America), a wholly-owned subsidiary of the Company formed under the laws of the State of Texas.

 

  (8) China Battery Exchange (Zhejiang) Technology Co., Ltd. (“China Battery Exchange”), a wholly-owned subsidiary of Zhejiang Kandi Technologies, and its subsidiaries, incorporated under the laws of the PRC;

 

  (9) Kandi America Investment, LLC (“Kandi Investment”), a wholly-owned subsidiary of SC Autosports formed under the laws of the State of Texas, USA;

 

  (10) Jiangxi Province Huiyi New Energy Co., Ltd. (“Jiangxi Huiyi”) and its subsidiaries, a wholly-owned subsidiary of Zhejiang Kandi Technologies, incorporated under the laws of the PRC; and
     
  (11) Hainan Kandi Holding New Energy Technology Co., Ltd. (“Hainan Kandi Holding”), a subsidiary of Kandi Hainan, incorporated under the laws of the PRC; Kandi Hainan owns 66.7% and a non-affiliate, Jiangsu Xingchi owns 33.3% of  Hainan Kandi Holding. Consequently, effective February 15, 2022, non-controlling interests of an aggregate of 33.3% of the equity interests of Hainan Kandi Holding held by an entity are presented in the consolidated balance sheets, separately from equity attributable to the shareholders of the Company. Non-controlling interest in the results of the Company are presented on the consolidated statement of operations as an allocation of the total income or loss for the period between non-controlling interest holders and the shareholders of the Company.

 

7

 

 

NOTE 5 - USE OF ESTIMATES

 

The preparation of the unaudited condensed consolidated financial statements in conformity with U.S. GAAP requires management to make estimates and assumptions that affect the reported amounts of assets and liabilities, and related disclosures of contingent assets and liabilities at the balance sheet date, and the reported revenues and expenses during the reported period in the unaudited condensed consolidated financial statements and accompanying notes. Significant accounting estimates reflected in the Company’s unaudited condensed consolidated financial statements primarily include, but are not limited to, allowances for doubtful accounts, lower of cost and net realizable value of inventory, assessment for impairment of long-lived assets and intangible assets, valuation of deferred tax assets, change in fair value of contingent consideration, determination of share-based compensation expenses as well as fair value of stock warrants.

 

Management bases the estimates on historical experience and on various other assumptions that are believed to be reasonable, the results of which form the basis for making judgments about the carrying values of assets and liabilities. Actual results could differ from these estimates.

 

NOTE 6 - SUMMARY OF SIGNIFICANT ACCOUNTING POLICIES

 

Our significant accounting policies are detailed in “Note 6 - Summary of Significant Accounting Policies” of the Company’s 2022 Form 10-K.

 

NOTE 7 - NEW ACCOUNTING PRONOUNCEMENTS

 

Accounting Pronouncements Adopted

 

In October 2021, the FASB issued ASU 2021-08, “Business Combinations (Topic 805) – Accounting for Contract Assets and Contract Liabilities from Contracts with Customers”, which requires that an acquirer recognize and measure contract assets and contract liabilities acquired in a business combination in accordance with Topic 606, as if it had originated the contracts. Prior to this ASU, an acquirer generally recognizes contract assets acquired and contract liabilities assumed that arose from contracts with customers at fair value on the acquisition date. The ASU is effective for fiscal years beginning after December 15, 2022, with early adoption permitted. The ASU is applied prospectively to business combinations occurring on or after the effective date of the amendment (or if adopted early as of an interim period, as of the beginning of the fiscal year that includes the interim period of early application). The Company has adopted this accounting pronouncement from January 1, 2023, and there was no material impact on its consolidated financial statements from the adoption.

 

8

 

 

NOTE 8 - CONCENTRATIONS

 

(a) Customers

 

For the three-month period ended March 31, 2023 and 2022, the Company’s major customers, each of whom accounted for more than 10% of the Company’s consolidated revenue, were as follows:

 

   Sales   Trade Receivable 
   Three Months         
   Ended         
   March 31,   March 31,   December 31, 
Major Customers  2023   2023   2022 
Customer A          62%   
      -
             1%

 

   Sales   Trade Receivable 
   Three Months         
   Ended         
   March 31,   March 31,   December 31, 
Major Customers  2022   2022   2021 
Customer B        13%               8%   
           -
 
Customer C   10%   3%   2%
Customer D   10%   
     -
    
-
 

 

(b) Suppliers

 

For the three-month period ended March 31, 2023, there were no suppliers that accounted for more than 10% of the Company’s total purchases. For the three-month period ended March 31, 2022, the Company’s material suppliers, each of whom accounted for more than 10% of the Company’s total purchases, were as follows:

 

    Purchases     Accounts Payable  
    Three Months              
    Ended              
    March 31,     March 31,     December 31,  
Major Suppliers   2022     2022     2021  
ODES USA, Inc.     26 %     2 %        1  
Hunan Jinfuli New Energy Co., Ltd     15 %     9 %     8 %
Zhejiang Kandi Supply Chain Management Co., Ltd.     11 %     14 %     11 %

 

9

 

 

NOTE 9 - EARNINGS (LOSS) PER SHARE

 

The Company calculates earnings (loss) per share in accordance with ASC 260, Earnings Per Share, which requires a dual presentation of basic and diluted earnings (loss) per share. Basic earnings (loss) per share are computed using the weighted average number of shares outstanding during the reporting period. Diluted earnings (loss) per share represents basic earnings (loss) per share adjusted to include the potentially dilutive effect of outstanding stock options and warrants (using treasury stock method).

 

Due to the average market price of the common stock during the period being below the exercise price of certain options and warrants, approximately 900,000 options and 8,131,332 warrants were excluded from the calculation of diluted earnings per share, for the three-month ended March 31, 2023. On September 7, 2022, the Compensation Committee of the Board of Directors of the Company approved the grant of 5,000,000 stock options, at an exercise price of $2.07 per share. There were dilutive effects of 909,091 shares for the three-month period ended March 31, 2023.

 

Due to the average market price of the common stock during the period below the exercise price of the options, approximately 900,000 options and 8,131,332 warrants were excluded from the calculation of diluted earnings per share, for the three-month period ended March 31, 2022.

 

NOTE 10 - ACCOUNTS RECEIVABLE

 

Accounts receivable are summarized as follows:

 

   March 31,   December 31, 
   2023   2022 
Accounts receivable  $30,571,343   $40,436,262 
Less: allowance for doubtful accounts   (2,295,570)   (2,285,386)
Accounts receivable, net  $28,275,773   $38,150,876 

 

The following table sets forth the movement of provision for doubtful accounts:

 

   Allowance
for Doubtful
Accounts
 
BALANCE AT DECEMBER 31, 2021  $3,053,277 
Provision   456,974 
Recovery   (999,775)
Exchange rate difference   (225,090)
BALANCE AT DECEMBER 31, 2022  $2,285,386 
Exchange rate difference   10,184 
BALANCE AT MARCH 31, 2023  $2,295,570 

 

10

 

 

NOTE 11 - INVENTORIES

 

Inventories are summarized as follows:

 

   March 31,   December 31, 
   2023   2022 
Raw material  $6,871,757   $6,551,450 
Work-in-progress   7,662,294    4,114,550 
Finished goods *   32,769,032    29,809,366 
Inventories  $47,303,083   $40,475,366 

 

*As of March 31, 2023, approximately $22.8 million of inventory of off-roads and EVs held by SC Autosports were pledged as collateral for the $2,000,000 short-term loan.

 

NOTE 12 - PROPERTY, PLANT AND EQUIPMENT, NET

 

Property, plants and equipment as of March 31, 2023 and December 31, 2022, consisted of the following:

 

   March 31,   December 31, 
   2023   2022 
At cost:        
Buildings  $49,916,484   $49,239,626 
Machinery and equipment   76,311,324    77,845,979 
Office equipment   1,543,757    1,528,135 
Motor vehicles and other transport equipment   1,818,895    1,810,825 
Molds and others   12,972,967    10,983,573 
    142,563,427    141,408,138 
Less : Accumulated depreciation   (46,956,565)   (44,239,385)
Property, plant and equipment, net  $95,606,862   $97,168,753 

 

The Company’s Jinhua factory completed the relocation to a new industrial park in April 2021. The new location covers an area of more than 57,000 square meters and a construction area of more than 98,000 square meters. The Company’s off-road vehicles, EV battery packs, electric scooters battery packs, smart battery swap system and some EV parts are manufactured in the Jinhua factory. The Company’s Jinhua factory owns the above production facilities. The  Company’s  EV products, EV parts and electrical off-road vehicles, including Neighborhood EVs (“NEVs”), pure electric utility vehicles (“UTV”), pure electric golf cart and EV parts are manufactured in the Hainan factory. The Company’s Hainan factory expects to have production capacity with an annual output (three shifts) of 100,000 units of various models of EV products, EV parts and electrical off-road vehicles and owns the above facilities. Currently, the environmental protection, planning, fire protection, conservation of water and soil, and drainage of the Hainan factory have all passed the acceptance inspection, and are currently undergoing the archive acceptance. The Hainan factory is ready for formal production.

 

Depreciation expenses for the three months ended March 31, 2023 and 2022 were $2,578,224 and $2,701,507, respectively.

 

11

 

 

NOTE 13 - INTANGIBLE ASSETS

 

Intangible assets include acquired other intangibles of trade name, customer relations, patent and technology recorded at estimated fair values in accordance with purchase accounting guidelines for acquisitions.

 

The following table provides the gross carrying value and accumulated amortization for each major class of our intangible assets, other than goodwill:

 

   Remaining  March 31,   December 31, 
   useful life  2023   2022 
Gross carrying amount:           
Patent  2.25-3.92 years  $4,960,775    4,938,765 
Technology  3.75-5.75 years   7,405,304    10,003,915 
       12,366,079    14,942,680 
Less : Accumulated amortization             
Patent     $(2,911,819)   (2,744,024)
Technology      (1,822,808)   (1,573,079)
       (4,734,627)   (4,317,103)
Less : impairment for intangible assets      
-
    (2,631,465)
Intangible assets, net     $7,631,452   $7,994,112 

 

The aggregate amortization expenses for those intangible assets that continue to be amortized is reflected in amortization of intangible assets in the Unaudited Condensed Consolidated Statements of Income and Comprehensive Income and were $399,757 and $514,169 for the three months ended March 31, 2023 and 2022, respectively.

 

Amortization expenses for the next five years and thereafter are as follows:

 

Nine months ended December 31, 2023  $1,199,271 
Years ended December 31,     
2024   1,599,030 
2025   1,536,217 
2026   1,326,047 
2027   1,017,076 
Thereafter   953,811 
Total  $7,631,452 

 

12

 

 

NOTE 14 - LAND USE RIGHTS, NET

 

The Company’s land use rights consist of the following:

 

   March 31,   December 31, 
   2023   2022 
Cost of land use rights  $3,826,186   $3,809,211 
Less: Accumulated amortization   (925,020)   (899,261)
Land use rights, net  $2,901,166   $2,909,950 

 

The amortization expenses for the three months ended March 31, 2023 and 2022, were $21,831 and $23,538, respectively.

 

Amortization expenses for the next five years and thereafter are as follows:

 

Nine months ended December 31, 2023  $65,494 
Years ended December 31,     
2024   87,326 
2025   87,326 
2026   87,326 
2027   87,326 
Thereafter   2,486,368 
Total  $2,901,166 

 

NOTE 15 - OTHER LONG TERM ASSETS

 

Other long term assets as of March 31, 2023 and December 31, 2022, consisted of the following:

 

   March 31,   December 31, 
   2023   2022 
Prepayments for land use right (i)  $3,913,260    3,917,226 
Right - of - use asset (ii)   6,325,177    6,383,824 
Others   330,507    329,861 
Total other long-term asset  $10,568,944   $10,630,911 

 

(i) As of March 31, 2023 and December 31, 2022, the Company’s other long term assets included net value of prepayments for land use right of Hainan facility of $3,913,260 and $3,917,226, respectively. As of March 31, 2023, the land use right of Hainan was not recognized since the land certificate is still in process. The amortization expense for the three months ended March 31, 2023 and 2022 were $21,502 and $23,183, respectively.

 

(ii) As of March 31, 2023 and December 31, 2022, the Company’s operating lease right-of-use assets in other long term assets included net value of land use right of Jinhua facility acquired in October 2020 and Jiangxi facility acquired in October 2021 of $5,693,446 and $5,697,720, respectively, as well as the amount of $631,731 and $686,104 related to the lease of Hangzhou office starting January 1, 2022, respectively. The amortization expense of land use right of Jinhua facility and Jiangxi facility for the three months ended March 31, 2023 and 2022 were $29,775 and $32,102, respectively.

  

13

 

 

NOTE 16 - TAXES

 

(a) Corporation Income Tax

 

Pursuant to the tax laws and regulations of the PRC, the Company’s applicable corporate income tax (“CIT”) rate is 25%. However, Zhejiang Kandi Technologies, Kandi Smart Battery Swap, Jiangxi Huiyi and Kandi Hainan qualify as High and New Technology Enterprise (“HNTE”) companies in the PRC, and are entitled to a reduced income tax rate of 15% for the years presented. A HNTE Certificate is valid for three years. An entity may re-apply for an HNTE certificate when the prior certificate expires. Historically, Zhejiang Kandi Technologies, Kandi Smart Battery Swap, Jiangxi Huiyi have successfully re-applied for such certificates when their prior certificates expired. Kandi Hainan has been qualified as a HNTE since 2020. Therefore, it will apply for its first renewal when eligible. Additionally, Hainan Kandi Holding also has an income tax rate of 15% due to its local preferred tax rate in Hainan Free Trade Port. The applicable CIT rate of each of the Company’s other subsidiaries, Kandi New Energy, Yongkang Scrou, China Battery Exchange and its subsidiaries is 25%.

 

The Company’s provision or benefit from income taxes for interim periods is determined using an estimate of the Company’s annual effective tax rate, adjusted for discrete items, if any, that are taken into account in the relevant period. Each quarter the Company updates its estimate of the annual effective tax rate, and if its estimated tax rate changes, management makes a cumulative adjustment. For 2023, the Company’s effective tax rate is favorably affected by a super-deduction for qualified research and development costs and adversely affected by non-deductible expenses such as stock rewards for non-US employees, and part of entertainment expenses. The Company records valuation allowances against the deferred tax assets associated with losses and other timing differences for which we may not realize a related tax benefit. After combining research and development tax credits of 25% on certain qualified research and development expenses, the Company’s effective tax rate for the three months ended March 31, 2023 and 2022 was a tax benefit of 175.79% on a reported income before taxes of approximately $0.2 million, a tax benefit of 1.97% on a reported loss before taxes of approximately $1.7 million, respectively.

 

The quarterly tax provision, and the quarterly estimate of the Company’s annual effective tax rate, is subject to significant variation due to several factors, including variability in accurately predicting the Company’s pre-tax and taxable income and loss, acquisitions (including integrations) and investments, changes in its stock price, changes in its deferred tax assets and liabilities and their valuation, return to provision true-up, foreign currency gains (losses), changes in regulations and interpretations related to tax, accounting, and other areas. Additionally, the Company’s effective tax rate can be volatile based on the amount of pre-tax income or loss. The income tax provision for the three months ended March 31, 2023 and 2022 was tax benefit of $379,546 and tax benefit of $32,600, respectively.

 

Under ASC 740 guidance relating to uncertain tax positions, which addresses the determination of whether tax benefits claimed or expected to be claimed on a tax return should be recorded in the financial statements, the Company may recognize the tax benefit from an uncertain tax position only if it is more likely than not that the tax position will be sustained on examination by the taxing authorities, based on the technical merits of the position. The tax benefits recognized in the financial statements from such a position should be measured based on the largest benefit that has a greater than fifty percent likelihood of being realized upon ultimate settlement. ASC 740 also provides guidance on de-recognition, classification, interest and penalties on income taxes, accounting in interim periods and requires increased disclosures. As of March 31, 2023, the Company did not have any liability for unrecognized tax benefits. The Company files income tax returns with the U.S. Internal Revenue Services (“IRS”) and those states where the Company has operations. The Company is subject to U.S. federal or state income tax examinations by the IRS and relevant state tax authorities. During the periods open to examination, the Company has net operating loss carry forwards (“NOLs”) for U.S. federal and state tax purposes that have attributes from closed periods. Since these NOLs may be utilized in future periods, they remain subject to examination. The Company also files certain tax returns in the PRC. As of March 31, 2023, the Company was not aware of any pending income tax examinations by U.S. or PRC tax authorities. The Company records interest and penalties on uncertain tax provisions as income tax expense. As of March 31, 2023, the Company has no accrued interest or penalties related to uncertain tax positions.

 

The tax effected aggregate Net Operating Loss (“NOL”) was $8.5 million and $6.2 million in tax year 2022 and 2021, which were deriving from entities in the PRC, Hong Kong and U.S. Some of the NOLs will start to expire from 2026 if they are not used. The cumulative NOL in the PRC can be carried forward for five years in general, and ten years for entities qualify High and New Technology Enterprise (“HNTE”) treatment, which is $0.6 million and $7.9 million respectfully, to offset future net profits for income tax purposes.

 

14

 

 

(b) Tax Holiday Effect

 

For the three months ended March 31, 2023 and 2022, the PRC CIT rate was 25%. Certain subsidiaries of the Company are entitled to tax exemptions (tax holidays) for the three months ended March 31, 2023 and 2022.

 

The combined effects of income tax expense exemptions and reductions available to the Company for the three months ended March 31, 2023 and 2022 are as follows:

 

   Three Months Ended 
   March 31, 
   2023   2022 
Tax benefit (holiday) credit  $433,950   $154,097 
Basic net income per share effect  $0.01   $0.00 

 

NOTE 17 - LEASES AND RIGHT-OF-USE-ASSETS

 

During October 2020, land use right of gross value of $3.5 million was acquired from the government as the new site of Jinhua Facility’s relocation as per the Repurchase Agreement. On October 31, 2021, the Company acquired $2.8 million of land use rights through the acquisition of Jiangxi Huiyi. This land use rights was wholly prepaid.

 

The Company has entered into a lease for Hangzhou office, with a term of 48 months from January 1, 2022 to December 31, 2025. The Company recorded operating lease assets and operating lease liabilities on January 1, 2022, with a remaining lease term of 48 months and discount rate of 3.70%. The annual lease payment for 2022 was prepaid as of January 1, 2022. The Company has paid the first year of lease and deposit amount of $262,309.

 

The Company also elected to apply the short-term lease exception for lease arrangements with a lease term of 12 months or less at commencement. Lease terms used to compute the present value of lease payments do not include any option to extend, renew or terminate the lease that the Company is not able to reasonably certain to exercise upon the lease inception. Accordingly, operating lease right-of-use assets and liabilities do not include leases with a lease term of 12 months or less.

 

As of March 31, 2023, the Company’s operating lease right-of-use assets (grouped in other long-term assets on the balance sheet) was $6,325,177 and lease liability was $622,156 (grouped in other current liabilities and other long-term liabilities on the balance sheet). For the three months ended March 31, 2023 and 2022, the Company’s operating lease expense were $87,417 and $94,250, respectively.

 

Supplemental information related to operating leases was as follows:

 

   Three Months Ended 
   March 31, 
   2023   2022 
Cash payments for operating leases  $29,775   $94,250 

 

Maturities of lease liabilities as of March 31, 2023 were as follow:

 

Maturity of Lease Liabilities:  Lease payable 
Years ended December 31, 2023  $163,018 
2024   225,399 
2025   233,739 

 

15

 

 

NOTE 18 - CONTINGENT CONSIDERATION LIABILITY

 

On October 31, 2021, the Company completed the acquisition of 100% of the equity of Jiangxi Huiyi. The Company paid approximately RMB 50 million (approximately $7.9 million) at the closing of the transaction using cash on hand and may be required to pay future consideration of up to an additional 2,576,310 shares of common stock, or the total make good shares, upon the achievement of certain net income-based milestones in the next three years. Due to the latest COVID-19 outbreak and extended lockdown in some areas in China, in June 2022, the Company agreed with the original shareholders of Jiangxi Huiyi (the “Transferors”) to revise the conditions of the annual profit target and extension of evaluation period for the first year. Pursuant to the supplementary agreement, the Transferors have the right to obtain 858,770 KNDI shares in each of the below-mentioned periods, provided that Jiangxi Huiyi achieves a net income of 1) RMB 8 million yuan or more during the period from July 1, 2021 to September 30, 2022 (“Period I”); 2) RMB 15 million yuan or more during the period from October 1, 2022 to September 30, 2023 (“Period II”); 3) RMB 15 million yuan or more during the period from October 1, 2023 to September 30, 2024 (“Period III”). If the net income of Jiangxi Huiyi fails to reach the respective target number in any of the three periods, the shares that the Transferors are entitled to obtain in that period will be adjusted accordingly: 1) if the difference between the net income in each Period and its Target Number is less than or equivalent to 20% of its Target Number (RMB 8 Million in Period I or RMB 15 Million in Period II or Period III), the transferee or KNDI has right to directly subtract 171,754 KNDI shares from the total make good shares, and the Transferor are entitled to obtain 687,016 KNDI shares; 2) if the difference between the net income in each Period and its Target Number (RMB 8 Million in Period I or RMB 15 Million in Period II or Period III) is more than 20% of its Target Number but less than 40% of its Target Number, the transferee or KNDI has the right to directly subtract 343,508 KNDI shares from the total make good shares, and the Transferors have the right to obtain 515,262 KNDI shares; 3) if the difference between the net income in each Period and its Target Number (RMB 8 Million in Period I or RMB 15 Million in Period II or Period III) is greater than or equal to 40% of its Target Number, the transferee of KNDI has the right to directly subtract 858,770 KNDI shares from the total make good shares, and the Transferors will not have the right to obtain any shares in such year. For the period from July 1, 2021 to September 30, 2022, Jiangxi Huiyi achieved its net profit target. Accordingly, the Transferors will receive 858,770 shares of Kandi’s restrictive common stock as part of the purchase price.

 

The Company recorded contingent consideration liability of the estimated fair value of the contingent consideration the Company currently expects to pay to the KSBS Shareholders and Jiangxi Huiyi’s former members upon the achievement of certain milestones. The fair value of the contingent consideration liability associated with remaining shares of restrictive common stock was estimated by using the Monte Carlo simulation method, which took into account all possible scenarios. This fair value measurement is classified as Level 3 within the fair value hierarchy prescribed by ASC Topic 820, Fair Value Measurement and Disclosures. In accordance with ASC Topic 805, Business Combinations, the Company will re-measure this liability each reporting period and record changes in the fair value through a separate line item within the Company’s consolidated statements of income.

 

As of March 31, 2023 and December 31, 2022, the Company’s contingent consideration liability to former members of Jiangxi Huiyi was $2,164,000 and $1,803,000, respectively. 

 

NOTE 19 - STOCK OPTIONS

 

On September 7, 2022, the Compensation Committee of the Board of Directors of the Company approved the grant of stock options to purchase 5,000,000 shares of the Company’s common stock, at an exercise price of $2.07 per share, to the Company’s senior employees. The stock options will vest ratably over three years on October 7, 2023, October 7, 2024 and October 7, 2025, respectively, and expire on the tenth anniversary of the grant date. The Company valued the stock options at $$6,704,829 and has amortized the stock compensation expense using the graded vesting method over the service period from September 7, 2022, through October 7, 2025. The value of the stock options was estimated using the Binomial Tree Model with an expected volatility of 79.83%, an expected life of 10 years, a risk-free interest rate of 3.27% and an expected dividend yield of 0.00%. There were $980,893 and $0 in stock compensation expenses associated with stock options booked for the three months ended March 31, 2023 and 2022, respectively.

 

16

 

 

NOTE 20 - STOCK AWARD

 

In connection with the appointment of Mr. Henry Yu as a member of the Board of Directors (the “Board”), the Board authorized the Company to compensate Mr. Henry Yu with 5,000 shares of Company’s restricted common stock every six months as compensation, beginning in July 2011.

 

As compensation for Mr. Jerry Lewin’s services as a member of the Board, the Board authorized the Company to compensate Mr. Jerry Lewin with 5,000 shares of Company’s restricted common stock every six months, beginning in August 2011.

 

As compensation for Ms. Kewa Luo’s services as the Company’s investor relation officer, the Board authorized the Company to compensate Ms. Kewa Luo with 2,500 shares of the Company’s common stock every three months, beginning in September 2013.

 

On May 15, 2020, the Board appointed Mr. Jehn Ming Lim as the Chief Financial Officer. Mr. Lim was entitled to receive 6,000 shares of the common stock annually, which shall be issuable evenly on each six-month anniversary hereof.

 

On January 10, 2023, the Board appointed Dr. Xueqin Dong as the Chief Executive Officer, Dr. Dong was entitled to receive 20,000 shares of the common stock.

 

The fair value of stock awards with service condition is determined based on the closing price of the common stock on the date the shares are granted. The compensation costs for awards of common stock are recognized over the requisite service period.

 

On December 30, 2013, the Board approved a proposal (as submitted by the Compensation Committee) of an award (the “Board’s Pre-Approved Award Grant Sub-Plan under the 2008 Plan”) for certain executives and other key employees. The fair value of each award granted under the 2008 Plan is determined based on the closing price of the Company’s stock on the date of grant of such award. On September 26, 2016, the Board approved to terminate the previous Board’s Pre-Approved Award Grant Sub-Plan under the 2008 Plan and adopted a new plan to grant the total number of shares of common stock of the stock award for selected executives and key employees 250,000 shares of common stock for each fiscal year. On April 18, 2018, the Company granted 238,600 shares of common stock to certain management members and employees as compensation for their past services under the 2008 Plan. On April 30, 2019, the Company granted 238,600 shares of common stock to certain management members and employees as compensation for their past services under the 2008 Plan. On May 9, 2020, the Company granted 238,600 shares of common stock to certain management members and employees as compensation for their past services under the 2008 Plan. On April 30, 2021, the Company granted 238,600 shares of common stock to certain management members and employees as compensation for their past services under the 2008 Plan. On May 10, 2022, the Company granted 238,600 shares of common stock to certain management members and employees as compensation for their past services under the 2008 Plan.

 

On March 13, 2023 (the “Signing Date”), Kandi Technologies Group, Inc., a Delaware corporation (the “Company”), entered into an Equity Incentive Agreement (the “Equity Incentive Agreement”) with Pan Guoqing (the “Receiving Party”), who is the presentative of the project management team of the project of crossover golf carts of Kandi Electric Vehicles (Hainan) Co., Ltd. (“Kandi EV Hainan”), a wholly owned subsidiary of the Company organized under the laws of the People’s Republic of China. The Receiving Party was originally the management team of golf crossover project of Hainan Kandi Holding New Energy Technology Co., Ltd. (“Hainan Kandi Holding”), a company organized under the laws of the People’s Republic of China. The Receiving Party has agreed to be employed as management team of Kandi EV Hainan, responsible for the operation of the golf crossover project of Kandi EV Hainan, and stop production and operation of Hainan Kandi Holding’s business. An English translated copy of the Equity Incentive Agreement is filed as an exhibit and incorporated by reference in its entirety to this report.

 

17

 

 

Pursuant to the Equity Incentive Agreement, for the next three calendar years ending in December 31, 2025 (the “Incentive Period”), the Company will provide equity incentives to the Receiving Party, subject to the Receiving Party meeting certain performance milestones in its role as the management team of the golf crossover project (the “Crossover Project”) of Kandi EV Hainan. The performance milestones are measured in terms of the net profit of the Crossover Project after deducting relevant operating costs and income taxes, excluding various incentives, allowances and rebates, among others, and shall be audited and confirmed by the third party auditor designated by the granting party, or the Company. The net profit target (the “Net Profit Target”) for the Incentive Period is RMB 150 million (approximately $21,719,613), with an annual net profit target (the “Annual Net Profit Target”) of RMB 50 million (approximately $7,239,871). Should the Receiving Party meet or exceed the Net Profit Target over the Incentive Period, the Company will issue to the Receiving Party as incentive compensation up to a maximum of 5,957,811 shares (the “Maximum Incentive Shares”) of the Company’s common stock (the “Incentive Shares”). The amount of Incentive Shares issued within each calendar year of the Incentive Period is adjusted based on the net profit of the Crossover Project within that calendar year. If the net profit of every of the three calendar years is below 60% of the Annual Net Profit Target, the Receiving Party will receive no Incentive Shares. If the net profit of every of the three calendar years is at or above the Annual Net Profit Target, the Receiving Party will receive the Maximum Incentive Shares, with higher performance resulting in receiving the Incentive Shares earlier. If the net profit of every of the three calendar years fall between 60% of the Annual Net Profit Target and the Annual Net Profit Target, the Receiving Party will receive an amount of Incentive Shares below the Maximum Incentive Shares.

 

The Receiving Party has no relationship to the Company other than as described above. The Equity Incentive Agreement is subject to the Company’s approval.

 

For the three months ended March 31, 2023 and 2022, the Company recognized $22,925 and $22,925 of employee stock award expenses for stock compensation and annual incentive award under the 2008 Plan paid to Board members, management and consultants under General and Administrative Expenses, respectively.

 

NOTE 21 - COMMITMENTS AND CONTINGENCIES

 

Guarantees and pledged collateral for bank loans to other parties

 

(1) Guarantees for bank loans

 

On March 15, 2013, the Company entered into a guarantee contract to serve as the guarantor of Nanlong Group Co., Ltd. (“NGCL”) for NGCL’s $2,912,607 (RMB 20 million) loan from Shanghai Pudong Development Bank Jinhua Branch, for a term from March 15, 2013 to March 15, 2016. NGCL is not related to the Company. Under this guarantee contract, the Company agreed to assume joint liability as the loan guarantor. In April 2017, Shanghai Pudong Development Bank filed a lawsuit against NGCL, the Company and ten other parties in Zhejiang Province People’s Court in Yongkang City, alleging NGCL defaulted on a bank loan borrowed from Shanghai Pudong Development Bank for a principal amount of approximately $2.9 million and demanded that the guarantor bear the liability for compensation. On May 27, 2017, a judicial mediation took place in Yongkang City and parties reached a settlement in mediation, in which the plaintiff agreed NGCL would repay the loan principal and interest in installments. The settlement was executed starting from May 2019. If there were an event of default that NGCL could not repay the loan, the Company may be obligated to bear the liability of defaulted amount. According to the current financial situation of NGCL, the Company does not expect it will incur any losses in connection with this matter. 

 

(2) Pledged collateral for bank loans for which the parties other than the Company are the borrowers.

 

As of March 31, 2023 and December 31, 2022, none of the Company’s land use rights or plants and equipment was pledged as collateral securing bank loans for which the parties other than the Company are the borrowers.

 

Litigation

 

Beginning in March 2017, putative shareholder class actions were filed against Kandi Technologies Group, Inc. (“Kandi”) and certain of its current and former directors and officers in the United States District Court for the Central District of California and the United States District Court for the Southern District of New York. The complaints generally alleged violations of the federal securities laws based on Kandi’s disclosure in March 2017 that its financial statements for the years 2014, 2015 and the first three quarters of 2016 would need to be restated, and sought damages on behalf of putative classes of shareholders who purchased or acquired Kandi’s securities prior to March 13, 2017. Kandi moved to dismiss the remaining cases, all of which were pending in the New York federal court, that motion was granted in September 2019, and the time to appeal has run. In June 2020, a similar but separate putative securities class action was filed against Kandi and certain of its current and former directors and officers in California federal court. This action was transferred to the New York federal court in September 2020, Kandi moved to dismiss in March 2021, and that motion was granted in October 2021. The plaintiff in this case subsequently filed an amended complaint, Kandi moved to dismiss that complaint in January 2022, and the motion was granted in part and denied in part in September 2022. Discovery is ongoing as to the remaining claims and defendants.

 

18

 

 

Beginning in May 2017, purported shareholder derivative actions based on the same underlying events described above were filed against certain current and former directors of Kandi in the United States District Court for the Southern District of New York. The New York federal court confirmed the voluntary dismissal of these actions in April 2019.

 

In October 2017, a shareholder filed a books and records action against the Company in the Delaware Court of Chancery pursuant to 8 Del. C. Section 220 seeking the production of certain documents generally relating to the same underlying items described above as well as attorneys fees (the “Section 220 Litigation”). On September 28, 2018, the parties, through their respective counsel, agreed to dismiss the Section 220 Litigation with prejudice and with each party bearing its own attorney’s fees, costs, and expenses, thereby concluding the action. In February 2019, this same shareholder commenced a derivative action against certain current and former directors of Kandi in the Delaware Court of Chancery. A motion to dismiss this derivative action was filed in May 2019 and that motion was denied on April 27, 2020. Discovery is ongoing.

 

Separately, in connection with allegations of misconduct identified in pre-suit demands made by putative shareholders of Kandi, Kandi formed a Special Litigation Committee (“SLC”) and retained a Delaware law firm as independent counsel to the SLC to aid in the SLC’s investigation of, and to ultimately report on, the allegations of misconduct set forth in the pre-suit demands. The SLC recommended to Kandi’s board of directors in June 2020 that the SLC be dissolved in light of the ongoing derivative action pending in the Delaware Court of Chancery, and this recommendation was adopted by the board in August 2020.

 

In December 2020, a putative securities class action was filed against Kandi and certain of its current officers in the United States District Court for the Eastern District of New York. The complaint generally alleges violations of the federal securities laws based on claims made in a report issued by Hindenburg Research in November 2020, and seeks damages on behalf of a putative class of shareholders who purchased or acquired Kandi’s securities prior to March 15, 2019. Kandi moved to dismiss in February 2022, and that motion remains pending.

 

While the Company believes that the claims in these litigations are without merit and will defend itself vigorously, the Company is unable to estimate the possible loss, if any, associated with these litigations. The ultimate outcome of any litigation is uncertain and the outcome of these matters, whether favorable or unfavorable, could have a negative impact on the Company’s financial condition or results of operations due to defense costs, diversion of management resources and other factors. Defending litigation can be costly, and adverse results in the litigations could result in substantial monetary judgments. No assurance can be made that litigation will not have a material adverse effect on the Company’s future financial position.

 

NOTE 22 - SEGMENT REPORTING

 

The Company has one operating segment. The Company’s revenue and long-lived assets are primarily derived from and located in China and the US. The Company does not have manufacturing operations outside of China.

 

The following table sets forth disaggregation of revenue:

 

   Three Months Ended
March 31
 
   2023   2022 
   Sales
Revenue
   Sales
Revenue
 
Primary geographical markets        
U.S. and other countries/areas  $20,717,818   $10,736,375 
China   2,144,290    14,155,029 
Total  $22,862,108   $24,891,404 
           
Major products          
EV parts  $27,365   $3,667,778 
EV products   
-
    339,955 
Off-road vehicles and associated parts   20,786,134    10,713,741 
Electric Scooters, Electric Self-Balancing Scooters and associated parts   145,991    2,127,365 
Battery exchange equipment and Battery exchange service   97,683    25,511 
Lithium-ion cells   1,804,935    8,017,054 
Total  $22,862,108   $24,891,404 
           
Timing of revenue recognition          
Products transferred at a point in time  $22,862,108   $24,891,404 
Total  $22,862,108   $24,891,404 

  

19

 

 

Item 2. Management’s Discussion and Analysis of Financial Condition and Results of Operations.

 

This report contains forward-looking statements within the meaning of the federal securities laws that relate to future events or our future financial performance. In some cases, you can identify forward-looking statements by terminologies, such as “may,” “will,” “should,” “could,” “expect,” “plan,” “anticipate,” “believe,” “estimate,” “project,” “predict,” “intend,” “potential” or “continue” or the negative of such terms or other comparable terminologies, although not all forward-looking statements contain such terms.

 

In addition, these forward-looking statements include, but are not limited to, statements regarding implementing our business strategy; development and marketing of our products; our estimates of future revenue and profitability; our expectations regarding future expenses, including research and development, sales and marketing, manufacturing and general and administrative expenses; difficulty or inability to raise additional financing, if needed, on terms acceptable to us; our estimates regarding our capital requirements and our needs for additional financing; attracting and retaining customers and employees; sources of revenue and anticipated revenue; and competition in our market.

 

Forward-looking statements are only predictions. Although we believe that the expectations reflected in these forward-looking statements are reasonable, we cannot guarantee future results, levels of activity, performance or achievements. All of our forward-looking information is subject to risks and uncertainties that could cause actual results to differ materially from the results expected. Although it is not possible to identify all factors, these risks and uncertainties include the risk factors and the timing of any of those risk factors described in the 2022 Form 10-K and those set forth from time to time in our other filings with the SEC. These documents are available on the SEC’s Electronic Data Gathering and Analysis Retrieval System at http://www.sec.gov.

 

Critical Accounting Policies and Estimates

 

The preparation of the condensed consolidated financial statements in conformity with U.S. GAAP requires us to make estimates and assumptions that affect the reported amounts of assets and liabilities and disclosure of contingent assets and liabilities, as of the date of the financial statements, and the reported amounts of revenue and expenses during the reported period. If these estimates differ significantly from actual results, the impact to the condensed consolidated financial statements may be material. There have been no material changes in our critical accounting policies and estimates from those disclosed in on the 2022 Form 10-K. Please refer to Part II, Item 7 of such a report for a discussion of our critical accounting policies and estimates.

 

Overview

 

For the three months ended March 31, 2023, the Company recognized total revenue of $22,862,108 as compared to $24,891,404 for the same period of 2022, a decrease of $2,029,296 or 8.2%. For the three months ended March 31, 2023, we recorded $8,029,230 of gross profit, an increase of $5,642,067 or 236.4% from $2,387,163 for the same period of 2022. Gross margin for the three months ended March 31, 2023, was 35.1%, compared to 9.6% for the same period of 2022. We recorded a net income of $595,457 for the three months ended March 31, 2023, compared to a net loss of $1,619,013 in the same period of 2022, an increase of $2,214,470.

 

Thanks to our business strategy adjustment, we made considerable progress in electric off-road vehicles, despite the resurgences of COVID-19 in 2022, which has been causing frequent lockdowns in many cities and severe disruption of supply chain. Now with the global trend of “fuel to electrification” of off-road vehicles becoming more and more obvious, we have successfully developed electric crossover golf carts and put them on the market in batches, which have been favored by users. Next, we will successively launch various electric off-road vehicles, including electric crossover golf carts and electric UTVs. With the successively introduction of new products, we are confident to achieve sustained growth in the field of the pure electric off-road vehicles. As for our EV business, due to the fact that the Chinese EV market has not entered a healthy and orderly development stage, currently the Company will continue to operate in small-scale, and join back as appropriate when the EV market of China entered a healthy and orderly development stage.

 

20

 

 

Results of Operations

 

Comparison of the Three Months Ended March 31, 2023 and 2022

 

The following table sets forth the amounts and percentage to revenue of certain items in our condensed consolidated statements of operations and comprehensive income (loss) for the three months ended March 31, 2023 and 2022.

 

   Three Months Ended 
   March 31,
2023
   % of
Revenue
   March 31,
2022
   % of
Revenue
   Change in
Amount
   Change in
%
 
                         
REVENUES FROM UNRELATED PARTIES, NET  $22,862,108    100.0%  $24,891,404    100.0%   (2,029,296)   (8.2)%
REVENUES FROM THE FORMER AFFILIATE COMPANY AND RELATED PARTIES, NET   -    0.0%   -    0.0%   -    - 
                               
REVENUES, NET   22,862,108    100.0%   24,891,404    100.0%   (2,029,296)   (8.2)%
                               
COST OF GOODS SOLD   (14,832,878)   (64.9%)   (22,504,241)   (90.4%)   7,671,363    (34.1)%
                               
GROSS PROFIT   8,029,230    35.1%   2,387,163    9.6%   5,642,067    236.4%
                               
OPERATING INCOME (EXPENSE):                              
Research and development   (878,980)   (3.8%)   (1,140,586)   (4.6%)   261,606    (22.9)%
Selling and marketing   (1,827,729)   (8.0%)   (1,193,699)   (4.8%)   (634,030)   53.1%
General and administrative   (7,559,452)   (33.1%)   (5,756,531)   (23.1%)   (1,802,921)   31.3%
TOTAL OPERATING EXPENSE   (10,266,161)   (44.9%)   (8,090,816)   (32.5%)   (2,175,345)   26.9%
                               
LOSS FROM OPERATIONS   (2,236,931)   (9.8%)   (5,703,653)   (22.9%)   3,466,722    (60.8)%
                               
OTHER INCOME (EXPENSE):                              
Interest income   2,100,343    9.2%   1,222,304    4.9%   878,039    71.8%
Interest expense   (173,370)   (0.8%)   (148,144)   (0.6%)   (25,226)   17.0%
Change in fair value of contingent consideration   (361,000)   (1.6%)   2,690,000    10.8%   (3,051,000)   (113.4)%
Government grants   620,404    2.7%   244,098    1.0%   376,306    154.2%
Other income, net   266,465    1.2%   43,782    0.2%   222,683    508.6%
TOTAL OTHER INCOME, NET   2,452,842    10.7%   4,052,040    16.3%   (1,599,198)   (39.5)%
                               
INCOME (LOSS) BEFORE INCOME TAXES   215,911    0.9%   (1,651,613)   (6.6%)   1,867,524    (113.1)%
                               
INCOME TAX BENEFIT   379,546    1.7%   32,600    0.1%   346,946    1064.3%
                               
NET INCOME (LOSS)   595,457    2.6%   (1,619,013)   (6.5%)   2,214,470    (136.8)%

 

(a) Revenue

 

For the three months ended March 31, 2023, Zhejiang Kandi Technologies, its subsidiaries and SC Autosports’ revenue was $22,862,108 compared to $24,891,404 for the same period of 2022, representing a decrease of $2,029,296 or 8.2%.

 

21

 

 

The following table summarizes Zhejiang Kandi Technologies, its subsidiaries and SC Autosports’ revenues by product types for the three months ended March 31, 2023 and 2022:

 

   Three Months Ended
March 31,
 
   2023   2022 
   Sales   Sales 
EV parts  $27,365   $3,667,778 
EV products   -    339,955 
Off-road vehicles and associated parts   20,786,134    10,713,741 
Electric Scooters, Electric Self-Balancing Scooters and associated parts   145,991    2,127,365 
Battery exchange equipment and Battery exchange service   97,683    25,511 
Lithium-ion cells   1,804,935    8,017,054 
Total  $22,862,108   $24,891,404 

 

EV Parts

 

During the three months ended March 31, 2023, Zhejiang Kandi Technologies, its subsidiaries and SC Autosports’ revenues from the sales of EV parts were $27,365, representing a decrease of $3,640,413 or 99.3% from $3,667,778 for the same quarter of 2022. The decrease was primarily due to the reduced demand from the market during the three months ended March 31, 2023. In addition, due to the large demand from the US market, the Company has been focusing on the production of off-road vehicles, especially crossover golf carts, which could bring in better profit margin.

 

Zhejiang Kandi Technologies, its subsidiaries and SC Autosports’ revenue for the three months ended March 31, 2023 primarily consisted of revenue from the sales of battery packs, body parts, EV controllers, air conditioning units and other auto parts for use in the manufacturing of EV products. These sales accounted for 0.1% of total sales.

 

EV Products

 

During the three months ended March 31, 2023, Zhejiang Kandi Technologies, its subsidiaries and SC Autosports’ revenue from the sale of EV Products was $0, representing a decrease of 100% from $339,955 for the same quarter of 2022. The decrease was primarily due to less demand from the market for our EV products. In addition, due to the large demand from the US market, the Company has been focusing on the production of off-road vehicles, especially crossover golf carts, which could bring in better profit margin.

 

Zhejiang Kandi Technologies, its subsidiaries and SC Autosports’ EV Products business line accounted for 0% of the total net revenue for the three months ended March 31, 2023.

 

Off-Road Vehicles and Associated Parts

 

During the three months ended March 31, 2023, Zhejiang Kandi Technologies, its subsidiaries and SC Autosports’ revenue from the sales of off-road vehicles and associated parts, including go karts, all-terrain vehicles (“ATVs”) and others, were $20,786,134, representing an increase of $10,072,393 or 94.0% from $10,713,741, for the same quarter of 2022. The increase was primarily because of the increasing sales of our crossover golf carts in US market during the three months ended March 31, 2023.

 

Zhejiang Kandi Technologies, its subsidiaries and SC Autosports’ off-road vehicles business line accounted for approximately 90.9% of the total net revenue for the three months ended March 31, 2023.

 

22

 

 

Electric Scooters, Electric Self-Balancing Scooters and associated parts

 

During the three months ended March 31, 2023, Zhejiang Kandi Technologies and its subsidiaries’ revenue from the sales of electric scooters, electric self-balancing scooters and associated parts, were $145,991, representing a decrease of $1,981,374 or 93.1% from $2,127,365, for the same quarter of 2022. The decrease was primarily due to the fact that the Company has been focusing on the production of off-road vehicles, especially crossover golf carts, which could bring in better profit margin due to the demand from the US market.

 

Zhejiang Kandi Technologies and its subsidiaries’ electric scooters, electric self-balancing scooters and associated parts business line accounted for approximately 0.6% of the total net revenue for the three months ended March 31, 2023.

 

Battery Exchange Equipment and Battery Exchange Service

 

During the three months ended March 31, 2023, Zhejiang Kandi Technologies and its subsidiaries’ revenue from the sale of battery exchange equipment and battery exchange service was $97,683, representing an increase of $72,172 or 282.9% from $25,511 for the same period of 2022, due to increase of demands from the car-hailing platforms.

 

Zhejiang Kandi Technologies and its subsidiaries’ sale of battery exchange equipment and battery exchange service business line accounted for approximately 0.4% of the total net revenue for the three months ended March 31, 2023.

 

Lithium-ion cells

 

During the three months ended March 31, 2023, Zhejiang Kandi Technologies and its subsidiaries’ revenue from the sale of Lithium-ion cells was $1,804,935, representing a decrease of $6,212,119 or 77.5% from $8,017,054, for the same quarter of 2022. The decrease was primarily due to less demand from the market.

 

Zhejiang Kandi Technologies and its subsidiaries’ sale of lithium-ion cells business line accounted for approximately 7.9% of the total net revenue for the three months ended March 31, 2023.

 

The following table shows the breakdown of Zhejiang Kandi Technologies, its subsidiaries and SC Autosports’ net revenues:

 

   Three Months Ended
March 31,
 
   2023   2022 
   Sales
Revenue
   Sales
Revenue
 
Primary geographical markets        
U.S. and other countries/areas  $20,717,818   $10,736,375 
China   2,144,290    14,155,029 
Total  $22,862,108   $24,891,404 
           
Major products          
EV parts  $27,365   $3,667,778 
EV products   -    339,955 
Off-road vehicles and associated parts   20,786,134    10,713,741 
Electric Scooters, Electric Self-Balancing Scooters and associated parts   145,991    2,127,365 
Battery exchange equipment and Battery exchange service   97,683    25,511 
Lithium-ion cells   1,804,935    8,017,054 
Total  $22,862,108   $24,891,404 
           
Timing of revenue recognition          
Products transferred at a point in time  $22,862,108   $24,891,404 
Total  $22,862,108   $24,891,404 

 

23

 

 

(b) Cost of goods sold

 

Cost of goods sold was $14,832,878 during the three months ended March 31, 2023, representing a decrease of $7,671,363, or 34.1%, compared to $22,504,241 for the same period of 2022. The decrease was primarily due to the corresponding decrease in sales. Please refer to the Gross Profit section below for product margin analysis.

 

(c) Gross profit

 

Zhejiang Kandi Technologies, its subsidiaries and SC Autosports’ margins by product for the three months ended March 31, 2023 and 2022 are as set forth below:

 

   Three Months Ended March 31, 
   2023   2022 
   Sales   Cost   Gross Profit   Margin %   Sales   Cost   Gross Profit   Margin % 
EV parts  $27,365    35,366    (8,001)   -29.2%  $3,667,778    3,328,203    339,575    9.3%
EV products   -    -    -    -    339,955    319,715    20,240    6.0%
Off-road vehicles and associated parts   20,786,134    12,657,151    8,128,983    39.1%   10,713,741    9,288,200    1,425,541    13.3%
Electric Scooters, Electric Self-Balancing Scooters and associated parts   145,991    144,230    1,761    1.2%   2,127,365    1,855,115    272,250    12.8%
Battery exchange equipment and Battery exchange service   97,683    67,053    30,630    31.4%   25,511    31,720    (6,209)   -24.3%
Lithium-ion cells   1,804,935    1,929,078    (124,143)   -6.9%   8,017,054    7,681,288    335,766    4.2%
Total  $22,862,108    14,832,878    8,029,230    35.1%  $24,891,404    22,504,241    2,387,163    9.6%

 

Gross profit for the first quarter of 2023 increased 236.4% to $8,029,230, compared to $2,387,163 for the same period last year. This was primarily attributable to product mix with higher concentration to our off-road vehicles, especially crossover golf carts, that brought us with significantly higher gross margin. Higher gross profit was resulted despite less sales was generated in this period. Consequently, our gross margin increased to 35.1% compared to 9.6% for the same period of 2022.

 

24

 

 

(d) Research and development

 

Research and development expenses, including materials, labor, equipment depreciation, design, testing, inspection, and other related expenses, totaled $878,980 for the first quarter of 2023, a decrease of $261,606 or 22.9% compared to $1,140,586 for the same period in 2022. The decrease was mainly due to less research and development projects were being carried out in the current period.

 

(e) Sales and marketing

 

Selling and distribution expenses were $1,827,729 for the first quarter of 2023, compared to $1,193,699 for the same period in 2022, representing an increase of $634,030 or 53.1%. The increase was mainly due to higher commission offered for the sales of off-road vehicles, as well as higher shipping and related expenses incurred due to larger volume of exports to the US market.

 

(f) General and administrative expenses

 

General and administrative expenses were $7,559,452 for the first quarter of 2023, compared to $5,756,531 for the same period in 2022, representing an increase of $1,802,921 or 31.3%. For the three months ended March 31, 2023, general and administrative expenses included $1,003,818 as expenses for common stock awards and stock options to employees and Board members, compared to $22,925 of common stock awards and stock options expenses for the same period in 2022. Besides stock compensation expense, our net general and administrative expenses for the three months ended March 31, 2023 were $6,555,634, representing an increase of $822,028, from $5,733,606 for the same period in 2022, which was largely due to expansion of the employees headcount as well as increase in storage fee resulted from the increase of inventories kept in US.

 

(g) Interest income

 

Interest income was $2,100,343 for the first quarter of 2023, representing an increase of $878,039 or 71.8% compared to $1,222,304 for the same period of last year. The increase was primarily attributable to the increased interest earned on increased certificate of deposit compared to the same period in 2022.

 

(h) Interest expenses

 

Interest expenses were $173,370 in the first quarter of 2023, representing an increase of $25,226 or 17.0% compared to $148,144 for the same period of last year. The increase was primarily due to interest expenses related to increased short-term loans of the Company compared to the same period in 2022.

 

(i) Change in fair value of contingent consideration

 

For the first quarter of 2023, the loss related to changes in the fair value of contingent consideration was $361,000, a decrease of $3,051,000 or 113.4% compared to gain related to changes in the fair value of contingent consideration of $2,690,000 for the same period in 2022, which was mainly due to the adjustment of the fair value of the contingent consideration liability associated with the remaining shares of restrictive common stock (Please refer to NOTE 18 – CONTINGENT CONSIDERATION LIABILITY). The fair value of the contingent consideration liability was estimated at each reporting date by using the Monte Carlo simulation method, which took into account all possible scenarios.

 

25

 

 

(j) Government grants

 

Government grants were $620,404 for the first quarter of 2023, compared to $244,098 for the same quarter last year, representing an increase of $376,306, or 154.2%, which was primarily due to grants from Jinhua and Hainan local government in the first quarter of 2023.

  

(k) Other income, net

 

Net other income was $266,465 for the first quarter of 2023, representing an increase of $222,683 or 508.6% compared to net other income of $43,782 for the same period of last year, which was largely due to disposal of obsolete materials during the current period.

 

(l) Income Taxes

 

In accordance with the relevant Chinese tax laws and regulations, the applicable corporate income tax rate of our Chinese subsidiaries is 25%. However, four of our subsidiaries, including Zhejiang Kandi Technologies, Kandi Smart Battery Swap, Kandi Hainan and Jiangxi Huiyi are qualified as high technology companies in China and are therefore entitled to a reduced corporate income tax rate of 15%. Additionally, Hainan Kandi Holding also has an income tax rate of 15% due to its local preferred tax rate in Hainan Free Trade Port. 

 

Each of our other subsidiaries, Kandi New Energy, Yongkang Scrou, China Battery Exchange and its subsidiaries has an applicable corporate income tax rate of 25%.

 

Our actual effective income tax rate for the first quarter of 2023 was a tax benefit of 175.79% on a reported income before taxes of approximately $0.2 million, compared to a tax benefit of 1.97% on a reported loss before taxes of approximately $1.7 million for the same period of last year.

 

(m) Net income (loss)

 

Net income was $595,457 for the first quarter of 2023, representing an increase of $2,214,470 compared to net loss of $1,619,013 for the same period in 2022. The increase of net income was primarily attributable to the increase in gross profit resulted from a higher concentration of sales from off-road vehicles with larger gross margin.

 

LIQUIDITY AND CAPITAL RESOURCES

 

Cash Flow

 

   Three Months Ended 
   March 31,
2023
   March 31,
2022
 
Net cash provided by operating activities  $7,362,198   $6,188,441 
Net cash used in investing activities  $(19,636,864)  $(16,716,300)
Net cash used in by financing activities  $(1,358,565)  $(279,829)
NET DECREASE IN CASH AND CASH EQUIVALENTS AND RESTRICTED CASH  $(13,633,231)  $(10,807,688)
Effect of exchange rate changes  $676,206   $352,415 
CASH AND CASH EQUIVALENTS AND RESTRICTED CASH AT BEGINNING OF YEAR  $151,040,271   $168,676,007 
CASH AND CASH EQUIVALENTS AND RESTRICTED CASH AT END OF PERIOD  $138,083,246   $158,220,734 

 

26

 

 

For the first quarter of 2023, cash derived from operating activities was $7,362,198, as compared to cash derived from operating activities of $6,188,441 for the same period last year. Our operating cash inflows include cash received primarily from sales of our EV parts, off-road vehicles, electric Scooters, electric self-balancing scooters and associated parts and lithium-ion cells. These cash inflows are offset largely by cash paid primarily to our suppliers for production materials and parts used in our manufacturing process, operation expenses, employee compensation, and interest expenses of our financings. The major operating activities that provided cash for the first quarter of 2023 were a decrease of accounts receivable of $6,275,418 and an increase of accounts payable of $6,097,620. The major operating activity that used cash for first quarter of 2023 was an increase of inventories of $6,750,531 and a decrease of notes payable of $5,413,459.

 

For the first quarter of 2023, cash used in investing activities was $19,636,864, as compared to cash used in investing activities of $16,716,300 for the same period in 2022. The major investing activity that used cash for first quarter of 2023 was an increase of certificate of deposit of $19,001,959.

 

For the first quarter of 2023, cash used in financing activities was $1,358,565, as compared to cash used in financing activities of $279,829 for the same period in 2022. The major financing activities that provided cash for first quarter of 2023 were proceeds from short-term bank loans of $5,040,000. The major financing activities that used cash for first quarter of 2023 were repayments of short-term loans of $6,398,565.

 

Working Capital

 

We had a working capital of $253,144,741 as of March 31, 2023, which reflects an increase of $5,327,616 from a working capital of $247,817,125 as of December 31, 2022.

 

Contractual Obligations and Off-balance Sheet Arrangements

 

Guarantees and pledged collateral for third party bank loans

 

For the discussion of guarantees and pledged collateral for third party bank loans, please refer to Note 21 – COMMITMENTS AND CONTINGENCIES under Notes to Condensed Consolidated Financial Statements.

  

Item 3. Quantitative and Qualitative Disclosures about Market Risk

 

This item is not applicable to us.

 

Item 4. Controls and Procedures.

 

Evaluation of Disclosure Controls and Procedures

 

We have evaluated, under the supervision of our Chief Executive Officer (“CEO”) and our Chief Financial Officer (“CFO”), the effectiveness of disclosure controls and procedures (as such term is defined in Rules 13a-15(e) and 15d-15(e) under the Securities Exchange Act of 1934 (the “Exchange Act”) as of March 31, 2023. Based on this evaluation, our CEO and CFO concluded that as of the end of the period covered by this report, our disclosure controls and procedures were effective.

 

Disclosure controls and procedures are controls and procedures that are designed to ensure that information required to be disclosed in our reports filed or submitted under the Exchange Act (a) is recorded, processed, summarized and reported within the time periods specified in the SEC’s rules and forms and (b) is accumulated and communicated to management, including our CEO and CFO, as appropriate, to allow timely decisions regarding required disclosure. Our management recognizes that any controls and procedures, no matter how well designed and operated, can provide only reasonable assurance of achieving their objectives and management necessarily applies its judgment in evaluating the cost-benefit relationship of possible controls and procedures. Our disclosure controls and procedures are designed to provide reasonable assurance of achieving their objectives as described above.

 

Changes in Internal Control over Financial Reporting

 

There was no change to our internal control over financial reporting (as defined in Rules 13a-15(f) and 15d-15(f) under the Exchange Act) that occurred during the period covered by this report that have materially affected, or are reasonably likely to materially affect, our internal control over financial reporting.

 

27

 

 

PART II – OTHER INFORMATION

 

Item 1. Legal Proceedings.

 

From time to time, the Company is involved in legal matters arising in the ordinary course of business. Except as set forth in Note 21 - COMMITMENTS AND CONTINGENCIES under Notes to Condensed Consolidated Financial Statements, our management is currently not aware of any legal matters or pending litigation that would have a significant effect on the Company’s results of operation of financial statements. Furthermore, the Company is not aware of any other legal matters in which any director, officer, or any owner of record or beneficial owner of more than five percent of any class of voting securities of the Company, or any affiliate of any such director, officer, affiliate of the Company, or security holder, is a party adverse to the Company or has a material adverse interest to the Company. For the detailed discussion of our legal proceedings, please refer to Note 21 - COMMITMENTS AND CONTINGENCIES under Notes to Condensed Consolidated Financial Statements, which is incorporated by reference herein.

 

28

 

 

Item 6. Exhibits

 

Exhibit
Number
  Description
10.1   English Translation of the Equity Incentive Agreement by and among the Company and certain receiving parties, dated March 13, 2023. (Incorporated by reference from Exhibit 10.26 to the Company’s Annual Report on Form 10-K filed on March 16, 2023)
31.1   Certification of Principal Executive Officer pursuant to Rule 13a-14(a)/15d-14(a) under the Securities Exchange Act of 1934. †
31.2   Certification of Principal Financial Officer pursuant to Rule 13a-14(a)/15d-14(a) under the Securities Exchange Act of 1934. †
32.1   Certification of Principal Executive Officer and Principal Financial Officer pursuant to 18 U.S.C. § 1350, as Adopted Pursuant to § 906 of the Sarbanes-Oxley Act of 2002. †
101.INS   Inline XBRL Instance Document.
101.SCH   Inline XBRL Taxonomy Extension Schema Document.
101.CAL     Inline XBRL Taxonomy Extension Calculation Linkbase Document.
101.DEF   Inline XBRL Taxonomy Extension Definition Linkbase Document.
101.LAB     Inline XBRL Taxonomy Extension Label Linkbase Document.
101.PRE   Inline XBRL Taxonomy Extension Presentation Linkbase Document.
104   Cover Page Interactive Data File (formatted as inline XBRL and contained in Exhibit 101)

 

Exhibits filed herewith.

 

29

 

 

SIGNATURES

 

Pursuant to the requirements of the Securities Exchange Act of 1934, as amended, the registrant caused this report to be signed on its behalf by the undersigned, thereunto duly authorized.

 

Date: May 10, 2023 By:  /s/ Dong Xueqin
    Dong Xueqin
    President and Chief Executive Officer
    (Principal Executive Officer)
     
Date: May 10, 2023 By: /s/ Jehn Ming Lim
    Jehn Ming Lim
    Chief Financial Officer
    (Principal Financial Officer and Principal
    Accounting Officer)

 

 

30

 

--12-31 Kandi Technologies Group, Inc. false Q1 0001316517 0001316517 2023-01-01 2023-03-31 0001316517 2023-05-04 0001316517 2023-03-31 0001316517 2022-12-31 0001316517 2022-01-01 2022-03-31 0001316517 us-gaap:CommonStockMember 2021-12-31 0001316517 us-gaap:TreasuryStockCommonMember 2021-12-31 0001316517 us-gaap:AdditionalPaidInCapitalMember 2021-12-31 0001316517 us-gaap:RetainedEarningsMember 2021-12-31 0001316517 us-gaap:AccumulatedOtherComprehensiveIncomeMember 2021-12-31 0001316517 us-gaap:NoncontrollingInterestMember 2021-12-31 0001316517 2021-12-31 0001316517 us-gaap:CommonStockMember 2022-01-01 2022-03-31 0001316517 us-gaap:TreasuryStockCommonMember 2022-01-01 2022-03-31 0001316517 us-gaap:AdditionalPaidInCapitalMember 2022-01-01 2022-03-31 0001316517 us-gaap:RetainedEarningsMember 2022-01-01 2022-03-31 0001316517 us-gaap:AccumulatedOtherComprehensiveIncomeMember 2022-01-01 2022-03-31 0001316517 us-gaap:NoncontrollingInterestMember 2022-01-01 2022-03-31 0001316517 us-gaap:CommonStockMember 2022-03-31 0001316517 us-gaap:TreasuryStockCommonMember 2022-03-31 0001316517 us-gaap:AdditionalPaidInCapitalMember 2022-03-31 0001316517 us-gaap:RetainedEarningsMember 2022-03-31 0001316517 us-gaap:AccumulatedOtherComprehensiveIncomeMember 2022-03-31 0001316517 us-gaap:NoncontrollingInterestMember 2022-03-31 0001316517 2022-03-31 0001316517 us-gaap:CommonStockMember 2022-12-31 0001316517 us-gaap:TreasuryStockCommonMember 2022-12-31 0001316517 us-gaap:AdditionalPaidInCapitalMember 2022-12-31 0001316517 us-gaap:RetainedEarningsMember 2022-12-31 0001316517 us-gaap:AccumulatedOtherComprehensiveIncomeMember 2022-12-31 0001316517 us-gaap:NoncontrollingInterestMember 2022-12-31 0001316517 us-gaap:CommonStockMember 2023-01-01 2023-03-31 0001316517 us-gaap:TreasuryStockCommonMember 2023-01-01 2023-03-31 0001316517 us-gaap:AdditionalPaidInCapitalMember 2023-01-01 2023-03-31 0001316517 us-gaap:RetainedEarningsMember 2023-01-01 2023-03-31 0001316517 us-gaap:AccumulatedOtherComprehensiveIncomeMember 2023-01-01 2023-03-31 0001316517 us-gaap:NoncontrollingInterestMember 2023-01-01 2023-03-31 0001316517 us-gaap:CommonStockMember 2023-03-31 0001316517 us-gaap:TreasuryStockCommonMember 2023-03-31 0001316517 us-gaap:AdditionalPaidInCapitalMember 2023-03-31 0001316517 us-gaap:RetainedEarningsMember 2023-03-31 0001316517 us-gaap:AccumulatedOtherComprehensiveIncomeMember 2023-03-31 0001316517 us-gaap:NoncontrollingInterestMember 2023-03-31 0001316517 srt:MinimumMember 2023-03-31 0001316517 srt:MaximumMember 2023-03-31 0001316517 kndi:KandiNewEnergyMember kndi:ZhejiangKandiTechnologiesMember 2023-03-31 0001316517 kndi:KandiNewEnergyMember kndi:MrHuXiaomingMember 2023-03-31 0001316517 kndi:KandiNewEnergyMember kndi:ZhejiangKandiTechnologiesMember 2023-01-01 2023-03-31 0001316517 kndi:MrHuXiaomingMember 2022-03-14 0001316517 kndi:KandiHainanMember kndi:KandiNewEnergyMember 2023-03-31 0001316517 kndi:KandiHainanMember kndi:ZhejiangKandiTechnologiesMember 2023-03-31 0001316517 kndi:HainanKandiHoldingMember kndi:KandiHainanMember 2023-03-31 0001316517 kndi:HainanKandiHoldingMember kndi:JiangsuXingchiMember 2023-03-31 0001316517 kndi:HainanKandiHoldingMember kndi:JiangsuXingchisMember 2022-02-15 0001316517 us-gaap:CustomerConcentrationRiskMember 2023-01-01 2023-03-31 0001316517 us-gaap:CustomerConcentrationRiskMember 2022-01-01 2022-03-31 0001316517 us-gaap:SupplierConcentrationRiskMember 2023-01-01 2023-03-31 0001316517 us-gaap:SupplierConcentrationRiskMember 2022-01-01 2022-03-31 0001316517 kndi:CustomerAMember us-gaap:SalesMember 2023-01-01 2023-03-31 0001316517 kndi:CustomerAMember us-gaap:TradeAccountsReceivableMember 2023-01-01 2023-03-31 0001316517 kndi:CustomerAMember us-gaap:TradeAccountsReceivableMember 2022-01-01 2022-12-31 0001316517 kndi:CustomerBMember us-gaap:SalesMember 2022-01-01 2022-03-31 0001316517 kndi:CustomerBMember us-gaap:TradeAccountsReceivableMember 2022-01-01 2022-03-31 0001316517 kndi:CustomerBMember us-gaap:TradeAccountsReceivableMember 2021-01-01 2021-12-31 0001316517 kndi:CustomerCMember us-gaap:SalesMember 2022-01-01 2022-03-31 0001316517 kndi:CustomerCMember us-gaap:TradeAccountsReceivableMember 2022-01-01 2022-03-31 0001316517 kndi:CustomerCMember us-gaap:TradeAccountsReceivableMember 2021-01-01 2021-12-31 0001316517 kndi:CustomerDMember us-gaap:SalesMember 2022-01-01 2022-03-31 0001316517 kndi:CustomerDMember us-gaap:TradeAccountsReceivableMember 2022-01-01 2022-03-31 0001316517 kndi:CustomerDMember us-gaap:TradeAccountsReceivableMember 2021-01-01 2021-12-31 0001316517 kndi:PurchasesMember kndi:ODESUSAIncMember 2022-01-01 2022-03-31 0001316517 us-gaap:AccountsPayableMember kndi:ODESUSAIncMember 2022-01-01 2022-03-31 0001316517 us-gaap:AccountsPayableMember kndi:ODESUSAIncMember 2021-01-01 2021-12-31 0001316517 kndi:PurchasesMember kndi:HunanJinfuliNewEnergyCoLtdMember 2022-01-01 2022-03-31 0001316517 us-gaap:AccountsPayableMember kndi:HunanJinfuliNewEnergyCoLtdMember 2022-01-01 2022-03-31 0001316517 us-gaap:AccountsPayableMember kndi:HunanJinfuliNewEnergyCoLtdMember 2021-01-01 2021-12-31 0001316517 kndi:PurchasesMember kndi:ZhejiangKandiSupplyChainManagementCoLtdMember 2022-01-01 2022-03-31 0001316517 us-gaap:AccountsPayableMember kndi:ZhejiangKandiSupplyChainManagementCoLtdMember 2022-01-01 2022-03-31 0001316517 us-gaap:AccountsPayableMember kndi:ZhejiangKandiSupplyChainManagementCoLtdMember 2021-01-01 2021-12-31 0001316517 us-gaap:WarrantMember 2023-01-01 2023-03-31 0001316517 2022-09-07 2022-09-07 0001316517 2022-09-07 0001316517 us-gaap:OptionOnSecuritiesMember 2022-01-01 2022-03-31 0001316517 us-gaap:WarrantMember 2022-01-01 2022-03-31 0001316517 2022-01-01 2022-12-31 0001316517 kndi:offroadsMember 2023-03-31 0001316517 kndi:SCAutosportsMember 2023-03-31 0001316517 kndi:NewLocationMember 2023-03-31 0001316517 us-gaap:ConstructionMember 2023-03-31 0001316517 us-gaap:BuildingMember 2023-03-31 0001316517 us-gaap:BuildingMember 2022-12-31 0001316517 us-gaap:MaritimeEquipmentMember 2023-03-31 0001316517 us-gaap:MaritimeEquipmentMember 2022-12-31 0001316517 us-gaap:OfficeEquipmentMember 2023-03-31 0001316517 us-gaap:OfficeEquipmentMember 2022-12-31 0001316517 us-gaap:OtherTransportationEquipmentMember 2023-03-31 0001316517 us-gaap:OtherTransportationEquipmentMember 2022-12-31 0001316517 kndi:MouldsMember 2023-03-31 0001316517 kndi:MouldsMember 2022-12-31 0001316517 srt:MinimumMember us-gaap:PatentsMember 2023-03-31 0001316517 srt:MaximumMember us-gaap:PatentsMember 2023-03-31 0001316517 us-gaap:PatentsMember 2023-03-31 0001316517 us-gaap:PatentsMember 2022-12-31 0001316517 srt:MinimumMember us-gaap:TechnologyEquipmentMember 2023-03-31 0001316517 srt:MaximumMember us-gaap:TechnologyEquipmentMember 2023-03-31 0001316517 us-gaap:TechnologyEquipmentMember 2023-03-31 0001316517 us-gaap:TechnologyEquipmentMember 2022-12-31 0001316517 kndi:HainanMember 2023-03-31 0001316517 kndi:HainanMember 2022-12-31 0001316517 kndi:HainanMember 2023-01-01 2023-03-31 0001316517 kndi:HainanMember 2022-01-01 2022-03-31 0001316517 srt:MinimumMember 2022-01-01 2022-01-01 0001316517 srt:MaximumMember 2022-01-01 2022-01-01 0001316517 kndi:JinhuaFacilityMember 2023-01-01 2023-03-31 0001316517 kndi:JiangxiFacilityMember 2022-01-01 2022-03-31 0001316517 kndi:HainanKandiHoldingMember 2023-01-01 2023-03-31 0001316517 srt:SubsidiariesMember 2023-01-01 2023-03-31 0001316517 kndi:PRCHongKongAndUSMember 2022-01-01 2022-12-31 0001316517 kndi:PRCHongKongAndUSMember 2021-01-01 2021-12-31 0001316517 kndi:PrcMember 2023-01-01 2023-03-31 0001316517 kndi:PrcMember kndi:HNTETreatmentMember 2023-01-01 2023-03-31 0001316517 srt:MinimumMember kndi:HighAndNewTechnologyEnterpriseMember 2023-01-01 2023-03-31 0001316517 srt:MaximumMember kndi:HighAndNewTechnologyEnterpriseMember 2023-01-01 2023-03-31 0001316517 kndi:OperatingLeaseMember 2020-10-01 2020-10-31 0001316517 2021-10-01 2021-10-31 0001316517 2022-01-01 0001316517 kndi:JiangxiHuiyiMember 2021-10-31 0001316517 2021-10-31 0001316517 us-gaap:CommonStockMember 2021-10-31 0001316517 2022-09-30 0001316517 kndi:JiangxiHuiyiMember 2023-03-31 0001316517 kndi:JiangxiHuiyiMember 2022-12-31 0001316517 srt:BoardOfDirectorsChairmanMember 2022-09-01 2022-09-07 0001316517 kndi:MrHenryYuMember 2023-01-01 2023-03-31 0001316517 kndi:MrJerryLewinsMember 2023-01-01 2023-03-31 0001316517 kndi:MsKewaLuosMember 2023-01-01 2023-03-31 0001316517 kndi:MrJehnMingLimMember 2020-05-01 2020-05-15 0001316517 kndi:DrXueqinDongMember 2023-01-01 2023-01-10 0001316517 kndi:TwoZeroEightPlanMember 2016-09-01 2016-09-26 0001316517 kndi:TwoZeroEightPlanMember 2018-04-01 2018-04-18 0001316517 kndi:ManagementMembersAndEmployeesMember 2019-04-01 2019-04-30 0001316517 kndi:ManagementMembersAndEmployeesMember 2020-05-01 2020-05-09 0001316517 kndi:ManagementMembersAndEmployeesMember 2021-04-01 2021-04-30 0001316517 kndi:ManagementMembersAndEmployeesMember 2022-05-01 2022-05-10 0001316517 kndi:EquityIncentiveAgreementMember 2023-01-01 2023-03-31 0001316517 kndi:NanlongGroupCoLtdMember 2013-03-15 2013-03-15 0001316517 kndi:ShanghaiPudongDevelopmentBankMember 2017-04-01 2017-04-30 0001316517 kndi:PrimaryGeographicalMarketsMember kndi:OverseasMember 2023-01-01 2023-03-31 0001316517 kndi:PrimaryGeographicalMarketsMember kndi:OverseasMember 2022-01-01 2022-03-31 0001316517 kndi:PrimaryGeographicalMarketsMember country:CN 2023-01-01 2023-03-31 0001316517 kndi:PrimaryGeographicalMarketsMember country:CN 2022-01-01 2022-03-31 0001316517 kndi:PrimaryGeographicalMarketsMember 2023-01-01 2023-03-31 0001316517 kndi:PrimaryGeographicalMarketsMember 2022-01-01 2022-03-31 0001316517 kndi:MajorProductsMember kndi:EvPartsMember 2023-01-01 2023-03-31 0001316517 kndi:MajorProductsMember kndi:EvPartsMember 2022-01-01 2022-03-31 0001316517 kndi:MajorProductsMember kndi:EVProductsMember 2023-01-01 2023-03-31 0001316517 kndi:MajorProductsMember kndi:EVProductsMember 2022-01-01 2022-03-31 0001316517 kndi:MajorProductsMember us-gaap:VehiclesMember 2023-01-01 2023-03-31 0001316517 kndi:MajorProductsMember us-gaap:VehiclesMember 2022-01-01 2022-03-31 0001316517 kndi:MajorProductsMember kndi:ElectricScootersAndElectricSelfBalancingScootersMember 2023-01-01 2023-03-31 0001316517 kndi:MajorProductsMember kndi:ElectricScootersAndElectricSelfBalancingScootersMember 2022-01-01 2022-03-31 0001316517 kndi:MajorProductsMember kndi:BatteryExchangeEquipmentAndBatteryExchangeServiceMember 2023-01-01 2023-03-31 0001316517 kndi:MajorProductsMember kndi:BatteryExchangeEquipmentAndBatteryExchangeServiceMember 2022-01-01 2022-03-31 0001316517 kndi:MajorProductsMember kndi:LithiumionCellsMember 2023-01-01 2023-03-31 0001316517 kndi:MajorProductsMember kndi:LithiumionCellsMember 2022-01-01 2022-03-31 0001316517 kndi:MajorProductsMember 2023-01-01 2023-03-31 0001316517 kndi:MajorProductsMember 2022-01-01 2022-03-31 0001316517 kndi:TimingOfRevenueRecognitionMember kndi:ProductsTransferredAtAPointInTimeMember 2023-01-01 2023-03-31 0001316517 kndi:TimingOfRevenueRecognitionMember kndi:ProductsTransferredAtAPointInTimeMember 2022-01-01 2022-03-31 0001316517 kndi:TimingOfRevenueRecognitionMember 2023-01-01 2023-03-31 0001316517 kndi:TimingOfRevenueRecognitionMember 2022-01-01 2022-03-31 xbrli:shares iso4217:USD iso4217:USD xbrli:shares xbrli:pure utr:sqm iso4217:CNY