UNITED STATES

SECURITIES AND EXCHANGE COMMISSION

Washington, D.C. 20549

 

FORM 10-K

 

(Mark One)

ANNUAL REPORT PURSUANT TO SECTION 13 OR 15(d) OF THE SECURITIES EXCHANGE ACT OF 1934

 

For the fiscal year ended December 31, 2021

 

or

 

TRANSITION REPORT UNDER SECTION 13 OR 15(d) OF THE SECURITIES EXCHANGE ACT OF 1934

 

For the transition period from ________ to ________

 

Commission file number 001-33997

 

KANDI TECHNOLOGIES GROUP, INC.
(Exact name of registrant as specified in charter)

 

Delaware   90-0363723
(State or other jurisdiction of   (I.R.S. Employer
incorporation or organization)   Identification No.)
     
Jinhua New Energy Vehicle Town
Jinhua, Zhejiang Province
People’s Republic of China
  321016
(Address of principal executive offices)   (Zip Code)

 

(86 - 579) 82239856
(Registrant’s telephone number, including area code)

 

Jinhua City Industrial ZoneJinhuaZhejiang ProvincePeople’s Republic of China 321016

(Former name, former address and former fiscal year, if changed since last report)

 

Securities registered pursuant to Section 12(b) of the Act:

 

Title of each class   Trading Symbol(s)   Name of each exchange on which registered
Common Stock   KNDI   NASDAQ Global Select Market

 

Indicate by check mark if the registrant is a well-known seasoned issuer, as defined in Rule 405 of the Securities Act. Yes ☐  No ☒

 

Indicate by check mark if the registrant is not required to file reports pursuant to Section 13 or 15(d) of the Act. Yes ☐  No ☒

 

Indicate by check mark whether the registrant (1) has filed all reports required to be filed by Section 13 or 15(d) of the Securities Exchange Act of 1934 during the preceding 12 months (or for such shorter period that the registrant was required to file such reports), and (2) has been subject to such filing requirements for the past 90 days. Yes ☒   No ☐

 

Indicate by check mark whether the registrant has submitted electronically every Interactive Data File required to be submitted pursuant to Rule 405 of Regulation S-T (§ 232.405 of this chapter) during the preceding 12 months (or for such shorter period that the registrant was required to submit such files). Yes ☒   No ☐

 

Indicate by check mark whether the registrant is a large accelerated filer, an accelerated filer, a non-accelerated filer, a smaller reporting company or an emerging growth company. See definitions of “large accelerated filer,” “accelerated filer” “smaller reporting company” and “emerging growth company” in Rule 12b-2 of the Exchange Act.

 

Large accelerated filer Accelerated filer
Non-accelerated filer Smaller reporting company
    Emerging growth company

 

If an emerging growth company, indicate by check mark if the registrant has elected not to use the extended transition period for complying with any new or revised financial accounting standards provided pursuant to Section 13(a) of the Exchange Act. ☐

 

Indicate by check mark whether the registrant has filed a report on and attestation to its management’s assessment of the effectiveness of its internal control over financial reporting under Section 404(b) of the Sarbanes-Oxley Act (15 U.S.C. 7262(b)) by the registered public accounting firm that prepared or issued its audit report.

 

Indicate by check mark whether the registrant is a shell company (as defined in Rule 12b-2 of the Exchange Act). Yes ☐   No 

 

The aggregate market value of voting and non-voting common stock held by non-affiliates of the registrant as of June 30, 2021, the last business day of the registrant’s second fiscal quarter, was approximately $365,214,591.

 

The number of shares of common stock issued and outstanding as of March 10, 2022 was 77,395,130 and 76,256,345, respectively.

 

DOCUMENTS INCORPORATED BY REFERENCE:

 

None.

 

 

 

 

 

TABLE OF CONTENTS

 

PART I   1
       
Item 1. Business.   2
Item 1A. Risk Factors.   11
Item 1B. Unresolved Staff Comments.   26
Item 2. Properties.   27
Item 3. Legal Proceedings.   28
Item 4. Mine Safety Disclosures.   28
       
PART II   29
   
Item 5. Market for Registrant’s Common Equity, Related Stockholder Matters and Issuer Purchase Equity Securities.   29
Item 6. [Reserved]   30
Item 7. Management’s Discussion and Analysis of Financial Condition and Results of Operations.   30
Item 7A. Quantitative and Qualitative Disclosures about Market Risk.   40
Item 8. Financial Statements and Supplementary Data.   F-1
Item 9. Changes In and Disagreements With Accountants on Accounting and Financial Disclosure.   41
Item 9A. Controls and Procedures.   41
Item 9B. Other Information.   41
Item 9C. Disclosure Regarding Foreign Jurisdictions that Prevent Inspections.   41
       
PART III   42
     
Item 10. Directors, Executive Officers and Corporate Governance.   42
Item 11. Executive Compensation.   45
Item 12. Security Ownership of Certain Beneficial Owners and Management and Related Stockholder Matters.   48
Item 13. Certain Relationships and Related Transactions and Director Independence.   49
Item 14. Principal Accounting Fees and Services.   50
       
PART IV   51
       
Item 15. Exhibits, Financial Statement Schedules.   51
       
SIGNATURES   54

 

i

 

 

SPECIAL NOTE REGARDING FORWARD -LOOKING STATEMENTS

 

This Annual Report on Form 10-K (this “Annual Report”) contains certain forward -looking statements within the meaning of Section 27A of the Securities Act of 1933, as amended, and Section 21E of the Securities Exchange Act of 1934, as amended. These include statements about our expectations, beliefs, intentions or strategies for the future, which we indicate by words or phrases such as “anticipate,” “expect,” intend,” “plan,” “will,” “we believe,” “our company believes,” management believes” and similar language. These forward-looking statements are based on our current expectations and are subject to certain risks, uncertainties and assumptions, including those set forth in the discussion under Item 1, “Business”, Item 1A, “Risk Factors” and Item 7, “Management’s Discussion and Analysis of Financial Condition and Results of Operations.” Our actual results may differ materially from results anticipated in these forward-looking statements. We base our forward -looking statements on information currently available to us, and we assume no obligation to update them. In addition, our historical financial performance is not necessarily indicative of the results that may be expected in the future and we believe such comparisons cannot be relied upon as indicators of future performance.

 

Although we believe that the expectations reflected in the forward-looking statements are reasonable, we cannot guarantee future results, levels of activity, performance or achievements. Except as required by applicable law, including the securities laws of the United States, we do not intend to update any of the forward-looking statements to conform these statements to actual results.

 

ii

 

 

PART I

 

Except as otherwise indicated in this Annual Report, references to

 

“China”, or “PRC” refers to the People’s Republic of China.

 

“China Battery Exchange” refers to China Battery Exchange (Zhejiang) Technology Co., Ltd.

 

“Continental” refers to Continental Development Limited

 

“Fengsheng” refers to Fengsheng Automotive Technology Group Co., Ltd., formerly known as Zhejiang Kandi Electric Vehicles Co., Ltd.

 

“Hengrun” refers to Hunan Hengrun Automobile Co., Ltd.

 

“Hainan Kandi Holding” refers to Hainan Kandi Holding New Energy Technology Co., Ltd.

 

“Jiangxi Huiyi” refers to Jiangxi Province Huiyi New Energy Co., Ltd.

 

“Kandi Hainan” refers to Kandi Electric Vehicles (Hainan) Co., Ltd.

 

“Kandi Investment” refers to Kandi America Investment, LLC.

 

“Kandi New Energy” refers to Jinhua Kandi New Energy Vehicles Co., Ltd.

 

“Kandi Technologies” refers to Kandi Technologies Group, Inc.

 

“Kandi Smart Battery Swap” refers to Zhejiang Kandi Smart Battery Swap Technology Co., Ltd., formerly known as Jinhua An Kao Power Technology Co., Ltd., or “Jinhua An Kao”.

 

“RMB” and “Renminbi” both refer to the legal currency of China.

 

“Ruiheng” refers to Zhejiang Ruiheng Technology Co., Ltd.

 

“SC AutoSports” refers to SC AutoSports, LLC., formerly known as Sportsman Country, LLC

 

“US$”, “U.S. dollars”, “$”, and dollars” all refer to the legal currency of the United States.

 

“We,” “us,” “our,” “Kandi,” or the “Company” are to the combined businesses of Kandi Technologies Group, Inc. .

 

“Yongkang Scrou” refers to Yongkang Scrou Electric Co., Ltd.

 

“Zhejiang Kandi Technologies” refers to Zhejiang Kandi Technologies Group, Co. Ltd., formerly known as Zhejiang Kandi Vehicles Co., Ltd., or “Kandi Vehicles”.

 

We use U.S. dollars as reporting currency in our financial statements and in this Annual Report. Monetary assets and liabilities denominated in Renminbi are translated into U.S. dollars at the rates of exchange as of the balance sheet date, equity accounts are translated at historical exchange rates, and revenues, expenses, gains and losses are translated using the average rate for the period. In other parts of this Annual Report, any Renminbi denominated amounts are accompanied by translations. We make no representation that the Renminbi or U.S. dollar amounts referred to in this Annual Report could have been or could be converted into U.S. dollars or Renminbi, as the case may be, at any particular rate or at all. The PRC government restricts or prohibits the conversion of Renminbi into foreign currency and foreign currency into Renminbi for certain types of transactions.

 

1

 

 

Item 1. Business Introduction

 

Our Core Business

 

Kandi Technologies Group, Inc. (“Kandi Technologies”) is a Delaware holding company, with its common stock being traded on the NASDAQ Global Select Market. As a holding company with no material operations of our own, we conduct a substantial majority of our operations through our wholly-owned subsidiaries established in the People’s Republic of China, or the PRC, including Zhejiang Kandi Technologies Group, Co. Ltd. (“Zhejiang Kandi Technologies”) and U.S. wholly-owned subsidiaries SC Autosports, LLC (“SC Autosports”) and their subsidiaries.

 

Originally, our primary business operations consist of designing, developing, manufacturing and commercializing electric vehicle (“EV”) products and EV parts. However, in recent years, some EV enterprises in China are seizing market share at the cost of huge losses. We gradually realized that the EV market of China has not reached a healthy and orderly development stage. Therefore, with our financial condition, it is unwise to participate in this “loss competition” at this stage. We always firmly believe that only with the maturity of changing-battery-model can EV be truly popularized. Since we have advanced EV intelligent battery swap equipment, manufacturing capacity of EV with intelligent battery swap mode and dozens of patented technologies in battery swap, we will continue to improve and perfect in the field of online car hailing with battery swap mode, and will make full efforts when the EV market of China enters a healthy and orderly development stage. Now with the global trend of “fuel to electrification” of off-road vehicles becoming more and more obvious and huge market demand, in 2022, we will apply EV technology to off-road vehicle products and launch a variety of pure electric utility vehicles (“UTV”), Neighborhood EVs (“NEVs”), Golf carts and off-road crossover vehicles. We will fully enter the off-road vehicle market utilizing the high-end technology that accumulated by Kandi in the field of EVs over the past years, and strive to achieve a leading position in this field in China within three years.

 

We do not believe that our major business is within the targeted areas of concern by the Chinese government. However, because of the Company’s subsidiaries in the PRC and its operations there, there is a risk that the Chinese government may in the future seek to affect operations of any company with any level of operations in the PRC, including its ability to offer securities to investors, list its securities on a U.S. or other foreign exchange, conduct its business or accept foreign investment. Additionally, we are subject to certain legal and operational risks associated with our operations in China. PRC laws and regulations governing our current business operations are uncertain, and therefore, these risks may result in a material change in our operations, significant depreciation of the value of our common stock, or a complete hindrance of our ability to offer or continue to offer our securities to investors. Recently, the PRC government initiated a series of regulatory actions and statements to regulate business operations in China with little advance notice, including cracking down on illegal activities in the securities market, adopting new measures to extend the scope of cybersecurity reviews, and expanding the efforts in anti-monopoly enforcement. Since these statements and regulatory actions are new, it is highly uncertain how soon legislative or administrative regulation making bodies will respond and what existing or new laws or regulations or detailed implementations and interpretations will be modified or promulgated, if any, and the potential impact of such modified or new laws and regulations will have on our daily business operation, the ability to accept foreign investments and list on an U.S. or other foreign exchange.

 

2

 

 

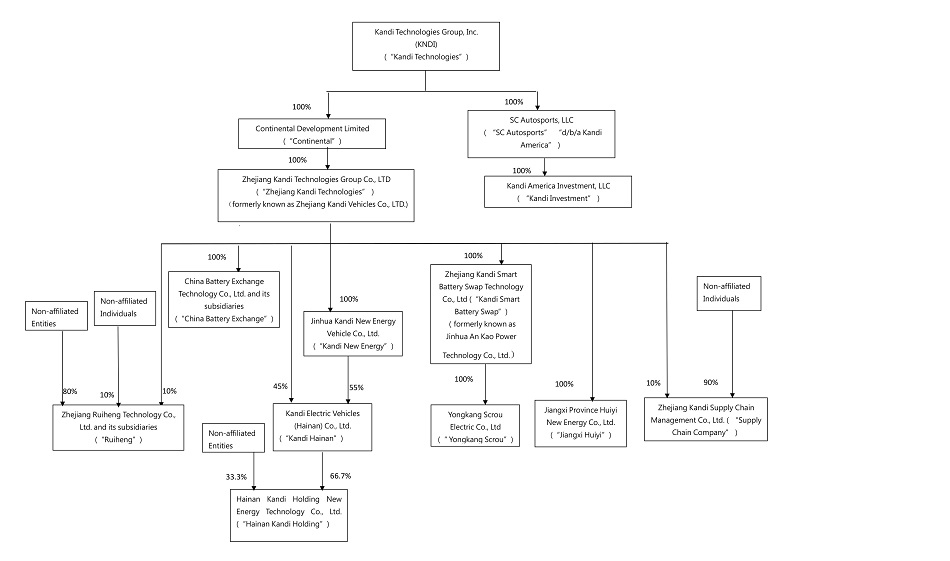
Our Organizational Structure

 

The Company’s organizational chart as of the date of this report is as follows:

 

 

Please refer to the discussion in NOTE 1 - ORGANIZATION AND PRINCIPAL ACTIVITIES of the Notes to the Consolidated Financial Statements under Item 8 of this Annual Report for a narrative of our organization structure and operating subsidiaries, including their dates of incorporation and history.

 

Industry Overview

 

Over the years, governments and the automobile manufacturing industry have reached a consensus on the importance of diversifying the automobile industry and utilizing various energy resources. China is one of the world’s largest automobile markets. China has relatively scarce fuel reserves but rich natural resources of electric power. As a result, the Chinese government has been implementing industrial policies of supporting new energy vehicles. The diversified market with the coexistence of traditional fuel vehicles, plug-in hybrid vehicles and pure electric vehicles has been initially formed. We believe China is a huge prospective market for pure electric vehicles. We also believe that in the global automobile industry, there is great development space for the Chinese electric vehicles and their core parts industry in the future. In addition, with the global trend of “fuel to electrification” of off-road vehicles becoming more and more obvious and huge market demand, management believes this industry still has huge development space.

 

3

 

 

Competitive Landscape

 

In general, our EV and electric off-road vehicles business faces competition from two groups of competitors: traditional vehicle manufacturers and new market entrants.

 

In terms of competition with conventional fuel vehicle and off-road vehicles manufacturers, many of the conventional fuel vehicle manufacturers are much larger in terms of size, manufacturing capabilities, customer bases, financial, marketing and human resources than the electric vehicle and electric off-road vehicles manufacturers. However, the conventional fuel vehicles and off-road vehicles face many challenges, including but not limited to environmental pollution and energy scarcity, which in turn provide great opportunities for the rapid development of the EV and electric off-road vehicles industry.

 

Our Opportunities and Growth Strategy

 

Due to worsening air pollution and concerns about petroleum resource dependence, the new energy industry is developing vigorously. Given its technology innovation with integrated solutions and operation experience, Kandi has benefited from the development of EV and electric off-road vehicles industry.

 

Our business strategy includes efforts to provide customers with high-quality products, to expand our footprint in new and existing markets, and to advance our profile and the market demand through the further innovations. We also provide products to end users through our distributors.

 

Today, cities in China face four critical challenges in the traffic environment, including pollution, traffic congestion, insufficient parking availability and growing scarcity of energy supplies, which are mainly the result of ever growing volume of gas-powered private cars. The best solution to these problems is to increase more affordable public transportation for urban residents. Subway and bus used to be the most popular public transportation options in China. They form the main artery of urban public transportation but such system is lack of capillary. In this regard, we introduced the Car-Share Program by using pure electric vehicles. Urban public transportation system can be improved with the online ride-sharing program (“Online Ride-Sharing Program”).

 

In order to create an ecosphere of EV changing-battery-model, on October 22, 2020, the Company entered into a strategic agreement with Zhejiang State Grid Electric Vehicle Service Company. The two parties will cooperate extensively across the whole supply chain for electric vehicle-battery exchange. This in-depth collaboration will focus on the following areas: centralized constant temperature battery charging, distribution, maintenance, battery recycling, construction and operation of power exchange networks, power exchange services to meet energy demand, grid auxiliary services, flexible control of power load exchange, as well as other value-added services for power exchange stations. The two parties will first start their collaboration in the project of “300,000 government-accredited ride-sharing vehicles within 5 years” (the “Online Ride-Sharing Project”) initiated by Kandi, and then expand into new areas of cooperation based on the progress in this collaboration. Now the Online Ride-Sharing Project is operated by Ruiheng, the investee of Zhejiang Kandi Technologies. Currently, there are two modes of car-share programs in the market. One is that a car rental service provider offers its cars at certain locations, and customers can pick up cars at these locations by themselves. The other mode is that a service provider will deliver cars to the customers pursuant to their need and request made through the service provider’s network platform. A service provider will provide pick-up service with a driver, commonly known as the online ride-sharing service program. Now online ride-sharing service program is one of the most active sharing economy models in China. The innovative business model of the five-year 300,000 units online ride-sharing service program initiated by us provides an excellent solution to EV sharing. The character of this program is that all the cars casted to the online platform use the changing battery model, which solves problems including high price of EVs, short recharging mileage, long recharging time, shortage of charging facilities, battery attenuation and potential pollution problem. Furthermore this model allows the battery to be slowly recharged at a constant temperature, which prolongs the usage life of the battery and realize green energy efficiency We believe that this upgrade to Online Ride-Sharing Program from MPT (“Micro Public Transportation”) advocated and practiced by Kandi do have the opportunity to become the benchmark of urban car-share and play a significant role in the development of EV changing-battery-model ecosphere in the future.

 

SC Autosports is a Dallas-based sales company with nationwide sales channels in the U.S that is primarily engaged in the wholesale of off-road vehicle products, with a small percentage of its business derived from wholesale and retail of off-road vehicle parts. It has a seasoned management team and a distribution force averaging over ten years of sales experience. Kandi Technologies acquired 100% ownership of SC Autosports on July 1, 2028.

 

4

 

 

Our Products

 

General

 

For the years ended December 31, 2021 and 2020, our products primarily consist of EV parts, EV products, and off-road vehicles including All-Terrain Vehicles (“ATVs”), UTVs, go-karts, and electric scooters, electric self-balancing Scooters and associated parts. Based on our market research on consumer demand trends, we have adjusted our production line strategically and continue to develop and manufacture new products in an effort to meet market demand and better serve our customers.

 

The following table shows the breakdown of our net revenues:

 

   Year Ended
December 31,
 
   2021   2020 
   Sales Revenue   Sales Revenue 
Primary geographical markets          
Overseas  $32,669,996   $29,394,148 
China   58,816,388    47,526,365 
Total  $91,486,384   $76,920,513 
           
Major products          
EV parts  $25,348,003   $40,645,696 
EV products   1,478,566    684,525 
Off-road vehicles   29,336,693    29,824,323 
Electric Scooters, Electric Self-Balancing Scooters and associated parts   30,018,290    5,765,969 
Battery exchange equipment and Battery exchange service   785,183    - 
Lithium-ion cells   4,519,649    - 
Total  $91,486,384   $76,920,513 
           
Timing of revenue recognition          
Products transferred at a point in time  $91,486,384   $76,920,513 
Total  $91,486,384   $76,920,513 

 

Sales and Distribution

 

There are two major sales modes of our export products: the first mode is indirect sales to domestic import and export companies for external sales, and the second is direct sales to foreign importers. Our products sold in China are mainly through our sales department to sign sales contracts directly with customers.

 

Currently, K23 model is applying for manufacture license. If it goes smoothly, it is expected that the manufacture license will be granted at the end of the second quarter of 2022. After receiving the manufacture license, K23 model can be then delivered into the Chinese market. 

 

5

 

 

During 2020, the Company received the required clearance from the United States Environmental Protection Agency (EPA) for its two electric vehicle (EV) models – the K23 and K27 – via Certificates of Conformity. However, until now, the airbags of the products have not met the technical requirements of the United States. Therefore, the launch time of the above-mentioned two products in the United States is still uncertain. Currently, the low-speed versions (NEV) of K23 and K27, which are specifically designed for the U.S. market have met the relevant requirements in the United States, and now have gradually begun to be delivered to customers. The prototypes of our UTV K32 were delivered to SC Autosports for dealers to review and provide feedback. The initial feedback we received was positive and we also received some suggestions. We have made improvement based on the suggestions and plan to deliver first batch of K32 in the late first quarter of 2022. Since the beginning of 2021, we have been signing up and delivering NEV to Kandi’s dealers. The potential buyers can reserve a NEV K23 or K27 by paying a fully unconditionally refundable $100 deposit on our website. Once we receive the reservation fee and request, we will pass the reservation to dealers, who will then contact the potential buyers to complete the purchase process, the completion of which is subject to which payment method the buyers may utilize and the approval of a bank if a loan is needed. Regarding our latest model off-road UTV K32, similar to NEV K23 and K27, we are taking reservations made through our website and plan to deliver first batch of K32 to dealers in the late first quarter of 2022. Please be advised that that we are using online reservations as a lead generator for our dealerships. The final sales will be completed by our dealers. The prototypes shown on our website on our website will be the final models for delivery. Currently SC Autosports sells through the authorized dealers covering more than thirty states, from western coast to eastern coast in the U.S. for its NEV and off-road vehicles. SC Autosports also sells parts and youth vehicles on its website www.partsBoss.com.

 

Customers

 

For the year ended December 31, 2021 and 2020, the major customers of our operating subsidiaries, in the aggregate, accounted for 29% and 38% of our sales. Our operating subsidiaries are working on developing new business partners and clients for our products to reduce our dependence on existing customers and is focusing our new business development efforts on pure electric off-road vehicle business.

 

For the year ended December 31, 2021 and 2020, the Company’s major customers, each of whom accounted for more than 10% of our consolidated revenue, were as follows:

 

   Sales   Trade Receivable 
Major Customers  Year Ended
December 31,
2021
   Year Ended
December 31,
2020
   December 31,
2021
   December 31,
2020
 
Customer A   15%   9%   13%   13%
Customer B   14%   14%   2%   7%
Customer C   3%   24%   1%   15%

 

Sources of Supply

 

All raw materials are purchased from suppliers. Our operating subsidiaries have developed close relationships with several key suppliers particularly in the procurement of certain key parts. While our operating subsidiaries obtain components from multiple third-party sources in some cases, we do not have, and do not anticipate to have, any difficulty in obtaining required materials from our suppliers. We believe that our operating subsidiaries have adequate supplies or sources of availability of the raw materials necessary to meet our manufacturing and supply requirements.

 

For the year ended December 31, 2021 and 2020, our operating subsidiaries’ material suppliers, each of whom accounted for more than 10% of our total purchases, were as follows:

 

   Purchases   Accounts Payable 
Major Suppliers  Year Ended
December 31,
2021
   Year Ended
December 31,
2020
   December 31,
2021
   December 31,
2020
 
Zhejiang Kandi Supply Chain Management Co., Ltd.   50%   49%   11%   9%
Massimo Motor Sports, LLC   6%   22%   -    5%

 

6

 

 

Intellectual Property and Licenses

 

Our success partially depends on our ability to protect our core technology and intellectual property. We rely on a combination of patents, patent applications, trademarks, copyrights and trade secret protection laws in China and other jurisdictions, as well as confidentiality procedures and contractual provisions to protect our intellectual property and our brand. As of December 31, 2021, Zhejiang Kandi Technologies had a total of 73 valid patents and 2 software copyrights, including 1 invention patent, 41 utility model patents and 31 appearance design patents. As of December 31, 2021, Zhejiang Kandi Smart Battery Swap Technology Co., Ltd (“Kandi Smart Battery Swap”) had a total of 83 valid patents and 3 software copyrights, including 68 utility model patents, 12 appearance design patents and 3 invention patents. As of December 31, 2021, Kandi New Energy had a total of 6 valid patents, including 2 utility model patents and 4 appearance design patents. As of December 31, 2021, Yongkang Scrou Electric Co., Ltd. (“Yongkang Scrou”) had a total of 16 valid patents, including 6 utility model patents and 10 appearance design patents. As of December 31, 2021, Kandi Electric Vehicles (Hainan) Co., Ltd. (“Kandi Hainan”) had a total of 22 valid patents, including 21 utility model patents and 1 invention patent. As of December 31, 2021, Jiangxi Province Huiyi New Energy Co., Ltd. (“Jiangxi Huiyi”) had a total of 45 valid patents, including 7 invention patents, 28 utility model patents and 10 appearance design patents. Under Chinese patent law, the utility model patents and appearance design patents shall be valid until 10 years after the date of application. The invention patents shall be valid until 20 years after the date of application. Among the Company’s valid utility model patents, the earliest expiration date is March 2023 and the latest is August 2031. Among the Company’s valid appearance design patents, the earliest expiration date is July 2023 and the latest is May 2031. Among the Company’s valid invention patents, the earliest expiration date is November 2035 and the latest is July 2039. In addition, we are authorized to use the trademark “Kandi”. We intend to continue to file additional patent applications with respect to our technology.

 

Zhejiang Kandi Technologies was certified in intellectual property management systems in 2017 and is recognized as a national High and New Technology Enterprise by Zhejiang Provincial Science and Technology Bureau, Zhejiang Provincial Department of Finance, Zhejiang Provincial National Tax Bureau and Zhejiang Provincial Local Tax Bureau. The certification is renewed in December 2020. Kandi Smart Battery Swap was certified in intellectual property management systems in 2018 and is recognized as a national High and New Technology Enterprise by Zhejiang Provincial Science and Technology Bureau, Zhejiang Provincial Department of Finance, Zhejiang Provincial National Tax Bureau and Zhejiang Provincial Local Tax Bureau in November 2018. The certification is renewed in December 2021. Kandi Hainan was certified in intellectual property management systems in 2020 and is recognized as a national High and New Technology Enterprise in December 2020. Jiangxi Huiyi was certified in intellectual property management systems in 2018 and is recognized as a national High and New Technology Enterprise in August 2018. The certification is renewed in November 2021. The certification is valid for three years. The status of being a national High and New Technology Enterprise qualifies for a preferred 15% income tax rate, as opposed to a standard corporate income tax rate at 25%.

 

Employees

 

As of December 31, 2021, excluding contractors and employees with the Affiliate Company, Kandi had a total of 837 full-time employees, as compared to 638 full-time employees as of December 31, 2020, of which 485 employees are production personnel, 30 employees are sales personnel, 101 employees are research and development personnel, and 221 employees are administrative personnel. None of our employees are covered by collective bargaining agreements. We consider our relationships with our employees to be good. We also employ consultants on an as-needed basis.

 

7

 

 

Selected Condensed Consolidated Financial Schedule

 

The consolidated financial statements included in this Form 10-K reflect the results of operations, financial position and cash flows of the registrant, Delaware incorporated parent company together with those of its subsidiaries, on a consolidated basis. The tables below are condensed consolidating schedules summarizing separately the results of operations, financial position and cash flows of the parent company including non-VIE subsidiaries and Kandi New Energy, which was deemed as an VIE prior to its conversion to a wholly-owned subsidiary of Zhejiang Kandi Technologies effective March 14, 2022, together with eliminating adjustments:

 

Consolidated Statements of Operations Information

 

   For the year ended December 31, 2021 
   Parent including non-
VIE subsidiaries
   VIE   Elimination   Consolidated 
Revenues  $87,210,780   $14,414,362   $(10,138,758)  $91,486,384 
Gross profit  $15,892,507   $355,355   $-   $16,247,862 
Income (loss) from operations  $2,576,730   $(1,240,525)  $-   $1,336,205 
Income (loss) before income taxes  $46,250,219   $3,115,420   $(20,155,351)  $29,210,288 
Net income  $40,739,432   $2,279,717   $(20,155,351)  $22,863,798 

 

   For the year ended December 31, 2020 
   Parent including non-
VIE subsidiaries
   VIE   Elimination   Consolidated 
Revenues  $68,235,630   $27,613,722   $(18,928,839)  $76,920,513 
Gross profit  $12,973,809   $514,124   $-   $13,487,933 
Income (loss) from operations  $2,061,373   $(1,306,977)  $-   $754,396 
loss before income taxes  $(14,410,035)  $(1,031,298)  $-   $(15,441,333)
Net loss  $(9,648,826)  $(745,338)  $-   $(10,394,164)

 

8

 

 

Consolidated Balance Sheets Information

 

   As of December 31, 2021 
   Parent including non-
VIE subsidiaries
   VIE   Elimination   Consolidated 
Cash and cash equivalents  $128,862,704   $360,739   $-   $129,223,443 
Total current assets  $352,068,155   $21,002,017   $(30,462,036)  $342,608,136 
Total non-current assets  $181,562,128   $32,700,203   $(36,710,195)  $177,552,136 
Total current liabilities  $58,240,678   $36,384,048   $(30,462,036)  $64,162,690 
Total non-current liabilities  $11,971,688   $825,567   $-   $12,797,255 
Total stockholders’ equity  $463,417,917   $16,492,605   $(36,710,195)  $443,200,327 

 

    As of December 31, 2020  
    Parent including non-
VIE subsidiaries
    VIE     Elimination     Consolidated  
Cash and cash equivalents   $ 142,062,013     $ 16,177     $ -     $ 142,078,190  
Total current assets   $ 285,542,114     $ 51,257,889     $ (29,684,427 )   $ 307,115,576  
Total non-current assets   $ 191,180,142     $ 10,128,747     $ (13,174,625 )   $ 188,134,264  
Total current liabilities   $ 85,980,986     $ 27,500,866     $ (29,684,427 )   $ 83,797,425  
Total non-current liabilities   $ 7,544,838     $  140,913     $ -     $ 7,685,751  
Total stockholders’ equity   $ 383,196,432     $ 33,744,857     $ (13,174,625 )   $ 403,766,664  

 

Consolidated Cash Flows Information

 

   For the year ended December 31, 2021 
   Parent including non-
VIE subsidiaries
   VIE   Elimination   Consolidated 
Net cash (used in) provided by operating activities  $(8,714,534)  $43,306,572   $(34,350,348)  $241,690 
Net cash provided by (used in) investing activities  $22,163,702   $(22,811,949)  $22,858,151   $22,209,904 
Net cash provided by (used in) financing activities  $747,929   $(20,155,351)  $20,155,351   $747,929 

 

   For the year ended December 31, 2020 
   Parent including non-
VIE subsidiaries
   VIE   Elimination   Consolidated 
Net cash used in operating activities  $(21,249,801)  $(10,752,293)  $(18,881,158)  $(50,883,252)
Net cash provided by (used in) investing activities  $51,273,217   $(121,767)  $-   $51,151,450 
Net cash provided by financing activities  $126,446,358   $-   $-   $126,446,358 

 

9

 

 

Environmental and Safety Regulation

 

Emissions

 

Our products are all subject to international laws and emissions related standards and regulations, including regulations and related standards established by China Environmental Protection Agency, the United States Environmental Protection Agency, the California Air Resources Board, and European and Canadian legislative bodies.

 

According to the management’s knowledge, the Company’s products have been designed and developed according to the environmental regulations of the target market since the research and development period, and have passed the corresponding tests before the products are put into production and sales, and obtained the compulsory product certification of the corresponding countries and regions.

 

If the standards and rules we execute are modified, or interpreted differently, or the product certification certificate expires, we will evaluate the product and restart the corresponding product design improvement and product testing/certification procedures to continuously ensure the target market environment regulatory compliance. The Company cannot estimate the extent to which these changes, if any, will affect our operating costs in the future.

 

Product Safety and Regulation

 

Safety Regulation

 

The U.S. federal government and individual states have adopted, or are considering the adoption of, laws and regulations relating to the use and safety of Kandi’s products. The federal government is the primary regulator of product safety. The Consumer Product Safety Commission (“CPSC”) has federal oversight over product safety issues related to ATVs and off-road vehicles. The National Highway Transportation Safety Administration (“NHTSA”) has federal oversight over product safety issues related to off-road vehicles and regulates the safety of electric vehicles for road vehicles.

 

In August 2008, the Consumer Product Safety Improvement Act (the “Product Safety Act”) was passed. The Product Safety Act requires all manufacturers and distributors who import into or distribute ATVs within the United States to comply with the American National Standards Institute/Specialty Vehicle Institute of America (“ANSI/SVIA”) safety standard, which previously had been voluntary. The Product Safety Act also requires the same manufacturers and distributors to have ATV action plans filed with the CPSC that are substantially similar to the voluntary action plans that were previously in effect. Both Kandi and SC Autosports currently comply with the ANSI/SVIA standard.

 

Kandi’s off-road vehicles are subject to federal vehicle safety standards administered by NHTSA. Kandi’s off-road vehicles are also subject to various state vehicle safety standards. Kandi believes that its off-road vehicles comply with safety standards applicable to off-road vehicles.

 

Kandi’s off-road vehicles are also subject to international safety standards in places where it sells its products outside the United States. Kandi believes that its off-road vehicle products comply with applicable safety standards in the United States and internationally.

 

The Company has received the required clearance from the United States Environmental Protection Agency (EPA) for its two electric vehicle (EV) models, the K23 and K27 via Certificates of Conformity. We performed self-inspection comparing to the safety standards published by the United States Department of Transportation. However, until now, the airbags of the products have not met the technical requirements of the United States. Therefore, We are also in the process of modifying features, upgrading the software and technology to cater for our potential U.S. customers. Currently, the low-speed versions (NEV) of K23 and K27, which are specifically designed for the U.S. market have met the relevant requirements in the United States. 

 

Principal Executive Offices

 

Our principal executive office is located in the Jinhua New Energy Vehicle Town in Jinhua, Zhejiang Province, PRC, 321016, and our telephone number is (86-579) 82239856.

 

Recent Development Activities

 

On December 28, 2021, the Company announced that its wholly owned subsidiary Jiangxi Huiyi entered mass production of its lithium iron phosphate (“LFP”) battery IFR18650-2200mAh, one of the most advanced on the global market.

 

On January 10, 2022, the Company announced that it signed a framework agreement with Hunan Hengrun Automobile Co., Ltd. (“Hengrun”) to jointly produce battery-swappable pure electric vehicles. According to the agreement, Kandi and Hengrun will use their respective capabilities to jointly produce battery-swappable pure electric vehicles. The specific division of labor and cooperation content will be clarified in a separate agreement. The vehicles will be sold under the “Henghe” brand name.

 

Under the condition that SC Autosports purchased electric golf crossover vehicles from Jiangsu Xingchi Electric Technology Co., Ltd. (“Jiangsu Xingchi”), but Jiangsu Xingchi’s existing production capacity is far from meeting the needs of the U.S. market, in order to expand production capacity as soon as possible to meet the needs of the U.S. market, on February 15, 2022, Kandi Hainan and Jiangsu Xingchi jointly invested RMB 30,000,000 (approximately $4.6 million) in Haikou, Hainan (of which Kandi Hainan owns 66.7% and Jiangsu Xingchi owns 33.3%) to establish Hainan Kandi Holding New Energy Technology Co., Ltd. (“Hainan Kandi Holding”). Hainan Kandi Holding will specialize in the production of electric golf crossover vehicles and other products in Kandi Hainan’s factory.

 

10

 

 

Item 1A. Risk Factors.

 

You should carefully consider the risks described below together with all of the other information included in this report before making an investment decision with regard to our securities. The statements contained in or incorporated into this Annual Report that are not historic facts are forward-looking statements that are subject to risks and uncertainties that could cause actual results to differ materially from those set forth in or implied by forward-looking statements. If any of the following risks actually occurs, our business, financial condition or results of operations could be harmed. In that case, the trading price of our common stock could decline, and you may lose all or part of your investment.

 

Risk Factor Summary

 

The following are some material risks, any of which could have an adverse effect on our business financial condition, operating results, or prospects.

 

Risks Relating to Our Business

 

Our future growth is dependent upon market’s willingness to adopt our products and performance of our products in line with customers’ expectation;

 

Developments in alternative technologies or improvements in the internal combustion engine may materially adversely affect the demand for our Products;

 

If our PRC operating entities are unable to keep up with advances in electric vehicle and pure electric off-road vehicle technology, we may suffer a decline in our competitive position;

 

Our business may be severely disrupted if we lose the services from our executive officers;

 

Our PRC operating entities may be subject to product liability claims or recalls which could be expensive, damage our reputation or result in a diversion of management resources;

 

We and our PRC operating entities retain certain personal information about our customers and may be subject to various privacy and consumer protection laws;

 

If we are unable to protect our intellectual property rights from unauthorized use or infringement by third parties, defending and claiming our rights may be time-consuming and could cause us to incur substantial costs, our operating entities’ business may be adversely affected;

 

Our PRC operating entities’ products make use of lithium-ion battery cells, which may catch fire or vent smoke and flame. This may lead to additional concerns about batteries used in automotive applications;

 

Compliance with environmental regulations can be expensive, and noncompliance with these regulations may result in adverse publicity and potentially significant monetary damages and fines;

 

Our high concentration of sales to relatively few customers and supplies from relatively few suppliers may result in significant impact on our liquidity, business, results of operations and financial condition;

 

Our facilities or operations could be damaged or adversely affected as a result unpredictable events;

 

If we fail to maintain an effective system of internal controls, we may not be able to accurately report our financial results or prevent fraud. As a result, current and potential shareholders could lose confidence in our financial reporting, which would harm our business and the trading price of our stock;

 

11

 

 

Risks Related to Doing Business in China

 

Substantial uncertainties and restrictions on the political and economic policies of the PRC government and PRC laws and regulations could have a significant impact upon the business that we may be able to conduct in the PRC and accordingly on the results of our operations and financial condition and may restrict the level of legal protections to foreign investors;

 

Adverse regulatory developments in China may subject us to additional regulatory review, and additional disclosure requirements and regulatory scrutiny to be adopted by the SEC in response to risks related to recent regulatory developments in China may impose additional compliance requirements for companies like us with China-based operations, all of which could increase our compliance costs, subject us to additional disclosure requirements;

 

Compliance with China’s new Data Security Law, Measures on Cybersecurity Review, Personal Information Protection Law (second draft for consultation), regulations and guidelines relating to the multi-level protection scheme and any other future laws and regulations may entail significant expenses and could materially affect our business; The approval of the China Securities Regulatory Commission (“CSRC”) may be required in connection with future offering under a PRC regulation adopted in August 2006, and, if required, we cannot assure you that we will be able to obtain such approval;

 

It may be difficult for U.S. regulators, such as the Department of Justice, the SEC, and other authorities, to conduct investigation or collect evidence within China;

 

The economy of China had experienced unprecedented growth. This growth has slowed in the recent years, and if the growth of the economy continues to slow or if the economy contracts, our financial condition may be materially and adversely affected;

 

Changes in currency conversion policies in China and fluctuation in exchange rates may have a material adverse effect on our business and the value of our securities;

 

Investors may experience difficulties in effecting service of legal process, enforcing judgements or bringing original actions based on United States or foreign laws against us or our management;

 

Changes to the government’s subsidy support policies and further delays in subsidy payments may have negative impacts on our operations;

 

Risks Associated With the Export of Kandi Electric Vehicles to and sale in the United States

 

Failures in our overseas business and export trade processes may present a risk of significant losses to our business;

 

The developed countries that import our products have strict environmental laws and regulations which may cause us to expend significant sums to comply with such laws and regulations;

 

Our short-term financial performance may suffer due to our investment in expanding our presence and sales in the United States;

 

Lack of authorized dealers and absence of after-sales maintenance may adversely affect our business in the United States;

 

12

 

 

Risks Relating to Ownership of Our Securities

 

Our stock price may be volatile, which may result in losses for our shareholders;

 

We do not anticipate paying cash dividends to our common shareholders;

 

Limited monetary liability against our directors, officers and employees under Delaware Law and the existence of statutory indemnification rights of our directors, officers and employees may result in substantial expenditures by our company and may discourage lawsuits against our directors, officers and employees;

 

We may require additional capital, and the sale of additional shares or other equity securities could result in additional dilution to our shareholders;

 

Our business is subject to changing regulations related to corporate governance and public disclosure that may increase both our costs and the risk of noncompliance;

 

Techniques employed by manipulative short sellers in Chinese small cap stocks may drive down the market price of our common stock.

 

Risks Relating to Our Business

 

Our future growth is dependent upon consumers’ willingness to adopt our products.

 

Our PRC operating entities’ growth is highly dependent upon the adoption by consumers of, and they are subject to a risk of any reduced demand for, alternative fuel vehicles in general and EVs and pure electric off-road vehicles in particular. The market for alternative fuel vehicles and pure electric off-road vehicles is relatively new and rapidly evolving, characterized by rapidly changing technologies, price competition, additional competitors, evolving government regulation and industry standards, frequent new vehicle announcements and changing consumer demands and behaviors. If the market for EVs and pure electric off-road vehicles in China does not develop as we expect or develops more slowly than we expect, our business, prospects, financial condition and operating results will be harmed.

 

Developments in alternative technologies or improvements in the internal combustion engine may materially adversely affect the demand for our Products.

 

Significant developments in alternative technologies, such as advanced diesel, ethanol, fuel cells or compressed natural gas, or improvements in the fuel economy of the internal combustion engine, may materially and adversely affect our business and prospects in ways we do not currently anticipate. Any failure by us to develop new or enhanced technologies or processes, or to react to changes in existing technologies, could materially delay our development and introduction of new and enhanced EV products and Pure Electric off-road vehicles, which could result in the loss of competitiveness of our vehicles, decreased revenue and a loss of market share to competitors.

 

If our PRC operating entities are unable to keep up with advances in electric vehicle and pure electric off-road vehicle technology, we may suffer a decline in our competitive position.

 

Our PRC operating entities may be unable to keep up with changes in EV and pure electric off-road vehicle technology, and they may suffer a resulting decline in the competitive position. Any failure to keep up with advances in EV and pure electric off-road vehicle technology would result in a decline in their competitive position which would materially and adversely affect our business, prospects, operating results and financial condition. Our research and development efforts may not be sufficient to adapt to changes in EV and pure electric off-road vehicle technology. As technologies change, our PRC operating entities plan to upgrade or adapt the vehicles and introduce new models in order to continue to provide vehicles with the latest technology, in particular battery cell technology. However, our PRC operating entities’ vehicles may not compete effectively with alternative vehicles and pure electric off-road vehicles if they are not able to source and integrate the latest technology into their vehicles. For example, our PRC operating entities do not manufacture battery cells, which makes them dependent upon other suppliers of battery cell technology for our battery packs. 

 

13

 

 

Our business depends substantially on the continuing efforts of our executive officers, and our business may be severely disrupted if we lose their services.

 

Our future success depends substantially on the continued services of our executive officers, especially our CEO and Chairman of the Board, Mr. Hu Xiaoming. We do not maintain key man life insurance on any of our executive officers. If any of our executive officers are unable or unwilling to continue in their present positions, we may not be able to replace them readily, if at all. Therefore, our business may be severely disrupted, and we may incur additional expenses to recruit and retain new officers. In addition, if any of our executive officers joins a competitor or forms a competing company, we may lose some of our customers.

 

Our PRC operating entities may be subject to product liability claims or recalls which could be expensive, damage our reputation or result in a diversion of management resources.

 

Our PRC operating entities may be subject to lawsuits resulting from injuries associated with the use of the vehicles that they sell or produce. We may incur losses relating to these claims or the defense of these claims. There is a risk that claims or liabilities will exceed our insurance coverage. In addition, we may be unable to retain adequate liability insurance in the future.

 

Our PRC operating entities may also be required to participate in recalls involving our vehicles, if any (including the products SC Autosports sell in the U.S.) proves to be defective, or our PRC operating entities may voluntarily initiate a recall or make payments related to such claims as a result of various industry or business practices or the need to maintain good customer relationships. Such a recall would result in a diversion of resources. While our PRC operating entities do maintain product liability insurance, we cannot assure investors that it will be sufficient to cover all product liability claims, that such claims will not exceed our insurance coverage limits or that such insurance will continue to be available on commercially reasonable terms, if at all. Any product liability claim brought against us could have a material adverse effect on the results of our operations.

 

We and our PRC operating entities retain certain personal information about our customers and may be subject to various privacy and consumer protection laws.

 

We and our operating companies use the electronic systems of our vehicles to log information about each vehicle’s condition, performance and use in order to aid us in providing customer service, including vehicle diagnostics, repair and maintenance, as well as to help us collect data regarding our customers’ charge time, battery usage, mileage and efficiency habits and to improve our vehicles. We also collect information about our customers through our website, at our stores and facilities, and via telephone.

 

Our customers may object to the processing of this data, which may negatively impact our ability to provide effective customer service and develop new vehicles and products. Collection and use of our customers’ personal information in conducting our business may be subject to national and local laws and regulations in China, and such laws and regulations may restrict our processing of such personal information and hinder our ability to attract new customers or market to existing customers. We may incur significant expenses to comply with privacy, consumer protection and security standards and protocols imposed by law, regulation, industry standards or contractual obligations. Although we take steps to protect the security of our customers’ personal information, we may be required to expend significant resources to comply with data breach requirements if third parties improperly obtain and use the personal information of our customers or we otherwise experience a data loss with respect to customers’ personal information. A major breach of our network security and systems could have serious negative consequences for our businesses and future prospects, including possible fines, penalties and damages, reduced customer demand for our vehicles, and harm to our reputation and brand.

 

Our PRC operating entities’ business will be adversely affected if we are unable to protect our intellectual property rights from unauthorized use or infringement by third parties.

 

Any failure to adequately protect our proprietary rights could result in the weakening or loss of such rights, which may allow our competitors to offer similar or identical products or use identical or confusingly similar branding, potentially resulting in the loss of some of our competitive advantage, a decrease in our revenue or an attribution of potentially lower quality products to us, which would adversely affect our business, prospects, financial condition and operating results. Our success depends, at least in part, on our ability to protect our core technology and intellectual property. To accomplish this, we rely on a combination of patents, patent applications, trade secrets (including know-how), employee and third-party nondisclosure agreements, copyright protection, trademarks, intellectual property licenses and other contractual rights to establish and protect our proprietary rights in our technology. We have also received from third parties patent licenses related to manufacturing our vehicles.

 

14

 

 

The protection provided by the patent laws is and will be important to our future opportunities. However, such patents and agreements and various other measures we take to protect our intellectual property from use by others may not be effective for various reasons, including the following:

 

  our pending patent applications may not result in the issuance of patents;

 

  our patents, if issued, may not be broad enough to protect our commercial endeavors;

 

  the patents we have been granted may be challenged, invalidated or circumvented because of the pre-existence of similar patented or unpatented technology or for other reasons;

 

  the costs associated with obtaining and enforcing patents, confidentiality and invention agreements or other intellectual property rights may make aggressive enforcement impracticable; or

 

  current and future competitors may independently develop similar technology, duplicate our vehicles or design new vehicles in a way that circumvents our intellectual property.

 

Existing trademark and trade secret laws and confidentiality agreements afford only limited protections. In addition, the laws of some foreign countries do not protect our proprietary rights to the same extent as do the laws of the United States, and policing the unauthorized use of our intellectual property is difficult.

 

We may need to defend ourselves against patent or trademark infringement claims, which may be time-consuming and could cause us to incur substantial costs.

 

Companies, organizations or individuals, including our competitors, may hold or obtain patents, trademarks or other proprietary rights that would prevent, limit or interfere with our ability to make, use, develop, sell or market our vehicles or components, which could make it more difficult for us to operate our business. From time to time, we may receive inquiries from holders of patents or trademarks regarding their proprietary rights. Companies holding patents or other intellectual property rights may bring suits alleging infringement of such rights or otherwise assert their rights and seek licenses. In addition, if we are determined to have infringed upon a third party’s intellectual property rights, we may be required to do one or more of the following:

 

  cease selling, incorporating or using vehicles or offering goods or services that incorporate or use the challenged intellectual property;

 

  pay substantial damages;

 

  obtain a license from the holder of the infringed intellectual property right, which license may not be available on reasonable terms or at all; or

 

  redesign our vehicles or other goods or services.

 

In the event of a successful claim of infringement against us and our failure or inability to obtain a license to the infringed technology or other intellectual property right, our business, prospects, operating results and financial condition could be materially adversely affected. In addition, any litigation or claims, whether or not valid, could result in substantial costs and diversion of resources and management attention.

 

We may also face claims that our use of technology licensed or otherwise obtained from a third party infringes the rights of others. In such cases, we may seek indemnification from our licensors/suppliers under our contracts with them. However, indemnification may be unavailable or insufficient to cover our costs and losses, depending on our use of the technology, whether we choose to retain control over conduct of the litigation, and other factors.

 

15

 

 

Our PRC operating entities’ vehicles make use of lithium-ion battery cells, which have the potential to catch fire or vent smoke and flame. This may lead to additional concerns about batteries used in automotive applications.

 

The battery packs in our EV products and pure electric off-road vehicles make use of lithium-ion cells. Our PRC operating entities also currently intend to make use of lithium-ion cells in battery packs on any future vehicles we may produce. On rare occasions, lithium-ion cells can rapidly release the energy they contain by venting smoke and flames in a manner that can ignite nearby materials as well as other lithium-ion cells. Extremely rare incidents of laptop computers, cell phones and EV battery packs catching fire have focused consumer attention on the safety of these cells.

 

These events have raised concerns about batteries used in EV products and pure electric off-road vehicles applications. To address these questions and concerns, a number of battery cell manufacturers are pursuing alternative lithium-ion battery cell chemistries to improve safety. Our PRC operating entities may have to recall their vehicles or participate in a recall of a vehicle that contains their battery packs, or redesign their battery packs, which would be time consuming and expensive. Also, negative public perceptions regarding the suitability of lithium-ion cells for automotive applications or any future incident involving lithium-ion cells such as a vehicle or other fire, even if such incident does not involve us, could seriously harm our business.

 

In addition, our PRC operating entities store a significant number of lithium-ion cells at our manufacturing facility. Any mishandling of battery cells may cause disruption to the operation of our facilities. While our PRC operating entities have implemented safety procedures related to the handling of the cells, there can be no assurance that a safety issue or fire related to the cells would not disrupt our operations. Such damage or injury would likely lead to adverse publicity and potentially a safety recall. Moreover, any failure of a competitor’s EVs and pure electric off-road vehicles, may cause indirect adverse publicity for us and our EV products. Such adverse publicity would negatively affect our brand and harm our business, prospects, financial condition and operating results.

 

Compliance with environmental regulations can be expensive, and noncompliance with these regulations may result in adverse publicity and potentially significant monetary damages and fines.

 

The business operations of our PRC operating entities generate noise, waste water, gaseous byproduct and other industrial waste. Our PRC operating entities are required to comply with all national and local regulations regarding the protection of the environment. Our PRC operating entities are in compliance with current environmental protection requirements and have all necessary environmental permits to conduct our business. However, if more stringent regulations are adopted in the future, the costs of compliance with these new regulations could be substantial. Additionally, if our PRC operating entities fail to comply with present or future environmental regulations, they may be required to pay substantial fines, suspend production or cease operations. Any failure by our PRC operating entities to control the use of, or to adequately restrict the unauthorized discharge of, hazardous substances could subject us to potentially significant monetary damages and fines or suspensions to our business operations. Certain laws, ordinances and regulations could limit our ability to develop, use, or sell our products.

 

Our high concentration of sales to relatively few customers may result in significant impact on our liquidity, business, results of operations and financial condition.

 

As of December 31, 2021 and 2020, our operating subsidiaries’ major customers (above 10% of the total revenue), in the aggregate, accounted for 29% and 38%, respectively, of their sales. Due to the concentration of sales to relatively few customers including the Affiliate Company, loss of one or more of these customers will have relatively high impact on their operational results.

 

Our business is subject to the risk of supplier concentrations.

 

Our operating subsidiaries depend on a limited number of suppliers for the sourcing of major components and parts and principal raw materials. For the years ended December 31, 2021 and 2020, the major suppliers (above 10% of the total purchases) of our operating subsidiaries accounted for 50% and 71% of their purchases, respectively. As a result of this concentration in our supply chain, our operating subsidiaries’ business and operations would be negatively affected if any of their key suppliers were to experience significant disruption affecting the price, quality, availability or timely delivery of their products. The partial or complete loss of these suppliers, or a significant adverse change in our relationship with any of these suppliers, could result in lost revenue, added costs and distribution delays that could harm our business and customer relationships. In addition, concentration in our supply chain can exacerbate our exposure to risks associated with the termination by key suppliers of our distribution agreements or any adverse change in the terms of such agreements, which could have a negative impact on our revenues and profitability.

 

16

 

 

Our facilities or operations could be damaged or adversely affected as a result of disasters, epidemics or other unpredictable events.

 

Our headquarters and facilities are located in several cities in China such as Jinhua, Yongkang and Haikou. If major disasters such as earthquakes, fires, floods, hurricanes, wars, terrorist attacks, computer viruses, pandemics or other events occur, or our information system or communications network breaks down or operates improperly, our headquarters and production facilities may be seriously damaged, or we may have to stop or delay production and shipment of our products. For example, our business could be adversely affected by the effects of a widespread outbreak of contagious disease, including the outbreak of COVID-19. Any outbreak of contagious diseases, and other adverse public health developments, particularly in China, could have a material and adverse effect on our business operations. These could include disruptions or restrictions on our ability to travel or to distribute our products, as well as temporary closures of our facilities or the facilities of our suppliers, manufacturers or customers. Any disruption or delay of our operation and those of our suppliers, manufacturers or customers would adversely impact our sales and operating results. In addition, a significant outbreak of contagious diseases in the human population could result in a widespread health crisis that could adversely affect the economies and financial markets of China and many other countries, resulting in an economic downturn that could affect demand for our products and we may incur expenses relating to such damages, which could have a material adverse impact on our business, operating results and financial condition.

 

Pandemic COVID-19 may adversely impact the transportation industry and our business.

 

Our PRC operating entities’ ability to manufacture and/or sell their products may be impaired by damage or disruption to our manufacturing, warehousing or distribution capabilities, or to the capabilities of their suppliers, logistics service providers or independent distributors. This damage or disruption could result from factors that are hard to predict or are beyond our control, such as natural disasters, fire, terrorism, pandemics, strikes, cybersecurity breaches, government shutdowns, disruptions in logistics, supplier capacity constraints or other events.

 

The spread of COVID-19 around China and other parts of the world has caused significant volatility in the markets of China, U.S., and the rest of the world. The pandemic has resulted in quarantines, travel restrictions, and the temporary closure of stores and facilities in China and elsewhere. However, the extent to which the COVID-19 impacts our PRC operating entities’ operations will depend on future developments, which are highly uncertain and cannot be predicted with confidence, including the duration of the outbreak, new information which may emerge concerning the severity of the coronavirus and the actions to contain the coronavirus or minimize its harm, among others.

 

Failure to take adequate steps to mitigate the likelihood or potential impact of such events, or to effectively manage such events if they occur, may adversely affect our business or financial results. Disputes with significant suppliers, logistics service providers or independent distributors, including disputes regarding pricing or performance, may also adversely affect our ability to manufacture and/or sell our products, as well as our business or financial results. Our PRC operating entities are actively monitoring the recent coronavirus outbreak and its potential impact on their supply chain and operations. Due to current and potential future port closures and other restrictions resulting from the outbreak, global supply may become constrained, which may cause the negative impact on our sale of off-road vehicles to the U.S. While we do not expect that the virus will have a material adverse effect on our business or financial results at this time, we are unable to accurately predict the impact that the coronavirus will have due to various uncertainties, including the ultimate geographic spread of the virus, the severity of the disease, the duration of the outbreak, and effectiveness of the actions that may be taken by governmental authorities.

 

Our EVs and pure electric off-road vehicles may not perform in line with customer expectations.

 

Our EVs and pure electric off-road vehicles may not perform in line with customers’ expectations. For example, our vehicles may not have the durability or longevity of other vehicles in the market, and may not be as easy and convenient to repair as other vehicles in the market. Any product defects or any other failure of our vehicles to perform as expected could harm our reputation and result in adverse publicity, lost revenue, delivery delays, product recalls, product liability claims, harm to our brand and reputation, and significant warranty and other expenses, and could have a material adverse impact on our business, financial condition, operating results and prospects.

 

In addition, the range of our vehicles on a single charge declines principally as a function of usage, time and charging patterns as well as other factors. For example, a customer’s use of his or her EVs and pure electric off-road vehicles as well as the frequency with which he or she charges the battery can result in additional deterioration of the battery’s ability to hold a charge.

 

Furthermore, our vehicles may contain defects in design and manufacture that may cause them not to perform as expected or that may require repair. While we have performed extensive internal testing on our vehicles’ software and hardware systems, we have a limited frame of reference by which to evaluate the long-term performance of our systems and vehicles. There can be no assurance that we will be able to detect and fix any defects in the vehicles prior to their sale to consumers. If any of our vehicles fail to perform as expected, we may need to delay deliveries, initiate product recalls and provide servicing or updates under warranty at our expense, which could adversely affect our brand in our target markets and could adversely affect our business, prospects and results of operations.

 

17

 

 

If we fail to maintain an effective system of internal controls, we may not be able to accurately report our financial results or prevent fraud. As a result, current and potential shareholders could lose confidence in our financial reporting, which would harm our business and the trading price of our stock.

 

Effective internal controls are necessary for us to provide reliable financial reports and effectively prevent fraud. As directed by Section 404 of the Sarbanes-Oxley Act of 2002, or SOX 404, the SEC adopted rules requiring public companies to include a report of management on our internal controls over financial reporting in their annual reports.

 

Although we continue to maintain and improve our internal control procedures, we cannot provide assurance that we will not fail to achieve and maintain an effective internal control environment on an ongoing basis, which may cause investors to lose confidence in our reported financial information and have a material adverse effect on the price of our common stock.

 

Risks Related to Doing Business in China

 

Substantial uncertainties and restrictions with respect to the political and economic policies of the PRC government and PRC laws and regulations could have a significant impact upon the business that we may be able to conduct in the PRC and accordingly on the results of our operations and financial condition. 

 

Our business operations conducted through our PRC operating entities may be adversely affected by the current and future political environment in the PRC. Recently, the PRC government initiated a series of regulatory actions and statements to regulate business operations in China with little advance notice, including cracking down on illegal activities in the securities market, adopting new measures to extend the scope of cybersecurity reviews, and expanding the efforts in anti-monopoly enforcement. The Chinese government exerts substantial influence and control over the manner in which we must conduct our business activities. Our ability to operate in China may be adversely affected by changes in Chinese laws and regulations. Under the current government leadership, the government of the PRC has been pursuing reform policies which have adversely affected China-based operating companies whose securities are listed in the United States, with significant policies changes being made from time to time without notice. There are substantial uncertainties regarding the interpretation and application of PRC laws and regulations, including, but not limited to, the laws and regulations governing our business, or the enforcement and performance of our contractual arrangements. Only after 1979 did the Chinese government begin to promulgate a comprehensive system of laws that regulate economic affairs in general, deal with economic matters such as foreign investment, corporate organization and governance, commerce, taxation and trade, as well as encourage foreign investment in China. Although the influence of the law has been increasing, China has not developed a fully integrated legal system and recently enacted laws and regulations may not sufficiently cover all aspects of economic activities in China. Also, because these laws and regulations are relatively new, and because of the limited volume of published cases and their lack of force as precedents, interpretation and enforcement of these laws and regulations involve significant uncertainties. New laws and regulations that affect existing and proposed future businesses may also be applied retroactively. In addition, there have been constant changes and amendments of laws and regulations over the past 30 years in order to keep up with the rapidly changing society and economy in China. Because government agencies and courts provide interpretations of laws and regulations and decide contractual disputes and issues, their inexperience in adjudicating new business and new polices or regulations in certain less developed areas causes uncertainty and may affect our operating entities’ business. Consequently, we cannot predict the future direction of Chinese legislative activities with respect to either businesses with foreign investment or the effectiveness on enforcement of laws and regulations in China. The uncertainties, including new laws and regulations and changes of existing laws, as well as judicial interpretation by inexperienced officials in the agencies and courts in certain areas, may cause possible problems to foreign investors. Although the PRC government has been pursuing economic reform policies for more than two decades, the PRC government continues to exercise significant control over economic growth in the PRC through the allocation of resources, controlling payments of foreign currency, setting monetary policy and imposing policies that impact particular industries in different ways. We cannot assure you that the PRC government will continue to pursue policies favoring a market oriented economy or that existing policies will not be significantly altered, especially in the event of a change in leadership, social or political disruption, or other circumstances affecting political, economic and social life in the PRC. The Chinese government may intervene or influence our operations at any time, or may exert more control over offerings conducted overseas and/or foreign investment in China-based issuers, which could result in a material change in our operations and/or the value of the securities being offered. Any adverse changes in Chinese laws and regulations and the Chinese government’s significant oversight and discretion over the conduct of our business could significantly limit or completely hinder our ability to offer or continue to offer securities to investors and cause the value of our securities to significantly decline or be worthless.

 

18

 

 

Adverse regulatory developments in China may subject us to additional regulatory review, and additional disclosure requirements and regulatory scrutiny to be adopted by the SEC in response to risks related to recent regulatory developments in China may impose additional compliance requirements for companies like us with China-based operations, all of which could increase our compliance costs, subject us to additional disclosure requirements.

 

The recent regulatory developments in China, in particular with respect to restrictions on China-based companies raising capital offshore, may lead to additional regulatory review in China over our financing and capital raising activities in the United States. In addition, we may be subject to industry-wide regulations that may be adopted by the relevant PRC authorities, which may have the effect of restricting the scope of our operations in China, or causing the suspension or termination of our business operations in China entirely, all of which will materially and adversely affect our business, financial condition and results of operations. We may have to adjust, modify, or completely change our business operations in response to adverse regulatory changes or policy developments, and we cannot assure you that any remedial action adopted by us can be completed in a timely, cost-efficient, or liability-free manner or at all.

 

On July 30, 2021, in response to the recent regulatory developments in China and actions adopted by the PRC government, the Chairman of the SEC issued a statement asking the SEC staff to seek additional disclosures from offshore issuers associated with China-based operating companies before their registration statements will be declared effective. On August 1, 2021, the China Securities Regulatory Commission stated in a statement that it had taken note of the new disclosure requirements announced by the SEC regarding the listings of Chinese companies and the recent regulatory development in China, and that both countries should strengthen communications on regulating China-related issuers. We cannot guarantee that we will not be subject to tightened regulatory review and we could be exposed to government interference in China. 

 

Compliance with China’s new Data Security Law, Measures on Cybersecurity Review, Personal Information Protection Law (second draft for consultation), regulations and guidelines relating to the multi-level protection scheme and any other future laws and regulations may entail significant expenses and could materially affect our business. 

 

China has implemented or will implement rules and is considering a number of additional proposals relating to data protection. China’s new Data Security Law took effect in September 2021. The Data Security Law provides that the data processing activities must be conducted based on “data classification and hierarchical protection system” for the purpose of data protection and prohibits entities in China from transferring data stored in China to foreign law enforcement agencies or judicial authorities without prior approval by the Chinese government.

 

Additionally, China’s Cyber Security Law requires companies to take certain organizational, technical and administrative measures and other necessary measures to ensure the security of their networks and data stored on their networks. Specifically, the Cyber Security Law provides that China adopt a multi-level protection scheme (MLPS), under which network operators are required to perform obligations of security protection to ensure that the network is free from interference, disruption or unauthorized access, and prevent network data from being disclosed, stolen or tampered. Under the MLPS, entities operating information systems must have a thorough assessment of the risks and the conditions of their information and network systems to determine the level to which the entity’s information and network systems belong-from the lowest Level 1 to the highest Level 5 pursuant to a series of national standards on the grading and implementation of the classified protection of cyber security. The grading result will determine the set of security protection obligations that entities must comply with. Entities classified as Level 2 or above should report the grade to the relevant government authority for examination and approval.

 

Recently, the Cyberspace Administration of China has taken action against several Chinese internet companies in connection with their initial public offerings on U.S. securities exchanges, for alleged national security risks and improper collection and use of the personal information of Chinese data subjects. According to the official announcement, the action was initiated based on the National Security Law, the Cyber Security Law and the Measures on Cybersecurity Review, which are aimed at “preventing national data security risks, maintaining national security and safeguarding public interests.” On July 10, 2021, the Cyberspace Administration of China published a revised draft of the Measures on Cybersecurity Review, expanding the cybersecurity review to data processing operators in possession of personal information of over 1 million users if the operators intend to list their securities in a foreign country.

 

It is unclear at the present time how widespread the cybersecurity review requirement and the enforcement action will be and what effect they will have on our business. China’s regulators may impose penalties for non-compliance ranging from fines or suspension of operations, and this could lead to us delisting from the U.S. stock market.

 

19

 

 

Also, recently, the National People’s Congress released the Personal Information Protection Law, which has become effective on November 1, 2021. The law creates a comprehensive set of data privacy and protection requirements that apply to the processing of personal information and expands data protection compliance obligations to cover the processing of personal information of persons by organizations and individuals in China, and the processing of personal information of persons in China outside of China if such processing is for purposes of providing products and services to, or analyzing and evaluating the behavior of, persons in China. The law also provides that critical information infrastructure operators and personal information processing entities who process personal information meeting a volume threshold to-be-set by Chinese cyberspace regulators are also required to store in China personal information generated or collected in China, and to pass a security assessment administered by Chinese cyberspace regulators for any export of such personal information. Lastly, the draft contains proposals for significant fines for serious violations of up to RMB 50 million or 5% of annual revenues from the prior year and may also be ordered to suspend any related activity by competent authorities.

 

Interpretation, application and enforcement of these laws, rules and regulations evolve from time to time and their scope may continually change, through new legislation, amendments to existing legislation and changes in enforcement. Compliance with the Cyber Security Law and the Data Security Law could significantly increase the cost to us of providing our service offerings, require significant changes to our operations or even prevent us from providing certain service offerings in jurisdictions in which we currently operate or in which we may operate in the future. Despite our efforts to comply with applicable laws, regulations and other obligations relating to privacy, data protection and information security, it is possible that our practices, offerings or platform could fail to meet all of the requirements imposed on us by the Cyber Security Law, the Data Security Law and/or related implementing regulations. Any failure on our part to comply with such law or regulations or any other obligations relating to privacy, data protection or information security, or any compromise of security that results in unauthorized access, use or release of personally identifiable information or other data, or the perception or allegation that any of the foregoing types of failure or compromise has occurred, could damage our reputation, discourage new and existing counterparties from contracting with us or result in investigations, fines, suspension or other penalties by Chinese government authorities and private claims or litigation, any of which could materially adversely affect our business, financial condition and results of operations. Even if our practices are not subject to legal challenge, the perception of privacy concerns, whether or not valid, may harm our reputation and brand and adversely affect our business, financial condition and results of operations. Moreover, the legal uncertainty created by the Data Security Law and the recent Chinese government actions could materially adversely affect our ability, on favorable terms, to raise capital, including engaging in follow-on offerings of our securities in the U.S. market.

 

The approval of the China Securities Regulatory Commission (“CSRC”) may be required in connection with future offering under a PRC regulation adopted in August 2006, and, if required, we cannot assure you that we will be able to obtain such approval.

 

The Regulations on Mergers and Acquisitions of Domestic Companies by Foreign Investors, or the M&A Rules, adopted by six PRC regulatory agencies in 2006 and amended in 2009, require an overseas special purpose vehicle formed for listing purposes through acquisitions of PRC domestic companies and controlled by PRC companies or individuals to obtain the approval of the CSRC prior to the listing and trading of such special purpose vehicle’s securities on an overseas stock exchange. In September 2006, the CSRC published a notice on its official website specifying documents and materials required to be submitted to it by a special purpose vehicle seeking CSRC approval of its overseas listings. However, substantial uncertainty remains regarding the scope and applicability of the M&A Rules to offshore special purpose vehicles. Currently, there is no consensus among leading PRC law firms regarding the scope and applicability of the CSRC approval requirement.

 

Based on our understanding of the Chinese laws and regulations in effect at the time of this report, we will not be required to submit an application to the CSRC for its approval of an offering in a foreseeable future and the listing and trading of our common stock on Nasdaq. However, there remains some uncertainty as to how the M&A Rules will be interpreted or implemented in the context of an overseas offering and our belief is subject to any new laws, rules and regulations or detailed implementations and interpretations in any form relating to the M&A Rules or overseas offering approval. We cannot assure you that relevant PRC governmental agencies, including the CSRC, would reach the same conclusion as we do.

 

20

 

 

Recently, the General Office of the Central Committee of the Communist Party of China and the General Office of the State Council jointly issued the “Opinions on Severely Cracking Down on Illegal Securities Activities According to Law,” or the Opinions, which was made available to the public on July 6, 2021. The Opinions emphasized the need to strengthen the administration over illegal securities activities, and the need to strengthen the supervision over overseas listings by Chinese companies. Effective measures, such as promoting the construction of relevant regulatory systems will be taken to deal with the risks and incidents of China-concept overseas listed companies, and cybersecurity and data privacy protection requirements and similar matters. On July 10, 2021, the Cyberspace Administration of China issued a revised draft of the Measures for Cybersecurity Review for public comments, which required that, among others, in addition to “operator of critical information infrastructure”, any “data processor” controlling personal information of no less than one million users which seeks to list in a foreign stock exchange should also be subject to cybersecurity review, and further elaborated the factors to be considered when assessing the national security risks of the relevant activities. We do not believe we are among the “operator of critical information infrastructure” or “data processor” as mentioned above. Based on the above and our understanding of the Chinese laws and regulations currently in effect as of the date of this report, we will not be required to submit an application to the CSRC or the CAC for the approval of a future offering and the listing and trading of our securities on the Nasdaq. However, the revised draft of the Measures for Cybersecurity Review is in the process of being formulated and the Opinions remain unclear on how it will be interpreted, amended and implemented by the relevant PRC governmental authorities. Thus, it is still uncertain how PRC governmental authorities will regulate overseas listing in general and whether we are required to obtain any specific regulatory approvals. Furthermore, if the CSRC or other regulatory agencies later promulgate new rules or explanations requiring that we obtain their approvals for future offering and any follow-on offering, we may be unable to obtain such approvals which could significantly limit or completely hinder our ability to offer or continue to offer securities to our investors. For instance, in the event that the CSRC approval or any regulatory approval is required for a future offering, or if the CSRC or any other PRC government authorities promulgates any new laws, rules or regulations or any interpretation or implements rules before our listing that would require us to obtain the CSRC or any other governmental approval for a future offering, we may face sanctions by the CSRC or other PRC regulatory agencies if we fail to seek CSRC approval for such future offering. These sanctions may include fines and penalties on our operations in the PRC, limitations on our operating privileges in the PRC, delays in or restrictions on the repatriation of the proceeds from a future offering into the PRC, restrictions on or prohibition of the payments or remittance of dividends by our PRC subsidiary, or other actions that could have a material and adverse effect on our business, financial condition, results of operations, reputation and prospects, as well as the trading price of our common stock. The CSRC or other PRC regulatory agencies may also take actions requiring us, or making it advisable for us, to halt a future offering before the settlement and delivery of the securities that we offer. Consequently, if you engage in market trading or other activities in anticipation of and prior to the settlement and delivery of the securities we offer, you would be doing so at the risk that the settlement and delivery may not occur. Any uncertainties or negative publicity regarding such approval requirements could have a material adverse effect on our ability to complete any follow-on offering of our securities or the market for and market price of our common stock.

 

It may be difficult for U.S. regulators, such as the Department of Justice, the SEC, and other authorities, to conduct investigation or collect evidence within China.

 

Shareholder claims or regulatory investigation that are common in the United States generally are difficult to pursue as a matter of law or practicality in China. For example, in China, there are significant legal and other obstacles to providing information needed for regulatory investigations or litigations initiated outside China. Although the authorities in China may establish a regulatory cooperation mechanism with the securities regulatory authorities of another country or region to implement cross-border supervision and administration, such cooperation with regulatory authorities in the Unities States—including the SEC and the Department of Justice—may not be efficient in the absence of mutual and practical cooperation mechanism. Furthermore, according to Article 177 of the PRC Securities Law, which became effective in March 2020, no overseas securities regulator is allowed to directly conduct investigation or evidence collection activities within the PRC territory. While detailed interpretation of or implementation rules under Article 177 have yet to be promulgated, the inability for an overseas securities regulator to directly conduct investigation or evidence collection activities within China may further increase the difficulties you face in protecting your interests.

 

21

 

 

Our auditor, Paris, Kreit & Chiu CPA LLP is headquartered in New York, and is subject to inspection by the PCAOB on a regular basis. To the extent that our independent registered public accounting firm’s audit documentation related to their audit reports for our company become located in China, the PCAOB may not be able inspect such audit documentation and, as such, you may be deprived of the benefits of such inspection and our ordinary shares could be delisted from the stock exchange pursuant to the Holding Foreign Companies Accountable Act.

 

As auditors of companies that are traded publicly in the United States and a firm registered with the PCAOB, our auditor is required by the laws of the United States to undergo regular inspections by the PCAOB. However, to the extent that our auditor’s work papers become located in China, such work papers will not be subject to inspection by the PCAOB because the PCAOB is currently unable to conduct inspections without the approval of the Chinese authorities. Inspections of certain other firms that the PCAOB has conducted outside of China have identified deficiencies in those firms’ audit procedures and quality control procedures, which may be addressed as part of the inspection process to improve future audit quality. We are required by the Holding Foreign Companies Accountable Act to have an auditor that is subject to the inspection by the PCAOB. While our present auditor is located in the United States and the PCAOB is able to conduct inspections on such auditor, to the extent this status changes in the future and our auditor’s audit documentation related to their audit reports for our company becomes outside of the inspection by the PCAOB, our ordinary shares could be delisted from the stock exchange pursuant to the Holding Foreign Companies Accountable Act.

 

The economy of China had experienced unprecedented growth. This growth has slowed in the recent years, and if the growth of the economy continues to slow or if the economy contracts, our financial condition may be materially and adversely affected.

 

The rapid growth of the Chinese economy had historically resulted in widespread growth opportunities for industries across China. This growth has slowed in the recent years. As a result of the global financial crisis and the inability of enterprises to gain comparable access to the same amounts of capital available in past years, there may be an adverse effect on the business climate and growth of private enterprises in China. An economic slowdown could have an adverse effect on our sales and may increase our costs. Further, if economic growth continues to slow, and if, in conjunction, inflation continues unchecked, our costs would be likely to increase, and there can be no assurance that we would be able to increase our prices to an extent that would offset the increase in our expenses.

 

In addition, a tightened labor markets in our geographic region may result in fewer qualified applicants for job openings in our facilities. Further, higher wages, related labor costs and other increasing cost trends may negatively impact our results.

 

The coronavirus outbreak has significantly slowed down China’s extraordinary, nearly half-century-long run of growth. According to an article titled “China’s Economy Shrinks, Ending a Nearly Half-Century of Growth” published on the New York Times on April 18, 2020, Chinese officials said that China’s economy shrank 6.8 percent in the first three months of 2020 compared with a year ago. The data reflects China’s drastic efforts to stamp out the coronavirus, which included shutting down most factories and offices in January and February as the outbreak sickened tens of thousands of people. Although China has managed a turnaround during the fourth quarter of 2020, we cannot predict how China’s economy will develop amid the significant uncertainties caused by the COVID-19 pandemic.

 

Uncertainties with respect to the Chinese legal system could have a material adverse effect on us and may restrict the level of legal protections to foreign investors.

 

China’s legal system is based on statutory law. Unlike the common law system, statutory law is based primarily on written statutes. Previous court decisions may be cited as persuasive authority but do not have a binding effect. Since 1979, the Chinese government has been promulgating and amending laws and regulations regarding economic matters, such as corporate organization and governance, foreign investment, commerce, taxation and trade. However, since these laws and regulations are relatively new, and the Chinese legal system continues to rapidly evolve, the interpretation of many laws, regulations and rules is not always uniform and enforcement of these laws, regulations and rules involves uncertainties, which may limit legal protections available to us.

 

In addition, any litigation in China may be protracted and may result in substantial costs and diversion of resources and management’s attention. The legal system in China cannot provide investors with the same level of protection as in the U.S. The Company is governed by laws and regulations generally applicable to local enterprises in China. Many of these laws and regulations were recently introduced and remain experimental in nature and subject to changes and refinements. Interpretation, implementation and enforcement of the existing laws and regulations can be uncertain and unpredictable and therefore may restrict the legal protections available to foreign investors.

 

22

 

 

Changes in currency conversion policies in China may have a material adverse effect on us.

 

Renminbi (“RMB”) is still not a freely exchangeable currency. Since 1998, the State Administration of Foreign Exchange of China has promulgated a series of circulars and rules in order to enhance verification of foreign exchange payments under Chinese entity’s current account items, and has imposed strict requirements on borrowing and repayments of foreign exchange debts from and to foreign creditors under the capital account items and on the creation of foreign security in favor of foreign creditors.

 

This may complicate foreign exchange payments to foreign creditors under the current account items and thus may affect the ability to borrow under international commercial loans, the creation of foreign security, and the borrowing of RMB under guarantees in foreign currencies. Moreover, the value of RMB may become subject to supply and demand, which could be largely impacted by international economic and political environments. Any fluctuations in the exchange rate of RMB could have an adverse effect on the operational and financial condition of the Company and its subsidiaries in China.

 

Fluctuations in exchange rates could adversely affect our business and the value of our securities.

 

The value of our common stock will be indirectly affected by the foreign exchange rate between U.S. dollars and RMB and between those currencies and other currencies in which our sales may be denominated. Because substantially all of our earnings and cash assets are denominated in RMB, fluctuations in the exchange rate between the U.S. dollar and the RMB will affect our balance sheet and our earnings per share in U.S. dollars. In addition, appreciation or depreciation in the value of the RMB relative to the U.S. dollar would affect our financial results reported in U.S. dollar terms without giving effect to any underlying change in our business or results of operations.

 

Investors may experience difficulties in effecting service of legal process, enforcing judgements or bringing original actions based on United States or foreign laws against us or our management.

 

We, through our PRC operating entities, conduct substantially all of our operations in China and almost all of our assets are located in China. In addition, almost all of our senior executive officers reside in China. As a result, it may not be possible to effect service of process on our senior executive officers within the United States or elsewhere outside China, including with respect to matters arising under U.S. federal securities laws or applicable state securities laws. Moreover, our Chinese counsel has advised us that China does not have treaties with the United States or many other countries providing for the reciprocal recognition and enforcement of court orders and final judgments.

 

Changes to the government’s subsidy support policies and further delays in subsidy payments may have negative impacts on our operations.

 

On March 31, 2020, in order to promote automobile consumption, the executive meeting of the State Council decided to extend two preferential policies of new energy vehicle purchase subsidy and vehicle purchase tax exemption for another two years, which were originally due at the end 2020. However, there is no assurance that such favorable policies will be further extended when they become due in two years. Any unfavorable changes of the policies, the unavailability, reduction or elimination of government and economic incentives could have a material adverse effect on our business, financial condition, operating results and prospects.

 

23

 

 

Risks Associated With the Export of Kandi Electric Vehicles to and sale in the United States

 

Our intellectual property rights may be harmed by competitors preemptively filing legitimate and illegitimate patents, which could create significant barriers for our business by preventing us from adequately protecting our intellectual property.

 

Multinational automobile companies usually obtain patent portfolios consisting of basic patents and peripheral patents on improvements and related technologies, thereby creating patent barriers in the industry. At the same time, certain multinational automobile companies also maliciously apply for patents, in order to obtain an unlawful competitive advantage or to directly receive invalid rights and use patents as weapons in litigation. New energy vehicles are emerging products in worldwide markets in recent years, while relevant and related patents in the industry are still in force. Kandi may be seriously adversely affected by intellectual property rights barriers through participation in the competitive international automobile market. Therefore, Kandi faces risks of patent barriers and intellectual property litigation in the future.

 

Failures in our overseas business and export trade processes may present a risk of significant losses to our business.

 

Our automobile product export and overseas operations sections involve import and export currency exchange, insurance, ocean transportation, customs clearance and various other logistical procedures. A loss of trust in any part of the chain can lead to the failure of transactions, which in turn causes huge losses to our enterprise. In the future, the Company will expand its overseas market. An insufficient assessment of the capital strength and commercial credit of its partners, or any fraud in risk prevention and risk control systems may cause economic losses for the Company due to its business partners’ breach of contract or even fraud. In short, the export of Kandi electric vehicles to the United States may have risks in the overseas operation and export trade process.

 

The developed countries that import our products have strict environmental laws and regulations which may cause us to expend significant sums to comply with such laws and regulations.

 

The United States and other developed countries have strong awareness of environmental protection and product safety regulations. The penalties for violating environmental laws in such countries are extremely high. Developed countries have mature and highly saturated automobile markets. Costs associated with maintaining controls over atmospheric emissions, harmful toxic substances, and products safety are getting higher in an accelerated manner. The process for a company to obtain the applicable certifications is time-consuming, complicated and expensive. Kandi will also face the adverse impact of compliance with policy and regulatory standards in the United States. Thus, Kandi may face the risk of not being able to sustain its business in accordance with US and state environmental protection and product safety policies and regulations.

 

Our short-term financial performance may suffer due to our investment in expanding our presence and sales in the United States.

 

Chinese auto products have market competition disadvantages in terms of technology content, product structure, product quality and brand influence. It is difficult to reverse the sentiment of “low quality and low price” that has followed Chinese automobiles for a long time, resulting in weakened bargaining power for Chinese auto companies and generally low gross profit margins. Kandi is expanding into the US market and rely on overseas distributors to establish a marketing network and after-sales service guarantee system. All actions require the Company to invest a certain amount of resources. Additionally electric vehicle sales may face a slow growth period. In a certain period of time, the growth of operating income lags behind the increase in sales inputs. At the same time, the Company cannot predict the direct economic loss caused by an unsatisfactory market expansion caused by the adverse factors of market competition. Cash flows for Kandi and SC Autosports may be significantly adversely affected by large investments and small revenues in the short term. Therefore, there may be a risk that the short-term financial performance indicators will fall due to factors such as the expansion of resources in overseas markets.

 

Risks Associated With lack of authorized dealer and the absence of after-sales maintenance.

 

Our electric vehicles in China are mainly directly sold to the online car-hailing platform, not through dealers.

 

In U.S. market, without authorized dealers, the delivery of EVs and pure electric off-road vehicles may be delayed. Hence customers may delay, reduce or cancel the purchase orders of our EVs and pure electric off-road vehicles, and our business operations may be adversely affected. At the same time, in the absence of after-sales maintenance by the dealers, not only the cost and complexity of maintenance will be increased, it will also affect customers’ access to warranty and other after-sales service support, which may then weaken customers’ confidence in our brand, and we may even encounter potential lawsuits due to lack of support to the customers. This can affect our brand and business, and bring an adverse impact to the financial condition and operating performance of the Company.

 

24

 

 

Risks Relating to Ownership of Our Securities

 

Our stock price may be volatile, which may result in losses for our shareholders.

 

The stock markets have experienced significant price and trading volume fluctuations. Although our stock has been trading on the NASDAQ Global Select Market since January 2, 2014, the trading price of our common stock may be volatile and could fluctuate significantly in response to many factors, including the following, some of which are beyond our control:

 

  variations in our operating results;

 

  changes in expectations of our future financial performance, including financial estimates by securities analysts and investors;

 

  changes in operating and stock price performance of other companies in our industry;

 

  additions or departures of key personnel; or

 

  general sentiment on China-based companies’ securities.

 

Domestic and international stock markets often experience significant price and volume fluctuations. These fluctuations, as well as general economic and political conditions unrelated to our performance, may adversely affect the price of our common stock.

 

Mr. Hu, our CEO, President and Chairman of our Board, is the beneficial owner of a substantial portion of our outstanding common stock, which may enable Mr. Hu to exert significant influence on corporate actions.

 

Excelvantage Group Limited controls approximately 16.72% of our outstanding shares of common stock as of December 31, 2021. Hu Xiaoming, the Company’s Chief Executive Officer, President and Chairman of the Board of Directors, is the sole stockholder of Excelvantage Group Limited. Together with the shares held through Excelvantage Group Limited, Mr. Hu controls 18.7% of our outstanding shares of common stock, which could have a substantial impact on matters requiring the vote of our shareholders, including the election of our directors and other corporate actions. This control could delay, defer or prevent others from initiating a potential merger, takeover or other change in control, even if these actions would benefit our other shareholders and the Company. This control could adversely affect the voting and other rights of our other shareholders and could depress the market price of our common stock.

 

We do not anticipate paying cash dividends to our common shareholders.

 

We presently do not anticipate that we will pay dividends on any of our common stock in the foreseeable future. If payment of dividends does occur at some point in the future, it would be contingent upon our revenues and earnings, if any, capital requirements, and general financial condition. The payment of any common stock dividends will be within the discretion of our Board. We presently intend to retain all earnings in order to implement our business plan; accordingly, we do not anticipate the declaration of any dividends for common stock in the foreseeable future.

 

The limitation of monetary liability against our directors, officers and employees under Delaware Law and the existence of statutory indemnification rights of our directors, officers and employees may result in substantial expenditures by our company and may discourage lawsuits against our directors, officers and employees.

 

Our certificate of incorporation does not contain any specific provisions that limit the liability of our directors for monetary damages to the Company or shareholders; however, we are prepared to indemnify our directors and officers to the extent provided for by Delaware law. We may also have included contractual indemnification obligations in our employment agreements with our officers. The foregoing indemnification obligations could result in the Company incurring substantial expenditures to cover the cost of settlement or damage awards against its directors and officers, which we may be unable to recoup. These provisions and resultant costs may also discourage the Company from bringing a lawsuit against directors and officers for breaches of their fiduciary duties, and may similarly discourage the filing of derivative litigation by our shareholders against our directors and officers even though such actions, if successful, might otherwise benefit the Company and shareholders.

 

25

 

 

We may require additional capital, and the sale of additional shares or other equity securities could result in additional dilution to our shareholders.

 

In the future, we may require additional cash resources due to changed business conditions or other future developments, including investments or acquisitions that we may decide to pursue. If our resources are insufficient to satisfy our cash requirements, we may seek to sell additional equity or debt securities or obtain a credit facility. The sale of additional equity securities could result in dilution to our shareholders. The incurrence of indebtedness would result in increased debt service obligations and could result in operating and financing covenants that would restrict our operations. We cannot assure investors that financing will be available, if at all, in amounts or on terms acceptable to us.

 

Our business is subject to changing regulations related to corporate governance and public disclosure that may increase both our costs and the risk of noncompliance.

 

Because our common stock is publicly traded, we are subject to certain rules and regulations of federal, state and financial market exchange entities charged with the protection of investors and the oversight of companies whose securities are publicly traded. These entities, including the Public Company Accounting Oversight Board, the SEC and NASDAQ, have issued requirements and regulations and continue to develop additional regulations and requirements in response to corporate scandals and laws enacted by Congress. Our efforts to comply with these regulations have resulted in, and are likely to continue resulting in, increased general and administrative expenses and diversion of management time and attention from revenue generating activities to compliance activities. Because new and modified laws, regulations and standards are subject to varying interpretations in many cases due to their lack of specificity, their application in practice may evolve over time as new guidance is provided by regulatory and governing bodies. This evolution may result in continuing uncertainty regarding compliance matters and additional costs necessitated by ongoing revisions to our disclosure and governance practices.

 

Techniques employed by manipulative short sellers in Chinese small cap stocks may drive down the market price of our common stock.

 

Short selling is the practice of selling securities that the seller does not own but rather has, supposedly, borrowed from a third party with the intention of buying identical securities back at a later date to return to the lender. The short seller hopes to profit from a decline in the value of the securities between the sale of the borrowed securities and the purchase of the replacement shares, as the short seller expects to pay less in that purchase than it received in the sale. As it is therefore in the short seller’s best interests for the price of the stock to decline, many short sellers (sometimes known as “disclosed shorts”) publish, or arrange for the publication of, negative opinions or reports regarding the relevant issuer and its business prospects in order to create negative market momentum and generate profits for themselves after selling a stock short. These short attacks have, in the past, led to selling of shares in the market, on occasion in large scale and broad base.

 

Short seller publications are not regulated by any governmental, self-regulatory organization or other official authority in the U.S. and are not subject to the certification requirements imposed by the Securities and Exchange Commission in Regulation AC (Regulation Analyst Certification) and, accordingly, the opinions they express may be based on distortions of actual facts or, in some cases, fabrications of facts. In light of the limited risks involved in publishing such information, and the enormous profit that can be made from running just one successful short attack, unless the short sellers become subject to significant penalties, it is more likely than not that disclosed short sellers will continue to issue such reports.

 

While we intend to strongly defend our public filings against any such short seller attack, often times we are constrained, either by principles of freedom of speech, applicable state law (often called “Anti-SLAPP statutes”), or issues of commercial confidentiality, in the manner in which we can proceed against the relevant short seller. You should be aware that in light of the relative freedom to operate that such persons enjoy – oftentimes blogging from outside the U.S. with little or no assets or identity requirements – should we be targeted for such an attack, our stock will likely suffer from a temporary, or possibly long term, decline in market price should the rumors created not be dismissed by market participants.

 

Item 1B. Unresolved Staff Comments.

 

This item is not applicable to us.

 

26

 

 

Item 2. Properties.

 

Kandi had the following granted land use rights as of December 31, 2021:

 

   Area        
Location  (square meters)   Term and Expiration  Certificate No. 
Jinhua New Energy Vehicle Town   58,587   Oct 22, 2020 - Oct 22, 2070  33201931343 
Zhejiang Qiaoxia Industrial Park   5,864   Apr 03, 2001 - Apr 03, 2051  574-26-36 
Zhejiang Qiaoxia Industrial Park   3,851   Jan 21, 2018 - Jan 20, 2068  3310-1414461 

 

All land in China is owned by the government and cannot be sold or transferred by or to any individual or private entity. Instead, the government grants or allocates landholders “land use rights.” There are four methods to acquire land use rights:

 

  grant of the right to use land;

 

  assignment of the right to use land;

 

  lease of the right to use land; or

 

  allocated land use rights.

 

In comparison with the western common law concepts, granted land use rights are similar to life estates and allocated land use rights are in some ways similar to leaseholds.

 

Granted land use rights are provided by the Chinese government in exchange for a grant fee and carry the rights to pledge, mortgage, lease, and transfer during the term of the grant. Land is granted for a fixed term, which is generally 70 years for residential use, 50 years for industrial use, and 40 years for commercial or other use. The term is renewable in theory. Granted land must be used for the specific purpose for which it was granted.

 

Allocated land use rights cannot be pledged, mortgaged, leased, or transferred. They are generally provided by the government for an indefinite period (usually to state-owned entities) and can be reclaimed by the government at any time. Allocated land use rights may be converted into granted land use rights upon the payment of a grant fee to the government.

 

Kandi has the following real estate properties:

 

Jinhua City, Zhejiang

 

Zhejiang Kandi Technologies owns the following facilities located in Jinhua New Energy Vehicle Town, Jinhua City, Zhejiang Province, China. The table below lists the primary facilities and the status of each facility as of December 31, 2021:

 

   Area      
Description  (square meters)   Status  
Factories   84,717   Fully operational  
Office   6,195   Fully operational  
Staff quarters   5,643   Fully operational  
Other   83   Fully operational  

 

27

 

 

Yongkang City, Zhejiang

 

Yongkang Scrou owns the following facilities located in Yongkang City, Zhejiang Province, China. The table below lists the primary facilities and the status of each facility:

 

   Area      
Description  (square meters)   Status  
Office   1,237   Fully operational  
Factories   11,054   Fully operational  
Warehouse   341   Fully operational  
Multi-purpose room   480   Fully operational  

 

Haikou City, Hainan

 

In December 2015, the Company signed an investment contract with Haikou State High Technology Industry Development Zone to build up the EV production facility in Haikou City to an annual production of 100,000 EV products. The Hainan facility’s main project including manufacturing plant and office, main manufacturing equipment and facilities has been completed and the project completion acceptance is being processed.

 

   Area      
Description  (square meters)   Status  
Factories   145,000*  Completed  

 

 
* Estimate number based on the planning map provided by Haikou State High Technology Industry Development Zone as the land certificate is in the process of application.

 

Xinyu City, Jiangxi

 

Jiangxi Huiyi owns the following facilities located in Xinyu City, Jiangxi Province, China. The table below lists the primary facilities and the status of each facility:

 

   Area      
Description  (square meters)   Status  
Office   3,482   Fully operational  
Factories   15,795   Fully operational  
Warehouse   6,411   Fully operational  
Staff quarters   6,351   Fully operational  
Canteen   3,197   Fully operational  

 

Item 3. Legal Proceedings.

 

From time to time, the Company is involved in legal matters arising in the ordinary course of business. Except as set forth in Note 25 - COMMITMENTS AND CONTINGENCIES under Item 8 Notes to Consolidated Financial Statements, our management is currently not aware of any legal matters or pending litigation that would have a significant effect on the Company’s results of operation of financial statements. For the detailed discussion of our legal proceedings, please refer to Note 25 - COMMITMENTS AND CONTINGENCIES under Item 8 Notes to Consolidated Financial Statements, which is incorporated by reference herein.

 

Other than the above described legal proceedings, the Company is not aware of any other legal matters in which any director, officer, or any owner of record or beneficial owner of more than five percent of any class of voting securities of the Company, or any affiliate of any such director, officer, affiliate of the Company, or security holder, is a party adverse to the Company or has a material adverse interest to the Company. No provision has been made in the consolidated financial statements for the above contingencies.

 

Item 4. Mine Safety Disclosures.

 

Not applicable.

 

28

 

 

PART II

 

Item 5. Market for Registrant’s Common Equity, Related Stockholder Matters and Issuer Purchases of Equity Securities.

 

Market Information

 

On January 2, 2014, our common stock began trading on the NASDAQ Global Select Market under the symbol “KNDI”.

 

Holders of Common Stock

 

As of March 10, 2022, there were 28 shareholders of record of our common stock. This does not include all beneficial holders who hold shares through their brokerage accounts.

 

Dividends

 

We have never paid cash dividends on our common stock. Our policy is to retain all earnings, if any, to provide funds for the operation and expansion of our business. We do not anticipate paying cash dividends in the foreseeable future. Any future determination to declare cash dividends will be made at the discretion of our Board, subject to applicable laws, and will depend on our financial condition, results of operations, capital requirements, general business conditions and other factors that our Board may deem relevant.

 

Sales of Unregistered Securities

 

None.

 

Purchases of Equity Securities by the Issuer and Affiliated Purchasers

 

On May 14, 2019, the board of directors had authorized the repurchase of up to $20 million worth of the Company’s common stock in open market transactions or in privately negotiated transactions. As previously disclosed, the Company had repurchased a total of 487,155 common shares at an average stock price of $5.09 per share under the repurchase plan. Such repurchase plan expired on December 31, 2019. On December 16, 2020, the board of directors of the Company approved to retire 487,155 shares of its common stock held in treasury, and the retirement was completed as of December 31, 2020.

 

On December 1, 2021, the board of directors had authorized the repurchase of up to $20 million worth of the Company’s common stock in open market transactions or in privately negotiated transactions. As of December 31, 2021, the Company had repurchased a total of 679,749 common shares at an average stock price of $3.52 per share under the repurchase plan.

 

Securities Authorized for Issuance under Equity Compensation Plans

 

   Equity Compensation Plan Information 
Plan category 

Number of

securities to be

issued upon

exercise of

outstanding

options, warrants

and rights

  

Weighted-average

exercise price of

outstanding

options, warrants

and rights

  

Number of securities

remaining available for

future issuance under

equity compensation

plans (excluding

securities reflected

in column (a))

 
   (a)   (b)   (c) 
Equity compensation plans not approved by security holders   N/A    N/A    N/A 
Equity compensation plans approved by security holders   900,000    9.72    13,029,531 
Totals   900,000    9.72    13,029,531 

 

29

 

 

Item 6. [Reserved]

 

Item 7. Management’s Discussion and Analysis of Financial Condition and Results of Operation.

 

Overview

 

Kandi Technologies Group, Inc. (“Kandi Technologies) is a Delaware holding company, which is trading on the NASDAQ Global Select Market. As a holding company with no material operations of our own, we conduct a substantial majority of our operations through our wholly-owned subsidiaries established in the People’s Republic of China, or the PRC, including Zhejiang Kandi Technologies Group, Co. Ltd. (“Zhejiang Kandi Technologies”) and U.S. wholly-owned subsidiaries SC Autosports, LLC (“SC Autosports”) and their subsidiaries.

 

Originally, our primary business operations consist of designing, developing, manufacturing and commercializing electric vehicle (“EV”) products and EV parts. However, in recent years, some EV enterprises in China are seizing market share at the cost of huge losses. We gradually realized that the EV market of China has not reached a healthy and orderly development stage. Therefore, with our financial condition, it is unwise to participate in this “loss competition” at this stage. We always firmly believe that only with the maturity of changing-battery-model can EV be truly popularized. Since we have advanced EV intelligent battery swap equipment, manufacturing capacity of EV with intelligent battery swap mode and dozens of patented technologies in battery swap, we will continue to improve and perfect in the field of online car hailing with battery swap mode, and will make full efforts when the EV market of China enters a healthy and orderly development stage. Now with the global trend of “fuel to electrification” of off-road vehicles becoming more and more obvious and the market demand is huge, in 2022, we will apply EV technology to off-road vehicle products and launch a variety of pure electric UTV, NEV, Golf carts and off-road crossover vehicles. We will fully enter the off-road vehicle market utilizing the high-end technology that accumulated by Kandi in the field of EVs over the past years, and strive to achieve a leading position in this field in China within three years.

 

For the year ended December 31, 2021, we recognized total revenue of $91,486,384 as compared to $76,920,513 for the same period of 2020, an increase of $14,565,871 or 18.9%. For the year ended December 31, 2021, we recorded $16,247,862 of gross profit, an increase of 20.5% from the same period of 2020. Gross margin for the year ended December 31, 2021, was 17.8%, compared to 17.5% for the same period of 2020. We recorded a net income of $22,863,798 for the year ended December 31, 2020, compared to a net loss of $10,394,164 in the same period of 2020, an increase in income of $33,257,962 or 320.0%.

 

30

 

 

Despite the challenges posed by COVID-19 around the world overall, we were still productive during the year ended December 31, 2021. Most importantly, after a lengthy process of preparation, the “300,000 government-accredited pure EV within 5 years rideshare” program - of which Kandi was a co-founder - has begun its trial. Our commitment for this project is to provide EV products with battery swap mode (through Kandi Hainan) and battery swap system (through Kandi Smart Battery Swap) according to the project progress of Zhejiang Ruiheng Technology Co., Ltd (“Ruiheng”) (the operating company). Our first step is to plan gradual delivery of 1,000 EVs to the city of Haikou in Hainan province and 2,500 EVs to the city of Shaoxing in Zhejiang province. Currently, 73 EVs has been delivered in Haikou and 109 EVs has been delivered in Shaoxing. The smart battery swap system developed by Kandi Smart Battery Swap is composed of eight modules: (1) Battery swap system to search and swap battery automatically. (2) Vehicle positioning system to eliminate deviations and pinpoint location of vehicles, to adjust positioning parameter setting based on the vehicle models and to provide battery swap service for a variety of vehicles. (3) Electronic control management system to achieve automatic control through the sensor information collection. (4) Battery capacity management system to pinpoint the empty and fully charged batteries. (5) User interaction system for one-click operation and automatic billing. (6) Battery charging management system to regulate the whole charging process. (7) Data push system to facilitate user to swap battery through the data pushing technology. (8) Video monitoring system to ensure the safety of the battery swap process through the real-time monitoring system. The smart battery swap system has six advantages: (1) One-click battery swap. The battery swap process is completely automatic and requires no involvement of a professional. (2) High efficiency. Battery swap is completed in 90 seconds which is even faster than refueling. (3) Automatic billing. Battery swap can calculate the cost automatically based on the difference in battery capacity between the batteries swapped. (4) Real-time monitoring, through which the administrator can identify the current state and condition of the system. (5) Charging at constant temperature, which can effectively extend battery life and reduce fire risk. It can also be used as an energy storage device to balance the “peak cut” in the urban electric grid. (6) Land saving. Battery swap facilities merely occupy an area of around 50 square meters. Now as the Chinese government is strongly promoting the battery swap mode, we have strong confidence in this product. However, if a more advanced mode appears, our products also have the potential risk of being replaced. All the EVs delivered for the program include our battery swap feature. At present, Ruiheng, a company jointly established by Zhejiang Kandi Technologies, has negotiated with more than ten third-tier cities about the cooperation of launching the program of online car hailing based on the battery swap mode, which is originally expected to gradually start launching in these cities during second half of 2021. Based on the persisting COVID-19 situation and the fact that the EV market of China has not entered a healthy and orderly development stage, the entire plan may also have the potential risk to be delayed.

 

On February 18, 2021, Zhejiang Kandi Technologies signed an Equity Transfer Agreement with Geely to transfer all of its remaining 22% equity interests in Fengsheng Automotive Technology Group Co., Ltd. (“Fengsheng”, formerly known as Zhejiang Kandi Electric Vehicles Co., Ltd. and defined as the “JV Company”) to Geely for a total consideration of RMB 308 million (approximately $48 million). Zhejiang Provincial Administration for Market Regulation recorded the update of the ownership of Fengsheng on March 9, 2021. On March 16, 2021, the Company received the first half of the equity transfer payment of RMB 154,000,000 (approximately $24 million). On September 10, 2021, the Company received the second half of the equity transfer payment of RMB 154,000,000 (approximately $24 million). By exiting the Fengsheng partnership, Fengsheng is no longer our affiliate company and therefore Kandi is no longer bound by the associated non-compete provisions. Kandi is now free to pursue the development in electric vehicle territory based on its own needs and the market conditions. 

 

31

 

 

Results of Operations

 

Comparison of Years Ended December 31, 2021 and 2020

 

The following table sets forth the amounts and percentage to revenue of certain items in our condensed consolidated statements of operations and comprehensive income (loss) for the years ended December 31, 2021 and 2020:

 

   Years Ended 
   December 31,
2021
   % of
Revenue
   December 31,
2020
   % of
Revenue
   Change in
Amount
   Change in % 
REVENUES FROM UNRELATED PARTIES, NET  $91,484,792    100.0%  $76,176,609    99.0%  $15,308,183    20.1%
REVENUES FROM THE AFFILIATE COMPANY AND RELATED PARTIES, NET   1,592    0.0%   743,904    1.0%   (742,312)   (99.8%)
                               
REVENUES, NET   91,486,384    100.0%   76,920,513    100.0%   14,565,871    18.9%
                               
COST OF GOODS SOLD   (75,238,522)   (82.2%)   (63,432,580)   (82.5%)   (11,805,942)   18.6%
                               
GROSS PROFIT   16,247,862    17.8%   13,487,933    17.5%   2,759,929    20.5%
                               
OPERATING INCOME (EXPENSE):                              
Research and development   (38,971,986)   (42.6%)   (7,246,312)   (9.4%)   (31,725,674)   437.8%
Selling and marketing   (4,736,000)   (5.2%)   (6,619,355)   (8.6%)   1,883,355    (28.5%)
General and administrative   (19,605,468)   (21.4%)   (13,042,103)   (17.0%)   (6,563,365)   50.3%
Gain on disposal of long-lived assets   48,401,797    52.9%   14,174,233    18.4%   34,227,564    241.5%
TOTAL OPERATING EXPENSE   (14,911,657)   (16.3%)   (12,733,537)   (16.6%)   (2,178,120)   17.1%
                               
INCOME FROM OPERATIONS   1,336,205    1.5%   754,396    1.0%   581,809    77.1%
                               
OTHER INCOME (EXPENSE):                              
Interest income   4,208,751    4.6%   2,190,678    2.8%   2,018,073    92.1%
Interest expense   (407,620)   (0.4%)   (3,750,233)   (4.9%)   3,342,613    (89.1%)
Change in fair value of contingent consideration   2,834,000    3.1%   (565,000)   (0.7%)   3,399,000    (601.6%)
Government grants   1,233,192    1.3%   1,130,262    1.5%   102,930    9.1%
Gain from sale of equity in the Affiliate Company   17,788,351    19.4%   -    0.0%   17,788,351    - 
Share of loss after tax of the Affiliate Company   (2,592,334)   (2.8%)   (17,252,662)   (22.4%)   14,660,328    (85.0%)
Other income, net   4,809,743    5.3%   2,051,226    2.7%   2,758,517    134.5%
TOTAL OTHER INCOME (EXPENSE), NET   27,874,083    30.5%   (16,195,729)   (21.1%)   44,069,812    (272.1%)
                               
INCOME (LOSS) BEFORE INCOME TAXES   29,210,288    31.9%   (15,441,333)   (20.1%)   44,651,621    (289.2%)
                               
INCOME TAX (EXPENSE) BENEFIT   (6,346,490)   (6.9%)   5,047,169    6.6%   (11,393,659)   (225.7%)
                               
NET INCOME (LOSS)   22,863,798    25.0%   (10,394,164)   (13.5%)   33,257,962    (320.0%)

 

32

 

 

Revenues

 

For the year ended December 31, 2021, Zhejiang Kandi Technologies, its subsidiaries and SC Autosports’ had net revenues of $91,486,384 compared to net revenues of $76,920,513 for the year ended December 31, 2020, representing an increase of $14,565,871, or 18.9%, from 2020. The increase in revenue was mainly due to the increase in Electric Scooters, Electric Self-Balancing Scooters and associated parts sales.

 

The following table summarizes our net revenues by product types for the years ended December 31, 2021 and 2020:

 

   Year Ended
December 31,
 
   2021   2020 
   Sales   Sales 
EV parts  $25,348,003   $40,645,696 
EV products   1,478,566    684,525 
Off-road vehicles   29,336,693    29,824,323 
Electric Scooters, Electric Self-Balancing Scooters and associated parts   30,018,290    5,765,969 
Battery exchange equipment and Battery exchange service   785,183    - 
Lithium-ion cells   4,519,649    - 
Total  $91,486,384   $76,920,513 

 

EV Parts

 

During the year ended December 31, 2021, Zhejiang Kandi Technologies, its subsidiaries and SC Autosports’ revenue from the sale of EV parts was $25,348,003, representing a decrease of $15,297,693 or 37.6% from $40,645,696 for the year ended December 31, 2020.

 

Zhejiang Kandi Technologies, its subsidiaries and SC Autosports’ revenue for the year ended December 31, 2021 primarily consisted of revenue from the sales of battery packs, body parts, EV controllers, air conditioning units and other auto parts for use in the manufacturing of EV products. These sales accounted for 27.7% of total sales.

 

EV Products

 

During the year ended December 31, 2021, Zhejiang Kandi Technologies, its subsidiaries and SC Autosports’ revenue from the sale of EV Products was $1,478,566, representing an increase of $794,041 or 116.0% from $684,525 for the year ended December 31, 2020. The increase was largely due to we delivered EV Products to the Online Ride-Hailing Project.

 

Off-Road Vehicles

 

During the year ended December 31, 2021, Zhejiang Kandi Technologies, its subsidiaries and SC Autosports’ revenues from the sale of off-road vehicles including go-karts, ATVs, and others, were $29,336,693, representing a decrease of $487,630 or 1.6% from $29,824,323 for the year ended December 31, 2020.

 

Zhejiang Kandi Technologies, its subsidiaries and SC Autosports’ off-road vehicles business line accounted for approximately 32.1% of our total net revenue for the year ended December 31, 2021.

 

Electric Scooters, Electric Self-Balancing Scooters and associated parts

 

During the year ended December 31, 2021, Zhejiang Kandi Technologies and its subsidiaries’ revenue from the sale of Electric Scooters and Electric Self-Balancing Scooters was $30,018,290, representing an increase of $24,252,321 or 420.6% from $5,765,969 for the year ended December 31, 2020. The increase was mainly due to the company’s expansion in the intelligent transportation market.

 

33

 

 

Battery exchange equipment and Battery exchange service

 

During the year ended December 31, 2021, Zhejiang Kandi Technologies and its subsidiaries’ revenue from the sale of Battery exchange equipment and Battery exchange service was $785,183, there was no such sales for the same period of 2020.

 

Lithium-ion cells

 

During the year ended December 31, 2021, Zhejiang Kandi Technologies and its subsidiaries’ revenue from the sale of Lithium-ion cells was $ 4,519,649, there was no such sales for the same period of 2020.

 

The following table shows the breakdown of our net revenues:

 

   Year Ended
December 31,
 
   2021   2020 
    Sales Revenue    Sales Revenue 
Primary geographical markets          
Overseas  $32,669,996   $29,394,148 
China   58,816,388    47,526,365 
Total  $91,486,384   $76,920,513 
           
Major products          
EV parts  $25,348,003   $40,645,696 
EV products   1,478,566    684,525 
Off-road vehicles   29,336,693    29,824,323 
Electric Scooters, Electric Self-Balancing Scooters and associated parts   30,018,290    5,765,969 
Battery exchange equipment and Battery exchange service   785,183    - 
Lithium-ion cells   4,519,649    - 
Total  $91,486,384   $76,920,513 
           
Timing of revenue recognition          
Products transferred at a point in time  $91,486,384   $76,920,513 
Total  $91,486,384   $76,920,513 

 

Cost of Goods Sold

 

Cost of goods sold for the year ended December 31, 2021 was $75,238,522, representing an increase of $11,805,942, or 18.6%, from $63,432,580 for the year ended December 31, 2020. The increase of cost of goods sold compare to 2020 was primarily due to the corresponding increase in sales. Please refer to the Gross Profit section below for product margin analysis.

 

34

 

 

Gross Profit

 

Our operating entities’ margins by product for the past two years are as set forth below:

 

   Year Ended December 31, 
   2021   2020 
   Sales   Cost   Gross
Profit
   Margin
%
   Sales   Cost   Gross
Profit
   Margin
%
 
EV parts  $25,348,003    20,946,477    4,401,526    17.4%  $40,645,696    35,330,464    5,315,232    13.1%
EV products   1,478,566    1,304,281    174,285    11.8%   684,525    557,203    127,322    18.6%
Off-road vehicles   29,336,693    23,540,090    5,796,603    19.8%   29,824,323    22,357,413    7,466,910    25.0%
Electric Scooters, Electric Self-Balancing Scooters and associated parts   30,018,290    24,719,371    5,298,919    17.7%   5,765,969    5,187,500    578,469    10.0%
Battery exchange equipment and Battery exchange service   785,183    696,343    88,840    11.3%   -    -    -    - 
Lithium-ion cells   4,519,649    4,031,960    487,689    10.8%   -    -    -    - 
Total  $91,486,384    75,238,522    16,247,862    17.8%  $76,920,513    63,432,580    13,487,933    17.5%

 

Gross profit for the year ended December 31, 2021 was $16,247,862, as compared to $13,487,933 for the year ended December 31, 2020, representing an increase of $2,759,929 or 20.5% from 2020. The increases were primarily attributable to the increased sales in 2021 as compared to that in 2020. Our gross margin for the year ended December 31, 2021, was 17.8%, compared to 17.5% for the year ended December 31, 2020. The increase in our gross margin was mainly due to a higher concentration of sales generated from the product line of Electric Scooters, Electric Self-Balancing Scooters and associated parts which has a higher gross margin compared to other product lines. The sales generated from the product line of Electric Scooters, Electric Self-Balancing Scooters and associated parts was immaterial in the same period of 2020.

 

Research and Development

 

Research and development expenses, including materials, labor, equipment depreciation, design, testing, inspection, and other related expenses totaled $38,971,986 for the year ended December 31, 2021, compared to $7,246,312 for the year ended December 31, 2020, representing an increase of $31,725,674, or 437.8%, from 2020. The increase was mainly due to the Company’s R & D expenditure in fiscal year of 2021 for new products.

 

Sales and Marketing

 

Selling and distribution expenses were $4,736,000 for the year ended December 31, 2021, compared to $6,619,355 for the year ended December 31, 2020, representing a decrease of $1,883,355, or 28.5% from 2020. This decrease compared to 2020 was primarily attributable to the fact that there were more marketing campaign for promoting the launch of electric vehicles in the US market back in the year during fiscal year 2020.

 

General and Administrative Expenses

 

General and administrative expenses were $19,605,468 for the year ended December 31, 2021, compared to $13,042,103 for the year ended December 31, 2020, representing an increase of $6,563,365 or 50.3% from 2020. For the year ended December 31, 2021, general and administrative expenses included $1,484,576 as expenses for common stock awards and stock options to employees and Board members, compared to $902,666 for the years ended December 31 2020. Excluding stock compensation expenses, our net general and administrative expenses for the year ended December 31, 2021 were $18,120,892, an increase of $5,981,455, or 49.3%, compared to $12,139,437 for the year ended December 31, 2020. The increase compared to 2020 was largely due to the increase in need for professional services and other administrative activities

 

35

 

 

Gain on disposal of long-lived assets

 

Gain on disposal of long-lived assets was $48,401,797 for the year ended December 31, 2021, compared to $14,174,233 for the year ended December 31, 2020, which was related to the real estate repurchase agreement of our Jinhua Facility’s relocation. In June 2020, 73,333 square meters of land use right was transferred to the local government, and the related gain was recognized in the second quarter of 2020. The Company’s Jinhua facility moved out of the old location and completed the relocation process in April 2021. The relevant Economic Zone authorities inspected the vacated land and determined that it met all stipulated conditions. The remaining related gain on disposal of long-live asset was recognized in the second quarter of 2021.

 

Interest Income

 

Interest income was $4,208,751 for the year ended December 31, 2021, compared to $2,190,678 for the year ended December 31, 2020, representing an increase of $2,018,073, or 92.1% from 2020. The increase as compared to 2020 was primarily attributable to the increased interest earned on bank deposit.

 

Interest Expense

 

Interest expense was $407,620 for the year ended December 31, 2021, compared to $3,750,233 for the year ended December 31, 2020, representing a decrease of $3,342,613, or 89.1% from 2020. The decrease compared to 2020 was primarily due to the interest expenses related to short-term and long-term debt of the PRC subsidiaries in the same period of last year, which has been paid off as of the end of 2020.

 

Change in fair value of contingent consideration

 

For the year ended December 31, 2021, the gain related to changes in the fair value of contingent consideration was $2,834,000, representing an increase of $3,399,000 or 601.6% compared to the loss related to changes in the fair value of contingent consideration of $565,000 for the year ended December 31, 2020, which was mainly due to the adjustment of the fair value of the contingent consideration liability associated with remaining shares of restrictive common stock. (Please refer to NOTE 20 – CONTINGENT CONSIDERATION LIABILITY). The fair value of the contingent consideration liability was estimated at each reporting date by using the Monte Carlo simulation method, which took into account all possible scenarios.

 

Government Grants

 

Government grants totaled $1,233,192 for the year ended December 31, 2021, compared to $1,130,262 for the year ended December 31, 2020, representing an increase of $102,930, or 9.1% from 2020, which was comparable.

 

Gain from sale of equity in the Affiliate Company

 

Gain from equity sale was $17,788,351 for the year ended December 31, 2021, which was due to the Affiliate Equity Transfer. On February 18, 2021, Zhejiang Kandi Technologies signed an Equity Transfer Agreement with Geely to transfer all of its remaining 22% equity interests in the Affiliate Company to Geely for a total consideration of RMB 308 million (approximately $48 million). Zhejiang Provincial Administration for Market Regulation recorded the update of the ownership of Fengsheng on March 9, 2021. On March 16, 2021, the Company received the first half of the equity transfer payment of RMB 154,000,000 (approximately $24 million). As of March 9, 2021, the equity transfer had been completed. Therefore, in the first quarter of 2021, the Company has recognized the gain from equity sale. On September 10, 2021, the Company received the second half of the equity transfer payment of RMB 154,000,000 (approximately $24 million).

 

Share of Loss after Tax of the Affiliate Company

 

For the year ended December 31, 2021, our share of loss of the Affiliate Company was $2,592,334 as compared to share of loss of $17,252,662 for the same period of last year. On February 18, 2021, Zhejiang Kandi Technologies signed an Equity Transfer Agreement with Geely to transfer all of its remaining 22% equity interests in the Affiliate Company to Geely for a total consideration of RMB 308 million (approximately $48 million). Zhejiang Provincial Administration for Market Regulation recorded the update of the ownership of Fengsheng on March 9, 2021. On March 16, 2021, the Company received the first half of the equity transfer payment of RMB 154,000,000 (approximately $24 million). As of March 9, 2021, the equity transfer had been completed. On September 10, 2021, the Company received the second half of the equity transfer payment of RMB 154,000,000 (approximately $24 million).

 

36

 

 

Other Income, Net

 

Net other income was $4,809,743 for the year ended December 31, 2021, compared to net other income of $2,051,226 for the year ended December 31, 2020, representing an increase of $2,758,517 or 134.5% from 2020, which was largely due to the increased discount of accounts payable after negotiation with supplier compared with same period of last year.

 

Income Taxes

 

In accordance with the relevant Chinese tax laws and regulations, our applicable corporate income tax rate is 25%. However, Zhejiang Kandi Technologies, Kandi Smart Battery Swap, Kandi Hainan and Jiangxi Huiyi are qualified as high technology companies in China and are therefore entitled to a reduced corporate income tax rate of 15%.

 

Each of our wholly-owned subsidiaries, Kandi New Energy, Yongkang Scrou and China Battery Exchange and its subsidiaries has an applicable corporate income tax rate of 25%.

 

Our actual effective income tax rate for 2021 was a tax expense of 21.73% on a reported income before taxes of approximately $29.2 million, compared to a tax benefit of 32.69% on a reported loss before taxes of approximately $15.4 million for 2020.

 

Net Income (Loss)

 

We recorded net income of $22,863,798 for the year ended December 31, 2021, compared to net loss of $10,394,164 for the year ended December 31, 2020, an increase of income of $33,257,962 or 320.0% from the year ended December 31, 2020. The increase was primarily attributable to $48 million gain on disposal of long-live asset recognized in the second quarter of 2021, compared to $14 million gain on disposal of long-live asset in the same period of last year, which was related to the real estate repurchase agreement of our Jinhua Facility’s relocation.

 

LIQUIDITY AND CAPITAL RESOURCES

 

Cash Flow

 

   Years Ended 
   December 31,
2021
   December 31,
2020
 
CASH FLOWS FROM OPERATING ACTIVITIES:          
Net cash provided by (used in) operating activities  $241,689   $(50,883,252)
Net cash provided by investing activities  $22,209,904   $51,151,450 
Net cash provided by financing activities  $747,929   $126,446,358 
NET INCREASE IN CASH AND CASH EQUIVALENTS AND RESTRICTED CASH  $23,199,522   $126,714,556 
Effect of exchange rate changes  $2,955,850   $(706,556)
CASH AND CASH EQUIVALENTS AND RESTRICTED CASH AT BEGINNING OF YEAR  $142,520,635   $16,512,635 
CASH AND CASH EQUIVALENTS AND RESTRICTED CASH AT END OF PERIOD  $168,676,007   $142,520,635 

 

For the year ended December 31, 2021, cash provided by operating activities was $241,689, as compared to cash used in operating activities was $50,883,252 for the year ended December 31, 2020. Our operating cash inflows include cash received primarily from sales of our EV parts off-road vehicles and electric Scooters, electric self-balancing scooters and associated parts. These cash inflows are offset largely by cash paid primarily to our suppliers for production materials and parts used in our manufacturing process, operation expenses, employee compensation, and interest expenses of our financings. The major operating activities that provided cash for the year ended December 31, 2021 were a decrease of advances to supplier and prepayments and prepaid expenses of $27,786,143. The major operating activity that used cash for year ended December 31, 2021 was an increase of inventories of $7,522,761.

 

37

 

 

For the year ended December 31, 2021, cash provided by investing activities was $22,209,904, as compared to cash provided by investing activities of $51,151,450 for the year ended December 31, 2020. The major investing activities that provided cash for the year ended December 31, 2021 were an increase of cash received from equity sale in the Affiliate Company of $47,752,678 and an increase of repayments of loan to third party of $31,783,439. The major investing activities that used cash for the year ended December 31, 2021 were an increase of certificate of deposit of $54,264,407.

 

For the year ended December 31, 2021, cash provided by financing activities was $747,929, as compared to cash provided by financing activities of $126,446,358 for the year ended December 31, 2020. The major financing activities that provided cash for the year ended December 31, 2021 were proceeds from long-term bank loans of $2,210,589. The major financing activities that used cash for year ended December 31, 2021 were purchase of treasury stock of $2,412,660.

 

Working Capital

 

We had working capital of $278,445,446 as of December 31, 2021, which reflects an increase of $55,127,295 from a working capital of $223,318,151 as of December 31, 2020.

 

On March 10, 2020, a real estate repurchase agreement (the “Repurchase Agreement”) was entered into by and between Zhejiang Kandi Technologies and Jinhua Economic and Technological Development Zone pursuant to which the local government shall purchase the land use right over the land of 66 acres (400 mu, 265,029 square meters) that is owned by Zhejiang Kandi Technologies for RMB 525 million ($83 million). Payments to Zhejiang Kandi Technologies shall be made in three installments as the Company disclosed in a Current Report on Form 8-K filed with the SEC on March 9, 2020. In addition, if Zhejiang Kandi Technologies achieves certain milestones that contribute to local economic development, the Company will be eligible for tax rebates that could total up to RMB 500 million ($79 million) over the next eight years. On May 22, 2020, the Company received the first payment of RMB 244 million (approximately $38 million) under the Repurchase Agreement. On July 9, 2020, the Company received the second payment of RMB 119 million (approximately $19 million) under the Repurchase Agreement. By the end of March 2021, the Company finished relocating production and offices to the new industrial park and vacated the old factory property. In early April, the relevant Economic Zone authorities inspected the vacated land and determined that it met all stipulated conditions. On May 20, 2021, the Company received the final portion of repurchase payment of RMB 150 million (approximately $24 million) under the Repurchase Agreement. In addition, there was RMB 12 million (approximately $2 million) reward for moving out of the old location has been submitted to the government for approval and will be collected after the approval.

 

On February 18, 2021, Zhejiang Kandi Technologies signed an Equity Transfer Agreement with Geely to transfer all of its remaining 22% equity interests in the Affiliate Company to Geely for a total consideration of RMB 308 million (approximately $48 million). On March 16, 2021, the Company received the first half of the equity transfer payment of RMB 154,000,000 (approximately $24 million). On September 10, 2021, the Company received the second half of the equity transfer payment of RMB 154,000,000 (approximately $24 million).

 

Contractual Obligations and Off-balance Sheet Arrangements

 

Guarantees and pledged collateral for third party bank loans

 

For the discussion of guarantees for bank loans, please refer to Note 25 - COMMITMENTS AND CONTINGENCIES under Item 8 Notes to Consolidated Financial Statements.

 

Critical Accounting Policies and Related Estimates That Could Have a Material Effect on Our Consolidated Financial Statements

 

This section should be read together with the Summary of Significant Accounting Policies in the attached consolidated financial statements included in this Annual Report.

 

38

 

 

Estimates affecting accounts receivable and inventories

 

The preparation of our consolidated financial statements requires management to make estimates and assumptions that affect our reporting of assets and liabilities (and contingent assets and liabilities). These estimates are particularly significant where they affect the reported net realizable value of our accounts receivable and inventories.

 

Accounts receivable are recognized and carried at net realizable value. An allowance for doubtful accounts is recorded for periods in which the Company determines a loss is probable, based on its assessment of specific factors, such as troubled collections, historical experience, accounts aging, ongoing business relations and other factors. Accounts are written off after exhaustive collection efforts. If accounts receivable are to be provided for, or written off, they are recognized in the consolidated statement of operations within the operating expenses line item. If accounts receivable previously written off is recovered in a later period or when facts subsequently become available to indicate that the amount provided as an allowance for doubtful accounts was incorrect, an adjustment is made to restate allowance for doubtful accounts.

 

As of December 31, 2021 and December 31, 2020, credit terms with the Company’s customers were typically 60 to 180 days after delivery. Besides, the Company has a credit term with Fengsheng, a former affiliate of the Company which it disposed the ownership of Fengsheng in March 2021, that allows Fengsheng to repay the receivable amount when it receives the subsidy from the government. As of December 31, 2021 and 2020, the Company had a $3,053,277 and $110,269 allowance for doubtful accounts, as per the Company management’s judgment based on their best knowledge. The Company conducts quarterly assessments of the state of the Company’s outstanding receivables and reserves any allowance for doubtful accounts if it becomes necessary

 

Inventories are stated at the lower of cost or net realizable value (market value). The cost of raw materials is determined on the basis of weighted average. The cost of finished goods is determined on the basis of weighted average and comprises direct materials, direct labor and an appropriate proportion of overhead. Net realizable value is based on estimated selling prices less selling expenses and any further costs expected to be incurred for completion. Adjustments to reduce the cost of inventory to net realizable value are made, if required, for estimated excess, obsolescence, or impaired balances.

 

Although we believe that there is little likelihood that actual results will differ materially from our current estimates, if customer demands for our products decreases significantly in the near future, or if the financial condition of our customers deteriorates in the near future, we could realize significant write downs for slow-moving inventories or uncollectible accounts receivable.

 

Policy affecting recognition of revenue

 

Our revenue recognition policy plays a key role in our consolidated financial statements.

 

The Company adopted ASC Topic 606 Revenue from Contracts with Customers with a date of the initial application of January 1, 2018 using the modified retrospective method. The impact of the adoption of ASC Topic 606 on the Company’s consolidated financial statements is not material.

 

The Company recognizes revenue when goods or services are transferred to customers in an amount that reflects the consideration which it expects to receive in exchange for those goods or services. In determining when and how revenue is recognized from contracts with customers, the Company performs the following five-step analysis: (i) identification of contract with customer; (ii) determination of performance obligations; (iii) measurement of the transaction price; (iv) allocation of the transaction price to the performance obligations; and (v) recognition of revenue when (or as) the Company satisfies each performance obligation.

 

The Company generates revenue through EV parts and off-road vehicles. The revenue is recognized at a point in time once the Company has determined that the customer has obtained control over the product. Control is typically deemed to have been transferred to the customer when the performance obligation is fulfilled, usually at the time of delivery, at the net sales price (transaction price). Revenue is recognized net of any taxes collected from customers, which are subsequently remitted to governmental authorities. Shipping and handling costs for product shipments occur prior to the customer obtaining control of the goods are accounted for as fulfillment costs rather than separate performance obligations and recorded as sales and marketing expenses.

 

39

 

 

Estimate affecting impairment of long-lived assets

 

The Company periodically evaluates the carrying value of long-lived assets to be held and used, including intangible assets subject to amortization, when events and circumstances warrant such a review, pursuant to the guidelines established in Statement of Financial Accounting Standards (“SFAS”) No. 144 (now known as “ASC 360”). The carrying value of a long-lived asset is considered impaired when the anticipated undiscounted cash flow from such asset is separately identifiable and is less than its carrying value. In that event, a loss is recognized based on the amount by which the carrying value exceeds the fair market value of the long-lived asset. Fair market value is determined primarily using the anticipated cash flows discounted at a rate commensurate with the risk involved. Losses on long-lived assets to be disposed of are determined in a similar manner, except that fair market values are reduced for disposal costs.

 

The Company recognized no impairment loss for years ended December 31, 2021 and 2020.

 

Estimate affecting contingent consideration liability

 

The Company recorded contingent consideration liability of the estimated fair value of the contingent consideration the Company currently expects to pay to the Jiangxi Huiyi’ former members upon the achievement of certain milestones. The fair value of the contingent consideration liability associated with remaining shares of restrictive common stock was estimated by using the Monte Carlo simulation method, which took into account all possible scenarios. This fair value measurement is classified as Level 3 within the fair value hierarchy prescribed by ASC Topic 820, Fair Value Measurement and Disclosures. In accordance with ASC Topic 805, Business Combinations, the Company will re-measure this liability each reporting period and record changes in the fair value through a separate line item within the Company’s Consolidated Statements of Operations and Comprehensive Income (Loss).

 

As of December 31, 2021 and December 31, 2020, the Company’s contingent consideration liability was $ 7,812,000 and $3,743,000, respectively.

 

Policy affecting options, warrants and convertible notes

 

Our stock option cost is recorded in accordance with ASC 718 and ASC 505. The fair value of stock options is estimated using the Black-Scholes-Merton model. Our expected volatility assumption is based on the historical volatility of our stock. The expected life assumption is primarily based on the expiration date of the option. The risk-free interest rate for the expected term of the option is based on the U.S. Treasury yield curve in effect at the time of grant. Stock option expense recognition is based on awards expected to vest. There were no estimated forfeitures. ASC standards require forfeitures to be estimated at the time of grant and revised in subsequent periods, if necessary, if actual forfeitures differ from those estimates.

 

The stock-based option expenses for the years ended December 31, 2021 and 2020 were $0. There were no forfeitures estimated during the reporting period.

 

Our warrant costs are recorded in liabilities and equities, respectively, in accordance with ASC 480, ASC 505 and ASC 815. The fair value of a warrant, which is classified as a liability, is estimated using the Binomial Tree model and the lattice valuation model. Our expected volatility assumption is based on the historical volatility of our common stock. The expected life assumption is primarily based on the expiration date of the warrant. The risk-free interest rate for the expected term of the warrant is based on the U.S. Treasury yield curve in effect at the time of measurement. Our warrants, which are freestanding derivatives classified as liabilities on the balance sheet, are measured at fair value on each reporting date, with decreases in fair value recognized in earnings and increases in fair values recognized in expenses.

 

The fair value of equity-based warrants, which is not considered derivatives under ASC 815, is estimated using the Black-Scholes -Merton model. Our expected volatility assumption is based on the historical volatility of our common stock. The expected life assumption is primarily based on the expiration date of the warrant. The risk-free interest rate for the expected term of the option is based on the U.S. Treasury yield curve in effect at the time of grant.

 

In accordance with ASC 815, the conversion feature of the convertible notes is separated from the debt instrument and accounted for separately as a derivative instrument. On the date the convertible notes are issued, the conversion feature is recorded as a liability at its fair value, and future decreases in fair value are recognized in earnings while increases in fair values are recognized in expenses. We used the Black-Scholes -Merton option-pricing model to obtain the fair value of the conversion feature. The expected volatility assumption is based on the historical volatility of our common stock. The expected life assumption is primarily based on the expiration date of the conversion features. The risk-free interest rate for the expected term of the conversion features is based on the U.S. Treasury yield curve in effect at the time of measurement.

 

U.S. Corporate Income Tax

 

Based on Financial Accounting Standards Board (“FASB”) staff Q&A Topic 740, No. 5, Accounting for Global Intangible Low-Taxed Income (GILTI), the FASB staff noted that the Company must make an accounting policy election to either (1) recognize taxes due on future U.S. inclusions in taxable income related to GILTI as a current-period expense when incurred (the “period cost method”) or (2) factor such amount into the Company’s measure of its deferred taxes (the “deferred method”). The Company elected to treat GILTI as a current-period expense when incurred.

 

Item 7A. Quantitative and Qualitative Disclosures About Market Risk.

 

This item is not applicable to us.

 

40

 

 

Item 8. Financial Statements and Supplementary Data.

 

KANDI TECHNOLOGIES GROUP, INC.

 

AND SUBSIDIARIES

 

CONSOLIDATED FINANCIAL STATEMENTS

 

FOR THE YEARS ENDED

 

DECEMBER 31, 2021 AND 2020

 

KANDI TECHNOLOGIES GROUP, INC. AND SUBSIDIARIES

 

CONTENTS

 

REPORTS OF INDEPENDENT REGISTERED PUBLIC ACCOUNTING FIRM - Marcum Bernstein & Pinchuk LLP and Paris, Kreit & Chiu CPA LLP   F-2
     
CONSOLIDATED BALANCE SHEETS AS OF DECEMBER 31, 2021 AND 2020   F-5
     
CONSOLIDATED STATEMENTS OF OPERATIONS AND COMPREHENSIVE INCOME (LOSS) FOR THE YEARS ENDED DECEMBER 31, 2021 AND 2020   F-6
     
CONSOLIDATED STATEMENTS OF CHANGES IN SHAREHOLDERS’ EQUITY FOR THE YEARS ENDED DECEMBER 31, 2021 AND 2020   F-7
     
CONSOLIDATED STATEMENTS OF CASH FLOWS FOR THE YEARS ENDED DECEMBER 31, 2021 AND 2020   F-8
     
NOTES TO CONSOLIDATED FINANCIAL STATEMENTS FOR THE YEARS ENDED DECEMBER 31, 2021 AND 2020   F-9

 

F-1

 

 

REPORTS OF INDEPENDENT REGISTERED PUBLIC ACCOUNTING FIRM

 

Board of Directors and Shareholders

Kandi Technologies Group, Inc.

 

Opinion on the Financial Statements and Internal Control Over Financial Reporting

 

We have audited the accompanying balance sheet of Kandi Technologies Group, Inc. (the “Company") as of December 31, 2021, and the related consolidated statements of operations and comprehensive income, changes in stockholders’ equity, and cash flows for the year then ended, and the related notes (collectively referred to as the “financial statements”). We also have audited the Company’s internal control over financial reporting as of December 31, 2021, based on criteria established in Internal Control – Integrated Framework (2013) issued by the Committee of Sponsoring Organizations of the Treadway Commission.

 

In our opinion, the consolidated financial statements referred to above present fairly, in all material respects, the financial position of the Company as of December 31, 2021, and the results of its operations and its cash flows for the year then ended in conformity with accounting principles generally accepted in the United States of America. Also in our opinion, the Company maintained, in all material respects, effective internal control over financial reporting as of December 31, 2021, based on criteria established in Internal Control – Integrated Framework (2013) issued by the Committee of Sponsoring Organizations of the Treadway Commission.

 

Basis for Opinion

 

The Company’s management is responsible for these consolidated financial statements, for maintaining effective internal control over financial reporting, and for its assessment of the effectiveness of internal control over financial reporting, included in the accompanying Management’s Annual Report on Internal Control Over Financial Reporting. Our responsibility is to express an opinion on the entity’s consolidated financial statements and an opinion on the entity’s internal control over financial reporting based on our audits. We are a public accounting firm registered with the Public Company Accounting Oversight Board (United States) (“PCAOB”) and are required to be independent with respect to the Company in accordance with the U.S. federal securities laws and the applicable rules and regulations of the Securities and Exchange Commission and the PCAOB.

 

We conducted our audits in accordance with the standards of the PCAOB. Those standards require that we plan and perform the audits to obtain reasonable assurance about whether the financial statements are free of material misstatement, whether due to error or fraud, and whether effective internal control over financial reporting was maintained in all material respects.

 

Our audits of the consolidated financial statements included performing procedures to assess the risks of material misstatement of the consolidated financial statements, whether due to error or fraud, and performing procedures that responds to those risks. Such procedures included examining, on a test basis, evidence regarding the amounts and disclosures in the consolidated financial statements. Our audits also included evaluating the accounting principles used and significant estimates made by management, as well as evaluating the overall presentation of the financial statements. Our audit of internal control over financial reporting included obtaining an understanding of internal control over financial reporting, assessing the risk that a material weakness exists, and testing and evaluating the design and operating effectiveness of internal control based on the assessed risk. Our audits also included performing such other procedures as we considered necessary in the circumstances. We believe that our audits provide a reasonable basis for our opinions.

 

Definition and Limitations of Internal Control Over Financial Reporting

 

An entity’s internal control over financial reporting is a process designed to provide reasonable assurance regarding the reliability of financial reporting and the preparation of financial statements for external purposes in accordance with accounting principles generally accepted in the United States of America. An entity’s internal control over financial reporting includes those policies and procedures that (1) pertain to the maintenance of records that, in reasonable detail, accurately and fairly reflect the transactions and dispositions of the assets of the entity; (2) provide reasonable assurance that transactions are recorded as necessary to permit preparation of financial statements in accordance with accounting principles generally accepted in the United States of America, and that receipts and expenditures of the entity are being made only in accordance with authorizations of management and directors of the entity; and (3) provide reasonable assurance regarding prevention or timely detection of unauthorized acquisition, use, or disposition of the entity’s assets that could have a material effect on the financial statements.

 

F-2

 

 

Because of its inherent limitations, internal control over financial reporting may not prevent or detect misstatements. Also, projections of any evaluation of effectiveness to future periods are subject to the risk that controls may become inadequate because of changes in conditions, or that the degree of compliance with the policies or procedures may deteriorate.

 

Critical Audit Matters

 

The critical audit matters communicated below are matters arising from the current period audit of the financial statements that were communicated or required to be communicated to the audit committee and that: (1) relate to accounts or disclosures that are material to the financial statements and (2) involved our especially challenging, subjective, or complex judgments. The communication of critical audit matters does not alter in any way our opinion on the financial statements, taken as a whole, and we are not, by communicating the critical audit matters below, providing separate opinions on the critical audit matters or on the accounts or disclosures to which they relate.

 

Inventory Valuation

 

As stated in Note 6 to the consolidated financial statements, inventories are valued at lower of cost or net realizable value. Cost is computed using actual cost for electric vehicle parts and the weighted average basis for other products. Management periodically evaluates the carrying value of inventories in relation to the forecasts of product demand, which takes into consideration the age of inventories and product cycles. Management records inventory write-downs for excess or obsolete inventories based upon assumptions that their carrying value exceeds the net amount realizable upon the ultimate sale of the inventory.

 

Our procedures related to management's estimates used to write-down obsolete inventories include the following: (1) We tested the effectiveness of internal controls over management's inventory valuation method, including those over management's development and approval of product cycles. (2) We evaluated management's estimates of inventory obsolescence by comparing actual results to management's historical estimates. (3) We selected a sample of inventories and verified that the cost of inventories was supported by current information. (4) We tested the mathematical accuracy of management's estimates.

 

Valuation of Intangible Assets in the Jiangxi Huiyi Acquisition

 

As stated in Note 27 to the consolidated financial statements, the Company completed the acquisition of Jiangxi Huiyi for consideration of $18,452,767, including $7,806,767 of cash payment and 10,646,000 of contingent consideration, and the transaction was accounted for as a business combination. The acquired intangible assets included $10,773,338 for developed and developing technology and $5,682,051 for goodwill.

 

Intangible assets acquired are valued at appraised value and amortized over their estimated useful lives. Goodwill is measured as the excess of consideration transferred over the net of the acquisition date fair values of the assets acquired and the liabilities assumed.

 

While the Company used best estimates and assumptions to accurately value assets acquired and liabilities assumed at the business acquisition date, as well as any contingent consideration, the Company's estimates are inherently uncertain and include significant judgment.

 

Our procedures related to the valuation of the intangible assets acquired in the Jiangxi Huiyi acquisition include the following: (1) We tested the effectiveness of internal controls over business combinations and the valuation of intangible assets including the internal controls over the development of assumptions used in the valuation of the intangible assets. (2) We tested management's process of evaluating the appropriateness of the valuation models used to initially value the intangible assets acquired. (3) Used a valuation specialist to test certain valuation assumptions. (4) Tested the completeness, accuracy and relevance of the underlying data used, and the reasonableness of significant assumptions including the income projection and discount rates. (5) Assessed qualitative factors relevant to the Company in order to determine if impairment indicators exist for intangible assets or goodwill.

 

/s/ Paris, Kreit & Chiu CPA LLP

Paris, Kreit & Chiu CPA LLP

 

We have served as the Company's auditor since 2021.

 

New York, New York

March 15, 2022

 

Paris, Kreit & Chiu

 

Name: Paris, Kreit & Chiu CPA LLP

Location: New York, NY

PCAOB Firm ID: 6651

 

F-3

 

 

REPORT OF INDEPENDENT REGISTERED PUBLIC ACCOUNTING FIRM

 

To the Shareholders and Board of Directors of

Kandi Technologies Group, Inc

 

Opinion on the Financial Statements

 

We have audited the accompanying consolidated balance sheets of Kandi Technologies Group, Inc (the “Company”) as of December 31, 2020, the related consolidated statements of operations and comprehensive loss, consolidated statements of changes in stockholders’ equity and cash flows for the year ended December 31, 2020, and the related notes (collectively referred to as the “financial statements”). In our opinion, the financial statements present fairly, in all material respects, the financial position of the Company as of December 31, 2020, and the results of its operations and its cash flows for the year ended December 31, 2020, in conformity with accounting principles generally accepted in the United States of America.

 

We also have audited, in accordance with the standards of the Public Company Accounting Oversight Board (United States) ("PCAOB"), the Company's internal control over financial reporting as of December 31, 2020, based on the criteria established in Internal Control - Integrated Framework issued by the Committee of Sponsoring Organizations of the Treadway Commission (COSO) in 2013 and our report dated March 30, 2021, expressed an unqualified opinion on the effectiveness of the Company’s internal control over financial reporting.

 

Basis for Opinion

 

These financial statements are the responsibility of the Company's management. Our responsibility is to express an opinion on the Company's financial statements based on our audits. We are a public accounting firm registered with the PCAOB and are required to be independent with respect to the Company in accordance with the U.S. federal securities laws and the applicable rules and regulations of the Securities and Exchange Commission and the PCAOB.

 

We conducted our audits in accordance with the standards of the PCAOB. Those standards require that we plan and perform the audits to obtain reasonable assurance about whether the financial statements are free of material misstatement, whether due to error or fraud. Our audits included performing procedures to assess the risks of material misstatement of the financial statements, whether due to error or fraud, and performing procedures that respond to those risks. Such procedures included examining, on a test basis, evidence regarding the amounts and disclosures in the financial statements. Our audits also included evaluating the accounting principles used and significant estimates made by management, as well as evaluating the overall presentation of the financial statements. We believe that our audits provide a reasonable basis for our opinion.

 

Critical Audit Matter

 

The critical audit matter communicated below is a matter arising from the current period audit of the financial statements that was communicated or required to be communicated to the audit committee and that: (1) relates to accounts or disclosures that are material to the financial statements and (2) involved our especially challenging, subjective, or complex judgments. The communication of the critical audit matter does not alter in any way our opinion on the financial statements, taken as a whole, and we are not, by communicating the critical audit matter below, providing a separate opinion on the critical audit matter or on the account or disclosure to which it relates.

 

  Impairment assessment on long-lived assets
Description of the matter

As described in Note 14 to the consolidated financial statements, the Company’s consolidated property plant and equipment balance was $65.4 million as of December 31, 2020, which is allocated to the Company’s asset groups. A long-lived asset (asset group) should be tested for recoverability whenever events or changes in circumstances indicate that its carrying amount may not be recoverable. The Company’s subsidiary, Kandi Electric Vehicles (Hainan) Co., Ltd., failed to achieve the sales plan in year 2020, such event raised a potential impairment indicator. The Company performed a test of recoverability by engaging a valuation specialist to measure the undiscounted cash flow of long-lived asset (asset group) that was allocated to Kandi Electric Vehicles (Hainan) Co., Ltd. Per this analysis the carrying amount of a long-lived asset (asset group) is deemed to be recoverable.

 

How We Addressed the Matter in Our Audit

We evaluated the design and tested the operating effectiveness of internal controls over the impairment assessment on long-lived assets, including internal controls over management’s review of the valuation models and significant assumptions for future cash flow generated by the long-lived assets on assets group basis.

 

Our substantive audit procedures related to impairment assessment on long-lived assets included, among others, evaluating the methodology and significant assumptions and underlying data, and performing procedures to corroborate the assumptions such as revenue projections based on historical data and future pipeline evidence. Furthermore, we also involved our internal valuation specialists to evaluate the methodologies and assumptions used by the Company.

 

/s/ Marcum Bernstein & Pinchuk LLP

New York, New York

March 30, 2021

 

We have served as the Company’s auditor since 2019. In 2021, we became the predecessor auditor.

 

Marcum Bernstein & Pinchuk LLP

 

Name: Marcum Bernstein & Pinchuk LLP

Location: 7 Penn Plaza, Suite 830, New York, NY 10001

PCAOB Firm ID: 5395

 

F-4

 

 

KANDI TECHNOLOGIES GROUP, INC. AND SUBSIDIARIES

CONSOLIDATED BALANCE SHEETS

 

   December 31,
2021
   December 31,
2020
 
Current assets          
Cash and cash equivalents  $129,223,443   $142,078,190 
Restricted cash   39,452,564    442,445 
Certificate of deposit   55,041,832    
-
 
Accounts receivable (net of allowance for doubtful accounts of $3,053,277 and $110,269 as of December 31, 2021 and December 31, 2020, respectively)   52,896,305    38,547,137 
Inventories   33,171,973    19,697,383 
Notes receivable   323,128    31,404,630 
Other receivables   8,901,109    1,875,245 
Prepayments and prepaid expense   17,657,326    13,708,149 
Advances to suppliers   5,940,456    36,733,182 
Amount due from the Affiliate Company   
-
    21,742,226 
Amount due from related party   
-
    886,989 
TOTAL CURRENT ASSETS   342,608,136    307,115,576 
           
NON-CURRENT ASSETS          
Property, plant and equipment, net   111,577,411    65,402,680 
Intangible assets, net   13,249,079    3,232,753 
Land use rights, net   3,250,336    3,257,760 
Construction in progress   79,317    16,317,662 
Deferred tax assets   2,219,297    8,964,946 
Long-term investment   157,262    45,958 
Investment in the Affiliate Company   
-
    28,892,638 
Goodwill   36,027,425    29,712,383 
Other long-term assets   10,992,009    32,307,484 
TOTAL NON-CURRENT ASSETS   177,552,136    188,134,264 
           
TOTAL ASSETS  $520,160,272   $495,249,840 
           
CURRENT LIABILITIES          
Accounts payable  $36,677,802   $34,257,935 
Other payables and accrued expenses   9,676,973    7,218,395 
Short-term loans   950,000    
-
 
Notes payable   8,198,193    92,445 
Income tax payable   1,620,827    1,313,754 
Advance receipts   -    38,229,242 
Amount due to related party   -    500,000 
Other current liabilities   7,038,895    2,185,654 
TOTAL CURRENT LIABILITIES   64,162,690    83,797,425 
           
NON-CURRENT LIABILITIES          
Long-term loans   2,210,589    - 
Deferred tax liability   2,460,141    3,483,171 
Contingent consideration liability   7,812,000    3,743,000 
Other long-term liabilities   314,525    459,580 
TOTAL NON-CURRENT LIABILITIES   12,797,255    7,685,751 
           
TOTAL LIABILITIES   76,959,945    91,483,176 
           
STOCKHOLDER’S EQUITY          
Common stock, $0.001 par value; 100,000,000 shares authorized; 77,385,130 and 77,298,499 shares issued and 76,705,381 and 75,377,555 outstanding at December 31,2021 and December 31,2020, respectively   77,385    75,377 
Less: Treasury stock (679,749 shares and 0 shares with average price of $3.52 at December 31,2021 and December 31,2020, respectively)   (2,392,203)   - 
Additional paid-in capital   449,479,461    439,549,338 
Accumulated deficit (the restricted portion is $4,422,033 and $4,422,033 at December 31,2021 and December 31,2020, respectively)   (4,216,102)   (27,079,900)
Accumulated other comprehensive income (loss)   251,786    (8,778,151)
TOTAL STOCKHOLDERS’ EQUITY   443,200,327    403,766,664 
           
TOTAL LIABILITIES AND STOCKHOLDERS’ EQUITY  $520,160,272   $495,249,840 

 

See notes to consolidated financial statements.

F-5

 

 

KANDI TECHNOLOGIES GROUP, INC. AND SUBSIDIARIES

CONSOLIDATED STATEMENTS OF OPERATIONS AND

COMPREHENSIVE INCOME (LOSS)

FOR THE YEARS ENDED DECEMBER 31, 2021 AND 2020

 

   Years Ended 
   December 31,
2021
   December 31,
2020
 
REVENUES FROM UNRELATED PARTIES, NET  $91,484,792   $76,176,609 
REVENUES FROM THE AFFILIATE COMPANY AND RELATED PARTIES, NET   1,592    743,904 
           
REVENUES, NET   91,486,384    76,920,513 
           
COST OF GOODS SOLD   (75,238,522)   (63,432,580)
           
GROSS PROFIT   16,247,862    13,487,933 
           
OPERATING INCOME (EXPENSE):          
Research and development   (38,971,986)   (7,246,312)
Selling and marketing   (4,736,000)   (6,619,355)
General and administrative   (19,605,468)   (13,042,103)
Gain on disposal of long-lived assets   48,401,797    14,174,233 
TOTAL OPERATING EXPENSE   (14,911,657)   (12,733,537)
           
INCOME FROM OPERATIONS   1,336,205    754,396 
           
OTHER INCOME (EXPENSE):          
Interest income   4,208,751    2,190,678 
Interest expense   (407,620)   (3,750,233)
Change in fair value of contingent consideration   2,834,000    (565,000)
Government grants   1,233,192    1,130,262 
Gain from sale of equity in the Affiliate Company   17,788,351    
-
 
Share of loss after tax of the Affiliate Company   (2,592,334)   (17,252,662)
Other income, net   4,809,743    2,051,226 
TOTAL OTHER INCOME (EXPENSE), NET   27,874,083    (16,195,729)
           
INCOME (LOSS) BEFORE INCOME TAXES   29,210,288    (15,441,333)
           
INCOME TAX (EXPENSE) BENEFIT   (6,346,490)   5,047,169 
           
NET INCOME (LOSS)   22,863,798    (10,394,164)
           
OTHER COMPREHENSIVE INCOME          
Foreign currency translation adjustment   9,029,937    13,945,430 
COMPREHENSIVE INCOME  $31,893,735   $3,551,266 
           
WEIGHTED AVERAGE SHARES OUTSTANDING BASIC AND DILUTED   76,148,688    55,960,010 
           
NET INCOME (LOSS) PER SHARE, BASIC AND DILUTED  $0.30   $(0.19)

 

See notes to consolidated financial statements.

 

F-6

 

 

KANDI TECHNOLOGIES GROUP, INC. AND SUBSIDIARIES

CONSOLIDATED STATEMENTS OF CHANGES IN STOCKHOLDERS’ EQUITY

FOR THE YEARS ENDED DECEMBER 31, 2021 AND 2020

 

    Number of Outstanding
Shares
    Common Stock     Treasury Stock     Additional
Paid-in
Capital
   

Accumulated

Deficit

    Accumulated Other Comprehensive Income
(Loss)
    Total  
BALANCE AS OF DECEMBER 31, 2019     52,839,441     $ 52,839     $ (2,477,965 )   $ 259,691,370     $ (16,685,736 )   $ (22,723,581 )   $ 217,856,927  
                                                         
Stock issuance and award     1,771,317       1,771      
-
      4,058,052      
-
     
-
      4,059,823  
Cancellation of the Treasury Stock     (487,155 )     (487 )     2,477,965       (2,477,478 )    
-
     
-
     
-
 
Registered Direct Offering     18,253,952       18,254      
-
      151,904,993      
-
     
-
      151,923,247  
Warrants issuance     -      
-
     
-
             
-
     
-
     
-
 
Stock option exercise     3,000,000       3,000      
-
      29,157,000      
-
     
-
      29,160,000  
Net loss     -      
-
     
-
     
-
      (10,394,164 )    
-
      (10,394,164 )
Foreign currency translation     -      
-
     
-
     
-
              13,945,430       13,945,430  
Reduction in the Affiliate Company’s equity (net of tax effect of $491,400)     -      
-
     
-
      (2,784,599 )    
-
     
-
      (2,784,599 )
                                                         
BALANCE AS OF DECEMBER 31, 2020     75,377,555     $ 75,377     $
-
    $ 439,549,338     $ (27,079,900 )   $ (8,778,151 )   $ 403,766,664  
                                                         
Stock issuance and award     2,007,575       2,008      
-
      7,178,928      
-
     
-
      7,180,936  
Stock buyback                     (2,392,203 )            
-
     
-
      (2,392,203 )
Commission in stock buyback                             (20,457 )                     (20,457 )
Net income     -      
-
     
-
     
-
      22,863,798      
-
      22,863,798  
Foreign currency translation     -      
-
     
-
     
-
     
 
      9,029,937       9,029,937  
Reversal of reduction in the Affiliate Company’s equity (net of tax effect of $491,400)     -      
-
     
-
      2,771,652      
-
     
-
      2,771,652  
                                                         
BALANCE AS OF DECEMBER 31, 2021     77,385,130     $ 77,385     $ (2,392,203 )   $ 449,479,461     $ (4,216,102 )   $ 251,786     $ 443,200,327  

 

See notes to consolidated financial statements.

 

F-7

 

 

KANDI TECHNOLOGIES GROUP, INC. AND SUBSIDIARIES

CONSOLIDATED STATEMENTS OF CASH FLOWS

FOR THE YEARS ENDED DECEMBER 31, 2021 AND 2020

 

    Years Ended  
    December 31,
2021
    December 31,
2020
 
CASH FLOWS FROM OPERATING ACTIVITIES:                
Net income (loss)   $ 22,863,798     $ (10,394,164 )
Adjustments to reconcile net income to net cash provided by operating activities                
Depreciation and amortization     10,038,976       8,222,984  
Provision (reversal) of allowance for doubtful accounts     862,414       (152,809 )
Deferred taxes     4,073,315       (5,349,722 )
Share of loss after tax of the Affiliate Company     2,592,334       17,252,662  
Gain from equity sale in the Affiliate Company     (17,788,351 )    
-
 
Gain on disposal of long-lived assets     (48,401,797 )     (14,174,233 )
Change in fair value of contingent consideration     (2,834,000 )     565,000  
Stock based compensation expense     1,484,576       902,666  
                 
Changes in operating assets and liabilities:                
Accounts receivable     (2,542,692 )     19,247,519  
Inventories     (7,522,761 )     9,246,455  
Other receivables and other assets    

(291,235

)     2,008,612  
Advances to supplier and prepayments and prepaid expenses     27,786,143       (36,330,634 )
Amount due from the Affiliate Company    
-
      4,237,103  
Due from related party     (500,000 )     (339,118 )
                 
Increase (Decrease) In:                
Accounts payable     2,176,638       (30,993,717 )
Other payables and accrued liabilities     10,513,511       (173,806 )
Notes payable     (2,423,514 )     (13,912,842 )
Income tax payable     154,334       (745,208 )
Net cash provided by (used in) operating activities   $ 241,689     $ (50,883,252 )
                 
CASH FLOWS FROM INVESTING ACTIVITIES:                
Purchases of property, plant and equipment, net     (11,574,706 )     (7,483,743 )
Purchases of land use rights and other intangible assets     (2,356,626 )     (3,281,115 )
Acquisition of Jiangxi Huiyi     (7,117,310 )    
-
 
Payment for construction in progress     (5,210,642 )     (7,419,644 )
Proceeds from disposal of long-lived assets     23,306,007       52,579,492  
Loan to third party     31,783,439       (26,097,991 )
Certificate of deposit     (54,264,407 )    
-
 
Cash received from sales of equity in the Affiliate Company     47,752,678       42,897,929  
Long-term investment     (108,529 )     (43,478 )
Net cash provided by investing activities   $ 22,209,904     $ 51,151,450  
                 
CASH FLOWS FROM FINANCING ACTIVITIES:                
Proceeds from short-term loans     950,000       24,642,399  
Repayments of short-term loans    
-
      (50,873,903 )
Repayments of long-term loans    
-
      (28,799,501 )
Proceeds from long-term loans     2,210,589       394,116  
Proceeds from issuance of common stock and warrants    
-
      151,923,247  
Purchase of treasury stock     (2,412,660 )    
-
 
Proceeds from exercises stock options, stock awards and other financing    
-
      29,160,000  
Net cash provided by financing activities   $ 747,929     $ 126,446,358  
                 
NET INCREASE IN CASH AND CASH EQUIVALENTS AND RESTRICTED CASH   $ 23,199,522     $ 126,714,556  
Effect of exchange rate changes   $ 2,955,850     $ (706,556 )
CASH AND CASH EQUIVALENTS AND RESTRICTED CASH AT BEGINNING OF YEAR   $ 142,520,635     $ 16,512,635  
                 
CASH AND CASH EQUIVALENTS AND RESTRICTED CASH AT END OF PERIOD   $ 168,676,007     $ 142,520,635  
-CASH AND CASH EQUIVALENTS AT END OF PERIOD     129,223,443       142,078,190  
-RESTRICTED CASH AT END OF PERIOD     39,452,564       442,445  
                 
SUPPLEMENTARY CASH FLOW INFORMATION                
Income taxes paid   $ 2,074,668       1,046,127  
Interest paid   $ 35,001       653,507  
                 
SUPPLEMENTAL NON-CASH DISCLOSURES:                
Decrease in investment in the Affiliate Company due to change in its equity    
-
      3,099,193  
Reversal of decrease in investment in the Affiliate Company due to change in its equity (net of tax effect of $491,400)     2,824,115      
-
 
Purchase of construction in progress in accounts payable and other payable    
-
      7,945,414  
Common stock issued from settlement of payables related to acquisitions     5,762,000       3,166,427  

 

See notes to consolidated financial statements.

 

F-8

 

 

KANDI TECHNOLOGIES GROUP, INC. AND SUBSIDIARIES

NOTES TO CONSOLIDATED FINANCIAL STATEMENTS

 

NOTE 1 - ORGANIZATION AND PRINCIPAL ACTIVITIES

 

Kandi Technologies Group, Inc. (“Kandi Technologies”) was incorporated under the laws of the State of Delaware on March 31, 2004. As used herein, the terms “Company” or “Kandi” refer to Kandi Technologies and its operating subsidiaries, as described below.

 

Headquartered in Jinhua City, Zhejiang Province, People’s Republic of China (“China” or “PRC”), the Company is one of China’s leading producers and manufacturers of electric vehicle (“EV”) products, EV parts, and off-road vehicles for sale in the Chinese and the global markets. The Company conducts its primary business operations through its wholly-owned subsidiaries, Zhejiang Kandi Vehicles Co., Ltd. (“Kandi Vehicles”), Kandi Vehicles’ wholly and partially-owned subsidiaries, and SC Autosports, LLC (“SC Autosports”, d/b/a Kandi America) and its wholly-owned subsidiary, Kandi America Investment, LLC (“Kandi Investment”). In March 2021, Zhejiang Kandi Vehicles Co., Ltd. changed its name to Zhejiang Kandi Technologies Group Co., Ltd. (“Zhejiang Kandi Technologies”).

 

The Company’s organizational chart as of the date of this report is as follows:

 

 

F-9

 

 

Operating Subsidiaries

 

Pursuant to certain VIE agreements signed by Zhejiang Kandi Technologies and Mr. Hu Xiaoming, from January 2011 to March 13, 2022, Zhejiang Kandi Technologies is entitled to 100% of the economic benefits, voting rights and residual interests (100% of profits and losses) of Jinhua Kandi New Energy Vehicles Co., Ltd. (“Kandi New Energy”). Effective March 14, 2022, Mr. Hu Xiaoming transferred his 50% equity interests of Kandi New Energy to Zhejiang Kandi Technologies. As a result, Kandi New Energy has become a wholly-owned subsidiary of Zhejiang Kandi Technologies.

 

In April 2012, pursuant to an agreement with the shareholders of YongkangScrou Electric Co, Ltd. (“Yongkang Scrou”), the Company acquired 100% of Yongkang Scrou, a manufacturer of automobile and EV parts. In September 2020, Zhejiang Kandi Technologies transferred all of its equity interest in Yongkang Scrou to its wholly owned subsidiary, Zhejiang Kandi Smart Battery Swap Technology Co., Ltd. (“Kandi Smart Battery Swap”).

 

On February 18, 2021, Zhejiang Kandi Technologies signed an Equity Transfer Agreement with Geely to transfer the remaining 22% equity interests of the Fengsheng Automotive Technology Group Co., Ltd. to Geely. As of September 10, 2021, the Company received all the equity transfer payment.

 

In April 2013, Zhejiang Kandi Technologies and Kandi New Energy formed Kandi Electric Vehicles (Wanning) Co., Ltd., which was renamed Kandi Electric Vehicles (Hainan) Co., Ltd. (“Kandi Hainan”), when it was relocated from Wanning City to Haikou City in January 2016. Zhejiang Kandi Technologies has 45% ownership interest in Kandi Hainan, and Kandi New Energy has the remaining 55% ownership interest.

 

In December 2017, Zhejiang Kandi Technologies and the sole shareholder of Jinhua An Kao Power Technology Co., Ltd. (“Jinhua An Kao”) entered into a Share Transfer Agreement and a Supplementary Agreement, pursuant to which Zhejiang Kandi Technologies acquired 100% equity of Jinhua An Kao. In June 2020, Jinhua An Kao changed its name to Kandi Smart Battery Swap.

 

On May 31, 2018, the Company entered into a Membership Interests Transfer Agreement (the “Transfer Agreement”) with the two members of SC Autosports LLC (“SC Autosports”) (formerly known as: Sportsman Country, LLC) pursuant to which the Company acquired 100% of the ownership of SC Autosports.

 

On March 4, 2019, in order to build a logistics network composed of suppliers, manufacturers, warehouses, distribution centers and channel providers, meeting the needs of improving production and operation efficiency, the Company participated in the formation of Zhejiang Kandi Supply Chain Management Co., Ltd. (“Supply Chain Company”). Zhejiang Kandi Technologies has 10% ownership interest in Supply Chain Company, the remaining 90% is owned by unrelated other parties. As of the date of this report, Zhejiang Kandi Technologies has not made any capital contribution to Supply Chain Company since the contribution is not yet due as the relevant per PRC regulations, and is not involved in its operations.

 

In September 2020, In order to make full use of its dozens of patents in the field of battery swap systems and attract strategic investors to participate across the whole sector value chain, including battery swapping services and used battery recycling, the Company formed China Battery Exchange (Zhejiang) Technology Co., Ltd. (“China Battery Exchange”) and its subsidiaries. Zhejiang Kandi Technologies has 100% ownership interest in China Battery Exchange and its subsidiaries.

 

In September 2020, intending to explore ridesharing service business, the Company participated in the formation of Zhejiang Ruiheng Technology Co., Ltd (“Ruiheng”). Zhejiang Kandi Technologies has 10% ownership interest in Ruiheng, the remaining 90% is owned by unrelated other parties.

 

During January 2021, SC Autosports established a wholly owned subsidiary, Kandi America Investment, LLC (“Kandi Investment”) in Dallas.

 

On July 13, 2021, Zhejiang Kandi Technologies entered into a Share Transfer Agreement and Supplementary Agreement with three individual shareholders of Jiangxi Province Huiyi New Energy Co., Ltd. (“Jiangxi Huiyi”) to acquire 100% equity of Jiangxi Huiyi. The acquisition was consummated at October 31, 2021.

 

On February 15, 2022, Kandi Hainan and Jiangsu Xingchi Signed a joint venture agreement, the two parties jointly invested RMB 30,000,000 (approximately $4.6 million) in Haikou, Hainan (of which Kandi Hainan owns 66.7% and Jiangsu Xingchi owns 33.3%) to establish Hainan Kandi Holding New Energy Technology Co., Ltd. (“Hainan Kandi Holding”).

 

F-10

 

 

NOTE 2 - LIQUIDITY

 

The Company had working capital of $278,445,446 as of December 31, 2021, an increase of $55,127,295 from the working capital of $ 223,318,151 as of December 31, 2020. As of December 31, 2021 and 2020, the Company’s cash and cash equivalents were $129,223,443 and $142,078,190, respectively. The Company’s restricted cash was $39,452,564 and $ 442,445, respectively. As of December 31, 2021, the Company had multiple certificates of deposit with a total amount of $55,041,832. These certificates of deposit have an annual interest rate from 3.7% to 3.99% which can be transferred when necessary without any penalty or any loss of interest and principal.

 

On March 10, 2020, a real estate repurchase agreement (the “Repurchase Agreement”) was entered into by and between Zhejiang Kandi Technologies and Jinhua Economic and Technological Development Zone pursuant to which the local government shall purchase the land use right over the land of 66 acres (400 mu, 265,029 square meters) that is owned by Zhejiang Kandi Technologies for RMB 525 million ($83 million). Payments to Zhejiang Kandi Technologies shall be made in three installments as the Company disclosed in a Current Report on Form 8-K filed with the SEC on March 9, 2020. In addition, if Zhejiang Kandi Technologies achieves certain milestones that contribute to local economic development, the Company will be eligible for tax rebates that could total up to RMB 500 million ($79 million) over the next eight years. On May 22, 2020, the Company received the first payment of RMB 244 million (approximately $38 million) under the Repurchase Agreement. On July 9, 2020, the Company received the second payment of RMB 119 million (approximately $19 million) under the Repurchase Agreement. By the end of March 2021, the Company finished relocating production and offices to the new industrial park and vacated the old factory property. In early April, the relevant Economic Zone authorities inspected the vacated land and determined that it met all stipulated conditions. On May 20, 2021, the Company received the final portion of repurchase payment of RMB 150 million (approximately $24 million) under the Repurchase Agreement. In addition, there was RMB 12 million (approximately $2 million) reward for moving out of the old location has been submitted to the government for approval and will be collected after the approval.

 

On February 18, 2021, Zhejiang Kandi Technologies signed an Equity Transfer Agreement with Geely to transfer all of its remaining 22% equity interests in the Affiliate Company to Geely for a total consideration of RMB 308 million (approximately $48 million). On March 16, 2021, the Company received the first half of the equity transfer payment of RMB 154,000,000 (approximately $24 million). On September 10, 2021, the Company received the second half of the equity transfer payment of RMB 154,000,000 (approximately $24 million).

 

Although the Company expects that most of its outstanding trade receivables from customers will be collected in the next twelve months, there are uncertainties with respect to the timing in collecting these receivables, especially the receivables due from the Affiliate Company, because most of them are indirectly impacted by the progress of the receipt of government subsidies.

 

The Company’s primary need for liquidity stems from its need to fund working capital requirements of the Company’s businesses, its capital expenditures and its general operations, including debt repayment. The Company has historically financed its operations through short-term commercial bank loans from Chinese banks, as well as its ongoing operating activities by using funds from operations, external credit or financing arrangements. Currently the Company has sufficient cash in hand to meet the existing operational needs, but the credit line is retained which can be utilized timely when the Company has special capital needs. The PRC subsidiaries do not have any short-term bank loans and the US subsidiaries has $3.2 million short-term and long-term bank loans as of December 31, 2021.

 

NOTE 3 - BASIS OF PRESENTATION

 

The Company’s financial statements and notes are the representations of the Company’s management. Accounting policies adopted by the Company conform to generally accepted accounting principles in the United States and have been consistently applied in the Company’s presentation of its financial statements.

 

F-11

 

 

NOTE 4 - PRINCIPLES OF CONSOLIDATION

 

The Company’s consolidated financial statements reflect the accounts of the Company and its ownership interests in the following subsidiaries:

 

(1)Continental Development Limited (“Continental”), a wholly-owned subsidiary of the Company, incorporated under the laws of Hong Kong;

 

(2)Zhejiang Kandi Technologies, a wholly-owned subsidiary of Continental, incorporated under the laws of the PRC;

 

  (3) Kandi New Energy Vehicle Co. Ltd. (“Kandi New Energy”), a 50%-owned subsidiary of Zhejiang Kandi Technologies (Mr. Hu Xiaoming owns the other 50%), incorporated under the laws of the PRC. Pursuant to agreements executed in January 2011, Mr. Hu Xiaoming contracted with Zhejiang Kandi Technologies for the operation and management of Kandi New Energy and put his shares of Kandi New Energy into escrow. As a result, Zhejiang Kandi Technologies is entitled to 100% of the economic benefits, voting rights and residual interests of Kandi New Energy.  Effective March 14, 2022, Mr. Hu Xiaoming transferred his 50% equity interests of Kandi New Energy to Zhejiang Kandi Technologies. As a result, Kandi New Energy has become a wholly-owned subsidiary of Zhejiang Kandi Technologies;

 

(4)Kandi Electric Vehicles (Hainan) Co., Ltd. (“Kandi Hainan”), a subsidiary, 55% owned by Kandi New Energy and 45% owned by Zhejiang Kandi Technologies, incorporated under the laws of the PRC;

 

(5)Zhejiang Kandi Smart Battery Swap Technology Co., Ltd (“Kandi Smart Battery Swap”), a wholly-owned subsidiary of Zhejiang Kandi Technologies, incorporated under the laws of the PRC;

 

(6)Yongkang Scrou Electric Co, Ltd. (“Yongkang Scrou”), a wholly-owned subsidiary of Kandi Smart Battery Swap, incorporated under the laws of the PRC; and

 

(7)SC Autosports (d/b/a Kandi America), a wholly-owned subsidiary of the Company formed under the laws of the State of Texas.

 

 

(8)

China Battery Exchange (Zhejiang) Technology Co., Ltd. (“China Battery Exchange”) and its subsidiaries, a wholly-owned subsidiary of Zhejiang Kandi Technologies, incorporated under the laws of the PRC.

 

(9)Kandi America Investment, LLC (“Kandi Investment”), a wholly-owned subsidiary of SC Autosports formed under the laws of the State of Texas, USA.

 

(10)Jiangxi Province Huiyi New Energy Co., Ltd., (“Jiangxi Huiyi”) and its subsidiaries, a wholly-owned subsidiary of Zhejiang Kandi Technologies, incorporated under the laws of the PRC.

 

Equity Method Investees

 

The Company’s consolidated net income also includes the Company’s proportionate share of the net income or loss of its equity method investment in the Affiliate Company, in which the Company owned 22% equity interest until March 9, 2021.

 

On February 18, 2021, Zhejiang Kandi Technologies signed an Equity Transfer Agreement with Geely to transfer all of its remaining 22% equity interests in the Affiliate Company to Geely. As the equity transfer was completed on March 9, 2021, the Company recorded 22% of the Affiliate Company’s loss for the period from January 1, 2021 to March 9, 2021 and recognized the gain from equity sale of $17.7 million during the first quarter of 2021. As of December 31, 2021, the amount due from the Affiliate Company has been reclassed to accounts receivable of $18.0 million and other receivables of $2.3 million. If the transfer of the remaining 22% equity interests of the Affiliate Company took place on January 1, 2020, the net income for the year ended December 31, 2021 and 2020 would have been $7.7 million and $6.9 million, respectively.

 

All intra-entity profits and losses with regard to the Company’s equity method investees have been eliminated.

 

F-12

 

 

NOTE 5 - USE OF ESTIMATES

 

The preparation of the consolidated financial statements in conformity with U.S. GAAP requires management to make estimates and assumptions that affect the reported amounts of assets and liabilities, and related disclosures of contingent assets and liabilities at the balance sheet date, and the reported revenues and expenses during the reported period in the consolidated financial statements and accompanying notes. Significant accounting estimates reflected in the Company’s consolidated financial statements primarily include, but are not limited to, allowances for doubtful accounts, lower of cost and net realizable value of inventory, assessment for impairment of long-lived assets and intangible assets, valuation of deferred tax assets, change in fair value of contingent consideration, determination of share-based compensation expenses as well as fair value of stock warrants.

 

Management bases the estimates on historical experience and on various other assumptions that are believed to be reasonable, the results of which form the basis for making judgments about the carrying values of assets and liabilities. Actual results could differ from these estimates.

 

NOTE 6 - SUMMARY OF SIGNIFICANT ACCOUNTING POLICIES

 

(a) Economic and Political Risks

 

The Company’s operations are conducted in China. As a result, the Company’s business, financial condition and results of operations may be influenced by the political, economic and legal environments in China, and by the general state of the Chinese economy. In addition, the Company’s earnings are subject to movements in foreign currency exchange rates when transactions are denominated in Renminbi (“RMB”), which is the Company’s functional currency. Accordingly, the Company’s operating results are affected by changes in the exchange rate between the U.S. dollar and the RMB.

 

The Company’s operations in China are subject to special considerations and significant risks not typically associated with companies in North America and Western Europe. These include risks associated with, among others, the political, economic and legal environment and foreign currency exchange restrictions. The Company’s performance may be adversely affected by changes in the political and social conditions in China, and by changes in governmental policies with respect to laws and regulations, anti-inflationary measures, currency conversion, remittances abroad, and rates and methods of taxation, among other things.

 

(b) Fair Value of Financial Instruments

 

ASC 820 establishes a three-tier fair value hierarchy, which prioritizes the inputs used in measuring fair value. The hierarchy prioritizes the inputs into three levels based on the extent to which inputs used in measuring fair value are observable in the market.

 

These tiers include:

 

Level 1 — defined as observable inputs such as quoted prices in active markets;

 

Level 2 — defined as inputs other than quoted prices in active markets that are either directly or indirectly observable; and

 

Level 3 — defined as unobservable inputs for which little or no market data exists, therefore requiring an entity to develop its own assumptions.

 

The Company’s financial instruments primarily consist of cash and cash equivalents, restricted cash, accounts receivable, notes receivable, other receivables, accounts payable, other payables and accrued liabilities, short-term bank loans, notes payable, and warrants.

 

The carrying value of cash and cash equivalents, restricted cash, accounts receivable, notes receivable, other receivables, accounts payable, other payables and accrued liabilities, and notes payable approximate fair value because of the short-term nature of these items. The estimated fair values of short-term bank loans were not materially different from their carrying value as presented due to the brief maturities and because the interest rates on these borrowings approximate those that would have been available for loans of similar remaining maturities and risk profiles. As the carrying amounts are reasonable estimates of fair value, these financial instruments are classified within Level 1 of the fair value hierarchy. The Company identified notes payable as Level 2 instruments due to the fact that the inputs to valuation are primarily based upon readily observable pricing information. The balance of notes payable, which were measured and disclosed at fair value, was $8,198,193 and $92,445 as of December 31, 2021 and December 31, 2020, respectively.

 

Contingent consideration related to the acquisitions of Kandi Smart Battery Swap, SC Autosports and Jiangxi Huiyi, which is accounted for as liabilities, are measured at each reporting date for their fair value using Level 3 inputs. The fair value of contingent consideration was $ 7,812,000 and $3,743,000 as of December 31, 2021 and December 31, 2020, respectively. Also see Note 20.

 

F-13

 

 

(c) Cash and Cash Equivalents

 

The Company considers highly-liquid investments purchased with original maturities of three months or less to be cash equivalents.

 

(d) Restricted cash

 

Restricted cash primarily represents bank deposits for letter of credit and bank acceptance bill.

 

As of December 31, 2021 and December 31, 2020, the Company’s restricted cash was $39,452,564 and $ 442,445, respectively.

 

(e) Inventories

 

Inventories are stated at the lower of cost or net realizable value (market value). The cost of raw materials is determined on the basis of weighted average. The cost of finished goods is determined on the basis of weighted average and comprises direct materials, direct labor and an appropriate proportion of overhead.

 

Net realizable value is based on estimated selling prices less selling expenses and any further costs expected to be incurred for completion. Adjustments to reduce the cost of inventory to net realizable value are made, if required, for estimated excess, obsolescence, or impaired balances.

 

(f) Accounts Receivable and Due from the Affiliate Company and Related Parties

 

Accounts receivable are recognized and carried at net realizable value. The Company establishes provision for doubtful accounts when there is objective evidence that the Company may not be able to collect amounts due. Management reviews the adequacy of the provision for doubtful accounts on an ongoing basis, using historical collection trends and individual account analysis. The provision is based on management’s best estimates of specific losses on individual customer exposures, as well as historical trends of collections. Account balances are charged off against the provision after all means of collection have been exhausted and the likelihood of collection is not probable. An allowance for doubtful accounts is recorded for periods in which the Company determines credit losses are probable. In order to measure expected credit losses of the accounts receivable, the Company’s policy is to adopt aging method by reviewing and analyzing the aging of each customer, especially those with aged balances without any movement, and then assessing their financial conditions and payment plans. On top of the aging analysis, the Company also analyzed the nature and background of the customers, and analyzed the probability of recovery of the receivables. Accounts are written off after exhaustive collection efforts. If accounts receivable are to be provided for, or written off, they are recognized in the consolidated statement of operations within the operating expenses line item. If accounts receivable previously written off is recovered in a later period or when facts subsequently become available to indicate that the amount provided as an allowance for doubtful accounts was incorrect, an adjustment is made to restate allowance for doubtful accounts.

 

Net amount due from the Affiliate Company represent net trade receivable from the Affiliate Company, loan lending to the Affiliate Company as well as interest related to such loan. As of December 31, 2020, the Company’s net amount due from the Affiliate Company includes $19.8 million net trade receivable and $2.2 million loan interest. As of December 31, 2021, the amount due from the Affiliate Company has been reclassed to accounts receivable of $18.0 million and other receivables of $2.3 million.

 

As of December 31, 2021 and December 31, 2020, amount due from related party was $0 and $886,989, respectively. As of December 31, 2021 and December 31, 2020, amount due to related party was $0 and $500,000, respectively.

 

As of December 31, 2021 and December 31, 2020, credit terms with the Company’s customers were typically 60 to 180 days after delivery. Besides, the Company has a credit term with Fengsheng, a former affiliate of the Company which it disposed the ownership of Fengsheng in March 2021, that allows Fengsheng to repay the receivable amount when it receives the subsidy from the government. The Company has agreements or purchase orders signed with the customers which state the payment term based on the scale of sales and background of the customers. The terms and agreements signed are legally enforceable. As of December 31, 2021 and 2020, the Company had a $3,053,277 and $110,269 allowance for doubtful accounts, as per the Company management’s judgment based on their best knowledge. The Company conducts quarterly assessments of the state of the Company’s outstanding receivables and reserves any allowance for doubtful accounts if it becomes necessary.

 

F-14

 

 

The table below summarized the aging of the accounts receivable as of December 31, 2021 and 2020.

 

Aging of accountings receivable as of December 31, 2021   Outstanding balance     Subsequent collection(1)  
1 to 90 days   $ 19,978,931     $ 11,040,304  
91 to 180 days     8,317,622       3,868,362  
Over 180 days     1,815,817       646,224  
Over one year     13,960,230 *     50,881  
Over two years     11,876,982 *    
-
 
Total   $ 55,949,582     $ 15,605,771  

 

Aging of accountings receivable as of December 31, 2020   Outstanding balance     Subsequent collection(1)  
1 to 90 days   $ 28,298,032     $ 23,894,359  
91 to 180 days     7,084,537       6,567,082  
Over 180 days     3,164,568       2,847,605  
Over one year    
-
     
-
 
Over two years     110,269      
-
 
Total   $ 38,657,406     $ 33,309,046  

 

(1)the Company reviewed the subsequent collection until March 10, 2022.

 

*The increase of accounts receivable as of December 31, 2021 compared to the amount as of December 31, 2020 was due to the acquisition of Jiangxi Huiyi, and the disposal of ownership of Fengsheng which the amount due from Fengsheng was recorded under “Amount due from the Affiliate Company” prior to the disposal.

 

(g) Notes Receivable

 

Notes receivable represent short-term loans to third parties with maximum terms of six months. Interest income is recognized according to each agreement between a borrower and the Company on an accrual basis. For notes receivable with banks, the interest rates are determined by banks. For notes receivable with other parties, the interest rates are based on agreements between the parties. If notes receivable are paid back, that transaction will be recognized in the relevant year. If notes receivable are not paid back, or are written off, that transaction will be recognized in the relevant year if default is probable, reasonably assured, and the loss can be reasonably estimated. The Company will recognize income if the written-off loan is recovered at a future date. In case of any foreclosure proceedings or legal actions, the Company provides an accrual for the related foreclosure and litigation expenses. The Company also receives notes receivable from the Affiliate Company and other parties to settle accounts receivable. If the Company decides to discount notes receivable for the purpose of receiving immediate cash, the current discount rate is approximately in the range of 2.1% to 2.7% annually depends on different banks. As of December 31, 2021 and 2020, the Company had notes receivable from unrelated parties of $323,128 and $31,404,630, respectively, which notes receivable typically mature within six months.

 

(h) Property, Plants and Equipment, net

 

Property, Plants and equipment are carried at cost less accumulated depreciation. Depreciation is calculated over the asset’s estimated useful life, using the straight-line method. Leasehold improvements are amortized over the life of the asset or the term of the lease, whichever is shorter. Estimated useful lives are as follows:

 

Buildings  20-30 years 
Machinery and equipment  10 years 
Office equipment  5 years 
Motor vehicles  5 years 
Molds  5 years 

 

The costs and related accumulated depreciation of assets sold or otherwise retired are eliminated from the Company’s accounts and any gain or loss is included in the statements of income. The cost of maintenance and repairs is charged to expenses as incurred, whereas significant renewals and betterments are capitalized.

 

F-15

 

 

(i) Land Use Rights, net

 

Land in China is owned by the government and land ownership rights cannot be sold to an individual or to a private company. However, the Chinese government grants the user a “land use right” to use the land. The land use rights granted to the Company are amortized using the straight-line method over a term of fifty years.

 

The Company elected the practical expedient that permits the Company to carry forward the accounting treatment for land use rights in existing agreements as of the effective date of ASC 842.

 

Upon the adoption of ASC 842 on January 1, 2019, the new land use rights agreements signed beyond the effective date are identified as operating lease right-of-use assets, whereas the existing agreements as of the effective date are separately disclosed as “Land use rights” in the Company’s consolidated balance sheets.

 

(j) Accounting for the Impairment of Long-Lived Assets

 

The Company periodically evaluates the carrying value of long-lived assets to be held and used, including intangible assets subject to amortization, when events and circumstances warrant such a review, pursuant to the guidelines established in ASC Topic 360 Impairment or Disposal of Long-Lived Assets. The carrying value of a long-lived asset is considered impaired when the anticipated undiscounted cash flow from such asset is separately identifiable and is less than its carrying value. In that event, a loss is recognized based on the amount by which the carrying value exceeds the fair market value of the long-lived asset. Fair market value is determined primarily using the anticipated cash flows discounted at a rate commensurate with the risk involved. Losses on long-lived assets to be disposed of are determined in a similar manner, except that fair market values are reduced for disposal costs.

 

The Company recognized no impairment loss for years ended December 31, 2021 and 2020.

 

(k) Revenue Recognition

 

The Company adopted ASC Topic 606 Revenue from Contracts with Customers with a date of the initial application of January 1, 2018 using the modified retrospective method. As a result, the Company has changed its accounting policy for revenue recognition. The impact of the adoption of ASC Topic 606 on the Company’s consolidated financial statements is not material.

 

The Company recognizes revenue when goods or services are transferred to customers in an amount that reflects the consideration which it expects to receive in exchange for those goods or services. In determining when and how revenue is recognized from contracts with customers, the Company performs the following five-step analysis: (i) identification of contract with customer; (ii) determination of performance obligations; (iii) measurement of the transaction price; (iv) allocation of the transaction price to the performance obligations; and (v) recognition of revenue when (or as) the Company satisfies each performance obligation.

 

The Company generates revenue through EV parts and off-road vehicles. The revenue is recognized at a point in time once the Company has determined that the customer has obtained control over the product. Control is typically deemed to have been transferred to the customer when the performance obligation is fulfilled, usually at the time of delivery, at the net sales price (transaction price). Revenue is recognized net of any taxes collected from customers, which are subsequently remitted to governmental authorities. Shipping and handling costs for product shipments occur prior to the customer obtaining control of the goods are accounted for as fulfillment costs rather than separate performance obligations and recorded as sales and marketing expenses.

 

See Note 26 “Segment Reporting” for disaggregation of revenue by reporting segments. The Company believes this disaggregation best depicts how the nature, amount, timing and uncertainty of revenue and cash flows are affected by economic factors.

 

(l) Research and Development

 

Expenditures relating to the development of new products and processes, including improvements to existing products as well as research and development and consulting work performed by third parties, are expensed as incurred. Research and development expenses were $38,971,986 and $7,246,312 for the years ended December 31, 2021 and 2020, respectively.

 

F-16

 

 

(m) Government Grants

 

Government grants are recognized when there is reasonable assurance that: (1) the recipient will comply with the relevant conditions and (2) the grant will be received. After initial recognition, government grants are recognized in profit or loss on a systematic basis that mirrors the manner in which the Company recognizes the underlying costs for which the grant is intended to compensate. If some, or all, of a government grant becomes repayable (e.g. due to non-fulfillment of the grant conditions), then the repayment is accounted for prospectively as a change in accounting estimate. The effect of the change in estimate is recognized in the period in which management concludes that it is no longer reasonably assured that all of the grant conditions will be met. A corresponding financial liability is recognized for the amount of the repayment.

 

For the years ended December 31, 2021 and 2020, $1,233,192 and $1,130,262, respectively, were received by the Company’s subsidiaries from the Chinese government.

 

(n) Income Taxes

 

The Company accounts for income tax using an asset and liability approach, which allows for the recognition of deferred tax benefits in future years. Under the asset and liability approach, deferred income taxes are recognized for differences between the financial reporting and tax bases of assets and liabilities at enacted tax rates in effect for the years in which the differences are expected to reverse. The accounting for deferred tax calculation represents the Company management’s best estimate of the most likely future tax consequences of events that have been recognized in our financial statements or tax returns and related future anticipation. A valuation allowance is recorded to reduce the deferred tax assets to an amount that is more likely than not to be realized after considering all available evidence, both positive and negative.

 

(o) Foreign Currency Translation

 

The accompanying consolidated financial statements are presented in United States dollars. The functional currency of the Company is the Renminbi (RMB). Capital accounts of the consolidated financial statements are translated into United States dollars from RMB at their historical exchange rates when the capital transactions occurred.

 

Assets and liabilities are translated at the exchange rates as of balance sheet date. Income and expenditures are translated at the average exchange rate of the reporting period, which rates are obtained from the website: http://www.oanda.com

 

   December 31,   December 31, 
   2021   2020 
Period end RMB: USD exchange rate   6.3588    6.5277 
Average RMB: USD exchange rate   6.4499    6.9001 

 

(p) Comprehensive Income (Loss)

 

Comprehensive income (loss) is defined to include all changes in equity except those resulting from investments by owners and distributions to owners. Among other disclosures, all items that are required to be recognized under current accounting standards as components of comprehensive income (loss) are required to be reported in a financial statement that is presented with the same prominence as other financial statements. Comprehensive income (loss) includes net income (loss) and the foreign currency translation changes.

 

(q) Segments

 

In accordance with ASC 280-10, Segment Reporting, the Company’s chief operating decision maker (“CODM”), identified as the Company’s Chief Executive Officer, relies upon the consolidated results of operations as a whole when making decisions about allocating resources and assessing the performance of the Company. As a result of the assessment made by CODM, the Company has only one reportable segment. The Company does not distinguish between markets or segments for the purpose of internal reporting. As the Company’s long-lived assets are substantially located in the PRC, no geographical segments are presented.

 

F-17

 

 

(r) Stock Option Expenses

 

The Company’s stock option expenses are recorded in accordance with ASC 718 and ASC 505.

 

The fair value of stock options is estimated using the Black-Scholes-Merton model. The Company’s expected volatility assumption is based on the historical volatility of the Company’s common stock. The expected life assumption is primarily based on the expiration date of the option. The risk-free interest rate for the expected term of the option is based on the U.S. Treasury yield curve in effect at the time of grant.

 

The recognition of stock option expenses is based on awards expected to vest. ASC standards require forfeitures to be estimated at the time of grant and revised in subsequent periods, if necessary, if actual forfeitures differ from those estimates.

 

The stock-based option expenses for the years ended December 31, 2021 and 2020 were $0 and $0, respectively. There were no forfeitures estimated during the reporting period.

 

(s) Goodwill

 

The Company allocates goodwill from business combinations to reporting units based on the expectation that the reporting unit is to benefit from the business combination. The Company evaluates its reporting units on an annual basis and, if necessary, reassigns goodwill using a relative fair value allocation approach. Goodwill is tested for impairment at the reporting unit level on an annual basis and between annual tests if an event occurs or circumstances change that would more likely than not reduce the fair value of a reporting unit below its carrying value. These events or circumstances could include a significant change in the business climate, legal factors, operating performance indicators, competition, or sale or disposition of a significant portion of a reporting unit.

 

Application of the goodwill impairment test requires judgments, including the identification of reporting units, assignment of assets and liabilities to reporting units, assignment of goodwill to reporting units, and the determination of the fair value of each reporting unit. The Company first assesses qualitative factors to determine whether it is more likely than not that goodwill is impaired. If the more likely than not threshold is met, the Company performs a quantitative impairment test.

 

The Company applies the reporting unit criteria in ASC 350-20 to the components to determine if the reporting unit should be identified one level below the operating segment. Each component will be evaluated to determine if: (a) it is a business (as defined in ASC 805), (b) discrete financial information is available and (c) the operating results are regularly reviewed by the segment manager(s). If the components of a specific operating segment meet these criteria, they might be deemed to be separate reporting units. However, if they have similar economic characteristics (which is a matter of judgment based on individual facts and circumstances), these components must be aggregated into one reporting unit. There are three reporting units under the goodwill impairment analysis, namely 1) SC Autosports, 2) Jinhua An kao and Yongkang Scrou, and 3) Jiangxi Huiyi.

 

As of December 31, 2021 and 2020, the Company performed goodwill impairment testing at the reporting unit level and determined that no impairment was necessary.

 

(t) Intangible Assets

 

Intangible assets consist of patent, trade names and customer relations associated with the purchase price from the allocation of Yongkang Scrou, Kandi Smart Battery Swap and Jiangxi Huiyi. Such assets are being amortized over their estimated useful lives. Intangible assets were amortized as of December 31, 2021. The amortization expenses for intangible assets were $906,618 and $ 625,629 for the years ended December 31, 2021 and 2020, respectively.

 

(u) Accounting for Sale of Common Stock and Warrants

 

In connection of the issuance of common stocks, the Company may issue options or warrants to purchase common stock. Warrants classified as equity are initially recorded at fair value and subsequent changes in fair value are not recognized as long as the warrants continue to be classified as equity.

 

F-18

 

 

(v) Consolidation of variable interest entities

 

In accordance with accounting standards regarding consolidation of variable interest entities, or VIEs, VIEs are generally entities that lack sufficient equity to finance their activities without additional financial support from other parties or whose equity holders lack adequate decision making ability. All VIEs with which the Company is involved must be evaluated to determine the primary beneficiary of the risks and rewards of the VIE. The primary beneficiary is required to consolidate the VIE for financial reporting purposes.

 

The Company has concluded, based on the contractual arrangements, that as of December 31, 2021 and for the past two years that are covered by this report, Kandi New Energy had been a VIE and that the Company’s wholly-owned subsidiary, Zhejiang Kandi Technologies, absorbs a majority of the risk of loss from the activities of this company, thereby enabling the Company, through Zhejiang Kandi Technologies, to receive a majority of its expected residual returns.

 

Additionally, because Kandi New Energy is under common control with other entities, the consolidated financial statements have been prepared as if the transactions had occurred retroactively as to the beginning of the reporting period of these consolidated financial statements.

 

Control and common control are defined under the accounting standards as “an individual, enterprise, or immediate family members who hold more than 50 percent of the voting ownership interest of each entity.” Because the owners collectively owned 100% of Kandi New Energy, and had agreed to vote their interests in concert since the establishment of each of these three companies as memorialized in the Voting Rights Proxy Agreement, the Company believes that the owners collectively have control and common control of Kandi New Energy. Accordingly, the Company believes that Kandi New Energy was constructively held under common control by Zhejiang Kandi Technologies as of the time the contractual agreements were entered into, establishing Zhejiang Kandi Technologies as their primary beneficiary. Zhejiang Kandi Technologies, in turn, is owned by Continental, which is owned by the Company.

 

Effective March 14, 2022, Mr. Hu Xiaoming transferred his 50% equity interests of Kandi New Energy to Zhejiang Kandi Technologies. As a result, Kandi New Energy has become a wholly-owned subsidiary of Zhejiang Kandi Technologies. The Company no longer has any VIEs as of the date of this report.

 

NOTE 7 - NEW ACCOUNTING PRONOUNCEMENTS

 

Accounting Pronouncements Not Yet Adopted

 

In June 2016, the FASB issued Accounting Standards Update No. 2016-13, “Financial Instruments - Credit Losses (Topic 326)” (“ASU 2016-13”). ASU 2016-13 revises the methodology for measuring credit losses on financial instruments and the timing of when such losses are recorded. Originally, ASU 2016-13 was effective for fiscal years, and for interim periods within those fiscal years, beginning after December 15, 2019, with early adoption permitted. In November 2019, FASB issued ASU 2019-10, “Financial Instruments – Credit Losses (Topic 326), Derivatives and Hedging (Topic 815), and Leases (Topic 842).” This ASU defers the effective date of ASU 2016-13 for public companies that are considered smaller reporting companies as defined by the SEC to fiscal years beginning after December 15, 2022, including interim periods within those fiscal years. The Company is planning to adopt this standard in the first quarter of fiscal 2023.The Company is currently evaluating the potential effects of adopting the provisions of ASU No. 2016-13 on its consolidated financial statements, particularly its recognition of allowances for accounts receivable. 

 

In October 2021, the FASB issued ASU 2021-08, “Business Combinations (Topic 805) – Accounting for Contract Assets and Contract Liabilities from Contracts with Customers”, which requires that an acquirer recognize and measure contract assets and contract liabilities acquired in a business combination in accordance with Topic 606, as if it had originated the contracts. Prior to this ASU, an acquirer generally recognizes contract assets acquired and contract liabilities assumed that arose from contracts with customers at fair value on the acquisition date. The ASU is effective for fiscal years beginning after December 15, 2022, with early adoption permitted. The ASU is to be applied prospectively to business combinations occurring on or after the effective date of the amendment (or if adopted early as of an interim period, as of the beginning of the fiscal year that includes the interim period of early application). The Company is currently assessing this standard’s impact on its consolidated financial statements.

 

F-19

 

 

NOTE 8 - CONCENTRATIONS

 

(a) Customers

 

For the years ended December 31, 2021 and 2020, the Company’s major customers, who accounted for more than 10% of the Company’s consolidated revenue, were as follows:

 

   Sales  Trade Receivable  
Major Customers  Year Ended
December 31,
2021
  Year Ended
December 31,
2020
  December 31,
2021
  December 31,
2020
 
Customer A  15%  9%  13%  13%  
Customer B  14%  14%  2%  7%  
Customer C  3%  24%  1%  15%  

 

(b) Suppliers

 

For the years ended December 31, 2021 and 2020, the Company’s material suppliers, each of whom accounted for more than 10% of the Company’s total purchases, were as follows:

 

   Purchases  Accounts Payable  
Major Suppliers  Year Ended
December 31,
2021
  Year Ended
December 31,
2020
  December 31,
2021
  December 31,
2020
 
Zhejiang Kandi Supply Chain Management Co., Ltd.  50%  49%  11%  9%  
Massimo Motor Sports, LLC  6%  22% 
-
  5%  

 

NOTE 9 - EARNINGS (LOSS) PER SHARE

 

The Company calculates earnings (loss) per share in accordance with ASC 260, Earnings Per Share, which requires a dual presentation of basic and diluted earnings (loss) per share. Basic earnings (loss) per share are computed using the weighted average number of shares outstanding during the reporting period. Diluted earnings (loss) per share represents basic earnings (loss) per share adjusted to include the potentially dilutive effect of outstanding stock options and warrants (using treasury stock method). Due to the average market price of the common stock during the period below the exercise price of the options, approximately 900,000 options and 8,131,332 warrants were excluded from the calculation of diluted earnings per share, for the year ended December 31, 2021.

 

F-20

 

 

NOTE 10 - ACCOUNTS RECEIVABLE, NET

 

Accounts receivable are summarized as follows:

 

   December 31,
2021
   December 31,
2020
 
Accounts receivable  $55,949,582   $38,657,406 
Less: allowance for doubtful accounts   (3,053,277)   (110,269)
Accounts receivable, net  $52,896,305   $38,547,137 

 

The following table sets forth the movement of provision for doubtful accounts:

 

   Allowance for Doubtful Accounts 
BALANCE AT DECEMBER 31, 2019  $254,665 
Provision   
-
 
Reverse   (152,809)
Exchange rate difference   8,413 
BALANCE AT DECEMBER 31, 2020  $110,269 
Provision   1,147,679 
Reverse   
-
 
Addition of allowance resulted from acquisition of Jiangxi Huiyi   1,763,231 
Exchange rate difference   32,098 
BALANCE AT DECEMBER 31, 2021  $3,053,277 

 

The addition of allowance for doubtful accounts during the year ended December 31, 2021 was primarily due to newly acquired entity, Jiangxi Huiyi, which it adopted the Company’s accounting policy for provision for doubtful accounts after being consolidated to the Company’s financial statements.

 

NOTE 11 - INVENTORIES

 

Inventories are summarized as follows:

 

   December 31,
2021
   December 31,
2020
 
Raw material  $9,291,441   $7,512,259 
Work-in-progress   9,116,194    5,488,532 
Finished goods*   14,764,338    6,696,592 
Inventories  $33,171,973   $19,697,383 

 

 
* As of December 31, 2021, approximately $3.8 million of inventory of off-roads and EVs held by SC Autosports were pledged as collateral for the $950,000 short-term loan, which was initiated during year 2021.

 

F-21

 

 

NOTE 12 - NOTES RECEIVABLE

 

As of December 31, 2021, there was $323,128 notes receivable from unrelated parties. As of December 31, 2020, there was $31,404,630 notes receivable from unrelated parties with a 6% annual interest rate, among which $6.1 million was collected on January 15, 2021, $6.9 million was collected on January 27, 2021, $9.2 million was collected on April 20, 2021 and $9.2 million was collected on June 22, 2021.

 

NOTE 13 - ADVANCES TO SUPPLIERS

 

Advances to suppliers are summarized as follows:

 

   2021   2020 
Advance payment for inventory purchase (1)  $4,110,835   $13,107,630 
Advance payment for R & D (2)   
-
    19,365,947 
Others   1,829,621    4,259,605 
Total  $5,940,456   $36,733,182 

 

 
This amount represents the advance payment in order to lock up the purchase price of the inventory.
This amount presents the advance payment to a third party for designing a new EV model, as well as related research and development and consulting works. The Company entered into a research and development contract with a third party on December 1, 2020 with total contract amount of $38.3 million, and advance payment of $23.0 million as per the contract. This advance payment will be expensed progressively according to the progress of the R & D project. In the year 2021, $18.2 million expense was incurred accordingly.

 

NOTE 14 - PROPERTY, PLANT AND EQUIPMENT

 

Property, plants and equipment as of December 31, 2021 and 2020 consisted of the following:

 

   December 31,   December 31, 
   2021   2020 
At cost:        
Buildings  $52,481,460   $18,924,734 
Machinery and equipment   81,994,596    67,893,378 
Office equipment   1,497,461    1,138,870 
Motor vehicles and other transport equipment   1,068,616    587,785 
Molds and others   11,852,568    12,752,789 
    148,894,701    101,297,556 
Less: Accumulated depreciation   (37,317,290)   (35,894,876)
Property, plant and equipment, net  $111,577,411   $65,402,680 

 

The Company’s Jinhua factory completed the relocation to new industrial park in April 2021. The new location covers an area of more than 57,000 square meters and a construction area of more than 98,000 square meters. The Company’s off-road vehicles, EV battery packs, electric scooters battery packs, smart battery swap system and some EV parts are manufactured in the Jinhua factory. Jinhua factory owns the above production facilities. The Company’s EV products are manufactured in the Hainan factory. Currently, Hainan factory has production capacity with an annual output (three shifts) of 100,000 units of various models of EV products and owns the above facilities.

 

Depreciation expenses for the years ended December 31, 2021 and 2020 were $8,650,755 and $6,976,651, respectively.

 

F-22

 

 

NOTE 15 - INTANGIBLE ASSETS

 

Intangible assets include acquired other intangibles of trade name, customer relations, patent and technology recorded at estimated fair values in accordance with purchase accounting guidelines for acquisitions.

 

The following table provides the gross carrying value and accumulated amortization for each major class of our intangible assets, other than goodwill:

 

   Remaining    December 31,   December 31, 
   useful life    2021   2020 
Gross carrying amount:             
Trade name  0 years    $492,235   $492,235 
Customer relations  0 years     304,086    304,086 
Patent  3.5-5.17 years     5,000,944    4,871,547 
Technology  6.83-9.83 years     10,851,104    - 
         16,648,369    5,667,868 
Less: Accumulated amortization               
Trade name       $(492,235)  $(439,798)
Customer relations        (304,086)   (271,691)
Patent        (2,359,212)   (1,723,626)
Technology        (243,757)   - 
         (3,399,290)   (2,435,115)
Intangible assets, net       $13,249,079   $3,232,753 

 

The aggregate amortization expenses for those intangible assets that continue to be amortized is reflected in amortization of intangible assets in the Consolidated Statements of Income and Comprehensive Income and were $906,618 and $ 625,629 for the year ended December 31, 2021 and 2020, respectively.

 

Amortization expenses for the next five years and thereafter are as follows:

 

Years ended December 31,    
2022  $2,023,355 
2023   2,023,355 
2024   2,023,355 
2025   1,956,729 
2026   1,733,803 
Thereafter   3,488,482 
Total  $13,249,079 

 

F-23

 

 

NOTE 16 - LAND USE RIGHTS

 

The Company’s land use rights consist of the following:

 

   December 31,   December 31, 
   2021   2020 
Cost of land use rights  $4,131,797   $4,024,889 
Less: Accumulated amortization   (881,461)   (767,129)
Land use rights, net  $3,250,336   $3,257,760 

 

The amortization expense for the years ended December 31, 2021 and 2020 were $92,628 and $201,061, respectively.

 

Amortization expense for the next five years and thereafter is as follows:

 

Years ended December 31,  $92,628 
2022   92,628 
2023   92,628 
2024   92,628 
2025   92,628 
2026   92,628 
Thereafter   2,694,568 
Total  $3,250,336 

 

NOTE 17 - OTHER LONG-TERM ASSETS

 

Other long-term assets as of December 31, 2021 and 2020 consisted of the following:

 

    December 31,     December 31,  
    2021     2020  
Long-term deferred assets   $
-
    $ 3,706,560  
Prepayments for land use right (i)     4,341,496       4,319,305  
Land and properties with certificates cancelled (ii)    
-
      13,728,557  
Prepayments for new product molds    
-
      6,663,909  
Right - of - use asset (iii)     6,308,374       3,496,993  
Others     342,139       392,160  
Total other long-term asset   $ 10,992,009     $ 32,307,484  

 

 
(i)As of December 31, 2021 and December 31, 2020, the Company’s other long term asset included net value of prepayments for land use right of Hainan facility of $4,341,496 and $4,319,305, respectively. As of December 31, 2021, the land use right of Hainan was not recognized since the land certificate is still in process. The amortization expense for the year ended December 31, 2021 and 2020 were $91,229 and $85,277, respectively.
(ii) As of December 31, 2020, the Company’s other long-term asset included net value of land of Jinhua facility’s old location with certificates cancelled of $6,095,310 and net value of properties (or buildings/housing) of Jinhua facility’s old location with certificates cancelled of $7,633,247, respectively. In the second quarter of 2021, the land and property of Jinhua facility’s old location has been written off. The land amortization expense of Jinhua facility’s old location for the year ended December 31, 2021 were $68,106. The property depreciation expense of Jinhua facility’s old location for the year ended December 31, 2021 were $151,694. The Company’s Jinhua facility moved out of the old location and completed the relocation process in April 2021. The relevant Economic Zone authorities inspected the vacated land and determined that the relocation was formally completed by meeting all stipulated conditions. In the second quarter of 2021, the property of Jinhua facility’s old location has been fully disposed, and the related $48 million gain on disposal of long-live asset was recognized.
(iii) As of December 31, 2021 and December 31, 2020, the Company’s operating lease right-of-use assets in other long term asset included net value of newly acquired land use right of Jinhua facility and Jiangxi facility of $6,308,374 and $3,436,310, respectively. The amortization expense for the year ended December 31, 2021 were $79,557.

 

F-24

 

 

NOTE 18 - TAXES

 

(a)Corporation Income Tax

 

Pursuant to the tax laws and regulations of the PRC, the Company’s applicable corporate income tax (“CIT”) rate is 25%. However, Zhejiang Kandi Technologies, Kandi Smart Battery Swap, Jiangxi Huiyi and Kandi Hainan qualify as High and New Technology Enterprise (“HNTE”) companies in the PRC, and are entitled to pay a reduced income tax rate of 15% for the years presented. A HNTE Certificate is valid for three years. An entity may re-apply for an HNTE certificate when the prior certificate expires. Historically, Zhejiang Kandi Technologies Kandi Smart Battery Swap, Jiangxi Huiyi has successfully re-applied for such certificates when the its prior certificates expired. Kandi Hainan has been qualified as HNTE since 2020. Therefore no records for renewal are available. The applicable CIT rate of each of the Company’s other subsidiaries, Kandi New Energy and Yongkang Scrou is 25%.

 

The Company’s tax provision or benefit from income taxes for interim periods is determined using an estimate of our annual effective tax rate, adjusted for discrete items, if any, that are taken into account in the relevant period. Each quarter the Company updates its estimate of the annual effective tax rate, and if its estimated tax rate changes, the management makes a cumulative adjustment. For 2021, the Company’s effective tax rate is favorably affected by preferential tax rate for qualified Chinese entities, a super-deduction for qualified research and development costs, intercompany dividend deductions and adversely affected by non-deductible expenses such as stock rewards for non-US employees, part of entertainment expenses, and valuation allowances. The Company records valuation allowances against the deferred tax assets associated with losses and other timing differences for which we may not realize a related tax benefit. After combining research and development tax credits of 25% on certain qualified research and development expenses, the Company’s effective tax rate for December 31, 2021 and 2020 was a tax expense of 21.73% on a reported income before taxes of approximately $29.2 million, a tax benefit of 32.69% on a reported loss before taxes of approximately $15.4 million, respectively. The effective tax rates for each of the periods mentioned above are disclosed in the summary table of income tax expenses for December 31, 2021 and 2020.

 

Under ASC 740 guidance relating to uncertain tax positions, which addresses the determination of whether tax benefits claimed or expected to be claimed on a tax return should be recorded in the financial statements, the Company may recognize the tax benefit from an uncertain tax position only if it is more likely than not that the tax position will be sustained on examination by the taxing authorities, based on the technical merits of the position. The tax benefits recognized in the financial statements from such a position should be measured based on the largest benefit that has a greater than fifty percent likelihood of being realized upon ultimate settlement. ASC 740 also provides guidance on de-recognition, classification, interest and penalties on income taxes, accounting in interim periods and requires increased disclosures. As of December 31, 2021, the Company did not have any liability for unrecognized tax benefits. The Company files income tax returns with the U.S. Internal Revenue Services (“IRS”) and those states where the Company has operations. The Company is subject to U.S. federal or state income tax examinations by the IRS and relevant state tax authorities. During the periods open to examination, the Company has net operating loss carry forwards (“NOLs”) for U.S. federal and state tax purposes that have attributes from closed periods. Since these NOLs may be utilized in future periods, they remain subject to examination. The Company also files certain tax returns in the PRC. As of December 31, the Company was not aware of any pending income tax examinations by U.S. or PRC tax authorities. The Company records interest and penalties on uncertain tax provisions as income tax expense. As of December 31, 2021, the Company has no accrued interest or penalties related to uncertain tax positions.

 

Income tax expenses for the year ended December 31, 2021 and 2020 are summarized as follows:

 

   For Year Ended 
   December 31, 
   2021   2020 
Current:        
Provision for CIT  $2,273,175   $302,553 
Deferred:          
Provision for CIT   4,073,315    (5,349,722)
Income tax expense (benefit)  $6,346,490   $(5,047,169)

 

F-25

 

 

The reconciliation of taxes at the PRC statutory rate (25% in 2021 and 2020) to our provision for income taxes for the years ended December 31, 2021 and 2020 was as follows:

 

   For Year Ended 
   December 31, 
   2021   2020 
Expected taxation at PRC statutory tax rate  $7,302,572   $(3,860,333)
Gain or loss difference due to outside basis in equity investments   106,289    (4,347,061)
Effect of differing tax rates in different jurisdictions   66,108    93,806 
Effect of PRC preferential tax rates   (704,361)   1,145,631 
Non-taxable income   (1,976,661)   (7,889)
Non-deductible expenses   1,352,085    615,659 
Research and development super-deduction   (2,006,682)   (458,723)
(Over) Under-accrued EIT for previous years   323,427    (24,583)
Addition to valuation allowance   8,499,993    1,629,952 
Divided received deduction   (3,023,303)   - 
Local tax adjustment   1,734,997    - 
Other (including inter-company transaction)   (5,327,974)   166,372 
Income tax (benefit) expense  $6,346,490   $(5,047,169)

 

The tax effects of temporary differences that give rise to the Company’s net deferred tax assets and liabilities as of December 31, 2021 and December 31, 2020 are summarized as follows:

 

   December 31,   December 31, 
   2021   2020 
Deferred tax assets:      
Accruals and reserves  $7,471,881   $1,160,830 
Depreciation   
-
    
-
 
Outside basis difference of investment in the Affiliate Company   
-
    7,821,994 
Loss carried forward   7,195,729    3,415,400 
Total deferred tax assets   14,667,610    12,398,224 
Deferred tax liabilities:          
Expense   (411,195)   (588,889)
Intangible   (1,981,862)   (473,024)
Revenue   (462,623)   (2,421,259)
Total deferred tax liability   (2,855,680)   (3,483,172)
Net deferred tax assets (liabilities)  $11,811,930   $8,915,052 
less: valuation allowance   (12,052,774)   (3,433,277)
Net deferred tax assets(liabilities),net of valuation allowance  $(240,844)  $5,481,775 

 

The tax effected aggregate Net Operating Loss (“NOL”) was $7.2 million and $3.4 million in tax year 2021 and 2020, which were deriving from entities in the PRC, Hong Kong and U.S. Some of the NOLs will start to expire from 2026 if they are not used. The cumulative NOL in the PRC can be carried forward for five years in general, and ten years for entities qualify High and New Technology Enterprise (“HNTE”) treatment, which is $0.8 million and $6.4 million respectfully, to offset future net profits for income tax purposes. The Company also has $0.5 million tax effected NOL in U.S. to carry forward with indefinite carryforward period, and $0.1 million tax effected NOL in Hong Kong can be carried forward without an expiration date as well.

 

The Company recorded valuation allowances of 12.0 million at December 31, 2021, against the deferred tax assets associated with losses and other timing differences for which we may not realize a related tax benefit. Tax benefit of operating loss is evaluated on an ongoing basis including a review of historical and projected future operating results, the eligible carry forward period, and available tax planning strategies.

 

F-26

 

 

We reversed a deferred tax asset for the Affiliate Company’s outside basis difference due to the accumulated losses as of December 31, 2020 between book and tax purpose. This is due to the sale of the Affiliate Company in March 2021.

 

Income (loss) before income taxes from PRC and non-PRC sources for the year ended December 31,2021 and 2020 are summarized as follows:

 

   For Year Ended 
   December 31, 
   2021   2020 
Income(loss) before income taxes consists of:        
PRC  $30,719,006   $(12,734,584)
Non-PRC   (1,508,718)   (2,706,749)
Total  $29,210,288   $(15,441,333)

 

Net change in the valuation allowance of deferred tax assets are summarized as follows:

 

Net change of valuation allowance of Deferred tax assets    
Balance at December 31,2020  $3,433,277 
Additions-change to tax expense   8,499,993 
Prior year true up   131,364 
Exchange rate difference   (11,860)
Balance at December 31,2021  $12,052,774 

 

(b)Tax Holiday Effect

 

For the year ended December 31, 2021 and 2020, the PRC CIT rate was 25%. Certain subsidiaries of the Company are entitled to tax exemptions (tax holidays) for the year ended December 31, 2021 and 2020.

 

The combined effects of income tax expense exemptions and reductions available to the Company for the year ended December 31, 2021 and 2020 are as follows:

 

   Year Ended 
   December 31, 
   2021   2020 
Tax benefit (holiday) credit  $2,226,944   $690,905 
Basic net income per share effect  $0.03   $0.01 

 

(c)CARES Act

 

On March 27, 2020, the “Coronavirus Aid, Relief and Economic Security (CARES) Act” was signed into law. The CARES Act authorized the Small Business Administration (“SBA”) to temporarily guarantee loans under a loan program called the PPP. On May 4, 2020, SC Autosports obtained the PPP loan in the amount of $244,166 with an interest rate of 1.0% and a two-year term to maturity. The entire principal amount of the borrower’s PPP loan, including any accrued interest, is eligible to be reduced by the loan forgiveness amount under the PPP so long as employee and compensation levels of the business are maintained and 60% of the loan proceeds are used for payroll expenses, with the remaining 40% of the loan proceeds used for other qualifying expenses. In January 2021, SC Autosports obtained the PPP loan in the amount of $207,867 with an interest rate of 1.0% and a five-year term to maturity. As of December 31, 2021, the Company received $451,983 under the SBA PPP loan program and the entire amount has qualified for forgiveness.

 

The CARES Act, among other things, includes provisions relating to refundable payroll tax credits, deferment of employer side social security payments, net operating loss carryback periods, alternative minimum tax credit refunds, modifications to the net interest deduction limitations and technical corrections to tax depreciation methods for qualified improvement property. The Company does not anticipate significant income tax impact on its financial and continue to examine the impacts this CARES Act may have on its business.

 

F-27

 

 

NOTE 19 – LEASES AND RIGHT-OF-USE-ASSETS

 

The Company has renewed its corporate office leases for SC Autosports, with a term of 15 months from January 31, 2020 to April 30, 2021. The monthly lease payment is $11,000 from February 2020 to April 2020 and $12,000 from May 2020 to April 2021. The Company recorded operating lease assets and operating lease liabilities on January 31, 2020, with a remaining lease term of 15 months and discount rate of 4.25%.

 

During October 2020, land use right of gross value of $3.5 million was acquired from the government as the new site of Jinhua Facility’s relocation as per the Repurchase Agreement. On October 31, 2021, the Company acquired $2.8 million of land use rights through the acquisition of Jiangxi Huiyi. Above lease was wholly prepaid. See NOTE 17 for more details.

 

As of December 31, 2021, the Company’s operating lease right-of-use assets (grouped in other long-term assets on the balance sheet) was $6,308,374. For the year ended December 31, 2021, the Company’s operating lease expense was $79,557.

 

Supplemental information related to operating leases was as follows:

 

   Year ended
December 31,
2021
 
Cash payments for operating leases  $79,557 

 

NOTE 20 - CONTINGENT CONSIDERATION LIABILITY

 

On January 3, 2018, the Company completed the acquisition of 100% of the equity of Jinhua An Kao, currently known as Kandi Smart Battery Swap Co., Ltd. (“Kandi Smart Battery Swap”). The Company paid approximately RMB 25.93 million (approximately $4 million) at the closing of the transaction using cash on hand and issued a total of 2,959,837 shares of restrictive stock or 6.2% of the Company’s total outstanding shares of the common stock immediately prior to the closing of the acquisition valued at approximately $20.7 million to the former shareholders of Kandi Smart Battery Swap and his designees (the “KSBS Shareholders”), and may be required to pay future consideration of up to an additional 2,959,837 shares of common stock, which are being held in escrow and to be released contingent upon the achievement of certain net income-based milestones in the next three years. Any escrowed shares that are not released from escrow to the KSBS Shareholders as a result of the failure to achieve the milestones will be forfeited and returned to the Company for cancellation. While the escrowed shares are held in escrow, the Company will retain all voting rights with respect to such shares. For the year ended December 31, 2018, Kandi Smart Battery Swap achieved its first year net profit target. Accordingly, the KSBS Shareholders received 739,959 shares of Kandi’s restrictive common stock or 12.5% of the total equity consideration (i.e., 5,919,674 total shares) as part of the purchase price. For the year ended December 31, 2019, Kandi Smart Battery Swap achieved its second year net profit target. Accordingly, the KSBS Shareholders received 986,810 shares of Kandi’s restrictive common stock or 16.67% of the total equity consideration (i.e., 5,919,674 total shares) as part of the purchase price. All the escrowed shares have been included in the Company’s registration statement on Form S-3 declared effective by the SEC on April 5, 2019.

 

As the outbreak of COVID-19 in 2020 affected Kandi Smart Battery Swap’s operation and business, on July 7, 2020, the Company and the KSBS Shareholders made the following supplements to Condition III of the original Supplementary Agreement: The KSBS Shareholders have the right to receive an aggregate of 20.83% of the total equity consideration (i.e., 5,919,674 total shares), provided that Kandi Smart Battery Swap realizes a net profit of RMB50 million (approximately $8 million) or more for the period from January 1, 2020 to June 30, 2021 (as opposed to be the originally stated “December 31, 2020”), and such profit is audited or reviewed and Kandi Smart Battery Swap gets annual or quarterly financial report issued under US GAAP. For the period from January 1, 2020 to June 30, 2021, Kandi Smart Battery Swap achieved its net profit target. Accordingly, the KSBS Shareholders received 1,233,068 shares of Kandi’s restrictive common stock or 20.83% of the total equity consideration (i.e., 5,919,674 total shares) as part of the purchase price. All the escrowed shares have been included in the Company’s registration statement on Form S-3 declared effective by the SEC on April 5, 2019.

 

F-28

 

 

On July 1, 2018, the Company completed the acquisition of 100% of the equity of SC Autosports (d/b/a Kandi America). The Company issued a total of 171,969 shares of restrictive stock or approximately 0.3% of the Company’s total outstanding shares of the common stock immediately prior to the closing of the acquisition valued at approximately $0.8 million at the closing of transaction to the former members of SC Autosports within 30 days from the signing date of the Transfer Agreement, and may be required to pay future consideration of up to an additional 1,547,721 shares of common stock of the Company, which are being held in escrow and to be released contingent upon the achievement of certain pre-tax profit based milestones in the next three years. Any escrowed shares that are not released from escrow to the SC Autosports former members due to the failure to achieve the milestones will be forfeited and returned to the Company for cancellation. While the escrowed shares are held in escrow, the Company will retain all voting rights with respect to the shares. For the year ended December 31, 2018, SC Autosports achieved its first year pre-tax profit target. Accordingly, the former members of SC Autosports received 343,938 shares of Kandi’s restrictive common stock or 20% of the total equity consideration in the purchase price. For the year ended December 31, 2019, SC Autosports achieved its second year pre-tax profit target. Accordingly, the former members of SC Autosports received 515,907 shares of Kandi’s restrictive common stock or 30% of the total equity consideration in the purchase price. For the year ended December 31, 2020, SC Autosports partially achieved its third year pre-tax profit target. As the gap between third year’s pretax profit and pre-tax profit target is less than 20%, the former members of SC Autosports received 515,907 shares of Kandi’s restrictive common stock or 30% of the total equity consideration in the purchase price. All the escrowed shares have been included in the Company’s registration statement on Form S-3 declared effective by the SEC on April 5, 2019.

 

The Company recorded contingent consideration liability of the estimated fair value of the contingent consideration the Company currently expects to pay to the KSBS Shareholders and SC Autosports’ former members upon the achievement of certain milestones. The fair value of the contingent consideration liability associated with remaining shares of restrictive common stock was estimated by using the Monte Carlo simulation method, which took into account all possible scenarios. This fair value measurement is classified as Level 3 within the fair value hierarchy prescribed by ASC Topic 820, Fair Value Measurement and Disclosures. In accordance with ASC Topic 805, Business Combinations, the Company will re-measure this liability each reporting period and record changes in the fair value through a separate line item within the Company’s consolidated statements of income.

 

On October 31, 2021, the Company completed the acquisition of 100% of the equity of Jiangxi Huiyi. The Company paid approximately RMB 50 million (approximately $7.9 million) at the closing of the transaction using cash on hand and may be required to pay future consideration of up to an additional 2,576,310 shares of common stock, upon the achievement of certain net income-based milestones in the next three years.

 

As of December 31, 2021 and 2020, the Company’s contingent consideration liability was $7,812,000 and $3,743,000, respectively.

 

Details of the contingent consideration liability as of December 31, 2021 and December 31, 2020 were as follow:

 

   December 31,   December 31, 
   2021   2020 
Contingent consideration liability to KSBS Shareholders  $
-
    3,743,000 
Contingent consideration liability to former members of Jiangxi Huiyi   7,812,000    
-
 
Total contingent consideration liability  $7,812,000   $3,743,000 

 

F-29

 

 

NOTE 21 - COMMON SHARES

 

On November 12, 2020, Kandi entered into a Securities Purchase Agreement (the “Purchase Agreement”) with certain purchasers (the “Buyers”) pursuant to which the Company sold to the Buyers, in a registered direct offering, an aggregate of 9,404,392 units (the “Units”), each consisting of one share (the “Shares”) of our common stock, par value $0.001 per share (“Common Stock”) and 0.4 warrant to purchase a share of our Common Stock (the “Warrants”), at a purchase price of $6.38 per share, for aggregate gross proceeds to the Company of $60,000,021, before deducting fees to the placement agent and other estimated offering expenses payable, approximately $3.1 million, by the Company. At the closing, the Company issued Units consisting of an aggregate of 9,404,392 shares of our Common Stock and Warrants initially exercisable into an aggregate of up to 3,761,757 shares of our Common Stock. The Warrants have a term of 30 months and are exercisable by the holders at any time after six months of the date of issuance at an exercise price of $8.18 per share.

 

The Company issued to FT Global Capital, Inc. (the “Placement Agent”) warrants to purchase an aggregate of up to six percent (6%) of the aggregate number of shares of our common stock sold in the offering, or 564,264 shares of the common stock (the “Placement Agent Warrants”). The Placement Agent Warrants shall generally be on the same terms and conditions as the Warrants, exercisable at a price of $8.18 per share, provided that Placement Agent Warrants will not provide for certain anti-dilution protections included in the Warrants.

 

On November 24, 2020, Kandi entered into a Securities Purchase Agreement  (the “Second RD Purchase Agreement”) with certain purchasers (the “Second RD Buyers”) pursuant to which the Company sold to the Second RD Buyers, in a registered direct offering, an aggregate of 8,849,560 units (the “Units”), each consisting of one share (the “Shares”) of our Common Stock and a warrant to purchase 0.4 share of our Common Stock (the “Second RD Warrants”), at a purchase price of $11.30 per share, for aggregate gross proceeds to the Company of $100,000,028, before deducting fees to the placement agent and other estimated offering expenses payable, approximately $5.0 million, by the Company. At the closing, the Company issued Units consisting of an aggregate of 8,849,560 shares of our Common Stock and the Second RD Warrants initially exercisable into an aggregate of up to 3,539,825 shares of our Common Stock. The Second RD Warrants have a term of 30 months and are exercisable by the holders at any time after the date of issuance at an exercise price of $14.50 per share.

 

The Company issued to the Placement Agent warrants to purchase an aggregate of up to three percent (3%) of the aggregate number of shares of our common stock sold in the offering, or 265,487 shares of the common stock (the “Second RD Placement Agent Warrants”). The Second RD Placement Agent Warrants shall generally be on the same terms and conditions as the Second RD Warrants, exercisable at a price of $14.50 per share, provided that the Second RD Placement Agent Warrants will not provide for certain anti-dilution protections included in the Second RD Warrants.

 

Retirement of Treasury Shares

 

On December 16, 2020, the Board of Directors of the Company approved to retire 487,155 shares of its common stock held in treasury, and the retirement was completed as of December 31, 2020. The shares were returned to the status of authorized but unissued shares. As a result, the treasury stock balance decreased by approximately $1.2 billion. As a part of the retirement, the Company reduced its Common Stock and Additional Paid-in Capital by $24,77,965.

 

Purchases of Equity Securities by the Issuer and Affiliated Purchasers

 

On December 1, 2021, the board of directors had authorized the repurchase of up to $20 million worth of the Company’s common stock in open market transactions or in privately negotiated transactions. As of December 31, 2021, the Company had repurchased a total of 679,749 common shares at an average stock price of $3.52 per share under the repurchase plan.

 

F-30

 

 

NOTE 22 - STOCK OPTIONS

 

On May 29, 2015, the Compensation Committee of the Board of Directors of the Company approved the grant of stock options to purchase 4,900,000 shares of the Company’s common stock, at an exercise price of $9.72 per share, to the Company’s directors, officers and senior employees. The stock options will vest ratably over three years and expire on the tenth anniversary of the grant date. The Company valued the stock options at $39,990,540 and had amortized the stock compensation expense using the straight-line method over the service period from May 29, 2015, through May 29, 2018. The value of the stock options was estimated using the Black Scholes Model with an expected volatility of 90%, an expected life of 10 years, a risk-free interest rate of 2.23% and an expected dividend yield of 0.00%. All expenses had been amortized as of May 29, 2018.

 

The following is a summary of the stock option activities of the Company:

 

   Number of
Shares
   Weighted Average
Exercise Price
 
Outstanding as of December 31, 2019   3,900,000   $9.72 
Granted   
-
    
-
 
Exercised   3,000,000    9.72 
Cancelled   
-
    
-
 
Forfeited   
-
    
-
 
Outstanding as of December 31, 2020   900,000   $9.72 
Granted   
-
    
-
 
Exercised   
-
    
-
 
Cancelled   
-
    
-
 
Forfeited   
-
    
-
 
Outstanding as of December 31, 2021   900,000   $9.72 

 

The fair value of each of the 4,900,000 options issued to the employees and directors on May 29, 2015 is $8.16 per share.

 

F-31

 

 

NOTE 23 - STOCK AWARD

 

In connection with the appointment of Mr. Henry Yu as a member of the Board of Directors (the “Board”), the Board authorized the Company to compensate Mr. Henry Yu with 5,000 shares of Company’s restricted common stock every six months as compensation, beginning in July 2011.

 

As compensation for Mr. Jerry Lewin’s services as a member of the Board, the Board authorized the Company to compensate Mr. Jerry Lewin with 5,000 shares of Company’s restricted common stock every six months, beginning in August 2011.

 

As compensation for Ms. Kewa Luo’s services as the Company’s investor relation officer, the Board authorized the Company to compensate Ms. Kewa Luo with 5,000 shares of the Company’s common stock every six months, beginning in September 2013.

 

On January 29, 2019, the Board appointed Ms. Zhu Xiaoying as interim Chief Financial Officer. Ms. Zhu was entitled to receive 10,000 shares of the common stock annually under the Company’s 2008 Omnibus Long-Term Incentive Plan (the “2008 Plan”) as a year-end equity bonus. Effective May 15, 2020, Ms. Zhu resigned from her position as interim Chief Financial Officer of the Company.

 

On May 15, 2020, the Board appointed Mr. Jehn Ming Lim as the Chief Financial Officer. Mr. Lim was entitled to receive 6,000 shares of the common stock annually, which shall be issuable evenly on each six-month anniversary hereof.

 

The fair value of stock awards with service condition is determined based on the closing price of the common stock on the date the shares are granted. The compensation costs for awards of common stock are recognized over the requisite service period.

 

On December 30, 2013, the Board approved a proposal (as submitted by the Compensation Committee) of an award (the “Board’s Pre-Approved Award Grant Sub-Plan under the 2008 Plan”) for certain executives and other key employees. The fair value of each award granted under the 2008 Plan is determined based on the closing price of the Company’s stock on the date of grant of such award. On September 26, 2016, the Board approved to terminate the previous Board’s Pre-Approved Award Grant Sub-Plan under the 2008 Plan and adopted a new plan to grant the total number of shares of common stock of the stock award for selected executives and key employees 250,000 shares of common stock for each fiscal year. On April 18, 2018, the Company granted 238,600 shares of common stock to certain management members and employees as compensation for their past services under the 2008 Plan. On April 30, 2019, the Company granted 238,600 shares of common stock to certain management members and employees as compensation for their past services under the 2008 Plan. On May 9, 2020, the Company granted 238,600 shares of common stock to certain management members and employees as compensation for their past services under the 2008 Plan. On April 30, 2021, the Company granted 238,600 shares of common stock to certain management members and employees as compensation for their past services under the 2008 Plan.

 

For the year ended December 31, 2021 and 2020, the Company recognized $1,484,576 and $902,666 of employee stock award expenses for stock compensation and annual incentive award under the 2008 Plan paid to Board members, management and consultants under General and Administrative Expenses, respectively.

 

F-32

 

 

NOTE 24 - EQUITY METHOD INVESTMENT IN THE AFFILIATE COMPANY

 

The Company’s consolidated net income (loss) includes the Company’s proportionate share of the net income or loss of the Company’s equity method investees. When the Company records its proportionate share of net income in such investees, it increases equity income (loss) – net in the Company’s consolidated statements of income (loss) and the Company’s carrying value in that investment. Conversely, when the Company records its proportionate share of net loss in such investees, it decreases equity income (loss) – net in the Company’s consolidated statements of income (loss) and the Company’s carrying value in that investment. All intra-entity profits and losses with the Company’s equity method investees have been eliminated.

 

On February 18, 2021, Zhejiang Kandi Technologies signed an Equity Transfer Agreement with Geely to transfer all of its remaining 22% equity interests in the Affiliate Company to Geely for a total consideration of RMB 308 million (approximately $48 million). Zhejiang Provincial Administration for Market Regulation recorded the update of the ownership of Fengsheng on March 9, 2021. On March 16, 2021, the Company received the first half of the equity transfer payment of RMB 154,000,000 (approximately $24 million). On September 10, 2021, the Company received the second half of the equity transfer payment of RMB 154,000,000 (approximately $24 million).

 

The Company accounted for its investments in the Affiliate Company under the equity method of accounting. As the equity transfer was completed on March 9, 2021, the Company recorded 22% of the Affiliate Company’s loss for the period until completion of equity transfer during the first quarter of 2021.

 

The Company’s equity method investments in the Affiliate Company for the years ended December 31, 2021 and 2020 are as follows:

 

   Year Ended 
   December 31, 
   2021   2020 
Investment in the Affiliate Company, beginning of the period,  $28,892,638   $47,228,614 
Investment decreased in 2021   (48,436,812)   
-
 
Gain from equity sale   17,788,351    
-
 
Reversal of prior year reduction in the equity of the Affiliate Company*   3,363,015    (3,275,999)
Company’s share in net loss of Affiliate based on 22% ownership for period from January 1, 2021 to March 9, 2021 and year ended December 31, 2020   (2,692,225)   (16,812,341)
Non-controlling interest   99,891    (445,977)
Prior year unrealized profit realized   
-
    5,656 
Subtotal   (2,592,334)   (17,252,662)
Exchange difference   985,142    2,192,685 
Investment in Affiliate Company, end of the period  $
-
   $28,892,638 
- Non-controlling interest carrying amount        2,611,821 

 

NOTE 25 - COMMITMENTS AND CONTINGENCIES

 

Guarantees and pledged collateral for bank loans to other parties:

 

(1) Guarantees for bank loans

 

On March 15, 2013, the Company entered into a guarantee contract to serve as the guarantor of Nanlong Group Co., Ltd. (“NGCL”) for NGCL’s $3,145,248 (RMB 20 million) loan from Shanghai Pudong Development Bank Jinhua Branch, with a related loan period from March 15, 2013 to March 15, 2016. NGCL is not related to the Company. Under this guarantee contract, the Company agreed to assume joint liability as the loan guarantor. In April 2017, Shanghai Pudong Development Bank filed a lawsuit against NGCL, the Company and ten other parties in Zhejiang Province People’s Court in Yongkang City, alleging NGCL defaulted on a bank loan borrowed from Shanghai Pudong Development Bank for a principal amount of approximately $2.9 million and demanded that the guarantor bear the liability for compensation. On May 27, 2017, a judicial mediation took place in Yongkang City and parties reached a settlement in mediation, in which the plaintiff agreed NGCL would repay the loan principal and interest in installments. If there were an event of default that NGCL could not repay the loan, the Company may be obligated to bear the liability of defaulted amount. The Company expects the likelihood of incurring losses in connection with this matter to be remote.

 

F-33

 

 

(2)Pledged collateral for bank loans to other parties.

 

As of December 31, 2021 and December 31, 2020, none of the Company’s land use rights or plants and equipment were pledged as collateral securing bank loans to other parties.

 

Litigation

 

Beginning in March 2017, putative shareholder class actions were filed against Kandi Technologies Group, Inc. (“Kandi”) and certain of its current and former directors and officers in the United States District Court for the Central District of California and the United States District Court for the Southern District of New York. The complaints generally alleged violations of the federal securities laws based on Kandi’s disclosure in March 2017 that its financial statements for the years 2014, 2015 and the first three quarters of 2016 would need to be restated, and sought damages on behalf of putative classes of shareholders who purchased or acquired Kandi’s securities prior to March 13, 2017. Kandi moved to dismiss the remaining cases, all of which were pending in the New York federal court, that motion was granted in September 2019, and the time to appeal has run. In June 2020, a similar but separate putative securities class action was filed against Kandi and certain of its current and former directors and officers in California federal court. This action was transferred to the New York federal court in September 2020, Kandi moved to dismiss in March 2021, and that motion was granted in October 2021. The plaintiff in this case subsequently filed an amended complaint, Kandi moved to dismiss that complaint in January 2022, and the motion remains pending.

 

Beginning in May 2017, purported shareholder derivative actions based on the same underlying events described above were filed against certain current and former directors of Kandi in the United States District Court for the Southern District of New York. The New York federal court confirmed the voluntary dismissal of these actions in April 2019.

 

In October 2017, a shareholder filed a books and records action against the Company in the Delaware Court of Chancery pursuant to 8 Del. C. Section 220 seeking the production of certain documents generally relating to the same underlying items described above as well as attorney’s fees (the “Section 220 Litigation”). On September 28, 2018, the parties, through their respective counsel, agreed to dismiss the Section 220 Litigation with prejudice and with each party bearing its own attorney’s fees, costs, and expenses, thereby concluding the action. In February 2019, this same shareholder commenced a derivative action against certain current and former directors of Kandi in the Delaware Court of Chancery. A motion to dismiss this derivative action was filed in May 2019 and that motion was denied on April 27, 2020.

 

Separately, in connection with allegations of misconduct identified in pre-suit demands made by putative shareholders of Kandi, Kandi formed a Special Litigation Committee (“SLC”) and retained a Delaware law firm as independent counsel to the SLC to aid in the SLC’s investigation of, and to ultimately report on, the allegations of misconduct set forth in the pre-suit demands. The SLC recommended to Kandi’s board of directors in June 2020 that the SLC be dissolved in light of the ongoing derivative action pending in the Delaware Court of Chancery, and this recommendation was adopted by the board in August 2020.

 

In December 2020, a putative securities class action was filed against Kandi and certain of its current officers in the United States District Court for the Eastern District of New York. The complaint generally alleges violations of the federal securities laws based on claims made in a report issued by Hindenburg Research in November 2020, and seeks damages on behalf of a putative class of shareholders who purchased or acquired Kandi’s securities prior to March 15, 2019. This action remains pending.

 

While the Company believes that the claims in these litigations are without merit and will defend itself vigorously, the Company is unable to estimate the possible loss, if any, associated with these litigations. The ultimate outcome of any litigation is uncertain and the outcome of these matters, whether favorable or unfavorable, could have a negative impact on the Company’s financial condition or results of operations due to defense costs, diversion of management resources and other factors. Defending litigation can be costly, and adverse results in the litigations could result in substantial monetary judgments. No assurance can be made that litigation will not have a material adverse effect on the Company’s future financial position.

 

F-34

 

 

NOTE 26 - SEGMENT REPORTING

 

The Company has one operating segment. The Company’s revenue and long-lived assets are primarily derived from and located in China and US. The Company does not have manufacturing operations outside of China.

 

The following table sets forth disaggregation of revenue:

 

   Year Ended
December 31,
 
   2021   2020 
   Sales Revenue   Sales Revenue 
Primary geographical markets          
Overseas  $32,669,996   $29,394,148 
China   58,816,388    47,526,365 
Total  $91,486,384   $76,920,513 
           
Major products          
EV parts  $25,348,003   $40,645,696 
EV products   1,478,566    684,525 
Off-road vehicles   29,336,693    29,824,323 
Electric Scooters, Electric Self-Balancing Scooters and associated parts   30,018,290    5,765,969 
Battery exchange equipment and Battery exchange service   785,183    
-
 
Lithium-ion cells   4,519,649    
-
 
Total  $91,486,384   $76,920,513 
           
Timing of revenue recognition          
Products transferred at a point in time  $91,486,384   $76,920,513 
Total  $91,486,384   $76,920,513 

 

F-35

 

 

NOTE 27 - ACQUISITIONS

 

Jiangxi Huiyi

 

Jiangxi Huiyi, located in Gaoxin Development Zone, Xinyu City, Jiangxi Province, was formed on November 16, 2016. Jiangxi Huiyi owns an intelligent production line with a daily output of 250,000 units of 18650 lithium batteries. Besides, as of December 31, 2021, it has 7 invention patents, 28 utility model patents, and 10 appearance patents approved by the PRC State Intellectual Property Offices.

 

On October 31, 2021, the Company, through Zhejiang Kandi Technologies, completed the acquisition of Jingxi Huiyi. The Company acquired all the equity interests of Jiangxi Huiyi for a purchase price of RMB 50 million (approximately $7.7 million) in cash to the Transferors. The first 50% of the purchase price or RMB 25 million (approximately $3.9 million) was paid on July 19, 2021. The remaining 50% of the purchase price or RMB 25 million (approximately $3.9 million) was paid on October 20, 2021. In addition, pursuant to the Supplementary Agreement by and between the two parties, the Company may issue 858,770 shares of registered stock (the “Shares”) to the Transferors each year for the next three years, conditioned on the fulfillment of the undertaking by the Transferors of Jiangxi Huiyi to achieve no less than RMB 15 million (approximately $2.3 million) net income (the “Annual Profit Target”) over the course of each of the following three years without additional investment by Zhejiang Kandi Technologies. The Shares will be registered on proper registration statement.

 

The Supplementary Agreement sets forth the terms and conditions of the issuance of the Shares for the three year period subsequent to the consummation of acquisition from July 1, 2021 to June 30, 2022, 2023 and 2024 as below: If Jiangxi Huiyi achieves the Annual Profit Target, 858,770 shares will be issued to the Transferors. However, a reduced number of shares may be issued to Transferors if Jiangxi Huiyi fails to achieve its Annual Profit Target: If the annual net profits of Jiangxi Huiyi fall below the Annual Profit Target by 20% or less, 687,016 shares will be issued to the Transferors; if net profits of Jiangxi Huiyi fall below the Annual Profit Target by a percentage between 20% and 40%, 515,262 shares will be issued to the Transferors; and if net profits of Jiangxi Huiyi fall below the Annual Profit Target by 40% or more, no shares will be issued to the Transferors. All the profit targets referenced above shall follow the United States Generally Accepted Accounting Principles.

 

As of the acquisition date, the Company recorded a contingent liability of approximately $10.6 million, representing the estimated fair value of the contingent consideration the Company currently expects to pay to the Jiangxi Huiyi Transferors upon the achievement of certain net income-based milestones. The Supplementary Agreement sets forth the terms and conditions of the issuance of these shares. The fair value of the contingent consideration liability associated with additional 2,576,310 shares of restrictive common stock was estimated by using Monte Carlo simulation method, which took into account all possible scenarios. This fair value measurement is classified as Level 3 within the fair value hierarchy prescribed by ASC Topic 820, Fair Value Measurement and Disclosures. In accordance with ASC Topic 805, Business Combinations, the Company will re-measure this liability each reporting period and record changes in the fair value through a separate line item within the Company’s Consolidated Statements of Operations and Comprehensive Income (Loss).

 

The components of the preliminary purchase price as of the acquisition date for Jiangxi Huiyi are as follows:

 

   Jiangxi Huiyi 
Cash  $7,806,767 
Fair value of contingent consideration   10,646,000 
Total  $18,452,767 

 

The Company accounted for the acquisition as business combinations, in accordance with ASC Topic 805. The Company has recorded the assets acquired and liabilities assumed at their respective fair values as of the acquisition date. The following summarizes the preliminary purchase price allocations:

 

   Jiangxi Huiyi 
Goodwill  $5,682,051 
Amortizable intangible assets   10,773,338 
Other net assets   3,094,810 
Deferred tax liability   (1,097,432)
Total  $18,452,767 

 

Transaction costs of $60,347 associated with the acquisition were expensed as incurred through general and administrative expenses in the statement of income in 2021.

 

F-36

 

 

The Company allocated the preliminary purchase price to specific intangible asset categories as of the acquisition date for Jiangxi Huiyi as follows:

 

   Amount
Assigned
   Estimated
useful life
(in years)
 
Amortizable intangible assets:       
Technology  $10,773,338   7-10 

 

The Company allocated the preliminary purchase price to specific intangible assets for patents that the Company acquired. The Company believes that the estimated intangible asset value so determined represents the fair value on the date of acquisition and do not exceed the amount a third party would pay for the assets. The Company used the asset based approach to derive the fair value of the amortizable intangible assets. These fair value measurements are based on significant unobservable inputs, including estimates and assumptions and, accordingly, are classified as Level 3 within the fair value hierarchy prescribed by the ASC Topic 820.

 

The Company recorded the excess of the purchase price over the estimated fair values of the identified assets as goodwill, which is non-deductible for tax purposes. Goodwill was established due to primarily to revenue and earnings projections associated with Jiangxi Huiyi’s future operations, as well as synergies expected to be gained from the integration of the business into the Company’s existed operations.

 

The Company’s condensed consolidated financial statements included approximately $4.6 million of revenue and approximately $0.2 million of operating loss related to the operating results for Jiangxi Huiyi from its date of acquisition.

 

The following unaudited pro forma financial information presents the combined results of operations of Kandi and the Acquired Business as if the acquisition had occurred as of October 31, 2020. The pro forma information is not necessarily indicative of what the financial position or results of operations actually would have been had the acquisition been completed as of October 31, 2020. In addition, the unaudited pro forma financial information is not indicative of, nor does it purport to project, the future financial position or operation results of Kandi. The unaudited pro forma financial information excludes acquisition and integration costs and does not give effect to any estimated and potential cost savings or other operating efficiencies that could result from acquisition.

 

Unaudited Pro Forma Combined Statements of Operations Information

 

   Year Ended
December 31,
 
   2021   2020 
Revenue  $116,847,257   $79,931,122 
LOSS FROM OPERATIONS  $755,314   $606,360 
NET LOSS  $23,696,197   $(10,586,299)

 

NOTE 28 - SUBSEQUENT EVENT

 

In January 2022, the Company had repurchased a total of 459,036 common shares at an average stock price of $3.42 per share under the repurchase plan.

 

Since SC Autosports is purchasing electric golf crossover vehicles from Jiangsu Xingchi Electric Technology Co., Ltd. (“Jiangsu Xingchi”), and Jiangsu Xingchi’s existing production capacity is far from meeting the needs of the U.S. market, in order to expand production capacity to meet the needs of the U.S. market, on February 15, 2022, Kandi Hainan and Jiangsu Xingchi jointly invested RMB 30,000,000 (approximately $4.6 million) in Haikou, Hainan (of which Kandi Hainan owns 66.7% and Jiangsu Xingchi owns 33.3%) to establish Hainan Kandi Holding New Energy Technology Co., Ltd. (“Hainan Kandi Holding”). Hainan Kandi Holding will specialize in the production of electric golf crossover vehicles and other products in Kandi Hainan’s factory.

 

Effective March 14, 2022, Mr. Hu Xiaoming transferred his 50% equity interests of Kandi New Energy to Zhejiang Kandi Technologies for $2.83 million (RMB 18 million, equal to the subscribed capital contributed by Mr. Hu Xiaoming to Kandi New Energy). As a result, Kandi New Energy has become a wholly-owned subsidiary of Zhejiang Kandi Technologies. As of the date of this report, the Company does not have any VIE.

 

F-37

 

 

Item 9. Changes in and Disagreements with Accountants on Accounting and Financial Disclosure.

 

None.

 

Item 9A. Controls and Procedures.

 

(a) Evaluation of Disclosure Controls and Procedures

 

The Company is required to disclose in reports that are filed or submitted under the Securities Exchange Act of 1934, as amended (the “Exchange Act”) is: (i) recorded, processed, summarized and reported within the time periods specified in SEC rules and forms and (ii) accumulated and communicated to our management, including our Chief Executive Officer and Chief Financial Officer, as appropriate, to allow timely decisions regarding disclosure.

 

The Company has evaluated, under the participation of the Company’s Chief Executive Officer and the Chief Financial Officer, the effectiveness of disclosure controls and procedures as of December 31, 2021. Based on our evaluation, we concluded that the Company’s disclosure controls were effective as of December 31, 2021. In designing and evaluating the disclosure controls and procedures, the Company’s management recognized that any controls and procedures, no matter how well designed and operated, can provide only reasonable assurance of achieving the desired control objectives, and the Company’s management necessarily was required to apply its judgment in evaluating the cost-benefit relationship of possible controls and procedures.

 

(b) Management’s Annual Report on Internal Control Over Financial Reporting

 

Our management is responsible for establishing and maintaining adequate internal control over financial reporting (“ICFR”) as defined in Rules 13a-15(f) and 15d-15(f) under Exchange Act. The Company’s ICFR is designed to provide reasonable assurance regarding the reliability of financial reporting and the preparation of financial statements for external purposes in accordance with U.S. GAAP.

 

The Company’s ICFR includes those policies and procedures that (i) pertain to the maintenance of records that, in reasonable detail, accurately and fairly reflect the transactions and dispositions of the assets of the Company; (ii) provide reasonable assurance that transactions are recorded as necessary to permit preparation of financial statements in accordance with U.S. GAAP, and that receipts and expenditures of the Company are being made only in accordance with authorizations of management and directors of the Company; and (iii) provide reasonable assurance regarding prevention or timely detection of unauthorized acquisition, use or disposition of the Company’s assets that could have a material effect on the consolidated financial statements.

 

All internal control systems, no matter how well designed, have inherent limitations, so that no evaluation of controls can provide absolute assurance that all control issues are detected. Also, projections of any evaluation of effectiveness to future periods are subject to the risk that controls may become inadequate because of changes in conditions, or that the degree of compliance with the policies or procedures may deteriorate. Therefore, any current evaluation of controls cannot and should not be projected to future periods.

 

Management conducted an assessment of the effectiveness of our system of ICFR as of December 31, 2021, the last day of our fiscal year of 2021. This assessment was based on criteria established in Internal Control—Integrated Framework, issued by the Committee of Sponsoring Organizations of the Treadway Commission (“COSO”) in 2013 (the “2013 COSO Framework”) and included an evaluation of elements such as the design and operating effectiveness of key financial reporting controls, process documentation, accounting policies, and our overall control environment. Based on management’s evaluation under the 2013 COSO Framework, management concluded that the Company’s internal controls over financial reporting were effective as of December 31, 2021 based on those criteria.

 

We reviewed the results of management’s assessment with the Audit Committee of our Board of Directors.

 

Our independent registered public accounting firm, Paris, Kreit & Chiu CPA LLP, has audited the effectiveness of our ICFR as of December 31, 2021 as stated in their report which is attached to the auditors’ reports included under item 8 of this report.

 

(c) Changes in Internal Control Over Financial Reporting

 

There was no change to our internal control over financial reporting (as defined in Rules 13a-15(f) and 15d-15(f) under the Exchange Act) that occurred during the period covered by this report that have materially affected, or are reasonably likely to materially affect, our internal control over financial reporting.

 

Item 9B. Other Information.

 

None.

 

Item 9C. Disclosure Regarding Foreign Jurisdictions that Prevent Inspections.

 

None.

 

41

 

 

PART III

 

Item 10. Directors, Executive Officers and Corporate Governance

 

The following table sets forth certain information regarding our executive officers and members of the Company’s board of directors (the “Board of Directors”) as of March 9, 2022:

 

Name   Age   Position   Served From
Hu Xiaoming   65   Chairman of the Board, President and Chief Executive Officer   June 2007
Lim Jehn Ming   39   Chief Financial Officer   May 2020
Chen Liming (1),(2),(3)   85   Director (Independent)   May 2012
Lin Yi (2),(3)   69   Director (Independent)   May 2017
Jerry Lewin (1)   67   Director (Independent)   November 2010
Henry Yu (1),(2),(3)   68   Director (Independent)   July 2011
Dong Xueqin   40   Director   December 2021
Wang Lin   33   Director   December 2019

 

 
(1) Member of Audit Committee
(2) Member of Compensation Committee
(3) Member of Nominating and Corporate Governance Committee

 

Business Experience of Directors and Executive Officers

 

Biographical Information

 

Hu Xiaoming was appointed as our Chief Executive Officer, President and Chairman of the Board in June 2007. Prior to joining the Company, from October 2003 to April 2005, Mr. Hu served as the Project Manager (Chief Scientist) in the WX Pure Electric Vehicle Development Important Project of Electro-vehicle in the State 863 Plan. From October 1984 to March 2003, Mr. Hu served as: (i) Factory Director of the Yongkang Instrument Factory, (ii) Factory Director of the Yongkang Mini Car Factory, (iii) Chairman and General Manager of the Yongkang Vehicle Company, (iv) General Manager of the Wan Xiang Electric Vehicle Developing Center and (v) the General Manager of the Wan Xiang Battery Company. Mr. Hu personally owned four invention patents and seven utility model patents, which he transferred to the Company in fiscal year 2012.

 

Jehn Ming Lim has extensive experience in providing financial accounting and advisory services to public and private companies and has been engaging in this profession for more than 15 years. He was the Chief Financial Officer of Takung Art Co., Ltd. (NYSE American: TKAT) from February 2019 to May 2020. Prior to that, he had been the managing director of Albeck Financial Services, a financial consulting firm from January 2013 to February 2019, mainly responsible for overseeing SEC reporting, GAAP technical consultation, financial statement audit preparation, due diligence and internal controls compliance services. He also has extensive experience in auditing private and public companies in his stints as audit manager and senior auditor of two regional accounting firms in the United States, i.e., Kabani & Company, Inc. from October 2008 through December 2012 and Stonefield Josephson, Inc. from September 2006 through October 2008, respectively and as an auditor at Ernst & Young in the United States from September 2004 through to July 2006. Mr. Lim graduated with High Honors from the University of California, Santa Barbara, with a Bachelor of Arts degree in Business Economics.

 

Wang Lin was appointed as a director of the Company in December 2019. Ms. Wang has been serving as Chief Financial Officer Assistant of the Company since June 2015. Before joining the Company, Ms. Wang served as Fund Accountant of State Street Technology (Zhejiang) Co., Ltd. from December 2014 to June 2015. At the Company, Ms. Wang is responsible for the preparation of consolidated financial statements in accordance with the U.S. GAAP standards, and the preparation of SEC reports, including the Annual Reports on Form 10-K and the Quarterly Reports on Form 10-Q. Ms. Wang has knowledge of the basic U.S. GAAP standards and SEC regulations. She is also familiar with the culture and business process of the Company. Mastering good communication and coordination skills, Ms. Wang also has financial management experience of U.S. listed companies. Ms. Wang received her Bachelor degree in Finance from Zhejiang Gongshang University in 2011 and received her Master degree in Accounting from Hofstra University in 2014.

 

42

 

 

Lin Yi was appointed as a director of Kandi on May 4, 2017. He has extensive experience in automotive engineering and multi-body system dynamics research. Throughout his career, he has been awarded numerous high-ranking national science and technology rewards. He served several key senior roles in academic and industrial organizations and was given Special Government Allowances from the State Council in 1992. Additionally, he was named an “Expert of China’s Machinery Industry” in 1995 and elected to the “Outstanding Young Science Talents in China’s Automobile Industry” in 1998. From 2007 to 2015, he served as a deputy chief engineer at Beijing Automotive Group Co., Ltd., as an executive director of Beijing Automotive New Energy Vehicle Co., Ltd., and as the executive vice president of Beijing Automotive Research Institute. Prior to that, he was a part-time professor at Beijing University of Technology, Beijing University of Aeronautics and Astronautics, Institute of Electrical Engineering at China Academy of Sciences, Shanghai Jiaotong University, and Hunan University. He was appointed as the dean of Automotive Engineering at Jilin University of Technology in 1996 and remained in that position until 2000.

 

Jerry Lewin was appointed as a director of the Company in November 2010. Jerry Lewin became Senior Vice President of Field Profitability Globally of Hyatt Hotels Corporation in January of 2015. In his new responsibilities he and his team are to move the company forward with new initiatives to be the best operator in the Hospitality Industry. Prior to this promotion, he served as Senior Vice President of Field Operations for Hyatt Hotels Corporation and is responsible for managing the hotels in North American continent. Mr. Lewin has been with Hyatt since 1987. In his past capacity as Senior Vice President of Operation Lewin supervised a number of areas, including finance, sales and marketing, public relations, customer service, engineering, and human resources. Lewin serves as a member of the Hyatt Hotels Corporation’s Managing Committee and sits on the board of directors of the New York City Hotel Association. Since July 2009, Mr. Lewin has served as a director of several companies in the past. Lewin currently serves as the President of the New York Law Enforcement Foundation and as the President of the NY State Troopers PBA Signal 30 Fund. Mr. Lewin has served in various management capacities for several hotel companies in San Francisco, Oakland, Los Angeles, San Diego and Las Vegas. Mr. Lewin received his Bachelor of Science degree from Cornell University and completed the Executive Development Program at J.L. Kellogg Graduate School of Management at Northwestern University.

 

Henry Yu was appointed as a director of the Company on July 1, 2011. In October of 2015, Henry joined Asian Investors Consortium as an Executive Director. Asian Investors Consortium of Asia invests in projects in Greater China and in Asia Pacific. Henry is also a Senior Advisor to ChinaPlus Capital Ltd of Shanghai, a company that focuses on bridging US/China business. Yu, a seasoned banker of about 34 years, has had an excellent banking career covering domestic banking and global business. He was Managing Director of the Global Financial Institutions of Fifth Third Bank from 2012-September of 2015. Previous affiliation included Bank of America in HK, Comerica Bank, National City Bank, SunTrust Bank, Standard Chartered Bank China, and East West Bank. Henry is a well-rounded banker having been involved in Investment Banking, Commercial and International Multinational Lending, Treasury Management, Credit Administration, Compliance, Foreign bank relationship management, Trade Finance, and Global Supply Chain. From 2003 through 2007, Yu held Series 7 and 62 Certification from the Financial Industry Regulatory Authority. Henry Yu is also an avid volunteer promoting U.S./China and U.S./Emerging Markets business relationships and transactions. Through Henry’s 25 plus years of coverage on Emerging Markets, Asia, and in particular Greater China, he is a frequent speaker and lecturer on Asian/U.S./China business to universities in Georgia (Emory University, Georgia Tech, Georgia State University, Kennesaw State University, Georgia Perimeter College), and universities in China, namely Sichuan University, Suzhou Institute, Jiliang University, and Jinan University. Henry chairs the Advisory Board of the National Association of Chinese-Americans, and is a member of the Global Commerce Council of the Metro Atlanta Chamber. A believer in education and mentorship, Henry sits on the Asian Studies Board of Kennesaw State University, a member of Georgia State University’s China Task Force, and Trustee of Georgia Perimeter College’s Foundation Board. Henry is also President of the Hong Kong Association of Atlanta, and works closely with the NYC Office of the HK Economic & Trade Office in NYC. Henry received his BA degree in Economics in 1978 from the University of Michigan and MBA in Finance from the University of Detroit in 1980.

 

Dong Xueqin, received a Doctor Engineering degree in Vehicle Engineering from Shanghai Tongji University. Mr. Dong has rich practical experience and extensive knowledge and expertise in the fields of automotive engineering, automotive safety and others. He has successively served as the General Manager of Jiangsu Xingchi Electric Power Technology Co., Ltd, the Deputy General Manager of Jiangsu Yixing Vehicles Co., Ltd, the General Manager of Yijue Automobile (Shanghai) Co., Ltd, the Deputy General Manager of business department of Automobile Design and Research Institute Co., Ltd. of Shanghai Tongji University, and the R & D Engineer of Jiangling Automobile Co., Ltd. In addition, Mr. Dong has also participated in multiple technology R & D projects, including the research and development of Class AO small urban pure electric vehicle, and test, evaluation and standard technology related to whole electric vehicle and its parts as well as infrastructures in the “863” Project of China Ministry of Science and Technology; safety technology of electric vehicles in typical crash mode in the Project of Shanghai Bureau of Quality and Technical Supervision; and so on. Furthermore, he has published 11 papers on automobile and electric vehicle engineering technology. Mr. Dong also owns 18 utility model patents, 2 invention patents and 1 appearance design patent.

 

43

 

 

Chen Liming was appointed as a director of the Company on May 1, 2012. Mr. Chen serves as an advisor to AA Wind & Solar Energy Development Group, LLC. Prior to his current position, from February 2009 to October 2010, Mr. Chen participated in a joint venture with Mr. Qiu Youmin, the former designer of Geely Automobile Co., Ltd., and assisted in the development of super mini three seat pure electric vehicles. From June 2008 to July 2009, he participated in the development of Lithium Iron Phosphate Battery with Shanghai Yuankai Group. Mr. Chen served as a Professor of Electrical Engineering at Zhejiang University from 1983 to 1997. In addition, Mr. Chen served as a visiting scholar in the Electrical Engineering Department at Columbia University in New York City from 1981 to 1983 and as a professor in Electrical Engineering at Zhejiang University from 1960 to 1981. Mr. Chen received his bachelor degree from Southeast University in Jiangsu, China in 1960.

 

Family Relationships

 

No family relationships existed among any of our directors or executive officers.

 

Audit Committee Financial Expert

 

Our Audit Committee currently consists of Henry Yu (Chairman), Jerry Lewin and Chen Liming, each of whom is independent under NASDAQ listing standards. Our Board of Directors determined that each of Mr. Yu and Mr. Lewin qualifies as an “audit committee financial expert,” as defined by Item 407 of Regulation S-K and NASDAQ Rule 5605(a)(2). In reaching this determination, the Board of Directors made a qualitative assessment of Mr. Yu’s and Mr. Lewin’s level of knowledge and experience based on a number of factors, including formal education and business experience.

 

Code of Ethics

 

We have adopted a “Code of Ethics” as defined by regulations promulgated under the Securities Act of 1933, as amended, and the Exchange Act that applies to all of our directors and employees, including our principal executive officer, principal financial officer and principal accounting officer. A current copy of our “Code of Business Conduct and Ethics” is included as exhibit 14.1 to our annual report on Form 10-K filed on March 16, 2015. A copy of our “Code of Business Conduct and Ethics” will be provided to you without charge upon written request to Hu Xiaoming, Chief Executive Officer, Kandi Technologies Group, Inc., Jinhua City Industrial Zone, Jinhua, Zhejiang Province, People’s Republic of China, 321016. You may also access these filings at our web site under the investor relations link at http://en.kandivehicle.com

 

Section 16(A) Beneficial Ownership Reporting Compliance

 

Section 16(a) of the Securities Exchange Act of 1934 requires that the Company’s directors and executive officers and persons who beneficially own more than ten percent (10%) of a registered class of its equity securities, file with the SEC reports of ownership and changes in ownership of its common stock and other equity securities. Executive officers, directors, and beneficial owners of greater than ten percent (10%) of a registered class of the Company’s equity securities are required by SEC regulation to furnish the Company with copies of all Section 16(a) reports that they file. Based solely upon a review of the copies of such reports furnished to us or written representations that no other reports were required, the Company believes that, during fiscal year 2021, all filing requirements applicable to its executive officers, directors, and greater than ten percent (10%) beneficial owners were met, except for the following: (i) Henry Yu did not timely file Form 4s after being granted 5,000 shares and 5,000 shares on February 3, 2021 and August 5, 2021 respectively and after he sold 4,000 shares and 4,010 shares on November 24, 2021 and November 26, 2021 respectively. However, the Form 4 corresponding to these transactions was subsequently filed on December 2, 2021. (ii) Jerry Lewin did not timely file a Form 4 after being issued being granted 5,000 shares and 5,000 shares on February 3, 2021 and August 5, 2021.

 

44

 

 

Item 11. Executive Compensation

 

Summary Compensation Table

 

The following table summarizes the compensation earned during the years ended December 31, 2021 and 2020, by the individuals who served as our Chief Executive Officer and Chief Financial Officer during any part of fiscal year 2021 or any other executive officer with total compensation in excess of $100,000 during fiscal year 2021. The individuals listed in the table below are referred to as the “named executive officers”.

 

Name and Principal Position         Salary     Bonus     Stock
Awards
    Option
Awards
    Non-Equity
Incentive Plan
Compensation
    Nonqualified
Deferred
Compensation
Earnings
    All Other
Compensation
    Total  
  Year     ($)     ($)     ($)(4)     ($)(5)     ($)     ($)     ($)     ($)  
Hu Xiaoming (1)   2021     $ 55,815       -     $ 288,000       -       -       -       -     $ 343,815  
CEO, President and   2020     $ 52,173       -     $ 168,000       -       -       -       -     $ 220,173  
Chairman of the Board                                                                      
                                                                       
Lim Jehn Ming (2)   2021     $ 120,000       -     $ 18,540       -       -       -       -     $ 138,540  
CFO   2020     $ 75,000       7,605     $ 9,270       -       -       -       -     $ 91,875  

 

 
(1) Mr. Hu was appointed as CEO and President of the Company on June 29, 2007.
(2) Mr. Lim was appointed as the Company’s CFO, effective May 15, 2020.
(3) The amounts in this column reflect the aggregate grant date fair value under FASB ASC Topic 718 of awards made during the respective year.

 

Salary and Incentive Compensation

 

In fiscal 2021, the primary components of our executive compensation programs were base salary and equity compensation.

 

Salary

 

We use base salary to fairly and competitively compensate our executives, including the named executive officers, for the jobs we ask them to perform. We view base salary as the most stable component of our executive compensation program, as this amount is not at risk. We believe that the base salaries of our executives should be targeted at or above the median of base salaries for executives in similar positions with similar responsibilities at comparable companies, consistent with our compensation philosophy. At the end of the year, each executive’s performance is evaluated by our Compensation Committee, which takes into account the individual’s performance, responsibilities of the position, adherence to our core values, experience, and external market conditions and practices.

 

Incentive Compensation

 

We believe it is a customary and competitive practice to include an equity-based element of compensation to the overall compensation package for our named executive officers. We believe that a significant portion of the compensation paid to our named executive officers should be performance -based and therefore at risk. Awards made are granted under the Kandi Technologies Group, Inc. Omnibus Long-Term Incentive Plan (the “Plan”).

 

At our 2008 annual shareholders meeting, our stockholders approved the adoption of the Plan. As of December 31, 2020, 2,600,000 options have been granted under the Plan to the Company’s employees and directors, of which 2,593,332 have been exercised, and 6,668 have been forfeited.

 

Pursuant to Pre-Approved Award Grant Sub-Plan approved by the Board of Directors on December 30, 2013 and modified on July 25, 2014, if the Non-GAAP net income in one year increases by 10% compared with the previous year, the total of 335,000 shares of the common stock from the Plan (as disclosed in details in the next paragraph below) to be granted to certain employees (management of the Company is authorized to determine list of employees and stock amount rewarded based on position adjustment of employees, performance and tenure of each employee in that year) will be granted for that year; if the Non-GAAP net income in one year is less than the Non-GAAP net income in the previous year, then no stock will be granted in that year; if the Non-GAAP net income in one year is 10% less than or 10% more than the Non-GAAP net income in the previous year, then the stock grant amount will decrease or increase according to the Non-GAAP net income decrease or increase percentage, but the total amount rewarded may not be over 200%.

 

45

 

 

On May 20, 2015, the shareholders of the Company approved an increase of 9,000,000 shares under the Plan at its annual meeting. The fair value of each award granted under the Plan is determined based upon the closing price of the Company’s stock on the date of the grant. To the extent that the performance goal is not met and so no shares become due, no compensation cost is recognized and any recognized compensation cost during the applicable year is reversed. The number of shares of common stock granted under the Plan with respect to fiscal 2014 was 670,000 shares based on the Non-GAAP Net Income of 2014. Compensation expense is recognized in General and Administrative Expenses. On April 23, 2015 and June 7, 2015, the Company granted 550,000 shares and 120,000 shares, respectively, to the senior management and key employee as year 2014 performance awards. On April 13, 2016, the Company granted 670,000 shares to the senior management and key employee as year 2015 performance awards. In February 2017, the Board of Directors authorized the Company to grant 246,900 shares to a list of management members as compensation for their past services pursuant to Section 11 of the Company’s 2008 plan. On September 26, 2016, the Board approved the termination of the previous Board’s Pre-Approved Award Grant Sub-Plan under the 2008 Plan and adopted a new plan to reduce the total number of shares of common stock of the stock award for select executives and key employees from 335,000 shares of common stock to 250,000 shares of common stock for each fiscal year and the other terms were as same as before. There was no grant under the Board’s Pre-Approved Award Grant Sub-Plan in the years of 2017 to 2021.

 

On May 29, 2015, the Compensation Committee of the Board of Directors of the Company approved the grant of stock options to purchase 4,900,000 shares of common stock at an exercise price of $9.72 per share to the Company’s senior executives. The stock options will vest ratably over three years and expire on the tenth anniversary of the grant date. As of December 31, 2021, 3,000,000 shares have been exercised, and 1,000,000 shares have been forfeited. The granted stock option to the directors and officers are as below:

 

Name  stock options 
Hu Xiaoming   900,000 

 

Outstanding Equity Awards at 2020 Fiscal Year End

 

The following table sets forth information regarding all unexercised, outstanding equity awards held, as of December 31, 2021, by those individuals who served as our named executive officers during any part of fiscal year 2021.

 

Name  Number of
Securities
underlying
Unexercised
Exercisable
   Number of
Securities
underlying
Unexercised
Options(#)
Unexercisable
   Equity
Incentive
Plan
Awards:
Number of
Securities
Underlying
Unexercised
Unearned
Options
(#)
   Option
Exercise
Price
($)(1)
   Option
Expiration
Date
    Number of
Shares
or Units
of Stock
That Have
Not Vested
(#)
   Market
Value of
Shares
or Units
of Stock
That Have
Not
Vested
($)
   Awards:
Number of
Unearned
Shares,
Units or
Other
Rights
That Have
Not
Vested
(#)
   Market
or Payout
Value of
Unearned
Shares,
Units or
Other
Rights
That Have
Not
Vested
($)
 
Hu Xiaoming   900,000    -    -   $9.72   5/28/2025   -    -    -    - 

 

 
(1) The grant date fair value of each share of common stock option is $9.72, calculated in accordance with FASB Topic 718.

 

Employment Agreements

 

Zhejiang Kandi Technologies has a three-year-term employment agreement with Mr. Hu, expiring June 9, 2022. The agreement provides an annual salary for Mr. Hu with bonuses to be decided at the discretion of our Board at the year end.

 

On May 15, 2020, the Company and Mr. Lim entered into a three-year-term employment agreement, pursuant to which Mr. Lim shall receive an annual salary in the amount of $120,000. He will also receive 6,000 shares of the common stock under the Company’s 2008 Omnibus Long-Term Incentive Plan, which shall be issuable evenly on each six-month anniversary hereof or as otherwise determined by the Board of Directors.

 

46

 

 

The form of the Mr. Hu’s agreement was previously filed and incorporated herein by reference from Exhibit 10.2 to the Company’s Annual Report on Form 10-K filed on March 16, 2015. Mr. Lim’s employment agreement was previously attached as Exhibit 10.1 to the Company’s Current Report on Form 8-K filed on May 21, 2020 and is incorporated herein by reference.

 

Potential Payments Upon Termination or Change of Control

 

Under Chinese law, we may only terminate employment agreements without cause and without penalty by providing notice of non-renewal one month prior to the date on which the employment agreement is scheduled to expire. If we fail to provide this notice or if we wish to terminate an employment agreement in the absence of cause, as defined in the agreement, then we are obligated to pay the employee one month’s salary for each year we have employed the employee. We are, however, permitted to terminate an employee for cause without penalty pursuant to the employee’s employment agreement. If the named executive officer is not terminated for cause, the Company will pay the remaining portion of the executive officer’s salary.

 

Director Compensation (excluding Named Executive Officers)

 

The following table sets forth certain information regarding the compensation earned by or awarded during the 2021 fiscal year to each of our non-executive directors:

 

Name  Fees
Earned or
Paid in
Cash
($)(2)
   Stock
Awards
($) (1)(2)
   Option
Awards
($)
   Non-Equity
Incentive Plan
Compensation
($)
   Nonqualified
Deferred
Compensation
Earnings
   All Other
Compensation
($)
   Total
($)
 
Lin Yi  $9,302    -    -    -    -    -   $9,302 
                                    
Henry Yu  $24,000    18,100    -    -    -    -   $42,100 
                                    
Jerry Lewin  $24,000    26,500    -    -    -    -   $50,500 
                                    
Chen Liming  $9,302    -    -    -    -    -   $9,302 
                                    
Wang Lin  $31,938    11,520    -    -    -    -   $43,458 
                                    
Sun Chenming  $35,659    28,800    -    -    -    -   $64,459 

 

 
(1) The amounts in these columns represent the aggregate grant date fair value of stock awards granted to our non-named executive officer directors during the fiscal year ended December 31, 2021, in accordance with ASC Topic 718. In connection with his appointment to the Board of Directors in July 2011, the Board of Directors authorized the Company to issue to Mr. Yu 5,000 shares of Company’s restricted common stock every six months, par value $0.001. The closing stock price at the grant date is $2.65 per share. Similarly, in August 2011, the Board of Directors authorized the Company to issue to Mr. Lewin 5,000 shares of Company’s restricted common stock every six months, par value $0.001. The closing stock price at the grant date is $1.81 per share. As of December 31, 2021, 100,000 shares of restricted common stock had been issued to Mr. Lewin and Mr. Yu, respectively.
(2) In setting director compensation, we consider the significant amount of time that directors spend fulfilling their duties to the Company, as well as the skill level required to serve as a director and manage the affairs of the Company. Certain directors receive a monthly fee as follows: (i) Lin Yi receives a monthly fee of RMB5,000 (approximately $740) starting May 2017; (ii) Jerry Lewin receives a monthly fee of $2,000; (iii) Henry Yu receives a monthly fee of $2,000; and (iv) Chen Liming receives a monthly fee of RMB 5,000 (approximately $740) starting 2014.

 

The aggregate number of stock options and restricted shares outstanding, as of December 31, 2021, for each of the non-named executive officer directors were as follows:

 

Name  Options   Restricted
stock
 
Henry Yu   0    100,000(1)
Chen Liming   0    0 
Lin Yi   0    0 
Jerry Lewin   0    100,000 
Zhu Feng   0    0 
Wang Lin   0    0 
Sun Chenming   0    0 

 

 
(1) Besides the 100,000 shares of restricted common stock, Mr. Yu owns additional 15,500 shares of the Company’s common stock that he purchased from the open market.

47

 

 

Item 12. Security Ownership of Certain Beneficial Owners and Management and Related Stockholder Matters

 

The following table sets forth information known to us, as of March 10, 2022, relating to the beneficial ownership of shares of common stock by each person who is known by us to be the beneficial owner of more than five percent (5%) of the outstanding shares of common stock; each director; each executive officer; and all executive officers and directors as a group. We believe that all persons named in the table have sole voting and investment power with respect to all shares of common stock shown as being owned by them. The applicable percentages of ownership are based on an aggregate of 76,256,345 shares of our Common Stock outstanding on March 10, 2022. Unless indicated otherwise, the mailing address of each beneficial owner is Jinhua New Energy Vehicle Town, Jinhua City, Zhejiang Province, China 321016.

 

Title of Class  Name of Beneficial Owner    Amount and
Nature of
Beneficial
Ownership
   Percent
of Class
 
Named Executive Officers and Directors             
Common Stock  Hu Xiaoming     14,326,481(1)   18.8%
Common Stock  Jehn Ming Lim     1,500    * 
Common Stock  Henry Yu     120,500    * 
Common Stock  Jerry Lewin     105,000    * 
Common Stock  Chen Liming     -    - 
Common Stock  Lin Yi     -    - 
Common Stock  Sun chenming     5,000    - 
Common Stock  Wang Lin     7,000    * 
All officers and directors        14,565,481    19.1%
Other 5% Stockholders:               
Common Stock  Excelvantage Group Limited     12,821,404(2)   16.8%
Common Stock®   Invesco WilderHill Clean Energy ETF       5,953,498 (3)     7.8 %

 

 
* Less than 1%

 

(1) Includes (i) 1,505,077 shares owned directly by Mr. Hu, (ii) 12,821,404 shares owned by Excelvantage Group Limited. As reflected in footnote 2, Mr. Hu may be deemed to be the beneficial owner of these shares.
(2) On March 29, 2010, Hu Xiaoming, our Chief Executive Officer, President and Chairman of the Board of Directors, became the sole stockholder of Excelvantage Group Limited. Through his position as the sole stockholder in Excelvantage Group Limited, Mr. Hu has the power to dispose of or direct the disposition of the shares of the ordinary shares in Excelvantage Limited Group. As a result, Mr. Hu may, under the rules of the Securities and Exchange Commission, be deemed to be the beneficial owner of the shares of common stock.
(3) Based solely on the Schedule 13G filed by Invesco Ltd filed with the SEC on February 10, 2022.

 

48

 

 

Item 13. Certain Relationships and Related Transactions, and Director Independence.

 

Transactions with Related Parties

 

On February 18, 2021, Zhejiang Kandi Technologies signed an Equity Transfer Agreement with Geely to transfer all of its remaining 22% equity interests in the Affiliate Company to Geely. The equity transfer was completed on March 9, 2021. For detailed discussion of Transactions with Related Parties, please refer to NOTE 24 – EQUITY METHOD INVESTMENT IN THE AFFILIATE COMPANY.

 

Procedures For Approval of Related Party Transactions

 

According to the Company policy on Related-Party Transactions (the “Policy”), a “Related Transaction” is “any transaction, includes, but not limited to, any financial transaction, arrangement, relationship (including any indebtedness or guarantee of indebtedness) or any series of similar transactions, arrangements or relationships, since the beginning of the Company’s last fiscal year, or any currently proposed transaction, and the amount involved exceeds $120,000, and in which any related party had or will have a direct or indirect material interest”. The Policy’s definition of a “Related Party” is in line with the definition set forth in the instructions to Item 404(a) of Regulation S-K promulgated by the SEC.

 

Under the Policy, the Company’s proposed material related transaction with related persons shall be submitted to the Board for consideration and discussion after an independent director presents his/her approval opinion beforehand. The Audit Committee shall conduct an audit on the related-party transaction and prepare a written opinion, and can engage independent financial advisers to issue a report as a basis for its judgment, then submit it to the Board. The Policy states that the Board meeting can be held as long as non-affiliated directors making up a majority of the Board attend, and any resolution made by the Board must be approved by a majority of non-affiliated directors.

 

Director Independence

 

Messrs. Henry Yu, Chen Liming, Lin Yi and Jerry Lewin are all non-employee directors, all of whom our Board has determined to be independent pursuant to NASDAQ rules. All of the members of our Audit Committee, Nominating/Corporate Governance Committee and Compensation Committee are independent pursuant to NASDAQ rules.

 

49

 

 

Item 14. Principal Accounting Fees and Services.

 

The following table represents the aggregate fees from our current principal accounting firm, Paris Kreit & Chiu CPA LLP and former principal accounting firm, Marcum Bernstein & Pinchuk LLP for the years ended December 31, 2021 and 2020, respectively.

 

   2021   2020 
Audit Fees  $350,000   $460,000 
Audit Related Fees  $-   $93,800 
Tax Fees  $-   $- 
All other fees  $-   $715 
TOTAL FEES  $350,000   $554,515 

 

Audit Fees — This category includes the audit of our annual financial statements and services that are normally provided by the independent auditors in connection with engagements for those fiscal years.

 

Audit-Related Fees — This category consists of assurance and related services by the independent auditors that are reasonably related to the performance of the audit or review of our financial statements and are not reported above under “Audit Fees”.

 

Tax Fees — This category consists of professional services rendered by the Company’s independent registered public accounting firm for tax compliance and tax advice. The services for the fees disclosed under this category include tax return preparation and technical tax advice.

 

All Other Fees — This category consists of fees for other miscellaneous items.

 

Pre-Approval Policies and Procedures

 

All of the services rendered to us by our independent registered public accountants were pre-approved by the Audit Committee.

 

50

 

 

PART IV

 

Item 15. Exhibits, Financial Statement Schedules.

 

Exhibit Number   Description
2.1   Share Exchange Agreement, dated June 29, 2007, by and among Stone Mountain Resources, Inc., Continental Development Limited and Excelvantage Group Limited. [Incorporated by reference from Exhibit 2.1 to the Company’s Current Report on Form 8-K filed on July 6, 2007]
     
3.1   Certificate of Incorporation. [Incorporated by reference from Exhibit 3.1 to Form SB-2 filed by the Company on April 1, 2005]
     
3.2   Certificate For Renewal and Revival of Charter dated May 27, 2007. [Incorporated by reference from Exhibit 3.1 to the Company’s Registration Statement on Form S-3 dated June 20, 2014]
     
3.3   Certificate of Amendment of Certificate of Incorporation. [Incorporated by reference from Exhibit 4.2 to the Company’s Form S-3, dated November 19, 2009; File No. 333-163222]
     
3.4   Certificate of Amendment of Certificate of Incorporation. [Incorporated by reference from Exhibit 3.1 to the Company’s Form 8-K, dated December 21, 2012]
     
3.5   Bylaws. [Incorporated by reference from Exhibit 3.2 to Form SB-2 filed by the Company on April 1, 2005]
     
4.1   Form of the Investor Warrant in connection with the Registered Direct offering closed on November 12, 2020 [Incorporated by reference from Exhibit 4.1 to the Company’s Current Report on Form 8-K filed on November 10, 2020]
     
4.2   Form of the Placement Agent Warrant in connection with the Registered Direct offering closed on November 12, 2020 [Incorporated by reference from Exhibit 4.2 to the Company’s Current Report on Form 8-K filed on November 10, 2020]
     
4.3   Form of the Investor Warrant in connection with the Registered Direct offering closed on November 23, 2020 [Incorporated by reference from Exhibit 4.1 to the Company’s Current Report on Form 8-K filed on November 20, 2020]
     
4.4   Form of the Placement Agent Warrant in connection with the Registered Direct offering closed on November 23, 2020 [Incorporated by reference from Exhibit 4.2 to the Company’s Current Report on Form 8-K filed on November 20, 2020]
     
4.5   Description of Securities Registered Pursuant to Section 12 of the Exchange Act. †
     
10.1   Form of the Director Agreement. [Incorporated by reference from Exhibit 10.1 to the Company’s Annual Report on Form 10-K filed on March 16, 2015]
     
10.2   Form of the Employment Contract by and between Zhejiang Kandi Technologies Group Co., Ltd. and the executive officer. [Incorporated by reference from Exhibit 10.2 to the Company’s Annual Report on Form 10-K filed on March 16, 2015]
     
10.3   Kandi Technologies, Corp. 2008 Omnibus Long-Term Incentive Plan [Incorporated by reference from Appendix A to the Company’s Definitive Schedule 14A filed on November 24, 2008]
     
10.4   Voting Agreement, dated January 21, 2010, by and between the Company and Excelvantage Group Limited. [Incorporated by reference from Exhibit 10.6 to the Company’s Current Report on Form 8-K filed on January 21, 2010]
     
10.5   The Agreement of Establishment Kandi New Energy Vehicles Co., Ltd., dated May 18, 2010, by and between Zhejiang Kandi Technologies Group Co., Ltd. and Mr. Hu Xiaoming, and its supplement, dated January 31, 2011. [Incorporated by reference from Exhibit 10.13 to the Company’s Annual Report on Form 10-K filed on March 31, 2011]

 

51

 

 

10.6   The Share Escrow and Trust Agreement, dated May 18, 2010, by and between Zhejiang Kandi Technologies Group Co., Ltd. and Mr. Hu Xiaoming. [Incorporated by reference from Exhibit 10.14 to the Company’s Annual Report on Form 10-K filed on March 31, 2011]
     
10.7   The Contractor Agreement, dated May 18, 2010, by and between Zhejiang Kandi Technologies Group Co., Ltd. and Mr. Hu Xiaoming. [Incorporated by reference from Exhibit 10.15 to the Company’s Annual Report on Form 10-K filed on March 31, 2011]
     
10.8   Loan Agreement, dated January 31, 2011, by and between Zhejiang Kandi Technologies Group Co., Ltd. and Mr. Hu Xiaoming. [Incorporated by reference from Exhibit 10.1 to the Company’s Form 10-Q filed on May 16, 2011]
     
10.9   Joint Venture Agreement of Establishment of Zhejiang Kandi Electric Vehicles Co., Ltd., by and between Zhejiang Kandi Technologies Group Co., Ltd. and Shanghai Maple Guorun Automobile Co., Ltd., dated March 22, 2013. [Incorporated by reference from Exhibit 10.1 to the Company’s Quarterly Report on Form 10-Q filed on May 14, 2013]
     
10.10   Zhejiang Wanxiang Ener1 Power System Co., Ltd. Sales Contract, between JinhuaKandi New Energy Vehicles Co., Ltd. and Zhejiang Wanxiang Ener1 Power System Co., Ltd., dated October 23, 2013. [Incorporated by reference from Exhibit 10.26 to the Company’s Annual Report on Form 10-K filed on March 17, 2014]
     
10.11   Form of Non-Qualified Stock Option Agreement pursuant to the 2008 Omnibus Long-Term Incentive Plan of Kandi Technologies Group, Inc. [Incorporated by reference from Exhibit 10.15 to the Company’s Annual Report on Form 10-K filed on March 14, 2016]
     
10.12   English Translation of the Share Transfer Agreement by and between Zhejiang Kandi Technologies Group Co., Ltd. and Mr. Wang Xinhuo dated December 12, 2017 [Incorporated by reference from Exhibit 10.18 to the Company’s Annual Report on Form 10-K filed on March 16, 2018]
     
10.13   English Translation of the Supplementary Agreement by and between Zhejiang Kandi Technologies Group Co., Ltd. and Mr. Wang Xinhuo dated December 12, 2017 [Incorporated by reference from Exhibit 10.19 to the Company’s Annual Report on Form 10-K filed on March 16, 2018]
     
10.14   Membership Interest Transfer Agreement of Sportsman Country, LLC by and between David Shan, Johnny Tai and Kandi Technologies Group, Inc. dated May 31, 2017 (Bilingual) [Incorporated by reference from Exhibit 10.15 to the Company’s Annual Report on Form 10-K filed on March 15, 2019]
     
10.15   Equity Transfer Agreement by and between Zhejiang Kandi Technologies Group Co., Ltd. and Geely Technology Group Co., Ltd., dated March 21, 2019 [Incorporated by reference from Exhibit 10.1 to the Company’s Quarterly Report on Form 10-Q filed on May 10, 2019]
     
10.16   English translation of the land repurchase agreement for the Jinhua premise, dated as of March 10, 2020, by and between Zhejiang Kandi Technologies Group Co., Ltd. and Administrative Committee of Jinhua Economic and Technological Development Zone.* [Incorporated by reference from Exhibit 10.16 to the Company’s Annual Report on Form 10-K filed on April 28, 2020]
     
10.17   Employment Agreement by and between the Company and Jehn Ming Lim dated as of May 15, 2020 [Incorporated by reference from Exhibit 10.1 to the Company’s Current Report on Form 8-K filed on May 21, 2020]
     
10.18   Form of Securities Purchase Agreement in connection with the Registered Direct offering closed on November 12, 2020 [Incorporated by reference from Exhibit 10.1 to the Company’s Current Report on Form 8-K filed on November 10, 2020]
     
10.19   Placement Agent Agreement in connection with the Registered Direct offering closed on November 12, 2020 [Incorporated by reference from Exhibit 10.2 to the Company’s Current Report on Form 8-K filed on November 10, 2020]

 

52

 

 

10.20   Form of Securities Purchase Agreement in connection with the Registered Direct offering closed on November 23, 2020 [Incorporated by reference from Exhibit 10.1 to the Company’s Current Report on Form 8-K filed on November 20, 2020]
     
10.21   Placement Agent Agreement in connection with the Registered Direct offering closed on November 23, 2020 [Incorporated by reference from Exhibit 10.2 to the Company’s Current Report on Form 8-K filed on November 20, 2020]
     
10.22   Equity Transfer Agreement by and between Zhejiang Kandi Technologies Group Co., Ltd. and Geely Technology Group Co., Ltd., dated February 18, 2021. [Incorporated by reference from Exhibit 10.22 to the Company’s Annual Report on Form 10-K filed on March 30, 2021]
     
10.23   English Translated Version of the Transfer Agreement Between Mr. Hu and Zhejiang Kandi Technologies Group Co., Ltd. Regarding the 50% Equity Interests Transfer in the VIE Dated March 7, 2022. †
     
14.1   Code of Business Conduct and Ethics. [Incorporated by reference from Exhibit 14.1 to the Company’s Annual Report on Form 10-K filed on March 16, 2015]
     
21.1   List of Subsidiaries †
     
23.1   Consent of Marcum Bernstein & Pinchuk LLP †
     
23.2   Consent of Paris Kreit & Chiu CPA LLP †
     
31.1   Certification of CEO pursuant to Rule 13a-14 under the Securities Exchange Act of 1934. †
     
31.2   Certification of CFO pursuant to Rule 13a-14 under the Securities Exchange Act of 1934. †
     
32.1   Certifications of CEO and CFO pursuant to 18 U.S.C. § 1350, as adopted pursuant to Section 906 of the Sarbanes-Oxley Act of 2002. †
     
101.INS   Inline XBRL Instance Document.
     
101.SCH   Inline XBRL Taxonomy Extension Schema Document.
     
101.CAL   Inline XBRL Taxonomy Extension Calculation Linkbase Document.
     
101.LAB   Inline XBRL Taxonomy Extension Label Linkbase Document.
     
101.PRE   Inline XBRL Taxonomy Extension Presentation Linkbase Document.
     
101.DEF   Inline XBRL Taxonomy Extension Definition Linkbase Document.
     
104   Cover Page Interactive Data File (formatted as Inline XBRL and contained in Exhibit 101).

 

 
Exhibits filed herewith.
*Certain portion of the exhibit has been omitted in accordance with the provisions of Item 601(b)(2)(ii) of Regulation S-K.

 

53

 

 

SIGNATURES

 

Pursuant to the requirements of Section 13 or 15(d) of the Securities Exchange Act of 1934 (the “Exchange Act”), the registrant has duly caused this report to be signed on its behalf by the undersigned, thereunto duly authorized.

 

  KANDI TECHNOLOGIES GROUP, INC.
     
March 15, 2022 By: /s/ Hu Xiaoming
    Hu Xiaoming
    President and Chief Executive Officer

 

Pursuant to the requirements of the Exchange Act, this report has been signed below by the following persons on behalf of the registrant and in the capacities and on the dates indicated.

 

/s/ Hu Xiaoming   President, Chief Executive Officer and Chairman of the Board   March 15, 2022
Hu Xiaoming   (Principal Executive Officer)    
         
/s/ Jehn Ming Lim   Chief Financial Officer   March 15, 2022
Jehn Ming Lim   (Principal Financial Officer and Accounting Officer)    
         
/s/ Chen Liming   Director   March 15, 2022
Chen Liming        
         
/s/ Lin Yi   Director   March 15, 2022
Lin Yi        
         
/s/ Jerry Lewin   Director   March 15, 2022
Jerry Lewin        
         
/s/ Henry Yu   Director   March 15, 2022
Henry Yu        
         
/s/ Wang Lin   Director   March 15, 2022
Wang Lin        
         
/s/ Dong Xueqin   Director   March 15, 2022
Dong Xueqin        

 

54

the Company reviewed the subsequent collection until March 10, 2022. This amount represents the advance payment in order to lock up the purchase price of the inventory. This amount presents the advance payment to a third party for designing a new EV model, as well as related research and development and consulting works. The Company entered into a research and development contract with a third party on December 1, 2020 with total contract amount of $38.3 million, and advance payment of $23.0 million as per the contract. This advance payment will be expensed progressively according to the progress of the R & D project. In the year 2021, $18.2 million expense was incurred accordingly. 2477965 false FY 0001316517 0001316517 2021-01-01 2021-12-31 0001316517 kndi:ParisKreitChiuCPALLPMember 2021-01-01 2021-12-31 0001316517 2022-03-10 0001316517 2021-06-30 0001316517 2021-12-31 0001316517 2020-12-31 0001316517 2020-01-01 2020-12-31 0001316517 us-gaap:CommonStockMember 2019-12-31 0001316517 us-gaap:TreasuryStockMember 2019-12-31 0001316517 us-gaap:AdditionalPaidInCapitalMember 2019-12-31 0001316517 us-gaap:RetainedEarningsMember 2019-12-31 0001316517 us-gaap:AccumulatedOtherComprehensiveIncomeMember 2019-12-31 0001316517 2019-12-31 0001316517 us-gaap:CommonStockMember 2020-01-01 2020-12-31 0001316517 us-gaap:TreasuryStockMember 2020-01-01 2020-12-31 0001316517 us-gaap:AdditionalPaidInCapitalMember 2020-01-01 2020-12-31 0001316517 us-gaap:RetainedEarningsMember 2020-01-01 2020-12-31 0001316517 us-gaap:AccumulatedOtherComprehensiveIncomeMember 2020-01-01 2020-12-31 0001316517 us-gaap:CommonStockMember 2020-12-31 0001316517 us-gaap:TreasuryStockMember 2020-12-31 0001316517 us-gaap:AdditionalPaidInCapitalMember 2020-12-31 0001316517 us-gaap:RetainedEarningsMember 2020-12-31 0001316517 us-gaap:AccumulatedOtherComprehensiveIncomeMember 2020-12-31 0001316517 us-gaap:CommonStockMember 2021-01-01 2021-12-31 0001316517 us-gaap:TreasuryStockMember 2021-01-01 2021-12-31 0001316517 us-gaap:AdditionalPaidInCapitalMember 2021-01-01 2021-12-31 0001316517 us-gaap:RetainedEarningsMember 2021-01-01 2021-12-31 0001316517 us-gaap:AccumulatedOtherComprehensiveIncomeMember 2021-01-01 2021-12-31 0001316517 us-gaap:CommonStockMember 2021-12-31 0001316517 us-gaap:TreasuryStockMember 2021-12-31 0001316517 us-gaap:AdditionalPaidInCapitalMember 2021-12-31 0001316517 us-gaap:RetainedEarningsMember 2021-12-31 0001316517 us-gaap:AccumulatedOtherComprehensiveIncomeMember 2021-12-31 0001316517 kndi:ZhejiangKandiTechnologiesMember 2011-01-01 2021-12-01 0001316517 kndi:JinhuaKandiNewEnergyVehiclesCoLtdMember 2011-01-01 2021-12-01 0001316517 2011-01-01 2021-12-01 0001316517 kndi:YongkangScrouMember 2012-04-30 0001316517 kndi:FengshengAutomotiveTechnologyGroupCoLtdMember 2021-02-18 0001316517 kndi:KandiHainanMember 2013-04-01 2013-04-30 0001316517 kndi:KandiNewEnergyMember 2013-04-01 2013-04-30 0001316517 kndi:ZhejiangKandiTechnologiesMember 2017-12-31 0001316517 kndi:SCAutosportsMember 2018-05-31 0001316517 kndi:SupplyChainMember 2019-03-01 2019-03-04 0001316517 kndi:ZhejiangKandiTechnologiesMember 2019-03-04 0001316517 kndi:ZhejiangKandiTechnologiesMember 2020-09-01 2020-09-30 0001316517 kndi:ZhejiangKandiTechnologiesMember kndi:RuihengMember 2020-09-01 2020-09-30 0001316517 2020-09-30 0001316517 kndi:JiangxiHuiyiMember 2021-07-13 0001316517 kndi:KandiHainanAndJiangsuXingchiMember us-gaap:SubsequentEventMember 2022-02-15 0001316517 kndi:KandiHainanMember us-gaap:SubsequentEventMember 2022-02-01 2022-02-15 0001316517 kndi:JiangsuXingchiMember us-gaap:SubsequentEventMember 2022-02-01 2022-02-15 0001316517 srt:MinimumMember 2021-12-31 0001316517 srt:MaximumMember 2021-12-31 0001316517 2020-03-01 2020-03-10 0001316517 2020-05-01 2020-05-22 0001316517 2020-07-01 2020-07-09 0001316517 2021-05-01 2021-05-20 0001316517 kndi:GeelyMember 2021-02-18 0001316517 kndi:GeelyMember 2021-02-01 2021-02-18 0001316517 kndi:FirstHalfMember 2021-03-16 0001316517 kndi:SecondHalfMember 2021-09-10 0001316517 kndi:KandiNewEnergyMember kndi:ZhejiangKandiTechnologiesMember 2021-12-31 0001316517 kndi:KandiNewEnergyMember kndi:MrHuXiaomingMember 2021-12-31 0001316517 kndi:KandiNewEnergyMember kndi:ZhejiangKandiTechnologiesMember 2021-01-01 2021-12-31 0001316517 kndi:MrHuXiaomingMember 2021-11-29 0001316517 kndi:KandiHainanMember kndi:KandiNewEnergyMember 2021-12-31 0001316517 kndi:KandiHainanMember kndi:ZhejiangKandiTechnologiesMember 2021-12-31 0001316517 us-gaap:EquityMethodInvestmentNonconsolidatedInvesteeOrGroupOfInvesteesMember 2021-03-09 0001316517 kndi:GeelyMember 2021-03-09 0001316517 2021-03-01 2021-03-09 0001316517 us-gaap:FairValueInputsLevel3Member 2021-12-31 0001316517 us-gaap:FairValueInputsLevel3Member 2020-12-31 0001316517 srt:MinimumMember 2021-01-01 2021-12-31 0001316517 srt:MaximumMember 2021-01-01 2021-12-31 0001316517 kndi:KandiNewEnergyMember 2021-01-01 2021-12-31 0001316517 kndi:ZhejiangKandiTechnologiesMember us-gaap:SubsequentEventMember 2022-03-02 2022-03-14 0001316517 kndi:OneToNinetyDaysMember 2021-01-01 2021-12-31 0001316517 kndi:NineOneToOneEightZeroDaysMember 2021-01-01 2021-12-31 0001316517 kndi:OverOneEightZeroDaysMember 2021-01-01 2021-12-31 0001316517 us-gaap:AgingOfCapitalizedExploratoryWellCostsPeriodOneMember 2021-01-01 2021-12-31 0001316517 us-gaap:AgingOfCapitalizedExploratoryWellCostsPeriodTwoMember 2021-01-01 2021-12-31 0001316517 kndi:OneToNinetyDaysMember 2020-01-01 2020-12-31 0001316517 kndi:NineOneToOneEightZeroDaysMember 2020-01-01 2020-12-31 0001316517 kndi:OverOneEightZeroDaysMember 2020-01-01 2020-12-31 0001316517 us-gaap:AgingOfCapitalizedExploratoryWellCostsPeriodOneMember 2020-01-01 2020-12-31 0001316517 us-gaap:AgingOfCapitalizedExploratoryWellCostsPeriodTwoMember 2020-01-01 2020-12-31 0001316517 srt:MinimumMember us-gaap:BuildingMember 2021-01-01 2021-12-31 0001316517 srt:MaximumMember us-gaap:BuildingMember 2021-01-01 2021-12-31 0001316517 us-gaap:MachineryAndEquipmentMember 2021-01-01 2021-12-31 0001316517 us-gaap:OfficeEquipmentMember 2021-01-01 2021-12-31 0001316517 us-gaap:VehiclesMember 2021-01-01 2021-12-31 0001316517 us-gaap:ToolsDiesAndMoldsMember 2021-01-01 2021-12-31 0001316517 kndi:PeriodEndRMBUSDExchangeRateMember 2021-12-31 0001316517 kndi:PeriodEndRMBUSDExchangeRateMember 2020-12-31 0001316517 kndi:AverageRMBUSDExchangeRateMember 2021-12-31 0001316517 kndi:AverageRMBUSDExchangeRateMember 2020-12-31 0001316517 us-gaap:CustomerConcentrationRiskMember 2021-01-01 2021-12-31 0001316517 us-gaap:CustomerConcentrationRiskMember 2020-01-01 2020-12-31 0001316517 us-gaap:SupplierConcentrationRiskMember 2021-01-01 2021-12-31 0001316517 us-gaap:SupplierConcentrationRiskMember 2020-01-01 2020-12-31 0001316517 kndi:CustomerAMember us-gaap:SalesMember 2021-01-01 2021-12-31 0001316517 kndi:CustomerAMember us-gaap:SalesMember 2020-01-01 2020-12-31 0001316517 kndi:CustomerAMember us-gaap:TradeAccountsReceivableMember 2021-01-01 2021-12-31 0001316517 kndi:CustomerAMember us-gaap:TradeAccountsReceivableMember 2020-01-01 2020-12-31 0001316517 kndi:CustomerBMember us-gaap:SalesMember 2021-01-01 2021-12-31 0001316517 kndi:CustomerBMember us-gaap:SalesMember 2020-01-01 2020-12-31 0001316517 kndi:CustomerBMember us-gaap:TradeAccountsReceivableMember 2021-01-01 2021-12-31 0001316517 kndi:CustomerBMember us-gaap:TradeAccountsReceivableMember 2020-01-01 2020-12-31 0001316517 kndi:CustomerCMember us-gaap:SalesMember 2021-01-01 2021-12-31 0001316517 kndi:CustomerCMember us-gaap:SalesMember 2020-01-01 2020-12-31 0001316517 kndi:CustomerCMember us-gaap:TradeAccountsReceivableMember 2021-01-01 2021-12-31 0001316517 kndi:CustomerCMember us-gaap:TradeAccountsReceivableMember 2020-01-01 2020-12-31 0001316517 kndi:PurchasesMember kndi:ZhejiangKandiSupplyChainManagementCoLtdMember 2021-01-01 2021-12-31 0001316517 kndi:PurchasesMember kndi:ZhejiangKandiSupplyChainManagementCoLtdMember 2020-01-01 2020-12-31 0001316517 us-gaap:AccountsPayableMember kndi:ZhejiangKandiSupplyChainManagementCoLtdMember 2021-01-01 2021-12-31 0001316517 us-gaap:AccountsPayableMember kndi:ZhejiangKandiSupplyChainManagementCoLtdMember 2020-01-01 2020-12-31 0001316517 kndi:PurchasesMember kndi:MassimoMotorSportsLLCMember 2021-01-01 2021-12-31 0001316517 kndi:PurchasesMember kndi:MassimoMotorSportsLLCMember 2020-01-01 2020-12-31 0001316517 us-gaap:AccountsPayableMember kndi:MassimoMotorSportsLLCMember 2021-01-01 2021-12-31 0001316517 us-gaap:AccountsPayableMember kndi:MassimoMotorSportsLLCMember 2020-01-01 2020-12-31 0001316517 us-gaap:OptionOnSecuritiesMember 2021-01-01 2021-12-31 0001316517 us-gaap:WarrantMember 2021-01-01 2021-12-31 0001316517 kndi:offroadsMember 2021-12-31 0001316517 kndi:SCAutosportsMember 2021-12-31 0001316517 kndi:NotesReceivableOneMember 2021-12-31 0001316517 us-gaap:NotesReceivableMember 2020-12-31 0001316517 kndi:NotesReceivableTwoMember 2021-01-15 0001316517 kndi:NotesReceivableTwoMember 2021-01-27 0001316517 kndi:NotesReceivableTwoMember 2021-04-20 0001316517 kndi:NotesReceivableTwoMember 2021-06-22 0001316517 2020-12-01 0001316517 kndi:NewLocationMember 2021-12-31 0001316517 us-gaap:ConstructionMember 2021-12-31 0001316517 us-gaap:BuildingMember 2021-12-31 0001316517 us-gaap:BuildingMember 2020-12-31 0001316517 us-gaap:MaritimeEquipmentMember 2021-12-31 0001316517 us-gaap:MaritimeEquipmentMember 2020-12-31 0001316517 us-gaap:OfficeEquipmentMember 2021-12-31 0001316517 us-gaap:OfficeEquipmentMember 2020-12-31 0001316517 us-gaap:OtherTransportationEquipmentMember 2021-12-31 0001316517 us-gaap:OtherTransportationEquipmentMember 2020-12-31 0001316517 kndi:MouldsMember 2021-12-31 0001316517 kndi:MouldsMember 2020-12-31 0001316517 us-gaap:TradeNamesMember 2021-01-01 2021-12-31 0001316517 us-gaap:TradeNamesMember 2021-12-31 0001316517 us-gaap:TradeNamesMember 2020-12-31 0001316517 us-gaap:CustomerRelationshipsMember 2021-01-01 2021-12-31 0001316517 us-gaap:CustomerRelationshipsMember 2021-12-31 0001316517 us-gaap:CustomerRelationshipsMember 2020-12-31 0001316517 srt:MinimumMember us-gaap:PatentsMember 2021-01-01 2021-12-31 0001316517 srt:MaximumMember us-gaap:PatentsMember 2021-01-01 2021-12-31 0001316517 us-gaap:PatentsMember 2021-12-31 0001316517 us-gaap:PatentsMember 2020-12-31 0001316517 srt:MinimumMember us-gaap:TechnologyEquipmentMember 2021-01-01 2021-12-31 0001316517 srt:MaximumMember us-gaap:TechnologyEquipmentMember 2021-01-01 2021-12-31 0001316517 us-gaap:TechnologyEquipmentMember 2021-12-31 0001316517 kndi:HainanMember 2021-01-01 2021-12-31 0001316517 kndi:HainanMember 2020-01-01 2020-12-31 0001316517 kndi:JinhuaFacilityMember 2021-01-01 2021-12-31 0001316517 kndi:JinhuaFacilityMember 2021-12-31 0001316517 srt:SubsidiariesMember 2021-01-01 2021-12-31 0001316517 kndi:PRCHongKongAndUSMember 2021-01-01 2021-12-31 0001316517 kndi:PRCHongKongAndUSMember 2020-01-01 2020-12-31 0001316517 kndi:PrcMember 2021-01-01 2021-12-31 0001316517 kndi:PrcMember kndi:HNTETreatmentMember 2021-01-01 2021-12-31 0001316517 kndi:HighAndNewTechnologyEnterpriseMember 2021-01-01 2021-12-31 0001316517 kndi:HighAndNewTechnologyEnterpriseMember 2020-01-01 2020-12-31 0001316517 kndi:PPPLoanMember 2020-05-04 0001316517 2020-03-27 0001316517 us-gaap:StateAdministrationOfTaxationChinaMember 2021-01-01 2021-12-31 0001316517 us-gaap:StateAdministrationOfTaxationChinaMember 2020-01-01 2020-12-31 0001316517 kndi:NonPRCMember 2021-01-01 2021-12-31 0001316517 kndi:NonPRCMember 2020-01-01 2020-12-31 0001316517 naics:ZZ551114 kndi:SCAutosportsMember 2021-04-30 0001316517 naics:ZZ551114 kndi:SCAutosportsMember 2021-01-01 2021-12-31 0001316517 2020-01-31 0001316517 kndi:OperatingLeaseMember 2020-10-01 2020-10-31 0001316517 2021-10-01 2021-10-31 0001316517 kndi:Subsidiaries2Member 2018-01-01 2018-01-03 0001316517 kndi:Subsidiaries2Member 2018-01-01 2018-12-31 0001316517 kndi:KSBSShareholdersMember 2021-01-01 2021-12-31 0001316517 kndi:SCAutosportsMember 2018-07-01 0001316517 us-gaap:RestrictedStockMember kndi:SCAutosportsMember 2018-06-25 2018-07-01 0001316517 us-gaap:RestrictedStockMember kndi:SCAutosportsMember kndi:TransferAgreementMember 2018-06-25 2018-07-01 0001316517 kndi:SCAutosportsMember kndi:TransferAgreementMember 2018-06-25 2018-07-01 0001316517 kndi:SCAutosportsMember 2018-01-01 2018-12-31 0001316517 2018-01-01 2018-12-31 0001316517 kndi:SCAutosportsMember 2019-01-01 2019-12-31 0001316517 kndi:KSBSShareholdersMember 2021-12-31 0001316517 kndi:KSBSShareholdersMember 2020-12-31 0001316517 kndi:JiangxiHuiyiMember 2021-12-31 0001316517 kndi:JiangxiHuiyiMember 2020-12-31 0001316517 kndi:SecuritiesPurchaseAgreementMember 2020-11-01 2020-11-12 0001316517 kndi:SecuritiesPurchaseAgreementMember 2020-11-12 0001316517 kndi:SecuritiesPurchaseAgreementMember us-gaap:CommonStockMember 2020-11-01 2020-11-12 0001316517 kndi:SecuritiesPurchaseAgreementMember us-gaap:CommonStockMember 2020-11-12 0001316517 kndi:SecuritiesPurchaseAgreementMember 2020-11-01 2020-11-24 0001316517 kndi:SecuritiesPurchaseAgreementMember 2020-11-24 0001316517 2020-11-01 2020-11-24 0001316517 kndi:SecuritiesPurchaseAgreementMember us-gaap:CommonStockMember 2020-11-01 2020-11-24 0001316517 kndi:SecuritiesPurchaseAgreementMember us-gaap:CommonStockMember 2020-11-24 0001316517 kndi:SecuritiesPurchaseAgreementMember us-gaap:WarrantMember 2020-11-24 0001316517 kndi:PlacementAgentWarrantsMember 2021-01-01 2021-12-31 0001316517 kndi:PlacementAgentWarrantsMember 2021-12-31 0001316517 2020-12-01 2020-12-16 0001316517 2020-12-16 0001316517 srt:DirectorMember 2021-11-01 2021-12-01 0001316517 srt:DirectorMember 2021-01-01 2021-12-31 0001316517 srt:DirectorMember 2021-12-31 0001316517 2020-11-01 2020-12-16 0001316517 srt:BoardOfDirectorsChairmanMember 2015-05-29 0001316517 kndi:DirectorsOfficersAndSeniorEmployeesMember 2015-05-29 0001316517 2015-05-01 2015-05-29 0001316517 kndi:EmployeesAndDirectorsMember 2015-05-01 2015-05-29 0001316517 kndi:EmployeesAndDirectorsMember 2015-05-29 0001316517 kndi:MrHenryYuMember 2021-01-01 2021-12-31 0001316517 kndi:MrJerryLewinsMember 2021-01-01 2021-12-31 0001316517 kndi:MsKewaLuosMember 2021-01-01 2021-12-31 0001316517 kndi:MsZhuXiaoyingMember kndi:TwoZeroEightPlanLongTermIncenticeMember 2019-01-01 2019-01-29 0001316517 kndi:MrJehnMingLimMember kndi:TwoZeroEightPlanLongTermIncenticeMember 2020-05-10 2020-05-15 0001316517 kndi:TwoZeroEightPlanMember 2016-09-01 2016-09-26 0001316517 kndi:TwoZeroEightPlanMember 2018-04-01 2018-04-18 0001316517 kndi:ManagementMembersAndEmployeesMember 2019-04-01 2019-04-30 0001316517 kndi:ManagementMembersAndEmployeesMember 2020-05-01 2020-05-09 0001316517 kndi:ManagementMembersAndEmployeesMember 2021-04-01 2021-04-30 0001316517 kndi:EquityTransferAgreementMember 2021-02-18 0001316517 kndi:FirstHalfMember 2021-03-01 2021-03-16 0001316517 kndi:SecondHalfMember 2021-09-01 2021-09-10 0001316517 kndi:AffiliateMember 2021-03-09 0001316517 srt:AffiliatedEntityMember 2020-12-31 0001316517 srt:AffiliatedEntityMember 2019-12-31 0001316517 srt:AffiliatedEntityMember 2021-01-01 2021-12-31 0001316517 srt:AffiliatedEntityMember 2020-01-01 2020-12-31 0001316517 srt:AffiliatedEntityMember 2021-12-31 0001316517 kndi:NanlongGroupCoLtdMember 2013-03-03 2013-03-15 0001316517 kndi:NanlongGroupCoLtdMember 2013-03-15 0001316517 kndi:ShanghaiPudongDevelopmentBankMember 2017-04-01 2017-04-30 0001316517 kndi:PrimaryGeographicalMarketsMember kndi:OverseasMember 2021-01-01 2021-12-31 0001316517 kndi:PrimaryGeographicalMarketsMember kndi:OverseasMember 2020-01-01 2020-12-31 0001316517 kndi:PrimaryGeographicalMarketsMember country:CN 2021-01-01 2021-12-31 0001316517 kndi:PrimaryGeographicalMarketsMember country:CN 2020-01-01 2020-12-31 0001316517 kndi:PrimaryGeographicalMarketsMember 2021-01-01 2021-12-31 0001316517 kndi:PrimaryGeographicalMarketsMember 2020-01-01 2020-12-31 0001316517 kndi:MajorProductsMember kndi:EvPartsMember 2021-01-01 2021-12-31 0001316517 kndi:MajorProductsMember kndi:EvPartsMember 2020-01-01 2020-12-31 0001316517 kndi:MajorProductsMember kndi:EVProductsMember 2021-01-01 2021-12-31 0001316517 kndi:MajorProductsMember kndi:EVProductsMember 2020-01-01 2020-12-31 0001316517 kndi:MajorProductsMember us-gaap:VehiclesMember 2021-01-01 2021-12-31 0001316517 kndi:MajorProductsMember us-gaap:VehiclesMember 2020-01-01 2020-12-31 0001316517 kndi:MajorProductsMember kndi:ElectricScootersAndElectricSelfBalancingScootersMember 2021-01-01 2021-12-31 0001316517 kndi:MajorProductsMember kndi:ElectricScootersAndElectricSelfBalancingScootersMember 2020-01-01 2020-12-31 0001316517 kndi:MajorProductsMember kndi:BatteryExchangeEquipmentAndBatteryExchangeServiceMember 2021-01-01 2021-12-31 0001316517 kndi:MajorProductsMember kndi:BatteryExchangeEquipmentAndBatteryExchangeServiceMember 2020-01-01 2020-12-31 0001316517 kndi:MajorProductsMember kndi:LithiumionCellsMember 2021-01-01 2021-12-31 0001316517 kndi:MajorProductsMember kndi:LithiumionCellsMember 2020-01-01 2020-12-31 0001316517 kndi:MajorProductsMember 2021-01-01 2021-12-31 0001316517 kndi:MajorProductsMember 2020-01-01 2020-12-31 0001316517 kndi:TimingOfRevenueRecognitionMember kndi:ProductsTransferredAtAPointInTimeMember 2021-01-01 2021-12-31 0001316517 kndi:TimingOfRevenueRecognitionMember kndi:ProductsTransferredAtAPointInTimeMember 2020-01-01 2020-12-31 0001316517 kndi:TimingOfRevenueRecognitionMember 2021-01-01 2021-12-31 0001316517 kndi:TimingOfRevenueRecognitionMember 2020-01-01 2020-12-31 0001316517 us-gaap:SeriesOfIndividuallyImmaterialBusinessAcquisitionsMember kndi:JiangxiHuiyiMember 2016-11-01 2016-11-16 0001316517 kndi:JiangxiHuiyiMember 2021-10-01 2021-10-31 0001316517 us-gaap:SeriesOfIndividuallyImmaterialBusinessAcquisitionsMember kndi:JiangxiHuiyiMember 2021-07-19 0001316517 kndi:JiangxiHuiyiMember 2021-07-01 2021-07-19 0001316517 us-gaap:SeriesOfIndividuallyImmaterialBusinessAcquisitionsMember kndi:JiangxiHuiyiMember 2021-10-20 0001316517 kndi:JiangxiHuiyiMember 2021-10-01 2021-10-20 0001316517 kndi:JiangxiHuiyiMember 2021-01-01 2021-12-31 0001316517 kndi:JiangxiHuiyiMember 2021-12-31 0001316517 kndi:JiangxiHuiyiMember 2021-01-01 2021-12-31 0001316517 us-gaap:TechnologyBasedIntangibleAssetsMember 2021-12-31 0001316517 srt:MinimumMember us-gaap:TechnologyBasedIntangibleAssetsMember 2021-01-01 2021-12-31 0001316517 srt:MaximumMember us-gaap:TechnologyBasedIntangibleAssetsMember 2021-01-01 2021-12-31 0001316517 us-gaap:CommonStockMember us-gaap:SubsequentEventMember 2022-01-31 0001316517 us-gaap:SubsequentEventMember 2022-02-01 2022-02-15 0001316517 kndi:ZhejiangKandiTechnologiesMember us-gaap:SubsequentEventMember 2022-03-14 xbrli:shares iso4217:USD iso4217:USD xbrli:shares xbrli:pure iso4217:CNY utr:sqm