10-K 1 drh_10kx12312012.htm 10-K DRH_10K_12.31.2012
 

UNITED STATES SECURITIES AND EXCHANGE COMMISSION
Washington, D.C. 20549
_____________________________
FORM 10-K

þ ANNUAL REPORT PURSUANT TO SECTION 13 OR 15(d) OF THE SECURITIES EXCHANGE ACT OF 1934
For the fiscal year ended December 31, 2012
OR

o TRANSITION REPORT PURSUANT TO SECTION 13 OR 15(d) OF THE SECURITIES EXCHANGE ACT OF 1934
Commission file number 001-32514
DIAMONDROCK HOSPITALITY COMPANY
(Exact Name of Registrant as Specified in Its Charter)
Maryland
 
20-1180098
(State of Incorporation)
 
(I.R.S. Employer Identification No.)
 
 
 
3 Bethesda Metro Center, Suite 1500, Bethesda, Maryland
 
20814
(Address of Principal Executive Offices)
 
(Zip Code)
(240) 744-1150
(Registrant’s telephone number, including area code)
Securities registered pursuant to Section 12(b) of the Act:
Title of Each Class
Name of Exchange on Which Registered
Common Stock, $.01 par value
New York Stock Exchange

Securities registered pursuant to Section 12(g) of the Act:
None
Indicate by check mark if the registrant is a well-known seasoned issuer, as defined in Rule 405 of the Securities Act.   þ Yes o No
Indicate by check mark if the registrant is not required to file reports pursuant to Section 13 or Section 15(d) of the Act.   o Yes þ No
Indicate by check mark whether the registrant (1) has filed all reports required to be filed by Section 13 or 15(d) of the Securities Exchange Act of 1934 during the preceding 12 months (or for such shorter period that the registrant was required to file such reports), and (2) has been subject to such filing requirements for the past 90 days. þ Yes o No
Indicate by check mark whether the registrant has submitted electronically and posted on its corporate Web site, if any, every Interactive Data File required to be submitted and posted pursuant to Rule 405 of Regulation S-T (§232.405 of this chapter) during the preceding 12 months (or for such shorter period that the registrant was required to submit and post such files). þ Yes o No



Indicate by check mark if disclosure of delinquent filers pursuant to Item 405 of Regulation S-K is not contained herein, and will not be contained, to the best of registrant's knowledge, in definitive proxy or information statements incorporated by reference in Part III of this Form 10-K or any amendment to this Form 10-K.  þ
Indicate by check mark whether the registrant is a large accelerated filer, an accelerated filer, a non-accelerated filer, or a smaller reporting company. See definition of “large accelerated filer,” “accelerated filer” and “smaller reporting company” in Rule 12b-2 of the Exchange Act.
Large accelerated filer þ
 
Accelerated filer o
 
Non-accelerated filer o
 
Smaller reporting company o
 
 
(Do not check if a smaller reporting company)
Indicate by check mark whether the registrant is a shell company (as defined in Rule 12b-2 of the Exchange Act). o Yes þ No
The aggregate market value of the common equity held by non-affiliates of the Registrant (assuming for these purposes, but without conceding, that all executive officers and Directors are “affiliates” of the Registrant) as of June 15, 2012, the last business day of the Registrant's most recently completed second fiscal quarter, was $1.7 billion (based on the closing sale price of the Registrant's Common Stock on that date as reported on the New York Stock Exchange).
The registrant had 195,419,755 shares of its $0.01 par value common stock outstanding as of March 1, 2013.

Documents Incorporated by Reference
Portions of the registrant's Proxy Statement for its 2012 Annual Meeting of Stockholders, to be filed with the Securities and Exchange Commission not later than 120 days after December 31, 2012, are incorporated by reference in Part III herein.
 



Table of Contents
INDEX
 
 
 
Page No.
 
 
 
 
 
 
 
 
 
 
 
 
 
 
 
 
 
 
 
 
 
 
 

-3-


SPECIAL NOTE ABOUT FORWARD-LOOKING STATEMENTS

Certain statements in this Annual Report on Form 10-K, other than purely historical information, including estimates, projections, statements relating to our business plans, objectives and expected operating results, and the assumptions upon which those statements are based, are “forward-looking statements” within the meaning of the Private Securities Litigation Reform Act of 1995, Section 27A of the Securities Act of 1933 and Section 21E of the Securities Exchange Act of 1934. These forward-looking statements generally are identified by the words “believes,” “project,” “expects,” “anticipates,” “estimates,” “intends,” “strategy,” “plan,” “may,” “will,” “would,” “will be,” “will continue,” “will likely result,” “strive,” “endeavor,” “mission,” “goal,” and similar expressions. Forward-looking statements are based on current expectations and assumptions that are subject to risks and uncertainties which may cause actual results to differ materially from the forward-looking statements. A discussion of these and other risks and uncertainties that could cause actual results and events to differ materially from such forward-looking statements is included in Item 1A “Risk Factors” and Item 7 “Management's Discussion and Analysis of Financial Condition and Results of Operations” of this Annual Report on Form 10-K. Except as required by law, we undertake no obligation to update or revise publicly any forward-looking statements, whether as a result of new information, future events or otherwise.

References in this Annual Report on Form 10-K to “we,” “our,” “us” and “the Company” refer to DiamondRock Hospitality Company, including as the context requires, DiamondRock Hospitality Limited Partnership, as well as our other direct and indirect subsidiaries.

PART I

Item 1. Business

Overview

DiamondRock Hospitality Company is a lodging-focused Maryland corporation operating as a real estate investment trust (REIT). We own a portfolio of 27 premium hotels and resorts that contain 11,590 guest rooms. We also hold the senior note on a mortgage loan secured by an additional hotel and have the right to acquire, upon completion, a hotel under development. As an owner, rather than an operator, of lodging properties, we receive all of the operating profits or losses generated by the hotels after the payment of fees due to hotel managers, which are calculated based on the revenues and profitability of each hotel.

Our vision is to be the premier allocator of capital in the lodging industry. Our mission is to deliver above average long-term stockholder returns through a combination of dividends and capital appreciation. Our strategy is to utilize disciplined capital allocation and focus on the acquisition, ownership and innovative asset management of high quality lodging properties in North American markets with superior growth prospects and high barriers to entry.

We differentiate ourselves from our competitors by adhering to three basic principles in executing our strategy:

focus on high-quality urban and destination resort hotels;

promote innovative approaches to asset management; and

maintain a conservative capital structure.

Our portfolio is concentrated in key gateway cities and destination resorts. Each of our hotels is managed by a third party and most are operated under a brand owned by one of the leading global lodging brand companies (Marriott International, Inc. (“Marriott”), Starwood Hotels & Resorts Worldwide, Inc. (“Starwood”) or Hilton Worldwide (“Hilton”)).

We critically evaluate each of our hotels to ensure that our portfolio conforms to our vision, supports our mission and corresponds with our strategy. On a regular basis, we analyze our portfolio to identify opportunities to invest capital in certain projects or market non-core assets for sale in order to recycle capital for additional acquisitions, renovation projects, or other capital requirements.

We are committed to a conservative capital structure with prudent leverage. We regularly assess the availability and affordability of capital in order to maximize the Company's value and minimize enterprise risk. In addition, we are committed to being open and transparent in our communications with stockholders and adopting and following sound corporate governance practices.

High Quality Urban and Destination Resort Hotels

-4-



We own 27 premium hotels and resorts throughout North America and the U.S. Virgin Islands. Our hotels and resorts are primarily categorized as upper upscale as defined by Smith Travel Research and are generally located in high barrier-to-entry markets with multiple demand generators.

Our properties are concentrated in key gateway cities (primarily New York City, Chicago, Boston and Los Angeles) and in destination resort locations (such as the U.S. Virgin Islands and Vail, Colorado). We consider lodging properties located in gateway cities and resort destinations to be the most capable of creating dynamic cash flow growth and achieving superior long-term capital appreciation. We also believe that these locations are better insulated from new supply due to relatively high barriers-to-entry, including expensive construction costs and limited development sites.

A core tenet of our strategy is to leverage our relationships with the top globally recognized hotel brands. We strongly believe that the premier global hotel brands create significant value as a result of each brand's ability to produce incremental revenue with the result being that branded hotels are able to generate greater profits than similar unbranded hotels. The dominant global hotel brands typically have very strong reservation and reward systems and sales organizations, and most of our hotels are operated under a brand owned by one of the top global lodging brand companies (Marriott, Starwood or Hilton). We are primarily interested in owning hotels that are currently operated under, or can be converted to, a globally recognized brand.

In addition to leveraging global brands, we are interested in creating relationships with select non-branded boutique hotels in urban markets. We would consider opportunities to acquire other non-branded hotels located in top-tier or unique markets if we believe that the returns on certain of these hotels may be higher than if these hotels were operated under a globally-recognized brand.

Innovative Asset Management

We believe that we create significant value in our portfolio by utilizing our management team's extensive experience and encouraging innovative asset management strategies. Our senior management team has established a broad network of hotel industry contacts and relationships, including relationships with hotel owners, financiers, operators, project managers and contractors and other key industry participants.

We use our broad network of hotel industry contacts and relationships to maximize the value of our hotels. Under the federal income tax rules governing REITs, we are required to engage a hotel manager that is an eligible independent contractor to manage each of our hotels pursuant to a management agreement with one of our subsidiaries. We strive to negotiate management agreements that give us the right to exert significant influence over the management of our properties, annual budgets and all capital expenditures (all, to the extent permitted under the REIT rules), and then to use those rights to continually monitor and improve the performance of our properties. We cooperatively partner with our hotel managers in an attempt to increase operating results and long-term asset values at our hotels. In addition to working directly with the personnel at our hotels, our senior management team also has long-standing professional relationships with our hotel managers' senior executives, and we work directly with these individuals to improve the performance of our portfolio.

We continue to explore strategic options to maximize the growth of revenue and profitability. We persist in impressing upon our hotel managers the importance of maximizing hotel revenues and property-level profits. We maintain our practice of working closely with managers to optimize business at our hotels in order to maximize revenue and we remain committed to the objective of maintaining conservative corporate expenses.

We believe we can create significant value in our portfolio through innovative asset management strategies such as rebranding, renovating and repositioning and we engage in a process of regular evaluations of our portfolio in order to determine if there are opportunities to employ these value-add strategies.

Conservative Capital Structure

Our current debt outstanding consists of primarily fixed interest rate mortgage debt with no significant maturities until late 2014 and limited outstanding borrowings under our senior unsecured credit facility, which bears interest at what we believe is an attractive floating rate. We prefer that a significant portion of our portfolio remain unencumbered by debt in order to provide maximum balance sheet flexibility. In addition, to the extent that we incur additional debt, our preference is non-recourse secured mortgage debt. We expect that our strategy will enable us to maintain a conservative balance sheet that will mitigate risk throughout all phases of the lodging cycle. We believe that it is not prudent to increase the inherent risk of highly cyclical lodging fundamentals through the use of a highly leveraged capital structure.


-5-


We prefer a relatively simple but efficient capital structure. We have not invested in joint ventures and have not issued any operating partnership units or preferred stock. We endeavor to structure our hotel acquisitions so that they will not overly complicate our capital structure; however, we will consider a more complex transaction if we believe that the projected returns to our stockholders will significantly exceed the returns that would otherwise be available.

We believe that we maintain a reasonable amount of debt. As of December 31, 2012, we had $988.7 million of total debt outstanding with a weighted average interest rate of 5.31% percent and a weighted average maturity date of approximately 4.1 years. In addition, we had 15 hotels unencumbered by debt and $20 million outstanding on our $200 million senior unsecured credit facility.

Our Company

We commenced operations in July 2004 and became a public reporting company in May 2005. We have been successful in acquiring, financing and asset managing our hotels, and complying with the complex public company accounting and legal requirements with 22 employees. Since our formation, we have sought to be forthright and transparent in our communications with investors, to actively monitor our corporate overhead and to adopt sound corporate governance practices. We believe that we have among the most transparent disclosures in the industry and we consistently go beyond the minimum legal requirements and industry practice; for example, we provide quarterly operating performance data on each of our hotels, enabling our investors to effectively evaluate our successes and challenges. Finally, we consider our corporate governance practices to be sound in that we have a majority-independent Board of Directors elected annually by our stockholders, we believe that our risk of takeover is limited by anti-takeover devices and our officers and directors are subject to stock ownership policies designed to insure that these persons own a meaningful amount of stock in the Company.

During 2012, we acquired five (5) new hotels and sold four (4) non-core hotels. We currently own 27 hotels that contain 11,590 hotel rooms, located in the following markets: Atlanta, Georgia; Boston, Massachusetts (2); Burlington, Vermont; Charleston, South Carolina; Chicago, Illinois (2); Denver, Colorado (2); Fort Worth, Texas; Los Angeles, California (2); Minneapolis, Minnesota; New York, New York (4); Oak Brook, Illinois; Orlando, Florida; Salt Lake City, Utah; San Diego, California; San Francisco, California; Sonoma, California; St. Thomas, U.S. Virgin Islands; Vail, Colorado and Washington, D.C. (2). We also own a senior mortgage loan secured by a 443-room hotel located in Chicago, Illinois and have the right to acquire, upon completion, a 282-room hotel under development in New York City.

Our Corporate Structure

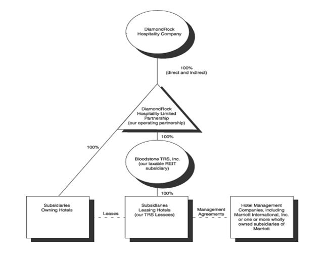
We conduct our business through a traditional umbrella partnership REIT, or UPREIT, in which our hotels are owned by subsidiaries of our operating partnership, DiamondRock Hospitality Limited Partnership. We are the sole general partner of our operating partnership and currently own, either directly or indirectly, all of the limited partnership units of our operating partnership. We have the ability to issue limited partnership units to third parties in connection with acquisitions of hotel properties. In order for the income from our hotel investments to constitute “rents from real property” for purposes of the gross income tests required for REIT qualification, we must lease each of our hotels to a wholly-owned subsidiary of our taxable REIT subsidiary, or TRS (each, a TRS lessee), or to an unrelated third party. We currently lease all of our domestic hotels to TRS lessees. In turn, our TRS lessees must engage a third-party management company to manage the hotels. However, we may structure our properties that are not subject to U.S. federal income tax differently from the structures we use for our U.S. properties. For example, Frenchman's Reef is held by a U.S. Virgin Islands corporation, which we have elected to be a TRS.

The following chart shows our corporate structure as of the date of this report:

-6-



Environmental Matters

In connection with the ownership of hotels, the Company is subject to various federal, state and local environmental laws and regulations relating to environmental protection. Under these laws, a current or previous owner or operator (including tenants) of real estate may be liable for the costs or removal or remediation of certain hazardous or toxic substances at, on, under or in such property. These laws typically impose liability without regard to fault or whether or not the owner or operator knew of or caused the presence of the contamination and the liability under these laws may be joint and several. Because these laws also impose liability on the persons who owned the property at the time it became contaminated, it is possible we could incur cleanup costs or other environmental liabilities even after we sell properties. The presence of contamination, or the failure to properly remediate contamination, on a property may adversely affect the ability of the owner or operator to sell that property or to borrow funds using such property as collateral. Under the environmental laws, courts and government agencies also have the authority to require that a person who sent waste to a waste disposal facility, such as a landfill or incinerator, pay for the cleanup of that facility if it becomes contaminated and threatens human health or the environment.

Our hotels are subject to various federal, state, and local environmental, health and safety laws and regulations that address a wide variety of issues, including, but not limited to, storage tanks, air emissions from emergency generators, storm water and wastewater discharges, asbestos, lead-based paint, mold and mildew and waste management. Our hotels incur costs to comply with these laws and regulations and could be subject to fines and penalties for non-compliance.

Furthermore, various court decisions have established that third parties may recover damages for injury caused by property contamination. For instance, a person exposed to asbestos while staying in a hotel may seek to recover damages if he or she suffers injury from the asbestos. Lastly, some of these environmental laws restrict the use of a property or place conditions on various activities. An example would be laws that require a business using chemicals (such as swimming pool chemicals at a hotel property) to manage them carefully and to notify local officials that the chemicals are being used.

Prior to closing any property acquisition, we obtain Phase I environmental assessments in order to attempt to identify potential environmental concerns at the properties. These assessments are carried out in accordance with an appropriate level of due diligence and generally include a physical site inspection, a review of relevant federal, state and local environmental and health agency database records, one or more interviews with appropriate site-related personnel, review of the property's chain of title and review of historic aerial photographs and other information regarding past uses of the property. These assessments generally do not include soil sampling, subservice investigations, comprehensive asbestos surveys or mold investigations. We cannot assure you that these assessments will discover every environmental condition that may be present on a property. Material environmental condition,

-7-


liabilities or compliance concerns may have arisen after the review was completed or may arise in the future; and future laws, ordinances or regulations may impose material additional environmental liability.

We believe that our hotels are in compliance, in all material respects, with all federal, state and local environmental ordinances and regulations regarding hazardous or toxic substances and other environmental matters, the violation of which could have a material adverse effect on us. We have not received written notice from any governmental authority of any material noncompliance, liability or claim relating to hazardous or toxic substances or other environmental matters in connection with any of our present properties.

During 2012, we commissioned the preparation of the Company's first bi-annual Environmental, Social and Governance Report (the “Sustainability Report”) to comprehensively analyze sustainability performance indicators (including energy, water, waste, and greenhouse gas emissions) captured during 2011. The Sustainability Report highlights the Company's dedication to sustainability initiatives and stockholder returns through the implementation of programs designed to reduce energy consumption and increase profitability at our hotels. A copy of the Sustainability Report can be found on the Company's website at www.drhc.com in the Investor Relations section. The information included or referenced to, on or otherwise accessible through the Sustainability Report or our website, is not incorporated by reference in, or considered to be a part of, this report or any document unless expressly incorporated by reference therein.

Competition

The hotel industry is highly competitive and our hotels are subject to competition from other hotels for guests. Competition is based on a number of factors, including convenience of location, brand affiliation, price, range of services, guest amenities, and quality of customer service. Competition is specific to the individual markets in which our properties are located and will include competition from existing and new hotels operated under brands in the full-service, select-service and extended-stay segments. We believe that properties flagged with a Marriott, Starwood or Hilton brand will enjoy the competitive advantages associated with their operations under such brand. These global brands' reservation systems and national advertising, marketing and promotional services combined with the strong management expertise they provide enable our properties to perform favorably in terms of both occupancy and room rates relative to other brands and non-branded hotels. The guest loyalty programs operated by these global brands generate repeat guest business that might otherwise go to competing hotels. Increased competition may have a material adverse effect on occupancy, Average Daily Rate (or ADR) and Revenue per Available Room (or RevPAR), or may require us to make capital improvements that we otherwise would not undertake, which may result in decreases in the profitability of our hotels.

We face competition for the acquisition of hotels from institutional pension funds, private equity funds, REITs, hotel companies and others who are engaged in hotel acquisitions and investments. Some of these competitors have substantially greater financial and operational resources than we have and may have greater knowledge of the markets in which we seek to invest. This competition may reduce the number of suitable investment opportunities offered to us and increase the cost of acquiring our targeted hotel investments.

Employees

As of December 31, 2012, we employed 22 full-time employees. We believe that our relations with our employees are good. None of our employees is a member of any union; however, the employees of our hotel managers at the Lexington Hotel New York, Courtyard Manhattan/Fifth Avenue, Frenchman's Reef & Morning Star Marriott Beach Resort, Westin Boston Waterfront Hotel, Hilton Boston Downtown and Hilton Minneapolis are currently represented by labor unions and are subject to collective bargaining agreements.

ADA Regulation

Our properties must comply with Title III of the Americans with Disabilities Act of 1990, or ADA, to the extent that such properties are "public accommodations" as defined by the ADA. The ADA may require removal of architectural barriers to access by individuals with disabilities in areas of our properties. We believe that our properties are in substantial compliance with the ADA and that we will not be required to make substantial capital expenditures to address the requirements of the ADA. However, noncompliance with the ADA could result in payment of civil penalties, damages, and attorneys' fees and costs. The obligation to comply with the ADA is an ongoing one, and we will continue to assess our properties and to make alterations as appropriate in this regard.

Insurance


-8-


We carry comprehensive liability, fire, extended coverage, earthquake, business interruption and rental loss insurance covering all of the properties in our portfolio under a blanket policy. In addition, we carry earthquake and terrorism insurance on our properties in an amount and with deductibles which we believe are commercially reasonable. We do not carry insurance for generally uninsured losses such as loss from riots, war or acts of God. Certain of the properties in our portfolio are located in areas known to be seismically active or subject to hurricanes and we believe we have appropriate insurance for those risks, although they are subject to higher deductibles than ordinary property insurance.

Most of our hotel management agreements provide that we are responsible for obtaining and maintaining property insurance, business interruption insurance, flood insurance, earthquake insurance (if the hotel is located in an "earthquake prone zone" as determined by the U.S. Geological Survey) and other customary types of insurance related to hotels and the hotel manager is responsible for obtaining general liability insurance, workers' compensation and employer's liability insurance.

Available Information

We maintain a website at the following address: www.drhc.com. We make our annual reports on Form 10-K, quarterly reports on Form 10-Q, current reports on Form 8-K and amendments to those reports filed or furnished pursuant to Section 13(a) or 15(d) of the Securities Exchange Act of 1934, as amended (the “Exchange Act”), available on our website free of charge as soon as reasonably practicable after such reports and amendments are electronically filed with, or furnished to, the Securities and Exchange Commission (the “SEC”). Such reports are also available by accessing the EDGAR database on the SEC's website at www.sec.gov.

Our website is also a key source of important information about us. We post to the Investor Relations section of our website important information about our business, our operating results and our financial condition and prospects, including, for example, information about material acquisitions and dispositions, our earnings releases and certain supplemental financial information related or complimentary thereto. The website also has a Corporate Governance page that includes, among other things, copies of our charter, our bylaws, our Code of Business Conduct and Ethics and the charters for each standing committee of our Board of Directors: currently, the Audit Committee, the Compensation Committee and the Nominating and Corporate Governance Committee. We intend to provide any amendments or waivers to our Code of Business Conduct and Ethics that apply to any of our executive officers or our senior financial officers within four business days following the date of amendment or waiver. Copies of our charter, our bylaws, our Code of Business Conduct and Ethics and the Company's SEC reports are also available in print to stockholders upon request addressed to Investor Relations, DiamondRock Hospitality Company, 3 Bethesda Metro Center, Suite 1500, Bethesda, Maryland 20814 or through the “Information Request” section on the Investor Relations page of our website.

The information included or referenced to, on or otherwise accessible through our website, is not incorporated by reference in, or considered to be a part of, this report or any document unless expressly incorporated by reference therein.

DiamondRock Hospitality Company is traded on the New York Stock Exchange, or NYSE, under the symbol DRH.

Item 1A. Risk Factors

The following risk factors and other information included in this Annual Report on Form 10-K should be carefully considered. The risks and uncertainties described below are not the only ones that we face. Additional risks and uncertainties not presently known to us or that we may currently deem immaterial also may impair our business operations. If any of the following risks occur, our business, financial condition, operating results and cash flows could be adversely affected.

Risks Related to Our Business and Operations

Our business model, especially our concentration in premium full-service hotels, can be highly volatile.

We own hotels, a very different asset class from many other REITs. A typical office REIT, for example, has long-term leases with third party tenants, which provide a relatively stable long-term stream of revenue. Our TRS, on the other hand, does not enter into a lease with a hotel manager. Instead, our TRS engages the hotel manager pursuant to a management agreement and pays the manager a fee for managing the hotel. The TRS receives all the operating profit or losses at the hotel. Moreover, virtually all hotel guests stay at the hotel for only a few nights, so the rate and occupancy at each of our hotels changes every day. As a result, we may have highly volatile earnings.

In addition to fluctuations related to our business model, our hotels are and will continue to be subject to various long-term operating risks common to the hotel industry, many of which are beyond our control, including:


-9-


dependence on business and commercial travelers and tourism, both of which vary with consumer and business confidence in the strength of the economy;

competition from other hotels located in the markets in which we own properties;

an over-supply or over-building of hotels in the markets in which we own properties which could adversely affect occupancy rates, revenues and profits at our hotels;

increases in energy and transportation costs and other expenses affecting travel, which may affect travel patterns and reduce the number of business and commercial travelers and tourists;

increases in operating costs due to inflation and other factors that may not be offset by increased room rates; and

changes in governmental laws and regulations, fiscal policies and zoning ordinances and the related costs of compliance.

In addition, our hotels are mostly in the premium full-service segment of the hotel business, which, historically, tends to have the strongest operating results in a growing economy and the weakest results in a contracting or slow growth economy when many travelers might curtail travel or choose lower cost hotels. In periods of weak demand, profitability is negatively affected by the relatively high fixed costs of operating premium full-service hotels as compared to other classes of hotels.

The occurrence of any of the foregoing factors could have a material adverse effect on our business, financial condition, results of operations and our ability to make distributions to our stockholders.

Our portfolio is highly concentrated in a handful of core markets.

During 2012, approximately 69% of our earnings from continuing operations were derived from our hotels in five major cities (New York City, Boston, Chicago, Denver, and Los Angeles) and three destination resorts (Frenchman's Reef, Vail Marriott, and the Lodge at Sonoma), with approximately 20% of our earnings from continuing operations being derived from our properties in New York City. As such, the operations of these hotels - particularly the operations of New York City properties - will have a material impact on our overall results of operations. This concentration in our portfolio exposes our business to economic conditions unique to these markets and may result in increased volatility in our results of operations. If lodging fundamentals in any of these cities are poor compared to the United States as a whole, the popularity of any of these destination resorts decreases, or a manmade or natural disaster or casualty or other damage occurs in any of these areas, our overall results of operations may be adversely affected.

Some of our hotels rely heavily on group contract business, and the loss of such business could harm our operating results.

Certain of our hotels rely heavily on group contract business and room nights generated by large corporate clients. The existence or non-existence of such business can significantly impact the results of operations of our hotels. Group contract business fluctuates from year-to-year and across markets. The scheduling and impact of events and activities that attract this business to hotels are not always easy to predict. As a result, the operating results for certain hotels may fluctuate as a result of these factors, possibly in adverse ways, and these fluctuations can affect our overall operating results.

Economic conditions may adversely affect the lodging industry.

The performance of the lodging industry has historically been linked to key macroeconomic indicators, such as U.S. gross domestic product, or GDP, growth, employment, corporate earnings and investment, and travel demand. As these indicators improve, we anticipate that lodging operating fundamentals will improve as well. However, if the economic recovery should falter and there is an extended period of economic weakness, our occupancy rates, revenues and profitability could be adversely affected. Furthermore, uncertainties relating to the credit rating of the U.S., the country's debt ceiling and other macroeconomic factors may have a negative effect on the lodging industry and adversely impact our revenues and profitability.

Our hotels are subject to significant competition.

Currently, the markets where our hotels are located are very competitive. However, a material increase in the supply of new hotel rooms to a market can quickly destabilize that market and existing hotels can experience rapidly decreasing RevPAR and profitability. If such over-building occurs in one or more of our major markets, we may experience a material adverse effect on our business, financial condition, results of operations and our ability to make distributions to our stockholders.


-10-


In particular, over 6,000 rooms are expected to be added to the Manhattan hotel market by the end of 2014, increasing the existing supply by approximately 8%. Although much of the anticipated increase in supply is not expected to be located in the specific sub-markets of Manhattan where we currently own hotels, the operating performance of our Manhattan hotels may be impacted by the addition of this new supply.

Additionally, over 1,600 new hotel rooms are anticipated to open in downtown Chicago before the end of 2014, representing a supply increase of approximately 4.3% in the downtown Chicago market. An increase in the number of rooms available in the downtown Chicago market could negatively impact the operating performance of our downtown Chicago hotels.

Investments in hotels are illiquid and we may not be able to respond in a timely fashion to adverse changes in the performance of our properties.

Because real estate investments are relatively illiquid, our ability to promptly sell one or more hotel properties or investments in our portfolio in response to changing economic, financial and investment conditions may be limited. The real estate market is affected by many factors that are beyond our control, including:

adverse changes in international, national, regional and local economic and market conditions;

changes in supply of competitive hotels;

changes in interest rates and in the availability, cost and terms of debt financing;

changes in governmental laws and regulations, fiscal policies and zoning ordinances and the related costs of compliance with laws and regulations, fiscal policies and ordinances;

the ongoing need for capital improvements, particularly in older structures;

changes in operating expenses; and

civil unrest, acts of God, including earthquakes, floods, hurricanes and other natural disasters and acts of war or terrorism, including the consequences of terrorist acts such as those that occurred on September 11, 2001, which may result in uninsured losses.

It may be in the best interest of our stockholders to sell one or more of our hotels in the future. We cannot predict whether we will be able to sell any hotel property or investment at an acceptable price or otherwise on reasonable terms and conditions. We also cannot predict the length of time that will be necessary to find a willing purchaser and to close the sale of a hotel property or loan.

These facts and any others that would impede our ability to respond to adverse changes in the performance of our hotel properties could have a material adverse effect on our operating results and financial condition, as well as our ability to make distributions to our stockholders.

We are subject to risks associated with our ongoing need for renovations and capital improvements as well as financing for such expenditures.

In order to remain competitive, our hotels have an ongoing need for renovations and other capital improvements, including replacements, from time to time, of furniture, fixtures and equipment. These capital improvements may give rise to the following risks:

construction cost overruns and delays;

a possible shortage of available cash to fund capital improvements and the related possibility that financing for these capital improvements may not be available to us on affordable terms;

the renovation investment failing to produce the returns on investment that we expect;

disruptions in the operations of the hotel as well as in demand for the hotel while capital improvements are underway; and

disputes with franchisors/hotel managers regarding compliance with relevant management/franchise agreements.

-11-



The costs of these capital improvements could have a material adverse effect on our business, financial condition, results of operations and our ability to make distributions to our stockholders.

In addition, we may not be able to fund capital improvements or acquisitions solely from cash provided from our operating activities because we generally must distribute at least 90% of our REIT taxable income, determined without regard to the dividends paid deduction and excluding net capital gains, each year to maintain our REIT tax status. As a result, our ability to fund capital expenditures, or investments through retained earnings, is very limited. Consequently, we rely upon the availability of debt or equity capital to fund our investments and capital improvements. These sources of funds may not be available on reasonable terms and conditions.

We expect to invest significant capital in many of our hotels during 2013 and 2014. The capital expenditure programs developed for these hotels will be comprehensive and no assurance can be given that they will be completed on time or on budget or at all. If the programs are not completed successfully, it could have an impact on the expected performance of these hotels. Further, certain of our recent acquisitions are subject to property improvement plans by the respective franchisor (Hilton or Starwood) required as a condition to consenting to the transfer of the franchise agreements. If these plans are not completed timely, or at all, with respect to one or more of these hotels, then we may be in default under the franchise agreement for such hotel or hotels and subject to termination of the franchise agreement and liquidated damages. Further, while these capital expenditure programs are being implemented at these hotels, guest rooms and certain public spaces may be out of service, which could have a material impact on the financial performance of the hotels and us.

We may be subject to risks associated with the renovation and re-branding project we are undertaking at the Lexington Hotel.

We are in the process of completing an extensive renovation project at the Lexington Hotel in New York City. This renovation project gives rise to several risks, including construction cost overruns and delays; closure of portions of the hotel for longer than expected; and reduction in demand for the portion of the hotel that remains open while the renovation project is underway. These costs and delays could have a material adverse effect on occupancy rates, revenues and profits at the hotel. Furthermore, in connection with the renovation, we are re-branding the hotel as part of Marriott's "Autograph Collection." If we have overestimated the value of the brand and the impact the re-branding will have on the hotel's operating revenues and the hotel does not perform as we expect, our occupancy rates, ADRs and RevPAR may decline.

There are several unique risks associated with the ownership of Frenchman's Reef.

Frenchman's Reef is located on the side of a cliff facing the ocean in the United States Virgin Islands, which is in the so-called “hurricane belt” in the Caribbean. It was partially destroyed by a hurricane in the mid-1990's and since then has been damaged by subsequent hurricanes, including Hurricane Earl in 2010. While we maintain insurance against wind damage in an amount we believe is customarily obtained for or by hotel owners, Frenchman's Reef has a $5 million deductible if it is damaged due to a named windstorm event; therefore, we are self-insured for losses up to $5 million caused by a named windstorm event. While we cannot predict whether there will be another hurricane that will impact this hotel, if there were, then it could have a material adverse affect on the operations of this hotel. Further, in the event of a substantial loss, our insurance coverage may not be sufficient to cover the full current market value or replacement cost of the hotel. Should a loss in excess of insured limits occur, we could lose all or a portion of the capital we have invested in Frenchman's Reef, as well as the anticipated future revenue and profits of this hotel. In that event, we might nevertheless remain obligated for mortgage debt related to Frenchman's Reef. Inflation, changes in building codes and ordinances, environmental considerations and other factors might also keep us from using insurance proceeds to replace or renovate a hotel after it has been damaged or destroyed. Under those circumstances, the insurance proceeds we receive might be inadequate to restore our economic position with regard to the damaged or destroyed property.

Part of a renovation and repositioning program completed in 2011 included a redesign to the mechanical plant to allow the hotel to generate its own electricity in order to significantly reduce both the kilowatt hour consumption and the cost per kilowatt hour; however, the hotel still depends on oil to generate electricity. If the price of oil were to increase, the cost of utilities would likely increase dramatically and this would have a significant impact on the results of operation at the hotel. Also, if the hotel's self-generation system fails, the hotel will be forced to utilize service from local utility providers which are prone to disruptions, including power outages from time to time. Such disruptions could adversely affect occupancy rates, revenues and profits at the hotel.

Frenchman's Reef benefits from a tax holiday, which permits us to pay income taxes at 19 percent of the statutory tax rate of 37.4 percent in the U.S. Virgin Islands. The tax holiday expires in February 2015 and there can be no assurance that such tax exemptions or similar exemptions will be secured at the expiration of the tax holiday.

-12-



In the event of natural disasters, terrorist attacks, significant military actions, outbreaks of contagious diseases or other events for which we may not have adequate insurance, our operations may suffer.

Six of our hotels (the Los Angeles Airport Marriott, the Torrance Marriott South Bay, The Lodge at Sonoma, a Renaissance Resort & Spa, the Westin San Diego, the Hotel Rex, and the Renaissance Charleston Historic District) are located in areas that are seismically active. Twelve of our hotels are located in metropolitan markets that have been, or may in the future be, targets of actual or threatened terrorist attacks, including New York City, Chicago, Boston and Los Angeles. Additionally, one of our major hotels (Frenchman's Reef & Morning Star Marriott Beach Resort) is located on the side of a cliff facing the ocean in the U.S. Virgin Islands, which is in the so-called “hurricane belt” in the Caribbean. The hotel was partially destroyed by a hurricane in the mid-1990's and since then has been damaged by subsequent hurricanes, including Hurricane Earl in 2010. These hotels are material to our financial results, having constituted approximately 55% of our total revenues in 2012. Additionally, even in the absence of direct physical damage to our hotels, the occurrence of any natural disasters, terrorist attacks, significant military actions, outbreaks of diseases, such as H1N1, SARS, the avian bird flu or Legionnaires disease, or other casualty events, will likely have a material adverse effect on business and commercial travelers and tourists, the economy generally and the hotel and tourism industries in particular. While we cannot predict the impact of the occurrence of any of these events, such impact could result in a material adverse effect on our business, financial condition, results of operations and our ability to make distributions to our stockholders.

We have acquired and intend to maintain comprehensive insurance on each of our hotels, including liability, terrorism, fire and extended coverage, of the type and amount we believe are customarily obtained for or by hotel owners. We cannot assure you that such coverage will be available at reasonable rates or with reasonable deductibles. For example, Frenchman's Reef & Morning Star Marriott Beach Resort has a high deductible if it is damaged due to a named wind storm. Various types of catastrophic losses, like earthquakes, floods, losses from foreign terrorist activities, or losses from domestic terrorist activities may not be insurable or are generally not insured because of economic infeasibility, legal restrictions or the policies of insurers. Future lenders may require such insurance and our failure to obtain such insurance could constitute a default under loan agreements. Depending on our access to capital, liquidity and the value of the properties securing the affected loan in relation to the balance of the loan, a default could have a material adverse effect on our results of operations and ability to obtain future financing.

In the event of a substantial loss, our insurance coverage may not be sufficient to cover the full current market value or replacement cost of our lost investment. Should an uninsured loss or a loss in excess of insured limits occur, we could lose all or a portion of the capital we have invested in a hotel, as well as the anticipated future revenue from that particular hotel. In that event, we might nevertheless remain obligated for any mortgage debt or other financial obligations secured by or related to the property. Inflation, changes in building codes and ordinances, environmental considerations and other factors might also keep us from using insurance proceeds to replace or renovate a hotel after it has been damaged or destroyed. Under those circumstances, the insurance proceeds we receive might be inadequate to restore our economic position with regard to the damaged or destroyed property.

With or without insurance, damage to any of our hotels, or to the hotel industry generally, due to fire, hurricane, earthquake, terrorism, outbreaks such as H1N1, SARS, the avian bird flu or Legionnaires disease, or other man-made or natural disasters or casualty events could materially and adversely affect our business, financial condition, results of operations and our ability to make distributions to our stockholders.

We face risks associated with investments in mortgage loans.

Our investment in a senior loan secured by the Allerton Hotel located in Chicago, Illinois, and any other similar investment in mortgage loans that we may undertake in the future, may negatively affect our financial condition if any such loans become non-performing loans. Further, if we were to exercise our rights on any such non-performing loans by commencing foreclosure proceedings, such process could be expensive and lengthy and could result in a bankruptcy filing. Foreclosure and/or bankruptcy could have a substantial negative effect on our anticipated return on a mortgage loan. Foreclosure may also create a negative public perception of the related mortgaged property, resulting in a diminution of its value.

We face risks associated with the development of a hotel by a third-party developer.

We are party to a purchase and sale agreement to acquire, upon completion (expected in 2014), a hotel property under development on West 42nd Street in Times Square, New York City. The hotel is expected to contain 282 guest rooms. We are exposed to the risk that the third-party developer will fail to substantially complete the development of the hotel in accordance with the contractual scope or that the developer defaults under another obligation set forth in the purchase and sale agreement with us. We are also exposed to the risk that the developer will default on an obligation to a lender, which may have a security

-13-


interest in the property senior to us. There is also a risk that at or prior to such time as our obligation to purchase the hotel comes due, we may not have sufficient funds to acquire the hotel from the seller, or debt or equity capital may not be available on reasonable terms and conditions or at all. In any of these cases, we may lose the opportunity to acquire the hotel and may have no recourse to the developer or any other party. In addition, the hotel is not expected to be opened until mid-2014. If we acquire this hotel, there can be no assurance that the market where it is located will not be experiencing a downturn when the acquisition is completed and the hotel may not perform as we expect.

Our results of operations are highly dependent on the management of our hotel properties by third-party hotel management companies.

In order to qualify as a REIT, we cannot operate our hotel properties or control the daily operations of our hotel properties. Our TRS lessees may not operate these hotel properties and, therefore, they must enter into third-party hotel management agreements with one or more eligible independent contractors. Thus, third-party hotel management companies that enter into management contracts with our TRS lessees control the daily operations of our hotel properties.

Under the terms of the hotel management agreements that we have entered into, or that we will enter into in the future, our ability to participate in operating decisions regarding our hotel properties is limited. We currently rely, and will continue to rely, on these hotel management companies to adequately operate our hotel properties under the terms of the hotel management agreements. We do not have the authority to require any hotel property to be operated in a particular manner or to govern any particular aspect of its operations (for instance, setting room rates and cost structures). Thus, even if we believe our hotel properties are being operated inefficiently or in a manner that does not result in satisfactory occupancy rates, ADRs and operating profits, we may not have sufficient rights under our hotel management agreements to enable us to force the hotel management company to change its method of operation. We can only seek redress if a hotel management company violates the terms of the applicable hotel management agreement with the TRS lessee, and then only to the extent of the remedies provided for under the terms of the hotel management agreement. Our current management agreements are generally non-terminable, subject to certain exceptions for cause or failure to achieve certain performance targets. In the event that we need to replace any of our hotel management companies pursuant to termination for cause or performance, we may experience significant disruptions at the affected properties, which may have a material adverse effect on our business, financial condition, results of operations and our ability to make distributions to our stockholders. The Oak Brook Hills Marriott Resort, Orlando Airport Marriott and the Hilton Garden Inn Chelsea/New York City each failed its performance test at the end of 2012. We are currently evaluating whether we will exercise our termination rights with respect to any of these hotels.

Several of our hotels are operated under franchise agreements and we are subject to the risks associated with the franchise brand and the costs associated with maintaining the franchise license.

Nine of our hotels operate under franchise agreements. The maintenance of the franchise licenses for branded hotel properties is subject to the franchisors’ operating standards and other terms and conditions set forth in the applicable franchise agreement. Franchisors periodically inspect hotel properties to ensure that we and our lessees and management companies follow their standards. Failure by us, one of our taxable REIT subsidiary lessees or one of our third-party management companies to maintain these standards or other terms and conditions of the franchise agreement could result in us being in default and the franchise agreement being terminated. If a franchise agreement is terminated for failure to comply with its terms, including the maintenance of brand standards, we may be liable to the franchisor for a termination payment, which could include liquidated damages. We also face the risk of termination of the franchise agreement if we do not make franchisor-required capital expenditures under the franchise agreements.

Our ownership of properties through ground leases exposes us to the risk that we may have difficulty financing such properties, be forced to sell such properties for a lower price or lose such properties upon breach or termination of the ground leases.

We hold a leasehold interest in the land underlying five of our hotels (Bethesda Marriott Suites, Courtyard Manhattan/Fifth Avenue, the Salt Lake City Marriott Downtown, the Westin Boston Waterfront Hotel, and the Hilton Minneapolis), the parking lot at another of our hotels (Renaissance Worthington) and the golf course at another of our hotels (Oak Brook Hills Marriott Resort). We may acquire additional hotels in the future subject to ground leases. In the past, from time to time, secured lenders have been unwilling to lend, or otherwise charged higher interest rates, for loans secured by a leasehold mortgage compared to loans secured by a fee simple mortgage. In addition, at any given time, investors may be disinterested in buying properties subject to a ground lease and may pay a lower price for such properties than for a comparable property in fee simple or they may not purchase such properties at any price whatsoever, so we may find that we will have a difficult time selling a property subject to a ground lease or may receive lower proceeds from a sale. Finally, as the lessee under our ground leases, we are exposed to the possibility of losing the hotel, or a portion of the hotel, upon termination, or an earlier breach by us, of the ground lease, which

-14-


could result in a material adverse effect on our business, financial condition, results of operations and our ability to make distributions to our stockholders.

Due to restrictions in our hotel management agreements, franchise agreements, mortgage agreements and ground leases, we may not be able to sell our hotels at the highest possible price (or at all).

Our current hotel management agreements are long-term and contain certain restrictions on selling our hotels, which may affect the value of our hotels.

The hotel management agreements that we have entered into, and those we expect to enter into in the future, contain provisions restricting our ability to dispose of our hotels which, in turn, may have an adverse affect on the value of our hotels. Our hotel management agreements generally prohibit the sale of a hotel to:

certain competitors of the manager;

purchasers who are insufficiently capitalized; or

purchasers who might jeopardize certain liquor or gaming licenses.

In addition, our current hotel management agreements contain initial terms ranging from five to forty years and certain agreements have renewal periods of five to forty-five years which are exercisable at the option of the property manager. Because our hotels would have to be sold subject to the applicable hotel management agreement, the term length of a hotel management agreement may deter some potential purchasers and could adversely impact the price realized from any such sale. To the extent we receive lower sale proceeds, we could experience a material adverse effect on our business, financial condition, results of operations and our ability to make distributions to stockholders.

Our mortgage agreements contain certain provisions that may limit our ability to sell our hotels.

In order to assign or transfer our rights and obligations under certain of our mortgage agreements, we generally must obtain the consent of the lender, pay a fee equal to a fixed percentage of the outstanding loan balance, and pay any costs incurred by the lender in connection with any such assignment or transfer.

These provisions of our mortgage agreements may limit our ability to sell our hotels which, in turn, could adversely impact the price realized from any such sale. To the extent we receive lower sale proceeds, we could experience a material adverse effect on our business, financial condition, results of operations and our ability to make distributions to stockholders.

Our ground leases contain certain provisions that may limit our ability to sell our hotels.

Our ground lease agreements with respect to Bethesda Marriott Suites, Salt Lake City Marriott Downtown, the Westin Boston Waterfront Hotel, and the Hilton Minneapolis require the consent of the lessor for assignment or transfer. These provisions of our ground leases may limit our ability to sell our hotels which, in turn, could adversely impact the price realized from any such sale. In addition, at any given time, investors may be disinterested in buying properties subject to a ground lease and may pay a lower price for such properties than for a comparable property in fee simple or they may not purchase such properties at any price. Accordingly, we may find it difficult to sell a property subject to a ground lease or may receive lower proceeds from any such sale. To the extent we receive lower sale proceeds, we could experience a material adverse effect on our business, financial condition, results of operations and our ability to make distributions to stockholders.

The failure of tenants under our retail leases at our hotels may adversely affect our results of operation.

On occasion, tenants at our hotel properties may fail to make rent payments as and when due. Generally, we hold security deposits in connection with each of the leases which may be applied in the event that the tenant under the lease fails or is unable to make rent payments; however, these security deposits do not provide us with cash flow to pay distributions or for other purposes. In the event that a tenant continually fails to make rent payments, the security deposits may be applied in full to the non-payment of rents and we face the risk of being able to recover only a portion of the rents due to us or being unable to recover any amounts whatsoever.

We face competition for hotel acquisitions and investments and we may not be successful in identifying or completing hotel acquisitions and investments that meet our criteria, which may impede our growth.


-15-


One component of our long-term business strategy is expansion through hotel acquisitions and investments. However, we may not be successful in identifying or completing acquisitions or investments that are consistent with our strategy. We compete with institutional pension funds, private equity funds, REITs, hotel companies and others who are engaged in hotel acquisitions and investments. This competition for hotel investments may increase the price we pay for hotels and these competitors may succeed in acquiring those hotels that we seek to acquire. Furthermore, our potential acquisition targets may find our competitors to be more attractive suitors because they may have greater financial resources, may not be dependent on third-party financing or the capital markets, may be willing to pay more or may have a more compatible operating philosophy. In addition, the number of entities competing for suitable hotels may increase in the future, which would increase demand for these hotels and the prices we must pay to acquire them. If we pay higher prices for hotels, our returns on investment and profitability may be reduced. Also, future acquisitions of hotels, hotel companies or hotel investments may not yield the returns we expect, especially if we cannot obtain financing without paying higher borrowing costs, and may result in stockholder dilution.

We may fail to successfully integrate and operate newly acquired hotels.

Our ability to successfully integrate and operate newly acquired hotels is subject to the following risks:

we may not possess the same level of familiarity with the dynamics and market conditions of any new markets that we may enter, which could result in us paying too much for hotels in new markets;

market conditions may result in lower than expected occupancy and room rates;

we may acquire hotels without any recourse, or with only limited recourse, for liabilities, whether known or unknown, such as clean-up of environmental contamination, claims by tenants, vendors or other persons against the former owners of the hotels and claims for indemnification by general partners, directors, officers and others indemnified by the former owners of the hotels;

we may need to spend more than underwritten amounts to make necessary improvements or renovations to our newly acquired hotels; and

we may be unable to quickly and efficiently integrate new acquisitions into our existing operations.

If we cannot operate acquired hotels to meet our goals or expectations, our business, financial condition, results of operations and ability to make distributions to our stockholders could be materially and adversely affected.

Our success depends on senior executive officers whose continued service is not guaranteed.

We depend on the efforts and expertise of our senior executive officers to manage our day-to-day operations and strategic business direction. The loss of any of their services could have a material adverse effect on our business, financial condition, results of operations and our ability to make distributions to our stockholders.

Seasonality of the hotel business can be expected to cause quarterly fluctuations in our earnings.

The hotel industry is seasonal in nature. Generally, our earnings are higher in the second and fourth quarters. As a result, we may have to enter into short-term borrowings in order to offset these fluctuations in earnings and to make distributions to our stockholders.

We rely on technology in our operations and failures, inadequacies or interruptions to our service could harm our business.

The execution of our business strategy is heavily dependent on the use of technologies and systems, including the Internet, to access, store, transmit, deliver and manage information and processes. Although we believe we have taken commercially reasonable steps to protect the security of our systems, there can be no assurance that such security measures will prevent failures, inadequacies or interruptions in system services, or that system security will not be breached.  Disruptions in service, system shutdowns and security breaches could have a material adverse effect on our business.

We may be adversely affected by increased use of business related technology which may reduce the need for business related travel.


-16-


The increased use of teleconference and video-conference technology by businesses could result in decreased business travel as companies increase the use of technologies that allow multiple parties from different locations to participate in meetings without traveling to a centralized meeting location. To the extent that such technologies play an increased role in day-to-day business and the necessity for business related travel decreases, hotel room demand may decrease and our financial condition, results of operations, the market price of our common stock and our ability to make distributions to our stockholders may be adversely affected.

We may from time to time be subject to litigation, which could have a material adverse effect on our financial condition, results of operations, cash flow and trading price of our common stock.

We may from time to time be subject to litigation.  Some of these claims may result in defense costs, settlements, fines or judgments against us, some of which are not, or cannot be, covered by insurance. Payment of any such costs, settlements, fines or judgments that are not insured could have a material adverse impact on our financial position and results of operations.  In addition, certain litigation or the resolution of certain litigation may affect the availability or cost of some of our insurance coverage, which could adversely impact our results of operations and cash flows, expose us to increased risks that would be uninsured, and/or adversely impact our ability to attract officers and directors.

Risks Related to the Economy and Credit Markets

The lack of availability and terms of financing could adversely impact the amounts, sources and costs of capital available to us.

The ownership of hotels is very capital intensive. We finance the acquisition of our hotels with a mixture of equity and long-term debt while we traditionally finance renovations and operating needs with cash provided from operations or with borrowings from our corporate credit facility. Typically, when we acquire a hotel, we seek a five to ten year loan secured by a mortgage on the hotel. These loans have a large balloon payment due at their maturity. Generally, we find it more efficient to place a significant amount of debt on a small number of our hotels and we try to maintain a significant number of our hotels unencumbered.

During periods of economic recession, it could be difficult for us to borrow money. Over the last ten years, a significant percentage of hotel loans were made by lenders who sold such loans to securitized lending vehicles, such as commercial mortgage backed security (CMBS) pools. If the market for new CMBS issuances results in CMBS lenders making fewer loans, there is a risk that the debt capital available to hotel owners could be reduced.

An uncertain environment in the lodging industry and the economy generally could result in declines in our average daily room rates, occupancy and RevPAR, and thereby have a material adverse effect on our results of operations.

The performance of the lodging industry has traditionally been closely linked with the general economy. A stall in economic growth or an economic recession would have a material adverse effect on our results of operations. If a property's occupancy or room rates drop to the point where its revenues are less than its operating expenses, then we would be required to spend additional funds in order to cover that property's operating expenses.

In addition, if the operating results decline at our hotels secured by mortgage debt there may not be sufficient operating profit from the hotel to fund the debt service on the mortgage. In such a case, we may be forced to choose from a number of unfavorable options, including using corporate cash, drawing on our corporate credit facility, selling a hotel on disadvantageous terms, including an unattractive price, or defaulting on the mortgage debt and permitting the lender to foreclose. Any one of these options could have a material adverse effect on our business, results of operations, financial condition and ability to pay distributions to our stockholders.

The market price of our common stock could be volatile and could decline, resulting in a substantial or complete loss on our common stockholders' investment.

The market price of our common stock has been highly volatile in the past, and investors in our common stock may experience a decrease in the value of their shares, including decreases unrelated to our operating performance or prospects. In the past, securities class action litigation has often been instituted against companies following periods of volatility in their stock price. This type of litigation could result in substantial costs and divert our management's attention and resources.

Risks Related to Our Debt and Financing


-17-


Our existing indebtedness contains financial covenants that could limit our operations and our ability to make distributions to our stockholders.

Our existing property-level debt instruments contain restrictions (including cash management provisions) that may under circumstances specified in the loan agreements prohibit our subsidiaries that own our hotels from making distributions or paying dividends, repaying loans to us or other subsidiaries or transferring any of their assets to us or another subsidiary. Failure to meet our financial covenants could result from, among other things, changes in our results of operations, the incurrence of additional debt or changes in general economic conditions. In addition, this could cause one or more of our lenders to accelerate the timing of payments and could have a material adverse effect on our business, financial condition, results of operations and our ability to make distributions to our stockholders. The terms of our debt may restrict our ability to engage in transactions that we believe would otherwise be in the best interests of our stockholders.

Our credit facility contains financial covenants that may constrain our ability to sell assets and make distributions to our stockholders.

Our corporate credit facility contains several financial covenants, the most constraining of which limits the amount of debt we may incur compared to the value of our hotels (our leverage covenant) and the amount of debt service we pay compared to our cash flow (our debt service coverage covenant). If we were to default under either of these covenants, the lenders may require us to repay all amounts then outstanding under our credit facility and may terminate our credit facility. These two financial covenants constrain us from incurring material amounts of additional debt or from selling properties that generate a material amount of income. In addition our credit facility requires that we maintain a portion of our hotels as unencumbered assets.

Many of our existing mortgage debt agreements contain “cash trap” provisions that could limit our ability to make distributions to our stockholders.

Certain of our loan agreements contain cash trap provisions that may be triggered if the performance of the affected hotel or hotels declines. If the provisions in one or more of these loan agreements are triggered, substantially all of the profit generated by the hotel or hotels affected is deposited directly into lockbox accounts and then swept into cash management accounts for the benefit of the lenders. Cash is distributed to us only after certain items are paid, including deposits into leasing and maintenance reserves and the payment of debt service, insurance, taxes, operating expenses, and extraordinary capital expenditures and leasing expenses. This could affect our liquidity and our ability to make distributions to our stockholders.

There is refinancing risk associated with our debt.

Our typical debt contains limited principal amortization; therefore the vast majority of the principal must be repaid at the maturity of the loan in a so-called “balloon payment.” We have significant debt maturities in 2015 and 2016. In the event that we do not have sufficient funds to repay the debt at the maturity of these loans, we will need to refinance this debt. If the credit environment is constrained at the time of our debt maturities, we would have a very difficult time refinancing debt. In addition, we locked in our fixed-rate debt at a point in time when we were able to obtain favorable interest rate, principal amortization and other terms. When we refinance our debt, prevailing interest rates and other factors may result in paying a greater amount of debt service, which will adversely affect our cash flow, and, consequently, our cash available for distribution to our stockholders. If we are unable to refinance our debt on acceptable terms, we may be forced to choose from a number of unfavorable options. These options include agreeing to otherwise unfavorable financing terms on one or more of our unencumbered assets, selling one or more hotels at disadvantageous terms, including unattractive prices, or defaulting on the mortgage and permitting the lender to foreclose. Any one of these options could have a material adverse effect on our business, financial condition, results of operations and our ability to make distributions to our stockholders.

If we default on our secured debt in the future, the lenders may foreclose on our hotels.

All of our indebtedness, except our credit facility, is secured by single property first mortgages on the applicable property. If we default on any of the secured loans, the lender will be able to foreclose on the property pledged to the relevant lender under that loan. While we have maintained certain of our hotels unencumbered by mortgage debt, we have a relatively high loan-to-value on a number of our hotels which are subject to mortgage loans and, as a result, those mortgaged hotels may be at an increased risk of default and foreclosure.

In addition to losing the property, a foreclosure may result in recognition of taxable income. Under the Internal Revenue Code of 1986, as amended (the “Code”), a foreclosure of property securing nonrecourse debt would be treated as a sale of the property for a purchase price equal to the outstanding balance of the debt secured by the mortgage. If the outstanding balance of the debt secured by the mortgage exceeds our tax basis in the property, we would recognize taxable income on foreclosure even

-18-


though we did not receive any cash proceeds. As a result, we may be required to identify and utilize other sources of cash for distributions to our stockholders. If this occurs, our financial condition, cash flow and ability to satisfy our other debt obligations or ability to pay distributions may be adversely affected.

Future debt service obligations may adversely affect our operating results, require us to liquidate our properties, jeopardize our ability to make cash distributions necessary to maintain our tax status as a REIT and limit our ability to make distributions to our stockholders.

In the future, we and our subsidiaries may be able to incur substantial additional debt, including secured debt. While borrowing costs are currently low, borrowing costs on new and refinanced debt may be more expensive. Our existing debt, and any additional debt borrowed in the future could subject us to many risks, including the risks that:

our cash flow from operations will be insufficient to make required payments of principal and interest or to make cash distributions necessary to maintain our tax status as a REIT;

we may be vulnerable to adverse economic and industry conditions;

we may be required to dedicate a substantial portion of our cash flow from operations to the repayment of our debt, thereby reducing the cash available for distribution to our stockholders, funds available for operations and capital expenditures, future investment opportunities or other purposes;

the terms of any refinancing is likely not as favorable as the terms of the debt being refinanced; and

the use of leverage could adversely affect our stock price and the ability to make distributions to our stockholders.

If we violate covenants in our future indebtedness agreements, we could be required to repay all or a portion of our indebtedness before maturity at a time when we might be unable to arrange financing for such repayment on favorable terms, if at all.

Higher interest rates could increase debt service requirements on our floating rate debt, if any, and refinanced debt and could reduce the amounts available for distribution to our stockholders, as well as reduce funds available for our operations, future investment opportunities or other purposes. We may obtain in the future one or more forms of interest rate protection - in the form of swap agreements, interest rate cap contracts or similar agreements - to “hedge” against the possible negative effects of interest rate fluctuations. However, hedging is expensive, there is no perfect hedge, and we cannot assure you that any hedging will adequately mitigate the adverse effects of interest rate increases or that counterparties under these agreements will honor their obligations. In addition, we may be subject to risks of default by hedging counter-parties.

Risks Related to Regulation, Taxes and the Environment

Noncompliance with governmental regulations could adversely affect our operating results.

Environmental matters and climate change.

Our hotels are, and the hotels we acquire in the future will be, subject to various federal, state and local environmental laws. Under these laws, courts and government agencies may have the authority to require us, as owner of a contaminated property, to clean up the property, even if we did not know of or were not responsible for the contamination. These laws also apply to persons who owned a property at the time it became contaminated. In addition to the costs of cleanup, environmental contamination can affect the value of a property and, therefore, an owner's ability to borrow funds using the property as collateral or to sell the property. Under the environmental laws, courts and government agencies also have the authority to require that a person who sent waste to a waste disposal facility, such as a landfill or an incinerator, pay for the clean-up of that facility if it becomes contaminated and threatens human health or the environment. A person who arranges for the disposal or treatment, or transports for disposal or treatment, a hazardous substance at a property owned by another person may be liable for the costs of removal or remediation of hazardous substances released into the environment at that property.

Furthermore, various court decisions have established that third parties may recover damages for injury caused by property contamination. For instance, a person exposed to asbestos while staying in a hotel may seek to recover damages if he or she suffers injury from the asbestos. Lastly, some of these environmental laws restrict the use of a property or place conditions on various activities. For example, certain laws require a business using chemicals (such as swimming pool chemicals at a hotel) to manage them carefully and to notify local officials that the chemicals are being used.


-19-


We could be responsible for the costs associated with a contaminated property. The costs to clean up a contaminated property, to defend against a claim, or to comply with environmental laws could be material and could adversely affect the funds available for distribution to our stockholders. We cannot assure you that future laws or regulations will not impose material environmental liabilities or that the current environmental condition of our hotels will not be affected by the condition of the properties in the vicinity of our hotels (such as the presence of leaking underground storage tanks) or by third parties unrelated to us.

We may face liability regardless of our knowledge of the contamination, the timing of the contamination, the cause of the contamination, or the party responsible for the contamination of the property.

Although we have taken and will take commercially reasonable steps to assess the condition of our properties, there may be unknown environmental problems associated with our properties. If environmental contamination exists on our properties, we could become subject to strict, joint and several liability for the contamination by virtue of our ownership interest. In addition, we are obligated to indemnify our lenders for any liability they may incur in connection with a contaminated property.

The presence of hazardous substances or petroleum contamination on a property may adversely affect our ability to sell the property and could cause us to incur substantial remediation costs. The discovery of environmental liabilities attached to our properties could have a material adverse effect on our results of operations and financial condition and our ability to pay dividends to our stockholders.

Numerous treaties, laws and regulations have been enacted to regulate or limit carbon emissions. Changes in the regulations and legislation relating to climate change, and complying with such laws and regulations, may require us to make significant investments in our hotels and could result in increased energy costs at our properties which could have a material adverse effect on our results of operations and our ability to pay dividends to our stockholders.

Americans with Disabilities Act and other changes in governmental rules and regulations.

Under the Americans with Disabilities Act of 1990 (ADA) all public accommodations must meet various federal non-discrimination requirements related to access and use by individuals with disabilities. Compliance with the ADA's requirements could require removal of architectural barriers to access and non-compliance could result in the payment of civil penalties, damages, and attorneys' fees and costs. If we are required to make substantial modifications to our hotels, whether to comply with the ADA or other changes in governmental rules and regulations, our financial condition, results of operations and ability to make distributions to our stockholders could be adversely affected.

Our hotel properties may contain or develop harmful mold, which could lead to liability for adverse health effects and costs of remediating the problem.

When excessive moisture accumulates in buildings or on building materials, mold growth may occur, particularly if the moisture problem remains undiscovered or is not addressed over a period of time. Some molds may produce airborne toxins or irritants. Concern about indoor exposure to mold has been increasing, as exposure to mold may cause a variety of adverse health effects and symptoms, including allergic reactions. As a result, the presence of mold to which our hotel guests or employees could be exposed at any of our properties could require us to undertake a costly remediation program to contain or remove the mold from the affected property, which would reduce our cash available for distribution. In addition, exposure to mold by our guests or employees, management company employees or others could expose us to liability if property damage or adverse health concerns arise.

Risks Related to Our Status as a REIT

We cannot assure you that we will remain qualified as a REIT.

We believe we are qualified to be taxed as a REIT for our taxable year ended December 31, 2012, and we expect to continue to qualify as a REIT for future taxable years, but we cannot assure you that we have qualified, or will remain qualified, as a REIT.

The REIT qualification requirements are extremely complex and official interpretations of the federal income tax laws governing qualification as a REIT are limited. Certain aspects of our REIT qualification are beyond our control. Accordingly, we cannot be certain that we will be successful in operating so that we can remain qualified as a REIT. At any time, new laws, interpretations, or court decisions may change the federal tax laws or the federal income tax consequences of our qualification as a REIT.


-20-


Moreover, our charter provides that our board of directors may revoke or otherwise terminate our REIT election, without the approval of our stockholders, if it determines that it is no longer in our best interest to continue to qualify as a REIT.

If we fail to qualify as a REIT and do not qualify for certain statutory relief provisions, or otherwise cease to be a REIT, we will be subject to federal income tax on our taxable income at corporate rates. We might need to borrow money or sell assets in order to pay any such tax. Also, we would not be allowed a deduction for dividends paid to our stockholders in computing our taxable income and we would no longer be compelled to make distributions under the Code. Unless we were entitled to relief under certain federal income tax laws, we could not re-elect REIT status until the fifth calendar year after the year in which we failed to qualify as a REIT. If we fail to qualify as a REIT but are eligible for certain relief provisions, then we may retain our status as a REIT but we may be required to pay a penalty tax, which could be substantial.

Maintaining our REIT qualification contains certain restrictions and drawbacks.

Complying with REIT requirements may cause us to forgo otherwise attractive opportunities.

To remain qualified as a REIT for federal income tax purposes, we must continually satisfy tests concerning, among other things, the sources of our income, the nature and diversification of our assets, the amounts we distribute to our stockholders and the ownership of our stock. In order to meet these tests, we may be required to forgo attractive business or investment opportunities. For example, we may not lease to our TRS any hotel which contains gaming. Thus, compliance with the REIT requirements may hinder our ability to operate solely to maximize profits.

To qualify as a REIT we must meet annual distribution requirements.

In order to remain qualified as a REIT, we generally are required to distribute at least 90% of our REIT taxable income, determined without regard to the dividends paid deduction and excluding net capital gains, each year to our stockholders. To the extent that we satisfy this distribution requirement, but distribute less than 100% of our taxable income, we will be subject to federal corporate income tax on our undistributed taxable income. In addition, we will be subject to a 4% nondeductible excise tax if the actual amount that we pay out to our stockholders in a calendar year is less than a minimum amount specified under federal tax laws. As a result of differences between cash flow and the accrual of income and expenses for tax purposes, or nondeductible expenditures, for example, our REIT taxable income in any given year could exceed our cash available for distribution. Accordingly, we may be required to borrow money or sell assets to make distributions sufficient to enable us to pay out enough of our taxable income to satisfy the distribution requirement and to avoid federal corporate income tax and the 4% nondeductible excise tax in a particular year.

The formation of our TRSs and TRS lessees increases our overall tax liability.

Our domestic TRSs are subject to federal and state income tax on their taxable income. The taxable income of our TRS lessees currently consists and generally will continue to consist of revenues from the hotels leased by our TRS lessees plus, in certain cases, key money payments (amounts paid to us by a hotel management company in exchange for the right to manage a hotel we acquire) and yield support payments, net of the operating expenses for such properties and rent payments to us. Such taxes could be substantial. Our non-U.S. TRSs also may be subject to tax in jurisdictions where they operate.

We will be subject to a 100% excise tax to the extent that transactions with our TRSs are not conducted on an arm's-length basis. For example, to the extent that the rent paid by one of our TRS lessees exceeds an arm's-length rental amount, such excess is potentially subject to this excise tax. While we believe we structure all of our leases on an arm's-length basis, upon an audit, the IRS might disagree with our conclusion.

You may be restricted from transferring our common stock.

In order to maintain our REIT qualification, among other requirements, no more than 50% in value of our outstanding stock may be owned, directly or indirectly, by five or fewer individuals (as defined in the federal income tax laws to include certain entities) during the last half of any taxable year. In addition, the REIT rules generally prohibit a manager of one of our hotels from owning, directly or indirectly, more than 35% of our stock and a person who holds 35% or more of our stock from also holding, directly or indirectly, more than 35% of any such hotel management company. To qualify for and preserve REIT status, our charter contains an aggregate share ownership limit and a common share ownership limit. Generally, any shares of our stock owned by affiliated owners will be added together for purposes of the aggregate share ownership limit, and any shares of common stock owned by affiliated owners will be added together for purposes of the common share ownership limit.


-21-


If anyone transfers or owns shares in a way that would violate the aggregate share ownership limit or the common share ownership limit (unless such ownership limits have been waived by our board of directors), or would prevent us from continuing to qualify as a REIT under the federal income tax laws, those shares instead will be transferred to a trust for the benefit of a charitable beneficiary and will be either redeemed by us or sold to a person whose ownership of the shares will not violate the aggregate share ownership limit or the common share ownership limit. If this transfer to a trust would not be effective to prevent a violation of the ownership restrictions in our charter, then the initial intended transfer or ownership will be null and void from the outset. The intended transferee or owner of those shares will be deemed never to have owned the shares. Anyone who acquires or owns shares in violation of the aggregate share ownership limit, the common share ownership limit (unless such ownership limits have been waived by our board of directors) or the other restrictions on transfer or ownership in our charter bears the risk of a financial loss when the shares are redeemed or sold if the market price of our stock falls between the date of purchase and the date of redemption or sale.

Even if we qualify as a REIT, in certain circumstances, we may be subject to federal and state income taxes, which would reduce our cash available for distribution to our stockholders.

Even if we qualify and maintain our status as a REIT, we may be subject to federal income taxes or state taxes in various circumstances. For example, net income from a “prohibited transaction” will be subject to a 100% tax. In addition, we may not be able to distribute all of our income in any given year, which would result in corporate level taxes, and we may not make sufficient distributions to avoid excise taxes. We may also decide to retain certain gains from the sale or other disposition of our property and pay income tax directly on such gains. In that event, our stockholders would be required to include such gains in income and would receive a corresponding credit for their share of taxes paid by us. We may also be subject to U.S. state and local and non-U.S. taxes on our income or property, either directly or at the level of our operating partnership or the other companies through which we indirectly own our assets. In addition, we may be subject to federal, state local or non-U.S. taxes in other various circumstances. Any federal or state taxes we pay will reduce our cash available for distribution to our stockholders.

Dividends payable by REITs generally do not qualify for reduced tax rates.

For taxable years beginning after December 31, 2012, a maximum 20% tax rate applies to “qualified” dividends payable to individual U.S. stockholders. Dividends payable by REITs, however, are generally not qualified dividends eligible for the reduced rates and are taxed at normal ordinary income tax rates. However, to the extent such dividends are attributable to certain dividends that we receive from a taxable REIT subsidiary, such dividends generally will be eligible for the reduced rates that apply to qualified dividends. The more favorable rates applicable to regular corporate dividends could cause investors who are individuals to perceive investments in REITs to be relatively less attractive than investments in the stocks of non-REIT corporations that pay dividends, which could adversely affect the value of the stock of REITs, including our common stock.

Foreign investors may be subject to Foreign Investment Real Property Tax Act, or FIRPTA, tax on certain distributions and on the sale of our common stock if certain exceptions do not apply.

A foreign person disposing of a U.S. real property interest, or USRPI, including shares of a U.S. corporation whose assets consist principally of USRPIs, is generally subject to a tax, known as FIRPTA tax, on the gain recognized on the disposition. FIRPTA tax does not apply, however, to the disposition of stock in a REIT if the REIT is a “domestically controlled qualified investment entity.” A domestically controlled qualified investment entity includes a REIT in which, at all times during a specified testing period, less than 50% in value of its shares is held directly or indirectly by foreign persons. Even if we do not qualify as a domestically controlled qualified investment entity, a foreign person's sale of our common stock will generally not be subject to tax under FIRPTA as a sale of a USRPI, provided that (1) our common stock is “regularly traded,” as defined by applicable Treasury regulations, on an established securities market at the time of the sale, and (2) the selling foreign person held 5% or less of our outstanding common stock at all times during a specified testing period. If we were to fail to qualify as a domestically controlled qualified investment entity at a time when our common stock is not regularly traded on an established securities market, gain realized by a foreign person on a sale of our common stock would be subject to FIRPTA tax and applicable withholding. No assurance can be given that we will be a domestically controlled qualified investment entity or that our common stock will continue to be regularly traded on an established securities market. Additionally, any distributions we make to our foreign shareholders that are attributable to gain from the sale of any USRPI will also generally be subject to FIRPTA tax and applicable withholding, unless our common stock is regularly traded on an established securities market located in the United States at the time of the distribution and the recipient did not own more than 5% of our common stock at any time during the year preceding the distribution.

Legislative or regulatory action could adversely affect our stockholders.

In recent years, numerous legislative, judicial and administrative changes have been made to the federal income tax laws applicable to investments in REITs and similar entities. Additional changes to applicable tax laws are likely to continue to occur

-22-


in the future, and we cannot assure our stockholders that any such changes will not adversely affect the taxation of a stockholder. Any such changes could have an adverse effect on an investment in our common stock. All stockholders are urged to consult with their tax advisors with respect to the status of legislative, regulatory or administrative developments and proposals and their potential effect on an investment in our common stock.

Risks Related to Our Organization and Structure

Provisions of our charter may limit the ability of a third party to acquire control of our company.

Our charter provides that no person may beneficially own more than 9.8% of the aggregate outstanding shares of our common stock or more than 9.8% of the value of the aggregate outstanding shares of our capital stock, except certain “look-through entities,” such as mutual funds, which may beneficially own up to 15% of the aggregate outstanding shares of our common stock or up to 15% of the value of the aggregate outstanding shares of our capital stock. Our board of directors has waived this ownership limitation for certain investors in the past. Our bylaws waive this ownership limitation for certain other classes of investors. These ownership limitations may prevent an acquisition of control of our company by a third party without our board of directors' approval, even if our stockholders believe the change of control is in their best interests.

Our charter also authorizes our board of directors to issue up to 400,000,000 shares of common stock and up to 10,000,000 shares of preferred stock, to classify or reclassify any unissued shares of common stock or preferred stock and to set the preferences, rights and other terms of the classified or reclassified shares. Furthermore, our board of directors may, without any action by the stockholders, amend our charter from time to time to increase or decrease the aggregate number of shares of stock of any class or series that we have authority to issue. Issuances of additional shares of stock may have the effect of delaying, deferring or preventing a transaction or a change in control of our company that might involve a premium to the market price of our common stock or otherwise be in our stockholders' best interests.

Certain advance notice provisions of our bylaws may limit the ability of a third party to acquire control of our company.

Our bylaws provide that (a) with respect to an annual meeting of stockholders, nominations of individuals for election to our board of directors and the proposal of other business to be considered by stockholders may be made only (i) pursuant to our notice of the meeting, (ii) by the board of directors or (iii) by a stockholder who is entitled to vote at the meeting and has complied with the advance notice procedures set forth in the bylaws and (b) with respect to special meetings of stockholders, only the business specified in our notice of meeting may be brought before the meeting of stockholders and nominations of individuals for election to the board of directors may be made only (A) by the board of directors or (B) provided that the board of directors has determined that directors shall be elected at such meeting, by a stockholder who is entitled to vote at the meeting and has complied with the advance notice provisions set forth in the bylaws. These advance notice provisions may have the effect of delaying, deferring or preventing a transaction or a change in control of our company that might involve a premium to the market price of our common stock or otherwise be in our stockholders' best interests.

Provisions of Maryland law may limit the ability of a third party to acquire control of our company.

The Maryland General Corporation Law, or the MGCL, has certain restrictions on a “business combination” and “control share acquisition” which we have opted out of. If an affirmative majority of votes cast by a majority of stockholders entitled to vote approve it, our board of directors may opt in to such provisions of the MGCL. If we opt in, and the stockholders approve it, these provisions may have the effect of delaying, deferring or preventing a transaction or a change in control of our company that might involve a premium price for holders of our common stock or otherwise be in their best interests.

Additionally, Title 3, Subtitle 8 of the MGCL permits our board of directors, without stockholder approval and regardless of what is currently provided in our charter or bylaws, to take certain actions that may have the effect of delaying, deferring or preventing a transaction or a change in control of our company that might involve a premium to the market price of our common stock or otherwise be in our stockholders' best interests.

We have entered into an agreement with each of our senior executive officers that provides each of them benefits in the event his employment is terminated by us without cause, by him for good reason, or under certain circumstances following a change of control of our company.

We have entered into an agreement with each of our senior executive officers that provides each of them with severance benefits if his employment is terminated under certain circumstances following a change of control of our company. Certain of these benefits and the related tax indemnity could prevent or deter a change of control of our company that might involve a premium price for our common stock or otherwise be in the best interests of our stockholders.

-23-



You have limited control as a stockholder regarding any changes we make to our policies.

Our board of directors determines our major policies, including policies related to our investment objectives, leverage, financing, growth and distributions to our stockholders. Our board of directors may amend or revise these policies without a vote of our stockholders. This means that our stockholders will have limited control over changes in our policies and those changes could adversely affect our business, financial condition, results of operations and our ability to make distributions to our stockholders.

We may be unable to generate sufficient cash flows from our operations to make distributions to our stockholders at expected levels, and we cannot assure you of our ability to make distributions in the future.

We intend to pay a quarterly dividend that represents at least 90% of cash available for distribution. Our ability to make this intended distribution may be adversely affected by the risk factors described in this Annual Report on Form 10-K and other reports that we file from time to time with the SEC. In addition, our board of directors has the sole discretion to determine the timing, form and amount of any distributions to our stockholders. Our board of directors will make determinations regarding distributions based upon many facts, including our financial performance, our debt service obligations, any debt covenants, our capital expenditure requirements, the requirements for qualification as a REIT and other factors that our board of directors may deem relevant from time to time.

As a result, no assurance can be given that we will be able to make distributions to our stockholders at expected levels, or at all, or that distributions will increase or even be maintained over time, any of which could materially and adversely affect the market price of our common stock.

Changes in market conditions could adversely affect the market price of our common stock.

As with other publicly traded equity securities, the value of our common stock depends on various market conditions that may change from time to time. Among the market conditions that may affect the value of our common stock are the following:

the extent of investor interest in our securities;

the general reputation of REITs and the attractiveness of our equity securities in comparison to other equity securities, including securities issued by other real estate-based companies;

the underlying asset value of our hotels;

investor confidence in the stock and bond markets, generally;

national and local economic conditions;

changes in tax laws;

our financial performance; and

general stock and bond market conditions.

The market value of our common stock is based primarily upon the market's perception of our growth potential and our current and potential future earnings and cash distributions. Consequently, our common stock may trade at prices that are greater or less than our net asset value per share of common stock. If our future earnings or cash distributions are less than expected, it is likely that the market price of our common stock will diminish.

Future issuances or sales of our common stock, including the possible resale of 7,211,538 shares of our common stock issued in a private placement in connection with our acquisition of a portfolio of four hotels in 2012, may depress the market price of our common stock and have a dilutive effect on our existing stockholders.

We cannot predict whether future issuances of our common stock or the availability of shares for resale in the open market may depress the market price of our common stock. Future issuances or sales of a substantial number of shares of our common stock in the public market, including the possible resale of 7,211,538 shares of our common stock issued in a private placement in connection with our acquisition of a portfolio of four hotels in 2012, or the issuance of our common stock in connection with

-24-


future property, portfolio or business acquisitions, or the perception that such issuances or sales might occur, may cause the market price of our shares to decline. In addition, future issuances or sales of our common stock may be dilutive to existing stockholders.

Future offerings of debt securities or preferred stock, which would be senior to our common stock upon liquidation and for the purpose of distributions, may cause the market price of our common stock to decline.

In the future, we may increase our capital resources by making additional offerings of debt or equity securities, which may include senior or subordinated notes, classes of preferred stock and/or common stock. We will be able to issue additional shares of common stock or preferred stock without stockholder approval, unless stockholder approval is required by applicable law or the rules of any stock exchange or automated quotation system on which our securities may be listed or traded. Upon liquidation, holders of our debt securities and shares of preferred stock and lenders with respect to other borrowings will receive a distribution of our available assets prior to the holders of our common stock. Additional equity offerings could significantly dilute the holdings of our existing stockholders or reduce the market price of our common stock, or both. Holders of our common stock are not entitled to preemptive rights or other protections against dilution. Preferred stock and debt, if issued, could have a preference on liquidating distributions or a preference on dividend or interest payments that could limit our ability to make a distribution to the holders of our common stock. Because our decision to issue securities in any future offering will depend on market conditions and other factors beyond our control, we cannot predict or estimate the amount, timing or nature of our future offerings. Thus, our stockholders bear the risk of our future offerings reducing the market price of our common stock and diluting their interest.


Item 1B.   Unresolved Staff Comments

None.

Item 2.   Properties

Our Hotels

The following table sets forth certain information for each of our hotels owned as of December 31, 2012.

-25-


Property
 
Location
 
Number of
Rooms
 
Total Investment(1)
 
Total Investment Per Room
 
 
 
 
 
 
(In thousands)

 
 
Chicago Marriott
 
Chicago, Illinois
 
1,198

 
$
333,540

 
$
278,414

Los Angeles Airport Marriott
 
Los Angeles, California
 
1,004

 
126,834

 
126,329

Hilton Minneapolis
 
Minneapolis, Minnesota
 
821

 
155,703

 
189,650

Westin Boston Waterfront Hotel
 
Boston, Massachusetts
 
793

 
349,477

 
440,702

Lexington Hotel New York
 
New York, New York
 
712

 
342,311

 
480,774

Salt Lake City Marriott Downtown
 
Salt Lake City, Utah
 
510

 
54,976

 
107,797

Renaissance Worthington
 
Fort Worth, Texas
 
504

 
83,002

 
164,687

Frenchman’s Reef & Morning Star Marriott Beach Resort
 
St. Thomas, U.S. Virgin Islands
 
502

 
133,230

 
265,398

Torrance Marriott South Bay
 
Los Angeles County, California
 
487

 
74,419

 
152,812

Orlando Airport Marriott
 
Orlando, Florida
 
485

 
81,079

 
167,173

Westin San Diego
 
San Diego, California
 
436

 
122,830

 
281,720

Westin Washington, D.C. City Center
 
Washington, D.C.
 
406

 
153,401

 
377,835

Oak Brook Hills Marriott Resort
 
Oak Brook, Illinois
 
386

 
77,186

 
199,963

Hilton Boston Downtown
 
Boston, Massachusetts
 
362

 
158,343

 
437,412

Vail Marriott Mountain Resort & Spa
 
Vail, Colorado
 
344

 
66,557

 
193,480

Marriott Atlanta Alpharetta
 
Atlanta, Georgia
 
318

 
38,501

 
121,073

Courtyard Manhattan/Midtown East
 
New York, New York
 
312

 
75,952

 
243,434

Conrad Chicago
 
Chicago, Illinois
 
311

 
125,925

 
404,902

Bethesda Marriott Suites
 
Bethesda, Maryland
 
272

 
48,485

 
178,254

Hilton Burlington
 
Burlington, Vermont
 
258

 
53,635

 
207,888

JW Marriott Denver at Cherry Creek
 
Denver, Colorado
 
196

 
74,022

 
377,662

Courtyard Manhattan/Fifth Avenue
 
New York, New York
 
185

 
44,927

 
242,848

The Lodge at Sonoma, a Renaissance Resort & Spa
 
Sonoma, California
 
182

 
32,359

 
177,797

Courtyard Denver Downtown
 
Denver, Colorado
 
177

 
46,347

 
261,848

Hilton Garden Inn Chelsea/New York City
 
New York, New York
 
169

 
69,684

 
412,331

Renaissance Charleston
 
Charleston, South Carolina
 
166

 
38,942

 
234,590

Hotel Rex
 
San Francisco, California
 
94

 
29,500

 
313,830

Total
 
 
 
11,590

 
$
2,991,167

 
$
258,082

________________
(1)
Total investment represents our initial investment in the hotel plus any owner-funded capital expenditures since acquisition.

Our Hotel Management Agreements

We are party to hotel management agreements for our hotels. Each hotel manager is responsible for (i) the hiring of certain executive level employees, subject to certain veto rights, (ii) training and supervising the managers and employees required to operate the properties and (iii) purchasing supplies, for which we generally will reimburse the manager. The managers (or the franchisors in the case of our franchised hotels) provide centralized reservation systems, national advertising, marketing and promotional services, as well as various accounting and data processing services. Each manager also prepares and implements annual operations budgets subject to our review and approval. Most of our management agreements limit our ability to sell, lease or otherwise transfer the hotels unless the transferee (i) is not a competitor of the manager, (ii) assumes the related management agreements and (iii) meets specified other conditions.

Term

The following table sets forth the agreement date, initial term and number of renewal terms under the respective hotel management agreements for each of our hotels. Generally, the terms of the hotel management agreements renew automatically for a negotiated number of consecutive periods upon the expiration of the initial term unless the property manager gives notice to us of its election not to renew the hotel management agreement.

-26-


Property
 
Manager
 
Date of Agreement
 
Initial Term
 
Number of Renewal Terms
Atlanta Alpharetta Marriott
 
Marriott
 
9/2000
 
30 years
 
Two ten-year periods
Bethesda Marriott Suites
 
Marriott
 
12/2004
 
21 years
 
Two ten-year periods
Boston Westin Waterfront
 
Starwood
 
5/2004
 
20 years
 
Four ten-year periods
Chicago Marriott Downtown
 
Marriott
 
3/2006
 
32 years
 
Two ten-year periods
Conrad Chicago
 
Hilton
 
11/2005
 
10 years
 
Two five-year periods
Courtyard Denver Downtown
 
Sage Hospitality
 
7/2011
 
5 years
 
One five-year period
Courtyard Manhattan/Fifth Avenue
 
Marriott
 
12/2004
 
30 years
 
None
Courtyard Manhattan/Midtown East
 
Marriott
 
11/2004
 
30 years
 
Two ten-year periods
Frenchman's Reef & Morning Star Marriott Beach Resort
 
Marriott
 
9/2000
 
30 years
 
Two ten-year periods
Hilton Boston Downtown
 
Davidson Hotels & Resorts
 
11/2012
 
7 years
 
Two five-year periods
Hilton Burlington
 
Interstate Hotels & Resorts
 
12/2010
 
5 years
 
Month-to-month
Hilton Garden Inn Chelsea/New York City
 
Alliance Hospitality Management
 
9/2010
 
10 years
 
None
Hilton Minneapolis
 
Hilton
 
3/2006
 
20 ¾ years
 
None
Hotel Rex
 
Joie de Vivre Hotels
 
9/2005
 
5 years
 
Month-to-month
JW Marriott Denver at Cherry Creek
 
Sage Hospitality
 
5/2011
 
5 years
 
One five-year period
Lexington Hotel New York
 
Highgate Hotels
 
6/2011
 
10 years
 
One five-year period
Los Angeles Airport Marriott
 
Marriott
 
9/2000
 
40 years
 
Two ten-year periods
Oak Brook Hills Marriott Resort
 
Marriott
 
7/2005
 
30 years
 
None
Orlando Airport Marriott
 
Marriott
 
11/2005
 
30 years
 
None
Renaissance Charleston
 
Marriott
 
1/2000
 
21 years
 
Two five-year periods
Renaissance Worthington
 
Marriott
 
9/2000
 
30 years
 
Two ten-year periods
Salt Lake City Marriott Downtown
 
Marriott
 
12/2001
 
30 years
 
Three fifteen-year periods
The Lodge at Sonoma, a Renaissance Resort & Spa
 
Marriott
 
10/2004
 
20 years
 
One ten-year period
Torrance Marriott South Bay
 
Marriott
 
1/2005
 
40 years
 
None
Vail Marriott Mountain Resort & Spa
 
Vail Resorts
 
6/2005
 
15½ years
 
None
Westin San Diego
 
Interstate Hotels & Resorts
 
12/2010
 
5 years
 
Month-to-month
Westin Washington D.C. City Center
 
Interstate Hotels & Resorts
 
12/2010
 
5 years
 
Month-to-month

Amounts Payable under our Hotel Management Agreements

Under our current hotel management agreements, the hotel manager receives a base management fee and, if certain financial thresholds are met or exceeded, an incentive management fee. The base management fee is generally payable as a percentage of gross hotel revenues for each fiscal year. The incentive management fee is generally based on hotel operating profits, but the fee only applies to that portion of hotel operating profits above a specified return on our invested capital, which we refer to as the owner's priority, or above a specified profit threshold.

The following table sets forth the base management fee, incentive management fee and FF&E reserve contribution generally due and payable each fiscal year for each of our hotels:

-27-


Property
 
Base Management Fee(1)
 
Incentive Management Fee(2)
 
FF&E Reserve Contribution(1)
 
Atlanta Alpharetta Marriott
 
3%
 
25
%

5
%
 
Bethesda Marriott Suites
 
3%
 
50
%
(3
)
5
%
(4)
Boston Westin Waterfront
 
2.5%
 
20
%

4
%
 
Chicago Marriott Downtown
 
3%
 
20
%
(5
)
5
%
 
Conrad Chicago
 
3%
(6)
15
%

4
%
 
Courtyard Denver Downtown
 
2%
(7)
10
%

4
%
 
Courtyard Manhattan/Fifth Avenue
 
5.5%
(8)
25
%

4
%
 
Courtyard Manhattan/Midtown East
 
5%
 
25
%


4
%
 
Frenchman's Reef & Morning Star Marriott Beach Resort
 
3%
 
15
%

5.5
%
 
Hilton Boston Downtown
 
2%
 
10
%

4
%
 
Hilton Burlington
 
1%
(9)
10
%

None

 
Hilton Garden Inn Chelsea/New York City
 
2.5%
(10)
10
%

None

 
Hilton Minneapolis
 
3%
 
15
%

4
%
 
Hotel Rex
 
3%
 
10
%


4
%
 
JW Marriott Denver at Cherry Creek
 
2.25%
(11)
10
%

4
%
 
Lexington Hotel New York
 
3%

20
%

4
%
 
Los Angeles Airport Marriott
 
3%
 
25
%

5
%
 
Oak Brook Hills Marriott Resort
 
3%
 
30
%

5.5
%
 
Orlando Airport Marriott
 
2%
(12)
25
%

5
%
 
Renaissance Charleston
 
3.5%
 
20
%

5
%
 
Renaissance Worthington
 
3%
 
25
%


5
%
 
Salt Lake City Marriott Downtown
 
3%

20
%


5
%
 
The Lodge at Sonoma, a Renaissance Resort & Spa
 
3%
 
20
%


5
%
 
Torrance Marriott South Bay
 
3%
 
20
%


5
%
 
Vail Marriott Mountain Resort & Spa
 
3%
 
20
%


4
%
 
Westin San Diego
 
1%
(9)
10
%


None

 
Westin Washington D.C. City Center
 
1%
(9)
10
%

4
%
 
____________
(1)
As a percentage of gross revenues.    
(2)
Based on a percentage of hotel operating profits above a specified return on our invested capital or specified operating profit thresholds.
(3)
The owner's priority expires in 2027.
(4)
The contribution is reduced to 1% until operating profits exceed an owner's priority of $3.8 million.
(5)
Calculated as 20% of net operating income before base management fees. There is no owner's priority.
(6)
The base management fee is reduced by the amount in which operating profits do not meet the performance guarantee. The performance guarantee was $8.3 million in 2012 and base management fees were reduced to zero.
(7)
The base management fee is 2.5% of gross revenues if the hotel achieves operating results in excess of 7% of our invested capital and 3% of gross revenues if the hotel achieves operating profits in excess of 8% of our invested capital.
(8)
The base management fee increases to 6% beginning in fiscal year 2015 for the remainder of the agreement. Prior to 2015, the base management fee may increase to 6.0% at the beginning of the fiscal year following the achievement of operating profits equal to or above $5.0 million.
(9) The base management fee will increase to 1.5% of gross revenues beginning on July 12, 2014. Total management fees are capped at 2.5% of gross revenues.
(10)
The base management fee will increase to 2.75% in September 2013 for the remaining term of the agreement.
(11)
The base management fee is 2.75% of gross revenues if the hotel achieves operating profits in excess of 7% of our invested capital and 3.25% of gross revenues if the hotel achieves operating profits in excess of 8% of our invested capital.
(12)
In July 2012, we amended the management agreement to reduce the annual base management fee for 2012 and 2013 from 3% to 2% of gross revenues should the hotel's annual debt service amount exceed hotel operating profit with respect to each fiscal year.

The following is a summary of management fees from continuing operations for the years ended December 31, 2012, 2011 and 2010 (in thousands):

-28-


 
Year Ended December 31,
 
2012
 
2011
 
2010
Base management fees
$
19,365

 
$
16,405

 
$
13,920

Incentive management fees
5,550

 
5,226

 
4,750

Total management fees
$
24,915

 
$
21,631

 
$
18,670


Five of our hotels earned incentive management fees for the year ended December 31, 2012. Three of our hotels earned incentive management fees for the year ended December 31, 2011. Two hotel earned incentive management fees for the year ended December 31, 2010.

Performance Termination Provisions

Our management agreements provide us with termination rights upon a manager's failure to meet certain financial performance criteria. Our termination rights may, in certain cases, be waived in exchange for consideration from the manager, such as a cure payment. The Oak Brook Hills Marriott Resort, the Orlando Airport Marriott and the Hilton Garden Inn Chelsea/New York City each failed its performance test at the end of 2012. We are currently evaluating whether we will exercise our termination rights with respect to any of these hotels.

In July 2012, we amended the management agreement for the Orlando Airport Marriott to reduce the annual base management fee paid to Marriott, as manager, for each of fiscal years 2012 and 2013 from 3% to 2% of gross revenues should the hotel's annual debt service amount exceed hotel operating profit with respect to each such fiscal year. Should we exercise our termination rights based on the hotel failing the performance test in 2012 and 2013, we would be required to repay the manager the 1% unpaid base management fees, if any, resulting from such fiscal years.

Our Franchise Agreements

The following table sets forth the terms of the hotel franchise agreements for our nine franchised hotels:
 
 
Date of Agreement
 
Term
 
Franchise Fee
Vail Marriott Mountain Resort & Spa
 
6/2005
 
16 years
 
6% of gross room sales plus 3% of gross food and beverage sales
Hilton Garden Inn Chelsea/New York City
 
9/2010
 
17 years
 
Royalty fee of 5% of gross room sales and program fee of 4.3% of gross room sales
JW Marriott Denver at Cherry Creek
 
5/2011
 
15 years
 
6% of gross room sales and 3% of gross food and beverage sales
Lexington Hotel New York (1)
 
3/2012
 
20 years
 
3% of gross room sales (2)
Courtyard Denver Downtown
 
7/2011
 
16 years
 
5.5% of gross room sales
Hilton Boston Downtown
 
7/2012
 
10 years
 
5% of gross room sales and 3% of gross food and beverage sales; program fee of 4% of gross room sales
Westin Washington D.C. City Center
 
12/2010
 
20 years
 
7% of gross room sales and 3% of gross food and beverage sales
Westin San Diego
 
12/2010
 
20 years
 
7% of gross room sales and 3% of gross food and beverage sales
Hilton Burlington
 
7/2012
 
10 years
 
5% of gross room sales and 3% of gross food and beverage sales; program fee of 4% of gross room sales
(1
)
The agreement begins on the date the hotel opens as a Autograph Collection hotel, which is currently projected to be mid-2013.
 
 
(2
)
Increases to 4% on the first anniversary of the agreement and 5% on the second anniversary of the agreement.

We recorded $8.4 million, $5.7 million and $2.6 million of franchise fees during the fiscal years ended December 31, 2012, 2011, and 2010, respectively, which are included in other hotel expenses on the accompanying consolidated statement of operations.

Our Ground Lease Agreements

Five of our hotels are subject to ground lease agreements that cover all of the land underlying the respective hotel:


-29-


The Bethesda Marriott Suites hotel is subject to a ground lease that runs until 2087. There are no renewal options.

The Courtyard Manhattan/Fifth Avenue is subject to a ground lease that runs until 2085, inclusive of one 49-year renewal option.

The Salt Lake City Marriott Downtown is subject to two ground leases: one ground lease covers the land under the hotel and the other ground lease covers the portion of the hotel that extends into the City Creek Center. The term of the ground lease covering the land under the hotel runs through 2056, inclusive of our renewal options, and the term of the ground lease covering the extension runs through 2017. In 2009, we acquired a 21% interest in the land under the hotel for approximately $0.9 million.

The Westin Boston Waterfront is subject to a ground lease that runs until 2099. There are no renewal options.

The Hilton Minneapolis is subject to a ground lease that runs until 2091. There are no renewal options.

In addition, the golf course that is part of the Oak Brook Hills Marriott Resort is subject to a ground lease covering approximately 110 acres. The ground lease runs through 2045 including renewal options.

Finally, a portion of the parking garage relating to the Renaissance Worthington is subject to three ground leases that cover, contiguously with each other, approximately one-fourth of the land on which the parking garage is constructed. Each of the ground leases has a term that runs through July 2067, inclusive of the three 15-year renewal options. The remainder of the land on which the parking garage is constructed is owned by us in fee simple.

These ground leases generally require us to make rental payments (including a percentage of gross receipts as percentage rent with respect to the Courtyard Manhattan/Fifth Avenue ground lease) and payments for all, or in the case of the ground lease covering the Salt Lake City Marriott Downtown extension, our tenant's share of, charges, costs, expenses, assessments and liabilities, including real property taxes and utilities. Furthermore, these ground leases generally require us to obtain and maintain insurance covering the subject property.

The following table reflects the annual base rents of our ground leases:

-30-


 
Property
 
Term (1)
 
Annual Rent
Ground leases under hotel:
Bethesda Marriott Suites
 
Through 10/2087
 
$566,683 (2)
 
Courtyard Manhattan/Fifth Avenue(3)(4)
 
10/2007 - 9/2017
 
$906,000
 
 
 
10/2017 - 9/2027
 
1,132,812
 
 
 
10/2027 - 9/2037
 
1,416,015
 
 
 
10/2037 - 9/2047
 
1,770,019
 
 
 
10/2047 - 9/2057
 
2,212,524
 
 
 
10/2057 - 9/2067
 
2,765,655
 
 
 
10/2067 - 9/2077
 
3,457,069
 
 
 
10/2077 - 9/2085
 
4,321,336
 
Salt Lake City Marriott Downtown (Ground lease for hotel) (5)
 
Through 12/2056
 
Greater of $132,000 or 2.6% of annual gross room sales
 
(Ground lease for extension)
 
1/2008 - 12/2012
 
$10,277
 
 
 
1/2013 - 12/2017
 
11,305
 
Westin Boston Waterfront Hotel (6) (Base rent)
 
1/2012 - 12/2015
 
500,000
 
 
 
1/2016 - 12/2020
 
750,000
 
 
 
1/2021 - 12/2025
 
1,000,000
 
 
 
1/2026 - 12/2030
 
1,500,000
 
 
 
1/2031 - 12/2035
 
1,750,000
 
 
 
1/2036 - 6/2099
 
No base rent
 
(Percentage rent)
 
Through 12/2015
 
0% of annual gross revenue
 
 
 
1/2016 - 12/2025
 
1.0% of annual gross revenue
 
 
 
1/2026 - 12/2035
 
1.5% of annual gross revenue
 
 
 
1/2036 - 12/2045
 
2.75% of annual gross revenue
 
 
 
1/2046 - 12/2055
 
3.0% of annual gross revenue
 
 
 
1/2056 - 12/2065
 
3.25% of annual gross revenue
 
 
 
1/2066 - 6/2099
 
3.5% of annual gross revenue
 
Hilton Minneapolis (7)
 
1/2012 - 12/2012
 
5,726,000
 
 
 
1/2013 - 12/2013
 
6,012,000
 
 
 
1/2014 - 12-2014
 
6,313,000
 
 
 
1/2015 - 12/2015
 
6,629,000
 
 
 
1/2016 - 12-2016
 
6,960,000
 
 
 
1/2017 - 12/2017
 
7,308,000
 
 
 
1/2018 - 12/2018
 
7,673,000
 
 
 
 1/2019 - 12/2091
 
Annual real estate taxes
Ground leases under parking garage:
Renaissance Worthington
 
Through 7/2012
 
$36,613
 
 
 
8/2012 - 7/2022
 
40,400
 
 
 
8/2022 - 7/2037
 
46,081
 
 
 
8/2037 - 7/2052
 
51,764
 
 
 
8/2052 - 7/2056
 
57,444
Ground lease under golf course:
Oak Brook Hills Marriott Resort
 
10/1985 - 9/2025
 
$1 (8)
_____________

-31-


(1)
These terms assume our exercise of all renewal options.

 
 
(2)
Represents rent for the year ended December 31, 2012. Rent will increase annually by 5.5%.
 
 
(3)
The ground lease term is 49 years. We have the right to renew the ground lease for an additional 49 year term on the same terms then applicable to the ground lease.
 
 
(4)
The total annual rent includes the fixed rent noted in the table plus a percentage rent equal to 5% of gross receipts for each lease year, but only to the extent that 5% of gross receipts exceeds the minimum fixed rent in such lease year. There was no such percentage rent earned during the year ended December 31, 2012.
 
 
(5)
We own a 21% interest in the land underlying the hotel and, as a result, 21% of the annual rent under the ground lease is paid to us by the hotel.
 
 
(6)
Total annual rent under the ground lease is capped at 2.5% of hotel gross revenues during the initial 30 years of the ground lease.
 
 
(7)
The ground lease payment and related property tax liability were negotiated as a single payment in lieu of taxes. The single payments increase at a rate of 5% per year through 2018. Beginning in 2019, there will no longer be a stipulated single payment and the hotel will pay only the real property tax portion of the initial single payment based on the then assessed valuation and applicable tax rate.
 
 
(8)
We have the right to extend the term of this lease for two consecutive renewal terms of ten years each with rent at then market value.

Subject to certain limitations, an assignment of the ground leases covering the Courtyard Manhattan/Fifth Avenue and the Oak Brook Hills Marriott Resort golf course do not require the consent of the ground lessor. With respect to the ground leases covering the Salt Lake City Marriott Downtown hotel and extension, Bethesda Marriott Suites, Westin Boston Waterfront and Hilton Minneapolis, any proposed assignment of our leasehold interest as ground lessee under the ground lease requires the consent of the applicable ground lessor. As a result, we may not be able to sell, assign, transfer or convey our ground lessee's interest in any such property in the future absent the consent of the ground lessor, even if such transaction may be in the best interests of our stockholders.

Debt

The following table sets forth our debt obligations as of December 31, 2012:
Property
 
Principal Balance (in thousands)
 
Debt per Room
 
Interest Rate
 
Maturity Date
 
Amortization Provisions
Courtyard Manhattan / Midtown East
 
$
41,933

 
$
134,401

 
8.81%
 
October 2014
 
30 Years
Marriott Salt Lake City Downtown
 
28,640

 
56,157

 
5.50%
 
January 2015
 
20 Years
Courtyard Manhattan / Fifth Avenue
 
50,173

 
271,205

 
6.48%
 
June 2016
 
30 Years
Renaissance Worthington
 
54,700

 
108,532

 
5.40%
 
July 2015
 
30 Years
Frenchman’s Reef & Morning Star Marriott Beach Resort
 
58,690

 
116,912

 
5.44%
 
August 2015
 
30 Years
Marriott Los Angeles Airport
 
82,600

 
82,271

 
5.30%
 
July 2015
 
Interest Only
Orlando Airport Marriott
 
57,583

 
118,728

 
5.68%
 
January 2016
 
30 Years
Chicago Marriott Downtown Magnificent Mile
 
211,477

 
176,525

 
5.975%
 
April 2016
 
30 Years
Hilton Minneapolis
 
96,901

 
118,028

 
5.464%
 
April 2021
 
25 Years
JW Marriott Denver at Cherry Creek
 
40,761

 
207,964

 
6.470%
 
July 2015
 
25 Years
Lexington Hotel New York
 
170,368

 
239,281

 
LIBOR + 3.00% (3.214% at December 31, 2012)
 
March 2015 (1)
 
Interest Only
Westin Washington D.C. City Center
 
74,000

 
182,266

 
3.99%
 
January 2023
 
25 Years
Senior unsecured credit facility (2)
 
20,000

 
 
 
LIBOR + 1.90% (2.150% at December 31, 2012)
 
January 2017
 
Interest Only
Total debt
 
$
987,826

 
 
 
 
 
 
 
 
___________
(1
)
The loan may be extended for two additional one-year terms subject to the satisfaction of certain conditions and the payment of an extension fee.
 
 
(2
)
The senior unsecured credit facility matures in January 2017. Subject to certain conditions, including being in compliance with all financial covenants, we have one extension option that will extend the maturity for one year. Interest is paid on the periodic advances under our senior unsecured credit facility at varying rates, based upon LIBOR, plus an agreed upon additional margin amount. The applicable margin depends upon our ratio of net indebtedness to EBITDA.

Item 3.      Legal Proceedings

We are involved in routine litigation arising out of the ordinary course of business, all of which is expected to be covered by insurance and is not expected to have a material adverse impact on our financial condition or results of operations. Except as

-32-


described below, we are not involved in any material litigation nor, to our knowledge, is any material litigation pending or threatened against us.

Allerton Loan

We hold the senior mortgage loan secured by the Allerton Hotel, located in downtown Chicago, Illinois. In May 2011, the borrower under the loan filed for bankruptcy protection in the Northern District of Illinois under chapter 11 of Title 11 of the U.S. Code, 11 U.S.C. §§ 101 et seq., as amended. On October 29, 2012, the United States Bankruptcy Court for the Northern District of Illinois (Eastern Division) confirmed an amended plan of reorganization (the "Plan"). Pursuant to the Plan, a claim filed by the Company in New York State court against affiliates of the borrower was dismissed and all other claims between the parties related to this matter were also dismissed with prejudice. Further, pursuant to the Plan, on January 18, 2013, the borrower paid the Company $5.0 million as a paydown of the outstanding principal under the mortgage loan and entered into an amended and restated loan agreement with the Company providing for a $66.0 million loan. The loan has a term of four years, with a one-year extension option, and bears interest at a fixed rate of 5.5%.

Los Angeles Airport Marriott Litigation

During 2011, we accrued $1.7 million for our contribution to the settlement of litigation involving the Los Angeles Airport Marriott. The settlement was recorded as a corporate expense during the year ended December 31, 2011. The Company and certain other defendants reached a settlement of the matter, which involved claims by certain employees at the Los Angeles Airport Marriott.  During 2012, we paid our contribution of the settlement into escrow. The Superior Court of California, Los Angeles County, granted final approval to the settlement on January 7, 2013, and, if no appeals are filed, the effective date will be March 13, 2013.

Item 4.
Mine Safety Disclosures

Not applicable.


-33-


Part II

Item 5.  Market for Registrant's Common Equity, Related Stockholder Matters and Issuer Purchases of Equity Securities

Market Information

Our common stock trades on the NYSE under the symbol “DRH”. The following table sets forth, for the indicated period, the high and low closing prices for the common stock, as reported on the NYSE:
 
 
Price Range
 
 
High
 
Low
Year Ended December 31, 2011:
 
 
 
 
First Quarter
 
$
12.56

 
$
10.45

Second Quarter
 
12.11

 
9.75

Third Quarter
 
11.34

 
7.05

Fourth Quarter
 
9.93

 
6.52

Year Ended December 31, 2012:
 
 
 
 
First Quarter
 
10.98

 
9.55

Second Quarter
 
10.82

 
9.30

Third Quarter
 
10.45

 
9.19

Fourth Quarter
 
10.43

 
8.16


The closing price of our common stock on the NYSE on December 31, 2012 was $9.00 per share.

The following graph compares the five-year cumulative total stockholder return on our common stock against the cumulative total returns of the Standard & Poor's 500 Index (the “S&P 500 Total Return”) and Morgan Stanley REIT Index (the “RMZ Total Return”). The graph assumes an initial investment of $100 in our common stock in each of the indexes and also assumes the reinvestment of dividends. The total return values do not include dividends declared, but not paid, during the period.

-34-


 
2007
2008
2009
2010
2011
2012
DiamondRock Hospitality Company Total Return

$100.00


$36.15


$62.48


$88.52


$73.59


$70.99

RMZ Total Return

$100.00


$62.03


$79.78


$102.50


$111.41


$131.20

S&P 500 Total Return

$100.00


$63.00


$79.68


$91.68


$93.61


$108.59

    
This performance graph shall not be deemed “filed” for purposes of Section 18 of the Securities Exchange Act of 1934, as amended, or incorporated by reference into any filing by us under the Securities Act of 1933, as amended, except as shall be expressly set forth by specific reference in such filing.

In order to maintain our qualification as a REIT, we must make distributions to our stockholders each year in an amount equal to at least:

90% of our REIT taxable income, determined without regard to the dividends paid deduction and excluding net capital gains, plus

90% of the excess of our net income from foreclosure property over the tax imposed on such income by the Code, minus

any excess non-cash income.

We generally pay quarterly cash dividends to common stockholders at the discretion of our Board of Directors. The following table sets forth the dividends on common shares for the years ended December 31, 2012 and 2011.
Payment Date
 
Record Date
 
Dividend
per Share
April 7, 2011
 
March 25, 2011
 

$0.08

June 27, 2011
 
June 17, 2011
 

$0.08

September 20, 2011
 
September 9, 2011
 

$0.08

January 10, 2012
 
December 30, 2011
 

$0.08

April 4, 2012
 
March 23, 2012
 

$0.08

May 29, 2012
 
May 15, 2012
 

$0.08

September 19, 2012
 
September 7, 2012
 

$0.08

January 10, 2013
 
December 31, 2012
 

$0.08


As of February 22, 2013, there were 12 record holders of our common stock and we believe we have more than one thousand beneficial holders. In order to comply with certain requirements related to our qualification as a REIT, our charter, subject to certain exceptions, limits the number of common shares that may be owned by any single person or affiliated group to 9.8% of the outstanding common shares.

Equity compensation plan information.  The following table sets forth information regarding securities authorized for issuance under our equity compensation plan, the 2004 Stock Option and Incentive Plan, as amended, as of December 31, 2012. See Note 7 to the accompanying consolidated financial statements for additional information regarding our 2004 Stock Option and Incentive Plan, as amended.
Equity Compensation Plan Information
Plan Category
 
Number of Securities to be Issued Upon Exercise of Outstanding Options, Warrants and Rights

 
Weighted-Average Exercise Price of Outstanding Options, Warrants and Rights

 
Number of Securities Remaining Available for Future Issuance Under Equity Compensation Plans (Excluding Securities Reflected in Column (a))
 
    

 
 
(a)
 
(b)
 
(c)
Equity compensation plans approved by security holders
 
262,461
 
$12.59
 
4,771,667
Equity compensation plans not approved by security holders
 
 
 
Total
 
262,461
 
$12.59
 
4,771,667


-35-


Repurchases of equity securities.  During the year ended December 31, 2012, certain of our employees surrendered 276,853 shares of common stock to the Company as payment for taxes in connection with the vesting of restricted stock.

Item 6.   Selected Financial Data

The selected historical financial information as of and for the years ended December 31, 2012, 2011, 2010, 2009, and 2008 has been derived from our audited historical financial statements. The selected historical financial data should be read in conjunction with “Management's Discussion and Analysis of Financial Condition and Results of Operations,” the consolidated financial statements as of December 31, 2012 and 2011 and for the years ended December 31, 2012, 2011 and 2010, and the related notes contained elsewhere in this Annual Report on Form 10-K.
 
 
Year Ended December 31,
 
 
2012
 
2011
 
2010
 
2009
 
2008
 
 
(in thousands, except for per share data)
Revenues:
 
 
 
 
 
 
 
 
 
 
Rooms
 
$
526,113

 
$
431,219

 
$
348,732

 
$
313,368

 
$
380,767

Food and beverage
 
180,387

 
159,744

 
148,453

 
137,378

 
163,914

Other
 
43,147

 
31,213

 
26,710

 
28,165

 
31,133

Total revenues
 
749,647

 
622,176

 
523,895

 
478,911

 
575,814

Operating expenses:
 
 
 
 
 
 
 
 
 
 
Rooms
 
140,029

 
115,786

 
93,245

 
84,343

 
91,764

Food and beverage
 
128,938

 
114,029

 
105,685

 
101,148

 
117,120

Other hotel expenses and management fees
 
286,862

 
243,102

 
206,970

 
193,415

 
213,886

Impairment losses
 
30,844

 

 

 
2,542

 
695

Hotel acquisition costs
 
10,591

 
2,521

 
1,436

 

 

Corporate expenses(1)
 
21,095

 
21,247

 
16,384

 
18,317

 
13,984

Depreciation and amortization
 
100,152

 
85,376

 
74,590

 
68,915

 
64,286

Total operating expenses
 
718,511

 
582,061

 
498,310

 
468,680

 
501,735

Operating income
 
31,136

 
40,115

 
25,585

 
10,231

 
74,079

Interest income
 
(307
)
 
(614
)
 
(783
)
 
(342
)
 
(1,563
)
Interest expense
 
53,771

 
45,406

 
35,425

 
40,400

 
38,756

Gain on early extinguishment of debt
 
(144
)
 

 

 

 

(Loss) income from continuing operations before income taxes
 
(22,184
)
 
(4,677
)
 
(9,057
)
 
(29,827
)
 
36,886

Income tax benefit (expense)
 
6,158

 
(3,322
)
 
(1,742
)
 
18,943

 
8,497

(Loss) income from continuing operations
 
(16,026
)
 
(7,999
)
 
(10,799
)
 
(10,884
)
 
45,383

(Loss) income from discontinued operations
 
(566
)
 
321

 
1,627

 
(206
)
 
7,546

Net (loss) income
 
$
(16,592
)
 
$
(7,678
)
 
$
(9,172
)
 
$
(11,090
)
 
$
52,929

 
 
 
 
 
 
 
 
 
 
 
(Loss) earnings per share:
 
 
 
 
 
 
 
 
 
 
Continuing operations
 
$
(0.09
)
 
$
(0.05
)
 
$
(0.07
)
 
$
(0.10
)
 
$
0.48

Discontinued operations
 
(0.00
)
 
0.00

 
0.01

 
(0.00
)
 
0.08

Basic and diluted (loss) earnings per share
 
$
(0.09
)
 
$
(0.05
)
 
$
(0.06
)
 
$
(0.10
)
 
$
0.56

Other data:
 
 
 
 
 
 
 
 
 
 
Dividends declared per common share(2)
 
$
0.32

 
$
0.32

 
$

 
$
0.33

 
$
0.75

FFO(3)
 
$
120,961

 
$
91,546

 
$
79,292

 
$
74,181

 
$
131,780

Adjusted FFO(3)
 
$
140,163

 
$
103,643

 
$
90,297

 
$
82,778

 
$
137,816

EBITDA(4)
 
$
134,928

 
$
149,676

 
$
127,458

 
$
102,217

 
$
172,113

Adjusted EBITDA(4)
 
$
189,714

 
$
162,146

 
$
138,463

 
$
113,356

 
$
178,844



-36-


 
 
As of December 31,
 
 
2012
 
2011
 
2010
 
2009
 
2008
 
 
(in thousands)
Balance sheet data:
 
 
 
 
 
 
 
 
 
 
Property and equipment, net
 
$
2,611,454

 
$
2,234,504

 
$
2,071,603

 
$
1,862,087

 
$
1,920,216

Cash and cash equivalents
 
9,623

 
26,291

 
84,201

 
177,380

 
13,830

Total assets
 
2,944,042

 
2,798,635

 
2,414,609

 
2,215,491

 
2,102,536

Total debt
 
988,731

 
1,042,933

 
780,880

 
786,777

 
878,353

Total other liabilities
 
260,198

 
253,545

 
220,212

 
253,208

 
206,551

Stockholders' equity
 
1,695,113

 
1,502,157

 
1,413,517

 
1,175,506

 
1,017,632

_________
(1)
Corporate expenses for the year ended December 31, 2012 and 2011 include legal fees of approximately $2.5 million and $2.3 million, respectively, related to the Allerton bankruptcy proceedings. Corporate expenses for the year ended December 31, 2011 include an accrual of $1.7 million for the settlement of the Los Angeles Airport Marriott litigation. Corporate expenses for the year ended December 31, 2009 include charges of approximately $2.6 million related to the retirement of our prior Executive Chairman and the termination of our prior Executive Vice President and General Counsel.
 
 
(2)
We paid 90% of the 2009 dividend in shares of common stock and the remainder in cash as permitted by the Internal Revenue Service's Revenue Procedure 2009-15. All of our other dividends have been paid in cash.

 
 
(3)
See "Non-GAAP Financial Measures" below in "Item 7. Management's Discussion and Analysis of Financial Condition and Results of Operations" for a detailed description of FFO and Adjusted FFO and a discussion of why we believe that they are useful supplemental measures of our operating performance. The following is a reconciliation of our U.S. GAAP net (loss) income to FFO and Adjusted FFO.
 
 
Year Ended December 31,
 
 
2012
 
2011
 
2010
 
2009
 
2008
 
 
(in thousands)
Net (loss) income
 
$
(16,592
)
 
$
(7,678
)
 
$
(9,172
)
 
$
(11,090
)
 
$
52,929

Real estate related depreciation(a)
 
101,498

 
99,224

 
88,464

 
82,729

 
78,156

Impairment losses(b)
 
45,534

 

 

 
2,542

 
695

Gain on sale of hotel properties, net
 
(9,479
)
 

 

 

 

FFO
 
120,961

 
91,546

 
79,292


74,181


131,780

Non-cash ground rent
 
6,694

 
6,996

 
7,092

 
7,720

 
7,755

Non-cash amortization of favorable and unfavorable contracts, net
 
(1,653
)
 
(1,860
)
 
(1,771
)
 
(1,720
)
 
(1,719
)
Gain on early extinguishment of debt
 
(144
)
 

 

 

 

Acquisition costs
 
10,591

 
2,521

 
1,436

 

 

Allerton loan interest payments
 

 
3,163

 
2,650

 

 

Allerton loan legal fees
 
2,493

 

 

 

 

Franchise termination fee
 
750

 

 

 

 

Litigation settlement
 

 
1,650

 

 

 

Hurricane remediation expense at Frenchman's Reef
 

 

 
1,598

 

 

Management transition costs
 

 

 

 
2,597

 

Fair value adjustments to debt instruments
 
471

 
(373
)
 

 

 

Adjusted FFO
 
$
140,163

 
$
103,643

 
$
90,297

 
$
82,778

 
$
137,816


-37-


 
(a)
Amounts include depreciation expense included in discontinued operations as follows: $1.3 million in 2012, $13.8 million in 2011, $13.9 million in 2010, $13.8 million in 2009, and $13.9 million in 2008.
 
(b)
Amounts include impairment losses included in discontinued operations as follows: $14.7 million in 2012.
 
 
 
(4)
See "Non-GAAP Financial Measures" below in "Item 7. Management's Discussion and Analysis of Financial Condition and Results of Operations" for a detailed description of EBITDA and Adjusted EBITDA and why we believe that they are useful supplemental measures of our operating performance. The following is a reconciliation of our U.S. GAAP net (loss) income to EBITDA and Adjusted EBITDA.
 
 
Year Ended December 31,
 
 
2012
 
2011
 
2010
 
2009
 
2008
 
 
(in thousands)
Net (loss) income
 
$
(16,592
)
 
$
(7,678
)
 
$
(9,172
)
 
$
(11,090
)
 
$
52,929

Interest expense(a)
 
56,068

 
55,507

 
45,524

 
51,609

 
50,404

Income tax (benefit) expense(b)
 
(6,046
)
 
2,623

 
2,642

 
(21,031
)
 
(9,376
)
Real estate related depreciation(c)
 
101,498

 
99,224

 
88,464

 
82,729

 
78,156

EBITDA
 
134,928


149,676


127,458


102,217


172,113

Non-cash ground rent
 
6,694

 
6,996

 
7,092

 
7,720

 
7,755

Non-cash amortization of favorable and unfavorable contracts, net
 
(1,653
)
 
(1,860
)
 
(1,771
)
 
(1,720
)
 
(1,719
)
Gain on sale of hotel properties, net
 
(9,479
)
 

 

 

 

Gain on early extinguishment of debt
 
(144
)
 

 

 

 

Acquisition costs
 
10,591

 
2,521

 
1,436

 

 

Allerton loan interest payments
 

 
3,163

 
2,650

 

 

Allerton loan legal fees
 
2,493

 

 
 
 

 

Franchise termination fee
 
750

 

 

 

 

Litigation settlement
 

 
1,650

 
 
 

 

Hurricane remediation expense at Frenchman's Reef
 

 

 
1,598

 

 

Management transition costs
 

 

 

 
2,597

 

Impairment losses(d)
 
45,534

 

 

 
2,542

 
695

Adjusted EBITDA
 
$
189,714

 
$
162,146

 
$
138,463

 
$
113,356

 
$
178,844

 
(a)
Amounts include interest expense included in discontinued operations as follows: $2.3 million in 2012, $10.1 million in 2011 and 2010, $11.2 million in 2009, and $11.6 million in 2008.
 
 
 
 
(b)
Amounts include income tax expense (benefit) included in discontinued operations as follows: $0.1 million in 2012, ($0.7) million in 2011, $0.9 in 2010, ($2.1) million in 2009, and ($0.9) million in 2008.
 
 
 
 
(c)
Amounts include depreciation expense included in discontinued operations as follows: $1.3 million in 2012, $13.8 million in 2011, $13.9 million in 2010, $13.8 million in 2009, and $13.9 million in 2008.
 
 
 
 
(d)
Amounts include impairment losses included in discontinued operations as follows: $14.7 million in 2012.


Item 7. Management’s Discussion and Analysis of Financial Condition and Results of Operations

The following discussion should be read in conjunction with the consolidated financial statements and related notes thereto included elsewhere in this report. This discussion contains forward-looking statements about our business. These statements are based on current expectations and assumptions that are subject to risks and uncertainties. Actual results could differ materially because of factors discussed in "Special Note About Forward-Looking Statements" and "Risk Factors" contained in this Annual Report on Form 10-K an in our other reports that we file from time to time with the SEC.

Overview

DiamondRock Hospitality Company is a lodging-focused Maryland corporation operating as a real estate investment trust (REIT). We own a portfolio of 27 premium hotels and resorts that contain 11,590 guest rooms. We also hold the senior note on a

-38-


mortgage loan secured by an additional hotel and have the right to acquire, upon completion, a hotel under development. As an owner, rather than an operator, of lodging properties, we receive all of the operating profits or losses generated by the hotels after the payment of fees due to hotel managers, which are calculated based on the revenues and profitability of each hotel.

Our vision is to be the premier allocator of capital in the lodging industry. Our mission is to deliver long-term stockholder returns through a combination of dividends and enduring capital appreciation. Our strategy is to utilize disciplined capital allocation and focus on the acquisition, ownership and innovative asset management of high quality lodging properties in North American markets with superior growth prospects and high barriers to entry.

We differentiate ourselves from our competitors by adhering to three basic principles in executing our strategy:

focus on high-quality urban and destination resort hotels;

promote innovative approaches to asset management; and

maintain a conservative capital structure.

Our portfolio is concentrated in key gateway cities and destination resorts. Each of our hotels is managed by a third party and most are operated under a brand owned by one of the leading global lodging brand companies (Marriott International, Inc. (“Marriott”), Starwood Hotels & Resorts Worldwide, Inc. (“Starwood”) or Hilton Worldwide (“Hilton”)).

We critically evaluate each of our hotels to ensure that our portfolio conforms to our vision, supports our mission and corresponds with our strategy. On a regular basis, we analyze our portfolio to identify opportunities to invest capital in certain projects or market non-core assets for sale in order to recycle capital for additional acquisitions, renovation projects, or other capital requirements.

We are committed to a conservative capital structure with prudent leverage. We regularly assess the availability and affordability of capital in order to maximize the Company's value and minimize enterprise risk. In addition, we are committed to being open and transparent in our communications with stockholders and adopting and following sound corporate governance practices.

High Quality Urban- and Destination Resort-Focused Branded Hotel Real Estate

We own 27 premium hotels and resorts throughout North America and the U.S. Virgin Islands. Our hotels and resorts are primarily categorized as upper upscale as defined by Smith Travel Research and are generally located in high barrier-to-entry markets with multiple demand generators.

Our properties are concentrated in key gateway cities (primarily New York City, Chicago, Boston and Los Angeles) and in destination resort locations (such as the U.S. Virgin Islands and Vail, Colorado). We consider lodging properties located in gateway cities and resort destinations to be the most capable of creating dynamic cash flow growth and achieving superior long-term capital appreciation. We also believe that these locations are better insulated from new supply due to relatively high barriers-to-entry, including expensive construction costs and limited development sites.

A core tenet of our strategy is to leverage our relationships with the top internationally-recognized hotel brands. We strongly believe that the premier global hotel brands create significant value as a result of each brand's ability to produce incremental revenue with the result being that branded hotels are able to generate greater profits than similar unbranded hotels. The dominant global hotel brands typically have very strong reservation and reward systems and sales organizations, and most of our hotels are operated under a brand owned by one of the top global lodging brand companies (Marriott, Starwood or Hilton). We are primarily interested in owning hotels that are currently operated under, or can be converted to, a globally-recognized brand.

In addition to leveraging global brands, we are interested in creating relationships with select non-branded boutique hotels in urban markets. We would consider opportunities to acquire other non-branded hotels located in top-tier or unique markets as we believe that the returns on certain of these hotels may be higher than if the hotels were operated under a globally recognized brand.

Innovative Asset Management

We believe that we create significant value in our portfolio by utilizing our management team's extensive experience and encouraging innovative asset management strategies. Our senior management team has established a broad network of hotel

-39-


industry contacts and relationships, including relationships with hotel owners, financiers, operators, project managers and contractors and other key industry participants.

We use our broad network of hotel industry contacts and relationships to maximize the value of our hotels. Under the federal income tax rules governing REITs, we are required to engage a hotel manager that is an eligible independent contractor to manage each of our hotels pursuant to a management agreement with one of our subsidiaries. Our philosophy is to negotiate management agreements that give us the right to exert significant influence over the management of our properties, annual budgets and all capital expenditures (all, to the extent permitted under the REIT rules), and then to use those rights to continually monitor and improve the performance of our properties. We cooperatively partner with our hotel managers in an attempt to increase operating results and long-term asset values at our hotels. In addition to working directly with the personnel at our hotels, our senior management team also has long-standing professional relationships with our hotel managers' senior executives, and we work directly with these senior executives to improve the performance of our portfolio.

We continue to explore strategic options to maximize the growth of revenue and profitability. We persist in impressing upon our hotel managers the importance of maximizing hotel revenues and property-level profits. We maintain our practice of working closely with managers to optimize business at our hotels in order to maximize revenue and we remain committed to the objective of maintaining conservative corporate expenses.

We believe we can create significant value in our portfolio through innovative asset management strategies such as rebranding, renovating and repositioning and we engage in a process of regular evaluations of our portfolio in order to determine if there are opportunities to employ these value-add strategies.

Conservative Capital Structure

Our current debt outstanding consists of primarily fixed interest rate mortgage debt with no significant maturities until late 2014 and limited outstanding borrowings under our senior unsecured credit facility, which bears interest at what we believe is an attractive floating rate. We prefer that a significant portion of our portfolio remain unencumbered by debt in order to provide maximum balance sheet flexibility. In addition, to the extent that we incur additional debt, our preference is non-recourse secured mortgage debt. We expect that our strategy will enable us to maintain a balance sheet with an appropriate amount of debt throughout all phases of the lodging cycle. We believe that it is not prudent to increase the inherent risk of highly cyclical lodging fundamentals through the use of a highly leveraged capital structure.

We prefer a relatively simple but efficient capital structure. We have not invested in joint ventures and have not issued any operating partnership units or preferred stock. We endeavor to structure our hotel acquisitions so that they will not overly complicate our capital structure; however, we will consider a more complex transaction if we believe that the projected returns to our stockholders will significantly exceed the returns that would otherwise be available.

Key Indicators of Financial Condition and Operating Performance

We use a variety of operating and other information to evaluate the financial condition and operating performance of our business. These key indicators include financial information that is prepared in accordance with U.S. GAAP, as well as other financial information that is not prepared in accordance with U.S. GAAP. In addition, we use other information that may not be financial in nature, including statistical information and comparative data. We use this information to measure the performance of individual hotels, groups of hotels and/or our business as a whole. We periodically compare historical information to our internal budgets as well as industry-wide information. These key indicators include:

Occupancy percentage;

Average Daily Rate (or ADR);

Revenue per Available Room (or RevPAR);

Earnings Before Interest, Income Taxes, Depreciation and Amortization (or EBITDA) and Adjusted EBITDA; and

Funds From Operations (or FFO) and Adjusted FFO.

Occupancy, ADR and RevPAR are commonly used measures within the hotel industry to evaluate operating performance. RevPAR, which is calculated as the product of ADR and occupancy percentage, is an important statistic for monitoring operating performance at the individual hotel level and across our business as a whole. We evaluate individual hotel RevPAR performance

-40-


on an absolute basis with comparisons to budget and prior periods, as well as on a company-wide and regional basis. ADR and RevPAR include only room revenue. Room revenue comprised approximately 70% of total revenues for the year ended December 31, 2012 and is dictated by demand, as measured by occupancy percentage, pricing, as measured by ADR, and our available supply of hotel rooms.

Our ADR, occupancy percentage and RevPAR performance may be impacted by macroeconomic factors such as U.S. economic conditions generally, regional and local employment growth, personal income and corporate earnings, office vacancy rates and business relocation decisions, airport and other business and leisure travel, new hotel construction and the pricing strategies of competitors. In addition, our ADR, occupancy percentage and RevPAR performance is dependent on the continued success of our hotels' global brands.

We also use EBITDA, Adjusted EBITDA, FFO and Adjusted FFO as measures of the financial performance of our business. See “Non-GAAP Financial Measures.”

2012 Highlights

Hotel Acquisitions

On July 12, 2012, we acquired a portfolio of four hotels for a contractual purchase price of $495 million. The portfolio consists of the 362-room Hilton Boston Downtown, the 406-room Westin Washington, D.C. City Center, the 436-room Westin San Diego and the 258-room Hilton Burlington. The acquisition was funded with the proceeds from a secondary offering of our common stock, the issuance of common stock to the sellers, borrowings under our credit facility and available corporate cash.

On November 9, 2012, we acquired the 94-room Hotel Rex located in San Francisco, California for a purchase price of $29.5 million. We funded the acquisition with borrowings on under credit facility.

Hotel Dispositions

On March 23, 2012, we completed the sale of a three-hotel portfolio for a contractual sales price of $262.5 million. The portfolio consisted of the Griffin Gate Marriott Resort and Spa, the Renaissance Waverly, and the Renaissance Austin. We received net cash proceeds of approximately $92 million and the buyer assumed $97 million of mortgage debt secured by the Renaissance Waverly and $83 million of mortgage debt secured by the Renaissance Austin. We recognized a gain on the sale of the portfolio of approximately $9.5 million, which is reported in discontinued operations.

On October 3, 2012, we completed the sale of the Atlanta Westin North at Perimeter for a contractual price of $39.6 million. Prior to the sale, we recognized an impairment loss of approximately $14.7 million, which is included in discontinued operations. We used a portion of the net sales proceeds to reduce the amount outstanding on our senior unsecured credit facility.

Capital Markets

On March 9, 2012, we closed on a limited recourse $170.4 million loan secured by a mortgage on the Lexington Hotel New York. The loan has a term of three years and may be extended for two additional one-year terms subject to the satisfaction of certain terms and conditions and the payment of an extension fee. The loan bears interest at a floating rate of one-month LIBOR plus 300 basis points.

On July 11, 2012, we completed a secondary public offering of our common stock. We sold 20,000,000 shares of our common stock for net proceeds of approximately $199.8 million. The net proceeds from the offering were used to purchase the Blackstone Portfolio.

On November 20, 2012, we amended our $200 million senior unsecured credit facility to, among other things, reduce the interest rate spread and extend the term to January 2017, which may be extended by us for a one-year extension period upon the payment of applicable fees and the satisfaction of certain customary conditions.

On December 20, 2012, we closed on a non-recourse $74 million loan secured by a mortgage on the Westin Washington D.C. City Center. The loan has a term of ten years. The loan bears interest at a fixed rate of 3.99%. We used the loan proceeds to reduce the amount outstanding on our senior unsecured credit facility.

Recent Developments


-41-


Allerton Note Restructuring. On January 18, 2013, we closed on a settlement of the bankruptcy and related litigation involving our Allerton loan. As a result of the settlement, we received a $5.0 million cash principal payment and entered into a $66.0 million mortgage loan with a four-year term (plus an additional one-year extension option), bearing annual interest at 5.5%.

Retirement of our President and Chief Operating Officer. On February 6, 2013, we announced that John L. Williams will be retiring from his position as President and Chief Operating Officer of the Company effective no later than May 1, 2013. We may, in our discretion, accelerate the effective date of Mr. Williams' retirement to an earlier date. In connection with Mr. Williams' retirement, we currently expect to record a non-recurring charge of approximately $2.8 million during the first quarter of 2013 in connection with the Company's payment of the payments and benefits described in our Current Report on Form 8-K filed on February 6, 2013.

Outlook for 2013

We believe we are in the middle of a multi-year lodging recovery cycle. Hotel supply growth has flattened in most markets. We expect increased travel demand in 2013, leading to RevPAR gains due more from increases in room rates than from growth in occupancy. We anticipate the extent of revenue and profit growth in the industry to be particularly sensitive to fiscal policy developments over the federal debt ceiling and sequestration. Revenue from the group customer segment may be especially volatile in 2013 in response to any macro economic volatility. The cost of capital remains low due primarily to the debt markets, creating a favorable environment for renovation projects and acquisition and disposition activity in the lodging industry.

Results of Operations

The following table sets forth certain operating information for each of our owned hotels for the year ended December 31, 2012.
Property
 
Location
 
Number of
Rooms
 
Occupancy (%)
 
ADR($)
 
RevPAR($)
 
% Change
from 2011
RevPAR (3)
Chicago Marriott
 
Chicago, Illinois
 
1,198

 
74.1
%
 
$
200.80

 
$
148.78

 
6.7
 %
Los Angeles Airport Marriott
 
Los Angeles, California
 
1,004

 
86.7
%
 
109.11

 
94.64

 
7.4
 %
Hilton Minneapolis
 
Minneapolis, Minnesota
 
821

 
72.6
%
 
143.19

 
103.99

 
(0.8
)%
Westin Boston Waterfront Hotel
 
Boston, Massachusetts
 
793

 
73.3
%
 
203.85

 
149.46

 
8.6
 %
Lexington Hotel New York (1)
 
New York, New York
 
712

 
94.8
%
 
205.70

 
195.01

 
1.7
 %
Salt Lake City Marriott Downtown
 
Salt Lake City, Utah
 
510

 
66.4
%
 
134.07

 
89.07

 
17.8
 %
Renaissance Worthington
 
Fort Worth, Texas
 
504

 
68.3
%
 
161.04

 
109.93

 
(2.6
)%
Frenchman’s Reef & Morning Star Marriott Beach Resort
 
St. Thomas, U.S. Virgin Islands
 
502

 
78.7
%
 
228.17

 
179.48

 
(4.3
)%
Torrance Marriott South Bay
 
Los Angeles County, California
 
487

 
82.6
%
 
110.15

 
90.95

 
6.4
 %
Orlando Airport Marriott
 
Orlando, Florida
 
485

 
72.2
%
 
103.82

 
74.97

 
1.0
 %
Westin San Diego (2)
 
San Diego, California
 
436

 
82.4
%
 
143.96

 
118.66

 
8.1
 %
Westin Washington, D.C. City Center (2)
 
Washington, D.C.
 
406

 
72.4
%
 
183.39

 
132.83

 
(8.0
)%
Oak Brook Hills Marriott Resort
 
Oak Brook, Illinois
 
386

 
56.6
%
 
120.39

 
68.12

 
8.8
 %
Hilton Boston Downtown (2)
 
Boston, Massachusetts
 
362

 
74.5
%
 
231.99

 
172.87

 
0.7
 %
Vail Marriott Mountain Resort & Spa
 
Vail, Colorado
 
344

 
63.7
%
 
225.47

 
143.72

 
7.8
 %
Marriott Atlanta Alpharetta
 
Atlanta, Georgia
 
318

 
66.0
%
 
139.59

 
92.11

 
2.7
 %
Courtyard Manhattan/Midtown East
 
New York, New York
 
312

 
86.7
%
 
269.79

 
233.91

 
6.5
 %
Conrad Chicago
 
Chicago, Illinois
 
311

 
80.2
%
 
213.51

 
171.18

 
2.9
 %
Bethesda Marriott Suites
 
Bethesda, Maryland
 
272

 
64.8
%
 
166.08

 
107.69

 
(1.4
)%
Hilton Burlington (2)
 
Burlington, Vermont
 
258

 
79.2
%
 
168.94

 
133.74

 
10.8
 %
JW Marriott Denver at Cherry Creek (1)
 
Denver, Colorado
 
196

 
76.4
%
 
227.24

 
173.69

 
3.6
 %
Courtyard Manhattan/Fifth Avenue
 
New York, New York
 
185

 
91.7
%
 
274.04

 
251.29

 
11.2
 %
The Lodge at Sonoma, a Renaissance Resort & Spa
 
Sonoma, California
 
182

 
72.1
%
 
235.86

 
170.05

 
10.9
 %
Courtyard Denver Downtown (1)
 
Denver, Colorado
 
177

 
84.6
%
 
159.29

 
134.83

 
9.8
 %
Hilton Garden Inn Chelsea/New York City
 
New York, New York
 
169

 
96.1
%
 
217.77

 
209.30

 
6.0
 %
Renaissance Charleston
 
Charleston, South Carolina
 
166

 
85.1
%
 
180.50

 
153.58

 
8.4
 %
Hotel Rex (2)
 
San Francisco, California
 
94

 
76.3
%
 
155.01

 
118.26

 
12.0
 %
Total/Weighted Average
 
 
 
11,590

 
76.7
%
 
$
175.01

 
$
134.16

 
5.2
 %
________________

-42-


(1)
The hotel was acquired during 2011.
(2)
The hotel was acquired during 2012.
(3)
The percentage change from 2011 RevPAR for our 2011 and 2012 acquisitions reflect the comparable period in 2011 to our 2012 ownership period.

Comparison of the Year Ended December 31, 2012 to the Year Ended December 31, 2011

Our net loss for the year ended December 31, 2012 was $16.6 million compared to a net loss of $7.7 million for the year ended December 31, 2011.

Revenue. Revenue consists primarily of the room, food and beverage and other operating revenues from our hotels. Our revenues from continuing operations increased $127.4 million from $622.2 million for the year ended December 31, 2011 to $749.6 million for the year ended December 31, 2012. This increase includes amounts that are not comparable year-over-year as follows:

$6.7 million increase from the JW Marriott Denver, which was purchased on May 19, 2011.
$19.9 million increase from the Lexington Hotel New York, which was purchased on June 1, 2011.
$5.1 million increase from the Courtyard Denver Downtown, which was purchased on July 22, 2011.
$11.8 million increase from the Hilton Boston Downtown, which was purchased on July 12, 2012.
$11.7 million increase from the Westin Washington, D.C. City Center, which was purchased on July 12, 2012.
$12.4 million increase from the Westin San Diego, which was purchased on July 12, 2012.
$7.6 million increase from the Hilton Burlington, which was purchased on July 12, 2012.
$0.7 million increase from the Hotel Rex, which was purchased on November 13, 2012.

Individual hotel revenues comprising our revenues from continuing operations for the years ended December 31, 2012 and 2011, respectively, consist of the following (in millions):

-43-


 
Year Ended December 31,
 
 
 
2012
 
2011
 
% Change
 
 
 
Chicago Marriott
$
96.7

 
$
90.9

 
6.4
 %
Westin Boston Waterfront Hotel
72.8

 
66.6

 
9.3

Los Angeles Airport Marriott
56.7

 
52.7

 
7.6

Frenchman’s Reef & Morning Star Marriott Beach Resort (1)
55.7

 
34.4

 
61.9

Lexington Hotel New York
53.9

 
34.4

 
56.7

Hilton Minneapolis
49.1

 
50.8

 
(3.3
)
Renaissance Worthington
32.1

 
31.9

 
0.6

Courtyard Manhattan/Midtown East
27.8

 
26.1

 
6.5

Conrad Chicago
25.6

 
24.9

 
2.8

Vail Marriott Mountain Resort & Spa
25.5

 
23.2

 
9.9

Salt Lake City Marriott Downtown
24.1

 
21.0

 
14.8

Torrance Marriott South Bay
22.8

 
22.1

 
3.2

Oak Brook Hills Marriott Resort
21.9

 
20.5

 
6.8

JW Marriott Denver at Cherry Creek
20.1

 
13.2

 
52.3

Orlando Airport Marriott
20.0

 
19.7

 
1.5

The Lodge at Sonoma, a Renaissance Resort & Spa
19.0

 
16.9

 
12.4

Courtyard Manhattan/Fifth Avenue
17.2

 
15.5

 
11.0

Marriott Atlanta Alpharetta
15.3

 
15.2

 
0.7

Bethesda Marriott Suites
14.9

 
15.1

 
(1.3
)
Hilton Garden Inn Chelsea/New York City
13.4

 
12.5

 
7.2

Westin San Diego (2)
12.4

 

 
100.0

Hilton Boston Downtown (2)
11.8

 

 
100.0

Westin Washington, D.C. City Center (2)
11.7

 

 
100.0

Renaissance Charleston
11.4

 
10.5

 
8.6

Courtyard Denver Downtown
9.4

 
4.1

 
129.3

Hilton Burlington (2)
7.6

 

 
100.0

Hotel Rex (3)
0.7

 

 
100.0

Total
$
749.6

 
$
622.2

 
20.5
 %
_________________
(1)
The hotel was partially closed in 2011 due to an extensive renovation project.
(2)
The hotel was acquired on July 12, 2012. The table includes the operations of the hotel from July 12, 2012 to December 31, 2012.
(3)
The hotel was acquired on November 9, 2012. The table includes the operations of the hotel from November 9, 2012 to December 31, 2012.

The following pro forma key hotel operating statistics for our hotels reported in continuing operations for the years ended December 31, 2012 and 2011 include the prior year operating statistics for the comparable prior year period to our 2012 ownership period.
 
Year Ended December 31,
 
 
 
2012
 
2011
 
% Change
 
 
 
Occupancy %
76.7
%
 
75.7
%
 
1.0 percentage points

ADR
$
175.01

 
$
168.41

 
3.9
%
RevPAR
$
134.16

 
$
127.53

 
5.2
%

The increase in RevPAR is attributable primarily to growth in ADR and, to a lesser extent, occupancy. Rooms revenue from contract and other business, which represents approximately 39% of our 2012 rooms revenue, increased 16.1% from 2011, both in rooms nights and ADR. Group revenue, which represents approximately 31% of our 2012 rooms revenue, increased 1.8% from

-44-


2011. Business transient revenue, which represents approximately 30% of our 2012 rooms revenue, increased 1.2% from 2011. Rooms revenue from both the group and business transient segments increased due to higher ADR, while room nights in these segments declined from 2011.

Food and beverage revenues increased $20.6 million from the comparable period in 2011 driven by a $8.2 million increase in revenues from our 2011 and 2012 acquisitions and an increase of $12.4 million at our comparable hotels. The increase at our comparable hotels was driven by a $6.5 million increase at Frenchman's Reef due to the partial closure during 2011 for the renovation project and an increase in both outlet and banquet revenues at our other hotels. Other revenues, which primarily represent spa, golf, and parking revenues, as well as tenant retail lease income and attrition and cancellation fees, increased $11.9 million driven by a $4.3 million increase in revenues from our 2011 and 2012 acquisitions and a $7.6 million increase from 2011 at our comparable hotels. The increase in other revenues from our comparable hotels was driven by a $5.8 million increase at Frenchman's Reef due to the partial closure during 2011, as well as the implementation of a resort fee at the hotel following the renovation. The remaining increase is primarily due to an increase in attrition and cancellation fees.

Hotel operating expenses. Our operating expenses from continuing operations for the years ended December 31, 2012 and 2011, respectively, consist of the following (in millions):
 
Year Ended December 31,
 
 
 
2012
 
2011
 
% Change
 
 
 
Rooms departmental expenses
$
140.0

 
$
115.8

 
20.9
 %
Food and beverage departmental expenses
128.9

 
114.0

 
13.1

Other departmental expenses
20.3

 
16.7

 
21.6

General and administrative
61.9

 
54.3

 
14.0

Utilities
26.8

 
23.8

 
12.6

Repairs and maintenance
33.4

 
29.7

 
12.5

Sales and marketing
59.5

 
47.1

 
26.3

Base management fees
19.4

 
16.4

 
18.3

Incentive management fees
5.5

 
5.2

 
5.8

Property taxes
34.0

 
26.2

 
29.8

Other fixed charges
11.5

 
9.5

 
21.1

Ground rent—Contractual
8.2

 
7.3

 
12.3

Ground rent—Non-cash
6.4

 
6.9

 
(7.2
)
Total hotel operating expenses
$
555.8

 
$
472.9

 
17.5
 %

Our hotel operating expenses increased $82.9 million, or 17.5 percent, from $472.9 million for the year ended December 31, 2011 to $555.8 million for the year ended December 31, 2012. The increase in hotel operating expenses includes amounts that are not comparable period-over-period as follows:

$4.9 million increase from the JW Marriott Denver, which was purchased on May 19, 2011.
$14.4 million increase from the Lexington Hotel New York, which was purchased on June 1, 2011.
$2.8 million increase from the Courtyard Denver Downtown, which was purchased on July 22, 2011.
$7.8 million increase from the Hilton Boston Downtown, which was purchased on July 12, 2012.
$8.0 million increase from the Westin Washington, D.C. City Center, which was purchased on July 12, 2012.
$8.8 million increase from the Westin San Diego, which was purchased on July 12, 2012.
$4.5 million increase from the Hilton Burlington, which was purchased on July 12, 2012.
$0.5 million increase from the Hotel Rex, which was purchased on November 13, 2012.

The remaining increase in hotel operating expenses of $31.2 million is primarily due to higher rooms and other departmental costs, driven by higher wages and benefits, and increased support costs, specifically sales and marketing and repairs and maintenance expenses. Property taxes at our comparable hotels increased by $2.2 million, or 8.4 percent, primarily as a result of the expiration of the Boston Westin PILOT program in the middle of 2011 and an estimated increase in the assessed value of the Chicago Marriott Downtown.
  
Base management fees are calculated as a percentage of total revenues and incentive management fees are based on the level of operating profit at certain hotels. The $3.3 million increase in total management fees reflected in the table above is primarily due to our 2011 and 2012 acquisitions and increased hotel revenues and profits from improvement in lodging fundamentals.

-45-



Depreciation and amortization. Depreciation and amortization is recorded on our hotel buildings over 40 years for the periods subsequent to acquisition. Depreciable lives of hotel furniture, fixtures and equipment are estimated as the time period between the acquisition date and the date that the hotel furniture, fixtures and equipment will be replaced. Our depreciation and amortization expense increased $14.8 million from the year ended December 31, 2011 to the year ended December 31, 2012 due primarily to our 2011 and 2012 acquisitions, as well as the extensive renovation which was completed at Frenchman's Reef during 2011.

Impairment losses. During the year ended December 31, 2012, we recorded an impairment loss of $0.5 million on the favorable leasehold asset related to our option to develop a hotel on an undeveloped parcel of land adjacent to the Westin Boston Waterfront Hotel. We also recorded impairment losses of $30.4 million related to the Oak Brook Hills Marriott Resort. No impairment loss was recorded during year ended December 31, 2011.

Corporate expenses. Corporate expenses principally consist of employee-related costs, including base payroll, bonus and restricted stock. Corporate expenses also include corporate operating costs, professional fees and directors’ fees. Our corporate expenses decreased $0.1 million, from $21.2 million for the year December 31, 2011 to $21.1 million for the year ended December 31, 2012. The decrease in corporate expenses is due primarily to the $1.7 million litigation settlement which was accrued in 2011, partially offset by higher legal fees related to the bankruptcy proceedings of the Allerton Hotel in 2012 and a $0.7 million write-off of costs related to a ballroom construction project at the Chicago Marriott Downtown, which we determined was not probable to be completed.

Hotel acquisition costs. We incurred $10.6 million of hotel acquisition costs during the year ended December 31, 2012 associated with the acquisitions of the Blackstone Portfolio and the Hotel Rex. We incurred acquisition costs of $2.5 million for the year ended December 31, 2011 related to the acquisitions of the Times Square development hotel, JW Marriott Denver at Cherry Creek, Lexington Hotel New York, and Courtyard Denver Downtown.

Interest expense. Our interest expense was $53.8 million and $45.4 million for the years ended December 31, 2012 and December 31, 2011, respectively. The increase in interest expense is primarily attributable to the mortgage financings on the Hilton Minneapolis and the Lexington Hotel New York and the mortgage loan assumed in our acquisition of the JW Marriott Denver at Cherry Creek, as well as the fair value adjustment on our interest rate cap.

The interest expense for the years ended December 31, 2012 and December 31, 2011 is comprised of the following (in millions):
 
Year Ended December 31,
 
2012
 
2011
Mortgage debt interest
$
48.7

 
$
42.6

Credit facility interest and unused fees
2.7

 
2.9

Amortization of deferred financing costs and debt premium
2.7

 
1.4

Capitalized interest
(1.2
)
 
(1.5
)
Interest rate cap fair value adjustment
0.9

 

 
$
53.8

 
$
45.4


Interest income. Interest income decreased $0.3 million from $0.6 million for the year ended December 31, 2011 to $0.3 million for the year ended December 31, 2012. The decrease is primarily due to lower corporate cash balances in 2012.

Discontinued operations. Income (loss) from discontinued operations represents the operating results of the Renaissance Waverly, Renaissance Austin, Marriott Griffin Gate Resort, and Atlanta Westin North at Perimeter, which were sold in 2012. The following table summarizes the income from discontinued operations for the years ended December 31, 2012 and 2011 (in thousands):

-46-


 
Year Ended December 31,
 
2012
 
2011
Hotel revenues
$
32,895

 
$
97,472

Hotel operating expenses
(24,496
)
 
(73,911
)
Operating income
8,399

 
23,561

Depreciation and amortization
(1,346
)
 
(13,849
)
Interest income
1

 
12

Interest expense
(2,297
)
 
(10,101
)
Impairment charge
(14,690
)
 

Gain on sale of hotel properties, net
9,479

 

Income tax (expense) benefit
(112
)
 
698

(Loss) income from discontinued operations
$
(566
)
 
$
321


Income taxes. We recorded an income tax benefit on continuing operations of $6.2 million for the year ended December 31, 2012 and income tax expense on continuing operations of $3.3 million in 2011. The 2012 income tax benefit includes $5.9 million of income tax benefit incurred on the $15.1 million pre-tax loss from continuing operations of our taxable REIT subsidiary, or TRS and foreign income tax benefit of $0.3 million related to the taxable REIT subsidiary that owns Frenchman’s Reef. The 2011 income tax expense from continuing operations includes a $4.6 million income tax expense incurred on the $10.9 million pre-tax income from continuing operations of our TRS and foreign income tax benefit of $1.3 million related to the taxable REIT subsidiary that owns Frenchman’s Reef.

Comparison of the Year Ended December 31, 2011 to the Year Ended December 31, 2010.

Our net loss for the year ended December 31, 2011 was $7.7 million as compared to a net loss of $9.2 million for the year ended December 31, 2010.

Revenue. Revenue consists primarily of room, food and beverage and other operating revenues from our hotels. Our revenues from continuing operations increased $98.3 million from $523.9 million for the year ended December 31, 2010 to $622.2 million for the year ended December 31, 2011. This increase includes amounts that are not comparable year-over-year as follows:

$21.4 million increase from the Hilton Minneapolis, which was purchased on June 16, 2010.
$6.4 million increase from the Renaissance Charleston, which was purchased on August 6, 2010.
$7.6 million increase from the Hilton Garden Inn Chelsea, which was purchased on September 8, 2010.
$13.1 million increase from the JW Marriott Denver, which was purchased on May 19, 2011.
$34.4 million increase from the Lexington Hotel New York, which was purchased on June 1, 2011.
$4.1 million increase from the Courtyard Denver Downtown, which was purchased on July 22, 2011.

Food and beverage revenues increased $11.3 million from the comparable period in 2010 due primarily to a $13.6 million increase in revenues from our 2010 and 2011 acquisitions, which was offset by a decrease of $2.3 million at our comparable hotels. The decrease at our comparable hotels was primarily driven by a $5.8 million lower food and beverage revenues at Frenchman's Reef due to the partial closure during 2011 for the renovation project. Other revenues, which primarily represent spa, golf, and parking revenues, as well as tenant retail lease income and attrition and cancellation fees, increased $4.5 million primarily due to a $3.6 million increase in revenues from our 2010 and 2011 acquisitions.
 
The following pro-forma key hotel operating statistics for the years ended December 31, 2011 and 2010, respectively, for the hotels reported in continuing operations include the prior year operating statistics for the comparable year period to our 2010 ownership period.
 
Year Ended December 31,
 
 
 
2011

 
2010

 
% Change
 
 
 
Occupancy %
75.1
%
 
73.3
%
 
1.8 percentage points

ADR
$
167.54

 
$
162.74

 
2.9
%
RevPAR
$
125.80

 
$
119.26

 
5.5
%


-47-


Hotel operating expenses. Our operating expenses from continuing operations for the years ended December 31, 2011 and 2010 consisted of the following (in millions):
 
Year Ended December 31,
 
 
 
2011

 
2010

 
% Change
 
 
 
Rooms departmental expenses
$
115.8

 
$
93.2

 
24.2
 %
Food and beverage departmental expenses
114.0

 
105.7

 
7.9

Other departmental expenses
16.7

 
14.5

 
15.2

General and administrative
54.3

 
47.3

 
14.8

Utilities
23.8

 
21.9

 
8.7

Repairs and maintenance
29.7

 
25.7

 
15.6

Sales and marketing
47.1

 
37.7

 
24.9

Base management fees
16.4

 
13.9

 
18.0

Incentive management fees
5.2

 
4.8

 
8.3

Property taxes
26.2

 
18.6

 
40.9

Other fixed charges
9.5

 
10.9

 
(12.8
)
Ground rent—Contractual
7.3

 
4.6

 
58.7

Ground rent—Non-cash
6.9

 
7.1

 
(2.8
)
Total hotel operating expenses
$
472.9

 
$
405.9

 
16.5
 %

Our hotel operating expenses increased $67.0 million, or 16.5 percent, from $405.9 million for the year ended December 31, 2010 to $472.9 million for the year ended December 31, 2011. The increase in hotel operating expenses includes amounts that are not comparable period-over-period as follows:

$15.5 million increase from the Hilton Minneapolis, which was purchased on June 16, 2010.
$4.1 million increase from the Renaissance Charleston, which was purchased on August 6, 2010.
$4.4 million increase from the Hilton Garden Inn Chelsea, which was purchased on September 8, 2010.
$8.8 million increase from the JW Marriott Denver, which was purchased on May 19, 2011.
$20.3 million increase from the Lexington Hotel New York, which was purchased on June 1, 2011.
$2.2 million increase from the Courtyard Denver Downtown, which was purchased on July 22, 2011.

The remaining increase in hotel operating expenses of $11.7 million is primarily due to higher rooms and other departmental costs, driven by higher wages and benefits, and increased support costs, specifically sales and marketing and repairs and maintenance expenses. Property taxes at our comparable hotels increased by $2.8 million, or 15 percent, primarily as a result of tax reductions achieved at our downtown Chicago hotels in 2010 and the expiration of our PILOT program at the Westin Boston Waterfront Hotel.
  
Base management fees are calculated as a percentage of total revenues and incentive management fees are based on the level of operating profit at certain hotels. The $2.9 million increase in total management fees reflected in the table above is primarily due to our 2010 and 2011 acquisitions and increased hotel revenues and profits from improvement in lodging fundamentals.

Depreciation and amortization. Our depreciation and amortization expense increased $10.8 million from the year ended December 31, 2010 to the year ended December 31, 2011 due primarily to our 2010 and 2011 acquisitions and the $45 million renovation project at Frenchman's Reef completed in 2011.

Corporate expenses. Corporate expenses principally consist of employee-related costs, including base payroll, bonus and restricted stock. Corporate expenses also include corporate operating costs, professional fees and directors’ fees. Our corporate expenses increased $4.8 million, from $16.4 million for the year ended December 31, 2010 to $21.2 million for the year ended December 31, 2011. The increase in corporate expenses is due primarily to $2.3 million of legal expenses related to the bankruptcy proceedings of the Allerton Hotel and the $1.7 million accrued for a tentative settlement of litigation with respect to the Los Angeles Airport Marriott Hotel. In addition, we incurred higher employee-related expenses due to additional employees being hired in late 2010 and in 2011.

Hotel acquisition costs. We incurred $2.5 million of hotel acquisition costs during the year ended December 31, 2011 associated with the acquisitions of the Times Square development hotel, JW Marriott Denver at Cherry Creek, Lexington Hotel

-48-


New York, and Courtyard Denver Downtown. We incurred $1.4 million of hotel acquisition costs during the year ended December 31, 2010 associated with the acquisitions of the Hilton Minneapolis, Renaissance Charleston, and Hilton Garden Inn Chelsea.

Interest expense. Our interest expense was $45.4 million and $35.4 million for the years ended December 31, 2011 and December 31, 2010, respectively. The increase is primarily attributable to interest expense on our 2011 mortgage financing on the Hilton Minneapolis, the mortage loans assumed in conjunction with our acquisitions of the JW Marriott Denver and Courtyard Denver Downtown, and the outstanding borrowings under our credit facility in 2011.

The interest expense for the years ended December 31, 2011 and December 31, 2010 is comprised of the following (in millions):
 
Year Ended December 31,
 
2011
 
2010
Mortgage debt interest
$
42.6

 
$
33.3

Credit facility interest and unused fees
2.9

 
0.7

Amortization of deferred financing costs and debt premium
1.4

 
1.4

Capitalized interest
(1.5
)
 

 
$
45.4

 
$
35.4

 
Interest income. Interest income decreased $0.2 million from $0.8 million for the year ended December 31, 2010 to $0.6 million for the year ended December 31, 2011. The decrease is primarily due to lower corporate cash balances in 2011.

Discontinued operations. Income from discontinued operations represents the operating results the Renaissance Waverly, Renaissance Austin, Marriott Griffin Gate Resort, and Atlanta Westin North at Perimeter, which were sold in 2012. The following table summarizes the income from discontinued operations for the years ended December 31, 2011 and 2010 (in thousands):
 
Year Ended December 31,
 
2011
 
2010
Hotel revenues
$
97,472

 
$
100,477

Hotel operating expenses
(73,911
)
 
(73,991
)
Operating income
23,561

 
26,486

Depreciation and amortization
(13,849
)
 
(13,874
)
Interest income
12

 
14

Interest expense
(10,101
)
 
(10,099
)
Income tax benefit (expense)
698

 
(900
)
Income from discontinued operations
$
321

 
$
1,627


Income taxes. We recorded an income tax expense from continuing operations of $3.3 million for the year ended December 31, 2011 and $1.7 million for the year ended December 31, 2010. The 2011 income tax expense from continuing operations includes a $4.6 million income tax expense incurred on the $10.9 million pre-tax income from continuing operations of our TRS and foreign income tax benefit of $1.3 million related to the taxable REIT subsidiary that owns Frenchman’s Reef. The 2010 income tax expense includes a $0.6 million income tax expense incurred on the $1.3 million pre-tax income of our TRS for the year ended December 31, 2010 and foreign income tax expense of $1.2 million related to the taxable REIT subsidiary that owns Frenchman’s Reef.

Liquidity and Capital Resources

Our short-term liquidity requirements consist primarily of funds necessary to fund distributions to our stockholders to maintain our REIT status as well as to pay for operating expenses and other expenditures directly associated with our hotels, including capital expenditures, funding of the renovation escrow account, and scheduled debt payments of interest and principal. We currently expect that our available cash flows, which are generally provided through net cash provided by hotel operations, existing cash balances and, if necessary, short-term borrowings under our credit facility, will be sufficient to meet our short-term liquidity requirements. Some of our mortgage debt agreements contain “cash trap” provisions that are triggered when the hotel’s operating results fall below a certain debt service coverage ratio. If a “cash trap” provision is triggered on one of our loans, all of the excess cash flow generated by the hotel is deposited directly into cash management accounts for the benefit of the lender until

-49-


a specified debt service coverage ratio is reached and maintained for a certain period of time. Such provisions do not allow the lender the right to accelerate repayment of the underlying debt.

Our long-term liquidity requirements consist primarily of funds necessary to pay for the costs of acquiring additional hotels, renovations, expansions and other capital expenditures that need to be made periodically to our hotels, scheduled debt payments and making distributions to our stockholders. We expect to meet our long-term liquidity requirements through various sources of capital, including cash provided by operations, borrowings, issuances of additional equity or debt securities and proceeds from property dispositions. Our ability to incur additional debt is dependent upon a number of factors, including the state of the credit markets, our leverage, the value of our unencumbered assets and borrowing restrictions imposed by existing lenders. Our ability to raise capital through the issuance of additional equity and/or debt securities is also dependent on a number of factors including the current state of the capital markets, investor sentiment and intended use of proceeds. We may need to raise additional capital if we identify acquisition opportunities that meet our investment objectives.

Our Financing Strategy

Since our formation in 2004, we have been committed to a conservative capital structure with prudent leverage. The majority of our outstanding debt is fixed interest rate mortgage debt with no significant maturities until late 2014. We have a preference to maintain a significant portion of our portfolio as unencumbered assets in order to provide balance sheet flexibility. In addition, to the extent that we incur additional debt, our preference is non-recourse secured mortgage debt. This strategy enables us to maintain a balance sheet with a prudent amount of debt. We believe that it is not prudent to increase the inherent risk of a highly cyclical business by maintaining a highly leveraged capital structure.

We prefer a relatively simple but efficient capital structure. We have not invested in joint ventures and have not issued any operating partnership units or preferred stock. We endeavor to structure our hotel acquisitions so that they will not overly complicate our capital structure; however, we will consider a more complex transaction if we believe that the projected returns to our stockholders will significantly exceed the returns that would otherwise be available.

We believe that we maintain a reasonable amount of debt. As of December 31, 2012, we had $988.7 million of debt outstanding with a weighted average interest rate of 5.31% and a weighted average maturity date of approximately 4.1 years. We maintain one of the most durable and lowest levered balance sheets among our lodging REIT peers. We maintain balance sheet flexibility with limited near term debt maturities, capacity on our senior unsecured credit facility and 15 of our 27 hotels unencumbered by mortgage debt. We remain committed to our core strategy of maintaining a simple capital structure with conservative leverage.

Short-Term Borrowings

Other than borrowings under our senior unsecured credit facility, we do not utilize short-term borrowings to meet liquidity requirements. As of December 31, 2012, we had $20.0 million borrowings outstanding under our senior unsecured credit facility.

Senior Unsecured Credit Facility

On November 20, 2012, we amended and restated our $200 million unsecured credit facility, which now expires in January 2017. The maturity date of the facility may be extended for an additional year upon the payment of applicable fees and the satisfaction of certain other customary conditions. We also have the right to increase the amount of the facility up to $400 million with lender approval. Interest is paid on the periodic advances under the facility at varying rates, based upon LIBOR, plus an agreed upon additional margin amount. The applicable margin is based upon the Company’s ratio of net indebtedness to EBITDA, as follows:
Ratio of Net Indebtedness to EBITDA
 
Applicable Margin
Less than 4.00 to 1.00
 
1.75
%
Greater than or equal to 4.00 to 1.00 but less than 5.00 to 1.00
 
1.90
%
Greater than or equal to 5.00 to 1.00 but less than 5.50 to 1.00
 
2.10
%
Greater than or equal to 5.50 to 1.00 but less than 6.00 to 1.00
 
2.20
%
Greater than or equal to 6.00 to 1.00 but less than 6.50 to 1.00
 
2.50
%
Greater than or equal to 6.50 to 1.00
 
2.75
%

In addition to the interest payable on amounts outstanding under the facility, we are required to pay an amount equal to 0.35% of the unused portion of the facility if the unused portion of the facility is greater than 50% or 0.25% if the unused portion of the facility is less than or equal to 50%.

-50-



The facility contains various corporate financial covenants. A summary of the most restrictive covenants is as follows:
 
 
 
Actual at
 
Covenant
 
December 31,
2012
Maximum leverage ratio(1)
60%
 
42.0%
Minimum fixed charge coverage ratio(2)
1.50x
 
2.47x
Minimum tangible net worth(3)
$1.857 billion
 
$2.216 billion
Secured recourse indebtedness(4)
Less than 50% of Total Asset Value
 
37%
_____________________________
(1)
Leverage ratio is total indebtedness, as defined in the credit agreement and which includes our commitment on the Times Square development hotel, divided by total asset value, which is defined in the credit agreement as (a) total cash and cash equivalents plus (b) the value of our owned hotels based on hotel net operating income divided by a defined capitalization rate, and (c) the book value of the Allerton loan.
(2)
Fixed charge coverage ratio is Adjusted EBITDA, which is defined in the credit agreement as EBITDA less FF&E reserves, for the most recently ending 12 fiscal months, to fixed charges, which is defined in the credit agreement as interest expense, all regularly scheduled principal payments and payments on capitalized lease obligations, for the same most recently ending 12 fiscal month period.
(3)
Tangible net worth, as defined in the credit agreement, is (i) total gross book value of all assets, exclusive of depreciation and amortization, less intangible assets, total indebtedness, and all other liabilities, plus (ii) 75% of net proceeds from future equity issuances.
(4)
Our secured recourse indebtedness must be less than 45% of Total Asset Value, as defined in the credit agreement, after December 31, 2013.

The facility requires us to maintain a specific pool of unencumbered borrowing base properties. The unencumbered borrowing base must include a minimum of five properties with an unencumbered borrowing base value, as defined in the credit agreement, of not less than $250 million.

As of December 31, 2012, we had $20.0 million in borrowings outstanding under the facility and the Company's ratio of net indebtedness to EBITDA was 4.8x. Accordingly, interest on our borrowings under the facility will continue to be based on LIBOR plus 190 basis points for the next fiscal quarter. We incurred interest and unused credit facility fees on the facility of $2.7 million, $2.9 million and $0.7 million for the years ended December 31, 2012, 2011 and 2010 respectively. Subsequent to December 31, 2012, we borrowed an additional $15 million under the facility.

Sources and Uses of Cash

Our principal sources of cash are net cash flow from hotel operations, borrowings under mortgage debt and our credit facility and the proceeds from our equity offerings. Our principal uses of cash are acquisitions of hotel properties, debt service, capital expenditures, operating costs, corporate expenses and dividends. As of December 31, 2012, we had $9.6 million of unrestricted corporate cash, $76.1 million of restricted cash, and $180.0 million of borrowing capacity under our credit facility.

Our net cash provided by operations was $93.1 million for the year ended December 31, 2012. Our cash from operations generally consists of the net cash flow from hotel operations offset by cash paid for corporate expenses, cash paid for interest, funding of lender escrow reserves and other working capital changes.

Our net cash used in investing activities was $369.1 million for the year ended December 31, 2012 primarily as a result of the acquisitions of the Hilton Boston Downtown, Westin Washington, D.C. City Center, Westin San Diego, Hilton Burlington, and Hotel Rex ($444.7 million, collectively) and capital expenditures at our hotels ($49.3 million), partially offset by the proceeds from the sale of four hotels (collectively, $131.1 million).

Our net cash provided by financing activities was $259.3 million for the year ended December 31, 2012 and consisted of $199.8 million of proceeds from our follow-on equity offering, $244.4 million of loan proceeds from the financings of the Lexington Hotel New York and Westin Washington D.C. City Center, offset by net repayments on our senior unsecured credit facility of $80 million, $56.0 million of dividend payments, $6.9 million paid for financing costs, $3.0 million paid to repurchase shares upon the vesting of restricted stock for the payment of tax withholding obligations, $27.0 million prepayment of the mortgage debt secured by the Courtyard Denver Downtown, as well as $11.1 million of scheduled mortgage debt principal payments.

We currently anticipate our significant sources of cash for the year ending December 31, 2013 will be the net cash flow from hotel operations and mortgage debt financings. We expect our estimated uses of cash for the year ending December 31, 2013 will

-51-


be comprised of capital expenditures, as more fully described below, regularly scheduled debt service payments, dividends and corporate expenses.

Dividend Policy

We intend to distribute to our stockholders dividends at least equal to our REIT taxable income so as to avoid paying corporate income tax and excise tax on our earnings (other than the earnings of our TRS and TRS lessees, which are all subject to tax at regular corporate rates) and to qualify for the tax benefits afforded to REITs under the Code. In order to qualify as a REIT under the Code, we generally must make distributions to our stockholders each year in an amount equal to at least:

90% of our REIT taxable income determined without regard to the dividends paid deduction and excluding net capital gains, plus

90% of the excess of our net income from foreclosure property over the tax imposed on such income by the Code, minus

any excess non-cash income.

The timing and frequency of distributions will be authorized by our board of directors and declared by us based upon a variety of factors, including our financial performance, restrictions under applicable law and our current and future loan agreements, our debt service requirements, our capital expenditure requirements, the requirements for qualification as a REIT under the Code and other factors that our board of directors may deem relevant from time to time.

The following table sets forth the dividends on common shares for the years ended December 31, 2012, 2011 and 2010:
Payment Date
 
Record Date
 
Dividend
per Share
April 7, 2011
 
March 25, 2011
 

$0.08

June 27, 2011
 
June 17, 2011
 

$0.08

September 20, 2011
 
September 9, 2011
 

$0.08

January 10, 2012
 
December 30, 2011
 

$0.08

April 4, 2012
 
March 23, 2012
 

$0.08

May 29, 2012
 
May 15, 2012
 

$0.08

September 19, 2012
 
September 7, 2012
 

$0.08

January 10, 2013
 
December 31, 2012
 

$0.08


Capital Expenditures

The management and franchise agreements for each of our hotels provide for the establishment of separate property improvement funds to cover, among other things, the cost of replacing and repairing furniture and fixtures at our hotels. Contributions to the property improvement fund are calculated as a percentage of hotel revenues. In addition, we may be required to pay for the cost of certain additional improvements that are not permitted to be funded from the property improvement fund under the applicable management or franchise agreement. As of December 31, 2012, we have set aside $49.8 million for capital projects in property improvement funds, which are included in restricted cash. Funds held in property improvement funds for one hotel are typically not permitted to be applied to any other property. We spent approximately $49.3 million on capital improvements during the year ended December 31, 2012, of which $23.4 million was funded from corporate cash.

We expect to spend approximately $140 million for capital improvements in 2013 and early 2014, $100 million of which is expected to be funded from corporate cash. A description of the most significant projects is as follows:

Lexington Hotel New York. In connection with executing the rebranding strategy at the Lexington Hotel, we have begun a comprehensive renovation of the hotel, including the lobby, corridors, guest rooms and guest bathrooms. The renovation is expected to be completed during the third quarter of 2013.

Manhattan Courtyards. We are currently renovating the guest rooms and guest bathrooms at the Courtyard Manhattan/
Midtown East and Courtyard Manhattan/Fifth Avenue. The renovation scope at the Courtyard Midtown East also includes the public space and the addition of five new guest rooms. The renovations will be substantially complete in the first half of 2013.


-52-


Westin Washington D.C. City Center. We expect to undertake a comprehensive renovation during 2013 to reposition
the hotel to capture higher-rated business, leisure and group customers. The renovation scope will include the guest rooms, corridors, meeting space and the lobby.

Westin San Diego. We expect to undertake a comprehensive renovation beginning in late 2013 of the guestrooms, corridors, lobby, public areas, and meeting space.

Hilton Boston Downtown. We expect to undertake a comprehensive renovation of the guestrooms, corridors, public areas, and meeting space in early 2014.

Hilton Burlington. We expect to undertake a renovation of the corridors and guestrooms in early 2014.

Contractual Obligations

The following table outlines the timing of payment requirements related to our debt and other commitments of our operating partnership as of December 31, 2012.
 
 
Payments Due by Period
 
 
Total
 
Less Than 1 Year
 
1 to 3 Years
 
4 to 5 Years
 
After 5 Years
 
 
(In thousands)
Long-Term Debt Obligations Including Interest
 
$
1,171,961

 
$
64,517

 
$
576,125

 
$
354,571

 
$
176,748

Operating Lease Obligations - Ground Leases and Office Space
 
678,436

 
9,912

 
20,268

 
21,222

 
627,034

Total
 
$
1,850,397

 
$
74,429

 
$
596,393

 
$
375,793

 
$
803,782


In 2011, we entered into a purchase and sale agreement to acquire, upon completion, a hotel property under development on West 42nd Street in Times Square, New York City. Upon completion by the third-party developer, the hotel is expected to contain approximately 282 guest rooms and the contractual purchase price is approximately $128 million, or approximately $450,000 per guest room. The purchase and sale agreement is for a fixed-price and we are not assuming any construction risk (including not assuming the risk of construction cost overruns). We currently expect that the hotel will open in mid-2014.

Upon entering into the purchase and sale agreement, we deposited $20.0 million with a third-party escrow agent. During the year ended December 31, 2012, we made $1.9 million of additional deposits. Upon the completion of certain construction milestones, we will be required to make an additional deposit of $5.0 million. All deposits are interest bearing. We will forfeit our deposits if we do not close on the acquisition of the hotel upon substantial completion of construction, unless the seller fails to meet certain conditions, including substantial completion of the hotel within a specified time frame and construction of the hotel within the contractual scope.

Off-Balance Sheet Arrangements

We have no off-balance sheet arrangements that have or are reasonably likely to have a current or future effect on our financial condition, changes in financial condition, revenues or expenses, results of operations, liquidity, capital expenditures or capital resources that is material to investors.

Non-GAAP Financial Measures

We use the following non-GAAP financial measures that we believe are useful to investors as key supplemental measures of our operating performance: EBITDA and Adjusted EBITDA, FFO, and Adjusted FFO. These measures should not be considered in isolation or as a substitute for measures of performance in accordance with GAAP. EBITDA, Adjusted EBITDA, FFO and Adjusted FFO, as calculated by us, may not be comparable to other companies that do not define such terms exactly as the Company.

EBITDA and FFO

EBITDA represents net (loss) income excluding: (1) interest expense; (2) provision for income taxes, including income taxes applicable to sale of assets; and (3) depreciation and amortization. We believe EBITDA is useful to an investor in evaluating our operating performance because it helps investors evaluate and compare the results of our operations from period to period by removing the impact of our capital structure (primarily interest expense) and our asset base (primarily depreciation and amortization)

-53-


from our operating results. In addition, covenants included in our indebtedness use EBITDA as a measure of financial compliance. We also use EBITDA as one measure in determining the value of hotel acquisitions and dispositions.

The Company computes FFO in accordance with standards established by the National Association of Real Estate Investment Trusts, which defines FFO as net (loss) income (determined in accordance with GAAP), excluding gains (losses) from sales of property and impairment write-downs of depreciable operating property, plus depreciation and amortization and after adjustments for unconsolidated partnerships and joint ventures (which are calculated to reflect FFO on the same basis). We believe that the presentation of FFO provides useful information to investors regarding our operating performance because it is a measure of our operations without regard to specified non-cash items, such as real estate depreciation and amortization and gain or loss on sale of assets. We also use FFO as one measure in assessing our results.

Adjustments to EBITDA and FFO

We adjust FFO and EBITDA when evaluating our performance because we believe that the exclusion of certain additional recurring and non-recurring items described below provides useful supplemental information to investors regarding our ongoing operating performance and that the presentation of Adjusted EBITDA and Adjusted FFO, when combined with GAAP net income, EBITDA and FFO, is beneficial to an investor's complete understanding of our operating performance. We adjust EBITDA and FFO for the following items:

Non-Cash Ground Rent: We exclude the non-cash expense incurred from straight lining the rent from our ground lease obligations and the non-cash amortization of our favorable lease assets.
Non-Cash Amortization of Favorable and Unfavorable Contracts: We exclude the non-cash amortization of the favorable management contract assets recorded in conjunction with our acquisitions of the Westin Washington D.C. City Center, Westin San Diego, and Hilton Burlington and the non-cash amortization of the unfavorable contract liabilities recorded in conjunction with our acquisitions of the Bethesda Marriott Suites, the Chicago Marriott Downtown, the Renaissance Charleston and the Lexington Hotel New York. The amortization of the favorable and unfavorable contracts does not reflect the underlying operating performance of our hotels.
Cumulative Effect of a Change in Accounting Principle: Infrequently, the Financial Accounting Standards Board (FASB) promulgates new accounting standards that require the consolidated statement of operations to reflect the cumulative effect of a change in accounting principle. We exclude the effect of these one-time adjustments because they do not reflect its actual performance for that period.
Gains from Early Extinguishment of Debt: We exclude the effect of gains recorded on the early extinguishment of debt because we believe they do not accurately reflect the underlying performance of the Company.
Acquisition Costs:  We exclude acquisition transaction costs expensed during the period because we believe they do not reflect the underlying performance of the Company.
Allerton Loan: In 2010 and 2011, we included cash payments received on the senior loan secured by the Allerton Hotel in Adjusted EBITDA and Adjusted FFO. GAAP requires us to record the cash received from the borrower as a reduction of our basis in the mortgage loan due to the uncertainty over the timing and amount of cash payments on the loan. Beginning in 2012, due to the uncertainty of the timing of the bankruptcy resolution, we exclude both cash interest payments received from the borrower and the legal costs incurred as a result of the bankruptcy proceedings from our calculation of Adjusted EBITDA and Adjusted FFO. We have not modified our 2010 and 2011 Adjusted EBITDA and Adjusted FFO calculations to reflect this change in presentation.
Other Non-Cash and /or Unusual Items:  We exclude the effect of certain non-cash and/or unusual items because we believe they do not reflect the underlying performance of the Company. In 2012, we excluded the franchise termination fee paid to Radisson because we believe that including it would not be consistent with reflecting the ongoing performance of the hotel. In 2011, we excluded the accrual for the litigation settlement at the Los Angeles Airport Marriott because we believe that including it would not be consistent with reflecting the ongoing performance of the hotel. In 2010, we excluded the remediation costs incurred in connection with the Hurricane Earl damage to Frenchman's Reef & Morning Star Marriott Beach Resort due to the unusual nature of the hurricane damage.

In addition, to derive Adjusted EBITDA we exclude gains or losses on dispositions and impairment losses because we believe that including them in EBITDA is not consistent with reflecting the ongoing performance of our hotels. Additionally, the gain or loss on dispositions and impairment losses represent either accelerated depreciation or excess depreciation in previous periods, and depreciation is excluded from EBITDA.

In addition, to derive Adjusted FFO we exclude any fair value adjustments to debt instruments. Specifically, we exclude the impact of the non-cash amortization of the debt premium recorded in conjunction with the acquisition of the JW Marriott Denver at Cherry Creek and fair market value adjustments to the Company's interest rate cap agreement.


-54-


The following table is a reconciliation of our U.S. GAAP net loss to EBITDA and Adjusted EBITDA (in thousands):
 
 
Year Ended December 31,
 
 
2012
 
2011
 
2010
 
 
(in thousands)
Net loss
 
$
(16,592
)
 
$
(7,678
)
 
$
(9,172
)
Interest expense (1)
 
56,068

 
55,507

 
45,524

Income tax expense (benefit) (2)
 
(6,046
)
 
2,623

 
2,642

Real estate related depreciation (3)
 
101,498

 
99,224

 
88,464

EBITDA
 
134,928


149,676


127,458

Non-cash ground rent
 
6,694

 
6,996

 
7,092

Non-cash amortization of favorable and unfavorable contracts, net
 
(1,653
)
 
(1,860
)
 
(1,771
)
Gain on sale of hotel properties, net
 
(9,479
)
 

 

Gain on early extinguishment of debt
 
(144
)
 

 

Acquisition costs
 
10,591

 
2,521

 
1,436

Allerton loan interest payments
 

 
3,163

 
2,650

Allerton loan legal fees
 
2,493

 

 

Franchise termination fee
 
750

 

 

Litigation settlement
 

 
1,650

 
 
Hurricane remediation expense at Frenchman's Reef
 

 

 
1,598

Impairment losses (4)
 
45,534

 

 

Adjusted EBITDA
 
$
189,714

 
$
162,146

 
$
138,463

_______________
 
(1)
Amounts include interest expense included in discontinued operations as follows: $2.3 million in 2012 and $10.1 million in 2011 and 2010.
 
 
 
 
(2)
Amounts include income tax expense (benefit) included in discontinued operations as follows: $0.1 million in 2012, ($0.7) million in 2011, and $0.9 million in 2010.
 
 
 
 
(3)
Amounts include depreciation expense included in discontinued operations as follows: $1.3 million in 2012, $13.8 million in 2011, and $13.9 million in 2010.
 
 
 
 
(4)
Amounts include impairment losses included in discontinued operations as follows: $14.7 million in 2012.

The following table is a reconciliation of our U.S. GAAP net loss to FFO and Adjusted FFO (in thousands):

-55-


 
 
Year Ended December 31,
 
 
2012
 
2011
 
2010
 
 
(in thousands)
Net loss
 
$
(16,592
)
 
$
(7,678
)
 
$
(9,172
)
Real estate related depreciation (1)
 
101,498

 
99,224

 
88,464

Impairment losses (2)
 
45,534

 

 

Gain on sale of hotel properties, net
 
(9,479
)
 

 

FFO
 
120,961

 
91,546

 
79,292

Non-cash ground rent
 
6,694

 
6,996

 
7,092

Non-cash amortization of favorable and unfavorable contracts, net
 
(1,653
)
 
(1,860
)
 
(1,771
)
Gain on early extinguishment of debt
 
(144
)
 

 

Acquisition costs
 
10,591

 
2,521

 
1,436

Allerton loan interest payments
 

 
3,163

 
2,650

Allerton loan legal fees
 
2,493

 

 

Franchise termination fee
 
750

 

 

Litigation settlement
 

 
1,650

 

Hurricane remediation expense at Frenchman's Reef
 

 

 
1,598

Fair value adjustments to debt instruments
 
471

 
(373
)
 

Adjusted FFO
 
$
140,163

 
$
103,643

 
$
90,297

_______________
 
(1)
Amounts include depreciation expense included in discontinued operations as follows: $1.3 million in 2012, $13.8 million in 2011, and $13.9 million in 2010.
 
(2)
Amounts include impairment losses included in discontinued operations as follows: $14.7 million in 2012.

Use and Limitations of Non-GAAP Financial Measures

Our management and Board of Directors use EBITDA, Adjusted EBITDA, FFO and Adjusted FFO to evaluate the performance of our hotels and to facilitate comparisons between us and other lodging REITs, hotel owners who are not REITs and other capital intensive companies. The use of these non-GAAP financial measures has certain limitations. These non-GAAP financial measures as presented by us, may not be comparable to non-GAAP financial measures as calculated by other real estate companies. These measures do not reflect certain expenses or expenditures that we incurred and will incur, such as depreciation, interest and capital expenditures. We compensate for these limitations by separately considering the impact of these excluded items to the extent they are material to operating decisions or assessments of our operating performance. Our reconciliations to the most comparable GAAP financial measures, and our consolidated statements of operations and cash flows, include interest expense, capital expenditures, and other excluded items, all of which should be considered when evaluating our performance, as well as the usefulness of our non-GAAP financial measures.

These non-GAAP financial measures are used in addition to and in conjunction with results presented in accordance with GAAP. They should not be considered as alternatives to operating profit, cash flow from operations, or any other operating performance measure prescribed by GAAP. These non-GAAP financial measures reflect additional ways of viewing our operations that we believe, when viewed with our GAAP results and the reconciliations to the corresponding GAAP financial measures, provide a more complete understanding of factors and trends affecting our business than could be obtained absent this disclosure. We strongly encourage investors to review our financial information in its entirety and not to rely on a single financial measure.

Critical Accounting Policies

Our consolidated financial statements include the accounts of the DiamondRock Hospitality Company and all consolidated subsidiaries. The preparation of financial statements in conformity with U.S. generally accepted accounting principles, or GAAP, requires management to make estimates and assumptions that affect the reported amount of assets and liabilities at the date of our financial statements and the reported amounts of revenues and expenses during the reporting period. While we do not believe the reported amounts would be materially different, application of these policies involves the exercise of judgment and the use of assumptions as to future uncertainties and, as a result, actual results could differ materially from these estimates. We evaluate our estimates and judgments, including those related to the impairment of long-lived assets, on an ongoing basis. We base our estimates

-56-


on experience and on various other assumptions that are believed to be reasonable under the circumstances. All of our significant accounting policies are disclosed in the notes to our consolidated financial statements. The following represent certain critical accounting policies that require us to exercise our business judgment or make significant estimates:

Investment in Hotels. Acquired hotels, land improvements, building and furniture, fixtures and equipment and identifiable intangible assets are initially recorded at fair value. Additions to property and equipment, including current buildings, improvements, furniture, fixtures and equipment are recorded at cost. Property and equipment are depreciated using the straight-line method over an estimated useful life of 15 to 40 years for buildings and land improvements and one to ten years for furniture and equipment. Identifiable intangible assets are typically related to contracts, including ground lease agreements and hotel management agreements, which are recorded at fair value. Above-market and below-market contract values are based on the present value of the difference between contractual amounts to be paid pursuant to the contracts acquired and our estimate of the fair market contract rates for corresponding contracts. Contracts acquired that are at market do not have significant value. We typically enter into a new hotel management agreement based on market terms at the time of acquisition. Intangible assets are amortized using the straight-line method over the remaining non-cancelable term of the related agreements. In making estimates of fair values for purposes of allocating purchase price, we may utilize a number of sources that may be obtained in connection with the acquisition or financing of a property and other market data. Management also considers information obtained about each property as a result of its pre-acquisition due diligence in estimating the fair value of the tangible and intangible assets acquired.

We review our investments in hotels for impairment whenever events or changes in circumstances indicate that the carrying value of the investments in hotels may not be recoverable. Events or circumstances that may cause us to perform a review include, but are not limited to, adverse changes in the demand for lodging at our properties due to declining national or local economic conditions, new hotel construction in markets where our hotels are located and/or decisions to sell any of our properties. When such conditions exist, management performs an analysis to determine if the estimated undiscounted future cash flows from operations and the proceeds from the ultimate disposition of an investment in a hotel exceed the hotel’s carrying value. If the estimated undiscounted future cash flows are less than the carrying amount of the asset, an adjustment to reduce the carrying value to the estimated fair market value is recorded and an impairment loss recognized.

While our hotels have experienced improvement in certain key operating measures as the general economic conditions improve, the operating performance at certain of our hotels has not achieved our expected levels. As part of our overall capital allocation strategy, we assess underperforming hotels for possible disposition, which could result in a reduction in the hotel's carrying amount to its estimated fair value.

Revenue Recognition. Hotel revenues, including room, golf, food and beverage, and other hotel revenues, are recognized as the related services are provided. Additionally, our operators collect sales, use, occupancy and similar taxes at our hotels which are excluded from revenue in our consolidated statements of operations (revenue is recorded net of such taxes).

Stock-based Compensation. We account for stock-based employee compensation using the fair value based method of accounting. We record the cost of awards with service conditions and market conditions based on the grant-date fair value of the award. For awards based on market conditions, the grant-date fair value is derived using an open form valuation model. The cost of the award is recognized over the period during which an employee is required to provide service in exchange for the award. No compensation cost is recognized for equity instruments for which employees do not render the requisite service.

Income Taxes. Deferred tax assets and liabilities are recognized for the estimated future tax consequences attributable to differences between the financial statement carrying amounts of existing assets and liabilities and their respective tax bases. Deferred tax assets and liabilities are measured using enacted tax rates in effect for the year in which those temporary differences are expected to be recovered or settled. The effect on deferred tax assets and liabilities from a change in tax rates is recognized in earnings in the period when the new rate is enacted.

We have elected to be treated as a REIT under the provisions of the Internal Revenue Code and, as such, are not subject to federal income tax, provided we distribute all of our taxable income annually to our stockholders and comply with certain other requirements. In addition to paying federal and state income tax on any retained income, we are subject to taxes on “built-in-gains” on sales of certain assets. Additionally, our taxable REIT subsidiaries are subject to federal, state and foreign income tax.

Notes Receivable. We initially record acquired notes receivable at cost. Notes receivable are evaluated for collectability and if collectability of the original amounts due is in doubt, the value is adjusted for impairment. If collectability is in doubt, the note is placed in non-accrual status. No interest is recorded on such notes until the timing and amounts of cash receipts can be reasonably estimated. We record cash payments received on non-accrual notes receivable as a reduction in basis We continually assess the current facts and circumstances to determine whether we can reasonably estimate cash flows. If we can reasonably estimate the timing and amount of cash flows to be collected, then income recognition becomes possible.

-57-



Inflation

Operators of hotels, in general, possess the ability to adjust room rates daily to reflect the effects of inflation. However, competitive pressures may limit the ability of our management companies to raise room rates.

Seasonality

The operations of hotels historically have been seasonal depending on location, and accordingly, we expect some seasonality in our business. Historically, we have experienced approximately two-thirds of our annual income in the second and fourth fiscal quarters.

New Accounting Pronouncements Not Yet Implemented

There are no new unimplemented accounting pronouncements that are expected to have a material impact on our results of operations, financial position or cash flows.

Item 7A. Quantitative and Qualitative Disclosures about Market Risk

Market risk includes risks that arise from changes in interest rates, foreign currency exchange rates, commodity prices, equity prices and other market changes that affect market sensitive instruments. In pursuing our business strategies, the primary market risk to which we are currently exposed, and, to which we expect to be exposed in the future, is interest rate risk. The face amount of our outstanding debt as of December 31, 2012 was $987.8 million, of which $190.4 million was variable rate. If market rates of interest on our variable rate debt fluctuate by 25 basis points, interest expense would increase or decrease, depending on rate movement, future earnings and cash flows, by approximately $0.5 million annually.

Item 8.   Financial Statements and Supplementary Data

See Index to the Financial Statements on page F-1.

Item 9.   Changes in and Disagreements with Accountants on Accounting and Financial Disclosure

None.

Item 9A.   Controls and Procedures

Evaluation of Disclosure Controls and Procedures

The Company’s management has evaluated, under the supervision and with the participation of the Company’s Chief Executive Officer and Chief Financial Officer, the effectiveness of the disclosure controls and procedures (as defined in Rules 13a-15(e) and 15d-15(e) under the Securities Exchange Act of 1934, as amended (the “Exchange Act”)), as required by paragraph (b) of Rules 13a-15 and 15d-15 under the Exchange Act, and has concluded that as of the end of the period covered by this report, the Company’s disclosure controls and procedures were effective to give reasonable assurances that information we disclose in reports filed with the Securities and Exchange Commission (i) is recorded, processed, summarized and reported within the time periods specified in the Securities and Exchange Commission’s rules and forms and (ii) is accumulated and communicated to our management, including our principal executive officer and principal financial officer, as appropriate to allow timely decisions regarding disclosure.

Changes in Internal Control over Financial Reporting

There was no change in the Company’s internal control over financial reporting identified in connection with the evaluation required by paragraph (d) of Rules 13a-15 and 15d-15 under the Exchange Act during the Company’s most recent fiscal quarter that materially affected, or is reasonably likely to materially affect, the Company’s internal control over financial reporting.

Management Report on Internal Control over Financial Reporting

The report of our management regarding internal control over financial reporting is set forth on page F-2 of this Annual Report on Form 10-K under the caption “Management Report on Internal Control over Financial Reporting” and incorporated herein by reference.

-58-



Attestation Report of Independent Registered Public Accounting Firm

The report of our independent registered public accounting firm regarding our internal control over financial reporting is set forth on page F-3 of this Annual Report on Form 10-K under the caption “Report of Independent Registered Public Accounting Firm” and incorporated herein by reference.

Item 9B.   Other Information

None.

-59-


PART III

The information required by Items 10-14 is incorporated by reference to our proxy statement for the 2013 annual meeting of stockholders (to be filed with the SEC not later than 120 days after the end of the fiscal year covered by this report).

Item 10.   Directors, Executive Officers and Corporate Governance

Information regarding our directors, executive officers and corporate governance is incorporated by reference to our 2013 proxy statement.

Item 11.   Executive Compensation

The information required by this item is incorporated by reference to our 2013 proxy statement.

Item 12.   Security Ownership of Certain Beneficial Owners and Management and Related Stockholder Matters

The information required by this item is incorporated by reference to our 2013 proxy statement. Information regarding our 2004 Stock Option and Incentive Plan, as amended, set forth in Item 5 of this Annual Report on Form 10-K is incorporated by reference into this Item 12.

Item 13.   Certain Relationships and Related Transactions and Director Independence

The information required by this item is incorporated by reference to our 2013 proxy statement.

Item 14.   Principal Accounting Fees and Services

The information required by this item is incorporated by reference to our 2013 proxy statement.


-60-


PART IV

Item 15.   Exhibits and Financial Statement Schedules

1. Financial Statements

Included herein at pages F-1 through F-33.

2. Financial Statement Schedules

The following financial statement schedule is included herein on pages F-32 and F-33:

Schedule III - Real Estate and Accumulated Depreciation

All other schedules for which provision is made in Regulation S-X are either not required to be included herein under the related instructions or are inapplicable or the related information is included in the footnotes to the applicable financial statement and, therefore, have been omitted.

3. Exhibits

The exhibits required to be filed by Item 601 of Regulation S-K are listed in the Exhibit Index on pages 63 and 64 of this report, which is incorporated by reference herein.


-61-


SIGNATURES

Pursuant to the requirements of Section 13 or 15(d) of the Securities Exchange Act of 1934, the registrant has duly caused this report to be signed on its behalf by the undersigned, thereunto duly authorized, in the City of Bethesda, State of Maryland, on March 1, 2013.

DIAMONDROCK HOSPITALITY COMPANY
 
 
 
By:
/s/ WILLIAM J. TENNIS
 
Name:
William J. Tennis
 
Title:
Executive Vice President, General Counsel and Corporate Secretary

Pursuant to the requirements of the Securities Exchange Act of 1934, this report has been signed by the following persons on behalf of the registrant and in the capacities and on the dates indicated.
Signature
 
Title
 
Date
 
 
 
 
 
 
 
 
 
 
/s/ MARK W. BRUGGER
 
Chief Executive Officer and Director
 
March 1, 2013
Mark W. Brugger
 
(Principal Executive Officer)
 
 
 
 
 
 
 
 
 
 
 
 
/s/ JOHN L. WILLIAMS
 
President and Chief Operating Officer
 
March 1, 2013
John L. Williams
 
and Director
 
 
 
 
 
 
 
 
 
 
 
 
/s/ SEAN M. MAHONEY
 
Executive Vice President and Chief
 
March 1, 2013
Sean M. Mahoney
 
Financial Officer (Principal Financial
 
 
 
 
and Accounting Officer)
 
 
 
 
 
 
 
/s/ WILLIAM W. McCARTEN
 
Chairman
 
March 1, 2013
William W. McCarten
 
 
 
 
 
 
 
 
 
 
 
 
 
 
/s/ DANIEL J. ALTOBELLO
 
Director
 
March 1, 2013
Daniel J. Altobello
 
 
 
 
 
 
 
 
 
 
 
 
 
 
/s/ W. ROBERT GRAFTON
 
Director
 
March 1, 2013
W. Robert Grafton
 
 
 
 
 
 
 
 
 
 
 
 
 
 
/s/ MAUREEN L. McAVEY
 
Director
 
March 1, 2013
Maureen L. McAvey
 
 
 
 
 
 
 
 
 
 
 
 
 
 
/s/ GILBERT T. RAY
 
Director
 
March 1, 2013
Gilbert T. Ray
 
 
 
 
 
 
 
 
 
 
 
 
 
 
/s/ BRUCE D. WARDINSKI
 
Director
 
March 1, 2013
Bruce D. Wardinski
 
 
 
 

-62-



EXHIBIT INDEX

Exhibit Number
 
Description of Exhibit
3.1.1
 
Articles of Amendment and Restatement of the Articles of Incorporation of DiamondRock Hospitality Company (incorporated by reference to the Registrant's Registration Statement on Form S-11 filed with the Securities and Exchange Commission (File no. 333-123065))
3.1.2
 
Amendment to the Articles of Amendment and Restatement of the Articles of Incorporation of DiamondRock Hospitality Company (incorporated by reference to the Registrant's Current Report on Form 8-K filed with the Securities and Exchange Commission on January 10, 2007)
3.1.3
 
Amendment to the Articles of Amendment and Restatement of the Articles of Incorporation of DiamondRock Hospitality Company (incorporated by reference to the Registrant's Current Report on Form 8-K filed with the Securities and Exchange Commission on July 9, 2012)
3.2.1
 
Third Amended and Restated Bylaws of DiamondRock Hospitality Company (incorporated by reference to the Registrant's Current Report on Form 8-K filed with the Securities and Exchange Commission on December 17, 2009)
4.1
 
Form of Certificate for Common Stock for DiamondRock Hospitality Company (incorporated by reference to the Registrant's Quarterly Report on Form 10-Q filed with the Securities and Exchange Commission on May 5, 2010)
10.1
 
Agreement of Limited Partnership of DiamondRock Hospitality Limited Partnership, dated as of June 4, 2004 (incorporated by reference to the Registrant's Quarterly Report on Form 10-Q/A filed with the Securities and Exchange Commission on December 7, 2009)
10.2
 
Agreement of Purchase and Sale among the Sellers named therein and DiamondRock Hospitality Company, dated as of July 9, 2012 (incorporated by reference to the Registrant's Quarterly Report on Form 10-Q filed with the Securities and Exchange Commission on July 25, 2012)
10.3
 
Registration Rights and Lock-Up Agreement between the Holder named therein and DiamondRock Hospitality Company, dated as of July 12, 2012 (incorporated by reference to the Registrant's Quarterly Report on Form 10-Q filed with the Securities and Exchange Commission on July 25, 2012)

10.4*
 
Amended and Restated 2004 Stock Option and Incentive Plan, as amended and restated on April 28, 2010 (incorporated by reference to the Registrant's Quarterly Report on Form 10-Q filed with the Securities and Exchange Commission on May 5, 2010)
10.5*
 
Form of Restricted Stock Award Agreement (incorporated by reference to the Registrant's Quarterly Report on Form 10-Q filed with the Securities and Exchange Commission on May 5, 2010)
10.6*
 
Form of Market Stock Unit Agreement (incorporated by reference to the Registrant's Current Report on Form 8-K filed with the Securities and Exchange Commission on March 9, 2010)
10.7*
 
Form of Deferred Stock Unit Award Agreement (incorporated by reference to the Registrant's Quarterly Report on Form 10-Q filed with the Securities and Exchange Commission on May 5, 2010)
10.8
 
Form of Director Election Form (incorporated by reference to the Registrant's Quarterly Report on Form 10-Q filed with the Securities and Exchange Commission on May 5, 2010)
10.9*
 
Form of Incentive Stock Option Agreement (incorporated by reference to the Registrant's Registration Statement on Form S-11 filed with the Securities and Exchange Commission (File no. 333-123065))
10.10*
 
Form of Non-Qualified Stock Option Agreement (incorporated by reference to the Registrant's Registration Statement on Form S-11 filed with the Securities and Exchange Commission (File no. 333-123065))
10.11
 
Third Amended and Restated Credit Agreement, dated as of November 20, 2012, by and among DiamondRock Hospitality Company, DiamondRock Hospitality Limited Partnership, Wells Fargo Bank, National Association, as Administrative Agent, Bank of America, N.A., as Syndication Agent, Citibank, N.A., as Documentation Agent, and each of Wells Fargo Securities, LLC and Merrill Lynch, Pierce Fenner and Smith Incorporated, as Joint Lead Arrangers and Joint Lead Bookrunners (incorporated by reference to the Registrant's Current Report on Form 8-K filed with the Securities and Exchange Commission on November 26, 2012)

10.12*
 
Form of Severance Agreement (and schedule of material differences thereto) (incorporated by reference to the Registrant's Quarterly Report on Form 10-Q filed with the Securities and Exchange Commission on April 30, 2012)

10.13*
 
Form of Stock Appreciation Right (incorporated by reference to the Registrant's Current Report on Form 8-K filed with the Securities and Exchange Commission on March 6, 2008)
10.14*
 
Form of Dividend Equivalent Right (incorporated by reference to the Registrant's Current Report on Form 8-K filed with the Securities and Exchange Commission on March 6, 2008)

-63-


10.15*
 
Form of Amendment No. 1 to Dividend Equivalent Rights Agreement under the DiamondRock Hospitality Company 2004 Stock Option and Incentive Plan (incorporated by reference to the Registrant's Current Report on Form 8-K filed with the Securities and Exchange Commission on December 30, 2008)
10.16*
 
Purchase and Sale Agreement between Lexington Hotel LLC and DiamondRock NY Lex Owner, LLC, dated as of May 12, 2011 (incorporated by reference to the Registrant's Current Report of Form 8-K filed with the Securities and Exchange Commission on May 17, 2011)
10.17*
 
Form of Indemnification Agreement (incorporated by reference to the Registrant's Current Report on Form 8-K filed with the Securities and Exchange Commission on December 16, 2009)
10.18*
 
Severance Agreement between DiamondRock Hospitality Company and William J. Tennis, dated as of December 16, 2009 (incorporated by reference to the Registrant's Quarterly Report on Form 10-Q filed with the Securities and Exchange Commission on April 30, 2012)

10.19*
 
Letter Agreement, dated as of December 9, 2009, by and between DiamondRock Hospitality Company and William J. Tennis (incorporated by reference to the Registrant's Annual Report on Form 10-K filed with the Securities and Exchange Commission on February 26, 2010)
12.1**
 
Ratio of Earnings to Combined Fixed Charges and Preferred Stock Dividends
21.1**
 
List of DiamondRock Hospitality Company Subsidiaries
23.1**
 
Consent of KPMG LLP
31.1**
 
Certification of Chief Executive Officer Required by Rule 13a-14(a) of the Securities Exchange Act of 1934, as amended.
31.2**
 
Certification of Chief Financial Officer Required by Rule 13a-14(a) of the Securities Exchange Act of 1934, as amended.
32.1***
 
Certification of Chief Executive Officer and Chief Financial Officer Required by Rule 13a-14(b) of the Securities Exchange Act of 1934, as amended.
99.2*
 
Amendment to DiamondRock Hospitality Company Amended and Restated 2004 Stock Option and Incentive Plan, approved by the Board of Directors on July 20, 2011.
Attached as Exhibit 101 to this report are the following materials from DiamondRock Hospitality Company's Annual Report on Form 10-K for the year ended December 31, 2012 formatted in XBRL (eXtensible Business Reporting Language): (i) the Consolidated Balance Sheets, (ii) the Consolidated Statements of Operations, (iii) the Consolidated Statements of Stockholders' Equity, (iv) the Consolidated Statements of Cash Flows, and (v) the related notes to these consolidated financial statements.
 
 
 
* Exhibit is a management contract or compensatory plan or arrangement.
** Filed herewith
*** Furnished herewith




-64-





Index to Financial Statements
 
 
 
Page
 
Management's Report on Internal Control Over Financial Reporting
F-2
Reports of Independent Registered Public Accounting Firm
F-3
Consolidated Balance Sheets as of December 31, 2012 and 2011
F-5
Consolidated Statements of Operations for the years ended in December 31, 2012, 2011 and 2010
F-6
Consolidated Statements of Stockholders' Equity for the years ended December 31, 2012, 2011 and 2010
F-7
Consolidated Statements of Cash Flows for the years ended December 31, 2012, 2011, 2010
F-8
Notes to Consolidated Financial Statements
F-10
Schedule III - Real Estate and Accumulated Depreciation as of December 31, 2012
F-32



F-1




Management's Report on Internal Control Over Financial Reporting

Management is responsible for establishing and maintaining adequate internal control over financial reporting for the company. Internal control over financial reporting refers to the process designed by, or under the supervision of, our Chief Executive Officer and Chief Financial Officer, and effected by our board of directors, management and other personnel, to provide reasonable assurance regarding the reliability of financial reporting and the preparation of financial statements for external purposes in accordance with generally accepted accounting principles, and includes those policies and procedures that:

(1) Pertain to the maintenance of records that in reasonable detail accurately and fairly reflect the transactions and dispositions of the assets of the company;

(2) Provide reasonable assurance that transactions are recorded as necessary to permit preparation of financial statements in accordance with generally accepted accounting principles, and that receipts and expenditures of the company are being made only in accordance with authorizations of management and directors of the company; and

(3) Provide reasonable assurance regarding prevention or timely detection of unauthorized acquisition, use or disposition of the company's assets that could have a material effect on the financial statements.

Internal control over financial reporting cannot provide absolute assurance of achieving financial reporting objectives because of its inherent limitations. Internal control over financial reporting is a process that involves human diligence and compliance and is subject to lapses in judgment and breakdowns resulting from human failures. Internal control over financial reporting also can be circumvented by collusion or improper management override. Because of such limitations, there is a risk that material misstatements may not be prevented or detected on a timely basis by internal control over financial reporting. However, these inherent limitations are known features of the financial reporting process. Therefore, it is possible to design into the process safeguards to reduce, though not eliminate, this risk.

Management has used the framework set forth in the report entitled “Internal Control - Integrated Framework” published by the Committee of Sponsoring Organizations of the Treadway Commission to evaluate the effectiveness of the Company's internal control over financial reporting. Management has concluded that the Company's internal control over financial reporting was effective as of December 31, 2012. KPMG LLP, an independent registered public accounting firm, has audited the Company's financial statements and issued an attestation report on the Company's internal control over financial reporting as of December 31, 2012.
 
 
 
 
 
/s/ Mark W. Brugger
 
 
Chief Executive Officer
 
 
(Principal Executive Officer)
 
 
 
 
 
 
 
 
/s/ Sean M. Mahoney
 
 
Executive Vice President and Chief Financial Officer
 
 
(Principal Financial and Accounting Officer

March 1, 2013











F-2




Report of Independent Registered Public Accounting Firm

The Board of Directors and Stockholders
DiamondRock Hospitality Company:

We have audited the consolidated financial statements of DiamondRock Hospitality Company and subsidiaries (the “Company”) as listed in the accompanying index. In connection with our audits of the consolidated financial statements, we also have audited the financial statement schedule as listed in the accompanying index. These consolidated financial statements and financial statement schedule are the responsibility of the Company's management. Our responsibility is to express an opinion on these consolidated financial statements and financial statement schedule based on our audits.

We conducted our audits in accordance with the standards of the Public Company Accounting Oversight Board (United States). Those standards require that we plan and perform the audit to obtain reasonable assurance about whether the financial statements are free of material misstatement. An audit includes examining, on a test basis, evidence supporting the amounts and disclosures in the financial statements. An audit also includes assessing the accounting principles used and significant estimates made by management, as well as evaluating the overall financial statement presentation. We believe that our audits provide a reasonable basis for our opinion.

In our opinion, the consolidated financial statements referred to above present fairly, in all material respects, the financial position of DiamondRock Hospitality Company and subsidiaries as of December 31, 2012 and 2011, and the results of their operations and their cash flows for each of the years in the three-year period ended December 31, 2012, in conformity with U.S. generally accepted accounting principles. Also, in our opinion, the related financial statement schedule referred to above, when considered in relation to the basic consolidated financial statements taken as a whole, presents fairly, in all material respects, the information set forth therein.

We also have audited, in accordance with the standards of the Public Company Accounting Oversight Board (United States), DiamondRock Hospitality Company's internal control over financial reporting as of December 31, 2012, based on criteria established in Internal Control - Integrated Framework issued by the Committee of Sponsoring Organizations of the Treadway Commission, and our report dated March 1, 2013, expressed an unqualified opinion on the effectiveness of the Company's internal control over financial reporting.


/s/ KPMG LLP
McLean, Virginia
March 1, 2013



F-3


Report of Independent Registered Public Accounting Firm

The Board of Directors and Stockholders
DiamondRock Hospitality Company:

We have audited DiamondRock Hospitality Company's (the Company) internal control over financial reporting as of December 31, 2012, based on criteria established in Internal Control - Integrated Framework issued by the Committee of Sponsoring Organizations of the Treadway Commission (COSO). The Company's management is responsible for maintaining effective internal control over financial reporting and for its assessment of the effectiveness of internal control over financial reporting, included in the accompanying Management's Report on Internal Control Over Financial Reporting. Our responsibility is to express an opinion on the Company's internal control over financial reporting based on our audit.

We conducted our audit in accordance with the standards of the Public Company Accounting Oversight Board (United States). Those standards require that we plan and perform the audit to obtain reasonable assurance about whether effective internal control over financial reporting was maintained in all material respects. Our audit included obtaining an understanding of internal control over financial reporting, assessing the risk that a material weakness exists, and testing and evaluating the design and operating effectiveness of internal control based on the assessed risk. Our audit also included performing such other procedures as we considered necessary in the circumstances. We believe that our audit provides a reasonable basis for our opinion.

A company's internal control over financial reporting is a process designed to provide reasonable assurance regarding the reliability of financial reporting and the preparation of financial statements for external purposes in accordance with generally accepted accounting principles. A company's internal control over financial reporting includes those policies and procedures that (1) pertain to the maintenance of records that, in reasonable detail, accurately and fairly reflect the transactions and dispositions of the assets of the company; (2) provide reasonable assurance that transactions are recorded as necessary to permit preparation of financial statements in accordance with generally accepted accounting principles, and that receipts and expenditures of the company are being made only in accordance with authorizations of management and directors of the company; and (3) provide reasonable assurance regarding prevention or timely detection of unauthorized acquisition, use, or disposition of the company's assets that could have a material effect on the financial statements.

Because of its inherent limitations, internal control over financial reporting may not prevent or detect misstatements. Also, projections of any evaluation of effectiveness to future periods are subject to the risk that controls may become inadequate because of changes in conditions, or that the degree of compliance with the policies or procedures may deteriorate.

In our opinion, the Company maintained, in all material respects, effective internal control over financial reporting as of December 31, 2012, based on criteria established in Internal Control - Integrated Framework issued by the COSO.

We also have audited, in accordance with the standards of the Public Company Accounting Oversight Board (United States), the consolidated balance sheets of the Company as of December 31, 2012 and 2011 and the related consolidated statements of operations, stockholders' equity and cash flows for each of the years in the three-year period ended December 31, 2012, and our report dated March 1, 2013, expressed an unqualified opinion on those consolidated financial statements.


/s/ KPMG LLP
McLean, Virginia
March 1, 2013



F-4




DIAMONDROCK HOSPITALITY COMPANY

CONSOLIDATED BALANCE SHEETS
As of December 31, 2012 and 2011
(in thousands, except share and per share amounts)
 
2012
 
2011
ASSETS
 
 
 
Property and equipment, at cost
$
3,131,175

 
$
2,667,682

Less: accumulated depreciation
(519,721
)
 
(433,178
)
 
2,611,454

 
2,234,504

Assets held for sale

 
263,399

Restricted cash
76,131

 
53,871

Due from hotel managers
68,532

 
50,728

Note receivable
53,792

 
54,788

Favorable lease assets, net
40,972

 
43,285

Prepaid and other assets
73,814

 
65,900

Cash and cash equivalents
9,623

 
26,291

Deferred financing costs, net
9,724

 
5,869

Total assets
$
2,944,042

 
$
2,798,635

 
 
 
 
LIABILITIES AND STOCKHOLDERS’ EQUITY
 
 
 
Liabilities:
 
 
 
Mortgage debt
$
968,731

 
$
762,933

Mortgage debt of assets held for sale

 
180,000

Senior unsecured credit facility
20,000

 
100,000

Total debt
988,731

 
1,042,933

Deferred income related to key money, net
24,362

 
24,593

Unfavorable contract liabilities, net
80,043

 
81,914

Due to hotel managers
51,003

 
41,676

Liabilities of assets held for sale

 
3,805

Dividends declared and unpaid
15,911

 
13,594

Accounts payable and accrued expenses
88,879

 
87,963

Total other liabilities
260,198

 
253,545

Stockholders’ Equity:
 
 
 
Preferred stock, $0.01 par value; 10,000,000 shares authorized; no shares issued and outstanding

 

Common stock, $0.01 par value; 400,000,000 shares authorized; 195,145,707 and 167,502,359 shares issued and outstanding at December 31, 2012 and 2011, respectively
1,951

 
1,675

Additional paid-in capital
1,976,200

 
1,708,427

Accumulated deficit
(283,038
)
 
(207,945
)
Total stockholders’ equity
1,695,113

 
1,502,157

Total liabilities and stockholders’ equity
$
2,944,042

 
$
2,798,635


The accompanying notes are an integral part of these consolidated financial statements.

F-5


DIAMONDROCK HOSPITALITY COMPANY

CONSOLIDATED STATEMENTS OF OPERATIONS
Years Ended December 31, 2012, 2011, and 2010
(in thousands, except share and per share amounts)

 
2012
 
2011
 
2010
Revenues:
 
 
 
 
 
Rooms
$
526,113

 
$
431,219

 
$
348,732

Food and beverage
180,387

 
159,744

 
148,453

Other
43,147

 
31,213

 
26,710

Total revenues
749,647

 
622,176

 
523,895

Operating Expenses:
 
 
 
 
 
Rooms
140,029

 
115,786

 
93,245

Food and beverage
128,938

 
114,029

 
105,685

Management fees
24,915

 
21,631

 
18,670

Other hotel expenses
261,947

 
221,471

 
188,300

Depreciation and amortization
100,152

 
85,376

 
74,590

Impairment losses
30,844

 

 

Hotel acquisition costs
10,591

 
2,521

 
1,436

Corporate expenses
21,095

 
21,247

 
16,384

Total operating expenses
718,511

 
582,061

 
498,310

Operating income
31,136

 
40,115

 
25,585

Interest income
(307
)
 
(614
)
 
(783
)
Interest expense
53,771

 
45,406

 
35,425

Gain on early extinguishment of debt
(144
)
 

 

Total other expenses
53,320

 
44,792

 
34,642

Loss from continuing operations before income taxes
(22,184
)
 
(4,677
)
 
(9,057
)
Income tax benefit (expense)
6,158

 
(3,322
)
 
(1,742
)
Loss from continuing operations
(16,026
)
 
(7,999
)
 
(10,799
)
(Loss) income from discontinued operations, net of income taxes
(566
)
 
321

 
1,627

Net loss
$
(16,592
)
 
$
(7,678
)
 
$
(9,172
)
 
 
 
 
 
 
Loss per share:
 
 
 
 
 
Continuing operations
$
(0.09
)
 
$
(0.05
)
 
$
(0.07
)
Discontinued operations
(0.00
)
 
0.00

 
0.01

Basic and diluted loss per share
$
(0.09
)
 
$
(0.05
)
 
$
(0.06
)
 
 
 
 
 
 
Weighted-average number of common shares outstanding:
 
 
 
 
 
Basic
180,826,124

 
166,667,459

 
144,463,587

Diluted
180,826,124

 
166,667,459

 
144,463,587






The accompanying notes are an integral part of these consolidated financial statements.

F-6


DIAMONDROCK HOSPITALITY COMPANY

CONSOLIDATED STATEMENTS OF STOCKHOLDERS' EQUITY
Years Ended December 31, 2012, 2011 and 2010
(in thousands, except share and per share amounts)

 
Common Stock
 
 
 
 
 
 
 
Shares
 
Par Value
 
Additional Paid-In Capital
 
Accumulated Deficit
 
Total
Balance at December 31, 2009
124,299,423

 
$
1,243

 
$
1,311,053

 
$
(136,790
)
 
$
1,175,506

Dividends of $0.33 per common share
3,865,961

 
39

 
37,563

 
(114
)
 
37,488

Issuance and vesting of common stock grants, net
623,659

 
6

 
(1
)
 

 
5

Sale of common stock in secondary offering, less placement fees and expenses of $413
25,781,500

 
258

 
209,432

 

 
209,690

Net loss

 

 

 
(9,172
)
 
(9,172
)
Balance at December 31, 2010
154,570,543

 
$
1,546

 
$
1,558,047

 
$
(146,076
)
 
$
1,413,517

Dividends of $0.32 per common share
1,932

 

 
230

 
(54,191
)
 
(53,961
)
Issuance and vesting of common stock grants, net
511,222

 
5

 
642

 

 
647

Sale of common stock in secondary offerings, less placement fees and expenses of $262
12,418,662

 
124

 
149,508

 

 
149,632

Net loss

 

 

 
(7,678
)
 
(7,678
)
Balance at December 31, 2011
167,502,359

 
$
1,675

 
$
1,708,427

 
$
(207,945
)
 
$
1,502,157

Dividends of $0.32 per common share

 

 
174

 
(58,501
)
 
(58,327
)
Issuance and vesting of common stock grants, net
431,810

 
4

 
1,558

 

 
1,562

Sale of common stock in secondary offerings, less placement fees and expenses of $809
20,000,000

 
200

 
199,590

 

 
199,790

Issuance of common stock in private placement for portfolio acquisition
7,211,538

 
72

 
66,451

 

 
66,523

Net loss

 

 

 
(16,592
)
 
(16,592
)
Balance at December 31, 2012
195,145,707

 
$
1,951

 
$
1,976,200

 
$
(283,038
)
 
$
1,695,113
















The accompanying notes are an integral part of these consolidated financial statements.

F-7



DIAMONDROCK HOSPITALITY COMPANY

CONSOLIDATED STATEMENTS OF CASH FLOWS
Years Ended December 31, 2012, 2011 and 2010
(in thousands)
 
2012
 
2011
 
2010
Cash flows from operating activities:
 
 
 
 
 
Net loss
$
(16,592
)
 
$
(7,678
)
 
$
(9,172
)
Adjustments to reconcile net loss to net cash provided by operating activities:
 
 
 
 

Real estate depreciation
101,498

 
99,224

 
88,464

Corporate asset depreciation as corporate expenses
95

 
85

 
204

Gain on sale of hotel properties, net
(9,479
)
 

 

Gain on early extinguishment of debt
(144
)
 

 

Non-cash ground rent
6,694

 
6,996

 
7,092

Non-cash financing costs, debt premium, and interest rate cap as interest
3,538

 
1,449

 
1,370

Impairment losses
45,534

 

 

Non-cash reversal of penalty interest

 

 
(3,134
)
Amortization of favorable and unfavorable contracts, net
(1,872
)
 
(1,860
)
 
(1,771
)
Amortization of deferred income
(999
)
 
(653
)
 
(564
)
Stock-based compensation
4,529

 
4,496

 
3,967

Payment of Los Angeles Airport Marriott litigation settlement
(1,709
)
 

 

Deferred income tax expense (benefit)
(6,510
)
 
1,564

 
2,043

Changes in assets and liabilities:
 
 
 
 
 
Prepaid expenses and other assets
(4,999
)
 
(206
)
 
788

Restricted cash
(16,830
)
 
(3,393
)
 
(3,835
)
Due to/from hotel managers
(10,607
)
 
2,999

 
(2,844
)
Accounts payable and accrued expenses
991

 
1,208

 
2,464

Net cash provided by operating activities
93,138

 
104,231

 
85,072

Cash flows from investing activities:
 
 
 
 
 
Hotel capital expenditures
(49,262
)
 
(54,752
)
 
(31,532
)
Hotel acquisitions
(444,709
)
 
(385,472
)
 
(265,999
)
Net proceeds from sale of properties
131,073

 

 

Cash received from mortgage loan
996

 
3,163

 
2,650

Change in restricted cash
(6,072
)
 
(5,128
)
 
(15,040
)
Purchase deposits
(1,898
)
 
(20,000
)
 

Purchase of mortgage loan

 

 
(60,601
)
Receipt of deferred key money
767

 
6,047

 

Net cash used in investing activities
(369,105
)
 
(456,142
)
 
(370,522
)
Cash flows from financing activities:
 
 
 
 
 
Scheduled mortgage debt principal payments
(11,072
)
 
(8,960
)
 
(5,897
)
Repurchase of common stock
(2,967
)
 
(3,849
)
 
(3,961
)
Proceeds from sale of common stock, net
199,790

 
149,632

 
209,690

Proceeds from mortgage debt
244,368

 
100,000

 

Prepayment of mortgage debt
(26,963
)
 

 

Draws on senior unsecured credit facility
200,000

 
130,000

 

Repayments of senior unsecured credit facility
(280,000
)
 
(30,000
)
 

Payment of financing costs
(6,912
)
 
(2,457
)
 
(3,238
)
Purchase of interest rate cap
(934
)
 

 

Payment of cash dividends
(56,011
)
 
(40,365
)
 
(4,323
)
Net cash provided by financing activities
259,299

 
294,001

 
192,271

Net decrease in cash and cash equivalents
(16,668
)
 
(57,910
)
 
(93,179
)
Cash and cash equivalents, beginning of year
26,291

 
84,201

 
177,380

Cash and cash equivalents, end of year
$
9,623

 
$
26,291

 
$
84,201


F-8


Supplemental Disclosure of Cash Flow Information:
 
 
 
 
 
Cash paid for interest
$
55,294

 
$
54,618

 
$
47,119

Cash paid for income taxes
$
1,723

 
$
1,382

 
$
846

Capitalized interest
$
1,164

 
$
1,527

 
$
112

Non-cash Financing Activities:
 
 
 
 
 
Assumption of mortgage debt
$

 
$
71,421

 
$

Unpaid dividends
$
15,911

 
$
13,594

 
$

Buyer assumption of mortgage debt on sale of hotels
$
180,000

 
$

 
$

Issuance of common stock in connection with acquisition of hotel portfolio
$
66,523

 
$

 
$


The accompanying notes are an integral part of these consolidated financial statements.


F-9


DIAMONDROCK HOSPITALITY COMPANY

Notes to the Consolidated Financial Statements

1.
Organization

DiamondRock Hospitality Company (the “Company” or “we”) is a lodging-focused real estate company that currently owns a portfolio of premium hotels and resorts. We also hold the senior note on a mortgage loan secured by an additional hotel and have the right to acquire, upon completion, a hotel under development. Our hotels are concentrated in key gateway cities and in destination resort locations and most are operated under a brand owned by one of the leading global lodging brand companies (Marriott International, Inc. (“Marriott”), Starwood Hotels & Resorts Worldwide, Inc. (“Starwood”), or Hilton Worldwide (“Hilton”)). We are an owner, as opposed to an operator, of the hotels in our portfolio. As an owner, we receive all of the operating profits or losses generated by our hotels after we pay fees to the hotel managers, which are based on the revenues and profitability of the hotels.

As of December 31, 2012, we owned 27 hotels with 11,590 rooms, located in the following markets: Atlanta, Georgia; Boston, Massachusetts (2); Burlington, Vermont; Charleston, South Carolina; Chicago, Illinois (2); Denver, Colorado (2); Fort Worth, Texas; Los Angeles, California (2); Minneapolis, Minnesota; New York, New York (4); Oak Brook, Illinois; Orlando, Florida; Salt Lake City, Utah; San Diego, California; San Francisco, California; Sonoma, California; Washington D.C. (2); St. Thomas, U.S. Virgin Islands; and Vail, Colorado. We also own a senior mortgage loan secured by a 443-room hotel located in Chicago, Illinois and have the right to acquire, upon completion, a 282-room hotel under development in New York City.

We conduct our business through a traditional umbrella partnership REIT, or UPREIT, in which our hotel properties are owned by our operating partnership, DiamondRock Hospitality Limited Partnership, or subsidiaries of our operating partnership. The Company is the sole general partner of the operating partnership and currently owns, either directly or indirectly, all of the limited partnership units of the operating partnership.

2.
Summary of Significant Accounting Policies

Basis of Presentation

Our financial statements include all of the accounts of the Company and its subsidiaries in accordance with U.S. GAAP. All intercompany accounts and transactions have been eliminated in consolidation. If the Company determines that it has an interest in a variable interest entity within the meaning of the FASB ASC 810, Consolidation, the Company will consolidate the entity when it is determined to be the primary beneficiary of the entity.

Use of Estimates

The preparation of the financial statements in conformity with U.S. GAAP requires management to make estimates and assumptions that affect the reported amounts of assets and liabilities and disclosure of contingent assets and liabilities at the date of the financial statements and the reported amounts of revenues and expenses during the reporting period. Actual results could differ from those estimates.

Risks and Uncertainties

The state of the overall economy can significantly impact hotel operational performance and thus, impact our financial position. Should any of our hotels experience a significant decline in operational performance, it may affect our ability to make distributions to our stockholders and service debt or meet other financial obligations.

Fair Value Measurements

In evaluating fair value, U.S. GAAP outlines a valuation framework and creates a fair value hierarchy that distinguishes between market assumptions based on market data (observable inputs) and a reporting entity’s own assumptions about market data (unobservable inputs). The hierarchy ranks the quality and reliability of inputs used to determine fair value, which are then classified and disclosed in one of the three categories. The three levels are as follows:

Level 1 - Inputs are quoted prices (unadjusted) in active markets for identical assets or liabilities
Level 2 - Inputs include quoted prices in active markets for similar assets and liabilities, quoted prices for identical or similar assets in markets that are not active and model-derived valuations whose inputs are observable
Level 3 - Model-derived valuations with unobservable inputs

F-10


     
Property and Equipment

Investments in hotel properties, land, land improvements, building and furniture, fixtures and equipment and identifiable intangible assets are recorded at fair value upon acquisition. Property and equipment purchased after the hotel acquisition date is recorded at cost. Replacements and improvements are capitalized, while repairs and maintenance are expensed as incurred. Upon the sale or retirement of a fixed asset, the cost and related accumulated depreciation is removed from the Company’s accounts and any resulting gain or loss is included in the statements of operations.

Depreciation is computed using the straight-line method over the estimated useful lives of the assets, generally 15 to 40 years for buildings, land improvements, and building improvements and 1 to 10 years for furniture, fixtures and equipment. Leasehold improvements are amortized over the shorter of the lease term or the useful lives of the related assets.

We review our investments in hotel properties for impairment whenever events or changes in circumstances indicate that the carrying value of the hotel properties may not be recoverable. Events or circumstances that may cause a review include, but are not limited to, adverse changes in the demand for lodging at the properties due to declining national or local economic conditions and/or new hotel construction in markets where the hotels are located. When such conditions exist, management performs an analysis to determine if the estimated undiscounted future cash flows from operations and the proceeds from the ultimate disposition of a hotel exceed its carrying value. If the estimated undiscounted future cash flows are less than the carrying amount of the asset, an adjustment to reduce the carrying amount to the related hotel’s estimated fair market value is recorded and an impairment loss is recognized.

We will classify a hotel as held for sale in the period that we have made the decision to dispose of the hotel, a binding agreement to purchase the property has been signed under which the buyer has committed a significant amount of nonrefundable cash and no significant financing or other contingencies exist which could cause the transaction to not be completed in a timely manner. If these criteria are met, we will record an impairment loss if the fair value less costs to sell is lower than the carrying amount of the hotel and related assets and will cease recording depreciation expense. We will classify the loss, together with the related operating results, as discontinued operations on the statements of operations and classify the assets and related liabilities as held for sale on the balance sheet.

Goodwill

Goodwill represents the excess of our cost to acquire a business over the net amounts assigned to assets acquired and liabilities assumed. Goodwill is not amortized, but is evaluated for impairment annually or more frequently if events or changes in circumstances indicate that the carrying amount may not be recoverable. Our goodwill is classified within other assets in the accompanying consolidated balance sheets.

Cash and Cash Equivalents

We consider all highly liquid investments with an original maturity of three months or less to be cash equivalents.

Note Receivable

We initially record acquired notes receivable at cost. Notes receivable are evaluated for collectability and if collectability of the original amounts due is in doubt, the value is adjusted for impairment. Our impairment analysis considers the anticipated cash receipts as well as the underlying value of the collateral. If collectability is in doubt, the note is placed in non-accrual status. No interest is recorded on such notes until the timing and amounts of cash receipts can be reasonably estimated. We record cash payments received on non-accrual notes receivable as a reduction in basis. We continually assess the current facts and circumstances to determine whether we can reasonably estimate cash flows. If we can reasonably estimate the timing and amount of cash flows to be collected, then income recognition becomes possible.

Revenue Recognition

Revenues from operations of the hotels are recognized when the services are provided. Revenues consist of room sales, golf sales, food and beverage sales, and other hotel department revenues, such as telephone and gift shop sales.

Income Taxes


F-11


We account for income taxes using the asset and liability method. Deferred tax assets and liabilities are recognized for the estimated future tax consequences attributable to the differences between the financial statement carrying amounts of existing assets and liabilities and their respective tax bases. Deferred tax assets and liabilities are measured using enacted tax rates in effect for the year in which those temporary differences are expected to be recovered or settled. The effect on deferred tax assets and liabilities from a change in tax rates is recognized in earnings in the period when the new rate is enacted.

We have elected to be treated as a REIT under the provisions of the Internal Revenue Code, which requires that we distribute at least 90% of our taxable income annually to our stockholders and comply with certain other requirements. In addition to paying federal and state taxes on any retained income, we may be subject to taxes on “built in gains” on sales of certain assets. Our taxable REIT subsidiaries will generally be subject to federal, state, local, and/or foreign income taxes.

In order for the income from our hotel property investments to constitute “rents from real properties” for purposes of the gross income tests required for REIT qualification, the income we earn cannot be derived from the operation of any of our hotels. Therefore, we lease each of our hotel properties to a wholly-owned subsidiary of Bloodstone TRS, Inc., our existing taxable REIT subsidiary, or TRS, except for the Frenchman’s Reef & Morning Star Marriott Beach Resort, which is owned by a Virgin Islands corporation, which we have elected to be treated as a TRS.

We had no accruals for tax uncertainties as of December 31, 2012 and 2011.

Intangible Assets and Liabilities

Intangible assets or liabilities are recorded on non-market contracts assumed as part of the acquisition of certain hotels. We review the terms of agreements assumed in conjunction with the purchase of a hotel to determine if the terms are favorable or unfavorable compared to an estimated market agreement at the acquisition date. Favorable lease assets or unfavorable contract liabilities are recorded at the acquisition date and amortized using the straight-line method over the term of the agreement. We do not amortize intangible assets with indefinite useful lives, but we review these assets for impairment annually or at interim periods if events or circumstances indicate that the asset may be impaired.

Earnings (Loss) Per Share

Basic earnings (loss) per share is calculated by dividing net income (loss) by the weighted-average number of common shares outstanding during the period. Diluted earnings (loss) per share is calculated by dividing net income (loss) by the weighted-average number of common shares outstanding during the period plus other potentially dilutive securities such as stock grants or shares issuable in the event of conversion of operating partnership units. No adjustment is made for shares that are anti-dilutive during a period.

Stock-based Compensation

We account for stock-based employee compensation using the fair value based method of accounting. We record the cost of awards with service or market conditions based on the grant-date fair value of the award. That cost is recognized over the period during which an employee is required to provide service in exchange for the award. No compensation cost is recognized for equity instruments for which employees do not render the requisite service.

Comprehensive Income (Loss)

We do not have any items of comprehensive income (loss) other than net income (loss). If we do incur any additional items of comprehensive income (loss), such that a statement of comprehensive income would be necessary, such statement will be reported as one statement with the consolidated statement of operations.

Restricted Cash

Restricted cash primarily consists of reserves for replacement of furniture and fixtures held by our hotel managers and cash held in escrow pursuant to lender requirements.

Deferred Financing Costs

Financing costs are recorded at cost and consist of loan fees and other costs incurred in connection with the issuance of debt. Amortization of deferred financing costs is computed using a method, which approximates the effective interest method over the remaining life of the debt, and is included in interest expense in the accompanying consolidated statements of operations.

F-12



Hotel Working Capital

The due from hotel managers consists of hotel level accounts receivable, periodic hotel operating distributions due to owner and prepaid and other assets held by the hotel managers on our behalf. The due to hotel managers represents liabilities incurred by the hotel on behalf of us in conjunction with the operation of our hotels which are legal obligations of the Company.

Key Money

Key money received in conjunction with entering into hotel management agreements or completing specific capital projects is deferred and amortized over the term of the hotel management agreement. Deferred key money is classified as deferred income in the accompanying consolidated balance sheets and amortized as an offset to base management fees on the accompanying consolidated statements of operations.

Straight-Line Rental Income and Expense

We record rental income and expense on leases that provide for minimum rental payments that increase in pre-established amounts over the remaining term of the lease on a straight-line basis.

Concentration of Credit Risk

Financial instruments that potentially subject the Company to significant concentrations of credit risk consist principally of our note receivable and cash and cash equivalents. We perform periodic evaluations of the underlying hotel property securing the note receivable. See further discussion in Note 5. We maintain cash and cash equivalents with various financial institutions. We perform periodic evaluations of the relative credit standing of these financial institutions and limit the amount of credit exposure with any one institution.

3.
Property and Equipment

Property and equipment as of December 31, 2012 and 2011 consists of the following (in thousands):
 
2012
 
2011
Land
$
402,198

 
$
321,892

Land improvements
7,994

 
7,994

Buildings
2,360,648

 
2,001,762

Furniture, fixtures and equipment
340,462

 
333,305

CIP and corporate office equipment
19,873

 
2,729

 
3,131,175

 
2,667,682

Less: accumulated depreciation
(519,721
)
 
(433,178
)
 
$
2,611,454

 
$
2,234,504


As of December 31, 2012 and 2011 we had accrued capital expenditures of $3.0 million and $1.9 million, respectively.

During the year ended December 31, 2012, we recorded an impairment loss of $30.4 million related to the Oak Brook Hills Marriott Resort. We evaluated the recoverability of the hotel's carrying value given deteriorating operating forecasts. Based on our estimated undiscounted net cash flow, we concluded that the previous carrying value of the hotel was not recoverable. We estimated the fair value of the hotel using a discounted cash flow analysis and comparable sales information. In our analysis, we estimated the future net cash flows from the hotel based on historical operations and our projected future operating results.  The expected useful life and holding period was based on the age of the property and our current plan for the property as well as experience with similar properties. The capitalization rate was estimated using rates from recent comparable market transactions, and the discount rate was estimated using a risk adjusted rate of return. The fair value measurement of the property is a Level 3 measurement under the fair value hierarchy (see Note 2). The impairment loss includes the impairment related to the hotel's favorable ground lease asset. See Note 4 for further discussion.

4. Favorable Lease Assets


F-13


In connection with the acquisition of certain hotels, we have recognized intangible assets for favorable ground leases and tenant leases. Our favorable lease assets, net of accumulated amortization, as of December 31, 2012 and 2011 consist of the following (in thousands):
 
2012
 
2011
Boston Westin Waterfront Ground Lease
$
18,726

 
$
18,941

Boston Westin Waterfront — Lease Right
9,045

 
9,513

Minneapolis Hilton Ground Lease
5,910

 
5,985

Oak Brook Hills Marriott Resort Ground Lease
5,489

 
7,352

Lexington Hotel New York Tenant Leases
1,323

 
1,494

Hilton Boston Downtown Tenant Leases
479

 

 
$
40,972

 
$
43,285


The favorable lease assets are recorded at the acquisition date and are generally amortized using the straight-line method over the remaining non-cancelable term of the lease agreement. Amortization expense was $1.0 million for the year ended December 31, 2012, $0.9 million for the year ended December 31, 2011 and $0.8 million for the year ended December 31, 2010.

We own a favorable lease asset related to the right to acquire a leasehold interest in a parcel of land adjacent to the Westin Boston Waterfront Hotel for the development of a 320 to 350 room hotel (the “lease right”). The option expires in 2016. We do not amortize the lease right but review the asset for impairment annually or at interim periods if events or circumstances indicate that the asset may be impaired. An impairment loss of $0.5 million was recorded during the year ended December 31, 2012 due to lower comparable market rents in the City of Boston. No impairment loss was recorded in 2011.

We evaluated the Oak Brook Hills Marriott Resort's favorable ground lease asset for recoverability of the carrying value during the year ended December 31, 2012. We concluded that the fair value of the ground lease was $5.6 million resulting in an impairment loss of $1.4 million for the year ended December 31, 2012. The impairment of the favorable ground lease asset is included in the impairment losses on the consolidated statements of operations. The new carrying value of the favorable ground lease asset will be amortized over the remaining non-cancelable term of the ground lease.

The fair value of both the lease right and favorable ground lease asset are Level 3 measurements under the fair value hierarchy (see Note 2) and are derived from a discounted cash flow model using the favorable difference between the estimated participating rents or actual rents in accordance with the lease terms and the estimated market rents. For the lease right, the discount rate was estimated using a risk adjusted rate of return, the estimated participating rents were estimated based on a hypothetical hotel comparable to our Westin Boston Waterfront Hotel, and market rents were based on comparable long-term ground leases in the City of Boston. For the Oak Brook Hills Marriott Resort's favorable ground lease asset, the discount rate was estimated using a risk adjusted rate of return and market rents were based on comparable golf course leases across the United States.

5. Note Receivable

On May 24, 2010, we acquired the $69.0 million senior mortgage loan secured by the 443-room Allerton Hotel in Chicago, Illinois for approximately $60.6 million. The Allerton loan matured in January 2010 and was in default for the period from our acquisition to December 31, 2012. The Allerton loan accrued at an interest rate of LIBOR plus 692 basis points, which includes 5 percentage points of default interest. As of December 31, 2012, the Allerton loan had a principal balance of $69.0 million and unrecorded accrued interest (including default interest) of approximately $7.1 million. Foreclosure proceedings were initially filed in April 2010 and the borrower filed for bankruptcy in May 2011.

Recognition of interest income on the Allerton loan is dependent upon having a reasonable expectation about the timing and amount of cash payments expected to be collected from the borrower. Due to the uncertainty surrounding the timing and amount of cash payments expected, we placed the Allerton loan on non-accrual status. As of December 31, 2012, we have received default interest payments from the borrower of approximately $6.8 million, of which $1.0 million was received during the year ended December 31, 2012. These payments have been recorded as a reduction of our basis in the Allerton loan. We evaluate the potential impairment of the carrying value of the Allerton loan based on the underlying value of the hotel and as of December 31, 2012, there was no impairment.

On January 18, 2013, we closed on a settlement of the bankruptcy and related litigation involving the Allerton loan. Refer to Note 15 for further discussion. As a result of the settlement, we received a $5.0 million cash principal payment and entered into a $66.0 million mortgage loan with a four-year term (plus an additional one-year extension option), bearing annual interest at a fixed rate of 5.5%. The $66.0 million loan is classified as a restructuring of the original loan. Therefore, our carrying basis

F-14


of the previous note receivable remains the carrying basis of our new note receivable. The discount resulting from the difference between our carrying basis and the $66.0 million face value of the new loan will be recorded as interest income on a level yield basis over the anticipated term of the loan, which includes the one-year extension option.

6. Capital Stock

Common Shares

During 2012, we amended our corporate charter to increase the number of shares of common stock, par value $0.01 per share, from 200 million shares to 400 million shares. Each outstanding share of common stock entitles the holder to one vote on all matters submitted to a vote of stockholders. Holders of our common stock are entitled to receive dividends out of assets legally available for the payment of dividends when authorized by our board of directors.

Follow-On Public Offerings. On July 11, 2012, we completed a follow-on public offering of our common stock. We sold 20,000,000 shares of our common stock for net proceeds to us, after deduction of offering costs, of approximately $199.8 million. The net proceeds from the offering were used to purchase a portfolio of four hotels (the “Portfolio Acquisition”) from affiliates of Blackstone Real Estate Partners VI (the “Sellers”). See Note 11 for further discussion.

On January 31, 2011, we completed a follow-on public offering of our common stock. We sold 12,418,662 shares of our common stock, including the underwriter’s option to purchase 1,418,662 additional shares, at a public offering price of $12.15 per share. The net proceeds to us, after deduction of offering costs, were approximately $149.6 million.

Private Placement. On July 12, 2012, in connection with the closing of the Portfolio Acquisition, we issued to an affiliate of the Sellers (the “Holder”) 7,211,538 shares of our common stock which is equal to $75 million divided by the closing sale price of our common stock on the New York Stock Exchange, or NYSE, on July 9, 2012. The Holder and the Company entered into a Registration Rights and Lock-Up Agreement which, among other things, subjected these shares to a 150-day lock-up period and required the Company to use its best efforts to file a re-sale “shelf” registration statement registering the Holder's resale of the shares after the lock-up period ends.

Preferred Shares

We are authorized to issue up to 10,000,000 shares of preferred stock, $0.01 par value per share. Our board of directors is required to set for each class or series of preferred stock the terms, preferences, conversion or other rights, voting powers, restrictions, limitations as to dividends or other distributions, qualifications, and terms or conditions of redemption. As of December 31, 2012 and 2011, there were no shares of preferred stock outstanding.

Operating Partnership Units

Holders of operating partnership units have certain redemption rights, which enable them to cause our operating partnership to redeem their units in exchange for cash per unit equal to the market price of our common stock, at the time of redemption, or, at our option for shares of our common stock on a one-for-one basis. The number of shares issuable upon exercise of the redemption rights will be adjusted upon the occurrence of stock splits, mergers, consolidations or similar pro-rata share transactions, which otherwise would have the effect of diluting the ownership interests of the limited partners or our stockholders. As of December 31, 2012 and 2011, there were no operating partnership units held by unaffiliated third parties.

7. Stock Incentive Plans

We are authorized to issue up to 8,000,000 shares of our common stock under our 2004 Stock Option and Incentive Plan, as amended (the “Incentive Plan”), of which we have issued or committed to issue 3,228,333 shares as of December 31, 2012. In addition to these shares, additional shares of common stock could be issued in connection with the market stock unit awards as further described below and the stock appreciation rights issued in 2008. On May 3, 2012, we issued (i) 12,104 shares of common stock and (ii) 18,156 deferred stock units to our board of directors having an aggregate value of $325,000, based on the closing price for our common stock on such day.

Restricted Stock Awards

Restricted stock awards issued to our officers and employees generally vest over a 3-year period from the date of the grant based on continued employment. We measure compensation expense for the restricted stock awards based upon the fair market value of our common stock at the date of grant. Compensation expense is recognized on a straight-line basis over the vesting

F-15


period and is included in corporate expenses in the accompanying consolidated statements of operations. A summary of our restricted stock awards from January 1, 2010 to December 31, 2012 is as follows:
 
Number of
Shares
 
Weighted-
Average Grant
Date Fair
Value
Unvested balance at January 1, 2010
1,719,376

 
$
4.76

Granted
356,964

 
8.41

Additional shares from dividends
46,206

 
9.57

Vested
(573,848
)
 
5.19

Unvested balance at December 31, 2010
1,548,698

 
5.49

Granted
308,486

 
11.54

Additional shares from dividends
18,302

 
9.23

Forfeited
(17,560
)
 
7.02

Vested
(847,799
)
 
6.01

Unvested balance at December 31, 2011
1,010,127

 
6.97

Granted
365,599

 
9.84

Additional shares from dividends
8,507

 
10.07

Forfeited
(11,563
)
 
10.05

Vested
(696,559
)
 
5.39

Unvested balance at December 31, 2012
676,111

 
$
10.10


The remaining share awards are expected to vest as follows: 338,723 during 2013, 217,552 during 2014 and 119,836 during 2015. As of December 31, 2012, the unrecognized compensation cost related to restricted stock awards was $4.0 million and the weighted-average period over which the unrecognized compensation expense will be recorded is approximately 21 months. For the years ended December 31, 2012, 2011, and 2010 we recorded $3.3 million, $3.6 million and $3.2 million, respectively, of compensation expense related to restricted stock awards.

Market Stock Units

We have awarded our executive officers market stock units (“MSUs”). MSUs are restricted stock units that vest 3 years from the date of grant. Each executive officer is granted a target number of MSUs (the “Target Award”). The actual number of shares of common stock issued to each executive officer at the vesting date is equal to the Target Award plus an additional number of shares of common stock to reflect dividends that would have been paid during the Performance Period on the Target Award multiplied by the percentage of total stockholder return over the Performance Period. The total stockholder return is based on the 30-trading day average closing price of our common stock calculated on the vesting date plus dividends paid and the 30-trading day average closing price of our common stock on the date of grant. There will be no payout of shares of our common stock if the total stockholder return percentage on the vesting date is less than 50% of the target return. The maximum payout to an executive officer under an MSU award is equal to 150% of the Target Award. The fair values of the MSU awards are determined using a Monte Carlo simulation. A summary of our MSU awards from January 1, 2010 to December 31, 2012 is as follows:
 
Number of
Units
 
Weighted-
Average Grant
Date Fair
Value
Unvested balance at January 1, 2010

 
$

Granted
84,854

 
9.87

Unvested balance at December 31, 2010
84,854

 
9.87

Granted
72,599

 
13.43

Additional units from dividends
4,122

 
9.23

Unvested balance at December 31, 2011
161,575

 
11.45

Granted
89,990

 
11.14

Additional units from dividends
7,277

 
10.18

Unvested balance at December 31, 2012
258,842

 
$
11.31


F-16



As of December 31, 2012, the unrecognized compensation cost related to the MSUs was $1.1 million and is expected to be recognized on a straight-line basis over a weighted average period of 21 months. For the years ended December 31, 2012, 2011 and 2010 we recorded $0.9 million, $0.6 million and $0.2 million, respectively, of compensation expense related to market stock units.

8. Earnings (Loss) Per Share

Basic earnings (loss) per share is calculated by dividing net income (loss) available to common stockholders by the weighted-average number of common shares outstanding. Diluted earnings (loss) per share is calculated by dividing net income (loss) available to common stockholders that has been adjusted for dilutive securities, by the weighted-average number of common shares outstanding including dilutive securities.

The following is a reconciliation of the calculation of basic and diluted loss per share (in thousands, except share and per-share data):
 
Years Ended December 31,
 
2012
 
2011
 
2010
Basic and Diluted (Loss) Earnings per Share Calculation:
 
 
 
 
 
Numerator:
 
 
 
 
 
Loss from continuing operations
$
(16,026
)
 
$
(7,999
)
 
$
(10,799
)
(Loss) income from discontinued operations
(566
)
 
321

 
1,627

Net loss
$
(16,592
)
 
$
(7,678
)
 
$
(9,172
)
Weighted-average number of common shares outstanding—basic and diluted
180,826,124

 
166,667,459

 
144,463,587

 
 
 
 
 
 
Basic and diluted (loss) earnings per share:
 
 
 
 
 
Continuing operations
$
(0.09
)
 
$
(0.05
)
 
$
(0.07
)
Discontinued operations
(0.00
)
 
0.00

 
0.01

Total
$
(0.09
)
 
$
(0.05
)
 
$
(0.06
)

We did not include the following shares in our calculation of diluted loss per share as they would be anti-dilutive:
 
Years Ended December 31,
 
2012
 
2011
 
2010
Unvested restricted common stock
161,266

 
513,657

 
1,034,235

Unexercised stock appreciation rights
262,461

 
262,461

 
262,461

Shares related to unvested MSUs
237,956

 
152,675

 
109,648

Total
661,683

 
928,793

 
1,406,344


9. Debt

The following table sets forth information regarding the Company’s debt as of December 31, 2012:

F-17


Property
 
Principal
Balance
(In thousands)
 
Interest Rate
 
Maturity Date
 
Amortization Provisions
Courtyard Manhattan / Midtown East
 

$41,933

 
8.81
%
 
October 2014
 
30 Years
Marriott Salt Lake City Downtown
 
28,640

 
5.50
%
 
January 2015
 
20 Years
Courtyard Manhattan / Fifth Avenue
 
50,173

 
6.48
%
 
June 2016
 
30 Years
Renaissance Worthington
 
54,700

 
5.40
%
 
July 2015
 
30 Years
Frenchman’s Reef & Morning Star Marriott Beach Resort
 
58,690

 
5.44
%
 
August 2015
 
30 Years
Marriott Los Angeles Airport
 
82,600

 
5.30
%
 
July 2015
 
Interest Only
Orlando Airport Marriott
 
57,583

 
5.68
%
 
January 2016
 
30 Years
Chicago Marriott Downtown Magnificent Mile
 
211,477

 
5.975
%
 
April 2016
 
30 Years
Hilton Minneapolis
 
96,901

 
5.464
%
 
April 2021
 
25 Years
JW Marriott Denver at Cherry Creek
 
40,761

 
6.47
%
 
July 2015
 
25 Years
Lexington Hotel New York
 
170,368

 
LIBOR + 3.00% (3.214% at December 31, 2012)

 
March 2015 (1)
 
Interest Only
Westin Washington D.C. City Center
 
74,000

 
3.99
%
 
January 2023
 
25 Years
Debt premium (2)
 
905

 
 
 
 
 
 
Total mortgage debt
 
968,731

 
 
 
 
 
 
Senior unsecured credit facility
 
20,000

 
LIBOR + 1.90% (2.150% at December 31, 2012)

 
January 2017 (3)
 
Interest Only
Total debt
 

$988,731

 
 
 
 
 
 
Weighted-Average Interest Rate
 
 
 
5.31%
 
 
 
 
_____________
(1)
The loan may be extended for two additional one-year terms subject to the satisfaction of certain conditions and the payment of an extension fee.
(2)
Recorded upon our assumption of the JW Marriott Denver at Cherry Creek mortgage debt in 2011.
(3)
The credit facility may be extended for an additional year upon the payment of applicable fees and the satisfaction of certain standard conditions.

The aggregate debt maturities as of December 31, 2012 are as follows (in thousands):
2013
$
13,263

2014
55,271

2015
436,418

2016
309,334

2017
24,672

Thereafter
149,773

 
$
988,731


Mortgage Debt

We have incurred limited recourse, property specific mortgage debt secured by certain of our hotels. In the event of default, the lender may only foreclose on the pledged assets; however, in the event of fraud, misapplication of funds or other customary recourse provisions, the lender may seek payment from us. As of December 31, 2012, 12 of our 27 hotel properties were secured by mortgage debt. Our mortgage debt contains certain property specific covenants and restrictions, including minimum debt service coverage ratios that trigger “cash trap” provisions as well as restrictions on incurring additional debt without lender consent. At December 31, 2012, we were in compliance with the financial covenants of our mortgage debt.


F-18


On March 9, 2012, we closed on a limited recourse $170.4 million loan secured by a mortgage on the Lexington Hotel New York. The loan has a term of three years and bears interest at a floating rate of one-month LIBOR plus 300 basis points. The loan may be extended for two additional one-year terms subject to the satisfaction of certain terms and conditions and the payment of an extension fee. The financing also includes $25 million of corporate recourse, which will be eliminated when the hotel achieves a specified debt yield test, the planned capital renovation plan is completed and the branding requirements for the hotel are met. We were required to deposit $4 million into an escrow account upon termination of the Radisson franchise agreement and the escrow will be released upon completion of the renovation. In connection with the loan, we entered into a three-year interest rate cap agreement, which caps one-month LIBOR at 125 basis points. The cost of the interest rate cap was $0.9 million and is included in prepaid and other assets on the accompanying consolidated balance sheet. Each reporting period the carrying value is adjusted to fair market value, with the accompanying charge or credit to interest expense. As of December 31, 2012, the fair market value of the interest rate cap was $0.1 million (see Note 16).

On March 23, 2012, in connection with the sale of a three-hotel portfolio, the buyer assumed $97 million of mortgage debt secured by the Renaissance Waverly and $83 million of mortgage debt secured by the Renaissance Austin.

On December 20, 2012, we closed on a $74 million loan secured by a mortgage on the Westin Washington D.C. City Center. The loan has a 10-year term, bears interest at an annual fixed interest rate of 3.99% and amortizes on a 25-year schedule.

Senior Unsecured Credit Facility

On November 20, 2012, we amended and restated our $200.0 million unsecured credit facility, which now expires in January 2017. The maturity date of the facility may be extended for an additional year upon the payment of applicable fees and the satisfaction of certain other customary conditions. We also have the right to increase the amount of the facility up to $400 million with lender approval. Interest is paid on the periodic advances under the facility at varying rates, based upon LIBOR, plus an agreed upon additional margin amount. The applicable margin is based upon the Company’s ratio of net indebtedness to EBITDA, as follows:
Ratio of Net Indebtedness to EBITDA
 
Applicable Margin
Less than 4.00 to 1.00
 
1.75
%
Greater than or equal to 4.00 to 1.00 but less than 5.00 to 1.00
 
1.90
%
Greater than or equal to 5.00 to 1.00 but less than 5.50 to 1.00
 
2.10
%
Greater than or equal to 5.50 to 1.00 but less than 6.00 to 1.00
 
2.20
%
Greater than or equal to 6.00 to 1.00 but less than 6.50 to 1.00
 
2.50
%
Greater than or equal to 6.50 to 1.00
 
2.75
%

In addition to the interest payable on amounts outstanding under the facility, we are required to pay an amount equal to 0.35% of the unused portion of the facility if the unused portion of the facility is greater than 50% or 0.25% if the unused portion of the facility is less than or equal to 50%.

The facility contains various corporate financial covenants. A summary of the most restrictive covenants is as follows:
 
 
 
Actual at
 
Covenant
 
December 31,
2012
Maximum leverage ratio(1)
60%
 
42.0%
Minimum fixed charge coverage ratio(2)
1.50x
 
2.47x
Minimum tangible net worth(3)
$1.857 billion
 
$2.216 billion
Secured recourse indebtedness(4)
Less than 50% of Total Asset Value
 
37%
_____________________________

(1)
Leverage ratio is total indebtedness, as defined in the credit agreement and which includes our commitment on the Times Square development hotel, divided by total asset value, which is defined in the credit agreement as (a) total cash and cash equivalents plus (b) the value of our owned hotels based on hotel net operating income divided by a defined capitalization rate, and (c) the book value of the Allerton loan.

(2)
Fixed charge coverage ratio is Adjusted EBITDA, which is defined in the credit agreement as EBITDA less FF&E reserves, for the most recently ending 12 fiscal months, to fixed charges, which is defined in the credit agreement as interest expense, all regularly scheduled principal payments and payments on capitalized lease obligations, for the same most recently ending 12 fiscal month period.

F-19


(3)
Tangible net worth, as defined in the credit agreement, is (i) total gross book value of all assets, exclusive of depreciation and amortization, less intangible assets, total indebtedness, and all other liabilities, plus (ii) 75% of net proceeds from future equity issuances.
(4)
Our secured recourse indebtedness must be less than 45% of Total Asset Value, as defined in the credit agreement, after December 31, 2013.

The facility requires us to maintain a specific pool of unencumbered borrowing base properties. The unencumbered borrowing base assets must include a minimum of 5 properties with an unencumbered borrowing base value, as defined in the credit agreement, of not less than $250 million.

As of December 31, 2012, we had $20.0 million in borrowings outstanding under the facility and the Company's ratio of net indebtedness to EBITDA was 4.8x. Accordingly, interest on our borrowings under the facility will continue to be based on LIBOR plus 190 basis points for the next fiscal quarter. We incurred interest and unused credit facility fees on the facility of $2.7 million, $2.9 million and $0.7 million for the years ended December 31, 2012, 2011 and 2010, respectively. Subsequent to December 31, 2012, we drew an additional $15 million under the facility.

10. Discontinued Operations

On March 23, 2012, we sold a three-hotel portfolio for a contractual sales price of $262.5 million to an unaffiliated third party. The portfolio consisted of the Griffin Gate Marriott Resort and Spa, the Renaissance Waverly, and the Renaissance Austin. We received net cash proceeds of approximately $92 million from the sale and the buyer assumed $97 million of mortgage debt secured by the Renaissance Waverly and $83 million of mortgage debt secured by the Renaissance Austin. We recorded a gain on the sale of the portfolio of approximately $9.5 million. The operating results, as well as the gain on sale, are reported in discontinued operations for all periods presented on the accompanying consolidated statements of operations. The hotels are classified as held for sale in the consolidated balance sheet as of December 31, 2011.

On October 3, 2012, we sold the Atlanta Westin North at Perimeter to an unaffiliated third party for a contractual price of $39.6 million. We recorded a loss on sale of the hotel of approximately $0.1 million. Prior to the sale, we recorded an impairment loss on the hotel of approximately $14.7 million. The operating results, as well as the impairment loss and gain on sale recorded during the year ended December 31, 2012, are reported in discontinued operations for all periods presented on the accompanying consolidated statements of operations.

There are no assets held for sale and liabilities of assets held for sale at December 31, 2012. The significant components of assets held for sale and liabilities of assets held for sale at December 31, 2011 consist of the following (in thousands):

Property and equipment
$
311,819

Less: accumulated depreciation
(61,994
)
 
249,825

Restricted cash
6,607

Due from hotel managers
6,661

Prepaid and other assets
48

Deferred financing costs, net
258

      Total assets held for sale
$
263,399

 
 
Mortgage debt of assets held for sale
$
180,000

Due to hotel managers
3,101

Accounts payable and accrued liabilities
704

      Total liabilities of assets held for sale
$
183,805


The following is a summary of the results of income (loss) from discontinued operations for the years ended December 31, 2012, 2011 and 2010 (in thousands):

F-20


 
Year Ended December 31,
 
2012
 
2011
 
2010
Hotel revenues
$
32,895

 
$
97,472

 
$
100,477

Hotel operating expenses
(24,496
)
 
(73,911
)
 
(73,991
)
Operating income
8,399

 
23,561

 
26,486

Depreciation and amortization
(1,346
)
 
(13,849
)
 
(13,874
)
Interest income
1

 
12

 
14

Interest expense
(2,297
)
 
(10,101
)
 
(10,099
)
Impairment charge
(14,690
)
 

 

Gain on sale of hotel properties, net
9,479

 

 

Income tax (expense) benefit
(112
)
 
698

 
(900
)
(Loss) income from discontinued operations
$
(566
)
 
$
321

 
$
1,627

Basic and diluted (loss) income from discontinued operations per share
$
(0.00
)
 
$
0.00

 
$
0.01


11. Acquisitions

2012 Acquisitions

On July 12, 2012, we acquired a portfolio of four hotels for a contractual purchase price of $495 million from affiliates of Blackstone Real Estate Partners VI (the "Sellers"). The portfolio consists of the Hilton Boston Downtown, Westin Washington D.C. City Center, Westin San Diego and Hilton Burlington. We funded the acquisition with a combination of approximately $120 million in borrowings under our senior unsecured credit facility, $100 million of corporate cash, net proceeds from a secondary public offering of our common stock and the issuance of 7,211,538 shares of common stock to an affiliate of the Sellers in a private placement. We recorded the acquisition at fair value using an independent valuation analysis, with the purchase price allocation to property and equipment, hotel working capital, favorable management contract assets and the Company's common stock.

On November 9, 2012, we acquired the Hotel Rex, a 94-room full-service boutique hotel located in the Union Square district of San Francisco, California, for a purchase price of approximately $29.5 million. We funded the acquisition with borrowings under our credit facility.

2011 Acquisitions

On January 18, 2011, we entered into a purchase and sale agreement to acquire, upon completion, a hotel property under development on West 42nd Street in Times Square, New York City. Upon completion by the third-party developer, the hotel is expected to contain approximately 282 guest rooms and the contractual purchase price is approximately $128 million, or approximately $450,000 per guest room. The purchase and sale agreement is for a fixed-price and we are not assuming any construction risk (including not assuming the risk of construction cost overruns). We currently expect the hotel to open in 2014. Upon entering into the purchase and sale agreement, we deposited $20.0 million with a third-party escrow agent. During the year ended December 31, 2012, we made $1.9 million of additional deposits. Upon the completion of certain construction milestones, we will be required to make an additional deposit of $5.0 million. All deposits are interest bearing. We will forfeit our deposits if we do not close on the acquisition of the hotel upon substantial completion of construction, unless the seller fails to meet certain conditions, including substantial completion of the hotel within a specified time frame and construction of the hotel within the contractual scope.

On May 19, 2011, we acquired the 196-room JW Marriott Denver at Cherry Creek located in Denver, Colorado for approximately $74 million. We funded the acquisition with corporate cash of $30.3 million and the assumption of a $42.4 million mortgage loan with a fair value of approximately $43.9 million. We reviewed the terms of the mortgage loan in conjunction with the hotel purchase accounting and concluded the interest rate of the loan to be above current market. Accordingly, we recorded a $1.5 million debt premium that will be amortized into interest expense over the remaining life of the loan. The hotel is operated by Sage Hospitality.

On June 1, 2011, we acquired the 712-room Lexington Hotel New York located in New York City for approximately $337 million. The acquisition was funded with corporate cash and a $115.0 million draw on our senior unsecured credit facility. The hotel is operated by Highgate Hotels.


F-21


Upon acquisition, we assumed the existing franchise agreement with Radisson Hotels International, Inc. On March 23, 2012, we executed a franchise agreement with Marriott to affiliate the Lexington Hotel New York with Marriott’s Autograph Collection upon the completion of a comprehensive capital improvement plan. Separately, we exercised our termination option under the hotel's existing franchise agreement with Radisson, for which we paid a $750,000 termination fee. The Radisson franchise agreement was terminated on September 15, 2012 and the hotel is operating as an independent hotel until the capital improvement plan is completed in 2013.

The majority of the hotel's food and beverage outlets are leased to third party tenants. We reviewed the terms of the tenant leases in conjunction with the hotel purchase accounting and concluded that the terms of three of the leases are more favorable to us than a current market tenant lease. Accordingly, we recorded a $1.6 million favorable lease asset that will be amortized over the remaining term of each lease. We concluded that the terms of two of the leases have terms that are unfavorable to us compared to a current market tenant lease and have recorded an unfavorable contract liability of $0.2 million that will be amortized over the remaining term of each lease.

On July 22, 2011, we acquired the 177-room Courtyard Denver Downtown located in Denver, Colorado for approximately $46 million.  The acquisition was funded with corporate cash, a $15 million draw on our senior unsecured credit facility, and the assumption of a $27.2 million mortgage loan, which we repaid in full on February 7, 2012.  The hotel is operated by Sage Hospitality.

The following table summarizes the estimated fair value of the assets acquired and liabilities assumed in our acquisitions (in thousands):
 
 
Hilton Boston Downtown
 
Westin Washington D.C. City Center
 
Westin San Diego
 
Hilton Burlington
 
Hotel Rex
 
JW Marriott Denver
 
Lexington Hotel New York
 
Courtyard Denver
Land
 
$
23,262

 
$
24,579

 
$
22,902

 
$
9,197

 
$
7,856

 
$
9,200

 
$
92,000

 
$
9,400

Building
 
128,628

 
122,229

 
95,617

 
40,644

 
21,085

 
63,183

 
229,372

 
36,183

Furnitures, fixtures and equipment
 
3,675

 
3,499

 
2,734

 
3,469

 
601

 
1,600

 
13,400

 
750

Total fixed assets
 
155,565

 
150,307

 
121,253

 
53,310

 
29,542

 
73,983

 
334,772

 
46,333

Net other assets and liabilities
 
270

 
207

 
657

 
142

 
(21
)
 
217

 
1,993

 
(148
)
Total
 
$
155,835

 
$
150,514

 
$
121,910

 
$
53,452

 
$
29,521

 
$
74,200

 
$
336,765

 
$
46,185


The acquired properties are included in our results of operations based on their date of acquisition. The following unaudited pro forma results of operations (in thousands, except per share data) reflect these transactions as if each had occurred on January 1, 2011. The pro forma information is not necessarily indicative of the results that actually would have occurred nor does it indicate future operating results.
 
Year Ended December 31,
 
 
2012
 
2011
 
Revenues
$
802,006

 
$
748,127

 
(Loss) income from continuing operations
(5,127
)
 
527

 
Net (loss) income
(5,693
)
 
848

 
(Loss) earnings per share - Basic and Diluted
$
(0.03
)
 
$
0.00

 

For the years ended December 31, 2012 and 2011, our consolidated statements of operations include $127 million and $52 million of revenues, respectively, and $13 million and $11 million of net income, respectively, related to the operations of the hotels acquired in 2012 and 2011.

12. Dividends

The following table sets forth the dividends on common shares for the years ended December 31, 2012 and 2011.

F-22


Payment Date
 
Record Date
 
Dividend
per Share
April 7, 2011
 
March 25, 2011
 
$0.08
June 27, 2011
 
June 17, 2011
 
$0.08
September 20, 2011
 
September 9, 2011
 
$0.08
January 10, 2012
 
December 30, 2011
 
$0.08
April 4, 2012
 
March 23, 2012
 
$0.08
May 29, 2012
 
May 15, 2012
 
$0.08
September 19, 2012
 
September 7, 2012
 
$0.08
January 10, 2013
 
December 31, 2012
 
$0.08

13. Income Taxes

We have elected to be treated as a REIT under the provisions of the Internal Revenue Code, which requires that we distribute at least 90% of our taxable income annually to our stockholders and comply with certain other requirements. In addition to paying federal and state taxes on any retained income, we may be subject to taxes on “built in gains” on sales of certain assets. Our taxable REIT subsidiaries are subject to federal, state, local and/or foreign income taxes.

Our provision (benefit) for income taxes consists of the following (in thousands):
 
Year Ended December 31,
 
2012
 
2011
 
2010
Current - Federal
$

 
$

 
$

State
348

 
846

 
279

Foreign

 

 
106

 
348

 
846

 
385

Deferred - Federal
(4,739
)
 
3,663

 
140

State
(1,456
)
 
78

 
152

Foreign
(311
)
 
(1,265
)
 
1,065

 
(6,506
)
 
2,476

 
1,357

Income tax (benefit) provision from continuing operations
$
(6,158
)
 
$
3,322

 
$
1,742

Income tax provision (benefit) from discontinued operations
$
112

 
$
(698
)
 
$
900


A reconciliation of the statutory federal tax provision to our income tax (benefit) provision is as follows (in thousands):
 
Year Ended December 31,
 
2012
 
2011
 
2010
Statutory federal tax provision (35)%
$
(7,764
)
 
$
(1,637
)
 
$
(3,170
)
Tax impact of REIT election
2,986

 
2,727

 
4,661

State income tax (benefit) provision, net of federal tax benefit
(720
)
 
601

 
280

Foreign income tax (benefit) provision
(694
)
 
1,550

 
(736
)
Foreign tax rate adjustment

 

 
770

Other
34

 
81

 
(63
)
Income tax (benefit) provision from continuing operations
$
(6,158
)
 
$
3,322

 
$
1,742


We are required to pay franchise taxes in certain jurisdictions. We recorded approximately $0.4 million, $0.3 million and $0.2 million of franchise taxes during the years ended December 31, 2012, 2011 and 2010, respectively, which are classified as corporate expenses in the accompanying consolidated statements of operations.

Deferred income taxes are recognized for temporary differences between the financial reporting bases of assets and liabilities and their respective tax bases and for operating loss and tax credit carryforwards based on enacted tax rates expected to be in effect when such amounts are paid. However, deferred tax assets are recognized only to the extent that it is more likely than not that they

F-23


will be realizable based on consideration of available evidence, including future reversals of existing taxable temporary differences, projected future taxable income and tax planning strategies. Deferred tax assets are included in prepaid and other assets and deferred tax liabilities are included in accounts payable and accrued expenses on the accompanying consolidated balance sheets. The total deferred tax assets and liabilities are as follows (in thousands):
 
2012
 
2011
Deferred income related to key money
$
9,669

 
$
9,644

Net operating loss carryforwards
28,654

 
29,803

Alternative minimum tax credit carryforwards
50

 
43

Other
1,034

 
533

Deferred tax assets
39,407

 
40,023

Land basis difference recorded in purchase accounting
(4,260
)
 
(4,260
)
Depreciation and amortization
(7,098
)
 
(14,080
)
Deferred tax liabilities
(11,358
)
 
(18,340
)
    Deferred tax asset, net
$
28,049

 
$
21,683



We believe that we will have sufficient future taxable income, including future reversals of existing taxable temporary differences, projected future taxable income and tax planning strategies to realize existing deferred tax assets. Deferred tax assets of $10.7 million are expected to be recovered against reversing existing taxable temporary differences. The remaining deferred tax assets of $28.7 million are dependent upon future taxable earnings of the TRS.

The Frenchman's Reef & Morning Star Marriott Beach Resort is owned by a subsidiary that has elected to be treated as a TRS, and is subject to U.S. Virgin Islands (USVI) income taxes. We were party to a tax agreement with the USVI that reduced the income tax rate to approximately 7%. This agreement expires in February 2015. If the agreement is not extended, the TRS will be subject to an income tax rate of 37.4%.

14. Relationships with Managers

We are party to hotel management agreements for our 27 hotels owned as of December 31, 2012. The following table sets forth the agreement date, initial term and number of renewal terms under the respective hotel management agreements for each of our owned hotels at December 31, 2012. Generally, the term of the hotel management agreements renew automatically for a negotiated number of consecutive periods upon the expiration of the initial term unless the property manager gives notice to us of its election not to renew the hotel management agreement.

F-24


Property
 
Manager
 
Date of Agreement
 
Initial Term
 
Number of Renewal Terms
Atlanta Alpharetta Marriott
 
Marriott
 
9/2000
 
30 years
 
Two ten-year periods
Bethesda Marriott Suites
 
Marriott
 
12/2004
 
21 years
 
Two ten-year periods
Boston Westin Waterfront
 
Starwood
 
5/2004
 
20 years
 
Four ten-year periods
Chicago Marriott Downtown
 
Marriott
 
3/2006
 
32 years
 
Two ten-year periods
Conrad Chicago
 
Hilton
 
11/2005
 
10 years
 
Two five-year periods
Courtyard Denver Downtown
 
Sage Hospitality
 
7/2011
 
5 years
 
One five-year period
Courtyard Manhattan/Fifth Avenue
 
Marriott
 
12/2004
 
30 years
 
None
Courtyard Manhattan/Midtown East
 
Marriott
 
11/2004
 
30 years
 
Two ten-year periods
Frenchman's Reef & Morning Star Marriott Beach Resort
 
Marriott
 
9/2000
 
30 years
 
Two ten-year periods
Hilton Boston Downtown
 
Davidson Hotels & Resorts
 
11/2012
 
7 years
 
Two five-year periods
Hilton Burlington
 
Interstate Hotels & Resorts
 
12/2010
 
5 years
 
Month-to-month
Hilton Garden Inn Chelsea/New York City
 
Alliance Hospitality Management
 
9/2010
 
10 years
 
None
Hilton Minneapolis
 
Hilton
 
3/2006
 
20 ¾ years
 
None
Hotel Rex
 
Joie de Vivre Hotels
 
9/2005
 
5 years
 
Month-to-month
JW Marriott Denver at Cherry Creek
 
Sage Hospitality
 
5/2011
 
5 years
 
One five-year period
Lexington Hotel New York
 
Highgate Hotels
 
6/2011
 
10 years
 
One five-year period
Los Angeles Airport Marriott
 
Marriott
 
9/2000
 
40 years
 
Two ten-year periods
Oak Brook Hills Marriott Resort
 
Marriott
 
7/2005
 
30 years
 
None
Orlando Airport Marriott
 
Marriott
 
11/2005
 
30 years
 
None
Renaissance Charleston
 
Marriott
 
1/2000
 
21 years
 
Two five-year periods
Renaissance Worthington
 
Marriott
 
9/2000
 
30 years
 
Two ten-year periods
Salt Lake City Marriott Downtown
 
Marriott
 
12/2001
 
30 years
 
Three fifteen-year periods
The Lodge at Sonoma, a Renaissance Resort & Spa
 
Marriott
 
10/2004
 
20 years
 
One ten-year period
Torrance Marriott South Bay
 
Marriott
 
1/2005
 
40 years
 
None
Vail Marriott Mountain Resort & Spa
 
Vail Resorts
 
6/2005
 
15½ years
 
None
Westin San Diego
 
Interstate Hotels & Resorts
 
12/2010
 
5 years
 
Month-to-month
Westin Washington D.C. City Center
 
Interstate Hotels & Resorts
 
12/2010
 
5 years
 
Month-to-month

Under our hotel management agreements, the hotel manager receives a base management fee and, if certain financial thresholds are met or exceeded, an incentive management fee. The base management fee is generally payable as a percentage of gross hotel revenues for each fiscal year. The incentive management fee is generally based on hotel operating profits, but the fee only applies to that portion of hotel operating profits above a negotiated return on our invested capital, which we refer to as the owner's priority. We refer to this excess of operating profits over the owner's priority as “available cash flow.”

The following table sets forth the base management fee, incentive management fee and FF&E reserve contribution, generally due and payable each fiscal year, for each of our properties:

F-25


Property
 
Base Management Fee(1)

Incentive Management Fee(2)

FF&E Reserve Contribution(1)

Atlanta Alpharetta Marriott
 
3
%

25
%

5
%

Bethesda Marriott Suites
 
3
%

50
%
(3)
5
%
(4)
Boston Westin Waterfront
 
2.5
%

20
%

4
%

Chicago Marriott Downtown
 
3
%

20
%
(5)
5
%

Conrad Chicago
 
3
%
(6)
15
%

4
%

Courtyard Denver Downtown
 
2
%
(7)
10
%

4
%

Courtyard Manhattan/Fifth Avenue
 
5.5
%
(8)
25
%

4
%

Courtyard Manhattan/Midtown East
 
5
%

25
%

4
%

Frenchman's Reef & Morning Star Marriott Beach Resort
 
3
%

15
%

5.5
%

Hilton Boston Downtown
 
2
%
 
10
%

4
%
 
Hilton Burlington
 
1
%
(9)
10
%

None

 
Hilton Garden Inn Chelsea/New York City
 
2.5
%
(10)
10
%

None


Hilton Minneapolis
 
3
%

15
%

4
%

Hotel Rex
 
3
%
 
10
%

4
%
 
JW Marriott Denver at Cherry Creek
 
2.25
%
(11)
10
%

4
%

Lexington Hotel New York
 
3
%

20
%

4
%
 
Los Angeles Airport Marriott
 
3
%

25
%

5
%

Oak Brook Hills Marriott Resort
 
3
%

30
%

5.5
%

Orlando Airport Marriott
 
2
%
(12)
25
%

5
%

Renaissance Charleston
 
3.5
%

20
%

5
%

Renaissance Worthington
 
3
%

25
%

5
%

Salt Lake City Marriott Downtown
 
3
%

20
%

5
%

The Lodge at Sonoma, a Renaissance Resort & Spa
 
3
%

20
%

5
%

Torrance Marriott South Bay
 
3
%

20
%

5
%

Vail Marriott Mountain Resort & Spa
 
3
%

20
%

4
%

Westin San Diego
 
1
%
(9)
10
%

None

 
Westin Washington D.C. City Center
 
1
%
(9)
10
%

4
%
 
______________
(1)
As a percentage of gross revenues.    
(2)
Based on a percentage of hotel operating profits above a specified return on our invested capital or specified operating profit thresholds.
(3)
The owner's priority expires in 2027.
(4)
The contribution is reduced to 1% until operating profits exceed an owner's priority of $3.8 million.
(5)
Calculated as 20% of net operating income before base management fees. There is no owner's priority.
(6)
The base management fee is reduced by the amount in which operating profits do not meet the performance guarantee. The performance guarantee was $8.3 million in 2012 and base management fees were reduced to zero.
(7)
The base management fee is 2.5% of gross revenues if the hotel achieves operating results in excess of 7% of our invested capital and 3% of gross revenues if the hotel achieves operating profits in excess of 8% of our invested capital.
(8)
The base management fee increases to 6% beginning in fiscal year 2015 for the remainder of the agreement. Prior to 2015, the base management fee may increase to 6.0% at the beginning of the fiscal year following the achievement of operating profits equal to or above $5.0 million.
(9) The base management fee will increase to 1.5% of gross revenues beginning on July 12, 2014. Total management fees are capped at 2.5% of gross revenues.
(10)
The base management fee will increase to 2.75% in September 2013 for the remaining term of the agreement.
(11)
The base management fee is 2.75% of gross revenues if the hotel achieves operating profits in excess of 7% of our invested capital and 3.25% of gross revenues if the hotel achieves operating profits in excess of 8% of our invested capital.
(12)
In July 2012, we amended the management agreement, which reduces the annual base management fee for 2012 and 2013 from 3% to 2% of gross revenues should the hotel's annual debt service amount exceed hotel operating profit with respect to each fiscal year.

The following is a summary of management fees from continuing operations for the years ended December 31, 2012, 2011 and 2010 (in thousands):

F-26


 
Year Ended December 31,
 
2012
 
2011
 
2010
Base management fees
$
19,365

 
$
16,405

 
$
13,920

Incentive management fees
5,550

 
5,226

 
4,750

Total management fees
$
24,915

 
$
21,631

 
$
18,670


Five of our hotels earned incentive management fees for the year ended December 31, 2012. Three of our hotels earned incentive management fees for the year ended December 31, 2011. Two hotel earned incentive management fees for the year ended December 31, 2010.

Key Money

Marriott has contributed to us certain amounts in exchange for the right to manage hotels we have acquired and in connection with the completion of certain brand enhancing capital projects. We refer to these amounts as “key money.” Previously, Marriott provided us with key money of approximately $22 million in the aggregate in connection with the acquisitions of six of our hotels and in exchange for the renovation of certain hotels.

During 2011, Marriott provided us with $5.3 million of key money in connection with our renovation and repositioning project at the Frenchman's Reef and Morning Star Marriott Beach Resort. Key money is classified as deferred income in the accompanying consolidated balance sheets and amortized against management fees on the accompanying consolidated statements of operations. We amortized $1.0 million of key money during the year ended December 31, 2012, $0.7 million during the year ended December 31, 2011, and $0.6 million during the year ended December 31, 2010.

During 2011, we amended the management agreement for the Conrad Chicago to include a performance guarantee for the remaining term of the agreement, which ends in 2015. During the year ended December 31, 2011, we received $0.7 million in performance guarantee payments. We recorded the 2011 performance guarantee payments as key money due to the certainty of receipt at the time we entered into the amended management agreement. During the year ended December 31, 2012, we received $0.8 million in performance guarantee payments. We recorded the 2012 performance guarantee payments as key money due to the certainty of receipt at the time we entered into the amended management agreement.

Franchise Agreements

The following table sets forth the terms of the hotel franchise agreements for our nine franchised hotels:
 
 
Date of Agreement
 
Term
 
Franchise Fee
Vail Marriott Mountain Resort & Spa
 
6/2005
 
16 years
 
6% of gross room sales plus 3% of gross food and beverage sales
Hilton Garden Inn Chelsea/New York City
 
9/2010
 
17 years
 
Royalty fee of 5% of gross room sales and program fee of 4.3% of gross room sales
JW Marriott Denver at Cherry Creek
 
5/2011
 
15 years
 
6% of gross room sales and 3% of gross food and beverage sales
Lexington Hotel New York (1)
 
3/2012
 
20 years
 
3% of gross room sales (2)
Courtyard Denver Downtown
 
7/2011
 
16 years
 
5.5% of gross room sales
Hilton Boston Downtown
 
7/2012
 
10 years
 
5% of gross room sales and 3% of gross food and beverage sales; program fee of 4% of gross room sales
Westin Washington D.C. City Center
 
12/2010
 
20 years
 
7% of gross room sales and 3% of gross food and beverage sales
Westin San Diego
 
12/2010
 
20 years
 
7% of gross room sales and 3% of gross food and beverage sales
Hilton Burlington
 
7/2012
 
10 years
 
5% of gross room sales and 3% of gross food and beverage sales; program fee of 4% of gross room sales
___________
(1)
The agreement begins on the date the hotel opens as a Autograph Collection hotel, which is currently projected to be mid-2013.
(2)
Increases to 4% on the first anniversary of the agreement and 5% on the second anniversary of the agreement.

We recorded $8.4 million, $5.7 million and $2.6 million of franchise fees during the fiscal years ended December 31, 2012, 2011, and 2010, respectively, which are included in other hotel expenses on the accompanying consolidated statement of operations.

F-27



Performance Termination Provisions

Our management agreements provide us with termination rights upon a manager's failure to meet certain financial performance criteria. Our termination rights may, in certain cases, be waived in exchange for consideration from the manager, such as a cure payment. The Oak Brook Hills Marriott Resort, Orlando Airport Marriott, and the Hilton Garden Inn Chelsea/New York City each failed its performance test at the end of 2012. We are currently evaluating whether we will exercise our termination rights with respect to any of these hotels.

In July 2012, we amended the management agreement for the Orlando Airport Marriott, which reduces the annual base management fee paid to Marriott, as manager, for each of fiscal years 2012 and 2013 from 3% to 2% of gross revenues should the hotel's annual debt service amount exceed hotel operating profit with respect to each such fiscal year. Should we exercise our termination rights based on the hotel failing the performance test in 2012 and 2013, we would be required to repay the manager the 1% unpaid base management fees, if any, resulting from such fiscal years.

15. Commitments and Contingencies

Litigation

We are involved in routine litigation arising out of the ordinary course of business, all of which is expected to be covered by insurance and is not expected to have a material adverse impact on our financial condition or results of operations. Except as described below, we are not involved in any material litigation nor, to our knowledge, is any material litigation pending or threatened against us.

Allerton Loan

We hold the senior mortgage loan secured by the Allerton Hotel, located in downtown Chicago, Illinois. In May 2011, the borrower under the loan filed for bankruptcy protection in the Northern District of Illinois under chapter 11 of Title 11 of the U.S. Code, 11 U.S.C. §§ 101 et seq., as amended. On October 29, 2012, the United States Bankruptcy Court for the Northern District of Illinois (Eastern Division) confirmed an amended plan of reorganization (the "Plan"). Pursuant to the Plan, a claim filed by the Company in New York State court against affiliates of the borrower was dismissed and all other claims between the parties related to this matter were also dismissed with prejudice. Further, pursuant to the Plan, on January 18, 2013, the borrower paid the Company $5.0 million as a paydown of the outstanding principal under the mortgage loan and entered into an amended and restated loan agreement with the Company providing for a $66.0 million loan. The loan has a term of four years, with a one-year extension option, and bears interest at a fixed rate of 5.5%.

Los Angeles Airport Marriott Litigation

During 2011, we accrued $1.7 million for our contribution to the settlement of litigation involving the Los Angeles Airport Marriott. The settlement was recorded as a corporate expense during the year ended December 31, 2011. The Company and certain other defendants reached a settlement of the matter, which involved claims by certain employees at the Los Angeles Airport Marriott.  During 2012, we paid our contribution of the settlement into escrow. The Superior Court of California, Los Angeles County, granted final approval to the settlement on January 7, 2013, and, if no appeals are filed, the effective date will be March 13, 2013.

Ground Leases

Five of our hotels are subject to ground lease agreements that cover all of the land underlying the respective hotel:

The Bethesda Marriott Suites hotel is subject to a ground lease that runs until 2087. There are no renewal options.

The Courtyard Manhattan/Fifth Avenue is subject to a ground lease that runs until 2085, inclusive of one 49-year renewal option.

The Salt Lake City Marriott Downtown is subject to two ground leases: one ground lease covers the land under the hotel and the other ground lease covers the portion of the hotel that extends into the City Creek Project. The term of the ground lease covering the land under the hotel runs through 2056, inclusive of our renewal options, and the term of the ground lease covering the extension runs through 2017. In 2009, we acquired a 21% interest in the land under the hotel for approximately $0.9 million.

F-28



The Westin Boston Waterfront is subject to a ground lease that runs until 2099. There are no renewal options.

The Hilton Minneapolis is subject to a ground lease that runs until 2091. There are no renewal options.

In addition, the golf course that is part of the Oak Brook Hills Marriott Resort is subject to a ground lease covering approximately 110 acres. The ground lease runs through 2045 including renewal options.

Finally, a portion of the parking garage relating to the Renaissance Worthington is subject to three ground leases that cover, contiguously with each other, approximately 1/4 of the land on which the parking garage is constructed. Each of the ground leases has a term that runs through July 2067, inclusive of the three 15-year renewal options.

These ground leases generally require us to make rental payments (including a percentage of gross receipts as percentage rent with respect to the Courtyard Manhattan/Fifth Avenue ground lease) and payments for all, or in the case of the ground lease covering the Salt Lake City Marriott Downtown extension, our tenant's share of, charges, costs, expenses, assessments and liabilities, including real property taxes and utilities. Furthermore, these ground leases generally require us to obtain and maintain insurance covering the subject property.

Ground rent expense from continuing operations was $14.6 million, $14.2 million and $11.7 million for the years ended December 31, 2012, 2011 and 2010, respectively. Cash paid for ground rent from continuing operations was $8.2 million, $7.3 million and $4.6 million for the years ended December 31, 2012, 2011 and 2010, respectively.

Future minimum annual rental commitments under all non-cancelable operating leases as of December 31, 2012 are as follows (in thousands):

2013
$
9,912

2014
10,139

2015
10,129

2016
10,430

2017
10,792

Thereafter
627,034

 
$
678,436


Hotel under Development

On January 18, 2011, we entered into a purchase and sale agreement to acquire, upon completion, a hotel property under development on West 42nd Street in Times Square, New York City. Upon completion by the third-party developer, the hotel is expected to contain approximately 282 guest rooms and the contractual purchase price is approximately $128 million, or approximately $450,000 per guest room. The purchase and sale agreement is for a fixed-price and we are not assuming any construction risk (including not assuming the risk of construction cost overruns). We currently expect the hotel to open in mid 2014. Upon entering into the purchase and sale agreement, we deposited $20.0 million with a third-party escrow agent. During the year ended December 31, 2012, we made $1.9 million of additional deposits. Upon the completion of certain construction milestones, we will be required to make an additional deposit of $5.0 million. All deposits are interest bearing. We will forfeit our deposits if we do not close on the acquisition of the hotel upon substantial completion of construction, unless the seller fails to meet certain conditions, including substantial completion of the hotel within a specified time frame and construction of the hotel within the contractual scope.

F-29


16. Fair Value of Financial Instruments

The fair value of certain financial assets and liabilities and other financial instruments as of December 31, 2012 and 2011, in thousands, are as follows:
 
December 31, 2012
 
December 31, 2011
 
Carrying
Amount
 
Fair Value
 
Carrying
Amount
 
Fair Value
Note receivable
$
53,792

 
$
57,000

 
$
54,788

 
$
55,000

Debt
$
988,731

 
$
1,035,450

 
$
1,042,933

 
$
1,060,830

Interest rate cap
$
71

 
$
71

 
$

 
$


The fair value of our mortgage debt is a Level 2 measurement under the fair value hierarchy (see Note 2). We estimate the fair value of our mortgage debt by discounting the future cash flows of each instrument at estimated market rates. The fair value of our interest rate cap is a Level 2 measurement under the fair value hierarchy. We estimate the fair value of the interest rate cap using the LIBOR yield curve and implied market volatility as inputs and adjusted for the counterparty's credit risk. We concluded the inputs for the credit risk valuation adjustment are Level 3 inputs; however these inputs are not significant to the fair value measurement in its entirety. The fair value of our note receivable is a Level 2 measurement under the fair value hierarchy. We estimate the fair value of our note receivable by discounting the future cash flows related to the note at estimated market rates. The underlying collateral of the note receivable has a fair value greater than the carrying value of the note receivable. The carrying value of our other financial instruments approximate fair value due to the short-term nature of these financial instruments.


17. Segment Information

We aggregate our operating segments using the criteria established by GAAP, including the similarities of our product offering, types of customers and method of providing service.

The following table sets forth revenues from continuing operations and investment in hotel assets owned as of December 31, 2012 represented by the following geographical areas as of and for the years ended December 31, 2012, 2011 and 2010:

 
Revenues
 
Investment (1)
 
2012
 
2011
 
2010
 
2012
 
2011
 
2010
 
(In thousands)
 
(In thousands)
Chicago
$
144,260

 
$
136,287

 
$
129,584

 
$
536,651

 
$
532,098

 
$
532,098

Los Angeles
79,487

 
74,819

 
70,129

 
201,253

 
200,195

 
198,766

Boston
84,512

 
66,564

 
63,395

 
507,820

 
349,447

 
349,447

US Virgin Islands
55,753

 
34,367

 
48,893

 
133,230

 
126,907

 
93,635

New York
112,279

 
88,586

 
44,345

 
532,873

 
524,308

 
188,451

Minneapolis
49,075

 
50,769

 
27,130

 
155,703

 
155,703

 
155,703

Denver
29,469

 
17,152

 

 
120,369

 
120,316

 

Other
194,812

 
153,632

 
140,419

 
803,268

 
442,814

 
441,633

Total
$
749,647

 
$
622,176

 
$
523,895

 
$
2,991,167

 
$
2,451,788

 
$
1,959,733

______________
(1)
Total investment represents our initial investment in the hotel plus any owner-funded capital expenditures since acquisition.

18.  Quarterly Operating Results (Unaudited)


F-30


 
 
2012 Quarter Ended
 
 
March 23
 
June 15
 
September 7
 
December 31
 
 
(In thousands, except per share data)
Total revenue
 
$
118,423

 
$
180,950

 
$
183,873

 
$
266,401

Total operating expenses
 
123,087

 
158,371

 
202,807

 
234,246

Operating (loss) income
 
$
(4,664
)
 
$
22,579

 
$
(18,934
)
 
$
32,155

(Loss) income from continuing operations
 
$
(10,108
)
 
$
8,483

 
$
(30,690
)
 
$
16,289

(Loss) income from discontinued operations
 
12,723

 
461

 
(14,089
)
 
339

Net (loss) income
 
$
2,615

 
$
8,944

 
$
(44,779
)
 
$
16,628

Basic and diluted (loss) earnings per share:
 
 
 
 
 
 
 
 
Continuing operations
 
$
(0.06
)
 
$
0.05

 
$
(0.16
)
 
$
0.09

Discontinued operations
 
0.08

 
0.00

 
(0.08
)
 
0.00

Total
 
$
0.02

 
$
0.05

 
$
(0.24
)
 
$
0.09


 
 
2011 Quarter Ended
 
 
March 25
 
June 17
 
September 9
 
December 31
 
 
(In thousands, except per share data)
Total revenue
 
$
101,252

 
$
145,946

 
$
156,837

 
$
218,141

Total operating expenses
 
107,226

 
133,936

 
144,109

 
196,790

Operating (loss) income
 
$
(5,974
)
 
$
12,010

 
$
12,728

 
$
21,351

(Loss) income from continuing operations
 
$
(10,750
)
 
$
(898
)
 
$
(768
)
 
$
4,417

(Loss) income from discontinued operations
 
(294
)
 
342

 
(247
)
 
520

Net (loss) income
 
$
(11,044
)
 
$
(556
)
 
$
(1,015
)
 
$
4,937

Basic and diluted (loss) earnings per share:
 
 
 
 
 
 
 
 
Continuing operations
 
$
(0.07
)
 
$
(0.00
)
 
$
(0.01
)
 
$
0.03

Discontinued operations
 
(0.00
)
 
0.00

 
(0.00
)
 
0.00

Total
 
$
(0.07
)
 
$
(0.00
)
 
$
(0.01
)
 
$
0.03



F-31



DiamondRock Hospitality Company
Schedule III - Real Estate and Accumulated Depreciation
As of December 31, 2012 (in thousands)
 
 
 
 
 
 
 
 
Costs
 
 
 
 
 
 
 
 
 
 
 
 
 
 
 
 
 
 
Initial Cost
 
Capitalized
 
Gross Amount at End of Year
 
 
 
 
 
 
 
 
 
 
 
 
 
 
Building and
 
Subsequent to
 
 
 
Building and
 
 
 
Accumulated
 
Net Book
 
Year of
 
Depreciation
Description
 
Encumbrances
 
Land
 
Improvements
 
Acquisition
 
Land
 
Improvements
 
Total
 
Depreciation
 
Value
 
Acquisition
 
Life
Atlanta Alpharetta Marriott
 

 
3,623

 
33,503

 
748

 
3,623

 
34,251

 
37,874

 
(6,435
)
 
31,439

 
2005
 
40 Years
Bethesda Marriott Suites
 

 

 
45,656

 
1,672

 

 
47,328

 
47,328

 
(9,443
)
 
37,885

 
2004
 
40 Years
Boston Westin Waterfront
 

 

 
273,696

 
16,526

 

 
290,222

 
290,222

 
(42,865
)
 
247,357

 
2007
 
40 Years
Chicago Marriott Downtown
 
(211,477
)
 
36,900

 
347,921

 
18,573

 
36,900

 
366,494

 
403,394

 
(61,160
)
 
342,234

 
2006
 
40 Years
Conrad Chicago
 

 
31,650

 
76,961

 
3,413

 
31,650

 
80,374

 
112,024

 
(12,000
)
 
100,024

 
2006
 
40 Years
Courtyard Denver
 

 
9,400

 
36,180

 
228

 
9,400

 
36,408

 
45,808

 
(1,329
)
 
44,479

 
2011
 
40 Years
Courtyard Manhattan/Fifth Avenue
 
(50,173
)
 

 
34,685

 
2,441

 

 
37,126

 
37,126

 
(7,417
)
 
29,709

 
2004
 
40 Years
Courtyard Manhattan/Midtown East
 
(41,933
)
 
16,500

 
54,812

 
2,012

 
16,500

 
56,824

 
73,324

 
(11,351
)
 
61,973

 
2004
 
40 Years
Frenchman's Reef & Morning Star Marriott Beach Resort
 
(58,690
)
 
17,713

 
50,697

 
40,206

 
17,713

 
90,903

 
108,616

 
(11,193
)
 
97,423

 
2005
 
40 Years
Hilton Boston Downtown
 


23,262


128,628


959


23,262


129,587


152,849


(1,491
)

151,358


2012

40 Years
Hilton Burlington
 


9,197


40,644


99


9,197


40,743


49,940


(479
)

49,461


2012

40 Years
Hilton Garden Inn Chelsea/New York City
 

 
14,800

 
51,458

 
373

 
14,800

 
51,831

 
66,631

 
(2,987
)
 
63,644

 
2010
 
40 Years
Hilton Minneapolis
 
(96,901
)
 

 
129,640

 
449

 

 
130,089

 
130,089

 
(8,253
)
 
121,836

 
2010
 
40 Years
Hotel Rex
 


7,856


21,085




7,856


21,085


28,941


(71
)

28,870


2012

40 Years
JW Marriott Denver
 
(40,761
)
 
9,200

 
63,183

 
17

 
9,200

 
63,200

 
72,400

 
(2,552
)
 
69,848

 
2011
 
40 Years
Lexington Hotel New York
 
(170,368
)
 
92,000

 
229,368

 
495

 
92,000

 
229,863

 
321,863

 
(9,051
)
 
312,812

 
2011
 
40 Years
Los Angeles Airport Marriott
 
(82,600
)
 
24,100

 
83,077

 
6,912

 
24,100

 
89,989

 
114,089

 
(16,792
)
 
97,297

 
2005
 
40 Years
Oak Brook Hills Marriott Resort
 

 
9,500

 
39,128

 
(23,397
)
 
9,500

 
15,731

 
25,231

 
(7,884
)
 
17,347

 
2005
 
40 Years
Orlando Airport Marriott
 
(57,583
)
 
9,769

 
57,803

 
3,658

 
9,769

 
61,461

 
71,230

 
(10,737
)
 
60,493

 
2005
 
40 Years
Renaissance Charleston
 

 
5,900

 
32,511

 
23

 
5,900

 
32,534

 
38,434

 
(1,939
)
 
36,495

 
2010
 
40 Years
Renaissance Worthington
 
(54,700
)
 
15,500

 
63,428

 
1,246

 
15,500

 
64,674

 
80,174

 
(12,084
)
 
68,090

 
2005
 
40 Years
Salt Lake City Marriott Downtown
 
(28,640
)
 

 
45,815

 
3,806

 
855

 
48,766

 
49,621

 
(9,513
)
 
40,108

 
2004
 
40 Years
The Lodge at Sonoma, a Renaissance Resort and Spa
 

 
3,951

 
22,720

 
565

 
3,951

 
23,285

 
27,236

 
(6,636
)
 
20,600

 
2004
 
40 Years
Torrance Marriott South Bay
 

 
7,241

 
48,232

 
5,517

 
7,241

 
53,749

 
60,990

 
(10,526
)
 
50,464

 
2005
 
40 Years
Westin San Diego
 


22,902


95,617




22,902


95,617


118,519


(1,104
)

117,415


2012

40 Years
Westin Washington, D.C City Center
 
(74,000
)

24,579


122,229




24,579


122,229


146,808


(1,412
)

145,396


2012

40 Years
Vail Marriott Mountain Resort & Spa
 

 
5,800

 
52,463

 
1,816

 
5,800

 
54,279

 
60,079

 
(10,128
)
 
49,951

 
2005
 
40 Years
Total
 
$
(967,826
)
 
$
401,343

 
$
2,281,140

 
$
88,357

 
$
402,198

 
$
2,368,642

 
$
2,770,840

 
$
(276,832
)
 
$
2,494,008

 

 



F-32


Notes:

A) The change in total cost of properties for the fiscal years ended December 31, 2012, 2011 and 2010 is as follows:
Balance at December 31, 2009
 
$
1,900,260

Additions:
 
 
     Acquisitions
 
234,309

     Capital expenditures
 
12,631

     Adjustments to purchase accounting
 
5,721

 
 
 
Balance at December 31, 2010
 
$
2,152,921

Additions:
 
 
     Acquisitions
 
439,338

     Capital expenditures
 
31,082

 
 
 
Balance at December 31, 2011
 
$
2,623,341

Additions:
 
 
     Acquisitions
 
495,999

     Capital expenditures
 
12,756

Deductions:
 
 
     Dispositions and other
 
(333,545
)
     Impairment

(27,711
)
 
 
 
Balance at December 31, 2012
 
$
2,770,840


B) The change in accumulated depreciation of real estate assets for the fiscal years ended December 31, 2012, 2011 and 2010 is as follows:

Balance at December 31, 2009
 
$
162,640

Depreciation and amortization
 
46,101

 
 
 
Balance at December 31, 2010
 
208,741

Depreciation and amortization
 
53,518

 
 
 
Balance at December 31, 2011
 
262,259

Depreciation and amortization
 
90,893

Dispositions and other
 
(76,320
)
 
 
 
Balance at December 31, 2012
 
$
276,832


C) The aggregate cost of properties for Federal income tax purposes (in thousands) is approximately $2,674,881 as of December 31, 2012.

F-33