00012989462024FYFALSEP3Yhttp://fasb.org/us-gaap/2024#PrepaidExpenseAndOtherAssetshttp://fasb.org/us-gaap/2024#PrepaidExpenseAndOtherAssetshttp://fasb.org/us-gaap/2024#AccountsPayableAndAccruedLiabilitiesCurrentAndNoncurrenthttp://fasb.org/us-gaap/2024#AccountsPayableAndAccruedLiabilitiesCurrentAndNoncurrentP3YP3Yiso4217:USDxbrli:sharesiso4217:USDxbrli:sharesxbrli:puredrh:hoteldrh:roomdrh:loandrh:facilitydrh:parkingAreadrh:renewalTermdrh:ground_leaseutr:sqftdrh:votedrh:segment00012989462024-01-012024-12-310001298946us-gaap:CommonStockMember2024-01-012024-12-310001298946us-gaap:RedeemablePreferredStockMember2024-01-012024-12-3100012989462024-06-2800012989462025-02-2600012989462024-10-012024-12-3100012989462024-12-3100012989462023-12-3100012989462023-01-012023-12-310001298946us-gaap:OccupancyMember2024-01-012024-12-310001298946us-gaap:OccupancyMember2023-01-012023-12-310001298946us-gaap:OccupancyMember2022-01-012022-12-310001298946us-gaap:FoodAndBeverageMember2024-01-012024-12-310001298946us-gaap:FoodAndBeverageMember2023-01-012023-12-310001298946us-gaap:FoodAndBeverageMember2022-01-012022-12-310001298946us-gaap:HotelOwnedMember2024-01-012024-12-310001298946us-gaap:HotelOwnedMember2023-01-012023-12-310001298946us-gaap:HotelOwnedMember2022-01-012022-12-3100012989462022-01-012022-12-310001298946drh:HotelManagementMember2024-01-012024-12-310001298946drh:HotelManagementMember2023-01-012023-12-310001298946drh:HotelManagementMember2022-01-012022-12-310001298946us-gaap:FranchiseMember2024-01-012024-12-310001298946us-gaap:FranchiseMember2023-01-012023-12-310001298946us-gaap:FranchiseMember2022-01-012022-12-310001298946drh:OtherPropertyLevelExpensesMember2024-01-012024-12-310001298946drh:OtherPropertyLevelExpensesMember2023-01-012023-12-310001298946drh:OtherPropertyLevelExpensesMember2022-01-012022-12-310001298946us-gaap:PreferredStockMember2021-12-310001298946us-gaap:CommonStockMember2021-12-310001298946us-gaap:AdditionalPaidInCapitalMember2021-12-310001298946us-gaap:AccumulatedOtherComprehensiveIncomeMember2021-12-310001298946us-gaap:RetainedEarningsMember2021-12-310001298946us-gaap:ParentMember2021-12-310001298946us-gaap:NoncontrollingInterestMember2021-12-3100012989462021-12-310001298946us-gaap:RetainedEarningsMember2022-01-012022-12-310001298946us-gaap:ParentMember2022-01-012022-12-310001298946us-gaap:NoncontrollingInterestMember2022-01-012022-12-310001298946us-gaap:CommonStockMember2022-01-012022-12-310001298946us-gaap:AdditionalPaidInCapitalMember2022-01-012022-12-310001298946us-gaap:PreferredStockMember2022-12-310001298946us-gaap:CommonStockMember2022-12-310001298946us-gaap:AdditionalPaidInCapitalMember2022-12-310001298946us-gaap:AccumulatedOtherComprehensiveIncomeMember2022-12-310001298946us-gaap:RetainedEarningsMember2022-12-310001298946us-gaap:ParentMember2022-12-310001298946us-gaap:NoncontrollingInterestMember2022-12-3100012989462022-12-310001298946us-gaap:RetainedEarningsMember2023-01-012023-12-310001298946us-gaap:ParentMember2023-01-012023-12-310001298946us-gaap:NoncontrollingInterestMember2023-01-012023-12-310001298946us-gaap:AccumulatedOtherComprehensiveIncomeMember2023-01-012023-12-310001298946us-gaap:AdditionalPaidInCapitalMember2023-01-012023-12-310001298946us-gaap:CommonStockMember2023-01-012023-12-310001298946us-gaap:PreferredStockMember2023-12-310001298946us-gaap:CommonStockMember2023-12-310001298946us-gaap:AdditionalPaidInCapitalMember2023-12-310001298946us-gaap:AccumulatedOtherComprehensiveIncomeMember2023-12-310001298946us-gaap:RetainedEarningsMember2023-12-310001298946us-gaap:ParentMember2023-12-310001298946us-gaap:NoncontrollingInterestMember2023-12-310001298946us-gaap:RetainedEarningsMember2024-01-012024-12-310001298946us-gaap:ParentMember2024-01-012024-12-310001298946us-gaap:NoncontrollingInterestMember2024-01-012024-12-310001298946us-gaap:AccumulatedOtherComprehensiveIncomeMember2024-01-012024-12-310001298946us-gaap:CommonStockMember2024-01-012024-12-310001298946us-gaap:AdditionalPaidInCapitalMember2024-01-012024-12-310001298946us-gaap:PreferredStockMember2024-12-310001298946us-gaap:CommonStockMember2024-12-310001298946us-gaap:AdditionalPaidInCapitalMember2024-12-310001298946us-gaap:AccumulatedOtherComprehensiveIncomeMember2024-12-310001298946us-gaap:RetainedEarningsMember2024-12-310001298946us-gaap:ParentMember2024-12-310001298946us-gaap:NoncontrollingInterestMember2024-12-310001298946drh:DiamondRockHospitalityLimitedPartnershipMember2024-01-012024-12-310001298946srt:MinimumMemberus-gaap:LandBuildingsAndImprovementsMember2024-12-310001298946srt:MaximumMemberus-gaap:LandBuildingsAndImprovementsMember2024-12-310001298946srt:MinimumMemberdrh:FurnitureFixturesAndEquipmentMember2024-12-310001298946srt:MaximumMemberdrh:FurnitureFixturesAndEquipmentMember2024-12-310001298946srt:MinimumMemberdrh:ComputerEquipmentAndAcquiredSoftwareMember2024-12-310001298946srt:MaximumMemberdrh:ComputerEquipmentAndAcquiredSoftwareMember2024-12-310001298946us-gaap:RestrictedStockMembersrt:MinimumMember2024-01-012024-12-310001298946us-gaap:RestrictedStockMembersrt:MaximumMember2024-01-012024-12-310001298946us-gaap:PerformanceSharesMember2024-01-012024-12-310001298946us-gaap:PerformanceSharesMembersrt:ExecutiveOfficerMember2024-01-012024-12-310001298946us-gaap:PerformanceSharesMembersrt:ExecutiveOfficerMembersrt:MinimumMember2024-01-012024-12-310001298946us-gaap:PerformanceSharesMembersrt:ExecutiveOfficerMembersrt:MaximumMember2024-01-012024-12-310001298946drh:ChicagoMarriottMemberus-gaap:CustomerConcentrationRiskMemberus-gaap:SalesRevenueNetMember2024-01-012024-12-310001298946drh:ChicagoMarriottMemberus-gaap:CustomerConcentrationRiskMemberdrh:IncomeBeforeTaxesBenchmarkMember2024-01-012024-12-310001298946us-gaap:LandMember2024-12-310001298946us-gaap:LandMember2023-12-310001298946us-gaap:LandImprovementsMember2024-12-310001298946us-gaap:LandImprovementsMember2023-12-310001298946us-gaap:BuildingMember2024-12-310001298946us-gaap:BuildingMember2023-12-310001298946drh:FurnitureFixturesAndEquipmentMember2024-12-310001298946drh:FurnitureFixturesAndEquipmentMember2023-12-310001298946us-gaap:ConstructionInProgressMember2024-12-310001298946us-gaap:ConstructionInProgressMember2023-12-310001298946drh:WestinWashingtonDCCityCenterHotelMemberus-gaap:SubsequentEventMember2025-02-192025-02-190001298946drh:WestinWashingtonDCCityCenterHotelMember2024-01-012024-12-310001298946drh:WestinWashingtonDCCityCenterHotelMember2024-12-310001298946us-gaap:ConstructionInProgressMember2024-01-012024-12-310001298946us-gaap:ConstructionInProgressMember2023-01-012023-12-310001298946drh:PrayMontanaMemberdrh:ChicoHotSpringsResortDaySpaMember2023-08-012023-08-010001298946drh:PrayMontanaMemberdrh:ChicoDaySpaMember2023-10-252023-10-250001298946drh:MinneapolisMinnesotaMemberdrh:ACHotelMinneapolisDowntownMember2024-11-122024-11-120001298946drh:CourtyardManhattanMidtownEastMemberus-gaap:MortgagesMember2024-12-310001298946drh:CourtyardManhattanMidtownEastMemberus-gaap:MortgagesMember2023-12-310001298946drh:RenaissanceWorthingtonMemberus-gaap:MortgagesMember2024-12-310001298946drh:RenaissanceWorthingtonMemberus-gaap:MortgagesMember2023-12-310001298946drh:HotelClioMortgageLoanMemberus-gaap:MortgagesMember2024-12-310001298946drh:HotelClioMortgageLoanMemberus-gaap:MortgagesMember2023-12-310001298946drh:WestinBostonSeaportDistrictMemberus-gaap:MortgagesMember2024-12-310001298946drh:WestinBostonSeaportDistrictMemberus-gaap:MortgagesMember2023-12-310001298946drh:UnsecuredTermLoanOneDueJanuary2028Memberdrh:UnsecuredTermLoanMember2024-01-012024-12-310001298946drh:UnsecuredTermLoanOneDueJanuary2028Memberdrh:UnsecuredTermLoanMember2024-12-310001298946drh:UnsecuredTermLoanOneDueJanuary2028Memberdrh:UnsecuredTermLoanMember2023-12-310001298946drh:UnsecuredTermLoanDueJanuary2026Memberdrh:UnsecuredTermLoanMember2024-01-012024-12-310001298946drh:UnsecuredTermLoanDueJanuary2026Memberdrh:UnsecuredTermLoanMember2024-12-310001298946drh:UnsecuredTermLoanDueJanuary2026Memberdrh:UnsecuredTermLoanMember2023-12-310001298946drh:SeniorUnsecuredCreditFacilityMemberus-gaap:LineOfCreditMember2024-01-012024-12-310001298946drh:SeniorUnsecuredCreditFacilityMemberus-gaap:LineOfCreditMember2024-12-310001298946drh:SeniorUnsecuredCreditFacilityMemberus-gaap:LineOfCreditMember2023-12-310001298946drh:UnsecuredTermLoanMember2024-12-310001298946drh:UnsecuredTermLoanMember2023-12-310001298946drh:UnsecuredTermLoanOneDueJanuary2028Memberus-gaap:InterestRateSwapMemberdrh:UnsecuredTermLoanMember2024-12-310001298946us-gaap:MortgagesMember2024-12-310001298946drh:CourtyardManhattanMidtownEastMemberus-gaap:MortgagesMember2024-08-062024-08-060001298946us-gaap:MortgagesMember2024-01-012024-12-310001298946drh:SeniorUnsecuredCreditFacilityMemberus-gaap:LineOfCreditMember2022-09-270001298946drh:TermLoanFacilitiesMemberus-gaap:LineOfCreditMember2022-09-270001298946drh:UnsecuredTermLoanDueJanuary2025Memberdrh:UnsecuredTermLoanMember2024-12-310001298946us-gaap:LineOfCreditMember2022-09-270001298946drh:LeverageRangeOneMemberus-gaap:LineOfCreditMember2024-01-012024-12-310001298946drh:LeverageRangeOneMemberdrh:UnsecuredTermLoanMember2024-01-012024-12-310001298946drh:LeverageRangeTwoMemberus-gaap:LineOfCreditMember2024-01-012024-12-310001298946drh:LeverageRangeTwoMemberdrh:UnsecuredTermLoanMember2024-01-012024-12-310001298946drh:LeverageRangeThreeMemberus-gaap:LineOfCreditMember2024-01-012024-12-310001298946drh:LeverageRangeThreeMemberdrh:UnsecuredTermLoanMember2024-01-012024-12-310001298946drh:LeverageRangeFourMemberus-gaap:LineOfCreditMember2024-01-012024-12-310001298946drh:LeverageRangeFourMemberdrh:UnsecuredTermLoanMember2024-01-012024-12-310001298946drh:LeverageRangeFiveMemberus-gaap:LineOfCreditMember2024-01-012024-12-310001298946drh:LeverageRangeFiveMemberdrh:UnsecuredTermLoanMember2024-01-012024-12-310001298946drh:LeverageRangeSixMemberus-gaap:LineOfCreditMember2024-01-012024-12-310001298946drh:LeverageRangeSixMemberdrh:UnsecuredTermLoanMember2024-01-012024-12-310001298946drh:LeverageRangeSevenMemberus-gaap:LineOfCreditMember2024-01-012024-12-310001298946drh:LeverageRangeSevenMemberdrh:UnsecuredTermLoanMember2024-01-012024-12-310001298946drh:SeniorUnsecuredCreditFacilityAndUnsecuredTermLoansMemberdrh:OriginalCovenantMember2024-12-310001298946drh:SeniorUnsecuredCreditFacilityAndUnsecuredTermLoansMemberdrh:ActualComparedToCovenantMember2024-12-310001298946drh:SeniorUnsecuredCreditFacilityAndUnsecuredTermLoansMemberdrh:OriginalCovenantMember2024-01-012024-12-310001298946drh:SeniorUnsecuredCreditFacilityAndUnsecuredTermLoansMemberdrh:ActualComparedToCovenantMember2024-01-012024-12-310001298946drh:MortgageDebtInterestMember2024-01-012024-12-310001298946drh:MortgageDebtInterestMember2023-01-012023-12-310001298946drh:MortgageDebtInterestMember2022-01-012022-12-310001298946drh:UnsecuredTermLoanInterestMember2024-01-012024-12-310001298946drh:UnsecuredTermLoanInterestMember2023-01-012023-12-310001298946drh:UnsecuredTermLoanInterestMember2022-01-012022-12-310001298946drh:CreditFacilityInterestAndUnusedFeesMember2024-01-012024-12-310001298946drh:CreditFacilityInterestAndUnusedFeesMember2023-01-012023-12-310001298946drh:CreditFacilityInterestAndUnusedFeesMember2022-01-012022-12-310001298946drh:UnsecuredTermLoanOneDueJuly2024Memberus-gaap:InterestRateSwapMemberus-gaap:DesignatedAsHedgingInstrumentMember2024-12-310001298946drh:UnsecuredTermLoanOneDueJuly2024Memberus-gaap:InterestRateSwapMemberus-gaap:DesignatedAsHedgingInstrumentMember2023-12-310001298946drh:UnsecuredTermLoanTwoDueJuly2024Memberus-gaap:InterestRateSwapMemberus-gaap:DesignatedAsHedgingInstrumentMember2024-12-310001298946drh:UnsecuredTermLoanTwoDueJuly2024Memberus-gaap:InterestRateSwapMemberus-gaap:DesignatedAsHedgingInstrumentMember2023-12-310001298946drh:UnsecuredTermLoanDueJanuary2028Memberus-gaap:InterestRateSwapMemberus-gaap:NondesignatedMember2024-12-310001298946drh:UnsecuredTermLoanDueJanuary2028Memberus-gaap:InterestRateSwapMemberus-gaap:NondesignatedMember2023-12-310001298946drh:UnsecuredTermLoanDueJanuary2027Memberus-gaap:InterestRateSwapMemberus-gaap:NondesignatedMember2024-12-310001298946drh:UnsecuredTermLoanDueJanuary2027Memberus-gaap:InterestRateSwapMemberus-gaap:NondesignatedMember2023-12-310001298946drh:UnsecuredTermLoanDueTwoJanuary2028Memberus-gaap:InterestRateSwapMemberus-gaap:NondesignatedMember2024-12-310001298946drh:UnsecuredTermLoanDueTwoJanuary2028Memberus-gaap:InterestRateSwapMemberus-gaap:NondesignatedMember2023-12-310001298946drh:UnsecuredTermLoanDueThreeJanuary2028Memberus-gaap:InterestRateSwapMemberus-gaap:NondesignatedMember2024-12-310001298946drh:UnsecuredTermLoanDueThreeJanuary2028Memberus-gaap:InterestRateSwapMemberus-gaap:NondesignatedMember2023-12-310001298946drh:UnsecuredTermLoanDueTwoJanuary2027Memberus-gaap:InterestRateSwapMemberus-gaap:NondesignatedMember2024-12-310001298946drh:UnsecuredTermLoanDueTwoJanuary2027Memberus-gaap:InterestRateSwapMemberus-gaap:NondesignatedMember2023-12-310001298946drh:UnsecuredTermLoanDueJanuary2026Memberus-gaap:InterestRateSwapMemberus-gaap:NondesignatedMember2024-12-310001298946drh:UnsecuredTermLoanDueJanuary2026Memberus-gaap:InterestRateSwapMemberus-gaap:NondesignatedMember2023-12-310001298946us-gaap:InterestRateSwapMember2024-12-310001298946us-gaap:InterestRateSwapMember2023-12-310001298946us-gaap:GainLossOnDerivativeInstrumentsMemberus-gaap:DesignatedAsHedgingInstrumentMember2024-01-012024-12-310001298946us-gaap:GainLossOnDerivativeInstrumentsMemberus-gaap:DesignatedAsHedgingInstrumentMember2023-01-012023-12-310001298946us-gaap:GainLossOnDerivativeInstrumentsMemberus-gaap:DesignatedAsHedgingInstrumentMember2022-01-012022-12-310001298946us-gaap:InterestExpenseMemberus-gaap:DesignatedAsHedgingInstrumentMember2024-01-012024-12-310001298946us-gaap:InterestExpenseMemberus-gaap:DesignatedAsHedgingInstrumentMember2023-01-012023-12-310001298946us-gaap:InterestExpenseMemberus-gaap:DesignatedAsHedgingInstrumentMember2022-01-012022-12-310001298946us-gaap:InterestExpenseMemberus-gaap:NondesignatedMember2024-01-012024-12-310001298946us-gaap:InterestExpenseMemberus-gaap:NondesignatedMember2023-01-012023-12-310001298946us-gaap:InterestExpenseMemberus-gaap:NondesignatedMember2022-01-012022-12-310001298946us-gaap:CarryingReportedAmountFairValueDisclosureMember2024-12-310001298946us-gaap:EstimateOfFairValueFairValueDisclosureMember2024-12-310001298946us-gaap:CarryingReportedAmountFairValueDisclosureMember2023-12-310001298946us-gaap:EstimateOfFairValueFairValueDisclosureMember2023-12-310001298946drh:ParkingGarageMember2024-12-310001298946drh:CourtyardManhattanFifthAvenueMember2024-10-310001298946drh:HiltonBethesdaHotelMember2024-12-310001298946drh:CourtyardManhattanFifthAvenueMember2024-12-310001298946drh:CourtyardManhattanFifthAvenueMember2024-01-012024-12-310001298946drh:CourtyardManhattanFifthAvenueTwoMember2024-01-012024-12-310001298946drh:MarriottSaltLakeCityDowntownMember2024-12-310001298946drh:BostonWestinWaterfrontMember2024-12-310001298946drh:GroundLeasesFirstSetofRenewalOptionsMemberdrh:HotelPalomarPhoenixMember2024-12-310001298946drh:GroundLeasesFirstSetofRenewalOptionsMemberdrh:HotelPalomarPhoenixMember2024-01-012024-12-310001298946drh:CavalloPointMember2024-12-310001298946drh:HotelClioMember2024-12-310001298946drh:HotelClioMember2024-01-012024-12-310001298946drh:OrchardsInnMember2024-01-012024-12-310001298946drh:OrchardsInnMember2024-12-310001298946drh:BourbonOrleansHotelMember2024-12-310001298946drh:EmbassySuitesByHiltonBethesdaMemberdrh:ThroughApril2087Member2024-12-310001298946drh:CourtyardManhattanFifthAvenueMemberdrh:October2017throughSeptember2027Member2024-12-310001298946drh:CourtyardManhattanFifthAvenueMemberdrh:October2027throughSeptember2037Member2024-12-310001298946drh:CourtyardManhattanFifthAvenueMemberdrh:October2037throughSeptember2047Member2024-12-310001298946drh:CourtyardManhattanFifthAvenueMemberdrh:October2047throughSeptember2057Member2024-12-310001298946drh:CourtyardManhattanFifthAvenueMemberdrh:October2057throughSeptember2067Member2024-12-310001298946drh:CourtyardManhattanFifthAvenueMemberdrh:October2067throughSeptember2077Member2024-12-310001298946drh:CourtyardManhattanFifthAvenueMemberdrh:October2077ThroughSeptember2087Member2024-12-310001298946drh:CourtyardManhattanFifthAvenueMemberdrh:October2087ThroughSeptember2097Member2024-12-310001298946drh:CourtyardManhattanFifthAvenueMemberdrh:October2097ThroughSeptember2107Member2024-12-310001298946drh:CourtyardManhattanFifthAvenueMemberdrh:October2107ThroughSeptember2117Member2024-12-310001298946drh:CourtyardManhattanFifthAvenueMemberdrh:October2117ThroughSeptember2121Member2024-12-310001298946drh:SaltLakeCityMarriottDowntownMemberdrh:ThroughDecember2106Member2024-12-310001298946drh:SaltLakeCityMarriottDowntownMemberdrh:January2018ThroughDecember2056Member2024-12-310001298946drh:BostonWestinWaterfrontMemberdrh:January2021throughDecember2025Member2024-12-310001298946drh:BostonWestinWaterfrontMemberdrh:January2026throughDecember2030Member2024-12-310001298946drh:BostonWestinWaterfrontMemberdrh:January2031throughDecember2035Member2024-12-310001298946drh:BostonWestinWaterfrontMemberdrh:January2036throughMay2099Member2024-12-310001298946drh:BostonWestinWaterfrontMemberdrh:June2016ThroughMay2026Member2024-12-310001298946drh:BostonWestinWaterfrontMemberdrh:June2026ThroughMay2036Member2024-12-310001298946drh:BostonWestinWaterfrontMemberdrh:June2036ThroughMay2046Member2024-12-310001298946drh:BostonWestinWaterfrontMemberdrh:June2046ThroughMay2056Member2024-12-310001298946drh:BostonWestinWaterfrontMemberdrh:June2056ThroughMay2066Member2024-12-310001298946drh:BostonWestinWaterfrontMemberdrh:January2066throughMay2099Member2024-12-310001298946drh:HotelClioMemberdrh:January2015throughDecember2020Member2024-12-310001298946drh:HotelClioMemberdrh:January2026throughDecember2030Member2024-12-310001298946drh:OrchardsInnMemberdrh:July2018ThroughDecember2070Member2024-12-310001298946drh:HotelPalomarPhoenixMemberdrh:April2022ThroughMarch2085Member2024-12-310001298946drh:HotelPalomarPhoenixMemberdrh:January2022ThroughJune2033Member2024-12-310001298946drh:HotelPalomarPhoenixMemberdrh:July2033ThroughJune2043Member2024-12-310001298946drh:HotelPalomarPhoenixMemberdrh:July2043ThroughJune2053Member2024-12-310001298946drh:HotelPalomarPhoenixMemberdrh:July2053ThroughJune2063Member2024-12-310001298946drh:HotelPalomarPhoenixMemberdrh:July2063ThroughJune2085Member2024-12-310001298946drh:CavalloPointMemberdrh:January2019ThroughDecember2066Member2024-12-310001298946drh:CavalloPointMemberdrh:January2024ThroughDecember2028Member2024-12-310001298946drh:CavalloPointMemberdrh:January2029ThroughDecember2033Member2024-12-310001298946drh:CavalloPointMemberdrh:January2034ThroughDecember2066Member2024-12-310001298946drh:CavalloPointMemberdrh:ThroughDecember2066Member2024-12-310001298946drh:BourbonOrleansHotelParkingSubleaseMemberdrh:ThroughJuly2069Member2024-12-310001298946drh:EmbassySuitesByHiltonBethesdaMember2024-12-310001298946drh:CourtyardManhattanFifthAvenueMembersrt:MaximumMember2024-12-310001298946drh:BostonWestinWaterfrontMembersrt:MaximumMember2024-12-310001298946drh:BostonWestinWaterfrontMember2024-01-012024-12-310001298946drh:HotelClioMembersrt:ScenarioForecastMember2031-01-012031-01-310001298946drh:HotelClioMembersrt:ScenarioForecastMember2031-01-310001298946drh:HotelPalomarPhoenixMember2024-12-310001298946drh:CavalloPointMemberdrh:January2019ThroughDecember2066Member2024-01-012024-12-310001298946drh:BourbonOrleansHotelParkingSubleaseMemberdrh:ThroughJuly2069Member2024-01-012024-12-310001298946us-gaap:CommonStockMember2024-08-012024-08-310001298946us-gaap:CommonStockMember2024-05-310001298946us-gaap:CommonStockMember2023-01-012023-12-310001298946us-gaap:SubsequentEventMember2025-02-280001298946us-gaap:SeriesAPreferredStockMember2023-01-012023-12-310001298946us-gaap:SeriesAPreferredStockMember2024-01-012024-12-310001298946us-gaap:SeriesAPreferredStockMember2024-12-310001298946us-gaap:SeriesAPreferredStockMember2023-12-310001298946drh:UnaffiliatedThirdPartiesMember2018-12-3100012989462018-12-3100012989462018-12-012018-12-310001298946drh:UnaffiliatedThirdPartiesMember2024-12-310001298946drh:UnaffiliatedThirdPartiesMember2023-12-310001298946drh:LongTermIncentivePlanUnitMember2024-12-310001298946drh:LongTermIncentivePlanUnitMember2023-12-310001298946drh:O2023Q2DividendsMember2023-04-012023-06-300001298946drh:O2023Q3DividendsMember2023-07-012023-09-300001298946drh:O2023Q4DividendsMember2023-10-012023-12-310001298946drh:O2024Q1DividendsMember2024-01-012024-03-310001298946drh:O2024Q2DividendsMember2024-04-012024-06-300001298946drh:O2024Q3DividendsMember2024-07-012024-09-300001298946drh:O2024Q4DividendsMember2024-10-012024-12-310001298946us-gaap:SubsequentEventMemberdrh:O2025Q1DividendsMember2025-01-012025-03-310001298946drh:O2023Q1DividendsMember2023-01-012023-03-310001298946drh:A2024EquityIncentivePlanMember2024-02-270001298946drh:A2024EquityIncentivePlanMember2024-12-310001298946us-gaap:RestrictedStockMember2021-12-310001298946us-gaap:RestrictedStockMember2022-01-012022-12-310001298946us-gaap:RestrictedStockMember2022-12-310001298946us-gaap:RestrictedStockMember2023-01-012023-12-310001298946us-gaap:RestrictedStockMember2023-12-310001298946us-gaap:RestrictedStockMember2024-01-012024-12-310001298946us-gaap:RestrictedStockMember2024-12-310001298946us-gaap:RestrictedStockMembersrt:ExecutiveOfficerMember2024-01-012024-12-310001298946us-gaap:RestrictedStockMembersrt:ExecutiveOfficerMember2022-01-012022-12-310001298946us-gaap:PerformanceSharesMembersrt:MinimumMember2024-01-012024-12-310001298946us-gaap:PerformanceSharesMembersrt:MaximumMember2024-01-012024-12-310001298946us-gaap:PerformanceSharesMember2021-03-022021-03-020001298946us-gaap:PerformanceSharesMember2021-03-020001298946us-gaap:PerformanceSharesMember2022-02-222022-02-220001298946us-gaap:PerformanceSharesMember2022-02-220001298946us-gaap:PerformanceSharesMember2022-08-092022-08-090001298946us-gaap:PerformanceSharesMember2022-08-090001298946us-gaap:PerformanceSharesMember2023-02-232023-02-230001298946us-gaap:PerformanceSharesMember2023-02-230001298946us-gaap:PerformanceSharesMember2024-05-072024-05-070001298946us-gaap:PerformanceSharesMember2024-05-070001298946us-gaap:PerformanceSharesMember2021-12-310001298946us-gaap:PerformanceSharesMember2022-01-012022-12-310001298946us-gaap:PerformanceSharesMember2022-12-310001298946us-gaap:PerformanceSharesMember2023-01-012023-12-310001298946us-gaap:PerformanceSharesMember2023-12-310001298946us-gaap:PerformanceSharesMember2024-12-310001298946us-gaap:PerformanceSharesMembersrt:ExecutiveOfficerMember2022-01-012022-12-310001298946drh:LongTermIncentivePlanUnitMember2021-12-310001298946drh:LongTermIncentivePlanUnitMember2022-01-012022-12-310001298946drh:LongTermIncentivePlanUnitMember2022-12-310001298946drh:LongTermIncentivePlanUnitMember2023-01-012023-12-310001298946drh:LongTermIncentivePlanUnitMember2024-01-012024-12-310001298946drh:LongTermIncentivePlanUnitMembersrt:ExecutiveOfficerMember2024-01-012024-12-310001298946drh:OrdinaryNonQualifiedIncomeMemberus-gaap:CommonStockMember2024-01-012024-12-310001298946drh:OrdinaryNonQualifiedIncomeMemberus-gaap:CommonStockMember2023-01-012023-12-310001298946drh:OrdinaryNonQualifiedIncomeMemberus-gaap:CommonStockMember2022-01-012022-12-310001298946drh:QualifiedDividendsMemberus-gaap:CommonStockMember2024-01-012024-12-310001298946drh:QualifiedDividendsMemberus-gaap:CommonStockMember2023-01-012023-12-310001298946drh:QualifiedDividendsMemberus-gaap:CommonStockMember2022-01-012022-12-310001298946us-gaap:CommonStockMember2022-01-012022-12-310001298946drh:OrdinaryNonQualifiedIncomeMemberus-gaap:SeriesAPreferredStockMember2024-01-012024-12-310001298946drh:OrdinaryNonQualifiedIncomeMemberus-gaap:SeriesAPreferredStockMember2023-01-012023-12-310001298946drh:OrdinaryNonQualifiedIncomeMemberus-gaap:SeriesAPreferredStockMember2022-01-012022-12-310001298946drh:QualifiedDividendsMemberus-gaap:SeriesAPreferredStockMember2024-01-012024-12-310001298946drh:QualifiedDividendsMemberus-gaap:SeriesAPreferredStockMember2023-01-012023-12-310001298946drh:QualifiedDividendsMemberus-gaap:SeriesAPreferredStockMember2022-01-012022-12-310001298946us-gaap:SeriesAPreferredStockMember2022-01-012022-12-310001298946us-gaap:DomesticCountryMember2024-12-310001298946us-gaap:DomesticCountryMember2023-12-310001298946us-gaap:StateAndLocalJurisdictionMember2024-12-310001298946us-gaap:StateAndLocalJurisdictionMember2023-12-310001298946us-gaap:PerformanceSharesMember2023-01-012023-12-310001298946us-gaap:RestrictedStockMember2022-01-012022-12-310001298946us-gaap:RestrictedStockMember2023-01-012023-12-310001298946us-gaap:RestrictedStockMember2024-01-012024-12-310001298946us-gaap:PerformanceSharesMember2024-01-012024-12-310001298946us-gaap:PerformanceSharesMember2022-01-012022-12-310001298946srt:MinimumMember2024-12-310001298946srt:MaximumMember2024-12-310001298946us-gaap:OccupancyMembersrt:MinimumMember2024-01-012024-12-310001298946us-gaap:OccupancyMembersrt:MaximumMember2024-01-012024-12-310001298946us-gaap:FoodAndBeverageMembersrt:MinimumMember2024-01-012024-12-310001298946us-gaap:FoodAndBeverageMembersrt:MaximumMember2024-01-012024-12-310001298946drh:HotelOwnershipSegmentMember2024-01-012024-12-310001298946drh:HotelOwnershipSegmentMember2023-01-012023-12-310001298946drh:HotelOwnershipSegmentMember2022-01-012022-12-310001298946us-gaap:OccupancyMemberdrh:HotelOwnershipSegmentMember2024-01-012024-12-310001298946us-gaap:OccupancyMemberdrh:HotelOwnershipSegmentMember2023-01-012023-12-310001298946us-gaap:OccupancyMemberdrh:HotelOwnershipSegmentMember2022-01-012022-12-310001298946us-gaap:FoodAndBeverageMemberdrh:HotelOwnershipSegmentMember2024-01-012024-12-310001298946us-gaap:FoodAndBeverageMemberdrh:HotelOwnershipSegmentMember2023-01-012023-12-310001298946us-gaap:FoodAndBeverageMemberdrh:HotelOwnershipSegmentMember2022-01-012022-12-310001298946us-gaap:HotelOwnedMemberdrh:HotelOwnershipSegmentMember2024-01-012024-12-310001298946us-gaap:HotelOwnedMemberdrh:HotelOwnershipSegmentMember2023-01-012023-12-310001298946us-gaap:HotelOwnedMemberdrh:HotelOwnershipSegmentMember2022-01-012022-12-310001298946drh:HotelManagementMemberdrh:HotelOwnershipSegmentMember2024-01-012024-12-310001298946drh:HotelManagementMemberdrh:HotelOwnershipSegmentMember2023-01-012023-12-310001298946drh:HotelManagementMemberdrh:HotelOwnershipSegmentMember2022-01-012022-12-310001298946us-gaap:FranchiseMemberdrh:HotelOwnershipSegmentMember2024-01-012024-12-310001298946us-gaap:FranchiseMemberdrh:HotelOwnershipSegmentMember2023-01-012023-12-310001298946us-gaap:FranchiseMemberdrh:HotelOwnershipSegmentMember2022-01-012022-12-310001298946drh:PropertyTaxesMemberdrh:HotelOwnershipSegmentMember2024-01-012024-12-310001298946drh:PropertyTaxesMemberdrh:HotelOwnershipSegmentMember2023-01-012023-12-310001298946drh:PropertyTaxesMemberdrh:HotelOwnershipSegmentMember2022-01-012022-12-310001298946us-gaap:OperatingSegmentsMemberdrh:HotelOwnershipSegmentMember2024-12-310001298946us-gaap:OperatingSegmentsMemberdrh:HotelOwnershipSegmentMember2023-12-310001298946us-gaap:CorporateNonSegmentMember2024-12-310001298946us-gaap:CorporateNonSegmentMember2023-12-310001298946us-gaap:HotelOwnedMember2024-01-012024-12-310001298946us-gaap:HotelOwnedMember2023-01-012023-12-310001298946us-gaap:HotelOwnedMember2022-01-012022-12-310001298946drh:ACHotelMinneapolisDowntownMember2024-12-310001298946drh:ACHotelMinneapolisDowntownMembersrt:MinimumMember2024-12-310001298946drh:ACHotelMinneapolisDowntownMembersrt:MaximumMember2024-12-310001298946drh:AtlantaMarriottAlpharettaMember2024-12-310001298946drh:AtlantaMarriottAlpharettaMembersrt:MinimumMember2024-12-310001298946drh:AtlantaMarriottAlpharettaMembersrt:MaximumMember2024-12-310001298946drh:BourbonOrleansHotelMembersrt:MinimumMember2024-12-310001298946drh:BourbonOrleansHotelMembersrt:MaximumMember2024-12-310001298946drh:CavalloPointTheLodgeAtGoldenGateMember2024-12-310001298946drh:CavalloPointTheLodgeAtGoldenGateMembersrt:MinimumMember2024-12-310001298946drh:CavalloPointTheLodgeAtGoldenGateMembersrt:MaximumMember2024-12-310001298946drh:ChicagoMarriottDowntownMagnificentMileMember2024-12-310001298946drh:ChicagoMarriottDowntownMagnificentMileMembersrt:MinimumMember2024-12-310001298946drh:ChicagoMarriottDowntownMagnificentMileMembersrt:MaximumMember2024-12-310001298946drh:ChicoHotSpringsResortDaySpaMember2024-12-310001298946drh:ChicoHotSpringsResortDaySpaMembersrt:MinimumMember2024-12-310001298946drh:ChicoHotSpringsResortDaySpaMembersrt:MaximumMember2024-12-310001298946drh:EmbassySuitesByHiltonBethesdaMembersrt:MinimumMember2024-12-310001298946drh:EmbassySuitesByHiltonBethesdaMembersrt:MaximumMember2024-12-310001298946drh:TheGwenHotelMember2024-12-310001298946drh:TheGwenHotelMembersrt:MinimumMember2024-12-310001298946drh:TheGwenHotelMembersrt:MaximumMember2024-12-310001298946drh:CourtyardDenverDowntownMember2024-12-310001298946drh:CourtyardDenverDowntownMembersrt:MinimumMember2024-12-310001298946drh:CourtyardDenverDowntownMembersrt:MaximumMember2024-12-310001298946drh:CourtyardNewYorkManhattanFifthAvenueMember2024-12-310001298946drh:CourtyardNewYorkManhattanFifthAvenueMembersrt:MinimumMember2024-12-310001298946drh:CourtyardNewYorkManhattanFifthAvenueMembersrt:MaximumMember2024-12-310001298946drh:CourtyardNewYorkManhattanMidtownEastMember2024-12-310001298946drh:CourtyardNewYorkManhattanMidtownEastMembersrt:MinimumMember2024-12-310001298946drh:CourtyardNewYorkManhattanMidtownEastMembersrt:MaximumMember2024-12-310001298946drh:HavanaCabanaKeyWestMember2024-12-310001298946drh:HavanaCabanaKeyWestMembersrt:MinimumMember2024-12-310001298946drh:HavanaCabanaKeyWestMembersrt:MaximumMember2024-12-310001298946drh:HendersonBeachResortMember2024-12-310001298946drh:HendersonBeachResortMembersrt:MinimumMember2024-12-310001298946drh:HendersonBeachResortMembersrt:MaximumMember2024-12-310001298946drh:HendersonParkInnMember2024-12-310001298946drh:HendersonParkInnMembersrt:MinimumMember2024-12-310001298946drh:HendersonParkInnMembersrt:MaximumMember2024-12-310001298946drh:HotelChamplainBurlingtonMember2024-12-310001298946drh:HotelChamplainBurlingtonMembersrt:MinimumMember2024-12-310001298946drh:HotelChamplainBurlingtonMembersrt:MaximumMember2024-12-310001298946drh:HiltonGardenInnNewYorkTimesSquareCentralMember2024-12-310001298946drh:HiltonGardenInnNewYorkTimesSquareCentralMembersrt:MinimumMember2024-12-310001298946drh:HiltonGardenInnNewYorkTimesSquareCentralMembersrt:MaximumMember2024-12-310001298946drh:HotelClioMembersrt:MinimumMember2024-12-310001298946drh:HotelClioMembersrt:MaximumMember2024-12-310001298946drh:HotelEmblemSanFranciscoMember2024-12-310001298946drh:HotelEmblemSanFranciscoMembersrt:MinimumMember2024-12-310001298946drh:HotelEmblemSanFranciscoMembersrt:MaximumMember2024-12-310001298946drh:HotelPalomarPhoenixMembersrt:MinimumMember2024-12-310001298946drh:HotelPalomarPhoenixMembersrt:MaximumMember2024-12-310001298946drh:TheHytheVailMember2024-12-310001298946drh:TheHytheVailMembersrt:MinimumMember2024-12-310001298946drh:TheHytheVailMembersrt:MaximumMember2024-12-310001298946drh:KimptonShorebreakFortLauderdaleBeachResortMember2024-12-310001298946drh:KimptonShorebreakFortLauderdaleBeachResortMembersrt:MinimumMember2024-12-310001298946drh:KimptonShorebreakFortLauderdaleBeachResortMembersrt:MaximumMember2024-12-310001298946drh:KimptonShorebreakHuntingtonBeachResortMember2024-12-310001298946drh:KimptonShorebreakHuntingtonBeachResortMembersrt:MinimumMember2024-12-310001298946drh:KimptonShorebreakHuntingtonBeachResortMembersrt:MaximumMember2024-12-310001298946drh:MargaritavilleBeachHouseKeyWestMember2024-12-310001298946drh:MargaritavilleBeachHouseKeyWestMembersrt:MinimumMember2024-12-310001298946drh:MargaritavilleBeachHouseKeyWestMembersrt:MaximumMember2024-12-310001298946drh:LakeAustinSpaResortMember2024-12-310001298946drh:LakeAustinSpaResortMembersrt:MinimumMember2024-12-310001298946drh:LakeAustinSpaResortMembersrt:MaximumMember2024-12-310001298946drh:TheLandingLakeTahoeResortSpaMember2024-12-310001298946drh:TheLandingLakeTahoeResortSpaMembersrt:MinimumMember2024-12-310001298946drh:TheLandingLakeTahoeResortSpaMembersrt:MaximumMember2024-12-310001298946drh:LAubergedeSedonaMember2024-12-310001298946drh:LAubergedeSedonaMembersrt:MinimumMember2024-12-310001298946drh:LAubergedeSedonaMembersrt:MaximumMember2024-12-310001298946drh:OrchardsInnSedonaMember2024-12-310001298946drh:OrchardsInnSedonaMembersrt:MinimumMember2024-12-310001298946drh:OrchardsInnSedonaMembersrt:MaximumMember2024-12-310001298946drh:SaltLakeCityMarriottDowntownAtCityCreekMember2024-12-310001298946drh:SaltLakeCityMarriottDowntownAtCityCreekMembersrt:MinimumMember2024-12-310001298946drh:SaltLakeCityMarriottDowntownAtCityCreekMembersrt:MaximumMember2024-12-310001298946drh:TheDagnyBostonMember2024-12-310001298946drh:TheDagnyBostonMembersrt:MinimumMember2024-12-310001298946drh:TheDagnyBostonMembersrt:MaximumMember2024-12-310001298946drh:TheLindyRenaissanceCharlestonHotelMember2024-12-310001298946drh:TheLindyRenaissanceCharlestonHotelMembersrt:MinimumMember2024-12-310001298946drh:TheLindyRenaissanceCharlestonHotelMembersrt:MaximumMember2024-12-310001298946drh:TheLodgeAtSonomaResortMember2024-12-310001298946drh:TheLodgeAtSonomaResortMembersrt:MinimumMember2024-12-310001298946drh:TheLodgeAtSonomaResortMembersrt:MaximumMember2024-12-310001298946drh:TranquilityBayBeachfrontResortMember2024-12-310001298946drh:TranquilityBayBeachfrontResortMembersrt:MinimumMember2024-12-310001298946drh:TranquilityBayBeachfrontResortMembersrt:MaximumMember2024-12-310001298946drh:WestinBostonSeaportDistrictMember2024-12-310001298946drh:WestinBostonSeaportDistrictMembersrt:MinimumMember2024-12-310001298946drh:WestinBostonSeaportDistrictMembersrt:MaximumMember2024-12-310001298946drh:WestinFortLauderdaleBeachResortMember2024-12-310001298946drh:WestinFortLauderdaleBeachResortMembersrt:MinimumMember2024-12-310001298946drh:WestinFortLauderdaleBeachResortMembersrt:MaximumMember2024-12-310001298946drh:WestinSanDiegoBayviewMember2024-12-310001298946drh:WestinSanDiegoBayviewMembersrt:MinimumMember2024-12-310001298946drh:WestinSanDiegoBayviewMembersrt:MaximumMember2024-12-310001298946drh:WestinWashingtonDCCityCenterMember2024-12-310001298946drh:WestinWashingtonDCCityCenterMembersrt:MinimumMember2024-12-310001298946drh:WestinWashingtonDCCityCenterMembersrt:MaximumMember2024-12-310001298946drh:WorthingtonRenaissanceFortWorthHotelMember2024-12-310001298946drh:WorthingtonRenaissanceFortWorthHotelMembersrt:MinimumMember2024-12-310001298946drh:WorthingtonRenaissanceFortWorthHotelMembersrt:MaximumMember2024-12-31
UNITED STATES SECURITIES AND EXCHANGE COMMISSION
Washington, D.C. 20549
_____________________________
FORM 10-K
☑ ANNUAL REPORT PURSUANT TO SECTION 13 OR 15(d) OF THE SECURITIES EXCHANGE ACT OF 1934
For the fiscal year ended December 31, 2024
OR
☐ TRANSITION REPORT PURSUANT TO SECTION 13 OR 15(d) OF THE SECURITIES EXCHANGE ACT OF 1934
Commission file number 001-32514
DIAMONDROCK HOSPITALITY COMPANY
(Exact Name of Registrant as Specified in Its Charter)
| | | | | | | | | | | | | | |
| Maryland | | | | 20-1180098 |
| (State of Incorporation) | | | | (I.R.S. Employer Identification No.) |
| | | | | |
| 2 Bethesda Metro Center, Suite 1400, | Bethesda, | Maryland | | 20814 |
| (Address of Principal Executive Offices) | | | | (Zip Code) |
(240) 744-1150
(Registrant’s telephone number, including area code)
Securities registered pursuant to Section 12(b) of the Act:
| | | | | | | | |
| Title of Each Class | Trading symbol(s) | Name of Exchange on Which Registered |
| Common Stock, $0.01 par value | DRH | New York Stock Exchange |
| 8.250% Series A Cumulative Redeemable Preferred Stock, $0.01 par value per share | DRH Pr A | New York Stock Exchange |
Securities registered pursuant to Section 12(g) of the Act:
None
Indicate by check mark if the registrant is a well-known seasoned issuer, as defined in Rule 405 of the Securities Act ☑ Yes ☐ No
Indicate by check mark if the registrant is not required to file reports pursuant to Section 13 or Section 15(d) of the Act. ☐ Yes ☑ No
Indicate by check mark whether the registrant (1) has filed all reports required to be filed by Section 13 or 15(d) of the Securities Exchange Act of 1934 during the preceding 12 months (or for such shorter period that the registrant was required to file such reports), and (2) has been subject to such filing requirements for the past 90 days. ☑ Yes ☐ No
Indicate by check mark whether the registrant has submitted electronically every Interactive Data File required to be submitted pursuant to Rule 405 of Regulation S-T (§232.405 of this chapter) during the preceding 12 months (or for such shorter period that the registrant was required to submit such files). ☑ Yes ☐ No
Indicate by check mark whether the registrant is a large accelerated filer, an accelerated filer, a non-accelerated filer, a smaller reporting company or an emerging growth company. See the definitions of “large accelerated filer,” “accelerated filer,” “smaller reporting company,” and "emerging growth company" in Rule 12b-2 of the Exchange Act.
| | | | | | | | | | | | | | | | | |
| Large Accelerated Filer | ☑ | Accelerated filer | ☐ | Non-accelerated filer | ☐ |
| Smaller reporting company | ☐ | Emerging growth company | ☐ | | |
If an emerging growth company, indicate by check mark if the registrant has elected not to use the extended transition period for complying with any new or revised financial accounting standards pursuant to Section 13(a) of the Exchange Act. ☐
Indicate by check mark whether the registrant has filed a report on and attestation to its management’s assessment of the effectiveness of its internal control over financial reporting under Section 404(b) of the Sarbanes-Oxley Act (15 U.S.C. 7262(b)) by the registered public accounting firm that prepared or issued its audit report. ☑
If securities are registered pursuant to Section 12(b) of the Act, indicate by check mark whether the financial statements of the registrant included in the filing reflect the correction of an error to previously issued financial statements. ☐
Indicate by check mark whether any of those error corrections are restatements that required a recovery analysis of incentive-based compensation received by any of the registrant's executive officers during the relevant recovery period pursuant to §240.10D-1(b). ☐
Indicate by check mark whether the registrant is a shell company (as defined in Rule 12b-2 of the Exchange Act). ☐ Yes ☑ No
The aggregate market value of the common equity held by non-affiliates of the Registrant (assuming for these purposes, but without conceding, that all executive officers and Directors are “affiliates” of the Registrant) as of June 28, 2024, the last business day of the Registrant's most recently completed second fiscal quarter, was $1.7 billion (based on the closing sale price of the Registrant's Common Stock on that date as reported on the New York Stock Exchange).
The registrant had 208,089,563 shares of its $0.01 par value Common Stock outstanding as of February 26, 2025.
Documents Incorporated by Reference
Portions of the registrant's Proxy Statement for its 2025 Annual Meeting of Stockholders, to be filed with the Securities and Exchange Commission not later than 120 days after December 31, 2024, are incorporated by reference in Part III herein.
Table of Contents
INDEX
SPECIAL NOTE ABOUT FORWARD-LOOKING STATEMENTS
Certain statements in this Annual Report on Form 10-K, other than purely historical information, including estimates, projections, statements relating to our business plans, objectives and expected operating results, and the assumptions upon which those statements are based, are “forward-looking statements” within the meaning of the Private Securities Litigation Reform Act of 1995, Section 27A of the Securities Act of 1933 and Section 21E of the Securities Exchange Act of 1934. These forward-looking statements generally are identified by the words “believes,” “project,” “expects,” “anticipates,” “estimates,” “intends,” “strategy,” “plan,” “may,” “will,” “would,” “will be,” “will continue,” “will likely result,” “strive,” “endeavor,” “mission,” “goal,” and similar expressions. Forward-looking statements are based on current expectations and assumptions that are subject to risks and uncertainties which may cause actual results to differ materially from the forward-looking statements.
Some of the risks and uncertainties that may cause our actual results, performance or achievements to differ materially from those expressed or implied by forward-looking statements include, among others, the following:
•negative developments in the economy, including, but not limited to elevated inflation and interest rates, job loss or growth trends, an increase in unemployment or a decrease in corporate earnings and investment;
•increased competition in the lodging industry and from alternative lodging channels or third party internet intermediaries in the markets in which we own properties;
•failure to effectively execute our long-term business strategy and successfully identify and complete acquisitions and dispositions;
•risks and uncertainties affecting hotel management, operations and renovations (including, without limitation, elevated inflation, construction delays, increased construction costs, disruption in hotel operations and the risks associated with our management and franchise agreements);
•risks associated with the availability and terms of financing and the use of debt to fund acquisitions and renovations or refinance existing indebtedness, including the impact of higher interest rates on the cost and/or availability of financing;
•risks associated with our level of indebtedness and our ability to satisfy our obligations under our debt agreements;
•risks associated with the lodging industry overall, including, without limitation, decreases in the frequency of travel and increases in operating costs;
•risks and uncertainties associated with our obligations under our management agreements;
•risks associated with natural disasters and other unforeseen catastrophic events;
•the adverse impact of any future pandemic, epidemic or outbreak of any highly infectious disease on the U.S., regional and global economies, travel, the hospitality industry, and on our financial condition and results of operations and our hotels;
•costs of compliance with government regulations, including, without limitation, the Americans with Disabilities Act;
•potential liability for uninsured losses and environmental contamination;
•risks associated with security breaches through cyber-attacks or otherwise, as well as other significant disruptions of our and our hotel managers’ information technologies and systems, which support our operations and those of our hotel managers;
•risks associated with our potential failure to maintain our qualification as a real estate investment trust (“REIT”) under the Internal Revenue Code of 1986, as amended (the “Code”);
•possible adverse changes in tax and environmental laws; and
•risks associated with our dependence on key personnel whose continued service is not guaranteed.
The risks and uncertainties set forth above are not exhaustive. Other sections of this Annual Report on Form 10-K, including Item 1A “Risk Factors” and Item 7 “Management's Discussion and Analysis of Financial Condition and Results of Operations,” discuss these and other risks and uncertainties that could cause actual results and events to differ materially from such forward-looking statements.
Except as required by law, we undertake no obligation to update or revise publicly any forward-looking statements, whether as a result of new information, future events or otherwise.
References in this Annual Report on Form 10-K to “we,” “our,” “us” and “the Company” refer to DiamondRock Hospitality Company, including as the context requires, DiamondRock Hospitality Limited Partnership, as well as our other direct and indirect subsidiaries.
SUMMARY OF RISK FACTORS
The risk factors detailed in Item 1A entitled “Risk Factors” in this Annual Report on Form 10-K, are the risks that we believe are material to our investors, and a reader should carefully consider them. Those risks are not all of the risks we face and other factors not presently known to us, or that we currently believe are immaterial, may also affect our business if they occur. The following is a summary of the risk factors detailed in Item 1A:
•Our hotels are subject to significant competition and our business model, especially our concentration in premium full-service hotels, can be highly volatile, which may make it difficult to execute our long-term business strategy.
•Unfavorable market and economic conditions in the U.S. and in the specific markets where our hotels are located and other factors beyond our control, including effects on macroeconomic indicators such as U.S. gross domestic product (“GDP”) growth, employment, personal discretionary spending levels, corporate earnings and investment, foreign exchange rates and travel demand, may adversely affect the lodging industry.
•We may be unable to comply with financial covenants, obtain waivers, or renegotiate such covenants under our senior unsecured credit facility and unsecured term loans, which could result in a default and potential acceleration of our indebtedness and impact our ability to make additional borrowings.
•The increase in the use of third-party internet travel intermediaries and the increase in alternative lodging channels, such as Airbnb, could adversely affect our profitability.
•A decrease in business-related travel could adversely affect our profitability.
•Due to restrictions in our hotel management agreements, franchise agreements, mortgage agreements and ground leases, we may not be able to sell our hotels at the highest possible price, or at all.
•We may be subject to unknown or contingent liabilities related to hotels we currently own, as well as hotels that we have sold or may acquire in the future, for, among other things, uninsured losses and environmental contamination.
•We are susceptible to delays in completing ongoing or future renovations and capital improvements due to potential lack of funding for such expenditures, disruptions in the supply of materials or products and the inability of contractors to perform on a timely basis, or at all.
•Several of our hotels are operated under franchise agreements and we are subject to the risks associated with the franchise brand and the costs associated with maintaining the franchise license, as well as risks associated with concentrating the majority of our portfolio under the Marriott International, Inc., Hilton Worldwide Holdings Inc. or IHG Hotels & Resorts brands.
•Our results of operations are highly dependent on the management of our hotel properties by third-party hotel management companies.
•Any future pandemic, epidemic or outbreak of any highly infectious disease could cause widespread disruption in the U.S., regional and global economies, travel and the hospitality industry and could materially and adversely impact our business, financial condition and results of operations.
•Many of our costs, such as operating expenses, interest expense and acquisition and renovation costs, could be adversely impacted by periods of heightened inflation, by an increase in tariffs or any increase in costs due to supply chain issues.
•High interest rates and/or the unavailability of certain types of financing could make it difficult for us to finance or refinance properties and adversely impact the amounts, sources and costs of capital available to us in the future.
•The terms of the agreements governing our outstanding indebtedness may limit our financial and operating activities and our ability to make distributions to our stockholders and may also adversely affect our ability to incur additional debt to fund future needs.
•Failure to maintain our qualification as a REIT would have significant adverse consequences to the value of our common stock and our 8.250% Series A Cumulative Redeemable Preferred Stock (“Series A Preferred Stock”).
•Natural disasters caused by climate change or otherwise, terrorist attacks, active shooter attacks, significant military actions, outbreaks of contagious diseases, pandemics, or other widespread health emergencies may adversely impact our financial condition and results of operations.
•We depend on senior executive officers whose continued service is not guaranteed, and changes in our senior executive officers may adversely affect the operation of our business.
•We and our hotel managers rely on information technology in our operations and any material failures, inadequacies, interruptions, security failures, or cybersecurity incidents related to our or our hotel managers’ information technologies and systems could harm our business and adversely impact our results of operations.
•Even if we maintain our status as a REIT, in certain circumstances, we may be subject to federal and state income taxes, which would reduce our cash available for distribution to our stockholders.
•We may be subject to litigation, which could have a material adverse effect on our financial condition, results of operations, cash flow and trading price of our common stock and our Series A Preferred Stock.
•We must comply with applicable governmental regulations, including, without limitation, the Americans with Disabilities Act, which could be costly.
•The ability of our stockholders to control our policies and effect a change of control of our company is limited by certain provisions of our charter, our bylaws and by Maryland law.
•We may be unable to generate sufficient cash flows from our operations to make distributions to our stockholders at expected levels, and we cannot assure you of our ability to make distributions in the future.
This section contains forward-looking statements. You should refer to the explanation of the qualifications and limitations on forward-looking statements beginning on page 4.
PART I
Item 1. Business
Overview
DiamondRock Hospitality Company is a lodging-focused Maryland corporation operating as a REIT for U.S. federal income tax purposes. As of December 31, 2024, we owned a portfolio of 37 premium hotels and resorts that contain 10,004 guest rooms located in 26 different markets in the United States. Subsequent to December 31, 2024, we sold the Westin Washington D.C. City Center hotel located in Washington, D.C. The markets that we target are those that we believe align with our strategic objectives, including destination markets with constrained supply trends, those that provide geographic diversity relative to our existing portfolio, and those that are considered to have high growth potential.
As an owner, rather than an operator, of lodging properties, we receive all of the operating profits or losses generated by our hotels after the payment of fees due to hotel managers and hotel brands, which are calculated based on the revenues and profitability of each hotel.
Our strategy is to apply aggressive asset management, prudent financial strategy, and disciplined capital allocation to high quality lodging properties in North American urban and resort markets with superior growth prospects and high barriers-to-entry. Our goal is to deliver long-term stockholder returns that exceed those generated by our peers through a combination of dividends and enduring capital appreciation.
Our primary business is to acquire, own, renovate and asset manage premium hotel properties in the United States. Our portfolio is concentrated in major urban markets and destination resort locations. All of our hotels are managed by a third party—either an independent operator or a brand operator, such as Marriott.
We critically evaluate each of our hotels to ensure that we own a portfolio of hotels that conforms to our vision, supports our mission and corresponds with our strategy. On a regular basis, we analyze our portfolio to identify opportunities to invest capital in certain projects or market non-core assets for sale in order to increase our portfolio quality. We are committed to a conservative capital structure with prudent leverage. We regularly assess the availability and affordability of capital in order to maximize stockholder value and minimize enterprise risk. In addition, we are committed to following sound corporate governance practices and to being open and transparent in our communications with our stockholders.
Our Company
We commenced operations in July 2004 and became a public reporting company in May 2005. Our common stock and Series A Preferred Stock are listed and traded on the New York Stock Exchange (the “NYSE”) under the symbols “DRH” and “DRH Pr A”, respectively.
Our Business Strategy
Our strategy is to apply aggressive asset management, prudent financial strategy, and disciplined capital allocation to high quality lodging properties in North American urban and resort markets with superior growth prospects and high barriers-to-entry.
We plan to strategically allocate capital in order to create value depending on our cost of capital. If our cost of capital is attractive, we expect to:
•pursue strategic acquisitions in line with our target asset type;
•consider opportunistically raising equity; and
•evaluate opportunities to dispose of non-core hotels.
If we believe our cost of capital is elevated, we expect to create value over the long term to stockholders by deploying investment capacity into share repurchases.
We prefer a relatively efficient capital structure. We structure our hotel investments to be straightforward and to fit within our conservative capital structure; however, we will consider a more complex transaction (e.g. the issuance of operating partnership units to limited partners or entry into a joint venture) if we believe that the projected returns to our stockholders will significantly exceed the returns that would otherwise be available.
High-Quality Urban and Destination Resort Hotels
As of December 31, 2024, we owned 37 premium hotels and resorts throughout the United States. Our hotels and resorts are primarily categorized as luxury and upper upscale as defined by STR, Inc. and are generally located in high barrier-to-entry markets with multiple demand generators. Our portfolio is composed primarily of hotels and resorts located in popular leisure destinations and major urban markets. We consider lodging properties located in major urban markets and resort destinations to be the most capable of generating dynamic cash flow growth and achieving superior long-term capital appreciation.
We have enhanced our hotel portfolio over the past several years by recycling capital from non-core hotels, located in slower growth markets or requiring a significant capital investment, to higher quality hotels located primarily in urban and destination resort markets that align with our strategic goals. Over 97% of revenues for the year ended December 31, 2024 was derived from core urban and resort destination hotels. Our capital recycling program has also achieved several other important strategic portfolio goals that include improving our portfolio’s geographic, climate, operator and brand diversity. In addition, we have repositioned certain of our hotels through a change in brand, comprehensive renovation and/or change in third-party hotel manager to a more efficient operator, which further improved our portfolio's brand and management diversity.
We are highly sensitive to our cost of capital and may pursue acquisitions that create value in the near term. We will continue to evaluate our portfolio for opportunities to upgrade our portfolio by considering strategic acquisitions and opportunistic non-core hotel dispositions. Our acquisition strategy focuses primarily on hotels that we believe can be acquired at a discount to replacement cost present unique value-add opportunities.
We evaluate each hotel in our portfolio to assess the optimal brand and management strategy for the individual hotel and market. We leverage the leading global hotel brands at many of our hotels, which are flagged under a brand owned by Marriott International, Inc. (“Marriott”), Hilton Worldwide Holdings Inc. (“Hilton”) or IHG Hotels & Resorts (“IHG”). We also maintain a portion of our hotels as independent lifestyle hotels. We believe that premier global hotel brands create significant value for certain hotels as a result of each brand's ability to produce incremental revenue through their strong reservation and loyalty rewards systems and sales organizations. We are also interested in owning independent or non-branded hotels located in premier or unique markets where we believe that the returns on such a hotel may be higher than if the hotel were operated under a globally-recognized brand.
Innovative Asset Management
We believe that we can create significant value in our portfolio through innovative asset management strategies such as rebranding, renovating and repositioning our hotels. We completed rebrandings at six of our hotels since 2021 and are currently completing a rebranding and repositioning at one additional hotel. We regularly evaluate our portfolio to determine if there are additional opportunities to employ these value-add strategies.
Our asset management team is focused on improving hotel profits through revenue management strategies and cost control programs. Our asset management team also focuses on identifying new and potential value creation opportunities across our portfolio, including implementing resort or amenity fees where appropriate, creating incremental guest rooms, leasing out restaurants to more profitable third-party operators, converting underutilized space to revenue-generating meeting space, marketing underutilized midweek bookings and implementing programs to reduce energy consumption and increase labor efficiency.
Our senior management team has established a broad network of hotel industry contacts and relationships, including relationships with hotel owners, financiers, operators, project managers and contractors and other key industry participants. We use our broad network of hotel industry contacts and relationships to maximize the value of our hotels. We strive to negotiate management agreements that give us the right to exert influence over the management of our properties, annual budgets and all capital expenditures (all to the extent permitted under the REIT rules), and then to use those rights to continually monitor and improve the performance of our properties. We cooperatively partner with our hotel managers in an attempt to increase operating results and long-term asset values at our hotels. In addition to working directly with the personnel at our hotels, our senior management team also has long-standing professional relationships with our hotel managers' senior executives, and we work directly with these senior executives to improve the performance of our hotels.
Conservative Capital Structure
We believe that a conservative capital structure maximizes investment capacity while reducing enterprise risk. We currently employ a conservative debt profile with prudent leverage. We maintain balance sheet flexibility with our existing corporate cash, capacity under our senior unsecured credit facility and 34 of our 37 hotels unencumbered by mortgage debt as of December 31, 2024. We believe it is prudent to reduce the inherent risk of highly cyclical lodging fundamentals through a low leverage capital structure. Over time, we intend to finance our long-term growth with issuances of common and preferred equity securities and debt financings having staggered maturities. We may also consider entering into joint ventures or alliances with one or more third parties to pursue attractive investment opportunities.
We believe that our strategically designed capital structure is a value creation tool that can be used over the entire lodging cycle. Specifically, we believe that lower leverage benefits us in the following ways:
•it provides capacity to fund attractive acquisitions;
•it enhances our ability to maintain a sustainable dividend;
•it enables us to opportunistically repurchase shares during periods of stock price dislocation; and
•it provides capacity to fund late-cycle capital needs.
As of December 31, 2024, our outstanding debt consists of a combination of unsecured term loans and fixed-rate property-specific mortgage debt. We prefer that a significant portion of our portfolio remain unencumbered by debt in order to provide maximum balance sheet flexibility. We expect that our strategy will enable us to maintain a balance sheet with an appropriate amount of debt throughout all phases of the lodging cycle.
Corporate Responsibility
Our Corporate Responsibility program incorporates governance, environmental, and social initiatives in our overall business strategy, investment decisions and asset management strategies. Our Corporate Responsibility program is guided by executive and board-level oversight. The Nominating and Corporate Governance Committee is assigned to oversee the policies, strategy, and implementation of the program. In 2024, as a result of our commitment to sustainability, we were ranked first in sustainability performance as the Global Listed Sector Leader/Hotel by the GRESB Real Estate Assessment for the Standing Investments Benchmark. In addition, in 2024, we were the recipient of the National Association of Real Estate Investment Trusts’ (“Nareit”) 2024 Leader in the Light Award for the lodging and resorts sector. The award recognizes member companies that demonstrate leadership in implementing sustainable and socially responsible investment and operating practices, good governance, and transparency.
We are committed to transparent reporting of our corporate responsibility initiatives. In January 2025, we published our most recent annual Corporate Responsibility Report. The annual Corporate Responsibility Report is prepared in accordance with relevant international standards and best practices, including standards developed for the real estate sector by the International Financial Reporting Standards (“IFRS”) Foundation, which was formerly known as the Sustainable Accounting Standards Board.
Accounting metrics and disclosures for the real estate industry are provided by the IFRS Foundation, which publishes the Real Estate Sustainability Accounting Standard. This standard advises that total energy consumed (“Total Energy Consumption”) and total water withdrawn (“Total Water Consumption”) are the metrics that best correspond with the real estate industry. The water and energy data we use is first gathered from utility statements and then reviewed, aggregated, and analyzed by third-parties.
Beginning in 2021, we engaged an independent third party to verify our energy and water consumption data. The following charts display our Total Energy Consumption and Total Water Consumption for 2021, 2022 and 2023, the last fiscal year for which data is available. These metrics relate to our hotels owned for the entire year presented. In 2021, total consumption of both energy and water was significantly reduced due to the historically low occupancy levels at our hotels as a result of the COVID-19 pandemic.
We display key metrics, documents, programs and policies through the Global Reporting Initiative (“GRI”) Index, and in accordance with the GRI framework. We also display disclosures in accordance with the framework established by the Task Force on Climate-Related Financial Disclosures.
Annually, we submit a response to the GRESB survey (the “GRESB Report”), which benchmarks our approach and performance on environmental, social and governance indicators against other real estate companies. The GRESB Report is accessible on our website. The information included in or otherwise accessible through the GRESB Report, is not incorporated by reference in, or considered to be a part of, this Annual Report on Form 10-K or any other document unless expressly incorporated by reference therein.
For more information on our Corporate Responsibility program, as well as our enterprise-wide policies, please see our current Corporate Responsibility Report available at https://investor.drhc.com/sustainability-report. The information included in or otherwise accessible through our website, is not incorporated by reference in, or considered to be part of, this Annual Report on Form 10-K or any other document unless expressly incorporated by reference therein.
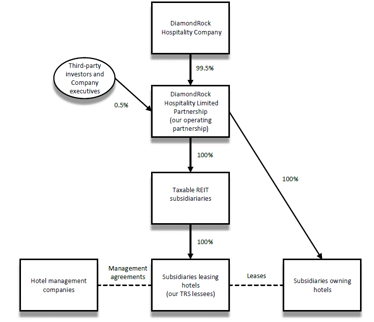
Our Corporate Structure
We conduct our business through a traditional umbrella partnership REIT, or UPREIT, in which our hotels are owned by subsidiaries of our operating partnership, DiamondRock Hospitality Limited Partnership. We are the sole general partner of our operating partnership and own either directly or indirectly 99.5% of the limited partnership units (“common OP units”) of our operating partnership. The remaining 0.5% of the common OP units are held by third parties and current and former executive officers of the Company. A portion of our common OP units were issued in connection with our acquisition of Cavallo Point, The Lodge at the Golden Gate (“Cavallo Point”) in December 2018. Each common OP unit currently owned by holders other than us is redeemable, at the option of the holder, for an amount of cash equal to the market value of one share of our common stock or, at our election, one share of our common stock, in each case subject to adjustment upon the occurrence of stock splits, mergers, consolidations or similar pro-rata share transactions. As of December 31, 2024, limited partners held 994,653 common OP units. We may issue additional common OP units from time to time in connection with acquiring hotel properties, financing, compensation, or other reasons.
In order for the income from our hotel investments to constitute “rents from real property” for purposes of the gross income tests required for REIT qualification, we must lease each of our hotels to our taxable REIT subsidiaries, or TRS, or a wholly-owned subsidiary thereof (each, a TRS lessee), or to an unrelated third party. In turn, our TRS lessees must engage a third-party management company to manage the hotels. As of December 31, 2024, we leased all of our hotels to TRS lessees, except for one hotel that is directly owned by a TRS.
The following chart shows our corporate structure as of the date of this report:
Competition
The hotel industry is highly competitive and our hotels are subject to competition from other hotels for guests. Competition is based on a number of factors, including convenience of location, reputation, brand affiliation, price, range of services, guest amenities, and quality of customer service. Competition is specific to the individual markets in which our properties are located and will include competition from existing and new hotels operated under brands in the full-service, select-service and extended-stay segments. We believe that properties flagged with a Marriott, Hilton or IHG-affiliated brand will enjoy the competitive advantages associated with their operations under such brand. We believe these global brands' reservation systems and national advertising, marketing and promotional services combined with strong management by third-party operators enable our properties to perform favorably in terms of both occupancy and room rates relative to other brands and non-branded hotels. The guest loyalty programs operated by these global brands can be a cost-effective source of guest demand that might otherwise go to competing hotels. Increased competition may have a material adverse effect on occupancy, Average Daily Rate (or ADR) and Revenue per Available Room (or RevPAR), or may require us to make capital improvements that we otherwise would not undertake, which may result in decreases in the profitability of our hotels.
In addition to competing with traditional hotels and lodging facilities, we compete with alternative lodging, including third-party providers of short-term rental properties and serviced apartments. We compete based on a number of factors, including room rates, quality of accommodations, service levels, convenience of location, reputation, reservation systems, brand recognition and supply and availability of alternative lodging.
We face competition for the acquisition of hotels from institutional pension funds, private equity funds, REITs, hotel companies and others who are engaged in hotel acquisitions and investments. Some of these competitors have substantially greater financial and operational resources than we have and may have greater knowledge of the markets in which we seek to invest. This competition may reduce the number of suitable investment opportunities offered to us and increase the cost of acquiring our targeted hotel investments.
Seasonality
The periods during which our hotels experience higher revenues vary from property to property, depending principally upon location and the customer base served. Accordingly, we expect some seasonality in our business. Volatility in our financial performance from the seasonality of the lodging industry could adversely affect our financial condition and results of operations.
Governmental Regulations
Compliance with various governmental regulations has an impact on our business, including our capital expenditures, earnings and competitive position, which can be material. We incur costs to monitor and take actions to comply with governmental regulations that are applicable to our business, which include, among others, federal securities laws and regulations, applicable stock exchange requirements, REIT and other tax laws and regulations, environmental and health and safety laws and regulations, local zoning, usage and other regulations relating to real property and the Americans with Disabilities Act of 1990.
See “Item 1A – Risk Factors” for a discussion of material risks to us, including, to the extent material, to our competitive position, relating to governmental regulations, and see “Item 7. Management’s Discussion and Analysis of Financial Condition and Results of Operations” together with our consolidated financial statements, including the related notes included therein, for a discussion of material information relevant to an assessment of our financial condition and results of operations, including, to the extent material, the effects that compliance with governmental regulations may have upon our capital expenditures and earnings.
Employees and Human Capital
The Company is headquartered in Bethesda, Maryland. As of December 31, 2024, we employed 34 full-time employees and did not have any part-time employees. None of our employees are members of any union. During 2024, all employees involved in the day-to-day operation of our hotels were employed by third-party management companies engaged pursuant to hotel management agreements. The employees of our hotel managers at the Courtyard New York Manhattan/Fifth Avenue, Courtyard New York Manhattan/Midtown East, Hilton Garden Inn New York/Times Square Central, Westin Boston Seaport District and The Dagny Boston are currently represented by labor unions and are subject to collective bargaining agreements.
We believe prioritizing employee well-being is a key element for attracting and retaining the best and most talented employees. Our key human capital management objectives are to attract, recruit, hire, develop and promote a deep bench of talent that translates into a strong and successful workforce. To support these objectives, our human resources programs are designed to develop talent to prepare them for the critical roles and leadership positions of the future; reward and support employees through competitive pay and benefit programs; enhance our culture that is focused on providing a work environment that is free from any form of discrimination of harassment for any protected class; and evolve and invest in technology, tools, and resources to enable employees at work.
Insurance
We carry comprehensive property insurance and general liability insurance, including fire, extended coverage, windstorm, business interruption and rental loss insurance covering all of the properties in our portfolio. In addition, we carry earthquake and terrorism insurance on our properties in an amount and with deductibles which we believe are commercially reasonable. We do not carry insurance for generally uninsurable losses such as loss from riots, war or acts of God. Certain of our properties are located in areas known to be seismically active or subject to hurricanes and we believe that we have appropriate insurance for those risks, although they are subject to higher deductibles than ordinary property insurance.
Most of our hotel management agreements and mortgage agreements require that we obtain and maintain property insurance, business interruption insurance, flood insurance, earthquake insurance (if the hotel is located in an “earthquake prone zone” as determined by the U.S. Geological Survey) and other customary types of insurance related to hotels. We comply with all such requirements. In addition, either we or the hotel manager are responsible for obtaining general liability insurance, workers' compensation and employer's liability insurance.
We may adjust our insurance coverage based on market conditions or changes in a property's risks or exposures. We may incur losses, including material losses, due to uninsured risks, deductibles, or losses that exceed our coverage limits.
Available Information
We maintain a website at the following address: www.drhc.com. We make our proxy statements, annual reports on Form 10-K, quarterly reports on Form 10-Q, current reports on Form 8-K, including exhibits, and amendments to those reports, filed or furnished pursuant to Section 13(a) or 15(d) of the Securities Exchange Act of 1934, as amended (the “Exchange Act”), available on our website free of charge as soon as reasonably practicable after such reports and amendments are electronically filed with, or furnished to, the Securities and Exchange Commission (the “SEC”). Such reports are also available by accessing the EDGAR database on the SEC's website at www.sec.gov.
Our website is also a key source of important information about us. We post to the Investor Relations section of our website important information about our business, our operating results and our financial condition and prospects, including, for example, information about material acquisitions and dispositions, our earnings releases and certain supplemental financial information related or complementary thereto. The website also has a Corporate Governance page that includes, among other things, copies of our charter, our bylaws, our Code of Business Conduct and Ethics and the charters for each standing committee of our Board of Directors: currently, the Audit Committee, the Compensation Committee and the Nominating and Corporate Governance Committee. We intend to disclose on our website any amendment to, or waiver of, any provisions of our Code of Business Conduct and Ethics that apply to any of our directors, executive officers or senior financial officers that would otherwise be required to be disclosed under the rules of the SEC or the NYSE. Copies of our charter, our bylaws, our Code of Business Conduct and Ethics and our SEC reports are also available in print to stockholders upon request addressed to Investor Relations, DiamondRock Hospitality Company, 2 Bethesda Metro Center, Suite 1400, Bethesda, Maryland 20814 or through the “Information Request” section on the Investor Relations page of our website.
The information included in or otherwise accessible through our website, is not incorporated by reference in, or considered to be a part of, this Annual Report on Form 10-K or any other document unless expressly incorporated by reference therein.
Supplemental Material U.S. Federal Income Tax Considerations
The following discussion supplements and updates the disclosure under “Material U.S. Federal Income Tax Considerations” in the prospectus dated August 5, 2024 contained in our Registration Statement on Form S-3 filed with the SEC on August 5, 2024 (such disclosure, the “Base Disclosure”). Capitalized terms used in this section that are not otherwise defined shall have the same meaning as when used in the Base Disclosure.
The fifth sentence of the third paragraph under the heading “Material U.S. Federal Income Tax – Qualification as a REIT – Hotels” is hereby deleted. The sixth sentence of the same paragraph is hereby deleted and replaced with the following: “The furniture, fixtures and equipment owned by us (not through our TRS lessees) account for a small portion (under 15%), determined under the methodology described above) of the total rent we receive from our lessees.”
Item 1A. Risk Factors
Set forth below are the risks that we believe are material to our investors and should be carefully considered. These risks are not all of the risks we face and other factors not presently known to us or that we currently believe are immaterial may also affect our business if they occur. This section contains forward-looking statements. You should refer to the explanation of the qualifications and limitations on forward-looking statements beginning on page 4.
Risks Related to Our Business and Operations
Our business model, especially our concentration in premium full-service hotels, can be highly volatile.
We solely own hotels, a very different asset class from many other REITs. A typical healthcare REIT, for example, has long-term leases with third-party tenants, which provide a relatively stable long-term stream of revenue. Our TRS lessees, on the other hand, do not enter into leases with hotel managers. Instead, the TRS lessee engages the hotel manager pursuant to a management agreement and pays the manager a fee for managing the hotel. The TRS lessee receives all of the operating profit or losses at the hotel. Moreover, virtually all hotel guests stay at the hotel for only a few nights, so the rate and occupancy at each of our hotels changes every day. As a result, our earnings may be highly volatile.
In addition to fluctuations related to our business model, our hotels are, and will continue to be, subject to various long-term operating risks common to the hotel industry, many of which are beyond our control, including:
•dependence on business and commercial travelers and tourism, both of which vary with consumer and business confidence in the strength of the economy;
•decreases in the frequency of business travel that may result from alternatives to in-person meetings and a sustained increase in hybrid or remote work arrangements;
•competition from other hotels and alternative lodging channels located in the markets in which we own properties;
•competition from third-party internet travel intermediaries;
•an over-supply or over-building of hotels in the markets in which we own properties, which could adversely affect occupancy rates, revenues and profits at our hotels;
•increases in energy and transportation costs and other expenses affecting travel, which may affect travel patterns and reduce the number of business and commercial travelers and tourists;
•increases in operating costs due to inflation and other factors that may not be offset by increased room rates; and
•changes in governmental laws and regulations, fiscal policies and zoning ordinances and the related costs of compliance.
In addition, our hotels are mostly in the premium full-service segment of the hotel business, which, historically, tends to have the strongest operating results in a growing economy and the weakest results in a contracting or slow growth economy when many travelers might curtail travel or choose lower cost hotels. In periods of weak demand, profitability is negatively affected by the relatively high fixed costs of operating premium full-service hotels as compared to other classes of hotels.
The occurrence of any of the foregoing factors could have a material adverse effect on our business, financial condition, results of operations and our ability to make distributions to our stockholders.
Economic conditions and other factors beyond our control may adversely affect the lodging industry.
Our entire business is related to the lodging industry. The performance of the lodging industry is highly cyclical and has historically been linked to key macroeconomic indicators, such as U.S. GDP growth, employment, personal discretionary spending levels, corporate earnings and investment, foreign exchange rates and travel demand. Given that our hotels are concentrated in major urban markets and destination resort locations in the U.S., our business may be particularly sensitive to changes in foreign exchange rates or a negative international perception of the U.S. arising from its political or other positions. Furthermore, other macroeconomic factors, such as consumer confidence and conditions which negatively shape public perception of travel, including travel-related disruptions or incidents and their impact on travel, may have a negative effect on the lodging industry and may adversely impact our revenues and profitability.
Our hotels are subject to significant competition.
Currently, the markets where our hotels are located are very competitive. However, a material increase in the supply of new hotel rooms to a market can quickly destabilize that market and existing hotels can experience rapidly decreasing RevPAR and profitability. If such over-building occurs in one or more of our major markets, our business, financial condition, results of operations and our ability to make distributions to our stockholders may be materially adversely affected.
Our hotels are subject to seasonal volatility, which is expected to contribute to fluctuations in our financial condition and results of operations.
The periods during which our hotels experience higher revenues vary from property to property, depending principally upon location and the customer base served. This seasonality can be expected to cause periodic fluctuations in a hotel’s room revenues, occupancy levels, room rates and operating expenses. We can provide no assurances that our cash flows will be sufficient to offset any shortfalls that occur as a result of these fluctuations. Volatility in our financial performance resulting from the seasonality of our hotels could have a material adverse effect on our business, financial condition, results of operations and our ability to make distributions to our stockholders.
The increase in the use of third-party internet travel intermediaries and the increase in alternative lodging channels, such as Airbnb, could adversely affect our profitability.
Many of our managers and franchisors contract with third-party internet travel intermediaries, including, but not limited to Expedia.com and Priceline.com and their subsidiaries. These internet intermediaries are generally paid commissions and transaction fees by our managers and franchisors for sales of our rooms through such agencies. These intermediaries initially focused on leisure travel, but have grown to focus on corporate travel and group meetings as well. If bookings through these intermediaries increase, these internet intermediaries may be able to negotiate higher commissions, reduced room rates or other contract concessions from us, our managers or our franchisors. In addition, internet intermediaries use extensive marketing, which could result in hotel consumers developing brand loyalties to the offered brands and such internet intermediary instead of our management or franchise brands. Further, internet intermediaries emphasize pricing and quality indicators, such as a star rating system, at the expense of brand identification. In response to these intermediaries, the brand operators and franchisors have launched initiatives to offer discounted rates for booking on their sites, which could put downward pressure on rates and revenue. In addition, an increasing number of companies have entered various aspects of the online travel market. An increase in hotel reservations made through these companies, such as Google, Apple, Amazon or Facebook, may reduce the value of our franchise brands, which may negatively affect our average rates and revenues.
In addition to competing with traditional hotels and lodging facilities, we compete with alternative lodging, including third-party providers of short-term rental properties and serviced apartments, such as Airbnb, as well as alternative meeting and event space platforms, such as Convene. We compete based on a number of factors, including room rates, quality of accommodations, service levels, convenience of location, reputation, reservation systems, brand recognition and supply and availability of alternative lodging and event space. Increasing use of these alternative facilities could materially adversely affect the occupancy at our hotels and could put downward pressure on average rates and revenues.
Additionally, social media review platforms, including, but not limited to Tripadvisor.com, may negatively impact our occupancy levels and operating results as people may publicize their dissatisfaction with a hotel stay.
The increased use of business-related technology may materially and adversely affect the need for business-related travel, and, therefore, demand for rooms in some of our hotels.
The increased use of Zoom video conferencing, Microsoft Teams and other teleconferencing and video-conference technology by businesses has resulted in decreased business travel as companies have leveraged the use of technologies that allow multiple parties from different locations to participate in virtual meetings without traveling to a centralized meeting location, such as our hotels. To the extent that such technologies, or new technologies, continue to play a role in day-to-day business interactions and the necessity for business-related travel decreases, demand for hotel rooms may decrease and our hotels could be materially and adversely affected.
Investments in hotels are illiquid and we may not be able to respond in a timely fashion to adverse changes in the performance of our properties.
Because real estate investments are relatively illiquid, our ability to promptly sell one or more hotel properties or investments in our portfolio in response to changing economic, financial and investment conditions may be limited. Moreover, the Code imposes restrictions on a REIT’s ability to dispose of properties that are not applicable to other types of real estate companies. In particular, the tax laws applicable to REITs require that we hold our hotels for investment, rather than primarily for sale in the ordinary course of business, which may cause us to forego or defer sales of hotels that would otherwise be in our best interests.
In addition, the real estate market is affected by many factors that are beyond our control, including:
•adverse changes in international, national, regional and local economic and market conditions;
•changes in supply of competitive hotels;
•changes in interest rates and in the availability, cost and terms of debt financing;
•changes in tax laws and property tax rates, or an increase in the assessed valuation of a property for real estate tax purposes;
•changes in governmental laws and regulations, fiscal policies and zoning ordinances and the related costs of compliance with laws and regulations, fiscal policies and ordinances;
•fluctuations in foreign currency exchange rates;
•the ongoing need for capital improvements, particularly in older structures;
•changes in operating expenses; and
•pandemics and the outbreak of diseases, federal, state and local government shutdowns, airline strikes, civil unrest, active shooter attacks, acts of God, including earthquakes, floods, wildfires, hurricanes and other natural disasters and acts of war or terrorism and geopolitical events and their consequences which may result in uninsured losses.
It may be in the best interest of our stockholders to sell one or more of our hotels in the future. We cannot predict whether we will be able to sell any hotel property or investment at an acceptable price or otherwise on reasonable terms and conditions. We also cannot predict the length of time that will be necessary to find a willing purchaser and to close the sale of a hotel property or loan.
These facts and any others that would impede our ability to respond to adverse changes in the performance of our hotel properties could have a material adverse effect on our operating results and financial condition, as well as our ability to make distributions to our stockholders.
Due to restrictions in our hotel management agreements, franchise agreements, mortgage agreements and ground leases, we may not be able to sell our hotels at the highest possible price, or at all.
Certain of our current hotel management and franchise agreements are long-term.
All but three of our hotel management agreements are terminable at our option. The remaining three hotel management agreements have remaining terms ranging from approximately three years to 34 years, inclusive of renewal periods that are exercisable at the option of the property manager. We are subject to franchise agreements at certain of our properties, with remaining terms of up to 26 years, inclusive of renewal periods that are exercisable at the option of the franchisor. See Item 2, Properties, for hotel management and franchise agreement details. Because some of our hotels would have to be sold subject to the applicable agreement, the term length of an agreement may deter some potential purchasers and could adversely impact the price realized from any such sale. To the extent that we receive lower sale proceeds, our business, financial condition, results of operations and our ability to make distributions to stockholders could be materially adversely affected.
Our mortgage agreements contain certain provisions that may limit our ability to sell our hotels.
In order to assign or transfer our rights and obligations under certain of our mortgage agreements, we generally must obtain the consent of the lender, pay a fee equal to a fixed percentage of the outstanding loan balance, and pay any costs incurred by the lender in connection with any such assignment or transfer. These provisions of our mortgage agreements may limit our ability to sell our hotels which, in turn, could adversely impact the price realized from any such sale. To the extent that we receive lower sale proceeds, our business, financial condition, results of operations and our ability to make distributions to stockholders could be materially adversely affected.
Our ground leases contain certain provisions that may limit our ability to sell our hotels.
Our ground lease agreements with respect to the Embassy Suites by Hilton Bethesda, the Salt Lake City Marriott Downtown at City Creek, the Westin Boston Seaport District, the Hotel Palomar Phoenix, the Courtyard New York Manhattan/Fifth Avenue and Cavallo Point, as well as the ground lease underlying our annex sublease at the Orchards Inn Sedona, require the consent of the lessor for assignment or transfer. These provisions of our ground leases may limit our ability to sell our hotels which, in turn, could adversely impact the price realized from any such sale. In addition, at any given time, investors may be disinterested in buying properties subject to a ground lease and may pay a lower price for such properties than for a comparable property owned in fee simple or they may not purchase such properties at any price. Accordingly, we may find it difficult to sell a property subject to a ground lease or may receive lower proceeds from any such sale. To the extent that we receive lower sale proceeds or are unable to sell the hotel at an opportune time or at all, our business, financial condition, results of operations and our ability to make distributions to stockholders could be materially adversely affected.
Some of our hotels are subject to rights of first offer that may limit our ability to sell our hotels.
We are subject to a franchisor’s or operator’s right of first offer, in some instances under our franchise agreements or management agreements. Such provisions may limit our ability to sell our hotels which, in turn, could adversely impact the price realized from any such sale. To the extent that we receive lower sale proceeds, our business, financial condition, results of operations and our ability to make distributions to stockholders could be materially adversely affected.
We may be subject to unknown or contingent liabilities related to recently sold or acquired hotels, as well as hotels that we may sell or acquire in the future.
Our recently sold or acquired hotels, as well as hotels we may sell or acquire in the future, may be subject to unknown or contingent liabilities for which we may be liable to the buyers or for which we may have no recourse, or only limited recourse, against the sellers. In general, the representations and warranties provided under our transaction agreements related to the sale or purchase of a hotel may survive for a defined period of time after the completion of the transaction.
Furthermore, indemnification under such agreements may be limited and subject to various materiality thresholds, a significant deductible, or an aggregate cap on losses. As a result, there is no guaranty that we will not be obligated to reimburse buyers for their losses or that we will be able to recover any amounts with respect to losses due to breaches by sellers of their representations and warranties.
In addition, the total amount of costs and expenses that may be incurred with respect to the unknown or contingent liabilities may exceed our expectations, and we may experience other unanticipated adverse effects, all of which could materially and adversely affect our operating results and cash flows.
We are subject to risks associated with our ongoing need for renovations and capital improvements as well as financing for such expenditures.
In order to remain competitive, our hotels have an ongoing need for renovations and other capital improvements, including replacements, from time to time, of furniture, fixtures and equipment. These capital improvements may give rise to the following risks:
•construction cost overruns and delays, including those caused by supply chain disruptions or inflationary price increases;
•a possible shortage of available cash to fund capital improvements and the related possibility that financing for these capital improvements may not be available to us on affordable terms;
•the renovation investment failing to produce the returns on investment that we expect;
•disruptions in the operations of the hotel as well as in demand for the hotel while capital improvements are underway; and
•disputes with franchisors/hotel managers regarding compliance with relevant franchise/management agreements.
The costs of these capital improvements or profit displacements during the completion of these capital improvements could have a material adverse effect on our business, financial condition, results of operations and our ability to make distributions to our stockholders.
In addition, we may not be able to fund capital improvements or acquisitions solely from cash provided from our operating activities because we generally must distribute at least 90% of our REIT taxable income, determined without regard to the dividends paid deduction and excluding net capital gains, each year to maintain our REIT tax status. As a result, our ability to fund capital expenditures or investments through retained earnings is very limited. Consequently, we rely upon the availability of debt or equity capital to fund our investments and capital improvements. These sources of funds may not be available on reasonable terms or conditions.
Any future pandemic, epidemic or outbreak of any highly infectious disease could cause widespread disruptions in the U.S., regional and global economies, travel and the hospitality industry and could materially and adversely impact our business, financial condition and results of operations.
Any future pandemic, epidemic or outbreak of any highly infectious disease, could cause widespread disruptions to the U.S. and global economy and volatility and negative pressure in financial markets.
The full extent to which any future pandemic, epidemic or outbreak of any highly infectious disease impacts our operations will depend on future developments, which are highly uncertain and cannot be predicted with confidence, including the scope, severity and duration of such pandemic, the emergence and characteristics of variants, the actions taken to contain the pandemic or mitigate its impact, including the adoption, administration and effectiveness of available vaccines, and the direct and indirect economic effects of the pandemic and containment measures, among others. Any future pandemic, epidemic or outbreak of any other highly infectious disease may materially and adversely affect, our business, financial condition and results of operations, and our ability to pay dividends, and may also have the effect of heightening many of the risks described below and within this “Risk Factors” section, including:
•a complete or partial closure or re-closure of, or other operational issues at, one or more of our hotels resulting from government, third-party hotel manager or franchisor action, which could materially adversely affect our operations;
•the postponement or cancellation of conferences, conventions, festivals, sporting events, public events and other group business that would have otherwise brought individuals to the cities in which our hotels are located, which could cause a decrease in occupancy rates over a prolonged period of time and exacerbate the seasonal volatility at our hotels;
•a general decline in in-person business meetings and an increase in the use of teleconferencing and video-conference technology, which could cause a sustained shift away from business-related travel and have a material adverse effect on the overall demand for hotel rooms; and
•a decrease in individuals’ willingness to travel as a result of the public health risks and social impacts of such outbreak or a decrease in consumer spending, which could affect the ability of our hotels to generate sufficient revenues to meet operating and other expenses in the short- and long-term.
In the event of natural disasters caused by climate change or otherwise, terrorist attacks, active shooter incidents, significant military actions, outbreaks of contagious diseases or other events for which we may not have adequate insurance, our operations may suffer.
We are subject to the risks associated with the direct and indirect physical effects of climate change, which can include more frequent and severe storms, hurricanes, flooding, droughts and wildfires, any of which could have a material adverse effect on our business, financial condition and results of operations. Some of our hotels are located in areas that are seismically active and some are located in areas that have experienced, and will continue to experience, many hurricanes. Eleven of our hotels are located in metropolitan markets that have been, or may in the future be, targets of actual or threatened terrorist attacks or active shooter attacks, including New York City, Chicago, Boston, San Francisco and Washington, D.C. These hotels are material to our financial results, having constituted 72% of our total revenues in 2024. In addition, to the extent that climate change causes an increase in storm intensity or rising sea levels, our hotels, which are concentrated in coastal areas and other areas that may be impacted by climate change, may be susceptible to an increase in weather-related damage. Additionally, even in the absence of direct physical damage to our hotels, the occurrence of any natural disasters, terrorist attacks, significant military actions, outbreaks of pandemics or other diseases, such as Zika, Ebola, COVID-19, H1N1 or other similar viruses, or severe weather, extreme temperatures or a changing climate in the area of any of our hotels, will likely have a material adverse effect on business and commercial travelers and tourists, the economy generally and the hotel and tourism industries in particular. While we cannot predict the impact of the occurrence of any of these events, such events may result in decreases in consumer discretionary spending, including the frequency with which our customers choose to stay at hotels or the amount they spend on hotels, which could result in a material adverse effect on our business, financial condition, results of operations and our ability to make distributions to our stockholders.
We have acquired and intend to maintain comprehensive insurance on each of our hotels, including liability, terrorism, fire and extended coverage, of the type and amount that we believe are customarily obtained for or by hotel owners. We cannot guarantee that such coverage will continue to be available at reasonable rates or with reasonable deductibles. Our seven Florida hotels, the Bourbon Orleans Hotel and The Lindy Renaissance Charleston Hotel each have a deductible of 5% of total insured value for a named storm. In addition, each of our five California hotels have a deductible of 5% of total insured value for damage due to an earthquake. We have submitted insurance claims relating to natural disasters at our hotels before and may need to submit similar claims in the future. The prior claims and the increased incidence of substantial claims due to future natural disasters may adversely impact the availability or pricing of insurance available to us.
Various types of catastrophic losses, like earthquakes, floods, wildfires, losses from foreign terrorist activities, or losses from domestic terrorist activities may not be insurable or are generally not insured because of economic infeasibility, legal restrictions or the policies of insurers. Future lenders may require such insurance, and our failure to obtain such insurance could
constitute a default under the loan agreements. Depending on our access to capital, liquidity and the value of the properties securing the affected loan in relation to the balance of the loan, a default could have a material adverse effect on our results of operations and ability to obtain future financing.
In the event of a substantial loss, our insurance coverage may not be sufficient to cover the full current market value or replacement cost of our lost investment. Should an uninsured loss or a loss in excess of insured limits occur, we could lose all or a portion of the capital we have invested in a hotel, as well as the anticipated future revenue from that particular hotel. In that event, we might, nevertheless, remain obligated for any mortgage debt or other financial obligations secured by or related to the property. Inflation, changes in building codes and ordinances, environmental considerations and other factors might also prevent us from using insurance proceeds to replace or renovate a hotel after it has been damaged or destroyed. Under those circumstances, the insurance proceeds we receive might be inadequate to restore our economic position with regard to the damaged or destroyed property.
We and our hotel managers rely on information technology in our operations and any material failures, inadequacies, interruptions, security failures, or cybersecurity incidents could harm our business.
We and our hotel managers rely on information technologies and systems, including the Internet, to access, store, transmit, deliver and manage information and processes. Some of these information technologies and systems are provided by third-party vendors. We rely on commercially available systems, software, tools and monitoring to provide security for processing, transmission and storage of certain confidential customer information, such as individually identifiable information, including information relating to financial accounts. Recently, a number of hotels and hotel management companies have been subject to cybersecurity incidents, including successful attacks seeking guest credit card information. Moreover, the risk of a cybersecurity incident has generally increased as the number, intensity and sophistication of attempted attacks and intrusions from around the world has increased.
For these reasons, we and our hotel managers are subject to risks associated with cybersecurity incidents, whether through cyber-attacks such as ransomware or online fraud schemes, spoofed e-mails and social engineering efforts by bad actors aimed at obtaining confidential information. Any compromise of the function, security and availability of our network and systems or the network and systems of our hotel managers or our third-party vendors could result in disruptions to operations, misappropriated or compromised confidential hotel or guest information, systems disruptions, the shutdown of our hotels, exploited security vulnerability of our respective networks, delayed sales or bookings, lost guest reservations and damage to our reputation or the reputations of our hotel managers and third-party vendors. Although we and our hotel managers have taken steps to protect the security of these systems, there can be no assurance that such security measures will prevent failures, inadequacies or interruptions in system services, or that system security will not be breached through physical or electronic break-ins, computer viruses, or other cybersecurity incidents. The costs to us to eliminate or alleviate cybersecurity incidents could be significant and may increase as the number, intensity and sophistication of such incidents increases. Disruptions in service, system shutdowns and cybersecurity incidents affecting either the information technologies and systems of our hotel managers, our third-party vendors or our own information technologies and systems, including unauthorized disclosure of confidential information, could have a material adverse effect on our business operations and results, our financial and compliance reporting and our reputation.
Many of our hotel managers carry cyber insurance policies to protect and offset a portion of potential costs that may be incurred from a cybersecurity incident. Additionally, we currently have cyber insurance policies to provide supplemental coverage above the coverage carried by our third-party managers. However, these insurance policies may not be adequate to cover all losses relating to cybersecurity incidents. Despite various precautionary steps to protect our hotels from losses resulting from cybersecurity incidents, any occurrence of a cybersecurity incident could still result in losses at our properties, which could affect our results of operations. We are not aware of any cybersecurity incidents that we believe to be material or that could have a material adverse effect on our business, financial condition and results of operations.
Our results of operations are highly dependent on the management of our hotel properties by third-party hotel management companies.
In order to qualify as a REIT, we cannot operate our hotel properties or control the daily operations of our hotel properties. Our TRS lessees may not operate these hotel properties and, therefore, they must enter into third-party hotel management agreements with one or more eligible independent contractors. Thus, third-party hotel management companies that enter into management contracts with our TRS lessees control the daily operations of our hotel properties.
Under the terms of the hotel management agreements that we have entered into, or that we will enter into in the future, our ability to participate in operating decisions regarding our hotel properties is limited to certain matters, including approval of the annual operating budget. We currently rely, and will continue to rely, on these hotel management companies to adequately
operate our hotel properties under the terms of the hotel management agreements. While we and our TRS lessees closely monitor the performance of our hotel managers, we do not have the authority to require any hotel property to be operated in a particular manner or to govern any particular aspect of its operations (for instance, setting room rates and cost structures). Thus, even if we believe that our hotel properties are being operated inefficiently or in a manner that does not result in satisfactory occupancy rates, ADRs and operating profits, we may not have sufficient rights under our hotel management agreements to enable us to force the hotel management company to change its method of operation. We can only seek redress if a hotel management company violates the terms of the applicable hotel management agreement with the TRS lessee, and then only to the extent of the remedies provided for under the terms of the hotel management agreement. Three of our current management agreements are non-terminable, subject to certain exceptions for cause or failure to achieve certain performance targets. In the event that we need to replace any of our hotel management companies pursuant to termination for cause or performance, we may experience significant disruptions at the affected properties and the new management companies may not meet our performance expectations, which may have a material adverse effect on our business, financial condition, results of operations and our ability to make distributions to our stockholders.
We may be unable to maintain good relationships with third-party hotel managers and franchisors.
The success of our respective hotel investments and the value of our franchised properties largely depend on our ability to establish and maintain good relationships with the third-party hotel managers and franchisors of our respective hotel management and franchise agreements. If we are unable to maintain good relationships with third-party hotel managers or franchisors, we may be unable to renew existing management or franchise agreements or expand relationships with them. Additionally, opportunities for developing new relationships with additional third-party hotel managers or franchisors may be adversely affected. This, in turn, could have an adverse effect on our results of operations and our ability to execute our repositioning strategy through a change in brand or change in third-party hotel manager.
Several of our hotels are operated under franchise agreements and we are subject to the risks associated with the franchise brand and the costs associated with maintaining the franchise license.
As of the date of this report, 19 of our 36 hotels operate under Marriott, Hilton, or IHG franchise agreements. The maintenance of the franchise licenses for branded hotel properties is subject to the franchisors’ operating standards and other terms and conditions set forth in the applicable franchise agreement. Franchisors periodically inspect hotel properties to ensure that we, our TRS lessees and management companies follow their brand standards.
If we fail to maintain these required standards, then the brand may terminate its agreement with us and assert a claim for damages for any liability we may have caused, which could include liquidated damages. Moreover, from time to time, we may receive notices from franchisors or the hotel brands regarding alleged non-compliance with the franchise agreements or brand standards, and we may disagree with these claims that we are not in compliance. Any disputes arising under these agreements could also lead to a termination of a franchise or management agreement and a payment of liquidated damages. If we were to lose a franchise or hotel brand for a particular hotel, it could harm the operation, financing, or value of that hotel due to the loss of the franchise or hotel brand name, marketing support and centralized reservation system, all or any of which could have a material adverse effect on our business, financial condition, results of operations and our ability to make distributions to stockholders.
Contractual and other disagreements with third-party hotel managers and franchisors could make us liable to them or result in litigation costs or other expenses.
Our management and franchise agreements with third-party hotel managers require us and the applicable third-party hotel manager to comply with operational and performance conditions that are subject to interpretation and could result in disagreements, and we expect this will be true of any management and franchise agreements that we enter into with future third-party hotel managers or franchisors. At any given time, we may be in disputes with one or more third-party hotel managers or franchisors.
Any such dispute could be very expensive for us, even if the outcome is ultimately in our favor. We cannot predict the outcome of any arbitration or litigation, the effect of any negative judgment against us or the amount of any settlement that we may enter into with any franchisor or other third-party hotel manager. In the event we terminate a management or franchise agreement early and the hotel manager or franchisor considers such termination to have been wrongful, they may seek damages. Additionally, we may be required to indemnify our third-party hotel managers and franchisors against disputes with third parties pursuant to our management and franchise agreements. An adverse result in any of these proceedings could materially and adversely affect our revenues and profitability.
If we were to lose a brand license at one or more of our hotels, the value of the affected hotels could decline significantly and we could incur significant costs to obtain new franchise licenses, which could materially and adversely affect our results of operations and profitability as well as limit or slow our future growth.
The terms of our franchise and brand management agreements generally require us to meet specified operating standards and other terms and conditions, and compliance with such standards may be costly. Failure by us, or any hotel management company that we engage, to maintain these standards or other terms and conditions could result in a franchise license being canceled or the franchisor requiring us to undertake a costly property improvement program. If a franchise license is terminated due to our failure to make required improvements or to otherwise comply with its terms, we also may be liable to the franchisor for a termination payment, which could materially and adversely affect our results of operations and profitability.
If we were to lose a brand license, the underlying value of a particular hotel could decline significantly from the loss of associated name recognition, marketing support, participation in guest loyalty programs and the centralized reservation system provided by the franchisor or brand manager, which could require us to recognize an impairment on the hotel. Furthermore, the loss of a franchise license at a particular hotel could harm our relationship with the franchisor or brand manager, which could impede our ability to operate other hotels under the same brand, limit our ability to obtain new franchise licenses or brand management agreements from the franchisor or brand in the future on favorable terms, or at all, and cause us to incur significant costs to obtain a new franchise license or brand management agreement for the particular hotel. Accordingly, if we lose one or more franchise licenses or brand management agreements, it could materially and adversely affect our results of operations and profitability as well as limit or slow our future growth.
Our business may be adversely affected by consolidation in the lodging industry.
Consolidation among companies in the lodging industry may reduce our bargaining power in negotiating management agreements and franchise agreements due to decreased competition among major brand companies. We believe this could provide the major brand companies with leverage when negotiating for property improvement plans where the franchisor or hotel brand requires renovations to bring the physical condition of a hotel into compliance with the specifications and standards each franchisor or hotel brand has developed.
Industry consolidation could also result in the lack of differentiation among the brands, which could impact the ability to drive higher rates in those brands. In addition, to the extent that consolidation among hotel brand companies adversely affects the loyalty reward program offered by one or more of our hotels, customer loyalty to those hotels may suffer and demand for guestrooms may decrease. Furthermore, because each hotel brand company relies on its own network of reservation systems, hotel management systems and customer databases, the integration of two or more networks may result in a disruption to operations of these systems, such as disruptions in processing guest reservations, delayed bookings or sales, or lost guest reservations, which could adversely affect our financial condition and results of operations. Additionally, following the completion of a merger of companies, the costs to integrate the companies may be absorbed by our impacted hotel or hotels and adversely affect our financial condition and results of operations.
Our ownership of properties through ground leases exposes us to the risks that we may have difficulty financing such properties, be forced to sell such properties for a lower price, are unable to extend the ground leases at maturity or lose such properties upon breach or termination of the ground leases.
We hold a leasehold or subleasehold interest in all or a portion of the land underlying eight of our hotels owned as of December 31, 2024 (Embassy Suites by Hilton Bethesda, Courtyard New York Manhattan/Fifth Avenue, Salt Lake City Marriott Downtown at City Creek, Westin Boston Seaport District, Hotel Clio, Orchards Inn Sedona, Hotel Palomar Phoenix, and Cavallo Point), and a parking area near the Bourbon Orleans Hotel. We may acquire additional hotels in the future subject to ground leases. In the past, from time to time, secured lenders have been unwilling to lend, or otherwise charged higher interest rates, for loans secured by a leasehold mortgage compared to loans secured by a fee simple mortgage. For this reason, we may have a difficult time selling a property subject to a ground lease or may receive lower proceeds from a sale. Finally, as the lessee under our ground leases, we are exposed to the possibility of losing the hotel, or a portion of the hotel, upon termination, or an earlier breach by us, of the ground lease, which could result in a material adverse effect on our business, financial condition, results of operations and our ability to make distributions to our stockholders.
Furthermore, unless we purchase a fee simple interest in the land and improvements subject to our ground leases, we will not have any economic interest in the land or improvements at the expiration of our ground leases and therefore we generally will not share in any increase in value of the land or improvements beyond the term of a ground lease, notwithstanding our capital outlay to purchase our interest in the hotel or fund improvements thereon, and will lose our right to use the hotel.
The failure of tenants to make rent payments under our retail and restaurant leases may adversely affect our results of operation.
On occasion, retail and restaurant tenants at our hotel properties may fail to make rent payments when due. Generally, we hold security deposits in connection with each lease which may be applied in the event that the tenant under the lease fails or is unable to make payments; however, these security deposits do not provide us with sustained cash flow to pay distributions or for other purposes. In the event that a tenant continually fails to make rent payments, the security deposits may be applied in full to the non-payment of rents, but we face the risk of being unable to recover a portion of the rents due to us or being unable to recover any amounts whatsoever. If we evict a tenant, we also face the risk of delay or inability to find a suitable tenant or replacement tenant that suit the needs of our hotel.
We face competition for hotel acquisitions and investments, and we may not be successful in identifying or completing hotel acquisitions and investments that meet our criteria, which may impede our growth.
One component of our long-term business strategy is expansion through hotel acquisitions and investments. However, we may not be successful in identifying or completing acquisitions or investments that are consistent with our strategy. We compete with institutional pension funds, private equity funds, REITs, hotel companies and others who are engaged in hotel acquisitions and investments. This competition for hotel investments may increase the price we pay for hotels and these competitors may succeed in acquiring those hotels that we seek to purchase. In addition, the number of entities competing for suitable hotels may increase in the future, which would increase demand for these hotels and the prices we must pay to acquire them. If we pay higher prices for hotels, our returns on investment and profitability may be reduced. Also, future acquisitions of hotels, hotel companies or hotel investments may not yield the returns we expect, especially if we cannot obtain financing without paying higher borrowing costs, and may result in stockholder dilution.
Many of our costs, such as operating expenses, interest expense and acquisition and renovation costs, could be adversely impacted by periods of heightened inflation.
During 2024, inflation began to moderate, but remained elevated relative to the years preceding 2021. Inflationary increases in certain of our operating expenses, including, but not limited to, labor costs, employee-related benefits, food, beverage and utility costs, repairs and maintenance expenses, property taxes and insurance premiums, have and may continue to negatively impact our business and results of operations. While, in general, operators of hotels possess the ability to adjust room rates daily to reflect the effects of inflation, competitive pressures, customer resistance to higher booking costs or other factors may limit the ability of our management companies to raise room rates. Additionally, inflation may have a negative effect on our ability to renovate or make capital improvements, including replacements, from time to time, of furniture, fixtures and equipment. See “Risk Factors—Risks Related to our Business and Operations—We are subject to risks associated with our ongoing need for renovations and capital improvements as well as financing for such expenditures.”
In March 2022, the Federal Reserve began to raise interest rates in an effort to curb inflation. While the Federal Reserve made several cuts to interest rates in the second half of 2024 in response to decreases in inflation levels, it continues to indicate that it will remain data-dependent in determining whether to hold its benchmark rate at current levels or continue to slowly ease interest rates throughout 2025. Our direct exposure to increases in interest rates in the short term is limited to our unhedged variable rate debt, which amounted to approximately $575.0 million as of December 31, 2024. However, the effect of inflation on interest rates could increase our financing costs over time, either through near-term borrowings under our Credit Agreement or refinancing of our existing borrowings that may incur higher interest expenses related to the issuance of new debt. For more information, see “Risk Factors—Risks Related to our Debt and Financing— Future debt service obligations may adversely affect our operating results, require us to liquidate our properties, jeopardize our ability to make cash distributions necessary to maintain our tax status as a REIT and limit our ability to make distributions to our stockholders.”
In addition, historically, during periods of increasing interest rates, real estate valuations have generally decreased as a result of rising capitalization rates, which tend to be positively correlated with interest rates. Consequently, prolonged periods of higher interest rates may negatively impact the valuation of our portfolio and result in the decline of the quoted trading price of our securities and market capitalization, as well as lower sales proceeds from future dispositions.
Even if we successfully complete hotel acquisitions, there can be no assurance that we will be able to successfully integrate the hotels we acquire into our existing operations or otherwise realize the expected benefits of these acquisitions.
Even if we successfully complete hotel acquisitions, there can be no assurance that we will be able to successfully integrate the hotels we acquire into our existing operations or otherwise realize the expected benefits of these acquisitions. In
addition, the acquisition and subsequent integration of the additional hotels into our existing portfolio may require significant time and focus from our management team and may divert attention from the day-to-day operations of our business, which could delay the achievement of our strategic objectives. Acquired properties may be located in markets where we may face risks associated with a lack of market knowledge or understanding of the local economy, lack of business relationships in the area and unfamiliarity with local governmental and permitting procedures. Further, the acquired properties may present other unique risks due to the nature of the assets acquired. Any delay or failure on our part to operate acquired properties to meet our financial expectations could impede our growth and have an adverse effect on us, including our financial condition, results of operations, cash flow.
Actions by organized labor could have a material adverse effect on our business.
We believe that, in recent years, labor unions generally became more aggressive about organizing workers at hotels in certain geographic locations. Additional labor activities at hotels in our portfolio could significantly increase administrative, labor and legal expenses and decrease productivity, thereby reducing the profits that we receive and have a material adverse effect on our business, financial condition, results of operations and our ability to make distributions to our stockholders.
We have entered into management agreements with third-party managers to operate our hotels. Our hotel managers are responsible for hiring and maintaining the labor force at each of our hotels. From time to time, strikes, lockouts, public demonstrations or other negative actions and publicity may disrupt hotel operations at any of our hotels, negatively impact our reputation or the reputation of our brands, or harm relationships with the labor forces at our hotels. We also may incur increased legal costs and indirect labor costs as a result of contract disputes or other events. Additionally, hotels where our managers have collective bargaining agreements with employees are more highly affected by labor force activities than others. The resolution of labor disputes or new or re-negotiated labor contracts could lead to increased labor costs, either by increases in wages or benefits or by changes in work rules that raise hotel operating costs. Furthermore, labor agreements may limit the ability of our hotel managers to reduce the size of hotel workforces during an economic downturn because collective bargaining agreements are negotiated between the hotel managers and labor unions. We do not have the ability to control the outcome of these negotiations.
Labor shortages could slow our growth or harm our business.
Our success depends in part upon our third-party managers’ ability to attract, motivate and retain a sufficient number of qualified employees. Qualified individuals needed to fill these positions are in short supply in some areas. The inability to recruit and retain these individuals may adversely impact hotel operations and guest satisfaction, which could harm our business. Additionally, competition for qualified employees may require us or our third party managers to pay meaningfully higher wages to attract enough employees than has historically been the case, and continued tightness in labor markets could result in continued escalation of labor costs. In addition, we could face additional challenges meeting workforce requirements due to changes in workforce dynamics, such as remote work arrangements or more flexibility in work schedules, which could result in increased labor costs in the future.
Actions by federal, state or local jurisdictions could have a material adverse effect on our business.
Several local jurisdictions in the U.S. have enacted, or considered, legislation increasing the minimum wage for workers in the jurisdiction. Some of this legislation applies to hotels only. If a jurisdiction in which the Company owns a hotel adopts such legislation, then the cost to operate the hotel may increase significantly and could have a material adverse effect on our business, financial condition, results of operations and our ability to make distributions to our stockholders.
Risks Related to the Economy and Credit Markets
The lack of availability and terms of financing could adversely impact the amounts, sources and costs of capital available to us.
The ownership of hotels is very capital intensive. We finance the acquisition of our hotels with a mixture of equity and long-term debt, while we traditionally finance renovations and operating needs with cash provided from operations or with borrowings from our corporate credit facility. Our mortgage loans typically have a large balloon payment due at their maturity. Generally, we find it more efficient to place a significant amount of debt on a small number of our hotels while we try to maintain a significant number of our hotels unencumbered.
During periods of economic recession, it could be difficult for us to borrow money. In recent years, a significant percentage of hotel loans were made by lenders who sold such loans to securitized lending vehicles, such as commercial
mortgage backed security (“CMBS”) pools. If the market for new CMBS issuances results in CMBS lenders making fewer loans, there is a risk that the debt capital available to us could be reduced.
An uncertain environment in the lodging industry and the economy generally could result in declines in our average daily room rates, occupancy and RevPAR, and thereby have a material adverse effect on our results of operations.
The performance of the lodging industry has traditionally been closely linked with the general economy. A stall in economic growth or an economic recession could have a materially adverse effect on our results of operations. When a property's occupancy or room rates drop to the point where its revenues are less than its operating expenses, we are required to spend additional funds in order to cover that property's operating expenses.
In addition, if the operating results decline at our hotels that are secured by mortgage debt, there may not be sufficient operating profits from the hotel to fund the debt service on the mortgage. In such a case, we may be forced to choose from a number of unfavorable options, including using corporate cash, drawing on our corporate credit facility, selling a hotel on disadvantageous terms, including an unattractive price, or defaulting on the mortgage debt and permitting the lender to foreclose. Any one of these options could have a material adverse effect on our business, results of operations, financial condition and ability to pay distributions to our stockholders.
Risks Related to Our Debt and Financing
The instruments governing our existing indebtedness contain, and instruments governing our future indebtedness may contain, financial covenants that could limit our operations and our ability to make distributions to our stockholders.
Our existing property-level debt instruments contain, and instruments governing property-level debt we incur in the future may contain, restrictions (including cash management provisions) that may, under circumstances specified in the loan agreements, prohibit our subsidiaries that own our hotels from making distributions or paying dividends, repaying loans to us or other subsidiaries or transferring any of their assets to us or another subsidiary. Failure to meet our financial covenants could result from, among other things, changes in our results of operations, incurring additional debt or changes in general economic conditions. In addition, this could cause one or more of our lenders to accelerate the timing of payments and could have a material adverse effect on our business, financial condition, results of operations and our ability to make distributions to our stockholders. The terms of our debt may restrict our ability to engage in transactions that we believe would otherwise be in the best interests of our stockholders.
Our credit facility and term loans contain financial covenants that may constrain our ability to sell assets and make distributions to our stockholders.
Our corporate credit facility and term loans contain several financial covenants, the most constraining of which limits the amount of debt that we may incur compared to the value of our hotels (our leverage covenant) and the amount of debt service we pay compared to our cash flow (our debt service coverage covenant). If we were to default under either of these covenants or were unable to obtain a waiver of such default, the lenders may require us to repay all amounts then outstanding under our credit facility and term loans and may terminate our credit facility and term loans. These and our other financial covenants constrain us from incurring material amounts of additional debt or from selling properties that generate a material amount of income. In addition, our credit facility requires that we maintain a minimum number of our hotels as unencumbered assets.
All of our existing mortgage debt agreements contain, and future mortgage debt agreements may contain, “cash trap” provisions that could limit our ability to make distributions to our stockholders.
All of our loan agreements contain, and future mortgage debt agreements may contain, cash trap provisions that may be triggered if the performance of the affected hotel or hotels declines to a certain level. If the provisions in one or more of these loan agreements are triggered, substantially all of the cash flow generated by the hotel or hotels affected will be deposited directly into lockbox accounts and then swept into cash management accounts for the benefit of the lenders. Cash will be distributed to us only after certain items are paid, including deposits into leasing and maintenance reserves and the payment of debt service, insurance, taxes, operating expenses, and extraordinary capital expenditures and leasing expenses. These “cash trap” provisions do not provide the lender the right to accelerate repayment of the underlying debt. As of December 31, 2024, we had no cash traps in place. However, the triggering of cash traps in the future could affect our liquidity and our ability to make distributions to our stockholders.
There is refinancing risk associated with our debt.
Our typical debt contains limited principal amortization; therefore, the vast majority of the principal must be repaid at the maturity of the loan in a so-called “balloon payment.” In the event that we do not have sufficient funds to repay the debt at the maturity of these loans, we will need to refinance this debt. If the credit environment is constrained at the time of our debt maturities, we would have a very difficult time refinancing debt. When we refinance our debt, prevailing interest rates and other factors may result in paying a greater amount of debt service, which will adversely affect our cash flow, and, consequently, our cash available for distribution to our stockholders. If we are unable to refinance our debt on acceptable terms, we may be forced to choose from a number of unfavorable options. These options include agreeing to otherwise unfavorable financing terms on one or more of our unencumbered assets, selling one or more hotels on disadvantageous terms, including unattractive prices or defaulting on the mortgage and permitting the lender to foreclose. Any one of these options could have a material adverse effect on our business, financial condition, results of operations and our ability to make distributions to our stockholders.
If we default on our secured debt in the future, the lenders may foreclose on our hotels.
All of our indebtedness, except our credit facility and term loan, is secured by single property first mortgages on the applicable property. If we default on any of the secured loans, the lender will be able to foreclose on the property pledged to the relevant lender under that loan. While we have maintained certain of our hotels unencumbered by mortgage debt, we have a relatively high loan-to-value on a number of our hotels which are subject to mortgage loans and, as a result, those mortgaged hotels may be at an increased risk of default and foreclosure. In addition, to the extent that we cannot meet any future debt service obligations, we will risk losing some or all of our hotels that are pledged to secure our obligations to foreclosure. This could affect our ability to make distributions to our stockholders.
In addition to losing the property, a foreclosure may result in recognition of taxable income. Under the Code, a foreclosure of property securing non-recourse debt would be treated as a sale of the property for a purchase price equal to the outstanding balance of the debt secured by the mortgage. If the outstanding balance of the debt secured by the mortgage exceeds our tax basis in the property, we would recognize taxable income on foreclosure even though we did not receive any cash proceeds. As a result, we may be required to identify and utilize other sources of cash for distributions to our stockholders. If this occurs, our financial condition, cash flow and ability to satisfy our other debt obligations or ability to pay distributions may be adversely affected.
Future debt service obligations may adversely affect our operating results, require us to liquidate our properties, jeopardize our ability to make cash distributions necessary to maintain our tax status as a REIT and limit our ability to make distributions to our stockholders.
In the future, we and our subsidiaries may incur substantial additional debt, including secured debt. Although borrowing costs are expected to decrease slightly throughout 2025, they remain elevated following steady increases since 2021 and, as a result, borrowing costs on new and refinanced debt may continue to be more expensive. Our existing debt, and any additional debt borrowed in the future could subject us to many risks, including the risks that:
•our cash flow from operations will be insufficient to make required payments of principal and interest or to make cash distributions necessary to maintain our tax status as a REIT;
•we may be vulnerable to adverse economic and industry conditions;
•we may be required to dedicate a substantial portion of our cash flow from operations to the repayment of our debt, thereby reducing the cash available for distribution to our stockholders, operations and capital expenditures, future investment opportunities or other purposes;
•the terms of any refinancing might not be as favorable as the terms of the debt being refinanced; and
•the use of leverage could adversely affect our stock price and our ability to make distributions to our stockholders.
If we violate covenants in our future indebtedness agreements, we could be required to repay all or a portion of our indebtedness before maturity at a time when we might be unable to arrange financing for such repayment on favorable terms, if at all.
Refinanced debt could reduce the amounts available for distribution to our stockholders, as well as reduce funds available for our operations, future investment opportunities or other purposes.
Increases in interest rates may increase our interest expense.
Interest rates are highly sensitive to many factors that are beyond our control, including general economic conditions and policies of various governmental and regulatory agencies. For instance, following consistent rate increases throughout 2022 and 2023, the U.S. Federal Reserve made several cuts to its benchmark interest rate in the second half of 2024 and has indicated it will continue to assess rate cuts in 2025, as rates remain elevated relative to the years preceding 2021. Higher interest rates could increase debt service requirements on any of our floating rate debt, including our unsecured term loans and any outstanding balance on our senior unsecured credit facility, and could reduce the amounts available for distribution to our stockholders, as well as reduce funds available for our operations, future business opportunities or other purposes.
Hedging against interest rate exposure may adversely affect us.
We manage certain exposure to interest rate volatility by using interest rate hedging, such as swap agreements, to hedge against the possible negative effects of interest rate fluctuations. We may continue to do so in the future. However, hedging can be expensive, particularly during periods of volatile interest rates, available interest rate hedges may not correspond directly with the interest rate risk for which protection is sought, the duration of the interest rate hedge may not match the duration of the related liability, and we cannot assure you that any hedging will adequately mitigate the adverse effects of interest rate increases or that counterparties under these agreements will honor their obligations. As a result, our hedging transactions could have a material and adverse effect on our results of operations.
Risks Related to Regulation and the Environment
Noncompliance with governmental regulations could adversely affect our operating results.
Environmental matters.
Our hotels are, and the hotels that we acquire in the future will be, subject to various federal, state and local environmental laws and regulations relating to environmental protection. Under these laws, courts and government agencies may have the authority to require us, as owner of a contaminated property, to clean up the property, even if we did not know of, or were not responsible for, the contamination. These laws apply to persons who owned a property at the time it became contaminated so we may incur cleanup costs or other environmental liabilities even after we sell a property. In addition to the costs of cleanup, environmental contamination can affect the value of a property and, therefore, an owner’s ability to borrow funds using the property as collateral or to sell the property. Additionally, under certain environmental laws, courts and government agencies also have the authority to require that (i) a person who sent waste to a waste disposal facility, such as a landfill or an incinerator, pay for the clean-up of that facility if it becomes contaminated and threatens human health or the environment and (ii) a person who arranges for the disposal or treatment, or transports for disposal or treatment, a hazardous substance at a property owned by another person pay for the costs of removal or remediation of hazardous substances released into the environment at that property.
Our hotels are also subject to various federal, state, and local environmental, health and safety laws and regulations that address a wide variety of issues, including, but not limited to, storage tanks, air emissions from emergency generators, storm water and wastewater discharges, asbestos, lead-based paint, mold and mildew and waste management. Some of our hotels routinely handle and use hazardous or regulated substances and wastes as part of their operations, which substances and wastes are subject to regulation (e.g., swimming pool chemicals). Our hotels incur costs to comply with these laws and regulations, and could be subject to fines and penalties for noncompliance. Additionally, various court decisions have established that third parties may recover damages for injury caused by property contamination. For instance, a person exposed to asbestos while staying or working in a hotel may seek to recover damages if he or she suffers injury from the asbestos.
Although we have taken and will take commercially reasonable steps to assess the condition of our properties, there may be unknown environmental problems associated with our properties. If environmental contamination exists on our properties, we could become subject to strict, joint and several liability for the contamination by virtue of our ownership interest. In addition, we are obligated to indemnify our lenders for any liability they may incur in connection with a contaminated property.
We could be responsible for the costs associated with a contaminated property, including the costs to clean up a contaminated property or to defend against a claim, and such costs could have a material adverse effect on our results of operations and financial condition and our ability to pay dividends to our stockholders. Additionally, we regularly incur costs to comply with environmental laws and we cannot assure you that future laws or regulations will not impose material environmental liabilities or that the current environmental condition of our hotels will not be affected by the condition of the properties in the vicinity of our hotels (such as the presence of leaking underground storage tanks) or by third parties unrelated to us.
Climate change
In recent years, numerous treaties, laws and regulations have been enacted to regulate or limit carbon emissions and, as a result, we are subject to the risks associated with such transitional effects to a low carbon scenario. These effects may include, but are not limited to, increased regulation for building efficiency and equipment specifications, increased regulations or investor requirements for environmental and social disclosures and increased costs to manage the shift in consumer preferences. For example, in an effort to mitigate the impact of climate change, our hotels could become subject to increased governmental regulations mandating energy efficiency standards, the usage of sustainable energy sources and updated equipment specifications which may require additional capital investments or result in increased operating costs. Additionally, if there is a shift in consumer preferences for more sustainable travel accommodations, we may also incur increased costs to manage such consumer expectations for sustainable buildings and hotel operations. The drive to limit carbon emissions and other climate change related regulations and consumer preferences may require us to make significant investments in our hotels and could result in increased energy costs at our properties which could have a material adverse effect on our results of operations and our ability to make distributions to our stockholders.
Americans with Disabilities Act and other changes in governmental rules and regulations.
Our properties must comply with Title III of the Americans with Disabilities Act of 1990 (the “ADA”), to the extent that such properties are “public accommodations” as defined by the ADA. Under the ADA, all public accommodations must meet various federal non-discrimination requirements related to access and use by individuals with disabilities. Compliance with the ADA’s requirements could require removal of architectural barriers to access and non-compliance could result in the payment of civil penalties, damages, and attorneys' fees and costs. We believe that our properties are in substantial compliance with the ADA; however, the obligation to comply with the ADA is an ongoing one, and we will continue to assess our properties and to make alterations as appropriate in this regard. If we are required to make substantial modifications to our hotels, whether to comply with the ADA or other changes in governmental rules and regulations, our financial condition, results of operations and ability to make distributions to our stockholders could be adversely affected.
Our hotel properties may contain or develop harmful mold, which could lead to liability for adverse health effects and costs of remediating the problem.
When excessive moisture accumulates in buildings or on building materials, mold growth may occur, particularly if the moisture problem remains undiscovered or is not addressed over a period of time. Some molds may produce airborne toxins or irritants. Concern about indoor exposure to mold has been increasing, as exposure to mold may cause a variety of adverse health effects and symptoms, including allergic reactions. As a result, the presence of mold to which our hotel guests or employees could be exposed at any of our properties could require us to undertake a costly remediation program to contain or remove the mold from the affected property, which would reduce our cash available for distribution. In addition, exposure to mold by our guests or employees, management company employees or others could expose us to liability if property damage or adverse health concerns arise.
Risks Related to Our Status as a REIT
We cannot assure you that we will remain qualified as a REIT.
We believe that we are qualified to be taxed as a REIT for U.S. federal income tax purposes for our taxable year ended December 31, 2024, and we expect to continue to qualify as a REIT for future taxable years, but we cannot assure you that we have qualified, or will remain qualified, as a REIT. The REIT qualification requirements are extremely complex and official interpretations of the U.S. federal income tax laws governing qualification as a REIT are limited. Certain aspects of our REIT qualification are beyond our control. Accordingly, we cannot be certain that we will be successful in operating so that we can remain qualified as a REIT. At any time, new laws, interpretations or court decisions may change the U.S. federal tax laws or the U.S. federal income tax consequences of our qualification as a REIT. Moreover, our charter provides that our board of directors may revoke or otherwise terminate our REIT election, without the approval of our stockholders, if it determines that it is no longer in our best interest to continue to qualify as a REIT.
If we fail to qualify as a REIT and do not qualify for certain statutory relief provisions, or otherwise cease to be a REIT, we will be subject to U.S. federal income tax on our taxable income at the corporate tax rate. We might need to borrow money or sell assets in order to pay any such tax. Also, we would not be allowed a deduction for dividends paid to our stockholders in computing our taxable income and we would no longer be compelled to make distributions under the Code. Unless we were
entitled to relief under certain U.S. federal income tax laws, we could not re-elect REIT status until the fifth calendar year after the year in which we failed to qualify as a REIT. If we fail to qualify as a REIT but are eligible for certain relief provisions, then we may retain our status as a REIT, but we may be required to pay a penalty tax, which could be substantial.
Maintaining our REIT qualification contains certain restrictions and drawbacks.
Complying with REIT requirements may cause us to forgo otherwise attractive opportunities.
To remain qualified as a REIT for U.S. federal income tax purposes, we must continually satisfy tests concerning, among other things, the sources of our income, the nature and diversification of our assets, the amounts we distribute to our stockholders and the ownership of our stock. In order to meet these tests, we may be required to forgo attractive business or investment opportunities. For example, we may not lease to our TRS any hotel that contains gaming. Thus, compliance with the REIT requirements may hinder our ability to operate solely to maximize profits.
To qualify as a REIT, we must meet annual distribution requirements.
In order to remain qualified as a REIT, we generally are required to distribute at least 90% of our REIT taxable income, determined without regard to the dividends paid deduction and excluding net capital gains, each year to our stockholders. To the extent that we satisfy this distribution requirement, but distribute less than 100% of our REIT taxable income, we will be subject to U.S. federal corporate income tax on our undistributed REIT taxable income. In addition, we will be subject to a 4% non-deductible excise tax if the actual amount that we pay out to our stockholders in a calendar year is less than a minimum amount specified under U.S. federal tax laws. As a result of differences between cash flow and the accrual of income and expenses for tax purposes, or non-deductible expenditures, for example, our REIT taxable income in any given year could exceed our cash available for distribution. Accordingly, we may be required to borrow money or sell assets at disadvantageous prices, distribute amounts that would otherwise be invested in future acquisitions or capital expenditures or used for the repayment of debt, pay dividends in the form of “taxable stock dividends” or find another alternative source of funds to make distributions sufficient to enable us to pay out enough of our taxable income to satisfy the distribution requirement and to avoid U.S. federal corporate income tax and the 4% nondeductible excise tax in a particular year.
The formation of our TRSs and TRS lessees increases our overall tax liability.
Overall, no more than 20% of the value of a REIT’s assets may consist of stock or securities of one or more TRS. Our domestic TRS are subject to U.S. federal and state income tax on their taxable income. The taxable income of our TRS lessees currently consists and generally will continue to consist of revenues from the hotels leased by our TRS lessees plus, in certain cases, key money payments (amounts paid to us by a hotel management company in exchange for the right to manage a hotel we acquire) and yield support payments, net of the operating expenses for such properties and rent payments to us. Such taxes could be substantial.
We will be subject to a 100% excise tax to the extent that transactions with our TRSs are not conducted on an arm’s-length basis. For example, to the extent that the rent paid by one of our TRS lessees exceeds an arm’s-length rental amount, such excess is potentially subject to this excise tax. While we believe that we structure all of our leases on an arm’s-length basis, upon an audit, the IRS might disagree with our conclusion.
If the leases of our hotels to our TRS lessees are not respected as true leases for U.S. federal income tax purposes, we will fail to qualify as a REIT.
To qualify as a REIT, we must annually satisfy two gross income tests, under which specified percentages of our gross income must be derived from certain sources, such as “rents from real property.” Rents paid to us by our TRS lessees pursuant to the leases of our hotels will constitute substantially all of our gross income. In order for such rent to qualify as “rents from real property” for purposes of the gross income tests, the leases must be respected as true leases for U.S. federal income tax purposes and not be treated as service contracts, financing arrangements, joint ventures or some other type of arrangement. If our leases are not respected as true leases for U.S. federal income tax purposes, we will fail to qualify as a REIT.
You may be restricted from transferring our common stock and Series A Preferred Stock.
In order to maintain our REIT qualification, among other requirements, no more than 50% in value of our outstanding stock may be owned, directly or indirectly, by five or fewer individuals (as defined in the U.S. federal income tax laws to include certain entities) during the last half of any taxable year. In addition, the REIT rules generally prohibit a manager of one of our hotels from owning, directly or indirectly, more than 35% of our stock and a person who holds 35% or more of our stock
from also holding, directly or indirectly, more than 35% of any such hotel management company. To qualify for and preserve REIT status, our charter contains an aggregate share ownership limit, a common share ownership limit, and a preferred share ownership limit. Generally, any shares of our stock owned by affiliated owners will be added together for purposes of the aggregate share ownership limit, and any shares of common stock or preferred stock, as applicable, owned by affiliated owners will be added together for purposes of the common share ownership limit and the preferred share ownership limit.
If anyone transfers or owns shares in a way that would violate the aggregate share ownership limit, the common share ownership limit, or the preferred share ownership limit (unless such ownership limits have been waived by our board of directors), or would prevent us from continuing to qualify as a REIT under the U.S. federal income tax laws, those shares instead will be transferred to a trust for the benefit of a charitable beneficiary and will be either redeemed by us or sold to a person whose ownership of the shares will not violate the aggregate share ownership limit, the common share ownership limit, or the preferred share ownership limit (as applicable). If this transfer to a trust would not be effective to prevent a violation of the ownership restrictions in our charter, then the initial intended transfer or ownership will be null and void from the outset. The intended transferee or owner of those shares will be deemed never to have owned the shares. Anyone who acquires or owns shares in violation of the aggregate share ownership limit, the common share ownership limit, the preferred share ownership limit (unless such ownership limits have been waived by our board of directors) or the other restrictions on transfer or ownership in our charter bears the risk of a financial loss when the shares are redeemed or sold if the market price of our stock falls between the date of purchase and the date of redemption or sale.
Even if we maintain our status as a REIT, in certain circumstances, we may be subject to U.S. federal and state income taxes, which would reduce our cash available for distribution to our stockholders.
Even if we qualify and maintain our status as a REIT, we may be subject to U.S. federal income taxes or state taxes in various circumstances. For example, net income from a “prohibited transaction” will be subject to a 100% tax. In addition, we may not be able to distribute all of our income in any given year, which would result in corporate level taxes, and we may not make sufficient distributions to avoid excise taxes. We may also decide to retain certain gains from the sale or other disposition of our property and pay income tax directly on such gains. In that event, our stockholders would be required to include such gains in income and would receive a corresponding credit for their share of taxes paid by us. We may also be subject to U.S. state and local and non-U.S. taxes on our income or properties, either directly or at the level of our operating partnership or the other companies through which we indirectly own our assets. In addition, we may be subject to U.S. federal, state, local or non-U.S. taxes in other various circumstances. Any U.S. federal or state taxes that we pay will reduce our cash available for distribution to our stockholders.
Our property taxes could increase due to property tax rate changes or reassessment, which could impact our cash flow.
Even if we qualify and maintain our status as a REIT, we are required to pay state and local property taxes on our properties. The property taxes on our properties may increase as property tax rates change or as our properties are assessed or reassessed by taxing authorities. Therefore, the amount of property taxes we pay in the future may increase substantially from what we have paid in the past and such increases may not be offset by increased room rates at our hotels. If the property taxes we pay increase, our financial condition, results of operations, cash flow, per share trading price of our common stock and Series A Preferred Stock and our ability to satisfy our principal and interest obligations and to make distributions to our stockholders may be negatively impacted.
Dividends payable by REITs generally do not qualify for reduced tax rates.
A maximum 20% tax rate applies to “qualified dividend income” payable to individual U.S. stockholders. Dividends payable by REITs, however, are generally not eligible for the reduced rates on qualified dividend income and are taxed at normal ordinary income tax rates (provided that for taxable years beginning after December 31, 2017 and before January 1, 2026, non-corporate taxpayers generally may deduct 20% of their ordinary REIT dividends that are not “capital gain dividends” or “qualified dividend income”). However, to the extent that our dividends are attributable to certain dividends that we receive from a TRS, such dividends generally will be eligible for the reduced rates that apply to qualified dividend income (but will be ineligible for the 20% deduction). The more favorable rates applicable to regular corporate dividends could cause investors who are individuals to perceive investments in REITs to be relatively less attractive than investments in the stocks of non-REIT corporations that pay qualified dividend income, which could adversely affect the value of the stock of REITs, including our common stock and Series A Preferred Stock. In addition, some non-REIT corporations may choose to pay dividends or increase dividends as a result of the lower corporate income tax rate that is effective for taxable years beginning after December 31, 2017. As a result, the trading price of our common stock and Series A Preferred Stock may be negatively impacted.
Failure of our operating partnership to be taxable as a partnership could cause us to fail to qualify as a REIT and we could suffer other adverse tax consequences.
We believe that our operating partnership will continue to be treated for U.S. federal income tax purposes as a partnership and not as an association or as a publicly traded partnership taxable as a corporation. As a partnership, the operating partnership generally will not be subject to U.S. federal income tax on its income. Instead, each of its partners, including us, will be allocated that partner’s share of the operating partnership’s income. No assurance can be provided, however, that the IRS will not challenge the operating partnership’s status as a partnership for U.S. federal income tax purposes, or that a court would not sustain such a challenge. If the IRS were to determine that our operating partnership was properly treated as an association or as a publicly traded partnership taxable as a corporation, our operating partnership would be required to pay U.S. federal income tax at corporate rates on its net income, its partners would be treated as stockholders of our operating partnership and distributions to partners would constitute distributions that would not be deductible in computing the operating partnership’s taxable income. In addition, we could fail to qualify as a REIT, with the resulting consequences described above.
Our UPREIT structure may result in potential conflicts of interest with limited partners in our operating partnership whose interests may not be aligned with those of our stockholders.
Limited partners in our operating partnership have the right to vote on certain amendments to the agreement that governs our operating partnership, as well as on certain other matters. Persons holding such voting rights may exercise them in a manner that conflicts with our stockholders’ interests. As general partner of our operating partnership, we are obligated to act in a manner that is in the best interests of all partners of our operating partnership. Circumstances may arise in the future when the interests of limited partners in our operating partnership may conflict with the interests of our stockholders. These conflicts may be resolved in a manner that some stockholders believe is not in their best interests.
Legislative or regulatory action could adversely affect our stockholders.
In recent years, numerous legislative, judicial and administrative changes have been made to the U.S. federal income tax laws applicable to investments in REITs and similar entities. Additional changes to applicable tax laws are likely to continue to occur in the future, and we cannot assure our stockholders that any such changes will not adversely affect the taxation of a stockholder. Any such changes could have an adverse effect on an investment in our common stock and Series A Preferred Stock. All stockholders are urged to consult with their tax advisors with respect to the status of legislative, regulatory or administrative developments and proposals and their potential effect on an investment in our common stock and Series A Preferred Stock.
Risks Related to Our Organization and Structure
Provisions of our charter may limit the ability of a third party to acquire control of our company.
Our charter provides that no person may beneficially own more than 9.8% of the aggregate outstanding shares of our common stock, more than 9.8% of the aggregate outstanding shares of our Series A Preferred Stock, or more than 9.8% of the value of the aggregate outstanding shares of our capital stock, except certain “look-through entities,” such as mutual funds, which may beneficially own up to 15% of the aggregate outstanding shares of our common stock, up to 15% of the aggregate outstanding shares of our Series A Preferred Stock, or up to 15% of the value of the aggregate outstanding shares of our capital stock. Our board of directors has waived this ownership limitation for certain investors. Our bylaws waive this ownership limitation for certain other classes of investors. These ownership limitations may prevent an acquisition of control of our company by a third party without our board of directors’ approval, even if our stockholders believe the change of control is in their best interests.
Our charter also authorizes our board of directors to issue up to 400,000,000 shares of common stock and up to 10,000,000 shares of preferred stock, to classify or reclassify any unissued shares of common stock or preferred stock and to set the preferences, rights and other terms of the classified or reclassified shares. Furthermore, our board of directors may, without any action by the stockholders, amend our charter from time to time to increase or decrease the aggregate number of shares of stock of any class or series that we have authority to issue. Issuances of additional shares of stock may have the effect of delaying, deferring or preventing a transaction or a change in control of our company that might involve a premium to the market price of our common stock or otherwise be in our stockholders’ best interests.
Certain advance notice provisions of our bylaws may limit the ability of a third party to acquire control of our company.
Our bylaws provide that (a) with respect to an annual meeting of stockholders, nominations of individuals for election to our board of directors and the proposal of other business to be considered by stockholders may be made only (i) pursuant to our notice of the meeting, (ii) by the board of directors or (iii) by a stockholder who is entitled to vote at the meeting and has complied with the advance notice procedures set forth in the bylaws and (b) with respect to special meetings of stockholders, only the business specified in our notice of meeting may be brought before the meeting of stockholders and nominations of individuals for election to the board of directors may be made only (A) by the board of directors or (B) provided that the board of directors has determined that directors shall be elected at such meeting by a stockholder who is entitled to vote at the meeting and has complied with the advance notice provisions set forth in the bylaws. These advance notice provisions may have the effect of delaying, deferring or preventing a transaction or a change in control of our company that might involve a premium to the market price of our common stock or otherwise be in our stockholders’ best interests.
Provisions of Maryland law may limit the ability of a third party to acquire control of our company.
The Maryland General Corporation Law, or the MGCL, has certain restrictions on a “business combination” and “control share acquisition” which we have opted out of. If an affirmative majority of votes cast by a majority of stockholders entitled to vote approve it, our board of directors may opt in to such provisions of the MGCL. If we opt in, and the stockholders approve it, these provisions may have the effect of delaying, deferring or preventing a transaction or a change in control of our company that might involve a premium price for holders of our common stock or otherwise be in their best interests.
In addition, provisions of Maryland law permit the board of a corporation with a class of equity securities registered under the Exchange Act and at least three independent directors, without stockholder approval, to implement possible takeover defenses, such as a classified board or a two-thirds vote requirement for removal of a director. These provisions, if implemented, may make it more difficult for a third party to affect a takeover. In February 2014, however, we amended our charter to prohibit us from dividing directors into classes unless such action is first approved by the affirmative vote of a majority of the votes cast on the matter by stockholders entitled to vote generally in the election of directors.
Stockholders have limited control over any changes that we make to our policies.
Our board of directors determines our major policies, including policies related to our investment objectives, leverage, financing, growth and distributions to our stockholders. Our board of directors may amend or revise these policies without a vote of our stockholders. This means that our stockholders will have limited control over changes in our policies and those changes could adversely affect our business, financial condition, results of operations and our ability to make distributions to our stockholders.
Our success depends on senior executive officers whose continued service is not guaranteed, and changes in our senior executive officers may adversely affect the operation of our business.
We depend on the efforts and expertise of our senior executive officers to manage our day-to-day operations and strategic business direction. Finding suitable replacements for senior executive officers can be difficult. The loss of any of their services could have a material adverse effect on our business, financial condition, results of operations and our ability to make distributions to our stockholders.
We have entered into an agreement with each of our senior executive officers that provides each of them benefits in the event that his or her employment is terminated by us without cause, by him or her for good reason or under certain circumstances following a change of control of our company.
We have entered into an agreement with each of our senior executive officers that provides each of them with severance benefits if his or her employment is terminated under certain circumstances following a change of control of our company. Certain of these benefits and the related tax indemnity in the case of certain executive officers could prevent or deter a change of control of our company that might involve a premium price for our common stock or otherwise be in the best interests of our stockholders.
We may be unable to generate sufficient cash flows from our operations to make distributions to our stockholders at expected levels, and we cannot assure you of our ability to make distributions in the future.
We intend to pay quarterly dividends that represent at least 90% of our REIT taxable income. Our ability to make these intended distributions may be adversely affected by the factors, risks and uncertainties described in this Annual Report on Form 10-K and other reports that we file from time to time with the SEC. Our board of directors has the sole discretion to determine the timing, form and amount of any distribution to our stockholders and will make determinations regarding distributions based
upon many facts, including our financial performance, our debt service obligations, our debt covenants, our capital expenditure requirements, the requirements for qualification as a REIT and other factors that our board of directors may deem relevant from time to time. As a result, no assurance can be given that we will be able to make distributions to our stockholders at expected levels, or at all, or that distributions will increase or even be maintained over time, any of which could materially and adversely affect the market price of our common stock and Series A Preferred Stock.
Changes in market conditions could adversely affect the market price of our common stock and Series A Preferred Stock.
As with other publicly traded equity securities, the value of our common stock and Series A Preferred Stock depends on various market conditions that may change from time to time. Among the market conditions that may affect the value of our common stock and Series A Preferred Stock are the following:
•the extent of investor interest in our securities;
•the general reputation of REITs and the attractiveness of our equity securities in comparison to other equity securities, including securities issued by other real estate-based companies;
•the underlying asset value of our hotels;
•investor confidence in the stock and bond markets, generally;
•national and local economic conditions;
•changes in tax laws;
•our financial performance; and
•general stock and bond market conditions.
The market value of our common stock is based primarily upon the market’s perception of our growth potential and our current and potential future earnings and cash distributions. Consequently, our common stock may trade at prices that are greater or less than our net asset value per share. If our future earnings or cash distributions are less than expected, it is likely that the market price of our common stock will diminish.
In addition, interest rates have increased significantly in recent years and may remain elevated in the near term. The market for common shares and preferred shares of publicly traded REITs may be influenced by the distribution yield on their shares (i.e., the amount of annual distributions as a percentage of the market price of their shares) relative to market interest rates. As market interest rates increase, prospective purchasers of REIT common shares and preferred shares may seek to achieve a higher distribution yield, which we may not be able to, or may choose not to, provide. Thus, higher market interest rates could cause the returns on investment in our common stock and Series A Preferred Stock to be relatively less attractive to our investors and the market price of our common stock and Series A Preferred Stock to decline. Additionally, higher market interest rates may adversely impact the market values of our hotels, which may be reflected in the market price of our common stock and Series A Preferred Stock.
We may be subject to litigation, which could have a material adverse effect on our financial condition, results of operations, cash flow and trading price of our common stock and Series A Preferred Stock.
We may be subject to litigation. In addition, we generally indemnify third-party hotel managers for legal costs resulting from management of our hotels. Some of these claims may result in defense costs, settlements, fines or judgments against us, some of which are not covered by insurance. The outcome of these legal proceedings cannot be predicted. Payment of any such costs, settlements, fines or judgments that are not insured could have a material adverse impact on our financial position and results of operations. In addition, certain litigation or the resolution of certain litigation may affect the availability or cost of some of our insurance coverage, which could adversely impact our results of operations and cash flows, expose us to increased risks that would be uninsured and/or adversely impact our ability to attract officers and directors.
The market price of our common stock has been volatile and could decline, resulting in a substantial or complete loss on our common stockholders’ investment.
The market price of our common stock has been highly volatile in the past, and investors in our common stock may experience a decrease in the value of their shares, including decreases unrelated to our operating performance or prospects. In the past, securities class action litigation has often been instituted against companies following periods of volatility in their stock price. This type of litigation could result in substantial costs and divert our management’s attention and resources.
Future issuances of our common stock, Series A Preferred Stock or our operating partnership’s common OP units, may depress the market price of our common stock and have a dilutive effect on our existing stockholders.
We cannot predict whether future issuances of our common stock or Series A Preferred Stock or the availability of shares for resale in the open market may depress the market price of our common stock or Series A Preferred Stock. Future issuances or sales of a substantial number of shares of our common stock in the public market, or the issuance of our common stock or Series A Preferred Stock in connection with future property, portfolio or business acquisitions, or the perception that such issuances or sales might occur, may cause the market price of our shares to decline. In addition, future issuances or sales of our common stock or Series A Preferred Stock may be dilutive to existing stockholders.
Our December 2018 acquisition of Cavallo Point was partially funded by the issuance by our operating partnership of common OP units, which became redeemable by the sellers after the one-year anniversary of such issuance for cash or, at our election, on a one-for-one basis for shares of our common stock. Pursuant to the terms of the contribution agreement governing our acquisition of Cavallo Point, if any of the common OP units are outstanding seven years after their issuance, we have the option to redeem them for cash or shares of our common stock, at our election. In the future, our operating partnership may issue additional common OP units to acquire additional properties or portfolios. Such common OP unit issuances would reduce our ownership interest in the operating partnership and may in the future result in dilution of our shareholders’ equity interests.
Holders of our outstanding Series A Preferred Stock have dividend, liquidation and other rights that are senior to the rights of the holders of our common stock.
Our board of directors has the authority to designate and issue preferred stock with liquidation, dividend and other rights that are senior to those of our common stock. As of December 31, 2024, 4,760,000 shares of our Series A Preferred Stock were issued and outstanding. The aggregate liquidation preference with respect to the outstanding preferred stock is approximately $119.0 million and aggregate annual dividends on these shares are approximately $9.8 million. Holders of the Series A Preferred Stock are entitled to cumulative dividends before any dividends may be declared or set aside on our common stock. Upon our voluntary or involuntary liquidation, dissolution or winding up, before any payment is made to holders of our common stock, holders of the Series A Preferred Stock are entitled to receive a liquidation preference of $25.00 per share plus any accrued and unpaid distributions. This will reduce the remaining amount of our assets, if any, available to distribute to holders of our common stock. In addition, holders of our Series A Preferred Stock have the right to elect two additional directors to our board of directors whenever dividends on the preferred shares are in arrears for six or more quarterly dividends, whether or not consecutive.
The conversion rights of our Series A Preferred Stock may be detrimental to holders of our common stock.
As of December 31, 2024, 4,760,000 shares of our Series A Preferred Stock were outstanding and could be converted, upon the occurrence of limited specified change in control transactions, into shares of our common stock. The conversion of the Series A Preferred Stock would dilute the stockholder ownership in our Company and common OP unit holder ownership in our operating partnership and could adversely affect the market price of our common stock and could impair our ability to raise capital through the sale of additional equity securities.
Future offerings of debt securities or preferred stock, which would be senior to our common stock upon liquidation and for the purpose of distributions, may cause the market price of our common stock to decline.
In the future, we may increase our capital resources by making additional offerings of debt or equity securities, which may include senior or subordinated notes, classes of preferred stock and/or common stock. We will be able to issue additional shares of common stock or preferred stock without stockholder approval, unless stockholder approval is required by applicable law or the rules of any stock exchange or automated quotation system on which our securities may be listed or traded. Upon liquidation, holders of our debt securities and shares of preferred stock and lenders with respect to other borrowings will receive a distribution of our available assets prior to the holders of our common stock. Additional equity offerings could significantly dilute the holdings of our existing stockholders or reduce the market price of our common stock, or both. Holders of our common stock are not entitled to preemptive rights or other protections against dilution. Preferred stock and debt, if issued, could have a preference on liquidating distributions or a preference on dividend or interest payments that could limit our ability to make distributions to the holders of our common stock. Because our decision to issue securities in any future offering will
depend on market conditions and other factors beyond our control, we cannot predict or estimate the amount, timing or nature of our future offerings. Thus, our stockholders bear the risk of our future offerings reducing the market price of our common stock and diluting their interest.
We cannot guarantee that we will repurchase our common stock pursuant to our share repurchase program or that our share repurchase program will enhance long-term stockholder value. Share repurchases could also increase the volatility of the price of our common stock and could diminish our cash reserves.
The timing, manner, price and actual number of shares repurchased under our share repurchase program will depend on a variety of factors including stock price, corporate and regulatory requirements, market conditions, and other corporate liquidity requirements and priorities. Our share repurchase program may be limited, suspended or terminated at any time without prior notice. In addition, repurchases of our common stock pursuant to our share repurchase program could affect our stock price and increase its volatility. The existence or use of our share repurchase program may cause our stock price to be higher than it would otherwise be, and could potentially reduce the market liquidity for our stock. Additionally, our share repurchase program could diminish our cash reserves, which may impact our ability to finance future growth and to pursue possible any future strategic opportunities or acquisitions. There can be no assurance that any share repurchases will enhance stockholder value because the market price of our common stock may decline below the levels at which we repurchased shares of stock. Although our share repurchase program is intended to enhance long-term stockholder value, there is no assurance that it will do so, and short-term stock price fluctuations could reduce the program’s effectiveness.
Tax protection agreements may limit our ability to sell or otherwise dispose of certain properties and may require our operating partnership to maintain certain debt levels that otherwise would not be required to operate our business.
In connection with contributions of properties to our operating partnership, our operating partnership has entered and may in the future enter into tax protection agreements under which it agrees to minimize the tax consequences to the contributing partners resulting from the sale or other disposition of the contributed properties. Tax protection agreements may make it economically prohibitive to sell any properties that are subject to such agreements. In addition, we may be required to maintain a minimum level of indebtedness throughout the term of any tax protection agreement regardless of whether such debt levels are otherwise required to operate our business.
Item 1B. Unresolved Staff Comments
None.
Item 1C. Cybersecurity
Cyber Risk Management and Strategy
We and our property managers rely on information technology in our operations, and any material failures, inadequacies, interruptions, security failures, social engineering attacks or cyber-attacks could harm our business. To help manage these risks, we engage and rely on external experts, internal auditors, and third-party assessors, including an information technology managed services provider. Our managed services provider currently provides us with both a virtual chief information security officer (vCISO) and a virtual chief information officer (vCIO), who offer us advice on technology, infrastructure, management, and productivity in relation to our information technology capabilities.
Our current view of cybersecurity risk is informed by a risk assessment conducted by a leading third-party assessor based on a recognized industry framework, which evaluated our cyber risk management controls. Our managed services provider also conducts periodic assessments of certain applications on our systems to determine, in part, any necessary security improvements. Our senior management reviews assessments performed by third-party assessors and our managed services provider to determine the appropriate treatment of identified risks.
We have also developed and implemented a cyber risk management program for our third-party property managers. This program aims to assess the cybersecurity maturity of various commercial properties that we own through an evaluation of our property managers’ cybersecurity risk profile.
We, like other companies in our industry, face a number of cybersecurity risks in connection with our business. Although such risks have not materially affected us, including our business strategy, results of operations or financial condition, to date, we have, from time to time, experienced threats to and security incidents related to our data and systems. For more information about the cybersecurity risks we face, see Item 1A "Risk Factors."
Governance Related to Cybersecurity Risks
DiamondRock engages a managed services provider, which includes vCISO and vCIO services, to assist DiamondRock with the identification, monitoring, and management of cybersecurity risks. Our managed services provider reports periodically to our management team, including our Chief Accounting Officer, Chief Financial Officer & Treasurer and General Counsel & Chief Risk Officer. These senior executives then brief the Board on information regarding security matters at least quarterly. Additionally, we provide cybersecurity training for all Board members and senior executives.
As part of its charter, the Audit Committee oversees our policies with respect to risk assessment and risk management, including with respect to cybersecurity risks. The Audit Committee administers its risk oversight function by receiving regular reports from members of senior management, including the Chief Accounting Officer, Chief Financial Officer & Treasurer and General Counsel & Chief Risk Officer, on areas of material risk to the Company. Our Audit Committee discusses DiamondRock’s cybersecurity program at least annually, and receives quarterly updates from internal audit or management on cybersecurity incidents or other developments. Our Audit Committee reports on these matters to our Board of Directors as needed.
Our Board of Directors plays an important role in the risk oversight of the Company. Our Board is involved in risk oversight through its direct decision-making authority with respect to significant matters and the oversight of management by the Board’s committees. Our Board also relies on management to bring significant matters impacting DiamondRock to its attention.
Item 2. Properties
The following table sets forth certain information for each of our hotels owned as of December 31, 2024.
| | | | | | | | | | | | | | | | | | | | | | | | | | | | | | | | | | | | | | | | | | |
| Hotel | | City | | State | | Chain Scale Segment (1) | | Service Category | | Rooms | | | | | Manager | |
| Chicago Marriott Downtown Magnificent Mile | | Chicago | | Illinois | | Upper Upscale | | Full Service | | 1,200 | | | | | | Marriott | |
| Westin Boston Seaport District | | Boston | | Massachusetts | | Upper Upscale | | Full Service | | 793 | | | | | | Aimbridge Hospitality | |
| Salt Lake City Marriott Downtown at City Creek | | Salt Lake City | | Utah | | Upper Upscale | | Full Service | | 510 | | | | | | HEI Hotels & Resorts | |
| Worthington Renaissance Fort Worth Hotel | | Fort Worth | | Texas | | Upper Upscale | | Full Service | | 504 | | | | | | Marriott | |
| Westin San Diego Bayview | | San Diego | | California | | Upper Upscale | | Full Service | | 436 | | | | | | Aimbridge Hospitality | |
| Westin Fort Lauderdale Beach Resort | | Fort Lauderdale | | Florida | | Upper Upscale | | Full Service | | 432 | | | | | | HEI Hotels & Resorts | |
Westin Washington D.C. City Center (2) | | Washington | | District of Columbia | | Upper Upscale | | Full Service | | 410 | | | | | | Sage Hospitality | |
| The Dagny Boston | | Boston | | Massachusetts | | Upper Upscale | | Full Service | | 403 | | | | | | Aimbridge Hospitality | |
| The Hythe Vail | | Vail | | Colorado | | Luxury | | Full Service | | 344 | | | | | | Vail Resorts | |
| Courtyard New York Manhattan/Midtown East | | New York | | New York | | Upscale | | Select Service | | 321 | | | | | | HEI Hotels & Resorts | |
| Atlanta Marriott Alpharetta | | Atlanta | | Georgia | | Upper Upscale | | Full Service | | 318 | | | | | | Aimbridge Hospitality | |
| The Gwen | | Chicago | | Illinois | | Luxury | | Full Service | | 311 | | | | | | HEI Hotels & Resorts | |
| Hilton Garden Inn New York/Times Square Central | | New York | | New York | | Upscale | | Select Service | | 282 | | | | | | Highgate Hotels | |
| Embassy Suites by Hilton Bethesda | | Bethesda | | Maryland | | Upper Upscale | | Full Service | | 272 | | | | | | Sage Hospitality | |
| Hotel Champlain Burlington | | Burlington | | Vermont | | Upper Upscale | | Full Service | | 258 | | | | | | Aimbridge Hospitality | |
| Henderson Beach Resort | | Destin | | Florida | | Luxury | | Full Service | | 269 | | | | | | Aimbridge Hospitality | |
AC Hotel Minneapolis Downtown (3) | | Minneapolis | | Minnesota | | Upscale | | Select Service | | 245 | | | | | | Sage Hospitality | |
| Kimpton Hotel Palomar Phoenix | | Phoenix | | Arizona | | Upper Upscale | | Full Service | | 242 | | | | | | Kimpton Hotels & Restaurants | |
| Bourbon Orleans Hotel | | New Orleans | | Louisiana | | Luxury | | Full Service | | 220 | | | | | | Evolution Hospitality | |
| Hotel Clio | | Denver | | Colorado | | Luxury | | Full Service | | 199 | | | | | | Sage Hospitality | |
| Courtyard New York Manhattan/Fifth Avenue | | New York | | New York | | Upscale | | Select Service | | 189 | | | | | | Highgate Hotels | |
| Margaritaville Beach House Key West | | Key West | | Florida | | Upper Upscale | | Full Service | | 186 | | | | | | Ocean Properties | |
| The Lodge at Sonoma Resort | | Sonoma | | California | | Upper Upscale | | Full Service | | 182 | | | | | | Sage Hospitality | |
| Courtyard Denver Downtown | | Denver | | Colorado | | Upscale | | Select Service | | 177 | | | | | | Sage Hospitality | |
| The Lindy Renaissance Charleston Hotel | | Charleston | | South Carolina | | Upper Upscale | | Full Service | | 167 | | | | | | Aimbridge Hospitality | |
| Kimpton Shorebreak Huntington Beach Resort | | Huntington Beach | | California | | Upper Upscale | | Full Service | | 157 | | | | | | Kimpton Hotels & Restaurants | |
| Cavallo Point, The Lodge at the Golden Gate | | Sausalito | | California | | Luxury | | Full Service | | 142 | | | | | | Passport Resorts | |
| Chico Hot Springs Resort & Day Spa | | Pray | | Montana | | Economy | | Full Service | | 117 | | | | | | EOS Hospitality | |
| Havana Cabana Key West | | Key West | | Florida | | Upscale | | Full Service | | 106 | | | | | | EOS Hospitality | |
| Tranquility Bay Beachfront Resort | | Marathon | | Florida | | Luxury | | Full Service | | 103 | | | | | | EOS Hospitality | |
| Hotel Emblem San Francisco | | San Francisco | | California | | Upper Upscale | | Full Service | | 96 | | | | | | Pacifica Hotels | |
| Kimpton Shorebreak Fort Lauderdale Beach Resort | | Fort Lauderdale | | Florida | | Upper Upscale | | Full Service | | 96 | | | | | | HEI Hotels & Resorts | |
| L'Auberge de Sedona | | Sedona | | Arizona | | Luxury | | Full Service | | 88 | | | | | | Evolution Hospitality | |
| The Landing Lake Tahoe Resort & Spa | | South Lake Tahoe | | California | | Luxury | | Full Service | | 82 | | | | | | Evolution Hospitality | |
| Orchards Inn Sedona | | Sedona | | Arizona | | Upscale | | Full Service | | 70 | | | | | | Evolution Hospitality | |
| Lake Austin Spa Resort | | Austin | | Texas | | Luxury | | Full Service | | 40 | | | | | | EOS Hospitality | |
| Henderson Park Inn | | Destin | | Florida | | Luxury | | Full Service | | 37 | | | | | | Aimbridge Hospitality | |
| Total | | | | | | | | | | 10,004 | | | | | | | |
_____________
(1)As defined by STR, Inc.
(2)On February 19, 2025, we sold the Westin Washington D.C. City Center.
(3)On November 12, 2024, we acquired the AC Hotel Minneapolis Downtown.
Hotel Management Agreements
We are party to hotel management agreements for each hotel we own. The following table sets forth the expiration date of the current term, the terms of termination of the manager by the Company, and the number of remaining renewal terms at the manager's option under the respective hotel management agreements for each of our hotels as of December 31, 2024. Generally, the term of the hotel management agreements, if applicable, renew automatically for a negotiated number of consecutive periods upon the expiration of the initial term unless the manager gives notice to us of its election not to renew the hotel management agreement.
| | | | | | | | | | | | | | | | | | | | | | | | | | | | | | |
| Property | | Manager | | | | | | Terminable | | Expiration Date of Current Term | | Number of Remaining Renewal Terms at Manager's Exclusive Option (1) |
| AC Hotel Minneapolis Downtown | | Sage Hospitality | | | | | | At will with no fee | | 11/2029 | | Five one-year periods |
| Atlanta Marriott Alpharetta | | Aimbridge Hospitality | | | | | | At will with no fee | | 9/2025 | | None |
| Bourbon Orleans Hotel | | Evolution Hospitality | | | | | | At will with no fee | | 7/2026 | | Month-to-month |
| Cavallo Point, The Lodge at the Golden Gate | | Passport Resorts | | | | | | At will with fee | | 6/2028 | | None |
| Chicago Marriott Downtown Magnificent Mile | | Marriott | | | | | | No | | 12/2038 | | Two ten-year periods |
| Chico Hot Springs Resort & Day Spa | | EOS Hospitality | | | | | | At will with no fee | | 8/2033 | | Month-to-month |
| Courtyard Denver Downtown | | Sage Hospitality | | | | | | At will with fee | | 7/2026 | | One five-year period |
| Courtyard New York Manhattan/Fifth Avenue | | Highgate Hotels | | | | | | At will with no fee | | 10/2025 | | None |
| Courtyard New York Manhattan/Midtown East | | HEI Hotels & Resorts | | | | | | At will with no fee | | 8/2027 | | None |
| Embassy Suites by Hilton Bethesda | | Sage Hospitality | | | | | | At will with no fee | | 2/2027 | | One five-year period |
| The Gwen | | HEI Hotels & Resorts | | | | | | At will with fee | | 6/2026 | | None |
| Havana Cabana Key West | | EOS Hospitality | | | | | | At will with no fee | | 5/2032 | | Month-to-month |
| Henderson Beach Resort | | Aimbridge Hospitality | | | | | | At will with no fee | | 2/2032 | | Month-to-month |
| Henderson Park Inn | | Aimbridge Hospitality | | | | | | At will with no fee | | 7/2026 | | Month-to-month |
| The Dagny Boston | | Aimbridge Hospitality | | | | | | At will with no fee | | 7/2025 | | None |
| Hotel Champlain Burlington | | Aimbridge Hospitality | | | | | | At will with no fee | | 9/2029 | | Month-to-month |
| Hilton Garden Inn New York/Times Square Central | | Highgate Hotels | | | | | | At will with no fee | | 10/2025 | | One five-year period (2) |
| Hotel Clio | | Sage Hospitality | | | | | | At will with fee | | 5/2026 | | One five-year period |
| Hotel Emblem San Francisco | | Pacifica Hotels | | | | | | At will fee until 3/2025; at will with no fee thereafter | | 3/2028 | T | Two five-year periods |
| The Hythe Vail | | Vail Resorts | | | | | | At will with fee | | 3/2025 | | None |
| Kimpton Hotel Palomar Phoenix | | Kimpton Hotel & Restaurant Group | | | | | | At will with no fee | | 12/2028 | | One five-year period (3) |
| Kimpton Shorebreak Fort Lauderdale Beach Resort | | HEI Hotels & Resorts | | | | | | At will with no fee | | 3/2028 | | None |
| Kimpton Shorebreak Huntington Beach Resort | | Kimpton Hotel & Restaurant Group | | | | | | At will with fee | | 2/2025 (4) | | None |
| Lake Austin Spa Resort | | EOS Hospitality | | | | | | At will with no fee | | 11/2032 | | Month-to-month |
| The Landing Lake Tahoe Resort & Spa | | Evolution Hospitality | | | | | | At will with fee | | 10/2029 | | None |
| L'Auberge de Sedona | | Evolution Hospitality | | | | | | At will with fee | | 10/2029 | | None |
| The Lodge at Sonoma Resort | | Sage Hospitality | | | | | | At will with fee | | 9/2025 | | None |
| Margaritaville Beach House Key West | | Ocean Properties | | | | | | No | | 7/2027 | | None |
| Orchards Inn Sedona | | Evolution Hospitality | | | | | | At will with fee | | 10/2029 | | None |
| The Lindy Renaissance Charleston Hotel | | Aimbridge Hospitality | | | | | | At will with no fee | | 9/2025 | | None |
| Salt Lake City Marriott Downtown at City Creek | | HEI Hotels & Resorts | | | | | | At will with no fee | | 9/2025 | | None |
| Tranquility Bay Beachfront Resort | | EOS Hospitality | | | | | | At will with no fee | | 4/2032 | | Month-to-month |
| Westin Boston Seaport District | | Aimbridge Hospitality | | | | | | At will with no fee | | 12/2026 | | None |
| Westin Fort Lauderdale Beach Resort | | HEI Hotels & Resorts | | | | | | At will with no fee | | 12/2027 | | None |
| Westin San Diego Bayview | | Aimbridge Hospitality | | | | | | At will with no fee | | N/A | | Month-to-month |
| Westin Washington D.C. City Center | | Sage Hospitality | | | | | | At will with fee | | 11/2026 | | One five-year period |
| Worthington Renaissance Fort Worth Hotel | | Marriott | | | | | | No | | 12/2031 | | Two ten-year periods |
____________________
(1)Certain agreements allow for other extension rights that may be only at our option.
(2)Hotel manager is entitled to one five-year extension option upon achievement of a certain level of net operating income, which is significantly above current net operating income at the hotel.
(3)Hotel manager is entitled to one five-year extension option if the manager earns an incentive management fee in both 2027 and 2028. The manager did not earn an incentive management fee in 2024.
(4)On January 30, 2025, the term of the hotel operating agreement was extended to April 30, 2025.
Under our hotel management agreements, the hotel manager receives a base management fee and, if certain financial thresholds are met or exceeded, an incentive management fee. The base management fee is generally payable as a percentage of gross hotel revenues for each fiscal year. The incentive management fee is generally based on hotel operating profits, but the fee only applies to that portion of hotel operating profits above a negotiated return on our invested capital, which we refer to as the owner's priority. We refer to this excess of operating profits over the owner's priority as “available cash flow.”
The following table sets forth the base management fee and incentive management fee generally due and payable each fiscal year, for each of our hotels as of December 31, 2024:
| | | | | | | | | | | | | | | | | | | |
| Property | | Base Management Fee (1) | | Incentive Management Fee (2) | | | |
| AC Hotel Minneapolis Downtown | | 2.25% | (3) | 10% | (3) | | |
| Atlanta Marriott Alpharetta | | 2% | | 15% | (4) (5) | | |
| Bourbon Orleans Hotel | | 1% | | 15% | (4) (5) | | |
| Cavallo Point, The Lodge at the Golden Gate | | 2.5% | | 20% | | | |
| Chicago Marriott Downtown Magnificent Mile | | 3% | | 15% | (7) | | |
| Chico Hot Springs Resort & Day Spa | | 2.5% | | 15% | (4) (8) | | |
| Courtyard Denver Downtown | | 1.5% | (6) | 10% | | | |
| Courtyard New York Manhattan/Fifth Avenue | | 2.25% | | 15% | (4) | | |
| Courtyard New York Manhattan/Midtown East | | 1.75% | | 15% | (4) | | |
| Embassy Suites by Hilton Bethesda | | 1.5% | (6) | 10% | | | |
| The Gwen | | 2.25% | (9) | 15% | | | |
| Havana Cabana Key West | | 2.5% | | 15% | (4) (8) | | |
| Henderson Beach Resort | | 2.25% | | 15% | (4) (5) | | |
| Henderson Park Inn | | 2.5% | | 15% | (4) (5) | | |
| The Dagny Boston | | 1.25% | | 15% | (4) (5) | | |
| Hotel Champlain Burlington | | 1.5% | (10) | 10% | (5) | | |
| Hilton Garden Inn New York/Times Square Central | | 2.25% | | 20% | (4) | | |
| Hotel Clio | | 2% | | 15% | (4) | | |
| Hotel Emblem San Francisco | | 3% | | 10% | (4) | | |
| The Hythe Vail | | 2% | | 15% | (4) | | |
| Kimpton Hotel Palomar Phoenix | | 3.5% | | 20% | | | |
| Kimpton Shorebreak Fort Lauderdale Beach Resort | | 2% | | 15% | (4) | | |
| Kimpton Shorebreak Huntington Beach Resort | | 2.5% | | 15% | | | |
| Lake Austin Spa Resort | | 2.5% | | 15% | (4) (8) | | |
| The Landing Lake Tahoe Resort & Spa | | 1.25% | | 15% | (5) | | |
| L'Auberge de Sedona | | 2% | (12) | 15% | (5) | | |
| The Lodge at Sonoma Resort | | 2% | | 15% | (4) | | |
| Margaritaville Beach House Key West | | 3% | | 10% | | | |
| Orchards Inn Sedona | | 2% | (12) | 15% | (5) | | |
| The Lindy Renaissance Charleston Hotel | | 2% | | 15% | (4) (5) | | |
| Salt Lake City Marriott Downtown at City Creek | | 2% | | 15% | (4) | | |
| Tranquility Bay Beachfront Resort | | 2.5% | | 15% | (4) (8) | | |
| Westin Boston Seaport District | | 1% | (11) | 15% | (4) (5) | | |
| Westin Fort Lauderdale Beach Resort | | 2% | | 15% | (4) | | |
| Westin San Diego Bayview | | 1.5% | (10) | 10% | (5) | | |
| Westin Washington D.C. City Center | | 1.5% | (6) | 10% | | | |
| Worthington Renaissance Fort Worth Hotel | | 3% | | 25% | | | |
______________
(1)As a percentage of gross revenues.
(2)As a percentage of hotel operating profits above a specified return on our invested capital or specified operating profit thresholds.
(3)Aggregate management fees (base plus incentive) are capped at 3.5% of total operating revenue.
(4)Total incentive management fees are capped at 1% of gross revenues.
(5)The property will not individually earn their incentive fee unless a collective owner's priority threshold is met.
(6)The base management fee is the sum of 1.5% of gross revenues and 1.5% gross operating profit. Total management fees are capped at 3% of gross revenues.
(7)Calculated as 15% of net operating income.
(8)The incentive management fee increases to 1.5% of gross revenues if the gross operating profit exceeds a specified amount plus any owner's priority.
(9)The incentive management fee is capped at 0.75% of gross revenues.
(10)Total management fees are capped at 2.5% of gross revenues.
(11)The base management fee decreases to 0.5% of gross revenues if the annual gross operating profit is less than $36 million. Effective January 1, 2025, the GOP threshold increases annually by the percentage increase in CPI. Base management fees for the year ended December 31, 2024 were 0.5% of gross revenues.
(12)The base management fee decreased from 2.25% of gross revenues to 2% of gross revenues beginning September 1, 2024.
Additional information regarding fees incurred under hotel management agreements can be found in Note 13 to our accompanying consolidated financial statements.
Franchise Agreements
The following table sets forth the terms of the hotel franchise agreements for our 20 franchised hotels as of December 31, 2024:
| | | | | | | | | | | | | | |
| Franchised Hotels | | Expiration Date of Agreement | | Franchise Fee |
| AC Hotel Minneapolis Downtown | | 10/2041 | | 6% of gross room sales |
| Atlanta Marriott Alpharetta | | 9/2040 (1) | | 6% of gross room sales and 3% of gross food and beverage sales |
| Embassy Suites by Hilton Bethesda | | 2/2037 | | 3.5% of gross room sales; program fee of 4% of gross room sales (2) |
| Courtyard Denver Downtown | | 10/2027 | | 5.5% of gross room sales |
| Courtyard New York Manhattan/Fifth Avenue | | 12/2035 | | 6% of gross room sales |
| Courtyard New York Manhattan/Midtown East | | 8/2042 | | 6% of gross room sales |
| The Gwen | | 9/2035 | | 5% of gross room sales |
| Hotel Champlain Burlington | | 6/2034 | | 4% of gross room sales; program fee of 4% of gross room sales (3) |
| Hilton Garden Inn New York/Times Square Central | | 6/2033 | | 5% of gross room sales; program fee of 4.3% of gross room sales |
| Hotel Clio | | 10/2036 | | 6% of gross room sales and 3% of gross food and beverage sales (4) |
| The Hythe Vail | | 12/2041 | | 5% of gross room sales and 2% of gross food and beverage sales |
| Kimpton Shorebreak Fort Lauderdale Beach Resort | | 4/2041 | | 6% of gross room sales and 2% of gross food and beverage sales |
| The Lodge at Sonoma Resort | | 12/2035 | | 5% of gross room sales |
| Margaritaville Beach House Key West | | 4/2041 | | 5% of gross revenues |
| The Lindy Renaissance Charleston Hotel | | 12/2031 | | 5% of gross room sales |
| Salt Lake City Marriott Downtown at City Creek | | 9/2040 (1) | | 6% of gross room sales and 3% of gross food and beverage sales |
| Westin Boston Seaport District | | 12/2026 | | 6% of gross room sales and 2% of gross food and beverage sales (5) |
| Westin Fort Lauderdale Beach Resort | | 12/2034 | | 6% of gross room sales and 2% of gross food and beverage sales |
| Westin San Diego Bayview | | 12/2040 | | 7% of gross room sales and 3% of gross food and beverage sales |
| Westin Washington D.C. City Center | | 12/2040 | | 7% of gross room sales and 3% of gross food and beverage sales |
______________
(1)The franchise agreement may be extended at Marriott's option for one 10-year term.
(2)In February 2026, the franchise fee will increase to 5.5% of gross room sales through the remainder of the term.
(3)In July 2028, the franchise fees will increase to 5% through the remainder of the term.
(4)In January 2030, the franchise fees will decrease to 5% of gross room sales and 2% of gross food and beverage sales.
(5)In January 2026, the franchise fees will increase to 7% of gross room sales and 3% of gross food and beverage sales through the remainder of the term.
Additional information regarding fees incurred under franchise agreements can be found in Note 13 to our accompanying consolidated financial statements.
Mortgage Debt
As of December 31, 2024, three of our hotels are encumbered by mortgage debt. Additional information regarding such hotels can be found in Note 5 to our accompanying consolidated financial statements.
Ground Leases
Eight of our hotels and one parking area are subject to ground lease agreements. Additional information regarding our hotels that are subject to ground leases can be found in Note 8 to our accompanying consolidated financial statements.
Item 3.Legal Proceedings
Litigation
We are subject to various claims, lawsuits and legal proceedings, including routine litigation arising in the ordinary course of business, regarding the operation of our hotels and Company matters. While it is not possible to ascertain the ultimate outcome of such matters, management believes that the aggregate amount of such liabilities, if any, in excess of amounts covered by insurance, will not have a material adverse impact on our financial condition or results of operations. The outcome of claims, lawsuits and legal proceedings brought against the Company, however, is subject to significant uncertainties.
Item 4.Mine Safety Disclosures
Not applicable.
Part II
Item 5. Market for Registrant's Common Equity, Related Stockholder Matters and Issuer Purchases of Equity Securities
Market Information
Our common stock trades on the NYSE under the symbol “DRH”. The closing price of our common stock on the NYSE on December 31, 2024 was $9.03 per share.
Stock Performance Graph
The following graph compares the five-year cumulative total stockholder return on our common stock against the cumulative total returns of the Standard & Poor's 500 Index (the “S&P 500 Total Return”) and the Dow Jones U.S. Hotels & Lodging REITs Index (the “Dow Jones U.S. Hotels Total Return”). We believe the Dow Jones U.S. Hotels & Lodging REITs Index's total return provides a relevant industry sector comparison to our common stock's total stockholder return given the index is based on REITs that primarily invest in lodging real estate.
The graph assumes an initial investment on December 31, 2019 of $100 in our common stock in each of the indices and also assumes the reinvestment of dividends. The total return values do not include dividends declared, but not paid, during the period.
| | | | | | | | | | | | | | | | | | | | | | | | | | | | | | | | | | | | | | |
| | | |
| | 2019 | | 2020 | | 2021 | | 2022 | | 2023 | | 2024 |
| DiamondRock Hospitality Company Total Return | | $100.00 | | | $74.46 | | | $86.73 | | | $74.76 | | | $86.96 | | | $86.63 | |
| S&P 500 Total Return | | $100.00 | | | $118.40 | | | $152.39 | | | $124.79 | | | $157.59 | | | $197.02 | |
| Dow Jones U.S. Hotel Hotels Total Return | | $100.00 | | | $66.77 | | | $79.36 | | | $74.18 | | | $91.12 | | | $81.99 | |
This performance graph shall not be deemed “filed” for purposes of Section 18 of the Securities Exchange Act of 1934, as amended, or incorporated by reference into any filing by us under the Securities Act of 1933, as amended (the “Securities Act”), except as shall be expressly set forth by specific reference in such filing.
Dividend Information
In order to maintain our qualification as a REIT, we must make distributions to our stockholders each year in an amount equal to at least:
•90% of our REIT taxable income, determined without regard to the dividends paid deduction and excluding net capital gains, plus
•90% of the excess of our net income from foreclosure property over the tax imposed on such income by the Code, minus
•any excess non-cash income.
We generally pay quarterly cash dividends to common stockholders at the discretion of our board of directors. The timing and frequency of future dividends will be determined by our board of directors after considering a variety of factors, including our financial performance, restrictions under applicable law and our current and future loan agreements, our debt service requirements, our capital expenditure requirements, the requirements for qualification as a REIT under the Code and other factors that our board of directors may deem relevant from time to time.
Stockholder Information
As of February 25, 2025, there were 13 record holders of our common stock and we believe we have more than one thousand beneficial holders. As of February 25, 2025, there were 14 holders of common OP units (in addition to the Company and executive officers of the Company).
In order to comply with certain requirements related to our qualification as a REIT, our charter, subject to certain exceptions, limits the number of common shares that may be owned by any single person or affiliated group to 9.8% of the outstanding common shares.
Equity Compensation Plan Information
The following table provides information as of December 31, 2024 regarding shares of common stock that may be issued under the Company’s equity compensation plans.
| | | | | | | | | | | | | | | | | | | | |
| Plan Category | | Number of Securities to be Issued Upon Exercise of Outstanding Options, Warrants and Rights | | Weighted-Average Exercise Price of Outstanding Options, Warrants and Rights | | Number of Securities Remaining Available for Future Issuance Under Equity Compensation Plans (Excluding Securities Reflected in Column (a)) |
| | (a) | | (b) | | (c) |
| Equity compensation plans approved by security holders | | 2,443,560 (1) | | — (2) | | 6,823,085 |
| Equity compensation plans not approved by security holders | | — | | — | | — |
| Total | | 2,443,560 | | — | | 6,823,085 |
______________
(1) Includes 1,334,986 shares of common stock issuable pursuant to our deferred compensation plan and 1,108,574 shares of common stock issuable upon the achievement of certain performance conditions. Does not include 621,595 shares of unvested restricted stock.
(2) Performance stock units and deferred stock units do not have any exercise price.
Fourth Quarter 2024 Repurchases of Equity Securities
| | | | | | | | | | | | | | | | | | | | | | | | | | |
| Period | | (a) Total Number of Shares Purchased | | (b) Average Price Paid per Share | | (c) Total Number of Shares Purchased as Part of Publicly Announced Plans or Programs | | (d) Maximum Approximate Dollar Value of Shares that May Yet be Purchased Under the Plans or Programs (in thousands) (1) |
| October 1 - October 31, 2024 | | — | | $ | — | | | — | | $ | 174,038 | |
| November 1 - November 30, 2024 | | — | | $ | — | | | — | | $ | 174,038 | |
| December 1 - December 31, 2024 | | — | | $ | — | | | — | | $ | 174,038 | |
______________
(1)On May 1, 2024, our board of directors approved a $200.0 million share repurchase program. The share repurchase program expires on May 1, 2026. The share repurchase program does not obligate the Company to acquire any particular amount of shares, and the share repurchase program may be suspended or discontinued at any time at the Company's discretion.
Fourth Quarter 2024 Sales of Unregistered Securities
None.
Item 6. Reserved
Not applicable.
Item 7. Management’s Discussion and Analysis of Financial Condition and Results of Operations
The following discussion should be read in conjunction with the consolidated financial statements and related notes thereto included elsewhere in this report. This discussion contains forward-looking statements about our business. These statements are based on current expectations and assumptions that are subject to risks and uncertainties. Actual results could differ materially because of factors discussed in "Special Note About Forward-Looking Statements" and "Risk Factors" contained in this Annual Report on Form 10-K and in our other reports that we file from time to time with the SEC.
Overview
DiamondRock Hospitality Company (the “Company” or “we”) is a lodging-focused real estate company that owns a portfolio of premium hotels and resorts. As of December 31, 2024, we owned 37 hotels with 10,004 rooms located in 26 different markets in the U.S. The markets that we target are those that we believe align with our strategic objectives, which include investing in assets in destination markets with constrained supply trends, those that provide geographic diversity relative to our existing portfolio, and those markets that are considered to have high growth potential. Our hotels are concentrated in major urban markets and in destination resort locations and more than 60% of our hotels are operated under a brand owned by one of the leading global lodging brand companies (Marriott International, Inc., Hilton Worldwide, or IHG Hotels & Resorts). We are an owner, as opposed to an operator, of the hotels in our portfolio. As an owner, we receive all of the operating profits or losses generated by our hotels after we pay fees to the hotel managers and hotel brands, which are based on the revenues and profitability of the hotels.
We are a real estate investment trust (“REIT”) for U.S. federal income tax purposes. We conduct our business through a traditional umbrella partnership REIT, or UPREIT, in which our hotel properties are owned by our operating partnership, DiamondRock Hospitality Limited Partnership, or subsidiaries of our operating partnership. The Company is the sole general partner of our operating partnership and owns 99.5% of the limited partnership units (“common OP units”) of our operating partnership as of December 31, 2024. The remaining 0.5% of the common OP units are held by third parties and current and former executive officers of the Company. See Note 9 for additional disclosures related to common OP units.
Key Indicators of Financial Condition and Operating Performance
We use a variety of operating and other information to evaluate the financial condition and operating performance of our business. These key indicators include financial information that is prepared in accordance with U.S. Generally Accepted Accounting Principles (“U.S. GAAP”), as well as other financial information that is not prepared in accordance with U.S.
GAAP. In addition, we use other information that may not be financial in nature, including statistical information and comparative data. We use this information to measure the performance of individual hotels, groups of hotels and/or our business as a whole. We periodically compare historical information to our internal budgets as well as industry-wide information. These key indicators include:
•Occupancy percentage;
•Average Daily Rate (“ADR”);
•Rooms Revenue per Available Room (“RevPAR”);
•Earnings Before Interest, Income Taxes, Depreciation and Amortization (“EBITDA”), Earnings Before Interest, Income Taxes, Depreciation and Amortization for real estate (“EBITDAre”), Adjusted EBITDA, and Hotel Adjusted EBITDA; and
•Funds From Operations (“FFO”) and Adjusted FFO.
Occupancy, ADR and RevPAR are commonly used measures within the hotel industry to evaluate operating performance. RevPAR, which is calculated as the product of ADR and occupancy percentage, is an important statistic for monitoring operating performance at the individual hotel level and across our business as a whole. We evaluate individual hotel RevPAR performance on an absolute basis with comparisons to budget and prior periods, as well as on a company-wide and regional basis. ADR and RevPAR include only room revenue. Room revenue comprised approximately 66% of our total revenues for the year ended December 31, 2024 and is dictated by demand, as measured by occupancy percentage, pricing, as measured by ADR, and our available supply of hotel rooms.
Our ADR, occupancy percentage and RevPAR performance may be impacted by macroeconomic factors such as U.S. economic conditions generally, inflation, interest rates, regional and local employment growth, personal income and corporate earnings, office vacancy rates and business relocation decisions, airport and other business and leisure travel, increased use of lodging alternatives, new hotel construction and the pricing strategies of our competitors. In addition, our ADR, occupancy percentage and RevPAR performance is dependent on the continued success of our hotels' global brands.
We also use EBITDA, EBITDAre, Adjusted EBITDA, Hotel Adjusted EBITDA, FFO and Adjusted FFO as measures of the financial performance of our business. See “Non-GAAP Financial Measures” for further discussion on these financial measures.
Our Hotels
The following table sets forth certain operating information for the year ended December 31, 2024 for each of the hotels we owned during 2024.
| | | | | | | | | | | | | | | | | | | | | | | | | | | | | | | | | | | | | | |
| Property | | Location | | Number of Rooms | | Occupancy (%) | | ADR ($) | | RevPAR($) | | % Change from 2023 RevPAR(1) |
| Chicago Marriott Downtown Magnificent Mile | | Chicago, Illinois | | 1,200 | | | 63.4 | % | | $ | 257.60 | | | $ | 163.27 | | | 11.3 | % |
| Westin Boston Seaport District | | Boston, Massachusetts | | 793 | | | 83.6 | % | | 265.23 | | | 221.75 | | | 9.7 | % |
| Salt Lake City Marriott Downtown at City Creek | | Salt Lake City, Utah | | 510 | | | 66.5 | % | | 192.28 | | | 127.86 | | | 9.3 | % |
| Worthington Renaissance Fort Worth Hotel | | Fort Worth, Texas | | 504 | | | 70.7 | % | | 206.33 | | | 145.86 | | | 0.7 | % |
| Westin San Diego Bayview | | San Diego, California | | 436 | | | 72.0 | % | | 229.57 | | | 165.35 | | | 0.1 | % |
| Westin Fort Lauderdale Beach Resort | | Fort Lauderdale, Florida | | 432 | | | 78.1 | % | | 254.95 | | | 199.04 | | | 1.3 | % |
Westin Washington D.C. City Center (2) | | Washington, D.C. | | 410 | | | 69.5 | % | | 244.68 | | | 170.10 | | | 6.3 | % |
| The Dagny Boston | | Boston, Massachusetts | | 403 | | | 85.5 | % | | 277.32 | | | 236.99 | | | 9.3 | % |
| The Hythe Vail | | Vail, Colorado | | 344 | | | 59.8 | % | | 425.03 | | | 254.21 | | | 3.3 | % |
| Courtyard New York Manhattan/Midtown East | | New York, New York | | 321 | | | 92.3 | % | | 357.72 | | | 330.11 | | | 6.1 | % |
| Atlanta Marriott Alpharetta | | Atlanta, Georgia | | 318 | | | 64.4 | % | | 157.97 | | | 101.66 | | | (0.5) | % |
| The Gwen | | Chicago, Illinois | | 311 | | | 75.2 | % | | 296.64 | | | 222.93 | | | 0.7 | % |
| Hilton Garden Inn New York/Times Square Central | | New York, New York | | 282 | | | 92.0 | % | | 280.33 | | | 257.81 | | | 2.3 | % |
| Embassy Suites by Hilton Bethesda | | Bethesda, Maryland | | 272 | | | 69.7 | % | | 175.06 | | | 122.07 | | | 4.8 | % |
| Hotel Champlain Burlington | | Burlington, Vermont | | 258 | | | 74.6 | % | | 235.51 | | | 175.69 | | | (6.7) | % |
| Henderson Beach Resort | | Destin, Florida | | 269 | | | 53.1 | % | | 406.38 | | | 215.61 | | | (10.0) | % |
AC Hotel Minneapolis Downtown (3) | | Minneapolis, Minnesota | | 245 | | | 39.4 | % | | 136.45 | | | 53.73 | | | 13.4 | % |
| Kimpton Hotel Palomar Phoenix | | Phoenix, Arizona | | 242 | | | 75.1 | % | | 222.82 | | | 167.41 | | | (0.8) | % |
| Bourbon Orleans Hotel | | New Orleans, Louisiana | | 220 | | | 68.5 | % | | 249.85 | | | 171.10 | | | (6.1) | % |
| Hotel Clio | | Denver, Colorado | | 199 | | | 77.9 | % | | 304.46 | | | 237.26 | | | 5.2 | % |
| Courtyard New York Manhattan/Fifth Avenue | | New York, New York | | 189 | | | 91.5 | % | | 306.10 | | | 280.11 | | | 1.4 | % |
| Margaritaville Beach House Key West | | Key West, Florida | | 186 | | | 82.3 | % | | 396.94 | | | 326.63 | | | (0.8) | % |
| The Lodge at Sonoma Resort | | Sonoma, California | | 182 | | | 67.3 | % | | 405.07 | | | 272.43 | | | 0.1 | % |
| Courtyard Denver Downtown | | Denver, Colorado | | 177 | | | 77.2 | % | | 202.95 | | | 156.69 | | | (3.9) | % |
| The Lindy Renaissance Charleston Hotel | | Charleston, South Carolina | | 167 | | | 87.8 | % | | 344.88 | | | 302.80 | | | (1.7) | % |
| Kimpton Shorebreak Huntington Beach Resort | | Huntington Beach, California | | 157 | | | 82.1 | % | | 312.59 | | | 256.56 | | | (2.9) | % |
| Cavallo Point, The Lodge at the Golden Gate | | Sausalito, California | | 142 | | | 60.3 | % | | 574.60 | | | 346.53 | | | 5.8 | % |
| Chico Hot Springs Resort & Day Spa | | Pray, Montana | | 117 | | | 70.4 | % | | 205.35 | | | 144.62 | | | 15.2 | % |
| Havana Cabana Key West | | Key West, Florida | | 106 | | | 77.7 | % | | 293.52 | | | 227.99 | | | (8.8) | % |
| Tranquility Bay Beachfront Resort | | Marathon, Florida | | 103 | | | 73.7 | % | | 601.79 | | | 443.56 | | | (8.4) | % |
| Hotel Emblem San Francisco | | San Francisco, California | | 96 | | | 59.9 | % | | 195.52 | | | 117.20 | | | (24.0) | % |
| Kimpton Shorebreak Fort Lauderdale Beach Resort | | Fort Lauderdale, Florida | | 96 | | | 73.7 | % | | 203.39 | | | 149.98 | | | 4.9 | % |
| L'Auberge de Sedona | | Sedona, Arizona | | 88 | | | 67.3 | % | | 886.86 | | | 597.16 | | | 2.6 | % |
| The Landing Lake Tahoe Resort & Spa | | South Lake Tahoe, California | | 82 | | | 60.7 | % | | 415.66 | | | 252.27 | | | 9.5 | % |
| Orchards Inn Sedona | | Sedona, Arizona | | 70 | | | 50.0 | % | | 293.23 | | | 146.71 | | | (16.7) | % |
| Lake Austin Spa Resort | | Austin, Texas | | 40 | | | 57.8 | % | | 1,012.08 | | | 585.19 | | | (6.1) | % |
| Henderson Park Inn | | Destin, Florida | | 37 | | | 65.6 | % | | 575.56 | | | 377.33 | | | (8.0) | % |
| TOTAL/WEIGHTED AVERAGE | | | | 10,004 | | | 72.8 | % | | $ | 284.63 | | | $ | 207.30 | | | 2.5 | % |
________________
(1)The percentage change from 2023 RevPAR reflects the comparable period in 2023 to our 2024 ownership period.
(2)On February 19, 2025, we sold the Westin Washington D.C. City Center hotel to an unaffiliated third party for $92 million.
(3)On November 12, 2024, we acquired the 245-room AC Hotel Minneapolis Downtown located in Minneapolis, Minnesota for $30.5 million, including prorations and transaction costs. The acquisition was funded with corporate cash.
Outlook for 2025
U.S. economic growth is broadly projected to remain moderate in 2025, with persistent effects of monetary policy, elevated interest rates, and evolving consumer spending patterns influencing both businesses and households. While many economic forecasts suggest that the U.S. will continue to avoid a recession, growth is expected to be subdued, shaped by a cooling labor market, tighter credit conditions, and geopolitical uncertainties. Inflation has moderated but remains above the Federal Reserve’s long-term target, and the Federal Reserve has signaled a cautious approach in determining the pace and timing of future interest rate reductions, if any. While some easing is anticipated in 2025, the extent and impact of any rate cuts on capital markets, business investment, and consumer behavior remain uncertain. Travel demand is highly sensitive to changes in macroeconomic factors and even the threat of a modest slowdown creates a backdrop of uncertainty for the hospitality industry. Corporate and group travel demand is expected to remain steady, but persistent inflation, elevated operating costs, and
shifts in consumer preferences may create headwinds for the industry. Additionally, elevated interest rates continue to impact real estate financing and transaction activity, influencing capital allocation decisions within the industry.
Our portfolio, which consists primarily of luxury and upper upscale hotels and resorts in major urban centers and desirable leisure destinations, is well positioned for continued resilient performance. More than 60% of our 2024 earnings came from our urban hotels, and we expect further recovery in group and corporate transient travel as businesses continue to refine their hybrid work models. Group meetings and events are anticipated to continue to drive revenue growth, supported by an evolving office environment where companies prioritize offsite meetings to foster collaboration and engagement. Corporate transient demand is expected to show incremental improvements, benefiting from higher office attendance and expanding business travel budgets. While drive-to-resort destinations remain attractive, shifting economic conditions and evolving travel patterns could lead to some moderation in leisure spending. Longer term, we believe robust secular demand for experiential leisure travel, low growth in directly competitive supply, and targeted investments to renovate and reposition destination hotels can extend and intensify our growth. We anticipate industry profitability will be challenged by elevated interest rates and cost pressures on labor, insurance and property taxes. We continue to work closely with our hotel managers to maximize revenue and identify operating efficiencies.
We expect the continued expansion of corporate travel demand will enable the industry to improve profits in 2025 and we enter the year with several favorable factors, including: (1) ownership of a high-quality portfolio, (2) expected internal growth from six recent and one additional in-process hotel rebranding or repositionings, (3) expected internal growth from the continuation of our asset management initiatives and return on investment projects, (4) conservative debt capital structure, and (5) liquidity of $584.3 million as of December 31, 2024.
Results of Operations
At December 31, 2024 and 2023, we owned 37 and 36 hotels, respectively. All properties owned during these periods have been included in our results of operations during the respective periods since their date of acquisition. Based on when a property was acquired, operating results for certain properties are not comparable for the year ended December 31, 2024 and 2023. The properties detailed for the non-comparable periods highlighted in the table below are hereinafter referred to as “non-comparable properties” and all other properties are referred to as “comparable properties”:
| | | | | | | | | | | | | | | | |
| Property | | Location | | Acquisition Date | | |
| Chico Hot Springs Resort & Day Spa | | Pray, Montana | | August 1, 2023 | | |
| AC Hotel Minneapolis Downtown | | Minneapolis, Minnesota | | November 12, 2024 | | |
Comparison of the Year Ended December 31, 2024 to the Year Ended December 31, 2023
Revenue. Revenue consists of the following (in thousands):
| | | | | | | | | | | | | | | | | | | | | | | |
| Year Ended December 31, | | Change |
| 2024 | | 2023 | | $ | | % |
| | | |
| Rooms | $ | 742,626 | | | $ | 717,447 | | | $ | 25,179 | | | 3.5 | % |
| Food and beverage | 281,682 | | | 259,757 | | | 21,925 | | 8.4 | |
| Other | 105,575 | | | 97,663 | | | 7,912 | | 8.1 | |
| Total revenues | $ | 1,129,883 | | | $ | 1,074,867 | | | $ | 55,016 | | | 5.1 | % |
Our total revenues increased $55.0 million from $1,074.9 million for the year ended December 31, 2023 to $1,129.9 million for the year ended December 31, 2024.
Rooms revenues increased by $25.2 million from the year ended December 31, 2023 to the year ended December 31, 2024, $4.1 million of which was due to the acquisition of the non-comparable properties. The remaining increase of $21.1 million was the result of improved occupancy at our resort hotels and increased ADR at our urban hotels.
The following are key hotel operating statistics for the years ended December 31, 2024 and 2023. The 2023 operating statistics reflect the period in 2023 comparable to our ownership period in 2024 for hotels acquired in 2024 and 2023.
| | | | | | | | | | | | | | | | | |
| Year Ended December 31, | | |
| 2024 | | 2023 | | % Change |
| Occupancy % | 72.8 | % | | 72.0 | % | | 0.8 | % |
| ADR | $ | 284.63 | | | $ | 281.12 | | | 1.2 | % |
| RevPAR | $ | 207.30 | | | $ | 202.29 | | | 2.5 | % |
Food and beverage revenues increased $21.9 million from the year ended December 31, 2023 to the year ended December 31, 2024, of which $3.8 million was due to the acquisition of non-comparable properties. The remaining increase of $18.1 million was primarily due to increased banquet and catering revenues, driven by an increase in group business during the first half of the year.
Other revenues, which primarily represent spa, parking, resort fees and attrition and cancellation fees, increased $7.9 million from the year ended December 31, 2023 to the year ended December 31, 2024, $1.5 million of which was due to non-comparable properties. The remaining increase of $6.4 million was primarily due to increases in resort fees and parking revenues.
Hotel operating expenses. The operating expenses consisted of the following (in thousands):
| | | | | | | | | | | | | | | | | | | | | | | |
| Year Ended December 31, | | Change |
| 2024 | | 2023 | | $ | | % |
| | | |
| Rooms | $ | 186,131 | | | $ | 176,765 | | | $ | 9,366 | | | 5.3 | % |
| Food and beverage | 193,331 | | | 180,546 | | | 12,785 | | | 7.1 | |
| Other departmental and support expenses | 268,563 | | | 261,536 | | | 7,027 | | | 2.7 | |
| Management fees | 27,149 | | | 24,998 | | | 2,151 | | | 8.6 | |
| Franchise fees | 39,724 | | | 35,738 | | | 3,986 | | | 11.2 | |
| Other property-level expenses | 103,347 | | | 102,177 | | | 1,170 | | | 1.1 | |
| Total hotel operating expenses | $ | 818,245 | | | $ | 781,760 | | | $ | 36,485 | | | 4.7 | % |
Our hotel operating expenses increased $36.5 million from $781.8 million for the year ended December 31, 2023 to $818.2 million for the year ended December 31, 2024, $8.3 million of which was due to the acquisition of non-comparable properties. The remaining increase in hotel operating expenses was primarily due to higher occupancy levels and increased labor costs. Other property level expenses increased due to higher property tax assessments and insurance premiums.
Depreciation and amortization. Depreciation and amortization on our hotel buildings is generally recorded over a 40 year period subsequent to an acquisition. Depreciable lives of hotel furniture, fixtures and equipment are estimated as the time period between the acquisition date and the date that the hotel furniture, fixtures and equipment will be replaced. Our depreciation and amortization expense increased $2.3 million from $111.3 million for the year ended December 31, 2023 to $113.6 million for the year ended December 31, 2024, primarily due to the acquisition of the non-comparable properties.
Impairment losses. During the year ended December 31, 2024, we recorded impairment losses of $32.6 million related to the Westin Washington D.C. City Center and $1.6 million related to the write-off of construction in progress that was determined not to be recoverable. The impairment of the Westin Washington D.C. City Center was a result of our evaluation of the recoverability of the carrying amount of the hotel due to our determination in the fourth quarter of 2024 that it is more likely than not that the hotel will be sold before the end of its previously estimated useful life. The impairment adjusts the hotel's carrying amount to its estimated fair value less costs to sell. During the year ended December 31, 2023, we recorded an impairment loss of $0.9 million related to the write-off of construction in progress that was determined not to be recoverable.
Corporate expenses. Corporate expenses principally consist of employee-related costs, including base payroll, bonus, restricted stock and severance. Corporate expenses also include corporate operating costs, professional fees and directors’ fees. Our corporate expenses increased $20.9 million, from $32.0 million for the year ended December 31, 2023 to $52.9 million for the year ended December 31, 2024, primarily due to $20.4 million of severance expense recognized due to the leadership changes announced in April 2024.
Business interruption insurance income. During the year ended December 31, 2023, we recognized $0.5 million of business interruption insurance income related to an electrical fire at the Hilton Garden Inn New York/Times Square Central that caused the hotel to be closed for seven days and $0.1 million related to an insurance claim at the Worthington Renaissance Fort Worth Hotel. No business interruption insurance income was recorded during the year ended December 31, 2024.
Interest expense. Our interest expense increased $0.4 million from $65.1 million for the year ended December 31, 2023 to $65.5 million for the year ended December 31, 2024, and was comprised of the following (in thousands):
| | | | | | | | | | | | | | | | | | | | | | | |
| Year Ended December 31, | | Change |
| 2024 | | 2023 | | $ | | % |
| Mortgage debt interest | $ | 14,753 | | | $ | 16,436 | | | $ | (1,683) | | | (10.2) | % |
| Term loan interest | 47,232 | | | 43,294 | | | 3,938 | | | 9.1 | |
| Credit facility interest and unused fees | 1,253 | | | 1,256 | | | (3) | | | (0.2) | |
| Amortization of debt issuance costs | 1,967 | | | 2,053 | | | (86) | | | (4.2) | |
| Interest rate swap mark-to-market | — | | | 2,033 | | | (2,033) | | | (100.0) | |
Finance lease expense (1) | 311 | | | — | | | 311 | | | 100.0 | |
| | $ | 65,516 | | | $ | 65,072 | | | $ | 444 | | | 0.7 | % |
(1)In October 2024, we extended the term on one of our ground leases, and, as a result, the lease classification changed from an operating lease to a finance lease.
The increase in interest expense is primarily the result of elevated interest rates offset by the reduction in mortgage related interest due to the payoff of our Courtyard Midtown mortgage loan in August 2024.
Income taxes. We recorded an income tax expense of $1.5 million in 2024 and income tax expense of $0.3 million in 2023. The increase in income tax expense was the result of a $1.0 million change in our valuation allowance included in our 2023 income tax provision as well as higher state tax expense in 2024. The 2024 income tax provision includes a change in our valuation allowance of $0.2 million.
Comparison of the Year Ended December 31, 2023 to the Year Ended December 31, 2022
Discussion of the comparison of the results of operations for the year ended December 31, 2023 to the year ended December 31, 2022 was included in our Annual Report on Form 10-K for the year ended December 31, 2023 on page 49 under Part II, Item 7 “Management’s Discussion and Analysis of Financial Condition and Results of Operations,” which was filed with the SEC on February 28, 2024.
Liquidity and Capital Resources
Our short-term liquidity requirements consist primarily of funds necessary to pay our scheduled debt service, near term debt maturities, operating expenses, ground lease payments, capital expenditures directly associated with our hotels, any share repurchases, distributions to our common and preferred stockholders, and the cost of acquiring additional hotels.
On August 6, 2024, we paid off $73.3 million outstanding on the Courtyard New York Manhattan/Midtown East mortgage loan using cash on hand. We have three mortgage loans that mature in the next twelve months. We are actively pursuing a financing transaction the proceeds of which will be used to repay the three mortgage loans that mature in 2025. In the case that we are unsuccessful with obtaining this new financing, we may repay such mortgage loans using cash on hand and our senior unsecured revolving credit facility. As of December 31, 2024, we had $400 million of borrowing capacity under our senior unsecured revolving credit facility.
Our mortgage debt agreements contain “cash trap” provisions that are triggered when the hotel’s operating results fall below a certain debt service coverage ratio. When these provisions are triggered, all of the excess cash flow generated by the hotel is deposited directly into cash management accounts for the benefit of our lenders until a specified debt service coverage ratio is reached and maintained for a certain period of time. Such provisions do not allow the lender the right to accelerate repayment of the underlying debt. As of December 31, 2024, we had no cash traps in place.
Our long-term liquidity requirements consist primarily of funds necessary to pay for the costs of acquiring additional hotels, renovations and other capital expenditures that need to be made periodically to our hotels, scheduled debt payments, debt maturities, certain redemptions of limited operating partnership units (“common OP units”), ground lease payments, share
repurchases, and making distributions to our common and preferred stockholders. We expect to meet our long-term liquidity requirements through various sources of capital, including cash provided by operations, borrowings, issuances of additional equity, including common OP units, and/or debt securities and proceeds from property dispositions. Our ability to incur additional debt is dependent upon a number of factors, including the state of the credit markets, our degree of leverage, the value of our unencumbered assets and borrowing restrictions imposed by existing lenders. Our ability to raise capital through the issuance of additional equity and/or debt securities is also dependent on a number of factors including the current state of the capital markets, investor sentiment and our intended use of proceeds. We may need to raise additional capital if we identify acquisition opportunities that meet our investment objectives and require liquidity in excess of existing cash balances. Our ability to raise funds through the issuance of equity securities depends on, among other things, general market conditions for hotel companies and REITs and market perceptions about us.
Our Financing Strategy
Since our formation in 2004, we have been committed to a conservative capital structure with prudent leverage. Our outstanding debt consists of fixed interest rate mortgage debt, unsecured term loans and periodic borrowings on our senior unsecured credit facility. We have a preference to maintain a significant portion of our portfolio as unencumbered in order to provide balance sheet flexibility. We expect that our strategy will enable us to maintain a balance sheet with an appropriate amount of debt throughout all phases of the lodging cycle. We believe that it is prudent to reduce the inherent risk of highly cyclical lodging fundamentals through a low leverage capital structure.
We prefer a relatively simple yet efficient capital structure. We generally structure our hotel acquisitions to be straightforward and to fit within our capital structure; however, we will consider a more complex transaction, such as the issuance of common OP units in connection with the acquisition of Cavallo Point, The Lodge at the Golden Gate, if we believe that the projected returns to our stockholders will significantly exceed the returns that would otherwise be available.
We believe that we maintain a reasonable amount of debt. As of December 31, 2024, we had $1.1 billion of debt outstanding with a weighted average interest rate of 5.21% and a weighted average maturity date of approximately 1.7 years, assuming all extension options available in our debt agreements are exercised. We have three mortgage loans that mature in the next twelve months. We are actively pursuing a financing transaction the proceeds of which will be used to repay the three mortgage loans that mature in 2025. In the case that we are unsuccessful with obtaining this new financing, we may repay such mortgage loans using cash on hand and our senior unsecured revolving credit facility. We expect that our weighted average interest rate will increase as we refinance our debt at less favorable rates. As of December 31, 2024, 34 of our 37 hotels are unencumbered by mortgage debt. We remain committed to our core strategy of prudent leverage.
The following table outlines the timing and extent of our debt principal maturities and estimated interest payments for our mortgage debt and unsecured term loans as of December 31, 2024 (in thousands), assuming all extension options available in our debt agreements are exercised.
| | | | | | | | | | | | | | | | | |
| Principal | | Interest (1) | | Total Principal and Interest |
| 2025 | $ | 295,808 | | | $ | 51,682 | | | $ | 347,490 | |
| 2026 | 300,000 | | | 26,714 | | | 326,714 | |
| 2027 | — | | | 27,633 | | | 27,633 | |
| 2028 | 500,000 | | | 236 | | | 500,236 | |
| 2029 | — | | | — | | | — | |
| | | | | |
| $ | 1,095,808 | | | $ | 106,265 | | | $ | 1,202,073 | |
______________
(1)The interest expense for our variable rate unsecured term loans is calculated based on the rate as of December 31, 2024 of 5.79%.
Information about our financing activities is available in Note 5 to the accompanying consolidated financial statements.
ATM Program
In August 2024, our board of directors approved an “at-the-market” equity offering program (the “Current ATM Program”), pursuant to which we may issue and sell shares of our common stock from time to time, having an aggregate offering price of up to $200.0 million. Prior to the implementation of the Current ATM Program, we had a $200.0 million ATM
program (the “Prior ATM Program”), which is no longer active. We did not sell any shares under the Current ATM Program or the Prior ATM Program during the years ended December 31, 2024 and 2023.
Share Repurchase Program
In May 2024, our board of directors authorized the repurchase of up to $200.0 million of our common stock under a new share repurchase program, which replaced our prior share repurchase program that was authorized in September 2022. The timing and actual number of shares repurchased will depend on a variety of factors, including price and general business and market conditions. The new share repurchase program does not obligate us to acquire any particular amount of shares, and may be suspended or discontinued at any time at our discretion. The new share repurchase program will expire on May 1, 2026. During the year ended December 31, 2024, we repurchased 3,114,876 shares of common stock at an average price of $8.33 per share for an aggregate purchase price of $26.0 million. Information about our share repurchase program is in Note 9 to the accompanying consolidated financial statements.
Short-Term Borrowings
Other than borrowings under our senior unsecured credit facility, discussed below, we do not utilize short-term borrowings to meet liquidity requirements.
Senior Unsecured Credit Facility and Unsecured Term Loans
We are party to a Sixth Amended and Restated Credit Agreement that provides us with a $400 million senior unsecured revolving credit facility and two term loan facilities in the aggregate amount of $800 million. The revolving credit facility matures on September 27, 2026, which we may extend for an additional year upon the payment of applicable fees and satisfaction of certain standard conditions. The term loan facilities consist of a $500 million term loan that matures on January 3, 2028 and a $300 million term loan that matures on January 3, 2026. In September 2024, we exercised our option to extend the maturity of our $300 million term loan from January 3, 2025 to January 3, 2026. We have the right to increase the aggregate amount of the facilities to $1.4 billion upon the satisfaction of certain standard conditions. As of December 31, 2024, we had $400 million of borrowing capacity under our senior unsecured revolving credit facility.
Additional information about the credit and term loan facilities, including a summary of significant covenants, can be found in Note 5 to the accompanying consolidated financial statements.
Sources and Uses of Cash
As of December 31, 2024, we had $81.4 million of unrestricted corporate cash and $47.4 million of restricted cash, and no outstanding borrowings on our senior unsecured credit facility.
Our net cash provided by operations was $224.4 million for the year ended December 31, 2024. Our cash from operations generally consists of the net cash flow from hotel operations, offset by cash paid for corporate expenses, interest payments, and other working capital changes. The decrease in cash provided by operations was primarily driven by timing differences related to collections from our hotel managers and severance payments related to our previously announced leadership changes.
Our net cash used in investing activities was $112.1 million for the year ended December 31, 2024, which consisted of $81.6 million of capital expenditures and $30.5 million paid for the acquisition of the AC Hotel Minneapolis Downtown.
Our net cash used in financing activities was $150.7 million for the year ended December 31, 2024, which consisted of $25.6 million of distributions paid to holders of common stock and common units, $9.8 million of distributions paid to holders of preferred stock, $9.1 million of scheduled mortgage debt principal payments, $73.3 million of repayments of mortgage debt, $6.9 million paid to repurchase shares upon the vesting of restricted stock for the payment of tax withholdings obligations, and $26.0 million paid to repurchase shares under our share repurchase program.
We currently anticipate our significant sources of cash for the year ending December 31, 2025 will be the net cash flow from hotel operations, proceeds from the sale of the Westin Washington D.C. City Center, and proceeds from debt financings or sales of debt securities. We expect our estimated uses of cash for the year ending December 31, 2025 will be scheduled debt service and maturity payments, potential acquisitions of hotel properties, capital expenditures, operating costs, ground lease payments, corporate expenses, distributions to preferred and common stockholders, and potential share repurchases.
Dividend Policy
We intend to distribute to our stockholders dividends at least equal to our REIT taxable income to avoid paying corporate income tax and excise tax on our earnings (other than the earnings of our taxable REIT subsidiaries, which are all subject to tax at regular corporate rates) and to qualify for the tax benefits afforded to REITs under the Code. In order to qualify as a REIT under the Code, we generally must make distributions to our stockholders each year in an amount equal to at least:
•90% of our REIT taxable income determined without regard to the dividends paid deduction and excluding net capital gains, plus
•90% of the excess of our net income from foreclosure property over the tax imposed on such income by the Code, minus
•any excess non-cash income.
The timing and frequency of distributions will be authorized by our board of directors and declared by us based upon a variety of factors, including our financial performance, restrictions under applicable law and our current and future loan agreements, our debt service requirements, our capital expenditure requirements, the requirements for qualification as a REIT under the Code and other factors that our board of directors may deem relevant from time to time.
We have declared the following dividends to holders of our common stock and distributions to holders of common OP units and LTIP units for the years ended December 31, 2024 and 2023, and through the date of this report:
| | | | | | | | | | | | | | |
| Payment Date | | Record Date | | Dividend per Share/Unit |
| | | | |
| | | | |
| | | | |
| | | | |
| April 12, 2023 | | March 31, 2023 | | $ | 0.03 | |
| July 12, 2023 | | June 30, 2023 | | $ | 0.03 | |
| October 12, 2023 | | September 29, 2023 | | $ | 0.03 | |
| January 11, 2024 | | December 29, 2023 | | $ | 0.03 | |
| April 12, 2024 | | March 29, 2024 | | $ | 0.03 | |
| July 12, 2024 | | June 28, 2024 | | $ | 0.03 | |
| October 11, 2024 | | September 30, 2024 | | $ | 0.03 | |
| January 14, 2025 | | December 31, 2024 | | $ | 0.23 | |
We have declared the following dividends to holders of our Series A Preferred Stock for the years ended December 31, 2024 and 2023, and through the date of this report:
| | | | | | | | | | | | | | |
| Payment Date | | Record Date | | Dividend per Share |
| March 31, 2023 | | March 17, 2023 | | $ | 0.515625 | |
| June 30, 2023 | | June 20, 2023 | | $ | 0.515625 | |
| September 29, 2023 | | September 18, 2023 | | $ | 0.515625 | |
| December 29, 2023 | | December 18, 2023 | | $ | 0.515625 | |
| March 29, 2024 | | March 18, 2024 | | $ | 0.515625 | |
| June 28, 2024 | | June 18, 2024 | | $ | 0.515625 | |
| September 30, 2024 | | September 20, 2024 | | $ | 0.515625 | |
| December 31, 2024 | | December 20, 2024 | | $ | 0.515625 | |
| | | | |
| | | | |
| | | | |
Capital Expenditures
The management and franchise agreements for each of our hotels provide for the establishment of separate property improvement reserves to cover, among other things, the cost of replacing and repairing furniture, fixtures and equipment at our hotels and other routine capital expenditures. Contributions to the property improvement fund are calculated as a percentage of hotel revenues. In addition, we may be required to pay for the cost of certain additional improvements that are not permitted to be funded from the property improvement reserves under the applicable management or franchise agreement. As of
December 31, 2024, we have set aside $44.7 million for capital projects in property improvement funds, which are included in restricted cash on our consolidated balance sheets.
We invested approximately $81.6 million in capital improvements at our hotels during the year ended December 31, 2024. Completed projects in 2024 included the following:
•Hotel Champlain Burlington: We completed the rebranding and repositioning of the Hilton Burlington Lake Champlain to Hotel Champlain Burlington, a Curio Collection by Hilton in July 2024. The transformation of the 258-room hotel represents a strong return-on-investment opportunity and included the creation of new lifestyle community spaces, a new all-day cafe, an upgraded state-of-the-art fitness center, and a new signature seafood restaurant, Original Skiff Fish & Oysters, in partnership with a local award-winning chef.
•Westin San Diego Bayview: We completed a comprehensive renovation of the hotel's guestrooms during the second quarter of 2024.
•Bourbon Orleans Hotel: We completed a comprehensive renovation of the hotel's guestrooms during the third quarter of 2024.
We expect to spend approximately $85 to $95 million in capital improvements at our hotels in 2025, which includes the completion of certain projects that commenced in 2024. Significant projects in 2025 include the following:
•Orchards Inn Sedona: We commenced the repositioning of Orchards Inn as the Cliffs at L'Auberge on November 1, 2024. The repositioning will integrate the hotel with the adjacent L'Auberge de Sedona and include construction of a new pool connecting the two properties, renovation of the guestrooms and creation of a new arrival experience and new outdoor event space. We expect to complete the project in 2025.
•Hilton Garden Inn New York/Times Square Central: The Company expects to complete a renovation of the hotel's guestrooms during the first quarter of 2025.
•Kimpton Hotel Palomar Phoenix: The Company expects to commence a renovation of the hotel's guestrooms during the second quarter of 2025.
•Courtyard New York Manhattan/Midtown East: The Company expects to commence a renovation of the hotel's guestrooms during the fourth quarter of 2025.
Non-GAAP Financial Measures
We use the following non-GAAP financial measures that we believe are useful to investors as key measures of our operating performance: EBITDA, EBITDAre, Adjusted EBITDA, Hotel Adjusted EBITDA, FFO and Adjusted FFO. These measures should not be considered in isolation or as a substitute for measures of performance in accordance with U.S. GAAP. EBITDA, EBITDAre, Adjusted EBITDA, Hotel Adjusted EBITDA, FFO and Adjusted FFO, as calculated by us, may not be comparable to other companies that do not define such terms exactly as the Company.
Use and Limitations of Non-GAAP Financial Measures
Our management and Board of Directors use EBITDA, EBITDAre, Adjusted EBITDA, Hotel Adjusted EBITDA, FFO and Adjusted FFO to evaluate the performance of our hotels and to facilitate comparisons between us and other lodging REITs, hotel owners who are not REITs and other capital intensive companies. The use of these non-GAAP financial measures has certain limitations. These non-GAAP financial measures as presented by us, may not be comparable to non-GAAP financial measures as calculated by other real estate companies. These measures do not reflect certain expenses or expenditures that we incurred and will incur, such as depreciation, interest and capital expenditures. We compensate for these limitations by separately considering the impact of these excluded items to the extent they are material to operating decisions or assessments of our operating performance. Our reconciliations to the most comparable U.S. GAAP financial measures, and our consolidated statements of operations and comprehensive income and consolidated statements of cash flows, include interest expense, capital expenditures, and other excluded items, all of which should be considered when evaluating our performance, as well as the usefulness of our non-GAAP financial measures.
These non-GAAP financial measures are used in addition to and in conjunction with results presented in accordance with U.S. GAAP. They should not be considered as alternatives to operating profit, cash flow from operations, or any other operating performance measure prescribed by U.S. GAAP. These non-GAAP financial measures reflect additional ways of viewing our operations that we believe, when viewed with our U.S. GAAP results and the reconciliations to the corresponding U.S. GAAP financial measures, provide a more complete understanding of factors and trends affecting our business than could be obtained absent this disclosure. We strongly encourage investors to review our financial information in its entirety and not to rely on a single financial measure.
EBITDA and EBITDAre
EBITDA represents net income (calculated in accordance with U.S. GAAP) excluding: (1) interest expense; (2) provision for income taxes, including income taxes applicable to sale of assets; and (3) depreciation and amortization. The Company computes EBITDAre in accordance with the National Association of Real Estate Investment Trusts ("Nareit") guidelines, as defined in its September 2017 white paper "Earnings Before Interest, Taxes, Depreciation and Amortization for Real Estate." EBITDAre represents net income (calculated in accordance with U.S. GAAP) adjusted for: (1) interest expense; (2) provision for income taxes, including income taxes applicable to sale of assets; (3) depreciation and amortization; (4) gains or losses on the disposition of depreciated property including gains or losses on change of control; (5) impairment write-downs of depreciated property and of investments in unconsolidated affiliates caused by a decrease in value of depreciated property in the affiliate; and (6) adjustments to reflect the entity's share of EBITDAre of unconsolidated affiliates.
We believe EBITDA and EBITDAre are useful to an investor in evaluating our operating performance because they help investors evaluate and compare the results of our operations from period to period by removing the impact of our capital structure (primarily interest expense) and our asset base (primarily depreciation and amortization, and in the case of EBITDAre, impairment and gains or losses on dispositions of depreciated property) from our operating results. In addition, covenants included in our debt agreements use EBITDA as a measure of financial compliance. We also use EBITDA and EBITDAre as measures in determining the value of hotel acquisitions and dispositions.
FFO
The Company computes FFO in accordance with standards established by Nareit, which defines FFO as net income (calculated in accordance with U.S. GAAP) excluding gains or losses from sales of properties and impairment losses, plus real estate related depreciation and amortization. The Company believes that the presentation of FFO provides useful information to investors regarding its operating performance because it is a measure of the Company's operations without regard to specified non-cash items, such as real estate related depreciation and amortization and gains or losses on the sale of assets. The Company also uses FFO as one measure in assessing its operating results.
Adjustments to EBITDAre and FFO
We adjust EBITDAre and FFO when evaluating our performance because we believe that the exclusion of certain additional items described below provides useful supplemental information to investors regarding our ongoing operating performance and that the presentation of Adjusted EBITDA and Adjusted FFO when combined with U.S. GAAP net income, EBITDAre and FFO, is beneficial to an investor's complete understanding of our consolidated and property-level operating performance. We adjust EBITDAre and FFO for the following items:
•Non-Cash Lease Expense and Other Amortization: We exclude the non-cash expense incurred from the straight line recognition of expense from our ground leases and other contractual obligations and the non-cash amortization of our favorable and unfavorable contracts, originally recorded in conjunction with certain hotel acquisitions. We exclude these non-cash items because they do not reflect the actual cash amounts due to the respective lessors in the current period and they are of lesser significance in evaluating our actual performance for that period.
•Cumulative Effect of a Change in Accounting Principle: The Financial Accounting Standards Board promulgates new accounting standards that require or permit the consolidated statement of operations and comprehensive income to reflect the cumulative effect of a change in accounting principle. We exclude the effect of these adjustments, which include the accounting impact from prior periods, because they do not reflect the Company’s actual underlying performance for the current period.
•Gains or Losses from Early Extinguishment of Debt: We exclude the effect of gains or losses recorded on the early extinguishment of debt because these gains or losses result from transaction activity related to the Company’s capital structure that we believe are not indicative of the ongoing operating performance of the Company or our hotels.
•Hotel Acquisition Costs: We exclude hotel acquisition costs expensed during the period because we believe these transaction costs are not reflective of the ongoing performance of the Company or our hotels.
•Severance Costs: We exclude corporate severance costs, or reversals thereof, incurred with the termination of corporate-level employees and severance costs incurred at our hotels related to lease terminations or structured
severance programs because we believe these costs do not reflect the ongoing performance of the Company or our hotels.
•Hotel Manager Transition and Hotel Pre-Opening Costs: We exclude the transition costs associated with a change in hotel manager and the pre-opening costs associated with the redevelopment or rebranding of a hotel because we believe these items do not reflect the ongoing performance of the Company or our hotels.
•Other Items: From time to time we incur costs or realize gains that we consider outside the ordinary course of business and that we do not believe reflect the ongoing performance of the Company or our hotels. Such items may include, but are not limited to, the following: lease preparation costs incurred to prepare vacant space for marketing; management or franchise contract termination fees; gains or losses from legal settlements; costs incurred related to natural disasters; and gains on property insurance claim settlements, other than income related to business interruption insurance.
In addition, to derive Adjusted FFO, we exclude any unrealized fair value adjustments to interest rate swaps and the portion of our non-cash ground lease expense recognized as interest expense. We exclude these non-cash amounts because they do not reflect the underlying performance of the Company.
Hotel Adjusted EBITDA
We believe that Hotel Adjusted EBITDA provides our investors with a useful financial measure to evaluate our hotel operating performance, excluding the impact of our capital structure (primarily interest), our asset base (primarily depreciation and amortization), and our corporate-level expenses. With respect to Hotel Adjusted EBITDA, we believe that excluding the effect of corporate-level expenses provides a more complete understanding of the operating results over which individual hotels and third-party management companies have direct control. We believe property-level results provide investors with supplemental information on the ongoing operational performance of our hotels and effectiveness of the third-party management companies operating our business on a property-level basis. Hotel Adjusted EBITDA margins are calculated as Hotel Adjusted EBITDA divided by total hotel revenues.
The following table is a reconciliation of our U.S. GAAP net income to EBITDA, EBITDAre, Adjusted EBITDA and Hotel Adjusted EBITDA (in thousands):
| | | | | | | | | | | | | | | | | | | | |
| | Year Ended December 31, |
| | 2024 | | 2023 | | 2022 |
| | |
| Net income | | $ | 48,250 | | | $ | 86,635 | | | $ | 109,705 | |
| Interest expense | | 65,516 | | | 65,072 | | | 38,283 | |
| Income tax expense | | 1,541 | | | 317 | | | 2,607 | |
| Real estate related depreciation and amortization | | 113,588 | | | 111,302 | | | 108,849 | |
| EBITDA | | 228,895 | | | 263,326 | | | 259,444 | |
| Impairment losses | | 34,169 | | | 941 | | | 2,843 | |
Loss on sale of hotel properties (1) | | — | | | — | | | 1,659 | |
EBITDAre | | 263,064 | | | 264,267 | | | 263,946 | |
| Non-cash lease expense and other amortization | | 5,970 | | | 6,156 | | | 6,226 | |
| | | | | | |
| | | | | | |
| Loss on early extinguishment of debt | | — | | | — | | | 9,766 | |
| | | | | | |
| Hotel pre-opening costs | | 1,006 | | | 1,246 | | | — | |
| Hotel manager transition items | | — | | | — | | | 1,164 | |
Severance costs (2) | | 20,362 | | | — | | | (532) | |
| | | | | | |
| Adjusted EBITDA | | $ | 290,402 | | | $ | 271,669 | | | $ | 280,570 | |
| Corporate expenses | | 32,549 | | | 32,048 | | | 31,790 | |
| Interest (income) and other (income) expense, net | | (4,337) | | | (2,561) | | | (255) | |
| Hotel Adjusted EBITDA | | $ | 318,614 | | | $ | 301,156 | | | $ | 312,105 | |
_______________
| | | | | | | | |
| (1) | During the year ended December 31, 2022, we recognized an incremental loss of $1.7 million due to post-closing adjustments related to hotels sold in 2021. |
| (2) | During the year ended December 31, 2024, we incurred severance costs related to the executive team changes that occurred in April 2024. During the year ended December 31, 2022, we incurred severance costs associated with the elimination of positions at our hotels. These costs are classified within other hotel expenses on the consolidated statement of operations. |
The following table is a reconciliation of our U.S. GAAP net income to FFO and Adjusted FFO (in thousands):
| | | | | | | | | | | | | | | | | | | | |
| | Year Ended December 31, |
| | 2024 | | 2023 | | 2022 |
| | |
| Net income | | $ | 48,250 | | | $ | 86,635 | | | $ | 109,705 | |
| Real estate related depreciation and amortization | | 113,588 | | | 111,302 | | | 108,849 | |
| Impairment losses | | 34,169 | | | 941 | | | 2,843 | |
Loss on sale of hotel properties (1) | | — | | | — | | | 1,659 | |
| FFO | | 196,007 | | | 198,878 | | | 223,056 | |
| Distributions to preferred stockholders | | (9,817) | | | (9,817) | | | (9,817) | |
| FFO available to common stock and unit holders | | 186,190 | | | 189,061 | | | 213,239 | |
| Non-cash lease expense and other amortization | | 6,092 | | | 6,156 | | | 6,226 | |
| | | | | | |
| | | | | | |
| Loss on early extinguishment of debt | | — | | | — | | | 9,766 | |
| | | | | | |
| Hotel pre-opening costs | | 1,006 | | | 1,246 | | | — | |
| Hotel manager transition items | | — | | | — | | | 1,164 | |
| | | | | | |
Severance costs (2) | | 20,362 | | | — | | | (532) | |
| Fair value adjustments to interest rate swaps | | — | | | 2,033 | | | (13,914) | |
| Adjusted FFO available to common stock and unit holders | | $ | 213,650 | | | $ | 198,496 | | | $ | 215,949 | |
_______________
| | | | | | | | |
| (1) | During the year ended December 31, 2022, we recognized an incremental loss of $1.7 million due to post-closing adjustments related to hotels sold in 2021. |
| (2) | During the year ended December 31, 2024, we incurred severance costs related to the executive team changes that occurred in April 2024. During the year ended December 31, 2022, we incurred severance costs associated with the elimination of positions at our hotels. These costs are classified within other hotel expenses on the consolidated statement of operations. |
Critical Accounting Estimates and Policies
Our consolidated financial statements include the accounts of DiamondRock Hospitality Company and all consolidated subsidiaries. The preparation of financial statements in conformity with U.S. GAAP requires management to make estimates and assumptions that affect the reported amount of assets and liabilities at the date of our financial statements and the reported amounts of revenues and expenses during the reporting period. While we do not believe the reported amounts would be materially different, application of these policies involves the exercise of judgment and the use of assumptions as to future uncertainties and, as a result, actual results could differ materially from these estimates. We evaluate our estimates and judgments, including those related to the impairment of long-lived assets, on an ongoing basis. We base our estimates on experience and on various assumptions that are believed to be reasonable under the circumstances. All of our significant accounting policies are disclosed in the notes to our consolidated financial statements. The following represent certain critical accounting policies that require us to exercise our business judgment or make significant estimates:
Investment in Hotels
Property and equipment are recorded at cost. Costs of improvements that extend the economic life or improve service potential, which generally includes significant improvements, renovations and replacements, are capitalized, while repairs and maintenance are expensed as incurred.
Acquisitions of hotel properties are generally accounted for as acquisitions of a group of assets and recorded at relative fair value based upon total accumulated cost of the acquisition. The acquisition cost is allocated to land, buildings, improvements, furniture, fixtures and equipment, as well as identifiable intangible and lease assets and liabilities. In making estimates of fair values for purposes of allocating purchase price we evaluate several factors, including but not limited to
comparable sales, expected future cash flows discounted at risk adjusted rates as well as industry and Company data. Direct acquisition-related costs are capitalized as a component of the acquired assets.
Depreciation is recorded using the straight-line method over the assets' estimated useful lives, which are generally as follows: 15 to 40 years for buildings and improvements; 1 to 10 years for furniture, fixtures and equipment; and 3 to 5 years for computer equipment and acquired software.
We evaluate the carrying value of our property and equipment for indicators of impairment. Indicators of impairment that may cause a review include, but are not limited to, adverse changes in the demand for lodging at the properties, current or projected losses from operations, and an expectation that the property is more likely than not to be sold significantly before the end of its useful life. When such indicators exist, we perform an analysis to determine the recoverability of the asset group by comparing the estimated undiscounted future cash flows, including the proceeds from the ultimate disposition of a hotel, less costs to sell, to the net carrying value of the asset group. If the carrying value of the asset group is not recoverable and it exceeds the estimated fair value of the asset group, we recognize an impairment loss in our consolidated statement of operations and comprehensive income for the amount by which the carrying value exceeds the estimated fair value. We allocate the impairment loss related to the asset group among the various assets within the asset group pro rata based on the relative carrying values of the respective assets.
We will classify a hotel as held for sale in the period that we have made the decision to dispose of the hotel, a binding agreement to purchase the property has been signed under which the buyer has committed a significant amount of nonrefundable cash and no significant financing or other contingencies exist which could cause the transaction to not be completed in a timely manner. If these criteria are met, we will record an impairment loss if the fair value less costs to sell is lower than the carrying amount of the hotel and related assets and will cease recording depreciation expense. We will classify the assets and related liabilities as held for sale on the balance sheet.
Upon the sale or retirement of a fixed asset, the cost and related accumulated depreciation are removed from the Company’s accounts and any resulting gain or loss is included in the statements of operations and comprehensive income.
Inflation
Operators of hotels, in general, possess the ability to adjust room rates daily to reflect the effects of inflation. Generally, our management companies may adjust room rates daily, excluding previous contractually committed reservations. However, competitive pressures or other factors may limit the ability of our management companies to raise room rates. Inflation may also affect our expenses and cost of capital improvements, including, without limitation, by increasing the costs of labor, employee-related benefits, food, commodities and other materials, taxes, property and casualty insurance and utilities.
During 2024, inflation levels began to decrease, but remained elevated relative to the years preceding 2021. While the Federal Reserve made several cuts to interest rates in the second half of 2024 in response to decreases in inflation levels, it continues to indicate that it will remain cautious in determining whether to hold its benchmark rate at current levels or continue to slowly ease interest rates throughout 2025. Any increases in interest rates, especially if coupled with reduced government spending and volatility in financial markets, may have the effect of further increasing economic uncertainty, and increasing the cost of new indebtedness and servicing our outstanding variable rate debt.
Seasonality
The periods during which our hotels experience higher revenues vary from property to property, depending principally upon location and the customer base served. Accordingly, we expect some seasonality in our business. Volatility in our financial performance from the seasonality of the lodging industry could adversely affect our financial condition and results of operations.
New Accounting Pronouncements Not Yet Adopted
See Note 2 to the accompanying consolidated financial statements for additional information relating to recently issued accounting pronouncements.
Item 7A. Quantitative and Qualitative Disclosures about Market Risk
Market risk includes risks that arise from changes in interest rates, foreign currency exchange rates, commodity prices, equity prices and other market changes that affect market sensitive instruments. In pursuing our business strategies, the primary
market risk to which we are currently exposed, and, to which we expect to be exposed in the future, is interest rate risk. The face amount of our outstanding debt as of December 31, 2024 was $1.1 billion, of which $0.8 billion had a variable interest rate. Our primary sensitivity in 2024 was to changes in one-month Secured Overnight Financing Rate (“SOFR”), as the interest rates on our variable-rate indebtedness were based on this benchmark rate. We use interest rate swaps in order to maintain what we believe to be an appropriate level of exposure to interest rate variability. As of December 31, 2024, we held interest rate swaps related to $225 million of our variable-rate indebtedness. In addition, effective January 2, 2025, we have an additional $100 million of interest rate swaps related to our variable-rate indebtedness. We receive one-month SOFR and pay a fixed rate for all of our interest rate swaps. If market rates of interest on our unhedged variable rate debt fluctuate by 100 basis points, interest expense would increase or decrease, depending on rate movement, future earnings and cash flows, by $4.8 million annually.
Item 8. Financial Statements and Supplementary Data
See Index to the Financial Statements on page F-1.
Item 9. Changes in and Disagreements with Accountants on Accounting and Financial Disclosure
None.
Item 9A. Controls and Procedures
Evaluation of Disclosure Controls and Procedures
The Company’s management has evaluated, under the supervision and with the participation of the Company’s Chief Executive Officer and Chief Financial Officer, the effectiveness of the disclosure controls and procedures (as defined in Rules 13a-15(e) and 15d-15(e) under the Securities Exchange Act of 1934, as amended (the “Exchange Act”)), as required by paragraph (b) of Rules 13a-15 and 15d-15 under the Exchange Act, and our Chief Executive Officer and Chief Financial Officer have concluded that as of the end of the period covered by this report, the Company’s disclosure controls and procedures were effective to give reasonable assurances that information we disclose in reports filed with the Securities and Exchange Commission (i) is recorded, processed, summarized and reported within the time periods specified in the Securities and Exchange Commission’s rules and forms and (ii) is accumulated and communicated to our management, including our principal executive officer and principal financial officer, as appropriate to allow timely decisions regarding disclosure.
Changes in Internal Control over Financial Reporting
There was no change in the Company’s internal control over financial reporting identified in connection with the evaluation required by paragraph (d) of Rules 13a-15 and 15d-15 under the Exchange Act during the Company’s most recent fiscal quarter that materially affected, or is reasonably likely to materially affect, the Company’s internal control over financial reporting.
Management's Report on Internal Control over Financial Reporting
The report of our management regarding internal control over financial reporting is set forth on page F-2 of this Annual Report on Form 10-K under the caption “Management's Report on Internal Control over Financial Reporting” and incorporated herein by reference.
Attestation Report of Independent Registered Public Accounting Firm
The report of our independent registered public accounting firm regarding our internal control over financial reporting is set forth on page F-3 of this Annual Report on Form 10-K under the caption “Report of Independent Registered Public Accounting Firm” and incorporated herein by reference.
Item 9B. Other Information
During the three months ended December 31, 2024, none of our directors or officers (as defined in Rule 16a-1(f) of the Exchange Act) adopted, terminated or modified a Rule 10b5-1 trading arrangement or non-Rule 10b5-1 trading arrangement (as such terms are defined in Item 408 of Regulation S-K).
Item 9C. Disclosure Regarding Foreign Jurisdictions that Prevent Inspections
Not applicable.
PART III
The information required by Items 10-14 is incorporated by reference to our proxy statement for the 2025 annual meeting of stockholders (to be filed with the SEC not later than 120 days after the end of the fiscal year covered by this report) (“2025 proxy statement”).
Item 10. Directors, Executive Officers and Corporate Governance
We have adopted an insider trading policy governing the purchase, sale and other dispositions of the Company's securities that applies to all of our directors, officers, employees and other covered persons. We believe that our insider trading policy is reasonably designed to promote compliance with insider trading laws, rules and regulations, and listing standards applicable to the Company. A copy of the insider trading policy is filed as Exhibit 19 to this Form 10-K. We have also implemented processes for the Company that we believe are designed to promote compliance with insider trading laws, rules and regulations, and applicable listing standards.
The other information required by this item is incorporated by reference to our 2025 proxy statement.
Item 11. Executive Compensation
The information required by this item is incorporated by reference to our 2025 proxy statement.
Item 12. Security Ownership of Certain Beneficial Owners and Management and Related Stockholder Matters
The information required by this item is incorporated by reference to our 2025 proxy statement. Information regarding our equity plans set forth in Item 5 of this Annual Report on Form 10-K is incorporated by reference into this Item 12.
Item 13. Certain Relationships and Related Transactions and Director Independence
The information required by this item is incorporated by reference to our 2025 proxy statement.
Item 14. Principal Accountant Fees and Services
The information required by this item is incorporated by reference to our 2025 proxy statement.
Our independent public accounting firm is KPMG LLP, McLean, Virginia, PCAOB Auditor ID: 185.
PART IV
Item 15. Exhibits and Financial Statement Schedules
1.Financial Statements
Included herein at pages F-1 through F-35.
2.Financial Statement Schedules
The following financial statement schedule is included herein on pages F-36 and F-37:
Schedule III - Real Estate and Accumulated Depreciation
All other schedules for which provision is made in Regulation S-X are either not required to be included herein under the related instructions or are inapplicable or the related information is included in the footnotes to the applicable financial statement and, therefore, has been omitted.
3.Exhibits
The following exhibits are included in this Annual Report on Form 10-K for the fiscal year ended December 31, 2024 (and are numbered in accordance with Item 601 of Regulation S-K):
| | | | | | | | |
| Exhibit Number | | Description of Exhibit |
| | Articles of Amendment and Restatement of DiamondRock Hospitality Company (incorporated by reference to the Registrant's Registration Statement on Form S-11 filed with the Securities and Exchange Commission on March 1, 2005 (File no. 333-123065)) |
| | Amendment to the Articles of Amendment and Restatement of DiamondRock Hospitality Company (incorporated by reference to the Registrant's Current Report on Form 8-K filed with the Securities and Exchange Commission on January 10, 2007) |
| | Articles of Amendment to the Articles of Amendment and Restatement of DiamondRock Hospitality Company (incorporated by reference to the Registrant's Current Report on Form 8-K filed with the Securities and Exchange Commission on July 9, 2012) |
| | Articles Supplementary Prohibiting DiamondRock Hospitality Company From Electing to be Subject to Section 3-803 of the Maryland General Corporation Law Absent Stockholder Approval (incorporated by reference to the Registrant’s Current Report on Form 8-K filed with the Securities and Exchange Commission on February 26, 2014) |
| | Articles of Amendment to the Articles of Amendment and Restatement of DiamondRock Hospitality Company (incorporated by reference to the Registrant’s Current Report on Form 8-K filed with the Securities and Exchange Commission on May 5, 2016) |
| | Articles of Amendment to the Articles of Amendment and Restatement of DiamondRock Hospitality Company (incorporated by reference to the Registrant’s Current Report on Form 8-K filed with the Securities and Exchange Commission on May 13, 2019) |
| | Articles Supplementary Designating DiamondRock Hospitality Company's 8.250% Series A Cumulative Redeemable Preferred Stock (incorporated by reference to the Registrant’s Form 8-A filed with the Securities and Exchange Commission on August 28, 2020 (File No. 001-32514)) |
| | Fifth Amended and Restated Bylaws of DiamondRock Hospitality (incorporated by reference to the Registrant's Current Report on Form 8-K filed with the Securities and Exchange Commission on August 1, 2023) |
| | Form of Certificate for Common Stock for DiamondRock Hospitality Company (incorporated by reference to the Registrant's Quarterly Report on Form 10-Q filed with the Securities and Exchange Commission on May 5, 2010) |
| | Form of Specimen Certificate for DiamondRock Hospitality Company's 8.250% Series A Cumulative Redeemable Preferred Stock (incorporated by reference to the Registrant’s Form 8-A filed with the Securities and Exchange Commission on August 28, 2020 (File No. 001-32514)) |
| | Description of Securities of DiamondRock Hospitality Company (incorporated by reference to the Registrant's Annual Report on Form 10-K filed with the Securities and Exchange Commission on February 28, 2024) |
| | Amended and Restated Agreement of Limited Partnership of DiamondRock Hospitality Limited Partnership, dated as of August 28, 2018 (incorporated by reference to the Registrant's Current Report on Form 8-K filed with the Securities and Exchange Commission on August 31, 2018) |
| | | | | | | | |
| | Amendment No. 1 to the Amended and Restated Agreement of Limited Partnership of DiamondRock Hospitality Limited Partnership, dated August 28, 2020 (incorporated by reference to the Registrant's Current Report on Form 8-K filed with the Securities and Exchange Commission on August 31, 2020) |
| | DiamondRock Hospitality Company Deferred Compensation Plan (incorporated by reference to the Registrant’s Registration Statement on Form S-8 filed with the Securities and Exchange Commission on August 8, 2014) |
| | First Amendment to DiamondRock Hospitality Company Deferred Compensation Plan, approved by the Compensation Committee of the Board of Directors on December 15, 2014 (incorporated by reference to the Registrant's Annual Report on Form 10-K filed with the Securities and Exchange Commission on February 27, 2015) |
| | Sixth Amended and Restated Credit Agreement, dated as of September 27, 2022, by and among DiamondRock Hospitality Limited Partnership, DiamondRock Hospitality Company, Wells Fargo Bank, National Association, as Administrative Agent, each of Wells Fargo Securities, LLC, BofA Securities, Inc., U.S. Bank National Association, KeyBanc Capital Markets Inc., Regions Capital Markets, a Division of Regions Bank, PNC Capital Markets LLC, TD Securities (USA) LLC, Capital One, National Association and BMO Harris Bank, N.A., as Joint Lead Arrangers, each of Wells Fargo Securities, LLC, BofA Securities, Inc., U.S. Bank National Association and TD Securities (USA ) LLC, as Joint Bookrunners, each of Bank of America, N.A., U.S. Bank National Association and TD Bank, N.A., as Syndication Agents, each of KeyBank National Association, Regions Bank, PNC Bank, National Association, BMO Harris Bank, N.A. and Capital One, National Association, as Documentation Agents, and each of Wells Fargo Bank, National Association and PNC Bank, National Association, as Sustainability Structuring Agents (incorporated by reference to the Registrant’s Current Report on Form 8-K filed with the Securities and Exchange Commission on September 28, 2022) |
| | First Amendment to the Sixth Amended and Restated Credit Agreement, dated as of January 31, 2025, by and among DiamondRock Hospitality Limited Partnership, DiamondRock Hospitality Company, Wells Fargo Bank, National Association, as Administrative Agent, each of Wells Fargo Securities, LLC, BofA Securities, Inc., U.S. Bank National Association, KeyBanc Capital Markets Inc., Regions Capital Markets, a Division of Regions Bank, PNC Capital Markets LLC, TD Securities (USA) LLC, Capital One, National Association and BMO Harris Bank, N.A., as Joint Lead Arrangers, each of Wells Fargo Securities, LLC, BofA Securities, Inc., U.S. Bank National Association and TD Securities (USA ) LLC, as Joint Bookrunners, each of Bank of America, N.A., U.S. Bank National Association and TD Bank, N.A., as Syndication Agents, each of KeyBank National Association, Regions Bank, PNC Bank, National Association, BMO Harris Bank, N.A. and Capital One, National Association, as Documentation Agents, and each of Wells Fargo Bank, National Association and PNC Bank, National Association, as Sustainability Structuring Agents |
| | Form of Severance Agreement (and schedule of material differences thereto) (incorporated by reference to the Registrant's Quarterly Report on Form 10-Q filed with the Securities and Exchange Commission on April 30, 2012) |
| | Form of Indemnification Agreement (incorporated by reference to the Registrant's Current Report on Form 8-K filed with the Securities and Exchange Commission on December 16, 2009) |
| | DiamondRock Hospitality Company 2016 Equity Incentive Plan, effective as of May 3, 2016 (incorporated by reference to Appendix B to the Registrant's Proxy Statement on Schedule 14A filed with the Securities and Exchange Commission on March 24, 2016) |
| | First Amendment to the DiamondRock Hospitality Company 2016 Equity Incentive Plan (incorporated by reference to the Registrant's Current Report on Form 8-K filed with the Securities and Exchange Commission on December 26, 2018) |
| | Form of Restricted Stock Award Agreement under the 2016 Equity Incentive Plan (incorporated by reference to the Registrant’s Quarterly Report on Form 10-Q filed with the Securities and Exchange Commission on August 5, 2016) |
| | Form of Performance Stock Unit Agreement under the 2016 Equity Incentive Plan (incorporated by reference to the Registrant’s Quarterly Report on Form 10-Q filed with the Securities and Exchange Commission on August 5, 2016) |
| | DiamondRock Hospitality Company 2024 Equity Incentive Plan, effective as of May 1, 2024 (incorporated by reference to Exhibit 99.1 to the Registrant's Registration Statement on Form S-8 filed with the Securities and Exchange Commission on May 1, 2024) |
| | Form of Restricted Stock Award Agreement under the 2024 Equity Incentive Plan |
| | Form of Performance Stock Unit Agreement under the 2024 Equity Incentive Plan |
| | General Release Agreement, dated May 17, 2024, between Troy G. Furbay and DiamondRock Hospitality Company (incorporated by reference to the Registrant’s Current Report on Form 8-K filed with the Securities and Exchange Commission on May 23, 2024) |
| | General Release Agreement, dated May 21, 2024, between Mark W. Brugger and DiamondRock Hospitality Company (incorporated by reference to the Registrant’s Current Report on Form 8-K filed with the Securities and Exchange Commission on May 23, 2024) |
| | Retirement Agreement, dated May 31, 2024, between William J. Tennis and DiamondRock Hospitality Company (incorporated by reference to the Registrant’s Current Report on Form 8-K filed with the Securities and Exchange Commission on June 3, 2024) |
| | | | | | | | |
| | Form of Severance Agreement dated February 28, 2025 (and schedule of material differences thereto) |
| | DiamondRock Hospitality Company Insider Trading Policy |
| | List of DiamondRock Hospitality Company Subsidiaries |
| | Consent of KPMG LLP |
| | Certification of Chief Executive Officer Required by Rule 13a-14(a) of the Securities Exchange Act of 1934, as amended. |
| | Certification of Chief Financial Officer Required by Rule 13a-14(a) of the Securities Exchange Act of 1934, as amended. |
| | Certification of Chief Executive Officer and Chief Financial Officer Required by Rule 13a-14(b) of the Securities Exchange Act of 1934, as amended. |
| | DiamondRock Hospitality Company Compensation Recovery Policy (incorporated by reference to the Registrant's Annual Report on Form 10-K filed with the Securities and Exchange Commission on February 28, 2024) |
| 101.SCH† | | Inline XBRL Taxonomy Extension Schema Document. |
| 101.CAL† | | Inline XBRL Taxonomy Extension Calculation Linkbase Document. |
| 101.LAB† | | Inline XBRL Taxonomy Extension Label Linkbase Document. |
| 101.PRE† | | Inline XBRL Taxonomy Extension Presentation Linkbase Document. |
| 101.DEF† | | Inline XBRL Taxonomy Definition Linkbase Document. |
| 104† | | Cover Page Interactive Data File (formatted as inline XBRL and with applicable taxonomy extension information contained in Exhibits 101.*) |
| | |
| * Exhibit is a management contract or compensatory plan or arrangement. |
| † Filed herewith |
| ** Furnished herewith |
Item 16. Form 10-K Summary
Not applicable.
SIGNATURES
Pursuant to the requirements of Section 13 or 15(d) of the Securities Exchange Act of 1934, the registrant has duly caused this report to be signed on its behalf by the undersigned, thereunto duly authorized, in the City of Bethesda, State of Maryland, on February 28, 2025.
| | | | | | | | |
| DIAMONDROCK HOSPITALITY COMPANY |
| | |
| By: | /s/ ANIKA C. FISCHER |
| Name: | Anika C. Fischer |
| Title: | Senior Vice President, General Counsel, and Corporate Secretary |
Pursuant to the requirements of the Securities Exchange Act of 1934, this report has been signed by the following persons on behalf of the registrant and in the capacities and on the dates indicated.
| | | | | | | | | | | | | | |
| Signature | | Title | | Date |
| | | | |
| /s/ JEFFREY J. DONNELLY | | Chief Executive Officer and Director | | February 28, 2025 |
| Jeffrey J. Donnelly | | (Principal Executive Officer) | | |
| | | | |
| /s/ BRIONY R. QUINN | | Executive Vice President, Chief Financial Officer and Treasurer | | February 28, 2025 |
| Briony R. Quinn | | (Principal Financial Officer) | | |
| | | | |
| /s/ STEPHEN M. SPIERTO | | Chief Accounting Officer and Corporate Controller | | February 28, 2025 |
| Stephen M. Spierto | | (Principal Accounting Officer) | | |
| | | | |
| /s/ WILLIAM W. McCARTEN | | Chairman | | February 28, 2025 |
| William W. McCarten | | | | |
| | | | |
| /s/ TIMOTHY R. CHI | | Director | | February 28, 2025 |
| Timothy R. Chi | | | | |
| | | | |
| /s/ MICHAEL A. HARTMEIER | | Director | | February 28, 2025 |
| Michael A. Hartmeier | | | | |
| | | | |
| /s/ STEPHANIE D. LEPORI | | Director | | February 28, 2025 |
| Stephanie D. Lepori | | | | |
| | | | |
| /s/ KATHLEEN A. MERRILL | | Director | | February 28, 2025 |
| Kathleen A. Merrill | | | | |
| | | | |
| /s/ WILLIAM J. SHAW | | Director | | February 28, 2025 |
| William J. Shaw | | | | |
| | | | |
| /s/ BRUCE D. WARDINSKI | | Director | | February 28, 2025 |
| Bruce D. Wardinski | | | | |
| | | | |
| /s/ TABASSUM S. ZALOTRAWALA | | Director | | February 28, 2025 |
| Tabassum S. Zalotrawala | | | | |
Index to Financial Statements
| | | | | |
| | |
| | Page |
|
| Management's Report on Internal Control Over Financial Reporting | |
| Reports of Independent Registered Public Accounting Firm | |
| Consolidated Balance Sheets as of December 31, 2024 and 2023 | |
| Consolidated Statements of Operations and Comprehensive Income for the Years Ended December 31, 2024, 2023 and 2022 | |
| Consolidated Statements of Equity for the Years Ended December 31, 2024, 2023 and 2022 | |
| Consolidated Statements of Cash Flows for the Years Ended December 31, 2024, 2023 and 2022 | |
| Notes to Consolidated Financial Statements | |
| Schedule III - Real Estate and Accumulated Depreciation as of December 31, 2024 | |
Management's Report on Internal Control Over Financial Reporting
Management is responsible for establishing and maintaining adequate internal control over financial reporting for the Company. Internal control over financial reporting refers to the process designed by, or under the supervision of, our Chief Executive Officer and Chief Financial Officer, and effected by our board of directors, management and other personnel, to provide reasonable assurance regarding the reliability of financial reporting and the preparation of financial statements for external purposes in accordance with generally accepted accounting principles, and includes those policies and procedures that:
(1) Pertain to the maintenance of records that in reasonable detail accurately and fairly reflect the transactions and dispositions of the assets of the company;
(2) Provide reasonable assurance that transactions are recorded as necessary to permit preparation of financial statements in accordance with generally accepted accounting principles, and that receipts and expenditures of the company are being made only in accordance with authorizations of management and directors of the company; and
(3) Provide reasonable assurance regarding prevention or timely detection of unauthorized acquisition, use or disposition of the company's assets that could have a material effect on the financial statements.
Internal control over financial reporting cannot provide absolute assurance of achieving financial reporting objectives because of its inherent limitations. Internal control over financial reporting is a process that involves human diligence and compliance and is subject to lapses in judgment and breakdowns resulting from human failures. Internal control over financial reporting also can be circumvented by collusion or improper management override. Because of such limitations, there is a risk that material misstatements may not be prevented or detected on a timely basis by internal control over financial reporting. However, these inherent limitations are known features of the financial reporting process. Therefore, it is possible to design into the process safeguards to reduce, though not eliminate, this risk.
Management has used the framework set forth in the report entitled Internal Control - Integrated Framework (2013) published by the Committee of Sponsoring Organizations of the Treadway Commission to evaluate the effectiveness of the Company's internal control over financial reporting. Management has concluded that the Company's internal control over financial reporting was effective as of December 31, 2024. KPMG LLP, an independent registered public accounting firm, audited the effectiveness of the Company's internal control over financial reporting as of December 31, 2024 as stated in their report, which appears below.
| | | | | | | | |
| | |
| | /s/ JEFFREY J. DONNELLY |
| | Chief Executive Officer |
| | (Principal Executive Officer) |
| | |
| | |
| | /s/ BRIONY R. QUINN |
| | Executive Vice President, Chief Financial Officer, and Treasurer |
| | (Principal Financial Officer) |
| | |
| | |
| | /s/ STEPHEN M. SPIERTO |
| | Chief Accounting Officer and Corporate Controller |
| | (Principal Accounting Officer) |
February 28, 2025
Report of Independent Registered Public Accounting Firm
To the Stockholders and the Board of Directors
DiamondRock Hospitality Company:
Opinion on Internal Control Over Financial Reporting
We have audited DiamondRock Hospitality Company and subsidiaries' (the Company) internal control over financial reporting as of December 31, 2024, based on criteria established in Internal Control – Integrated Framework (2013) issued by the Committee of Sponsoring Organizations of the Treadway Commission. In our opinion, the Company maintained, in all material respects, effective internal control over financial reporting as of December 31, 2024, based on criteria established in Internal Control – Integrated Framework (2013) issued by the Committee of Sponsoring Organizations of the Treadway Commission.
We also have audited, in accordance with the standards of the Public Company Accounting Oversight Board (United States) (PCAOB), the consolidated balance sheets of the Company as of December 31, 2024 and 2023, the related consolidated statements of operations and comprehensive income, equity, and cash flows for each of the years in the three-year period ended December 31, 2024, and the related notes and financial statement schedule III (collectively, the consolidated financial statements), and our report dated February 28, 2025 expressed an unqualified opinion on those consolidated financial statements.
Basis for Opinion
The Company’s management is responsible for maintaining effective internal control over financial reporting and for its assessment of the effectiveness of internal control over financial reporting, included in the accompanying Management's Report on Internal Control Over Financial Reporting. Our responsibility is to express an opinion on the Company’s internal control over financial reporting based on our audit. We are a public accounting firm registered with the PCAOB and are required to be independent with respect to the Company in accordance with the U.S. federal securities laws and the applicable rules and regulations of the Securities and Exchange Commission and the PCAOB.
We conducted our audit in accordance with the standards of the PCAOB. Those standards require that we plan and perform the audit to obtain reasonable assurance about whether effective internal control over financial reporting was maintained in all material respects. Our audit of internal control over financial reporting included obtaining an understanding of internal control over financial reporting, assessing the risk that a material weakness exists, and testing and evaluating the design and operating effectiveness of internal control based on the assessed risk. Our audit also included performing such other procedures as we considered necessary in the circumstances. We believe that our audit provides a reasonable basis for our opinion.
Definition and Limitations of Internal Control Over Financial Reporting
A company’s internal control over financial reporting is a process designed to provide reasonable assurance regarding the reliability of financial reporting and the preparation of financial statements for external purposes in accordance with generally accepted accounting principles. A company’s internal control over financial reporting includes those policies and procedures that (1) pertain to the maintenance of records that, in reasonable detail, accurately and fairly reflect the transactions and dispositions of the assets of the company; (2) provide reasonable assurance that transactions are recorded as necessary to permit preparation of financial statements in accordance with generally accepted accounting principles, and that receipts and expenditures of the company are being made only in accordance with authorizations of management and directors of the company; and (3) provide reasonable assurance regarding prevention or timely detection of unauthorized acquisition, use, or disposition of the company’s assets that could have a material effect on the financial statements.
Because of its inherent limitations, internal control over financial reporting may not prevent or detect misstatements. Also, projections of any evaluation of effectiveness to future periods are subject to the risk that controls may become inadequate because of changes in conditions, or that the degree of compliance with the policies or procedures may deteriorate.
/s/ KPMG LLP
McLean, Virginia
February 28, 2025
Report of Independent Registered Public Accounting Firm
To the Stockholders and the Board of Directors
DiamondRock Hospitality Company:
Opinion on the Consolidated Financial Statements
We have audited the accompanying consolidated balance sheets of DiamondRock Hospitality Company and subsidiaries (the Company) as of December 31, 2024 and 2023, the related consolidated statements of operations and comprehensive income, equity, and cash flows for each of the years in the three-year period ended December 31, 2024, and the related notes and financial statement schedule III (collectively, the consolidated financial statements). In our opinion, the consolidated financial statements present fairly, in all material respects, the financial position of the Company as of December 31, 2024 and 2023, and the results of its operations and its cash flows for each of the years in the three-year period ended December 31, 2024, in conformity with U.S. generally accepted accounting principles.
We also have audited, in accordance with the standards of the Public Company Accounting Oversight Board (United States) (PCAOB), the Company’s internal control over financial reporting as of December 31, 2024, based on criteria established in Internal Control – Integrated Framework (2013) issued by the Committee of Sponsoring Organizations of the Treadway Commission, and our report dated February 28, 2025 expressed an unqualified opinion on the effectiveness of the Company’s internal control over financial reporting.
Basis for Opinion
These consolidated financial statements are the responsibility of the Company’s management. Our responsibility is to express an opinion on these consolidated financial statements based on our audits. We are a public accounting firm registered with the PCAOB and are required to be independent with respect to the Company in accordance with the U.S. federal securities laws and the applicable rules and regulations of the Securities and Exchange Commission and the PCAOB.
We conducted our audits in accordance with the standards of the PCAOB. Those standards require that we plan and perform the audit to obtain reasonable assurance about whether the consolidated financial statements are free of material misstatement, whether due to error or fraud. Our audits included performing procedures to assess the risks of material misstatement of the consolidated financial statements, whether due to error or fraud, and performing procedures that respond to those risks. Such procedures included examining, on a test basis, evidence regarding the amounts and disclosures in the consolidated financial statements. Our audits also included evaluating the accounting principles used and significant estimates made by management, as well as evaluating the overall presentation of the consolidated financial statements. We believe that our audits provide a reasonable basis for our opinion.
Critical Audit Matter
The critical audit matter communicated below is a matter arising from the current period audit of the consolidated financial statements that was communicated or required to be communicated to the audit committee and that: (1) relates to accounts or disclosures that are material to the consolidated financial statements and (2) involved our especially challenging, subjective, or complex judgments. The communication of a critical audit matter does not alter in any way our opinion on the consolidated financial statements, taken as a whole, and we are not, by communicating the critical audit matter below, providing a separate opinion on the critical audit matter or on the accounts or disclosures to which it relates.
Evaluation of investments in hotel properties for impairment
As discussed in Notes 2 and 3 to the consolidated financial statements, property and equipment, net as of December 31, 2024, was $2,631.6 million, which primarily consists of investments in hotel properties. As discussed in Note 3, the Company recorded cumulative impairment losses of $34.2 million during 2024. The Company reviews its investments in hotel properties for impairment whenever events or changes in circumstances indicate that the carrying amount of the hotel properties may not be recoverable. If such events or circumstances are identified, management performs an analysis to compare the estimated undiscounted future cash flows from operations and the proceeds from the ultimate disposition of a hotel, to the carrying amount of the hotel property. If the estimated undiscounted future cash flows are less than the carrying amount of the hotel property, an adjustment to reduce the carrying amount to the related hotel’s estimated fair value is recorded and an impairment loss is recognized.
We identified the evaluation of investments in hotel properties for impairment as a critical audit matter. Identifying and evaluating the Company’s judgments about events or changes in circumstances that indicate the carrying amount of a hotel property may not be recoverable involved a high degree of auditor judgment. This included judgments regarding the
likelihood that a property will be sold significantly before the end of its previously estimated useful life. Changes in these judgments could have a significant impact on the determination of whether the carrying amount of the investments in hotel properties may not be recoverable.
The following are the primary procedures we performed to address this critical audit matter. We evaluated the design and tested the operating effectiveness of an internal control over the Company’s process to identify and evaluate events or changes in circumstances that indicate the carrying amount of investments in hotel properties may not be recoverable, and when applicable, the Company’s process to evaluate whether a hotel’s carrying amount is recoverable based on its undiscounted future cash flows. We assessed management’s assumptions and the likelihood of a potential decrease in expected future cash flows caused by a shortened hold period that may indicate an investment in a hotel property would not be recoverable. We assessed the Company’s intent and ability to hold each hotel property by examining documents to assess the Company’s plans, if any, to dispose of individual hotel properties. We inquired of Company officials and obtained written representations regarding the status of potential plans, if any, to dispose of individual hotel properties, corroborated the Company’s plans with others in the organization who are responsible for, and have the authority over, potential disposition activities. When events or changes in circumstances indicated the carrying amount of a hotel property may not be recoverable, we challenged the methodology and significant assumptions used by the Company to estimate undiscounted future cash flows.
/s/ KPMG LLP
We have served as the Company’s auditor since 2004.
McLean, Virginia
February 28, 2025
DIAMONDROCK HOSPITALITY COMPANY
CONSOLIDATED BALANCE SHEETS
(in thousands, except share and per share amounts)
| | | | | | | | | | | |
| As of December 31, |
| 2024 | | 2023 |
| ASSETS | | | |
| Property and equipment, net | $ | 2,631,221 | | | $ | 2,755,195 | |
| Assets held for sale | 93,400 | | | — | |
| Right-of-use assets | 89,931 | | | 97,692 | |
| Restricted cash | 47,408 | | | 45,576 | |
| Due from hotel managers | 145,947 | | | 144,689 | |
| | | |
| Prepaid and other assets | 82,963 | | | 73,940 | |
| Cash and cash equivalents | 81,381 | | | 121,595 | |
| Total assets | $ | 3,172,251 | | | $ | 3,238,687 | |
| | | |
| LIABILITIES AND EQUITY | | | |
| Liabilities: | | | |
| Debt, net of unamortized debt issuance costs | 1,095,294 | | | 1,177,005 | |
| Lease liabilities | 85,235 | | | 112,866 | |
| Due to hotel managers | 121,734 | | | 116,522 | |
| Liabilities of assets held for sale | 3,352 | | | — | |
| Deferred rent | 73,535 | | | 69,209 | |
| Unfavorable contract liabilities, net | 58,208 | | | 59,866 | |
| Accounts payable and accrued expenses | 79,201 | | | 39,563 | |
| Distributions declared and unpaid | 49,034 | | | 6,324 | |
| Deferred income related to key money, net | 7,726 | | | 8,349 | |
| Total liabilities | 1,573,319 | | | 1,589,704 | |
| Equity: | | | |
Preferred stock, $0.01 par value; 10,000,000 shares authorized: | | | |
8.250% Series A Cumulative Redeemable Preferred Stock (liquidation preference $25.00 per share), 4,760,000 shares issued and outstanding at December 31, 2024 and 2023 | 48 | | | 48 | |
Common stock, $0.01 par value; 400,000,000 shares authorized; 207,592,210 and 209,627,197 shares issued and outstanding at December 31, 2024 and 2023, respectively | 2,076 | | | 2,096 | |
| Additional paid-in capital | 2,268,521 | | | 2,291,297 | |
| Accumulated other comprehensive loss | (1,360) | | | (2,036) | |
| Distributions in excess of earnings | (679,050) | | | (649,330) | |
| Total stockholders' equity | 1,590,235 | | | 1,642,075 | |
| Noncontrolling interests | 8,697 | | | 6,908 | |
| Total equity | 1,598,932 | | | 1,648,983 | |
| Total liabilities and equity | $ | 3,172,251 | | | $ | 3,238,687 | |
The accompanying notes are an integral part of these consolidated financial statements.
DIAMONDROCK HOSPITALITY COMPANY
CONSOLIDATED STATEMENTS OF OPERATIONS AND COMPREHENSIVE INCOME
(in thousands, except share and per share amounts)
| | | | | | | | | | | | | | | | | |
| Year Ended December 31, |
| 2024 | | 2023 | | 2022 |
| Revenues: | | | | | |
| Rooms | $ | 742,626 | | | $ | 717,447 | | | $ | 681,269 | |
| Food and beverage | 281,682 | | | 259,757 | | | 238,234 | |
| Other | 105,575 | | | 97,663 | | | 82,000 | |
| Total revenues | 1,129,883 | | | 1,074,867 | | | 1,001,503 | |
| Operating expenses: | | | | | |
| Rooms | 186,131 | | | 176,765 | | | 163,062 | |
| Food and beverage | 193,331 | | | 180,546 | | | 163,622 | |
| Other departmental and support expenses | 268,563 | | | 261,536 | | | 233,691 | |
| Management fees | 27,149 | | | 24,998 | | | 23,439 | |
| Franchise fees | 39,724 | | | 35,738 | | | 32,683 | |
| Other property-level expenses | 103,347 | | | 102,177 | | | 80,258 | |
| Depreciation and amortization | 113,588 | | | 111,302 | | | 108,849 | |
| Impairment losses | 34,169 | | | 941 | | | 2,843 | |
| | | | | |
| Corporate expenses | 52,911 | | | 32,048 | | | 31,790 | |
| Business interruption insurance income | — | | | (647) | | | (499) | |
| | | | | |
| Total operating expenses, net | 1,018,913 | | | 925,404 | | | 839,738 | |
| | | | | |
| Interest expense | 65,516 | | | 65,072 | | | 38,283 | |
| Interest (income) and other (income) expense, net | (4,337) | | | (2,561) | | | 1,404 | |
| | | | | |
| | | | | |
| Loss on early extinguishment of debt | — | | | — | | | 9,766 | |
| Total other expenses, net | 61,179 | | | 62,511 | | | 49,453 | |
| Income before income taxes | 49,791 | | | 86,952 | | | 112,312 | |
| Income tax expense | (1,541) | | | (317) | | | (2,607) | |
| Net income | 48,250 | | | 86,635 | | | 109,705 | |
| Less: Net income attributable to noncontrolling interests | (203) | | | (295) | | | (377) | |
| Net income attributable to the Company | 48,047 | | | 86,340 | | | 109,328 | |
| Distributions to preferred stockholders | (9,817) | | | (9,817) | | | (9,817) | |
| Net income attributable to common stockholders | $ | 38,230 | | | $ | 76,523 | | | $ | 99,511 | |
| | | | | |
| Earnings per share: | | | | | |
| Earnings per share available to common stockholders—basic | $ | 0.18 | | | $ | 0.36 | | | $ | 0.47 | |
| Earnings per share available to common stockholders—diluted | $ | 0.18 | | | $ | 0.36 | | | $ | 0.47 | |
| | | | | |
| | | | | |
| | | | | |
| | | | | |
| | | | | |
| | | | | |
| Weighted-average number of common shares outstanding: | | | | | |
| Basic | 210,286,342 | | 211,518,826 | | 212,423,873 |
| Diluted | 211,240,170 | | 212,304,117 | | 213,188,987 |
The accompanying notes are an integral part of these consolidated financial statements.
DIAMONDROCK HOSPITALITY COMPANY
CONSOLIDATED STATEMENTS OF OPERATIONS AND COMPREHENSIVE INCOME - (CONTINUED)
(in thousands, except per share amounts)
| | | | | | | | | | | | | | | | | |
| Year Ended December 31, |
| 2024 | | 2023 | | 2022 |
| Comprehensive income: | | | | | |
| Net income | $ | 48,250 | | | $ | 86,635 | | | $ | 109,705 | |
| Other comprehensive income: | | | | | |
| Unrealized gain (loss) on interest rate derivative instruments | 353 | | | (2,634) | | | — | |
| Unrealized gain on Rabbi Trust assets | 326 | | | 591 | | | — | |
| Comprehensive income | 48,929 | | | 84,592 | | | 109,705 | |
| Comprehensive income attributable to noncontrolling interests | (209) | | | (288) | | | (377) | |
| Comprehensive income attributable to the Company | $ | 48,720 | | | $ | 84,304 | | | $ | 109,328 | |
The accompanying notes are an integral part of these consolidated financial statements.
DIAMONDROCK HOSPITALITY COMPANY
CONSOLIDATED STATEMENTS OF EQUITY
(in thousands, except share and per share amounts)
| | | | | | | | | | | | | | | | | | | | | | | | | | | | | | | | | | | | | | | | | | | | | | | | | | | | | | | | | | | |
| Preferred Stock | | Common Stock | | | | | | | | | | | | |
| Shares | | Par Value | | Shares | | Par Value | | Additional Paid-In Capital | | Accumulated Other Comprehensive Income (Loss) | | Distributions in excess of earnings | | Total Stockholders' Equity | | Noncontrolling Interests | | Total Equity |
| Balance at December 31, 2021 | 4,760,000 | | | $ | 48 | | | 210,746,895 | | | $ | 2,107 | | | $ | 2,293,990 | | | $ | — | | | $ | (780,931) | | | $ | 1,515,214 | | | $ | 5,750 | | | $ | 1,520,964 | |
| Net income | — | | | — | | | — | | | — | | | — | | | — | | | 109,328 | | | 109,328 | | | 377 | | | 109,705 | |
Distributions on common stock/units ($0.09 per common share/unit) | — | | | — | | | — | | | — | | | — | | | | | (19,274) | | | (19,274) | | | (74) | | | (19,348) | |
Distributions on preferred stock ($2.0625 per preferred share) | — | | | — | | | — | | | — | | | — | | | — | | | (9,817) | | | (9,817) | | | — | | | (9,817) | |
| Share-based compensation | — | | | — | | | 252,259 | | | 3 | | | 7,328 | | | — | | | — | | | 7,331 | | | 458 | | | 7,789 | |
| Shares redeemed to satisfy withholdings on vested share based compensation | — | | | — | | | (83,139) | | | (1) | | | (827) | | | — | | | — | | | (828) | | | — | | | (828) | |
| Redemption of common OP units | — | | | — | | | 28,502 | | | — | | | 214 | | | — | | | — | | | 214 | | | (214) | | | — | |
| | | | | | | | | | | | | | | | | | | |
| Common stock repurchased and retired | — | | | — | | | (1,569,687) | | | (15) | | | (12,272) | | | | | — | | | (12,287) | | | — | | | (12,287) | |
| | | | | | | | | | | | | | | | | | | |
| Balance at December 31, 2022 | 4,760,000 | | | $ | 48 | | | 209,374,830 | | | $ | 2,094 | | | $ | 2,288,433 | | | $ | — | | | $ | (700,694) | | | $ | 1,589,881 | | | $ | 6,297 | | | $ | 1,596,178 | |
| Net income | — | | | — | | | — | | | — | | | — | | | — | | | 86,340 | | | 86,340 | | | 295 | | | 86,635 | |
| Unrealized loss on interest rate derivative instruments | — | | | — | | | — | | | — | | | — | | | (2,625) | | | — | | | (2,625) | | | (9) | | | (2,634) | |
| Unrealized gain on Rabbi trust assets | — | | | — | | | — | | | — | | | — | | | 589 | | | — | | | 589 | | | 2 | | | 591 | |
Distributions on common stock/units ($0.12 per common share/unit) | — | | | — | | | — | | | — | | | — | | | — | | | (25,159) | | | (25,159) | | | (127) | | | (25,286) | |
Distributions on preferred stock ($2.0625 per preferred share) | — | | | — | | | — | | | — | | | — | | | — | | | (9,817) | | | (9,817) | | | — | | | (9,817) | |
| Share-based compensation | — | | | — | | | 867,041 | | | 9 | | | 7,946 | | | — | | | — | | | 7,955 | | | 816 | | | 8,771 | |
| Shares redeemed to satisfy withholdings on vested share based compensation | — | | | — | | | (333,779) | | | (3) | | | (3,029) | | | — | | | — | | | (3,032) | | | — | | | (3,032) | |
| Redemption of common OP units | — | | | — | | | 37,559 | | | 1 | | | 365 | | | — | | | — | | | 366 | | | (366) | | | — | |
| | | | | | | | | | | | | | | | | | | |
| Common stock repurchased and retired | — | | | — | | | (318,454) | | | (5) | | | (2,418) | | | — | | | — | | | (2,423) | | | — | | | (2,423) | |
| | | | | | | | | | | | | | | | | | | |
| Balance at December 31, 2023 | 4,760,000 | | | $ | 48 | | | 209,627,197 | | | $ | 2,096 | | | $ | 2,291,297 | | | $ | (2,036) | | | $ | (649,330) | | | $ | 1,642,075 | | | $ | 6,908 | | | $ | 1,648,983 | |
| Net income | — | | | — | | | — | | | — | | | — | | | — | | | 48,047 | | | 48,047 | | | 203 | | | 48,250 | |
| Unrealized gain on interest rate derivative instruments | — | | | — | | | — | | | — | | | — | | | 351 | | | — | | | 351 | | | 2 | | | 353 | |
| Unrealized gain on Rabbi trust assets | — | | | — | | | — | | | — | | | — | | | 325 | | | — | | | 325 | | | 1 | | | 326 | |
Distributions on common stock/units ($0.32 per common share/unit) | — | | | — | | | — | | | — | | | — | | | — | | | (67,950) | | | (67,950) | | | (361) | | | (68,311) | |
Distributions on preferred stock ($2.0625 per preferred share) | — | | | — | | | — | | | — | | | — | | | — | | | (9,817) | | | (9,817) | | | — | | | (9,817) | |
| Share-based compensation | — | | | — | | | 1,854,348 | | | 18 | | | 10,057 | | | — | | | — | | | 10,075 | | | 1,944 | | | 12,019 | |
| Shares redeemed to satisfy withholdings on vested share based compensation | — | | | — | | | (774,459) | | | (7) | | | (6,871) | | | — | | | — | | | (6,878) | | | — | | | (6,878) | |
| | | | | | | | | | | | | | | | | | | |
| Common stock repurchased and retired | — | | | — | | | (3,114,876) | | | (31) | | | (25,962) | | | — | | | — | | | (25,993) | | | | | (25,993) | |
| Balance at December 31, 2024 | 4,760,000 | | | $ | 48 | | | 207,592,210 | | | $ | 2,076 | | | $ | 2,268,521 | | | $ | (1,360) | | | $ | (679,050) | | | $ | 1,590,235 | | | $ | 8,697 | | | $ | 1,598,932 | |
The accompanying notes are an integral part of these consolidated financial statements.
DIAMONDROCK HOSPITALITY COMPANY
CONSOLIDATED STATEMENTS OF CASH FLOWS
(in thousands) | | | | | | | | | | | | | | | | | |
| Year Ended December 31, |
| 2024 | | 2023 | | 2022 |
| Cash flows from operating activities: | | | | | |
| Net income | $ | 48,250 | | | $ | 86,635 | | | $ | 109,705 | |
| Adjustments to reconcile net income to net cash provided by operating activities: | | | | | |
| Depreciation and amortization | 113,588 | | | 111,302 | | | 108,849 | |
| Corporate asset depreciation as corporate expenses | 121 | | | 192 | | | 220 | |
| | | | | |
| | | | | |
| Loss on early extinguishment of debt | — | | | — | | | 9,766 | |
| | | | | |
| Non-cash lease expense and other amortization | 5,970 | | | 6,156 | | | 6,226 | |
| Non-cash interest rate swap fair value adjustment | — | | | 2,033 | | | (13,914) | |
| Amortization of debt issuance costs | 1,967 | | | 2,053 | | | 2,489 | |
| Impairment losses | 34,169 | | | 941 | | | 2,843 | |
| | | | | |
| Amortization of deferred income related to key money | (431) | | | (431) | | | (423) | |
| Share-based compensation | 12,019 | | | 8,771 | | | 7,789 | |
| Deferred income tax expense | (449) | | | (975) | | | (781) | |
| Changes in assets and liabilities: | | | | | |
| Prepaid expenses and other assets | (3,936) | | | (3,684) | | | (9,563) | |
| Due to/from hotel managers | 3,459 | | | 24,151 | | | (24,034) | |
| Accounts payable and accrued expenses | 9,682 | | | 420 | | | 7,067 | |
| Net cash provided by operating activities | 224,409 | | | 237,564 | | | 206,239 | |
| Cash flows from investing activities: | | | | | |
| Capital expenditures | (81,588) | | | (86,314) | | | (67,657) | |
| Property acquisitions | (30,532) | | | (32,699) | | | (181,942) | |
| | | | | |
| Acquisition of interest in land | — | | | (1,833) | | | — | |
| | | | | |
| | | | | |
| | | | | |
| Receipt of deferred key money | — | | | — | | | 1,000 | |
| Net cash used in investing activities | (112,120) | | | (120,846) | | | (248,599) | |
| Cash flows from financing activities: | | | | | |
| Scheduled mortgage debt principal payments | (9,127) | | | (9,544) | | | (14,629) | |
| Repurchase of common stock | (25,993) | | | (2,423) | | | (12,287) | |
| | | | | |
| | | | | |
| | | | | |
| Repayments of mortgage debt | (73,255) | | | — | | | (178,141) | |
| Proceeds from senior unsecured term loans | — | | | — | | | 800,000 | |
| Repayments of senior unsecured term loans | — | | | — | | | (400,000) | |
| Draws on senior unsecured credit facility | — | | | — | | | 110,000 | |
| Repayments of senior unsecured credit facility | — | | | — | | | (200,000) | |
| Payment of financing costs | — | | | — | | | (13,846) | |
| Distributions on common stock and units | (25,601) | | | (31,909) | | | (6,421) | |
| Distributions on preferred stock | (9,817) | | | (9,817) | | | (9,817) | |
| | | | | |
| Shares redeemed to satisfy tax withholdings on vested share-based compensation | (6,878) | | | (3,032) | | | (828) | |
| Net cash (used in) provided by financing activities | (150,671) | | | (56,725) | | | 74,031 | |
| Net (decrease) increase in cash and cash equivalents, and restricted cash | (38,382) | | | 59,993 | | | 31,671 | |
| Cash, cash equivalents, and restricted cash beginning of year | 167,171 | | | 107,178 | | | 75,507 | |
| Cash, cash equivalents, and restricted cash, end of year | $ | 128,789 | | | $ | 167,171 | | | $ | 107,178 | |
The accompanying notes are an integral part of these consolidated financial statements.
DIAMONDROCK HOSPITALITY COMPANY
CONSOLIDATED STATEMENTS OF CASH FLOWS - (CONTINUED)
(in thousands)
| | | | | | | | | | | | | | | | | |
| Year Ended December 31, |
| Supplemental disclosure of cash flow information: | 2024 | | 2023 | | 2022 |
| Cash paid for interest | $ | 63,775 | | | $ | 60,363 | | | $ | 47,547 | |
| Cash paid for income taxes | $ | 4,654 | | | $ | 2,666 | | | $ | 6,625 | |
| | | | | |
| | | | | |
| Non-cash investing and financing activities: | | | | | |
| Unpaid dividends and distributions declared | $ | 49,034 | | | $ | 6,324 | | | $ | 12,946 | |
| Accrued capital expenditures | $ | 5,438 | | | $ | 4,667 | | | $ | 8,007 | |
| | | | | |
| | | | | |
| | | | | |
| Redemption of Operating Partnership units for common stock | $ | — | | | $ | 365 | | | $ | 214 | |
The following table provides a reconciliation of cash, cash equivalents, and restricted cash reported within the consolidated balance sheets to the amount shown within the consolidated statements of cash flows:
| | | | | | | | | | | | | | | | | | | |
| As of December 31, | | |
| 2024 | | 2023 | | 2022 | | |
| Cash and cash equivalents | $ | 81,381 | | | $ | 121,595 | | | $ | 67,564 | | | |
| Restricted cash | 47,408 | | | 45,576 | | | 39,614 | | | |
| Total cash, cash equivalents, and restricted cash | $ | 128,789 | | | $ | 167,171 | | | $ | 107,178 | | | |
The accompanying notes are an integral part of these consolidated financial statements.
DIAMONDROCK HOSPITALITY COMPANY
Notes to the Consolidated Financial Statements
1.Organization
DiamondRock Hospitality Company (the “Company” or “we”) is a lodging focused real estate company that owns a portfolio of premium hotels and resorts. As of December 31, 2024, we owned 37 hotels with 10,004 rooms. Our hotels are concentrated in major urban markets and in destination resort locations and more than 60% of our hotels are operated under a brand owned by one of the leading global lodging brands (Marriott International, Inc., Hilton Worldwide, or IHG Hotels & Resorts). We are an owner rather than an operator of the hotels in our portfolio. As an owner, we receive all of the operating profits or losses generated by our hotels after we pay fees to the hotel managers and hotel brands, which are based on the revenues and profitability of the hotels.
We are a real estate investment trust (“REIT”) for U.S. federal income tax purposes. We conduct our business through a traditional umbrella partnership REIT, or UPREIT, in which our hotel properties are owned by our operating partnership, DiamondRock Hospitality Limited Partnership, or subsidiaries of our operating partnership. The Company is the sole general partner of our operating partnership and owns 99.5% of the limited partnership units (“common OP units”) as of December 31, 2024. The remaining 0.5% of the common OP units are held by third parties and current and former executive officers of the Company. See Note 9 for additional disclosures related to common OP units.
2.Summary of Significant Accounting Policies
Basis of Presentation and Principles of Consolidation
Our consolidated financial statements include all accounts of the Company and its subsidiaries in accordance with U.S. generally accepted accounting principles (“U.S. GAAP”). All intercompany accounts and transactions have been eliminated upon consolidation. If the Company determines that it has an interest in a variable interest entity within the meaning of the Financial Accounting Standards Board (“FASB”) Accounting Standards Codification (“ASC”) 810, Consolidation, the Company will consolidate the entity when it is determined to be the primary beneficiary of the entity. Our operating partnership meets the criteria of a variable interest entity. The Company is the primary beneficiary and, accordingly, we consolidate our operating partnership.
Use of Estimates
The preparation of the financial statements in conformity with U.S. GAAP requires management to make estimates and assumptions that affect the reported amounts of assets and liabilities and disclosure of contingent assets and liabilities at the date of the financial statements and the reported amounts of revenues and expenses during the reporting period. Actual results could differ from those estimates.
Fair Value Measurements
In evaluating fair value, U.S. GAAP outlines a valuation framework and creates a fair value hierarchy that distinguishes between assumptions based on market data (observable inputs) and a reporting entity’s own assumptions (unobservable inputs). The hierarchy ranks the quality and reliability of inputs used to determine fair value, which are then classified and disclosed in one of the three categories. The three levels are as follows:
•Level 1 - Inputs are quoted prices (unadjusted) in active markets for identical assets or liabilities
•Level 2 - Inputs include quoted prices in active markets for similar assets and liabilities, quoted prices for identical or similar assets in markets that are not active and model-derived valuations whose inputs are observable
•Level 3 - Model-derived valuations with unobservable inputs
Property and Equipment
Property and equipment are recorded at cost. Costs of improvements that extend the economic life or improve service potential, which generally includes significant improvements, renovations and replacements, are capitalized, while repairs and maintenance are expensed as incurred.
Acquisitions of hotel properties are generally accounted for as acquisitions of a group of assets and recorded at their relative fair value based upon total accumulated cost of the acquisition. The acquisition cost is allocated to land, buildings, improvements, furniture, fixtures and equipment, as well as identifiable intangible and lease assets and liabilities. In making estimates of fair values for purposes of allocating purchase price, we evaluate several factors, including but not limited to comparable sales, expected future cash flows discounted at risk adjusted rates as well as industry and Company data. Direct acquisition-related costs are capitalized as a component of the acquired assets.
Depreciation is recorded using the straight-line method over the assets' estimated useful lives, which are generally as follows: 15 to 40 years for buildings and improvements; 1 to 10 years for furniture, fixtures and equipment; and 3 to 5 years for computer equipment and acquired software.
We evaluate the carrying value of our property and equipment for indicators of impairment. Indicators of impairment that may cause a review include, but are not limited to, adverse changes in the demand for lodging at our hotels, current or projected losses from operations, and an expectation that a hotel is more likely than not to be sold significantly before the end of its useful life. When such indicators exist, we perform an analysis to determine the recoverability of the asset group by comparing the estimated undiscounted future cash flows, including the proceeds from the ultimate disposition of a hotel, less costs to sell, to the net carrying value of the asset group. If the carrying value of the asset group is not recoverable and it exceeds the estimated fair value of the asset group, we recognize an impairment loss in our consolidated statement of operations and comprehensive income for the amount by which the carrying value exceeds the estimated fair value. We allocate the impairment loss related to the asset group among the various assets within the asset group pro rata based on the relative carrying values of the respective assets.
We will classify a hotel as held for sale in the period that we have made the decision to dispose of the hotel, a binding agreement to purchase the property has been signed under which the buyer has committed a significant amount of nonrefundable cash and no significant financing or other contingencies exist which could cause the transaction to not be completed in a timely manner. If these criteria are met, we will record an impairment loss if the fair value less costs to sell is lower than the carrying amount of the hotel and related assets and will cease recording depreciation expense. We will classify the assets and related liabilities as held for sale on the balance sheet.
Upon the sale or retirement of a fixed asset, the cost and related accumulated depreciation are removed from the Company’s accounts and any resulting gain or loss is included in the statements of operations and comprehensive income.
Cash and Cash Equivalents
Cash and cash equivalents include all highly liquid investments with original maturities, when purchased, of three months or less.
Revenue Recognition
Revenues from hotel operations are recognized when the goods or services are provided. Revenues consist of room sales, food and beverage sales, and other hotel department revenues, such as telephone, parking, gift shop sales and resort fees. Rooms revenue is recognized over the length of stay that the hotel room is occupied by the customer. Food and beverage revenue is recognized at the point in time in which the goods and/or services are rendered to the customer, such as restaurant dining services or banquet services. Other revenues are recognized at the point in time or over the time period that goods or services are provided to the customer. Certain ancillary services are provided by third parties and we assess whether we are the principal or agent in these arrangements. If we are the agent, revenue is recognized based upon the commission earned from the third party. If we are the principal, we recognize revenue based upon the gross sales price.
Advance deposits are recorded as liabilities when a customer or group of customers provides a deposit for a future stay or banquet event at our hotels. Advance deposits are recognized as revenue when the services are provided to the customer or when a customer with a noncancelable reservation fails to arrive for part or all of the reservation. Conversely, advance deposits are generally refundable upon guest cancellation of the related reservation within an established period of time prior to the reservation.
Income Taxes
We have elected to be treated as a REIT under the provisions of the Internal Revenue Code, which requires that we distribute at least 90% of our taxable income annually to our stockholders and comply with certain other requirements. In addition to paying federal and state taxes on any retained income, we may be subject to taxes on “built-in gains” on sales of
certain assets. Our taxable REIT subsidiaries will generally be subject to federal, state, local and/or foreign income taxes. In order for the income from our hotel property investments to constitute “rents from real properties” for purposes of the gross income tests required for REIT qualification, the income we earn cannot be derived from the operation of any of our hotels. Therefore, we lease each of our hotel properties to wholly owned taxable REIT subsidiaries.
We account for income taxes using the asset and liability method. Deferred tax assets and liabilities are recognized for the estimated future tax consequences attributable to the differences between the financial statement carrying amounts of existing assets and liabilities and their respective tax bases. Deferred tax assets and liabilities are measured using enacted tax rates in effect for the year in which those temporary differences are expected to be recovered or settled. The effect on deferred tax assets and liabilities from a change in tax rates is recognized in earnings during the period in which the new rate is enacted. However, deferred tax assets are recognized only to the extent that it is more likely than not that they will be realized based on consideration of all available evidence, including the future reversals of existing taxable temporary differences, future projected taxable income and tax planning strategies. Valuation allowances are provided if, based upon the weight of the available evidence, it is more likely than not that some or all of the deferred tax assets will not be realized.
We may recognize a tax benefit from an uncertain tax position when it is more likely than not that the position will be sustained upon examination, including resolutions of any related appeals or litigation processes, based on the technical merits. If a tax position does not meet the more likely than not recognition threshold, despite our belief that our filing position is supportable, the benefit of that tax position is not recognized in the consolidated statements of operations and comprehensive income. We recognize interest and penalties, as applicable, related to unrecognized tax benefits as a component of income tax expense. We recognize unrecognized tax benefits in the period that the uncertainty is eliminated by either affirmative agreement of the uncertain tax position by the applicable taxing authority, or by expiration of the applicable statute of limitations. We had no uncertain tax positions as of December 31, 2024 and 2023.
Intangible Assets and Liabilities
Intangible assets and liabilities recorded may include trade names, management or franchise agreement intangibles, right-to-manage assets, and in-place lease intangibles assumed as part of the acquisition of certain hotels. We review the terms of agreements assumed in conjunction with the purchase of a hotel to determine if an intangible asset or liability exists. Intangible assets or liabilities are recorded at the acquisition date and amortized using the straight-line method over the expected useful life. We do not amortize intangible assets with indefinite useful lives, but we review these assets for impairment annually or at interim periods if events or circumstances indicate that the asset may be impaired.
Earnings Per Share
Basic earnings per share (“EPS”) is calculated by dividing net income attributable to common stockholders by the weighted-average number of common shares outstanding during the period. Diluted EPS is calculated by dividing net income attributable to common stockholders by the weighted-average number of common shares outstanding during the period plus other potentially dilutive securities such as stock grants. No adjustment is made for shares that are anti-dilutive during a period.
Share-Based Payments
The Company may award time-based restricted stock awards and performance-based stock awards to officers, employees and non-employee directors.
Restricted stock awards vest in equal annual installments over three to five years from the date of grant. Vested restricted stock awards are settled for the Company's common stock. The grant date fair value per share is equal to the closing stock price on the date of grant.
Performance-based awards are settled at the end of a three-year performance period with 50 percent of the award subject to achievement based on a measure of the Company's total stockholder return relative to a peer company group and the other 50 percent of the award subject to achievement of hotel market share improvement. The total number of performance shares that vest based on each performance measure (relative stockholder return and hotel market share improvement) is based on an achievement factor that, in each case, ranges from zero to 150 percent payout. The grant date fair value of the relative stockholder return awards is estimated using the Monte Carlo simulation, and the grant date fair value for the hotel market share improvement awards is equal to the closing stock price on the date of grant.
The measurement objective for these share-based awards is the estimated fair value at the grant date of the equity instruments that we are obligated to issue when employees have rendered the requisite service and satisfied any other conditions
necessary to earn the right to benefit from the awards. We recognize share-based compensation expense ratably over the requisite service period which is included in corporate expenses in the accompanying consolidated statements of operations and comprehensive income. The requisite service period is the period during which an employee is required to provide service in exchange for an award. We recognize forfeitures as they occur. Compensation expense for awards with performance conditions is recognized over the requisite service period if it is probable that the performance condition will be satisfied. If such performance conditions are not considered probable, no compensation expense for these awards is recognized.
Derivative Instruments
In the normal course of business, we are exposed to the effects of interest rate changes in connection with our variable rate debt. We may enter into derivative instruments, including interest rate swaps and caps, to manage or hedge interest rate risk. The Company recognizes all derivatives as assets or liabilities on its consolidated balance sheets at fair value. On the date the derivative contract is entered into, or at a later point in time, we may designate the derivative as a hedging instrument, and, if so, we formally document all relationships between hedging activities, including the risk management objective and strategy for undertaking various hedge transactions. Changes in the fair value of a derivative that was determined to be an effective cash flow hedge are reported in other comprehensive income (loss) and are reclassified to interest expense in the same period during which the hedged transaction affects earnings. If we do not specifically designate the derivative as a cash flow hedge, changes in the fair value of the undesignated derivative instrument are reported in current period earnings.
Noncontrolling Interests
The noncontrolling interest is the portion of equity in our consolidated operating partnership not attributable, directly or indirectly, to the Company. Such noncontrolling interests are reported on the consolidated balance sheets within equity, separately from the Company’s equity. The noncontrolling interests are classified as permanent equity as we have the right to choose to settle each holder's redemption of the interests in either cash or delivery of shares of our common stock. See Note 9 for additional details. On the consolidated statements of operations and comprehensive income, revenues, expenses and net income or loss from our less-than-wholly-owned operating partnership are reported within the consolidated amounts, including both the amounts attributable to the Company and noncontrolling interests. Income or loss is allocated to noncontrolling interests based on their weighted average ownership percentage for the applicable period. Consolidated statements of equity include beginning balances, activity for the period and ending balances for stockholders’ equity, noncontrolling interests and total equity.
Restricted Cash
Restricted cash primarily consists of cash held in reserve for replacement of furniture and fixtures and cash held in escrow pursuant to lender requirements.
Debt Issuance Costs
Financing costs are recorded at cost as a component of the debt carrying amount and consist of loan fees and other costs incurred in connection with the issuance of debt. Amortization of debt issuance costs is computed using a method that approximates the effective interest method over the remaining life of the debt and is included in interest expense in the accompanying consolidated statements of operations and comprehensive income.
Debt issuance costs related to our senior unsecured credit facility are included within prepaid and other assets on the accompanying consolidated balance sheets. These debt issuance costs are amortized ratably over the term of the credit facility, regardless of whether there are any outstanding borrowings, and the amortization is included in interest expense in the accompanying consolidated statements of operations and comprehensive income.
If a refinancing of our debt is considered an extinguishment, unamortized debt issuance costs are included in the gain or loss on extinguishment. All fees paid to or received from creditors are included in the gain or loss on extinguishment. Fees paid to third parties are capitalized as debt issuance costs. If a refinancing of our debt is considered a modification, the net debt issuance costs at the time of modification are amortized over the remaining life of the modified debt.
Due to/from Hotel Managers
The due from hotel managers consists of hotel-level accounts receivable, periodic hotel operating distributions receivable from managers and prepaid and other assets held by the hotel managers on our behalf. The due to hotel managers represents liabilities incurred by the hotel on behalf of us in conjunction with the operation of our hotels which are legal obligations of the Company.
Key Money
Key money represents consideration received from third parties to incentivize the Company to enter into hotel management or franchise agreements or to complete specific capital projects. Key money is deferred and amortized over the term of the hotel management or franchise agreement, or other systematic and rational period, if appropriate. Key money is classified as deferred income in the accompanying consolidated balance sheets and amortized as an offset to management fees or franchise fees.
Leases
We determine if an arrangement is a lease or contains an embedded lease at inception. For agreements with both lease and
nonlease components (e.g., common-area maintenance costs), we do not separate the nonlease components from the lease components, but account for these components as one. We determine the lease classification (operating or finance) at lease inception.
Right-of-use assets and lease liabilities are recognized based on the present value of the future lease payments over the lease term at the commencement date. Operating lease assets are included in right-of-use assets and operating lease liabilities are included in lease liabilities within the consolidated balance sheets. Finance lease assets are included in prepaid and other assets and finance lease liabilities are included in accounts payable and accrued expenses within the consolidated balance sheets. The discount rate used to determine the present value of the lease payments is our incremental borrowing rate as of the lease commencement date, as the implicit rate is not readily determinable. The right-of-use assets also include any initial direct costs and any lease payments made at or before the commencement date, and is reduced for any unrestricted incentives received at or before the commencement date.
Options to extend or terminate the lease are included in the recognition of our right-of-use assets and lease liabilities when it is reasonably certain that we will exercise the option. Variable payments that are based on an index or a rate are included in the recognition of our right-of-use assets and lease liabilities using the index or rate at lease commencement; however, changes to these lease payments due to rate or index updates are recorded as rent expense in the period incurred. Contingent rentals based on a percentage of sales in excess of stipulated amounts are not included in the measurement of the lease liability and right-of-use asset but will be recognized as variable lease expense when they are incurred. Leases that contain provisions that increase the fixed minimum lease payments based on previously incurred variable lease payments related to performance will be remeasured, as these payments now represent an increase in the fixed minimum payments for the remainder of the lease term. However, leases with provisions that increase minimum lease payments based on changes in a reference index or rate (e.g. Consumer Price Index) will not be remeasured as such changes do not constitute a resolution of a contingency. If we purchase an underlying asset prior to the termination of the lease term, the right-of-use asset and related lease liability is reversed and the net gain or loss is recorded as part of the acquisition basis. The components of operating lease expense are included in other property-level expenses in our consolidated statements of operations and comprehensive income. Costs related to the finance lease are included in interest expense and other property-level expenses within the consolidated statements of operations and comprehensive income.
Concentration of Risk
Financial instruments that potentially subject the Company to significant concentrations of credit risk consist principally of our cash and cash equivalents. We maintain cash and cash equivalents with various financial institutions. We perform periodic evaluations of the relative credit standing of these financial institutions and limit the amount of credit exposure with any one institution.
We have concentration risk related to one of our hotel properties. As of and for the year ended December 31, 2024, Chicago Marriott represented 11% of total revenues and total assets, and 10% of income before taxes.
Segment Reporting
Each one of our hotels is an operating segment. We evaluate each of our properties on an individual basis to assess performance, the level of capital expenditures, and acquisition or disposition transactions. Our evaluation of individual properties is not focused on property type (e.g. urban, suburban, or resort), brand, geographic location, or industry classification. All of our hotel operating segments meet the aggregation criteria established by U.S. GAAP for segment reporting, and as a result, the hotels have been aggregated into a single operating and reportable segment, hotel ownership.
Recently Adopted Accounting Pronouncements
In November 2023, the FASB issued Accounting Standards Update ("ASU") No. 2023-07 ("ASU 2023-07"), Segment Reporting (Topic 280): Improvements to Reportable Segment Disclosures which requires, among other things, the following: (i) enhanced disclosures about significant segment expenses that are regularly provided to the chief operating decision maker and included in a segment's reported measure of profit or loss; (ii) disclosure of the amount and description of the composition of other segment items, as defined in ASU 2023-07, by reportable segment; and (iii) reporting the disclosures about each reportable segment's profit or loss and assets on an annual and interim basis. We adopted ASU 2023-07 during the year ended December 31, 2024. See Note 14 for the additional disclosures related to this adoption.
Recently Issued Accounting Pronouncements Not Yet Adopted
In November 2024, the FASB issued ASU 2024-03, Income Statement-Reporting Comprehensive Income-Expense Disaggregation Disclosures (Subtopic 220-40): Disaggregation of Income Statement Expenses, requiring public entities to disclose additional information about specific expense categories in the notes to the financial statements on an interim and annual basis. ASU 2024-03 is effective for fiscal years beginning after December 15, 2026, and for interim periods beginning after December 15, 2027, with early adoption permitted. We are currently evaluating the impact of adopting ASU 2024-03.
In December 2023, the FASB issued ASU No. 2023-09 ("ASU 2023-09"), Income Taxes (Topic 740): Improvements to Income Tax Disclosures, which requires, among other things, entities to disclose additional information with respect to the effective tax rate reconciliation and to disclose the disaggregation by jurisdiction of income tax expense and income taxes paid. ASU 2023-09 is effective for fiscal years beginning after December 15, 2024, with early adoption permitted. We are currently evaluating the impact of ASU 2023-09.
3.Property and Equipment
Property and equipment consists of the following (in thousands):
| | | | | | | | | | | |
| As of December 31, |
| 2024 | | 2023 |
| Land | $ | 570,386 | | | $ | 590,824 | |
| Land improvements | 2,400 | | | 7,994 | |
| Buildings | 2,812,461 | | | 2,878,508 | |
| Furniture, fixtures and equipment | 200,415 | | | 561,484 | |
| Construction in progress | 24,969 | | | 21,175 | |
| | 3,610,631 | | | 4,059,985 | |
| Less: accumulated depreciation | (979,410) | | | (1,304,790) | |
| | $ | 2,631,221 | | | $ | 2,755,195 | |
As of December 31, 2024 and 2023, we had accrued capital expenditures of $5.4 million and $4.7 million, respectively.
On December 20, 2024, we entered into a purchase and sale agreement to sell the Westin Washington D.C. City Center to an unaffiliated third party for a contractual purchase price of $92.0 million. During the year ended December 31, 2024, we evaluated the recoverability of the carrying amount of the hotel as a result of our determination in the fourth quarter of 2024 that it is more likely than not that the hotel will be sold before the end of its previously estimated useful life. As a result, we recorded an impairment loss of $32.6 million to adjust the hotel's carrying amount to its estimated fair value less costs to sell. As of December 31, 2024, the buyer placed a $2.7 million non-refundable deposit and the hotel was classified as held for sale based on our assessment of the criteria for a hotel to be classified as held for sale. The associated assets and liabilities of the hotel are recorded in assets held for sale and liabilities of assets held for sale on our consolidated balance sheets.
During the year ended December 31, 2024, we recorded additional impairment losses of $1.6 million related to the write-off of construction in progress that was determined not to be recoverable. During the year ended December 31, 2023, we recorded an impairment loss of $0.9 million related to the write-off of construction in progress that was determined not to be recoverable. During the year ended December 31, 2022, we recorded impairment losses of $2.8 million on the right-to-manage intangible asset related to the rental management agreements at Tranquility Bay Beachfront Resort upon our acquisition of four third-party owned units.
4. Hotel Acquisitions
Acquisitions
2023 Acquisition
On August 1, 2023, we acquired the 117-room Chico Hot Springs Resort and an adjacent ranch located in Pray, Montana for $31.9 million, including prorations and transaction costs. The acquisition was funded with corporate cash. On October 25, 2023, we acquired the Chico Day Spa adjacent to the hotel for $0.8 million, including prorations and transaction costs.
2024 Acquisition
On November 12, 2024, we acquired the 245-room the AC Hotel Minneapolis Downtown located in Minneapolis, Minnesota for $30.5 million, including prorations and transaction costs. The acquisition was funded with corporate cash.
5. Debt
The following table sets forth information regarding the Company’s debt (dollars in thousands):
| | | | | | | | | | | | | | | | | | | | | | | | | | | | |
| | | | | | | | Principal Balance as of December 31, |
| Loan | | Interest Rate as of December 31, 2024 | | Maturity Date | | | | 2024 | | 2023 |
| Courtyard New York Manhattan / Midtown East mortgage loan | | 4.40% | | August 2024 | | | | — | | | 74,346 | |
| Worthington Renaissance Fort Worth Hotel mortgage loan | | 3.66% | | May 2025 | | | | 71,766 | | | 73,727 | |
| Hotel Clio mortgage loan | | 4.33% | | July 2025 | | | | 54,657 | | | 56,091 | |
| Westin Boston Seaport District mortgage loan | | 4.36% | | November 2025 | | | | 169,385 | | | 174,025 | |
| Unsecured term loan | | SOFR + 1.35% (1) | | January 2028 | | | | 500,000 | | | 500,000 | |
| Unsecured term loan | | SOFR + 1.35% (2) | | January 2026 (3) | | | | 300,000 | | | 300,000 | |
| Senior unsecured credit facility | | SOFR + 1.40% | | September 2026 (4) | | | | — | | | — | |
| Total debt | | | | | | | | 1,095,808 | | | 1,178,189 | |
Unamortized debt issuance costs (5) | | | | | | | | (514) | | | (1,184) | |
| Debt, net of unamortized debt issuance costs | | | | | | | | $ | 1,095,294 | | | $ | 1,177,005 | |
Weighted-Average Interest Rate (6) | | 5.21% | | | | | | | | |
_____________
(1)Interest rate as of December 31, 2024 was 5.38%, which includes the effect of interest rate swaps.
(2)Interest rate as of December 31, 2024 was 5.79%.
(3)In September 2024, we exercised our option to extend the maturity by an additional year to January 2026.
(4)Maturity date may be extended for an additional year upon the payment of applicable fees and the satisfaction of certain customary conditions.
(5)Excludes debt issuance costs related to our senior unsecured credit facility, which are included within Prepaid and Other Assets on the accompanying consolidated balance sheets.
(6)Includes the effect of interest rate swaps. See Note 6 for additional disclosures on interest rate swaps.
As of December 31, 2024, the aggregate debt maturities for our mortgage debt and unsecured term loans, assuming all extension options available in our debt agreements are exercised, are as follows (in thousands):
| | | | | |
| 2025 | $ | 295,808 | |
| 2026 | 300,000 | |
| 2027 | — | |
| 2028 | 500,000 | |
| 2029 | — | |
| Thereafter | — | |
| $ | 1,095,808 | |
Mortgage Debt
We have incurred limited recourse, property specific mortgage debt secured by certain of our hotels. In the event of default, the lender may only foreclose on the pledged assets; however, in the event of fraud, misapplication of funds or other customary recourse provisions, the lender may seek payment from us. As of December 31, 2024, three of our 37 hotel properties were secured by mortgage debt. On August 6, 2024, we paid off $73.3 million outstanding on the Courtyard New York Manhattan/Midtown East mortgage loan using cash on hand. We have three mortgage loans that mature in the next twelve months. We are actively pursuing a financing transaction the proceeds of which will be used to repay the three mortgage loans that mature in 2025. In the case that we are unsuccessful with obtaining this new financing, we may repay such mortgage loans using cash on hand and our senior unsecured revolving credit facility.
Our mortgage debt contains certain property specific covenants and restrictions, including minimum debt service coverage
ratios or debt yields that trigger “cash trap” provisions, as well as restrictions on incurring additional debt without lender consent. Such cash trap provisions are triggered when the hotel’s operating results fall below a certain debt service coverage ratio or debt yield. When these provisions are triggered, all of the excess cash flow generated by the hotel is deposited directly into cash management accounts for the benefit of our lenders until a specified debt service coverage ratio or debt yield is reached and maintained for a certain period of time. Such provisions do not provide the lender the right to accelerate repayment
of the underlying debt. As of December 31, 2023 and 2024, all cash traps had been released.
Senior Unsecured Credit Facility and Unsecured Term Loans
We are party to a Sixth Amended and Restated Credit Agreement (the “Credit Agreement”) that provides us with a $400 million senior unsecured revolving credit facility and two term loan facilities in the aggregate amount of $800 million. The revolving credit facility matures on September 27, 2026, which we may extend for an additional year upon the payment of applicable fees and satisfaction of certain standard conditions. The term loans consist of a $500 million term loan that matures on January 3, 2028, and a $300 million term loan that matures January 3, 2026. In September 2024, we exercised our option to extend the maturity of the $300 million term loan from January 3, 2025 to January 3, 2026. We have the right to increase the aggregate amount of the facilities to $1.4 billion upon the satisfaction of certain standard conditions.
Interest is paid on the periodic advances on the revolving credit facility and amounts outstanding on the term loans at varying rates, based upon the adjusted-SOFR, as defined in the Credit Agreement, plus an applicable margin. The applicable margin is based upon our leverage ratio, as follows:
| | | | | | | | | | | | | | |
| Leverage Ratio | | Applicable Margin for Revolving Loans | | Applicable Margin for Term Loans |
| Less than 30% | | 1.40% | | 1.35% |
| Greater than or equal to 30% but less than 35% | | 1.45% | | 1.40% |
| Greater than or equal to 35% but less than 40% | | 1.50% | | 1.45% |
| Greater than or equal to 40% but less than 45% | | 1.60% | | 1.55% |
| Greater than or equal to 45% but less than 50% | | 1.80% | | 1.75% |
| Greater than or equal to 50% but less than 55% | | 1.95% | | 1.85% |
| Greater than or equal to 55% | | 2.25% | | 2.20% |
The Credit Agreement contains various financial covenants. A summary of the most significant covenants are as follows:
| | | | | | | | | | | |
| | | Actual at |
| Covenant | | December 31, 2024 |
Maximum leverage ratio (1) | 60% | | 26.5% |
Minimum fixed charge coverage ratio (2) | 1.50x | | 3.05x |
| Secured recourse indebtedness | Less than 45% of Total Asset Value | | 8.5% |
| Unencumbered leverage ratio | 60.0% | | 27.4% |
| Unencumbered implied debt service coverage ratio | 1.20x | | 2.75x |
_____________________________
(1)Leverage ratio is net indebtedness, as defined in the Credit Agreement, divided by total asset value, defined in the Credit Agreement as the value of our owned hotels based on hotel net operating income divided by a defined capitalization rate.
(2)Fixed charge coverage ratio is Adjusted EBITDA, generally defined in the Credit Agreement as EBITDA less FF&E reserves, for the most recent trailing 12 month period, to fixed charges, which is defined in the Credit Agreement as interest expense, all regularly scheduled principal payments and payments on capitalized lease obligations, for the same 12 month period.
The components of the Company's interest expense consisted of the following (in thousands):
| | | | | | | | | | | | | | | | | | | | |
| | Year Ended December 31, |
| | | 2024 | | 2023 | | 2022 |
| Mortgage debt interest | | $ | 14,753 | | | $ | 16,436 | | | $ | 23,276 | |
| Unsecured term loan interest | | 47,232 | | | 43,294 | | | 21,153 | |
| Credit facility interest and unused fees | | 1,253 | | | 1,256 | | | 5,279 | |
| Amortization of debt issuance costs | | 1,967 | | | 2,053 | | | 2,489 | |
| Interest rate swap mark-to-market | | — | | | 2,033 | | | (13,914) | |
Finance lease expense(1) | | 311 | | | $ | — | | | $ | — | |
| | $ | 65,516 | | | $ | 65,072 | | | $ | 38,283 | |
_____________
(1)In October 2024, we extended the term on one of our ground leases, and, as a result, the lease classification changed from an operating lease to a finance lease.
6. Derivatives
As of December 31, 2024 and 2023, the Company had the following derivatives (in thousands):
| | | | | | | | | | | | | | | | | | | | | | | | | | | | | | | | | | | | | | | | | | | | | | | | | | |
| | | | | | | | | | | | | | Fair Value of Assets |
| Hedged Debt | | Type | | Fixed Rate | | Index | | Effective Date | | Maturity Date | | Notional Amount | | December 31, 2024 | | December 31, 2023 |
| $300M Senior unsecured term loans | | Swap (1) | | 1.63 | % | | SOFR | | November 28, 2022 | | July 25, 2024 | | $ | 87,500 | | | $ | — | | | $ | 1,660 | |
| $300M Senior unsecured term loans | | Swap (1) | | 1.63 | % | | SOFR | | November 28, 2022 | | July 25, 2024 | | $ | 87,500 | | | — | | | 1,658 | |
| $500M Senior unsecured term loans | | Swap | | 3.36 | % | | SOFR | | March 1, 2023 | | January 1, 2028 | | $ | 75,000 | | | 1,328 | | | 554 | |
| $500M Senior unsecured term loans | | Swap | | 3.50 | % | | SOFR | | March 1, 2023 | | January 1, 2027 | | $ | 75,000 | | | 747 | | | 449 | |
| $500M Senior unsecured term loans | | Swap | | 3.27 | % | | SOFR | | October 1, 2024 | | January 1, 2028 | | $ | 37,500 | | | 757 | | | — | |
| $500M Senior unsecured term loans | | Swap | | 3.27 | % | | SOFR | | October 1, 2024 | | January 1, 2028 | | $ | 37,500 | | | 758 | | | — | |
| $500M Senior unsecured term loans | | Swap | | 3.07 | % | | SOFR | | January 2, 2025 | | January 1, 2027 | | $ | 25,000 | | | 456 | | | — | |
| $500M Senior unsecured term loans | | Swap | | 3.25 | % | | SOFR | | January 2, 2025 | | January 1, 2026 | | $ | 75,000 | | | 628 | | | — | |
| | | | | | | | | | | | | | $ | 4,674 | | | $ | 4,321 | |
(1)Swap was designated as cash flow hedge as of April 1, 2023.
Interest rate swaps designated as cash flow hedges involve the receipt of variable-rate amounts from a counterparty in exchange for the Company making fixed-rate payments over the life of the agreements without exchange of the underlying notional amount. During 2024, such derivatives were used to hedge the variable cash flows associated with variable-rate debt.
The table below details the location in the consolidated financial statements of the gains and losses recognized on derivative financial statements (in thousands):
| | | | | | | | | | | | | | | | | | | | |
| | Year Ended December 31, |
| Effect of derivative instruments | Location in Statements of Operations and Comprehensive Income | 2024 | | 2023 | | 2022 |
| Gain (loss) recognized in other comprehensive income | Unrealized gain (loss) on interest rate derivative instruments | $ | 353 | | | $ | (2,634) | | | $ | — | |
| Interest income for derivatives that were designated as cash flow hedges | Interest expense | $ | 6,629 | | | $ | 7,688 | | | $ | — | |
| Interest income (expense) for derivatives that were not designated as cash flow hedges | Interest expense | $ | — | | | $ | (469) | | | $ | 13,486 | |
During the next twelve months, the Company estimates that $2.5 million will be reclassified from other comprehensive income as a reduction to interest expense.
7. Fair Value Measurements
The fair value of certain financial assets and liabilities and other financial instruments are as follows (in thousands):
| | | | | | | | | | | | | | | | | | | | | | | |
| December 31, 2024 | | December 31, 2023 |
| Carrying Amount (1) | | Fair Value | | Carrying Amount (1) | | Fair Value |
| Debt | $ | 1,095,294 | | | $ | 1,092,443 | | | $ | 1,177,005 | | | $ | 1,167,638 | |
| | | | | | | |
_______________
(1)The carrying amount of debt is net of unamortized debt issuance costs.
The fair value of our interest rate swaps are Level 2 measurements under the fair value hierarchy. We estimate the fair value of the interest rate swap based on the interest rate yield curve and implied market volatility as inputs and adjusted for the counterparty's credit risk. We concluded the inputs for the credit risk valuation adjustment are Level 3 inputs; however these inputs are not significant to the fair value measurement in its entirety.
The fair values of our other financial instruments not included in the table above are estimated to be equal to their carrying amounts.
8. Leases
Seven of our hotel ground leases and one parking lot area are classified as operating leases, for which we have recorded right-of-use assets and lease liabilities. The lease liabilities for our operating leases assume the exercise of all available extension options, as we believe they are reasonably certain to be exercised. The components of operating lease expense are included in other property-level expenses in our consolidated statements of operations and comprehensive income.
In October 2024, we executed an extension of the ground lease underlying the Courtyard New York Manhattan/Fifth Avenue to add a second renewal option for an additional 36 years. Based on the modification of the lease terms, the ground lease is now classified as a finance lease. We remeasured the right-of-use asset and lease liability based on the present value of the future lease payments over the updated lease term. Costs related to the finance lease are included in interest expense and other property-level expenses within the consolidated statements of operations and comprehensive income.
The following table sets forth the lease-related assets and liabilities in our consolidated balance sheet as of December 31, 2024 and 2023 (in thousands):
| | | | | | | | | | | | | | | | | |
| Location in Consolidated Balance Sheets | | Year Ended December 31, |
| | 2024 | | 2023 |
| Assets | | | | | |
| Operating lease assets, net | Right-of-use assets | | $ | 89,931 | | | $ | 97,692 | |
| Finance lease assets, net | Prepaid and other assets | | 8,179 | | | — | |
| Total lease assets | | | $ | 98,110 | | | $ | 97,692 | |
| | | | | |
| Liabilities | | | | | |
| Operating lease liabilities | Lease liabilities | | $ | 85,235 | | | $ | 112,866 | |
| Finance lease liabilities | Accounts payable and accrued expenses | | 31,632 | | | — | |
| Total lease liabilities | | | $ | 116,867 | | | $ | 112,866 | |
| | | | | |
| Weighted-average remaining lease term | | | | | |
| Operating leases | | | 63 years | | |
| Finance leases | | | 97 years | | |
| | | | | |
| Weighted-average discount rate | | | | | |
| Operating leases | | | 5.77 | % | | |
| Finance leases | | | 5.91 | % | | |
The following table sets forth the lease costs related to the operating and finance leases included in the consolidated statements of operations and comprehensive income for the year ended December 31, 2024, 2023, and 2022 (in thousands):
| | | | | | | | | | | | | | | | | | | | | | | |
| Location in Statements of Operations and Comprehensive Income | | Year Ended December 31, |
| | 2024 | | 2023 | | 2022 |
| Operating lease cost | Other property-level expenses | | $ | 10,889 | | | $ | 11,106 | | | 11,255 | |
| Finance lease costs: | | | | | | | |
| Amortization of lease assets | Other property-level expenses | | 14 | | | — | | | — | |
| Interest on lease liabilities | Interest expense | | 122 | | | — | | | — | |
| Total lease costs | | | $ | 11,025 | | | $ | 11,106 | | | $ | 11,255 | |
The following table sets forth supplemental cash flow information related to the operating and finance leases (in thousands):
| | | | | | | | | | | |
| Year Ended December 31, |
| 2024 | | 2023 |
| Cash paid for amounts included in the measurement of operating lease liabilities | $ | 3,950 | | | $ | 3,995 | |
| Variable lease payments | $ | 1,972 | | | $ | 1,687 | |
| Cash paid for amounts included in the measurement of finance lease liabilities | $ | 189 | | | $ | — | |
Future minimum lease payments included in the consolidated balance sheets are as follows (in thousands):
| | | | | | | | | | | |
| Year Ending December 31, | Operating Leases | | Finance Lease |
| 2025 | $ | 3,073 | | | $ | 1,133 | |
| 2026 | 3,571 | | | 1,133 | |
| 2027 | 3,534 | | | 1,204 | |
| 2028 | 3,604 | | | 1,416 | |
| 2029 | 3,678 | | | 1,416 | |
| Thereafter | 593,357 | | | 404,379 | |
| Total lease payments | 610,817 | | | 410,681 | |
| Less imputed interest | (525,582) | | | (379,049) | |
| Total lease liabilities | $ | 85,235 | | | $ | 31,632 | |
Six of our hotels are subject to ground lease agreements that cover all of the land underlying the respective hotel as of December 31, 2024:
•The Embassy Suites by Hilton Bethesda is subject to a ground lease that runs until 2087. There are no renewal options.
•The Courtyard New York Manhattan/Fifth Avenue is subject to a ground lease that runs until 2121, inclusive of two renewal options for 49 and 36 years, respectively. Our ability to exercise the second renewal option is contingent on the Company spending no less than $7.0 million on capital improvements by the end of 2026 (the “Capital Improvement Plan”). Assuming that we meet the Capital Improvement Plan and exercise all renewal options, the ground lease would expire in October 2121.
•The Salt Lake City Marriott is subject to two ground leases: one ground lease covers the land under the hotel and the other ground lease covers the portion of the hotel that extends into the adjacent City Creek Center. The term of the ground lease covering the land under the hotel runs through 2106. The term of the ground lease covering the extension into the City Creek Center runs through 2056.
•The Westin Boston Seaport District is subject to a ground lease that runs until 2099. There are no renewal options.
•The Hotel Palomar Phoenix is subject to a ground lease that runs until 2085, inclusive of three renewal options of five years each.
•Cavallo Point is subject to a ground lease with the United States National Park Service that runs until 2066. There are no renewal options.
A portion of the Hotel Clio is subject to a ground lease that covers approximately 5,500 square feet. The term of the ground lease runs through December 2030, inclusive of two 5-year renewal options. The lease may be indefinitely extended thereafter in one-year increments. The remainder of the land on which the hotel is constructed is owned by us in fee simple.
We lease the buildings and sublease the underlying land containing 28 of the 70 rooms at the Orchards Inn Sedona, which expires in 2070, including all extension options. The remainder of the land underlying the hotel is owned by us in fee simple.
We sublease a parking area near the Bourbon Orleans Hotel. The sublease runs through July 2069. There are no renewal options.
These ground leases generally require us to make rental payments (including a percentage of gross receipts as percentage rent with respect to the Courtyard New York Manhattan/Fifth Avenue, Westin Boston Seaport District, Salt Lake City Marriott, and Cavallo Point ground leases). Most of our ground leases require us to make payments for all charges, costs, expenses, assessments and liabilities, including real property taxes and utilities. Furthermore, these ground leases generally require us to obtain and maintain insurance covering the subject property.
The following table reflects the current and future annual rents under our ground leases:
| | | | | | | | | | | | | | |
| Property | | Term (1) | | Annual Rent |
| Embassy Suites by Hilton Bethesda | | Through 4/2087 | | $1,077,381 (2) |
Courtyard New York Manhattan/Fifth Avenue (3) | | 10/2017 - 9/2027 | | $1,132,812 |
| | 10/2027 - 9/2037 | | $1,416,015 |
| | 10/2037 - 9/2047 | | $1,770,019 |
| | 10/2047 - 9/2057 | | $2,212,524 |
| | 10/2057 - 9/2067 | | $2,765,655 |
| | 10/2067 - 9/2077 | | $3,457,069 |
| | 10/2077 - 9/2087 | | $4,321,336 |
| | 10/2087 - 9/2097 | | $5,401,670 |
| | 10/2097 - 9/2107 | | $6,752,088 |
| | 10/2107 - 9/2117 | | $8,440,110 |
| | 10/2117 - 9/2121 | | $10,550,138 |
| Salt Lake City Marriott (Ground lease for hotel) | | Through 12/2106 | | Greater of $132,000 or 2.6% of annual gross room sales |
| Salt Lake City Marriott (Ground lease for extension) | | 1/2018 - 12/2056 | | $15,203 (4) |
Westin Boston Seaport District (5) (Base rent) | | 1/2021 - 12/2025 | | $1,000,000 |
| | 1/2026 - 12/2030 | | $1,500,000 |
| | 1/2031 - 12/2035 | | $1,750,000 |
| | 1/2036 - 5/2099 | | No base rent |
| Westin Boston Seaport District (Percentage rent) | | 6/2016 - 5/2026 | | 1.0% of annual gross revenue |
| | 6/2026 - 5/2036 | | 1.5% of annual gross revenue |
| | 6/2036 - 5/2046 | | 2.75% of annual gross revenue |
| | 6/2046 - 5/2056 | | 3.0% of annual gross revenue |
| | 6/2056 - 5/2066 | | 3.25% of annual gross revenue |
| | 6/2066 - 5/2099 | | 3.5% of annual gross revenue |
| Hotel Clio | | 1/2021 - 12/2025 | | $55,000 |
| | 1/2026 - 12/2030 (6) | | $60,000 |
| Orchards Inn Sedona | | 7/2018 - 12/2070 | | $150,993 (7) |
| Hotel Palomar Phoenix (Base Rent) | | 4/2022 - 3/2085 | | $37,253 (8) |
Hotel Palomar Phoenix (Government Property Lease Excise Tax) (9) | | 1/2022 - 6/2033 | | $312,000 |
| | 7/2033 - 6/2043 | | $234,000 |
| | 7/2043 - 6/2053 | | $156,000 |
| | 7/2053 - 6/2063 | | $78,000 |
| | 7/2063 - 3/2085 | | $— |
| Cavallo Point (Base Rent) | | 1/2019 - 12/2066 | | $140,531 (10) |
Cavallo Point (11) (Percentage Rent) | | 1/2024 - 12/2028 | | 3.0% of adjusted gross revenue over threshold |
| | 1/2029 - 12/2033 | | 4.0% of adjusted gross revenue over threshold |
| | 1/2034 - 12/2066 | | 5.0% of adjusted gross revenue over threshold |
Cavallo Point (12) (Participation Rent) | | Through 12/2066 | | 10.0% of adjusted gross revenue over threshold |
| Bourbon Orleans Hotel parking sublease | | Through 7/2069 | | $36,000 (13) |
| | | | |
__________
| | | | | |
| (1) | These terms assume our exercise of all renewal options.
|
| |
| (2) | Represents rent for the year ended December 31, 2024. Rent increases annually by 5.5%. |
| |
| (3) | The total annual rent includes the fixed rent noted in the table plus a percentage rent equal to 5% of gross receipts for each lease year, but only to the extent that 5% of gross receipts exceeds the minimum fixed rent in such lease year. There was no such percentage rent earned during the years ended December 31, 2024 and 2023. |
| |
| (4) | Represents rent for the year ended December 31, 2024. Rent increases annually based on the greater of 2% or a Consumer Price Index calculation. |
| |
| (5) | Total annual rent under the ground lease is capped at 2.5% of hotel gross revenues during the initial 30 years of the ground lease. |
| |
| (6) | Beginning January 2031, we have the right to renew the ground lease in one-year increments at the prior year's annual rent plus 3%. |
| |
| (7) | Represents rent for the year ended December 31, 2024. Rent increases annually in June based on a Consumer Price Index calculation. |
| |
| (8) | Represents rent for the year ended March 31, 2024. Rent increases annually each April by 2.5%. |
| | | | | |
| (9) | As the lessee of a government property, the hotel is subject to a Government Property Lease Excise Tax under Arizona state statute. |
| |
| (10) | Represents rent for the year ending December 31, 2024. Base rent resets every five years based on the average of the previous three years of adjusted gross revenues, as defined in the ground lease, multiplied by 75%. The next base rent reset will be January 2029. |
| |
| (11) | Percentage rent is applied to annual adjusted gross revenues, as defined in the ground lease, between $30 million and the participation rent threshold. Base rent is deducted from the percentage rent. |
| |
| (12) | Participation rent is applied to annual adjusted gross revenues, as defined in the ground lease, over $42 million plus an annual increase based on a Consumer Price Index calculation. |
| |
| (13) | Represents rent for the year ending December 31, 2024. Annual rent increases by $6,000 every five years. The next rent increase will be January 2027. |
| |
| |
9. Equity
Common Shares
We are authorized by our charter to issue up to 400 million shares of common stock, $0.01 par value per share. Each outstanding share of common stock entitles the holder to one vote on all matters submitted to a vote of stockholders. Holders of our common stock are entitled to receive dividends out of assets legally available for the payment of dividends when authorized by our board of directors.
In August 2024, our board of directors approved an “at-the-market” equity offering program (the “Current ATM Program”), pursuant to which we may issue and sell shares of our common stock from time to time, having an aggregate offering price of up to $200.0 million. Prior to the establishment of the Current ATM Program, we had a $200.0 million ATM program (the “Prior ATM Program”), which is no longer active. No shares were sold under either the Prior ATM Program or the Current ATM Program during the years ended December 31, 2024 and 2023.
In May 2024, our board of directors authorized the repurchase of up to $200.0 million of our common stock under a new share repurchase program, which replaced our prior share repurchase program that was authorized in September 2022. The timing and actual number of shares repurchased will depend on a variety of factors, including price and general business and market conditions. The new share repurchase program does not obligate us to acquire any particular amount of shares, and may be suspended or discontinued at any time at our discretion. The new share repurchase program will expire on May 1, 2026. During the year ended December 31, 2024, we repurchased 3,114,876 shares of common stock at an average price of $8.33 per share for an aggregate purchase price of $26.0 million. During the year ended December 31, 2023, we repurchased 318,454 shares of common stock at an average price of $7.60 per share for a total purchase price of $2.4 million. As of February 28, 2025, we have $174.0 million of authorized capacity remaining under the share repurchase program.
Preferred Shares
We are authorized to issue up to 10 million shares of preferred stock, $0.01 par value per share. Our board of directors is required to set for each class or series of preferred stock the terms, preferences, conversion or other rights, voting powers, restrictions, limitations as to dividends or other distributions, qualifications, and terms or conditions of redemption.
As of December 31, 2024 and 2023, there were 4,760,000 shares of 8.250% Series A Cumulative Redeemed Preferred Stock (“Series A Preferred Stock”) issued and outstanding with a liquidation preference of $25.00 per share. On or after August 31, 2025, the Series A Preferred Stock will be redeemable at the Company's option, in whole or in part, at any time or from time to time, for cash at a redemption price of $25.00 per share, plus accrued and unpaid dividends up to, but not including, the redemption date.
Operating Partnership Units
In connection with the acquisition of Cavallo Point in December 2018, we issued 796,684 common OP units to third parties, otherwise unaffiliated with the Company, at $11.76 per unit. Each common OP unit is redeemable at the option of the holder. Holders of common OP units have certain redemption rights, which enable them to cause our operating partnership to redeem their units in exchange for cash per unit equal to the market price of our common stock, at the time of redemption, or, at our option, for shares of our common stock on a one-for-one basis, subject to adjustment upon the occurrence of stock splits, mergers, consolidations or similar pro-rata share transactions.
Long-Term Incentive Partnership units (“LTIP units”), which are also referred to as profits interest units, may be issued to eligible participants under the 2024 Plan for the performance of services to or for the benefit of our operating partnership. LTIP units are a class of partnership unit in our operating partnership and will receive, whether vested or not, the same per-unit
distributions as the outstanding common OP units, which equal per-share dividends on shares of our common stock. Initially, LTIP units have a capital account balance of zero, do not receive an allocation of operating income (loss), and do not have full parity with common OP units with respect to liquidating distributions. If such parity is reached, vested LTIP units are converted into an equal number of common OP units, and thereafter will possess all of the rights and interests of common OP units, including the right to exchange the common OP units for cash per unit equal to the market price of our common stock, at the time of redemption, or, at our option, for shares of our common stock on a one-for-one basis, subject to adjustment upon the occurrence of stock splits, mergers, consolidations or similar pro-rata share transactions. See Note 10 for additional disclosures related to LTIP units.
There were 994,653 and 723,166 common OP units held by unaffiliated third parties and current and former executive officers of the Company as of December 31, 2024 and 2023, respectively. There were 140,127 and 314,137 LTIP units outstanding as of December 31, 2024 and 2023, respectively. All vested LTIP units have reached economic parity with common OP units and have been converted into common OP units.
Dividends and Distributions
We have declared the following dividends to holders of our common stock and distributions to holders of common OP units and LTIP units for the years ended December 31, 2024 and 2023, and through the date of this report::
| | | | | | | | | | | | | | |
| Payment Date | | Record Date | | Dividend per Share/Unit |
| | | | |
| | | | |
| | | | |
| | | | |
| April 12, 2023 | | March 31, 2023 | | $ | 0.03 | |
| July 12, 2023 | | June 30, 2023 | | $ | 0.03 | |
| October 12, 2023 | | September 29, 2023 | | $ | 0.03 | |
| January 11, 2024 | | December 29, 2023 | | $ | 0.03 | |
| April 12, 2024 | | March 29, 2024 | | $ | 0.03 | |
| July 12, 2024 | | June 28, 2024 | | $ | 0.03 | |
| October 11, 2024 | | September 30, 2024 | | $ | 0.03 | |
| January 14, 2025 | | December 31, 2024 | | $ | 0.23 | |
We have declared the following dividends to holders of our Series A Preferred Stock for the years ended December 31, 2024 and 2023, and through the date of this report:
| | | | | | | | | | | | | | |
| Payment Date | | Record Date | | Dividend per Share |
| March 31, 2023 | | March 17, 2023 | | $ | 0.515625 | |
| June 30, 2023 | | June 20, 2023 | | $ | 0.515625 | |
| September 29, 2023 | | September 18, 2023 | | $ | 0.515625 | |
| December 29, 2023 | | December 18, 2023 | | $ | 0.515625 | |
| March 29, 2024 | | March 18, 2024 | | $ | 0.515625 | |
| June 28, 2024 | | June 18, 2024 | | $ | 0.515625 | |
| September 30, 2024 | | September 20, 2024 | | $ | 0.515625 | |
| December 31, 2024 | | December 20, 2024 | | $ | 0.515625 | |
| | | | |
| | | | |
| | | | |
10. Equity Incentive Plan
On February 27, 2024, our board of directors adopted the 2024 Equity Incentive Plan (the “2024 Plan”). The 2024 Plan was approved by our stockholders on May 1, 2024. The 2024 Plan replaces the 2016 Equity Incentive Plan (as amended, the “2016 Plan”) and share grants will no longer be made under the 2016 Plan; however, shares underlying awards already granted under the 2016 Plan will still be issued under the 2016 Plan if the awards vest. Under the 2024 Plan, we are authorized to issue up to 7,900,000 shares of our common stock, of which we have issued or committed to issue 1,076,916 shares as of December 31, 2024. Shares underlying awards that are granted under the 2024 Plan that are forfeited, cancelled, reacquired prior to vesting, satisfied without the issuance of stock or otherwise terminated (other than be exercise), including shares tendered or held back upon settlement of an award, other than a stock option or stock appreciation right, to cover the tax withholding will be added back to the shares available for issuance under the 2024 Plan.
Restricted Stock Awards
Restricted stock awards issued to our officers and employees generally vest over a three to five year period from the date of the grant based on continued employment. We measure compensation expense for the restricted stock awards based upon the fair market value of our common stock at the date of grant. Compensation expense is recognized on a straight-line basis over the vesting period and is included in corporate expenses in the accompanying consolidated statements of operations and comprehensive income. A summary of our restricted stock awards from January 1, 2022 to December 31, 2024 is as follows:
| | | | | | | | | | | |
| Number of Shares | | Weighted- Average Grant Date Fair Value |
| Unvested balance at January 1, 2022 | 1,443,295 | | | $ | 9.46 | |
| Granted | 438,070 | | | 9.55 | |
| Forfeited | (250,261) | | | 9.43 | |
| Vested | (274,167) | | | 9.56 | |
| Unvested balance at December 31, 2022 | 1,356,937 | | | 9.47 | |
| Granted | 247,762 | | | 8.94 | |
| Forfeited | (21,184) | | | 9.13 | |
| Vested | (382,822) | | | 9.60 | |
| Unvested balance at December 31, 2023 | 1,200,693 | | | 9.33 | |
| Granted | 361,920 | | | 8.66 | |
| | | |
| Vested | (941,018) | | | 9.35 | |
| Unvested balance at December 31, 2024 | 621,595 | | | $ | 8.90 | |
The total unvested restricted stock awards as of December 31, 2024 are expected to vest as follows: 253,430 during 2025, 244,845 during 2026, 114,089 during 2027, 7,970 during 2028, and 1,261 during 2029. As of December 31, 2024, the unrecognized compensation cost related to restricted stock awards was $3.4 million and the weighted-average period over which the unrecognized compensation expense will be recorded is approximately 23 months. For the years ended December 31, 2024, 2023, and 2022, we recorded $5.1 million, $4.2 million and $4.3 million, respectively, of compensation expense net of forfeitures related to restricted stock awards. The compensation expense recorded for the year ended December 31, 2024 included $2.0 million of accelerated compensation expense related to restricted stock awards for the departures of our former Chief Executive Officer and Chief Investment Officer. The accelerated compensation expense is recorded as severance costs in corporate expenses within the consolidated statements of operations and comprehensive income. The compensation expense recorded for the year ended December 31, 2022 includes the reversal of $0.2 million of previously recognized compensation expense in connection with the resignation of our former Executive Vice President, Asset Management and Chief Operating Officer, as well as certain other employees.
Performance Stock Units
Performance stock units (“PSUs”) are restricted stock units that vest three to five years from the date of grant. Each executive officer is granted a target number of PSUs (the “PSU Target Award”). The actual number of shares of common stock issued to each executive officer is based on the Company's achievement of certain performance targets. Under this framework, 50% of the PSUs are based on relative total stockholder return and 50% on hotel market share improvement. The achievement of certain levels of total stockholder return relative to the total stockholder return of a peer group of publicly-traded lodging REITs is measured over a three-year performance period. There is no payout of shares of our common stock if our total stockholder return falls below the 30th percentile of the total stockholder returns of the peer group. The maximum number of shares of common stock issued to an executive officer is equal to 150% of the PSU Target Award and is earned if our total stockholder return is equal to or greater than the 75th percentile of the total stockholder returns of the peer group. There are limitations on the number of PSUs earned if the Company's total stockholder return is negative for the performance period. The improvement in market share for each of our hotels is measured over a three-year performance period based on a report prepared for each hotel by STR, Inc., a well-recognized benchmarking service for the hospitality industry. There is no payout of shares of our common stock if the percentage of our hotels with market share improvements is less than 30%. The maximum number of shares of common stock issued to an executive officer is equal to 150% of the PSU Target Award and is earned if the percentage of our hotels with market share improvements is greater than or equal to 75%.
We measure compensation expense for the PSUs based upon the fair market value of the award at the grant date. Compensation expense is recognized on a straight-line basis over the vesting period and is included in corporate expenses in the accompanying consolidated statements of operations and comprehensive income. The grant date fair value of the portion of the PSUs based on our relative total stockholder return is determined using a Monte Carlo simulation performed by a third-party valuation firm. The grant date fair value of the portion of the PSUs based on hotel market share improvement is the closing price of our common stock on the grant date. The determination of the grant-date fair values of outstanding awards based on our relative total stockholder return included the following assumptions:
| | | | | | | | | | | | | | | | | | | | | | | | | | |
| Award Grant Date | | Volatility | | Risk-Free Rate | | Total Stockholder Return PSUs | | Hotel Market Share PSUs |
| March 2, 2021 | | 68.8 | % | | 0.26 | % | | $ | 9.28 | | | $ | 9.40 | |
| February 22, 2022 | | 71.4 | % | | 1.74 | % | | $ | 9.84 | | | $ | 9.56 | |
| August 9, 2022 | | 73.3 | % | | 3.20 | % | | $ | 9.65 | | | $ | 9.32 | |
| February 23, 2023 | | 74.5 | % | | 4.40 | % | | $ | 9.22 | | | $ | 8.94 | |
| May 7, 2024 | | 36.5 | % | | 4.64 | % | | $ | 8.03 | | | $ | 8.72 | |
A summary of our PSUs from January 1, 2022 to December 31, 2024 is as follows:
| | | | | | | | | | | |
| Number of Units | | Weighted- Average Grant Date Fair Value |
| Unvested balance at January 1, 2022 | 969,240 | | | $ | 9.45 | |
| Granted | 407,570 | | | 9.66 | |
| Additional units from dividends | 3,600 | | | 7.89 | |
Vested (1) | (269,224) | | | 10.14 | |
| Forfeited | (160,533) | | | 9.34 | |
| Unvested balance at December 31, 2022 | 950,653 | | | 9.35 | |
| Granted | 363,523 | | | 9.08 | |
| Additional units from dividends | 17,886 | | | 8.35 | |
Vested (2) | (299,766) | | | 9.01 | |
| | | |
| Unvested balance at December 31, 2023 | 1,032,296 | | | 9.34 | |
| Granted | 364,799 | | | 8.36 | |
| Additional units from dividends | 13,340 | | | 8.93 | |
Vested (3) | (301,861) | | | 9.32 | |
| | | |
| Unvested balance at December 31, 2024 | 1,108,574 | | | $ | 9.02 | |
______________________
(1)The number of shares of common stock earned for the PSUs vested in 2022 was equal to 105.71% of the PSU Target Award.
(2)The number of shares of common stock earned for the PSUs vested in 2023 was equal to 103.36% of the PSU Target Award.
(3)The number of shares of common stock earned for the PSUs vested in 2024 was equal to 95.56% of the PSU Target Award.
The remaining unvested PSUs expected to vest are as follows: 332,534 during 2025, 372,513 in 2026 and 403,527 during 2027. As of December 31, 2024, the unrecognized compensation cost related to the PSUs was $2.8 million and is expected to be recognized on a straight-line basis over a period of 25 months. For the years ended December 31, 2024, 2023, and 2022, we recorded approximately $4.2 million, $3.0 million, and $2.3 million, respectively, of compensation expense net of forfeitures related to the PSUs. The compensation expense recorded for the year ended December 31, 2024 included $1.8 million of accelerated compensation expense related to PSUs for the departures of our former Chief Executive Officer and Chief Investment Officer. The accelerated compensation expense is recorded as severance costs in corporate expenses within the consolidated statements of operations and comprehensive income. The compensation expense recorded for the year ended December 31, 2022 includes the reversal of $0.5 million of previously recognized compensation expense in connection with the resignation of our former Executive Vice President, Asset Management and Chief Operating Officer.
LTIP Units
A summary of our LTIP units from January 1, 2022 to December 31, 2024 is as follows:
| | | | | | | | | | | |
| Number of Units | | Weighted- Average Grant Date Fair Value |
| Unvested balance at January 1, 2022 | 135,388 | | | $ | 10.22 | |
| Granted | 71,084 | | | 9.32 | |
Vested (1) | (108,422) | | | 10.38 |
| | | |
| Unvested balance at December 31, 2022 | 98,050 | | | 9.39 | |
| Granted | 257,270 | | | 8.94 |
Vested (1) | (41,183) | | | 9.49 |
| | | |
| Unvested balance at December 31, 2023 | 314,137 | | | 9.01 | |
| Granted | 97,477 | | | 8.72 |
Vested (1) | (271,487) | | | 8.94 |
| Unvested balance at December 31, 2024 | 140,127 | | | $ | 9.85 | |
______________________
(1)As of December 31, 2024, all vested LTIP units have achieved economic parity with common OP units and have been converted to common OP units.
The remaining unvested LTIP units are expected to vest as follows: 46,709 during 2025, 2026, and 2027. As of December 31, 2024, the unrecognized compensation cost related to LTIP unit awards was $1.0 million and the weighted-average period over which the unrecognized compensation expense will be recorded is approximately 28 months. For the years ended December 31, 2024, 2023, and 2022, we recorded $2.0 million, $0.8 million, and $0.5 million, respectively, of compensation expense related to LTIP unit awards. The compensation expense recorded for the year ended December 31, 2024 included $1.2 million of accelerated compensation expense related to LTIPs for the departures of our former Chief Executive Officer and Chief Investment Officer. The accelerated compensation expense is recorded as severance costs in corporate expenses within the consolidated statements of operations and comprehensive income.
11. Income Taxes
We have elected to be treated as a REIT under the provisions of the Internal Revenue Code, which requires that we distribute at least 90% of our taxable income annually to our stockholders and comply with certain other requirements. In addition to paying federal and state taxes on any retained income, we may be subject to taxes on “built in gains” on sales of certain assets. Our taxable REIT subsidiaries are subject to federal, state and local taxes.
For federal income tax purposes, the cash distributions paid to holders of our common stock and Series A Preferred Stock may be characterized as ordinary income, return of capital (generally non-taxable) or capital gains. Tax law permits certain characterization of distributions which could result in differences between cash basis and tax basis distribution amounts.
The following characterizes distributions paid to holders of common stock and Series A Preferred Stock on a tax basis for the years ended December 31, 2024, 2023, and 2022:
| | | | | | | | | | | | | | | | | |
| Year Ended December 31, |
| 2024 | | 2023 | | 2022 |
| Common Stock | | | | | |
| Ordinary non-qualified income | $ | 0.320000 | | | $ | 0.120000 | | | $ | 0.044543 | |
| Qualified dividends | — | | | — | | | 0.045457 | |
| | | | | |
| | | | | |
| $ | 0.320000 | | | $ | 0.120000 | | | $ | 0.090000 | |
| Series A Preferred Stock | | | | | |
| Ordinary non-qualified income | $ | 2.062500 | | | $ | 2.062500 | | | $ | 1.020772 | |
| Qualified dividends | — | | | — | | | 1.041728 | |
| | | | | |
| | | | | |
| $ | 2.062500 | | | $ | 2.062500 | | | $ | 2.062500 | |
Our provision for income taxes consists of the following (in thousands):
| | | | | | | | | | | | | | | | | |
| Year Ended December 31, |
| 2024 | | 2023 | | 2022 |
| Current - Federal | $ | 279 | | | $ | (84) | | | $ | 901 | |
| State | 1,711 | | | 1,376 | | | 2,487 | |
| | | | | |
| Total current | 1,990 | | | 1,292 | | | 3,388 | |
| Deferred - Federal | (253) | | | 492 | | | 1,090 | |
| State | 6 | | | (486) | | | 2,044 | |
| | | | | |
| Change in valuation allowance | (202) | | | (981) | | | (3,915) | |
| Total deferred | (449) | | | (975) | | | (781) | |
| Income tax provision | $ | 1,541 | | | $ | 317 | | | $ | 2,607 | |
A reconciliation of the statutory federal tax provision to our income tax provision is as follows (in thousands):
| | | | | | | | | | | | | | | | | |
| Year Ended December 31, |
| 2024 | | 2023 | | 2022 |
| Statutory federal tax provision | $ | 10,521 | | | $ | 18,226 | | | $ | 23,620 | |
| Tax impact of REIT election | (10,194) | | | (17,281) | | | (21,110) | |
| State income tax provision, net of federal tax benefit | 1,717 | | | 890 | | | 4,531 | |
| | | | | |
| | | | | |
| | | | | |
| Change in valuation allowance | (202) | | | (981) | | | (3,915) | |
| Permanent differences | (316) | | | (349) | | | (495) | |
| Other | 15 | | | (188) | | | (24) | |
| Income tax provision | $ | 1,541 | | | $ | 317 | | | $ | 2,607 | |
Deferred income taxes are recognized for temporary differences between the financial reporting bases of assets and liabilities and their respective tax bases and for operating loss and tax credit carryforwards based on enacted tax rates expected to be in effect when such amounts are paid. However, deferred tax assets are recognized only to the extent that it is more likely than not that they will be realizable based on consideration of available evidence, including future reversals of existing taxable temporary differences, projected future taxable income and tax planning strategies. Deferred tax assets are included in prepaid and other assets and deferred tax liabilities are included in accounts payable and accrued expenses on the accompanying consolidated balance sheets. The total deferred tax assets and liabilities are as follows (in thousands):
| | | | | | | | | | | |
| 2024 | | 2023 |
| Federal | | | |
| Net operating loss carryforwards | $ | 1,398 | | | $ | 2,585 | |
| Deferred income | 1,952 | | | 2,049 | |
| | | |
| Other | 440 | | | 407 | |
| Depreciation and amortization | (570) | | | (2,074) | |
| Less: Valuation allowance | (1,653) | | | (1,766) | |
| Federal - Deferred tax assets, net | $ | 1,567 | | | $ | 1,201 | |
| | | |
| State | | | |
| Net operating loss carryforwards | $ | 8,525 | | | $ | 8,921 | |
| Deferred income | 528 | | | 553 | |
| Alternative minimum tax credit carryforwards | 231 | | | 231 | |
| Other | 130 | | | 120 | |
| Depreciation and amortization | (154) | | | (559) | |
| Less: Valuation allowance | (8,164) | | | (8,253) | |
| State - Deferred tax assets, net | $ | 1,096 | | | $ | 1,013 | |
| | | |
| | | |
| | | |
| | | |
| | | |
| | | |
| | | |
| | | |
As of December 31, 2024, we had deferred tax assets of $9.9 million consisting of federal and state net operating loss carryforwards. The state loss carryforwards generally expire in 2032 through 2041 if not utilized by then; however, for certain states some loss carryforwards do not expire. The federal loss carryforwards do not expire.
We analyze our deferred tax assets for each jurisdiction and record a valuation allowance when we deem it more likely than not that future results will not generate sufficient taxable income to realize the deferred tax assets. As of December 31, 2024, we have a valuation allowance of $9.8 million on our deferred tax assets, which represents the amount of deferred tax assets that we believe is more likely than not to be realized. Our assessment included, among other considerations, the future reversals of existing taxable temporary differences and future taxable income that can be reasonably projected.
12. Earnings Per Share
The following is a reconciliation of the calculation of basic and diluted EPS (in thousands, except share and per-share data):
| | | | | | | | | | | | | | | | | |
| | Years Ended December 31, |
| | 2024 | | 2023 | | 2022 |
| Numerator: | | | | | |
| Net income attributable to common stockholders | $ | 38,230 | | | $ | 76,523 | | | $ | 99,511 | |
| | | | | |
| | | | | |
| Denominator: | | | | | |
| Weighted-average number of common shares outstanding—basic | 210,286,342 | | | 211,518,826 | | | 212,423,873 | |
| Effect of dilutive securities: | | | | | |
| Unvested restricted common stock | 152,158 | | | 340,981 | | | 323,435 | |
| Shares related to unvested PSUs | 801,670 | | | 444,310 | | | 441,679 | |
| | | | | |
| Weighted-average number of common shares outstanding—diluted | 211,240,170 | | | 212,304,117 | | | 213,188,987 | |
| Earnings per share: | | | | | |
| Earnings per share available to common stockholders—basic | $ | 0.18 | | | $ | 0.36 | | | $ | 0.47 | |
| Earnings per share available to common stockholders—diluted | $ | 0.18 | | | $ | 0.36 | | | $ | 0.47 | |
There were no unvested restricted common shares or PSUs excluded from the diluted weighted-average common shares outstanding for the year ended December 31, 2024, 2023, and 2022.
The common OP units held by the noncontrolling interest holders have been excluded from the denominator of the diluted EPS calculation as there would be no effect on the amounts since the common OP units' share of income or loss would also be added or subtracted to derive net income (loss) available to common stockholders.
13. Relationships with Managers and Franchisors
We are party to a hotel management agreement at each of our hotels. Under our hotel management agreements, the hotel manager receives a base management fee and, if certain financial thresholds are met or exceeded, an incentive management fee. The base management fee is between 0.5% and 3.5% of gross hotel revenues for each fiscal year. The incentive management fee is generally based on hotel operating profits, but the fee only applies to that portion of hotel operating profits above a negotiated return on our invested capital, which we refer to as the owner's priority. We refer to this excess of operating profits over the owner's priority as “available cash flow.”
Our management agreements generally provide us with termination rights upon a manager's failure to meet certain financial performance criteria and manager's decision not to cure the failure by making a cure payment.
The following is a summary of management fees (in thousands):
| | | | | | | | | | | | | | | | | |
| Year Ended December 31, |
| 2024 | | 2023 | | 2022 |
| Base management fees | $ | 23,357 | | | $ | 22,543 | | | $ | 20,630 | |
| Incentive management fees | 5,781 | | | 4,444 | | | 4,790 | |
Amortization of deferred income related to key money (1) | (400) | | | (400) | | | (392) | |
| Amortization of unfavorable contract liabilities | (1,589) | | | (1,589) | | | (1,589) | |
| Total management fees, net | $ | 27,149 | | | $ | 24,998 | | | $ | 23,439 | |
_____________________________
(1)Relates to key money received for Chicago Marriott Downtown Magnificent Mile, Westin Washington D.C. City Center and Henderson Beach Resort.
Four of our hotels earned incentive management fees for the year ended December 31, 2024. Five of our hotels earned incentive management fees for the year ended December 31, 2023. Eleven of our hotels earned incentive management fees for the year ended December 31, 2022.
Franchise Agreements
We are party to a franchise agreement at 20 of our hotels as of December 31, 2024. The franchise agreements require royalty fees based on a percentage of gross rooms revenue and, for certain hotels, an additional fee based on a percentage of gross food and beverage revenue. In addition, franchise agreements require fees for marketing, reservation or other program fees based on a percentage of the hotel's gross rooms revenue. Pursuant to these franchise agreements, we pay a royalty fee ranging between 3.5% and 7% of gross room sales, and, under certain agreements, between 2% and 3% of gross food and beverage sales.
The following is a summary of franchise fees for the years ended December 31, 2024, 2023 and 2022 (in thousands):
| | | | | | | | | | | | | | | | | |
| Year Ended December 31, |
| 2024 | | 2023 | | 2022 |
| Franchise fees | $ | 39,755 | | | $ | 35,769 | | | $ | 32,714 | |
Amortization of deferred income related to key money (1) | (31) | | | (31) | | | (31) | |
| Total franchise fees, net | $ | 39,724 | | | $ | 35,738 | | | $ | 32,683 | |
_____________________________
(1)Relates to key money received for Courtyard New York Manhattan/Fifth Avenue.
14. Segment Reporting
We have one reportable segment, hotel ownership, as discussed in Note 2. The hotel ownership segment is mostly comprised of upper upscale and luxury chain scale hotels that offer hotel rooms, food and beverage and other ancillary guest
services. The Company’s chief operating decision maker (“CODM”) is the Executive Committee which includes: 1) the Chief Executive Officer, 2) President and Chief Operating Officer, 3) Executive Vice President, Chief Financial Officer & Treasurer, and 4) Senior Vice President, General Counsel & Corporate Secretary.
The CODM evaluates the hotel ownership segment primarily based on hotel adjusted earnings (loss) before interest income and expense, taxes and depreciation and amortization (“Hotel Adjusted EBITDA”). The CODM uses Hotel Adjusted EBITDA to evaluate the ongoing operational performance of our hotels and effectiveness of the third-party management companies operating our business on a property-level basis, in order to make informed decisions on how to allocate resources. Hotel Adjusted EBITDA is also used to monitor budget versus actual results. The monitoring of budgeted versus actual results are used in assessing performance of the segment and in establishing management’s compensation. Hotel Adjusted EBITDA, presented herein, is calculated as EBITDA from hotel operations, adjusted to exclude the following items that are not reflective of our ongoing operating performance or incurred in the normal course of business, and thus excluded from the CODM’s analysis in making day-to-day operating decisions:
▪Non-cash lease expense and other amortization
▪Cumulative effect of a change in accounting principle
▪Gains or losses from early extinguishment of debt
▪Hotel acquisition costs
▪Severance costs
▪Hotel manager transition items
▪Hotel pre-opening costs
▪Impairment losses, gains or losses on asset sales and casualty gains or losses; and
▪Other items that we believe are not representative of our current or future operating performance.
The following table presents revenues for our hotel ownership segment reconciled to our consolidated amounts and Hotel Adjusted EBITDA reconciled to consolidated net income (in thousands):
| | | | | | | | | | | | | | | | | |
| Year Ended December 31, |
| 2024 | | 2023 | | 2022 |
| Revenues: | | | | | |
| Hotel ownership revenue | $ | 1,129,883 | | | $ | 1,074,867 | | | $ | 1,001,503 | |
| Total consolidated revenue | 1,129,883 | | | 1,074,867 | | | 1,001,503 | |
| | | | | |
| Significant expenses: | | | | | |
| Rooms expense | 186,131 | | | 176,765 | | | 163,062 | |
| Food and beverage expense | 193,331 | | | 180,546 | | | 163,622 | |
| Other departmental and support expenses | 268,563 | | | 261,536 | | | 233,691 | |
| Management fees | 28,739 | | | 26,587 | | | 25,029 | |
| Franchise fees | 39,724 | | | 35,738 | | | 32,683 | |
| Property taxes | 54,195 | | | 48,586 | | | 33,243 | |
| Total significant expenses | 770,683 | | | 729,758 | | | 651,330 | |
| | | | | |
| Other segment expenses: | | | | | |
Other hotel expenses(1) | 40,586 | | | 43,953 | | | 38,068 | |
| | | | | |
| Hotel adjusted EBITDA: | 318,614 | | | 301,156 | | | 312,105 | |
| | | | | |
| Non-cash lease expense and other amortization | 5,970 | | | 6,156 | | | 6,226 | |
| Hotel pre-opening and manager transition items | 1,006 | | | 1,246 | | | 1,164 | |
| Impairment losses | 34,169 | | | 941 | | | 2,843 | |
| Depreciation and amortization | 113,588 | | | 111,302 | | | 108,849 | |
| Corporate expenses | 32,549 | | | 32,048 | | | 31,790 | |
| Interest expense | 65,516 | | | 65,072 | | | 38,283 | |
| Interest income | (4,013) | | | (2,442) | | | (1,029) | |
| Loss on early extinguishment of debt | — | | | — | | | 9,766 | |
| Severance costs | 20,362 | | | — | | | (532) | |
| Other (income) expense, net | (324) | | | (119) | | | 2,433 | |
| Income tax expense | 1,541 | | | 317 | | | 2,607 | |
| Consolidated net income: | $ | 48,250 | | | $ | 86,635 | | | $ | 109,705 | |
_____________________________
(1)Other hotel expenses is principally comprised of cash payments for leases and property insurance.
The following table presents total assets for our hotel ownership segment, reconciled to total consolidated assets (in thousands):
| | | | | | | | | | | |
| Year Ended December 31, |
| 2024 | | 2023 |
| Hotel ownership | $ | 3,063,835 | | | $ | 3,118,140 | |
| All other | 108,416 | | | 120,547 | |
| Total assets | $ | 3,172,251 | | | $ | 3,238,687 | |
Total capital expenditures related to our hotel ownership segment were $81.6 million, $86.3 million and $67.7 million for the years ended December 31, 2024, 2023 and 2022, respectively.
15. Commitments and Contingencies
Litigation
We are subject to various claims, lawsuits and legal proceedings, including routine litigation arising in the ordinary course of business, regarding the operation of our hotels and Company matters. While it is not possible to ascertain the ultimate outcome of such matters, management believes that the aggregate amount of such liabilities, if any, in excess of amounts covered by insurance, will not have a material adverse impact on our financial condition or results of operations. The outcome of claims, lawsuits and legal proceedings brought against the Company, however, is subject to significant uncertainties.
16. Subsequent Events
On February 19, 2025, we sold the Westin Washington D.C. City Center to an unaffiliated third party for $92.0 million.
DiamondRock Hospitality Company
Schedule III - Real Estate and Accumulated Depreciation
As of December 31, 2024 (in thousands) | | | | | | | | | | | | | | | | | | | | | | | | | | | | | | | | | | | | | | | | | | | | | | | | | | | | | | | | | | | | | | | | | | | | | |
| | | | | | | | Costs | | | | | | | | | | | | | | | |
| | | | Initial Cost | | Capitalized | | Gross Amount at End of Year | | | | | | | | | |
| | | | | | Building and | | Subsequent to | | | | Building and | | | | Accumulated | | Net Book | | Year of | | Depreciation | |
| Description | | Encumbrances | | Land | | Improvements | | Acquisition | | Land | | Improvements | | Total | | Depreciation | | Value | | Acquisition | | Life | |
| AC Hotel Minneapolis Downtown | | — | | | 4,141 | | | 24,549 | | | — | | | 4,141 | | | 24,549 | | | 28,690 | | | (103) | | | 28,587 | | | 2024 | | 10 - 40 Years | |
| Atlanta Marriott Alpharetta | | $ | — | | | $ | 3,623 | | | $ | 33,503 | | | $ | 6,071 | | | $ | 3,623 | | | $ | 39,574 | | | $ | 43,197 | | | $ | (17,896) | | | $ | 25,301 | | | 2005 | | 10 - 40 Years | |
| Bourbon Orleans Hotel | | | | 20,644 | | | 60,969 | | | 4,680 | | | 20,645 | | | 65,648 | | | 86,293 | | | (5,459) | | | 80,834 | | | 2021 | | 10 - 40 Years | |
| Cavallo Point, The Lodge at Golden Gate | | | | — | | | 123,100 | | | 9,870 | | | — | | | 132,970 | | | 132,970 | | | (27,131) | | | 105,839 | | | 2018 | | 10 - 40 Years | |
| Chicago Marriott Downtown, Magnificent Mile | | — | | | 36,900 | | | 347,921 | | | 99,974 | | | 36,900 | | | 447,895 | | | 484,795 | | | (188,562) | | | 296,233 | | | 2006 | | 10 - 40 Years | |
| Chico Hot Springs Resort & Day Spa | | — | | | 11,291 | | | 20,595 | | | 1,245 | | | 11,291 | | | 21,840 | | | 33,131 | | | (1,563) | | | 31,568 | | | 2023 | | 10 - 20 Years | |
| Embassy Suites by Hilton Bethesda | | — | | | — | | | 45,656 | | | 10,683 | | | — | | | 56,339 | | | 56,339 | | | (25,260) | | | 31,079 | | | 2004 | | 10 - 40 Years | |
| The Gwen Hotel | | — | | | 31,650 | | | 76,961 | | | 25,374 | | | 31,650 | | | 102,335 | | | 133,985 | | | (40,394) | | | 93,591 | | | 2006 | | 10 - 40 Years | |
| Courtyard Denver Downtown | | — | | | 9,400 | | | 36,180 | | | 6,806 | | | 9,400 | | | 42,986 | | | 52,386 | | | (14,482) | | | 37,904 | | | 2011 | | 10 - 40 Years | |
| Courtyard New York Manhattan/Fifth Avenue | | — | | | — | | | 34,685 | | | 10,008 | | | — | | | 44,693 | | | 44,693 | | | (20,041) | | | 24,652 | | | 2004 | | 10 - 40 Years | |
| Courtyard New York Manhattan/Midtown East | | — | | | 16,500 | | | 54,812 | | | 11,338 | | | 16,500 | | | 66,150 | | | 82,650 | | | (29,958) | | | 52,692 | | | 2004 | | 10 - 40 Years | |
| Havana Cabana Key West | | — | | | 32,888 | | | 13,371 | | | 7,268 | | | 32,888 | | | 20,639 | | | 53,527 | | | (4,359) | | | 49,168 | | | 2014 | | 10 - 40 Years | |
| Henderson Beach Resort | | | | 10,118 | | | 93,176 | | | 5,466 | | | 10,645 | | | 98,115 | | | 108,760 | | | (7,599) | | | 101,161 | | | 2021 | | 10 - 40 Years | |
| Henderson Park Inn | | | | 8,395 | | | 17,462 | | | 2,221 | | | 8,539 | | | 19,539 | | | 28,078 | | | (1,906) | | | 26,172 | | | 2021 | | 10 - 40 Years | |
| Hotel Champlain Burlington | | — | | | 9,197 | | | 40,644 | | | 17,927 | | | 9,197 | | | 58,571 | | | 67,768 | | | (14,607) | | | 53,161 | | | 2012 | | 10 - 40 Years | |
| Hilton Garden Inn New York/Times Square Central | | — | | | 60,300 | | | 88,896 | | | 2,538 | | | 60,300 | | | 91,434 | | | 151,734 | | | (23,602) | | | 128,132 | | | 2014 | | 10 - 40 Years | |
| Hotel Clio | | (54,657) | | | 9,200 | | | 63,183 | | | 15,576 | | | 9,200 | | | 78,759 | | | 87,959 | | | (23,671) | | | 64,288 | | | 2011 | | 10 - 40 Years | |
| Hotel Emblem San Francisco | | — | | | 7,856 | | | 21,085 | | | 9,081 | | | 7,856 | | | 30,166 | | | 38,022 | | | (7,759) | | | 30,263 | | | 2012 | | 10 - 40 Years | |
| Hotel Palomar Phoenix | | — | | | — | | | 59,703 | | | 3,139 | | | — | | | 62,842 | | | 62,842 | | | (10,465) | | | 52,377 | | | 2018 | | 10 - 40 Years | |
| The Hythe Vail | | — | | | 5,800 | | | 52,463 | | | 38,342 | | | 5,800 | | | 90,805 | | | 96,605 | | | (31,834) | | | 64,771 | | | 2005 | | 10 - 40 Years | |
| Kimpton Shorebreak Fort Lauderdale Beach Resort | | — | | | 3,436 | | | 29,206 | | | 1,309 | | | 3,436 | | | 30,515 | | | 33,951 | | | (2,137) | | | 31,814 | | | 2022 | | 10 - 40 Years | |
| Kimpton Shorebreak Huntington Beach Resort | | — | | | 19,908 | | | 37,525 | | | 5,446 | | | 20,423 | | | 42,456 | | | 62,879 | | | (10,516) | | | 52,363 | | | 2015 | | 10 - 40 Years | |
| Margaritaville Beach House Key West | | — | | | 49,592 | | | 42,958 | | | 18,980 | | | 49,592 | | | 61,938 | | | 111,530 | | | (12,870) | | | 98,660 | | | 2015 | | 10 - 40 Years | |
| Lake Austin Spa Resort | | — | | | 25,089 | | | 43,879 | | | 804 | | | 25,089 | | | 44,683 | | | 69,772 | | | (2,850) | | | 66,922 | | | 2022 | | 10 - 40 Years | |
| The Landing Lake Tahoe Resort & Spa | | — | | | 14,816 | | | 24,351 | | | 2,623 | | | 14,816 | | | 26,974 | | | 41,790 | | | (4,634) | | | 37,156 | | | 2018 | | 10 - 40 Years | |
| L'Auberge de Sedona | | — | | | 39,384 | | | 22,204 | | | 10,120 | | | 39,384 | | | 32,324 | | | 71,708 | | | (5,670) | | | 66,038 | | | 2017 | | 10 - 40 Years | |
| Orchards Inn Sedona | | — | | | 9,726 | | | 10,180 | | | 924 | | | 9,726 | | | 11,104 | | | 20,830 | | | (2,290) | | | 18,540 | | | 2017 | | 10 - 40 Years | |
| Salt Lake City Marriott Downtown at City Creek | | — | | | — | | | 45,815 | | | 21,687 | | | — | | | 67,502 | | | 67,502 | | | (26,811) | | | 40,691 | | | 2004 | | 10 - 40 Years | |
| The Dagny Boston | | — | | | 23,262 | | | 128,628 | | | 43,467 | | | 23,262 | | | 172,095 | | | 195,357 | | | (45,775) | | | 149,582 | | | 2012 | | 10 - 40 Years | |
| The Lindy Renaissance Charleston Hotel | | — | | | 5,900 | | | 32,511 | | | 11,099 | | | 5,900 | | | 43,610 | | | 49,510 | | | (13,857) | | | 35,653 | | | 2010 | | 10 - 40 Years | |
| The Lodge at Sonoma Resort | | — | | | 3,951 | | | 22,720 | | | 17,383 | | | 3,951 | | | 40,103 | | | 44,054 | | | (13,124) | | | 30,930 | | | 2004 | | 10 - 40 Years | |
| Tranquility Bay Beachfront Resort | | — | | | 1,865 | | | 19,357 | | | 256 | | | 1,865 | | | 19,613 | | | 21,478 | | | (1,520) | | | 19,958 | | | 2022 | | 10 - 40 Years | |
| | | | | | | | | | | | | | | | | | | | | | | | | | | | | | | | | | | | | | | | | | | | | | | | | | | | | | | | | | | | | | | | | | | | | |
| Westin Boston Seaport District | | (169,385) | | | — | | | 273,696 | | | 39,009 | | | — | | | 312,705 | | | 312,705 | | | (134,847) | | | 177,858 | | | 2007 | | 10 - 40 Years | |
| Westin Fort Lauderdale Beach Resort | | — | | | 54,293 | | | 83,227 | | | 18,723 | | | 54,293 | | | 101,950 | | | 156,243 | | | (24,360) | | | 131,883 | | | 2014 | | 10 - 40 Years | |
| Westin San Diego Bayview | | — | | | 22,902 | | | 95,617 | | | 21,693 | | | 22,902 | | | 117,310 | | | 140,212 | | | (34,008) | | | 106,204 | | | 2012 | | 10 - 40 Years | |
| Westin Washington D.C City Center | | — | | | 24,579 | | | 122,229 | | | (146,808) | | | 17,699 | | | 102,754 | | | 120,453 | | | (31,624) | | | 88,829 | | | 2012 | | 10 - 40 Years | |
| Worthington Renaissance Fort Worth Hotel | | (71,766) | | | 15,500 | | | 63,428 | | | 32,612 | | | 17,172 | | | 94,368 | | | 111,540 | | | (36,423) | | | 75,117 | | | 2005 | | 10 - 40 Years | |
| Total | | $ | (295,808) | | | $ | 592,106 | | | $ | 2,406,445 | | | $ | 507,387 | | | $ | 588,085 | | | $ | 2,917,853 | | | $ | 3,505,938 | | | $ | (899,967) | | | $ | 2,605,971 | | | | | | |
Notes:
A) The change in total cost of properties for the fiscal years ended December 31, 2024, 2023 and 2022 is as follows (in thousands):
| | | | | | | | |
| Balance at December 31, 2021 | | $ | 3,221,818 | |
| Additions: | | |
| Acquisitions | | 122,832 | |
| Capital expenditures | | 39,859 | |
| | |
| | |
| | |
| Balance at December 31, 2022 | | 3,384,509 | |
| Additions: | | |
| Acquisitions | | 31,886 | |
| Capital expenditures | | 60,931 | |
| | |
| | |
| | |
| Balance at December 31, 2023 | | 3,477,326 | |
| Additions: | | |
| Acquisitions | | 28,690 | |
| Capital expenditures | | 50,846 | |
| Deductions: | | |
| Impairment losses | | (43,920) | |
| Dispositions and other | | (7,004) | |
| Balance at December 31, 2024 | | $ | 3,505,938 | |
B) The change in accumulated depreciation of real estate assets for the fiscal years ended December 31, 2024, 2023 and 2022 is as follows (in thousands):
| | | | | | | | |
| Balance at December 31, 2021 | | $ | 693,306 | |
| Depreciation and amortization | | 75,328 | |
| | |
| | |
| Balance at December 31, 2022 | | 768,634 | |
| Depreciation and amortization | | 72,666 | |
| | |
| | |
| Balance at December 31, 2023 | | 841,300 | |
| Depreciation and amortization | | 77,018 | |
| Impairment losses | | (11,347) | |
| Dispositions and other | | (7,004) | |
| Balance at December 31, 2024 | | $ | 899,967 | |
C) The aggregate cost of properties for U.S. Federal income tax purposes (in thousands) is approximately $3,443,554 as of December 31, 2024.