00012989462020FYFALSEus-gaap:AccountingStandardsUpdate201602Member1111111111111P5YP1YP1Y0.2500012989462020-01-012020-12-310001298946us-gaap:CommonStockMember2020-01-012020-12-310001298946us-gaap:RedeemablePreferredStockMember2020-01-012020-12-31iso4217:USD00012989462020-06-30xbrli:shares00012989462021-02-2600012989462020-12-3100012989462019-12-31iso4217:USDxbrli:sharesxbrli:pure0001298946us-gaap:OccupancyMember2020-01-012020-12-310001298946us-gaap:OccupancyMember2019-01-012019-12-310001298946us-gaap:OccupancyMember2018-01-012018-12-310001298946us-gaap:FoodAndBeverageMember2020-01-012020-12-310001298946us-gaap:FoodAndBeverageMember2019-01-012019-12-310001298946us-gaap:FoodAndBeverageMember2018-01-012018-12-310001298946us-gaap:HotelOwnedMember2020-01-012020-12-310001298946us-gaap:HotelOwnedMember2019-01-012019-12-310001298946us-gaap:HotelOwnedMember2018-01-012018-12-3100012989462019-01-012019-12-3100012989462018-01-012018-12-310001298946drh:HotelManagementMember2020-01-012020-12-310001298946drh:HotelManagementMember2019-01-012019-12-310001298946drh:HotelManagementMember2018-01-012018-12-310001298946us-gaap:FranchiseMember2020-01-012020-12-310001298946us-gaap:FranchiseMember2019-01-012019-12-310001298946us-gaap:FranchiseMember2018-01-012018-12-310001298946us-gaap:PreferredStockMember2017-12-310001298946us-gaap:CommonStockMember2017-12-310001298946us-gaap:AdditionalPaidInCapitalMember2017-12-310001298946us-gaap:RetainedEarningsMember2017-12-310001298946us-gaap:ParentMember2017-12-310001298946us-gaap:NoncontrollingInterestMember2017-12-3100012989462017-12-310001298946us-gaap:AdditionalPaidInCapitalMember2018-01-012018-12-310001298946us-gaap:RetainedEarningsMember2018-01-012018-12-310001298946us-gaap:ParentMember2018-01-012018-12-310001298946us-gaap:NoncontrollingInterestMember2018-01-012018-12-310001298946us-gaap:CommonStockMember2018-01-012018-12-310001298946us-gaap:PreferredStockMember2018-12-310001298946us-gaap:CommonStockMember2018-12-310001298946us-gaap:AdditionalPaidInCapitalMember2018-12-310001298946us-gaap:RetainedEarningsMember2018-12-310001298946us-gaap:ParentMember2018-12-310001298946us-gaap:NoncontrollingInterestMember2018-12-3100012989462018-12-310001298946srt:CumulativeEffectPeriodOfAdoptionAdjustmentMemberus-gaap:RetainedEarningsMember2018-12-310001298946us-gaap:ParentMembersrt:CumulativeEffectPeriodOfAdoptionAdjustmentMember2018-12-310001298946srt:CumulativeEffectPeriodOfAdoptionAdjustmentMember2018-12-310001298946us-gaap:AdditionalPaidInCapitalMember2019-01-012019-12-310001298946us-gaap:RetainedEarningsMember2019-01-012019-12-310001298946us-gaap:ParentMember2019-01-012019-12-310001298946us-gaap:NoncontrollingInterestMember2019-01-012019-12-310001298946us-gaap:CommonStockMember2019-01-012019-12-310001298946us-gaap:PreferredStockMember2019-12-310001298946us-gaap:CommonStockMember2019-12-310001298946us-gaap:AdditionalPaidInCapitalMember2019-12-310001298946us-gaap:RetainedEarningsMember2019-12-310001298946us-gaap:ParentMember2019-12-310001298946us-gaap:NoncontrollingInterestMember2019-12-310001298946us-gaap:RetainedEarningsMember2020-01-012020-12-310001298946us-gaap:ParentMember2020-01-012020-12-310001298946us-gaap:CommonStockMember2020-01-012020-12-310001298946us-gaap:AdditionalPaidInCapitalMember2020-01-012020-12-310001298946us-gaap:NoncontrollingInterestMember2020-01-012020-12-310001298946us-gaap:CommonStockMemberus-gaap:CommonStockMember2020-01-012020-12-310001298946us-gaap:CommonStockMemberus-gaap:AdditionalPaidInCapitalMember2020-01-012020-12-310001298946us-gaap:CommonStockMemberus-gaap:ParentMember2020-01-012020-12-310001298946us-gaap:PreferredStockMemberus-gaap:RedeemablePreferredStockMember2020-01-012020-12-310001298946us-gaap:RedeemablePreferredStockMemberus-gaap:AdditionalPaidInCapitalMember2020-01-012020-12-310001298946us-gaap:ParentMemberus-gaap:RedeemablePreferredStockMember2020-01-012020-12-310001298946us-gaap:PreferredStockMember2020-12-310001298946us-gaap:CommonStockMember2020-12-310001298946us-gaap:AdditionalPaidInCapitalMember2020-12-310001298946us-gaap:RetainedEarningsMember2020-12-310001298946us-gaap:ParentMember2020-12-310001298946us-gaap:NoncontrollingInterestMember2020-12-310001298946us-gaap:HotelOwnedMember2020-01-012020-12-310001298946us-gaap:HotelOwnedMember2019-01-012019-12-310001298946us-gaap:HotelOwnedMember2018-01-012018-12-310001298946drh:FrenchmansReefMember2020-01-012020-12-310001298946drh:FrenchmansReefMember2019-01-012019-12-310001298946drh:FrenchmansReefMember2018-01-012018-12-31drh:hoteldrh:room0001298946drh:BostonMassachusettsMember2020-12-310001298946drh:ChicagoIllinoisMember2020-12-310001298946drh:DenverColoradoMember2020-12-310001298946drh:KeyWestFloridaMember2020-12-310001298946drh:NewYorkNewYorkMember2020-12-310001298946drh:SanFranciscoCaliforniaMember2020-12-310001298946drh:SedonaArizonaMember2020-12-310001298946stpr:DC2020-12-310001298946drh:DiamondRockHospitalityLimitedPartnershipMember2020-01-012020-12-310001298946drh:SuspendedOperationsCOVID19Member2020-04-3000012989462020-04-300001298946drh:ReOpenedOperationsCOVID19Member2020-12-310001298946drh:SuspendedOperationsCOVID19Member2020-12-310001298946us-gaap:LineOfCreditMemberdrh:SeniorUnsecuredCreditFacilityMember2020-12-310001298946us-gaap:LineOfCreditMemberdrh:SeniorUnsecuredCreditFacilityMember2020-06-090001298946drh:UnsecuredTermLoanMember2020-06-090001298946us-gaap:SeriesAPreferredStockMember2020-01-012020-12-310001298946drh:AtlantaGeorgiaMember2020-12-310001298946drh:BurlingtonVermontMember2020-12-310001298946drh:CharlestonSouthCarolinaMember2020-12-310001298946drh:FortLauderdaleFloridaMember2020-12-310001298946drh:FortWorthTexasMember2020-12-310001298946drh:HuntingtonBeachCaliforniaMember2020-12-310001298946drh:PhoenixArizonaMember2020-12-310001298946drh:SaltLakeCityUtahMember2020-12-310001298946drh:SanDiegoCaliforniaMember2020-12-310001298946drh:SouthLakeTahoeCaliforniaMember2020-12-310001298946drh:SonomaCaliforniaMember2020-12-310001298946drh:StThomasUSVirginIslandsMember2020-12-310001298946drh:VailColoradoMember2020-12-310001298946srt:MinimumMemberus-gaap:LandBuildingsAndImprovementsMember2020-01-012020-12-310001298946srt:MaximumMemberus-gaap:LandBuildingsAndImprovementsMember2020-01-012020-12-310001298946drh:FurnitureFixturesAndEquipmentMembersrt:MinimumMember2020-01-012020-12-310001298946srt:MaximumMemberdrh:FurnitureFixturesAndEquipmentMember2020-01-012020-12-310001298946drh:HavanaCabanaKeyWestMember2018-07-012018-07-310001298946drh:LodgeAtSonomaRenaissanceResortAndSpaMember2018-07-012018-07-310001298946drh:FrenchmansReefMember2019-06-012019-06-3000012989462019-12-012019-12-310001298946drh:FrenchmansReefMember2019-12-012019-12-3100012989462017-01-012017-12-310001298946drh:HavanaCabanaKeyWestMember2018-01-012018-12-310001298946us-gaap:AccountingStandardsUpdate201602Member2019-01-010001298946us-gaap:LandMember2020-12-310001298946us-gaap:LandMember2019-12-310001298946us-gaap:LandImprovementsMember2020-12-310001298946us-gaap:LandImprovementsMember2019-12-310001298946us-gaap:BuildingMember2020-12-310001298946us-gaap:BuildingMember2019-12-310001298946drh:FurnitureFixturesAndEquipmentMember2020-12-310001298946drh:FurnitureFixturesAndEquipmentMember2019-12-310001298946us-gaap:ConstructionInProgressMember2020-12-310001298946us-gaap:ConstructionInProgressMember2019-12-310001298946drh:ShorebreakHotelLandMember2020-03-020001298946drh:ShorebreakHotelLandMember2020-03-022020-03-0200012989462020-10-012020-12-31drh:ground_lease0001298946drh:ParkingGarageMember2020-12-31drh:vote_per_share0001298946us-gaap:CommonStockMember2020-12-310001298946us-gaap:SubsequentEventMember2021-03-0100012989462020-09-300001298946us-gaap:SeriesAPreferredStockMember2020-08-012020-09-300001298946drh:UnaffiliatedThirdPartiesMember2018-12-3100012989462018-12-012018-12-310001298946drh:UnaffiliatedThirdPartiesMember2020-12-310001298946drh:UnaffiliatedThirdPartiesMember2019-12-310001298946drh:LongTermIncentivePlanUnitMember2020-12-310001298946drh:LongTermIncentivePlanUnitMember2019-12-3100012989462019-01-142019-01-1400012989462019-04-122019-04-1200012989462019-07-122019-07-1200012989462019-10-112019-10-1100012989462020-01-132020-01-1300012989462020-09-302020-09-3000012989462020-12-312020-12-310001298946drh:A2016EquityIncentivePlanMember2020-12-310001298946us-gaap:RestrictedStockMember2020-01-012020-12-310001298946us-gaap:RestrictedStockMember2017-12-310001298946us-gaap:RestrictedStockMember2018-01-012018-12-310001298946us-gaap:RestrictedStockMember2018-12-310001298946us-gaap:RestrictedStockMember2019-01-012019-12-310001298946us-gaap:RestrictedStockMember2019-12-310001298946us-gaap:RestrictedStockMember2020-12-310001298946us-gaap:PerformanceSharesMember2020-01-012020-12-310001298946srt:MaximumMemberus-gaap:PerformanceSharesMember2020-01-012020-12-310001298946srt:ExecutiveOfficerMemberus-gaap:PerformanceSharesMembersrt:MinimumMember2020-01-012020-12-310001298946srt:ExecutiveOfficerMemberus-gaap:PerformanceSharesMember2020-01-012020-12-310001298946srt:ExecutiveOfficerMemberus-gaap:PerformanceSharesMemberdrh:GrantDate2015Member2020-01-012020-12-310001298946srt:ExecutiveOfficerMemberus-gaap:PerformanceSharesMemberdrh:GrantDate2016Member2020-01-012020-12-310001298946srt:ExecutiveOfficerMemberus-gaap:PerformanceSharesMemberdrh:GrantDate2017Member2020-01-012020-12-310001298946srt:ExecutiveOfficerMemberus-gaap:PerformanceSharesMemberdrh:GrantDate2018Member2020-01-012020-12-310001298946srt:ExecutiveOfficerMemberus-gaap:PerformanceSharesMemberdrh:GrantDate2019Member2020-01-012020-12-310001298946srt:ExecutiveOfficerMemberdrh:GrantDate2020Memberus-gaap:PerformanceSharesMember2020-01-012020-12-310001298946us-gaap:PerformanceSharesMemberdrh:March22018Member2020-01-012020-12-310001298946us-gaap:PerformanceSharesMemberdrh:April22018Member2020-01-012020-12-310001298946drh:March12019Memberus-gaap:PerformanceSharesMember2020-01-012020-12-310001298946us-gaap:PerformanceSharesMemberdrh:February252020Member2020-01-012020-12-310001298946us-gaap:PerformanceSharesMember2017-12-310001298946us-gaap:PerformanceSharesMember2018-01-012018-12-310001298946us-gaap:PerformanceSharesMember2018-12-310001298946us-gaap:PerformanceSharesMember2019-01-012019-12-310001298946us-gaap:PerformanceSharesMember2019-12-310001298946us-gaap:PerformanceSharesMember2020-12-310001298946drh:LongTermIncentivePlanUnitMember2018-12-310001298946drh:LongTermIncentivePlanUnitMember2019-01-012019-12-310001298946drh:LongTermIncentivePlanUnitMember2020-01-012020-12-310001298946drh:LongTermIncentivePlanUnitMember2018-01-012018-12-310001298946us-gaap:MortgagesMemberdrh:SaltLakeCityMarriottDowntownMortgageRepaidMember2020-12-310001298946us-gaap:MortgagesMemberdrh:SaltLakeCityMarriottDowntownMortgageRepaidMember2019-12-310001298946us-gaap:MortgagesMemberdrh:MarriottSaltLakeCityDowntownMember2020-12-310001298946us-gaap:MortgagesMemberdrh:MarriottSaltLakeCityDowntownMember2019-12-310001298946us-gaap:MortgagesMemberdrh:WestinWashingtonDCCityCenterMember2020-12-310001298946us-gaap:MortgagesMemberdrh:WestinWashingtonDCCityCenterMember2019-12-310001298946us-gaap:MortgagesMemberdrh:TheLodgeAtSonomaRenaissanceResortSpaMember2020-12-310001298946us-gaap:MortgagesMemberdrh:TheLodgeAtSonomaRenaissanceResortSpaMember2019-12-310001298946us-gaap:MortgagesMemberdrh:WestinSanDiegoDowntownMember2020-12-310001298946us-gaap:MortgagesMemberdrh:WestinSanDiegoDowntownMember2019-12-310001298946us-gaap:MortgagesMemberdrh:CourtyardNewYorkManhattanMidtownEastMember2020-12-310001298946us-gaap:MortgagesMemberdrh:CourtyardNewYorkManhattanMidtownEastMember2019-12-310001298946us-gaap:MortgagesMemberdrh:WorthingtonRenaissanceFortWorthHotelMember2020-12-310001298946us-gaap:MortgagesMemberdrh:WorthingtonRenaissanceFortWorthHotelMember2019-12-310001298946us-gaap:MortgagesMemberdrh:JWMarriottDenverCherryCreekMember2020-12-310001298946us-gaap:MortgagesMemberdrh:JWMarriottDenverCherryCreekMember2019-12-310001298946us-gaap:MortgagesMemberdrh:WestinBostonWaterfrontMember2020-12-310001298946us-gaap:MortgagesMemberdrh:WestinBostonWaterfrontMember2019-12-310001298946drh:NewMarketTaxCreditLoanMemberus-gaap:MortgagesMember2020-12-310001298946drh:NewMarketTaxCreditLoanMemberus-gaap:MortgagesMember2019-12-310001298946us-gaap:MortgagesMember2020-12-310001298946us-gaap:MortgagesMember2019-12-310001298946drh:UnsecuredTermLoanMemberdrh:UnsecuredTermLoanDueOctober2023Memberus-gaap:LondonInterbankOfferedRateLIBORMember2020-01-012020-12-310001298946drh:UnsecuredTermLoanMemberdrh:UnsecuredTermLoanDueOctober2023Member2020-12-310001298946drh:UnsecuredTermLoanMemberdrh:UnsecuredTermLoanDueOctober2023Member2019-12-310001298946drh:UnsecuredTermLoandueJuly2024Memberdrh:UnsecuredTermLoanMemberus-gaap:LondonInterbankOfferedRateLIBORMember2020-01-012020-12-310001298946drh:UnsecuredTermLoandueJuly2024Memberdrh:UnsecuredTermLoanMember2020-12-310001298946drh:UnsecuredTermLoandueJuly2024Memberdrh:UnsecuredTermLoanMember2019-12-310001298946drh:UnsecuredTermLoanMember2020-12-310001298946drh:UnsecuredTermLoanMember2019-12-310001298946us-gaap:LineOfCreditMemberdrh:SeniorUnsecuredCreditFacilityMemberus-gaap:LondonInterbankOfferedRateLIBORMember2020-01-012020-12-310001298946us-gaap:LineOfCreditMember2019-12-310001298946us-gaap:MortgagesMemberus-gaap:LondonInterbankOfferedRateLiborSwapRateMemberdrh:MarriottSaltLakeCityDowntownMembersrt:MinimumMember2020-01-012020-12-310001298946drh:UnsecuredTermLoanMemberus-gaap:InterestRateSwapMemberdrh:UnsecuredTermLoanDueOctober2023Memberus-gaap:LondonInterbankOfferedRateLIBORMember2020-01-012020-12-310001298946us-gaap:LondonInterbankOfferedRateLiborSwapRateMemberdrh:UnsecuredTermLoanMemberdrh:UnsecuredTermLoan175millionMemberus-gaap:InterestRateSwapMember2020-01-012020-12-310001298946drh:UnsecuredTermLoanMemberdrh:UnsecuredTermLoan175millionMember2020-12-310001298946us-gaap:LondonInterbankOfferedRateLiborSwapRateMemberdrh:UnsecuredTermLoanMembersrt:MinimumMemberdrh:UnsecuredTermLoan175millionMemberus-gaap:InterestRateSwapMember2020-06-092020-06-090001298946us-gaap:LineOfCreditMemberus-gaap:LondonInterbankOfferedRateLiborSwapRateMemberdrh:SeniorUnsecuredCreditFacilityMembersrt:MinimumMember2020-06-092020-06-090001298946us-gaap:MortgagesMemberdrh:MarriottSaltLakeCityDowntownMember2020-06-250001298946us-gaap:MortgagesMemberdrh:MarriottSaltLakeCityDowntownMember2020-06-252020-06-250001298946us-gaap:MortgagesMemberdrh:MarriottSaltLakeCityDowntownMemberus-gaap:LondonInterbankOfferedRateLIBORMember2020-06-252020-06-250001298946us-gaap:MortgagesMemberdrh:MarriottSaltLakeCityDowntownMembersrt:MinimumMemberus-gaap:LondonInterbankOfferedRateLIBORMember2020-01-012020-12-310001298946us-gaap:MortgagesMembersrt:ScenarioForecastMemberdrh:MarriottSaltLakeCityDowntownMember2020-06-252022-01-310001298946srt:MinimumMember2020-01-012020-12-310001298946srt:MaximumMember2020-01-012020-12-310001298946us-gaap:LineOfCreditMemberdrh:SeniorUnsecuredCreditFacilityMember2020-01-012020-12-310001298946us-gaap:LineOfCreditMemberdrh:SeniorUnsecuredCreditFacilityMember2019-01-012019-12-310001298946us-gaap:LineOfCreditMemberdrh:SeniorUnsecuredCreditFacilityMember2018-01-012018-12-310001298946drh:UnsecuredTermLoanMember2020-01-012020-12-310001298946drh:UnsecuredTermLoanMember2019-01-012019-12-310001298946drh:UnsecuredTermLoanMember2018-01-012018-12-310001298946us-gaap:SubsequentEventMember2020-06-092021-03-310001298946srt:ScenarioForecastMember2021-03-310001298946srt:ScenarioForecastMember2021-04-010001298946srt:MinimumMemberdrh:CovenantTestingPeriodTwoMemberus-gaap:SubsequentEventMember2021-04-012021-12-310001298946srt:MinimumMemberus-gaap:SubsequentEventMemberdrh:CovenantTestingPeriodOneMember2021-04-012021-12-310001298946srt:ScenarioForecastMemberdrh:CovenantTestingPeriodThreeMembersrt:MinimumMember2021-04-012021-12-310001298946drh:CovenantTestingPeriodsAfterPeriodThreeMembersrt:ScenarioForecastMembersrt:MinimumMember2021-04-012021-12-310001298946us-gaap:LineOfCreditMemberdrh:SeniorUnsecuredCreditFacilityMemberus-gaap:SubsequentEventMemberus-gaap:LondonInterbankOfferedRateLIBORMember2021-01-202021-01-200001298946srt:ScenarioForecastMemberdrh:UnsecuredTermLoanMemberdrh:UnsecuredTermLoanDueOctober2023Memberus-gaap:LondonInterbankOfferedRateLIBORMember2020-06-092021-12-3100012989462020-08-140001298946srt:ScenarioForecastMember2022-01-010001298946srt:MinimumMemberus-gaap:SubsequentEventMemberdrh:CovenantTestingPeriodOneMember2021-04-012023-03-310001298946us-gaap:LineOfCreditMemberus-gaap:SubsequentEventMemberus-gaap:LondonInterbankOfferedRateLIBORMember2021-01-202021-01-200001298946us-gaap:SubsequentEventMember2021-01-202021-01-200001298946us-gaap:SubsequentEventMember2021-01-200001298946drh:FrenchmansReefandMorningStarMarriottBeachMember2019-01-012019-12-310001298946drh:FrenchmansReefandMorningStarMarriottBeachMember2020-01-012020-01-010001298946us-gaap:DomesticCountryMember2020-12-310001298946us-gaap:DomesticCountryMember2019-12-310001298946us-gaap:StateAndLocalJurisdictionMember2020-12-310001298946us-gaap:StateAndLocalJurisdictionMember2019-12-310001298946us-gaap:ForeignCountryMember2020-12-310001298946us-gaap:ForeignCountryMember2019-12-310001298946drh:KeyMoneyIncentiveArrangementMember2020-01-012020-12-310001298946drh:KeyMoneyIncentiveArrangementMember2019-01-012019-12-310001298946drh:KeyMoneyIncentiveArrangementMember2018-01-012018-12-310001298946drh:KeyMoneyIncentiveArrangementMemberdrh:FrenchmansReefandMorningStarMarriottBeachMember2018-01-012018-03-310001298946drh:RenaissanceCharlestonHistoricDistrictHotelMember2020-01-012020-12-310001298946drh:VailMarriottMountainResortMember2020-08-272020-08-270001298946drh:JWMarriottDenverCherryCreekMember2020-08-272020-08-270001298946drh:WestinWashingtonDCCityCenterMember2020-08-272020-08-270001298946drh:WestinSanDiegoDowntownMember2020-08-272020-08-27drh:renewal_term0001298946drh:BethesdaMarriottSuitesMember2020-12-310001298946drh:CourtyardManhattanFifthAvenueMember2020-12-310001298946drh:CourtyardManhattanFifthAvenueMember2020-01-012020-12-310001298946drh:MarriottSaltLakeCityDowntownMember2020-12-310001298946drh:MarriottSaltLakeCityDowntownMember2020-01-012020-12-310001298946drh:BostonWestinWaterfrontMember2020-12-310001298946drh:HotelPalomarPhoenixMemberdrh:GroundLeasesFirstSetofRenewalOptionsMember2020-12-310001298946drh:HotelPalomarPhoenixMemberdrh:GroundLeasesFirstSetofRenewalOptionsMember2020-01-012020-12-310001298946drh:CavalloPointMember2020-12-310001298946drh:RenaissanceWorthingtonMember2020-12-310001298946drh:RenaissanceWorthingtonMember2020-01-012020-12-31utr:sqft0001298946drh:JwMarriotDenverAtCherryCreekMember2020-12-310001298946drh:JwMarriotDenverAtCherryCreekMember2020-01-012020-12-310001298946drh:OrchardsInnMember2020-01-012020-12-310001298946drh:OrchardsInnMember2020-12-310001298946drh:KimptonShorebreakResortMember2020-03-012020-03-310001298946drh:ThroughApril2087Memberdrh:BethesdaMarriottSuitesMember2020-12-310001298946drh:CourtyardManhattanFifthAvenueMemberdrh:October2017throughSeptember2027Member2020-12-310001298946drh:October2027throughSeptember2037Memberdrh:CourtyardManhattanFifthAvenueMember2020-12-310001298946drh:October2037throughSeptember2047Memberdrh:CourtyardManhattanFifthAvenueMember2020-12-310001298946drh:CourtyardManhattanFifthAvenueMemberdrh:October2047throughSeptember2057Member2020-12-310001298946drh:CourtyardManhattanFifthAvenueMemberdrh:October2057throughSeptember2067Member2020-12-310001298946drh:October2067throughSeptember2077Memberdrh:CourtyardManhattanFifthAvenueMember2020-12-310001298946drh:October2077throughSeptember2085Memberdrh:CourtyardManhattanFifthAvenueMember2020-12-310001298946drh:SaltLakeCityMarriottDowntownMemberdrh:ThroughDecember2056Member2020-12-310001298946drh:January2018ThroughDecember2056Memberdrh:SaltLakeCityMarriottDowntownMember2020-12-310001298946drh:BostonWestinWaterfrontMemberdrh:January2016throughDecember2020Member2020-12-310001298946drh:BostonWestinWaterfrontMemberdrh:January2021throughDecember2025Member2020-12-310001298946drh:BostonWestinWaterfrontMemberdrh:January2026throughDecember2030Member2020-12-310001298946drh:BostonWestinWaterfrontMemberdrh:January2031throughDecember2035Member2020-12-310001298946drh:BostonWestinWaterfrontMemberdrh:January2036throughMay2099Member2020-12-310001298946drh:BostonWestinWaterfrontMemberdrh:June2016ThroughMay2026Member2020-12-310001298946drh:June2026ThroughMay2036Memberdrh:BostonWestinWaterfrontMember2020-12-310001298946drh:June2036ThroughMay2046Memberdrh:BostonWestinWaterfrontMember2020-12-310001298946drh:BostonWestinWaterfrontMemberdrh:June2046ThroughMay2056Member2020-12-310001298946drh:BostonWestinWaterfrontMemberdrh:June2056ThroughMay2066Member2020-12-310001298946drh:January2066throughMay2099Memberdrh:BostonWestinWaterfrontMember2020-12-310001298946drh:January2015throughDecember2020Memberdrh:JwMarriotDenverAtCherryCreekMember2020-12-310001298946drh:JwMarriotDenverAtCherryCreekMemberdrh:January2021throughDecember2025Member2020-12-310001298946drh:January2026throughDecember2030Memberdrh:JwMarriotDenverAtCherryCreekMember2020-12-310001298946drh:OrchardsInnMemberdrh:ThroughJune2018Member2020-12-310001298946drh:OrchardsInnMemberdrh:July2018ThroughDecember2070Member2020-12-310001298946drh:HotelPalomarPhoenixMemberdrh:ThroughMarch2020Member2020-12-310001298946drh:HotelPalomarPhoenixMemberdrh:April2020ThroughMarch2021Member2020-12-310001298946drh:HotelPalomarPhoenixMemberdrh:April2021ThroughMarch2085Member2020-12-310001298946drh:HotelPalomarPhoenixMemberdrh:January2022ThroughDecember2023Member2020-12-310001298946drh:January2024ThroughDecember2033Memberdrh:HotelPalomarPhoenixMember2020-12-310001298946drh:HotelPalomarPhoenixMemberdrh:January2034ThroughDecember2043Member2020-12-310001298946drh:HotelPalomarPhoenixMemberdrh:January2044ThroughDecember2053Member2020-12-310001298946drh:HotelPalomarPhoenixMemberdrh:January2054ThroughDecember2063Member2020-12-310001298946drh:HotelPalomarPhoenixMemberdrh:January2064ThroughMarch2085Member2020-12-310001298946drh:CavalloPointMemberdrh:ThroughDecember2018Member2020-12-310001298946drh:CavalloPointMemberdrh:January2019ThroughDecember2066Member2020-12-310001298946drh:CavalloPointMemberdrh:January2019ThroughDecember2023Member2020-12-310001298946drh:CavalloPointMemberdrh:January2024ThroughDecember2028Member2020-12-310001298946drh:January2029ThroughDecember2033Memberdrh:CavalloPointMember2020-12-310001298946drh:CavalloPointMemberdrh:January2034ThroughDecember2066Member2020-12-310001298946drh:CavalloPointMemberdrh:ThroughDecember2066Member2020-12-310001298946drh:August2013throughJuly2022Memberdrh:RenaissanceWorthingtonMember2020-12-310001298946drh:August2022throughJuly2037Memberdrh:RenaissanceWorthingtonMember2020-12-310001298946drh:August2037throughJuly2052Memberdrh:RenaissanceWorthingtonMember2020-12-310001298946drh:August2052throughJuly2067Memberdrh:RenaissanceWorthingtonMember2020-12-310001298946srt:MaximumMemberdrh:CourtyardManhattanFifthAvenueMember2020-12-310001298946drh:SaltLakeCityMarriottDowntownMember2020-01-012020-12-310001298946drh:BostonWestinWaterfrontMembersrt:MaximumMember2020-12-310001298946drh:BostonWestinWaterfrontMember2020-01-012020-12-310001298946srt:ScenarioForecastMemberdrh:JwMarriotDenverAtCherryCreekMember2031-01-012031-01-310001298946srt:ScenarioForecastMemberdrh:JwMarriotDenverAtCherryCreekMember2031-01-310001298946drh:HotelPalomarPhoenixMember2020-12-310001298946drh:CavalloPointMemberdrh:January2019ThroughDecember2066Member2019-01-012019-01-310001298946drh:CavalloPointMember2018-12-310001298946drh:CavalloPointMember2019-12-310001298946us-gaap:CarryingReportedAmountFairValueDisclosureMember2020-12-310001298946us-gaap:EstimateOfFairValueFairValueDisclosureMember2020-12-310001298946us-gaap:CarryingReportedAmountFairValueDisclosureMember2019-12-310001298946us-gaap:EstimateOfFairValueFairValueDisclosureMember2019-12-310001298946us-gaap:InterestRateSwapMemberdrh:UnsecuredTermLoanDueOctober2023Member2020-12-310001298946us-gaap:InterestRateSwapMemberdrh:UnsecuredTermLoanDueOctober2023Member2019-12-310001298946drh:UnsecuredTermLoandueJuly2024Memberus-gaap:InterestRateSwapMember2020-12-310001298946drh:UnsecuredTermLoandueJuly2024Memberus-gaap:InterestRateSwapMember2019-12-310001298946us-gaap:InterestRateSwapMember2020-12-310001298946us-gaap:InterestRateSwapMember2019-12-310001298946us-gaap:FairValueMeasurementsNonrecurringMember2020-12-310001298946us-gaap:FairValueInputsLevel1Memberus-gaap:FairValueMeasurementsNonrecurringMember2020-12-310001298946us-gaap:FairValueMeasurementsNonrecurringMemberus-gaap:FairValueInputsLevel2Member2020-12-310001298946us-gaap:FairValueMeasurementsNonrecurringMemberus-gaap:FairValueInputsLevel3Member2020-12-310001298946us-gaap:MeasurementInputDiscountRateMemberus-gaap:ValuationTechniqueDiscountedCashFlowMember2020-12-310001298946us-gaap:MeasurementInputCapRateMemberus-gaap:ValuationTechniqueDiscountedCashFlowMember2020-12-3100012989462020-01-012020-03-3100012989462020-04-012020-06-3000012989462020-07-012020-09-3000012989462019-01-012019-03-3100012989462019-04-012019-06-3000012989462019-07-012019-09-3000012989462019-10-012019-12-310001298946drh:AtlantaMarriottAlpharettaMember2020-12-310001298946drh:AtlantaMarriottAlpharettaMember2020-01-012020-12-310001298946drh:BarbaryBeachHouseKeyWestMember2020-12-310001298946drh:BarbaryBeachHouseKeyWestMember2020-01-012020-12-310001298946drh:BethesdaMarriottSuitesMember2020-01-012020-12-310001298946drh:CavalloPointTheLodgeAtGoldenGateMember2020-12-310001298946drh:CavalloPointTheLodgeAtGoldenGateMember2020-01-012020-12-310001298946drh:ChicagoMarriottDowntownMagnificentMileMember2020-12-310001298946drh:ChicagoMarriottDowntownMagnificentMileMember2020-01-012020-12-310001298946drh:TheGwenHotelMember2020-12-310001298946drh:TheGwenHotelMember2020-01-012020-12-310001298946drh:CourtyardDenverDowntownMember2020-12-310001298946drh:CourtyardDenverDowntownMember2020-01-012020-12-310001298946drh:CourtyardNewYorkManhattanFifthAvenueMember2020-12-310001298946drh:CourtyardNewYorkManhattanFifthAvenueMember2020-01-012020-12-310001298946drh:CourtyardNewYorkManhattanMidtownEastMember2020-12-310001298946drh:CourtyardNewYorkManhattanMidtownEastMember2020-01-012020-12-310001298946drh:FrenchmansReefandMorningStarMarriottBeachMember2020-12-310001298946drh:FrenchmansReefandMorningStarMarriottBeachMember2020-01-012020-12-310001298946drh:HavanaCabanaKeyWestMember2020-12-310001298946drh:HavanaCabanaKeyWestMember2020-01-012020-12-310001298946drh:HiltonBostonDowntownFaneuilHallMember2020-12-310001298946drh:HiltonBostonDowntownFaneuilHallMember2020-01-012020-12-310001298946drh:HiltonBurlingtonLakeChamplainMember2020-12-310001298946drh:HiltonBurlingtonLakeChamplainMember2020-01-012020-12-310001298946drh:HiltonGardenInnNewYorkTimesSquareCentralMember2020-12-310001298946drh:HiltonGardenInnNewYorkTimesSquareCentralMember2020-01-012020-12-310001298946drh:HotelEmblemSanFranciscoMember2020-12-310001298946drh:HotelEmblemSanFranciscoMember2020-01-012020-12-310001298946drh:HotelPalomarPhoenixMember2020-01-012020-12-310001298946drh:JWMarriottDenverCherryCreekMember2020-12-310001298946drh:JWMarriottDenverCherryCreekMember2020-01-012020-12-310001298946drh:KimptonShorebreakResortMember2020-12-310001298946drh:KimptonShorebreakResortMember2020-01-012020-12-310001298946drh:TheLandingLakeTahoeResortSpaMember2020-12-310001298946drh:TheLandingLakeTahoeResortSpaMember2020-01-012020-12-310001298946drh:LAubergedeSedonaMember2020-12-310001298946drh:LAubergedeSedonaMember2020-01-012020-12-310001298946drh:TheLexingtonHotelMember2020-12-310001298946drh:TheLexingtonHotelMember2020-01-012020-12-310001298946drh:OrchardsInnSedonaMember2020-12-310001298946drh:OrchardsInnSedonaMember2020-01-012020-12-310001298946drh:DistrictHotelMember2020-12-310001298946drh:DistrictHotelMember2020-01-012020-12-310001298946drh:SaltLakeCityMarriottDowntownAtCityCreekMember2020-12-310001298946drh:SaltLakeCityMarriottDowntownAtCityCreekMember2020-01-012020-12-310001298946drh:LodgeAtSonomaRenaissanceResortAndSpaMember2020-12-310001298946drh:LodgeAtSonomaRenaissanceResortAndSpaMember2020-01-012020-12-310001298946drh:VailMarriottMountainResortMember2020-12-310001298946drh:VailMarriottMountainResortMember2020-01-012020-12-310001298946drh:WestinBostonWaterfrontMember2020-12-310001298946drh:WestinBostonWaterfrontMember2020-01-012020-12-310001298946drh:WestinFortLauderdaleBeachResortMember2020-12-310001298946drh:WestinFortLauderdaleBeachResortMember2020-01-012020-12-310001298946drh:WestinSanDiegoDowntownMember2020-12-310001298946drh:WestinSanDiegoDowntownMember2020-01-012020-12-310001298946drh:WestinWashingtonDCCityCenterMember2020-12-310001298946drh:WestinWashingtonDCCityCenterMember2020-01-012020-12-310001298946drh:WorthingtonRenaissanceFortWorthHotelMember2020-12-310001298946drh:WorthingtonRenaissanceFortWorthHotelMember2020-01-012020-12-31

Table of Contents


UNITED STATES SECURITIES AND EXCHANGE COMMISSION
Washington, D.C. 20549
_____________________________
FORM 10-K

ANNUAL REPORT PURSUANT TO SECTION 13 OR 15(d) OF THE SECURITIES EXCHANGE ACT OF 1934
For the fiscal year ended December 31, 2020

OR

TRANSITION REPORT PURSUANT TO SECTION 13 OR 15(d) OF THE SECURITIES EXCHANGE ACT OF 1934
Commission file number 001-32514
DIAMONDROCK HOSPITALITY COMPANY
(Exact Name of Registrant as Specified in Its Charter)
Maryland 20-1180098
(State of Incorporation) (I.R.S. Employer Identification No.)
   
2 Bethesda Metro Center, Suite 1400,Bethesda,Maryland 20814
(Address of Principal Executive Offices) (Zip Code)
(240744-1150
(Registrant’s telephone number, including area code)

Securities registered pursuant to Section 12(b) of the Act:
Title of Each ClassTrading symbol(s)Name of Exchange on Which Registered
Common Stock, $0.01 par valueDRHNew York Stock Exchange
8.250% Series A Cumulative Redeemable Preferred Stock, $0.01 par value per shareDRH Pr ANew York Stock Exchange

Securities registered pursuant to Section 12(g) of the Act:
None
Indicate by check mark if the registrant is a well-known seasoned issuer, as defined in Rule 405 of the Securities Act       Yes No
Indicate by check mark if the registrant is not required to file reports pursuant to Section 13 or Section 15(d) of the Act.    Yes No
Indicate by check mark whether the registrant (1) has filed all reports required to be filed by Section 13 or 15(d) of the Securities Exchange Act of 1934 during the preceding 12 months (or for such shorter period that the registrant was required to file such reports), and (2) has been subject to such filing requirements for the past 90 days. Yes No
Indicate by check mark whether the registrant has submitted electronically every Interactive Data File required to be submitted pursuant to Rule 405 of Regulation S-T (§232.405 of this chapter) during the preceding 12 months (or for such shorter period that the registrant was required to submit such files). Yes No
Indicate by check mark whether the registrant is a large accelerated filer, an accelerated filer, a non-accelerated filer, a smaller reporting company or an emerging growth company. See the definitions of “large accelerated filer,” “accelerated filer,” “smaller reporting company,” and "emerging growth company" in Rule 12b-2 of the Exchange Act.



Table of Contents

Large Accelerated FilerAccelerated filerNon-accelerated filer
Smaller reporting companyEmerging growth company
If an emerging growth company, indicate by check mark if the registrant has elected not to use the extended transition period for complying with any new or revised financial accounting standards pursuant to Section 13(a) of the Exchange Act.
Indicate by check mark whether the registrant has filed a report on and attestation to its management’s assessment of the effectiveness of its internal control over financial reporting under Section 404(b) of the Sarbanes-Oxley Act (15 U.S.C. 7262(b)) by the registered public accounting firm that prepared or issued its audit report.
Indicate by check mark whether the registrant is a shell company (as defined in Rule 12b-2 of the Exchange Act). Yes No
The aggregate market value of the common equity held by non-affiliates of the Registrant (assuming for these purposes, but without conceding, that all executive officers and Directors are “affiliates” of the Registrant) as of June 30, 2020, the last business day of the Registrant's most recently completed second fiscal quarter, was $1.1 billion (based on the closing sale price of the Registrant's Common Stock on that date as reported on the New York Stock Exchange).
The registrant had 210,073,514 shares of its $0.01 par value Common Stock outstanding as of February 26, 2021.

Documents Incorporated by Reference
Portions of the registrant's Proxy Statement for its 2021 Annual Meeting of Stockholders, to be filed with the Securities and Exchange Commission not later than 120 days after December 31, 2020, are incorporated by reference in Part III herein.



Table of Contents
INDEX
  
 Page No.
  
-3-


Table of Contents
SPECIAL NOTE ABOUT FORWARD-LOOKING STATEMENTS

Certain statements in this Annual Report on Form 10-K, other than purely historical information, including estimates, projections, statements relating to our business plans, objectives and expected operating results, and the assumptions upon which those statements are based, are “forward-looking statements” within the meaning of the Private Securities Litigation Reform Act of 1995, Section 27A of the Securities Act of 1933 and Section 21E of the Securities Exchange Act of 1934. These forward-looking statements generally are identified by the words “believes,” “project,” “expects,” “anticipates,” “estimates,” “intends,” “strategy,” “plan,” “may,” “will,” “would,” “will be,” “will continue,” “will likely result,” “strive,” “endeavor,” “mission,” “goal,” and similar expressions. Forward-looking statements are based on current expectations and assumptions that are subject to risks and uncertainties which may cause actual results to differ materially from the forward-looking statements.

Some of the risks and uncertainties that may cause our actual results, performance or achievements to differ materially from those expressed or implied by forward-looking statements include, among others, the following:

negative developments in the economy, including, but not limited to, job loss or growth trends, a continued increase in unemployment or a decrease in corporate earnings and investment;
increased competition in the lodging industry and from alternative lodging channels or third party internet intermediaries in the markets in which we own properties;
failure to effectively execute our long-term business strategy and successfully identify and complete acquisitions;
risks and uncertainties affecting hotel management, operations and renovations (including, without limitation, construction delays, increased construction costs, disruption in hotel operations and the risks associated with our management and franchise agreements);
risks associated with the availability and terms of financing and the use of debt to fund acquisitions and renovations or refinance existing indebtedness, including the impact of higher interest rates on the cost and/or availability of financing;
risks associated with our level of indebtedness and our ability to satisfy our obligations under our debt agreements;
risks associated with the lodging industry overall, including, without limitation, decreases in the frequency of travel and increases in operating costs;
risks and uncertainties associated with our obligations under our management agreements;
risks associated with the reopening of our hotels that suspended operations as a result of the novel coronavirus (COVID-19);
risks associated with natural disasters and other unforeseen catastrophic events, including the emergence of a pandemic or other widespread health emergency;
the adverse impact of COVID-19 on the U.S., regional and global economies, travel, the hospitality industry, and on our financial condition and results of operations and our hotels;
costs of compliance with government regulations, including, without limitation, the Americans with Disabilities Act;
potential liability for uninsured losses and environmental contamination;
risks associated with security breaches through cyber-attacks or otherwise, as well as other significant disruptions of our and our hotel managers’ information technologies and systems, which support our operations and those of our hotel managers;
risks associated with our potential failure to qualify as a real estate investment trust (“REIT”) under the Internal Revenue Code of 1986, as amended (the “Code”);
possible adverse changes in tax and environmental laws; and
risks associated with our dependence on key personnel whose continued service is not guaranteed.
The risks and uncertainties set forth above are not exhaustive. Other sections of this Annual Report on Form 10-K, including Item 1A “Risk Factors” and Item 7 “Management's Discussion and Analysis of Financial Condition and Results of Operations,” discuss these and other risks and uncertainties that could cause actual results and events to differ materially from such forward-looking statements.

Except as required by law, we undertake no obligation to update or revise publicly any forward-looking statements, whether as a result of new information, future events or otherwise.

References in this Annual Report on Form 10-K to “we,” “our,” “us” and “the Company” refer to DiamondRock Hospitality Company, including as the context requires, DiamondRock Hospitality Limited Partnership, as well as our other direct and indirect subsidiaries.

-4-


Table of Contents

SUMMARY OF RISK FACTORS

The risk factors detailed in Item 1A entitled “Risk Factors” in this Annual Report on Form 10-K, are the risks that we believe are material to our investors and a reader should carefully consider them. Those risks are not all of the risks we face and other factors not presently known to us or that we currently believe are immaterial may also affect our business if they occur. The following is a summary of the risk factors detailed in Item 1A:

The novel coronavirus (COVID-19) pandemic has caused, and could continue to cause, severe disruption in the U.S., regional and global economies, travel and the hospitality industry and has impacted, and could continue to materially and adversely impact, our financial condition and results of operations.
Our hotels are subject to significant competition and our business model, especially our concentration in premium full-service hotels, can be highly volatile, which may make it difficult to execute our long-term business strategy.
Unfavorable market and economic conditions in the U.S. and in the specific markets where our hotels are located and other factors beyond our control, including effects on macroeconomic indicators such as such as U.S. gross domestic product (“GDP”) growth, employment, personal discretionary spending levels, corporate earnings and investment, foreign exchange rates and travel demand, may adversely affect the lodging industry.
We may be unable to comply with financial covenants, obtain additional waivers, or renegotiate such covenants under our senior unsecured credit facility and unsecured term loans, which could result in a default and potential acceleration of our indebtedness and impact our ability to make additional borrowings.
There are significant risks associated with Frenchman's Reef & Morning Star Marriott Beach Resort.
The increase in the use of third-party internet travel intermediaries and the increase in alternative lodging channels, such as Airbnb, both generally and as a result of the COVID-19 pandemic, could adversely affect our profitability.
The decrease in business-related travel, both generally and as a result of the COVID-19 pandemic, could adversely affect our profitability.
Due to restrictions in our hotel management agreements, franchise agreements, mortgage agreements and ground leases, we may not be able to sell our hotels at the highest possible price, or at all.
We may be subject to unknown or contingent liabilities related to hotels we currently own, as well as hotels that we have sold or may acquire in the future, for, among other things, uninsured losses and environmental contamination.
We are susceptible to delays in completing ongoing or future renovations and capital improvements due to potential lack of funding for such expenditures, disruptions in the supply of materials or products and the inability of contractors to perform on a timely basis, or at all.
Several of our hotels are operated under franchise agreements and we are subject to the risks associated with the franchise brand and the costs associated with maintaining the franchise license, as well as risks associated with concentrating the majority of our portfolio under the Marriott and Hilton brands.
Our results of operations are highly dependent on the management of our hotel properties by third-party hotel management companies.
High interest rates and/or the unavailability of certain types of financing could make it difficult for us to finance or refinance properties and adversely impact the amounts, sources and costs of capital available to us in the future.
The terms of the agreements governing our outstanding indebtedness may limit our financial and operating activities and our ability to make distributions to our stockholders and may also adversely affect our ability to incur additional debt to fund future needs.
Failure to maintain our qualification as a REIT would have significant adverse consequences to the value of our common stock.
Natural disasters caused by climate change or otherwise, terrorist attacks, active shooter attacks, significant military actions, outbreaks of contagious diseases, pandemics, such as the COVID-19 pandemic, or other widespread health emergencies may adversely impact our financial condition and results of operations.
We depend on senior executive officers whose continued service is not guaranteed, and changes in our senior executive officers may adversely affect the operation of our business.
We and our hotel managers rely on information technology in our operations and any material failures, inadequacies, interruptions, security failures, social engineering attacks or cyber-attacks of our or our hotel managers’ information technologies and systems could harm our business.
Even if we maintain our status as a REIT, in certain circumstances, we may be subject to federal and state income taxes, which would reduce our cash available for distribution to our stockholders.
We may be subject to litigation, which could have a material adverse effect on our financial condition, results of operations, cash flow and trading price of our common stock and our 8.250% Series A Cumulative Redeemable Preferred Stock (“Series A Preferred Stock”).
-5-


Table of Contents
We must comply with applicable governmental regulations, including, without limitation, the Americans with Disabilities Act, which could be costly.
The ability of our stockholders to control our policies and effect a change of control of our company is limited by certain provisions of our charter, our bylaws and by Maryland law.
We may be unable to generate sufficient cash flows from our operations to make distributions to our stockholders at expected levels, and we cannot assure you of our ability to make distributions in the future.

This section contains forward-looking statements. You should refer to the explanation of the qualifications and limitations on forward-looking statements beginning on page 4.

PART I

Item 1. Business

Overview

DiamondRock Hospitality Company is a lodging-focused Maryland corporation operating as a REIT for federal income tax purposes. As of December 31, 2020, we owned a portfolio of 31 premium hotels and resorts that contain 10,102 guest rooms located in 21 different markets in North America and the U.S. Virgin Islands. Our hotel in the U.S. Virgin Islands, the Frenchman's Reef & Morning Star Marriott Beach Resort (“Frenchman's Reef”) is currently closed due to damage incurred by Hurricanes Irma and Maria in September 2017.

As an owner, rather than an operator, of lodging properties, we receive all of the operating profits or losses generated by our hotels after the payment of fees due to hotel managers and hotel brands, which are calculated based on the revenues and profitability of each hotel.

Our strategy is to apply aggressive asset management, prudent financial strategy, and disciplined capital allocation to high quality lodging properties in North American urban and resort markets with superior growth prospects and high barriers-to-entry. Our goal is to deliver long-term stockholder returns that exceed those generated by our peers through a combination of dividends and enduring capital appreciation.

Our primary business is to acquire, own, asset manage and renovate premium hotel properties in the United States. Our portfolio is concentrated in key gateway cities and destination resort locations. Each of our hotels is managed by a third party—either an independent operator or a brand operator, such as Marriott International, Inc. (“Marriott”).

We critically evaluate each of our hotels to ensure that we own a portfolio of hotels that conforms to our vision, supports our mission and corresponds with our strategy. On a regular basis, we analyze our portfolio to identify opportunities to invest capital in certain projects or market non-core assets for sale in order to increase our portfolio quality. We are committed to a conservative capital structure with prudent leverage. We regularly assess the availability and affordability of capital in order to maximize stockholder value and minimize enterprise risk. In addition, we are committed to following sound corporate governance practices and to being open and transparent in our communications with our stockholders.

In March 2020, the World Health Organization declared COVID-19 a global pandemic. The pandemic has significantly reduced travel and adversely affected the hospitality industry in general. For additional information regarding the impact of COVID-19 on the Company and the measures we have taken to address such impact, see "Item 7. Management's Discussion and Analysis of Financial Condition and Results of Operation."

Our Company

We commenced operations in July 2004 and became a public reporting company in May 2005. Our common stock and Series A Preferred Stock are traded on the New York Stock Exchange (the “NYSE”) under the symbols “DRH” and “DRH Pr A”, respectively. We have been successful in acquiring, financing and asset managing our hotels.

Our Business Strategy

Our strategy is to apply aggressive asset management, conservative leverage, and disciplined capital allocation to high quality lodging properties in North American urban and resort markets with superior growth prospects and high barriers-to-entry.
-6-


Table of Contents

We plan to strategically allocate capital in order to create value depending on our cost of capital. If our cost of capital is attractive, we expect to:

pursue strategic acquisitions;

consider opportunistically raising equity; and

evaluate opportunities to dispose of non-core hotels.

If we believe our cost of capital is elevated, we expect to create value over the long term to stockholders by deploying investment capacity into share repurchases.

We prefer a relatively efficient capital structure. We structure our hotel investments to be straightforward and to fit within our conservative capital structure; however, we will consider a more complex transaction (e.g. the issuance of operating partnership units to limited partners or entry into a joint venture) if we believe that the projected returns to our stockholders will significantly exceed the returns that would otherwise be available.

High-Quality Urban and Destination Resort Hotels

As of December 31, 2020, we owned 31 premium hotels and resorts throughout North America and the U.S. Virgin Islands. Our hotels and resorts are primarily categorized as upper upscale as defined by STR, Inc. and are generally located in high barrier-to-entry markets with multiple demand generators. Our properties are concentrated in key gateway cities and resort destinations. We consider lodging properties located in gateway cities and resort destinations to be the most capable of generating dynamic cash flow growth and achieving superior long-term capital appreciation.

We have enhanced our hotel portfolio over the past several years by recycling capital from non-core hotels, located in slower growth markets, to higher quality hotels located primarily in urban and destination resort markets. We have repositioned our portfolio through the acquisition of urban and resort hotels that align with our strategic goals while disposing of non-core hotels. These acquisitions increased our urban exposure with acquisitions in cities such as San Diego, San Francisco, Boston, Denver, and Washington, D.C. Our resort exposure increased with acquisitions in locations such as Key West and Fort Lauderdale, Florida, Sedona, Arizona, and Sausalito, Huntington Beach and South Lake Tahoe, California. Five of our last six acquisitions have been resort destination hotels. Over 90% of our portfolio EBITDA for the year ended December 31, 2020 is derived from core urban and resort destination hotels. Our capital recycling program has also achieved several other important strategic portfolio goals that include improving our portfolio’s geographic, operator and brand diversity.

We are highly sensitive to our cost of capital and may pursue acquisitions that create value in the near term. We will continue to evaluate our portfolio for opportunities to continue to upgrade our portfolio by considering strategic acquisitions and opportunistic non-core hotel dispositions.

Our acquisition strategy focuses primarily on hotels that we believe present unique value-add opportunities. In addition, we have repositioned certain of our hotels through a change in brand, comprehensive renovation and/or change in third-party hotel manager to a more efficient operator. This focus has helped us achieve the strategic goals of improving our portfolio's brand and management diversity.

We evaluate each hotel in our portfolio to assess the optimal brand and management strategy for the individual hotel and market. We leverage the leading global hotel brands at many of our hotels, which are flagged under a brand owned by Marriott or Hilton Worldwide Holdings, Inc. (“Hilton”). We also maintain a portion of our hotels as independent lifestyle hotels. We believe that premier global hotel brands create significant value as a result of each brand's ability to produce incremental revenue through their strong reservation and rewards systems and sales organizations. We are also interested in owning non-branded hotels located in premier or unique markets where we believe that the returns on such a hotel may be higher than if the hotel were operated under a globally-recognized brand.

Innovative Asset Management

We believe that we can create significant value in our portfolio through innovative asset management strategies such as rebranding, renovating and repositioning our hotels. We regularly evaluate our portfolio to determine if there are opportunities to employ these value-add strategies.

-5-


Table of Contents
Our asset management team is focused on improving hotel profit margins through revenue management strategies and cost control programs. Our asset management team also focuses on identifying new and potential value creation opportunities across our portfolio, including implementing resort or amenity fees, creating incremental guest rooms, leasing out restaurants to more profitable third-party operators, converting under-utilized space to revenue-generating meeting space and implementing programs to reduce energy consumption and increase labor efficiency.

Our senior management team has established a broad network of hotel industry contacts and relationships, including relationships with hotel owners, financiers, operators, project managers and contractors and other key industry participants. We use our broad network of hotel industry contacts and relationships to maximize the value of our hotels. We strive to negotiate management agreements that give us the right to exert influence over the management of our properties, annual budgets and all capital expenditures (all, to the extent permitted under the REIT rules), and then to use those rights to continually monitor and improve the performance of our properties. We cooperatively partner with our hotel managers in an attempt to increase operating results and long-term asset values at our hotels. In addition to working directly with the personnel at our hotels, our senior management team also has long-standing professional relationships with our hotel managers' senior executives, and we work directly with these senior executives to improve the performance of our hotels.

Conservative Capital Structure

We believe that a conservative capital structure maximizes investment capacity while reducing enterprise risk. We currently employ a conservative debt profile with prudent leverage. We maintain balance sheet flexibility with our existing corporate cash, limited near-term debt maturities, capacity under our senior unsecured credit facility and 23 of our 31 hotels unencumbered by mortgage debt as of December 31, 2020. We are well positioned for potential credit market volatility and uncertainty in the lodging cycle given that we have limited near-term debt maturities and the majority of our debt is financed with long-term, fixed-rate mortgages with a well-laddered maturity schedule. We believe it is prudent to reduce the inherent risk of highly cyclical lodging fundamentals through a low leverage capital structure. Over time, we intend to finance our long-term growth with issuances of common and preferred equity securities and debt financings having staggered maturities. We may also consider entering into joint ventures or alliances with one or more third parties to pursue attractive investment opportunities.

We believe that our strategically designed capital structure is a value creation tool that can be used over the entire lodging cycle. Specifically, we believe that lower leverage benefits us in the following ways:

provides capacity to fund attractive acquisitions;

enhances our ability to maintain a sustainable dividend, to the extent we have REIT taxable income;

enables us to opportunistically repurchase shares during periods of stock price dislocation; and

provides capacity to fund late-cycle capital needs.

As of December 31, 2020, our outstanding debt consists of a combination of property-specific mortgage debt, all of which bears interest at a fixed rate, unsecured term loans, and outstanding borrowings on our senior unsecured credit facility. We prefer that a significant portion of our portfolio remain unencumbered by debt in order to provide maximum balance sheet flexibility. We expect that our strategy will enable us to maintain a balance sheet with an appropriate amount of debt throughout all phases of the lodging cycle.

Corporate Responsibility

We incorporate governance, environmental, and social initiatives in our overall business strategy, investment decisions, and asset management strategies. Our Corporate Responsibility platform was created in 2014. In 2020, as a result of our commitment to sustainability, we were ranked first in sustainability performance as the Global Listed / Hotel Sector Leader by the Global Real Estate Sustainability Benchmark (“GRESB”) Real Estate Assessment.

We are committed to transparent reporting of our environmental, social, and governance (“ESG”) initiatives. In October 2020, we published our annual Sustainability Report, which includes ESG policies, environmental and social programs, historic results, and performance targets. The annual Sustainability Report is prepared in accordance with relevant international standards and best practices, specifically the Sustainable Accounting Standards Board (SASB) for the Real Estate Sector.

-6-


Table of Contents
We display key metrics, documents, programs and policies through the Global Reporting Initiative (“GRI”) Index, and in accordance with the GRI framework.

Annually, we submit a response to the GRESB survey (the “GRESB Report”), which benchmarks our approach and performance on ESG indicators against other real estate companies. The GRESB Report is accessible on our website. The information included in, referenced to, or otherwise accessible through the GRESB Report, is not incorporated by reference in, or considered to be a part of, this report or any document unless expressly incorporated by reference therein.

For more information on our corporate responsibility platform, as well as our enterprise-wide policies, please see our current Sustainability Report available at https://investor.drhc.com/sustainability-report. The information included in, referenced to, or otherwise accessible through our website, is not incorporated by reference in, or considered to be part of, this report or any document unless expressly incorporated by reference therein.

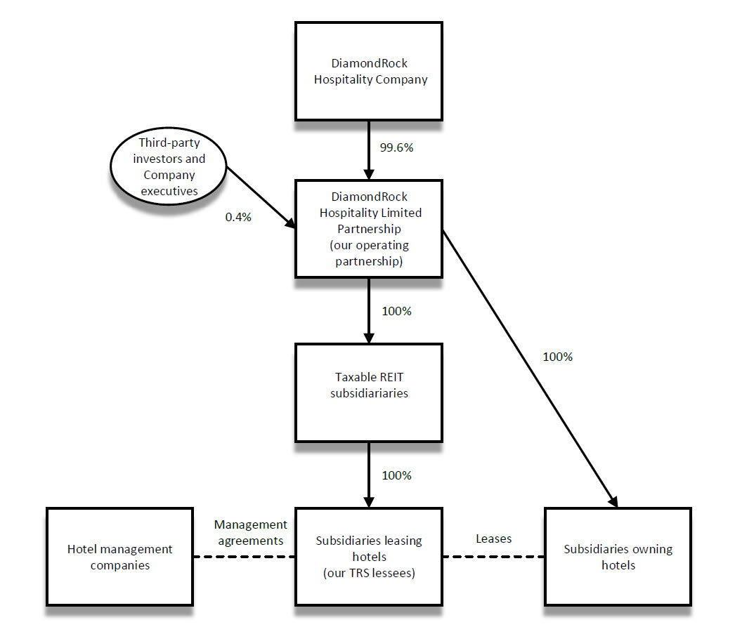
Our Corporate Structure

We conduct our business through a traditional umbrella partnership REIT, or UPREIT, in which our hotels are owned by subsidiaries of our operating partnership, DiamondRock Hospitality Limited Partnership. We are the sole general partner of our operating partnership and own either directly or indirectly 99.6% of the limited partnership units (“common OP units”) of our operating partnership. The remaining 0.4% of the common OP units are held by third parties and executive officers of the Company. The majority of our common OP units were issued in connection with our acquisition of Cavallo Point, The Lodge at the Golden Gate (“Cavallo Point”) in December 2018. Each common OP unit currently owned by holders other than us is redeemable, at the option of the holder, for an amount of cash equal to the market value of one share of our common stock or, at our election, one share of our common stock, in each case subject to adjustment upon the occurrence of stock splits, mergers, consolidations or similar pro-rata share transactions. As of December 31, 2020, limited partners held 855,191 common OP units. In the future, we may issue additional common OP units from time to time in connection with acquiring hotel properties, financing, compensation, or other reasons.

In order for the income from our hotel investments to constitute “rents from real property” for purposes of the gross income tests required for REIT qualification, we must lease each of our hotels to a wholly-owned subsidiary of our taxable REIT subsidiary, or TRS (each, a TRS lessee), or to an unrelated third party. We currently lease all of our domestic hotels to TRS lessees. In turn, our TRS lessees must engage a third-party management company to manage the hotels. However, we may structure our properties that are not subject to U.S. federal income tax differently from the structures that we use for our U.S. properties. For example, Frenchman's Reef is held by a U.S. Virgin Islands corporation, which we have elected to be a TRS.

The following chart shows our corporate structure as of the date of this report:
-7-


Table of Contents
drh-20201231_g1.jpg


Competition

The hotel industry is highly competitive and our hotels are subject to competition from other hotels for guests. Competition is based on a number of factors, including convenience of location, reputation, brand affiliation, price, range of services, guest amenities, and quality of customer service. Competition is specific to the individual markets in which our properties are located and will include competition from existing and new hotels operated under brands in the full-service, select-service and extended-stay segments. We believe that properties flagged with a Marriott or Hilton brand will enjoy the competitive advantages associated with their operations under such brand. These global brands' reservation systems and national advertising, marketing and promotional services combined with strong management by third-party operators enable our properties to perform favorably in terms of both occupancy and room rates relative to other brands and non-branded hotels. The guest loyalty programs operated by these global brands generate repeat guest business that might otherwise go to competing hotels. Increased competition may have a material adverse effect on occupancy, Average Daily Rate (or ADR) and Revenue per Available Room (or RevPAR), or may require us to make capital improvements that we otherwise would not undertake, which may result in decreases in the profitability of our hotels.

In addition to competing with traditional hotels and lodging facilities, we compete with alternative lodging, including third-party providers of short-term rental properties and serviced apartments. We compete based on a number of factors, including room rates, quality of accommodations, service levels, convenience of location, reputation, reservation systems, brand recognition and supply and availability of alternative lodging.

We face competition for the acquisition of hotels from institutional pension funds, private equity funds, REITs, hotel companies and others who are engaged in hotel acquisitions and investments. Some of these competitors have substantially greater financial and operational resources than we have and may have greater knowledge of the markets in which we seek to invest. This competition may reduce the number of suitable investment opportunities offered to us and increase the cost of acquiring our targeted hotel investments.

-8-


Table of Contents
Seasonality

The periods during which our hotels experience higher revenues vary from property to property, depending principally upon location and the customer base served. Accordingly, we expect some seasonality in our business. Volatility in our financial performance from the seasonality of the lodging industry could adversely affect our financial condition and results of operations.

Regulatory Matters

Governmental Regulations

Compliance with various governmental regulations has an impact on our business, including our capital expenditures, earnings and competitive position, which can be material. We incur costs to monitor and take actions to comply with governmental regulations that are applicable to our business, which include, among others, federal securities laws and regulations, applicable stock exchange requirements, REIT and other tax laws and regulations, environmental and health and safety laws and regulations, local zoning, usage and other regulations relating to real property and the Americans with Disabilities Act of 1990.

See “Item 1A – Risk Factors” for a discussion of material risks to us, including, to the extent material, to our competitive position, relating to governmental regulations, and see “Item 7. Management’s Discussion and Analysis of Financial Condition and Results of Operation” together with our consolidated financial statements, including the related notes included therein, for a discussion of material information relevant to an assessment of our financial condition and results of operations, including, to the extent material, the effects that compliance with governmental regulations may have upon our capital expenditures and earnings.

Employees and Human Capital

As of December 31, 2020, we employed 29 full-time employees. We believe that our relations with our employees are good. None of our employees is a member of any union. During 2020, all employees involved in the day-to-day operation of the Company’s hotels were employed by third-party management companies engaged pursuant to hotel management agreements. The employees of our hotel managers at The Lexington Hotel, Courtyard New York Manhattan/Fifth Avenue, Courtyard New York Manhattan/Midtown East, Hilton Garden Inn New York/Times Square Central, Westin Boston Waterfront, and Hilton Boston Downtown/Faneuil Hall are currently represented by labor unions and are subject to collective bargaining agreements.

We believe prioritizing employee well-being is a key element for attracting and retaining the best and most talented associates. Our key human capital management objectives are to attract, recruit, hire, develop and promote a deep and diverse bench of talent that translates into a strong and successful workforce. To support these objectives, our human resources programs are designed to develop talent to prepare them for the critical roles and leadership positions for the future; reward and support employees through competitive pay and benefit programs; enhance our culture through efforts to foster, promote, and preserve a culture of diversity and inclusion; and evolve and invest in technology, tools, and resources to enable employees at work.

In March 2020, we temporarily closed our corporate office due to the COVID-19 pandemic, and our employees began to work remotely. In an effort to support our employees during the period in which our corporate office was closed, we provided various office supplies and resources to our employees as needed. Currently, our employees may, at times, work from the office. We have implemented COVID-19 protection protocols in order to minimize the spread of COVID-19 in our corporate office.

Insurance

We carry comprehensive liability, fire, extended coverage, earthquake, windstorm, business interruption and rental loss insurance covering all of the properties in our portfolio. Frenchman's Reef is covered under a builders risk policy with similar coverage described above. In addition, we carry earthquake and terrorism insurance on our properties in an amount and with deductibles which we believe are commercially reasonable. We do not carry insurance for generally uninsured losses such as loss from riots, war or acts of God. Certain of the properties in our portfolio are located in areas known to be seismically active or subject to hurricanes and we believe that we have appropriate insurance for those risks, although they are subject to higher deductibles than ordinary property insurance.

-9-


Table of Contents
Most of our hotel management agreements and mortgage agreements require that we obtain and maintain property insurance, business interruption insurance (including interruption as a result of COVID-19), flood insurance, earthquake insurance (if the hotel is located in an “earthquake prone zone” as determined by the U.S. Geological Survey) and other customary types of insurance related to hotels. We comply with all such requirements. In addition, either we or the hotel manager are responsible for obtaining general liability insurance, workers' compensation and employer's liability insurance.

Available Information

We maintain a website at the following address: www.drhc.com. We make our proxy statements, annual reports on Form 10-K, quarterly reports on Form 10-Q, current reports on Form 8-K and amendments to those reports filed or furnished pursuant to Section 13(a) or 15(d) of the Securities Exchange Act of 1934, as amended (the “Exchange Act”), available on our website free of charge as soon as reasonably practicable after such reports and amendments are electronically filed with, or furnished to, the Securities and Exchange Commission (the “SEC”). Such reports are also available by accessing the EDGAR database on the SEC's website at www.sec.gov.

Our website is also a key source of important information about us. We post to the Investor Relations section of our website important information about our business, our operating results and our financial condition and prospects, including, for example, information about material acquisitions and dispositions, our earnings releases and certain supplemental financial information related or complimentary thereto. The website also has a Corporate Governance page that includes, among other things, copies of our charter, our bylaws, our Code of Business Conduct and Ethics and the charters for each standing committee of our Board of Directors: currently, the Audit Committee, the Compensation Committee and the Nominating and Corporate Governance Committee. We intend to disclose on our website any amendment to, or waiver of, any provisions of our Code of Business Conduct and Ethics that apply to any of our directors, executive officers or senior financial officers that would otherwise be required to be disclosed under the rules of the SEC or the NYSE. Copies of our charter, our bylaws, our Code of Business Conduct and Ethics and our SEC reports are also available in print to stockholders upon request addressed to Investor Relations, DiamondRock Hospitality Company, 2 Bethesda Metro Center, Suite 1400, Bethesda, Maryland 20814 or through the “Information Request” section on the Investor Relations page of our website.

The information included in, referenced to, or otherwise accessible through our website, is not incorporated by reference in, or considered to be a part of, this report or any document unless expressly incorporated by reference therein.

DiamondRock Hospitality Company is traded on the NYSE under the symbols “DRH” and “DRH Pr A”.

Supplemental Material U.S. Federal Income Tax Considerations

This summary is for general information purposes only and is not tax advice. This discussion does not address all aspects of taxation that may be relevant to particular holders of our securities in light of their personal investment or tax circumstances.

The following discussion supplements and updates the disclosures under “Material U.S. Federal Income Tax Considerations” in the prospectus dated August 8, 2018 contained in our Registration Statement on Form S-3 filed with the SEC on August 8, 2018.

Taxation of the Operating Partnership

Previously, our operating partnership was disregarded as an entity separate from us for U.S. federal income tax purposes but since September 1, 2018, our operating partnership has been treated as a partnership for U.S. federal income tax purposes. As a result, the discussion under “Material U.S. Federal Income Tax Considerations—Taxation of the Operating Partnership” is revised as follows:

The first, fourth and seventh paragraphs are deleted;

The first sentence of the sixth paragraph is revised to state: “We have used and may continue to use our operating partnership to acquire hotels by issuing operating partnership units, in order to permit the sellers of such properties to defer recognition of their tax gain.”; and

The following will be inserted under the heading and thus will become the first two paragraphs in the discussion:

Before September 1, 2018, our operating partnership was a disregarded entity for U.S. federal income tax purposes because we owned 100% of the interests in it, directly or through other disregarded entities. Since
-10-


Table of Contents
September 1, 2018, our operating partnership has been treated as a partnership for U.S. federal income tax purposes. Generally, a domestic unincorporated entity with two or more partners is treated as a partnership for U.S. federal income tax purposes unless it affirmatively elects to be treated as a corporation. However, certain “publicly traded partnerships” are treated as corporations for U.S. federal income tax purposes. We intend to comply with one or more exceptions from treatment as a corporation under the publicly traded partnership rules. Failure to qualify for such an exception generally would prevent us from qualifying as a REIT.

When our operating partnership became taxable as a partnership, we generally were treated for U.S. federal income tax purposes as contributing our properties to the operating partnership. As a result, for our properties that were appreciated at such time, we may recognize a smaller share of tax depreciation, and a larger share of tax gain on sale, from such properties after the deemed contribution, as compared to our former percentage interest in the operating partnership.

New TRSs

In September 2018, our indirect subsidiaries, DiamondRock Cayman Islands, Inc., a Cayman Island corporation, and CPFB Holdings, LLC, a Delaware limited liability company, elected to be treated as TRSs. Generally the provisions under “Material U.S. Federal Income Tax Considerations” in the prospectus that discuss TRSs should apply to DiamondRock Cayman Islands, Inc. and CPFB Holdings, LLC, including, but not limited to, the discussion of TRS lessees as CPFB Holdings, LLC has formed such a subsidiary.

IRS Guidance on Tax Legislation

In September 2018, the Internal Revenue Service (the “IRS”) issued guidance clarifying that global intangible low-tax income (“GILTI”) earned by certain foreign subsidiary corporations that is included in a REIT’s taxable income is qualifying REIT income for purposes of the 95% gross income test. As a result, the fourth, fifth and sixth sentences in the second paragraph under “Material U.S. Federal Income Tax Considerations — Recent Tax Legislation” in the prospectus are deleted and replaced with the following:

The IRS issued guidance that GILTI constitutes qualifying REIT income for purposes of the 95% gross income test, and thus the inclusion of GILTI earned by DiamondRock Frenchman's Owner, Inc. and DiamondRock Cayman Islands, Inc. in our U.S. taxable income should not influence our ownership structure of these foreign TRSs but no assurances can be given. The inclusion of such GILTI in our U.S. taxable income, however, could increase our dividend distribution requirement, regardless of whether we receive a corresponding distribution of cash from our foreign TRSs.

FATCA Regulations

On December 18, 2018, the IRS promulgated proposed Treasury Regulations under Sections 1471-1474 of the Code (commonly referred to as FATCA), which proposed regulations eliminate FATCA withholding on gross proceeds of a disposition of property that can produce U.S. source interest or dividends and thus implicate certain tax-related disclosures contained in the prospectus. While these proposed Treasury Regulations have not yet been finalized, taxpayers are generally entitled to rely on the proposed Treasury Regulations (subject to certain limited exceptions). As a result, the discussion under “Material U.S. Federal Income Tax Considerations—FATCA Withholding and Reporting” in the prospectus is revised as follows:

In the second sentence, the phrase “, and gross proceeds from the sale or other disposition of,” is deleted; and

The third and fourth sentences are deleted.

Partnership Audit Regulations

On December 21, 2018, the IRS adopted final Treasury Regulations under Sections 6221-6241 of the Code to implement the centralized partnership audit regime, and applicable finalized Treasury Regulations retain the ability of a REIT that is a partner in a partnership to use deficiency dividend procedures with respect to partnership adjustments resulting from a “push-out election.”

FIRPTA Proposed Regulations
-11-


Table of Contents
On June 7, 2019, the Internal Revenue Service promulgated proposed Treasury Regulations under Section 897 of the Code regarding qualified foreign pension funds. While these proposed Treasury Regulations have not yet been finalized, taxpayers generally may rely on the proposed Treasury Regulations. As a result, the prospectus is revised so that the second paragraph under “Material U.S. Federal Income Tax Considerations—Taxation of Non-U.S. Shareholders—Special FIRPTA Rules” is replaced with the following paragraph:
For FIRPTA purposes, neither a “qualified foreign pension fund” (as defined below) nor a “qualified controlled entity” (as defined below) is treated as a non-U.S. shareholder. Accordingly, the U.S. federal income tax treatment of ordinary dividends received by qualified foreign pension funds and qualified controlled entities will be determined without regard to the FIRPTA rules discussed above, and their gain from the sale or exchange of our stock, as well as our capital gain dividends and distributions treated as gain from the sale or exchange of our stock, will not be subject to U.S. federal income tax unless such gain is treated as effectively connected with the qualified foreign pension fund’s (or the qualified controlled entity’s) conduct of a U.S. trade or business. A “qualified foreign pension fund” is an organization or arrangement (i) created or organized in a foreign country, (ii) established to provide retirement or pension benefits to current or former employees (including self-employed individuals) or their designees by either (A) such foreign country as a result of services rendered by such employees to their employers, or (B) one or more employers in consideration for services rendered by such employees to such employers, (iii) which does not have a single participant or beneficiary that has a right to more than 5% of its assets or income, (iv) which is subject to government regulation and with respect to which annual information about its beneficiaries is provided, or is otherwise available, to relevant local tax authorities, and (v) with respect to which, under its local laws, (A) contributions that would otherwise be subject to tax are deductible or excluded from its gross income or taxed at a reduced rate, or (B) taxation of its investment income is deferred, or such income is excluded from its gross income or taxed at a reduced rate. A “qualified controlled entity” for purposes of the above summary means an entity all the interests of which are held by a qualified foreign pension fund. Alternatively, under proposed Treasury Regulations that taxpayers generally may rely on, but which are subject to change, a “qualified controlled entity” is a trust or corporation organized under the laws of a foreign country all of the interests of which are held by one or more qualified foreign pension funds either directly or indirectly through one or more qualified controlled entities or partnerships.

Preferred Stock Offering
On August 20, 2020, we initiated a public offering of our Series A Preferred Stock. The following disclosures under “Material U.S. Federal Income Tax Considerations” in the prospectus contained in our Registration Statement on Form S-3 filed with the SEC on August 8, 2018 are revised as follows:
The phrase “common stock” is replaced with the phrase “capital stock” in the following places:
In the first paragraph of the section entitled “Material U.S. Federal Income Tax Considerations”, each of the three places it appears;
In the heading for the section previously entitled “Taxation of U.S. Stockholders Holding Common Stock”;
In the first paragraph of the section previously entitled “Taxation of U.S. Stockholders Holding Common Stock”, the only place it appears;
In the section previously entitled “Taxation of U.S. Stockholders Holding Common Stock—Sale or Disposition of Shares”, the only place it appears;
In the heading for the section previously entitled “Taxation of Non-U.S. Stockholders Holding Common Stock”;
In the first paragraph of the section previously entitled “Taxation of Non-U.S. Stockholders Holding Common Stock”, the only place it appears;
In the second paragraph of the section previously entitled “Taxation of Non-U.S. Stockholders Holding Common Stock—Distributions” each of the four times it appears;
In the first paragraph of the section previously entitled “Taxation of Non-U.S. Stockholders Holding Common Stock—Dispositions”, the first and third time it appears;
In the second paragraph of the section previously entitled “Taxation of Non-U.S. Stockholders Holding Common Stock–Dispositions”, the first and second time it appears;
In the section entitled “Information Reporting Requirements and Backup Withholding Tax—Non-U.S. Stockholders”, each of the three places it appears;
In the section entitled “FATCA Withholding and Reporting”, each of the two places it appears;
In the section entitled “Additional Legislative or Other Actions Affecting REITs”, the only place it appears;

-12-


Table of Contents
The following sentence is added to the end of the second paragraph of the section previously entitled “Taxation of U.S. Stockholders Holding Common Stock”:
For purposes of determining whether distributions to holders of our capital stock are out of our current or accumulated earnings and profits, our earnings and profits will be allocated first to our outstanding preferred stock and then to our outstanding common stock.
The following is added to the end of the section previously entitled “Taxation of U.S. Stockholders Holding Common Stock”:
Redemption or Repurchase by Us. A redemption or repurchase of shares of our capital stock will be treated under Section 302 of the Code as a distribution (and taxable as a dividend to the extent of our current and accumulated earnings and profits as described above under “Taxation of U.S. Stockholders Holding Common Stock”) unless the redemption or repurchase satisfies one of the tests set forth in Section 302(b) of the Code and is therefore treated as a sale or exchange of the redeemed or repurchased shares. The redemption or repurchase generally will be treated as a sale or exchange if it:
is "substantially disproportionate" with respect to the U.S. stockholder;
results in a "complete redemption" of the U.S. stockholder's stock interest in us; or
is "not essentially equivalent to a dividend" with respect to the U.S. stockholder,
all within the meaning of Section 302(b) of the Code.
In determining whether any of these tests has been met, shares of our capital stock, including common stock and other equity interests in us, considered to be owned by the U.S. stockholder by reason of certain constructive ownership rules set forth in the Code, as well as shares of our capital stock actually owned by the U.S. stockholder, generally must be taken into account. Because the determination as to whether any of the alternative tests of Section 302(b) of the Code will be satisfied with respect to the U.S. stockholder depends upon the facts and circumstances at the time that the determination must be made, U.S. stockholders are advised to consult their tax advisors to determine such tax treatment.
If a redemption or repurchase of shares of our capital stock is treated as a distribution, the amount of the distribution will be measured by the amount of cash and the fair market value of any property received. A U.S. stockholder’s adjusted tax basis in the redeemed or repurchased shares generally will be transferred to the holder’s remaining shares of our capital stock, if any. If a U.S. stockholder owns no other shares of our capital stock, under certain circumstances, such basis may be transferred to a related person or it may be lost entirely. Prospective investors should consult their tax advisors regarding the U.S. federal income tax consequences of a redemption or repurchase of our capital stock.
If a redemption or repurchase of shares of our capital stock is not treated as a distribution, it will be treated as a taxable sale or exchange in the manner described under “Taxation of U.S. Stockholders Holding Common Stock—Sale or Disposition of Shares”.
The following is added to the end of the section previously entitled “Taxation of U.S. Stockholders Holding Common Stock”:
Conversion of Series A Preferred Stock. Upon the occurrence of a Change of Control, each holder of Series A Preferred Stock will have the right (unless, prior to the Change of Control Conversion Date, we have provided or provide notice of our election to redeem the Series A Preferred Stock) to convert some or all of such holder’s Series A Preferred Stock into shares of our common stock or the Alternative Conversion Consideration—i.e., an amount of cash, securities or other property or assets that such holder would have received upon the Change of Control had such holder converted the holder’s Series A Preferred Stock into shares of our common stock immediately prior to the effective time of the Change of Control (see “Description of the Series A Preferred Stock—Conversion Rights” in this prospectus supplement). Except as provided below, a U.S. stockholder generally will not recognize gain or loss upon the conversion of Series A Preferred Stock into shares of our common stock. A U.S. stockholder’s tax basis and holding period in the shares of common stock received upon conversion generally will be the same as those of the converted Series A Preferred Stock (but the tax basis will be reduced by the portion of the adjusted tax basis allocated to any fractional share of common stock exchanged for cash).
Cash received upon conversion in lieu of a fractional share of common stock generally will be treated as a payment in a taxable exchange for such fractional share of common stock, and gain or loss will be recognized on the receipt of cash in an amount equal to the difference between the amount of cash received and the adjusted tax basis allocable to the fractional common share
-13-


Table of Contents
deemed exchanged. This gain or loss will be long-term capital gain or loss if the holder has held the Series A Preferred Stock for more than one year. Any common stock received in exchange for accrued and unpaid dividends generally will be treated as a distribution by us, and subject to tax treatment as described in “—Taxation of U.S. Stockholders Holding Capital Stock.”
In addition, if a holder receives the Alternative Conversion Consideration (in lieu of shares of our common stock) in connection with the conversion of the stockholder’s shares of Series A Preferred Stock, the tax treatment of the receipt of any such other consideration will depend on the nature of the consideration and the structure of the transaction that gives rise to the Change of Control, and it may be a taxable exchange. U.S. stockholders converting their shares of Series A Preferred Stock should consult their tax advisors regarding the U.S. federal income tax consequences of any such conversion and of the ownership and disposition of the consideration received upon any such conversion.
The fourth sentence of the fifth paragraph of the section previously entitled “Taxation of Non-U.S. Stockholders Holding Common Stock—Distributions” is replaced with the following:
A non-U.S. stockholder thus would be taxed on such a distribution at the normal rates applicable to U.S. stockholders, subject to any applicable alternative minimum tax and will be required to file a U.S. federal income tax return for the taxable year.
The sixth paragraph in the section previously entitled “Taxation of Non-U.S. Stockholders Holding Common Stock—Distributions” is revised to read as follows:
A non-U.S. stockholder that owns, actually or constructively, no more than 10% of any class of our capital stock at all times during the one-year period ending on the date of a distribution should not be subject to FIRPTA Withholding with respect to distributions with respect to such class of our capital stock that is attributable to gain from our sale or exchange of United States real property interests, provided that such class of our capital stock continues to be regularly traded on an established securities market located in the United States. In the case of any such distributions that was a capital gain dividend made to such non-U.S. stockholder, the distribution will be treated as an ordinary dividend subject to the general withholding rules discussed above, which generally impose a withholding tax equal to 30% of the gross amount of each dividend distribution (unless reduced by treaty).
The last four sentences of the first paragraph in the section previously entitled “Taxation of Non-U.S. Stockholders Holding Common Stock—Dispositions” are revised to read as follows:
Because our common stock is publicly traded and our Series A Preferred Stock may be publicly traded, we cannot assure you that we are or will be in the future a domestically controlled qualified investment entity. Alternatively, the gain from a sale of our capital stock by a non-U.S. stockholder will not be subject to tax under FIRPTA if (i) the applicable class of our capital stock is considered regularly traded under applicable Treasury Regulations on an established securities market, such as the NYSE, and (ii) the non-U.S. stockholder owned, actually and constructively, 10% or less of the applicable class of our capital stock at all times during the specified testing period ending on the date of the disposition. The testing period referred to in the previous sentence is the shorter of (x) the period during which the non-U.S. stockholder held the stock and (y) the five-year period ending on the date of the disposition. Since the completion of our initial public offering, we believe our common stock has been regularly traded on an established securities market and our Series A Preferred Stock may be publicly traded on an established securities market in the future.
In the second paragraph of the section previously entitled “Taxation of Non-U.S. Stockholders Holding Common Stock—Dispositions”, the phrase “other shares of our common stock” is replaced with the phrase “other shares of the applicable class(es) of our capital stock”.
The following is added to the end of the section previously entitled “Taxation of Non-U.S. Stockholders Holding Common Stock—Dispositions”:
A redemption or repurchase of shares of our capital stock will be treated under Section 302 of the Code as a distribution (and taxable as a dividend to the extent of our current and accumulated earnings and profits) unless the redemption or repurchase satisfies one of the tests set forth in Section 302(b) of the Code and is therefore treated as a sale or exchange of the redeemed or repurchased shares. See “—Taxation of U.S. Stockholders Holding Common Stock —Redemption or Repurchase by Us.” If the redemption or repurchase of shares is treated as a distribution, the amount of the distribution will be measured by the amount of cash and the fair market value of any property received. If the redemption or repurchase of shares is not treated as a distribution, it will be treated as a taxable sale or exchange in the manner described in this section.
The following is added to the end of the section previously entitled “Taxation of Non-U.S. Stockholders Holding Common Stock—Dispositions”:
-14-


Table of Contents
See “—Taxation of U.S. Stockholders Holding Common Stock—Conversion of Series A Preferred Stock” above for a discussion of certain U.S. federal income tax consequences to a holder of Series A Preferred Stock upon a conversion of such holder’s Series A Preferred Stock into shares of our common stock or the Alternative Conversion Consideration and any consideration received in respect of accrued and unpaid dividends or fractional shares. Whether or not a non-U.S. stockholder will recognize gain upon the conversion of Series A Preferred Stock into shares of our common stock will depend on whether the shares of Series A Preferred Stock, and the common stock into which they are converted, constitute United States real property interests in the hands of the non-U.S. stockholder. Any common stock received in exchange for accrued and unpaid dividends generally will be treated as a distribution by us, and subject to tax treatment as described in “Taxation of Non-U.S. Stockholders Holding Capital Stock—Distributions.” Non-U.S. stockholders converting their shares of Series A Preferred Stock should consult their tax advisors regarding the U.S. federal income tax consequences of any such conversion and of the ownership and disposition of the consideration received upon any such conversion.
Item 1A. Risk Factors

Set forth below are the risks that we believe are material to our investors and they should be carefully considered. Those risks are not all of the risks we face and other factors not presently known to us or that we currently believe are immaterial may also affect our business if they occur. This section contains forward-looking statements. You should refer to the explanation of the qualifications and limitations on forward-looking statements beginning on page 4.

Risks Related to Our Business and Operations

The outbreak of the novel coronavirus (COVID-19) has caused, and could continue to cause, severe disruptions in the U.S., regional and global economies, travel and the hospitality industry and has impacted, and could continue to materially and adversely impact, our financial condition and results of operations.

In March 2020, the World Health Organization declared COVID-19 a global pandemic. COVID-19 has caused, and could continue to cause, widespread disruptions to the U.S. and global economy and has contributed to significant volatility and negative pressure in financial markets. The global impact of the outbreak is continually evolving, and many countries, including the U.S., have reacted by instituting quarantines, restrictions on travel and/or mandatory closures of businesses. Certain states and cities, including where our hotels are located, have also reacted by encouraging the practice of social distancing, restricting the size of gatherings and instituting quarantines, restrictions on travel, “shelter in place” rules, restrictions on types of business that may continue to operate, and/or restrictions on the types of construction projects that may continue.

The full extent to which COVID-19 impacts our operations will depend on future developments, which are highly uncertain and cannot be predicted with confidence, including the scope, severity and duration of such pandemic, the actions taken to contain the pandemic or mitigate its impact, including the adoption and administration of available COVID-19 vaccines, as well as the effect of any relaxation of current restrictions, all of which could vary among the geographic regions in which our hotels are located, and the direct and indirect economic effects of the pandemic and containment measures, among others. The rapid development and fluidity of this situation precludes any prediction as to the full adverse impact of COVID-19. Nevertheless, COVID-19 has adversely affected, and will continue to adversely affect, our business, financial condition and results of operations, and our ability to pay dividends, and it may also have the effect of heightening many of the risks described below and within this “Risk Factors” section, including:

a complete or partial closure or re-closure of, or other operational issues at, one or more of our hotels resulting from government, third-party hotel manager or franchisor action, which has materially adversely affected, and could continue to materially adversely affect, our operations;

the postponement or cancellation of conferences, conventions, festivals, sporting events, public events and other group business that would have otherwise brought individuals to the cities in which our hotels are located, which has caused, and could continue to cause, a decrease in occupancy rates over a prolonged period of time and exacerbated the seasonal volatility at our hotels;

a general decline of in-person business meetings and an increase in the use of teleconferencing and video-conference technology, which could cause a sustained shift away from business-related travel and have a material adverse effect on the overall demand for hotel rooms;

a decrease in individuals’ willingness to travel as a result of the public health risks and social impacts of such outbreak or a decrease in consumer spending, which could affect the ability of our hotels to generate sufficient revenues to meet operating and other expenses in the short- and long-term;
-15-


Table of Contents

reduced economic activity impacting our businesses, financial condition and liquidity or that of our third-party hotel managers or franchisors, which could result in the Company, the third-party hotel manager or the franchisor being unable to comply with operational and performance conditions under the applicable management and franchise agreements;

reduced economic activity impacting the businesses, financial condition and liquidity of our retail and restaurant tenants located at our hotels, which has caused, and could continue to cause, one or more of such tenants to be unable to meet their obligations to us in full, or at all, to otherwise seek modifications of such obligations or to declare bankruptcy;

severe disruption and instability in the global financial markets or deteriorations in credit and financing conditions, which could make it difficult for us to access debt and equity capital on attractive terms, or at all, and may impact our ability to fund business activities and repay debt on a timely basis;

the inability of the Company to comply with financial covenants or obtain waivers under the agreements governing our senior unsecured credit facility, unsecured term loans and other debt, or the inability to renegotiate such covenants, which could result in a default and potential acceleration of indebtedness and impact our ability to make additional borrowings under our senior unsecured credit facility or otherwise in the future;

the lack of funding, disruptions in the supply of materials or products or the inability of contractors to perform on a timely basis or at all, which has caused, and could continue to cause, in completing ongoing or future hotel renovations and capital improvements at our hotels, including the planned reconstruction of Frenchman’s Reef;

difficulties in sourcing and transporting materials or products necessary to operate our hotels, such as linens or cleaning supplies, and a decrease in the availability of adequate staffing at our hotels, which could impact our ability to provide our guests with the customary level of service provided at our hotels, including our premium full-service hotels;

the inability of our TRS lessees to renew or enter into new management agreements for our hotels on favorable terms, or at all, which could cause interruptions in the operations at certain hotels;

a general decline in business activity and demand for real estate transactions, and more specifically, demand for hotel properties, which could adversely affect our ability or desire to make strategic acquisitions or dispositions;

the negative impact on the health of our personnel, particularly if a significant number of our senior executive officers are impacted, which could result in a deterioration in our ability to ensure business continuity during a disruption;

the limited access to our facilities, management, franchisors, support staff and professional advisors, which could decrease the effectiveness of our disclosure controls and procedures and internal controls over financial reporting, increase our susceptibility to security breaches, or hamper our ability to comply with regulatory obligations and lead to reputational harm and regulatory issues or fines;

increased operating costs at our hotels due to enhanced cleaning and hygiene protocols required or recommended by major hotel brands, the Centers for Disease Control and Prevention, unions and state and local governments; and

increased labor costs due to demands for higher wages due to health risks associated with working in hotels and requirements for more staff to implement cleaning protocols.

Our business model, especially our concentration in premium full-service hotels, can be highly volatile.

We solely own hotels, a very different asset class from many other REITs. A typical office REIT, for example, has long-term leases with third-party tenants, which provide a relatively stable long-term stream of revenue. Our TRS lessees, on the other hand, do not enter into leases with hotel managers. Instead, the TRS lessee engages the hotel manager pursuant to a management agreement and pays the manager a fee for managing the hotel. The TRS lessee receives all of the operating profit or losses at the hotel. Moreover, virtually all hotel guests stay at the hotel for only a few nights, so the rate and occupancy at each of our hotels changes every day. As a result, our earnings may be highly volatile.

-16-


Table of Contents
In addition to fluctuations related to our business model, our hotels are, and will continue to be, subject to various long-term operating risks common to the hotel industry, many of which are beyond our control, including:

dependence on business and commercial travelers and tourism, both of which vary with consumer and business confidence in the strength of the economy;

decreases in the frequency of business travel that may result from alternatives to in-person meetings, particularly in light of COVID-19;

competition from other hotels and alternative lodging channels located in the markets in which we own properties;

competition from third-party internet travel intermediaries;

an over-supply or over-building of hotels in the markets in which we own properties, which could adversely affect occupancy rates, revenues and profits at our hotels;

increases in energy and transportation costs and other expenses affecting travel, which may affect travel patterns and reduce the number of business and commercial travelers and tourists;

increases in operating costs due to inflation and other factors that may not be offset by increased room rates; and

changes in governmental laws and regulations, fiscal policies and zoning ordinances and the related costs of compliance.

In addition, our hotels are mostly in the premium full-service segment of the hotel business, which, historically, tends to have the strongest operating results in a growing economy and the weakest results in a contracting or slow growth economy when many travelers might curtail travel or choose lower cost hotels. In periods of weak demand, profitability is negatively affected by the relatively high fixed costs of operating premium full-service hotels as compared to other classes of hotels.

The occurrence of any of the foregoing factors could have a material adverse effect on our business, financial condition, results of operations and our ability to make distributions to our stockholders.

Economic conditions and other factors beyond our control may adversely affect the lodging industry.

Our entire business is related to the lodging industry. The performance of the lodging industry is highly cyclical and has historically been linked to key macroeconomic indicators, such as U.S. GDP growth, employment, personal discretionary spending levels, corporate earnings and investment, foreign exchange rates and travel demand. Given that our hotels are concentrated in key gateway cities and destination resort locations in the U.S., our business may be particularly sensitive to changes in foreign exchange rates or a negative international perception of the U.S. arising from its political or other positions. A substantial part of our business strategy is based on the belief that the lodging markets in which we own properties will experience improving economic fundamentals in the future but we cannot assure you when such improvement will occur, if ever. However, in the event conditions in the industry continue to deteriorate or do not see sustained improvement for an extended period of time as a result of COVID-19, or other factors, or there is an extended period of economic weakness in the lodging markets in which we own properties, our occupancy rates, revenues and profitability could be adversely affected. Furthermore, other macroeconomic factors, such as consumer confidence and conditions which negatively shape public perception of travel, including the scope, severity and duration of the COVID-19 pandemic in the U.S., may have a negative effect on the lodging industry and may adversely impact our revenues and profitability.

Our hotels are subject to significant competition.

Currently, the markets where our hotels are located are very competitive. However, a material increase in the supply of new hotel rooms to a market can quickly destabilize that market and existing hotels can experience rapidly decreasing RevPAR and profitability. If such over-building occurs in one or more of our major markets, our business, financial condition, results of operations and our ability to make distributions to our stockholders may be materially adversely affected.

Our hotels are subject to seasonal volatility, which is expected to contribute to fluctuations in our financial condition and results of operations.
-17-


Table of Contents
The periods during which our hotels experience higher revenues vary from property to property, depending principally upon location and the customer base served. This seasonality can be expected to cause periodic fluctuations in a hotel’s room revenues, occupancy levels, room rates and operating expenses. We can provide no assurances that our cash flows will be sufficient to offset any shortfalls that occur as a result of these fluctuations. Volatility in our financial performance resulting from the seasonality of our hotels could have a material adverse effect on our business, financial condition, results of operations and our ability to make distributions to our stockholders.

The increase in the use of third-party internet travel intermediaries and the increase in alternative lodging channels, such as Airbnb, could adversely affect our profitability.

Many of our managers and franchisors contract with third-party internet travel intermediaries, including, but not limited to Expedia.com and Priceline.com and their subsidiaries. These internet intermediaries are generally paid commissions and transaction fees by our managers and franchisors for sales of our rooms through such agencies. These intermediaries initially focused on leisure travel, but have grown to focus on corporate travel and group meetings as well. If bookings through these intermediaries increase, these internet intermediaries may be able to negotiate higher commissions, reduced room rates or other contract concessions from us, our managers or our franchisors. In addition, internet intermediaries use extensive marketing, which could result in hotel consumers developing brand loyalties to the offered brands and such internet intermediary instead of our management or franchise brands. Further, internet intermediaries emphasize pricing and quality indicators, such as a star rating system, at the expense of brand identification. In response to these intermediaries, the brand operators and franchisors have launched initiatives to offer discounted rates for booking on their sites, which could put downward pressure on rates and revenue. In addition, an increasing number of companies have entered various aspects of the online travel market. Google, for example, has established a hotel meta-search business (“Hotel Ads”), as well as its “Book on Google” reservation functionality. An increase in hotel reservations made through Google or its competitors, such as Apple, Amazon or Facebook, may reduce the value of our franchise brands, which may negatively affect our average rates and revenues.

In addition to competing with traditional hotels and lodging facilities, we compete with alternative lodging, including third-party providers of short-term rental properties and serviced apartments, such as Airbnb, as well as alternative meeting and event space platforms, such as Convene. We compete based on a number of factors, including room rates, quality of accommodations, service levels, convenience of location, reputation, reservation systems, brand recognition and supply and availability of alternative lodging and event space. Increasing use of these alternative facilities could materially adversely affect the occupancy at our hotels and could put downward pressure on average rates and revenues.

The rise of social media review platforms, including, but not limited to Tripadvisor.com, could impact our occupancy levels and operating results as people might be more inclined to write about their dissatisfaction rather than satisfaction with a hotel stay.

The need for business-related travel, and, therefore, demand for rooms in some of our hotels may be materially and adversely affected by the increased use of business-related technology.

The increased use of teleconferencing and video-conference technology by businesses could result in decreased business travel as companies increase the use of technologies that allow multiple parties from different locations to participate in meetings without traveling to a centralized meeting location, such as our hotels. To the extent that such technologies, or new technologies, play an increased role in day-to-day business interactions and the necessity for business-related travel decreases, demand for hotel rooms may decrease and our hotels could be materially and adversely affected.

Investments in hotels are illiquid and we may not be able to respond in a timely fashion to adverse changes in the performance of our properties.

Because real estate investments are relatively illiquid, our ability to promptly sell one or more hotel properties or investments in our portfolio in response to changing economic, financial and investment conditions may be limited. Moreover, the Code, imposes restrictions on a REIT’s ability to dispose of properties that are not applicable to other types of real estate companies. In particular, the tax laws applicable to REITs require that we hold our hotels for investment, rather than primarily for sale in the ordinary course of business, which may cause us to forego or defer sales of hotels that would otherwise be in our best interests.

In addition, the real estate market is affected by many factors that are beyond our control, including:

adverse changes in international, national, regional and local economic and market conditions;
-18-


Table of Contents

changes in supply of competitive hotels;

changes in interest rates and in the availability, cost and terms of debt financing;

changes in tax laws and property tax rates, or an increase in the assessed valuation of a property for real estate tax purposes;

changes in governmental laws and regulations, fiscal policies and zoning ordinances and the related costs of compliance with laws and regulations, fiscal policies and ordinances;

fluctuations in foreign currency exchange rates;

the ongoing need for capital improvements, particularly in older structures;

changes in operating expenses; and

pandemics and the outbreak of diseases, federal, state and local government shutdowns, airline strikes, civil unrest, active shooter attacks, acts of God, including earthquakes, floods, wildfires, hurricanes and other natural disasters and acts of war or terrorism, including the consequences of terrorist acts such as those that occurred on September 11, 2001, which may result in uninsured losses.

It may be in the best interest of our stockholders to sell one or more of our hotels in the future. We cannot predict whether we will be able to sell any hotel property or investment at an acceptable price or otherwise on reasonable terms and conditions. We also cannot predict the length of time that will be necessary to find a willing purchaser and to close the sale of a hotel property or loan.

These facts and any others that would impede our ability to respond to adverse changes in the performance of our hotel properties could have a material adverse effect on our operating results and financial condition, as well as our ability to make distributions to our stockholders.

Due to restrictions in our hotel management agreements, franchise agreements, mortgage agreements and ground leases, we may not be able to sell our hotels at the highest possible price, or at all.

Certain of our current hotel management and franchise agreements are long-term.

All but four of our hotel management agreements are terminable at our option. The remaining four hotel management agreements have remaining terms ranging from approximately seven years to thirty-eight years, inclusive of renewal periods that are exercisable at the option of the property manager. We are subject to franchise agreements at certain of our properties, with remaining terms of up to thirty years, inclusive of renewal periods that are exercisable at the option of the franchisor. See Item 2, Properties, for hotel management and franchise agreement details. Because some of our hotels would have to be sold subject to the applicable agreement, the term length of an agreement may deter some potential purchasers and could adversely impact the price realized from any such sale. To the extent that we receive lower sale proceeds, our business, financial condition, results of operations and our ability to make distributions to stockholders could be materially adversely affected.

Our mortgage agreements contain certain provisions that may limit our ability to sell our hotels.

In order to assign or transfer our rights and obligations under certain of our mortgage agreements, we generally must obtain the consent of the lender, pay a fee equal to a fixed percentage of the outstanding loan balance, and pay any costs incurred by the lender in connection with any such assignment or transfer. These provisions of our mortgage agreements may limit our ability to sell our hotels which, in turn, could adversely impact the price realized from any such sale. To the extent that we receive lower sale proceeds, our business, financial condition, results of operations and our ability to make distributions to stockholders could be materially adversely affected.

Our ground leases contain certain provisions that may limit our ability to sell our hotels.

Our ground lease agreements with respect to the Bethesda Marriott Suites, the Salt Lake City Marriott Downtown at City Creek, the Westin Boston Waterfront, the Hotel Palomar Phoenix and Cavallo Point, as well as the ground lease underlying our annex sublease at the Orchards Inn Sedona, require the consent of the lessor for assignment or transfer. These provisions of our
-19-


Table of Contents
ground leases may limit our ability to sell our hotels which, in turn, could adversely impact the price realized from any such sale. In addition, at any given time, investors may be disinterested in buying properties subject to a ground lease, especially ground leases with fewer than 40 years remaining, such as the Salt Lake City Marriott Downtown at City Creek, and may pay a lower price for such properties than for a comparable property owned in fee simple or they may not purchase such properties at any price. Accordingly, we may find it difficult to sell a property subject to a ground lease or may receive lower proceeds from any such sale. To the extent that we receive lower sale proceeds or are unable to sell the hotel at an opportune time or at all, our business, financial condition, results of operations and our ability to make distributions to stockholders could be materially adversely affected.

Some of our hotels are subject to rights of first offer that may limit our ability to sell our hotels.

We are subject to a franchisor’s or operator’s right of first offer, in some instances under our franchise agreements or management agreements. Such provisions may limit our ability to sell our hotels which, in turn, could adversely impact the price realized from any such sale. To the extent that we receive lower sale proceeds, our business, financial condition, results of operations and our ability to make distributions to stockholders could be materially adversely affected.

We may be subject to unknown or contingent liabilities related to recently sold or acquired hotels, as well as hotels that we may sell or acquire in the future.

Our recently sold or acquired hotels, as well as hotels we may sell or acquire in the future, may be subject to unknown or contingent liabilities for which we may be liable to the buyers or for which we may have no recourse, or only limited recourse, against the sellers. In general, the representations and warranties provided under our transaction agreements related to the sale or purchase of a hotel may survive for a defined period of time after the completion of the transaction.

Furthermore, indemnification under such agreements may be limited and subject to various materiality thresholds, a significant deductible, or an aggregate cap on losses. As a result, there is no guaranty that we will not be obligated to reimburse buyers for their losses or that we will be able to recover any amounts with respect to losses due to breaches by sellers of their representations and warranties.

In addition, the total amount of costs and expenses may be incurred with respect to the unknown or contingent liabilities may exceed our expectations, and we may experience other unanticipated adverse effects, all of which could materially and adversely affect our operating results and cash flows.

We are subject to risks associated with our ongoing need for renovations and capital improvements as well as financing for such expenditures.

In order to remain competitive, our hotels have an ongoing need for renovations and other capital improvements, including replacements, from time to time, of furniture, fixtures and equipment. These capital improvements may give rise to the following risks:

construction cost overruns and delays;

a possible shortage of available cash to fund capital improvements and the related possibility that financing for these capital improvements may not be available to us on affordable terms;

the renovation investment failing to produce the returns on investment that we expect;

disruptions in the operations of the hotel as well as in demand for the hotel while capital improvements are underway; and

disputes with franchisors/hotel managers regarding compliance with relevant franchise/management agreements.

The costs of these capital improvements or profit displacements during the completion of these capital improvements could have a material adverse effect on our business, financial condition, results of operations and our ability to make distributions to our stockholders.

In addition, we may not be able to fund capital improvements or acquisitions solely from cash provided from our operating activities because we generally must distribute at least 90% of our REIT taxable income, determined without regard to the dividends paid deduction and excluding net capital gains, each year to maintain our REIT tax status. As a result, our
-20-


Table of Contents
ability to fund capital expenditures or investments through retained earnings is very limited. Consequently, we rely upon the availability of debt or equity capital to fund our investments and capital improvements. These sources of funds may not be available on reasonable terms or conditions.

There are significant risks associated with Frenchman’s Reef.

In September 2017, Frenchman’s Reef closed as a result of significant damage from Hurricane Irma and, to a lesser extent, Hurricane Maria, and it remains closed. In 2019, we entered into (i) a franchise agreement with Marriott to brand the property as two separate hotels—a Marriott and an Autograph Collection hotel—and (ii) a management agreement with Aimbridge Hospitality to manage each of the hotels. We are in the process of rebuilding Frenchman’s Reef, but paused the reconstruction in March 2020 in response to COVID-19. We are currently evaluating when to resume construction and have also initiated a process to explore alternatives for completing a rebuild of Frenchman's Reef, including finding a capital partner. There is no guarantee that we will be able to engage a capital partner on terms favorable to us, or at all. If we resume construction, as with any capital improvement project we undertake, this renovation is subject to cost overruns and delays, but given the project’s complexity and geographical challenges, this project may be more susceptible to these risks. Furthermore, certain risks, such as potential lack of funding, disruptions in the supply of materials or products or the inability of contractors to perform on a timely basis or at all, may be heightened as a result of COVID-19. The occurrence of any of these or other effects could have a material adverse effect on our business, financial condition, results of operations and our ability to make distributions to our stockholders.

In the event of natural disasters caused by climate change or otherwise, terrorist attacks, active shooter attacks, significant military actions, outbreaks of contagious diseases or other events for which we may not have adequate insurance, our operations may suffer.

Eight of our hotels (Frenchman's Reef, The Lodge at Sonoma Renaissance Resort & Spa, Westin San Diego Downtown, Hotel Emblem San Francisco, Renaissance Charleston Historic District Hotel, Kimpton Shorebreak Resort, The Landing Lake Tahoe Resort & Spa, and Cavallo Point) are located in areas that are seismically active. Five of our hotels (Frenchman's Reef, Havana Cabana Key West, Barbary Beach House Key West, Westin Fort Lauderdale Beach Resort, and Renaissance Charleston Historic District Hotel) are located in areas that have experienced, and will continue to experience, many hurricanes. Eleven of our hotels are located in metropolitan markets that have been, or may in the future be, targets of actual or threatened terrorist attacks or active shooter attacks, including New York City, Chicago, Boston, San Francisco and Washington, D.C. These hotels are material to our financial results, having constituted 66% of our total revenues in 2020. In addition, to the extent that climate change causes an increase in storm intensity or rising sea levels, our hotels, which are concentrated in coastal areas and other areas that may be impacted by climate change, may be susceptible to an increase in weather-related damage. Additionally, even in the absence of direct physical damage to our hotels, the occurrence of any natural disasters, terrorist attacks, significant military actions, a changing climate in the area of any of our hotels, outbreaks of pandemics or diseases, such as Zika, Ebola, COVID-19, H1N1 or other similar viruses, or other casualty events, will likely have a material adverse effect on business and commercial travelers and tourists, the economy generally and the hotel and tourism industries in particular. While we cannot predict the impact of the occurrence of any of these events, such events may result in decreases in consumer discretionary spending, including the frequency with which our customers choose to stay at hotels or the amount they spend on hotels, which could result in a material adverse effect on our business, financial condition, results of operations and our ability to make distributions to our stockholders.

We have acquired and intend to maintain comprehensive insurance on each of our hotels, including liability, terrorism, fire and extended coverage, of the type and amount that we believe are customarily obtained for or by hotel owners. We cannot guarantee that such coverage will continue to be available at reasonable rates or with reasonable deductibles. Our Florida and U.S. Virgin Islands hotels (Frenchman's Reef, Westin Fort Lauderdale Beach Resort, Havana Cabana Key West, and Barbary Beach House Key West) each have a deductible of 5% of total insured value for a named storm and the Renaissance Charleston Historic District Hotel has a deductible of 2% of total insured value. In addition, each of our California hotels (Westin San Diego Downtown, Hotel Emblem San Francisco, Kimpton Shorebreak Resort, The Lodge at Sonoma Renaissance Resort & Spa, and Cavallo Point) have a deductible of 5% of total insured value for damage due to an earthquake. Due to the damage sustained by Frenchman’s Reef as a result of Hurricanes Irma and Maria in 2017, we submitted a significant insurance claim, which was settled in December 2019. This claim and the increased incidence of substantial claims due to future natural disasters may adversely impact the availability or pricing of insurance available to us.

Various types of catastrophic losses, like earthquakes, floods, wildfires, losses from foreign terrorist activities, or losses from domestic terrorist activities may not be insurable or are generally not insured because of economic infeasibility, legal restrictions or the policies of insurers. Future lenders may require such insurance, and our failure to obtain such insurance could constitute a default under loan agreements. Depending on our access to capital, liquidity and the value of the properties securing
-21-


Table of Contents
the affected loan in relation to the balance of the loan, a default could have a material adverse effect on our results of operations and ability to obtain future financing.

In the event of a substantial loss, our insurance coverage may not be sufficient to cover the full current market value or replacement cost of our lost investment. Should an uninsured loss or a loss in excess of insured limits occur, we could lose all or a portion of the capital we have invested in a hotel, as well as the anticipated future revenue from that particular hotel. In that event, we might nevertheless remain obligated for any mortgage debt or other financial obligations secured by or related to the property. Inflation, changes in building codes and ordinances, environmental considerations and other factors might also prevent us from using insurance proceeds to replace or renovate a hotel after it has been damaged or destroyed. Under those circumstances, the insurance proceeds we receive might be inadequate to restore our economic position with regard to the damaged or destroyed property.

Our results of operations are highly dependent on the management of our hotel properties by third-party hotel management companies.

In order to qualify as a REIT, we cannot operate our hotel properties or control the daily operations of our hotel properties. Our TRS lessees may not operate these hotel properties and, therefore, they must enter into third-party hotel management agreements with one or more eligible independent contractors. Thus, third-party hotel management companies that enter into management contracts with our TRS lessees control the daily operations of our hotel properties.

Under the terms of the hotel management agreements that we have entered into, or that we will enter into in the future, our ability to participate in operating decisions regarding our hotel properties is limited to certain matters, including approval of the annual operating budget. We currently rely, and will continue to rely, on these hotel management companies to adequately operate our hotel properties under the terms of the hotel management agreements. While we and our TRS lessees closely monitor the performance of our hotel managers, we do not have the authority to require any hotel property to be operated in a particular manner or to govern any particular aspect of its operations (for instance, setting room rates and cost structures). Thus, even if we believe that our hotel properties are being operated inefficiently or in a manner that does not result in satisfactory occupancy rates, ADRs and operating profits, we may not have sufficient rights under our hotel management agreements to enable us to force the hotel management company to change its method of operation. We can only seek redress if a hotel management company violates the terms of the applicable hotel management agreement with the TRS lessee, and then only to the extent of the remedies provided for under the terms of the hotel management agreement. Although several of our management agreements have relatively short terms, most of our current management agreements are non-terminable, subject to certain exceptions for cause or failure to achieve certain performance targets. In the event that we need to replace any of our hotel management companies pursuant to termination for cause or performance, we may experience significant disruptions at the affected properties and the new management companies may not meet our performance expectations, which may have a material adverse effect on our business, financial condition, results of operations and our ability to make distributions to our stockholders.
We may be unable to maintain good relationships with third-party hotel managers and franchisors.
The success of our respective hotel investments and the value of our franchised properties largely depend on our ability to establish and maintain good relationships with the third-party hotel managers and franchisors of our respective hotel management and franchise agreements. If we are unable to maintain good relationships with third-party hotel managers or franchisors, we may be unable to renew existing management or franchise agreements or expand relationships with them. Additionally, opportunities for developing new relationships with additional third-party hotel managers or franchisors may be adversely affected. This, in turn, could have an adverse effect on our results of operations and our ability to execute our repositioning strategy through a change in brand or change in third-party hotel manager.

A substantial number of our hotels operate under a brand owned by Marriott or Hilton; therefore, we are subject to risks associated with concentrating our portfolio in two brands.

As of December 31, 2020, 19 of our 31 hotels operate under brands owned by Marriott and three of our hotels operate under brands owned by Hilton. As a result, our success is dependent in part on the continued success of Marriott and Hilton and their respective brands. Consequently, if market recognition or the positive perception of Marriott or Hilton is reduced or compromised, the goodwill associated with the Marriott- and Hilton-branded hotels in our portfolio may be adversely affected, which may have a material adverse effect on our business, financial condition, results of operations and our ability to make distributions to our stockholders.

-22-


Table of Contents
Several of our hotels are operated under franchise agreements and we are subject to the risks associated with the franchise brand and the costs associated with maintaining the franchise license.

As of December 31, 2020, 19 of our hotels operate under Marriott or Hilton franchise agreements. The maintenance of the franchise licenses for branded hotel properties is subject to the franchisors’ operating standards and other terms and conditions set forth in the applicable franchise agreement. Franchisors periodically inspect hotel properties to ensure that we, our TRS lessees and management companies follow their brand standards.

If we fail to maintain these required standards, then the brand may terminate its agreement with us and assert a claim for damages for any liability we may have caused, which could include liquidated damages. Moreover, from time to time, we may receive notices from franchisors or the hotel brands regarding alleged non-compliance with the franchise agreements or brand standards, and we may disagree with these claims that we are not in compliance. Any disputes arising under these agreements could also lead to a termination of a franchise or management agreement and a payment of liquidated damages. If we were to lose a franchise or hotel brand for a particular hotel, it could harm the operation, financing, or value of that hotel due to the loss of the franchise or hotel brand name, marketing support and centralized reservation system, all or any of which could have a material adverse effect on our business, financial condition, results of operations and our ability to make distributions to stockholders.

Contractual and other disagreements with third-party hotel managers and franchisors could make us liable to them or result in litigation costs or other expenses.
Our management and franchise agreements with third-party hotel managers require us and the applicable third-party hotel manager to comply with operational and performance conditions that are subject to interpretation and could result in disagreements, and we expect this will be true of any management and franchise agreements that we enter into with future third-party hotel managers or franchisors. At any given time, we may be in disputes with one or more third-party hotel managers or franchisors.
Any such dispute could be very expensive for us, even if the outcome is ultimately in our favor. We cannot predict the outcome of any arbitration or litigation, the effect of any negative judgment against us or the amount of any settlement that we may enter into with any franchisor other third-party hotel manager. In the event we terminate a management or franchise agreement early and the hotel manager or franchisor considers such termination to have been wrongful, they may seek damages. Additionally, we may be required to indemnify our third-party hotel managers and franchisors against disputes with third parties, pursuant to our management and franchise agreements. An adverse result in any of these proceedings could materially and adversely affect our revenues and profitability.
If we were to lose a brand license at one or more of our hotels, the value of the affected hotels could decline significantly and we could incur significant costs to obtain new franchise licenses, which could materially and adversely affect our results of operations and profitability as well as limit or slow our future growth.
If we were to lose a brand license, the underlying value of a particular hotel could decline significantly from the loss of associated name recognition, marketing support, participation in guest loyalty programs and the centralized reservation system provided by the franchisor or brand manager, which could require us to recognize an impairment on the hotel. Furthermore, the loss of a franchise license at a particular hotel could harm our relationship with the franchisor or brand manager, which could impede our ability to operate other hotels under the same brand, limit our ability to obtain new franchise licenses or brand management agreements from the franchisor or brand in the future on favorable terms, or at all, and cause us to incur significant costs to obtain a new franchise license or brand management agreement for the particular hotel. Accordingly, if we lose one or more franchise licenses or brand management agreements, it could materially and adversely affect our results of operations and profitability as well as limit or slow our future growth.

Our business may be adversely affected by consolidation in the lodging industry.

Consolidation among companies in the lodging industry may reduce our bargaining power in negotiating management agreements and franchise agreements due to decreased competition among major brand companies. For instance, in 2016, Marriott acquired Starwood Hotels & Resorts, resulting in the increased portfolio concentration in the Marriott brand family (19 of our 31 hotels as of December 31, 2020). We believe Marriott may use this leverage when negotiating for property improvement plans upon the acquisition of a hotel in cases where the franchisor or hotel brand requires renovations to bring the physical condition of a hotel into compliance with the specifications and standards each franchisor or hotel brand has developed.

-23-


Table of Contents
Industry consolidation could also result in the lack of differentiation among the brands, which could impact the ability to drive higher rates in those brands. In addition, to the extent that consolidation among hotel brand companies adversely affects the loyalty reward program offered by one or more of our hotels, customer loyalty to those hotels may suffer and demand for guestrooms may decrease. Furthermore, because each hotel brand company relies on its own network of reservation systems, hotel management systems and customer databases, the integration of two or more networks may result in a disruption to operations of these systems, such as disruptions in processing guest reservations, delayed bookings or sales, or lost guest reservations, which could adversely affect our financial condition and results of operations. Additionally, following the completion of a merger of companies, the costs to integrate the companies may be absorbed by our impacted hotel or hotels and adversely affect our financial condition and results of operations.

Our ownership of properties through ground leases exposes us to the risks that we may have difficulty financing such properties, be forced to sell such properties for a lower price, are unable to extend the ground leases at maturity or lose such properties upon breach or termination of the ground leases.

We hold a leasehold or subleasehold interest in all or a portion of the land underlying eight of our hotels (Bethesda Marriott Suites, Courtyard New York Manhattan/Fifth Avenue, Salt Lake City Marriott Downtown at City Creek, Westin Boston Waterfront, JW Marriott Denver Cherry Creek, Orchards Inn Sedona, Hotel Palomar Phoenix, and Cavallo Point), and the parking lot at another of our hotels (Worthington Renaissance Fort Worth Hotel). We may acquire additional hotels in the future subject to ground leases. In the past, from time to time, secured lenders have been unwilling to lend, or otherwise charged higher interest rates, for loans secured by a leasehold mortgage compared to loans secured by a fee simple mortgage. In addition, at any given time, investors may be disinterested in buying properties subject to a ground lease, especially ground leases with fewer than 40 years remaining, such as the Salt Lake City Marriott Downtown at City Creek, which has 36 years remaining, and may pay a lower price for such properties than for a comparable property in fee simple, or they may not purchase such properties at any price whatsoever. For these reasons, we may have a difficult time selling a property subject to a ground lease or may receive lower proceeds from a sale. Finally, as the lessee under our ground leases, we are exposed to the possibility of losing the hotel, or a portion of the hotel, upon termination, or an earlier breach by us, of the ground lease, which could result in a material adverse effect on our business, financial condition, results of operations and our ability to make distributions to our stockholders.

Furthermore, unless we purchase a fee simple interest in the land and improvements subject to our ground leases, we will not have any economic interest in the land or improvements at the expiration of our ground leases and therefore we generally will not share in any increase in value of the land or improvements beyond the term of a ground lease, notwithstanding our capital outlay to purchase our interest in the hotel or fund improvements thereon, and will lose our right to use the hotel.

The failure of tenants to make rent payments under our retail and restaurant leases may adversely affect our results of operation.

On occasion, retail and restaurant tenants at our hotel properties may fail to make rent payments when due. Generally, we hold security deposits in connection with each lease which may be applied in the event that the tenant under the lease fails or is unable to make payments; however, these security deposits do not provide us with sustained cash flow to pay distributions or for other purposes. In the event that a tenant continually fails to make rent payments, the security deposits may be applied in full to the non-payment of rents, but we face the risk of being able to recover only a portion of the rents due to us or being unable to recover any amounts whatsoever. If we evict a tenant, we also face the risk of delay or inability to find a suitable tenant or replacement tenant that suits the needs of our hotel.

We face competition for hotel acquisitions and investments and we may not be successful in identifying or completing hotel acquisitions and investments that meet our criteria, which may impede our growth.

One component of our long-term business strategy is expansion through hotel acquisitions and investments. However, we may not be successful in identifying or completing acquisitions or investments that are consistent with our strategy. For example, we have not acquired a hotel since 2018. We compete with institutional pension funds, private equity funds, REITs, hotel companies and others who are engaged in hotel acquisitions and investments. This competition for hotel investments may increase the price we pay for hotels and these competitors may succeed in acquiring those hotels that we seek to purchase. In addition, the number of entities competing for suitable hotels may increase in the future, which would increase demand for these hotels and the prices we must pay to acquire them. If we pay higher prices for hotels, our returns on investment and profitability may be reduced. Also, future acquisitions of hotels, hotel companies or hotel investments may not yield the returns we expect, especially if we cannot obtain financing without paying higher borrowing costs, and may result in stockholder dilution.

-24-


Table of Contents
Actions by organized labor could have a material adverse effect on our business.

We believe that unions are generally becoming more aggressive about organizing workers at hotels in certain geographic locations. Potential labor activities at these hotels could significantly increase the administrative, labor and legal expenses and reduce the profits that we receive. If hotels in our portfolio are organized, this could have a material adverse effect on our business, financial condition, results of operation and our ability to make distributions to our stockholders.

We have entered into management agreements with third-party managers to operate our hotels. Our hotel managers are responsible for hiring and maintaining the labor force at each of our hotels. From time to time, strikes, lockouts, public demonstrations or other negative actions and publicity may disrupt hotel operations at any of our hotels, negatively impact our reputation or the reputation of our brands, or harm relationships with the labor forces at our hotels. We also may incur increased legal costs and indirect labor costs as a result of contract disputes or other events. Additionally, hotels where our managers have collective bargaining agreements with employees are more highly affected by labor force activities than others. The resolution of labor disputes or new or re-negotiated labor contracts could lead to increased labor costs, either by increases in wages or benefits or by changes in work rules that raise hotel operating costs. Furthermore, labor agreements may limit the ability of our hotel managers to reduce the size of hotel workforces during an economic downturn because collective bargaining agreements are negotiated between the hotel managers and labor unions. We do not have the ability to control the outcome of these negotiations.

Actions by federal, state or local jurisdictions could have a material adverse effect on our business.

Several local jurisdictions in the U.S. have enacted, or considered, legislation increasing the minimum wage for workers in the jurisdiction. Some of this legislation applies to hotels only. If a jurisdiction in which the Company owns a hotel adopts such legislation, then the cost to operate the hotel may increase significantly and could have a material adverse effect on our business, financial condition, results of operations and our ability to make distributions to our stockholders.

The Department of Labor has adopted regulations, effective as of January 1, 2020, that have the effect of increasing the number of workers entitled to overtime. We expect these regulations may result in higher operating costs and could have a material adverse effect on our business, financial condition, results of operations and our ability to make distributions to our stockholders.

Risks Related to the Economy and Credit Markets

The lack of availability and terms of financing could adversely impact the amounts, sources and costs of capital available to us.

The ownership of hotels is very capital intensive. We finance the acquisition of our hotels with a mixture of equity and long-term debt, while we traditionally finance renovations and operating needs with cash provided from operations or with borrowings from our corporate credit facility. Our mortgage loans typically have a large balloon payment due at their maturity. Generally, we find it more efficient to place a significant amount of debt on a small number of our hotels while we try to maintain a significant number of our hotels unencumbered.

During periods of economic recession, it could be difficult for us to borrow money. In recent years, a significant percentage of hotel loans were made by lenders who sold such loans to securitized lending vehicles, such as commercial mortgage backed security (“CMBS”) pools. If the market for new CMBS issuances results in CMBS lenders making fewer loans, there is a risk that the debt capital available to us could be reduced.

An uncertain environment in the lodging industry and the economy generally could result in declines in our average daily room rates, occupancy and RevPAR, and thereby have a material adverse effect on our results of operations.

The performance of the lodging industry has traditionally been closely linked with the general economy. A stall in economic growth or an economic recession would have a material adverse effect on our results of operations. When a property's occupancy or room rates drop to the point where its revenues are less than its operating expenses, we are required to spend additional funds in order to cover that property's operating expenses.

In addition, if the operating results decline at our hotels that are secured by mortgage debt, there may not be sufficient operating profits from the hotel to fund the debt service on the mortgage. In such a case, we may be forced to choose from a number of unfavorable options, including using corporate cash, drawing on our corporate credit facility, selling a hotel on disadvantageous terms, including an unattractive price, or defaulting on the mortgage debt and permitting the lender to
-25-


Table of Contents
foreclose. Any one of these options could have a material adverse effect on our business, results of operations, financial condition and ability to pay distributions to our stockholders.

Risks Related to Our Debt and Financing

The instruments governing our existing indebtedness contain, and instruments governing our future indebtedness may contain, financial covenants that could limit our operations and our ability to make distributions to our stockholders.

Our existing property-level debt instruments contain, and instruments governing property-level debt we incur in the future may contain, restrictions (including cash management provisions) that may, under circumstances specified in the loan agreements, prohibit our subsidiaries that own our hotels from making distributions or paying dividends, repaying loans to us or other subsidiaries or transferring any of their assets to us or another subsidiary. Failure to meet our financial covenants could result from, among other things, changes in our results of operations, the incurrence of additional debt or changes in general economic conditions. In addition, this could cause one or more of our lenders to accelerate the timing of payments and could have a material adverse effect on our business, financial condition, results of operations and our ability to make distributions to our stockholders. The terms of our debt may restrict our ability to engage in transactions that we believe would otherwise be in the best interests of our stockholders.

Our credit facility and term loans contain financial covenants that may constrain our ability to sell assets and make distributions to our stockholders.

Our corporate credit facility and term loans contain several financial covenants, the most constraining of which limits the amount of debt that we may incur compared to the value of our hotels (our leverage covenant) and the amount of debt service we pay compared to our cash flow (our debt service coverage covenant). If we were to default under either of these covenants or were unable to obtain a waiver of such default, the lenders may require us to repay all amounts then outstanding under our credit facility and term loans and may terminate our credit facility and term loans. These and our other financial covenants constrain us from incurring material amounts of additional debt or from selling properties that generate a material amount of income. In addition, our credit facility requires that we maintain a minimum number of our hotels as unencumbered assets.

On June 9, 2020, we executed amendments to the credit agreements for our corporate credit facility and term loans. These amendments provide for a waiver of the quarterly tested financial covenants beginning with the second quarter of 2020 through the first quarter of 2021 and certain other modifications to the covenants thereafter through the fourth quarter of 2021. On August 14, 2020, we executed a further amendment to the credit agreements for our corporate credit facility and term loans that permits us to pay dividends on our Series A Preferred Stock in an amount up to $17.5 million annually. On January 20, 2021, we executed further amendments to the credit agreements for our corporate credit facility and term loans. These amendments extended the existing waiver of the quarterly tested financial covenants through the fourth quarter of 2021 and certain other modifications to the covenants thereafter through the first quarter of 2023. There can be no assurance that we will meet our financial covenants in the future or that we will be able to obtain additional waivers from our lenders, if needed.

Many of our existing mortgage debt agreements contain, and future mortgage debt agreements may contain, “cash trap” provisions that could limit our ability to make distributions to our stockholders.

Certain of our loan agreements contain, and future mortgage debt agreements may contain, cash trap provisions that may be triggered if the performance of the affected hotel or hotels declines. If the provisions in one or more of these loan agreements are triggered, substantially all of the cash flow generated by the hotel or hotels affected will be deposited directly into lockbox accounts and then swept into cash management accounts for the benefit of the lenders. Cash will be distributed to us only after certain items are paid, including deposits into leasing and maintenance reserves and the payment of debt service, insurance, taxes, operating expenses, and extraordinary capital expenditures and leasing expenses. These “cash trap” provisions do not provide the lender the right to accelerate repayment of the underlying debt. As of December 31, 2020, the debt service coverage ratios or debt yields for all of our mortgage loans were below the minimum thresholds such that the cash trap provision of each respective loan was triggered, with the exception of the mortgage loan secured by the Salt Lake Marriott Downtown at City Creek, which does not have a cash trap provision. We do not expect that such cash traps will affect our ability to satisfy our short-term liquidity requirements. However, the triggering of cash traps in the future could affect our liquidity and our ability to make distributions to our stockholders.

There is refinancing risk associated with our debt.

-26-


Table of Contents
Our typical debt contains limited principal amortization; therefore, the vast majority of the principal must be repaid at the maturity of the loan in a so-called “balloon payment.” In the event that we do not have sufficient funds to repay the debt at the maturity of these loans, we will need to refinance this debt. If the credit environment is constrained at the time of our debt maturities, we would have a very difficult time refinancing debt. When we refinance our debt, prevailing interest rates and other factors may result in paying a greater amount of debt service, which will adversely affect our cash flow, and, consequently, our cash available for distribution to our stockholders. If we are unable to refinance our debt on acceptable terms, we may be forced to choose from a number of unfavorable options. These options include agreeing to otherwise unfavorable financing terms on one or more of our unencumbered assets, selling one or more hotels on disadvantageous terms, including unattractive prices or defaulting on the mortgage and permitting the lender to foreclose. Any one of these options could have a material adverse effect on our business, financial condition, results of operations and our ability to make distributions to our stockholders.

If we default on our secured debt in the future, the lenders may foreclose on our hotels.

All of our indebtedness, except our credit facility and term loan, is secured by single property first mortgages on the applicable property. If we default on any of the secured loans, the lender will be able to foreclose on the property pledged to the relevant lender under that loan. While we have maintained certain of our hotels unencumbered by mortgage debt, we have a relatively high loan-to-value on a number of our hotels which are subject to mortgage loans and, as a result, those mortgaged hotels may be at an increased risk of default and foreclosure. In addition, to the extent that we cannot meet any future debt service obligations, we will risk losing some or all of our hotels that are pledged to secure our obligations to foreclosure. This could affect our ability to make distributions to our stockholders.

In addition to losing the property, a foreclosure may result in recognition of taxable income. Under the Code, a foreclosure of property securing non-recourse debt would be treated as a sale of the property for a purchase price equal to the outstanding balance of the debt secured by the mortgage. If the outstanding balance of the debt secured by the mortgage exceeds our tax basis in the property, we would recognize taxable income on foreclosure even though we did not receive any cash proceeds. As a result, we may be required to identify and utilize other sources of cash for distributions to our stockholders. If this occurs, our financial condition, cash flow and ability to satisfy our other debt obligations or ability to pay distributions may be adversely affected.

Future debt service obligations may adversely affect our operating results, require us to liquidate our properties, jeopardize our ability to make cash distributions necessary to maintain our tax status as a REIT and limit our ability to make distributions to our stockholders.

In the future, we and our subsidiaries may incur substantial additional debt, including secured debt. Although borrowing costs have been historically low, they are expected to rise in the near-term and borrowing costs on new and refinanced debt may be more expensive. Our existing debt, and any additional debt borrowed in the future could subject us to many risks, including the risks that:

our cash flow from operations will be insufficient to make required payments of principal and interest or to make cash distributions necessary to maintain our tax status as a REIT;

we may be vulnerable to adverse economic and industry conditions;

we may be required to dedicate a substantial portion of our cash flow from operations to the repayment of our debt, thereby reducing the cash available for distribution to our stockholders, operations and capital expenditures, future investment opportunities or other purposes;

the terms of any refinancing might not be as favorable as the terms of the debt being refinanced; and

the use of leverage could adversely affect our stock price and our ability to make distributions to our stockholders.

If we violate covenants in our future indebtedness agreements, we could be required to repay all or a portion of our indebtedness before maturity at a time when we might be unable to arrange financing for such repayment on favorable terms, if at all.

Refinanced debt could reduce the amounts available for distribution to our stockholders, as well as reduce funds available for our operations, future investment opportunities or other purposes.

Increases in interest rates may increase our interest expense.
-27-


Table of Contents

Higher interest rates could increase debt service requirements on any of our floating rate debt, including our unsecured term loans and any outstanding balance on our senior unsecured credit facility, and could reduce the amounts available for distribution to our stockholders, as well as reduce funds available for our operations, future business opportunities or other purposes.

Hedging against interest rate exposure may adversely affect us.

We manage certain exposure to interest rate volatility by using interest rate hedging, such as swap agreements, to “hedge” against the possible negative effects of interest rate fluctuations. We may continue to do so in the future. However, hedging can be expensive, particularly during periods of volatile interest rates, available interest rate hedges may not correspond directly with the interest rate risk for which protection is sought, the duration of the interest rate hedge may not match the duration of the related liability, and we cannot assure you that any hedging will adequately mitigate the adverse effects of interest rate increases or that counterparties under these agreements will honor their obligations. As a result, our hedging transactions could have a material and adverse effect on our results of operations.

Changes in LIBOR reporting practices, the method in which LIBOR is determined, or the use of alternative reference rates, may adversely affect us.

In July 2017, the Financial Conduct Authority (“FCA”) that regulates LIBOR announced it intends to stop compelling banks to submit rates for the calculation of LIBOR after 2021. As a result, the Federal Reserve Board and the Federal Reserve Bank of New York organized the Alternative Reference Rates Committee, which identified the Secured Overnight Financing Rate (“SOFR”) as its preferred alternative to USD-LIBOR in derivatives and other financial contracts. We are not able to predict when LIBOR will cease to be available or when there will be sufficient liquidity in the SOFR markets. Any changes adopted by the FCA or other governing bodies in the method used for determining LIBOR may result in a sudden or prolonged increase or decrease in reported LIBOR. If that were to occur, our interest payments could change. In addition, uncertainty about the extent and manner of future changes may result in interest rates and/or payments that are higher or lower than if LIBOR were to remain available in its current form.

We have contracts that are indexed to LIBOR and are monitoring and evaluating the related risks, which include interest amounts on our variable rate debt and the swap rate for our interest rate swaps as discussed in Note 8, Debt. In the event that LIBOR is discontinued, the interest rates will be based on an alternative variable rate as specified in the applicable documentation governing such debt or swaps or as otherwise agreed upon. Such an event would not affect our ability to borrow or maintain already outstanding borrowings or swaps, but the alternative variable rate could be higher and more volatile than LIBOR prior to its discontinuance.

Certain risks arise in connection with transitioning contracts to a new alternative rate, including any resulting value transfer that may occur. The value of loans, securities, or derivative instruments tied to LIBOR could also be impacted if LIBOR is limited or discontinued. For some instruments, the method of transitioning to an alternative rate may be challenging, as they may require negotiation with the respective counterparty.

If a contract is not transitioned to an alternative rate and LIBOR is discontinued, the impact is likely to vary by contract. If LIBOR is discontinued or if the method of calculating LIBOR changes from its current form, interest rates on our current or future indebtedness may be adversely affected.

While we expect LIBOR to be available in substantially its current form until the end of 2021, it is possible that LIBOR will become unavailable prior to that point. This could result, for example, if sufficient banks decline to make submissions to the LIBOR administrator. In that case, the risks associated with the transition to an alternative reference rate will be accelerated and magnified.

Risks Related to Regulation and the Environment

Noncompliance with governmental regulations could adversely affect our operating results.

Environmental matters.

Our hotels are, and the hotels that we acquire in the future will be, subject to various federal, state and local environmental laws and regulations relating to environmental protection. Under these laws, courts and government agencies may have the authority to require us, as owner of a contaminated property, to clean up the property, even if we did not know of,
-28-


Table of Contents
or were not responsible for, the contamination. These laws apply to persons who owned a property at the time it became contaminated so we may incur cleanup costs or other environmental liabilities even after we sell a property. In addition to the costs of cleanup, environmental contamination can affect the value of a property and, therefore, an owner’s ability to borrow funds using the property as collateral or to sell the property. Additionally, under certain environmental laws, courts and government agencies also have the authority to require that (i) a person who sent waste to a waste disposal facility, such as a landfill or an incinerator, pay for the clean-up of that facility if it becomes contaminated and threatens human health or the environment and (ii) a person who arranges for the disposal or treatment, or transports for disposal or treatment, a hazardous substance at a property owned by another person pay for the costs of removal or remediation of hazardous substances released into the environment at that property.

Our hotels are also subject to various federal, state, and local environmental, health and safety laws and regulations that address a wide variety of issues, including, but not limited to, storage tanks, air emissions from emergency generators, storm water and wastewater discharges, asbestos, lead-based paint, mold and mildew and waste management. Some of our hotels routinely handle and use hazardous or regulated substances and wastes as part of their operations, which substances and wastes are subject to regulation (e.g., swimming pool chemicals). Our hotels incur costs to comply with these laws and regulations and could be subject to fines and penalties for non-compliance. Additionally, various court decisions have established that third parties may recover damages for injury caused by property contamination. For instance, a person exposed to asbestos while staying or working in a hotel may seek to recover damages if he or she suffers injury from the asbestos.

Furthermore, numerous treaties, laws and regulations have been enacted to regulate or limit carbon emissions. Changes in the regulations and legislation relating to climate change, and complying with such laws and regulations, may require us to make significant investments in our hotels and could result in increased energy costs at our properties which could have a material adverse effect on our results of operations and our ability to make distributions to our stockholders.

Although we have taken and will take commercially reasonable steps to assess the condition of our properties, there may be unknown environmental problems associated with our properties. If environmental contamination exists on our properties, we could become subject to strict, joint and several liability for the contamination by virtue of our ownership interest. In addition, we are obligated to indemnify our lenders for any liability they may incur in connection with a contaminated property.

We could be responsible for the costs associated with a contaminated property, including the costs to clean up a contaminated property or to defend against a claim, and such costs could have a material adverse effect on our results of operations and financial condition and our ability to pay dividends to our stockholders. Additionally, we regularly incur costs to comply with environmental laws and we cannot assure you that future laws or regulations will not impose material environmental liabilities or that the current environmental condition of our hotels will not be affected by the condition of the properties in the vicinity of our hotels (such as the presence of leaking underground storage tanks) or by third parties unrelated to us.

Americans with Disabilities Act and other changes in governmental rules and regulations.

Our properties must comply with Title III of the Americans with Disabilities Act of 1990 (the “ADA”), to the extent that such properties are “public accommodations” as defined by the ADA. Under the ADA, all public accommodations must meet various federal non-discrimination requirements related to access and use by individuals with disabilities. Compliance with the ADA’s requirements could require removal of architectural barriers to access and non-compliance could result in the payment of civil penalties, damages, and attorneys' fees and costs. We believe that our properties are in substantial compliance with the ADA, however, the obligation to comply with the ADA is an ongoing one, and we will continue to assess our properties and to make alterations as appropriate in this regard. If we are required to make substantial modifications to our hotels, whether to comply with the ADA or other changes in governmental rules and regulations, our financial condition, results of operations and ability to make distributions to our stockholders could be adversely affected.

Our hotel properties may contain or develop harmful mold, which could lead to liability for adverse health effects and costs of remediating the problem.

When excessive moisture accumulates in buildings or on building materials, mold growth may occur, particularly if the moisture problem remains undiscovered or is not addressed over a period of time. Some molds may produce airborne toxins or irritants. Concern about indoor exposure to mold has been increasing, as exposure to mold may cause a variety of adverse health effects and symptoms, including allergic reactions. As a result, the presence of mold to which our hotel guests or employees could be exposed at any of our properties could require us to undertake a costly remediation program to contain or remove the mold from the affected property, which would reduce our cash available for distribution. In addition, exposure to
-29-


Table of Contents
mold by our guests or employees, management company employees or others could expose us to liability if property damage or adverse health concerns arise.

Risks Related to Our Status as a REIT

We cannot assure you that we will remain qualified as a REIT.

We believe that we are qualified to be taxed as a REIT for federal income tax purposes for our taxable year ended December 31, 2020, and we expect to continue to qualify as a REIT for future taxable years, but we cannot assure you that we have qualified, or will remain qualified, as a REIT. The REIT qualification requirements are extremely complex and official interpretations of the federal income tax laws governing qualification as a REIT are limited. Certain aspects of our REIT qualification are beyond our control. For example, decreased revenues attributable to the COVID-19 pandemic may make it more difficult for us to meet the REIT gross income tests. Accordingly, we cannot be certain that we will be successful in operating so that we can remain qualified as a REIT. At any time, new laws, interpretations or court decisions may change the federal tax laws or the federal income tax consequences of our qualification as a REIT. Moreover, our charter provides that our board of directors may revoke or otherwise terminate our REIT election, without the approval of our stockholders, if it determines that it is no longer in our best interest to continue to qualify as a REIT.

If we fail to qualify as a REIT and do not qualify for certain statutory relief provisions, or otherwise cease to be a REIT, we will be subject to federal income tax on our taxable income at the corporate rate. We might need to borrow money or sell assets in order to pay any such tax. Also, we would not be allowed a deduction for dividends paid to our stockholders in computing our taxable income and we would no longer be compelled to make distributions under the Code. Unless we were entitled to relief under certain federal income tax laws, we could not re-elect REIT status until the fifth calendar year after the year in which we failed to qualify as a REIT. If we fail to qualify as a REIT but are eligible for certain relief provisions, then we may retain our status as a REIT, but we may be required to pay a penalty tax, which could be substantial.

Maintaining our REIT qualification contains certain restrictions and drawbacks.

Complying with REIT requirements may cause us to forgo otherwise attractive opportunities.

To remain qualified as a REIT for federal income tax purposes, we must continually satisfy tests concerning, among other things, the sources of our income, the nature and diversification of our assets, the amounts we distribute to our stockholders and the ownership of our stock. In order to meet these tests, we may be required to forgo attractive business or investment opportunities. For example, we may not lease to our TRS any hotel which contains gaming. Thus, compliance with the REIT requirements may hinder our ability to operate solely to maximize profits.

To qualify as a REIT, we must meet annual distribution requirements.

In order to remain qualified as a REIT, we generally are required to distribute at least 90% of our REIT taxable income, determined without regard to the dividends paid deduction and excluding net capital gains, each year to our stockholders. To the extent that we satisfy this distribution requirement, but distribute less than 100% of our taxable income, we will be subject to federal corporate income tax on our undistributed taxable income. In addition, we will be subject to a 4% nondeductible excise tax if the actual amount that we pay out to our stockholders in a calendar year is less than a minimum amount specified under federal tax laws. As a result of differences between cash flow and the accrual of income and expenses for tax purposes, or nondeductible expenditures, for example, our REIT taxable income in any given year could exceed our cash available for distribution. Accordingly, we may be required to borrow money or sell assets to make distributions sufficient to enable us to pay out enough of our taxable income to satisfy the distribution requirement and to avoid federal corporate income tax and the 4% nondeductible excise tax in a particular year.

The formation of our TRSs and TRS lessees increases our overall tax liability.

Overall, no more than 20% of the value of a REIT’s assets may consist of stock or securities of one or more TRSs. Our domestic TRSs are subject to federal and state income tax on their taxable income. The taxable income of our TRS lessees currently consists and generally will continue to consist of revenues from the hotels leased by our TRS lessees plus, in certain cases, key money payments (amounts paid to us by a hotel management company in exchange for the right to manage a hotel we acquire) and yield support payments, net of the operating expenses for such properties and rent payments to us. Such taxes could be substantial. Our non-U.S. TRSs also may be subject to tax in jurisdictions where they operate.

-30-


Table of Contents
We will be subject to a 100% excise tax to the extent that transactions with our TRSs are not conducted on an arm’s-length basis. For example, to the extent that the rent paid by one of our TRS lessees exceeds an arm’s-length rental amount, such excess is potentially subject to this excise tax. While we believe that we structure all of our leases on an arm’s-length basis, upon an audit, the IRS might disagree with our conclusion.

If the leases of our hotels to our TRS lessees are not respected as true leases for U.S. federal income tax purposes, we will fail to qualify as a REIT.
To qualify as a REIT, we must annually satisfy two gross income tests, under which specified percentages of our gross income must be derived from certain sources, such as “rents from real property.” Rents paid to us by our TRS lessees pursuant to the leases of our hotels will constitute substantially all of our gross income. In order for such rent to qualify as “rents from real property” for purposes of the gross income tests, the leases must be respected as true leases for U.S. federal income tax purposes and not be treated as service contracts, financing arrangements, joint ventures or some other type of arrangement. If our leases are not respected as true leases for U.S. federal income tax purposes, we will fail to qualify as a REIT.

You may be restricted from transferring our common stock and Series A Preferred Stock.

In order to maintain our REIT qualification, among other requirements, no more than 50% in value of our outstanding stock may be owned, directly or indirectly, by five or fewer individuals (as defined in the federal income tax laws to include certain entities) during the last half of any taxable year. In addition, the REIT rules generally prohibit a manager of one of our hotels from owning, directly or indirectly, more than 35% of our stock and a person who holds 35% or more of our stock from also holding, directly or indirectly, more than 35% of any such hotel management company. To qualify for and preserve REIT status, our charter contains an aggregate share ownership limit, a common share ownership limit, and a preferred share ownership limit. Generally, any shares of our stock owned by affiliated owners will be added together for purposes of the aggregate share ownership limit, and any shares of common stock or preferred stock, as applicable, owned by affiliated owners will be added together for purposes of the common share ownership limit and the preferred share ownership limit.

If anyone transfers or owns shares in a way that would violate the aggregate share ownership limit, the common share ownership limit, or the preferred share ownership limit (unless such ownership limits have been waived by our board of directors), or would prevent us from continuing to qualify as a REIT under the federal income tax laws, those shares instead will be transferred to a trust for the benefit of a charitable beneficiary and will be either redeemed by us or sold to a person whose ownership of the shares will not violate the aggregate share ownership limit, the common share ownership limit, or the preferred share ownership limit. If this transfer to a trust would not be effective to prevent a violation of the ownership restrictions in our charter, then the initial intended transfer or ownership will be null and void from the outset. The intended transferee or owner of those shares will be deemed never to have owned the shares. Anyone who acquires or owns shares in violation of the aggregate share ownership limit, the common share ownership limit, the preferred share ownership limit (unless such ownership limits have been waived by our board of directors) or the other restrictions on transfer or ownership in our charter bears the risk of a financial loss when the shares are redeemed or sold if the market price of our stock falls between the date of purchase and the date of redemption or sale.

Even if we maintain our status as a REIT, in certain circumstances, we may be subject to federal and state income taxes, which would reduce our cash available for distribution to our stockholders.

Even if we qualify and maintain our status as a REIT, we may be subject to federal income taxes or state taxes in various circumstances. For example, net income from a “prohibited transaction” will be subject to a 100% tax. In addition, we may not be able to distribute all of our income in any given year, which would result in corporate level taxes, and we may not make sufficient distributions to avoid excise taxes. We may also decide to retain certain gains from the sale or other disposition of our property and pay income tax directly on such gains. In that event, our stockholders would be required to include such gains in income and would receive a corresponding credit for their share of taxes paid by us. We may also be subject to U.S. state and local and non-U.S. taxes on our income or properties, either directly or at the level of our operating partnership or the other companies through which we indirectly own our assets. In addition, we may be subject to federal, state, local or non-U.S. taxes in other various circumstances. Any federal or state taxes that we pay will reduce our cash available for distribution to our stockholders.

Dividends payable by REITs generally do not qualify for reduced tax rates.

A maximum 20% tax rate applies to “qualified dividend income” payable to individual U.S. stockholders. Dividends payable by REITs, however, are generally not eligible for the reduced rates on qualified dividend income and are taxed at normal ordinary income tax rates (provided that for taxable years beginning after December 31, 2017 and before January 1,
-31-


Table of Contents
2026, non-corporate taxpayers generally may deduct up to 20% of their ordinary REIT dividends that are not “capital gain dividends” or “qualified dividend income”). However, to the extent that our dividends are attributable to certain dividends that we receive from a TRS, such dividends generally will be eligible for the reduced rates that apply to qualified dividend income (but will be ineligible for the 20% deduction). The more favorable rates applicable to regular corporate dividends could cause investors who are individuals to perceive investments in REITs to be relatively less attractive than investments in the stocks of non-REIT corporations that pay qualified dividend income, which could adversely affect the value of the stock of REITs, including our common stock and Series A Preferred Stock. In addition, non-REIT corporations may begin to pay dividends or increase dividends as a result of the lower corporate income tax rate that is effective for taxable years beginning after December 31, 2017. As a result, the trading price of our common stock and Series A Preferred Stock may be negatively impacted.

Failure of our operating partnership to be taxable as a partnership could cause us to fail to qualify as a REIT and we could suffer other adverse tax consequences.

We believe that our operating partnership will continue to be treated for federal income tax purposes as a partnership and not as an association or as a publicly traded partnership taxable as a corporation. If the IRS were to determine that our operating partnership was properly treated as a corporation, our operating partnership would be required to pay U.S. federal income tax at corporate rates on its net income, its partners would be treated as stockholders of our operating partnership and distributions to partners would constitute distributions that would not be deductible in computing the operating partnership’s taxable income. In addition, we could fail to qualify as a REIT, with the resulting consequences described above.

Our UPREIT structure may result in potential conflicts of interest with limited partners in our operating partnership whose interests may not be aligned with those of our stockholders.

Limited partners in our operating partnership have the right to vote on certain amendments to the agreement that governs our operating partnership, as well as on certain other matters. Persons holding such voting rights may exercise them in a manner that conflicts with our stockholders’ interests. As general partner of our operating partnership, we are obligated to act in a manner that is in the best interests of all partners of our operating partnership. Circumstances may arise in the future when the interests of limited partners in our operating partnership may conflict with the interests of our stockholders. These conflicts may be resolved in a manner that some stockholders believe is not in their best interests.

Legislative or regulatory action could adversely affect our stockholders.

In recent years, numerous legislative, judicial and administrative changes have been made to the federal income tax laws applicable to investments in REITs and similar entities. Additional changes to applicable tax laws are likely to continue to occur in the future, and we cannot assure our stockholders that any such changes will not adversely affect the taxation of a stockholder. Any such changes could have an adverse effect on an investment in our common stock and Series A Preferred Stock. All stockholders are urged to consult with their tax advisors with respect to the status of legislative, regulatory or administrative developments and proposals and their potential effect on an investment in our common stock and Series A Preferred Stock.

Risks Related to Our Organization and Structure

Provisions of our charter may limit the ability of a third party to acquire control of our company.

Our charter provides that no person may beneficially own more than 9.8% of the aggregate outstanding shares of our common stock, more than 9.8% of the aggregate outstanding shares of our Series A Preferred Stock, or more than 9.8% of the value of the aggregate outstanding shares of our capital stock, except certain “look-through entities,” such as mutual funds, which may beneficially own up to 15% of the aggregate outstanding shares of our common stock, up to 15% of the aggregate outstanding shares of our Series A Preferred Stock, or up to 15% of the value of the aggregate outstanding shares of our capital stock. Our board of directors has waived this ownership limitation for certain investors in the past. Our bylaws waive this ownership limitation for certain other classes of investors. These ownership limitations may prevent an acquisition of control of our company by a third party without our board of directors’ approval, even if our stockholders believe the change of control is in their best interests.

Our charter also authorizes our board of directors to issue up to 400,000,000 shares of common stock and up to 10,000,000 shares of preferred stock, to classify or reclassify any unissued shares of common stock or preferred stock and to set the preferences, rights and other terms of the classified or reclassified shares. Furthermore, our board of directors may, without any action by the stockholders, amend our charter from time to time to increase or decrease the aggregate number of shares of stock of any class or series that we have authority to issue. Issuances of additional shares of stock may have the effect of
-32-


Table of Contents
delaying, deferring or preventing a transaction or a change in control of our company that might involve a premium to the market price of our common stock or otherwise be in our stockholders’ best interests.

Certain advance notice provisions of our bylaws may limit the ability of a third party to acquire control of our company.

Our bylaws provide that (a) with respect to an annual meeting of stockholders, nominations of individuals for election to our board of directors and the proposal of other business to be considered by stockholders may be made only (i) pursuant to our notice of the meeting, (ii) by the board of directors or (iii) by a stockholder who is entitled to vote at the meeting and has complied with the advance notice procedures set forth in the bylaws and (b) with respect to special meetings of stockholders, only the business specified in our notice of meeting may be brought before the meeting of stockholders and nominations of individuals for election to the board of directors may be made only (A) by the board of directors or (B) provided that the board of directors has determined that directors shall be elected at such meeting by a stockholder who is entitled to vote at the meeting and has complied with the advance notice provisions set forth in the bylaws. These advance notice provisions may have the effect of delaying, deferring or preventing a transaction or a change in control of our company that might involve a premium to the market price of our common stock or otherwise be in our stockholders’ best interests.

Provisions of Maryland law may limit the ability of a third party to acquire control of our company.

The Maryland General Corporation Law, or the MGCL, has certain restrictions on a “business combination” and “control share acquisition” which we have opted out of. If an affirmative majority of votes cast by a majority of stockholders entitled to vote approve it, our board of directors may opt in to such provisions of the MGCL. If we opt in, and the stockholders approve it, these provisions may have the effect of delaying, deferring or preventing a transaction or a change in control of our company that might involve a premium price for holders of our common stock or otherwise be in their best interests.

In addition, provisions of Maryland law permit the board of a corporation with a class of equity securities registered under the Exchange Act and at least three independent directors, without stockholder approval, to implement possible takeover defenses, such as a classified board or a two-thirds vote requirement for removal of a director. These provisions, if implemented, may make it more difficult for a third party to affect a takeover. In February 2014, however, we amended our charter to prohibit us from dividing directors into classes unless such action is first approved by the affirmative vote of a majority of the votes cast on the matter by stockholders entitled to vote generally in the election of directors.

We have entered into an agreement with each of our senior executive officers that provides each of them benefits in the event that his or her employment is terminated by us without cause, by him or her for good reason or under certain circumstances following a change of control of our company.

We have entered into an agreement with each of our senior executive officers that provides each of them with severance benefits if his or her employment is terminated under certain circumstances following a change of control of our company. Certain of these benefits and the related tax indemnity in the case of certain executive officers could prevent or deter a change of control of our company that might involve a premium price for our common stock or otherwise be in the best interests of our stockholders.

We may be unable to generate sufficient cash flows from our operations to make distributions to our stockholders at expected levels, and we cannot assure you of our ability to make distributions in the future.

We intend to pay quarterly dividends that represents at least 90% of our REIT taxable income. Our ability to make these intended distributions may be adversely affected by the factors, risks and uncertainties described in this Annual Report on Form 10-K and other reports that we file from time to time with the SEC. For example, in response to the COVID-19 pandemic, our board of directors suspended our quarterly common dividend commencing with the first quarter dividend that would have been paid in April 2020. In addition, our board of directors has the sole discretion to determine the timing, form and amount of any distribution to our stockholders. Our board of directors will make determinations regarding distributions based upon many facts, including our financial performance, our debt service obligations, our debt covenants, our capital expenditure requirements, the requirements for qualification as a REIT and other factors that our board of directors may deem relevant from time to time. As a result, no assurance can be given that we will be able to make distributions to our stockholders at expected levels, or at all, or that distributions will increase or even be maintained over time, any of which could materially and adversely affect the market price of our common stock and Series A Preferred Stock.

Changes in market conditions could adversely affect the market price of our common stock and Series A Preferred Stock.

-33-


Table of Contents
As with other publicly traded equity securities, the value of our common stock and Series A Preferred Stock depends on various market conditions that may change from time to time. Among the market conditions that may affect the value of our common stock and Series A Preferred Stock are the following:

the extent of investor interest in our securities;

the general reputation of REITs and the attractiveness of our equity securities in comparison to other equity securities, including securities issued by other real estate-based companies;

the underlying asset value of our hotels;

investor confidence in the stock and bond markets, generally;

national and local economic conditions;

changes in tax laws;

our financial performance; and

general stock and bond market conditions.

The market value of our common stock is based primarily upon the market’s perception of our growth potential and our current and potential future earnings and cash distributions. Consequently, our common stock may trade at prices that are greater or less than our net asset value per share. If our future earnings or cash distributions are less than expected, it is likely that the market price of our common stock will diminish.

In addition, interest rates have been at historically low levels for an extended period of time. The market for common shares and preferred shares of publicly traded REITs may be influenced by the distribution yield on their shares (i.e., the amount of annual distributions as a percentage of the market price of their shares) relative to market interest rates. Although current market interest rates remain low compared to historical levels, interest rates may increase. If market interest rates increase, prospective purchasers of REIT common shares and preferred shares may seek to achieve a higher distribution yield, which we may not be able to, or may choose not to, provide. Thus, higher market interest rates could cause the returns on investment in our common stock and Series A Preferred Stock to be relatively less attractive to our investors and the market price of our common stock and Series A Preferred Stock to decline. Additionally, higher market interest rates may adversely impact the market values of our hotels.

The market price of our common stock has been volatile and could decline, resulting in a substantial or complete loss on our common stockholders’ investment.

The market price of our common stock has been highly volatile in the past, and investors in our common stock may experience a decrease in the value of their shares, including decreases unrelated to our operating performance or prospects. In the past, securities class action litigation has often been instituted against companies following periods of volatility in their stock price. This type of litigation could result in substantial costs and divert our management’s attention and resources.

Future issuances of our common stock, Series A Preferred Stock or our operating partnership’s common OP units, may depress the market price of our common stock and have a dilutive effect on our existing stockholders.

We cannot predict whether future issuances of our common stock or Series A Preferred Stock or the availability of shares for resale in the open market may depress the market price of our common stock or Series A Preferred Stock. Future issuances or sales of a substantial number of shares of our common stock in the public market, or the issuance of our common stock or Series A Preferred Stock in connection with future property, portfolio or business acquisitions, or the perception that such issuances or sales might occur, may cause the market price of our shares to decline. In addition, future issuances or sales of our common stock or Series A Preferred Stock may be dilutive to existing stockholders.

Our December 2018 acquisition of Cavallo Point was partially funded by the issuance by our operating partnership of common OP units, which became redeemable by the sellers after the one-year anniversary of such issuance for cash or, at our election, on a one-for-one basis for shares of our common stock. Pursuant to the terms of the contribution agreement governing our acquisition of Cavallo Point, if any of the common OP units are outstanding seven years after their issuance, we have the option to redeem them for cash or shares of our common stock, at our election. In the future, our operating partnership may
-34-


Table of Contents
issue additional common OP units to acquire additional properties or portfolios. Such common OP unit issuances would reduce our ownership interest in the operating partnership and may in the future result in dilution of our shareholders’ equity interests.

Holders of our outstanding Series A Preferred Stock have dividend, liquidation and other rights that are senior to the rights of the holders of our common stock.

Our board of directors has the authority to designate and issue preferred stock with liquidation, dividend and other rights that are senior to those of our common stock. As of December 31, 2020, 4,760,000 shares of our Series A Preferred Stock were issued and outstanding. The aggregate liquidation preference with respect to the outstanding preferred stock is approximately $119.0 million and aggregate annual dividends on these shares are approximately $9.8 million. Holders of the Series A Preferred Stock are entitled to cumulative dividends before any dividends may be declared or set aside on our common stock. Upon our voluntary or involuntary liquidation, dissolution or winding up, before any payment is made to holders of our common stock, holders of the Series A Preferred Stock are entitled to receive a liquidation preference of $25.00 per share plus any accrued and unpaid distributions. This will reduce the remaining amount of our assets, if any, available to distribute to holders of our common stock. In addition, holders of our Series A Preferred Stock have the right to elect two additional directors to our board of directors whenever dividends on the preferred shares are in arrears for six or more quarterly dividends, whether or not consecutive.

The conversion rights of our Series A Preferred Stock may be detrimental to holders of our common stock.

As of December 31, 2020, 4,760,000 shares of our Series A Preferred Stock were outstanding and could be converted, upon the occurrence of limited specified change in control transactions, into shares of our common stock. The conversation of the Series A Preferred Stock would dilute the stockholder ownership in our Company and common OP unit holder ownership in our operating partnership and could adversely affect the market price of our common stock and could impair our ability to raise capital through the sale of additional equity securities.

Future offerings of debt securities or preferred stock, which would be senior to our common stock upon liquidation and for the purpose of distributions, may cause the market price of our common stock to decline.

In the future, we may increase our capital resources by making additional offerings of debt or equity securities, which may include senior or subordinated notes, classes of preferred stock and/or common stock. We will be able to issue additional shares of common stock or preferred stock without stockholder approval, unless stockholder approval is required by applicable law or the rules of any stock exchange or automated quotation system on which our securities may be listed or traded. Upon liquidation, holders of our debt securities and shares of preferred stock and lenders with respect to other borrowings will receive a distribution of our available assets prior to the holders of our common stock. Additional equity offerings could significantly dilute the holdings of our existing stockholders or reduce the market price of our common stock, or both. Holders of our common stock are not entitled to preemptive rights or other protections against dilution. Preferred stock and debt, if issued, could have a preference on liquidating distributions or a preference on dividend or interest payments that could limit our ability to make distributions to the holders of our common stock. Because our decision to issue securities in any future offering will depend on market conditions and other factors beyond our control, we cannot predict or estimate the amount, timing or nature of our future offerings. Thus, our stockholders bear the risk of our future offerings reducing the market price of our common stock and diluting their interest.

We cannot guarantee that we will repurchase our common stock pursuant to a share repurchase program or that a share repurchase program will enhance long-term stockholder value. Share repurchases could also increase the volatility of the price of our common stock and could diminish our cash reserves.

We do not currently have a share repurchase program but our board of directors may adopt one in the future. The timing and amount of repurchases of shares of our common stock, if any, will depend upon several factors, including market and business conditions, the trading price of our common stock, our cost of capital and the nature of other investment opportunities. A share repurchase program may be limited, suspended or discontinued at any time without prior notice. In addition, repurchases of our common stock pursuant to a share repurchase program could affect our stock price and increase its volatility. The existence of a share repurchase program could cause our stock price to be higher than it would be in the absence of such a program and could potentially reduce the market liquidity for our stock. Additionally, a share repurchase program could diminish our cash reserves, which may impact our ability to finance future growth and to pursue possible future strategic opportunities and acquisitions. There can be no assurance that any share repurchases will enhance stockholder value because the market price of our common stock may decline below the levels at which we repurchased shares of stock. Although a share repurchase program is intended to enhance long-term stockholder value, there is no assurance that it will do so and short-term
-35-


Table of Contents
stock price fluctuations could reduce the program’s effectiveness. A share repurchase program may be suspended or terminated at any time without notice.

Tax protection agreements may limit our ability to sell or otherwise dispose of certain properties and may require our operating partnership to maintain certain debt levels that otherwise would not be required to operate our business.

In connection with contributions of properties to our operating partnership, our operating partnership has entered and may in the future enter into tax protection agreements under which it agrees to minimize the tax consequences to the contributing partners resulting from the sale or other disposition of the contributed properties. Tax protection agreements may make it economically prohibitive to sell any properties that are subject to such agreements. In addition, we may be required to maintain a minimum level of indebtedness throughout the term of any tax protection agreement regardless of whether such debt levels are otherwise required to operate our business.

General Risk Factors

Our success depends on senior executive officers whose continued service is not guaranteed, and changes in our senior executive officers may adversely affect the operation of our business.

We depend on the efforts and expertise of our senior executive officers to manage our day-to-day operations and strategic business direction. Finding suitable replacements for senior executive officers could be difficult. The loss of any of their services could have a material adverse effect on our business, financial condition, results of operations and our ability to make distributions to our stockholders.

We and our hotel managers rely on information technology in our operations and any material failures, inadequacies, interruptions, security failures, social engineering attacks or cyber-attacks could harm our business.

We and our hotel managers rely on information technologies and systems, including the Internet, to access, store, transmit, deliver and manage information and processes. Some of these information technologies and systems are provided by third-party vendors. We rely on commercially available systems, software, tools and monitoring to provide security for processing, transmission and storage of certain confidential customer information, such as individually identifiable information, including information relating to financial accounts. Recently, a number of hotels and hotel management companies have been subject to successful cyber-attacks including those seeking guest credit card information. Moreover, cybersecurity incidents and cyber-attacks have been occurring globally at a more frequent and severe level, and will likely continue to increase in frequency in the future.

For these reasons, we and our hotel managers are subject to risks associated with security breaches, whether through cyber-attacks or online fraud schemes, spoofed e-mails and social engineering efforts by hackers aimed at obtaining confidential information. If unauthorized parties gain access to such information or our vendor's technology systems, they may be able to steal, publish, delete or modify private and sensitive information for proprietary or financial gain. Although we and our hotel managers believe that we have taken commercially reasonable steps to protect the security of these systems, there can be no assurance that such security measures will prevent failures, inadequacies or interruptions in system services, or that system security will not be breached through physical or electronic break-ins, computer viruses, social engineering attacks and cyber-attacks. Disruptions in service, system shutdowns and security breaches in either the information technologies and systems of our hotel managers or our own information technologies and systems, including unauthorized disclosure of confidential information, could have a material adverse effect on our business operations and results, our financial and compliance reporting and our reputation.

Many of our hotel managers carry cyber insurance policies to protect and offset a portion of potential costs that may be incurred from a security breach. Additionally, we currently have cyber insurance policies to provide supplemental coverage above the coverage carried by our third-party managers. Despite various precautionary steps to protect our hotels from losses resulting from cyber-attacks, however, any occurrence of a social engineering attack or cyber-attack could still result in losses at our properties, which could affect our results of operations. We are not aware of any cyber incidents that we believe to be material or that could have a material adverse effect on our business, financial condition and results of operations.

We may be subject to litigation, which could have a material adverse effect on our financial condition, results of operations, cash flow and trading price of our common stock and Series A Preferred Stock.

We may be subject to litigation.  In addition, we generally indemnify third-party hotel managers for legal costs resulting from management of our hotels. Some of these claims may result in defense costs, settlements, fines or judgments against us,
-36-


Table of Contents
some of which are not covered by insurance. The outcome of these legal proceedings cannot be predicted. Payment of any such costs, settlements, fines or judgments that are not insured could have a material adverse impact on our financial position and results of operations.  In addition, certain litigation or the resolution of certain litigation may affect the availability or cost of some of our insurance coverage, which could adversely impact our results of operations and cash flows, expose us to increased risks that would be uninsured and/or adversely impact our ability to attract officers and directors.

You have limited control as a stockholder regarding any changes that we make to our policies.

Our board of directors determines our major policies, including policies related to our investment objectives, leverage, financing, growth and distributions to our stockholders. Our board of directors may amend or revise these policies without a vote of our stockholders. This means that our stockholders will have limited control over changes in our policies and those changes could adversely affect our business, financial condition, results of operations and our ability to make distributions to our stockholders.

Item 1B.   Unresolved Staff Comments

None.

-37-


Table of Contents

Item 2.   Properties

The following table sets forth certain information for each of our hotels owned as of December 31, 2020.
HotelCityState
Chain Scale Segment (1)
Service CategoryRoomsManager
Chicago Marriott Downtown Magnificent MileChicagoIllinoisUpper UpscaleFull Service1,200 Marriott
Westin Boston Waterfront BostonMassachusettsUpper UpscaleFull Service793 Aimbridge Hospitality
The Lexington HotelNew YorkNew YorkUpper UpscaleFull Service725 Highgate Hotels
Salt Lake City Marriott Downtown at City CreekSalt Lake CityUtahUpper UpscaleFull Service510 HEI Hotels & Resorts
Worthington Renaissance Fort Worth HotelFort WorthTexasUpper UpscaleFull Service504 Marriott
Frenchman’s Reef & Morning Star Marriott Beach Resort (2)
St. ThomasU.S. Virgin IslandsUpper UpscaleFull Service502 Aimbridge Hospitality
Westin San Diego DowntownSan DiegoCaliforniaUpper UpscaleFull Service436 Aimbridge Hospitality
Westin Fort Lauderdale Beach ResortFort LauderdaleFloridaUpper UpscaleFull Service433 HEI Hotels & Resorts
Westin Washington D.C. City Center WashingtonDistrict of ColumbiaUpper UpscaleFull Service410 Davidson Hotels & Resorts
Hilton Boston Downtown/Faneuil Hall BostonMassachusettsUpper UpscaleFull Service403 Aimbridge Hospitality
Vail Marriott Mountain ResortVailColoradoUpper UpscaleFull Service344 Vail Resorts
Courtyard New York Manhattan/Midtown East New YorkNew YorkUpscaleSelect Service321 HEI Hotels & Resorts
Atlanta Marriott AlpharettaAtlantaGeorgiaUpper UpscaleFull Service318 Aimbridge Hospitality
The Gwen HotelChicagoIllinoisLuxuryFull Service311 HEI Hotels & Resorts
Hilton Garden Inn New York/Times Square Central New YorkNew YorkUpscaleSelect Service282 Highgate Hotels
Bethesda Marriott Suites BethesdaMarylandUpper UpscaleFull Service272 Marriott
Hilton Burlington Lake ChamplainBurlingtonVermontUpper UpscaleFull Service258 Aimbridge Hospitality
Hotel Palomar PhoenixPhoenixArizonaUpper UpscaleFull Service242 Kimpton Hotels & Restaurants
JW Marriott Denver Cherry Creek DenverColoradoLuxuryFull Service199 Sage Hospitality
Courtyard New York Manhattan/Fifth Avenue New YorkNew YorkUpscaleSelect Service189 Highgate Hotels
Barbary Beach House Key West (3)
Key WestFloridaUpper UpscaleFull Service184 Ocean Properties
The Lodge at Sonoma Renaissance Resort & Spa SonomaCaliforniaUpper UpscaleFull Service182 Sage Hospitality
Courtyard Denver DowntownDenverColoradoUpscaleSelect Service177 Sage Hospitality
Renaissance Charleston Historic District HotelCharlestonSouth CarolinaUpper UpscaleFull Service166 Aimbridge Hospitality
Kimpton Shorebreak ResortHuntington BeachCaliforniaUpper UpscaleFull Service157 Kimpton Hotels & Restaurants
Cavallo Point, The Lodge at the Golden GateSausalitoCaliforniaLuxuryFull Service142 Ft. Baker Management LLC
Havana Cabana Key WestKey WestFloridaUpscaleSelect Service106 Ocean Properties
Hotel Emblem San FranciscoSan FranciscoCaliforniaUpper UpscaleFull Service96 Viceroy Hotels & Resorts
L'Auberge de SedonaSedonaArizonaLuxuryFull Service88 Evolution Hospitality
The Landing Lake Tahoe Resort & SpaSouth Lake TahoeCaliforniaLuxuryFull Service82 Evolution Hospitality
Orchards Inn SedonaSedonaArizonaUpscaleFull Service70 Evolution Hospitality
Total 10,102 
_____________

-38-


Table of Contents
(1)As defined by STR, Inc.
(2)The hotel is currently closed as a result of the damage incurred by Hurricanes Irma and Maria in September 2017. We entered into a management agreement with Aimbridge Hospitality effective April 5, 2019.
(3)Formerly the Sheraton Suites Key West. On June 1, 2020, the hotel converted to an independent hotel, Barbary Beach House Key West.


Hotel Management Agreements

We are party to hotel management agreements for each hotel we own. The following table sets forth the expiration date of the current term, the terms of termination of the manager by the Company, and the number of remaining renewal terms at the manager's option under the respective hotel management agreements for each of our hotels as of December 31, 2020. Generally, the term of the hotel management agreements, if applicable, renew automatically for a negotiated number of consecutive periods upon the expiration of the initial term unless the manager gives notice to us of its election not to renew the hotel management agreement.
-39-


Table of Contents
PropertyManagerTerminableExpiration Date of Current Term
Number of Remaining Renewal Terms at Manager's Exclusive Option (1)
Atlanta Marriott AlpharettaAimbridge HospitalityAt will with fee until 9/2021; at will with no fee thereafter9/2025None
Barbary Beach House Key WestOcean PropertiesNo7/2027None
Bethesda Marriott SuitesMarriott2022 with no fee12/2025Two ten-year periods
Cavallo Point, The Lodge at the Golden GateFt. Baker Management LLCAt will with fee6/2023One five-year period
Chicago Marriott Downtown Magnificent MileMarriottNo12/2038Two ten-year periods
Courtyard Denver DowntownSage HospitalityAt will with no fee7/2021None
Courtyard New York Manhattan/Fifth AvenueHighgate HotelsAt will with fee until 9/2021; at will with no fee thereafter10/2025None
Courtyard New York Manhattan/Midtown EastHEI Hotels & ResortsAt will with fee8/2027None
Frenchman's Reef & Morning Star Marriott Beach Resort (2)
Aimbridge HospitalityAt will with fee
To be determined (3)
One five-year period
The Gwen HotelHEI Hotels & ResortsAt will with fee6/2026None
Havana Cabana Key WestOcean PropertiesAt will with no fee12/2026Two five-year periods
Hilton Boston Downtown/Faneuil HallAimbridge Hospitality At will with fee until 7/2021; at will with no fee thereafter7/2025None
Hilton Burlington Lake ChamplainAimbridge HospitalityAt will with no feeN/AMonth-to-month
Hilton Garden Inn New York/Times Square CentralHighgate HotelsNo12/2024
One five-year period (4)
Hotel Emblem San FranciscoViceroy Hotels & ResortsAt will with fee12/2027One five-year period
Hotel Palomar PhoenixKimpton Hotel & Restaurant Group2020 upon sale with fee;
2023 upon sale with no fee
12/2027
One five-year period (5)
JW Marriott Denver Cherry CreekSage HospitalityAt will with no fee5/2021None
Kimpton Shorebreak ResortKimpton Hotel & Restaurant GroupAt will with fee2/2025None
The Landing Lake Tahoe Resort & SpaEvolution HospitalityAt will with fee9/2024One five-year period
L'Auberge de SedonaEvolution HospitalityAt will with fee10/2024One five-year period
The Lexington HotelHighgate HotelsUpon sale with no fee5/2021
One five-year period (4)
The Lodge at Sonoma Renaissance Resort & SpaSage HospitalityAt will with fee9/2025None
Orchards Inn SedonaEvolution HospitalityAt will with fee10/2024One five-year period
Renaissance Charleston Historic District HotelAimbridge HospitalityAt will with fee until 9/2021; at will with no fee thereafter9/2025None
Salt Lake City Marriott Downtown at City CreekHEI Hotels & ResortsAt will with fee until 9/2021; at will with no fee thereafter9/2025None
Vail Marriott Mountain Resort (6)
Vail ResortsUpon sale with fee12/2020None
Westin Boston WaterfrontAimbridge HospitalityAt will with fee1/2025None
Westin Fort Lauderdale Beach ResortHEI Hotels & ResortsAt will with fee;
2023 with no fee
12/2024None
Westin San Diego DowntownAimbridge HospitalityAt will with no feeN/AMonth-to-month
Westin Washington D.C. City CenterDavidson Hotels & ResortsAt will with fee5/2024One five-year period
Worthington Renaissance Fort Worth HotelMarriottNo12/2031Two ten-year periods
____________________
(1)Certain agreements allow for other extension rights that may be only at our option.
(2)The hotel is currently closed as a result of the physical damage incurred from Hurricanes Irma and Maria in September 2017. We entered into a management agreement with Aimbridge Hospitality effective April 5, 2019.
(3)Current term will expire on the fifth anniversary of the hotel's opening date, which is to be determined.
(4)Hotel manager is entitled to one five-year extension option upon achievement of a certain level of net operating income, which is significantly above current net operating income at the hotel.
(5)Hotel manager is entitled to one five-year extension option if the manager earns an incentive management fee in both 2026 and 2027. The manager did not earn an incentive management fee in 2020.
(6)We entered into a new management agreement with Vail Resorts effective January 1, 2021. The management agreement expires on January 1, 2024. The management agreement is terminable at will with a fee.

-40-


Table of Contents
Under our hotel management agreements, the hotel manager receives a base management fee and, if certain financial thresholds are met or exceeded, an incentive management fee. The base management fee is generally payable as a percentage of gross hotel revenues for each fiscal year. The incentive management fee is generally based on hotel operating profits, but the fee only applies to that portion of hotel operating profits above a negotiated return on our invested capital, which we refer to as the owner's priority. We refer to this excess of operating profits over the owner's priority as “available cash flow.”

The following table sets forth the base management fee, incentive management fee and furniture, fixture and equipment (“FF&E”) reserve contribution, generally due and payable each fiscal year, for each of our hotels as of December 31, 2020:
PropertyBase Management Fee (1)Incentive Management Fee (2)FF&E Reserve Contribution (1)
Atlanta Marriott Alpharetta2%15%(3)4%
Barbary Beach House Key West3%10%4%
Bethesda Marriott Suites3%50%(4)5%(5)
Cavallo Point, The Lodge at the Golden Gate2.5%20%4%
Chicago Marriott Downtown Magnificent Mile2%(6)18%(7)5%
Courtyard Denver Downtown1.5%(8)10%4%
Courtyard New York Manhattan/Fifth Avenue2.5%(9)15%(3)None
Courtyard New York Manhattan/Midtown East1.75%15%4%
Frenchman's Reef & Morning Star Marriott Beach Resort (10)2.5%(11)10%2%(12)
The Gwen Hotel2.25%15%4%
Havana Cabana Key West3%10%4%
Hilton Boston Downtown/Faneuil Hall1.25%15%(3)4%
Hilton Burlington Lake Champlain1.5%(13)10%4%
Hilton Garden Inn New York/Times Square Central3%20%4%
Hotel Emblem San Francisco2.75%15%4%
Hotel Palomar Phoenix3.5%20%4%
JW Marriott Denver Cherry Creek2.5%10%4%
Kimpton Shorebreak Resort2.5%15%4%
The Landing Lake Tahoe Resort & Spa1.25%15%3%(14)
L'Auberge de Sedona2.25%15%3%(14)
The Lexington Hotel3%20%5%
The Lodge at Sonoma Renaissance Resort & Spa2%15%(3)4%
Orchards Inn Sedona2.25%15%2%(14)
Renaissance Charleston Historic District Hotel2%15%(3)4%
Salt Lake City Marriott Downtown at City Creek2%15%(3)4%
Vail Marriott Mountain Resort (15)3%20%4%
Westin Boston Waterfront1%15%(3)4%
Westin Fort Lauderdale Beach Resort2%15%4%
Westin San Diego Downtown1.5%(13)10%
4%
Westin Washington D.C. City Center2%15%
4%
Worthington Renaissance Fort Worth Hotel3%25%5%
______________
(1)As a percentage of gross revenues.    
(2)As a percentage of hotel operating profits above a specified return on our invested capital or specified operating profit thresholds.
(3)Total incentive management fees are capped at 1% of gross revenues.
(4)The owner's priority expires in 2028, after which the manager will receive 50% of the hotel's operating profits.
(5)The contribution is reduced to 1% until operating profits exceed an owner's priority of $4.4 million.
(6)The base management fee decreased from 3% to 2% for October 2017 through September 2021 and will then revert back to 3% for the remainder of the term.
(7)Calculated as 18% of net operating income. There is no owner's priority; however, the Company's contribution to the hotel's recent multi-year property renovation is treated as a deduction in calculating net operating income.
(8)The base management fee is a sum of 1.5% of gross revenues and 1.5% of gross operating profit.
(9)Beginning January 2023, the base management fee decreases to 2.25% of gross revenues.
(10)The hotel is currently closed as a result of the physical damage incurred from Hurricanes Irma and Maria in September 2017. We entered into a management agreement with Aimbridge Hospitality effective April 5, 2019.
-41-


Table of Contents
(11)Base management fees are calculated are 2.5% of total operating revenues beginning on the opening date of the hotel, decreases to 2% beginning on the second anniversary of the opening date, and decreases to 1.5% beginning on the third anniversary of the opening date through the remainder of the term.
(12)The contribution is 2% of total operating revenues beginning on the opening date of the hotel, increases to 3% on the first anniversary of the opening date, and increases to 4% on the second anniversary of the opening date through the remainder of the term.
(13)Total management fees are capped at 2.5% of gross revenues.
(14)The contribution increases to 4% beginning October 2021 through the remainder of the term.
(15)We entered into a new management agreement with Vail Resorts effective January 1, 2021. Under the management agreement, base management fees are 2% of gross revenues, incentive management fees are 15% of operating profit exceeding owner's priority, and the FF&E reserve contribution is 4% of gross revenues.

Additional information regarding fees incurred under hotel management agreements can be found in Note 10 to our accompanying consolidated financial statements.

Franchise Agreements

The following table sets forth the terms of the hotel franchise agreements for our 19 franchised hotels as of December 31, 2020:
Franchised HotelsExpiration Date of AgreementFranchise Fee
Atlanta Marriott Alpharetta9/2040 (1)6% of gross room sales and 3% of gross food and beverage sales (2)
Courtyard Denver Downtown10/20275.5% of gross room sales
Courtyard New York Manhattan/Fifth Avenue12/20356% of gross room sales
Courtyard New York Manhattan/Midtown East8/20426% of gross room sales
Frenchman's Reef & Morning Star Marriott Beach Resort (3)
To be determined (3)
Ranging from 5% to 6% of gross room sales and up to 3% of gross food and beverage sales (4)
The Gwen Hotel9/20354.5% of gross room sales
Hilton Boston Downtown/Faneuil Hall7/20225% of gross room sales and 3% of gross food and beverage sales; program fee of 4% of gross room sales
Hilton Burlington Lake Champlain7/20325% of gross room sales and 3% of gross food and beverage sales; program fee of 4% of gross room sales
Hilton Garden Inn New York/Times Square Central6/20335% of gross room sales; program fee of 4.3% of gross room sales
JW Marriott Denver Cherry Creek (5)10/20366% of gross room sales and 3% of gross food and beverage sales
The Lexington Hotel3/2032 (6)5% of gross room sales
The Lodge at Sonoma Renaissance Resort & Spa12/20355% of gross room sales (2)
Renaissance Charleston Historic District Hotel12/20315% of gross room sales (7)
Salt Lake City Marriott Downtown at City Creek9/2040 (1)6% of gross room sales and 3% of gross food and beverage sales (2)
Vail Marriott Mountain Resort (8)12/20216% of gross room sales plus 3% of gross food and beverage sales
Westin Boston Waterfront12/20265% of gross room sales and 1% of gross food and beverage sales (9)
Westin Fort Lauderdale Beach Resort12/20346% of gross room sales and 2% of gross food and beverage sales
Westin San Diego Downtown12/20407% of gross room sales and 3% of gross food and beverage sales
Westin Washington D.C. City Center12/20407% of gross room sales and 3% of gross food and beverage sales
______________
(1)The franchise agreement may be extended at Marriott's option for one 10-year term.
(2)The franchise agreement limits total franchise fees prior to December 31, 2020 to 3% of gross revenues.
(3)The hotel is currently closed as a result of the physical damage incurred from Hurricanes Irma and Maria and will re-open as two separate hotels. We entered into two separate franchise agreements with Marriott on October 4, 2019, which expire on the 20th anniversary of each of the hotels' opening dates.
(4)The franchise fees, which currently range from 5% to 6% of gross room sales and up to 3% of gross food and beverage sales beginning on the opening date of the hotels, decrease to 3% to 4% of gross room sales and up to 2% of gross food and beverage sales on the second anniversary of the opening dates, increase to 4% to 5% of gross room sales and up to 2.5% of gross food and beverage sales on the fourth anniversary of the opening dates, and increase to 5% to 6% of gross room sales and up to 3% of gross food and beverage sales on the fifth anniversary of the opening dates through the remainder of the term.
(5)The franchise agreement provides us with an option to convert the hotel to a Luxury Collection Hotel, subject to the completion of a property improvement plan.
(6)On August 27, 2020, we entered into an amendment to the franchise agreement that provides us with the right to terminate such agreement on or after April 2, 2021, subject to the payment of unamortized key money as of the date of termination and payment of a termination fee.
(7)The franchise agreement limits total franchise fees prior to December 31, 2020 to 3.5% of gross revenues.
-42-


Table of Contents
(8)On August 27, 2020, we entered into a franchise agreement to convert the brand to a Luxury Collection Hotel. The new franchise agreement has a term of 20 years, and the brand conversion will be effective upon the completion of an agreed-upon renovation. The franchise fees ramp up for the first two years to stabilize in the third year at the standard fees of 5% of gross room sales and 2% of gross food and beverage sales thereafter.
(9)In January 2023, the franchise fees will increase to 6% of gross room sales and 2% of gross food and beverage sales. In January 2026, the franchise fees will increase to 7% of gross room sales and 3% of gross food and beverage sales through the remainder of the term.

Additional information regarding changes to franchise agreements in 2020 and fees incurred under franchise agreements can be found in Note 10 to our accompanying consolidated financial statements.

Mortgage Debt

Eight of our hotels are encumbered by mortgage debt. Additional information regarding such hotels can be found in Note 8 to our accompanying consolidated financial statements.

Ground Leases

Eight of our hotels and one parking garage are subject to ground lease agreements. Additional information regarding our hotels that are subject to ground leases can be found in Notes 4 and 11 to our accompanying consolidated financial statements.
-43-


Table of Contents
Item 3.Legal Proceedings

Litigation

We are subject to various claims, lawsuits and legal proceedings, including routine litigation arising in the ordinary course of business, regarding the operation of our hotels and Company matters. While it is not possible to ascertain the ultimate outcome of such matters, management believes that the aggregate amount of such liabilities, if any, in excess of amounts covered by insurance, will not have a material adverse impact on our financial condition or results of operations. The outcome of claims, lawsuits and legal proceedings brought against the Company, however, is subject to significant uncertainties.

Item 4.Mine Safety Disclosures

Not applicable.

-44-


Table of Contents
Part II

Item 5.  Market for Registrant's Common Equity, Related Stockholder Matters and Issuer Purchases of Equity Securities

Market Information

Our common stock trades on the NYSE under the symbol “DRH”. The closing price of our common stock on the NYSE on December 31, 2020 was $8.25 per share.

Stock Performance Graph

The following graph compares the five-year cumulative total stockholder return on our common stock against the cumulative total returns of the Standard & Poor's 500 Index (the “S&P 500 Total Return”) and the Dow Jones U.S. Hotels & Lodging REITs Index (the “Dow Jones U.S. Hotels Total Return). We believe the Dow Jones U.S. Hotels & Lodging REITs Index's total return provides a relevant industry sector comparison to our common stock's total stockholder return given the index is based on REITs that primarily invest in lodging real estate.

The graph assumes an initial investment on December 31, 2015 of $100 in our common stock in each of the indices and also assumes the reinvestment of dividends. The total return values do not include dividends declared, but not paid, during the period.

drh-20201231_g2.jpg
Year Ended December 31,
201520162017201820192020
DiamondRock Hospitality Company Total Return$100.00 $125.82 $128.81 $107.03 $138.78 $103.34 
S&P 500 Total Return$100.00 $111.96 $136.40 $130.42 $171.49 $203.04 
Dow Jones U.S. Hotels Total Return $100.00 $124.26 $132.62 $116.06 $134.56 $99.68 
    
-45-


Table of Contents
This performance graph shall not be deemed “filed” for purposes of Section 18 of the Securities Exchange Act of 1934, as amended, or incorporated by reference into any filing by us under the Securities Act of 1933, as amended (the “Securities Act”), except as shall be expressly set forth by specific reference in such filing.

Dividend Information

In order to maintain our qualification as a REIT, we must make distributions to our stockholders each year in an amount equal to at least:

90% of our REIT taxable income, determined without regard to the dividends paid deduction and excluding net capital gains, plus

90% of the excess of our net income from foreclosure property over the tax imposed on such income by the Code, minus

any excess non-cash income.

We generally pay quarterly cash dividends to common stockholders at the discretion of our board of directors. Our board of directors suspended our quarterly common dividend commencing with the first quarter dividend that would have been paid in April 2020. The resumption in quarterly common dividends will be determined by our board of directors after considering our projected taxable income, obligations under our financing agreements, expected capital requirements, and risks affecting our business.

Stockholder Information

As of February 22, 2021, there were 20 record holders of our common stock and we believe we have more than one thousand beneficial holders. As of February 22, 2021, there were 13 holders of common OP units (in addition to the Company and executive officers of the Company).

In order to comply with certain requirements related to our qualification as a REIT, our charter, subject to certain exceptions, limits the number of common shares that may be owned by any single person or affiliated group to 9.8% of the outstanding common shares.

Equity Compensation Plan Information
The following table provides information as of December 31, 2020 regarding shares of common stock that may be issued under the Company’s equity compensation plans.
Plan CategoryNumber of Securities to be Issued Upon Exercise of Outstanding Options, Warrants and RightsWeighted-Average Exercise Price of Outstanding Options, Warrants and RightsNumber of Securities Remaining Available for Future Issuance Under Equity Compensation Plans (Excluding Securities Reflected in Column (a))
(a)(b)(c)
Equity compensation plans approved by security holders
2,378,937 (1)
     — (2)
3,027,839
Equity compensation plans not approved by security holders
Total2,378,9373,027,839
__________________________________

(1)    Includes 1,466,751 shares of common stock issuable pursuant to our deferred compensation plan and 912,186 shares of common stock issuable upon the achievement of certain performance conditions.
(2)    Performance stock units and deferred stock units do not have any exercise price.


-46-


Table of Contents

Fourth Quarter 2020 Repurchases of Equity Securities
Period
Total Number of Shares Purchased

Average Price Paid per Share
Total Number of Shares Purchased as Part of Publicly Announced Plans or Programs
Maximum Dollar Amount that May Yet be Purchased Under the Plans or Programs (in thousands) (1)
October 1 - October 31, 2020$— $165,179 
November 1 - November 30, 2020$— $— 
December 1 - December 31, 2020$— $— 
______________________________

(1)    Represents amounts available under the Company's $250 million share repurchase program announced by the Company on November 5, 2018 (the “Share Repurchase Program”). The Share Repurchase Program expired on November 5, 2020.


Fourth Quarter 2020 Sales of Unregistered Securities

None.
-47-


Table of Contents

Item 6.   Selected Financial Data

The following tables set forth selected financial information for the Company that has been derived from our consolidated financial statements and notes thereto. This information should be read in conjunction with “Management’s Discussion and Analysis of Financial Condition and Results of Operations” and our consolidated financial statements and related notes included elsewhere in this Annual Report on Form 10-K.
Year Ended December 31,
20202019201820172016
(in thousands)
Revenues:
Rooms$196,736 $661,153 $631,048 $635,932 $650,624 
Food and beverage68,566 215,261 184,097 183,049 194,756 
Other34,186 61,677 48,559 51,024 51,178 
Total revenues299,488 938,091 863,704 870,005 896,558 
Operating expenses:
Rooms68,603 166,937 158,078 158,534 159,151 
Food and beverage58,391 137,916 118,709 120,460 125,916 
Management fees3,578 25,475 22,159 21,969 30,143 
Franchise fees10,131 26,932 26,178 23,970 21,817 
Other hotel expenses213,631 333,505 296,535 278,302 280,988 
Impairment losses174,120 — — 3,209 — 
Hotel acquisition costs— — — 2,028 — 
Corporate expenses27,401 28,231 28,563 26,711 23,629 
Depreciation and amortization114,716 118,110 104,524 99,090 97,444 
Business interruption insurance income(2,208)(8,822)(19,379)(4,051)— 
Gain on property insurance settlement— (144,192)(1,724)— — 
Total operating expenses, net668,363 684,092 733,643 730,222 739,088 
Interest and other income, net(391)(1,197)(1,806)(1,820)(762)
Interest expense53,995 46,584 40,970 38,481 41,735 
Loss (gain) on sales of hotel properties, net— — — 764 (10,698)
Loss on early extinguishment of debt— 2,373 — 274 — 
(Loss) income before income taxes(422,479)206,239 90,897 102,084 127,195 
Income tax benefit (expense)26,452 (22,028)(3,101)(10,207)(12,399)
Net (loss) income(396,027)184,211 87,796 91,877 114,796 
Less: Net loss (income) attributable to noncontrolling interests1,652 (724)(12)— — 
Net (loss) income attributable to the Company(394,375)183,487 87,784 91,877 114,796 
Distributions to preferred stockholders(3,300)— — — — 
Net (loss) income attributable to common stockholders$(397,675)$183,487 $87,784 $91,877 $114,796 
-48-


Table of Contents
Year Ended December 31,
20202019201820172016
(in thousands, except for per share data)
(Loss) earnings per share:
Net (loss) income per share attributable to common stockholders, basic$(1.97)$0.91 $0.43 $0.46 $0.57 
Net (loss) income per share attributable to common stockholders, diluted$(1.97)$0.90 $0.43 $0.46 $0.57 
Other data:
Dividends declared per common share$0.125 $0.50 $0.50 $0.50 $0.50 

As of December 31,
20202019201820172016
(in thousands)
Balance sheet data:
Property and equipment, net$2,817,356 $3,026,769 $2,944,617 $2,692,286 $2,646,676 
Cash and cash equivalents111,796 122,524 43,863 183,569 243,095 
Total assets3,146,773 3,425,766 3,197,580 3,100,858 3,050,908 
Total debt1,048,699 1,090,099 977,966 937,792 920,539 
Total liabilities1,427,848 1,504,704 1,306,987 1,267,213 1,214,121 
Stockholders' equity1,711,109 1,912,490 1,882,897 1,833,645 1,836,787 

-49-


Table of Contents
Item 7. Management’s Discussion and Analysis of Financial Condition and Results of Operations

The following discussion should be read in conjunction with the consolidated financial statements and related notes thereto included elsewhere in this report. This discussion contains forward-looking statements about our business. These statements are based on current expectations and assumptions that are subject to risks and uncertainties. Actual results could differ materially because of factors discussed in "Special Note About Forward-Looking Statements" and "Risk Factors" contained in this Annual Report on Form 10-K and in our other reports that we file from time to time with the SEC.

Overview

DiamondRock Hospitality Company is a lodging-focused real estate company operating as a REIT for federal income tax purposes that owns a portfolio of premium hotels and resorts. As of December 31, 2020, we owned a portfolio of 31 premium hotels and resorts that contain 10,102 guest rooms located in 21 different markets in North America and the U.S. Virgin Islands. Our hotel in the U.S. Virgin Islands, Frenchman's Reef, remains closed due to damage incurred by Hurricanes Irma and Maria in September 2017.

As an owner, rather than an operator, of lodging properties, we receive all of the operating profits or losses generated by our hotels after the payment of fees due to hotel managers and hotel brands, which are calculated based on the revenues and profitability of each hotel.

Key Indicators of Financial Condition and Operating Performance

We use a variety of operating and other information to evaluate the financial condition and operating performance of our business. These key indicators include financial information that is prepared in accordance with U.S. Generally Accepted Accounting Principles (“U.S. GAAP”), as well as other financial information that is not prepared in accordance with U.S. GAAP. In addition, we use other information that may not be financial in nature, including statistical information and comparative data. We use this information to measure the performance of individual hotels, groups of hotels and/or our business as a whole. We periodically compare historical information to our internal budgets as well as industry-wide information. These key indicators include:

Occupancy percentage;

Average Daily Rate (or ADR);

Rooms Revenue per Available Room (or RevPAR);

Earnings Before Interest, Income Taxes, Depreciation and Amortization (or EBITDA), Earnings Before Interest, Income Taxes, Depreciation and Amortization for real estate (or EBITDAre), and Adjusted EBITDA; and

Funds From Operations (or FFO) and Adjusted FFO.

Occupancy, ADR and RevPAR are commonly used measures within the hotel industry to evaluate operating performance. RevPAR, which is calculated as the product of ADR and occupancy percentage, is an important statistic for monitoring operating performance at the individual hotel level and across our business as a whole. We evaluate individual hotel RevPAR performance on an absolute basis with comparisons to budget and prior periods, as well as on a company-wide and regional basis. ADR and RevPAR include only room revenue. Room revenue comprised approximately 66% of our total revenues for the year ended December 31, 2020 and is dictated by demand, as measured by occupancy percentage, pricing, as measured by ADR, and our available supply of hotel rooms.

Our ADR, occupancy percentage and RevPAR performance may be impacted by macroeconomic factors such as U.S. economic conditions generally, regional and local employment growth, personal income and corporate earnings, office vacancy rates and business relocation decisions, airport and other business and leisure travel, increased use of lodging alternatives, new hotel construction and the pricing strategies of competitors. In addition, our ADR, occupancy percentage and RevPAR performance is dependent on the continued success of our hotels' global brands.

We also use EBITDA, EBITDAre, Adjusted EBITDA, FFO and Adjusted FFO as measures of the financial performance of our business. See “Non-GAAP Financial Measures.”


-50-


Table of Contents
COVID-19 Pandemic

In March 2020, the World Health Organization declared COVID-19 a global pandemic. The pandemic has significantly reduced travel and adversely affected the hospitality industry in general. We have seen, and expect to continue to see, significant reductions in lodging demand generators, including city-wide conferences, sporting and entertainment events, corporate and leisure travel, and overall domestic airlift capacity, compared to pre-pandemic levels.

In response to COVID-19, we have taken the following proactive measures at the property and corporate levels:

In coordination with our hotel operators, we suspended operations at 20 of our 30 previously operating hotels throughout March and April 2020. As of March 1, 2021, 26 of our 30 previously operating hotels were open.
We developed and implemented action plans with our hotel operators to significantly reduce operating costs at each of our hotels and cultivate alternative demand, where possible.
We canceled or deferred over 65% of our capital expenditures planned for 2020.
We paused the rebuild of Frenchman's Reef, which we had previously planned to open as two separate hotels in late 2020, and renegotiated existing construction contracts, saving the Company significant cash outlays for construction. In late 2020, we initiated a process to explore alternatives for completing the rebuild, including finding a capital partner, and we expect to complete that process later in 2021.
We suspended our quarterly common dividend to common stockholders beginning with the dividend that would have been paid in April 2020. The resumption in quarterly common dividends will be determined by our board of directors after considering our projected taxable income, obligations under our financing agreements, expected capital requirements, and risks affecting our business.
We drew down funds on our $400 million senior unsecured credit facility in March 2020 to enhance our liquidity. As of December 31, 2020, we had $345 million of borrowing capacity on our the senior unsecured credit facility and $111.8 million of unrestricted cash on hand.
On June 9, 2020, we executed amendments to the credit agreements for our $400 million senior unsecured credit facility and $400 million of unsecured term loans that provided for a waiver of the quarterly tested financial covenants beginning with the second quarter of 2020 through the first quarter of 2021 and certain other modifications to the covenants thereafter through the fourth quarter of 2021. On January 20, 2021, we executed additional amendments to extend the waiver of the quarterly tested financial covenants through the fourth quarter of 2021 and certain other modifications to the covenants thereafter through the first quarter of 2023.
On June 25, 2020, we refinanced our only significant near-term debt maturity by closing on a $48.0 million mortgage loan secured by the Salt Lake City Marriott Downtown at City Creek (the "Salt Lake City Marriott"). The loan proceeds were used to repay the existing $52.5 million mortgage loan secured by the Salt Lake City Marriott that was scheduled to mature on November 1, 2020. The new loan matures in January 2022 with an option to extend maturity to January 2023, subject to the satisfaction of certain conditions.
In July 2020, we negotiated and entered into an amendment to the loan secured by the Westin Boston Waterfront, which is the Company’s largest mortgage loan. The amendment enabled the Company to use funds in the reserve for replacement of furniture and fixtures to pay debt service for three months.
In 2020, we issued a total of 4,760,000 shares of Series A Preferred Stock, for net proceeds of $114.5 million, and 10,680,856 shares of common stock, for net proceeds of $86.8 million.

The situation surrounding the COVID-19 pandemic remains fluid. Market demand for lodging at our hotels is closely correlated with reported infection levels near our hotel locations, consumer confidence, and guidance from health officials and federal, state, and local governments.

See also “Risk Factors” in Part I, Item 1A of this report.

Outlook for 2021

The U.S. economy is in the early stages of recovering from a global pandemic that disproportionately impacted the travel industry. Economic indicators such as GDP growth, corporate profits, TSA checkpoint data, and consumer confidence are exhibiting steady improvement, but have yet to reattain pre-pandemic levels of activity. We expect the U.S. will experience RevPAR growth in 2021 from 2020 levels, due to the availability and administration of vaccines, disruption of existing room supply, and growing demand for travel.

Our portfolio is composed primarily of destination resorts and hotels in the 25 largest urban markets. We expect our destination hotels will continue to outperform the broader U.S. market for the foreseeable future. The strong preference for drive-to leisure destinations, while most work and school are executed virtually, is expected to persist into 2021. Longer term,
-51-


Table of Contents
we believe strong, secular demand for experiential leisure travel, low growth in directly competitive supply, and targeted investments to renovate and reposition destination hotels can extend and intensify our Company's growth. Urban hotels should also experience strong growth in 2021, but we expect the pace of recovery in these markets will lag the U.S. overall as employers are reticent to resume business travel and conference activity until there is definitive progress on the pandemic. Early indications suggest that business travel activity is likely to resume in late 2021. Historically, total group revenues comprise approximately one-third of our total room revenue, but group revenue at large conference hotels accounted for less than 10% of our total rooms revenue. We anticipate industry profitability will be challenged by low occupancy and a short booking window and guest mix that makes it challenging to maximize room rates. We continue to work closely with our hotel managers to maximize revenue and identify operating efficiencies.

We expect the distribution of COVID-19 vaccines will enable the industry to gradually return to profitability by late-2021, and we enter the year with several favorable factors, including the following: (1) ownership of a high-quality portfolio, with a meaningful concentration in destination resort locations, (2) internal growth from the continuation of our asset management initiatives, (3) expense savings from the conversion of six formerly Marriott-managed contracts to Marriott franchises, (4) conservative debt capital structure with limited near-term debt maturities, and (5) and liquidity of $481.7 million as of December 31, 2020.

Results of Operations

Discussion of the comparison of the results of operations from the year ended December 31, 2019 to the year ended December 31, 2018 is found in our Annual Report on Form 10-K for the year ended December 31, 2019 under Part II, Item 7, which was filed with the SEC on February 28, 2020.

The following table sets forth certain operating information for the year ended December 31, 2020 for each of the hotels we owned during 2020. The table indicates the operating status of each hotel and the occupancy percentage, ADR and RevPAR for each hotel for the portion of the year ended December 31, 2020 that the hotel was open.

-52-


Table of Contents
Hotels Open Throughout the Year Ended December 31, 2020
PropertyLocationNumber of
Rooms
Occupancy (%)ADR ($)RevPAR($)% Change
from 2019 RevPAR
Salt Lake City Marriott Downtown at City CreekSalt Lake City, Utah510 23.0 %$144.88 $33.33 (71.7)%
Worthington Renaissance Fort Worth HotelFort Worth, Texas504 29.9 %168.14 50.31 (63.7)%
Westin San Diego DowntownSan Diego, California436 35.7 %168.15 60.04 (60.0)%
Westin Fort Lauderdale Beach ResortFort Lauderdale, Florida433 41.8 %212.84 88.96 (46.7)%
Westin Washington D.C. City CenterWashington, D.C.410 19.6 %176.61 34.65 (80.6)%
Atlanta Marriott AlpharettaAtlanta, Georgia318 21.9 %142.88 31.24 (73.4)%
Courtyard New York Manhattan/Midtown EastNew York, New York321 55.6 %145.67 80.98 (67.8)%
Bethesda Marriott SuitesBethesda, Maryland272 22.0 %141.72 31.25 (75.5)%
Kimpton Shorebreak ResortHuntington Beach, California157 52.6 %234.09 123.14 (37.7)%
L'Auberge de SedonaSedona, Arizona88 64.2 %672.88 432.27 (11.8)%
TOTAL/WEIGHTED AVERAGE FOR OPEN HOTELS3,449 32.8 %$197.00 $64.67 (60.7)%
Hotels Closed for a Portion of the Year Ended December 31, 2020
Property (1)
LocationDate of ClosureDate of ReopeningNumber of
Rooms
Occupancy (%)ADR ($)RevPAR ($)% Change
from 2019 RevPAR
Chicago Marriott Downtown Magnificent MileChicago, Illinois4/10/2020
9/1/2020 (2)
1,200 12.9 %$159.81 $20.58 (87.6)%
Westin Boston WaterfrontBoston, Massachusetts3/25/20209/3/2020793 19.0 %182.76 34.73 (82.0)%
The Lexington HotelNew York, New York3/29/2020-725 15.3 %183.27 28.01 (88.1)%
Hilton Boston Downtown/Faneuil HallBoston, Massachusetts3/23/20207/31/2020403 23.5 %174.04 40.82 (84.7)%
Vail Marriott Mountain ResortVail, Colorado3/20/20206/12/2020344 33.7 %354.89 119.48 (37.4)%
The Gwen HotelChicago, Illinois3/31/20206/10/2020311 25.5 %189.46 48.29 (77.7)%
Hilton Garden Inn New York/Times Square CentralNew York, New York3/29/2020-282 19.1 %154.35 29.54 (88.3)%
Hilton Burlington Lake ChamplainBurlington, Vermont3/31/20207/16/2020258 21.8 %154.13 33.65 (78.2)%
Hotel Palomar Phoenix Phoenix, Arizona3/31/20206/21/2020242 35.0 %179.93 62.97 (59.4)%
JW Marriott Denver Cherry CreekDenver, Colorado3/22/20206/1/2020199 34.1 %215.70 73.63 (59.9)%
Courtyard New York Manhattan/Fifth AvenueNew York, New York3/27/2020-189 15.3 %206.17 31.57 (86.2)%
Barbary Beach House Key West (formerly the Sheraton Suites Key West) (3)
Key West, Florida3/23/20206/1/2020184 43.6 %272.86 118.88 (38.9)%
The Lodge at Sonoma Renaissance Resort & SpaSonoma, California3/21/20207/1/2020182 29.2 %239.40 69.95 (69.2)%
Courtyard Denver Downtown Denver, Colorado3/20/20206/1/2020177 27.4 %130.23 35.74 (77.0)%
Renaissance Charleston Historic District HotelCharleston, South Carolina4/6/20205/14/2020166 47.5 %203.60 96.79 (56.4)%
Cavallo Point, The Lodge at the Golden Gate Sausalito, California3/17/20206/24/2020142 24.8 %489.27 121.25 (59.9)%
Havana Cabana Key WestKey West, Florida3/23/20206/1/2020106 60.1 %209.96 126.27 (33.2)%
Hotel Emblem San FranciscoSan Francisco, California3/23/20206/26/202096 23.5 %222.62 52.42 (72.9)%
The Landing Lake Tahoe Resort & SpaSouth Lake Tahoe, California3/23/20206/5/202082 49.7 %384.80 191.20 (3.8)%
Orchards Inn Sedona Sedona, Arizona3/31/20205/15/202070 50.5 %231.35 116.87 (38.2)%
TOTAL/WEIGHTED AVERAGE FOR CLOSED HOTELS 6,151 23.7 %215.99 51.13 74.7 %
TOTAL/WEIGHTED AVERAGE  9,600 27.0 %$207.68 $55.99 (70.3)%
-53-


Table of Contents
________________
(1)Frenchman's Reef closed on September 6, 2017 due to Hurricanes Irma and Maria and remains closed. Accordingly, there is no operating information for the year ended December 31, 2020.
(2)On January 3, 2021, we suspended operations at the Chicago Marriott Downtown Magnificent Mile due to lack of travel demand.
(3)On June 1, 2020, the hotel converted to an independent hotel, Barbary Beach House Key West.

Comparison of the Year Ended December 31, 2020 to the Year Ended December 31, 2019

In response to the COVID-19 pandemic, we suspended operations at 20 of our 30 previously operating hotels for a
portion of the year ended December 31, 2020. Seventeen of these hotels reopened by December 31, 2020. Three of our
previously operating hotels remained closed as of December 31, 2020.

The comparability of our results of operations for the year ended December 31, 2020 to the year ended December 31, 2019 has been significantly impacted by the effects of the COVID-19 pandemic. We expect the comparability of our results of operations in certain future periods will be similarly impacted.

Revenue. Revenue consists primarily of the room, food and beverage and other operating revenues from our hotels, as follows (in millions):
Year Ended December 31,
20202019% Change
Rooms$196.7 $661.2 (70.2)%
Food and beverage68.6 215.3 (68.1)
Other34.2 61.6 (44.5)
Total revenues$299.5 $938.1 (68.1)%

Our total revenues decreased $638.6 million from $938.1 million for the year ended December 31, 2019 to $299.5 million for the year ended December 31, 2020.

The following are key hotel operating statistics for the years ended December 31, 2020 and 2019.
Year Ended December 31,
20202019% Change
Occupancy %27.0 %79.1 %(52.1)%
ADR$207.68 $238.63 (13.0)%
RevPAR$55.99 $188.75 (70.3)%

Food and beverage revenues decreased $146.7 million from the year ended December 31, 2019.

Other revenues, which primarily represent spa, parking, resort fees and attrition and cancellation fees, decreased $27.4 million from the year ended December 31, 2019.
Hotel operating expenses. The operating expenses consisted of the following (in millions):
-54-


Table of Contents
Year Ended December 31,
20202019% Change
Rooms departmental expenses$68.6 $166.9 (58.9)%
Food and beverage departmental expenses58.4 137.9 (57.7)
Other departmental expenses8.3 15.7 (47.1)
General and administrative45.0 83.3 (46.0)
Utilities16.0 20.6 (22.3)
Repairs and maintenance24.1 35.3 (31.7)
Sales and marketing28.7 66.9 (57.1)
Franchise fees10.1 26.9 (62.5)
Base management fees3.6 19.8 (81.8)
Incentive management fees— 5.7 (100.0)
Property taxes54.5 57.6 (5.4)
Other fixed charges17.0 23.7 (28.3)
Severance costs7.6 — 100.0 
Professional fees and pre-opening costs related to Frenchman's Reef1.0 17.8 (94.4)
Lease expense (cash and non-cash)11.4 12.7 (10.2)
Total hotel operating expenses$354.3 $690.8 (48.7)%

Our hotel operating expenses decreased $336.5 million from $690.8 million for the year ended December 31, 2019 to $354.3 million for the year ended December 31, 2020. For the year ended December 31, 2020, we recognized $7.6 million of severance costs at our properties in connection with the COVID-19 pandemic. Additionally, in connection with the change in hotel manager of the Renaissance Charleston Historic District Hotel, we recognized $1.4 million of accelerated amortization of the unfavorable management agreement liability during the year ended December 31, 2020, which reduced base management fees.

Depreciation and amortization. Our depreciation and amortization expense decreased $3.4 million from the year ended December 31, 2019. This is primarily due to the timing of fully depreciated capital expenditures.

Impairment losses. During the year ended December 31, 2020, we recorded an impairment loss of $174.1 million related to Frenchman's Reef. No impairment losses were recorded during the year ended December 31, 2019.

Corporate expenses. Corporate expenses principally consist of employee-related costs, including base payroll, bonus and restricted stock. Corporate expenses also include corporate operating costs, professional fees and directors’ fees. Our corporate expenses decreased $0.8 million, from $28.2 million for the year ended December 31, 2019 to $27.4 million for the year ended December 31, 2020. The decrease is primarily due to a decrease in employee compensation, travel costs, and certain professional fees, partially offset by an increase in legal fees.

Business interruption insurance income. For the year ended December 31, 2020, we recognized $2.2 million of business interruption insurance income related to lost revenue at the Westin Boston Waterfront due to the COVID-19 pandemic. In September 2017, Hurricane Irma caused significant damage to Frenchman's Reef and resulted in lost revenue and additional expenses covered under our insurance policy. For the year ended December 31, 2019, we recognized $8.8 million of business interruption insurance income related to the Frenchman's Reef insurance claim.

Gain on property insurance settlement. In December 2019, we settled our insurance claim for the property damage related to Frenchman's Reef. We recognized a gain on insurance settlement of $144.2 million, which represents the net proceeds received in excess of the carrying amount of the damaged property written off.

Interest expense. Our interest expense was $54.0 million and $46.6 million for the years ended December 31, 2020 and December 31, 2019, respectively, and is comprised of the following (in millions):
-55-


Table of Contents
Year Ended December 31,
20202019
Mortgage debt interest$26.2 $26.5 
Term loan interest13.4 13.7 
Credit facility interest and unused fees4.5 3.7 
Amortization of debt issuance costs and debt premium2.0 2.1 
Capitalized interest(2.1)(1.9)
Interest rate swap mark-to-market10.0 2.5 
 $54.0 $46.6 

The increase in interest expense is primarily related to the mark-to-market of our interest rate swaps.

Loss on early extinguishment of debt. On July 25, 2019, we refinanced our senior unsecured credit facility and unsecured term loans. In connection with the refinancing we repaid our previously existing $100 million and $200 million term loans and recognized a $2.4 million loss on early extinguishment of debt related to the write-off of certain unamortized debt issuance costs.

Income taxes. We recorded income tax benefit of $26.5 million in 2020 and income tax expense of $22.0 million in 2019. The 2020 income tax benefit is net of a valuation allowance of $24.9 million, which was recognized based on an assessment of our ability to utilize our net operating loss carryforwards in future years. The 2019 income tax expense includes $1.2 million of income tax expense incurred on the $5.7 million pre-tax income of our domestic TRSs, foreign income tax expense of $20.8 million incurred on the $132.6 million pre-tax income of the TRS that owns Frenchman's Reef.

Liquidity and Capital Resources

Our short-term liquidity requirements consist primarily of funds necessary to pay our scheduled debt service and operating expenses and capital expenditures directly associated with our hotels. We have suspended our quarterly common dividend. We currently expect that our existing cash balances and available capacity on our senior unsecured credit facility will be sufficient to meet our short-term liquidity requirements.

Some of our mortgage debt agreements contain “cash trap” provisions that are triggered when the hotel’s operating results
fall below a certain debt service coverage ratio. When these provisions are triggered, all of the excess cash flow generated by the hotel is deposited directly into cash management accounts for the benefit of our lenders until a specified debt service coverage ratio is reached and maintained for a certain period of time. Such provisions do not allow the lender the right to accelerate repayment of the underlying debt. As of December 31, 2020, the debt service coverage ratios or debt yields for all of our mortgage loans were below the minimum thresholds such that the cash trap provision of each respective loan was triggered, with the exception of the mortgage loan secured by the Salt Lake City Marriott Downtown at City Creek, which does not have a cash trap provision. We do not expect that such cash traps will affect our ability to satisfy our short-term liquidity requirements.

Our long-term liquidity requirements consist primarily of funds necessary to pay for the costs of acquiring additional hotels, renovations, and other capital expenditures that need to be made periodically to our hotels, scheduled debt payments, debt maturities, redemption of limited operating partnership units (“common OP units”) and making distributions to our common and preferred stockholders. We expect to meet our long-term liquidity requirements through various sources of capital, including cash provided by operations, borrowings, issuances of additional equity, including common OP units, and/or debt securities and proceeds from property dispositions. Our ability to incur additional debt is dependent upon a number of factors, including the state of the credit markets, our degree of leverage, the value of our unencumbered assets and borrowing restrictions imposed by existing lenders. Our ability to raise capital through the issuance of additional equity and/or debt securities is also dependent on a number of factors including the current state of the capital markets, investor sentiment and intended use of proceeds. We may need to raise additional capital if we identify acquisition opportunities that meet our investment objectives and require liquidity in excess of existing cash balances. Our ability to raise funds through the issuance of equity securities depends on, among other things, general market conditions for hotel companies and REITs and market perceptions about us.

Our Financing Strategy

-56-


Table of Contents
Since our formation in 2004, we have been committed to a conservative capital structure with prudent leverage. Our outstanding debt consists of fixed interest rate mortgage debt, unsecured term loans and borrowings on our senior unsecured credit facility. We have a preference to maintain a significant portion of our portfolio as unencumbered assets in order to provide balance sheet flexibility. We expect that our strategy will enable us to maintain a balance sheet with an appropriate amount of debt throughout all phases of the lodging cycle. We believe that it is prudent to reduce the inherent risk of highly cyclical lodging fundamentals through a low leverage capital structure.

We prefer a relatively simple but efficient capital structure. We generally structure our hotel acquisitions to be straightforward and to fit within our capital structure; however, we will consider a more complex transaction, such as the issuance of common OP units in connection with the acquisition of Cavallo Point, if we believe that the projected returns to our stockholders will significantly exceed the returns that would otherwise be available.

We believe that we maintain a reasonable amount of debt. As of December 31, 2020, we had $1.0 billion of debt outstanding with a weighted average interest rate of 3.89% and a weighted average maturity date of approximately 3.5 years. We have limited near-term mortgage debt maturities and 23 of our 31 hotels unencumbered by mortgage debt. We remain committed to our core strategy of prudent leverage.

Information about our financing activities is available in Note 8 to the accompanying consolidated financial statements. Further information is available in Note 1 to the accompanying consolidated financial statements for measures taken in response to the impact of COVID-19.

ATM Program

We have equity distribution agreements, dated August 8, 2018, with a number of sales agents (the “ATM Program”) to issue and sell, from time to time, shares of our common stock, par value $0.01 per share, having an aggregate offering price of up to $200 million (the “ATM Shares”). Sales of the ATM Shares can be made in privately negotiated transactions and/or any other method permitted by law, including sales deemed to be an “at the market” offering, which includes sales made directly on the New York Stock Exchange or sales made to or through a market maker other than on an exchange. Actual future sales of the ATM Shares will depend upon a variety of factors, including but not limited to market conditions, the trading price of the Company's common stock, and the Company's capital needs. We have no obligation to sell the ATM Shares under the ATM Program. During the year ended December 31, 2020, we sold 10,680,856 shares of our common stock at an average price of $8.23 per share for gross proceeds of $87.9 million, less $1.1 million in fees paid to the applicable sales agent and other offering costs. As of March 1, 2021, shares of common stock having an aggregate offering price of up to $112.1 million remained available for sale under the ATM Program.
Share Repurchase Program
In 2018, our board of directors approved a share repurchase program (the “Share Repurchase Program”) authorizing us to repurchase shares of our common stock having an aggregate price of up to $250 million. During the first quarter of 2020, we repurchased 1,119,438 shares of our common stock at an average price of $8.91 per share for a total purchase price of $10.0 million. These shares were all repurchased prior to March 4, 2020. We retired all repurchased shares on their respective settlement dates. We subsequently suspended share repurchases and, pursuant to the amendments to the agreements governing our senior unsecured credit facility and unsecured term loans, may not repurchase shares while our financial covenant requirements are waived or modified. The Share Repurchase Program expired on November 5, 2020. At the time of expiration, we had $165.2 million of unused repurchase capacity under the Share Repurchase Program. Information about the Share Repurchase Program can be found in Note 5 to the accompanying consolidated financial statements.
Preferred Shares

In August and September 2020, we issued a total of 4,760,000 shares of Series A Preferred Stock with a liquidation preference of $25.00 per share, for net proceeds of $114.5 million. On or after August 31, 2025, the Series A Preferred Stock will be redeemable at the Company’s option, in whole or in part, at any time or from time to time, for cash at a redemption price of $25.00 per share, plus accrued and unpaid dividends up to, but not including, the redemption date.

Short-Term Borrowings

Other than borrowings under our senior unsecured credit facility, we do not utilize short-term borrowings to meet liquidity requirements.

-57-


Table of Contents
Senior Unsecured Credit Facility and Unsecured Term Loans

We are party to a $400 million senior unsecured credit facility expiring in July 2023, a $350 million unsecured term loan maturing in July 2024 and a $50 million unsecured term loan maturing in October 2023. The maturity date for the senior unsecured credit facility may be extended for an additional year upon the payment of applicable fees and the satisfaction of certain customary conditions. On June 9, 2020, we executed amendments (the “First Amendments”) to the credit agreements (the “Credit Agreements”) for our $400 million senior unsecured credit facility and $400 million of unsecured term loans. The First Amendments provided for a waiver of the quarterly tested financial covenants beginning with the second quarter of 2020 through the first quarter of 2021 and certain other modifications to the covenants thereafter through the fourth quarter of 2021.

On August 14, 2020, we entered into additional amendments (the “Second Amendments”) that permits us to pay dividends on preferred stock up to $17.5 million annually. On January 20, 2021, we executed additional amendments (the “Third Amendments” and together with the First Amendments and Second Amendments, the “Credit Agreement Amendments”) to the Credit Agreements to extend the existing waiver of the quarterly tested financial covenants through the fourth quarter of 2021, unless terminated early at our option. The Third Amendments also extend the modification of certain financial covenants, once quarterly testing resumes, through the first quarter of 2023. As of December 31, 2020, we had $55.0 million of borrowings outstanding under our senior unsecured credit facility.

Additional information about the Credit Agreements, including the restrictions imposed by the Credit Agreement Amendments and their impacts on our liquidity, sources of capital, and ability to incur additional debt, can be found in Note 8 to the accompanying consolidated financial statements.

Sources and Uses of Cash

Our principal sources of cash are net cash flow from hotel operations, sales of common and preferred stock, debt financings and proceeds from hotel dispositions. Our principal uses of cash are acquisitions of hotel properties, debt service and maturities, share repurchases, capital expenditures, operating costs, corporate expenses, and distributions to holders of common stock, common units and preferred stock. As of December 31, 2020, we had $111.8 million of unrestricted corporate cash and $23.1 million of restricted cash, and $55.0 million of outstanding borrowings on our senior unsecured credit facility.

Our net cash used in operations was $83.7 million for the year ended December 31, 2020. Our cash from operations generally consists of the net cash flow from hotel operations, offset by cash paid for corporate expenses and other working capital changes.

Our net cash used in investing activities was $79.0 million for the year ended December 31, 2020, which is composed of capital expenditures at our operating hotels of $47.1 million, capital expenditures for the rebuild of Frenchman's Reef of $40.9 million, and $1.6 million of cash paid for the acquisition of the remaining interest in land underlying the Kimpton Shorebreak Resort, offset by $10.7 million of proceeds from our property insurance policy related to our hotels impacted by Hurricanes Irma and Maria.

Our net cash provided by financing activities was $117.7 million for the year ended December 31, 2020, which consisted of $48.0 million in proceeds of mortgage debt, $86.8 million in net proceeds from the sale of common stock under the ATM Program, and $114.5 million in net proceeds from the sale of preferred stock, offset by $20.0 million in net repayments on our senior unsecured credit facility, $55.5 million repayment of mortgage debt from the refinancing of the mortgage loan secured by the Salt Lake City Marriott and the repayment of the loan assumed in connection with the acquisition of the Hotel Palomar Phoenix under a qualified New Market Tax Credit program, $25.6 million of distribution paid to holders of common stock and units, $3.3 million of distributions paid to holders of preferred stock, $14.4 million of scheduled mortgage debt principal payments, $1.4 million of financing costs related to the amendment and restatement of our credit agreements, $1.3 million paid to repurchase shares upon the vesting of restricted stock for the payment of tax withholdings obligations, $10.0 million paid to repurchase shares under the Share Repurchase Program, and $0.2 million paid for the redemption of common OP units.

We currently anticipate our significant sources of cash for the year ending December 31, 2021 will be the net cash flow from hotel operations as the lodging disruptions from COVID-19 subside, potential property dispositions, and potential sales of common stock under our ATM Program. We expect our estimated uses of cash for the year ending December 31, 2021 will be scheduled debt service payments, capital expenditures, potential funding of hotel working capital requirements, distributions on common stock and units, distributions to preferred stockholders, and corporate expenses.

Dividend Policy

-58-


Table of Contents
We intend to distribute to our stockholders dividends at least equal to our REIT taxable income to avoid paying corporate income tax and excise tax on our earnings (other than the earnings of our TRS, which are all subject to tax at regular corporate rates) and to qualify for the tax benefits afforded to REITs under the Code. In order to qualify as a REIT under the Code, we generally must make distributions to our stockholders each year in an amount equal to at least:

90% of our REIT taxable income determined without regard to the dividends paid deduction and excluding net capital gains, plus

90% of the excess of our net income from foreclosure property over the tax imposed on such income by the Code, minus

any excess non-cash income.

The timing and frequency of distributions will be authorized by our board of directors and declared by us based upon a variety of factors, including our financial performance, restrictions under applicable law and our current and future loan agreements, our debt service requirements, our capital expenditure requirements, the requirements for qualification as a REIT under the Code and other factors that our board of directors may deem relevant from time to time.

Our board of directors suspended the quarterly common dividend commencing with the first quarter dividend that would have been paid in April 2020. The resumption in quarterly common dividends will be determined by our board of directors after considering our projected taxable income, obligations under our financing agreements, expected capital requirements, and risks affecting our business.

We have paid the following dividends to holders of our common stock and distributions to holders of units during 2020 and 2019, and through the date of this report:
Payment DateRecord DateDividend
per Share
January 14, 2019January 4, 2019$0.125 
April 12, 2019March 29, 2019$0.125 
July 12, 2019June 28, 2019$0.125 
October 11, 2019September 30, 2019$0.125 
January 13, 2020January 2, 2020$0.125 


We have paid the following dividends to holders of our Series A Preferred Stock during 2020, and through the date of this report:
Payment DateRecord DateDividend
per Share
September 30, 2020September 20, 2020$0.178 
December 31, 2020December 18, 2020$0.516 

We had no preferred stock outstanding during 2019.

Capital Expenditures

The management and franchise agreements for each of our hotels provide for the establishment of separate property improvement reserves to cover, among other things, the cost of replacing and repairing furniture, fixtures and equipment at our hotels and other routine capital expenditures. Contributions to the property improvement fund are calculated as a percentage of hotel revenues. In addition, we may be required to pay for the cost of certain additional improvements that are not permitted to be funded from the property improvement reserves under the applicable management or franchise agreement. As of December 31, 2020, we have set aside $15.8 million for capital projects in property improvement funds, which are included in restricted cash.

We spent approximately $47.1 million on capital improvements at our operating hotels and approximately $40.9 million on the rebuild of Frenchman's Reef during the year ended December 31, 2020. Due to the COVID-19 pandemic, we canceled
-59-


Table of Contents
or deferred a significant portion of the planned capital improvements at our operating hotels and paused the rebuild of Frenchman's Reef.

We continue to be extremely selective with capital expenditures in an effort to preserve liquidity. In 2021, we expect to spend approximately $50 million on necessary capital improvements and a select few transformational projects with attractive returns on investment. Significant projects in 2021 are expected to include the following:

The Lodge at Sonoma: We are completing a renovation to reposition and rebrand the hotel to an Autograph Collection Hotel in the third quarter of 2021. The renovation includes a new Michael Mina restaurant.
Vail Marriott Mountain Resort: We plan to complete the final phase of a multi-year renovation to rebrand the hotel as a Luxury Collection Hotel in the fourth quarter of 2021.
JW Marriott Denver Cherry Creek: We plan to complete the renovations in the second half of 2021 to rebrand the hotel as a Luxury Collection Hotel.

Contractual Obligations

The following table outlines the timing of payment requirements related to our debt and other commitments of our operating partnership as of December 31, 2020.
Payments Due by Period
TotalLess Than 1 Year1 to 3 Years3 to 5 YearsAfter 5 Years
(In thousands)
Long-Term Debt Obligations Including Interest (1)$1,138,114 $55,673 $324,204 $758,237 $— 
Operating Leases774,533 3,496 7,937 8,011 755,089 
Total$1,912,647 $59,169 $332,141 $766,248 $755,089 
________________
(1) The interest expense for our variable rate loans is calculated based on the rate as of December 31, 2020.

Off-Balance Sheet Arrangements

Our off-balance sheet arrangements as of December 31, 2020 included construction contract commitments of approximately $102.5 million for capital expenditures at our properties. This amount includes construction contract commitments of approximately $84.3 million for the reconstruction of Frenchman's Reef, which is currently paused. Our contracts contain clauses that allow us to cancel all or some portion of the work. If cancellation of a contract occurred, our commitment would be any costs incurred up to the cancellation date, in addition to any costs associated with the discharge of the contract.

Non-GAAP Financial Measures

We use the following non-GAAP financial measures that we believe are useful to investors as key measures of our operating performance: EBITDA, EBITDAre, Adjusted EBITDA, FFO and Adjusted FFO. These measures should not be considered in isolation or as a substitute for measures of performance in accordance with U.S. GAAP. EBITDA, EBITDAre, Adjusted EBITDA, FFO and Adjusted FFO, as calculated by us, may not be comparable to other companies that do not define such terms exactly as the Company.

Use and Limitations of Non-GAAP Financial Measures

Our management and Board of Directors use EBITDA, EBITDAre, Adjusted EBITDA, FFO and Adjusted FFO to evaluate the performance of our hotels and to facilitate comparisons between us and other lodging REITs, hotel owners who are not REITs and other capital intensive companies. The use of these non-GAAP financial measures has certain limitations. These non-GAAP financial measures as presented by us, may not be comparable to non-GAAP financial measures as calculated by other real estate companies. These measures do not reflect certain expenses or expenditures that we incurred and will incur, such as depreciation, interest and capital expenditures. We compensate for these limitations by separately considering the impact of these excluded items to the extent they are material to operating decisions or assessments of our operating performance. Our reconciliations to the most comparable U.S. GAAP financial measures, and our consolidated statements of operations and cash flows, include interest expense, capital expenditures, and other excluded items, all of which should be considered when evaluating our performance, as well as the usefulness of our non-GAAP financial measures.
-60-


Table of Contents

These non-GAAP financial measures are used in addition to and in conjunction with results presented in accordance with U.S. GAAP. They should not be considered as alternatives to operating profit, cash flow from operations, or any other operating performance measure prescribed by U.S. GAAP. These non-GAAP financial measures reflect additional ways of viewing our operations that we believe, when viewed with our U.S. GAAP results and the reconciliations to the corresponding U.S. GAAP financial measures, provide a more complete understanding of factors and trends affecting our business than could be obtained absent this disclosure. We strongly encourage investors to review our financial information in its entirety and not to rely on a single financial measure.

EBITDA, EBITDAre and FFO

EBITDA represents net income (calculated in accordance with U.S. GAAP) excluding: (1) interest expense; (2) provision for income taxes, including income taxes applicable to sale of assets; and (3) depreciation and amortization. The Company computes EBITDAre in accordance with the National Association of Real Estate Investment Trusts (“Nareit”) guidelines, as defined in its September 2017 white paper “Earnings Before Interest, Taxes, Depreciation and Amortization for Real Estate.” EBITDAre represents net income (calculated in accordance with U.S. GAAP) adjusted for: (1) interest expense; (2) provision for income taxes, including income taxes applicable to sale of assets; (3) depreciation and amortization; (4) gains or losses on the disposition of depreciated property, including gains or losses on change of control; (5) impairment write-downs of depreciated property and of investments in unconsolidated affiliates caused by a decrease in value of depreciated property in the affiliate; and (6) adjustments to reflect the entity's share of EBITDAre of unconsolidated affiliates.

We believe EBITDA and EBITDAre are useful to an investor in evaluating our operating performance because they help investors evaluate and compare the results of our operations from period to period by removing the impact of our capital structure (primarily interest expense) and our asset base (primarily depreciation and amortization, and in the case of EBITDAre, impairment and gains or losses on dispositions of depreciated property) from our operating results. In addition, covenants included in our debt agreements use EBITDA as a measure of financial compliance. We also use EBITDA and EBITDAre as measures in determining the value of hotel acquisitions and dispositions.

The Company computes FFO in accordance with standards established by the Nareit, which defines FFO as net income determined in accordance with U.S. GAAP, excluding gains or losses from sales of properties and impairment losses, plus real estate related depreciation and amortization. The Company believes that the presentation of FFO provides useful information to investors regarding its operating performance because it is a measure of the Company's operations without regard to specified non-cash items, such as real estate related depreciation and amortization and gains or losses on the sale of assets. The Company also uses FFO as one measure in assessing its operating results.

Adjustments to EBITDAre and FFO

We adjust EBITDAre and FFO when evaluating our performance because we believe that the exclusion of certain additional items described below provides useful supplemental information to investors regarding our ongoing operating performance and that the presentation of Adjusted EBITDA and Adjusted FFO, when combined with U.S. GAAP net income, EBITDAre and FFO, is beneficial to an investor's complete understanding of our consolidated operating performance. We adjust EBITDAre and FFO for the following items:

Non-Cash Lease Expense and Other Amortization: We exclude the non-cash expense incurred from the straight line recognition of expense from our ground leases and other contractual obligations and the non-cash amortization of our favorable and unfavorable contracts, originally recorded in conjunction with certain hotel acquisitions. We exclude these non-cash items because they do not reflect the actual cash amounts due to the respective lessors in the current period and they are of lesser significance in evaluating our actual performance for that period.

Cumulative Effect of a Change in Accounting Principle: The Financial Accounting Standards Board promulgates new accounting standards that require or permit the consolidated statement of operations to reflect the cumulative effect of a change in accounting principle. We exclude the effect of these adjustments, which include the accounting impact from prior periods, because they do not reflect the Company’s actual underlying performance for the current period.

Gains or Losses from Early Extinguishment of Debt: We exclude the effect of gains or losses recorded on the early extinguishment of debt because these gains or losses result from transaction activity related to the Company’s capital structure that we believe are not indicative of the ongoing operating performance of the Company or our hotels.

-61-


Table of Contents
Hotel Acquisition Costs: We exclude hotel acquisition costs expensed during the period because we believe these transaction costs are not reflective of the ongoing performance of the Company or our hotels.

Severance Costs: We exclude corporate severance costs, or reversals thereof, incurred with the termination of corporate-level employees and severance costs incurred at our hotels related to lease terminations or structured severance programs because we believe these costs do not reflect the ongoing performance of the Company or our hotels.

Hotel Manager Transition Items: We exclude the transition items associated with a change in hotel manager because we believe these items do not reflect the ongoing performance of the Company or our hotels.

Other Items: From time to time we incur costs or realize gains that we consider outside the ordinary course of business and that we do not believe reflect the ongoing performance of the Company or our hotels. Such items may include, but are not limited to the following: pre-opening costs incurred with newly developed hotels; lease preparation costs incurred to prepare vacant space for marketing; management or franchise contract termination fees; gains or losses from legal settlements; costs incurred related to natural disasters; and gains on property insurance claim settlements, other than income related to business interruption insurance.

In addition, to derive Adjusted FFO we exclude any unrealized fair value adjustments to interest rate swaps. We exclude these non-cash amounts because they do not reflect the underlying performance of the Company.

The following table is a reconciliation of our U.S. GAAP net income to EBITDA, EBITDAre and Adjusted EBITDA (in thousands):
Year Ended December 31,
202020192018
(in thousands)
Net (loss) income$(396,027)$184,211 $87,796 
Interest expense53,995 46,584 40,970 
Income tax (benefit) expense(26,452)22,028 3,101 
Real estate related depreciation and amortization 114,716 118,110 104,524 
EBITDA(253,768)370,933 236,391 
Impairment losses174,120 — — 
EBITDAre
(79,648)370,933 236,391 
Non-cash lease expense and other amortization6,910 7,013 5,336 
Professional fees and pre-opening costs related to Frenchman's Reef (1)
1,012 20,524 3,855 
Loss on early extinguishment of debt— 2,373 — 
Hotel manager transition items (2)
(434)3,758 (1,491)
Severance costs (3)
7,648 — 11,691 
Gain on property insurance settlement— (144,192)(1,724)
Adjusted EBITDA$(64,512)$260,409 $254,058 
_______________
(1)Represents pre-opening costs and professional fees relate to the reopening of Frenchman's Reef, as well as legal an other costs incurred at Frenchman's Reef as a result of Hurricane Irma that are not covered by insurance.
(2)
Amount for the year ended December 31, 2020 is offset by a downward adjustment of $0.6 million to the termination fees for the Sheraton Suites Key West (now known as Barbary Beach House Key West) franchise agreement and $1.4 million of accelerated amortization of the unfavorable management agreement liability related to the manager transition at the Renaissance Charleston Historic District Hotel. Amount for the year ended December 31, 2019 include $2.5 million related to the termination of the franchise agreement for Sheraton Suites Key West. Amount for the year ended December 31, 2018 is offset by $2.2 million of accelerated amortization of key money in connection with the termination of the Frenchman's Reef management agreement.
(3)
For the year ended December 31, 2020, consists of severance costs incurred with the elimination of positions at our hotels, which are classified within other hotel expenses on the consolidated statement of operations. For the year ended December 31, 2018, consists of (a) $10.9 million related to payments made to unionized employees under a voluntary buyout program at The Lexington Hotel, which are classified within other hotel expenses on the consolidated statement of operations, and (b) $0.8 million related to the departure of our former Chief Financial Officer, which is classified within corporate expenses on the consolidated statement of operations.

-62-


Table of Contents
The following table is a reconciliation of our U.S. GAAP net income to FFO, FFO available to common stock and unit holders, and Adjusted FFO available to common stock and unit holders (in thousands):
Year Ended December 31,
202020192018
(in thousands)
Net (loss) income$(396,027)$184,211 $87,796 
Real estate related depreciation and amortization114,716 118,110 104,524 
Impairment losses 174,120 — — 
FFO(107,191)302,321 192,320 
Distributions to preferred stockholders(3,300)— — 
FFO available to common stock and unit holders(110,491)302,321 192,320 
Non-cash lease expense and other amortization6,910 7,013 5,336 
Professional fees and pre-opening costs related to Frenchman's Reef (1)
1,012 20,524 3,855 
Loss on early extinguishment of debt— 2,373 — 
Hotel manager transition items (2)
(434)3,758 (1,491)
Gain on property insurance settlement, net of income tax— (121,525)(1,724)
Severance costs (3)
7,648 — 11,691 
Fair value adjustments to interest rate swaps10,072 2,545 — 
Adjusted FFO available to common stock and unit holders$(85,283)$217,009 $209,987 
_______________
(1)Represents pre-opening costs and professional fees relate to the reopening of Frenchman's Reef, as well as legal an other costs incurred at Frenchman's Reef as a result of Hurricane Irma that are not covered by insurance.
(2)
Amount for the year ended December 31, 2020 is offset by a downward adjustment of $0.6 million to the termination fees for the Sheraton Suites Key West (now known as Barbary Beach House Key West) franchise agreement and $1.4 million of accelerated amortization of the unfavorable management agreement liability related to the manager transition at the Renaissance Charleston Historic District Hotel. Amount for the year ended December 31, 2019 include $2.5 million related to the termination of the franchise agreement for Sheraton Suites Key West. Amount for the year ended December 31, 2018 is offset by $2.2 million of accelerated amortization of key money in connection with the termination of the Frenchman's Reef management agreement.
(3)
For the year ended December 31, 2020, consists of severance costs incurred with the elimination of positions at our hotels, which are classified within other hotel expenses on the consolidated statement of operations. For the year ended December 31, 2018, consists of (a) $10.9 million related to payments made to unionized employees under a voluntary buyout program at The Lexington Hotel, which are classified within other hotel expenses on the consolidated statement of operations, and (b) $0.8 million related to the departure of our former Chief Financial Officer, which is classified within corporate expenses on the consolidated statement of operations.

Critical Accounting Policies

Our consolidated financial statements include the accounts of DiamondRock Hospitality Company and all consolidated subsidiaries. The preparation of financial statements in conformity with U.S. GAAP requires management to make estimates and assumptions that affect the reported amount of assets and liabilities at the date of our financial statements and the reported amounts of revenues and expenses during the reporting period. While we do not believe the reported amounts would be materially different, application of these policies involves the exercise of judgment and the use of assumptions as to future uncertainties and, as a result, actual results could differ materially from these estimates. We evaluate our estimates and judgments, including those related to the impairment of long-lived assets, on an ongoing basis. We base our estimates on experience and on various assumptions that are believed to be reasonable under the circumstances. All of our significant accounting policies are disclosed in the notes to our consolidated financial statements. The following represent certain critical accounting policies that require us to exercise our business judgment or make significant estimates:

Investment in Hotels

Investment purchases of hotel properties, land, land improvements, building and furniture, fixtures and equipment and identifiable intangible assets that are not businesses are accounted for as asset acquisitions and recorded at relative fair value based upon total accumulated cost of the acquisition. Property and equipment purchased after the hotel acquisition date is recorded at cost.

Depreciation is computed using the straight-line method over the estimated useful lives of the assets, generally five to 40 years for buildings, land improvements and building improvements and one to 10 years for furniture, fixtures and
-63-


Table of Contents
equipment. Identifiable intangible assets are typically related to contracts, including ground lease agreements and hotel management agreements, which are recorded at fair value. Above-market and below-market contract values are based on the present value of the difference between contractual amounts to be paid pursuant to the contracts acquired and our estimate of the fair market contract rates for corresponding contracts. Contracts acquired that are at market do not have significant value. We enter into a hotel management agreement at the time of acquisition and such agreements are generally based on market terms. Intangible assets are amortized using the straight-line method over the remaining non-cancelable term of the related agreements. In making estimates of fair values for purposes of allocating purchase price, we may utilize a number of sources that may be obtained in connection with the acquisition or financing of a property and other market data. Management also considers information obtained about each property as a result of its pre-acquisition due diligence in estimating the fair value of the tangible and intangible assets acquired.

We review our investments in hotels for impairment whenever events or changes in circumstances indicate that the carrying value of the hotel properties may not be recoverable. Events or circumstances that may cause us to perform a review include, but are not limited to, adverse changes in the demand for lodging at our properties, current or projected losses from operations, and an expectation that the property is more likely than not to be sold significantly before the end of its previously estimated useful life. If such events or circumstances are identified, management performs an analysis to compare the estimated undiscounted future cash flows from operations and the net proceeds from the ultimate disposition of a hotel to the carrying amount of the asset. If the estimated undiscounted future cash flows are less than the carrying amount of the asset, an adjustment to reduce the carrying amount to the related hotels' estimated fair value is recorded and an impairment loss is recognized. The fair value is determined through various valuation techniques, including discounted cash flow models with estimated discount and terminal capitalization rates, comparable market transactions, third-party appraisals, the net sales proceeds from pending offers, or from transactions that closed subsequent to the end of the reporting period.

Inflation

Operators of hotels, in general, possess the ability to adjust room rates daily to reflect the effects of inflation. However, competitive pressures or other factors may limit the ability of our management companies to raise room rates. Inflation may also affect our expenses, including, without limitation, increasing such costs as labor, employee-related benefits, food, commodities, taxes, property and casualty insurance and utilities.

Seasonality

The periods during which our hotels experience higher revenues vary from property to property, depending principally upon location and the customer base served. Accordingly, we expect some seasonality in our business. Volatility in our financial performance from the seasonality of the lodging industry could adversely affect our financial condition and results of operations.

New Accounting Pronouncements Not Yet Implemented

See Note 2 to the accompanying consolidated financial statements for additional information relating to recently issued accounting pronouncements.

Item 7A. Quantitative and Qualitative Disclosures about Market Risk

Market risk includes risks that arise from changes in interest rates, foreign currency exchange rates, commodity prices, equity prices and other market changes that affect market sensitive instruments. In pursuing our business strategies, the primary market risk to which we are currently exposed, and, to which we expect to be exposed in the future, is interest rate risk. The face amount of our outstanding debt as of December 31, 2020 was $1.1 billion, of which $277 million was variable rate. If market rates of interest on our variable rate debt fluctuate by 100 basis points, interest expense would increase or decrease, depending on rate movement, future earnings and cash flows, by $2.7 million annually.

We entered into (i) an interest rate swap agreement in 2019 to fix LIBOR at 2.41% through maturity for our $50 million unsecured term loan and (ii) an interest rate swap agreement in 2019 to fix LIBOR at 1.70% through maturity for $175 million of our $350 million unsecured term loan. Information about our unsecured term loans and interest rate swap agreements can be found in Note 8 to the accompanying consolidated financial statements.

In July 2017, the Financial Conduct Authority (“FCA”) announced it intends to stop compelling banks to submit rates for the calculation of LIBOR after 2021. As a result, the Federal Reserve Board and the Federal Reserve Bank of New York organized the Alternative Reference Rates Committee which identified the Secured Overnight Financing Rate (“SOFR”) as its
-64-


Table of Contents
preferred alternative to USD-LIBOR. The Company is not able to predict when LIBOR will cease to be published or precisely how SOFR will be calculated and published. Any changes adopted by the FCA or other governing bodies in the method used for determining LIBOR may result in a sudden or prolonged increase or decrease in reported LIBOR. If that were to occur, our interest payments could change. In addition, uncertainty about the extent and manner of future changes may result in interest rates and/or payments that are higher or lower than if LIBOR were to remain available in its current form.

The Company has contracts that are indexed to LIBOR and is monitoring and evaluating the related risks, which include interest amounts on our variable rate debt and the swap rate for our interest rate swaps as discussed in Note 8 to the accompanying consolidated financial statements. In the event that LIBOR is discontinued, the interest rates will be based on a fallback reference rate specified in the applicable documentation governing such debt or swaps or as otherwise agreed upon. Such an event would not affect the Company’s ability to borrow or maintain already outstanding borrowings or swaps, but the alternative reference rate could be higher and more volatile than LIBOR.

Certain risks arise in connection with transitioning contracts to an alternative reference rate, including any resulting value transfer that may occur. The value of financial instruments tied to LIBOR could also be impacted if LIBOR is limited or discontinued. For some instruments, the method of transitioning to an alternative rate may be challenging, as they may require substantial negotiation with each respective counterparty.

If a contract is not transitioned to an alternative reference rate and LIBOR is discontinued, the impact is likely to vary by contract. If LIBOR is discontinued or if the method of calculating LIBOR changes from its current form, interest rates on our current or future indebtedness may be adversely affected.

While we expect LIBOR to be available in substantially its current form until the end of 2021, it is possible that LIBOR will become unavailable prior to that point. This could result, for example, if sufficient banks decline to make submissions to the LIBOR administrator. In that case, the risks associated with the transition to an alternative reference rate will be accelerated and magnified.

Item 8.   Financial Statements and Supplementary Data

See Index to the Financial Statements on page F-1.

Item 9.   Changes in and Disagreements with Accountants on Accounting and Financial Disclosure

None.

Item 9A.   Controls and Procedures

Evaluation of Disclosure Controls and Procedures

The Company’s management has evaluated, under the supervision and with the participation of the Company’s Chief Executive Officer and Chief Financial Officer, the effectiveness of the disclosure controls and procedures (as defined in Rules 13a-15(e) and 15d-15(e) under the Securities Exchange Act of 1934, as amended (the “Exchange Act”)), as required by paragraph (b) of Rules 13a-15 and 15d-15 under the Exchange Act, and our Chief Executive Officer and Chief Financial Officer have concluded that as of the end of the period covered by this report, the Company’s disclosure controls and procedures were effective to give reasonable assurances that information we disclose in reports filed with the Securities and Exchange Commission (i) is recorded, processed, summarized and reported within the time periods specified in the Securities and Exchange Commission’s rules and forms and (ii) is accumulated and communicated to our management, including our principal executive officer and principal financial officer, as appropriate to allow timely decisions regarding disclosure.

Changes in Internal Control over Financial Reporting

There was no change in the Company’s internal control over financial reporting identified in connection with the evaluation required by paragraph (d) of Rules 13a-15 and 15d-15 under the Exchange Act during the Company’s most recent fiscal quarter that materially affected, or is reasonably likely to materially affect, the Company’s internal control over financial reporting.

Management's Report on Internal Control over Financial Reporting

-65-


Table of Contents
The report of our management regarding internal control over financial reporting is set forth on page F-2 of this Annual Report on Form 10-K under the caption “Management's Report on Internal Control over Financial Reporting” and incorporated herein by reference.

Attestation Report of Independent Registered Public Accounting Firm

The report of our independent registered public accounting firm regarding our internal control over financial reporting is set forth on page F-3 of this Annual Report on Form 10-K under the caption “Report of Independent Registered Public Accounting Firm” and incorporated herein by reference.

Item 9B.   Other Information

None.
-66-


Table of Contents
PART III

The information required by Items 10-14 is incorporated by reference to our proxy statement for the 2021 annual meeting of stockholders (to be filed with the SEC not later than 120 days after the end of the fiscal year covered by this report) (“2021 proxy statement”).

Item 10.   Directors, Executive Officers and Corporate Governance

Information required by this item is incorporated by reference to our 2021 proxy statement.

Item 11.   Executive Compensation

The information required by this item is incorporated by reference to our 2021 proxy statement.

Item 12.   Security Ownership of Certain Beneficial Owners and Management and Related Stockholder Matters

The information required by this item is incorporated by reference to our 2021 proxy statement. Information regarding our equity plans set forth in Item 5 of this Annual Report on Form 10-K is incorporated by reference into this Item 12.

Item 13.   Certain Relationships and Related Transactions and Director Independence

The information required by this item is incorporated by reference to our 2021 proxy statement.

Item 14.   Principal Accounting Fees and Services

The information required by this item is incorporated by reference to our 2021 proxy statement.

-67-


Table of Contents
PART IV

Item 15.   Exhibits and Financial Statement Schedules

1.Financial Statements

Included herein at pages F-1 through F-34.

2.Financial Statement Schedules

The following financial statement schedule is included herein on pages F-35 and F-36:

Schedule III - Real Estate and Accumulated Depreciation

All other schedules for which provision is made in Regulation S-X are either not required to be included herein under the related instructions or are inapplicable or the related information is included in the footnotes to the applicable financial statement and, therefore, have been omitted.

3.Exhibits

The following exhibits are included in this Annual Report on Form 10-K for the fiscal year ended December 31, 2020 (and are numbered in accordance with Item 601 of Regulation S-K):

Exhibit NumberDescription of Exhibit
Articles of Amendment and Restatement of the Articles of Incorporation of DiamondRock Hospitality Company (incorporated by reference to the Registrant's Registration Statement on Form S-11 filed with the Securities and Exchange Commission on March 1, 2005 (File no. 333-123065))
Amendment to the Articles of Amendment and Restatement of the Articles of Incorporation of DiamondRock Hospitality Company (incorporated by reference to the Registrant's Current Report on Form 8-K filed with the Securities and Exchange Commission on January 10, 2007)
Amendment to the Articles of Amendment and Restatement of the Articles of Incorporation of DiamondRock Hospitality Company (incorporated by reference to the Registrant's Current Report on Form 8-K filed with the Securities and Exchange Commission on July 9, 2012)
Articles Supplementary Prohibiting DiamondRock Hospitality Company From Electing to be Subject to Section 3-803 of the Maryland General Corporation Law Absent Stockholder Approval (incorporated by reference to the Registrant’s Current Report on Form 8-K filed with the Securities and Exchange Commission on February 26, 2014)

Amendment to the Articles of Amendment and Restatement of the Articles of Incorporation of DiamondRock Hospitality Company (incorporated by reference to the Registrant’s Current Report on Form 8-K filed with the Securities and Exchange Commission on May 5, 2016)

Articles of Amendment to the Articles of Amendment and Restatement of the Articles of Incorporation of DiamondRock Hospitality Company (incorporated by reference to the Registrant’s Current Report on Form 8-K filed with the Securities and Exchange Commission on May 13, 2019)
Articles Supplementary Designating DiamondRock Hospitality Company's 8.250% Series A Cumulative Redeemable Preferred Stock (incorporated by reference to Exhibit 3.7 to the Registrant’s Form 8-A filed with the Securities and Exchange Commission on August 28, 2020 (File No. 001-32514))
Fourth Amended and Restated Bylaws of DiamondRock Hospitality Company (incorporated by reference to the Registrant's Current Report on Form 8-K filed with the Securities and Exchange Commission on May 5, 2016)
First Amendment to the Fourth Amended and Restated Bylaws of DiamondRock Hospitality Company (incorporated by reference to the Registrant’s Quarterly Report on Form 10-Q filed with the Securities and Exchange Commission on November 7, 2017)
Form of Certificate for Common Stock for DiamondRock Hospitality Company (incorporated by reference to the Registrant's Quarterly Report on Form 10-Q filed with the Securities and Exchange Commission on May 5, 2010)
Form of Specimen Certificate for DiamondRock Hospitality Company's 8.250% Series A Cumulative Redeemable Preferred Stock (incorporated by reference to Exhibit 4.1 to the Registrant’s Form 8-A filed with the Securities and Exchange Commission on August 28, 2020 (File No. 001-32514))
4.3
Description of Securities of DiamondRock Hospitality Company
-68-


Table of Contents
Amended and Restated Agreement of Limited Partnership of DiamondRock Hospitality Limited Partnership, dated as of August 28, 2018 (incorporated by reference to the Registrant's Current Report on Form 8-K filed with the Securities and Exchange Commission on August 31, 2018)
Amendment No. 1 to the Agreement of Limited Partnership of DiamondRock Hospitality Limited Partnership, dated August 28, 2020 (incorporated by reference to Exhibit 10.1 to the Registrant's Form 8-K filed with the Securities and Exchange Commission on August 31, 2020)
DiamondRock Hospitality Company Deferred Compensation Plan (incorporated by reference to the Registrant’s Registration Statement on Form S-8 filed with the Securities and Exchange Commission on August 8, 2014)

First Amendment to DiamondRock Hospitality Company Deferred Compensation Plan, approved by the Compensation Committee of the Board of Directors on December 15, 2014 (incorporated by reference to the Registrant's Annual Report on Form 10-K filed with the Securities and Exchange Commission on February 27, 2015)
Form of Restricted Stock Award Agreement (incorporated by reference to the Registrant's Quarterly Report on Form 10-Q filed with the Securities and Exchange Commission on May 5, 2010)
Form of Market Stock Unit Agreement (incorporated by reference to the Registrant's Current Report on Form 8-K filed with the Securities and Exchange Commission on March 9, 2010)
Relative TSR Performance Stock Unit Agreement (incorporated by reference to the Registrant’s Annual Report on Form 10-K filed with the Securities and Exchange Commission on February 25, 2014)

Form of Deferred Stock Unit Award Agreement (incorporated by reference to the Registrant's Quarterly Report on Form 10-Q filed with the Securities and Exchange Commission on May 5, 2010)
Form of Director Election Form (incorporated by reference to the Registrant's Quarterly Report on Form 10-Q filed with the Securities and Exchange Commission on May 5, 2010)
Form of Incentive Stock Option Agreement (incorporated by reference to the Registrant's Registration Statement on Form S-11 filed with the Securities and Exchange Commission (File no. 333-123065))
Form of Non-Qualified Stock Option Agreement (incorporated by reference to the Registrant's Registration Statement on Form S-11 filed with the Securities and Exchange Commission (File no. 333-123065))
Fifth Amended and Restated Credit Agreement, dated as of July 25, 2019, by and among DiamondRock Hospitality Company, DiamondRock Hospitality Limited Partnership, Wells Fargo Bank, National Association, as Administrative Agent, each of Bank of America, N.A., Citibank, N.A. and U.S. Bank National Association, as Syndication Agents, Keybank National Association, Regions Bank, PNC Bank, National Association and TD Bank, N.A., as Documentation Agents, and each of Wells Fargo Securities, LLC, BofA Securities, Inc., Citigroup Global Markets Inc., U.S. Bank National Association, Keybanc Capital Markets, Inc., Regions Capital Markets, a division of Regions Bank, PNC Capital Markets LLC and TD Securities (USA) LLC, as Joint Lead Arrangers, and Wells Fargo Securities, LLC, BofA Securities, Inc., Citigroup Global Markets Inc. and U.S. Bank National Association, as Joint Bookrunners (incorporated by reference to the Registrant's Current Report on Form 8-K filed with the Securities and Exchange Commission on July 29, 2019)
First Amendment to Fifth Amended and Restated Credit Agreement (incorporated by reference to the Registrant's Current Report on Form 8-K filed with the Securities and Exchange Commission on June 10, 2020)
Second Amendment to Fifth Amended and Restated Credit Agreement dated as of August 14, 2020 (incorporated by reference to the Registrant’s Quarterly Report on Form 10-Q filed with the Securities and Exchange Commission on November 6, 2020)
Third Amendment to Fifth Amended and Restated Credit Agreement dated as of January 20, 2021 (incorporated by reference to the Registrant’s Current Report on Form 8-K filed with the Securities and Exchange Commission on January 25, 2021)
Consent Letter, dated August 4, 2020, under Fifth Amended and Restated Credit Agreement (incorporated by reference to the Registrant's Quarterly Report on Form 10-Q filed with the Securities and Exchange Commission on August 7, 2020)
Form of Severance Agreement (and schedule of material differences thereto) (incorporated by reference to the Registrant's Quarterly Report on Form 10-Q filed with the Securities and Exchange Commission on April 30, 2012)
Form of Stock Appreciation Right (incorporated by reference to the Registrant's Current Report on Form 8-K filed with the Securities and Exchange Commission on March 6, 2008)
Form of Dividend Equivalent Right (incorporated by reference to the Registrant's Current Report on Form 8-K filed with the Securities and Exchange Commission on March 6, 2008)
Form of Amendment No. 1 to Dividend Equivalent Rights Agreement under the DiamondRock Hospitality Company 2004 Stock Option and Incentive Plan (incorporated by reference to the Registrant's Current Report on Form 8-K filed with the Securities and Exchange Commission on December 30, 2008)
Form of Indemnification Agreement (incorporated by reference to the Registrant's Current Report on Form 8-K filed with the Securities and Exchange Commission on December 16, 2009)
-69-


Table of Contents
Severance Agreement between DiamondRock Hospitality Company and William J. Tennis, dated as of December 16, 2009 (incorporated by reference to the Registrant's Quarterly Report on Form 10-Q filed with the Securities and Exchange Commission on April 30, 2012)

Letter Agreement, dated as of December 9, 2009, by and between DiamondRock Hospitality Company and William J. Tennis (incorporated by reference to the Registrant's Annual Report on Form 10-K filed with the Securities and Exchange Commission on February 26, 2010)
Severance Agreement between DiamondRock Hospitality Company and Troy G. Furbay, dated as of April 9, 2014 (incorporated by reference to the Registrant’s Quarterly Report on From 10-Q filed with the Securities and Exchange Commission on May 12, 2014)

Letter Agreement between DiamondRock Hospitality Company and Thomas G. Healy, dated as of December 21, 2016 (incorporated by reference to the Registrant's Current Report on Form 8-K filed with the Securities and Exchange Commission on January 4, 2017)

Severance Agreement between DiamondRock Hospitality Company and Thomas G. Healy, dated as of January 17, 2017 (incorporated by reference to the Registrant’s Quarterly Report on Form 10-Q filed with the Securities and Exchange Commission on May 5, 2017)
DiamondRock Hospitality Company 2016 Equity Incentive Plan, effective as of May 3, 2016 (incorporated by reference to Appendix B to the Registrant's Proxy Statement on Schedule 14A filed with the Securities and Exchange Commission on March 24, 2016)

First Amendment to the DiamondRock Hospitality Company 2016 Equity Incentive Plan (incorporated by reference to the Registrant's Current Report on Form 8-K filed with the Securities and Exchange Commission on December 26, 2018)
Form of Restricted Stock Award Agreement under the 2016 Equity Incentive Plan (incorporated by reference to the Registrant’s Quarterly Report on Form 10-Q filed with the Securities and Exchange Commission on August 5, 2016)

Form of Performance Stock Unit Agreement under the 2016 Equity Incentive Plan (incorporated by reference to the Registrant’s Quarterly Report on Form 10-Q filed with the Securities and Exchange Commission on August 5, 2016)
Form of Deferred Stock Unit Award Agreement under the 2016 Equity Incentive Plan (incorporated by reference to the Registrant’s Quarterly Report on Form 10-Q filed with the Securities and Exchange Commission on August 5, 2016)

Form of LTIP Unit Award Agreement under the 2016 Equity Incentive Plan (incorporated by reference to the Registrant’s Quarterly Report on Form 10-Q filed with the Securities and Exchange Commission on May 9, 2019)
Severance Agreement between DiamondRock Hospitality Company and Jeffrey J. Donnelly, dated as of August 8, 2019 (incorporated by reference to the Registrant’s Current Report on Form 10-Q filed with the Securities and Exchange Commission on November 8, 2019)
21.1
List of DiamondRock Hospitality Company Subsidiaries
23.1
Consent of KPMG LLP
31.1
Certification of Chief Executive Officer Required by Rule 13a-14(a) of the Securities Exchange Act of 1934, as amended.
31.2
Certification of Chief Financial Officer Required by Rule 13a-14(a) of the Securities Exchange Act of 1934, as amended.
Certification of Chief Executive Officer and Chief Financial Officer Required by Rule 13a-14(b) of the Securities Exchange Act of 1934, as amended.
101.SCH†Inline XBRL Taxonomy Extension Schema Document.
101.CAL†Inline XBRL Taxonomy Extension Calculation Linkbase Document.
101.LAB†Inline XBRL Taxonomy Extension Label Linkbase Document.
101.PRE†Inline XBRL Taxonomy Extension Presentation Linkbase Document.
101.DEF†Inline XBRL Taxonomy Definition Linkbase Document.
104†Cover Page Interactive Data File (formatted as inline XBRL and with applicable taxonomy extension information contained in Exhibits 101.*)
* Exhibit is a management contract or compensatory plan or arrangement.
† Filed herewith
** Furnished herewith

-70-


Table of Contents
Item 16.   Form 10-K Summary

Not applicable.

-71-


Table of Contents
SIGNATURES

Pursuant to the requirements of Section 13 or 15(d) of the Securities Exchange Act of 1934, the registrant has duly caused this report to be signed on its behalf by the undersigned, thereunto duly authorized, in the City of Bethesda, State of Maryland, on March 1, 2021.
DIAMONDROCK HOSPITALITY COMPANY
By:/s/ WILLIAM J. TENNIS
Name:William J. Tennis
Title:Executive Vice President, General Counsel and Corporate Secretary

Pursuant to the requirements of the Securities Exchange Act of 1934, this report has been signed by the following persons on behalf of the registrant and in the capacities and on the dates indicated.
SignatureTitleDate
/s/ MARK W. BRUGGERChief Executive Officer and DirectorMarch 1, 2021
Mark W. Brugger(Principal Executive Officer)
/s/ JEFFREY J. DONNELLYExecutive Vice President and ChiefMarch 1, 2021
Jeffrey J. DonnellyFinancial Officer (Principal Financial Officer)
/s/ BRIONY R. QUINNSenior Vice President and TreasurerMarch 1, 2021
Briony R. Quinn(Principal Accounting Officer)
/s/ WILLIAM W. McCARTENChairmanMarch 1, 2021
William W. McCarten
/s/ TIMOTHY CHIDirectorMarch 1, 2021
Timothy Chi
/s/ MICHAEL A. HARTMEIERDirectorMarch 1, 2021
Michael A. Hartmeier
/s/ MAUREEN L. McAVEYDirectorMarch 1, 2021
Maureen L. McAvey
/s/ KATHLEEN A. MERRILLDirectorMarch 1, 2021
Kathleen A. Merrill
/s/ GILBERT T. RAYDirectorMarch 1, 2021
Gilbert T. Ray
/s/ WILLIAM J. SHAWDirectorMarch 1, 2021
William J. Shaw
/s/ BRUCE D. WARDINSKIDirectorMarch 1, 2021
Bruce D. Wardinski
-72-


Table of Contents



Index to Financial Statements
  
 Page
Management's Report on Internal Control Over Financial Reporting
F-2
Reports of Independent Registered Public Accounting Firm
F-3
Consolidated Balance Sheets as of December 31, 2020 and 2019
F-6
Consolidated Statements of Operations for the Years Ended December 31, 2020, 2019 and 2018
F-7
Consolidated Statements of Equity for the Years Ended December 31, 2020, 2019 and 2018
F-8
Consolidated Statements of Cash Flows for the Years Ended December 31, 2020, 2019 and 2018
F-9
Notes to Consolidated Financial Statements
F-11
Schedule III - Real Estate and Accumulated Depreciation as of December 31, 2020
F-35


F-1


Table of Contents

Management's Report on Internal Control Over Financial Reporting

Management is responsible for establishing and maintaining adequate internal control over financial reporting for the Company. Internal control over financial reporting refers to the process designed by, or under the supervision of, our Chief Executive Officer and Chief Financial Officer, and effected by our board of directors, management and other personnel, to provide reasonable assurance regarding the reliability of financial reporting and the preparation of financial statements for external purposes in accordance with generally accepted accounting principles, and includes those policies and procedures that:

(1) Pertain to the maintenance of records that in reasonable detail accurately and fairly reflect the transactions and dispositions of the assets of the company;

(2) Provide reasonable assurance that transactions are recorded as necessary to permit preparation of financial statements in accordance with generally accepted accounting principles, and that receipts and expenditures of the company are being made only in accordance with authorizations of management and directors of the company; and

(3) Provide reasonable assurance regarding prevention or timely detection of unauthorized acquisition, use or disposition of the company's assets that could have a material effect on the financial statements.

Internal control over financial reporting cannot provide absolute assurance of achieving financial reporting objectives because of its inherent limitations. Internal control over financial reporting is a process that involves human diligence and compliance and is subject to lapses in judgment and breakdowns resulting from human failures. Internal control over financial reporting also can be circumvented by collusion or improper management override. Because of such limitations, there is a risk that material misstatements may not be prevented or detected on a timely basis by internal control over financial reporting. However, these inherent limitations are known features of the financial reporting process. Therefore, it is possible to design into the process safeguards to reduce, though not eliminate, this risk.

Management has used the framework set forth in the report entitled Internal Control - Integrated Framework (2013) published by the Committee of Sponsoring Organizations of the Treadway Commission to evaluate the effectiveness of the Company's internal control over financial reporting. Management has concluded that the Company's internal control over financial reporting was effective as of December 31, 2020. KPMG LLP, an independent registered public accounting firm, audited the effectiveness of the Company's internal control over financial reporting as of December 31, 2020 as stated in their report, which appears below.
/s/ Mark W. Brugger
Chief Executive Officer
(Principal Executive Officer)
/s/ Jeffrey J. Donnelly
Executive Vice President and Chief Financial Officer
(Principal Financial Officer)
/s/ Briony R. Quinn
Senior Vice President and Treasurer
(Principal Accounting Officer)

March 1, 2021



F-2


Table of Contents

Report of Independent Registered Public Accounting Firm

To the Stockholders and Board of Directors
DiamondRock Hospitality Company:

Opinion on Internal Control Over Financial Reporting
We have audited DiamondRock Hospitality Company and subsidiaries' (the Company) internal control over financial reporting as of December 31, 2020, based on criteria established in Internal Control - Integrated Framework (2013) issued by the Committee of Sponsoring Organizations of the Treadway Commission. In our opinion, the Company maintained, in all material respects, effective internal control over financial reporting as of December 31, 2020, based on criteria established in Internal Control - Integrated Framework (2013) issued by the Committee of Sponsoring Organizations of the Treadway Commission.
We also have audited, in accordance with the standards of the Public Company Accounting Oversight Board (United States) (PCAOB), the consolidated balance sheets of the Company as of December 31, 2020 and 2019, the related consolidated statements of operations, equity, and cash flows for each of the years in the three-year period ended December 31, 2020, the related notes and financial statement schedule III (collectively, the consolidated financial statements), and our report dated March 1, 2021 expressed an unqualified opinion on those consolidated financial statements.

Basis for Opinion
The Company’s management is responsible for maintaining effective internal control over financial reporting and for its assessment of the effectiveness of internal control over financial reporting, included in the accompanying Management's Report on Internal Control Over Financial Reporting. Our responsibility is to express an opinion on the Company’s internal control over financial reporting based on our audit. We are a public accounting firm registered with the PCAOB and are required to be independent with respect to the Company in accordance with the U.S. federal securities laws and the applicable rules and regulations of the Securities and Exchange Commission and the PCAOB.

We conducted our audit in accordance with the standards of the PCAOB. Those standards require that we plan and perform the audit to obtain reasonable assurance about whether effective internal control over financial reporting was maintained in all material respects. Our audit of internal control over financial reporting included obtaining an understanding of internal control over financial reporting, assessing the risk that a material weakness exists, and testing and evaluating the design and operating effectiveness of internal control based on the assessed risk. Our audit also included performing such other procedures as we considered necessary in the circumstances. We believe that our audit provides a reasonable basis for our opinion.

Definition and Limitations of Internal Control Over Financial Reporting
A company’s internal control over financial reporting is a process designed to provide reasonable assurance regarding the reliability of financial reporting and the preparation of financial statements for external purposes in accordance with generally accepted accounting principles. A company’s internal control over financial reporting includes those policies and procedures that (1) pertain to the maintenance of records that, in reasonable detail, accurately and fairly reflect the transactions and dispositions of the assets of the company; (2) provide reasonable assurance that transactions are recorded as necessary to permit preparation of financial statements in accordance with generally accepted accounting principles, and that receipts and expenditures of the company are being made only in accordance with authorizations of management and directors of the company; and (3) provide reasonable assurance regarding prevention or timely detection of unauthorized acquisition, use, or disposition of the company’s assets that could have a material effect on the financial statements.

Because of its inherent limitations, internal control over financial reporting may not prevent or detect misstatements. Also, projections of any evaluation of effectiveness to future periods are subject to the risk that controls may become inadequate because of changes in conditions, or that the degree of compliance with the policies or procedures may deteriorate.




/s/ KPMG LLP
McLean, Virginia
March 1, 2021

F-3


Table of Contents
Report of Independent Registered Public Accounting Firm

To the Stockholders and Board of Directors
DiamondRock Hospitality Company:

Opinion on the Consolidated Financial Statements
We have audited the accompanying consolidated balance sheets of DiamondRock Hospitality Company and subsidiaries (the Company) as of December 31, 2020 and 2019, the related consolidated statements of operations, equity, and cash flows for each of the years in the three-year period ended December 31, 2020, and the related notes and financial statement schedule III (collectively, the consolidated financial statements). In our opinion, the consolidated financial statements present fairly, in all material respects, the financial position of the Company as of December 31, 2020 and 2019, and the results of its operations and its cash flows for each of the years in the three-year period ended December 31, 2020, in conformity with U.S. generally accepted accounting principles.

We also have audited, in accordance with the standards of the Public Company Accounting Oversight Board (United States) (PCAOB), the Company’s internal control over financial reporting as of December 31, 2020, based on criteria established in Internal Control – Integrated Framework (2013) issued by the Committee of Sponsoring Organizations of the Treadway Commission, and our report dated March 1, 2021 expressed an unqualified opinion on the effectiveness of the Company’s internal control over financial reporting.

Change in Accounting Principle
As discussed in Note 2 to the consolidated financial statements, the Company has changed its method of accounting for leases as of January 1, 2019 due to the adoption of FASB Accounting Standards Codification (ASC) Topic 842, Leases.

Basis for Opinion
These consolidated financial statements are the responsibility of the Company’s management. Our responsibility is to express an opinion on these consolidated financial statements based on our audits. We are a public accounting firm registered with the PCAOB and are required to be independent with respect to the Company in accordance with the U.S. federal securities laws and the applicable rules and regulations of the Securities and Exchange Commission and the PCAOB.

We conducted our audits in accordance with the standards of the PCAOB. Those standards require that we plan and perform the audit to obtain reasonable assurance about whether the consolidated financial statements are free of material misstatement, whether due to error or fraud. Our audits included performing procedures to assess the risks of material misstatement of the consolidated financial statements, whether due to error or fraud, and performing procedures that respond to those risks. Such procedures included examining, on a test basis, evidence regarding the amounts and disclosures in the consolidated financial statements. Our audits also included evaluating the accounting principles used and significant estimates made by management, as well as evaluating the overall presentation of the consolidated financial statements. We believe that our audits provide a reasonable basis for our opinion.

Critical Audit Matters
The critical audit matters communicated below are matters arising from the current period audit of the consolidated financial statements that were communicated or required to be communicated to the audit committee and that: (1) relate to accounts or disclosures that are material to the consolidated financial statements and (2) involved our especially challenging, subjective, or complex judgments. The communication of critical audit matters do not alter in any way our opinion on the consolidated financial statements, taken as a whole, and we are not, by communicating the critical audit matters below, providing a separate opinion on the critical audit matters or on the accounts or disclosures to which they relate.

Evaluation of investments in hotel properties for impairment    
As discussed in Notes 2 and 3 to the consolidated financial statements, property and equipment, net as of December 31, 2020, was $2,817 million, which primarily consists of investments in hotel properties. The Company reviews its investments in hotel properties for impairment whenever events or changes in circumstances indicate that the carrying amount of the hotel properties may not be recoverable. If such events or circumstances are identified, management performs an analysis to compare the estimated undiscounted future cash flows from operations and the proceeds from the ultimate disposition of a hotel, to the carrying amount of the hotel property. If the estimated undiscounted future cash flows are less than the carrying amount of the hotel property, an adjustment to reduce the carrying amount to the related hotel’s estimated fair value is recorded and an impairment loss is recognized. As a result of the COVID-19 pandemic during 2020, the Company reviewed each of the hotel properties for impairment.

F-4


Table of Contents
We identified the evaluation of investments in hotel properties for impairment as a critical audit matter. Subjective auditor judgment was required to evaluate certain assumptions used by the Company to evaluate recoverability of each operating hotel’s carrying amount. The key assumptions include the projected undiscounted future cash flows of each operating hotel property, including the expected duration and financial impact of COVID-19, and the Company’s intent and ability to hold each operating hotel property. Changes in these assumptions could impact the Company’s determination of the recoverability of the carrying amount of its investments in hotel properties. The evaluation of these assumptions required specialized skills and knowledge, including the need to involve valuation professionals.

The following are the primary procedures we performed to address this critical audit matter. We evaluated the design and tested the operating effectiveness of internal controls over the Company’s process to evaluate investments in hotel properties for impairment. This included a control related to projected undiscounted future cash flows of the hotel properties, including the expected duration and financial impact of COVID-19, and Company’s assessment of its intent and ability to hold each hotel property. We assessed the Company’s intent and ability to hold each hotel property by examining documents to assess the Company’s plans, if any, to dispose of individual hotel properties. We inquired of Company officials and obtained written representations regarding the status of potential plans, if any, to dispose of individual hotel properties, corroborated the Company’s plans with others in the organization who are responsible for, and have the authority over, potential disposition activities. In addition, we inspected a listing of hotel properties for sale from an external source in order to identify information indicating a potential sale of any of the Company’s hotel properties. We involved valuation professionals with specialized skill and knowledge who assisted in the evaluation of the projected undiscounted cash flows by comparing the expected duration and financial impact of the COVID-19 pandemic used in the Company’s undiscounted cash flow analysis to publicly available market data.

Evaluation of hotel property fair value
As discussed in Notes 2, 3 and 12 to the consolidated financial statements, if the estimated undiscounted future cash flows are less than the carrying amount of the hotel property, an adjustment to reduce the carrying amount to the related hotel’s estimated fair value is recorded and an impairment loss is recognized. As a result of the Company’s determination in the fourth quarter that it is more likely than not that the hotel will be sold significantly before the end of its previously estimated useful life, the Company adjusted the carrying amount of the Frenchman’s Reef & Morning Star Marriott Beach Resort (“Frenchman’s Reef”) to its fair value and recorded an impairment loss of $174.1 million. The fair value was determined using a discounted cash flow model whereby the Company estimated the future net cash flows expected to be generated by the hotel.

We identified the evaluation of the fair value of Frenchman’s Reef as a critical audit matter. Subjective auditor judgment was required to evaluate certain assumptions used by the Company to determine the estimated fair value of Frenchman’s Reef and the resulting impairment loss. These assumptions included the forecasted operating revenues, the discount rate, and terminal capitalization rate. The evaluation of these assumptions required specialized skills and knowledge, including the need to involve valuation professionals.

The following are the primary procedures we performed to address this critical audit matter. We evaluated the design and tested the operating effectiveness of an internal controls over the Company’s determination of the fair value of the property. We involved valuation professionals with specialized skills and knowledge who assisted in:

evaluating forecasted operating revenue, by comparing the Company forecast to publicly available market data and historical trends for the underlying average daily rate, and occupancy assumptions.

evaluating the discount rate and terminal capitalization rate, by comparing the rates to published third-party industry reports with consideration of property specific factors.



/s/ KPMG LLP

We have served as the Company’s auditor since 2004.
McLean, Virginia
March 1, 2021
F-5


Table of Contents

DIAMONDROCK HOSPITALITY COMPANY

CONSOLIDATED BALANCE SHEETS
As of December 31, 2020 and 2019
(in thousands, except share and per share amounts)
20202019
ASSETS  
Property and equipment, net$2,817,356 $3,026,769 
Right-of-use assets96,673 98,145 
Restricted cash23,050 57,268 
Due from hotel managers69,495 91,207 
Prepaid and other assets28,403 29,853 
Cash and cash equivalents111,796 122,524 
Total assets$3,146,773 $3,425,766 
LIABILITIES AND EQUITY  
Liabilities:  
Mortgage and other debt, net of unamortized debt issuance costs$595,149 $616,329 
Unsecured term loans, net of unamortized debt issuance costs398,550 398,770 
Senior unsecured credit facility55,000 75,000 
Total debt1,048,699 1,090,099 
Deferred income related to key money, net10,946 11,342 
Unfavorable contract liabilities, net64,796 67,422 
Deferred rent56,344 52,012 
Lease liabilities104,973 103,625 
Due to hotel managers95,548 72,445 
Distributions declared and unpaid138 25,815 
Accounts payable and accrued expenses46,404 81,944 
Total liabilities1,427,848 1,504,704 
Equity:
Preferred stock, $0.01 par value; 10,000,000 shares authorized:
8.250% Series A Cumulative Redeemable Preferred Stock (liquidation preference $25.00 per share), 4,760,000 and no shares issued and outstanding at December 31, 2020 and 2019, respectively
48  
Common stock, $0.01 par value; 400,000,000 shares authorized; 210,073,514 and 200,207,795 shares issued and outstanding at December 31, 2020 and 2019, respectively
2,101 2,002 
Additional paid-in capital2,285,491 2,089,349 
Accumulated deficit(576,531)(178,861)
Total stockholders' equity1,711,109 1,912,490 
Noncontrolling interests7,816 8,572 
Total equity1,718,925 1,921,062 
Total liabilities and equity$3,146,773 $3,425,766 




The accompanying notes are an integral part of these consolidated financial statements.
F-6


Table of Contents
DIAMONDROCK HOSPITALITY COMPANY

CONSOLIDATED STATEMENTS OF OPERATIONS
Years Ended December 31, 2020, 2019, and 2018
(in thousands, except share and per share amounts)
202020192018
Revenues:  
Rooms$196,736 $661,153 $631,048 
Food and beverage68,566 215,261 184,097 
Other34,186 61,677 48,559 
Total revenues299,488 938,091 863,704 
Operating expenses:  
Rooms68,603 166,937 158,078 
Food and beverage58,391 137,916 118,709 
Management fees3,578 25,475 22,159 
Franchise fees10,131 26,932 26,178 
Other hotel expenses213,631 333,505 296,535 
Depreciation and amortization114,716 118,110 104,524 
Impairment losses174,120   
Corporate expenses27,401 28,231 28,563 
Business interruption insurance income(2,208)(8,822)(19,379)
Gain on property insurance settlement (144,192)(1,724)
Total operating expenses, net668,363 684,092 733,643 
Interest and other income, net(391)(1,197)(1,806)
Interest expense53,995 46,584 40,970 
Loss on early extinguishment of debt 2,373  
Total other expenses, net53,604 47,760 39,164 
(Loss) income before income taxes(422,479)206,239 90,897 
Income tax benefit (expense)26,452 (22,028)(3,101)
Net (loss) income(396,027)184,211 87,796 
Less: Net loss (income) attributable to noncontrolling interests1,652 (724)(12)
Net (loss) income attributable to the Company(394,375)183,487 87,784 
Distributions to preferred stockholders(3,300)  
Net (loss) income attributable to common stockholders$(397,675)$183,487 $87,784 
(Loss) earnings per share:  
Net (loss) income per share available to common stockholders—basic$(1.97)$0.91 $0.43 
Net (loss) income per share available to common stockholders—diluted$(1.97)$0.90 $0.43 
Weighted-average number of common shares outstanding:
Basic201,670,721202,009,750205,462,911
Diluted201,670,721202,741,630206,131,150






The accompanying notes are an integral part of these consolidated financial statements.
F-7


Table of Contents
DIAMONDROCK HOSPITALITY COMPANY

CONSOLIDATED STATEMENTS OF EQUITY
Years Ended December 31, 2020, 2019 and 2018
(in thousands, except share and per share amounts)
Preferred StockCommon Stock
SharesPar ValueSharesPar ValueAdditional Paid-In CapitalAccumulated DeficitTotal Stockholders' EquityNoncontrolling interestsTotal Equity
Balance at December 31, 2017 $ 200,306,733 $2,003 $2,061,451 $(229,809)$1,833,645 $ $1,833,645 
Distributions on common stock ($0.50 per common share/$0.125 per unit)
— — — — 465 (103,705)(103,240)(100)(103,340)
Share-based compensation— — 141,165 1 4,531 110 4,642 — 4,642 
Issuance of common OP units— — — — — — — 7,784 7,784 
Sale of common stock— — 7,472,946 75 92,173 — 92,248 — 92,248 
Common stock repurchased and retired— — (3,384,359)(34)(32,148)— (32,182)— (32,182)
Net income— — — — — 87,784 87,784 12 87,796 
Balance at December 31, 2018 $ 204,536,485 $2,045 $2,126,472 $(245,620)$1,882,897 $7,696 $1,890,593 
Cumulative effect of ASC 842 adoptions— — — — — (15,286)(15,286)— (15,286)
Distributions on common stock/units ($0.50 per common share/unit)
— — — — 441 (101,442)(101,001)(527)(101,528)
Share-based compensation— — 95,704 1 5,176 — 5,177 723 5,900 
Redemption of common OP units— — 4,553 — 44 — 44 (44) 
Common stock repurchased and retired— — (4,428,947)(44)(42,784)— (42,828)— (42,828)
Net income— — — — — 183,487 183,487 724 184,211 
Balance at December 31, 2019 $ 200,207,795 $2,002 $2,089,349 $(178,861)$1,912,490 $8,572 $1,921,062 
Distributions on preferred stock ($0.694 per preferred share)
— — — — — (3,300)(3,300)— (3,300)
Share-based compensation— — 304,301 3 5,001 5 5,009 1,082 6,091 
Redemption of common OP units— — — — (15)— (15)(186)(201)
Sale of common stock— — 10,680,856 107 86,722 — 86,829 — 86,829 
Common stock repurchased and retired— — (1,119,438)(11)(9,989)— (10,000)— (10,000)
Sale of preferred stock, net of placement fees of $4,529
4,760,000 48 — — 114,423 — 114,471 — 114,471 
Net loss— — — — — (394,375)(394,375)(1,652)(396,027)
Balance at December 31, 20204,760,000 $48 210,073,514 $2,101 $2,285,491 $(576,531)$1,711,109 $7,816 $1,718,925 

The accompanying notes are an integral part of these consolidated financial statements.
F-8


Table of Contents
DIAMONDROCK HOSPITALITY COMPANY

CONSOLIDATED STATEMENTS OF CASH FLOWS
Years Ended December 31, 2020, 2019 and 2018
(in thousands)
202020192018
Cash flows from operating activities:  
Net (loss) income$(396,027)$184,211 $87,796 
Adjustments to reconcile net (loss) income to net cash (used in) provided by operating activities:
Depreciation and amortization114,716 118,110 104,524 
Corporate asset depreciation as corporate expenses233 229 216 
Loss on early extinguishment of debt 2,373  
Gain on property insurance settlement (144,192)(1,724)
Non-cash lease expense and other amortization5,480 7,011 5,336 
Non-cash interest rate swap fair value adjustment10,072 2,545  
Amortization of debt issuance costs2,024 1,885 1,862 
Impairment losses174,120   
Amortization of deferred income related to key money(396)(396)(2,568)
Share-based compensation7,225 6,385 5,573 
Deferred income tax expense(26,538)21,018 1,591 
Changes in assets and liabilities:
Prepaid expenses and other assets(5,412)(6,674)28,657 
Due to/from hotel managers44,526 (5,082)(5,686)
Accounts payable and accrued expenses(13,709)5,866 (7,997)
Net cash (used in) provided by operating activities(83,686)193,289 217,580 
Cash flows from investing activities:  
Capital expenditures for operating hotels(47,115)(102,660)(109,447)
Capital expenditures for Frenchman's Reef reconstruction(40,936)(96,599)(5,724)
Hotel acquisitions  (259,883)
Acquisition of interest in the land underlying the Kimpton Shorebreak Resort(1,585)  
Proceeds from property insurance10,663 133,529 32,466 
Net cash used in investing activities(78,973)(65,730)(342,588)
Cash flows from financing activities:  
Scheduled mortgage debt principal payments(14,406)(14,195)(13,612)
Repurchase of common stock(10,000)(42,828)(32,182)
Proceeds from sale of common stock, net86,829  92,679 
Proceeds from sale of preferred stock, net114,471   
Proceeds from mortgage debt48,000   
Repayments of mortgage debt(55,460)  
Proceeds from unsecured term loan 350,000 50,000 
Repayments of unsecured term loans (300,000) 
Draws on senior unsecured credit facility400,000 150,000 85,000 
Repayments of senior unsecured credit facility(420,000)(75,000)(85,000)
Payment of financing costs(1,410)(4,805)(412)
Distributions on common stock and units(25,557)(102,052)(102,709)
Distributions on preferred stock(3,300)  
Redemption of Operating Partnership units(201)  
Shares redeemed to satisfy tax withholdings on vested share-based compensation(1,253)(485)(931)
Net cash provided by (used in) financing activities117,713 (39,365)(7,167)
Net (decrease) increase in cash and cash equivalents, and restricted cash(44,946)88,194 (132,175)
Cash, cash equivalents, and restricted cash beginning of year179,792 91,598 223,773 
Cash, cash equivalents, and restricted cash, end of year$134,846 $179,792 $91,598 


The accompanying notes are an integral part of these consolidated financial statements.
F-9


Table of Contents
DIAMONDROCK HOSPITALITY COMPANY

CONSOLIDATED STATEMENTS OF CASH FLOWS - (CONTINUED)
Years Ended December 31, 2020, 2019 and 2018
(in thousands)
Supplemental Disclosure of Cash Flow Information:202020192018
Cash paid for interest$43,734 $43,742 $38,548 
Cash (refunded) paid for income taxes$(11)$1,470 $2,208 
Capitalized interest$2,136 $1,944 $ 
Non-cash cumulative effect of ASC 842 accounting standard adoption$ $15,286 $ 
Non-cash Investing and Financing Activities:
Unpaid dividends and distributions declared$138 $25,815 $26,339 
Loan assumed in hotel acquisition$ $ $2,943 
Issuance of Operating Partnership units in connection with acquisition of hotel property$ $ $7,784 
Redemption of Operating Partnership units for common stock$ $44 $ 

The following table provides a reconciliation of cash, cash equivalents, and restricted cash reported within the consolidated balance sheets to the amount shown within the consolidated statements of cash flows:
202020192018
Cash and cash equivalents$111,796 $122,524 $43,863 
Restricted cash23,050 57,268 47,735 
Total cash, cash equivalents, and restricted cash$134,846 $179,792 $91,598 





























The accompanying notes are an integral part of these consolidated financial statements.
F-10


Table of Contents
DIAMONDROCK HOSPITALITY COMPANY

Notes to the Consolidated Financial Statements

1.Organization

DiamondRock Hospitality Company (the “Company” or “we”) is a lodging-focused real estate company that owns a portfolio of premium hotels and resorts. Our hotels are concentrated in key gateway cities and in destination resort locations and many of our hotels are operated under a brand owned by one of the leading global lodging brand companies (Marriott International, Inc. (“Marriott”) or Hilton Worldwide (“Hilton”)). We are an owner, as opposed to an operator, of the hotels in our portfolio. As an owner, we receive all of the operating profits or losses generated by our hotels after we pay fees to the hotel managers and hotel brands, which are based on the revenues and profitability of the hotels.

As of December 31, 2020, we owned 31 hotels with 10,102 rooms, located in the following markets: Atlanta, Georgia; Boston, Massachusetts (2); Burlington, Vermont; Charleston, South Carolina; Chicago, Illinois (2); Denver, Colorado (2); Fort Lauderdale, Florida; Fort Worth, Texas; Huntington Beach, California; Key West, Florida (2); New York, New York (4); Phoenix, Arizona; Salt Lake City, Utah; San Diego, California; San Francisco, California (2); Sedona, Arizona (2); Sonoma, California; South Lake Tahoe, California; Washington D.C. (2); St. Thomas, U.S. Virgin Islands; and Vail, Colorado. As of December 31, 2020, the Frenchman's Reef & Morning Star Marriott Beach Resort (“Frenchman's Reef”) is currently closed as a result of damage incurred from Hurricanes Irma and Maria in September 2017.
We conduct our business through a traditional umbrella partnership real estate investment trust, or UPREIT, in which our hotel properties are owned by our operating partnership, DiamondRock Hospitality Limited Partnership, or subsidiaries of our operating partnership. The Company is the sole general partner of our operating partnership and owns either directly or indirectly 99.6% of the limited partnership units (“common OP units”) of our operating partnership. The remaining 0.4% of the common OP units are held by third parties and executive officers of the Company. See Note 5 for additional disclosures related to common OP units.

COVID-19 Pandemic and Management's Response

In March 2020, the World Health Organization declared the novel coronavirus (COVID-19) a global pandemic. Since then, the virus has spread throughout the United States and globally. As a result of the pandemic, government mandates and health official recommendations, the demand for lodging has materially decreased. Throughout March and April 2020, we suspended operations at 20 of our 30 previously operating hotels. As of December 31, 2020, we had reopened 17 of those hotels, leaving three of our previously operating hotels unopened. Subsequent to December 31, 2020, one of our hotels closed again and currently remains closed. The hotels that remained open and the hotels that have reopened are operating at historically low occupancy levels. As a result, the COVID-19 pandemic has had a material adverse impact on our operations and financial results for the year ended December 31, 2020. The duration and severity of the COVID-19 pandemic cannot be reasonably estimated at this time, but we expect it will continue to have a material adverse impact on our results of operations, financial position and cash flow into 2021.

We have taken steps in order to mitigate the ongoing operational and financial impacts on our business. We drew down funds on our $400 million senior unsecured credit facility, suspended our quarterly common dividend, canceled or deferred a significant portion of our capital expenditures planned for 2020, paused the reconstruction of Frenchman's Reef and reduced corporate expenses through decreases in executive compensation, employee headcount and other expenses. Additionally, in coordination with our hotel operators, we developed and implemented action plans to significantly reduce operating costs at each of our hotels. On June 9, 2020, we executed amendments to the credit agreements for our $400 million senior unsecured credit facility and $400 million of unsecured term loans. The amendments provided a waiver of the quarterly tested financial covenants beginning with the second quarter of 2020 through the first quarter of 2021 and certain other modifications to the covenants thereafter through the fourth quarter of 2021. On January 20, 2021, we executed additional amendments to the credit agreements for our senior unsecured credit facility and unsecured term loans. These additional amendments extended the existing waiver of the quarterly tested financial covenants through the fourth quarter of 2021 and certain other modifications to the covenants thereafter through the first quarter of 2023. See Note 8 for more information about these amendments. Our future compliance with our covenants following the waiver and modification periods is dependent on a recovery in the lodging industry in our hotel markets. Therefore, there can be no assurance that we will meet our financial covenants in the future or that we will be able to obtain additional waivers from our lenders, if needed.

F-11


Table of Contents
During the year ended December 31, 2020, we issued 4,760,000 shares of 8.250% Series A Cumulative Redeemable Preferred Stock (“Series A Preferred Stock”), for net proceeds of $114.5 million, and 10,680,856 shares of common stock, for additional net proceeds of $86.8 million. See Note 5 for more information about the preferred and common stock issuances.

As of December 31, 2020, the Company had unrestricted cash of $111.8 million and $345.0 million of borrowing capacity on our senior unsecured credit facility.

2.Summary of Significant Accounting Policies

Basis of Presentation

Our financial statements include all of the accounts of the Company and its subsidiaries in accordance with U.S. GAAP. All intercompany accounts and transactions have been eliminated in consolidation. If the Company determines that it has an interest in a variable interest entity within the meaning of the Financial Accounting Standards Board (“FASB”) Accounting Standards Codification (“ASC”) 810, Consolidation, the Company will consolidate the entity when it is determined to be the primary beneficiary of the entity. Our operating partnership meets the criteria of a variable interest entity. The Company is the primary beneficiary and, accordingly, we consolidate our operating partnership.

Use of Estimates

The preparation of the financial statements in conformity with U.S. GAAP requires management to make estimates and assumptions that affect the reported amounts of assets and liabilities and disclosure of contingent assets and liabilities at the date of the financial statements and the reported amounts of revenues and expenses during the reporting period. Actual results could differ from those estimates.

Risks and Uncertainties

The state of the overall economy can significantly impact hotel operational performance and thus, impact our financial position. Should any of our hotels experience a significant decline in operational performance, it may affect our ability to make distributions to our stockholders and service debt or meet other financial obligations.

Currently, one of the most significant risks and uncertainties is the potential length and severity of the ongoing COVID-19 pandemic. The COVID-19 pandemic has reduced travel and adversely affected the hospitality industry in general. We believe that the actual and threatened spread of COVID-19 globally or in the regions in which we operate, or the future widespread outbreak of infectious or contagious disease, has impeded and will continue to impede national and international travel in general compared to pre-pandemic levels. The extent to which our business will continue to be affected by COVID-19 will largely depend on future developments, which we cannot predict with a high degree of confidence, and its impact on customer travel, including the duration of the outbreak, the continued spread and treatment of COVID-19, new information and developments that may emerge concerning the severity of COVID-19 and the actions of governments and individuals to contain COVID-19 or mitigate its impact, as well as the effect of any relaxation of current restrictions, among others. To the extent that travel activity in the U.S. continues to be materially and adversely affected by COVID-19, the overall business and financial results of the hospitality industry, as well as the business and financial results of the Company, would similarly continue to be materially and adversely impacted. See Note 1 for additional disclosures related to COVID-19 and its impact on the Company.

Going Concern

Under the accounting guidance related to the presentation of financial statements, when preparing financial statements for each annual and interim reporting period, management has the responsibility to evaluate whether there are conditions or events, considered in the aggregate, that raise substantial doubt about our ability to continue as a going concern within one year after the date that the financial statements are issued. In making our evaluation, we considered our financial position and liquidity sources, including forecasted future cash flows and our ability to meet contractual obligations that are due or may become due over the next 12 months. We determined that there is not substantial doubt about our ability to continue as a going concern over the next 12 months as of March 1, 2021.

Fair Value Measurements

In evaluating fair value, U.S. GAAP outlines a valuation framework and creates a fair value hierarchy that distinguishes between assumptions based on market data (observable inputs) and a reporting entity’s own assumptions (unobservable inputs).
F-12


Table of Contents
The hierarchy ranks the quality and reliability of inputs used to determine fair value, which are then classified and disclosed in one of the three categories. The three levels are as follows:

Level 1 - Inputs are quoted prices (unadjusted) in active markets for identical assets or liabilities
Level 2 - Inputs include quoted prices in active markets for similar assets and liabilities, quoted prices for identical or similar assets in markets that are not active and model-derived valuations whose inputs are observable
Level 3 - Model-derived valuations with unobservable inputs

Property and Equipment

Investment purchases of hotel properties, land, land improvements, building and furniture, fixtures and equipment and identifiable intangible assets that are not businesses are accounted for as asset acquisitions and recorded at relative fair value based upon total accumulated cost of the acquisition. Direct acquisition-related costs are capitalized as a component of the acquired assets. Property and equipment purchased after the hotel acquisition date is recorded at cost. Replacements and improvements are capitalized, while repairs and maintenance are expensed as incurred. Upon the sale or retirement of a fixed asset, the cost and related accumulated depreciation are removed from the Company’s accounts and any resulting gain or loss is included in the statements of operations.

Depreciation is computed using the straight-line method over the estimated useful lives of the assets, generally five to 40 years for buildings, land improvements and building improvements and one to 10 years for furniture, fixtures and equipment. Leasehold improvements are amortized over the shorter of the lease term or the useful lives of the related assets.

We review our investments in hotel properties for impairment whenever events or changes in circumstances indicate that the carrying value of the hotel properties may not be recoverable. Events or circumstances that may cause a review include, but are not limited to, adverse changes in the demand for lodging at the properties, current or projected losses from operations, and an expectation that the property is more likely than not to be sold significantly before the end of its previously estimated useful life. If such events or circumstances are identified, management performs an analysis to compare the estimated undiscounted future cash flows from operations and the net proceeds from the ultimate disposition of a hotel to the carrying amount of the asset. If the estimated undiscounted future cash flows are less than the carrying amount of the asset, an adjustment to reduce the carrying amount to the related hotel’s estimated fair value is recorded and an impairment loss is recognized. As a result of the COVID-19 pandemic, during 2020 we reviewed each of our hotel properties for impairment and concluded the carrying amount of each of our hotel properties, with the exception of Frenchman’s Reef as discussed in Note 3, is recoverable. Due to the continuing effects of the pandemic, however, estimated future cash flows could further decline and result in the recognition in future periods of an impairment charge on one or more of our hotel properties.

We classify a hotel as held for sale in the period that we commit to a plan to sell the hotel, the sale of the hotel is probable within one year, and it is unlikely that actions required to complete the sale will significantly change or that the sale will be withdrawn. If these criteria are met, we record an impairment loss if the fair value less costs to sell is lower than the carrying amount of the hotel and related assets and cease recording depreciation expense, and classify the assets and related liabilities as held for sale on the balance sheet.

Cash and Cash Equivalents

We consider all highly liquid investments with an original maturity of three months or less to be cash equivalents.

Revenue Recognition

Revenues from hotel operations are recognized when the goods or services are provided. Revenues consist of room sales, food and beverage sales, and other hotel department revenues, such as telephone, parking, gift shop sales and resort fees. Rooms revenue is recognized over the length of stay that the hotel room is occupied by the customer. Food and beverage revenue is recognized at the point in time in which the goods and/or services are rendered to the customer, such as for restaurant dining services or banquet services. Other revenues are recognized at the point in time or over the time period that goods or services are provided to the customer. Certain ancillary services are provided by third parties and we assess whether we are the principal or agent in these arrangements. If we are the agent, revenue is recognized based upon the commission earned from the third party. If we are the principal, we recognize revenue based upon the gross sales price.

Advance deposits are recorded as liabilities when a customer or group of customers provides a deposit for a future stay or banquet event at our hotels. Advance deposits are converted to revenue when the services are provided to the customer or when a customer with a noncancelable reservation fails to arrive for part or all of the reservation. Conversely, advance deposits are
F-13


Table of Contents
generally refundable upon guest cancellation of the related reservation within an established period of time prior to the reservation.

Income Taxes

We account for income taxes using the asset and liability method. Deferred tax assets and liabilities are recognized for the estimated future tax consequences attributable to the differences between the financial statement carrying amounts of existing assets and liabilities and their respective tax bases. Deferred tax assets and liabilities are measured using enacted tax rates in effect for the year in which those temporary differences are expected to be recovered or settled. The effect on deferred tax assets and liabilities from a change in tax rates is recognized in earnings during the period in which the new rate is enacted. However, deferred tax assets are recognized only to the extent that it is more likely than not that they will be realized based on consideration of all available evidence, including the future reversals of existing taxable temporary differences, future projected taxable income and tax planning strategies. Valuation allowances are provided if, based upon the weight of the available evidence, it is more likely than not that some or all of the deferred tax assets will not be realized. Due to the negative financial impact of the COVID-19 pandemic, we reassessed the realizability of deferred tax assets. As a result we recorded a valuation allowance of $24.9 million for the year ended December 31, 2020 on our deferred tax assets given our financial results and uncertainty about our ability to utilize our net operating loss carryforwards in future years.

We have elected to be treated as a REIT under the provisions of the Internal Revenue Code, which requires that we distribute at least 90% of our taxable income annually to our stockholders and comply with certain other requirements. In addition to paying federal and state taxes on any retained income, we may be subject to taxes on “built-in gains” on sales of certain assets. Our taxable REIT subsidiaries will generally be subject to federal, state, local and/or foreign income taxes.

In order for the income from our hotel property investments to constitute “rents from real properties” for purposes of the gross income tests required for REIT qualification, the income we earn cannot be derived from the operation of any of our hotels. Therefore, we lease each of our hotel properties to a wholly owned subsidiary of Bloodstone TRS, Inc., our existing taxable REIT subsidiary, or TRS, except for Frenchman’s Reef, which is owned by a Virgin Islands corporation, which we have elected to be treated as a TRS, and Cavallo Point, The Lodge at the Golden Gate (“Cavallo Point”), which is leased to a wholly owned subsidiary of the Company, which we have elected to be treated as a TRS.

We had no accruals for tax uncertainties as of December 31, 2020 and 2019.

Intangible Assets and Liabilities

Intangible assets or liabilities are recorded on non-market contracts assumed as part of the acquisition of certain hotels. We review the terms of agreements assumed in conjunction with the purchase of a hotel to determine if the terms are favorable or unfavorable compared to an estimated market agreement at the acquisition date. Favorable contract assets or unfavorable contract liabilities are recorded at the acquisition date and amortized using the straight-line method over the term of the agreement. We do not amortize intangible assets with indefinite useful lives, but we review these assets for impairment annually or at interim periods if events or circumstances indicate that the asset may be impaired.

Earnings (Loss) Per Share

Basic earnings (loss) per share (“EPS”) is calculated by dividing net income (loss) available to common stockholders by the weighted-average number of common shares outstanding during the period. Diluted EPS is calculated by dividing net income (loss) available to common stockholders by the weighted-average number of common shares outstanding during the period plus other potentially dilutive securities such as stock grants. No adjustment is made for shares that are anti-dilutive during a period.

Share-Based Compensation

We account for share-based employee compensation using the fair value based method of accounting. We record the cost of awards with service or market conditions based on the grant-date fair value of the award. That cost is recognized over the period during which an employee is required to provide service in exchange for the award. No compensation cost is recognized for equity instruments for which employees do not render the requisite service.

Comprehensive Income

F-14


Table of Contents
We do not have any comprehensive income other than net income. If we have any comprehensive income in future periods, such that a statement of comprehensive income would be necessary, such statement will be reported as one statement with the consolidated statement of operations.

Derivative Instruments

In the normal course of business, we are exposed to the effects of interest rate changes. We may enter into derivative instruments, including interest rate swaps and caps, to manage or hedge interest rate risk. Derivative instruments are recorded at
fair value on the balance sheet date. We have not elected hedge accounting treatment for the changes in the fair value of derivatives. Changes in the fair value of derivatives are recorded each period and are included in interest expense in the accompanying consolidated statements of operations.

Noncontrolling Interests

The noncontrolling interest is the portion of equity in our consolidated operating partnership not attributable, directly or indirectly, to the Company. Such noncontrolling interests are reported on the consolidated balance sheets within equity, separately from the Company’s equity. On the consolidated statements of operations, revenues, expenses and net income or loss from our less-than-wholly-owned operating partnership are reported within the consolidated amounts, including both the amounts attributable to the Company and noncontrolling interests. Income or loss is allocated to noncontrolling interests based on their weighted average ownership percentage for the applicable period. Consolidated statements of equity include beginning balances, activity for the period and ending balances for stockholders’ equity, noncontrolling interests and total equity.

Restricted Cash

Restricted cash primarily consists of cash held in reserve for replacement of furniture and fixtures generally held by our hotel managers and cash held in escrow pursuant to lender requirements.

Debt Issuance Costs

Financing costs are recorded at cost as a component of the debt carrying amount and consist of loan fees and other costs incurred in connection with the issuance of debt. Amortization of deferred financing costs is computed using a method that approximates the effective interest method over the remaining life of the debt and is included in interest expense in the accompanying consolidated statements of operations. Debt issuance costs related to our Revolving Credit Facility (defined in Note 8) are included within prepaid and other assets on the accompanying consolidated balance sheets. These debt issuance costs are amortized ratably over the term of the Revolving Credit Facility, regardless of whether there are any outstanding borrowings, and the amortization is included in interest expense in the accompanying consolidated statements of operations.

Due to/from Hotel Managers

The due from hotel managers consists of hotel level accounts receivable, periodic hotel operating distributions receivable from managers and prepaid and other assets held by the hotel managers on our behalf. The due to hotel managers represents liabilities incurred by the hotel on behalf of us in conjunction with the operation of our hotels which are legal obligations of the Company.

Key Money

Key money received in conjunction with entering into hotel management or franchise agreements or completing specific capital projects is deferred and amortized over the term of the hotel management agreement, the term of the franchise agreement, or other systematic and rational period, if appropriate. Deferred key money is classified as deferred income in the accompanying consolidated balance sheets and amortized as an offset to management fees or franchise fees.

Leases

We determine if an arrangement is a lease or contains an embedded lease at inception. For agreements with both lease and
nonlease components (e.g., common-area maintenance costs), we do not separate the nonlease components from the lease
components, but account for these components as one. We determine the lease classification (operating or finance) at lease inception.

F-15


Table of Contents
Right-of-use assets and lease liabilities are recognized based on the present value of the future lease payments over the lease term at the commencement date. The discount rate used to determine the present value of the lease payments is our incremental borrowing rate as of the lease commencement date, as the implicit rate is not readily determinable. The right-of-use assets also include any initial direct costs and any lease payments made at or before the commencement date, and is reduced for any unrestricted incentives received at or before the commencement date.

    Options to extend or terminate the lease are included in the recognition of our right-of-use assets and lease liabilities when it is reasonably certain that we will exercise the option. Variable payments that are based on an index or a rate are included in the recognition of our right-of-use assets and lease liabilities using the index or rate at lease commencement; however, changes to these lease payments due to rate or index updates are recorded as rent expense in the period incurred. Contingent rentals based on a percentage of sales in excess of stipulated amounts are not included in the measurement of the lease liability and right-of-use asset but will be recognized as variable lease expense when they are incurred. Leases that contain provisions that increase the fixed minimum lease payments based on previously incurred variable lease payments related to performance will be remeasured, as these payments now represent an increase in the fixed minimum payments for the remainder of the lease term. However, leases with provisions that increase minimum lease payments based on changes in a reference index or rate (e.g. Consumer Price Index) will not be remeasured as such changes do not constitute a resolution of a contingency.

Concentration of Credit Risk

Financial instruments that potentially subject the Company to significant concentrations of credit risk consist principally of our cash and cash equivalents. We maintain cash and cash equivalents with various financial institutions. We perform periodic evaluations of the relative credit standing of these financial institutions and limit the amount of credit exposure with any one institution.

Segment Reporting

Each one of our hotels is an operating segment. We evaluate each of our properties on an individual basis to assess performance, the level of capital expenditures, and acquisition or disposition transactions. Our evaluation of individual properties is not focused on property type (e.g. urban, suburban, or resort), brand, geographic location, or industry classification.

We aggregate our operating segments using the criteria established by U.S. GAAP, including the similarities of our product offering, types of customers and method of providing service. All of our properties react similarly to economic stimulus, such as business investment, changes in Gross Domestic Product, and changes in travel patterns. As such, all our operating segments meet the aggregation criteria, resulting in a single reportable segment represented by our consolidated financial results.

Accounting for Impacts of Natural Disasters

Assets destroyed or damaged as a result of natural disasters or other involuntary events are written off or reduced in carrying value to their salvage value. When recovery of all or a portion of the amount of property damage loss or other covered expenses through insurance proceeds is demonstrated to be probable, a receivable is recorded and offsets the loss or expense up to the amount of the total loss or expense. No gain is recorded until all contingencies related to the insurance claim have been resolved. Income resulting from business interruption insurance is not recognized until all contingencies related to the insurance recoveries are resolved.

In September 2017, Hurricane Irma caused significant damage to Frenchman's Reef and Havana Cabana Key West. Frenchman's Reef was further impacted by Hurricane Maria. The Company filed insurance claims for the remediation and repair of property damage and business interruption resulting from the hurricanes, as well as from the 2017 wildfires in Northern California that impacted The Lodge at Sonoma Renaissance Resort & Spa. In July 2018, the Company settled the insurance claims for Havana Cabana Key West and The Lodge at Sonoma Renaissance Resort & Spa. The Havana Cabana Key West insurance claim was settled for $8.3 million, net of deductibles. The Lodge at Sonoma Renaissance Resort & Spa claim was settled for $1.3 million, net of deductibles. In June 2019, the Company settled the insurance claim for Frenchman's Reef related to the damages caused by Hurricane Maria for $1.4 million. In December 2019, the Company settled the insurance claim related to Hurricane Irma for total insurance payments of $246.8 million, of which $238.5 million related to Frenchman's Reef and $8.3 million related to the settlement previously agreed to for the Havana Cabana Key West. The settlement amount includes proceeds previously received of $85.0 million and $10.0 million during the years ended December 31, 2018 and 2017, respectively.
F-16


Table of Contents

We received $10.7 million, $142.5 million and $85.0 million in insurance proceeds during the years ended December 31, 2020, 2019 and 2018, respectively.

For the year ended December 31, 2019, we recognized a $144.2 million gain related to the settlement of the property damage insurance claim at Frenchman's Reef. For the year ended December 31, 2018, we recognized a $1.7 million gain related to the settlement of the property damage insurance claim at the Havana Cabana Key West.

Recently Issued Accounting Pronouncements

In February 2016, the FASB issued Accounting Standards Update (“ASU”) No. 2016-02, Leases (Topic 842), which primarily changes the lessee's accounting for operating leases by requiring recognition of right-of-use assets and lease liabilities. This standard is effective for annual reporting periods beginning after December 15, 2018. We adopted ASU No. 2016-02, along with its related clarifications and amendments (collectively, “ASC 842”), on January 1, 2019. Our consolidated financial statements as of December 31, 2020 and December 31, 2019 are presented in accordance with ASC 842. The primary impact of the new standard is to the treatment of our ground leases, which represent the majority of all of our operating lease payments. Upon adoption, our right-of-use assets were adjusted for deferred rent and favorable and unfavorable lease intangible amounts included on our balance sheet as of December 31, 2018. On January 1, 2019, we recognized lease liabilities totaling $101.2 million and right-of-use assets totaling $99.6 million.

We adopted ASC 842 using the modified retrospective approach whereby the cumulative effect of adoption was recognized in accumulated deficit on the adoption date and prior periods were not restated. The adoption of the standard did not have a material impact to our results of operations, cash flows, or liquidity. On adoption of the standard, we elected all available practical expedients provided for in ASC 842, including: (i) no reassessment of whether any expired or existing contracts were or contained leases; (ii) no reassessment of the lease classification for any expired or existing leases; (iii) no reassessment of initial direct costs for any existing leases; and (iv) use of hindsight in determining the lease term and in assessing the likelihood that a purchase option will be exercised. The practical expedients were consistently applied to all existing leases as of January 1, 2019. We also elected an accounting policy to account for leases with an initial term of 12 months or less using existing guidance for operating leases. For lease agreements in which we are the lessor, we have analyzed the standard and determined that there was no material impact to the recognition, measurement, or presentation of these revenues. Room revenues, which constitute the majority of our revenues, are considered short-term leases. We also earn revenues from certain retail leases at our hotel properties, which are included in other revenue. 

The Company has evaluated all other new ASUs issued by the FASB and has concluded that they do not have a material effect on the Company's consolidated financial statements as of December 31, 2020.

3.Property and Equipment

Property and equipment as of December 31, 2020 and 2019 consists of the following (in thousands):
20202019
Land$618,210 $617,695 
Land improvements7,994 7,994 
Buildings2,724,277 2,751,590 
Furniture, fixtures and equipment539,729 534,802 
Construction in progress37,481 126,464 
 3,927,691 4,038,545 
Less: accumulated depreciation(1,110,335)(1,011,776)
 $2,817,356 $3,026,769 

As of December 31, 2020 and 2019, we had accrued capital expenditures of $3.9 million and $13.1 million, respectively.

On March 2, 2020, we acquired the remaining 4.5% interest in the land underlying the Kimpton Shorebreak Resort located in Huntington Beach, California, for a purchase price of $1.6 million. We now own 100% of the interest in the land underlying the hotel.

F-17


Table of Contents
During the year ended December 31, 2020, we evaluated the recoverability of the carrying amount of Frenchman’s Reef as a result of our determination in the fourth quarter of 2020 that it is more likely than not that the hotel will be sold significantly before the end of its previously estimated useful life. As a result, we recorded an impairment loss of $174.1 million to adjust the hotel's carrying amount to its estimated fair value. The hotel remains classified as held and used. See Note 12 for further discussion about the determination of the hotel's fair value.

4. Leases

We are subject to operating leases, the most significant of which are ground leases. We are the lessee to ground leases under eight of our hotels and one parking garage. The lease liabilities for our operating leases assume the exercise of all available extension options, as we believe they are reasonably certain to be exercised. Additional information regarding the terms of our ground leases can be found in Note 11. As of December 31, 2020, our operating leases have a weighted-average remaining lease term of 66 years and a weighted-average discount rate of 5.77%.

The components of operating lease expense, which is included in other hotel expenses in our consolidated statements of
operations, and cash paid for amounts included in the measurement of lease liabilities, are as follows (in thousands):
Year Ended December 31,
20202019
Operating lease cost$11,091 $11,248 
Variable lease payments$295 $1,466 
Cash paid for amounts included in the measurement of operating lease liabilities$3,214 $3,239 

Maturities of lease liabilities are as follows (in thousands):
Year Ending December 31,As of December 31, 2020
2021$3,496 
20223,940 
20233,997 
20243,976 
20254,035 
Thereafter755,089 
Total lease payments774,533 
Less imputed interest(669,560)
Total lease liabilities$104,973 


5. Equity

Common Shares

We are authorized to issue up to 400 million shares of common stock, $0.01 par value per share. Each outstanding share of common stock entitles the holder to one vote on all matters submitted to a vote of stockholders. Holders of our common stock are entitled to receive dividends out of assets legally available for the payment of dividends when authorized by our board of directors.

We have an “at-the-market” equity offering program (the “ATM Program”), pursuant to which we may issue and sell shares of our common stock from time to time, having an aggregate offering price of up to $200 million. During the year ended December 31, 2020, we sold 10,680,856 shares of common stock at an average price of $8.23 per share for gross proceeds of $87.9 million, less $1.1 million of fees paid to the applicable sales agent and other offering costs. As of March 1, 2021, shares of common stock having an aggregate offering price of up to $112.1 million remained available for sale under the ATM Program.

We had a share repurchase program (the “Share Repurchase Program”), which authorized us to repurchase shares of our common stock having an aggregate price of up to $250 million. During the year ended December 31, 2020, we repurchased
F-18


Table of Contents
1,119,438 shares of our common stock at an average price of $8.91 per share for a total purchase price of $10.0 million. These shares were all repurchased prior to March 4, 2020. The Share Repurchase Program expired on November 5, 2020.

Preferred Shares

We are authorized to issue up to 10,000,000 shares of preferred stock, $0.01 par value per share. Our board of directors is required to set for each class or series of preferred stock the terms, preferences, conversion or other rights, voting powers, restrictions, limitations as to dividends or other distributions, qualifications, and terms or conditions of redemption.

In August and September 2020, we issued a total of 4,760,000 shares of Series A Preferred Stock with a liquidation preference of $25.00 per share, for gross proceeds of $119.0 million. In connection with the offering, we incurred $4.5 million of offering costs. On or after August 31, 2025, the Series A Preferred Stock will be redeemable at the Company’s option, in whole or in part, at any time or from time to time, for cash at a redemption price of $25.00 per share, plus accrued and unpaid dividends up to, but not including, the redemption date.

Operating Partnership Units

In connection with the acquisition of Cavallo Point in December 2018, we issued 796,684 common OP units to third parties, otherwise unaffiliated with the Company, at $11.76 per unit. Each common OP unit is redeemable at the option of the holder. Holders of common OP units have certain redemption rights, which enable them to cause our operating partnership to redeem their units in exchange for cash per unit equal to the market price of our common stock, at the time of redemption, or, at our option, for shares of our common stock on a one-for-one basis, subject to adjustment upon the occurrence of stock splits, mergers, consolidations or similar pro-rata share transactions.

Long-Term Incentive Partnership units (“LTIP units”), which are also referred to as profits interest units, may be issued to eligible participants under the 2016 Plan (as defined in Note 6 below) for the performance of services to, or for the benefit of, our operating partnership. LTIP units are a class of partnership unit in our operating partnership and will receive, whether vested or not, the same per-unit distributions as the outstanding common OP units, which equal per-share dividends on shares of our common stock. Initially, LTIP units have a capital account balance of zero, do not receive an allocation of operating income (loss), and do not have full parity with common OP units with respect to liquidating distributions. If such parity is reached, vested LTIP units are converted into an equal number of common OP units, and thereafter will possess all of the rights and interests of common OP units, including the right to exchange the common OP units for cash per unit equal to the market price of our common stock, at the time of redemption, or, at our option, for shares of our common stock on a one-for-one basis, subject to adjustment upon the occurrence of stock splits, mergers, consolidations or similar pro-rata share transactions. See Note 6 for additional disclosures related to LTIP units.

There were 855,191 and 792,131 common OP units held by unaffiliated third parties and executive officers of the Company as of December 31, 2020 and 2019, respectively. There were 243,809 and 244,366 LTIP units outstanding as of December 31, 2020 and 2019, respectively. All vested LTIP units have reached economic parity with common OP units and have been converted into common OP units.

Dividends and Distributions

We have paid the following dividends to holders of our common stock and distributions to holders of common OP units and LTIP units for the years ended December 31, 2020 and 2019, and through the date of this report:
Payment DateRecord DateDividend
per Share
January 14, 2019January 4, 2019$0.125 
April 12, 2019March 29, 2019$0.125 
July 12, 2019June 28, 2019$0.125 
October 11, 2019September 30, 2019$0.125 
January 13, 2020January 2, 2020$0.125 

Our board of directors suspended the quarterly common dividend commencing with the first quarter dividend that would have been paid in April 2020. The resumption in quarterly common dividends will be determined by our board of directors after considering our projected taxable income, obligations under our financing agreements, expected capital requirements, and risks affecting our business.
F-19


Table of Contents

We have paid the following dividends to holders of our Series A Preferred Stock during 2020, and through the date of this report:
Payment DateRecord DateDividend
per Share
September 30, 2020September 30, 2020$0.178 
December 31, 2020December 18, 2020$0.516 

6. Stock Incentive Plans

We are authorized to issue up to 6,082,664 shares of our common stock under our 2016 Equity Incentive Plan (the “2016 Plan”), of which we have issued or committed to issue 3,054,825 shares as of December 31, 2020. In addition to these shares, additional shares of common stock could be issued in connection with the performance stock unit awards as further described below.

Restricted Stock Awards

Restricted stock awards issued to our officers and employees generally vest over a three-year period from the date of the grant based on continued employment. We measure compensation expense for the restricted stock awards based upon the fair value of our common stock at the date of grant. Compensation expense is recognized on a straight-line basis over the vesting period and is included in corporate expenses in the accompanying consolidated statements of operations. A summary of our restricted stock awards from January 1, 2018 to December 31, 2020 is as follows:
Number of
Shares
Weighted-
Average Grant
Date Fair
Value
Unvested balance at January 1, 2018630,962 $10.66 
Granted349,091 10.19 
Forfeited(51,061)10.44 
Vested(287,148)11.02 
Unvested balance at December 31, 2018641,844 10.25 
Granted162,806 10.38 
Forfeited(21,534)10.37 
Vested(310,117)10.08 
Unvested balance at December 31, 2019472,999 10.40 
Granted344,997 9.39 
Forfeited(22,857)7.73 
Vested(237,866)10.54 
Unvested balance at December 31, 2020557,273 $9.83 

The remaining share awards are expected to vest as follows: 244,490 during 2021, 139,307 during 2022, and 173,476 during 2023. As of December 31, 2020, the unrecognized compensation cost related to restricted stock awards was $3.3 million and the weighted-average period over which the unrecognized compensation expense will be recorded is approximately 24 months. For the years ended December 31, 2020, 2019, and 2018, we recorded $2.6 million, $2.6 million and $3.1 million, respectively, of compensation expense related to restricted stock awards.

Performance Stock Units

Performance stock units (“PSUs”) are restricted stock units that vest three years from the date of grant. Each executive officer is granted a target number of PSUs (the “PSU Target Award”). The actual number of shares of common stock issued to each executive officer is based on the Company’s performance as measured by two metrics: (1) relative total stockholder return and (2) hotel market share improvement.

The achievement of certain levels of total stockholder return relative to the total stockholder return of a peer group of publicly-traded lodging REITs is measured over a three-year performance period. There is no payout of shares of our common
F-20


Table of Contents
stock if our total stockholder return falls below the 30th percentile of the total stockholder returns of the peer group. The maximum number of shares of common stock issued to an executive officer is equal to 150% of the PSU Target Award and is earned if our total stockholder return is equal to or greater than the 75th percentile of the total stockholder returns of the peer group. The improvement in market share for each of our hotels is measured over a three-year performance period based on a report prepared for each hotel by STR Global, a well-recognized benchmarking service for the hospitality industry. There is no payout of shares of our common stock if the percentage of our hotels with market share improvements is less than 30%. The maximum number of shares of common stock issued to an executive officer is equal to 150% of the PSU Target Award and is earned if the percentage of our hotels with market share improvements is greater than or equal to 75%.

The ratio of total PSUs issued to executive officers is divided between the two metrics as follows:
Grant YearVesting YearTotal Shareholder ReturnHotel Market Share
20152018100 % %
2016201975 %25 %
2017202050 %50 %
2018202150 %(1)50 %
2019202250 %(1)50 %
2020202350 %(1)50 %
______________________
(1)The number of PSUs to be earned is limited to target if the Company's total stockholder return is negative for the performance period.

We measure compensation expense for the PSUs based upon the fair value of the award at the grant date. Compensation expense is recognized on a straight-line basis over the three-year performance period and is included in corporate expenses in the accompanying consolidated statements of operations. The grant date fair value of the portion of the PSUs based on our relative total stockholder return is determined using a Monte Carlo simulation performed by a third-party valuation firm. The grant date fair value of the portion of the PSUs based on improvement in market share for each of our hotels is the closing price of our common stock on the grant date. The determination of the grant-date fair values of outstanding awards based on our relative total stockholder return included the following assumptions:
Award Grant DateVolatilityRisk-Free RateFair Value at Grant Date
March 2, 201826.9 %2.40 %$9.52 
April 2, 201826.9 %2.37 %$9.00 
March 1, 201924.3 %2.54 %$9.68 
February 25, 202021.4 %1.16 %$8.52 

A summary of our PSUs from January 1, 2018 to December 31, 2020 is as follows:
F-21


Table of Contents
Number of
Units
Weighted-
Average Grant
Date Fair
Value
Unvested balance at January 1, 2018785,797 $10.42 
Granted293,111 9.82 
Additional units from dividends35,197 11.24 
Vested (1)(218,514)11.98 
Forfeited(113,668)9.86 
Unvested balance at December 31, 2018781,923 11.19 
Granted296,050 10.14 
Additional units from dividends40,662 10 
Vested (2)(251,375)8.80 
Forfeited(70,728)9.93 
Unvested balance at December 31, 2019796,532 11.16 
Granted352,035 9.02 
Additional units from dividends9,556 10.42 
Vested (3)(245,937)11.00 
Unvested balance at December 31, 2020912,186 $9.63 
______________________

(1)The number of shares of common stock earned for the PSUs vested in 2018 was equal to 51.75% of the PSU Target Award
(2)The number of shares of common stock earned for the PSUs vested in 2019 was equal to 74.33% of the PSU Target Award.
(3)The number of shares of common stock earned for the PSUs vested in 2020 was equal to 123.07% of the PSU Target Award.

The remaining unvested target units are expected to vest as follows: 290,927 during 2021, 269,224 during 2022, and 352,035 in 2023. As of December 31, 2020, the unrecognized compensation cost related to the PSUs was $3.4 million and is expected to be recognized on a straight-line basis over a period of 22 months. For the years ended December 31, 2020, 2019, and 2018, we recorded approximately $2.7 million, $2.4 million, and $1.9 million, respectively, of compensation expense related to the PSUs. The compensation expense recorded for the year ended December 31, 2018 includes the reversal of $1.0 million of previously recognized compensation expense resulting from the forfeiture of PSUs by our former Executive Vice President and Chief Financial Officer.

LTIP Units

LTIP units are designed to offer executives a long-term incentive comparable to restricted stock, while allowing them a more favorable income tax treatment. Each LTIP unit awarded is deemed equivalent to an award of one share of common stock reserved under the 2016 Plan. At the time of award, LTIP units do not have full economic parity with common OP units, but can achieve such parity over time upon the occurrence of specified events in accordance with partnership tax rules.

A summary of our LTIP units from January 1, 2019 to December 31, 2020 is as follows:
Number of
Units
Weighted-
Average Grant
Date Fair
Value
Unvested balance at January 1, 2019 $ 
Granted281,925 10.65
Forfeited(37.559)10.65
Unvested balance at December 31, 2019244,366 10.65 
Granted80,898 9.58
Vested(81,455)10.65
Unvested balance at December 31, 2020243,809 $10.29 

F-22


Table of Contents
The remaining unvested LTIP units are expected to vest as follows: 108,421 during 2021, 108,422 during 2022, and 26,966 during 2023. As of December 31, 2020, of the total LTIP units granted and unforfeited, 81,455 LTIP units have vested. As of December 31, 2020, the unrecognized compensation cost related to LTIP unit awards was $1.6 million and the weighted-average period over which the unrecognized compensation expense will be recorded is approximately 18 months. For the years ended December 31, 2020 and 2019, we recorded $1.1 million and $0.7 million, respectively, of compensation expense related to LTIP unit awards. We did not record any compensation expense related to LTIP unit awards during 2018.

7. Earnings (Loss) Per Share

Basic EPS is calculated by dividing net income (loss) available to common stockholders by the weighted-average number of common shares outstanding. Diluted EPS is calculated by dividing net income (loss) available to common stockholders that has been adjusted for dilutive securities by the weighted-average number of common shares outstanding including dilutive securities.

Unvested share-based awards that contain nonforfeitable rights to dividends or dividend equivalents (whether paid or unpaid) are participating securities and are included in the computation of EPS pursuant to the two-class method. Accordingly, distributed and undistributed earnings attributable to unvested share-based compensation (participating securities) have been excluded, as applicable, from net income (loss) available to common stockholders used in the basic and diluted EPS calculations.

The following is a reconciliation of the calculation of basic and diluted EPS (in thousands, except share and per-share data):
 Years Ended December 31,
 202020192018
Numerator:  
Net (loss) income attributable to common stockholders$(397,675)$183,487 $87,784 
Dividends declared on unvested share-based compensation (132) 
Net (loss) income available to common stockholders$(397,675)$183,355 $87,784 
Denominator:
Weighted-average number of common shares outstanding—basic201,670,721 202,009,750 205,462,911 
   Effect of dilutive securities:
Unvested restricted common stock 156,146 215,655 
Shares related to unvested PSUs 575,734 452,584 
Weighted-average number of common shares outstanding—diluted201,670,721 202,741,630 206,131,150 
(Loss) earnings per share:
Net (loss) income per share available to common stockholders—basic$(1.97)$0.91 $0.43 
Net (loss) income per share available to common stockholders—diluted$(1.97)$0.90 $0.43 

For the year ended December 31, 2020, 44,045 of unvested PSU's were excluded from diluted weighted-average common shares outstanding, as their effect would be anti-dilutive. For the year ended December 31, 2019, there were no anti-dilutive securities that were excluded from the diluted weighted-average common shares outstanding.

The common OP units held by the noncontrolling interest holders have been excluded from the denominator of the diluted EPS calculation as there would be no effect on the amounts since the common OP units' share of income or loss would also be added or subtracted to derive net income (loss) available to common stockholders.

8. Debt

The following table sets forth information regarding the Company’s debt as of December 31, 2020 and 2019 (dollars in thousands):
F-23


Table of Contents
Principal Balance
as of December 31,
LoanInterest Rate as of December 31, 2020Maturity Date20202019
Salt Lake City Marriott Downtown at City Creek mortgage loan (1)4.25 %November 2020$ $53,273 
Salt Lake City Marriott Downtown at City Creek mortgage loan
LIBOR + 3.25% (2)
January 2022 (3)47,250  
Westin Washington D.C. City Center mortgage loan3.99 %January 202358,282 60,550 
The Lodge at Sonoma Renaissance Resort & Spa mortgage loan3.96 %April 202326,268 26,963 
Westin San Diego Downtown mortgage loan3.94 %April 202360,261 61,851 
Courtyard New York Manhattan / Midtown East mortgage loan4.40 %August 202479,535 81,107 
Worthington Renaissance Fort Worth Hotel mortgage loan3.66 %May 202579,214 80,904 
JW Marriott Denver Cherry Creek mortgage loan4.33 %July 202560,052 61,253 
Westin Boston Waterfront mortgage loan4.36 %November 2025186,840 190,725 
New Market Tax Credit loan (4)5.17 %December 2020 2,943 
Unamortized debt issuance costs(2,553)(3,240)
Total mortgage and other debt, net of unamortized debt issuance costs595,149 616,329 
Unsecured term loan
LIBOR + 2.35% (5)
October 202350,000 50,000 
Unsecured term loan
LIBOR + 2.35% (6)
July 2024350,000 350,000 
Unamortized debt issuance costs(1,450)(1,230)
Unsecured term loans, net of unamortized debt issuance costs398,550 398,770 
Senior unsecured credit facility
LIBOR + 2.40% (7)
July 2023 (8)55,000 75,000 
Total debt, net of unamortized debt issuance costs$1,048,699 $1,090,099 
Weighted-Average Interest Rate3.89% 
_____________
(1) The loan was repaid on June 25, 2020.
(2)    LIBOR is subject to a floor of 1.0%.
(3)    The loan may be extended for an additional year upon satisfaction of certain conditions.
(4)    Assumed in connection with the acquisition of the Hotel Palomar Phoenix on March 1, 2018. The loan matured and was repaid on December 7, 2020.
(5)    We are party to an interest rate swap agreement that fixes LIBOR at 2.41% through October 2023.
(6) We are party to an interest rate swap agreement that fixes LIBOR at 1.70% through July 2024 for $175 million of the
loan. Effective June 9, 2020, LIBOR is subject to a floor of 0.25%.
(7) Effective June 9, 2020, LIBOR is subject to a floor of 0.25%.    
(8)    The credit facility may be extended for an additional year upon the payment of applicable fees and the satisfaction of certain customary
conditions.

The aggregate debt maturities as of December 31, 2020 are as follows (in thousands):
F-24


Table of Contents
2021$15,318 
202259,546 
2023194,650 
2024432,381 
2025295,807 
Thereafter 
$997,702 

Mortgage and Other Debt

We have incurred limited recourse, property specific mortgage debt secured by certain of our hotels. In the event of default, the lender may only foreclose on the pledged assets; however, in the event of fraud, misapplication of funds or other customary recourse provisions, the lender may seek payment from us. As of December 31, 2020, eight of our 31 hotel properties were secured by mortgage debt.

On June 25, 2020, we refinanced our only significant near-term debt maturity by closing on a $48.0 million mortgage loan secured by the Salt Lake City Marriott Downtown at City Creek (“Salt Lake City Marriott”). The loan proceeds were used to repay the existing $52.5 million mortgage loan secured by the Salt Lake City Marriott that was scheduled to mature in November 2020, with the balance funded by corporate cash on hand. The new loan matures in January 2022 and has an option to extend the maturity to January 2023, subject to the satisfaction of certain conditions. The new loan bears interest at LIBOR plus 3.25%. The LIBOR rate is subject to a floor of 1.0%. The loan requires principal payments of $150 thousand per month, with the remaining principal due at maturity.

Due to the impact of COVID-19, we requested relief with respect to certain conditions of the loans on our hotels syndicated through commercial mortgage backed security (“CMBS”) pools. With the exception of the mortgage loan secured by the Westin Boston Waterfront, we have not received any of the requested relief. On July 16, 2020, we entered into an amendment to the mortgage loan secured by the Westin Boston Waterfront. The amendment allows us to use the hotel’s current reserve balance for replacement of furniture and fixtures (“FF&E Reserve”) for the debt service payments due for three months beginning August 2020. We are required to replenish any funds from the FF&E Reserve used for amounts due under the loan ratably over a 12-month period ending in June 2022.

Our mortgage debt contains certain property specific covenants and restrictions, including minimum debt service coverage ratios or debt yields that trigger “cash trap” provisions, as well as restrictions on incurring additional debt without lender consent. Such cash trap provisions are triggered when the hotel’s operating results fall below a certain debt service coverage ratio or debt yield. When these provisions are triggered, all of the excess cash flow generated by the hotel is deposited directly into cash management accounts for the benefit of our lenders until a specified debt service coverage ratio or debt yield is reached and maintained for a certain period of time. Such provisions do not provide the lender the right to accelerate repayment of the underlying debt. As of December 31, 2020, the debt service coverage ratios or debt yields for all of our mortgage loans were below the minimum thresholds such that the cash trap provision of each respective loan was triggered, with the exception of the mortgage loan secured by the Salt Lake City Marriott, which does not have a cash trap provision. We do not expect that such cash traps affect our ability to satisfy our short-term liquidity requirements.

Senior Unsecured Credit Facility and Unsecured Term Loans

We are party to credit agreements (the “Credit Agreements”) that provide for a $400 million senior unsecured credit facility (the “Revolving Credit Facility”), which matures in July 2023, a $350 million unsecured term loan maturing in July 2024 (the “Term Loan Facility”) and a $50 million unsecured term loan maturing in October 2023 (the "2023 Term Loan"). The maturity date for the Revolving Credit Facility may be extended for an additional year upon the payment of applicable fees and the satisfaction of certain customary conditions. The Credit Agreement includes the right to increase the Revolving Credit Facility and Term Loan Facility in aggregate up to $1.2 billion, subject to lender approval. The interest rate on the Revolving Credit Facility is based upon LIBOR, plus an applicable margin based upon the Company’s leverage ratio. In addition to the interest payable on amounts outstanding under the Revolving Credit Facility, we are required to pay an amount equal to 0.20% of the unused portion of the Revolving Credit Facility if the average usage is greater than 50% or 0.30% of the unused portion of the Revolving Credit Facility if the average usage is less than or equal to 50%. As of December 31, 2020, we had $55.0 million in borrowings outstanding under the Revolving Credit Facility.

F-25


Table of Contents
We incurred interest and unused fees on the Revolving Credit Facility of $4.5 million, $3.7 million and $1.2 million for the years ended December 31, 2020, 2019 and 2018, respectively. We incurred interest on the unsecured term loans of $13.4 million, $13.7 million and $10.6 million for the years ended December 31, 2020, 2019 and 2018, respectively.

On June 9, 2020, we entered into amendments (the “First Amendments”) to the Credit Agreements (as amended, the “Amended Credit Agreements”). The First Amendments waive the quarterly tested financial covenants from June 9, 2020 through the first quarter of 2021, unless we elect to terminate the waiver on an earlier date (such period between June 9, 2020 and the earlier of such date of termination and the end of the first quarter of 2021, the “Covenant Relief Period”).

During the Covenant Relief Period and until the date we have demonstrated compliance with the financial covenants for the fiscal quarter following the end of the Covenant Relief Period (the “Restriction Period”), the First Amendments (i) require that the net cash proceeds from certain incurrences of indebtedness, equity issuances and asset dispositions will, subject to various exceptions, be applied as a mandatory prepayment of the amounts outstanding under the Amended Credit Agreements, (ii) impose an additional covenant that we and our subsidiaries maintain minimum liquidity, defined as unrestricted cash plus available capacity on the Revolving Credit Facility, of at least $100.0 million, and (iii) impose additional negative covenants that will limit our ability to incur additional indebtedness, pay dividends and distributions (except to the extent required to maintain REIT status), repurchase shares, make prepayments of other indebtedness, make capital expenditures, conduct asset dispositions or transfers and make investments, in each case subject to various exceptions. During the Restriction Period, acquisitions of encumbered hotels are permitted, subject to a $300 million limitation, and acquisitions of unencumbered hotels are permitted subject to a partial repayment of the outstanding balance on the Revolving Credit Facility or funded with junior capital.

Following the end of the Covenant Relief Period, the First Amendments modify certain financial covenants until January 1, 2022 or unless we elect to terminate the period on an earlier date (the “Ratio Adjustment Period”), as follows:

Maximum Leverage Ratio is increased from 60% to 65%;
Unencumbered Leverage Ratio is increased from 60% to 65%; and
Unencumbered Implied Debt Service Coverage Ratio may not be less than 1.00 to 1.00 for the first two testing periods in the Ratio Adjustment Period, not less than 1.10 to 1.00 for the third testing period in the Ratio Adjustment Period and not less than 1.20 to 1.00 for all testing periods thereafter.

During the Covenant Relief Period and until the earlier of (i) January 1, 2022 and (ii) the date on which we have demonstrated compliance with the financial covenants, without giving effect to the modifications imposed during the Ratio Adjustment Period for two consecutive quarters following the Covenant Relief Period, the equity interests of certain of our subsidiaries that own unencumbered properties are required to be pledged to secure the obligations owed under the Amended Credit Agreements.

During the Covenant Relief Period and the Ratio Adjustment Period, the First Amendments also set the applicable interest rate to LIBOR plus a margin of 2.40% for the Revolving Credit Facility and LIBOR plus a margin of 2.35% for the Term Loan Facility and 2023 Term Loan. The First Amendments also add a LIBOR floor of 0.25% to the variable interest rate calculation. On August 14, 2020, we entered into second amendments to the Amended Credit Agreements that permit us to pay dividends on preferred stock up to $17.5 million annually.

On January 20, 2021, we entered into third amendments to the Amended Credit Agreements that provides for the following modifications:

Extends the Covenant Relief Period through the fourth quarter of 2021, unless we elect to terminate the period on an earlier date;
Extends of the Ratio Adjustment Period until April 1, 2023, unless we elect to terminate the period on an earlier date, and further modifies certain financial covenants, as follows:
Maximum Leverage Ratio is increased from 60% to 65%;
Unencumbered Leverage Ratio is increased from 60% to 65%; and
Unencumbered Implied Debt Service Coverage Ratio may not be less than 1.00 to 1.00
Increases the applicable interest rate as follows: (i) for all revolving loans outstanding, LIBOR plus a margin of 2.55% per annum, and (ii) for all term loans outstanding, LIBOR plus a margin of 2.40% per annum;
Increases the minimum liquidity covenant to $125.0 million; and
Increases our ability to pay dividends on preferred stock up to $25.0 million annually.

F-26


Table of Contents
9. Income Taxes

We have elected to be treated as a REIT under the provisions of the Internal Revenue Code, which requires that we distribute at least 90% of our taxable income annually to our stockholders and comply with certain other requirements. In addition to paying federal and state taxes on any retained income, we may be subject to taxes on “built in gains” on sales of certain assets. Our taxable REIT subsidiaries are subject to federal, state, local and/or foreign income taxes.

Our provision (benefit) for income taxes consists of the following (in thousands):
Year Ended December 31,
202020192018
Current - Federal$ $420 $66 
 State79 541 984 
 Foreign7 49 460 
86 1,010 1,510 
Deferred - Federal(13,766)80 1,857 
 State(4,866)132 (122)
 Foreign(32,819)20,806 (444)
Change in valuation allowance24,913  300 
(26,538)21,018 1,591 
Income tax (benefit) provision$(26,452)$22,028 $3,101 

A reconciliation of the statutory federal tax provision to our income tax provision is as follows (in thousands):
Year Ended December 31,
202020192018
Statutory federal tax (benefit) provision (1)$(88,733)$43,313 $19,089 
Tax impact of REIT election37,394 (14,125)(14,439)
State income tax (benefit) provision, net of federal tax benefit(3,782)532 405 
Foreign income tax expense (benefit)3,618 (6,998)(2,927)
Change in valuation allowance24,913  300 
Other138 (694)673 
Income tax (benefit) provision$(26,452)$22,028 $3,101 
_____________________________
(1)Beginning January 1, 2018, the U.S. federal income tax rate decreased from 35% to 21%.

Frenchman's Reef is owned by a subsidiary that has elected to be treated as a TRS, and is subject to U.S. Virgin Islands (“USVI”) income taxes. We are party to a tax agreement with the USVI that reduces the income tax rate to approximately 4.4%. In December 2019, we were granted a modification to the tax agreement that reduces the income tax rate to approximately 2.3% beginning January 1, 2020. This agreement expires in February 2030.

Deferred income taxes are recognized for temporary differences between the financial reporting bases of assets and liabilities and their respective tax bases and for operating loss and tax credit carryforwards based on enacted tax rates expected to be in effect when such amounts are paid. However, deferred tax assets are recognized only to the extent that it is more likely than not that they will be realizable based on consideration of available evidence, including future reversals of existing taxable temporary differences, projected future taxable income and tax planning strategies. Deferred tax assets are included in prepaid and other assets and deferred tax liabilities are included in accounts payable and accrued expenses on the accompanying consolidated balance sheets. The total deferred tax assets and liabilities are as follows (in thousands):
F-27


Table of Contents
20202019
Federal
Net operating loss carryforwards$13,960 $ 
Deferred income2,799 2,382 
Other24 529 
Depreciation and amortization(7,028)(7,928)
Less: Valuation allowance(9,166) 
Federal - Deferred tax assets (liabilities), net$589 $(5,017)
State
Net operating loss carryforwards$5,639 $2,572 
Deferred income712 735 
Alternative minimum tax credit carryforwards80 80 
Other7 167 
Depreciation and amortization(1,787)(2,446)
Less: Valuation allowance(4,313)(700)
State - Deferred tax assets, net$338 $408 
Foreign (USVI)
Depreciation and amortization$12,134 $(21,060)
Land basis recorded in purchase accounting(2,617)(2,617)
Less: Valuation allowance(12,134) 
Foreign - Deferred tax liabilities, net$(2,617)$(23,677)

As of December 31, 2020, we had deferred tax assets of $19.6 million consisting of federal and state net operating loss carryforwards. The state loss carryforwards generally expire in 2022 through 2040 if not utilized by then. Certain of the federal loss carryforwards expire in 2034; the remaining federal loss carryforwards do not expire.

We analyze our deferred tax assets for each jurisdiction and record a valuation allowance when we deem it more likely than not that future results will not generate sufficient taxable income to realize the deferred tax assets. As of December 31, 2020, we have a valuation allowance of $25.6 million on our deferred tax assets as we can no longer be assured that we will be able to realize most of these assets due to uncertainties regarding how long the COVID-19 pandemic will last or what the long-term impact will be on our hotels' operations.


F-28


Table of Contents
10. Relationships with Managers and Franchisors

We are party to hotel management agreements for each of our hotels owned. Under our hotel management agreements, the hotel manager receives a base management fee and, if certain financial thresholds are met or exceeded, an incentive management fee. The base management fee is generally payable as a percentage of gross hotel revenues for each fiscal year. The incentive management fee is generally based on hotel operating profits, but the fee only applies to that portion of hotel operating profits above a negotiated return on our invested capital, which we refer to as the owner's priority. We refer to this excess of operating profits over the owner's priority as “available cash flow.”

The following is a summary of management fees for the years ended December 31, 2020, 2019 and 2018 (in thousands):
Year Ended December 31,
202020192018
Base management fees$6,908 $21,712 $20,467 
Incentive management fees 5,705 5,805 
Amortization of deferred income related to key money(227)(227)(2,398)
Amortization of unfavorable contract liabilities(3,103)(1,715)(1,715)
Total management fees, net$3,578 $25,475 $22,159 

None of our hotels earned incentive management fees for the year ended December 31, 2020. Eight of our hotels earned incentive management fees for the year ended December 31, 2019. Nine of our hotels earned incentive management fees for the year ended December 31, 2018.

Performance Termination Provisions

Our management agreements provide us with termination rights upon a manager's failure to meet certain financial performance criteria and manager's decision not to cure the failure by making a cure payment.

Key Money

Our managers and franchisors have contributed to us certain amounts in exchange for the right to manage or franchise hotels we have acquired and in connection with the completion of certain brand enhancing capital projects. We refer to these amounts as “key money.” Key money is classified as deferred income in the accompanying consolidated balance sheets and amortized against management fees or franchise fees on the accompanying consolidated statements of operations. We amortized $0.4 million of key money during the year ended December 31, 2020, $0.4 million during the year ended December 31, 2019, and $2.6 million during the year ended December 31, 2018.

In connection with the termination of the management agreement for Frenchman's Reef, we accelerated the amortization of key money received from the hotel manager from the date of our notice of termination through the effective termination date of February 20, 2018. We recognized an additional $2.2 million of amortization of key money in connection with this acceleration during the year ended December 31, 2018.

Franchise Agreements

We have franchise agreements for 19 of our hotels as of December 31, 2020. Pursuant to these franchise agreements, we pay franchise fees based on a percentage of gross room sales, and, under certain agreements, a percentage based on gross food and beverage sales. Further, we pay certain other fees for marketing and reservation services.

The following is a summary of franchise fees for the years ended December 31, 2020, 2019 and 2018 (in thousands):
Year Ended December 31,
202020192018
Franchise fees$10,301 $27,102 $26,348 
Amortization of deferred income related to key money (1)(170)(170)(170)
Total franchise fees, net$10,131 $26,932 $26,178 
_____________________________
F-29


Table of Contents
(1)Relates to key money received for The Lexington Hotel.

In January 2020, we entered into a franchise agreement with Marriott for the Westin Boston Waterfront. The franchise agreement expires in December 2026. In June 2020, our hotel formerly named the Sheraton Suites Key West became the Barbary Beach House Key West and is no longer subject to a franchise agreement.

In August 2020, we entered into several agreements with Marriott covering a number of our properties as follows:

We terminated the existing management agreements with Marriott and entered into new franchise agreements with Marriott for the Atlanta Marriott Alpharetta, Salt Lake City Marriott, The Lodge at Sonoma Renaissance Resort & Spa, Renaissance Charleston Historic District Hotel, and Courtyard New York Manhattan/Fifth Avenue. The term of each of the new franchise agreements is generally equivalent to the term remaining under each of the management agreements that were terminated, including Marriott’s extension options. In connection with the change in hotel manager of the Renaissance Charleston Historic District Hotel, we recognized $1.4 million of accelerated amortization of the unfavorable management agreement liability. The accelerated amortization is included as a reduction to management fees on the accompanying consolidated statement of operations for the year ended December 31, 2020.

The franchise agreement for The Lodge at Sonoma Renaissance Resort & Spa provides us an option through July 2022 to convert the hotel to an Autograph Collection Hotel for the remaining franchise term.

We entered into a new franchise agreement for the Vail Marriott Mountain Resort to convert the brand to a Luxury Collection Hotel. The new franchise agreement has a term of 20 years, and the brand conversion will be effective upon the completion of an agreed-upon renovation.

The franchise agreement for The Lexington Hotel was amended to provide the Company with a right to terminate such agreement on or after April 2, 2021, subject to the payment of unamortized key money as of the date of termination and payment of a termination fee.

The franchise agreements for the JW Marriott Denver Cherry Creek, Westin Washington D.C. City Center and Westin San Diego Downtown were amended to extend the term of each agreement by 10 years. The amended franchise agreement for the JW Marriott Denver Cherry Creek provides the Company with an option to convert the hotel to a Luxury Collection Hotel, subject to the completion of a property improvement plan.

11. Commitments and Contingencies

Litigation

We are subject to various claims, lawsuits and legal proceedings, including routine litigation arising in the ordinary course of business, regarding the operation of our hotels and Company matters. While it is not possible to ascertain the ultimate outcome of such matters, management believes that the aggregate amount of such liabilities, if any, in excess of amounts covered by insurance, will not have a material adverse impact on our financial condition or results of operations. The outcome of claims, lawsuits and legal proceedings brought against the Company, however, is subject to significant uncertainties.

Ground Leases

Additional information regarding our leases can be found in Note 4.

Six of our hotels are subject to ground lease agreements that cover all of the land underlying the respective hotel as of December 31, 2020:

The Bethesda Marriott Suites hotel is subject to a ground lease that runs until 2087. There are no renewal options.

The Courtyard New York Manhattan/Fifth Avenue is subject to a ground lease that runs until 2085, inclusive of one 49-year renewal option.

The Salt Lake City Marriott is subject to two ground leases: one ground lease covers the land under the hotel and the other ground lease covers the portion of the hotel that extends into the adjacent City Creek Center. We own a 21% interest in the land under the hotel. The term of the ground lease covering the land under the hotel runs through 2056, inclusive of renewal options. The term of the ground lease covering the extension into the City Creek Center is
F-30


Table of Contents
coterminous with the term of the ground lease covering the land under the hotel. As such, the term also runs through 2056, inclusive of renewal options.

The Westin Boston Waterfront is subject to a ground lease that runs until 2099. There are no renewal options.

The Hotel Palomar Phoenix is subject to a ground lease that runs until 2085, inclusive of three renewal options of five years each.

Cavallo Point is subject to a ground lease with the United States National Park Service that runs until 2066. There are no renewal options.

A portion of the parking garage relating to the Worthington Renaissance Fort Worth Hotel is subject to three ground leases that cover, contiguously with each other, approximately one-fourth of the land on which the parking garage is constructed. Each of the ground leases has a term that runs through July 2067, inclusive of three 15-year renewal options. The remainder of the land on which the parking garage is constructed is owned by us in fee simple.

A portion of the JW Marriott Denver Cherry Creek is subject to a ground lease that covers approximately 5,500 square feet. The term of the ground lease runs through December 2030, inclusive of two 5-year renewal options. The lease may be indefinitely extended thereafter in one-year increments. The remainder of the land on which the hotel is constructed is owned by us in fee simple.

We lease the buildings and sublease the underlying land containing 28 of the 70 rooms at the Orchards Inn Sedona, which expires in 2070, including all extension options. The remainder of the land underlying the hotel is owned by us in fee simple.

These ground leases generally require us to make rental payments (including a percentage of gross receipts as percentage rent with respect to the Courtyard New York Manhattan/Fifth Avenue, Westin Boston Waterfront, Salt Lake City Marriott, and Cavallo Point ground leases). Most of our ground leases require us to make payments for all charges, costs, expenses, assessments and liabilities, including real property taxes and utilities. Furthermore, these ground leases generally require us to obtain and maintain insurance covering the subject property.

In March 2020, we acquired the remaining 4.5% interest in the land underlying the Kimpton Shorebreak Resort located in Huntington Beach, California, for a purchase price of $1.6 million and are now no longer subject to a ground lease.

The following table reflects the current and future annual rents under our ground leases:
F-31


Table of Contents
PropertyTerm (1)Annual Rent
Bethesda Marriott SuitesThrough 4/2087
$869,679 (2)
Courtyard New York Manhattan/Fifth Avenue (3)10/2017 - 9/2027$1,132,812
10/2027 - 9/2037$1,416,015
10/2037 - 9/2047$1,770,019
10/2047 - 9/2057$2,212,524
10/2057 - 9/2067$2,765,655
10/2067 - 9/2077$3,457,069
10/2077 - 9/2085$4,321,336
Salt Lake City Marriott (Ground lease for hotel) (4)Through 12/2056
Greater of $132,000 or 2.6% of annual gross room sales
Salt Lake City Marriott (Ground lease for extension)1/2018 - 12/2056 (5)$13,500
Westin Boston Waterfront (6) (Base rent)1/2016 - 12/2020$750,000
1/2021 - 12/2025$1,000,000
1/2026 - 12/2030$1,500,000
1/2031 - 12/2035$1,750,000
1/2036 - 5/2099
No base rent
Westin Boston Waterfront (Percentage rent)6/2016 - 5/2026
1.0% of annual gross revenue
6/2026 - 5/2036
1.5% of annual gross revenue
6/2036 - 5/2046
2.75% of annual gross revenue
6/2046 - 5/2056
3.0% of annual gross revenue
6/2056 - 5/2066
3.25% of annual gross revenue
6/2066 - 5/2099
3.5% of annual gross revenue
JW Marriott Denver Cherry Creek1/2016 - 12/2020$50,000
1/2021 - 12/2025$55,000
1/2026 - 12/2030 (7)$60,000
Orchards Inn SedonaThrough 6/2018$117,780
7/2018 - 12/2070
$123,499 (8)
Hotel Palomar Phoenix (Base Rent)Through 3/2020$16,875
4/2020 - 3/2021$33,750
4/2021 - 3/2085
$34,594 (9)
Hotel Palomar Phoenix (Government Property Lease Excise Tax) (10)1/2022 - 12/2023$390,000
1/2024 - 12/2033$312,000
1/2034 - 12/2043$234,000
1/2044 - 12/2053$156,000
1/2054 - 12/2063$78,000
1/2064 - 3/2085$
Cavallo Point (Base Rent)Through 12/2018$1
1/2019 - 12/2066
$67,034 (11)
Cavallo Point (12) (Percentage Rent)Through 12/2018
1.0% of adjusted gross revenue over threshold
1/2019 - 12/2023
2.0% of adjusted gross revenue over threshold
1/2024 - 12/2028
3.0% of adjusted gross revenue over threshold
1/2029 - 12/2033
4.0% of adjusted gross revenue over threshold
1/2034 - 12/2066
5.0% of adjusted gross revenue over threshold
Cavallo Point (13) (Participation Rent)Through 12/2066
10.0% of adjusted gross revenue over threshold

F-32


Table of Contents

PropertyTerm (1)Annual Rent
Worthington Renaissance Fort Worth Hotel garage ground lease8/2013 - 7/2022$40,400
8/2022 - 7/2037$46,081
8/2037 - 7/2052$51,763
8/2052 - 7/2067$57,444
__________
(1)These terms assume our exercise of all renewal options.
(2)
Represents rent for the year ended December 31, 2020. Rent increases annually by 5.5%.
(3)
The total annual rent includes the fixed rent noted in the table plus a percentage rent equal to 5% of gross receipts for each lease year, but only to the extent that 5% of gross receipts exceeds the minimum fixed rent in such lease year. There was no such percentage rent earned during the year ended December 31, 2020.
(4)
We own a 21% interest in the land underlying the hotel and, as a result, 21% of the annual rent under the ground lease is paid to us by the hotel.
(5)Rent will increase from the prior year's rent based on a Consumer Price Index calculation on each January 1, beginning January 1, 2019 and through the end of the lease.
(6)
Total annual rent under the ground lease is capped at 2.5% of hotel gross revenues during the initial 30 years of the ground lease.
(7)
Beginning January 2031, we have the right to renew the ground lease in one-year increments at the prior year's annual rent plus 3%.
(8)Represents rent for the year ended December 31, 2020. Rent increases based on a Consumer Price Index calculation annually.
(9)
Represents rent for the year ended March 31, 2021. Rent increases annually each April by 2.5%.
(10)As lessee of government property, the hotel is subject to a Government Property Lease Excise Tax under Arizona state statute with payments beginning in 2022.
(11)
Base rent increased in January 2019 and resets every five years based on the average of the previous three years of adjusted gross revenues, as defined in the ground lease, multiplied by 75%.
(12)
Percentage rent is applied to annual adjusted gross revenues, as defined in the ground lease, between $30 million and the participation rent threshold. Base rent is deducted from the percentage rent.
(13)
Participation rent is applied to annual adjusted gross revenues, as defined in the ground lease, over $40 million in 2018, $42 million in 2019, and $42 million plus an annual increase based on a Consumer Price Index calculation for 2020 and every year thereafter through the end of the lease term.

12. Fair Value Measurements and Interest Rate Swaps

The fair value of certain financial assets and liabilities and other financial instruments as of December 31, 2020 and 2019, in thousands, are as follows:
December 31, 2020December 31, 2019
Carrying
Amount (1)
Fair ValueCarrying
Amount (1)
Fair Value
Debt$1,048,699 $1,078,900 $1,090,099 $1,110,353 
_______________

(1)The carrying amount of debt is net of unamortized debt issuance costs.

The fair value of our debt is a Level 2 measurement under the fair value hierarchy (see Note 2). We estimate the fair value of our debt by discounting the future cash flows of each instrument at estimated market rates.
The Company's interest rate derivatives, which are not designated or accounted for as accounting hedges, consisted of the following as of December 31, 2020 and 2019, in thousands:
Fair Value of Assets (Liabilities)
Hedged DebtTypeRate FixedIndexEffective DateMaturity DateNotional AmountDecember 31, 2020December 31, 2019
$50 million term loan
Swap2.41 %1-Month LIBORJanuary 7, 2019October 18, 2023$50,000 $(3,231)$(1,597)
$350 million term loan
Swap1.70 %1-Month LIBORJuly 25, 2019July 25, 2024$175,000 (9,386)(948)
$(12,617)$(2,545)

F-33


Table of Contents
The fair values of the interest rate swap agreements are included in accounts payable and accrued expenses on the accompanying consolidated balance sheet as of December 31, 2020. The fair value of our interest rate swaps is a Level 2 measurement under the fair value hierarchy. We estimate the fair value of the interest rate swap based on the interest rate yield curve and implied market volatility as inputs and adjusted for the counterparty's credit risk. We concluded the inputs for the credit risk valuation adjustment are Level 3 inputs, however these inputs are not significant to the fair value measurement in its entirety.

The carrying value of our other financial instruments approximate fair value due to the short-term nature of these financial instruments.

The following table presents the fair value of assets that are measured on a non-recurring basis (in thousands):

Fair Value Measurements as of December 31, 2020
TotalLevel 1Level 2Level 3
Hotel properties$45,500 $ $ $45,500 

As described in Note 3, during the fourth quarter of 2020, we adjusted the carrying amount of Frenchman's Reef to its fair value and recorded a related impairment loss of $174.1 million. The fair value was determined using a discounted cash flow model whereby we estimated the future net cash flows expected to be generated by the hotel, using assumptions for estimated remaining reconstruction costs, estimated developer profit, forecasted operating revenues and expenses, and proceeds from the ultimate disposition of the hotel. The discount rate of 11.5% and the terminal capitalization rate of 8.5% used in the discounted cash flow model are considered significant unobservable inputs in estimating the non-recurring fair value measurement. The fair value measurement of the property is a Level 3 measurement under the fair value hierarchy (see Note 2).

13.  Quarterly Operating Results (Unaudited)
2020 Quarter Ended
March 31June 30September 30December 31
(In thousands, except per share data)
Total revenue$169,995 $20,379 $50,067 $59,047 
Total operating expenses189,513 88,902 111,870 278,078 
Operating (loss) income$(19,518)$(68,523)$(61,803)$(219,031)
Net (loss) income$(34,692)$(73,387)$(79,635)$(208,313)
Net (loss) income attributable to common stockholders$(34,559)$(72,782)$(80,437)$(209,897)
Net (loss) income per share available to common stockholders—basic$(0.17)$(0.36)$(0.40)$(1.04)
Net (loss) income per share available to common stockholders—diluted$(0.17)$(0.36)$(0.40)$(1.04)

2019 Quarter Ended
March 31June 30September 30December 31
(In thousands, except per share data)
Total revenue$202,375 $257,918 $240,279 $237,519 
Total operating expenses185,885 211,960 211,033 75,214 
Operating income$16,490 $45,958 $29,246 $162,305 
Net income$8,980 $29,074 $11,574 $134,583 
Net income attributable to common stockholders$8,945 $28,960 $11,529 $134,053 
Net income per share available to common stockholders—basic$0.04 $0.14 $0.06 $0.67 
Net income per share available to common stockholders—diluted$0.04 $0.14 $0.06 $0.66 

F-34


Table of Contents
DiamondRock Hospitality Company
Schedule III - Real Estate and Accumulated Depreciation
As of December 31, 2020 (in thousands)
Costs
Initial CostCapitalizedGross Amount at End of Year
Building andSubsequent toBuilding andAccumulatedNet BookYear ofDepreciation
DescriptionEncumbrancesLandImprovementsAcquisitionLandImprovementsTotalDepreciationValueAcquisitionLife
Atlanta Marriott Alpharetta$ $3,623 $33,503 $2,974 $3,623 $36,477 $40,100 $(13,560)$26,540 200540 years
Barbary Beach House Key West 49,592 42,958 13,840 49,592 56,798 106,390 (6,651)99,739 201540 years
Bethesda Marriott Suites  45,656 7,362  53,018 53,018 (19,444)33,574 200440 years
Cavallo Point, The Lodge at Golden Gate  123,100 2,963  126,063 126,063 (9,027)117,036 201840 years
Chicago Marriott Downtown, Magnificent Mile 36,900 347,921 97,210 36,900 445,131 482,031 (143,767)338,264 200640 years
The Gwen Hotel 31,650 76,961 22,899 31,650 99,860 131,510 (30,100)101,410 200640 years
Courtyard Denver Downtown 9,400 36,180 6,308 9,400 42,488 51,888 (9,284)42,604 201140 years
Courtyard New York Manhattan/Fifth Avenue  34,685 5,113  39,798 39,798 (15,519)24,279 200440 years
Courtyard New York Manhattan/Midtown East(79,535)16,500 54,812 6,556 16,500 61,368 77,868 (23,401)54,467 200440 years
Frenchman's Reef & Morning Star Marriott Beach Resort 17,713 50,697 (43,361)17,713 7,336 25,049  25,049 200540 years
Havana Cabana Key West 32,888 13,371 5,570 32,888 18,941 51,829 (2,622)49,207 201440 years
Hilton Boston Downtown/Faneuil Hall 23,262 128,628 15,211 23,262 143,839 167,101 (29,374)137,727 201240 years
Hilton Burlington Lake Champlain 9,197 40,644 6,720 9,197 47,364 56,561 (9,218)47,343 201240 years
Hilton Garden Inn New York/Times Square Central 60,300 88,896 869 60,300 89,765 150,065 (14,255)135,810 201440 years
Hotel Emblem San Francisco 7,856 21,085 8,728 7,856 29,813 37,669 (4,703)32,966 201240 years
Hotel Palomar Phoenix  59,703 (61) 59,642 59,642 (4,286)55,356 201840 years
JW Marriott Denver Cherry Creek(60,052)9,200 63,183 11,074 9,200 74,257 83,457 (15,858)67,599 201140 years
Kimpton Shorebreak Resort 19,908 37,525 4,680 20,423 41,690 62,113 (5,988)56,125 201540 years
The Landing Lake Tahoe Resort & Spa 14,816 24,351 862 14,816 25,213 40,029 (1,838)38,191 201840 years
L'Auberge de Sedona 39,384 22,204 2,002 39,384 24,206 63,590 (3,460)60,130 201740 years
The Lexington Hotel 92,000 229,368 26,805 92,000 256,173 348,173 (58,877)289,296 201140 years
Orchards Inn Sedona 9,726 10,180 158 9,726 10,338 20,064 (1,075)18,989 201740 years
Renaissance Charleston Historic District Hotel 5,900 32,511 9,411 5,900 41,922 47,822 (9,206)38,616 201040 years
Salt Lake City Marriott Downtown at City Creek(47,250) 45,815 11,015 855 55,975 56,830 (19,755)37,075 200440 years
The Lodge at Sonoma Renaissance Resort and Spa(26,268)3,951 22,720 11,465 3,951 34,185 38,136 (14,310)23,826 200440 years
Vail Marriott Mountain Resort 5,800 52,463 26,109 5,800 78,572 84,372 (22,643)61,729 200540 years
Westin Boston Waterfront(186,840) 273,696 35,183  308,879 308,879 (103,983)204,896 200740 years
Westin Fort Lauderdale Beach Resort 54,293 83,227 11,568 54,293 94,795 149,088 (13,837)135,251 201440 years
Westin San Diego Downtown(60,261)22,902 95,617 9,438 22,902 105,055 127,957 (21,887)106,070 201240 years
Westin Washington D.C City Center(58,282)24,579 122,229 13,170 24,579 135,399 159,978 (28,158)131,820 201240 years
Worthington Renaissance Fort Worth Hotel(79,214)15,500 63,428 24,483 15,500 87,911 103,411 (27,457)75,954 200540 years
Total$(597,702)$616,840 $2,377,317 $356,324 $618,210 $2,732,271 $3,350,481 $(683,543)$2,666,938 
F-35


Table of Contents

Notes:

A) The change in total cost of properties for the fiscal years ended December 31, 2020, 2019 and 2018 is as follows (in thousands):
Balance at December 31, 2017$3,025,089 
Additions:
     Acquisitions221,970 
     Capital expenditures60,950 
Deductions:
     Dispositions and other 
Balance at December 31, 20183,308,009 
Additions:
     Acquisitions 
     Capital expenditures69,270 
Deductions:
     Dispositions and other 
Balance at December 31, 20193,377,279 
Additions:
     Acquisitions 
     Capital expenditures34,512 
Deductions:
     Impairment losses(61,310)
     Dispositions 
Balance at December 31, 2020$3,350,481 


B) The change in accumulated depreciation of real estate assets for the fiscal years ended December 31, 2020, 2019 and 2018 is as follows (in thousands):
Balance at December 31, 2017$492,871 
Depreciation and amortization63,997 
Dispositions and other 
Balance at December 31, 2018556,868 
Depreciation and amortization68,543 
Dispositions and other 
Balance at December 31, 2019625,411 
Depreciation and amortization73,362 
Impairment losses(15,230)
Dispositions 
Balance at December 31, 2020$683,543 

C) The aggregate cost of properties for Federal income tax purposes (in thousands) is approximately $3,311,291 as of December 31, 2020.
F-36