10-K 1 drh_10kx12312017.htm 10-K Document

 

UNITED STATES SECURITIES AND EXCHANGE COMMISSION
Washington, D.C. 20549
_____________________________
FORM 10-K

þ ANNUAL REPORT PURSUANT TO SECTION 13 OR 15(d) OF THE SECURITIES EXCHANGE ACT OF 1934
For the fiscal year ended December 31, 2017
OR

o TRANSITION REPORT PURSUANT TO SECTION 13 OR 15(d) OF THE SECURITIES EXCHANGE ACT OF 1934
Commission file number 001-32514
DIAMONDROCK HOSPITALITY COMPANY
(Exact Name of Registrant as Specified in Its Charter)
Maryland
 
20-1180098
(State of Incorporation)
 
(I.R.S. Employer Identification No.)
 
 
 
2 Bethesda Metro Center, Suite 1400, Bethesda, Maryland
 
20814
(Address of Principal Executive Offices)
 
(Zip Code)
(240) 744-1150
(Registrant’s telephone number, including area code)
Securities registered pursuant to Section 12(b) of the Act:
Title of Each Class
Name of Exchange on Which Registered
Common Stock, $.01 par value
New York Stock Exchange

Securities registered pursuant to Section 12(g) of the Act:
None
Indicate by check mark if the registrant is a well-known seasoned issuer, as defined in Rule 405 of the Securities Act.   þ Yes o No
Indicate by check mark if the registrant is not required to file reports pursuant to Section 13 or Section 15(d) of the Act.   o Yes þ No
Indicate by check mark whether the registrant (1) has filed all reports required to be filed by Section 13 or 15(d) of the Securities Exchange Act of 1934 during the preceding 12 months (or for such shorter period that the registrant was required to file such reports), and (2) has been subject to such filing requirements for the past 90 days. þ Yes o No
Indicate by check mark whether the registrant has submitted electronically and posted on its corporate Web site, if any, every Interactive Data File required to be submitted and posted pursuant to Rule 405 of Regulation S-T (§232.405 of this chapter) during the preceding 12 months (or for such shorter period that the registrant was required to submit and post such files). þ Yes o No
Indicate by check mark if disclosure of delinquent filers pursuant to Item 405 of Regulation S-K is not contained herein, and will not be contained, to the best of registrant's knowledge, in definitive proxy or information statements incorporated by reference in Part III of this Form 10-K or any amendment to this Form 10-K.  þ
Indicate by check mark whether the registrant is a large accelerated filer, an accelerated filer, a non-accelerated filer, a smaller reporting company or an emerging growth company. See the definitions of “large accelerated filer,” “accelerated filer,” “smaller reporting company,” and "emerging growth company" in Rule 12b-2 of the Exchange Act.



Large accelerated filer þ
 
Accelerated filer o
 
Non-accelerated filer o
 
Smaller reporting company o
 
Emerging growth company o
 
 
 
 
(Do not check if a smaller reporting company)
 
 
 
 
If an emerging growth company, indicate by check mark if the registrant has elected not to use the extended transition period for complying with any new or revised financial accounting standards pursuant to Section 13(a) of the Exchange Act. o
Indicate by check mark whether the registrant is a shell company (as defined in Rule 12b-2 of the Exchange Act). o Yes þ No
The aggregate market value of the common equity held by non-affiliates of the Registrant (assuming for these purposes, but without conceding, that all executive officers and Directors are “affiliates” of the Registrant) as of June 30, 2017, the last business day of the Registrant's most recently completed second fiscal quarter, was $2.2 billion (based on the closing sale price of the Registrant's Common Stock on that date as reported on the New York Stock Exchange).
The registrant had 200,537,452 shares of its $0.01 par value common stock outstanding as of February 27, 2018.

Documents Incorporated by Reference
Portions of the registrant's Proxy Statement for its 2018 Annual Meeting of Stockholders, to be filed with the Securities and Exchange Commission not later than 120 days after December 31, 2017, are incorporated by reference in Part III herein.
 



Table of Contents
INDEX
 
 
 
Page No.
 
 
 
 
 
 
 
 
 
 
 
 
 
 
 
 
 
 
 
 
 

-3-


SPECIAL NOTE ABOUT FORWARD-LOOKING STATEMENTS

Certain statements in this Annual Report on Form 10-K, other than purely historical information, including estimates, projections, statements relating to our business plans, objectives and expected operating results, and the assumptions upon which those statements are based, are “forward-looking statements” within the meaning of the Private Securities Litigation Reform Act of 1995, Section 27A of the Securities Act of 1933 and Section 21E of the Securities Exchange Act of 1934. These forward-looking statements generally are identified by the words “believes,” “project,” “expects,” “anticipates,” “estimates,” “intends,” “strategy,” “plan,” “may,” “will,” “would,” “will be,” “will continue,” “will likely result,” “strive,” “endeavor,” “mission,” “goal,” and similar expressions. Forward-looking statements are based on current expectations and assumptions that are subject to risks and uncertainties which may cause actual results to differ materially from the forward-looking statements.

Some of the risks and uncertainties that may cause our actual results, performance or achievements to differ materially from those expressed or implied by forward-looking statements include, among others, the following:

negative changes in the economy, including, but not limited to, a reversal of current job growth trends, an increase in unemployment or a decrease in corporate earnings and investment;
increased competition in the lodging industry and from alternative lodging channels or third party internet intermediaries in the markets in which we own properties;
failure to effectively execute our long-term business strategy and successfully identify and complete acquisitions;
risks and uncertainties affecting hotel renovations and management (including, without limitation, construction delays, increased construction costs, disruption in hotel operations and the risks associated with our franchise agreements);
risks associated with the availability and terms of financing and the use of debt to fund acquisitions and renovations or refinance existing indebtedness, including the impact of higher interest rates on the cost and/or availability of financing;
risks associated with the lodging industry overall, including, without limitation, an increase in alternative lodging channels, decreases in the frequency of business travel and increases in operating costs;
risks associated with natural disasters;
costs of compliance with government regulations, including, without limitation, the Americans with Disabilities Act;
potential liability for uninsured losses and environmental contamination;
risks associated with security breaches through cyber-attacks or otherwise, as well as other significant disruptions of our information technologies and systems systems, which support our operations and our hotel managers;
risks associated with our potential failure to qualify as a REIT under the Internal Revenue Code of 1986, as amended;
possible adverse changes in tax and environmental laws; and
risks associated with our dependence on key personnel whose continued service is not guaranteed.

The risks and uncertainties set forth above are not exhaustive. Other sections of this Annual Report on Form 10-K, including Item 1A “Risk Factors” and Item 7 “Management's Discussion and Analysis of Financial Condition and Results of Operations,” discuss these and other risks and uncertainties that could cause actual results and events to differ materially from such forward-looking statements.

Except as required by law, we undertake no obligation to update or revise publicly any forward-looking statements, whether as a result of new information, future events or otherwise.

References in this Annual Report on Form 10-K to “we,” “our,” “us” and “the Company” refer to DiamondRock Hospitality Company, including as the context requires, DiamondRock Hospitality Limited Partnership, as well as our other direct and indirect subsidiaries.

PART I

Item 1. Business

Overview

DiamondRock Hospitality Company is a lodging-focused Maryland corporation operating as a real estate investment trust ("REIT") for federal income tax purposes. As of December 31, 2017, we owned a portfolio of 28 premium hotels and resorts that contain 9,630 guest rooms located in 18 different markets in North America and the U.S. Virgin Islands. Our hotel in the U.S. Virgin Islands—the Frenchman's Reef & Morning Star Marriott Beach Resort—and one of our hotels in Key West, Florida—the Inn at Key West—are currently closed due to damage incurred from Hurricanes Irma and Maria in September 2017.


-4-


As an owner, rather than an operator, of lodging properties, we receive all of the operating profits or losses generated by our hotels after the payment of fees due to hotel managers and hotel brands, which are calculated based on the revenues and profitability of each hotel.

Our vision is to be a highly professional public lodging REIT that delivers long-term returns for our stockholders which exceed long-term returns generated by our peers. Our goal is to deliver long-term stockholder returns through a combination of dividends and enduring capital appreciation. Our strategy is to utilize disciplined capital allocation, focus on high quality lodging properties in North American urban and resort markets with superior growth prospects and high barriers-to-entry, aggressively asset manage those hotels, and employ conservative amounts of leverage.

Our primary business is to acquire, own, asset manage and renovate premium hotel properties in the United States. Our portfolio is concentrated in key gateway cities and destination resort locations. Each of our hotels is managed by a third party—either an independent operator or a brand operator, such as Marriott International, Inc. ("Marriott").

We critically evaluate each of our hotels to ensure that we own a portfolio of hotels that conforms to our vision, supports our mission and corresponds with our strategy. On a regular basis, we analyze our portfolio to identify opportunities to invest capital in certain projects or market non-core assets for sale in order to increase our portfolio quality. We are committed to a conservative capital structure with prudent leverage. We regularly assess the availability and affordability of capital in order to maximize stockholder value and minimize enterprise risk. In addition, we are committed to following sound corporate governance practices and to being open and transparent in our communications with our stockholders.

Our Company

We commenced operations in July 2004 and became a public reporting company in May 2005. Our common stock is traded on the New York Stock Exchange (the “NYSE”) under the symbol “DRH”. We have been successful in acquiring, financing and asset managing our hotels. As of December 31, 2017, we had 29 full-time employees. Since our formation, we have sought to be forthright and transparent in our communications with investors, to actively monitor our corporate overhead and to adopt sound corporate governance practices.

Our Business Strategy

Our business strategy is to utilize disciplined capital allocation, mainly focused on owning high quality lodging properties in North American markets with superior growth prospects and high barriers-to-entry, and aggressively asset manage those hotels and employ conservative amounts of leverage.

We plan to strategically allocate capital in order to create value depending on our cost of capital. If our cost of capital is attractive, we expect to:

pursue strategic acquisitions;

consider opportunistically raising equity; and

evaluate opportunities to dispose of non-core hotels.

If we believe our cost of capital is elevated, we expect to create value over the long term to stockholders by deploying investment capacity into share repurchases.

We prefer a relatively simple and efficient capital structure. We have not invested in joint ventures and have not issued any operating partnership units to outside limited partners or preferred stock. We structure our hotel acquisitions to be straightforward and to fit within our conservative capital structure; however, we will consider a more complex transaction if we believe that the projected returns to our stockholders will significantly exceed the returns that would otherwise be available.

High-Quality Urban and Destination Resort Hotels

As of December 31, 2017, we owned 28 premium hotels and resorts throughout North America and the U.S. Virgin Islands. Our hotels and resorts are primarily categorized as upper upscale as defined by Smith Travel Research and are generally located in high barrier-to-entry markets with multiple demand generators. Our properties are concentrated in key gateway cities and in resort destinations. We consider lodging properties located in gateway cities and resort destinations to be the most capable of creating dynamic cash flow growth and achieving superior long-term capital appreciation.

-5-



We have enhanced our hotel portfolio by recycling capital from non-core hotels located in slower growth markets to higher quality hotels located primarily in high-growth urban and destination resort markets. Since 2010, we have repositioned our portfolio through the acquisition of approximately $1.8 billion of urban and resort hotels that align with our strategic goals while disposing of more than $0.8 billion in non-core hotels. These acquisitions increased our urban exposure with acquisitions in cities such as San Diego, San Francisco, Boston, Denver, Washington, D.C., as well as our resort exposure with acquisitions in Key West, Fort Lauderdale, Huntington Beach, California and Sedona, Arizona. Over 90% of our portfolio EBITDA for the year ended December 31, 2017 is derived from core urban and resort destination hotels. Our capital recycling program over the past seven years also achieved several other important strategic portfolio goals that include improving our portfolio’s geographic and brand diversity and achieving a mix of approximately 50 percent brand-managed and 50 percent third-party managed hotels in our portfolio.

We are highly sensitive to our cost of capital and may pursue acquisitions that create value in the near term. We will continue to evaluate our portfolio for opportunities to continue to upgrade our portfolio by considering strategic acquisitions and opportunistic non-core hotel dispositions.

The primary focus of our acquisitions over the past seven years was on hotels that we believe presented unique value-add opportunities. In addition, we have repositioned certain of our hotels through a change in brand, comprehensive renovation and/or change in third-party hotel manager to a more efficient operator. This focus has helped us achieve strategic portfolio goals of improving our portfolio's brand and management diversity.

We evaluate each hotel in our portfolio to assess the optimal branding strategy for the individual hotel and market. We leverage the leading global hotel brands at most of our hotels, which are flagged under a brand owned by Marriott or Hilton Worldwide ("Hilton"). We also maintain a portion of our hotels as independent lifestyle hotels. We believe that premier global hotel brands create significant value as a result of each brand's ability to produce incremental revenue through their strong reservation and rewards systems and sales organizations. We are also interested in owning other non-branded hotels located in premier or unique markets where we believe that the returns on such a hotel may be higher than if the hotel were operated under a globally-recognized brand.

Innovative Asset Management

We believe that we can create significant value in our portfolio through innovative asset management strategies such as rebranding, renovating and repositioning, and regularly evaluate our portfolio in order to determine if there are opportunities to employ these value-add strategies.

Our asset management team is focused on improving hotel profit margins through revenue management strategies and cost control programs. Our asset management team also focuses on identifying new and potential value creation opportunities across our portfolio, including implementing resort and other fees, creating incremental guest rooms, leasing out restaurants to more profitable third-party operators, converting under-utilized space to revenue-generating meeting space and implementing programs to reduce energy consumption.

Our senior management team has established a broad network of hotel industry contacts and relationships, including relationships with hotel owners, financiers, operators, project managers and contractors and other key industry participants. We use our broad network of hotel industry contacts and relationships to maximize the value of our hotels. We strive to negotiate management agreements that give us the right to exert influence over the management of our properties, annual budgets and all capital expenditures (all, to the extent permitted under the REIT rules), and then to use those rights to continually monitor and improve the performance of our properties. We cooperatively partner with our hotel managers in an attempt to increase operating results and long-term asset values at our hotels. In addition to working directly with the personnel at our hotels, our senior management team also has long-standing professional relationships with our hotel managers' senior executives, and we work directly with these senior executives to improve the performance of the hotels in our portfolio that they manage.

Conservative Capital Structure

We believe that a conservative capital structure maximizes investment capacity while reducing enterprise risk. We currently employ a conservative debt profile and straight-forward capital structure with no preferred equity or convertible bonds. We maintain significant balance sheet flexibility with existing corporate cash, no outstanding borrowings under our $300 million senior unsecured credit facility, and 20 of our 28 hotels being unencumbered by mortgage debt as of December 31, 2017. We are well positioned for potential credit market volatility and uncertainty in the lodging cycle given that we have no near-term debt maturities and the majority of our debt is financed with long-term, fixed-rate mortgages with a laddered maturity table. We believe

-6-


it is imprudent to increase the inherent risk of highly cyclical lodging fundamentals through the use of a highly leveraged capital structure.

We believe that our strategically designed capital structure is a value creation tool that can be used over the entire lodging cycle. Specifically, we believe that lower leverage benefits us in the following ways:

provides capacity to fund attractive acquisitions;

enhances our ability to maintain a sustainable dividend;

enables us to opportunistically repurchase shares during periods of stock price dislocation; and

provides capacity to fund late-cycle capital needs.

Our current outstanding debt consists of a combination of property-specific mortgage debt, all of which bears interest at a fixed rate, and unsecured corporate term loans. We prefer that at least half of our portfolio remain unencumbered by debt in order to provide maximum balance sheet flexibility. We expect that our strategy will enable us to maintain a balance sheet with an appropriate amount of debt throughout all phases of the lodging cycle.

Our Corporate Structure

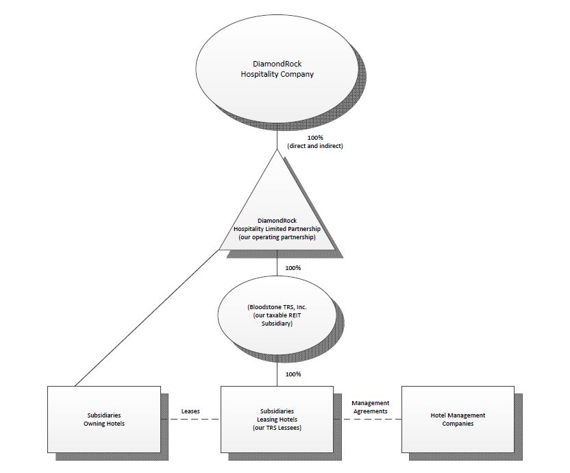
We conduct our business through a traditional umbrella partnership REIT, or UPREIT, in which our hotels are owned by subsidiaries of our operating partnership, DiamondRock Hospitality Limited Partnership. We are the sole general partner of our operating partnership and currently own, either directly or indirectly, all of the limited partnership units of our operating partnership. We have the ability to issue limited partnership units to third parties in connection with acquisitions of hotel properties. In order for the income from our hotel investments to constitute “rents from real property” for purposes of the gross income tests required for REIT qualification, we must lease each of our hotels to a wholly-owned subsidiary of our taxable REIT subsidiary, or TRS (each, a TRS lessee), or to an unrelated third party. We currently lease all of our domestic hotels to TRS lessees. In turn, our TRS lessees must engage a third-party management company to manage the hotels. However, we may structure our properties that are not subject to U.S. federal income tax differently from the structures that we use for our U.S. properties. For example, Frenchman's Reef is held by a U.S. Virgin Islands corporation, which we have elected to be a TRS.

The following chart shows our corporate structure as of the date of this report:

-7-


corporatestructurea04.jpg

Each of our TRS lessees engage a third-party management company to manage each of our hotels for a management fee. Eighteen of our 28 hotels are managed by independent third-party managers. Thirteen of our 28 hotels are operated subject to franchise agreements with global brands, including Marriott and Hilton.

Competition

The hotel industry is highly competitive and our hotels are subject to competition from other hotels for guests. Competition is based on a number of factors, including convenience of location, reputation, brand affiliation, price, range of services, guest amenities, and quality of customer service. Competition is specific to the individual markets in which our properties are located and will include competition from existing and new hotels operated under brands in the full-service, select-service and extended-stay segments. We believe that properties flagged with a Marriott or Hilton brand will enjoy the competitive advantages associated with their operations under such brand. These global brands' reservation systems and national advertising, marketing and promotional services combined with the strong management expertise they provide enable our properties to perform favorably in terms of both occupancy and room rates relative to other brands and non-branded hotels. The guest loyalty programs operated by these global brands generate repeat guest business that might otherwise go to competing hotels. Increased competition may have a material adverse effect on occupancy, Average Daily Rate (or ADR) and Revenue per Available Room (or RevPAR), or may require us to make capital improvements that we otherwise would not undertake, which may result in decreases in the profitability of our hotels.

In addition to competing with traditional hotels and lodging facilities, we compete with alternative lodging, including third-party providers of short-term rental properties and serviced apartments. We compete based on a number of factors, including room rates, quality of accommodations, service levels, convenience of location, reputation, reservation systems, brand recognition and supply and availability of alternative lodging.

We face competition for the acquisition of hotels from institutional pension funds, private equity funds, REITs, hotel companies and others who are engaged in hotel acquisitions and investments. Some of these competitors have substantially greater financial and operational resources than we have and may have greater knowledge of the markets in which we seek to invest. This competition may reduce the number of suitable investment opportunities offered to us and increase the cost of acquiring our targeted hotel investments.


-8-


Seasonality

The periods during which our hotels experience higher revenues vary from property to property, depending principally upon location and the customer base served. Accordingly, we expect some seasonality in our business. Volatility in our financial performance from the seasonality of the lodging industry could adversely affect our financial condition and results of operations.

Regulatory Matters

Environmental Matters

In connection with the ownership of hotels, the Company is subject to various federal, state and local environmental laws and regulations relating to environmental protection. Under these laws, a current or previous owner or operator (including tenants) of real estate may be liable for the costs or removal or remediation of certain hazardous or toxic substances at, on, under or in such property. These laws typically impose liability without regard to fault or whether or not the owner or operator knew of or caused the presence of the contamination, and the liability under these laws may be joint and several. Because these laws also impose liability on the persons who owned the property at the time it became contaminated, it is possible that we could incur cleanup costs or other environmental liabilities even after we sell properties. The presence of contamination, or the failure to properly remediate contamination, on a property may adversely affect the ability of the owner or operator to sell that property or to borrow funds using such property as collateral. Under the environmental laws, courts and government agencies also have the authority to require that a person who sent waste to a waste disposal facility, such as a landfill or incinerator, pay for the cleanup of that facility if it becomes contaminated and threatens human health or the environment.

Our hotels are subject to various federal, state, and local environmental, health and safety laws and regulations that address a wide variety of issues, including, but not limited to, storage tanks, air emissions from emergency generators, storm water and wastewater discharges, asbestos, lead-based paint, mold and mildew and waste management. Some of our hotels routinely handle and use hazardous or regulated substances and wastes as part of their operations, which substances and wastes are subject to regulation (e.g., swimming pool chemicals). Our hotels incur costs to comply with these laws and regulations and could be subject to fines and penalties for non-compliance.

We believe that our hotels are in compliance, in all material respects, with all federal, state and local environmental ordinances and regulations regarding hazardous or toxic substances and other environmental matters, the violation of which could have a material adverse effect on us. We have not received written notice from any governmental authority of any material noncompliance, liability or claim relating to hazardous or toxic substances or other environmental matters in connection with any of our present properties.

During 2017, we submitted the Company's fourth response to the Global Real Estate Sustainability Benchmarking survey (the “GRESB Report”), which benchmarks the Company's approach and performance on environmental, social and governance indicators against other real estate companies. The GRESB Report is accessible by our investors who are members of GRESB. The information included in, referenced to, or otherwise accessible through the GRESB Report, is not incorporated by reference in, or considered to be a part of, this report or any document unless expressly incorporated by reference therein. We expect to perform our next GRESB Report in 2018.

ADA Regulation

Our properties must comply with Title III of the Americans with Disabilities Act of 1990, or ADA, to the extent that such properties are "public accommodations" as defined by the ADA. The ADA may require removal of structural barriers to access by individuals with disabilities in certain public areas of our properties where such removal is readily achievable. We believe that our properties are in substantial compliance with the ADA. However, noncompliance with the ADA could result in payment of civil penalties, damages, and attorneys' fees and costs. The obligation to comply with the ADA is an ongoing one, and we will continue to assess our properties and to make alterations as appropriate in this regard.

Employees

As of December 31, 2017, we employed 29 full-time employees. We believe that our relations with our employees are good. None of our employees is a member of any union; however, the employees of our hotel managers at the Lexington Hotel New York, Courtyard Manhattan/Fifth Avenue, Courtyard Manhattan/Midtown East, Hilton Garden Inn/Times Square, Frenchman's Reef & Morning Star Marriott Beach Resort, Westin Boston Waterfront, and Hilton Boston Downtown are currently represented by labor unions and are subject to collective bargaining agreements.


-9-


Insurance

We carry comprehensive liability, fire, extended coverage, earthquake, business interruption and rental loss insurance covering all of the properties in our portfolio under a blanket policy. In addition, we carry earthquake and terrorism insurance on our properties in an amount and with deductibles which we believe are commercially reasonable. We do not carry insurance for generally uninsured losses such as loss from riots, war or acts of God. Certain of the properties in our portfolio are located in areas known to be seismically active or subject to hurricanes and we believe that we have appropriate insurance for those risks, although they are subject to higher deductibles than ordinary property insurance.

Most of our hotel management agreements and mortgage agreements require that we obtain and maintain property insurance, business interruption insurance, flood insurance, earthquake insurance (if the hotel is located in an "earthquake prone zone" as determined by the U.S. Geological Survey) and other customary types of insurance related to hotels. We comply with all such requirements. In addition, either we or the hotel manager are responsible for obtaining general liability insurance, workers' compensation and employer's liability insurance.

Available Information

We maintain a website at the following address: www.drhc.com. We make our proxy statements, annual reports on Form 10-K, quarterly reports on Form 10-Q, current reports on Form 8-K and amendments to those reports filed or furnished pursuant to Section 13(a) or 15(d) of the Securities Exchange Act of 1934, as amended (the “Exchange Act”), available on our website free of charge as soon as reasonably practicable after such reports and amendments are electronically filed with, or furnished to, the Securities and Exchange Commission (the “SEC”). Such reports are also available by accessing the EDGAR database on the SEC's website at www.sec.gov.

Our website is also a key source of important information about us. We post to the Investor Relations section of our website important information about our business, our operating results and our financial condition and prospects, including, for example, information about material acquisitions and dispositions, our earnings releases and certain supplemental financial information related or complimentary thereto. The website also has a Corporate Governance page that includes, among other things, copies of our charter, our bylaws, our Code of Business Conduct and Ethics and the charters for each standing committee of our Board of Directors: currently, the Audit Committee, the Compensation Committee and the Nominating and Corporate Governance Committee. We intend to disclose on our website any amendment to, or waiver of, any provisions of our Code of Business Conduct and Ethics that apply to any of our directors, executive officers or senior financial officers that would otherwise be required to be disclosed under the rules of the SEC or the NYSE. Copies of our charter, our bylaws, our Code of Business Conduct and Ethics and the our SEC reports are also available in print to stockholders upon request addressed to Investor Relations, DiamondRock Hospitality Company, 2 Bethesda Metro Center, Suite 1400, Bethesda, Maryland 20814 or through the “Information Request” section on the Investor Relations page of our website.

The information included in, referenced to, or otherwise accessible through our website, is not incorporated by reference in, or considered to be a part of, this report or any document unless expressly incorporated by reference therein.

DiamondRock Hospitality Company is traded on the NYSE, under the symbol “DRH”.

Supplemental Material U.S. Federal Income Tax Considerations

This summary is for general information purposes only and is not tax advice. This discussion does not address all aspects of taxation that may be relevant to particular holders of our securities in light of their personal investment or tax circumstances.

Recent Legislation

The recently enacted Tax Cuts and Jobs Act (the “TCJA”), generally applicable for tax years beginning after December 31, 2017, made significant changes to the Code, including a number of provisions of the Code that affect the taxation of businesses and their owners, including REITs and their stockholders.

Among other changes, the TCJA made the following changes:

For tax years beginning after December 31, 2017 and before January 1, 2026, (i) the U.S. federal income tax rates on ordinary income of individuals, trusts and estates have been generally reduced and (ii) non-corporate taxpayers are permitted to take a deduction for certain pass-through business income, including dividends received from REITs that are not designated as capital gain dividends or qualified dividend income, subject to certain limitations.

-10-



The maximum U.S. federal income tax rate for corporations has been reduced from 35% to 21%, and the corporate alternative minimum tax has been eliminated, which would generally reduce the amount of U.S. federal income tax payable by our TRSs and by us to the extent we are subject to corporate U.S. federal income tax (for example, if we distributed less than 100% of our taxable income or recognized built-in gains in assets acquired in a stock acquisition of a C corporation). In addition, the maximum withholding rate on distributions by us to non-U.S. stockholders that are treated as attributable to gain from the sale or exchange of a U.S. real property interest is reduced from 35% to 21%.

Certain new limitations on the deductibility of interest expense now apply, which limitations may affect the deductibility of interest paid or accrued by us or our TRSs.

Certain new limitations on net operating losses now apply, which limitations may affect net operating losses generated by us or our TRSs.

A U.S. tax-exempt stockholder that is subject to tax on its unrelated business taxable income (“UBTI”) will be required to separately compute its taxable income and loss for each unrelated trade or business activity for purposes of determining its UBTI.

New accounting rules generally require us to recognize income items for U.S. federal income tax purposes no later than when we take the item into account for financial statement purposes, which may accelerate our recognition of certain taxable income items.

Significant changes have been enacted to the international tax rules, which, among other consequences, could affect the amount, timing or character of income we recognize with respect to any foreign TRS.

This summary does not purport to be a detailed discussion of the changes to U.S. federal income tax laws as a result of the enactment of the TCJA. Technical corrections or other amendments to the TCJA or administrative guidance interpreting the TCJA may be forthcoming at any time. We cannot predict the long-term effect of the TCJA or any future law changes on REITs or their stockholders. Investors are urged to consult their own tax advisors regarding the effect of the TCJA based on their particular circumstances.

Item 1A. Risk Factors

The following risk factors and other information included in this Annual Report on Form 10-K should be carefully considered. The risks and uncertainties described below are not the only ones that we may face. Additional risks and uncertainties not presently known to us or that we may currently deem immaterial also may impair our business operations. If any of the following risks occur, our business, financial condition, operating results and cash flows could be affected adversely.

Risks Related to Our Business and Operations

Our business model, especially our concentration in premium full-service hotels, can be highly volatile.

We solely own hotels, a very different asset class from many other REITs. A typical office REIT, for example, has long-term leases with third-party tenants, which provide a relatively stable long-term stream of revenue. Our TRS lessees, on the other hand, do not enter into leases with hotel managers. Instead, the TRS lessee engages the hotel manager pursuant to a management agreement and pays the manager a fee for managing the hotel. The TRS lessee receives all of the operating profit or losses at the hotel. Moreover, virtually all hotel guests stay at the hotel for only a few nights, so the rate and occupancy at each of our hotels changes every day. As a result, our earnings may be highly volatile.

In addition to fluctuations related to our business model, our hotels are, and will continue to be, subject to various long-term operating risks common to the hotel industry, many of which are beyond our control, including:

dependence on business and commercial travelers and tourism, both of which vary with consumer and business confidence in the strength of the economy;

decreases in the frequency of business travel that may result from alternatives to in-person meetings;

competition from other hotels and alternative lodging channels located in the markets in which we own properties;


-11-


competition from third party internet travel intermediaries;

an over-supply or over-building of hotels in the markets in which we own properties which could adversely affect occupancy rates, revenues and profits at our hotels;

increases in energy and transportation costs and other expenses affecting travel, which may affect travel patterns and reduce the number of business and commercial travelers and tourists;

increases in operating costs due to inflation and other factors that may not be offset by increased room rates; and

changes in governmental laws and regulations, fiscal policies and zoning ordinances and the related costs of compliance.

In addition, our hotels are mostly in the premium full-service segment of the hotel business, which, historically, tends to have the strongest operating results in a growing economy and the weakest results in a contracting or slow growth economy when many travelers might curtail travel or choose lower cost hotels. In periods of weak demand, profitability is negatively affected by the relatively high fixed costs of operating premium full-service hotels as compared to other classes of hotels.

The occurrence of any of the foregoing factors could have a material adverse effect on our business, financial condition, results of operations and our ability to make distributions to our stockholders.

Economic conditions and other factors beyond our control may adversely affect the lodging industry.

Our entire business is related to the lodging industry. The performance of the lodging industry is highly cyclical and has historically been linked to key macroeconomic indicators, such as U.S. gross domestic product, or GDP, growth, employment, personal discretionary spending levels, corporate earnings and investment, foreign exchange rates and travel demand. Given that our hotels are concentrated in key gateway cities and destination resort locations in the United States, our business may be particularly sensitive to changes in foreign exchange rates or a negative international perception of the United States arising from its political or other positions. A substantial part of our business strategy is based on the belief that the lodging markets in which we own properties will continue to experience improving economic fundamentals in the future but we cannot assure you how long the growth period of the current lodging cycle will last. However, in the event conditions in the industry deteriorate or do not continue to see sustained improvement as we expect, or there is an extended period of economic weakness, our occupancy rates, revenues and profitability could be adversely affected. Furthermore, other macroeconomic factors, such as consumer confidence and conditions which negatively shape public perception of travel, may have a negative effect on the lodging industry and may adversely impact our revenues and profitability.

Our hotels are subject to significant competition.

Currently, the markets where our hotels are located are very competitive. However, a material increase in the supply of new hotel rooms to a market can quickly destabilize that market and existing hotels can experience rapidly decreasing RevPAR and profitability. If such over-building occurs in one or more of our major markets, our business, financial condition, results of operations and our ability to make distributions to our stockholders may be materially adversely affected. We expect near-term supply growth in top-25 urban markets will exceed historical averages. For 2018, we currently project a 3.2% increase in supply for the top-25 urban markets.

We own four hotels in New York City, representing 16% of our portfolio measured by number of rooms as of December 31, 2017. For 2018, we currently project a 6.8% increase in supply in the New York City market.

We own two hotels located in Chicago that represent approximately 16% of our portfolio measured by number of rooms as of December 31, 2017. For 2018, we currently project a 1.7% increase in supply in the Chicago market.

We own two hotels located in Boston that represent approximately 12% of our portfolio measured by number of rooms as of December 31, 2017. For 2018, we currently project a 4.8% increase in supply in the Boston market.

Our hotels are subject to seasonal volatility, which is expected to contribute to fluctuations in our financial condition and results of operations.
The periods during which our hotels experience higher revenues vary from property to property, depending principally upon location and the customer base served. This seasonality can be expected to cause periodic fluctuations in a hotel’s room revenues, occupancy levels, room rates and operating expenses. We can provide no assurances that our cash flows will be sufficient to offset

-12-


any shortfalls that occur as a result of these fluctuations. Volatility in our financial performance resulting from the seasonality of our hotels could have a material adverse effect on our business, financial condition, results of operations and our ability to make distributions to our stockholders.

The increase in the use of third-party internet travel intermediaries and the increase in alternative lodging channels, such as Airbnb, could adversely affect our profitability.

Many of our managers and franchisors contract with third-party internet travel intermediaries, including, but not limited to Expedia.com and Priceline.com and their subsidiaries. These internet intermediaries are generally paid commissions and transaction fees by our managers and franchisors for sales of our rooms through such agencies. These intermediaries initially focused on leisure travel, but have grown to focus on corporate travel and group meetings as well. If bookings through these intermediaries increase, these internet intermediaries may be able to negotiate higher commissions, reduced room rates or other contract concessions from us, our managers or our franchisers. In addition, internet intermediaries use extensive marketing, which could result in hotel consumers developing brand loyalties to the offered brands and such internet intermediary instead of our management or franchise brands. Further, internet intermediaries emphasize pricing and quality indicators, such as a star rating system, at the expense of brand identification. In response to these intermediaries, the brand operators and franchisors have launched initiatives to offer discounted rates for booking on their sites, which could put downward pressure on rates and revenue. In addition, an increasing number of companies have entered various aspects of the online travel market. Google, for example, has established a hotel meta-search business (“Hotel Ads”) which is growing rapidly, as well as its “Book on Google” reservation functionality. An increase in hotel reservations made through Google or its competitors, such as Apple, Amazon or Facebook, may reduce the value of our franchise brands, which may negatively affect our average rates and revenues.

In addition to competing with traditional hotels and lodging facilities, we compete with alternative lodging, including third-party providers of short-term rental properties and serviced apartments, such as Airbnb, as well as alternative meeting and event space platforms, such as Convene. We compete based on a number of factors, including room rates, quality of accommodations, service levels, convenience of location, reputation, reservation systems, brand recognition and supply and availability of alternative lodging and event space. Increasing use of these alternative facilities could materially adversely affect the occupancy at our hotels and could put downward pressure on average rates and revenues.

The rise of social media review platforms, including, but not limited to Tripadvisor.com, could impact our occupancy levels and operating results as people might be more inclined to write about dissatisfaction than satisfaction with a hotel stay.

Investments in hotels are illiquid and we may not be able to respond in a timely fashion to adverse changes in the performance of our properties.

Because real estate investments are relatively illiquid, our ability to promptly sell one or more hotel properties or investments in our portfolio in response to changing economic, financial and investment conditions may be limited. Moreover, the Internal Revenue Code of 1986, as amended (the “Code”), imposes restrictions on a REIT’s ability to dispose of properties that are not applicable to other types of real estate companies. In particular, the tax laws applicable to REITs require that we hold our hotels for investment, rather than primarily for sale in the ordinary course of business, which may cause us to forego or defer sales of hotels that would otherwise be in our best interests.

In addition, the real estate market is affected by many factors that are beyond our control, including:

adverse changes in international, national, regional and local economic and market conditions;

changes in supply of competitive hotels;

changes in interest rates and in the availability, cost and terms of debt financing;

changes in tax laws and property taxes, or an increase in the assessed valuation of a property for real estate tax purposes;

changes in governmental laws and regulations, fiscal policies and zoning ordinances and the related costs of compliance with laws and regulations, fiscal policies and ordinances;

fluctuations in foreign currency exchange rates;

the ongoing need for capital improvements, particularly in older structures;


-13-


changes in operating expenses; and

civil unrest, acts of God, including earthquakes, floods, hurricanes and other natural disasters and acts of war or terrorism, including the consequences of terrorist acts such as those that occurred on September 11, 2001, which may result in uninsured losses.

It may be in the best interest of our stockholders to sell one or more of our hotels in the future. We cannot predict whether we will be able to sell any hotel property or investment at an acceptable price or otherwise on reasonable terms and conditions. We also cannot predict the length of time that will be necessary to find a willing purchaser and to close the sale of a hotel property or loan.

These facts and any others that would impede our ability to respond to adverse changes in the performance of our hotel properties could have a material adverse effect on our operating results and financial condition, as well as our ability to make distributions to our stockholders.

Due to restrictions in our hotel management agreements, franchise agreements, mortgage agreements and ground leases, we may not be able to sell our hotels at the highest possible price, or at all.

A substantial number of our current hotel management agreements are long-term.

Our current hotel management and franchise agreements contain initial terms generally ranging from five to forty years and certain agreements have renewal periods of five to forty-five years which are exercisable at the option of the property manager. Because many of our hotels would have to be sold subject to the applicable hotel management agreement, the term length of a hotel management agreement may deter some potential purchasers and could adversely impact the price realized from any such sale. To the extent that we receive lower sale proceeds, our business, financial condition, results of operations and our ability to make distributions to stockholders could be materially adversely affected.

Our mortgage agreements contain certain provisions that may limit our ability to sell our hotels.

In order to assign or transfer our rights and obligations under certain of our mortgage agreements, we generally must obtain the consent of the lender, pay a fee equal to a fixed percentage of the outstanding loan balance, and pay any costs incurred by the lender in connection with any such assignment or transfer. These provisions of our mortgage agreements may limit our ability to sell our hotels which, in turn, could adversely impact the price realized from any such sale. To the extent that we receive lower sale proceeds, our business, financial condition, results of operations and our ability to make distributions to stockholders could be materially adversely affected.

Our ground leases contain certain provisions that may limit our ability to sell our hotels.

Our ground lease agreements with respect to the Bethesda Marriott Suites, the Salt Lake City Marriott Downtown, and the Westin Boston Waterfront Hotel, as well as the ground lease underlying our annex sublease at the Orchards Inn Sedona, require the consent of the lessor for assignment or transfer. These provisions of our ground leases may limit our ability to sell our hotels which, in turn, could adversely impact the price realized from any such sale. In addition, at any given time, investors may be disinterested in buying properties subject to a ground lease, especially ground leases with less than 40 years remaining, such as the Salt Lake City Marriott Downtown, and may pay a lower price for such properties than for a comparable property owned in fee simple or they may not purchase such properties at any price. Accordingly, we may find it difficult to sell a property subject to a ground lease or may receive lower proceeds from any such sale. To the extent that we receive lower sale proceeds or are unable to sell the hotel at an opportune time or at all, our business, financial condition, results of operations and our ability to make distributions to stockholders could be materially adversely affected.

We are subject to risks associated with our ongoing need for renovations and capital improvements as well as financing for such expenditures.

In order to remain competitive, our hotels have an ongoing need for renovations and other capital improvements, including replacements, from time to time, of furniture, fixtures and equipment. These capital improvements may give rise to the following risks:

construction cost overruns and delays;


-14-


a possible shortage of available cash to fund capital improvements and the related possibility that financing for these capital improvements may not be available to us on affordable terms;

the renovation investment failing to produce the returns on investment that we expect;

disruptions in the operations of the hotel as well as in demand for the hotel while capital improvements are underway; and

disputes with franchisors/hotel managers regarding compliance with relevant franchise/management agreements.

The costs of these capital improvements or profit displacements during the completion of these capital improvements could have a material adverse effect on our business, financial condition, results of operations and our ability to make distributions to our stockholders.

In addition, we may not be able to fund capital improvements or acquisitions solely from cash provided from our operating activities because we generally must distribute at least 90% of our REIT taxable income, determined without regard to the dividends paid deduction and excluding net capital gains, each year to maintain our REIT tax status. As a result, our ability to fund capital expenditures or investments through retained earnings, is very limited. Consequently, we rely upon the availability of debt or equity capital to fund our investments and capital improvements. These sources of funds may not be available on reasonable terms or conditions.

There are several unique risks associated with the ownership of Frenchman's Reef & Morning Star Marriott Beach Resort (Frenchman's Reef”).

Frenchman's Reef is located on the side of a cliff facing the ocean in the United States Virgin Islands, which is in the so-called “hurricane belt” in the Caribbean. It was partially destroyed by a hurricane in the mid-1990s and since then has been damaged by subsequent hurricanes, most recently by Hurricanes Irma and Maria in September 2017. As a result of the damage sustained by Hurricanes Irma and Maria, Frenchman’s Reef has been closed since September 2017 and is expected to remain closed at least through the end of 2019. While we maintain insurance against wind damage in an amount that we believe is customarily obtained for or by hotel owners, Frenchman's Reef has a $6.5 million deductible if it is damaged due to a named windstorm event; therefore, we are self-insured for losses up to $6.5 million caused by a named windstorm event. While we currently expect that insurance proceeds will be sufficient to cover all or a substantial portion of the remediation costs and business interruption caused by Hurricanes Irma and Maria, no determination has been made as to the total amount or timing of those payments. Should a loss in excess of insured limits occur, we could lose all or a portion of the capital we have invested in Frenchman's Reef, as well as the anticipated future revenue and profits of this hotel. While we cannot predict whether there will be another hurricane that will impact this hotel, if there is, then it could have a material adverse effect on the operations of this hotel.

Inflation, changes in building codes and ordinances, environmental considerations and other factors might also keep us from using insurance proceeds to replace or renovate the hotel after it has been damaged or destroyed. Under those circumstances, the insurance proceeds we receive might be inadequate to restore our economic position with regard to the damaged or destroyed property.

The hotel generates its own electricity; however, the hotel still depends on oil to generate electricity. If the price of oil were to increase, the cost to generate electricity would likely increase dramatically and this would have a significant impact on the results of operation at the hotel. Also, if the hotel's self-generation system fails, the hotel would be forced to utilize service from local utility providers which are prone to disruptions, including power outages from time to time. Such disruptions could adversely affect occupancy rates, revenues and profits at the hotel.

Hurricanes Irma and Maria significantly damaged Frenchman’s Reef, and the prolonged impact of the damage to Frenchman’s Reef and to the United States Virgin Islands may adversely affect our results of operations.

In September 2017, Frenchman’s Reef sustained significant damage from Hurricane Irma and, to a lesser extent, Hurricane Maria, and it is currently closed. The surrounding community sustained significant damage, and we cannot know when or to what extent the community will be rebuilt and restored. The damage in the community may lead to a prolonged decline in local tourism, a delay in rebuilding local infrastructure, the flight of available employees to rebuild or service our hotel, and/or an increase in the cost of materials or insurance at our hotel. In addition, the terms of the Frenchman’s Reef management agreement permitted either party to terminate the management agreement in the event that the hotel sustained catastrophic damage, as defined in the management agreement. We terminated the management agreement, effective February 20, 2018. We may experience difficulty in finding a qualified hotel operator once the hotel is repaired, and our stock price may

-15-


be adversely affected as a result. The occurrence of any of these or other effects could have a material adverse effect on our business, financial condition, results of operations and our ability to make distributions to our stockholders.

In the event of natural disasters caused by climate change or otherwise, terrorist attacks, significant military actions, outbreaks of contagious diseases or other events for which we may not have adequate insurance, our operations may suffer.

Five of our hotels (The Lodge at Sonoma, Westin San Diego, Hotel Rex, Renaissance Charleston Historic District and Shorebreak Hotel) are located in areas that are seismically active. Five of our hotels (Frenchman's Reef, The Inn at Key West, Sheraton Suites Key West, Westin Fort Lauderdale Beach Resort, and Renaissance Charleston) are located in areas that have experienced, and will continue to experience, many hurricanes. Nine of our hotels are located in metropolitan markets that have been, or may in the future be, targets of actual or threatened terrorist attacks, including New York City, Chicago, Boston, and Washington, D.C. These hotels are material to our financial results, having constituted 74% of our total revenues in 2017. In addition, to the extent that climate change causes an increase in storm intensity or rising sea levels, our hotels, which are concentrated in coastal areas and other areas that may be impacted by climate change, may be susceptible to an increase in weather-related damage. Additionally, even in the absence of direct physical damage to our hotels, the occurrence of any natural disasters, terrorist attacks, significant military actions, a changing climate in the area of any of our hotels, outbreaks of diseases, such as Zika, Ebola, H1N1 or other similar viruses, or other casualty events, will likely have a material adverse effect on business and commercial travelers and tourists, the economy generally and the hotel and tourism industries in particular. While we cannot predict the impact of the occurrence of any of these events, such impact could result in a material adverse effect on our business, financial condition, results of operations and our ability to make distributions to our stockholders.

We have acquired and intend to maintain comprehensive insurance on each of our hotels, including liability, terrorism, fire and extended coverage, of the type and amount that we believe are customarily obtained for or by hotel owners. We cannot guarantee that such coverage will continue to be available at reasonable rates or with reasonable deductibles. Our Florida and U.S. Virgin Island hotels (Frenchman's Reef, Westin Fort Lauderdale Beach Resort, The Inn at Key West and Sheraton Suites Key West) each have a deductible of 5% of total insured value for a named storm. In addition, each of our California hotels (Westin San Diego, Hotel Rex, Shorebreak Hotel and The Lodge at Sonoma) have a deductible of 5% of total insured value for damage due to an earthquake. Due to the damage sustained by Frenchman’s Reef as a result of Hurricanes Irma and Maria in 2017, we submitted a significant insurance claim. While we currently expect that insurance proceeds will be sufficient to cover all or a substantial portion of the remediation costs and business interruption at Frenchman’s Reef, this claim and the increased incidence of substantial claims due to future natural disasters may adversely impact the availability or pricing of insurance available to us.

Various types of catastrophic losses, like earthquakes, floods, losses from foreign terrorist activities, or losses from domestic terrorist activities may not be insurable or are generally not insured because of economic infeasibility, legal restrictions or the policies of insurers. Future lenders may require such insurance, and our failure to obtain such insurance could constitute a default under loan agreements. Depending on our access to capital, liquidity and the value of the properties securing the affected loan in relation to the balance of the loan, a default could have a material adverse effect on our results of operations and ability to obtain future financing.

In the event of a substantial loss, our insurance coverage may not be sufficient to cover the full current market value or replacement cost of our lost investment. Should an uninsured loss or a loss in excess of insured limits occur, we could lose all or a portion of the capital we have invested in a hotel, as well as the anticipated future revenue from that particular hotel. In that event, we might nevertheless remain obligated for any mortgage debt or other financial obligations secured by or related to the property. Inflation, changes in building codes and ordinances, environmental considerations and other factors might also prevent us from using insurance proceeds to replace or renovate a hotel after it has been damaged or destroyed. Under those circumstances, the insurance proceeds we receive might be inadequate to restore our economic position with regard to the damaged or destroyed property.

Our results of operations are highly dependent on the management of our hotel properties by third-party hotel management companies.

In order to qualify as a REIT, we cannot operate our hotel properties or control the daily operations of our hotel properties. Our TRS lessees may not operate these hotel properties and, therefore, they must enter into third-party hotel management agreements with one or more eligible independent contractors. Thus, third-party hotel management companies that enter into management contracts with our TRS lessees control the daily operations of our hotel properties.

Under the terms of the hotel management agreements that we have entered into, or that we will enter into in the future, our ability to participate in operating decisions regarding our hotel properties is limited to certain matters, including approval of the annual operating budget. We currently rely, and will continue to rely, on these hotel management companies to adequately operate

-16-


our hotel properties under the terms of the hotel management agreements. While we and our TRS lessees closely monitor the performance of our hotel managers, we do not have the authority to require any hotel property to be operated in a particular manner or to govern any particular aspect of its operations (for instance, setting room rates and cost structures). Thus, even if we believe that our hotel properties are being operated inefficiently or in a manner that does not result in satisfactory occupancy rates, ADRs and operating profits, we may not have sufficient rights under our hotel management agreements to enable us to force the hotel management company to change its method of operation. We can only seek redress if a hotel management company violates the terms of the applicable hotel management agreement with the TRS lessee, and then only to the extent of the remedies provided for under the terms of the hotel management agreement. Although several of our management agreements have relatively short terms, most of our current management agreements are non-terminable, subject to certain exceptions for cause or failure to achieve certain performance targets. In the event that we need to replace any of our hotel management companies pursuant to termination for cause or performance, we may experience significant disruptions at the affected properties and the new management companies may not meet our performance expectations, which may have a material adverse effect on our business, financial condition, results of operations and our ability to make distributions to our stockholders.
 
We may be unable to maintain good relationships with third-party hotel managers and franchisors.
The success of our respective hotel investments and the value of our franchised properties largely depend on our ability to establish and maintain good relationships with the third-party hotel managers and franchisors of our respective hotel management and franchise agreements. If we are unable to maintain good relationships with third-party hotel managers, we may be unable to renew existing management or franchise agreements or expand relationships with them. Additionally, opportunities for developing new relationships with additional third-party hotel managers or franchisors may be adversely affected. This, in turn, could have an adverse effect on our results of operations and our ability to execute our repositioning strategy through a change in brand or change in third-party hotel manager.

A substantial number of our hotels operate under a brand owned by Marriott or Hilton; therefore, we are subject to risks associated with concentrating our portfolio in two brands.

As of December 31, 2017, 20 of our 28 hotels operate under brands owned by Marriott and 3 of our hotels operate under brands owned by Hilton. As a result, our success is dependent in part on the continued success of Marriott and Hilton and their respective brands. Consequently, if market recognition or the positive perception of Marriott or Hilton is reduced or compromised, the goodwill associated with the Marriott- and Hilton-branded hotels in our portfolio may be adversely affected, which may have a material adverse effect on our business, financial condition, results of operations and our ability to make distributions to our stockholders.

Furthermore, if our relationship with Marriott or Hilton were to deteriorate or terminate as a result of disputes regarding the management of our hotels, or for other reasons, Marriott or Hilton, as the case may be, could, under certain circumstances, terminate our current management agreements or franchise agreements or decline to provide franchise licenses for hotels that we may acquire in the future. If any of the foregoing were to occur, it could have a material adverse effect on our business, financial condition, results of operations and our ability to make distributions to our stockholders.

Several of our hotels are operated under franchise agreements and we are subject to the risks associated with the franchise brand and the costs associated with maintaining the franchise license.

As of December 31, 2017, 13 of our hotels operate under Marriott or Hilton franchise agreements. The maintenance of the franchise licenses for branded hotel properties is subject to the franchisors’ operating standards and other terms and conditions set forth in the applicable franchise agreement. Franchisors periodically inspect hotel properties to ensure that we, our TRS lessees and management companies follow their brand standards.

If we fail to maintain these required standards, then the brand may terminate its agreement with us and assert a claim for damages for any liability we may have caused, which could include liquidated damages. Moreover, from time to time, we may receive notices from franchisors or the hotel brands regarding alleged non-compliance with the franchise agreements or brand standards, and we may disagree with these claims that we are not in compliance. Any disputes arising under these agreements could also lead to a termination of a franchise or management agreement and a payment of liquidated damages. For example, the Company was notified by the franchisor of one of its hotels that as a result of low guest satisfaction scores, the Company was in default under the franchise agreement for that hotel. Though the Company is now no longer in default, if the franchisor of that hotel had elected to terminate the franchise agreement for that hotel, such termination may have triggered a default or acceleration of our obligations under some of our mortgage loans and may result in the franchisor pursuing a claim for liquidated damages. If we were to lose a franchise or hotel brand for a particular hotel, it could harm the operation, financing, or value of that hotel due to the loss of the franchise or hotel brand name, marketing support and centralized reservation system, all or any of which could

-17-


have a material adverse effect on our business, financial condition, results of operations and our ability to make distributions to stockholders.

Contractual and other disagreements with third-party hotel managers and franchisors could make us liable to them or result in litigation costs or other expenses.
Our management and franchise agreements with third-party hotel managers require us and the applicable third-party hotel manager to comply with operational and performance conditions that are subject to interpretation and could result in disagreements, and we expect this will be true of any management and franchise agreements that we enter into with future third-party hotel managers or franchisors. At any given time, we may be in disputes with one or more third-party hotel managers or franchisors. For example, the Company was notified by the franchisor of one of its hotels that as a result of low guest satisfaction scores, the Company is in default under the franchise agreement for that hotel.
Any such dispute could be very expensive for us, even if the outcome is ultimately in our favor. We cannot predict the outcome of any arbitration or litigation, the effect of any negative judgment against us or the amount of any settlement that we may enter into with any franchisor other third-party hotel manager. In the event we terminate a management or franchise agreement early and the hotel manager or franchisor considers such termination to have been wrongful, they may seek damages. Additionally, we may be required to indemnify our third-party hotel managers and franchisors against disputes with third parties, pursuant to our management and franchise agreements. An adverse result in any of these proceedings could materially and adversely affect our revenues and profitability.
If we were to lose a brand license at one or more of our hotels, the value of the affected hotels could decline significantly and we could incur significant costs to obtain new franchise licenses, which could materially and adversely affect our results of operations and profitability as well as limit or slow our future growth.
If we were to lose a brand license, the underlying value of a particular hotel could decline significantly from the loss of associated name recognition, marketing support, participation in guest loyalty programs and the centralized reservation system provided by the franchisor or brand manager, which could require us to recognize an impairment on the hotel. Furthermore, the loss of a franchise license at a particular hotel could harm our relationship with the franchisor or brand manager, which could impede our ability to operate other hotels under the same brand, limit our ability to obtain new franchise licenses or brand management agreements from the franchisor or brand in the future on favorable terms, or at all, and cause us to incur significant costs to obtain a new franchise license or brand management agreement for the particular hotel. Accordingly, if we lose one or more franchise licenses or brand management agreements, it could materially and adversely affect our results of operations and profitability as well as limit or slow our future growth.

Our business may be adversely affected by consolidation in the lodging industry.

Consolidation among companies in the lodging industry may reduce our bargaining power in negotiating management agreements and franchise agreements due to decreased competition among major brand companies. For instance, in 2016, Marriott acquired Starwood Hotels & Resorts, resulting in the increased portfolio concentration in the Marriott brand family (20 of our 28 hotels). We believe Marriott may use this leverage when negotiating for property improvement plans upon the acquisition of a hotel in cases where the franchisor or hotel brand requires renovations to bring the physical condition of a hotel into compliance with the specifications and standards each franchisor or hotel brand has developed.

Industry consolidation could also result in the lack of differentiation among the brands, which could impact the ability to drive higher rates in those brands. In addition, to the extent that consolidation among hotel brand companies adversely affects the loyalty reward program offered by one or more of our hotels, customer loyalty to those hotels may suffer and demand for guestrooms may decrease. Furthermore, because each hotel brand company relies on its own network of reservation systems, hotel management systems and customer databases, the integration of two or more networks may result in a disruption to operations of these systems, such as disruptions in processing guest reservations, delayed bookings or sales, or lost guest reservations, which could adversely affect our financial condition and results of operations.

Our ownership of properties through ground leases exposes us to the risks that we may have difficulty financing such properties, be forced to sell such properties for a lower price, are unable to extend the ground leases at maturity or lose such properties upon breach or termination of the ground leases.

We hold a leasehold or subleasehold interest in all or a portion of the land underlying seven of our hotels (Bethesda Marriott Suites, Courtyard Manhattan/Fifth Avenue, Salt Lake City Marriott Downtown, Westin Boston Waterfront Hotel, Shorebreak Hotel, JW Marriott Denver, and Orchards Inn Sedona), and the parking lot at another of our hotels (Renaissance Worthington).

-18-


We may acquire additional hotels in the future subject to ground leases. In the past, from time to time, secured lenders have been unwilling to lend, or otherwise charged higher interest rates, for loans secured by a leasehold mortgage compared to loans secured by a fee simple mortgage. In addition, at any given time, investors may be disinterested in buying properties subject to a ground lease, especially ground leases with less than 40 years remaining, such as the Salt Lake City Marriott Downtown, and may pay a lower price for such properties than for a comparable property in fee simple, or they may not purchase such properties at any price whatsoever. For these reasons, we may have a difficult time selling a property subject to a ground lease or may receive lower proceeds from a sale. Finally, as the lessee under our ground leases, we are exposed to the possibility of losing the hotel, or a portion of the hotel, upon termination, or an earlier breach by us, of the ground lease, which could result in a material adverse effect on our business, financial condition, results of operations and our ability to make distributions to our stockholders.

Furthermore, unless we purchase a fee interest in the land and improvements subject to our ground leases, we will not have any economic interest in the land or improvements at the expiration of our ground leases and therefore we generally will not share in any increase in value of the land or improvements beyond the term of a ground lease, notwithstanding our capital outlay to purchase our interest in the hotel or fund improvements thereon, and will lose our right to use the hotel.

The failure of tenants to make rent payments under our retail and restaurant leases may adversely affect our results of operation.

On occasion, retail and restaurant tenants at our hotel properties may fail to make rent payments when due. Generally, we hold security deposits in connection with each lease which may be applied in the event that the tenant under the lease fails or is unable to make payments; however, these security deposits do not provide us with sustained cash flow to pay distributions or for other purposes. In the event that a tenant continually fails to make rent payments, the security deposits may be applied in full to the non-payment of rents, but we face the risk of being able to recover only a portion of the rents due to us or being unable to recover any amounts whatsoever. If we evict a tenant, we also face the risk of delay or inability to find a suitable tenant or replacement tenant that suits the needs of our hotel.

In addition, the employees of certain of our tenants are represented by labor unions. If unionized employees of our tenants were to engage in a strike, work stoppage or other slow-downs in the future, our tenants could experience a significant disruption of their operations which could in turn disrupt business at our hotels and affect our results of operations. We are also at risk to circumstances where our tenants fail to meet their obligations under their union contracts, which could result in increased liability to us.

We face competition for hotel acquisitions and investments and we may not be successful in identifying or completing hotel acquisitions and investments that meet our criteria, which may impede our growth.

One component of our long-term business strategy is expansion through hotel acquisitions and investments. However, we may not be successful in identifying or completing acquisitions or investments that are consistent with our strategy. We compete with institutional pension funds, private equity funds, REITs, hotel companies and others who are engaged in hotel acquisitions and investments. This competition for hotel investments may increase the price we pay for hotels and these competitors may succeed in acquiring those hotels that we seek to purchase. In addition, the number of entities competing for suitable hotels may increase in the future, which would increase demand for these hotels and the prices we must pay to acquire them. If we pay higher prices for hotels, our returns on investment and profitability may be reduced. Also, future acquisitions of hotels, hotel companies or hotel investments may not yield the returns we expect, especially if we cannot obtain financing without paying higher borrowing costs, and may result in stockholder dilution.

Actions by organized labor could have a material adverse effect on our business.

We believe that unions are generally becoming more aggressive about organizing workers at hotels in certain geographic locations. Potential labor activities at these hotels could significantly increase the administrative, labor and legal expenses of the third-party management companies managing these hotels and reduce the profits that we receive. If hotels in our portfolio are organized, this could have a material adverse effect on our business, financial condition, results of operation and our ability to make distributions to our stockholders.

We have entered into management agreements with third-party managers to operate our hotels. Our hotel managers are responsible for hiring and maintaining the labor force at each of our hotels. From time to time, strikes, lockouts, public demonstrations or other negative actions and publicity may disrupt hotel operations at any of our hotels, negatively impact our reputation or the reputation of our brands, or harm relationships with the labor forces at our hotels. We also may incur increased legal costs and indirect labor costs as a result of contract disputes or other events. Additionally, hotels where our managers have collective bargaining agreements with employees are more highly affected by labor force activities than others. The resolution of

-19-


labor disputes or new or re-negotiated labor contracts could lead to increased labor costs, either by increases in wages or benefits or by changes in work rules that raise hotel operating costs. Furthermore, labor agreements may limit the ability of our hotel managers to reduce the size of hotel workforces during an economic downturn because collective bargaining agreements are negotiated between the hotel managers and labor unions. We do not have the ability to control the outcome of these negotiations.

Actions by federal, state or local jurisdictions could have a material adverse effect on our business.

Several local jurisdictions in the United States have enacted, or considered, legislation increasing the minimum wage for workers in the jurisdiction. Some of this legislation applies to hotels only. If a jurisdiction in which the Company owns a hotel adopts such legislation, then the cost to operate the hotel may increase significantly and could have a material adverse effect on our business, financial condition, results of operations and our ability to make distributions to our stockholders.

The Department of Labor has proposed regulations that would have the effect of increasing the number of workers entitled to overtime. If these regulations are implemented, it could have a material adverse effect on our business, financial condition, results of operations and our ability to make distributions to our stockholders.

Our success depends on senior executive officers whose continued service is not guaranteed, and changes in our senior executive officers may adversely affect the operation of our business.

We depend on the efforts and expertise of our senior executive officers to manage our day-to-day operations and strategic business direction. Finding suitable replacements for senior executive officers could be difficult. The loss of any of their services could have a material adverse effect on our business, financial condition, results of operations and our ability to make distributions to our stockholders.

We and our hotel managers rely on information technology in our operations and any material failures, inadequacies, interruptions, security failures or cyber-attacks could harm our business.

We and our hotel managers rely on information technologies and systems, including the Internet, to access, store, transmit, deliver and manage information and processes. Although we and our hotel managers believe that we have taken commercially reasonable steps to protect the security of these systems, there can be no assurance that such security measures will prevent failures, inadequacies or interruptions in system services, or that system security will not be breached through physical or electronic break-ins, computer viruses and cyber-attacks.  Disruptions in service, system shutdowns and security breaches in either the information technologies and systems of our hotel managers or our own information technologies and systems, including unauthorized disclosure of confidential information, could have a material adverse effect on our business operations and results, our financial and compliance reporting and our reputation.

From time to time, we may be subject to litigation, which could have a material adverse effect on our financial condition, results of operations, cash flow and trading price of our common stock.

From time to time, we may be subject to litigation.  In addition, we generally indemnify third-party hotel managers for legal costs resulting from management of our hotels. Some of these claims may result in defense costs, settlements, fines or judgments against us, some of which are not covered by insurance. The outcome of these legal proceedings cannot be predicted. Payment of any such costs, settlements, fines or judgments that are not insured could have a material adverse impact on our financial position and results of operations.  In addition, certain litigation or the resolution of certain litigation may affect the availability or cost of some of our insurance coverage, which could adversely impact our results of operations and cash flows, expose us to increased risks that would be uninsured and/or adversely impact our ability to attract officers and directors.

Risks Related to the Economy and Credit Markets

The lack of availability and terms of financing could adversely impact the amounts, sources and costs of capital available to us.

The ownership of hotels is very capital intensive. We finance the acquisition of our hotels with a mixture of equity and long-term debt while we traditionally finance renovations and operating needs with cash provided from operations or with borrowings from our corporate credit facility. Our mortgage loans typically have a large balloon payment due at their maturity. Generally, we find it more efficient to place a significant amount of debt on a small number of our hotels while we try to maintain a significant number of our hotels unencumbered.


-20-


During periods of economic recession, it could be difficult for us to borrow money. In recent years, a significant percentage of hotel loans were made by lenders who sold such loans to securitized lending vehicles, such as commercial mortgage backed security (CMBS) pools. If the market for new CMBS issuances results in CMBS lenders making fewer loans, there is a risk that the debt capital available to us could be reduced.

An uncertain environment in the lodging industry and the economy generally could result in declines in our average daily room rates, occupancy and RevPAR, and thereby have a material adverse effect on our results of operations.

The performance of the lodging industry has traditionally been closely linked with the general economy. A stall in economic growth or an economic recession would have a material adverse effect on our results of operations. If a property's occupancy or room rates drop to the point where its revenues are less than its operating expenses, then we would be required to spend additional funds in order to cover that property's operating expenses.

In addition, if the operating results decline at our hotels that are secured by mortgage debt, there may not be sufficient operating profits from the hotel to fund the debt service on the mortgage. In such a case, we may be forced to choose from a number of unfavorable options, including using corporate cash, drawing on our corporate credit facility, selling a hotel on disadvantageous terms, including an unattractive price, or defaulting on the mortgage debt and permitting the lender to foreclose. Any one of these options could have a material adverse effect on our business, results of operations, financial condition and ability to pay distributions to our stockholders.

Risks Related to Our Debt and Financing

Our existing indebtedness contains financial covenants that could limit our operations and our ability to make distributions to our stockholders.

Our existing property-level debt instruments contain restrictions (including cash management provisions) that may, under circumstances specified in the loan agreements, prohibit our subsidiaries that own our hotels from making distributions or paying dividends, repaying loans to us or other subsidiaries or transferring any of their assets to us or another subsidiary. Failure to meet our financial covenants could result from, among other things, changes in our results of operations, the incurrence of additional debt or changes in general economic conditions. In addition, this could cause one or more of our lenders to accelerate the timing of payments and could have a material adverse effect on our business, financial condition, results of operations and our ability to make distributions to our stockholders. The terms of our debt may restrict our ability to engage in transactions that we believe would otherwise be in the best interests of our stockholders.

Our credit facility and term loan contain financial covenants that may constrain our ability to sell assets and make distributions to our stockholders.

Our corporate credit facility and term loan contain several financial covenants, the most constraining of which limits the amount of debt that we may incur compared to the value of our hotels (our leverage covenant) and the amount of debt service we pay compared to our cash flow (our debt service coverage covenant). If we were to default under either of these covenants, the lenders may require us to repay all amounts then outstanding under our credit facility and term loan and may terminate our credit facility and term loan. These and our other financial covenants constrain us from incurring material amounts of additional debt or from selling properties that generate a material amount of income. In addition, our credit facility requires that we maintain a minimum number of our hotels as unencumbered assets.

Many of our existing mortgage debt agreements contain “cash trap” provisions that could limit our ability to make distributions to our stockholders.

Certain of our loan agreements contain cash trap provisions that may be triggered if the performance of the affected hotel or hotels declines. If the provisions in one or more of these loan agreements are triggered, substantially all of the cash flow generated by the hotel or hotels affected will be deposited directly into lockbox accounts and then swept into cash management accounts for the benefit of the lenders. Cash will be distributed to us only after certain items are paid, including deposits into leasing and maintenance reserves and the payment of debt service, insurance, taxes, operating expenses, and extraordinary capital expenditures and leasing expenses. This could affect our liquidity and our ability to make distributions to our stockholders.

There is refinancing risk associated with our debt.

Our typical debt contains limited principal amortization; therefore, the vast majority of the principal must be repaid at the maturity of the loan in a so-called “balloon payment.” In the event that we do not have sufficient funds to repay the debt at the

-21-


maturity of these loans, we will need to refinance this debt. If the credit environment is constrained at the time of our debt maturities, we would have a very difficult time refinancing debt. In addition, we locked in our fixed-rate debt at a point in time when we were able to obtain favorable interest rates, principal amortization and other terms. When we refinance our debt, prevailing interest rates and other factors may result in paying a greater amount of debt service, which will adversely affect our cash flow, and, consequently, our cash available for distribution to our stockholders. If we are unable to refinance our debt on acceptable terms, we may be forced to choose from a number of unfavorable options. These options include agreeing to otherwise unfavorable financing terms on one or more of our unencumbered assets, selling one or more hotels on disadvantageous terms, including unattractive prices or defaulting on the mortgage and permitting the lender to foreclose. Any one of these options could have a material adverse effect on our business, financial condition, results of operations and our ability to make distributions to our stockholders.

If we default on our secured debt in the future, the lenders may foreclose on our hotels.

All of our indebtedness, except our credit facility and term loan, is secured by single property first mortgages on the applicable property. If we default on any of the secured loans, the lender will be able to foreclose on the property pledged to the relevant lender under that loan. While we have maintained certain of our hotels unencumbered by mortgage debt, we have a relatively high loan-to-value on a number of our hotels which are subject to mortgage loans and, as a result, those mortgaged hotels may be at an increased risk of default and foreclosure. In addition, to the extent that we cannot meet any future debt service obligations, we will risk losing some or all of our hotels that are pledged to secure our obligations to foreclosure. This could affect our ability to make distributions to our stockholders.

In addition to losing the property, a foreclosure may result in recognition of taxable income. Under the Code, a foreclosure of property securing non-recourse debt would be treated as a sale of the property for a purchase price equal to the outstanding balance of the debt secured by the mortgage. If the outstanding balance of the debt secured by the mortgage exceeds our tax basis in the property, we would recognize taxable income on foreclosure even though we did not receive any cash proceeds. As a result, we may be required to identify and utilize other sources of cash for distributions to our stockholders. If this occurs, our financial condition, cash flow and ability to satisfy our other debt obligations or ability to pay distributions may be adversely affected.

Future debt service obligations may adversely affect our operating results, require us to liquidate our properties, jeopardize our ability to make cash distributions necessary to maintain our tax status as a REIT and limit our ability to make distributions to our stockholders.

In the future, we and our subsidiaries may incur substantial additional debt, including secured debt. Although borrowing costs have been historically low, they are expected to rise in the near-term and borrowing costs on new and refinanced debt may be more expensive. Our existing debt, and any additional debt borrowed in the future could subject us to many risks, including the risks that:

our cash flow from operations will be insufficient to make required payments of principal and interest or to make cash distributions necessary to maintain our tax status as a REIT;

we may be vulnerable to adverse economic and industry conditions;

we may be required to dedicate a substantial portion of our cash flow from operations to the repayment of our debt, thereby reducing the cash available for distribution to our stockholders, operations and capital expenditures, future investment opportunities or other purposes;

the terms of any refinancing might not be as favorable as the terms of the debt being refinanced; and

the use of leverage could adversely affect our stock price and our ability to make distributions to our stockholders.

If we violate covenants in our future indebtedness agreements, we could be required to repay all or a portion of our indebtedness before maturity at a time when we might be unable to arrange financing for such repayment on favorable terms, if at all.

Refinanced debt and could reduce the amounts available for distribution to our stockholders, as well as reduce funds available for our operations, future investment opportunities or other purposes.

Increases in interest rates may increase our interest expense.


-22-


Higher interest rates could increase debt service requirements on any of our floating rate debt, including our unsecured term loans and any outstanding balance on our senior unsecured credit facility, and could reduce the amounts available for distribution to our shareholders, as well as reduce funds available for our operations, future business opportunities or other purposes.

We may obtain in the future one or more forms of interest rate protection, in the form of swap agreements, interest rate cap contracts or similar agreements, to “hedge” against the possible negative effects of interest rate fluctuations. However, hedging is expensive, there is no perfect hedge, and we cannot assure you that any hedging will adequately mitigate the adverse effects of interest rate increases or that counterparties under these agreements will honor their obligations. In addition, we may be subject to risks of default by hedging counter-parties.

Risks Related to Regulation, Taxes and the Environment

Noncompliance with governmental regulations could adversely affect our operating results.

Environmental matters.

Our hotels are, and the hotels that we acquire in the future will be, subject to various federal, state and local environmental laws. Under these laws, courts and government agencies may have the authority to require us, as owner of a contaminated property, to clean up the property, even if we did not know of or were not responsible for the contamination. These laws also apply to persons who owned a property at the time it became contaminated. In addition to the costs of cleanup, environmental contamination can affect the value of a property and, therefore, an owner's ability to borrow funds using the property as collateral or to sell the property. Under the environmental laws, courts and government agencies also have the authority to require that a person who sent waste to a waste disposal facility, such as a landfill or an incinerator, pay for the clean-up of that facility if it becomes contaminated and threatens human health or the environment. A person who arranges for the disposal or treatment, or transports for disposal or treatment, a hazardous substance at a property owned by another person may be liable for the costs of removal or remediation of hazardous substances released into the environment at that property.

Furthermore, various court decisions have established that third parties may recover damages for injury caused by property contamination. For instance, a person exposed to asbestos while staying in a hotel may seek to recover damages if he or she suffers injury from the asbestos. Lastly, some of these environmental laws restrict the use of a property or place conditions on various activities. For example, certain laws require a business using chemicals (such as swimming pool chemicals at a hotel) to manage them carefully and to notify local officials that the chemicals are being used.

We could be responsible for the costs associated with a contaminated property. The costs to clean up a contaminated property, to defend against a claim, or to comply with environmental laws could be material and could adversely affect the funds available for distribution to our stockholders. We cannot assure you that future laws or regulations will not impose material environmental liabilities or that the current environmental condition of our hotels will not be affected by the condition of the properties in the vicinity of our hotels (such as the presence of leaking underground storage tanks) or by third parties unrelated to us. We may face liability regardless of our knowledge of the contamination, the timing of the contamination, the cause of the contamination, or the party responsible for the contamination of the property.

Although we have taken and will take commercially reasonable steps to assess the condition of our properties, there may be unknown environmental problems associated with our properties. If environmental contamination exists on our properties, we could become subject to strict, joint and several liability for the contamination by virtue of our ownership interest. In addition, we are obligated to indemnify our lenders for any liability they may incur in connection with a contaminated property.

The presence of hazardous substances or petroleum contamination on a property may adversely affect our ability to sell the property and could cause us to incur substantial remediation costs. The discovery of environmental liabilities attached to our properties could have a material adverse effect on our results of operations and financial condition and our ability to pay dividends to our stockholders.

Numerous treaties, laws and regulations have been enacted to regulate or limit carbon emissions. Changes in the regulations and legislation relating to climate change, and complying with such laws and regulations, may require us to make significant investments in our hotels and could result in increased energy costs at our properties which could have a material adverse effect on our results of operations and our ability to make distributions to our stockholders.

Americans with Disabilities Act and other changes in governmental rules and regulations.


-23-


Under the ADA, all public accommodations must meet various federal non-discrimination requirements related to access and use by individuals with disabilities. Compliance with the ADA's requirements could require removal of architectural barriers to access and non-compliance could result in the payment of civil penalties, damages, and attorneys' fees and costs. If we are required to make substantial modifications to our hotels, whether to comply with the ADA or other changes in governmental rules and regulations, our financial condition, results of operations and ability to make distributions to our stockholders could be adversely affected.

Our hotel properties may contain or develop harmful mold, which could lead to liability for adverse health effects and costs of remediating the problem.

When excessive moisture accumulates in buildings or on building materials, mold growth may occur, particularly if the moisture problem remains undiscovered or is not addressed over a period of time. Some molds may produce airborne toxins or irritants. Concern about indoor exposure to mold has been increasing, as exposure to mold may cause a variety of adverse health effects and symptoms, including allergic reactions. As a result, the presence of mold to which our hotel guests or employees could be exposed at any of our properties could require us to undertake a costly remediation program to contain or remove the mold from the affected property, which would reduce our cash available for distribution. In addition, exposure to mold by our guests or employees, management company employees or others could expose us to liability if property damage or adverse health concerns arise.

Risks Related to Our Status as a REIT

We cannot assure you that we will remain qualified as a REIT.

We believe that we are qualified to be taxed as a REIT for federal income tax purposes for our taxable year ended December 31, 2017, and we expect to continue to qualify as a REIT for future taxable years, but we cannot assure you that we have qualified, or will remain qualified, as a REIT. The REIT qualification requirements are extremely complex and official interpretations of the federal income tax laws governing qualification as a REIT are limited. Certain aspects of our REIT qualification are beyond our control. Accordingly, we cannot be certain that we will be successful in operating so that we can remain qualified as a REIT. At any time, new laws, interpretations or court decisions may change the federal tax laws or the federal income tax consequences of our qualification as a REIT. Moreover, our charter provides that our board of directors may revoke or otherwise terminate our REIT election, without the approval of our stockholders, if it determines that it is no longer in our best interest to continue to qualify as a REIT.

If we fail to qualify as a REIT and do not qualify for certain statutory relief provisions, or otherwise cease to be a REIT, we will be subject to federal income tax on our taxable income at the corporate rate. We might need to borrow money or sell assets in order to pay any such tax. Also, we would not be allowed a deduction for dividends paid to our stockholders in computing our taxable income and we would no longer be compelled to make distributions under the Code. Unless we were entitled to relief under certain federal income tax laws, we could not re-elect REIT status until the fifth calendar year after the year in which we failed to qualify as a REIT. If we fail to qualify as a REIT but are eligible for certain relief provisions, then we may retain our status as a REIT, but we may be required to pay a penalty tax, which could be substantial.

Maintaining our REIT qualification contains certain restrictions and drawbacks.

Complying with REIT requirements may cause us to forgo otherwise attractive opportunities.

To remain qualified as a REIT for federal income tax purposes, we must continually satisfy tests concerning, among other things, the sources of our income, the nature and diversification of our assets, the amounts we distribute to our stockholders and the ownership of our stock. In order to meet these tests, we may be required to forgo attractive business or investment opportunities. For example, we may not lease to our TRS any hotel which contains gaming. Thus, compliance with the REIT requirements may hinder our ability to operate solely to maximize profits.

To qualify as a REIT, we must meet annual distribution requirements.

In order to remain qualified as a REIT, we generally are required to distribute at least 90% of our REIT taxable income, determined without regard to the dividends paid deduction and excluding net capital gains, each year to our stockholders. To the extent that we satisfy this distribution requirement, but distribute less than 100% of our taxable income, we will be subject to federal corporate income tax on our undistributed taxable income. In addition, we will be subject to a 4% nondeductible excise tax if the actual amount that we pay out to our stockholders in a calendar year is less than a minimum amount specified under federal tax laws. As a result of differences between cash flow and the accrual of income and expenses for tax purposes, or

-24-


nondeductible expenditures, for example, our REIT taxable income in any given year could exceed our cash available for distribution. Accordingly, we may be required to borrow money or sell assets to make distributions sufficient to enable us to pay out enough of our taxable income to satisfy the distribution requirement and to avoid federal corporate income tax and the 4% nondeductible excise tax in a particular year.

The formation of our TRSs and TRS lessees increases our overall tax liability.

Overall, no more than 20% of the value of a REIT’s assets may consist of stock or securities of one or more TRSs. Our domestic TRSs are subject to federal and state income tax on their taxable income. The taxable income of our TRS lessees currently consists and generally will continue to consist of revenues from the hotels leased by our TRS lessees plus, in certain cases, key money payments (amounts paid to us by a hotel management company in exchange for the right to manage a hotel we acquire) and yield support payments, net of the operating expenses for such properties and rent payments to us. Such taxes could be substantial. Our non-U.S. TRSs also may be subject to tax in jurisdictions where they operate.

We will be subject to a 100% excise tax to the extent that transactions with our TRSs are not conducted on an arm's-length basis. For example, to the extent that the rent paid by one of our TRS lessees exceeds an arm's-length rental amount, such excess is potentially subject to this excise tax. While we believe that we structure all of our leases on an arm's-length basis, upon an audit, the IRS might disagree with our conclusion.

If the leases of our hotels to our TRS lessees are not respected as true leases for U.S. federal income tax purposes, we will fail to qualify as a REIT.
To qualify as a REIT, we must annually satisfy two gross income tests, under which specified percentages of our gross income must be derived from certain sources, such as “rents from real property.” Rents paid to us by our TRS lessees pursuant to the leases of our hotels will constitute substantially all of our gross income. In order for such rent to qualify as “rents from real property” for purposes of the gross income tests, the leases must be respected as true leases for U.S. federal income tax purposes and not be treated as service contracts, financing arrangements, joint ventures or some other type of arrangement. If our leases are not respected as true leases for U.S. federal income tax purposes, we will fail to qualify as a REIT.

You may be restricted from transferring our common stock.

In order to maintain our REIT qualification, among other requirements, no more than 50% in value of our outstanding stock may be owned, directly or indirectly, by five or fewer individuals (as defined in the federal income tax laws to include certain entities) during the last half of any taxable year. In addition, the REIT rules generally prohibit a manager of one of our hotels from owning, directly or indirectly, more than 35% of our stock and a person who holds 35% or more of our stock from also holding, directly or indirectly, more than 35% of any such hotel management company. To qualify for and preserve REIT status, our charter contains an aggregate share ownership limit and a common share ownership limit. Generally, any shares of our stock owned by affiliated owners will be added together for purposes of the aggregate share ownership limit, and any shares of common stock owned by affiliated owners will be added together for purposes of the common share ownership limit.

If anyone transfers or owns shares in a way that would violate the aggregate share ownership limit or the common share ownership limit (unless such ownership limits have been waived by our board of directors), or would prevent us from continuing to qualify as a REIT under the federal income tax laws, those shares instead will be transferred to a trust for the benefit of a charitable beneficiary and will be either redeemed by us or sold to a person whose ownership of the shares will not violate the aggregate share ownership limit or the common share ownership limit. If this transfer to a trust would not be effective to prevent a violation of the ownership restrictions in our charter, then the initial intended transfer or ownership will be null and void from the outset. The intended transferee or owner of those shares will be deemed never to have owned the shares. Anyone who acquires or owns shares in violation of the aggregate share ownership limit, the common share ownership limit (unless such ownership limits have been waived by our board of directors) or the other restrictions on transfer or ownership in our charter bears the risk of a financial loss when the shares are redeemed or sold if the market price of our stock falls between the date of purchase and the date of redemption or sale.

Even if we maintain our status as a REIT, in certain circumstances, we may be subject to federal and state income taxes, which would reduce our cash available for distribution to our stockholders.

Even if we qualify and maintain our status as a REIT, we may be subject to federal income taxes or state taxes in various circumstances. For example, net income from a “prohibited transaction” will be subject to a 100% tax. In addition, we may not be able to distribute all of our income in any given year, which would result in corporate level taxes, and we may not make sufficient distributions to avoid excise taxes. We may also decide to retain certain gains from the sale or other disposition of our property

-25-


and pay income tax directly on such gains. In that event, our stockholders would be required to include such gains in income and would receive a corresponding credit for their share of taxes paid by us. We may also be subject to U.S. state and local and non-U.S. taxes on our income or properties, either directly or at the level of our operating partnership or the other companies through which we indirectly own our assets. In addition, we may be subject to federal, state, local or non-U.S. taxes in other various circumstances. Any federal or state taxes that we pay will reduce our cash available for distribution to our stockholders.

Dividends payable by REITs generally do not qualify for reduced tax rates.

A maximum 20% tax rate applies to “qualified” dividends payable to individual U.S. stockholders. Dividends payable by REITs, however, are generally not qualified dividends eligible for the reduced rates and are taxed at normal ordinary income tax rates (provided that for taxable years beginning after December 31, 2017 and before January 1, 2026, non-corporate taxpayers generally may deduct up to 20% of their ordinary REIT dividends). However, to the extent that such dividends are attributable to certain dividends that we receive from a taxable REIT subsidiary, such dividends generally will be eligible for the reduced rates that apply to qualified dividends. The more favorable rates applicable to regular corporate dividends could cause investors who are individuals to perceive investments in REITs to be relatively less attractive than investments in the stocks of non-REIT corporations that pay dividends, which could adversely affect the value of the stock of REITs, including our common stock. In addition, non-REIT corporations may begin to pay dividends or increase dividends as a result of the lower corporate income tax rate that is effective for taxable years beginning after December 31, 2017. As a result, the trading price of our common stock may be negatively impacted.

Tax legislation or regulatory action could adversely affect us or our investors.

On December 22, 2017, President Trump signed into law H.R. 1, informally titled the Tax Cuts and Jobs Act. The TCJA makes major changes to the Code, including a number of provisions of the Code that affect the taxation of REITs and their stockholders. Among the changes made by the TCJA are permanently reducing the generally applicable corporate tax rate, generally reducing the tax rate applicable to individuals and other non-corporate taxpayers for tax years beginning after December 31, 2017 and before January 1, 2026, eliminating or modifying certain previously allowed deductions (including substantially limiting interest deductibility and, for individuals, the deduction for non-business state and local taxes), and, for taxable years beginning after December 31, 2017 and before January 1, 2026, providing for preferential rates of taxation through a deduction of up to 20% (subject to certain limitations) on most ordinary REIT dividends and certain trade or business income of non-corporate taxpayers. The TCJA also imposes new limitations on the deduction of net operating losses, which may result in our TRSs being subject to higher income taxes than might otherwise apply (even in light of the reduction in the corporate tax rate), and us having to make additional taxable distributions to our stockholders in order to comply with REIT distribution requirements or avoid taxes on retained income and gains. The effect of the significant changes made by the TCJA is highly uncertain, and administrative guidance will be required in order to fully evaluate the effect of many provisions. The effect of any technical corrections with respect to the TCJA could have an adverse effect on us or our stockholders. Investors should consult their tax advisors regarding the implications of the TCJA on their investment in our common stock.

Legislative or regulatory action could adversely affect our stockholders.

In recent years, numerous legislative, judicial and administrative changes have been made to the federal income tax laws applicable to investments in REITs and similar entities. Additional changes to applicable tax laws are likely to continue to occur in the future, and we cannot assure our stockholders that any such changes will not adversely affect the taxation of a stockholder. Any such changes could have an adverse effect on an investment in our common stock. All stockholders are urged to consult with their tax advisors with respect to the status of legislative, regulatory or administrative developments and proposals and their potential effect on an investment in our common stock.

Risks Related to Our Organization and Structure

Provisions of our charter may limit the ability of a third party to acquire control of our company.

Our charter provides that no person may beneficially own more than 9.8% of the aggregate outstanding shares of our common stock or more than 9.8% of the value of the aggregate outstanding shares of our capital stock, except certain “look-through entities,” such as mutual funds, which may beneficially own up to 15% of the aggregate outstanding shares of our common stock or up to 15% of the value of the aggregate outstanding shares of our capital stock. Our board of directors has waived this ownership limitation for certain investors in the past. Our bylaws waive this ownership limitation for certain other classes of investors. These ownership limitations may prevent an acquisition of control of our company by a third party without our board of directors' approval, even if our stockholders believe the change of control is in their best interests.


-26-


Our charter also authorizes our board of directors to issue up to 400,000,000 shares of common stock and up to 10,000,000 shares of preferred stock, to classify or reclassify any unissued shares of common stock or preferred stock and to set the preferences, rights and other terms of the classified or reclassified shares. Furthermore, our board of directors may, without any action by the stockholders, amend our charter from time to time to increase or decrease the aggregate number of shares of stock of any class or series that we have authority to issue. Issuances of additional shares of stock may have the effect of delaying, deferring or preventing a transaction or a change in control of our company that might involve a premium to the market price of our common stock or otherwise be in our stockholders' best interests.

Certain advance notice provisions of our bylaws may limit the ability of a third party to acquire control of our company.

Our bylaws provide that (a) with respect to an annual meeting of stockholders, nominations of individuals for election to our board of directors and the proposal of other business to be considered by stockholders may be made only (i) pursuant to our notice of the meeting, (ii) by the board of directors or (iii) by a stockholder who is entitled to vote at the meeting and has complied with the advance notice procedures set forth in the bylaws and (b) with respect to special meetings of stockholders, only the business specified in our notice of meeting may be brought before the meeting of stockholders and nominations of individuals for election to the board of directors may be made only (A) by the board of directors or (B) provided that the board of directors has determined that directors shall be elected at such meeting by a stockholder who is entitled to vote at the meeting and has complied with the advance notice provisions set forth in the bylaws. These advance notice provisions may have the effect of delaying, deferring or preventing a transaction or a change in control of our company that might involve a premium to the market price of our common stock or otherwise be in our stockholders' best interests.

Provisions of Maryland law may limit the ability of a third party to acquire control of our company.

The Maryland General Corporation Law, or the MGCL, has certain restrictions on a “business combination” and “control share acquisition” which we have opted out of. If an affirmative majority of votes cast by a majority of stockholders entitled to vote approve it, our board of directors may opt in to such provisions of the MGCL. If we opt in, and the stockholders approve it, these provisions may have the effect of delaying, deferring or preventing a transaction or a change in control of our company that might involve a premium price for holders of our common stock or otherwise be in their best interests.

In addition, provisions of Maryland law permit the board of a corporation with a class of equity securities registered under the Exchange Act and at least three independent directors, without stockholder approval, to implement possible takeover defenses, such as a classified board or a two-thirds vote requirement for removal of a director. These provisions, if implemented, may make it more difficult for a third party to affect a takeover. In February 2014, however, we amended our charter to prohibit us from dividing directors into classes unless such action is first approved by the affirmative vote of a majority of the votes cast on the matter by stockholders entitled to vote generally in the election of directors.

We have entered into an agreement with each of our senior executive officers that provides each of them benefits in the event that his employment is terminated by us without cause, by him for good reason or under certain circumstances following a change of control of our company.

We have entered into an agreement with each of our senior executive officers that provides each of them with severance benefits if his employment is terminated under certain circumstances following a change of control of our company. Certain of these benefits and the related tax indemnity in the case of certain executive officers could prevent or deter a change of control of our company that might involve a premium price for our common stock or otherwise be in the best interests of our stockholders.

You have limited control as a stockholder regarding any changes that we make to our policies.

Our board of directors determines our major policies, including policies related to our investment objectives, leverage, financing, growth and distributions to our stockholders. Our board of directors may amend or revise these policies without a vote of our stockholders. This means that our stockholders will have limited control over changes in our policies and those changes could adversely affect our business, financial condition, results of operations and our ability to make distributions to our stockholders.

We may be unable to generate sufficient cash flows from our operations to make distributions to our stockholders at expected levels, and we cannot assure you of our ability to make distributions in the future.

We intend to pay quarterly dividends that represents at least 90% of our REIT taxable income. Our ability to make these intended distributions may be adversely affected by the factors, risks and uncertainties described in this Annual Report on Form 10-K and other reports that we file from time to time with the SEC. In addition, our board of directors has the sole discretion to

-27-


determine the timing, form and amount of any distribution to our stockholders. Our board of directors will make determinations regarding distributions based upon many facts, including our financial performance, our debt service obligations, our debt covenants, our capital expenditure requirements, the requirements for qualification as a REIT and other factors that our board of directors may deem relevant from time to time. As a result, no assurance can be given that we will be able to make distributions to our stockholders at expected levels, or at all, or that distributions will increase or even be maintained over time, any of which could materially and adversely affect the market price of our common stock.

Changes in market conditions could adversely affect the market price of our common stock.

As with other publicly traded equity securities, the value of our common stock depends on various market conditions that may change from time to time. Among the market conditions that may affect the value of our common stock are the following:

the extent of investor interest in our securities;

the general reputation of REITs and the attractiveness of our equity securities in comparison to other equity securities, including securities issued by other real estate-based companies;

the underlying asset value of our hotels;

investor confidence in the stock and bond markets, generally;

national and local economic conditions;

changes in tax laws;

our financial performance; and

general stock and bond market conditions.

The market value of our common stock is based primarily upon the market's perception of our growth potential and our current and potential future earnings and cash distributions. Consequently, our common stock may trade at prices that are greater or less than our net asset value per share of common stock. If our future earnings or cash distributions are less than expected, it is likely that the market price of our common stock will diminish.

In addition, interest rates have been at historically low levels for an extended period of time. The market for common shares of publicly traded REITs may be influenced by the distribution yield on their common shares (i.e., the amount of annual distributions as a percentage of the market price of their common shares) relative to market interest rates. Although current market interest rates remain low compared to historical levels, interest rates have recently risen and some market forecasts predict additional increases in the near term. If market interest rates increase, prospective purchasers of REIT common shares may seek to achieve a higher distribution yield, which we may not be able to, or may choose not to, provide. Thus, higher market interest rates could cause the market price of our common stock to decline. Additionally, higher market interest rates may adversely impact the market values of our hotels.

The market price of our common stock could be volatile and could decline, resulting in a substantial or complete loss on our common stockholders' investment.

The market price of our common stock has been highly volatile in the past, and investors in our common stock may experience a decrease in the value of their shares, including decreases unrelated to our operating performance or prospects. In the past, securities class action litigation has often been instituted against companies following periods of volatility in their stock price. This type of litigation could result in substantial costs and divert our management's attention and resources.

Future issuances or sales of our common stock may depress the market price of our common stock and have a dilutive effect on our existing stockholders.

We cannot predict whether future issuances of our common stock or the availability of shares for resale in the open market may depress the market price of our common stock. Future issuances or sales of a substantial number of shares of our common stock in the public market, or the issuance of our common stock in connection with future property, portfolio or business acquisitions, or the perception that such issuances or sales might occur, may cause the market price of our shares to decline. In addition, future issuances or sales of our common stock may be dilutive to existing stockholders.

-28-



Future offerings of debt securities or preferred stock, which would be senior to our common stock upon liquidation and for the purpose of distributions, may cause the market price of our common stock to decline.

In the future, we may increase our capital resources by making additional offerings of debt or equity securities, which may include senior or subordinated notes, classes of preferred stock and/or common stock. We will be able to issue additional shares of common stock or preferred stock without stockholder approval, unless stockholder approval is required by applicable law or the rules of any stock exchange or automated quotation system on which our securities may be listed or traded. Upon liquidation, holders of our debt securities and shares of preferred stock and lenders with respect to other borrowings will receive a distribution of our available assets prior to the holders of our common stock. Additional equity offerings could significantly dilute the holdings of our existing stockholders or reduce the market price of our common stock, or both. Holders of our common stock are not entitled to preemptive rights or other protections against dilution. Preferred stock and debt, if issued, could have a preference on liquidating distributions or a preference on dividend or interest payments that could limit our ability to make distributions to the holders of our common stock. Because our decision to issue securities in any future offering will depend on market conditions and other factors beyond our control, we cannot predict or estimate the amount, timing or nature of our future offerings. Thus, our stockholders bear the risk of our future offerings reducing the market price of our common stock and diluting their interest.

Our growth strategy may not achieve the anticipated results.

Our future success will depend on our ability to grow our business, including through capital investments to acquire and renovate full-service hotel properties. Our growth and innovation strategies require significant commitments of management resources and capital investments and may not grow our revenues at the rate we expect or at all. As a result, we may not be able to recover the costs incurred in acquiring or renovating new hotel properties or to realize their intended or projected benefits, which could materially adversely affect our business, financial condition or results of operations.
We cannot guarantee that we will repurchase our common stock pursuant to our share repurchase program or that our share repurchase program will enhance long-term stockholder value. Share repurchases could also increase the volatility of the price of our common stock and could diminish our cash reserves.

Our board of directors approved a share repurchase program that authorizes us to repurchase up to $150 million in shares of our common stock. Although our board of directors has approved our share repurchase program, our share repurchase program does not obligate us to repurchase any specific dollar amount or to acquire any specific number of shares. The timing and amount of repurchases, if any, will depend upon several factors, including market and business conditions, the trading price of our common stock, our cost of capital and the nature of other investment opportunities. Our share repurchase program may be limited, suspended or discontinued at any time without prior notice. In addition, repurchases of our common stock pursuant to our share repurchase program could affect our stock price and increase its volatility. The existence of our share repurchase program could cause our stock price to be higher than it would be in the absence of such a program and could potentially reduce the market liquidity for our stock. Additionally, our share repurchase program could diminish our cash reserves, which may impact our ability to finance future growth and to pursue possible future strategic opportunities and acquisitions. There can be no assurance that any share repurchases will enhance stockholder value because the market price of our common stock may decline below the levels at which we repurchased shares of stock. Although our share repurchase program is intended to enhance long-term stockholder value, there is no assurance that it will do so and short-term stock price fluctuations could reduce the program’s effectiveness. Currently, we do not expect to utilize our share repurchase program unless we believe our cost of capital is elevated. Our share repurchase program may be suspended or terminated at any time without notice.

Item 1B.   Unresolved Staff Comments

None.


-29-



Item 2.   Properties

The following table sets forth certain information for each of our hotels owned as of December 31, 2017.
Hotel
 
City
 
State
 
Chain Scale Segment (1)
 
Service Category
 
Rooms
 
Manager
Chicago Marriott
 
Chicago
 
Illinois
 
Upper Upscale
 
Full Service
 
1,200

 
Marriott
Westin Boston Waterfront Hotel
 
Boston
 
Massachusetts
 
Upper Upscale
 
Full Service
 
793

 
Marriott
Lexington Hotel New York
 
New York
 
New York
 
Upper Upscale
 
Full Service
 
725

 
Highgate Hotels
Salt Lake City Marriott Downtown
 
Salt Lake City
 
Utah
 
Upper Upscale
 
Full Service
 
510

 
Marriott
Renaissance Worthington
 
Fort Worth
 
Texas
 
Upper Upscale
 
Full Service
 
504

 
Marriott
Frenchman’s Reef & Morning Star Marriott Beach Resort
 
St. Thomas
 
U.S. Virgin Islands
 
Upper Upscale
 
Full Service
 
502

 
Marriott (2)
Westin San Diego
 
San Diego
 
California
 
Upper Upscale
 
Full Service
 
436

 
Interstate Hotels & Resorts
Westin Fort Lauderdale Beach Resort
 
Fort Lauderdale
 
Florida
 
Upper Upscale
 
Full Service
 
432

 
HEI Hotels & Resorts
Westin Washington, D.C. City Center
 
Washington
 
District of Columbia
 
Upper Upscale
 
Full Service
 
410

 
HEI Hotels & Resorts
Hilton Boston Downtown
 
Boston
 
Massachusetts
 
Upper Upscale
 
Full Service
 
403

 
Davidson Hotels & Resorts
Vail Marriott Mountain Resort & Spa
 
Vail
 
Colorado
 
Upper Upscale
 
Full Service
 
344

 
Vail Resorts
Marriott Atlanta Alpharetta
 
Atlanta
 
Georgia
 
Upper Upscale
 
Full Service
 
318

 
Marriott
Courtyard Manhattan/Midtown East
 
New York
 
New York
 
Upscale
 
Select Service
 
321

 
HEI Hotels & Resorts
The Gwen Chicago
 
Chicago
 
Illinois
 
Luxury
 
Full Service
 
311

 
HEI Hotels & Resorts
Hilton Garden Inn Times Square Central
 
New York
 
New York
 
Upscale
 
Select Service
 
282

 
Highgate Hotels
Bethesda Marriott Suites
 
Bethesda
 
Maryland
 
Upper Upscale
 
Full Service
 
272

 
Marriott
Hilton Burlington
 
Burlington
 
Vermont
 
Upper Upscale
 
Full Service
 
258

 
Interstate Hotels & Resorts
JW Marriott Denver at Cherry Creek
 
Denver
 
Colorado
 
Luxury
 
Full Service
 
196

 
Sage Hospitality
Courtyard Manhattan/Fifth Avenue
 
New York
 
New York
 
Upscale
 
Select Service
 
189

 
Marriott
Sheraton Suites Key West
 
Key West
 
Florida
 
Upper Upscale
 
Full Service
 
184

 
Ocean Properties
The Lodge at Sonoma, a Renaissance Resort & Spa
 
Sonoma
 
California
 
Upper Upscale
 
Full Service
 
182

 
Marriott
Courtyard Denver Downtown
 
Denver
 
Colorado
 
Upscale
 
Select Service
 
177

 
Sage Hospitality
Renaissance Charleston
 
Charleston
 
South Carolina
 
Upper Upscale
 
Full Service
 
166

 
Marriott
Shorebreak Hotel
 
Huntington Beach
 
California
 
Upper Upscale
 
Full Service
 
157

 
Kimpton Hotels & Restaurants
Inn at Key West
 
Key West
 
Florida
 
Upscale
 
Select Service
 
106

 
Ocean Properties
Hotel Rex
 
San Francisco
 
California
 
Upper Upscale
 
Full Service
 
94

 
Viceroy Hotels & Resorts
L'Auberge de Sedona
 
Sedona
 
Arizona
 
Luxury
 
Full Service
 
88

 
Two Roads Hospitality
Orchards Inn Sedona
 
Sedona
 
Arizona
 
Upscale
 
Full Service
 
70

 
Two Roads Hospitality
Total
 
 
 
 
 
 
 
 
 
9,630

 
 
(1) As defined by Smith Travel Research
(2) We terminated the management agreement with Marriott, effective February 20, 2018. The hotel is currently closed as a result of the physical damage incurred from Hurricanes Irma and Maria.


-30-


We are party to hotel management agreements for each of our hotels and franchise agreements for 13 of our hotels. Additional information regarding our hotel management and franchise agreements can be found in Note 12 to our accompanying consolidated financial statements.

Eight of our hotels are encumbered by mortgage debt. Additional information regarding such hotels can be found in Note 8 to our accompanying consolidated financial statements.

Eight of our hotels are subject to ground lease agreements. Additional information regarding our hotels that are subject to ground leases can be found in Note 13 to our accompanying consolidated financial statements.


-31-


Item 3.      Legal Proceedings

Litigation

We are subject to various claims, lawsuits and legal proceedings, including routine litigation arising in the ordinary course of business, regarding the operation of our hotels and Company matters. While it is not possible to ascertain the ultimate outcome of such matters, management believes that the aggregate amount of such liabilities, if any, in excess of amounts covered by insurance, will not have a material adverse impact on our financial condition or results of operations. The outcome of claims, lawsuits and legal proceedings brought against the Company, however, is subject to significant uncertainties.

Item 4.
Mine Safety Disclosures

Not applicable.


-32-


Part II

Item 5.  Market for Registrant's Common Equity, Related Stockholder Matters and Issuer Purchases of Equity Securities

Market Information

Our common stock trades on the NYSE under the symbol “DRH”. The following table sets forth, for the indicated period, the high and low sales prices for the common stock, as reported on the NYSE:
 
 
Price Range
 
 
High
 
Low
Year Ended December 31, 2016:
 
 
 
 
First Quarter
 
$
10.23

 
$
7.28

Second Quarter
 
10.03

 
8.22

Third Quarter
 
10.87

 
8.76

Fourth Quarter
 
11.61

 
8.73

Year Ended December 31, 2017:
 
 
 
 
First Quarter
 
$
12.00

 
$
10.62

Second Quarter
 
11.80

 
10.55

Third Quarter
 
12.08

 
10.43

Fourth Quarter
 
11.72

 
10.52


The closing price of our common stock on the NYSE on December 29, 2017 was $11.29 per share.

Stock Performance Graph

The following graph compares the five-year cumulative total stockholder return on our common stock against the cumulative total returns of the Standard & Poor's 500 Index (the “S&P 500 Total Return”) and the Dow Jones U.S. Hotels & Lodging REITs Index (the "Dow Jones U.S. Hotels Total Return"). We believe the Dow Jones U.S. Hotels & Lodging REITs Index's total return provides a relevant industry sector comparison to our common stock's total stockholder return given the index is based on REITs that primarily invest in lodging real estate.

The graph assumes an initial investment on December 31, 2012 of $100 in our common stock in each of the indexes and also assumes the reinvestment of dividends. The total return values do not include dividends declared, but not paid, during the period.


-33-


a5yeartreturngraphcropped.jpg
 
Year Ended December 31,
 
2012
 
2013
 
2014
 
2015
 
2016
 
2017
DiamondRock Hospitality Company Total Return

$100.00

 

$132.76

 

$176.36

 

$119.38

 

$150.20

 

$152.10

S&P 500 Total Return

$100.00

 

$132.39

 

$150.51

 

$152.59

 

$170.84

 

$208.14

Dow Jones U.S. Hotels Total Return

$100.00

 

$127.70

 

$165.28

 

$120.03

 

$149.15

 

$159.19

    
This performance graph shall not be deemed “filed” for purposes of Section 18 of the Securities Exchange Act of 1934, as amended, or incorporated by reference into any filing by us under the Securities Act of 1933, as amended, except as shall be expressly set forth by specific reference in such filing.

Dividend Information

In order to maintain our qualification as a REIT, we must make distributions to our stockholders each year in an amount equal to at least:

90% of our REIT taxable income, determined without regard to the dividends paid deduction and excluding net capital gains, plus

90% of the excess of our net income from foreclosure property over the tax imposed on such income by the Code, minus

any excess non-cash income.

We generally pay quarterly cash dividends to common stockholders at the discretion of our board of directors. The following table sets forth the dividends declared on our shares of common stock during the years ended December 31, 2017 and 2016.

-34-


Payment Date
 
Record Date
 
Dividend
per Share
April 12, 2016
 
March 31, 2016
 

$0.125

July 12, 2016
 
June 30, 2016
 

$0.125

October 12, 2016
 
September 30, 2016
 

$0.125

January 12, 2017
 
December 30, 2016
 

$0.125

April 12, 2017
 
March 31, 2017
 

$0.125

July 12, 2017
 
June 30, 2017
 

$0.125

October 12, 2017
 
September 29, 2017
 

$0.125

January 12, 2018
 
December 29, 2017
 

$0.125


Stockholder Information

As of February 23, 2018, there were 12 record holders of our common stock and we believe we have more than one thousand beneficial holders. In order to comply with certain requirements related to our qualification as a REIT, our charter, subject to certain exceptions, limits the number of common shares that may be owned by any single person or affiliated group to 9.8% of the outstanding common shares.


-35-


Equity Compensation Plan Information
The following table provides information as of December 31, 2017 regarding shares of common stock that may be issued under the Company’s equity compensation plans.
Plan Category
 
Number of Securities to be Issued Upon Exercise of Outstanding Options, Warrants and Rights
 
Weighted-Average Exercise Price of Outstanding Options, Warrants and Rights
 
Number of Securities Remaining Available for Future Issuance Under Equity Compensation Plans (Excluding Securities Reflected in Column (a))
 
 
(a)
 
(b)
 
(c)
Equity compensation plans approved by security holders
 
1,314,553 (1)
 
     — (2)
 
5,635,575
Equity compensation plans not approved by security holders
 
 
 
Total
 
1,314,553
 
 
5,635,575
__________________________________

(1)
Includes 528,756 shares of common stock issuable pursuant to our deferred compensation plan and 785,797 shares of common stock issuable upon the achievement of certain performance conditions.
(2)
Performance stock units and deferred stock units do not have any exercise price.


Fourth Quarter 2017 Repurchases of Equity Securities
Period
 

Total Number of Shares Purchased
 

Average Price Paid per Share
 
Total Number of Shares Purchased as Part of Publicly Announced Plans or Programs
 
Maximum Dollar Amount that May Yet be Purchased Under the Plans or Programs (in thousands) (1)
October 1 - October 31, 2017
 
 
$—
 
 
$143,503
November 1 - November 30, 2017
 
 
$—
 
 
$143,503
December 1 - December 31, 2017
 
744 (2)
 
$11.24
 
 
$143,503
______________________________

(1)
Represents amounts available under the Company's $150 million share repurchase program. To facilitate repurchases, we make purchases pursuant to a trading plan under Rule 10b5-1 of the Exchange Act, which allows us to repurchase shares during periods when we otherwise may be prevented from doing so under insider trading laws or because of self-imposed trading blackout periods. The share repurchase program may be suspended or terminated at any time without prior notice. In December 2017, our board of directors renewed the $150 million share repurchase program, effective January 1, 2018 through January 1, 2020. We have not repurchased shares subsequent to December 31, 2017. Accordingly, we currently have $150 million available under the Company's share repurchase program.
(2)
Reflects shares surrendered to the Company by employees for payment of tax withholding obligations in connection with the vesting of restricted stock.





-36-



Item 6.   Selected Financial Data

The selected historical financial information as of and for the years ended December 31, 2017, 2016, 2015, 2014 and 2013 has been derived from our audited historical financial statements. The selected historical financial data should be read in conjunction with “Management's Discussion and Analysis of Financial Condition and Results of Operations,” the consolidated financial statements as of December 31, 2017 and 2016 and for the years ended December 31, 2017, 2016 and 2015, and the related notes contained elsewhere in this Annual Report on Form 10-K.
 
 
Year Ended December 31,
 
 
2017
 
2016
 
2015
 
2014
 
2013
 
 
(in thousands)
Revenues:
 
 
 
 
 
 
 
 
 
 
Rooms
 
$
635,932

 
$
650,624

 
$
673,578

 
$
628,870

 
$
558,751

Food and beverage
 
183,049

 
194,756

 
208,173

 
195,077

 
193,043

Other
 
51,024

 
51,178

 
49,239

 
48,915

 
47,894

Total revenues
 
870,005

 
896,558

 
930,990

 
872,862

 
799,688

Operating expenses:
 
 
 
 
 
 
 
 
 
 
Rooms
 
158,534

 
159,151

 
163,549

 
162,870

 
151,040

Food and beverage
 
120,460

 
125,916

 
137,297

 
135,402

 
136,454

Management fees
 
21,969

 
30,143

 
30,633

 
30,027

 
25,546

Other hotel expenses
 
302,272

 
302,805

 
317,623

 
295,826

 
284,523

Impairment losses
 
3,209

 

 
10,461

 

 

Hotel acquisition costs
 
2,028

 

 
949

 
2,177

 

Corporate expenses (1)
 
26,711

 
23,629

 
24,061

 
22,267

 
23,072

Depreciation and amortization
 
99,090

 
97,444

 
101,143

 
99,650

 
103,895

Gain on business interruption insurance
 
(4,051
)
 

 

 

 

Gain on property insurance proceeds
 

 

 

 
(1,825
)
 

Gain on litigation settlement, net
 

 

 

 
(10,999
)
 

Total operating expenses
 
730,222

 
739,088

 
785,716

 
735,395

 
724,530

Operating income
 
139,783

 
157,470

 
145,274

 
137,467

 
75,158

Interest and other income, net
 
(1,820
)
 
(762
)
 
(688
)
 
(3,027
)
 
(6,328
)
Interest expense
 
38,481

 
41,735

 
52,684

 
58,278

 
57,279

Gain on repayments of notes receivable
 

 

 
(3,927
)
 
(13,550
)
 

Loss (gain) on sales of hotel properties, net
 
764

 
(10,698
)
 

 
(50,969
)
 

Gain on hotel property acquisition
 

 

 

 
(23,894
)
 

Loss on early extinguishment of debt
 
274

 

 

 
1,616

 
1,492

Income from continuing operations before income taxes
 
102,084

 
127,195

 
97,205

 
169,013

 
22,715

Income tax (expense) benefit
 
(10,207
)
 
(12,399
)
 
(11,575
)
 
(5,636
)
 
1,113

Income from continuing operations
 
91,877

 
114,796

 
85,630

 
163,377

 
23,828

Income from discontinued operations, net of income taxes
 

 

 

 

 
25,237

Net income
 
$
91,877

 
$
114,796

 
$
85,630

 
$
163,377

 
$
49,065

_________
(1)
Corporate expenses for the year ended December 31, 2016 include the reversal of approximately $0.7 million of previously recognized compensation expense resulting from the forfeiture of equity awards related to the resignation of our former Executive Vice President and Chief Operating Officer. Corporate expenses for the year ended December 31, 2014 include reimbursement of $1.8 million of previously incurred legal fees and other costs from the proceeds of the Westin Boston Waterfront litigation settlement in 2014. Corporate expenses for the year ended December 31, 2013 include approximately $3.1 million of costs related to the departure of our former President and Chief Operating Officer.


-37-


 
 
Year Ended December 31,
 
 
2017
 
2016
 
2015
 
2014
 
2013
 
 
(in thousands, except for per share data)
Earnings per share:
 
 
 
 
 
 
 
 
 
 
Continuing operations
 
$
0.46

 
$
0.57

 
$
0.43

 
$
0.83

 
$
0.12

Discontinued operations
 

 

 

 

 
0.13

Basic earnings per share
 
$
0.46

 
$
0.57

 
$
0.43

 
$
0.83

 
$
0.25

Diluted earnings per share
 
$
0.46

 
$
0.57

 
$
0.43

 
$
0.83

 
$
0.25

Other data:
 
 
 
 
 
 
 
 
 
 
Dividends declared per common share
 
$
0.50

 
$
0.50

 
$
0.50

 
$
0.41

 
$
0.34


 
 
As of December 31,
 
 
2017
 
2016
 
2015
 
2014
 
2013
 
 
(in thousands)
Balance sheet data:
 
 
 
 
 
 
 
 
 
 
Property and equipment, net
 
$
2,692,286

 
$
2,646,676

 
$
2,882,176

 
$
2,764,393

 
$
2,567,533

Cash and cash equivalents
 
183,569

 
243,095

 
213,584

 
144,365

 
144,584

Total assets
 
3,100,858

 
3,050,908

 
3,312,510

 
3,151,687

 
3,042,115

Total debt
 
937,792

 
920,539

 
1,169,749

 
1,031,666

 
1,086,203

Total liabilities
 
1,267,213

 
1,214,121

 
1,487,905

 
1,322,700

 
1,361,424

Stockholders' equity
 
1,833,645

 
1,836,787

 
1,824,605

 
1,828,987

 
1,680,691



Item 7. Management’s Discussion and Analysis of Financial Condition and Results of Operations

The following discussion should be read in conjunction with the consolidated financial statements and related notes thereto included elsewhere in this report. This discussion contains forward-looking statements about our business. These statements are based on current expectations and assumptions that are subject to risks and uncertainties. Actual results could differ materially because of factors discussed in "Special Note About Forward-Looking Statements" and "Risk Factors" contained in this Annual Report on Form 10-K and in our other reports that we file from time to time with the SEC.

Overview

DiamondRock Hospitality Company is a lodging-focused real estate company operating as a REIT for federal income tax purposes that owns a portfolio of premium hotels and resorts. As of December 31, 2017, we owned a portfolio of 28 premium hotels and resorts that contain 9,630 guest rooms located in 18 different markets in North America and the U.S. Virgin Islands. Our hotel in the U.S. Virgin Islands—the Frenchman's Reef & Morning Star Marriott Beach Resort—and one of our hotels in Key West, Florida—the Inn at Key West—are currently closed due to damage incurred from Hurricanes Irma and Maria in September 2017.

As an owner, rather than an operator, of lodging properties, we receive all of the operating profits or losses generated by our hotels after the payment of fees due to hotel managers, which are calculated based on the revenues and profitability of each hotel.

Key Indicators of Financial Condition and Operating Performance

We use a variety of operating and other information to evaluate the financial condition and operating performance of our business. These key indicators include financial information that is prepared in accordance with U.S. Generally Accepted Accounting Principles (“U.S. GAAP”), as well as other financial information that is not prepared in accordance with U.S. GAAP. In addition, we use other information that may not be financial in nature, including statistical information and comparative data. We use this information to measure the performance of individual hotels, groups of hotels and/or our business as a whole. We

-38-


periodically compare historical information to our internal budgets as well as industry-wide information. These key indicators include:

Occupancy percentage;

Average Daily Rate (or ADR);

Revenue per Available Room (or RevPAR);

Earnings Before Interest, Income Taxes, Depreciation and Amortization (or EBITDA) and Adjusted EBITDA; and

Funds From Operations (or FFO) and Adjusted FFO.

Occupancy, ADR and RevPAR are commonly used measures within the hotel industry to evaluate operating performance. RevPAR, which is calculated as the product of ADR and occupancy percentage, is an important statistic for monitoring operating performance at the individual hotel level and across our business as a whole. We evaluate individual hotel RevPAR performance on an absolute basis with comparisons to budget and prior periods, as well as on a company-wide and regional basis. ADR and RevPAR include only room revenue. Room revenue comprised approximately 73% of our total revenues for the year ended December 31, 2017 and is dictated by demand, as measured by occupancy percentage, pricing, as measured by ADR, and our available supply of hotel rooms.

Our ADR, occupancy percentage and RevPAR performance may be impacted by macroeconomic factors such as U.S. economic conditions generally, regional and local employment growth, personal income and corporate earnings, office vacancy rates and business relocation decisions, airport and other business and leisure travel, new hotel construction and the pricing strategies of competitors. In addition, our ADR, occupancy percentage and RevPAR performance is dependent on the continued success of our hotels' global brands.

We also use EBITDA, Adjusted EBITDA, FFO and Adjusted FFO as measures of the financial performance of our business. See “Non-GAAP Financial Measures.”

Overview of 2017

Key highlights for 2017 include the following:

Hotel Acquisitions. In February 2017, we acquired the 88-room L'Auberge de Sedona and the 70-room Orchards Inn Sedona for a contractual purchase price of $97 million. The hotels generated combined year-over-year RevPAR growth of approximately 19% for the year ended December 31, 2017.

Financing Activity. On April 26, 2017, we closed on a new five-year $200 million unsecured term loan and used the proceeds to repay the $170.4 million mortgage loan secured by the Lexington Hotel New York.

Update on Impact from Natural Disasters

Frenchman's Reef & Morning Star Marriott Beach Resort. The hotel sustained significant hurricane damage during September 2017. The hotel closed on September 6, 2017 and is currently expected to remain closed through the end of 2019. We terminated the management agreement with Marriott, effective February 20, 2018.

The Inn at Key West. The hotel sustained substantial wind and water-related damage from Hurricane Irma. The hotel closed on September 6, 2017 to comply with a mandatory evacuation order. We are in the process of completing a comprehensive renovation of the hotel as part of the remediation and expect to reopen the hotel as the Havana Cabana Key West in the second quarter of 2018.
 
The Lodge at Sonoma Renaissance Resort & Spa. The hotel was impacted by smoke infiltration during the recent wildfires and was closed from October 10, 2017 through October 19, 2017. The smoke infiltration has been remediated and the hotel re-opened on October 20, 2017.

We are pursuing insurance claims for the remediation of property damage and business interruption at Frenchman's Reef, the Inn at Key West and the Lodge at Sonoma. We are insured for up to $361 million for each covered event, subject to certain

-39-


deductibles and sub limits. As of December 31, 2017, we had received insurance proceeds to-date of $10.0 million related to property damage, extra expenses, and business interruption. During the fourth quarter of 2017, we recognized a $4.1 million gain on business interruption insurance related to the claims for Frenchman's Reef and the Inn at Key West. Subsequent to December 31, 2017, we have received additional insurance proceeds of $37.5 million related to the property damage, extra expenses, and business interruption of Frenchman's Reef.

Recent Developments

In January 2018, we signed a purchase and sale agreement to acquire the Landing Resort & Spa in South Lake Tahoe, California. The acquisition is expected to close before the end of the first quarter of 2018 and will be funded with cash on hand. In February 2018, we signed a purchase and sale agreement to acquire another hotel, which we expect to close within the next 60 days and will be funded with cash on hand.

Outlook for 2018

We believe the economic growth outlook for 2018 is favorable based on economic momentum in the back half of 2017 from improving GDP growth. We believe that this economic growth outlook will support lodging demand as unemployment remains low and corporate earnings have exceeded recent expectations.

We expect 2018 will be the U.S. lodging industry's ninth year of consecutive RevPAR growth. We expect new hotel supply growth in top-25 urban markets to exceed historical averages. Our portfolio is weighted towards top-25 urban markets, specifically New York City, Chicago, and Boston, which have recently experienced or are currently experiencing new hotel supply increases in excess of national averages. We expect demand to outpace the increase in supply.

We enter 2018 with several favorable factors, including: (1) ownership of a high-quality portfolio concentrated in urban and resort locations; (2) increased internal growth from the continuation of our asset management initiatives and the $100 million in 2017 hotel renovations and capital improvements; (3) low leveraged capital structure; and (4) an unrestricted cash balance of $184 million and no outstanding borrowings on our $300 million senior unsecured credit facility as of December 31, 2017.

Results of Operations

The following table sets forth certain operating information for the year ended December 31, 2017 for each of the hotels we owned during 2017.

-40-


Property
 
Location
 
Number of
Rooms
 
Occupancy (%)
 
ADR($)
 
RevPAR($)
 
% Change
from 2016
RevPAR (1)
Chicago Marriott
 
Chicago, Illinois
 
1,200

 
72.1
%
 
$
221.62

 
$
159.69

 
2.2
 %
Westin Boston Waterfront Hotel
 
Boston, Massachusetts
 
793

 
76.8
%
 
254.75

 
195.64

 
2.4
 %
Lexington Hotel New York
 
New York, New York
 
725

 
92.6
%
 
246.10

 
227.89

 
2.0
 %
Salt Lake City Marriott Downtown
 
Salt Lake City, Utah
 
510

 
76.5
%
 
165.98

 
126.92

 
15.0
 %
Renaissance Worthington
 
Fort Worth, Texas
 
504

 
74.4
%
 
182.15

 
135.44

 
23.3
 %
Frenchman’s Reef & Morning Star Marriott Beach Resort (2)
 
St. Thomas, U.S. Virgin Islands
 
502

 
87.8
%
 
282.68

 
248.16

 
16.7
 %
Westin San Diego
 
San Diego, California
 
436

 
84.9
%
 
192.08

 
163.06

 
2.8
 %
Westin Fort Lauderdale Beach Resort
 
Fort Lauderdale, Florida
 
432

 
85.7
%
 
189.47

 
162.31

 
(4.4
)%
Westin Washington, D.C. City Center
 
Washington, D.C.
 
410

 
86.2
%
 
221.71

 
191.10

 
1.5
 %
Hilton Boston Downtown
 
Boston, Massachusetts
 
403

 
86.1
%
 
288.20

 
248.15

 
2.2
 %
Vail Marriott Mountain Resort & Spa
 
Vail, Colorado
 
344

 
69.7
%
 
281.61

 
196.24

 
2.4
 %
Marriott Atlanta Alpharetta
 
Atlanta, Georgia
 
318

 
75.3
%
 
167.22

 
125.92

 
0.9
 %
Courtyard Manhattan/Midtown East
 
New York, New York
 
321

 
91.7
%
 
257.86

 
236.53

 
(2.9
)%
The Gwen Chicago
 
Chicago, Illinois
 
311

 
74.9
%
 
227.49

 
170.48

 
4.1
 %
Hilton Garden Inn New York City/Times Square Central
 
New York, New York
 
282

 
97.3
%
 
245.38

 
238.66

 
(1.2
)%
Bethesda Marriott Suites
 
Bethesda, Maryland
 
272

 
74.8
%
 
170.04

 
127.21

 
3.5
 %
Hilton Burlington
 
Burlington, Vermont
 
258

 
80.8
%
 
178.05

 
143.78

 
1.6
 %
JW Marriott Denver at Cherry Creek
 
Denver, Colorado
 
196

 
81.0
%
 
261.38

 
211.82

 
(2.2
)%
Courtyard Manhattan/Fifth Avenue
 
New York, New York
 
189

 
90.2
%
 
261.32

 
235.69

 
1.2
 %
Sheraton Suites Key West
 
Key West, Florida
 
184

 
86.2
%
 
254.02

 
218.90

 
(0.7
)%
The Lodge at Sonoma, a Renaissance Resort & Spa
 
Sonoma, California
 
182

 
64.9
%
 
312.44

 
202.68

 
(13.0
)%
Courtyard Denver Downtown
 
Denver, Colorado
 
177

 
82.2
%
 
200.85

 
165.10

 
2.5
 %
Renaissance Charleston
 
Charleston, South Carolina
 
166

 
80.9
%
 
246.83

 
199.73

 
4.5
 %
Shorebreak Hotel
 
Huntington Beach, California
 
157

 
75.6
%
 
238.63

 
180.34

 
1.4
 %
Inn at Key West (2)
 
Key West, Florida
 
106

 
82.1
%
 
197.17

 
161.89

 
(4.3
)%
Hotel Rex
 
San Francisco, California
 
94

 
81.4
%
 
219.31

 
178.45

 
(5.9
)%
L'Auberge de Sedona (3)
 
Sedona, Arizona
 
88

 
76.1
%
 
546.82

 
416.29

 
21.8
 %
Orchards Inn Sedona (3)
 
Sedona, Arizona
 
70

 
79.9
%
 
228.90

 
182.95

 
12.6
 %
Total/Weighted Average
 
 
 
9,630

 
80.6
%
 
$
230.80

 
$
186.01

 
2.7
 %
________________
(1)
The percentage change from 2016 RevPAR reflects the comparable period in 2016 to our 2017 ownership period for all hotels.
(2)
The hotel closed on September 6, 2017 due to Hurricane Irma and remains closed. The percentage change from 2016 RevPAR reflects the comparable period in 2016 to the period in which the hotel was open from January 1, 2017 to September 5, 2017.
(3)
The hotels were purchased on February 28, 2017. The operating statistics reflect the period from February 28, 2017 to December 31, 2017.


Comparison of the Year Ended December 31, 2017 to the Year Ended December 31, 2016

Revenue. Revenue consists primarily of the room, food and beverage and other operating revenues from our hotels, as follows (in millions):
 
Year Ended December 31,
 
 
 
2017
 
2016
 
% Change
 
 
 
Rooms
$
635.9

 
$
650.6

 
(2.3
)%
Food and beverage
183.1

 
194.8

 
(6.0
)
Other
51.0

 
51.2

 
(0.4
)
Total revenues
$
870.0

 
$
896.6

 
(3.0
)%

Our total revenues decreased $26.6 million from $896.6 million for the year ended December 31, 2016 to $870.0 million for the year ended December 31, 2017. Our total revenues include amounts that are not comparable year-over-year due to acquisitions and dispositions as follows:

$14.1 million decrease from the Orlando Airport Marriott, which was sold on June 8, 2016.

-41-


$24.8 million decrease from the Minneapolis Hilton, which was sold on June 30, 2016.
$6.4 million decrease from the Hilton Garden Inn Chelsea/New York City, which was sold on July 7, 2016.
$21.8 million increase from the L'Auberge de Sedona, which was acquired on February 28, 2017.
$7.5 million increase from the Orchards Inn Sedona, which was acquired on February 28, 2017.

Additionally, the year-over year change in total revenues includes a decrease of $18.6 million that is not comparable due to the closure of Frenchman's Reef & Morning Star Marriott Beach Resort and the Inn at Key West. Both hotels closed on September 6, 2017 due to Hurricane Irma and remain closed.

Excluding these non-comparable amounts our total revenues increased $8.0 million, or 1.0%.

The following are key hotel operating statistics for the years ended December 31, 2017 and 2016. The 2016 amounts reflect the period in 2016 comparable to our ownership period in 2017 for the L'Auberge de Sedona and Orchards Inn Sedona and exclude the hotels sold in 2016. The 2016 amounts also exclude the results from Frenchman's Reef & Morning Star Marriott Beach Resort and the Inn at Key West for the period in 2016 comparable to the hotels' closure beginning September 6, 2017 through the end of 2017.
 
Year Ended December 31,
 
 
 
2017
 
2016
 
% Change
Occupancy %
80.6
%
 
79.8
%
 
0.8 percentage points

ADR
$
230.61

 
$
227.46

 
1.4
%
RevPAR
$
185.93

 
$
181.58

 
2.4
%

Excluding non-comparable amounts, our rooms revenues increased $10.4 million, or 1.7%. The increase in room revenues is primarily a result of a 7.4% increase in business transient and a 3.5% increase in group business, partially offset by a 24.2% decrease in contract business and a 1.1% decrease in the leisure segment.

Food and beverage revenues decreased $11.7 million from the year ended December 31, 2016, which includes amounts that are not comparable year-over-year due to acquisitions and dispositions as follows:

$4.7 million decrease from the Orlando Airport Marriott, which was sold on June 8, 2016.
$9.1 million decrease from the Minneapolis Hilton, which was sold on June 30, 2016.
$0.1 million decrease from the Hilton Garden Inn Chelsea/New York City, which was sold on July 7, 2016.
$7.0 million increase from the L'Auberge de Sedona, which was acquired on February 28, 2017.
$3.3 million increase from the Orchards Inn Sedona, which was acquired on February 28, 2017.

Additionally, the year-over year change in food and beverage revenues includes a decrease of $5.0 million that are not comparable due to the closure of Frenchman's Reef & Morning Star Marriott Beach Resort and the Inn at Key West. Both hotels closed on September 6, 2017 due to Hurricane Irma and remain closed.

Excluding these non-comparable amounts, food and beverage revenues decreased $3.1 million, or 1.8%. The decrease in food and beverage revenues is primarily a result of a decrease in banquets.

Excluding non-comparable amounts, other revenues, which primarily represent spa, parking, resort fees and attrition and cancellation fees, increased by $0.7 million.
 
Hotel operating expenses. The operating expenses consisted of the following (in millions):

-42-


 
Year Ended December 31,
 
 
 
2017
 
2016
 
% Change
 
 
 
Rooms departmental expenses
$
158.5

 
$
159.2

 
(0.4
)%
Food and beverage departmental expenses
120.5

 
125.9

 
(4.3
)
Other departmental expenses
11.5

 
11.4

 
0.9

General and administrative
74.7

 
76.5

 
(2.4
)
Utilities
23.4

 
25.9

 
(9.7
)
Repairs and maintenance
34.5

 
35.6

 
(3.1
)
Sales and marketing
59.1

 
62.0

 
(4.7
)
Franchise fees
24.0

 
21.8

 
10.1

Base management fees
15.7

 
22.3

 
(29.6
)
Incentive management fees
6.3

 
7.8

 
(19.2
)
Property taxes
51.9

 
46.4

 
11.9

Other fixed charges
12.9

 
10.6

 
21.7

Ground rent—Contractual
4.1

 
6.9

 
(40.6
)
Ground rent—Non-cash
6.1

 
5.7

 
7.0

Total hotel operating expenses
$
603.2

 
$
618.0

 
(2.4
)%

Our hotel operating expenses decreased $14.8 million from $618.0 million for the year ended December 31, 2016 to $603.2 million for the year ended December 31, 2017. The decrease in hotel operating expenses includes amounts that are not comparable year-over-year due to acquisitions and dispositions as follows:

$9.1 million decrease from the Orlando Airport Marriott, which was sold on June 8, 2016.
$19.4 million decrease from the Minneapolis Hilton, which was sold on June 30, 2016.
$4.8 million decrease from the Hilton Garden Inn Chelsea/New York City, which was sold on July 7, 2016.
$15.8 million increase from the L'Auberge de Sedona, which was acquired on February 28, 2017.
$4.9 million increase from the Orchards Inn Sedona, which was acquired on February 28, 2017.

Additionally, the year-over year change in hotel operating expenses include a decrease of $12.0 million of net hotel operating expenses that are not comparable due to the closure of Frenchman's Reef & Morning Star Marriott Beach Resort and the Inn at Key West. Both hotels closed on September 6, 2017 due to Hurricane Irma and remain closed.

Excluding the non-comparable amounts, hotel operating expenses increased $11.1 million, or 2.9%, from the year ended December 31, 2016.

In connection with the change in hotel manager of the Courtyard Manhattan/Midtown East, we recognized $1.9 million of accelerated amortization of key money during the year ended December 31, 2017. In connection with the termination of the hotel manager of Frenchman's Reef & Morning Star Marriott Beach Resort, we accelerated the amortization of key money from the date of our notice of termination in 2017 through the effective termination date of February 20, 2018. We recognized an additional $2.6 million of amortization of key money during the year ended December 31, 2017 in connection with this acceleration. In total, this accelerated amortization reduced base management fees by $4.5 million during the year ended December 31, 2017.

Other fixed charges increased $2.3 million, or 21.7%, from the year ended December 31, 2016, primarily due to hurricane-related costs that are not recoverable through insurance.

Depreciation and amortization. Depreciation and amortization is recorded on our hotel buildings over 40 years for the periods subsequent to acquisition. Depreciable lives of hotel furniture, fixtures and equipment are estimated as the time period between the acquisition date and the date that the hotel furniture, fixtures and equipment will be replaced. Our depreciation and amortization expense increased $1.6 million from the year ended December 31, 2016. The increase is primarily due to depreciation from our 2017 hotel acquisitions and on capital expenditures from our recent hotel renovations, partially offset by our 2016 hotel dispositions.

Impairment losses. During the year ended December 31, 2017, we recorded impairment losses of $3.2 million. The loss is comprised of $1.8 million from the write-off of construction in progress that was determined not to be recoverable, $0.9 million from the write-off of property and equipment disposed at our hotels impacted by the hurricanes during September 2017 that is not

-43-


expected to be recovered by insurance proceeds, and $0.5 million on the rent receivable asset related to a tenant lease at the Lexington Hotel New York. We did not recognize any impairment losses during the year ended December 31, 2016.

Hotel acquisition costs. We recorded $2.0 million of hotel acquisition costs during the year ended December 31, 2017, which is comprised of $2.2 million of costs incurred from the acquisitions of L'Auberge de Sedona and Orchards Inn Sedona, offset by a refund of $0.2 million of transfer taxes related to the acquisition of the Hotel Rex. We had no hotel acquisitions during the year ended December 31, 2016.

Corporate expenses. Corporate expenses principally consist of employee-related costs, including base payroll, bonus and restricted stock. Corporate expenses also include corporate operating costs, professional fees and directors’ fees. Our corporate expenses increased $3.1 million, from $23.6 million for the year ended December 31, 2016 to $26.7 million for the year ended December 31, 2017. The increase is primarily due to higher employee-related costs in 2017 and the reversal of $0.7 million in 2016 of previously recognized compensation expense resulting from the forfeiture of equity awards related to the resignation of our former Executive Vice President and Chief Operating Officer.

Gain on business interruption insurance. In September 2017, Hurricanes Irma and Maria caused significant damage to Frenchman's Reef & Morning Star Marriott Beach Resort and the Inn at Key West, which resulted in lost revenue and additional expenses covered under our insurance policy. For the year ended December 31, 2017, we recognized a $4.1 million gain on business interruption insurance, which is in addition to $7.3 million of expense reimbursements from insurance recorded within other hotel expenses on our accompanying consolidated statement of operations.

Interest expense. Our interest expense was $38.5 million and $41.7 million for the years ended December 31, 2017 and December 31, 2016, respectively, and is comprised of the following (in millions):
 
Year Ended December 31,
 
2017
 
2016
Mortgage debt interest
$
29.3

 
$
36.8

Term loan interest
6.2

 
1.3

Credit facility interest and unused fees
1.0

 
1.3

Amortization of deferred financing costs
2.0

 
2.3

 
$
38.5

 
$
41.7


The decrease in mortgage debt interest expense is primarily related to the repayment of the mortgage loans secured by the the Courtyard Manhattan Fifth Avenue and the Lexington Hotel. The decrease is also attributed to the sale of the Hilton Minneapolis on June 30, 2016. The decrease in interest expense is partially offset by the increase in interest expense on our two unsecured term loans, entered into in May 2016 and April 2017.

Loss on early extinguishment of debt. We prepaid the $170.4 million mortgage loan previously secured by the Lexington Hotel on April 26, 2017 and recognized a loss on early extinguishment of debt of approximately $0.3 million.

Income taxes. We recorded income tax expense of $10.2 million in 2017 and $12.4 million in 2016. The 2017 income tax expense includes $8.7 million of income tax expense incurred on the $26.9 million pre-tax income of our domestic TRSs and foreign income tax expense of $1.5 million incurred on the $11.4 million pre-tax income of the TRS that owns Frenchman's Reef. The 2016 income tax expense includes $12.4 million of income tax expense incurred on the $29.4 million pre-tax income of our TRS. There was no foreign income tax expense incurred on the TRS that owns Frenchman's Reef. The 2017 income tax provision included a benefit of $4.2 million due to a remeasurement of our net deferred tax liabilities as of December 31, 2017 as a result of the TCJA, which lowered the corporate tax rates from a maximum of 35% to a flat rate of 21% effective for tax years beginning after December 31, 2017.

Comparison of the Year Ended December 31, 2016 to the Year Ended December 31, 2015.

Revenue. Revenue consists primarily of the room, food and beverage and other operating revenues from our hotels, as follows (in millions):

-44-


 
Year Ended December 31,
 
 
 
2016
 
2015
 
% Change
 
 
 
Rooms
$
650.6

 
$
673.6

 
(3.4
)%
Food and beverage
194.8

 
208.2

 
(6.5
)
Other
51.2

 
49.2

 
4.1

Total revenues
$
896.6

 
$
931.0

 
(3.7
)%

Our total revenues decreased $34.4 million from $931.0 million for the year ended December 31, 2015 to $896.6 million for the year ended December 31, 2016. Our total revenues include amounts that are not comparable year-over-year as follows:

$1.3 million increase from the Shorebreak Hotel, which was purchased on February 6, 2015.
$10.6 million increase from the Sheraton Suites Key West, which was purchased on June 30, 2015.
$13.5 million decrease from the Orlando Airport Marriott, which was sold on June 8, 2016.
$29.8 million decrease from the Minneapolis Hilton, which was sold on June 30, 2016.
$7.6 million decrease from the Hilton Garden Inn Chelsea/New York City, which was sold on July 7, 2016.

Excluding these non-comparable amounts our total revenues increased $4.6 million, or 0.5%.

The following are key hotel operating statistics for the years ended December 31, 2016 and 2015. The 2015 amounts reflect the period in 2015 comparable to our ownership period in 2016 for our acquisitions of the Shorebreak Hotel and the Sheraton Suites Key West, and our dispositions of the Orlando Airport Marriott, Hilton Minneapolis, and Hilton Garden Inn Chelsea/New York City.

 
Year Ended December 31,
 
 
 
2016
 
2015
 
% Change
 
 
 
 
 
 
Occupancy %
79.6
%
 
80.3
%
 
(0.7) percentage points

ADR
$
220.33

 
$
218.82

 
0.7
 %
RevPAR
$
175.43

 
$
175.76

 
(0.2
)%

Excluding non-comparable amounts, our rooms revenues increased $1.9 million. The increase in room revenues is primarily a result of a 30.3% increase in contract business and a 0.3% increase in the business transient segment, partially offset by a 2.3% decrease in group business.

Food and beverage revenues decreased $13.4 million from the year ended December 31, 2015, which includes amounts that are not comparable year-over-year as follows:

$0.3 million increase from the Shorebreak Hotel, which was purchased on February 6, 2015.
$1.1 million increase from the Sheraton Suites Key West, which was purchased on June 30, 2015.
$4.5 million decrease from the Orlando Airport Marriott, which was sold on June 8, 2016.
$10.6 million decrease from the Minneapolis Hilton, which was sold on June 30, 2016.
$0.1 million decrease from the Hilton Garden Inn Chelsea/New York City, which was sold on July 7, 2016.

Excluding these non-comparable amounts, food and beverage revenues increased $0.4 million, or 0.2%.

Other revenues, which primarily represent spa, parking, resort fees and attrition and cancellation fees, increased by $2.0 million. Excluding non-comparable amounts, our other revenues increased $2.3 million, driven primarily by higher resort fees and attrition and cancellation fees.

Hotel operating expenses. The operating expenses consisted of the following (in millions):


-45-


 
Year Ended December 31,
 
 
 
2016
 
2015
 
% Change
 
 
 
Rooms departmental expenses
$
159.2

 
$
163.5

 
(2.6
)%
Food and beverage departmental expenses
125.9

 
137.3

 
(8.3
)
Other departmental expenses
11.4

 
17.1

 
(33.3
)
General and administrative
76.5

 
73.8

 
3.7

Utilities
25.9

 
27.1

 
(4.4
)
Repairs and maintenance
35.6

 
36.9

 
(3.5
)
Sales and marketing
62.0

 
64.5

 
(3.9
)
Franchise fees
21.8

 
22.0

 
(0.9
)
Base management fees
22.3

 
23.2

 
(3.9
)
Incentive management fees
7.8

 
7.4

 
5.4

Property taxes
46.4

 
46.9

 
(1.1
)
Other fixed charges
10.6

 
12.6

 
(15.9
)
Hotel pre-opening costs

 
1.7

 
(100.0
)
Ground rent—Contractual
6.9

 
9.4

 
(26.6
)
Ground rent—Non-cash
5.7

 
5.7

 

Total hotel operating expenses
$
618.0

 
$
649.1

 
(4.8
)%

Our hotel operating expenses decreased $31.1 million from $649.1 million for the year ended December 31, 2015 to $618.0 million for the year ended December 31, 2016. The decrease in hotel operating expenses includes amounts that are not comparable quarter-over-quarter as follows:

$1.0 million increase from the Shorebreak Hotel, which was purchased on February 6, 2015.
$5.5 million increase from the Sheraton Suites Key West, which was purchased on June 30, 2015.
$10.5 million decrease from the Orlando Airport Marriott, which was sold on June 8, 2016.
$21.2 million decrease from the Minneapolis Hilton, which was sold on June 30, 2016.
$4.5 million decrease from the Hilton Garden Inn Chelsea/New York City, which was sold on July 7, 2016.

Excluding the non-comparable amounts, hotel operating expenses decreased $1.4 million, or 0.2%, from the year ended December 31, 2015. Other departmental expenses decreased primarily due to reclassifications of certain expenses in 2016 to comply with the 11th Edition of the Uniform System of Accounts for the Lodging Industry.

Depreciation and amortization. Depreciation and amortization is recorded on our hotel buildings over 40 years for the periods subsequent to acquisition. Depreciable lives of hotel furniture, fixtures and equipment are estimated as the time period between the acquisition date and the date that the hotel furniture, fixtures and equipment will be replaced. Our depreciation and amortization expense decreased $3.7 million from the year ended December 31, 2015, primarily due to our 2016 hotel dispositions, partially offset by increased depreciation from our recent hotel renovations.

Impairment losses. During the year ended December 31, 2015, we recorded impairment losses of $0.8 million on the favorable lease asset related to a tenant lease at the Lexington Hotel New York and $9.6 million on the option to acquire a leasehold interest in a parcel of land adjacent to the Westin Boston Waterfront Hotel for the development of a new hotel. We did not recognize any impairment losses during the year ended December 31, 2016.

Hotel acquisition costs. We incurred $0.9 million of hotel acquisition costs during the year ended December 31, 2015 due to our acquisitions of the Shorebreak Hotel and Sheraton Suites Key West, as well as additional transfer taxes on an acquired hotel. We had no hotel acquisitions during the year ended December 31, 2016.

Corporate expenses. Corporate expenses principally consist of employee-related costs, including base payroll, bonus and restricted stock. Corporate expenses also include corporate operating costs, professional fees and directors’ fees. Our corporate expenses decreased $0.5 million, from $24.1 million for the year ended December 31, 2015 to $23.6 million for the year ended December 31, 2016. The decrease is primarily due to a decrease in bonus expense and the reversal of $0.7 million of previously recognized compensation expense resulting from the forfeiture of equity awards related to the resignation of our former Executive Vice President and Chief Operating Officer, partially offset by an increase in other employee compensation and audit fees in 2016


-46-


Interest expense. Our interest expense was $41.7 million and $52.7 million for the years ended December 31, 2016 and December 31, 2015, respectively, and is comprised of the following (in millions):

 
Year Ended December 31,
 
2016
 
2015
Mortgage debt interest
$
36.8

 
$
49.0

Term loan interest
1.3

 
1.1

Credit facility interest and unused fees
1.3

 
2.1

Amortization of deferred financing costs and debt premium
2.3

 

Interest rate cap fair value adjustment

 
0.5

 
$
41.7

 
$
52.7


The decrease in mortgage debt interest expense is related to the refinancing of a portion of our total debt at lower interest rates. The weighted-average interest rate for our debt decreased from 4.5% as of December 31, 2015 to 3.8% as of December 31, 2016.

Gain on repayments of notes receivable. In November 2015, we received $3.9 million for the repayment of the fully reserved loan we provided to the buyer of the Oak Brook Hills Resort upon sale of the hotel in 2014. As a result of the repayment, we recorded a gain of $3.9 million during the year ended December 31, 2015.
 
Income taxes. We recorded income tax expense of $12.4 million in 2016 and $11.6 million in 2015. The 2016 income tax expense includes $12.4 million of income tax expense incurred on the $29.4 million pre-tax income of our TRS. There was no foreign income tax expense incurred on the TRS that owns Frenchman's Reef. The 2015 income tax expense includes $11.3 million of income tax expense incurred on the $29.1 million pre-tax income of our TRS, and foreign income tax expense of $0.3 million incurred on the $7.2 million pre-tax income of the TRS that owns Frenchman's Reef.

Liquidity and Capital Resources

Our short-term liquidity requirements consist primarily of funds necessary to fund distributions to our stockholders to maintain our REIT status as well as to pay for operating expenses and capital expenditures directly associated with our hotels, funding of share repurchases, if any, under our share repurchase program, hotel acquisitions, costs to repair property damaged by natural disasters, and scheduled debt payments of interest and principal. We currently expect that our available cash flows, which are generally provided through net cash from hotel operations, existing cash balances, equity issuances, proceeds from new financings and refinancings of maturing debt, insurance proceeds, proceeds from potential property dispositions, and, if necessary, short-term borrowings under our senior unsecured credit facility, will be sufficient to meet our short-term liquidity requirements.

Some of our mortgage debt agreements contain “cash trap” provisions that are triggered when the hotel’s operating results
fall below a certain debt service coverage ratio. When these provisions are triggered, all of the excess cash flow generated by the hotel is deposited directly into cash management accounts for the benefit of our lenders until a specified debt service coverage ratio is reached and maintained for a certain period of time. Such provisions do not allow the lender the right to accelerate repayment of the underlying debt.

Our long-term liquidity requirements consist primarily of funds necessary to pay for the costs of acquiring additional hotels, renovations, and other capital expenditures that need to be made periodically to our hotels, scheduled debt payments, debt maturities and making distributions to our stockholders. We expect to meet our long-term liquidity requirements through various sources of capital, including cash provided by operations, borrowings, issuances of additional equity and/or debt securities and proceeds from property dispositions. Our ability to incur additional debt is dependent upon a number of factors, including the state of the credit markets, our degree of leverage, the value of our unencumbered assets and borrowing restrictions imposed by existing lenders. Our ability to raise capital through the issuance of additional equity and/or debt securities is also dependent on a number of factors including the current state of the capital markets, investor sentiment and intended use of proceeds. We may need to raise additional capital if we identify acquisition opportunities that meet our investment objectives and require liquidity in excess of existing cash balances. Our ability to raise funds through the issuance of equity securities depends on, among other things, general market conditions for hotel companies and REITs and market perceptions about us.

ATM Program


-47-


We have equity distribution agreements, as amended, with a number of sales agents (the “ATM Program") to issue and sell, from time to time, shares of our common stock, par value $0.01 per share, having an aggregate offering price of up to $200 million (the “ATM Shares”). Sales of the ATM Shares can be made in privately negotiated transactions and/or any other method permitted by law, including sales deemed to be an “at the market” offering, which includes sales made directly on the New York Stock Exchange or sales made to or through a market maker other than on an exchange.
We did not sell any shares under the ATM Program between January 2015 and December 31, 2017. In December 2017, our board of directors renewed the $200 million ATM Program. As of December 31, 2017, $200 million of the ATM Shares were available to be sold under the ATM Program. Actual future sales of the ATM Shares depend upon a variety of factors including but not limited to market conditions, the trading price of the Company's common stock and the Company's capital needs. We have no obligation to sell the ATM Shares under the ATM Program.

Subsequent to December 31, 2017, we sold 230,719 shares of common stock at an average price of $12.02 for net proceeds of $2.7 million through February 27, 2018 under the ATM Program.

Our Financing Strategy

Since our formation in 2004, we have been committed to a conservative capital structure with prudent leverage. The majority of our outstanding debt is fixed interest rate mortgage debt. We have a preference to maintain a significant portion of our portfolio as unencumbered assets in order to provide balance sheet flexibility. We expect that our strategy will enable us to maintain a balance sheet with an appropriate amount of debt throughout all phases of the lodging cycle. We believe that it is not prudent to increase the inherent risk of highly cyclical lodging fundamentals through the use of a highly leveraged capital structure.

We prefer a relatively simple but efficient capital structure. We have not invested in joint ventures and have not issued any operating partnership units to outside limited partners or preferred stock. We structure our hotel acquisitions to be straightforward and to fit within our capital structure; however, we will consider a more complex transaction if we believe that the projected returns to our stockholders will significantly exceed the returns that would otherwise be available.

We believe that we maintain a reasonable amount of debt. As of December 31, 2017, we had $937.8 million of debt outstanding with a weighted average interest rate of 3.8% and a weighted average maturity date of approximately 5.7 years. We maintain one of the lowest levered balance sheets among our lodging REIT peers. We maintain balance sheet flexibility with limited near-term debt maturities, capacity under our senior unsecured credit facility and 20 of our 28 hotels unencumbered by mortgage debt. We remain committed to our core strategy of maintaining a simple capital structure with conservative leverage.

Information about our financing activities is available in Note 8 to the accompanying consolidated financial statements.

Share Repurchase Program

We have a $150 million share repurchase program authorizing us to repurchase shares of our common stock. Information about our share repurchase program is found in Note 5 to the accompanying consolidated financial statements. During the year ended December 31, 2016, we repurchased 728,237 shares of our common stock at an average price of $8.92 per share for a total purchase price of $6.5 million. We have not repurchased any additional shares in 2017 or subsequent to December 31, 2017. We retired all repurchased shares on their respective settlement dates. In December 2017, our board of directors renewed the $150 million share repurchase program, effective January 1, 2018. As of February 27, 2018, we have $150.0 million of authorized capacity remaining under our share repurchase program. Currently, we do not expect to utilize our share repurchase program unless we believe our cost of capital is elevated.
 
Short-Term Borrowings

Other than borrowings under our senior unsecured credit facility, we do not utilize short-term borrowings to meet liquidity requirements.

Senior Unsecured Credit Facility

We are party to a $300 million senior unsecured credit facility expiring in May 2020. Information about our senior unsecured credit facility is found in Note 8 to the accompanying consolidated financial statements. As of December 31, 2017, we had no outstanding borrowings on our senior unsecured credit facility.

Senior Unsecured Term Loans

-48-



We are party to a $100 million unsecured term loan expiring in May 2021 and a $200 million unsecured term loan expiring in April 2022. Information about our senior unsecured term loans is found in Note 8 to the accompanying consolidated financial statements.

Sources and Uses of Cash

Our principal sources of cash are net cash flow from hotel operations and borrowings under mortgage debt, term loans, our senior unsecured credit facility, proceeds from hotel dispositions, and proceeds from insurance claims. Our principal uses of cash are acquisitions of hotel properties, debt service, debt maturities, capital expenditures, operating costs, corporate expenses, natural disaster remediation and repair costs and dividends. As of December 31, 2017, we had $183.6 million of unrestricted corporate cash and $40.2 million of restricted cash, as well as our senior unsecured credit facility with no outstanding borrowings.

Our net cash provided by operations was $204.5 million for the year ended December 31, 2017. Our cash from operations generally consists of the net cash flow from hotel operations offset by cash paid for corporate expenses and other working capital changes.

Our net cash used in investing activities was $178.6 million for the year ended December 31, 2017, which consisted of $93.8 million paid for the acquisitions of L'Auberge de Sedona and Orchards Inn Sedona and capital expenditures at our hotels of $99.6 million, offset by $10.0 million of proceeds from our property insurance policy related to remediation activities at our hotels impacted by Hurricanes Irma and Maria, and the net return of $5.5 million from property improvement reserves included within restricted cash to fund capital expenditures.

Our net cash used in financing activities was $85.4 million for the year ended December 31, 2017, which consisted of our $170.4 million repayment of the mortgage debt secured by the Lexington Hotel, $100.5 million of dividend payments, $0.5 million paid to repurchase shares upon the vesting of restricted stock for the payment of tax withholding obligations, $1.6 million of financing costs related to our unsecured term loan, and $12.4 million of scheduled mortgage debt principal payments, partially offset by $200.0 million of proceeds from our new unsecured term loan.

We currently anticipate our significant sources of cash for the year ending December 31, 2018 will be the net cash flow from hotel operations, proceeds from insurance claims, and potential issuance of shares under our ATM Program. We expect our estimated uses of cash for the remainder of the year ending December 31, 2018 will be regularly scheduled debt service payments, capital expenditures, remediation and repair costs, dividends, corporate expenses, potential hotel acquisitions, and potential share repurchases.

Dividend Policy

We intend to distribute to our stockholders dividends at least equal to our REIT taxable income to avoid paying corporate income tax and excise tax on our earnings (other than the earnings of our TRS, which are all subject to tax at regular corporate rates) and to qualify for the tax benefits afforded to REITs under the Code. In order to qualify as a REIT under the Code, we generally must make distributions to our stockholders each year in an amount equal to at least:

90% of our REIT taxable income determined without regard to the dividends paid deduction and excluding net capital gains, plus

90% of the excess of our net income from foreclosure property over the tax imposed on such income by the Code, minus

any excess non-cash income.

The timing and frequency of distributions will be authorized by our board of directors and declared by us based upon a variety of factors, including our financial performance, restrictions under applicable law and our current and future loan agreements, our debt service requirements, our capital expenditure requirements, the requirements for qualification as a REIT under the Code and other factors that our board of directors may deem relevant from time to time.

The following table sets forth the dividends on our common shares for the years ended December 31, 2017 and 2016:

-49-


Payment Date
 
Record Date
 
Dividend
per Share

April 12, 2016
 
March 31, 2016
 

$0.125

July 12, 2016
 
June 30, 2016
 

$0.125

October 12, 2016
 
September 30, 2016
 

$0.125

January 12, 2017
 
December 30, 2016
 

$0.125

April 12, 2017
 
March 31, 2017
 

$0.125

July 12, 2017
 
June 30, 2017
 

$0.125

October 12, 2017
 
September 29, 2017
 

$0.125

January 12, 2018
 
December 29, 2017
 

$0.125


Capital Expenditures

The management and franchise agreements for each of our hotels provide for the establishment of separate property improvement reserves to cover, among other things, the cost of replacing and repairing furniture, fixtures and equipment at our hotels and other routine capital expenditures. Contributions to the property improvement fund are calculated as a percentage of hotel revenues. In addition, we may be required to pay for the cost of certain additional improvements that are not permitted to be funded from the property improvement reserves under the applicable management or franchise agreement. As of December 31, 2017, we have set aside $34.9 million for capital projects in property improvement funds, which are included in restricted cash.

We spent approximately $99.6 million on capital improvements during the year ended December 31, 2017, which included the following significant projects:

Chicago Marriott Downtown: We completed the third phase of the multi-year renovation, which included the upgrade renovation of approximately 340 guest rooms.
The Gwen: We completed the renovation of the hotel's 311 guest rooms in April 2017.
Worthington Renaissance: We completed the renovation of the hotel's 504 guest rooms in January 2017.
Charleston Renaissance: We completed the renovation of the hotel's 166 guest rooms in February 2017.
The Lodge at Sonoma: We completed the renovation of the hotel's 182 guest rooms in April 2017.

We expect to spend approximately $135 million on capital improvements at our hotels in 2018, which includes carryover from certain projects that commenced in 2017. Significant projects in 2018 include the following:

Chicago Marriott Downtown: We commenced the final phase of the hotel's multi-year renovation, which includes the remaining 258 of 1,200 guest rooms and the hotel's meeting space. This final phase is expected to be completed during the first quarter of 2018.
Vail Marriott: We expect to complete the comprehensive renovation of the hotel's guest rooms and meeting space in 2018 after the ski season.
Westin Fort Lauderdale Beach Resort: We expect to renovate the hotel's 432 guest rooms in 2018.
JW Marriott Denver: We expect to renovate the hotel's guest rooms, public space and meeting rooms in the fourth quarter of 2018, with the majority of the work occurring in 2019.
Hotel Rex: We expect to complete a comprehensive renovation of the hotel in the fourth quarter of 2018. The hotel will close for approximately four months during renovation.
The Inn at Key West: We are in the process of completing a comprehensive renovation of the hotel as part of the remediation of the substantial wind and water-related damage from Hurricane Irma. The hotel is expected to reopen as the Havana Cabana Key West in April 2018.

Contractual Obligations

The following table outlines the timing of payment requirements related to our debt and other commitments of our operating partnership as of December 31, 2017.

-50-


 
 
Payments Due by Period
 
 
Total
 
Less Than 1 Year
 
1 to 3 Years
 
4 to 5 Years
 
After 5 Years
 
 
(In thousands)
Long-Term Debt Obligations Including Interest (1)
 
$
1,144,919

 
$
49,996

 
$
150,449

 
$
381,330

 
$
563,144

Operating Lease Obligations - Ground Leases and Office Space
 
643,733

 
4,957

 
9,468

 
9,509

 
619,799

Purchase Commitments (2)
 
 
 
 
 
 
 
 
 
 
Purchase Orders and Letters of Commitment
 
32,347

 
32,347

 

 

 

Total
 
$
1,820,999

 
$
87,300

 
$
159,917

 
$
390,839

 
$
1,182,943

________________
(1) The interest expense for our variable rate loans is calculated based on the rate as of December 31, 2017.
(2) As of December 31, 2017, purchase orders and letters of commitment totaling approximately $32.3 million had been issued for renovations at our properties. We have committed to these projects and anticipate making similar arrangements in the future with our existing properties or any future properties that we may acquire.

Off-Balance Sheet Arrangements

We have no off-balance sheet arrangements that have or are reasonably likely to have a current or future effect on our financial condition, changes in financial condition, revenues or expenses, results of operations, liquidity, capital expenditures or capital resources that is material to investors.

Non-GAAP Financial Measures

We use the following non-GAAP financial measures that we believe are useful to investors as key measures of our operating performance: EBITDA, Adjusted EBITDA, FFO and Adjusted FFO. These measures should not be considered in isolation or as a substitute for measures of performance in accordance with U.S. GAAP. EBITDA, Adjusted EBITDA, FFO and Adjusted FFO, as calculated by us, may not be comparable to other companies that do not define such terms exactly as the Company.

Use and Limitations of Non-GAAP Financial Measures

Our management and Board of Directors use EBITDA, Adjusted EBITDA, FFO and Adjusted FFO to evaluate the performance of our hotels and to facilitate comparisons between us and other lodging REITs, hotel owners who are not REITs and other capital intensive companies. The use of these non-GAAP financial measures has certain limitations. These non-GAAP financial measures as presented by us, may not be comparable to non-GAAP financial measures as calculated by other real estate companies. These measures do not reflect certain expenses or expenditures that we incurred and will incur, such as depreciation, interest and capital expenditures. We compensate for these limitations by separately considering the impact of these excluded items to the extent they are material to operating decisions or assessments of our operating performance. Our reconciliations to the most comparable U.S. GAAP financial measures, and our consolidated statements of operations and cash flows, include interest expense, capital expenditures, and other excluded items, all of which should be considered when evaluating our performance, as well as the usefulness of our non-GAAP financial measures.

These non-GAAP financial measures are used in addition to and in conjunction with results presented in accordance with U.S. GAAP. They should not be considered as alternatives to operating profit, cash flow from operations, or any other operating performance measure prescribed by U.S. GAAP. These non-GAAP financial measures reflect additional ways of viewing our operations that we believe, when viewed with our U.S. GAAP results and the reconciliations to the corresponding U.S. GAAP financial measures, provide a more complete understanding of factors and trends affecting our business than could be obtained absent this disclosure. We strongly encourage investors to review our financial information in its entirety and not to rely on a single financial measure.

EBITDA and FFO

EBITDA represents net income excluding: (1) interest expense; (2) provision for income taxes, including income taxes applicable to sale of assets; and (3) depreciation and amortization. We believe EBITDA is useful to an investor in evaluating our operating performance because it helps investors evaluate and compare the results of our operations from period to period by removing the impact of our capital structure (primarily interest expense) and our asset base (primarily depreciation and amortization)

-51-


from our operating results. In addition, covenants included in our debt agreements use EBITDA as a measure of financial compliance. We also use EBITDA as one measure in determining the value of hotel acquisitions and dispositions.

The Company computes FFO in accordance with standards established by the National Association of Real Estate Investment Trusts ("NAREIT"), which defines FFO as net income determined in accordance with U.S. GAAP, excluding gains or losses from sales of properties and impairment losses, plus depreciation and amortization. The Company believes that the presentation of FFO provides useful information to investors regarding its operating performance because it is a measure of the Company's operations without regard to specified non-cash items, such as real estate depreciation and amortization and gains or losses on the sale of assets. The Company also uses FFO as one measure in assessing its operating results.

Adjustments to EBITDA and FFO

We adjust EBITDA and FFO when evaluating our performance because we believe that the exclusion of certain additional items described below provides useful supplemental information to investors regarding our ongoing operating performance and that the presentation of Adjusted EBITDA and Adjusted FFO when combined with U.S. GAAP net income, EBITDA and FFO, is beneficial to an investor's complete understanding of our consolidated operating performance.

We adjust EBITDA and FFO for the following items:

Non-Cash Ground Rent: We exclude the non-cash expense incurred from the straight line recognition of rent from our ground lease obligations and the non-cash amortization of our favorable lease assets. We exclude these non-cash items because they do not reflect the actual rent amounts due to the respective lessors in the current period and they are of lesser significance in evaluating our actual performance for that period.

Non-Cash Amortization of Favorable and Unfavorable Contracts: We exclude the non-cash amortization of the favorable and unfavorable contracts recorded in conjunction with certain acquisitions because the non-cash amortization is based on historical cost accounting and is of lesser significance in evaluating our actual performance for that period.

Cumulative Effect of a Change in Accounting Principle: Infrequently, the Financial Accounting Standards Board (FASB) promulgates new accounting standards that require the consolidated statement of operations to reflect the cumulative effect of a change in accounting principle. We exclude the effect of these adjustments, which include the accounting impact from prior periods, because they do not reflect the Company’s actual underlying performance for the current period.

Gains or Losses from Early Extinguishment of Debt: We exclude the effect of gains or losses recorded on the early extinguishment of debt because these gains or losses result from transaction activity related to the Company’s capital structure that we believe are not indicative of the ongoing operating performance of the Company or our hotels.

Hotel Acquisition Costs: We exclude hotel acquisition costs expensed during the period because we believe these transaction costs are not reflective of the ongoing performance of the Company or our hotels.

Severance Costs: We exclude corporate severance costs incurred with the termination of corporate-level employees and severance costs incurred at our hotels related to lease terminations or structured severance programs because we believe these costs do not reflect the ongoing performance of the Company or our hotels.

Hotel Manager Transition Items: We exclude the transition costs and other related items, such as the acceleration of key money amortization, associated with a change in hotel manager because we believe these items do not reflect the ongoing performance of the Company or our hotels.

Other Items: From time to time we incur costs or realize gains that we consider outside the ordinary course of business and that we do not believe reflect the ongoing performance of the Company or our hotels. Such items may include, but are not limited to the following: pre-opening costs incurred with newly developed hotels; lease preparation costs incurred to prepare vacant space for marketing; management or franchise contract termination fees; gains or losses from legal settlements; bargain purchase gains incurred upon acquisition of a hotel; costs incurred related to natural disasters, such as hurricanes; and gains from insurance proceeds, other than income related to business interruption insurance.

In addition, to derive Adjusted EBITDA we exclude gains or losses on dispositions and impairment losses because we believe that including them in EBITDA does not reflect the ongoing performance of our hotels. Additionally, the gain or loss on dispositions

-52-


and impairment losses are based on historical cost accounting and represent either accelerated depreciation or excess depreciation in previous periods, and depreciation is excluded from EBITDA.

In addition, to derive Adjusted FFO we exclude any fair value adjustments to debt instruments. We exclude these non-cash amounts because they do not reflect the underlying performance of the Company.

The following table is a reconciliation of our U.S. GAAP net income to EBITDA and Adjusted EBITDA (in thousands):
 
 
Year Ended December 31,
 
 
2017
 
2016
 
2015
 
 
(in thousands)
Net income
 
$
91,877

 
$
114,796

 
$
85,630

Interest expense
 
38,481

 
41,735

 
52,684

Income tax expense
 
10,207

 
12,399

 
11,575

Real estate related depreciation
 
99,090

 
97,444

 
101,143

EBITDA
 
239,655

 
266,374

 
251,032

Non-cash ground rent
 
6,290

 
5,671

 
5,915

Non-cash amortization of favorable and unfavorable contracts, net
 
(1,912
)
 
(1,912
)
 
(1,651
)
Hurricane-related costs (1)
 
3,280

 

 

Loss (gain) on sale of hotel properties (2)
 
764

 
(10,698
)
 

Loss on early extinguishment of debt
 
274

 

 

Gain on repayments of note receivable (3)
 

 

 
(3,927
)
Hotel acquisition costs
 
2,028

 

 
949

Hotel manager transition items and pre-opening costs (4)
 
(3,637
)
 

 
1,708

Severance costs (5)
 

 
(563
)
 
328

Impairment losses
 
3,209

 

 
10,461

Lease preparation costs (6)
 




1,061

Adjusted EBITDA
 
$
249,951

 
$
258,872

 
$
265,876

_______________
 
(1)
Represents stabilization, cleanup, and other costs (such as hotel labor) incurred at our hotels impacted by Hurricanes Irma or Maria that are not expected to be recovered by insurance.
 
(2)
During the year ended December 31, 2017, we recognized an incremental pre-tax loss of $0.8 million due to a post-closing adjustment for hotel expenses incurred under our ownership period related to 2016 dispositions.
 
(3)
Gain on repayment of note receivable in 2015 is related to the repayment of the Oak Brook Hills Resort loan, is reported net of income tax expense.
 
(4)
Includes items related to the hotel manager changes during the year ended December 31, 2017, as follows: Courtyard Manhattan Midtown East: (a) employee severance costs of approximately $0.3 million, (b) transition costs of approximately $0.1 million offset by (c) $1.9 million of accelerated amortization of key money received from Marriott; transition costs of approximately $0.4 million related to the Hotel Rex, L'Auberge de Sedona and Orchards Inn Sedona; offset by $2.6 million of accelerated amortization of key money received from Marriott for Frenchman's Reef.

 
(5)
During the year ended December 31, 2016, we reversed $0.7 million of previously recognized compensation expense for forfeited equity awards related to the resignation of our former Executive Vice President and Chief Operating Officer. Amounts recognized in 2016 are classified as corporate expenses on the consolidated statements of operations and amounts recognized in 2015 are classified as other hotel expenses on the consolidated statements of operations.
 
(6)
Represents costs incurred to remove former tenant improvements from a vacant retail space at the Lexington Hotel.

The following table is a reconciliation of our U.S. GAAP net income to FFO and Adjusted FFO (in thousands):

-53-


 
 
Year Ended December 31,
 
 
2017
 
2016
 
2015
 
 
(in thousands)
Net income
 
$
91,877

 
$
114,796

 
$
85,630

Real estate related depreciation
 
99,090

 
97,444

 
101,143

Impairment losses
 
3,209

 

 
10,461

Loss (gain) on sale of hotel properties, net of income tax (1)
 
458

 
(9,118
)
 

FFO
 
194,634

 
203,122

 
197,234

Non-cash ground rent
 
6,290

 
5,671

 
5,915

Non-cash amortization of favorable and unfavorable contracts, net
 
(1,912
)
 
(1,912
)
 
(1,651
)
Hurricane-related costs (2)
 
3,280

 

 

Loss on early extinguishment of debt
 
274

 

 

Gain on repayment of note receivable (3)
 

 

 
(2,317
)
Hotel acquisition costs
 
2,028

 

 
949

Hotel manager transition items and pre-opening costs (4)
 
(3,637
)
 

 
1,708

Severance costs (5)
 

 
(563
)
 
328

Lease preparation costs (6)
 

 

 
1,061

Fair value adjustments to debt instruments
 

 
19

 
125

Adjusted FFO
 
$
200,957

 
$
206,337

 
$
203,352

_______________
 
(1)
During the year ended December 31, 2017, we recognized an incremental loss, net of tax, of $0.5 million due to a post-closing adjustment for hotel expenses incurred under our ownership period related to 2016 dispositions.
 
(2)
Represents stabilization, cleanup, and other costs (such as hotel labor) incurred at our hotels impacted by Hurricanes Irma or Maria that are not expected to be recovered by insurance.
 
(3)
Gain on repayment of note receivable in 2015 is related to the repayment of the Oak Brook Hills Resort loan, is reported net of income tax expense.
 
(4)
Includes items related to the hotel manager changes during the year ended December 31, 2017, as follows: Courtyard Manhattan Midtown East: (a) employee severance costs of approximately $0.3 million, (b) transition costs of approximately $0.1 million offset by (c) $1.9 million of accelerated amortization of key money received from Marriott; transition costs of approximately $0.4 million related to the Hotel Rex, L'Auberge de Sedona and Orchards Inn Sedona; offset by $2.6 million of accelerated amortization of key money received from Marriott for Frenchman's Reef.
 
(5)
During the year ended December 31, 2016, we reversed $0.7 million of previously recognized compensation expense for forfeited equity awards related to the resignation of our former Executive Vice President and Chief Operating Officer. Amounts recognized in 2016 are classified as corporate expenses on the consolidated statements of operations and amounts recognized in 2015 are classified as other hotel expenses on the consolidated statements of operations.
 
(6)
Represents costs incurred to remove former tenant improvements from a vacant retail space at the Lexington Hotel.

Use and Limitations of Non-GAAP Financial Measures

Our management and board of directors use EBITDA, Adjusted EBITDA, FFO and Adjusted FFO to evaluate the performance of our hotels and to facilitate comparisons between us and other lodging REITs, hotel owners who are not REITs and other capital intensive companies. The use of these non-GAAP financial measures has certain limitations. These non-GAAP financial measures as presented by us, may not be comparable to non-GAAP financial measures as calculated by other real estate companies. These measures do not reflect certain expenses or expenditures that we incurred and will incur, such as depreciation, interest and capital expenditures. We compensate for these limitations by separately considering the impact of these excluded items to the extent they are material to operating decisions or assessments of our operating performance. Our reconciliations to the most comparable U.S. GAAP financial measures, and our consolidated statements of operations and cash flows, include interest expense, capital expenditures, and other excluded items, all of which should be considered when evaluating our performance, as well as the usefulness of our non-GAAP financial measures.

These non-GAAP financial measures are used in addition to and in conjunction with results presented in accordance with U.S. GAAP. They should not be considered as alternatives to operating profit, cash flow from operations, or any other operating performance measure prescribed by U.S. GAAP. These non-GAAP financial measures reflect additional ways of viewing our operations that we believe, when viewed with our U.S. GAAP results and the reconciliations to the corresponding U.S. GAAP financial measures, provide a more complete understanding of factors and trends affecting our business than could be obtained

-54-


absent this disclosure. We strongly encourage investors to review our financial information in its entirety and not to rely on a single financial measure.

Critical Accounting Policies

Our consolidated financial statements include the accounts of DiamondRock Hospitality Company and all consolidated subsidiaries. The preparation of financial statements in conformity with U.S. GAAP requires management to make estimates and assumptions that affect the reported amount of assets and liabilities at the date of our financial statements and the reported amounts of revenues and expenses during the reporting period. While we do not believe the reported amounts would be materially different, application of these policies involves the exercise of judgment and the use of assumptions as to future uncertainties and, as a result, actual results could differ materially from these estimates. We evaluate our estimates and judgments, including those related to the impairment of long-lived assets, on an ongoing basis. We base our estimates on experience and on various assumptions that are believed to be reasonable under the circumstances. All of our significant accounting policies are disclosed in the notes to our consolidated financial statements. The following represent certain critical accounting policies that require us to exercise our business judgment or make significant estimates:

Investment in Hotels. Acquired hotels, land improvements, building and furniture, fixtures and equipment and identifiable intangible assets are initially recorded at fair value. Additions to property and equipment, including current buildings, improvements, furniture, fixtures and equipment are recorded at cost. Property and equipment are depreciated using the straight-line method over an estimated useful life of 15 to 40 years for buildings and land improvements and one to ten years for furniture and equipment. Identifiable intangible assets are typically related to contracts, including ground lease agreements and hotel management agreements, which are recorded at fair value. Above-market and below-market contract values are based on the present value of the difference between contractual amounts to be paid pursuant to the contracts acquired and our estimate of the fair market contract rates for corresponding contracts. Contracts acquired that are at market do not have significant value. We enter into a hotel management agreement at the time of acquisition and such agreements are generally based on market terms. Intangible assets are amortized using the straight-line method over the remaining non-cancelable term of the related agreements. In making estimates of fair values for purposes of allocating purchase price, we may utilize a number of sources that may be obtained in connection with the acquisition or financing of a property and other market data. Management also considers information obtained about each property as a result of its pre-acquisition due diligence in estimating the fair value of the tangible and intangible assets acquired.

We review our investments in hotels for impairment whenever events or changes in circumstances indicate that the carrying value of our investments in hotels may not be recoverable. Events or circumstances that may cause us to perform a review include, but are not limited to, adverse changes in the demand for lodging at our properties due to declining national or local economic conditions and/or new hotel construction in markets where our hotels are located. When such conditions exist, management performs an analysis to determine if the estimated undiscounted future cash flows from operations and the proceeds from the ultimate disposition of an investment in a hotel exceed the hotel’s carrying value. If the estimated undiscounted future cash flows are less than the carrying amount of the asset, an adjustment to reduce the carrying value to the estimated fair market value is recorded and an impairment loss is recognized. Fair market value is estimated based on market data, estimated cash flows discounted at an appropriate rate, comparable sales information and other considerations requiring management to use its judgment in determining the assumptions used.

While our hotels have experienced improvement in certain key operating measures as the general economic conditions improve, the operating performance at certain of our hotels has not achieved our expected levels. As part of our overall capital allocation strategy, we assess underperforming hotels for possible disposition, which could result in a reduction in the carrying values of these properties.

Inflation

Operators of hotels, in general, possess the ability to adjust room rates daily to reflect the effects of inflation. However, competitive pressures may limit the ability of our management companies to raise room rates.

Seasonality

The periods during which our hotels experience higher revenues vary from property to property, depending principally upon location and the customer base served. Accordingly, we expect some seasonality in our business. Volatility in our financial performance from the seasonality of the lodging industry could adversely affect our financial condition and results of operations.

New Accounting Pronouncements Not Yet Implemented

-55-



See Note 2 to the accompanying consolidated financial statements for additional information relating to recently issued accounting pronouncements.

Item 7A. Quantitative and Qualitative Disclosures about Market Risk

Market risk includes risks that arise from changes in interest rates, foreign currency exchange rates, commodity prices, equity prices and other market changes that affect market sensitive instruments. In pursuing our business strategies, the primary market risk to which we are currently exposed, and to which we expect to be exposed in the future, is interest rate risk. The face amount of our outstanding debt as of December 31, 2017 was $944.4 million, of which $300 million was variable rate. If market rates of interest on our variable rate debt fluctuate by 25 basis points, interest expense would increase or decrease, depending on rate movement, future earnings and cash flows, by approximately $0.8 million annually.

Item 8.   Financial Statements and Supplementary Data

See Index to the Financial Statements on page F-1.

Item 9.   Changes in and Disagreements with Accountants on Accounting and Financial Disclosure

None.

Item 9A.   Controls and Procedures

Evaluation of Disclosure Controls and Procedures

The Company’s management has evaluated, under the supervision and with the participation of the Company’s Chief Executive Officer and Chief Financial Officer, the effectiveness of the disclosure controls and procedures (as defined in Rules 13a-15(e) and 15d-15(e) under the Securities Exchange Act of 1934, as amended (the “Exchange Act”)), as required by paragraph (b) of Rules 13a-15 and 15d-15 under the Exchange Act, and has concluded that as of the end of the period covered by this report, the Company’s disclosure controls and procedures were effective to give reasonable assurances that information we disclose in reports filed with the Securities and Exchange Commission (i) is recorded, processed, summarized and reported within the time periods specified in the Securities and Exchange Commission’s rules and forms and (ii) is accumulated and communicated to our management, including our principal executive officer and principal financial officer, as appropriate to allow timely decisions regarding disclosure.

Changes in Internal Control over Financial Reporting

There was no change in the Company’s internal control over financial reporting identified in connection with the evaluation required by paragraph (d) of Rules 13a-15 and 15d-15 under the Exchange Act during the Company’s most recent fiscal quarter that materially affected, or is reasonably likely to materially affect, the Company’s internal control over financial reporting.

Management Report on Internal Control over Financial Reporting

The report of our management regarding internal control over financial reporting is set forth on page F-2 of this Annual Report on Form 10-K under the caption “Management Report on Internal Control over Financial Reporting” and incorporated herein by reference.

Attestation Report of Independent Registered Public Accounting Firm

The report of our independent registered public accounting firm regarding our internal control over financial reporting is set forth on page F-3 of this Annual Report on Form 10-K under the caption “Report of Independent Registered Public Accounting Firm” and incorporated herein by reference.

Item 9B.   Other Information

None.

-56-


PART III

The information required by Items 10-14 is incorporated by reference to our proxy statement for the 2017 annual meeting of stockholders (to be filed with the SEC not later than 120 days after the end of the fiscal year covered by this report) (“2017 proxy statement”).

Item 10.   Directors, Executive Officers and Corporate Governance

Information required by this item is incorporated by reference to our 2018 proxy statement.

Item 11.   Executive Compensation

The information required by this item is incorporated by reference to our 2018 proxy statement.

Item 12.   Security Ownership of Certain Beneficial Owners and Management and Related Stockholder Matters

The information required by this item is incorporated by reference to our 2018 proxy statement. Information regarding our equity plans set forth in Item 5 of this Annual Report on Form 10-K is incorporated by reference into this Item 12.

Item 13.   Certain Relationships and Related Transactions and Director Independence

The information required by this item is incorporated by reference to our 2018 proxy statement.

Item 14.   Principal Accounting Fees and Services

The information required by this item is incorporated by reference to our 2018 proxy statement.


-57-


PART IV

Item 15.   Exhibits and Financial Statement Schedules

1.
Financial Statements

Included herein at pages F-1 through F-33.

2.
Financial Statement Schedules

The following financial statement schedule is included herein on pages F-34 and F-35:

Schedule III - Real Estate and Accumulated Depreciation

All other schedules for which provision is made in Regulation S-X are either not required to be included herein under the related instructions or are inapplicable or the related information is included in the footnotes to the applicable financial statement and, therefore, have been omitted.

3.
Exhibits

The following exhibits are included in this Annual Report on Form 10-K for the fiscal year ended December 31, 2017 (and are numbered in accordance with Item 601 of Regulation S-K):

Exhibit Number
 
Description of Exhibit
3.1.1
 
3.1.2
 
3.1.3
 
3.1.4
 

3.1.5
 

3.2.1
 
3.2.2
 
4.1
 
10.1
 
10.2*
 
10.3*
 


-58-


10.4*
 

10.5*
 
10.6*
 
10.7*
 
10.8*
 

10.9*
 
10.10*
 
10.11*
 
10.12*
 
10.13*
 

10.14
 
10.15*
 
10.16
 
10.17
 
10.18*
 
10.19*
 
10.20*
 
10.21*
 
10.22*
 

-59-


10.23*
 

10.24*
 
10.25*
 

10.26*
 

10.27*
 
10.28*
 

10.29*
 

10.30*
 
10.31*
 

12.1†
 
21.1†
 
23.1†
 
31.1†
 
31.2†
 
32.1**
 
Attached as Exhibit 101 to this report are the following materials from DiamondRock Hospitality Company's Annual Report on Form 10-K for the year ended December 31, 2017 formatted in XBRL (eXtensible Business Reporting Language): (i) the Consolidated Balance Sheets, (ii) the Consolidated Statements of Operations, (iii) the Consolidated Statements of Stockholders' Equity, (iv) the Consolidated Statements of Cash Flows, and (v) the related notes to these consolidated financial statements.
 
 
 
* Exhibit is a management contract or compensatory plan or arrangement.
† Filed herewith
** Furnished herewith

Item 16.   Form 10-K Summary

Not applicable.


-60-


SIGNATURES

Pursuant to the requirements of Section 13 or 15(d) of the Securities Exchange Act of 1934, the registrant has duly caused this report to be signed on its behalf by the undersigned, thereunto duly authorized, in the City of Bethesda, State of Maryland, on February 27, 2018.

DIAMONDROCK HOSPITALITY COMPANY
 
 
 
By:
/s/ WILLIAM J. TENNIS
 
Name:
William J. Tennis
 
Title:
Executive Vice President, General Counsel and Corporate Secretary

Pursuant to the requirements of the Securities Exchange Act of 1934, this report has been signed by the following persons on behalf of the registrant and in the capacities and on the dates indicated.
Signature
 
Title
 
Date
 
 
 
 
 
 
 
 
 
 
/s/ MARK W. BRUGGER
 
Chief Executive Officer and Director
 
February 27, 2018
Mark W. Brugger
 
(Principal Executive Officer)
 
 
 
 
 
 
 
 
 
 
 
 
/s/ SEAN M. MAHONEY
 
Executive Vice President and Chief
 
February 27, 2018
Sean M. Mahoney
 
Financial Officer (Principal Financial Officer)
 
 
 
 
 
 
 
 
 
 
 
 
/s/ BRIONY R. QUINN
 
Chief Accounting Officer and Corporate
 
February 27, 2018
Briony R. Quinn
 
Controller (Principal Accounting Officer)
 
 
 
 
 
 
 
 
 
 
 
 
/s/ WILLIAM W. McCARTEN
 
Chairman
 
February 27, 2018
William W. McCarten
 
 
 
 
 
 
 
 
 
 
 
 
 
 
/s/ DANIEL J. ALTOBELLO
 
Director
 
February 27, 2018
Daniel J. Altobello
 
 
 
 
 
 
 
 
 
 
 
 
 
 
/s/ TIMOTHY CHI
 
Director
 
February 27, 2018
Timothy Chi
 
 
 
 
 
 
 
 
 
 
 
 
 
 
/s/ MAUREEN L. McAVEY
 
Director
 
February 27, 2018
Maureen L. McAvey
 
 
 
 
 
 
 
 
 
 
 
 
 
 
/s/ GILBERT T. RAY
 
Director
 
February 27, 2018
Gilbert T. Ray
 
 
 
 
 
 
 
 
 
 
 
 
 
 
/s/ WILLIAM J. SHAW
 
Director
 
February 27, 2018
William J. Shaw
 
 
 
 
 
 
 
 
 
 
 
 
 
 
/s/ BRUCE D. WARDINSKI
 
Director
 
February 27, 2018
Bruce D. Wardinski
 
 
 
 

-61-





Index to Financial Statements
 
 
 
Page
 
Management's Report on Internal Control Over Financial Reporting
F-2
Reports of Independent Registered Public Accounting Firm
F-3
Consolidated Balance Sheets as of December 31, 2017 and 2016
F-5
Consolidated Statements of Operations for the Years Ended December 31, 2017, 2016 and 2015
F-6
Consolidated Statements of Stockholders' Equity for the Years Ended December 31, 2017, 2016 and 2015
F-7
Consolidated Statements of Cash Flows for the Years Ended December 31, 2017, 2016 and 2015
F-8
Notes to Consolidated Financial Statements
F-10
Schedule III - Real Estate and Accumulated Depreciation as of December 31, 2017
F-34



F-1




Management's Report on Internal Control Over Financial Reporting

Management is responsible for establishing and maintaining adequate internal control over financial reporting for the Company. Internal control over financial reporting refers to the process designed by, or under the supervision of, our Chief Executive Officer and Chief Financial Officer, and effected by our board of directors, management and other personnel, to provide reasonable assurance regarding the reliability of financial reporting and the preparation of financial statements for external purposes in accordance with generally accepted accounting principles, and includes those policies and procedures that:

(1) Pertain to the maintenance of records that in reasonable detail accurately and fairly reflect the transactions and dispositions of the assets of the company;

(2) Provide reasonable assurance that transactions are recorded as necessary to permit preparation of financial statements in accordance with generally accepted accounting principles, and that receipts and expenditures of the company are being made only in accordance with authorizations of management and directors of the company; and

(3) Provide reasonable assurance regarding prevention or timely detection of unauthorized acquisition, use or disposition of the company's assets that could have a material effect on the financial statements.

Internal control over financial reporting cannot provide absolute assurance of achieving financial reporting objectives because of its inherent limitations. Internal control over financial reporting is a process that involves human diligence and compliance and is subject to lapses in judgment and breakdowns resulting from human failures. Internal control over financial reporting also can be circumvented by collusion or improper management override. Because of such limitations, there is a risk that material misstatements may not be prevented or detected on a timely basis by internal control over financial reporting. However, these inherent limitations are known features of the financial reporting process. Therefore, it is possible to design into the process safeguards to reduce, though not eliminate, this risk.

Management has used the framework set forth in the report entitled Internal Control - Integrated Framework (2013) published by the Committee of Sponsoring Organizations of the Treadway Commission to evaluate the effectiveness of the Company's internal control over financial reporting. Management has concluded that the Company's internal control over financial reporting was effective as of December 31, 2017. KPMG LLP, an independent registered public accounting firm, audited the effectiveness of the Company's internal control over financial reporting as of December 31, 2017, as stated in their report, which appears below.
 
 
 
 
 
/s/ Mark W. Brugger
 
 
Chief Executive Officer
 
 
(Principal Executive Officer)
 
 
 
 
 
 
 
 
/s/ Sean M. Mahoney
 
 
Executive Vice President and Chief Financial Officer
 
 
(Principal Financial Officer)
 
 
 
 
 
 
 
 
/s/ Briony R. Quinn
 
 
Chief Accounting Officer and Corporate Controller
 
 
(Principal Accounting Officer)

February 27, 2018




F-2



Report of Independent Registered Public Accounting Firm

To the Stockholders and Board of Directors
DiamondRock Hospitality Company:

Opinion on Internal Control Over Financial Reporting
We have audited DiamondRock Hospitality Company and subsidiaries' (the Company) internal control over financial reporting as of December 31, 2017, based on criteria established in Internal Control - Integrated Framework (2013) issued by the Committee of Sponsoring Organizations of the Treadway Commission. In our opinion, the Company maintained, in all material respects, effective internal control over financial reporting as of December 31, 2017, based on criteria established in Internal Control - Integrated Framework (2013) issued by the Committee of Sponsoring Organizations of the Treadway Commission.
  
We also have audited, in accordance with the standards of the Public Company Accounting Oversight Board (United States) (PCAOB), the consolidated balance sheets of the Company as of December 31, 2017 and 2016, the related consolidated statements of operations, stockholders’ equity, and cash flows for each of the years in the three-year period ended December 31, 2017, the related notes, and financial statement schedule III (collectively, the consolidated financial statements), and our report dated February 27, 2018 expressed an unqualified opinion on those consolidated financial statements.

Basis for Opinion
The Company’s management is responsible for maintaining effective internal control over financial reporting and for its assessment of the effectiveness of internal control over financial reporting, included in the accompanying Management’s Report on Internal Control Over Financial Reporting. Our responsibility is to express an opinion on the Company’s internal control over financial reporting based on our audit. We are a public accounting firm registered with the PCAOB and are required to be independent with respect to the Company in accordance with the U.S. federal securities laws and the applicable rules and regulations of the Securities and Exchange Commission and the PCAOB.
We conducted our audit in accordance with the standards of the PCAOB. Those standards require that we plan and perform the audit to obtain reasonable assurance about whether effective internal control over financial reporting was maintained in all material respects. Our audit of internal control over financial reporting included obtaining an understanding of internal control over financial reporting, assessing the risk that a material weakness exists, and testing and evaluating the design and operating effectiveness of internal control based on the assessed risk. Our audit also included performing such other procedures as we considered necessary in the circumstances. We believe that our audit provides a reasonable basis for our opinion.
Definition and Limitations of Internal Control Over Financial Reporting
A company’s internal control over financial reporting is a process designed to provide reasonable assurance regarding the reliability of financial reporting and the preparation of financial statements for external purposes in accordance with generally accepted accounting principles. A company’s internal control over financial reporting includes those policies and procedures that (1) pertain to the maintenance of records that, in reasonable detail, accurately and fairly reflect the transactions and dispositions of the assets of the company; (2) provide reasonable assurance that transactions are recorded as necessary to permit preparation of financial statements in accordance with generally accepted accounting principles, and that receipts and expenditures of the company are being made only in accordance with authorizations of management and directors of the company; and (3) provide reasonable assurance regarding prevention or timely detection of unauthorized acquisition, use, or disposition of the company’s assets that could have a material effect on the financial statements.
Because of its inherent limitations, internal control over financial reporting may not prevent or detect misstatements. Also, projections of any evaluation of effectiveness to future periods are subject to the risk that controls may become inadequate because of changes in conditions, or that the degree of compliance with the policies or procedures may deteriorate.




/s/ KPMG LLP
McLean, Virginia
February 27, 2018


F-3


Report of Independent Registered Public Accounting Firm

To the Stockholders and Board of Directors
DiamondRock Hospitality Company:

Opinion on the Consolidated Financial Statements
We have audited the accompanying consolidated balance sheets of DiamondRock Hospitality Company and subsidiaries (the Company) as of December 31, 2017 and 2016, the related consolidated statements of operations, stockholders’ equity, and cash flows for each of the years in the three‑year period ended December 31, 2017, the related notes, and financial statement schedule III (collectively, the consolidated financial statements). In our opinion, the consolidated financial statements present fairly, in all material respects, the financial position of the Company as of December 31, 2017 and 2016, and the results of its operations and its cash flows for each of the years in the three‑year period ended December 31, 2017, in conformity with U.S. generally accepted accounting principles.
We also have audited, in accordance with the standards of the Public Company Accounting Oversight Board (United States) (PCAOB), the Company’s internal control over financial reporting as of December 31, 2017, based on criteria established in Internal Control - Integrated Framework (2013) issued by the Committee of Sponsoring Organizations of the Treadway Commission, and our report dated February 27, 2018 expressed an unqualified opinion on the effectiveness of the Company’s internal control over financial reporting.
Basis for Opinion
These consolidated financial statements are the responsibility of the Company’s management. Our responsibility is to express an opinion on these consolidated financial statements based on our audits. We are a public accounting firm registered with the PCAOB and are required to be independent with respect to the Company in accordance with the U.S. federal securities laws and the applicable rules and regulations of the Securities and Exchange Commission and the PCAOB.
We conducted our audits in accordance with the standards of the PCAOB. Those standards require that we plan and perform the audit to obtain reasonable assurance about whether the consolidated financial statements are free of material misstatement, whether due to error or fraud. Our audits included performing procedures to assess the risks of material misstatement of the consolidated financial statements, whether due to error or fraud, and performing procedures that respond to those risks. Such procedures included examining, on a test basis, evidence regarding the amounts and disclosures in the consolidated financial statements. Our audits also included evaluating the accounting principles used and significant estimates made by management, as well as evaluating the overall presentation of the consolidated financial statements. We believe that our audits provide a reasonable basis for our opinion.



/s/ KPMG LLP

We have served as the Company’s auditor since 2004.
McLean, Virginia
February 27, 2018

F-4




DIAMONDROCK HOSPITALITY COMPANY

CONSOLIDATED BALANCE SHEETS
As of December 31, 2017 and 2016
(in thousands, except share and per share amounts)
 
2017
 
2016
ASSETS
 
 
 
Property and equipment, net
$
2,692,286

 
$
2,646,676

Restricted cash
40,204

 
46,069

Due from hotel managers
86,621

 
77,928

Favorable lease assets, net
26,690

 
18,013

Prepaid and other assets
71,488

 
19,127

Cash and cash equivalents
183,569

 
243,095

Total assets
$
3,100,858

 
$
3,050,908

 
 
 
 
LIABILITIES AND STOCKHOLDERS’ EQUITY
 
 
 
Liabilities:
 
 
 
Mortgage debt, net of unamortized debt issuance costs
$
639,639

 
$
821,167

Term loans, net of unamortized debt issuance costs
298,153

 
99,372

Total debt
937,792

 
920,539

Deferred income related to key money, net
14,307

 
20,067

Unfavorable contract liabilities, net
70,734

 
72,646

Deferred ground rent
86,614

 
80,509

Due to hotel managers
74,213

 
58,294

Dividends declared and unpaid
25,708

 
25,567

Accounts payable and accrued expenses
57,845

 
36,499

Total liabilities
1,267,213

 
1,214,121

Stockholders’ Equity:
 
 
 
Preferred stock, $0.01 par value; 10,000,000 shares authorized; no shares issued and outstanding

 

Common stock, $0.01 par value; 400,000,000 shares authorized; 200,306,733 and 200,200,902 shares issued and outstanding at December 31, 2017 and 2016, respectively
2,003

 
2,002

Additional paid-in capital
2,061,451

 
2,055,365

Accumulated deficit
(229,809
)
 
(220,580
)
Total stockholders’ equity
1,833,645

 
1,836,787

Total liabilities and stockholders’ equity
$
3,100,858

 
$
3,050,908








The accompanying notes are an integral part of these consolidated financial statements.

F-5


DIAMONDROCK HOSPITALITY COMPANY

CONSOLIDATED STATEMENTS OF OPERATIONS
Years Ended December 31, 2017, 2016, and 2015
(in thousands, except share and per share amounts)
 
2017
 
2016
 
2015
Revenues:
 
 
 
 
 
Rooms
$
635,932

 
$
650,624

 
$
673,578

Food and beverage
183,049

 
194,756

 
208,173

Other
51,024

 
51,178

 
49,239

Total revenues
870,005

 
896,558

 
930,990

Operating Expenses:
 
 
 
 
 
Rooms
158,534

 
159,151

 
163,549

Food and beverage
120,460

 
125,916

 
137,297

Management fees
21,969

 
30,143

 
30,633

Other hotel expenses
302,272

 
302,805

 
317,623

Depreciation and amortization
99,090

 
97,444

 
101,143

Impairment losses
3,209

 

 
10,461

Hotel acquisition costs
2,028

 

 
949

Corporate expenses
26,711

 
23,629

 
24,061

Gain on business interruption insurance
(4,051
)
 

 

Total operating expenses, net
730,222

 
739,088

 
785,716

Operating income
139,783

 
157,470

 
145,274

Interest and other income, net
(1,820
)
 
(762
)
 
(688
)
Interest expense
38,481

 
41,735

 
52,684

Gain on repayment of note receivable

 

 
(3,927
)
Loss (gain) on sales of hotel properties, net
764

 
(10,698
)
 

Loss on early extinguishment of debt
274

 

 

Total other expenses, net
37,699

 
30,275

 
48,069

Income before income taxes
102,084

 
127,195

 
97,205

Income tax expense
(10,207
)
 
(12,399
)
 
(11,575
)
Net income
$
91,877

 
$
114,796

 
$
85,630

 
 
 
 
 
 
Earnings per share:
 
 
 
 
 
Basic earnings per share
$
0.46

 
$
0.57

 
$
0.43

Diluted earnings per share
$
0.46

 
$
0.57

 
$
0.43

 
 
 
 
 
 
Weighted-average number of common shares outstanding:
 
 
 
 
 
Basic
200,784,450

 
201,079,573

 
200,796,678

Diluted
201,521,468

 
201,676,258

 
201,459,934






The accompanying notes are an integral part of these consolidated financial statements.

F-6


DIAMONDROCK HOSPITALITY COMPANY

CONSOLIDATED STATEMENTS OF STOCKHOLDERS' EQUITY
Years Ended December 31, 2017, 2016 and 2015
(in thousands, except share and per share amounts)

 
Common Stock
 
 
 
 
 
 
 
Shares
 
Par Value
 
Additional Paid-In Capital
 
Accumulated Deficit
 
Total
Balance at December 31, 2014
199,964,041

 
$
2,000

 
$
2,045,755

 
$
(218,768
)
 
$
1,828,987

Dividends of $0.50 per common share

 

 
353

 
(101,142
)
 
(100,789
)
Issuance and vesting of common stock grants, net
253,130

 
2

 
2,985

 

 
2,987

Sale of common stock in secondary offerings, net of placement fees and expenses of $179
524,606

 
5

 
7,785

 

 
7,790

Net income

 

 

 
85,630

 
85,630

Balance at December 31, 2015
200,741,777

 
$
2,007

 
$
2,056,878

 
$
(234,280
)
 
$
1,824,605

Dividends of $0.50 per common share

 

 
358

 
(101,096
)
 
(100,738
)
Issuance and vesting of common stock grants, net
187,362

 
2

 
4,634

 

 
4,636

Share repurchases
(728,237
)
 
(7
)
 
(6,505
)
 

 
(6,512
)
Net income

 

 

 
114,796

 
114,796

Balance at December 31, 2016
200,200,902

 
$
2,002

 
$
2,055,365

 
$
(220,580
)
 
$
1,836,787

Dividends of $0.50 per common share

 

 
424

 
(101,106
)
 
(100,682
)
Issuance and vesting of common stock grants, net
105,831

 
1

 
5,662

 

 
5,663

Net income

 

 

 
91,877

 
91,877

Balance at December 31, 2017
200,306,733

 
$
2,003

 
$
2,061,451

 
$
(229,809
)
 
$
1,833,645



















The accompanying notes are an integral part of these consolidated financial statements.

F-7



DIAMONDROCK HOSPITALITY COMPANY

CONSOLIDATED STATEMENTS OF CASH FLOWS
Years Ended December 31, 2017, 2016 and 2015
(in thousands)
 
2017
 
2016
 
2015
Cash flows from operating activities:
 
 
 
 
 
Net income
$
91,877

 
$
114,796

 
$
85,630

Adjustments to reconcile net income to net cash provided by operating activities:
 
 
 
 
 
Real estate depreciation
99,090

 
97,444

 
101,143

Corporate asset depreciation as corporate expenses
95

 
66

 
80

Loss (gain) on sale of hotel properties, net
764

 
(10,698
)
 

Gain on repayment of note receivable

 

 
(3,927
)
Loss on early extinguishment of debt
274

 

 

Non-cash ground rent
6,290

 
5,671

 
5,915

Non-cash amortization of financing costs, debt premium, and interest rate cap as interest
1,950

 
2,302

 
2,353

Impairment losses
43,993

 

 
10,461

Estimated recovery of impairment losses from insurance
(40,784
)
 

 

Gain on business interruption insurance
(4,051
)
 

 

Amortization of favorable and unfavorable contracts, net
(1,912
)
 
(1,912
)
 
(1,651
)
Amortization of deferred income related to key money
(5,760
)
 
(2,851
)
 
(993
)
Stock-based compensation
6,201

 
5,321

 
5,723

Deferred income tax expense
7,702

 
10,405

 
10,292

Changes in assets and liabilities:
 
 
 
 
 
Prepaid expenses and other assets
(22,282
)
 
17,007

 
(3,144
)
Restricted cash
2,535

 
55

 
12,606

Due to/from hotel managers
1,540

 
(1,056
)
 
106

Accounts payable and accrued expenses
17,006

 
(20,969
)
 
2,963

Net cash provided by operating activities
204,528

 
215,581

 
227,557

Cash flows from investing activities:
 
 
 
 
 
Hotel capital expenditures
(99,551
)
 
(102,861
)
 
(62,950
)
Hotel acquisitions
(93,795
)
 

 
(150,400
)
Proceeds from sale of properties, net
(764
)
 
183,874

 

Proceeds from property insurance
10,042

 

 

Notes receivable repayments

 

 
3,927

Change in restricted cash
5,457

 
4,641

 
2,785

Receipt of deferred key money

 

 
3,000

Net cash (used in) provided by investing activities
(178,611
)
 
85,654

 
(203,638
)
Cash flows from financing activities:
 
 
 
 
 
Scheduled mortgage debt principal payments
(12,417
)
 
(11,198
)
 
(13,322
)
Repurchase of common stock and other
(537
)
 
(7,197
)
 
(2,735
)
Proceeds from sale of common stock, net

 

 
7,790

Proceeds from mortgage debt

 

 
355,000

Repayments of mortgage debt
(170,368
)
 
(249,793
)
 
(202,130
)
Proceeds from senior unsecured term loan
200,000

 
100,000

 

Draws on senior unsecured credit facility

 
75,000

 
195,000

Repayments of senior unsecured credit facility

 
(75,000
)
 
(195,000
)
Payment of financing costs
(1,579
)
 
(2,765
)
 
(2,866
)
Purchase of interest rate cap

 

 
(325
)
Payment of cash dividends
(100,542
)
 
(100,771
)
 
(96,112
)
Net cash (used in) provided by financing activities
(85,443
)
 
(271,724
)
 
45,300

Net (decrease) increase in cash and cash equivalents
(59,526
)
 
29,511

 
69,219

Cash and cash equivalents, beginning of year
243,095

 
213,584

 
144,365

Cash and cash equivalents, end of year
$
183,569

 
$
243,095

 
$
213,584



The accompanying notes are an integral part of these consolidated financial statements.


F-8



DIAMONDROCK HOSPITALITY COMPANY

CONSOLIDATED STATEMENTS OF CASH FLOWS - (CONTINUED)
Years Ended December 31, 2017, 2016 and 2015
(in thousands)
Supplemental Disclosure of Cash Flow Information:
2017
 
2016
 
2015
Cash paid for interest
$
36,288

 
$
40,345

 
$
48,916

Cash paid for income taxes
$
3,251

 
$
1,973

 
$
1,099

Non-cash Investing and Financing Activities:
 
 
 
 
 
Unpaid dividends
$
25,708

 
$
25,567

 
$
25,599

Buyer assumption of mortgage debt on sale of hotel
$

 
$
89,486

 
$




The accompanying notes are an integral part of these consolidated financial statements.


F-9


DIAMONDROCK HOSPITALITY COMPANY

Notes to the Consolidated Financial Statements

1.
Organization

DiamondRock Hospitality Company (the “Company” or “we”) is a lodging-focused real estate company that owns a portfolio of premium hotels and resorts. Our hotels are concentrated in key gateway cities and in destination resort locations and the majority of our hotels are operated under a brand owned by one of the leading global lodging brand companies (Marriott International, Inc. (“Marriott”) or Hilton Worldwide (“Hilton”)). We are an owner, as opposed to an operator, of the hotels in our portfolio. As an owner, we receive all of the operating profits or losses generated by our hotels after we pay fees to the hotel managers, which are based on the revenues and profitability of the hotels.

As of December 31, 2017, we owned 28 hotels with 9,630 rooms, located in the following markets: Atlanta, Georgia; Boston, Massachusetts (2); Burlington, Vermont; Charleston, South Carolina; Chicago, Illinois (2); Denver, Colorado (2); Fort Lauderdale, Florida; Fort Worth, Texas; Huntington Beach, California; Key West, Florida (2); New York, New York (4); Salt Lake City, Utah; San Diego, California; San Francisco, California; Sedona, Arizona (2); Sonoma, California; Washington D.C. (2); St. Thomas, U.S. Virgin Islands; and Vail, Colorado. Two of our hotels, the Frenchman's Reef & Morning Star Marriott Beach Resort and the Inn at Key West, are currently closed as a result of damage incurred from Hurricanes Irma and Maria in September 2017.
  
We conduct our business through a traditional umbrella partnership real estate investment trust, or UPREIT, in which our hotel properties are owned by our operating partnership, DiamondRock Hospitality Limited Partnership, or subsidiaries of our operating partnership. The Company is the sole general partner of our operating partnership and currently owns, either directly or indirectly, all of the limited partnership units of our operating partnership.

2.
Summary of Significant Accounting Policies

Basis of Presentation

Our financial statements include all of the accounts of the Company and its subsidiaries in accordance with U.S. GAAP. All intercompany accounts and transactions have been eliminated in consolidation. If the Company determines that it has an interest in a variable interest entity within the meaning of the Financial Accounting Standards Board "(FASB") Accounting Standards Codification ("ASC") 810, Consolidation, the Company will consolidate the entity when it is determined to be the primary beneficiary of the entity.

In 2016, the Company adopted the FASB Accounting Standards Update (“ASU”) No. 2015-02, Consolidation (Topic 810): Amendments to the Consolidation Analysis. The Company evaluated the application of ASU No. 2015-02 and concluded that our operating partnership meets the criteria of a variable interest entity. The Company is the primary beneficiary and, accordingly, we continue to consolidate our operating partnership. The Company’s sole significant asset is its investment in its operating partnership, and consequently, substantially all of the Company’s assets and liabilities represent those assets and liabilities of its operating partnership. In addition, all of the Company's debt is an obligation of its operating partnership.

The presentation of deferred tax assets and liabilities has been adjusted in the accompanying consolidated balance sheet as of December 31, 2016. This adjustment reduced previously reported 2016 deferred tax assets, within prepaid and other assets on the consolidated balance sheet, and previously reported 2016 deferred tax liabilities, within accounts payable and accrued expenses on the consolidated balance sheet, each by $18.6 million, to reflect deferred taxes on a net basis by tax jurisdiction as required under ASC 740, Income Taxes. There was no impact to the consolidated statement of operations, the cash flows from operating, investing, or financing activities on the consolidated statement of cash flows for the year ended December 31, 2016, or to the consolidated statement of stockholders’ equity as of December 31, 2016.

Use of Estimates

The preparation of the financial statements in conformity with U.S. GAAP requires management to make estimates and assumptions that affect the reported amounts of assets and liabilities and disclosure of contingent assets and liabilities at the date of the financial statements and the reported amounts of revenues and expenses during the reporting period. Actual results could differ from those estimates.

Risks and Uncertainties


F-10


The state of the overall economy can significantly impact hotel operational performance and thus, impact our financial position. Should any of our hotels experience a significant decline in operational performance, it may affect our ability to make distributions to our stockholders and service debt or meet other financial obligations.

Fair Value Measurements

In evaluating fair value, U.S. GAAP outlines a valuation framework and creates a fair value hierarchy that distinguishes between market assumptions based on market data (observable inputs) and a reporting entity’s own assumptions about market data (unobservable inputs). The hierarchy ranks the quality and reliability of inputs used to determine fair value, which are then classified and disclosed in one of the three categories. The three levels are as follows:

Level 1 - Inputs are quoted prices (unadjusted) in active markets for identical assets or liabilities
Level 2 - Inputs include quoted prices in active markets for similar assets and liabilities, quoted prices for identical
or similar assets in markets that are not active and model-derived valuations whose inputs are observable
Level 3 - Model-derived valuations with unobservable inputs

Property and Equipment

Investments in hotel properties, land, land improvements, building and furniture, fixtures and equipment and identifiable intangible assets are recorded at fair value upon acquisition. Property and equipment purchased after the hotel acquisition date is recorded at cost. Replacements and improvements are capitalized, while repairs and maintenance are expensed as incurred. Upon the sale or retirement of a fixed asset, the cost and related accumulated depreciation is removed from the Company’s accounts and any resulting gain or loss is included in the statements of operations.

Depreciation is computed using the straight-line method over the estimated useful lives of the assets, generally 5 to 40 years for buildings, land improvements and building improvements and 1 to 10 years for furniture, fixtures and equipment. Leasehold improvements are amortized over the shorter of the lease term or the useful lives of the related assets.

We review our investments in hotel properties for impairment whenever events or changes in circumstances indicate that the carrying value of the hotel properties may not be recoverable. Events or circumstances that may cause a review include, but are not limited to, adverse changes in the demand for lodging at the properties due to declining national or local economic conditions and/or new hotel construction in markets where the hotels are located. When such conditions exist, management performs an analysis to determine if the estimated undiscounted future cash flows from operations and the proceeds from the ultimate disposition of a hotel property and related assets exceed the carrying value. If the estimated undiscounted future cash flows are less than the carrying amount of the asset, an adjustment to reduce the carrying amount to the related hotel property's estimated fair market value is recorded and an impairment loss is recognized.

We will classify a hotel as held for sale in the period that we have made the decision to dispose of the hotel, a binding agreement to purchase the property has been signed under which the buyer has committed a significant amount of nonrefundable cash and no significant financing or other contingencies exist which could cause the transaction to not be completed in a timely manner. If these criteria are met, we will record an impairment loss if the fair value less costs to sell is lower than the carrying amount of the hotel and related assets and will cease recording depreciation expense. We will classify the assets and related liabilities as held for sale on the balance sheet.

Cash and Cash Equivalents

We consider all highly liquid investments with an original maturity of three months or less to be cash equivalents.

Revenue Recognition

Revenues from operations of the hotels are recognized when the goods or services are provided. Revenues consist of room sales, food and beverage sales and other hotel department revenues, such as telephone, parking, gift shop sales and resort fees.

Income Taxes

We account for income taxes using the asset and liability method. Deferred tax assets and liabilities are recognized for the estimated future tax consequences attributable to the differences between the financial statement carrying amounts of existing assets and liabilities and their respective tax bases. Deferred tax assets and liabilities are measured using enacted tax rates in effect for the year in which those temporary differences are expected to be recovered or settled. The effect on deferred tax assets and

F-11


liabilities from a change in tax rates is recognized in earnings during the period in which the new rate is enacted. However, deferred tax assets are recognized only to the extent that it is more likely than not that they will be realized based on consideration of all available evidence, including the future reversals of existing taxable temporary differences, future projected taxable income and tax planning strategies. Valuation allowances are provided if, based upon the weight of the available evidence, it is more likely than not that some or all of the deferred tax assets will not be realized.

We have elected to be treated as a REIT under the provisions of the Internal Revenue Code, which requires that we distribute at least 90% of our taxable income annually to our stockholders and comply with certain other requirements. In addition to paying federal and state taxes on any retained income, we may be subject to taxes on “built-in gains” on sales of certain assets. Our taxable REIT subsidiaries will generally be subject to federal, state, local and/or foreign income taxes.

In order for the income from our hotel property investments to constitute “rents from real properties” for purposes of the gross income tests required for REIT qualification, the income we earn cannot be derived from the operation of any of our hotels. Therefore, we lease each of our hotel properties to a wholly owned subsidiary of Bloodstone TRS, Inc., our existing taxable REIT subsidiary, or TRS, except for the Frenchman’s Reef & Morning Star Marriott Beach Resort, which is owned by a Virgin Islands corporation, which we have elected to be treated as a TRS, and the L'Auberge de Sedona and Orchards Inn Sedona, which are each leased to a wholly owned subsidiary of the Company, which we have elected to be treated as a TRS.

We had no accruals for tax uncertainties as of December 31, 2017 and 2016.

Intangible Assets and Liabilities

Intangible assets or liabilities are recorded on non-market contracts assumed as part of the acquisition of certain hotels. We review the terms of agreements assumed in conjunction with the purchase of a hotel to determine if the terms are favorable or unfavorable compared to an estimated market agreement at the acquisition date. Favorable lease assets or unfavorable contract liabilities are recorded at the acquisition date and amortized using the straight-line method over the term of the agreement. We do not amortize intangible assets with indefinite useful lives, but we review these assets for impairment annually or at interim periods if events or circumstances indicate that the asset may be impaired.

Earnings Per Share

Basic earnings per share is calculated by dividing net income by the weighted-average number of common shares outstanding during the period. Diluted earnings per share is calculated by dividing net income by the weighted-average number of common shares outstanding during the period plus other potentially dilutive securities such as stock grants or shares issuable in the event of conversion of operating partnership units. No adjustment is made for shares that are anti-dilutive during a period.

Stock-Based Compensation

We account for stock-based employee compensation using the fair value based method of accounting. We record the cost of awards with service or market conditions based on the grant-date fair value of the award. That cost is recognized over the period during which an employee is required to provide service in exchange for the award. No compensation cost is recognized for equity instruments for which employees do not render the requisite service.

Comprehensive Income

We do not have any comprehensive income other than net income. If we have any comprehensive income in future periods, such that a statement of comprehensive income would be necessary, such statement will be reported as one statement with the consolidated statement of operations.

Restricted Cash

Restricted cash primarily consists of reserves for replacement of furniture and fixtures held by our hotel managers and cash held in escrow pursuant to lender requirements.

Deferred Financing Costs

Financing costs are recorded at cost and consist of loan fees and other costs incurred in connection with the issuance of debt. Amortization of deferred financing costs is computed using a method that approximates the effective interest method over the remaining life of the debt and is included in interest expense in the accompanying consolidated statements of operations.

F-12



Due to/from Hotel Managers

The due from hotel managers consists of hotel level accounts receivable, periodic hotel operating distributions due to owner and prepaid and other assets held by the hotel managers on our behalf. The due to hotel managers represents liabilities incurred by the hotel on behalf of us in conjunction with the operation of our hotels which are legal obligations of the Company.

Key Money

Key money received in conjunction with entering into hotel management or franchise agreements or completing specific capital projects is deferred and amortized over the term of the hotel management agreement, the term of the franchise agreement, or other systematic and rational period, if appropriate. Deferred key money is classified as deferred income in the accompanying consolidated balance sheets and amortized as an offset to base management fees or franchise fees.

Straight-Line Rental Income and Expense

We record rental income and expense on leases that provide for minimum rental payments that increase in pre-established amounts over the remaining term of the lease on a straight-line basis.

Concentration of Credit Risk

Financial instruments that potentially subject the Company to significant concentrations of credit risk consist principally of our cash and cash equivalents. We maintain cash and cash equivalents with various financial institutions. We perform periodic evaluations of the relative credit standing of these financial institutions and limit the amount of credit exposure with any one institution.

Segment Reporting

Each one of our hotels is an operating segment. We evaluate each of our properties on an individual basis to assess performance, the level of capital expenditures, and acquisition or disposition transactions. Our evaluation of individual properties is not focused on property type (e.g. urban, suburban, or resort), brand, geographic location, or industry classification.

We aggregate our operating segments using the criteria established by U.S. GAAP, including the similarities of our product offering, types of customers and method of providing service. All of our properties react similarly to economic stimulus, such as business investment, changes in Gross Domestic Product, and changes in travel patterns. As such, all our operating segments meet the aggregation criteria, resulting in a single reportable segment represented by our consolidated financial results.

Accounting for Impacts of Natural Disasters

Assets destroyed or damaged as a result of natural disasters or other involuntary events are written off or reduced in carrying value to their salvage value. When recovery of all or a portion of the amount of property damage loss or other covered expenses through insurance proceeds is demonstrated to be probable, a receivable is recorded and offsets the loss or expense up to the amount of the total loss or expense. No gain is recorded until all contingencies related to the insurance claim have been resolved. Income resulting from business interruption insurance is not recognized until all contingencies related to the insurance recoveries are resolved.

Recently Issued Accounting Pronouncements

In January 2017, the FASB issued ASU No. 2017-01, Business Combinations (Topic 805): Clarifying the Definition of a Business, which clarifies the definition of a business to assist entities with evaluating whether transactions should be accounted for as acquisitions of assets or business combinations. As a result of the standard, we anticipate that the majority of our hotel acquisitions will be considered asset purchases as opposed to business combinations. However, the determination will be made on a transaction-by-transaction basis and we do not expect the determination to materially change the recognition of the assets and liabilities acquired. This standard will be applied on a prospective basis and, therefore, it does not affect the accounting for any of our previous transactions. This standard will be effective for annual periods beginning after December 15, 2017. We adopted ASU No. 2017-01 effective January 1, 2018.

In November 2016, the FASB issued ASU No. 2016-18, Statement of Cash Flows (Topic 230): Restricted Cash, which requires that the statement of cash flows explain the change during the period in the total cash, cash equivalents, and amounts

F-13


generally described as restricted cash or restricted cash equivalents. This standard will be effective for annual periods beginning after December 15, 2017. We adopted ASU No. 2016-18 effective January 1, 2018. As a result, restricted cash reserves will be included with cash and cash equivalents on our consolidated statements of cash flows. The adoption will not change the presentation of our consolidated balance sheets.

In August 2016, the FASB issued ASU No. 2016-15, Statement of Cash Flows (Topic 230): Classification of Certain Cash Receipts and Cash Payments, which clarifies and provides specific guidance on eight cash flow classification issues with an objective to reduce the current diversity in practice. This standard will be effective for annual periods beginning after December 15, 2017. We adopted ASU No. 2016-15 effective January 1, 2018 and it did not have a material impact on our consolidated financial statements.

In March 2016, the FASB issued ASU No. 2016-09, Compensation-Stock Compensation (Topic 718): Improvements to Employee Share-Based Payment Accounting, which simplifies various aspects of how share-based payments are accounted for and presented in the financial statements. This standard requires companies to record all of the tax effects related to share-based payments through the income statement, allows companies to elect an accounting policy to either estimate the share based award forfeitures (and expense) or account for forfeitures (and expense) as they occur, and allows companies to withhold up to the maximum individual statutory tax rate the shares upon settlement of an award without causing the award to be classified as a liability. This guidance is effective for annual periods beginning after December 15, 2016. We adopted ASU No. 2016-09 effective January 1, 2017 and it did not have a material impact on our consolidated financial statements.

In February 2016, the FASB issued ASU No. 2016-02, Leases (Topic 842), which primarily changes the lessee's accounting for operating leases by requiring recognition of lease right-of-use assets and lease liabilities. This standard is effective for annual reporting periods beginning after December 15, 2018, with early adoption permitted. The primary impact of the new standard will be to the treatment of our ground leases, which represent a majority of all of our operating lease payments. We are continuing to evaluate the effect of ASU 2016-02 on our consolidated financial statements and related disclosures.

In May 2014, the FASB issued ASU No. 2014-09, Revenue from Contracts with Customers (Topic 606), which affects virtually all aspects of an entity’s revenue recognition. The new standard sets forth five prescribed steps to determine the timing and amount of revenue to be recognized to appropriately depict the transfer of promised goods or services to customers in an amount that reflects the consideration to which the entity expects to be entitled in exchange for those goods or services. In August 2015, the FASB issued ASU No. 2015-14, Revenue from Contracts with Customers (Topic 606): Deferral of the Effective Date, which deferred the effectiveness of ASU No. 2014-09 to reporting periods beginning after December 15, 2017 and permitted early application for annual reporting periods beginning after December 15, 2016. By working in conjunction with our hotel operators, we have completed our evaluation of the effect that ASU No. 2014-09 will have on our consolidated financial statements. Because of the short-term, day-to-day nature of our hotel revenues, we have determined that the pattern of revenue recognition will not change significantly. Furthermore, we do not expect the standard to significantly impact the recognition of or accounting for real estate sales to third parties, since we primarily dispose of real estate in exchange for cash with few contingencies.We adopted the new standard effective January 1, 2018 under the cumulative effect transition method. No adjustment will be recorded to the Company’s opening balance of retained earnings on January 1, 2018 as there was no impact to net income for the Company.

3.
Property and Equipment

Property and equipment as of December 31, 2017 and 2016 consists of the following (in thousands):
 
2017
 
2016
Land
$
602,879

 
$
553,769

Land improvements
7,994

 
7,994

Buildings
2,414,216

 
2,355,871

Furniture, fixtures and equipment
423,987

 
428,991

Construction in progress
31,906

 
35,253

 
3,480,982

 
3,381,878

Less: accumulated depreciation
(788,696
)
 
(735,202
)
 
$
2,692,286

 
$
2,646,676


During 2017, we determined the carrying value of $1.8 million of construction in progress was not recoverable and we recorded a corresponding $1.8 million charge within impairment losses for the year ended December 31, 2017.


F-14


As of December 31, 2017 and 2016 we had accrued capital expenditures of $11.7 million and $10.8 million, respectively.

Natural Disaster Impact

During September 2017, several of our hotels were impacted by the effects of Hurricanes Irma and Maria. Frenchman's Reef & Morning Star Marriott Beach Resort (“Frenchman's Reef”), located in St. Thomas, U.S. Virgin Islands, sustained significant damage and is currently closed. We expect that Frenchman's Reef will remain closed through the end of 2019. The Inn at Key West and Sheraton Suites Key West located in Key West, Florida and the Westin Fort Lauderdale Beach Resort located in Fort Lauderdale, Florida were impacted by the effects of Hurricane Irma. Each of our Florida hotels closed in advance of the storm in order to comply with mandatory evacuation orders. The Westin Fort Lauderdale Beach Resort and Sheraton Suites Key West sustained minimal damage and reopened shortly after the storm, while the Inn at Key West sustained substantial damage and remains closed. We expect the Inn at Key West to reopen in the second quarter of 2018, renamed as the Havana Cabana Key West.

We maintain property, casualty, flood, and business interruption insurance for each of our hotels with coverage up to $361 million for each covered event, subject to certain deductibles and sublimits. While it is expected that insurance proceeds will be sufficient to cover all or a substantial portion of the remediation costs and business interruption at these hotels, no determination has been made as to the total amount or timing of the related payments.

During the year ended December 31, 2017, we recognized a $41.7 million impairment loss for property damage at Frenchman's Reef, the Inn at Key West, and the Sheraton Suites Key West. We have filed insurance claims for Frenchman's Reef and the Inn at Key West, but the damage to the Sheraton Suites Key West is below the insurance deductible. We recorded a reduction to the impairment loss and a corresponding receivable of $40.8 million reflecting the insurance proceeds that are probable of receipt up to the amount of the loss recorded. The receivable for insurance proceeds is included in prepaid and other assets on the accompanying consolidated balance sheet. We believe these amounts to be recoverable by considering various factors, including discussions with our insurance providers, consideration of their financial strength, and review of our insurance provisions and limits.

4. Favorable Lease Assets

In connection with the acquisition of certain hotels, we have recognized intangible assets for favorable ground leases and tenant leases. Our favorable lease assets, net of accumulated amortization of $2.7 million and $2.3 million as of December 31, 2017 and 2016, respectively, consist of the following (in thousands):
 
December 31, 2017
 
December 31, 2016
Westin Boston Waterfront Hotel Ground Lease
$
17,643

 
$
17,859

Orchards Inn Sedona Annex Sublease
8,925

 

Lexington Hotel New York Tenant Leases
122

 
154

 
$
26,690

 
$
18,013


The favorable lease assets are recorded at the acquisition date and are generally amortized using the straight-line method over the remaining non-cancelable term of the lease agreement. Amortization expense for the years ended December 31, 2017, 2016, and 2015, was $0.4 million, $0.3 million, and $0.5 million, respectively. Amortization expense is expected to total $0.4 million annually for 2018 through 2022.

In connection with our acquisition of the Orchards Inn Sedona on February 28, 2017, we recorded a $9.1 million favorable lease asset. We determined the value using a discounted cash flow of the favorable difference between the contractual lease payments and estimated market rents. The market rents were estimated by a third-party valuation firm and the discount rate was estimated using a risk adjusted rate of return. See Note 10 for further discussion of this favorable lease asset.

We owned a favorable lease asset related to the right to acquire a leasehold interest in a parcel of land adjacent to the Westin Boston Waterfront Hotel for the development of a 320 to 350 room hotel (the “lease right”). During the second quarter of 2015, we decided not to exercise the option to acquire the leasehold interest and recorded an impairment loss of $9.6 million, which includes the write-off of $0.6 million of other assets related to the lease right included within prepaid and other assets on the accompanying consolidated balance sheets.

During 2015, we evaluated the Lexington Hotel New York favorable tenant leases for recoverability of the carrying value. The lease with one of the retail tenants at the Lexington Hotel New York was expected to terminate prior to the end of the lease term. We concluded that the asset was not realizable and recorded an impairment loss of $0.8 million during 2015.


F-15


5. Capital Stock

Common Shares

We are authorized to issue up to 400 million shares of common stock, $0.01 par value per share. Each outstanding share of common stock entitles the holder to one vote on all matters submitted to a vote of stockholders. Holders of our common stock are entitled to receive dividends out of assets legally available for the payment of dividends when authorized by our board of directors.

We have an “at-the-market” equity offering program (the “ATM Program”), pursuant to which we may issue and sell shares of our common stock from time to time, having an aggregate offering price of up to $200 million. We did not sell any shares between January 2015 and December 31, 2017. In December 2017, our board of directors renewed the ATM Program. As of December 31, 2017, $200 million of the ATM shares were available to be sold under the ATM Program. Subsequent to December 31, 2017, we sold 230,719 shares of common stock at an average price of $12.02 for net proceeds of $2.7 million under the ATM Program.

Our board of directors have approved a share repurchase program authorizing us to repurchase up to $150 million in shares of our common stock. Repurchases under this program will be made in open market or privately negotiated transactions as permitted by federal securities laws and other legal requirements. This authority may be exercised from time to time and in such amounts as market conditions warrant, and subject to regulatory considerations. The timing, manner, price and actual number of shares repurchased will depend on a variety of factors including stock price, corporate and regulatory requirements, market conditions, and other corporate liquidity requirements and priorities. The share repurchase program may be suspended or terminated at any time without prior notice.

During the year ended December 31, 2016, we repurchased 728,237 shares of our common stock at an average price of $8.92 per share for a total purchase price of $6.5 million. We have not repurchased any additional shares subsequent to December 31, 2016. We retired all repurchased shares on their respective settlement dates. In December 2017, our board of directors renewed the $150 million share repurchase program, effective January 1, 2018. As of February 27, 2018, we have $150 million of authorized capacity remaining under our share repurchase program.

Dividends

We have paid the following dividends to holders of our common stock for the years ended December 31, 2017 and 2016:

Payment Date
 
Record Date
 
Dividend
per Share
April 12, 2016
 
March 31, 2016
 
$0.125
July 12, 2016
 
June 30, 2016
 
$0.125
October 12, 2016
 
September 30, 2016
 
$0.125
January 12, 2017
 
December 30, 2016
 
$0.125
April 12, 2017
 
March 31, 2017
 
$0.125
July 12, 2017
 
June 30, 2017
 
$0.125
October 12, 2017
 
September 29, 2017
 
$0.125
January 12, 2018
 
December 29, 2017
 
$0.125

Preferred Shares

We are authorized to issue up to 10 million shares of preferred stock, $0.01 par value per share. Our board of directors is required to set for each class or series of preferred stock the terms, preferences, conversion or other rights, voting powers, restrictions, limitations as to dividends or other distributions, qualifications, and terms or conditions of redemption. As of December 31, 2017 and 2016, there were no shares of preferred stock outstanding.

Operating Partnership Units

Holders of operating partnership units have certain redemption rights, which enable them to cause our operating partnership to redeem their units in exchange for cash per unit equal to the market price of our common stock, at the time of redemption, or, at our option for shares of our common stock on a one-for-one basis. The number of shares issuable upon exercise of the redemption rights will be adjusted upon the occurrence of stock splits, mergers, consolidations or similar pro-rata share transactions, which

F-16


otherwise would have the effect of diluting the ownership interests of the limited partners or our stockholders. As of December 31, 2017 and 2016, there were no operating partnership units held by unaffiliated third parties.

6. Stock Incentive Plans

We are authorized to issue up to 6,082,664 shares of our common stock under our 2016 Equity Incentive Plan (the “2016 Plan”), of which we have issued or committed to issue 447,089 shares as of December 31, 2017. In addition to these shares, additional shares of common stock could be issued in connection with the performance stock unit awards as further described below. The 2016 Plan replaced the 2004 Stock Option and Incentive Plan, as amended (the "2004 Plan"). We no longer make share grants and issuances under the 2004 Plan, although awards previously made under the 2004 Plan that are outstanding will remain in effect in accordance with the terms of that plan and the applicable award agreements.

Restricted Stock Awards

Restricted stock awards issued to our officers and employees generally vest over a 3-year period from the date of the grant based on continued employment. We measure compensation expense for the restricted stock awards based upon the fair market value of our common stock at the date of grant. Compensation expense is recognized on a straight-line basis over the vesting period and is included in corporate expenses in the accompanying consolidated statements of operations. A summary of our restricted stock awards from January 1, 2015 to December 31, 2017 is as follows:
 
Number of
Shares
 
Weighted-
Average Grant
Date Fair
Value
Unvested balance at January 1, 2015
514,419

 
$
10.82

Granted
216,159

 
14.48

Forfeited
(183
)
 
9.08

Vested
(255,828
)
 
10.39

Unvested balance at December 31, 2015
474,567

 
12.72

Granted
461,281

 
8.94

Forfeited
(126,610
)
 
10.08

Vested
(241,698
)
 
11.83

Unvested balance at December 31, 2016
567,540

 
10.62

Granted
324,502

 
11.19

Forfeited
(16,669
)
 
10.80

Vested
(244,411
)
 
11.29

Unvested balance at December 31, 2017
630,962

 
$
10.66


The remaining share awards are expected to vest as follows: 287,148 during 2018, 227,699 during 2019, and 116,115 during 2020. As of December 31, 2017, the unrecognized compensation cost related to restricted stock awards was $4.1 million and the weighted-average period over which the unrecognized compensation expense will be recorded is approximately 22 months. For the years ended December 31, 2017, 2016, and 2015, we recorded $3.1 million, $2.8 million and $2.8 million, respectively, of compensation expense related to restricted stock awards.

Performance Stock Units

Performance stock units ("PSUs") are restricted stock units that vest three years from the date of grant. Each executive officer is granted a target number of PSUs (the “PSU Target Award”). For the PSUs issued in 2014 and 2015 and vesting in 2017 and 2018, respectively, the actual number of shares of common stock issued to each executive officer is subject to the achievement of certain levels of total stockholder return relative to the total stockholder return of a peer group of publicly-traded lodging REITs over a three-year performance period. There will be no payout of shares of our common stock if our total stockholder return falls below the 30th percentile of the total stockholder returns of the peer group. The maximum number of shares of common stock issued to an executive officer is equal to 150% of the PSU Target Award and is earned if our total stockholder return is equal to or greater than the 75th percentile of the total stockholder returns of the peer group. For PSUs issued in 2016 and vesting in 2019, the calculation of total stockholder return relative to the total stockholder return of a peer group over a three-year performance period remained in effect for 75% of the number of PSUs to be earned in the performance period. The remaining 25% is determined based on achieving improvement in market share for each of our hotels over the three-year performance period. For the PSUs

F-17


issued in 2017 and vesting in 2020, the calculation of total stockholder return relative to the total stockholder return of a peer group over a three-year performance period applies to 50% of the number of PSUs to be earned in the performance period. The remaining 50% is determined based on achieving improvement in market share for each of our hotels over the three-year performance period.

We measure compensation expense for the PSUs based upon the fair market value of the award at the grant date. Compensation expense is recognized on a straight-line basis over the three-year performance period and is included in corporate expenses in the accompanying consolidated statements of operations. The grant date fair value of the portion of the PSUs based on our relative total stockholder return is determined using a Monte Carlo simulation performed by a third-party valuation firm. The grant date fair value of the portion of the PSUs based on improvement in market share for each of our hotels is the closing price of our common stock on the grant date. The determination of the grant-date fair values of outstanding awards included the following assumptions:
Award Grant Date
 
Volatility
 
Risk-Free Rate
 
Fair Value at Grant Date
February 27, 2015
 
22.9
%
 
1.01
%
 
$
12.13

February 26, 2016
 
24.3
%
 
0.93
%
 
$
8.42

February 26, 2017
 
26.7
%
 
1.46
%
 
$
10.89


A summary of our PSUs from January 1, 2015 to December 31, 2017 is as follows:
 
Number of
Units
 
Weighted-
Average Grant
Date Fair
Value
Unvested balance at January 1, 2015
436,170

 
$
10.95

Granted
218,467

 
12.13

Additional units from dividends
21,722

 
13.51

Unvested balance at December 31, 2015
676,359

 
11.41

Granted
310,398

 
8.54

Additional units from dividends
38,324

 
9.37

Vested (1)
(242,096
)
 
9.85

Forfeited
(96,301
)
 
10.74

Unvested balance at December 31, 2016
686,684

 
10.65

Granted
266,009

 
11.04

Additional units from dividends
33,478

 
11.17

Vested (2)
(200,374
)
 
12.15

Unvested balance at December 31, 2017
785,797

 
$
10.42

______________________
(1)
The number of shares of common stock earned for the PSUs vested in 2016 was equal to 89.5% of the PSU Target Award.
(2)
There was no payout of shares of our common stock for PSUs that vested on February 27, 2017, as our total stockholder return fell below the 30th percentile of the total stockholder returns of the peer group over the three-year performance period.

The remaining unvested target units are expected to vest as follows: 216,186 during 2018, 294,545 during 2019 and 275,066 during 2020. The number of shares of common stock earned for the PSUs vesting in 2018 is equal to 51.8% of the PSU Target Award. As of December 31, 2017, the unrecognized compensation cost related to the PSUs was $3.1 million and is expected to be recognized on a straight-line basis over a period of 22 months. For the years ended December 31, 2017, 2016, and 2015, we recorded approximately $2.5 million, $2.0 million, and $2.3 million, respectively, of compensation expense related to the PSUs.

The compensation expense recorded for the year ended December 31, 2016 includes the reversal of $0.4 million of previously recognized compensation expense resulting from the forfeiture of PSUs related to the resignation of our former Executive Vice President and Chief Operating Officer.

7. Earnings Per Share


F-18


Basic earnings per share is calculated by dividing net income available to common stockholders by the weighted-average number of common shares outstanding. Diluted earnings per share is calculated by dividing net income available to common stockholders that has been adjusted for dilutive securities, by the weighted-average number of common shares outstanding including dilutive securities.

The following is a reconciliation of the calculation of basic and diluted earnings per share (in thousands, except share and per-share data):
 
Years Ended December 31,
 
2017
 
2016
 
2015
Numerator:
 
 
 
 
 
Net income
$
91,877

 
$
114,796

 
$
85,630

Denominator:
 
 
 
 
 
Weighted-average number of common shares outstanding—basic
200,784,450

 
201,079,573

 
200,796,678

   Effect of dilutive securities:
 
 
 
 
 
Unvested restricted common stock
188,759

 
47,468

 
129,640

Shares related to unvested PSUs
548,259

 
549,217

 
533,092

Unexercised stock appreciation rights


 

 
524

Weighted-average number of common shares outstanding—diluted
201,521,468

 
201,676,258

 
201,459,934

Earnings per share:
 
 
 
 
 
Basic earnings per share
$
0.46

 
$
0.57

 
$
0.43

Diluted earnings per share
$
0.46

 
$
0.57

 
$
0.43


We did not include the unexercised stock appreciation rights of 20,770 for the years ended December 31, 2017 and 2016 as they would be anti-dilutive.

8. Debt

The following table sets forth information regarding the Company’s debt as of December 31, 2017 (dollars in thousands):

F-19


 
 
 
 
 
 
 
 
Principal Balance
as of December 31,
Property
 
Interest Rate
 
Maturity Date
 
Amortization Provisions
 
2017
 
2016
Lexington Hotel New York
 
LIBOR + 2.25%

 
October 2017 (1)
 
Interest Only
 
$

 
$
170,368

Salt Lake City Marriott Downtown
 
4.25
%
 
November 2020
 
25 years
 
56,717

 
58,331

Westin Washington D.C. City Center
 
3.99
%
 
January 2023
 
25 years
 
64,833

 
66,848

The Lodge at Sonoma, a Renaissance Resort & Spa
 
3.96
%
 
April 2023
 
30 years
 
28,277

 
28,896

Westin San Diego
 
3.94
%
 
April 2023
 
30 years
 
64,859

 
66,276

Courtyard Manhattan / Midtown East
 
4.40
%
 
August 2024
 
30 years
 
84,067

 
85,451

Renaissance Worthington
 
3.66
%
 
May 2025
 
30 years
 
84,116

 
85,000

JW Marriott Denver at Cherry Creek
 
4.33
%
 
July 2025
 
30 years
 
63,519

 
64,579

Boston Westin
 
4.36
%
 
November 2025
 
30 years
 
198,046

 
201,470

Unamortized debt issuance costs
 
 
 
 
 
 
 
(4,795
)
 
(6,052
)
Total mortgage debt, net of unamortized debt issuance costs
 
 
 
 
 
 
 
639,639

 
821,167

 
 
 
 
 
 
 
 
 
 
 
Unsecured term loan
 
LIBOR + 1.45% (2)

 
May 2021
 
Interest Only
 
100,000

 
100,000

Unsecured term loan
 
LIBOR + 1.45% (2)

 
April 2022
 
Interest Only
 
200,000

 

Unamortized debt issuance costs
 
 
 
 
 
 
 
(1,847
)
 
(628
)
Unsecured term loans, net of unamortized debt issuance costs
 
 
 
 
 
 
 
298,153

 
99,372

 
 
 
 
 
 
 
 
 
 
 
Senior unsecured credit facility
 
LIBOR + 1.50%

 
May 2020 (3)
 
Interest Only
 

 

 
 
 
 
 
 
 
 
 
 
 
Total debt, net of unamortized debt issuance costs
 
 
 
 
 
 
 
$
937,792

 
$
920,539

Weighted-Average Interest Rate
 
3.79%
 
 
 
 
 
 
 
 
_____________
(1)
The mortgage was repaid on April 26, 2017.
(2)
The interest rate at December 31, 2017 was 2.81%
(3)
The credit facility may be extended for an additional year upon the payment of applicable fees and the satisfaction of certain customary conditions.

The aggregate debt maturities as of December 31, 2017 are as follows (in thousands):
2018
$
13,642

2019
14,247

2020
66,238

2021
113,574

2022
214,153

Thereafter
522,580

 
$
944,434


Mortgage Debt


F-20


We have incurred limited recourse, property specific mortgage debt secured by certain of our hotels. In the event of default, the lender may only foreclose on the pledged assets; however, in the event of fraud, misapplication of funds or other customary recourse provisions, the lender may seek payment from us. As of December 31, 2017, 8 of our 28 hotel properties were secured by mortgage debt.

Our mortgage debt contains certain property specific covenants and restrictions, including minimum debt service coverage ratios that trigger “cash trap” provisions as well as restrictions on incurring additional debt without lender consent. As of December 31, 2017, we were in compliance with the financial covenants of our mortgage debt.

On April 26, 2017, we repaid the mortgage loan secured by the Lexington Hotel New York with proceeds from a new unsecured term loan, which is discussed further below. The mortgage loan had an outstanding balance of $170.4 million at repayment.

Senior Unsecured Credit Facility

We are party to a $300 million senior unsecured credit facility with a maturity date of May 2020. The maturity date of the facility may be extended for an additional year upon the payment of applicable fees and the satisfaction of certain other customary conditions. The facility also includes an accordion feature to expand up to $600 million, subject to lender consent. The interest rate on the facility is based upon LIBOR, plus an applicable margin based upon the Company's leverage ratio, as follows:

Leverage Ratio
 
Applicable Margin
Less than or equal to 35%
 
1.50
%
Greater than 35% but less than or equal to 45%
 
1.65
%
Greater than 45% but less than or equal to 50%
 
1.80
%
Greater than 50% but less than or equal to 55%
 
2.00
%
Greater than 55%
 
2.25
%

In addition to the interest payable on amounts outstanding under the facility, we are required to pay an amount equal to 0.20% of the unused portion of the facility if the average usage of the facility was greater than 50% or 0.30% of the unused portion of the facility if the average usage of the facility was less than or equal to 50%.

The facility also contains various corporate financial covenants. A summary of the most restrictive covenants is as follows:
 
 
 
Actual at
 
Covenant
 
December 31,
2017
Maximum leverage ratio (1)
60%
 
24.6%
Minimum fixed charge coverage ratio (2)
1.50x
 
4.42x
Minimum tangible net worth (3)
$1.91 billion
 
$2.60 billion
Secured recourse indebtedness
Less than 45% of Total Asset Value
 
21.4%
_____________________________

(1)
Leverage ratio is net indebtedness, as defined in the credit agreement, divided by total asset value, defined in the credit agreement as the value of our owned hotels based on hotel net operating income divided by a defined capitalization rate.

(2)
Fixed charge coverage ratio is Adjusted EBITDA, generally defined in the credit agreement as EBITDA less FF&E reserves, for the most recently ending 12 months, to fixed charges, which is defined in the credit agreement as interest expense, all regularly scheduled principal payments and payments on capitalized lease obligations, for the same most recently ending 12-month period.
(3)
Tangible net worth, as defined in the credit agreement, is (i) total gross book value of all assets, exclusive of depreciation and amortization, less intangible assets, total indebtedness, and all other liabilities, plus (ii) 75% of net proceeds from future equity issuances.

As of December 31, 2017, we had no borrowings outstanding under the facility and the Company's leverage ratio was 24.6%. Accordingly, interest on our borrowings under the facility, if any, will be based on LIBOR plus 150 basis points for the following quarter. We incurred interest and unused credit facility fees on the facility of $1.0 million, $1.3 million and $1.1 million for the years ended December 31, 2017, 2016 and 2015, respectively.


F-21


Unsecured Term Loans

We are party to a five-year $100 million unsecured term loan and a five-year $200 million unsecured term loan.

The financial covenants of the term loans are consistent with the covenants on our senior unsecured credit facility, which are described above. The interest rate on each of the term loans is based on a pricing grid ranging from 145 to 220 basis points over LIBOR, based on the Company’s leverage ratio, as follows:

Leverage Ratio
 
Applicable Margin
Less than or equal to 35%
 
1.45
%
Greater than 35% but less than or equal to 45%
 
1.60
%
Greater than 45% but less than or equal to 50%
 
1.75
%
Greater than 50% but less than or equal to 55%
 
1.95
%
Greater than 55%
 
2.20
%

As of December 31, 2017, the Company's leverage ratio was 24.6%. Accordingly, interest on our borrowings under the term loans will be based on LIBOR plus 145 basis points for the following quarter. We incurred interest on the term loans of $6.2 million and $1.3 million for the years ended December 31, 2017 and 2016, respectively.

9. Dispositions

On June 8, 2016, we sold the 485-room Orlando Airport Marriott to an unaffiliated third party for a contractual sales price of $63 million. We received net proceeds of approximately $65.8 million from the transaction, which included credit for the hotel's capital replacement reserve. We recognized a pre-tax gain on sale of the hotel of approximately $3.7 million.

On June 30, 2016, we sold the 821-room Hilton Minneapolis to an unaffiliated third party for a contractual sales price of $140 million. The buyer assumed the $89.5 million mortgage loan secured by the hotel. We received net proceeds of approximately $54.8 million from the transaction, which included credit for the hotel's working capital. We recognized a pre-tax gain on sale of the hotel of approximately $4.9 million during the year ended December 31, 2016. We recognized an incremental pre-tax loss of $0.8 million during the year ended December 31, 2017 due to a post-closing adjustment for hotel expenses incurred under our ownership period.

On July 7, 2016, we sold the 169-room Hilton Garden Inn Chelsea/New York City to an unaffiliated third party for a contractual sales price of $65.0 million. We received net proceeds of approximately $63.3 million from the transaction. We recognized a pre-tax gain on sale of the hotel of approximately $2.0 million.

Our consolidated statements of operations include the following pre-tax income (loss), inclusive of the gains and losses on sale, from the hotel properties sold during 2016 (in thousands):

 
2017
 
2016
 
2015
Orlando Airport Marriott
$

 
$
8,225

 
$
2,752

Hilton Minneapolis
(764
)
 
4,872

 
1,428

Hilton Garden Inn Chelsea/New York City

 
3,107

 
3,272

Total pre-tax (loss) income
$
(764
)
 
$
16,204

 
$
7,452


10. Acquisitions

2017 Acquisitions

On February 28, 2017, we acquired the 88-room L'Auberge de Sedona and the 70-room Orchards Inn Sedona, each located in Sedona, Arizona, for a total contractual purchase price of $97 million. The acquisition was funded with corporate cash. The hotels were managed by IMH Financial Corporation ("IMH") through December 6, 2017. The management agreement provided for a base management fee of 2.45% of gross revenues during IMH's management of the hotel in 2017.


F-22


Effective December 7, 2017, the hotel is managed by Two Roads Hospitality pursuant to a new management agreement with an initial term of five years. The management agreement provides for a base management fee of 0.5% of gross revenues through 2018, 1% of gross revenues in 2019, and 1.5% of gross revenues for the remainder of the term. The management agreement also provides for an incentive management fee of 10% of hotel operating profit above an owner's priority determined in accordance with the terms of the management agreement. The incentive management fee is capped at 1% of gross revenues for each year. The management agreement also specifies a corporate marketing contribution of 1% of gross revenues.

We lease the buildings and sublease the underlying land containing 28 of the 70 rooms at the Orchards Inn Sedona, which expires in 2070, including all extension options. We reviewed the terms of the annex sublease in conjunction with the hotel acquisition accounting and concluded that the terms are favorable to us compared with a typical current market lease. As a result, we recorded a $9.1 million favorable lease asset that will be amortized through 2070.

2015 Acquisitions

On February 6, 2015, we acquired the 157-room Shorebreak Hotel located in Huntington Beach, California for a purchase price of $58.8 million. Upon acquisition of the hotel, we entered into a 10-year management agreement with Kimpton Hotel and Restaurant Group, LLC.

On June 30, 2015, we acquired the 184-suite Sheraton Suites Key West located in Key West, Florida for a purchase price of $94.4 million. We assumed the existing management agreement with Ocean Properties.

The following table summarizes the estimated fair values of the assets acquired and liabilities assumed in our acquisitions (in thousands):
 
 
L'Auberge de Sedona
 
Orchards Inn Sedona
 
Shorebreak Hotel
 
Sheraton Suites Key West
Land
 
$
39,384

 
$
9,726

 
$
19,908

 
$
49,592

Building and improvements
 
22,204

 
10,180

 
37,525

 
42,958

Furniture, fixtures and equipment
 
4,376

 
1,982

 
1,338

 
1,378

Total fixed assets
 
65,964

 
21,888

 
58,771

 
93,928

Favorable lease asset
 

 
9,065

 

 

Unfavorable lease liability
 

 

 
(349
)
 

Other assets and liabilities, net
 
(2,710
)
 
(412
)
 
401

 
500

Total
 
$
63,254

 
$
30,541

 
$
58,823

 
$
94,428


Acquired properties are included in our results of operations from the date of acquisition. The following pro forma financial information for the years ended December 31, 2017, 2016, and 2015, presents our results of operations (in thousands, except per share data) as if the hotels acquired in 2017 were acquired on January 1, 2016 and as if the hotels acquired in 2015 were acquired on January 1, 2014. The pro forma information is not necessarily indicative of the results that actually would have occurred nor does it indicate future operating results.
 
 
Year Ended December 31,
 
 
2017
 
2016
 
2015
 
 
(unaudited)
 
(unaudited)
 
(unaudited)
Revenues
 
$
873,427

 
$
924,806

 
$
942,547

Net income
 
$
91,602

 
$
118,232

 
$
89,184

Earnings per share:
 
 
 
 
 
 
Basic earnings per share
 
$
0.46

 
$
0.59

 
$
0.44

Diluted earnings per share
 
$
0.45

 
$
0.59

 
$
0.44


For the year ended December 31, 2017, our consolidated statement of operations includes $29.3 million of revenues and $5.9 million of net income related to the operations of the hotels acquired in 2017.

Recent Developments

F-23



In January 2018, we signed a purchase and sale agreement to acquire the Landing Resort & Spa in South Lake Tahoe, California. The acquisition is expected to close before the end of the first quarter of 2018 and will be funded with cash on hand. In February 2018, we signed a purchase and sale agreement to acquire another hotel, which we expect to close within the next 60 days and will be funded with cash on hand.

11. Income Taxes

We have elected to be treated as a REIT under the provisions of the Internal Revenue Code, which requires that we distribute at least 90% of our taxable income annually to our stockholders and comply with certain other requirements. In addition to paying federal and state taxes on any retained income, we may be subject to taxes on “built in gains” on sales of certain assets. Our taxable REIT subsidiaries are subject to federal, state, local and/or foreign income taxes.

Our provision for income taxes consists of the following (in thousands):
 
Year Ended December 31,
 
2017
 
2016
 
2015
Current - Federal
$
622

 
$

 
$

 State
1,221

 
1,297

 
770

 Foreign
662

 
697

 
515

 
2,505

 
1,994

 
1,285

Deferred - Federal
6,432

 
9,779

 
8,249

 State
425

 
1,324

 
2,315

 Foreign
845

 
(698
)
 
(274
)
 
7,702

 
10,405

 
10,290

Income tax provision
$
10,207

 
$
12,399

 
$
11,575


A reconciliation of the statutory federal tax provision to our income tax provision is as follows (in thousands):
 
Year Ended December 31,
 
2017
 
2016
 
2015
Statutory federal tax provision (35)%
$
35,729

 
$
44,518

 
$
34,272

Tax impact of REIT election
(22,277
)
 
(31,101
)
 
(21,544
)
State income tax provision, net of federal tax benefit
1,652

 
1,703

 
1,745

Foreign income tax benefit
(430
)
 
(3,080
)
 
(2,266
)
Tax reform impact on U.S. taxes
(2,143
)
 

 

Tax reform impact on foreign taxes
(2,076
)
 

 

Other
(248
)
 
359

 
(632
)
Income tax provision
$
10,207

 
$
12,399

 
$
11,575


On December 22, 2017, the U.S. government enacted comprehensive tax legislation, H.R. 1, originally known as the Tax Cuts and Jobs Act (the "Tax Act"). Among other changes to the U.S. tax code, the Tax Act reduces the U.S. federal corporate income tax rate to 21%, and requires companies to pay a one-time transition tax on certain unrepatriated earnings (where applicable) of foreign subsidiaries with an election option to defer the transition tax over eight years. Accordingly, our federal net deferred tax liabilities as of December 31, 2017 have been remeasured using a U.S. federal income tax rate of 21% that is effective beginning on January 1, 2018, to reflect the effects of the enacted changes in tax rates at the date of enactment based on the applicable enacted tax rate when the temporary differences and carryforwards are expected to reverse. The impact of this remeasurement is a decrease to net deferred tax liabilities and a decrease to the deferred income tax provision in 2017 of approximately $4.2 million. Additionally, we incurred a transition tax obligation of $18.2 million related to the deemed mandatory repatriation of foreign earnings and profits of the Frenchman's Reef & Morning Star Marriott Beach Resort (located in the U.S. Virgin Islands) that we have elected to defer over the eight-year period allowed (upon election) under the Tax Act. The transition tax increased our 2017 REIT taxable income in 2017 by approximately $1.5 million.


F-24


We are required to pay franchise taxes in certain jurisdictions. We recorded approximately $0.4 million of franchise taxes during each of the years ended December 31, 2017, 2016 and 2015, which are classified as corporate expenses in the accompanying consolidated statements of operations.

Deferred income taxes are recognized for temporary differences between the financial reporting bases of assets and liabilities and their respective tax bases and for operating loss and tax credit carryforwards based on enacted tax rates expected to be in effect when such amounts are paid. However, deferred tax assets are recognized only to the extent that it is more likely than not that they will be realizable based on consideration of available evidence, including future reversals of existing taxable temporary differences, projected future taxable income and tax planning strategies. Deferred tax assets are included in prepaid and other assets and deferred tax liabilities are included in accounts payable and accrued expenses on the accompanying consolidated balance sheets. The total deferred tax assets and liabilities are as follows (in thousands):
 
2017
 
2016
Federal

 
 
Net operating loss carryforwards
$
3,099

 
$
12,629

Deferred income related to key money
2,549

 
5,313

Alternative minimum tax credit carryforwards
169

 

Other
355

 
296

Depreciation and amortization
(8,889
)
 
(14,535
)
Federal - Deferred tax (liabilities) assets, net
$
(2,717
)
 
$
3,703




 
 
State

 
 
Net operating loss carryforwards
$
3,126

 
$
3,021

Deferred income related to key money
801

 
816

Alternative minimum tax credit carryforwards
81

 
71

Other
111

 
45

Depreciation and amortization
(2,803
)
 
(2,231
)
Less: Valuation allowance
(400
)
 
(400
)
State - Deferred tax assets, net
$
916

 
$
1,322



 
 
Foreign (USVI)

 
 
Deferred income related to key money
$
95

 
$
1,278

Depreciation and amortization
(796
)
 
508

Other
1

 
2

Land basis recorded in purchase accounting
(2,617
)
 
(4,260
)
Foreign - Deferred tax liabilities, net
$
(3,317
)
 
$
(2,472
)

As of December 31, 2017, we had deferred tax assets of $6.2 million consisting of federal and state net operating loss carryforwards. The federal loss carryforwards of $3.1 million generally expire in 2029 through 2034 if not utilized by then. We believe that it is more likely than not that the results of future operations will generate sufficient taxable income to realize the deferred tax asset related to federal loss carryforwards prior to their expiration and have determined that no valuation allowance is required. The state loss carryforwards of $3.1 million generally expire in 2020 through 2034 if not utilized by then. The Company analyzes state loss carryforwards on a state by state basis and records a valuation allowance when we deem it more likely than not that future results will not generate sufficient taxable income in the respective state to realize the deferred tax asset prior to the expiration of the loss carryforwards. As of December 31, 2017, we have a $0.4 million valuation allowance on the deferred tax asset related to the Illinois state loss carryforward. The remaining deferred tax assets of $4.2 million are expected to be recovered against reversing existing taxable temporary differences.

The Frenchman's Reef & Morning Star Marriott Beach Resort is owned by a subsidiary that has elected to be treated as a TRS, and is subject to U.S. Virgin Islands ("USVI") income taxes. We are party to a tax agreement with the USVI that reduces the income tax rate to approximately 7%. This agreement expires in February 2030.

12. Relationships with Managers

We are party to hotel management agreements for each of our hotels owned. The following table sets forth the agreement date, initial term and number of renewal terms under the respective hotel management agreements for each of our hotels. Generally,

F-25


the term of the hotel management agreements renew automatically for a negotiated number of consecutive periods upon the expiration of the initial term unless the property manager gives notice to us of its election not to renew the hotel management agreement.
Property
 
Manager
 
Date of Agreement
 
Initial Term
 
Number of Renewal Terms
Atlanta Alpharetta Marriott
 
Marriott
 
9/2000
 
30 years
 
Two ten-year periods
Bethesda Marriott Suites
 
Marriott
 
12/2004
 
21 years
 
Two ten-year periods
Boston Westin Waterfront
 
Marriott
 
5/2004
 
20 years
 
Four ten-year periods
Chicago Marriott Downtown
 
Marriott
 
3/2006
 
32 years
 
Two ten-year periods
Courtyard Denver Downtown
 
Sage Hospitality
 
7/2011
 
5 years
 
One five-year period
Courtyard Manhattan/Fifth Avenue
 
Marriott
 
12/2004
 
30 years
 
None
Courtyard Manhattan/Midtown East
 
HEI Hotels & Resorts (1)
 
8/2017
 
10 years
 
None
Frenchman's Reef & Morning Star Marriott Beach Resort
 
Marriott (2)
 
9/2000
 
30 years
 
Two ten-year periods
The Gwen Chicago
 
HEI Hotels & Resorts
 
6/2016
 
10 years
 
None
Hilton Boston Downtown
 
Davidson Hotels & Resorts
 
11/2012
 
7 years
 
Two five-year periods
Hilton Burlington
 
Interstate Hotels & Resorts
 
12/2010
 
5 years
 
Month-to-month
Hilton Garden Inn New York City/Times Square Central
 
Highgate Hotels
 
1/2011
 
10 years
 
One five-year period
Hotel Rex
 
Viceroy Hotels & Resorts (3)
 
10/2017
 
10 years
 
One five-year period
Inn at Key West
 
Ocean Properties
 
12/2016
 
10 years
 
Two five-year periods
JW Marriott Denver at Cherry Creek
 
Sage Hospitality
 
5/2011
 
5 years
 
One five-year period
Lexington Hotel New York
 
Highgate Hotels
 
6/2011
 
10 years
 
One five-year period
Renaissance Charleston
 
Marriott
 
1/2000
 
21 years
 
Two five-year periods
Renaissance Worthington
 
Marriott
 
9/2000
 
30 years
 
Two ten-year periods
Salt Lake City Marriott Downtown
 
Marriott
 
12/2001
 
30 years
 
Three fifteen-year periods
L'Auberge de Sedona
 
Two Roads Hospitality (4)
 
12/2017
 
5 years
 
One five-year period
Orchards Inn Sedona
 
Two Roads Hospitality (4)
 
12/2017
 
5 years
 
One five-year period
Sheraton Suites Key West
 
Ocean Properties
 
6/2015
 
12 years
 
None
Shorebreak Hotel
 
Kimpton Hotel & Restaurant Group
 
2/2015
 
10 years
 
None
The Lodge at Sonoma, a Renaissance Resort & Spa
 
Marriott
 
10/2004
 
20 years
 
One ten-year period
Vail Marriott Mountain Resort & Spa
 
Vail Resorts
 
6/2005
 
15½ years
 
None
Westin Fort Lauderdale Beach Resort
 
HEI Hotels & Resorts
 
12/2014
 
10 years
 
None
Westin San Diego
 
Interstate Hotels & Resorts
 
12/2010
 
5 years
 
Month-to-month
Westin Washington D.C. City Center
 
HEI Hotels & Resorts
 
4/2015
 
10 years
 
None
______________
(1)
HEI Hotels & Resorts assumed management of the hotel in August 2017. The hotel was previously managed by Marriott.
(2)
We terminated the management agreement with Marriott, effective February 20, 2018. The hotel is currently closed as a result of the physical damage incurred from Hurricanes Irma and Maria.
(3)
Viceroy Hotels & Resorts assumed management of the hotel in October 2017. The hotel was previously managed by Joie de Vivre Hotels.
(4)
Two Roads Hospitality assumed management of the hotels in December 2017. The hotels were previously managed by IMH Financial Corporation.
 
Under our hotel management agreements, the hotel manager receives a base management fee and, if certain financial thresholds are met or exceeded, an incentive management fee. The base management fee is generally payable as a percentage of gross hotel revenues for each fiscal year. The incentive management fee is generally based on hotel operating profits, but the fee only applies to that portion of hotel operating profits above a negotiated return on our invested capital, which we refer to as the owner's priority. We refer to this excess of operating profits over the owner's priority as “available cash flow.”

The following table sets forth the base management fee, incentive management fee and FF&E reserve contribution, generally due and payable each fiscal year, for each of our properties:

F-26


Property
 
Base Management Fee(1)

Incentive Management Fee(2)

FF&E Reserve Contribution(1)

Atlanta Alpharetta Marriott
 
3
%
(3)
25
%

5
%

Bethesda Marriott Suites
 
3
%

50
%
(4)
5
%
(5)
Boston Westin Waterfront
 
2.5
%

20
%

4
%

Chicago Marriott Downtown
 
2
%
(6)
18
%
(7)
5
%

Courtyard Denver Downtown
 
1.5
%
(8)
10
%

4
%

Courtyard Manhattan/Fifth Avenue
 
6
%

25
%

4
%

Courtyard Manhattan/Midtown East
 
1.5
%
(9)
15
%

4
%

Frenchman's Reef & Morning Star Marriott Beach Resort (10)
 
3
%

15
%

5.5
%

The Gwen Chicago
 
2
%
(11)
15
%
 
4
%
 
Hilton Boston Downtown
 
2
%
 
10
%

4
%
 
Hilton Burlington
 
1.5
%
(12)
10
%


 
Hilton Garden Inn New York City/Times Square Central
 
3
%

20
%
 
4
%
 
Hotel Rex
 
2.75
%
(13)
15
%

4
%
 
Inn at Key West
 
3
%
 
10
%

4
%
 
JW Marriott Denver at Cherry Creek
 
2.5
%

10
%

4
%

Lexington Hotel New York
 
3
%
(14)
20
%

5
%
 
Renaissance Charleston
 
3.5
%
(15)
20
%

5
%

Renaissance Worthington
 
3
%

25
%

5
%

Salt Lake City Marriott Downtown
 
1.5
%
(16)
20
%

5
%

L'Auberge de Sedona
 
0.5
%
(17)
10
%
 
4
%
 
Orchards Inn Sedona
 
0.5
%
(17)
10
%
 
4
%
 
Sheraton Suites Key West
 
3
%
 
10
%
 
4
%
 
Shorebreak Hotel
 
2.5
%
 
15
%
 
4
%
 
The Lodge at Sonoma, a Renaissance Resort & Spa
 
3
%

20
%

5
%

Vail Marriott Mountain Resort & Spa
 
3
%

20
%

4
%

Westin Fort Lauderdale Beach Resort
 
2
%

15
%

4
%
 
Westin San Diego
 
1.5
%
(12)
10
%

4
%

Westin Washington D.C. City Center
 
2
%
 
15
%

4
%
 
______________
(1)
As a percentage of gross revenues.    
(2)
Based on a percentage of hotel operating profits above a specified return on our invested capital or specified operating profit thresholds.
(3)
The base management fee decreases to 2% of gross revenues between February 2018 and January 2021.
(4)
The owner's priority expires in 2028, after which the manager will receive 50% of the hotel's operating profits.
(5)
The contribution is reduced to 1% until operating profits exceed an owner's priority of $4.4 million.
(6)
The base management fee decreased from 3.0% to 2.0% for October 2017 through September 2021 and will then revert back to 3% for the remainder of the term.
(7)
Calculated as 18% of net operating income. There is no owner's priority; however, the Company's contribution to the hotel's multi-year guest room renovation is treated as a deduction in calculating net operating income.
(8)
The base management fee is a sum of 1.5% of gross revenues and 1.5% of gross operating profit.
(9)
Prior to August 2017, the base management fee was 5% of gross revenues under the previous hotel manager. The base management fee was 1.5% of gross revenues between August 2017 and December 2017 and increases to 1.75% of gross revenues for 2018 through the remainder of the term.
(10)
We terminated the management agreement with Marriott, effective February 20, 2018. The hotel is currently closed as a result of the physical damage incurred from Hurricanes Irma and Maria.
(11)
The base management fee increases to 2.25% for 2018 through the remainder of the term.
(12) Total management fees are capped at 2.5% of gross revenues.
(13)
Prior to September 2017, the base management fee was 3% of gross revenues under the previous hotel manager.
(14)
The base management fee decreased to 2% from January 2017 through June 2017, and reverted back to 3% for the remainder of the term.
(15)
The base management fee increased to 3.5% beginning September 2017 through the remainder of the term.
(16)
The base management fee decreased from 3% to 1.5% beginning May 2016 and will increase to 2.0% in May 2018 and to 3.0% in May 2021 through the remainder of the term.

F-27


(17)
Prior to December 2017, the base management fee was 2.45% of gross revenues under the previous hotel manager. The base management fee increases to 1.0% for 2019 and 1.5% for 2020 through the remainder of the term.


The following is a summary of management fees for the years ended December 31, 2017, 2016 and 2015 (in thousands):
 
Year Ended December 31,
 
2017
 
2016
 
2015
Base management fees
$
22,265

 
$
24,480

 
$
25,491

Incentive management fees
6,259

 
7,810

 
7,405

Amortization of deferred income related to key money
(4,840
)
 
(432
)
 
(548
)
Amortization of unfavorable contract liabilities
(1,715
)
 
(1,715
)
 
(1,715
)
Total management fees, net
$
21,969

 
$
30,143

 
$
30,633


Ten of our hotels earned incentive management fees for the year ended December 31, 2017. Nine of our hotels earned incentive management fees for the year ended December 31, 2016. Seven of our hotels earned incentive management fees for the year ended December 31, 2015.

Performance Termination Provisions

Our management agreements provide us with termination rights upon a manager's failure to meet certain financial performance criteria and manager's decision not to cure the failure by making a cure payment.

Key Money

Our managers and franchisors have contributed to us certain amounts in exchange for the right to manage or franchise hotels we have acquired and in connection with the completion of certain brand enhancing capital projects. We refer to these amounts as “key money.” Key money is classified as deferred income in the accompanying consolidated balance sheets and amortized against management fees or franchise fees on the accompanying consolidated statements of operations.

During 2015, Starwood provided us with $3.0 million of key money in connection with our renovation associated with the brand conversion of the hotel formerly known as the Conrad Chicago to The Gwen, a Luxury Collection Hotel. The key money was amortized against franchise fees over the period of the renovation—January 2016 through April 2017.

We amortized $5.8 million of key money during the year ended December 31, 2017, $2.9 million during the year ended December 31, 2016, and $1.0 million during the year ended December 31, 2015.

In connection with the change in hotel manager of the Courtyard Manhattan/Midtown East, we recognized $1.9 million of accelerated amortization of key money during the year ended December 31, 2017. In connection with the termination of the hotel manager of Frenchman's Reef & Morning Star Marriott Beach Resort, we accelerated the amortization of key money from the date of our notice of termination in 2017 through the effective termination date of February 20, 2018. We recognized an additional $2.6 million of amortization of key money during the year ended December 31, 2017 in connection with this acceleration. The remaining $2.2 million of unamortized key money related to Frenchman's Reef & Morning Star Marriott Beach Resort as of December 31, 2017 will be amortized during the first quarter of 2018.

Franchise Agreements

The following table sets forth the terms of the hotel franchise agreements for our 13 franchised hotels:

F-28


 
 
Date of Agreement
 
Term
 
Franchise Fee
Vail Marriott Mountain Resort & Spa
 
6/2005
 
16 years
 
6% of gross room sales plus 3% of gross food and beverage sales
JW Marriott Denver at Cherry Creek
 
5/2011
 
15 years
 
6% of gross room sales and 3% of gross food and beverage sales
Lexington Hotel New York
 
3/2012
 
20 years
 
5% of gross room sales
Courtyard Denver Downtown
 
7/2011
 
16 years
 
4.5% of gross room sales (1)
Hilton Boston Downtown
 
7/2012
 
10 years
 
5% of gross room sales and 3% of gross food and beverage sales; program fee of 4% of gross room sales
Westin Washington D.C. City Center
 
12/2010
 
20 years
 
7% of gross room sales and 3% of gross food and beverage sales
Westin San Diego
 
12/2010
 
20 years
 
7% of gross room sales and 3% of gross food and beverage sales
Hilton Burlington
 
7/2012
 
10 years
 
3% of gross room sales and 3% of gross food and beverage sales; program fee of 4% of gross room sales (2)
Hilton Garden Inn New York/Times Square Central
 
6/2011
 
22 years
 
5% of gross room sales; program fee of 4.3% of gross room sales
Westin Fort Lauderdale Beach Resort
 
12/2014
 
20 years
 
6% of gross room sales and 2% of gross food and beverage sales
The Gwen Chicago
 
5/2015
 
20 years
 
4.5% of gross room sales
Sheraton Suites Key West
 
2/2006
 
20 years
 
5% of gross room sales
Courtyard Manhattan/Midtown East
 
8/2017
 
25 years
 
6% of gross room sales
______________
(1)
Prior to October 2017, the franchise fee was 5.5% of gross room sales. The franchise fee reverts back to 5.5% of gross room sales beginning October 2019.
(2)
Prior to July 2017, the franchise fee was 5% of gross room sales. The franchise fee will increase to 4% of gross room sales beginning August 2019 and to 5% of gross room sales beginning August 2020 through the remainder of the term.


The following is a summary of franchise fees for the years ended December 31, 2017, 2016 and 2015 (in thousands):

 
Year Ended December 31,
 
2017
 
2016
 
2015
Franchise fees
$
24,890

 
$
24,237

 
$
22,192

Amortization of deferred income related to key money
(920
)
 
(2,420
)
 
(170
)
Total franchise fees, net
$
23,970

 
$
21,817

 
$
22,022


Total franchise fees are included in other hotel expenses on the accompanying consolidated statements of operations.

13. Commitments and Contingencies

Litigation

We are subject to various claims, lawsuits and legal proceedings, including routine litigation arising in the ordinary course of business, regarding the operation of our hotels and Company matters. While it is not possible to ascertain the ultimate outcome of such matters, management believes that the aggregate amount of such liabilities, if any, in excess of amounts covered by insurance will not have a material adverse impact on our financial condition or results of operations. The outcome of claims, lawsuits and legal proceedings brought against the Company, however, is subject to significant uncertainties.

Other Matters

As previously reported, in February 2016, the Company was notified by the franchisor of one of its hotels that as a result of low guest satisfaction scores, the Company was in default under the franchise agreement for that hotel. The Company continues to proactively work with the franchisor and the manager of the hotel and has developed and executed a plan aimed to improve guest satisfaction scores. To date, the guest satisfaction scores have improved so that the Company is no longer in default under the franchise agreement. However, if the guest satisfaction scores were to decrease again, the franchisor may again notify the

F-29


Company that it is in default under the franchise agreement and that the franchisor is reserving all of its rights under the franchise agreement, including the right to terminate the franchise agreement in the future.
While the Company continues to work diligently with the franchisor and manager to maintain the guest satisfaction scores at a level such that the Company does not fall back into default, no assurance can be given that the Company will be successful. If the Company is not successful, the franchisor may seek to terminate the franchise agreement and assert a claim it is owed a termination fee, including a payment for liquidated damages, which could result in a material adverse effect on the Company's business, financial condition or results of operation.
Ground Leases

Five of our hotels are subject to ground lease agreements that cover all of the land underlying the respective hotel:

The Bethesda Marriott Suites hotel is subject to a ground lease that runs until 2087. There are no renewal options.

The Courtyard Manhattan/Fifth Avenue is subject to a ground lease that runs until 2085, inclusive of one 49-year renewal option.

The Salt Lake City Marriott Downtown is subject to two ground leases: one ground lease covers the land under the hotel and the other ground lease covers the portion of the hotel that extends into the City Creek Project. We own a 21% interest in the land under the hotel. The term of the ground lease covering the land under the hotel runs through 2056, inclusive of our renewal options. The term of the ground lease covering the extension into the City Creek Project was amended during 2017 to run coterminously with the term of the ground lease covering the land under the hotel. As such, the term now runs through 2056, inclusive of our renewal options.

The Westin Boston Waterfront is subject to a ground lease that runs until 2099. There are no renewal options.

The Shorebreak Hotel is subject to a ground lease that runs until 2100, inclusive of two renewal options of 25 years each and one 24-year renewal option. We own a 95.5% undivided interest in the land underlying the hotel and lease the remaining 4.5% under the ground lease.

In addition, a portion of the parking garage relating to the Renaissance Worthington is subject to three ground leases that cover, contiguously with each other, approximately one-fourth of the land on which the parking garage is constructed. Each of the ground leases has a term that runs through July 2067, inclusive of the three 15-year renewal options. The remainder of the land on which the parking garage is constructed is owned by us in fee simple.

A portion of the JW Marriott Denver at Cherry Creek is subject to a ground lease that covers approximately 5,500 square feet. The term of the ground lease runs through December 2030, inclusive of the two 5-year renewal options. The lease may be indefinitely extended thereafter in one-year increments. The remainder of the land on which the hotel is constructed is owned by us in fee simple.

We lease the buildings and sublease the underlying land containing 28 of the 70 rooms at the Orchards Inn Sedona, which expires in 2070, including all extension options. The remainder of the land on which the hotel is constructed is owned by us in fee simple.

These ground leases generally require us to make rental payments (including a percentage of gross receipts as percentage rent with respect to the Courtyard Manhattan/Fifth Avenue and Westin Boston Waterfront Hotel ground leases) and payments for all (or in the case of the ground lease covering the Salt Lake City Marriott Downtown extension, our tenant's share of) charges, costs, expenses, assessments and liabilities, including real property taxes and utilities. Furthermore, these ground leases generally require us to obtain and maintain insurance covering the subject property.

Ground rent expense was $10.2 million, $12.7 million and $15.1 million for the years ended December 31, 2017, 2016 and 2015, respectively. Cash paid for ground rent was $4.1 million, $7.0 million and $9.4 million for the years ended December 31, 2017, 2016 and 2015, respectively.

The following table reflects the current and future annual rents under our ground leases:

F-30


 
Property
 
Term (1)
 
Annual Rent
Ground leases under hotel:
Bethesda Marriott Suites
 
Through 4/2087
 
$740,632 (2)
 
Courtyard Manhattan/Fifth Avenue (3)(4)
 
10/2007 - 9/2017
 
$906,000
 
 
 
10/2017 - 9/2027
 
$1,132,812
 
 
 
10/2027 - 9/2037
 
$1,416,015
 
 
 
10/2037 - 9/2047
 
$1,770,019
 
 
 
10/2047 - 9/2057
 
$2,212,524
 
 
 
10/2057 - 9/2067
 
$2,765,655
 
 
 
10/2067 - 9/2077
 
$3,457,069
 
 
 
10/2077 - 9/2085
 
$4,321,336
 
Salt Lake City Marriott Downtown (Ground lease for hotel) (5)
 
Through 12/2056
 
Greater of $132,000 or 2.6% of annual gross room sales
 
(Ground lease for extension)
 
1/2013 - 12/2016
 
$11,305
 
 
 
1/2017 - 12/2017
 
$13,000
 
 
 
1/2018 - 12/2056 (6)
 
$13,500
 
Westin Boston Waterfront Hotel (7) (Base rent)
 
1/2016 - 12/2020
 
$750,000
 
 
 
1/2021 - 12/2025
 
$1,000,000
 
 
 
1/2026 - 12/2030
 
$1,500,000
 
 
 
1/2031 - 12/2035
 
$1,750,000
 
 
 
1/2036 - 5/2099
 
No base rent
 
Westin Boston Waterfront Hotel (Percentage rent)
 
Through 5/2015
 
0% of annual gross revenue
 
 
 
6/2016 - 5/2026
 
1.0% of annual gross revenue
 
 
 
6/2026 - 5/2036
 
1.5% of annual gross revenue
 
 
 
6/2036 - 5/2046
 
2.75% of annual gross revenue
 
 
 
6/2046 - 5/2056
 
3.0% of annual gross revenue
 
 
 
6/2056 - 5/2066
 
3.25% of annual gross revenue
 
 
 
6/2066 - 5/2099
 
3.5% of annual gross revenue
 
JW Marriott Denver at Cherry Creek
 
1/2015 - 12/2020
 
$50,000
 
 
 
1/2021 - 12/2025
 
$55,000
 
 
 
1/2026 - 12/2030 (8)
 
$60,000
 
Shorebreak Hotel
 
Through 4/2016
 
$115,542
 
 
 
5/2016 - 4/2021 (9)
 
$126,649
 
Orchards Inn Sedona
 
5/2013 - 12/2070 (10)
 
$9,815
Ground leases under parking garage:
Renaissance Worthington
 
8/2013 - 7/2022
 
$40,400
 
 
 
8/2022 - 7/2037
 
$46,081
 
 
 
8/2037 - 7/2052
 
$51,763
 
 
 
8/2052 - 7/2067
 
$57,444
_____________
(1)
These terms assume our exercise of all renewal options.

 
 
(2)
Represents rent for the year ended December 31, 2017. Rent increases annually by 5.5%.
 
 
(3)
The ground lease term is 49 years. We have the right to renew the ground lease for an additional 49 year term on the same terms then applicable to the ground lease.
 
 
(4)
The total annual rent includes the fixed rent noted in the table plus a percentage rent equal to 5% of gross receipts for each lease year, but only to the extent that 5% of gross receipts exceeds the minimum fixed rent in such lease year. There was no such percentage rent earned during the year ended December 31, 2017.
 
 
(5)
We own a 21% interest in the land underlying the hotel and, as a result, 21% of the annual rent under the ground lease is paid to us by the hotel.

F-31


(6)
Rent will increase from the prior year's rent based on a Consumer Price Index calculation on each January 1, beginning January 1, 2019 and through the end of the lease.
 
 
(7)
Total annual rent under the ground lease is capped at 2.5% of hotel gross revenues during the initial 30 years of the ground lease.
 
 
(8)
Beginning January 2031, we have the right to renew the ground lease in one-year increments at the prior year's annual rent plus 3%.
 
 
(9)
Rent will increase on May 1, 2021 and every five years thereafter based on a Consumer Price Index calculation.
 
 
(10)
Rent will increase on July 1, 2018 and every year thereafter based on a Consumer Price Index calculation.

Future minimum annual rental commitments under all non-cancelable operating leases as of December 31, 2017 are as follows (in thousands):

2018
$
4,957

2019
4,885

2020
4,583

2021
4,747

2022
4,762

Thereafter
619,799

 
$
643,733




14. Fair Value of Financial Instruments

The fair value of certain financial assets and liabilities and other financial instruments as of December 31, 2017 and 2016, in thousands, are as follows:
 
December 31, 2017
 
December 31, 2016
 
Carrying
Amount (1)
 
Fair Value
 
Carrying
Amount (1)
 
Fair Value
Debt
$
937,792

 
$
942,529

 
$
920,539

 
$
906,156

_______________

(1)
The carrying amount of debt is net of unamortized debt issuance costs.

The fair value of our mortgage debt is a Level 2 measurement under the fair value hierarchy (see Note 2). We estimate the fair value of our mortgage debt by discounting the future cash flows of each instrument at estimated market rates. The carrying value of our other financial instruments approximate fair value due to the short-term nature of these financial instruments.



F-32



15.  Quarterly Operating Results (Unaudited)

 
 
2017 Quarter Ended
 
 
March 31
 
June 30
 
September 30
 
December 31
 
 
(In thousands, except per share data)
Total revenue
 
$
196,210

 
$
243,272

 
$
223,486

 
$
207,037

Total operating expenses
 
176,914

 
192,621

 
189,168

 
171,519

Operating income
 
$
19,296

 
$
50,651

 
$
34,318

 
$
35,518

Net income
 
$
8,887

 
$
36,595

 
$
21,623

 
$
24,772

Basic earnings per share
 
$
0.04

 
$
0.18

 
$
0.11

 
$
0.12

Diluted earnings per share
 
$
0.04

 
$
0.18

 
$
0.11

 
$
0.12


 
 
2016 Quarter Ended
 
 
March 31
 
June 30
 
September 30
 
December 31
 
 
(In thousands, except per share data)
Total revenue
 
$
213,034

 
$
256,664

 
$
220,239

 
$
206,621

Total operating expenses
 
188,723

 
198,559

 
178,936

 
172,870

Operating income
 
$
24,311

 
$
58,105

 
$
41,303

 
$
33,751

Net income
 
$
16,778

 
$
44,175

 
$
29,937

 
$
23,906

Basic earnings per share
 
$
0.08

 
$
0.22

 
$
0.15

 
$
0.12

Diluted earnings per share
 
$
0.08

 
$
0.22

 
$
0.15

 
$
0.12



F-33


DiamondRock Hospitality Company
Schedule III - Real Estate and Accumulated Depreciation
As of December 31, 2017 (in thousands)
 
 
 
 
 
 
 
 
Costs
 
 
 
 
 
 
 
 
 
 
 
 
 
 
 
 
 
 
Initial Cost
 
Capitalized
 
Gross Amount at End of Year
 
 
 
 
 
 
 
 
 
 
 
 
 
 
Building and
 
Subsequent to
 
 
 
Building and
 
 
 
Accumulated
 
Net Book
 
Year of
 
Depreciation
Description
 
Encumbrances
 
Land
 
Improvements
 
Acquisition
 
Land
 
Improvements
 
Total
 
Depreciation
 
Value
 
Acquisition
 
Life
Atlanta Alpharetta Marriott
 
$

 
$
3,623

 
$
33,503

 
$
2,186

 
$
3,623

 
$
35,689

 
$
39,312

 
$
(10,781
)
 
$
28,531

 
2005
 
40 Years
Bethesda Marriott Suites
 

 

 
45,656

 
1,960

 

 
47,616

 
47,616

 
(15,476
)
 
32,140

 
2004
 
40 Years
Boston Westin Waterfront
 
(198,046
)
 

 
273,696

 
23,709

 

 
297,405

 
297,405

 
(80,503
)
 
216,902

 
2007
 
40 Years
Chicago Marriott Downtown
 

 
36,900

 
347,921

 
73,994

 
36,900

 
421,915

 
458,815

 
(110,069
)
 
348,746

 
2006
 
40 Years
The Gwen Chicago
 

 
31,650

 
76,961

 
22,172

 
31,650

 
99,133

 
130,783

 
(22,536
)
 
108,247

 
2006
 
40 Years
Courtyard Denver
 

 
9,400

 
36,180

 
2,706

 
9,400

 
38,886

 
48,286

 
(6,022
)
 
42,264

 
2011
 
40 Years
Courtyard Manhattan/Fifth Avenue
 

 

 
34,685

 
4,252

 

 
38,937

 
38,937

 
(12,322
)
 
26,615

 
2004
 
40 Years
Courtyard Manhattan/Midtown East
 
(84,067
)
 
16,500

 
54,812

 
5,131

 
16,500

 
59,943

 
76,443

 
(18,755
)
 
57,688

 
2004
 
40 Years
Frenchman's Reef & Morning Star Marriott Beach Resort
 

 
17,713

 
50,697

 
17,614

 
17,713

 
68,285

 
85,998

 
(15,230
)
 
70,768

 
2005
 
40 Years
Hilton Boston Downtown
 

 
23,262

 
128,628

 
12,285

 
23,262

 
140,913

 
164,175

 
(18,527
)
 
145,648

 
2012
 
40 Years
Hilton Burlington
 

 
9,197

 
40,644

 
2,002

 
9,197

 
42,646

 
51,843

 
(5,858
)
 
45,985

 
2012
 
40 Years
Hilton Garden Inn/New York Times Square Central
 

 
60,300

 
88,896

 
182

 
60,300

 
89,078

 
149,378

 
(7,436
)
 
141,942

 
2014
 
40 Years
Hotel Rex
 

 
7,856

 
21,085

 
(39
)
 
7,856

 
21,046

 
28,902

 
(2,702
)
 
26,200

 
2012
 
40 Years
Inn at Key West
 

 
32,888

 
13,371

 
(1,766
)
 
32,888

 
11,605

 
44,493

 
(1,075
)
 
43,418

 
2014
 
40 Years
JW Marriott Denver
 
(63,519
)
 
9,200

 
63,183

 
1,475

 
9,200

 
64,658

 
73,858

 
(10,623
)
 
63,235

 
2011
 
40 Years
L'Auberge de Sedona
 

 
39,384

 
22,204

 
185

 
39,384

 
22,389

 
61,773

 
(740
)
 
61,033

 
2017
 
40 Years
Lexington Hotel New York
 

 
92,000

 
229,368

 
20,442

 
92,000

 
249,810

 
341,810

 
(39,262
)
 
302,548

 
2011
 
40 Years
Orchards Inn Sedona
 

 
9,726

 
10,180

 
52

 
9,726

 
10,232

 
19,958

 
(230
)
 
19,728

 
2017
 
40 Years
Renaissance Charleston
 

 
5,900

 
32,511

 
4,785

 
5,900

 
37,296

 
43,196

 
(6,185
)
 
37,011

 
2010
 
40 Years
Renaissance Worthington
 
(84,116
)
 
15,500

 
63,428

 
16,811

 
15,500

 
80,239

 
95,739

 
(21,013
)
 
74,726

 
2005
 
40 Years
Salt Lake City Marriott Downtown
 
(56,717
)
 

 
45,815

 
4,317

 
855

 
49,277

 
50,132

 
(15,684
)
 
34,448

 
2004
 
40 Years
Sheraton Suites Key West
 

 
49,592

 
42,958

 
335

 
49,592

 
43,293

 
92,885

 
(2,769
)
 
90,116

 
2015
 
40 Years
Shorebreak Hotel
 

 
19,908

 
37,525

 
3,035

 
19,908

 
40,560

 
60,468

 
(2,820
)
 
57,648

 
2015
 
40 Years
The Lodge at Sonoma, a Renaissance Resort and Spa
 
(28,277
)
 
3,951

 
22,720

 
6,858

 
3,951

 
29,578

 
33,529

 
(11,045
)
 
22,484

 
2004
 
40 Years
Westin Fort Lauderdale Beach Resort
 

 
54,293

 
83,227

 
4,888

 
54,293

 
88,115

 
142,408

 
(6,624
)
 
135,784

 
2014
 
40 Years
Westin San Diego
 
(64,859
)
 
22,902

 
95,617

 
8,194

 
22,902

 
103,811

 
126,713

 
(13,776
)
 
112,937

 
2012
 
40 Years
Westin Washington, D.C City Center
 
(64,833
)
 
24,579

 
122,229

 
11,361

 
24,579

 
133,590

 
158,169

 
(17,704
)
 
140,465

 
2012
 
40 Years
Vail Marriott Mountain Resort & Spa
 

 
5,800

 
52,463

 
3,802

 
5,800

 
56,265

 
62,065

 
(17,104
)
 
44,961

 
2005
 
40 Years
Total
 
$
(644,434
)
 
$
602,024

 
$
2,170,163

 
$
252,928

 
$
602,879

 
$
2,422,210

 
$
3,025,089

 
$
(492,871
)
 
$
2,532,218

 

 



F-34




Notes:

A) The change in total cost of properties for the fiscal years ended December 31, 2017, 2016 and 2015 is as follows:
Balance at December 31, 2014
 
$
2,944,103

Additions:
 

     Acquisitions
 
149,983

     Capital expenditures
 
30,965

Deductions:
 

     Dispositions and other
 

Balance at December 31, 2015
 
3,125,051

Additions:
 

     Acquisitions
 

     Capital expenditures
 
$
61,823

Deductions:
 

     Dispositions and other
 
(269,240
)
Balance at December 31, 2016
 
2,917,634

Additions:
 

     Acquisitions
 
81,494

     Capital expenditures
 
68,573

Deductions:
 

     Dispositions and other
 
(42,612
)
Balance at December 31, 2017
 
$
3,025,089


B) The change in accumulated depreciation of real estate assets for the fiscal years ended December 31, 2017, 2016 and 2015 is as follows:

Balance at December 31, 2014
 
$
355,462

Depreciation and amortization
 
63,847

Dispositions and other
 

Balance at December 31, 2015
 
419,309

Depreciation and amortization
 
65,490

Dispositions and other
 
(42,847
)
Balance at December 31, 2016
 
441,952

Depreciation and amortization
 
60,023

Dispositions and other
 
(9,104
)
Balance at December 31, 2017
 
$
492,871


C) The aggregate cost of properties for Federal income tax purposes (in thousands) is approximately $2,988,637 as of December 31, 2017.

F-35