10-K 1 drh_10kx12312014.htm 10-K DRH_10K_12.31.2014
 

UNITED STATES SECURITIES AND EXCHANGE COMMISSION
Washington, D.C. 20549
_____________________________
FORM 10-K

þ ANNUAL REPORT PURSUANT TO SECTION 13 OR 15(d) OF THE SECURITIES EXCHANGE ACT OF 1934
For the fiscal year ended December 31, 2014
OR

o TRANSITION REPORT PURSUANT TO SECTION 13 OR 15(d) OF THE SECURITIES EXCHANGE ACT OF 1934
Commission file number 001-32514
DIAMONDROCK HOSPITALITY COMPANY
(Exact Name of Registrant as Specified in Its Charter)
Maryland
 
20-1180098
(State of Incorporation)
 
(I.R.S. Employer Identification No.)
 
 
 
3 Bethesda Metro Center, Suite 1500, Bethesda, Maryland
 
20814
(Address of Principal Executive Offices)
 
(Zip Code)
(240) 744-1150
(Registrant’s telephone number, including area code)
Securities registered pursuant to Section 12(b) of the Act:
Title of Each Class
Name of Exchange on Which Registered
Common Stock, $.01 par value
New York Stock Exchange

Securities registered pursuant to Section 12(g) of the Act:
None
Indicate by check mark if the registrant is a well-known seasoned issuer, as defined in Rule 405 of the Securities Act.   þ Yes o No
Indicate by check mark if the registrant is not required to file reports pursuant to Section 13 or Section 15(d) of the Act.   o Yes þ No
Indicate by check mark whether the registrant (1) has filed all reports required to be filed by Section 13 or 15(d) of the Securities Exchange Act of 1934 during the preceding 12 months (or for such shorter period that the registrant was required to file such reports), and (2) has been subject to such filing requirements for the past 90 days. þ Yes o No
Indicate by check mark whether the registrant has submitted electronically and posted on its corporate Web site, if any, every Interactive Data File required to be submitted and posted pursuant to Rule 405 of Regulation S-T (§232.405 of this chapter) during the preceding 12 months (or for such shorter period that the registrant was required to submit and post such files). þ Yes o No



Indicate by check mark if disclosure of delinquent filers pursuant to Item 405 of Regulation S-K is not contained herein, and will not be contained, to the best of registrant's knowledge, in definitive proxy or information statements incorporated by reference in Part III of this Form 10-K or any amendment to this Form 10-K.  þ
Indicate by check mark whether the registrant is a large accelerated filer, an accelerated filer, a non-accelerated filer, or a smaller reporting company. See definition of “large accelerated filer,” “accelerated filer” and “smaller reporting company” in Rule 12b-2 of the Exchange Act.
Large accelerated filer þ
 
Accelerated filer o
 
Non-accelerated filer o
 
Smaller reporting company o
 
 
(Do not check if a smaller reporting company)
Indicate by check mark whether the registrant is a shell company (as defined in Rule 12b-2 of the Exchange Act). o Yes þ No
The aggregate market value of the common equity held by non-affiliates of the Registrant (assuming for these purposes, but without conceding, that all executive officers and Directors are “affiliates” of the Registrant) as of June 30, 2014, the last business day of the Registrant's most recently completed second fiscal quarter, was $2.5 billion (based on the closing sale price of the Registrant's Common Stock on that date as reported on the New York Stock Exchange).
The registrant had 200,488,647 shares of its $0.01 par value common stock outstanding as of February 26, 2015.

Documents Incorporated by Reference
Portions of the registrant's Proxy Statement for its 2015 Annual Meeting of Stockholders, to be filed with the Securities and Exchange Commission not later than 120 days after December 31, 2014, are incorporated by reference in Part III herein.
 



Table of Contents
INDEX
 
 
 
Page No.
 
 
 
 
 
 
 
 
 
 
 
 
 
 
 
 
 
 
 
 
 
 
 

-3-


SPECIAL NOTE ABOUT FORWARD-LOOKING STATEMENTS

Certain statements in this Annual Report on Form 10-K, other than purely historical information, including estimates, projections, statements relating to our business plans, objectives and expected operating results, and the assumptions upon which those statements are based, are “forward-looking statements” within the meaning of the Private Securities Litigation Reform Act of 1995, Section 27A of the Securities Act of 1933 and Section 21E of the Securities Exchange Act of 1934. These forward-looking statements generally are identified by the words “believes,” “project,” “expects,” “anticipates,” “estimates,” “intends,” “strategy,” “plan,” “may,” “will,” “would,” “will be,” “will continue,” “will likely result,” “strive,” “endeavor,” “mission,” “goal,” and similar expressions. Forward-looking statements are based on current expectations and assumptions that are subject to risks and uncertainties which may cause actual results to differ materially from the forward-looking statements. A discussion of these and other risks and uncertainties that could cause actual results and events to differ materially from such forward-looking statements is included in Item 1A “Risk Factors” and Item 7 “Management's Discussion and Analysis of Financial Condition and Results of Operations” of this Annual Report on Form 10-K. Except as required by law, we undertake no obligation to update or revise publicly any forward-looking statements, whether as a result of new information, future events or otherwise.

References in this Annual Report on Form 10-K to “we,” “our,” “us” and “the Company” refer to DiamondRock Hospitality Company, including as the context requires, DiamondRock Hospitality Limited Partnership, as well as our other direct and indirect subsidiaries.

PART I

Item 1. Business

Overview

DiamondRock Hospitality Company is a lodging-focused Maryland corporation operating as a real estate investment trust (REIT) for federal income tax purposes. As of December 31, 2014, we owned a portfolio of 27 premium hotels and resorts that contain 10,552 guest rooms. Subsequent to December 31, 2014, we acquired an additional 157-room hotel. As an owner, rather than an operator, of lodging properties, we receive all of the operating profits or losses generated by our hotels after the payment of fees due to hotel managers, which are calculated based on the revenues and profitability of each hotel.

Our vision is to be the premier allocator of capital in the lodging industry. Our mission is to deliver long-term stockholder returns through a combination of dividends and enduring capital appreciation. Our strategy is to utilize disciplined capital allocation and focus on the acquisition, ownership and innovative asset management of high-quality lodging properties in North American markets with superior growth prospects and high barriers-to-entry. In addition, we are committed to maintaining a strong asset management discipline that focuses on maximizing returns through appropriate revenue management strategies, cost containment plans and capital improvements. We do all this while maintaining low leverage and balance sheet flexibility.

Our portfolio is concentrated in key gateway cities and destination resort locations. Each of our hotels is managed by a third party and a substantial number of our hotels are operated under a brand owned by one of the leading global lodging brand companies (Marriott International, Inc. (“Marriott”), Starwood Hotels & Resorts Worldwide, Inc. (“Starwood”) and Hilton Worldwide (“Hilton”)).

We critically evaluate each of our hotels to ensure that we own a portfolio of hotels that conforms to our vision, supports our mission and corresponds with our strategy. On a regular basis, we analyze our portfolio to identify opportunities to invest capital in certain projects or market non-core assets for sale in order to increase our portfolio quality. We are committed to a conservative capital structure with prudent leverage. We regularly assess the availability and affordability of capital in order to maximize stockholder value and minimize enterprise risk. In addition, we are committed to following sound corporate governance practices and being open and transparent in our communications with our stockholders.

High-Quality Urban and Destination Resort Hotels

As of December 31, 2014, we owned 27 premium hotels and resorts throughout North America and the U.S. Virgin Islands. Our hotels and resorts are primarily categorized as upper upscale as defined by Smith Travel Research and are generally located in high barrier-to-entry markets with multiple demand generators. Our properties are concentrated in key gateway cities and in resort destinations. We consider lodging properties located in gateway cities and resort destinations to be the most capable of creating dynamic cash flow growth and achieving superior long-term capital appreciation.


-4-


We have been executing on our strategy to enhance our hotel portfolio by actively recycling capital from non-core hotels located in slower growth markets to higher quality hotels located primarily in high-growth urban and destination resort markets. Since 2010, we have repositioned our portfolio through the acquisition of approximately $1.6 billion of urban and resort hotels that align with our strategic goals while disposing of more than $0.6 billion in non-core hotels. These acquisitions increased our urban exposure with additional hotels in cities such as San Diego, San Francisco, Boston, Denver, Washington, D.C., as well as our resort exposure with our recent acquisitions in Key West and Fort Lauderdale, Florida. Over 90% of our portfolio EBITDA as of December 31, 2014 is currently derived from core urban and resort hotels. Our capital recycling program over the past five years also achieved several other important strategic portfolio goals that include improving our portfolio’s geographic and brand diversity and striving towards a mix of 50 percent brand-managed and 50 percent third-party managed hotels in our portfolio.

Moreover, the primary focus of our acquisitions over the past five years was on hotels that we believe presented unique value-add opportunities, such as repositioning through a change in brand or comprehensive renovation or changing the third-party hotel manager to a more efficient operator. For example, we recently completed a $140 million capital expenditure program, which included major capital investments at the Lexington Hotel New York, Courtyard Manhattan/Fifth Avenue, Courtyard Manhattan/Midtown East, Westin Washington, D.C. City Center, Westin San Diego, Hilton Boston Downtown and Hilton Minneapolis.

We evaluate each hotel in our portfolio to assess the optimal branding strategy for the individual hotel and market. We leverage the leading global hotel brands at most of our hotels, which are flagged under a brand owned by Marriott, Hilton or Starwood. We also maintain a small portion of our hotels as independent non-branded hotels. We believe that premier global hotel brands create significant value as a result of each brand's ability to produce incremental revenue through their strong reservation and rewards systems and sales organizations with the result being that branded hotels are able to generate greater profits than similar unbranded hotels. We are also interested in owning other non-branded hotels located in premier or unique markets where we believe that the returns on such a hotel may be higher than if the hotel were operated under a globally-recognized brand.

During 2015, we expect to evaluate opportunities to acquire hotels located in urban and destination resort markets, with an emphasis on prime markets on the West Coast and South Florida, as well as other select destination resort markets. Despite our conviction that there are several more years of industry growth ahead, we believe that it is prudent to avoid acquisitions that require significant capital investment or deep and lengthy turnarounds. We also prefer to target moderately sized investments of $50 to $150 million rather than larger acquisition investments. Further, we are highly sensitive to our cost of capital and expect to pursue acquisitions that create value in the near term. We also expect to continue to evaluate the disposition of non-core hotels, as we are currently observing robust demand for such assets. We will continue to evaluate our portfolio for opportunities to take advantage of the robust demand in order to continue to upgrade our portfolio by disposing of non-core hotels.

Innovative Asset Management

We believe that we can create significant value in our portfolio through innovative asset management strategies such as rebranding, renovating and repositioning and we engage in a process of regular evaluations of our portfolio in order to determine if there are opportunities to employ these value-add strategies.

Our asset management team is focused on improving hotel profit margins through revenue management strategies and cost control programs. Our asset management team also focuses on identifying new and potential value creation opportunities across our portfolio, including implementing resort fees, creating incremental guest rooms, leasing out restaurants to more profitable third-party operators, converting unused space to revenue-generating meeting space and implementing programs to reduce energy consumption.

Our senior management team has established a broad network of hotel industry contacts and relationships, including relationships with hotel owners, financiers, operators, project managers and contractors and other key industry participants. We use our broad network of hotel industry contacts and relationships to maximize the value of our hotels. Under the federal income tax rules governing REITs, we are required to engage a hotel manager that is an eligible independent contractor to manage each of our hotels pursuant to a management agreement with one of our subsidiaries. We strive to negotiate management agreements that give us the right to exert influence over the management of our properties, annual budgets and all capital expenditures (all, to the extent permitted under the REIT rules), and then to use those rights to continually monitor and improve the performance of our properties. We cooperatively partner with our hotel managers in an attempt to increase operating results and long-term asset values at our hotels. In addition to working directly with the personnel at our hotels, our senior management team also has long-standing professional relationships with our hotel managers' senior executives, and we work directly with these senior executives to improve the performance of the hotels in our portfolio that they manage.




-5-


Conservative Capital Structure

We believe that a conservative capital structure maximizes investment capacity while reducing enterprise risk. We currently employ a low-risk and straight-forward capital structure with no corporate level debt, preferred equity or convertible bonds. Moreover, as of December 31, 2014, we have significant balance sheet flexibility with existing corporate cash, no outstanding borrowings under our $200 million senior unsecured credit facility, and over half of our hotels are unencumbered by mortgage debt. We believe it is imprudent to increase the inherent risk of highly cyclical lodging fundamentals through the use of a highly leveraged capital structure.

We believe that our strategically designed capital structure is a value creation tool that can be used over the entire lodging cycle. Specifically, we believe that lower leverage benefits us in the following ways:

provides capacity to fund attractive acquisitions;

provides optionality to fund acquisitions with the most efficient funding source;

enhances our ability to maintain a sustainable dividend;

enables us to opportunistically repurchase shares during periods of stock price dislocation; and

provides capacity to fund late-cycle capital needs.

Our current outstanding debt consists of property-specific mortgage debt, with the majority of our mortgage debt bearing interest at a fixed rate. We prefer that approximately half of our portfolio remain unencumbered by debt in order to provide maximum balance sheet flexibility. In addition, to the extent that we incur additional debt, our preference is non-recourse secured mortgage debt. We expect that our strategy will enable us to maintain a balance sheet with an appropriate amount of debt throughout all phases of the lodging cycle.

We have significant mortgage debt maturities in 2015 (approximately $145 million, excluding regularly scheduled principal payments prior to maturity) and 2016 (approximately $305 million, excluding regularly scheduled principal payments prior to maturity). We anticipate addressing these maturities, as well as other capital needs, with a combination of the following:

refinancing proceeds on existing encumbered hotels;

proceeds from new mortgage loans on existing unencumbered hotels;

proceeds from the disposition of non-core hotels;

existing cash balances;

capacity under our $200 million senior unsecured credit facility; and

annual cash flow from operations.

We prefer a relatively simple but efficient capital structure. We have not invested in joint ventures and have not issued any operating partnership units or preferred stock. We structure our hotel acquisitions to be straightforward and to fit within our conservative capital structure; however, we will consider a more complex transaction if we believe that the projected returns to our stockholders will significantly exceed the returns that would otherwise be available.

Our Company

We commenced operations in July 2004 and became a public reporting company in May 2005. We have been successful in acquiring, financing and asset managing our hotels and complying with the complex public company accounting and legal requirements. As of December 31, 2014, we had 25 employees. Since our formation, we have sought to be forthright and transparent in our communications with investors, to actively monitor our corporate overhead and to adopt sound corporate governance practices. We believe that we have among the most transparent disclosures in the industry and we consistently go beyond the minimum legal requirements and industry practice; for example, we provide quarterly operating performance data on each of our hotels, enabling our investors to effectively evaluate our successes and challenges. Finally, we consider our corporate governance practices to be sound in that we have a majority-independent Board of Directors elected annually by our stockholders and our

-6-


officers and directors are subject to stock ownership policies designed to ensure that these persons own a meaningful amount of stock in the Company.

As of December 31, 2014, we owned 27 hotels that contain 10,552 hotel rooms, located in 19 different markets in North America and the U.S. Virgin Islands.

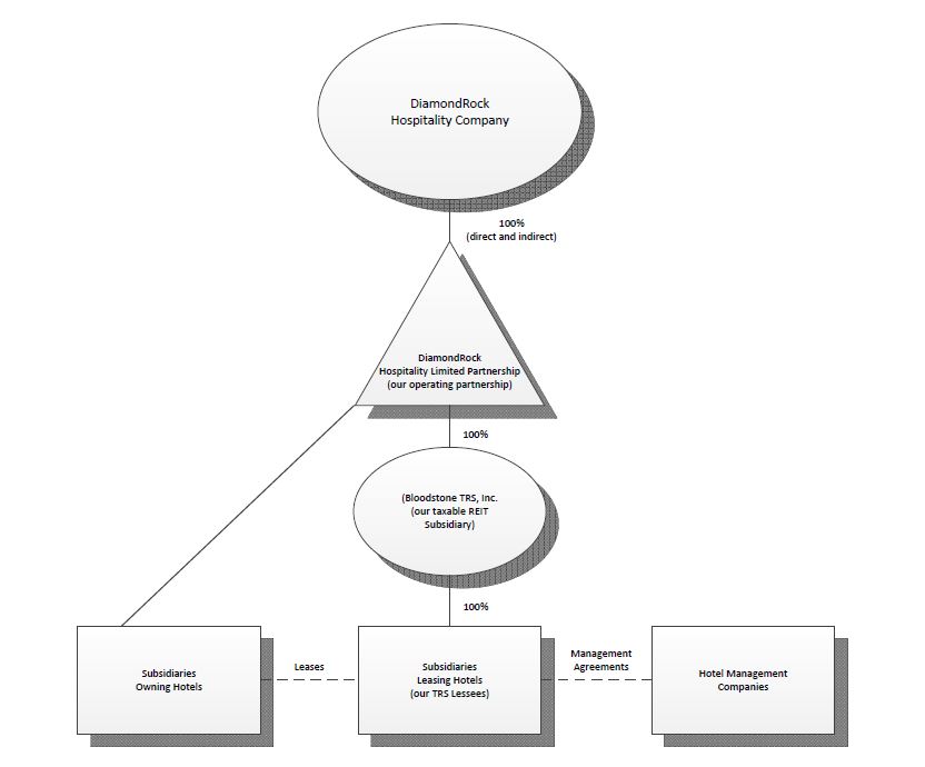
Our Corporate Structure

We conduct our business through a traditional umbrella partnership REIT, or UPREIT, in which our hotels are owned by subsidiaries of our operating partnership, DiamondRock Hospitality Limited Partnership. We are the sole general partner of our operating partnership and currently own, either directly or indirectly, all of the limited partnership units of our operating partnership. We have the ability to issue limited partnership units to third parties in connection with acquisitions of hotel properties. In order for the income from our hotel investments to constitute “rents from real property” for purposes of the gross income tests required for REIT qualification, we must lease each of our hotels to a wholly-owned subsidiary of our taxable REIT subsidiary, or TRS (each, a TRS lessee), or to an unrelated third party. We currently lease all of our domestic hotels to TRS lessees. In turn, our TRS lessees must engage a third-party management company to manage the hotels. However, we may structure our properties that are not subject to U.S. federal income tax differently from the structures that we use for our U.S. properties. For example, Frenchman's Reef is held by a U.S. Virgin Islands corporation, which we have elected to be a TRS.

The following chart shows our corporate structure as of the date of this report:


Environmental Matters

In connection with the ownership of hotels, the Company is subject to various federal, state and local environmental laws and regulations relating to environmental protection. Under these laws, a current or previous owner or operator (including tenants) of real estate may be liable for the costs or removal or remediation of certain hazardous or toxic substances at, on, under or in such property. These laws typically impose liability without regard to fault or whether or not the owner or operator knew of or caused the presence of the contamination, and the liability under these laws may be joint and several. Because these laws also impose liability on the persons who owned the property at the time it became contaminated, it is possible that we could incur cleanup costs or other environmental liabilities even after we sell properties. The presence of contamination, or the failure to properly

-7-


remediate contamination, on a property may adversely affect the ability of the owner or operator to sell that property or to borrow funds using such property as collateral. Under the environmental laws, courts and government agencies also have the authority to require that a person who sent waste to a waste disposal facility, such as a landfill or incinerator, pay for the cleanup of that facility if it becomes contaminated and threatens human health or the environment.

Our hotels are subject to various federal, state, and local environmental, health and safety laws and regulations that address a wide variety of issues, including, but not limited to, storage tanks, air emissions from emergency generators, storm water and wastewater discharges, asbestos, lead-based paint, mold and mildew and waste management. Some of our hotels routinely handle and use hazardous or regulated substances and wastes as part of their operations, which substances and wastes are subject to regulation (e.g., swimming pool chemicals). Our hotels incur costs to comply with these laws and regulations and could be subject to fines and penalties for non-compliance.

We believe that our hotels are in compliance, in all material respects, with all federal, state and local environmental ordinances and regulations regarding hazardous or toxic substances and other environmental matters, the violation of which could have a material adverse effect on us. We have not received written notice from any governmental authority of any material noncompliance, liability or claim relating to hazardous or toxic substances or other environmental matters in connection with any of our present properties.

During 2014, we commissioned the preparation of the Company's second bi-ennial Environmental, Social and Governance Report in accordance with the guidelines of the Global Reporting Initiative (the “GRI Report”) to comprehensively analyze sustainability performance indicators (including energy, water, waste, and greenhouse gas emissions) captured during 2012 and 2013.  The GRI Report highlights the Company's dedication to sustainability initiatives and stockholder returns through the implementation of programs designed to reduce energy consumption and increase profitability at our hotels. We also commissioned the preparation of the Company's first response to the Global Real Estate Sustainability Benchmarking survey (the "GRESB Report"), which benchmarks the Company's approach and performance to environmental, social and governance indicators against other real estate companies, accessible by our investors who are members of GRESB. Copies of the GRI Report and the GRESB Report can be found on the Company's website at www.drhc.com in the Investor Relations section.  The information included in, referenced to, or otherwise accessible through the GRI or GRESB Reports or our website, is not incorporated by reference in, or considered to be a part of, this report or any document unless expressly incorporated by reference therein.

Competition

The hotel industry is highly competitive and our hotels are subject to competition from other hotels for guests. Competition is based on a number of factors, including convenience of location, reputation, brand affiliation, price, range of services, guest amenities, and quality of customer service. Competition is specific to the individual markets in which our properties are located and will include competition from existing and new hotels operated under brands in the full-service, select-service and extended-stay segments. We believe that properties flagged with a Marriott, Starwood or Hilton brand will enjoy the competitive advantages associated with their operations under such brand. These global brands' reservation systems and national advertising, marketing and promotional services combined with the strong management expertise they provide enable our properties to perform favorably in terms of both occupancy and room rates relative to other brands and non-branded hotels. The guest loyalty programs operated by these global brands generate repeat guest business that might otherwise go to competing hotels. Increased competition may have a material adverse effect on occupancy, Average Daily Rate (or ADR) and Revenue per Available Room (or RevPAR), or may require us to make capital improvements that we otherwise would not undertake, which may result in decreases in the profitability of our hotels.

In addition to competing with traditional hotels and lodging facilities, we compete with alternative lodging, including third-party providers of short-term rental properties and serviced apartments. We compete based on a number of factors, including room rates, quality of accommodations, service levels, convenience of location, reputation, reservation systems, brand recognition and supply and available of alternative lodging.

We face competition for the acquisition of hotels from institutional pension funds, private equity funds, REITs, hotel companies and others who are engaged in hotel acquisitions and investments. Some of these competitors have substantially greater financial and operational resources than we have and may have greater knowledge of the markets in which we seek to invest. This competition may reduce the number of suitable investment opportunities offered to us and increase the cost of acquiring our targeted hotel investments.


-8-


Employees

As of December 31, 2014, we employed 25 full-time employees. We believe that our relations with our employees are good. None of our employees is a member of any union; however, the employees of our hotel managers at the Lexington Hotel New York, Courtyard Manhattan/Fifth Avenue, Hilton Garden Inn Chelsea, Frenchman's Reef & Morning Star Marriott Beach Resort, Westin Boston Waterfront, Hilton Boston Downtown and Hilton Minneapolis are currently represented by labor unions and are subject to collective bargaining agreements.

ADA Regulation

Our properties must comply with Title III of the Americans with Disabilities Act of 1990, or ADA, to the extent that such properties are "public accommodations" as defined by the ADA. The ADA may require removal of architectural barriers to access by individuals with disabilities in areas of our properties. We believe that our properties are in substantial compliance with the ADA. However, noncompliance with the ADA could result in payment of civil penalties, damages, and attorneys' fees and costs. The obligation to comply with the ADA is an ongoing one, and we will continue to assess our properties and to make alterations as appropriate in this regard.

Insurance

We carry comprehensive liability, fire, extended coverage, earthquake, business interruption and rental loss insurance covering all of the properties in our portfolio under a blanket policy. In addition, we carry earthquake and terrorism insurance on our properties in an amount and with deductibles which we believe are commercially reasonable. We do not carry insurance for generally uninsured losses such as loss from riots, war or acts of God. Certain of the properties in our portfolio are located in areas known to be seismically active or subject to hurricanes and we believe that we have appropriate insurance for those risks, although they are subject to higher deductibles than ordinary property insurance.

Most of our hotel management agreements and mortgage agreements require that we obtain and maintain property insurance, business interruption insurance, flood insurance, earthquake insurance (if the hotel is located in an "earthquake prone zone" as determined by the U.S. Geological Survey) and other customary types of insurance related to hotels. We comply with all such requirements. In addition, either the third-party manager or we are responsible for obtaining general liability insurance, workers' compensation and employer's liability insurance.

Available Information

We maintain a website at the following address: www.drhc.com. We make our proxy statements, annual reports on Form 10-K, quarterly reports on Form 10-Q, current reports on Form 8-K and amendments to those reports filed or furnished pursuant to Section 13(a) or 15(d) of the Securities Exchange Act of 1934, as amended (the “Exchange Act”), available on our website free of charge as soon as reasonably practicable after such reports and amendments are electronically filed with, or furnished to, the Securities and Exchange Commission (the “SEC”). Such reports are also available by accessing the EDGAR database on the SEC's website at www.sec.gov.

Our website is also a key source of important information about us. We post to the Investor Relations section of our website important information about our business, our operating results and our financial condition and prospects, including, for example, information about material acquisitions and dispositions, our earnings releases and certain supplemental financial information related or complimentary thereto. The website also has a Corporate Governance page that includes, among other things, copies of our charter, our bylaws, our Code of Business Conduct and Ethics and the charters for each standing committee of our Board of Directors: currently, the Audit Committee, the Compensation Committee and the Nominating and Corporate Governance Committee. We intend to disclose on our website any amendment to, or waiver of, any provisions of our Code of Business Conduct and Ethics that apply to any of our directors, executive officers or senior financial officers that would otherwise be required to be disclosed under the rules of the SEC or the New York Stock Exchange (the "NYSE"). Copies of our charter, our bylaws, our Code of Business Conduct and Ethics and the Company's SEC reports are also available in print to stockholders upon request addressed to Investor Relations, DiamondRock Hospitality Company, 3 Bethesda Metro Center, Suite 1500, Bethesda, Maryland 20814 or through the “Information Request” section on the Investor Relations page of our website.

The information included in, referenced to, or otherwise accessible through our website, is not incorporated by reference in, or considered to be a part of, this report or any document unless expressly incorporated by reference therein.

DiamondRock Hospitality Company is traded on the NYSE, under the symbol “DRH”.


-9-



Item 1A. Risk Factors

The following risk factors and other information included in this Annual Report on Form 10-K should be carefully considered. The risks and uncertainties described below are not the only ones that we may face. Additional risks and uncertainties not presently known to us or that we may currently deem immaterial also may impair our business operations. If any of the following risks occur, our business, financial condition, operating results and cash flows could be affected adversely.

Risks Related to Our Business and Operations

Our business model, especially our concentration in premium full-service hotels, can be highly volatile.

We solely own hotels, a very different asset class from many other REITs. A typical office REIT, for example, has long-term leases with third-party tenants, which provide a relatively stable long-term stream of revenue. Our TRS lessees, on the other hand, do not enter into leases with hotel managers. Instead, the TRS lessee engages the hotel manager pursuant to a management agreement and pays the manager a fee for managing the hotel. The TRS lessee receives all of the operating profit or losses at the hotel. Moreover, virtually all hotel guests stay at the hotel for only a few nights, so the rate and occupancy at each of our hotels changes every day. As a result, our earnings may be highly volatile.

In addition to fluctuations related to our business model, our hotels are, and will continue to be, subject to various long-term operating risks common to the hotel industry, many of which are beyond our control, including:

dependence on business and commercial travelers and tourism, both of which vary with consumer and business confidence in the strength of the economy;

competition from other hotels and alternative lodging located in the markets in which we own properties;

an over-supply or over-building of hotels in the markets in which we own properties which could adversely affect occupancy rates, revenues and profits at our hotels;

increases in energy and transportation costs and other expenses affecting travel, which may affect travel patterns and reduce the number of business and commercial travelers and tourists;

increases in operating costs due to inflation and other factors that may not be offset by increased room rates; and

changes in governmental laws and regulations, fiscal policies and zoning ordinances and the related costs of compliance.

In addition, our hotels are mostly in the premium full-service segment of the hotel business, which, historically, tends to have the strongest operating results in a growing economy and the weakest results in a contracting or slow growth economy when many travelers might curtail travel or choose lower cost hotels. In periods of weak demand, profitability is negatively affected by the relatively high fixed costs of operating premium full-service hotels as compared to other classes of hotels.

The occurrence of any of the foregoing factors could have a material adverse effect on our business, financial condition, results of operations and our ability to make distributions to our stockholders.

Economic conditions may adversely affect the lodging industry.

Our entire business is related to the lodging industry. The performance of the lodging industry is highly cyclical and has historically been linked to key macroeconomic indicators, such as U.S. gross domestic product, or GDP, growth, employment, corporate earnings and investment and travel demand. A substantial part of our business strategy is based on the belief that the lodging markets in which we own properties will continue to experience improving economic fundamentals in the future but we cannot assure you how long the growth period of the current lodging cycle will last. However, in the event conditions in the industry deteriorate or do not continue to see sustained improvement as we expect, or there is an extended period of economic weakness, our occupancy rates, revenues and profitability could be adversely affected. Furthermore, other macroeconomic factors, such as consumer confidence and conditions which negatively shape public perception of travel, may have a negative effect on the lodging industry and may adversely impact our revenues and profitability.




-10-



Our hotels are subject to significant competition.

Currently, the markets where our hotels are located are very competitive. However, a material increase in the supply of new hotel rooms to a market can quickly destabilize that market and existing hotels can experience rapidly decreasing RevPAR and profitability. If such over-building occurs in one or more of our major markets, we may experience a material adverse effect on our business, financial condition, results of operations and our ability to make distributions to our stockholders.

In particular, the Manhattan hotel market has experienced significant new supply in the past few years and an additional 3,400 rooms are expected to be added by the end of 2015. Although much of the anticipated increase in supply is not expected to be located in the specific sub-markets of Manhattan where we primarily own hotels, the operating performance of our Manhattan hotels may be impacted by the addition of this new supply. We own five hotels located in Manhattan that represent approximately 16% of our portfolio measured by number of rooms.

Additionally, over 1,300 new hotel rooms are anticipated to open in downtown Chicago before the end of 2015, representing a supply increase of approximately 3% in the downtown Chicago market. An increase in the number of rooms available in the downtown Chicago market could negatively impact the operating performance of our downtown Chicago hotels. We own two hotels located in downtown Chicago that represent approximately 14% of our portfolio measured by number of rooms. In addition, Marriott has signed an agreement to manage the 1,200-room Chicago Marriott Marquis, to be built next to the McCormick Place Convention Center. The hotel, which is expected to open in 2017, could have a material impact on the operations of our Chicago Marriott.

In addition to competing with traditional hotels and lodging facilities, we compete with alternative lodging, including third-party providers of short-term rental properties and serviced apartments. We compete based on a number of factors, including room rates, quality of accommodations, service levels, convenience of location, reputation, reservation systems, brand recognition and supply and availablility of alternative lodging.

Some of our hotels rely heavily on group contract business, and the loss of such business could harm our operating results.

Certain of our hotels rely heavily on group contract business and room nights generated by large corporate clients. The existence or non-existence of such business can significantly impact the results of operations of our hotels. Group contract business fluctuates from year-to-year and across markets. The scheduling and impact of events and activities that attract this business to hotels are not always easy to predict. As a result, the operating results for certain hotels may fluctuate as a result of these factors, possibly in adverse ways, and these fluctuations can affect our overall operating results.

Investments in hotels are illiquid and we may not be able to respond in a timely fashion to adverse changes in the performance of our properties.

Because real estate investments are relatively illiquid, our ability to promptly sell one or more hotel properties or investments in our portfolio in response to changing economic, financial and investment conditions may be limited.

In addition, the real estate market is affected by many factors that are beyond our control, including:

adverse changes in international, national, regional and local economic and market conditions;

changes in supply of competitive hotels;

changes in interest rates and in the availability, cost and terms of debt financing;

changes in tax laws and property taxes, or an increase in the assessed valuation of a property for real estate tax purposes;

changes in governmental laws and regulations, fiscal policies and zoning ordinances and the related costs of compliance with laws and regulations, fiscal policies and ordinances;

the ongoing need for capital improvements, particularly in older structures;

changes in operating expenses; and


-11-


civil unrest, acts of God, including earthquakes, floods, hurricanes and other natural disasters and acts of war or terrorism, including the consequences of terrorist acts such as those that occurred on September 11, 2001, which may result in uninsured losses.

It may be in the best interest of our stockholders to sell one or more of our hotels in the future. We cannot predict whether we will be able to sell any hotel property or investment at an acceptable price or otherwise on reasonable terms and conditions. We also cannot predict the length of time that will be necessary to find a willing purchaser and to close the sale of a hotel property or loan.

These facts and any others that would impede our ability to respond to adverse changes in the performance of our hotel properties could have a material adverse effect on our operating results and financial condition, as well as our ability to make distributions to our stockholders.

Due to restrictions in our hotel management agreements, franchise agreements, mortgage agreements and ground leases, we may not be able to sell our hotels at the highest possible price, or at all.

Our current hotel management agreements are long-term and contain certain restrictions on selling our hotels, which may affect the value of our hotels.

The hotel management agreements that we have entered into, and those we expect to enter into in the future, contain provisions restricting our ability to dispose of our hotels which, in turn, may have an adverse affect on the value of our hotels. Our hotel management agreements generally prohibit the sale of a hotel to:

certain competitors of the manager;

purchasers who are insufficiently capitalized; or

purchasers who might jeopardize certain liquor or gaming licenses.

In addition, our current hotel management agreements contain initial terms generally ranging from five to forty years and certain agreements have renewal periods of five to forty-five years which are exercisable at the option of the property manager. Because many of our hotels would have to be sold subject to the applicable hotel management agreement, the term length of a hotel management agreement may deter some potential purchasers and could adversely impact the price realized from any such sale. To the extent that we receive lower sale proceeds, we could experience a material adverse effect on our business, financial condition, results of operations and our ability to make distributions to stockholders.

Our mortgage agreements contain certain provisions that may limit our ability to sell our hotels.

In order to assign or transfer our rights and obligations under certain of our mortgage agreements, we generally must obtain the consent of the lender, pay a fee equal to a fixed percentage of the outstanding loan balance, and pay any costs incurred by the lender in connection with any such assignment or transfer. These provisions of our mortgage agreements may limit our ability to sell our hotels which, in turn, could adversely impact the price realized from any such sale. To the extent that we receive lower sale proceeds, we could experience a material adverse effect on our business, financial condition, results of operations and our ability to make distributions to stockholders.

Our ground leases contain certain provisions that may limit our ability to sell our hotels.

Our ground lease agreements with respect to the Bethesda Marriott Suites, the Salt Lake City Marriott Downtown, the Westin Boston Waterfront Hotel, and the Hilton Minneapolis require the consent of the lessor for assignment or transfer. These provisions of our ground leases may limit our ability to sell our hotels which, in turn, could adversely impact the price realized from any such sale. In addition, at any given time, investors may be disinterested in buying properties subject to a ground lease and may pay a lower price for such properties than for a comparable property owned in fee simple or they may not purchase such properties at any price. Accordingly, we may find it difficult to sell a property subject to a ground lease or may receive lower proceeds from any such sale. To the extent that we receive lower sale proceeds, we could experience a material adverse effect on our business, financial condition, results of operations and our ability to make distributions to stockholders.




-12-


We are subject to risks associated with our ongoing need for renovations and capital improvements as well as financing for such expenditures.

In order to remain competitive, our hotels have an ongoing need for renovations and other capital improvements, including replacements, from time to time, of furniture, fixtures and equipment. These capital improvements may give rise to the following risks:

construction cost overruns and delays;

a possible shortage of available cash to fund capital improvements and the related possibility that financing for these capital improvements may not be available to us on affordable terms;

the renovation investment failing to produce the returns on investment that we expect;

disruptions in the operations of the hotel as well as in demand for the hotel while capital improvements are underway; and

disputes with franchisors/hotel managers regarding compliance with relevant franchise/management agreements.

The costs of these capital improvements or profit displacements during the completion of these capital improvements could have a material adverse effect on our business, financial condition, results of operations and our ability to make distributions to our stockholders.

In addition, we may not be able to fund capital improvements or acquisitions solely from cash provided from our operating activities because we generally must distribute at least 90% of our REIT taxable income, determined without regard to the dividends paid deduction and excluding net capital gains, each year to maintain our REIT tax status. As a result, our ability to fund capital expenditures or investments through retained earnings, is very limited. Consequently, we rely upon the availability of debt or equity capital to fund our investments and capital improvements. These sources of funds may not be available on reasonable terms or conditions.

There are several unique risks associated with the ownership of Frenchman's Reef.

Frenchman's Reef is located on the side of a cliff facing the ocean in the United States Virgin Islands, which is in the so-called “hurricane belt” in the Caribbean. It was partially destroyed by a hurricane in the mid-1990's and since then has been damaged by subsequent hurricanes, including Hurricane Earl in 2010. While we maintain insurance against wind damage in an amount that we believe is customarily obtained for or by hotel owners, Frenchman's Reef has a $6.5 million deductible if it is damaged due to a named windstorm event; therefore, we are self-insured for losses up to $6.5 million caused by a named windstorm event. While we cannot predict whether there will be another hurricane that will impact this hotel, if there is, then it could have a material adverse affect on the operations of this hotel. Further, in the event of a substantial loss, our insurance coverage may not be sufficient to cover the full current market value or replacement cost of the hotel. Should a loss in excess of insured limits occur, we could lose all or a portion of the capital we have invested in Frenchman's Reef, as well as the anticipated future revenue and profits of this hotel. In that event, we might nevertheless remain obligated for mortgage debt related to Frenchman's Reef. Inflation, changes in building codes and ordinances, environmental considerations and other factors might also keep us from using insurance proceeds to replace or renovate the hotel after it has been damaged or destroyed. Under those circumstances, the insurance proceeds we receive might be inadequate to restore our economic position with regard to the damaged or destroyed property.

The hotel currently generates its own electricity, however, the hotel still depends on oil to generate electricity. If the price of oil were to increase, the cost to generate electricity would likely increase dramatically and this would have a significant impact on the results of operation at the hotel. Also, if the hotel's self-generation system fails, the hotel would be forced to utilize service from local utility providers which are prone to disruptions, including power outages from time to time. Such disruptions could adversely affect occupancy rates, revenues and profits at the hotel.

Frenchman's Reef benefited from a tax holiday, which permits us to pay income taxes at 19 percent of the statutory tax rate of 37.4 percent in the U.S. Virgin Islands, as well as reduced rates for both property and gross receipts taxes. The tax holiday expired in February 2015. We are diligently working to extend the tax holiday, which, if extended, would relate back to the date of expiration, but we may not be successful. If we are unsuccessful, our hotel will be subject to taxes at the full statutory rate which will substantially reduce the amount of income we receive from Frenchman's Reef.


-13-


In the event of natural disasters, terrorist attacks, significant military actions, outbreaks of contagious diseases or other events for which we may not have adequate insurance, our operations may suffer.

Five of our hotels (the Lodge at Sonoma, the Westin San Diego, the Hotel Rex, the Renaissance Charleston Historic District and the recently acquired Shorebreak Hotel) are located in areas that are seismically active and, Frenchman's Reef, the Inn at Key West, and the Westin Fort Lauderdale Beach Resort are located in areas that have, and will continue to, experience many hurricanes. Ten of our hotels are located in metropolitan markets that have been, or may in the future be, targets of actual or threatened terrorist attacks, including New York City, Chicago, Boston, and Washington, D.C. These hotels are material to our financial results, having constituted 64% of our total revenues in 2014. Additionally, even in the absence of direct physical damage to our hotels, the occurrence of any natural disasters, terrorist attacks, significant military actions, outbreaks of diseases, such as Ebola, H1N1 or SARS, or other casualty events, will likely have a material adverse effect on business and commercial travelers and tourists, the economy generally and the hotel and tourism industries in particular. While we cannot predict the impact of the occurrence of any of these events, such impact could result in a material adverse effect on our business, financial condition, results of operations and our ability to make distributions to our stockholders.

We have acquired and intend to maintain comprehensive insurance on each of our hotels, including liability, terrorism, fire and extended coverage, of the type and amount that we believe are customarily obtained for or by hotel owners. We cannot guarantee that such coverage will continue to be available at reasonable rates or with reasonable deductibles. For example, Frenchman's Reef & Morning Star Marriott Beach Resort has a high deductible ($6.5 million) if it is damaged due to a named wind storm. Various types of catastrophic losses, like earthquakes, floods, losses from foreign terrorist activities, or losses from domestic terrorist activities may not be insurable or are generally not insured because of economic infeasibility, legal restrictions or the policies of insurers. Future lenders may require such insurance and our failure to obtain such insurance could constitute a default under loan agreements. Depending on our access to capital, liquidity and the value of the properties securing the affected loan in relation to the balance of the loan, a default could have a material adverse effect on our results of operations and ability to obtain future financing.

In the event of a substantial loss, our insurance coverage may not be sufficient to cover the full current market value or replacement cost of our lost investment. Should an uninsured loss or a loss in excess of insured limits occur, we could lose all or a portion of the capital we have invested in a hotel, as well as the anticipated future revenue from that particular hotel. In that event, we might nevertheless remain obligated for any mortgage debt or other financial obligations secured by or related to the property. Inflation, changes in building codes and ordinances, environmental considerations and other factors might also prevent us from using insurance proceeds to replace or renovate a hotel after it has been damaged or destroyed. Under those circumstances, the insurance proceeds we receive might be inadequate to restore our economic position with regard to the damaged or destroyed property.

Our results of operations are highly dependent on the management of our hotel properties by third-party hotel management companies.

In order to qualify as a REIT, we cannot operate our hotel properties or control the daily operations of our hotel properties. Our TRS lessees may not operate these hotel properties and, therefore, they must enter into third-party hotel management agreements with one or more eligible independent contractors. Thus, third-party hotel management companies that enter into management contracts with our TRS lessees control the daily operations of our hotel properties.

Under the terms of the hotel management agreements that we have entered into, or that we will enter into in the future, our ability to participate in operating decisions regarding our hotel properties is limited to certain matters, including approval of the annual operating budget. We currently rely, and will continue to rely, on these hotel management companies to adequately operate our hotel properties under the terms of the hotel management agreements. While we and our TRS lessees closely monitor the performance of our hotel managers, we do not have the authority to require any hotel property to be operated in a particular manner or to govern any particular aspect of its operations (for instance, setting room rates and cost structures). Thus, even if we believe that our hotel properties are being operated inefficiently or in a manner that does not result in satisfactory occupancy rates, ADRs and operating profits, we may not have sufficient rights under our hotel management agreements to enable us to force the hotel management company to change its method of operation. We can only seek redress if a hotel management company violates the terms of the applicable hotel management agreement with the TRS lessee, and then only to the extent of the remedies provided for under the terms of the hotel management agreement. Although many of our management agreements have relatively short terms, most of our current management agreements are non-terminable, subject to certain exceptions for cause or failure to achieve certain performance targets. In the event that we need to replace any of our hotel management companies pursuant to termination for cause or performance, we may experience significant disruptions at the affected properties, which may have a material adverse effect on our business, financial condition, results of operations and our ability to make distributions to our stockholders.
 

-14-


We may be unable to maintain good relationships with third-party hotel managers and franchisors.
The success of our respective hotel investments and the value of our franchised properties largely depend on our ability to establish and maintain good relationships with the third-party hotel managers and franchisors of our respective hotel management and franchise agreements. If we are unable to maintain good relationships with third-party hotel managers, we may be unable to renew existing management or franchise agreements or expand relationships with them. Additionally, opportunities for developing new relationships with additional third-party hotel managers or franchisors may be adversely affected. This, in turn, could have an adverse effect on our results of operations and our ability to execute our repositioning strategy through a change in brand or change in third-part hotel manager.

A substantial number of our hotels operate under a brand owned by Marriott, Starwood or Hilton; therefore, we are subject to risks associated with concentrating our portfolio in three brands.

In our portfolio, 25 of the 27 hotels that we owned as of December 31, 2014, utilize brands owned by Marriott, Starwood or Hilton. As a result, our success is dependent in part on the continued success of Marriott, Starwood or Hilton and their respective brands. We believe that the branded hotels we own are able to generate greater profits than similar unbranded hotels. Consequently, if market recognition or the positive perception of Marriott, Starwood and/or Hilton is reduced or compromised, the goodwill associated with the Marriott-, Starwood- and Hilton-branded hotels in our portfolio may be adversely affected, which may have a material adverse effect our business, financial condition, results of operations and our ability to make distributions to our stockholders.

Several of our hotels are operated under franchise agreements and we are subject to the risks associated with the franchise brand and the costs associated with maintaining the franchise license.

Eleven of our hotels operate under franchise agreements. The maintenance of the franchise licenses for branded hotel properties is subject to the franchisors’ operating standards and other terms and conditions set forth in the applicable franchise agreement. Franchisors periodically inspect hotel properties to ensure that we, our lessees and management companies follow their standards. Failure by us, one of our TRS lessees or one of our third-party management companies to maintain these standards or other terms and conditions of the franchise agreement could result in us being in default and the franchise agreement being terminated. If a franchise agreement is terminated for failure to comply with its terms, including the maintenance of brand standards, we may be liable to the franchisor for a termination payment, which could include liquidated damages. We also face the risk of termination of the franchise agreement if we do not make franchisor-required capital expenditures under the franchise agreements.

Our ownership of properties through ground leases exposes us to the risks that we may have difficulty financing such properties, be forced to sell such properties for a lower price, are unable to extend the ground leases at maturity or lose such properties upon breach or termination of the ground leases.

We hold a leasehold interest in the land underlying five of our hotels (Bethesda Marriott Suites, Courtyard Manhattan/Fifth Avenue, the Salt Lake City Marriott Downtown, the Westin Boston Waterfront Hotel, and the Hilton Minneapolis), and the parking lot at another of our hotels (Renaissance Worthington). We may acquire additional hotels in the future subject to ground leases. In the past, from time to time, secured lenders have been unwilling to lend, or otherwise charged higher interest rates, for loans secured by a leasehold mortgage compared to loans secured by a fee simple mortgage. In addition, at any given time, investors may be disinterested in buying properties subject to a ground lease and may pay a lower price for such properties than for a comparable property in fee simple, or they may not purchase such properties at any price whatsoever. For these reasons, we may have a difficult time selling a property subject to a ground lease or may receive lower proceeds from a sale. Finally, as the lessee under our ground leases, we are exposed to the possibility of losing the hotel, or a portion of the hotel, upon termination, or an earlier breach by us, of the ground lease, which could result in a material adverse effect on our business, financial condition, results of operations and our ability to make distributions to our stockholders.

The failure of tenants to make rent payments under our retail and restaurant leases or to successfully negotiate with unions may adversely affect our results of operation.

On occasion, retail and restaurant tenants at our hotel properties may fail to make rent payments when due. Generally, we hold security deposits in connection with each lease which may be applied in the event that the tenant under the lease fails or is unable to make payments; however, these security deposits do not provide us with cash flow to pay distributions or for other purposes. In the event that a tenant continually fails to make rent payments, the security deposits may be applied in full to the non-payment of rents, but we face the risk of being able to recover only a portion of the rents due to us or being unable to recover any amounts whatsoever. In addition, employees of a number of our tenants are represented by labor unions. If unionized employees of our tenants were to engage in a strike, work stoppage or other slow-downs in the future, our tenants could experience a significant

-15-


disruption of their operations which could in turn disrupt business at our hotels and affect our results of operations. We also risk circumstances where our tenants fail to meet their obligations under their union contracts, which could result in increased liability to us.

We face competition for hotel acquisitions and investments and we may not be successful in identifying or completing hotel acquisitions and investments that meet our criteria, which may impede our growth.

One component of our long-term business strategy is expansion through hotel acquisitions and investments. However, we may not be successful in identifying or completing acquisitions or investments that are consistent with our strategy. We compete with institutional pension funds, private equity funds, REITs, hotel companies and others who are engaged in hotel acquisitions and investments. This competition for hotel investments may increase the price we pay for hotels and these competitors may succeed in acquiring those hotels that we seek to purchase. In addition, the number of entities competing for suitable hotels may increase in the future, which would increase demand for these hotels and the prices we must pay to acquire them. If we pay higher prices for hotels, our returns on investment and profitability may be reduced. Also, future acquisitions of hotels, hotel companies or hotel investments may not yield the returns we expect, especially if we cannot obtain financing without paying higher borrowing costs, and may result in stockholder dilution.

We may fail to successfully integrate and operate newly acquired hotels.

Our ability to successfully integrate and operate newly acquired hotels is subject to the following risks:

we may not possess the same level of familiarity with the dynamics and market conditions of any new markets that we may enter, which could result in us paying too much for hotels in new markets;

market conditions may result in lower than expected occupancy and room rates;

we may acquire hotels without any recourse, or with only limited recourse, for liabilities, whether known or unknown, such as clean-up of environmental contamination, claims by tenants, vendors or other persons against the former owners of the hotels and claims for indemnification by general partners, directors officers and others indemnified by the former owners of the hotels;

we may need to spend more than underwritten amounts to make necessary improvements or renovations to our newly acquired hotels; and

we may be unable to quickly and efficiently integrate new acquisitions into our existing operations.

If we cannot operate acquired hotels to meet our goals or expectations, our business, financial condition, results of operations and ability to make distributions to our stockholders could be materially and adversely affected.

Actions by organized labor could have a material adverse effect on our business.

We have entered into management agreements with third-party managers to operate our hotels. Our hotel managers are responsible for hiring and maintaining the labor force at each of our hotels. From time to time, strikes, lockouts, public demonstrations or other negative actions and publicity may disrupt hotel operations at any of our hotels, negatively impact our reputation or the reputation of our brands, or harm relationships with the labor forces at our hotels. We also may incur increased legal costs and indirect labor costs as a result of contract disputes or other events. Additionally, hotels where our managers have collective bargaining agreements with employees are more highly affected by labor force activities than others. The resolution of labor disputes or new or re-negotiated labor contracts could lead to increased labor costs, either by increases in wages or benefits or by changes in work rules that raise hotel operating costs. Furthermore, labor agreements may limit the ability of our hotel managers to reduce the size of hotel workforces during an economic downturn because collective bargaining agreements are negotiated between the hotel managers and labor unions. We do not have the ability to control the outcome of these negotiations.

We believe that unions are generally becoming more aggressive about organizing workers at hotels in certain locations. Potential labor activities at these hotels could significantly increase the administrative, labor and legal expenses of the third-party management companies managing these hotels and reduce the profits that we receive. If hotels in our portfolio are organized, this could have a material adverse effect on our business, financial condition, results of operation and our ability to make distributions to our stockholders.

Our success depends on senior executive officers whose continued service is not guaranteed.

-16-



We depend on the efforts and expertise of our senior executive officers to manage our day-to-day operations and strategic business direction. The loss of any of their services could have a material adverse effect on our business, financial condition, results of operations and our ability to make distributions to our stockholders.

We and our hotel managers rely on information technology in our operations and any material failures, inadequacies, interruptions, security failures or cyber-attacks could harm our business.

We and our hotel managers rely on information technologies and systems, including the Internet, to access, store, transmit, deliver and manage information and processes. Although we and our hotel managers believe that we have taken commercially reasonable steps to protect the security of these systems, there can be no assurance that such security measures will prevent failures, inadequacies or interruptions in system services, or that system security will not be breached through physical or electronic break-ins, computer viruses and cyber-attacks.  Disruptions in service, system shutdowns and security breaches in either the information technologies and systems of our hotel managers or our own information technologies and systems, including unauthorized disclosure of confidential information, could have a material adverse effect on our business operations and results, our financial and compliance reporting and our reputation.

We may be adversely affected by increased use of business related technology which may reduce the need for business related travel.

The increased use of teleconference and video-conference technology by businesses could result in decreased business travel as companies increase the use of technologies that allow multiple parties from different locations to participate in meetings without traveling to a centralized meeting location. To the extent that such technologies play an increased role in day-to-day business and the necessity for business related travel decreases, hotel room demand may decrease and our financial condition, results of operations, the market price of our common stock and our ability to make distributions to our stockholders may be adversely affected.

From time to time, we may be subject to litigation, which could have a material adverse effect on our financial condition, results of operations, cash flow and trading price of our common stock.

From time to time, we may be subject to litigation.  Some of these claims may result in defense costs, settlements, fines or judgments against us, some of which are not, or cannot be, covered by insurance. Payment of any such costs, settlements, fines or judgments that are not insured could have a material adverse impact on our financial position and results of operations.  In addition, certain litigation or the resolution of certain litigation may affect the availability or cost of some of our insurance coverage, which could adversely impact our results of operations and cash flows, expose us to increased risks that would be uninsured and/or adversely impact our ability to attract officers and directors.

Risks Related to the Economy and Credit Markets

The lack of availability and terms of financing could adversely impact the amounts, sources and costs of capital available to us.

The ownership of hotels is very capital intensive. We finance the acquisition of our hotels with a mixture of equity and long-term debt while we traditionally finance renovations and operating needs with cash provided from operations or with borrowings from our corporate credit facility. Typically, when we acquire a hotel, we seek a five to ten year loan secured by a mortgage on the hotel. These loans have a large balloon payment due at their maturity. Generally, we find it more efficient to place a significant amount of debt on a small number of our hotels while we try to maintain a significant number of our hotels unencumbered.

During periods of economic recession, it could be difficult for us to borrow money. Over the last ten years, a significant percentage of hotel loans were made by lenders who sold such loans to securitized lending vehicles, such as commercial mortgage backed security (CMBS) pools. If the market for new CMBS issuances results in CMBS lenders making fewer loans, there is a risk that the debt capital available to us could be reduced.


An uncertain environment in the lodging industry and the economy generally could result in declines in our average daily room rates, occupancy and RevPAR, and thereby have a material adverse effect on our results of operations.

The performance of the lodging industry has traditionally been closely linked with the general economy. A stall in economic growth or an economic recession would have a material adverse effect on our results of operations. If a property's occupancy or

-17-


room rates drop to the point where its revenues are less than its operating expenses, then we would be required to spend additional funds in order to cover that property's operating expenses.

In addition, if the operating results decline at our hotels that are secured by mortgage debt, there may not be sufficient operating profits from the hotel to fund the debt service on the mortgage. In such a case, we may be forced to choose from a number of unfavorable options, including using corporate cash, drawing on our corporate credit facility, selling a hotel on disadvantageous terms, including an unattractive price or defaulting on the mortgage debt and permitting the lender to foreclose. Any one of these options could have a material adverse effect on our business, results of operations, financial condition and ability to pay distributions to our stockholders.

Risks Related to Our Debt and Financing

Our existing indebtedness contains financial covenants that could limit our operations and our ability to make distributions to our stockholders.

Our existing property-level debt instruments contain restrictions (including cash management provisions) that may under circumstances specified in the loan agreements prohibit our subsidiaries that own our hotels from making distributions or paying dividends, repaying loans to us or other subsidiaries or transferring any of their assets to us or another subsidiary. Failure to meet our financial covenants could result from, among other things, changes in our results of operations, the incurrence of additional debt or changes in general economic conditions. In addition, this could cause one or more of our lenders to accelerate the timing of payments and could have a material adverse effect on our business, financial condition, results of operations and our ability to make distributions to our stockholders. The terms of our debt may restrict our ability to engage in transactions that we believe would otherwise be in the best interests of our stockholders.

Our credit facility contains financial covenants that may constrain our ability to sell assets and make distributions to our stockholders.

Our corporate credit facility contains several financial covenants, the most constraining of which limits the amount of debt that we may incur compared to the value of our hotels (our leverage covenant) and the amount of debt service we pay compared to our cash flow (our debt service coverage covenant). If we were to default under either of these covenants, the lenders may require us to repay all amounts then outstanding under our credit facility and may terminate our credit facility. These and our other financial covenants constrain us from incurring material amounts of additional debt or from selling properties that generate a material amount of income. In addition, our credit facility requires that we maintain a minimum number of our hotels as unencumbered assets.

Many of our existing mortgage debt agreements contain “cash trap” provisions that could limit our ability to make distributions to our stockholders.

Certain of our loan agreements contain cash trap provisions that may be triggered if the performance of the affected hotel or hotels declines. If the provisions in one or more of these loan agreements are triggered, substantially all of the cash flow generated by the hotel or hotels affected will be deposited directly into lockbox accounts and then swept into cash management accounts for the benefit of the lenders. Cash will be distributed to us only after certain items are paid, including deposits into leasing and maintenance reserves and the payment of debt service, insurance, taxes, operating expenses, and extraordinary capital expenditures and leasing expenses. This could affect our liquidity and our ability to make distributions to our stockholders.

There is refinancing risk associated with our debt.

Our typical debt contains limited principal amortization; therefore, the vast majority of the principal must be repaid at the maturity of the loan in a so-called “balloon payment.” We have significant mortgage debt maturities in 2015 (approximately $145 million, excluding regularly scheduled principal payments prior to maturity) and 2016 (approximately $305 million, excluding regularly scheduled principal payments prior to maturity). In the event that we do not have sufficient funds to repay the debt at the maturity of these loans, we will need to refinance this debt. If the credit environment is constrained at the time of our debt maturities, we would have a very difficult time refinancing debt. In addition, we locked in our fixed-rate debt at a point in time when we were able to obtain favorable interest rates, principal amortization and other terms. When we refinance our debt, prevailing interest rates and other factors may result in paying a greater amount of debt service, which will adversely affect our cash flow, and, consequently, our cash available for distribution to our stockholders. If we are unable to refinance our debt on acceptable terms, we may be forced to choose from a number of unfavorable options. These options include agreeing to otherwise unfavorable financing terms on one or more of our unencumbered assets, selling one or more hotels on disadvantageous terms, including unattractive prices or defaulting on the mortgage and permitting the lender to foreclose. Any one of these options could have a

-18-


material adverse effect on our business, financial condition, results of operations and our ability to make distributions to our stockholders.

If we default on our secured debt in the future, the lenders may foreclose on our hotels.

All of our indebtedness, except our credit facility, is secured by single property first mortgages on the applicable property. If we default on any of the secured loans, the lender will be able to foreclose on the property pledged to the relevant lender under that loan. While we have maintained certain of our hotels unencumbered by mortgage debt, we have a relatively high loan-to-value on a number of our hotels which are subject to mortgage loans and, as a result, those mortgaged hotels may be at an increased risk of default and foreclosure. In addition, to the extent that we cannot meet any future debt service obligations, we will risk losing some or all of our hotels that are pledged to secure our obligations to foreclosure. This could affect our ability to make distributions to our stockholders.

In addition to losing the property, a foreclosure may result in recognition of taxable income. Under the Internal Revenue Code of 1986, as amended (the “Code”), a foreclosure of property securing non-recourse debt would be treated as a sale of the property for a purchase price equal to the outstanding balance of the debt secured by the mortgage. If the outstanding balance of the debt secured by the mortgage exceeds our tax basis in the property, we would recognize taxable income on foreclosure even though we did not receive any cash proceeds. As a result, we may be required to identify and utilize other sources of cash for distributions to our stockholders. If this occurs, our financial condition, cash flow and ability to satisfy our other debt obligations or ability to pay distributions may be adversely affected.

Future debt service obligations may adversely affect our operating results, require us to liquidate our properties, jeopardize our ability to make cash distributions necessary to maintain our tax status as a REIT and limit our ability to make distributions to our stockholders.

In the future, we and our subsidiaries may incur substantial additional debt, including secured debt. While borrowing costs are currently low, borrowing costs on new and refinanced debt may be more expensive. Our existing debt, and any additional debt borrowed in the future could subject us to many risks, including the risks that:

our cash flow from operations will be insufficient to make required payments of principal and interest or to make cash distributions necessary to maintain our tax status as a REIT;

we may be vulnerable to adverse economic and industry conditions;

we may be required to dedicate a substantial portion of our cash flow from operations to the repayment of our debt, thereby reducing the cash available for distribution to our stockholders, operations and capital expenditures, future investment opportunities or other purposes;

the terms of any refinancing might not be as favorable as the terms of the debt being refinanced; and

the use of leverage could adversely affect our stock price and our ability to make distributions to our stockholders.

If we violate covenants in our future indebtedness agreements, we could be required to repay all or a portion of our indebtedness before maturity at a time when we might be unable to arrange financing for such repayment on favorable terms, if at all.

Higher interest rates could increase debt service requirements on our floating rate debt, if any, and refinanced debt and could reduce the amounts available for distribution to our stockholders, as well as reduce funds available for our operations, future investment opportunities or other purposes. We may obtain in the future one or more forms of interest rate protection, in the form of swap agreements, interest rate cap contracts or similar agreements, to “hedge” against the possible negative effects of interest rate fluctuations. However, hedging is expensive, there is no perfect hedge, and we cannot assure you that any hedging will adequately mitigate the adverse effects of interest rate increases or that counterparties under these agreements will honor their obligations. In addition, we may be subject to risks of default by hedging counter-parties.

Risks Related to Regulation, Taxes and the Environment

Noncompliance with governmental regulations could adversely affect our operating results.

Environmental matters.


-19-


Our hotels are, and the hotels that we acquire in the future will be, subject to various federal, state and local environmental laws. Under these laws, courts and government agencies may have the authority to require us, as owner of a contaminated property, to clean up the property, even if we did not know of or were not responsible for the contamination. These laws also apply to persons who owned a property at the time it became contaminated. In addition to the costs of cleanup, environmental contamination can affect the value of a property and, therefore, an owner's ability to borrow funds using the property as collateral or to sell the property. Under the environmental laws, courts and government agencies also have the authority to require that a person who sent waste to a waste disposal facility, such as a landfill or an incinerator, pay for the clean-up of that facility if it becomes contaminated and threatens human health or the environment. A person who arranges for the disposal or treatment, or transports for disposal or treatment, a hazardous substance at a property owned by another person may be liable for the costs of removal or remediation of hazardous substances released into the environment at that property.

Furthermore, various court decisions have established that third parties may recover damages for injury caused by property contamination. For instance, a person exposed to asbestos while staying in a hotel may seek to recover damages if he or she suffers injury from the asbestos. Lastly, some of these environmental laws restrict the use of a property or place conditions on various activities. For example, certain laws require a business using chemicals (such as swimming pool chemicals at a hotel) to manage them carefully and to notify local officials that the chemicals are being used.

We could be responsible for the costs associated with a contaminated property. The costs to clean up a contaminated property, to defend against a claim, or to comply with environmental laws could be material and could adversely affect the funds available for distribution to our stockholders. We cannot assure you that future laws or regulations will not impose material environmental liabilities or that the current environmental condition of our hotels will not be affected by the condition of the properties in the vicinity of our hotels (such as the presence of leaking underground storage tanks) or by third parties unrelated to us. We may face liability regardless of our knowledge of the contamination, the timing of the contamination, the cause of the contamination, or the party responsible for the contamination of the property.

Although we have taken and will take commercially reasonable steps to assess the condition of our properties, there may be unknown environmental problems associated with our properties. If environmental contamination exists on our properties, we could become subject to strict, joint and several liability for the contamination by virtue of our ownership interest. In addition, we are obligated to indemnify our lenders for any liability they may incur in connection with a contaminated property.

The presence of hazardous substances or petroleum contamination on a property may adversely affect our ability to sell the property and could cause us to incur substantial remediation costs. The discovery of environmental liabilities attached to our properties could have a material adverse effect on our results of operations and financial condition and our ability to pay dividends to our stockholders.

Numerous treaties, laws and regulations have been enacted to regulate or limit carbon emissions. Changes in the regulations and legislation relating to climate change, and complying with such laws and regulations, may require us to make significant investments in our hotels and could result in increased energy costs at our properties which could have a material adverse effect on our results of operations and our ability to make distributions to our stockholders.

Americans with Disabilities Act and other changes in governmental rules and regulations.

Under the ADA, all public accommodations must meet various federal non-discrimination requirements related to access and use by individuals with disabilities. Compliance with the ADA's requirements could require removal of architectural barriers to access and non-compliance could result in the payment of civil penalties, damages, and attorneys' fees and costs. If we are required to make substantial modifications to our hotels, whether to comply with the ADA or other changes in governmental rules and regulations, our financial condition, results of operations and ability to make distributions to our stockholders could be adversely affected.

Our hotel properties may contain or develop harmful mold, which could lead to liability for adverse health effects and costs of remediating the problem.

When excessive moisture accumulates in buildings or on building materials, mold growth may occur, particularly if the moisture problem remains undiscovered or is not addressed over a period of time. Some molds may produce airborne toxins or irritants. Concern about indoor exposure to mold has been increasing, as exposure to mold may cause a variety of adverse health effects and symptoms, including allergic reactions. As a result, the presence of mold to which our hotel guests or employees could be exposed at any of our properties could require us to undertake a costly remediation program to contain or remove the mold from the affected property, which would reduce our cash available for distribution. In addition, exposure to mold by our guests

-20-


or employees, management company employees or others could expose us to liability if property damage or adverse health concerns arise.

Risks Related to Our Status as a REIT

We cannot assure you that we will remain qualified as a REIT.

We believe that we are qualified to be taxed as a REIT for federal income tax purposes for our taxable year ended December 31, 2014, and we expect to continue to qualify as a REIT for future taxable years, but we cannot assure you that we have qualified, or will remain qualified, as a REIT. The REIT qualification requirements are extremely complex and official interpretations of the federal income tax laws governing qualification as a REIT are limited. Certain aspects of our REIT qualification are beyond our control. Accordingly, we cannot be certain that we will be successful in operating so that we can remain qualified as a REIT. At any time, new laws, interpretations or court decisions may change the federal tax laws or the federal income tax consequences of our qualification as a REIT. Moreover, our charter provides that our board of directors may revoke or otherwise terminate our REIT election, without the approval of our stockholders, if it determines that it is no longer in our best interest to continue to qualify as a REIT.

If we fail to qualify as a REIT and do not qualify for certain statutory relief provisions, or otherwise cease to be a REIT, we will be subject to federal income tax on our taxable income at corporate rates. We might need to borrow money or sell assets in order to pay any such tax. Also, we would not be allowed a deduction for dividends paid to our stockholders in computing our taxable income and we would no longer be compelled to make distributions under the Code. Unless we were entitled to relief under certain federal income tax laws, we could not re-elect REIT status until the fifth calendar year after the year in which we failed to qualify as a REIT. If we fail to qualify as a REIT but are eligible for certain relief provisions, then we may retain our status as a REIT, but we may be required to pay a penalty tax, which could be substantial.

Maintaining our REIT qualification contains certain restrictions and drawbacks.

Complying with REIT requirements may cause us to forgo otherwise attractive opportunities.

To remain qualified as a REIT for federal income tax purposes, we must continually satisfy tests concerning, among other things, the sources of our income, the nature and diversification of our assets, the amounts we distribute to our stockholders and the ownership of our stock. In order to meet these tests, we may be required to forgo attractive business or investment opportunities. For example, we may not lease to our TRS any hotel which contains gaming. Thus, compliance with the REIT requirements may hinder our ability to operate solely to maximize profits.

To qualify as a REIT, we must meet annual distribution requirements.

In order to remain qualified as a REIT, we generally are required to distribute at least 90% of our REIT taxable income, determined without regard to the dividends paid deduction and excluding net capital gains, each year to our stockholders. To the extent that we satisfy this distribution requirement, but distribute less than 100% of our taxable income, we will be subject to federal corporate income tax on our undistributed taxable income. In addition, we will be subject to a 4% nondeductible excise tax if the actual amount that we pay out to our stockholders in a calendar year is less than a minimum amount specified under federal tax laws. As a result of differences between cash flow and the accrual of income and expenses for tax purposes, or nondeductible expenditures, for example, our REIT taxable income in any given year could exceed our cash available for distribution. Accordingly, we may be required to borrow money or sell assets to make distributions sufficient to enable us to pay out enough of our taxable income to satisfy the distribution requirement and to avoid federal corporate income tax and the 4% nondeductible excise tax in a particular year.

The formation of our TRSs and TRS lessees increases our overall tax liability.

Our domestic TRSs are subject to federal and state income tax on their taxable income. The taxable income of our TRS lessees currently consists and generally will continue to consist of revenues from the hotels leased by our TRS lessees plus, in certain cases, key money payments (amounts paid to us by a hotel management company in exchange for the right to manage a hotel we acquire) and yield support payments, net of the operating expenses for such properties and rent payments to us. Such taxes could be substantial. Our non-U.S. TRSs also may be subject to tax in jurisdictions where they operate.

We will be subject to a 100% excise tax to the extent that transactions with our TRSs are not conducted on an arm's-length basis. For example, to the extent that the rent paid by one of our TRS lessees exceeds an arm's-length rental amount, such excess

-21-


is potentially subject to this excise tax. While we believe that we structure all of our leases on an arm's-length basis, upon an audit, the IRS might disagree with our conclusion.

You may be restricted from transferring our common stock.

In order to maintain our REIT qualification, among other requirements, no more than 50% in value of our outstanding stock may be owned, directly or indirectly, by five or fewer individuals (as defined in the federal income tax laws to include certain entities) during the last half of any taxable year. In addition, the REIT rules generally prohibit a manager of one of our hotels from owning, directly or indirectly, more than 35% of our stock and a person who holds 35% or more of our stock from also holding, directly or indirectly, more than 35% of any such hotel management company. To qualify for and preserve REIT status, our charter contains an aggregate share ownership limit and a common share ownership limit. Generally, any shares of our stock owned by affiliated owners will be added together for purposes of the aggregate share ownership limit, and any shares of common stock owned by affiliated owners will be added together for purposes of the common share ownership limit.

If anyone transfers or owns shares in a way that would violate the aggregate share ownership limit or the common share ownership limit (unless such ownership limits have been waived by our board of directors), or would prevent us from continuing to qualify as a REIT under the federal income tax laws, those shares instead will be transferred to a trust for the benefit of a charitable beneficiary and will be either redeemed by us or sold to a person whose ownership of the shares will not violate the aggregate share ownership limit or the common share ownership limit. If this transfer to a trust would not be effective to prevent a violation of the ownership restrictions in our charter, then the initial intended transfer or ownership will be null and void from the outset. The intended transferee or owner of those shares will be deemed never to have owned the shares. Anyone who acquires or owns shares in violation of the aggregate share ownership limit, the common share ownership limit (unless such ownership limits have been waived by our board of directors) or the other restrictions on transfer or ownership in our charter bears the risk of a financial loss when the shares are redeemed or sold if the market price of our stock falls between the date of purchase and the date of redemption or sale.

Even if we maintain our statuts as a REIT, in certain circumstances, we may be subject to federal and state income taxes, which would reduce our cash available for distribution to our stockholders.

Even if we qualify and maintain our status as a REIT, we may be subject to federal income taxes or state taxes in various circumstances. For example, net income from a “prohibited transaction” will be subject to a 100% tax. In addition, we may not be able to distribute all of our income in any given year, which would result in corporate level taxes, and we may not make sufficient distributions to avoid excise taxes. We may also decide to retain certain gains from the sale or other disposition of our property and pay income tax directly on such gains. In that event, our stockholders would be required to include such gains in income and would receive a corresponding credit for their share of taxes paid by us. We may also be subject to U.S. state and local and non-U.S. taxes on our income or properties, either directly or at the level of our operating partnership or the other companies through which we indirectly own our assets. In addition, we may be subject to federal, state, local or non-U.S. taxes in other various circumstances. Any federal or state taxes that we pay will reduce our cash available for distribution to our stockholders.

Dividends payable by REITs generally do not qualify for reduced tax rates.

A maximum 20% tax rate applies to “qualified” dividends payable to individual U.S. stockholders. Dividends payable by REITs, however, are generally not qualified dividends eligible for the reduced rates and are taxed at normal ordinary income tax rates. However, to the extent that such dividends are attributable to certain dividends that we receive from a taxable REIT subsidiary, such dividends generally will be eligible for the reduced rates that apply to qualified dividends. The more favorable rates applicable to regular corporate dividends could cause investors who are individuals to perceive investments in REITs to be relatively less attractive than investments in the stocks of non-REIT corporations that pay dividends, which could adversely affect the value of the stock of REITs, including our common stock.

Legislative or regulatory action could adversely affect our stockholders.

In recent years, numerous legislative, judicial and administrative changes have been made to the federal income tax laws applicable to investments in REITs and similar entities. Additional changes to applicable tax laws are likely to continue to occur in the future, and we cannot assure our stockholders that any such changes will not adversely affect the taxation of a stockholder. Any such changes could have an adverse effect on an investment in our common stock. All stockholders are urged to consult with their tax advisors with respect to the status of legislative, regulatory or administrative developments and proposals and their potential effect on an investment in our common stock.

Risks Related to Our Organization and Structure

-22-



Provisions of our charter may limit the ability of a third party to acquire control of our company.

Our charter provides that no person may beneficially own more than 9.8% of the aggregate outstanding shares of our common stock or more than 9.8% of the value of the aggregate outstanding shares of our capital stock, except certain “look-through entities,” such as mutual funds, which may beneficially own up to 15% of the aggregate outstanding shares of our common stock or up to 15% of the value of the aggregate outstanding shares of our capital stock. Our board of directors has waived this ownership limitation for certain investors in the past. Our bylaws waive this ownership limitation for certain other classes of investors. These ownership limitations may prevent an acquisition of control of our company by a third party without our board of directors' approval, even if our stockholders believe the change of control is in their best interests.

Our charter also authorizes our board of directors to issue up to 400,000,000 shares of common stock and up to 10,000,000 shares of preferred stock, to classify or reclassify any unissued shares of common stock or preferred stock and to set the preferences, rights and other terms of the classified or reclassified shares. Furthermore, our board of directors may, without any action by the stockholders, amend our charter from time to time to increase or decrease the aggregate number of shares of stock of any class or series that we have authority to issue. Issuances of additional shares of stock may have the effect of delaying, deferring or preventing a transaction or a change in control of our company that might involve a premium to the market price of our common stock or otherwise be in our stockholders' best interests.

Certain advance notice provisions of our bylaws may limit the ability of a third party to acquire control of our company.

Our bylaws provide that (a) with respect to an annual meeting of stockholders, nominations of individuals for election to our board of directors and the proposal of other business to be considered by stockholders may be made only (i) pursuant to our notice of the meeting, (ii) by the board of directors or (iii) by a stockholder who is entitled to vote at the meeting and has complied with the advance notice procedures set forth in the bylaws and (b) with respect to special meetings of stockholders, only the business specified in our notice of meeting may be brought before the meeting of stockholders and nominations of individuals for election to the board of directors may be made only (A) by the board of directors or (B) provided that the board of directors has determined that directors shall be elected at such meeting by a stockholder who is entitled to vote at the meeting and has complied with the advance notice provisions set forth in the bylaws. These advance notice provisions may have the effect of delaying, deferring or preventing a transaction or a change in control of our company that might involve a premium to the market price of our common stock or otherwise be in our stockholders' best interests.

Provisions of Maryland law may limit the ability of a third party to acquire control of our company.

The Maryland General Corporation Law, or the MGCL, has certain restrictions on a “business combination” and “control share acquisition” which we have opted out of. If an affirmative majority of votes cast by a majority of stockholders entitled to vote approve it, our board of directors may opt in to such provisions of the MGCL. If we opt in, and the stockholders approve it, these provisions may have the effect of delaying, deferring or preventing a transaction or a change in control of our company that might involve a premium price for holders of our common stock or otherwise be in their best interests.

In addition, provisions of Maryland law permit the board of a corporation with a class of equity securities registered under the Exchange Act and at least three independent directors, without stockholder approval, to implement possible takeover defenses, such as a classified board or a two-thirds vote requirement for removal of a director. These provisions, if implemented, may make it more difficult for a third party to affect a takeover. In February 2014, however, we amended our charter to prohibit us from dividing directors into classes unless such action is first approved by the affirmative vote of a majority of the votes cast on the matter by stockholders entitled to vote generally in the election of directors.

We have entered into an agreement with each of our senior executive officers that provides each of them benefits in the event that his employment is terminated by us without cause, by him for good reason or under certain circumstances following a change of control of our company.

We have entered into an agreement with each of our senior executive officers that provides each of them with severance benefits if his employment is terminated under certain circumstances following a change of control of our company. Certain of these benefits and the related tax indemnity could prevent or deter a change of control of our company that might involve a premium price for our common stock or otherwise be in the best interests of our stockholders.

You have limited control as a stockholder regarding any changes that we make to our policies.


-23-


Our board of directors determines our major policies, including policies related to our investment objectives, leverage, financing, growth and distributions to our stockholders. Our board of directors may amend or revise these policies without a vote of our stockholders. This means that our stockholders will have limited control over changes in our policies and those changes could adversely affect our business, financial condition, results of operations and our ability to make distributions to our stockholders.

We may be unable to generate sufficient cash flows from our operations to make distributions to our stockholders at expected levels, and we cannot assure you of our ability to make distributions in the future.

We intend to pay quarterly dividends that represents at least 90% of our REIT taxable income. Our ability to make these intended distributions may be adversely affected by the risk factors described in this Annual Report on Form 10-K and other reports that we file from time to time with the SEC. In addition, our board of directors has the sole discretion to determine the timing, form and amount of any distribution to our stockholders. Our board of directors will make determinations regarding distributions based upon many facts, including our financial performance, our debt service obligations, our debt covenants, our capital expenditure requirements, the requirements for qualification as a REIT and other factors that our board of directors may deem relevant from time to time. As a result, no assurance can be given that we will be able to make distributions to our stockholders at expected levels, or at all, or that distributions will increase or even be maintained over time, any of which could materially and adversely affect the market price of our common stock.

Changes in market conditions could adversely affect the market price of our common stock.

As with other publicly traded equity securities, the value of our common stock depends on various market conditions that may change from time to time. Among the market conditions that may affect the value of our common stock are the following:

the extent of investor interest in our securities;

the general reputation of REITs and the attractiveness of our equity securities in comparison to other equity securities, including securities issued by other real estate-based companies;

the underlying asset value of our hotels;

investor confidence in the stock and bond markets, generally;

national and local economic conditions;

changes in tax laws;

our financial performance; and

general stock and bond market conditions.

The market value of our common stock is based primarily upon the market's perception of our growth potential and our current and potential future earnings and cash distributions. Consequently, our common stock may trade at prices that are greater or less than our net asset value per share of common stock. If our future earnings or cash distributions are less than expected, it is likely that the market price of our common stock will diminish.

The market price of our common stock could be volatile and could decline, resulting in a substantial or complete loss on our common stockholders' investment.

The market price of our common stock has been highly volatile in the past, and investors in our common stock may experience a decrease in the value of their shares, including decreases unrelated to our operating performance or prospects. In the past, securities class action litigation has often been instituted against companies following periods of volatility in their stock price. This type of litigation could result in substantial costs and divert our management's attention and resources.

Future issuances or sales of our common stock may depress the market price of our common stock and have a dilutive effect on our existing stockholders.

We cannot predict whether future issuances of our common stock or the availability of shares for resale in the open market may depress the market price of our common stock. Future issuances or sales of a substantial number of shares of our common

-24-


stock in the public market, or the issuance of our common stock in connection with future property, portfolio or business acquisitions, or the perception that such issuances or sales might occur, may cause the market price of our shares to decline. In addition, future issuances or sales of our common stock may be dilutive to existing stockholders.

Future offerings of debt securities or preferred stock, which would be senior to our common stock upon liquidation and for the purpose of distributions, may cause the market price of our common stock to decline.

In the future, we may increase our capital resources by making additional offerings of debt or equity securities, which may include senior or subordinated notes, classes of preferred stock and/or common stock. We will be able to issue additional shares of common stock or preferred stock without stockholder approval, unless stockholder approval is required by applicable law or the rules of any stock exchange or automated quotation system on which our securities may be listed or traded. Upon liquidation, holders of our debt securities and shares of preferred stock and lenders with respect to other borrowings will receive a distribution of our available assets prior to the holders of our common stock. Additional equity offerings could significantly dilute the holdings of our existing stockholders or reduce the market price of our common stock, or both. Holders of our common stock are not entitled to preemptive rights or other protections against dilution. Preferred stock and debt, if issued, could have a preference on liquidating distributions or a preference on dividend or interest payments that could limit our ability to make distributions to the holders of our common stock. Because our decision to issue securities in any future offering will depend on market conditions and other factors beyond our control, we cannot predict or estimate the amount, timing or nature of our future offerings. Thus, our stockholders bear the risk of our future offerings reducing the market price of our common stock and diluting their interest.


Item 1B.   Unresolved Staff Comments

None.


-25-



Item 2.   Properties

The following table sets forth certain information for each of our hotels owned as of December 31, 2014.
Hotel
 
City
 
State
 
Chain Scale Segment (1)
 
Service Category
 
Rooms
 
Manager
Chicago Marriott
 
Chicago
 
Illinois
 
Upper Upscale
 
Full Service
 
1,198

 
Marriott
Hilton Minneapolis
 
Minneapolis
 
Minnesota
 
Upper Upscale
 
Full Service
 
821

 
Hilton
Westin Boston Waterfront Hotel
 
Boston
 
Massachusetts
 
Upper Upscale
 
Full Service
 
793

 
Starwood
Lexington Hotel New York
 
New York
 
New York
 
Upper Upscale
 
Full Service
 
725

 
Highgate Hotels
Salt Lake City Marriott Downtown
 
Salt Lake City
 
Utah
 
Upper Upscale
 
Full Service
 
510

 
Marriott
Renaissance Worthington
 
Fort Worth
 
Texas
 
Upper Upscale
 
Full Service
 
504

 
Marriott
Frenchman’s Reef & Morning Star Marriott Beach Resort
 
St. Thomas
 
U.S. Virgin Islands
 
Upper Upscale
 
Full Service
 
502

 
Marriott
Orlando Airport Marriott
 
Orlando
 
Florida
 
Upper Upscale
 
Full Service
 
485

 
Marriott
Westin San Diego
 
San Diego
 
California
 
Upper Upscale
 
Full Service
 
436

 
Interstate Hotels & Resorts
Westin Fort Lauderdale Beach Resort
 
Fort Lauderdale
 
Florida
 
Upper Upscale
 
Full Service
 
432

 
HEI Hotels & Resorts
Westin Washington, D.C. City Center
 
Washington
 
District of Columbia
 
Upper Upscale
 
Full Service
 
406

 
Interstate Hotels & Resorts
Hilton Boston Downtown
 
Boston
 
Massachusetts
 
Upper Upscale
 
Full Service
 
362

 
Davidson Hotels & Resorts
Vail Marriott Mountain Resort & Spa
 
Vail
 
Colorado
 
Upper Upscale
 
Full Service
 
344

 
Vail Resorts
Marriott Atlanta Alpharetta
 
Atlanta
 
Georgia
 
Upper Upscale
 
Full Service
 
318

 
Marriott
Courtyard Manhattan/Midtown East
 
New York
 
New York
 
Upscale
 
Select Service
 
317

 
Marriott
Conrad Chicago
 
Chicago
 
Illinois
 
Upper Upscale
 
Full Service
 
312

 
Hilton
Hilton Garden Inn Times Square Central
 
New York
 
New York
 
Upscale
 
Select Service
 
282

 
Highgate Hotels
Bethesda Marriott Suites
 
Bethesda
 
Maryland
 
Upper Upscale
 
Full Service
 
272

 
Marriott
Hilton Burlington
 
Burlington
 
Vermont
 
Upper Upscale
 
Full Service
 
258

 
Interstate Hotels & Resorts
JW Marriott Denver at Cherry Creek
 
Denver
 
Colorado
 
Upper Upscale
 
Full Service
 
196

 
Sage Hospitality
Courtyard Manhattan/Fifth Avenue
 
New York
 
New York
 
Upscale
 
Select Service
 
185

 
Marriott
The Lodge at Sonoma, a Renaissance Resort & Spa
 
Sonoma
 
California
 
Upper Upscale
 
Full Service
 
182

 
Marriott
Courtyard Denver Downtown
 
Denver
 
Colorado
 
Upscale
 
Full Service
 
177

 
Sage Hospitality
Hilton Garden Inn Chelsea/New York City
 
New York
 
New York
 
Upscale
 
Full Service
 
169

 
Alliance Hospitality Management
Renaissance Charleston
 
Charleston
 
South Carolina
 
Upper Upscale
 
Full Service
 
166

 
Marriott
Inn at Key West
 
Key West
 
Florida
 
Upscale
 
Select Service
 
106

 
Remington Hotels
Hotel Rex
 
San Francisco
 
California
 
Upper Upscale
 
Full Service
 
94

 
Joie de Vivre Hotels
Total
 
 
 
 
 
 
 
 
 
10,552

 
 
(1) As defined by Smith Travel Research

We are party to hotel management agreements for each of our hotels and franchise agreements for eleven of our hotels. Additional information regarding our hotel management and franchise agreements can be found in Note 13 to our accompanying consolidated financial statements.

Five of our hotels are subject to ground lease agreements. Additional information regarding our hotels that are subject to ground leases can be found in Note 14 to our accompanying consolidated financial statements.


-26-


Item 3.      Legal Proceedings

Litigation

We are subject to various claims, lawsuits and legal proceedings, including routine litigation arising in the ordinary course of business, regarding the operation of our hotels and company matters. While it is not possible to ascertain the ultimate outcome of such matters, management believes that the aggregate amount of such liabilities, if any, in excess of amounts covered by insurance, will not have a material adverse impact on our financial condition or results of operations. The outcome of claims, lawsuits and legal proceedings brought against the Company, however, is subject to significant uncertainties.

Westin Boston Waterfront Litigation Settlement

In May 2014, we settled a legal action alleging certain issues related to the original construction of the Westin Boston Waterfront Hotel with the contractors and their insurers for $14.0 million in full and complete satisfaction of our claims against the contractors. The settlement resulted in a net gain of $11.0 million. We recorded the settlement net of a $1.2 million contingency fee paid to our legal counsel and $1.8 million of legal fees and other costs incurred over the course of the legal proceedings.

Item 4.
Mine Safety Disclosures

Not applicable.


-27-


Part II

Item 5.  Market for Registrant's Common Equity, Related Stockholder Matters and Issuer Purchases of Equity Securities

Market Information

Our common stock trades on the NYSE under the symbol “DRH”. The following table sets forth, for the indicated period, the high and low closing prices for the common stock, as reported on the NYSE:
 
 
Price Range
 
 
High
 
Low
Year Ended December 31, 2013:
 
 
 
 
First Quarter
 
$
9.53

 
$
8.71

Second Quarter
 
10.31

 
8.81

Third Quarter
 
10.89

 
9.27

Fourth Quarter
 
11.78

 
10.56

Year Ended December 31, 2014:
 
 
 
 
First Quarter
 
12.66

 
11.22

Second Quarter
 
13.00

 
11.51

Third Quarter
 
13.58

 
12.26

Fourth Quarter
 
15.45

 
12.52


The closing price of our common stock on the NYSE on December 31, 2014 was $14.87 per share.

The following graph compares the five-year cumulative total stockholder return on our common stock against the cumulative total returns of the Standard & Poor's 500 Index (the “S&P 500 Total Return”) and Morgan Stanley REIT Index (the “RMZ Total Return”). The graph assumes an initial investment of $100 in our common stock in each of the indexes and also assumes the reinvestment of dividends. The total return values do not include dividends declared, but not paid, during the period.
        
 
2009
 
2010
 
2011
 
2012
 
2013
 
2014
DiamondRock Hospitality Company Total Return

$100.00

 

$141.68

 

$117.78

 

$113.62

 

$150.84

 

$200.37

RMZ Total Return

$100.00

 

$128.48

 

$139.65

 

$164.46

 

$168.52

 

$219.72

S&P 500 Total Return

$100.00

 

$115.06

 

$117.49

 

$136.30

 

$180.44

 

$205.14


-28-


    
This performance graph shall not be deemed “filed” for purposes of Section 18 of the Securities Exchange Act of 1934, as amended, or incorporated by reference into any filing by us under the Securities Act of 1933, as amended, except as shall be expressly set forth by specific reference in such filing.

In order to maintain our qualification as a REIT, we must make distributions to our stockholders each year in an amount equal to at least:

90% of our REIT taxable income, determined without regard to the dividends paid deduction and excluding net capital gains, plus

90% of the excess of our net income from foreclosure property over the tax imposed on such income by the Code, minus

any excess non-cash income.

We generally pay quarterly cash dividends to common stockholders at the discretion of our board of directors. The following table sets forth the dividends on our common shares for the years ended December 31, 2014 and 2013.
Payment Date
 
Record Date
 
Dividend
per Share
April 12, 2013
 
March 28, 2013
 

$0.085

July 11, 2013
 
June 28, 2013
 

$0.085

October 10, 2013
 
September 30, 2013
 

$0.085

January 10, 2014
 
December 31, 2013
 

$0.085

April 10, 2014
 
March 31, 2014
 

$0.1025

July 10, 2014
 
June 30, 2014
 

$0.1025

October 10, 2014
 
September 30, 2014
 

$0.1025

January 12, 2015
 
December 31, 2014
 

$0.1025


As of February 26, 2015, there were 16 record holders of our common stock and we believe we have more than one thousand beneficial holders. In order to comply with certain requirements related to our qualification as a REIT, our charter, subject to certain exceptions, limits the number of common shares that may be owned by any single person or affiliated group to 9.8% of the outstanding common shares.

Equity Compensation Plan Information

The following table sets forth information regarding securities authorized for issuance under our equity compensation plan, the 2004 Stock Option and Incentive Plan, as amended, as of December 31, 2014. See Note 7 to the accompanying consolidated financial statements for additional information regarding our 2004 Stock Option and Incentive Plan, as amended.
Plan Category
 
Number of Securities to be Issued Upon Exercise of Outstanding Options, Warrants and Rights

 
Weighted-Average Exercise Price of Outstanding Options, Warrants and Rights

 
Number of Securities Remaining Available for Future Issuance Under Equity Compensation Plans (Excluding Securities Reflected in Column (a))
 
    

 
 
(a)
 
(b)
 
(c)
Equity compensation plans approved by security holders
 
20,770
 
$12.59
 
4,304,250
Equity compensation plans not approved by security holders
 
 
 
Total
 
20,770
 
$12.59
 
4,304,250


-29-


Fourth Quarter 2014 Repurchases of Equity Securities
Period
 
(a)
Total Number of Shares Purchased (1)
 
(b)
Average Price Paid per Share
 
(c)
Total Number of Shares Purchased as Part of Publicly Announced Plans or Programs
 
(d)
Maximum Dollar Amount that May Yet be Purchased Under the Plans or Programs (in thousands) (2)
October 1 - October 31, 2014
 

 
$
 

 
$
100,000

November 1 - November 30, 2014
 
26,795

 
$
14.44

 

 
$
100,000

December 1 - December 31, 2014
 
7,416

 
$
15.06

 

 
$
100,000

____________________
(1)
Reflects shares surrendered to the Company for payment of tax withholding obligations in connection with the vesting of restricted stock and exercise of stock appreciation rights.
(2)
Represents amounts available under the Company's previously announced $100 million share repurchase program. The share repurchase program may be suspended or terminated at any time without prior notice. We have not repurchased any shares of our common stock under the program.


-30-



Item 6.   Selected Financial Data

The selected historical financial information as of and for the years ended December 31, 2014, 2013, 2012, 2011, and 2010 has been derived from our audited historical financial statements. The selected historical financial data should be read in conjunction with “Management's Discussion and Analysis of Financial Condition and Results of Operations,” the consolidated financial statements as of December 31, 2014 and 2013 and for the years ended December 31, 2014, 2013 and 2012, and the related notes contained elsewhere in this Annual Report on Form 10-K.
 
 
Year Ended December 31,
 
 
2014
 
2013
 
2012
 
2011
 
2010
 
 
(in thousands)
Revenues:
 
 
 
 
 
 
 
 
 
 
Rooms
 
$
628,870

 
$
558,751

 
$
509,902

 
$
416,028

 
$
334,365

Food and beverage
 
195,077

 
193,043

 
174,963

 
154,006

 
143,690

Other
 
48,915

 
47,894

 
42,022

 
30,049

 
25,558

Total revenues
 
872,862

 
799,688

 
726,887

 
600,083

 
503,613

Operating expenses:
 
 
 
 
 
 
 
 
 
 
Rooms
 
162,870

 
151,040

 
135,437

 
111,378

 
89,131

Food and beverage
 
135,402

 
136,454

 
124,890

 
110,013

 
101,945

Other hotel expenses and management fees
 
325,853

 
310,069

 
278,572

 
234,860

 
198,646

Impairment losses
 

 

 
30,844

 

 

Hotel acquisition costs
 
2,177

 

 
10,591

 
2,521

 
1,436

Corporate expenses (1)
 
22,267

 
23,072

 
21,095

 
21,247

 
16,384

Depreciation and amortization
 
99,650

 
103,895

 
97,004

 
82,187

 
71,240

Gain on insurance proceeds
 
(1,825
)
 

 

 

 

Gain on litigation settlement, net
 
(10,999
)
 

 

 

 

Total operating expenses
 
735,395

 
724,530

 
698,433

 
562,206

 
478,782

Operating income
 
137,467

 
75,158

 
28,454

 
37,877

 
24,831

Interest income
 
(3,027
)
 
(6,328
)
 
(305
)
 
(612
)
 
(781
)
Interest expense
 
58,278

 
57,279

 
53,771

 
45,406

 
35,425

Other income, net
 

 

 

 

 

Gain on prepayment of note receivable
 
(13,550
)
 

 

 

 

Gain on sale of hotel properties
 
(50,969
)
 

 

 

 

Gain on hotel property acquisition
 
(23,894
)
 

 

 

 

Loss (gain) on early extinguishment of debt
 
1,616

 
1,492

 
(144
)
 

 

Income (loss) from continuing operations before income taxes
 
169,013

 
22,715

 
(24,868
)
 
(6,917
)
 
(9,813
)
Income tax (expense) benefit
 
(5,636
)
 
1,113

 
6,793

 
(2,521
)
 
(674
)
Income (loss) from continuing operations
 
163,377

 
23,828

 
(18,075
)
 
(9,438
)
 
(10,487
)
Income from discontinued operations
 

 
25,237

 
1,483

 
1,760

 
1,315

Net income (loss)
 
$
163,377

 
$
49,065

 
$
(16,592
)
 
$
(7,678
)
 
$
(9,172
)


-31-


 
 
Year Ended December 31,
 
 
2014
 
2013
 
2012
 
2011
 
2010
 
 
(in thousands, except for per share data)
Earnings (loss) per share:
 
 
 
 
 
 
 
 
 
 
Continuing operations
 
$
0.83

 
$
0.12

 
$
(0.10
)
 
$
(0.06
)
 
$
(0.07
)
Discontinued operations
 

 
0.13

 
0.01

 
0.01

 
0.01

Basic and diluted earnings (loss) per share
 
$
0.83

 
$
0.25

 
$
(0.09
)
 
$
(0.05
)
 
$
(0.06
)
Other data:
 
 
 
 
 
 
 
 
 
 
Dividends declared per common share
 
$
0.41

 
$
0.34

 
$
0.32

 
$
0.32

 
$

FFO (2)
 
$
212,058

 
$
131,987

 
$
120,961

 
$
91,546

 
$
79,292

Adjusted FFO (2)
 
$
171,507

 
$
139,301

 
$
140,163

 
$
103,643

 
$
90,297

EBITDA (3)
 
$
326,941

 
$
211,983

 
$
134,928

 
$
149,676

 
$
127,458

Adjusted EBITDA (3)
 
$
235,776

 
$
196,862

 
$
189,714

 
$
162,146

 
$
138,463


 
 
As of December 31,
 
 
2014
 
2013
 
2012
 
2011
 
2010
 
 
(in thousands)
Balance sheet data:
 
 
 
 
 
 
 
 
 
 
Property and equipment, net
 
$
2,764,393

 
$
2,567,533

 
$
2,611,454

 
$
2,234,504

 
$
2,071,603

Cash and cash equivalents
 
144,365

 
144,584

 
9,623

 
26,291

 
84,201

Total assets
 
3,158,351

 
3,047,772

 
2,944,042

 
2,798,635

 
2,414,609

Total debt
 
1,038,330

 
1,091,861

 
988,731

 
1,042,933

 
780,880

Total other liabilities
 
291,034

 
275,220

 
260,198

 
253,545

 
220,212

Stockholders' equity
 
1,828,987

 
1,680,691

 
1,695,113

 
1,502,157

 
1,413,517

_________
(1)
Corporate expenses for the year ended December 31, 2014 include reimbursement of $1.8 million of previously incurred legal fees and other costs from the proceeds of the Westin Boston Waterfront litigation settlement in 2014. Corporate expenses for the year ended December 31, 2013 include approximately $3.1 million of costs related to the departure of our former President and Chief Operating Officer. Corporate expenses for the year ended December 31, 2012 and 2011 include legal fees of approximately $2.5 million and $2.3 million, respectively, related to the Allerton bankruptcy proceedings. Corporate expenses for the year ended December 31, 2011 include an accrual of $1.7 million for the settlement of the Los Angeles Airport Marriott litigation.
 
 
(2)
See "Non-GAAP Financial Measures" below in "Item 7. Management's Discussion and Analysis of Financial Condition and Results of Operations" for a detailed description of FFO and Adjusted FFO and a discussion of why we believe that they are useful supplemental measures of our operating performance.
 
 
(3)
See "Non-GAAP Financial Measures" below in "Item 7. Management's Discussion and Analysis of Financial Condition and Results of Operations" for a detailed description of EBITDA and Adjusted EBITDA and why we believe that they are useful supplemental measures of our operating performance.


Item 7. Management’s Discussion and Analysis of Financial Condition and Results of Operations

The following discussion should be read in conjunction with the consolidated financial statements and related notes thereto included elsewhere in this report. This discussion contains forward-looking statements about our business. These statements are based on current expectations and assumptions that are subject to risks and uncertainties. Actual results could differ materially because of factors discussed in "Special Note About Forward-Looking Statements" and "Risk Factors" contained in this Annual Report on Form 10-K and in our other reports that we file from time to time with the SEC.

Overview

DiamondRock Hospitality Company is a lodging-focused Maryland corporation operating as a real estate investment trust (REIT). As of December 31, 2014, we owned a portfolio of 27 premium hotels and resorts that contain 10,552 guest rooms.

-32-


Subsequent to December 31, 2014, we acquired an additional 157-room hotel. As an owner, rather than an operator, of lodging properties, we receive all of the operating profits or losses generated by our hotels after the payment of fees due to hotel managers, which are calculated based on the revenues and profitability of each hotel.

Our vision is to be the premier allocator of capital in the lodging industry. Our mission is to deliver long-term stockholder returns through a combination of dividends and enduring capital appreciation. Our strategy is to utilize disciplined capital allocation and focus on the acquisition, ownership and innovative asset management of high-quality lodging properties in North American markets with superior growth prospects and high barriers-to-entry. In addition, we are committed to maintaining a strong asset management discipline that focuses on maximizing returns through appropriate revenue management strategies, cost containment plans and capital improvements. We do all this while maintaining low leverage and balance sheet flexibility.

Our portfolio is concentrated in key gateway cities and destination resort locations. Each of our hotels is managed by a third party and a substantial number of our hotels are operated under a brand owned by one of the leading global lodging brand companies (Marriott International, Inc. (“Marriott”), Starwood Hotels & Resorts Worldwide, Inc. (“Starwood”) and Hilton Worldwide (“Hilton”)).

We critically evaluate each of our hotels to ensure that we own a portfolio of hotels that conforms to our vision, supports our mission and corresponds with our strategy. On a regular basis, we analyze our portfolio to identify opportunities to invest capital in certain projects or market non-core assets for sale in order to increase our portfolio quality. We are committed to a conservative capital structure with prudent leverage. We regularly assess the availability and affordability of capital in order to maximize stockholder value and minimize enterprise risk. In addition, we are committed to following sound corporate governance practices and being open and transparent in our communications with our stockholders.

High-Quality Urban- and Destination Resort-Focused Branded Hotel Real Estate

As of December 31, 2014, we owned 27 premium hotels and resorts throughout North America and the U.S. Virgin Islands. Our hotels and resorts are primarily categorized as upper upscale as defined by Smith Travel Research and are generally located in high barrier-to-entry markets with multiple demand generators. Our properties are concentrated in key gateway cities and in resort destinations. We consider lodging properties located in gateway cities and resort destinations to be the most capable of creating dynamic cash flow growth and achieving superior long-term capital appreciation.

We have been executing on our strategy to enhance our hotel portfolio by actively recycling capital from non-core hotels located in slower growth markets to higher quality hotels located primarily in high-growth urban and destination resort markets. Since 2010, we have repositioned our portfolio through the acquisition of approximately $1.6 billion of urban and resort hotels that align with our strategic goals while disposing of more than $0.6 billion in non-core hotels. These acquisitions increased our urban exposure with additional hotels in cities such as San Diego, San Francisco, Boston, Denver, Washington, D.C. as well as our resort exposure with our recent acquisitions in Key West and Fort Lauderdale, Florida. Over 90% of our portfolio EBITDA as of December 31, 2014 is currently derived from core urban and resort hotels. Our capital recycling program over the past five years also achieved several other important strategic portfolio goals that include improving our portfolio’s geographic and brand diversity and striving towards a mix of 50 percent brand-managed and 50 percent third-party managed hotels in our portfolio.

Moreover, the primary focus of our acquisitions over the past five years was on hotels that we believe presented unique value-add opportunities, such as repositioning through a change in brand or comprehensive renovation or changing the third-party hotel manager to a more efficient operator. For example, we recently completed a $140 million capital expenditure program, which included major capital investments at the Lexington Hotel New York, Courtyard Manhattan/Fifth Avenue, Courtyard Manhattan/Midtown East, Westin Washington, D.C. City Center, Westin San Diego, Hilton Boston Downtown and Hilton Minneapolis.

We evaluate each hotel in our portfolio to assess the optimal branding strategy for the individual hotel and market. We leverage the leading global hotel brands at most of our hotels, which are flagged under a brand owned by Marriott, Hilton or Starwood. We also maintain a small portion of our hotels as independent non-branded hotels. We believe that premier global hotel brands create significant value as a result of each brand's ability to produce incremental revenue through their strong reservation and rewards systems and sales organizations with the result being that branded hotels are able to generate greater profits than similar unbranded hotels. We are also interested in owning other non-branded hotels located in premier or unique markets where we believe that the returns on such a hotel may be higher than if the hotel were operated under a globally-recognized brand.

During 2015, we expect to evaluate opportunities to acquire hotels located in urban and destination resort markets, with an emphasis on prime markets on the West Coast and South Florida, as well as other select destination resort markets. Despite our conviction that there are several more years of industry growth ahead, we believe that it is prudent to avoid acquisitions that require significant capital investment or deep and lengthy turnarounds. We also prefer to target moderately sized investments of $50

-33-


million to $150 million rather than larger acquisition investments. Finally, we are highly sensitive to our cost of capital and expect to pursue acquisitions that create value in the near term. We also expect to continue to evaluate the disposition of non-core hotels, as we are currently observing robust demand for such assets. We will continue to evaluate our portfolio for opportunities to take advantage of the robust demand in order to continue to upgrade our portfolio by disposing of non-core hotels.

Innovative Asset Management

We believe that we can create significant value in our portfolio through innovative asset management strategies such as rebranding, renovating and repositioning and we engage in a process of regular evaluations of our portfolio in order to determine if there are opportunities to employ these value-add strategies.

Our asset management team is focused on improving hotel profit margins through revenue management strategies and cost control programs. Our asset management team also focuses on identifying new and potential value creation opportunities across our portfolio, including implementing resort fees, creating incremental guest rooms, leasing out restaurants to more profitable third-party operators, converting unused space to revenue-generating meeting space and implementing programs to reduce energy consumption.

Our senior management team has established a broad network of hotel industry contacts and relationships, including relationships with hotel owners, financiers, operators, project managers and contractors and other key industry participants. We use our broad network of hotel industry contacts and relationships to maximize the value of our hotels. Under the federal income tax rules governing REITs, we are required to engage a hotel manager that is an eligible independent contractor to manage each of our hotels pursuant to a management agreement with one of our subsidiaries. We strive to negotiate management agreements that give us the right to exert influence over the management of our properties, annual budgets and all capital expenditures (all, to the extent permitted under the REIT rules), and then to use those rights to continually monitor and improve the performance of our properties. We cooperatively partner with our hotel managers in an attempt to increase operating results and long-term asset values at our hotels. In addition to working directly with the personnel at our hotels, our senior management team also has long-standing professional relationships with our hotel managers' senior executives, and we work directly with these senior executives to improve the performance of the hotels in our portfolio that they manage.

Conservative Capital Structure

We believe that a conservative capital structure maximizes investment capacity while reducing enterprise risk. We currently employ a low-risk and straight-forward capital structure with no corporate level debt, preferred equity or convertible bonds. Moreover, as of December 31, 2014, we have significant balance sheet flexibility with existing corporate cash, no outstanding borrowings under our $200 million senior unsecured credit facility, and over half of our hotels are unencumbered by mortgage debt. We believe it is imprudent to increase the inherent risk of highly cyclical lodging fundamentals through the use of a highly leveraged capital structure.

We believe that our strategically designed capital structure is a value creation tool that can be used over the entire lodging cycle. Specifically, we believe that lower leverage benefits us in the following ways:

provides capacity to fund attractive acquisitions;

provides optionality to fund acquisitions with the most efficient funding source;

enhances our ability to maintain a sustainable dividend;

enables us to opportunistically repurchase shares during periods of stock price dislocation; and

provides capacity to fund late-cycle capital needs.

Our current outstanding debt consists of property-specific mortgage debt, with the majority of our mortgage debt bearing interest at a fixed rate. We prefer that approximately half of our portfolio remain unencumbered by debt in order to provide maximum balance sheet flexibility. In addition, to the extent that we incur additional debt, our preference is non-recourse secured mortgage debt. We expect that our strategy will enable us to maintain a balance sheet with an appropriate amount of debt throughout all phases of the lodging cycle.


-34-


We have significant mortgage debt maturities in 2015 (approximately $145 million, excluding regularly scheduled principal payments prior to maturity) and 2016 (approximately $305 million, excluding regularly scheduled principal payments prior to maturity). We anticipate addressing these maturities, as well as other capital needs, with a combination of the following:

refinancing proceeds on existing encumbered hotels;

proceeds from new mortgage loans on existing unencumbered hotels;

proceeds from the disposition of non-core hotels;

existing cash balances;

capacity under our $200 million senior unsecured credit facility; and

annual cash flow from operations.

We prefer a relatively simple but efficient capital structure. We have not invested in joint ventures and have not issued any operating partnership units or preferred stock. We structure our hotel acquisitions to be straightforward and to fit within our conservative capital structure; however, we will consider a more complex transaction if we believe that the projected returns to our stockholders will significantly exceed the returns that would otherwise be available.

Key Indicators of Financial Condition and Operating Performance

We use a variety of operating and other information to evaluate the financial condition and operating performance of our business. These key indicators include financial information that is prepared in accordance with U.S. Generally Accepted Accounting Principles ("GAAP"), as well as other financial information that is not prepared in accordance with GAAP. In addition, we use other information that may not be financial in nature, including statistical information and comparative data. We use this information to measure the performance of individual hotels, groups of hotels and/or our business as a whole. We periodically compare historical information to our internal budgets as well as industry-wide information. These key indicators include:

Occupancy percentage;

Average Daily Rate (or ADR);

Revenue per Available Room (or RevPAR);

Earnings Before Interest, Income Taxes, Depreciation and Amortization (or EBITDA) and Adjusted EBITDA; and

Funds From Operations (or FFO) and Adjusted FFO.

Occupancy, ADR and RevPAR are commonly used measures within the hotel industry to evaluate operating performance. RevPAR, which is calculated as the product of ADR and occupancy percentage, is an important statistic for monitoring operating performance at the individual hotel level and across our business as a whole. We evaluate individual hotel RevPAR performance on an absolute basis with comparisons to budget and prior periods, as well as on a company-wide and regional basis. ADR and RevPAR include only room revenue. Room revenue comprised approximately 72% of total revenues for the year ended December 31, 2014 and is dictated by demand, as measured by occupancy percentage, pricing, as measured by ADR, and our available supply of hotel rooms.

Our ADR, occupancy percentage and RevPAR performance may be impacted by macroeconomic factors such as U.S. economic conditions generally, regional and local employment growth, personal income and corporate earnings, office vacancy rates and business relocation decisions, airport and other business and leisure travel, new hotel construction and the pricing strategies of competitors. In addition, our ADR, occupancy percentage and RevPAR performance is dependent on the continued success of our hotels' global brands.

We also use EBITDA, Adjusted EBITDA, FFO and Adjusted FFO as measures of the financial performance of our business. See “Non-GAAP Financial Measures.”

Overview of 2014


-35-


The U.S. lodging industry exceeded prior historical peak levels of occupancy during 2014, and new hotel supply remained below the historical average. We entered 2014 with three major strategic goals: (1) execute on asset management initiatives to maximize hotel operating results, (2) actively recycle capital to further upgrade our portfolio through acquisitions and dispositions, and (3) opportunistically take advantage of the interest rate environment to lower borrowing costs. The Company was successful in achieving all three of these goals. Key highlights for 2014 include the following:

Hotel Acquisitions. On August 15, 2014, we acquired the 106-room Inn at Key West in Key West, Florida, for a contractual purchase price of $47.5 million. On August 29, 2014, we acquired the 282-room Hilton Garden Inn Times Square in New York for a contractual purchase price of $127.2 million. On December 3, 2014, we acquired the 432-room Westin Fort Lauderdale Beach Resort in Fort Lauderdale, Florida, for a contractual purchase price of $149.0 million.

Non-Core Hotel Dispositions. On April 14, 2014, we sold the 386-room Oak Brook Hills Resort for $30.1 million, including $4.0 million of seller financing. On December 18, 2014, we sold the 1,004-room Los Angeles Airport Marriott for proceeds of approximately $160 million, which included credit for the hotel's capital replacement reserve. In conjunction with the sale, we prepaid the existing $82.6 million mortgage loan secured by the hotel and incurred approximately $1.6 million of defeasance costs.

Hotel Refinancings. On July 18, 2014, we entered into a new $86.0 million mortgage loan secured by the Courtyard Manhattan/Midtown East. The new loan matures in 2024 and bears interest at a fixed rate of 4.40%. The new loan is interest-only for the first two years after which principal will amortize over 30 years. The hotel was previously encumbered by a $41.3 million mortgage loan bearing interest at a fixed rate of 8.81%, which was prepaid in full on July 1, 2014. On October 8, 2014, we amended our existing $170.4 million mortgage loan secured by the Lexington Hotel New York. The amendment reduces the variable-rate loan's interest rate spread and extends the term of the loan by approximately 30 months to October 2017.
  
Allerton Loan. On May 21, 2014, the owner of the Allerton Hotel prepaid to us at par the outstanding $58.5 million senior mortgage loan secured by the Allerton Hotel.

Public Equity Offering. In November 2014, we commenced a $200 million “at-the-market” equity offering program (the “ATM program”). As of December 31, 2014, we sold 4,217,560 shares of our common stock at an average price of $15.12 for net proceeds of $63.1 million. Subsequent to December 31, 2014 and up to the date of this report, we sold 524,606 shares of our common stock at an average price of $15.18 for net proceeds of $7.9 million.

Recent Developments

On February 6, 2015, we acquired the 157-room Shorebreak Hotel located in Huntington Beach, California for a contractual purchase price of $58.5 million.

Outlook for 2015

The 2015 outlook for the U.S. economy and lodging fundamentals is optimistic. During 2014 U.S. GDP growth accelerated and is expected to achieve continued growth in 2015 and 2016. Significant contributing factors include robust job growth, lower U.S. unemployment, improvements in the housing market, low inflation expectations, rising consumer confidence and decreasing global oil prices. The lodging industry is expected to continue to benefit from an advantageous supply / demand imbalance. Specifically, during 2015 we expect the continuation of robust hotel demand, which is currently above prior peak levels, and new hotel supply during 2015 to be below the long-term average.

In addition to encouraging industry trends we enter 2015 with several favorable factors, including:

Owning a high-quality portfolio concentrated in urban and resort locations;
Increased internal growth from the continuation of our asset management initiatives and the recent portfolio renovations;
Investment capacity for accretive acquisitions and capital recycling; and
A low leveraged capital structure.

Results of Operations

The following table sets forth certain operating information for the year ended December 31, 2014 for each of the hotels we owned during 2014.

-36-


Property
 
Location
 
Number of
Rooms
 
Occupancy (%)
 
ADR($)
 
RevPAR($)
 
% Change
from 2013
RevPAR (1)
Chicago Marriott
 
Chicago, Illinois
 
1,198

 
75.0
%
 
$
209.77

 
$
157.30

 
0.3
 %
Los Angeles Airport Marriott (2)
 
Los Angeles, California
 
1,004

 
89.1
%
 
131.39

 
117.05

 
18.6
 %
Hilton Minneapolis
 
Minneapolis, Minnesota
 
821

 
73.6
%
 
146.15

 
107.56

 
2.2
 %
Westin Boston Waterfront Hotel
 
Boston, Massachusetts
 
793

 
75.3
%
 
231.05

 
174.09

 
12.6
 %
Lexington Hotel New York
 
New York, New York
 
725

 
92.3
%
 
246.72

 
227.67

 
62.3
 %
Salt Lake City Marriott Downtown
 
Salt Lake City, Utah
 
510

 
68.5
%
 
146.54

 
100.44

 
5.2
 %
Renaissance Worthington
 
Fort Worth, Texas
 
504

 
68.3
%
 
176.19

 
120.35

 
7.7
 %
Frenchman’s Reef & Morning Star Marriott Beach Resort
 
St. Thomas, U.S. Virgin Islands
 
502

 
84.8
%
 
242.12

 
205.28

 
4.3
 %
Orlando Airport Marriott
 
Orlando, Florida
 
485

 
78.7
%
 
106.86

 
84.09

 
11.6
 %
Westin San Diego
 
San Diego, California
 
436

 
82.8
%
 
166.12

 
137.62

 
8.4
 %
Westin Fort Lauderdale Beach Resort (3)
 
Fort Lauderdale, Florida
 
432

 
90.6
%
 
189.18

 
171.39

 
25.4
 %
Westin Washington, D.C. City Center
 
Washington, D.C.
 
406

 
74.0
%
 
208.35

 
154.18

 
9.2
 %
Oak Brook Hills Resort Chicago (4)
 
Oak Brook, Illinois
 
386

 
25.1
%
 
101.88

 
25.57

 
(51.3
)%
Hilton Boston Downtown
 
Boston, Massachusetts
 
362

 
87.6
%
 
257.70

 
225.75

 
23.9
 %
Vail Marriott Mountain Resort & Spa
 
Vail, Colorado
 
344

 
65.2
%
 
251.62

 
164.10

 
(0.7
)%
Marriott Atlanta Alpharetta
 
Atlanta, Georgia
 
318

 
71.2
%
 
162.70

 
115.77

 
5.9
 %
Courtyard Manhattan/Midtown East
 
New York, New York
 
317

 
91.2
%
 
284.04

 
259.12

 
14.2
 %
Conrad Chicago
 
Chicago, Illinois
 
312

 
83.4
%
 
226.27

 
188.77

 
6.3
 %
Hilton Garden Inn New York City/Times Square Central (5)
 
New York, New York
 
282

 
92.1
%
 
284.97

 
262.43

 
N/A

Bethesda Marriott Suites
 
Bethesda, Maryland
 
272

 
66.3
%
 
165.09

 
109.43

 
9.7
 %
Hilton Burlington
 
Burlington, Vermont
 
258

 
75.4
%
 
169.05

 
127.47

 
7.9
 %
JW Marriott Denver at Cherry Creek
 
Denver, Colorado
 
196

 
82.4
%
 
254.30

 
209.64

 
9.0
 %
Courtyard Manhattan/Fifth Avenue
 
New York, New York
 
185

 
89.8
%
 
280.14

 
251.54

 
13.3
 %
The Lodge at Sonoma, a Renaissance Resort & Spa
 
Sonoma, California
 
182

 
78.7
%
 
267.50

 
210.59

 
11.7
 %
Courtyard Denver Downtown
 
Denver, Colorado
 
177

 
83.7
%
 
188.52

 
157.72

 
12.3
 %
Hilton Garden Inn Chelsea/New York City
 
New York, New York
 
169

 
94.3
%
 
227.49

 
214.59

 
(3.6
)%
Renaissance Charleston
 
Charleston, South Carolina
 
166

 
90.8
%
 
205.00

 
186.23

 
11.3
 %
Inn at Key West (6)
 
Key West, Florida
 
106

 
83.4
%
 
187.79

 
156.63

 
13.0
 %
Hotel Rex
 
San Francisco, California
 
94

 
85.4
%
 
214.57

 
183.20

 
15.5
 %
Total/Weighted Average
 
 
 
11,942

 
79.0
%
 
$
199.13

 
$
157.33

 
12.5
 %
________________
(1) The percentage change from 2013 RevPAR reflects the comparable period in 2013 to our 2014 ownership period, excluding the Hilton Garden Inn Times Square Central, which opened for business on September 1, 2014.
(2) The hotel was sold on December 18, 2014. The operating statistics reflect the period from January 1, 2014 to December 17, 2014.
(3) The hotel was purchased on December 3, 2014. The operating results reflect the period from December 3, 2014 to December 31, 2014.
(4) The hotel was sold on April 14, 2014. The operating statistics reflect the period from January 1, 2014 to April 13, 2014.
(5) The hotel opened for business on September 1, 2014. The operating statistics reflect the period from September 1, 2014 to December 31, 2014.
(6) The hotel was purchased on August 15, 2014. The operating statistics reflect the period from August 15, 2014 to December 31, 2014.
    
Comparison of the Year Ended December 31, 2014 to the Year Ended December 31, 2013

Revenue. Revenue consists primarily of the room, food and beverage and other operating revenues from our hotels, as follows (in millions):
 
Year Ended December 31,
 
 
 
2014
 
2013
 
% Change
 
 
 
Rooms
$
628.9

 
$
558.8

 
12.5
%
Food and beverage
195.1

 
193.0

 
1.1

Other
48.9

 
47.9

 
2.1

Total revenues
$
872.9

 
$
799.7

 
9.2
%

Our total revenues increased $73.2 million from $799.7 million for the year ended December 31, 2013 to $872.9 million for the year ended December 31, 2014. This increase includes amounts that are not comparable year-over-year as follows:

-37-



$17.4 million decrease from the Oak Brook Hills Resort, which was sold on April 14, 2014.
$2.1 million decrease from the Los Angeles Airport Marriott, which was sold on December 18, 2014.
$2.5 million increase from the Inn at Key West, which was purchased on August 15, 2014.
$9.1 million increase from the Hilton Garden Inn Times Square Central, which was purchased on August 29, 2014 and opened for business on September 1, 2014.
$3.6 million increase from the Westin Fort Lauderdale Beach Resort, which was purchased on December 3, 2014.

Excluding these non-comparable amounts our total revenues increased $77.5 million, or 9.7%.

The following pro forma key hotel operating statistics for the years ended December 31, 2014 and 2013 exclude the Oak Brook Hills Resort and the Los Angeles Airport Marriott, which were sold in 2014, and the Hilton Garden Inn Times Square Central, which opened for business on September 1, 2014, and include the results of operations of the Inn at Key West and the Westin Fort Lauderdale Beach Resort under previous ownership, as if such hotels were acquired on January 1, 2013.

 
Year Ended December 31,
 
 
 
2014
 
2013
 
% Change
Occupancy %
78.7
%
 
75.0
%
 
3.7 percentage points

ADR
$
205.09

 
$
192.86

 
6.3
%
RevPAR
$
161.44

 
$
144.67

 
11.6
%

Room revenue increased across all customer segments reflecting the continued improvement in lodging industry fundamentals. Revenue from the business transient segment experienced the highest growth, particularly at the Lexington Hotel New York primarily as a result of the hotel's rebranding and repositioning. Group revenue was also strong, driven primarily by our two hotels in Boston, the Renaissance Worthington and Frenchman's Reef & Morning Star Marriott Beach Resort.

Food and beverage revenues increased $2.0 million from the year ended December 31, 2013, which includes amounts that are not comparable year-over-year as follows:

$8.7 million decrease from the Oak Brook Hills Resort, which was sold on April 14, 2014.
$0.6 million decrease from the Los Angeles Airport Marriott, which was sold on December 18, 2014.
$0.2 million increase from the Inn at Key West, which was purchased on August 15, 2014.
$1.2 million increase from the Westin Fort Lauderdale Beach Resort, which was purchased on December 3, 2014.

Excluding these non-comparable amounts, food and beverage revenues increased $9.9 million, or 5.1%, driven by increases in both banquet and outlet revenue.

Other revenues, which primarily represent spa, parking, resort fees and attrition and cancellation fees, increased by $1.0 million from the year ended December 31, 2013. Excluding non-comparable hotels, other revenues increased $2.5 million due primarily to the implementation of resort fees at certain hotels.
 
Hotel operating expenses. The operating expenses consisted of the following (in millions):

-38-


 
Year Ended December 31,
 
 
 
2014
 
2013
 
% Change
 
 
 
Rooms departmental expenses
$
162.9

 
$
151.0

 
7.9
 %
Food and beverage departmental expenses
135.4

 
136.5

 
(0.8
)
Other departmental expenses
20.1

 
21.9

 
(8.2
)
General and administrative
68.5

 
64.2

 
6.7

Utilities
27.8

 
28.2

 
(1.4
)
Repairs and maintenance
36.7

 
36.8

 
(0.3
)
Sales and marketing
60.4

 
56.2

 
7.5

Franchise fees
15.3

 
11.4

 
34.2

Base management fees
21.5

 
19.3

 
11.4

Incentive management fees
8.5

 
6.2

 
37.1

Property taxes
39.8

 
40.0

 
(0.5
)
Other fixed charges
12.2

 
10.9

 
11.9

Ground rent—Contractual
8.9

 
8.5

 
4.7

Ground rent—Non-cash
6.1

 
6.5

 
(6.2
)
Total hotel operating expenses
$
624.1

 
$
597.6

 
4.4
 %

Our hotel operating expenses increased $26.5 million from the year ended December 31, 2013. The increase in hotel operating expenses includes amounts that are not comparable year-over-year as follows:

$15.5 million decrease from the Oak Brook Hills Resort, which was sold on April 14, 2014.
$1.8 million decrease from the Los Angeles Airport Marriott, which was sold on December 18, 2014.
$1.3 million increase from the Inn at Key West, which was purchased on August 15, 2014.
$4.9 million increase from the Hilton Garden Inn Times Square Central, which opened on September 1, 2014.
$2.5 million increase from the Westin Fort Lauderdale Beach Resort, which was purchased on December 3, 2014.

Excluding these non-comparable amounts, hotel operating expenses increased $35.1 million, or 5.9%, from the year ended December 31, 2013. Rooms departmental expenses increased primarily due to travel agent commissions and wages and benefits. Hotel-level support costs, which include general and administrative, utilities, repairs and maintenance and sales and marketing expenses, increased primarily due to higher credit card commissions in general and administrative and higher rewards program costs in sales and marketing. Franchise fees increased 34.2% due primarily to the branding of the Lexington Hotel New York to Marriott’s Autograph Collection, as well as higher revenues.

Depreciation and amortization. Depreciation and amortization is recorded on our hotel buildings over 40 years for the periods subsequent to acquisition. Depreciable lives of hotel furniture, fixtures and equipment are estimated as the time period between the acquisition date and the date that the hotel furniture, fixtures and equipment will be replaced. Our depreciation and amortization expense decreased $4.2 million from the year ended December 31, 2013. The decrease is primarily due to an increase in fully depreciated furniture, fixtures and equipment, partially offset by depreciation on capital expenditures from our recent hotel renovations.

Hotel acquisition costs. We incurred $2.1 million of hotel acquisition costs during the year ended December 31, 2014 associated with the acquisitions of the Inn at Key West, Hilton Garden Inn Times Square Central and Westin Fort Lauderdale Beach Resort during 2014. We had no acquisitions during the year ended December 31, 2013.

Corporate expenses. Corporate expenses principally consist of employee-related costs, including base payroll, bonus and restricted stock. Corporate expenses also include corporate operating costs, professional fees and directors’ fees. Our corporate expenses decreased $0.8 million, from $23.1 million for the year December 31, 2013 to $22.3 million for the year ended December 31, 2014. The decrease in corporate expenses is due primarily to $3.1 million in severance costs incurred in connection with the departure of our former President and Chief Operating Officer during 2013 and reimbursement of $1.8 million of previously incurred legal fees and other costs from the proceeds of the Westin Boston Waterfront Hotel litigation settlement in 2014. The decrease is partially offset by an increase in employee-related costs, which includes $0.7 million of severance costs incurred during the year ended December 31, 2014.


-39-


Gain on insurance proceeds. In June 2013, an electrical fire caused the Lexington Hotel New York to lose power, which resulted in lost revenue and additional expenses due to the business interruption, as well as property damage. The gain on insurance proceeds of $1.8 million for the year ended December 31, 2014 stems from proceeds received to recover property damage losses under our property insurance policy.

Gain on litigation settlement, net. In May 2014, we settled a legal action alleging certain issues related to the original construction of the Westin Boston Waterfront Hotel with the contractors and their insurers for $14.0 million in full and complete satisfaction of our claims against the contractors. The settlement resulted in a net gain of $11.0 million. We recorded the settlement net of a $1.2 million contingency fee paid to our legal counsel and $1.8 million of legal fees and other costs incurred over the course of the legal proceedings, which were previously recorded as corporate expenses.

Interest income. Interest income decreased $3.3 million from $6.3 million for the year ended December 31, 2013 to $3.0 million for the year ended December 31, 2014. The decrease is primarily due to the prepayment of the Allerton loan in May 2014.

Interest expense. Our interest expense was $58.3 million and $57.3 million for the years ended December 31, 2014 and December 31, 2013, respectively, and is comprised of the following (in millions):
 
Year Ended December 31,
 
2014
 
2013
Mortgage debt interest
$
55.7

 
$
54.9

Credit facility interest and unused fees
0.9

 
1.0

Amortization of deferred financing costs and debt premium
2.6

 
2.7

Capitalized interest
(0.9
)
 
(1.4
)
Interest rate cap fair value adjustment
0.0

 
0.1

 
$
58.3

 
$
57.3


Gain on prepayment of note receivable. We received $58.5 million from the prepayment of the senior mortgage loan secured by the Allerton Hotel in May 2014. As a result of the prepayment, we recorded a gain of $13.6 million.

Gain on sale of hotel properties. On April 14, 2014, we sold the Oak Brook Hills Resort for approximately $30.1 million and recognized a gain of $1.3 million. On December 18, 2014, we sold the Los Angeles Airport Marriott for total proceeds of approximately $160 million and recognized a gain of $49.7 million.

Gain on hotel property acquisition. We recorded a gain of $23.9 million related to our purchase of the Hilton Garden Inn Times Square Central in New York. The gain was a result of the fair value of the hotel increasing from our contractual purchase price at the time we entered into the purchase and sale agreement in 2011 to the fair value at the closing date of August 29, 2014.

Loss on early extinguishment of debt. We prepaid the $82.6 million mortgage loan previously secured by the Los Angeles Airport Marriott in connection with the sale of the hotel in December 2014 and recognized a loss on early extinguishment of debt of approximately $1.6 million. In October 2013, we prepaid the $27.3 million mortgage loan previously secured by the Salt Lake City Marriott Downtown and recognized a loss on early extinguishment of debt of approximately $1.5 million.

Income taxes. We recorded income tax expense of $5.6 million in 2014 and income tax benefit of $1.1 million in 2013. The 2014 income tax expense includes $5.3 million of income tax expense incurred on the $11.9 million pre-tax income of our taxable REIT subsidiary, or TRS, and foreign income tax expense of $0.3 million incurred on the $5.5 million pre-tax income of the TRS that owns Frenchman's Reef. The 2013 income tax benefit includes a $1.5 million income tax benefit incurred on the $4.6 million pre-tax loss from continuing operation of our TRS, partially offset by foreign income tax expense of $0.4 million related to the TRS that owns Frenchman’s Reef.

Discontinued operations. Income from discontinued operations represents the operating results of the Torrance Marriott South Bay, which was sold in 2013. Effective January 1, 2014, we adopted Accounting Standards Update ("ASU") No. 2014-08, Presentation of Financial Statements (Topic 205) and Property, Plant, and Equipment (Topic 360): Reporting Discontinued Operations and Disclosures of Disposals of Components of an Entity. Neither the sale of the Oak Brook Hills Resort nor the sale of the Los Angeles Airport Marriott represent a strategic shift that has (or will have) a major effect on our operations and financial results. Accordingly, the financial results of these two hotels are presented within continuing operations for all periods presented on the accompanying consolidated statements of operations.


-40-


Comparison of the Year Ended December 31, 2013 to the Year Ended December 31, 2012.

Revenue. Revenue consists primarily of the room, food and beverage and other operating revenues from our hotels, as follows (in millions):
 
Year Ended December 31,
 
 
 
2013
 
2012
 
% Change
 
 
 
Rooms
$
558.8

 
$
509.9

 
9.6
%
Food and beverage
193.0

 
175.0

 
10.3

Other
47.9

 
42.0

 
14.0

Total revenues
$
799.7

 
$
726.9

 
10.0
%

Our total revenues from continuing operations increased $72.8 million from $726.9 million for the year ended December 31, 2012 to $799.7 million for the year ended December 31, 2013, which includes $55.7 million of revenues contributed by the five hotels we acquired in 2012. Excluding the impact of our 2012 acquisitions, our total revenues increased $17.1 million, or 2.4%.

The following pro forma key hotel operating statistics for our hotels reported in continuing operations for the years ended December 31, 2013 and 2012 include the prior year operating statistics for the comparable period to our 2013 ownership period.
 
Year Ended December 31,
 
 
 
2013
 
2012
 
% Change
 
 
 
Occupancy %
75.1
%
 
76.3
%
 
(1.2) percentage points

ADR
$
183.85

 
$
178.50

 
3.0
%
RevPAR
$
138.11

 
$
136.27

 
1.4
%

The increase in RevPAR was driven by a 3.0% growth in ADR, partially offset by a 1.2 percentage point decrease in occupancy. The decrease in occupancy is primarily due to disruption at our hotels under renovation during 2013, most notably the Lexington Hotel New York. The renovations displaced over 95,000 room nights during 2013. Despite the decrease in occupancy, our hotels generated total ADR growth of 3.0%. The ADR growth was experienced in all customer segments, particularly business transient.

Food and beverage revenues increased $18.0 million from 2012, which includes $7.6 million of food and beverage revenues contributed by the five hotels acquired in 2012. The remaining increase of $10.4 million at our comparable hotels was primarily driven by higher banquet revenue from both group business and local catering. Other revenues, which primarily represent spa, golf, parking and attrition and cancellation fees, increased $5.9 million, which includes $3.2 million of other revenues contributed by the five hotels we acquired during 2012. The remaining increase of $2.7 million at our comparable hotels was primarily driven by the implementation of resort fees at three of our hotels, as well as attrition and cancellation fees.
 
Hotel operating expenses. Our operating expenses from continuing operations for the years ended December 31, 2013 and 2012, respectively, consist of the following (in millions):

-41-


 
Year Ended December 31,
 
 
 
2013
 
2012
 
% Change
 
 
 
Rooms departmental expenses
$
151.0

 
$
135.4

 
11.5
%
Food and beverage departmental expenses
136.5

 
124.9

 
9.3

Other departmental expenses
21.9

 
19.4

 
12.9

General and administrative
64.2

 
59.1

 
8.6

Utilities
28.2

 
26.1

 
8.0

Repairs and maintenance
36.8

 
32.4

 
13.6

Sales and marketing
56.2

 
50.2

 
12.0

Franchise fees
11.4

 
8.4

 
35.7

Base management fees
19.3

 
18.8

 
2.7

Incentive management fees
6.2

 
5.5

 
12.7

Property taxes
40.0

 
33.2

 
20.5

Other fixed charges
10.9

 
10.9

 

Ground rent—Contractual
8.5

 
8.2

 
3.7

Ground rent—Non-cash
6.5

 
6.4

 
1.6

Total hotel operating expenses
$
597.6

 
$
538.9

 
10.9
%

Our hotel operating expenses increased $58.7 million, or 10.9%, from $538.9 million for the year ended December 31, 2012 to $597.6 million for the year ended December 31, 2013, which includes $37.5 million of hotel operating expenses contributed by the five hotels we acquired in 2012. The remaining increase of $21.2 million is primarily due to higher food and beverage costs and support costs, specifically repairs and maintenance and sales and marketing. Property taxes at our comparable hotels increased approximately $3.0 million, which is primarily due to significant increases in the county property tax rates at the Chicago Marriott and Conrad Chicago and a reassessment of the Vail Marriott Mountain Resort & Spa. Incentive management fees increased as a result of higher profits, as well as three additional hotels that earned incentive management fees in 2013. Franchise fees increased primarily due to four of the hotels we acquired in 2012 being subject to franchise agreements and, to a lesser extent, as a result of the branding of the Lexington Hotel New York to Marriott’s Autograph Collection.

Depreciation and amortization. Depreciation and amortization is recorded on our hotel buildings over 40 years for the periods subsequent to acquisition. Depreciable lives of hotel furniture, fixtures and equipment are estimated as the time period between the acquisition date and the date that the hotel furniture, fixtures and equipment will be replaced. Our depreciation and amortization expense increased $6.9 million from the year ended December 31, 2012 to the year ended December 31, 2013 due to our 2012 acquisitions and the significant renovations completed under our 2013 capital expenditure program.

Impairment losses. During the year ended December 31, 2012, we recorded an impairment loss of $30.4 million related to the Oak Brook Hills Resort. We also recorded an impairment loss of $0.5 million on the favorable leasehold asset related to our option to develop a hotel on an undeveloped parcel of land adjacent to the Westin Boston Waterfront Hotel. No impairment losses were recorded during the year ended December 31, 2013.

Corporate expenses. Corporate expenses principally consist of employee-related costs, including base payroll, bonus and restricted stock. Corporate expenses also include corporate operating costs, professional fees and directors’ fees. Our corporate expenses increased $2.0 million, from $21.1 million for the year December 31, 2012 to $23.1 million for the year ended December 31, 2013. The increase in corporate expenses is due primarily to $3.1 million in severance costs incurred in connection with the departure of our President and Chief Operating Officer in 2013, partially offset by lower legal fees as a result of the settlement of the Allerton bankruptcy proceedings and related litigation in January 2013.

Hotel acquisition costs. Hotel acquisition costs incurred during the year ended December 31, 2012 were related to the five hotels we acquired during 2012.

Interest income. Interest income increased $6.0 million from $0.3 million for the year ended December 31, 2012 to $6.3 million for the year ended December 31, 2013. The increase is substantially due to the restructuring of the Allerton Loan for which we started to recognize interest income beginning in January 2013. We recorded $6.1 million of interest income on the Allerton Loan for the year ended December 31, 2013, of which $2.6 million is the amortization of the discount and the remainder is contractual interest income earned.


-42-


Interest expense. Our interest expense was $57.3 million and $53.8 million for the years ended December 31, 2013 and December 31, 2012, respectively. The increase in interest expense is primarily due to the new mortgage loans we entered into in late 2012 and 2013. The increase is partially offset by lower interest expense on our credit facility due to lower borrowings in 2013 and interest rate cap fair value adjustments.

The interest expense for the years ended December 31, 2013 and December 31, 2012 is comprised of the following (in millions):
 
Year Ended December 31,
 
2013
 
2012
Mortgage debt interest
$
54.9

 
$
48.7

Credit facility interest and unused fees
1.0

 
2.7

Amortization of deferred financing costs and debt premium
2.7

 
2.7

Capitalized interest
(1.4
)
 
(1.2
)
Interest rate cap fair value adjustment
0.1

 
0.9

 
$
57.3

 
$
53.8


Loss on early extinguishment of debt. We prepaid the $27.3 million mortgage loan previously secured by the Salt Lake City Marriott Downtown in October 2013 and recognized a loss on early extinguishment of debt of approximately $1.5 million.

Income taxes. We recorded an income tax benefit on continuing operations of $1.1 million in 2013 and income tax benefit on continuing operations of $6.8 million in 2012. The 2013 income tax benefit includes $1.5 million of income tax benefit incurred on the $4.6 million pre-tax loss from continuing operations of our taxable REIT subsidiary, or TRS, and offset by foreign income tax expense of $0.4 million incurred on the $2.8 million pre-tax income of the TRS that owns Frenchman's Reef. The 2012 income tax benefit from continuing operations includes a $6.5 million income tax benefit incurred on the $16.6 million pre-tax loss from continuing operations of our TRS and foreign income tax benefit of $0.3 million related to the taxable REIT subsidiary that owns Frenchman’s Reef.

Discontinued operations. Income from discontinued operations represent the operating results of the Torrance Marriott South Bay, which was sold in 2013, and the Renaissance Waverly, Renaissance Austin, Marriott Griffin Gate Resort, and Atlanta Westin North at Perimeter, which were sold in 2012.

Liquidity and Capital Resources

Our short-term liquidity requirements consist primarily of funds necessary to fund distributions to our stockholders to maintain our REIT status as well as to pay for operating expenses and capital expenditures directly associated with our hotels, funding of share repurchases, if any, under our share repurchase program, debt repayments upon maturity and scheduled debt payments of interest and principal. We currently expect that our available cash flows, which are generally provided through net cash provided by hotel operations, existing cash balances, equity issuances, refinancing proceeds for debt due at maturity and, if necessary, short-term borrowings under our credit facility, will be sufficient to meet our short-term liquidity requirements.

Some of our mortgage debt agreements contain “cash trap” provisions that are triggered when the hotel’s operating results fall below a certain debt service coverage ratio. When these provisions are triggered, all of the excess cash flow generated by the hotel is deposited directly into cash management accounts for the benefit of our lenders until a specified debt service coverage ratio is reached and maintained for a certain period of time. Such provisions do not allow the lender the right to accelerate repayment of the underlying debt.

The Lexington Hotel New York mortgage loan contains a quarterly financial covenant requiring a minimum debt service coverage ratio ("DSCR"), as defined in the loan agreement, of 1.1 times. As a result of the ongoing renovation of the hotel during most of 2013, the DSCR fell below the minimum requirement. We were able to cure the default by depositing the amount of the DSCR shortfall into a reserve with the lender. The DSCR is currently above the financial covenant and the reserve was released by the lender in August 2014. In addition, the cash trap provision was triggered on the loan during 2013 and is still in effect. As of December 31, 2014, the lender held approximately $6.2 million in the cash trap. As of December 31, 2014, the hotel DSCR was above the minimum threshold and the cash trap was released in January 2015.

As of December 31, 2014, we were in compliance with all of the other financial covenants of our mortgage debt.


-43-


Our long-term liquidity requirements consist primarily of funds necessary to pay for the costs of acquiring additional hotels, renovations, expansions and other capital expenditures that need to be made periodically to our hotels, scheduled debt payments, debt maturities and making distributions to our stockholders. We expect to meet our long-term liquidity requirements through various sources of capital, including cash provided by operations, borrowings, issuances of additional equity and/or debt securities and proceeds from property dispositions. Our ability to incur additional debt is dependent upon a number of factors, including the state of the credit markets, our degree of leverage, the value of our unencumbered assets and borrowing restrictions imposed by existing lenders. Our ability to raise capital through the issuance of additional equity and/or debt securities is also dependent on a number of factors including the current state of the capital markets, investor sentiment and intended use of proceeds. We may need to raise additional capital if we identify acquisition opportunities that meet our investment objectives and require liquidity in excess of existing cash balances.

Our Financing Strategy

Since our formation in 2004, we have been committed to a conservative capital structure with prudent leverage. The majority of our outstanding debt is fixed interest rate mortgage debt. We have a preference to maintain a significant portion of our portfolio as unencumbered assets in order to provide balance sheet flexibility. In addition, to the extent that we incur additional debt, our preference is non-recourse secured mortgage debt. We expect that our strategy will enable us to maintain a balance sheet with an appropriate amount of debt throughout all phases of the lodging cycle. We believe that it is not prudent to increase the inherent risk of highly cyclical lodging fundamentals through the use of a highly leveraged capital structure.

We have mortgage debt with significant upcoming maturities (approximately $145 million in 2015 and approximately $305 million in 2016, excluding regularly scheduled principal payments prior to maturity). We have the ability to address these maturities, as well as other capital needs, with a combination of the following:

refinancing proceeds on existing encumbered hotels;

borrowing capacity on our existing unencumbered hotels;

proceeds from the disposition of non-core hotels;

capacity under our $200 million senior unsecured credit facility; and

annual free cash flow from operations.

We prefer a relatively simple but efficient capital structure. We have not invested in joint ventures and have not issued any operating partnership units or preferred stock. We structure our hotel acquisitions to be straightforward and fit within our capital structure; however, we will consider a more complex transaction if we believe that the projected returns to our stockholders will significantly exceed the returns that would otherwise be available.

We believe that we maintain a reasonable amount of debt. As of December 31, 2014, we had $1.0 billion of debt outstanding with a weighted average interest rate of 4.95% and a weighted average maturity date of approximately 3.8 years. We maintain one of the most durable and lowest levered balance sheets among our lodging REIT peers. We maintain balance sheet flexibility with limited near term debt maturities, full capacity on our senior unsecured credit facility and 14 of our 27 hotels unencumbered by mortgage debt. We remain committed to our core strategy of maintaining a simple capital structure with conservative leverage.

Short-Term Borrowings

Other than borrowings under our senior unsecured credit facility, we do not utilize short-term borrowings to meet liquidity requirements. As of December 31, 2014, we had no borrowings outstanding under our senior unsecured credit facility.

Senior Unsecured Credit Facility

We are party to a five-year, $200 million unsecured credit facility expiring in January 2017. Information about our senior unsecured credit facility is found in Note 9 to the accompanying consolidated financial statements.

Sources and Uses of Cash

Our principal sources of cash are net cash flow from hotel operations, borrowings under mortgage debt and our credit facility and during the fourth quarter of 2014, proceeds from our ATM program. Our principal uses of cash are acquisitions of hotel

-44-


properties, debt service, debt maturities, capital expenditures, operating costs, corporate expenses and dividends. As of December 31, 2014, we had $144.4 million of unrestricted corporate cash, $74.7 million of restricted cash, and $200.0 million of borrowing capacity under our credit facility.

Our net cash provided by operations was $179.8 million for the year ended December 31, 2014. Our cash from operations generally consists of the net cash flow from hotel operations offset by cash paid for corporate expenses, funding of lender escrow reserves and other working capital changes.

Our net cash used in investing activities was $105.6 million for the year ended December 31, 2014 and consisted primarily of $297.4 million paid for the acquisitions of the Inn at Key West, Hilton Garden Inn Times Square Central, and Westin Fort Lauderdale Beach Resort, capital expenditures at our hotels of $62.6 million, and a purchase deposit of $2.9 million on our acquisition of the Shorebreak Hotel, which closed on February 6, 2015, offset by $182.1 million in proceeds from the sales of the Los Angeles Airport Marriott and Oak Brook Hills Resort and $64.5 million in proceeds from the repayment of the Allerton Loan.

Our net cash used in financing activities was $74.5 million for the year ended December 31, 2014 and consisted primarily of $125.4 million for the prepayments of the mortgage loans secured by the Courtyard Manhattan/Midtown East ($41.3 million) and the Los Angeles Airport Marriott ($84.1 million), $77.1 million of dividend payments, $15.3 million of scheduled mortgage debt principal payments, $3.3 million of deferred financing costs paid in the refinancing of the mortgage loans secured by the Courtyard Manhattan/Midtown East and Lexington Hotel New York, $2.4 million of share repurchases for the payment of tax withholding obligations upon vesting of restricted stock awards, partially offset by $86.0 million in proceeds from the refinancing of the Courtyard Manhattan/Midtown East and $63.1 million in net proceeds from our ATM program.

We currently anticipate our significant sources of cash for the year ending December 31, 2015 will be the net cash flow from hotel operations, proceeds from refinanced debt, proceeds from our ATM program, and existing corporate cash balances. We expect our estimated uses of cash for the year ending December 31, 2015 will be comprised of repayment of debt upon maturity, regularly scheduled debt service payments, capital expenditures, dividends and corporate expenses.

Dividend Policy

We intend to distribute to our stockholders dividends at least equal to our REIT taxable income so as to avoid paying corporate income tax and excise tax on our earnings (other than the earnings of our TRS and TRS lessees, which are all subject to tax at regular corporate rates) and to qualify for the tax benefits afforded to REITs under the Internal Revenue Code of 1986, as amended, or the Code. In order to qualify as a REIT under the Code, we generally must make distributions to our stockholders each year in an amount equal to at least:

90% of our REIT taxable income determined without regard to the dividends paid deduction and excluding net capital gains, plus

90% of the excess of our net income from foreclosure property over the tax imposed on such income by the Code, minus

any excess non-cash income.

The timing and frequency of distributions will be authorized by our board of directors and declared by us based upon a variety of factors, including our financial performance, restrictions under applicable law and our current and future loan agreements, our debt service requirements, our capital expenditure requirements, the requirements for qualification as a REIT under the Code and other factors that our board of directors may deem relevant from time to time.

The following table sets forth the dividends on our common shares for the years ended December 31, 2014 and 2013:


-45-


Payment Date
 
Record Date
 
Dividend
per Share

April 12, 2013
 
March 28, 2013
 

$0.085

July 11, 2013
 
June 28, 2013
 

$0.085

October 10, 2013
 
September 30, 2013
 

$0.085

January 10, 2014
 
December 31, 2013
 

$0.085

April 10, 2014
 
March 31, 2014
 

$0.1025

July 10, 2014
 
June 30, 2014
 

$0.1025

October 10, 2014
 
September 30, 2014
 

$0.1025

January 12, 2015
 
December 31, 2014
 

$0.1025


Capital Expenditures

The management and franchise agreements for each of our hotels provide for the establishment of separate property improvement funds to cover, among other things, the cost of replacing and repairing furniture, fixtures and equipment at our hotels. Contributions to the property improvement fund are calculated as a percentage of hotel revenues. In addition, we may be required to pay for the cost of certain additional improvements that are not permitted to be funded from the property improvement fund under the applicable management or franchise agreement. As of December 31, 2014, we have set aside $43.5 million for capital projects in property improvement funds, which are included in restricted cash.

We spent approximately $62.6 million on capital improvements on our hotels in 2014. The majority of the capital improvements related to the substantial completion of the comprehensive renovations of the Westin Washington D.C. City Center, Westin San Diego, Hilton Boston and Hilton Burlington, as well as the guest room renovation at the Hilton Minneapolis.

We expect to spend approximately $85 million on capital improvements on our hotels in 2015, which includes carryover from 2014 projects. Significant projects in 2015 include the addition of 41 rooms at the Hilton Boston Downtown and a partial guestroom renovation at the Chicago Marriott Downtown.

Contractual Obligations

The following table outlines the timing of payment requirements related to our debt and other commitments of our operating partnership as of December 31, 2014.
 
 
Payments Due by Period
 
 
Total
 
Less Than 1 Year
 
1 to 3 Years
 
4 to 5 Years
 
After 5 Years
 
 
(In thousands)
Long-Term Debt Obligations Including Interest
 
$
1,218,490

 
$
207,421

 
$
373,207

 
$
232,690

 
$
405,172

Operating Lease Obligations - Ground Leases and Office Space
 
670,285

 
10,393

 
21,600

 
14,367

 
623,925

Total
 
$
1,888,775

 
$
217,814

 
$
394,807

 
$
247,057

 
$
1,029,097


Off-Balance Sheet Arrangements

We have no off-balance sheet arrangements that have or are reasonably likely to have a current or future effect on our financial condition, changes in financial condition, revenues or expenses, results of operations, liquidity, capital expenditures or capital resources that is material to investors.

Non-GAAP Financial Measures

We use the following non-GAAP financial measures that we believe are useful to investors as key measures of our operating performance: EBITDA, Adjusted EBITDA, FFO and Adjusted FFO. These measures should not be considered in isolation or as a substitute for measures of performance in accordance with GAAP. EBITDA, Adjusted EBITDA, FFO and Adjusted FFO, as calculated by us, may not be comparable to other companies that do not define such terms exactly as the Company.



-46-


EBITDA and FFO

EBITDA represents net income excluding: (1) interest expense; (2) provision for income taxes, including income taxes applicable to sale of assets; and (3) depreciation and amortization. We believe EBITDA is useful to an investor in evaluating our operating performance because it helps investors evaluate and compare the results of our operations from period to period by removing the impact of our capital structure (primarily interest expense) and our asset base (primarily depreciation and amortization) from our operating results. In addition, covenants included in our indebtedness use EBITDA as a measure of financial compliance. We also use EBITDA as one measure in determining the value of hotel acquisitions and dispositions.

The Company computes FFO in accordance with standards established by the National Association of Real Estate Investment Trusts (NAREIT), which defines FFO as net income determined in accordance with GAAP, excluding gains or losses from sales of properties and impairment losses, plus depreciation and amortization. The Company believes that the presentation of FFO provides useful information to investors regarding its operating performance because it is a measure of the Company's operations without regard to specified non-cash items, such as real estate depreciation and amortization and gains or losses on the sale of assets. The Company also uses FFO as one measure in assessing its results.

Adjustments to EBITDA and FFO

We adjust EBITDA and FFO when evaluating our performance because we believe that the exclusion of certain additional recurring and non-recurring items described below provides useful supplemental information to investors regarding our ongoing operating performance and that the presentation of Adjusted EBITDA and Adjusted FFO, when combined with GAAP net income, EBITDA and FFO, is beneficial to an investor's complete understanding of our operating performance. We adjust EBITDA and FFO for the following items:

Non-Cash Ground Rent: We exclude the non-cash expense incurred from the straight line recognition of rent from our ground lease obligations and the non-cash amortization of our favorable lease assets.
Non-Cash Amortization of Favorable and Unfavorable Contracts: We exclude the non-cash amortization of the favorable management contract assets recorded in conjunction with our acquisitions of the Westin Washington D.C. City Center, Westin San Diego and Hilton Burlington and the non-cash amortization of the unfavorable contract liabilities recorded in conjunction with our acquisitions of the Bethesda Marriott Suites, the Chicago Marriott Downtown, the Renaissance Charleston and the Lexington Hotel New York. The amortization of the favorable and unfavorable contracts does not reflect the underlying operating performance of our hotels.
Cumulative Effect of a Change in Accounting Principle: Infrequently, the Financial Accounting Standards Board (FASB) promulgates new accounting standards that require the consolidated statement of operations to reflect the cumulative effect of a change in accounting principle. We exclude the effect of these one-time adjustments because they do not reflect our actual performance for that period.
Gains or Losses from Early Extinguishment of Debt: We exclude the effect of gains or losses recorded on the early extinguishment of debt because we believe they do not accurately reflect the underlying performance of the Company.
Acquisition Costs:  We exclude acquisition transaction costs expensed during the period because we believe they do not reflect the underlying performance of the Company.
Allerton Loan: We exclude the gain from the prepayment of the loan in 2014. Prior to the prepayment, cash payments received during 2010 and 2011 that were included in Adjusted EBITDA and Adjusted FFO and reduced the carrying basis of the loan were deducted from Adjusted EBITDA and Adjusted FFO, calculated based on a straight-line basis over the anticipated term of the loan.
Other Non-Cash and /or Unusual Items:  From time to time we incur costs or realize gains that we do not believe reflect the underlying performance of the Company. Such items include, but are not limited to, pre-opening costs, contract termination fees, severance costs, gains from legal settlements, bargain purchase gains and insurance proceeds.

In addition, to derive Adjusted EBITDA we exclude gains or losses on dispositions and impairment losses because we believe that including them in EBITDA does not reflect the ongoing performance of our hotels. Additionally, the gain or loss on dispositions and impairment losses represent either accelerated depreciation or excess depreciation in previous periods, and depreciation is excluded from EBITDA.

In addition, to derive Adjusted FFO we exclude any fair value adjustments to debt instruments. Specifically, we exclude the impact of the non-cash amortization of the debt premium recorded in conjunction with the acquisition of the JW Marriott Denver at Cherry Creek and fair market value adjustments to the Company's interest rate cap agreement.

The following table is a reconciliation of our GAAP net income (loss) to EBITDA and Adjusted EBITDA (in thousands):

-47-


 
 
Year Ended December 31,
 
 
2014
 
2013
 
2012
 
 
(in thousands)
Net income (loss)
 
$
163,377

 
$
49,065

 
$
(16,592
)
Interest expense (1)
 
58,278

 
57,279

 
56,068

Income tax expense (benefit) (2)
 
5,636

 
(16
)
 
(6,046
)
Real estate related depreciation (3)
 
99,650

 
105,655

 
101,498

EBITDA
 
326,941

 
211,983

 
134,928

Non-cash ground rent
 
6,453

 
6,787

 
6,694

Non-cash amortization of favorable and unfavorable contracts, net
 
(1,410
)
 
(1,487
)
 
(1,653
)
Gain on sale of hotel properties, net (4)
 
(50,969
)
 
(22,733
)
 
(9,479
)
Gain on hotel property acquisition
 
(23,894
)
 

 

Loss (gain) on early extinguishment of debt
 
1,616

 
1,492

 
(144
)
Gain on insurance proceeds
 
(1,825
)
 

 

Gain on litigation settlement (5)
 
(10,999
)
 

 

Gain on prepayment of note receivable
 
(13,550
)
 

 

Hotel acquisition costs
 
2,177

 

 
10,591

Hotel pre-opening costs
 
953

 

 

Reversal of previously recognized Allerton income
 
(453
)

(1,163
)


Allerton loan legal fees
 

 

 
2,493

Severance costs
 
736

 
3,065

 

Write-off of key money
 

 
(1,082
)
 

Franchise termination fee
 

 

 
750

Impairment losses (6)
 

 

 
45,534

Adjusted EBITDA
 
$
235,776

 
$
196,862

 
$
189,714

_______________
 
(1)
Includes $2.3 million of interest expense reported in discontinued operations 2012.
 
 
 
 
(2)
Includes income tax expense reported in discontinued operations as follows: $1.1 million in 2013 and $0.7 million in 2012.
 
 
 
 
(3)
Includes depreciation expense reported in discontinued operations as follows: $1.8 million in 2013 and $4.5 million in 2012.
 
 
 
 
(4)
Gains on sale of hotel properties, net for the years ended December 31, 2013 and 2012 are reported in discontinued operations.
 
 
 
 
(5)
Includes $14.0 million of settlement proceeds, net of a $1.2 million contingency fee paid to our legal counsel and $1.8 million of legal fees and
other costs incurred over the course of the legal proceedings for the year ended December 31, 2014. The $1.8 million of legal fees and
other costs were previously recorded as corporate expenses and the repayment of those costs through the settlement proceeds is recorded as a
reduction of corporate expenses.

 
 
 
 
(6)
Includes $14.7 million of impairment losses reported in discontinued operations in 2012.

The following table is a reconciliation of our GAAP net income (loss) to FFO and Adjusted FFO (in thousands):

-48-


 
 
Year Ended December 31,
 
 
2014
 
2013
 
2012
 
 
(in thousands)
Net income (loss)
 
$
163,377

 
$
49,065

 
$
(16,592
)
Real estate related depreciation (1)
 
99,650

 
105,655

 
101,498

Impairment losses (2)
 

 

 
45,534

Gain on sale of hotel properties, net (3)
 
(50,969
)
 
(22,733
)
 
(9,479
)
FFO
 
212,058

 
131,987

 
120,961

Non-cash ground rent
 
6,453

 
6,787

 
6,694

Non-cash amortization of favorable and unfavorable contracts, net
 
(1,410
)
 
(1,487
)
 
(1,653
)
Gain on hotel property acquisition
 
(23,894
)
 

 

Loss (gain) on early extinguishment of debt
 
1,616

 
1,492

 
(144
)
Gain on insurance proceeds
 
(1,825
)
 

 

Gain on litigation settlement (4)
 
(10,999
)
 

 

Gain on prepayment of note receivable
 
(13,550
)
 

 

Hotel acquisition costs
 
2,177

 

 
10,591

Hotel pre-opening costs
 
953

 

 

Reversal of previously recognized Allerton income
 
(453
)
 
(1,163
)
 

Allerton loan legal fees
 

 

 
2,493

Severance costs
 
736

 
3,065

 

Write-off of key money
 

 
(1,082
)
 

Franchise termination fee
 

 

 
750

Fair value adjustments to debt instruments
 
(355
)
 
(298
)
 
471

Adjusted FFO
 
$
171,507

 
$
139,301

 
$
140,163

_______________
 
(1)
Includes depreciation expense reported in discontinued operations as follows: $1.8 million in 2013 and $4.5 million in 2012.
 
(2)
Includes $14.7 million of impairment losses reported in discontinued operations in 2012.
 
(3)
Gains on sale of hotel properties, net for the years ended December 31, 2013 and 2012 are reported in discontinued operations.
 
(4)
Includes $14.0 million of settlement proceeds, net of a $1.2 million contingency fee paid to our legal counsel and $1.8 million of legal fees and
other costs incurred over the course of the legal proceedings for the year ended December 31, 2014. The $1.8 million of legal fees and
other costs were previously recorded as corporate expenses and the repayment of those costs through the settlement proceeds is recorded as a
reduction of corporate expenses.

Use and Limitations of Non-GAAP Financial Measures

Our management and board of directors use EBITDA, Adjusted EBITDA, FFO and Adjusted FFO to evaluate the performance of our hotels and to facilitate comparisons between us and other lodging REITs, hotel owners who are not REITs and other capital intensive companies. The use of these non-GAAP financial measures has certain limitations. These non-GAAP financial measures as presented by us, may not be comparable to non-GAAP financial measures as calculated by other real estate companies. These measures do not reflect certain expenses or expenditures that we incurred and will incur, such as depreciation, interest and capital expenditures. We compensate for these limitations by separately considering the impact of these excluded items to the extent they are material to operating decisions or assessments of our operating performance. Our reconciliations to the most comparable GAAP financial measures, and our consolidated statements of operations and cash flows, include interest expense, capital expenditures, and other excluded items, all of which should be considered when evaluating our performance, as well as the usefulness of our non-GAAP financial measures.

These non-GAAP financial measures are used in addition to and in conjunction with results presented in accordance with GAAP. They should not be considered as alternatives to operating profit, cash flow from operations, or any other operating performance measure prescribed by GAAP. These non-GAAP financial measures reflect additional ways of viewing our operations that we believe, when viewed with our GAAP results and the reconciliations to the corresponding GAAP financial measures,

-49-


provide a more complete understanding of factors and trends affecting our business than could be obtained absent this disclosure. We strongly encourage investors to review our financial information in its entirety and not to rely on a single financial measure.

Critical Accounting Policies

Our consolidated financial statements include the accounts of DiamondRock Hospitality Company and all consolidated subsidiaries. The preparation of financial statements in conformity with GAAP requires management to make estimates and assumptions that affect the reported amount of assets and liabilities at the date of our financial statements and the reported amounts of revenues and expenses during the reporting period. While we do not believe the reported amounts would be materially different, application of these policies involves the exercise of judgment and the use of assumptions as to future uncertainties and, as a result, actual results could differ materially from these estimates. We evaluate our estimates and judgments, including those related to the impairment of long-lived assets, on an ongoing basis. We base our estimates on experience and on various assumptions that are believed to be reasonable under the circumstances. All of our significant accounting policies are disclosed in the notes to our consolidated financial statements. The following represent certain critical accounting policies that require us to exercise our business judgment or make significant estimates:

Investment in Hotels. Acquired hotels, land improvements, building and furniture, fixtures and equipment and identifiable intangible assets are initially recorded at fair value. Additions to property and equipment, including current buildings, improvements, furniture, fixtures and equipment are recorded at cost. Property and equipment are depreciated using the straight-line method over an estimated useful life of 15 to 40 years for buildings and land improvements and one to ten years for furniture and equipment. Identifiable intangible assets are typically related to contracts, including ground lease agreements and hotel management agreements, which are recorded at fair value. Above-market and below-market contract values are based on the present value of the difference between contractual amounts to be paid pursuant to the contracts acquired and our estimate of the fair market contract rates for corresponding contracts. Contracts acquired that are at market do not have significant value. We typically enter into a new hotel management agreement based on market terms at the time of acquisition. Intangible assets are amortized using the straight-line method over the remaining non-cancelable term of the related agreements. In making estimates of fair values for purposes of allocating purchase price, we may utilize a number of sources that may be obtained in connection with the acquisition or financing of a property and other market data. Management also considers information obtained about each property as a result of its pre-acquisition due diligence in estimating the fair value of the tangible and intangible assets acquired.

We review our investments in hotels for impairment whenever events or changes in circumstances indicate that the carrying value of our investments in hotels may not be recoverable. Events or circumstances that may cause us to perform a review include, but are not limited to, adverse changes in the demand for lodging at our properties due to declining national or local economic conditions and/or new hotel construction in markets where our hotels are located. When such conditions exist, management performs an analysis to determine if the estimated undiscounted future cash flows from operations and the proceeds from the ultimate disposition of an investment in a hotel exceed the hotel’s carrying value. If the estimated undiscounted future cash flows are less than the carrying amount of the asset, an adjustment to reduce the carrying value to the estimated fair market value is recorded and an impairment loss is recognized. Fair market value is estimated based on market data, estimated cash flows discounted at an appropriate rate, comparable sales information and other considerations requiring management to use its judgment in determining the assumptions used.

While our hotels have experienced improvement in certain key operating measures as the general economic conditions improve, the operating performance at certain of our hotels has not achieved our expected levels. As part of our overall capital allocation strategy, we assess underperforming hotels for possible disposition, which could result in a reduction in the carrying values of these properties.

Revenue Recognition. Hotel revenues, including room, golf, food and beverage, and other hotel revenues, are recognized as the related services are provided. Additionally, our operators collect sales, use, occupancy and similar taxes at our hotels which are excluded from revenue in our consolidated statements of operations (revenue is recorded net of such taxes).

Stock-based Compensation. We account for stock-based employee compensation using the fair value based method of accounting. We record the cost of stock-based awards based on the grant-date fair value of the award. For awards based on market conditions, the grant-date fair value is derived using an open form valuation model. The cost of the award is recognized over the period during which an employee is required to provide service in exchange for the award. No compensation cost is recognized for equity instruments for which employees do not render the requisite service.

Income Taxes. Deferred tax assets and liabilities are recognized for the estimated future tax consequences attributable to differences between the financial statement carrying amounts of existing assets and liabilities and their respective tax bases. Deferred tax assets and liabilities are measured using enacted tax rates in effect for the year in which those temporary differences

-50-


are expected to be recovered or settled. The effect on deferred tax assets and liabilities from a change in tax rates is recognized in earnings in the period when the new rate is enacted.

We have elected to be treated as a REIT under the provisions of the Code and, as such, are not subject to federal income tax, provided we distribute all of our taxable income annually to our stockholders and comply with certain other requirements. In addition to paying federal and state income tax on any retained income, we are subject to taxes on “built-in-gains” on sales of certain assets. Additionally, our taxable REIT subsidiaries are subject to federal, state and foreign income tax.

Inflation

Operators of hotels, in general, possess the ability to adjust room rates daily to reflect the effects of inflation. However, competitive pressures may limit the ability of our management companies to raise room rates.

Seasonality

The operations of hotels historically have been seasonal depending on location, and accordingly, we expect some seasonality in our business. Volatility in our financial performance from the seasonality of the lodging industry could adversely affect our financial condition and results of operations.

New Accounting Pronouncements Not Yet Implemented

See Note 2 to the accompanying consolidated financial statements for additional information relating to recently issued accounting pronouncements.

Item 7A. Quantitative and Qualitative Disclosures about Market Risk

Market risk includes risks that arise from changes in interest rates, foreign currency exchange rates, commodity prices, equity prices and other market changes that affect market sensitive instruments. In pursuing our business strategies, the primary market risk to which we are currently exposed, and to which we expect to be exposed in the future, is interest rate risk. The face amount of our outstanding debt as of December 31, 2014 was $1.0 billion, of which $170.4 million was variable rate. If market rates of interest on our variable rate debt fluctuate by 25 basis points, interest expense would increase or decrease, depending on rate movement, future earnings and cash flows, by approximately $0.4 million annually.

Item 8.   Financial Statements and Supplementary Data

See Index to the Financial Statements on page F-1.

Item 9.   Changes in and Disagreements with Accountants on Accounting and Financial Disclosure

None.

Item 9A.   Controls and Procedures

Evaluation of Disclosure Controls and Procedures

The Company’s management has evaluated, under the supervision and with the participation of the Company’s Chief Executive Officer and Chief Financial Officer, the effectiveness of the disclosure controls and procedures (as defined in Rules 13a-15(e) and 15d-15(e) under the Securities Exchange Act of 1934, as amended (the “Exchange Act”)), as required by paragraph (b) of Rules 13a-15 and 15d-15 under the Exchange Act, and has concluded that as of the end of the period covered by this report, the Company’s disclosure controls and procedures were effective to give reasonable assurances that information we disclose in reports filed with the Securities and Exchange Commission (i) is recorded, processed, summarized and reported within the time periods specified in the Securities and Exchange Commission’s rules and forms and (ii) is accumulated and communicated to our management, including our principal executive officer and principal financial officer, as appropriate to allow timely decisions regarding disclosure.

Changes in Internal Control over Financial Reporting


-51-


There was no change in the Company’s internal control over financial reporting identified in connection with the evaluation required by paragraph (d) of Rules 13a-15 and 15d-15 under the Exchange Act during the Company’s most recent fiscal quarter that materially affected, or is reasonably likely to materially affect, the Company’s internal control over financial reporting.

Management Report on Internal Control over Financial Reporting

The report of our management regarding internal control over financial reporting is set forth on page F-2 of this Annual Report on Form 10-K under the caption “Management Report on Internal Control over Financial Reporting” and incorporated herein by reference.

Attestation Report of Independent Registered Public Accounting Firm

The report of our independent registered public accounting firm regarding our internal control over financial reporting is set forth on page F-3 of this Annual Report on Form 10-K under the caption “Report of Independent Registered Public Accounting Firm” and incorporated herein by reference.

Item 9B.   Other Information

None.

-52-


PART III

The information required by Items 10-14 is incorporated by reference to our proxy statement for the 2015 annual meeting of stockholders (to be filed with the SEC not later than 120 days after the end of the fiscal year covered by this report).

Item 10.   Directors, Executive Officers and Corporate Governance

Information regarding our directors, executive officers and corporate governance is incorporated by reference to our 2015 proxy statement.

Item 11.   Executive Compensation

The information required by this item is incorporated by reference to our 2015 proxy statement.

Item 12.   Security Ownership of Certain Beneficial Owners and Management and Related Stockholder Matters

The information required by this item is incorporated by reference to our 2015 proxy statement. Information regarding our 2004 Stock Option and Incentive Plan, as amended, set forth in Item 5 of this Annual Report on Form 10-K is incorporated by reference into this Item 12.

Item 13.   Certain Relationships and Related Transactions and Director Independence

The information required by this item is incorporated by reference to our 2015 proxy statement.

Item 14.   Principal Accounting Fees and Services

The information required by this item is incorporated by reference to our 2015 proxy statement.


-53-


PART IV

Item 15.   Exhibits and Financial Statement Schedules

1.
Financial Statements

Included herein at pages F-1 through F-33.

2.
Financial Statement Schedules

The following financial statement schedule is included herein on pages F-34 and F-35:

Schedule III - Real Estate and Accumulated Depreciation

All other schedules for which provision is made in Regulation S-X are either not required to be included herein under the related instructions or are inapplicable or the related information is included in the footnotes to the applicable financial statement and, therefore, have been omitted.

3.
Exhibits

The exhibits required to be filed by Item 601 of Regulation S-K are listed in the Exhibit Index on pages 56 and 57 of this report, which is incorporated by reference herein.


-54-


SIGNATURES

Pursuant to the requirements of Section 13 or 15(d) of the Securities Exchange Act of 1934, the registrant has duly caused this report to be signed on its behalf by the undersigned, thereunto duly authorized, in the City of Bethesda, State of Maryland, on February 27, 2015.

DIAMONDROCK HOSPITALITY COMPANY
 
 
 
By:
/s/ WILLIAM J. TENNIS
 
Name:
William J. Tennis
 
Title:
Executive Vice President, General Counsel and Corporate Secretary

Pursuant to the requirements of the Securities Exchange Act of 1934, this report has been signed by the following persons on behalf of the registrant and in the capacities and on the dates indicated.
Signature
 
Title
 
Date
 
 
 
 
 
 
 
 
 
 
/s/ MARK W. BRUGGER
 
Chief Executive Officer and Director
 
February 27, 2015
Mark W. Brugger
 
(Principal Executive Officer)
 
 
 
 
 
 
 
 
 
 
 
 
/s/ SEAN M. MAHONEY
 
Executive Vice President and Chief
 
February 27, 2015
Sean M. Mahoney
 
Financial Officer (Principal Financial Officer)
 
 
 
 
 
 
 
 
 
 
 
 
/s/ BRIONY R. QUINN
 
Chief Accounting Officer and Corporate
 
February 27, 2015
Briony R. Quinn
 
Controller (Principal Accounting Officer)
 
 
 
 
 
 
 
 
 
 
 
 
/s/ WILLIAM W. McCARTEN
 
Chairman
 
February 27, 2015
William W. McCarten
 
 
 
 
 
 
 
 
 
 
 
 
 
 
/s/ DANIEL J. ALTOBELLO
 
Director
 
February 27, 2015
Daniel J. Altobello
 
 
 
 
 
 
 
 
 
 
 
 
 
 
/s/ W. ROBERT GRAFTON
 
Director
 
February 27, 2015
W. Robert Grafton
 
 
 
 
 
 
 
 
 
 
 
 
 
 
/s/ MAUREEN L. McAVEY
 
Director
 
February 27, 2015
Maureen L. McAvey
 
 
 
 
 
 
 
 
 
 
 
 
 
 
/s/ GILBERT T. RAY
 
Director
 
February 27, 2015
Gilbert T. Ray
 
 
 
 
 
 
 
 
 
 
 
 
 
 
/s/ BRUCE D. WARDINSKI
 
Director
 
February 27, 2015
Bruce D. Wardinski
 
 
 
 

-55-


EXHIBIT INDEX

Exhibit Number
 
Description of Exhibit
3.1.1
 
Articles of Amendment and Restatement of the Articles of Incorporation of DiamondRock Hospitality Company (incorporated by reference to the Registrant's Registration Statement on Form S-11 filed with the Securities and Exchange Commission on March 1, 2005 (File no. 333-123065))
3.1.2
 
Amendment to the Articles of Amendment and Restatement of the Articles of Incorporation of DiamondRock Hospitality Company (incorporated by reference to the Registrant's Current Report on Form 8-K filed with the Securities and Exchange Commission on January 10, 2007)
3.1.3
 
Amendment to the Articles of Amendment and Restatement of the Articles of Incorporation of DiamondRock Hospitality Company (incorporated by reference to the Registrant's Current Report on Form 8-K filed with the Securities and Exchange Commission on July 9, 2012)
3.1.4
 
Articles Supplementary Prohibiting DiamondRock Hospitality Company From Electing to be Subject to Section 3-803 of the Maryland General Corporation Law Absent Stockholder Approval (incorporated by reference to the Registrant’s Current Report on Form 8-K filed with the Securities and Exchange Commission on February 26, 2014).

3.2.1
 
Third Amended and Restated Bylaws of DiamondRock Hospitality Company (incorporated by reference to the Registrant's Current Report on Form 8-K filed with the Securities and Exchange Commission on December 17, 2009)
3.2.2
 
Amendment to the Third Amended and Restated Bylaws of DiamondRock Hospitality Company (incorporated by reference to the Registrant’s Current Report on Form 8-K filed with the Securities and Exchange Commission on November 3, 2014).

4.1
 
Form of Certificate for Common Stock for DiamondRock Hospitality Company (incorporated by reference to the Registrant's Quarterly Report on Form 10-Q filed with the Securities and Exchange Commission on May 5, 2010)
10.1
 
Agreement of Limited Partnership of DiamondRock Hospitality Limited Partnership, dated as of June 4, 2004 (incorporated by reference to the Registrant's Quarterly Report on Form 10-Q/A filed with the Securities and Exchange Commission on December 7, 2009)
10.2
 
Agreement of Purchase and Sale among the Sellers named therein and DiamondRock Hospitality Company, dated as of July 9, 2012 (incorporated by reference to the Registrant's Quarterly Report on Form 10-Q filed with the Securities and Exchange Commission on July 25, 2012)
10.3*
 
Amended and Restated 2004 Stock Option and Incentive Plan, as amended and restated on April 28, 2010 (incorporated by reference to the Registrant's Quarterly Report on Form 10-Q filed with the Securities and Exchange Commission on May 5, 2010)
10.4*
 
Amendment to DiamondRock Hospitality Company Amended and Restated 2004 Stock Option and Incentive Plan, approved by the Board of Directors on July 20, 2011 (incorporated by reference to the Registrant’s Quarterly Report on Form 10-Q filed with the Securities and Exchange Commission on October 19, 2011)

10.5*
 
DiamondRock Hospitality Company Deferred Compensation Plan (incorporated by reference to the Registrant’s Registration Statement on Form S-8 filed with the Securities and Exchange Commission on August 8, 2014)

10.6*†
 
First Amendment to DiamondRock Hospitality Company Deferred Compensation Plan, approved by the Compensation Committee of the Board of Directors on December 15, 2014
10.7*
 
Form of Restricted Stock Award Agreement (incorporated by reference to the Registrant's Quarterly Report on Form 10-Q filed with the Securities and Exchange Commission on May 5, 2010)
10.8*
 
Form of Market Stock Unit Agreement (incorporated by reference to the Registrant's Current Report on Form 8-K filed with the Securities and Exchange Commission on March 9, 2010)
10.9*
 
Relative TSR Performance Stock Unit Agreement (incorporated by reference to the Registrant’s Annual Report on Form 10-K filed with the Securities and Exchange Commission on February 25, 2014)

10.10*
 
Form of Deferred Stock Unit Award Agreement (incorporated by reference to the Registrant's Quarterly Report on Form 10-Q filed with the Securities and Exchange Commission on May 5, 2010)
10.11*
 
Form of Director Election Form (incorporated by reference to the Registrant's Quarterly Report on Form 10-Q filed with the Securities and Exchange Commission on May 5, 2010)
10.12*
 
Form of Incentive Stock Option Agreement (incorporated by reference to the Registrant's Registration Statement on Form S-11 filed with the Securities and Exchange Commission (File no. 333-123065))
10.13
 
Form of Non-Qualified Stock Option Agreement (incorporated by reference to the Registrant's Registration Statement on Form S-11 filed with the Securities and Exchange Commission (File no. 333-123065))

-56-


10.14*
 
Third Amended and Restated Credit Agreement, dated as of November 20, 2012, by and among DiamondRock Hospitality Company, DiamondRock Hospitality Limited Partnership, Wells Fargo Bank, National Association, as Administrative Agent, Bank of America, N.A., as Syndication Agent, Citibank, N.A., as Documentation Agent, and each of Wells Fargo Securities, LLC and Merrill Lynch, Pierce Fenner and Smith Incorporated, as Joint Lead Arrangers and Joint Lead Bookrunners (incorporated by reference to the Registrant's Current Report on Form 8-K filed with the Securities and Exchange Commission on November 26, 2012)

10.15*
 
Form of Severance Agreement (and schedule of material differences thereto) (incorporated by reference to the Registrant's Quarterly Report on Form 10-Q filed with the Securities and Exchange Commission on April 30, 2012)

10.16*
 
Form of Stock Appreciation Right (incorporated by reference to the Registrant's Current Report on Form 8-K filed with the Securities and Exchange Commission on March 6, 2008)
10.17*
 
Form of Dividend Equivalent Right (incorporated by reference to the Registrant's Current Report on Form 8-K filed with the Securities and Exchange Commission on March 6, 2008)
10.18
 
Form of Amendment No. 1 to Dividend Equivalent Rights Agreement under the DiamondRock Hospitality Company 2004 Stock Option and Incentive Plan (incorporated by reference to the Registrant's Current Report on Form 8-K filed with the Securities and Exchange Commission on December 30, 2008)
10.19*
 
Purchase and Sale Agreement between Lexington Hotel LLC and DiamondRock NY Lex Owner, LLC, dated as of May 12, 2011 (incorporated by reference to the Registrant's Current Report of Form 8-K filed with the Securities and Exchange Commission on May 17, 2011)
10.20*
 
Form of Indemnification Agreement (incorporated by reference to the Registrant's Current Report on Form 8-K filed with the Securities and Exchange Commission on December 16, 2009)
10.21*
 
Severance Agreement between DiamondRock Hospitality Company and William J. Tennis, dated as of December 16, 2009 (incorporated by reference to the Registrant's Quarterly Report on Form 10-Q filed with the Securities and Exchange Commission on April 30, 2012)

10.22*
 
Letter Agreement, dated as of December 9, 2009, by and between DiamondRock Hospitality Company and William J. Tennis (incorporated by reference to the Registrant's Annual Report on Form 10-K filed with the Securities and Exchange Commission on February 26, 2010)
10.23*
 
Letter Agreement between DiamondRock Hospitality Company and Robert D. Tanenbaum, dated as of February 22, 2013, as supplemented on February 26, 2013 (incorporated by reference to the Registrant's Current Report on Form 8-K filed with the Securities and Exchange Commission on March 1, 2013)
10.24*
 
Severance Agreement between DiamondRock Hospitality Company and Troy G. Furbay, dated as of April 9, 2014 (incorporated by reference to the Registrant’s Quarterly Report on From 10-Q filed with the Securities and Exchange Commission on May 12, 2014)

12.1†
 
Ratio of Earnings to Combined Fixed Charges and Preferred Stock Dividends
21.1†
 
List of DiamondRock Hospitality Company Subsidiaries
23.1†
 
Consent of KPMG LLP
31.1†
 
Certification of Chief Executive Officer Required by Rule 13a-14(a) of the Securities Exchange Act of 1934, as amended.
31.2†
 
Certification of Chief Financial Officer Required by Rule 13a-14(a) of the Securities Exchange Act of 1934, as amended.
32.1**
 
Certification of Chief Executive Officer and Chief Financial Officer Required by Rule 13a-14(b) of the Securities Exchange Act of 1934, as amended.
Attached as Exhibit 101 to this report are the following materials from DiamondRock Hospitality Company's Annual Report on Form 10-K for the year ended December 31, 2014 formatted in XBRL (eXtensible Business Reporting Language): (i) the Consolidated Balance Sheets, (ii) the Consolidated Statements of Operations, (iii) the Consolidated Statements of Stockholders' Equity, (iv) the Consolidated Statements of Cash Flows, and (v) the related notes to these consolidated financial statements.
 
 
 
* Exhibit is a management contract or compensatory plan or arrangement.
† Filed herewith
** Furnished herewith




-57-





Index to Financial Statements
 
 
 
Page
 
Management's Report on Internal Control Over Financial Reporting
F-2
Reports of Independent Registered Public Accounting Firm
F-3
Consolidated Balance Sheets as of December 31, 2014 and 2013
F-5
Consolidated Statements of Operations for the Years Ended in December 31, 2014, 2013 and 2012
F-6
Consolidated Statements of Stockholders' Equity for the Years Ended December 31, 2014, 2013 and 2012
F-7
Consolidated Statements of Cash Flows for the Years Ended December 31, 2014, 2013 and 2012
F-8
Notes to Consolidated Financial Statements
F-10
Schedule III - Real Estate and Accumulated Depreciation as of December 31, 2014
F-34



F-1




Management's Report on Internal Control Over Financial Reporting

Management is responsible for establishing and maintaining adequate internal control over financial reporting for the Company. Internal control over financial reporting refers to the process designed by, or under the supervision of, our Chief Executive Officer and Chief Financial Officer, and effected by our board of directors, management and other personnel, to provide reasonable assurance regarding the reliability of financial reporting and the preparation of financial statements for external purposes in accordance with generally accepted accounting principles, and includes those policies and procedures that:

(1) Pertain to the maintenance of records that in reasonable detail accurately and fairly reflect the transactions and dispositions of the assets of the company;

(2) Provide reasonable assurance that transactions are recorded as necessary to permit preparation of financial statements in accordance with generally accepted accounting principles, and that receipts and expenditures of the company are being made only in accordance with authorizations of management and directors of the company; and

(3) Provide reasonable assurance regarding prevention or timely detection of unauthorized acquisition, use or disposition of the company's assets that could have a material effect on the financial statements.

Internal control over financial reporting cannot provide absolute assurance of achieving financial reporting objectives because of its inherent limitations. Internal control over financial reporting is a process that involves human diligence and compliance and is subject to lapses in judgment and breakdowns resulting from human failures. Internal control over financial reporting also can be circumvented by collusion or improper management override. Because of such limitations, there is a risk that material misstatements may not be prevented or detected on a timely basis by internal control over financial reporting. However, these inherent limitations are known features of the financial reporting process. Therefore, it is possible to design into the process safeguards to reduce, though not eliminate, this risk.

Management has used the framework set forth in the report entitled Internal Control - Integrated Framework (2013) published by the Committee of Sponsoring Organizations of the Treadway Commission to evaluate the effectiveness of the Company's internal control over financial reporting. Management has concluded that the Company's internal control over financial reporting was effective as of December 31, 2014. KPMG LLP, an independent registered public accounting firm, has audited the Company's financial statements and issued an attestation report on the Company's internal control over financial reporting as of December 31, 2014.
 
 
 
 
 
/s/ Mark W. Brugger
 
 
Chief Executive Officer
 
 
(Principal Executive Officer)
 
 
 
 
 
 
 
 
/s/ Sean M. Mahoney
 
 
Executive Vice President and Chief Financial Officer
 
 
(Principal Financial Officer)
 
 
 
 
 
 
 
 
/s/ Briony R. Quinn
 
 
Chief Accounting Officer and Corporate Controller
 
 
(Principal Accounting Officer)

February 27, 2015




F-2



Report of Independent Registered Public Accounting Firm

The Board of Directors and Stockholders
DiamondRock Hospitality Company:

We have audited DiamondRock Hospitality Company's (the Company) internal control over financial reporting as of December 31, 2014, based on criteria established in Internal Control - Integrated Framework (2013) issued by the Committee of Sponsoring Organizations of the Treadway Commission (COSO). The Company's management is responsible for maintaining effective internal control over financial reporting and for its assessment of the effectiveness of internal control over financial reporting, included in the accompanying Management's Report on Internal Control Over Financial Reporting. Our responsibility is to express an opinion on the Company's internal control over financial reporting based on our audit.

We conducted our audit in accordance with the standards of the Public Company Accounting Oversight Board (United States). Those standards require that we plan and perform the audit to obtain reasonable assurance about whether effective internal control over financial reporting was maintained in all material respects. Our audit included obtaining an understanding of internal control over financial reporting, assessing the risk that a material weakness exists, and testing and evaluating the design and operating effectiveness of internal control based on the assessed risk. Our audit also included performing such other procedures as we considered necessary in the circumstances. We believe that our audit provides a reasonable basis for our opinion.

A company's internal control over financial reporting is a process designed to provide reasonable assurance regarding the reliability of financial reporting and the preparation of financial statements for external purposes in accordance with generally accepted accounting principles. A company's internal control over financial reporting includes those policies and procedures that (1) pertain to the maintenance of records that, in reasonable detail, accurately and fairly reflect the transactions and dispositions of the assets of the company; (2) provide reasonable assurance that transactions are recorded as necessary to permit preparation of financial statements in accordance with generally accepted accounting principles, and that receipts and expenditures of the company are being made only in accordance with authorizations of management and directors of the company; and (3) provide reasonable assurance regarding prevention or timely detection of unauthorized acquisition, use, or disposition of the company's assets that could have a material effect on the financial statements.

Because of its inherent limitations, internal control over financial reporting may not prevent or detect misstatements. Also, projections of any evaluation of effectiveness to future periods are subject to the risk that controls may become inadequate because of changes in conditions, or that the degree of compliance with the policies or procedures may deteriorate.

In our opinion, the Company maintained, in all material respects, effective internal control over financial reporting as of December 31, 2014, based on criteria established in Internal Control - Integrated Framework (2013) issued by the Committee of Sponsoring Organizations of the Treadway Commission (COSO).

We also have audited, in accordance with the standards of the Public Company Accounting Oversight Board (United States), the consolidated balance sheets of DiamondRock Hospitality Company and subsidiaries as of December 31, 2014 and 2013 and the related consolidated statements of operations, stockholders' equity and cash flows for each of the years in the three-year period ended December 31, 2014, and our report dated February 27, 2015, expressed an unqualified opinion on those consolidated financial statements.



/s/ KPMG LLP
McLean, Virginia
February 27, 2015



F-3


Report of Independent Registered Public Accounting Firm

The Board of Directors and Stockholders
DiamondRock Hospitality Company:

We have audited the accompanying consolidated balance sheets of DiamondRock Hospitality Company and subsidiaries (the Company) as of December 31, 2014 and 2013, and the related consolidated statements of operations, stockholders' equity and cash flows for each of the years in the three-year period ended December 31, 2014. In connection with our audits of the consolidated financial statements, we also have audited the financial statement schedule III. These consolidated financial statements and financial statement schedule are the responsibility of the Company's management. Our responsibility is to express an opinion on these consolidated financial statements and financial statement schedule based on our audits.

We conducted our audits in accordance with the standards of the Public Company Accounting Oversight Board (United States). Those standards require that we plan and perform the audit to obtain reasonable assurance about whether the financial statements are free of material misstatement. An audit includes examining, on a test basis, evidence supporting the amounts and disclosures in the financial statements. An audit also includes assessing the accounting principles used and significant estimates made by management, as well as evaluating the overall financial statement presentation. We believe that our audits provide a reasonable basis for our opinion.

In our opinion, the consolidated financial statements referred to above present fairly, in all material respects, the financial position of DiamondRock Hospitality Company and subsidiaries as of December 31, 2014 and 2013, and the results of their operations and their cash flows for each of the years in the three-year period ended December 31, 2014, in conformity with U.S. generally accepted accounting principles. Also, in our opinion, the related financial statement schedule III, when considered in relation to the basic consolidated financial statements taken as a whole, presents fairly, in all material respects, the information set forth therein.

As discussed in Note 2 to the financial statements, effective January 1, 2014, the Company adopted Financial Accounting Standards Board Accounting Standards Update No. 2014-08, Presentation of Financial Statements (Topic 205) and Property, Plant, and Equipment (Topic 360): Reporting Discontinued Operations and Disclosures of Disposals of Components of an Entity.

We also have audited, in accordance with the standards of the Public Company Accounting Oversight Board (United States), DiamondRock Hospitality Company's internal control over financial reporting as of December 31, 2014, based on criteria established in Internal Control - Integrated Framework (2013) issued by the Committee of Sponsoring Organizations of the Treadway Commission (COSO), and our report dated February 27, 2015, expressed an unqualified opinion on the effectiveness of DiamondRock Hospitality Company's internal control over financial reporting.



/s/ KPMG LLP
McLean, Virginia
February 27, 2015



F-4




DIAMONDROCK HOSPITALITY COMPANY

CONSOLIDATED BALANCE SHEETS
As of December 31, 2014 and 2013
(in thousands, except share and per share amounts)
 
2014
 
2013
ASSETS
 
 
 
Property and equipment, net
$
2,764,393

 
$
2,567,533

Restricted cash
74,730

 
89,106

Due from hotel managers
79,827

 
69,353

Note receivable

 
50,084

Favorable lease assets, net
34,274

 
39,936

Prepaid and other assets
52,739

 
79,474

Deferred financing costs, net
8,023

 
7,702

Cash and cash equivalents
144,365

 
144,584

Total assets
$
3,158,351

 
$
3,047,772

 
 
 
 
LIABILITIES AND STOCKHOLDERS’ EQUITY
 
 
 
Liabilities:
 
 
 
Mortgage debt
$
1,038,330

 
$
1,091,861

Senior unsecured credit facility

 

Total debt
1,038,330

 
1,091,861

Deferred income related to key money, net
21,561

 
23,707

Unfavorable contract liabilities, net
76,220

 
78,093

Due to hotel managers
59,169

 
54,225

Dividends declared and unpaid
20,922

 
16,981

Accounts payable and accrued expenses
113,162

 
102,214

Total other liabilities
291,034

 
275,220

Stockholders’ Equity:
 
 
 
Preferred stock, $0.01 par value; 10,000,000 shares authorized; no shares issued and outstanding

 

Common stock, $0.01 par value; 400,000,000 shares authorized; 199,964,041 and 195,470,791 shares issued and outstanding at December 31, 2014 and 2013, respectively
2,000

 
1,955

Additional paid-in capital
2,045,755

 
1,979,613

Accumulated deficit
(218,768
)
 
(300,877
)
Total stockholders’ equity
1,828,987

 
1,680,691

Total liabilities and stockholders’ equity
$
3,158,351

 
$
3,047,772


The accompanying notes are an integral part of these consolidated financial statements.

F-5


DIAMONDROCK HOSPITALITY COMPANY

CONSOLIDATED STATEMENTS OF OPERATIONS
Years Ended December 31, 2014, 2013, and 2012
(in thousands, except share and per share amounts)
 
2014
 
2013
 
2012
Revenues:
 
 
 
 
 
Rooms
$
628,870

 
$
558,751

 
$
509,902

Food and beverage
195,077

 
193,043

 
174,963

Other
48,915

 
47,894

 
42,022

Total revenues
872,862

 
799,688

 
726,887

Operating Expenses:
 
 
 
 
 
Rooms
162,870

 
151,040

 
135,437

Food and beverage
135,402

 
136,454

 
124,890

Management fees
30,027

 
25,546

 
24,307

Other hotel expenses
295,826

 
284,523

 
254,265

Depreciation and amortization
99,650

 
103,895

 
97,004

Impairment losses

 

 
30,844

Hotel acquisition costs
2,177

 

 
10,591

Corporate expenses
22,267

 
23,072

 
21,095

Gain on insurance proceeds
(1,825
)
 

 

Gain on litigation settlement, net
(10,999
)
 

 

Total operating expenses
735,395

 
724,530

 
698,433

Operating income
137,467

 
75,158

 
28,454

Interest income
(3,027
)
 
(6,328
)
 
(305
)
Interest expense
58,278

 
57,279

 
53,771

Gain on prepayment of note receivable
(13,550
)
 

 

Gain on sales of hotel properties, net
(50,969
)
 

 

Gain on hotel property acquisition
(23,894
)
 

 

Loss (gain) on early extinguishment of debt
1,616

 
1,492

 
(144
)
Total other (income) expenses, net
(31,546
)
 
52,443

 
53,322

Income (loss) from continuing operations before income taxes
169,013

 
22,715

 
(24,868
)
Income tax (expense) benefit
(5,636
)
 
1,113

 
6,793

Income (loss) from continuing operations
163,377

 
23,828

 
(18,075
)
Income from discontinued operations, net of income taxes

 
25,237

 
1,483

Net income (loss)
$
163,377

 
$
49,065

 
$
(16,592
)
 
 
 
 
 
 
Earnings (loss) per share:
 
 
 
 
 
Continuing operations
$
0.83

 
$
0.12

 
$
(0.10
)
Discontinued operations

 
0.13

 
0.01

Basic and diluted earnings (loss) per share
$
0.83

 
$
0.25

 
$
(0.09
)
 
 
 
 
 
 
Weighted-average number of common shares outstanding:
 
 
 
 
 
Basic
195,943,813

 
195,478,353

 
180,826,124

Diluted
196,682,981

 
195,862,506

 
180,826,124


The accompanying notes are an integral part of these consolidated financial statements.

F-6


DIAMONDROCK HOSPITALITY COMPANY

CONSOLIDATED STATEMENTS OF STOCKHOLDERS' EQUITY
Years Ended December 31, 2014, 2013 and 2012
(in thousands, except share and per share amounts)

 
Common Stock
 
 
 
 
 
 
 
Shares
 
Par Value
 
Additional Paid-In Capital
 
Accumulated Deficit
 
Total
Balance at December 31, 2011
167,502,359

 
$
1,675

 
$
1,708,427

 
$
(207,945
)
 
$
1,502,157

Dividends of $0.32 per common share

 

 
174

 
(58,501
)
 
(58,327
)
Issuance and vesting of common stock grants, net
431,810


4


1,558



 
1,562

Sale of common stock in secondary offerings, less placement fees and expenses of $809
20,000,000


200


199,590



 
199,790

Issuance of common stock in private placement for portfolio acquisition
7,211,538


72


66,451



 
66,523

Net loss

 

 

 
(16,592
)
 
(16,592
)
Balance at December 31, 2012
195,145,707

 
$
1,951

 
$
1,976,200

 
$
(283,038
)
 
$
1,695,113

Dividends of $0.34 per common share

 

 
151

 
(66,904
)
 
(66,753
)
Issuance and vesting of common stock grants, net
325,084

 
4

 
3,262

 

 
3,266

Net income

 

 

 
49,065

 
49,065

Balance at December 31, 2013
195,470,791

 
$
1,955

 
$
1,979,613

 
$
(300,877
)
 
$
1,680,691

Dividends of $0.41 per common share

 

 
227

 
(81,268
)
 
(81,041
)
Issuance and vesting of common stock grants, net
275,690

 
3

 
2,895

 

 
2,898

Sale of common stock in secondary offerings, net of placement fees and expenses of $719
4,217,560

 
42

 
63,020

 

 
63,062

Net income

 

 

 
163,377

 
163,377

Balance at December 31, 2014
199,964,041

 
$
2,000

 
$
2,045,755

 
$
(218,768
)
 
$
1,828,987



















The accompanying notes are an integral part of these consolidated financial statements.

F-7



DIAMONDROCK HOSPITALITY COMPANY

CONSOLIDATED STATEMENTS OF CASH FLOWS
Years Ended December 31, 2014, 2013 and 2012
(in thousands)
 
2014
 
2013
 
2012
Cash flows from operating activities:
 
 
 
 
 
Net income (loss)
$
163,377

 
$
49,065

 
$
(16,592
)
Adjustments to reconcile net income (loss) to net cash provided by operating activities:
 
 
 
 

Real estate depreciation
99,650

 
105,655

 
101,498

Corporate asset depreciation as corporate expenses
105

 
99

 
95

Gain on sale of hotel properties, net
(50,969
)
 
(22,733
)
 
(9,479
)
Gain on prepayment of note receivable
(13,550
)
 

 

Loss (gain) on early extinguishment of debt
1,616

 
1,492

 
(144
)
Gain on hotel property acquisition
(23,894
)
 

 

Non-cash ground rent
6,453

 
6,787

 
6,694

Non-cash financing costs, debt premium, and interest rate cap as interest
2,564

 
2,803

 
3,538

Amortization of note receivable discount as interest income
(1,075
)
 
(2,602
)
 

Impairment losses

 

 
45,534

Amortization of favorable and unfavorable contracts, net
(1,410
)
 
(1,487
)
 
(1,872
)
Amortization of deferred income
(1,090
)
 
(2,150
)
 
(999
)
Termination fee paid to hotel manager

 
(737
)
 

Stock-based compensation
5,316

 
5,217

 
4,529

Payment of litigation settlement

 

 
(1,709
)
Deferred income tax expense (benefit)
5,159

 
(343
)
 
(6,510
)
Changes in assets and liabilities:
 
 
 
 
 
Prepaid expenses and other assets
(305
)
 
(1,615
)
 
(4,999
)
Restricted cash
(8,409
)
 
1,024

 
(16,830
)
Due to/from hotel managers
(5,711
)
 
899

 
(10,607
)
Accounts payable and accrued expenses
2,005

 
2,360

 
991

Net cash provided by operating activities
179,832

 
143,734

 
93,138

Cash flows from investing activities:
 
 
 
 
 
Hotel capital expenditures
(62,571
)
 
(107,307
)
 
(49,262
)
Hotel acquisitions
(297,388
)
 

 
(444,709
)
Net proceeds from sale of properties
182,117

 
76,437

 
131,073

Mortgage loan principal payments
64,500

 
6,574

 
996

Change in restricted cash
10,623

 
(17,279
)
 
(6,072
)
Purchase deposits
(2,850
)
 
(5,000
)
 
(1,898
)
Receipt of deferred key money

 
4,568

 
767

Net cash used in investing activities
(105,569
)
 
(42,007
)
 
(369,105
)
Cash flows from financing activities:
 
 
 
 
 
Scheduled mortgage debt principal payments
(15,254
)
 
(14,249
)
 
(11,072
)
Repurchase of common stock and other
(2,418
)
 
(1,952
)
 
(2,967
)
Proceeds from sale of common stock, net
63,062

 

 
199,790

Proceeds from mortgage debt
86,000

 
165,000

 
244,368

Prepayment of mortgage debt
(125,444
)
 
(28,779
)
 
(26,963
)
Draws on senior unsecured credit facility
156,320

 
25,000

 
200,000

Repayments of senior unsecured credit facility
(156,320
)
 
(45,000
)
 
(280,000
)
Payment of financing costs
(3,328
)
 
(1,101
)
 
(6,912
)
Purchase of interest rate cap

 

 
(934
)
Payment of cash dividends
(77,100
)
 
(65,685
)
 
(56,011
)
Net cash (used in) provided by financing activities
(74,482
)
 
33,234

 
259,299

Net (decrease) increase in cash and cash equivalents
(219
)
 
134,961

 
(16,668
)
Cash and cash equivalents, beginning of year
144,584

 
9,623

 
26,291

Cash and cash equivalents, end of year
$
144,365

 
$
144,584

 
$
9,623


The accompanying notes are an integral part of these consolidated financial statements.


F-8



DIAMONDROCK HOSPITALITY COMPANY

CONSOLIDATED STATEMENTS OF CASH FLOWS - (CONTINUED)
Years Ended December 31, 2014, 2013 and 2012
(in thousands)
Supplemental Disclosure of Cash Flow Information:
2014
 
2013
 
2012
Cash paid for interest
$
56,575

 
$
55,605

 
$
55,294

Cash paid for income taxes
$
478

 
$
795

 
$
1,723

Capitalized interest
$
914

 
$
1,516

 
$
1,164

Non-cash Financing Activities:
 
 
 
 
 
Unpaid dividends
$
20,922

 
$
16,981

 
$
15,911

Buyer assumption of mortgage debt on sale of hotels
$

 
$

 
$
180,000

Issuance of common stock in connection with acquisition of hotel portfolio
$

 
$

 
$
66,523



The accompanying notes are an integral part of these consolidated financial statements.


F-9


DIAMONDROCK HOSPITALITY COMPANY

Notes to the Consolidated Financial Statements

1.
Organization

DiamondRock Hospitality Company (the “Company” or “we”) is a lodging-focused real estate company that owns a portfolio of premium hotels and resorts. Our hotels are concentrated in key gateway cities and in destination resort locations and a substantial number of our hotels are operated under a brand owned by one of the leading global lodging brand companies (Marriott International, Inc. (“Marriott”), Starwood Hotels & Resorts Worldwide, Inc. (“Starwood”) or Hilton Worldwide (“Hilton”)). We are an owner, as opposed to an operator, of the hotels in our portfolio. As an owner, we receive all of the operating profits or losses generated by our hotels after we pay fees to the hotel managers, which are based on the revenues and profitability of the hotels.

As of December 31, 2014, we owned 27 hotels with 10,552 rooms, located in the following markets: Atlanta, Georgia; Boston, Massachusetts (2); Burlington, Vermont; Charleston, South Carolina; Chicago, Illinois (2); Denver, Colorado (2); Fort Lauderdale, Florida; Fort Worth, Texas; Key West, Florida; Minneapolis, Minnesota; New York, New York (5); Orlando, Florida; Salt Lake City, Utah; San Diego, California; San Francisco, California; Sonoma, California; Washington D.C. (2); St. Thomas, U.S. Virgin Islands; and Vail, Colorado.
  
We conduct our business through a traditional umbrella partnership REIT, or UPREIT, in which our hotel properties are owned by our operating partnership, DiamondRock Hospitality Limited Partnership, or subsidiaries of our operating partnership. The Company is the sole general partner of our operating partnership and currently owns, either directly or indirectly, all of the limited partnership units of our operating partnership.


2.
Summary of Significant Accounting Policies

Basis of Presentation

Our financial statements include all of the accounts of the Company and its subsidiaries in accordance with U.S. GAAP. All intercompany accounts and transactions have been eliminated in consolidation. If the Company determines that it has an interest in a variable interest entity within the meaning of the FASB ASC 810, Consolidation, the Company will consolidate the entity when it is determined to be the primary beneficiary of the entity.

Use of Estimates

The preparation of the financial statements in conformity with U.S. GAAP requires management to make estimates and assumptions that affect the reported amounts of assets and liabilities and disclosure of contingent assets and liabilities at the date of the financial statements and the reported amounts of revenues and expenses during the reporting period. Actual results could differ from those estimates.

Risks and Uncertainties

The state of the overall economy can significantly impact hotel operational performance and thus, impact our financial position. Should any of our hotels experience a significant decline in operational performance, it may affect our ability to make distributions to our stockholders and service debt or meet other financial obligations.

Fair Value Measurements

In evaluating fair value, U.S. GAAP outlines a valuation framework and creates a fair value hierarchy that distinguishes between market assumptions based on market data (observable inputs) and a reporting entity’s own assumptions about market data (unobservable inputs). The hierarchy ranks the quality and reliability of inputs used to determine fair value, which are then classified and disclosed in one of the three categories. The three levels are as follows:

Level 1 - Inputs are quoted prices (unadjusted) in active markets for identical assets or liabilities
Level 2 - Inputs include quoted prices in active markets for similar assets and liabilities, quoted prices for identical
or similar assets in markets that are not active and model-derived valuations whose inputs are observable
Level 3 - Model-derived valuations with unobservable inputs
     

F-10


Property and Equipment

Investments in hotel properties, land, land improvements, building and furniture, fixtures and equipment and identifiable intangible assets are recorded at fair value upon acquisition. Property and equipment purchased after the hotel acquisition date is recorded at cost. Replacements and improvements are capitalized, while repairs and maintenance are expensed as incurred. Upon the sale or retirement of a fixed asset, the cost and related accumulated depreciation is removed from the Company’s accounts and any resulting gain or loss is included in the statements of operations.

Depreciation is computed using the straight-line method over the estimated useful lives of the assets, generally 15 to 40 years for buildings, land improvements and building improvements and 1 to 10 years for furniture, fixtures and equipment. Leasehold improvements are amortized over the shorter of the lease term or the useful lives of the related assets.

We review our investments in hotel properties for impairment whenever events or changes in circumstances indicate that the carrying value of the hotel properties may not be recoverable. Events or circumstances that may cause a review include, but are not limited to, adverse changes in the demand for lodging at the properties due to declining national or local economic conditions and/or new hotel construction in markets where the hotels are located. When such conditions exist, management performs an analysis to determine if the estimated undiscounted future cash flows from operations and the proceeds from the ultimate disposition of a hotel exceed its carrying value. If the estimated undiscounted future cash flows are less than the carrying amount of the asset, an adjustment to reduce the carrying amount to the related hotel’s estimated fair market value is recorded and an impairment loss is recognized.

We will classify a hotel as held for sale in the period that we have made the decision to dispose of the hotel, a binding agreement to purchase the property has been signed under which the buyer has committed a significant amount of nonrefundable cash and no significant financing or other contingencies exist which could cause the transaction to not be completed in a timely manner. If these criteria are met, we will record an impairment loss if the fair value less costs to sell is lower than the carrying amount of the hotel and related assets and will cease recording depreciation expense. We will classify the assets and related liabilities as held for sale on the balance sheet.

Goodwill

Goodwill represents the excess of our cost to acquire a business over the net amounts assigned to assets acquired and liabilities assumed. Goodwill is not amortized, but is evaluated for impairment annually or more frequently if events or changes in circumstances indicate that the carrying amount may not be recoverable. Our goodwill is classified within other assets in the accompanying consolidated balance sheets.

Cash and Cash Equivalents

We consider all highly liquid investments with an original maturity of three months or less to be cash equivalents.

Note Receivable

Notes receivable are carried at cost, net of any premiums or discounts which are recognized as an adjustment of yield over the remaining life of the note using the effective interest rate method. Notes receivable are evaluated for collectability and if collectability of the original amounts due is in doubt, the value is adjusted for impairment. Our impairment analysis considers the anticipated cash receipts as well as the underlying value of the collateral. If collectability is in doubt, the note is placed in non-accrual status. No interest is recorded on such notes until the timing and amounts of cash receipts can be reasonably estimated. We record cash payments received on non-accrual notes receivable as a reduction in basis. We continually assess the current facts and circumstances to determine whether we can reasonably estimate cash flows. If we can reasonably estimate the timing and amount of cash flows to be collected, then income recognition becomes possible.

Revenue Recognition

Revenues from operations of the hotels are recognized when the services are provided. Revenues consist of room sales, food and beverage sales and other hotel department revenues, such as telephone, parking, gift shop sales and resort fees.

Income Taxes

We account for income taxes using the asset and liability method. Deferred tax assets and liabilities are recognized for the estimated future tax consequences attributable to the differences between the financial statement carrying amounts of existing

F-11


assets and liabilities and their respective tax bases. Deferred tax assets and liabilities are measured using enacted tax rates in effect for the year in which those temporary differences are expected to be recovered or settled. The effect on deferred tax assets and liabilities from a change in tax rates is recognized in earnings during the period in which the new rate is enacted.

We have elected to be treated as a REIT under the provisions of the Internal Revenue Code, which requires that we distribute at least 90% of our taxable income annually to our stockholders and comply with certain other requirements. In addition to paying federal and state taxes on any retained income, we may be subject to taxes on “built in gains” on sales of certain assets. Our taxable REIT subsidiaries will generally be subject to federal, state, local and/or foreign income taxes.

In order for the income from our hotel property investments to constitute “rents from real properties” for purposes of the gross income tests required for REIT qualification, the income we earn cannot be derived from the operation of any of our hotels. Therefore, we lease each of our hotel properties to a wholly-owned subsidiary of Bloodstone TRS, Inc., our existing taxable REIT subsidiary, or TRS, except for the Frenchman’s Reef & Morning Star Marriott Beach Resort, which is owned by a Virgin Islands corporation, which we have elected to be treated as a TRS.

We had no accruals for tax uncertainties as of December 31, 2014 and 2013.

Intangible Assets and Liabilities

Intangible assets or liabilities are recorded on non-market contracts assumed as part of the acquisition of certain hotels. We review the terms of agreements assumed in conjunction with the purchase of a hotel to determine if the terms are favorable or unfavorable compared to an estimated market agreement at the acquisition date. Favorable lease assets or unfavorable contract liabilities are recorded at the acquisition date and amortized using the straight-line method over the term of the agreement. We do not amortize intangible assets with indefinite useful lives, but we review these assets for impairment annually or at interim periods if events or circumstances indicate that the asset may be impaired.

Earnings (Loss) Per Share

Basic earnings (loss) per share is calculated by dividing net income (loss) by the weighted-average number of common shares outstanding during the period. Diluted earnings (loss) per share is calculated by dividing net income (loss) by the weighted-average number of common shares outstanding during the period plus other potentially dilutive securities such as stock grants or shares issuable in the event of conversion of operating partnership units. No adjustment is made for shares that are anti-dilutive during a period.

Stock-based Compensation

We account for stock-based employee compensation using the fair value based method of accounting. We record the cost of awards with service or market conditions based on the grant-date fair value of the award. That cost is recognized over the period during which an employee is required to provide service in exchange for the award. No compensation cost is recognized for equity instruments for which employees do not render the requisite service.

Comprehensive Income (Loss)

We do not have any comprehensive income (loss) other than net income (loss). If we have any comprehensive income (loss) in future periods, such that a statement of comprehensive income would be necessary, such statement will be reported as one statement with the consolidated statement of operations.

Restricted Cash

Restricted cash primarily consists of reserves for replacement of furniture and fixtures held by our hotel managers and cash held in escrow pursuant to lender requirements.

Deferred Financing Costs

Financing costs are recorded at cost and consist of loan fees and other costs incurred in connection with the issuance of debt. Amortization of deferred financing costs is computed using a method, which approximates the effective interest method over the remaining life of the debt, and is included in interest expense in the accompanying consolidated statements of operations.

Hotel Working Capital

F-12



The due from hotel managers consists of hotel level accounts receivable, periodic hotel operating distributions due to owner and prepaid and other assets held by the hotel managers on our behalf. The due to hotel managers represents liabilities incurred by the hotel on behalf of us in conjunction with the operation of our hotels which are legal obligations of the Company.

Key Money

Key money received in conjunction with entering into hotel management or franchise agreements or completing specific capital projects is deferred and amortized over the term of the hotel management agreement. Deferred key money is classified as deferred income in the accompanying consolidated balance sheets and amortized as an offset to base management fees or franchise fees.

Straight-Line Rental Income and Expense

We record rental income and expense on leases that provide for minimum rental payments that increase in pre-established amounts over the remaining term of the lease on a straight-line basis.

Concentration of Credit Risk

Financial instruments that potentially subject the Company to significant concentrations of credit risk consist principally of our note receivable and cash and cash equivalents. We perform periodic evaluations of the underlying hotel property securing the note receivable. See further discussion in Note 5. We maintain cash and cash equivalents with various financial institutions. We perform periodic evaluations of the relative credit standing of these financial institutions and limit the amount of credit exposure with any one institution.

Recently Issued Accounting Pronouncements

In April 2014, the Financial Accounting Standards Board (“FASB”) issued Accounting Standards Update ("ASU") No. 2014-08, Presentation of Financial Statements (Topic 205) and Property, Plant, and Equipment (Topic 360): Reporting Discontinued Operations and Disclosures of Disposals of Components of an Entity, which amends U.S. GAAP to require reporting of discontinued operations only if the disposal represents a strategic shift that has (or will have) a major effect on an entity’s operations and financial results. This ASU is effective for the first annual reporting period beginning on or after December 15, 2014 with early adoption permitted. We have adopted this ASU effective January 1, 2014, Under this ASU, we anticipate the majority of our hotel sales will not be classified as discontinued operations. Hotel sales that have already been reported within discontinued operations in previously issued financial statements will continue to be reported under the previous guidance.

In May 2014, the FASB issued ASU No. 2014-09, Revenue from Contracts with Customers (Topic 606), which requires an entity to recognize the amount of revenue to which it expects to be entitled for the transfer of promised goods or services to customers. The ASU will replace most existing revenue recognition guidance in U.S. GAAP when it becomes effective. This pronouncement will be effective for the first annual reporting period beginning after December 15, 2016. Early application is not permitted. The ASU permits the use of either the retrospective or cumulative effect transition method. We are evaluating the effect that the ASU will have on our consolidated financial statements and related disclosures. We have not yet selected a transition method or determined the effect of the ASU on our future financial reporting.

3.
Property and Equipment

Property and equipment as of December 31, 2014 and 2013 consists of the following (in thousands):
 
2014
 
2013
Land
$
508,838

 
$
394,957

Land improvements
7,994

 
7,994

Buildings
2,427,274

 
2,321,666

Furniture, fixtures and equipment
430,873

 
420,367

CIP
13,784

 
23,104

 
3,388,763

 
3,168,088

Less: accumulated depreciation
(624,370
)
 
(600,555
)
 
$
2,764,393

 
$
2,567,533


F-13



As of December 31, 2014 and 2013 we had accrued capital expenditures of $6.2 million and $8.6 million, respectively.

During the year ended December 31, 2012, we recorded an impairment loss of $30.4 million related to the Oak Brook Hills Resort. We evaluated the recoverability of the hotel's carrying value given deteriorating operating forecasts. Based on our estimated undiscounted net cash flow, we concluded that the previous carrying value of the hotel was not recoverable. We estimated the fair value of the hotel using a discounted cash flow analysis and comparable sales information. In our analysis, we estimated the future net cash flows from the hotel based on historical operations and our projected future operating results.  The expected useful life and holding period was based on the age of the property and our plan for the property as well as experience with similar properties. The capitalization rate was estimated using rates from recent comparable market transactions, and the discount rate was estimated using a risk adjusted rate of return. The fair value measurement of the property was a Level 3 measurement under the fair value hierarchy (see Note 2). The impairment loss includes the impairment related to the hotel's favorable ground lease asset. See Note 4 for further discussion.

4. Favorable Lease Assets

In connection with the acquisition of certain hotels, we have recognized intangible assets for favorable ground leases and tenant leases. Our favorable lease assets, net of accumulated amortization of $3.0 million and $6.8 million as of December 31, 2014 and 2013, respectively, consist of the following (in thousands):
 
2014
 
2013
Westin Boston Waterfront Hotel Ground Lease
$
18,293

 
$
18,510

Westin Boston Waterfront Hotel Lease Right
9,045

 
9,045

Hilton Minneapolis Ground Lease
5,760

 
5,835

Oak Brook Hills Resort Ground Lease

 
5,058

Lexington Hotel New York Tenant Leases
1,031

 
1,176

Hilton Boston Downtown Tenant Leases
145

 
312

 
$
34,274

 
$
39,936


The favorable lease assets are recorded at the acquisition date and are generally amortized using the straight-line method over the remaining non-cancelable term of the lease agreement. Amortization expense was $0.7 million for the year ended December 31, 2014, $1.0 million for the year ended December 31, 2013 and $1.0 million for the year ended December 31, 2012. Amortization expense is expected to total $0.6 million for 2015, $0.5 million for 2016, and $0.4 million annually for 2017 through 2019.

We own a favorable lease asset related to the right to acquire a leasehold interest in a parcel of land adjacent to the Westin Boston Waterfront Hotel for the development of a 320 to 350 room hotel (the “lease right”). The option expires in 2016. We do not amortize the lease right but review the asset for impairment annually or at interim periods if events or circumstances indicate that the asset may be impaired. An impairment loss of $0.5 million was recorded in 2012 due to lower comparable market rents in the City of Boston. No impairment loss was recorded in 2013 or 2014.

During the year ended December 31, 2012, we evaluated the Oak Brook Hills Resort favorable ground lease asset for recoverability of the carrying value. We concluded that the fair value of the ground lease was $5.6 million, resulting in an impairment loss of $1.4 million for the year ended December 31, 2012. No impairment loss was recorded in 2013 or 2014. In connection with the sale of the Oak Brook Hills Resort on April 14, 2014, we wrote off the favorable ground lease asset, which is included in the gain on sale of hotel properties on the accompanying consolidated statement of operations.

The fair value of the lease right is a Level 3 measurement under the fair value hierarchy (see Note 2) and is derived from a discounted cash flow model using the favorable difference between the estimated participating rents or actual rents in accordance with the lease terms and the estimated market rents. For the lease right, the discount rate is estimated using a risk adjusted rate of return, the estimated participating rents are estimated based on a hypothetical hotel comparable to our Westin Boston Waterfront Hotel, and market rents are based on comparable long-term ground leases in the City of Boston. For the Oak Brook Hills Resort favorable ground lease asset, the discount rate was estimated using a risk adjusted rate of return and market rents were based on comparable golf course leases across the United States.

5. Note Receivable


F-14


On May 21, 2014, we received $58.5 million for the prepayment of the senior mortgage loan secured by the 443-room Allerton Hotel in Chicago, Illinois (the "Allerton Loan"). As a result of the prepayment, we recorded a gain of $13.6 million. The Allerton Loan had an original principal balance of $66.0 million, which had a four-year term (plus a one-year extension option) and a fixed interest rate of 5.5%. Principal payments were based on a 30-year amortization schedule, but were only due to the extent there was available cash flow from operations.

We recorded the following amounts of interest income on the Allerton Loan (in thousands):
 
Year Ended December 31,
 
2014
 
2013
Contractual interest income
1,317

 
3,456

Amortization of discount
1,075

 
2,602

Total interest income
$
2,392

 
$
6,058



6. Capital Stock

Common Shares

We are authorized to issue up to 400 million shares of common stock, $0.01 par value per share. Each outstanding share of common stock entitles the holder to one vote on all matters submitted to a vote of stockholders. Holders of our common stock are entitled to receive dividends out of assets legally available for the payment of dividends when authorized by our board of directors.

In November 2014, we commenced an “at-the-market” equity offering program (the “ATM program”), pursuant to which we may issue and sell shares of our common stock from time to time, having an aggregate offering price of up to $200 million. During the year ended December 31, 2014, we sold 4,217,560 shares of our common stock at an average price of $15.12 for net proceeds of $63.1 million. Subsequent to December 31, 2014, we sold 524,606 shares of our common stock at an average price of $15.18 for net proceeds of $7.9 million.

We have paid the following dividends to holders of our common stock for the years ended December 31, 2014 and 2013:

Payment Date
 
Record Date
 
Dividend
per Share
April 12, 2013
 
March 28, 2013
 
$0.085
July 11, 2013
 
June 28, 2013
 
$0.085
October 10, 2013
 
September 30, 2013
 
$0.085
January 10, 2014
 
December 31, 2013
 
$0.085
April 10, 2014
 
March 31, 2014
 
$0.1025
July 10, 2014
 
June 30, 2014
 
$0.1025
October 10, 2014
 
September 30, 2014
 
$0.1025
January 12, 2015
 
December 31, 2014
 
$0.1025

Our board of directors voted in 2013 to authorize us to purchase up to $100 million in shares of our common stock. Repurchases under this program will be made in open market or privately negotiated transactions. This authority may be exercised from time to time and in such amounts as market conditions warrant, and subject to regulatory considerations. The timing and actual number of shares repurchased will depend on a variety of factors including price, corporate and regulatory requirements, market conditions, and other corporate liquidity requirements and priorities. The share repurchase program may be suspended or terminated at any time without prior notice. We have not repurchased any shares of our common stock since the program started.

Preferred Shares

We are authorized to issue up to 10,000,000 shares of preferred stock, $0.01 par value per share. Our board of directors is required to set for each class or series of preferred stock the terms, preferences, conversion or other rights, voting powers, restrictions, limitations as to dividends or other distributions, qualifications, and terms or conditions of redemption. As of December 31, 2014 and 2013, there were no shares of preferred stock outstanding.

F-15



Operating Partnership Units

Holders of operating partnership units have certain redemption rights, which enable them to cause our operating partnership to redeem their units in exchange for cash per unit equal to the market price of our common stock, at the time of redemption, or, at our option for shares of our common stock on a one-for-one basis. The number of shares issuable upon exercise of the redemption rights will be adjusted upon the occurrence of stock splits, mergers, consolidations or similar pro-rata share transactions, which otherwise would have the effect of diluting the ownership interests of the limited partners or our stockholders. As of December 31, 2014 and 2013, there were no operating partnership units held by unaffiliated third parties.

7. Stock Incentive Plans

We are authorized to issue up to 8,000,000 shares of our common stock under our 2004 Stock Option and Incentive Plan, as amended (the “Incentive Plan”), of which we have issued or committed to issue 3,695,750 shares as of December 31, 2014. In addition to these shares, additional shares of common stock could be issued in connection with the market stock unit awards and performance stock unit awards as further described below.

Restricted Stock Awards

Restricted stock awards issued to our officers and employees vest over a 3-year period from the date of the grant based on continued employment. We measure compensation expense for the restricted stock awards based upon the fair market value of our common stock at the date of grant. Compensation expense is recognized on a straight-line basis over the vesting period and is included in corporate expenses in the accompanying consolidated statements of operations. A summary of our restricted stock awards from January 1, 2012 to December 31, 2014 is as follows:
 
Number of
Shares
 
Weighted-
Average Grant
Date Fair
Value
Unvested balance at January 1, 2012
1,010,127

 
$
6.97

Granted
365,599

 
9.84

Additional shares from dividends
8,507

 
10.07

Forfeited
(11,563
)
 
10.05

Vested
(696,559
)
 
5.39

Unvested balance at December 31, 2012
676,111

 
10.10

Granted
323,526

 
9.33

Additional shares from dividends
1,040

 
9.30

Forfeited
(16,934
)
 
9.65

Vested
(400,722
)
 
9.94

Unvested balance at December 31, 2013
583,021

 
9.80

Granted
249,311

 
12.39

Forfeited
(537
)
 
9.32

Vested
(317,376
)
 
10.19

Unvested balance at December 31, 2014
514,419

 
$
10.82


The unvested share awards are expected to vest as follows: 255,828 during 2015, 169,826 during 2016, 81,523 during 2017, and 7,242 during 2018. As of December 31, 2014, the unrecognized compensation cost related to restricted stock awards was $3.4 million and the weighted-average period over which the unrecognized compensation expense will be recorded is approximately 23 months. For the years ended December 31, 2014, 2013, and 2012, we recorded $3.2 million, $3.4 million and $3.3 million, respectively, of compensation expense related to restricted stock awards. The compensation expense for the years ended December 31, 2014 and 2013 include $0.3 million and $0.7 million, respectively, related to the accelerated vesting of awards in connection with employee separations.

Market Stock Units

From 2010 to 2012, we awarded our executive officers market stock units (“MSUs”). MSUs are restricted stock units that vest three years from the date of grant. As of December 31, 2014, there are 98,381 unvested MSUs outstanding, which represent

F-16


awards granted in 2012. The unrecognized compensation cost related to the MSUs was less than $0.1 million as of December 31, 2014 and is expected to be recognized on a straight-line basis over a weighted average period of 2 months. For the years ended December 31, 2014, 2013, and 2012, we recorded approximately $0.3 million, $0.8 million and $0.9 million, respectively, of compensation expense related to MSUs. The compensation expense for the year ended December 31, 2013 includes $0.2 million related to the accelerated vesting of awards in connection with the departure of our former President and Chief Operating Officer on May 1, 2013.

Performance Stock Units

We have awarded our executive officers performance stock units (“PSUs”). PSUs are restricted stock units that vest three years from the date of grant. Each executive officer is granted a target number of PSUs (the “PSU Target Award”). The actual number of shares of common stock issued to each executive officer is subject to the achievement of certain levels of total stockholder return relative to the total stockholder return of a peer group of publicly-traded lodging REITs over a three-year performance period. There will be no payout of shares of our common stock if our total stockholder return falls below the 30th percentile of the total stockholder returns of the peer group. The maximum number of shares of common stock issued to an executive officer is equal to 150% of the PSU Target Award and is earned if our total stockholder return is equal to or greater than the 75th percentile of the total stockholder returns of the peer group.

The fair values of the PSU awards are determined using a Monte Carlo simulation performed by a third-party valuation firm. Each simulation also considered the share performance of the Company and the peer group. The determination of the grant-date fair values of the awards included the following assumptions:

Award Grant Date
 
Volatility
 
Risk-Free Rate
 
Fair Value at Grant Date
March 3, 2013
 
39.2
%
 
0.36
%
 
$
9.55

May 15, 2013
 
37.9
%
 
0.40
%
 
$
10.41

March 3, 2014
 
33.5
%
 
0.66
%
 
$
12.77

May 15, 2014
 
33.1
%
 
0.80
%
 
$
9.88


A summary of our PSUs from January 1, 2013 to December 31, 2014 is as follows:
 
Number of
Units
 
Weighted-
Average Grant
Date Fair
Value
Unvested balance at January 1, 2013

 
$

Granted
217,949

 
9.64

Additional units from dividends
5,227

 
10.37

Unvested balance at December 31, 2013
223,176

 
9.66

Granted
200,685

 
12.33

Additional units from dividends
12,309

 
12.01

Unvested balance at December 31, 2014
436,170

 
$
10.95


The unvested units are expected to vest as follows: 230,592 during 2016 and 205,578 during 2017. As of December 31, 2014, the unrecognized compensation cost related to the PSUs was $2.6 million and is expected to be recognized on a straight-line basis over a period of 22 months. For the years ended December 31, 2014 and 2013, we recorded approximately $1.4 million and $0.6 million of compensation expense related to the PSUs.

8. Earnings (Loss) Per Share

Basic earnings (loss) per share is calculated by dividing net income (loss) available to common stockholders by the weighted-average number of common shares outstanding. Diluted earnings (loss) per share is calculated by dividing net income (loss) available to common stockholders that has been adjusted for dilutive securities, by the weighted-average number of common shares outstanding including dilutive securities.


F-17


The following is a reconciliation of the calculation of basic and diluted earnings (loss) per share (in thousands, except share and per-share data):
 
Years Ended December 31,
 
2014
 
2013
 
2012
Numerator:
 
 
 
 
 
Income (loss) from continuing operations
$
163,377

 
$
23,828

 
$
(18,075
)
Income from discontinued operations

 
25,237

 
1,483

Net income (loss)
$
163,377

 
$
49,065

 
$
(16,592
)
Denominator:
 
 
 
 
 
Weighted-average number of common shares outstanding—basic
195,943,813

 
195,478,353

 
180,826,124

   Effect of dilutive securities:
 
 
 
 
 
Unvested restricted common stock
181,310

 
177,314

 

Shares related to unvested MSUs and PSUs
556,763

 
206,839

 

Unexercised stock appreciation rights

1,095

 

 

Weighted-average number of common shares outstanding—diluted
196,682,981

 
195,862,506

 
180,826,124

Basic earnings (loss) per share:
 
 
 
 
 
Continuing operations
$
0.83

 
$
0.12

 
$
(0.10
)
Discontinued operations

 
0.13

 
0.01

Total
$
0.83

 
$
0.25

 
$
(0.09
)
Diluted earnings (loss) earnings per share:
 
 
 
 
 
Continuing operations
$
0.83

 
$
0.12

 
$
(0.10
)
Discontinued operations

 
0.13

 
0.01

Total
$
0.83

 
$
0.25

 
$
(0.09
)

We did not include the following shares in our calculation of diluted loss per share as they would be anti-dilutive:
 
Years Ended December 31,
 
2014
 
2013
 
2012
Unvested restricted common stock

 

 
161,266

Unexercised stock appreciation rights

 
262,461

 
262,461

Shares related to unvested MSUs

 

 
237,956

Total

 
262,461

 
661,683


F-18




9. Debt

The following table sets forth information regarding the Company’s debt as of December 31, 2014:
Property
 
Principal
Balance
(In thousands)
 
Interest Rate
 
Maturity Date
 
Amortization Provisions
JW Marriott Denver at Cherry Creek
 
$
38,552

 
6.47
%
 
July 2015
 
25 years
Renaissance Worthington
 
52,859

 
5.40
%
 
July 2015
 
30 years
Frenchman’s Reef & Morning Star Marriott Beach Resort
 
56,595

 
5.44
%
 
August 2015
 
30 years
Orlando Airport Marriott
 
55,925

 
5.68
%
 
January 2016
 
30 years
Chicago Marriott Downtown Magnificent Mile
 
205,166

 
5.975
%
 
April 2016
 
30 years
Courtyard Manhattan / Fifth Avenue
 
48,970

 
6.48
%
 
June 2016
 
30 years
Lexington Hotel New York
 
170,368

 
LIBOR + 2.50% (2.656% at December 31, 2014)

 
October 2017 (1)
 
Interest Only
Salt Lake City Marriott Downtown
 
61,352

 
4.25
%
 
November 2020
 
25 years
Hilton Minneapolis
 
92,732

 
5.464
%
 
May 2021
 
25 years
Westin Washington D.C. City Center
 
70,635

 
3.99
%
 
January 2023
 
25 years
The Lodge at Sonoma, a Renaissance Resort & Spa
 
30,058

 
3.96
%
 
April 2023
 
30 years
Westin San Diego
 
68,937

 
3.94
%
 
April 2023
 
30 years
Courtyard Manhattan / Midtown East
 
86,000

 
4.40
%
 
August 2024
 
30 years
Debt premium (2)
 
181

 
 
 
 
 
 
Total mortgage debt
 
1,038,330

 
 
 
 
 
 
Senior unsecured credit facility
 

 
LIBOR + 1.90% (2.09% at December 31, 2014)

 
January 2017 (3)
 
Interest Only
Total debt
 

$1,038,330

 
 
 
 
 
 
Weighted-Average Interest Rate
 
 
 
4.95%
 
 
 
 
_____________
(1)
The loan may be extended for two additional one-year terms subject to the satisfaction of certain conditions and the payment of an extension fee. We amended the loan on October 8, 2014, which is discussed further below.
(2)
Recorded upon our assumption of the JW Marriott Denver at Cherry Creek mortgage debt.
(3)
The credit facility may be extended for an additional year upon the payment of applicable fees and the satisfaction of certain customary conditions.

The aggregate debt maturities as of December 31, 2014 are as follows (in thousands):
2015
$
160,860

2016
313,501

2017
9,751

2018
10,199

2019 (1)
181,037

Thereafter
362,982

 
$
1,038,330

_____________
(1)
Assumes the Lexington Hotel New York mortgage loan is extended under the terms discussed above.


F-19


Mortgage Debt

We have incurred limited recourse, property specific mortgage debt secured by certain of our hotels. In the event of default, the lender may only foreclose on the pledged assets; however, in the event of fraud, misapplication of funds or other customary recourse provisions, the lender may seek payment from us. As of December 31, 2014, 13 of our 27 hotel properties were secured by mortgage debt. Our mortgage debt contains certain property specific covenants and restrictions, including minimum debt service coverage ratios that trigger “cash trap” provisions as well as restrictions on incurring additional debt without lender consent.

The Lexington Hotel New York mortgage loan contains a quarterly financial covenant requiring a minimum debt service coverage ratio ("DSCR"), as defined in the loan agreement, of 1.1 times. As a result of the ongoing renovation of the hotel during most of 2013, the DSCR fell below the minimum requirement. We were able to cure the default by depositing the amount of the DSCR shortfall into a reserve with the lender. The DSCR is currently above the financial covenant and the reserve was released by the lender in August 2014. In addition, the cash trap provision was triggered on the loan during 2013. As of December 31, 2014, the lender held approximately $6.2 million in the cash trap. As of December 31, 2014, the hotel DSCR was above the minimum threshold and the cash trap was released in January 2015.

As of December 31, 2014, we were in compliance with the other financial covenants of our mortgage debt.

On December 10, 2014, we prepaid the $82.6 million loan secured by the Los Angeles Airport Marriott through defeasance, which was scheduled to mature in July 2015. The cost to defease the loan was approximately $1.6 million. We prepaid the loan in advance of our sale of the Los Angeles Airport Marriott on December 18, 2014.

On October 8, 2014, we amended the Lexington Hotel New York mortgage loan. The amended loan bears interest at a floating rate of LIBOR plus a spread that ranges from 175 basis points to 275 basis points based upon the achievement of certain hotel cash flow hurdles. The amendment extends the term of the loan by approximately 30 months to October 2017. The loan may be extended for two additional one-year terms subject to the satisfaction of certain financial and other conditions and the payment of an extension fee. During 2014, we paid approximately $1.3 million in fees to amend the loan, which are recorded in deferred financing costs on the accompanying consolidated balance sheet.

On July 18, 2014, we entered into a new $86 million mortgage loan secured by the Courtyard Manhattan/Midtown East. The new loan matures in 2024 and bears interest at a fixed rate of 4.40%. The new loan is interest-only for the first two years after which principal will amortize over 30 years. The hotel was previously encumbered by a $41.3 million mortgage loan bearing interest at 8.81%, which was prepaid in full on July 1, 2014. 

Senior Unsecured Credit Facility

We are party to a $200 million unsecured credit facility, which expires in January 2017. The maturity date of the facility may be extended for an additional year upon the payment of applicable fees and the satisfaction of certain other customary conditions. We also have the right to increase the amount of the facility up to $400 million with lender approval. Interest is paid on the periodic advances under the facility at varying rates, based upon LIBOR, plus an agreed-upon additional margin amount. The applicable margin is based upon the Company’s ratio of net indebtedness to EBITDA, as follows:

Ratio of Net Indebtedness to EBITDA
 
Applicable Margin
Less than 4.00 to 1.00
 
1.75
%
Greater than or equal to 4.00 to 1.00 but less than 5.00 to 1.00
 
1.90
%
Greater than or equal to 5.00 to 1.00 but less than 5.50 to 1.00
 
2.10
%
Greater than or equal to 5.50 to 1.00 but less than 6.00 to 1.00
 
2.20
%
Greater than or equal to 6.00 to 1.00 but less than 6.50 to 1.00
 
2.50
%
Greater than or equal to 6.50 to 1.00
 
2.75
%

In addition to the interest payable on amounts outstanding under the facility, we are required to pay an amount equal to 0.35% of the unused portion of the facility if the unused portion of the facility is greater than 50% or 0.25% if the unused portion of the facility is less than or equal to 50%.

The facility contains various corporate financial covenants. A summary of the most restrictive covenants is as follows:

F-20


 
 
 
Actual at
 
Covenant
 
December 31,
2014
Maximum leverage ratio (1)
60%
 
34.8%
Minimum fixed charge coverage ratio (2)
1.50x
 
2.85x
Minimum tangible net worth (3)
$1.904 billion
 
$2.454 billion
Secured recourse indebtedness
Less than 45% of Total Asset Value
 
34.8%
_____________________________

(1)
Leverage ratio is total indebtedness, as defined in the credit agreement, divided by total asset value, defined in the credit agreement as a) total cash and cash equivalents and b) the value of our owned hotels based on hotel net operating income divided by a defined capitalization rate.

(2)
Fixed charge coverage ratio is Adjusted EBITDA, which is defined in the credit agreement as EBITDA less FF&E reserves, for the most recently ending 12 fiscal months, to fixed charges, which is defined in the credit agreement as interest expense, all regularly scheduled principal payments and payments on capitalized lease obligations, for the same most recently ending 12-month period.
(3)
Tangible net worth, as defined in the credit agreement, is (i) total gross book value of all assets, exclusive of depreciation and amortization, less intangible assets, total indebtedness, and all other liabilities, plus (ii) 75% of net proceeds from future equity issuances.

The facility requires us to maintain a specific pool of unencumbered borrowing base properties. The unencumbered borrowing base assets must include a minimum of five properties with an unencumbered borrowing base value, as defined in the credit agreement, of not less than $250 million. As of December 31, 2014, the unencumbered borrowing base included five properties with a borrowing base value of $343.6 million.

As of December 31, 2014, we had no borrowings outstanding under the facility and the Company's ratio of net indebtedness to EBITDA was 3.6x. Accordingly, interest on our borrowings under the facility will be based on LIBOR plus 175 basis points for the next fiscal quarter. We incurred interest and unused credit facility fees on the facility of $0.9 million, $0.9 million and $2.7 million for the years ended December 31, 2014, 2013 and 2012, respectively.

10. Dispositions
 
Effective January 1, 2014, we adopted ASU No. 2014-08, Presentation of Financial Statements (Topic 205) and Property, Plant, and Equipment (Topic 360): Reporting Discontinued Operations and Disclosures of Disposals of Components of an Entity, which amends U.S. GAAP to require reporting of discontinued operations only if the disposal represents a strategic shift that has (or will have) a major effect on an entity’s operations and financial results. As a result, the operations of hotels sold subsequent to December 31, 2013 are expected to be reported in continuing operations.

2014 Dispositions

On April 14, 2014, we sold the 386-room Oak Brook Hills Resort to an unaffiliated third party for $30.1 million, including $4.0 million of seller financing. The sale meets the requirements for accounting under the full accrual method. We recorded a gain on sale of the hotel of approximately $1.3 million, net of a $4.0 million valuation allowance on the loan receivable. The loan made to the buyer is unsecured and subordinate to the buyer's senior mortgage loan. The loan matures in August 2017 and has a one year interest-only period after which the loan will amortize based on a twenty-five year schedule. The interest rate on the loan for the first year is a floating rate of LIBOR plus 650 basis points. The interest rate margin increases by 100 basis points annually for the remainder of the loan term. The loan agreement provides for possible repayment options prior to the loan's maturity, including upon full repayment of the buyer's senior mortgage loan or the hotel achieving a certain operating profit threshold prior to loan maturity.

The loan receivable and the valuation allowance are included within prepaid and other assets on the accompanying consolidated balance sheet. Based on our estimates of the hotel’s future cash flows from operations and the fact that the note is unsecured and subordinate to the senior mortgage loan, we believe it is remote that we will collect all contractual amounts due under the loan. Accordingly, we recognized a full valuation allowance of $4.0 million. As of December 31, 2014, we have received interest payments of approximately $0.2 million, which are reflected in interest income on the accompanying consolidated statement of operations.

For the years ended December 31, 2014, 2013, and 2012, our consolidated statements of operations include $0.6 million pre-tax loss, $1.4 million pre-tax income, and $31.2 million pre-tax loss, respectively, related to the Oak Brook Hills Resort.

F-21




On December 18, 2014, we sold the 1,004-room Los Angeles Airport Marriott to an unaffiliated third party for a contractual purchase price of $147.5 million. We received net proceeds of approximately $158.6 million from the transaction, which included credit for the hotel's capital replacement reserve. We recognized a gain on sale of the hotel of approximately $49.7 million. In connection with the sale of the Los Angeles Airport Marriott, we executed a reverse 1031 exchange with the Westin Fort Lauderdale Beach Resort, which was purchased on December 3, 2014. The reverse 1031 exchange has no effect on our GAAP financial reporting and does not have a material impact on our tax positions and expected tax expense.

For the years ended December 31, 2014, 2013, and 2012, our consolidated statements of operations include $54.9 million, $1.8 million, and $0.2 million, respectively, of pre-tax income related to the Los Angeles Airport Marriott.
  
2013 and 2012 Dispositions

In November 2013, we sold the 487-room Torrance Marriott South Bay to an unaffiliated third party for a contractual sales price of $74 million, recognizing a gain of $22.7 million on the sale. The operating results, as well as the gain on sale, are reported in discontinued operations on the accompanying consolidated statements of operations.
           
We sold four hotels during 2012 in two separate transactions. In March 2012, we sold a three-hotel portfolio, which consisted of the Griffin Gate Marriott Resort and Spa, the Renaissance Waverly and the Renaissance Austin. In October 2012, we sold the Atlanta Westin North at Perimeter. The operating results of these hotels and the net gain on the sales are reported in discontinued operations on the accompanying consolidated statements of operations.

The following is a summary of the results of income from discontinued operations for the years ended December 31, 2013 and 2012 (in thousands, except per-share data):
 
Years Ended December 31,
 
 
2013
 
2012
Hotel revenues
 
$
21,336

 
$
55,654

Hotel operating expenses
 
(15,977
)
 
(41,424
)
Operating income
 
5,359

 
14,230

Depreciation and amortization
 
(1,759
)
 
(4,495
)
Interest income
 
1

 
3

Interest expense
 

 
(2,297
)
Impairment charge
 

 
(14,690
)
Gain on sale of hotel properties, net
 
22,733

 
9,479

Income tax expense
 
(1,097
)
 
(747
)
Income from discontinued operations
 
$
25,237

 
$
1,483

Basic and diluted income from discontinued operations per share
 
0.13

 
$
0.01


11. Acquisitions

On August 15, 2014, we acquired the 106-room Inn at Key West located in Key West, Florida for a contractual purchase price of $47.5 million. The acquisition was funded with corporate cash on hand. We retained the existing hotel operator, Remington Management, LP, under an interim management agreement. In December 2014, we entered into a 10-year management agreement with Remington to continue to operate the hotel.

On August 29, 2014, we completed the acquisition of the newly constructed, 282-room Hilton Garden Inn Times Square Central in New York City. We had entered into the purchase and sale agreement to acquire this hotel upon its completion for a fixed purchase price of $127.2 million in early 2011. We had previously funded total purchase deposits of $26.9 million. The balance of the purchase price was funded with corporate cash on hand. The hotel opened on September 1, 2014 and is operated by Highgate Hotels, LP, subject to a franchise license agreement with Hilton Garden Inns Franchise LLC. The hotel meets the definition of a business and the acquisition was accounted for as a business combination. As such, the assets acquired were recorded at their fair values, which exceeded our contractual cost. During the three years between the date of the purchase and sale agreement and the date of acquisition, the real estate market for hotels located in Manhattan experienced an increase in valuations due to improved economic conditions in the market and the overall economy. This resulted in an increase in the fair value the hotel at

F-22


the time of acquisition compared with our contractual purchase price, which resulted in a gain of approximately $23.9 million upon acquisition.

On December 3, 2014, we acquired the 432-room Westin Fort Lauderdale Beach Resort located in Fort Lauderdale, Florida for a contractual purchase price of $149.0 million. The acquisition was funded with a combination of corporate cash on hand and a draw on our senior unsecured credit facility. Upon acquisition of the hotel, we entered into a 10-year management agreement with HEI Hotels & Resorts and a 20-year franchise agreement with Starwood to license the hotel under the Westin brand.

The following table summarizes the preliminary estimated fair value of the assets acquired and liabilities assumed in our acquisitions (in thousands):

 
 
Inn at Key West
 
Hilton Garden Inn Times Square Central
 
Westin Fort Lauderdale Beach Resort
Land
 
$
32,888

 
$
60,300

 
$
54,293

Building and improvements
 
13,371

 
88,896

 
83,227

Furnitures, fixtures and equipment
 
1,241

 
6,204

 
11,480

Total fixed assets
 
47,500

 
155,400

 
149,000

Other assets and liabilities, net
 
326

 
370

 
12

Total
 
$
47,826

 
$
155,770

 
$
149,012


The acquired properties are included in our results of operations from the date of acquisition. The following unaudited pro forma results of operations (in thousands, except per share data) reflect the acquisitions of the Inn at Key West and the Westin Fort Lauderdale Beach Resort as if they had occurred on January 1, 2013. The following pro forma results of operations do not include adjustments reflecting the acquisition of the Hilton Garden Inn Times Square Central, since the hotel opened on September 1, 2014. The pro forma information is not necessarily indicative of the results that actually would have occurred nor does it indicate future operating results.
 
Years Ended December 31,
 
2014
 
2013
 
(unaudited)
Revenues
$
918,273

 
$
846,099

Income from continuing operations
168,754

 
29,074

Net income
168,754

 
54,312

Basic earnings per share:
 
 
 
Continuing operations
$
0.86

 
$
0.15

Net income
$
0.86

 
$
0.28

Diluted earnings per share:
 
 
 
Continuing operations
$
0.86

 
$
0.15

Net income
$
0.86

 
$
0.28


For the year ended December 31, 2014, our consolidated statement of operations include $15.2 million of revenues and $4.5 million of net income related to the operations of the hotels acquired in 2014.

On February 6, 2015, we acquired the 157-room Shorebreak Hotel located in Huntington Beach, California for a contractual purchase price of $58.5 million. The acquisition was funded with corporate cash on hand. Upon acquisition of the hotel, we entered into a 10-year management agreement with Kimpton Hotels.


F-23


12. Income Taxes

We have elected to be treated as a REIT under the provisions of the Internal Revenue Code, which requires that we distribute at least 90% of our taxable income annually to our stockholders and comply with certain other requirements. In addition to paying federal and state taxes on any retained income, we may be subject to taxes on “built in gains” on sales of certain assets. Our taxable REIT subsidiaries are subject to federal, state, local and/or foreign income taxes.

Our provision (benefit) for income taxes consists of the following (in thousands):
 
Year Ended December 31,
 
2014
 
2013
 
2012
Current - Federal
$

 
$

 
$

State
269

 
257

 
348

Foreign
208

 
70

 

 
477

 
327

 
348

Deferred - Federal
3,933

 
(1,626
)
 
(5,374
)
State
1,105

 
(167
)
 
(1,456
)
Foreign
121

 
353

 
(311
)
 
5,159

 
(1,440
)
 
(7,141
)
Income tax provision (benefit) from continuing operations
$
5,636

 
$
(1,113
)
 
$
(6,793
)
Income tax provision from discontinued operations
$

 
$
1,097

 
$
747


A reconciliation of the statutory federal tax provision to our income tax provision (benefit) is as follows (in thousands):
 
Year Ended December 31,
 
2014
 
2013
 
2012
Statutory federal tax provision (35)%
$
59,155

 
$
7,950

 
$
(8,703
)
Tax impact of REIT election
(52,937
)
 
(8,641
)
 
3,290

State income tax provision (benefit), net of federal tax benefit
893

 
58

 
(720
)
Foreign income tax benefit
(1,603
)
 
(552
)
 
(694
)
Foreign tax rate adjustment

 

 

Other
128

 
72

 
34

Income tax provision (benefit) from continuing operations
$
5,636

 
$
(1,113
)
 
$
(6,793
)

We are required to pay franchise taxes in certain jurisdictions. We recorded approximately $0.4 million of franchise taxes during each of the years ended December 31, 2014, 2013 and 2012, which are classified as corporate expenses in the accompanying consolidated statements of operations.

Deferred income taxes are recognized for temporary differences between the financial reporting bases of assets and liabilities and their respective tax bases and for operating loss and tax credit carryforwards based on enacted tax rates expected to be in effect when such amounts are paid. However, deferred tax assets are recognized only to the extent that it is more likely than not that they will be realizable based on consideration of available evidence, including future reversals of existing taxable temporary differences, projected future taxable income and tax planning strategies. Deferred tax assets are included in prepaid and other assets and deferred tax liabilities are included in accounts payable and accrued expenses on the accompanying consolidated balance sheets. The total deferred tax assets and liabilities are as follows (in thousands):

F-24


 
2014
 
2013
Deferred income related to key money
$
8,636

 
$
9,406

Net operating loss carryforwards
31,178

 
28,663

Alternative minimum tax credit carryforwards
72

 
129

Other
601

 
1,228

Deferred tax assets
40,487

 
39,426

Land basis difference recorded in purchase accounting
(4,260
)
 
(4,260
)
Depreciation and amortization
(12,947
)
 
(6,738
)
Deferred tax liabilities
(17,207
)
 
(10,998
)
    Deferred tax asset, net
$
23,280

 
$
28,428



We believe that we will have sufficient future taxable income, including future reversals of existing taxable temporary differences, projected future taxable income and tax planning strategies to realize existing deferred tax assets. Deferred tax assets of $9.3 million are expected to be recovered against reversing existing taxable temporary differences. The remaining deferred tax assets of $31.2 million, primarily consisting of net operating loss carryforwards, are dependent upon future taxable earnings of the TRS. The net operating loss carryforwards expire in 2028, 2029, 2033 and 2034.

The Frenchman's Reef & Morning Star Marriott Beach Resort is owned by a subsidiary that has elected to be treated as a TRS, and is subject to U.S. Virgin Islands (USVI) income taxes. We were party to a tax agreement with the USVI that reduced the income tax rate to approximately 7%. This arrangement expired in February 2015. We are diligently working to extend this agreement, which, if extended, would relate back to the date of expiration, but we may not be successful. If the arrangement is not extended, we are subject to an income tax rate of 37.4%.

13. Relationships with Managers

We are party to hotel management agreements for each of our hotels owned. The following table sets forth the agreement date, initial term and number of renewal terms under the respective hotel management agreements for each of our hotels. Generally, the term of the hotel management agreements renew automatically for a negotiated number of consecutive periods upon the expiration of the initial term unless the property manager gives notice to us of its election not to renew the hotel management agreement.

F-25


Property
 
Manager
 
Date of Agreement
 
Initial Term
 
Number of Renewal Terms
Atlanta Alpharetta Marriott
 
Marriott
 
9/2000
 
30 years
 
Two ten-year periods
Bethesda Marriott Suites
 
Marriott
 
12/2004
 
21 years
 
Two ten-year periods
Boston Westin Waterfront
 
Starwood
 
5/2004
 
20 years
 
Four ten-year periods
Chicago Marriott Downtown
 
Marriott
 
3/2006
 
32 years
 
Two ten-year periods
Conrad Chicago
 
Hilton
 
11/2005
 
10 years
 
Two five-year periods
Courtyard Denver Downtown
 
Sage Hospitality
 
7/2011
 
5 years
 
One five-year period
Courtyard Manhattan/Fifth Avenue
 
Marriott
 
12/2004
 
30 years
 
None
Courtyard Manhattan/Midtown East
 
Marriott
 
11/2004
 
30 years
 
Two ten-year periods
Frenchman's Reef & Morning Star Marriott Beach Resort
 
Marriott
 
9/2000
 
30 years
 
Two ten-year periods
Hilton Boston Downtown
 
Davidson Hotels & Resorts
 
11/2012
 
7 years
 
Two five-year periods
Hilton Burlington
 
Interstate Hotels & Resorts
 
12/2010
 
5 years
 
Month-to-month
Hilton Garden Inn Chelsea/New York City
 
Alliance Hospitality Management
 
9/2010
 
10 years
 
None
Hilton Garden Inn New York City/Times Square Central
 
Highgate Hotels
 
1/2011
 
10 years
 
One five-year period
Hilton Minneapolis
 
Hilton
 
3/2006
 
20 ¾ years
 
None
Hotel Rex
 
Joie de Vivre Hotels
 
9/2005
 
5 years
 
Month-to-month
Inn at Key West
 
Remington Hotels
 
12/2014
 
10 years
 
None
JW Marriott Denver at Cherry Creek
 
Sage Hospitality
 
5/2011
 
5 years
 
One five-year period
Lexington Hotel New York
 
Highgate Hotels
 
6/2011
 
10 years
 
One five-year period
Orlando Airport Marriott
 
Marriott
 
11/2005
 
30 years
 
None
Renaissance Charleston
 
Marriott
 
1/2000
 
21 years
 
Two five-year periods
Renaissance Worthington
 
Marriott
 
9/2000
 
30 years
 
Two ten-year periods
Salt Lake City Marriott Downtown
 
Marriott
 
12/2001
 
30 years
 
Three fifteen-year periods
The Lodge at Sonoma, a Renaissance Resort & Spa
 
Marriott
 
10/2004
 
20 years
 
One ten-year period
Vail Marriott Mountain Resort & Spa
 
Vail Resorts
 
6/2005
 
15½ years
 
None
Westin Fort Lauderdale Beach Resort
 
HEI Hotels & Resorts
 
12/2014
 
10 years
 
None
Westin San Diego
 
Interstate Hotels & Resorts
 
12/2010
 
5 years
 
Month-to-month
Westin Washington D.C. City Center
 
Interstate Hotels & Resorts
 
12/2010
 
5 years
 
Month-to-month

Under our hotel management agreements, the hotel manager receives a base management fee and, if certain financial thresholds are met or exceeded, an incentive management fee. The base management fee is generally payable as a percentage of gross hotel revenues for each fiscal year. The incentive management fee is generally based on hotel operating profits, but the fee only applies to that portion of hotel operating profits above a negotiated return on our invested capital, which we refer to as the owner's priority. We refer to this excess of operating profits over the owner's priority as “available cash flow.”

The following table sets forth the base management fee, incentive management fee and FF&E reserve contribution, generally due and payable each fiscal year, for each of our properties:

F-26


Property
 
Base Management Fee(1)


Incentive Management Fee(2)


FF&E Reserve Contribution(1)


Atlanta Alpharetta Marriott
 
3
%

25
%

5
%

Bethesda Marriott Suites
 
3
%

50
%
(3)
5
%
(4)
Boston Westin Waterfront
 
2.5
%

20
%

4
%

Chicago Marriott Downtown
 
3
%

20
%
(5)
5
%

Conrad Chicago
 
3
%
(6)
15
%

4
%

Courtyard Denver Downtown
 
2
%
(7)
10
%

4
%

Courtyard Manhattan/Fifth Avenue
 
5.5
%
(8)
25
%

4
%

Courtyard Manhattan/Midtown East
 
5
%

25
%

4
%

Frenchman's Reef & Morning Star Marriott Beach Resort
 
3
%

15
%

5.5
%

Hilton Boston Downtown
 
2
%
 
10
%

4
%
 
Hilton Burlington
 
1.5
%
(9)
10
%


 
Hilton Garden Inn Chelsea/New York City
 
2
%
(14)
10
%



Hilton Garden Inn New York City/Times Square Central
 
2.5
%
(10)
20
%
 
4
%
 
Hilton Minneapolis
 
3
%

15
%

4
%

Hotel Rex
 
3
%
 
10
%

4
%
 
Inn at Key West
 
3
%
 
15
%

4
%
 
JW Marriott Denver at Cherry Creek
 
2.25
%
(11)
10
%

4
%

Lexington Hotel New York
 
3
%

20
%

4
%
 
Orlando Airport Marriott
 
3
%

25
%

5
%

Renaissance Charleston
 
3.5
%

20
%

5
%

Renaissance Worthington
 
3
%

25
%

5
%

Salt Lake City Marriott Downtown
 
3
%

20
%

5
%

The Lodge at Sonoma, a Renaissance Resort & Spa
 
3
%

20
%

5
%

Vail Marriott Mountain Resort & Spa
 
3
%

20
%

4
%

Westin Fort Lauderdale Beach Resort
 
2.25
%
(12)
15
%

4
%
 
Westin San Diego
 
1.5
%
(9)
10
%

4
%

Westin Washington D.C. City Center
 
0.75
%
(13)
10
%

4
%
 
______________
(1)
As a percentage of gross revenues.    
(2)
Based on a percentage of hotel operating profits above a specified return on our invested capital or specified operating profit thresholds.
(3)
The owner's priority expires in 2027.
(4)
The contribution is reduced to 1% until operating profits exceed an owner's priority of $3.8 million.
(5)
Calculated as 20% of net operating income before base management fees. There is no owner's priority.
(6)
The base management fee is reduced by the amount in which operating profits do not meet the performance guarantee. The performance guarantee was $8.8 million in 2014 and base management fees were reduced to zero.
(7)
The base management fee is 2.5% of gross revenues if the hotel achieves operating results in excess of 7% of our invested capital and 3% of gross revenues if the hotel achieves operating profits in excess of 8% of our invested capital.
(8)
The base management fee increases to 6% beginning in fiscal year 2015 for the remainder of the agreement.
(9) The base management fee increased from 1.0% to 1.5% of gross revenues on July 12, 2014. Total management fees are capped at 2.5% of gross revenues.
(10) The base management fee increases to 3% beginning September 1, 2015.
(11)
The base management fee is 2.75% of gross revenues if the hotel achieves operating profits in excess of 7% of our invested capital and 3.25% of gross revenues if the hotel achieves operating profits in excess of 8% of our invested capital.
(12) The base management fee decreases to 2% beginning January 1, 2017. The base fee may be reduced in 2015 if the hotel does not meet a specified operating profit threshold, subject to a floor of 1% of gross revenues.
(13)
The base management fee increased from 0.5% to 0.75% of gross revenues on July 1, 2014. The base management fee increases to 1% in 2015, 1.25% in 2016, and 1.5% in 2017 through the remainder of the agreement. An additional base management fee of 0.5% and 0.25% of gross revenues will be earned if the hotel exceeds specified operating profit thresholds during 2015 and 2016, respectively.
(14) The base management fee decreased to 1% for the period from January 1, 2014 through December 31, 2014.

The following is a summary of management fees from continuing operations for the years ended December 31, 2014, 2013 and 2012 (in thousands):

F-27


 
Year Ended December 31,
 
2014
 
2013
 
2012
Base management fees
$
21,473

 
$
19,324

 
$
18,757

Incentive management fees
8,554

 
6,222

 
5,550

Total management fees
$
30,027

 
$
25,546

 
$
24,307


Ten of our hotels earned incentive management fees for the year ended December 31, 2014. Eight of our hotels earned incentive management fees for the year ended December 31, 2013. Five of our hotels earned incentive management fees for the year ended December 31, 2012.

Performance Termination Provisions

Our management agreements provide us with termination rights upon a manager's failure to meet certain financial performance criteria and decision not to cure the failure by making a cure payment.

Key Money

Our managers have contributed to us certain amounts in exchange for the right to manage or franchise hotels we have acquired and in connection with the completion of certain brand enhancing capital projects. We refer to these amounts as “key money.” Key money is classified as deferred income in the accompanying consolidated balance sheets and amortized against management fees or franchise fees on the accompanying consolidated statements of operations.

We amortized $1.1 million of key money during the year ended December 31, 2014, $2.2 million during the year ended December 31, 2013, and $1.0 million during the year ended December 31, 2012. The amortization for the year ended December 31, 2013 includes $1.1 million of key money written off as a result of the change of hotel manager of the Oak Brook Hills Resort during 2013. This key money write-off is included within other hotel expenses on the accompanying consolidated statement of operations.

In connection with the sale of the Los Angeles Airport Marriott on December 18, 2014, we wrote of $1.1 million of unamortized key money. The key money write-off is included within the gain on sale of hotel properties, net on the accompanying consolidated statement of operations.

Franchise Agreements

The following table sets forth the terms of the hotel franchise agreements for our eleven franchised hotels:
 
 
Date of Agreement
 
Term
 
Franchise Fee
Vail Marriott Mountain Resort & Spa
 
6/2005
 
16 years
 
6% of gross room sales plus 3% of gross food and beverage sales
Hilton Garden Inn Chelsea/New York City
 
9/2010
 
17 years
 
Royalty fee of 5% of gross room sales and program fee of 4.3% of gross room sales
JW Marriott Denver at Cherry Creek
 
5/2011
 
15 years
 
6% of gross room sales and 3% of gross food and beverage sales
Lexington Hotel New York (1)
 
3/2012
 
20 years
 
3% of gross room sales (2)
Courtyard Denver Downtown
 
7/2011
 
16 years
 
5.5% of gross room sales
Hilton Boston Downtown
 
7/2012
 
10 years
 
5% of gross room sales and 3% of gross food and beverage sales; program fee of 4% of gross room sales
Westin Washington D.C. City Center
 
12/2010
 
20 years
 
7% of gross room sales and 3% of gross food and beverage sales
Westin San Diego
 
12/2010
 
20 years
 
7% of gross room sales and 3% of gross food and beverage sales
Hilton Burlington
 
7/2012
 
10 years
 
5% of gross room sales and 3% of gross food and beverage sales; program fee of 4% of gross room sales
Hilton Garden Inn New York/Times Square Central
 
6/2011
 
22 years
 
3% of gross room sales (3); program fee of 4.3% of gross room sales
Westin Fort Lauderdale Beach Resort
 
12/2014
 
20 years
 
6% of gross room sales and 2% of gross food and beverage sales
___________

F-28


(1)
The agreement commenced on the date the hotel opened as a Autograph Collection hotel, which was August 19, 2013.
(2)
Increased to 4% on the first anniversary of the agreement. Increases to 5% on the second anniversary of the agreement.
(3) Increases to 4% on the first anniversary of the opening date, which was September 1, 2014, and 5% on the second anniversary of the opening date.

We recorded $15.3 million, $11.4 million and $8.4 million of franchise fees during the fiscal years ended December 31, 2014, 2013, and 2012, respectively, which are included in other hotel expenses on the accompanying consolidated statements of operations.

14. Commitments and Contingencies

Litigation

We are subject to various claims, lawsuits and legal proceedings, including routine litigation arising in the ordinary course of business, regarding the operation of our hotels and company matters. While it is not possible to ascertain the ultimate outcome of such matters, management believes that the aggregate amount of such liabilities, if any, in excess of amounts covered by insurance will not have a material adverse impact on our financial condition or results of operations. The outcome of claims, lawsuits and legal proceedings brought against the Company, however, is subject to significant uncertainties.

Westin Boston Waterfront Litigation Settlement

In May 2014, we settled a legal action alleging certain issues related to the original construction of the Westin Boston Waterfront Hotel with the contractors and their insurers for $14.0 million in full and complete satisfaction of our claims against the contractors. The settlement resulted in a net gain of $11.0 million. We recorded the settlement net of a $1.2 million contingency fee paid to our legal counsel and $1.8 million of legal fees and other costs incurred over the course of the legal proceedings. The $1.8 million of legal fees and other costs were previously recorded as corporate expenses and the repayment of those costs through the settlement proceeds is recorded as a reduction of corporate expenses during the year ended December 31, 2014.

Ground Leases

Five of our hotels are subject to ground lease agreements that cover all of the land underlying the respective hotel:

The Bethesda Marriott Suites hotel is subject to a ground lease that runs until 2087. There are no renewal options.

The Courtyard Manhattan/Fifth Avenue is subject to a ground lease that runs until 2085, inclusive of one 49-year renewal option.

The Salt Lake City Marriott Downtown is subject to two ground leases: one ground lease covers the land under the hotel and the other ground lease covers the portion of the hotel that extends into the City Creek Project. The term of the ground lease covering the land under the hotel runs through 2056, inclusive of our renewal options, and the term of the ground lease covering the extension runs through 2017. We own a 21% interest in the land under the hotel.

The Westin Boston Waterfront is subject to a ground lease that runs until 2099. There are no renewal options.

The Hilton Minneapolis is subject to a ground lease that runs until 2091. There are no renewal options.

In addition, a portion of the parking garage relating to the Renaissance Worthington is subject to three ground leases that cover, contiguously with each other, approximately one-fourth of the land on which the parking garage is constructed. Each of the ground leases has a term that runs through July 2067, inclusive of the three 15-year renewal options. The remainder of the land on which the parking garage is constructed is owned by us in fee simple.

These ground leases generally require us to make rental payments (including a percentage of gross receipts as percentage rent with respect to the Courtyard Manhattan/Fifth Avenue ground lease) and payments for all, or in the case of the ground lease covering the Salt Lake City Marriott Downtown extension, our tenant's share of, charges, costs, expenses, assessments and liabilities, including real property taxes and utilities. Furthermore, these ground leases generally require us to obtain and maintain insurance covering the subject property.


F-29


Ground rent expense was $15.0 million, $15.0 million and $14.6 million for the years ended December 31, 2014, 2013 and 2012, respectively. Cash paid for ground rent was $8.9 million, $8.5 million and $8.2 million for the years ended December 31, 2014, 2013 and 2012, respectively.

The following table reflects the current and future annual rents under our ground leases:
 
Property
 
Term (1)
 
Annual Rent
Ground leases under hotel:
Bethesda Marriott Suites
 
Through 4/2087
 
$630,732 (2)
 
Courtyard Manhattan/Fifth Avenue(3)(4)
 
10/2007 - 9/2017
 
$906,000
 
 
 
10/2017 - 9/2027
 
$1,132,812
 
 
 
10/2027 - 9/2037
 
$1,416,015
 
 
 
10/2037 - 9/2047
 
$1,770,019
 
 
 
10/2047 - 9/2057
 
$2,212,524
 
 
 
10/2057 - 9/2067
 
$2,765,655
 
 
 
10/2067 - 9/2077
 
$3,457,069
 
 
 
10/2077 - 9/2085
 
$4,321,336
 
Salt Lake City Marriott Downtown (Ground lease for hotel) (5)
 
Through 12/2056
 
Greater of $132,000 or 2.6% of annual gross room sales
 
(Ground lease for extension)
 
1/2013 - 12/2017
 
$11,305
 
Westin Boston Waterfront Hotel (6) (Base rent)
 
1/2013 - 12/2015
 
$500,000
 
 
 
1/2016 - 12/2020
 
$750,000
 
 
 
1/2021 - 12/2025
 
$1,000,000
 
 
 
1/2026 - 12/2030
 
$1,500,000
 
 
 
1/2031 - 12/2035
 
$1,750,000
 
 
 
1/2036 - 5/2099
 
No base rent
 
(Percentage rent)
 
Through 12/2015
 
0% of annual gross revenue
 
 
 
1/2016 - 12/2025
 
1.0% of annual gross revenue
 
 
 
1/2026 - 12/2035
 
1.5% of annual gross revenue
 
 
 
1/2036 - 12/2045
 
2.75% of annual gross revenue
 
 
 
1/2046 - 12/2055
 
3.0% of annual gross revenue
 
 
 
1/2056 - 12/2065
 
3.25% of annual gross revenue
 
 
 
1/2066 - 5/2099
 
3.5% of annual gross revenue
 
Hilton Minneapolis (7)
 
1/2014 - 12/2014
 
$6,313,000
 
 
 
1/2015 - 12/2015
 
$6,629,000
 
 
 
1/2016 - 12/2016
 
$6,960,000
 
 
 
1/2017 - 12/2017
 
$7,308,000
 
 
 
1/2018 - 12/2018
 
$7,673,000
 
 
 
1/2019 - 10/2091
 
Annual real estate taxes
Ground leases under parking garage:
Renaissance Worthington
 
8/2013 - 7/2022
 
$40,400
 
 
 
8/2022 - 7/2037
 
$46,081
 
 
 
8/2037 - 7/2052
 
$51,763
 
 
 
8/2052 - 7/2067
 
$57,444
_____________

F-30


(1)
These terms assume our exercise of all renewal options.

 
 
(2)
Represents rent for the year ended December 31, 2014. Rent increases annually by 5.5%.
 
 
(3)
The ground lease term is 49 years. We have the right to renew the ground lease for an additional 49 year term on the same terms then applicable to the ground lease.
 
 
(4)
The total annual rent includes the fixed rent noted in the table plus a percentage rent equal to 5% of gross receipts for each lease year, but only to the extent that 5% of gross receipts exceeds the minimum fixed rent in such lease year. There was no such percentage rent earned during the year ended December 31, 2014.
 
 
(5)
We own a 21% interest in the land underlying the hotel and, as a result, 21% of the annual rent under the ground lease is paid to us by the hotel.
(6)
Total annual rent under the ground lease is capped at 2.5% of hotel gross revenues during the initial 30 years of the ground lease.
 
 
(7)
The ground lease payment and related property tax liability were negotiated as a single payment in lieu of taxes. The single payments increase at a rate of 5% per year through 2018. Beginning in 2019, there will no longer be a stipulated single payment and the hotel will pay only the real property tax portion of the initial single payment based on the then assessed valuation and applicable tax rate.

Future minimum annual rental commitments under all non-cancelable operating leases as of December 31, 2014 are as follows (in thousands):

2015
$
10,393

2016
10,671

2017
10,929

2018
11,181

2019
3,186

Thereafter
623,925

 
$
670,285





F-31


15. Fair Value of Financial Instruments

The fair value of certain financial assets and liabilities and other financial instruments as of December 31, 2014 and 2013, in thousands, are as follows:
 
December 31, 2014
 
December 31, 2013
 
Carrying
Amount
 
Fair Value
 
Carrying
Amount
 
Fair Value
Note receivable
$

 
$

 
$
50,084

 
$
64,500

Debt
$
1,038,330

 
$
1,059,988

 
$
1,091,861

 
$
1,087,516


The fair value of our mortgage debt is a Level 2 measurement under the fair value hierarchy (see Note 2). We estimate the fair value of our mortgage debt by discounting the future cash flows of each instrument at estimated market rates. The fair value of the note receivable, repaid in full in 2014, is a Level 2 measurement under the fair value hierarchy. We estimated the fair value of the note receivable by discounting the future cash flows related to the carrying value of the note receivable. The carrying value of our other financial instruments approximate fair value due to the short-term nature of these financial instruments.

16. Segment Information

We aggregate our operating segments using the criteria established by GAAP, including the similarities of our product offering, types of customers and method of providing service.

The following table sets forth revenues from continuing operations and net hotel long-lived assets owned as of December 31, 2014 represented by the following geographical areas as of and for the years ended December 31, 2014, 2013 and 2012:

 
Revenues
 
Net Assets
 
2014
 
2013
 
2012
 
2014
 
2013
 
2012
 
(In thousands)
 
(In thousands)
Chicago
$
132,690

 
$
149,498

 
$
144,260

 
$
436,490

 
$
462,938

 
$
475,900

Los Angeles
64,923

 
58,608

 
56,727

 

 
99,258

 
154,556

Boston
116,861

 
102,482

 
84,512

 
397,807

 
399,162

 
404,800

US Virgin Islands
65,586

 
62,439

 
55,753

 
118,458

 
120,222

 
117,506

New York
134,841

 
95,798

 
112,279

 
660,609

 
516,555

 
488,154

Minneapolis
49,704

 
50,097

 
49,075

 
131,080

 
136,255

 
133,805

Denver
34,206

 
31,909

 
29,469

 
113,670

 
115,447

 
116,834

Other
274,051

 
248,857

 
194,812

 
905,876

 
714,004

 
717,471

Total
$
872,862

 
$
799,688

 
$
726,887

 
$
2,763,990

 
$
2,563,841

 
$
2,609,026




F-32



17.  Quarterly Operating Results (Unaudited)

 
 
2014 Quarter Ended
 
 
March 31
 
June 30
 
September 30
 
December 31
 
 
(In thousands, except per share data)
Total revenue
 
$
190,084

 
$
229,934

 
$
229,217

 
$
223,627

Total operating expenses
 
180,022

 
174,897

 
191,045

 
189,431

Operating income
 
$
10,062

 
$
55,037

 
$
38,172

 
$
34,196

Net income
 
$
4,037

 
$
51,916

 
$
43,808

 
$
63,616

Basic earnings per share
 
$
0.02

 
$
0.27

 
$
0.22

 
$
0.32

Diluted earnings per share
 
$
0.02

 
$
0.26

 
$
0.22

 
$
0.32


 
 
2013 Quarter Ended
 
 
March 31
 
June 30
 
September 30
 
December 31
 
 
(In thousands, except per share data)
Total revenue
 
$
175,863

 
$
218,013

 
$
204,345

 
$
201,467

Total operating expenses
 
174,509

 
186,646

 
183,400

 
179,975

Operating income
 
$
1,354

 
$
31,367

 
$
20,945

 
$
21,492

(Loss) income from continuing operations
 
$
(4,799
)
 
$
14,120

 
$
7,679

 
$
6,828

Income from discontinued operations
 
673

 
952

 
885

 
22,727

Net (loss) income
 
$
(4,126
)
 
$
15,072

 
$
8,564

 
$
29,555

Basic and diluted (loss) earnings per share:
 
 
 
 
 
 
 
 
Continuing operations
 
$
(0.02
)
 
$
0.07

 
$
0.04

 
$
0.03

Discontinued operations
 
0.00

 
0.01

 
0.00

 
0.12

Total
 
$
(0.02
)
 
$
0.08

 
$
0.04

 
$
0.15



F-33



DiamondRock Hospitality Company
Schedule III - Real Estate and Accumulated Depreciation
As of December 31, 2014 (in thousands)
 
 
 
 
 
 
 
 
Costs
 
 
 
 
 
 
 
 
 
 
 
 
 
 
 
 
 
 
Initial Cost
 
Capitalized
 
Gross Amount at End of Year
 
 
 
 
 
 
 
 
 
 
 
 
 
 
Building and
 
Subsequent to
 
 
 
Building and
 
 
 
Accumulated
 
Net Book
 
Year of
 
Depreciation
Description
 
Encumbrances
 
Land
 
Improvements
 
Acquisition
 
Land
 
Improvements
 
Total
 
Depreciation
 
Value
 
Acquisition
 
Life
Atlanta Alpharetta Marriott
 
$

 
$
3,623

 
$
33,503

 
$
879

 
$
3,623

 
$
34,382

 
$
38,005

 
$
(8,160
)
 
$
29,845

 
2005
 
40 Years
Bethesda Marriott Suites
 

 

 
45,656

 
1,764

 

 
47,420

 
47,420

 
(11,851
)
 
35,569

 
2004
 
40 Years
Boston Westin Waterfront
 

 

 
273,696

 
22,029

 

 
295,725

 
295,725

 
(57,698
)
 
238,027

 
2007
 
40 Years
Chicago Marriott Downtown
 
(205,166
)
 
36,900

 
347,921

 
19,405

 
36,900

 
367,326

 
404,226

 
(79,692
)
 
324,534

 
2006
 
40 Years
Conrad Chicago
 

 
31,650

 
76,961

 
3,633

 
31,650

 
80,594

 
112,244

 
(16,029
)
 
96,215

 
2006
 
40 Years
Courtyard Denver
 

 
9,400

 
36,180

 
1,223

 
9,400

 
37,403

 
46,803

 
(3,167
)
 
43,636

 
2011
 
40 Years
Courtyard Manhattan/Fifth Avenue
 
(48,970
)
 

 
34,685

 
2,695

 

 
37,380

 
37,380

 
(9,324
)
 
28,056

 
2004
 
40 Years
Courtyard Manhattan/Midtown East
 
(86,000
)
 
16,500

 
54,812

 
2,600

 
16,500

 
57,412

 
73,912

 
(14,253
)
 
59,659

 
2004
 
40 Years
Frenchman's Reef & Morning Star Marriott Beach Resort
 
(56,595
)
 
17,713

 
50,697

 
46,859

 
17,713

 
97,556

 
115,269

 
(15,949
)
 
99,320

 
2005
 
40 Years
Hilton Boston Downtown
 

 
23,262

 
128,628

 
2,086

 
23,262

 
130,714

 
153,976

 
(8,005
)
 
145,971

 
2012
 
40 Years
Hilton Burlington
 

 
9,197

 
40,644

 
1,482

 
9,197

 
42,126

 
51,323

 
(2,586
)
 
48,737

 
2012
 
40 Years
Hilton Garden Inn Chelsea/New York City
 

 
14,800

 
51,458

 
386

 
14,800

 
51,844

 
66,644

 
(5,580
)
 
61,064

 
2010
 
40 Years
Hilton Garden Inn/New York Times Square Central
 

 
60,300

 
88,896

 

 
60,300

 
88,896

 
149,196

 
(741
)
 
148,455

 
2014
 
40 Years
Hilton Minneapolis
 
(92,732
)
 

 
129,640

 
646

 

 
130,286

 
130,286

 
(14,782
)
 
115,504

 
2010
 
40 Years
Hotel Rex
 

 
7,856

 
21,085

 
(100
)
 
7,856

 
20,985

 
28,841

 
(1,120
)
 
27,721

 
2012
 
40 Years
Inn at Key West
 

 
32,888

 
13,371

 

 
32,888

 
13,371

 
46,259

 
(163
)
 
46,096

 
2014
 
40 Years
JW Marriott Denver
 
(38,552
)
 
9,200

 
63,183

 
1,145

 
9,200

 
64,328

 
73,528

 
(5,756
)
 
67,772

 
2011
 
40 Years
Lexington Hotel New York
 
(170,368
)
 
92,000

 
229,368

 
6,239

 
92,000

 
235,607

 
327,607

 
(20,712
)
 
306,895

 
2011
 
40 Years
Orlando Airport Marriott
 
(55,925
)
 
9,769

 
57,803

 
3,747

 
9,769

 
61,550

 
71,319

 
(13,783
)
 
57,536

 
2005
 
40 Years
Renaissance Charleston
 

 
5,900

 
32,511

 
508

 
5,900

 
33,019

 
38,919

 
(3,589
)
 
35,330

 
2010
 
40 Years
Renaissance Worthington
 
(52,859
)
 
15,500

 
63,428

 
3,197

 
15,500

 
66,625

 
82,125

 
(15,467
)
 
66,658

 
2005
 
40 Years
Salt Lake City Marriott Downtown
 
(61,352
)
 

 
45,815

 
3,917

 
855

 
48,877

 
49,732

 
(11,975
)
 
37,757

 
2004
 
40 Years
The Lodge at Sonoma, a Renaissance Resort and Spa
 
(30,058
)
 
3,951

 
22,720

 
853

 
3,951

 
23,573

 
27,524

 
(8,299
)
 
19,225

 
2004
 
40 Years
Westin Fort Lauderdale Beach Resort
 

 
54,293

 
83,227

 

 
54,293

 
83,227

 
137,520

 
(177
)
 
137,343

 
2014
 
40 Years
Westin San Diego
 
(68,937
)
 
22,902

 
95,617

 
6,179

 
22,902

 
101,796

 
124,698

 
(6,049
)
 
118,649

 
2012
 
40 Years
Westin Washington, D.C City Center
 
(70,635
)
 
24,579

 
122,229

 
6,254

 
24,579

 
128,483

 
153,062

 
(7,678
)
 
145,384

 
2012
 
40 Years
Vail Marriott Mountain Resort & Spa
 

 
5,800

 
52,463

 
2,300

 
5,800

 
54,763

 
60,563

 
(12,877
)
 
47,686

 
2005
 
40 Years
Total
 
$
(1,038,149
)
 
$
507,983

 
$
2,296,197

 
$
139,926

 
$
508,838

 
$
2,435,268

 
$
2,944,106

 
$
(355,462
)
 
$
2,588,644

 

 



F-34


Notes:

A) The change in total cost of properties for the fiscal years ended December 31, 2014, 2013 and 2012 is as follows:
Balance at December 31, 2011
 
$
2,623,341

Additions:
 
 
     Acquisitions
 
495,999

     Capital expenditures
 
12,756

Deductions:


     Dispositions and other

(333,545
)
     Impairment

(27,711
)
 
 
 
Balance at December 31, 2012
 
$
2,770,840

Additions:
 
 
     Capital expenditures
 
15,089

Deductions:
 
 
     Dispositions and other
 
(61,312
)
 
 
 
Balance at December 31, 2013
 
$
2,724,617

Additions:
 
 
     Acquisitions
 
332,975

     Capital expenditures
 
26,834

Deductions:
 
 
     Dispositions and other
 
(140,320
)
 
 
 
Balance at December 31, 2014
 
$
2,944,106


B) The change in accumulated depreciation of real estate assets for the fiscal years ended December 31, 2014, 2013 and 2012 is as follows:

Balance at December 31, 2011
 
$
262,259

Depreciation and amortization
 
90,893

Dispositions and other
 
(76,320
)
Balance at December 31, 2012
 
276,832

Depreciation and amortization
 
59,393

Dispositions and other
 
(11,312
)
Balance at December 31, 2013
 
324,913

Depreciation and amortization
 
59,965

Dispositions and other
 
(29,416
)
Balance at December 31, 2014
 
$
355,462


C) The aggregate cost of properties for Federal income tax purposes (in thousands) is approximately $2,825,486 as of December 31, 2014.

F-35