10-K 1 w80901e10vk.htm FORM 10-K e10vk
Table of Contents

 
 
UNITED STATES SECURITIES AND EXCHANGE COMMISSION
Washington, D.C. 20549
Form 10-K
     
þ   ANNUAL REPORT PURSUANT TO SECTION 13 OR 15(d) OF THE SECURITIES EXCHANGE ACT OF 1934
For the fiscal year ended December 31, 2010
OR
     
o   TRANSITION REPORT PURSUANT TO SECTION 13 OR 15(d) OF THE SECURITIES EXCHANGE ACT OF 1934
For the transition period from                      to                     
Commission file number 001-32514
DIAMONDROCK HOSPITALITY COMPANY
(Exact Name of Registrant as Specified in Its Charter)
     
Maryland
(State or Other Jurisdiction of
Incorporation or Organization)
  20-1180098
(I.R.S. Employer
Identification Number)
     
3 Bethesda Metro Center, Suite 1500
Bethesda, Maryland

(Address of Principal Executive Offices)
  20814
(Zip Code)
Registrant’s telephone number, including area code: (240) 744-1150
Securities registered pursuant to Section 12(b) of the Act:
     
Title of Each Class   Name of Exchange on Which Registered
     
Common Stock, $.01 par value   New York Stock Exchange
Securities registered pursuant to Section 12(g) of the Act:
None
     Indicate by check mark if the registrant is a well-known seasoned issuer, as defined in Rule 405 of the Securities Act. Yes þ No o
     Indicate by check mark if the registrant is not required to file reports pursuant to Section 13 or Section 15(d) of the Act. Yes o No þ
     Indicate by check mark whether the registrant: (1) has filed all reports required to be filed by Section 13 or 15(d) of the Securities Exchange Act of 1934 during the preceding 12 months (or for such shorter period that the registrant was required to file such reports), and (2) has been subject to such filing requirements for the past 90 days. Yes þ No o
     Indicate by check mark whether the registrant has submitted electronically and posted on its corporate Web site, if any, every Interactive Data File required to be submitted and posted pursuant to Rule 405 of Regulation S-T during the preceding 12 months (or for such shorter period that the registrant was required to submit and post such files). Yes þ No o
     Indicate by check mark if disclosure of delinquent filers pursuant to Item 405 of Regulation S-K is not contained herein, and will not be contained, to the best of registrant’s knowledge, in definitive proxy or information statements incorporated by reference in Part III of this Form 10-K or any amendment to this Form 10-K. þ
     Indicate by check mark whether the registrant is a large accelerated filer, an accelerated filer, a non-accelerated filer, or a smaller reporting company. See the definitions of “large accelerated filer,” “accelerated filer” and “smaller reporting company” in Rule 12b-2 of the Exchange Act. (Check one):
             
Large accelerated filer þ   Accelerated filer o   Non-accelerated filer o (Do not check if a smaller reporting company)   Smaller reporting company o
     Indicate by check mark whether the registrant is a shell company (as defined in Rule 12b-2 of the Exchange Act). Yes o No þ
     The aggregate market value of the common equity held by non-affiliates of the Registrant (assuming for these purposes, but without conceding, that all executive officers and Directors are “affiliates” of the Registrant) as of June 18, 2010, the last business day of the Registrant’s most recently completed second fiscal quarter, was $1.4 billion (based on the closing sale price of the Registrant’s Common Stock on that date as reported on the New York Stock Exchange).
     The registrant had 166,989,205 shares of its $0.01 par value common stock outstanding as of February 25, 2011.
Documents Incorporated by Reference
     Proxy Statement for the registrant’s 2011 Annual Meeting of Stockholders, to be filed with the Securities and Exchange Commission not later than 120 days after December 31, 2010, is incorporated by reference in Part III herein.
 
 

 


 

DIAMONDROCK HOSPITALITY COMPANY
INDEX
         
    Page  
       
    1  
    8  
    24  
    24  
    37  
    37  
 
       
       
    38  
    40  
    42  
    59  
    59  
    59  
    59  
    59  
 
       
       
    59  
    60  
    60  
    60  
    60  
 
       
       
    60  
 EX-12.1
 EX-21.1
 EX-23.1
 EX-31.1
 EX-31.2
 EX-32
 EX-101 INSTANCE DOCUMENT
 EX-101 SCHEMA DOCUMENT
 EX-101 CALCULATION LINKBASE DOCUMENT
 EX-101 LABELS LINKBASE DOCUMENT
 EX-101 PRESENTATION LINKBASE DOCUMENT
 EX-101 DEFINITION LINKBASE DOCUMENT

 


Table of Contents

SPECIAL NOTE ABOUT FORWARD-LOOKING STATEMENTS
     Certain statements in this Annual Report on Form 10-K, other than purely historical information, including estimates, projections, statements relating to our business plans, objectives and expected operating results, and the assumptions upon which those statements are based, are “forward-looking statements” within the meaning of the Private Securities Litigation Reform Act of 1995, Section 27A of the Securities Act of 1933 and Section 21E of the Securities Exchange Act of 1934. These forward-looking statements generally are identified by the words “believes,” “project,” “expects,” “anticipates,” “estimates,” “intends,” “strategy,” “plan,” “may,” “will,” “would,” “will be,” “will continue,” “will likely result,” and similar expressions. Forward-looking statements are based on current expectations and assumptions that are subject to risks and uncertainties which may cause actual results to differ materially from the forward-looking statements. A discussion of these and other risks and uncertainties that could cause actual results and events to differ materially from such forward-looking statements is included in Item 1A “Risk Factors” and Item 7 “Management’s Discussion and Analysis of Financial Condition and Results of Operations” of this Annual Report on Form 10-K. Except as required by law, we undertake no obligation to update or revise publicly any forward-looking statements, whether as a result of new information, future events or otherwise.
     References in this Annual Report on Form 10-K to “we,” “our,” “us” and “the Company” refer to DiamondRock Hospitality Company, including as the context requires, DiamondRock Hospitality Limited Partnership, as well as our other direct and indirect subsidiaries.
PART I
Item 1. Business
Overview
     We are a lodging-focused real estate company that, as of February 28, 2011, owns a portfolio of 23 premium hotels and resorts that contain 10,743 guestrooms and a senior mortgage loan secured by another hotel. We are an owner, as opposed to an operator, of the 23 hotels in our portfolio. As an owner, we receive all of the operating profits or losses generated by our hotels after we pay fees to the hotel managers, which are based on the revenues and profitability of the hotels.
     Our vision is to be the premier allocator of capital in the lodging industry. Our mission is to deliver long-term stockholder returns through a combination of dividends and long-term capital appreciation. Our strategy is to utilize disciplined capital allocation and focus on acquiring, owning, and measured dispositions of high quality, branded lodging properties in North America with superior long-term growth prospects in markets with high barriers-to-entry for new supply. In addition, we are committed to enhancing the value of our platform by being open and transparent in our communications with investors, monitoring our corporate overhead and following sound corporate governance practices.
     Consistent with our strategy, we continue to focus on opportunistically investing in premium full-service hotels and, to a lesser extent, premium urban limited-service hotels located throughout North America. Our portfolio of 23 hotels is concentrated in key gateway cities and in destination resort locations. All of our hotels are operated under a brand owned by one of the leading global lodging brand companies (Marriott International, Inc. (“Marriott”), Starwood Hotels & Resorts Worldwide, Inc. (“Starwood”) or Hilton Worldwide (“Hilton”)).
     We differentiate ourselves from our competitors because of our adherence to three basic principles:
    high-quality urban- and destination resort-focused branded hotel real estate;
 
    conservative capital structure; and
 
    thoughtful asset management.
High Quality Urban and Destination Resort Focused Branded Real Estate
     We own 23 premium hotels and resorts in North America. These hotels and resorts are primarily categorized as upper upscale as defined by Smith Travel Research and are generally located in high barrier-to-entry markets with multiple demand generators.
     Our properties are concentrated in five key gateway cities (New York City, Los Angeles, Chicago, Boston and Atlanta) and in destination resort locations (such as the U.S. Virgin Islands and Vail, Colorado). We believe that gateway cities and destination resorts

1


Table of Contents

will achieve higher long-term growth because they are attractive business and leisure destinations. We also believe that these locations are better insulated from new supply due to relatively high barriers-to-entry, including expensive construction costs and limited prime hotel development sites.
     We believe that higher quality lodging assets create more dynamic cash flow growth and superior long-term capital appreciation.
     In addition, a core tenet of our strategy is to leverage global hotel brands. We strongly believe in the value of powerful global brands because we believe that they are able to produce incremental revenue and profits compared to similar unbranded hotels. Dominant global hotel brands typically have very strong reservation and reward systems and sales organizations, and all of our hotels are operated under a brand owned by one of the top global lodging brand companies (Marriott, Starwood or Hilton) and all but three of our hotels are managed by the brand company directly. Generally, we are interested in owning hotels that are currently operated under, or can be converted to, a globally recognized brand. However, we would consider owning non-branded hotels in certain top-tier or unique markets if we believe that the returns on these hotels would be higher than if the hotels were operated under a globally recognized brand.
Conservative Capital Structure
     Since our formation in 2004, we have been committed to a conservative capital structure with prudent leverage. All of our outstanding debt is fixed interest rate mortgage debt with no maturities until late 2014. We also maintain low financial leverage by funding a portion of our acquisitions with proceeds from the issuance of equity. We have a preference to maintain a significant portion of our portfolio as unencumbered assets in order to provide maximum balance sheet flexibility. In addition, to the extent that we incur additional debt, our preference is limited recourse secured mortgage debt. We expect that our strategy will enable us to maintain a balance sheet with a moderate amount of debt throughout all phases of the lodging cycle. We believe that it is not prudent to increase the inherent risk of a highly cyclical business through a highly levered capital structure.
     We prefer a relatively simple but efficient capital structure. We have not invested in joint ventures and have not issued any operating partnership units or preferred stock. We endeavor to structure our hotel acquisitions so that they will not overly complicate our capital structure; however, we will consider a more complex transaction if we believe that the projected returns to our stockholders will significantly exceed the returns that would otherwise be available.
     As of December 31, 2010, we had $84.2 million of unrestricted corporate cash. We believe that we maintain a reasonable amount of fixed interest rate mortgage debt. As of December 31, 2010, we had $780.9 million of mortgage debt outstanding with a weighted average interest rate of 5.86 percent and a weighted average maturity date of approximately 5.1 years, with no maturities until late 2014. In addition, we amended and restated our $200 million unsecured credit facility in August 2010. We currently have 13 hotels unencumbered by debt and no corporate-level debt outstanding.
Thoughtful Asset Management
     We believe that we are able to create significant value in our portfolio by utilizing our management team’s extensive experience and our innovative asset management strategies. Our senior management team has an established broad network of hotel industry contacts and relationships, including relationships with hotel owners, financiers, operators, project managers and contractors and other key industry participants.
     As the economic recovery continues, we will explore strategic options to maximize the growth of our revenue and profitability. We continue to focus our hotel managers on minimizing the increases in our property-level operating expenses and we continue to maintain modest corporate expenses. We are also continuing to work closely with our hotel managers to optimize the mix of business at our hotels in order to maximize potential revenue.
     We use our broad network of hotel industry contacts and relationships to maximize the value of our hotels. Under the federal income tax rules governing REITs, we are required to engage a hotel manager that is an eligible independent contractor through one of our subsidiaries to manage each of our hotels pursuant to a management agreement. Our philosophy is to negotiate management agreements that give us the right to exert significant influence over the management of our properties, annual budgets and all capital expenditures (all, to the extent permitted under the REIT rules), and then to use those rights to continually monitor and improve the performance of our properties. We cooperatively partner with our hotel managers in an attempt to increase operating results and long-term asset values at our hotels. In addition to working directly with the personnel at our hotels, our senior management team also has long-standing professional relationships with our hotel managers’ senior executives, and we work directly with these senior executives to improve the performance of our portfolio.

2


Table of Contents

     We believe we can create significant value in our portfolio through innovative asset management strategies such as rebranding, renovating and repositioning. We are committed to regularly evaluating our portfolio to determine if we can employ these value-added strategies at our hotels.
Our Company
     We commenced operations in July 2004. Since our formation, we have sought to be open and transparent in our communications with investors, to monitor our corporate overhead and to follow sound corporate governance practices. We believe that we have among the most transparent disclosure in the industry, consistently going beyond the minimum legal requirements and industry practice; for example, we provide quarterly operating performance data on each of our hotels enabling our investors to evaluate our successes and our failures. In addition, we have been able to acquire and finance our hotels, asset manage them, complete approximately $270 million of capital expenditures on time and on budget, and comply with the complex accounting and legal requirements of a public company with only 20 employees. Finally, we believe that we have implemented sound corporate governance practices in that we have a majority-independent Board of Directors that is elected annually by our stockholders, we believe that we are subject to limited corporate or statutory anti-takeover devices and our directors and officers are subject to stock ownership policies that are designed so that our directors and officers will own a meaningful amount of our stock.
     As of December 31, 2010, we owned 23 hotels that contained 10,743 hotel rooms, located in the following markets: Atlanta, Georgia (3); Austin, Texas; Boston, Massachusetts; Charleston, South Carolina; Chicago, Illinois (2); Fort Worth, Texas; Lexington, Kentucky; Los Angeles, California (2); Minneapolis, Minnesota; New York, New York (3); Oak Brook, Illinois; Orlando, Florida; Salt Lake City, Utah; Washington D.C.; Sonoma, California; St. Thomas, U.S. Virgin Islands; and Vail, Colorado. We also own a senior mortgage loan secured by a 443-room hotel located in Chicago, Illinois.
Our Relationship with Marriott
Investment Sourcing Relationship
     We have an investment sourcing relationship with Marriott, a leading worldwide hotel brand, franchise and management company. Pursuant to this relationship, Marriott has provided us with an early opportunity to bid on hotel acquisition and investment opportunities known to Marriott. Historically, this relationship has generated a number of additional acquisition opportunities, with many of the opportunities being “off-market” transactions, meaning that they are not made generally available to other real estate investment companies. However, we have not entered into a binding agreement or commitment setting forth the terms of this investment sourcing relationship. As a result, we cannot assure you that our investment sourcing relationship with Marriott will continue or not be modified.
     Our senior management team periodically meets with senior representatives of Marriott to explore how to further our investment sourcing relationship in order to maximize the value of the relationship to both parties. During 2010, we acquired the Renaissance Charleston through our investment sourcing relationship with Marriott. We actively monitor the acquisition market and believe our investment sourcing relationship with Marriott will continue to prove to be valuable in identifying and executing acquisitions.
Key Money and Yield Support
     Marriott has contributed to us certain amounts in exchange for the right to manage hotels we have acquired and in connection with the completion of certain brand enhancing capital projects. We refer to these amounts as “key money.” Previously, Marriott provided us with key money of approximately $22 million in the aggregate in connection with our acquisitions of six of our hotels and the renovations of certain hotels.
     In addition, Marriott provided us with operating cash flow guarantees for certain hotels and funded shortfalls of actual hotel operating income compared to a negotiated target net operating income. We refer to these guarantees as “yield support.” Marriott provided us with yield support for the Oak Brook Hills Marriott Resort and Orlando Airport Marriott, all of which we earned during fiscal years 2006 and 2007. We are not entitled to any further yield support at any of our hotels.
Investment in DiamondRock
     In connection with our July 2004 private placement and our 2005 initial public offering, Marriott purchased an aggregate of 4.4 million shares of our common stock at the same purchase price as all other investors. Marriott has since sold all of its shares in DiamondRock.

3


Table of Contents

Our Corporate Structure
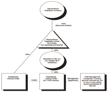
     We conduct our business through a traditional umbrella partnership REIT, or UPREIT, in which our hotels are owned by subsidiaries of our operating partnership, DiamondRock Hospitality Limited Partnership. We are the sole general partner of our operating partnership and currently own, either directly or indirectly, all of the limited partnership units of our operating partnership. We have the ability to issue limited partnership units to third parties in connection with acquisitions of hotel properties. In order for the income from our hotel investments to constitute “rents from real properties” for purposes of the gross income tests required for REIT qualification, we must lease each of our hotels to our taxable REIT subsidiary, or TRS, to a wholly-owned subsidiary of our TRS (each, a TRS lessee), or to an unrelated third party. We currently lease all of our domestic hotels to TRS lessees. In turn our TRS lessees must engage a third-party management company to manage the hotels. However, we may structure our properties that are not subject to U.S. federal income tax differently from the structures we use for our U.S. properties. For example, Frenchman’s Reef is held by a United States Virgin Islands corporation, which we have elected to be a TRS.
     The following chart shows our corporate structure as of the date of this report:
(FLOWCHART LOGO)
Environmental Matters
     Under various federal, state and local environmental laws and regulations, a current or previous owner, operator or tenant of real estate may be required to investigate and clean up hazardous or toxic substances or petroleum product releases or threats of releases at such property and may be held liable to a government entity or to third parties for property damage and for investigation, clean-up and monitoring costs incurred by such parties in connection with the actual or threatened contamination. These laws typically impose clean-up responsibility and liability without regard to fault, or whether or not the owner, operator or tenant knew of or caused the presence of the contamination. The liability under these laws may be joint and several for the full amount of the investigation, clean-up and monitoring costs incurred or to be incurred or actions to be undertaken, although a party held jointly and severally liable may obtain contributions from other identified, solvent, responsible parties of their fair share toward these costs. These costs may be substantial and can exceed the value of the property. The presence of contamination, or the failure to properly remediate contamination, on a property may adversely affect the ability of the owner, operator or tenant to sell or rent that property or to borrow funds using such property as collateral and may adversely impact our investment in that property.
     Federal regulations require building owners and those exercising control over a building’s management to identify and warn, via signs and labels, of potential hazards posed by workplace exposure to installed asbestos-containing materials and potential asbestos-containing materials in their building. The regulations also set forth employee training, record keeping and due diligence requirements pertaining to asbestos-containing materials and potential asbestos-containing materials. Significant fines can be assessed for violation

4


Table of Contents

of these regulations. Building owners and those exercising control over a building’s management may be subject to an increased risk of personal injury lawsuits by workers and others exposed to asbestos-containing materials and potential asbestos-containing materials as a result of these regulations. The regulations may affect the value of a building containing asbestos-containing materials and potential asbestos-containing materials in which we have invested. Federal, state and local laws and regulations also govern the removal, encapsulation, disturbance, handling and disposal of asbestos-containing materials and potential asbestos-containing materials when such materials are in poor condition or in the event of construction, remodeling, renovation or demolition of a building. Such laws may impose liability for improper handling or a release to the environment of asbestos-containing materials and potentially asbestos-containing materials and may provide for fines to, and for third parties to seek recovery from, owners or operators of real estate facilities for personal injury or improper work exposure associated with asbestos-containing materials and potential asbestos-containing materials.
     Prior to closing any property acquisition, we obtain Phase I environmental assessments in order to attempt to identify potential environmental concerns at the properties. These assessments are carried out in accordance with an appropriate level of due diligence and will generally include a physical site inspection, a review of relevant federal, state and local environmental and health agency database records, one or more interviews with appropriate site-related personnel, review of the property’s chain of title and review of historic aerial photographs and other information on past uses of the property. These assessments generally do not include soil sampling, subservice investigations, comprehensive asbestos surveys or mold investigations. We may also conduct limited subsurface investigations and test for substances of concern where the results of the Phase I environmental assessments or other information indicates possible contamination or where our consultants recommend such procedures. We cannot assure you that these assessments will discover every environmental condition that may be present on a property.
     We believe that our hotels are in compliance, in all material respects, with all federal, state and local environmental ordinances and regulations regarding hazardous or toxic substances and other environmental matters, the violation of which could have a material adverse effect on us. We have not received written notice from any governmental authority of any material noncompliance, liability or claim relating to hazardous or toxic substances or other environmental matters in connection with any of our present properties.
Competition
     The hotel industry is highly competitive and our hotels are subject to competition from other hotels for guests. Competition is based on a number of factors, including convenience of location, brand affiliation, price, range of services, guest amenities, and quality of customer service. Competition is specific to the individual markets in which our properties are located and will include competition from existing and new hotels operated under brands in the full-service, select-service and extended-stay segments. We believe that properties flagged with a Marriott, Starwood or Hilton brand will enjoy the competitive advantages associated with their operations under such brand. These global brands’ reservation systems and national advertising, marketing and promotional services combined with the strong management expertise they provide enable our properties to perform favorably in terms of both occupancy and room rates relative to other brands and non-branded hotels. The guest loyalty programs operated by these global brands generate repeat guest business that might otherwise go to competing hotels. Increased competition may have a material adverse effect on occupancy, ADR and RevPAR or may require us to make capital improvements that we otherwise would not undertake, which may result in decreases in the profitability of our hotels.
     We face competition for the acquisition of hotels from institutional pension funds, private equity funds, REITs, hotel companies and others who are engaged in hotel acquisitions and investments. Some of these competitors have substantially greater financial and operational resources than we have and may have greater knowledge of the markets in which we seek to invest. This competition may reduce the number of suitable investment opportunities offered to us and increase the cost of acquiring our targeted hotel investments.
Employees
     We currently employ 20 full-time employees. We believe that our relations with our employees are good. None of our employees is a member of any union; however, the employees of our hotel managers at the Courtyard Manhattan/Fifth Avenue, Frenchman’s Reef & Morning Star Marriott Beach Resort, Westin Boston Waterfront Hotel and Hilton Minneapolis are currently represented by labor unions and are subject to collective bargaining agreements.
Legal Proceedings
     Except as described below, we are not involved in any material litigation nor, to our knowledge, is any material litigation pending or threatened against us. We are involved in routine litigation arising out of the ordinary course of business, all of which is expected to be covered by insurance and is not expected to have a material adverse impact on our financial condition or results of operations.

5


Table of Contents

     We are involved in foreclosure proceedings against the borrower under the senior mortgage loan we acquired in May 2010, which is secured by the Allerton Hotel, located in Chicago, Illinois. The proceedings were initiated in April 2010 and, if successful, would result in the Company owning the Allerton Hotel. The timing and completion of foreclosure proceedings in Cook County, Illinois is uncertain and depends on a variety of factors. No precise timeframe for completion of the foreclosure proceedings on the loan can be given and no assurances can be given that the proceedings will be successful.
     A junior lender which held debt subordinated to the Allerton loan intervened in the foreclosure proceedings and recently filed a counterclaim against the Company in the proceedings. This junior lender alleges in its counterclaim that certain press releases and public statements made by the Company in connection with its acquisition of the Allerton loan were intended to and did impair or destroy the value of the junior lender’s interest in its subordinated debt, which it was attempting to sell. The matter is in the early stages of litigation, and while the Company intends to vigorously defend this claim, no assurances can be given that we will be successful. We cannot presently determine the likelihood of the outcome or amount of potential loss, if any; however, we do not expect any potential loss to have a material impact on our financial condition or results of operations.
     In addition, certain employees at the Los Angeles Marriott Airport Hotel, which is owned by one of the Company’s subsidiaries, and certain employees at other hotels in the vicinity of the Los Angeles Airport, have brought a claim against the Company and Marriott and other LAX area hotel owners and operators alleging that these hotels did not comply with an ordinance adopted by the Los Angeles City Council governing payment of service charges to certain employees at these hotels. The litigation is in the discovery phase. We cannot presently determine the likelihood of the outcome or amount of potential loss, if any; however, we do not expect any potential loss to have a material impact on our financial condition or results of operations.
Regulation
     Our properties must comply with Title III of the Americans with Disabilities Act, or ADA, to the extent that such properties are “public accommodations” as defined by the ADA. The ADA may require removal of structural barriers to access by persons with disabilities in certain public areas of our properties where such removal is readily achievable. We believe that our properties are in substantial compliance with the ADA and that we will not be required to make substantial capital expenditures to address the requirements of the ADA. However, noncompliance with the ADA could result in imposition of fines or an award of damages to private litigants. The obligation to make readily achievable accommodations is an ongoing one, and we will continue to assess our properties and to make alterations as appropriate in this respect.
Insurance
     We carry comprehensive liability, fire, extended coverage, earthquake, business interruption and rental loss insurance covering all of the properties in our portfolio under a blanket policy. In addition, we carry earthquake and terrorism insurance on our properties in an amount and with deductibles, which we believe are commercially reasonable. We do not carry insurance for generally uninsured losses such as loss from riots, war or acts of God. Certain of the properties in our portfolio are located in areas known to be seismically active or subject to hurricanes and we believe we have appropriate insurance for those risks, although they are subject to higher deductibles than ordinary property insurance.
     Most of our hotel management agreements provide that we are responsible for obtaining and maintaining property insurance, business interruption insurance, flood insurance, earthquake insurance (if the hotel is located in an “earthquake prone zone” as determined by the U.S. Geological Survey) and other customary types of insurance related to hotels and the hotel manager is responsible for obtaining general liability insurance, workers’ compensation and employer’s liability insurance.
Available Information
     We maintain an internet website at the following address: www.drhc.com. Through our website, we make our annual reports on Form 10-K, quarterly reports on Form 10-Q, current reports on Form 8-K and amendments to those reports filed or furnished pursuant to Section 13(a) or 15(d) of the Securities Exchange Act of 1934, as amended (the “Exchange Act”), available free of charge as soon as reasonably practicable after they are electronically filed with, or furnished to, the Securities and Exchange Commission (the “SEC”).
     Our website is also a key source of important information about us. We post to the Investor Relations section of our website important information about our business, our operating results and our financial condition and prospects, including, for example, information about material acquisitions and dispositions, our earnings releases and certain supplemental financial information related or complimentary thereto. The website also has a Governance page in the Investor Relations section that includes, among other things, copies of our charter, our bylaws, our Code of Business Conduct and Ethics for our employees, officers and directors, our Guidelines

6


Table of Contents

on Significant Governance Issues and the charters for each standing committee of our Board of Directors, which currently are the Audit Committee, the Compensation Committee and the Nominating and Corporate Governance Committee. Copies of our charter, our bylaws and these charters and policies are also available in print to stockholders upon request addressed to Investor Relations, DiamondRock Hospitality Company, 3 Bethesda Metro Center, Suite 1500, Bethesda, Maryland 20814.
     The information included or referenced to, on or otherwise accessible through our website, is not incorporated by reference in, or considered to be a part of, this report or any document unless expressly incorporated by reference therein.

7


Table of Contents

Item 1A. Risk Factors
     The following risk factors and other information included in this Annual Report on Form 10-K should be carefully considered. The risks and uncertainties described below are not the only ones that we face. Additional risks and uncertainties not presently known to us or that we may currently deem immaterial also may impair our business operations. If any of the following risks occur, our business, financial condition, operating results and cash flows could be adversely affected.
Risks Related to Our Business and Operations
Our business model, especially our concentration in premium full-service hotels, can be highly volatile.
     We own hotels, a very different asset class from many other REITs. A typical office REIT, for example, has long-term leases with third party tenants, which provide a relatively stable long-term stream of revenue. Our TRS, on the other hand, does not enter into a lease with a hotel manager. Instead, our TRS engages the hotel manager pursuant to a management agreement and pays the manager a fee for managing the hotel. The TRS receives all the operating profit or losses at the hotel. Moreover, virtually all hotel guests stay at the hotel for only a few nights, so the rate and occupancy at each of our hotels changes every day. As a result, we may have highly volatile earnings.
     In addition to fluctuations related to our business model, our hotels are and will continue to be subject to various long-term operating risks common to the hotel industry, many of which are beyond our control, including:
    dependence on business and commercial travelers and tourism, both of which vary with consumer and business confidence in the strength of the general economy;
 
    competition from other hotels that may be located in our markets;
 
    an over-supply or over-building of hotels in our markets, which could adversely affect occupancy rates and revenues at our properties;
 
    increases in energy and transportation costs and other expenses affecting travel, which may affect travel patterns and reduce the number of business and commercial travelers and tourists;
 
    increases in operating costs due to inflation and other factors that may not be offset by increased room rates; and
 
    changes in governmental laws and regulations, fiscal policies and zoning ordinances and the related costs of compliance.
     In addition, our hotels are mostly in the premium full-service segment of the hotel business that, historically, tends to have the best operating results in a strong economy and the worst results in a weak economy as many travelers choose lower cost and more limited service hotels. In periods of weak demand, such as the recent economic recession, profitability is negatively affected by the relatively high fixed costs of operating premium full-service hotels when compared to other classes of hotels.
     The occurrence of any of the foregoing factors could have a material adverse effect on our business, financial condition, results of operations and our ability to make distributions to our stockholders.
Our portfolio is highly concentrated in a handful of core markets.
     During 2010, over 65% of our earnings were derived from our hotels in five gateway cities (New York City, Boston, Chicago, Los Angeles and Atlanta) and three destination resorts (Frenchman’s Reef, Vail Marriott, and the Lodge at Sonoma) and as such, the operations of these hotels will have a material impact on our overall results of operations. This concentration in our portfolio may lead to increased volatility in our results. If lodging fundamentals in any of these cities are poor compared to the United States as a whole, the popularity of any of these destinations resorts decreases, or a manmade or natural disaster or casualty or other damage occurs to one of our key hotels, our overall results of operations may be adversely affected.
Recent economic conditions may continue to adversely affect the lodging industry.
     The performance of the lodging industry has historically been linked to key macroeconomic indicators, such as GDP growth, employment, corporate earnings and investment, and travel demand. As these indicators improve, we anticipate that lodging operating

8


Table of Contents

fundamentals will improve as well. However, if the early-stage economic recovery should falter and there is a further extended period of economic weakness, our revenues and profitability could be adversely affected.
Our hotels are subject to significant competition.
     Currently, the markets where our hotels are located are very competitive. However, a material increase in the supply of new hotel rooms to a market can quickly destabilize that market and existing hotels can experience rapidly decreasing RevPAR and profitability. If such over-building occurs in one or more of our major markets, we may experience a material adverse effect on our business, financial condition, results of operations and our ability to make distributions to our stockholders. In particular, we own the Marriott Chicago Downtown and the Renaissance Austin, each of which is being impacted by new supply in its respective market. In Chicago, a new JW Marriott opened in November 2010 and is likely to impact the performance of the Marriott Chicago Downtown by directly competing for Marriott customers, particularly business transient travelers, a typically high ADR segment. In Austin, the Westin Austin at the Domain opened in March 2010 and is a strong competitor to our Renaissance Austin as it is located near several corporate customers of our hotel.
     Additionally, over 10,000 rooms have been, or will be, added to the Manhattan hotel market. Although the new supply is not expected to be directly competitive to our two Courtyard hotels in Manhattan, because many of these hotels are not located near our Courtyard hotels nor do they have the benefit of a well-recognized national hotel brand, there nevertheless may be an impact on the performance of our Courtyard hotels if demand for rooms in Manhattan declines. However, we do believe the new supply is directly competitive to the Hilton Garden Inn Chelsea/New York City and is likely to impact the operating performance of that hotel.
Investments in hotels are illiquid and we may not be able to respond in a timely fashion to adverse changes in the performance of our properties.
     Because real estate investments are relatively illiquid, our ability to promptly sell one or more hotel properties or investments in our portfolio in response to changing economic, financial and investment conditions may be limited. The real estate market is affected by many factors that are beyond our control, including:
    adverse changes in international, national, regional and local economic and market conditions;
 
    changes in supply of competitive hotels;
 
    changes in interest rates and in the availability, cost and terms of debt financing;
 
    changes in governmental laws and regulations, fiscal policies and zoning ordinances and the related costs of compliance with laws and regulations, fiscal policies and ordinances;
 
    the ongoing need for capital improvements, particularly in older structures;
 
    changes in operating expenses; and
 
    civil unrest, acts of God, including earthquakes, floods, hurricanes and other natural disasters and acts of war or terrorism, including the consequences of terrorist acts such as those that occurred on September 11, 2001, which may result in uninsured losses.
     It may be in the best interest of our stockholders to sell one or more of our hotels in the future. We cannot predict whether we will be able to sell any hotel property or investment at an acceptable price or otherwise on reasonable terms and conditions. We also cannot predict the length of time needed to find a willing purchaser and to close the sale of a hotel property or loan.
     These facts and any others that would impede our ability to respond to adverse changes in the performance of our hotel properties could have a material adverse effect on our operating results and financial condition, as well as our ability to make distributions to our stockholders.
In the event of natural disasters, terrorist attacks, significant military actions, outbreaks of contagious diseases or other events for which we may not have adequate insurance, our operations may suffer.
     One of our major hotels, Frenchman’s Reef & Morning Star Marriott Beach Resort, is located on the side of a cliff facing the ocean in the U.S. Virgin Islands, which is in the so-called “hurricane belt” in the Caribbean. The hotel was partially destroyed by a hurricane

9


Table of Contents

in the mid-1990’s and since then has been damaged by subsequent hurricanes, including Hurricane Earl in August 2010. In addition, three of our hotels, the Los Angeles Airport Marriott, the Torrance Marriott South Bay and The Lodge at Sonoma, a Renaissance Resort & Spa, are located in areas that are seismically active. Finally, ten of our hotels are located in metropolitan markets that have been, or may in the future be, targets of actual or threatened terrorist attacks, including New York City, Chicago, Boston and Los Angeles. These hotels are each material to our financial results. The Chicago Marriott, Westin Boston Waterfront Hotel, Los Angeles Airport Marriott, Frenchman’s Reef & Morning Star Marriott Beach Resort, Courtyard Manhattan/Midtown East, Conrad Chicago, Torrance Marriott South Bay, the Lodge at Sonoma, Courtyard Manhattan/Fifth Avenue and Hilton Garden Inn Chelsea/New York City constituted approximately 13.8%, 10.2%, 8.0%, 7.8%, 4.0%, 3.7%, 3.3%, 2.5%, 2.4% and 0.7%, respectively, of our total revenues in 2010. Additionally, even in the absence of direct physical damage to our hotels, the occurrence of any natural disasters, terrorist attacks, significant military actions, outbreaks of contagious diseases, such as H1N1, SARS or the avian bird flu, or other casualty events affecting the United States, will likely have a material adverse effect on business and commercial travelers and tourists, the economy generally and the hotel and tourism industries in particular. While we cannot predict the impact of the occurrence of any of these events, such impact could result in a material adverse effect on our business, financial condition, results of operations and our ability to make distributions to our stockholders.
     We have acquired and intend to maintain comprehensive insurance on each of our hotels, including liability, terrorism, fire and extended coverage, of the type and amount we believe are customarily obtained for or by hotel owners. We cannot assure you that such coverage will be available at reasonable rates or with reasonable deductibles. For example, Frenchman’s Reef & Morning Star Marriott Beach Resort has a high deductible if it is damaged due to a wind storm. Various types of catastrophic losses, like earthquakes, floods, losses from foreign terrorist activities, or losses from domestic terrorist activities may not be insurable or are generally not insured because of economic infeasibility, legal restrictions or the policies of insurers. Future lenders may require such insurance and our failure to obtain such insurance could constitute a default under loan agreements. Depending on our access to capital, liquidity and the value of the properties securing the affected loan in relation to the balance of the loan, a default could have a material adverse effect on our results of operations and ability to obtain future financing.
     In the event of a substantial loss, our insurance coverage may not be sufficient to cover the full current market value or replacement cost of our lost investment. Should an uninsured loss or a loss in excess of insured limits occur, we could lose all or a portion of the capital we have invested in a hotel, as well as the anticipated future revenue from that particular hotel. In that event, we might nevertheless remain obligated for any mortgage debt or other financial obligations related to the property. Inflation, changes in building codes and ordinances, environmental considerations and other factors might also keep us from using insurance proceeds to replace or renovate a hotel after it has been damaged or destroyed. Under those circumstances, the insurance proceeds we receive might be inadequate to restore our economic position with regard to the damaged or destroyed property.
     With or without insurance, damage to any of our hotels, or to the hotel industry generally, due to fire, hurricane, earthquake, terrorism, outbreaks such as H1N1, SARS, or the avian bird flu or other man-made or natural disasters or casualty events could materially and adversely affect our business, financial condition, results of operations and our ability to make distributions to our stockholders.
We are subject to risks associated with our ongoing need for renovations and capital improvements as well as financing for such expenditures.
     In order to remain competitive, our hotels have an ongoing need for renovations and other capital improvements, including replacements, from time to time, of furniture, fixtures and equipment. These capital improvements may give rise to the following risks:
    construction cost overruns and delays;
 
    a possible shortage of available cash to fund capital improvements and the related possibility that financing for these capital improvements may not be available to us on affordable terms;
 
    the renovation investment not resulting in the returns on investment that we expect;
 
    disruptions in the operations of the hotel as well as in demand for the hotel while capital improvements are underway; and
 
    disputes with franchisors/hotel managers regarding compliance with relevant management/franchise agreements.
     The costs of these capital improvements could have a material adverse effect on our business, financial condition, results of operations and our ability to make distributions to our stockholders.

10


Table of Contents

     In addition, we may not be able to fund capital improvements or acquisitions solely from cash provided from our operating activities because we generally must distribute at least 90% of our REIT taxable income, determined without regard to the dividends paid deduction and excluding net capital gains, each year to maintain our REIT tax status. As a result, our ability to fund capital expenditures, or investments through retained earnings, is very limited. Consequently, we rely upon the availability of debt or equity capital to fund our investments and capital improvements, but due to the current recession and capital markets crisis, these sources of funds may not be available on reasonable terms and conditions.
There are several specific risks associated with the ownership of Frenchman’s Reef.
     Frenchman’s Reef is located on the side of a cliff facing the ocean in the United States Virgin Islands, which is in the so-called “hurricane belt” in the Caribbean. It was partially destroyed by a hurricane in the mid-1990’s and since then has been damaged by subsequent hurricanes, including Hurricane Earl in August 2010. While we maintain insurance against wind damage in an amount we believe is customarily obtained for or by hotel owners, Frenchman’s Reef has a deductible of approximately $5 million if it is damaged due to a named windstorm event; therefore, we are self-insured for losses up to $5 million caused by a named windstorm event. While we cannot predict whether there will be another hurricane that will impact this hotel, if there were, then it could have a material adverse affect on the operations of this hotel. Further, in the event of a substantial loss, our insurance coverage may not be sufficient to cover the full current market value or replacement cost of our investment. Should a loss in excess of insured limits occur, we could lose all or a portion of the capital we have invested in Frenchman’s Reef, as well as the anticipated future revenue of this hotel. In that event, we might nevertheless remain obligated for mortgage debt related to Frenchman’s Reef. Inflation, changes in building codes and ordinances, environmental considerations and other factors might also keep us from using insurance proceeds to replace or renovate a hotel after it has been damaged or destroyed. Under those circumstances, the insurance proceeds we receive might be inadequate to restore our economic position with regard to the damaged or destroyed property.
     We are currently undertaking a renovation and repositioning program at Frenchman’s Reef, including a major redesign of the pool, spa upgrade and expansion, infrastructure improvements, including the HVAC system, and renovation of guestrooms. This renovation and repositioning gives rise to several risks, including construction cost overruns and delays; the renovation investment not resulting in the returns on investment that we expect; closure of part of the hotel for longer than expected; and reduction in demand for the portion of the hotel that remains open while capital improvements are underway. These costs and delays could have a material adverse effect on our business, financial condition, results of operations and our ability to make distributions to our stockholders.
     The cost of utilities at Frenchman’s Reef is highly correlated to oil prices. If the price of oil were to increase back to the levels experienced prior to 2010, the cost of utilities would likely increase dramatically and this would have a significant impact on the results of operation. Also, the hotel has experienced disruptions in service from the local utility providers, including power outages from time to time. The hotel has generators in place that are able to provide power when these outages occur. Part of the renovation and repositioning program includes a redesign to the mechanical plant to allow the hotel to generate its own electricity, which is expected to significantly reduce both the kilowatt hour consumption and the cost per kilowatt hour as well as enhance guest comfort. However, there can be no assurance that we will complete this project or that the significant consumption and cost savings can be achieved.
     Frenchman’s Reef benefits from a tax holiday, which was recently extended to February 2015. The provisions of the tax holiday permit us to pay income taxes at 19 percent of the statutory tax rate of 37.4 percent in the U.S. Virgin Islands. There can be no assurance that such tax exemptions or similar exemptions will be secured at the expiration of the current tax holiday.
Our hotel portfolio is not diverse by brand or manager and there are risks associated with using Marriott’s brands on most of our hotels and having Marriott manage most of our hotels.
Our success depends in part on the success of Marriott.
     Eighteen of our current hotels utilize brands owned by Marriott. As a result, our success is dependent in part on the continued success of Marriott and its brands. We believe that building brand value is critical to increasing demand and building customer loyalty. If market recognition or the positive perception of these Marriott brands is reduced or compromised, the goodwill associated with Marriott branded hotels may be adversely affected and the results of operations of our hotels may be adversely affected. As a result, we could experience a material adverse effect on our business, financial condition, results of operations and our ability to make distributions to our stockholders.
Our success depends in part on maintaining good relations with Marriott.

11


Table of Contents

     We have pursued, and continue to pursue, hotel investment opportunities referred to us by Marriott, and we intend to work with Marriott as our preferred hotel management company. Marriott is paid a fee based on gross revenues and profitability of the hotels they manage while we only benefit from operating profits at our hotels. Thus, it is possible that Marriott may desire to undertake operating strategies, or encourage us to add amenities or undertake renovations, which are designed to generate significant gross revenues, but an unreasonably small return on investment.
     Due to the differences in how each company earns its money, which company is responsible for operating losses and capital expenditures, and tensions between an individual hotel and the brand standards of a large chain, there are natural conflicts between an owner of a hotel and a brand company, such as Marriott. These differing objectives could result in deterioration in our relationship with Marriott and may adversely affect our ability to execute business strategies, which in turn would have a material adverse effect on our business, financial condition, results of operations and our ability to make distributions to our stockholders.
     Over the last several years, Marriott has been involved in contractual and other disputes with owners of the hotels it manages. Although we currently maintain good relations with Marriott, we cannot assure you that disputes between us and Marriott regarding the management of our properties will not arise. Should our relationship with Marriott deteriorate, we believe that two of our competitive advantages (namely our ability to work with senior executives at Marriott to improve the asset management of our hotels and our investment sourcing relationship) could be eliminated, which may have a material adverse effect on our business, financial condition, results of operations and our ability to make distributions to our stockholders.
Our results of operations are highly dependent on the management of our hotel properties by third-party hotel management companies, including Marriott.
     In order to qualify as a REIT, we cannot operate our hotel properties or control the daily operations of our hotel properties. Our TRS lessees may not operate these hotel properties and, therefore, they must enter into third-party hotel management agreements with one or more eligible independent contractors (including Marriott). Thus, third-party hotel management companies that enter into management contracts with our TRS lessees will control the daily operations of our hotel properties.
     Under the terms of the hotel management agreements that we have entered into, or that we will enter into in the future, our ability to participate in operating decisions regarding our hotel properties is limited. We currently rely, and will continue to rely, on these hotel management companies to adequately operate our hotel properties under the terms of the hotel management agreements. We do not have the authority to require any hotel property to be operated in a particular manner or to govern any particular aspect of its operations (for instance, setting room rates). Thus, even if we believe our hotel properties are being operated inefficiently or in a manner that does not result in satisfactory occupancy rates, ADRs and operating profits, we may not have sufficient rights under our hotel management agreements to enable us to force the hotel management company to change its method of operation. We can only seek redress if a hotel management company violates the terms of the applicable hotel management agreement with the TRS lessee, and then only to the extent of the remedies provided for under the terms of the hotel management agreement. Our current management agreements are generally non-terminable, subject to certain exceptions for cause, and in the event that we need to replace any of our hotel management companies pursuant to termination for cause, we may experience significant disruptions at the affected properties, which may have a material adverse effect on our business, financial condition, results of operations and our ability to make distributions to our stockholders.
Marriott is not obligated to refer acquisition opportunities to us.
     We have an investment sourcing relationship with Marriott. We believe that our investment sourcing relationship with Marriott will continue to prove valuable in identifying and executing acquisitions. However, we have not entered into a binding agreement or commitment setting forth the terms of this investment sourcing relationship. As a result, we cannot assure you that our investment sourcing relationship will continue or will not be modified.
Our ownership of properties through ground leases exposes us to the risk that we may have difficulty financing such properties, be forced to sell such properties for a lower price or lose such properties upon breach or termination of the ground leases.
     We acquired interests in five hotels (Bethesda Marriott Suites, Courtyard Manhattan/Fifth Avenue, the Salt Lake City Marriott Downtown, the Westin Boston Waterfront Hotel, and the Hilton Minneapolis), the parking lot associated with another hotel (Renaissance Worthington) and two golf courses associated with two additional hotels (Marriott Griffin Gate Resort and Oak Brook Hills Marriott Resort) by acquiring a leasehold interest in land underlying the property. We may acquire additional hotels in the future through the purchase of hotels subject to ground leases. In the past, from time to time, secured lenders have been unwilling to lend, or otherwise charged higher interest rates, for loans secured by a leasehold mortgage compared to loans secured by a fee simple mortgage. In addition, at any given time, investors may be disinterested in buying properties subject to a ground lease and may pay a

12


Table of Contents

lower price for such properties than for a comparable property in fee simple or they may not purchase such properties at any prices, so we may find that we will have a difficult time selling a property subject to a ground lease or may receive less proceeds from such sale. Finally, as lessee under ground leases, we are exposed to the possibility of losing the hotel, or a portion of the hotel, upon termination, or an earlier breach by us, of the ground lease, which could result in a material adverse effect on our business, financial condition, results of operations and our ability to make distributions to our stockholders.
Due to restrictions in our hotel management agreements, franchise agreements, mortgage agreements and ground leases, we may not be able to sell our hotels at the highest possible price (or at all).
Our current hotel management agreements are long-term and contain certain restrictions on selling our hotels, which may affect the value of our hotels.
     The hotel management agreements that we have entered into, and those we expect to enter into in the future, contain provisions restricting our ability to dispose of our hotels which, in turn, may have an adverse affect on the value of our hotels. Our hotel management agreements generally prohibit the sale of a hotel to:
    certain competitors of the manager;
 
    purchasers who are insufficiently capitalized; or
 
    purchasers who might jeopardize certain liquor or gaming licenses.
     In addition, there are rights of first refusal in the hotel management agreement for the Salt Lake City Marriott Downtown and in both the franchise agreement and management agreement for the Vail Marriott Mountain Resort & Spa. These rights of first refusal might discourage certain purchasers from expending resources to conduct due diligence and making an offer to purchase these hotels from us, thus resulting in a lower sales price.
     Finally, our current hotel management agreements contain initial terms ranging from ten to forty years and certain agreements have renewal periods, exercisable at the option of the property manager, of ten to forty-five years. Because our hotels would have to be sold subject to the applicable hotel management agreement, the term length of a hotel management agreement may deter some potential purchasers and could adversely impact the price realized from any such sale. To the extent we receive less sale proceeds, we could experience a material adverse effect on our business, financial condition, results of operations and our ability to make distributions to stockholders.
Our mortgage agreements contain certain provisions that may limit our ability to sell our hotels.
     In order to assign or transfer our rights and obligations under certain of our mortgage agreements, we generally must:
    obtain the consent of the lender;
 
    pay a fee equal to a fixed percentage of the outstanding loan balance; and
 
    pay any costs incurred by the lender in connection with any such assignment or transfer.
     These provisions of our mortgage agreements may limit our ability to sell our hotels which, in turn, could adversely impact the price realized from any such sale. To the extent we receive less sale proceeds, we could experience a material adverse effect on our business, financial condition, results of operations and our ability to make distributions to stockholders.
Our ground leases contain certain provisions that may limit our ability to sell our hotels.
     Our ground lease agreements with respect to Bethesda Marriott Suites, Salt Lake City Marriott Downtown, the Westin Boston Waterfront Hotel, and the Hilton Minneapolis require the consent of the lessor for assignment or transfer. These provisions of our ground leases may limit our ability to sell our hotels which, in turn, could adversely impact the price realized from any such sale. In addition, at any given time, investors may be disinterested in buying properties subject to a ground lease and may pay a lower price for such properties than for a comparable property in fee simple or they may not purchase such properties at any price. Accordingly, we may find it difficult to sell a property subject to a ground lease or may receive lower proceeds from any such sale. To the extent we receive less sale proceeds, we could experience a material adverse effect on our business, financial condition, results of operations and our ability to make distributions to stockholders.

13


Table of Contents

We face competition for hotel acquisitions and investments and we may not be successful in identifying or completing hotel acquisitions and investments that meet our criteria, which may impede our growth.
     One component of our long-term business strategy is expansion through hotel acquisitions and investments. However, we may not be successful in identifying or completing acquisitions or investments that are consistent with our strategy. We compete with institutional pension funds, private equity funds, REITs, hotel companies and others who are engaged in hotel acquisitions and investments. This competition for hotel investments may increase the price we pay for hotels and these competitors may succeed in acquiring those hotels that we seek to acquire. Furthermore, our potential acquisition targets may find our competitors to be more attractive suitors because they may have greater financial resources, may not be dependent on third-party financing, may be willing to pay more or may have a more compatible operating philosophy. In addition, the number of entities competing for suitable hotels may increase in the future, which would increase demand for these hotels and the prices we must pay to acquire them. If we pay higher prices for hotels, our returns on investment and profitability may be reduced. Also, future acquisitions of hotels, hotel companies or hotel investments may not yield the returns we expect, especially if we cannot obtain financing without paying higher borrowing costs, and may result in stockholder dilution.
We may fail to successfully integrate and operate newly acquired hotels.
     Our ability to successfully integrate and operate newly acquired hotels is subject to the following risks:
    we may not possess the same level of familiarity with the dynamics and market conditions of any new markets that we may enter, which could result in us paying too much for hotels in new markets;
 
    market conditions may result in lower than expected occupancy and room rates;
 
    we may acquire hotels without any recourse, or with only limited recourse, for liabilities, whether known or unknown, such as clean-up of environmental contamination, claims by tenants, vendors or other persons against the former owners of the hotels and claims for indemnification by general partners, directors, officers and others indemnified by the former owners of the hotels;
 
    we may need to spend more than budgeted amounts to make necessary improvements or renovations to our newly acquired hotels; and
 
    we may be unable to quickly and efficiently integrate new acquisitions into our existing operations.
     If we cannot operate acquired hotels to meet our goals or expectations, our business, financial condition, results of operations and ability to make distributions to our stockholders could be materially and adversely affected.
Our success depends on senior executive officers whose continued service is not guaranteed.
     We depend on the efforts and expertise of our senior executive officers to manage our day-to-day operations and strategic business direction. The loss of any of their services could have a material adverse effect on our business, financial condition, results of operations and our ability to make distributions to our stockholders.
Seasonality of the hotel business can be expected to cause quarterly fluctuations in our earnings.
     The hotel industry is seasonal in nature. Generally, our earnings are higher in the second and fourth quarters. As a result, we may have to enter into short-term borrowings in our first and third quarters in order to offset these fluctuations in earnings and to make distributions to our stockholders.
The Employee Free Choice Act could substantially increase the cost of doing business.
     We believe that if the Employee Free Choice Act is enacted, a number of our hotels could become unionized. Currently, we have only four hotels whose manager employs a unionized workforce. In general, the wages and benefits of our non-union hotels are consistent with the wages and benefits of unionized hotels in their respective markets. However, unionized hotels are generally subject to a number of work rules that, if implemented at our non-union hotels, could decrease operating margins at these hotels. If that is the case, we believe that the unionization of our remaining hotels may result in a significant decline in the profitability and value of those hotels, which could have a material adverse effect on our business, results of operations, financial condition and ability to pay distributions to our stockholders.

14


Table of Contents

We may be adversely affected by increased use of business related technology which may reduce the need for business related travel.
     The increased use of teleconference and video-conference technology by businesses could result in decreased business travel as companies increase the use of technologies that allow multiple parties from different locations to participate at meetings without traveling to a centralized meeting location. To the extent that such technologies play an increased role in day-to-day business and the necessity for business related travel decreases, hotel room demand may decrease and our financial condition, results of operations, the market price of our common stock and our ability to make distributions to our stockholders may be adversely affected.
We may have difficulty executing our investment strategy associated with our purchase of the Allerton loan.
     We have no prior experience investing in mortgage loans. As a result, we cannot assure you that we will be able to successfully foreclose on, or otherwise take control of, the Allerton Hotel, which secures the mortgage loan. The foreclosure proceedings may also take longer than expected.
     We acquired the Allerton loan with the expectation of subsequently foreclosing on, or otherwise taking control of, the Allerton Hotel, which is securing the mortgage loan. This investment and any other similar investment in mortgage loans that we may undertake in the future may negatively affect our financial condition due to the impact of losses from non-performing loans, and they are subject to increased risks of loss, including risks associated with foreclosure. Foreclosure on a mortgage loan can be an expensive and lengthy process, which could have a substantial negative effect on our anticipated return on a foreclosed mortgage loan. At any time prior to or during the foreclosure proceedings, the borrower may file for bankruptcy, which would have the effect of staying the foreclosure actions and further delaying the foreclosure process. Foreclosure may also create a negative public perception of the related mortgaged property, resulting in a diminution of its value. These types of investments and associated foreclosure actions may also require a substantial amount of resources and negotiations, which may divert the attention of our management team from other activities.
     If we are unable to acquire the Allerton Hotel, we will hold the loan as a debt investment, which is subject to, among other risks, (i) the risk of continued borrower default, (ii) the risks attendant to foreclosure, (iii) the risk of delays and expenses due to interposed defenses or counterclaims, and the possibility that a foreclosure sale may be challenged as a fraudulent conveyance, regardless of the parties’ intent, (iv) the risk that we may be limited in our ability to collect certain funds due to it from a borrower that is a debtor in a case filed under Title 11 of the U.S. Code, 111 U.S.C. §§ 101 et seq., as amended, and (v) the risk that the borrower may not maintain adequate insurance coverage against liability for personal injury and property damage in the event of casualty or accident.
We face risks associated with the development of a hotel by a third-party developer.
     On January 18, 2011, we entered into a purchase and sale agreement to acquire, upon completion (expected in 2013), a hotel property under development on West 42nd Street in Times Square, New York City. We are exposed to the risks associated with the failure of the third-party developer to complete the development, as we expect, of the to-be-developed hotel described in more detail in Item 7 under “Recent Developments.” These include the risk that the third-party developer will default on its obligations under the purchase and sale agreement with us or default on an obligation to a lender, which may have a security interest in the property senior to us. In either of these cases, we may lose the opportunity to acquire the hotel and may have no recourse to the developer. In addition, the hotel is not expected to be opened for approximately 24 to 30 months. If we acquire this hotel, there can be no assurance that the market where it is located will not be experiencing a downturn when the acquisition is completed and the hotel may not perform as we expect.
     We cannot assure you that we will acquire this hotel because the proposed acquisition is subject to a variety of factors, including substantial construction completion of the hotel by the third-party developer and construction of the hotel within the contractual scope. In addition, even if we complete the acquisition of the hotel, we cannot assure you that the hotel will contain more than 250 guest rooms because the additional rooms are subject to the receipt of required permits, approvals and consents.
Risks Related to the Economy and Credit Markets
The lack of availability and terms of financing could adversely impact the amounts, sources and costs of capital available to us.
     The ownership of hotels is very capital intensive. We finance the acquisition of our hotels with a mixture of equity and long-term debt while we traditionally finance renovations and operating needs with cash provided from operations or with borrowings from our corporate credit facility. Typically, when we acquire a hotel, we seek a five to ten year loan secured by a mortgage on the hotel. These loans have a large balloon payment due at their maturity. Generally, we find it more efficient to place a significant amount of debt on a

15


Table of Contents

small number of our hotels and we try to keep a significant number of our hotels unencumbered. With the exception of borrowings under our corporate credit facility in the ordinary course of operating our business, we have only borrowed money to refinance existing debt or to acquire new hotels.
     During periods of economic recession, it could be difficult for us to borrow money. Over the last 10 years, a significant percentage of hotel loans were made by lenders who quickly sold such loans to securitized lending vehicles, such as commercial mortgage backed security (CMBS) pools. If the market for new CMBS issuances results in CMBS lenders making very few loans, the debt capital available to hotel owners could be dramatically reduced.
A recession could result in declines in our average daily room rates, occupancy and RevPAR, and thereby have a material adverse effect on our results of operations.
     The performance of the lodging industry has traditionally been closely linked with the general economy. A stall in the economic recovery or a resurgent recession would have a material adverse effect on our results of operations. If a property’s occupancy or room rates drop to the point where its revenues are insufficient to cover its operating expenses, then we would be required to spend additional funds for that property’s operating expenses.
     In addition, if the operating results decline at our hotels secured by mortgage debt there may not be sufficient operating profit from the hotel to cover the debt service on the mortgage. In such a case, we may be forced to choose from a number of unfavorable options, including using corporate cash, drawing on our corporate credit facility, selling the hotel on disadvantageous terms, including an unattractive price, or defaulting on the mortgage debt and permitting the lender to foreclose. Any one of these options could have a material adverse effect on our business, results of operations, financial condition and ability to pay distributions to our stockholders.
The market price of our common stock could be volatile and could decline, resulting in a substantial or complete loss on our common stockholders’ investment.
     The market price of our common stock has been highly volatile in the past, and investors in our common stock may experience a decrease in the value of their shares, including decreases unrelated to our operating performance or prospects. In the past, securities class action litigation has often been instituted against companies following periods of volatility in their stock price. This type of litigation could result in substantial costs and divert our management’s attention and resources.
Risks Related to Our Debt and Financing
Our existing indebtedness contains financial covenants that could limit our operations and our ability to make distributions to our stockholders.
     Our existing property-level debt contains restrictions (including cash management provisions) that may under circumstances specified in the loan agreements prohibit our subsidiaries that own our hotels from making distributions or paying dividends, repaying loans to us or other subsidiaries or transferring any of their assets to us or another subsidiary. Failure to meet our financial covenants could result from, among other things, changes in our results of operations, the incurrence of additional debt or changes in general economic conditions. In addition, this could cause one or more of our lenders to accelerate the timing of payments and could have a material adverse effect on our business, financial condition, results of operations and our ability to make distributions to our stockholders. The terms of our debt may restrict our ability to engage in transactions that we believe would otherwise be in the best interests of our stockholders.
Our credit facility contains financial covenants that may constrain our ability to sell assets and make distributions to our stockholders.
     Our corporate credit facility contains several financial covenants, the most constraining of which limits the amount of debt we may incur compared to the value of our hotels (our leverage covenant) and the amount of debt service we pay compared to our cash flow (our debt service coverage covenant). If we were to default under either of these covenants, the lenders may require us to repay all amounts then outstanding under our credit facility and may terminate our credit facility. These two financial covenants constrain us from incurring material amounts of additional debt or from selling properties that generate a material amount of income. In addition our credit facility requires that we maintain a portion of our hotels as unencumbered assets. The pool of unencumbered assets must include the Westin Boston Waterfront Hotel, the Vail Marriott Mountain Resort & Spa and the Conrad Chicago. During the term of the credit facility, we are prohibited from selling the Westin Boston Waterfront Hotel and may only sell the Vail Marriott Mountain Resort & Spa and Conrad Chicago under limited circumstances.

16


Table of Contents

Many of our existing mortgage debt agreements contain “cash trap” provisions that could limit our ability to make distributions to our stockholders.
     Certain of our loan agreements contain cash trap provisions that may get triggered if the performance of our hotels decline further. When these provisions are triggered, substantially all of the profit generated by our hotels is deposited directly into lockbox accounts and then swept into cash management accounts for the benefit of our various lenders. Cash is distributed to us only after certain items are paid, including deposits into leasing and maintenance reserves and the payment of debt service, insurance, taxes, operating expenses, and extraordinary capital expenditures and leasing expenses. This could affect our liquidity and our ability to make distributions to our stockholders. During the second quarter of 2010, the Courtyard Manhattan/Midtown East lender notified us that the cash trap provisions had been triggered resulting in $0.8 million being held by the lender as of December 31, 2010.
There is refinancing risk associated with our debt.
     Our typical debt contains limited principal amortization; therefore the vast majority of the principal must be repaid at the maturity of the loan in a so-called “balloon payment.” At the maturity of these loans, the first of which is in late 2014, assuming we do not have sufficient funds to repay the debt, we will need to refinance this debt. If the credit environment is constrained at the time of our debt maturities, we would have a very difficult time refinancing debt. In addition, we locked in our fixed-rate debt at a point in time when we were able to obtain favorable interest rate, principal amortization and other terms. When we refinance our debt, prevailing interest rates and other factors may result in paying a greater amount of debt service, which will adversely affect our cash flow, and, consequently, our cash available for distribution to our stockholders. If we are unable to refinance our debt on acceptable terms, we may be forced to choose from a number of unfavorable options. These options include agreeing to otherwise unfavorable financing terms on one or more of our unencumbered assets, selling one or more hotels at disadvantageous terms, including unattractive prices, or defaulting on the mortgage and permitting the lender to foreclose. Any one of these options could have a material adverse effect on our business, financial condition, results of operations and our ability to make distributions to our stockholders.
If we default on our secured debt in the future, the lenders may foreclose on our hotels.
     All of our indebtedness, except our credit facility, is secured by single property first mortgages on the applicable property. If we default on any of the secured loans, the lender will be able to foreclose on the property pledged to the relevant lender under that loan. While we have maintained certain of our hotels unencumbered by mortgage debt, we have a relatively high loan-to-value on a number of our hotels which are subject to mortgage loans and, as a result, those mortgaged hotels may be at an increased risk of default and foreclosure.
     In addition to losing the property, a foreclosure may result in recognition of taxable income. Under the Internal Revenue Code of 1986, as amended (the “Code”), a foreclosure would be treated as a sale of the property for a purchase price equal to the outstanding balance of the debt secured by the mortgage. If the outstanding balance of the debt secured by the mortgage exceeds our tax basis in the property, we would recognize taxable income on foreclosure even though we did not receive any cash proceeds. As a result, we may be required to identify and utilize other sources of cash for distributions to our stockholders. If this occurs, our financial condition, cash flow and ability to satisfy our other debt obligations or ability to pay distributions may be adversely affected.
Future debt service obligations may adversely affect our operating results, require us to liquidate our properties, jeopardize our ability to make cash distributions necessary to maintain our tax status as a REIT and limit our ability to make distributions to our stockholders.
     In the future, we and our subsidiaries may be able to incur substantial additional debt, including secured debt. While borrowing costs are currently low, borrowing costs on new and refinanced debt may be more expensive. Our existing debt, and any additional debt borrowed in the future could subject us to many risks, including the risks that:
    our cash flow from operations will be insufficient to make required payments of principal and interest or to make cash distributions necessary to maintain our tax status as a REIT;
 
    we may be vulnerable to adverse economic and industry conditions;
 
    we may be required to dedicate a substantial portion of our cash flow from operations to the repayment of our debt, thereby reducing the cash available for distribution to our stockholders, funds available for operations and capital expenditures, future investment opportunities or other purposes;
 
    the terms of any refinancing is likely not as favorable as the terms of the debt being refinanced; and

17


Table of Contents

    the use of leverage could adversely affect our stock price and the ability to make distributions to our stockholders.
     If we violate covenants in our future indebtedness agreements, we could be required to repay all or a portion of our indebtedness before maturity at a time when we might be unable to arrange financing for such repayment on favorable terms, if at all.
     Higher interest rates could increase debt service requirements on our floating rate debt, if any, and refinanced debt and could reduce the amounts available for distribution to our stockholders, as well as reduce funds available for our operations, future investment opportunities or other purposes. We may obtain in the future one or more forms of interest rate protection — in the form of swap agreements, interest rate cap contracts or similar agreements — to “hedge” against the possible negative effects of interest rate fluctuations. However, hedging is expensive, there is no perfect hedge, and we cannot assure you that any hedging will adequately mitigate the adverse effects of interest rate increases or that counterparties under these agreements will honor their obligations. In addition, we may be subject to risks of default by hedging counter-parties.
Risks Related to Regulation, Taxes and the Environment
Noncompliance with governmental regulations could adversely affect our operating results.
Environmental matters.
     Our hotels are, and the hotels we acquire in the future will be, subject to various federal, state and local environmental laws. Under these laws, courts and government agencies may have the authority to require us, as owner of a contaminated property, to clean up the property, even if we did not know of or were not responsible for the contamination. These laws also apply to persons who owned a property at the time it became contaminated. In addition to the costs of cleanup, environmental contamination can affect the value of a property and, therefore, an owner’s ability to borrow funds using the property as collateral or to sell the property. Under the environmental laws, courts and government agencies also have the authority to require that a person who sent waste to a waste disposal facility, such as a landfill or an incinerator, pay for the clean-up of that facility if it becomes contaminated and threatens human health or the environment. A person that arranges for the disposal or treatment, or transports for disposal or treatment, a hazardous substance at a property owned by another person may be liable for the costs of removal or remediation of hazardous substances released into the environment at that property.
     Furthermore, various court decisions have established that third parties may recover damages for injury caused by property contamination. For instance, a person exposed to asbestos while staying in a hotel may seek to recover damages if he or she suffers injury from the asbestos. Lastly, some of these environmental laws restrict the use of a property or place conditions on various activities. For example, certain laws require a business using chemicals (such as swimming pool chemicals at a hotel) to manage them carefully and to notify local officials that the chemicals are being used.
     We could be responsible for the costs associated with a contaminated property. The costs to clean up a contaminated property, to defend against a claim, or to comply with environmental laws could be material and could adversely affect the funds available for distribution to our stockholders. We cannot assure you that future laws or regulations will not impose material environmental liabilities or that the current environmental condition of our hotels will not be affected by the condition of the properties in the vicinity of our hotels (such as the presence of leaking underground storage tanks) or by third parties unrelated to us.
     We may face liability regardless of:
    our knowledge of the contamination;
 
    the timing of the contamination;
 
    the cause of the contamination; or
 
    the party responsible for the contamination of the property.
     Although we have taken and will take commercially reasonable steps to assess the condition of our properties, there may be unknown environmental problems associated with our properties. If environmental contamination exists on our properties, we could become subject to strict, joint and several liability for the contamination by virtue of our ownership interest. In addition, we are obligated to indemnify our lenders for any liability they may incur in connection with a contaminated property.

18


Table of Contents

     The presence of hazardous substances or petroleum contamination on a property may adversely affect our ability to sell the property and could cause us to incur substantial remediation costs. The discovery of environmental liabilities attached to our properties could have a material adverse effect on our results of operations and financial condition and our ability to pay dividends to our stockholders.
Americans with Disabilities Act and other changes in governmental rules and regulations.
     Under the Americans with Disabilities Act of 1990, or the ADA, all public accommodations must meet various federal requirements related to access and use by disabled persons. Compliance with the ADA’s requirements could require removal of access barriers, and non-compliance could result in the U.S. government imposing fines or private litigants winning damages. If we are required to make substantial modifications to our hotels, whether to comply with the ADA or other changes in governmental rules and regulations, our financial condition, results of operations and ability to make distributions to our stockholders could be adversely affected.
Our hotel properties may contain or develop harmful mold, which could lead to liability for adverse health effects and costs of remediating the problem.
     When excessive moisture accumulates in buildings or on building materials, mold growth may occur, particularly if the moisture problem remains undiscovered or is not addressed over a period of time. Some molds may produce airborne toxins or irritants. Concern about indoor exposure to mold has been increasing, as exposure to mold may cause a variety of adverse health effects and symptoms, including allergic reactions. As a result, the presence of mold to which our hotel guests or employees could be exposed at any of our properties could require us to undertake a costly remediation program to contain or remove the mold from the affected property, which would reduce our cash available for distribution. In addition, exposure to mold by our guests or employees, management company employees or others could expose us to liability if property damage or adverse health concerns arise.
A portion of our revenues may be attributable to operations outside of the United States, which will subject us to different legal, monetary and political risks, as well as currency exchange risks, and may cause unpredictability in a significant source of our cash flows that could adversely affect our ability to make distributions to our stockholders.
     We may acquire selective hotel properties outside of the United States. International investments and operations generally are subject to various political and other risks that are different from and in addition to risks in U.S. investments, including:
    the enactment of laws prohibiting or restricting the foreign ownership of property;
 
    laws restricting us from removing profits earned from activities within the foreign country to the United States, including the payment of distributions, i.e., nationalization of assets located within a country;
 
    variations in the currency exchange rates, mostly arising from revenues made in local currencies;
 
    change in the availability, cost and terms of mortgage funds resulting from varying national economic policies;
 
    changes in real estate and other tax rates and other operating expenses in particular countries; and
 
    more stringent environmental laws or changes in such laws.
     In addition, currency devaluations and unfavorable changes in international monetary and tax policies could have a material adverse effect on our profitability and financing plans, as could other changes in the international regulatory climate and international economic conditions. Liabilities arising from differing legal, monetary and political risks as well as currency fluctuations could adversely affect our financial condition, operating results and our ability to make distributions to our stockholders. In addition, the gross income and asset tests that we must meet to qualify as a REIT may limit our ability to earn gains, as determined for federal income tax purposes, attributable to changes in currency exchange rates. These limitations may limit our ability to invest outside of the United States or impair our ability to qualify as a REIT.
Any properties we invest in outside of the United States may be subject to foreign taxes.
     We may invest in additional hotel properties located outside the United States. Jurisdictions outside the United States will generally impose taxes on our hotel properties and our operations within their jurisdictions. To the extent possible, we will structure our investments and activities to minimize our foreign tax liability, but we will likely incur foreign taxes with respect to non-U.S. properties. Moreover, the requirements for qualification as a REIT may preclude us from always using the structure that minimizes our foreign tax liability. Furthermore, as a REIT, we and our stockholders will derive little or no benefit from the foreign tax credits arising from the foreign taxes we pay. As a result, foreign taxes we pay will reduce our income and available cash flow

19


Table of Contents

from our foreign hotel properties, which, in turn, could have a material adverse effect on our business, financial condition, results of operations and our ability to make distributions to our stockholders.
Risks Related to Our Status as a REIT
We cannot assure you that we will remain qualified as a REIT.
     We believe we are qualified to be taxed as a REIT for our taxable year ended December 31, 2010, and we expect to continue to qualify as a REIT for future taxable years, but we cannot assure you that we have qualified, or will remain qualified, as a REIT.
     The REIT qualification requirements are extremely complex and official interpretations of the federal income tax laws governing qualification as a REIT are limited. Certain aspects of our REIT qualification are beyond our control. Accordingly, we cannot be certain that we will be successful in operating so that we can remain qualified as a REIT. At any time, new laws, interpretations, or court decisions may change the federal tax laws or the federal income tax consequences of our qualification as a REIT.
     Moreover, our charter provides that our board of directors may revoke or otherwise terminate our REIT election, without the approval of our stockholders, if it determines that it is no longer in our best interest to continue to qualify as a REIT.
     If we fail to qualify as a REIT and do not qualify for certain statutory relief provisions, or otherwise cease to be a REIT, we will be subject to federal income tax on our taxable income at corporate rates. We might need to borrow money or sell assets in order to pay any such tax. Also, we would not be allowed a deduction for dividends paid to our stockholders in computing our taxable income and we would no longer be compelled to make distributions under the Code. Unless we were entitled to relief under certain federal income tax laws, we could not re-elect REIT status until the fifth calendar year after the year in which we failed to qualify as a REIT. If we fail to qualify as a REIT but are eligible for certain relief provisions, then we may retain our status as a REIT but we may be required to pay a penalty tax, which could be substantial.
Maintaining our REIT qualification contains certain restrictions and drawbacks.
Complying with REIT requirements may cause us to forego otherwise attractive opportunities.
     To remain qualified as a REIT for federal income tax purposes, we must continually satisfy tests concerning, among other things, the sources of our income, the nature and diversification of our assets, the amounts we distribute to our stockholders and the ownership of our stock. In order to meet these tests, we may be required to forego attractive business or investment opportunities. For example, we may not lease to our TRS any hotel which contains gaming. Thus, compliance with the REIT requirements may hinder our ability to operate solely to maximize profits.
To qualify as a REIT we must meet annual distribution requirements.
     In order to remain qualified as a REIT, we generally are required to distribute at least 90% of our REIT taxable income, determined without regard to the dividends paid deduction and excluding net capital gains, each year to our stockholders. To the extent that we satisfy this distribution requirement, but distribute less than 100% of our taxable income, we will be subject to federal corporate income tax on our undistributed taxable income. In addition, we will be subject to a 4% nondeductible excise tax if the actual amount that we pay out to our stockholders in a calendar year is less than a minimum amount specified under federal tax laws. As a result, for example, of differences between cash flow and the accrual of income and expenses for tax purposes, or of nondeductible expenditures, our REIT taxable income in any given year could exceed our cash available for distribution. Accordingly, we may be required to borrow money or sell assets to make distributions sufficient to enable us to pay out enough of our taxable income to satisfy the distribution requirement and to avoid federal corporate income tax and the 4% nondeductible excise tax in a particular year.
     We may distribute taxable dividends that are partially payable in our common stock to satisfy our annual distribution requirement. Under the Internal Revenue Service’s Revenue Procedure 2010-12, we may pay up to 90% of any taxable dividend for taxable years ending on or before December 31, 2011 in shares of our common stock. Taxable stockholders receiving such dividends will be required to include the full amount of the dividend as ordinary income to the extent of our current and accumulated earnings and profits for U.S. federal income tax purposes. As a result, a U.S. stockholder may be required to pay tax with respect to such dividends in excess of the cash received. If a U.S. stockholder sells the shares of common stock it receives as a dividend in order to pay this tax, the sales proceeds may be less than the amount included in income with respect to the dividend, depending on the market price of our common stock at the time of the sale. Furthermore, with respect to non-U.S. stockholders, we may be required to withhold U.S. tax with respect to such dividends, including in respect of all or a portion of such dividend that is payable in shares of our common stock.

20


Table of Contents

In addition, if a significant number of our stockholders sell shares of our common stock in order to pay taxes owed on these dividends, it may put downward pressure on the trading price of our common stock.
The formation of our TRSs and TRS lessees increases our overall tax liability.
     Our domestic TRSs are subject to federal and state income tax on their taxable income. The taxable income of our TRS lessees currently consists and generally will continue to consist of revenues from the hotels leased by our TRS lessees plus, in certain cases, key money payments (amounts paid to us by a hotel management company in exchange for the right to manage a hotel we acquire) and yield support payments, net of the operating expenses for such properties and rent payments to us. Such taxes could be substantial. Our non-U.S. TRSs also may be subject to tax in jurisdictions where they operate.
     We will be subject to a 100% excise tax on transactions with our TRSs that are not conducted on an arm’s-length basis. For example, to the extent that the rent paid by one of our TRS lessees exceeds an arm’s-length rental amount, such amount potentially is subject to this excise tax. While we believe we structure all of our leases on an arm’s-length basis, upon an audit, the IRS might disagree with our conclusion.
You may be restricted from transferring our common stock.
     In order to maintain our REIT qualification, among other requirements, no more than 50% in value of our outstanding stock may be owned, directly or indirectly, by five or fewer individuals (as defined in the federal income tax laws to include certain entities) during the last half of any taxable year. In addition, the REIT rules generally prohibit a manager of one of our hotels from owning, directly or indirectly, more than 35% of our stock and a person who holds 35% or more of our stock from also holding, directly or indirectly, more than 35% of any such hotel management company. To qualify for and preserve REIT status, our charter contains an aggregate share ownership limit and a common share ownership limit. Generally, any shares of our stock owned by affiliated owners will be added together for purposes of the aggregate share ownership limit, and any shares of common stock owned by affiliated owners will be added together for purposes of the common share ownership limit.
     If anyone transfers or owns shares in a way that would violate the aggregate share ownership limit or the common share ownership limit (unless such ownership limits have been waived by our board of directors), or would prevent us from continuing to qualify as a REIT under the federal income tax laws, those shares instead will be transferred to a trust for the benefit of a charitable beneficiary and will be either redeemed by us or sold to a person whose ownership of the shares will not violate the aggregate share ownership limit or the common share ownership limit. If this transfer to a trust would not be effective to prevent a violation of the ownership restrictions in our charter, then the initial intended transfer or ownership will be null and void from the outset. The intended transferee or owner of those shares will be deemed never to have owned the shares. Anyone who acquires or owns shares in violation of the aggregate share ownership limit, the common share ownership limit (unless such ownership limits have been waived by our board of directors) or the other restrictions on transfer or ownership in our charter bears the risk of a financial loss when the shares are redeemed or sold if the market price of our stock falls between the date of purchase and the date of redemption or sale.
Even if we qualify as a REIT, in certain circumstances, we may be subject to federal and state income taxes, which would reduce our cash available for distribution to our stockholders.
     Even if we qualify and maintain our status as a REIT, we may be subject to federal income taxes or state taxes in various circumstances. For example, net income from a “prohibited transaction” will be subject to a 100% tax. In addition, we may not be able to distribute all of our income in any given year, which would result in corporate level taxes, and we may not make sufficient distributions to avoid excise taxes. We may also decide to retain certain gains from the sale or other disposition of our property and pay income tax directly on such gains. In that event, our stockholders would be required to include such gains in income and would receive a corresponding credit for their share of taxes paid by us. We may also be subject to U.S. state and local and non-U.S. taxes on our income or property, either directly or at the level of our operating partnership or the other companies through which we indirectly own our assets. In addition, we may be subject to federal, state local or non-U.S. taxes in other various circumstances. Any federal or state taxes we pay will reduce our cash available for distribution to our stockholders.
REIT dividends generally do not qualify for the reduced tax rates that apply to certain other corporate dividends.
     Tax legislation enacted at the end of 2010 extended the maximum 15% tax rate applicable to “qualified dividend income” received by individuals from domestic and certain foreign corporations through 2012. However, dividends from REITs generally do not qualify as qualified dividend income and, therefore, are taxed at normal ordinary income tax rates. Although this legislation does not adversely affect the taxation of REITs or dividends paid by REITs, the preferential rates applicable to regular corporate dividends could cause investors who are individuals to perceive investments in REITs to be relatively less attractive than investments in the

21


Table of Contents

stock of non-REIT corporations that pay dividends, which could adversely affect the value of the stock of REITs, including our common stock. It is unclear whether this reduced tax rate will be extended beyond 2012 and if so, at what rate.
Foreign investors may be subject to Foreign Investment Real Property Tax Act, or FIRPTA, tax on certain distributions and on the sale of our common stock if certain exceptions do not apply.
     A foreign person disposing of a U.S. real property interest, or USRPI, including shares of a U.S. corporation whose assets consist principally of USRPIs, is generally subject to a tax, known as FIRPTA tax, on the gain recognized on the disposition. FIRPTA tax does not apply, however, to the disposition of stock in a REIT if the REIT is a “domestically controlled qualified investment entity.” A domestically controlled qualified investment entity includes a REIT in which, at all times during a specified testing period, less than 50% in value of its shares is held directly or indirectly by foreign persons. Even if we do not qualify as a domestically controlled qualified investment entity, a foreign person’s sale of our common stock will generally not be subject to tax under FIRPTA as a sale of a USRPI, provided that (1) our common stock is “regularly traded,” as defined by applicable Treasury regulations, on an established securities market at the time of the sale, and (2) the selling foreign person held 5% or less of our outstanding common stock at all times during a specified testing period. If we were to fail to qualify as a domestically controlled qualified investment entity at a time when our common stock is not regularly traded on an established securities market, gain realized by a foreign person on a sale of our common stock would be subject to FIRPTA tax and applicable withholding. No assurance can be given that we will be a domestically controlled qualified investment entity or that our common stock will continue to be regularly traded on an established securities market. Additionally, any distributions we make to our foreign shareholders that are attributable to gain from the sale of any USRPI will also generally be subject to FIRPTA tax and applicable withholding, unless our common stock is regularly traded on an established securities market at the time of the distribution and the recipient did not own more than 5% of our common stock at any time during the year preceding the distribution.
Legislative or regulatory action could adversely affect our stockholders.
     In recent years, numerous legislative, judicial and administrative changes have been made to the federal income tax laws applicable to investments in REITs and similar entities. Additional changes to applicable tax laws are likely to continue to occur in the future, and we cannot assure our stockholders that any such changes will not adversely affect the taxation of a stockholder. Any such changes could have an adverse effect on an investment in our common stock. All stockholders are urged to consult with their tax advisors with respect to the status of legislative, regulatory or administrative developments and proposals and their potential effect on an investment in our common stock.
Risks Related to Our Organization and Structure
Provisions of our charter may limit the ability of a third party to acquire control of our company.
     Our charter provides that no person may beneficially own more than 9.8% of the aggregate outstanding shares of our common stock or more than 9.8% of the value of the aggregate outstanding shares of our capital stock, except certain “look-through entities,” such as mutual funds, which may beneficially own up to 15% of the aggregate outstanding shares of our common stock or up to 15% of the value of the aggregate outstanding shares of our capital stock. Our board of directors has waived this ownership limitation for certain investors in the past. Our bylaws waive this ownership limitation for certain other classes of investors. These ownership limitations may prevent an acquisition of control of our company by a third party without our board of directors’ approval, even if our stockholders believe the change of control is in their best interests.
     Our charter also authorizes our board of directors to issue up to 200,000,000 shares of common stock and up to 10,000,000 shares of preferred stock, to classify or reclassify any unissued shares of common stock or preferred stock and to set the preferences, rights and other terms of the classified or reclassified shares. Furthermore, our board of directors may, without any action by the stockholders, amend our charter from time to time to increase or decrease the aggregate number of shares of stock of any class or series that we have authority to issue. Issuances of additional shares of stock may have the effect of delaying, deferring or preventing a transaction or a change in control of our company that might involve a premium to the market price of our common stock or otherwise be in our stockholders’ best interests.
Certain advance notice provisions of our bylaws may limit the ability of a third party to acquire control of our company.
     Our bylaws provide that (a) with respect to an annual meeting of stockholders, nominations of individuals for election to our board of directors and the proposal of other business to be considered by stockholders may be made only (i) pursuant to our notice of the meeting, (ii) by the board of directors or (iii) by a stockholder who is entitled to vote at the meeting and has complied with the advance notice procedures set forth in the bylaws and (b) with respect to special meetings of stockholders, only the business specified

22


Table of Contents

in our notice of meeting may be brought before the meeting of stockholders and nominations of individuals for election to the board of directors may be made only (A) by the board of directors or (B) provided that the board of directors has determined that directors shall be elected at such meeting, by a stockholder who is entitled to vote at the meeting and has complied with the advance notice provisions set forth in the bylaws. These advance notice provisions may have the effect of delaying, deferring or preventing a transaction or a change in control of our company that might involve a premium to the market price of our common stock or otherwise be in our stockholders’ best interests.
Provisions of Maryland law may limit the ability of a third party to acquire control of our company.
     The Maryland General Corporation Law, or the MGCL, has certain restrictions on a “business combination” and “control share acquisition” which we have opted out of. If an affirmative majority of votes cast by a majority of stockholders entitled to vote approve it, our board of directors may opt in to such provisions of the MGCL. If we opt in, and the stockholders approve it, these provisions may have the effect of delaying, deferring or preventing a transaction or a change in control of our company that might involve a premium price for holders of our common stock or otherwise be in their best interests.
     Additionally, Title 3, Subtitle 8 of the MGCL permits our board of directors, without stockholder approval and regardless of what is currently provided in our charter or bylaws, to take certain actions that may have the effect of delaying, deferring or preventing a transaction or a change in control of our company that might involve a premium to the market price of our common stock or otherwise be in our stockholders’ best interests.
We have entered into an agreement with each of our senior executive officers that provides each of them benefits in the event his employment is terminated by us without cause, by him for good reason, or under certain circumstances following a change of control of our company.
     We have entered into an agreement with each of our senior executive officers that provides each of them with severance benefits if his employment is terminated under certain circumstances following a change of control of our company. Certain of these benefits and the related tax indemnity could prevent or deter a change of control of our company that might involve a premium price for our common stock or otherwise be in the best interests of our stockholders.
You have limited control as a stockholder regarding any changes we make to our policies.
     Our board of directors determines our major policies, including policies related to our investment objectives, leverage, financing, growth and distributions to our stockholders. Our board of directors may amend or revise these policies without a vote of our stockholders. This means that our stockholders will have limited control over changes in our policies and those changes could adversely affect our business, financial condition, results of operations and our ability to make distributions to our stockholders.
We may be unable to generate sufficient cash flows from our operations to make distributions to our stockholders at expected levels, and we cannot assure you of our ability to make distributions in the future.
     Beginning in 2011, we intend to pay a quarterly dividend that represents 90% of cash available for distribution. Our ability to make this intended distribution may be adversely affected by the risk factors described in this Annual Report on Form 10-K and other reports that we file from time to time with the SEC. In addition, our board of directors has the sole discretion to determine the timing, form and amount of any distributions to our stockholders. Our board of directors will make determinations regarding distributions based upon many facts, including our financial performance, our debt service obligations, any debt covenants, our capital expenditure requirements, the requirements for qualification as a REIT and other factors that our board of directors may deem relevant from time to time.
     As a result, no assurance can be given that we will be able to make distributions to our stockholders at expected levels, or at all, or that distributions will increase or even be maintained over time, any of which could materially and adversely affect the market price of our common stock.
Changes in market conditions could adversely affect the market price of our common stock.
     As with other publicly traded equity securities, the value of our common stock depends on various market conditions that may change from time to time. Among the market conditions that may affect the value of our common stock are the following:
    the extent of investor interest in our securities;
 
    the general reputation of REITs and the attractiveness of our equity securities in comparison to other equity securities, including securities issued by other real estate-based companies;

23


Table of Contents

    the underlying asset value of our hotels;
 
    investor confidence in the stock and bond markets, generally;
 
    national and local economic conditions;
 
    changes in tax laws;
 
    our financial performance; and
 
    general stock and bond market conditions.
     The market value of our common stock is based primarily upon the market’s perception of our growth potential and our current and potential future earnings and cash distributions. Consequently, our common stock may trade at prices that are greater or less than our net asset value per share of common stock. If our future earnings or cash distributions are less than expected, it is likely that the market price of our common stock will diminish.
Further issuances of equity securities may be dilutive to current stockholders.
     We may issue additional shares of common stock or preferred stock to raise the capital necessary to finance hotel acquisitions, refinance debt, or pay portions of future dividends. In addition, we may issue preferred stock or units in our operating partnership, which are redeemable on a one-to-one basis for our common stock, to acquire hotels. Such issuances could result in dilution of stockholders’ equity.
Future offerings of debt securities or preferred stock, which would be senior to our common stock upon liquidation and for the purpose of distributions, may cause the market price of our common stock to decline.
     In the future, we may increase our capital resources by making additional offerings of debt or equity securities, which may include senior or subordinated notes, classes of preferred stock and/or common stock. We will be able to issue additional shares of common stock or preferred stock without stockholder approval, unless stockholder approval is required by applicable law or the rules of any stock exchange or automated quotation system on which our securities may be listed or traded. Upon liquidation, holders of our debt securities and shares of preferred stock and lenders with respect to other borrowings will receive a distribution of our available assets prior to the holders of our common stock. Additional equity offerings could significantly dilute the holdings of our existing stockholders or reduce the market price of our common stock, or both. Holders of our common stock are not entitled to preemptive rights or other protections against dilution. Preferred stock and debt, if issued, could have a preference on liquidating distributions or a preference on dividend or interest payments that could limit our ability to make a distribution to the holders of our common stock. Because our decision to issue securities in any future offering will depend on market conditions and other factors beyond our control, we cannot predict or estimate the amount, timing or nature of our future offerings. Thus, our stockholders bear the risk of our future offerings reducing the market price of our common stock and diluting their interest.
Item 1B. Unresolved Staff Comments
     None.
Item 2. Our Properties
Overview
     The following table sets forth certain operating information for each of our hotels owned during the year ended December 31, 2010:
                                             
                                        % Change  
        Number of                             from 2009  
Property   Location   Rooms     Occupancy     ADR ($)     RevPAR ($)     RevPAR(4)  
Chicago Marriott
  Chicago, Illinois     1,198       72.3 %   $ 184.50     $ 133.43       2.7 %
Los Angeles Airport Marriott
  Los Angeles, California     1,004       81.6 %     101.36       82.67       5.5 %
Hilton Minneapolis (1)
  Minneapolis, Minnesota     821       74.0 %     141.19       104.46       8.7 %
Westin Boston Waterfront Hotel
  Boston, Massachusetts     793       67.2 %     192.34       129.20       (2.2 )%
Renaissance Waverly Hotel
  Atlanta, Georgia     521       64.0 %     126.88       81.20       1.2 %
Salt Lake City Marriott Downtown
  Salt Lake City, Utah     510       54.1 %     130.12       70.36       2.9 %

24


Table of Contents

                                             
                                        % Change  
        Number of                             from 2009  
Property   Location   Rooms     Occupancy     ADR ($)     RevPAR ($)     RevPAR(4)  
Renaissance Worthington
  Fort Worth, Texas     504       64.8 %     159.10       103.07       (1.8 )%
Frenchman’s Reef & Morning Star Marriott Beach Resort
  St. Thomas, U.S. Virgin Islands     502       82.2 %     219.91       180.84       4.3 %
Renaissance Austin Hotel
  Austin, Texas     492       61.2 %     143.89       88.11       1.6 %
Torrance Marriott South Bay
  Los Angeles County, California     487       79.8 %     101.34       80.82       2.0 %
Orlando Airport Marriott
  Orlando, Florida     485       72.7 %     95.74       69.59       (7.3 )%
Marriott Griffin Gate Resort
  Lexington, Kentucky     409       62.2 %     148.75       92.59       18.7 %
Oak Brook Hills Marriott Resort
  Oak Brook, Illinois     386       51.7 %     108.05       55.90       13.0 %
Atlanta Westin North at Perimeter
  Atlanta, Georgia     372       69.8 %     102.45       71.51       5.3 %
Vail Marriott Mountain Resort & Spa
  Vail, Colorado     344       61.1 %     220.44       134.71       16.8 %
Marriott Atlanta Alpharetta
  Atlanta, Georgia     318       66.0 %     119.51       78.86       7.3 %
Courtyard Manhattan/Midtown East
  New York, New York     312       85.8 %     244.03       209.26       10.3 %
Conrad Chicago
  Chicago, Illinois     311       80.3 %     186.54       149.83       6.9 %
Bethesda Marriott Suites
  Bethesda, Maryland     272       66.3 %     164.47       109.00       2.0 %
Courtyard Manhattan/Fifth Avenue
  New York, New York     185       86.3 %     254.90       220.05       6.7 %
The Lodge at Sonoma, a Renaissance Resort & Spa
  Sonoma, California     182       68.3 %     197.93       135.13       13.1 %
Hilton Garden Inn Chelsea/New York City (2)
  New York, New York     169       93.8 %     242.48       227.45       29.3 %
Renaissance Charleston (3)
  Charleston, South Carolina     166       81.4 %     157.59       128.24       9.2 %
 
                                 
TOTAL/WEIGHTED AVERAGE
        10,743       70.5 %   $ 155.29     $ 109.40       4.5 %
 
                                 
 
(1)   We purchased the Hilton Minneapolis on June 16, 2010. The operating information above is for the period from June 16, 2010 to December 31, 2010.
 
(2)   We purchased the Hilton Garden Inn Chelsea/New York City on September 8, 2010. The operating information above is for the period from September 8, 2010 to December 31, 2010.
 
(3)   We purchased the Renaissance Charleston on August 6, 2010. The operating information above is for the period from August 6, 2010 to December 31, 2010.
 
(4)   Total hotel statistics and the percentage change from 2009 RevPAR for our 2010 acquisitions reflect the comparable period in 2009 to our 2010 ownership period.
     The following table sets forth information regarding our investment in each of our owned hotels as of December 31, 2010:
                                     
                                Total  
        Year     Number of     Total     Investment  
Property   Location   Opened     Rooms     Investment(1)     Per Room  
                        (in thousands)          
Chicago Marriott
  Chicago, Illinois     1978       1,198     $ 331,686     $ 276,867  
Los Angeles Airport Marriott
  Los Angeles, California     1973       1,004       125,228       124,729  
Hilton Minneapolis
  Minneapolis, Minnesota     1992       821       155,703       189,650  
Westin Boston Waterfront Hotel
  Boston, Massachusetts     2006       793       349,447       440,664  
Renaissance Waverly Hotel
  Atlanta, Georgia     1983       521       131,498       252,396  
Salt Lake City Marriott Downtown
  Salt Lake City, Utah     1981       510       53,929       105,743  
Renaissance Worthington
  Fort Worth, Texas     1981       504       81,950       162,599  
Frenchman’s Reef & Morning Star Marriott Beach Resort
  St. Thomas, U.S. Virgin Islands     1973/1984       502       93,635       186,524  
Renaissance Austin Hotel
  Austin, Texas     1986       492       110,972       225,553  
Torrance Marriott South Bay
  Los Angeles County, California     1985       487       73,538       151,002  
Orlando Airport Marriott
  Orlando, Florida     1983       485       80,935       166,876  
Marriott Griffin Gate Resort
  Lexington, Kentucky     1981       409       56,652       138,513  
Oak Brook Hills Marriott Resort
  Oak Brook, Illinois     1987       386       77,186       199,963  
Atlanta Westin North at Perimeter
  Atlanta, Georgia     1987       372       65,576       176,281  

25


Table of Contents

                                     
                                Total  
        Year     Number of     Total     Investment  
Property   Location   Opened     Rooms     Investment(1)     Per Room  
                        (in thousands)          
Vail Marriott Mountain Resort & Spa
  Vail, Colorado     1983/2002       344       66,532       193,408  
Marriott Atlanta Alpharetta
  Atlanta, Georgia     2000       318       38,501       121,073  
Courtyard Manhattan/Midtown East
  New York, New York     1998       312       75,516       242,039  
Conrad Chicago
  Chicago, Illinois     2001       311       123,227       396,227  
Bethesda Marriott Suites
  Bethesda, Maryland     1990       272       48,485       178,254  
Courtyard Manhattan/Fifth Avenue
  New York, New York     1990       185       44,276       239,329  
The Lodge at Sonoma, a Renaissance Resort & Spa
  Sonoma, California     2001       182       32,359       177,797  
Hilton Garden Inn Chelsea/New York City
  New York, New York     2007       169       68,659       406,268  
Renaissance Charleston
  Charleston, South Carolina     2001       166       38,942       234,590  
 
                             
Total
                10,743     $ 2,324,432     $ 216,367  
 
                             
 
(1)   Total investment represents our initial investment in the hotel plus any owner-funded capital expenditures since acquisition.
Our Hotels
Bethesda Marriott Suites
     The Bethesda Marriott Suites is located in the Rock Spring Corporate Office Park near downtown Bethesda, Maryland, with convenient access to Washington, D.C.’s Beltway (I-495) and the I-270 Technology Corridor. Rock Spring Corporate Office Park contains several million square feet of office space and includes corporate headquarters for companies such as Marriott and Lockheed Martin Corp., as well as offices for the National Institute of Health. The hotel contains 272 guestrooms, all of which are suites, and 5,000 square feet of total meeting space.
     The hotel was built in 1990. We completed the refurbishment of guestrooms during 2006. The hotel lobby was renovated in 2007 and converted into a Marriott “great room.” We acquired the hotel in 2004 and hold the property pursuant to a ground lease. The current term of the ground lease will expire in 2087.
Chicago Marriott
     The Chicago Marriott opened in 1978 and contains 1,198 rooms, 90,000 square-feet of meeting space, and three food and beverage outlets. The 46-story hotel sits amid the world-famous shops and restaurants on Michigan Avenue, in the heart of downtown Chicago. We acquired a fee simple interest in the hotel in 2006.
     We undertook a $35 million renovation of the hotel in 2008. The renovation included a complete redo of all the meeting rooms and ballrooms, adding 17,000 square feet of new meeting space, reconcepting and relocating the restaurant, expanding the lobby bar and creating a Marriott “great room” in the lobby.
     In November 2010, a JW Marriott opened in downtown Chicago. We expect the JW Marriott to be a significant competitor to the Chicago Marriott as it will compete for Marriott customers, particularly business transient travelers, which is a typically high average rate segment.
Conrad Chicago
     The Conrad Chicago opened in 2001 as a Le Meridien and contains 311 rooms, 33 of which are suites, and 13,000 square-feet of meeting space. The property is located on several floors within the 17-story former McGraw-Hill Building, amid Chicago’s Magnificent Mile. The Conrad Chicago rises above the Westfield North Bridge Shopping Centre and the Nordstrom department store on North Michigan Avenue. The property is approximately one half block away from our Chicago Marriott. The Conrad Chicago changed management to Hilton in November 2005 and had its official “Conrad launch” in June 2006. Conrad Hotels has approximately 25 luxury properties worldwide, but currently just three are open in the United States. Conrad Hotels are Hilton’s competitor to Marriott’s Ritz-Carlton brand and Starwood’s St. Regis brand.
     We acquired a fee simple interest in the hotel in 2006. In 2008, we completed a renovation of the guestrooms, corridors, and front entrance.

26


Table of Contents

Courtyard Manhattan/Fifth Avenue
     The Courtyard Manhattan/Fifth Avenue is located on 40th Street, just off of Fifth Avenue in Midtown Manhattan, across the street from the New York Public Library. The hotel is situated in a convenient tourist and business location. It is within walking distance from Times Square, Broadway theaters, Grand Central Station, Rockefeller Center and the Empire State Building. The hotel includes 185 guestrooms. We acquired the hotel in 2004 and hold the property pursuant to a ground lease. The term of the ground lease expires in 2085, inclusive of one 49-year extension.
     We completed significant capital improvements in 2005 and 2006 in connection with our re-branding, renovation and repositioning plan. The capital improvement plan included a complete renovation of the guestrooms, new furniture and bedding for the guestrooms, renovation of the bathrooms with granite vanity tops, installation of a new exercise facility, construction of a boardroom meeting space and modifications to make the hotel more accommodating to persons with disabilities.
Courtyard Manhattan/Midtown East
     The Courtyard Manhattan/Midtown East is located in Manhattan’s East Side, on Third Avenue between 52nd and 53rd Streets. The hotel has 312 guestrooms and 1,500 square feet of meeting space. Prior to 1998, the building was used as an office building, but then was completely renovated and opened in 1998 as a Courtyard by Marriott.
     We acquired the hotel in 2004. We hold a fee simple interest in a commercial condominium unit, which includes a 47.725% undivided interest in the common elements in the 866 Third Avenue Condominium; the rest of the condominium is owned predominately (48.2%) by the building’s other major occupant, Memorial Sloan-Kettering Cancer Hospital. The hotel occupies the lobby area on the 1st floor, all of the 12th-30th floors and its pro rata share of the condominium’s common elements.
     We completed a guestroom and public space renovation in 2006.
Frenchman’s Reef & Morning Star Marriott Beach Resort
     The Frenchman’s Reef & Morning Star Marriott Beach Resort is a 17-acre resort hotel located in St. Thomas, U.S. Virgin Islands. The hotel is located on a hill overlooking Charlotte Amalie Harbor and the Caribbean Sea. The hotel has 502 guestrooms, including 27 suites, and approximately 60,000 square feet of meeting space. The hotel caters primarily to tourists, but also attracts group business travelers. We acquired a fee simple interest in the hotel in 2005.
     The Frenchman’s Reef section of the resort was built in 1973 and the Morning Star section of the resort was built in 1984. Following severe damage from a hurricane, the entire resort was substantially rebuilt in 1996 as part of a $60 million capital improvement. We are currently undertaking a $45 million renovation and repositioning program at Frenchman’s Reef, including a major redesign of the pool, spa upgrade and expansion, infrastructure improvements, including the HVAC system, and renovation of guestrooms.
Hilton Garden Inn Chelsea/New York City
     The Hilton Garden Inn Chelsea/New York City, located along West 28th Street between 6th and 7th Avenue in Manhattan, was built in 2007 and has 169 guestrooms. The location produces leisure demand from its proximity to Times Square, the Empire State Building and Madison Square Garden and business transient demand from its central access to both Midtown and Downtown as well as major transportation hubs. We acquired a fee simple interest in the hotel in 2010.
Hilton Minneapolis
     The Hilton Minneapolis is the largest hotel in the state of Minnesota with 821 rooms and approximately 77,000 square feet of meeting space. The hotel was constructed in 1992 and the guestrooms and meeting space were renovated and upgraded in 2006, including the addition of approximately 10,000 square feet of incremental meeting space. The hotel is located near the Minneapolis Convention Center, and is convenient to Target Field and local shopping, dining, and all downtown attractions via a climate-controlled skyway.
     We acquired the hotel in 2010 and hold the property pursuant to a ground lease, which has approximately 80 years remaining with no renewal options.

27


Table of Contents

Los Angeles Airport Marriott
     The Los Angeles Airport Marriott was built in 1973 and has 1,004 guestrooms, including 19 suites, and approximately 55,000 square feet of meeting space. The hotel attracts both business and leisure travelers due to its convenient location minutes from Los Angeles International Airport (LAX), one of the busiest airports in the world. The property attracts large groups due to its significant amount of meeting space, guestrooms and parking spaces.
     We acquired a fee simple interest in the hotel in 2005. The hotel guestrooms underwent a significant renovation in 2006 and the meeting rooms were renovated in 2007.
Marriott Atlanta Alpharetta
     The Marriott Atlanta Alpharetta is located in the city of Alpharetta, Georgia, approximately 22 miles north of Atlanta. Alpharetta is located in North Fulton County, a very affluent county, which is characterized by being the national or regional headquarters of a number of large corporations, and it contains a large network of small and mid-sized companies supporting these corporations. The hotel is located in the Windward Office Park near several major corporations, including ADP, AT&T, McKesson, Siemens, Nortel and IBM. The hotel provides all of the amenities that are desired by business guests and is one of the few full-service hotels in a market predominately characterized by chain-affiliated select-service hotels. The hotel opened in 2000. The hotel includes 318 guestrooms and 9,000 square feet of meeting space.
     We acquired a fee simple interest in the hotel in 2005 and renovated the hotel meeting space in 2008.
Marriott Griffin Gate Resort
     Marriott Griffin Gate Resort is a 163-acre regional resort located north of downtown Lexington, Kentucky. The resort has 409 guestrooms, including 21 suites, as well as 28,000 square feet of meeting space. The resort contains three distinct components: the seven story main hotel and public areas, the Griffin Gate Golf Club, with a Rees Jones-designed 18-hole golf course, and The Mansion (which was originally constructed in 1854 and was Lexington’s first AAA 4-Diamond restaurant). The hotel is near the area’s major corporate office parks and regional facilities of a number of major companies such as IBM, Toyota, Lexel Corporation and Lexmark International. The hotel also is located in proximity to downtown Lexington, the University of Kentucky, the historic Keeneland Horse Track and the Kentucky Horse Park.
     The hotel originally opened in 1981. In 2003, the prior owner, Marriott, initiated a major renovation and repositioning of the resort, with an approximate $10 million capital improvement plan. We completed the renovation plan in 2005. The renovation included a complete guestroom and guestroom corridor renovation, as well as a renovation of the exterior façade. We also significantly renovated the public space at the hotel. In 2007, we added a spa, repositioned and redesigned the restaurants, and added meeting space to the hotel.
     We acquired the hotel in 2004. We own a fee simple interest in the hotel, The Mansion, and most of the Griffin Gate Golf Club. However, approximately 54 acres of the golf course are held pursuant to a ground lease. The ground lease runs through 2033 (inclusive of four five-year renewal options), and contains a buyout right beginning at the end of the term in 2013 and at the end of each five-year renewal term thereafter. We are the sub-sublessee under another minor ground lease of land adjacent to the golf course, with a term expiring in 2020.
Oak Brook Hills Marriott Resort
     In July 2005, we acquired the Oak Brook Hills Resort & Conference Center, replaced the existing manager with an affiliate of Marriott and re-branded the hotel as the Oak Brook Hills Marriott Resort. The hotel underwent a significant renovation in 2006 and early 2007. The resort was built in 1987 and has 386 guestrooms, including 37 suites. The hotel markets itself to national and regional conferences by providing over 40,000 square feet of meeting space at a hotel with a championship golf course that is convenient to both O’Hare and Chicago Midway airports and is near downtown Chicago. The resort is located in Oak Brook, Illinois.
     The hotel is located on approximately 18 acres that we own in fee simple. The hotel is adjacent to an 18-hole, approximately 110-acre, championship golf course that we lease pursuant to a ground lease, which has approximately 35 years remaining, including renewal terms. Rent for the entire initial term of the ground lease has been paid in full.
Orlando Airport Marriott
     The Orlando Airport Marriott was built in 1983 and has 485 guestrooms, including 14 suites, and approximately 26,000 square feet of meeting space. The hotel has a resort-like setting yet is well-located in a commercial office park five minutes from the Orlando

28


Table of Contents

International Airport. The hotel serves predominantly business transient guests as well as small and mid-size groups due to the hotel’s amenities as well as its proximity to the airport.
     We acquired a fee simple interest in the hotel in 2005. The hotel guestrooms and lobby underwent a significant renovation in 2006.
Renaissance Austin
     The Renaissance Austin opened in 1986 and includes 492 rooms, 60,000 square feet of meeting space, a restaurant, lounge and delicatessen. The hotel is situated in Austin’s Arboretum area, near the major technology firms located in Austin, including Dell, Motorola, IBM, Samsung and National Instruments. In close proximity are office complexes, high-end shopping and upscale restaurants. The hotel is 12 miles from downtown Austin, home of the 6th Avenue Historic District, the State Capitol, and the University of Texas.
     We acquired the fee simple interest in the hotel in 2006. In 2008, we completed the conversion of a nightclub in the building adjacent to the hotel into 7,000 square feet of meeting space.
     The Westin Austin at the Domain opened in March 2010. We expect this hotel to be a significant competitor to the Renaissance Austin due to its proximity to our corporate customers.
Renaissance Charleston
     The Renaissance Charleston opened in 2001 and includes 166 guestrooms. The hotel is located in the historic district of Charleston, South Carolina. The hotel targets leisure guests due to its location in the historic district and business transient guests as corporations increase activity in the area. Boeing selected Charleston as the location for its second 787 Dreamliner production facility. The new 1.2 million square foot building is scheduled to open in mid-2011 and is expected to employ almost 4,000 people. In addition, Southwest Airlines announced that it will begin serving the Charleston International Airport beginning in early 2011, which is estimated to bring 200,000 additional passengers to Charleston annually.
     Prior to our acquisition of the hotel in 2010, the guestrooms were renovated in 2008. We own a fee simple interest in the hotel.
Renaissance Waverly
     The Renaissance Waverly opened in 1983 and includes 521 rooms, 65,000 square feet of meeting space, and multiple food and beverage outlets. The Renaissance Waverly consists of a 13-story rectangular tower with an atrium rising to the top floor. The Renaissance Waverly is connected to the Galleria shopping complex and the 320,000 square-foot Cobb Galleria Centre convention facility. The Galleria office complex is within Atlanta’s second largest office sub-market and in close proximity to Home Depot’s world headquarters, as well as offices for IBM, Lockheed Martin and Coca-Cola. Within walking distance of the property are the Cumberland Mall, and the Cobb Energy Performing Arts Center, which opened in 2007.
     We acquired a fee simple interest in the hotel in 2006.
Renaissance Worthington
     The Renaissance Worthington has 504 guestrooms, including 30 suites, and approximately 57,000 total square feet of meeting space. The hotel is located in downtown Fort Worth in Sundance Square, a sixteen-block retail area. It is also near Fort Worth’s Convention Center, which hosts a wide range of events, including conventions, conferences, sporting events, concerts and trade and consumer shows. The hotel was opened in 1981 and underwent $4 million in renovations in 2002 and 2003.
     We acquired a fee simple interest in the hotel in 2005. A portion of the land under the parking garage (consisting of 0.28 acres of the entire 3.46 acre site) is subject to three co-terminus ground leases. Each of the ground leases extends to July 31, 2022 and provides for three successive renewal options of 15 years each. The ground leases provide for adjustments to the fixed ground rent payments every ten years during the term.
Salt Lake City Marriott Downtown
     The Salt Lake City Marriott Downtown has 510 guestrooms, including 6 suites, and approximately 22,300 square feet of meeting space. The hotel’s rooms underwent a significant renovation in late 2008 and into early 2009. The hotel is located in downtown Salt Lake City across from the Salt Palace Convention Center near Temple Square. Demand for the hotel is generated primarily by the

29


Table of Contents

Convention Center, the Church of Jesus Christ of Latter-day Saints, the University of Utah, government offices and nearby ski destinations.
     The hotel is located next to the City Creek Project, one of the largest urban redevelopment projects in the United States. Currently, the owner of the City Creek Project, an affiliate of the Church of Jesus Christ of Latter-day Saints, has cleared a 20 acre parcel of land between the hotel and Temple Square, the location of the Salt Lake Temple and Salt Lake Tabernacle, and is in the process of constructing a mixed use project consisting of retail, office and residential. The project is expected to be completed in 2012. Until the completion of the project, the hotel is expected to experience some disruption. After the completion of the project, it is expected to be an amenity and demand-driver for the hotel.
     We acquired the hotel in 2004. We hold ground lease interests in the hotel and the extension that connects the hotel to City Creek Project. The term of the ground lease for the hotel runs through 2056, inclusive of five ten-year renewal options. The term of the ground lease for the extension of the hotel (containing approximately 1,078 square feet) runs through 2017. In 2009, we acquired a 21% interest in the land under the hotel for approximately $0.9 million. This gives us a right of first refusal in the event that the other owners want to sell their interests in the entity and the right to veto the sale of the land to a third party.
The Lodge at Sonoma, a Renaissance Resort & Spa
     The Lodge at Sonoma, a Renaissance Resort & Spa, was built in 2000 and is located in the heart of the Sonoma Valley wine country, 45 miles from San Francisco, in the town of Sonoma, California. Numerous wineries are located within a short driving distance from the resort. The area is served by the Sacramento, Oakland, San Jose, and San Francisco airports. Leisure demand is generated by Sonoma Valley and Napa Valley wine country attractions. Group and business demand is primarily generated from companies located in San Francisco and the surrounding Bay Area, and some ancillary demand is generated from the local wine industry.
     We acquired the hotel in 2004. We own a fee simple interest in the hotel, which is comprised of the main two-story Lodge building, including 76 guestrooms and 18 separate cottage buildings, containing the remaining 102 guestrooms and 4 suites. The award-winning Raindance Spa is located in a separate two-story building at the rear of the cottages. The hotel also has 22,000 square feet of meeting and banquet space.
Torrance Marriott South Bay
     The Torrance Marriott South Bay was built in 1985 and has 487 guestrooms, including 11 suites, and approximately 23,000 square feet of indoor and outdoor meeting space. The hotel underwent a significant renovation in 2006 and 2007. The hotel is located in Los Angeles County in Torrance, California, a major automotive center. Two major Japanese automobile manufacturers, Honda and Toyota, have their U.S. headquarters in the Torrance area and generate demand for the hotel. It is also adjacent to the Del Amo Fashion Center mall, one of the largest malls in America.
     We acquired the hotel in 2005 and own a fee simple interest in the hotel.
Atlanta Westin North at Perimeter
     The Atlanta Westin North at Perimeter is a 20-story hotel, which opened in 1987 and contains 372 rooms and 20,000 square-feet of meeting space. The property is located within the Perimeter Center sub-market of Atlanta, Georgia. Comprising over 23 million square-feet of office space, Perimeter Center is one of the largest office markets in the southeast, and its corporate tenants include UPS, Hewlett Packard, Microsoft, Newell Rubbermaid and General Electric.
     We acquired the fee simple interest in the hotel in 2006 and completed guestroom and lobby renovations during 2007.
Westin Boston Waterfront Hotel
     The Westin Boston Waterfront Hotel opened in June 2006 and contains 793 rooms and 69,000 square feet of meeting space. The hotel is attached to the 1.6 million square foot Boston Convention and Exhibition Center, or BCEC, and is located in the Seaport District. The Westin Boston Waterfront Hotel includes a full service restaurant, a lobby lounge, a Starbucks licensed café, a 400-car underground parking facility, a fitness center, an indoor swimming pool, a business center, a gift shop and retail space.
     The retail space is a separate three-floor, 100,000 square foot building attached to the Westin Boston Waterfront Hotel. In this building, we completed the construction of 37,000 square feet of meeting and exhibition space at a cost of approximately $19 million.

30


Table of Contents

We have leased a portion of the retail space to an Irish pub restaurant and an upscale bar, which added amenities for our guests. When the remaining retail space is leased to third-party tenants, we or the tenants will complete the necessary tenant improvements.
     We acquired a leasehold interest in the property in 2007. We also acquired a leasehold interest in a parcel of land with development rights to build a 320 to 350 room hotel. The expansion hotel, should we decide to build it, will be located on a 11/2 acre parcel of developable land that is immediately adjacent to the Westin Boston Waterfront Hotel. The expansion hotel is expected to have 320 to 350 rooms and 100 underground parking spaces and, upon construction, could also be attached to the BCEC. We are still investigating the cost to construct and the potential returns associated with, an expansion hotel and have not concluded whether or not to pursue this portion of the project.
Vail Marriott Mountain Resort & Spa
     The Vail Marriott Mountain Resort & Spa is located at the base of Vail Mountain in Vail, Colorado. The hotel has 344 guestrooms, including 61 suites, and approximately 21,000 square feet of meeting space. The hotel is approximately 150 yards from the Eagle Bahn Express Gondola, which transports guests to the top of Vail Mountain, with over 5,289 acres of skiable terrain. The hotel is located in Lionshead Village, the center of which was recently completely renovated to create a new European-inspired plaza which includes luxury condominiums and a small 36 room hotel, as well as equipment rentals, ski storage, lockers, ski and snowboard school, shopping and an après ski restaurant and bar; dining and shopping opportunities; and a winter ice-skating plaza and entertainment venues.
     The hotel opened in 1983 and underwent a renovation of the public space, guest rooms and corridors in 2002. We acquired a fee simple interest in the hotel in 2005 and completed the renovation of certain meeting space and pre-function space during 2006.
Our Hotel Management Agreements
     We are a party to hotel management agreements for our 23 hotels. Each hotel manager is responsible for (i) the hiring of certain executive level employees, subject to certain veto rights, (ii) training and supervising the managers and employees required to operate the properties and (iii) purchasing supplies, for which we generally will reimburse the manager. The managers (or the franchisors in the case of the Vail Marriott Mountain Resort & Spa, Atlanta Westin North at Perimeter, and Hilton Garden Inn Chelsea/New York City) provide centralized reservation systems, national advertising, marketing and promotional services, as well as various accounting and data processing services. Each manager also prepares and implements annual operations budgets subject to our review and approval. Each of our management agreements limits our ability to sell, lease or otherwise transfer the hotels unless the transferee (i) is not a competitor of the manager, (ii) assumes the related management agreements and (iii) meets specified other conditions.
Term
     The following table sets forth the agreement date, initial term and number of renewal terms under the respective hotel management agreements for each of our hotels. Generally, the term of the hotel management agreements renew automatically for a negotiated number of consecutive periods upon the expiration of the initial term unless the property manager gives notice to us of its election not to renew the hotel management agreement.
                 
        Date of        
Property   Manager   Agreement   Initial Term   Number of Renewal Terms
Austin Renaissance
  Marriott   6/2005   20 years   Three ten-year periods
Atlanta Alpharetta Marriott
  Marriott   9/2000   30 years   Two ten-year periods
Atlanta Westin North at Perimeter
  Davidson Hotel Company   6/2009   10 years   None
Bethesda Marriott Suites
  Marriott   12/2004   21 years   Two ten-year periods
Boston Westin Waterfront
  Starwood   5/2004   20 years   Four ten-year periods
Chicago Marriott Downtown
  Marriott   3/2006   32 years   Two ten-year periods
Conrad Chicago
  Hilton   11/2005   10 years   Two five-year periods
Courtyard Manhattan/Fifth Avenue
  Marriott   12/2004   30 years   None
Courtyard Manhattan/Midtown East
  Marriott   11/2004   30 years   Two ten-year periods
Frenchman’s Reef & Morning Star Marriott Beach Resort
  Marriott   9/2000   30 years   Two ten-year periods
Hilton Garden Inn Chelsea/New York City
  Alliance Hospitality Management   9/2010   10 years   None
Hilton Minneapolis
  Hilton   3/2006   20 3/4 years   None
Los Angeles Airport Marriott
  Marriott   9/2000   40 years   Two ten-year periods

31


Table of Contents

                 
        Date of        
Property   Manager   Agreement   Initial Term   Number of Renewal Terms
Marriott Griffin Gate Resort
  Marriott   12/2004   20 years   One ten-year period
Oak Brook Hills Marriott Resort
  Marriott   7/2005   30 years   None
Orlando Airport Marriott
  Marriott   11/2005   30 years   None
Renaissance Charleston
  Marriott   1/2000   21 years   Two five-year periods
Renaissance Worthington
  Marriott   9/2000   30 years   Two ten-year periods
Salt Lake City Marriott Downtown
  Marriott   12/2001   30 years   Three fifteen-year periods
The Lodge at Sonoma, a Renaissance Resort & Spa
  Marriott   10/2004   20 years   One ten-year period
Torrance Marriott South Bay
  Marriott   1/2005   40 years   None
Waverly Renaissance
  Marriott   6/2005   20 years   Three ten-year periods
Vail Marriott Mountain Resort & Spa
  Vail Resorts   6/2005   151/2 years   None
Amounts Payable under our Hotel Management Agreements
     Under our current hotel management agreements, the hotel manager receives a base management fee and, if certain financial thresholds are met or exceeded, an incentive management fee. The base management fee is generally payable as a percentage of gross hotel revenues for each fiscal year. The incentive management fee is generally based on hotel operating profits, but the fee only applies to that portion of hotel operating profits above a negotiated return on our invested capital, which we refer to as the owner’s priority. We refer to this excess of operating profits over the owner’s priority as “available cash flow.”
     The following table sets forth the base management fee, incentive management fee and FF&E reserve contribution, generally due and payable each fiscal year, for each of our properties:
             
    Base Management   Incentive   FF&E Reserve
Property   Fee(1)   Management Fee(2)   Contribution(1)
Austin Renaissance
  3%   20%(3)   4%(4)
Atlanta Alpharetta Marriott
  3%   25%(5)   5%(6)
Atlanta Westin North at Perimeter
  2.5%   10%(7)   4%
Bethesda Marriott Suites
  3%   50%(8)   5%(9)
Boston Westin Waterfront
  2.5%   20%(10)   4%
Chicago Marriott Downtown
  3%   20%(11)   5%
Conrad Chicago
  3%   15%(12)   4%
Courtyard Manhattan/Fifth Avenue
  5.5%(13)   25%(14)   4%
Courtyard Manhattan/Midtown East
  5%   25%(15)   4%
Frenchman’s Reef & Morning Star Marriott Beach Resort
  3%   25%(16)   5.5%
Hilton Garden Inn Chelsea/New York City
  2.5%(17)   10%(18)   None
Hilton Minneapolis
  3%   15%(19)   4%
Los Angeles Airport Marriott
  3%   25%(20)   5%
Marriott Griffin Gate Resort
  3%   20%(21)   5%
Oak Brook Hills Marriott Resort
  3%   20% or 30%(22)   5.5%
Orlando Airport Marriott
  3%   20% or 25%(23)   5%
Renaissance Charleston
  3.5%   20%(24)   4%(25)
Renaissance Worthington
  3%   25%(26)   5%
Salt Lake City Marriott Downtown
  3%   20%(27)   5%
The Lodge at Sonoma, a Renaissance Resort & Spa
  3%   20%(28)   4%(29)
Torrance Marriott South Bay
  3%   20%(30)   5%
Waverly Renaissance
  3%   20%(31)   4%(4)
Vail Marriott Mountain Resort & Spa
  3%   20%(32)   4%
 
(1)   As a percentage of gross revenues.
 
(2)   Based on a percentage of hotel operating profits above a negotiated return on our invested capital as more fully described in the following footnotes.

32


Table of Contents

(3)   Calculated as a percentage of operating profits in excess of the sum of (i) $6.0 million and (ii) 10.75% of certain capital expenditures.
 
(4)   The FF&E contribution increases to 4.5% beginning in January 2026 and thereafter.
 
(5)   Calculated as a percentage of operating profits in excess of the sum of (i) $4.1 million and (ii) 10.75% of certain capital expenditures.
 
(6)   The FF&E contribution increased from 4% to 5% beginning in February 2010.
 
(7)   Calculated as a percentage of operating profits after a pre-set dollar amount of owner’s priority beginning in 2010. The owner’s priority is $3.0 million in 2010, $3.7 million on 2011, $4.2 million in 2012, $4.7 million in 2013 and $5.0 million in 2014. In 2015 and thereafter, the owner’s priority adjusts annually based upon CPI. The incentive management fee cannot exceed 1.5% of total revenue.
 
(8)   Calculated as a percentage of operating profits in excess of the sum of (i) the payment of certain loan procurement costs, (ii) 10.75% of certain capital expenditures, (iii) an agreed-upon return on certain expenditures and (iv) the value of certain amounts paid into a reserve account established for the replacement, renewal and addition of certain hotel goods. The owner’s priority expires in 2027.
 
(9)   The contribution is reduced to 1% until operating profits exceed an owner’s priority of $3.8 million.
 
(10)   Calculated as a percentage of operating profits in excess of the sum of (i) actual debt service and (ii) 15% of cumulative and compounding return on equity, which resets with each sale.
 
(11)   Calculated as 20% of net operating income before base management fees. There is no owner’s priority.
 
(12)   Calculated as a percentage of operating profits above $8.8 million. Beginning in fiscal year 2011, the owner’s priority will be calculated as 103% of the prior year cash flow.
 
(13)   The base management fee will be equal to 5.5% of gross revenues for fiscal years 2010 through 2014 and 6% for fiscal year 2015 and thereafter until the expiration of the agreement. Beginning in 2011, the base management fee may increase to 6.0% at the beginning of the next fiscal year if operating profits equal or exceed $5.0 million.
 
(14)   Calculated as a percentage of operating profits in excess of the sum of (i) $5.5 million and (ii) 12% of certain capital expenditures, less 5% of the total real estate tax bill (for as long as the hotel is leased to a party other than the manager).
 
(15)   Calculated as a percentage of operating profits in excess of the sum of (i) $7.9 million and (ii) 10.75% of certain capital expenditures.
 
(16)   Calculated as a percentage of operating profits in excess of the sum of (i) $11.5 million and (ii) 10.75% of certain capital expenditures.
 
(17)   The base management fee will increase to 2.75% in September 2013 and thereafter.
 
(18)   Calculated as a percentage of operating profits in excess of the sum of (i) $8.3 million plus (ii) 12% of certain capital expenditures plus (iii) 12% of working capital provided by the owner. The incentive management fee payable in any year can be reduced by 25% if the actual House Profit margin is less than budget or if the trailing 12-month RevPAR Index is less than the previous year.
 
(19)   Calculated as a percentage of operating profits in excess of the sum of (i) $11.6 million and (ii) 11% of certain capital expenditures.
 
(20)   Calculated as a percentage of operating profits in excess of the sum of (i) $10.3 million and (ii) 10.75% of certain capital expenditures.
 
(21)   Calculated as a percentage of operating profits in excess of the sum of (i) $6.1 million and (ii) 10.75% of certain capital expenditures.
 
(22)   Calculated as a percentage of operating profits in excess of the sum of (i) $8.1 million and (ii) 10.75% of certain capital expenditures. The percentage of operating profits is 20% except from 2011 through 2021 when it is 30%.
 
(23)   Calculated as a percentage of operating profits in excess of the sum of (i) $9.0 million and (ii) 10.75% of certain capital expenditures. The percentage of operating profits is 20% except from 2011 through 2021 when it is 25%.
 
(24)   Calculated as a percentage of operating profits in excess of the sum of (i) $2.6 million and (ii) 10% of certain capital expenditures.
 
(25)   The FF&E contribution increases to 5% beginning in January 2011.
 
(26)   Calculated as a percentage of operating profits in excess of the sum of (i) $7.6 million and (ii) 10.75% of certain capital expenditures.
 
(27)   Calculated as a percentage of operating profits in excess of the sum of (i) $6.1 million and (ii) 10.75% of capital expenditures.
 
(28)   Calculated as a percentage of operating profits in excess of the sum of (i) $3.6 million and (ii) 10.75% of capital expenditures.

33


Table of Contents

(29)   The FF&E contribution increases to 5% beginning in fiscal year 2011 and thereafter.
 
(30)   Calculated as a percentage of operating profits in excess of the sum of (i) $7.5 million and (ii) 10.75% of certain capital expenditures.
 
(31)   Calculated as a percentage of operating profits in excess of the sum of (i) $10.3 million and (ii) 10.75% of certain capital expenditures.
 
(32)   Calculated as a percentage of operating profits in excess of the sum of (i) $7.4 million and (ii) 11% of certain capital expenditures. The incentive management fee rises to 25% if the hotel achieves operating profits in excess of 15% of our invested capital.
     We recorded $22.0 million, $19.6 million and $28.6 million of management fees during the years ended December 31, 2010, 2009 and 2008, respectively. The management fees for the year ended December 31, 2010 consisted of $5.2 million of incentive management fees and $16.8 million of base management fees. The management fees for the year ended December 31, 2009 consisted of $4.3 million of incentive management fees and $15.3 million of base management fees. The management fees for the year ended December 31, 2008 consisted of $9.7 million of incentive management fees and $18.9 million of base management fees.
Performance Termination Provisions
     Our management agreements provide us with termination rights upon a manager’s failure to meet certain financial performance criteria. Our termination rights may, in certain cases, be waived in exchange for consideration from the manager, such as a cure payment. Based on our forecasts and the hotels’ budgets, the following three properties have failed, or are at risk of failing, their performance criteria: Chicago Conrad, Orlando Airport Marriott, and Oak Brook Hills Marriott Resort.
Our Franchise Agreements
     The following table sets forth the terms of the hotel franchise agreements for our three franchised hotels:
             
    Date of        
    Agreement   Term   Franchise Fee
Vail Marriott Mountain Resort & Spa
  6/2005   16 years   6% of gross room sales plus 3% of gross food and beverage sales
 
           
Atlanta Westin North at Perimeter
  5/2006   20 years   7% of gross room sales plus 2% of food and beverage sales
 
           
Hilton Garden Inn Chelsea/New York City
  9/2010   17 years   Royalty fee of 5% of gross room sales and program fee of 4.3% of gross room sales
     We recorded $2.6 million, $1.9 million and $2.8 million of franchise fees during the fiscal years ended December 31, 2010, 2009 and 2008, respectively.
Our Ground Lease Agreements
     Five of our hotels are subject to ground lease agreements that cover all of the land underlying the respective hotel:
    The Bethesda Marriott Suites hotel is subject to a ground lease that runs until 2087. There are no renewal options.
 
    The Courtyard Manhattan/Fifth Avenue is subject to a ground lease that runs until 2085, inclusive of one 49-year renewal option.
 
    The Salt Lake City Marriott Downtown is subject to two ground leases: one ground lease covers the land under the hotel and the other ground lease covers the portion of the hotel that extends into the City Creek Project. The term of the ground lease covering the land under the hotel runs through 2056, inclusive of our renewal options, and the term of the ground lease covering the extension runs through 2017. In 2009, we acquired a 21% interest in the land under the hotel for approximately $0.9 million.
 
    The Westin Boston Waterfront is subject to a ground lease that runs until 2099. There are no renewal options.
 
    The Hilton Minneapolis is subject to a ground lease that runs until 2091. There are no renewal options.
     In addition, two of the golf courses adjacent to two of our hotels are subject to ground lease agreements:

34


Table of Contents

    The golf course that is part of the Marriott Griffin Gate Resort is subject to a ground lease covering approximately 54 acres. The ground lease runs through 2033, inclusive of our renewal options. We have the right, beginning in 2013 and upon the expiration of any 5-year renewal term, to purchase the property covered by such ground lease for an amount ranging from $27,500 to $37,500 per acre, depending on which renewal term has expired. The ground lease also grants us the right to purchase the leased property upon a third party offer to purchase such property on the same terms and conditions as the third party offer. We are also the sub-sublessee under another minor ground lease of land adjacent to the golf course, with a term expiring in 2020.
 
    The golf course that is part of the Oak Brook Hills Marriott Resort is subject to a ground lease covering approximately 110 acres. The ground lease runs through 2045 including renewal options.
     Finally, a portion of the parking garage relating to the Renaissance Worthington is subject to three ground leases that cover, contiguously with each other, approximately one-fourth of the land on which the parking garage is constructed. Each of the ground leases has a term that runs through July 2067, inclusive of the three 15-year renewal options.
     These ground leases generally require us to make rental payments (including a percentage of gross receipts as percentage rent with respect to the Courtyard Manhattan/Fifth Avenue ground lease) and payments for all, or in the case of the ground leases covering the Salt Lake City Marriott Downtown extension and a portion of the Marriott Griffin Gate Resort golf course, our tenant’s share of, charges, costs, expenses, assessments and liabilities, including real property taxes and utilities. Furthermore, these ground leases generally require us to obtain and maintain insurance covering the subject property.
     The following table reflects the annual base rents of our ground leases:
             
    Property   Term(1)   Annual Rent
Ground leases under hotel:
  Bethesda Marriott Suites   Through 10/2087   $509,137 (2)
 
           
 
  Courtyard Manhattan/Fifth Avenue(3)(4)   10/2007-9/2017   $906,000
 
      10/2017-9/2027   1,132,812
 
      10/2027-9/2037   1,416,015
 
      10/2037-9/2047   1,770,019
 
      10/2047-9/2057   2,212,524
 
      10/2057-9/2067   2,765,655
 
      10/2067-9/2077   3,457,069
 
      10/2077-9/2085   4,321,336
 
  Salt Lake City Marriott Downtown
(Ground lease for hotel) (5)
  Through-12/2056   Greater of $132,000 or 2.6%
of annual gross room sales
 
  (Ground lease for extension)   1/2008-12/2012   $10,277
 
      1/2013-12/2017   11,305
 
           
 
  Westin Boston Waterfront Hotel(6) (Base Rent)   Through-5/2012   $0
 
      6/2012-5/2016   500,000
 
      6/2016-5/2021   750,000
 
      6/2021-5/2026   1,000,000
 
      6/2026-5/2031   1,500,000
 
      6/2031-5/2036   1,750,000
 
      6/2036-6/2099   No base rent
 
  (Percentage Rent)   Through-6/2016   0% of annual gross revenue
 
      7/2016-6/2026   1.0% of annual gross revenue
 
      7/2026-6/2036   1.5% of annual gross revenue
 
      7/2036-6/2046   2.75% of annual gross revenue
 
      7/2046-6/2056   3.0% of annual gross revenue
 
      7/2056-6/2066   3.25% of annual gross revenue
 
      7/2066-6/2099   3.5% of annual gross revenue
 
           
 
  Hilton Minneapolis (7)   1/2010-12/2010   $5,193,000

35


Table of Contents

             
    Property   Term(1)   Annual Rent
 
      1/2011-12/2011   5,453,000
 
      1/2012-12/2012   5,726,000
 
      1/2013-12/2013   6,012,000
 
      1/2014-12-2014   6,313,000
 
      1/2015-12/2015   6,629,000
 
      1/2016-12-2016   6,960,000
 
      1/2017-12/2017   7,308,000
 
      1/2018-12/2018   7,673,000
 
      1/2019-12/2091   Annual real estate taxes
 
           
Ground leases under parking garage:
  Renaissance Worthington   Through-7/2012   $36,613
 
      8/2012-7/2022   40,400
 
      8/2022-7/2037   46,081
 
      8/2037-7/2052   51,764
 
      8/2052-7/2056   57,444
 
           
Ground leases under golf course:
  Marriott Griffin Gate Resort   9/2003-8/2008   $90,750
 
      9/2008-8/2013   99,825
 
      9/2013-8/2018   109,800
 
      9/2018-8/2023   120,750
 
      9/2023-8/2028   132,750
 
      9/2028-8/2033   147,000
 
           
 
  Oak Brook Hills Marriott Resort   10/1985-9/2025   $1 (8)
 
(1)   These terms assume our exercise of all renewal options.
 
(2)   Represents rent for the year ended December 31, 2010. Rent will increase annually by 5.5%.
 
(3)   The ground lease term is 49 years. We have the right to renew the ground lease for an additional 49 year term on the same terms then applicable to the ground lease.
 
(4)   The total annual rent includes the fixed rent noted in the table plus a percentage rent equal to 5% of gross receipts for each lease year, but only to the extent that 5% of gross receipts exceeds the minimum fixed rent in such lease year. There was no such percentage rent earned during the year ended December 31, 2010.
 
(5)   In 2009, we acquired a 21% interest in the land underlying the hotel. As a result, 21% of the annual rent under the ground lease is paid to us by the hotel.
 
(6)   Total annual rent under the ground lease is capped at 2.5% of hotel gross revenues during the initial 30 years of the ground lease.
 
(7)   The ground lease payment and related property tax liability were negotiated as a single payment in lieu of taxes. The single payments increase at a rate of 5% per year through 2018. Beginning in 2019, there will no longer be a stipulated single payment and the hotel will pay only the real property tax portion of the initial single payment based on the then assessed valuation and applicable tax rate.
 
(8)   We have the right to extend the term of this lease for two consecutive renewal terms of ten years each with rent at then market value.
     Subject to certain limitations, an assignment of the ground leases covering the Courtyard Manhattan/Fifth Avenue, a portion of the Marriott Griffin Gate Resort golf course and the Oak Brook Hills Marriott Resort golf course do not require the consent of the ground lessor. With respect to the ground leases covering the Salt Lake City Marriott Downtown hotel and extension, Bethesda Marriott Suites, Westin Boston Waterfront and Hilton Minneapolis, any proposed assignment of our leasehold interest as ground lessee under the ground lease requires the consent of the applicable ground lessor. As a result, we may not be able to sell, assign, transfer or convey our ground lessee’s interest in any such property in the future absent the consent of the ground lessor, even if such transaction may be in the best interests of our stockholders.

36


Table of Contents

Debt
     As of December 31, 2010, we had approximately $780.9 million of outstanding debt. The following table sets forth our debt obligations on our hotels.
                                 
    Principal                          
    Balance                         Amortization
Property   (in thousands)     Debt per Room     Interest Rate     Maturity Date   Provisions
Frenchman’s Reef & Morning Star Marriott Beach Resort
  $ 60,558     $ 120,634       5.44 %   August 2015   30 years
Marriott Los Angeles Airport
    82,600       82,271       5.30 %   July 2015   Interest Only
Courtyard Manhattan /Fifth Avenue
    51,000       275,676       6.48 %   June 2016   30 years(1)
Courtyard Manhattan /Midtown East
    42,641       136,670       8.81 %   October 2014   30 years
Orlando Airport Marriott
    59,000       121,649       5.68 %   January 2016   30 years(2)
Marriott Salt Lake City Downtown
    31,699       62,155       5.50 %   January 2015   20 years
Renaissance Worthington
    56,343       111,791       5.40 %   July 2015   30 years
Chicago Marriott Downtown Magnificent Mile
    217,039       181,168       5.975 %   April 2016   30 years
Renaissance Austin
    83,000       168,699       5.507 %   December 2016   Interest Only
Renaissance Waverly
    97,000       186,180       5.503 %   December 2016   Interest Only
Senior unsecured credit facility (3)
                LIBOR + 3.00%   August 2013   Interest Only
 
                             
Total debt
  $ 780,880                          
 
                             
 
(1)   The debt has a five-year interest only period that commenced in May 2006. After the expiration of that period, the debt will amortize based on a thirty-year schedule.
 
(2)   The debt has a five-year interest only period that commenced in December 2005. After the expiration of that period, the debt will amortize based on a thirty-year schedule.
 
(3)   The senior unsecured credit facility matures in August 2013. Subject to certain conditions, including being in compliance with all financial covenants, we have one extension option that will extend the maturity for one year. Interest is paid on the periodic advances under our senior unsecured credit facility at varying rates, based upon LIBOR, plus an agreed upon additional margin amount. The applicable margin depends upon our leverage.
Item 3. Legal Proceedings
     Except as described below, we are not involved in any material litigation nor, to our knowledge, is any material litigation pending or threatened against us. We are involved in routine litigation arising out of the ordinary course of business, all of which is expected to be covered by insurance and none of which is expected to have a material adverse impact on our financial condition or results of operations.
     We are involved in foreclosure proceedings against the borrower under a senior mortgage loan that is secured by the Allerton Hotel. The proceedings were initiated in April 2010 and, if successful, would result in the Company owning the Allerton Hotel. The timing and completion of foreclosure proceedings in Cook County, Illinois is uncertain and depends on a variety of factors. No precise timeframe for completion of the foreclosure proceedings on the loan can be given and no assurances can be given that the proceedings will be successful.
     A junior lender which held debt subordinated to the Allerton loan intervened in the foreclosure proceedings and recently filed a counterclaim against the Company in the proceedings. This junior lender alleges in its counterclaim that certain press releases and public statements made by the Company in connection with its acquisition of the Allerton loan were intended to and did impair or destroy the value of the junior lender’s interest in its subordinated debt, which it was attempting to sell. The matter is in the early stages of litigation, and while the Company intends to vigorously defend this claim, no assurances can be given that we will be successful. We cannot presently determine the likelihood of the outcome or amount of potential loss, if any; however, we do not expect any potential loss to have a material impact on our financial condition or results of operations.
     In addition, certain employees at the Los Angeles Airport Marriott Hotel, and certain employees at other hotels in the vicinity of the Los Angeles Airport, have brought a claim against the Company and Marriott and other LAX area hotel owners and operators alleging that such hotels did not comply with an ordinance adopted by the Los Angeles City Council governing payment of service charges to certain employees at the hotels. The litigation is in the discovery phase. We cannot presently determine the likelihood of the outcome or amount of potential loss, if any; however, we do not expect any potential loss to have a material impact on our financial condition or results of operations.
Item 4. Removed and Reserved

37


Table of Contents

PART II
Item 5. Market for Registrant’s Common Equity, Related Stockholder Matters and Issuer Purchases of Equity Securities
Market Information
     Our common stock trades on the New York Stock Exchange, or NYSE, under the symbol “DRH”. The following table sets forth, for the indicated period, the high and low closing prices for the common stock, as reported on the NYSE:
                 
    Price Range  
    High     Low  
Year Ended December 31, 2009
               
First Quarter
  $ 5.35     $ 2.67  
Second Quarter
  $ 7.75     $ 3.61  
Third Quarter
  $ 7.72     $ 5.28  
Fourth Quarter
  $ 8.92     $ 7.26  
Year Ended December 31, 2010
               
First Quarter
  $ 9.82     $ 7.90  
Second Quarter
  $ 11.64     $ 8.33  
Third Quarter
  $ 10.03     $ 7.81  
Fourth Quarter
  $ 12.08     $ 9.26  
Year Ending December 31, 2011
               
First Quarter (through February 28, 2011)
  $ 12.56     $ 11.44  
     The closing price of our common stock on the NYSE on February 28, 2011 was $11.76 per share.
     In order to maintain our qualification as a REIT, we must make distributions to our stockholders each year in an amount equal to at least:
    90% of our REIT taxable income, determined without regard to the dividends paid deduction and excluding net capital gains, plus
 
    90% of the excess of our net income from foreclosure property over the tax imposed on such income by the Code, minus
 
    Any excess non-cash income.
     On January 29, 2010, we paid a dividend to our stockholders of record as of December 28, 2009 in the amount of $0.33 per share, which represented 100% of our 2009 taxable income for the year ended December 31, 2009. We relied on the Internal Revenue Service’s Revenue Procedure 2009-15, as amplified and superseded by Revenue Procedure 2010-12, that allowed us to pay up to 90% of the dividend in shares of common stock and the remainder in cash. We did not pay a dividend for 2010 as we did not have any REIT taxable income for the year ended December 31, 2010. The Company’s Board of Directors declared a quarterly dividend of $0.08 per share to record holders of common stock as of March 25, 2011. We intend to pay the dividend in April 2011.
     As of February 28, 2011, there were 13 record holders of our common stock and we believe we have more than one thousand beneficial holders. In order to comply with certain requirements related to our qualification as a REIT, our charter, subject to certain exceptions, limits the number of common shares that may be owned by any single person or affiliated group to 9.8% of the outstanding common shares.
     Equity compensation plan information. The following table sets forth information regarding securities authorized for issuance under our equity compensation plan, the 2004 Stock Option and Incentive Plan, as amended, as of December 31, 2010. See Note 7 to the accompanying consolidated financial statements for a complete description of the 2004 Stock Option and Incentive Plan, as amended.

38


Table of Contents

Equity Compensation Plan Information
                         
                    Number of Securities  
                    Remaining Available for  
    Number of Securities     Weighted-Average     Future Issuance Under  
    to be Issued Upon Exercise     Exercise Price of     Equity Compensation Plans  
    of Outstanding Options,     Outstanding Options,     (Excluding Securities  
Plan Category   Warrants and Rights     Warrants and Rights     Reflected in Column (a))  
    (a)     (b)     (c)  
Equity compensation plans approved by security holders
    262,461     $ 12.59       4,880,173  
Equity compensation plans not approved by security holders
                 
 
                 
Total
    262,461     $ 12.59       4,880,173  
 
                 
     Repurchases of equity securities. During the year ended December 31, 2010, certain of our employees surrendered 443,310 shares of common stock to the Company in connection with the vesting of restricted stock and the issuance of deferred stock awards as payment for taxes.
     The following graph compares the five-year cumulative total stockholder return on our common stock against the cumulative total returns of the Standard & Poor’s 500 Index (the “S&P 500 Total Return”) and Morgan Stanley REIT Index (the “RMZ Total Return”). The graph assumes an initial investment of $100 in our common stock and each of the indexes and also assumes the reinvestment of dividends. The total return values do not include any dividends declared, but not paid, during the period.
(GRAPH)
                                                 
    2005     2006     2007     2008     2009     2010  
DiamondRock Hospitality Company Total Return
  $ 100.00     $ 157.95     $ 138.79     $ 50.18     $ 86.72     $ 122.86  
RMZ Total Return
  $ 100.00     $ 133.12     $ 110.73     $ 68.69     $ 88.34     $ 113.50  
S&P 500 Total Return
  $ 100.00     $ 113.92     $ 120.18     $ 75.72     $ 95.76     $ 110.18  
     This performance graph shall not be deemed “filed” for purposes of Section 18 of the Securities Exchange Act of 1934, as amended, or incorporated by reference into any filing by us under the Securities Act of 1933, as amended, or the Securities Exchange Act except as shall be expressly set forth by specific reference in such filing.

39


Table of Contents

Item 6. Selected Financial Data
     The selected historical financial information as of and for the years ended December 31, 2010, 2009, 2008, 2007 and 2006 has been derived from our audited historical financial statements. The selected historical financial data should be read in conjunction with “Management’s Discussion and Analysis of Financial Condition and Results of Operations,” the consolidated financial statements as of December 31, 2010 and 2009 and for the years ended December 31, 2010, 2009 and 2008, and the related notes contained elsewhere in this Annual Report on Form 10-K.
     We present the following two non-GAAP financial measures that we believe are useful to investors as key measures of our operating performance: (1) Earnings Before Interest, Income Taxes, Depreciation, and Amortization (or EBITDA); and (2) Funds From Operations (or FFO). We caution investors that amounts presented in accordance with our definitions of EBITDA and FFO may not be comparable to similar measures disclosed by other companies, since not all companies calculate these non-GAAP measures in the same manner. EBITDA and FFO should not be considered as an alternative measure of our net income (loss), operating performance, cash flow or liquidity. EBITDA and FFO may include funds that may not be available for our discretionary use due to functional requirements to conserve funds for capital expenditures and property acquisitions and other commitments and uncertainties. Although we believe that EBITDA and FFO can enhance your understanding of our results of operations, these non-GAAP financial measures, when viewed individually, are not necessarily better indicators of any trend as compared to GAAP measures such as net income (loss) or cash flow from operations. In addition, you should be aware that adverse economic and market conditions may harm our cash flow. Under this section, as required, we include a quantitative reconciliation of EBITDA and FFO to the most directly comparable GAAP financial performance measure, which is net income (loss).

40


Table of Contents

                                         
    Year Ended December 31,  
    2010     2009     2008     2007     2006  
            Historical (in thousands, except for per share data)          
Revenues:
                                       
Rooms
  $ 403,527     $ 365,039     $ 444,070     $ 456,719     $ 316,051  
Food and beverage
    189,291       177,345       211,475       217,505       143,259  
Other
    31,553       33,297       37,689       36,709       25,741  
 
                             
Total revenues
    624,371       575,681       693,234       710,933       485,051  
 
                             
Operating expenses:
                                       
Rooms
    106,895       97,089       105,868       104,672       73,110  
Food and beverage
    128,429       124,046       145,181       147,463       96,053  
Other hotel expenses and management fees
    244,565       231,838       257,038       253,817       182,556  
Impairment of favorable lease asset
          2,542       695              
Hotel acquisition costs
    1,436                          
Corporate expenses(1)
    16,385       18,317       13,987       13,818       12,403  
Depreciation and amortization
    88,464       82,729       78,156       74,315       51,192  
 
                             
Total operating expenses
    586,174       556,561       600,925       594,085       415,314  
 
                             
Operating income
    38,197       19,120       92,309       116,848       69,737  
Interest income
    (797 )     (368 )     (1,648 )     (2,399 )     (4,650 )
Interest expense
    45,524       51,609       50,404       51,445       36,934  
Gain on early extinguishment of debt
                      (359 )      
 
                             
(Loss) Income before income taxes
    (6,530 )     (32,121 )     43,553       68,161       37,453  
Income tax (expense) benefit
    (2,642 )     21,031       9,376       (5,264 )     (3,750 )
 
                             
(Loss) Income from continuing operations
    (9,172 )     (11,090 )     52,929       62,897       33,703  
Income from discontinued operations, net of tax
                      5,412       1,508  
 
                             
Net (loss) income
  $ (9,172 )   $ (11,090 )   $ 52,929     $ 68,309     $ 35,211  
 
                             
(Loss) Earnings per share:
                                       
Continuing operations
  $ (0.06 )   $ (0.10 )   $ 0.56     $ 0.66     $ 0.49  
Discontinued operations
  $     $     $     $ 0.06     $ 0.02  
 
                             
Basic and diluted (loss) earnings per share
  $ (0.06 )   $ (0.10 )   $ 0.56     $ 0.72     $ 0.51  
 
                             
Dividends declared per common share(2)
  $     $ 0.33     $ 0.75     $ 0.96     $ 0.72  
 
                             
FFO(3)
  $ 79,292     $ 71,639     $ 131,085     $ 140,003     $ 87,573  
 
                             
EBITDA(4)
  $ 127,458     $ 102,217     $ 172,113     $ 200,150     $ 127,890  
 
                             
                                         
    As of December 31,  
    2010     2009     2008     2007     2006  
                    (In thousands)                  
Balance sheet data:
                                       
Property and equipment, net
  $ 2,071,603     $ 1,862,087     $ 1,920,216     $ 1,938,832     $ 1,686,426  
Cash and cash equivalents
    84,201       177,380       13,830       29,773       19,691  
Total assets
    2,414,609       2,215,491       2,102,536       2,131,627       1,818,965  
Total debt
    780,880       786,777       878,353       824,526       843,771  
Total other liabilities
    220,212       253,208       206,551       226,819       190,266  
Stockholders’ equity
    1,413,517       1,175,506       1,017,632       1,080,282       784,928  
 
(1)   Corporate expenses for the year ended December 31, 2009 include charges of approximately $2.6 million related to the retirement of our prior Executive Chairman and the termination of our prior Executive Vice President and General Counsel.
 
(2)   We paid 90% of the 2009 dividend in shares of common stock and the remainder in cash as permitted by the Internal Revenue Service’s Revenue Procedure 2009-15. All of our other dividends have been paid in cash.
 
(3)   FFO, as defined by the National Association of Real Estate Investment Trusts (“NAREIT”), is net income (loss) determined in accordance with GAAP, excluding gains (losses) from sales of property, plus real estate related depreciation and amortization and after adjustments for unconsolidated partnerships and joint ventures (which are calculated to reflect FFO on the same basis). The calculation of FFO may vary from entity to entity, thus our presentation of FFO may not be comparable to other similarly titled measures of other reporting companies. FFO is not intended to represent cash flows for the period. FFO has not been presented as an alternative to operating income, but as an indicator of operating performance, and should not be considered in isolation or as a substitute for measures of performance prepared in accordance with

41


Table of Contents

    GAAP.
 
    FFO is a supplemental industry-wide measure of REIT operating performance, the definition of which was first proposed by NAREIT in 1991 (and clarified in 1995, 1999 and 2002). Since the introduction of the definition by NAREIT, the term has come to be widely used by REITs. Historical GAAP cost accounting for real estate assets implicitly assumes that the value of real estate assets diminishes predictably over time. Since real estate values instead have historically risen or fallen with market conditions, many industry investors have considered presentations of operating results for real estate companies that use historical GAAP cost accounting to be insufficient by themselves. Accordingly, we believe FFO (combined with our primary GAAP presentations) help improve our stockholders’ ability to understand our operating performance. We only use FFO as a supplemental measure of operating performance. The following is a reconciliation between net income (loss) and FFO (in thousands):
                                         
    Year Ended December 31,  
    2010     2009     2008     2007     2006  
                    (In thousands)                  
Net (loss) income
  $ (9,172 )   $ (11,090 )   $ 52,929     $ 68,309     $ 35,211  
Real estate related depreciation(a)
    88,464       82,729       78,156       75,477       52,362  
Gain on property disposal, net of tax
                      (3,783 )      
 
                             
FFO
  $ 79,292     $ 71,639     $ 131,085     $ 140,003     $ 87,573  
 
                             
(a)   Amounts for the years ended December 31, 2007 and 2006 include $1.2 million of depreciation expense included in discontinued operations.
 
(4)   EBITDA is defined as net income (loss) before interest, taxes, depreciation and amortization. We believe it is a useful financial performance measure for us and for our stockholders and is a complement to net income and other financial performance measures provided in accordance with GAAP. We use EBITDA to measure the financial performance of our operating hotels because it excludes expenses such as depreciation and amortization, taxes and interest expense, which are not indicative of operating performance. By excluding interest expense, EBITDA measures our financial performance irrespective of our capital structure or how we finance our properties and operations. By excluding depreciation and amortization expense, which can vary from hotel to hotel based on a variety of factors unrelated to the hotels’ financial performance, we can more accurately assess the financial performance of our hotels. Under GAAP, hotels are recorded at historical cost at the time of acquisition and are depreciated on a straight-line basis. By excluding depreciation and amortization, we believe EBITDA provides a basis for measuring the financial performance of hotels unrelated to historical cost. However, because EBITDA excludes depreciation and amortization, it does not measure the capital we require to maintain or preserve our fixed assets. In addition, because EBITDA does not reflect interest expense, it does not take into account the total amount of interest we pay on outstanding debt nor does it show trends in interest costs due to changes in our borrowings or changes in interest rates. EBITDA, as calculated by us, may not be comparable to EBITDA reported by other companies that do not define EBITDA exactly as we define the term. Because we use EBITDA to evaluate our financial performance, we reconcile it to net income (loss) which is the most comparable financial measure calculated and presented in accordance with GAAP. EBITDA does not represent cash generated from operating activities determined in accordance with GAAP, and should not be considered as an alternative to operating income or net income determined in accordance with GAAP as an indicator of performance or as an alternative to cash flows from operating activities as an indicator of liquidity. The following is a reconciliation between net income (loss) and EBITDA (in thousands):
                                         
    Year Ended December 31,  
    2010     2009     2008     2007     2006  
            (In thousands)                  
Net (loss) income
  $ (9,172 )   $ (11,090 )   $ 52,929     $ 68,309     $ 35,211  
Interest expense
    45,524       51,609       50,404       51,445       36,934  
Income tax expense (benefit) (a)
    2,642       (21,031 )     (9,376 )     4,919       3,383  
Real estate related depreciation(b)
    88,464       82,729       78,156       75,477       52,362  
 
                             
EBITDA
  $ 127,458     $ 102,217     $ 172,113     $ 200,150     $ 127,890  
 
                             
(a)   Amounts for the years ended December 31, 2007 and 2006 include $0.3 million and $0.4 million of income tax benefit included in discontinued operations.
 
(b)   Amounts for the years ended December 31, 2007 and 2006 include $1.2 million of depreciation expense included in discontinued operations.
Item 7. Management’s Discussion and Analysis of Financial Condition and Results of Operations
     The following discussion should be read in conjunction with the consolidated financial statements and related notes included elsewhere in this report. This discussion contains forward-looking statements about our business. These statements are based on current expectations and assumptions that are subject to risks and uncertainties. Actual results could differ materially because of factors discussed in “Forward-Looking Statements” and “Risk Factors” contained in this Annual Report on Form 10-K and in our other reports that we file from time to time with the SEC.

42


Table of Contents

Overview
     We are a lodging-focused real estate company that, as of February 28, 2011, owns a portfolio of 23 premium hotels and resorts that contain 10,743 guestrooms and a senior mortgage loan secured by another hotel. We are an owner, as opposed to an operator, of the 23 hotels in our portfolio. As an owner, we receive all of the operating profits or losses generated by our hotels after we pay fees to the hotel managers, which are based on the revenues and profitability of the hotels.
     Our vision is to be the premier allocator of capital in the lodging industry. Our mission is to deliver long-term stockholder returns through a combination of dividends and long-term capital appreciation. Our strategy is to utilize disciplined capital allocation and focus on acquiring, owning, and measured dispositions of high quality, branded lodging properties in North America with superior long-term growth prospects in markets with high barriers-to-entry for new supply. In addition, we are committed to enhancing the value of our platform by being open and transparent in our communications with investors, monitoring our corporate overhead and following sound corporate governance practices.
     Consistent with our strategy, we continue to focus on opportunistically investing in premium full-service hotels and, to a lesser extent, premium urban limited-service hotels located throughout North America. Our portfolio of 23 hotels is concentrated in key gateway cities and in destination resort locations. All of our hotels are operated under a brand owned by one of the leading global lodging brand companies (Marriott International, Inc. (“Marriott”), Starwood Hotels & Resorts Worldwide, Inc. (“Starwood”) or Hilton Worldwide (“Hilton”)).
     We differentiate ourselves from our competitors because of our adherence to three basic principles:
    high-quality urban- and destination resort-focused branded hotel real estate;
 
    conservative capital structure; and
 
    thoughtful asset management.
High Quality Urban and Destination Resort Focused Branded Real Estate
     We own 23 premium hotels and resorts in North America. These hotels and resorts are primarily categorized as upper upscale as defined by Smith Travel Research and are generally located in high barrier-to-entry markets with multiple demand generators.
     Our properties are concentrated in five key gateway cities (New York City, Los Angeles, Chicago, Boston and Atlanta) and in destination resort locations (such as the U.S. Virgin Islands and Vail, Colorado). We believe that gateway cities and destination resorts will achieve higher long-term growth because they are attractive business and leisure destinations. We also believe that these locations are better insulated from new supply due to relatively high barriers-to-entry, including expensive construction costs and limited prime hotel development sites.
     We believe that higher quality lodging assets create more dynamic cash flow growth and superior long-term capital appreciation.
     In addition, a core tenet of our strategy is to leverage global hotel brands. We strongly believe in the value of powerful global brands because we believe that they are able to produce incremental revenue and profits compared to similar unbranded hotels. Dominant global hotel brands typically have very strong reservation and reward systems and sales organizations, and all of our hotels are operated under a brand owned by one of the top global lodging brand companies (Marriott, Starwood or Hilton) and all but three of our hotels are managed by the brand company directly. Generally, we are interested in owning hotels that are currently operated under, or can be converted to, a globally recognized brand. We would, however, consider owning non-branded hotels in certain top-tier markets or unique markets if the returns on such hotels would be higher than if the hotels were operated under a globally recognized brand.
Conservative Capital Structure
     Since our formation in 2004, we have been committed to a conservative capital structure with prudent leverage. All of our outstanding debt is fixed interest rate mortgage debt with no maturities until late 2014. We will also maintain low financial leverage by funding a portion of our acquisitions with proceeds from the issuance of equity. We have a preference to maintain a significant portion of our portfolio as unencumbered assets in order to provide maximum balance sheet flexibility. In addition, to the extent that we incur additional debt, our preference is limited recourse secured mortgage debt. We expect that our strategy will enable us to maintain a balance sheet with a moderate amount of debt throughout all phases of the lodging cycle. We believe that it is not prudent to increase the inherent risk of a highly cyclical business through a highly levered capital structure.
     We prefer a relatively simple but efficient capital structure. We have not invested in joint ventures and have not issued any operating partnership units or preferred stock. We endeavor to structure our hotel acquisitions so that they will not overly complicate

43


Table of Contents

our capital structure; however, we will consider a more complex transaction if we believe that the projected returns to our stockholders will significantly exceed the returns that would otherwise be available.
     As of December 31, 2010, we had $84.2 million of unrestricted corporate cash. We believe that we maintain a reasonable amount of fixed interest rate mortgage debt. As of December 31, 2010, we had $780.9 million of mortgage debt outstanding with a weighted average interest rate of 5.86 percent and a weighted average maturity date of approximately 5.1 years, with no maturities until late 2014. In addition, we amended and restated our $200 million unsecured credit facility in August 2010. We currently have 13 hotels unencumbered by debt and no corporate-level debt outstanding.
Thoughtful Asset Management
     We believe that we are able to create significant value in our portfolio by utilizing our management team’s extensive experience and our innovative asset management strategies. Our senior management team has an established broad network of hotel industry contacts and relationships, including relationships with hotel owners, financiers, operators, project managers and contractors and other key industry participants.
     As the economic recovery continues, we will explore strategic options to maximize the growth of our revenue and profitability. We continue to focus our hotel managers on minimizing the increases in our property-level operating expenses and we continue to maintain modest corporate expenses. We are also continuing to work closely with our managers to optimize the mix of business at our hotels in order to maximize potential revenue.
     We use our broad network of hotel industry contacts and relationships to maximize the value of our hotels. Under the federal income tax rules governing REITs, we are required to engage a hotel manager that is an eligible independent contractor through one of our subsidiaries to manage each of our hotels pursuant to a management agreement. Our philosophy is to negotiate management agreements that give us the right to exert significant influence over the management of our properties, annual budgets and all capital expenditures (to the extent permitted under the REIT rules), and then to use those rights to continually monitor and improve the performance of our properties. We cooperatively partner with the managers of our hotels in an attempt to increase operating results and long-term asset values at our hotels. In addition to working directly with the personnel at our hotels, our senior management team also has long-standing professional relationships with our hotel managers’ senior executives, and we work directly with these senior executives to improve the performance of our portfolio.
     We believe we can create significant value in our portfolio through innovative asset management strategies such as rebranding, renovating and repositioning. We are committed to regularly evaluating our portfolio to determine if we can employ these value-added strategies at our hotels.
Key Indicators of Financial Condition and Operating Performance
     We use a variety of operating and other information to evaluate the financial condition and operating performance of our business. These key indicators include financial information that is prepared in accordance with GAAP, as well as other financial information that is not prepared in accordance with GAAP. In addition, we use other information that may not be financial in nature, including statistical information and comparative data. We use this information to measure the performance of individual hotels, groups of hotels and/or our business as a whole. We periodically compare historical information to our internal budgets as well as industry-wide information. These key indicators include:
    Occupancy percentage;
 
    Average Daily Rate (or ADR);
 
    Revenue per Available Room (or RevPAR);
 
    Earnings Before Interest, Income Taxes, Depreciation and Amortization (or EBITDA); and
 
    Funds From Operations (or FFO).
     Occupancy, ADR and RevPAR are commonly used measures within the hotel industry to evaluate operating performance. RevPAR, which is calculated as the product of ADR and occupancy percentage, is an important statistic for monitoring operating performance at the individual hotel level and across our business as a whole. We evaluate individual hotel RevPAR performance on an absolute basis with comparisons to budget and prior periods, as well as on a company-wide and regional basis. ADR and RevPAR include only room revenue. Room revenue comprised approximately 65% and 63% of our total revenues for the fiscal years ended December 31, 2010 and 2009, and is dictated by demand, as measured by occupancy percentage, pricing, as measured by ADR, and our available supply of hotel rooms.
     Our ADR, occupancy percentage and RevPAR performance may be impacted by macroeconomic factors such as regional and local employment growth, personal income and corporate earnings, office vacancy rates and business relocation decisions, airport and other

44


Table of Contents

business and leisure travel, new hotel construction and the pricing strategies of competitors. In addition, our ADR, occupancy percentage and RevPAR performance is dependent on the continued success of the Marriott, Starwood and Hilton brands.
     We also use EBITDA and FFO as measures of the financial performance of our business. See “Non-GAAP Financial Matters.”
Overview of 2010
     In 2010, we saw the beginning of a recovery in the lodging cycle as demand and business mix trends were positive. Business travel increased in 2010, and as a result, key metrics showed associated improvement. Our RevPAR increased 4.5% from the comparable period in 2009 as a result of a 2.4 percentage point increase in occupancy and a 1.0 percent increase in ADR. The business mix at our hotels shifted from lower-rated segments to higher-rated segments, such as business transient, our most profitable segment. Operating cost cutting initiatives were maintained during the year, thereby sustaining or improving profit margins. Due to debt maturities, limited new supply and a thaw in the capital and credit markets for investors with strong balance sheets, acquisition activity increased substantially in 2010. The following are significant highlights for the year ended December 31, 2010.
     Hotel Acquisitions.
    On June 16, 2010, we acquired a leasehold interest in the 821-room Hilton Minneapolis in Minneapolis, Minnesota, for total cash consideration of approximately $157 million. The hotel remains a Hilton-branded and managed property. The hotel is the largest hotel in the state of Minnesota and features 77,000 square feet of meeting space, including the largest ballroom in the state. The hotel is located near the Minneapolis Convention Center, and is convenient to Target Field and local shopping, dining, and all downtown attractions via the climate-controlled Skyway.
 
    On August 6, 2010, we acquired the 166-room Renaissance Charleston Historic District Hotel for total cash consideration of approximately $40 million. The hotel remains a Renaissance-branded and managed hotel. The hotel is located in Charleston’s Historic District and is proximate to the historical attractions, shopping and dining found in downtown Charleston.
 
    On September 8, 2010, we acquired the 169-room Hilton Garden Inn Chelsea/New York City located in Manhattan for total cash consideration of approximately $69 million. The hotel is recently constructed and opened at the end of 2007. The hotel occupies a convenient location in Chelsea on West 28th Street, between 6th and 7th Avenues in New York City. The location produces leisure demand from its close proximity to prime travel destinations such as Times Square, the Empire State Building and Madison Square Garden. Moreover, the hotel derives strong business transient demand from its central access to both Midtown and Downtown as well as major transportation hubs.
     Allerton Mortgage Loan. On May 24, 2010, we acquired the $69.0 million senior mortgage loan secured by the 443-room Allerton Hotel in Chicago, Illinois for approximately $60.6 million. The loan matured in January 2010 and is currently in default. The loan accrues interest at the rate of LIBOR plus 692 basis points, which includes 5 percentage points of default interest. As of December 31, 2010, we have received default interest payments from the borrower of approximately $2.7 million. We continue to pursue the foreclosure proceedings initially filed in April 2010, which, if successful, would result in the Company owning the hotel. The matter may be resolved without foreclosure if the borrower repays the outstanding balance of the loan in full.
     New Line of Credit. On August 6, 2010, we amended and restated our $200 million senior unsecured revolving credit facility. The new credit agreement has a term of 36 months, which may be extended for one additional year. We also have the right to increase the amount available under the credit agreement to $275 million with lender approval.
     Controlled Equity Offering Program. During the first quarter ended March 26, 2010, we completed our previously announced $75 million controlled equity offering program by selling 2.8 million shares at an average price of $9.13 per share, raising net proceeds of approximately $25.1 million.
     Follow-on Public Offering. We completed a follow-on public offering of our common stock during the second quarter of 2010. We sold 23,000,000 shares of common stock, including the underwriters’ overallotment of 3,000,000 shares, at an offering price of $8.40 per share. The net proceeds to us, after deduction of offering costs, were approximately $184.6 million.
Outlook for 2011
     Historically, as key macroeconomic indicators—such as GDP growth, employment, corporate earnings and investment, and travel demand—improve, lodging operating fundamentals improve as well. We expect 2011 to be the continuation of a sustained recovery

45


Table of Contents

in lodging. We believe the strength of the recovery will reflect the current general economic outlook and business operations—economic and earnings growth tempered by continued high unemployment, modest GDP growth and conservative corporate and consumer budgets. All of these factors are impacted by prevalent economic and geopolitical uncertainty. We expect, however, segment mix will continue to trend to higher-rated business transient and corporate group segments in 2011. As such, we believe rates will increase and occupancy will stabilize in 2011. We believe improved lodging operating fundamentals in large urban markets, such as New York City and Chicago, will outgrow improvement in operating fundamentals in second- and third-tier markets, as well as resort markets, in this early-stage economic recovery. We estimate revenue increases will outpace operating cost increases, thereby improving margins in 2011.
     We expect hotel sale and acquisition activity will continue to increase in 2011. Hotel investors with strong balance sheets have capacity to tap into unused credit capacity by leveraging unencumbered assets and to tap into the capital markets, in order to grow their portfolios. We believe the availability of hotels offered for sale in first-tier markets at attractive prices will have peaked before the end of 2011, if they have not already, as investors price in a sustained and substantial lodging recovery into purchase prices. In our view, limited new supply will help operating fundamentals, but contribute to higher asking prices on hotels in first-tier urban markets. We expect the significant majority of our investments will be hotel acquisitions. We may opportunistically target investments in debt secured by hotel properties that would otherwise meet our investment criteria with the intention of ultimately acquiring the underlying hotel property.
Recent Developments
     Follow-on Public Offering. We completed a follow-on public offering of our common stock on January 31, 2011. We sold 12,418,662 shares of our common stock, including the underwriter’s option to purchase 1,418,662 additional shares, at an offering price of $12.07 per share. The net proceeds to us, after deduction of offering costs, were approximately $149.6 million.
     Times Square Development. On January 18, 2011, we entered into a purchase and sale agreement to acquire, upon completion, a hotel property under development on West 42nd Street in Times Square, New York City. Upon completion by the third party developer, the hotel is expected to contain approximately 250 to 300 guest rooms. The contractual purchase price will range from approximately $112.5 million to $135 million, depending upon the number of guest rooms, or approximately $450,000 per guest room. If certain required permits, approvals and consents are obtained, the number of guest rooms could be increased to approximately 400 guest rooms, which would result in the contractual purchase price increasing to approximately $178 million, or $445,000 per guest room. The purchase and sale agreement is for a fixed-price (which varies only by total guest rooms built and the completion date for the hotel, and we are not assuming any construction risk (including not assuming the risk of construction cost overruns).
     Upon entering into the purchase and sale agreement, we committed to make a $20.0 million deposit. Upon the completion of certain construction milestones, we will be required to make an additional deposit of $5.0 million. If certain permits, approvals and consents necessary for the hotel to contain more than 250 guest rooms are obtained, we will be required to make an additional deposit equal to $45,000 per guest room for each guest room in excess of 250. All deposits will be interest bearing. We will forfeit our deposits if we do not close on the acquisition of the hotel upon substantial completion of construction, unless we do not close as a result of the seller failing to meet certain conditions, including substantial completion of the hotel within a specified time frame and construction of the hotel within the contractual scope.
     We currently expect that the development of the hotel will take approximately 24 to 30 months with an anticipated opening date in 2013.
Our Hotels
     The following table sets forth certain operating information for each of our hotels owned during the year ended December 31, 2010:
                                             
                                        % Change  
        Number of                             from 2009  
Property   Location   Rooms     Occupancy     ADR ($)     RevPAR ($)     RevPAR(4)  
Chicago Marriott
  Chicago, Illinois     1,198       72.3 %   $ 184.50     $ 133.43       2.7 %
Los Angeles Airport Marriott
  Los Angeles, California     1,004       81.6 %     101.36       82.67       5.5 %
Hilton Minneapolis (1)
  Minneapolis, Minnesota     821       74.0 %     141.19       104.46       8.7 %
Westin Boston Waterfront Hotel
  Boston, Massachusetts     793       67.2 %     192.34       129.20       (2.2 )%
Renaissance Waverly Hotel
  Atlanta, Georgia     521       64.0 %     126.88       81.20       1.2 %
Salt Lake City Marriott Downtown
  Salt Lake City, Utah     510       54.1 %     130.12       70.36       2.9 %
Renaissance Worthington
  Fort Worth, Texas     504       64.8 %     159.10       103.07       (1.8 )%

46


Table of Contents

                                             
                                        % Change  
        Number of                             from 2009  
Property   Location   Rooms     Occupancy     ADR ($)     RevPAR ($)     RevPAR(4)  
Frenchman’s Reef & Morning Star
  St. Thomas, U.S. Virgin Islands     502       82.2 %     219.91       180.84       4.3 %
Marriott Beach Resort
                                           
Renaissance Austin Hotel
  Austin, Texas     492       61.2 %     143.89       88.11       1.6 %
Torrance Marriott South Bay
  Los Angeles County, California     487       79.8 %     101.34       80.82       2.0 %
Orlando Airport Marriott
  Orlando, Florida     485       72.7 %     95.74       69.59       (7.3 )%
Marriott Griffin Gate Resort
  Lexington, Kentucky     409       62.2 %     148.75       92.59       18.7 %
Oak Brook Hills Marriott Resort
  Oak Brook, Illinois     386       51.7 %     108.05       55.90       13.0 %
Atlanta Westin North at Perimeter
  Atlanta, Georgia     372       69.8 %     102.45       71.51       5.3 %
Vail Marriott Mountain Resort & Spa
  Vail, Colorado     344       61.1 %     220.44       134.71       16.8 %
Marriott Atlanta Alpharetta
  Atlanta, Georgia     318       66.0 %     119.51       78.86       7.3 %
Courtyard Manhattan/Midtown East
  New York, New York     312       85.8 %     244.03       209.26       10.3 %
Conrad Chicago
  Chicago, Illinois     311       80.3 %     186.54       149.83       6.9 %
Bethesda Marriott Suites
  Bethesda, Maryland     272       66.3 %     164.47       109.00       2.0 %
Courtyard Manhattan/Fifth Avenue
  New York, New York     185       86.3 %     254.90       220.05       6.7 %
The Lodge at Sonoma, a Renaissance Resort & Spa
  Sonoma, California     182       68.3 %     197.93       135.13       13.1 %
Hilton Garden Inn Chelsea/New York City (2)
  New York, New York     169       93.8 %     242.48       227.45       29.3 %
Renaissance Charleston (3)
  Charleston, South Carolina     166       81.4 %     157.59       128.24       9.2 %
 
                               
TOTAL/WEIGHTED AVERAGE
        10,743       70.5 %   $ 155.29     $ 109.40       4.5 %
 
                               
 
(1)   We purchased the Hilton Minneapolis on June 16, 2010. The operating information above is for the period from June 16, 2010 to December 31, 2010.
 
(2)   We purchased the Hilton Garden Inn Chelsea/New York City on September 8, 2010. The operating information above is for the period from September 8, 2010 to December 31, 2010.
 
(3)   We purchased the Renaissance Charleston on August 6, 2010. The operating information above is for the period from August 6, 2010 to December 31, 2010.
 
(4)   Total hotel statistics and the percentage change from 2009 RevPAR for our 2010 acquisitions reflect the comparable period in 2009 to our 2010 ownership period.
Results of Operations
Comparison of the Year Ended December 31, 2010 to the Year Ended December 31, 2009
     Our net loss for the year ended December 31, 2010 was $9.2 million as compared to net loss of $11.1 million for the year ended December 31, 2009.
     Revenues. Revenue consists primarily of the room, food and beverage and other operating revenues from our hotels. Our total revenues increased $48.7 million from $575.7 million for the year ended December 31, 2009 to $624.4 million for the year ended December 31, 2010. This increase includes amounts that are not comparable year-over-year as follows:
    $27.1 million increase from the Minneapolis Hilton, which was purchased on June 16, 2010;
 
    $3.9 million increase from the Charleston Renaissance, which was purchased on August 6, 2010; and
 
    $4.5 million increase from the Hilton Garden Inn Chelsea/New York City, which was purchased on September 8, 2010.
     Individual hotel revenues for the years ended December 31, 2010 and 2009 consisted of the following (in millions):

47


Table of Contents

                         
    Year Ended      
    December 31,      
    2010     2009     % Change  
Chicago Marriott
  $ 86.4     $ 86.7       (0.3 )%
Westin Boston Waterfront Hotel
    63.4       65.5       (3.2 )%
Los Angeles Airport Marriott
    49.9       47.7       4.6 %
Frenchman’s Reef & Morning Star Marriott Beach Resort
    48.9       48.2       1.5 %
Renaissance Waverly Hotel
    30.3       29.6       2.4 %
Renaissance Worthington
    30.2       30.5       (1.0 )%
Renaissance Austin Hotel
    29.1       29.2       (0.3 )%
Hilton Minneapolis (1)
    27.1             100 %
Marriott Griffin Gate Resort
    25.6       23.3       9.9 %
Courtyard Manhattan/Midtown East
    24.8       22.6       9.7 %
Vail Marriott Mountain Resort & Spa
    23.8       20.7       15.0 %
Conrad Chicago
    22.9       21.8       5.0 %
Torrance Marriott South Bay
    20.3       20.8       (2.4 )%
Salt Lake City Marriott Downtown
    20.3       19.5       4.1 %
Oak Brook Hills Marriott Resort
    20.2       19.6       3.1 %
Orlando Airport Marriott
    18.5       20.8       (11.1 )%
The Lodge at Sonoma, a Renaissance Resort & Spa
    15.4       13.9       10.8 %
Atlanta Westin North at Perimeter
    15.4       14.7       4.8 %
Courtyard Manhattan/Fifth Avenue
    15.1       14.1       7.1 %
Bethesda Marriott Suites
    14.8       14.1       5.0 %
Marriott Atlanta Alpharetta
    13.6       12.4       9.7 %
Hilton Garden Inn Chelsea/New York City (2)
    4.5             100 %
Renaissance Charleston (3)
    3.9             100 %
 
                 
Total
  $ 624.4     $ 575.7       8.5 %
 
                 
 
(1)   Revenues presented for our period of ownership from June 16, 2010 to December 31, 2010.
 
(2)   Revenues presented for our period of ownership from September 8, 2010 to December 31, 2010.
 
(3)   Revenues presented for our period of ownership from August 6, 2010 to December 31, 2010.
     The following pro-forma key hotel operating statistics for our hotels for the years ended December 31, 2010 and December 31, 2009, respectively, include the prior year operating statistics for the comparable prior year period to our 2010 ownership period.
                         
    Year Ended December 31,        
    2010     2009     %Change  
Occupancy %
    70.5 %     68.1 %   2.4 percentage points
ADR
  $ 155.29     $ 153.74       1.0 %
RevPAR
  $ 109.40     $ 104.68       4.5 %
     Room revenue increased $38.5 million from the comparable period in 2009, which is partially due to $24.6 million of revenues from our 2010 acquisitions. The remaining increase of $13.9 million at our comparable hotels was due to a 2.4 percentage point increase in occupancy and 0.6 percent increase in ADR from the comparable period in 2009.
     Food and beverage revenues increased $11.9 million from the comparable period in 2009, which is partially due to $10.0 million of revenues from our 2010 acquisitions. The remaining increase of $1.9 million at our comparable hotels is driven by higher outlet revenue and, to a lesser extent, higher banquet revenue. Other revenues, which primarily represent spa, golf, parking and attrition and cancellation fees, decreased $2.7 million at our comparable hotels from 2009, which is primarily the result of lower attrition and cancellation fees for the year ended December 31, 2010 as is typical during the initial stages of a lodging recovery.
     Hotel operating expenses. Hotel operating expenses consist primarily of operating expenses of our hotels, including non-cash ground rent expense. Our hotel operating expenses increased $26.9 million, or 5.9 percent from $453.0 million for the year ended December 31, 2009 to $479.9 million for the year ended December 31, 2010. This increase includes amounts that are not comparable year-over-year as follows:
    $18.1 million increase from the Minneapolis Hilton, which was purchased on June 16, 2010;
 
    $2.5 million increase from the Charleston Renaissance, which was purchased on August 6, 2010; and
 
    $2.1 million increase from the Hilton Garden Inn Chelsea/New York City, which was purchased on September 8, 2010.
     The operating expenses at our comparable hotels for the years ended December 31, 2010 and 2009 consisted of the following (in millions):

48


Table of Contents

                         
    Year Ended        
    December 31,        
    2010     2009     % Change  
Rooms departmental expenses
  $ 106.9     $ 97.1       10.1 %
Food and beverage departmental expenses
    128.4       124.0       3.5 %
Other direct departmental expenses
    18.1       18.8       (3.7 )%
General and administrative
    56.3       51.9       8.5 %
Utilities
    26.0       24.5       6.1 %
Repairs and maintenance
    30.3       28.6       5.9 %
Sales and marketing
    46.6       42.1       10.7 %
Base management fees
    16.8       15.3       9.8 %
Incentive management fees
    5.2       4.3       20.9 %
Property taxes
    21.3       25.8       (17.4 )%
Other fixed charges
    12.2       11.0       10.9 %
Ground rent — Contractual
    4.7       1.9       147.4 %
Ground rent — Non-cash
    7.1       7.7       (7.8 )%
 
                 
Total hotel operating expenses
  $ 479.9     $ 453.0       5.9 %
 
                 
     The increase in operating expenses is due primarily to the overall increase of occupancy at our hotels as well as higher support costs at our hotels, specifically administrative and sales and marking expenses. Food and beverage expenses decreased primarily as a result of our efforts to increase profitability at our hotel restaurants and outlets. Other fixed charges increased primarily as a result of $1.6 million of hurricane damage sustained at Frenchman’s Reef from Hurricane Earl in late August 2010. Property taxes decreased as a result of a number of successful multi-year real estate tax appeals as well as lower real estate tax assessments at certain hotels.
     Base management fees are calculated as a percentage of total revenues and incentive management fees are based on the level of operating profit at certain hotels. Therefore, the increase in base management fees is due to the overall increase in revenues at our hotels. The increase in incentive management fees from the comparable period in 2009 is due to the increased profit at certain of our hotels and a higher number of hotels earning an incentive management fee in 2010 as compared to 2009.
     Depreciation and amortization. Depreciation and amortization is recorded on our hotel buildings over 40 years for the periods subsequent to acquisition. Depreciable lives of hotel furniture, fixtures and equipment are estimated as the time period between the acquisition date and the date that the hotel furniture, fixtures and equipment will be replaced. Our depreciation and amortization expense increased $5.7 million from the comparable period in 2009. This increase includes amounts that are not comparable year-over-year as follows:
    $3.9 million increase from the Minneapolis Hilton, which was purchased on June 16, 2010;
 
    $0.6 million increase from the Renaissance Charleston, which was purchased on August 6, 2010; and
 
    $0.6 million increase from the Hilton Garden Inn Chelsea/New York City, which was purchased on September 8, 2010.
     The remaining increase of $0.6 million is attributable to capital expenditures at our comparable hotels during the year ended December 31, 2010.
     Corporate expenses. Our corporate expenses decreased $1.9 million, from $18.3 million for the year ended December 31, 2009 to $16.4 million for the year ended December 31, 2010. Corporate expenses principally consist of employee-related costs, including base payroll, bonus and restricted stock. Corporate expenses also include corporate operating costs, professional fees and directors’ fees. The decrease in corporate expenses is due primarily to charges of $2.6 million in 2009 due to the retirement of our prior Executive Chairman, William W. McCarten, and the termination of our prior Executive Vice President and General Counsel, Michael D. Schecter, partially offset by higher legal and professional fees in 2010.
     Hotel acquisition costs. We incurred $1.4 million of hotel acquisition costs during the year ended December 31, 2010 associated with our acquisitions of the Hilton Minneapolis, the Renaissance Charleston, and the Hilton Garden Inn Chelsea/New York City, as well as the entry into an agreement to acquire the to-be-developed hotel announced in January 2011. We had no acquisitions during the year ended December 31, 2009.
     Interest expense. Our interest expense was $45.5 million and $51.6 million for the years ended December 31, 2010 and 2009, respectively. The 2010 interest expense was comprised of mortgage debt ($43.4 million), amortization of deferred financing costs ($1.4 million), and unused fees on our credit facility ($0.7 million). The 2009 interest expense was comprised of mortgage debt ($50.1 million), amortization of deferred financing costs ($0.9 million) and interest and unused facility fees on our credit facility ($0.6 million). As described below, in 2009, we recorded $3.1 million of default interest as a result of the event of default on the Frenchman’s Reef mortgage, which we reversed in the first quarter of 2010.

49


Table of Contents

     As of December 31, 2010, we had property-specific mortgage debt outstanding on ten of our hotels. All of our mortgage debt is fixed-rate secured debt bearing interest at rates ranging from 5.30 percent to 8.81 percent per year. Our weighted-average interest rate on all debt as of December 31, 2010 was 5.86 percent.
     Interest income. Interest income increased $0.4 million from $0.4 million for the year ended December 31, 2009 to $0.8 million for the year ended December 31, 2010. The increase is due to our average corporate cash balances being higher in 2010, as well as the interest rates earned on corporate cash having increased slightly since 2009.
     Income taxes. We recorded an income tax expense of $2.6 million for the year ended December 31, 2010 and an income tax benefit of $21.0 million for the year ended December 31, 2009. The 2010 income tax expense includes $1.4 million of income tax expense incurred on the $3.0 million pre-tax income of our taxable REIT subsidiary, or TRS, and foreign income tax expense of $1.2 million, of which $0.8 million represents the effect of the change in income tax rate related to the extension of our tax agreement discussed below, incurred on the $3.2 million of pre-tax income of the taxable REIT subsidiary that owns Frenchman’s Reef. The 2009 income tax benefit was recorded on the $53.5 million pre-tax loss of our TRS for the year ended December 31, 2009, offset by a foreign income tax expense of $0.4 million related to the taxable REIT subsidiary that owns Frenchman’s Reef.
     Frenchman’s Reef is owned by a subsidiary that has elected to be treated as a TRS, and is subject to U.S. Virgin Islands (USVI) income taxes. We were party to a tax agreement with the USVI that reduced the income tax rate to approximately 4 percent. This agreement expired in February 2010, at which time the income tax rate increased to 37.4 percent. On December 13, 2010, the Governor of the USVI approved an extension of our tax agreement for a period of 5 years, retroactive to February 2010 and subject to another renewal in February 2015. The extension modified the tax exemption rates from the previous agreement. The income tax rate we are subject to is now approximately 7 percent, an 81 percent exemption. Furthermore, we are now subject to a 90 percent exemption from real estate and gross receipt taxes, which are recorded in other hotel expenses, whereas we were 100 percent exempt under the prior agreement.
Comparison of the Year Ended December 31, 2009 to the Year Ended December 31, 2008
     Our net loss for the year ended December 31, 2009 was $11.1 million as compared to net income of $52.9 million for the year ended December 31, 2008.
     Revenues. Revenues consisted primarily of the room, food and beverage and other revenues from our hotels. Revenues for the years ended December 31, 2009 and 2008 consisted of the following (in thousands):
                         
    Year Ended December 31,        
    2009     2008     % Change  
Rooms
  $ 365,039     $ 444,070       (17.8 )%
Food and beverage
    177,345       211,475       (16.1 )%
Other
    33,297       37,689       (11.7 )%
 
                 
Total revenues
  $ 575,681     $ 693,234       (17.0 )%
 
                 
     Our total revenues decreased 17.0 percent, from $693.2 million for the year ended December 31, 2008 to $575.7 million for the year ended December 31, 2009. The decrease is primarily due to a 17.6 percent decline in RevPAR, driven by a 12.6 percent decrease in ADR and a 4.1 percentage point decrease in occupancy, as well as lower food and beverage and other revenue. All of our hotels experienced revenue declines for the year ended December 31, 2009 as compared to the year ended December 31, 2008, reflecting the impact of the recent economic recession on all of our markets. The following are the key hotel operating statistics for the years ended December 31, 2009 and 2008, respectively.
                         
    Year Ended December 31,        
    2009     2008     % Change  
Occupancy%
    67.7 %     71.8 %   (4.1) percentage points
ADR
  $ 154.45     $ 176.73       (12.6 )%
RevPAR
  $ 104.60     $ 126.95       (17.6 )%
     Hotel operating expenses. Hotel operating expenses consist primarily of operating expenses of our hotels, including non-cash ground rent expense. The operating expenses for the years ended December 31, 2009 and 2008 consisted of the following (in millions):

50


Table of Contents

                         
    Year Ended        
    December 31,        
    2009     2008     % Change  
Rooms departmental expenses
  $ 97.1     $ 105.9       (8.3 )%
Food and beverage departmental expenses
    124.0       145.2       (14.6 )%
Other departmental expenses
    29.8       31.8       (6.3 )%
General and administrative
    51.9       57.1       (9.1 )%
Utilities
    24.5       27.8       (11.9 )%
Repairs and maintenance
    28.6       30.4       (5.9 )%
Sales and marketing
    42.1       47.6       (11.6 )%
Base management fees
    15.3       18.9       (19.0 )%
Incentive management fees
    4.3       9.7       (55.7 )%
Property taxes
    25.8       23.9       8.0 %
Ground rent — Contractual
    1.9       2.0       (5.0 )%
Ground rent — Non-cash
    7.7       7.8       (1.3 )%
 
                 
Total hotel operating expenses
  $ 453.0     $ 508.1       (10.8 )%
 
                 
     Our hotel operating expenses decreased $55.1 million or 10.8 percent from $508.1 million for the year ended December 31, 2008 to $453.0 million for the year ended December 31, 2009. Our operating expenses, which consist of both fixed and variable costs, are primarily impacted by changes in occupancy, inflation and revenues, though the effect on specific costs will differ. The decrease from 2008 is primarily attributable to an overall decline in wages and benefits. Property taxes were the only expense category that increased in 2009, primarily due to our Westin Boston Waterfront Hotel, which is subject to payments in lieu of property taxes based on a ramping percentage of hotel revenues until 2011.
     Management fees are calculated as a percentage of revenues, as well as a percentage of operating profit at certain hotels. As such, the decline in base management fees is due to the overall decline in revenues at our hotels. We only pay incentive management fees at certain of our hotels when operating profits are above certain thresholds. The decrease in incentive management fees from 2008 is due to the decline in operating profits at those hotels as well as a number of our hotels falling below the operating profit thresholds in 2009 compared to 2008. In 2008, we had eight hotels earn incentive management fees as compared to two hotels in 2009.
     Impairment of favorable lease asset. We recorded impairment losses of $2.5 million and $0.7 million on the favorable leasehold asset related to our option to develop a hotel on an undeveloped parcel of land adjacent to the Westin Boston Waterfront Hotel during 2009 and 2008, respectively. Since our acquisition of the hotel in 2007, the fair market value of this option declined from $12.8 million to $9.5 million as of December 31, 2009.
     Depreciation and amortization. Depreciation and amortization is recorded on our hotel buildings over 40 years for the periods subsequent to acquisition. Depreciable lives of hotel furniture, fixtures and equipment are estimated as the time period between the acquisition date and the date that the hotel furniture, fixtures and equipment will be replaced. Our depreciation and amortization expense increased $4.5 million from $78.2 million for the year ended December 31, 2008 to $82.7 million for the year ended December 31, 2009. The increase is due to the full year impact of increased capital expenditures in 2008, primarily consisting of the significant capital projects at the Chicago Marriott and the Westin Boston Waterfront Hotel.
     Corporate expenses. Our corporate expenses increased from $14.0 million for the year ended December 31, 2008 to $18.3 million for the year ended December 31, 2009. Corporate expenses principally consisted of employee related costs, including base payroll, bonus and restricted stock. Corporate expenses also include corporate operating costs, professional fees and directors’ fees. The increase is principally due to two management changes during 2009 that resulted in a $2.6 million charge. First, our Executive Chairman, William W. McCarten, announced his intention to retire as of December 31, 2009 and continue as the non-executive Chairman of the Board in 2010. In connection with this change, our Board of Directors granted Mr. McCarten eligible retiree status and we recorded a non-cash charge of approximately $1.0 million to accelerate unrecognized stock-based compensation expense. Secondly, our Executive Vice President and General Counsel, Michael D. Schecter, was terminated in December 2009, and as a result, we recorded a charge of $1.6 million. The remainder of the increase in corporate expenses is attributable to higher stock-based compensation expense in 2009.
     Interest expense. Our interest expense increased $1.2 million from $50.4 million for the year ended December 31, 2008 to $51.6 million for the year ended December 31, 2009. The increase in interest expense is due primarily to $3.1 million of default interest recorded as a result of the event of default on the Frenchman’s Reef mortgage, which was partially offset by the repayment of amounts outstanding on our credit facility and the repayment of the mortgages on two of our hotels in 2009. Our 2009 interest expense was comprised of interest on our mortgage debt ($50.1 million), amortization of deferred financing costs ($0.9 million) and interest and unused facility fees on our credit facility ($0.6 million). As of December 31, 2009, we had property-specific mortgage debt

51


Table of Contents

outstanding on ten of our hotels. On all of the hotels we have fixed-rate secured debt, which bears interest at rates ranging from 5.30 percent to 8.81 percent per year. Amounts drawn under the credit facility bear interest at a variable rate that fluctuates based on the level of outstanding indebtedness in relation to the value of our assets from time to time. We did not have any draws on the credit facility as of December 31, 2009. Our weighted-average interest rate on all debt as of December 31, 2009 was 5.86 percent.
     Interest income. Our interest income decreased $1.2 million from $1.6 million for the year ended December 31, 2008 to $0.4 million for the year ended December 31, 2009. Although our corporate cash balances were higher in 2009, the interest rates earned on our corporate cash were significantly lower than the rates earned in 2008.
     Income taxes. We recorded an income tax benefit of $21.0 million for the year ended December 31, 2009 and $9.4 million for the year ended December 31, 2008. The 2009 income tax benefit was recorded on the $53.5 million pre-tax loss of our TRS for the year ended December 31, 2009, offset by a foreign income tax expense of $0.4 million related to the taxable REIT subsidiary that owns the Frenchman’s Reef & Morning Star Marriott Beach Resort. The 2008 income tax benefit was recorded on the $25.4 million pre-tax loss of our TRS for the year ended December 31, 2008, offset by foreign income tax expense of $0.3 million related to the taxable REIT subsidiary that owns the Frenchman’s Reef & Morning Star Marriott Beach Resort.
Liquidity and Capital Resources
     Our short-term liquidity requirements consist primarily of funds necessary to fund future distributions to our stockholders to maintain our REIT status as well as to pay for operating expenses and other expenditures directly associated with our hotels, including capital expenditures, and scheduled debt payments of interest and principal. We currently expect that our available cash flows generally provided through net cash provided by hotel operations, existing cash balances and, if necessary, short-term borrowings under our credit facility, will be sufficient to meet our short-term liquidity requirements. Some of our mortgage debt agreements contain “cash trap” provisions that are triggered when the hotel’s operating results fall below a certain debt service coverage ratio. When these provisions are triggered, all of the excess cash flow generated by the hotel is deposited directly into cash management accounts for the benefit of our lenders until a specified debt service coverage ratio is reached and maintained for a certain period of time. Such provisions due not allow the lender the right to accelerate repayment of the underlying debt. During the second quarter of 2010, the Courtyard Manhattan/Midtown East lender notified us that the cash trap provision had been triggered, resulting in $0.8 million being held by the lender as of December 31, 2010.
     Our long-term liquidity requirements consist primarily of funds necessary to pay for the costs of acquiring additional hotels, renovations, expansions and other capital expenditures that need to be made periodically to our hotels, scheduled debt payments and making distributions to our stockholders. We expect to meet our long-term liquidity requirements through various sources of capital, cash provided by operations, borrowings, issuances of additional equity or debt securities and proceeds from property dispositions. Our ability to incur additional debt is dependent upon a number of factors, including the state of the credit markets, our degree of leverage, the value of our unencumbered assets and borrowing restrictions imposed by existing lenders. Our ability to raise capital through the issuance of additional equity and/or debt securities is also dependent on a number of factors including the current state of the capital markets, investor sentiment and use of proceeds. We may need to raise additional capital if we identify acquisition opportunities that meet our investment objectives.
Our Financing Strategy
     Since our formation in 2004, we have been committed to a conservative capital structure with prudent leverage. All of our outstanding debt is fixed interest rate mortgage debt with no maturities until late 2014. We also maintain low financial leverage by funding a portion of our acquisitions with proceeds from the issuance of equity. We have a preference to maintain a significant portion of our portfolio as unencumbered assets in order to provide maximum balance sheet flexibility. In addition, to the extent that we incur additional debt, our preference is limited recourse secured mortgage debt. This strategy enables us to maintain a balance sheet with a moderate amount of debt during the lodging cycle. We believe that it is not prudent to increase the inherent risk of a highly cyclical business through a highly levered capital structure.
     We prefer a relatively simple but efficient capital structure. We have not invested in joint ventures and have not issued any operating partnership units or preferred stock. We endeavor to structure our hotel acquisitions so that they will not overly complicate our capital structure; however, we will consider a more complex transaction if we believe that the projected returns to our stockholders will significantly exceed the returns that would otherwise be available.
     We believe that we maintain a reasonable amount of fixed interest rate mortgage debt. As of December 31, 2010, we had $780.9 million of mortgage debt outstanding with a weighted average interest rate of 5.86 percent and a weighted average maturity date of

52


Table of Contents

approximately 5.1 years, with no maturities until late 2014. In addition, we amended and restated our $200 million unsecured credit facility in August 2010. We currently have 13 hotels unencumbered by debt and no corporate-level debt outstanding.
Short-Term Borrowings
     Other than periodic borrowings under our senior unsecured credit facility, we do not utilize short-term borrowings to meet liquidity requirements. We did not have any borrowings under our senior unsecured credit facility during the year ended December 31, 2010.
Senior Unsecured Credit Facility
     On August 6, 2010, we amended and restated our $200 million senior unsecured revolving credit facility that now expires in August 2013. The maturity date of the facility may be extended for an additional year upon the payment of applicable fees and the satisfaction of certain other customary conditions. We also have the right to increase the amount of the facility to $275 million with lender approval. Interest is paid on the periodic advances under the facility at varying rates, based upon LIBOR, plus an agreed upon additional margin amount. The applicable margin depends upon our leverage, as defined in the credit agreement, as follows:
     
Leverage   Applicable Margin
Less than or equal to 35%
  2.75%
Greater than 35% but less than 45%   3.00%
Greater than or equal to 45% but less than 50%   3.25%
Greater than or equal to 50% but less than 55%   3.50%
Greater than or equal to 55%   3.75%
     The facility includes a LIBOR floor of 100 basis points. In addition to the interest payable on amounts outstanding under the facility, we are required to pay an amount equal to 0.50% of the unused portion of the facility if the unused portion of the facility is greater than 50% or 0.40% if the unused portion of the facility is less than 50%. We incurred interest and unused credit facility fees on the facility of $0.7 million, $0.6 million, and $2.6 million for the years ended 2010, 2009, and 2008, respectively. As of December 31, 2010, we had no outstanding borrowings under the facility.
     The facility contains various corporate financial covenants. A summary of the most restrictive covenants is as follows:
                 
            Actual at  
    Covenant     December 31, 2010  
Maximum leverage ratio(1)
    60%       38.6%  
Minimum fixed charge coverage ratio(2)
    1.3x — on or before June 29, 2012
1.4x — on or after June 30, 2012 and on or before June 29, 2013
1.5x — on or after June 30, 2013
         
 
        2.3x  
Minimum tangible net worth(3)
    $1.457 billion       $ 1.810 billion  
 
(1)   Leverage ratio is total indebtedness, as defined in the credit agreement, divided by total asset value, defined in the credit agreement as a) total cash and cash equivalents plus b) the value of our owned hotels based on (i) until March 31, 2012, appraised values and (ii) after March 31, 2012, hotel net operating income divided by an 8.5% capitalization rate, and (c) the book value of the Allerton Loan.
 
(2)   Fixed charge coverage ratio is Adjusted EBITDA, defined in the credit agreement as EBITDA less FF&E reserves, for the most recently ending 12 fiscal months, to fixed charges, defined in the credit agreement as interest expense, all regularly scheduled principal payments and payments on capitalized lease obligations, for the same most recently ending 12 fiscal month period.
 
(3)   Tangible net worth, as defined in the credit agreement, is (i) total gross book value of all assets, exclusive of depreciation and amortization, less intangible assets, total indebtedness, and all other liabilities, plus (ii) 85% of net proceeds from future equity issuances.
     The Facility requires us to maintain a specific pool of unencumbered borrowing base properties. The unencumbered borrowing base assets are subject, among other restrictions, to the following limitations and covenants:

53


Table of Contents

    A minimum of five properties with an unencumbered borrowing base value, as defined, of not less than $250 million.
    The unencumbered borrowing base must include the Westin Boston Waterfront, the Conrad Chicago and the Vail Marriott Mountain Resort and Spa. The Conrad Chicago and the Vail Marriott Mountain Resort and Spa may be released from the unencumbered borrowing base upon lender approval and certain conditions.
     During 2011, we have the option of excluding the Frenchman’s Reef & Morning Star Marriott Beach Resort from the calculation of our compliance with the corporate financial covenants during the extensive renovation and repositioning project at the hotel.
     Mortgage Loan Modification
     As a result of not completing certain capital projects at Frenchman’s Reef & Morning Star Marriott Beach Resort as required by the mortgage loan secured by the hotel, we accrued $3.1 million of penalty interest during the year ended December 31, 2009. During the fiscal quarter ended March 26, 2010, we amended certain provisions of the loan. The lender provided us with a waiver for any penalty interest and an extension to December 31, 2010 and December 31, 2011 for the completion date of certain lender required capital projects. In conjunction with the loan modification, we pre-funded $5.0 million for the capital projects into an escrow account and paid the lender a $150,000 modification fee. As a result of the loan modification, we reversed the $3.1 million penalty interest accrued in 2009. During the year ended December 31, 2010, we deposited an additional $2.1 million into a lender-held escrow for other renovation projects at Frenchman’s Reef, which resulted in total lender-held reserves of $7.1 million at December 31, 2010. The lender-required capital project that was required to be completed by December 31, 2010 was completed in November 2010. Subsequent to December 31, 2010, we received $4.1 million from the lender for completion of all those projects except the one project that is not required to be completed until December 31, 2011.
Sources and Uses of Cash
     Our principal sources of cash are net cash flow from hotel operations, borrowing under mortgage debt and our credit facility and the proceeds from our equity offerings. Our principal uses of cash are acquisitions of hotel properties and notes, debt service, capital expenditures, operating costs, corporate expenses and dividends. As of December 31, 2010, we had $84.2 million of unrestricted corporate cash and $51.9 million of restricted cash.
     Cash from Operations. Our net cash provided by operations was $85.1 million for the year ended December 31, 2010. Our cash from operations generally consists of the net cash flow from hotel operations offset by cash paid for corporate expenses, cash paid for interest, funding of lender escrow reserves and other working capital changes.
     Cash from Investing Activities. Our net cash used in investing activities was $370.5 million for the year ended December 31, 2010 primarily as a result of the acquisitions of the Hilton Minneapolis, Renaissance Charleston, Hilton Garden Inn Chelsea/New York City and the purchase of the Allerton Loan. In addition, we made certain capital expenditures at our hotels and funded restricted cash reserves for capital expenditures.
     Cash from Financing Activities. Our net cash provided by financing activities was $192.3 million for the year ended December 31, 2010. The following table summarizes the significant financing activities for the year ended December 31, 2010 (in millions):
                 
Transaction Date   Description of Transaction     Amount  
January
  Payment of dividends     ($4.3 )
January
  Repurchase of shares for employee taxes     ($2.0 )
March
  Proceeds from Controlled Equity Offering Program   $ 25.1  
May
  Proceeds from follow-on public offering   $ 184.6  
June
  Repurchase of shares for employee taxes     ($2.0 )
August
  Payment of amended credit facility fees     ($3.2 )
Dividend Policy
     To qualify as a REIT, we must distribute to our stockholders dividends at least equal to our REIT taxable income so as to avoid paying corporate income tax and excise tax on our earnings (other than the net earnings of our TRS, including through our TRS lessees, which are subject to tax at regular corporate rates) and to qualify for the tax benefits afforded to REITs under the Code. In order to qualify as a REIT under the Code, we generally must make distributions to our stockholders each year in an amount equal to at least:

54


Table of Contents

    90% of our REIT taxable income, determined without regard to the dividends paid deduction and excluding net capital gains, plus
    90% of the excess of our net income from foreclosure property over the tax imposed on such income by the Code, minus
    any excess non-cash income.
     On January 29, 2010, we paid a dividend to our stockholders of record as of December 28, 2009 in the amount of $0.33 per share, which represented 100% of our 2009 taxable income. We relied on the Internal Revenue Service’s Revenue Procedure 2009-15, as amplified and superseded by Revenue Procedure 2010-12, that allowed us to pay up to 90% of the dividend in shares of our common stock and the remainder in cash. We did not pay a dividend for 2010 as we did not have any REIT taxable income for the year ended December 31, 2010. The Company’s board of directors declared a quarterly dividend of $0.08 per share to record holders of our common stock as of March 25, 2011, which we intend to pay in April 2011.
     The following table sets forth the dividends on common shares for the years ended December 31, 2010, 2009 and 2008:
             
          Dividend per
Payment Date   Record Date   Share
January 10, 2008
  December 31, 2007   0.24
April 1, 2008
  March 21, 2008   0.25
June 24, 2008
  June 13, 2008   0.25
September 16, 2008
  September 5, 2008   0.25
January 29, 2010
  December 28, 2009   0.33
     The timing and frequency of distributions will be authorized by our board of directors and declared by us based upon a variety of factors, including our financial performance, restrictions under applicable law and our current and future loan agreements, our debt service requirements, our capital expenditure requirements, the requirements for qualification as a REIT under the Code and other factors that our board of directors may deem relevant from time to time.
Capital Expenditures
     The management and franchise agreements for each of our hotels provide for the establishment of separate property improvement funds to cover, among other things, the cost of replacing and repairing furniture and fixtures at our hotels. Contributions to the property improvement fund are calculated as a percentage of hotel revenues. In addition, we may be required to pay for the cost of certain additional improvements that are not permitted to be funded from the property improvement fund under the applicable management or franchise agreement. As of December 31, 2010, we have set aside $38.7 million for capital projects in property improvement funds, which are included in restricted cash. Funds held in property improvement funds for one hotel are typically not permitted to be applied to any other property.
     Although we have significantly curtailed capital expenditures at our hotels, we continue to benefit from the extensive capital investments made from 2006 to 2008, during which time many of our hotels were fully renovated. We spent approximately $31.5 million on capital improvements during the year ended December 31, 2010, of which approximately $12.5 million was funded from corporate cash.
     We completed a comprehensive evaluation of a major capital investment program at the Frenchman’s Reef & Morning Star Marriott Beach Resort and are undertaking a $45 million renovation and repositioning program in order to enhance the guest experience. The repositioning program is projected to include the following key elements:
    Reinvented Pool — The Company plans a major redesign of the pool with state of the art features, including multiple pools, cascading waterfalls, bali beds, a sundeck and a new swim-up bar.
    Guestroom Renovation — Each of the guestrooms and bathrooms is expected to feature new modern design elements to enhance lighting, comfort and feel. A renowned interior design firm is the designer for the new guestrooms and bathrooms.
    Spa Upgrade and Expansion — The Company plans to reinvent and double the size of the existing spa. The plans incorporate the creation of a dedicated spa pool and additional treatment rooms.
    Infrastructure Improvements — The Company intends to invest $15 million to comprehensively redesign the mechanical plant to allow the hotel to generate its own electricity, improve air flow in common spaces and replace packaged terminal air conditioners in the guestrooms with a central system. These enhancements are expected to greatly reduce the energy consumption and cost per kilowatt hour and generate a significant return on investment while improving guest comfort.

55


Table of Contents

    Other Resort Upgrades — In addition to the above, the Company intends to provide for upgrades to the food and beverage outlets, renovation of the main ballroom, balcony upgrades, renovations to the boat dock and improvements to other facilities designed to enhance the guest experience.
     We expect the majority of the renovation and repositioning program will occur during the summer of 2011 when we will close two of the resort’s four buildings (approximately 300 guestrooms) during the seasonally slow period between May and September. During this time, we expect renovation disruption to operations resulting from the partial closure, decreasing the Company’s revenues by approximately $14 million and EBITDA by approximately $5.5 million compared to the comparable period in 2010.
     We intend to fund the renovation and repositioning program from available corporate cash and, if necessary, borrowings under our credit facility. Marriott has agreed, pursuant to a non-binding term sheet, to fund a portion of the expense, demonstrating its commitment to Frenchman’s Reef. In addition to funding from Marriott and existing escrow reserves, we expect our total cash expenditure to be approximately $35 million over the next two years.
     Elements of the renovation and repositioning program began during the third quarter of 2010. In order to take advantage of the low occupancy summer months, we started several projects in the Sea Cliff tower in August 2010, including installation of a new roof, tile surrounds in the guest bathrooms and balcony upgrades. The hotel was damaged by Hurricane Earl, which impacted the U.S. Virgin Islands during the Sea Cliff construction in late August 2010. The remediation costs related to the damage caused by Hurricane Earl were below our insurance policy deductible for damages from a named windstorm event. We incurred $1.6 million during the second fiscal half of 2010 to remediate damages from Hurricane Earl.
Off-Balance Sheet Arrangements
     We have no off-balance sheet arrangements that have or are reasonably likely to have a current or future effect on our financial condition, changes in financial condition, revenues or expenses, results of operations, liquidity, capital expenditures or capital resources that is material to investors.
Non-GAAP Financial Measures
     We use the following two non-GAAP financial measures that we believe are useful to investors as key measures of our operating performance: (1) EBITDA and (2) FFO. These measures should not be considered in isolation or as a substitute for measures of performance in accordance with GAAP.
     EBITDA represents net income (loss) excluding: (1) interest expense; (2) provision for income taxes, including income taxes applicable to sale of assets; and (3) depreciation and amortization. We believe EBITDA is useful to an investor in evaluating our operating performance because it helps investors evaluate and compare the results of our operations from period to period by removing the impact of our capital structure (primarily interest expense) and our asset base (primarily depreciation and amortization) from our operating results. In addition, covenants included in our indebtedness use EBITDA as a measure of financial compliance. We also use EBITDA as one measure in determining the value of hotel acquisitions and dispositions.
                         
    Year Ended December 31,  
    2010     2009     2008  
            (In thousands)          
Net (loss) income
  $ (9,172 )   $ (11,090 )   $ 52,929  
Interest expense
    45,524       51,609       50,404  
Income tax expense (benefit)
    2,642       (21,031 )     (9,376 )
Real estate related depreciation
    88,464       82,729       78,156  
 
                 
EBITDA
  $ 127,458     $ 102,217     $ 172,113  
 
                 
     We compute FFO in accordance with standards established by NAREIT, which defines FFO as net income (loss) (determined in accordance with GAAP), excluding gains (losses) from sales of property, plus depreciation and amortization and after adjustments for unconsolidated partnerships and joint ventures (which are calculated to reflect FFO on the same basis). We believe that the presentation of FFO provides useful information to investors regarding our operating performance because it is a measure of our operations without regard to specified non-cash items, such as real estate depreciation and amortization and gain or loss on sale of assets. We also use FFO as one measure in determining our results after taking into account the impact of our capital structure.
                         
    Year Ended December 31,  
    2010     2009     2008  
            (In thousands)          
Net (loss) income
  $ (9,172 )   $ (11,090 )   $ 52,929  
Real estate related depreciation
    88,464       82,729       78,156  
 
                 
FFO
  $ 79,292     $ 71,639     $ 131,085  
 
                 

56


Table of Contents

Critical Accounting Policies
     Our consolidated financial statements include the accounts of the DiamondRock Hospitality Company and all consolidated subsidiaries. The preparation of financial statements in conformity with U.S. generally accepted accounting principles, or GAAP, requires management to make estimates and assumptions that affect the reported amount of assets and liabilities at the date of our financial statements and the reported amounts of revenues and expenses during the reporting period. While we do not believe the reported amounts would be materially different, application of these policies involves the exercise of judgment and the use of assumptions as to future uncertainties and, as a result, actual results could differ materially from these estimates. We evaluate our estimates and judgments, including those related to the impairment of long-lived assets, on an ongoing basis. We base our estimates on experience and on various other assumptions that are believed to be reasonable under the circumstances. All of our significant accounting policies are disclosed in the notes to our consolidated financial statements. The following represent certain critical accounting policies that require us to exercise our business judgment or make significant estimates:
     Investment in Hotels. Acquired hotels, land improvements, building and furniture, fixtures and equipment and identifiable intangible assets are initially recorded at fair value. Additions to property and equipment, including current buildings, improvements, furniture, fixtures and equipment are recorded at cost. Property and equipment are depreciated using the straight-line method over an estimated useful life of 15 to 40 years for buildings and land improvements and one to ten years for furniture and equipment. Identifiable intangible assets are typically related to contracts, including ground lease agreements and hotel management agreements, which are recorded at fair value. Above-market and below-market contract values are based on the present value of the difference between contractual amounts to be paid pursuant to the contracts acquired and our estimate of the fair market contract rates for corresponding contracts. Contracts acquired that are at market do not have significant value. We typically enter into a new hotel management agreement based on market terms at the time of acquisition. Intangible assets are amortized using the straight-line method over the remaining non-cancelable term of the related agreements. In making estimates of fair values for purposes of allocating purchase price, we may utilize a number of sources that may be obtained in connection with the acquisition or financing of a property and other market data. Management also considers information obtained about each property as a result of its pre-acquisition due diligence in estimating the fair value of the tangible and intangible assets acquired.
     We review our investments in hotels for impairment whenever events or changes in circumstances indicate that the carrying value of the investments in hotels may not be recoverable. Events or circumstances that may cause us to perform a review include, but are not limited to, adverse changes in the demand for lodging at our properties due to declining national or local economic conditions and/or new hotel construction in markets where our hotels are located. When such conditions exist, management performs an analysis to determine if the estimated undiscounted future cash flows from operations and the proceeds from the ultimate disposition of an investment in a hotel exceed the hotel’s carrying value. If the estimated undiscounted future cash flows are less than the carrying amount of the asset, an adjustment to reduce the carrying value to the estimated fair market value is recorded and an impairment loss recognized.
     Revenue Recognition. Hotel revenues, including room, golf, food and beverage, and other hotel revenues, are recognized as the related services are provided. Additionally, our operators collect sales, use, occupancy and similar taxes at our hotels which are excluded from revenue in our consolidated statements of operations (revenue is recorded net of such taxes).
     Stock-based Compensation. We account for stock-based employee compensation using the fair value based method of accounting. We record the cost of awards with service conditions and market conditions based on the grant-date fair value of the award. For awards based on market conditions, the grant-date fair value is derived using an open form valuation model. The cost of the award is recognized over the period during which an employee is required to provide service in exchange for the award. No compensation cost is recognized for equity instruments for which employees do not render the requisite service.
     Income Taxes. Deferred tax assets and liabilities are recognized for the estimated future tax consequences attributable to differences between the financial statement carrying amounts of existing assets and liabilities and their respective tax bases. Deferred tax assets and liabilities are measured using enacted tax rates in effect for the year in which those temporary differences are expected to be recovered or settled. The effect on deferred tax assets and liabilities from a change in tax rates is recognized in earnings in the period when the new rate is enacted.
     We have elected to be treated as a REIT under the provisions of the Code and, as such, generally are not subject to federal income tax, provided we distribute all of our taxable income annually to our stockholders and comply with certain other requirements. In addition to paying federal and state income tax on any retained income, we are subject to taxes on “built-in-gains” on sales of certain assets. Additionally, our taxable REIT subsidiaries are subject to federal, state, local and/or foreign income tax.

57


Table of Contents

     Note Receivable. We initially record acquired notes receivable at cost. Notes receivable are evaluated for collectability and if collectability of the original amounts due is in doubt, the value is adjusted for impairment. Our impairment analysis considers the anticipated cash receipts as well as the underlying value of the collateral. If collectability is in doubt, the note is placed in non-accrual status. No interest is recorded on such notes until the timing and amounts of cash receipts can be reasonably estimated. We record cash payments received on non-accrual notes receivable as a reduction in basis We continually assess the current facts and circumstances to determine whether we can reasonably estimate cash flows. If we can reasonably estimate the timing and amount of cash flows to be collected, then income recognition becomes possible.
Inflation
     Operators of hotels, in general, possess the ability to adjust room rates daily to reflect the effects of inflation. However, competitive pressures may limit the ability of our management companies to raise room rates.
Seasonality
     The operations of hotels historically have been seasonal depending on location, and accordingly, we expect some seasonality in our business. Historically, we have experienced approximately two-thirds of our annual income in the second and fourth fiscal quarters.
New Accounting Pronouncements
     There are no new unimplemented accounting pronouncements that are expected to have a material impact on our results of operations, financial position or cash flows.
Contractual Obligations
     The following table outlines the timing of payment requirements related to the consolidated mortgage debt and other commitments of our operating partnership as of December 31, 2010.
                                         
    Payments Due by Period  
            Less Than     1 to 3     4 to 5        
    Total     1 Year     Years     Years     After 5 Years  
                    (In thousands)                  
Long-Term Debt Obligations including interest
  $ 1,012,082     $ 53,455     $ 107,258     $ 351,530     $ 499,839  
Operating Lease Obligations — Ground Leases and Office Space
    700,525       9,461       19,053       19,448       652,563  
 
                             
Total
  $ 1,712,607     $ 62,916     $ 126,311     $ 370,978     $ 1,152,402  
 
                             
     On January 18, 2011, we entered into a purchase and sale agreement to acquire, upon completion, a hotel property under development on West 42nd Street in Times Square, New York City. Upon completion by the third party developer, the hotel is expected to contain approximately 250 to 300 guest rooms. The contractual purchase price will range from approximately $112.5 million to $135 million, depending upon the number of guest rooms, or approximately $450,000 per guest room. If certain required permits, approvals and consents are obtained, the number of guest rooms could be increased to approximately 400 guest rooms, which would result in the contractual purchase price increasing to approximately $178 million, or $445,000 per guest room. The purchase and sale agreement is for a fixed-price (which varies only by total guest rooms built and the completion date for the hotel, and we are not assuming any construction risk (including not assuming the risk of construction cost overruns).
     Upon entering into the purchase and sale agreement, we committed to make a $20.0 million deposit. Upon the completion of certain construction milestones, we will be required to make an additional deposit of $5.0 million. If certain permits, approvals and consents necessary for the hotel to contain more than 250 guest rooms are obtained, we will be required to make an additional deposit equal to $45,000 per guest room for each guest room in excess of 250. All deposits will be interest bearing. We will forfeit our deposits if we do not close on the acquisition of the hotel upon substantial completion of construction, unless we do not close as a result of the seller failing to meet certain conditions, including substantial completion of the hotel within a specified time frame and construction of the hotel within the contractual scope.
     We currently expect that the development of the hotel will take approximately 24 to 30 months with an anticipated opening date in 2013.

58


Table of Contents

Item 7a. Quantitative and Qualitative Disclosures About Market Risk
     Market risk includes risks that arise from changes in interest rates, foreign currency exchange rates, commodity prices, equity prices and other market changes that affect market sensitive instruments. In pursuing our business strategies, the primary market risk to which we are currently exposed, and which we expect to be exposed in the future, is interest rate risk. As of December 31, 2010, all of our outstanding debt was fixed rate and therefore not exposed to interest rate risk.
Item 8. Financial Statements and Supplementary Data
     See Index to the Financial Statements on page F-1.
Item 9. Changes in and Disagreements with Accountants on Accounting and Financial Disclosure
     None.
Item 9A. Controls and Procedures
Evaluation of Disclosure Controls and Procedures
     The Company’s management has evaluated, under the supervision and with the participation of the Company’s principal executive officer and principal financial officer, the effectiveness of the design and operation of our disclosure controls and procedures (as defined in Rules 13a-15(e) and 15d-15(e) under the Exchange Act of 1934, as amended the “Exchange Act”), as required by paragraph (b) of Rules 13a-15 and 15d-15 under the Exchange Act, and have concluded that as of the end of the period covered by this report, the Company’s disclosure controls and procedures were effective to give reasonable assurances that information we disclose in reports filed with the Securities and Exchange Commission (the “SEC”) (i) is recorded, processed, summarized and reported within the time periods specified in the SEC’s rules and forms and (ii) is accumulated and communicated to our management, including our principal executive officer and principal financial officer, as appropriate to allow timely decisions regarding disclosure.
Changes in Internal Control over Financial Reporting
     There was no change in the Company’s internal control over financial reporting identified in connection with the evaluation required by paragraph (d) of Rules 13a-15 and 15d-15 under the Exchange Act during the Company’s most recent fiscal quarter that materially affected, or is reasonably likely to materially affect, the Company’s internal control over financial reporting. See Management’s Report on Internal Control Over Financial Reporting on page F-2.
Management Report on Internal Control over Financial Reporting
     The report of our management regarding internal control over financial reporting is set forth on page F-2 of this Annual Report on Form 10-K under the caption “Management Report on Internal Control over Financial Reporting” and incorporated herein by reference.
Attestation Report of Independent Registered Public Accounting Firm
     The report of our independent registered public accounting firm regarding our internal control over financial reporting is set forth on page F-3 of this Annual Report on Form 10-K under the caption “Report of Independent Registered Public Accounting Firm” and incorporated herein by reference.
Item 9B. Other Information
     None.
PART III
     The information required by Items 10-14 is incorporated by reference to our proxy statement for the 2011 annual meeting of stockholders (to be filed with the SEC not later than 120 days after the end of the fiscal year covered by this report).
Item 10. Directors and Executive Officers of the Registrant
     Information on our directors and executive officers is incorporated by reference to our 2011 proxy statement.

59


Table of Contents

Item 11. Executive Compensation
     The information required by this item is incorporated by reference to our 2011 proxy statement.
Item 12. Security Ownership of Certain Beneficial Owners and Management and Related Stockholder Matters
     The information required by this item is incorporated by reference to our 2011 proxy statement.
Item 13. Certain Relationships and Related Transactions
     The information required by this item is incorporated by reference to our 2011 proxy statement.
Item 14. Principal Accounting Fees and Services
     The information required by this item is incorporated by reference to our 2011 proxy statement.
PART IV
Item 15. Exhibits and Financial Statement Schedules
     1. Financial Statements
     Included herein at pages F-1 through F-30.
     2. Financial Statement Schedules
     The following financial statement schedule is included herein on pages F-29 and F-30:
     Schedule III — Real Estate and Accumulated Depreciation
     All other schedules for which provision is made in Regulation S-X are either not required to be included herein under the related instructions or are inapplicable or the related information is included in the footnotes to the applicable financial statement and, therefore, have been omitted.
     3. Exhibits
     The exhibits required to be filed by Item 601 of Regulation S-K are listed in the Exhibit Index on pages 63 and 64 of this report, which is incorporated by reference herein.

60


Table of Contents

SIGNATURES
     Pursuant to the requirements of Section 13 or 15(d) of the Securities Exchange Act of 1934, the registrant has duly caused this report to be signed on its behalf by the undersigned, thereunto duly authorized, in the City of Bethesda, State of Maryland, on March 1, 2011.
         
  DIAMONDROCK HOSPITALITY COMPANY
 
 
  By:   /s/ William J. Tennis    
    Name:   William J. Tennis   
    Title:   Executive Vice President, General
Counsel and Corporate Secretary 
 

61


Table of Contents

         
     Pursuant to the requirements of the Securities Exchange Act of 1934, this report has been signed by the following persons on behalf of the registrant and in the capacities and on the dates indicated.
         
     
  By:   /s/ Mark W. Brugger    
    Name:   Mark W. Brugger   
    Title:   Chief Executive Officer and Director
(Principal Executive Officer) 
 
 
Date: March 1, 2011
         
     
  By:   /s/ John L. Williams    
    Name:   John L. Williams   
    Title:   President and Chief Operating Officer and Director   
 
Date: March 1, 2011
         
     
  By:   /s/ Sean M. Mahoney    
    Name:   Sean M. Mahoney   
    Title:   Executive Vice President and
Chief Financial Officer
(Principal Financial and Accounting Officer) 
 
 
Date: March 1, 2011
         
     
  By:   /s/ William W. McCarten    
    Name:   William W. McCarten   
    Title:   Chairman   
 
Date: March 1, 2011
         
     
  By:   /s/ Daniel J. Altobello    
    Name:   Daniel J. Altobello   
    Title:   Director   
 
Date: March 1, 2011
         
     
  By:   /s/ W. Robert Grafton    
    Name:   W. Robert Grafton   
    Title:   Lead Director   
 
Date: March 1, 2011
         
     
  By:   /s/ Maureen L. McAvey    
    Name:   Maureen L. McAvey   
    Title:   Director   
 
Date: March 1, 2011
         
     
  By:   /s/ Gilbert T. Ray    
    Name:   Gilbert T. Ray   
    Title:   Director   
 
Date: March 1, 2011

62


Table of Contents

EXHIBIT INDEX
     
Exhibit    
Number   Description of Exhibit
3.1.1
  Articles of Amendment and Restatement of the Articles of Incorporation of DiamondRock Hospitality Company (incorporated by reference to the Registrant’s Registration Statement on Form S-11 filed with the Securities and Exchange Commission (File no. 333-123065))
 
   
3.1.2
  Amendment to the Articles of Amendment and Restatement of the Articles of Incorporation of DiamondRock Hospitality Company (incorporated by reference to the Registrant’s Current Report on Form 8-K filed with the Securities and Exchange Commission on January 10, 2007)
 
   
3.2.1
  Third Amended and Restated Bylaws of DiamondRock Hospitality Company (incorporated by reference to the Registrant’s Current Report on Form 8-K filed with the Securities and Exchange Commission on December 17, 2009)
 
   
4.1
  Form of Certificate for Common Stock for DiamondRock Hospitality Company (incorporated by reference to the Registrant’s Quarterly Report on Form 10-Q filed with the Securities and Exchange Commission on May 5, 2010)
 
   
10.1
  Agreement of Limited Partnership of DiamondRock Hospitality Limited Partnership, dated as of June 4, 2004 (incorporated by reference to the Registrant’s Quarterly Report on Form 10-Q/A filed with the Securities and Exchange Commission on December 7, 2009)
 
   
10.2
  Form of Hotel Management Agreement (incorporated by reference to the Registrant’s Registration Statement on Form S-11 filed with the Securities and Exchange Commission (File no. 333-123065))
 
   
10.3
  Form of TRS Lease (incorporated by reference to the Registrant’s Registration Statement on Form S-11 filed with the Securities and Exchange Commission (File no. 333-123065))
 
   
10.4*
  Amended and Restated 2004 Stock Option and Incentive Plan, as amended and restated on April 28, 2010 (incorporated by reference to the Registrant’s Quarterly Report on Form 10-Q filed with the Securities and Exchange Commission on May 5, 2010)
 
   
10.5*
  Form of Restricted Stock Award Agreement (incorporated by reference to the Registrant’s Quarterly Report on Form 10-Q filed with the Securities and Exchange Commission on May 5, 2010)
 
   
10.6*
  Form of Market Stock Unit Agreement (incorporated by reference to the Registrant’s Current Report on Form 8-K filed with the Securities and Exchange Commission on March 9, 2010)
 
   
10.7*
  Form of Deferred Stock Unit Award Agreement (incorporated by reference to the Registrant’s Quarterly Report on Form 10-Q filed with the Securities and Exchange Commission on May 5, 2010)
 
   
10.8
  Form of Director Election Form (incorporated by reference to the Registrant’s Quarterly Report on Form 10-Q filed with the Securities and Exchange Commission on May 5, 2010)
 
   
10.9*
  Form of Incentive Stock Option Agreement (incorporated by reference to the Registrant’s Registration Statement on Form S-11 filed with the Securities and Exchange Commission (File no. 333-123065))
 
   
10.10*
  Form of Non-Qualified Stock Option Agreement (incorporated by reference to the Registrant’s Registration Statement on Form S-11 filed with the Securities and Exchange Commission (File no. 333-123065))
 
   
10.11
  Second Amended and Restated Credit Agreement, dated as of August 6, 2010, by and among DiamondRock Hospitality Limited Partnership, DiamondRock Hospitality Company, Wells Fargo Bank, National Association, as Administrative Agent, Bank of America, N.A., as Syndication Agent, Deutsche Bank Securities, Inc. and Citibank, N.A., as Co-Documentation Agents, and Wells Fargo Securities, LLC and Banc of America Securities LLC, as Joint Lead Arrangers and Joint Bookrunners (incorporated by reference to the Registrant’s Current Report on Form 8-K filed with the Securities and Exchange Commission on August 9, 2010)
 
   
10.12*
  Form of Severance Agreement, dated as of March 9, 2007 (incorporated by reference to the Registrant’s Current Report on Form 8-K filed with the Securities and Exchange Commission on March 9, 2007)
 
   
10.13*
  Form of Stock Appreciation Right (incorporated by reference to the Registrant’s Current Report on Form 8-K filed with the Securities and Exchange Commission on March 6, 2008)
 
   
10.14*
  Form of Dividend Equivalent Right (incorporated by reference to the Registrant’s Current Report on Form 8-K filed with the Securities and Exchange Commission on March 6, 2008)
 
   
10.15*
  Form of Amendment No. 1 to Dividend Equivalent Rights Agreement under the DiamondRock Hospitality Company 2004

63


Table of Contents

     
Exhibit    
Number   Description of Exhibit
 
  Stock Option and Incentive Plan (incorporated by reference to the Registrant’s Current Report on Form 8-K filed with the Securities and Exchange Commission on December 30, 2008)
 
   
10.16
  Purchase Agreement, dated April 13, 2009, by and among DiamondRock Hospitality Company, DiamondRock Hospitality Limited Partnership, and Merrill Lynch & Co., Merrill Lynch, Pierce, Fenner & Smith Incorporated, and Wachovia Capital Markets, LLC (incorporated by reference to the Registrant’s Current Report on Form 8-K filed with the Securities and Exchange Commission on April 15, 2009)
 
   
10.17
  Sales Agreement, dated July 27, 2009, by and among DiamondRock Hospitality Company, DiamondRock Hospitality Limited Partnership, and Cantor Fitzgerald & Co. (incorporated by reference to the Registrant’s Quarterly Report on Form 10-Q/A filed with the Securities and Exchange Commission on December 7, 2009)
 
   
10.18
  Sales Agreement, dated October 19, 2009, by and among DiamondRock Hospitality Company, DiamondRock Hospitality Limited Partnership, and Cantor Fitzgerald & Co. (incorporated by reference to the Registrant’s Quarterly Report on Form 10-Q/A filed with the Securities and Exchange Commission on December 7, 2009)
 
   
10.19*
  Form of Indemnification Agreement (incorporated by reference to the Registrant’s Current Report on Form 8-K filed with the Securities and Exchange Commission on December 16, 2009)
 
   
10.20
  Severance Letter, dated as of December 16, 2009, by and between DiamondRock Hospitality Company and Michael D. Schecter (incorporated by reference to the Registrant’s Current Report on Form 8-K filed with the Securities and Exchange Commission on December 16, 2009)
 
   
10.21*
  Letter Agreement, dated as of December 9, 2009, by and between DiamondRock Hospitality Company and William J. Tennis (incorporated by reference to the Registrant’s Annual Report on Form 10-K filed with the Securities and Exchange Commission on February 26, 2010)
 
   
10.22*
  Form of Severance Agreement (incorporated by reference to the Registrant’s Annual Report on Form 10-K filed with the Securities and Exchange Commission on February 26, 2010)
 
   
12.1
  Ratio of Earnings to Combined Fixed Charges and Preferred Stock Dividends
 
   
21.1
  List of DiamondRock Hospitality Company Subsidiaries
 
   
23.1
  Consent of KPMG LLP
 
   
31.1
  Certification of Chief Executive Officer Required by Rule 13a-14(a) of the Securities Exchange Act of 1934, as amended.
 
   
31.2
  Certification of Chief Financial Officer Required by Rule 13a-14(a) of the Securities Exchange Act of 1934, as amended.
 
   
32.1
  Certification of Chief Executive Officer and Chief Financial Officer Required by Rule 13a-14(b) of the Securities Exchange Act of 1934, as amended.
 
*   Exhibit is a management contract or compensatory plan or arrangement.

64


Table of Contents

DIAMONDROCK HOSPITALITY COMPANY
INDEX TO FINANCIAL STATEMENTS

F-1


Table of Contents

Management’s Report on Internal Control Over Financial Reporting
     Management is responsible for establishing and maintaining adequate internal control over financial reporting for the company. Internal control over financial reporting refers to the process designed by, or under the supervision of, our Chief Executive Officer and Chief Financial Officer, and effected by our board of directors, management and other personnel, to provide reasonable assurance regarding the reliability of financial reporting and the preparation of financial statements for external purposes in accordance with generally accepted accounting principles, and includes those policies and procedures that:
     (1) Pertain to the maintenance of records that in reasonable detail accurately and fairly reflect the transactions and dispositions of the assets of the company;
     (2) Provide reasonable assurance that transactions are recorded as necessary to permit preparation of financial statements in accordance with generally accepted accounting principles, and that receipts and expenditures of the company are being made only in accordance with authorizations of management and directors of the company; and
     (3) Provide reasonable assurance regarding prevention or timely detection of unauthorized acquisition, use or disposition of the company’s assets that could have a material effect on the financial statements.
     Internal control over financial reporting cannot provide absolute assurance of achieving financial reporting objectives because of its inherent limitations. Internal control over financial reporting is a process that involves human diligence and compliance and is subject to lapses in judgment and breakdowns resulting from human failures. Internal control over financial reporting also can be circumvented by collusion or improper management override. Because of such limitations, there is a risk that material misstatements may not be prevented or detected on a timely basis by internal control over financial reporting. However, these inherent limitations are known features of the financial reporting process. Therefore, it is possible to design into the process safeguards to reduce, though not eliminate, this risk.
     Management has used the framework set forth in the report entitled “Internal Control — Integrated Framework” published by the Committee of Sponsoring Organizations of the Treadway Commission to evaluate the effectiveness of the Company’s internal control over financial reporting. Management has concluded that the Company’s internal control over financial reporting was effective as of December 31, 2010. KPMG LLP, an independent registered public accounting firm, has audited the Company’s financial statements and issued an attestation report on the Company’s internal control over financial reporting as of December 31, 2010.
         
     
      /s/ Mark W. Brugger  
    Chief Executive Officer   
    (Principal Executive Officer)   
 
         
     
      /s/ Sean M. Mahoney  
    Executive Vice President and
Chief Financial Officer 
 
    (Principal Financial and Accounting Officer)   
 
March 1, 2011

F-2


Table of Contents

Report of Independent Registered Public Accounting Firm
The Board of Directors and Stockholders
DiamondRock Hospitality Company:
     We have audited the consolidated financial statements of DiamondRock Hospitality Company and subsidiaries (the “Company”) as listed in the accompanying index. In connection with our audits of the consolidated financial statements, we also have audited the financial statement schedule as listed in the accompanying index. These consolidated financial statements and financial statement schedule are the responsibility of the Company’s management. Our responsibility is to express an opinion on these consolidated financial statements and financial statement schedule based on our audits.
     We conducted our audits in accordance with the standards of the Public Company Accounting Oversight Board (United States). Those standards require that we plan and perform the audit to obtain reasonable assurance about whether the financial statements are free of material misstatement. An audit includes examining, on a test basis, evidence supporting the amounts and disclosures in the financial statements. An audit also includes assessing the accounting principles used and significant estimates made by management, as well as evaluating the overall financial statement presentation. We believe that our audits provide a reasonable basis for our opinion.
     In our opinion, the consolidated financial statements referred to above present fairly, in all material respects, the financial position of DiamondRock Hospitality Company and subsidiaries as of December 31, 2010 and 2009, and the results of their operations and their cash flows for each of the years in the three-year period ended December 31, 2010, in conformity with U.S. generally accepted accounting principles. Also, in our opinion, the related financial statement schedule referred to above, when considered in relation to the basic consolidated financial statements taken as a whole, presents fairly, in all material respects, the information set forth therein.
     We also have audited, in accordance with the standards of the Public Company Accounting Oversight Board (United States), DiamondRock Hospitality Company’s internal control over financial reporting as of December 31, 2010, based on criteria established in Internal Control — Integrated Framework issued by the Committee of Sponsoring Organizations of the Treadway Commission, and our report dated March 1, 2011, expressed an unqualified opinion on the effectiveness of the Company’s internal control over financial reporting.
/s/ KPMG LLP
McLean, Virginia
March 1, 2011

F-3


Table of Contents

Report of Independent Registered Public Accounting Firm
The Board of Directors and Stockholders
DiamondRock Hospitality Company:
     We have audited DiamondRock Hospitality Company’s (the Company) internal control over financial reporting as of December 31, 2010, based on criteria established in Internal Control — Integrated Framework issued by the Committee of Sponsoring Organizations of the Treadway Commission (COSO). The Company’s management is responsible for maintaining effective internal control over financial reporting and for its assessment of the effectiveness of internal control over financial reporting, included in the accompanying Management’s Report on Internal Control Over Financial Reporting. Our responsibility is to express an opinion on the Company’s internal control over financial reporting based on our audit.
     We conducted our audit in accordance with the standards of the Public Company Accounting Oversight Board (United States). Those standards require that we plan and perform the audit to obtain reasonable assurance about whether effective internal control over financial reporting was maintained in all material respects. Our audit included obtaining an understanding of internal control over financial reporting, assessing the risk that a material weakness exists, and testing and evaluating the design and operating effectiveness of internal control based on the assessed risk. Our audit also included performing such other procedures as we considered necessary in the circumstances. We believe that our audit provides a reasonable basis for our opinion.
     A company’s internal control over financial reporting is a process designed to provide reasonable assurance regarding the reliability of financial reporting and the preparation of financial statements for external purposes in accordance with generally accepted accounting principles. A company’s internal control over financial reporting includes those policies and procedures that (1) pertain to the maintenance of records that, in reasonable detail, accurately and fairly reflect the transactions and dispositions of the assets of the company; (2) provide reasonable assurance that transactions are recorded as necessary to permit preparation of financial statements in accordance with generally accepted accounting principles, and that receipts and expenditures of the company are being made only in accordance with authorizations of management and directors of the company; and (3) provide reasonable assurance regarding prevention or timely detection of unauthorized acquisition, use, or disposition of the company’s assets that could have a material effect on the financial statements.
     Because of its inherent limitations, internal control over financial reporting may not prevent or detect misstatements. Also, projections of any evaluation of effectiveness to future periods are subject to the risk that controls may become inadequate because of changes in conditions, or that the degree of compliance with the policies or procedures may deteriorate.
     In our opinion, the Company maintained, in all material respects, effective internal control over financial reporting as of December 31, 2010, based on criteria established in Internal Control — Integrated Framework issued by the COSO.
     We also have audited, in accordance with the standards of the Public Company Accounting Oversight Board (United States), the consolidated balance sheets of the Company as of December 31, 2010 and 2009 and the related consolidated statements of operations, stockholders’ equity and cash flows for each of the years in the three-year period ended December 31, 2010, and our report dated March 1, 2011, expressed an unqualified opinion on those consolidated financial statements.
/s/ KPMG LLP
McLean, Virginia
March 1, 2011

F-4


Table of Contents

DIAMONDROCK HOSPITALITY COMPANY
CONSOLIDATED BALANCE SHEETS
December 31, 2010 and 2009
                 
    2010     2009  
    (In thousands, except share amounts)  
ASSETS
               
Property and equipment, at cost
  $ 2,468,289     $ 2,171,311  
Less: accumulated depreciation
    (396,686 )     (309,224 )
 
           
 
    2,071,603       1,862,087  
 
               
Restricted cash
    51,936       31,274  
Due from hotel managers
    50,715       45,200  
Note receivable
    57,951        
Favorable lease assets, net
    42,622       37,319  
Prepaid and other assets
    50,089       58,607  
Cash and cash equivalents
    84,201       177,380  
Deferred financing costs, net
    5,492       3,624  
 
           
 
               
Total assets
  $ 2,414,609     $ 2,215,491  
 
           
 
               
LIABILITIES AND STOCKHOLDERS’ EQUITY
               
 
               
Liabilities:
               
Mortgage debt
  $ 780,880     $ 786,777  
Senior unsecured credit facility
           
 
           
Total debt
    780,880       786,777  
 
               
Deferred income related to key money, net
    19,199       19,763  
Unfavorable contract liabilities, net
    83,613       82,684  
Dividends declared and unpaid
          41,810  
Due to hotel managers
    36,168       29,847  
Accounts payable and accrued expenses
    81,232       79,104  
 
           
 
               
Total other liabilities
    220,212       253,208  
 
           
 
               
Stockholders’ Equity:
               
Preferred stock, $.01 par value; 10,000,000 shares authorized; no shares issued and outstanding
           
Common stock, $.01 par value; 200,000,000 shares authorized; 154,570,543 and 124,299,423 shares issued and outstanding at December 31, 2010 and 2009, respectively
    1,546       1,243  
Additional paid-in capital
    1,558,047       1,311,053  
Accumulated deficit
    (146,076 )     (136,790 )
 
           
 
               
Total stockholders’ equity
    1,413,517       1,175,506  
 
           
 
               
Total liabilities and stockholders’ equity
  $ 2,414,609     $ 2,215,491  
 
           
The accompanying notes are an integral part of these consolidated financial statements.

F-5


Table of Contents

DIAMONDROCK HOSPITALITY COMPANY
CONSOLIDATED STATEMENTS OF OPERATIONS
Years Ended December 31, 2010, 2009 and 2008
                         
    2010     2009     2008  
    (In thousands, except share amounts)  
Revenues:
                       
Rooms
  $ 403,527     $ 365,039     $ 444,070  
Food and beverage
    189,291       177,345       211,475  
Other
    31,553       33,297       37,689  
 
                 
Total revenues
    624,371       575,681       693,234  
 
                 
 
                       
Operating Expenses:
                       
Rooms
    106,895       97,089       105,868  
Food and beverage
    128,429       124,046       145,181  
Management fees
    22,017       19,556       28,569  
Other hotel expenses
    222,548       212,282       228,469  
Impairment of favorable lease asset
          2,542       695  
Depreciation and amortization
    88,464       82,729       78,156  
Hotel acquisition costs
    1,436              
Corporate expenses
    16,385       18,317       13,987  
 
                 
Total operating expenses
    586,174       556,561       600,925  
 
                 
 
                       
Operating income
    38,197       19,120       92,309  
 
                       
Interest income
    (797 )     (368 )     (1,648 )
Interest expense
    45,524       51,609       50,404  
 
                 
Total other expenses
    44,727       51,241       48,756  
 
                 
 
                       
(Loss) income before income taxes
    (6,530 )     (32,121 )     43,553  
 
                       
Income tax (expense) benefit
    (2,642 )     21,031       9,376  
 
                 
 
                       
Net (loss) income
  $ (9,172 )   $ (11,090 )   $ 52,929  
 
                 
 
                       
(Loss) earnings per share:
                       
Basic and diluted (loss) earnings per share
  $ (0.06 )   $ (0.10 )   $ 0.56  
 
                 
 
                       
Weighted-average number of common shares outstanding:
                       
Basic
    144,463,587       107,404,074       93,064,790  
 
                 
Diluted
    144,463,587       107,404,074       93,116,162  
 
                 
The accompanying notes are an integral part of these consolidated financial statements.

F-6


Table of Contents

DIAMONDROCK HOSPITALITY COMPANY
CONSOLIDATED STATEMENTS OF STOCKHOLDERS’ EQUITY
Years Ended December 31, 2010, 2009 and 2008
                                         
    Common Stock     Additional     Accumulated        
    Shares     Par Value     Paid-In Capital     Deficit     Total  
            (In thousands, except share amounts)          
Balance at December 31, 2007
    94,730,813     $ 947     $ 1,145,511     $ (66,176 )   $ 1,080,282  
 
                                       
Share repurchases
    (4,800,000 )     (48 )     (48,776 )           (48,824 )
Dividends of $0.75 per common share
                437       (70,563 )     (70,126 )
Issuance and vesting of common stock grants, net
    119,451       2       3,369             3,371  
Net income
                      52,929       52,929  
 
                             
Balance at December 31, 2008
    90,050,264     $ 901     $ 1,100,541     $ (83,810 )   $ 1,017,632  
 
                                       
Share repurchases
                (749 )           (749 )
Dividends of $0.33 per common share
                      (41,890 )     (41,890 )
Issuance and vesting of common stock grants, net
    280,265       3       6,625             6,628  
Sale of common stock in secondary offerings, less placement fees and expenses of $669
    33,968,894       339       204,636             204,975  
Net loss
                      (11,090 )     (11,090 )
 
                             
Balance at December 31, 2009
    124,299,423     $ 1,243     $ 1,311,053     $ (136,790 )   $ 1,175,506  
 
                                       
Dividends of $0.33 per common share
    3,865,961       39       37,563       (114 )     37,488  
Issuance and vesting of common stock grants, net
    623,659       6       (1 )           5  
Sale of common stock in secondary offerings, less placement fees and expenses of $413
    25,781,500       258       209,432             209,690  
Net loss
                      (9,172 )     (9,172 )
 
                             
Balance at December 31, 2010
    154,570,543     $ 1,546     $ 1,558,047     $ (146,076 )   $ 1,413,517  
 
                             
The accompanying notes are an integral part of these consolidated financial statements.

F-7


Table of Contents

DIAMONDROCK HOSPITALITY COMPANY
CONSOLIDATED STATEMENTS OF CASH FLOWS
Years Ended December 31, 2010, 2009 and 2008
                         
    2010     2009     2008  
            (In thousands)          
Cash flows from operating activities:
                       
Net (loss) income
  $ (9,172 )   $ (11,090 )   $ 52,929  
Adjustments to reconcile net (loss) income to net cash provided by operating activities:
                       
Real estate depreciation
    88,464       82,729       78,156  
Corporate asset depreciation as corporate expenses
    204       145       164  
Non-cash financing costs as interest
    1,370       930       808  
Non-cash ground rent
    7,092       7,720       7,755  
Non-cash reversal of penalty interest
    (3,134 )            
Impairment of favorable lease asset
          2,542       695  
Amortization of debt premium and unfavorable contract liabilities
    (1,771 )     (1,720 )     (1,720 )
Amortization of deferred income
    (564 )     (564 )     (557 )
Yield support received
                797  
Stock-based compensation
    3,967       6,937       3,981  
Deferred income tax expense (benefit)
    2,043       (21,566 )     (10,128 )
Changes in assets and liabilities:
                       
Prepaid expenses and other assets
    788       (430 )     (2,183 )
Due to/from hotel managers
    (2,844 )     10,513       1,773  
Restricted cash
    (3,835 )     520       (1,773 )
Accounts payable and accrued expenses
    2,464       3,872       (1,196 )
 
                 
Net cash provided by operating activities
    85,072       80,538       129,501  
 
                 
 
                       
Cash flows from investing activities:
                       
Hotel acquisitions
    (265,999 )            
Purchase of mortgage loan
    (60,601 )            
Cash received from mortgage loan
    2,650              
Purchase of ground lease interest
          (874 )      
Hotel capital expenditures
    (31,532 )     (24,692 )     (65,116 )
Receipt of deferred key money
                5,000  
Change in restricted cash
    (15,040 )     (2,465 )     3,449  
 
                 
Net cash used in investing activities
    (370,522 )     (28,031 )     (56,667 )
 
                 
 
                       
Cash flows from financing activities:
                       
Proceeds from mortgage debt
          43,000        
Repayments of mortgage debt
          (73,409 )      
Repayments of credit facility
          (57,000 )     (116,000 )
Draws on credit facility
                173,000  
Scheduled mortgage debt principal payments
    (5,897 )     (4,167 )     (3,173 )
Payment of financing costs
    (3,238 )     (1,219 )     (123 )
Proceeds from sale of common stock, net
    209,690       204,975        
Repurchase of shares
    (3,961 )     (1,057 )     (49,434 )
Payment of dividends
    (4,323 )     (80 )     (93,047 )
 
                 
Net cash provided by (used in) financing activities
    192,271       111,043       (88,777 )
 
                 
 
                       
Net (decrease) increase in cash and cash equivalents
    (93,179 )     163,550       (15,943 )
Cash and cash equivalents, beginning of year
    177,380       13,830       29,773  
 
                 
Cash and cash equivalents, end of year
  $ 84,201     $ 177,380     $ 13,830  
 
                 
 
                       
Supplemental Disclosure of Cash Flow Information:
                       
Cash paid for interest
  $ 47,119     $ 47,595     $ 49,614  
 
                 
Cash paid for income taxes
  $ 846     $ 1,023     $ 1,080  
 
                 
Capitalized interest
  $ 112     $ 19     $ 259  
 
                 
 
                       
Non-Cash Financing Activities:
                       
Unpaid dividends
  $     $ 41,810     $  
 
                 
The accompanying notes are an integral part of these consolidated financial statements.

F-8


Table of Contents

DIAMONDROCK HOSPITALITY COMPANY
NOTES TO CONSOLIDATED FINANCIAL STATEMENTS
1. Organization
     DiamondRock Hospitality Company (the “Company” or “we”) is a lodging-focused real estate company that owns a portfolio of 23 premium hotels and resorts as well as a senior mortgage loan secured by another hotel. Our hotels are concentrated in key gateway cities and in destination resort locations and are all operated under a brand owned by one of the leading global lodging brand companies (Marriott International, Inc. (“Marriott”), Starwood Hotels & Resorts Worldwide, Inc. (“Starwood”) or Hilton Worldwide (“Hilton”)). We are an owner, as opposed to an operator, of the 23 hotels in our portfolio. As an owner, we receive all of the operating profits or losses generated by our hotels after we pay fees to the hotel managers, which are based on the revenues and profitability of the hotels.
     As of December 31, 2010, we owned 23 hotels that contained 10,743 rooms, located in the following markets: Atlanta, Georgia (3); Austin, Texas; Boston, Massachusetts; Charleston, South Carolina; Chicago, Illinois (2); Fort Worth, Texas; Lexington, Kentucky; Los Angeles, California (2); Minneapolis, Minnesota; New York, New York (3); Oak Brook, Illinois; Orlando, Florida; Salt Lake City, Utah; Sonoma, California; Washington D.C.; St. Thomas, U.S. Virgin Islands; and Vail, Colorado, and we also own a senior mortgage loan secured by a 443-room hotel located in Chicago, Illinois.
     We conduct our business through a traditional umbrella partnership REIT, or UPREIT, in which our hotel properties are owned by our operating partnership, DiamondRock Hospitality Limited Partnership, or subsidiaries of our operating partnership. The Company is the sole general partner of the operating partnership and currently owns, either directly or indirectly, all of the limited partnership units of the operating partnership.
2. Summary of Significant Accounting Policies
Basis of Presentation
     Our financial statements include all of the accounts of the Company and its subsidiaries and are presented in accordance with United States generally accepted accounting principles, or GAAP. All intercompany accounts and transactions have been eliminated in consolidation.
Use of Estimates
     The preparation of the financial statements in conformity with GAAP requires management to make estimates and assumptions that affect the reported amounts of assets and liabilities and disclosure of contingent assets and liabilities at the date of the financial statements and the reported amounts of revenues and expenses during the reporting period. Actual results could differ from those estimates.
Risks and Uncertainties
     The state of the overall economy can significantly impact hotel operational performance and thus, impact our financial position. Should any of our hotels experience a significant decline in operational performance, it may affect our ability to make distributions to our stockholders and service debt or meet other financial obligations.
Fair Value of Financial Instruments
     Our financial instruments include cash and cash equivalents, restricted cash, accounts payable, accrued expenses and due to/from hotel manager. Due to their short maturities, the carrying amounts of these assets and liabilities approximate fair value. See Note 15 for disclosures on the fair value of mortgage debt and note receivable.
Property and Equipment
     Investments in hotel properties, land, land improvements, building and furniture, fixtures and equipment and identifiable intangible assets are recorded at fair value upon acquisition. Property and equipment purchased after the hotel acquisition date is recorded at cost. Replacements and improvements are capitalized, while repairs and maintenance are expensed as incurred. Upon the sale or retirement of a fixed asset, the cost and related accumulated depreciation is removed from the Company’s accounts and any resulting gain or loss is included in the statements of operations.

F-9


Table of Contents

     Depreciation is computed using the straight-line method over the estimated useful lives of the assets, generally 15 to 40 years for buildings, land improvements, and building improvements and one to ten years for furniture, fixtures and equipment. Leasehold improvements are amortized over the shorter of the lease term or the useful lives of the related assets.
     We review our investments in hotel properties for impairment whenever events or changes in circumstances indicate that the carrying value of the hotel properties may not be recoverable. Events or circumstances that may cause a review include, but are not limited to, adverse changes in the demand for lodging at the properties due to declining national or local economic conditions and/or new hotel construction in markets where the hotels are located. When such conditions exist, management performs an analysis to determine if the estimated undiscounted future cash flows from operations and the proceeds from the ultimate disposition of a hotel exceed its carrying value. If the estimated undiscounted future cash flows are less than the carrying amount of the asset, an adjustment to reduce the carrying amount to the related hotel’s estimated fair market value is recorded and an impairment loss recognized.
     We will classify a hotel as held for sale in the period that we have made the decision to dispose of the hotel, a binding agreement to purchase the property has been signed under which the buyer has committed a significant amount of nonrefundable cash and no significant financing contingencies exist which could cause the transaction to not be completed in a timely manner. If these criteria are met, we will record an impairment loss if the fair value less costs to sell is lower than the carrying amount of the hotel and will cease recording depreciation expense. We will classify the loss, together with the related operating results, as discontinued operations on the statements of operations and classify the assets and related liabilities as held for sale on the balance sheet.
Goodwill
     Goodwill represents the excess of our cost to acquire a business over the net amounts assigned to assets acquired and liabilities assumed. Goodwill is not amortized, but is evaluated for impairment annually or more frequently if events or changes in circumstances indicate that the carrying amount may not be recoverable. Our goodwill is classified within other assets in the accompanying consolidated balance sheets.
Cash and Cash Equivalents
     We consider all highly liquid investments with an original maturity of three months or less to be cash equivalents.
Note Receivable
     We initially record acquired notes receivable at cost. Notes receivable are evaluated for collectability and if collectability of the original amounts due is in doubt, the value is adjusted for impairment. Our impairment analysis considers the anticipated cash receipts as well as the underlying value of the collateral. If collectability is in doubt, the note is placed in non-accrual status. No interest is recorded on such notes until the timing and amounts of cash receipts can be reasonably estimated. We record cash payments received on non-accrual notes receivable as a reduction in basis. We continually assess the current facts and circumstances to determine whether we can reasonably estimate cash flows. If we can reasonably estimate the timing and amount of cash flows to be collected, then income recognition becomes possible.
Revenue Recognition
     Revenues from operations of our hotels are recognized when the products or services are provided. Revenues consist of room sales, golf sales, food and beverage sales, and other hotel department revenues, such as telephone and gift shop sales.
Income Taxes
     We account for income taxes using the asset and liability method. Deferred tax assets and liabilities are recognized for the estimated future tax consequences attributable to the differences between the financial statement carrying amounts of existing assets and liabilities and their respective tax bases. Deferred tax assets and liabilities are measured using enacted tax rates in effect for the year in which those temporary differences are expected to be recovered or settled. The effect on deferred tax assets and liabilities from a change in tax rates is recognized in earnings in the period when the new rate is enacted.
     We have elected to be treated as a REIT under the provisions of the Internal Revenue Code, which requires that we distribute at least 90% of our taxable income annually to our stockholders and comply with certain other requirements. In addition to paying federal and state taxes on any retained income, we may be subject to taxes on “built in gains” on sales of certain assets. Our taxable REIT subsidiaries will generally be subject to federal, state, local, and/or foreign income taxes.

F-10


Table of Contents

     In order for the income from our hotel property investments to constitute “rents from real properties” for purposes of the gross income tests required for REIT qualification, the income we earn cannot be derived from the operation of any of our hotels. Therefore, we lease each of our hotel properties to a wholly-owned subsidiary of Bloodstone TRS, Inc., our existing taxable REIT subsidiary, or TRS, except for the Frenchman’s Reef & Morning Star Marriott Beach Resort, which is owned by a Virgin Islands corporation, which we have elected to be treated as a TRS.
     We had no accruals for tax uncertainties as of December 31, 2010 and 2009.
Intangible Assets and Liabilities
     Intangible assets or liabilities are recorded on non-market contracts assumed as part of the acquisition of certain hotels. We review the terms of agreements assumed in conjunction with the purchase of a hotel to determine if the terms are favorable or unfavorable compared to an estimated market agreement at the acquisition date. Favorable lease assets or unfavorable contract liabilities are recorded at the acquisition date and amortized using the straight-line method over the term of the agreement. We do not amortize intangible assets with indefinite useful lives, but we review these assets for impairment annually or at interim periods if events or circumstances indicate that the asset may be impaired.
Earnings Per Share
     Basic earnings per share is calculated by dividing net income, adjusted for dividends on unvested stock grants, by the weighted-average number of common shares outstanding during the period. Diluted earnings per share is calculated by dividing net income, adjusted for dividends on unvested stock grants, by the weighted-average number of common shares outstanding during the period plus other potentially dilutive securities such as stock grants or shares issuable in the event of conversion of operating partnership units. No adjustment is made for shares that are anti-dilutive during a period.
Stock-based Compensation
     We account for stock-based employee compensation using the fair value based method of accounting. We record the cost of awards with service conditions based on the grant-date fair value of the award. That cost is recognized over the period during which an employee is required to provide service in exchange for the award. No compensation cost is recognized for equity instruments for which employees do not render the requisite service.
Comprehensive (Loss) Income
     Comprehensive (loss) income includes net (loss) income as currently reported on the consolidated statement of operations adjusted for other comprehensive income items. We do not have any items of comprehensive (loss) income other than net (loss) income.
Restricted Cash
     Restricted cash primarily consists of reserves for replacement of furniture and fixtures held by our hotel managers and cash held in escrow pursuant to lender requirements.
Deferred Financing Costs
     Financing costs are recorded at cost and consist of loan fees and other costs incurred in connection with the issuance of debt. Amortization of deferred financing costs is computed using a method, which approximates the effective interest method over the remaining life of the debt, and is included in interest expense in the accompanying consolidated statements of operations.
Hotel Working Capital
     The due from hotel managers consists of hotel level accounts receivable, periodic hotel operating distributions due to owner and prepaid and other assets held by the hotel managers on our behalf. The due to hotel manager represents liabilities incurred by the hotel on behalf of us in conjunction with the operation of our hotels which are legal obligations of the Company.
Key Money
     Key money received in conjunction with entering into hotel management agreements or completing specific capital projects is deferred and amortized over the term of the hotel management agreement. Deferred key money is classified as deferred income in the

F-11


Table of Contents

accompanying consolidated balance sheets and amortized as an offset to base management fees on the accompanying consolidated statements of operations.
Straight-Line Rent
     We record rent expense on leases that provide for minimum rental payments that increase in pre-established amounts over the remaining term of the lease on a straight-line basis.
Concentration of Credit Risk
     Financial instruments that potentially subject the Company to significant concentrations of credit risk consist principally of our note receivable and cash and cash equivalents. We perform periodic evaluations of the underlying hotel property securing the note receivable. While the note receivable is currently in default, the value of the underlying hotel exceeds our carrying value of the note. See further discussion in Note 5. We maintain cash and cash equivalents with various financial institutions. We perform periodic evaluations of the relative credit standing of these financial institutions and limit the amount of credit exposure with any one institution.
Yield Support
     Marriott has provided us with operating cash flow guarantees for certain hotels to fund shortfalls of actual hotel operating income compared to a negotiated target net operating income. We refer to these guarantees as “yield support.” Yield support received is recognized over the period earned if the yield support is not refundable and there is reasonable uncertainty of receipt at inception of the management agreement. Yield support is recorded as an offset to base management fees.
Reclassifications
     Certain prior year financial statement amounts have been reclassified to conform with the current year presentation.
3. Property and Equipment
     Property and equipment as of December 31, 2010 and 2009 consists of the following (in thousands):
                 
    2010     2009  
Land
  $ 241,145     $ 220,445  
Land improvements
    7,994       7,994  
Building
    1,903,782       1,671,821  
Furniture, fixtures and equipment
    309,976       270,042  
Corporate office equipment and Construction in progress
    5,392       1,009  
 
           
 
    2,468,289       2,171,311  
Less: accumulated depreciation
    (396,686 )     (309,224 )
 
           
 
  $ 2,071,603     $ 1,862,087  
 
           
     As of December 31, 2010 and 2009, we had accrued capital expenditures of $2.0 million and $0.5 million, respectively.
4. Favorable Lease Assets
     In connection with the acquisition of certain hotels, we have recognized intangible assets for favorable ground leases. The favorable lease assets are recorded at the acquisition date and amortized using the straight-line method over the term of the non-cancelable term of the lease agreement. Amortization expense for the year ended December 31, 2010, was approximately $0.8 million, and is expected to total approximately $0.8 million each year for 2011 through 2015. Our favorable lease assets as of December 31, 2010 and 2009 consist of the following (in thousands):
                 
    2010     2009  
Boston Westin Waterfront
  $ 19,156     $ 19,371  
Boston Westin Waterfront — Lease Right
    9,513       9,513  
Minneapolis Hilton
    6,059        
Oak Brook Hills Marriott Resort
    7,894       8,435  
 
           
 
  $ 42,622     $ 37,319  
 
           
     In connection with our acquisition of the Hilton Minneapolis on June 16, 2010, we recorded a $6.1 million favorable lease asset. We determined the value using a discounted cash flow model using the favorable difference between the contractual lease payments and estimated market rents. The estimated market rents were provided by a third party appraiser and the discount rate was estimated using a risk adjusted rate of return. See Note 10 for a further discussion of this favorable lease asset.

F-12


Table of Contents

     We also own a favorable lease asset related to the right to acquire a leasehold interest in a parcel of land adjacent to the Westin Boston Waterfront Hotel for the development of a 320 to 350 room hotel (the “lease right”). The option expires in 2099. We do not amortize the lease right but review the asset for impairment annually or at interim periods if events or circumstances indicate that the asset may be impaired. During the year ended December 31, 2009, we recorded an impairment loss of $2.5 million to write down the carrying value of the lease right to its fair value of $9.5 million. No impairment loss was recorded in 2010. As of December 31, 2010 and December 31, 2009, the carrying amount of the lease right is $9.5 million.
     The U.S. GAAP fair value hierarchy assigns a level to fair value measurements based on inputs used: Level 1 inputs are quoted prices in active markets for identical assets and liabilities; Level 2 inputs are inputs other than quoted market prices that are observable for the asset or liability, either directly or indirectly; or Level 3 inputs are unobservable inputs. The fair value of the lease right is a Level 3 measurement and is derived from a discounted cash flow model using the favorable difference between the estimated participating rents in accordance with the lease terms and the estimated market rents. The discount rate was estimated using a risk adjusted rate of return, the estimated participating rents were estimated based on a hypothetical completed 327-room hotel comparable to our Westin Boston Waterfront Hotel, and market rents were based on comparable long-term ground leases in the City of Boston. The methodology used to determine the fair value of the lease right is consistent with the methodology used since acquisition of the lease right.
5. Note Receivable
     On May 24, 2010, we acquired the $69.0 million senior mortgage loan secured by the 443-room Allerton Hotel in Chicago, Illinois for approximately $60.6 million. The Allerton loan matured in January 2010 and is currently in default. The Allerton loan accrues at an interest rate of LIBOR plus 692 basis points, which includes five percentage points of default interest. As of December 31, 2010, the Allerton loan had a principal balance of $69.0 million and unrecorded accrued interest (including default interest) of approximately $1.8 million. We continue to pursue the foreclosure proceedings initially filed in April 2010, which, if successful, would result in the Company owning the hotel. The matter may be resolved without foreclosure if the borrower repays the Allerton loan in full. We evaluate the potential impairment of the carrying value of the Allerton loan based on the underlying value of the hotel. We concluded at December 31, 2010, there is no impairment.
     Recognition of interest income on the Allerton loan is dependent upon having a reasonable expectation about the timing and amount of cash payments expected to be collected from the borrower. Due to the uncertainty surrounding the timing and amount of cash payments expected, we placed the Allerton loan on non-accrual status. As of December 31, 2010, we have received default interest payments from the borrower of approximately $2.7 million, which have been recorded as a reduction of our basis in the Allerton loan.
6. Capital Stock
Common Shares
     We are authorized to issue up to 200,000,000 shares of common stock, $.01 par value per share. Each outstanding share of common stock entitles the holder to one vote on all matters submitted to a vote of stockholders. Holders of our common stock are entitled to receive dividends out of assets legally available for the payment of dividends when authorized by our board of directors.
     Follow-On Public Offerings. On May 28, 2010, we completed a follow-on public offering of our common stock. We sold 23,000,000 shares of common stock, including the underwriters’ overallotment of 3,000,000 shares, at an offering price of $8.40 per share. The net proceeds to us, after deduction of offering costs, were approximately $184.6 million. On January 31, 2011, we completed an additional follow-on public offering of our common stock. We sold 12,418,662 shares of our common stock, including the underwriter’s overallotment of 1,418,662 shares, at an offering price of $12.07 per share. The net proceeds to us, after deduction of offering costs, were approximately $149.6 million.
     Stock Dividend. On January 29, 2010, we paid a dividend to stockholders of record as of December 28, 2009 in the amount of $0.33 per share. We relied on the Internal Revenue Service’s Revenue Procedure 2009-15, as amplified and superseded by Revenue Procedure 2010-12, that allowed us to pay up to 90% of that dividend in shares of common stock and the remainder in cash. Based on stockholder elections, we paid the dividend in the form of approximately 3.9 million shares of common stock and $4.3 million of cash.
     Controlled Equity Offering Program. During the first quarter ended March 26, 2010, we completed a previously announced $75 million controlled equity offering program by selling 2.8 million shares at an average price of $9.13 per share, raising net proceeds of $25.1 million.

F-13


Table of Contents

Preferred Shares
     We are authorized to issue up to 10,000,000 shares of preferred stock, $.01 par value per share. Our board of directors is required to set for each class or series of preferred stock the terms, preferences, conversion or other rights, voting powers, restrictions, limitations as to dividends or other distributions, qualifications, and terms or conditions of redemption. As of December 31, 2010 and December 31, 2009, there were no shares of preferred stock outstanding.
Operating Partnership Units
     Holders of Operating Partnership units have certain redemption rights, which enable them to cause the Operating Partnership to redeem their units in exchange for cash per unit equal to the market price of our common stock, at the time of redemption, or, at our option for shares of our common stock on a one-for-one basis. The number of shares issuable upon exercise of the redemption rights will be adjusted upon the occurrence of stock splits, mergers, consolidations or similar pro-rata share transactions, which otherwise would have the effect of diluting the ownership interests of our limited partners or our stockholders. As of December 31, 2010 and 2009, respectively, there were no Operating Partnership units held by unaffiliated third parties.
7. Stock Incentive Plans
     We are authorized to issue up to 8,000,000 shares of our common stock under our 2004 Stock Option and Incentive Plan, as amended (the “Incentive Plan”), of which we have issued or committed to issue 3,119,827 shares as of December 31, 2010. In addition to these shares, additional shares could be issued related to the Stock Appreciation Rights and Market Stock Unit awards as further described below.
Restricted Stock Awards
     Restricted stock awards issued to our officers and employees vest over a three-year period from the date of the grant based on continued employment. We measure compensation expense for the restricted stock awards based upon the fair market value of our common stock at the date of grant. Compensation expense is recognized on a straight-line basis over the vesting period and is included in corporate expenses in the accompanying condensed consolidated statements of operations.
     A summary of our restricted stock awards from January 1, 2008 to December 31, 2010 is as follows:
                 
            Weighted-Average  
    Number of     Grant Date Fair  
    Shares     Value  
Unvested balance at January 1, 2008
    346,625     $ 16.88  
Granted
    406,767       10.92  
Vested
    (147,583 )     16.31  
 
           
Unvested balance at December 31, 2008
    605,809       13.02  
Granted
    1,517,435       2.82  
Forfeited
    (7,184 )     14.61  
Vested
    (396,684 )     9.77  
 
           
Unvested balance at December 31, 2009
    1,719,376       4.76  
Granted
    356,964       8.41  
Additional shares from dividends
    46,206       9.57  
Vested
    (573,848 )     5.19  
 
           
Unvested balance at December 31, 2010
    1,548,698     $ 5.49  
 
           
     The remaining share awards are expected to vest as follows: 848,608 shares during 2011, 581,098 shares during 2012 and 118,992 during 2013. As of December 31, 2010, the unrecognized compensation cost related to restricted stock awards was $4.0 million and the weighted-average period over which the unrecognized compensation expense will be recorded is approximately 20 months. For the years ended December 31, 2010, 2009, and 2008, we recorded $3.2 million, $5.7 million, and $3.2 million, respectively, of compensation expense related to restricted stock awards.

F-14


Table of Contents

Market Stock Units
     We have awarded our executive officers market stock units (“MSUs”). MSUs are restricted stock units that vest three years from the date of grant, subject to the achievement of certain levels of total stockholder return over the vesting period (the “Performance Period”). We do not pay dividends on the shares of common stock underlying the MSUs; instead, the dividends are effectively reinvested as each of the executive officers is credited with an additional number of MSUs that have a fair market value (based on the closing stock price on the day the dividend is paid) equal to the amount of the dividend that would have been awarded for those shares.
     Each executive officer was granted a target number of MSUs (the “Target Award”). The actual number of MSUs that will be earned, if any, and converted to common stock at the end of the Performance Period is equal to the Target Award plus an additional number of shares of common stock to reflect dividends that would have been paid during the Performance Period on the Target Award multiplied by the percentage of total stockholder return over the Performance Period. The total stockholder return is based on the 30-trading day average closing price of our common stock calculated on the vesting date plus dividends paid and the 30-trading day average closing price of our common stock on the date of grant. There will be no payout of shares of our common stock if the total stockholder return percentage on the vesting date is less than negative 50%. The maximum payout to an executive officer under an MSU award is equal to 150% of the Target Award.
     On March 3, 2010, we issued 84,854 MSUs to our executive officers with an aggregate grant date fair value of $0.8 million, or $9.87 per share. We used a Monte Carlo simulation model to determine the grant-date fair value of the awards using the following assumptions: expected volatility of 68% and a risk-free rate of 1.33%. For the year ended December 31, 2010 we recorded approximately $0.2 million of compensation expense related to the MSUs. As of December 31, 2010, the unrecognized compensation cost related to the MSU awards was approximately $0.6 million and the weighted-average period over which the unrecognized compensation expense will be recorded is approximately 26 months.
Deferred Stock Awards
     At the time of our initial public offering, we made a commitment to issue 382,500 shares of deferred stock units to our senior executive officers. At issuance, these deferred stock units were fully vested and represented the promise to issue a number of shares of our common stock to each senior executive officer upon the earlier of (i) a change of control or (ii) five years after the date of grant, which was the initial public offering completion date (the “Deferral Period”). On June 1, 2010, the last day of the Deferral Period, we issued 268,657 shares of our common stock pursuant to this commitment, net of shares repurchased for employee income taxes.
Stock Appreciation Rights and Dividend Equivalent Rights
     We have awarded our executive officers stock-settled Stock Appreciation Rights (“SARs”) and Dividend Equivalent Rights (“DERs”). The SARs/DERs vest over three years based on continued employment and may be exercised, in whole or in part, at any time after the instrument vests and before the eighth anniversary of issuance. Upon exercise, the holder of a SAR is entitled to receive a number of common shares equal to the positive difference, if any, between the closing price of our common stock on the exercise date and the “strike price.” The strike price is equal to the closing price of our common stock on the SAR grant date. We simultaneously issued one DER for each SAR. The DER entitles the holder to the value of dividends issued on one share of common stock. No dividends are paid on a DER prior to vesting, but upon vesting, the holder of each DER will receive a lump sum equal to the cumulative dividends paid per share of common stock from the grant date through the vesting date. Initially, the DER was to terminate upon exercise or expiration of each SAR. The Company amended the terms of the DERs in 2008. The amendment shortened the maturity from 10 years to 8 years from the grant date and eliminated the provision that required the awards to terminate, in whole or in part, upon the exercise of the SAR that was issued simultaneously with the DER. The modification did not result in an increase or a decrease in the fair value of the DERs. We measure compensation expense of the SAR/DER awards based upon the fair market value of these awards at the grant date. Compensation expense is recognized on a straight-line basis over the vesting period and is included in corporate expenses in the accompanying condensed consolidated statements of operations.
     On March 4, 2008, we issued 300,225 SARs/DERs to our executive officers with an aggregate grant date fair value of approximately $2.0 million. The strike price of the SARs is $12.59. The SARs were valued using a binomial option pricing model using the following assumptions, an expected life of seven years, a risk free rate of 3.17%, expected volatility of 29.8% and an expected dividend yield of 5.5% (the average dividend yield on the four dividend payment dates preceding the issuance of the SARs). The DERs were valued using a discounted cash flow model assuming a stream of dividends equal to 5.5% of the closing stock price on the New York Stock Exchange on the date that the DERs were issued over the seven year expected life of the instrument. For the

F-15


Table of Contents

years ended December 31, 2010, 2009 and 2008, we recorded approximately $0.3 million, $1.1 million and $0.6 million, respectively, of compensation expense related to the SARs/DERs. A summary of our SARs/DERs is as follows:
                 
            Weighted-Average  
    Number of     Grant Date Fair  
    SARs/DERs     Value  
Balance at January 1, 2008
        $  
 
             
Granted
    300,225       6.62  
Exercised
           
 
           
Balance at January 1, 2009
    300,225       6.62  
Granted
           
Exercised
           
 
           
Balance at December 31, 2009
    300,225       6.62  
Granted
           
Expired
    (37,764 )     6.62  
Exercised
           
 
           
Balance at December 31, 2010
    262,461     $ 6.62  
 
           
8. (Loss) Earnings Per Share
     Basic (loss) earnings per share is calculated by dividing net (loss) income available to common stockholders by the weighted-average number of common shares outstanding. Diluted (loss) earnings per share is calculated by dividing net (loss) income available to common stockholders, that has been adjusted for dilutive securities, by the weighted-average number of common shares outstanding including dilutive securities
     The following is a reconciliation of the calculation of basic and diluted (loss) earnings per share for the years ended December 31, 2010, 2009 and 2008 (in thousands, except share and per share data):
                         
    2010     2009     2008  
Basic (Loss) Earnings per Share Calculation:
                       
Numerator:
                       
Net (loss) income
  $ (9,172 )   $ (11,090 )   $ 52,929  
Less: dividends on unvested restricted common stock
                (389 )
 
                 
Net (loss) income after dividends on unvested restricted common stock
  $ (9,172 )   $ (11,090 )   $ 52,540  
 
                 
 
                       
Weighted-average number of common shares outstanding — basic
    144,463,587       107,404,074       93,064,790  
 
                 
 
                       
Basic (loss) earnings per share
  $ (0.06 )   $ (0.10 )   $ 0.56  
 
                 
Diluted (Loss) Earnings per Share Calculation:
                       
Numerator:
                       
Net (loss) income
  $ (9,172 )   $ (11,090 )   $ 52,929  
Less: dividends on unvested restricted common stock
                (389 )
 
                 
Net (loss) income after dividends on unvested restricted stock
  $ (9,172 )   $ (11,090 )   $ 52,540  
 
                 
 
                       
Weighted-average number of common shares outstanding — basic
    144,463,587       107,404,074       93,064,790  
Unvested restricted common stock (1)
                51,372  
Unexercised SARs (2)
                 
Unvested MSUs (2)
                 
 
                 
Weighted-average number of common shares outstanding — diluted
    144,463,587       107,404,074       93,116,162  
 
                 
 
                       
Diluted (loss) earnings per share
  $ (0.06 )   $ (0.10 )   $ 0.56  
 
                 
 
(1)   Anti-dilutive for the years ended December 31, 2009 and 2010.
 
(2)   Anti-dilutive for all periods presented.

F-16


Table of Contents

9. Debt
     We have incurred limited recourse, property specific mortgage debt in conjunction with certain of our hotels. In the event of default, the lender may only foreclose on the pledged assets; however, in the event of fraud, misapplication of funds and other customary recourse provisions, the lender may seek payment from us. As of December 31, 2010, ten of our 23 hotel properties were pledged to secure mortgage debt. Our mortgage debt contains certain property specific covenants and restrictions, including minimum debt service coverage ratios that trigger “cash trap” provisions as well as restrictions on incurring additional debt without lender consent. During the fiscal quarter ended June 18, 2010, the cash trap provision had been triggered on our Courtyard Manhattan/Midtown East mortgage. As of December 31, 2010, the lender held approximately $0.8 million under this cash trap for purposes of debt service, which is reflected in restricted cash on the accompanying consolidated balance sheet. As of December 31, 2010, we were in compliance with the financial covenants of our mortgage debt.
     As of December 31, 2010, we had approximately $780.9 million of outstanding debt. The following table sets forth the debt obligations on our hotels.
                                         
                            Maturity     Amortization  
Property   Principal Balance     Debt per Room     Interest Rate     Date     Provisions  
    (In thousands)                                  
Frenchman’s Reef & Morning Star Marriott Beach Resort
  $ 60,558     $ 120,634       5.44 %   August 2015   30 years
Marriott Los Angeles Airport
    82,600       82,271       5.30 %   July 2015   Interest Only
Courtyard Manhattan /Fifth Avenue
    51,000       275,676       6.48 %   June 2016   30 years(1)
Courtyard Manhattan /Midtown East
    42,641       136,670       8.81 %   October 2014   30 years
Orlando Airport Marriott
    59,000       121,649       5.68 %   January 2016   30 years(2)
Marriott Salt Lake City Downtown
    31,699       62,155       5.50 %   January 2015   20 years
Renaissance Worthington
    56,343       111,791       5.40 %   July 2015   30 years
Chicago Marriott Downtown Magnificent Mile
    217,039       181,168       5.975 %   April 2016   30 years
Renaissance Austin
    83,000       168,699       5.507 %   December 2016   Interest Only
Renaissance Waverly
    97,000       186,180       5.503 %   December 2016   Interest Only
Senior unsecured credit facility (3)
                LIBOR + 3.00%   August 2013   Interest Only
 
                                     
Total debt
  $ 780,880                                  
 
                                     
Weighted-Average Interest Rate
                    5.86 %                
 
                                     
 
(1)   The debt has a five-year interest only period that commenced in May 2006. After the expiration of that period, the debt will amortize based on a thirty-year schedule.
 
(2)   The debt has a five-year interest only period that commenced in December 2005. After the expiration of that period, the debt will amortize based on a thirty-year schedule.
 
(3)   The senior unsecured credit facility matures in August 2013. Subject to certain conditions, including being in compliance with all financial covenants, we have one extension option that will extend maturity for one year. Interest is paid on the periodic advances under our senior unsecured credit facility at varying rates, based upon LIBOR, plus an agreed upon additional margin amount. The applicable margin depends upon our leverage.
     The aggregate debt maturities as of December 31, 2010 are as follows (in thousands):
         
2011
  $ 7,257  
2012
    7,930  
2013
    8,486  
2014
    50,086  
2015
    222,331  
Thereafter
    484,790  
 
     
 
  $ 780,880  
 
     

F-17


Table of Contents

Senior Unsecured Credit Facility
     On August 6, 2010, we amended and restated our $200 million senior unsecured revolving credit facility that now expires in August 2013. The maturity date of the facility may be extended for an additional year upon the payment of applicable fees and the satisfaction of certain other customary conditions. We also have the right to increase the amount of the facility to $275 million with lender approval. Interest is paid on the periodic advances under the facility at varying rates, based upon LIBOR, plus an agreed upon additional margin amount. The applicable margin depends upon our leverage, as defined in the credit agreement, as follows:
     
Leverage   Applicable Margin
Less than or equal to 35%
  2.75%
Greater than 35% but less than 45%
  3.00%
Greater than or equal to 45% but less than 50%
  3.25%
Greater than or equal to 50% but less than 55%
  3.50%
Greater than or equal to 55%
  3.75%
     The facility includes a LIBOR floor of 100 basis points. In addition to the interest payable on amounts outstanding under the facility, we are required to pay an amount equal to 0.50% of the unused portion of the facility if the unused portion of the facility is greater than 50% or 0.40% if the unused portion of the facility is less than 50%. We incurred interest and unused credit facility fees on the facility of $0.7, $0.6, and $2.6 million for the years ended 2010, 2009, and 2008, respectively. As of December 31, 2010, we had no outstanding borrowings under the facility.
     The facility contains various corporate financial covenants. A summary of the most restrictive covenants is as follows:
                 
            Actual at  
    Covenant     December 31, 2010  
Maximum leverage ratio
  60 %       38.6%  
Minimum fixed charge coverage ratio
  1.3x — on or before June 29, 2012        
 
  1.4x — on or after June 30, 2012        
 
  and on or before June 29, 2013        
 
  1.5x — on or after June 30, 2013     2.3x  
Minimum tangible net worth
  $1.457 billion     $1.810 billion  
     The Facility requires us to maintain a specific pool of unencumbered borrowing base properties. The unencumbered borrowing base assets are subject, among other restrictions, to the following limitations and covenants:
    A minimum of five properties with an unencumbered borrowing base value, as defined, of not less than $250 million.
 
    The unencumbered borrowing base must include the Westin Boston Waterfront, the Conrad Chicago and the Vail Marriott Mountain Resort and Spa. The Conrad Chicago and the Vail Marriott Mountain Resort and Spa may be released from the unencumbered borrowing base upon lender approval and certain conditions.
     During 2011, we have the option of excluding the Frenchman’s Reef & Morning Star Marriott Beach Resort from the calculation of our compliance with the corporate financial covenants during the extensive renovation and repositioning project at the hotel.
Mortgage Loan Modification
     As a result of not completing certain capital projects at Frenchman’s Reef & Morning Star Marriott Beach Resort required by the mortgage loan secured by the hotel, we accrued $3.1 million of penalty interest during the year ended December 31, 2009. During the fiscal quarter ended March 26, 2010, we amended certain provisions of the loan. The lender provided us with a waiver for any penalty interest and an extension to December 31, 2010 and December 31, 2011 for the completion date of certain lender required capital projects. In conjunction with the loan modification, we pre-funded $5.0 million for the capital projects into an escrow account and paid the lender a $150,000 modification fee. As a result of the loan modification, we reversed the $3.1 million penalty interest accrued in 2009. During the year ended December 31, 2010, we deposited an additional $2.1 million into a lender-held escrow for other renovation projects at Frenchman’s Reef, which resulted in total lender-held reserves of $7.1 million at December 31, 2010. The lender-required capital project that was required to be completed by December 31, 2010 was completed in November 2010. Subsequent to December 31, 2010, we received $4.1 million from the lender for completion of all those projects except the one project that is not required to be completed until December 31, 2011.

F-18


Table of Contents

10. Acquisitions
Hilton Minneapolis
     On June 16, 2010, we acquired a leasehold interest in the 821-room Hilton Minneapolis in Minneapolis, Minnesota, for total cash consideration of approximately $157 million. We assumed the existing management agreement, which expires in December 2026. The management agreement provides for a base management fee of 3% of the hotel’s gross revenues and an incentive management fee of 15% of hotel operating profit above an owner’s priority determined in accordance with the terms of the management agreement. The hotel is subject to a ground lease with an agency of the city of Minneapolis that expires in 2091. The ground lease payment and related property tax liability were negotiated as a single payment in lieu of taxes. The single payments increase at a rate of 5% per year through 2018. Beginning in 2019, there will no longer be a stipulated single payment and the hotel will pay only the real property tax portion of the initial single payment based on the then assessed valuation and applicable tax rate. In accordance with GAAP, the total estimated amount to be paid for the ground lease, which is included as part of the single payments through 2018 is being amortized and recognized as an expense on a straight line basis over the life of the ground lease. The following is a schedule of the contractual single payments, excluding amounts due in 2019 and beyond, because such amounts are not fixed and determinable:
     
Fiscal Year   Ground Lease Payment
2010 (1)
  $5,193,000
2011
  $5,453,000
2012
  $5,726,000
2013
  $6,012,000
2014
  $6,313,000
2015
  $6,629,000
2016
  $6,960,000
2017
  $7,308,000
2018
  $7,673,000
 
(1)   Includes total 2010 single payments, including the period prior to our acquisition date.
     We reviewed the terms of the ground lease in conjunction with the hotel purchase accounting and concluded that the terms are more favorable to us than a typical current market ground lease. Accordingly, we recorded a $6.1 million favorable lease asset that will be amortized over the remaining term of the ground lease.
Renaissance Charleston Historic District Hotel
     On August 6, 2010, we acquired the 166-room Renaissance Charleston Historic District Hotel for total cash consideration of approximately $40 million. We assumed the existing management agreement, which expires in December 2021 with two five-year extensions at the option of the manager. The management agreement provides for a base management fee of 3.5% of the hotel’s gross revenues and an incentive management fee of 20% of hotel operating profit above an owner’s priority determined in accordance with the terms of the management agreement. We reviewed the terms of the management agreement in conjunction with the hotel purchase accounting and concluded that the terms are less favorable than a typical current market management agreement for this type of hotel. Accordingly, we recorded a $2.7 million unfavorable contract liability that will be amortized over the remaining term of the management agreement.
Hilton Garden Inn Chelsea/New York City
     On September 8, 2010, we acquired the 169-room Hilton Garden Inn Chelsea/New York City located in New York City for total cash consideration of approximately $69 million. The hotel is managed by Alliance Hospitality Management under a new 10-year management agreement, which provides for a base management fee of 2.5% of the hotel’s gross revenues for the first three years and 2.75% of the hotel’s gross revenues thereafter. In addition, the agreement provides for an incentive management fee of 10% of hotel operating profits above an owner’s priority as defined in the management agreement. The hotel remains Hilton-branded under a franchise agreement.
     The allocation of fair value to the acquired assets and liabilities is as follows (in thousands):

F-19


Table of Contents

                         
                    Hilton Garden Inn  
            Renaissance     Chelsea/New York  
    Hilton Minneapolis     Charleston     City  
     
Land
  $     $ 5,900     $ 14,800  
Building
    129,640       32,511       51,458  
Furniture, fixtures and equipment
    19,700       3,100       2,115  
     
Total fixed assets
    149,340       41,511       68,373  
Favorable lease asset
    6,100              
Unfavorable contract liability
          (2,700 )      
FF&E escrow
    1,028       790        
Accrued liabilities and other assets, net
    762       174       622  
     
Purchase Price
  $ 157,230     $ 39,775     $ 68,995  
     
     The acquired properties are included in our results of operations based on their respective dates of acquisition. The following unaudited pro forma results of operations reflect these transactions as if each had occurred on January 1, 2009. In our opinion, all significant adjustments necessary to reflect the effects of the acquisitions have been made. The pro forma information is not necessarily indicative of the results that actually would have occurred nor does it intend to indicate future operating results.
                 
    Year ended December 31,
    2010     2009  
     
Revenues
  $ 657,153     $ 637,069  
Loss from continuing operations
    (5,005 )     (3,804 )
Net loss
    (5,005 )     (3,804 )
Loss per share—Basic and Diluted
  $ (0.03 )   $ (0.04 )
11. Dividends
     On January 29, 2010, we paid a dividend to stockholders of record as of December 28, 2009 in the amount of $0.33 per share. We relied on the Internal Revenue Service’s Revenue Procedure 2009-15, as amplified and superseded by Revenue Procedure 2010-12, that allowed us to pay a portion of that dividend in shares of common stock and the remainder in cash. As a result, we paid approximately $4.3 million of the dividend in cash and issued 3.9 million shares of our common stock.
12. Income Taxes
     We have elected to be treated as a REIT under the provisions of the Internal Revenue Code, which requires that we distribute at least 90% of our taxable income annually to our stockholders and comply with certain other requirements. In addition to paying federal and state taxes on any retained income, we may be subject to taxes on “built in gains” on sales of certain assets. Our taxable REIT subsidiaries are subject to federal, state, local and/or foreign income taxes.
     Our (benefit) provision for income taxes consists of the following (in thousands):
                         
    Year Ended December 31,  
    2010     2009     2008  
Current — Federal
  $     $     $  
State
    493       535       665  
Foreign
    106             87  
 
                 
 
    599       535       752  
Deferred — Federal
    826       (17,299 )     (8,330 )
State
    152       (3,882 )     (1,978 )
Foreign
    1,065       (385 )     180  
 
                 
 
    2,043       (21,566 )     (10,128 )
 
                 
Income tax (benefit) provision
  $ 2,642     $ (21,031 )   $ (9,376 )
 
                 

F-20


Table of Contents

     A reconciliation of the statutory federal tax provision to our income tax (benefit) provision is as follows (in thousands):
                         
    Year Ended December 31,  
    2010     2009     2008  
Statutory federal tax provision (35)%
  $ (2,159 )   $ (11,243 )   $ 15,663  
Tax impact of REIT election
    4,411       (7,757 )     (24,565 )
State income tax (benefit) provision, net of federal tax benefit
    419       (2,176 )     (854 )
Foreign income tax provision
    (736 )     (126 )     267  
Foreign tax rate adjustment
    770              
Other
    (63 )     271       113  
 
                 
Income tax (benefit) provision from continuing operations
  $ 2,642     $ (21,031 )   $ (9,376 )
 
                 
     We are required to pay franchise taxes in certain jurisdictions. We expensed approximately $0.2 million of franchise taxes during the year ended December 31, 2010 and $0.1 million of franchise taxes during the years ended 2009 and 2008, which are classified as corporate expenses in the accompanying consolidated statements of operations.
     Deferred income taxes are recognized for temporary differences between the financial reporting bases of assets and liabilities and their respective tax bases and for operating loss and tax credit carryforwards based on enacted tax rates expected to be in effect when such amounts are paid. However, deferred tax assets are recognized only to the extent that it is more likely than not that they will be realizable based on consideration of available evidence, including future reversals of existing taxable temporary differences, projected future taxable income and tax planning strategies. Deferred tax assets are included in prepaid and other assets and deferred tax liabilities are included in accounts payable and accrued expenses on the accompanying consolidated balance sheets. The total deferred tax assets and liabilities are as follows (in thousands):
                 
    December 31,     December 31,  
    2010     2009  
Deferred income related to key money
  $ 7,620     $ 7,824  
Net operating loss carryforwards
    36,187       41,213  
Alternative minimum tax credit carryforwards
    117       3,017  
Other
    422        
 
           
Deferred tax assets
    44,346       52,054  
 
           
Land basis difference recorded in purchase accounting
    (4,260 )     (4,260 )
Depreciation and amortization
    (16,854 )     (19,137 )
 
           
Deferred tax liabilities
    (21,114 )     (23,397 )
 
           
Deferred tax asset, net
  $ 23,232     $ 28,657  
 
           
     We believe that we will have sufficient future taxable income, including future reversals of existing taxable temporary differences, projected future taxable income and tax planning strategies to realize existing deferred tax assets. Deferred tax assets of $0.1 million are expected to be recovered from taxes paid in prior years. Deferred tax assets of $8.0 million are expected to be recovered against reversing existing taxable temporary differences. The remaining deferred tax assets of $36.2 million are dependent upon future taxable earnings of the TRS.
     The Frenchman’s Reef & Morning Star Marriott Beach Resort is owned by a subsidiary that has elected to be treated as a TRS, and is subject to U.S. Virgin Islands (USVI) income taxes. We were party to a tax agreement with the USVI that reduced the income tax rate to approximately 4%. This agreement expired in February 2010, at which time the income tax rate increased to 37.4%. On December 13, 2010, the Governor of the USVI approved an extension of our tax agreement for a period of 5 years, retroactive to February 2010 and subject to another renewal in February 2015. The extension modified the tax exemption rates from the previous agreement. The income tax rate we are subject to is now approximately 7%, an 81% exemption. Furthermore, we are now subject to a 90% exemption from real estate and gross receipt taxes, which are recorded in other hotel expenses, whereas we were 100% exempt under the prior agreement.
13. Relationships with Managers
     Our Hotel Management Agreements
     We are a party to hotel management agreements with Marriott for 17 of the 23 properties. The Vail Marriott Mountain Resort & Spa is managed by an affiliate of Vail Resorts and is under a long-term franchise agreements with Marriott; the Atlanta Westin North at Perimeter is managed by Davidson Hotel Company; the Conrad Chicago is managed by Conrad Hotels USA, Inc., a subsidiary of Hilton; the Westin Boston Waterfront Hotel is managed by Westin Hotel Management, L.P. a subsidiary of Starwood; the Hilton

F-21


Table of Contents

Minneapolis Hotel is managed by Hilton Management, LLC, a subsidiary of Hilton; and the Hilton Garden Inn Chelsea/New York City is managed by Alliance Hospitality Management, LLC.
     The following table sets forth the agreement date, initial term and number of renewal terms under the respective hotel management agreements for each of our hotels. Generally, the term of the hotel management agreements renew automatically for a negotiated number of consecutive periods upon the expiration of the initial term unless the property manager gives notice to us of its election not to renew the hotel management agreement.
                                 
            Date of              
Property   Manager     Agreement   Initial Term   Number of Renewal Terms
Austin Renaissance
  Marriott     6/2005     20 years   Three ten-year periods
Atlanta Alpharetta Marriott
  Marriott     9/2000     30 years   Two ten-year periods
Atlanta Westin North at Perimeter
  Davidson Hotel Company     6/2009     10 years   None
Bethesda Marriott Suites
  Marriott     12/2004     21 years   Two ten-year periods
Boston Westin Waterfront
  Starwood     5/2004     20 years   Four ten-year periods
Chicago Marriott Downtown
  Marriott     3/2006     32 years   Two ten-year periods
Conrad Chicago
  Hilton     11/2005     10 years   Two five-year periods
Courtyard Manhattan/Fifth Avenue
  Marriott     12/2004     30 years   None
Courtyard Manhattan/Midtown East
  Marriott     11/2004     30 years   Two ten-year periods
Frenchman’s Reef & Morning Star Marriott Beach Resort
  Marriott     9/2000     30 years   Two ten-year periods
Hilton Garden Inn Chelsea/New York City
  Alliance Hospitality Management     9/2010     10 years   None
Hilton Minneapolis
  Hilton     3/2006     20 3/4 years   None
Los Angeles Airport Marriott
  Marriott     9/2000     40 years   Two ten-year periods
Marriott Griffin Gate Resort
  Marriott     12/2004     20 years   One ten-year period
Oak Brook Hills Marriott Resort
  Marriott     7/2005     30 years   None
Orlando Airport Marriott
  Marriott     11/2005     30 years   None
Renaissance Charleston
  Marriott     1/2000     21 years   Two five-year periods
Renaissance Worthington
  Marriott     9/2000     30 years   Two ten-year periods
Salt Lake City Marriott Downtown
  Marriott     12/2001     30 years   Three fifteen-year periods
The Lodge at Sonoma, a Renaissance Resort & Spa
  Marriott     10/2004     20 years   One ten-year period
Torrance Marriott South Bay
  Marriott     1/2005     40 years   None
Waverly Renaissance
  Marriott     6/2005     20 years   Three ten-year periods
Vail Marriott Mountain Resort & Spa
  Vail Resorts     6/2005     151/2 years   None
     Under our current hotel management agreements, the hotel manager receives a base management fee and, if certain financial thresholds are met or exceeded, an incentive management fee. The base management fee is generally payable as a percentage of gross hotel revenues for each fiscal year. The incentive management fee is generally based on hotel operating profits, but the fee only applies to that portion of hotel operating profits above a negotiated return on our invested capital, which we refer to as the owner’s priority. We refer to this excess of operating profits over the owner’s priority as “available cash flow.”
     The following table sets forth the base management fee, incentive management fee and FF&E reserve contribution, generally due and payable each fiscal year, for each of our properties:
                         
    Base Management     Incentive     FF&E Reserve  
Property   Fee(1)     Management Fee(2)     Contribution(1)  
Austin Renaissance
    3 %     20 %(3)     4 %(4)
Atlanta Alpharetta Marriott
    3 %     25 %(5)     5 %(6)
Atlanta Westin North at Perimeter
    2.5 %     10 %(7)     4 %
Bethesda Marriott Suites
    3 %     50 %(8)     5 %(9)
Boston Westin Waterfront
    2.5 %     20 %(10)     4 %
Chicago Marriott Downtown
    3 %     20 %(11)     5 %
Conrad Chicago
    3 %     15 %(12)     4 %
Courtyard Manhattan/Fifth Avenue
    5.5 %(13)     25 %(14)     4 %
Courtyard Manhattan/Midtown East
    5 %     25 %(15)     4 %
Frenchman’s Reef & Morning Star Marriott Beach Resort
    3 %     25 %(16)     5.5 %
 
                       

F-22


Table of Contents

                         
    Base Management     Incentive     FF&E Reserve  
Property   Fee(1)     Management Fee(2)     Contribution(1)  
Hilton Garden Inn Chelsea/New York City
    2.5 %(17)     10 %(18)   None
Hilton Minneapolis
    3 %     15 %(19)     4 %
Los Angeles Airport Marriott
    3 %     25 %(20)     5 %
Marriott Griffin Gate Resort
    3 %     20 %(21)     5 %
Oak Brook Hills Marriott Resort
    3 %   20% or 30%(22)     5.5 %
Orlando Airport Marriott
    3 %   20% or 25%(23)     5 %
Renaissance Charleston
    3.5 %     20 %(24)     4 %(25)
Renaissance Worthington
    3 %     25 %(26)     5 %
Salt Lake City Marriott Downtown
    3 %     20 %(27)     5 %
The Lodge at Sonoma, a Renaissance Resort & Spa
    3 %     20 %(28)     4 %(29)
Torrance Marriott South Bay
    3 %     20 %(30)     5 %
Waverly Renaissance
    3 %     20 %(31)     4 %(4)
Vail Marriott Mountain Resort & Spa
    3 %     20 %(32)     4 %
 
(1)   As a percentage of gross revenues.
 
(2)   Based on a percentage of hotel operating profits above a negotiated return on our invested capital as more fully described in the following footnotes.
 
(3)   Calculated as a percentage of operating profits in excess of the sum of (i) $6.0 million and (ii) 10.75% of certain capital expenditures.
 
(4)   The FF&E contribution increases to 4.5% beginning in January 2026 and thereafter.
 
(5)   Calculated as a percentage of operating profits in excess of the sum of (i) $4.1 million and (ii) 10.75% of certain capital expenditures.
 
(6)   The FF&E contribution increased from 4% to 5% beginning in February 2010.
 
(7)   Calculated as a percentage of operating profits after a pre-set dollar amount of owner’s priority beginning in 2010. The owner’s priority is $3.0 million in 2010, $3.7 million in 2011, $4.2 million in 2012, $4.7 million in 2013 and $5.0 million in 2014. In 2015 and thereafter, the owner’s priority adjusts annually based upon CPI. The incentive management fee cannot exceed 1.5% of total revenue.
 
(8)   Calculated as a percentage of operating profits in excess of the sum of (i) the payment of certain loan procurement costs, (ii) 10.75% of certain capital expenditures, (iii) an agreed-upon return on certain expenditures and (iv) the value of certain amounts paid into a reserve account established for the replacement, renewal and addition of certain hotel goods. The owner’s priority expires in 2027.
 
(9)   The contribution is reduced to 1% until operating profits exceed an owner’s priority of $3.8 million.
 
(10)   Calculated as a percentage of operating profits in excess of the sum of (i) actual debt service and (ii) 15% of cumulative and compounding return on equity, which resets with each sale.
 
(11)   Calculated as 20% of net operating income before base management fees. There is no owner’s priority.
 
(12)   Calculated as a percentage of operating profits above $8.8 million. Beginning in fiscal year 2011, the owner’s priority will be calculated as 103% of the prior year cash flow.
 
(13)   The base management fee will be equal to 5.5% of gross revenues for fiscal years 2010 through 2014 and 6% for fiscal year 2015 and thereafter until the expiration of the agreement. Beginning in 2011, the base management fee may increase to 6.0% at the beginning of the next fiscal year if operating profits equal or exceed $5.0 million.
 
(14)   Calculated as a percentage of operating profits in excess of the sum of (i) $5.5 million and (ii) 12% of certain capital expenditures, less 5% of the total real estate tax bill (for as long as the hotel is leased to a party other than the manager).
 
(15)   Calculated as a percentage of operating profits in excess of the sum of (i) $7.9 million and (ii) 10.75% of certain capital expenditures.
 
(16)   Calculated as a percentage of operating profits in excess of the sum of (i) $11.5 million and (ii) 10.75% of certain capital expenditures.
 
(17)   The base management fee will increase to 2.75% in September 2013 and thereafter.

F-23


Table of Contents

(18)   Calculated as a percentage of operating profits in excess of the sum of (i) $8.3 million plus (ii) 12% of certain capital expenditures plus (iii) 12% of working capital provided by the owner. The incentive management fee payable in any year can be reduced by 25% if the actual House Profit margin is less than budget or if the trailing 12-month RevPAR Index is less than the previous year.
 
(19)   Calculated as a percentage of operating profits in excess of the sum of (i) $11.6 million and (ii) 11% of certain capital expenditures.
 
(20)   Calculated as a percentage of operating profits in excess of the sum of (i) $10.3 million and (ii) 10.75% of certain capital expenditures.
 
(21)   Calculated as a percentage of operating profits in excess of the sum of (i) $6.1 million and (ii) 10.75% of certain capital expenditures.
 
(22)   Calculated as a percentage of operating profits in excess of the sum of (i) $8.1 million and (ii) 10.75% of certain capital expenditures. The percentage of operating profits is 20% except from 2011 through 2021 when it is 30%.
 
(23)   Calculated as a percentage of operating profits in excess of the sum of (i) $9.0 million and (ii) 10.75% of certain capital expenditures. The percentage of operating profits is 20% except from 2011 through 2021 when it is 25%.
 
(24)   Calculated as a percentage of operating profits in excess of the sum of (i) $2.6 million and (ii) 10% of certain capital expenditures.
 
(25)   The FF&E contribution increases to 5% beginning in January 2011.
 
(26)   Calculated as a percentage of operating profits in excess of the sum of (i) $7.6 million and (ii) 10.75% of certain capital expenditures.
 
(27)   Calculated as a percentage of operating profits in excess of the sum of (i) $6.1 million and (ii) 10.75% of capital expenditures.
 
(28)   Calculated as a percentage of operating profits in excess of the sum of (i) $3.6 million and (ii) 10.75% of capital expenditures.
 
(29)   The FF&E contribution increases to 5% beginning in fiscal year 2011 and thereafter.
 
(30)   Calculated as a percentage of operating profits in excess of the sum of (i) $7.5 million and (ii) 10.75% of certain capital expenditures.
 
(31)   Calculated as a percentage of operating profits in excess of the sum of (i) $10.3 million and (ii) 10.75% of certain capital expenditures.
 
(32)   Calculated as a percentage of operating profits in excess of the sum of (i) $7.4 million and (ii) 11% of certain capital expenditures. The incentive management fee rises to 25% if the hotel achieves operating profits in excess of 15% of our invested capital.
     We recorded $22.0 million, $19.6 million and $28.6 million of management fees during the years ended December 31, 2010, 2009 and 2008, respectively. The management fees for the year ended December 31, 2010 consisted of $5.2 million of incentive management fees and $16.8 million of base management fees. The management fees for the year ended December 31, 2009 consisted of $4.3 million of incentive management fees and $15.3 million of base management fees. The management fees for the year ended December 31, 2008 consisted of $9.7 million of incentive management fees and $18.9 million of base management fees.
Key Money
     Marriott has contributed to us certain amounts in exchange for the right to manage hotels we have acquired and in connection with the completion of certain brand enhancing capital projects. We refer to these amounts as “key money.” Previously, Marriott provided us with key money of approximately $22 million in the aggregate in connection with the acquisitions of six of our hotels and in exchange for the renovation of certain hotels. Key money is classified as deferred income in the accompanying consolidated balance sheets and amortized against management fees on the accompanying consolidated statements of operations. We amortized $0.6 million of key money during each of the years ended December 31, 2010, 2009 and 2008.
Franchise Agreements
     The following table sets forth the terms of the hotel franchise agreements for our three franchised hotels:
             
    Date of        
    Agreement   Term   Franchise Fee
Vail Marriott Mountain Resort & Spa
  6/2005   16 years   6% of gross room sales plus 3% of gross food and beverage sales
 
           
Atlanta Westin North at Perimeter
  5/2006   20 years   7% of gross room sales plus 2% of food and beverage sales
 
           
Hilton Garden Inn Chelsea/New York City
  9/2010   17 years   Royalty fee of 5% of gross room sales and program fee of 4.3% of gross room sales

F-24


Table of Contents

     We recorded $2.6 million, $1.9 million and $2.8 million of franchise fees during the fiscal years ended December 31, 2010, 2009 and 2008, respectively.
Performance Termination Provisions
     Our management agreements provide us with termination rights upon a manager’s failure to meet certain financial performance criteria. Our termination rights may, in certain cases, be waived in exchange for consideration from the manager, such as a cure payment. As of December 31, 2010, the manager of the Conrad Chicago has failed the performance termination test set forth in the management agreement. The management agreement allows the manager of the Conrad Chicago to cure the performance termination. We are in discussions with the manager to assess options available to both parties.
14. Commitments and Contingencies
Litigation
     Except as described below, we are not involved in any material litigation nor, to our knowledge, is any material litigation pending or threatened against us. We are involved in routine litigation arising out of the ordinary course of business, all of which is expected to be covered by insurance and is not expected to have a material adverse impact on our financial condition or results of operations.
     We are involved in foreclosure proceedings against the borrower under a senior mortgage loan we acquired in May 2010, which is secured by the Allerton Hotel. The proceedings were initiated in April 2010 and, if successful, would result in the Company owning the Allerton Hotel. The timing and completion of foreclosure proceedings in Cook County, Illinois is uncertain and depends on a variety of factors. No precise timeframe for completion of the foreclosure proceedings on the loan can be given and no assurances can be given that the proceedings will be successful.
     A junior lender which held debt subordinated to the Allerton loan intervened in the foreclosure proceedings and recently filed a counterclaim against the Company in the proceedings. This junior lender alleges in its counterclaim that certain press releases and public statements made by the Company in connection with its acquisition of the Allerton loan were intended to and did impair or destroy the value of the junior lender’s interest in its subordinated debt, which it was attempting to sell. The matter is in the early stages of litigation, and while the Company intends to vigorously defend this claim, no assurances can be given that we will be successful. We cannot presently determine the likelihood of the outcome or amount of potential loss, if any; however, we do not expect any potential loss to have a material impact on our financial condition or results of operations.
     In addition, certain employees at the Los Angeles Airport Marriott Hotel, and certain employees at other hotels in the vicinity of the Los Angeles Airport, have brought a claim against the Company and Marriott and other LAX area hotel owners and operators alleging that these hotels did not comply with an ordinance adopted by the Los Angeles City Council governing payment of service charges to certain employees at these hotels. The litigation is in the discovery phase. We cannot presently determine the likelihood of the outcome or amount of potential loss, if any; however, we do not expect any potential loss to have a material impact on our financial condition or results of operations.
Ground Leases
     Five of our hotels are subject to ground lease agreements that cover all of the land underlying the respective hotel:
    The Bethesda Marriott Suites hotel is subject to a ground lease that runs until 2087. There are no renewal options.
 
    The Courtyard Manhattan/Fifth Avenue is subject to a ground lease that runs until 2085, inclusive of one 49-year renewal option.
 
    The Salt Lake City Marriott Downtown is subject to two ground leases: one ground lease covers the land under the hotel and the other ground lease covers the portion of the hotel that extends into the City Creek Project. The term of the ground lease covering the land under the hotel runs through 2056, inclusive of our renewal options, and the term of the ground lease covering the extension runs through 2017. In 2009, we acquired a 21% interest in the land under the hotel for approximately $0.9 million.
 
    The Westin Boston Waterfront is subject to a ground lease that runs until 2099. There are no renewal options.

F-25


Table of Contents

    The Hilton Minneapolis is subject to a ground lease that runs until 2091. There are no renewal options.
     In addition, two of the golf courses adjacent to two of our hotels are subject to ground lease agreements:
    The golf course that is part of the Marriott Griffin Gate Resort is subject to a ground lease covering approximately 54 acres. The ground lease runs through 2033, inclusive of our renewal options. We have the right, beginning in 2013 and upon the expiration of any 5-year renewal term, to purchase the property covered by such ground lease for an amount ranging from $27,500 to $37,500 per acre, depending on which renewal term has expired. The ground lease also grants us the right to purchase the leased property upon a third party offer to purchase such property on the same terms and conditions as the third party offer. We are also the sub-sublessee under another minor ground lease of land adjacent to the golf course, with a term expiring in 2020.
 
    The golf course that is part of the Oak Brook Hills Marriott Resort is subject to a ground lease covering approximately 110 acres. The ground lease runs through 2045 including renewal options.
     Finally, a portion of the parking garage relating to the Renaissance Worthington is subject to three ground leases that cover, contiguously with each other, approximately one-fourth of the land on which the parking garage is constructed. Each of the ground leases has a term that runs through July 2067, inclusive of the three 15-year renewal options.
     These ground leases generally require us to make rental payments (including a percentage of gross receipts as percentage rent with respect to the Courtyard Manhattan/Fifth Avenue ground lease) and payments for all, or in the case of the ground leases covering the Salt Lake City Marriott Downtown extension and a portion of the Marriott Griffin Gate Resort golf course, our tenant’s share of, charges, costs, expenses, assessments and liabilities, including real property taxes and utilities. Furthermore, these ground leases generally require us to obtain and maintain insurance covering the subject property.
     Ground rent expense was $11.8 million, $9.6 million and $9.8 million for the years ended December 31, 2010, 2009 and 2008, respectively. Cash paid for ground rent was $4.7 million, $1.9 million and $2.0 million for the years ended December 31, 2010, 2009 and 2008, respectively.
     Future minimum annual rental commitments under non-cancelable operating leases as of December 31, 2010 are as follows (in thousands):
         
2011
    9,461  
2012
    9,664  
2013
    9,389  
2014
    9,539  
2015
    9,909  
Thereafter
    652,563  
 
     
 
  $ 700,525  
 
     
Hotel under Development
     On January 18, 2011, we entered into a purchase and sale agreement to acquire, upon completion, a hotel property under development on West 42nd Street in Times Square, New York City. Upon completion by the third party developer, the hotel is expected to contain approximately 250 to 300 guest rooms. The contractual purchase price will range from approximately $112.5 million to $135 million, depending upon the number of guest rooms, or approximately $450,000 per guest room. If certain required permits, approvals and consents are obtained, the number of guest rooms could be increased to approximately 400 guest rooms, which would result in the contractual purchase price increasing to approximately $178 million, or $445,000 per guest room. The purchase and sale agreement is for a fixed-price (which varies only by total guest rooms built and the completion date for the hotel, and we are not assuming any construction risk (including not assuming the risk of construction cost overruns).
     Upon entering into the purchase and sale agreement, we committed to make a $20.0 million deposit. Upon the completion of certain construction milestones, we will be required to make an additional deposit of $5.0 million. If certain permits, approvals and consents necessary for the hotel to contain more than 250 guest rooms are obtained, we will be required to make an additional deposit equal to $45,000 per guest room for each guest room in excess of 250. All deposits will be interest bearing. We will forfeit our deposits if we do not close on the acquisition of the hotel upon substantial completion of construction, unless we do not close as a result of the seller failing to meet certain conditions, including substantial completion of the hotel within a specified time frame and construction of the hotel within the contractual scope.

F-26


Table of Contents

     We currently expect that the development of the hotel will take approximately 24 to 30 months with an anticipated opening date in 2013.
15. Fair Value of Financial Instruments
     The fair value of certain financial assets and liabilities and other financial instruments as of December 31, 2010 and 2009 are as follows (in thousands):
                                 
    As of December 31,     As of December 31,  
    2010     2009  
    Carrying             Carrying        
    Amount     Fair Value     Amount     Fair Value  
Note receivable
  $ 57,951     $ 40,500     $     $  
Debt
  $ 780,880     $ 794,900     $ 786,777     $ 670,936  
     We estimate the fair value of our mortgage debt by discounting the future cash flows of each instrument at estimated market rates. We estimate the fair value of our note receivable by discounting the future cash flows related to the note at estimated market rates. The carrying values of our other financial instruments approximate fair value due to the short-term nature of these financial instruments.
16. Segment Information
     We aggregate our operating segments using the criteria established by GAAP, including the similarities of our product offering, types of customers and method of providing service.
     The following table sets forth revenues and investment in hotel assets represented by the following geographical areas as of and for the years ending December 31, 2010, 2009 and 2008.
                                                 
    Revenues   Investment  
    2010     2009     2008     2010     2009     2008  
            (in thousands)                     (in thousands)          
Chicago
  $ 129,584     $ 128,125     $ 148,254     $ 532,098     $ 532,098     $ 531,298  
Los Angeles
    70,129       68,484       84,176       198,766       198,408       197,969  
Atlanta
    59,345       56,746       68,425       235,576       235,168       234,665  
Boston
    63,396       65,517       72,993       349,447       349,447       349,320  
US Virgin Islands
    48,893       48,159       54,729       93,635       82,437       82,437  
New York
    44,345       36,672       49,730       188,451       119,767       119,607  
Minneapolis
    27,130                     155,703              
Other
    181,549       171,978       214,927       570,756       531,428       528,726  
 
                                   
Total
  $ 624,371     $ 575,681     $ 693,234     $ 2,324,432     $ 2,048,753     $ 2,044,022  
 
                                   

F-27


Table of Contents

17. Quarterly Operating Results (Unaudited)
                                 
    2010 Quarter Ended  
    March 26     June 18     September 10     December 31  
            (In thousands, except per share data)  
Total revenue
  $ 112,828     $ 151,125     $ 151,113     $ 209,306  
Total operating expenses
  $ 114,757     $ 136,391     $ 144,350     $ 190,677  
 
                       
Operating income
  $ (1,929 )   $ 14,734     $ 6,763     $ 18,629  
 
                       
Net (loss) income
  $ (8,346 )   $ 839     $ (3,534 )   $ 1,868  
 
                       
Basic and diluted (loss) earnings per share
  $ (0.07 )   $ 0.01     $ (0.02 )   $ 0.01  
 
                       
                                 
    2009 Quarter Ended  
    March 27     June 19     September 11     December 31  
            (In thousands, except per share data)  
Total revenue
  $ 118,544     $ 143,607     $ 137,800     $ 175,730  
Total operating expenses
  $ 118,400     $ 133,484     $ 130,589     $ 174,088  
 
                       
Operating income
  $ 144     $ 10,123     $ 7,211     $ 1,642  
 
                       
Net income
  $ (5,293 )   $ 2,457     $ 761     $ (9,015 )
 
                       
Basic and diluted earnings per share
  $ (0.06 )   $ 0.02     $ 0.01     $ (0.07 )
 
                       

F-28


Table of Contents

Schedule
     
DiamondRock Hospitality Company
Schedule III — Real Estate and Accumulated Depreciation
As of December 31, 2010 (in thousands)
                                                                                         
                            Costs                              
            Initial Cost     Capitalized   Gross Amount at End of Year                          
                    Building and     Subsequent to           Building and             Accumulated     Net Book     Year of     Depreciation  
Description   Encumbrances   Land   Improvements       Acquisition   Land     Improvements     Total     Depreciation     Value     Acquisition     Life  
Austin Renaissance
  $ (83,000 )   $ 9,283     $ 93,815     $ 383     $ 9,283     $ 94,198     $ 103,481     $ (9,556 )   $ 93,925       2006     40 Years
Atlanta Alpharetta Marriott
          3,623       33,503       591       3,623       34,094       37,717       (4,719 )     32,998       2005     40 Years
Atlanta Westin North at Perimeter
          7,490       51,124       1,208       7,490       52,332       59,822       (6,113 )     53,709       2006     40 Years
Bethesda Marriott Suites
                45,656       1,555             47,211       47,211       (7,044 )     40,167       2004     40 Years
Boston Westin Waterfront
                273,696       16,337             290,035       290,035       (28,231 )     261,804       2007     40 Years
Chicago Marriott Downtown
    (217,039 )     36,900       347,921       17,506       36,900       365,427       402,327       (42,675 )     359,652       2006     40 Years
Conrad Chicago
          31,650       76,961       1,298       31,650       78,259       109,909       (8,060 )     101,849       2006     40 Years
Courtyard Manhattan/Fifth Avenue
    (51,000 )           34,685       1,800             36,485       36,485       (5,538 )     30,947       2004     40 Years
Courtyard Manhattan/Midtown East
    (42,641 )     16,500       54,812       1,506       16,500       56,318       72,818       (8,479 )     64,339       2004     40 Years
Frenchman’s Reef & Morning Star Marriott Beach Resort
    (60,558 )     17,713       50,697       10,376       17,713       61,073       78,786       (7,276 )     71,510       2005     40 Years
Hilton Garden Inn Chelsea/New York City
          14,800       51,458       174       14,800       51,632       66,432       (396 )     66,036       2010     40 Years
Hilton Minneapolis
                129,640       167             129,807       129,807       (1,745 )     128,062       2010     40 Years
Los Angeles Airport Marriott
    (82,600 )     24,100       83,077       5,097       24,100       88,174       112,274       (12,101 )     100,173       2005     40 Years
Marriott Griffin Gate Resort
          7,869       33,352       2,540       7,869       35,892       43,761       (5,395 )     38,366       2004     40 Years
Oak Brook Hills Marriott Resort
          9,500       39,128       3,989       9,500       43,117       52,617       (5,884 )     46,733       2005     40 Years
Orlando Airport Marriott
    (59,000 )     9,769       57,803       3,352       9,769       61,155       70,924       (7,644 )     63,280       2005     40 Years
Renaissance Charleston
          5,900       32,511             5,900       32,511       38,411       (313 )     38,098       2010     40 Years
Renaissance Worthington
    (56,343 )     15,500       63,428       483       15,500       63,911       79,411       (8,807 )     70,604       2005     40 Years
Salt Lake City Marriott Downtown
    (31,699 )           45,815       2,616       855       47,576       48,431       (7,078 )     41,353       2004     40 Years
The Lodge at Sonoma, a Renaissance Resort and Spa
          3,951       22,720       343       3,951       23,063       27,014       (4,994 )     22,020       2004     40 Years
Torrance Marriott South Bay
          7,241       48,232       4,526       7,241       52,758       59,999       (7,832 )     52,167       2005     40 Years
Waverly Renaissance
    (97,000 )     12,701       110,461       2,332       12,701       112,793       125,494       (11,459 )     114,035       2006     40 Years
Vail Marriott Mountain Resort & Spa
          5,800       52,463       1,492       5,800       53,955       59,755       (7,402 )     52,353       2005     40 Years
 
                                                                     
Total
  $ (780,880 )   $ 240,290     $ 1,832,958     $ 79,671     $ 241,145     $ 1,911,776     $ 2,152,921     $ (208,741 )   $ 1,944,180                  
 
                                                                     

F-29


Table of Contents

DiamondRock Hospitality Company
Schedule III — Real Estate and Accumulated Depreciation — (Continued)
As of December 31, 2010 (in thousands)
Notes:
     A) The change in total cost of properties for the fiscal years ended December 31, 2010, 2009 and 2008 is as follows:
         
Balance at December 31, 2007
  $ 1,858,377  
Additions:
       
Capital expenditures
    27,434  
 
     
Balance at December 31, 2008
  $ 1,885,811  
 
     
Additions:
       
Acquisition
    855  
Capital expenditures
    15,382  
Adjustments to purchase accounting
    (1,788 )
 
     
Balance at December 31, 2009
  $ 1,900,260  
 
     
Additions:
       
Acquisition
    234,309  
Capital expenditures
    12,631  
Adjustments to purchase accounting
    5,721  
 
     
Balance at December 31, 2010
  $ 2,152,921  
 
     
     B) The change in accumulated depreciation of real estate assets for the fiscal years ended December 31, 2010, 2009 and 2008 is as follows:
         
Balance at December 31, 2007
  $ 78,357  
Depreciation and amortization
    41,693  
 
     
Balance at December 31, 2008
    120,050  
Depreciation and amortization
    42,590  
 
     
Balance at December 31, 2009
    162,640  
Depreciation and amortization
    46,101  
 
     
Balance at December 31, 2010
  $ 208,741  
 
     
     C) The aggregate cost of properties for Federal income tax purposes (in thousands) is approximately $2,056,465 as of December 31, 2010.

F-30