10-K 1 ete12-31x201510k.htm 10-K 10-K
UNITED STATES
SECURITIES AND EXCHANGE COMMISSION
Washington, D.C. 20549
FORM 10-K
ý
ANNUAL REPORT PURSUANT TO SECTION 13 OR 15(d) OF THE SECURITIES EXCHANGE ACT OF 1934
 
For the fiscal year ended December 31, 2015
OR
¨
TRANSITION REPORT PURSUANT TO SECTION 13 OR 15(d) OF THE SECURITIES EXCHANGE ACT OF 1934
Commission file number 1-32740
ENERGY TRANSFER EQUITY, L.P.
(Exact name of registrant as specified in its charter)
Delaware
  
30-0108820
(state or other jurisdiction of incorporation or organization)
 
(I.R.S. Employer Identification No.)
8111 Westchester Drive, Suite 600, Dallas, Texas 75225
(Address of principal executive offices) (zip code)
(214) 981-0700
(Registrant’s telephone number, including area code)
Securities registered pursuant to Section 12(b) of the Act:
Title of each class
  
Name of each exchange on which registered
Common Units
  
New York Stock Exchange
Securities registered pursuant to section 12(g) of the Act: None
Indicate by check mark if the registrant is a well-known seasoned issuer, as defined in Rule 405 of the Securities Act.
Yes  ý    No  ¨
Indicate by check mark if the registrant is not required to file reports pursuant to Section 13 or Section 15(d) of the Act.
Yes  ¨    No  ý
Indicate by check mark whether the registrant (1) has filed all reports required to be filed by Section 13 or 15(d) of the Securities Exchange Act of 1934 during the preceding 12 months (or for such shorter period that the registrant was required to file such reports) and (2) has been subject to such filing requirements for the past 90 days.
Yes  ý    No  ¨
Indicate by check mark whether the registrant has submitted electronically and posted on its corporate Website, if any, every Interactive Data File required to be submitted and posted pursuant to Rule 405 of Regulation S-T during the preceding 12 months (or for such shorter period that the registrant was required to submit and post such files).
Yes  ý    No  ¨
Indicate by check mark if disclosure of delinquent filers pursuant to Item 405 of Regulation S-K is not contained herein, and will not be contained, to the best of the registrant’s knowledge, in definitive proxy or information statements incorporated by reference in Part III of this Form 10-K or any amendment to this Form 10-K.  ¨
Indicate by check mark whether the registrant is a large accelerated filer, an accelerated filer, a non-accelerated filer, or a smaller reporting company. See the definitions of “large accelerated filer,” “accelerated filer” and “smaller reporting company” in Rule 12b-2 of the Exchange Act.
Large accelerated filer  ý    Accelerated filer  ¨    Non-accelerated filer  ¨    Smaller reporting company  ¨
Indicate by check mark whether the registrant is a shell company (as defined in Rule 12b-2 of the Exchange Act).
Yes  ¨    No  ý
The aggregate market value as of June 30, 2015, of the registrant’s Common Units held by non-affiliates of the registrant, based on the reported closing price of such Common Units on the New York Stock Exchange on such date, was $25.37 billion. Common Units held by each executive officer and director and by each person who owns 5% or more of the outstanding Common Units have been excluded in that such persons may be deemed to be affiliates. This determination of affiliate status is not necessarily a conclusive determination for other purposes.
At February 19, 2016, the registrant had 1,044,788,657 Common Units outstanding.
DOCUMENTS INCORPORATED BY REFERENCE
None



TABLE OF CONTENTS
 
 
 
PAGE
 
 
 
ITEM 1.
 
 
 
ITEM 1A.
 
 
 
ITEM 1B.
 
 
 
ITEM 2.
 
 
 
ITEM 3.
 
 
 
ITEM 4.
 
 
 
 
ITEM 5.
 
 
 
ITEM 6.
 
 
 
ITEM 7.
 
 
 
ITEM 7A.
 
 
 
ITEM 8.
 
 
 
ITEM 9.
 
 
 
ITEM 9A.
 
 
 
ITEM 9B.
 
 
 
 
ITEM 10.
 
 
 
ITEM 11.
 
 
 
ITEM 12.
 
 
 
ITEM 13.
 
 
 
ITEM 14.
 
 
 
 
ITEM 15.
 
 
 


ii


Forward-Looking Statements
Certain matters discussed in this report, excluding historical information, as well as some statements by Energy Transfer Equity, L.P. (the “Partnership” or “ETE”) in periodic press releases and some oral statements of the Partnership’s officials during presentations about the Partnership, include forward-looking statements. These forward-looking statements are identified as any statement that does not relate strictly to historical or current facts. Statements using words such as “anticipate,” “project,” “expect,” “plan,” “goal,” “forecast,” “estimate,” “intend,” “continue,” “could,” “believe,” “may,” “will” or similar expressions help identify forward-looking statements. Although the Partnership and its General Partner believe such forward-looking statements are based on reasonable assumptions and current expectations and projections about future events, no assurance can be given that such assumptions, expectations or projections will prove to be correct. Forward-looking statements are subject to a variety of risks, uncertainties and assumptions. If one or more of these risks or uncertainties materialize, or if underlying assumptions prove incorrect, the Partnership’s actual results may vary materially from those anticipated, estimated, projected, forecasted, expressed or expected in forward-looking statements since many of the factors that determine these results are subject to uncertainties and risks that are difficult to predict and beyond management’s control. For additional discussion of risks, uncertainties and assumptions, see “Item 1.A Risk Factors” included in this annual report.
Definitions
The following is a list of certain acronyms and terms generally used in the energy industry and throughout this document: 
/d
  
per day
 
 
 
Aloha
 
Aloha Petroleum, Ltd
 
 
AmeriGas
 
AmeriGas Partners, L.P.
 
 
 
AOCI
 
accumulated other comprehensive income (loss)
 
 
 
AROs
 
asset retirement obligations
 
 
 
Bbls
  
barrels
 
 
Bcf
 
billion cubic feet
 
 
 
Btu
  
British thermal unit, an energy measurement used by gas companies to convert the volume of gas used to its heat equivalent, and thus calculate the actual energy content
 
 
 
Capacity
  
capacity of a pipeline, processing plant or storage facility refers to the maximum capacity under normal operating conditions and, with respect to pipeline transportation capacity, is subject to multiple factors (including natural gas injections and withdrawals at various delivery points along the pipeline and the utilization of compression) which may reduce the throughput capacity from specified capacity levels
 
 
 
Citrus
 
Citrus, LLC which owns 100% of FGT
 
 
 
CrossCountry
 
CrossCountry Energy, LLC
 
 
 
DOE
 
U.S. Department of Energy
 
 
 
DOT
 
U.S. Department of Transportation
 
 
 
Eagle Rock
 
Eagle Rock Energy Partners, L.P.
 
 
 
ELG
 
Edwards Lime Gathering, LLC
 
 
 
EPA
 
U.S. Environmental Protection Agency
 
 
 
ETC
 
Energy Transfer Corp LP
 
 
 
 
 
 
ETC common shares
 
Common units representing limited partner interests in ETC
 
 
 
ETC FEP
 
ETC Fayetteville Express Pipeline, LLC
 
 
 
ETC OLP
 
La Grange Acquisition, L.P., which conducts business under the assumed name of Energy Transfer Company
 
 
 
ETG
 
Energy Transfer Group, L.L.C.
 
 
 
ETE Holdings
 
ETE Common Holdings, LLC, a wholly-owned subsidiary of ETE
 
 
 
ET Interstate
 
Energy Transfer Interstate Holdings, LLC
 
 
 

iii


ETP
 
Energy Transfer Partners, L.P.
 
 
 
ETP Credit Facility
 
ETP’s revolving credit facility
 
 
 
ETP GP
 
Energy Transfer Partners GP, L.P., the general partner of ETP
 
 
 
ETP Holdco
 
ETP Holdco Corporation
 
 
 
ETP LLC
 
Energy Transfer Partners, L.L.C., the general partner of ETP GP
 
 
 
ETP Preferred Units
 
ETP’s Series A Convertible Preferred Units,
 
 
 
Exchange Act
 
Securities Exchange Act of 1934
 
 
 
FDOT/FTE
 
Florida Department of Transportation, Florida’s Turnpike Enterprise
 
 
 
FEP
 
Fayetteville Express Pipeline LLC
 
 
 
FERC
 
Federal Energy Regulatory Commission
 
 
 
FGT
 
Florida Gas Transmission Company, LLC, which owns a natural gas pipeline system that originates in Texas and delivers natural gas to the Florida peninsula
 
 
 
GAAP
 
accounting principles generally accepted in the United States of America
 
 
 
General Partner
 
LE GP, LLC, the general partner of ETE
 
 
 
HPC
 
RIGS Haynesville Partnership Co.
 
 
 
HOLP
 
Heritage Operating, L.P.
 
 
 
Hoover
 
Hoover Energy Partners, LP
 
 
 
IDRs
 
incentive distribution rights
 
 
 
KMI
 
Kinder Morgan Inc.
 
 
 
Lake Charles LNG
 
Lake Charles LNG Company, LLC
 
 
 
LCL
 
Lake Charles LNG Export Company, LLC, a subsidiary of ETP and ETE
 
 
 
LIBOR
 
London Interbank Offered Rate
 
 
 
LNG
 
Liquefied natural gas
 
 
 
LNG Holdings
 
Lake Charles LNG Holdings, LLC
 
 
 
LPG
 
liquefied petroleum gas
 
 
 
Lone Star
 
Lone Star NGL LLC
 
 
 
MACS
 
Mid-Atlantic Convenience Stores, LLC
 
 
 
MEP
 
Midcontinent Express Pipeline LLC
 
 
 
MGE
 
Missouri Gas Energy
 
 
 
MMBtu
  
million British thermal units
 
 
 
MMcf
 
million cubic feet
 
 
 
MTBE
 
methyl tertiary butyl ether
 
 
 
NEG
 
New England Gas Company
 
 
 
NGA
 
Natural Gas Act of 1938
 
 
 
NGPA
 
Natural Gas Policy Act of 1978
 
 
 
NGL
  
natural gas liquid, such as propane, butane and natural gasoline
 
 
NYMEX
  
New York Mercantile Exchange
 
 
NYSE
 
New York Stock Exchange
 
 
 
OSHA
 
Federal Occupational Safety and Health Act
 
 
 

iv


OTC
 
over-the-counter
 
 
Panhandle
 
Panhandle Eastern Pipe Line Company, LP and its subsidiaries
 
 
 
PCBs
 
polychlorinated biphenyls
 
 
 
PEPL
 
Panhandle Eastern Pipe Line Company, LP
 
 
 
PEPL Holdings
 
PEPL Holdings, LLC
 
 
 
PES
 
Philadelphia Energy Solutions
 
 
 
PHMSA
 
Pipeline Hazardous Materials Safety Administration
 
 
 
PropCo
 
Susser Petroleum Property Company LLC
 
 
 
PVR
 
PVR Partners, L.P.
 
 
RIGS
 
Regency Intrastate Gas System
 
 
 
RGS
 
Regency Gas Services, a wholly-owned subsidiary of Regency
 
 
 
Preferred Units
 
ETE’s Series A Convertible Preferred Units
 
 
 
Ranch JV
 
Ranch Westex JV LLC
 
 
 
Regency
 
Regency Energy Partners LP
 
 
 
Regency Preferred Units
 
Regency’s Series A Convertible Preferred Units, the Preferred Units of a Subsidiary
 
 
 
Retail Holdings
 
ETP Retail Holdings LLC, a joint venture between subsidiaries of ETC OLP and Sunoco, Inc.
 
 
Sea Robin
 
Sea Robin Pipeline Company, LLC
 
 
 
SEC
 
Securities and Exchange Commission
 
 
 
Southern Union
 
Southern Union Company
 
 
 
Southwest Gas
 
Pan Gas Storage, LLC
 
 
 
Sunoco GP
 
Sunoco GP LLC, the general partner of Sunoco LP
 
 
 
SUGS
 
Southern Union Gas Services
 
 
 
Sunoco Logistics
 
Sunoco Logistics Partners L.P.
 
 
 
Sunoco LP
 
Sunoco LP (previously named Susser Petroleum Partners, LP)
 
 
 
Sunoco Partners
 
Sunoco Partners LLC, the general partner of Sunoco Logistics
 
 
 
Susser
 
Susser Holdings Corporation
 
 
 
TCEQ
 
Texas Commission on Environmental Quality
 
 
 
Transwestern
 
Transwestern Pipeline Company, LLC
 
 
 
TRRC
 
Texas Railroad Commission
 
 
 
Trunkline
 
Trunkline Gas Company, LLC, a subsidiary of Panhandle
 
 
 
WMB
 
The Williams Companies, Inc.
 
 
 
WPZ
 
Williams Partners, L.P.
 
 
 
WTI
  
West Texas Intermediate Crude
Adjusted EBITDA is a term used throughout this document, which we define as earnings before interest, taxes, depreciation, depletion, amortization and other non-cash items, such as non-cash compensation expense, gains and losses on disposals of assets, the allowance for equity funds used during construction, unrealized gains and losses on commodity risk management activities, non-cash impairment charges, loss on extinguishment of debt, gain on deconsolidation and other non-operating income or expense items. Unrealized gains and losses on commodity risk management activities include unrealized gains and losses on commodity derivatives and inventory fair value adjustments (excluding lower of cost or market adjustments). Adjusted EBITDA reflects amounts for less than wholly-owned subsidiaries based on 100% of the subsidiaries’ results of operations and for unconsolidated affiliates based on the Partnership’s proportionate ownership.

v


PART I
ITEM 1.  BUSINESS
Overview
We were formed in September 2002 and completed our initial public offering in February 2006. We are a Delaware limited partnership with common units publicly traded on the NYSE under the ticker symbol “ETE.”
Unless the context requires otherwise, references to “we,” “us,” “our,” the “Partnership” and “ETE” mean Energy Transfer Equity, L.P. and its consolidated subsidiaries, which include ETP, ETP GP, ETP LLC, Panhandle (or Southern Union prior to its merger into Panhandle in January 2014), Sunoco Logistics, Sunoco LP, Lake Charles LNG and ETP Holdco. References to the “Parent Company” mean Energy Transfer Equity, L.P. on a stand-alone basis.
In January 2014 and July 2015, the Partnership completed two-for-one splits of its outstanding common units. All references to units and per unit amounts in this document have been adjusted to reflect the effect of the unit splits for all periods presented.
The Parent Company’s principal sources of cash flow are derived from its direct and indirect investments in the limited partner and general partner interests in ETP and Sunoco LP, both of which are publicly traded master limited partnerships engaged in diversified energy-related services, and the Partnership’s ownership of Lake Charles LNG.
At December 31, 2015, our interests in ETP and Sunoco LP consisted of 100% of the respective general partner interests and IDRs, as well as 2.6 million ETP common units and 81.0 million ETP Class H units held by us or our wholly-owned subsidiaries. We also own 0.1% of Sunoco Partners LLC, the entity that owns the general partner interest and IDRs of Sunoco Logistics, while ETP owns the remaining 99.9% of Sunoco Partners LLC. Additionally, ETE owns 100 ETP Class I Units, the distributions from which offset a portion of IDR subsidies ETE has previously provided to ETP.
The Parent Company’s primary cash requirements are for distributions to its partners, general and administrative expenses, debt service requirements and distributions to its partners. The Parent Company-only assets and liabilities are not available to satisfy the debts and other obligations of subsidiaries. The Parent Company distributes its available cash remaining after satisfaction of the aforementioned cash requirements to its unitholders on a quarterly basis.
We expect our subsidiaries to utilize their resources, along with cash from their operations, to fund their announced growth capital expenditures and working capital needs; however, the Parent Company may issue debt or equity securities from time to time, as we deem prudent to provide liquidity for new capital projects of our subsidiaries or for other partnership purposes.

1


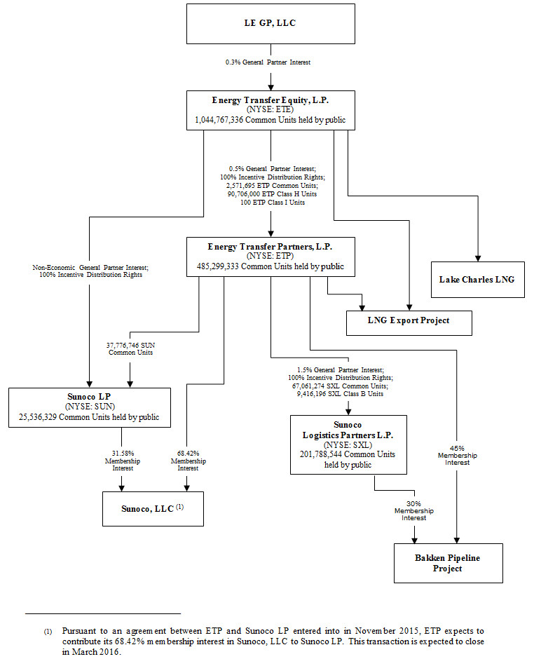
Organizational Structure
The following chart summarizes our organizational structure as of December 31, 2015. For simplicity, certain immaterial entities and ownership interests have not been depicted.

2


Significant Achievements in 2015 and Beyond
Strategic Transactions
Our significant strategic transactions in 2015 and beyond included the following, as discussed in more detail herein:
In September 2015, ETE, ETC and WMB entered into a merger agreement. The merger agreement provides that WMB will be merged with and into ETC, with ETC surviving the merger. ETC is a recently formed limited partnership that will elect to be treated as a corporation for federal income tax purposes and upon closing, will own the managing member interest in our general partner and limited partner interest in ETE. At the time of the merger, each issued and outstanding share of WMB common stock will be exchanged for (i) $8.00 in cash and 1.5274 ETC common units, (ii) 1.8716 ETC common shares, or (iii) $43.50 in cash. The closing of the transaction is subject to customary conditions, including the receipt of approval of the merger from WMB’s stockholders and all required regulatory approvals, including approval pursuant to the Hart-Scott-Rodino Antitrust Improvements Act of 1976. ETE anticipates that the transaction will be completed in the first half of 2016. WMB, headquartered in Tulsa, Oklahoma, owns approximately 60 percent of WPZ, including all of the 2 percent general-partner interest in WPZ. WPZ is a master limited partnership with operations across the natural gas value chain from gathering, processing and interstate transportation of natural gas and natural gas liquids to petrochemical production of ethylene, propylene and other olefins. With major positions in top U.S. supply basins and also in Canada, WPZ owns and operates more than 33,000 miles of pipelines system wide providing natural gas for clean-power generation, heating and industrial use.
ETP, as a member of a consortium, was awarded two pipeline projects for the transportation of natural gas for Mexico's state power company, CFE, under long-term contracts. The Trans-Pecos pipeline is an approximately 143-mile, 42-inch pipeline that will deliver at least 1.356 Bcf/d of natural gas from the Waha Hub to the US/Mexico border near Presidio, Texas. The Comanche Trail pipeline is an approximately 195-mile, 42-inch pipeline that will deliver at least 1.135 Bcf/d of natural gas from the Waha Hub to the US/Mexico border near San Elizario, Texas. ETP will be the construction manager and operator of both pipelines. The expected all-in cost for these two pipelines is approximately $1.3 billion and we expect both pipelines to be in-service in the first quarter of 2017.
In December 2015, the Lake Charles LNG Project received approval from the FERC to site, construct and operate a natural gas liquefaction and export facility in Lake Charles, Louisiana. On February 15, 2016, Royal Dutch Shell plc completed its acquisition of BG Group plc. Final investment decisions from Royal Dutch Shell plc and Lake Charles LNG Export Company, LLC, a subsidiary of ETP and ETE, are expected to be made in 2016, with construction to start immediately following an affirmative investment decision and first LNG export anticipated about four years later.
In November 2015, ETP and Sunoco LP announced ETP’s contribution to Sunoco LP of the remaining 68.42% interest in Sunoco, LLC and 100% interest in the legacy Sunoco, Inc. retail business for $2.23 billion. Sunoco LP will pay ETP $2.03 billion in cash, subject to certain working capital adjustments, and will issue to ETP 5.7 million Sunoco LP common units. The transaction will be effective January 1, 2016, and is expected to close in March 2016.
In October 2015, Sunoco Logistics completed the previously announced acquisition of a 40% membership interest (the “Bakken Membership Interest”) in Bakken Holdings Company LLC (“Bakken Holdco”). Bakken Holdco, through its wholly-owned subsidiaries, owns a 75% membership interest in each of Dakota Access, LLC and Energy Transfer Crude Oil Company, LLC, which together intend to develop the Bakken Pipeline system to deliver crude oil from the Bakken/Three Forks production area in North Dakota to the Gulf Coast. ETP transferred the Bakken Membership Interest to Sunoco Logistics in exchange for approximately 9.4 million Class B Units representing limited partner interests in Sunoco Logistics and the payment by Sunoco Logistics to ETP of $382 million of cash, which represented reimbursement for its proportionate share of the total cash contributions made in the Bakken Pipeline project as of the date of closing of the exchange transaction.
In July 2015, in exchange for the contribution of 100% of Susser from ETP to Sunoco LP, Sunoco LP paid approximately $970 million in cash and issued to ETP subsidiaries 22 million Sunoco LP Class B units valued at approximately $970 million. The Sunoco Class B units did not receive second quarter 2015 cash distributions from Sunoco LP and converted on a one-for-one basis into Sunoco LP common units on the day immediately following the record date for Sunoco LP’s second quarter 2015 distribution. In addition, (i) a Susser subsidiary exchanged its 79,308 Sunoco LP common units for 79,308 Sunoco LP Class A units, (ii) approximately 11 million Sunoco LP subordinated units owned by Susser subsidiaries were converted into approximately 11 million Sunoco LP Class A units and (iii) Sunoco LP issued 79,308 Sunoco LP common units and approximately 11 million Sunoco LP subordinated units to subsidiaries of ETP. The Sunoco LP Class A units owned by the Susser subsidiaries were contributed to Sunoco LP as part of the transaction. Sunoco LP subsequently contributed its interests in Susser to one of its subsidiaries.
Effective July 1, 2015, ETE acquired 100% of the membership interests of Sunoco GP, the general partner of Sunoco LP, and all of the IDRs of Sunoco LP from ETP, and in exchange, ETP repurchased from ETE 21 million ETP common units owned by ETE. In connection with ETP’s 2014 acquisition of Susser, ETE agreed to provide ETP a $35 million annual IDR subsidy

3


for 10 years, which terminated upon the closing of ETE’s acquisition of Sunoco GP. In connection with the exchange and repurchase, ETE will provide ETP a $35 million annual IDR subsidy for two years beginning with the quarter ended September 30, 2015. As a result of this transaction, ETP deconsolidated Sunoco LP, and Sunoco LP is now consolidated directly by ETE.
On April 30, 2015, a wholly-owned subsidiary of ETP merged with Regency, with Regency surviving as a wholly-owned subsidiary of ETP (the “Regency Merger”). Each Regency common unit and Class F unit was converted into the right to receive 0.4124 ETP common units. ETP issued 172.2 million ETP common units to Regency unitholders, including 15.5 million units issued to ETP subsidiaries. The 1.9 million outstanding Regency Preferred Units were converted into corresponding new ETP Series A Preferred Units on a one-for-one basis.
In April 2015, Sunoco LP acquired a 31.58% equity interest in Sunoco, LLC from Retail Holdings for $816 million. Sunoco, LLC distributes approximately 5.3 billion gallons of motor fuel per year to customers in the east, midwest and southwest regions of the United States. Sunoco LP paid $775 million in cash and issued 795,482 Sunoco LP common units to Retail Holdings, based on the five-day volume weighted average price of Sunoco LP’s common units as of March 20, 2015.
In March 2015, ETE transferred 30.8 million ETP common units, ETE’s 45% interest in the Bakken Pipeline project, and $879 million in cash to ETP in exchange for 30.8 million newly issued ETP Class H Units that, when combined with the 50.2 million previously issued ETP Class H Units, generally entitle ETE to receive 90.05% of the cash distributions and other economic attributes of the general partner interest and IDRs of Sunoco Logistics. In connection with this transaction, ETP also issued to ETE 100 ETP Class I Units that provide distributions to ETE to offset IDR subsidies previously provided to ETP. These IDR subsidies, including the impact from distributions on ETP Class I Units, were reduced by $55 million in 2015 and $30 million in 2016.
Business Strategy
Our primary business objective is to increase cash available for distributions to our unitholders by actively assisting our subsidiaries in executing their business strategies by assisting in identifying, evaluating and pursuing strategic acquisitions and growth opportunities. In general, we expect that we will allow our subsidiaries the first opportunity to pursue any acquisition or internal growth project that may be presented to us which may be within the scope of their operations or business strategies. In the future, we may also support the growth of our subsidiaries through the use of our capital resources which could involve loans, capital contributions or other forms of credit support to our subsidiaries. This funding could be used for the acquisition by one of our subsidiaries of a business or asset or for an internal growth project. In addition, the availability of this capital could assist our subsidiaries in arranging financing for a project, reducing its financing costs or otherwise supporting a merger or acquisition transaction.
Segment Overview
Our reportable segments are as follows:
Investment in ETP, including the consolidated operations of ETP;
Investment in Sunoco LP, including the consolidated operations of Sunoco LP;
Investment in Lake Charles LNG, including the operations of Lake Charles LNG; and
Corporate and Other, including the activities of the Parent Company.
The businesses within these segments are described below. See Note 15 to our consolidated financial statements for additional financial information about our reportable segments.
Investment in ETP
ETP’s operations include the following:
Intrastate Transportation and Storage Operations
ETP’s natural gas transportation pipelines receive natural gas from other mainline transportation pipelines, storage facilities and gathering systems and deliver the natural gas to industrial end-users, storage facilities, utilities and other pipelines. Through its intrastate transportation and storage operations, ETP owns and operates approximately 7,500 miles of natural gas transportation pipelines with approximately 14.1 Bcf/d of transportation capacity and three natural gas storage facilities located in the state of Texas.
Through ETC OLP, ETP owns the largest intrastate pipeline system in the United States with interconnects to Texas markets and to major consumption areas throughout the United States. ETP’s intrastate transportation and storage operations focus on the transportation of natural gas to major markets from various prolific natural gas producing areas through connections with other

4


pipeline systems as well as through its Oasis pipeline, its East Texas pipeline, its natural gas pipeline and storage assets that are referred to as the ET Fuel System, and its HPL System, which are described below.
ETP’s intrastate transportation and storage operations results are determined primarily by the amount of capacity its customers reserve as well as the actual volume of natural gas that flows through the transportation pipelines. Under transportation contracts, customers are charged (i) a demand fee, which is a fixed fee for the reservation of an agreed amount of capacity on the transportation pipeline for a specified period of time and which obligates the customer to pay even if the customer does not transport natural gas on the respective pipeline, (ii) a transportation fee, which is based on the actual throughput of natural gas by the customer, (iii) fuel retention based on a percentage of gas transported on the pipeline, or (iv) a combination of the three, generally payable monthly.
ETP also generates revenues and margin from the sale of natural gas to electric utilities, independent power plants, local distribution companies, industrial end-users and marketing companies on the HPL System. In addition, ETP’s intrastate transportation and storage operations generate revenues from fees charged for storing customers’ working natural gas in ETP’s storage facilities and from managing natural gas for its own account.
Interstate Transportation and Storage Operations
ETP’s natural gas transportation pipelines receive natural gas from other mainline transportation pipelines, storage facilities and gathering systems and deliver the natural gas to industrial end-users, storage facilities, utilities and other pipelines. Through its interstate transportation and storage operations, ETP directly owns and operates approximately 12,300 miles of interstate natural gas pipelines with approximately 11.2 Bcf per day of transportation capacity and has a 50% interest in the joint venture that owns the 185 mile Fayetteville Express pipeline and the 500-mile Midcontinent Express pipeline. ETP also owns a 50% interest in Citrus which owns 100% of FGT, an approximately 5,325 mile pipeline system that extends from south Texas through the Gulf Coast to south Florida.
ETP’s interstate transportation and storage operations include Panhandle, which owns and operates a large natural gas open-access interstate pipeline network.  The pipeline network, consisting of the Panhandle, Trunkline and Sea Robin transmission systems, serves customers in the Midwest, Gulf Coast and Midcontinent United States with a comprehensive array of transportation and storage services.  In connection with its natural gas pipeline transmission and storage systems, Panhandle has five natural gas storage fields located in Illinois, Kansas, Louisiana, Michigan and Oklahoma.  Southwest Gas operates four of these fields and Trunkline operates one.
We also own a 50% interest in the MEP pipeline system, which is operated by KMI and has the capability to transport up to 1.8 Bcf/d of natural gas.
Gulf States is a small interstate pipeline that uses cost-based rates and terms and conditions of service for shippers wishing to secure capacity for interstate transportation service. Rates charged are largely governed by long-term negotiated rate agreements.
We are currently in the process of converting a portion of the Trunkline gas pipeline to crude oil transportation.
The results from ETP’s interstate transportation and storage operations are primarily derived from the fees ETP earns from natural gas transportation and storage services.
Midstream Operations
The midstream natural gas industry is the link between the exploration and production of natural gas and the delivery of its components to end-use markets. The midstream industry consists of natural gas gathering, compression, treating, processing, storage and transportation, and is generally characterized by regional competition based on the proximity of gathering systems and processing plants to natural gas producing wells and the proximity of storage facilities to production areas and end-use markets.
The natural gas gathering process begins with the drilling of wells into gas-bearing rock formations. Once a well has been completed, the well is connected to a gathering system. Gathering systems generally consist of a network of small diameter pipelines and, if necessary, compression systems, that collects natural gas from points near producing wells and transports it to larger pipelines for further transportation.
Gathering systems are operated at design pressures that will maximize the total throughput from all connected wells. Specifically, lower pressure gathering systems allow wells, which produce at progressively lower field pressures as they age, to remain connected to gathering systems and to continue to produce for longer periods of time. As the pressure of a well declines, it becomes increasingly difficult to deliver the remaining production in the ground against a higher pressure that exists in the connecting gathering system. Field compression is typically used to lower the pressure of a gathering system. If field compression is not installed, then the remaining production in the ground will not be produced because it cannot overcome the higher gathering system pressure. In contrast, if field compression is installed, then a well can continue delivering production that otherwise might not be produced.

5


Natural gas has a varied composition depending on the field, the formation and the reservoir from which it is produced. Natural gas from certain formations is higher in carbon dioxide, hydrogen sulfide or certain other contaminants. Treating plants remove carbon dioxide and hydrogen sulfide from natural gas to ensure that it meets pipeline quality specifications.
Some natural gas produced by a well does not meet the pipeline quality specifications established by downstream pipelines or is not suitable for commercial use and must be processed to remove the mixed NGL stream. In addition, some natural gas produced by a well, while not required to be processed, can be processed to take advantage of favorable margins for NGLs extracted from the gas stream. Natural gas processing involves the separation of natural gas into pipeline quality natural gas, or residue gas, and a mixed NGL stream.
Through its midstream operations, ETP owns and operates approximately 35,000 miles of in service natural gas , 31 natural gas processing plants, 21 natural gas treating facilities and 4 natural gas conditioning facilities with an aggregate processing, treating and conditioning capacity of approximately 10.1 Bcf/d. ETP’s midstream operations focus on the gathering, compression, treating, blending, and processing, of natural gas and its operations are currently concentrated in major producing basins and shales, including the Austin Chalk trend and Eagle Ford Shale in South and Southeast Texas, the Permian Basin in West Texas and New Mexico, the Barnett Shale and Woodford Shale in North Texas, the Bossier Sands in East Texas, the Marcellus Shale in West Virginia and Pennsylvania, and the Haynesville Shale in East Texas and Louisiana. Many of ETP’s midstream assets are integrated with our intrastate transportation and storage assets.
ETP’s midstream operations also include a 60% interest in ELG, which operates natural gas gathering, oil pipeline and oil stabilization facilities in South Texas, a 33.33% membership interest in Ranch Westex JV LLC, which processes natural gas delivered from the NGLs-rich shale formations in West Texas, a 75% membership interest in ORS, which operates a natural gas gathering system in the Utica shale in Ohio, and a 50% interest in Mi Vida JV, which operates a cryogenic processing plant and related facilities in West Texas, a 51% membership interest in Aqua – PVR, which transports and supplies fresh water to natural gas producers in the Marcellus shale in Pennsylvania, and a 50% interest in Sweeny Gathering LP, which operates a natural gas gathering facility in South Texas.
The results from ETP’s midstream operations are primarily derived from margins ETP earns for natural gas volumes that are gathered, transported, purchased and sold through ETP’s pipeline systems and the natural gas and NGL volumes processed at its processing and treating facilities.
Liquids Transportation and Services Operations
NGL transportation pipelines transport mixed NGLs and other hydrocarbons from natural gas processing facilities to fractionation plants and storage facilities. NGL storage facilities are used for the storage of mixed NGLs, NGL products and petrochemical products owned by third-parties in storage tanks and underground wells, which allow for the injection and withdrawal of such products at various times of the year to meet demand cycles. NGL fractionators separate mixed NGL streams into purity products, such as ethane, propane, normal butane, isobutane and natural gasoline.
Through ETP’s liquids transportation and services operations ETP owns Lone Star, which owns approximately 2,000 miles of NGL pipelines with an aggregate transportation capacity of approximately 388,000 Bbls/d, three NGL processing plants with an aggregate processing capacity of approximately 904 MMcf/d, four NGL and propane fractionation facilities with an aggregate capacity of 325,000 Bbls/d and NGL storage facilities with aggregate working storage capacity of approximately 51 million Bbls. Four NGL and propane fractionation facilities and the NGL storage facilities are located at Mont Belvieu, Texas, one NGL fractionation facility is located in Geismar, Louisiana, and the NGL pipelines primarily transport NGLs from the Permian and Delaware basins and the Barnett and Eagle Ford Shales to Mont Belvieu. ETP also owns and operates approximately 274 miles of NGL pipelines including a 50% interest in the joint venture that owns the Liberty pipeline, an approximately 87-mile NGL pipeline and the recently converted 82-mile Rio Bravo crude oil pipeline.
Liquids transportation revenue is principally generated from fees charged to customers under dedicated contracts or take-or-pay contracts. Under a dedicated contract, the customer agrees to deliver the total output from particular processing plants that are connected to the NGL pipeline. Take-or-pay contracts have minimum throughput commitments requiring the customer to pay regardless of whether a fixed volume is transported. Transportation fees are market-based, negotiated with customers and competitive with regional regulated pipelines.
NGL fractionation revenue is principally generated from fees charged to customers under take-or-pay contracts. Take-or-pay contracts have minimum payment obligations for throughput commitments requiring the customer to pay regardless of whether a fixed volume is fractionated from raw make into purity NGL products. Fractionation fees are market-based, negotiated with customers and competitive with other fractionators along the Gulf Coast.

6


NGL storage revenues are derived from base storage fees and throughput fees. Base storage fees are firm take or pay contracts on the volume of capacity reserved, regardless of the capacity actually used. Throughput fees are charged for providing ancillary services, including receipt and delivery, custody transfer fees.
These operations also includes revenues earned from the marketing of NGLs and processing and fractionating refinery off-gas. Marketing of NGLs primarily generates margin from selling ratable NGLs to end users and from optimizing storage assets. Processing and fractionation of refinery off-gas margin is generated from a percentage-of-proceeds of O-grade product sales and income sharing contracts, which are subject to market pricing of olefins and NGLs.
ETP’s Investment in Sunoco Logistics
ETP’s interests in Sunoco Logistics consist of 67.1 million Sunoco Logistics common units and 9.4 million Sunoco Logistics Class B Units, collectively representing 27.5% of the limited partner interests in Sunoco Logistics as of December 31, 2015. ETP also owns a 99.9% interest in Sunoco Partners LLC, the entity that owns the general partner interest and IDRs in Sunoco Logistics. Because ETP controls Sunoco Logistics through its ownership of the general partner, the operations of Sunoco Logistics are consolidated into ETP.
Sunoco Logistics owns and operates a logistics business, consisting of a geographically diverse portfolio of complementary pipeline, terminalling, and acquisition and marketing assets that are used to facilitate the purchase and sale of crude oil, NGLs and refined products primarily in the northeast, midwest and southwest regions of the United States. In addition, Sunoco Logistics owns interests in several product pipeline joint ventures.
Sunoco Logistics’ crude oil segment provides transportation, terminalling and acquisition and marketing services to crude oil markets throughout the southwest, midwest and northeastern United States. Included within the segment is approximately 5,900 miles of crude oil trunk and gathering pipelines in the southwest and midwest United States and equity ownership interests in three crude oil pipelines. Sunoco Logistics’ crude oil terminalling services operate with an aggregate storage capacity of approximately 28 million barrels, including approximately 24 million barrels at its Gulf Coast terminal in Nederland, Texas and approximately 3 million barrels at its Fort Mifflin terminal complex in Pennsylvania. Sunoco Logistics’ crude oil acquisition and marketing activities utilize its pipeline and terminal assets, its proprietary fleet crude oil tractor trailers and truck unloading facilities, as well as third-party assets, to service crude oil markets principally in the mid-continent United States.
Sunoco Logistics’ NGLs segment transports, stores, and executes acquisition and marketing activities utilizing a complementary network of pipelines, storage and blending facilities, and strategic off-take locations that provide access to multiple NGLs markets. The segment contains approximately 900 miles of NGLs pipelines, primarily related to its Mariner systems located in the northeast and southwest United States. Terminalling services are facilitated by approximately 5 million barrels of NGLs storage capacity, including approximately 1 million barrels of storage at its Nederland, Texas terminal facility and 3 million barrels at its Marcus Hook, Pennsylvania terminal facility (the “Marcus Hook Industrial Complex”). This segment also carries out Sunoco Logistics’ NGLs blending activities, including utilizing its patented butane blending technology.
Sunoco Logistics’ refined products segment provides transportation and terminalling services, through the use of approximately 1,800 miles of refined products pipelines and approximately 40 active refined products marketing terminals. Sunoco Logistics’ marketing terminals are located primarily in the northeast, midwest and southeast United States, with approximately 8 million barrels of refined products storage capacity. Sunoco Logistics’ refined products segment includes its Eagle Point facility in New Jersey, which has approximately 6 million barrels of refined products storage capacity. The segment also includes Sunoco Logistics’ equity ownership interests in four refined products pipeline companies. The segment also performs terminalling activities at Sunoco Logistics’ Marcus Hook Industrial Complex. Sunoco Logistics’ refined products segment utilizes its integrated pipeline and terminalling assets, as well as acquisition and marketing activities, to service refined products markets in several regions in the United States.
Retail Marketing Operations
ETP’s retail marketing business operations is conducted through ETP’s wholly-owned subsidiary, Sunoco, Inc. ETP’s retail marketing operations include the sales of motor fuel (gasoline and diesel) and merchandise at company-operated retail locations and branded convenience stores conducted in 14 states, primarily on the east coast and south regions of the United States.
ETP also currently owns a 68.42% membership interest in Sunoco, LLC, which distributes approximately 5.3 billion gallons per year of motor fuel to customers in the east, midwest and southwest regions of the United States. The remaining 31.58% membership interest in Sunoco, LLC is held by Sunoco LP. Sunoco LP also owns 50.1% of the voting interests in Sunoco, LLC; therefore, ETP does not have a controlling interest in Sunoco, LLC and accounts for its investment under the equity method.

7


As discussed above, ETP expects to contribute to Sunoco LP the remaining 68.42% interest in Sunoco, LLC and 100% interest in the legacy Sunoco, Inc. retail business for $2.23 billion. Sunoco LP will pay ETP $2.03 billion in cash, subject to certain working capital adjustments, and will issue to ETP 5.7 million Sunoco LP common units. The transaction will be effective January 1, 2016 and is expected to close in March 2016.
ETP’s retail marketing operations also currently own 37.8 million Sunoco LP common units, which are accounted for under the equity method. Sunoco LP is a master limited partnership that operates more than 850 convenience stores and retail fuel sites and distributes motor fuel to convenience stores, independent dealers, commercial customers and distributors located in 30 states at approximately 6,800 sites, both directly as well as through its 31.58% interest in Sunoco, LLC. Sunoco LP’s general partner is owned by ETE.
ETP’s Other Operations and Investments
ETP’s other operations and investments include the following:
Prior to the Regency Merger, ETP owned an investment in Regency common units and Class F units, which were received by Southern Union (now Panhandle) in exchange for the contribution of its interest in Southern Union Gathering Company, LLC to Regency on April 30, 2013.
Sunoco, Inc. owns an approximate 33% non-operating interest in PES, a refining joint venture with The Carlyle Group, L.P. (“The Carlyle Group”), which owns a refinery in Philadelphia. Sunoco, Inc. has a supply contract for gasoline and diesel produced at the refinery for its retail marketing business.
ETP conducts marketing operations in which it markets the natural gas that flows through its gathering and intrastate transportation assets, referred to as on-system gas. ETP also attracts other customers by marketing volumes of natural gas that do not move through its assets, referred to as off-system gas. For both on-system and off-system gas, ETP purchases natural gas from natural gas producers and other suppliers and sells that natural gas to utilities, industrial consumers, other marketers and pipeline companies, thereby generating gross margins based upon the difference between the purchase and resale prices of natural gas, less the costs of transportation. For the off-system gas, ETP purchases gas or acts as an agent for small independent producers that may not have marketing operations.
ETP owns all of the outstanding equity interests of a natural gas compression equipment business with operations in Arkansas, California, Colorado, Louisiana, New Mexico, Oklahoma, Pennsylvania and Texas.
ETP owns 100% of the membership interests of ETG, which owns all of the partnership interests of Energy Transfer Technologies, Ltd. (“ETT”). ETT provides compression services to customers engaged in the transportation of natural gas, including ETP’s other operations.
ETP owns a 40% interest in LCL, which is developing a LNG liquefaction project.
ETP owns and operates a fleet of compressors used to provide turn-key natural gas compression services for customer specific systems. ETP also owns and operates a fleet of equipment used to provide treating services, such as carbon dioxide and hydrogen sulfide removal, natural gas cooling, dehydration and BTU management.
ETP is involved in the management of coal and natural resources properties and the related collection of royalties. ETP also earns revenues from other land management activities, such as selling standing timber, leasing coal-related infrastructure facilities, and collecting oil and gas royalties. These operations also included Coal Handling, which owns and operates end-user coal handling facilities.
ETP also owns PEI Power Corp. and PEI Power II, which own and operate a facility in Pennsylvania that generates a total of 75 megawatts of electrical power.
Investment in Sunoco LP
Sunoco LP is engaged in retail sale of motor fuels and merchandise through its company-operated convenience stores and retail fuel sites, as well as the wholesale distribution of motor fuels to convenience stores, independent dealers, commercial customers and distributors. Additionally, through its ownership interest in Sunoco, LLC (“Sunoco LLC”) it is the exclusive wholesale supplier of the iconic Sunoco branded motor fuel, supplying an extensive distribution network of more than 5,000 Sunoco-branded third-party and affiliate operated locations.
Wholesale Operations
Sunoco, LP’s wholesale operations consist of wholesale distribution of motor fuels and other petroleum products to the retail operations, Sunoco, Inc., third-party dealers, and independent operators of consignment locations.

8


Sunoco LP purchases motor fuel primarily from independent refiners and major oil companies and distributes it across more than 30 states throughout the East Coast and Southeast regions of the United States from Maine to Florida and from Florida to New Mexico, as well as Hawaii to:
customers through its approximately 900 company operated convenience stores and fuel outlets, including 725 Stripes convenience stores;
438 Sunoco-operated convenience stores and retail fuel outlets, pursuant to the SUN R&M Distribution Contract (supplied by Sunoco LLC);
147 independently operated consignment locations where Sunoco LP sells motor fuel under consignment arrangements to retail customers;
5,323 convenience stores and retail fuel outlets operated by independent operators, which are referred to as “dealers,” or “distributors” pursuant to long-term distribution agreements (including 4,624 Sunoco branded dealers and distributors supplied by Sunoco LLC on a consolidated basis); and
approximately 1,930 other commercial customers, including unbranded convenience stores, other fuel distributors, school districts and municipalities and other industrial customers (including 373 supplied by Sunoco LLC on a consolidated basis).
Through its ownership interest in Sunoco LLC, Sunoco LP is the exclusive wholesale supplier of the iconic Sunoco branded motor fuel, supplying an extensive distribution network of approximately 5,000 Sunoco-branded company, third-party and affiliate operated locations throughout the southeast, mid-Atlantic and northeast regions of the United States as well as 191 company-operated Sunoco branded locations in Texas. We believe Sunoco LP is one of the largest independent motor fuel distributors by gallons in Texas and, through its various entities, one of the largest distributors of Chevron, Exxon, and Valero branded motor fuel in the United States. In addition to distributing motor fuel, Sunoco LP distributes other petroleum products such as propane and lube oil, and receives rental income from real estate that it leases or subleases. Sales of fuel from its wholesale operations to its retail operations are delivered at a cost plus profit margin.
Retail Operations
As of December 31, 2015, Sunoco LP’s retail operations consisted of approximately 900 convenience stores and retail fuel outlets offering merchandise, food service, motor fuel and other services.
The retail convenience stores operate under several brands, including the proprietary brands Stripes and Aloha Island Mart. Historically, sales and operating income are highest in the second and third quarters during the summer activity months and lowest during the winter months. This seasonality is mitigated by MACS and Aloha. The stores carry a broad selection of food, beverages, snacks, grocery and non-food merchandise, motor fuel and other services. The following table provides the number of sites operated as of December 31, 2015:
Texas
 
678

Virginia
 
71

Hawaii
 
50

Tennessee
 
38

New Mexico
 
29

Oklahoma
 
18

Maryland
 
14

Georgia
 
2

Total
 
900

As of December 31, 2015, Sunoco LP operated 725 Stripes convenience stores in Texas, New Mexico and Oklahoma which stock 2,500 to 3,500 merchandise units, on average, with each store offering a customized merchandise mix based on local customer demand and preferences. To further differentiate its merchandise offering, Stripes has developed numerous proprietary offerings and private label items unique to Stripes stores, including Laredo Taco Company® restaurants, Café de la Casa® custom blended coffee, Slush Monkey® frozen carbonated beverages, Quake® energy drink, Smokin’ Barrel® beef jerky and meat snacks, Monkey Loco® candies, Monkey Juice® and Royal® brand cigarettes. Stripes has built approximately 236 large-format convenience stores from January 2000 through December 31, 2015 and expects to construct and open approximately 35 to 40 stores during 2016.

9


Stripes has implemented its proprietary in-house Laredo Taco Company restaurants in over 440 Stripes convenience stores and intends to implement it in all newly constructed Stripes convenience stores. Stripes also owns and operates ATM and proprietary money order systems in most of its stores and also provides other services such as lottery, prepaid telephone cards and wireless services, movie rental and car washes.
Sunoco LP operated approximately 175 MACS and Aloha convenience stores and fuel outlets in Virginia, Maryland, Tennessee, Georgia, and Hawaii offering merchandise, food service, motor fuel and other services. As of December 31, 2015, MACS had approximately 125 company-operated retail convenience stores and Aloha operates 50 Aloha, Shell, and Mahalo branded fuel stations.
Investment in Lake Charles LNG
Lake Charles LNG provides terminal services for shippers by receiving LNG at the facility for storage and delivering such LNG to shippers, either in liquid state or gaseous state after regasification. Lake Charles LNG derives all of its revenue from a series of long term contracts with a wholly-owned subsidiary of BG Group plc (“BG”).
Lake Charles LNG is currently developing a natural gas liquefaction facility with BG for the export of LNG. In December 2015, Lake Charles LNG received authorization from the FERC to site, construct, and operate facilities for the liquefaction and export of natural gas. On February 15, 2016, Royal Dutch Shell plc completed its acquisition of BG. Final investments decisions from Royal Dutch Shell plc and LCL are expected to be made in 2016, with construction to start immediately following a positive decision and first LNG exports anticipated about four years later.
Asset Overview
Investment in ETP
The following details the assets in ETP’s operations:
Intrastate Transportation and Storage
The following details pipelines and storage facilities in ETP’s intrastate transportation and storage operations:
ET Fuel System
Capacity of 5.2 Bcf/d
Approximately 2,770 miles of natural gas pipeline
Two storage facilities with 12.4 Bcf of total working gas capacity
Bi-directional capabilities
The ET Fuel System serves some of the most prolific production areas in the United States and is comprised of intrastate natural gas pipeline and related natural gas storage facilities. The ET Fuel System has many interconnections with pipelines providing direct access to power plants, other intrastate and interstate pipelines and is strategically located near high-growth production areas and provides access to the Waha Hub near Midland, Texas, the Katy Hub near Houston, Texas and the Carthage Hub in East Texas, the three major natural gas trading centers in Texas.
The ET Fuel System also includes ETP’s Bethel natural gas storage facility, with a working capacity of 6.4 Bcf, an average withdrawal capacity of 300 MMcf/d and an injection capacity of 75 MMcf/d, and ETP’s Bryson natural gas storage facility, with a working capacity of 6.0 Bcf, an average withdrawal capacity of 120 MMcf/d and an average injection capacity of 96 MMcf/d. All of ETP’s storage capacity on the ET Fuel System is contracted to third parties under fee-based arrangements that extend through 2017.
In addition, the ET Fuel System is integrated with ETP’s Godley processing plant which gives ETP the ability to bypass the plant when processing margins are unfavorable by blending the untreated natural gas from the North Texas System with natural gas on the ET Fuel System while continuing to meet pipeline quality specifications.

10


Oasis Pipeline
Capacity of 1.2 Bcf/d
Approximately 600 miles of natural gas pipeline
Connects Waha to Katy market hubs
Bi-directional capabilities
The Oasis pipeline is primarily a 36-inch natural gas pipeline. It has bi-directional capability with approximately 1.2 Bcf/d of throughput capacity moving west-to-east and greater than 750 MMcf/d of throughput capacity moving east-to-west. The Oasis pipeline has many interconnections with other pipelines, power plants, processing facilities, municipalities and producers.
The Oasis pipeline is integrated with ETP’s Southeast Texas System and is an important component to maximizing ETP’s Southeast Texas System’s profitability. The Oasis pipeline enhances the Southeast Texas System by (i) providing access for natural gas on the Southeast Texas System to other third party supply and market points and interconnecting pipelines and (ii) allowing ETP to bypass ETP’s processing plants and treating facilities on the Southeast Texas System when processing margins are unfavorable by blending untreated natural gas from the Southeast Texas System with gas on the Oasis pipeline while continuing to meet pipeline quality specifications.
HPL System
Capacity of 5.3 Bcf/d
Approximately 3,800 miles of natural gas pipeline
Bammel storage facility with 52.5 Bcf of total working gas capacity
The HPL System is an extensive network of intrastate natural gas pipelines, an underground Bammel storage reservoir and related transportation assets. The system has access to multiple sources of historically significant natural gas supply reserves from South Texas, the Gulf Coast of Texas, East Texas and the western Gulf of Mexico, and is directly connected to major gas distribution, electric and industrial load centers in Houston, Corpus Christi, Texas City and other cities located along the Gulf Coast of Texas. The HPL System is well situated to gather and transport gas in many of the major gas producing areas in Texas including a strong presence in the key Houston Ship Channel and Katy Hub markets, allowing ETP to play an important role in the Texas natural gas markets. The HPL System also offers its shippers off-system opportunities due to its numerous interconnections with other pipeline systems, its direct access to multiple market hubs at Katy, the Houston Ship Channel and Agua Dulce, and ETP’s Bammel storage facility.
The Bammel storage facility has a total working gas capacity of approximately 52.5 Bcf, a peak withdrawal rate of 1.3 Bcf/d and a peak injection rate of 0.6 Bcf/d. The Bammel storage facility is located near the Houston Ship Channel market area and the Katy Hub and is ideally suited to provide a physical backup for on-system and off-system customers. As of December 31, 2015, ETP had approximately 9.3 Bcf committed under fee-based arrangements with third parties and approximately 40 Bcf stored in the facility for ETP’s own account.
East Texas Pipeline
Capacity of 2.4 Bcf/d
Approximately 370 miles of natural gas pipeline
The East Texas pipeline connects three treating facilities, one of which ETP owns, with ETP’s Southeast Texas System. The East Texas pipeline serves producers in East and North Central Texas and provides access to the Katy Hub. The East Texas pipeline includes the 36-inch East Texas extension to connect ETP’s Reed compressor station in Freestone County to ETP’s Grimes County compressor station, the 36-inch Katy expansion connecting Grimes to the Katy Hub, and the 42-inch Southeast Bossier pipeline connecting ETP’s Cleburne to Carthage pipeline to the HPL System.
RIGS Haynesville Partnership Co.
Capacity of 2.1 Bcf/d
Approximately 450 miles of natural gas pipeline
The Partnership owns a 49.99% general partner interest
RIGS is a 450-mile intrastate pipeline that delivers natural gas from northwest Louisiana to downstream pipelines and markets.

11


Interstate Transportation and Storage
The following details ETP’s pipelines in the interstate transportation and storage operations.
Florida Gas Transmission Pipeline
Capacity of 3.1 Bcf/d
Approximately 5,325 miles of interstate natural gas pipeline
FGT is owned by Citrus, a 50/50 joint venture with Kinder Morgan, Inc. (“KMI”)
The Florida Gas Transmission pipeline is an open-access interstate pipeline system with a mainline capacity of 3.1 Bcf/d and approximately 5,325 miles of pipelines extending from south Texas through the Gulf Coast region of the United States to south Florida. The Florida Gas Transmission pipeline system receives natural gas from various onshore and offshore natural gas producing basins. FGT is the principal transporter of natural gas to the Florida energy market, delivering over 66% of the natural gas consumed in the state. In addition, Florida Gas Transmission’s pipeline system operates and maintains over 81 interconnects with major interstate and intrastate natural gas pipelines, which provide FGT’s customers access to diverse natural gas producing regions.
FGT’s customers include electric utilities, independent power producers, industrials and local distribution companies.
Transwestern Pipeline
Capacity of 2.1 Bcf/d
Approximately 2,600 miles of interstate natural gas pipeline
Bi-directional capabilities
The Transwestern pipeline is an open-access interstate natural gas pipeline extending from the gas producing regions of West Texas, eastern and northwestern New Mexico, and southern Colorado primarily to pipeline interconnects off the east end of its system and to pipeline interconnects at the California border. The Transwestern pipeline has access to three significant gas basins: the Permian Basin in West Texas and eastern New Mexico; the San Juan Basin in northwestern New Mexico and southern Colorado; and the Anadarko Basin in the Texas and Oklahoma panhandle. Natural gas sources from the San Juan Basin and surrounding producing areas can be delivered eastward to Texas intrastate and mid-continent connecting pipelines and natural gas market hubs as well as westward to markets in Arizona, Nevada and California. Transwestern’s Phoenix lateral pipeline, with a throughput capacity of 500 MMcf/d, connects the Phoenix area to the Transwestern mainline.
Transwestern’s customers include local distribution companies, producers, marketers, electric power generators and industrial end-users.
Panhandle Eastern Pipe Line
Capacity of 2.8 Bcf/d
Approximately 6,000 miles of interstate natural gas pipeline
Bi-directional capabilities
Five natural gas storage fields
The Panhandle Eastern Pipe Line’s transmission system consists of four large diameter pipelines extending approximately 1,300 miles from producing areas in the Anadarko Basin of Texas, Oklahoma and Kansas through Missouri, Illinois, Indiana, Ohio and into Michigan. Panhandle Eastern Pipe Line is owned by a subsidiary of ETP Holdco.
Trunkline Gas Company
Capacity of 0.9 Bcf/d
Approximately 2,000 miles of interstate natural gas pipeline
Bi-directional capabilities
The Trunkline Gas pipeline’s transmission system consists of one large diameter pipeline extending approximately 1,400 miles from the Gulf Coast areas of Texas and Louisiana through Arkansas, Mississippi, Tennessee, Kentucky, Illinois, Indiana and to Michigan. Trunkline Gas pipeline is owned by a subsidiary of ETP Holdco.
During 2015, 45 miles of Trunkline 24 inch pipeline and 636 miles of Trunkline 30 inch pipeline were taken out of service in advance of being repurposed from natural gas service to crude oil service, coinciding with the transfer of the assets to a related company.

12


Tiger Pipeline
Capacity of 2.4 Bcf/d
Approximately 195 miles of interstate natural gas pipeline
Bi-directional capabilities
The Tiger pipeline is an approximately 195-mile interstate natural gas pipeline that connects to ETP’s dual 42-inch pipeline system near Carthage, Texas, extends through the heart of the Haynesville Shale and ends near Delhi, Louisiana, with interconnects to at least seven interstate pipelines at various points in Louisiana. The pipeline has a capacity of 2.4 Bcf/d, all of which is sold under long-term contracts ranging from 10 to 15 years.
Fayetteville Express Pipeline
Capacity of 2.0 Bcf/d
Approximately 185 miles of interstate natural gas pipeline
50/50 joint venture through ETC FEP with KMI
The Fayetteville Express pipeline is an approximately 185-mile interstate natural gas pipeline that originates near Conway County, Arkansas, continues eastward through White County, Arkansas and terminates at an interconnect with Trunkline Gas Company in Panola County, Mississippi. The pipeline has long-term contracts for 1.85 Bcf/d ranging from 10 to 12 years.
Sea Robin Pipeline
Capacity of 2.0 Bcf/d
Approximately 1,000 miles of interstate natural gas pipeline
The Sea Robin pipeline’s transmission system consists of two offshore Louisiana natural gas supply systems extending approximately 120 miles into the Gulf of Mexico.
Midcontinent Express Pipeline LLC
Capacity of 1.8 Bcf/d
Approximately 500 miles of interstate natural gas pipeline
The Partnership owns a 50% interest
MEP owns a 500-mile interstate pipeline stretching from southeast Oklahoma through northeast Texas, northern Louisiana and central Mississippi to an interconnect with the Transcontinental Gas Pipeline System in Butler, Alabama.
Gulf States
Capacity of 0.1 Bcf/d
Approximately 10 miles of interstate natural gas pipeline
Gulf States owns a 10-mile interstate pipeline that extends from Harrison County, Texas to Caddo Parish, Louisiana.
Midstream
The following details the assets in ETP’s midstream operations:
Southeast Texas System
Approximately 7,100 miles of natural gas pipeline
One natural gas processing plant (La Grange) with aggregate capacity of 210 MMcf/d
10 natural gas treating facilities with aggregate capacity of 1.2 Bcf/d
One natural gas conditioning facility with aggregate capacity of 200 MMcf/d
The Southeast Texas System is an integrated system that gathers, compresses, treats, processes and transports natural gas from the Austin Chalk trend. The Southeast Texas System is a large natural gas gathering system covering thirteen counties between Austin and Houston. This system is connected to the Katy Hub through the East Texas pipeline and is connected to the Oasis pipeline, as well as two power plants. This allows ETP to bypass processing plants and treating facilities when processing margins are unfavorable by blending untreated natural gas from the Southeast Texas System with natural gas on the Oasis pipeline while continuing to meet pipeline quality specifications.

13


The La Grange processing plant is a natural gas processing plant that processes the rich natural gas that flows through ETP’s system to produce residue gas and NGLs. Residue gas is delivered into ETP’s intrastate pipelines and NGLs are delivered into ETP’s NGL pipelines and then to Lone Star.
ETP’s treating facilities remove carbon dioxide and hydrogen sulfide from natural gas gathered into ETP’s system before the natural gas is introduced to transportation pipelines to ensure that the gas meets pipeline quality specifications. In addition, ETP’s conditioning facilities remove heavy hydrocarbons from the gas gathered into ETP’s systems so the gas can be redelivered and meet downstream pipeline hydrocarbon dew point specifications.
North Texas System
Approximately 160 miles of natural gas pipeline
One natural gas processing plant (the Godley plant) with aggregate capacity of 700 MMcf/d
One natural gas conditioning facility with capacity of 100 MMcf/d
The North Texas System is an integrated system located in four counties in North Texas that gathers, compresses, treats, processes and transports natural gas from the Barnett and Woodford Shales. The system includes ETP’s Godley processing plant, which processes rich natural gas produced from the Barnett Shale and is integrated with the North Texas System and the ET Fuel System. The facility consists of a processing plant and a conditioning facility.
Northern Louisiana
Approximately 280 miles of natural gas pipeline
Three natural gas treating facilities with aggregate capacity of 385 MMcf/d
ETP’s Northern Louisiana assets comprise several gathering systems in the Haynesville Shale with access to multiple markets through interconnects with several pipelines, including ETP’s Tiger pipeline. The Northern Louisiana assets include the Bistineau, Creedence, and Tristate Systems.
Eagle Ford System
Approximately 1,090 miles of natural gas pipeline
Four processing plants (Chisholm, Kenedy, Jackson and King Ranch) with capacity of 1,940 MMcf/d
One natural gas treating facility with capacity of 300 MMcf/d
The Eagle Ford gathering system consists of 30-inch and 42-inch natural gas transportation pipelines delivering 1.4 Bcf/d of capacity originating in Dimmitt County, Texas and extending to ETP’s Chisholm pipeline for ultimate deliveries to ETP’s existing processing plants. The Chisholm, Kenedy and Jackson processing plants are connected to ETP’s intrastate transportation pipeline systems for deliveries of residue gas and are also connected with ETP’s NGL pipelines for delivery of NGLs to Lone Star.
Arklatex System
Approximately 2,800 miles of natural gas pipeline
Three natural gas processing facilities (Dubach, Dubberly and Brookeland) with aggregate capacity of 510 MMcf/d
Two natural gas treating facilities
One conditioning facility
The Arklatex assets gather, compress, treat and dehydrate natural gas in several Parishes of north and west Louisiana and several counties in east Texas. These assets also include cryogenic natural gas processing facilities, a refrigeration plant, a conditioning plant, amine treating plants and an interstate NGL pipeline.
Through the gathering and processing systems described above and their interconnections with RIGS in north Louisiana, ETP offers producers wellhead-to-market services, including natural gas gathering, compression, processing, treating and transportation.
South Texas System
Approximately 1,300 miles of natural gas pipeline
Three natural gas treating facilities with aggregate capacity of 335 MMcf/d
The South Texas assets gather, compress, treat and dehydrate natural gas in Bee, LaSalle, Webb, Karnes, Atascosa, McMullen, Frio and Dimmitt counties. The pipeline systems are connected to third-party processing plants and treating facilities that include acid gas reinjection wells located in McMullen County, Texas. ETP also gathers oil for producers in the region and delivers it to tanks for further transportation by truck or pipeline.

14


The natural gas supply for the south Texas gathering systems is derived from a combination of natural gas wells located in a mature basin that generally have long lives and predictable gas flow rates, including the Frio, Vicksburg, Miocene, Canyon Sands and Wilcox formations, and the NGLs-rich and oil-rich Eagle Ford shale formation.
ETP owns a 60% interest in ELG, with Talisman Energy USA Inc. and Statoil Texas Onshore Properties LP owning the remaining 40% interest. ETP operates a natural gas gathering oil pipeline and oil stabilization facilities for the joint venture while ETP’s joint venture partners operate a lean gas gathering system in the Edwards Lime natural gas trend that delivers to this system.
Permian System
Approximately 7,820 miles of natural gas pipeline
8 processing facilities (Waha, Coyanosa, Red Bluff, Halley, Jal, Keyston, Tippet, and Rebel) with aggregate capacity of 995 MMcf/d)
Two treating facilities with aggregate capacity of 200 MMcf/d
The Permian Basin gathering system assets offer wellhead-to-market services to producers in the Texas counties of Ward, Winkler, Reeves, Pecos, Crocket, Upton, Crane, Ector, Culberson, Reagan and Andrews counties, as well as into Eddy and Lea counties in New Mexico which surround the Waha Hub, one of Texas’s developing NGLs-rich natural gas market areas. As a result of the proximity of the system to the Waha Hub, the Waha gathering system has a variety of market outlets for the natural gas that we gather and process, including several major interstate and intrastate pipelines serving California, the mid-continent region of the United States and Texas natural gas markets. The NGL market outlets include Lone Star’s NGL pipeline.
During 2015, Regency completed construction on a 200 MMcf/d cryogenic processing plant on behalf of Mi Vida JV, a joint venture in which we own a 50% membership interest. ETP operates the plant and related facilities on behalf of Mi Vida JV.
ETP owns a 33.33% membership interest in Ranch JV which processes natural gas delivered from the NGLs-rich Bone Spring and Avalon shale formations in West Texas. The joint venture owns a 25 MMcf/d refrigeration plant and a 100 MMcf/d cryogenic processing plant.
Mid-Continent Region
Approximately 13,500 miles of natural gas pipeline
15 processing facilities natural gas processing facilities (Mocane, Beaver, Antelope Hills, Woodall, Wheeler, Sunray, Hemphill, Phoenix, Crescent, Hamlin, Spearman, Red Deer, Lefors, Cargray and Gray) with aggregate capacity of 910 MMcf/d
One natural gas treating facilities with aggregate capacity of 20 MMcf/d
The mid-continent systems are located in two large natural gas producing regions in the United States, the Hugoton Basin in southwest Kansas and the Anadarko Basin in western Oklahoma and the Texas Panhandle. These mature basins have continued to provide generally long-lived, predictable production volume. ETP’s mid-continent gathering assets are extensive systems that gather, compress and dehydrate low-pressure gas. ETP has 15 natural gas producing facilities and approximately 13,500 miles of gathering pipeline.
ETP operates its mid-continent gathering systems at low pressures to maximize the total throughput volumes from the connected wells. Wellhead pressures are therefore adequate to allow for flow of natural gas into the gathering lines without the cost of wellhead compression.
ETP also owns the Hugoton gathering system that has 1,900 miles of pipeline extending over nine counties in Kansas and Oklahoma. This system is operated by a third party.
Eastern Region
Approximately 500 miles of natural gas pipeline
The eastern region assets are located in Pennsylvania, Ohio, and West Virginia, and gather natural gas from the Marcellus and Utica basins. Our eastern gathering assets include approximately 500 miles of natural gas gathering pipeline, natural gas trunkline pipelines, and fresh water pipelines, and the Lycoming, Wyoming, East Lycoming, Bradford, Green County, and Preston gathering and processing systems.
ETP also owns a 51% membership interest in Aqua – PVR, a joint venture that transports and supplies fresh water to natural gas producers drilling in the Marcellus Shale in Pennsylvania.
ETP and Traverse ORS LLC, a subsidiary of Traverse Midstream Partners LLC, own a 75% and 25% membership interest, respectively, in the ORS joint venture. On behalf of ORS, ETP constructed and is operating its Ohio Utica River System, (the

15


“ORS System”) which was completed in 2015 and consists of a 52-mile, 36-inch gathering trunkline that will be capable of delivering up to 2.1 Bcf/d to Rockies Express Pipeline (“REX”) and Texas Eastern Transmission, and potentially others and the construction of 25,000 horsepower of compression at the REX interconnect. This project also included the construction of a 12-mile, 30-inch lateral that connected to the tailgate of the Cadiz processing plant and Harrison County wellhead production.
Other Midstream Assets
ETP’s midstream operations also include ETP’s interests in various midstream assets located in Texas, New Mexico and Louisiana, with approximately 60 miles of gathering pipelines aggregating a combined capacity of approximately 115 MMcf/d, as well as one conditioning facility and the Rebel processing plant with capacity of 180 MMcf/d. ETP also owns approximately 27 miles of gathering pipelines serving the Marcellus Shale in West Virginia with aggregate capacity of approximately 250 MMcf/d.
Liquids Transportation and Services
The following details ETP’s assets in the liquids transportation and services operations.
West Texas System
Capacity of 137,000 Bbls/d
Approximately 1,170 miles of NGL transmission pipelines
The West Texas System, owned by Lone Star, is an intrastate NGL pipeline consisting of 3-inch to 16-inch long-haul, mixed NGLs transportation pipeline that delivers 137,000 Bbls/d of capacity from processing plants in the Permian Basin and Barnett Shale to the Mont Belvieu NGL storage facility.
West Texas Gateway Pipeline
Capacity of 209,000 Bbls/d
Approximately 570 miles of NGL transmission pipeline
The West Texas Gateway Pipeline, owned by Lone Star, began service in December 2012 and transports NGLs produced in the Permian and Delaware Basins and the Eagle Ford Shale to Mont Belvieu, Texas.
Other NGL Pipelines
Aggregate capacity of 490,000 Bbls/d
Approximately 274 miles of NGL transmission pipelines
Other NGL pipelines include the 127-mile Justice pipeline with capacity of 340,000 Bbls/d, the 87-mile Liberty pipeline with a capacity of 90,000 Bbls/d, the 45-mile Freedom pipeline with a capacity of 40,000 Bbls/d and the 15-mile Spirit pipeline with a capacity of 20,000 Bbls/d.
Rio Bravo Pipeline
Aggregate capacity of 100,000 Bbls/d
Approximately 82 miles of crude oil transmission pipeline
In 2014, ETP converted approximately 80 miles of natural gas pipeline from the HPL and Southeast Texas Systems to crude service and constructed approximately 3 miles of new crude oil pipeline.
Mont Belvieu Facilities
Working storage capacity of approximately 48 million Bbls
Approximately 185 miles of NGL transmission pipelines
300,000 Bbls/d NGL and propane fractionation facilities
The Mont Belvieu storage facility, owned by Lone Star, is an integrated liquids storage facility with over 48 million Bbls of salt dome capacity providing 100% fee-based cash flows. The Mont Belvieu storage facility has access to multiple NGL and refined product pipelines, the Houston Ship Channel trading hub, and numerous chemical plants, refineries and fractionators.
The Lone Star Fractionators I and II, completed in December 2012 and October 2013, respectively, handle NGLs delivered from several sources, including Lone Star’s West Texas Gateway pipeline and the Justice pipeline.

16


Hattiesburg Storage Facility
Working storage capacity of approximately 3.0 million Bbls
The Hattiesburg storage facility, owned by Lone Star, is an integrated liquids storage facility with approximately 3.0 million Bbls of salt dome capacity, providing 100% fee-based cash flows.
Sea Robin Processing Plant
One processing plant with 850 MMcf/d residue capacity and 26,000 Bbls/d
20% non-operating interest held by Lone Star
Sea Robin is a rich gas processing plant located on the Sea Robin Pipeline in southern Louisiana. The plant, which is connected to nine interstate and four intrastate residue pipelines as well as various deep-water production fields, has a residue capacity of 850 MMcf/d and an NGL capacity of 26,000 Bbls/d.
Refinery Services
One processing plant (Chalmette) with capacity of 54 MMcf/d
One NGL fractionator with 25,000 Bbls/d capacity
Approximately 100 miles of NGL pipelines
Refinery Services, owned by Lone Star, consists of a refinery off-gas processing and O-grade NGL fractionation complex located along the Mississippi River refinery corridor in southern Louisiana that cryogenically processes refinery off-gas and fractionates the O-grade NGL stream into its higher value components. The O-grade fractionator located in Geismar, Louisiana is connected by approximately 100 miles of pipeline to the Chalmette processing plant.
Investment in Sunoco Logistics
The following details the assets in ETP’s investment in Sunoco Logistics:
Crude Oil
Sunoco Logistics’ crude oil consists of an integrate set of pipeline, terminalling and acquisition and marketing assets that service the movement of crude oil from producers to end-user markets.
Crude Oil Pipelines
Southwest United States Pipelines. The Southwest pipelines include crude oil trunk pipelines and crude oil gathering pipelines in Texas. This includes the Permian Express 2 pipeline project which provides takeaway capacity from the Permian Basin, with origins in multiple locations in Western Texas: Midland, Garden City and Colorado City. With an initial capacity of approximately 200,000 Bbls/d, Permian Express 2 began delivery to multiple refiners and markets in the third quarter 2015. In connection with this project, Sunoco Logistics entered into an agreement with Vitol, Inc. to form SunVit, with each party owning a 50% interest. SunVit originates in Midland, Texas and runs to Garden City, Texas, where it connects into the Permian Express 2 pipeline system. The SunVit pipeline also commenced operations in the third quarter 2015.
The Southwest pipelines also include a crude oil pipeline and gathering systems in Oklahoma. Sunoco Logistics has the ability to deliver substantially all of the crude oil gathered on the Oklahoma system to Cushing and is one of the largest purchasers of crude oil from producers in the state.
Midwest United States Pipelines. The Midwest United States pipeline system includes Sunoco Logistics’ majority interest in the Mid-Valley Pipeline Company which originates in Longview, Texas and passes through Louisiana, Arkansas, Mississippi, Tennessee, Kentucky and Ohio, and terminate in Samaria, Michigan. This pipeline provides crude oil to a number of refineries, primarily in the midwest United States.
Sunoco Logistics also owns a crude oil pipeline that runs from Marysville, Michigan to Toledo, Ohio, and a truck injection point for local production at Marysville. This pipeline receives crude oil from the Enbridge pipeline system for delivery to refineries located in Toledo, Ohio and to Marathon Petroleum Corporation’s Samaria, Michigan tank farm, which supplies its refinery in Detroit, Michigan.

17


Crude Oil Terminals
Nederland. The Nederland terminal, located on the Sabine-Neches waterway between Beaumont and Port Arthur, Texas, is a large marine terminal providing storage and distribution services for refiners and other large transporters of crude oil and NGLs. The terminal receives, stores, and distributes crude oil, NGLs, feedstocks, lubricants, petrochemicals, and bunker oils (used for fueling ships and other marine vessels), and also blends lubricants. The terminal currently has a total storage capacity of approximately 25 million barrels in approximately 130 above ground storage tanks with individual capacities of up to 660,000 barrels, of which 24 million barrels of storage are dedicated to crude oil.
The Nederland terminal can receive crude oil at each of its five ship docks and three barge berths. The five ship docks are capable of receiving over 2 million Bbls/d of crude oil. In addition to Sunoco Logistics’ crude oil pipelines, the terminal can also receive crude oil through a number of other pipelines, including the DOE. The DOE pipelines connect the terminal to the United States Strategic Petroleum Reserve’s West Hackberry caverns at Hackberry, Louisiana and Big Hill near Winnie, Texas, which have an aggregate storage capacity of approximately 475 million barrels. The Nederland Terminal can deliver crude oil and other petroleum products via pipeline, barge, ship, rail, or truck. In total, the terminal is capable of delivering over 2 million Bbls/d of crude oil to Sunoco Logistics’ crude oil pipelines or a number of third party pipelines including the DOE. The Nederland terminal generates crude oil revenues primarily by providing term or spot storage services and throughput capabilities to a number of customers.
Fort Mifflin. The Fort Mifflin terminal complex is located on the Delaware River in Philadelphia, Pennsylvania and includes the Fort Mifflin terminal, the Hog Island wharf, the Darby Creek tank farm and connecting pipelines. Revenues are generated from the Fort Mifflin terminal complex by charging fees based on throughput. The Fort Mifflin terminal contains two ship docks with freshwater drafts and a total storage capacity of approximately 570,000 barrels. Crude oil and some refined products enter the Fort Mifflin terminal primarily from marine vessels on the Delaware River. One Fort Mifflin dock is designed to handle crude oil from very large crude carrier-class tankers and smaller crude oil vessels. The other dock can accommodate only smaller crude oil vessels.
The Hog Island wharf is located next to the Fort Mifflin terminal on the Delaware River and receives crude oil via two ship docks, one of which can accommodate crude oil tankers and smaller crude oil vessels, and the other of which can accommodate some smaller crude oil vessels.
The Darby Creek tank farm is a primary crude oil storage terminal for the Philadelphia refinery, which is operated by PES. This facility has a total storage capacity of approximately 3 million barrels. Darby Creek receives crude oil from the Fort Mifflin terminal and Hog Island wharf via Sunoco Logistics’ pipelines. The tank farm then stores the crude oil and transports it to the PES refinery via Sunoco Logistics’ pipelines.
Eagle Point. The Eagle Point terminal is located in Westville, New Jersey and consists of docks, truck loading facilities and a tank farm. The docks are located on the Delaware River and can accommodate three marine vessels (ships or barges) to receive and deliver crude oil, intermediate products and refined products to outbound ships and barges. The tank farm has a total active storage capacity of approximately one million barrels and can receive crude oil via barge, pipeline and rail. The terminal generates revenue primarily by charging fees based on throughput, blending services and storage.
Crude Oil Acquisition and Marketing
Sunoco Logistics’ crude oil acquisition and marketing activities include the gathering, purchasing, marketing and selling of crude oil primarily in the mid-continent United States. The operations are conducted using Sunoco Logistics’ assets, which include approximately 375 crude oil transport trucks and approximately 140 crude oil truck unloading facilities, as well as third-party truck, rail and marine assets. Specifically, the crude oil acquisition and marketing activities include:
purchasing crude oil at both the wellhead from producers, and in bulk from aggregators at major pipeline interconnections and trading locations;
storing inventory during contango market conditions (when the price of crude oil for future delivery is higher than current prices);
buying and selling crude oil of different grades, at different locations in order to maximize value;
transporting crude oil using the pipelines, terminals and trucks or, when necessary or cost effective, pipelines, terminals or trucks owned and operated by third parties; and
marketing crude oil to major integrated oil companies, independent refiners and resellers through various types of sale and exchange transactions.

18


Natural Gas Liquids
Sunoco Logistics’ Natural Gas Liquids consists of an integrate set of pipeline, terminalling and acquisition and marketing assets that service the movement of NGLs from producers to end-user markets.
NGL Pipelines
Sunoco Logistics owns approximately 900 miles of NGLs pipelines, primarily related to the Mariner systems in the northeast and southwest United States. The Mariner South pipeline is part of a joint project with Lone Star to deliver export-grade propane and butane products from Lone Star’s Mont Belvieu, Texas storage and fractionation complex to our marine terminal in Nederland, Texas. The pipeline has a capacity of approximately 200,000 Bbls/d and can be scaled depending on shipper interest.
The Mariner West pipeline provides transportation of ethane products from the Marcellus shale processing and fractionating areas in Houston, Texas, Pennsylvania to Marysville, Michigan and the Canadian border. Mariner West commenced operations in the fourth quarter 2013, with capacity to transport approximately 50,000 Bbls/d of ethane.
The Mariner East pipeline transports NGLs from the Marcellus and Utica Shales areas in Western Pennsylvania, West Virginia and Eastern Ohio to destinations in Pennsylvania, including our Marcus Hook Industrial Complex on the Delaware River, where they are processed, stored and distributed to local, domestic and waterborne markets. The first phase of the project, referred to as Mariner East 1, consisted of interstate and intrastate propane and ethane service and commenced operations in the fourth quarter of 2014 and the first quarter of 2016, respectively. The second phase of the project, referred to as Mariner East 2, will expand the total takeaway capacity to 345,000 Bbls/d for interstate and intrastate propane, ethane and butane service, and is expected to commence operations in the first half of 2017.
NGLs Terminals
Marcus Hook Industrial Complex. In 2013, Sunoco Logistics acquired Sunoco, Inc.’s Marcus Hook Industrial Complex. The acquisition included terminalling and storage assets, with a capacity of approximately 3 million barrels of NGL storage capacity in underground caverns, and related commercial agreements. The facility can receive NGLs via marine vessel, pipeline, truck and rail, and can deliver via marine vessel, pipeline and truck. In addition to providing NGLs storage and terminalling services to both affiliates and third party customers, the Marcus Hook Industrial Complex currently serves as an off-take outlet for the Mariner East 1 pipeline, and will provide similar off-take capabilities for the Mariner East 2 pipeline when it commences operations.
Inkster. The Inkster terminal, located near Detroit, Michigan, contains eight salt caverns with a total storage capacity of approximately one million barrels of NGLs. Sunoco Logistics uses the Inkster terminal's storage in connection with the Toledo North pipeline system and for the storage of NGLs from local producers and a refinery in Western Ohio. The terminal can receive and ship by pipeline in both directions and has a truck loading and unloading rack.
NGLs Acquisition & Marketing
Sunoco Logistics’ NGLs acquisition and marketing activities include the acquisition, blending and marketing of such products at Sunoco Logistics’ various terminals and third-party facilities.
Refined Products
Sunoco Logistics’ refined products consists of an integrate set of pipeline, terminalling and acquisition and marketing assets that service the movement of refined products from producers to end-user markets.
Refined Products Pipelines
Sunoco Logistics owns and operates approximately 1,800 miles of refined products pipelines in several regions of the United States. The pipelines primarily provide transportation in the northeast, midwest, and southwest United States. These pipelines include Sunoco Logistics’ controlling financial interest in Inland Corporation (“Inland”).
The mix of products delivered varies seasonally, with gasoline demand peaking during the summer months, and demand for heating oil and other distillate fuels peaking in the winter. In addition, weather conditions in the areas served by the refined products pipelines affect both the demand for, and the mix of, the refined products delivered through the pipelines, although historically, any overall impact on the total volume shipped has been short-term. The products transported in these pipelines include multiple grades of gasoline, and middle distillates, such as heating oil, diesel and jet fuel.

19


In addition to the consolidated pipeline assets, Sunoco Logistics owns equity interests in four common carrier refined products pipelines including: Explorer Pipeline Company, Yellowstone Pipe Line Company, West Shore Pipe Line Company and Wolverine Pipe Line Company.
Refined Products Terminals
Refined Products. Sunoco Logistics has approximately 40 refined products terminals with an aggregate storage capacity of 8 million barrels that facilitate the movement of refined products to or from storage or transportation systems, such as a pipeline, to other transportation systems, such as trucks or other pipelines. Each facility typically consists of multiple storage tanks and is equipped with automated truck loading equipment that is operational 24 hours a day.
Eagle Point. In additional to crude oil service, the Eagle Point terminal can accommodate three marine vessels (ships or barges) to receive and deliver refined products to outbound ships and barges. The tank farm has a total active refined products storage capacity of approximately 6 million barrels, and provides customers with access to the facility via barge, pipeline and rail. The terminal can deliver via barge, truck or pipeline, providing customers with access to various markets. The terminal generates revenue primarily by charging fees based on throughput, blending services and storage.
Marcus Hook Industrial Complex. The Marcus Hook Industrial Complex can receive refined products via marine vessel, pipeline, truck and rail, and can deliver via marine vessel, pipeline and truck.
Marcus Hook Tank Farm. The Marcus Hook Tank Farm has a total refined products storage capacity of approximately 2 million barrels of refined products storage. The tank farm historically served Sunoco Inc.'s Marcus Hook refinery and generated revenue from the related throughput and storage. In 2012, the main processing units at the refinery were idled in connection with Sunoco Inc.'s exit from its refining business. The terminal continues to receive and deliver refined products via pipeline and now primarily provides terminalling services to support movements on Sunoco Logistics’ refined products pipelines.
Refined Products Acquisition and Marketing
Sunoco Logistics’ refined products acquisition and marketing activities include the acquisition, marketing and selling of bulk refined products such as gasoline products and distillates. These activities utilize Sunoco Logistics’ refined products pipeline and terminal assets, as well as third-party assets and facilities.
Retail Marketing

As discussed above, ETP expects to contribute all of its remaining retail operations to Sunoco LP in March 2016.
Company-operated sites, which are operated by Sunoco R&M, are sites at which fuel products are delivered directly to the site by company-operated trucks or by contract carriers. Most of the company-operated sites include a convenience store under the Aplus® brand. The highest concentration of retail outlets are located in Pennsylvania, New York, Florida, New Jersey, and South Carolina.
Brands
ETP manages a strong proprietary fuel and convenience store brand through its retail portfolio of outlets, including Sunoco® and Aplus®.
Of the total retail outlets that are company-operated, 438 operate under the Sunoco® fuel brand as of December 31, 2015. The Sunoco® brand is positioned as a premium fuel brand. Brand improvements in recent years have focused on physical image, customer service and product offerings. In addition, Sunoco, Inc. believes its brands and high performance gasoline business have benefited from its sponsorship agreements with NASCAR®, INDYCAR® and the NHRA®. Under the sponsorship agreement with NASCAR®, which continues until 2022, Sunoco® is the Official Fuel of NASCAR® and APlus® is the Official Convenience Store of NASCAR®. Sunoco, Inc. has exclusive rights to use certain NASCAR® trademarks to advertise and promote Sunoco, Inc. products and is the exclusive fuel supplier for the three major NASCAR® racing series. The sponsorship agreements with INDYCAR® and NHRA® continue through 2018 and 2024, respectively.
In addition to operating premium proprietary brands, ETP’s subsidiaries operate as a significant distributor to multiple top-tier fuel brands, including Exxon®, Mobil®, Valero®, Shell® and Chevron®.
Convenience Store Operations
ETP subsidiaries operate 384 convenience stores under the proprietary Aplus® convenience store brand as of December 31, 2015. These stores complement sales of fuel products with a broad mix of merchandise, food service, and other services.

20


The following table sets forth information concerning the company-operated convenience stores during 2015:
Number of stores at December 31, 2015
 
384

Merchandise sales (thousands of dollars/store/month)
 
$
119

Merchandise margin (% sales)
 
26.5
%
All Other
Liquefaction Project
ETP owns a 40% interest in LCL, with the remaining 60% owned by ETE. LCL is in the process of developing a liquefaction project in conjunction with BG Group plc (“BG”). See further discussion under “— Investment in Lake Charles LNG.”
Contract Services Operations
ETP owns and operates a fleet of equipment used to provide treating services, such as carbon dioxide and hydrogen sulfide removal, natural gas cooling, dehydration and BTU management. ETP’s contract treating services are primarily located in Texas, Louisiana and Arkansas.
Natural Resources Operations
ETP’s Natural Resources operations primarily involve the management and leasing of coal properties and the subsequent collection of royalties. ETP also earns revenues from other land management activities, such as selling standing timber, leasing fee-based coal-related infrastructure facilities to certain lessees and end-user industrial plants, collecting oil and gas royalties and from coal transportation, or wheelage fees. As of December 31, 2015, ETP owned or controlled approximately 821 million tons of proven and probable coal reserves in central and northern Appalachia, properties in eastern Kentucky, Tennessee, southwestern Virginia and southern West Virginia and the Illinois Basin, properties in southern Illinois, Indiana, and western Kentucky and as the operator of end-user coal handling facilities. Since 2004, the Natural Resources operations held a 50% interest in a coal services company with Alpha Natural Resources. In December 2014, ETP acquired the remaining 50% membership interest. The company, now known as Materials Handling Solutions, LLC, owns and operates facilities for industrial customers on a fee basis. During 2014, ETP’s coal reserves located in the San Juan basin were depleted and its associated coal royalties revenues ceased.
Investment in Sunoco LP
Wholesale Operations
Sunoco, LP’s wholesale operations are a wholesale distributor of motor fuels and other petroleum products which they supply to the retail operations, the affiliate, Sunoco, Inc., third-party dealers, and independent operators of consignment locations.
Sunoco LP purchases motor fuel primarily from independent refiners and major oil companies and distributes it across more than 30 states throughout the East Coast and Southeast Regions of the United States from Maine to Florida and from Florida to New Mexico, as well as Hawaii to:
customers through its approximately 900 company operated convenience stores and fuel outlets, including 725 Stripes convenience stores;
438 Sunoco convenience stores and retail fuel outlets, pursuant to the SUN R&M Distribution Contract (supplied by Sunoco LLC);
147 independently operated consignment locations where we sell motor fuel under consignment arrangements to retail customers;
5,323 convenience stores and retail fuel outlets operated by independent operators, which are referred to as “dealers,” or “distributors” pursuant to long-term distribution agreements (including 4,624 Sunoco branded dealers and distributors supplied by Sunoco LLC on a consolidated basis); and
approximately 1,930 other commercial customers, including unbranded convenience stores, other fuel distributors, school districts and municipalities and other industrial customers (including 373 supplied by Sunoco LLC on a consolidated basis).
Through its ownership interest in Sunoco LLC, Sunoco LP is the exclusive wholesale supplier of the iconic Sunoco branded motor fuel, supplying an extensive distribution network of approximately 5,000 Sunoco-branded third-party and affiliate operated

21


locations throughout the southeast, mid-Atlantic and northeast regions of the United States as well as 191 company-operated Sunoco branded locations in Texas. We believe we are one of the largest independent motor fuel distributors by gallons in Texas and, through our various entities, one of the largest distributors of Chevron, Exxon, and Valero branded motor fuel in the United States. In addition to distributing motor fuel, Sunoco LP also distributes other petroleum products such as propane and lube oil, and receives rental income from real estate that it leases or subleases. Sales of fuel from its wholesale operations to its retail operations are delivered at a cost plus profit margin.
Investment in Lake Charles LNG
Regasification Facility
Lake Charles LNG, a wholly-owned subsidiary of ETE, owns a LNG import terminal and regasification facility located on Louisiana’s Gulf Coast near Lake Charles, Louisiana. The import terminal has approximately 9.0 Bcf of above ground LNG storage capacity and the regasification facility has a run rate send out capacity of 1.8 Bcf/day.
Liquefaction Project
LCL, an entity owned 60% by ETE and 40% by ETP, is in the process of developing the liquefaction project in conjunction with BG pursuant to a project development agreement entered into in September 2013. Pursuant to this agreement, each of LCL and BG are obligated to pay 50% of the development expenses for the liquefaction project, subject to reimbursement by the other party if such party withdraws from the project prior to both parties making an affirmative FID to become irrevocably obligated to fully develop the project, subject to certain exceptions. The liquefaction project is expected to consist of three LNG trains with a combined design nameplate outlet capacity of 16.2 metric tonnes per annum. Once completed, the liquefaction project will enable LCL to liquefy domestically produced natural gas and export it as LNG. By adding the new liquefaction facility and integrating with the existing LNG regasification/import facility, the enhanced facility will become a bi-directional facility capable of exporting and importing LNG. BG is the sole customer for the existing regasification facility and is obligated to pay reservation fees for 100% of the regasification capacity regardless of whether it actually utilizes such capacity pursuant to a regasification services agreement that terminates in 2030. The liquefaction project will be constructed on 440 acres of land, of which 80 acres are owned by Lake Charles LNG and the remaining acres are to be leased by LCL under a long-term lease from the Lake Charles Harbor and Terminal District.
The construction of the liquefaction project is subject to each of LCL and BG making an affirmative FID to proceed with the project, which decision is in the sole discretion of each party. In the event an affirmative FID is made by both parties, LCL and BG will enter into several agreements related to the project, including a liquefaction services agreement pursuant to which BG will pay LCL for liquefaction services on a tolling basis for a minimum 25-year term with evergreen extension options for 20 years. In addition, a subsidiary of BG, a highly experienced owner and operator of LNG facilities, would oversee construction of the liquefaction facility and, upon completion of construction, manage the operations of the liquefaction facility on behalf of LCL. Subject to receipt of regulatory approvals, we anticipate that each of LCL and BG will make an affirmative FID in 2016 and then commence construction of the liquefaction project in order to place the first and second LNG trains in service in 2021 and the train in service in early 2022.
The export of LNG produced by the liquefaction project from the U.S. will be undertaken under long-term export authorizations issued by the DOE to Lake Charles Exports, LLC (“LCE”), which is currently a jointly owned subsidiary of BG and ETP and following FID, will be 100% owned by BG. In July 2011, LCE obtained a DOE authorization to export LNG to countries with which the U.S. has or will have Free Trade Agreements (“FTA”) for trade in natural gas (the “FTA Authorization”). In August 2013, LCE obtained a conditional DOE authorization to export LNG to countries that do not have an FTA for trade in natural gas (the “Non-FTA Authorization”). The FTA Authorization and Non-FTA Authorization have 25- and 20-year terms, respectively. In January 2013, LCL filed for a secondary, non-cumulative FTA and Non-FTA Authorization to be held by LCL. FTA Authorization was granted in March 2013 and we expect the DOE to issue the Non-FTA Authorization to LCL in due course.
Prior to being authorized to export LNG, we must also receive wetlands permits from the U.S. Army Corps of Engineers (“USACE”) to perform wetlands mitigation work and to perform modification and dredging work for the temporary and permanent dock facilities at the Lake Charles LNG facilities. We expect to receive the wetlands permit from the USACE in the first quarter of 2016.
In December 2015, ETP announced that the Lake Charles LNG Project has received approval from the FERC to site, construct and operate a natural gas liquefaction and export facility in Lake Charles, Louisiana. On February 15, 2016, Royal Dutch Shell plc completed its acquisition of BG Group plc. Final investment decisions from Royal Dutch Shell plc and LCL are expected to be made in 2016, with construction to start immediately following an affirmative investment decision and first LNG export anticipated about four years later.

22


Competition
Natural Gas
The business of providing natural gas gathering, compression, treating, transporting, storing and marketing services is highly competitive. Since pipelines are generally the only practical mode of transportation for natural gas over land, the most significant competitors of our transportation and storage operations are other pipelines. Pipelines typically compete with each other based on location, capacity, price and reliability.
We face competition with respect to retaining and obtaining significant natural gas supplies under terms favorable to us for the gathering, treating and marketing portions of our business. Our competitors include major integrated oil companies, interstate and intrastate pipelines and companies that gather, compress, treat, process, transport and market natural gas. Many of our competitors, such as major oil and gas and pipeline companies, have capital resources and control supplies of natural gas substantially greater than ours.
In marketing natural gas, we have numerous competitors, including marketing affiliates of interstate pipelines, major integrated oil companies, and local and national natural gas gatherers, brokers and marketers of widely varying sizes, financial resources and experience. Local utilities and distributors of natural gas are, in some cases, engaged directly, and through affiliates, in marketing activities that compete with our marketing operations.
NGL
In markets served by our NGL pipelines, we face competition with other pipeline companies, including those affiliated with major oil, petrochemical and natural gas companies, and barge, rail and truck fleet operations. In general, our NGL pipelines compete with these entities in terms of transportation fees, reliability and quality of customer service. We face competition with other storage facilities based on fees charged and the ability to receive and distribute the customer’s products. We compete with a number of NGL fractionators in Texas and Louisiana. Competition for such services is primarily based on the fractionation fee charged.
Crude Oil and Products
In markets served by our products and crude oil pipelines, we face competition with other pipelines. Generally, pipelines are the lowest cost method for long-haul, overland movement of products and crude oil. Therefore, the most significant competitors for large volume shipments in the areas served by our pipelines are other pipelines. In addition, pipeline operations face competition from trucks that deliver products in a number of areas that our pipeline operations serve. While their costs may not be competitive for longer hauls or large volume shipments, trucks compete effectively for incremental and marginal volume in many areas served by our pipelines.
We also face competition among common carrier pipelines carrying crude oil. This competition is based primarily on transportation charges, access to crude oil supply and market demand. Similar to pipelines carrying products, the high capital costs deter competitors for the crude oil pipeline systems from building new pipelines. Competitive factors in crude oil purchasing and marketing include price and contract flexibility, quantity and quality of services, and accessibility to end markets.
Our refined product terminals compete with other independent terminals with respect to price, versatility and services provided. The competition primarily comes from integrated petroleum companies, refining and marketing companies, independent terminal companies and distribution companies with marketing and trading operations.
Retail Marketing
We face strong competition in the market for the sale of retail gasoline and merchandise. Our competitors include service stations of large integrated oil companies, independent gasoline service stations, convenience stores, fast food stores, and other similar retail outlets, some of which are well-recognized national or regional retail systems. The number of competitors varies depending on the geographical area. It also varies with gasoline and convenience store offerings. The principal competitive factors affecting our retail marketing operations include gasoline and diesel acquisition costs, site location, product price, selection and quality, site appearance and cleanliness, hours of operation, store safety, customer loyalty and brand recognition. We compete by pricing gasoline competitively, combining retail gasoline business with convenience stores that provide a wide variety of products, and using advertising and promotional campaigns. We believe that we are in a position to compete effectively as a marketer of refined products because of the location of our retail network, which is well integrated with the distribution system operated by Sunoco Logistics and Sunoco LP.

23


Credit Risk and Customers
Credit risk refers to the risk that a counterparty may default on its contractual obligations resulting in a loss to the Partnership. Credit policies have been approved and implemented to govern the Partnership’s portfolio of counterparties with the objective of mitigating credit losses. These policies establish guidelines, controls and limits to manage credit risk within approved tolerances by mandating an appropriate evaluation of the financial condition of existing and potential counterparties, monitoring agency credit ratings, and by implementing credit practices that limit exposure according to the risk profiles of the counterparties. Furthermore, the Partnership may at times require collateral under certain circumstances to mitigate credit risk as necessary. We also implement the use of industry standard commercial agreements which allow for the netting of positive and negative exposures associated with transactions executed under a single commercial agreement. Additionally, we utilize master netting agreements to offset credit exposure across multiple commercial agreements with a single counterparty or affiliated group of counterparties.
The Partnership’s counterparties consist of a diverse portfolio of customers across the energy industry, including petrochemical companies, commercial and industrials, oil and gas producers, municipalities, gas and electric utilities, midstream companies and independent power generators. Our overall exposure may be affected positively or negatively by macroeconomic or regulatory changes that impact our counterparties to one extent or another. Currently, management does not anticipate a material adverse effect in our financial position or results of operations as a consequence of counterparty non-performance.
Natural gas transportation and midstream revenues are derived significantly from companies that engage in exploration and production activities. The discovery and development of new shale formations across the United States has created an abundance of natural gas and crude oil resulting in a negative impact on prices in recent years for natural gas and in recent months for crude oil. As a result, some of our exploration and production customers have been negatively impacted; however, we are monitoring these customers and mitigating credit risk as necessary.
During the year ended December 31, 2015, none of our customers individually accounted for more than 10% of our consolidated revenues.
WMB operates in many of the same lines of the business as our subsidiaries and therefore has many of the same or similar counterparties.  For the year ended December 31, 2015, WMB has reported that one customer, Chesapeake Energy Corporation, and its affiliates, accounted for 18% of WMB’s total revenue.
Regulation of Interstate Natural Gas Pipelines.  The FERC has broad regulatory authority over the business and operations of interstate natural gas pipelines. Under the Natural Gas Act (“NGA”), the FERC generally regulates the transportation of natural gas in interstate commerce. For FERC regulatory purposes, “transportation” includes natural gas pipeline transmission (forwardhauls and backhauls), storage and other services. The Florida Gas Transmission, Transwestern, Panhandle Eastern, Trunkline Gas, Tiger, Fayetteville Express, Sea Robin, Gulf States and Midcontinent Express pipelines transport natural gas in interstate commerce and thus each qualifies as a “natural-gas company” under the NGA subject to the FERC’s regulatory jurisdiction. We also hold certain storage facilities that are subject to the FERC’s regulatory oversight.
The FERC’s NGA authority includes the power to:
approve the siting, construction and operation of new facilities;
review and approve transportation rates;
determine the types of services our regulated assets are permitted to perform;
regulate the terms and conditions associated with these services;
permit the extension or abandonment of services and facilities;
require the maintenance of accounts and records; and
authorize the acquisition and disposition of facilities.
Under the NGA, interstate natural gas companies must charge rates that are just and reasonable. In addition, the NGA prohibits natural gas companies from unduly preferring or unreasonably discriminating against any person with respect to pipeline rates or terms and conditions of service.
The maximum rates to be charged by NGA-jurisdictional natural gas companies and their terms and conditions for service are required to be on file with the FERC. Most natural gas companies are authorized to offer discounts from their FERC-approved maximum just and reasonable rates when competition warrants such discounts. Natural gas companies are also generally permitted to offer negotiated rates different from rates established in their tariff if, among other requirements, such companies’ tariffs offer a cost-based recourse rate available to a prospective shipper as an alternative to the negotiated rate. Natural gas companies must

24


make offers of rate discounts and negotiated rates on a basis that is not unduly discriminatory. Existing tariff rates may be challenged by complaint or on FERC’s own motion, and if found unjust and unreasonable, may be altered on a prospective basis from no earlier than the date of the complaint or initiation of a proceeding by the FERC. The FERC must also approve all rate changes. We cannot guarantee that the FERC will allow us to charge rates that fully recover our costs or continue to pursue its approach of pro-competitive policies.
In 2011, in lieu of filing a new NGA Section 4 general rate case, Transwestern filed a proposed settlement with the FERC, which was approved by the FERC on October 31, 2011. In general, the settlement provides for the continued use of Transwestern’s currently effective transportation and fuel tariff rates, with the exception of certain San Juan Lateral fuel rates, which we were required to reduce over a three year period beginning in April 2012. On October 1, 2014, Transwestern filed a general NGA Section 4 rate case pursuant to a 2011 settlement agreement with its shippers.  On December 2, 2014, the FERC issued an order accepting and suspending the rates to be effective April 1, 2015, subject to refund, and setting a procedural schedule with a hearing scheduled in August 2015. Transwestern reached a settlement with its customers and filed a settlement on June 22, 2015.  The settlement also resolved certain non-rate matters and approved Transwestern’s use of certain previously approved accounting methodologies. The FERC approved the settlement by order dated October 15, 2015.
On October 31, 2014, FGT filed a general NGA Section 4 rate case pursuant to a 2010 settlement agreement with its shippers. On November 28, 2014, the FERC issued an order accepting and suspending the rates to be effective May 1, 2015, subject to refund, and setting a procedural schedule with a hearing scheduled in late 2015. FGT reached a settlement with its customers and filed a settlement on September 11, 2015.  The FERC approved the settlement by order dated December 4, 2015.
On December 2, 2013, Sea Robin filed a general NGA Section 4 rate case at the FERC as required by a previous rate case settlement. In the filing, Sea Robin sought to increase its authorized rates to recover costs related to asset retirement obligations, depreciation, and return and taxes. Filed rates were put into effect June 1, 2014 and estimated settlement rates were put into effect September 1, 2014, subject to refund. A settlement was reached with the shippers and a stipulation and agreement was filed with the FERC on July 23, 2014. The settlement was certified to the FERC by the administrative law judge on October 7, 2014 and the settlement, as modified on January 16, 2015, was approved by the FERC on June 26, 2015. In September 2015, related to the final settlement, Sea Robin made refunds to customers totaling $11 million, including interest.
The rates charged for services on the Fayetteville Express pipeline are largely governed by long-term negotiated rate agreements. The FERC also approved cost-based recourse rates available to prospective shippers as an alternative to negotiated rates.
The rates charged for services on the Tiger pipeline are largely governed by long-term negotiated rate agreements.
Pursuant to the FERC’s rules promulgated under the Energy Policy Act of 2005, it is unlawful for any entity, directly or indirectly, in connection with the purchase or sale of electric energy or natural gas or the purchase or sale of transmission or transportation services subject to FERC jurisdiction: (i) to defraud using any device, scheme or artifice; (ii) to make any untrue statement of material fact or omit a material fact; or (iii) to engage in any act, practice or course of business that operates or would operate as a fraud or deceit. The Commodity Futures Trading Commission (“CFTC”) also holds authority to monitor certain segments of the physical and futures energy commodities market pursuant to the Commodity Exchange Act (“CEA”). With regard to our physical purchases and sales of natural gas, NGLs or other energy commodities; our gathering or transportation of these energy commodities; and any related hedging activities that we undertake, we are required to observe these anti-market manipulation laws and related regulations enforced by the FERC and/or the CFTC. These agencies hold substantial enforcement authority, including the ability to assess or seek civil penalties of up to $1 million per day per violation, to order disgorgement of profits and to recommend criminal penalties. Should we violate the anti-market manipulation laws and regulations, we could also be subject to related third party damage claims by, among others, sellers, royalty owners and taxing authorities.
Failure to comply with the NGA, the Energy Policy Act of 2005, the CEA and the other federal laws and regulations governing our operations and business activities can result in the imposition of administrative, civil and criminal remedies.
Regulation of Intrastate Natural Gas and NGL Pipelines.  Intrastate transportation of natural gas and NGLs is largely regulated by the state in which such transportation takes place. To the extent that our intrastate natural gas transportation systems transport natural gas in interstate commerce, the rates and terms and conditions of such services are subject to FERC jurisdiction under Section 311 of the Natural Gas Policy Act (“NGPA”). The NGPA regulates, among other things, the provision of transportation services by an intrastate natural gas pipeline on behalf of a local distribution company or an interstate natural gas pipeline. The rates and terms and conditions of some transportation and storage services provided on the Oasis pipeline, HPL System, East Texas pipeline and ET Fuel System are subject to FERC regulation pursuant to Section 311 of the NGPA. Under Section 311, rates charged for intrastate transportation must be fair and equitable, and amounts collected in excess of fair and equitable rates are subject to refund with interest. The terms and conditions of service set forth in the intrastate facility’s statement of operating conditions are also subject to FERC review and approval. Should the FERC determine not to authorize rates equal to or greater than our currently approved Section 311 rates, our business may be adversely affected. Failure to observe the service limitations

25


applicable to transportation and storage services under Section 311, failure to comply with the rates approved by the FERC for Section 311 service, and failure to comply with the terms and conditions of service established in the pipeline’s FERC-approved statement of operating conditions could result in an alteration of jurisdictional status, and/or the imposition of administrative, civil and criminal remedies.
Our intrastate natural gas operations are also subject to regulation by various agencies in Texas, principally the TRRC. Our intrastate pipeline and storage operations in Texas are also subject to the Texas Utilities Code, as implemented by the TRRC. Generally, the TRRC is vested with authority to ensure that rates, operations and services of gas utilities, including intrastate pipelines, are just and reasonable and not discriminatory. The rates we charge for transportation services are deemed just and reasonable under Texas law unless challenged in a customer or TRRC complaint. We cannot predict whether such a complaint will be filed against us or whether the TRRC will change its regulation of these rates. Failure to comply with the Texas Utilities Code can result in the imposition of administrative, civil and criminal remedies.
Our NGL pipelines and operations may also be or become subject to state public utility or related jurisdiction which could impose additional safety and operational regulations relating to the design, siting, installation, testing, construction, operation, replacement and management of NGL gathering facilities. In addition, the rates, terms and conditions for shipments of NGLs on our pipelines are subject to regulation by FERC under the Interstate Commerce Act (“ICA”) and the Energy Policy Act of 1992 (the “EPAct of 1992) if the NGLs are transported in interstate or foreign commerce whether by our pipelines or other means of transportation. Since we do not control the entire transportation path of all NGLs shipped on our pipelines, FERC regulation could be triggered by our customers’ transportation decisions.
Regulation of Sales of Natural Gas and NGLs.  The price at which we buy and sell natural gas currently is not subject to federal regulation and, for the most part, is not subject to state regulation. The price at which we sell NGLs is not subject to federal or state regulation.
To the extent that we enter into transportation contracts with natural gas pipelines that are subject to FERC regulation, we are subject to FERC requirements related to use of such capacity. Any failure on our part to comply with the FERC’s regulations and policies, or with an interstate pipeline’s tariff, could result in the imposition of civil and criminal penalties.
Our sales of natural gas are affected by the availability, terms and cost of pipeline transportation. As noted above, the price and terms of access to pipeline transportation are subject to extensive federal and state regulation. The FERC is continually proposing and implementing new rules and regulations affecting those operations of the natural gas industry. These initiatives also may affect the intrastate transportation of natural gas under certain circumstances. The stated purpose of many of these regulatory changes is to promote competition among the various sectors of the natural gas industry and these initiatives generally reflect more light-handed regulation. We cannot predict the ultimate impact of these regulatory changes to our natural gas marketing operations, and we note that some of the FERC’s regulatory changes may adversely affect the availability and reliability of interruptible transportation service on interstate pipelines. We do not believe that we will be affected by any such FERC action in a manner that is materially different from other natural gas marketers with whom we compete.
Regulation of Gathering Pipelines.  Section 1(b) of the NGA exempts natural gas gathering facilities from the jurisdiction of the FERC under the NGA. We own a number of natural gas pipelines in Texas, Louisiana and West Virginia that we believe meet the traditional tests the FERC uses to establish a pipeline’s status as a gatherer not subject to FERC jurisdiction. However, the distinction between FERC-regulated transmission services and federally unregulated gathering services has been the subject of substantial litigation and varying interpretations, so the classification and regulation of our gathering facilities could be subject to change based on future determinations by the FERC, the courts and Congress. State regulation of gathering facilities generally includes various safety, environmental and, in some circumstances, nondiscriminatory take requirements and complaint-based rate regulation.
In Texas, our gathering facilities are subject to regulation by the TRRC under the Texas Utilities Code in the same manner as described above for our intrastate pipeline facilities. Louisiana’s Pipeline Operations Section of the Department of Natural Resources’ Office of Conservation is generally responsible for regulating intrastate pipelines and gathering facilities in Louisiana and has authority to review and authorize natural gas transportation transactions and the construction, acquisition, abandonment and interconnection of physical facilities.
Historically, apart from pipeline safety, Louisiana has not acted to exercise this jurisdiction respecting gathering facilities. In Louisiana, our Chalkley System is regulated as an intrastate transporter, and the Louisiana Office of Conservation has determined that our Whiskey Bay System is a gathering system.
We are subject to state ratable take and common purchaser statutes in all of the states in which we operate. The ratable take statutes generally require gatherers to take, without undue discrimination, natural gas production that may be tendered to the gatherer for handling. Similarly, common purchaser statutes generally require gatherers to purchase without undue discrimination as to source

26


of supply or producer. These statutes are designed to prohibit discrimination in favor of one producer over another producer or one source of supply over another source of supply. These statutes have the effect of restricting the right of an owner of gathering facilities to decide with whom it contracts to purchase or transport natural gas.
Natural gas gathering may receive greater regulatory scrutiny at both the state and federal levels. For example, the TRRC has approved changes to its regulations governing transportation and gathering services performed by intrastate pipelines and gatherers, which prohibit such entities from unduly discriminating in favor of their affiliates. Many of the producing states have adopted some form of complaint-based regulation that generally allows natural gas producers and shippers to file complaints with state regulators in an effort to resolve grievances relating to natural gas gathering access and rate discrimination allegations. Our gathering operations could be adversely affected should they be subject in the future to the application of additional or different state or federal regulation of rates and services. Our gathering operations also may be or become subject to safety and operational regulations relating to the design, installation, testing, construction, operation, replacement and management of gathering facilities. Additional rules and legislation pertaining to these matters are considered or adopted from time to time. We cannot predict what effect, if any, such changes might have on our operations, but the industry could be required to incur additional capital expenditures and increased costs depending on future legislative and regulatory changes.
Regulation of Interstate Crude Oil and Products Pipelines. Interstate common carrier pipeline operations are subject to rate regulation by the FERC under the ICA, the EPAct of 1992, and related rules and orders. The ICA requires that tariff rates for petroleum pipelines be “just and reasonable” and not unduly discriminatory and that such rates and terms and conditions of service be filed with the FERC. This statute also permits interested persons to challenge proposed new or changed rates. The FERC is authorized to suspend the effectiveness of such rates for up to seven months, though rates are typically not suspended for the maximum allowable period. If the FERC finds that the new or changed rate is unlawful, it may require the carrier to pay refunds for the period that the rate was in effect. The FERC also may investigate, upon complaint or on its own motion, rates that are already in effect and may order a carrier to change its rates prospectively. Upon an appropriate showing, a shipper may obtain reparations for damages sustained for a period of up to two years prior to the filing of a complaint.
The FERC generally has not investigated interstate rates on its own initiative when those rates, like those we charge, have not been the subject of a protest or a complaint by a shipper. However, the FERC could investigate our rates at the urging of a third party if the third party is either a current shipper or has a substantial economic interest in the tariff rate level. Although no assurance can be given that the tariffs charged by us ultimately will be upheld if challenged, management believes that the tariffs now in effect for our pipelines are within the maximum rates allowed under current FERC policies and precedents.
For many locations served by our product and crude pipelines, we are able to establish negotiated rates.  Otherwise, we are permitted to charge cost-based rates, or in many cases, grandfathered rates based on historical charges or settlements with our customers.
Regulation of Intrastate Crude Oil and Products Pipelines. Some of our crude oil and products pipelines are subject to regulation by the TRRC, the PA PUC, and the Oklahoma Corporation Commission. The operations of our joint venture interests are also subject to regulation in the states in which they operate. The applicable state statutes require that pipeline rates be nondiscriminatory and provide no more than a fair return on the aggregate value of the pipeline property used to render services. State commissions generally have not initiated an investigation of rates or practices of petroleum pipelines in the absence of shipper complaints. Complaints to state agencies have been infrequent and are usually resolved informally. Although management cannot be certain that our intrastate rates ultimately would be upheld if challenged, we believe that, given this history, the tariffs now in effect are not likely to be challenged or, if challenged, are not likely to be ordered to be reduced.
Regulation of Pipeline Safety.  Our pipeline operations are subject to regulation by the DOT, through the PHMSA, pursuant to the Natural Gas Pipeline Safety Act of 1968, as amended (“NGPSA”), with respect to natural gas and the Hazardous Liquids Pipeline Safety Act of 1979, as amended (“HLPSA”), with respect to crude oil, NGLs and condensates. Both the NGPSA and the HLPSA were amended by the Pipeline Safety Improvement Act of 2002 (“PSI Act”) and the Pipeline Inspection, Protection, Enforcement, and Safety Act of 2006 (“PIPES Act”). The NGPSA and HLPSA, as amended, govern the design, installation, testing, construction, operation, replacement and management of natural gas as well as crude oil, NGL and condensate pipeline facilities. Pursuant to these acts, PHMSA has promulgated regulations governing pipeline wall thickness, design pressures, maximum operating pressures, pipeline patrols and leak surveys, minimum depth requirements, and emergency procedures, as well as other matters intended to ensure adequate protection for the public and to prevent accidents and failures. Additionally, PHMSA has established a series of rules requiring pipeline operators to develop and implement integrity management programs for certain gas and hazardous liquid pipelines that, in the event of a pipeline leak or rupture, could affect high consequence areas (“HCAs”), which are areas where a release could have the most significant adverse consequences, including high population areas, certain drinking water sources and unusually sensitive ecological areas. Failure to comply with the pipeline safety laws and regulations may result in the assessment of sanctions, including administrative, civil or criminal penalties, the imposition of investigatory, remedial or corrective action obligations, or the issuance of injunctions limiting or prohibiting some or all of our operations in the affected area.

27


The NGPSA and HLPSA were most recently amended in 2012 when President Obama signed into law the Pipeline Safety, Regulatory Certainty, and Job Creation Act of 2011 (“2011 Pipeline Safety Act”) which re-authorized the federal pipeline safety programs of PHMSA through 2015 and increased pipeline safety regulation. Among other things, the legislation doubled the maximum administrative fines for safety violations from $100,000 to $200,000 for a single violation and from $1 million to $2 million for a related series of violations, but provided that these maximum penalty caps do not apply to certain civil enforcement actions; permitted the DOT Secretary to mandate automatic or remote controlled shut off valves on new or entirely replaced pipelines; required the DOT Secretary to evaluate whether integrity management system requirements should be expanded beyond HCAs; and provided for regulation of carbon dioxide transported by pipeline in a gaseous state and requires the DOT Secretary to prescribe minimum safety regulations for such transportation. New pipeline safety legislation that would reauthorize the federal pipeline safety programs of PHMSA through 2019 has been introduced and is expected to be considered by Congress in 2016. One bill entitled “Securing America’s Future Energy: Protecting Infrastructure of Pipelines and Enhancing Safety” (or “SAFE PIPES”) has already been approved by the Senate Committee on Commerce, Science, and Transportation and is now subject to consideration by the U.S. Senate. Passage of any new legislation reauthorizing the PHMSA pipeline safety programs is expected to require, among other things, pursuit of some or all of those legal mandates included in the 2011 Pipeline Safety Act but not acted upon by the DOT Secretary or PHMSA.
In addition, states have adopted regulations, similar to existing PHMSA regulations, for intrastate gathering and transmission lines. The states in which we conduct operations typically have developed regulatory programs that parallel the federal regulatory scheme and are applicable to intrastate pipelines transporting natural gas and NGLs. Under such state regulatory programs, states have the authority to conduct pipeline inspections, to investigate accidents and to oversee compliance and enforcement, safety programs and record maintenance and reporting. Congress, PHMSA and individual states may pass or implement additional safety requirements that could result in increased compliance costs for us and other companies in our industry. For example, federal construction, maintenance and inspection standards under the NGPSA that apply to pipelines in relatively populated areas may not apply to gathering lines running through rural regions. This “rural gathering exemption” under the NGPSA presently exempts substantial portions of our gathering facilities located outside of cities, towns or any area designated as residential or commercial from jurisdiction under the NGPSA, but does not apply to our intrastate natural gas pipelines. In recent years, the PHMSA has considered changes to this rural gathering exemption, including publishing an advance notice of proposed rulemaking relating to gas pipelines in 2011, in which the agency sought public comment on possible changes to the definition of “high consequence areas” and “gathering lines” and the strengthening of pipeline integrity management requirements. More recently, in October 2015, PHMSA issued a notice of proposed rulemaking relating to hazardous liquid pipelines that, among other things, proposes to extend its integrity management requirements to previously exempt pipelines, and to impose additional obligations on pipeline operators that are already subject to the integrity management requirements. Specifically, PHMSA proposes to extend reporting requirements to all gravity and gathering lines, require periodic inline integrity assessments of pipelines that are located outside of HCAs, and require the use of leak detection systems on pipelines in all locations, including outside of HCAs. The changes proposed by PHMSA in each of these proposals continue to remain under consideration by the agency. Historically our pipeline safety costs have not had a material adverse effect on our business or results of operations but there is no assurance that such costs will not be material in the future, whether due to elimination of the rural gathering exemption or otherwise due to changes in pipeline safety laws and regulations.
In another example of how future legal requirements could result in increased compliance costs, notwithstanding the applicability of the OSHA’s Process Safety Management (“PSM”) regulations and the EPA’s Risk Management Planning (“RMP”) requirements at regulated facilities, PHMSA and one or more state regulators, including the Texas Railroad Commission, have in the recent past, expanded the scope of their regulatory inspections to include certain in-plant equipment and pipelines found within NGL fractionation facilities and associated storage facilities, in order to assess compliance of such equipment and pipelines with hazardous liquid pipeline safety requirements. These recent actions by PHMSA are currently subject to judicial and administrative challenges by one or more midstream operators; however, to the extent that such legal challenges are unsuccessful, midstream operators of NGL fractionation facilities and associated storage facilities subject to such inspection may be required to make operational changes or modifications at their facilities to meet standards beyond current PSM and RMP requirements, which changes or modifications may result in additional capital costs, possible operational delays and increased costs of operation that, in some instances, may be significant.
Environmental Matters
General. Our operation of processing plants, pipelines and associated facilities, including compression, in connection with the gathering, processing, storage and transmission of natural gas and the storage and transportation of NGLs, crude oil and refined products is subject to stringent federal, tribal, state and local laws and regulations, including those governing, among other things, air emissions, wastewater discharges, the use, management and disposal of hazardous and nonhazardous materials and wastes, and the cleanup of contamination. Noncompliance with such laws and regulations, or incidents resulting in environmental releases, could cause us to incur substantial costs, penalties, fines and criminal sanctions, third party claims for personal injury or property damage, capital expenditures to retrofit or upgrade our facilities and programs, or curtailment or cancellation of operations. As

28


with the industry generally, compliance with existing and anticipated environmental laws and regulations increases our overall cost of doing business, including our cost of planning, constructing and operating our plants, pipelines and other facilities. Asa result of these laws and regulations our construction and operation costs include capital, operating and maintenance cost items necessary to maintain or upgrade our equipment and facilities.
We have implemented procedures to ensure that all governmental environmental approvals for both existing operations and those under construction are updated as circumstances require. Historically, our environmental compliance costs have not had a material adverse effect on our business, results of operations or financial condition; however, there can be no assurance that such costs will not be material in the future. For example, we cannot be certain that identification of presently unidentified conditions, more rigorous enforcement by regulatory agencies, enactment of more stringent environmental laws and regulations or other unanticipated events will not arise in the future and give rise to environmental liabilities that could have a material adverse effect on our business, financial condition or results of operations.
Hazardous Substances and Waste Materials. To a large extent, the environmental laws and regulations affecting our operations relate to the release of hazardous substances and waste materials into soils, groundwater and surface water and include measures to prevent, minimize or remediate contamination of the environment. These laws and regulations generally regulate the generation, storage, treatment, transportation and disposal of hazardous substances and waste materials and may require investigatory and remedial actions at sites where such material has been released or disposed. For example, the Comprehensive Environmental Response, Compensation and Liability Act, as amended, (“CERCLA”), also known as the “Superfund” law, and comparable state laws, impose liability without regard to fault or the legality of the original conduct on certain classes of persons that contributed to a release of a “hazardous substance” into the environment. These persons include the owner and operator of the site where a release occurred and companies that disposed or arranged for the disposal of the hazardous substance that has been released into the environment. Under CERCLA, these persons may be subject to strict, joint and several liability, without regard to fault, for, among other things, the costs of investigating and remediating the hazardous substances that have been released into the environment, for damages to natural resources and for the costs of certain health studies. CERCLA and comparable state law also authorize the federal EPA, its state counterparts, and, in some instances, third parties to take actions in response to threats to the public health or the environment and to seek to recover from the responsible classes of persons the costs they incur. It is not uncommon for neighboring landowners and other third parties to file claims for personal injury and property damage allegedly caused by hazardous substances or other pollutants released into the environment. Although “petroleum” as well as natural gas and NGLs are excluded from CERCLA’s definition of a “hazardous substance,” in the course of our ordinary operations we generate wastes that may fall within that definition or that may be subject to other waste disposal laws and regulations. We may be responsible under CERCLA or state laws for all or part of the costs required to clean up sites at which such substances or wastes have been disposed.
We also generate both hazardous and nonhazardous wastes that are subject to requirements of the federal Resource Conservation and Recovery Act, as amended, (“RCRA”), and comparable state statutes. We are not currently required to comply with a substantial portion of the RCRA hazardous waste requirements at many of our facilities because the minimal quantities of hazardous wastes generated there make us subject to less stringent nonhazardous management standards. From time to time, the EPA has considered or third parties have petitioned the agency on the adoption of stricter handling, storage and disposal standards for nonhazardous wastes, including certain wastes associated with the exploration, development and production of crude oil and natural gas. For example, in August 2015, several non-governmental organizations filed notice of intent to sue the EPA under RCRA for, among other things, the agency’s alleged failure to reconsider whether such RCRA exclusion for oilfield exploration, development and production wastes should continue to apply. It is possible that some wastes generated by us that are currently classified as nonhazardous may in the future be designated as “hazardous wastes,” resulting in the wastes being subject to more rigorous and costly disposal requirements, or that the full complement of RCRA standards could be applied to facilities that generate lesser amounts of hazardous waste. Changes such as these examples in applicable regulations may result in a material increase in our capital expenditures or plant operating and maintenance expense.
We currently own or lease sites that have been used over the years by prior owners or lessees and by us for various activities related to gathering, processing, storage and transmission of natural gas, NGLs, crude oil and products. Waste disposal practices within the oil and gas industry have improved over the years with the passage and implementation of various environmental laws and regulations. Nevertheless, some hydrocarbons and wastes have been disposed of or otherwise released on or under various sites during the operating history of those facilities that are now owned or leased by us. Notwithstanding the possibility that these releases may have occurred during the ownership or operation of these assets by others, these sites may be subject to CERCLA, RCRA and comparable state laws. Under these laws, we could be required to remove or remediate previously disposed wastes (including wastes disposed of or released by prior owners or operators) or contamination (including soil and groundwater contamination) or to prevent the migration of contamination.
As of December 31, 2015 and 2014, accruals of $367 million and $401 million, respectively, were recorded in our consolidated balance sheets as accrued and other current liabilities and other non-current liabilities to cover estimated material environmental

29


liabilities including, for example, certain matters assumed in connection with our acquisition of the HPL System, our acquisition of Transwestern, potential environmental liabilities for three sites that were formerly owned by Titan Energy Partners, L.P. or its predecessors, and the predecessor owner’s share of certain environmental liabilities of ETC OLP.
The Partnership is subject to extensive and frequently changing federal, tribal, state and local laws and regulations, including those relating to the discharge of materials into the environment or that otherwise relate to the protection of the environment, waste management and the characteristics and composition of fuels. These laws and regulations require environmental assessment and remediation efforts at many of Sunoco, Inc.’s facilities and at formerly owned or third-party sites. Accruals for these environmental remediation activities amounted to $344 million and $363 million at December 31, 2015 and 2014, respectively, which is included in the total accruals above. These legacy sites that are subject to environmental assessments include formerly owned terminals and other logistics assets, retail sites that are no longer operated by Sunoco, Inc., closed and/or sold refineries and other formerly owned sites. In December 2013, a wholly-owned captive insurance company was established for these legacy sites that are no longer operating. The premiums paid to the captive insurance company include estimates for environmental claims that have been incurred but not reported, based on an actuarially determined fully developed claims expense estimate. In such cases, we accrue losses attributable to unasserted claims based on the discounted estimates that are used to develop the premiums paid to the captive insurance company. As of December 31, 2015 the captive insurance company held $238 million of cash and investments.
The Partnership’s accrual for environmental remediation activities reflects anticipated work at identified sites where an assessment has indicated that cleanup costs are probable and reasonably estimable. The accrual for known claims is undiscounted and is based on currently available information, estimated timing of remedial actions and related inflation assumptions, existing technology and presently enacted laws and regulations. It is often extremely difficult to develop reasonable estimates of future site remediation costs due to changing regulations, changing technologies and their associated costs, and changes in the economic environment. Engineering studies, historical experience and other factors are used to identify and evaluate remediation alternatives and their related costs in determining the estimated accruals for environmental remediation activities.
Under various environmental laws, including the RCRA, the Partnership has initiated corrective remedial action at certain of its facilities and formerly owned facilities and at certain third-party sites. At the Partnership’s major manufacturing facilities, we have typically assumed continued industrial use and a containment/remediation strategy focused on eliminating unacceptable risks to human health or the environment. The remediation accruals for these sites reflect that strategy. Accruals include amounts designed to prevent or mitigate off-site migration and to contain the impact on the facility property, as well as to address known, discrete areas requiring remediation within the plants. Remedial activities include , for example, closure of RCRA waste management units, recovery of hydrocarbons, handling of impacted soil, mitigation of surface water impacts and prevention or mitigation of off-site migration. A change in this approach as a result of changing the intended use of a property or a sale to a third party could result in a comparatively higher cost remediation strategy in the future.
The Partnership currently owns or operates certain retail gasoline outlets where releases of petroleum products have occurred. Federal and state laws and regulations require that contamination caused by such certain of releases at these sites and at formerly owned sites be assessed and remediated to meet the applicable standards. Our obligation to remediate this type of contamination varies, depending on the extent of the release and the applicable laws and regulations. If the Partnership is eligible to participate, a portion of the remediation costs may be recoverable from the reimbursement fund of the applicable state, after any deductible has been met.
In general, a remediation site or issue is typically evaluated on an individual basis based upon information available for the site or issue and no pooling or statistical analysis is used to evaluate an aggregate risk for a group of similar items (for example, service station sites) in determining the amount of probable loss accrual to be recorded. The estimates of environmental remediation costs also frequently involve evaluation of a range of estimates. In many cases, it is difficult to determine that one point in the range of loss estimates is more likely than any other. In these situations, existing accounting guidance allows us the minimum amount of the range to accrue. Accordingly, the low end of the range often represents the amount of loss which has been recorded.
In addition to the probable and estimable losses which have been recorded, management believes it is reasonably possible (that is, it is less than probable but greater than remote) that additional environmental remediation losses will be incurred. At December 31, 2015, the aggregate of such additional estimated maximum reasonably possible losses, which relate to numerous individual sites, totaled approximately $5 million, which amount is in excess of the $367 million in environmental accruals recorded on December 31, 2015. This estimate of reasonably possible losses comprises estimates for remediation activities at current logistics and retail assets, and in many cases, reflects the upper end of the loss ranges which are described above. Such estimates include potentially higher contractor costs for expected remediation activities, the potential need to use more costly or comprehensive remediation methods and longer operating and monitoring periods, among other things.
In summary, total future costs for environmental remediation activities will depend upon, among other things, the identification of any additional sites, the determination of the extent of the contamination at each site, the timing and nature of required remedial

30


actions, the nature of operations at each site, the technology available and needed to meet the various existing legal requirements, the nature and terms of cost-sharing arrangements with other potentially responsible parties, the availability of insurance coverage, the nature and extent of future environmental laws and regulations, inflation rates, terms of consent agreements or remediation permits with regulatory agencies and the determination of the Partnership’s liability at the sites, if any, in light of the number, participation level and financial viability of the other parties. The recognition of additional losses, if and when they were to occur, would likely extend over many years, but management can provide no assurance that it would be over many years. If changes in environmental laws or regulations occur or the assumptions used to estimate losses at multiple sites are adjusted, such changes could materially and adversely impact multiple facilities, formerly owned facilities and third-party sites at the same time.  As a result, from time to time, significant charges against income for environmental remediation may occur. And while management does not believe that any such charges would have a material adverse impact on the Partnership’s consolidated financial position, it can provide no assurance.
Transwestern conducts soil and groundwater remediation at a number of its facilities. Some of the cleanup activities include remediation of several compressor sites on the Transwestern system for contamination by PCBs, and the costs of this work are not eligible for recovery in rates. The total accrued future estimated cost of remediation activities expected to continue through 2025 is $7 million, which is included in the total environmental accruals mentioned above. Transwestern received FERC approval for rate recovery of projected soil and groundwater remediation costs not related to PCBs effective April 1, 2007. Transwestern, as part of ongoing arrangements with customers, continues to incur costs associated with containing and removing potential PCB contamination. Future costs cannot be reasonably estimated because remediation activities are undertaken as potential claims are made by customers and former customers. Such future costs are not expected to have a material impact on our financial position, results of operations or cash flows, but management can provide no assurance.
Air Emissions. Our operations are subject to the federal Clean Air Act, as amended, and comparable state laws and regulations. These laws and regulations regulate emissions of air pollutants from various industrial sources, including our processing plants, and also impose various monitoring and reporting requirements. Such laws and regulations may require that we obtain pre-approval for the construction or modification of certain projects or facilities, such as our processing plants and compression facilities, expected to produce air emissions or to result in the increase of existing air emissions, that we obtain and strictly comply with air permits containing various emissions and operational limitations, or that we utilize specific emission control technologies to limit emissions. We will incur capital expenditures in the future for air pollution control equipment in connection with obtaining and maintaining operating permits and approvals for air emissions. In addition, our processing plants, pipelines and compression facilities are subject to increasingly stringent regulations, including regulations that require the installation of control technology or the implementation of work practices to control hazardous air pollutants. Moreover, the Clean Air Act requires an operating permit for major sources of emissions and this requirement applies to some of our facilities. Historically, our costs for compliance with existing Clean Air Act and comparable state law requirements have not had a material adverse effect on our results of operations; however, there can be no assurance that such costs will not be material in the future. The EPA and state agencies are often considering, proposing or finalizing new regulations that could impact our existing operations and the costs and timing of new infrastructure development. For example, in October 2015, the EPA published a final rule under the Clean Air Act, lowering the National Ambient Air Quality Standard (“NAAQS”) for ground-level ozone to 70 parts per billion for the 8-hour primary and secondary ozone standards. The EPA anticipates designating new non-attainment areas by October 1, 2017, and requiring states to revise implementation plans by October 1, 2020, with compliance dates anticipated between 2021 and 2037 determined by the degree of non-attainment.  Compliance with this or other new regulations could, among other things, require installation of new emission controls on some of our equipment, result in longer permitting timelines, and significantly increase our capital expenditures and operating costs, which could adversely impact our business.
Clean Water Act. The Federal Water Pollution Control Act of 1972, as amended, also known as Clean Water Act and comparable state laws impose restrictions and strict controls regarding the discharge of pollutants, including hydrocarbon-bearing wastes, into state waters and waters of the United States. Pursuant to the Clean Water Act and similar state laws, a National Pollutant Discharge Elimination System, or state permit, or both, must be obtained to discharge pollutants into federal and state waters. In addition, the Clean Water Act and comparable state laws require that individual permits or coverage under general permits be obtained by subject facilities for discharges of storm water runoff. The Clean Water Act also prohibits the discharge of dredge and fill material in regulated waters, including wetlands, unless authorized by permit. In May 2015, the EPA issued a final rule that attempts to clarify the federal jurisdictional reach over waters of the United States but this rule has been stayed nationwide by the U.S. Sixth Circuit Court of Appeals as that appellate court and numerous district courts ponder lawsuits opposing implementation of the rule. To the extent the rule expands the scope of the CWA’s jurisdiction, we could face increased costs and delays with respect to obtaining permits for dredge and fill activities in wetland areas.
Spills. Our operations can result in the discharge of regulated substances, including NGLs, crude oil or other products. The Clean Water Act, as amended by the federal Oil Pollution Act of 1990, as amended, (“OPA”), and comparable state laws impose restrictions and strict controls regarding the discharge of regulated substances into state waters or waters of the United States. The Clean Water Act and comparable state laws can impose substantial administrative, civil and criminal penalties for non-compliance

31


including spills and other non-authorized discharges. The OPA subjects owners of covered facilities to strict joint and potentially unlimited liability for removal costs and other consequences of a release of oil, where the release is into navigable waters, along shorelines or in the exclusive economic zone of the United States. Spill prevention control and countermeasure requirements of the Clean Water Act and some state laws require that containment dikes and similar structures be installed to help prevent the impact on navigable waters in the event of a release. The PHMSA, the EPA, or various state regulatory agencies, has approved our oil spill emergency response plans that one to be used in the event of a spill incident.
In addition, some states maintain groundwater protection programs that require permits for discharges or operations that may impact groundwater conditions. Our management believes that compliance with existing permits and compliance with foreseeable new permit requirements will not have a material adverse effect on our results of operations, financial position or expected cash flows.
Endangered Species Act. The Endangered Species Act, as amended, restricts activities that may affect endangered or threatened species or their habitat. Similar protections are offered to migratory birds under the Migratory Bird Treaty Act. We may operate in areas that are currently designated as a habitat for endangered or threatened species or where the discovery of previously unidentified endangered species, or the designation of additional species as endangered or threatened may occur in which event such one or more developments could cause us to incur additional costs, to develop habitat conservation plans, to become subject to expansion or operating restrictions, or bans in the affected areas. Moreover, such designation of previously unprotected species as threatened or endangered in areas where our oil and natural gas exploration and production customers operate could cause our customers to incur increased costs arising from species protection measures and could result in delays or limitations in our customers’ performance of operations, which could reduce demand for our services.
Climate Change. Based on findings made by the EPA that emissions of carbon dioxide, methane and other greenhouse gases present an endangerment to public health and the environment, the EPA has adopted regulations under existing provisions of the federal Clean Air Act that, among other things, establish Prevention of Significant Deterioration (“PSD”) and Title V permitting reviews for greenhouse gas emissions from certain large stationary sources that already are potential major sources of certain principal, or criteria, pollutant emissions. Facilities required to obtain PSD permits for their greenhouse gas emissions will be required to also reduce those emissions according to “best available control technology” standards for greenhouse gases, which are typically developed by the states. Any regulatory or permitting obligation that limits emissions of greenhouse gases could require us to incur costs to reduce or sequester emissions of greenhouse gases associated with our operations and also could adversely affect demand for the natural gas and other hydrocarbon products that we transport, process, or otherwise handle in connection with our services.
In addition, the EPA adopted regulations requiring the annual reporting of greenhouse gas emissions from certain petroleum and natural gas sources in the United States, including onshore oil and natural gas production, processing, transmission, storage and distribution facilities. On October 22, 2015, the EPA published a final rule that expands the petroleum and natural gas system sources for which annual greenhouse gas emissions reporting is currently required to include greenhouse gas emissions reporting beginning in the 2016 reporting year for certain onshore gathering and boosting systems consisting primarily of gathering pipelines, compressors and process equipment used to perform natural gas compression, dehydration and acid gas removal. We are monitoring greenhouse gas emissions from certain of our facilities pursuant to applicable greenhouse emissions reporting requirements, and management does not believe that the costs of these monitoring and reporting requirements will have a material adverse effect on our results of operations.
Various pieces of legislation to reduce emissions of, or to create cap and trade programs for, greenhouse gases have been proposed by the U.S. Congress over the past several years, but no proposal has yet passed. Numerous states have already taken legal measures to reduce emissions of greenhouse gases, primarily through the planned development of greenhouse gas emission inventories and/or regional greenhouse gas cap and trade programs. The passage of legislation that limits emissions of greenhouse gases from our equipment and operations could require us to incur costs to reduce the greenhouse gas emissions from our own operations, and it could also adversely affect demand for our transportation, storage and processing services by reducing demand for oil, natural gas and NGLs. For example, in August 2015, the EPA announced proposed rules, expected to be finalized in 2016, that would establish new controls for methane emissions from certain new, modified or reconstructed equipment and processes in the oil and natural gas source category, including oil and natural gas production and natural gas processing and transmission facilities as part of an overall effort to reduce methane emissions by up to 45 percent from 2012 levels in 2025. On an international level, the United States is one of almost 200 nations that agreed in December 2015 to an international climate change agreement in Paris, France that calls for countries to set their own GHG emissions targets and be transparent about the measures each country will use to achieve its GHG emissions targets. Although it is not possible at this time to predict how new methane restrictions would impact our business or how or when the United State might impose restrictions on greenhouse gases as a result of the international agreement agreed to in Paris, any new legal requirements that impose more stringent requirements on the emission of greenhouse gases from our operations could result in increased compliance costs or additional operating restrictions, which could have an adverse effect on our business, financial condition and results of operations. Moreover, such new legislation or

32


regulatory programs could also increase the cost to our oil and natural gas exploration and production customers and thereby reduce demand for oil and natural gas, which could reduce the demand for our services to our customers.
Some have suggested that one consequence of climate change could be increased severity of extreme weather, such as increased hurricanes and floods. If such effects were to occur, our operations could be adversely affected in various ways, including damages to our facilities from powerful winds or rising waters, or increased costs for insurance. Another possible consequence of climate change is increased volatility in seasonal temperatures. The market for our NGLs and natural gas is generally improved by periods of colder weather and impaired by periods of warmer weather, so any changes in climate could affect the market for the fuels that we produce. Despite the use of the term “global warming” as a shorthand for climate change, some studies indicate that climate change could cause some areas to experience temperatures substantially colder than their historical averages. As a result, it is difficult to predict how the market for our products could be affected by increased temperature volatility, although if there is an overall trend of warmer temperatures, it would be expected to have an adverse effect on our business.
Employee Health and Safety. We are subject to the requirements of the federal OSHA and comparable state laws that regulate the protection of the health and safety of workers. In addition, the OSHA hazard communication standard requires that information be maintained about hazardous materials used or produced in operations and that this information be provided to employees, state and local government authorities and citizens. We believe that our past costs for OSHA required activities, including general industry standards, recordkeeping requirements, and monitoring of occupational exposure to regulated substances, have not had a material adverse effect on our results of operations but there is no assurance that such costs will not be material in the future.
Employees
As of January 29, 2016, ETE and its consolidated subsidiaries employed an aggregate of 30,078 employees, 1,762 of which are represented by labor unions. We and our subsidiaries believe that our relations with our employees are satisfactory.
SEC Reporting
We file or furnish annual reports on Form 10-K, quarterly reports on Form 10-Q, current reports on Form 8-K and any related amendments and supplements thereto with the SEC. From time to time, we may also file registration and related statements pertaining to equity or debt offerings. You may read and copy any materials we file or furnish with the SEC at the SEC’s Public Reference Room at 100 F Street, N.E., Washington, D.C. 20549. You may obtain information regarding the Public Reference Room by calling the SEC at 1-800-732-0330. In addition, the SEC maintains an internet website at http://www.sec.gov that contains reports, proxy and information statements and other information regarding issuers that file electronically with the SEC.
We provide electronic access, free of charge, to our periodic and current reports on our internet website located at http://www.energytransfer.com. These reports are available on our website as soon as reasonably practicable after we electronically file such materials with the SEC. Information contained on our website is not part of this report.
ITEM 1A.  RISK FACTORS
In addition to risks and uncertainties in the ordinary course of business that are common to all businesses, important factors that are specific to our structure as a limited partnership, our industry and our company could materially impact our future performance and results of operations. We have provided below a list of these risk factors that should be reviewed when considering an investment in our securities. ETP, Panhandle, Sunoco Logistics and Sunoco LP file Annual Reports on Form 10-K that include risk factors that can be reviewed for further information. The risk factors set forth below, and those included in ETP’s, Panhandle’s, Sunoco Logistics’ and Sunoco LP’s Annual Reports, are not all the risks we face and other factors currently considered immaterial or unknown to us may impact our future operations.
Risks Inherent in an Investment in Us
Cash distributions are not guaranteed and may fluctuate with our performance or other external factors.
The source of our earnings and cash flow is cash distributions from ETP, Sunoco LP and Sunoco Logistics via the Class H Units. Therefore, the amount of distributions we are currently able to make to our Unitholders may fluctuate based on the level of distributions ETP, Sunoco LP or Sunoco Logistics makes to their partners. ETP, Sunoco LP or Sunoco Logistics may not be able to continue to make quarterly distributions at their current level or increase their quarterly distributions in the future. In addition, while we would expect to increase or decrease distributions to our Unitholders if ETP, Sunoco LP or Sunoco Logistics increases or decreases distributions to us, the timing and amount of such increased or decreased distributions, if any, will not necessarily be comparable to the timing and amount of the increase or decrease in distributions made by ETP, Sunoco LP or Sunoco Logistics to us.

33


Our ability to distribute cash received from ETP and Sunoco LP to our Unitholders is limited by a number of factors, including:
interest expense and principal payments on our indebtedness;
restrictions on distributions contained in any current or future debt agreements;
our general and administrative expenses;
expenses of our subsidiaries other than ETP or Sunoco LP, including tax liabilities of our corporate subsidiaries, if any; and
reserves our General Partner believes prudent for us to maintain for the proper conduct of our business or to provide for future distributions.
We cannot guarantee that in the future we will be able to pay distributions or that any distributions we do make will be at or above our current quarterly distribution. The actual amount of cash that is available for distribution to our Unitholders will depend on numerous factors, many of which are beyond our control or the control of our General Partner.
Our cash flow depends primarily on the cash distributions we receive from our partnership interests, including the incentive distribution rights, in ETP and Sunoco LP and, therefore, our cash flow is dependent upon the ability of ETP and Sunoco LP to make distributions in respect of those partnership interests.
We do not have any significant assets other than our partnership interests in ETP and Sunoco LP and our LNG business. Our interest in ETP includes Class H Units, for which distributions to us are based on a percentage of the general partner interest and incentive distribution right in Sunoco Logistics. As a result, our cash flow depends on the performance of ETP, Sunoco LP and Sunoco Logistics and their respective subsidiaries and ETP’s and Sunoco LP’s ability to make cash distributions to us, which is dependent on the results of operations, cash flows and financial condition of ETP, Sunoco LP and Sunoco Logistics.
The amount of cash that ETP, Sunoco LP and Sunoco Logistics can distribute to their partners, including us, each quarter depends upon the amount of cash they generate from their operations, which will fluctuate from quarter to quarter and will depend upon, among other things:
the amount of natural gas, crude oil and products transported through ETP’s and Sunoco Logistics’ transportation pipelines and gathering systems;
the level of throughput in processing and treating operations;
the fees charged and the margins realized by ETP, Sunoco LP and Sunoco Logistics for their services;
the price of natural gas, NGLs, crude oil and products;
the relationship between natural gas, NGL and crude oil prices;
the amount of cash distributions ETP receives with respect to the Sunoco Logistics and Sunoco LP common units that ETP or its subsidiaries own;
the weather in their respective operating areas;
the level of competition from other midstream, transportation and storage and retail marketing companies and other energy providers;
the level of their respective operating costs and maintenance and integrity capital expenditures;
the tax profile on any blocker entities treated as corporations for federal income tax purposes that are owned by any of our subsidiaries;
prevailing economic conditions; and
the level and results of their respective derivative activities.
In addition, the actual amount of cash that ETP and Sunoco LP will have available for distribution will also depend on other factors, such as:
the level of capital expenditures they make;
the level of costs related to litigation and regulatory compliance matters;
the cost of acquisitions, if any;
the levels of any margin calls that result from changes in commodity prices;

34


debt service requirements;
fluctuations in working capital needs;
their ability to borrow under their respective revolving credit facilities;
their ability to access capital markets;
restrictions on distributions contained in their respective debt agreements; and
the amount, if any, of cash reserves established by the board of directors and their respective general partners in their discretion for the proper conduct of their respective businesses.
ETE does not have any control over many of these factors, including the level of cash reserves established by the board of directors and ETP’s General Partners. Accordingly, we cannot guarantee that ETP, Sunoco LP or Sunoco Logistics will have sufficient available cash to pay a specific level of cash distributions to its partners.
Furthermore, Unitholders should be aware that the amount of cash that ETP and Sunoco LP have available for distribution depends primarily upon cash flow and is not solely a function of profitability, which is affected by non-cash items. As a result, ETP and Sunoco LP may declare and/or pay cash distributions during periods when they record net losses. Please read “Risks Related to the Businesses of Energy Transfer Partners” included in this Item 1A for a discussion of further risks affecting ETP’s ability to generate distributable cash flow.
We may issue an unlimited number of limited partner interests without the consent of our Unitholders, which will dilute Unitholders’ ownership interest in us and may increase the risk that we will not have sufficient available cash to maintain or increase our per unit distribution level.
Our partnership agreement allows us to issue an unlimited number of additional limited partner interests, including securities senior to the Common Units, without the approval of our Unitholders. The issuance of additional Common Units or other equity securities by us will have the following effects:
our Unitholders’ current proportionate ownership interest in us will decrease;
the amount of cash available for distribution on each Common Unit or partnership security may decrease;
the ratio of taxable income to distributions may increase;
the relative voting strength of each previously outstanding Common Unit may be diminished; and
the market price of our Common Units may decline.
In addition, ETP and Sunoco LP may sell an unlimited number of limited partner interests without the consent of the respective Unitholders, which will dilute existing interests of the respective Unitholders, including us. The issuance of additional Common Units or other equity securities by ETP will have essentially the same effects as detailed above.
ETP, Sunoco Logistics and Sunoco LP may issue additional Common Units, which may increase the risk that each Partnership will not have sufficient available cash to maintain or increase its per unit distribution level.
The partnership agreements of ETP, Sunoco Logistics and Sunoco LP allow each Partnership to issue an unlimited number of additional limited partner interests. The issuance of additional common units or other equity securities by each Partnership will have the following effects:
Unitholders’ current proportionate ownership interest in each Partnership will decrease;
the amount of cash available for distribution on each common unit or partnership security may decrease;
the ratio of taxable income to distributions may increase;
the relative voting strength of each previously outstanding common unit may be diminished; and
the market price of each Partnership’s Common Units may decline.
The payment of distributions on any additional units issued by ETP, Sunoco Logistics and Sunoco LP may increase the risk that each Partnership may not have sufficient cash available to maintain or increase its per unit distribution level, which in turn may impact the available cash that we have to meet our obligations.

35


Unitholders have limited voting rights and are not entitled to elect the General Partner or its directors. In addition, even if Unitholders are dissatisfied, they cannot easily remove the General Partner.
Unlike the holders of common stock in a corporation, Unitholders have only limited voting rights on matters affecting our business, and therefore limited ability to influence management’s decisions regarding our business. Unitholders did not elect our General Partner and will have no right to elect our General Partner or the officers or directors of our General Partner on an annual or other continuing basis.
Furthermore, if our Unitholders are dissatisfied with the performance of our General Partner, they may be unable to remove our General Partner. Our General Partner may not be removed except, among other things, upon the vote of the holders of at least 66 2/3% of our outstanding units. As of December 31, 2015, our directors and executive officers directly or indirectly own approximately 22% of our outstanding Common Units. It will be particularly difficult for our General Partner to be removed without the consent of our directors and executive officers. As a result, the price at which our Common Units will trade may be lower because of the absence or reduction of a takeover premium in the trading price.
Furthermore, Unitholders’ voting rights are further restricted by the partnership agreement provision providing that any units held by a person that owns 20% or more of any class of units then outstanding, other than the General Partner and its affiliates, cannot be voted on any matter.
Our General Partner may, in its sole discretion, approve the issuance of partnership securities and specify the terms of such partnership securities.
Pursuant to our partnership agreement, our General Partner has the ability, in its sole discretion and without the approval of the Unitholders, to approve the issuance of securities by the Partnership at any time and to specify the terms and conditions of such securities. The securities authorized to be issued may be issued in one or more classes or series, with such designations, preferences, rights, powers and duties (which may be senior to existing classes and series of partnership securities), as shall be determined by our General Partner, including:
the right to share in the Partnership’s profits and losses;
the right to share in the Partnership’s distributions;
the rights upon dissolution and liquidation of the Partnership;
whether, and the terms upon which, the Partnership may redeem the securities;
whether the securities will be issued, evidenced by certificates and assigned or transferred; and
the right, if any, of the security to vote on matters relating to the Partnership, including matters relating to the relative rights, preferences and privileges of such security.
Please see “—We may issue an unlimited number of limited partner interests without the consent of our Unitholders, which will dilute Unitholders’ ownership interest in us and may increase the risk that we will not have sufficient available cash to maintain or increase our per unit distribution level.” above.
The control of our General Partner may be transferred to a third party without Unitholder consent.
The General Partner may transfer its general partner interest to a third party without the consent of the Unitholders. Furthermore, the members of our General Partner may transfer all or part of their ownership interest in our General Partner to a third party without the consent of the Unitholders. Any new owner or owners of our General Partner or the general partner of the General Partner would be in a position to replace the directors and officers of our General Partner with its own choices and to control the decisions made and actions taken by the board of directors and officers.
We are dependent on third parties, including key personnel of ETP under a shared services agreement, to provide the financial, accounting, administrative and legal services necessary to operate our business.
We rely on the services of key personnel of ETP, including the ongoing involvement and continued leadership of Kelcy L. Warren, one of the founders of ETP’s midstream business. Mr. Warren has been integral to the success of ETP’s midstream and intrastate transportation and storage businesses because of his ability to identify and develop strategic business opportunities. Losing the leadership of Mr. Warren could make it difficult for ETP to identify internal growth projects and accretive acquisitions, which could have a material adverse effect on ETP’s ability to increase the cash distributions paid on its partnership interests.
ETP’s executive officers that provide services to us pursuant to a shared services agreement allocate their time between us and ETP. To the extent that these officers face conflicts regarding the allocation of their time, we may not receive the level of attention

36


from them that the management of our business requires. If ETP is unable to provide us with a sufficient number of personnel with the appropriate level of technical accounting and financial expertise, our internal accounting controls could be adversely impacted.
Cost reimbursements due to our General Partner may be substantial and may reduce our ability to pay the distributions to our Unitholders.
Prior to making any distributions to our Unitholders, we will reimburse our General Partner for all expenses it has incurred on our behalf. In addition, our General Partner and its affiliates may provide us with services for which we will be charged reasonable fees as determined by our General Partner. The reimbursement of these expenses and the payment of these fees could adversely affect our ability to make distributions to our Unitholders. Our General Partner has sole discretion to determine the amount of these expenses and fees.
In addition, under Delaware partnership law, our General Partner has unlimited liability for our obligations, such as our debts and environmental liabilities, except for our contractual obligations that are expressly made without recourse to our General Partner. To the extent our General Partner incurs obligations on our behalf, we are obligated to reimburse or indemnify it. If we are unable or unwilling to reimburse or indemnify our General Partner, our General Partner may take actions to cause us to make payments of these obligations and liabilities. Any such payments could reduce the amount of cash available for distribution to our Unitholders and cause the value of our Common Units to decline.
A reduction in ETP’s, Sunoco LP’s or Sunoco Logistics’ distributions will disproportionately affect the amount of cash distributions to which ETE is entitled.
ETE indirectly owns all of the IDRs of ETP and Sunoco LP. Additionally, through its ownership of ETP Class H units and a 0.1% interest in Sunoco Logistics’ general partner, ETE is entitled to receive 90.15% of the cash distributions related to the IDRs of Sunoco Logistics, while ETP is entitled to receive the remaining 9.85% of such cash distributions. These IDRs entitle the holder to receive increasing percentages of total cash distributions made by each of ETP, Sunoco LP and Sunoco Logistics as such entity reaches established target cash distribution levels as specified in its partnership agreement. ETE currently receives its pro rata share of cash distributions from ETP and Sunoco LP based on the highest sharing level of 48% and 50% in respect of the ETP IDRs and Sunoco LP IDRs, respectively. ETE and ETP currently receive their pro rata share of cash distributions from Sunoco Logistics based on the highest sharing level of 48% in respect of the Sunoco Logistics IDRs.
A decrease in the amount of distributions by ETP to ETE to less than $0.4125 per unit per quarter would reduce ETE’s percentage of the incremental cash distributions from ETP above $0.3175 per unit per quarter from 48% to 23%, and a decrease in the amount of distributions by Sunoco LP to ETE to less than $0.6563 per unit per quarter would reduce ETE’s percentage of the incremental cash distributions from Sunoco LP above $0.5469 per unit per quarter from 50% to 25%. Likewise, a decrease in the amount of distributions from Sunoco Logistics to less than $0.5275 per unit per quarter would reduce the percentage of the incremental cash distributions received by ETE and ETP from Sunoco Logistics above $0.1917 per unit per quarter from 48% to 35%. As a result, any such reduction in quarterly cash distributions from the ETP, Sunoco LP or Sunoco Logistics would have the effect of disproportionately reducing the amount of all distributions that ETE and ETP receive, based on their ownership interest in the IDRs as compared to cash distributions they receive from their general partner interest and common units in such entity.
The consolidated debt level and debt agreements of ETP, Sunoco Logistics and Sunoco LP and those of their subsidiaries may limit the distributions we receive from ETP, Sunoco Logistics and Sunoco LP, as well as our future financial and operating flexibility.
ETP’s, Sunoco Logistics’ and Sunoco LP’s levels of indebtedness affect their operations in several ways, including, among other things:
a significant portion of ETP’s, Sunoco Logistics’ and Sunoco LP’s and their subsidiaries’ cash flows from operations will be dedicated to the payment of principal and interest on outstanding debt and will not be available for other purposes, including payment of distributions to us;
covenants contained in ETP’s, Sunoco Logistics’ and Sunoco LP’s and their subsidiaries’ existing debt agreements require ETP, Sunoco LP and their subsidiaries, as applicable, to meet financial tests that may adversely affect their flexibility in planning for and reacting to changes in their respective businesses;
ETP’s, Sunoco Logistics’ and Sunoco LP’s and their subsidiaries’ ability to obtain additional financing for working capital, capital expenditures, acquisitions and general partnership, corporate or limited liability company purposes, as applicable, may be limited;
ETP, Sunoco Logistics and Sunoco LP may be at a competitive disadvantage relative to similar companies that have less debt;

37


ETP and Sunoco LP may be more vulnerable to adverse economic and industry conditions as a result of their significant debt levels;
failure by ETP, Sunoco LP or their subsidiaries to comply with the various restrictive covenants of the respective debt agreements could negatively impact ETP’s and Sunoco LP’s ability to incur additional debt, including their ability to utilize the available capacity under their revolving credit facilities, and to pay distributions to us and their unitholders.
We do not have the same flexibility as other types of organizations to accumulate cash, which may limit cash available to service our debt or to repay debt at maturity.
Unlike a corporation, our partnership agreement requires us to distribute, on a quarterly basis, 100% of our Available Cash (as defined in our partnership agreement) to our Unitholders of record and our General Partner. Available Cash is generally all of our cash on hand as of the end of a quarter, adjusted for cash distributions and net changes to reserves. Our General Partner will determine the amount and timing of such distributions and has broad discretion to establish and make additions to our reserves or the reserves of our operating subsidiaries in amounts it determines in its reasonable discretion to be necessary or appropriate:
to provide for the proper conduct of our business and the businesses of our operating subsidiaries (including reserves for future capital expenditures and for our anticipated future credit needs);
to provide funds for distributions to our Unitholders and our General Partner for any one or more of the next four calendar quarters; or
to comply with applicable law or any of our loan or other agreements.
A downgrade of our credit ratings could impact our and our subsidiaries’ liquidity, access to capital and costs of doing business, and maintaining credit ratings is under the control of independent third parties.
A downgrade of our credit ratings might increase our and our subsidiaries’ cost of borrowing and could require us to post collateral with third parties, negatively impacting our available liquidity. Our and our subsidiaries’ ability to access capital markets could also be limited by a downgrade of our credit ratings and other disruptions. Such disruptions could include:
economic downturns;
deteriorating capital market conditions;
declining market prices for natural gas, NGLs and other commodities;
terrorist attacks or threatened attacks on our facilities or those of other energy companies; and
the overall health of the energy industry, including the bankruptcy or insolvency of other companies.
We and our subsidiaries have a significant amount of debt outstanding and, in connection with our acquisition of WMB, we expect to incur an additional $6.05 billion of debt to fund the cash consideration for the transaction and to assume approximately $4.2 billion of debt outstanding under WMB’s senior notes. In light of the sustained commodity price environment and our current leverage and credit profile, there is a risk that the incurrence of such additional debt could adversely affect our credit ratings. Any downgrade in our credit ratings following the transaction could adversely affect the investment grade credit ratings of ETP, Sunoco Logistics and WPZ, and the credit ratings of Sunoco LP. ETP, Sunoco Logistics and WPZ currently maintain investment grade ratings by Moody's, S&P and Fitch Ratings. However, those current ratings may not remain in effect for any given period of time and a rating may be lowered or withdrawn entirely by a rating agency if, in its judgment, circumstances in the future so warrant. If Moody's, S&P or Fitch Ratings were to downgrade the long-term rating of any of our subsidiaries, particularly below investment grade, our consolidated borrowing costs could significantly increase, which would adversely affect our consolidated financial results, and the terms of our credit agreements could become significantly more restrictive. The potential pool of investors and funding sources could also decrease. Further, due to the relationship among us and our subsidiaries, any downgrade of our credit ratings could also result in a downgrade in our or one or more of our subsidiaries’ credit ratings. Ratings from credit agencies are not recommendations to buy, sell or hold our securities, and each rating should be evaluated independently of any other rating.
Additionally, if, within 90 days of the closing date of the transaction, either Moody’s Investors Service, Inc. or Standard & Poor’s Ratings Services downgrades the rating of WPZ’s outstanding 6.125% Senior Notes due 2022, 4.875% Senior Notes due 2023 and 4.875% Senior Notes due 2024, there will be a change of control under the indentures governing such notes. As a result, WPZ will be obligated to offer to purchase all or any part of such series of notes at a purchase price equal to 101% of the principal amount of thereof, plus accrued and unpaid interest thereon to the date of repurchase. The aggregate principal amount of the WPZ notes for which a change of control offer may be required is $3.0 billion. Please see “Risk Factors - Risks Related to ETE’s Pending Acquisition of WMB.”

38


In connection with the merger, we have entered into an Amended and Restated Commitment Letter with a syndicate of 20 banks, pursuant to which the banks have committed to provide a 364-day secured term loan credit facility (which may, at our option, be extended for an additional year) in an aggregate principal amount of $6.05 billion (or such lesser amount that we may elect to borrow). The commitment is based on a term sheet that specifies general terms for the definitive loan documentation and is subject to customary conditions for commitments of this type, including the negotiation and execution of satisfactory definitive documentation. We currently have a significant amount of debt and the incurrence of additional debt in connection with the merger may adversely affect our and our subsidiaries' future operations and business. Please see "Risk Factors - Risks Inherent in an Investment in Us - Our debt level and debt agreements may limit our ability to make distributions to Unitholders and may limit our future financial and operating flexibility". Further, to the extent commodity prices remain low or decline further, or we have limited access to the capital markets due to a credit ratings downgrade or other disruptions, our ability to refinance this $6.05 billion facility or our $1.5 billion senior secured revolving credit facility, which matures in December 2018, on commercially reasonable terms or at all may be materially impacted.
Credit rating agencies perform independent analysis when assigning credit ratings. The analysis includes a number of criteria including, but not limited to, business composition, market and operational risks, as well as various financial tests. Credit rating agencies continue to review the criteria for industry sectors and various debt ratings and may make changes to those criteria from time to time. Credit ratings are not recommendations to buy, sell or hold investments in the rated entity. Ratings are subject to revision or withdrawal at any time by the rating agencies, and we cannot assure you that we will maintain our current credit ratings.
In order to maintain our credit ratings at current ratings levels, we may need to sell assets, issue additional equity securities, reduce cash distributions we pay to our unitholders, or a combination thereof. See “Risk Factors - Risks Inherent in an Investment in Us - Our debt level and debt agreements may limit our ability to make distributions, may limit our future financial and operating flexibility and may require asset sales.”
Our subsidiaries are not prohibited from competing with us.
Neither our partnership agreement nor the partnership agreements of our subsidiaries, including ETP, Sunoco Logistics and Sunoco LP, prohibit our subsidiaries from owning assets or engaging in businesses that compete directly or indirectly with us. In addition, our subsidiaries may acquire, construct or dispose of any assets in the future without any obligation to offer us the opportunity to purchase or construct any of those assets.
Capital projects will require significant amounts of debt and equity financing which may not be available to ETP on acceptable terms, or at all.
ETP plans to fund its growth capital expenditures, including any new future pipeline construction projects and improvements or repairs to existing facilities that ETP may undertake, with proceeds from sales of ETP’s debt and equity securities and borrowings under its revolving credit facility; however, ETP cannot be certain that it will be able to issue debt and equity securities on terms satisfactory to it, or at all. In addition, ETP may be unable to obtain adequate funding under its current revolving credit facility because ETP’s lending counterparties may be unwilling or unable to meet their funding obligations. If ETP is unable to finance its expansion projects as expected, ETP could be required to seek alternative financing, the terms of which may not be attractive to ETP, or to revise or cancel its expansion plans.
A significant increase in ETP’s indebtedness that is proportionately greater than ETP’s issuance of equity could negatively impact ETP’s credit ratings or its ability to remain in compliance with the financial covenants under its revolving credit agreement, which could have a material adverse effect on ETP’s financial condition, results of operations and cash flows.
Increases in interest rates could materially adversely affect our business, results of operations, cash flows and financial condition.
In addition to our exposure to commodity prices, we have significant exposure to changes in interest rates. Approximately $7.09 billion of our consolidated debt as of December 31, 2015 bears interest at variable interest rates and the remainder bears interest at fixed rates. To the extent that we have debt with floating interest rates, our results of operations, cash flows and financial condition could be materially adversely affected by increases in interest rates. We manage a portion of our interest rate exposures by utilizing interest rate swaps.
An increase in interest rates may also cause a corresponding decline in demand for equity investments, in general, and in particular for yield-based equity investments such as our Common Units. Any such reduction in demand for our Common Units resulting from other more attractive investment opportunities may cause the trading price of our Common Units to decline.

39


Unitholders may have liability to repay distributions.
Under certain circumstances, Unitholders may have to repay us amounts wrongfully distributed to them. Under Delaware law, we may not make a distribution to Unitholders if the distribution causes our liabilities to exceed the fair value of our assets. Liabilities to partners on account of their partnership interests and non-recourse liabilities are not counted for purposes of determining whether a distribution is permitted. Delaware law provides that a limited partner who receives such a distribution and knew at the time of the distribution that the distribution violated Delaware law, will be liable to the limited partnership for the distribution amount for three years from the distribution date. Under Delaware law, an assignee who becomes a substituted limited partner of a limited partnership is liable for the obligations of the assignor to make contributions to the partnership. However, such an assignee is not obligated for liabilities unknown to him at the time he or she became a limited partner if the liabilities could not be determined from the partnership agreement.
We have a holding company structure in which our subsidiaries conduct our operations and own our operating assets.
We are a holding company, and our subsidiaries conduct all of our operations and own all of our operating assets. We do not have significant assets other than the partnership interests and the equity in our subsidiaries. As a result, our ability to pay distributions to our Unitholders and to service our debt depends on the performance of our subsidiaries and their ability to distribute funds to us. The ability of our subsidiaries to make distributions to us may be restricted by, among other things, credit facilities and applicable state partnership laws and other laws and regulations. If we are unable to obtain funds from our subsidiaries we may not be able to pay distributions to our Unitholders or to pay interest or principal on our debt when due.
Unitholders may not have limited liability if a court finds that unitholder actions constitute control of our business.
Under Delaware law, a unitholder could be held liable for our obligations to the same extent as a general partner if a court determined that the right of unitholders to remove our general partner or to take other action under our partnership agreement constituted participation in the “control” of our business.
Our general partner generally has unlimited liability for our obligations, such as our debts and environmental liabilities, except for those contractual obligations that are expressly made without recourse to our general partner. Our partnership agreement allows the general partner to incur obligations on our behalf that are expressly non-recourse to the general partner. The general partner has entered into such limited recourse obligations in most instances involving payment liability and intends to do so in the future.
In addition, Section 17-607 of the Delaware Revised Uniform Limited Partnership Act provides that under some circumstances, a unitholder may be liable to us for the amount of a distribution for a period of three years from the date of the distribution.
Our debt level and debt agreements may limit our ability to make distributions to Unitholders and may limit our future financial and operating flexibility and may require asset sales.
As of December 31, 2015, we had approximately $7 billion of debt on a stand-alone basis and approximately $36.97 billion of consolidated debt, excluding the debt of our joint ventures. In addition, in connection with our acquisition of WMB, we expect to incur an additional $6.05 billion of debt to fund the cash consideration for the transaction to assume approximately $4.2 billion of debt outstanding under WMB’s senior notes and to increase the size of the ETE revolving credit facility in order to repay the WMB revolving credit facility at the closing of our acquisition of WMB. Further, as a result of Sunoco LP’s previously announced acquisition of ETP’s retail business, which is expected to close in March 2016, Sunoco LP is expected to incur approximately $2.0 billion of additional debt. Finally, as of December 31, 2015, WPZ and its subsidiaries had $19.1 billion of debt outstanding under WPZ and its subsidiaries’ senior notes and credit facilities. As a result of these factors, we expect our consolidated debt level to increase $32.1 billion from our consolidated debt level at December 31, 2015. Our level of indebtedness affects our operations in several ways, including, among other things:
a significant portion of our and our subsidiaries’ cash flow from operations will be dedicated to the payment of principal and interest on outstanding debt and will not be available for other purposes, including payment of distributions;
covenants contained in our and our subsidiaries’ existing debt agreements require us and them, as applicable, to meet financial tests that may adversely affect our flexibility in planning for and reacting to changes in our business;
our and our subsidiaries’ ability to obtain additional financing for working capital, capital expenditures, acquisitions and general partnership, corporate or limited liability company purposes, as applicable, may be limited;
we may be at a competitive disadvantage relative to similar companies that have less debt;
we may be more vulnerable to adverse economic and industry conditions as a result of our significant debt level; and

40


failure by us or our subsidiaries to comply with the various restrictive covenants of our respective debt agreements could negatively impact our ability to incur additional debt, including our ability to utilize the available capacity under our revolving credit facility, and our ability to pay our distributions.
In order for us to manage our debt levels, we may need to sell assets, issue additional equity securities, reduce the cash distributions we pay to our unitholders or a combination thereof. In the event that we sell assets, the future cash generating capacity of our remaining asset base may be diminished. In the event that we issue additional equity securities, we may need to issue these securities at a time when our common unit price is depressed and therefore we may not receive favorable prices for our common units or favorable prices or terms for other types of equity securities. In the event we reduce cash distributions on our common units, the public trading price of our common units could decline significantly.
Our General Partner has a limited call right that may require Unitholders to sell their units at an undesirable time or price.
If at any time our General Partner and its affiliates own more than 90% of our outstanding units, our General Partner will have the right, but not the obligation, which it may assign to any of its affiliates or to us, to acquire all, but not less than all, of the units held by unaffiliated persons at a price not less than their then-current market price. As a result, Unitholders may be required to sell their units at an undesirable time or price and may not receive any return on their investment. Unitholders may also incur a tax liability upon a sale of their units. As of December 31, 2015, the directors and executive officers of our General Partner owned approximately 22% of our Common Units.
Risks Related to Conflicts of Interest
Although we control ETP and Sunoco LP through our ownership of their general partners, ETP’s and Sunoco LP’s general partners owe fiduciary duties to ETP and ETP’s unitholders and Sunoco LP and Sunoco LP’s unitholders, respectively, which may conflict with our interests.
Conflicts of interest exist and may arise in the future as a result of the relationships between us and our affiliates, on the one hand, and ETP and Sunoco LP and their respective limited partners, on the other hand. The directors and officers of ETP’s and Sunoco LP’s General Partners have fiduciary duties to manage ETP and Sunoco LP, respectively, in a manner beneficial to us. At the same time, the General Partners have fiduciary duties to manage ETP and Sunoco LP in a manner beneficial to ETP and Sunoco LP and their respective limited partners. The boards of directors of ETP’s and Sunoco LP’s General Partner will resolve any such conflict and have broad latitude to consider the interests of all parties to the conflict. The resolution of these conflicts may not always be in our best interest.
For example, conflicts of interest with ETP and Sunoco LP may arise in the following situations:
the allocation of shared overhead expenses to ETP, Sunoco LP and us;
the interpretation and enforcement of contractual obligations between us and our affiliates, on the one hand, and ETP and Sunoco LP, on the other hand;
the determination of the amount of cash to be distributed to ETP’s and Sunoco LP’s partners and the amount of cash to be reserved for the future conduct of ETP’s and Sunoco LP’s businesses;
the determination whether to make borrowings under ETP’s and Sunoco LP’s revolving credit facilities to pay distributions to their respective partners;
the determination of whether a business opportunity (such as a commercial development opportunity or an acquisition) that we may become aware of independently of ETP and Sunoco LP is made available for ETP and Sunoco LP to pursue; and
any decision we make in the future to engage in business activities independent of ETP and Sunoco LP.
The fiduciary duties of our General Partner’s officers and directors may conflict with those of ETP’s or Sunoco LP’s respective general partners.
Conflicts of interest may arise because of the relationships among ETP, Sunoco LP, their general partners and us. Our general partner’s directors and officers have fiduciary duties to manage our business in a manner beneficial to us and our Unitholders. Some of our General Partner’s directors are also directors and officers of ETP’s general partner or Sunoco LP’s general partner, and have fiduciary duties to manage the respective businesses of ETP and Sunoco LP in a manner beneficial to ETP, Sunoco LP and their respective Unitholders. The resolution of these conflicts may not always be in our best interest or that of our Unitholders.
Potential conflicts of interest may arise among our General Partner, its affiliates and us. Our General Partner and its affiliates have limited fiduciary duties to us, which may permit them to favor their own interests to the detriment of us.

41


Conflicts of interest may arise among our General Partner and its affiliates, on the one hand, and us, on the other hand. As a result of these conflicts, our General Partner may favor its own interests and the interests of its affiliates over our interests. These conflicts include, among others, the following:
Our General Partner is allowed to take into account the interests of parties other than us, including ETP and their respective affiliates and any General Partners and limited partnerships acquired in the future, in resolving conflicts of interest, which has the effect of limiting its fiduciary duties to us.
Our General Partner has limited its liability and reduced its fiduciary duties under the terms of our partnership agreement, while also restricting the remedies available for actions that, without these limitations, might constitute breaches of fiduciary duty. As a result of purchasing our units, Unitholders consent to various actions and conflicts of interest that might otherwise constitute a breach of fiduciary or other duties under applicable state law.
Our General Partner determines the amount and timing of our investment transactions, borrowings, issuances of additional partnership securities and reserves, each of which can affect the amount of cash that is available for distribution.
Our General Partner determines which costs it and its affiliates have incurred are reimbursable by us.
Our partnership agreement does not restrict our General Partner from causing us to pay it or its affiliates for any services rendered, or from entering into additional contractual arrangements with any of these entities on our behalf, so long as the terms of any such payments or additional contractual arrangements are fair and reasonable to us.
Our General Partner controls the enforcement of obligations owed to us by it and its affiliates.
Our General Partner decides whether to retain separate counsel, accountants or others to perform services for us.
Our partnership agreement limits our General Partner’s fiduciary duties to us and restricts the remedies available for actions taken by our General Partner that might otherwise constitute breaches of fiduciary duty.
Our partnership agreement contains provisions that reduce the standards to which our General Partner would otherwise be held by state fiduciary duty law. For example, our partnership agreement:
permits our General Partner to make a number of decisions in its individual capacity, as opposed to in its capacity as our General Partner. This entitles our General Partner to consider only the interests and factors that it desires, and it has no duty or obligation to give any consideration to any interest of, or factors affecting, us, our affiliates or any limited partner;
provides that our General Partner is entitled to make other decisions in “good faith” if it reasonably believes that the decisions are in our best interests;
generally provides that affiliated transactions and resolutions of conflicts of interest not approved by the Audit and Conflicts Committee of the board of directors of our General Partner and not involving a vote of Unitholders must be on terms no less favorable to us than those generally being provided to or available from unrelated third parties or be “fair and reasonable” to us and that, in determining whether a transaction or resolution is “fair and reasonable,” our General Partner may consider the totality of the relationships among the parties involved, including other transactions that may be particularly advantageous or beneficial to us;
provides that unless our General Partner has acted in bad faith, the action taken by our General Partner shall not constitute a breach of its fiduciary duty;
provides that our General Partner may resolve any conflicts of interest involving us and our General Partner and its affiliates, and any resolution of a conflict of interest by our General Partner that is “fair and reasonable” to us will be deemed approved by all partners, including the Unitholders, and will not constitute a breach of the partnership agreement;
provides that our General Partner may, but is not required, in connection with its resolution of a conflict of interest, to seek “special approval” of such resolution by appointing a conflicts committee of the General Partner’s board of directors composed of two or more independent directors to consider such conflicts of interest and to recommend action to the board of directors, and any resolution of the conflict of interest by the conflicts committee shall be conclusively deemed “fair and reasonable” to us; and
provides that our General Partner and its officers and directors will not be liable for monetary damages to us, our limited partners or assignees for any acts or omissions unless there has been a final and non-appealable judgment entered by a court of competent jurisdiction determining that the General Partner or those other persons acted in bad faith or engaged in fraud, willful misconduct or gross negligence.

42


The general partner’s absolute discretion in determining the level of cash reserves may adversely affect our ability to make cash distributions to our Unitholders.
Our partnership agreement requires the general partner to deduct from operating surplus cash reserves that in its reasonable discretion are necessary to fund our future operating expenditures. In addition, our partnership agreement permits the general partner to reduce available cash by establishing cash reserves for the proper conduct of our business, to comply with applicable law or agreements to which we are a party or to provide funds for future distributions to partners. These cash reserves will affect the amount of cash available for distribution to unitholders.
Risks Related to the Businesses of ETP and Sunoco LP
Since our cash flows consist exclusively of distributions from ETP and Sunoco LP, risks to the businesses of ETP and Sunoco LP are also risks to us. We have set forth below risks to the businesses of ETP and Sunoco LP, the occurrence of which could have a negative impact on their respective financial performance and decrease the amount of cash they are able to distribute to us.
ETP and Sunoco LP do not control, and therefore may not be able to cause or prevent certain actions by, certain of their joint ventures.
Certain of ETP’s and Sunoco LP’s joint ventures have their own governing boards, and ETP or Sunoco LP may not control all of the decisions of those boards. Consequently, it may be difficult or impossible for ETP or Sunoco LP to cause the joint venture entity to take actions that ETP or Sunoco LP believe would be in their or the joint venture’s best interests. Likewise, ETP or Sunoco LP may be unable to prevent actions of the joint venture.
ETP and Sunoco LP are exposed to the credit risk of their respective customers and derivative counterparties, and an increase in the nonpayment and nonperformance by their respective customers or derivative counterparties could reduce their respective ability to make distributions to their Unitholders, including to us.
The risks of nonpayment and nonperformance by ETP’s and Sunoco LP’s respective customers are a major concern in their respective businesses. Participants in the energy industry have been subjected to heightened scrutiny from the financial markets in light of past collapses and failures of other energy companies. ETP and Sunoco LP are subject to risks of loss resulting from nonpayment or nonperformance by their respective customers, especially during the current low commodity price environment impacting many oil and gas producers. As a result, the current commodity price volatility and the tightening of credit in the financial markets may make it more difficult for customers to obtain financing and, depending on the degree to which this occurs, there may be a material increase in the nonpayment and nonperformance by ETP’s and Sunoco LP’s customers. To the extent one or more of our customers is in financial distress or commences bankruptcy proceedings, contracts with these customers may be subject to renegotiation or rejection under applicable provisions of the United States Bankruptcy Code. In addition, our risk management activities are subject to the risks that a counterparty may not perform its obligation under the applicable derivative instrument, the terms of the derivative instruments are imperfect, and our risk management policies and procedures are not properly followed. Any material nonpayment or nonperformance by our customers or our derivative counterparties could reduce our ability to make distributions to our Unitholders. Any substantial increase in the nonpayment and nonperformance by ETP’s or Sunoco LP’s customers could have a material adverse effect on ETP’s or Sunoco LP’s respective results of operations and operating cash flows.
Income from ETP’s midstream, transportation, terminalling and storage operations is exposed to risks due to fluctuations in the demand for and price of natural gas, NGLs and oil that are beyond our control.
The prices for natural gas, NGLs and oil (including refined petroleum products) reflect market demand that fluctuates with changes in global and U.S. economic conditions and other factors, including:
the level of domestic natural gas, NGL, and oil production;
the level of natural gas, NGL, and oil imports and exports, including liquefied natural gas;
actions taken by natural gas and oil producing nations;
instability or other events affecting natural gas and oil producing nations;
the impact of weather and other events of nature on the demand for natural gas, NGLs and oil;
the availability of storage, terminal and transportation systems, and refining, processing and treating facilities;
the price, availability and marketing of competitive fuels;
the demand for electricity;

43


the cost of capital needed to maintain or increase production levels and to construct and expand facilities
the impact of energy conservation and fuel efficiency efforts; and
the extent of governmental regulation, taxation, fees and duties.
In the past, the prices of natural gas, NGLs and oil have been extremely volatile, and we expect this volatility to continue.
Any loss of business from existing customers or our inability to attract new customers due to a decline in demand for natural gas, NGLs, or oil could have a material adverse effect on our revenues and results of operations. In addition, significant price fluctuations for natural gas, NGL and oil commodities could materially affect our profitability
A material decrease in demand or distribution of crude oil available for transport through Sunoco Logistics’ pipelines or terminal facilities could materially and adversely affect our results of operations, financial position, or cash flows.
The volume of crude oil transported through Sunoco Logistics’ crude oil pipelines and terminal facilities depends on the availability of attractively priced crude oil produced or received in the areas serviced by its assets. A period of sustained crude oil price declines could lead to a decline in drilling activity, production and import levels in these areas. Similarly, a period of sustained increases in the price of crude oil supplied from any of these areas, as compared to alternative sources of crude oil available to Sunoco Logistics’ customers, could materially reduce demand for crude oil in these areas. In either case, the volumes of crude oil transported in Sunoco Logistics’ crude oil pipelines and terminal facilities could decline, and it could likely be difficult to secure alternative sources of attractively priced crude oil supply in a timely fashion or at all. If Sunoco Logistics is unable to replace any significant volume declines with additional volumes from other sources, our results of operations, financial position, or cash flows could be materially and adversely affected.
An interruption of supply of crude oil to our facilities could materially and adversely affect our results of operations and revenues.
While we are well positioned to transport and receive crude oil by pipeline, marine transport and trucks, rail transportation also serves as a critical link in the supply of domestic crude oil production to U.S. refiners, especially for crude oil from regions such as the Bakken that are not sourced near pipelines or waterways that connect to all of the major U.S. refining centers. Federal regulators have issued a safety advisory warning that Bakken crude oil may be more volatile than many other North American crude oils and reinforcing the requirement to properly test, characterize, classify, and, if applicable, sufficiently degasify hazardous materials prior to and during transportation. Much of the domestic crude oil received by our facilities, especially from the Bakken region, may be transported by railroad. If the ability to transport crude oil by rail is disrupted because of accidents, weather interruptions, governmental regulation, congestion on rail lines, terrorism, other third-party action or casualty or other events, then we could experience an interruption of supply or delivery or an increased cost of receiving crude oil, and could experience a decline in volumes received. Recent railcar accidents in Quebec, Alabama, North Dakota, Pennsylvania and Virginia, in each case involving trains carrying crude oil from the Bakken region, have led to increased legislative and regulatory scrutiny over the safety of transporting crude oil by rail. In 2015, the DOT, through the PHMSA, issued a rule implementing new rail car standards and railroad operating procedures. Changing operating practices, as well as new regulations on tank car standards and shipper classifications, could increase the time required to move crude oil from production areas of facilities, increase the cost of rail transportation, and decrease the efficiency of transportation of crude oil by rail, any of which could materially reduce the volume of crude oil received by rail and adversely affect our financial condition, results of operations, and cash flows.
ETP is affected by competition from other midstream, transportation and storage and retail marketing companies.
We experience competition in all of our business segments. With respect to ETP’s midstream operations, ETP competes for both natural gas supplies and customers for its services. Competitors include major integrated oil companies, interstate and intrastate pipelines and companies that gather, compress, treat, process, transport, store and market natural gas.
ETP’s natural gas and NGL transportation pipelines and storage facilities compete with other interstate and intrastate pipeline companies and storage providers in the transportation and storage of natural gas and NGLs. The principal elements of competition among pipelines are rates, terms of service, access to sources of supply and the flexibility and reliability of service. Natural gas and NGLs also competes with other forms of energy, including electricity, coal, fuel oils and renewable or alternative energy. Competition among fuels and energy supplies is primarily based on price; however, non-price factors, including governmental regulation, environmental impacts, efficiency, ease of use and handling, and the availability of subsidies and tax benefits also affects competitive outcomes.
In markets served by our NGL pipelines, we compete with other pipeline companies and barge, rail and truck fleet operations. We also face competition with other storage and fractionation facilities based on fees charged and the ability to receive, distribute and/or fractionate the customer’s products.

44


ETP’s crude oil and refined products pipeline operations face significant competition from other pipelines for large volume shipments. These operations also face competition from trucks for incremental and marginal volumes in areas served by Sunoco Logistics’ pipelines. Further, our refined product terminals compete with terminals owned by integrated petroleum companies, refining and marketing companies, independent terminal companies and distribution companies with marketing and trading operations.
ETP also faces strong competition in the market for the sale of retail gasoline and merchandise. ETP’s competitors include service stations operated by fully integrated major oil companies and other well-recognized national or regional retail outlets, often selling gasoline or merchandise at aggressively competitive prices. The actions of retail marketing competitors, including the impact of foreign imports, could lead to lower prices or reduced margins for the products we sell, which could have an adverse effect on our business or results of operations.
ETP may be unable to retain or replace existing midstream, transportation, terminalling and storage customers or volumes due to declining demand or increased competition in oil, natural gas and NGL markets, which would reduce revenues and limit future profitability.
The retention or replacement of existing customers and the volume of services that ETP provides at rates sufficient to maintain or increase current revenues and cash flows depends on a number of factors beyond our control, including the price of and demand for oil, natural gas, and NGLs in the markets we serve and competition from other service providers.
A significant portion of ETP’s sales of natural gas are to industrial customers and utilities. As a consequence of the volatility of natural gas prices and increased competition in the industry and other factors, industrial customers, utilities and other gas customers are increasingly reluctant to enter into long-term purchase contracts. Many customers purchase natural gas from more than one supplier and have the ability to change suppliers at any time. Some of these customers also have the ability to switch between gas and alternate fuels in response to relative price fluctuations in the market. Because there are many companies of greatly varying size and financial capacity that compete with us in the marketing of natural gas, we often compete in natural gas sales markets primarily on the basis of price.
ETP also receives a substantial portion of revenues by providing natural gas gathering, processing, treating, transportation and storage services. While a substantial portion of their services are sold under long-term contracts for reserved service, they also provide service on an unreserved or short-term basis. Demand for our services may be substantially reduced due to changing market prices. Declining prices may result in lower rates of natural gas production resulting in less use of services, while rising prices may diminish consumer demand and also limit the use of services. In addition, our competitors may attract our customers’ business. If demand declines or competition increases, we may not be able to sustain existing levels of unreserved service or renew or extend long-term contracts as they expire or we may reduce our rates to meet competitive pressures.
Revenue from ETP’s NGL transportation systems and refined products storage is also exposed to risks due to fluctuations in demand for transportation and storage service as a result of unfavorable commodity prices, competition from nearby pipelines, and other factors. ETP receives substantially all of their transportation revenues through dedicated contracts under which the customer agrees to deliver the total output from particular processing plants that are connected only to their transportation system. Reduction in demand for natural gas or NGLs due to unfavorable prices or other factors, however, may result lower rates of production under dedicated contracts and lower demand for our services. In addition, ETP’s refined products storage revenues are primarily derived from fixed capacity arrangements between us and our customers, a portion of its revenue is derived from fungible storage and throughput arrangements, under which ETP’s revenue is more dependent upon demand for storage from its customers.
The volume of crude oil and products transported through ETP’s oil pipelines and terminal facilities depends on the availability of attractively priced crude oil and refined products in the areas serviced by our assets. A period of sustained price reductions for crude oil or products could lead to a decline in drilling activity, production and refining of crude oil, or import levels in these areas. A period of sustained increases in the price of crude oil or products supplied from or delivered to any of these areas could materially reduce demand for crude oil or products in these areas. In either case, the volumes of crude oil or products transported in our oil pipelines and terminal facilities could decline.
The loss of existing customers by ETP’s midstream, transportation, terminalling and storage facilities or a reduction in the volume of the services customers purchase from them, or their inability to attract new customers and service volumes would negatively affect revenues, be detrimental to growth, and adversely affect results of operations.

45


ETP’s midstream facilities and transportation pipelines are attached to basins with naturally declining production, which it may not be able to replace with new sources of supply.
In order to maintain or increase throughput levels on ETP’s gathering systems and transportation pipeline systems and asset utilization rates at our treating and processing plants, ETP must continually contract for new natural gas supplies and natural gas transportation services.
A substantial portion of ETP’s assets, including its gathering systems and processing and treating plants, are connected to natural gas reserves and wells that experience declining production over time. ETP’s gas transportation pipelines are also dependent upon natural gas production in areas served by our gathering systems or in areas served by other gathering systems or transportation pipelines that connect with our transportation pipelines. ETP may not be able to obtain additional contracts for natural gas supplies for its natural gas gathering systems, and may be unable to maintain or increase the levels of natural gas throughput on its transportation pipelines. The primary factors affecting our ability to connect new supplies of natural gas to our gathering systems include our success in contracting for existing natural gas supplies that are not committed to other systems and the level of drilling activity and production of natural gas near our gathering systems or in areas that provide access to its transportation pipelines or markets to which ETP’s systems connect. ETP has no control over the level of drilling activity in its areas of operation, the amount of reserves underlying the wells and the rate at which production from a well will decline. In addition, ETP has no control over producers or their production and contracting decisions.
While a substantial portion of ETP’s services are provided under long-term contracts for reserved service, it also provides service on an unreserved basis. The reserves available through the supply basins connected to our gathering, processing, treating, transportation and storage facilities may decline and may not be replaced by other sources of supply. A decrease in development or production activity could cause a decrease in the volume of unreserved services ETP provides and a decrease in the number and volume of its contracts for reserved transportation service over the long run, which in each case would adversely affect revenues and results of operations.
If we are unable to replace any significant volume declines with additional volumes from other sources, our results of operations and cash flows could be materially and adversely affected.
ETP is entirely dependent upon third parties for the supply of refined products such as gasoline and diesel for its retail marketing business.
ETP is required to purchase refined products from third party sources, including the joint venture that acquired Sunoco, Inc.’s Philadelphia refinery. ETP may also need to contract for new ships, barges, pipelines or terminals which it has not historically used to transport these products to its markets. The inability to acquire refined products and any required transportation services at favorable prices may adversely affect ETP’s business and results of operations.
The profitability of certain activities in ETP’s natural gas gathering, processing, transportation and storage operations is largely dependent upon natural gas commodity prices, price spreads between two or more physical locations and market demand for natural gas and NGLs.
For a portion of the natural gas gathered on ETP’s systems, ETP purchases natural gas from producers at the wellhead and then gathers and delivers the natural gas to pipelines where they typically resell the natural gas under various arrangements, including sales at index prices. Generally, the gross margins they realize under these arrangements decrease in periods of low natural gas prices.
ETP also enters into percent-of-proceeds arrangements, keep-whole arrangements, and processing fee agreements pursuant to which we agree to gather and process natural gas received from the producers.
Under percent-of-proceeds arrangements, ETP generally sells the residue gas and NGLs at market prices and remits to the producers an agreed upon percentage of the proceeds based on an index price. In other cases, instead of remitting cash payments to the producer, ETP delivers an agreed upon percentage of the residue gas and NGL volumes to the producer and sells the volumes ETP keeps to third parties at market prices. Under these arrangements, revenues and gross margins decline when natural gas prices and NGL prices decrease. Accordingly, a decrease in the price of natural gas or NGLs could have an adverse effect on ETP’s revenues and results of operations.
Under keep-whole arrangements, ETP generally sells the NGLs produced from our gathering and processing operations at market prices. Because the extraction of the NGLs from the natural gas during processing reduces the Btu content of the natural gas, ETP must either purchase natural gas at market prices for return to producers or make a cash payment to producers equal to the value of this natural gas. Under these arrangements, gross margins generally decrease when the price of natural gas increases relative to the price of NGLs.

46


When ETP processes the gas for a fee under processing fee agreements, they may guarantee recoveries to the producer. If recoveries are less than those guaranteed to the producer, ETP may suffer a loss by having to supply liquids or its cash equivalent to keep the producer whole.
ETP also receives fees and retains gas in kind from its natural gas transportation and storage customers. ETP’s fuel retention fees and the value of gas that they retain in kind are directly affected by changes in natural gas prices. Decreases in natural gas prices tend to decrease fuel retention fees and the value of retained gas.
In addition, ETP receives revenue from its off-gas processing and fractionating system in South Louisiana primarily through customer agreements that are a combination of keep-whole and percent-of-proceeds arrangements, as well as from transportation and fractionation fees. Consequently, a large portion of our off-gas processing and fractionation revenue is exposed to risks due to fluctuations in commodity prices. In addition, a decline in NGL prices could cause a decrease in demand for ETP’s off-gas processing and fractionation services and could have an adverse effect on ETP’s results of operations.
The use of derivative financial instruments could result in material financial losses by ETP and Sunoco LP.
From time to time, ETP and Sunoco LP have sought to reduce our exposure to fluctuations in commodity prices and interest rates by using derivative financial instruments and other risk management mechanisms and by their trading, marketing and/or system optimization activities. To the extent that either ETP or Sunoco LP hedges its commodity price and interest rate exposures, it foregoes the benefits it would otherwise experience if commodity prices or interest rates were to change favorably. In addition, even though monitored by management, ETP’s and Sunoco LP’s derivatives activities can result in losses. Such losses could occur under various circumstances, including if a counterparty does not perform its obligations under the derivative arrangement, the hedge is imperfect, commodity prices move unfavorably related to ETP’s or Sunoco LP’s physical or financial positions, or internal hedging policies and procedures are not followed.
The accounting standards regarding hedge accounting are very complex, and even when we engage in hedging transactions that are effective economically (whether to mitigate our exposure to fluctuations in commodity prices, or to balance our exposure to fixed and variable interest rates), these transactions may not be considered effective for accounting purposes. Accordingly, our consolidated financial statements may reflect some volatility due to these hedges, even when there is no underlying economic impact at that point. It is also not always possible for us to engage in a hedging transaction that completely mitigates our exposure to commodity prices. Our consolidated financial statements may reflect a gain or loss arising from an exposure to commodity prices for which we are unable to enter into a completely effective hedge.
In addition, even though monitored by management, our derivatives activities can result in losses. Such losses could occur under various circumstances, including if a counterparty does not perform its obligations under the derivative arrangement, the hedge is imperfect, commodity prices move unfavorably related to our physical or financial positions or hedging policies and procedures are not followed.
ETP’s natural gas and NGL revenues depend on their customers’ ability to use ETP’s pipelines and third-party pipelines over which we have no control.
ETP’s natural gas transportation, storage and NGL businesses depend, in part, on their customers’ ability to obtain access to pipelines to deliver gas to and receive gas from ETP. Many of these pipelines are owned by parties not affiliated with us. Any interruption of service on our pipelines or third party pipelines due to testing, line repair, reduced operating pressures, or other causes or adverse change in terms and conditions of service could have a material adverse effect on ETP’s ability, and the ability of their customers, to transport natural gas to and from their pipelines and facilities and a corresponding material adverse effect on their transportation and storage revenues. In addition, the rates charged by interconnected pipelines for transportation to and from ETP’s s facilities affect the utilization and value of their storage services. Significant changes in the rates charged by those pipelines or the rates charged by other pipelines with which the interconnected pipelines compete could also have a material adverse effect on storage revenues.
Shippers using ETP’s oil pipelines and terminals are also dependent upon their pipelines and connections to third-party pipelines to receive and deliver crude oil and products. Any interruptions or reduction in the capabilities of these pipelines due to testing, line repair, reduced operating pressures, or other causes could result in reduced volumes transported in ETP’s pipelines or through their terminals. Similarly, if additional shippers begin transporting volume over interconnecting oil pipelines, the allocations of pipeline capacity to ETP existing shippers on these interconnecting pipelines could be reduced, which also could reduce volumes transported in their pipelines or through their terminals. Allocation reductions of this nature are not infrequent and are beyond our control. Any such interruptions or allocation reductions that, individually or in the aggregate, are material or continue for a sustained period of time could have a material adverse effect on ETP’s results of operations, financial position, or cash flows.

47


The inability to continue to access lands owned by third parties, including tribal lands, could adversely affect our ability to operate and adversely affect our financial results.
Our ability to operate our pipeline systems and terminal facilities on certain lands owned by third parties, including lands held in trust by the United States for the benefit of a Native American tribe, will depend on our success in maintaining existing rights-of-way and obtaining new rights-of-way on those lands. Securing extensions of existing and any additional rights-of-way is also critical to our ability to pursue expansion projects. We cannot provide any assurance that we will be able to acquire new rights-of-way or maintain access to existing rights-of-way upon the expiration of the current grants or that all of the rights-of-way will be obtainable in a timely fashion. Transwestern’s existing right-of-way agreements with the Navajo Nation, Southern Ute, Pueblo of Laguna and Fort Mojave tribes extend through November 2029, September 2020, December 2022 and April 2019, respectively. Our financial position could be adversely affected if the costs of new or extended right-of-way grants cannot be recovered in rates.
Further, whether we have the power of eminent domain for our pipelines varies from state to state, depending upon the type of pipeline and the laws of the particular state. In either case, we must compensate landowners for the use of their property and, in eminent domain actions, such compensation may be determined by a court. The inability to exercise the power of eminent domain could negatively affect our business if we were to lose the right to use or occupy the property on which our pipelines are located.
In addition, we do not own all of the land on which our retail service stations are located. We have rental agreements for approximately 32.6% of the company-operated retail service stations where we currently control the real estate and we have rental agreements for certain logistics facilities. As such, we are subject to the possibility of increased costs under rental agreements with landowners, primarily through rental increases and renewals of expired agreements. We are also subject to the risk that such agreements may not be renewed. Additionally, certain facilities and equipment (or parts thereof) used by us are leased from third parties for specific periods. Our inability to renew leases or otherwise maintain the right to utilize such facilities and equipment on acceptable terms, or the increased costs to maintain such rights, could have a material adverse effect on our financial condition, results of operations and cash flows.
ETP may not be able to fully execute its growth strategies if they encounter increased competition for qualified assets.
ETP has strategies that contemplate growth through the development and acquisition of a wide range of midstream and other energy infrastructure assets while maintaining strong balance sheets. These strategies include constructing and acquiring additional assets and businesses to enhance their ability to compete effectively and diversify their respective asset portfolios, thereby providing more stable cash flow. ETP regularly considers and enters into discussions regarding the acquisition of additional assets and businesses, stand-alone development projects or other transactions that ETP believes will present opportunities to realize synergies and increase cash flow.
Consistent with their strategies, managements of ETP may, from time to time, engage in discussions with potential sellers regarding the possible acquisition of additional assets or businesses. Such acquisition efforts may involve ETP management’s participation in processes that involve a number of potential buyers, commonly referred to as “auction” processes, as well as situations in which ETP believes it is the only party or one of a very limited number of potential buyers in negotiations with the potential seller. We cannot assure that ETP’s acquisition efforts will be successful or that any acquisition will be completed on favorable terms.
In addition, ETP is experiencing increased competition for the assets they purchase or contemplate purchasing. Increased competition for a limited pool of assets could result in ETP losing to other bidders more often or acquiring assets at higher prices, both of which would limit ETP’s ability to fully execute their respective growth strategies. Inability to execute their respective growth strategies may materially adversely impact ETP’s results of operations.
An impairment of goodwill and intangible assets could reduce our earnings.
As of December 31, 2015, our consolidated balance sheets reflected $7.47 billion of goodwill and $5.43 billion of intangible assets. Goodwill is recorded when the purchase price of a business exceeds the fair value of the tangible and separately measurable intangible net assets. Accounting principles generally accepted in the United States require us to test goodwill for impairment on an annual basis or when events or circumstances occur, indicating that goodwill might be impaired. Long-lived assets such as intangible assets with finite useful lives are reviewed for impairment whenever events or changes in circumstances indicate that the carrying amount may not be recoverable. If we determine that any of our goodwill or intangible assets were impaired, we would be required to take an immediate charge to earnings with a correlative effect on partners’ capital and balance sheet leverage as measured by debt to total capitalization.
During the fourth quarter of 2015, we performed goodwill impairment tests on our reporting units and recognized goodwill impairments of: (i) $99 million in the Transwestern reporting unit due primarily to the market declines in current and expected future commodity prices in the fourth quarter of 2015 and (ii) $106 million in the Lone Star Refinery Services reporting unit due

48


primarily to changes in assumptions related to potential future revenues decrease as well as the market declines in current and expected future commodity prices.
If ETP and Sunoco LP do not make acquisitions on economically acceptable terms, their future growth could be limited.
ETP’s and Sunoco LP’s results of operations and their ability to grow and to increase distributions to Unitholders will depend in part on their ability to make acquisitions that are accretive to their respective distributable cash flow.
ETP and Sunoco LP may be unable to make accretive acquisitions for any of the following reasons, among others:
inability to identify attractive acquisition candidates or negotiate acceptable purchase contracts with them;
inability to raise financing for such acquisitions on economically acceptable terms; or
inability to outbid by competitors, some of which are substantially larger than ETP or Sunoco LP and may have greater financial resources and lower costs of capital.
Furthermore, even if ETP or Sunoco LP consummates acquisitions that it believes will be accretive, those acquisitions may in fact adversely affect its results of operations or result in a decrease in distributable cash flow per unit. Any acquisition involves potential risks, including the risk that ETP or Sunoco LP may:
fail to realize anticipated benefits, such as new customer relationships, cost-savings or cash flow enhancements;
decrease its liquidity by using a significant portion of its available cash or borrowing capacity to finance acquisitions;
significantly increase its interest expense or financial leverage if the acquisition is financed with additional debt;
encounter difficulties operating in new geographic areas or new lines of business;
incur or assume unanticipated liabilities, losses or costs associated with the business or assets acquired for which there is no indemnity or the indemnity is inadequate;
be unable to hire, train or retrain qualified personnel to manage and operate its growing business and assets;
less effectively manage its historical assets, due to the diversion of management’s attention from other business concerns; or
incur other significant charges, such as impairment of goodwill or other intangible assets, asset devaluation or restructuring charges.
If ETP and Sunoco LP consummate future acquisitions, their respective capitalization and results of operations may change significantly. As ETP and Sunoco LP determine the application of their funds and other resources, Unitholders will not have an opportunity to evaluate the economic, financial and other relevant information that ETP and Sunoco LP will consider.
If ETP does not continue to construct new pipelines, their future growth could be limited.
ETP’s results of operations and their ability to grow and to increase distributable cash flow per unit will depend, in part, on their ability to construct pipelines that are accretive to their respective distributable cash flow. ETP may be unable to construct pipelines that are accretive to distributable cash flow for any of the following reasons, among others:
inability to identify pipeline construction opportunities with favorable projected financial returns;
inability to raise financing for its identified pipeline construction opportunities; or
inability to secure sufficient transportation commitments from potential customers due to competition from other pipeline construction projects or for other reasons.
Furthermore, even if ETP constructs a pipeline that it believes will be accretive, the pipeline may in fact adversely affect its results of operations or fail to achieve results projected prior to commencement of construction.
Expanding ETP’s business by constructing new pipelines and related facilities subjects ETP to risks.
One of the ways that ETP has grown their business is through the construction of additions to existing gathering, compression, treating, processing and transportation systems. The construction of a new pipeline and related facilities (or the improvement and repair of existing facilities) involves numerous regulatory, environmental, political and legal uncertainties beyond ETP’s control and requires the expenditure of significant amounts of capital to be financed through borrowings, the issuance of additional equity or from operating cash flow. If ETP undertakes these projects, they may not be completed on schedule or at all or at the budgeted cost. A variety of factors outside ETP’s control, such as weather, natural disasters and difficulties in obtaining permits and rights-

49


of-way or other regulatory approvals, as well as the performance by third-party contractors may result in increased costs or delays in construction. Cost overruns or delays in completing a project could have a material adverse effect on ETP’s results of operations and cash flows. Moreover, revenues may not increase immediately following the completion of a particular project. For instance, if ETP builds a new pipeline, the construction will occur over an extended period of time, but ETP may not materially increase its revenues until long after the project’s completion. In addition, the success of a pipeline construction project will likely depend upon the level of oil and natural gas exploration and development drilling activity and the demand for pipeline transportation in the areas proposed to be serviced by the project as well as ETP’s ability to obtain commitments from producers in the area to utilize the newly constructed pipelines. In this regard, ETP may construct facilities to capture anticipated future growth in oil or natural gas production in a region in which such growth does not materialize. As a result, new facilities may be unable to attract enough throughput or contracted capacity reservation commitments to achieve ETP’s expected investment return, which could adversely affect its results of operations and financial condition.
ETP depends on certain key producers for a significant portion of their supplies of natural gas. The loss of, or reduction in, any of these key producers could adversely affect ETP’s business and operating results.
ETP relies on a limited number of producers for a significant portion of their natural gas supplies. These contracts have terms that range from month-to-month to life of lease. As these contracts expire, ETP will have to negotiate extensions or renewals or replace the contracts with those of other suppliers. ETP may be unable to obtain new or renewed contracts on favorable terms, if at all. The loss of all or even a portion of the volumes of natural gas supplied by these producers and other customers, as a result of competition or otherwise, could have a material adverse effect on ETP’s business, results of operations, and financial condition.
ETP depends on key customers to transport natural gas through their pipelines.
ETP relies on a limited number of major shippers to transport certain minimum volumes of natural gas on their respective pipelines. The failure of the major shippers on ETP’s or their joint ventures’ pipelines or of other key customers to fulfill their contractual obligations under these contracts could have a material adverse effect on the cash flow and results of operations of us, ETP or their joint ventures, as applicable, were unable to replace these customers under arrangements that provide similar economic benefits as these existing contracts.
Mergers among Sunoco Logistics’ customers and competitors could result in lower volumes being shipped on its pipelines or products stored in or distributed through its terminals, or reduced crude oil marketing margins or volumes.
Mergers between existing customers could provide strong economic incentives for the combined entities to utilize their existing systems instead of Sunoco Logistics’ systems in those markets where the systems compete. As a result, Sunoco Logistics could lose some or all of the volumes and associated revenues from these customers and could experience difficulty in replacing those lost volumes and revenues, which could materially and adversely affect our results of operations, financial position, or cash flows.
A portion of Sunoco Logistics’ general and administrative services have been outsourced to third-party service providers. Fraudulent activity or misuse of proprietary data involving its outsourcing partners could expose us to additional liability.
Sunoco Logistics utilizes both affiliate entities and third parties in the processing of its information and data. Breaches of its security measures or the accidental loss, inadvertent disclosure or unapproved dissemination of proprietary information or sensitive or confidential data about Sunoco Logistics or its customers, including the potential loss or disclosure of such information or data as a result of fraud or other forms of deception, could expose Sunoco Logistics to a risk of loss or misuse of this information, result in litigation and potential liability for Sunoco Logistics, lead to reputational damage, increase compliance costs, or otherwise harm its business.
ETP’s interstate natural gas pipelines are subject to laws, regulations and policies governing the rates they are allowed to charge for their services, which may prevent us from fully recovering our costs.
Laws, regulations and policies governing interstate natural gas pipeline rates could affect the ability of ETP’s interstate pipelines to establish rates, to charge rates that would cover future increases in its costs, or to continue to collect rates that cover current costs.
ETP is required to file tariff rates (also known as recourse rates) with the FERC that shippers may elect to pay for interstate natural gas transportation services. We may also agree to discount these rates on a not unduly discriminatory basis or negotiate rates with shippers who elect not to pay the recourse rates. ETP must also file with the FERC all negotiated rates that do not conform to our tariff rates and all changes to our tariff or negotiated rates. The FERC must approve or accept all rate filings for us to be allowed to charge such rates.
The FERC may review existing tariffs rates on its own initiative or upon receipt of a complaint filed by a third party. The FERC may, on a prospective basis, order refunds of amounts collected if it finds the rates to have been shown not to be just and reasonable

50


or to have been unduly discriminatory. The FERC has recently exercised this authority with respect to several other pipeline companies. If the FERC were to initiate a proceeding against ETP and find that its rates were not just and reasonable or unduly discriminatory, the maximum rates customers could elect to pay ETP may be reduced and the reduction could have an adverse effect on our revenues and results of operations.
The costs of ETP’s interstate pipeline operations may increase and ETP may not be able to recover all of those costs due to FERC regulation of its rates. If ETP proposes to change its tariff rates, its proposed rates may be challenged by the FERC or third parties, and the FERC may deny, modify or limit ETP’s proposed changes if ETP is unable to persuade the FERC that changes would result in just and reasonable rates that are not unduly discriminatory. ETP also may be limited by the terms of rate case settlement agreements or negotiated rate agreements with individual customers from seeking future rate increases, or ETP may be constrained by competitive factors from charging their tariff rates.
To the extent ETP’s costs increase in an amount greater than its revenues increase, or there is a lag between its cost increases and ability to file for and obtain rate increases, ETP’s operating results would be negatively affected. Even if a rate increase is permitted by the FERC to become effective, the rate increase may not be adequate. ETP cannot guarantee that its interstate pipelines will be able to recover all of their costs through existing or future rates.
The ability of interstate pipelines held in tax-pass-through entities, like us, to include an allowance for income taxes as a cost-of-service element in their regulated rates has been subject to extensive litigation before the FERC and the courts for a number of years. It is currently the FERC’s policy to permit pipelines to include in cost-of-service a tax allowance to reflect actual or potential income tax liability on their public utility income attributable to all partnership or limited liability company interests, to the extent that the ultimate owners have an actual or potential income tax liability on such income. Whether a pipeline’s owners have such actual or potential income tax liability will be reviewed by the FERC on a case-by-case basis. Under the FERC’s policy, we thus remain eligible to include an income tax allowance in the tariff rates we charge for interstate natural gas transportation. The effectiveness of the FERC’s policy and the application of that policy remains subject to future challenges, refinement or change by the FERC or the courts.
The interstate natural gas pipelines are subject to laws, regulations and policies governing terms and conditions of service, which could adversely affect their business and operations.
In addition to rate oversight, the FERC’s regulatory authority extends to many other aspects of the business and operations of ETP’s interstate natural gas pipelines, including:
operating terms and conditions of service;
the types of services interstate pipelines may or must offer their customers;
construction of new facilities;
acquisition, extension or abandonment of services or facilities;
reporting and information posting requirements;
accounts and records; and
relationships with affiliated companies involved in all aspects of the natural gas and energy businesses.
Compliance with these requirements can be costly and burdensome. In addition, we cannot guarantee that the FERC will authorize tariff changes and other activities we might propose to do so in a timely manner and free from potentially burdensome conditions. Future changes to laws, regulations, policies and interpretations thereof may impair the ability of ETP’s interstate pipelines to compete for business, may impair their ability to recover costs or may increase the cost and burden of operation.
Rate regulation or market conditions may not allow ETP to recover the full amount of increases in the costs of its crude oil and products pipeline operations.
Transportation provided on ETP’s common carrier interstate crude oil and products pipelines is subject to rate regulation by the FERC, which requires that tariff rates for transportation on these oil pipelines be just and reasonable and not unduly discriminatory. If ETP proposes new or changed rates, the FERC or interested persons may challenge those rates and the FERC is authorized to suspend the effectiveness of such rates for up to seven months and to investigate such rates. If, upon completion of an investigation, the FERC finds that the proposed rate is unjust or unreasonable, it is authorized to require the carrier to refund revenues in excess of the prior tariff during the term of the investigation. The FERC also may investigate, upon complaint or on its own motion, rates that are already in effect and may order a carrier to change its rates prospectively. Upon an appropriate showing, a shipper may obtain reparations for damages sustained for a period of up to two years prior to the filing of a complaint.

51


The primary ratemaking methodology used by the FERC to authorize increases in the tariff rates of petroleum pipelines is price indexing. The FERC’s ratemaking methodologies may limit our ability to set rates based on our costs or may delay the use of rates that reflect increased costs. In addition, if the FERC’s indexing methodology changes, the new methodology could materially and adversely affect our financial condition, results of operations or cash flows.
Under the EPAct of 1992, certain interstate pipeline rates were deemed just and reasonable or “grandfathered.” Revenues are derived from such grandfathered rates on most of our FERC-regulated pipelines. A person challenging a grandfathered rate must, as a threshold matter, establish a substantial change since the date of enactment of the Energy Policy Act, in either the economic circumstances or the nature of the service that formed the basis for the rate. If the FERC were to find a substantial change in circumstances, then the existing rates could be subject to detailed review and there is a risk that some rates could be found to be in excess of levels justified by the pipeline’s costs. In such event, the FERC could order us to reduce pipeline rates prospectively and to pay refunds to shippers.
If the FERC’s petroleum pipeline ratemaking methodologies procedures changes, the new methodology or procedures could adversely affect our business and results of operations.
State regulatory measures could adversely affect the business and operations of ETP’s midstream and intrastate pipeline and storage assets.
ETP’s midstream and intrastate transportation and storage operations are generally exempt from FERC regulation under the NGA, but FERC regulation still significantly affects their business and the market for their products. The rates, terms and conditions of service for the interstate services they provide in their intrastate gas pipelines and gas storage are subject to FERC regulation under Section 311 of the NGPA. ETP’s HPL System, East Texas pipeline, Oasis pipeline and ET Fuel System provide such services. Under Section 311, rates charged for transportation and storage must be fair and equitable. Amounts collected in excess of fair and equitable rates are subject to refund with interest, and the terms and conditions of service, set forth in the pipeline’s statement of operating conditions, are subject to FERC review and approval. Should the FERC determine not to authorize rates equal to or greater than ETP’s costs of service, their cash flow would be negatively affected.
ETP’s midstream and intrastate gas and oil transportation pipelines and their intrastate gas storage operations are subject to state regulation. All of the states in which they operate midstream assets, intrastate pipelines or intrastate storage facilities have adopted some form of complaint-based regulation, which allow producers and shippers to file complaints with state regulators in an effort to resolve grievances relating to the fairness of rates and terms of access. The states in which ETP operates have ratable take statutes, which generally require gatherers to take, without undue discrimination, production that may be tendered to the gatherer for handling. Similarly, common purchaser statutes generally require gatherers to purchase without undue discrimination as to source of supply or producer. These statutes have the effect of restricting our right as an owner of gathering facilities to decide with whom we contract to purchase or transport natural gas. Should a complaint be filed in any of these states or should regulation become more active, ETP’s businesses may be adversely affected.
ETP’s intrastate transportation operations located in Texas are also subject to regulation as gas utilities by the TRRC. Texas gas utilities must publish the rates they charge for transportation and storage services in tariffs filed with the TRRC, although such rates are deemed just and reasonable under Texas law unless challenged in a complaint.
ETP is subject to other forms of state regulation, including requirements to obtain operating permits, reporting requirements, and safety rules (see description of federal and state pipeline safety regulation below). Violations state laws, regulations, orders and permit conditions can result in the modification, cancellation or suspension of a permit, civil penalties and other relief.
Certain of ETP’s assets may become subject to regulation.
The distinction between federally unregulated gathering facilities and FERC-regulated transmission pipelines under the NGA has been the subject of extensive litigation and may be determined by the FERC on a case-by-case basis, although the FERC has made no determinations as to the status of our facilities. Consequently, the classification and regulation of our gathering facilities could change based on future determinations by the FERC, the courts or Congress. If our gas gathering operations become subject to FERC jurisdiction, the result may adversely affect the rates we are able to charge and the services we currently provide, and may include the potential for a termination of our gathering agreements with our customers.
Intrastate transportation of NGLs is largely regulated by the state in which such transportation takes place. Lone Star’s NGL Pipeline transports NGLs within the state of Texas and is subject to regulation by the TRRC. This NGLs transportation system offers services pursuant to an intrastate transportation tariff on file with the TRRC. Lone Star’s NGL pipeline also commenced the interstate transportation of NGLs in 2013, which is subject to FERC’s jurisdiction under the Interstate Commerce Act and the Energy Policy Act of 1992. Both intrastate and interstate NGL transportation services must be provided in a manner that is just, reasonable, and non-discriminatory. The tariff rates established for interstate services were based on a negotiated agreement;

52


however, if FERC’s rate making methodologies were imposed, they may, among other things, delay the use of rates that reflect increased costs and subject us to potentially burdensome and expensive operational, reporting and other requirements. In addition, the rates, terms and conditions for shipments of crude oil, petroleum products and NGLs on our pipelines are subject to regulation by FERC if the NGLs are transported in interstate or foreign commerce whether by our pipelines or other means of transportation. Since we do not control the entire transportation path of all crude oil, petroleum products and NGLs on our pipelines, FERC regulation could be triggered by our customers’ transportation decisions. Any of the foregoing could adversely affect revenues and cash flow related to these assets.
ETP may incur significant costs and liabilities resulting from performance of pipeline integrity programs and related repairs.
Pursuant to authority under the NGPSA and HLPSA, as amended by the PSI Act, the PIPES Act and the 2011 Pipeline Safety Act, PHMSA has established a series of rules requiring pipeline operators to develop and implement integrity management programs for gas transmission and hazardous liquid pipelines that, in the event of a pipeline leak or rupture, could affect “high consequence areas,” which are areas where a release could have the most significant adverse consequences, including high population areas, certain drinking water sources, and unusually sensitive ecological areas.
These regulations require operators of covered pipelines to:
perform ongoing assessments of pipeline integrity;
identify and characterize applicable threats to pipeline operations that could impact a high consequence area;
improve data collection, integration and analysis;
repair and remediate the pipeline as necessary; and
implement preventive and mitigating actions.
In addition, states have adopted regulations similar to existing PHMSA regulations for intrastate gathering and transmission lines. At this time, we cannot predict the ultimate cost of compliance with applicable pipeline integrity management regulations, as the cost will vary significantly depending on the number and extent of any repairs found to be necessary as a result of the pipeline integrity testing. We will continue our pipeline integrity testing programs to assess and maintain the integrity of our pipelines. The results of these tests could cause us to incur significant and unanticipated capital and operating expenditures for repairs or upgrades deemed necessary to ensure the continued safe and reliable operation of our pipelines. Any changes to pipeline safety laws by Congress and regulations by PHMSA that result in more stringent or costly safety standards could have a significant adverse effect on us and similarly situated midstream operators. For instance, changes to regulations governing the safety of gas and hazardous liquid transmission pipelines and gathering lines are being considered by PHMSA, including, for example, revising the definitions of “high consequence areas” and “gathering lines,” and strengthening integrity management requirements as they apply to existing regulated operators and to currently exempt operators should certain exemptions be removed. Most recently, the PHMSA has considered changes to its rural gathering exemption, including publishing a notice of proposed rulemaking relating to hazardous liquid pipelines in October 2015, in which the agency is seeking public comment on, among other things, extending reporting requirements to all gravity and gathering lines, requiring periodic inline integrity assessments of pipelines that are located outside of high consequence areas, and requiring the use of leak detection systems on pipelines in all locations, including outside of high consequence areas.
Federal and state legislative and regulatory initiatives relating to pipeline safety that require the use of new or more stringent safety controls or result in more stringent enforcement of applicable legal requirements could subject us to increased capital costs, operational delays and costs of operation.
The 2011 Pipeline Safety Act is the most recent federal legislation to amend the NGPSA and HLPSA pipeline safety laws, reauthorizing the federal pipeline safety programs of PHMSA through 2015 and requiring increased safety measures for gas and hazardous liquids pipelines. Among other things, the 2011 Pipeline Safety Act directs the Secretary of Transportation to promulgate regulations relating to expanded integrity management requirements, automatic or remote-controlled valve use, excess flow valve use, leak detection system installation, material strength testing, and verification of the maximum allowable pressure of certain pipelines. The 2011 Pipeline Safety Act also increases the maximum penalty for violation of pipeline safety regulations from $100,000 to $200,000 per violation per day and from $1.0 million to $2.0 million for a related series of violations. Moreover, new pipeline safety legislation that would reauthorize the federal pipeline safety programs of PHMSA through 2019 is expected to be under consideration by Congress in 2016. One bill introduced in late 2015, the SAFE PIPES, has already been approved by the Senate Committee on Commerce, Science, and Transportation and is now subject to consideration by the U.S. Senate. The safety enhancement requirements and other provisions of the 2011 Pipeline Safety Act as well as any implementation of PHMSA rules thereunder could require us to install new or modified safety controls, pursue additional capital projects, or conduct maintenance

53


programs on an accelerated basis, any or all of which tasks could result in our incurring increased operating costs that could have a material adverse effect on our results of operations or financial position.
ETP’s business involves the generation, handling and disposal of hazardous substances, hydrocarbons and wastes and may be adversely affected by environmental and worker health and safety laws and regulations.
ETP’s operations are subject to stringent federal, tribal, state and local laws and regulations governing the discharge of materials into the environment, worker health and safety and protection of the environment. These laws and regulations may require the acquisition of permits for ETP’s operations, result in capital expenditures to manage, limit, or prevent emissions, discharges or releases of various materials from ETP’s pipelines, plants and facilities, impose specific health and safety standards addressing worker protection, and impose substantial liabilities for pollution resulting from ETP’s operations. Several governmental authorities, such as the EPA and analogous state agencies have the power to enforce compliance with these laws and regulations and the permits issued under them and frequently mandate difficult and costly remediation measures and other actions. Failure to comply with these laws, regulations and permits may result in the assessment of significant administrative, civil and criminal penalties, the imposition of investigatory remedial and corrective obligations and the issuance of injunctive relief. Certain environmental laws impose strict, joint and several liability for costs required to clean up and restore sites where hazardous substances, hydrocarbons or wastes have been disposed or released, even under circumstances where the substances, hydrocarbons or wastes have been released by a predecessor operator. Moreover, it is not uncommon for neighboring landowners and other third parties to file claims for personal injury and property and natural resource damage allegedly caused by noise, odor or the release of hazardous substances, hydrocarbons or wastes into the environment.
ETP may incur substantial environmental costs and liabilities because of the underlying risk inherent to its operations. Although we have established financial reserves for our estimated environmental remediation liabilities, additional contamination or conditions may be discovered, resulting in increased remediation costs, liabilities or natural resource damages that could substantially increase our costs for site remediation projects. Accordingly, we cannot assure you that our current reserves are adequate to cover all future liabilities, even for currently known contamination.
Changes in environmental laws and regulations occur frequently, and any such changes that result in more stringent and costly waste handling, emission standards, or storage, transport, disposal or remediation requirements could have a material adverse effect on our operations or financial position. For example, in October 2015, the EPA published a final rule under the Clean Air Act, lowering the NAAQS for ground-level ozone to 70 parts per billion for the 8-hour primary and secondary ozone standards. Compliance with this final rule or any other new regulations could, among other things, require installation of new emission controls on some of our equipment, result in longer permitting timelines or new restrictions or prohibitions with respect to permits or projects, and significantly increase our capital expenditures and operating costs, which could adversely impact our business. Historically, we have previously able to satisfy the more stringent NOx emission reduction requirements that affect our compressor units in ozone non-attainment areas at reasonable cost, but there is no assurance that we will not incur material costs in the future to meet the new, more stringent ozone standard.
Product liability claims and litigation could adversely affect our business and results of operations.
Product liability is a significant commercial risk. Substantial damage awards have been made in certain jurisdictions against manufacturers and resellers based upon claims for injuries caused by the use of or exposure to various products. There can be no assurance that product liability claims against us would not have a material adverse effect on our business or results of operations.
Along with other refiners, manufacturers and sellers of gasoline, Sunoco, Inc. is a defendant in numerous lawsuits that allege methyl tertiary butyl ether (“MTBE”) contamination in groundwater. Plaintiffs, who include water purveyors and municipalities responsible for supplying drinking water and private well owners, are seeking compensatory damages (and in some cases injunctive relief, punitive damages and attorneys’ fees) for claims relating to the alleged manufacture and distribution of a defective product (MTBE-containing gasoline) that contaminates groundwater, and general allegations of product liability, nuisance, trespass, negligence, violation of environmental laws and deceptive business practices. There has been insufficient information developed about the plaintiffs’ legal theories or the facts that would be relevant to an analysis of the ultimate liability to Sunoco, Inc. These allegations or other product liability claims against Sunoco, Inc. could have a material adverse effect on our business or results of operations.
The adoption of climate change legislation or regulations restricting emissions of greenhouse gases could result in increased operating costs and reduced demand for the services we provide.
The EPA has determined that emissions of carbon dioxide, methane and other greenhouse gases present an endangerment to public health and the environment because emissions of such gases are, according to the EPA, contributing to warming of the earth’s atmosphere and other climatic changes. Based on these findings, the EPA has adopted rules under the Clean Air Act that, among other things, establish PSD construction and Title V operating permit reviews for greenhouse gas emissions from certain large

54


stationary sources that already are potential major sources of certain principal, or criteria, pollutant emissions, which reviews could require securing PSD permits at covered facilities emitting greenhouse gases and meeting “best available control technology” standards for those greenhouse gas emissions. In addition, the EPA has adopted rules requiring the monitoring and annual reporting of greenhouse gas emissions from specified onshore and offshore production facilities and onshore processing, transmission and storage facilities in the United States, which includes certain of our operations. More recently, on October 22, 2015, the EPA published a final rule that expands the petroleum and natural gas system sources for which annual greenhouse gas emissions reporting is currently required to include greenhouse gas emissions reporting beginning in the 2016 reporting year for certain onshore gathering and boosting systems consisting primarily of gathering pipelines, compressors and process equipment used to perform natural gas compression, dehydration and acid gas removal. While Congress has from time to time considered adopting legislation to reduce emissions of greenhouse gases, there has not been significant activity in the form of adopted legislation. In the absence of such federal climate legislation, a number of state and regional efforts have emerged that are aimed at tracking and/or reducing greenhouse gas emissions by means of cap and trade programs. The adoption of any legislation or regulations that requires reporting of greenhouse gases or otherwise restricts emissions of greenhouse gases from our equipment and operations could require us to incur significant added costs to reduce emissions of greenhouse gases or could adversely affect demand for the natural gas and NGLs we gather and process or fractionate. For example, in August 2015, the EPA announced proposed rules, expected to be finalized in 2016, that would establish new controls for methane emissions from certain new, modified or reconstructed equipment and processes in the oil and natural gas source category, including oil and natural gas production and natural gas processing and transmission facilities as part of an overall effort to reduce methane emissions by up to 45 percent from 2012 levels in 2025. On an international level, the United States is one of almost 200 nations that agreed in December 2015 to an international climate change agreement in Paris, France that calls for countries to set their own GHG emissions targets and be transparent about the measures each country will use to achieve its GHG emissions targets.
The adoption of the Dodd-Frank Act could have an adverse effect on our ability to use derivative instruments to reduce the effect of commodity price, interest rate and other risks associated with our business, resulting in our operations becoming more volatile and our cash flows less predictable.
Congress has adopted the Dodd-Frank Wall Street Reform and Consumer Protection Act (the “Dodd-Frank Act”), a comprehensive financial reform legislation that establishes federal oversight and regulation of the over-the-counter derivatives market and entities, such as us, that participate in that market. This legislation was signed into law by President Obama on July 21, 2010 and requires the Commodities Futures Training Commission (“CFTC”), the SEC and other regulators to promulgate rules and regulations implementing the new legislation. While certain regulations have been promulgated and are already in effect, the rulemaking and implementation process is still ongoing, and we cannot yet predict the ultimate effect of the rules and regulations on our business.
The Dodd-Frank Act expanded the types of entities that are required to register with the CFTC and the SEC as a result of their activities in the derivatives markets or otherwise become specifically qualified to enter into derivatives contracts. We will be required to assess our activities in the derivatives markets, and to monitor such activities on an ongoing basis, to ascertain and to identify any potential change in our regulatory status.
Reporting and recordkeeping requirements also could significantly increase operating costs and expose us to penalties for non-compliance, and require additional compliance resources. Added public transparency as a result of the reporting rules may also have a negative effect on market liquidity which could also negatively impact commodity prices and our ability to hedge.
In October 2011, the CFTC has also issued regulations to set position limits for certain futures and option contracts in the major energy markets and for swaps that are their economic equivalents. However, in September 2012, the CFTC’s position limits rules were vacated by the U.S. District Court for the District of Columbia. In November 2013, the CFTC proposed new rules that would place limits on positions in certain core futures and equivalent swaps contracts for or linked to certain physical commodities, subject to exceptions for certain bona fide hedging transactions. As these new position limit rules are not yet final, the impact of those provisions on us is uncertain at this time.
The CFTC has designated certain interest rate swaps and credit default swaps for mandatory clearing and exchange trading. The associated rules require us, in connection with covered derivative activities, to comply with such requirements or take steps to qualify for an exemption to such requirements. We must obtain approval from the board of directors of our General Partner and make certain filings in order to rely on the end-user exception from the mandatory clearing requirements for swaps entered into to hedge our commercial risks. The application of mandatory clearing and trade execution requirements to other market participants, such as swap dealers, may change the cost and availability of the swaps that we use for hedging. The CFTC has not yet proposed rules designating any other classes of swaps, including physical commodity swaps, for mandatory clearing and exchange trading.
In addition, the Dodd-Frank Act requires that regulators establish margin rules for uncleared swaps. The application of such requirements to other market participants, such as swap dealers, may change the cost and availability of the swaps we use for hedging. If any of our swaps do not qualify for the commercial end-user exception, posting of collateral could impact our liquidity

55


and reduce cash available to us for capital expenditures, reducing our ability to execute hedges to reduce risk and protect cash flow.
Rules promulgated under the Dodd-Frank Act further defined forwards as well as instances where forwards may become swaps. Because the CFTC rules, interpretations, no-action letters, and case law are still developing, it is possible that some arrangements that previously qualified as forwards or energy service contracts may fall in the regulatory category of swaps or options. In addition, the CFTC’s rules applicable to trade options may further impose burdens on our ability to conduct our traditional hedging operations and could become subject to CFTC investigations in the future.
The new legislation and any new regulations could significantly increase the cost of derivative contracts, materially alter the terms of derivative contracts, reduce the availability of derivatives to protect against risks we encounter, or reduce our ability to monetize or restructure existing derivative contracts. If we reduce our use of derivatives as a result of the legislation and regulations, our results of operations may become more volatile and our cash flows may be less predictable. Finally, if we fail to comply with applicable laws, rules or regulations, we may be subject to fines, cease-and-desist orders, civil and criminal penalties or other sanctions.
A natural disaster, catastrophe or other event could result in severe personal injury, property damage and environmental damage, which could curtail ETP’s operations and otherwise materially adversely affect their cash flow.
Some of ETP’s operations involve risks of personal injury, property damage and environmental damage, which could curtail its operations and otherwise materially adversely affect its cash flow. For example, natural gas facilities operate at high pressures, sometimes in excess of 1,100 pounds per square inch. Virtually all of ETP’s operations are exposed to potential natural disasters, including hurricanes, tornadoes, storms, floods and/or earthquakes.
If one or more facilities that are owned by ETP or that deliver natural gas or other products to ETP are damaged by severe weather or any other disaster, accident, catastrophe or event, ETP’s operations could be significantly interrupted. Similar interruptions could result from damage to production or other facilities that supply ETP’s facilities or other stoppages arising from factors beyond its control. These interruptions might involve significant damage to people, property or the environment, and repairs might take from a week or less for a minor incident to six months or more for a major interruption. Any event that interrupts the revenues generated by ETP’s operations, or which causes it to make significant expenditures not covered by insurance, could reduce ETP’s cash available for paying distributions to its Unitholders, including us.
As a result of market conditions, premiums and deductibles for certain insurance policies can increase substantially, and in some instances, certain insurance may become unavailable or available only for reduced amounts of coverage. As a result, ETP may not be able to renew existing insurance policies or procure other desirable insurance on commercially reasonable terms, if at all. If ETP were to incur a significant liability for which it was not fully insured, it could have a material adverse effect on ETP’s financial position and results of operations, as applicable. In addition, the proceeds of any such insurance may not be paid in a timely manner and may be insufficient if such an event were to occur.
Terrorist attacks aimed at our facilities could adversely affect its business, results of operations, cash flows and financial condition.
The United States government has issued warnings that energy assets, including the nation’s pipeline infrastructure, may be the future target of terrorist organizations. Some of our facilities are subject to standards and procedures required by the Chemical Facility Anti-Terrorism Standards. We believe we are in compliance with all material requirements; however, such compliance may not prevent a terrorist attack from causing material damage to our facilities or pipelines. Any such terrorist attack on ETP’s facilities or pipelines, those of their customers, or in some cases, those of other pipelines could have a material adverse effect on ETP’s business, financial condition and results of operations.
Additional deepwater drilling laws and regulations, delays in the processing and approval of drilling permits and exploration and oil spill-response plans, and other related restrictions arising after the Deepwater Horizon incident in the Gulf of Mexico may have a material adverse effect on our business, financial condition, or results of operations.
In response to the Deepwater Horizon incident and resulting oil spill in the United States Gulf of Mexico in 2010, the federal Bureau of Ocean Energy Management (“BOEM”) and the federal Bureau of Safety and Environmental Enforcement (“BSEE”), each agencies of the U.S. Department of the Interior, have imposed more stringent permitting procedures and regulatory safety and performance requirements for new wells to be drilled in federal waters. Compliance with these more stringent regulatory restrictions together with any uncertainties or inconsistencies in current decisions and rulings by governmental agencies, delays in the processing and approval of drilling permits or exploration, development, oil spill-response and decommissioning plans, and possible additional regulatory initiatives could adversely affect or delay new drilling and ongoing development efforts. In addition, new regulatory initiatives may be adopted or enforced by the BOEM and/or the BSEE in the future that could result in additional

56


delays, restrictions, or obligations with respect to oil and natural-gas exploration and production operations conducted offshore by certain of our customers. For example, in September 2015, the BOEM issued draft guidance that would bolster supplemental bonding procedures for the decommissioning of offshore wells, platforms, pipelines, and other facilities. The BOEM is expected to issue the draft guidance in the form of a final Notice to Lessees and Operators by no later than mid-2016. These recent or any new rules, regulations, or legal initiatives could delay or disrupt our customers operations, increase the risk of expired leases due to the time required to develop new technology, result in increased supplemental bonding and costs, limit activities in certain areas, or cause our customers’ to incur penalties, or shut-in production or lease cancellation. Also, if material spill events similar to the Deepwater Horizon incident were to occur in the future, the United States or other countries could elect to again issue directives to temporarily cease drilling activities offshore and, in any event, may from time to time issue further safety and environmental laws and regulations regarding offshore oil and gas exploration and development. The overall costs imposed on our customers to implement and complete any such spill response activities or any decommissioning obligations could exceed estimated accruals, insurance limits, or supplemental bonding amounts, which could result in the incurrence of additional costs to complete. We cannot predict with any certainty the full impact of any new laws or regulations on our customers’ drilling operations or on the cost or availability of insurance to cover some or all of the risks associated with such operations. The occurrence of any one or more of these developments could result in decreased demand for our services, which could have a material adverse effect on our business as well as our financial position, results of operation and liquidity.
Our business is subject to federal, state and local laws and regulations that govern the product quality specifications of the petroleum products that we store and transport.
The petroleum products that we store and transport through Sunoco Logistics’ operations are sold by our customers for consumption into the public market. Various federal, state and local agencies have the authority to prescribe specific product quality specifications to commodities sold into the public market. Changes in product quality specifications could reduce our throughput volume, require us to incur additional handling costs or require the expenditure of significant capital. In addition, different product specifications for different markets impact the fungibility of products transported and stored in our pipeline systems and terminal facilities and could require the construction of additional storage to segregate products with different specifications. We may be unable to recover these costs through increased revenues.
In addition, our butane blending services are reliant upon gasoline vapor pressure specifications. Significant changes in such specifications could reduce butane blending opportunities, which would affect our ability to market our butane blending service licenses and which would ultimately affect our ability to recover the costs incurred to acquire and integrate our butane blending assets.
Our business could be affected adversely by union disputes and strikes or work stoppages by Panhandle’s and Sunoco, Inc.’s unionized employees.
As of December 31, 2015, approximately 6% of our workforce is covered by a number of collective bargaining agreements with various terms and dates of expiration. There can be no assurances that Panhandle or Sunoco, Inc. will not experience a work stoppage in the future as a result of labor disagreements. Any work stoppage could, depending on the affected operations and the length of the work stoppage, have a material adverse effect on our business, financial position, results of operations or cash flows.
Governmental regulations and policies, particularly in the areas of taxation, energy and the environment, have a significant impact on our retail marketing business.
Federally mandated standards for use of renewable biofuels, such as ethanol and biodiesel in the production of refined products, are transforming traditional gasoline and diesel markets in North America. These regulatory mandates present production and logistical challenges for both the petroleum refining and ethanol industries, and may require us to incur additional capital expenditures or expenses particularly in our retail marketing business. We may have to enter into arrangements with other parties to meet our obligations to use advanced biofuels, with potentially uncertain supplies of these new fuels. If we are unable to obtain or maintain sufficient quantities of ethanol to support our blending needs, our sale of ethanol blended gasoline could be interrupted or suspended which could result in lower profits. There also will be compliance costs related to these regulations. We may experience a decrease in demand for refined petroleum products due to new federal requirements for increased fleet mileage per gallon or due to replacement of refined petroleum products by renewable fuels. In addition, tax incentives and other subsidies making renewable fuels more competitive with refined petroleum products may reduce refined petroleum product margins and the ability of refined petroleum products to compete with renewable fuels. A structural expansion of production capacity for such renewable biofuels could lead to significant increases in the overall production, and available supply, of gasoline and diesel in markets that we supply. In addition, a significant shift by consumers to more fuel-efficient vehicles or alternative fuel vehicles (such as ethanol or wider adoption of gas/electric hybrid vehicles), or an increase in vehicle fuel economy, whether as a result of technological advances by manufacturers, legislation mandating or encouraging higher fuel economy or the use of alternative fuel, or otherwise, also could lead to a decrease in demand, and reduced margins, for the refined petroleum products that we market and sell.

57


It is possible that any, or a combination, of these occurrences could have a material adverse effect on Sunoco, Inc.’s business or results of operations.
We have outsourced various functions related to our retail marketing business to third-party service providers, which decreases our control over the performance of these functions. Disruptions or delays of our third-party outsourcing partners could result in increased costs, or may adversely affect service levels. Fraudulent activity or misuse of proprietary data involving our outsourcing partners could expose us to additional liability.
Sunoco, Inc. has previously outsourced various functions related to our retail marketing business to third parties and expects to continue this practice with other functions in the future.
While outsourcing arrangements may lower our cost of operations, they also reduce our direct control over the services rendered. It is uncertain what effect such diminished control will have on the quality or quantity of products delivered or services rendered, on our ability to quickly respond to changing market conditions, or on our ability to ensure compliance with all applicable domestic and foreign laws and regulations. We believe that we conduct appropriate due diligence before entering into agreements with our outsourcing partners. We rely on our outsourcing partners to provide services on a timely and effective basis. Although we continuously monitor the performance of these third parties and maintain contingency plans in case they are unable to perform as agreed, we do not ultimately control the performance of our outsourcing partners. Much of our outsourcing takes place in developing countries and, as a result, may be subject to geopolitical uncertainty. The failure of one or more of our third-party outsourcing partners to provide the expected services on a timely basis at the prices we expect, or as required by contract, due to events such as regional economic, business, environmental or political events, information technology system failures, or military actions, could result in significant disruptions and costs to our operations, which could materially adversely affect our business, financial condition, operating results and cash flow.
Our failure to generate significant cost savings from these outsourcing initiatives could adversely affect our profitability and weaken Sunoco, Inc.’s competitive position. Additionally, if the implementation of our outsourcing initiatives is disruptive to our retail marketing business, we could experience transaction errors, processing inefficiencies, and the loss of sales and customers, which could cause our business and results of operations to suffer.
As a result of these outsourcing initiatives, more third parties are involved in processing our retail marketing information and data. Breaches of security measures or the accidental loss, inadvertent disclosure or unapproved dissemination of proprietary information or sensitive or confidential data about our retail marketing business or our clients, including the potential loss or disclosure of such information or data as a result of fraud or other forms of deception, could expose us to a risk of loss or misuse of this information, result in litigation and potential liability for us, lead to reputational damage to the Sunoco, Inc. brand, increase our compliance costs, or otherwise harm our business.
Our operations could be disrupted if our information systems fail, causing increased expenses and loss of sales.
Our business is highly dependent on financial, accounting and other data processing systems and other communications and information systems, including our enterprise resource planning tools. We process a large number of transactions on a daily basis and rely upon the proper functioning of computer systems. If a key system was to fail or experience unscheduled downtime for any reason, even if only for a short period, our operations and financial results could be affected adversely. Our systems could be damaged or interrupted by a security breach, fire, flood, power loss, telecommunications failure or similar event. We have a formal disaster recovery plan in place, but this plan may not entirely prevent delays or other complications that could arise from an information systems failure. Our business interruption insurance may not compensate us adequately for losses that may occur.
Cybersecurity breaches and other disruptions could compromise our information and operations, and expose us to liability, which would cause our business and reputation to suffer.
In the ordinary course of our business, we collect and store sensitive data, including intellectual property, our proprietary business information and that of our customers, suppliers and business partners, and personally identifiable information of our employees, in our data centers and on our networks. The secure processing, maintenance and transmission of this information is critical to our operations and business strategy. Despite our security measures, our information technology and infrastructure may be vulnerable to attacks by hackers or breached due to employee error, malfeasance or other disruptions. Any such breach could compromise our networks and the information stored there could be accessed, publicly disclosed, lost or stolen. Any such access, disclosure or other loss of information could result in legal claims or proceedings, liability under laws that protect the privacy of personal information, regulatory penalties for divulging shipper information, disruption of our operations, damage to our reputation, and loss of confidence in our products and services, which could adversely affect our business.
Our information technology infrastructure is critical to the efficient operation of our business and essential to our ability to perform day-today operations. Breaches in our information technology infrastructure or physical facilities, or other disruptions, could result

58


in damage to our assets, safety incidents, damage to the environment, potential liability or the loss of contracts, and have a material adverse effect on our operations, financial position and results of operations.
The costs of providing pension and other postretirement health care benefits and related funding requirements are subject to changes in pension fund values, changing demographics and fluctuating actuarial assumptions and may have a material adverse effect on our financial results.
Certain of our subsidiaries provide pension plan and other postretirement healthcare benefits to certain of their employees. The costs of providing pension and other postretirement health care benefits and related funding requirements are subject to changes in pension and other postretirement fund values, changing demographics and fluctuating actuarial assumptions that may have a material adverse effect on the Partnership’s future consolidated financial results. While certain of the costs incurred in providing such pension and other postretirement healthcare benefits are recovered through the rates charged by the Partnership’s regulated businesses, the Partnership’s subsidiaries may not recover all of the costs and those rates are generally not immediately responsive to current market conditions or funding requirements. Additionally, if the current cost recovery mechanisms are changed or eliminated, the impact of these benefits on operating results could significantly increase.
Our contract compression operations depend on particular suppliers and are vulnerable to parts and equipment shortages and price increases, which could have a negative impact on results of operations.
The principal manufacturers of components for our natural gas compression equipment include Caterpillar, Inc. for engines, Air-X-Changers for coolers and Ariel Corporation for compressors and frames. Our reliance on these suppliers involves several risks, including price increases and a potential inability to obtain an adequate supply of required components in a timely manner. We also rely primarily on two vendors, Spitzer Industries Corp. and Standard Equipment Corp., to package and assemble our compression units. We do not have long-term contracts with these suppliers or packagers, and a partial or complete loss of certain of these sources could have a negative impact on our results of operations and could damage our customer relationships.
A material decrease in demand or distribution of crude oil available for transport through Sunoco Logistics’ pipelines or terminal facilities could materially and adversely affect our results of operations, financial position, or cash flows.
The volume of crude oil transported through Sunoco Logistics’ crude oil pipelines and terminal facilities depends on the availability of attractively priced crude oil produced or received in the areas serviced by its assets. A period of sustained crude oil price declines could lead to a decline in drilling activity, production and import levels in these areas. Similarly, a period of sustained increases in the price of crude oil supplied from any of these areas, as compared to alternative sources of crude oil available to Sunoco Logistics’ customers, could materially reduce demand for crude oil in these areas. In either case, the volumes of crude oil transported in Sunoco Logistics’ crude oil pipelines and terminal facilities could decline, and it could likely be difficult to secure alternative sources of attractively priced crude oil supply in a timely fashion or at all. If Sunoco Logistics is unable to replace any significant volume declines with additional volumes from other sources, our results of operations, financial position, or cash flows could be materially and adversely affected.
An interruption of supply of crude oil to our facilities could materially and adversely affect our results of operations and revenues.
While we are well positioned to transport and receive crude oil by pipeline, marine transport and trucks, rail transportation also serves as a critical link in the supply of domestic crude oil production to U.S. refiners, especially for crude oil from regions such as the Bakken that are not sourced near pipelines or waterways that connect to all of the major U.S. refining centers. Federal regulators have issued a safety advisory warning that Bakken crude oil may be more volatile than many other North American crude oils and reinforcing the requirement to properly test, characterize, classify, and, if applicable, sufficiently degasify hazardous materials prior to and during transportation. Much of the domestic crude oil received by our facilities, especially from the Bakken region, may be transported by railroad. If the ability to transport crude oil by rail is disrupted because of accidents, weather interruptions, governmental regulation, congestion on rail lines, terrorism, other third-party action or casualty or other events, then we could experience an interruption of supply or delivery or an increased cost of receiving crude oil, and could experience a decline in volumes received. Recent railcar accidents in Quebec, Alabama, North Dakota, Pennsylvania and Virginia, in each case involving trains carrying crude oil from the Bakken region, have led to increased legislative and regulatory scrutiny over the safety of transporting crude oil by rail. In 2015, the DOT, through the PHMSA, issued a rule implementing new rail car standards and railroad operating procedures. Changing operating practices, as well as new regulations on tank car standards and shipper classifications, could increase the time required to move crude oil from production areas of facilities, increase the cost of rail transportation, and decrease the efficiency of transportation of crude oil by rail, any of which could materially reduce the volume of crude oil received by rail and adversely affect our financial condition, results of operations, and cash flows.

59


LCL is dependent on project financing to fund the costs necessary to construct the liquefaction project. If project financing is unavailable to supply the funding necessary to complete the liquefaction project, LCL may not be able to secure alternative funding and affirmative FID may not be achieved.
LCL, an entity owned 60% by ETE and 40% by ETP, is in the process of developing a liquefaction project in conjunction with BG Group plc (“BG”) pursuant to a project development agreement entered into in September 2013. Pursuant to this agreement, each of LCL and BG are obligated to pay 50% of the development expenses for the liquefaction project, subject to reimbursement by the other party if such party withdraws from the project prior to both parties making a final investment decision (“FID”) to become irrevocably obligated to fully develop the project, subject to certain exceptions. Through December 31, 2015, LCL had incurred $89 million of development costs associated with the liquefaction project that were funded by ETE and ETP, and ETE and ETP have indicated that they intend to provide the funding necessary for the remaining development costs, but they have no obligation to do so. If ETE and ETP are unwilling or unable to provide funding to LCL for their share of the remaining development costs, or if BG is unwilling or unable to provide funding for its share of the remaining development costs, the liquefaction project could be delayed or cancelled.
The liquefaction project is subject to the right of each of LCL and BG to withdraw from the project in its sole discretion at any time prior to an affirmative FID.
The project development agreement provides that either LCL or BG may withdraw from the liquefaction project at any time prior to each party making an affirmative FID. LCL’s determination of whether to reach an affirmative FID is expected to be based upon a number of factors, including the expected cost to construct the liquefaction facility, the expected revenue to be generated by LCL pursuant to the terms of the liquefaction services agreement anticipated to be entered into between LCL and BG in connection with both parties reaching an affirmative FID, and the terms and conditions of the financing for the construction of the liquefaction facility. BG’s determination of whether to reach an affirmative FID is expected be based on a number of factors, including the expected tolling charges it would be required to pay under the terms of the liquefaction services agreement, the costs anticipated to be incurred by BG to purchase natural gas for delivery to the liquefaction facility, the costs to transport natural gas to the liquefaction facility, the costs to operate the liquefaction facility and the costs to transport LNG from the liquefaction facility to customers in foreign markets (particularly Europe and Asia) over the expected 25-year term of the liquefaction services agreement. As the tolling charges payable to LCL under the liquefaction services agreement are anticipated to be based on a rate of return formula tied to the construction costs for the liquefaction facility, these costs are anticipated to also have a significant bearing with respect to BG’s determination whether to reach an affirmative FID. As these costs fluctuate based on a variety of factors, including supply and demand factors affecting the price of natural gas in the United States, supply and demand factors affecting the price of LNG in foreign markets, supply and demand factors affecting the costs for construction services for large infrastructure projects in the United States, and general economic conditions, there can be no assurance that both LCL and BG will reach an affirmative FID to construct the liquefaction facility.
The construction of the liquefaction project remains subject to further approvals and some approvals may be subject to further conditions, review and/or revocation.
The liquefaction project remains subject to (i) the receipt of approval by the FERC to construct and operate the facilities, (ii) approvals and permits from the U.S. Army Corps of Engineers (“USACE”) for wetlands mitigation and permanent and temporary marine dock modifications and dredging at the Lake Charles LNG facility and (iii) other governmental and regulatory approvals and permits. Furthermore, while a subsidiary of BG has received authorization from the DOE to export LNG to non-FTA countries, the non-FTA authorization is subject to review, and the DOE may impose additional approval and permit requirements in the future or revoke the non-FTA authorization should the DOE conclude that such export authorization is inconsistent with the public interest. Certain of the permits and approvals must be obtained before construction on the liquefaction project can begin and are still under review by state and federal authorities. We do not know whether or when any such approvals or permits can be obtained, or whether any existing or potential interventions or other actions by third parties will interfere with its ability to obtain and maintain such permits or approvals. The failure by LCL to timely receive and maintain the remaining approvals necessary to complete and operate the liquefaction project could have a material adverse effect on its operations and financial condition.

60


Tax Risks to Common Unitholders
Our tax treatment depends on our continuing status as a partnership for federal income tax purposes, as well as our not being subject to a material amount of additional entity-level taxation by individual states. If the IRS were to treat us or ETP as a corporation for federal income tax purposes or if we or ETP become subject to a material amount of entity-level taxation for state tax purposes, then our cash available for distribution would be substantially reduced.
The anticipated after-tax economic benefit of an investment in our Common Units depends largely on our being treated as a partnership for federal income tax purposes. We have not requested, and do not plan to request, a ruling from the IRS on this matter. The value of our investments in ETP depends largely on ETP being treated as a partnership for federal income tax purposes.
Despite the fact that we and ETP are each a limited partnership under Delaware law, we would each be treated as a corporation for federal income tax purposes unless we satisfy a “qualifying income” requirement. Based upon our current operations, we believe we and ETP satisfy the qualifying income requirement. Failing to meet the qualifying income requirement or a change in current law could cause us or ETP to be treated as a corporation for federal income tax purposes or otherwise subject us or ETP to taxation as an entity.
If we or ETP were treated as a corporation, we would pay federal income tax on our taxable income at the corporate tax rate, which is currently a maximum of 35%, and we would likely pay additional state income taxes at varying rates. Distributions to Unitholders would generally be taxed again as corporate distributions, and none of our income, gains, losses or deductions would flow through to Unitholders. Because a tax would then be imposed upon us as a corporation, our cash available for distribution to Unitholders would be substantially reduced. Therefore, treatment of us as a corporation would result in a material reduction in the anticipated cash flow and after-tax return to the Unitholders, likely causing a substantial reduction in the value of our Common Units.
Our partnership agreement provides that if a law is enacted or existing law is modified or interpreted in a manner that subjects us to taxation as a corporation or to additional taxation as an entity for federal, state or local income tax purposes, the minimum quarterly distribution amount and the target distribution amounts may be adjusted to reflect the impact of that law on us. At the state level, several states have been evaluating ways to subject partnerships to entity-level taxation through the imposition of state income, franchise, or other forms of taxation. Imposition of a similar tax on us in the jurisdictions in which we operate or in other jurisdictions to which we may expand could substantially reduce our case available for distribution to our unitholders.
On November 2, 2015, President Obama signed into law the Bipartisan Budget Act of 2015 (the Act). The Act includes significant changes to the rules governing the audits of entities that are treated as partnerships for U.S. federal income tax purposes. The new rules under the Act, which are effective for tax years beginning after December 31, 2017, repeal and replace the regimes under current “TEFRA” audit provisions for partnerships. The Act allows a partnership to elect to apply these provisions to any return of the partnership filed for partnership taxable years beginning after the date of the enactment, November 2, 2015. The Partnership does not intend to elect to apply these provisions for any tax return filed for partnership taxable years beginning before January 1, 2018.
Under the new streamlined audit procedures, a partnership would be responsible for paying the imputed underpayment of tax resulting from the audit adjustments in the adjustment year even though partnerships are “pass through entities”. However, as an alternative to paying the imputed underpayment of tax at the partnership level, a partnership may elect to provide the audit adjustment information to the reviewed year partners, whom in turn would be responsible for paying the imputed underpayment of tax in the adjustment year.
Should a partnership not elect to pass the audit adjustments on to its partners, the partnerships imputed underpayment generally would be determined at the highest rate of tax in effect for the reviewed year. Currently, the highest rate of tax would be 39.6% for individual taxpayers. However, the Act authorizes the Treasury to establish procedures whereby the imputed underpayment amount may be modified to more accurately reflect the amount owed, if the partnership can substantiate a lower tax rate or demonstrate a portion of the imputed underpayment amount is allocable to a partner that would not owe tax (a tax exempt entity) or a partner has already paid the tax. It is not yet clear how state and local tax authorities will respond to the new regime. The Partnership is closely monitoring the development and issuance of regulations or other additional guidance under the new partnership audit regime.
We have subsidiaries that will be treated as corporations for federal income tax purposes and subject to corporate-level income taxes.
Even though we (as a partnership for U.S. federal income tax purposes) are not subject to U.S. federal income tax, some of our operations are conducted through subsidiaries that are organized as corporations for U.S. federal income tax purposes. The taxable income, if any, of subsidiaries that are treated as corporations for U.S. federal income tax purposes, is subject to corporate-level U.S. federal income taxes, which may reduce the cash available for distribution to us and, in turn, to our unitholders. If the IRS

61


or other state or local jurisdictions were to successfully assert that these corporations have more tax liability than we anticipate or legislation was enacted that increased the corporate tax rate, the cash available for distribution could be further reduced. The income tax return filings positions taken by these corporate subsidiaries require significant judgment, use of estimates, and the interpretation and application of complex tax laws. Significant judgment is also required in assessing the timing and amounts of deductible and taxable items. Despite our belief that the income tax return positions taken by these subsidiaries are fully supportable, certain positions may be successfully challenged by the IRS, state or local jurisdictions.
We treat each purchaser of Common Units as having the same tax benefits without regard to the actual Common Units purchased. The IRS may challenge this treatment, which could result in a Unitholder owing more tax and may adversely affect the value of the Common Units.
Because we cannot match transferors and transferees of Common Units and because of other reasons, we will adopt depreciation, depletion and amortization positions that may not conform to all aspects of existing Treasury Regulations. A successful IRS challenge to those positions could adversely affect the amount of tax benefits available to our Unitholders. It also could affect the timing of these tax benefits or the amount of gain from the sale of Common Units and could have a negative impact on the value of our Common Units or result in audit adjustments to tax returns of our Unitholders. Moreover, because we have subsidiaries that are organized as C corporations for federal income tax purposes owns units in us, a successful IRS challenge could result in this subsidiary having a greater tax liability than we anticipate and, therefore, reduce the cash available for distribution to our partnership and, in turn, to our Unitholders.
We prorate our items of income, gain, loss and deduction between transferors and transferees of our units each month based upon the ownership of our units on the first business day of each month, instead of on the basis of the date a particular unit is transferred. The IRS may challenge aspects of our proration method, and if successful, we would be required to change the allocation of items of income, gain, loss and deduction among our Unitholders.
We generally prorate our items of income, gain, loss and deduction between transferors and transferees of our units each month based upon the ownership of our units on the first business day of each month, instead of on the basis of the date a particular unit is transferred. The U.S. Department of the Treasury recently adopted final Treasury Regulations allowing a similar monthly simplifying convention for taxable years beginning on or after August 3, 2015. However, such regulations do not specifically authorize all aspects of the proration method we have adopted. If the IRS were to challenge our proration method, we may be required to change the allocation of items of income, gain, loss and deduction among our Unitholders.
A Unitholder whose units are the subject of a securities loan (e.g. a loan to a “short seller”) to cover a short sale of units may be considered as having disposed of those units. If so, the Unitholder would no longer be treated for tax purposes as a partner with respect to those units during the period of the loan and may recognize gain or loss from the disposition.
Because there are no specific rules governing the federal income tax consequences of loaning a partnership interest, a Unitholder whose units are the subject of a securities loan may be considered as having disposed of the loaned units. In that case, the Unitholder may no longer be treated for tax purposes as a partner with respect to those units during the period of the loan and may recognize gain or loss from such disposition. Moreover, during the period of the loan, any of our income, gain, loss or deduction with respect to those units may not be reportable by the Unitholder and any cash distributions received by the Unitholder as to those units could be fully taxable as ordinary income. Unitholders desiring to assure their status as partners and avoid the risk of gain recognition from a loan of their units are urged to modify any applicable brokerage account agreements to prohibit their brokers from borrowing their units.
ETP has adopted certain valuation methodologies in determining unitholder’s allocations of income, gain, loss and deduction. The IRS may challenge these methods or the resulting allocations, and such a challenge could adversely affect the value of ETP’s Common Units and our Common Units.
In determining the items of income, gain, loss and deduction allocable to our or ETP’s unitholders, we must routinely determine the fair market value of our respective assets. Although we may from time to time consult with professional appraisers regarding valuation matters, we make many fair market value estimates using a methodology based on the market value of our or ETP’s common units as a means to measure the fair market value of our respective assets. The IRS may challenge these valuation methods and the resulting allocations of income, gain, loss and deduction.
A successful IRS challenge to these methods or allocations could adversely affect the amount, character, and timing of taxable income or loss being allocated to our Unitholders or the ETP Unitholders. It also could affect the amount of gain on the sale of Common Units by our Unitholders or ETP’s Unitholders and could have a negative impact on the value of our Common Units or those of ETP or result in audit adjustments to the tax returns of our or ETP’s Unitholders without the benefit of additional deductions.

62


The sale or exchange of 50% or more of our capital and profits interests during any twelve month period will result in the termination of our partnership for federal income tax purposes.
We will be considered to have technically terminated as a partnership for federal income tax purposes if there is a sale or exchange of 50% or more of the total interests in our capital and profits within a twelve-month period. For purposes of determining whether the 50% threshold has been met, multiple sales of the same unit during the applicable twelve-month period will be counted only once. Our technical termination would, among other things, result in the closing of our taxable year for all Unitholders which would require us to file two federal partnership tax returns (and our Unitholders could receive two Schedules K-1 if relief was not available, as described below) for one fiscal year, and could result in a deferral of depreciation deductions allowable in computing our taxable income. In the case of a Unitholder reporting on a taxable year other than a calendar year, the closing of our taxable year may also result in more than twelve months of our taxable income or loss being includable in such Unitholder’s taxable income for the year of termination. A technical termination currently would not affect our classification as a partnership for federal income tax purposes. We would be treated as a new partnership for tax purposes on the technical termination date, and would be required to make new tax elections and could be subject to penalties if we were unable to determine in a timely manner that a termination occurred. The IRS has recently announced a relief procedure whereby a publicly traded partnership that has technically terminated may be permitted to provide only a single Schedule K-1 to unitholders for the two tax years within the fiscal year in which the termination occurs.
Unitholders will likely be subject to state and local taxes and return filing requirements in states where they do not live as a result of investing in our Common Units.
In addition to federal income taxes, the Unitholders may be subject to other taxes, including state and local taxes, unincorporated business taxes and estate, inheritance or intangible taxes that are imposed by the various jurisdictions in which we or ETP conduct business or own property now or in the future, even if they do not live in any of those jurisdictions. We currently own property or conduct business in many states, most of which impose an income tax on individuals, corporations and other entities. As we make acquisitions or expand our business, we may control assets or conduct business in additional states that impose a personal or corporate income tax. Unitholders may be required to file state and local income tax returns and pay state and local income taxes in some or all of the jurisdictions. Further, Unitholders may be subject to penalties for failure to comply with those requirements. It is the responsibility of each Unitholder to file all federal, state and local tax returns.
Risks Related to ETE’s Pending Acquisition of WMB
There is no assurance when or if the merger will be completed.
Completion of the merger is subject to satisfaction or waiver of a number of conditions that must be satisfied or waived, including the WMB stockholder approval of the adoption of the merger agreement and the transactions contemplated thereby, the termination of the waiting period applicable to the merger under antitrust laws, the absence of any law or order prohibiting the closing of the merger, the declaration by the SEC of the effectiveness of the registration statement and the authorizing of the listing on the NYSE of the ETC common shares. There can be no assurance that we and ETC will be able to satisfy the closing conditions or that closing conditions beyond our control will be satisfied or waived.
Completion of the merger is also conditioned on the accuracy of the representations and warranties made by the parties to the merger agreement (subject to customary materiality qualifiers and other customary exceptions) and the performance in all materials respects by the parties of obligations imposed under the merger agreement.
We and WMB can mutually agree at any time to terminate the merger agreement, even if WMB stockholders have already voted to approve the merger agreement. We and WMB can also terminate the merger agreement under other specified circumstances.
The merger is subject to the receipt of consents and approvals from governmental entities that may impose conditions that could have an adverse effect on us and ETC.
Before the merger may be completed, various waivers, approvals, clearances or consents must be obtained from the Federal Trade Commission, FERC and the Antitrust Division of the Department of Justice and other authorities in the United States and in Canada. These governmental entities may impose conditions on the completion of the merger or require changes to the terms of the merger. Such conditions or changes could have the effect of delaying completion of the merger or imposing additional costs or limiting the revenues of us and ETC following the merger, any of which might have an adverse effect on us or ETC following the merger.
The pendency of the merger could adversely affect our business and operations.
In connection with the pending merger, some of our customers or vendors may delay or defer decisions, which could negatively impact our revenues, earnings, cash flows, regardless of whether the merger is completed. Similarly, our current and prospective

63


employees may experience uncertainty about their future roles following the merger, which may materially adversely affect our ability to attract and retain key personnel during the pendency of the merger. In addition, due to operating covenants in the merger agreement, we may be unable, during the pendency of the merger, to pursue certain strategic transactions, undertake certain significant capital projects, undertake certain significant financing transactions and otherwise pursue other actions that are not in the ordinary course of business. Such risks relating to vendors, customers, employees and those risks arising from operating covenants in the merger agreement will also apply to varying degrees to our subsidiaries and affiliates and thereby have a corresponding impact on us.
We may experience difficulties in integrating the WMB business.
We entered into the merger agreement because we believe that the transaction will be beneficial to us and our unitholders. Achieving the anticipated benefits of the proposed combination with WMB will depend in part upon whether we can integrate the businesses of WMB in an effective and efficient manner. We may not be able to accomplish this integration process successfully. The integration of any business may be complex and time-consuming. The difficulties that could be encountered include the following:
integrating personnel, operations and systems;
coordinating the geographically dispersed organizations;
distraction of management and employees from operations and changes in corporate culture;
retaining existing customers and attracting new customers;
maintaining business relationships; and
inefficiencies associated with the integration of the operations of ETC.
In addition, there will be integration costs and non-recurring transaction costs associated with the proposed combination with WMB (such as fees paid to legal, financial, accounting and other advisors and other fees paid in connection with the merger), and such costs may be significant.
An inability to realize the full extent of the anticipated benefits of the proposed combination with WMB, as well as any delays encountered in the integration process and the realization of such benefits, could have an adverse effect upon our revenues, level of expenses and operating results, which may adversely affect the value of our common units and, in turn, the value of ETC common shares after the completion of the merger.
The completion of the merger may result in ratings organizations and/or securities analysts taking actions that may adversely affect the business, financial condition, results of operations and cash flows of us, ETC and our subsidiaries (including ETP, Sunoco Logistics and Sunoco LP), and the market price of our, ETC’s and our subsidiaries’ securities.
In connection with the completion of the merger, ratings agencies may reevaluate our ratings. A downgrade may increase our and our subsidiaries’ cost of borrowing, may negatively impact our and our subsidiaries’ ability to raise additional debt capital and to successfully compete and may negatively impact the willingness of counterparties to deal with us and our subsidiaries, each of which could have a material adverse effect on the business, financial condition, results of operations and cash flows of us, ETC and our subsidiaries, as well as the market price of our, ETC’s and our subsidiaries’ securities.
In addition, the trading market for ETC securities will depend, as the trading market for our and our subsidiaries’ securities depends, in part on the research and reports that third-party securities analysts publish about us, ETC and our subsidiaries and the industry in which we participate. In connection with the completion of the merger, one or more of these analysts could downgrade our, ETC’s and our subsidiaries’ securities or issue other negative commentary about us, ETC and our subsidiaries and the industry in which we participate, which could cause the trading price of such securities to decline.
The merger, if followed by a decrease in the rating of WPZ’s outstanding 6.125% Senior Notes due 2022, 4.875% Senior Notes due 2023 and 4.875% Senior Notes due 2024 (collectively, the “Applicable WPZ Notes”) by either Moody’s Investors Service, Inc. or Standard & Poor’s Ratings Services within ninety days of the closing date, will result in a change of control as defined in the indentures governing the Applicable WPZ Notes (the “Applicable WPZ Notes Indentures”). We can provide no assurance that a downgrade will not occur. The occurrence of a change of control under the Applicable WPZ Notes Indentures will trigger an obligation for WPZ to offer to purchase all or any part of each series of Applicable WPZ Notes at a purchase price equal to 101% of the principal amount of each series of Applicable WPZ Notes, plus accrued and unpaid interest thereon to the date of repurchase. The aggregate principal amount of the Applicable WPZ Notes is $3.0 billion. If WPZ is required to repurchase some or all of the Applicable WPZ Notes, its ability to do so would be subject to the same risk factors associated with financing its business.

64


See “Risk Factors - Risks Inherent in an Investment in us - Our debt level and debt agreements may limit our ability to make distributions, may limit our future financial and operating flexibility and may require asset sales.”
ITEM 1B. UNRESOLVED STAFF COMMENTS
None.
ITEM 2. PROPERTIES
A description of our properties is included in “Item 1. Business.” In addition, we own office buildings for our executive offices in Dallas, Texas and office buildings in Newton Square, Pennsylvania and Houston, Corpus Christi and San Antonio, Texas. While we may require additional office space as our business expands, we believe that our existing facilities are adequate to meet our needs for the immediate future, and that additional facilities will be available on commercially reasonable terms as needed.
We believe that we have satisfactory title to or valid rights to use all of our material properties. Although some of our properties are subject to liabilities and leases, liens for taxes not yet due and payable, encumbrances securing payment obligations under non-competition agreements and immaterial encumbrances, easements and restrictions, we do not believe that any such burdens will materially interfere with our continued use of such properties in our business, taken as a whole. In addition, we believe that we have, or are in the process of obtaining, all required material approvals, authorizations, orders, licenses, permits, franchises and consents of, and have obtained or made all required material registrations, qualifications and filings with, the various state and local government and regulatory authorities which relate to ownership of our properties or the operations of our business.
Substantially all of our subsidiaries’ pipelines, which are described in “Item 1. Business” are constructed on rights-of-way granted by the apparent record owners of the property. Lands over which pipeline rights-of-way have been obtained may be subject to prior liens that have not been subordinated to the right-of-way grants. Our subsidiaries have obtained, where necessary, easement agreements from public authorities and railroad companies to cross over or under, or to lay facilities in or along, watercourses, county roads, municipal streets, railroad properties and state highways, as applicable. In some cases, properties on which our subsidiaries’ pipelines were built were purchased in fee. ETP also owns and operates multiple natural gas and NGL storage facilities and owns or leases other processing, treating and conditioning facilities in connection with its midstream operations.
ITEM 3. LEGAL PROCEEDINGS
Sunoco, Inc., along with other refiners, manufacturers and sellers of gasoline, is a defendant in lawsuits alleging MTBE contamination of groundwater. The plaintiffs typically include water purveyors and municipalities responsible for supplying drinking water and governmental authorities. The plaintiffs assert primarily product liability claims and additional claims including nuisance, trespass, negligence, violation of environmental laws and deceptive business practices. The plaintiffs in all of the cases seek to recover compensatory damages, and in some cases also seek natural resource damages, injunctive relief, punitive damages and attorneys’ fees.
As of December 31, 2015, Sunoco, Inc. is a defendant in six cases, including cases initiated by the States of New Jersey, Vermont, the Commonwealth of Pennsylvania, and two others by the Commonwealth of Puerto Rico with the more recent Puerto Rico action being a companion case alleging damages for additional sites beyond those at issue in the initial Puerto Rico action and one case by the City of Breaux Bridge in the USDC in the Western District of Louisiana. Four of these cases are venued in a multidistrict litigation proceeding in a New York federal court. The New Jersey, Puerto Rico, Vermont, and Pennsylvania cases assert natural resource damage claims.
Fact discovery has concluded with respect to an initial set of 19 sites each that will be the subject of the first trial phase in the New Jersey case and the initial Puerto Rico case. In November 2015, Sunoco along with other co-defendants agreed to a global settlement in principle of the City of Breaux Bridge MTBE case. Insufficient information has been developed about the plaintiffs’ legal theories or the facts with respect to statewide natural resource damage claims to provide an analysis of the ultimate potential liability of Sunoco, Inc. in these matters. It is reasonably possible that a loss may be realized; however, we are unable to estimate the possible loss or range of loss in excess of amounts accrued. Management believes that an adverse determination with respect to one or more of the MTBE cases could have a significant impact on results of operations during the period in which any said adverse determination occurs, but does not believe that any such adverse determination would have a material adverse effect on the Partnership’s consolidated financial position.
In January 2012, Sunoco Logistics experienced a release on its products pipeline in Wellington, Ohio. In connection with this release, the PHMSA issued a Corrective Action Order under which Sunoco Logistics is obligated to follow specific requirements in the investigation of the release and the repair and reactivation of the pipeline. Sunoco Logistics also entered into an Order on Consent with the EPA regarding the environmental remediation of the release site. All requirements of the Order on Consent with the EPA have been fulfilled and the Order has been satisfied and closed. Sunoco Logistics has also received a “No Further Action”

65


approval from the Ohio EPA for all soil and groundwater remediation requirements. Sunoco Logistics is now in initial negotiations with the EPA and U.S. Department of Justice (“DOJ”) on a potential penalty associated with this release. The timing and outcome of this matter cannot be reasonably determined at this time. However, Sunoco Logistics does not expect there to be a material impact to its results of operations, cash flows or financial position. Sunoco Logistics continues to cooperate with both PHMSA and the EPA to complete the investigation of the incident and repair of the pipeline.
In 2012, the EPA issued a proposed consent agreement related to the releases that occurred at Sunoco Logistics’ pump station/tank farm in Barbers Hill, Texas and pump station/tank farm located in Cromwell, Oklahoma in 2010 and 2011, respectively. These matters were referred to the DOJ by the EPA. In November 2012, Sunoco Logistics received an initial assessment of $1.4 million associated with these releases. Sunoco Logistics is in discussions with the EPA and the DOJ on this matter to resolve the issue. The timing or outcome of this matter cannot be reasonably determined at this time; however, Sunoco Logistics does not expect there to be a material impact to its results of operations, cash flows or financial position.
In September 2013, the Pennsylvania Department of Environmental Protection (“PADEP”) issued a Notice of Violation and proposed penalties based on alleged violations of various safety regulations relating to the November 2008 products release by Sunoco Pipeline L.P., a subsidiary of Sunoco Logistics, in Murrysville, Pennsylvania. In the fourth quarter 2015, the Partnership reached an agreement with the PADEP and settled this matter for $0.8 million, which was paid in December 2015.
In November 2013, the DOT issued a Notice of Violation and proposed penalties in excess of $0.1 million based on alleged violations of various safety regulations relating to the February 2012 products release by FGT in Baton Rouge, Louisiana. We received an initial assessment of $0.2 million associated with this release. In January 2016, FGT resolved this matter by paying a portion of this assessment, without material impact, and submitting a compliance plan. DOT issued a Final Order resolving the matter, subject to the completion of certain compliance plan activities which are ongoing.
On or around December 24, 2014, PHMSA issued to Panhandle a Notice of Proposed Safety Order (the “Notice”) regarding the ETP\Panhandle pipeline system.  The Notice stated that PHMSA had initiated an investigation of the safety of the ETP/Panhandle pipeline system and specifically referenced two incidents: 1) a November 28, 2013, incident on ETP/Panhandle’s 400 line approximately 4.7 miles downstream of the Houstonia compressor station near Hughesville, Missouri, and 2) an October 13, 2014, failure on the ETP/Panhandle 100 line near Centerview, Missouri. The Notice further mentioned other incidents on the ETP/Panhandle pipeline system that PHMSA claims to have addressed with ETP/Panhandle.  The Notice also stated that “[a]s a result of [PHMSA’s] investigation, it appears that conditions exist on the ETP/Panhandle pipeline system that pose a pipeline integrity risk to public safety, property or the environment.”  ETP/Panhandle responded to the Notice and participated in a settlement of this proceeding and entry into a Consent Agreement effective as of April 1, 2015.
In April 2015, the PHMSA issued two separate Notices of Probable Violation (“NOPV”) related to Sunoco Logistics’ West Texas Gulf pipeline in connection with repairs being carried out on the pipeline. The NOPVs propose penalties in excess of $0.1 million, and Sunoco Logistics is currently in discussions with PHMSA to resolve these matters. The timing or outcome of these matters cannot be reasonably determined at this time, however, Sunoco Logistics does not expect there to be a material impact to its results of operations, cash flows, or financial position.
Additionally, we have received notices of violations and potential fines under various federal, state and local provisions relating to the discharge of materials into the environment or protection of the environment. While we believe that even if any one or more of the environmental proceedings listed above were decided against us, it would not be material to our financial position, results of operations or cash flows, we are required to report environmental proceedings if we reasonably believe that such proceedings will result in monetary sanctions in excess of $0.1 million.
On May 19, 2014, prior to Sunoco LP’s acquisition of Aloha, the United States Department of Justice and the Environmental Protection Agency (the “EPA/DOJ”) notified Aloha that improvements made in 2006 and 2008 to the loading rack at Aloha’s Hilo East terminal, located in Hilo, Hawaii (the “Hilo East Terminal”), triggered the New Source Performance Standards of the CAA and that vapor emission controls should therefore have been installed on the loading rack at such time. The EPA/DOJ also notified Aloha that the secondary containment area at the Hilo East Terminal did not have a sufficiently impervious liner and that Aloha would face a penalty for the alleged noncompliance with the CWA.

While Aloha does not admit fault with regard to the alleged CAA and CWA non-compliance, a civil settlement was reached with the EPA/DOJ on December 1, 2015, under which Aloha agreed to pay $650,000 to the EPA/DOJ, mothball the Hilo East Terminal, and install improved containment at all other Aloha facilities. Under rights of indemnification, Aloha has recovered the $650,000 paid in connection with the penalties from the Henger escrow account funded to cover this potential liability.

66


Following the September 28, 2015, announcement of the proposed merger between ETE and WMB, purported WMB shareholders filed lawsuits in state and federal courts in Delaware and federal court in Oklahoma asserting claims relating to the proposed transaction.
Between October 5, 2015 and December 15, 2015, purported WMB stockholders filed five putative class action lawsuits against ETE and other defendants in the Delaware Court of Chancery challenging the merger. The suits were captioned Greenwald v. The Williams Companies, Inc., C.A. No. 11573, Ozaki v. Armstrong, C.A. No. 11574, Blystone v. The Williams Companies, Inc., C.A. No. 11601, Glener v. The Williams Companies, Inc., C.A. No. 11606, and Amaitis v. Armstrong, C.A. No. 11809. The complaints named as defendants the WMB Board, ETE, ETC, Energy Transfer Corp GP, LLC, General Partner, and Energy Transfer Equity GP, LLC (collectively, with the exception of the WMB board, the “ETE Defendants”). The Greenwald, Blystone and Glener complaints named WMB as a defendant also, and the Amaitis complaint named Barclays Capital Inc. (“Barclays”), and Lazard Freres & Co. (“Lazard”) as defendants. The Greenwald, Ozaki, Blystone and Glener complaints alleged that the WMB Board breached its fiduciary duties to WMB stockholders by agreeing to sell WMB through an unfair process and for an unfair price, and that the other named defendants aided and abetted this supposed breach of fiduciary duties. The Amaitis complaint alleged that the WMB Board breached its fiduciary duties by failing to disclose all material information about the merger, and that the directors of the WMB Board who voted in favor of the proposed merger violated their fiduciary duties by selling WMB through an unfair process and for an unfair price. The Amaitis complaint also alleged that the other named defendants aided and abetted these supposed breaches of fiduciary duty. The complaints sought, among other things, an injunction against the merger and an award of costs and attorneys’ fees.
On January 13, 2016, the Delaware Court of Chancery consolidated, pursuant to a stipulation among the plaintiffs, the Greenwald, Ozaki, Blystone, Glener, and Amaitis actions, along with another case not involving the ETE Defendants, into a new consolidated action captioned In re The Williams Companies, Inc. Merger Litigation, Consolidated C.A. No. 11844. In its stipulated order, the Court dismissed without prejudice the ETE Defendants, Barclays and Lazard from the consolidated action. There currently are no lawsuits related to the WMB merger pending against the ETE Defendants in Delaware state court.
ETE is currently a defendant in two lawsuits in federal district court challenging the proposed merger with WMB. On January 14, 2016, a purported stockholder in WMB filed a lawsuit against WMB and ETE, captioned Bumgarner v. The Williams Companies, Inc., Case No. 16-cv-26-GKF-FHM, in the United States District Court for the Northern District of Oklahoma. The plaintiff alleges that ETE and WMB have violated Section 14 of the Securities Exchange Act of 1934 (the “Exchange Act”) by making allegedly false representations concerning the merger. As relief, the complaint seeks an injunction against the proposed merger. On February 1, 2016, the plaintiff amended his complaint. On February 19, 2016, ETE and WMB moved to dismiss the lawsuit.
On January 19, 2016, a purported stockholder in WMB filed a lawsuit against WMB, the WMB Board, and the ETE Defendants, captioned City of Birmingham Retirement and Relief System v. Armstrong, Case No. 1:16-cv-00017-RGA, in the United States District Court for the District of Delaware. The lawsuit alleges that the WMB Board has violated its duty of disclosure by issuing a misleading proxy statement in support of the transaction, that a majority of the WMB Board violated its fiduciary duties by voting in favor of the transaction, and that the ETE Defendants aided and abetted this supposed breach of fiduciary duties. The complaint also alleges that the WMB Board and WMB have violated Section 14 of the Exchange Act by issuing a supposedly misleading proxy statement, and that WMB and ETE have violated Section 20 of the Exchange Act by supposedly causing a misleading proxy statement to be issued. On January 20, 2016, the plaintiff filed a motion for expedited discovery, and all defendants filed an opposition to that motion on February 8, 2016. On February 19, plaintiff filed a reply brief in support of expedited discovery. On February 10, 2016, WMB and the WMB Board filed a motion to dismiss the complaint, and on February 18, 2016, the ETE Defendants filed a motion to dismiss the complaint.
For a description of legal proceedings, see Note 11 to our consolidated financial statements.
ITEM 4. MINE SAFETY DISCLOSURES
Not applicable.
PART II

67


ITEM 5.  MARKET FOR REGISTRANT’S COMMON UNITS, RELATED UNITHOLDER MATTERS AND ISSUER PURCHASES OF EQUITY SECURITIES
Parent Company
Market Price of and Distributions on Common Units and Related Unitholder Matters
The Parent Company’s common units are listed on the NYSE under the symbol “ETE.” The following table sets forth, for the periods indicated, the high and low sales prices per ETE Common Unit, as reported on the NYSE Composite Tape, and the amount of cash distributions paid per ETE Common Unit for the periods indicated.
 
Price Range (1)
 
Cash
Distribution (2)
 
High
 
Low
 
Fiscal Year 2015:
 
 
 
 
 
Fourth Quarter
$
25.36

 
$
10.84

 
$
0.2850

Third Quarter
33.05

 
18.62

 
0.2850

Second Quarter
35.44

 
31.41

 
0.2650

First Quarter
33.08

 
24.84

 
0.2450

 
 
 
 
 
 
Fiscal Year 2014:
 
 
 
 
 
Fourth Quarter
$
33.11

 
$
22.94

 
$
0.2250

Third Quarter
31.77

 
26.59

 
0.2075

Second Quarter
30.29

 
23.02

 
0.1900

First Quarter
21.55

 
19.50

 
0.1794


(1) 
Prices and distributions have been adjusted to reflect the effect of the two-for-one splits of ETE Common Units completed in January 2014 and July 2015. See Note 8 to our consolidated financial statements.
(2) 
Distributions are shown in the quarter with respect to which they relate. Please see “Cash Distribution Policy” below for a discussion of our policy regarding the payment of distributions.
Description of Units
As of February 15, 2016, there were approximately 177,578 individual common unitholders, which includes common units held in street name. Common units represent limited partner interest in us that entitle the holders to the rights and privileges specified in the Parent Company’s Third Amended and Restated Agreement of Limited Partnership, as amended to date (the “Partnership Agreement”).
As of December 31, 2015, limited partners owns an aggregate 99.5% limited partner interest in us. Our General Partner owns an aggregate 0.3% General Partner interest in us. Our common units are registered under the Securities Exchange Act of 1934, as amended (the “Exchange Act”), and are listed for trading on the NYSE. Each holder of a common unit is entitled to one vote per unit on all matters presented to the limited partners for a vote. In addition, if at any time any person or group (other than our General Partner and its affiliates) owns beneficially 20% or more of all common units, any Common Units owned by that person or group may not be voted on any matter and are not considered to be outstanding when sending notices of a meeting of unitholders (unless otherwise required by law), calculating required votes, determining the presence of a quorum or for other similar purposes under our Partnership Agreement. The common units are entitled to distributions of Available Cash as described below under “Cash Distribution Policy.”
Cash Distribution Policy
General.  The Parent Company will distribute all of its “Available Cash” to its unitholders and its General Partner within 50 days following the end of each fiscal quarter.
Definition of Available Cash.  Available Cash is defined in the Parent Company’s Partnership Agreement and generally means, with respect to any calendar quarter, all cash on hand at the end of such quarter less the amount of cash reserves that are necessary or appropriate in the reasonable discretion of the General Partner to:
provide for the proper conduct of its business;

68


comply with applicable law and/or debt instrument or other agreement; and
provide funds for distributions to unitholders and its General Partner in respect of any one or more of the next four quarters.
The total amount of distributions declared is reflected in Note 8 to our consolidated financial statements.
Recent Sales of Unregistered Securities
None.
Issuer Purchases of Equity Securities
No repurchases were made during the fourth quarter of 2015.
ITEM 6.  SELECTED FINANCIAL DATA
The selected historical financial data should be read in conjunction with “Item 7. Management’s Discussion and Analysis of Financial Condition and Results of Operations” and the historical consolidated financial statements and accompanying notes thereto included elsewhere in this report. The amounts in the table below, except per unit data, are in millions.
 
Years Ended December 31,
 
2015
 
2014
 
2013
 
2012
 
2011
Statement of Operations Data:
 
 
 
 
 
 
 
 
 
Total revenues
$
42,126

 
$
55,691

 
$
48,335

 
$
16,964

 
$
8,190

Operating income
2,399

 
2,470

 
1,551

 
1,360

 
1,237

Income from continuing operations
1,093

 
1,060

 
282

 
1,383

 
531

Basic income from continuing operations per limited partner unit
1.11

 
0.58

 
0.17

 
0.29

 
0.35

Diluted income from continuing operations per limited partner unit
1.11

 
0.57

 
0.17

 
0.29

 
0.35

Cash distribution per unit
1.08

 
0.80

 
0.67

 
0.63

 
0.61

Balance Sheet Data (at period end):
 
 
 
 
 
 
 
 
 
Total assets
71,189

 
64,279

 
50,330

 
48,904

 
20,897

Long-term debt, less current maturities
36,837

 
29,477

 
22,562

 
21,440

 
10,947

Total equity
23,598

 
22,314

 
16,279

 
16,350

 
7,388

ITEM 7. MANAGEMENT’S DISCUSSION AND ANALYSIS OF FINANCIAL CONDITION
AND RESULTS OF OPERATIONS
(Tabular dollar and unit amounts, except per unit data, are in millions)
Energy Transfer Equity, L.P. is a Delaware limited partnership whose common units are publicly traded on the NYSE under the ticker symbol “ETE.” ETE was formed in September 2002 and completed its initial public offering in February 2006.
The following is a discussion of our historical consolidated financial condition and results of operations, and should be read in conjunction with our historical consolidated financial statements and accompanying notes thereto included in “Item 8. Financial Statements and Supplementary Data” of this report. This discussion includes forward-looking statements that are subject to risk and uncertainties. Actual results may differ substantially from the statements we make in this section due to a number of factors that are discussed in “Item 1A. Risk Factors” of this report.
Unless the context requires otherwise, references to “we,” “us,” “our,” the “Partnership” and “ETE” mean Energy Transfer Equity, L.P. and its consolidated subsidiaries, which include ETP, ETP GP, ETP LLC, Panhandle (or Southern Union prior to its merger into Panhandle in January 2014), Sunoco Logistics, Sunoco LP, Lake Charles LNG and ETP Holdco. References to the “Parent Company” mean Energy Transfer Equity, L.P. on a stand-alone basis.
OVERVIEW
Energy Transfer Equity, L.P. directly and indirectly owns equity interests in ETP and SUN LP, both publicly traded master limited partnerships engaged in diversified energy-related services.
At December 31, 2015, our interests in ETP and Sunoco LP consisted of 100% of the respective general partner interests and IDRs, as well as 2.6 million ETP common units and 81.0 million ETP Class H units held by us or our wholly-owned subsidiaries.

69


We also own 0.1% of the general partner interests of Sunoco Logistics, while ETP owns the remaining general partner interests and IDRs. Additionally, ETE owns 100 ETP Class I Units, the distributions from which offset a portion of IDR subsidies ETE has previously provided to ETP.
The Parent Company’s principal sources of cash flow are derived from its direct and indirect investments in the limited partner and general partner interests in ETP and Sunoco LP, both of which are publicly traded master limited partnerships engaged in diversified energy-related services, and the Partnership’s ownership of Lake Charles LNG. The Parent Company’s primary cash requirements are for distributions to its partners, general and administrative expenses, debt service requirements and at ETE’s election, capital contributions to ETP and Sunoco LP in respect of ETE’s general partner interests in ETP and Sunoco LP. The Parent Company-only assets and liabilities are not available to satisfy the debts and other obligations of subsidiaries.
In order to fully understand the financial condition and results of operations of the Parent Company on a stand-alone basis, we have included discussions of Parent Company matters apart from those of our consolidated group.
General
Our primary objective is to increase the level of our distributable cash flow to our unitholders over time by pursuing a business strategy that is currently focused on growing our subsidiaries’ natural gas and liquids businesses through, among other things, pursuing certain construction and expansion opportunities relating to our subsidiaries’ existing infrastructure and acquiring certain strategic operations and businesses or assets. The actual amounts of cash that we will have available for distribution will primarily depend on the amount of cash our subsidiaries generate from their operations.
Our reportable segments are as follows:
Investment in ETP, including the consolidated operations of ETP;
Investment in Sunoco LP, including the consolidated operations of Sunoco LP;
Investment in Lake Charles LNG, including the operations of Lake Charles LNG; and
Corporate and Other, including the following:
activities of the Parent Company; and
the goodwill and property, plant and equipment fair value adjustments recorded as a result of the 2004 reverse acquisition of Heritage Propane Partners, L.P.
Each of the respective general partners of ETP and Sunoco LP have separate operating management and boards of directors. We control ETP and Sunoco LP through our ownership of their respective general partners.
Recent Developments
Lake Charles LNG
In December 2015, ETP announced that the Lake Charles LNG Project has received approval from the FERC to site, construct and operate a natural gas liquefaction and export facility in Lake Charles, Louisiana. On February 15, 2016, Royal Dutch Shell plc completed its acquisition of BG Group plc. Final investment decisions from Royal Dutch Shell plc and LCL are expected to be made in 2016, with construction to start immediately following an affirmative investment decision and first LNG export anticipated about four years later.
WMB Merger
On September 28, 2015, ETE, ETC, ETE Corp GP, LLC , the General Partner, Energy Transfer Equity GP, LLC (“ETE GP”) and WMB entered into an Agreement and Plan of Merger (the “Merger Agreement”). The Merger Agreement provides that WMB will be merged with and into ETC (the “WMB Merger”), with ETC surviving the WMB Merger. ETE formed ETC as a limited partnership that will elect to be treated as a corporation for U.S. federal income tax purposes.
At the effective time of the WMB Merger, each issued and outstanding share of common stock of WMB (the “WMB Common Stock”) (other than WMB shares held by WMB, subsidiaries of WMB, ETC and its affiliates and shares for which the holder thereof has perfected appraisal rights under Delaware law) will be cancelled and automatically converted into the right to receive, at the election of each holder and subject to proration as set forth in the Merger Agreement:
$8.00 in cash and 1.5274 common units representing limited partnership interests in ETC (“ETC common shares”) (the “Mixed Consideration”);
1.8716 ETC common shares (the “Stock Consideration”); or

70


$43.50 in cash (the “Cash Consideration”).
WMB stockholders that elect to receive the Stock Consideration or the Cash Consideration will be subject to proration to ensure that the aggregate number of ETC common shares and the aggregate amount of cash paid in the WMB Merger will be the same as if all electing shares received the Mixed Consideration. In addition, WMB is entitled to declare a special one-time dividend of $0.10 per share of WMB common stock, to be paid immediately prior to the closing of the WMB Merger and contingent upon consummation of the WMB Merger (the “Pre-Merger Special Dividend”).
Immediately following the effective time of the WMB Merger, the General Partner will merge with and into ETE GP (the “GP Merger”), with ETE GP continuing as the surviving limited liability company in the GP Merger and as the general partner of ETE. ETC will serve as the managing member of the ETE GP.
Concurrently with the effective time of the GP Merger, ETC, as the surviving entity in the WMB Merger, will contribute to ETE all of the assets and liabilities of WMB in exchange for the issuance by ETE to ETC of a number of ETE Class E common units equal to the number of ETC common shares issued to the WMB stockholders in the WMB Merger (the “Contribution,” and together with the WMB Merger and the other transactions contemplated by the Merger Agreement, the “Transactions”).
In connection with the Transactions, ETE will subscribe for a number of ETC common shares at the transaction price, in exchange for the amount of cash needed by ETC to fund the cash portion of the merger consideration (the “Parent Cash Deposit”), and, as a result, will own approximately 18% of the outstanding ETC common shares immediately after the Effective Time.
Each ETC common share issued in the WMB Merger, as well as the ETC common shares issued to ETE in connection with the Parent Cash Deposit, will have attached to it one contingent consideration right (a “CCR”). The CCR will provide that in the event that the daily volume weighted average trading price of ETC common share for the 23-month period following the 20th trading day after the closing of the WMB Merger (the “Measurement Period”) is less than the daily volume weighted average trading price of ETE common units during the Measurement Period, then ETC will make a one-time payment in an amount equal to such difference (the “Shortfall Amount”). Any Shortfall Amount will be settled in ETC common shares or cash at ETE’s election, and ETE will issue a proportionate amount of ETE Class E common units to ETC. If, however, the daily volume weighted average trading price of ETC common shares during the Measurement Period is equal to or greater than the daily volume weighted average trading price of ETE common units during the Measurement Period, then the CCR will expire with no value. Moreover, in the event that the daily volume weighted average trading price of ETC common shares during the Measurement Period is greater than the daily volume weighted average trading price of ETE common units during the Measurement Period, then ETC will return to ETE a portion of the ETE Class E common units held by it based on the amount of such difference, thereby reducing ETC’s ownership interest in ETE. The CCRs will automatically terminate prior to the end of the Measurement Period, without any payment to the holder of the CCRs or any payment between ETC and ETE, if (1) the daily volume weighted average trading price of ETC common shares is greater than the daily volume weighted average trading price of ETE common units for 20 consecutive trading days; and (2) no Shortfall Amount would be payable at the end of that 20-trading day period if the Shortfall Amount were calculated using a Measurement Period that commenced on the 20th trading day after the closing of the WMB Merger and ending on such 20th trading day. The CCRs will trade with the ETC common shares and will not be separable or separately traded and have no separate voting rights. The terms of the CCR are fully described in the form of CCR Agreement attached to the Merger Agreement as Exhibit H.
Completion of the Transactions is subject to the satisfaction or waiver of a number of customary closing conditions as set forth in the Merger Agreement, including approval of the WMB Merger by WMB’s stockholders, receipt of required regulatory approvals in connection with the Transactions, including the expiration or termination of the applicable waiting period under the Hart-Scott-Rodino Antitrust Improvements Act of 1976, as amended, and effectiveness of a registration statement on Form S-4 registering the ETC common shares (and attached CCRs) to be issued in connection with the Transactions. ETE expects that the transaction will be completed in the first half of 2016.
The Merger Agreement may be terminated under certain limited circumstances, including the right of either party to terminate the Merger Agreement if the WMB Merger does not occur by June 28, 2016 (which date may be extended by ETE or WMB to September 28, 2016 to permit additional time to receive the required regulatory approvals) or if there is a final, non-appealable legal restraint in place preventing or making illegal consummation of the Transactions or if Williams’ stockholders fail to approve the WMB Merger. ETE also has the right to terminate the Merger Agreement due to the withdrawal or adverse change of the recommendation by the board of directors of WMB of the WMB Merger and WMB has the right to terminate the Merger Agreement to accept a superior proposal, subject to WMB’s compliance with certain covenants. WMB has agreed not to directly or indirectly solicit competing acquisition proposals or, subject to certain exceptions with respect to unsolicited proposals, to enter into discussions concerning, or provide confidential information in connection with, any alternative business combinations. A termination fee of $1.48 billion will be payable by WMB to ETE in connection with the termination of the Merger Agreement by WMB to accept a superior proposal, by ETE due to a change in the Williams board’s recommendation of the WMB Merger to

71


WMB stockholders and certain other triggering events. The Merger Agreement also provides that, in connection with a termination of the Merger Agreement under specified circumstances, ETE will be required to pay WMB a termination fee of $410 million as reimbursement for a portion of the termination fee that was paid by WMB to WPZ in connection with the termination of the previously announced merger agreement, dated May 12, 2015 (the “WPZ Merger Agreement”), by and among WMB, WPZ, WPZ GP LLC and SCMS LLC, which termination occurred by mutual agreement of the parties thereto prior to the execution of the Merger Agreement by WMB, ETE and the other parties thereto.
On September 28, 2015, ETE entered into a bridge commitment letter (the “Commitment Letter”) with Morgan Stanley Senior Funding, Inc., Citigroup Global Markets Inc., Deutsche Bank AG Cayman Islands Branch, Deutsche Bank Securities Inc., J.P. Morgan Securities LLC, JPMorgan Chase Bank, N.A., Royal Bank of Canada, UBS AG, Stamford Branch and UBS Securities LLC (collectively, the “Commitment Parties”). Pursuant to the Commitment Letter, the Commitment Parties have committed to provide a 364-day senior bridge term loan credit facility in an aggregate principal amount of $6.05 billion (or such lesser amount that ETE may elect to borrow). The commitment is subject to customary conditions for commitments of this type, including the negotiation and execution of satisfactory definitive documentation.
We and our subsidiaries have a significant amount of debt outstanding and, in connection with our acquisition of WMB, we expect to incur an additional $6.05 billion of debt to fund the cash consideration for the transaction and to assume approximately $4.2 billion of debt outstanding under WMB’s senior notes. In light of the sustained commodity price environment and our current leverage and credit profile, there is a risk that the incurrence of such additional debt could adversely affect our credit ratings. Additionally, if, within 90 days of the closing date of the transaction, either Moody’s Investors Service, Inc. or Standard & Poor’s Ratings Services downgrades the rating of WPZ’s outstanding 6.125% Senior Notes due 2022, 4.875% Senior Notes due 2023 and 4.875% Senior Notes due 2024, there will be a change of control under the indentures governing such notes. As a result, WPZ will be obligated to offer to purchase all or any part of such series of notes at a purchase price equal to 101% of the principal amount of thereof, plus accrued and unpaid interest thereon to the date of repurchase. The aggregate principal amount of the WPZ notes for which a change of control offer may be required is $3.0 billion. In order to manage our debt levels and maintain our credit ratings at current ratings levels, we may need to sell assets, issue additional equity securities, reduce cash distributions we pay to our unitholders, or a combination thereof. See “Risk Factors - Risks Inherent in an Investment in Us - Our debt level and debt agreements may limit our ability to make distributions, may limit our future financial and operating flexibility and may require asset sales.”
WMB, headquartered in Tulsa, Oklahoma, owns approximately 60% of WPZ, including all of the 2% general-partner interest in WPZ. WPZ is a master limited partnership with operations across the natural gas value chain from gathering, processing and interstate transportation of natural gas and natural gas liquids to petrochemical production of ethylene, propylene and other olefins. With major positions in top U.S. supply basins and also in Canada, WPZ owns and operates more than 33,000 miles of pipelines system wide providing natural gas for clean-power generation, heating and industrial use.
Sunoco LLC to Sunoco LP
In April 2015, Sunoco LP acquired a 31.58% equity interest in Sunoco, LLC from Retail Holdings for $816 million. Sunoco, LLC distributes approximately 5.3 billion gallons of motor fuel per year to customers in the east, midwest and southwest regions of the United States. Sunoco LP paid $775 million in cash and issued $41 million of Sunoco LP common units to Retail Holdings, based on the five-day volume weighted average price of Sunoco LP’s common units as of March 20, 2015.
Susser to Sunoco LP
In July 2015, in exchange for the contribution of 100% of Susser from ETP to Sunoco LP, Sunoco LP paid $970 million in cash and issued to ETP subsidiaries 22 million Sunoco LP Class B units valued at $970 million. The Sunoco Class B units did not receive second quarter 2015 cash distributions from Sunoco LP and converted on a one-for-one basis into Sunoco LP common units on the day immediately following the record date for Sunoco LP’s second quarter 2015 distribution. In addition, (i) a Susser subsidiary exchanged its 79,308 Sunoco LP common units for 79,308 Sunoco LP Class A units, (ii) 10.9 million Sunoco LP subordinated units owned by Susser subsidiaries were converted into 10.9 million Sunoco LP Class A units and (iii) Sunoco LP issued 79,308 Sunoco LP common units and 10.9 million Sunoco LP subordinated units to subsidiaries of ETP. The Sunoco LP Class A units owned by the Susser subsidiaries were contributed to Sunoco LP as part of the transaction. Sunoco LP subsequently contributed its interests in Susser to one of its subsidiaries.
Sunoco LP to ETE
Effective July 1, 2015, ETE acquired 100% of the membership interests of Sunoco GP, the general partner of Sunoco LP, and all of the IDRs of Sunoco LP from ETP, and in exchange, ETP repurchased from ETE 21 million ETP common units owned by ETE (the “Sunoco LP Exchange”). In connection with ETP’s 2014 acquisition of Susser, ETE agreed to provide ETP a $35 million annual IDR subsidy for 10 years, which terminated upon the closing of ETE’s acquisition of Sunoco GP. In connection with the

72


exchange and repurchase, ETE will provide ETP a $35 million annual IDR subsidy for two years beginning with the quarter ended September 30, 2015.
Sunoco, Inc. to Sunoco LP
In November 2015, ETP and Sunoco LP announced ETP’s contribution to Sunoco LP of the remaining 68.42% interest in Sunoco, LLC and 100% interest in the legacy Sunoco, Inc. retail business for $2.23 billion. Sunoco LP will pay ETP $2.03 billion in cash, subject to certain working capital adjustments, and will issue to ETP 5.7 million Sunoco LP common units. The transaction will be effective January 1, 2016, and is expected to close in March 2016.
Regency Merger
On April 30, 2015, a wholly-owned subsidiary of ETP merged with Regency, with Regency surviving as a wholly-owned subsidiary of ETP (the “Regency Merger”). Each Regency common unit and Class F unit was converted into the right to receive 0.4124 ETP common units. ETP issued 172.2 million ETP common units to Regency unitholders, including 15.5 million units issued to ETP subsidiaries. The 1.9 million outstanding Regency Preferred Units were converted into corresponding new ETP Series A Preferred Units on a one-for-one basis.
In connection with the Regency Merger, ETE agreed to reduce the incentive distributions it receives from ETP by a total of $320 million over a five-year period. The IDR subsidy was $80 million for the year ended December 31, 2015 and will total $60 million per year for the following four years.
Bakken Pipeline Transaction
In March 2015, ETE transferred 30.8 million ETP common units, ETE’s 45% interest in the Bakken Pipeline project, and $879 million in cash to ETP in exchange for 30.8 million newly issued ETP Class H Units that, when combined with the 50.2 million previously issued ETP Class H Units, generally entitle ETE to receive 90.05% of the cash distributions and other economic attributes of the general partner interest and IDRs of Sunoco Logistics. In connection with this transaction, ETP also issued to ETE 100 ETP Class I Units that provide distributions to ETE to offset IDR subsidies previously provided to ETP. These IDR subsidies, including the impact from distributions on ETP Class I Units, were reduced by $55 million in 2015 and $30 million in 2016.
In October 2015, Sunoco Logistics completed the previously announced acquisition of a 40% membership interest (the “Bakken Membership Interest”) in Bakken Holdings Company LLC (“Bakken Holdco”). Bakken Holdco, through its wholly-owned subsidiaries, owns a 75% membership interest in each of Dakota Access, LLC and Energy Transfer Crude Oil Company, LLC, which together intend to develop the Bakken Pipeline system to deliver crude oil from the Bakken/Three Forks production area in North Dakota to the Gulf Coast. ETP transferred the Bakken Membership Interest to Sunoco Logistics in exchange for approximately 9.4 million Class B Units representing limited partner interests in Sunoco Logistics and the payment by Sunoco Logistics to ETP of $382 million of cash, which represented reimbursement for its proportionate share of the total cash contributions made in the Bakken Pipeline project as of the date of closing of the exchange transaction.
ETE Unit Repurchase
In 2015, ETE repurchased approximately $1.06 billion of ETE common units under its $2.00 billion buyback program.
Results of Operations
We define Segment Adjusted EBITDA as earnings before interest, taxes, depreciation, depletion, amortization and other non-cash items, such as non-cash compensation expense, gains and losses on disposals of assets, the allowance for equity funds used during construction, unrealized gains and losses on commodity risk management activities, non-cash impairment charges, loss on extinguishment of debt, gain on deconsolidation and other non-operating income or expense items. Unrealized gains and losses on commodity risk management activities includes unrealized gains and losses on commodity derivatives and inventory fair value adjustments (excluding lower of cost or market adjustments). Segment Adjusted EBITDA reflects amounts for unconsolidated affiliates based on the Partnership’s proportionate ownership and amounts for less than wholly owned subsidiaries based on 100% of the subsidiaries’ results of operations.
Based on the following changes in our reportable segments, we have adjusted the presentation of our segment results for the prior years to be consistent with the current year presentation. We previously presented reportable segments for our investments in ETP and Regency. ETP completed its acquisition of Regency in April 2015; therefore, the Investment in ETP segment amounts have been retrospectively adjusted to reflect ETP’s consolidation of Regency for the periods presented. The Investment in Regency is no longer presented as a separate reportable segment.

73


The Investment in Sunoco LP segment reflects the results of Sunoco LP beginning August 29, 2014, the date that ETP originally obtained control of Sunoco LP. ETE’s consolidated results reflect the elimination of MACS, Sunoco, LLC and Susser for the periods during which those entities were included in the consolidated results of both ETP and Sunoco LP. In addition, subsequent to July 2015, ETP holds an equity method investment in Sunoco, LLC, and a continuing investment in Sunoco LP the equity in earnings from which is also eliminated in ETE’s consolidated financial statements.
Year Ended December 31, 2015 Compared to the Year Ended December 31, 2014
Consolidated Results
 
Years Ended December 31,
 
 
 
2015
 
2014
 
Change
Segment Adjusted EBITDA:
 
 
 
 
 
Investment in ETP
$
5,714

 
$
5,710

 
$
4

Investment in Sunoco LP
614

 
277

 
337

Investment in Lake Charles LNG
196

 
195

 
1

Corporate and other
(104
)
 
(97
)
 
(7
)
Adjustments and eliminations
(485
)
 
(245
)
 
(240
)
Total
5,935

 
5,840

 
95

Depreciation, depletion and amortization
(2,079
)
 
(1,724
)
 
(355
)
Interest expense, net of interest capitalized
(1,643
)
 
(1,369
)
 
(274
)
Gain on sale of AmeriGas common units

 
177

 
(177
)
Impairment losses
(339
)
 
(370
)
 
31

Losses on interest rate derivatives
(18
)
 
(157
)
 
139

Non-cash compensation expense
(91
)
 
(82
)
 
(9
)
Unrealized gains (losses) on commodity risk management activities
(65
)
 
116

 
(181
)
Inventory valuation adjustments
(249
)
 
(473
)
 
224

Losses on extinguishments of debt
(43
)
 
(25
)
 
(18
)
Adjusted EBITDA related to discontinued operations

 
(27
)
 
27

Adjusted EBITDA related to unconsolidated affiliates
(713
)
 
(748
)
 
35

Equity in earnings of unconsolidated affiliates
276

 
332

 
(56
)
Other, net
22

 
(73
)
 
95

Income from continuing operations before income tax expense
993

 
1,417

 
(424
)
Income tax (expense) benefit from continuing operations
100

 
(357
)
 
457

Income from continuing operations
1,093

 
1,060

 
33

Income from discontinued operations

 
64

 
(64
)
Net income
$
1,093

 
$
1,124

 
$
(31
)
See the detailed discussion of Segment Adjusted EBITDA in the Segment Operating Results section below.
Depreciation, Depletion and Amortization. Depreciation, depletion and amortization increased primarily as a result of acquisitions and growth projects, including an increase of $260 million primarily due to assets recently placed in service and recent acquisitions from ETP, and an increase of $141 million primarily due to a full year of Sunoco LP depreciation expense in 2015 as well as recent acquisitions.
Interest Expense, Net of Interest Capitalized. Interest expense increased primarily due to the following:
an increase of $126 million related to ETP primarily due to ETP’s issuance of senior notes.
an increase of $59 million of expense recognized by Sunoco LP primarily due to the recognition of a partial period in 2014.
an increase of $89 million of expense recognized by the Parent Company primarily related to recent issuances of senior notes.

74


Gain on Sale of AmeriGas Common Units. During the year ended December 31, 2014, ETP sold 18.9 million of the AmeriGas common units that were originally received in connection with the contribution of its propane business to AmeriGas in January 2012. ETP recorded a gain based on the sale proceeds in excess of the carrying amount of the units sold. As of December 31, 2015, ETP’s remaining interest in AmeriGas common units consisted of 3.1 million units held by a wholly-owned captive insurance company.
Impairment Losses. In 2015, ETP recorded goodwill impairments of (i) $99 million related to Transwestern due primarily to the market declines in current and expected future commodity prices in the fourth quarter of 2015, (ii) $106 million related to Lone Star Refinery Services due primarily to changes in assumptions related to potential future revenues as well as the market declines in current and expected future commodity prices, (iii) $110 million of fixed asset impairments related to Lone Star NGL Refinery Services primarily due to the economic obsolescence identified as a result of low utilization and expected decrease in future cash flows, and (iv) $24 million of intangible asset impairments related to Lone Star NGL Refinery Services primarily due to the economic obsolescence identified as a result of expected decrease in future cash flows. In 2014, a $370 million goodwill impairment was recorded at ETP related to the Permian Basin gathering and processing operations. The decline in estimated fair value of that reporting unit was primarily driven by a significant decline in commodity prices in the fourth quarter of 2014, and the resulting impact to future commodity prices as well as increases in future estimated operations and maintenance expenses.
Losses on Interest Rate Derivatives. Our interest rate derivatives are not designated as hedges for accounting purposes; therefore, changes in fair value are recorded in earnings each period. Losses on interest rate derivatives during the year ended December 31, 2015 and 2014 resulted from decreases in forward interest rates, which caused our forward-starting swaps to decrease in value.
Unrealized Gains (Losses) on Commodity Risk Management Activities. See discussion of the unrealized gains (losses) on commodity risk management activities included in the discussion of segment results below.
Inventory Valuation Adjustments. Inventory valuation reserve adjustments were recorded for the inventory associated with Sunoco LP, Sunoco Logistics and ETP’s retail marketing operations as a result of commodity price changes between periods.
Adjusted EBITDA Related to Discontinued Operations. In 2014, amounts were related to a marketing business that was sold effective April 1, 2014.
Adjusted EBITDA Related to Unconsolidated Affiliates and Equity in Earnings of Unconsolidated Affiliates. See additional information in “Supplemental Information on Unconsolidated Affiliates” and “Segment Operation Results” below.
Other, net. Other, net in 2015 and 2014 primarily includes amortization of regulatory assets and other income and expense amounts.
Income Tax (Expense) Benefit from Continuing Operations. Income tax expense is based on the earnings of our taxable subsidiaries. For the year ended December 31, 2015, the Partnership’s income tax expense decreased from the prior year primarily due to lower earnings among the Partnership’s consolidated corporate subsidiaries. The year ended December 31, 2015 also reflected a benefit of $24 million of net state tax benefit attributable to statutory state rate changes resulting from the Regency Merger and sale of Susser to Sunoco LP, as well as a favorable impact of $11 million due to a reduction in the statutory Texas franchise tax rate which was enacted by the Texas legislature during the second quarter of 2015. For the year ended December 31, 2014, the Partnership’s income tax expense from continuing operations included unfavorable income tax adjustments of $87 million related to the Lake Charles LNG Transaction, which was treated as a sale for tax purposes.

75


Segment Operating Results
Investment in ETP
 
Years Ended December 31,
 
 
 
2015
 
2014
 
Change
Revenues
$
34,292

 
$
55,475

 
$
(21,183
)
Cost of products sold
27,029

 
48,414

 
(21,385
)
Gross margin
7,263

 
7,061

 
202

Unrealized gains on commodity risk management activities
65

 
(112
)
 
177

Operating expenses, excluding non-cash compensation expense
(2,265
)
 
(2,065
)
 
(200
)
Selling, general and administrative expenses, excluding non-cash compensation expense
(468
)
 
(508
)
 
40

Inventory valuation adjustments
104

 
473

 
(369
)
Adjusted EBITDA related to discontinued operations

 
27

 
(27
)
Adjusted EBITDA related to unconsolidated affiliates
937

 
748

 
189

Other, net
78

 
86

 
(8
)
Segment Adjusted EBITDA
$
5,714

 
$
5,710

 
$
4

Segment Adjusted EBITDA. For the year ended December 31, 2015 compared to the prior year, Segment Adjusted EBITDA related to the Investment in ETP increased primarily as a result of the following:
an increase of $182 million from Sunoco Logistics due to:
an increase of $130 million from Sunoco Logistics’ NGL operations, primarily due to improved results from Sunoco Logistics’ NGL acquisition and marketing activities of $103 million, higher contributions from Sunoco Logistics’ NGL pipelines of $36 million, and an increase from NGLs terminalling activities at Sunoco Logistics’ Marcus Hook Industrial Complex of $8 million;
an increase of $65 million from Sunoco Logistics’ refined products pipelines, primarily attributable to higher results from the refined products pipelines driven by the commencement of operations on the Allegheny Access project in 2015; offset by
a decrease of $13 million from Sunoco Logistics’ crude oil operations, primarily attributable to lower results from Sunoco Logistics’ crude oil acquisition and marketing activities driven by reduced margins which were negatively impacted by contracted crude differential compared to the prior period; and
an increase of $140 million in ETP’s liquids transportation and services operations, primarily attributable to higher volumes transported out of West Texas and the Eagle Ford region, as well as increased processing and fractionation margin of $50 million due to the ramp-up of Lone Star’s second 100,000 Bbls/d fractionator at Mont Belvieu, Texas, and the additional volumes from producers in the West Texas and Eagle Ford regions. Additionally, the commissioning of the of the Mariner South LPG export project during February 2015 contributed an additional $50 million for the twelve months ended December 31, 2015. This was partially offset by a $17 million decrease in margin associated with the off-gas fractionator in Geismar, Louisiana, as NGL and olefin market prices decreased significantly for the comparable period.
These increases were partially offset by the following:
a decrease of $148 million in ETP’s retail marketing operations, caused by decreases of $124 million due to the deconsolidation of Sunoco LP as a result of the sale of Sunoco LP’s general partner interest to ETE, $121 million due to unfavorable fuel margins, and $9 million due to unfavorable volumes in the retail and wholesale channels, partially offset by favorable impact of $112 million from the acquisition of Susser in August 2014 and $43 million from other recent acquisitions;
a decrease of $68 million in ETP’s midstream operations, primarily due to a decrease of $88 million in non-fee based margins for natural gas and a $200 million decrease in non-fee based margins for crude oil and NGL due to lower natural gas prices and lower crude oil and NGL prices as well as an increase of $135 million in operating expenses primarily due to assets recently placed in service, including Rebel system in west Texas and King Ranch system in South Texas as

76


well as the acquisition of Eagle Rock midstream assets in July 2014, partially offset by an increase of $120 million in fee-based margin from the acquisitions of the Eagle Rock, PVR, and King Ranch midstream assets;
a decrease of $57 million in ETP’s interstate transportation and storage operations, primarily due to lower revenues of $47 million as a result of higher basis differentials in 2014 driven by colder weather, lower revenues of $22 million and $7 million due to the expiration of a transportation rate schedule and lower sales of gas due to lower prices, respectively, on the Transwestern pipeline, and $15 million due to a managed contract roll off to facilitate the transfer of a line from Trunkline to an affiliate for its conversion from natural gas to crude oil service. These decreases were partially offset by sales of capacity at higher rates of $13 million on the Panhandle and Transwestern pipelines, as well as higher usage rates and volumes on the Transwestern pipeline;
a decrease of $16 million in ETP’s intrastate transportation and storage operations, primarily due to a decrease of $17 million in storage margin;
a decrease in Adjusted EBITDA related to discontinued operations of $27 million related to a marketing business that was sold effective April 1, 2014; and
a decrease of $29 million in ETP’s other operations due to a decrease of $56 million related to its investment in AmeriGas common units due to the sale of AmeriGas common units in 2014.
Unrealized Gains and Losses on Commodity Risk Management Activities. Unrealized gains on commodity risk management activities primarily reflected the net impact from unrealized gains and losses on natural gas storage and non-storage derivatives, as well as fair value adjustments to inventory. The change in unrealized gains and losses on commodity risk management activities for 2015 compared to 2014 was primarily attributable to natural gas storage inventory and related derivatives.
Operating Expenses, Excluding Non-Cash Compensation Expense. Operating expenses related to ETP’s retail marketing operations increased $69 million, primarily due to recent acquisitions. Operating expenses related to ETP’s midstream operations increased $135 million primarily due to a primarily due to assets recently placed in service, including Rebel system in west Texas and King Ranch system in South Texas, as well as the acquisition of Eagle Rock midstream assets in July 2014. Operating expenses also increased $24 million for ETP’s liquids transportation and services operations, primarily due to a higher employee expenses, ad valorem taxes, utilities expense, project costs and materials and supplies expense.
Selling, General and Administrative Expenses, Excluding Non-Cash Compensation Expense. Selling, general and administrative expenses related to ETP’s investment in Sunoco Logistics operations decreased $15 million, expenses related to ETP’s interstate transportation and storage operations decreased by $10 million, and expenses related to ETP’s midstream operations decreased $10 million.
Adjusted EBITDA Related to Discontinued Operations. In 2014, amounts were related to a marketing business that was sold effective April 1, 2014.
Adjusted EBITDA Related to Unconsolidated Affiliates. ETP’s Adjusted EBITDA related to unconsolidated affiliates for the years ended December 31, 2015 and 2014 consisted of the following:
 
Years Ended December 31,
 
 
 
2015
 
2014
 
Change
Citrus
$
315

 
$
305

 
$
10

FEP
75

 
75

 

PES
86

 
86

 

MEP
96

 
102

 
(6
)
HPC
61

 
53

 
8

AmeriGas

 
56

 
(56
)
Sunoco, LLC
91

 

 
91

Sunoco LP
137

 

 
137

Other
76

 
71

 
5

Total Adjusted EBITDA related to unconsolidated affiliates
$
937

 
$
748

 
$
189


77


These amounts represent ETP’s proportionate share of the Adjusted EBITDA of its unconsolidated affiliates and are based on ETP’s equity in earnings or losses of its unconsolidated affiliates adjusted for its proportionate share of the unconsolidated affiliates’ interest, depreciation, amortization, non-cash items and taxes.
Investment in Sunoco LP
 
Years Ended December 31,
 
 
 
2015
 
2014
 
Change
Revenues
$
16,935

 
$
6,825

 
$
10,110

Cost of products sold
15,477

 
6,444

 
9,033

Gross margin
1,458

 
381

 
1,077

Unrealized gains on commodity risk management activities
(2
)
 
(1
)
 
(1
)
Operating expenses, excluding non-cash compensation expense
(769
)
 
(255
)
 
(514
)
Selling, general and administrative, excluding non-cash compensation expense
(161
)
 
(42
)
 
(119
)
Inventory fair value adjustments
85

 
193

 
(108
)
Other, net
3

 
1

 
2

Segment Adjusted EBITDA
$
614

 
$
277

 
$
337

The Investment in Sunoco LP segment reflects the results of Sunoco LP beginning August 29, 2014, the date that ETP originally obtained control of Sunoco LP. Sunoco LP obtained control of MACS in October 2014, Sunoco, LLC in April 2015, and Susser in July 2015. Because these entities were under common control, Sunoco LP recast its financial statements to retrospectively consolidate each of the entities beginning August 29, 2014. The segment results above are presented on the same basis as Sunoco LP’s standalone financial statements; therefore, the segment results above also include MACS, Sunoco, LLC and Susser beginning August 29, 2014. MACS, Sunoco, LLC and Susser were also consolidated by ETP until October 2014, April 2015 and July 2015, respectively; therefore, the results from those entities are reflected in both the Investment in ETP and the Investment in Sunoco LP segments for the respective periods in 2014 and 2015. ETE’s consolidated results reflect the elimination of MACS, Sunoco, LLC and Susser for the periods during which those entities were included in the consolidated results of both ETP and Sunoco LP. In addition, subsequent to July 2015, ETP holds an equity method investment in Sunoco, LLC, the equity in earnings from which is also eliminated in ETE’s consolidated financial statements.
Segment Adjusted EBITDA. The increase in Segment Adjusted EBITDA for the year ended December 31, 2015 is primarily due to the presentation of only a partial period of results for Sunoco LP in 2014, as discussed above.
Investment in Lake Charles LNG
 
Years Ended December 31,
 
 
 
2015
 
2014
 
Change
Revenues
$
216

 
$
216

 
$

Operating expenses, excluding non-cash compensation expense
(17
)
 
(17
)
 

Selling, general and administrative, excluding non-cash compensation expense
(3
)
 
(4
)
 
1

Segment Adjusted EBITDA
$
196

 
$
195

 
$
1

Lake Charles LNG derives all of its revenue from a contract with a non-affiliated gas marketer.
Year Ended December 31, 2014 Compared to the Year Ended December 31, 2013
Consolidated Results
Based on the change in our reportable segments, we have adjusted the presentation of our segment results for the prior years to be consistent with the current year presentation.
Eliminations in the tables below include the following:

78


ETP completed its acquisition of Regency in April 2015; therefore, the Investment in ETP segment amounts have been retrospectively adjusted to reflect Regency for the periods presented.
The Investment in Sunoco LP segment reflects the results of Sunoco LP beginning August 29, 2014, the date that ETP originally obtained control of Sunoco LP. ETE’s consolidated results reflect the elimination of MACS, Sunoco, LLC and Susser for the periods during which those entities were included in the consolidated results of both ETP and Sunoco LP. In addition, subsequent to July 2015, ETP holds an equity method investment in Sunoco, LLC, and a continuing investment in Sunoco LP the equity in earnings from which is also eliminated in ETE’s consolidated financial statements.
ETP’s Segment Adjusted EBITDA reflected the results of Lake Charles LNG prior to the Lake Charles LNG Transaction, which was effective January 1, 2014. The Investment in Lake Charles LNG segment reflected the results of operations of Lake Charles LNG for all periods presented. Consequently, the results of operations of Lake Charles LNG were reflected in two segments for the year ended December 31, 2013. Therefore, the results of Lake Charles LNG were included in eliminations for 2013.
 
Years Ended December 31,
 
 
 
2014
 
2013
 
Change
Segment Adjusted EBITDA:
 
 
 
 
 
Investment in ETP
$
5,710

 
$
4,404

 
$
1,306

Investment in Sunoco LP
277

 

 
277

Investment in Lake Charles LNG
195

 
187

 
8

Corporate and Other
(97
)
 
(43
)
 
(54
)
Adjustments and Eliminations
(245
)
 
(181
)
 
(64
)
Total
5,840

 
4,367

 
1,473

Depreciation, depletion and amortization
(1,724
)
 
(1,313
)
 
(411
)
Interest expense, net of interest capitalized
(1,369
)
 
(1,221
)
 
(148
)
Gain on sale of AmeriGas common units
177

 
87

 
90

Impairment losses
(370
)
 
(689
)
 
319

Gains (losses) on interest rate derivatives
(157
)
 
53

 
(210
)
Non-cash compensation expense
(82
)
 
(61
)
 
(21
)
Unrealized gains on commodity risk management activities
116

 
48

 
68

Inventory valuation adjustments
(473
)
 
3

 
(476
)
Losses on extinguishments of debt
(25
)
 
(162
)
 
137

Adjusted EBITDA related to discontinued operations
(27
)
 
(76
)
 
49

Adjusted EBITDA related to unconsolidated affiliates
(748
)
 
(727
)
 
(21
)
Equity in earnings of unconsolidated affiliates
332

 
236

 
96

Non-operating environmental remediation

 
(168
)
 
168

Other, net
(73
)
 
(2
)
 
(71
)
Income from continuing operations before income tax expense
1,417

 
375

 
1,042

Income tax expense from continuing operations
(357
)
 
(93
)
 
(264
)
Income from continuing operations
1,060

 
282

 
778

Income from discontinued operations
64

 
33

 
31

Net income
$
1,124

 
$
315

 
$
809

See the detailed discussion of Segment Adjusted EBITDA in the Segment Operating Results section below.
Depreciation, Depletion and Amortization. Depreciation, depletion and amortization increased primarily due to additional depreciation from assets recently placed in service and recent acquisitions, including Regency’s acquisitions in 2014.

79


Interest Expense, Net of Interest Capitalized. Interest expense increased primarily due to the following:
an increase of $151 million related to issuances of senior notes; partially offset by
a reduction of $5 million for the Parent Company primarily related to a $1.1 billion principal paydown of the Parent Company’s $2 billion term loan in April 2013, net of interest related to incremental debt.
Gain on Sale of AmeriGas Common Units. During the year ended December 31, 2014 and 2013, ETP sold 18.9 million and 7.5 million, respectively, of the AmeriGas common units that were originally received in connection with the contribution of its propane business to AmeriGas in January 2012. ETP recorded a gain based on the sale proceeds in excess of the carrying amount of the units sold. As of December 31, 2014, ETP’s remaining interest in AmeriGas common units consisted of 3.1 million units held by a wholly-owned captive insurance company.
Impairment Losses. In 2014, a $370 million goodwill impairment was recorded related to the Permian Basin gathering and processing operations. The decline in estimated fair value of that reporting unit was primarily driven by a significant decline in commodity prices in the fourth quarter of 2014, and the resulting impact to future commodity prices as well as increases in future estimated operations and maintenance expenses.
In 2013, Lake Charles LNG recorded a $689 million goodwill impairment. The decline in the estimated fair value was primarily due to changes related to (i) the structure and capitalization of the planned LNG export project at Lake Charles LNG’s Lake Charles facility, (ii) an analysis of current macroeconomic factors, including global natural gas prices and relative spreads, as of the date of our assessment (iii) judgments regarding the prospect of obtaining regulatory approval for a proposed LNG export project and the uncertainty associated with the timing of such approvals, and (iv) changes in assumptions related to potential future revenues from the import facility and the proposed export facility.  An assessment of these factors in the fourth quarter of 2013 led to a conclusion that the estimated fair value of the Lake Charles LNG reporting unit was less than its carrying amount. 
Gains (Losses) on Interest Rate Derivatives. Our interest rate derivatives are not designated as hedges for accounting purposes; therefore, changes in fair value are recorded in earnings each period. Losses on interest rate derivatives during the year ended December 31, 2014 resulted from decreases in forward interest rates, which caused our forward-starting swaps to decrease in value. Conversely, increases in forward interest rates resulted in gains on interest rate derivatives during the year ended December 31, 2013.
Unrealized Gains on Commodity Risk Management Activities. See discussion of the unrealized gains on commodity risk management activities included in the “Segment Operating Results” below.
Inventory Valuation Adjustments. Inventory valuation reserve adjustments were recorded for the inventory associated with Sunoco Logistics’ crude oil and products inventories and ETP’s retail marketing operations as a result of commodity price changes between periods.
Losses on Extinguishments of Debt. For the years ended December 31, 2014 and 2013, losses on debt extinguishments were related to ETE’s refinancing transactions completed in December 2013 as well as Regency’s repurchase of its senior notes during the respective periods.
Adjusted EBITDA Related to Discontinued Operations. In 2014, amounts were related to a marketing business that was sold effective April 1, 2014. In 2013, amounts primarily related to Southern Union’s local distribution operations.
Adjusted EBITDA Related to Unconsolidated Affiliates and Equity in Earnings of Unconsolidated Affiliates. See additional information in “Adjusted EBITDA Related to Unconsolidated Affiliates” and “Segment Operation Results” below.
Non-Operating Environmental Remediation. Non-operating environmental remediation was primarily due to Sunoco, Inc.’s recognition of environmental obligations related to closed sites.
Other, net. Includes amortization of regulatory assets, certain acquisition related costs and other income and expense amounts.
Income Tax Expense from Continuing Operations. Income tax expense is based on the earnings of our taxable subsidiaries. In addition, the year ended December 31, 2014 included the impact of the Lake Charles LNG Transaction, which was treated as a sale for tax purposes, resulting in $76 million of incremental income tax expense.

80


Segment Operating Results
Investment in ETP
 
Years Ended December 31,
 
 
 
2014
 
2013
 
Change
Revenues
$
55,475

 
$
48,335

 
$
7,140

Cost of products sold
48,414

 
42,580

 
5,834

Gross margin
7,061

 
5,755

 
1,306

Unrealized gains on commodity risk management activities
(112
)
 
(42
)
 
(70
)
Operating expenses, excluding non-cash compensation expense
(2,065
)
 
(1,657
)
 
(408
)
Selling, general and administrative, excluding non-cash compensation expense
(508
)
 
(439
)
 
(69
)
Inventory valuation adjustments
473

 
(3
)
 
476

Adjusted EBITDA related to discontinued operations
27

 
76

 
(49
)
Adjusted EBITDA related to unconsolidated affiliates
748

 
722

 
26

Other, net
86

 
(8
)
 
94

Segment Adjusted EBITDA
$
5,710

 
$
4,404

 
$
1,306

Segment Adjusted EBITDA. For the year ended December 31, 2014 compared to the prior year, Segment Adjusted EBITDA related to the Investment in ETP increased primarily as a result of the following:
an increase of $406 million related to ETP’s retail marketing operations due to the acquisition of Susser and MACS as well as favorable fuel margins;
an increase of $241 million in ETP’s liquids transportation and services operations, primarily attributable to higher volumes transported out of west Texas as well as increased processing and fractionation margin due to the completion of Lone Star’s fractionators in December 2013;
an increase of $38 million related to ETP’s intrastate transportation and storage operations primarily due to an increase of $23 million in natural gas sales and other margin, a decrease of $8 million in operating expenses due to lower ad valorem taxes, and an increase of $2 million in retention revenue;
an increase of $100 million related to ETP’s investment in Sunoco Logistics primarily due to improved results from Sunoco Logistics’ NGLs acquisition and marketing activities; and
an increase of $561 million related to ETP’s midstream operations primarily due to an increase of $669 million related to Regency’s gathering and processing operations, primarily due to Regency’s acquisitions of PVR, Eagle Rock midstream assets and Hoover in 2014, and an increase in fee-based revenues of $121 million from ETP’s legacy midstream assets due to increased production and increased capacity from assets recently placed in service in the Eagle Ford Shale; offset by
a decrease of $156 million related to ETP’s interstate transportation and storage operations primarily a result of the deconsolidation of Lake Charles LNG and the recognition in 2013 of $52 million received in connection with the buyout of a customer contract.
Unrealized (Gains) Losses on Commodity Risk Management Activities. Unrealized (gains) losses on commodity risk management activities primarily reflected the net impact from unrealized gains and losses on natural gas storage and non-storage derivatives, as well as fair value adjustments to inventory. The increase in unrealized gains on commodity risk management activities for 2014 compared to 2013 was primarily attributable to natural gas storage inventory and related derivatives.
Operating Expenses, Excluding Non-Cash Compensation Expense. Operating expenses related to ETP’s retail marketing operations increased $254 million, primarily due to recent acquisitions. In addition, Sunoco Logistics’ operating expenses increased $44 million, primarily due to lower pipeline operating gains, increased pipeline maintenance costs and higher employee costs. Operating expenses related to ETP’s midstream operations increased $123 million primarily due to a $76 million increase in pipeline and plant maintenance and materials due to organic growth on Regency’s assets in south and west Texas, as well as Regency’s acquisitions of PVR, Eagle Rock midstream assets and Hoover in 2014. Operating expenses also increased $18 million for ETP’s liquids transportation and services operations, primarily due to the start-up of Lone Star’s second fractionator in Mont Belvieu,

81


Texas in October 2013. These increases were partially offset by decreases in ETP’s operating expenses due to its deconsolidation of certain operations during the periods, including Lake Charles LNG effective January 1, 2014 and SUGS in April 2013.
Selling, General and Administrative, Excluding Non-Cash Compensation Expense. Selling, general and administrative expenses related to ETP’s retail marketing operations increased $29 million, primarily due to recent acquisitions. In addition, Sunoco Logistics’ selling, general and administrative expenses increased $28 million. Selling, general and administrative expenses also increased for ETP’s liquids transportation and services operations due to higher employee-related costs. These increases were partially offset by decreases in ETP’s expenses due to its deconsolidation of Lake Charles LNG effective January 1, 2014.
Adjusted EBITDA Related to Discontinued Operations. In 2014, amounts were related to a marketing business that was sold effective April 1, 2014. In 2013, amounts primarily related to Southern Union’s distribution operations.
Adjusted EBITDA Related to Unconsolidated Affiliates. ETP’s Adjusted EBITDA related to unconsolidated affiliates for the years ended December 31, 2014 and 2013 consisted of the following:
 
Years Ended December 31,
 
 
 
2014
 
2013
 
Change
Citrus
$
305

 
$
296

 
$
9

FEP
75

 
75

 

MEP
86

 
(30
)
 
116

HPC
102

 
100

 
2

PES
53

 
51

 
2

AmeriGas
56

 
175

 
(119
)
Other
71

 
55

 
16

Total Adjusted EBITDA related to unconsolidated affiliates
$
748

 
$
722

 
$
26

These amounts represent ETP’s proportionate share of the Adjusted EBITDA of its unconsolidated affiliates and are based on ETP’s equity in earnings or losses of its unconsolidated affiliates adjusted for its proportionate share of the unconsolidated affiliates’ interest, depreciation, amortization, non-cash items and taxes.
Other. Other, net in 2014 primarily includes amortization of regulatory assets and other income and expense amounts. Other, net in 2013 was primarily related to biodiesel tax credits recorded by Sunoco, Inc., amortization of regulatory assets and other income and expense amounts.
Investment in Sunoco LP
 
Years Ended December 31,
 
 
 
2014
 
2013
 
Change
Revenues
$
6,825

 
$

 
$
6,825

Cost of products sold
6,444

 

 
6,444

Gross margin
381

 

 
381

Unrealized gains on commodity risk management activities
(1
)
 

 
(1
)
Operating expenses, excluding non-cash compensation expense
(255
)
 

 
(255
)
Selling, general and administrative, excluding non-cash compensation expense
(42
)
 

 
(42
)
Inventory valuation adjustments
193

 

 
193

Other, net
1

 

 
1

Segment Adjusted EBITDA
$
277

 
$

 
$
277

The Investment in Sunoco LP segment reflects the results of Sunoco LP beginning August 29, 2014, the date that ETP originally obtained control of Sunoco LP. Sunoco LP obtained control of MACS in October 2014, Sunoco, LLC in April 2015, and Susser in July 2015. Because these entities were under common control, Sunoco LP recast its financial statements to retrospectively consolidate each of the entities beginning August 29, 2014. The segment results above are presented on the same basis as Sunoco LP’s standalone financial statements; therefore, the segment results above also include MACS, Sunoco, LLC and Susser beginning August 29, 2014. MACS, Sunoco, LLC and Susser were also consolidated by ETP until October 2014, April 2015 and July 2015,

82


respectively; therefore, the results from those entities are reflected in both the Investment in ETP and the Investment in Sunoco LP segments for the respective periods in 2014 and 2015. ETE’s consolidated results reflect the elimination of MACS, Sunoco, LLC and Susser for the periods during which those entities were included in the consolidated results of both ETP and Sunoco LP. In addition, subsequent to July 2015, ETP holds an equity method investment in Sunoco, LLC, the equity in earnings from which is also eliminated in ETE’s consolidated financial statements.
Segment Adjusted EBITDA. The increase in Segment Adjusted EBITDA for the year ended December 31, 2014 is due to the acquisition of Sunoco LP in 2014, as discussed above.
Investment in Lake Charles LNG
 
Years Ended December 31,
 
 
 
2014
 
2013
 
Change
Revenues
$
216

 
$
216

 
$

Operating expenses, excluding non-cash compensation expense
(17
)
 
(20
)
 
3

Selling, general and administrative, excluding non-cash compensation expense
(4
)
 
(9
)
 
5

Segment Adjusted EBITDA
$
195

 
$
187

 
$
8

Amounts reflected above include comparative amounts for the year ended December 31, 2013, which preceded ETE’s direct investment in Lake Charles LNG effective January 1, 2014.
Lake Charles LNG derives all of its revenue from a contract with a non-affiliated gas marketer.
LIQUIDITY AND CAPITAL RESOURCES
Overview
Parent Company Only
The Parent Company’s principal sources of cash flow are derived from its direct and indirect investments in the limited partner and general partner interests in ETP and Sunoco LP and cash flows from the operations of Lake Charles LNG. The amount of cash that ETP and Sunoco LP distribute to their respective partners, including the Parent Company, each quarter is based on earnings from their respective business activities and the amount of available cash, as discussed below. In connection with previous transactions, we have relinquished a portion of our incentive distributions to be received from ETP and Sunoco LP, see additional discussion under “Cash Distributions.”
The Parent Company’s primary cash requirements are for general and administrative expenses, debt service requirements and distributions to its partners. The Parent Company currently expects to fund its short-term needs for such items with cash flows from its direct and indirect investments in ETP, Sunoco LP and Lake Charles LNG. The Parent Company distributes its available cash remaining after satisfaction of the aforementioned cash requirements to its Unitholders on a quarterly basis.
In connection with the WMB merger, the Parent Company has entered into an Amended and Restated Commitment Letter (the “Commitment Letter”) with a syndicate of 20 banks (collectively, the “Commitment Parties”). Pursuant to the Commitment Letter, the Commitment Parties have committed to provide a 364-day secured term loan credit facility in an aggregate principal amount of $6.05 billion (or such lesser amount that the Parent Company may elect to borrow). The total interest rate on such facility is capped at 5.50%, and the facility can be extended for an additional one year at the election of the Parent Company. To the extent commodity prices remain low or decline further, or we have limited access to the capital markets due to a credit ratings downgrade or other disruptions, the Parent Company’s ability to refinance the $6.05 billion facility or its $1.5 billion senior secured revolving credit facility, which matures in December 2018, on commercially reasonable terms or at all may be materially impacted.
As of December 31, 2015, the Parent Company had approximately $7.0 billion of debt outstanding under its senior notes and credit facilities. After giving effect to the debt that will be incurred or assumed by the Parent Company in the WMB merger, the Parent Company will have approximately $17.25 billion of debt outstanding.  The Parent Company’s significant level of debt may adversely affect its financial and operating flexibility and ability to make distributions to its Unitholders.  Please see “Item 1A. Risk Factors-Risks Inherent in an Investment in Us-Our debt level and debt agreements may limit our ability to make distributions to Unitholders and may limit our future financial and operating flexibility.”  In addition, if the Parent Company is not able to reduce its leverage ratio, then there is a risk that its credit ratings could be downgraded.  Any such downgrade or other changes to ETE’s financial metrics could also have a material impact on the Parent Company’s subsidiaries, including ETP, Sunoco Logistics, Sunoco LP and, assuming completion of the merger, WPZ.  Prior to and following the merger, the Parent Company may seek to

83


retire or purchase its outstanding debt through cash purchases and/or exchanges, in open market purchases, privately negotiated transactions, tender offers or otherwise. Any repurchases or exchanges will depend on prevailing market conditions, contractual restrictions in the Parent Company’s debt and other agreements and other factors, and the amounts involved may be material.  The Parent Company may also make additional adjustments to its business plans to reduce its outstanding debt, including the sale of assets, the sale of equity securities, the reduction of cash distribution payments to its Unitholders at the current distribution rate or the suspension of such cash distributions for a certain period of time.  The Parent Company will continue to monitor the capital markets and its capital structure and make changes to its capital structure from time to time, with the goal of reducing outstanding debt and maintaining financial flexibility, preserving or improving liquidity and/or achieving cost efficiency.
The Parent Company expects ETP, Sunoco LP and Lake Charles LNG and their respective subsidiaries to utilize their resources, along with cash from their operations, to fund their announced growth capital expenditures and working capital needs; however, the Parent Company may issue debt or equity securities from time to time, as it deems prudent to provide liquidity for new capital projects of its subsidiaries or for other partnership purposes.
ETP
ETP’s ability to satisfy its obligations and pay distributions to its Unitholders will depend on its future performance, which will be subject to prevailing economic, financial, business and weather conditions, and other factors, many of which are beyond the control of ETP’s management.
ETP currently expects capital expenditures in 2016 to be within the following ranges:
 
Growth
 
Maintenance
 
Low
 
High
 
Low
 
High
Direct(1):
 
 
 
 
 
 
 
Intrastate transportation and storage(2)
$
10

 
$
20

 
$
35

 
$
40

Interstate transportation and storage(2)(3)
375

 
415

 
140

 
145

Midstream
1,200

 
1,250

 
110

 
120

Liquids transportation and services:
 
 
 
 
 
 
 
NGL
1,150

 
1,200

 
25

 
30

Crude(3)
1,275

 
1,325

 

 

All other (including eliminations)
65

 
75

 
20

 
25

Total direct capital expenditures(1)
4,075

 
4,285

 
330

 
360

(1) 
Direct capital expenditures exclude those funded by ETP’s publicly traded subsidiary.
(2) 
Net of amounts forecasted to be financed at the asset level with non-recourse debt of approximately $325 million.
(3) 
Includes capital expenditures related to ETP’s proportionate ownership of the Bakken and Rover pipeline projects.
The assets used in ETP’s natural gas and liquids operations, including pipelines, gathering systems and related facilities, are generally long-lived assets and do not require significant maintenance capital expenditures. Accordingly, ETP does not have any significant financial commitments for maintenance capital expenditures in its businesses. From time to time it experiences increases in pipe costs due to a number of reasons, including but not limited to, delays from steel mills, limited selection of mills capable of producing large diameter pipe in a timely manner, higher steel prices and other factors beyond ETP’s control. However, ETP includes these factors in its anticipated growth capital expenditures for each year.
ETP generally funds its maintenance capital expenditures and distributions with cash flows from operating activities. ETP generally funds growth capital expenditures with proceeds from borrowings under credit facilities, long-term debt, the issuance of additional Common Units or a combination thereof.
As of December 31, 2015, in addition to $527 million of cash on hand, ETP had available capacity under its revolving credit facilities of $2.24 billion. Based on ETP’s current estimates, it expects to utilize capacity under the ETP Credit Facility, along with cash from operations, to fund its announced growth capital expenditures and working capital needs through the end of 2016; however, ETP may issue debt or equity securities prior to that time as it deems prudent to provide liquidity for new capital projects, to maintain investment grade credit metrics or other partnership purposes.

84


Sunoco Logistics’ primary sources of liquidity consist of cash generated from operating activities and borrowings under its $2.50 billion credit facility. At December 31, 2015, Sunoco Logistics had available borrowing capacity of $1.94 billion under its revolving credit facility. Sunoco Logistics’ capital position reflects crude oil and refined products inventories based on historical costs under the last-in, first-out (“LIFO”) method of accounting. Sunoco Logistics periodically supplements its cash flows from operations with proceeds from debt and equity financing activities.
Sunoco LP
Sunoco LP’s primary sources of liquidity consist of cash generated from operating activities and occasional assets sales, issuance of additional partnership units, and borrowings under its $1.50 billion credit facility. At December 31, 2015, Sunoco LP had available borrowing capacity of $1.03 billion under its revolving credit facility.
In 2016, Sunoco LP expects to invest between $390 million and $420 million in growth capital expenditures and between $100 million and $110 million in maintenance capital expenditures. Sunoco LP may revise the timing of these expenditures as necessary to adapt to economic conditions.
Cash Flows
Our cash flows may change in the future due to a number of factors, some of which we cannot control. These factors include regulatory changes, the price of our subsidiaries’ products and services, the demand for such products and services, margin requirements resulting from significant changes in commodity prices, operational risks, the successful integration of our acquisitions, and other factors.
Operating Activities
Changes in cash flows from operating activities between periods primarily result from changes in earnings (as discussed in “Results of Operations” above), excluding the impacts of non-cash items and changes in operating assets and liabilities. Non-cash items include recurring non-cash expenses, such as depreciation, depletion and amortization expense and non-cash compensation expense. The increase in depreciation, depletion and amortization expense during the periods presented primarily resulted from construction and acquisition of assets, while changes in non-cash unit-based compensation expense resulted from changes in the number of units granted and changes in the grant date fair value estimated for such grants. Cash flows from operating activities also differ from earnings as a result of non-cash charges that may not be recurring, such as impairment charges and allowance for equity funds used during construction. The allowance for equity funds used during construction increases in periods when ETP has a significant amount of interstate pipeline construction in progress. Changes in operating assets and liabilities between periods result from factors such as the changes in the value of price risk management assets and liabilities, timing of accounts receivable collection, payments on accounts payable, the timing of purchases and sales of inventories, and the timing of advances and deposits received from customers.
Following is a summary of operating activities by period:
Year Ended December 31, 2015
Cash provided by operating activities in 2015 was $3.07 billion and net income was $1.09 billion. The difference between net income and cash provided by operating activities in 2015 primarily consisted of net non-cash items totaling $2.73 billion and changes in operating assets and liabilities of $1.16 billion. The non-cash activity in 2015 consisted primarily of depreciation, depletion and amortization of $2.08 billion, impairment losses of $339 million, deferred income tax expense of $242 million, inventory valuation adjustments of 249 million, losses on extinguishments of debt of $43 million and non-cash compensation expense of $91 million.
Year Ended December 31, 2014
Cash provided by operating activities in 2014 was $3.18 billion and net income was $1.12 billion. The difference between net income and cash provided by operating activities in 2014 consisted of net non-cash items totaling $1.99 billion and changes in operating assets and liabilities of $231 million. The non-cash activity in 2014 consisted primarily of depreciation, depletion and amortization of $1.72 billion, impairment losses of $370 million, inventory valuation adjustments of $473 million, losses on extinguishments of debt of $25 million and non-cash compensation expense of $82 million, partially offset by the gain on the sale of AmeriGas common units of $177 million and a deferred income tax benefit of $50 million.
Year Ended December 31, 2013
Cash provided by operating activities in 2013 was $2.42 billion and net income was $315 million. The difference between net income and cash provided by operating activities in 2013 consisted of net non-cash items totaling $1.94 billion and changes in

85


operating assets and liabilities of $149 million. The non-cash activity consisted primarily of depreciation, depletion and amortization of $1.31 billion, impairment losses of $689 million, deferred income taxes of $43 million, losses on extinguishments of debt of $162 million and non-cash compensation expense of $61 million.
Investing Activities
Cash flows from investing activities primarily consist of cash amounts paid for acquisitions, capital expenditures, and cash contributions to our joint ventures. Changes in capital expenditures between periods primarily result from increases or decreases in growth capital expenditures to fund their respective construction and expansion projects.
Following is a summary of investing activities by period:
Year Ended December 31, 2015
Cash used in investing activities in 2015 of $10.09 billion was comprised primarily of capital expenditures of $9.31 billion (excluding the allowance for equity funds used during construction and net of contributions in aid of construction costs). ETP invested $7.68 billion for growth capital expenditures and $485 million for maintenance capital expenditures during 2015. We paid net cash for acquisitions of $900 million, including the acquisition of a noncontrolling interest.
Year Ended December 31, 2014
Cash used in investing activities in 2014 of $6.80 billion was comprised primarily of capital expenditures of $5.34 billion (excluding the allowance for equity funds used during construction and net of contributions in aid of construction costs). ETP invested $5.05 billion for growth capital expenditures and $444 million for maintenance capital expenditures during 2014. Regency invested $1.20 billion for growth capital expenditures and $98 million for maintenance capital expenditures during 2014. We paid cash for acquisitions of $2.37 billion and received $814 million in cash received from the sale of AmeriGas common units.
Year Ended December 31, 2013
Cash used in investing activities in 2013 of $2.35 billion was comprised primarily of capital expenditures of $3.45 billion (excluding the allowance for equity funds used during construction and net of contributions in aid of construction costs). ETP invested $2.11 billion for growth capital expenditures and $343 million for maintenance capital expenditures during 2013. Regency invested $948 million for growth capital expenditures and $48 million for maintenance capital expenditures during 2013. These expenditures were partially offset by $1.01 billion and $346 million of cash received from the sale of the Missouri Gas Energy and New England Gas Company assets and the sale of AmeriGas common units, respectively. In addition, ETP paid net cash of $405 million for acquisitions.
Financing Activities
Changes in cash flows from financing activities between periods primarily result from changes in the levels of borrowings and equity issuances, which are primarily used to fund acquisitions and growth capital expenditures. Distributions increase between the periods based on increases in the number of common units outstanding or increases in the distribution rate.
Following is a summary of financing activities by period:
Year Ended December 31, 2015
Cash provided by financing activities was $6.79 billion in 2015. We had a consolidated increase in our debt level of $6.63 billion, primarily due to the issuance of Parent Company and subsidiary senior notes, as well as increases in our revolving credit facilities during 2015. Our subsidiaries also received $3.89 billion in proceeds from common unit offerings, including $1.43 billion from the issuance of ETP Common Units and $2.46 billion from the issuance of other subsidiary common units. We paid distributions to partners of $1.09 billion, and our subsidiaries paid $2.34 billion on limited partner interests other than those held by the Parent Company. We also paid $1.06 billion to repurchase common units during the year ended December 31, 2015.
Year Ended December 31, 2014
Cash provided by financing activities was $3.88 billion in 2014. We had a consolidated increase in our debt level of $4.49 billion, primarily due to Regency’s issuance of senior notes and assumption and debt, and Sunoco Logistics’ issuance of $2.00 billion in aggregate principal amount of senior notes in April 2014 and November 2014 (see Note 6 to our consolidated financial statements) and an increase of the Parent Company’s debt of $1.88 billion. Our subsidiaries also received $3.06 billion in proceeds from common unit offerings, including $1.38 billion from the issuance of ETP Common Units, $428 million from the issuance of Regency Common Units and $1.25 billion from the issuance of other subsidiary common units. We paid distributions to partners of $821 million, and our subsidiaries paid $1.91 billion on limited partner interests other than those held by the Parent Company. We also paid $1.00 billion to repurchase common units during the year ended December 31, 2014.

86


Year Ended December 31, 2013
Cash provided by financing activities was $146 million in 2013. We had a consolidated increase in our debt level of $983 million, primarily due to ETP’s issuance of $1.25 billion and $1.50 billion in aggregate principal amount of senior notes in January 2013 and September 2013, respectively, and Sunoco Logistics’ issuance of $700 million in aggregate principal amount of senior notes in January 2013 (see Note 6 to our consolidated financial statements). Our subsidiaries also received $1.76 billion in proceeds from common unit offerings, which consisted of $1.61 billion from the issuance of ETP Common Units and $149 million from the issuance of Regency Common Units. We paid distributions to partners of $733 million, and our subsidiaries paid $1.43 billion on limited partner interests other than those held by the Parent Company. We also paid $340 million to redeem our Preferred Units.
Description of Indebtedness
Our outstanding consolidated indebtedness was as follows:
 
December 31,
 
2015
 
2014
Parent Company Indebtedness:
 
 
 
ETE Senior Notes due October 2020
$
1,187

 
$
1,187

ETE Senior Notes due January 2024
1,150

 
1,150

ETE Senior Notes due June 2027
1,000

 

ETE Senior Secured Term Loan, due December 2019
2,190

 
1,400

ETE Senior Secured Revolving Credit Facility due December 2018
860

 
940

Subsidiary Indebtedness:
 
 
 
ETP Senior Notes
19,439

 
10,890

Panhandle Senior Notes
1,085

 
1,085

Regency Senior Notes(1)

 
5,089

Sunoco, Inc. Senior Notes
465

 
715

Sunoco Logistics Senior Notes(2)
4,975

 
3,975

Transwestern Senior Notes
782

 
782

Sunoco LP Senior Notes
1,400

 

Revolving Credit Facilities:
 
 
 
ETP $3.75 billion Revolving Credit Facility due November 2019
1,362

 
570

Regency $2.5 billion Revolving Credit Facility due November 2019(3)

 
1,504

Sunoco Logistics’ subsidiary $35 million Revolving Credit Facility due April 2015(4)

 
35

Sunoco Logistics $2.50 billion Revolving Credit Facility due March 2020
562

 
150

Sunoco LP $1.5 billion Revolving Credit Facility due September 2019
450

 
683

Other long-term debt
157

 
223

Unamortized premiums and fair value adjustments, net
141

 
283

Deferred debt issuance costs
(237
)
 
(176
)
Total debt
36,968

 
30,485

Less: current maturities of long-term debt
131

 
1,008

Long-term debt, less current maturities
$
36,837

 
$
29,477

(1) 
The Regency senior notes were redeemed and/or assumed by ETP.
(2) 
Sunoco Logistics’ 6.125% senior notes due May 15, 2016 were classified as long-term debt as of December 31, 2015 as Sunoco Logistics has the ability and intent to refinance such borrowings on a long-term basis.
(3) 
On April 30, 2015, in connection with the Regency Merger, the Regency Revolving Credit Facility was paid off in full and terminated.
(4) 
Sunoco Logistics’ subsidiary $35 million Revolving Credit Facility matured in April 2015 and was repaid with borrowings from the Sunoco Logistics $2.5 billion Revolving Credit Facility.

87


The terms of our consolidated indebtedness and our subsidiaries are described in more detail below and in Note 6 to our consolidated financial statements.
ETE Term Loan Facility
The Parent Company has a Senior Secured Term Loan Agreement (the “ETE Term Credit Agreement”), which has a scheduled maturity date of December 2, 2019, with an option to extend the term subject to the terms and conditions set forth therein. Pursuant to the ETE Term Credit Agreement, the lenders have provided senior secured financing in an aggregate principal amount of $1.0 billion (the “ETE Term Loan Facility”). The Parent Company shall not be required to make any amortization payments with respect to the term loans under the Term Credit Agreement. Under certain circumstances, the Partnership is required to repay the term loan in connection with dispositions of (a) incentive distribution rights in ETP or (b) equity interests of any Person which owns, directly or indirectly, incentive distribution rights in ETP, in each case, yielding net proceeds in excess of $50 million.
Under the Term Credit Agreement, the obligations of the Parent Company are secured by a lien on substantially all of the Parent Company’s and certain of its subsidiaries’ tangible and intangible assets, subject to certain exceptions and permitted liens. The ETE Term Loan Facility initially is not guaranteed by any of the Parent Company’s subsidiaries.
Interest accrues on advances at a LIBOR rate or a base rate plus an applicable margin based on the election of the Parent Company for each interest period. The applicable margin for LIBOR rate loans is 2.50% and the applicable margin for base rate loans is 1.50%.
In April 2014, the Parent Company amended the ETE Term Credit Agreement to increase the aggregate principal amount to $1.4 billion. The Parent Company used the proceeds from this $400 million increase to repay borrowings under its revolving credit facility and for general partnership purposes. No other significant changes were made to the terms of the ETE Term Credit Agreement, including maturity date and interest rate.
In March 2015, the Parent Company entered into a Senior Secured Term Loan C Agreement (the “ETE Term Loan C Agreement”), which increased the aggregate principal amount under the ETE Term Loan Facility to $2.25 billion, an increase of $850 million. The Parent Company used the proceeds (i) to fund the cash consideration for the Bakken Pipeline Transaction, (ii) to repay amounts outstanding under the Partnership’s revolving credit facility, and (iii) to pay transaction fees and expenses related to the Bakken Pipeline Transaction, the Term Loan Facility and other transactions incidental thereto. Under the ETE Term Loan C Agreement, interest accrues on advances at a LIBOR rate or a base rate plus an applicable margin based on the election of the Parent Company for each interest period; the applicable margin for LIBOR rate loans is 3.25% and the applicable margin for base rate loans is 2.25%.
For the $1.4 billion aggregate principal amount under the Senior Secured Term Loan B Agreement of the ETE Term Loan Facility, interest accrues on advances at a LIBOR rate or a base rate plus an applicable margin based on the election of the Parent Company for each interest period. The applicable margin for LIBOR rate loans is 2.50% and the applicable margin for base rate loans is 1.50%.
In October 2015, ETE entered into an Amended and Restated Commitment Letter with a syndicate of 20 banks for a senior secured credit facility in an aggregate principal amount of $6.05 billion in order to fund the cash portion of the WMB Merger. Under the terms of the facility, the banks have committed to provide a 364-day secured loan that can be extended at ETE’s option for an additional year. The interest rate on the facility is capped at 5.5%.
ETE Revolving Credit Facility
The Parent Company has a credit agreement (the “Revolving Credit Agreement”), which has a scheduled maturity date of December 2, 2018, with an option for the Partnership to extend the term subject to the terms and conditions set forth therein.
Pursuant to the Revolver Credit Agreement, the lenders have committed to provide advances up to an aggregate principal amount of $600 million at any one time outstanding (the “ETE Revolving Credit Facility”), and the Parent Company has the option to request increases in the aggregate commitments provided that the aggregate commitments never exceed $1.0 billion. In February 2014, the Partnership increased the capacity on the ETE Revolving Credit Facility to $800 million. In May 2014, the Parent Company amended its revolving credit facility to increase the capacity to $1.2 billion. In February 2015, the Parent Company amended its revolving credit facility to increase the capacity to $1.5 billion.
As part of the aggregate commitments under the facility, the Revolver Credit Agreement provides for letters of credit to be issued at the request of the Parent Company in an aggregate amount not to exceed a $150 million sublimit.

88


Under the Revolver Credit Agreement, the obligations of the Parent Company are secured by a lien on substantially all of the Parent Company’s and certain of its subsidiaries’ tangible and intangible assets. Borrowings under the Revolver Credit Agreement are not guaranteed by any of the Parent Company’s subsidiaries.
Interest accrues on advances at a LIBOR rate or a base rate plus an applicable margin based on the election of the Parent Company for each interest period. The issuing fees for all letters of credit are also based on an applicable margin. The applicable margin used in connection with interest rates and fees is based on the then applicable leverage ratio of the Parent Company. The applicable margin for LIBOR rate loans and letter of credit fees ranges from 1.75% to 2.50% and the applicable margin for base rate loans ranges from 0.75% to 1.50%. The Parent Company will also pay a fee based on its leverage ratio on the actual daily unused amount of the aggregate commitments.
Senior Notes
In May 2015, ETE issued $1 billion aggregate principal amount of its 5.5% senior secured notes maturing 2027.
Subsidiary Indebtedness
ETP Senior Notes Assumptions and Offerings
In June 2015, ETP issued $650 million aggregate principal amount of 2.50% senior notes due June 2018, $350 million aggregate principal amount of 4.15% senior notes due October 2020, $1.0 billion aggregate principal amount of 4.75% senior notes due January 2026 and $1.0 billion aggregate principal amount of 6.125% senior notes due December 2045. ETP used the net proceeds of $2.98 billion from the offering to repay outstanding borrowings under the ETP Credit Facility, to fund growth capital expenditures and for general partnership purposes.
In March 2015, ETP issued $1.0 billion aggregate principal amount of 4.05% senior notes due March 2025, $500 million aggregate principal amount of 4.90% senior notes due March 2035, and $1.0 billion aggregate principal amount of 5.15% senior notes due March 2045. ETP used the $2.48 billion net proceeds from the offering to repay outstanding borrowings under the ETP Credit Facility, to fund growth capital expenditures and for general partnership purposes.
At the time of the Regency Merger, Regency had outstanding $5.1 billion principal amount of senior notes. On June 1, 2015, Regency redeemed all of the outstanding $499 million aggregate principal amount of its 8.375% senior notes due June 2019.
On August 10, 2015, ETP entered into various supplemental indentures pursuant to which ETP has agreed to assume all of the obligations of Regency under the outstanding Regency senior notes.
On August 13, 2015, ETP redeemed in full the outstanding amount of the 8.375% senior notes due June 2020 and 6.5% senior notes due May 2021. The amount paid to redeem the 2020 notes included a make whole premium of approximately $40 million and the amount paid to redeem the 2021 notes included a make whole premium of approximately $24 million.
Sunoco Logistics Senior Notes Offerings
In November 2015, Sunoco Logistics issued $600 million aggregate principal amount of 4.40% senior notes due April 2021 and $400 million aggregate principal amount of 5.95% senior notes due December 2025.
Sunoco LP Senior Notes
In July 2015, Sunoco LP issued $600 million aggregate principal amount of 5.5% senior notes due August 2020. The net proceeds from the offering were used to fund a portion of the cash consideration for Sunoco LP’s acquisition of Susser.
In April 2015, Sunoco LP issued $800 million aggregate principal amount of 6.375% senior notes due April 2023. The net proceeds from the offering were used to fund the cash portion of the dropdown of Sunoco, LLC interests and to repay outstanding balances under the Sunoco LP revolving credit facility.
Credit Facilities
ETP Credit Facility
The ETP Credit Facility allows for borrowings of up to $3.75 billion and expires in November 2019. The indebtedness under the ETP Credit Facility is unsecured and not guaranteed by any of ETP’s subsidiaries and has equal rights to holders of ETP’s current and future unsecured debt. The indebtedness under the ETP Credit Facility has the same priority of payment as our other current and future unsecured debt. ETP uses the ETP Credit Facility to provide temporary financing for its growth projects, as well as for general partnership purposes.

89


ETP uses the ETP Credit Facility to provide temporary financing for its growth projects, as well as for general partnership purposes. ETP typically repays amounts outstanding under the ETP Credit Facility with proceeds from common unit offerings or long-term notes offerings. The timing of borrowings depends on ETP’s activities and the cash available to fund those activities. The repayments of amounts outstanding under the ETP Credit Facility depend on multiple factors, including market conditions and expectations of future working capital needs, and ultimately are a financing decision made by management. Therefore, the balance outstanding under the ETP Credit Facility may vary significantly between periods. ETP does not believe that such fluctuations indicate a significant change in its liquidity position, because it expects to continue to be able to repay amounts outstanding under the ETP Credit Facility with proceeds from common unit offerings or long-term note offerings.
As of December 31, 2015, the ETP Credit Facility had $1.36 billion outstanding, and the amount available for future borrowings was $2.24 billion taking into account letters of credit of $145 million. The weighted average interest rate on the total amount outstanding as of December 31, 2015 was 1.86%.
Sunoco Logistics Credit Facility
Sunoco Logistics maintains a $2.50 billion unsecured credit facility (the “Sunoco Logistics Credit Facility”) which matures in March 2020. The Sunoco Logistics Credit Facility contains an accordion feature, under which the total aggregate commitment may be extended to $3.25 billion under certain conditions.
The Sunoco Logistics Credit Facility is available to fund Sunoco Logistics’ working capital requirements, to finance acquisitions and capital projects, to pay distributions and for general partnership purposes. The Sunoco Logistics Credit Facility bears interest at LIBOR or the Base Rate, each plus an applicable margin. The credit facility may be prepaid at any time. As of December 31, 2015, the Sunoco Logistics Credit Facility had $562 million of outstanding borrowings.
Sunoco LP Credit Facility
Sunoco LP maintains a $1.5 billion revolving credit facility (the “Sunoco LP Credit Facility”), which expires in September 2019. The Sunoco LP Credit Facility can be increased from time to time upon Sunoco LP’s written request, subject to certain conditions, up to an additional $250 million. As of December 31, 2015, the Sunoco LP Credit Facility had $450 million of outstanding borrowings.
Covenants Related to Our Credit Agreements
Covenants Related to the Parent Company
The ETE Term Loan Facility and ETE Revolving Credit Facility contain customary representations, warranties, covenants, and events of default, including a change of control event of default and limitations on incurrence of liens, new lines of business, merger, transactions with affiliates and restrictive agreements.
The ETE Term Loan Facility and ETE Revolving Credit Facility contain financial covenants as follows:
Maximum Leverage Ratio – Consolidated Funded Debt of the Parent Company (as defined) to EBITDA (as defined in the agreements) of the Parent Company of not more than 6.0 to 1, with a permitted increase to 7 to 1 during a specified acquisition period following the close of a specified acquisition; and
EBITDA to interest expense of not less than 1.5 to 1.
Covenants Related to ETP

The agreements relating to the ETP senior notes contain restrictive covenants customary for an issuer with an investment-grade rating from the rating agencies, which covenants include limitations on liens and a restriction on sale-leaseback transactions
The credit agreement relating to the ETP Credit Facility contains covenants that limit (subject to certain exceptions) ETP’s and certain of ETP’s subsidiaries’ ability to, among other things:
incur indebtedness;
grant liens;
enter into mergers;
dispose of assets;
make certain investments;

90


make Distributions (as defined in such credit agreement) during certain Defaults (as defined in such credit agreement) and during any Event of Default (as defined in such credit agreement);
engage in business substantially different in nature than the business currently conducted by ETP and its subsidiaries;
engage in transactions with affiliates; and
enter into restrictive agreements.
The credit agreement relating to the ETP Credit Facility also contains a financial covenant that provides that the Leverage Ratio, as defined in the ETP Credit Facility, shall not exceed 5.0 to 1 as of the end of each quarter, with a permitted increase to 5.5 to 1 during a Specified Acquisition Period, as defined in the ETP Credit Facility.
The agreements relating to the Transwestern senior notes contain certain restrictions that, among other things, limit the incurrence of additional debt, the sale of all or substantially all assets and the payment of dividends and specify a maximum debt to capitalization ratio.
Failure to comply with the various restrictive and affirmative covenants of our revolving credit facilities could require us to pay
debt balances prior to scheduled maturity and could negatively impact the Operating Companies’ ability to incur additional debt
and/or our ability to pay distributions.
Covenants Related to Panhandle
Panhandle is not party to any lending agreement that would accelerate the maturity date of any obligation due to a failure to maintain any specific credit rating, nor would a reduction in any credit rating, by itself, cause an event of default under any of Panhandle’s lending agreements. Financial covenants exist in certain of Panhandle’s debt agreements that require Panhandle to maintain a certain level of net worth, to meet certain debt to total capitalization ratios and to meet certain ratios of earnings before depreciation, interest and taxes to cash interest expense. A failure by Panhandle to satisfy any such covenant would give rise to an event of default under the associated debt, which could become immediately due and payable if Panhandle did not cure such default within any permitted cure period or if Panhandle did not obtain amendments, consents or waivers from its lenders with respect to such covenants.
Panhandle’s restrictive covenants include restrictions on debt levels, restrictions on liens securing debt and guarantees, restrictions on mergers and on the sales of assets, capitalization requirements, dividend restrictions, cross default and cross-acceleration and prepayment of debt provisions. A breach of any of these covenants could result in acceleration of Panhandle’s debt and other financial obligations and that of its subsidiaries.
In addition, Panhandle and/or its subsidiaries are subject to certain additional restrictions and covenants. These restrictions and covenants include limitations on additional debt at some of its subsidiaries; limitations on the use of proceeds from borrowing at some of its subsidiaries; limitations, in some cases, on transactions with its affiliates; limitations on the incurrence of liens; potential limitations on the abilities of some of its subsidiaries to declare and pay dividends and potential limitations on some of its subsidiaries to participate in Panhandle’s cash management program; and limitations on Panhandle’s ability to prepay debt.
Covenants Related to Sunoco Logistics
Sunoco Logistics’ $2.50 billion credit facility contains various covenants, including limitations on the creation of indebtedness and liens, and other covenants related to the operation and conduct of the business of Sunoco Logistics and its subsidiaries. The credit facility also limits Sunoco Logistics, on a rolling four-quarter basis, to a maximum total consolidated debt to consolidated Adjusted EBITDA ratio, as defined in the underlying credit agreement, of 5.0 to 1, which can generally be increased to 5.5 to 1 during an acquisition period. Sunoco Logistics’ ratio of total consolidated debt, excluding net unamortized fair value adjustments, to consolidated Adjusted EBITDA was 3.6 to 1 at December 31, 2015, as calculated in accordance with the credit agreements.
Covenants Related to Sunoco LP
The Sunoco LP Credit Facility requires Sunoco LP to maintain a leverage ratio of not more than 5.50 to 1. The maximum leverage ratio is subject to upwards adjustment of not more than 6.00 to 1 for a period not to exceed three fiscal quarters in the event Sunoco LP engages in an acquisition of assets, equity interests, operating lines or divisions by Sunoco LP, a subsidiary, an unrestricted subsidiary or a joint venture for a purchase price of not less than $50 million. Indebtedness under the Sunoco LP Credit Facility is secured by a security interest in, among other things, all of the Sunoco LP’s present and future personal property and all of the present and future personal property of its guarantors, the capital stock of its material subsidiaries (or 66% of the capital stock of material foreign subsidiaries), and any intercompany debt. Upon the first achievement by Sunoco LP of an investment grade credit rating, all security interests securing the Sunoco LP Credit Facility will be released.

91


Compliance with our Covenants
We are required to assess compliance quarterly and were in compliance with all requirements, limitations, and covenants relating to ETE’s and its subsidiaries’ debt agreements as of December 31, 2015.
Each of the agreements referred to above are incorporated herein by reference to our, ETP’s, Sunoco Logistics’ and Sunoco LP’s reports previously filed with the SEC under the Exchange Act. See “Item 1. Business – SEC Reporting.”
Off-Balance Sheet Arrangements
Contingent Residual Support Agreement – AmeriGas
In connection with the closing of the contribution of its propane operations in January 2012, ETP agreed to provide contingent, residual support of $1.55 billion of intercompany borrowings made by AmeriGas and certain of its affiliates with maturities through 2022 from a finance subsidiary of AmeriGas that have maturity dates and repayment terms that mirror those of an equal principal amount of senior notes issued by this finance company subsidiary to third party purchases.
PEPL Holdings Guarantee of Collection
Panhandle previously agreed to fully and unconditionally guarantee (the “Panhandle Guarantee”) all of the payment obligations of Regency and Regency Energy Finance Corp. under their $600 million in aggregate principal amount of 4.50% senior notes due November 2023. On May 28, 2015, ETP entered into a supplemental indenture relating to the senior notes pursuant to which it became a co-obligor with respect to such payment obligations thereunder. Accordingly, pursuant to the terms of such supplemental indentures the Panhandle Guarantee was terminated.
ETP Retail Holdings Guarantee of Sunoco LP Notes
In April 2015, Sunoco LP acquired a 31.58% equity interest in Sunoco, LLC from Retail Holdings for $775 million of cash and $41 million of Sunoco LP common units. The cash portion of the consideration was financed through Sunoco LP’s issuance of $800 million principal amount of 6.375% senior notes due 2023. Retail Holdings entered into a guarantee of collection with Sunoco LP and Sunoco Finance Corp., a wholly owned subsidiary of Sunoco LP, pursuant to which Retail Holdings has agreed to provide a guarantee of collection, but not of payment, to Sunoco LP with respect to the principal amount of the senior notes issued by Sunoco LP.
Contractual Obligations
The following table summarizes our long-term debt and other contractual obligations as of December 31, 2015:
 
 
Payments Due by Period
Contractual Obligations
 
Total
 
Less Than 1 Year
 
1-3 Years
 
3-5 Years
 
More Than 5 Years
Long-term debt
 
$
37,064

 
$
308

 
$
3,704

 
$
9,736

 
$
23,316

Interest on long-term debt(1)
 
30,696

 
3,252

 
6,318

 
5,763

 
15,363

Payments on derivatives
 
136

 
5

 
115

 
16

 

Purchase commitments(2)
 
8,863

 
5,066

 
2,273

 
639

 
885

Transportation, natural gas storage and fractionation contracts
 
69

 
26

 
39

 
4

 

Operating lease obligations
 
1,133

 
121

 
217

 
193

 
602

Distributions and redemption of preferred units of a subsidiary(3)
 
93

 
3

 
7

 
7

 
76

Other(4)
 
148

 
43

 
48

 
45

 
12

Total(5)
 
$
78,202

 
$
8,824

 
$
12,721

 
$
16,403

 
$
40,254

(1) 
Interest payments on long-term debt are based on the principal amount of debt obligations as of December 31, 2015. With respect to variable rate debt, the interest payments were estimated using the interest rate as of December 31, 2015. To the extent interest rates change, our contractual obligation for interest payments will change. See “Item 7A. Quantitative and Qualitative Disclosures About Market Risk” for further discussion.
(2) 
We define a purchase commitment as an agreement to purchase goods or services that is enforceable and legally binding (unconditional) on us that specifies all significant terms, including: fixed or minimum quantities to be purchased; fixed,

92


minimum or variable price provisions; and the approximate timing of the transactions. We have long and short-term product purchase obligations for refined product and energy commodities with third-party suppliers. These purchase obligations are entered into at either variable or fixed prices. The purchase prices that we are obligated to pay under variable price contracts approximate market prices at the time we take delivery of the volumes. Our estimated future variable price contract payment obligations are based on the December 31, 2015 market price of the applicable commodity applied to future volume commitments. Actual future payment obligations may vary depending on market prices at the time of delivery. The purchase prices that we are obligated to pay under fixed price contracts are established at the inception of the contract. Our estimated future fixed price contract payment obligations are based on the contracted fixed price under each commodity contract. Obligations shown in the table represent estimated payment obligations under these contracts for the periods indicated.
(3) 
Assumes the outstanding ETP Preferred Units are redeemed for cash on September 2, 2029.
(4) 
Expected contributions to fund our pension and postretirement benefit plans were included in “Other” above. Environmental liabilities, asset retirement obligations, unrecognized tax benefits, contingency accruals and deferred revenue, which were included in “Other non-current liabilities” our consolidated balance sheets were excluded from the table above as such amounts do not represent contractual obligations or, in some cases, the amount and/or timing of the cash payments is uncertain.
(5) 
Excludes net non-current deferred tax liabilities of $4.59 billion due to uncertainty of the timing of future cash flows for such liabilities.
Cash Distributions
Cash Distributions Paid by the Parent Company
Under the Parent Company Partnership Agreement, the Parent Company will distribute all of its Available Cash, as defined, within 50 days following the end of each fiscal quarter. Available cash generally means, with respect to any quarter, all cash on hand at the end of such quarter less the amount of cash reserves that are necessary or appropriate in the reasonable discretion of the General Partner that is necessary or appropriate to provide for future cash requirements.
Distributions declared during the periods presented are as follows:
Quarter Ended           
 
Record Date
  
Payment Date
  
Rate
December 31, 2012
  
February 7, 2013
 
February 19, 2013
 
$
0.1588

March 31, 2013
 
May 6, 2013
 
May 17, 2013
 
0.1613

June 30, 2013
 
August 5, 2013
 
August 19, 2013
 
0.1638

September 30, 2013
 
November 4, 2013
 
November 19, 2013
 
0.1681

December 31, 2013
 
February 7, 2014
 
February 19, 2014
 
0.1731

March 31, 2014
 
May 5, 2014
 
May 19, 2014
 
0.1794

June 30, 2014
 
August 4, 2014
 
August 19, 2014
 
0.1900

September 30, 2014
 
November 3, 2014
 
November 19, 2014
 
0.2075

December 31, 2014
 
February 6, 2015
 
February 19, 2015
 
0.2250

March 31, 2015
 
May 8, 2015
 
May 19, 2015
 
0.2450

June 30, 2015
 
August 6, 2015
 
August 19, 2015
 
0.2650

September 30, 2015
 
November 5, 2015
 
November 19, 2015
 
0.2850

December 31, 2015
 
February 4, 2016
 
February 19, 2016
 
0.2850

The total amounts of distributions declared during the periods presented (all from Available Cash from the Parent Company’s operating surplus and are shown in the period to which they relate) are as follows:
 
Years Ended December 31,
 
2015
 
2014
 
2013
Limited Partners
$
1,139

 
$
866

 
$
748

General Partner interest
2

 
2

 
2

Class D units
3

 
2

 

Total Parent Company distributions
$
1,144

 
$
870

 
$
750


93


Cash Distributions Received by the Parent Company
The Parent Company’s cash available for distributions is primarily generated from its direct and indirect interests in ETP and Sunoco LP. Lake Charles LNG’s wholly-owned subsidiaries also contribute to the Parent Company’s cash available for distributions. At December 31, 2015, our interests in ETP and Sunoco LP consisted of 100% of the respective general partner interests and IDRs, as well as 2.6 million ETP common units and 81.0 million ETP Class H units held by us or our wholly-owned subsidiaries.
We also own 0.1% of the general partner interests and IDRs of Sunoco Logistics, while ETP owns the remaining general partner interests and IDRs. Additionally, ETE owns 100 ETP Class I Units, the distributions from which offset a portion of IDR subsidies ETE has previously provided to ETP.
As the holder of ETP’s and Sunoco LP’s IDRs, the Parent Company is entitled to an increasing share of ETP’s total distributions above certain target levels. The following table summarizes the target levels (as a percentage of total distributions on common units, IDRs and the general partner interest). The percentage reflected in the table includes only the percentage related to the IDRs and excludes distributions to which the Parent Company would also be entitled through its direct or indirect ownership of ETP’s general partner interest, Class H units, Class I units and a portion of the outstanding ETP common units.
 
Percentage of Total Distributions to IDRs
 
Quarterly Distribution Rate Target Amounts
 
 
ETP
Minimum quarterly distribution
—%
 
$0.25
First target distribution
—%
 
$0.25 to $0.275
Second target distribution
13%
 
$0.275 to $0.3175
Third target distribution
23%
 
$0.3175 to $0.4125
Fourth target distribution
48%
 
Above $0.4125
The total amount of distributions to the Parent Company from its limited partner interests, general partner interest and incentive distributions (shown in the period to which they relate) for the periods ended as noted below is as follows:
 
Years Ended December 31,
 
2015
 
2014
 
2013
Distributions from ETP:
 
 
 
 
 
Limited Partners
$
54

 
$
119

 
$
268

Class H Units
263

 
219

 
105

General Partner interest
31

 
21

 
20

IDRs
1,261

 
754

 
701

IDR relinquishments net of Class I Unit distributions
(111
)
 
(250
)
 
(199
)
Total distributions from ETP
1,498

 
863

 
895

Distributions from Regency (1)

 
135

 
62

Distributions from Sunoco LP (2)
25

 

 

Total distributions received from subsidiaries
$
1,523

 
$
998

 
$
957

(1) 
ETP’s acquisition of Regency closed on April 30, 2015; therefore, no distributions in relation to the quarter ended March 31, 2015 or subsequent quarters were paid by Regency. Instead, distributions from ETP include distributions on the limited partner interests received by ETE as consideration in ETP’s acquisition of Regency.
(2) 
Effective July 1, 2015, ETE acquired 100% of the membership interests of Sunoco GP, the general partner of Sunoco LP, and all of the IDRs of Sunoco LP from ETP.

94


In connection with previous transactions, including the Regency merger and Sunoco LP general partner and IDR exchange, ETE agreed to relinquish its right to the following amounts of incentive distributions in future periods, including distributions on Class I Units:
 
 
Total Year
2016
 
$
137

2017
 
128

2018
 
105

2019
 
95

Cash Distributions Paid by ETP
ETP expects to use substantially all of its cash provided by operating and financing activities from its operating companies to provide distributions to its Unitholders. Under ETP’s partnership agreement, ETP will distribute to its partners within 45 days after the end of each calendar quarter, an amount equal to all of its Available Cash (as defined in ETP’s partnership agreement) for such quarter. Available Cash generally means, with respect to any quarter of ETP, all cash on hand at the end of such quarter less the amount of cash reserves established by ETP’s General Partner in its reasonable discretion that is necessary or appropriate to provide for future cash requirements. ETP’s commitment to its Unitholders is to distribute the increase in its cash flow while maintaining prudent reserves for its operations.
Distributions declared by ETP during the periods presented are as follows:
 
 
Record Date
  
Payment Date
  
Rate
December 31, 2012
 
February 7, 2013
 
February 14, 2013
 
$
0.8938

March 31, 2013
 
May 6, 2013
 
May 15, 2013
 
0.8938

June 30, 2013
 
August 5, 2013
 
August 14, 2013
 
0.8938

September 30, 2013
 
November 4, 2013
 
November 14, 2013
 
0.9050

December 31, 2013
 
February 7, 2014
 
February 14, 2014
 
0.9200

March 31, 2014
 
May 5, 2014
 
May 15, 2014
 
0.9350

June 30, 2014
 
August 4, 2014
 
August 14, 2014
 
0.9550

September 30, 2014
 
November 3, 2014
 
November 14, 2014
 
0.9750

December 31, 2014
 
February 6, 2015
 
February 13, 2015
 
0.9950

March 31, 2015
 
May 8, 2015
 
May 15, 2015
 
1.0150

June 30, 2015
 
August 6, 2015
 
August 14, 2015
 
1.0350

September 30, 2015
 
November 5, 2015
 
November 16, 2015
 
1.0550

December 31, 2015
 
February 8, 2016
 
February 16, 2016
 
1.0550

The total amounts of distributions declared during the periods presented (all from Available Cash from ETP’s operating surplus and are shown in the period to which they relate) are as follows (in millions):
 
Years Ended December 31,
 
2015
 
2014
 
2013
Limited Partners:
 
 
 
 
 
  Common Units
$
2,024

 
$
1,298

 
$
1,265

  Class H Units
263

 
219

 
105

General Partner interest
31

 
21

 
20

IDRs
1,261

 
754

 
701

IDR relinquishments net of Class I Unit distributions
(111
)
 
(250
)
 
(199
)
Total ETP distributions
$
3,468

 
$
2,042

 
$
1,892


95


(1) 
The increases for the year ended December 31, 2015 include the impacts from Common Units issued in the Regency Merger, as well as increases in distributions per unit.

Cash Distributions Paid by Sunoco Logistics
Sunoco Logistics is required by its partnership agreement to distribute all cash on hand at the end of each quarter, less appropriate reserves determined by its general partner.
Distributions declared during the periods presented were as follows:
Quarter Ended
 
Record Date
 
Payment Date
 
Rate
December 31, 2012
 
February 8, 2013
 
February 14, 2013
 
$
0.2725

March 31, 2013
 
May 9, 2013
 
May 15, 2013
 
0.2863

June 30, 2013
 
August 8, 2013
 
August 14, 2013
 
0.3000

September 30, 2013
 
November 8, 2013
 
November 14, 2013
 
0.3150

December 31, 2013
 
February 10, 2014
 
February 14, 2014
 
0.3312

March 31, 2014
 
May 9, 2014
 
May 15, 2014
 
0.3475

June 30, 2014
 
August 8, 2014
 
August 14, 2014
 
0.3650

September 30, 2014
 
November 7, 2014
 
November 14, 2014
 
0.3825

December 31, 2014
 
February 9, 2015
 
February 13, 2015
 
0.4000

March 31, 2015
 
May 11, 2015
 
May 15, 2015
 
0.4190

June 30, 2015
 
August 10, 2015
 
August 14, 2015
 
0.4380

September 30, 2015
 
November 9, 2015
 
November 13, 2015
 
0.4580

December 31, 2015
 
February 8, 2016
 
February 12, 2016
 
0.4790

The total amounts of Sunoco Logistics distributions declared during the periods presented were as follows (all from Available Cash from Sunoco Logistics’ operating surplus and are shown in the period with respect to which they relate):
 
Years Ended December 31,
 
2015
 
2014
 
2013
Limited Partners
 
 
 
 
 
Common units held by public
$
344

 
$
225

 
$
173

Common units held by ETP
120

 
100

 
82

General Partner interest held by ETP
12

 
10

 
5

Incentive distributions held by ETP
281

 
175

 
117

Total distributions declared
$
757

 
$
510

 
$
377

Cash Distributions Paid by Sunoco LP
Sunoco LP is required by its partnership agreement to distribute all cash on hand at the end of each quarter, less appropriate reserves determined by its general partner.

96


Distributions declared by Sunoco LP during the periods presented were as follows:
Quarter Ended
 
Record Date
 
Payment Date
 
Rate
September 30, 2014
 
November 18, 2014
 
November 28, 2014
 
$
0.5457

December 31, 2014
 
February 17, 2015
 
February 27, 2015
 
0.6000

March 31, 2015
 
May 19, 2015
 
May 29, 2015
 
0.6450

June 30, 2015
 
August 18, 2015
 
August 28, 2015
 
0.6934

September 30, 2015
 
November 17, 2015
 
November 27, 2015
 
0.7454

December 31, 2015
 
February 5, 2016
 
February 16, 2016
 
0.8013

The total amounts of Sunoco LP distributions declared during the periods presented were as follows (all from Available Cash from Sunoco LP’s operating surplus and are shown in the period with respect to which they relate):
 
Years Ended December 31,
 
2015
 
2014
Limited Partners:
 
 
 
Common units held by public
$
90

 
$
22

Common and subordinated units held by ETP(1)
89

 
17

Incentive distributions(2)
30

 
1

Total distributions declared
$
209

 
$
40

(1) 
Includes Sunoco LP units issued to ETP in connection with Sunoco LP’s acquisition of Susser from ETP in July 2015.
(2) 
The Sunoco LP IDRs were held by ETP until July 2015, at which time the IDRs were exchanged with ETE. The total incentive distributions from Sunoco LP for the year ended December 31, 2015 include $5 million to ETP and $25 million to ETE related to the respective periods during which each held the IDRs.
New Accounting Standards
In May 2014, the Financial Accounting Standards Board (“FASB”) issued Accounting Standards Update No. 2014-09, Revenue from Contracts with Customers (Topic 606) (“ASU 2014-09”), which clarifies the principles for recognizing revenue based on the core principle that an entity should recognize revenue to depict the transfer of promised goods or services to customers in an amount that reflects the consideration to which the entity expects to be entitled in exchange for those goods or services. In August 2015, the FASB deferred the effective date of ASU 2014-09, which is now effective for annual reporting periods beginning after December 15, 2017, including interim periods within that reporting period. Early adoption is permitted as of annual reporting periods beginning after December 15, 2016, including interim reporting periods within those annual periods. ASU 2014-09 can be adopted either retrospectively to each prior reporting period presented or as a cumulative-effect adjustment as of the date of adoption. The Partnership is currently evaluating the impact, if any, that adopting this new accounting standard will have on our revenue recognition policies.
In February 2015, the FASB issued Accounting Standards Update No. 2015-02, Consolidation (Topic 810): Amendments to the Consolidation Analysis (“ASU 2015-02”), which changed the requirements for consolidation analysis. Under ASU 2015-02, reporting entities are required to evaluate whether they should consolidate certain legal entities. ASU 2015-02 is effective for fiscal years beginning after December 15, 2015, and early adoption was permitted. We expect to adopt this standard for the year ended December 31, 2016, and we do not anticipate a material impact to our financial position or results of operations as a result of the adoption of this standard.
In April 2015, the FASB issued Accounting Standards Update No. 2015-03, Interest - Imputation of Interest (Subtopic 835-30) (“ASU 2015-03”), which simplifies the presentation of debt issuance costs by requiring debt issuance costs related to a recognized debt liability to be presented in the balance sheet as a direct deduction from the debt liability rather than as an asset. ASU 2015-03 is effective for annual reporting periods after December 15, 2015, including interim periods within that reporting period, with early adoption permitted for financial statements that have not been previously issued. Upon adoption, ASU 2015-03 must be applied retrospectively to all prior reporting period presented. We adopted and applied this standard to our consolidated financial statements for the years ended December 31, 2015, 2014 and 2013; there was not a material impact to our financial position or results of operations as a result of the adoption of this standard.

97


In August 2015, the FASB issued ASU No. 2015-16, Business Combinations (Topic 805) - Simplifying the Accounting for Measurement-Period Adjustments. This update requires that an acquirer recognize adjustments to provisional amounts that are identified during the measurement period in the reporting period in which the adjustment amounts are determined. Additionally, this update requires that the acquirer record, in the same period’s financial statements, the effect on earnings of changes in depreciation, amortization, or other income effects, if any, as a result of the change to the provisional amounts, calculated as if the accounting had been completed at the acquisition date. Finally, this update requires an entity to present separately on the face of the income statement or disclose in the notes the portion of the amount recorded in current-period earnings by line item that would have been recorded in previous reporting periods if the adjustment to the provisional amounts had been recognized as of the acquisition date. The amendments in this update are effective for financial statements issued with fiscal years beginning after December 15, 2015, including interim periods within that reporting period. We do not anticipate a material impact to our financial position or results of operations as a result of the adoption of this standard.
In November 2015, the FASB issued ASU No. 2015-17, Income Taxes (Topic 740): Balance Sheet Classification of Deferred Taxes (“ASU 2015-17”), which is intended to improve how deferred taxes are classified on organizations’ balance sheets. The ASU eliminates the current requirement for organizations to present deferred tax liabilities and assets as current and noncurrent in a classified balance sheet. Instead, organizations are now required to classify all deferred tax assets and liabilities as noncurrent. We adopted the provisions of ASU 2015-17 upon issuance and prior period amounts have been reclassified to conform to the current period presentation.
Estimates and Critical Accounting Policies
The selection and application of accounting policies is an important process that has developed as our business activities have evolved and as the accounting rules have developed. Accounting rules generally do not involve a selection among alternatives, but involve an implementation and interpretation of existing rules, and the use of judgment applied to the specific set of circumstances existing in our business. We make every effort to properly comply with all applicable rules, and we believe the proper implementation and consistent application of the accounting rules are critical. Our critical accounting policies are discussed below. For further details on our accounting policies, see Note 2 to our consolidated financial statements.
Use of Estimates.  The preparation of financial statements in conformity with GAAP requires management to make estimates and assumptions that affect the reported amounts of assets and liabilities and the accrual for and disclosure of contingent assets and liabilities at the date of the financial statements and the reported amounts of revenues and expenses during the reporting period. The natural gas industry conducts its business by processing actual transactions at the end of the month following the month of delivery. Consequently, the most current month’s financial results for the midstream, NGL and intrastate transportation and storage operations are estimated using volume estimates and market prices. Any differences between estimated results and actual results are recognized in the following month’s financial statements. Management believes that the operating results estimated for the year ended December 31, 2015 represent the actual results in all material respects.
Some of the other significant estimates made by management include, but are not limited to, the timing of certain forecasted transactions that are hedged, the fair value of derivative instruments, useful lives for depreciation, depletion and amortization, purchase accounting allocations and subsequent realizability of intangible assets, fair value measurements used in the goodwill impairment test, market value of inventory, assets and liabilities resulting from the regulated ratemaking process, contingency reserves and environmental reserves. Actual results could differ from those estimates.
Revenue Recognition.  Revenues for sales of natural gas and NGLs are recognized at the later of the time of delivery of the product to the customer or the time of sale. Revenues from service labor, transportation, treating, compression and gas processing, are recognized upon completion of the service. Transportation capacity payments are recognized when earned in the period the capacity is made available.
The results of ETP’s intrastate transportation and storage and interstate transportation operations are determined primarily by the amount of capacity ETP’s customers reserve as well as the actual volume of natural gas that flows through the transportation pipelines. Under transportation contracts, ETP customers are charged (i) a demand fee, which is a fixed fee for the reservation of an agreed amount of capacity on the transportation pipeline for a specified period of time and which obligates the customer to pay even if the customer does not transport natural gas on the respective pipeline, (ii) a transportation fee, which is based on the actual throughput of natural gas by the customer, (iii) fuel retention based on a percentage of gas transported on the pipeline, or (iv) a combination of the three, generally payable monthly. Excess fuel retained after consumption is typically valued at market prices.
ETP’s intrastate transportation and storage operations also generate revenues and margin from the sale of natural gas to electric utilities, independent power plants, local distribution companies, industrial end-users and other marketing companies on the HPL System. Generally, ETP purchases natural gas from the market, including purchases from the midstream marketing operations, and from producers at the wellhead.

98


In addition, ETP’s intrastate transportation and storage operations generate revenues and margin from fees charged for storing customers’ working natural gas in our storage facilities. ETP also engages in natural gas storage transactions in which ETP seeks to find and profit from pricing differences that occur over time utilizing the Bammel storage reservoir. ETP purchases physical natural gas and then sells financial contracts at a price sufficient to cover ETP’s carrying costs and provide for a gross profit margin. ETP expects margins from natural gas storage transactions to be higher during the periods from November to March of each year and lower during the period from April through October of each year due to the increased demand for natural gas during colder weather. However, ETP cannot assure that management’s expectations will be fully realized in the future and in what time period, due to various factors including weather, availability of natural gas in regions in which we operate, competitive factors in the energy industry, and other issues.
Results from ETP’s midstream operations are determined primarily by the volumes of natural gas gathered, compressed, treated, processed, purchased and sold through ETP’s pipeline and gathering systems and the level of natural gas and NGL prices. ETP generates midstream revenues and gross margins principally under fee-based or other arrangements in which ETP receives a fee for natural gas gathering, compressing, treating or processing services. The revenue earned from these arrangements is directly related to the volume of natural gas that flows through ETP’s systems and is not directly dependent on commodity prices.
ETP also utilizes other types of arrangements in ETP’s midstream operations, including (i) discount-to-index price arrangements, which involve purchases of natural gas at either (1) a percentage discount to a specified index price, (2) a specified index price less a fixed amount or (3) a percentage discount to a specified index price less an additional fixed amount, (ii) percentage-of-proceeds arrangements under which we gather and process natural gas on behalf of producers, sell the resulting residue gas and NGL volumes at market prices and remit to producers an agreed upon percentage of the proceeds based on an index price, and (iii) keep-whole arrangements where ETP gathers natural gas from the producer, processes the natural gas and sells the resulting NGLs to third parties at market prices. In many cases, ETP provides services under contracts that contain a combination of more than one of the arrangements described above. The terms of ETP’s contracts vary based on gas quality conditions, the competitive environment at the time the contracts are signed and customer requirements. ETP’s contract mix may change as a result of changes in producer preferences, expansion in regions where some types of contracts are more common and other market factors.
ETP conducts marketing activities in which ETP markets the natural gas that flows through ETP’s assets, referred to as on-system gas. ETP also attracts other customers by marketing volumes of natural gas that do not move through ETP’s assets, referred to as off-system gas. For both on-system and off-system gas, ETP purchases natural gas from natural gas producers and other supply points and sells that natural gas to utilities, industrial consumers, other marketers and pipeline companies, thereby generating gross margins based upon the difference between the purchase and resale prices.
ETP has a risk management policy that provides for oversight over ETP’s marketing activities. These activities are monitored independently by ETP’s risk management function and must take place within predefined limits and authorizations. As a result of ETP’s use of derivative financial instruments that may not qualify for hedge accounting, the degree of earnings volatility that can occur may be significant, favorably or unfavorably, from period to period. ETP attempts to manage this volatility through the use of daily position and profit and loss reports provided to senior management and predefined limits and authorizations set forth in ETP’s risk management policy.
ETP injects and holds natural gas in our Bammel storage facility to take advantage of contango markets, when the price of natural gas is higher in the future than the current spot price. ETP uses financial derivatives to hedge the natural gas held in connection with these arbitrage opportunities. At the inception of the hedge, ETP locks in a margin by purchasing gas in the spot market or off peak season and entering a financial contract to lock in the sale price. If ETP designates the related financial contract as a fair value hedge for accounting purposes, ETP values the hedged natural gas inventory at current spot market prices along with the financial derivative ETP uses to hedge it. Changes in the spread between the forward natural gas prices designated as fair value hedges and the physical inventory spot prices result in unrealized gains or losses until the underlying physical gas is withdrawn and the related designated derivatives are settled. Once the gas is withdrawn and the designated derivatives are settled, the previously unrealized gains or losses associated with these positions are realized. Unrealized margins represent the unrealized gains or losses from our derivative instruments using mark-to-market accounting, with changes in the fair value of our derivatives being recorded directly in earnings. These margins fluctuate based upon changes in the spreads between the physical spot prices and forward natural gas prices. If the spread narrows between the physical and financial prices, ETP will record unrealized gains or lower unrealized losses. If the spread widens, ETP will record unrealized losses or lower unrealized gains. Typically, as ETP enters the winter months, the spread converges so that ETP recognizes in earnings the original locked in spread, either through mark-to-market or the physical withdrawal of natural gas.
ETP’s NGL storage and pipeline transportation revenues are recognized when services are performed or products are delivered, respectively. Fractionation and processing revenues are recognized when product is either loaded into a truck or injected into a third party pipeline, which is when title and risk of loss pass to the customer.

99


In ETP’s natural gas compression business, revenue is recognized for compressor packages and technical service jobs using the completed contract method which recognizes revenue upon completion of the job. Costs incurred on a job are deducted at the time revenue is recognized.
Terminalling and storage revenues are recognized at the time the services are provided. Pipeline revenues are recognized upon delivery of the barrels to the location designated by the shipper. Crude oil acquisition and marketing revenues, as well as refined product marketing revenues, are recognized when title to the product is transferred to the customer. Revenues are not recognized for crude oil exchange transactions, which are entered into primarily to acquire crude oil of a desired quality or to reduce transportation costs by taking delivery closer to end markets. Any net differential for exchange transactions is recorded as an adjustment of inventory costs in the purchases component of cost of products sold and operating expenses in the statements of operations.
Retail marketing operations sell gasoline and diesel in addition to a broad mix of merchandise such as groceries, fast foods and beverages at its convenience stores. A portion of our gasoline and diesel sales are to wholesale customers on a consignment basis, in which we retain title to inventory, control access to and sale of fuel inventory, and recognize revenue at the time the fuel is sold to the ultimate customer. We typically own the fuel dispensing equipment and underground storage tanks at consignment sites, and in some cases we own the entire site and have entered into an operating lease whit the wholesale customer operating the site. In addition, our retail outlets derive other income from lottery ticket sales, money orders, prepaid phone cards and wireless services, ATM transactions, car washes, movie rental and other ancillary product and service offerings. Some of Sunoco, Inc.’s retail outlets provide a variety of car care services. Revenues related to the sale of products are recognized when title passes, while service revenues are recorded on a net commission basis and are recognized when services are provided. Title passage generally occurs when products are shipped or delivered in accordance with the terms of the respective sales agreements. In addition, revenues are not recognized until sales prices are fixed or determinable and collectability is reasonably assured.
Regulatory Assets and Liabilities.  Certain of our subsidiaries are subject to regulation by certain state and federal authorities and have accounting policies that conform to FASB Accounting Standards Codification (“ASC”) Topic 980, Regulated Operations, which is in accordance with the accounting requirements and ratemaking practices of the regulatory authorities. The application of these accounting policies allows certain of our regulated entities to defer expenses and revenues on the balance sheet as regulatory assets and liabilities when it is probable that those expenses and revenues will be allowed in the ratemaking process in a period different from the period in which they would have been reflected in the consolidated statement of operations by an unregulated company. These deferred assets and liabilities will be reported in results of operations in the period in which the same amounts are included in rates and recovered from or refunded to customers. Management’s assessment of the probability of recovery or pass through of regulatory assets and liabilities will require judgment and interpretation of laws and regulatory commission orders. If, for any reason, we cease to meet the criteria for application of regulatory accounting treatment for all or part of our operations, the regulatory assets and liabilities related to those portions ceasing to meet such criteria would be eliminated from the consolidated balance sheet for the period in which the discontinuance of regulatory accounting treatment occurs.
Accounting for Derivative Instruments and Hedging Activities.  ETP utilizes various exchange-traded and over-the-counter commodity financial instrument contracts to limit their exposure to margin fluctuations in natural gas, NGL and refined products. These contracts consist primarily of commodity futures and swaps. In addition, prior to ETP’s contribution of its retail propane activities to AmeriGas, ETP used derivatives to limit its exposure to propane market prices.
If ETP designates a derivative financial instrument as a cash flow hedge and it qualifies for hedge accounting, the change in the fair value is deferred in AOCI until the underlying hedged transaction occurs. Any ineffective portion of a cash flow hedge’s change in fair value is recognized each period in earnings. Gains and losses deferred in AOCI related to cash flow hedges remain in AOCI until the underlying physical transaction occurs, unless it is probable that the forecasted transaction will not occur by the end of the originally specified time period or within an additional two-month period of time thereafter. For financial derivative instruments that do not qualify for hedge accounting, the change in fair value is recorded in cost of products sold in the consolidated statements of operations.
If ETP designates a hedging relationship as a fair value hedge, they record the changes in fair value of the hedged asset or liability in cost of products sold in the consolidated statement of operations. This amount is offset by the changes in fair value of the related hedging instrument. Any ineffective portion or amount excluded from the assessment of hedge ineffectiveness is also included in the cost of products sold in the consolidated statement of operations.
ETP utilizes published settlement prices for exchange-traded contracts, quotes provided by brokers, and estimates of market prices based on daily contract activity to estimate the fair value of these contracts. Changes in the methods used to determine the fair value of these contracts could have a material effect on our results of operations. We do not anticipate future changes in the methods used to determine the fair value of these derivative contracts. See “Item 7A. Quantitative and Qualitative Disclosures about Market Risk,” for further discussion regarding our derivative activities.

100


Fair Value of Financial Instruments.  We have commodity derivatives, interest rate derivatives and embedded derivatives in the ETP Preferred Units that are accounted for as assets and liabilities at fair value in our consolidated balance sheets. We determine the fair value of our assets and liabilities subject to fair value measurement by using the highest possible “level” of inputs. Level 1 inputs are observable quotes in an active market for identical assets and liabilities. We consider the valuation of marketable securities and commodity derivatives transacted through a clearing broker with a published price from the appropriate exchange as a Level 1 valuation. Level 2 inputs are inputs observable for similar assets and liabilities. We consider OTC commodity derivatives entered into directly with third parties as a Level 2 valuation since the values of these derivatives are quoted on an exchange for similar transactions. Additionally, we consider our options transacted through our clearing broker as having Level 2 inputs due to the level of activity of these contracts on the exchange in which they trade. We consider the valuation of our interest rate derivatives as Level 2 as the primary input, the LIBOR curve, is based on quotes from an active exchange of Eurodollar futures for the same period as the future interest swap settlements. Level 3 inputs are unobservable. Derivatives related to the embedded derivatives in our preferred units are valued using a binomial lattice model. The market inputs utilized in the model include credit spread, probabilities of the occurrence of certain events, common unit price, dividend yield, and expected value, and are considered level 3. See further information on our fair value assets and liabilities in Note 2 of our consolidated financial statements.
Impairment of Long-Lived Assets and Goodwill.  Long-lived assets are required to be tested for recoverability whenever events or changes in circumstances indicate that the carrying amount of the asset may not be recoverable. Goodwill and intangibles with indefinite lives must be tested for impairment annually or more frequently if events or changes in circumstances indicate that the related asset might be impaired. An impairment loss should be recognized only if the carrying amount of the asset/goodwill is not recoverable and exceeds its fair value.
In order to test for recoverability when performing a quantitative impairment test, we must make estimates of projected cash flows related to the asset, which include, but are not limited to, assumptions about the use or disposition of the asset, estimated remaining life of the asset, and future expenditures necessary to maintain the asset’s existing service potential. In order to determine fair value, we make certain estimates and assumptions, including, among other things, changes in general economic conditions in regions in which our markets are located, the availability and prices of natural gas, our ability to negotiate favorable sales agreements, the risks that natural gas exploration and production activities will not occur or be successful, our dependence on certain significant customers and producers of natural gas, and competition from other companies, including major energy producers. While we believe we have made reasonable assumptions to calculate the fair value, if future results are not consistent with our estimates, we could be exposed to future impairment losses that could be material to our results of operations.
Property, Plant and Equipment.  Expenditures for maintenance and repairs that do not add capacity or extend the useful life are expensed as incurred. Expenditures to refurbish assets that either extend the useful lives of the asset or prevent environmental contamination are capitalized and depreciated over the remaining useful life of the asset. Additionally, ETP capitalizes certain costs directly related to the construction of assets including internal labor costs, interest and engineering costs. Upon disposition or retirement of pipeline components or natural gas plant components, any gain or loss is recorded to accumulated depreciation. When entire pipeline systems, gas plants or other property and equipment are retired or sold, any gain or loss is included in the consolidated statement of operations. Depreciation of property, plant and equipment is provided using the straight-line method based on their estimated useful lives ranging from 1 to 99 years. Changes in the estimated useful lives of the assets could have a material effect on our results of operation. We do not anticipate future changes in the estimated useful lives of our property, plant and equipment.
Asset Retirement Obligations.   We have determined that we are obligated by contractual or regulatory requirements to remove facilities or perform other remediation upon retirement of certain assets. The fair value of any ARO is determined based on estimates and assumptions related to retirement costs, which the Partnership bases on historical retirement costs, future inflation rates and credit-adjusted risk-free interest rates. These fair value assessments are considered to be level 3 measurements, as they are based on both observable and unobservable inputs. Changes in the liability are recorded for the passage of time (accretion) or for revisions to cash flows originally estimated to settle the ARO.
An ARO is required to be recorded when a legal obligation to retire an asset exists and such obligation can be reasonably estimated. We will record an asset retirement obligation in the periods in which management can reasonably estimate the settlement dates.
Except for certain amounts recorded by Panhandle, Sunoco Logistics and ETP’s retail marketing operations discussed below, management was not able to reasonably measure the fair value of asset retirement obligations as of December 31, 2015 and 2014, in most cases because the settlement dates were indeterminable. Although a number of other onshore assets in Panhandle’s system are subject to agreements or regulations that give rise to an ARO upon Panhandle’s discontinued use of these assets, AROs were not recorded because these assets have an indeterminate removal or abandonment date given the expected continued use of the assets with proper maintenance or replacement. Sunoco, Inc. has legal asset retirement obligations for several other assets at its refineries, pipelines and terminals, for which it is not possible to estimate when the obligations will be settled. Consequently, the

101


retirement obligations for these assets cannot be measured at this time. At the end of the useful life of these underlying assets, Sunoco, Inc. is legally or contractually required to abandon in place or remove the asset. Sunoco Logistics believes it may have additional asset retirement obligations related to its pipeline assets and storage tanks, for which it is not possible to estimate whether or when the retirement obligations will be settled. Consequently, these retirement obligations cannot be measured at this time.
Individual component assets have been and will continue to be replaced, but the pipeline and the natural gas gathering and processing systems will continue in operation as long as supply and demand for natural gas exists. Based on the widespread use of natural gas in industrial and power generation activities, management expects supply and demand to exist for the foreseeable future.  We have in place a rigorous repair and maintenance program that keeps the pipelines and the natural gas gathering and processing systems in good working order. Therefore, although some of the individual assets may be replaced, the pipelines and the natural gas gathering and processing systems themselves will remain intact indefinitely.
Long-lived assets related to AROs aggregated $18 million and were reflected as property, plant and equipment on our balance sheet as of December 31, 2015 and 2014. In addition, Panhandle has $6 million of restricted funds for settlement of AROs that was reflected as other non-current assets as of December 31, 2015.
Pensions and Other Postretirement Benefit Plans. We are required to measure plan assets and benefit obligations as of its fiscal year-end balance sheet date. We recognize the changes in the funded status of our defined benefit postretirement plans through AOCI or are reflected as a regulatory asset or regulatory liability for regulated subsidiaries.
The calculation of the net periodic benefit cost and benefit obligation requires the use of a number of assumptions. Changes in these assumptions can have a significant effect on the amounts reported in the financial statements. The Partnership believes that the two most critical assumptions are the assumed discount rate and the expected rate of return on plan assets.
The discount rate is established by using a hypothetical portfolio of high-quality debt instruments that would provide the necessary cash flows to pay the benefits when due. Net periodic benefit cost and benefit obligation increases and equity correspondingly decreases as the discount rate is reduced.
The expected rate of return on plan assets is based on long-term expectations given current investment objectives and historical results. Net periodic benefit cost increases as the expected rate of return on plan assets is correspondingly reduced.
Legal Matters.  We are subject to litigation and regulatory proceedings as a result of our business operations and transactions. We utilize both internal and external counsel in evaluating our potential exposure to adverse outcomes from claims, orders, judgments or settlements. To the extent that actual outcomes differ from our estimates, or additional facts and circumstances cause us to revise our estimates, our earnings will be affected. We expense legal costs as incurred, and all recorded legal liabilities are revised as required as better information becomes available to us. The factors we consider when recording an accrual for contingencies include, among others: (i) the opinions and views of our legal counsel; (ii) our previous experience; and (iii) the decision of our management as to how we intend to respond to the complaints.
For more information on our litigation and contingencies, see Note 11 to our consolidated financial statements included in “Item 8. Financial Statements and Supplementary Data” in this report.
Environmental Remediation Activities. The Partnership’s accrual for environmental remediation activities reflects anticipated work at identified sites where an assessment has indicated that cleanup costs are probable and reasonably estimable. The accrual for known claims is undiscounted and is based on currently available information, estimated timing of remedial actions and related inflation assumptions, existing technology and presently enacted laws and regulations. It is often extremely difficult to develop reasonable estimates of future site remediation costs due to changing regulations, changing technologies and their associated costs, and changes in the economic environment. Engineering studies, historical experience and other factors are used to identify and evaluate remediation alternatives and their related costs in determining the estimated accruals for environmental remediation activities.
Losses attributable to unasserted claims are generally reflected in the accruals on an undiscounted basis, to the extent they are probable of occurrence and reasonably estimable. ETP has established a wholly-owned captive insurance company to bear certain risks associated with environmental obligations related to certain sites that are no longer operating. The premiums paid to the captive insurance company include estimates for environmental claims that have been incurred but not reported, based on an actuarially determined fully developed claims expense estimate. In such cases, ETP accrues losses attributable to unasserted claims based on the discounted estimates that are used to develop the premiums paid to the captive insurance company.
In general, each remediation site/issue is evaluated individually based upon information available for the site/issue and no pooling or statistical analysis is used to evaluate an aggregate risk for a group of similar items (e.g., service station sites) in determining the amount of probable loss accrual to be recorded. ETP’s estimates of environmental remediation costs also frequently involve

102


evaluation of a range of estimates. In many cases, it is difficult to determine that one point in the range of loss estimates is more likely than any other. In these situations, existing accounting guidance requires that the minimum of the range be accrued. Accordingly, the low end of the range often represents the amount of loss which has been recorded.
In addition to the probable and estimable losses which have been recorded, management believes it is reasonably possible (i.e., less than probable but greater than remote) that additional environmental remediation losses will be incurred. At December 31, 2015, the aggregate of the estimated maximum additional reasonably possible losses, which relate to numerous individual sites, totaled approximately $5 million. This estimate of reasonably possible losses comprises estimates for remediation activities at current logistics and retail assets and, in many cases, reflects the upper end of the loss ranges which are described above. Such estimates include potentially higher contractor costs for expected remediation activities, the potential need to use more costly or comprehensive remediation methods and longer operating and monitoring periods, among other things.
Total future costs for environmental remediation activities will depend upon, among other things, the identification of any additional sites, the determination of the extent of the contamination at each site, the timing and nature of required remedial actions, the nature of operations at each site, the technology available and needed to meet the various existing legal requirements, the nature and terms of cost-sharing arrangements with other potentially responsible parties, the availability of insurance coverage, the nature and extent of future environmental laws and regulations, inflation rates, terms of consent agreements or remediation permits with regulatory agencies and the determination of the Partnership’s liability at the sites, if any, in light of the number, participation level and financial viability of the other parties. The recognition of additional losses, if and when they were to occur, would likely extend over many years. Management believes that the Partnership’s exposure to adverse developments with respect to any individual site is not expected to be material. However, if changes in environmental laws or regulations occur or the assumptions used to estimate losses at multiple sites are adjusted, such changes could impact multiple facilities, formerly owned facilities and third-party sites at the same time. As a result, from time to time, significant charges against income for environmental remediation may occur; however, management does not believe that any such charges would have a material adverse impact on the Partnership’s consolidated financial position.
Deferred Income Taxes. ETE recognizes benefits in earnings and related deferred tax assets for net operating loss carryforwards (“NOLs”) and tax credit carryforwards. If necessary, a charge to earnings and a related valuation allowance are recorded to reduce deferred tax assets to an amount that is more likely than not to be realized by the Partnership in the future. Deferred income tax assets attributable to state and federal NOLs and federal tax alternative minimum tax credit carryforwards totaling $217 million have been included in ETE’s consolidated balance sheet as of December 31, 2015. All of the deferred income tax assets attributable to state and federal NOL benefits expire before 2034 as more fully described below. The state NOL carryforward benefits of $123 million (net of federal benefit) begin to expire in 2016 with a substantial portion expiring between 2029 and 2035. The federal NOLs of $191 million ($67 million in benefits) will expire in 2033 and 2035. Federal tax alternative minimum tax credit carryforwards of $27 million remained at December 31, 2015. We have determined that a valuation allowance totaling $122 million (net of federal income tax effects) is required for the state NOLs at December 31, 2015 primarily due to significant restrictions on their use in the Commonwealth of Pennsylvania. In making the assessment of the future realization of the deferred tax assets, we rely on future reversals of existing taxable temporary differences, tax planning strategies and forecasted taxable income based on historical and projected future operating results. The potential need for valuation allowances is regularly reviewed by management. If it is more likely than not that the recorded asset will not be realized, additional valuation allowances which increase income tax expense may be recognized in the period such determination is made. Likewise, if it is more likely than not that additional deferred tax assets will be realized, an adjustment to the deferred tax asset will increase income in the period such determination is made.
Forward-Looking Statements
This annual report contains various forward-looking statements and information that are based on our beliefs and those of our General Partner, as well as assumptions made by and information currently available to us. These forward-looking statements are identified as any statement that does not relate strictly to historical or current facts. When used in this annual report, words such as “anticipate,” “project,” “expect,” “plan,” “goal,” “forecast,” “estimate,” “intend,” “could,” “believe,” “may,” “will” and similar expressions and statements regarding our plans and objectives for future operations, are intended to identify forward-looking statements. Although we and our General Partner believe that the expectations on which such forward-looking statements are reasonable, neither we nor our General Partner can give assurances that such expectations will prove to be correct. Forward-looking statements are subject to a variety of risks, uncertainties and assumptions. If one or more of these risks or uncertainties materialize, or if underlying assumptions prove incorrect, our actual results may vary materially from those anticipated, estimated, projected or expected. Among the key risk factors that may have a direct bearing on our results of operations and financial condition are:
the volumes transported on our subsidiaries’ pipelines and gathering systems;
the level of throughput in our subsidiaries’ processing and treating facilities;

103


the fees our subsidiaries charge and the margins they realize for their gathering, treating, processing, storage and transportation services;
the prices and market demand for, and the relationship between, natural gas and NGLs;
energy prices generally;
the prices of natural gas and NGLs compared to the price of alternative and competing fuels;
the general level of petroleum product demand and the availability and price of NGL supplies;
the level of domestic oil, natural gas and NGL production;
the availability of imported oil, natural gas and NGLs;
actions taken by foreign oil and gas producing nations;
the political and economic stability of petroleum producing nations;
the effect of weather conditions on demand for oil, natural gas and NGLs;
availability of local, intrastate and interstate transportation systems;
the continued ability to find and contract for new sources of natural gas supply;
availability and marketing of competitive fuels;
the impact of energy conservation efforts;
energy efficiencies and technological trends;
governmental regulation and taxation;
changes to, and the application of, regulation of tariff rates and operational requirements related to our subsidiaries’ interstate and intrastate pipelines;
hazards or operating risks incidental to the gathering, treating, processing and transporting of natural gas and NGLs;
competition from other midstream companies and interstate pipeline companies;
loss of key personnel;
loss of key natural gas producers or the providers of fractionation services;
reductions in the capacity or allocations of third-party pipelines that connect with our subsidiaries pipelines and facilities;
the effectiveness of risk-management policies and procedures and the ability of our subsidiaries liquids marketing counterparties to satisfy their financial commitments;
the nonpayment or nonperformance by our subsidiaries’ customers;
regulatory, environmental, political and legal uncertainties that may affect the timing and cost of our subsidiaries’ internal growth projects, such as our subsidiaries’ construction of additional pipeline systems;
risks associated with the construction of new pipelines and treating and processing facilities or additions to our subsidiaries’ existing pipelines and facilities, including difficulties in obtaining permits and rights-of-way or other regulatory approvals and the performance by third-party contractors;
the availability and cost of capital and our subsidiaries’ ability to access certain capital sources;
a deterioration of the credit and capital markets;
risks associated with our significant level of stand-alone and consolidated debt and the incurrence or assumption of additional debt in connection with our proposed acquisition of WMB;
risks associated with the assets and operations of entities in which our subsidiaries own less than a controlling interests, including risks related to management actions at such entities that our subsidiaries may not be able to control or exert influence;
the ability to successfully identify and consummate strategic acquisitions at purchase prices that are accretive to our financial results and to successfully integrate acquired businesses, including our proposed acquisition of WMB and the integration of WMB’s and WPZ’s businesses;
changes in laws and regulations to which we are subject, including tax, environmental, transportation and employment regulations or new interpretations by regulatory agencies concerning such laws and regulations; and

104


the costs and effects of legal and administrative proceedings.
You should not put undue reliance on any forward-looking statements. When considering forward-looking statements, please review the risks described under “Item 1A. Risk Factors” in this annual report. Any forward-looking statement made by us in this Annual Report on Form 10-K is based only on information currently available to us and speaks only as of the date on which it is made. We undertake no obligation to publicly update any forward-looking statement, whether written or oral, that may be made from time to time, whether as a result of new information, future developments or otherwise.
Inflation
Interest rates on existing and future credit facilities and future debt offerings could be significantly higher than current levels, causing our financing costs to increase accordingly. Although increased financing costs could limit our ability to raise funds in the capital markets, we expect to remain competitive with respect to acquisitions and capital projects since our competitors would face similar circumstances.
Inflation in the United States has been relatively low in recent years and has not had a material effect on our results of operations. It may in the future, however, increase the cost to acquire or replace property, plant and equipment and may increase the costs of labor and supplies. Our operating revenues and costs are influenced to a greater extent by commodity price changes. To the extent permitted by competition, regulation and our existing agreements, we have and will continue to pass along a portion of increased costs to our customers in the form of higher fees.
ITEM 7A. QUANTITATIVE AND QUALITATIVE DISCLOSURES ABOUT MARKET RISK
(Tabular dollar amounts are in millions)
Market risk includes the risk of loss arising from adverse changes in market rates and prices. We face market risk from commodity variations, risk and interest rate variations, and to a lesser extent, credit risks. From time to time, we may utilize derivative financial instruments as described below to manage our exposure to such risks.
Commodity Price Risk
The tables below summarize commodity-related financial derivative instruments, fair values and the effect of an assumed hypothetical 10% change in the underlying price of the commodity as of December 31, 2015 and 2014 for ETP and Sunoco LP, including derivatives related to their respective subsidiaries. Notional volumes are presented in MMBtu for natural gas, thousand megawatt for power and barrels for natural gas liquids, crude and refined products. Dollar amounts are presented in millions.
The fair values of the commodity-related financial positions have been determined using independent third party prices, readily available market information and appropriate valuation techniques. Non-trading positions offset physical exposures to the cash market; none of these offsetting physical exposures are included in the below tables. Price-risk sensitivities were calculated by assuming a theoretical 10% change (increase or decrease) in price regardless of term or historical relationships between the contractual price of the instruments and the underlying commodity price. Results are presented in absolute terms and represent a potential gain or loss in net income or in other comprehensive income. In the event of an actual 10% change in prompt month natural gas prices, the fair value of our total derivative portfolios may not change by 10% due to factors such as when the financial instrument settles and the location to which the financial instrument is tied (i.e., basis swaps) and the relationship between prompt month and forward months.
Our consolidated balance sheets also reflect assets and liabilities related to commodity derivatives that have previously been de-designated as cash flow hedges or for which offsetting positions have been entered. Those amounts are not subject to change based on changes in prices.
We are exposed to market risks related to the volatility of commodity prices. To manage the impact of volatility from these prices, we utilize various exchange-traded and OTC commodity financial instrument contracts. These contracts consist primarily of futures, swaps and options and are recorded at fair value in our consolidated balance sheets.
We use futures and basis swaps, designated as fair value hedges, to hedge our natural gas inventory stored in our Bammel storage facility. At hedge inception, we lock in a margin by purchasing gas in the spot market or off peak season and entering into a financial contract. Changes in the spreads between the forward natural gas prices and the physical inventory spot price result in unrealized gains or losses until the underlying physical gas is withdrawn and the related designated derivatives are settled. Once the gas is withdrawn and the designated derivatives are settled, the previously unrealized gains or losses associated with these positions are realized.

105


We use futures, swaps and options to hedge the sales price of natural gas we retain for fees in our intrastate transportation and storage segment and operational gas sales on our interstate transportation and storage segment. These contracts are not designated as hedges for accounting purposes.
We use NGL and crude derivative swap contracts to hedge forecasted sales of NGL and condensate equity volumes we retain for fees in our midstream segment whereby our subsidiaries generally gather and process natural gas on behalf of producers, sell the resulting residue gas and NGL volumes at market prices and remit to producers an agreed upon percentage of the proceeds based on an index price for the residue gas and NGL. These contracts are not designated as hedges for accounting purposes.
We use derivatives in our liquids transportation and services segment to manage our storage facilities and the purchase and sale of purity NGL. These contracts are not designated as hedges for accounting purposes.
Sunoco Logistics utilizes swaps, futures and other derivative instruments to mitigate the risk associated with market movements in the price of refined products and NGLs. These contracts are not designated as hedges for accounting purposes.
We use futures and swaps to achieve ratable pricing of crude oil purchases, to convert certain expected refined product sales to fixed or floating prices, to lock in margins for certain refined products and to lock in the price of a portion of natural gas purchases or sales and transportation costs in our retail marketing segment. These contracts are not designated as hedges for accounting purposes.
We use financial commodity derivatives to take advantage of market opportunities in our trading activities which complement our transportation and storage segment’s operations and are netted in cost of products sold in our consolidated statements of operations. We also have trading and marketing activities related to power and natural gas in our all other segment which are also netted in cost of products sold. As a result of our trading activities and the use of derivative financial instruments in our transportation and storage segment, the degree of earnings volatility that can occur may be significant, favorably or unfavorably, from period to period. We attempt to manage this volatility through the use of daily position and profit and loss reports provided to our risk oversight committee, which includes members of senior management, and the limits and authorizations set forth in our commodity risk management policy.

106


 
December 31, 2015
 
December 31, 2014
 
Notional Volume
 
Fair Value Asset (Liability)
 
Effect of Hypothetical 10% Change
 
Notional Volume
 
Fair Value Asset (Liability)
 
Effect of Hypothetical 10% Change
Mark-to-Market Derivatives
 
 
 
 
 
 
 
 
 
 
 
(Trading)
 
 
 
 
 
 
 
 
 
 
 
Natural Gas (MMBtu):
 
 
 
 
 
 
 
 
 
 
 
Fixed Swaps/Futures
(602,500
)
 
$
(1
)
 
$

 
(232,500
)
 
$
(1
)
 
$

Basis Swaps IFERC/NYMEX(1)
(31,240,000
)
 
(1
)
 

 
(13,907,500
)
 

 

Options – Calls

 

 

 
5,000,000

 

 

Power (Megawatt):
 
 
 
 
 
 
 
 
 
 
 
Forwards
357,092

 

 
2

 
288,775

 

 
1

Futures
(109,791
)
 
2

 

 
(156,000
)
 
2

 

Options — Puts
260,534

 

 

 
(72,000
)
 

 
1

Options — Calls
1,300,647

 

 
3

 
198,556

 

 

Crude (Bbls) — Futures
(591,000
)
 
4

 
3

 

 

 

(Non-Trading)
 
 
 
 
 
 
 
 
 
 
 
Natural Gas (MMBtu):
 
 
 
 
 
 
 
 
 
 
 
Basis Swaps IFERC/NYMEX
(6,522,500
)
 

 

 
57,500

 
(3
)
 

Swing Swaps IFERC
71,340,000

 
(1
)
 

 
46,150,000

 
2

 
1

Fixed Swaps/Futures
(14,380,000
)
 
(1
)
 
5

 
(34,304,000
)
 
30

 
10

Forward Physical Contracts
21,922,484

 
4

 
5

 
(9,116,777
)
 

 
3

Natural Gas Liquid (Bbls) — Forwards/Swaps
(8,146,800
)
 
10

 
13

 
(4,417,400
)
 
71

 
18

Refined Products (Bbls) — Futures
(1,289,000
)
 
8

 
11

 
13,745,755

 
15

 
11

Corn (Bushels) – Futures
1,185,000

 

 
1

 

 

 

Fair Value Hedging Derivatives
 
 
 
 
 
 
 
 
 
 
 
(Non-Trading)
 
 
 
 
 
 
 
 
 
 
 
Natural Gas (MMBtu):
 
 
 
 
 
 
 
 
 
 
 
Basis Swaps IFERC/NYMEX
(37,555,000
)
 

 

 
(39,287,500
)
 
3

 
1

Fixed Swaps/Futures
(37,555,000
)
 
73

 
9

 
(39,287,500
)
 
48

 
12

(1) Includes aggregate amounts for open positions related to Houston Ship Channel, Waha Hub, NGPL TexOk, West Louisiana Zone and Henry Hub locations.
Interest Rate Risk
As of December 31, 2015, ETP had $3.59 billion of floating rate debt outstanding, Sunoco LP had $450 million of floating rate debt outstanding under its revolving credit facility and ETE had $3.05 billion of floating rate debt outstanding under its revolving credit facility as of December 31, 2015. A hypothetical change of 100 basis points would result in a maximum potential change to interest expense of $49 million annually; however, our actual change in interest expense may be less in a given period due to interest rate floors included in our variable rate debt instruments. We manage a portion of our interest rate exposure by utilizing interest rate swaps, including forward-starting interest rate swaps to lock-in the rate on a portion of anticipated debt issuances.

107


The following table summarizes our interest rate swaps outstanding (dollars in millions), none of which are designated as hedges for accounting purposes:
  
 
 
 
 
 
Notional Amount Outstanding
Entity
 
Term
 
Type(1)
 
December 31, 2015
 
December 31, 2014
ETP
 
July 2015(2)
 
Forward-starting to pay a fixed rate of 3.38% and receive a floating rate
 
$

 
$
200

ETP
 
July 2016(3)
 
Forward-starting to pay a fixed rate of 3.80% and receive a floating rate
 
200

 
200

ETP
 
July 2017(4)
 
Forward-starting to pay a fixed rate of 3.84% and receive a floating rate
 
300

 
300

ETP
 
July 2018(4)
 
Forward-starting to pay a fixed rate of 4.00% and receive a floating rate
 
200

 
200

ETP
 
July 2019(4)
 
Forward-starting to pay a fixed rate of 3.25% and receive a floating rate
 
200

 
300

ETP
 
July 2018
 
Pay a floating rate based on a 3-month LIBOR and receive a fixed rate of 1.53%
 
1,200

 

ETP
 
June 2021
 
Pay a floating rate based on a 3-month LIBOR and receive a fixed rate of 1.42%
 
300

 

ETP
 
February 2023
 
Pay a floating rate plus a spread of 1.73% and receive a fixed rate of 3.60%
 

 
200

(1) 
Floating rates are based on 3-month LIBOR.
(2) 
Represents the effective date. These forward-starting swaps have a term of 10 years with a mandatory termination date the same as the effective date.
(3) 
Represents the effective date. These forward-starting swaps have terms of 10 and 30 years with a mandatory termination date the same as the effective date.
(4) 
Represents the effective date. These forward-starting swaps have a term of 30 years with a mandatory termination date the same as the effective date.
A hypothetical change of 100 basis points in interest rates for these interest rate swaps would result in a change in the fair value of the interest rate derivatives and earnings (recognized in gains (losses) on interest rate derivatives) of approximately $167 million as of December 31, 2015. For ETP’s $1.50 billion of interest rate swaps whereby it pays a floating rate and receives a fixed rate, a hypothetical change of 100 basis points in interest rates would result in a net change in annual cash flow of $53 million. For the forward-starting interest rate swaps, a hypothetical change of 100 basis points in interest rates would not affect cash flows until the swaps are settled.
Credit Risk
Credit Risk refers to the risk that a counterparty may default on its contractual obligations resulting in a loss to the Partnership. Credit policies have been approved and implemented to govern the Partnership’s portfolio of counterparties with the objective of mitigating credit losses. These policies establish guidelines, controls and limits to manage credit risk within approved tolerances by mandating an appropriate evaluation of the financial condition of existing and potential counterparties, monitoring agency credit ratings, and by implementing credit practices that limit exposure according to the risk profiles of the counterparties. Furthermore, the Partnership may at times require collateral under certain circumstances to mitigate credit risk as necessary. We also implement the use of industry standard commercial agreements which allow for the netting of positive and negative exposures associated with transactions executed under a single commercial agreement. Additionally, we utilize master netting agreements to offset credit exposure across multiple commercial agreements with a single counterparty or affiliated group of counterparties.
The Partnership’s counterparties consist of a diverse portfolio of customers across the energy industry, including petrochemical companies, commercial and industrials, oil and gas producers, municipalities, gas and electric utilities, midstream companies and independent power generators. Our overall exposure may be affected positively or negatively by macroeconomic or regulatory changes that impact our counterparties to one extent or another. Currently, management does not anticipate a material adverse effect in our financial position or results of operations as a consequence of counterparty non-performance.
For financial instruments, failure of a counterparty to perform on a contract could result in our inability to realize amounts that have been recorded on our consolidated balance sheet and recognized in net income or other comprehensive income.

108


WMB operates in many of the same lines of the business as our subsidiaries and therefore has many of the same or similar counterparties.  For the year ended December 31, 2015, WMB has reported that one customer, Chesapeake Energy Corporation, and its affiliates, accounted for 18% of WMB’s total revenue.

ITEM 8.  FINANCIAL STATEMENTS AND SUPPLEMENTARY DATA
The financial statements starting on page F-1 of this report are incorporated by reference.
ITEM 9.  CHANGES IN AND DISAGREEMENTS WITH ACCOUNTANTS ON ACCOUNTING
AND FINANCIAL DISCLOSURE
None.
ITEM 9A.  CONTROLS AND PROCEDURES
Evaluation of Disclosure Controls and Procedures
An evaluation was performed under the supervision and with the participation of our management, including the President and Group Chief Financial Officer of our General Partner, of the effectiveness of the design and operation of our disclosure controls and procedures (as such terms are defined in Rule 13a–15(e) and 15d–15(e) of the Exchange Act) as of the end of the period covered by this report. Based upon that evaluation, management, including the President and Group Chief Financial Officer of our General Partner, concluded that our disclosure controls and procedures were adequate and effective as of December 31, 2015.
Management’s Report on Internal Control over Financial Reporting
The management of Energy Transfer Equity, L.P. and subsidiaries is responsible for establishing and maintaining adequate internal control over financial reporting, as such term is defined in Exchange Act Rule 13a-15(f). Under the supervision and with the participation of our management, including the President and Group Chief Financial Officer of our General Partner, we conducted an evaluation of the effectiveness of our internal control over financial reporting based on the framework in the 2013 Internal ControlIntegrated Framework issued by the Committee of Sponsoring Organizations of the Treadway Commission (“COSO Framework”).
Based on our evaluation under the COSO framework, our management concluded that our internal control over financial reporting was effective as of December 31, 2015.
Grant Thornton LLP, an independent registered public accounting firm, has audited the effectiveness of our internal control over financial reporting as of December 31, 2015, as stated in their report, which is included herein.

109


REPORT OF INDEPENDENT REGISTERED PUBLIC ACCOUNTING FIRM
Partners
Energy Transfer Equity, L.P.
We have audited the internal control over financial reporting of Energy Transfer Equity, L.P. (a Delaware limited partnership) and subsidiaries (the “Partnership”) as of December 31, 2015, based on criteria established in the 2013 Internal Control-Integrated Framework issued by the Committee of Sponsoring Organizations of the Treadway Commission (COSO). The Partnership’s management is responsible for maintaining effective internal control over financial reporting and for its assessment of the effectiveness of internal control over financial reporting, included in the accompanying Management’s Report on Internal Control over Financial Reporting. Our responsibility is to express an opinion on the Partnership’s internal control over financial reporting based on our audit.
We conducted our audit in accordance with the standards of the Public Company Accounting Oversight Board (United States). Those standards require that we plan and perform the audit to obtain reasonable assurance about whether effective internal control over financial reporting was maintained in all material respects. Our audit included obtaining an understanding of internal control over financial reporting, assessing the risk that a material weakness exists, testing and evaluating the design and operating effectiveness of internal control based on the assessed risk, and performing such other procedures as we considered necessary in the circumstances. We believe that our audit provides a reasonable basis for our opinion.
A company’s internal control over financial reporting is a process designed to provide reasonable assurance regarding the reliability of financial reporting and the preparation of financial statements for external purposes in accordance with generally accepted accounting principles. A company’s internal control over financial reporting includes those policies and procedures that (1) pertain to the maintenance of records that, in reasonable detail, accurately and fairly reflect the transactions and dispositions of the assets of the company; (2) provide reasonable assurance that transactions are recorded as necessary to permit preparation of financial statements in accordance with generally accepted accounting principles, and that receipts and expenditures of the company are being made only in accordance with authorizations of management and directors of the company; and (3) provide reasonable assurance regarding prevention or timely detection of unauthorized acquisition, use, or disposition of the company’s assets that could have a material effect on the financial statements.
Because of its inherent limitations, internal control over financial reporting may not prevent or detect misstatements. Also, projections of any evaluation of effectiveness to future periods are subject to the risk that controls may become inadequate because of changes in conditions, or that the degree of compliance with the policies or procedures may deteriorate
In our opinion, the Partnership maintained, in all material respects, effective internal control over financial reporting as of December 31, 2015, based on criteria established in the 2013 Internal Control-Integrated Framework issued by COSO.
We also have audited, in accordance with the standards of the Public Company Accounting Oversight Board (United States), the consolidated financial statements of the Partnership as of and for the year ended December 31, 2015, and our report dated February 29, 2016 expressed an unqualified opinion on those financial statements.

/s/ GRANT THORNTON LLP
Dallas, Texas
February 29, 2016

110


Changes in Internal Controls over Financial Reporting
There has been no change in our internal controls over financial reporting (as defined in Rules 13a–15(f) or Rule 15d–15(f)) that occurred in the three months ended December 31, 2015 that has materially affected, or is reasonably likely to materially affect, our internal controls over financial reporting.
ITEM 9B.  OTHER INFORMATION
In February 2016, the ETE Compensation Committee approved a one-time special incentive retention bonus for Thomas P. Mason in the amount of $6,300,000 (the “Special Bonus”) of which $697,716 related to his 2015 bonus award under the Energy Transfer Partners, L.L.C. Annual Bonus Plan.  The Special Bonus was approved by the ETE Compensation Committee based on a recommendation of ETE senior management in recognition of, among other things, (i) Mr. Mason’s appointment as the Executive Vice President and General Counsel of the General Partner; (ii) his 2015 calendar year performance; and (iii) his contributions to ETE and its family of partnerships on several key initiatives, including (a) the drop-down transactions by and between ETP and Sunoco LP, (b) the proposed merger transaction between ETE and The Williams Companies, Inc., (c) ETE’s LNG export project, and (d) the simplification of the overall Energy Transfer family structure.  
The approval of the Special Bonus by the ETE Compensation Committee was conditioned upon entry by Mr. Mason into a Retention Agreement with ETE (the “Retention Agreement”) which provides (i) if, prior to the third (3rd) anniversary of the effective date of the Retention Agreement, Mr. Mason’s employment with ETE or one of its affiliates terminates (other than as a result of (x) a termination without cause by ETE or by Mr. Mason for Good Reason; (y) his death; or (z) his permanent disability as determined by ETE), he will be obligated to remit and repay one-hundred percent (100%) of the Special Bonus to ETE; (ii) if, after the third (3rd) anniversary but prior to the fourth (4th) anniversary of the effective date of the Retention Agreement, Mr. Mason’s employment with ETE or one of its affiliates terminates (other than as a result of (x) a termination without cause by ETE or by Mr. Mason for Good Reason; (y) his death; or (z) his permanent disability as determined by ETE), he will be obligated to remit and repay seventy-five percent (75%) of the Special Bonus to ETE; and (iii) if, after the fourth (4th) anniversary but prior to the fifth (5th) anniversary of the effective date of the Retention Agreement, Mr. Mason’s employment with ETE or one of its affiliates terminates (other than as a result of (x) a termination without cause by ETE or by Mr. Mason for Good Reason; (y) his death; or (z) his permanent disability as determined by ETE), he will be obligated to remit and repay fifty percent (50%) of the Special Bonus to ETE.  Mr. Mason and ETE entered into the Retention Agreement on February 24, 2016. 
The foregoing summary of the Retention Agreement does not purport to be complete and is qualified in its entirety by reference to the full text of the Retention Agreement, which is filed as Exhibit 10.44 hereto, and is incorporated herein by reference.
In addition, on February 25, 2016, in connection with his removal as Group Chief Financial Officer and Head of Business Development of ETE and his termination of employment with an affiliate of ETE, the members of the General Partner removed Mr. Welch as a director. 
PART III
ITEM 10.  DIRECTORS, EXECUTIVE OFFICERS AND CORPORATE GOVERNANCE
Board of Directors
Our General Partner, LE GP, LLC, manages and directs all of our activities. The officers and directors of ETE are officers and directors of LE GP, LLC. The members of our General Partner elect our General Partner’s Board of Directors. The board of directors of our General Partner has the authority to appoint our executive officers, subject to provisions in the limited liability company agreement of our General Partner. Pursuant to other authority, the board of directors of our General Partner may appoint additional management personnel to assist in the management of our operations and, in the event of the death, resignation or removal of our chief executive officer, to appoint a replacement.
As of December 31, 2015, our Board of Directors was comprised of seven persons, three of whom qualify as “independent” under the NYSE’s corporate governance standards. We have determined that Messrs. Collins, Turner and Williams are all “independent” under the NYSE’s corporate governance standards.
As a limited partnership, we are not required by the rules of the NYSE to seek unitholder approval for the election of any of our directors. We believe that the members of our General Partner have appointed as directors individuals with experience, skills and qualifications relevant to the business of the Parent Company, such as experience in energy or related industries or with financial markets, expertise in natural gas operations or finance, and a history of service in senior leadership positions. We do not have a formal process for identifying director nominees, nor do we have a formal policy regarding consideration of diversity in identifying director nominees, but we believe that the members of our General Partner have endeavored to assemble a group of individuals with the qualities and attributes required to provide effective oversight of the Parent Company.

111


Risk Oversight
Our Board of Directors generally administers its risk oversight function through the board as a whole. Our President, who reports to the Board of Directors, has day-to-day risk management responsibilities. Our President attends the meetings of our Board of Directors, where the Board of Directors routinely receives reports on our financial results, the status of our operations, and other aspects of implementation of our business strategy, with ample opportunity for specific inquiries of management. In addition, at each regular meeting of the Board, management provides a report of the Parent Company’s financial and operational performance, which often prompts questions or feedback from the Board of Directors. The Audit Committee provides additional risk oversight through its quarterly meetings, where it receives a report from the Parent Company’s internal auditor, who reports directly to the Audit Committee, and reviews the Parent Company’s contingencies with management and our independent auditors.
Corporate Governance
The Board of Directors has adopted both a Code of Business Conduct and Ethics applicable to our directors, officers and employees, and Corporate Governance Guidelines for directors and the Board. Current copies of our Code of Business Conduct and Ethics, Corporate Governance Guidelines and charters of the Audit and Compensation Committees of our Board of Directors are available on our website at www.energytransfer.com and will be provided in print form to any Unitholder requesting such information.
Please note that the preceding Internet address is for information purposes only and is not intended to be a hyperlink. Accordingly, no information found and/or provided at such Internet addresses or at our website in general is intended or deemed to be incorporated by reference herein.
Annual Certification
The Parent Company has filed the required certifications under Section 302 of the Sarbanes-Oxley Act of 2002 as Exhibits 31.1 and 31.2 to this annual report. In 2015, our President and CFO provided to the NYSE the annual CEO certification regarding our compliance with the NYSE’s corporate governance listing standards.
Conflicts Committee
Our Partnership Agreement provides that the Board of Directors may, from time to time, appoint members of the Board to serve on the Conflicts Committee with the authority to review specific matters for which the Board of Directors believes there may be a conflict of interest in order to determine if the resolution of such conflict proposed by the General Partner is fair and reasonable to the Parent Company and our Unitholders. As a policy matter, the Conflicts Committee generally reviews any proposed related-party transaction that may be material to the Parent Company to determine if the transaction presents a conflict of interest and whether the transaction is fair and reasonable to the Parent Company. Pursuant to the terms of our partnership agreement, any matters approved by the Conflicts Committee will be conclusively deemed to be fair and reasonable to the Parent Company, approved by all partners of the Parent Company and not a breach by the General Partner or its Board of Directors of any duties they may owe the Parent Company or the Unitholders. These duties are limited by our Partnership Agreement (see “Risks Related to Conflicts of Interest” in Item 1A. Risk Factors in this annual report).
Audit Committee
The Board of Directors has established an Audit Committee in accordance with Section 3(a)(58)(A) of the Exchange Act. The Board of Directors appoints persons who are independent under the NYSE’s standards for audit committee members to serve on its Audit Committee. In addition, the Board determines that at least one member of the Audit Committee has such accounting or related financial management expertise sufficient to qualify such person as the audit committee financial expert in accordance with Item 407(d)(5) of Regulation S-K. The Board determined that based on relevant experience, Audit Committee member Matt Ramsey qualified as an audit committee financial expert during 2015. Mr. Ramsey became the President and Chief Operating Officer of ETP in November 2015 and no longer qualified to serve on the Audit Committee. The Board determined that based on relevant experience, Audit Committee member Rick Turner qualified as an audit committee financial expert during 2015, following Mr. Ramsey’s departure from the Audit Committee. A description of the qualifications of Messrs. Ramsey and Turner may be found elsewhere in this Item 10 under “Directors and Executive Officers of the General Partner.”
The Audit Committee meets on a regularly scheduled basis with our independent accountants at least four times each year and is available to meet at their request. The Audit Committee has the authority and responsibility to review our external financial reporting, review our procedures for internal auditing and the adequacy of our internal accounting controls, consider the qualifications and independence of our independent accountants, engage and direct our independent accountants, including the letter of engagement and statement of fees relating to the scope of the annual audit work and special audit work which may be recommended or required by the independent accountants, and to engage the services of any other advisors and accountants as the Audit Committee deems advisable. The Audit Committee reviews and discusses the audited financial statements with

112


management, discusses with our independent auditors matters required to be discussed by auditing standards, and makes recommendations to the Board of Directors relating to our audited financial statements. The Audit Committee periodically recommends to the Board of Directors any changes or modifications to its charter that may be required. The Audit Committee has received written disclosures and the letter from Grant Thornton required by applicable requirements of the Audit Committee concerning independence and has discussed with Grant Thornton that firm’s independence. The Audit Committee recommended to the Board that the audited financial statements of ETE be included in ETE’s Annual Report on Form 10-K for the year ended December 31, 2015.
The Board of Directors adopts the charter for the Audit Committee. Ted Collins, Jr., K. Rick Turner and William P. Williams serve as elected members of the Audit Committee. Mr. Collins also serves on the audit committee of one other publicly traded company. Mr. Turner also serves on the audit committee of three other publicly traded companies, including Sunoco LP. As required by Rule 303A.07 of the NYSE Listed Company Manual, the Board of Directors of our General Partner has determined that such simultaneous service does not impair Mr. Collins’ or Mr. Turner’s ability to effectively serve on our Audit Committee.
Compensation and Nominating/Corporate Governance Committees
Although we are not required under NYSE rules to appoint a Compensation Committee or a Nominating/Corporate Governance Committee because we are a limited partnership, the Board of Directors of LE GP, LLC has previously established a Compensation Committee to establish standards and make recommendations concerning the compensation of our officers and directors. In addition, the Compensation Committee determines and establishes the standards for any awards to our employees and officers under the equity compensation plans, including the performance standards or other restrictions pertaining to the vesting of any such awards. Pursuant to the Charter of the Compensation Committee, a director serving as a member of the Compensation Committee may not be an officer of or employed by our General Partner, the Parent Company, ETP or its subsidiaries, or Sunoco LP or its subsidiaries.
Matters relating to the nomination of directors or corporate governance matters were addressed to and determined by the full Board of Directors for the period ETE did not have a compensation committee.
The responsibilities of the ETE Compensation Committee include, among other duties, the following:
annually review and approve goals and objectives relevant to compensation of our President and CFO, if applicable;
annually evaluate the President and CFO’s performance in light of these goals and objectives, and make recommendations to the Board of Directors with respect to the President and CFO’s compensation levels, if applicable, based on this evaluation;
make determinations with respect to the grant of equity-based awards to executive officers under ETE’s equity incentive plans;
periodically evaluate the terms and administration of ETE’s long-term incentive plans to assure that they are structured and administered in a manner consistent with ETE’s goals and objectives;
periodically evaluate incentive compensation and equity-related plans and consider amendments if appropriate;
periodically evaluate the compensation of the directors;
retain and terminate any compensation consultant to be used to assist in the evaluation of director, President and CFO or executive officer compensation; and
perform other duties as deemed appropriate by the Board of Directors.
The responsibilities of the ETP Compensation Committee include, among other duties, the following:
annually review and approve goals and objectives relevant to compensation of the Chief Executive Officer, or the CEO, if applicable; annually evaluate the CEO’s performance in light of these goals and objectives, and make recommendations to the Board of Directors of ETP with respect to the CEO’s compensation levels based on this evaluation, if applicable;
based on input from, and discussion with, the CEO, make recommendations to the Board of Directors of ETP with respect to non-CEO executive officer compensation, including incentive compensation and compensation under equity based plans;
make determinations with respect to the grant of equity-based awards to executive officers under ETP’s equity incentive plans;
periodically evaluate the terms and administration of ETP’s short-term and long-term incentive plans to assure that they are structured and administered in a manner consistent with ETP’s goals and objectives;
periodically evaluate incentive compensation and equity-related plans and consider amendments if appropriate;
periodically evaluate the compensation of the directors;

113


retain and terminate any compensation consultant to be used to assist in the evaluation of director, CEO or executive officer compensation; and
perform other duties as deemed appropriate by the Board of Directors of ETP.
Code of Business Conduct and Ethics
The Board of Directors has adopted a Code of Business Conduct and Ethics applicable to our officers, directors and employees. Specific provisions are applicable to the principal executive officer, principal financial officer, principal accounting officer and controller, or those persons performing similar functions, of our General Partner. Amendments to, or waivers from, the Code of Business Conduct and Ethics will be available on our website and reported as may be required under SEC rules. Any technical, administrative or other non-substantive amendments to the Code of Business Conduct and Ethics may not be posted.
Meetings of Non-management Directors and Communications with Directors
Our non-management directors meet in regularly scheduled sessions. Our non-management directors alternate as the presiding director of such meetings.
We have established a procedure by which Unitholders or interested parties may communicate directly with the Board of Directors, any committee of the Board, any of the independent directors, or any one director serving on the Board of Directors by sending written correspondence addressed to the desired person, committee or group to the attention of Sonia Aubé at Energy Transfer Equity, L.P., 8111 Westchester Drive, Suite 600, Dallas, Texas, 75225. Communications are distributed to the Board of Directors, or to any individual director or directors as appropriate, depending on the facts and circumstances outlined in the communication.
Directors and Executive Officers of Our General Partner
The following table sets forth certain information with respect to the executive officers and members of the Board of Directors of our General Partner as of February 29, 2016. Executive officers and directors are elected for indefinite terms.
Name
 
Age
 
Position with Our General Partner
John W. McReynolds
 
65

 
Director and President
Kelcy L. Warren
 
60

 
Director and Chairman of the Board
Thomas E. Long
 
59

 
Group Chief Financial Officer
Brad Whitehurst
 
41

 
Executive Vice President and Head of Tax
Marshall S. (Mackie) McCrea, III
 
56

 
Director and Group Chief Operating Officer and Chief Commercial Officer
Thomas P. Mason
 
58

 
Executive Vice President and General Counsel
Matthew S. Ramsey
 
60

 
Director
Ted Collins, Jr.
 
77

 
Director
K. Rick Turner
 
57

 
Director
William P. Williams
 
78

 
Director
Messrs. Warren, Collins and McCrea also serve as directors of ETP’s General Partner. Messrs. Ramsey and Turner serve as directors of the general partner of Sunoco LP.
Set forth below is biographical information regarding the foregoing officers and directors of our General Partner:
John W. McReynolds.  Mr. McReynolds has served as our President since March 2005, and as a Director since August 2005. He served as our Chief Financial Officer from August 2005 to June 2013, and previously served as a Director of ETP from August 2001 through May 2010. Mr. McReynolds has been in the energy industry for his entire career. Prior to becoming President and CFO of ETE, Mr. McReynolds was in private law practice for over 20 years,  specializing exclusively in energy-related finance, securities, corporations and partnerships, mergers and acquisitions, syndications, and a wide variety of energy-related litigation.  His practice dealt with all forms of fossil fuels, and the transportation and handling thereof, together with the financing and structuring of all forms of business entities related thereto. The members of our General Partner selected Mr. McReynolds to serve in the indicated roles with the Energy Transfer partnerships because of this extensive background and experience, as well as his many contacts and relationships in the industry.
Kelcy L. Warren.  Mr. Warren was appointed Co-Chairman of the Board of Directors of our General Partner, LE GP, LLC, effective upon the closing of our IPO. On August 15, 2007, Mr. Warren became the sole Chairman of the Board of our General Partner and the Chief Executive Officer and Chairman of the Board of the General Partner of ETP. Prior to that, Mr. Warren had served as

114


Co-Chief Executive Officer and Co-Chairman of the Board of the General Partner of ETP since the combination of the midstream and intrastate transportation storage operations of ETC OLP and the retail propane operations of Heritage in January 2004. Mr. Warren also serves as Chief Executive Officer of the General Partner of ETC OLP. Prior to the combination of the operations of ETP and Heritage Propane, Mr. Warren served as President of the General Partner of ET Company I, Ltd. the entity that operated ETP’s midstream assets before it acquired Aquila, Inc.’s midstream assets, having served in that capacity since 1996. From 1996 to 2000, he also served as a Director of Crosstex Energy, Inc. From 1993 to 1996, he served as President, Chief Operating Officer and a Director of Cornerstone Natural Gas, Inc. Mr. Warren has more than 25 years of business experience in the energy industry. The members of our General Partner selected Mr. Warren to serve as a director and as Chairman because he is ETP’s Chief Executive Officer and has more than 25 years in the natural gas industry. Mr. Warren also has relationships with chief executives and other senior management at natural gas transportation companies throughout the United States, and brings a unique and valuable perspective to the Board of Directors.
Thomas E. Long.  Mr. Long is the Group Chief Financial Officer of ETE since February 2016. Mr. Long previously served as Chief Financial Officer of ETP and as Executive Vice President and Chief Financial Officer of Regency GP LLC from November 2010 to April 2015. From May 2008 to November 2010, Mr. Long served as Vice President and Chief Financial Officer of Matrix Service Company. Prior to joining Matrix, he served as Vice President and Chief Financial Officer of DCP Midstream Partners, LP, a publicly traded natural gas and natural gas liquids midstream business company located in Denver, CO. In that position, he was responsible for all financial aspects of the company since its formation in December 2005. From 1998 to 2005, Mr. Long served in several executive positions with subsidiaries of Duke Energy Corp., one of the nation’s largest electric power companies.
Brad Whitehurst. Mr. Whitehurst has served as the Executive Vice President and Head of Tax of our General Partner since August 2014. Prior to joining ETE, Mr. Whitehurst was a partner in the Washington, DC office of Bingham McCutchen LLP and an attorney in the Washington, DC offices of both McKee Nelson LLP and Hogan & Hartson. Mr. Whitehurst has specialized in partnership taxation and has advised ETE and its subsidiaries in his role as outside counsel since 2006.
Marshall S. (Mackie) McCrea, III.  Mr. McCrea was appointed as a director in December 2009. He is Group Chief Operating Officer and Chief Commercial Officer for the Energy Transfer family and has served in that capacity since November 2015. Prior to that, he served as President and Chief Operating Officer of ETP’s general partner from June 2008 to November 2015 and President – Midstream from March 2007 to June 2008. Previously he served as the Senior Vice President – Commercial Development since the combination of the operations of ETC OLP and HOLP in January 2004. In March 2005, Mr. McCrea was named president of ETC OLP. Prior to the combination of the operations of ETC OLP and HOLP, Mr. McCrea served as the Senior Vice President – Business Development and Producer Services of the general partner of ETC OLP and ET Company I, Ltd., having served in that capacity since 1997. Mr. McCrea also currently serves on the Board of Directors of the general partner of ETE, of Sunoco Logistics and of Sunoco LP. The members of our General Partner selected Mr. McCrea to serve as a director because he brings extensive project development and operations experience to the Board. He has held various positions in the natural gas business over the past 25 years and is able to assist the Board of Directors in creating and executing the Partnership’s strategic plan.
Thomas P. Mason. Mr. Mason became Executive Vice President and General Counsel of the General Partner of ETE in December 2015. Mr. Mason previously served as Senior Vice President, General Counsel and Secretary of ETP’s general partner from April 2012 to December 2015, as Vice President, General Counsel and Secretary from June 2008 and as General Counsel and Secretary from February 2007. Prior to joining ETP, he was a partner in the Houston office of Vinson & Elkins. Mr. Mason has specialized in securities offerings and mergers and acquisitions for more than 25 years. Mr. Mason also serves on the Board of Directors of the general partner of Sunoco Logistics.
Matthew S. Ramsey. Mr. Ramsey was appointed as a director of ETE’s general partner on July 17, 2012 and as a director of ETP’s general partner on November 9, 2015. Mr. Ramsey currently serves as President and Chief Operating Officer of ETP’s general partner since November 2015. Mr. Ramsey is also a director of Sunoco LP, serving as chairman of Sunoco LP’s board since April 2015. Mr. Ramsey previously served as President of RPM Exploration, Ltd., a private oil and gas exploration partnership generating and drilling 3-D seismic prospects on the Gulf Coast of Texas. Mr. Ramsey is currently a director of RSP Permian, Inc. (NYSE: RSPP), where he serves as chairman of the compensation committee and as a member of the audit committee. Mr. Ramsey formerly served as President of DDD Energy, Inc. until its sale in 2002. From 1996 to 2000, Mr. Ramsey served as President and Chief Executive Officer of OEC Compression Corporation, Inc., a publicly traded oil field service company, providing gas compression services to a variety of energy clients. Previously, Mr. Ramsey served as Vice President of Nuevo Energy Company, an independent energy company. Additionally, he was employed by Torch Energy Advisors, Inc., a company providing management and operations services to energy companies including Nuevo Energy, last serving as Executive Vice President. Mr. Ramsey joined Torch Energy as Vice President of Land and was named Senior Vice President of Land in 1992. Mr. Ramsey holds a B.B.A. in Marketing from the University of Texas at Austin and a J.D. from South Texas College of Law. Mr. Ramsey is a graduate of Harvard Business School Advanced Management Program. Mr. Ramsey is licensed to practice law in the State of Texas. He is qualified to practice in the Western District of Texas and the United States Court of Appeals for the Fifth Circuit. Mr. Ramsey formerly served as a

115


director of Southern Union Company. The members of our General Partner recognize Mr. Ramsey’s vast experience in the oil and gas space and believe that he provides valuable industry insight as a member of our Board of Directors.
Ted Collins, Jr.  Mr. Collins was appointed as a director in November 2015. Mr. Collins currently serves as a member of the Compensation Committee and a member of the Audit Committee. Mr. Collins has been an independent oil and gas producer since 2000. He also serves as a Director of Oasis Petroleum Corp., CLL Global Research Foundation and RSP Permian, Inc. (NYSE: RSPP). Mr. Collins is also the Chairman of the Board of Managers of Coronado Midstream, LLC. He has also served on both the Audit Committee and Nominating and Governance Committee for Oasis Petroleum Corp. since May of 2011. Mr. Collins previously served as President of Collins & Ware Inc. from 1988 to 2000, when its assets were sold to Apache Corporation. From 1982 to 1988 Mr. Collins was President of Enron Oil & Gas Co. and its predecessors, HNG Oil Company and HNG Internorth Exploration Co. From 1969 to 1982, Mr. Collins served as Executive Vice President of American Quasar Petroleum Company. Mr. Collins has served as a director of our General Partner since August 2004. Mr. Collins is a past President of the Permian Basin Petroleum Association; the Permian Basin Landmen’s Association, the Petroleum Club of Midland and has served as Chairman of the Midland Wildcat Committee since 1984. The Board selected Mr. Collins to serve as a director because of his previous experience as an executive in various positions in the oil and gas industry. In addition, as a public company director at various other companies, Mr. Collins has been involved in succession planning, compensation, employee management and the evaluation of acquisition properties.
K. Rick Turner.  Mr. Turner has served as a director of our General Partner since October 2002. Mr. Turner currently serves as chair of the Compensation Committee and a member of the Audit Committee. Mr. Turner is also a director of Sunoco LP, serving as chair of Sunoco LP’s compensation and audit committees. Mr. Turner is presently a managing director of Altos Energy Partners, LLC. Mr. Turner previously was a private equity executive with several groups after retiring from the Stephens’ family entities, which he had worked for since 1983. He first became a private equity principal in 1990 after serving as the Assistant to the Chairman, Jackson T. Stephens. His areas of focus have been oil and gas exploration, natural gas gathering, processing industries, and power technology. Prior to joining Stephens, he was employed by Peat, Marwick, Mitchell and Company. Mr. Turner currently serves as a director of North American Energy Partners Inc. and AmeriGas. Mr. Turner earned his B.S.B.A. from the University of Arkansas and is a non-practicing Certified Public Accountant. The members of our General Partner selected Mr. Turner based on his industry knowledge, his background in corporate finance and accounting, and his experience as a director and audit committee member on the boards of several other companies.
William P. Williams. Mr. Williams was appointed as a director in March 2012 and currently serves as a member of the Audit Committee. Mr. Williams began his career in the oil and gas industry in 1967 with Texas Power and Light Company as Manager of Pipeline Construction for Bi-Stone Fuel Company, a predecessor of Texas Utilities Fuel Company. In 1980, he was employed by Endevco as Vice President of Pipeline and Plant Construction, Engineering, and Operations. Prior to Endevco, he worked for Cornerstone Natural Gas followed by Vice President of Engineering and Operations at Energy Transfer Partners, L.P. ending his career as Vice President of Measurement in May 2011.
Compensation of the General Partner
Our General Partner does not receive any management fee or other compensation in connection with its management of the Parent Company.
Section 16(a) Beneficial Ownership Reporting Compliance
Section 16(a) of the Exchange Act requires our officers and directors, and persons who own more than 10% of a registered class of our equity securities, to file reports of beneficial ownership and changes in beneficial ownership with the SEC. Officers, directors and greater than 10% Unitholders are required by SEC regulations to furnish the General Partner with copies of all Section 16(a) forms.
Based solely on our review of the copies of such forms received by us, or written representations from certain reporting persons, we believe that during the year ended December 31, 2015, all filing requirements applicable to our officers, directors, and greater than 10% beneficial owners were met in a timely manner.

116


ITEM 11.  EXECUTIVE COMPENSATION
Overview
As a limited partnership, we are managed by our General Partner. Our General Partner is majority owned by Mr. Kelcy Warren. Our limited partner interests are owned approximately 28% by affiliates and approximately 72% by the public.
We own 100% of ETP GP and its general partner, ETP LLC. We refer to ETP GP and ETP LLC together as the “ETP GP Entities.” ETP GP is the general partner of ETP. All of ETP’s employees receive employee benefits from the operating companies of ETP.
We acquired 100% of Sunoco GP LLC, the general partner of Sunoco LP, from ETP in July 2015. All of Sunoco LP’s employees receive employee benefits from either Sunoco GP LLC or the operating companies of Sunoco LP.
Compensation Discussion and Analysis
Named Executive Officers
ETE does not have officers or directors. Instead, we are managed by the board of directors of our General Partner, and the executive officers of our General Partner perform all of ETE’s management functions. As a result, the executive officers of our General Partner are essentially ETE’s executive officers, and their compensation is administered by our General Partner. This Compensation Discussion and Analysis is, therefore, focused on the total compensation of the executive officers of our General Partner as set forth below. In addition, to provide comprehensive disclosure of our executive compensation, we are also providing information as to the executive compensation of certain executive officers of our subsidiaries, even though none of these persons is an executive officer of the Parent Company. Accordingly, the persons we refer to in this discussion as our “named executive officers” are the following:
ETE Executive Officers
John W. McReynolds, President;
Jamie W. Welch, Former Group Chief Financial Officer and Head of Business Development;
Marshall S. (Mackie) McCrea, III, Group Chief Operating Officer and Chief Commercial Officer;
Thomas P. Mason, Executive Vice President and General Counsel;
Bradford D. Whitehurst, Executive Vice President and Head of Tax; and
Robert W. Owens, President and Chief Executive Officer of Sunoco GP LLC.
In February 2016, Mr. Welch was removed from his position as Group Chief Financial Officer and Head of Business Development of our General Partner and his employment with an affiliate of ETE was terminated. As Mr. Welch served as Group Chief Financial Officer and Head of Business Development of our general Partner for the entirety of 2015, disclosure related to his 2015 compensation is included in this Compensation Discussion and Analysis. Any information contained in the applicable Compensation Discussion and Analysis or the associated Compensation Tables, except as required to include information as of a date later than December 31, 2015, is expressly limited to terms and conditions of Mr. Welch’s status as of December 31, 2015.
In November 2015, Mr. McCrea was promoted to Group Chief Operating Officer and Chief Commercial Officer of our General Partner from his position of President and Chief Operating Officer of the general partner of ETP. In December 2015, Mr. Mason was promoted to Executive Vice President and General Counsel of our General Partner from his position of Senior Vice President, General Counsel and Secretary of the general partner of ETP. As Messrs. McCrea’s and Mason’s business responsibilities during 2015 were undertaken for both the general partner of ETP and our General Partner, the compensation committees of each of our General Partner and the general partner of ETP shared components of Messrs. McCrea’s and Mason’s compensation. The approval of Messrs. McCrea’s and Mason’s 2015 base salary merit adjustments and 2015 long-term incentive and annual bonus pool targets was undertaken by the compensation committee of the ETP GP Entities (the “ETP Compensation Committee”), while the compensation committee of our General Partner (“ETE Compensation Committee”) undertook approval of: (i) Mr. McCrea’s promotional adjustment and actual 2015 bonus; and (ii) Mr. Mason’s one-time special incentive retention bonus, including amounts attributable to his 2015 bonus. The long-term incentive awards of Messrs. McCrea and Mason were approved by the compensation committees of the general partners of ETP, Sunoco Logistics Partners L.P. (“Sunoco Logistics”) and Sunoco LP, as applicable, based on their respective award allocation.
Additionally, Mr. Owens’ primary business responsibilities during 2015were undertaken for the general partner of Sunoco LP. The compensation committee of the general partner of Sunoco LP (the “SUN Compensation Committee”) set the components of

117


Mr. Owens’ compensation, including base salary, long-term incentive awards and annual bonus utilizing the same philosophy and methodology as adopted by our General Partner.
Our Philosophy for Compensation of Executives
Our General Partner. In general, our General Partner’s philosophy for executive compensation is based on the premise that a significant portion of each executive’s compensation should be incentive-based or “at-risk” compensation and that executives’ total compensation levels should be highly competitive in the marketplace for executive talent and abilities. Our General Partner seeks a total compensation program for the named executive officers that provides for a slightly below the median market annual base compensation rate (i.e. approximately the 40th percentile of market) but incentive-based compensation composed of a combination of compensation vehicles to reward both short and long-term performance that are both targeted to pay-out at approximately the top-quartile of market. Our General Partner believes the incentive-based balance is achieved by the payment of annual discretionary cash bonuses and grants of restricted unit awards. Our General Partner believes the performance of our operating subsidiaries and the contribution of our management toward the achievement of the financial targets and other goals of those subsidiaries should be considered in determining annual discretionary cash bonuses.
ETP GP Entities. The ETP GP Entities also believe that a significant portion of each executives’ compensation should be incentive-based or “at-risk” compensation and that executives’ total compensation levels should be very competitive in the marketplace for executive talents and abilities. ETP GP seeks a total compensation program for the named executive officers that provides for a slightly below the median market annual base compensation rate (i.e. approximately the 40th percentile of market) but incentive-based compensation composed of a combination of compensation vehicles to reward both short and long-term performance that are both targeted to pay-out at approximately the top-quartile of market. ETP GP believes the incentive-based balance is achieved by (i) the payment of annual discretionary cash bonuses that consider the achievement of ETP’s financial performance objectives for a fiscal year set at the beginning of such fiscal year and the individual contributions of its named executive officers to the success of ETP and the achievement of the annual financial performance objectives and (ii) the annual grant of time-based restricted unit awards under ETP’s equity incentive plan(s) or the equity incentive programs of either Sunoco Logistics and/or Sunoco LP, as applicable based on the allocation of the named executive officers’ award, which awards are intended to provide a longer term incentive and retention value to its key employees to focus their efforts on increasing the market price of its publicly traded units and to increase the cash distribution ETP and/or the other affiliated partnerships pay to their respective unitholders.
Prior to December 2012, long-term equity awards were primarily in the form of restricted unit awards that vest over a specified time period, with substantially all of these types of unit awards vesting over a five-year period at 20% per year generally based on continued employment through each specified vesting date. Beginning in December 2012, the Partnership began granting restricted unit awards that vest, based generally upon continued employment, at a rate of 60% after the third year of service and the remaining 40% after the fifth year of service. The ETP GP Entities believe that these equity-based incentive arrangements are important in attracting and retaining executive officers and key employees as well as motivating these individuals to achieve stated business objectives. The equity-based compensation reflects the importance ETP GP places on aligning the interests of its named executive officers with those of the Partnership’s unitholders.
While ETE, through the ETP GP Entities, is responsible for the direct payment of the compensation of our named executive officers, ETE does not participate or have any input in any decisions as to the compensation levels or policies of our General Partner or the ETP GP Entities. As discussed below, our compensation committee, the eligible members of board of directors of our General Partner at times when we have not had a compensation committee or the ETP Compensation Committee and/or the compensation committee of the general partner of Sunoco Logistics and Sunoco LP, as applicable, all in consultation with the General Partner, are responsible for the compensation policies and compensation level of the named executive officers of our General Partner. In this discussion, we refer to either or both of the ETE Compensation Committee or such members of our board of directors collectively as the “ETE Compensation Committee.”
ETP also does not participate or have any input in any decisions as to the compensation policies of the ETP GP Entities or the compensation levels of the executive officers of the ETP GP Entities. The compensation committee of the board of directors of the ETP GP Entities (the “ETP Compensation Committee”) is responsible for the approval of the compensation policies and the compensation levels of the executive officers of the ETP GP Entities.
Sunoco Logistics also does not participate or have any input in any decisions as to the compensation policies of Sunoco Partners LLC or the compensation levels of the executive officers of its general partner. The compensation committee of the board of directors of Sunoco Partners LLC (the “SXL Compensation Committee”) is responsible for the approval of the compensation policies and the compensation levels of the executive officers of Sunoco Partners LLC.

118


Sunoco LP also does not participate or have any input in any decisions as to the compensation policies of Sunoco GP LLC or the compensation levels of the executive officers of its general partner. The SUN Compensation Committee is responsible for the approval of the compensation policies and the compensation levels of the executive officers of Sunoco GP LLC.
For a more detailed description of the compensation to ETE’s and ETP GP’s named executive officers, please see “– Compensation Tables” below.
Distributions to Our General Partner
Our General Partner is partially-owned by certain of our current and prior named executive officers. We pay quarterly distributions to our General Partner in accordance with our partnership agreement with respect to its ownership of its general partner interest as specified in our partnership agreement. The amount of each quarterly distribution that we must pay to our General Partner is based solely on the provisions of our partnership agreement, which agreement specifies the amount of cash we distribute to our General Partner based on the amount of cash that we distribute to our limited partners each quarter. Accordingly, the cash distributions we make to our General Partner bear no relationship to the level or components of compensation of our General Partner’s executive officers. Distributions to our General Partner are described in detail in Note 8 to our consolidated financial statements. Our named executive officers also own directly and indirectly certain of our limited partner interests and, accordingly, receive quarterly distributions. Such per unit distributions equal the per unit distributions made to all our limited partners and bear no relationship to the level of compensation of the named executive officers or the services they perform as employees.
For a more detailed description of the compensation of our named executive officers, please see “Compensation Tables” below.
Compensation Philosophy
Our compensation programs are structured to provide the following benefits:
reward executives with an industry-competitive total compensation package of competitive base salaries and significant incentive opportunities yielding a total compensation package approaching the top-quartile of the market;
attract, retain and reward talented executive officers and key management employees by providing total compensation competitive with that of other executive officers and key management employees employed by publicly traded limited partnerships of similar size and in similar lines of business;
motivate executive officers and key employees to achieve strong financial and operational performance;
emphasize performance-based or “at-risk” compensation; and
reward individual performance.
Components of Executive Compensation
For the year ended December 31, 2015, the compensation paid to our named executive officers consisted of the following components:
annual base salary;
non-equity incentive plan compensation consisting solely of discretionary cash bonuses;
time-vested restricted unit awards under the equity incentive plan(s);
payment of distribution equivalent rights (“DERs”) on unvested time-based restricted unit award under our equity incentive plan;
vesting of previously issued time-based awards issued pursuant to our equity incentive plans;
compensation resulting from the vesting of equity issuances made by an affiliate; and
401(k) plan employer contributions.
Methodology
The ETE Compensation Committee considers relevant data available to it to assess our competitive position with respect to base salary, annual short-term incentives and long-term incentive compensation for our executive officers, including the named executive officers. The ETE Compensation Committee also considers individual performance, levels of responsibility, skills and experience.
Periodically, the ETE or ETP Compensation Committee engages a third-party consultant to provide market information for compensation levels at peer companies in order to assist in the determination of compensation levels for our executive officers,

119


including the named executive officers. In 2015, Longnecker & Associates (“Longnecker”) evaluated the market competitiveness of total compensation levels of a number of officers of ETE, ETP and Sunoco Logistics to provide market information with respect to compensation of certain executives. In particular, the review by Longnecker was designed to (i) evaluate the market competitiveness of total compensation levels for certain members of senior management, including our named executive officers; (ii) assist in the determination of appropriate compensation levels for our senior management, including the named executive officers; and (iii) confirm that our compensation programs were yielding compensation packages consistent with our overall compensation philosophy. This review by Longnecker was deemed necessary to update the most recent review by Mercer (US) Inc. during 2013, especially in light of the on-going growth of the family of partnerships as a result of the series of transforming transactions we have completed over the past few years, which have continued to significantly increase our size and scale from both a financial and asset perspective.
In conducting its review, Longnecker’s specifically considered the larger size of the combined ETE and ETP entities from an energy industry perspective, to form a public peer group, inclusive of energy and non-energy related peers, against which ETE and ETP can compare total compensation for its executives, including the named executive officers. We worked with Longnecker in the development of the final “peer group” of both leading companies in the energy industry that most closely reflect our profile in terms of revenues, assets and market value as well as compete with us for talent at the senior management level and similarly situated general industry companies with similar revenues, assets and market value. The identified companies were:
Energy Peer Group:
 
 
• Conoco Phillips
 
• Anadarko Petroleum
• Enterprise Products Partners, L.P.
 
• Marathon Oil Corporation
• Plains All American Pipeline, L.P.
 
• Kinder Morgan Energy Partners, L.P.
• Halliburton Company
 
• The Williams Companies, Inc.
• Valero Energy Corporation
 
 
General Industry Peer Group:
 
 
• The Boeing Company
 
• United Technologies Corporation
• Dow Chemical Company
 
• United Parcel Service, Inc.
• Caterpillar Inc.
 
• FedEx Corporation
• Lockheed Martin Corporation
 
• Honeywell International Inc.
• Deere & Company
 
 
The compensation analysis provided by Longnecker covered all major components of total compensation, including annual base salary, annual short-term cash bonus and long-term incentive awards for the senior executives of these companies. In preparing the review materials, Longnecker utilized generally accepted compensation principles as determined by WorldatWork and gathered data from the public peer companies and published salary surveys.
The ETE Compensation Committee reviewed the information provided by Longnecker, including Longnecker’s specific conclusions and recommended considerations for total compensation going forward, but focused specifically on the industry related data to compare the levels of annual base salary, annual short-term cash bonus and long-term equity incentive awards at these other companies with those of our named executive officers to ensure that compensation of our named executive officers is both consistent with our compensation philosophy and competitive with the compensation for executive officers of these other companies. The ETE Compensation Committee considered and reviewed the results of the study performed by Longnecker to determine if the results indicated that our compensation programs were yielding a competitive total compensation model prioritizing incentive-based compensation and rewarding achievement of short and long-term performance objectives. The ETE Compensation Committee also specifically evaluated benchmarked results for the annual base salary, annual short-term cash bonus or long-term equity incentive awards of the named executive officers to the compensation levels at the identified “energy peer group” companies and considered Longnecker’ s conclusions and recommendations. While Longnecker found that ETE is achieving its stated objectives with respect to the “at-risk” approach, they also found that certain adjustments should be implemented to allow ETE to achieve its targeted percentiles on base compensation and incentive compensation (short and long-term).
Longnecker did not provide any non-executive compensation services for ETE during 2015. In addition to the information received as a result of a periodic engagement of a third party consultant, the Compensation Committee also utilizes information obtained from other sources, such as annual third party surveys, in its determination of compensation levels for our named executive officers.
For 2015, the ETP Compensation Committee undertook a substantially similar analysis with respect to executive compensation, including compensation of the named executive officers utilizing Longnecker.

120


During 2015, the SUN Compensation Committee engaged Towers Watson to (i) provide market information for compensation levels at peer companies in order to assist the SUN Compensation Committee in its determination of compensation levels for senior management, including our named executive officers; (ii) evaluate the market competitiveness of total compensation levels for certain members of senior management, including our named executive officers; (iii) assist in the determination of appropriate compensation levels for our senior management, including the named executive officers; and (iv) confirm that our compensation programs were yielding compensation packages consistent with our overall compensation philosophy. In respect of the Partnership, we were reviewed by Towers Watson through various metrics in order to recognize Sunoco LP’s unique structure. The uniqueness of our structure include the facts that (i) the retail business segment of Sunoco, Inc. operates as a significant operational division of ETP; (ii) Sunoco LP receives certain shared-service support from ETE and ETP; and (iii) in other functions, Sunoco LP operates as an independent publicly-traded organization. As such, Towers Watson reviewed certain of the retail segment executives, including the Sunoco LP named executive officers, in their specific functions to determine the appropriate benchmarking technique. In all circumstances, Towers Watson considered the annual revenues and market capitalization levels of the retail business segment in its benchmarking. The compensation analysis provided by Towers Watson covered all major components of total compensation, including annual base salary, annual short-term cash bonus and long-term incentive awards for Sunoco LP’s named executive officers as compared to officers of companies similarly situated in terms of structure, annual revenues and market capitalization and made determinations with respect to such officers’ level (i.e. as a corporate officer, subsidiary officer or shared service function) given the unique characteristics of our structure.
The SUN Compensation Committee utilized the information provided by Towers Watson to compare the levels of annual base salary, annual short-term cash bonus and long-term equity incentive awards at these other companies with those of our named executive officers to ensure that compensation of our named executive officers is both consistent with our compensation philosophy and competitive with the compensation of similarly situated retail industry executives. The SUN Compensation Committee considered and reviewed the results of the study performed by Towers Watson to ensure the results indicated that our compensation programs were yielding a competitive total compensation model prioritizing incentive-based compensation and rewarding achievement of short and long-term performance objectives. The SUN Compensation Committee also specifically evaluated benchmarked results for the annual base salary, annual short-term cash bonus or long-term equity incentive awards of the named executive officers to the compensation levels within both retail industry and general industry survey data. In certain cases, premiums or discounts were applied when an executive position match was appropriate but the position scope or surveyed company revenues differed meaningfully. The survey data used was derived from the following sources: Towers Watson’s 2014 Compensation Data Bank (CDB - General Industry), Towers Watson Retail/Wholesale Services Executive Database, Mercer 2014 Retail Survey, Mercer 2014 Executive Survey; and a Proprietary 2014 Retail Report. The SUN Compensation Committee also reviewed peer group proxy data for certain named executive officer roles, however, due to limited sample size due the relatively small number of publicly traded convenience store competitors, the data was used as a reference point for the SUN Compensation Committee rather than a primary data source. Proxy data was reviewed for Casey’s General Stores, CST Brands, Couche-Tard, Murphy USA and The Pantry.
In addition to the information received as a result of a periodic engagement of a third-party consultant, the SUN Compensation Committee also utilizes information obtained from other sources, such as annual third-party surveys, for comparison purposes in its determination of compensation levels for Sunoco LP’s named executive officers. Towers Watson did not provide any non-executive compensation services for the Partnership during 2015.
Base Salary. Base salary is designed to provide for a competitive fixed level of pay that attracts and retains executive officers, and compensates them for their level of responsibility and sustained individual performance (including experience, scope of responsibility and results achieved). The salaries of the named executive officers are reviewed on an annual basis. As discussed above, the base salaries of our named executive officers are targeted to yield an annual base salary slightly below the median level of market (i.e. approximately the 40th percentile of market) and are determined by the ETE Compensation Committee.
The base salaries of ETE’s named executive officers are determined by the ETE Compensation Committee, which takes into account the recommendations of Mr. Warren, as the Chairman of the board of directors of our General Partner. During the 2015 merit review process in July, the ETE Compensation Committee approved an increase to Mr. McReynolds of 4.0% to $572,000 from its prior level of $550,000; a 3.0% increase to Mr. Welch to $566,500 from its prior level of $550,000; and a 5.0% increase for Mr. Whitehurst to $498,750 from its prior level of $475,000.
The base salaries of ETP’s named executive officers are determined by the ETP Compensation Committee, which takes into account the recommendations of Mr. Warren, as the Chief Executive Officer of the general partner of ETP. During the 2015 merit review process in July, the ETP Compensation Committee approved an increase to Mr. McCrea of 6.3% to $850,000 from its prior level of $800,000; and a 3.0% increase to Mr. Mason to $566,500 from its prior level of $550,000. The ETP Compensation Committee determined that the increases to Messrs. McCrea and Mason were warranted based on the results of the Longnecker study and the factors described below under “Annual Bonus.”

121


In addition, with respect to Mr. McCrea, the ETE Compensation Committee approved an additional base compensation increase from $850,000 to $1,000,000 in connection with his appointment as Group Chief Operating Officer and Group Chief Commercial Officer in November 2015.
Mr. Owens’ base salary is determined by the SUN Compensation Committee, which takes into account our recommendations as we control its general partner. For 2015, the SUN Compensation Committee increased Mr. Owens’ base salary to $624,000 from his previous level of $600,000.
All of the foregoing base compensation increases were consistent with either a promotion in the case of Mr. McCrea or in accordance with the results of the Longnecker study.
Annual Bonus.  In addition to base salary, the ETE Compensation Committee and the SUN Compensation Committee make determinations whether to award our named executive officers discretionary annual cash bonuses following the end of the year under the Energy Transfer Partners, L.L.C. Annual Bonus Plan (the “Bonus Plan”).
These discretionary bonuses, if awarded, are intended to reward our named executive officers for the achievement of financial performance objectives during the year for which the bonuses are awarded in light of the contribution of each individual to our profitability and success during such year. The ETE Compensation Committee and the SUN Compensation Committee also consider the recommendation of our Chairman, and in the case of the SUN Compensation Committee our recommendations as we control its general partner, in determining the specific annual cash bonus amounts for each of the named executive officers. The ETE Compensation Committee and the SUN Compensation Committee do not establish its or their own financial performance objectives in advance for purposes of determining whether to approve any annual bonuses, and they do not utilize any formulaic approach to determine annual bonuses.
The ETP Compensation Committee’s and the SUN Compensation Committee’s evaluation of performance and determination of an overall available bonus pool is based on the respective internal earnings target generally based on targeted EBITDA (the “Earnings Target”) budget and the performance of each department compared to the applicable departmental budget (with such performance measured based on the specific dollar amount of general and administrative expenses set for each department). The two performance criteria are weighted 75% on internal Earnings Target budget criteria and 25% on internal department financial budget criteria. Internal Earnings Target is the primary performance factor in determining annual bonuses, while internal department financial budget criteria is considered to ensure that the Partnership is effectively managing general and administrative costs in a prudent manner.
For 2015, the ETE Compensation Committee approved short-term annual cash bonus pool targets for Messrs. McReynolds, Welch and Whitehurst of 130%, 130% and 125%, respectively, of their annual base earnings, which targets represented an increase from 125%, 125% and 120%, respectively, in 2014.
The ETP Compensation Committee approved short-term annual cash bonus pool targets for Messrs. McCrea and Mason of 160% and 130%, respectively, of their annual base earnings, which targets represented an increase from 140% and 125%, respectively in 2014.
In February 2016, our Compensation Committee approved a cash bonus relating to the 2015 calendar year to Messrs. McReynolds, McCrea and Whitehurst in the amounts of $700,892, $1,294,192, and $584,673, respectively.
With respect to Mr. Mason, in February 2016, the ETE Compensation Committee approved a one-time special incentive retention bonus in the amount of $6,300,000 (the “Special Bonus”) of which $697,716 related to his 2015 bonus award under the Bonus Plan.  The Special Bonus was approved by the ETE Compensation Committee based on a recommendation of ETE senior management in recognition of, among other things, (i) Mr. Mason’s appointment as the Executive Vice President and General Counsel of the General Partner; (ii) his 2015 calendar year performance; and (iii) his contributions to ETE and its family of partnerships on several key initiatives, including (a) the drop-down transactions by and between ETP and Sunoco LP, (b) the proposed merger transaction between the ETE and The Williams Companies, Inc., (c) the liquefied natural gas (LNG) export project of ETE, and (d) the simplification of the overall Energy Transfer family structure.  The approval of the Special Bonus by the ETE Compensation Committee was conditioned upon entry by Mr. Mason into a Retention Agreement with ETE (the “Retention Agreement”) which provides (i) if, prior to the third (3rd) anniversary of the effective date of the Retention Agreement, Mr. Mason’s employment with ETE or one of its affiliates terminates (other than as a result of (x) a termination without cause by ETE or by Mr. Mason for Good Reason; (y) his death; or (z) his permanent disability as determined by ETE), he will be obligated to remit and repay one-hundred percent (100%) of the Special Bonus to ETE; (ii) if, after the third (3rd) anniversary but prior to the fourth (4th) anniversary of the effective date of the Retention Agreement, Mr. Mason’s employment with ETE or one of its affiliates terminates (other than as a result of (x) a termination without cause by ETE or by Mr. Mason for Good Reason; (y) his death; or (z) his permanent disability as determined by ETE), he will be obligated to remit and repay seventy-five percent (75%) of the Special Bonus to ETE; and (iii) if, after the fourth (4th) anniversary but prior to the fifth (5th) anniversary of the effective date of

122


the Retention Agreement, Mr. Mason’s employment with ETE or one of its affiliates terminates (other than as a result of (x) a termination without cause by ETE or by Mr. Mason for Good Reason; (y) his death; or (z) his permanent disability as determined by ETE), he will be obligated to remit and repay fifty percent (50%) of the Special Bonus to ETE.  Mr. Mason and ETE entered into the Retention Agreement on February 24, 2016. 
Mr. Welch’s employment with an affiliate of ETE terminated prior to the determination of 2015 bonus awards under the Bonus Plan. The Bonus Plan requires that in order to receive an award an employee must be employed at the time the bonuses are awarded and paid. As Mr. Welch was not employed as of the date bonuses were considered, the ETE Compensation Committee did not consider or approve a bonus to Mr. Welch in respect to his 2015 performance.
Mr. Owens has a bonus pool target ranging from 125% to 150% percent of his respective annual base earnings with a target of 125% upon 100% funding of the bonus pool. Mr. Owens’ 2015 target of 125% represents an increase from a 120% bonus pool target at 100% funding in 2014 consistent with the results of the compensation study undertaken by Towers Watson. In order to reach the top of his bonus target range of 150%, the Earnings Target results for the retail business segment must exceed 120% of the target. Based on 2015 results for the retail business segment, Mr. Owens was awarded a bonus award of $763,846, which represented a payout at target of 125% of his annual base earnings.
In approving the 2015 bonuses of the named executive officers, the ETE Compensation Committee and the SUN Compensation Committee took into account the achievement by the respective partnerships of all of the targeted performance objectives for 2015 and the individual performances of each of the named executive officers, as well as the study results of Longnecker and Towers Watson. With respect to the award of the Special Bonus to Mr. Mason, the ETE Compensation Committee took into consideration the factors enumerated as well as the achievement by ETE of all of the targeted performance objectives for 2015, his individual performance and the Longnecker study. The cash bonuses awarded to each of the executive officers for 2015 performance were consistent with their applicable bonus pool targets.
Equity Awards.  The Energy Transfer Equity Long-Term Incentive Plan (“ETE Plan”) authorizes the ETE Compensation Committee, in its discretion, to grant awards of restricted units, unit options and other awards related to ETE units at such times and upon such terms and conditions as it may determine in accordance with each such plan. For 2015, no equity awards were issued under the ETE Plan. The named executive officers, other than Mr. McReynolds, who does not currently receive equity awards on an annual basis, each participated under long-term incentive plans of ETP, Sunoco Logistics and/or Sunoco LP, as applicable. Notwithstanding the fact that the ETE Compensation Committee did not approve long-term awards under the ETE Plan, the ETE Compensation Committee did (as discussed below) set 2015 long-term incentive award targets for Messrs. Welch and Whitehurst. Long-term incentive award targets for Messrs. McCrea and Mason for 2015 were set by the ETP Compensation Committee and the long-term incentive award target for Mr. Owens was set by the SUN Compensation Committee. For 2015, the long-term incentive awards made to our named executive officers (other than Mr. McReynolds) were made in various allocations under the Second Amended and Restated Energy Transfer Partners, L.P 2008 Long-Term Incentive Plan (the “2008 Incentive Plan”) or the long-term incentive plans of ETE’s affiliates, including the Sunoco Partners LLC Long-Term Incentive Plan (the “Sunoco Logistics Plan”) and Sunoco LP 2012 Long-Term Incentive Plan (the “2012 Incentive Plan”).
From time to time, the compensation committees of ETP, Sunoco Logistics and/or Sunoco LP may make grants under the respective long-term incentive plans to employees and/or directors containing such terms as the respective compensation committee shall determine. The applicable compensation committee determines the conditions upon which the restricted units or restricted phantom units granted may become vested or forfeited, and whether or not any such restricted units or restricted phantom units will have distribution equivalent rights (“DERs”) entitling the grantee to distributions receive an amount in cash equal to cash distributions made by the respective partnership with respect to a like number of partnership common units during the restricted period
In December of 2015, consistent with ETE’s compensation methodology, all of the restricted units and restricted phantom units granted under the long-term incentive plans of ETP, Sunoco Logistics and Sunoco LP, including to the named executive officers, provided for vesting of 60% at the end of the third year and vesting of the remaining 40% at the end of the fifth year, subject to continued employment of the named executive officers through each specified vesting date. The restricted units and restricted phantom unit awards entitle the grantee of the unit awards to receive, with respect to each partnership common unit subject to such restricted unit or restricted phantom unit award that has not either vested or been forfeited, a DER cash payment promptly following each such distribution to the partnership unitholders. In approving the grant of such unit awards, the applicable compensation committee took into account a number of performance factors as well as the long-term objective of retaining such individuals as key drivers of the partnership’s future success, the existing level of equity ownership of such individuals and the previous awards to such individuals of equity awards subject to vesting. Vesting of the 2015 awards would accelerate in the event of the death or disability of the named executive officer or in the event of a change in control of the respective partnership as that term is defined under the applicable long-term incentive plan.

123


For 2015, in connection with the Longnecker study, the ETE Compensation Committee in July 2015 approved increased targets for Messrs. Welch and Whitehurst. Messrs. Welch’s and Mr. Whitehurst’s annual long-term incentive targets were increased to 500% and 400% of their annual base salary, respectively, from their previous levels of 400% and 300%, respectively.
For 2015, in connection with the Longnecker study, the ETP Compensation Committee in July 2015 approved increased targets for each Messrs. McCrea and Mason. Mr. McCrea’s annual long-term incentive target increased from 750% of his annual base salary to 900% of his base salary. In the case of Mr. Mason, his annual long-term incentive target increased to 500% of his annual base salary, from its previous level of 400%.
The SUN Compensation Committee, which takes into account our recommendations as we control its general partner, increased Mr. Owens’ annual long-term incentive target from 300% of his annual base salary to 400% of his base salary in consideration of the Towers Watson study.
Messrs. Welch, Mason and Whitehurst are eligible on an annual basis to receive annual long-term incentive awards under the 2008 Incentive Plan, or the Sunoco Logistics Plan and the 2012 Incentive Plan.
As described below in the section titled Affiliate/Subsidiary Equity Awards, for 2015, in discussions between the General Partner and the compensation committees of the general partners of ETP, Sunoco Logistics and Sunoco, it was determined that for 2015 the value of Messrs. Welch, Mason and Whitehurst’s awards would be comprised of restricted/phantom unit awards under the 2008 Incentive Plan, the Sunoco Logistics Plan and the 2012 Incentive Plan in consideration of their roles and responsibilities for all of the partnerships under ETE’s umbrella and, for Messrs. Welch and Mason, as members of the Boards of Directors of the general partners of ETP and Sunoco Logistics. For Messrs. Welch, Mason and Whitehurst, their total 2015 long-term incentive awards were allocated 1/2 to the 2008 Incentive Plan, 1/4 to the Sunoco Logistics Plan and 1/4 to the 2012 Incentive Plan. For Mr. McCrea, his total 2015 long-term incentive awards were allocated approximately 2/3 to the 2008 Incentive Plan and 1/3 to the Sunoco Logistics Plan. At Sunoco Logistics, Mr. McCrea serves as Chairman of the Board of Sunoco Logistics’ general partner. It is expected that future long-term incentive awards to the named executive officers of ETE will recognize a similar aggregation of restricted/phantom restricted units under long-term incentive plans of ETP, Sunoco Logistics and/or Sunoco LP, as applicable.
The ETP, Sunoco Logistics and SUN Compensation Committees have in the past and may in the future, but are not required to, accelerate the vesting of unvested restricted unit awards in the event of the termination or retirement of an executive officer. None of the compensation committees accelerated the vesting of restricted unit awards to any ETE named executive officers in 2015.
As discussed below under “Potential Payments Upon a Termination or Change of Control,” certain equity awards automatically accelerate upon a change in control event, which means vesting automatically accelerates upon a change of control irrespective of whether the officer is terminated. In addition, the 2014 awards to Messrs. McCrea and Whitehurst and the January 2015 award and the award in the 2012 offer letter to Mr. Owens included a provision in the applicable award agreement for acceleration of unvested restricted unit/restricted phantom unit awards upon a termination of employment by the general partner of the applicable partnership issuing the award without “cause”. For purposes of the awards the term “cause” shall mean: (i) a conviction (treating a nolo contendere plea as a conviction) of a felony (whether or not any right to appeal has been or may be exercised), (ii) willful refusal without proper cause to perform duties (other than any such refusal resulting from incapacity due to physical or mental impairment), (iii) misappropriation, embezzlement or reckless or willful destruction of property of the partnership or any of its affiliates, (iv) knowing breach of any statutory or common law duty of loyalty to the partnership or any of its or their affiliates, (v) improper conduct materially prejudicial to the business of the partnership or any of its or their affiliates by, (vi) material breach of the provisions of any agreement regarding confidential information entered into with the partnership or any of its or their affiliates or (vii) the continuing failure or refusal to satisfactorily perform essential duties to the partnership or any of its or their affiliates.
We believe that permitting the accelerated vesting of equity awards upon a change in control creates an important retention tool for us by enabling employees to realize value from these awards in the event that we undergo a change in control transaction. In addition, we believe permitting acceleration of vesting upon a change in control and the acceleration of vesting awards upon a termination without “cause” in the case of the 2014 awards to Messrs. McCrea and Whitehurst and the January 2015 award and the award in the 2012 offer letter to Mr. Owens creates a sense of stability in the course of transactions that could create uncertainty regarding their future employment and encourage these officers to remain focused on their job responsibilities.
Affiliate and Subsidiary Equity Awards. In addition to their roles as officers of our General Partner during 2015, Messrs. McCrea, Welch, Mason and Whitehurst in their roles have certain responsibilities for all of the partnerships under ETE’s umbrella, including with respect to Mr. McCrea, Welch and Mason, as a members of the Boards of Directors of the general partners of ETP and Sunoco Logistics.

124


In connection with those roles at ETP (including Messrs. McCrea’s and Mason’s roles at ETP during 2015 prior to their promotions in November 2015 and December 2015, respectively), in December 2015, the ETP Compensation Committee approved grants of unit awards to Messrs. McCrea, Welch, Mason and Whitehurst of 123,507, 29,155, 29,155 and 20,535 units, respectively, under the 2008 Incentive Plan related to ETP common units. In connection with those roles at Sunoco Logistics, the SXL Compensation Committee in December 2015 approved grants of unit awards to Messrs. McCrea, Welch, Mason and Whitehurst of 93,390, 22,046, 22,046 and 15,528 units, respectively, under the Sunoco Logistics Plan related to Sunoco Logistics common units. In connection with those roles at Sunoco LP, the SUN Compensation Committee in December 2015 approved grants of units awards to Messrs. Welch, Mason and Whitehurst of 18,523, 18,523, and 13,046 units, respectively under the 2012 Incentive Plan related to Sunoco LP common units.
The terms and conditions of the restricted unit/phantom awards to Messrs. Welch, McCrea, Mason and Whitehurst under the 2008 Incentive Plan, the Sunoco Logistics Plan and the 2012 Incentive Plan, as applicable, were the same and provided for vesting over a five-year period, with 60% vesting at the end of the third year and the remaining 40% vesting at the end of the fifth year, subject generally to continued employment through each specified vesting date. All of the awards would be accelerated in the event of their death, disability or upon a change in control.
In December 2015, the SUN Compensation Committee, which takes into account our recommendations, as we control its general partner, granted phantom units awards to Mr. Owens of 65,290. Previously, in January 2015, the SUN Compensation Committee, in consultation with the general partner of ETP, granted restricted phantom unit awards to Mr. Owens of 39,160, which represented his 2014 long-term incentive awards to legacy Sunoco, Inc. personnel under the 2012 Incentive Plan. These restricted phantom unit awards provide for vesting in Sunoco LP common units of 60% at the end of the third year and vesting of the remaining 40% at the end of the fifth year, subject to continued employment through each specified vesting date. In approving the grant of such unit awards, the SUN Compensation Committee took into account the same factors as discussed above under the caption “Annual Cash Bonus,” the long-term objective of retaining such individuals as key drivers of the Sunoco LP future success, the existing level of equity ownership of such individuals and the previous awards to such individuals of equity awards subject to vesting.
Unit Ownership Guidelines. In December 2013, the Board of Directors of our General Partner adopted the Executive Unit Ownership Guidelines (the “Guidelines”), which set forth minimum ownership guidelines applicable to certain executives of ETE and ETP with respect to ETE, ETP, Sunoco Logistics and Sunoco LP common units representing limited partnership interests, as applicable. The applicable Guidelines are denominated as a multiple of base salary, and the amount of common units required to be owned increases with the level of responsibility. Under these Guidelines, Mr. McReynolds as ETE’s President and Mr. McCrea as Group Chief Operations Officer and Chief Commercial Officer are expected to own common units having a minimum value of five times their base salaries and Messrs. Mason and Whitehurst are expected to own common units having a minimum value of four times their base salaries. In addition to the named executive officers, the Guidelines also apply to other executives, all of whom are expected to own either directly or indirectly in accordance with the terms of the Guidelines, common units having minimum values ranging from two to four times their respective base salaries.
The ETE Compensation Committee believes that the ownership of ETE, ETP, Sunoco Logistics and/or Sunoco LP common units, as reflected in these Guidelines, is an important means of tying the financial risks and rewards for its executives to ETE’s total unitholder return, aligning the interests of such executives with those of ETE’s Unitholders, and promoting ETE’s interest in good corporate governance.
Covered executives are generally required to achieve their ownership level within five years of becoming subject to the Guidelines; however, certain covered executives, based on their tenure as an executive, are required to achieve compliance within two years of the December 2013 effective date of the Guidelines. Thus, compliance with the Guidelines was required for Messrs. McReynolds, McCrea and Mason beginning in December 2015, and they were compliant. Compliance for Mr. Whitehurst will be required in August 2019. Compliance would have been required for Mr. Welch in December 2018; although, as a result of his separation from employment, he no longer has a compliance requirement.
Covered executives may satisfy the Guidelines through direct ownership of ETE, ETP, Sunoco Logistics, and/or Sunoco LP common units or indirect ownership by certain immediate family members. Direct or indirect ownership of ETE, ETP, Sunoco Logistics and/or Sunoco LP common units shall count on a one-to-one ratio for purposes of satisfying minimum ownership requirements; however, unvested unit awards may not be used to satisfy the minimum ownership requirements.
Executive officers, including the named executive officers, who have not yet met their respective guideline must retain and hold all common units (less common units sold to cover the executive’s applicable taxes and withholding obligation) received in connection with long-term incentive awards. Once the required ownership level is achieved, ownership of the required common units must be maintained for as long as the covered executive is subject to the Guidelines. However, those individuals who have met or exceeded their applicable ownership level guideline may dispose of the common units in a manner consistent with applicable

125


laws, rules and regulations, including regulations of the SEC and our internal policies, but only to the extent that such individual’s remaining ownership of common units would continue to exceed the applicable ownership level.
The Board of Directors of ETP’s general partner and Sunoco Logistics’ general partner approved and adopted policies substantially identical to the Guidelines described above.
Qualified Retirement Plan Benefits.  The Energy Transfer Partners GP, L.P. 401(k) Plan (the “ETP 401(k) Plan”) is a defined contribution 401(k) plan, which covers substantially all of our employees, including the named executive officers. Employees may elect to defer up to 100% of their eligible compensation after applicable taxes, as limited under the Internal Revenue Code. We make a matching contribution that is not less than the aggregate amount of matching contributions that would be credited to a participant’s account based on a rate of match equal to 100% of each participant’s elective deferrals up to 5% of covered compensation. The amounts deferred by the participant are fully vested at all times, and the amounts contributed by the Partnership become vested based on years of service. We provide this benefit as a means to incentivize employees and provide them with an opportunity to save for their retirement.
The Partnership provides a 3% profit sharing contribution to employee 401(k) accounts for all employees with a base compensation below a specified threshold. The contribution is in addition to the 401(k) matching contribution and employees become vested based on years of service.
Sunoco GP LLC 401(k) Plan. Effective January 1, 2015, Sunoco GP LLC adopted a new 401(k) benefit plan (“Sunoco GP LLC 401(k)”) for the benefit of corporate services on Sunoco LP’s behalf. Mr. Owens participates in the Sunoco GP LLC 401(k). Under the terms of the Sunoco GP LLC 401(k) plan, employees can contribute up to 100% of their wages, subject to IRS limitations, which, for 2015 were generally a maximum contribution amount of $18,000 on maximum compensation of $265,000. Under the terms of the Sunoco GP LLC 401(k), the Partnership matches 50% of the first 10% of salary that the employee contributes as a “guaranteed” match. The amounts deferred by the participant are fully vested at all times, and the amounts contributed by the Partnership become vested based on years of service. We provide this benefit as a means to incentivize employees and provide them with an opportunity to save for their retirement.
The Sunoco, Inc. Retirement Plan. The Sunoco, Inc. Retirement Plan (the “SCIRP”) is a qualified defined benefit plan sponsored by Sunoco, Inc., under which benefits are subject to IRS limits for pay and amount. Under the SCIRP, the benefit for executives hired before January 1, 1987 is calculated based upon the greater of a “final average pay” formula or a “cash balance” formula, the former providing a benefit using a formula that includes final average earnings and eligible service and the latter providing a benefit based upon a percentage of earnings. Those executives hired on or after January 1, 1987 participate in the cash balance formula. Effective June 30, 2010, Sunoco, Inc. froze pension benefits (including accrued and vested benefits) payable under this plan for all salaried employees who participate in this plan, including Mr. Owens. On October 31, 2014, Sunoco LP terminated the SCRIP. The Pension Benefit Guaranty Corporation’s (“PBGC”) period to comment on the SCRIP’s standard termination expired, without issue, on June 30, 2015. Following the SCRIP’s receipt in November 2015 of a favorable Determination Letter from the IRS for such standard termination, benefit distributions were made in December 2015 to those electing to commence receipt of benefits from the SCRIP.
Health and Welfare Benefits.  All full-time employees, including our named executive officers other than Mr. Owens, may participate in ETP GP’s health and welfare benefit programs including medical, dental, vision, flexible spending, life insurance and disability insurance. Mr. Owens participates in the Sunoco GP LLC’s health and welfare benefit programs including medical, dental, vision, flexible spending, life insurance and disability insurance.
Termination Benefits.  Our named executive officers do not have any employment agreements that call for payments of termination or severance benefits or that provide for any payments in the event of a change in control of our General Partner. The ETP 2004 Unit Plan provides for immediate vesting of all unvested restricted unit awards in the event of a change in control, as defined in the applicable plan. In addition, the ETP 2008 Incentive Plan and 2011 Incentive Plan provide the ETP Compensation Committee with the discretion, unless otherwise specified in the applicable award agreement, to provide for immediate vesting of all unvested restricted unit awards in the event of a (i) change of control, as defined in the plan; (ii) death or (iii) disability, as defined in the applicable plan. In the case of the December 2014 and 2015 long-term incentive awards to the named executive officers under ETP’s 2008 Incentive Plan, the Sunoco Logistics Plan or the 2012 Incentive Plan, the awards would immediately and fully vest all unvested restricted unit awards in the event of a change of control, as defined in the applicable plan. Please refer to “Compensation Tables - Potential Payments Upon a Termination or Change of Control” for additional information.
Additionally, in connection with Mr. Welch joining ETE as Group Chief Financial Officer and Head of Business Development effective as of April 29, 2013, ETE agreed to award Mr. Welch 3,000,000 Common Units of ETE (after adjustment for the January 2014 and July 2015 two-for-one splits), subject to a period of restriction, under the ETE Plan pursuant to a Unit Award Under Long-Term Incentive Plan and the Time-Vested Restricted Unit Award Agreement, each dated as of April 29, 2013 (the “Original Award Agreements”). On December 23, 2013, ETE and Mr. Welch entered into (i) a Rescission Agreement in order to rescind the

126


original offer letter to the extent it relates to the award of 3,000,000 common units of ETE (after adjustment for the January 2014 and July 2015 two-for-one splits) to Welch, the Original Award Agreements, and the receipt of cash amounts by Mr. Welch with respect to such awarded units and (ii) a new Class D Unit Agreement between ETE and Mr. Welch (the “Class D Unit Agreement”) providing for the issuance to Mr. Welch of an aggregate of 3,080,000 Class D Units of ETE (after unit split adjustments), which number of Class D Units includes an additional 80,000 Class D Units that were issued to Mr. Welch in connection with other changes to his original offer letter.
Under the terms of the Class D Unit Agreement, as amended, 30% of the Class D Units granted to Mr. Welch converted to ETE common units on a one-for-one basis on March 31, 2015, 35% were scheduled to convert to ETE common units on a one-for-one basis on March 31, 2018, and the remaining 35% were scheduled to convert to ETE common units on a one-for-one basis on March 31, 2020, subject in each case to Mr. Welch being in Good Standing with ETE (as defined in the Class D Unit Agreement) and there being a sufficient amount of gain available to be allocated to the Class D Units being converted so as to cause the capital account of each such unit to equal the capital account of an ETE Common Unit on the conversion date. Pursuant to the terms of the Class D Unit Agreement, upon a Change of Control (as defined in the Class D Unit Agreement), Termination without Cause or for Good Reason (as defined in the Class D Unit Agreement) or upon death or disability, all of the Class D Units issued to Mr. Welch would be convertible to ETE Common Units subject again to the availability of a sufficient amount of allocable gain and the requirement of Good Standing will cease to apply. As of December 31, 2015, there had not been a Change of Control, Termination without Cause or Termination for Good Reason under the Class D Unit Agreement.
Please refer to “– Compensation Tables – Potential Payments Upon a Termination or Change of Control” for additional information.
In addition, ETP GP has also adopted the ETP GP Severance Plan and Summary Plan Description effective as of June 12, 2013, (the “Severance Plan”), which provides for payment of certain severance benefits in the event of Qualifying Termination (as that term is defined in the Severance Plan). In general, the Severance Plan provides payment of two weeks of annual base salary for each year or partial year of employment service up to a maximum of fifty-two weeks or one year of annual base salary (with a minimum of four weeks of annual base salary) and up to three months of continued group health insurance coverage. The Severance Plan also provides that we may determine to pay benefits in addition to those provided under the Severance Plan based on special circumstances, which additional benefits shall be unique and non-precedent setting. The Severance Plan is available to all salaried employees on a nondiscriminatory basis; therefore, amounts that would be payable to our named executive officers upon a Qualified Termination have been excluded from “Compensation Tables – Potential Payments Upon a Termination or Change of Control” below.
ETP Deferred Compensation Plan for Former Sunoco Executives. ETP established a deferred compensation plan in connection with the merger with Sunoco, Inc. (the “Sunoco Executive DC Plan”). Pursuant to his offer letter from ETP, in connection with the Sunoco Merger, Mr. Owens waived any future rights or benefits to which he otherwise would have been entitled under both the Sunoco, Inc. Executive Retirement Plan (“SERP”), a non-qualified plan that provided supplemental pension benefits over and above benefits under both the SCIRP and the Sunoco Inc. Pension Restoration Plan, in return for which, the present value $6,655,750 of such deferred compensation benefits was credited to Mr. Owens’ account under the Sunoco Executive DC Plan. Mr. Owens’ account is 100% vested and will be distributed in one lump sum payment upon his retirement or termination of employment or other designated distribution event, including a change of control as defined in the plan. Mr. Owens’ account is credited with deemed earnings or losses based on hypothetical investment fund choices made by him among available funds. Mr. Owens is our only NEO eligible to participate in the Sunoco Executive DC Plan.
ETP Non-Qualified Deferred Compensation Plan (the “ETP NQDC Plan”) is a deferred compensation plan, which permits eligible highly compensated employees to defer a portion of their salary, bonus, and/or quarterly non-vested phantom unit distribution equivalent income until retirement, termination of employment or other designated distribution event. Each year under the ETP NQDC Plan, eligible employees are permitted to make an irrevocable election to defer up to 50% of their annual base salary, 50% of their quarterly non-vested phantom unit distribution income, and/or 50% of their discretionary performance bonus compensation during the following year. Pursuant to the ETP NQDC Plan, ETP may make annual discretionary matching contributions to participants’ accounts; however, ETP has not made any discretionary contributions to participants’ accounts and currently has no plans to make any discretionary contributions to participants’ accounts. All amounts credited under the ETP NQDC Plan (other than discretionary credits) are immediately 100% vested. Participant accounts are credited with deemed earnings or losses based on hypothetical investment fund choices made by the participants among available funds.
Participants may elect to have their account balances distributed in one lump sum payment or in annual installments over a period of three or five years upon retirement, and in a lump sum upon other termination events. Participants may also elect to take lump-sum in-service withdrawals five years or longer in the future, and such scheduled in-service withdrawals may be further deferred prior to the withdrawal date. Upon a change in control (as defined in the ETP NQDC Plan) of ETP, all ETP NQDC Plan accounts are immediately vested in full. However, distributions are not accelerated and, instead, are made in accordance with the ETP

127


NQDC Plan’s normal distribution provisions unless a participant has elected to receive a change of control distribution pursuant to his deferral agreement. Mr. Owens is our only NEO to participate in this plan.
Risk Assessment Related to our Compensation Structure.  We believe that the compensation plans and programs for our named executive officers, as well as our other employees, are appropriately structured and are not reasonably likely to result in material risk to us. We believe these compensation plans and programs are structured in a manner that does not promote excessive risk-taking that could harm our value or reward poor judgment. We also believe we have allocated compensation among base salary and short and long-term compensation in such a way as to not encourage excessive risk-taking. In particular, we generally do not adjust base annual salaries for executive officers and other employees significantly from year to year, and therefore the annual base salary of our employees is not generally impacted by our overall financial performance or the financial performance of a portion of our operations. Our subsidiaries generally determine whether, and to what extent, their respective named executive officers receive a cash bonus based on achievement of specified financial performance objectives as well as the individual contributions of our named executive officers to the Partnership’s success. We and our subsidiaries use restricted units rather than unit options for equity awards because restricted units retain value even in a depressed market so that employees are less likely to take unreasonable risks to get, or keep, options “in-the-money.” Finally, the time-based vesting over five years for our long-term incentive awards ensures that the interests of employees align with those of our unitholders and our subsidiaries’ unitholders for our long-term performance.
Tax and Accounting Implications of Equity-Based Compensation Arrangements
Deductibility of Executive Compensation
We are a limited partnership and not a corporation for U.S. federal income tax purposes. Therefore, we believe that the compensation paid to the named executive officers is not subject to the deduction limitations under Section 162(m) of the Internal Revenue Code and therefore is generally fully deductible for U.S. federal income tax purposes.
Accounting for Unit-Based Compensation
For unit-based compensation arrangements we record compensation expense over the vesting period of the awards, as discussed further in Note 9 to our consolidated financial statements.
Compensation Committee Interlocks and Insider Participation
During 2015, the members of the ETE Compensation Committee were Messrs. Turner and Ramsey, until November 2015, at which time Mr. Ramsey accepted employment with ETP as ETP’s President and Chief Operating Officer. The ETE Compensation Committee did not meet after Mr. Ramsey ceased his services as a member of the ETE Compensation Committee during November of 2015. Other than as discussed above with respect to Mr. Ramsey, who became ETP’s President and Chief Operating Officer after ceasing to be a member of the ETE Compensation Committee, no member of the Compensation Committee was an officer or employee of us or any of our subsidiaries or served as an officer of any company with respect to which any of our executive officers served on such company’s board of directors. In addition, Mr. Turner is not a former employee of ours or any of our subsidiaries and prior to accepting his employment with ETP after ceasing to be a member of the ETE Compensation Committee, Mr. Ramsey was not a former employee of ours or any of our subsidiaries. Mr. Collins replaced Mr. Ramsey as a member of the ETE Compensation Committee in 2016.
Report of Compensation Committee
The board of directors of our General Partner has reviewed and discussed the section entitled “Compensation Discussion and Analysis” with the management of ETE. Based on this review and discussion, we have recommended that the Compensation Discussion and Analysis be included in this annual report on Form 10-K.

The Compensation Committee of the
Board of Directors of LE GP, LLC,
general partner of Energy Transfer Equity, L.P.

K. Rick Turner
Ted Collins
The foregoing report shall not be deemed to be incorporated by reference by any general statement or reference to this annual report on Form 10-K into any filing under the Securities Act of 1933, as amended, or the Securities Exchange Act of 1934, as amended, except to the extent that we specifically incorporate this information by reference, and shall not otherwise be deemed filed under those Acts.

128


Compensation Tables
Summary Compensation Table
Name and Principal Position
 
Year
 
Salary
($)
 
Bonus (1)
($)
 
Equity
Awards (2)
($)
 
Option
Awards
($)
 
Non-Equity
Incentive Plan
Compensation
($)
 
Change in
Pension
Value and
Nonqualified
Deferred
Compensation
Earnings (3)
($)
 
All Other
Compensation (4)
($)
 
Total
($)
ETE Officers:
 
 
 
 
 
 
 
 
 
 
 
 
 
 
 
 
 
 
John W. McReynolds
 
2015
 
$
560,154

 
$
700,893

 
$

 
$

 
$

 
$

 
$
11,103

 
$
1,272,150

President
 
2014
 
550,000

 
687,500

 

 

 

 

 
9,565

 
1,247,065

 
2013
 
560,577

 
700,721

 

 

 

 

 
13,856

 
1,275,154

Jamie W. Welch
 
2015
 
557,615

 

 
2,253,927

 

 

 

 
13,610

 
2,825,152

Group Chief Financial Officer and Head of Business Development
 
2014
 
550,000

 
687,500

 
2,434,757

 

 

 
7,765

 
13,360

 
3,693,382

 
2013
 
272,885

 
550,000

 
44,427,760

 

 

 

 
180

 
45,250,825

Marshall S. (Mackie) McCrea, III
 
2015
 
840,385

 
1,294,192

 
6,646,354

 

 

 

 
14,282

 
8,795,213

Group Chief Operating Officer and Chief Commercial Officer
 
2014
 
800,000

 
1,120,000

 
5,829,111

 

 

 

 
14,072

 
7,763,183

 
2013
 
772,115

 
1,080,961

 
6,715,336

 

 

 

 
13,323

 
8,581,735

Thomas P. Mason
 
2015
 
557,615

 
6,300,000

 
2,253,927

 

 

 

 
14,282

 
9,125,824

Executive Vice President and General Counsel
 
2014
 
550,000

 
687,500

 
2,009,668

 

 

 

 
37,576

 
3,284,744

 
2013
 
517,308

 
646,635

 
2,308,057

 

 

 

 
36,923

 
3,508,923

Brad Whitehurst
 
2015
 
485,962

 
584,673

 
1,587,514

 

 

 

 
37,947

 
2,696,096

Executive Vice President and Head of Tax
 
2014
 
184,519

 
570,000

 
6,489,787

 

 

 

 
63,492

 
7,307,798

 
 
 
 
 
 
 
 
 
 
 
 
 
 
 
 
 
 
Certain Subsidiary Executive Officer:
 
 
Robert W. Owens (5)
 
2015
 
611,077

 
763,846

 
4,446,828

 

 

 

 
10,543

 
5,832,294

President and Chief Executive Officer of Sunoco GP LLC
 
2014
 
546,763

 
820,145

 
2,275,000

 

 

 
1,547,619

 
32,465

 
5,221,992

 
 
 
 
 
 
 
 
 
 
 
 
 
 
 
 
 


(1) 
The discretionary cash bonus amounts for named executive officers for 2015 reflect cash bonuses approved by the ETE and ETP Compensation Committees in February 2016 that are expected to be paid in March 2016.
(2) 
Equity award amounts reflect the aggregate grant date fair value of unit awards granted for the periods presented, computed in accordance with FASB ASC Topic 718. See Note 9 to our consolidated financial statements for additional assumptions underlying the value of the equity awards.
(3) 
During 2015, Mr. Owens had a loss of $2,808,446 under the Sunoco Executive DC Plan, and Mr. Welch had a loss of $358,899 under the ETP NQDC Plan.
(4) 
The amounts reflected for 2015 in this column include (i) matching contributions to the ETP 401(k) Plan and the Sunoco GP LLC 401(k) Plan, as applicable, made on behalf of the named executive officers of $9,519, $13,250, $13,250, $13,250, $13,250 and $6,309 for Messrs. McReynolds, Welch, McCrea, Mason, Whitehurst and Owens, respectively, (ii) the dollar value of life insurance premiums paid for the benefit of the named executive officers, and (iii) $24,457 in relocation costs for Mr. Whitehurst. The amounts deferred by the executive officers under the applicable 401(k) plan are fully vested at all times.
(5) 
The amounts shown for Mr. Owens reflect the change in present value for all defined benefit pension plans and supplemental executive retirement plans in which he participated. The applicable disclosure rules require the change in pension value be shown as “$0” if the actual calculation of the change in pension value is less than zero (i.e., a decrease). The decrease in SCIRP pension value for Mr. Owens was $498,279 for 2015. The year-over-year change in actuarial present value of Mr. Owens’ pension benefits under the SCIRP for 2015 was negative because Sunoco, Inc. terminated the SCIRP on October 31, 2014. Mr. Owens elected to receive his accrued SCIRP benefit in the form of a lump sum. Because the estimate of the present value of his SCIRP benefit at year-end 2014 assumed that Mr. Owens (under the Final Average Pay formula) had a 90 percent probability of electing a lump sum rather than an annuity (which would be transferred to an insurance company with a premium of 47.5%) at December 1, 2015 as part of the plan termination, the

129


change in actuarial present value from the estimate at year-end 2014 was negative because no such premium was paid, resulting in a lower present value of his benefit.
Grants of Plan-Based Awards Table
Name
 
Grant Date
 
All Other Unit Awards: Number of Units
(#)
 
All Other Option Awards: Number of Securities Underlying Options
(#)
 
Exercise or Base Price of Option Awards
($ / Unit)
 
Grant Date Fair Value of Unit Awards
(1)
ETE Officers:
 
 
 
 
 
 
 
 
 
 
ETP Unit Awards:
 
 
 
 
 
 
 
 
 
 
Jamie W. Welch
 
12/9/2015
 
29,155

 

 
$

 
$
1,000,600

Marshal S. (Mackie) McCrea, III
 
12/9/2015
 
123,507

 

 

 
4,238,760

Thomas P. Mason
 
12/9/2015
 
29,155

 

 

 
1,000,600

Bradford D. Whitehurst
 
12/9/2015
 
20,535

 

 

 
704,761

Sunoco Logistics Unit Awards:
 
 
 
 
 
 
 
 
 
 
Jamie W. Welch
 
12/4/2015
 
22,046

 

 

 
568,346

Marshal S. (Mackie) McCrea, III
 
12/4/2015
 
93,390

 

 

 
2,407,594

Thomas P. Mason
 
12/4/2015
 
22,046

 

 

 
568,346

Bradford D. Whitehurst
 
12/4/2015
 
15,528

 

 

 
400,312

Sunoco LP Unit Awards:
 
 
 
 
 
 
 
 
 
 
Jamie W. Welch
 
12/16/2015
 
18,523

 

 

 
684,981

Thomas P. Mason
 
12/16/2015
 
18,523

 

 

 
684,981

Bradford D. Whitehurst
 
12/16/2015
 
13,046

 

 

 
482,441

Certain Subsidiary Executive Officer:
 
 
 
 
 
 
 
 
 
 
Sunoco LP Unit Awards:
 
 
 
 
 
 
 
 
 
 
Robert W. Owens
 
12/16/2015
 
65,290

 

 

 
2,414,424

 
 
1/26/2015 (2)
 
39,160

 

 

 
2,032,404

(1) 
We have computed the grant date fair value of unit awards in accordance with FASB ASC Topic 718, as further described above and in Note 9 to our consolidated financial statements.
(2) 
Mr. Owens’ January 2015 grant relates to 2014 long-term incentive awards to legacy Sunoco Inc. personnel.
Narrative Disclosure to Summary Compensation Table and Grants of the Plan-Based Awards Table
A description of material factors necessary to understand the information disclosed in the tables above with respect to salaries, bonuses, equity awards, nonqualified deferred compensation earnings, and 401(k) plan contributions can be found in the Compensation Discussion and Analysis that precedes these tables.
Outstanding Equity Awards at Year-End Table
Name
 
Grant Date
(1)
 
Unit Awards
Equity Incentive Plan Awards: Number of Units That Have Not Vested/Converted
(#) (2)
 
Equity Incentive Plan Awards: Market or Payout Value of Units That Have Not Vested/Converted
($) (3)
ETE Officers:
 
 
 
 
 
 
ETE Unit Award:
 
 
 
 
 
 
John W. McReynolds
 
2/24/2011
 
20,000

 
$
274,800

ETE Class D Unit Award:
 
 
 
 
 
 
Jamie W. Welch
 
12/23/2013
 
2,156,000

 
29,623,440

ETP Unit Awards:
 
 
 
 
 
 
Jamie W. Welch 
 
12/9/2015
 
29,155

 
983,398

 
 
12/16/2014
 
11,500

 
387,895

 
 
12/30/2013
 
6,900

 
232,737

 
 
12/16/2014 (4)
 
10,104

 
340,808


130


 
 
12/5/2013 (4)
 
6,186

 
208,654

Marshal S. (Mackie) McCrea, III
 
12/9/2015
 
123,507

 
4,165,891

 
 
12/16/2014
 
62,650

 
2,113,185

 
 
12/30/2013
 
69,375

 
2,340,019

 
 
1/10/2013
 
13,333

 
449,722

 
 
12/20/2011
 
10,000

 
337,300

Thomas P. Mason
 
12/9/2015
 
29,155

 
983,398

 
 
12/16/2014
 
11,500

 
387,895

 
 
12/16/2014 (4)
 
10,104

 
340,808

 
 
12/30/2013
 
40,923

 
1,380,333

 
 
1/10/2013
 
12,000

 
404,760

 
 
12/20/2011
 
8,000

 
269,840

Bradford D. Whitehurst
 
12/9/2015
 
20,535

 
692,646

 
 
12/16/2014
 
9,900

 
333,927

 
 
12/16/2014 (4)
 
8,661

 
292,136

 
 
8/1/2014 (4)
 
21,360

 
720,473

 
 
12/30/2013
 
28,203

 
951,287

Sunoco Logistics Unit Awards:
 
 
 
 
 
 
Jamie W. Welch
 
12/4/2015
 
22,046

 
566,582

 
 
12/5/2014
 
15,117

 
388,507

 
 
1/29/2014
 
10,900

 
280,130

Marshal S. (Mackie) McCrea, III
 
12/4/2015
 
93,390

 
2,400,123

 
 
12/5/2014
 
41,136

 
1,057,195

 
 
12/3/2013
 
54,600

 
1,403,220

 
 
1/24/2013
 
13,332

 
342,632

Thomas P. Mason
 
12/4/2015
 
22,046

 
566,582

 
 
12/5/2014
 
15,117

 
388,507

Bradford D. Whitehurst
 
12/4/2015
 
15,528

 
399,070

 
 
12/5/2014
 
13,060

 
335,642

 
 
8/1/2014
 
35,445

 
910,937

Sunoco LP Unit Awards:
 
 
 
 
 
 
Jamie W. Welch
 
12/16/2015
 
18,523

 
733,696

Thomas P. Mason
 
12/16/2015
 
18,523

 
733,696

Bradford D. Whitehurst
 
12/16/2015
 
13,046

 
516,752

Certain Subsidiary Executive Officer:
 
 
 
 
 
 
ETP Unit Awards:
 
 
 
 
 
 
Robert W. Owens
 
12/30/2013
 
20,000

 
674,600

 
 
12/5/2012
 
24,000

 
809,520

Sunoco LP Unit Awards:
 
 
 
 
 
 
Robert W. Owens
 
12/16/2015
 
65,290

 
2,586,137

 
 
1/26/2015
 
39,160

 
1,551,128

 
 
11/10/2014
 
50,000

 
1,980,500

(1) 
ETE unit awards outstanding to Mr. McReynolds granted in 2011 vested in February 2016. ETP common unit awards outstanding to Messrs. McCrea, Mason, Whitehurst and Owens vest as follows:
at a rate of 60% in December 2018 and 40% in December 2020 for awards granted in December 2015;
at a rate of 60% in December 2017 and 40% in December 2019 for awards granted in December 2014;
at a rate of 60% in December 2016 and 40% in December 2018 for awards granted in January 2014;
at a rate of 60% in December 2016 and 40% in December 2018 for awards granted in December 2013;
at a rate of 60% in December 2015 and 40% in December 2017 for awards granted in January 2013;
at a rate of 60% in December 2015 and 405 in December 2017 for awards granted in December 2012; and

131


ratably on each anniversary of the grant date through 2016 for awards granted in 2011 and to Mr. Owens in December 2012.
Sunoco Logistics common unit awards outstanding to Messrs. McCrea, Mason and Whitehurst vest as follows:
at a rate of 60% in December 2018 and 40% in December 2020 for awards granted in December 2015;
at a rate of 60% in December 2017 and 40% in December 2019 for awards granted in December 2014;
at a rate of 60% in December 2016 and 40% in December 2018 for awards granted in December 2013; and
ratably in December of each year through 2017 for awards granted in January 2013.
Sunoco LP common unit awards outstanding to Mr. Owens vest as follows:
at a rate of 60% in December 2018 and 40% in December 2020 for awards granted in December 2015;
at a rate of 60% in December 2017 and 40% in December 2019 for awards granted in January 2015; and
at a rate of 60% in December 2017 and 40% in December 2019 for awards granted in November 2014.
ETE Class D Units awarded to Mr. Welch:
Reflects 2,156,000 unconverted Class D Units under the Class D Unit Agreement, dated as of December 23, 2013, as amended. Pursuant to the terms of the Class D Unit Agreement, 35% of the unconverted Class D Units were scheduled to convert to ETE common units on a one-for-one basis on March 31, 2018, and the remaining 35% were scheduled to convert to ETE common units on a one-for-one basis on March 31, 2020, subject in each case to Mr. Welch being in Good Standing with ETE (as defined in the Class D Unit Agreement) and there being a sufficient amount of gain available to be allocated to the Class D Units being converted so as to cause the capital account of each such unit to equal the capital account of an ETE Common Unit on the conversion date. The unconverted Class D Units have voting and distribution rights equal to Common Units and are therefore included in this table. The 2,156,000 Common Units into which the Class D Units may be convertible are included in the total number of units outstanding for purposes of determining Mr. Welch’s percentage ownership, as well as the executive officers and directors as a group. In connection with Mr. Welch’s replacement as Group Chief Financial Officer and Head of Business Development of our General Partner and his termination of employment by an affiliate of ETE, any future conversion of the Class D Units is the subject of ongoing discussions between ETE and Mr. Welch. As of this date, it is ETE’s current position that as a result of Mr. Welch’s termination, the unconverted Class D units are not eligible to be converted.
(2) 
ETE Unit amounts reflect the two-for-one splits of ETE Common Units in January 2014 and July 2015. Sunoco Logistics unit amounts reflect a two-for-one split of Sunoco Logistics common units in June 2014.
(3) 
Market value was computed as the number of unvested awards (or units not converted in the case of Class D Units) as of December 31, 2015 multiplied by the closing price of respective common units of ETE, ETP and Sunoco Logistics.
(4) 
Upon the April 30, 2015 Regency Merger, each outstanding unvested Regency unit award converted into 0.4124 ETP unit awards, maintaining the same terms as the original Regency award terms, which were similar to those of ETP. These outstanding unit awards represent Regency awards that converted to ETP awards.

132


Option Exercises and Units Vested Table
 
 
Unit Awards
Name
 
Number of Units
Acquired on Vesting
(#) (1)
 
Value Realized on Vesting
($) (2)
ETE Officers:
 
 
 
 
ETE Unit Award:
 
 
 
 
John W. McReynolds
 
20,000

 
$
596,600

ETE Class D Unit Award:
 
 
 
 
Jamie W. Welch
 
924,000

 
29,272,320

ETP Unit Awards:
 
 
 
 
Marshall S. (Mackie) McCrea, III
 
107,200

 
3,986,554

Thomas P. Mason
 
30,000

 
1,115,640

Sunoco Logistics Unit Award:
 
 
 
 
Marshall S. (Mackie) McCrea, III
 
6,666

 
197,714

Certain Subsidiary Executive Officer:
 
 
 
 
ETP Unit Award:
 
 
 
 
Robert W. Owens
 
12,000

 
411,840

 
(1) 
ETE Unit amounts reflect the two-for-one splits of ETE Common Units in January 2014 and July 2015. Sunoco Logistics unit amounts reflect the two-for-one split of Sunoco Logistics common units in June 2014.
(2) 
Amounts presented represent the value realized upon vesting of these awards, which is calculated as the number of units vested multiplied by the applicable closing market price of common units for ETP, Sunoco Logistics or ETE, accordingly, upon the vesting date. For ETE Class D units, amount presented represents the value realized upon conversion from Class D units to common units upon the vesting, which is calculated as the number of units converted multiplied by the ETE closing market price upon the vesting date.
We have not issued option awards.
Pension Benefits
The general partner of Sunoco LP was a participating employer in Sunoco, Inc.’s SCIRP prior to its freeze of pension benefits for all salaried and many non-union employees on June 30, 2010 and its standard termination on October 31, 2014. The table below shows the benefit paid to Mr. Owens in connection with the SCIRP’s standard termination based upon the final average pay formula. Mr. Owens elected to have his benefit paid in the form of a lump sum upon the SCIRP’s termination.
Name
 
Plan
 
Number of
Years Credited
Service (1)
(#)
 
Present Value of
Accumulated
Benefit
Year-end 2015
($)
 
Payments
During
Last Fiscal Year
($)
Robert W. Owens
 
SCIRP (Qualified)
 
13.46

 

 
498,279

(1)  
Credited years of service reflect actual plan service with the general partner of Sunoco LP, including years of service credited with Sunoco, Inc. prior to employment with the general partner of Sunoco LP.

133


Nonqualified Deferred Compensation Table
Name
 
Executive Contributions in Last FY(1)
($)
 
Registrant Contributions in Last FY
($)
 
Aggregate Earnings in
Last FY(1)
($)
 
Aggregate Withdrawals/Distributions
($)
 
Aggregate Balance at Last FYE(1)
($)
ETE Officers:
 
 
 
 
 
 
 
 
 
 
John W. McReynolds
 
$

 
$

 
$

 
$

 
$

Jamie W. Welch
 
343,750

 

 
(358,899
)
 

 
267,616

Marshall S. (Mackie) McCrea, III
 

 

 

 

 

Thomas P. Mason
 

 

 

 

 

Bradford D. Whitehurst
 

 

 

 

 

Certain Subsidiary Executive Officer:
 
 
 
 
 
 
 
 
 
 
Robert W. Owens
 

 

 
(2,808,446
)
 

 
535,591

(1) 
The executive contributions and aggregate earnings reflected above for Mr. Welch are included in total compensation in the “Summary Compensation Table”; the remainder of the aggregate balance at last fiscal year end was reported as compensation in previous fiscal years.
A description of the key provisions of the Partnership’s deferred compensation plan can be found in the compensation discussion and analysis above.
Potential Payments Upon a Termination or Change of Control
Equity Awards. As discussed in our Compensation Discussion and Analysis above, any unvested equity awards granted pursuant the ETE Plan will automatically become vested upon a change of control, which is generally defined as the occurrence of one or more of the following events: (i) any person or group becomes the beneficial owner of 50% or more of the voting power or voting securities of ETE or its general partner; (ii) LE GP, LLC or an affiliate of LE GP, LLC ceases to be the general partner of ETE; or (iii) the sale or other disposition, including by liquidation or dissolution, of all or substantially all of the assets of ETE in one or more transactions to anyone other than an affiliate of ETE.
In addition, as explained in Equity Awards section of our Compensation Discussion and Analysis above, the restricted unit awards under the equity incentive plans of ETE and its affiliated partnerships, generally require the continued employment of the recipient during the vesting period, provided however, the unvested awards will be accelerated in the event of the death or disability of the award recipient prior to the applicable vesting period being satisfied. In addition, in the event of a change in control of the partnership, all unvested awards granted under the Amended and Restated Energy Transfer Partners, L.P. 2004 Unit Plan (as amended and restated as of June 27, 2007, (the “2004 Unit Plan”), the Energy Transfer Partners, L.P. Amended and Restated 2011 Long-Term Incentive Plan (the “2011 Incentive Plan”), as well as awards granted in 2014 and 2015 under the 2008 Incentive Plan, the Sunoco Logistics Plan and the 2012 Incentive Plan would be accelerated. For awards granted under the 2008 Incentive Plan, the Sunoco Logistics Plan or the 2012 Incentive Plan prior to 2014, unvested awards may also become vested upon a change in control at the discretion of the applicable compensation committee. This discussion assumes a scenario in which the ETP Compensation Committee, the Sunoco Logistics Compensation Committee and the SUN Compensation Committee do not exercise their discretion to accelerate unvested awards granted prior to 2014 in connection with a change in control.
The 2014 awards to Messrs. McCrea and Whitehurst, whether awarded under the 2008 Incentive Plan, the 2011 Incentive Plan or the Sunoco Logistic Plan included a provision in the applicable award agreement for acceleration of unvested restricted unit/restricted phantom unit awards upon a termination of employment by the general partner of the applicable partnership issuing the award without “cause.” In the case of Mr. Owens, his January 2015 award under the 2012 Incentive Plan, as well as his October 2012 Offer Letter detailing an award under the 2008 Incentive Plan provide for vesting immediately upon involuntary without “Cause” termination. For purposes of the awards the term “cause” shall mean: (i) a conviction (treating a nolo contendere plea as a conviction) of a felony (whether or not any right to appeal has been or may be exercised), (ii) willful refusal without proper cause to perform duties (other than any such refusal resulting from incapacity due to physical or mental impairment), (iii) misappropriation, embezzlement or reckless or willful destruction of property of the partnership or any of its affiliates, (iv) knowing breach of any statutory or common law duty of loyalty to the partnership or any of its or their affiliates, (v) improper conduct materially prejudicial to the business of the partnership or any of its or their affiliates, (vi) material breach of the provisions of any agreement regarding confidential information entered into with the partnership or any of its or their affiliates or (vii) the continuing failure or refusal to satisfactorily perform essential duties to the partnership or any of its or their affiliates.
Pursuant to the terms of the Class D Unit Agreement, upon a Change of Control (as defined in the Class D Unit Agreement), Termination without Cause or for Good Reason (as defined in the Class D Unit Agreement) or upon death or disability, all of the

134


Class D Units issued to Mr. Welch would be convertible to ETE Common Units subject again to the availability of a sufficient amount of allocable gain and the requirement of Good Standing will cease to apply. As of December 31, 2015, there had not been a Change of Control, Termination without Cause or Termination for Good Reason under the Class D Unit Agreement.
In addition, the ETP and SUN Compensation Committees have approved retirement provision and which provides that employees, including the named executive officers with at least ten years of service with the general partner, who leave the respective general partner voluntarily due to retirement (i) after age 65 but prior to age 68 are eligible for accelerated vesting of 40% of his or her award; or (ii) after 68 are eligible for accelerated vesting of 50% his or her award. The SXL Compensation Committee beginning with awards made in December 2014 have included a provision in the award agreement which provides that employees, including the named executive officers with at least ten years of service with the general partner, who leave the general partner voluntarily due to retirement (i) after age 65 but prior to age 68 are eligible for accelerated vesting of 40% of his or her award; or (ii) after 68 are eligible for accelerated vesting of 50% his or her award.
ETP established the Sunoco Executive DC Plan. Pursuant to his offer letter from ETP, in connection with the Sunoco Merger, Mr. Owens waived any future rights or benefits to which he otherwise would have been entitled under both the SERP, a non-qualified plan that provided supplemental pension benefits over and above benefits under both the SCIRP and the Sunoco Inc. Pension Restoration Plan, in return for which, the present value $6,655,750 of such deferred compensation benefits was credited to Mr. Owens’ account under the Sunoco Executive DC Plan. Mr. Owens’ account is 100% vested and will be distributed in one lump sum payment upon his retirement or termination of employment or other designated distribution event, including a change of control as defined in the Sunoco Executive DC Plan. Mr. Owens’ account is credited with deemed earnings or losses based on hypothetical investment fund choices made by him among available funds. Mr. Owens is our only NEO eligible to participate in the Sunoco Executive DC Plan.
Deferred Compensation Plan. As discussed in our Compensation Discussion and Analysis above, all amounts under the ETP NQDC Plan and the Sunoco Executive DC Plan (other than discretionary credits) are immediately 100% vested. Upon a change of control (as defined in the ETP NQDC Plan and/or the Sunoco Executive DC Plan), distributions from the respective plan would be made in accordance with the normal distribution provisions of the respective plan. A change of control is generally defined in the ETP NQDC Plan and the Sunoco Executive DC Plan as any change of control event within the meaning of Treasury Regulation Section 1.409A-3(i)(5).
Director Compensation
Directors of our General Partner, who are employees of the ETP GP or any of their subsidiaries, are not eligible for director compensation. In 2015, the compensation arrangements for outside directors included a $50,000 annual retainer for services on the board. If a director served on the ETE Audit Committee, such director would receive an annual retainer ($10,000 or $15,000 in the case of the chairman) and meeting attendance fees ($1,200). If a director served on the ETE Compensation Committee, such director would receive an annual cash retainer ($5,000 or $7,500 in the case of the chairman) and meeting attendance fees ($1,200).
The outside directors of our General Partner are also entitled to an annual award under the ETE Plan equal to an aggregate of $100,000 divided by the closing price of ETE common units on the date of grant. These ETE common units will vest 60% after the third year and the remaining 40% after the fifth year after the grant date. The compensation expense recorded is based on the grant-date market value of the ETE common units and is recognized over the vesting period. Distributions are paid during the vesting period.
The ETP Compensation Committee periodically reviews and makes recommendations regarding the compensation of the directors of ETP’s General Partner. In 2015, non-employee directors received an annual fee of $50,000 in cash. Additionally, the Chairman of ETP’s audit committee receives an annual fee of $15,000 and the members of ETP’s Audit Committee receive an annual fee of $10,000. The Chairman of the ETP Compensation Committee receives an annual fee of $7,500 and the members of the ETP Compensation Committee receive an annual fee of $5,000. For 2015, ETP’s employee directors, including Messrs. McCrea, Mason and Welch, did not receive any fees for service as directors. In addition, for 2015, the non-employee directors were eligible to participate in the 2008 Incentive Plan. Each director of ETP’s General Partner who is not also (i) a shareholder or a direct or indirect employee of any parent, or (ii) a direct or indirect employee of ETP LLC, ETP, or a subsidiary, who is elected or appointed to the board of ETP’s General Partner for the first time will automatically receive, on the date of his or her election or appointment, an award of 2,500 unvested ETP common units. In 2015, non-employee ETP directors received annual grants of restricted ETP common units equal to an aggregate of $100,000 divided by the closing price of ETP’s common units on the date of grant, which will vest 60% after the third year and the remaining 40% after the fifth year after the grant date.

135


The compensation paid to the non-employee directors of our General Partner in 2015 is reflected in the following table:
Name
 
Fees Paid in Cash
($) (1)
 
Unit Awards
($) (2)
 
All Other Compensation
($)
 
Total
($)
Ted Collins, Jr. (3)
 
 
 
 
 
 
 

As ETE director
 
$

 
$

 
$

 
$

As ETP director
 
79,360

 
100,000

 

 
179,360

Matthew S. Ramsey (4)
 


 
 
 
 
 

As ETE director
 
104,400

 
100,020

 

 
204,420

As Sunoco LP director
 
354,210

 
50,000

 

 
404,210

K. Rick Turner
 


 


 
 
 

As ETE director
 
101,900

 
100,020

 

 
201,920

As Sunoco LP Director
 
100,700

 
50,000

 

 
150,700

William P. Williams
 


 
 
 
 
 

As ETE director
 
94,400

 
100,020

 

 
194,420

As Sunoco LP Director
 
28,500

 
50,000

 
1,221

 
79,721

(1) 
Fees paid in cash are based on amounts paid during the period.
(2) 
Unit award amounts reflect the aggregate grant date fair value of awards granted based on the market price of ETE Common Units, Regency Common Units or Sunoco LP Common Units, accordingly, as of the grant date.
(3) 
Mr. Collins was appointed to the Board of Directors of our General Partner in November 2015.
(4) 
Mr. Ramsey was a non-employee director for ETE and Sunoco LP until his November 2015 appointment to ETP’s general partner as President and Chief Operating Officer. Mr. Ramsey’s 2015 compensation as a Sunoco LP board member also includes additional board-approved quarterly compensation of $100,000, effective April 1, 2015, for his significant additional efforts in assisting Sunoco LP management development, succession planning, office relocation and business integration. Mr. Ramsey’s additional quarterly compensation from Sunoco ended upon his appointment at ETP and he will no longer receive any non-employee director cash compensation or restricted phantom unit awards from either ETE or Sunoco LP. Mr. Ramsey will retain his director roles with both ETE and Sunoco LP.
As of December 31, 2015, Mr. Turner and Mr. Ramsey each had 11,740 unvested ETE restricted units outstanding and Mr. Williams had 3,416 restricted units outstanding.
ITEM 12.  SECURITY OWNERSHIP OF CERTAIN BENEFICIAL OWNERS AND MANAGEMENT AND RELATED UNITHOLDER MATTERS
Equity Compensation Plan Information
At the time of our initial public offering, we adopted the Energy Transfer Equity, L.P. Long-Term Incentive Plan for the employees, directors and consultants of our General Partner and its affiliates who perform services for us. The long-term incentive plan provides for the following five types of awards: restricted units, phantom units, unit options, unit appreciation rights and distribution equivalent rights. The long-term incentive plan limits the number of units that may be delivered pursuant to awards to three million units. Units withheld to satisfy exercise prices or tax withholding obligations are available for delivery pursuant to other awards. The plan is administered by the compensation committee of the board of directors of our General Partner.

136


The following table sets forth in tabular format, a summary of our equity plan information as of December 31, 2015: 
Plan Category
 
Number of securities to
be issued upon exercise
of outstanding options,
warrants and rights
(a)
 
Weighted-average
exercise price of
outstanding options,
warrants and rights
(b)
 
Number of securities
remaining available for
future issuance under
equity compensation plans
(excluding securities
reflected in column (a))
(c)
Equity compensation plans approved by security holders
 

 
$

 

Equity compensation plans not approved by security holders:
 
 
 
 
 
 
Energy Transfer Equity, L.P. Long-Term Incentive Plan
 

 

 
11,367,454

Class D Unit Agreement
 
2,156,000

 
$

 

Total
 
2,156,000

 
$

 
11,367,454

Energy Transfer Equity, L.P. Units
The following table sets forth certain information as of February 12, 2016, regarding the beneficial ownership of our securities by certain beneficial owners, each director and named executive officer of our General Partner and all directors and executive officers of our General Partner as a group. The General Partner knows of no other person not disclosed herein who beneficially owns more than 5% of our Common Units.
Title of Class
 
Name and Address of
Beneficial Owner (1)
 
Beneficially
Owned (2)
 
Percent of Class
Common Units
 
Ray C. Davis (3)
 
67,216,204

 
6.4
%
 
 
Ted Collins, Jr.
 
351,639

 
*

 
 
Thomas E. Long (4)
 

 
*

 
 
Thomas P. Mason
 
1,060,000

 
*

 
 
Marshall S. (Mackie) McCrea, III
 
2,347,200

 
*

 
 
John W. McReynolds (5)
 
25,084,555

 
2.4
%
 
 
Matthew S. Ramsey
 
52,317

 
*

 
 
K. Rick Turner (6)
 
362,095

 
*

 
 
Kelcy L. Warren (7)
 
187,739,220

 
18.0
%
 
 
William P. Williams (8)
 
5,399,835

 
*

 
 
Jamie Welch (9)
 
3,130,000

 
*

 
 
Brad Whitehurst (10)
 
9,386

 
*

 
 
All Directors and Executive Officers as a group (11 persons)
 
225,536,247

 
21.6
%

*
Less than 1%

(1) 
The address for Mr. Davis is 5950 Sherry Lane, Dallas, Texas 75225. The address for all other beneficial owners listed above is 8111 Westchester Drive, Dallas, Texas 75225.
(2) 
Beneficial ownership for the purposes of this table is defined by Rule 13d-3 under the Exchange Act. Under that rule, a person is generally considered to be the beneficial owner of a security if he has or shares the power to vote or direct the voting thereof or to dispose or direct the disposition thereof or has the right to acquire either of those powers within sixty days. Nature of beneficial ownership is direct with sole investment and disposition power unless otherwise noted.
(3) 
As reported on Mr. Davis’ Schedule 13D/A filing dated February 25, 2015, includes 41,692 units held by Avatar Holdings LLC, 557,436 units held by Avatar BW, LLC, 22,742,680 units held by Avatar ETC Stock Holdings LLC, 2,868,948 units held by Avatar Investments LP, 97,668 units held by Avatar Stock Holdings LLC and 781,968 units held by RCD Stock Holdings LLC, all of which entities are owned or controlled by Mr. Davis. Also includes 12,892,020 units held by a

137


remainder trust for Mr. Davis’ spouse and 8,703,376 units held by two trusts for the benefit of Mr. Davis’ grandchildren, for which Mr. Davis serves as trustee. Mr. Davis shares voting and dispositive power with his wife with respect to units held directly. Also includes 264,804 units attributable to ET Company Ltd. Mr. Davis is a former executive officer of ETP and former director of our General Partner.
(4) 
Mr. Long replaced Mr. Welch as Group Chief Financial Officer of our General Partner effective as of February 5, 2016.
(5) 
Includes 14,490,408 units held by McReynolds Energy Partners L.P. and 10,086,280 units held by McReynolds Equity Partners L.P., the general partners of which are owned by Mr. McReynolds. Mr. McReynolds disclaims beneficial ownership of units owned by such limited partnerships other than to the extent of his interest in such entities.
(6) 
Includes (i) 54,586 units held by Mr. Turner directly; (ii) 89,084 units held in a partnership controlled by the Stephens Group, Mr. Turner’s former employer; (iii) 8,000 units held by the Turner Family Partnership; and (iv) 157,790 units held by the Turner Liquidating Trust.  The voting and disposition of the units held by the Stephens Group partnership is controlled by the board of directors of the Stephens Group. With respect to the units held by the Turner Family Partnership, Mr. Turner exercises voting and dispositive power as the general partner of the partnership; however, he disclaims beneficial ownership of these units, except to the extent of his interest in the partnership.  With respect to the units held by the Turner Liquidating Trust, Mr. Turner exercises one-third of the shared voting and dispositive power with the administrator of the liquidating trust and Mr. Turner’s ex-wife, who beneficially owns an additional 157,790 units.
(7) 
Includes 79,102,200 units held by Kelcy Warren Partners, L.P. and 8,244,900 units held by Kelcy Warren Partners II, L.P., the general partners of which are owned by Mr. Warren. Also includes 73,853,812 units held by Seven Bridges Holdings, LLC, of which Mr. Warren is a member. Also includes 5,012 units attributable to the interest of Mr. Warren in ET Company Ltd and Three Dawaco, Inc., over which Mr. Warren exercises shared voting and dispositive power with Ray Davis. Also includes 601,076 units held by LE GP, LLC. Mr. Warren may be deemed to own units held by LE GP, LLC due to his ownership of 81.2% of its member interests. The voting and disposition of these units is directly controlled by the board of directors of LE GP, LLC. Mr. Warren disclaims beneficial ownership of units owned by LE GP, LLC other than to the extent of his interest in such entity. Also includes 84,000 units held by Mr. Warren’s spouse.
(8) 
Includes 2,338,484 units held by the Williams Family Partnership Ltd and 3,032,028 units held by the Bar W Barking Cat Ltd. Partnership. Mr. Williams disclaims beneficial ownership of units owned by such entities, except to the extent of his interest in such entities.
(9) 
Reflects 2,156,000 unconverted Class D Units under the Class D Unit Agreement, dated as of December 23, 2013, as amended. Pursuant to the terms of the Class D Unit Agreement 35% of the unconverted Class D Units were scheduled to convert to ETE common units on a one-for-one basis on March 31, 2018, and the remaining 35% were scheduled to convert to ETE common units on a one-for-one basis on March 31, 2020, subject in each case to Mr. Welch being in Good Standing with ETE (as defined in the Class D Unit Agreement) and there being a sufficient amount of gain available to be allocated to the Class D Units being converted so as to cause the capital account of each such unit to equal the capital account of an ETE Common Unit on the conversion date. The unconverted Class D Units have voting and distribution rights equal to Common Units and are therefore included in this table. The 2,156,000 Common Units into which the Class D Units may be convertible are included in the total number of units outstanding for purposes of determining Mr. Welch’s percentage ownership, as well as the executive officers and directors as a group. In connection with Mr. Welch’s replacement as Group Chief Financial Officer and Head of Business Development of our General Partner and his termination of employment by an affiliate of ETE, any future conversion of the Class D Units is the subject of on-going discussions between ETE and Mr. Welch in connection with his separation from employment. As of this date, it is ETE’s current position that as a result of Mr. Welch’s termination, the unconverted Class D units are not eligible to be converted. As such, if the 2,156,000 Class D units are not eligible to be converted, Mr. Welch’s current beneficial ownership would be 974,000.
(10) 
Includes 4,355 units held in a family trust. Mr. Whitehurst disclaims beneficial ownership of the units held by such trust, except to the extent of his pecuniary interest therein.
In connection with the Parent Company Credit Agreement, ETE and certain of its subsidiaries entered into a Pledge and Security Agreement (the “Security Agreement”) with Credit Suisse AG, Cayman Islands Branch, as collateral agent (the “Collateral Agent”). The Security Agreement secures all of ETE’s obligations under the Parent Company Credit Agreement and grants to the Collateral Agent a continuing first priority lien on, and security interest in, all of ETE’s and the other grantors’ tangible and intangible assets.
ITEM 13.  CERTAIN RELATIONSHIPS AND RELATED TRANSACTIONS, AND DIRECTOR INDEPENDENCE
At December 31, 2015, our interests in ETP and Sunoco LP consisted of 100% of the respective general partner interests and IDRs, as well as 2.6 million ETP common units and 81.0 million ETP Class H units held by us or our wholly-owned subsidiaries. We also own 0.1% of Sunoco Partners LLC, the entity that owns the general partner interest and IDRs of Sunoco Logistics, while

138


ETP owns the remaining 99.9% of Sunoco Partners LLC. Additionally, ETE owns 100 ETP Class I Units, the distributions from which offset a portion of IDR subsidies ETE has previously provided to ETP.
The Parent Company’s principal sources of cash flow are derived from its direct and indirect investments in the limited partner and general partner interests in ETP and Sunoco LP, both of which are publicly traded master limited partnerships engaged in diversified energy-related services, and cash flows from the operations of Lake Charles LNG.
ETP and Sunoco LP are required by their respective partnership agreements to distribute all cash on hand at the end of each quarter, less appropriate reserves determined by the board of directors of their respective general partners.
In connection with ETE’s 2014 acquisition of Lake Charles LNG, ETP agreed to continue to provide management services for ETE through 2015 in relation to both Lake Charles LNG’s regasification facility and the development of a liquefaction project at Lake Charles LNG’s facility, for which ETE has agreed to pay incremental management fees to ETP of $75 million per year for the years ending December 31, 2014 and 2015. ETE also agreed to provide additional subsidies to ETP through the relinquishment of future incentive distributions, as discussed further in Note 8 to our consolidated financial statements.
In March 2015, ETE transferred 30.8 million ETP common units, ETE’s 45% interest in the Bakken Pipeline project, and $879 million in cash to ETP in exchange for 30.8 million newly issued ETP Class H Units that, when combined with the 50.2 million previously issued ETP Class H Units, generally entitle ETE to receive 90.05% of the cash distributions and other economic attributes of the general partner interest and IDRs of Sunoco Logistics. In connection with this transaction, ETP also issued to ETE 100 ETP Class I Units that provide distributions to ETE to offset IDR subsidies previously provided to ETP. These IDR subsidies, including the impact from distributions on ETP Class I Units, were reduced by $55 million in 2015 and $30 million in 2016.
Effective July 1, 2015, ETE acquired 100% of the membership interests of Sunoco GP, the general partner of Sunoco LP, and all of the IDRs of Sunoco LP from ETP, and in exchange, ETE transferred to ETP 21 million ETP common units (the “Sunoco LP Exchange”). In connection with ETP’s 2014 acquisition of Susser, ETE agreed to provide ETP a $35 million annual IDR subsidy for 10 years, which terminated upon the closing of ETE’s acquisition of Sunoco GP. In connection with the exchange and repurchase, ETE will provide ETP a $35 million annual IDR subsidy for two years beginning with the quarter ended September 30, 2015. In connection with this transaction, the Partnership deconsolidated Sunoco LP, including goodwill of $1.81 billion and intangible assets of $982 million related to Sunoco LP. The Partnership continues to hold 37.8 million Sunoco LP common units accounted for under the equity method.
Mr. McCrea, a current director of LE GP, LLC, our General Partner, is also a director and executive officer of ETP GP. In addition, Mr. Warren, the Chairman of our Board of Directors, is also a director and executive officer of ETP GP.
For a discussion of director independence, see Item 10. “Directors, Executive Officers and Corporate Governance.”
As a policy matter, our Conflicts Committee generally reviews any proposed related party transaction that may be material to the Partnership to determine whether the transaction is fair and reasonable to the Partnership. The Partnership’s board of directors makes the determinations as to whether there exists a related party transaction in the normal course of reviewing transactions for approval as the Partnership’s board of directors is advised by its management of the parties involved in each material transaction as to which the board of directors’ approval is sought by the Partnership’s management. In addition, the Partnership’s board of directors makes inquiries to independently ascertain whether related parties may have an interest in the proposed transaction. While there are no written policies or procedures for the board of directors to follow in making these determinations, the Partnership’s board makes those determinations in light of its contractually-limited fiduciary duties to the Unitholders. The partnership agreement of ETE provides that any matter approved by the Conflicts Committee will be conclusively deemed to be fair and reasonable to ETE, approved by all the partners of ETE and not a breach by the General Partner or its Board of Directors of any duties they may owe ETE or the Unitholders (see “Risks Related to Conflicts of Interest” in Item 1A. Risk Factors” in this annual report).
The Parent Company has agreements with subsidiaries to provide or receive various general and administrative services. The Parent Company pays ETP to provide services on its behalf and the behalf of other subsidiaries of the Parent Company. The Parent Company receives management fees from certain of its subsidiaries, which include the reimbursement of various general and administrative services for expenses incurred by ETP on behalf of those subsidiaries. All such amounts have been eliminated in our consolidated financial statements.
ETP has an operating lease agreement with the former owners of ETG, which ETP acquired in 2009. These former owners include Mr. Warren and Mr. Ray C. Davis, a former ETP board member. ETP pays these former owners $5 million in operating lease payments per year through 2017. With respect to the related party transaction with ETG, the Conflicts Committee of ETP met numerous times prior to the consummation of the transaction to discuss the terms of the transaction. The committee made the

139


determination that the sale of ETG to ETP was fair and reasonable to ETP and that the terms of the operating lease between ETP and the former owners of ETG are fair and reasonable to ETP.
ITEM 14.  PRINCIPAL ACCOUNTING FEES AND SERVICES
The following sets forth fees billed by Grant Thornton LLP for the audit of our annual financial statements and other services rendered:
 
 
Years Ended December 31,
 
2015
 
2014
Audit fees (1)
$
8,417,000

 
$
8,654,000

Audit-related fees (2)
802,966

 
930,893

Tax fees (3)
85,730

 
79,000

Total
$
9,305,696

 
$
9,663,893

 
(1) 
Includes fees for audits of annual financial statements of our companies, reviews of the related quarterly financial statements, and services that are normally provided by the independent accountants in connection with statutory and regulatory filings or engagements, including reviews of documents filed with the SEC and services related to the audit of our internal controls over financial reporting.
(2) 
Includes fees in 2015 and 2014 for financial statement audits and interim reviews of subsidiary entities in connection with contribution and sale transactions. Includes fees in 2015 and 2014 in connection with the service organization control report on Panhandle’s centralized data center.
(3) 
Includes fees related to state and local tax consultation.
Pursuant to the charter of the Audit Committee, the Audit Committee is responsible for the oversight of our accounting, reporting and financial practices. The Audit Committee has the responsibility to select, appoint, engage, oversee, retain, evaluate and terminate our external auditors; pre-approve all audit and non-audit services to be provided, consistent with all applicable laws, to us by our external auditors; and establish the fees and other compensation to be paid to our external auditors. The Audit Committee also oversees and directs our internal auditing program and reviews our internal controls.
The Audit Committee has adopted a policy for the pre-approval of audit and permitted non-audit services provided by our principal independent accountants. The policy requires that all services provided by Grant Thornton LLP including audit services, audit-related services, tax services and other services, must be pre-approved by the Audit Committee.
The Audit Committee reviews the external auditors’ proposed scope and approach as well as the performance of the external auditors. It also has direct responsibility for and sole authority to resolve any disagreements between our management and our external auditors regarding financial reporting, regularly reviews with the external auditors any problems or difficulties the auditors encountered in the course of their audit work, and, at least annually, uses its reasonable efforts to obtain and review a report from the external auditors addressing the following (among other items):
the auditors’ internal quality-control procedures;
any material issues raised by the most recent internal quality-control review, or peer review, of the external auditors;
the independence of the external auditors;
the aggregate fees billed by our external auditors for each of the previous two years; and
the rotation of the lead partner.

140


PART IV
ITEM 15.  EXHIBITS AND FINANCIAL STATEMENT SCHEDULES
(a) The following documents are filed as a part of this Report:
(1)
Financial Statements - see Index to Financial Statements appearing on page F-1.
(2)
Financial Statement Schedules - None.
(3)
Exhibits - see Index to Exhibits set forth on page E-1.
(b) Exhibits - see Index to Exhibits set forth on page E-1.
(c) Financial statements of affiliates whose securities are pledged as collateral - See Index to Financial Statements on page S-1.

The Parent Company’s outstanding senior notes are collateralized by its interests in certain of its subsidiaries. SEC Rule 3-16 of Regulation S-X (“Rule 3-16”) requires a registrant to file financial statements for each of its affiliates whose securities constitute a substantial portion of the collateral for registered securities. The Parent Company’s limited partner interests in ETP constitutes substantial portions of the collateral for the Parent Company’s outstanding senior notes; accordingly, financial statements of ETP are required under Rule 3-16 to be included in this Annual Report on Form 10-K and have been included herein.
The Parent Company’s interests in ETP GP and ETE Common Holdings, LLC (collectively, the “Non-Reporting Entities”) also constitute substantial portions of the collateral for the Parent Company’s outstanding senior notes. Accordingly, the financial statements of the Non-Reporting Entities would be required under Rule 3-16 to be included in the Parent Company’s Annual Report on Form 10-K. None of the Non-Reporting Entities has substantive operations of its own; rather, each of the Non-Reporting Entities holds only direct or indirect interests in ETP and/or the consolidated subsidiaries of ETP.
As further discussed in Note 6 to the consolidated financial statements, as referenced in (a) above, the financial statements of the Non-Reporting Entities would substantially duplicate information that is available in the financial statements of ETP. Therefore, the financial statements of the Non-Reporting Entities have been excluded from this Annual Report on Form 10-K.



141


SIGNATURES
Pursuant to the requirements of Section 13 or 15(d) of the Securities Exchange Act of 1934, the registrant has duly caused this report to be signed on its behalf by the undersigned, thereunto duly authorized.
 
 
ENERGY TRANSFER EQUITY, L.P.
 
 
 
 
 
 
By:
 
LE GP, LLC,
 
 
 
 
its general partner
 
 
 
 
Date:
February 29, 2016
By:
 
/s/    Thomas E. Long
 
 
 
 
Thomas E. Long
 
 
 
 
Group Chief Financial Officer (duly
authorized to sign on behalf of the registrant)
Pursuant to the requirements of the Securities Exchange Act of 1934, this report has been signed by the following persons in the capacities and on the dates indicated:
 
Signature
 
Title
 
Date
 
 
 
 
 
/s/    John W. McReynolds
 
Director and President
 
February 29, 2016
John W. McReynolds
 
(Principal Executive Officer)
 
 
 
 
 
 
 
/s/    Thomas E. Long
 
Group Chief Financial Officer (Principal Financial and Accounting Officer)
 
February 29, 2016
Thomas E. Long
 
 
 
 
 
 
 
 
/s/    Kelcy L. Warren
 
Director and Chairman of the Board
 
February 29, 2016
Kelcy L. Warren
 
 
 
 
 
 
 
 
 
/s/    Marshall S. McCrea, III
 
Director
 
February 29, 2016
Marshall S. McCrea, III
 
 
 
 
 
 
 
 
 
/s/    Matthew S. Ramsey
 
Director
 
February 29, 2016
Matthew S. Ramsey
 
 
 
 
 
 
 
 
 
/s/    K. Rick Turner
 
Director
 
February 29, 2016
K. Rick Turner
 
 
 
 
 
 
 
 
 
/s/    William P. Williams
 
Director
 
February 29, 2016
William P. Williams
 
 
 
 
 
 
 
 
 
/s/ Ted Collins, Jr.
 
Director
 
February 29, 2016
Ted Collins, Jr.
 
 
 
 




142


INDEX TO EXHIBITS
The exhibits listed on the following Exhibit Index are filed as part of this report. Exhibits required by Item 601 of Regulation S-K, but which are not listed below, are not applicable.
Exhibit
Number
 
Description
 
 
Energy Transfer Equity, L.P.
2.1
 
Redemption and Transfer Agreement, by and between Energy Transfer Equity, L.P. and Energy Transfer Partners, L.P. dated November 19, 2013 (incorporated by reference to Exhibit 2.1 of Form 8-K, File No. 1-32740, filed November 21, 2013)
2.2
 
Exchange and Repurchase Agreement, by and among Energy Transfer Partners, L.P., Energy Transfer Equity, L.P. and ETE Common Holdings, LLC, dated December 23, 2014 (incorporated by reference to Exhibit 10.1 of Form 8-K, File No. 1-32740, filed December 23, 2014)
2.3
 
Agreement and Plan of Merger, dated as of September 28, 2015, among Energy Transfer Corp LP, ETE Corp GP, LLC, Energy Transfer Equity, L.P., LE GP, LLC, ETE GP, LLC and The Williams Companies, Inc. (incorporated by reference to Exhibit 2.1 of Form 8-K/A, File No. 1-32740, filed October 2, 2015)
 
 
 
 
 
Energy Transfer Partners, L.P.
2.4
 
Purchase and Sale Agreement, by and between Southern Union Company, as Seller, Plaza Missouri Acquisition, Inc. and for certain limited purposes The Laclede Group, Inc., as Buyers, dated as of December 14, 2012 (incorporated by reference to Exhibit 10.1 of Form 8-K, File No. 1-11727, filed December 17, 2012)
2.5
 
Purchase and Sale Agreement, by and between Southern Union Company, as Seller, Plaza Massachusetts Acquisition, Inc. and for certain limited purposes The Laclede Group, Inc., as Buyers, dated as of December 14, 2012 (incorporated by reference to Exhibit 10.2 of Form 8-K, File No. 1-11727, filed December 17, 2012)
2.6
 
Contribution Agreement, dated as of February 27, 2013, by and among Southern Union Company, Regency Energy Partners LP, Regency Western G&P LLC, and for certain limited purposes, ETP Holdco Corporation, Energy Transfer Equity, L.P., Energy Transfer Partners, L.P. and ETC Texas Pipeline, Ltd. (incorporated by reference to Exhibit 2.1 of Form 8-K, File No. 1-06407, filed February 28, 2013)
2.7
 
Agreement and Plan of Merger, dated as of October 9, 2013, by and among Regency Energy Partners LP, RVP LLC, Regency GP LP, PVR Partners, L.P. and PVR GP, LLC (incorporated by reference to Exhibit 2.1 of Form 8-K, File No. 1-35262, filed October 10, 2013)
2.8
 
Amendment No. 1 to Agreement and Plan of Merger, dated as of November 7, 2013, by and among Regency Energy Partners LP, RVP LLC, Regency GP LP, PVR Partners, L.P. and PVR GP, LLC (incorporated by reference to Exhibit 2.1 of Form 8-K, File No. 1-35262, filed November 8, 2013)
2.9
 
Contribution Agreement, dated as of December 23, 2013, by and among Regency Energy Partners LP, Regal Midstream LLC, and Eagle Rock Energy Partners, L.P. (incorporated by reference to Exhibit 2.1 of Form 8-K, File No. 1-35262, filed December 24, 2013)
2.10
 
Agreement and Plan of Merger, dated as of April 27, 2014, by and among, Energy Transfer Partners, L.P., Drive Acquisition Corporation, Heritage Holdings, Inc., Energy Transfer Partners GP, L.P., Susser Holdings Corporation, and, for certain limited purposes set forth therein, Energy Transfer Equity, L.P. (incorporated by reference to Exhibit 2.1 of Form 8-K, File No. 1-11727, filed April 28, 2014)
2.11
 
Agreement and Plan of Merger, dated as of January 25, 2015, by and among Energy Transfer Partners, L.P., Energy Transfer Partners, GP, L.P., Regency Energy Partners LP, Regency GP LP and, solely for purposes of certain provisions therein, Energy Transfer Equity, L.P. (incorporated by reference to Exhibit 2.1 of Form 8-K, File No. 1-11727, filed January 26, 2015)
2.12
 
Amendment No. 1 to Agreement and Plan of Merger, dated as of February 18, 2015, by and among Energy Transfer Partners, L.P., Energy Transfer Partners GP, L.P., Rendezvous I LLC, Rendezvous II LLC, Regency Energy Partners LP, Regency GP LP, ETE GP Acquirer LLC and, solely for purposes of certain provisions therein, Energy Transfer Equity, L.P. (incorporated by reference to Exhibit 2.2 of Form 8-K, File No. 1-11727, filed February 19, 2015)
 
 
 
 
 
Sunoco Logistics Partners L.P.
2.13
 
Exchange Agreement, dated as of September 16, 2015, by and among Energy Transfer Partners, L.P., La Grange Acquisition, L.P., Sunoco Logistics Partners L.P., and Sunoco Pipeline L.P. (incorporated by reference to Exhibit 10.1 of Form 8-K, File No. 1-31219, filed October 15, 2015)
 
 
 
 
 
Sunoco LP
2.14
 
Contribution Agreement, dated as of September 25, 2014, by and among Mid-Atlantic Convenience Stores, LLC, ETC M-A Acquisition LLC, Susser Petroleum Partners LP and Energy Transfer Partners, L.P. (incorporated by reference to Exhibit 2.1 of Form 8-K, File No. 1-35653, filed October 1, 2014)

E- 1


Exhibit
Number
 
Description
2.15
 
Contribution Agreement, dated as of March 23, 2015, by and among Sunoco, LLC, ETP Retail Holdings, LLC, Sunoco LP and Energy Transfer Partners, L.P. (incorporated by reference to Exhibit 2.1 of Form 8-K, File No. 1-35653, filed March 23, 2015)
2.16
 
Contribution Agreement, dated as of July 14, 2015, by and among Susser Holdings Corporation, Heritage Holdings, Inc., ETP Holdco Corporation, Sunoco LP, Sunoco GP LLC and Energy Transfer Partners, L.P. (incorporated by reference to Exhibit 2.1 of Form 8-K, File No. 1-35653, filed July 15, 2015)
2.17
 
Contribution Agreement, dated as of November 15, 2015, by and among Sunoco, LLC, Sunoco, Inc., ETP Retail Holdings, LLC, Sunoco LP, Sunoco GP LLC, and solely with respect to limited provisions therein, Energy Transfer Partners, L.P. (incorporated by reference to Exhibit 2.1 of Form 8-K, File No. 1-35653, filed November 16, 2015)
 
 
 
 
 
Energy Transfer Equity, L.P.
3.1
 
Certificate of Limited Partnership of Energy Transfer Equity, L.P. (incorporated by reference to Exhibit 3.2 of Form S-1, File No. 333-128097, filed September 2, 2005)
3.2
 
Third Amended Restated Agreement of Limited Partnership of Energy Transfer Equity, L.P., dated February 8, 2006 (incorporated by reference to Exhibit 3.1 of Form 8-K, File No. 1-32740, filed February 14, 2006)
3.3
 
Amendment No. 1 to Third Amended and Restated Agreement of Limited Partnership of Energy Transfer Equity, L.P. dated November 1, 2006 (incorporated by reference to Exhibit 3.3.1 of Form 10-K, File No. 1-32740, filed November 29, 2006)
3.4
 
Amendment No. 2 to Third Amended and Restated Agreement of Limited Partnership of Energy Transfer Equity, L.P., dated November 9, 2007 (incorporated by reference to Exhibit 3.3.2 of Form 8-K, File No. 1-32740, filed November 13, 2007)
3.5
 
Amendment No. 3 to Third Amended and Restated Agreement of Limited Partnership of Energy Transfer Equity, L.P., dated May 26, 2010 (incorporated by reference to Exhibit 3.1 of Form 8-K, File No. 1-32740, filed June 2, 2010)
3.6
 
Amendment No. 4 to Third Amended and Restated Agreement of Limited Partnership of Energy Transfer Equity, L.P., dated December 23, 2013 (incorporated by reference to Exhibit 3.1 of Form 8-K, File No. 1-32740, filed December 27, 2013)
 
 
 
 
 
Energy Transfer Equity, L.P.
3.7
 
Amended Certificate of Limited Partnership of Energy Transfer Partners, L.P. (incorporated by reference to Exhibit 3.3 of Form 10-Q, File No. 1-11727, filed April 14, 2004)
3.8
 
Second Amended and Restated Agreement of Limited Partnership of Energy Transfer Partners, L.P. (formerly named Heritage Propane Partners, L.P.) dated July 28, 2009 (incorporated by reference to Exhibit 3.1 of Form 8-K, File No. 1-11727, filed July 29, 2009)
3.9
 
Amendment No. 1 to Second Amended and Restated Agreement of Limited Partnership of Energy Transfer Partners, L.P., dated March 26, 2012 (incorporated by reference to Exhibit 3.1 of Form 8-K, File No. 1-11727, filed March 28, 2012)
3.10
 
Amendment No. 2 to Second Amended and Restated Agreement of Limited Partnership of Energy Transfer Partners, L.P., dated October 5, 2012 (incorporated by reference to Exhibit 3.1 of Form 8-K, File No. 1-11727, filed October 5, 2012)
3.11
 
Amendment No. 3 to Second Amended and Restated Agreement of Limited Partnership of Energy Transfer Partners, L.P., dated April 15, 2013 (incorporated by reference to Exhibit 3.1 to Form 8-K/A, File No. 1-11727, filed April 18, 2013)
3.12
 
Amendment No. 4 to Second Amended and Restated Agreement of Limited Partnership of Energy Transfer Partners, L.P., dated April 30, 2013 (incorporated by reference to Exhibit 3.1 of Form 8-K, File No. 1-11727, filed May 1, 2013)
3.13
 
Amendment No. 5 to Second Amended and Restated Agreement of Limited Partnership of Energy Transfer Partners, L.P., dated October 31, 2013 (incorporated by reference to Exhibit 3.1 of Form 8-K, File No. 1-11727, filed November 1, 2013)
3.14
 
Amendment No. 6 to Second Amended and Restated Agreement of Limited Partnership of Energy Transfer Partners, L.P., dated February 19, 2014 (incorporated by reference to Exhibit 3.1 of Form 8-K, File No. 1-11727, filed February 19, 2014)
3.15
 
Amendment No. 7 to Second Amended and Restated Agreement of Limited Partnership of Energy Transfer Partners, L.P., dated March 3, 2014 (incorporated by reference to Exhibit 4.1 of Form 8-K, File No. 1-11727, filed March 5, 2014)
3.16
 
Amendment No. 8 to Second Amended and Restated Agreement of Limited Partnership of Energy Transfer Partners, L.P., dated August 29, 2014 (incorporated by reference to Exhibit 3.1 of Form 8-K, File No. 1-11727, filed August 29, 2014)

E- 2


Exhibit
Number
 
Description
3.17
 
Amendment No. 9 to Second Amended and Restated Agreement of Limited Partnership of Energy Transfer Partners, L.P., dated March 9, 2015 (incorporated by reference to Exhibit 3.1 of Form 8-K, File No. 1-11727, filed March 10, 2015)
3.18
 
Amendment No. 10 to Second Amended and Restated Agreement of Limited Partnership of Energy Transfer Partners, L.P., dated April 30, 2015 (incorporated by reference to Exhibit 3.1 of Form 8-K, File No. 1-11727, filed April 30, 2015)
3.19
 
Amendment No. 11 to Second Amended and Restated Agreement of Limited Partnership of Energy Transfer Partners, L.P., dated August 21, 2015 (incorporated by reference to Exhibit 3.1 of Form 8-K, File No. 1-11727, filed August 27, 2015)
 
 
 
 
 
Sunoco Logistics Partners L.P.
3.20
 
Certificate of Limited Partnership of Sunoco Logistics Partners L.P. (incorporated by reference to Exhibit 3.1 of Form S-1, File No. 333-71968, filed October 22, 2001)
3.21
 
Third Amended and Restated Agreement of Limited Partnership of Sunoco Logistics Partners L.P., dated as of January 26, 2010 (incorporated by reference to Exhibit 3.1 of Form 8-K, File No. 1-31219, filed January 28, 2010)
3.22
 
Amendment No. 1 to Third Amended and Restated Partnership Agreement of Sunoco Logistics Partners L.P., dated as of July 1, 2011 (incorporated by reference to Exhibit 3.1 of Form 8-K, File No. 1-31219, filed July 5, 2011)
3.23
 
Amendment No. 2 to Third Amended and Restated Partnership Agreement of Sunoco Logistics Partners L.P., dated as of November 21, 2011 (incorporated by reference to Exhibit 3.1 of Form 8-K, File No. 1-31219, filed November 28, 2011)
3.24
 
Amendment No. 3 to Third Amended and Restated Partnership Agreement of Sunoco Logistics Partners L.P., dated as of June 12, 2014 (incorporated by reference to Exhibit 3.1 of Form 8-K, File No. 1-31219, filed June 17, 2014)
3.25
 
Amendment No. 4 to Third Amended and Restated Partnership Agreement of Sunoco Logistics Partners L.P., dated as of July 30, 2014 (incorporated by reference to Exhibit 3.1 of Form 8-K, File No. 1-31219, filed August 4, 2014)
3.26
 
Amendment No. 5 to Third Amended and Restated Partnership Agreement of Sunoco Logistics Partners L.P., dated as of August 28, 2015 (incorporated by reference to Exhibit 3.2 of Form 8-K, File No. 1-31219, filed September 1, 2015)
3.27
 
Amendment No. 6 to Third Amended and Restated Partnership Agreement of Sunoco Logistics Partners L.P., dated as of October 8, 2015 (incorporated by reference to Exhibit 3.1 of Form 8-K, File No. 1-31219, filed October 15, 2015)
 
 
 
 
 
Sunoco LP
3.28
 
Certificate of Limited Partnership of Susser Petroleum Partners LP (incorporated by reference to Exhibit 3.1 of Form S-1, File No. 333-182276, filed June 22, 2012)
3.29
 
Certificate of Amendment to the Certificate of Limited Partnership of Susser Petroleum Partners LP (incorporated by reference to Exhibit 3.1 of Form 8-K, File No. 1-35653, filed October 28, 2014)
3.30
 
First Amended and Restated Agreement of Limited Partnership of Susser Petroleum Partners LP, dated September 25, 2012 (incorporated by reference to Exhibit 3.1 of Form 8-K, File No. 1-35653, filed September 25, 2012)
3.31
 
Amendment No. 1 to First Amended and Restated Agreement of Limited Partnership of Susser Petroleum Partners LP, dated October 27, 2014 (incorporated by reference to Exhibit 3.2 of Form 8-K, File No. 1-35653, filed October 28, 2014)
3.32
 
Amendment No. 2 to First Amended and Restated Agreement of Limited Partnership of Sunoco LP, dated July 31, 2015 (incorporated by reference to Exhibit 3.1 of Form 8-K, File No. 1-35653, filed August 6, 2015)
3.33
 
Amendment No. 3 to First Amended and Restated Agreement of Limited Partnership of Sunoco LP, dated January 1, 2016 (incorporated by reference to Exhibit 3.1 of Form 8-K, File No. 1-35653, filed January 5, 2016)
 
 
 
 
 
Energy Transfer Equity, L.P.
4.1
 
Indenture, dated September 20, 2010 between Energy Transfer Equity, L.P. and U.S. Bank National Association, as trustee (incorporated by reference to Exhibit 4.14 of Form 8-K, File No. 1-32740, filed September 20, 2010)
4.2
 
First Supplemental Indenture, dated September 20, 2010 between Energy Transfer Equity, L.P. and U.S. Bank National Association, as trustee (including form of the Notes) (incorporated by reference to Exhibit 4.15 of Form 8-K, File No. 1-32740, filed September 20, 2010)
4.3
 
Second Supplemental Indenture, dated December 20, 2011 between Energy Transfer Equity, L.P. and U.S. Bank National Association, as trustee (incorporated by reference to Exhibit 4.3 of Form S-3, File No. 1-32740, filed November 14, 2013)

E- 3


Exhibit
Number
 
Description
4.4
 
Second Supplemental Indenture, dated February 16, 2012 between Energy Transfer Equity, L.P. and U.S. Bank National Association, as trustee (incorporated by reference to Exhibit 4.1 of Form 8-K, File No. 1-32740, filed February 17, 2012)
4.5
 
Third Supplemental Indenture, dated April 24, 2012 between Energy Transfer Equity, L.P. and U.S. Bank National Association, as trustee (including form of the Notes) (incorporated by reference to Exhibit 4.15 of Form 8-K, File No. 1-32740, filed September 20, 2010)
4.6
 
Fourth Supplemental Indenture, dated December 2, 2013 between Energy Transfer Equity, L.P. and U.S. Bank National Association, as trustee (including form of the Notes) (incorporated by reference to Exhibit 4.2 of Form 8-K, File No. 1-32740, filed December 2, 2013)
4.7
 
Fifth Supplemental Indenture, dated May 28, 2014 between Energy Transfer Equity, L.P. and U.S. Bank National Association, as trustee (incorporated by reference to Exhibit 4.2 of Form 8-K, File No. 1-32740, filed May 28, 2014)
4.8
 
Sixth Supplemental Indenture, dated May 28, 2014 between Energy Transfer Equity, L.P. and U.S. Bank National Association, as trustee (incorporated by reference to Exhibit 4.3 of Form 8-K, File No. 1-32740, filed May 28, 2014)
4.9
 
Seventh Supplemental Indenture, dated May 22, 2015 between Energy Transfer Equity, L.P. and U.S. Bank National Association, as trustee (including form of the Notes) (incorporated by reference to Exhibit 4.2 of Form 8-K, File No. 1-32740, filed May 22, 2015)
 
 
 
 
 
Energy Transfer Partners, L.P.
4.10
 
Indenture, dated January 18, 2005 among Energy Transfer Partners, L.P., the subsidiary guarantors named therein and Wachovia Bank, National Association, as trustee (incorporated by reference to Exhibit 4.1 of Form 8-K, File No. 1-11727, filed January 19, 2005)
4.11
 
First Supplemental Indenture, dated January 18, 2005 among Energy Transfer Partners, L.P., the subsidiary guarantors named therein and Wachovia Bank, National Association, as trustee (incorporated by reference to Exhibit 4.2 of Form 8-K, File No. 1-11727, filed January 19, 2005)
4.12
 
Second Supplemental Indenture, dated February 24, 2005 among Energy Transfer Partners, L.P., the subsidiary guarantors named therein and Wachovia Bank, National Association (incorporated by reference to Exhibit 10.45 of Form 10-Q, File No. 1-11727, filed February 28, 2005)
4.13
 
Fourth Supplemental Indenture, dated June 29, 2006 among Energy Transfer Partners, L.P., the subsidiary guarantors named therein and Wachovia Bank, National Association, as trustee (incorporated by reference to Exhibit 4.13 of Form 10-K File No. 1-11727, filed August 31, 2006)
4.14
 
Fifth Supplemental Indenture, dated October 23, 2006 among Energy Transfer Partners, L.P., the subsidiary guarantors named therein and Wachovia Bank, National Association, as trustee (incorporated by reference to Exhibit 4.1 of ETP’s Form 8-K filed October 25, 2006)
4.15
 
Sixth Supplemental Indenture, dated March 28, 2008 between Energy Transfer Partners, L.P. and U.S. Bank National Association (as successor to Wachovia Bank, National Association), as trustee (incorporated by reference to Exhibit 4.2 of Form 8-K File No. 1-11727, filed March 28, 2008)
4.16
 
Seventh Supplemental Indenture, dated December 23, 2008 between Energy Transfer Partners, L.P. and U.S. Bank National Association (as successor to Wachovia Bank, National Association), as trustee (incorporated by reference to Exhibit 4.2 of Form 8-K, File No. 1-11727, filed December 23, 2008)
4.17
 
Eighth Supplemental Indenture, dated April 7, 2009 between Energy Transfer Partners, L.P. and U.S. Bank National Association (as successor to Wachovia Bank, National Association), as trustee (incorporated by reference to Exhibit 4.2 of Form 8-K, File No. 1-11727, filed April 7, 2009)
4.18
 
Ninth Supplemental Indenture, dated May 12, 2011 between Energy Transfer Partners, L.P. and U.S. Bank National Association (as successor to Wachovia Bank, National Association), as trustee (incorporated by reference to Exhibit 4.2 to Form 8-K, File No. 1-11727, filed May 12, 2011)
4.19
 
Tenth Supplemental Indenture, dated January 17, 2012 between Energy Transfer Partners, L.P. and U.S. Bank National Association (as successor to Wachovia Bank, National Association), as trustee (incorporated by reference to Exhibit 1.1 of Form 8-K, File No. 1-11727, filed January 17, 2012)
4.20
 
Eleventh Supplemental Indenture, dated January 22, 2013 between Energy Transfer Partners, L.P. and U.S. Bank National Association (as successor to Wachovia Bank, National Association), as trustee (incorporated by reference to Exhibit 4.2 of Form 8-K, File No. 1-11727, filed January 22, 2013)
4.21
 
Twelfth Supplemental Indenture, dated June 24, 2013 between Energy Transfer Partners, L.P. and U.S. Bank National Association (as successor to Wachovia Bank, National Association), as trustee (incorporated by reference to Exhibit 4.2 of Form 8-K, File No. 1-11727, filed June 26, 2013)
4.22
 
Thirteenth Supplemental Indenture, dated September 19, 2013 between Energy Transfer Partners, L.P. and U.S. Bank National Association (as successor to Wachovia Bank, National Association), as trustee (incorporated by reference to Exhibit 4.2 of Form 8-K, File No. 1-11727, filed September 19, 2013)

E- 4


Exhibit
Number
 
Description
4.23
 
Fourteenth Supplemental Indenture, dated as of March 12, 2015 between Energy Transfer Partners, L.P. and U.S. Bank National Association (as successor to Wachovia Bank, National Association), as trustee (incorporated by reference to Exhibit 4.2 of Form 8-K, File No. 1-11727, filed March 12, 2015)
4.24
 
Fifteenth Supplemental Indenture, dated as of June 23, 2015 between Energy Transfer Partners, L.P. and U.S. Bank National Association (as successor to Wachovia Bank, National Association), as trustee (incorporated by reference to Exhibit 4.3 of Form 8-K, File No. 1-11727, filed June 18, 2015)
4.25
 
Indenture, dated June 24, 2013 between Energy Transfer Partners, L.P. and U.S. Bank National Association, as trustee (incorporated by reference to Exhibit 4.3 of Form 8-K, File No. 1-11727, filed June 26, 2013)
4.26
 
First Supplemental Indenture, dated June 24, 2013 between Energy Transfer Partners, L.P. and U.S. Bank National Association, as trustee (incorporated by reference to Exhibit 4.4 of Form 8-K, File No. 1-11727, filed June 26, 2013)
4.27
 
Second Amended and Restated Credit Agreement, dated October 27, 2011, among Energy Transfer Partners, L.P., the borrower, and Wachovia Bank, National Association, as administrative agent, LC issuer and swingline lender, Bank of America, N.A., as syndication agent, BNP Paribas, JPMorgan Chase Bank, N.A. and the Royal Bank of Scotland PLC, as co-documentation agents, and Citibank, N.A., Credit Suisse, Cayman Islands Branch, Deutsche Bank Securities, Inc., Morgan Stanley Bank, Suntrust Bank and UBS Securities, LLC, as senior managing agents, and the other lenders party hereto (incorporated by reference to Exhibit 10.1 of Form 8-K, File No. 1-11727, filed November 2, 2011)
4.28
 
First Amendment to Second Amended and Restated Credit Agreement, dated November 19, 2013, among Energy Transfer Partners, L.P., Wells Fargo Bank, National Association, as administrative agent, and the other lenders party thereto (incorporated by reference to Exhibit 10.1 of Form 8-K, File No. 1-11727, filed November 20, 2013)
4.29
 
Guarantee of Collection, made as of March 26, 2012, by Citrus ETP Finance LLC, to Energy Transfer Partners, L.P. under the Indenture dated as of January 18, 2005, as supplemented by the Tenth Supplemental Indenture dated as of January 17, 2012 (incorporated by reference to Exhibit 10.1 of Form 8-K, File No. 1-11727, filed March 28, 2012)
4.30
 
Support Agreement, dated March 26, 2012, by and among PEPL Holdings, LLC, Energy Transfer Partners, L.P. and Citrus ETP Finance LLC (incorporated by reference to Exhibit 10.2 of Form 8-K, File No. 1-11727, filed March 28, 2012)
4.31
 
Guarantee of Collection, made as of April 1, 2015, by ETP Retail Holdings, LLC, to Sunoco LP and Sunoco Finance Corp. (incorporated by reference to Exhibit 10.2 of Form 8-K, File No. 1-11727, filed April 1, 2015)
4.32
 
Support Agreement, made as of April 1, 2015, by and among Sunoco, Inc. (R&M), Sunoco LP, Sunoco Finance Corp. and ETP Retail Holdings, LLC (incorporated by reference to Exhibit 10.3 of Form 8-K, File No. 1-11727, filed April 1, 2015)
4.33
 
Support Agreement, made as of April 1, 2015, by and among Atlantic Refining & Marketing Corp., Sunoco LP, Sunoco Finance Corp. and ETP Retail Holdings, LLC (incorporated by reference to Exhibit 10.4 of Form 8-K, File No. 1-11727, filed April 1, 2015)
4.34
 
Note Purchase Agreement, dated as of November 17, 2004, by and among Transwestern Pipeline Company, LLC and the Purchasers parties thereto (incorporated by reference to Exhibit 10.55 of Form 10-Q, File No. 1-11727, filed May 31, 2007)
4.35
 
Amendment No. 1 to the Note Purchase Agreement, dated as of April 18, 2007, by and among Transwestern Pipeline Company, LLC and the Purchasers parties thereto (incorporated by reference to Exhibit 10.55.1 of Form 10-Q, File No. 1-11727, filed May 31, 2007)
4.36
 
Note Purchase Agreement, dated as of May 24, 2007, by and among Transwestern Pipeline Company, LLC and the Purchasers parties thereto (incorporated by reference to Exhibit 10.6 of Form 10-Q, File No. 1-11727, filed May 31, 2007)
4.37
 
Note Purchase Agreement, dated December 9, 2009, by and among Transwestern Pipeline Company, LLC and the Purchasers parties thereto (incorporated by reference to Exhibit 10.1 of Form 8-K, File No. 1-11727, filed December 14, 2009)
4.38
 
Indenture, dated as of June 30, 2000 between Sunoco, Inc. and U.S. Bank National Association, as successor trustee to Citibank, N.A. (incorporated by reference to Exhibit 4.4 of Form 8-K, File No. 1-11727, filed October 5, 2012)
4.39
 
First Supplemental Indenture, dated October 5, 2012 among Energy Transfer Partners, L.P., Sunoco, Inc. and U.S. Bank National Association, as successor trustee to Citibank, N.A. (incorporated by reference to Exhibit 4.7 of Form 8-K, File No. 1-11727, filed October 5, 2012)
4.40
 
Indenture, dated May 15, 1994 between Sun Company, Inc. and U.S. Bank National Association, as successor trustee to Citibank, N.A. (incorporated by reference to Exhibit 4.8 of Form 8-K, File No. 1-11727, filed October 5, 2012)
4.41
 
First Supplemental Indenture, dated October 5, 2012 among Energy Transfer Partners, L.P., Sunoco, Inc. and U.S. Bank National Association, as successor trustee to Citibank, N.A. (incorporated by reference to Exhibit 4.9 of Form 8-K, File No. 1-11727, filed October 5, 2012)

E- 5


Exhibit
Number
 
Description
4.42
 
Indenture, dated October 27, 2010 among Regency Energy Partners LP, Regency Energy Finance Corp., the guarantors party thereto and U.S. Bank National Association, as trustee (incorporated by reference to Exhibit 4.1 of Form 8-K, File No. 0-51757, filed October 27, 2010)
4.43
 
Third Supplemental Indenture, dated May 26, 2011 among Regency Energy Partners LP, Regency Energy Finance Corp., the guarantors party thereto and U.S. Bank National Association, as trustee (incorporated by reference to Exhibit 4.3 of Form 8-K, File No. 0-51757, filed May 26, 2011)
4.44
 
Fifth Supplemental Indenture, dated October 2, 2012 among Regency Energy Partners LP, Regency Energy Finance Corp., the guarantors party thereto and U.S. Bank National Association, as trustee (incorporated by reference to Exhibit 4.2 of Form 8-K, File No. 1-35262, filed October 2, 2012)
4.45
 
Eleventh Supplemental Indenture, dated as of April 30, 2015 by and among Regency Energy Partners LP, Regency Energy Finance Corp., the subsidiary guarantors party thereto, Energy Transfer Partners, L.P., as parent guarantor, and U.S. Bank National Association, as trustee (incorporated by reference to Exhibit 10.1 of Form 8-K, File No. 1-11727, filed April 30, 2015)
4.46
 
Twelfth Supplemental Indenture, dated as of August 10, 2015 by and among Energy Transfer Partners, L.P., Regency Energy Finance Corp. and U.S. Bank National Association, as trustee (incorporated by reference to Exhibit 10.1 of Form 8-K, File No. 1-11727, filed August 13, 2015)
4.47
 
Indenture, dated April 30, 2013 among Regency Energy Partners LP, Regency Energy Finance Corp., the guarantors party thereto and Wells Fargo Bank, National Association, as trustee (incorporated by reference to Exhibit 4.1 of Form 8-K, File No. 1-11727, filed April 30, 2013)
4.48
 
Seventh Supplemental Indenture, dated as of May 28, 2015 by and among Regency Energy Partners LP, Regency Energy Finance Corp., the subsidiary guarantors party thereto, Panhandle Eastern Pipe Line Company, LP, Energy Transfer Partners, L.P., as co-obligor, and Wells Fargo Bank, National Association, as trustee (incorporated by reference to Exhibit 10.1 of Form 8-K, File No. 1-11727, filed June 1, 2015)
4.49
 
Eighth Supplemental Indenture, dated as of August 10, 2015 by and among Energy Transfer Partners, L.P., Regency Energy Finance Corp. and Wells Fargo Bank, National Association, as trustee (incorporated by reference to Exhibit 10.2 of Form 8-K, File No. 1-11727, filed August 13, 2015)
4.50
 
Indenture, dated September 11, 2013 among Regency Energy Partners LP, Regency Energy Finance Corp., the guarantors party thereto and Wells Fargo Bank, National Association, as trustee (incorporated by reference to Exhibit 4.1 of Form 8-K, File No. 1-35262, filed September 11, 2013)
4.51
 
First Supplemental Indenture, dated September 11, 2013 among Regency Energy Partners LP, Regency Energy Finance Corp., the guarantors party thereto and Wells Fargo Bank, National Association, as trustee (incorporated by reference to Exhibit 4.2 of Form 8-K, File No. 1-35262, filed September 11, 2013)
4.52
 
Third Supplemental Indenture, dated February 10, 2014 among Regency Energy Partners LP, Regency Energy Finance Corp., the guarantors party thereto and Wells Fargo Bank, National Association, as trustee (incorporated by reference to Exhibit 4.3 of Form 8-K, File No. 1-35262, filed February 10, 2014)
4.53
 
Sixth Supplemental Indenture, dated as of July 25, 2014 among Regency Energy Partners LP, Regency Energy Finance Corp., the guarantors party thereto and Wells Fargo Bank, National Association, as trustee (incorporated by reference to Exhibit 4.2 of Form 8-K, File No. 1-35262, filed July 28, 2014)
4.54
 
Eighth Supplemental Indenture, dated as of April 30, 2015 by and among Regency Energy Partners LP, Regency Energy Finance Corp., the subsidiary guarantors party thereto, Energy Transfer Partners, L.P., as parent guarantor, and Wells Fargo Bank, National Association, as trustee (incorporated by reference to Exhibit 10.4 of Form 8-K, File No. 1-11727, filed April 30, 2015)
4.55
 
Ninth Supplemental Indenture, dated as of August 10, 2015 by and among Energy Transfer Partners, L.P., Regency Energy Finance Corp. and Wells Fargo Bank, National Association, as trustee (incorporated by reference to Exhibit 10.3 of Form 8-K, File No. 1-11727, filed August 13, 2015)
4.56
 
Indenture, dated as of March 29, 1999 among CMS Panhandle Holding Company, Panhandle Eastern Pipe Line Company, LP and NBD Bank (the predecessor to Bank One Trust Company, National Association, J.P. Morgan Trust Company, National Association, The Bank of New York Trust Company, N.A. and The Bank of New York Mellon Trust Company, N.A.), as trustee (incorporated by reference to Exhibit 4(a) of Form 10-Q, File No. 1-02921, filed May 14, 1999)
4.57
 
First Supplemental Indenture, dated as of March 29, 1999 among CMS Panhandle Holding Company, Panhandle Eastern Pipe Line Company, LP and NBD Bank (the predecessor to Bank One Trust Company, National Association, J.P. Morgan Trust Company, National Association, The Bank of New York Trust Company, N.A. and The Bank of New York Mellon Trust Company, N.A.), as trustee (incorporated by reference to Exhibit 4(b) of Form 10-Q, File No. 1-02921, filed May 14, 1999)
4.58
 
Fifth Supplemental Indenture, dated as of October 26, 2007 between Panhandle Eastern Pipe Line Company, LP and the Bank of New York Trust Company, N.A. (now known as The Bank of New York Mellon Trust Company, N.A.), as trustee (incorporated by reference to Exhibit 4.1 of Form 8-K, File No. 1-02921, filed October 29, 2007)

E- 6


Exhibit
Number
 
Description
4.59
 
Form of Sixth Supplemental Indenture, dated as of June 12, 2008 between Panhandle Eastern Pipe Line Company, LP and the Bank of New York Trust Company, N.A. (now known as The Bank of New York Mellon Trust Company, N.A.), as trustee (incorporated by reference to Exhibit 4.1 of Form 8-K, File No. 1-02921, filed June 11, 2008)
4.60
 
Form of Seventh Supplemental Indenture, dated June 2, 2009 between Panhandle Eastern Pipeline Company, LP and the Bank of New York Mellon Trust Company, N.A. (incorporated by reference to Exhibit 4.1 of Form 8-K, File No. 1-02921, filed May 28, 2009)
4.61
 
Senior Debt Securities Indenture between Southern Union Company and The Chase Manhattan Bank (National Association), which changed its name to JP Morgan Chase Bank and then to JP Morgan Chase Bank, N.A., which was then succeeded to by The Bank of New York Trust Company, N.A., which changed its name to The Bank of New York Mellon Trust Company N.A., as trustee (incorporated by reference to Exhibit 4.1 of Form 8-K, File No. 1-06407, filed February 15, 1994)
4.62
 
Form of Supplemental Indenture No. 1, dated June 11, 2003 between Southern Union Company and JP Morgan Chase Bank, which changed its name to JP Morgan Chase Bank, N.A., the predecessor to The Bank of New York Trust Company, N.A., which changed its name to The Bank of New York Mellon Trust Company, N.A. (incorporated by reference to Exhibit 4.5 of Form 8-A/A, File No. 1-06407, filed June 20, 2003)
4.63
 
Supplemental Indenture No. 2, dated February 11, 2005 between Southern Union Company and JP Morgan Chase Bank, N.A., the predecessor to The Bank of New York Trust Company, N.A., which changed its name to The Bank of New York Mellon Trust Company, N.A. (incorporated by reference to Exhibit 4.4 of Form 8-A/A, File No. 1-06407, filed February 22, 2005)
4.64
 
Subordinated Debt Securities Indenture between Southern Union and The Chase Manhattan Bank (National Association), which changed its name to JP Morgan Chase Bank and then to JP Morgan Chase Bank, N.A., which was then succeeded to by The Bank of New York Trust Company, N.A., which changed its name to The Bank of New York Mellon Trust Company, N.A., as Trustee (incorporated by reference to Exhibit 4-G of Form S-3, File No. 033-58297, filed May 8, 1995)
4.65
 
Second Supplemental Indenture, dated October 23, 2006 between Southern Union Company and The Bank of New York Trust Company, N.A., now known as The Bank of New York Mellon Trust Company, N.A. (incorporated by reference to Exhibit 4.1 of Form 8-K/A, File No. 1-06407, filed October 24, 2006)
4.66
 
2006 Series A Junior Subordinated Notes Due November 1, 2066, dated October 23, 2006 (incorporated by reference to Exhibit 4.2 of Form 8-K/A, File No. 1-06407, filed October 24, 2006)
 
 
 
 
 
Sunoco Logistics Partners L.P.
4.67
 
Indenture, dated December 16, 2005 among Sunoco Logistics Partners Operations L.P., Sunoco Logistics Partners L.P., the subsidiary guarantors named therein and U.S. Bank National Association, as successor trustee (incorporated by reference to Exhibit 4.4 of Form S-3, File No. 333-13056, filed December 21, 2005)
4.68
 
First Supplemental Indenture, dated as of May 8, 2006 by and among Sunoco Logistics Partners Operations L.P., Sunoco Logistics Partners L.P., Sunoco Partners Marketing & Terminals L.P., Sunoco Pipeline L.P. and Citibank, N.A., (incorporated by reference to Exhibit 1.3 of Form 8-K, File No. 1-31219, filed May 8, 2006)
4.69
 
Third Supplemental Indenture, dated as of February 12, 2010 by and among Sunoco Logistics Partners Operations L.P., Sunoco Logistics Partners L.P. and U.S. Bank National Association (incorporated by reference to Exhibit 1.2 of Form 8-K, File No. 1-31219, filed February 12, 2010)
4.70
 
Fourth Supplemental Indenture, dated as of February 12, 2010 by and among Sunoco Logistics Partners Operations L.P., Sunoco Logistics Partners L.P. and U.S. Bank National Association (incorporated by reference to Exhibit 1.3 of Form 8-K, File No. 1-31219, filed February 12, 2010)
4.71
 
Fifth Supplemental Indenture, dated as of August 2, 2011 by and among Sunoco Logistics Partners Operations L.P., Sunoco Logistics Partners L.P. and U.S. Bank National Association (incorporated by reference to Exhibit 1.2 of Form 8-K, File No. 1-31219, filed August 2, 2011)
4.72
 
Sixth Supplemental Indenture, dated as of August 2, 2011 by and among Sunoco Logistics Partners Operations L.P., Sunoco Logistics Partners L.P. and U.S. Bank National Association (incorporated by reference to Exhibit 1.3 of Form 8-K, File No. 1-31219, filed August 2, 2011)
4.73
 
Seventh Supplemental Indenture, dated January 10, 2013 among Sunoco Logistics Partners Operations L.P., Sunoco Logistics Partners L.P. and U.S. Bank National Association, as successor trustee (incorporated by reference to Exhibit 4.2 of Form 8-K, File No. 1-31219, filed January 10, 2013)
4.74
 
Eighth Supplemental Indenture, dated January 10, 2013 among Sunoco Logistics Partners Operations L.P., Sunoco Logistics Partners L.P. and U.S. Bank National Association, as successor trustee (incorporated by reference to Exhibit 4.4 of Form 8-K, File No. 1-31219, filed January 10, 2013)
4.75
 
Ninth Supplemental Indenture, dated April 3, 2014 among Sunoco Logistics Partners Operations L.P., Sunoco Logistics Partners L.P. and U.S. Bank National Association, as successor trustee (incorporated by reference to Exhibit 4.2 of Form 8-K, File No. 1-31219, filed April 3, 2014)

E- 7


Exhibit
Number
 
Description
4.76
 
Tenth Supplemental Indenture, dated April 3, 2014 among Sunoco Logistics Partners Operations L.P., Sunoco Logistics Partners L.P. and U.S. Bank National Association, as successor trustee (incorporated by reference to Exhibit 4.4 of Form 8-K, File No. 1-31219, filed April 3, 2014)
4.77
 
Eleventh Supplemental Indenture, dated as of November 17, 2014 by and among Sunoco Logistics Partners Operations L.P., Sunoco Logistics Partners L.P. and U.S. Bank National Association, as successor trustee (incorporated by reference to Exhibit 4.4 of Form 8-K, File No. 1-31219, filed November 17, 2014)
4.78
 
Twelfth Supplemental Indenture, dated as of November 17, 2015 by and among Sunoco Logistics Partners Operations L.P., Sunoco Logistics Partners L.P. and U.S. Bank National Association (incorporated by reference to Exhibit 4.2 of Form 8-K, File No. 1-31219, filed November 17, 2015)
4.79
 
Thirteenth Supplemental Indenture, dated as of November 17, 2015 by and among Sunoco Logistics Partners Operations L.P., Sunoco Logistics Partners L.P. and U.S. Bank National Association (incorporated by reference to Exhibit 4.4 of Form 8-K, File No. 1-31219, filed November 17, 2015)
4.80
 
Unitholder Agreement, dated as of October 8, 2015, between Energy Transfer Partners, L.P. and Sunoco Logistics Partners L.P. (incorporated by reference to Exhibit 10.2 of Form 8-K, File No. 1-31219, filed October 2, 2015)
 
 
 
 
 
Sunoco LP
4.81
 
Indenture, dated as of April 1, 2015, by and among Sunoco LP, Sunoco Finance Corp., the Guarantors party thereto and U.S. Bank National Association, as Trustee (incorporated by reference to Exhibit 4.1 of Form 8-K, File No. 1-35653, filed on April 2, 2015)
4.82
 
Indenture, dated as of July 20, 2015 by and among Sunoco LP, Sunoco Finance Corp., the Guarantors party thereto and U.S. Bank National Association, as trustee (incorporated by reference to Exhibit 4.1 of Form 8-K, File No. 1-35653, filed July 21, 2015)
 
 
 
 
 
Energy Transfer Equity, L.P.
10.1+
 
Energy Transfer Equity, L.P. Long-Term Incentive Plan (incorporated by reference to Exhibit 10.25 of Form S-1, File No. 333-128097, filed December 20, 2005)
10.2+
 
Form of Director and Officer Indemnification Agreement (incorporated by reference to Exhibit 10.26 of Form S-1, File No. 333-128097, filed December 20, 2005)
10.3
 
Registration Rights Agreement, dated November 1, 2006, between Energy Transfer Equity, L.P. and Energy Transfer Investments, L.P. (incorporated by reference to Exhibit 10.38 of Form 10-K, File No. 1-32740, filed November 29, 2006)
10.4
 
Registration Rights Agreement, dated November 27, 2006, by and among Energy Transfer Equity, L.P. and certain investors named therein (incorporated by reference to Exhibit 99.1 of Form 8-K, File No. 1-32740, filed November 30, 2006)
10.5+
 
LE GP, LLC Outside Director Compensation Policy (incorporated by reference to Exhibit 99.1 of Form 8-K, File No. 1-32740, filed December 26, 2006)
10.6
 
Registration Rights Agreement, dated March 2, 2007, by and among Energy Transfer Equity, L.P. and certain investors named therein (incorporated by reference to Exhibit 99.1 of Form 8-K, File No. 1-32740, filed March 5, 2007)
10.7
 
Unitholder Rights and Restrictions Agreement, dated as of May 7, 2007, by and among Energy Transfer Equity, L.P., Ray C. Davis, Natural Gas Partners VI, L.P. and Enterprise GP Holdings, L.P. (incorporated by reference to Exhibit 10.45 of Form 8-K, File No. 1-32740, filed May 7, 2007)
10.8
 
Letter Agreement, dated as of April 29, 2012, by and among Energy Transfer Partners, L.P. and Energy Transfer Equity, L.P. (incorporated by reference to Exhibit 10.1 of Form 8-K, File No. 1-32740, filed May 1, 2012)
10.9
 
First Amendment, dated April 30, 2013, to the Services Agreement, effective as of May 26, 2010, by and among Energy Transfer Equity, L.P., ETE Services Company LLC and Regency Energy Partners LP (incorporated by reference to Exhibit 10.1 of Form 8-K, File No. 1-32740, filed May 1, 2013)
10.10
 
Second Amendment, dated April 30, 2013, to the Shared Services Agreement dated as of August 26, 2005, as amended May 26, 2010, by and between Energy Transfer Equity, L.P. and Energy Transfer Partners, L.P.(incorporated by reference to Exhibit 10.2 of Form 8-K, File No. 1-32740, filed May 1, 2013)
10.11
 
Third Amendment, dated February 19, 2014, to the Shared Services Agreement dated as of August 26, 2005, as amended May 26, 2010 and April 30, 2013 by and between Energy Transfer Equity, L.P. and Energy Transfer Partners, L.P. (incorporated by reference to Exhibit 10.1 of Form 8-K, File No. 1-32740, filed February 19, 2014)
10.12
 
Exchange and Redemption Agreement by and among Energy Transfer Partners, L.P., Energy Transfer Equity, L.P. and ETE Common Holdings, LLC, dated August 7, 2013 (incorporated by reference to Exhibit 10.1 of Form 8-K, File No. 1-32740, filed August 8, 2013)

E- 8


Exhibit
Number
 
Description
10.13
 
Credit Agreement, dated as of December 2, 2013 among Energy Transfer Equity, L.P., Credit Suisse AG, Cayman Islands Branch, as administrative agent, and the other lenders party thereto (incorporated by reference to Exhibit 10.1 of Form 8-K, File No. 1-32740, filed December 2, 2013)
10.14
 
Senior Secured Term Loan Agreement, dated as of December 2, 2013 among Energy Transfer Equity, L.P., Credit Suisse AG, Cayman Islands Branch, as administrative agent, and the other lenders party thereto (incorporated by reference to Exhibit 10.2 of Form 8-K, File No. 1-32740, filed December 2, 2013)
10.15
 
Second Amended and Restated Pledge and Security Agreement, dated December 2, 2013 among Energy Transfer Equity, L.P., the other grantors named therein and U.S. Bank National Association, as collateral agent (incorporated by reference to Exhibit 10.3 of Form 8-K, File No. 1-32740, filed December 2, 2013)
10.16
 
Energy Transfer Equity, L.P. Incremental Loan Agreement No. 1, dated April 16, 2014 (incorporated by reference to Exhibit 10.5 of Form 10-Q, File No. 1-32470, filed August 7, 2014)
10.17
 
Amendment and Incremental Commitment Agreement No. 2, dated May 6, 2014 (incorporated by reference to Exhibit 10.6 of Form 10-Q, File No. 1-32470, filed August 7, 2014)
10.18
 
Amendment and Incremental Commitment Agreement No. 3, dated February 10, 2015 among Energy Transfer Equity, L.P., Credit Suisse AG, Cayman Islands Branch, as administrative agent, and the other lenders party thereto (incorporated by reference to Exhibit 10.1 of Form 8-K, File No. 1-32740, filed February 17, 2015)
10.19
 
Senior Secured Term Loan C Agreement, dated March 5, 2015 among Energy Transfer Equity, L.P., Credit Suisse AG, Cayman Islands Branch, as administrative agent, and the other lenders party thereto (incorporated by reference to Exhibit 10.1 of Form 8-K, File No. 1-32740, filed March 9, 2015)
10.20
 
Class D Unit Agreement (incorporated by reference to Exhibit 10.1 of Form 8-K, File No. 1-32740, filed December 27, 2013)
10.21*+
 
Retention Agreement, by and among Energy Transfer Equity, L.P. and Thomas P. Mason, dated February 24, 2016.
 
 
 
 
 
Energy Transfer Partners, L.P.
10.22
 
Cushion Gas Litigation Agreement, dated January 26, 2005, among AEP Energy Services Gas Holding Company II, L.L.C. and HPL Storage LP, as Sellers, and LaGrange Acquisition, L.P., as Buyer, and AEP Asset Holdings LP, AEP Leaseco LP, Houston Pipe Line Company, LP and HPL Resources Company LP, as Companies (incorporated by reference to Exhibit 10.2 of Form 8-K, File No. 1-11727, filed February 1, 2005)
10.23
 
Second Amended and Restated Credit Agreement, dated October 27, 2011, among Energy Transfer Partners, L.P., the borrower, and Wachovia Bank, National Association, as administrative agent, LC issuer and swingline lender, Bank of America, N.A., as syndication agent, BNP Paribas, JPMorgan Chase Bank, N.A. and the Royal Bank of Scotland PLC, as co-documentation agents, and Citibank, N.A., Credit Suisse, Cayman Islands Branch, Deutsche Bank Securities, Inc., Morgan Stanley Bank, Suntrust Bank and UBS Securities, LLC, as senior managing agents, and other lenders party hereto (incorporated by reference to Exhibit 10.1 of Form 8-K, File No. 1-11727, filed November 2, 2011)
10.24
 
Redemption Agreement, dated September 14, 2006, between Energy Transfer Partners, L.P. and CCE Holdings, LLC (incorporated by reference to Exhibit 10.2 of Form 8-K, File No. 1-11727, filed September 18, 2006)
10.25
 
Letter Agreement, dated September 14, 2006, between Energy Transfer Partners, L.P. and Southern Union Company (incorporated by reference to Exhibit 10.3 of Form 8-K, File No. 1-11727, filed September 18, 2006)
10.26+
 
Energy Transfer Partners, L.P. Amended and Restated 2004 Unit Plan (incorporated by reference to Exhibit 10.6.6 of Form 10-Q, File No. 1-11727, filed August 11, 2008)
10.27+
 
Energy Transfer Partners, L.P. Second Amended and Restated 2008 Long Term Incentive Plan (incorporated by reference to Exhibit A of Definitive Proxy Statement on Schedule 14A, File No. 1-11727, filed October 24, 2014)
10.28+
 
Energy Transfer Partners Deferred Compensation Plan (incorporated by reference to Exhibit 10.1 of Form 8-K, File No. 1-11727, filed March 31, 2010)
10.29+
 
Form of Grant Agreement under the Energy Transfer Partners, L.P. Amended and Restated 2004 Unit Plan and the Energy Transfer Partners, L.P. 2008 Long-Term Incentive Plan (incorporated by reference to Exhibit 10.1 of Form 8-K, File No. 1-11727, filed November 1, 2004)
10.30+
 
Energy Transfer Partners, L.P. Annual Bonus Plan (incorporated by reference to Exhibit 10.2 of Form 10-Q, File No. 1-11727, filed August 7, 2014)
10.31+
 
Energy Transfer Partners, L.L.C. Annual Bonus Plan effective January 1, 2014 (incorporated by reference to Exhibit 10.2 of Form 10-Q, File No. 1-11727, filed August 7, 2014)
 
 
 
 
 
 
 
 
 
 
 
 

E- 9


Exhibit
Number
 
Description
 
 
Sunoco Logistics Partners L.P.
10.32
 
$2,500,000,000 Amended and Restated Credit Agreement, dated as of March 20, 2015, among Sunoco Logistics Partners Operations L.P., as the Borrower; Sunoco Logistics Partners L.P., as the Guarantor; Citibank, N.A., as Administrative Agent, Swingline Lender and a L/C Issuer; and the other LC Issuers and Lenders party thereto (incorporated by reference to Exhibit 10.1 of Form 10-Q, File No. 1-31219, filed May 7, 2015)
10.33
 
Amendment No. 1 to the $2,500,000,000 Amended and Restated Credit Agreement, dated as of June 29, 2015, among Sunoco Logistics Partners Operations L.P., as the Borrower; Sunoco Logistics Partners L.P., as the Guarantor; Citibank, N.A., as Administrative Agent, Swing Line Lender and a L/C Issuer; and the other LC Issuers and Lenders party thereto (incorporated by reference to Exhibit 10.1 of Form 10-Q, File No. 1-31219, filed August 6, 2015)
 
 
 
 
 
Sunoco LP
10.34
 
Credit Agreement among Susser Petroleum Partners LP, as the Borrower, the lenders from time to time party thereto and Bank of America, N.A., as Administrative Agent, Collateral Agent, Swingline Lender and an LC Issuer, dated September 25, 2014 (incorporated by reference to Exhibit 10.1 of Form 8-K, File No. 1-35653, filed October 1, 2014)
10.35
 
First Amendment to Credit Agreement and Increase Agreement by and among Sunoco LP, Bank of America, N.A., as Administrative Agent, Collateral Agent, Swingline Lender and an LC Issuer, and the financial institutions parties thereto, dated April 10, 2015 (incorporated by reference to Exhibit 10.1 of Form 8-K, File No. 1-35653, filed April 13, 2015)
10.36
 
Second Amendment to Credit Agreement, dated as of December 2, 2015, by and among Sunoco LP, Bank of America, N.A. and the financial institutions parties thereto as Lenders (incorporated by reference to Exhibit 10.1 of Form 8-K, File No. 1-35653, filed December 8, 2015)
10.37
 
Registration Rights Agreement, dated as of December 3, 2015, by and among Sunoco LP and the purchasers named on Schedule A thereto (incorporated by reference to Exhibit 4.1 of Form 8-K, File No. 1-35653, filed December 8, 2015)
 
 
 
 
 
Other Exhibits
12.1*
 
Computation of Ratio of Earnings to Fixed Charges.
21.1*
 
List of Subsidiaries.
23.1*
 
Consent of Grant Thornton LLP related to Energy Transfer Equity, L.P.
23.2*
 
Consent of Grant Thornton LLP related to Energy Transfer Partners, L.P.
23.3*
 
Consent of Ernst & Young LLP related to Susser Holdings Corporation.
23.4*
 
Consent of Ernst & Young LLP related to Sunoco LP.
31.1*
 
Certification of President (Principal Executive Officer) pursuant to Section 302 of the Sarbanes-Oxley Act of 2002.
31.2*
 
Certification of Chief Financial Officer pursuant to Section 302 of the Sarbanes-Oxley Act of 2002.
32.1**
 
Certification of President (Principal Executive Officer) pursuant to 18 U.S.C. Section 1350, as adopted pursuant to Section 906 of the Sarbanes-Oxley Act of 2002.
32.2**
 
Certification Chief Financial Officer pursuant to 18 U.S.C. Section 1350, as adopted pursuant to Section 906 of the Sarbanes-Oxley Act of 2002.
99.1*
 
Report of Independent Registered Public Accounting Firm — Ernst & Young LLP opinion on consolidated financial statements of Susser Holdings Corporation.
99.2*
 
Report of Independent Registered Public Accounting Firm — Ernst & Young LLP opinion on consolidated financial statements of Sunoco LP.
99.3
 
Statement of Policies Relating to Potential Conflicts among Energy Transfer Partners, L.P., Energy Transfer Equity, L.P. and Regency Energy Partners LP dated as of April 26, 2011 (incorporated by reference to Exhibit 99.1 of Form 10-Q, file No. 1-32740, filed August 8, 2011)
101*
 
Interactive data files pursuant to Rule 405 of Regulation S-T: (i) our Consolidated Balance Sheets as of December 31, 2015 and December 31, 2014; (ii) our Consolidated Statements of Operations for the years ended December 31, 2015, 2014 and 2013; (iii) our Consolidated Statements of Comprehensive Income for years ended December 31, 2015, 2014 and 2013; (iv) our Consolidated Statement of Equity for the years ended December 31, 2015, 2014 and 2013; and (v) our Consolidated Statements of Cash Flows for the years ended December 31, 2015, 2014 and 2013.
*
Filed herewith.
**
Furnished herewith.
+
Denotes a management contract or compensatory plan or arrangement.


E- 10


INDEX TO FINANCIAL STATEMENTS
Energy Transfer Equity, L.P. and Subsidiaries
 



F - 1



REPORT OF INDEPENDENT REGISTERED PUBLIC ACCOUNTING FIRM
Partners
Energy Transfer Equity, L.P.
We have audited the accompanying consolidated balance sheets of Energy Transfer Equity, L.P. (a Delaware limited partnership) and subsidiaries (the “Partnership”) as of December 31, 2015 and 2014, and the related consolidated statements of operations, comprehensive income, equity, and cash flows for each of the three years in the period ended December 31, 2015. These financial statements are the responsibility of the Partnership’s management. Our responsibility is to express an opinion on these financial statements based on our audits. We did not audit the financial statements of Sunoco LP and Susser Holdings Corporation, both consolidated subsidiaries, as of December 31, 2014 and for the period from September 1, 2014 to December 31, 2014, whose combined statements reflect total assets constituting 7 percent of consolidated total assets as of December 31, 2014, and total revenues of 5 percent of consolidated total revenues for the year then ended. Those statements were audited by other auditors, whose reports have been furnished to us, and our opinion, insofar as it relates to the amounts included for Sunoco LP and Susser Holdings Corporation as of December 31, 2014 and for the period from September 1, 2014 to December 31, 2014, is based solely on the reports of the other auditors.
We conducted our audits in accordance with the standards of the Public Company Accounting Oversight Board (United States). Those standards require that we plan and perform the audit to obtain reasonable assurance about whether the financial statements are free of material misstatement. An audit includes examining, on a test basis, evidence supporting the amounts and disclosures in the financial statements. An audit also includes assessing the accounting principles used and significant estimates made by management, as well as evaluating the overall financial statement presentation. We believe that our audits and the reports of the other auditors provide a reasonable basis for our opinion.
In our opinion, based on our audits and the reports of the other auditors, the consolidated financial statements referred to above present fairly, in all material respects, the financial position of Energy Transfer Equity, L.P. and subsidiaries as of December 31, 2015 and 2014, and the results of their operations and their cash flows for each of the three years in the period ended December 31, 2015 in conformity with accounting principles generally accepted in the United States of America.
We also have audited, in accordance with the standards of the Public Company Accounting Oversight Board (United States), the Partnership’s internal control over financial reporting as of December 31, 2015, based on criteria established in the 2013 Internal Control-Integrated Framework issued by the Committee of Sponsoring Organizations of the Treadway Commission (COSO), and our report dated February 29, 2016 expressed an unqualified opinion thereon.
/s/ GRANT THORNTON LLP
Dallas, Texas
February 29, 2016



F - 2


ENERGY TRANSFER EQUITY, L.P. AND SUBSIDIARIES
CONSOLIDATED BALANCE SHEETS
(Dollars in millions)
 
 
December 31,
 
2015
 
2014
ASSETS
 
 
 
Current assets:
 
 
 
Cash and cash equivalents
$
606

 
$
847

Accounts receivable, net
2,400

 
3,378

Accounts receivable from related companies
119

 
35

Inventories
1,636

 
1,467

Exchanges receivable
31

 
44

Derivative assets
46

 
81

Other current assets
572

 
287

Total current assets
5,410

 
6,139

 
 
 
 
Property, plant and equipment
54,979

 
45,018

Accumulated depreciation and depletion
(6,296
)
 
(4,726
)
 
48,683

 
40,292

 
 
 
 
Advances to and investments in unconsolidated affiliates
3,462

 
3,659

Non-current derivative assets

 
10

Other non-current assets, net
730

 
732

Intangible assets, net
5,431

 
5,582

Goodwill
7,473

 
7,865

Total assets
$
71,189

 
$
64,279

 





















The accompanying notes are an integral part of these consolidated financial statements.
F - 3


ENERGY TRANSFER EQUITY, L.P. AND SUBSIDIARIES
CONSOLIDATED BALANCE SHEETS
(Dollars in millions)
 
 
December 31,
 
2015
 
2014
LIABILITIES AND EQUITY
 
 
 
Current liabilities:
 
 
 
Accounts payable
$
2,274

 
$
3,349

Accounts payable to related companies
28

 
19

Exchanges payable
106

 
184

Derivative liabilities
69

 
21

Accrued and other current liabilities
2,302

 
2,102

Current maturities of long-term debt
131

 
1,008

Total current liabilities
4,910

 
6,683

 
 
 
 
Long-term debt, less current maturities
36,837

 
29,477

Deferred income taxes
4,590

 
4,410

Non-current derivative liabilities
137

 
154

Other non-current liabilities
1,069

 
1,193

 
 
 
 
Commitments and contingencies


 


Preferred units of subsidiary (Note 7)
33

 
33

Redeemable noncontrolling interests
15

 
15

 
 
 
 
Equity:
 
 
 
General Partner
(2
)
 
(1
)
Limited Partners:
 
 
 
Common Unitholders (1,044,767,336 and 1,077,533,798 units authorized, issued and outstanding as of December 31, 2015 and 2014, respectively)
(952
)
 
648

Class D Units (2,156,000 and 3,080,000 units authorized, issued and outstanding as of December 31, 2015 and 2014, respectively)
22

 
22

Accumulated other comprehensive loss

 
(5
)
Total partners’ capital
(932
)
 
664

Noncontrolling interest
24,530

 
21,650

Total equity
23,598

 
22,314

Total liabilities and equity
$
71,189

 
$
64,279












The accompanying notes are an integral part of these consolidated financial statements.
F - 4


ENERGY TRANSFER EQUITY, L.P. AND SUBSIDIARIES
CONSOLIDATED STATEMENTS OF OPERATIONS
(Dollars in millions, except per unit data)
 
 
Years Ended December 31,
 
2015
 
2014
 
2013
REVENUES:
 
 
 
 
 
Natural gas sales
$
3,671

 
$
5,386

 
$
3,842

NGL sales
3,935

 
5,845

 
3,618

Crude sales
8,378

 
16,416

 
15,477

Gathering, transportation and other fees
4,200

 
3,733

 
3,097

Refined product sales
15,672

 
19,437

 
18,479

Other
6,270

 
4,874

 
3,822

Total revenues
42,126

 
55,691

 
48,335

COSTS AND EXPENSES:
 
 
 
 
 
Cost of products sold
34,009

 
48,414

 
42,580

Operating expenses
2,661

 
2,102

 
1,669

Depreciation, depletion and amortization
2,079

 
1,724

 
1,313

Selling, general and administrative
639

 
611

 
533

Impairment losses
339

 
370

 
689

Total costs and expenses
39,727

 
53,221

 
46,784

OPERATING INCOME
2,399

 
2,470

 
1,551

OTHER INCOME (EXPENSE):
 
 
 
 
 
Interest expense, net
(1,643
)
 
(1,369
)
 
(1,221
)
Equity in earnings from unconsolidated affiliates
276

 
332

 
236

Gain on sale of AmeriGas common units

 
177

 
87

Losses on extinguishments of debt
(43
)
 
(25
)
 
(162
)
Gains (losses) on interest rate derivatives
(18
)
 
(157
)
 
53

Non-operating environmental remediation

 

 
(168
)
Other, net
22

 
(11
)
 
(1
)
INCOME FROM CONTINUING OPERATIONS BEFORE INCOME TAX EXPENSE
993

 
1,417

 
375

Income tax expense (benefit) from continuing operations
(100
)
 
357

 
93

INCOME FROM CONTINUING OPERATIONS
1,093

 
1,060

 
282

Income from discontinued operations

 
64

 
33

NET INCOME
1,093

 
1,124

 
315

Less: Net income (loss) attributable to noncontrolling interest
(96
)
 
491

 
119

NET INCOME ATTRIBUTABLE TO PARTNERS
1,189

 
633

 
196

General Partner’s interest in net income
3

 
2

 

Class D Unitholder’s interest in net income
3

 
2

 

Limited Partners’ interest in net income
$
1,183

 
$
629

 
$
196

INCOME FROM CONTINUING OPERATIONS PER LIMITED PARTNER UNIT:
 
 
 
 
 
Basic
$
1.11

 
$
0.58

 
$
0.17

Diluted
$
1.11

 
$
0.57

 
$
0.17

NET INCOME PER LIMITED PARTNER UNIT:
 
 
 
 
 
Basic
$
1.11

 
$
0.58

 
$
0.18

Diluted
$
1.11

 
$
0.57

 
$
0.18


The accompanying notes are an integral part of these consolidated financial statements.
F - 5


ENERGY TRANSFER EQUITY, L.P. AND SUBSIDIARIES
CONSOLIDATED STATEMENTS OF COMPREHENSIVE INCOME
(Dollars in millions)
 
 
Years Ended December 31,
 
2015
 
2014
 
2013
Net income
$
1,093

 
$
1,124

 
$
315

Other comprehensive income (loss), net of tax:
 
 
 
 
 
Reclassification to earnings of gains and losses on derivative instruments accounted for as cash flow hedges

 
3

 
(4
)
Change in value of derivative instruments accounted for as cash flow hedges

 

 
(1
)
Change in value of available-for-sale securities
(3
)
 
1

 
2

Actuarial gain (loss) relating to pension and other postretirement benefits
65

 
(113
)
 
66

Foreign currency translation adjustment
(1
)
 
(2
)
 
(1
)
Change in other comprehensive income from unconsolidated affiliates
(1
)
 
(6
)
 
17

 
60

 
(117
)
 
79

Comprehensive income
1,153

 
1,007

 
394

Less: Comprehensive income (loss) attributable to noncontrolling interest
(41
)
 
388

 
181

Comprehensive income attributable to partners
$
1,194

 
$
619

 
$
213





































The accompanying notes are an integral part of these consolidated financial statements.
F - 6


ENERGY TRANSFER EQUITY, L.P. AND SUBSIDIARIES
CONSOLIDATED STATEMENTS OF EQUITY
(Dollars in millions)
 
General
Partner
 
Common
Unitholders
 
Class D Units
 
Accumulated
Other
Comprehensive
Income (Loss)
 
Non-
controlling
Interest
 
Total
Balance, December 31, 2012

 
2,125

 

 
(12
)
 
14,237

 
16,350

Distributions to partners
(2
)
 
(731
)
 

 

 

 
(733
)
Distributions to noncontrolling interest

 

 

 

 
(1,428
)
 
(1,428
)
Subsidiary equity offerings, net of issue costs

 
122

 

 

 
1,637

 
1,759

Subsidiary units issued in acquisition
(1
)
 
(506
)
 

 

 
507

 

Non-cash compensation expense, net of units tendered by employees for tax withholdings

 
1

 
6

 

 
47

 
54

Capital contributions received from noncontrolling interest

 

 

 

 
18

 
18

Other, net

 

 

 
4

 
(39
)
 
(35
)
Conversion of Regency Preferred Units for Regency Common Units

 

 

 

 
41

 
41

Deemed distribution related to SUGS Transaction

 
(141
)
 

 

 

 
(141
)
Other comprehensive income, net of tax

 

 

 
17

 
62

 
79

Net income

 
196

 

 

 
119

 
315

Balance, December 31, 2013
(3
)
 
1,066

 
6

 
9

 
15,201

 
16,279

Distributions to partners
(2
)
 
(817
)
 
(2
)
 

 

 
(821
)
Distributions to noncontrolling interest

 

 

 

 
(1,905
)
 
(1,905
)
Subsidiary units issued for cash

 
148

 
2

 

 
2,907

 
3,057

Subsidiary units issued in certain acquisitions

 
211

 

 

 
5,604

 
5,815

Subsidiary units redeemed in Lake Charles LNG Transaction
2

 
480

 

 

 
(482
)
 

Purchase of additional Regency Units

 
(99
)
 

 

 
99

 

Subsidiary acquisition of a noncontrolling interest

 

 

 

 
(319
)
 
(319
)
Non-cash compensation expense, net of units tendered by employees for tax withholdings

 

 
14

 

 
51

 
65

Capital contributions received from noncontrolling interest

 

 

 

 
139

 
139

Other, net

 
30

 

 

 
(33
)
 
(3
)
Units repurchased under buyback program

 
(1,000
)
 

 

 

 
(1,000
)
Other comprehensive loss, net of tax

 

 

 
(14
)
 
(103
)
 
(117
)
Net income
2

 
629

 
2

 

 
491

 
1,124

Balance, December 31, 2014
$
(1
)
 
$
648

 
$
22

 
$
(5
)
 
$
21,650

 
$
22,314

Distributions to partners
(3
)
 
(1,084
)
 
(3
)
 

 

 
(1,090
)
Distributions to noncontrolling interest

 

 

 

 
(2,335
)
 
(2,335
)
Subsidiary units issued for cash
(1
)
 
(524
)
 
(1
)
 

 
4,415

 
3,889

Conversion of Class D Units to ETE Common Units

 
7

 
(7
)
 

 

 

Non-cash compensation expense, net of units tendered by employees for tax withholdings

 

 
8

 

 
62

 
70

Capital contributions received from noncontrolling interest

 

 

 

 
875

 
875

Units repurchased under buyback program

 
(1,064
)
 

 

 

 
(1,064
)
Acquisition and disposition of noncontrolling interest

 

 

 

 
(65
)
 
(65
)
Other comprehensive income, net of tax

 

 

 
5

 
55

 
60

Other, net

 
(118
)
 

 

 
(31
)
 
(149
)
Net income (loss)
3

 
1,183

 
3

 

 
(96
)
 
1,093

Balance, December 31, 2015
$
(2
)
 
$
(952
)
 
$
22

 
$

 
$
24,530

 
$
23,598


The accompanying notes are an integral part of these consolidated financial statements.
F - 7


ENERGY TRANSFER EQUITY, L.P. AND SUBSIDIARIES
CONSOLIDATED STATEMENTS OF CASH FLOWS
(Dollars in millions)
 
Years Ended December 31,
 
2015
 
2014
 
2013
OPERATING ACTIVITIES:
 
 
 
 
 
Net income
$
1,093

 
$
1,124

 
$
315

Reconciliation of net income to net cash provided by operating activities:
 
 
 
 
 
Depreciation, depletion and amortization
2,079

 
1,724

 
1,313

Deferred income taxes
242

 
(50
)
 
43

Amortization included in interest expense
(21
)
 
(51
)
 
(55
)
Unit-based compensation expense
91

 
82

 
61

Impairment losses
339

 
370

 
689

Gain on sale of AmeriGas common units

 
(177
)
 
(87
)
Losses on extinguishments of debt
43

 
25

 
162

(Gains) losses on disposal of assets
(8
)
 
(1
)
 
2

Equity in earnings of unconsolidated affiliates
(276
)
 
(332
)
 
(236
)
Distributions from unconsolidated affiliates
409

 
291

 
313

Inventory valuation adjustments
249

 
473

 
(3
)
Other non-cash
(8
)
 
(72
)
 
51

Net change in operating assets and liabilities, net of effects of acquisitions and deconsolidations
(1,164
)
 
(231
)
 
(149
)
Net cash provided by operating activities
3,068

 
3,175

 
2,419

INVESTING ACTIVITIES:
 
 
 
 
 
Proceeds from sale of noncontrolling interest
64

 

 

Proceeds from the sale of AmeriGas common units

 
814

 
346

Cash paid for acquisitions, net of cash received
(835
)
 
(2,367
)
 
(405
)
Cash paid for acquisition of a noncontrolling interest
(129
)
 

 

Capital expenditures (excluding allowance for equity funds used during construction)
(9,386
)
 
(5,381
)
 
(3,505
)
Contributions in aid of construction costs
80

 
45

 
52

Contributions to unconsolidated affiliates
(45
)
 
(334
)
 
(3
)
Distributions from unconsolidated affiliates in excess of cumulative earnings
128

 
136

 
419

Proceeds from the sale of discontinued operations

 
77

 
1,008

Proceeds from the sale of other assets
26

 
62

 
89

Change in restricted cash
19

 
172

 
(348
)
Other
(16
)
 
(19
)
 

Net cash used in investing activities
(10,094
)
 
(6,795
)
 
(2,347
)
FINANCING ACTIVITIES:
 
 
 
 
 
Proceeds from borrowings
26,455

 
18,375

 
12,934

Repayments of long-term debt
(19,828
)
 
(13,886
)
 
(11,951
)
Subsidiary units issued for cash
3,889

 
3,057

 
1,759

Distributions to partners
(1,090
)
 
(821
)
 
(733
)
Distributions to noncontrolling interests
(2,335
)
 
(1,905
)
 
(1,428
)
Debt issuance costs
(75
)
 
(77
)
 
(87
)
Capital contributions from noncontrolling interest
841

 
139

 
18

Redemption of Preferred Units

 

 
(340
)
Units repurchased under buyback program
(1,064
)
 
(1,000
)
 

Other, net
(8
)
 
(5
)
 
(26
)
Net cash provided by financing activities
6,785

 
3,877

 
146

Increase (decrease) in cash and cash equivalents
(241
)
 
257

 
218

Cash and cash equivalents, beginning of period
847

 
590

 
372

Cash and cash equivalents, end of period
$
606

 
$
847

 
$
590


The accompanying notes are an integral part of these consolidated financial statements.
F - 8


ENERGY TRANSFER EQUITY, L.P. AND SUBSIDIARIES
NOTES TO CONSOLIDATED FINANCIAL STATEMENTS
(Tabular dollar and unit amounts, except per unit data, are in millions)

1.
OPERATIONS AND ORGANIZATION:
Financial Statement Presentation
The consolidated financial statements of Energy Transfer Equity, L.P. (the “Partnership,” “we” or “ETE”) presented herein for the years ended December 31, 2015, 2014, and 2013, have been prepared in accordance with GAAP and pursuant to the rules and regulations of the SEC. We consolidate all majority-owned subsidiaries and limited partnerships, which we control as the general partner or owner of the general partner. All significant intercompany transactions and accounts are eliminated in consolidation.
Unless the context requires otherwise, references to “we,” “us,” “our,” the “Partnership” and “ETE” mean Energy Transfer Equity, L.P. and its consolidated subsidiaries, which include ETP, ETP GP, ETP LLC, ETE Common Holdings, LLC, Panhandle (or Southern Union prior to its merger into Panhandle in January 2014), Sunoco Logistics, Sunoco LP and ETP Holdco. References to the “Parent Company” mean Energy Transfer Equity, L.P. on a stand-alone basis.
As discussed in Note 8, in January 2014 and July 2015, the Partnership completed two-for-one splits of ETE Common Units. All references to unit and per unit amounts in the consolidated financial statements and in these notes to the consolidated financial statements have been adjusted to reflect the effects of the unit splits for all periods presented.
At December 31, 2015, our interests in ETP and Sunoco LP consisted of 100% of the respective general partner interests and IDRs, as well as 2.6 million ETP common units and 81.0 million ETP Class H units held by us or our wholly-owned subsidiaries. We also own 0.1% of Sunoco Partners LLC, the entity that owns the general partner interest and IDRs of Sunoco Logistics, while ETP owns the remaining 99.9% of Sunoco Partners LLC. Additionally, ETE owns 100 ETP Class I Units, the distributions from which offset a portion of IDR subsidies ETE has previously provided to ETP.
The consolidated financial statements of ETE presented herein include the results of operations of:
the Parent Company;
our controlled subsidiaries, ETP and Sunoco LP (see description of their respective operations below under “Business Operations”);
ETP’s and Sunoco LP’s consolidated subsidiaries and our wholly-owned subsidiaries that own the general partner and IDR interests in ETP and Sunoco LP; and
our wholly-owned subsidiary, Lake Charles LNG.
Our subsidiaries also own varying undivided interests in certain pipelines. Ownership of these pipelines has been structured as an ownership of an undivided interest in assets, not as an ownership interest in a partnership, limited liability company, joint venture or other forms of entities. Each owner controls marketing and invoices separately, and each owner is responsible for any loss, damage or injury that may occur to their own customers. As a result, we apply proportionate consolidation for our interests in these entities.
Certain prior period amounts have been reclassified to conform to the 2015 presentation. These reclassifications had no impact on net income or total equity.
Business Operations
The Parent Company’s principal sources of cash flow are derived from its direct and indirect investments in the limited partner and general partner interests in ETP and Sunoco LP. The Parent Company’s primary cash requirements are for general and administrative expenses, debt service requirements and distributions to its partners. Parent Company-only assets are not available to satisfy the debts and other obligations of ETE’s subsidiaries. In order to understand the financial condition of the Parent Company on a stand-alone basis, see Note 17 for stand-alone financial information apart from that of the consolidated partnership information included herein.

F - 9


ETP is a publicly traded partnership whose operations comprise the following:
the gathering and processing, compression, treating and transportation of natural gas, focusing on providing midstream services in some of the most prolific natural gas producing regions in the United States, including the Eagle Ford, Haynesville, Barnett, Fayetteville, Marcellus, Utica, Bone Spring, and Avalon shales;
intrastate transportation and storage natural gas operations that own and operate natural gas pipeline systems that are engaged in the business of purchasing, gathering, transporting, processing, and marketing natural gas and NGLs in the states of Texas, Louisiana, New Mexico and West Virginia;
interstate pipelines that are owned and operated, either directly or through equity method investments, that transport natural gas to various markets in the United States; and
a controlling interest in Sunoco Logistics, a publicly traded Delaware limited partnership that owns and operates a logistics business, consisting of crude oil, NGL and refined products pipelines.
ETP also owns and operates retail marketing assets, which sell gasoline and middle distillates at retail locations and operates convenience stores primarily on the east coast and in the midwest region of the United States. In November 2015, ETP and certain of its subsidiaries entered into a contribution agreement with Sunoco LP and certain of its subsidiaries, pursuant to which ETP agreed to contribute to Sunoco LP the ETP’s remaining 68.42% membership interest in Sunoco, LLC and 100% of the membership interests in Sunoco Retail LLC. Sunoco Retail LLC, which is expected to be formed prior to the closing of the contribution, is expected to own all of the ETP’s remaining retail assets that are currently held by subsidiaries of Sunoco, Inc., along with certain other assets. In exchange, ETP expects to receive $2.03 billion in cash, subject to certain working capital adjustments, and 5.7 million Sunoco LP common units, which will be issued and sold to a subsidiary of ETP in private transactions exempt from registration under Section 4(a)(2) of the Securities Act of 1933, as amended. The transaction will be effective January 1, 2016 and is expected to close in March 2016.
Effective July 1, 2015, ETE acquired 100% of the membership interests of Sunoco GP, the general partner of Sunoco LP, and all of the IDRs of Sunoco LP from ETP, and in exchange, ETP repurchased from ETE 21 million ETP common units owned by ETE.
Lake Charles LNG operates a LNG import terminal, which has approximately 9.0 Bcf of above ground LNG storage capacity and re-gasification facilities on Louisiana’s Gulf Coast near Lake Charles, Louisiana. Lake Charles LNG is engaged in interstate commerce and is subject to the rules, regulations and accounting requirements of the FERC.
Our financial statements reflect the following reportable business segments:
Investment in ETP, including the consolidated operations of ETP;
Investment in Sunoco LP, including the consolidated operations of Sunoco LP;
Investment in Lake Charles LNG, including the operations of Lake Charles LNG; and
Corporate and Other including the following:
activities of the Parent Company; and
the goodwill and property, plant and equipment fair value adjustments recorded as a result of the 2004 reverse acquisition of Heritage Propane Partners, L.P.
Regency Merger. On April 30, 2015, a wholly-owned subsidiary of ETP merged with Regency, with Regency surviving as a wholly owned subsidiary of ETP (the “Regency Merger”). Regency previously was a direct subsidiary of ETE and had been presented as a separate reportable segment. Each Regency common unit and Class F unit was converted into the right to receive 0.4124 ETP common units. ETP issued 172.2 million ETP common units to Regency unitholders, including 15.5 million units issued to subsidiaries of ETP. The 1.9 million outstanding Regency Preferred Units were converted into corresponding new ETP Series A Preferred Units on a one-for-one basis. In connection with the Regency Merger, ETE agreed to reduce the incentive distributions it receives from ETP by a total of $320 million over a five-year period. The IDR subsidy was $80 million for the year ended December 31, 2015 and will total $60 million per year for the following four years.

F - 10


2.
ESTIMATES, SIGNIFICANT ACCOUNTING POLICIES AND BALANCE SHEET DETAIL:
Use of Estimates
The preparation of financial statements in conformity with GAAP requires management to make estimates and assumptions that affect the reported amounts of assets and liabilities and the accrual for and disclosure of contingent assets and liabilities at the date of the financial statements and the reported amounts of revenues and expenses during the reporting period.
The natural gas industry conducts its business by processing actual transactions at the end of the month following the month of delivery. Consequently, the most current month’s financial results for the midstream, NGL and intrastate transportation and storage operations are estimated using volume estimates and market prices. Any differences between estimated results and actual results are recognized in the following month’s financial statements. Management believes that the estimated operating results represent the actual results in all material respects.
Some of the other significant estimates made by management include, but are not limited to, the timing of certain forecasted transactions that are hedged, the fair value of derivative instruments, useful lives for depreciation, amortization, purchase accounting allocations and subsequent realizability of intangible assets, fair value measurements used in the goodwill impairment test, market value of inventory, assets and liabilities resulting from the regulated ratemaking process, contingency reserves and environmental reserves. Actual results could differ from those estimates.
New Accounting Pronouncements
In May 2014, the Financial Accounting Standards Board (“FASB”) issued Accounting Standards Update No. 2014-09, Revenue from Contracts with Customers (Topic 606) (“ASU 2014-09”), which clarifies the principles for recognizing revenue based on the core principle that an entity should recognize revenue to depict the transfer of promised goods or services to customers in an amount that reflects the consideration to which the entity expects to be entitled in exchange for those goods or services. In August 2015, the FASB deferred the effective date of ASU 2014-09, which is now effective for annual reporting periods beginning after December 15, 2017, including interim periods within that reporting period. Early adoption is permitted as of annual reporting periods beginning after December 15, 2016, including interim reporting periods within those annual periods. ASU 2014-09 can be adopted either retrospectively to each prior reporting period presented or as a cumulative-effect adjustment as of the date of adoption. The Partnership is currently evaluating the impact, if any, that adopting this new accounting standard will have on our revenue recognition policies.
In February 2015, the FASB issued Accounting Standards Update No. 2015-02, Consolidation (Topic 810): Amendments to the Consolidation Analysis (“ASU 2015-02”), which changed the requirements for consolidation analysis. Under ASU 2015-02, reporting entities are required to evaluate whether they should consolidate certain legal entities. ASU 2015-02 is effective for fiscal years beginning after December 15, 2015, and early adoption was permitted. We expect to adopt this standard for the year ended December 31, 2016, and we do not anticipate a material impact to our financial position or results of operations as a result of the adoption of this standard.
In April 2015, the FASB issued Accounting Standards Update No. 2015-03, Interest - Imputation of Interest (Subtopic 835-30) (“ASU 2015-03”), which simplifies the presentation of debt issuance costs by requiring debt issuance costs related to a recognized debt liability to be presented in the balance sheet as a direct deduction from the debt liability rather than as an asset. ASU 2015-03 is effective for annual reporting periods after December 15, 2015, including interim periods within that reporting period, with early adoption permitted for financial statements that have not been previously issued. Upon adoption, ASU 2015-03 must be applied retrospectively to all prior reporting periods presented. We adopted and applied this standard to all consolidated financial statements presented and there was not a material impact to our financial position or results of operations as a result of the adoption of this standard.
In August 2015, the FASB issued ASU No. 2015-16 "Business Combinations (Topic 805) - Simplifying the Accounting for Measurement-Period Adjustments." This update requires that an acquirer recognize adjustments to provisional amounts that are identified during the measurement period in the reporting period in which the adjustment amounts are determined. Additionally, this update requires that the acquirer record, in the same period’s financial statements, the effect on earnings of changes in depreciation, amortization, or other income effects, if any, as a result of the change to the provisional amounts, calculated as if the accounting had been completed at the acquisition date. Finally, this update requires an entity to present separately on the face of the income statement or disclose in the notes the portion of the amount recorded in current-period earnings by line item that would have been recorded in previous reporting periods if the adjustment to the provisional amounts had been recognized as of the acquisition date. The amendments in this update are effective for financial statements issued with fiscal years beginning after December 15, 2015, including interim periods within that reporting period. We do not anticipate a material impact to our financial position or results of operations as a result of the adoption of this standard.

F - 11


In November 2015, the FASB issued ASU No. 2015-17, Income Taxes (Topic 740): Balance Sheet Classification of Deferred Taxes (“ASU 2015-17”), which is intended to improve how deferred taxes are classified on organizations’ balance sheets. The ASU eliminates the current requirement for organizations to present deferred tax liabilities and assets as current and noncurrent in a classified balance sheet. Instead, organizations are now required to classify all deferred tax assets and liabilities as noncurrent. We adopted the provisions of ASU 2015-17 upon issuance and prior period amounts have been reclassified to conform to the current period presentation. As a result of the early adoption and retrospective application of ASU 2015-17, $85 million of deferred tax liability previously presented as an other current liability as of December 31, 2014 has been reclassified to other non-current liabilities in our consolidated financial statements.
Revenue Recognition
Our segments are engaged in multiple revenue-generating activities. To the extent that those activities are similar among our segments, revenue recognition policies are similar. Below is a description of revenue recognition policies for significant revenue-generating activities within our segments.
Investment in ETP
Revenues for sales of natural gas and NGLs are recognized at the later of the time of delivery of the product to the customer or the time of sale or installation. Revenues from service labor, transportation, treating, compression and gas processing are recognized upon completion of the service. Transportation capacity payments are recognized when earned in the period the capacity is made available.
The results of ETP’s intrastate transportation and storage and interstate transportation and storage operations are determined primarily by the amount of capacity customers reserve as well as the actual volume of natural gas that flows through the transportation pipelines. Under transportation contracts, customers are charged (i) a demand fee, which is a fixed fee for the reservation of an agreed amount of capacity on the transportation pipeline for a specified period of time and which obligates the customer to pay even if the customer does not transport natural gas on the respective pipeline, (ii) a transportation fee, which is based on the actual throughput of natural gas by the customer, (iii) fuel retention based on a percentage of gas transported on the pipeline, or (iv) a combination of the three, generally payable monthly. Fuel retained for a fee is typically valued at market prices.
ETP’s intrastate transportation and storage operations also generate revenues and margin from the sale of natural gas to electric utilities, independent power plants, local distribution companies, industrial end-users and other marketing companies on the HPL System. Generally, ETP purchases natural gas from the market, including purchases from ETP’s marketing operations, and from producers at the wellhead.
In addition, ETP’s intrastate transportation and storage operations generate revenues and margin from fees charged for storing customers’ working natural gas in ETP’s storage facilities. ETP also engages in natural gas storage transactions in which ETP seeks to find and profit from pricing differences that occur over time utilizing the Bammel storage reservoir. ETP purchases physical natural gas and then sells financial contracts at a price sufficient to cover ETP’s carrying costs and provide for a gross profit margin. ETP expects margins from natural gas storage transactions to be higher during the periods from November to March of each year and lower during the period from April through October of each year due to the increased demand for natural gas during colder weather. However, ETP cannot assure that management’s expectations will be fully realized in the future and in what time period, due to various factors including weather, availability of natural gas in regions in which ETP operate, competitive factors in the energy industry, and other issues.
Results from ETP’s midstream operations are determined primarily by the volumes of natural gas gathered, compressed, treated, processed, purchased and sold through ETP’s pipeline and gathering systems and the level of natural gas and NGL prices. ETP generates midstream revenues and gross margins principally under fee-based or other arrangements in which ETP receives a fee for natural gas gathering, compressing, treating or processing services. The revenue earned from these arrangements is directly related to the volume of natural gas that flows through ETP’s systems and is not directly dependent on commodity prices.
ETP also utilizes other types of arrangements in ETP’s midstream operations, including (i) discount-to-index price arrangements, which involve purchases of natural gas at either (1) a percentage discount to a specified index price, (2) a specified index price less a fixed amount or (3) a percentage discount to a specified index price less an additional fixed amount, (ii) percentage-of-proceeds arrangements under which ETP gathers and processes natural gas on behalf of producers, sells the resulting residue gas and NGL volumes at market prices and remits to producers an agreed upon percentage of the proceeds based on an index price, (iii) keep-whole arrangements where ETP gathers natural gas from the producer, processes the natural gas and sells the resulting NGLs to third parties at market prices, (iv) purchasing all or a specified percentage of natural gas and/or NGL delivered from producers and treating or processing ETP’s plant facilities, and (v) making other direct purchases

F - 12


of natural gas and/or NGL at specified delivery points to meet operational or marketing objectives. In many cases, ETP provides services under contracts that contain a combination of more than one of the arrangements described above. The terms of ETP’s contracts vary based on gas quality conditions, the competitive environment at the time the contracts are signed and customer requirements. ETP’s contract mix may change as a result of changes in producer preferences, expansion in regions where some types of contracts are more common and other market factors.
NGL storage and pipeline transportation revenues are recognized when services are performed or products are delivered, respectively. Fractionation and processing revenues are recognized when product is either loaded into a truck or injected into a third party pipeline, which is when title and risk of loss pass to the customer.
In ETP’s natural gas compression business, revenue is recognized for compressor packages and technical service jobs using the completed contract method which recognizes revenue upon completion of the job. Costs incurred on a job are deducted at the time revenue is recognized.
ETP conducts marketing activities in which ETP markets the natural gas that flows through ETP’s assets, referred to as on-system gas. ETP also attracts other customers by marketing volumes of natural gas that do not move through ETP’s assets, referred to as off-system gas. For both on-system and off-system gas, ETP purchases natural gas from natural gas producers and other supply points and sells that natural gas to utilities, industrial consumers, other marketers and pipeline companies, thereby generating gross margins based upon the difference between the purchase and resale prices.
Terminalling and storage revenues are recognized at the time the services are provided. Pipeline revenues are recognized upon delivery of the barrels to the location designated by the shipper. Crude oil acquisition and marketing revenues, as well as refined product marketing revenues, are recognized when title to the product is transferred to the customer. Revenues are not recognized for crude oil exchange transactions, which are entered into primarily to acquire crude oil of a desired quality or to reduce transportation costs by taking delivery closer to end markets. Any net differential for exchange transactions is recorded as an adjustment of inventory costs in the purchases component of cost of products sold and operating expenses in the statements of operations.
ETP’s retail marketing operations sell gasoline and diesel in addition to a broad mix of merchandise such as groceries, fast foods and beverages at its convenience stores. A portion of our gasoline and diesel sales are to wholesale customers on a consignment basis, in which we retain title to inventory, control access to and sale of fuel inventory, and recognize revenue at the time the fuel is sold to the ultimate customer. We typically own the fuel dispensing equipment and underground storage tanks at consignment sites, and in some cases we own the entire site and have entered into an operating lease with the wholesale customer operating the site. In addition, our retail outlets derive other income from lottery ticket sales, money orders, prepaid phone cards and wireless services, ATM transactions, car washes, movie rental and other ancillary product and service offerings. Some of Sunoco, Inc.’s retail outlets provide a variety of car care services. Revenues related to the sale of products are recognized when title passes, while service revenues are recorded on a net commission basis and are recognized when services are provided. Title passage generally occurs when products are shipped or delivered in accordance with the terms of the respective sales agreements. In addition, revenues are not recognized until sales prices are fixed or determinable and collectability is reasonably assured.
Investment in Sunoco LP

Revenues from our two primary product categories, motor fuel and merchandise, are recognized either at the time fuel is delivered to the customer or at the time of sale. Revenue recognition on consignment sales differ from this and are discussed in greater detail below. Shipment and delivery of motor fuel generally occurs on the same day. Sunoco LP charges its wholesale customers for third-party transportation costs, which are recorded net in cost of sales. Through PropCo, Sunoco LP’s wholly owned corporate subsidiary, Sunoco LP may sell motor fuel to wholesale customers on a consignment basis, in which Sunoco LP retains title to inventory, control access to and sale of fuel inventory, and recognize revenue at the time the fuel is sold to the ultimate customer. Sunoco LP derives other income from rental income, propane and lubricating oils and other ancillary product and service offerings. Sunoco LP derives other income from lottery ticket sales, money orders, prepaid phone cards and wireless services, ATM transactions, car washes, movie rentals and other ancillary product and service offerings. Sunoco LP records revenue on a net commission basis when the product is sold and/or services are rendered. Rental income from operating leases is recognized on a straight line basis over the term of the lease.


F - 13


Investment in Lake Charles LNG
Lake Charles LNG’s revenues from storage and re-gasification of natural gas are based on capacity reservation charges and, to a lesser extent, commodity usage charges. Reservation revenues are based on contracted rates and capacity reserved by the customers and recognized monthly. Revenues from commodity usage charges are also recognized monthly and represent the recovery of electric power charges at Lake Charles LNG’s terminal.
Regulatory Accounting – Regulatory Assets and Liabilities
ETP’s interstate transportation and storage operations are subject to regulation by certain state and federal authorities and certain subsidiaries in those operations have accounting policies that conform to the accounting requirements and ratemaking practices of the regulatory authorities. The application of these accounting policies allows certain of ETP’s regulated entities to defer expenses and revenues on the balance sheet as regulatory assets and liabilities when it is probable that those expenses and revenues will be allowed in the ratemaking process in a period different from the period in which they would have been reflected in the consolidated statement of operations by an unregulated company. These deferred assets and liabilities will be reported in results of operations in the period in which the same amounts are included in rates and recovered from or refunded to customers. Management’s assessment of the probability of recovery or pass through of regulatory assets and liabilities will require judgment and interpretation of laws and regulatory commission orders. If, for any reason, ETP ceases to meet the criteria for application of regulatory accounting treatment for these entities, the regulatory assets and liabilities related to those portions ceasing to meet such criteria would be eliminated from the consolidated balance sheet for the period in which the discontinuance of regulatory accounting treatment occurs.
Although Panhandle’s natural gas transmission systems and storage operations are subject to the jurisdiction of FERC in accordance with the NGA and NGPA, it does not currently apply regulatory accounting policies in accounting for its operations.  In 1999, prior to its acquisition by Southern Union, Panhandle discontinued the application of regulatory accounting policies primarily due to the level of discounting from tariff rates and its inability to recover specific costs.
Cash, Cash Equivalents and Supplemental Cash Flow Information
Cash and cash equivalents include all cash on hand, demand deposits, and investments with original maturities of three months or less. We consider cash equivalents to include short-term, highly liquid investments that are readily convertible to known amounts of cash and which are subject to an insignificant risk of changes in value.
We place our cash deposits and temporary cash investments with high credit quality financial institutions. At times, our cash and cash equivalents may be uninsured or in deposit accounts that exceed the Federal Deposit Insurance Corporation insurance limit.
The net change in operating assets and liabilities (net of effects of acquisitions, dispositions and deconsolidation) included in cash flows from operating activities was comprised as follows:
 
 
Years Ended December 31,
 
2015
 
2014
 
2013
Accounts receivable
$
856

 
$
600

 
$
(556
)
Accounts receivable from related companies
(5
)
 
30

 
64

Inventories
(430
)
 
51

 
(254
)
Exchanges receivable
14

 
18

 
(8
)
Other current assets
(239
)
 
133

 
(81
)
Other non-current assets, net
250

 
(6
)
 
(23
)
Accounts payable
(1,127
)
 
(850
)
 
541

Accounts payable to related companies
400

 
5

 
(140
)
Exchanges payable
(79
)
 
(99
)
 
128

Accrued and other current liabilities
(618
)
 
(59
)
 
192

Other non-current liabilities
(261
)
 
(73
)
 
147

Derivative assets and liabilities, net
75

 
19

 
(159
)
Net change in operating assets and liabilities, net of effects of acquisitions and deconsolidations
$
(1,164
)
 
$
(231
)
 
$
(149
)

F - 14


Non-cash investing and financing activities and supplemental cash flow information were as follows:
 
 
Years Ended December 31,
 
2015
 
2014
 
2013
NON-CASH INVESTING ACTIVITIES:
 
 
 
 
 
Accrued capital expenditures
$
910

 
$
643

 
$
226

Net gains (losses) from subsidiary common unit transactions
(526
)
 
744

 
(384
)
NON-CASH FINANCING ACTIVITIES:
 
 
 
 
 
Contribution of property, plant and equipment from noncontrolling interest
$
34

 
$

 
$

Subsidiary issuances of common units in connection with PVR, Hoover and Eagle Rock Midstream acquisitions

 
4,281

 

Subsidiary issuances of common units in connection with the Susser Merger

 
908

 

Long-term debt assumed in PVR Acquisition

 
1,887

 

Long-term debt exchanged in Eagle Rock Midstream Acquisition

 
499

 

SUPPLEMENTAL CASH FLOW INFORMATION:
 
 
 
 
 
Cash paid for interest, net of interest capitalized
$
1,800

 
$
1,416

 
$
1,256

Cash paid for income taxes
72

 
345

 
58

Accounts Receivable
Our subsidiaries assess the credit risk of their customers and take steps to mitigate risk as necessary. Management reviews accounts receivable and an allowance for doubtful accounts is determined based on the overall creditworthiness of customers, historical write-off experience, general and specific economic trends, and identification of specific customers with payment issues.
Inventories
Inventories consist principally of natural gas held in storage, crude oil, refined products and spare parts. Natural gas held in storage is valued at the lower of cost or market utilizing the weighted-average cost method. The cost of crude oil and refined products is determined using the last-in, first out method. The cost of spare parts is determined by the first-in, first-out method.
Inventories consisted of the following:
 
December 31,
 
2015
 
2014
Natural gas and NGLs
$
415

 
$
392

Crude oil
424

 
364

Refined products
420

 
392

Spare parts and other
377

 
319

Total inventories
$
1,636

 
$
1,467

During the year ended December 31, 2015, the Partnership recorded write downs of $249 million on its crude oil, refined products and NGL inventories as a result of a decline in the market price of these products. The write-down was calculated based upon current replacement costs.
ETP utilizes commodity derivatives to manage price volatility associated with certain of its natural gas inventory and designates certain of these derivatives as fair value hedges for accounting purposes. Changes in fair value of the designated hedged inventory have been recorded in inventory on our consolidated balance sheets and in cost of products sold in our consolidated statements of operations.
Exchanges
Exchanges consist of natural gas and NGL delivery imbalances (over and under deliveries) with others. These amounts, which are valued at market prices or weighted average market prices pursuant to contractual imbalance agreements, turn over monthly

F - 15


and are recorded as exchanges receivable or exchanges payable on our consolidated balance sheets. These imbalances are generally settled by deliveries of natural gas or NGLs, but may be settled in cash, depending on contractual terms.
Other Current Assets
Other current assets consisted of the following:
 
December 31,
 
2015
 
2014
Deposits paid to vendors
$
74

 
$
65

Income taxes receivable
326

 
17

Prepaid expenses and other
172

 
205

Total other current assets
$
572

 
$
287

Property, Plant and Equipment
Property, plant and equipment are stated at cost less accumulated depreciation. Depreciation is computed using the straight-line method over the estimated useful or FERC mandated lives of the assets, if applicable. Expenditures for maintenance and repairs that do not add capacity or extend the useful life are expensed as incurred. Expenditures to refurbish assets that either extend the useful lives of the asset or prevent environmental contamination are capitalized and depreciated over the remaining useful life of the asset. Natural gas and NGLs used to maintain pipeline minimum pressures is capitalized and classified as property, plant and equipment. Additionally, our subsidiaries capitalize certain costs directly related to the construction of assets including internal labor costs, interest and engineering costs. For the Lake Charles LNG project, a portion of the management fees are capitalized. Upon disposition or retirement of pipeline components or natural gas plant components, any gain or loss is recorded to accumulated depreciation. When entire pipeline systems, gas plants or other property and equipment are retired or sold, any gain or loss is included in our consolidated statements of operations.
Property, plant and equipment is reviewed for impairment whenever events or changes in circumstances indicate that the carrying amount of such assets may not be recoverable. If such a review should indicate that the carrying amount of long-lived assets is not recoverable, we reduce the carrying amount of such assets to fair value. In 2015, we recorded $110 million fixed asset impairments related to ETP’s liquids transportation and services operations primarily due to an expected decrease in future cash flows. No other fixed asset impairments were identified or recorded for our reporting units.
Capitalized interest is included for pipeline construction projects, except for certain interstate projects for which an allowance for funds used during construction (“AFUDC”) is accrued. Interest is capitalized based on the current borrowing rate of our revolving credit facilities when the related costs are incurred. AFUDC is calculated under guidelines prescribed by the FERC and capitalized as part of the cost of utility plant for interstate projects. It represents the cost of servicing the capital invested in construction work-in-process. AFUDC is segregated into two component parts – borrowed funds and equity funds.

F - 16


Components and useful lives of property, plant and equipment were as follows:
 
December 31,
 
2015
 
2014
Land and improvements
$
686

 
$
1,307

Buildings and improvements (1 to 45 years)
1,526

 
1,922

Pipelines and equipment (5 to 83 years)
32,677

 
27,149

Natural gas and NGL storage facilities (5 to 46 years)
390

 
1,214

Bulk storage, equipment and facilities (2 to 83 years)
2,853

 
4,010

Tanks and other equipment (5 to 40 years)
1,488

 
58

Retail equipment (2 to 99 years)
401

 
515

Vehicles (1 to 25 years)
220

 
203

Right of way (20 to 83 years)
2,573

 
2,451

Furniture and fixtures (2 to 25 years)
57

 
59

Linepack
61

 
119

Pad gas
44

 
44

Natural resources
484

 
454

Other (1 to 30 years)
3,675

 
999

Construction work-in-process
7,844

 
4,514

 
54,979

 
45,018

Less – Accumulated depreciation and depletion
(6,296
)
 
(4,726
)
Property, plant and equipment, net
$
48,683

 
$
40,292

We recognized the following amounts for the periods presented:
 
Years Ended December 31,
 
2015
 
2014
 
2013
Depreciation and depletion expense
$
1,776

 
$
1,457

 
$
1,128

Capitalized interest, excluding AFUDC
$
163

 
$
113

 
$
43

Advances to and Investments in Affiliates
Certain of our subsidiaries own interests in a number of related businesses that are accounted for by the equity method. In general, we use the equity method of accounting for an investment for which we exercise significant influence over, but do not control, the investee’s operating and financial policies.
Other Non-Current Assets, net
Other non-current assets, net are stated at cost less accumulated amortization. Other non-current assets, net consisted of the following:
 
December 31,
 
2015
 
2014
Unamortized financing costs(1)
$
29

 
$
41

Regulatory assets
90

 
85

Deferred charges
198

 
220

Restricted funds
192

 
177

Other
221

 
209

Total other non-current assets, net
$
730

 
$
732

(1)Includes unamortized financing costs related to the Partnership’s revolving credit facilities.

F - 17


Restricted funds primarily consisted of restricted cash held in our wholly-owned captive insurance companies.
Intangible Assets
Intangible assets are stated at cost, net of amortization computed on the straight-line method. The Partnership removes the gross carrying amount and the related accumulated amortization for any fully amortized intangibles in the year they are fully amortized.
Components and useful lives of intangible assets were as follows: 
 
December 31, 2015
 
December 31, 2014
 
Gross Carrying
Amount
 
Accumulated
Amortization
 
Gross Carrying
Amount
 
Accumulated
Amortization
Amortizable intangible assets:
 
 
 
 
 
 
 
Customer relationships, contracts and agreements (3 to 46 years)
$
5,254

 
$
(738
)
 
$
5,144

 
$
(485
)
Trade names (15 years)
559

 
(25
)
 
556

 
(15
)
Patents (9 years)
48

 
(16
)
 
48

 
(11
)
Other (1 to 15 years)
15

 
(7
)
 
36

 
(7
)
Total amortizable intangible assets
5,876

 
(786
)
 
5,784

 
(518
)
Non-amortizable intangible assets:
 
 
 
 
 
 
 
Trademarks
341

 

 
316

 

Total intangible assets
$
6,217

 
$
(786
)
 
$
6,100

 
$
(518
)
Aggregate amortization expense of intangibles assets was as follows:
 
Years Ended December 31,
 
2015
 
2014
 
2013
Reported in depreciation, depletion and amortization
$
303

 
$
219

 
$
120

Estimated aggregate amortization expense of intangible assets for the next five years was as follows:
Years Ending December 31:
 
2016
$
242

2017
242

2018
241

2019
239

2020
239

We review amortizable intangible assets for impairment whenever events or changes in circumstances indicate that the carrying amount of such assets may not be recoverable. If such a review should indicate that the carrying amount of amortizable intangible assets is not recoverable, we reduce the carrying amount of such assets to fair value. We review non-amortizable intangible assets for impairment annually, or more frequently if circumstances dictate.
In 2015, we recorded $24 million of intangible asset impairments related to ETP’s liquids transportation and services operations primarily due to an expected decrease in future cash flows.
Goodwill
Goodwill is tested for impairment annually or more frequently if circumstances indicate that goodwill might be impaired. The annual impairment test is performed during the fourth quarter.

F - 18


Changes in the carrying amount of goodwill were as follows:
 
Investment in ETP
 
Investment in Sunoco LP
 
Investment in Lake Charles LNG
 
Corporate, Other and Eliminations
 
Total
Balance, December 31, 2013
$
5,856

 
$

 
$
184

 
$
(146
)
 
$
5,894

Goodwill acquired
2,340

 
1,854

 

 
(1,854
)
 
2,340

Lake Charles LNG Transaction (1)
(184
)
 

 

 
184

 

Goodwill impairment
(370
)
 

 

 

 
(370
)
Other

 

 

 
1

 
1

Balance, December 31, 2014
7,642

 
1,854

 
184

 
(1,815
)
 
7,865

Goodwill acquired

 
31

 

 

 
31

Sunoco LP Exchange
(2,018
)
 

 

 
2,018

 

Goodwill impairment
(205
)
 

 

 

 
(205
)
Other
9

 
(63
)
 

 
(164
)
 
(218
)
Balance, December 31, 2015
$
5,428

 
$
1,822

 
$
184

 
$
39

 
$
7,473

(1) 
As discussed in Note 3, ETP completed the transfer to ETE of Lake Charles LNG on February 19, 2014. Therefore, the December 31, 2013 goodwill balances include goodwill attributable to Lake Charles LNG of $184 million in both the investment in ETP and investment in Lake Charles LNG segments that was correspondingly included in the elimination column. The transaction was effective January 1, 2014.
Goodwill is recorded at the acquisition date based on a preliminary purchase price allocation and generally may be adjusted when the purchase price allocation is finalized. We recorded a net decrease in goodwill of $392 million during the year ended December 31, 2015 primarily due to the impairments discussed below as well as purchase price allocation adjustments.
During 2015, the Partnership voluntarily changed the date of the annual goodwill impairment testing to the first day of the fourth quarter. The Partnership believes this new date is preferable because it allows for more timely completion of the annual goodwill impairment test prior to the end of the annual financial reporting period. This change in accounting principle does not delay, accelerate or avoid any potential impairment loss, nor does the change have a cumulative effect on income from continuing operations, net income or loss, or net assets.  This change was not applied retrospectively, as doing so would require the use of significant estimates and assumptions that include hindsight. Accordingly, the Partnership applied the change in annual goodwill impairment testing date prospectively beginning October 1, 2015.
During the fourth quarter of 2015, ETP performed goodwill impairment tests on its reporting units and recognized goodwill impairments of: (i) $99 million in the Transwestern reporting unit due primarily to the market declines in current and expected future commodity prices in the fourth quarter of 2015, and (ii) $106 million in the Lone Star Refinery Services reporting unit due primarily to changes in assumptions related to potential future revenues decrease as well as the market declines in current and expected future commodity prices.
During the fourth quarter of 2014, a $370 million goodwill impairment was recorded related to Regency’s Permian Basin gathering and processing operations. The decline in estimated fair value of that reporting unit was primarily driven by the significant decline in commodity prices in the fourth quarter of 2014, and the resulting impact to future commodity prices as well as increases in future estimated operations and maintenance expenses.
The Partnership determined the fair value of our reporting units using a weighted combination of the discounted cash flow method and the guideline company method. Determining the fair value of a reporting unit requires judgment and the use of significant estimates and assumptions. Such estimates and assumptions include revenue growth rates, operating margins, weighted average costs of capital and future market conditions, among others. The Partnership believes the estimates and assumptions used in our impairment assessments are reasonable and based on available market information, but variations in any of the assumptions could result in materially different calculations of fair value and determinations of whether or not an impairment is indicated. Under the discounted cash flow method, the Partnership determined fair value based on estimated future cash flows of each reporting unit including estimates for capital expenditures, discounted to present value using the risk-adjusted industry rate, which reflect the overall level of inherent risk of the reporting unit. Cash flow projections are derived from one year budgeted amounts and five year operating forecasts plus an estimate of later period cash flows, all of which are evaluated by management. Subsequent period cash flows are developed for each reporting unit using growth rates that management believes are reasonably likely to occur. Under the guideline company method, the Partnership determined the estimated fair value of each of our reporting units by applying valuation multiples of comparable publicly-traded companies

F - 19


to each reporting unit’s projected EBITDA and then averaging that estimate with similar historical calculations using a three year average. In addition, the Partnership estimated a reasonable control premium representing the incremental value that accrues to the majority owner from the opportunity to dictate the strategic and operational actions of the business.
Asset Retirement Obligations
We have determined that we are obligated by contractual or regulatory requirements to remove facilities or perform other remediation upon retirement of certain assets. The fair value of any ARO is determined based on estimates and assumptions related to retirement costs, which the Partnership bases on historical retirement costs, future inflation rates and credit-adjusted risk-free interest rates. These fair value assessments are considered to be Level 3 measurements, as they are based on both observable and unobservable inputs. Changes in the liability are recorded for the passage of time (accretion) or for revisions to cash flows originally estimated to settle the ARO.
An ARO is required to be recorded when a legal obligation to retire an asset exists and such obligation can be reasonably estimated. We will record an asset retirement obligation in the periods in which management can reasonably estimate the settlement dates.
Except for certain amounts recorded by Panhandle, Sunoco Logistics and ETP’s retail marketing operations, discussed below, management was not able to reasonably measure the fair value of asset retirement obligations as of December 31, 2015 and 2014, in most cases because the settlement dates were indeterminable. Although a number of other onshore assets in Panhandle’s system are subject to agreements or regulations that give rise to an ARO upon Panhandle’s discontinued use of these assets, AROs were not recorded because these assets have an indeterminate removal or abandonment date given the expected continued use of the assets with proper maintenance or replacement. Sunoco, Inc. has legal asset retirement obligations for several other assets at its previously owned refineries, pipelines and terminals, for which it is not possible to estimate when the obligations will be settled. Consequently, the retirement obligations for these assets cannot be measured at this time. At the end of the useful life of these underlying assets, Sunoco, Inc. is legally or contractually required to abandon in place or remove the asset. Sunoco Logistics believes it may have additional asset retirement obligations related to its pipeline assets and storage tanks, for which it is not possible to estimate whether or when the retirement obligations will be settled. Consequently, these retirement obligations cannot be measured at this time.
Below is a schedule of AROs by segment recorded as other non-current liabilities in our consolidated balance sheets:
 
December 31,
 
2015
 
2014
Investment in ETP:
 
 
 
Interstate transportation and storage operations
$
58

 
$
60

Investment in Sunoco Logistics
88

 
41

Retail marketing operations
66

 
87

 
$
212

 
$
188


Individual component assets have been and will continue to be replaced, but the pipeline and the natural gas gathering and processing systems will continue in operation as long as supply and demand for natural gas exists. Based on the widespread use of natural gas in industrial and power generation activities, management expects supply and demand to exist for the foreseeable future.  We have in place a rigorous repair and maintenance program that keeps the pipelines and the natural gas gathering and processing systems in good working order. Therefore, although some of the individual assets may be replaced, the pipelines and the natural gas gathering and processing systems themselves will remain intact indefinitely.
Long-lived assets related to AROs aggregated $18 million and were reflected as property, plant and equipment on our balance sheet as of December 31, 2015 and 2014. In addition, Panhandle had $6 million legally restricted funds for the purpose of settling AROs that was reflected as other non-current assets as of December 31, 2015.

F - 20


Accrued and Other Current Liabilities
Accrued and other current liabilities consisted of the following:
 
December 31,
 
2015
 
2014
Interest payable
$
519

 
$
440

Customer advances and deposits
114

 
103

Accrued capital expenditures
743

 
673

Accrued wages and benefits
218

 
233

Taxes payable other than income taxes
76

 
236

Other
632

 
417

Total accrued and other current liabilities
$
2,302

 
$
2,102

Deposits or advances are received from customers as prepayments for natural gas deliveries in the following month. Prepayments and security deposits may also be required when customers exceed their credit limits or do not qualify for open credit.
Redeemable Noncontrolling Interests
The noncontrolling interest holders in one of Sunoco Logistics’ consolidated subsidiaries have the option to sell their interests to Sunoco Logistics.  In accordance with applicable accounting guidance, the noncontrolling interest is excluded from total equity and reflected as redeemable interest on the consolidated balance sheet.
Environmental Remediation
We accrue environmental remediation costs for work at identified sites where an assessment has indicated that cleanup costs are probable and reasonably estimable. Such accruals are undiscounted and are based on currently available information, estimated timing of remedial actions and related inflation assumptions, existing technology and presently enacted laws and regulations. If a range of probable environmental cleanup costs exists for an identified site, the minimum of the range is accrued unless some other point in the range is more likely in which case the most likely amount in the range is accrued.
Fair Value of Financial Instruments
The carrying amounts of cash and cash equivalents, accounts receivable and accounts payable approximate their fair value.
Based on the estimated borrowing rates currently available to us and our subsidiaries for loans with similar terms and average maturities, the aggregate fair value and carrying amount of our consolidated debt obligations as of December 31, 2015 was $33.22 billion and $36.97 billion, respectively. As of December 31, 2014, the aggregate fair value and carrying amount of our consolidated debt obligations was $31.68 billion and $30.49 billion, respectively. The fair value of our consolidated debt obligations is a Level 2 valuation based on the observable inputs used for similar liabilities.
We have commodity derivatives, interest rate derivatives and embedded derivatives in the ETP Preferred Units that are accounted for as assets and liabilities at fair value in our consolidated balance sheets. We determine the fair value of our assets and liabilities subject to fair value measurement by using the highest possible “level” of inputs. Level 1 inputs are observable quotes in an active market for identical assets and liabilities. We consider the valuation of marketable securities and commodity derivatives transacted through a clearing broker with a published price from the appropriate exchange as a Level 1 valuation. Level 2 inputs are inputs observable for similar assets and liabilities. We consider OTC commodity derivatives entered into directly with third parties as a Level 2 valuation since the values of these derivatives are quoted on an exchange for similar transactions. Additionally, we consider our options transacted through our clearing broker as having Level 2 inputs due to the level of activity of these contracts on the exchange in which they trade. We consider the valuation of our interest rate derivatives as Level 2 as the primary input, the LIBOR curve, is based on quotes from an active exchange of Eurodollar futures for the same period as the future interest swap settlements. Level 3 inputs are unobservable. Derivatives related to the embedded derivatives in our preferred units are valued using a binomial lattice model. The market inputs utilized in the model include credit spread, probabilities of the occurrence of certain events, common unit price, dividend yield, and expected value, and are considered Level 3. During the year ended December 31, 2015, no transfers were made between any levels within the fair value hierarchy.

F - 21


The following tables summarize the fair value of our financial assets and liabilities measured and recorded at fair value on a recurring basis as of December 31, 2015 and 2014 based on inputs used to derive their fair values:
 
Fair Value Measurements  at
December 31, 2015
 
Fair Value
Total
 
Level 1
 
Level 2
 
Level 3
Assets:
 
 
 
 
 
 
 
Interest rate derivatives
$

 
$

 
$

 
$

Commodity derivatives:
 
 
 
 
 
 
 
Natural Gas:
 
 
 
 
 
 
 
Basis Swaps IFERC/NYMEX
16

 
16

 

 

Swing Swaps IFERC
10

 
2

 
8

 

Fixed Swaps/Futures
274

 
274

 

 

Forward Physical Swaps
4

 

 
4

 

Power:
 
 
 
 
 
 
 
Forwards
22

 

 
22

 

Futures
3

 
3

 

 

Options — Calls
1

 
1

 

 

Options — Puts
1

 
1

 

 

Natural Gas Liquids — Forwards/Swaps
99

 
99

 

 

Refined Products – Futures
15

 
15

 

 

Crude – Futures
9

 
9

 

 

Total commodity derivatives
454

 
420

 
34

 

Total assets
$
454

 
$
420

 
$
34

 
$

Liabilities:
 
 
 
 
 
 
 
Interest rate derivatives
$
(171
)
 
$

 
$
(171
)
 
$

Embedded derivatives in the ETP Preferred Units
(5
)
 

 

 
(5
)
Commodity derivatives:
 
 
 
 
 
 
 
Natural Gas:
 
 
 
 
 
 
 
Basis Swaps IFERC/NYMEX
(16
)
 
(16
)
 

 

Swing Swaps IFERC
(12
)
 
(2
)
 
(10
)
 

Fixed Swaps/Futures
(203
)
 
(203
)
 

 

Power:
 
 
 
 
 
 
 
Forwards
(22
)
 

 
(22
)
 

Futures
(2
)
 
(2
)
 

 

Options — Puts
(1
)
 
(1
)
 

 

Natural Gas Liquids — Forwards/Swaps
(89
)
 
(89
)
 

 

Refined Products – Futures
(6
)
 
(6
)
 

 

Crude — Futures
(5
)
 
(5
)
 

 

Total commodity derivatives
(356
)
 
(324
)
 
(32
)
 

Total liabilities
$
(532
)
 
$
(324
)
 
$
(203
)
 
$
(5
)

F - 22


 
Fair Value Measurements  at
December 31, 2014
 
Fair Value
Total
 
Level 1
 
Level 2
 
Level 3
Assets:
 
 
 
 
 
 
 
Interest rate derivatives
$
3

 
$

 
$
3

 
$

Commodity derivatives:
 
 
 
 
 
 
 
Condensate — Forward Swaps
36

 

 
36

 

Natural Gas:
 
 
 
 
 
 
 
Basis Swaps IFERC/NYMEX
19

 
19

 

 

Swing Swaps IFERC
26

 
1

 
25

 

Fixed Swaps/Futures
566

 
541

 
25

 

Forward Physical Contracts
1

 

 
1

 

Power:
 
 
 
 
 
 
 
Forwards
3

 

 
3

 

Futures
4

 
4

 

 

Natural Gas Liquids — Forwards/Swaps
69

 
46

 
23

 

Refined Products – Futures
21

 
21

 

 

Total commodity derivatives
745

 
632

 
113

 

Total assets
$
748

 
$
632

 
$
116

 
$

Liabilities:
 
 
 
 
 
 
 
Interest rate derivatives
$
(155
)
 
$

 
$
(155
)
 
$

Embedded derivatives in the ETP Preferred Units
(16
)
 

 

 
(16
)
Commodity derivatives:
 
 
 
 
 
 
 
Natural Gas:
 
 
 
 
 
 
 
Basis Swaps IFERC/NYMEX
(18
)
 
(18
)
 

 

Swing Swaps IFERC
(25
)
 
(2
)
 
(23
)
 

Fixed Swaps/Futures
(490
)
 
(490
)
 

 

Power:
 
 
 
 
 
 
 
Forwards
(4
)
 

 
(4
)
 

Futures
(2
)
 
(2
)
 

 

Natural Gas Liquids — Forwards/Swaps
(32
)
 
(32
)
 

 

Refined Products – Futures
(7
)
 
(7
)
 

 

Total commodity derivatives
(578
)
 
(551
)
 
(27
)
 

Total liabilities
$
(749
)
 
$
(551
)
 
$
(182
)
 
$
(16
)
The following table presents the material unobservable inputs used to estimate the fair value of ETP’s Preferred Units and the embedded derivatives in ETP’s Preferred Units:
 
Unobservable Input
 
December 31, 2015
Embedded derivatives in the ETP Preferred Units
Credit Spread
 
5.33
%
 
Volatility
 
37.00
%
Changes in the remaining term of the Preferred Units, U.S. Treasury yields and valuations in related instruments would cause a change in the yield to value the Preferred Units. Changes in ETP’s cost of equity and U.S. Treasury yields would cause a change in the credit spread used to value the embedded derivatives in the ETP Preferred Units. Changes in ETP’s historical unit price volatility would cause a change in the volatility used to value the embedded derivatives.

F - 23


The following table presents a reconciliation of the beginning and ending balances for our Level 3 financial instruments measured at fair value on a recurring basis using significant unobservable inputs for the year ended December 31, 2015.
Balance, December 31, 2014
$
(16
)
Net unrealized gains included in other income (expense)
11

Balance, December 31, 2015
$
(5
)
Contributions in Aid of Construction Cost
On certain of our capital projects, third parties are obligated to reimburse us for all or a portion of project expenditures. The majority of such arrangements are associated with pipeline construction and production well tie-ins. Contributions in aid of construction costs (“CIAC”) are netted against our project costs as they are received, and any CIAC which exceeds our total project costs, is recognized as other income in the period in which it is realized.
Shipping and Handling Costs
Shipping and handling costs are included in cost of products sold, except for shipping and handling costs related to fuel consumed for compression and treating which are included in operating expenses.
Costs and Expenses
Costs of products sold include actual cost of fuel sold, adjusted for the effects of hedging and other commodity derivative activities, and the cost of appliances, parts and fittings. Operating expenses include all costs incurred to provide products to customers, including compensation for operations personnel, insurance costs, vehicle maintenance, advertising costs, purchasing costs and plant operations. Selling, general and administrative expenses include all partnership related expenses and compensation for executive, partnership, and administrative personnel.
We record the collection of taxes to be remitted to governmental authorities on a net basis except for our retail marketing operations in which consumer excise taxes on sales of refined products and merchandise are included in both revenues and costs and expenses in the consolidated statements of operations, with no effect on net income (loss). Excise taxes collected by our retail marketing operations were $3.05 billion, $2.46 billion and $2.22 billion for the years ended December 31, 2015, 2014 and 2013, respectively.
Issuances of Subsidiary Units
We record changes in our ownership interest of our subsidiaries as equity transactions, with no gain or loss recognized in consolidated net income or comprehensive income. For example, upon our subsidiaries’ issuance of common units in a public offering, we record any difference between the amount of consideration received or paid and the amount by which the noncontrolling interest is adjusted as a change in partners’ capital.
Income Taxes
ETE is a publicly traded limited partnership and is not taxable for federal and most state income tax purposes. As a result, our earnings or losses, to the extent not included in a taxable subsidiary, for federal and state income tax purposes are included in the tax returns of the individual partners. Net earnings for financial statement purposes may differ significantly from taxable income reportable to Unitholders as a result of differences between the tax basis and financial reporting basis of assets and liabilities, in addition to the allocation requirements related to taxable income under our Third Amended and Restated Agreement of Limited Partnership (the “Partnership Agreement”).
As a publicly traded limited partnership, we are subject to a statutory requirement that our “qualifying income” (as defined by the Internal Revenue Code, related Treasury Regulations, and IRS pronouncements) exceed 90% of our total gross income, determined on a calendar year basis. If our qualifying income does not meet this statutory requirement, we would be taxed as a corporation for federal and state income tax purposes. For the years ended December 31, 2015, 2014, and 2013, our qualifying income met the statutory requirement.
The Partnership conducts certain activities through corporate subsidiaries which are subject to federal, state and local income taxes. These corporate subsidiaries include ETP Holdco, Oasis Pipeline Company, Susser Petroleum Property Company, Aloha Petroleum and Susser Holding Corporation. The Partnership and its corporate subsidiaries account for income taxes under the asset and liability method.

F - 24


Under this method, deferred tax assets and liabilities are recognized for the estimated future tax consequences attributable to differences between the financial statement carrying amounts of existing assets and liabilities and their respective tax basis. Deferred tax assets and liabilities are measured using enacted tax rates in effect for the year in which those temporary differences are expected to be recovered or settled. The effect on deferred tax assets and liabilities of a change in tax rate is recognized in earnings in the period that includes the enactment date. Valuation allowances are established when necessary to reduce deferred tax assets to the amounts more likely than not to be realized.
The determination of the provision for income taxes requires significant judgment, use of estimates, and the interpretation and application of complex tax laws. Significant judgment is required in assessing the timing and amounts of deductible and taxable items and the probability of sustaining uncertain tax positions. The benefits of uncertain tax positions are recorded in our financial statements only after determining a more-likely-than-not probability that the uncertain tax positions will withstand challenge, if any, from taxing authorities. When facts and circumstances change, we reassess these probabilities and record any changes through the provision for income taxes.
Accounting for Derivative Instruments and Hedging Activities
For qualifying hedges, we formally document, designate and assess the effectiveness of transactions that receive hedge accounting treatment and the gains and losses offset related results on the hedged item in the statement of operations. The market prices used to value our financial derivatives and related transactions have been determined using independent third party prices, readily available market information, broker quotes and appropriate valuation techniques.
At inception of a hedge, we formally document the relationship between the hedging instrument and the hedged item, the risk management objectives, and the methods used for assessing and testing effectiveness and how any ineffectiveness will be measured and recorded. We also assess, both at the inception of the hedge and on a quarterly basis, whether the derivatives that are used in our hedging transactions are highly effective in offsetting changes in cash flows. If we determine that a derivative is no longer highly effective as a hedge, we discontinue hedge accounting prospectively by including changes in the fair value of the derivative in net income for the period.
If we designate a commodity hedging relationship as a fair value hedge, we record the changes in fair value of the hedged asset or liability in cost of products sold in the consolidated statement of operations. This amount is offset by the changes in fair value of the related hedging instrument. Any ineffective portion or amount excluded from the assessment of hedge ineffectiveness is also included in the cost of products sold in the consolidated statement of operations.
Cash flows from derivatives accounted for as cash flow hedges are reported as cash flows from operating activities, in the same category as the cash flows from the items being hedged.
If we designate a derivative financial instrument as a cash flow hedge and it qualifies for hedge accounting, a change in the fair value is deferred in AOCI until the underlying hedged transaction occurs. Any ineffective portion of a cash flow hedge’s change in fair value is recognized each period in earnings. Gains and losses deferred in AOCI related to cash flow hedges remain in AOCI until the underlying physical transaction occurs, unless it is probable that the forecasted transaction will not occur by the end of the originally specified time period or within an additional two-month period of time thereafter. For financial derivative instruments that do not qualify for hedge accounting, the change in fair value is recorded in cost of products sold in the consolidated statements of operations.
We previously have managed a portion of our interest rate exposures by utilizing interest rate swaps and similar instruments. Certain of our interest rate derivatives are accounted for as either cash flow hedges or fair value hedges. For interest rate derivatives accounted for as either cash flow or fair value hedges, we report realized gains and losses and ineffectiveness portions of those hedges in interest expense. For interest rate derivatives not designated as hedges for accounting purposes, we report realized and unrealized gains and losses on those derivatives in “Gains (losses) on interest rate derivatives” in the consolidated statements of operations.
Unit-Based Compensation
For awards of restricted units, we recognize compensation expense over the vesting period based on the grant-date fair value, which is determined based on the market price of our common units on the grant date. For awards of cash restricted units, we remeasure the fair value of the award at the end of each reporting period based on the market price of our common units as of the reporting date, and the fair value is recorded in other non-current liabilities on our consolidated balance sheets.
Pensions and Other Postretirement Benefit Plans
Employers are required to recognize in their balance sheets the overfunded or underfunded status of defined benefit pension and other postretirement plans, measured as the difference between the fair value of the plan assets and the benefit obligation

F - 25


(the projected benefit obligation for pension plans and the accumulated postretirement benefit obligation for other postretirement plans).  Each overfunded plan is recognized as an asset and each underfunded plan is recognized as a liability.   Employers must recognize the change in the funded status of the plan in the year in which the change occurs within AOCI in equity or, for entities applying regulatory accounting, as a regulatory asset or regulatory liability.
Allocation of Income
For purposes of maintaining partner capital accounts, our Partnership Agreement specifies that items of income and loss shall generally be allocated among the partners in accordance with their percentage interests.
3.
ACQUISITIONS AND RELATED TRANSACTIONS:
Pending Transactions
WMB Merger
In September 2015, ETE, ETC and WMB entered into a merger agreement. The merger agreement provides that WMB will be merged with and into ETC, with ETC surviving the merger. ETC is a recently formed limited partnership that will elect to be treated as a corporation for federal income tax purposes and, upon closing, will own the managing member interest in our general partner and limited partner interests in ETE. At the time of the merger, each issued and outstanding share of WMB common stock will be exchanged for (i) $8.00 in cash and 1.5274 ETC common shares, (ii) 1.8716 ETC common shares, or (iii) $43.50 in cash.
The closing of the transaction is subject to customary conditions, including the receipt of approval of the merger from WMB’s stockholders and all required regulatory approvals, including approval pursuant to the Hart-Scott-Rodino Antitrust Improvements Act of 1976. ETE and WMB anticipate that the transaction will be completed in the first half of 2016.
WMB, headquartered in Tulsa, Oklahoma, owns approximately 60% of WPZ, including all of the 2% general-partner interest in WPZ. WPZ is a master limited partnership with operations across the natural gas value chain from gathering, processing and interstate transportation of natural gas and natural gas liquids to petrochemical production of ethylene, propylene and other olefins. With major positions in top U.S. supply basins and also in Canada, WPZ owns and operates more than 33,000 miles of pipelines system wide providing natural gas for clean-power generation, heating and industrial use.
Sunoco, Inc. to Sunoco LP
In November 2015, ETP and Sunoco LP announced ETP’s contribution to Sunoco LP of the remaining 68.42% interest in Sunoco, LLC and 100% interest in the legacy Sunoco, Inc. retail business for $2.23 billion. Sunoco LP will pay ETP $2.03 billion in cash, subject to certain working capital adjustments, and will issue to ETP 5.7 million Sunoco LP common units. The transaction will be effective January 1, 2016 and is expected to close in March 2016.
2015 Transactions
Sunoco LLC to Sunoco LP
In April 2015, Sunoco LP acquired a 31.58% equity interest in Sunoco, LLC from Retail Holdings for $816 million. Sunoco, LLC distributes approximately 5.3 billion gallons of motor fuel per year to customers in the east, midwest and southwest regions of the United States. Sunoco LP paid $775 million in cash and issued $41 million of Sunoco LP common units to Retail Holdings, based on the five-day volume weighted average price of Sunoco LP’s common units as of March 20, 2015.
Susser to Sunoco LP
In July 2015, in exchange for the contribution of 100% of Susser from ETP to Sunoco LP, Sunoco LP paid $970 million in cash and issued to ETP subsidiaries 22 million Sunoco LP Class B units valued at $970 million. The Sunoco Class B units did not receive second quarter 2015 cash distributions from Sunoco LP and converted on a one-for-one basis into Sunoco LP common units on the day immediately following the record date for Sunoco LP’s second quarter 2015 distribution. In addition, (i) a Susser subsidiary exchanged its 79,308 Sunoco LP common units for 79,308 Sunoco LP Class A units, (ii) 10.9 million Sunoco LP subordinated units owned by Susser subsidiaries were converted into 10.9 million Sunoco LP Class A units and (iii) Sunoco LP issued 79,308 Sunoco LP common units and 10.9 million Sunoco LP subordinated units to subsidiaries of ETP. The Sunoco LP Class A units owned by the Susser subsidiaries were contributed to Sunoco LP as part of the transaction. Sunoco LP subsequently contributed its interests in Susser to one of its subsidiaries.

F - 26


Sunoco LP to ETE
Effective July 1, 2015, ETE acquired 100% of the membership interests of Sunoco GP, the general partner of Sunoco LP, and all of the IDRs of Sunoco LP from ETP, and in exchange, ETP repurchased from ETE 21 million ETP common units owned by ETE. In connection with ETP’s 2014 acquisition of Susser, ETE agreed to provide ETP a $35 million annual IDR subsidy for 10 years, which terminated upon the closing of ETE’s acquisition of Sunoco GP. In connection with the exchange and repurchase, ETE will provide ETP a $35 million annual IDR subsidy for two years beginning with the quarter ended September 30, 2015.
Bakken Pipeline
In March 2015, ETE transferred 30.8 million ETP common units, ETE’s 45% interest in the Bakken Pipeline project, and $879 million in cash to ETP in exchange for 30.8 million newly issued ETP Class H Units that, when combined with the 50.2 million previously issued ETP Class H Units, generally entitle ETE to receive 90.05% of the cash distributions and other economic attributes of the general partner interest and IDRs of Sunoco Logistics (the “Bakken Pipeline Transaction”). In connection with this transaction, ETP also issued to ETE 100 ETP Class I Units that provide distributions to ETE to offset IDR subsidies previously provided to ETP. These IDR subsidies, including the impact from distributions on ETP Class I Units, were reduced by $55 million in 2015 and $30 million in 2016.
In October 2015, Sunoco Logistics completed the previously announced acquisition of a 40% membership interest (the “Bakken Membership Interest”) in Bakken Holdings Company LLC (“Bakken Holdco”). Bakken Holdco, through its wholly-owned subsidiaries, owns a 75% membership interest in each of Dakota Access, LLC and Energy Transfer Crude Oil Company, LLC, which together intend to develop the Bakken Pipeline system to deliver crude oil from the Bakken/Three Forks production area in North Dakota to the Gulf Coast. ETP transferred the Bakken Membership Interest to Sunoco Logistics in exchange for approximately 9.4 million Class B Units representing limited partner interests in Sunoco Logistics and the payment by Sunoco Logistics to ETP of $382 million of cash, which represented reimbursement for its proportionate share of the total cash contributions made in the Bakken Pipeline project as of the date of closing of the exchange transaction.
Regency Merger
On April 30, 2015, a wholly-owned subsidiary of ETP merged with Regency, with Regency surviving as a wholly-owned subsidiary of ETP (the “Regency Merger”). Each Regency common unit and Class F unit was converted into the right to receive 0.4124 common units of ETP. ETP issued 172.2 million ETP common units to Regency unitholders, including 15.5 million units issued to ETP subsidiaries. The 1.9 million outstanding Regency Preferred Units were converted into corresponding new ETP Series A Preferred Units on a one-for-one basis.
In connection with the Regency Merger, ETE agreed to reduce the incentive distributions it receives from ETP by a total of $320 million over a five-year period. The IDR subsidy was $80 million for the year ended December 31, 2015 and will total $60 million per year for the following four years.
ETP has assumed all of the obligations of Regency and Regency Energy Finance Corp., of which ETP was previously a co-obligor or parent guarantor.
2014 Transactions
Susser Merger
In August 2014, ETP and Susser completed the merger of an indirect wholly-owned subsidiary of ETP, with and into Susser, with Susser surviving the merger as a subsidiary of ETP for total consideration valued at approximately $1.8 billion (the “Susser Merger”). The total consideration paid in cash was approximately $875 million and the total consideration paid in equity was approximately 15.8 million ETP Common Units. The Susser Merger broadens ETP’s retail geographic footprint and provides synergy opportunities and a platform for future growth.
In connection with the Susser Merger, ETP acquired an indirect 100% equity interest in Susser and the general partner interest and the incentive distribution rights in Sunoco LP, approximately 11 million Sunoco LP common and subordinated units, and Susser’s existing retail operations, consisting of 630 convenience store locations.
Effective with the closing of the transaction, Susser ceased to be a publicly traded company and its common stock discontinued trading on the NYSE.

F - 27


Summary of Assets Acquired and Liabilities Assumed
ETP accounted for the Susser Merger using the acquisition method of accounting which requires, among other things, that assets acquired and liabilities assumed be recognized on the balance sheet at their fair values as of the acquisition date.
The following table summarizes the assets acquired and liabilities assumed recognized as of the merger date:
 
 
Susser
Total current assets
 
$
446

Property, plant and equipment
 
1,069

Goodwill(1)
 
1,734

Intangible assets
 
611

Other non-current assets
 
17

 
 
3,877

 
 
 
Total current liabilities
 
377

Long-term debt, less current maturities
 
564

Deferred income taxes
 
488

Other non-current liabilities
 
39

Noncontrolling interest
 
626

 
 
2,094

Total consideration
 
1,783

Cash received
 
67

Total consideration, net of cash received
 
$
1,716

(1) 
None of the goodwill is expected to be deductible for tax purposes.
The fair values of the assets acquired and liabilities assumed were determined using various valuation techniques, including the income and market approaches.
ETP incurred merger related costs related to the Susser Merger of $25 million during the year ended December 31, 2014. Our consolidated statements of operations for the year ended December 31, 2014 reflected revenue and net income related to Susser of $2.32 billion and $105 million, respectively.
No pro forma information has been presented for the Susser Merger, as the impact of this acquisition was not material in relation to our consolidated results of operations.
MACS to Sunoco LP
In October 2014, Sunoco LP acquired MACS from a subsidiary of ETP in a transaction valued at approximately $768 million (the “MACS Transaction”). The transaction included approximately 110 company-operated retail convenience stores and 200 dealer-operated and consignment sites from MACS, which had originally been acquired by ETP in October 2013. The consideration paid by Sunoco LP consisted of approximately 4 million Sunoco LP common units issued to ETP and $556 million in cash, subject to customary closing adjustments. Sunoco LP initially financed the cash portion by utilizing availability under its revolving credit facility. In October 2014 and November 2014, Sunoco LP partially repaid borrowings on its revolving credit facility with aggregate net proceeds of $405 million from a public offering of 9.1 million Sunoco LP common units.
Lake Charles LNG Transaction
On February 19, 2014, ETP completed the transfer to ETE of Lake Charles LNG, the entity that owns a LNG regasification facility in Lake Charles, Louisiana, in exchange for the redemption by ETP of 18.7 million ETP Common Units held by ETE (the “Lake Charles LNG Transaction”). The transaction was effective as of January 1, 2014, at which time ETP deconsolidated Lake Charles LNG.
In connection with ETE’s acquisition of Lake Charles LNG, ETP agreed to continue to provide management services for ETE through 2015 in relation to both Lake Charles LNG’s regasification facility and the development of a liquefaction project at

F - 28


Lake Charles LNG’s facility, for which ETE has agreed to pay incremental management fees to ETP of $75 million per year for the years ending December 31, 2014 and 2015. ETE also agreed to provide additional subsidies to ETP through the relinquishment of future incentive distributions, as discussed further in Note 8.
Panhandle Merger
On January 10, 2014, Panhandle consummated a merger with Southern Union, the indirect parent of Panhandle at the time of the merger, and PEPL Holdings, a wholly-owned subsidiary of Southern Union and the sole limited partner of Panhandle at the time of the merger, pursuant to which each of Southern Union and PEPL Holdings were merged with and into Panhandle (the “Panhandle Merger”), with Panhandle surviving the Panhandle Merger. In connection with the Panhandle Merger, Panhandle assumed Southern Union’s obligations under its 7.6% senior notes due 2024, 8.25% senior notes due 2029 and the junior subordinated notes due 2066. At the time of the Panhandle Merger, Southern Union did not have material operations of its own, other than its ownership of Panhandle and noncontrolling interests in PEI Power II, LLC, Regency (31.4 million Regency Common Units and 6.3 million Regency Class F Units), and ETP (2.2 million ETP Common Units). In connection with the Panhandle Merger, Panhandle also assumed PEPL Holdings’ guarantee of $600 million of Regency senior notes.
Regency’s Acquisition of PVR Partners, L.P.
On March 21, 2014, Regency acquired PVR for a total purchase price of $5.7 billion (based on Regency’s closing price of $27.82 per Regency Common Unit on March 21, 2014), including $1.8 billion principal amount of assumed debt (the “PVR Acquisition”). PVR unitholders received (on a per unit basis) 1.02 Regency Common Units and a one-time cash payment of $36 million, which was funded through borrowings under Regency’s revolving credit facility. The PVR Acquisition enhances Regency’s geographic diversity with a strategic presence in the Marcellus and Utica shales in the Appalachian Basin and the Granite Wash in the Mid-Continent region. Our consolidated statement of operations for the year ended December 31, 2014 included revenues and net income attributable to PVR’s operations of $956 million and $166 million, respectively.
Regency completed the evaluation of the assigned fair values to the assets acquired and liabilities assumed. The total purchase price was allocated as follows:
Assets
At March 21, 2014
Current assets
$
149

Property, plant and equipment
2,716

Investment in unconsolidated affiliates
62

Intangible assets (average useful life of 30 years)
2,717

Goodwill(1)
370

Other non-current assets
18

Total assets acquired
6,032

Liabilities
 
Current liabilities
168

Long-term debt
1,788

Premium related to senior notes
99

Non-current liabilities
30

Total liabilities assumed
2,085

Net assets acquired
$
3,947

(1)None of the goodwill is expected to be deductible for tax purposes.
The fair values of the assets acquired and liabilities assumed were determined using various valuation techniques, including the income and market approaches.

F - 29


Regency’s Acquisition of Eagle Rock’s Midstream Business
On July 1, 2014, Regency acquired Eagle Rock’s midstream business (the “Eagle Rock Midstream Acquisition”) for $1.3 billion, including the assumption of $499 million of Eagle Rock’s 8.375% senior notes due 2019. The remainder of the purchase price was funded by $400 million in Regency Common Units sold to a wholly-owned subsidiary of ETE, 8.2 million Regency Common Units issued to Eagle Rock and borrowings under Regency’s revolving credit facility. Our consolidated statement of operations for the year ended December 31, 2014 included revenues and net income attributable to Eagle Rock’s operations of $903 million and $30 million, respectively.
The total purchase price was allocated as follows:
Assets
At July 1, 2014
Current assets
$
120

Property, plant and equipment
1,295

Other non-current assets
4

Goodwill
49

Total assets acquired
1,468

Liabilities
 
Current liabilities
116

Long-term debt
499

Other non-current liabilities
12

Total liabilities assumed
627

 
 
Net assets acquired
$
841

The fair values of the assets acquired and liabilities assumed were determined using various valuation techniques, including the income and market approaches.
2013 Transactions
Sale of Southern Union’s Distribution Operations
In December 2012, Southern Union entered into a purchase and sale agreement with The Laclede Group, Inc., pursuant to which Laclede Missouri agreed to acquire the assets of Southern Union’s Missouri Gas Energy division and Laclede Massachusetts agreed to acquire the assets of Southern Union New England Gas Company division (together, the “LDC Disposal Group”). Laclede Gas Company, a subsidiary of The Laclede Group, Inc., subsequently assumed all of Laclede Missouri’s rights and obligations under the purchase and sale agreement. In February 2013, The Laclede Group, Inc. entered into an agreement with Algonquin Power & Utilities Corp (“APUC”) that allowed a subsidiary of APUC to assume the rights of The Laclede Group, Inc. to purchase the assets of Southern Union’s New England Gas Company division.
In September 2013, Southern Union completed its sale of the assets of Missouri Gas Energy for an aggregate purchase price of $975 million, subject to customary post-closing adjustments. In December 2013, Southern Union completed its sale of the assets of New England Gas Company for cash proceeds of $40 million, subject to customary post-closing adjustments, and the assumption of $20 million of debt.
The LDC Disposal Group’s operations have been classified as discontinued operations for all periods in the consolidated statements of operations.
The following table summarizes selected financial information related to Southern Union’s distribution operations in 2013 through Missouri Gas Energy and New England Gas Company’s sale dates in September 2013 and December 2013, respectively:
 
Year Ended December 31, 2013
Revenue from discontinued operations
$
415

Net income of discontinued operations, excluding effect of taxes and overhead allocations
65


F - 30


SUGS Contribution
On April 30, 2013, Southern Union completed its contribution to Regency of all of the issued and outstanding membership interest in Southern Union Gathering Company, LLC, and its subsidiaries, including SUGS (the “SUGS Contribution”). The general partner and IDRs of Regency are owned by ETE. The consideration paid by Regency in connection with this transaction consisted of (i) the issuance of approximately 31.4 million Regency common units to Southern Union, (ii) the issuance of approximately 6.3 million Regency Class F units (which have subsequently converted to ETP common units in the Regency Merger) to Southern Union, (iii) the distribution of $463 million in cash to Southern Union, net of closing adjustments, and (iv) the payment of $30 million in cash to a subsidiary of ETP. This transaction was between commonly controlled entities; therefore, the amounts recorded in the consolidated balance sheet for the investment in Regency and the related deferred tax liabilities were based on the historical book value of SUGS. In addition, PEPL Holdings, provided a guarantee of collection with respect to the payment of the principal amounts of Regency’s debt related to the SUGS Contribution.
4.
ADVANCES TO AND INVESTMENTS IN UNCONSOLIDATED AFFILIATES:
The carrying values of the Partnership’s investments in unconsolidated affiliates as of December 31, 2015 and 2014, were as follows:
 
December 31,
 
2015
 
2014
Citrus
$
1,739

 
$
1,823

AmeriGas
80

 
94

FEP
115

 
130

MEP
660

 
695

HPC
402

 
422

Others
466

 
495

Total
$
3,462

 
$
3,659

Citrus
ETP owns CrossCountry, which owns a 50% interest in Citrus. The other 50% interest in Citrus is owned by a subsidiary of Kinder Morgan, Inc. Citrus owns 100% of FGT, a natural gas pipeline system that originates in Texas and delivers natural gas to the Florida peninsula. In 2012, ETP recorded its investment in Citrus at $2.0 billion, which exceeded its proportionate share of Citrus’ equity by $1.03 billion, all of which is treated as equity method goodwill due to the application of regulatory accounting.
AmeriGas
In 2012, ETP received 29.6 million AmeriGas common units in connection with the contribution of its propane operations. During the years ended December 31, 2014 and 2013, ETP sold 18.9 million and 7.5 million AmeriGas common units, respectively, for net proceeds of $814 million and $346 million, respectively. Subsequent to the sales, ETP’s remaining interest in AmeriGas common units consisted of 3.1 million units held by a wholly-owned captive insurance company.
FEP
ETP has a 50% interest in FEP which owns an approximately 185-mile natural gas pipeline that originates in Conway County, Arkansas, continues eastward through White County, Arkansas and terminates at an interconnect with Trunkline Gas Company in Panola County, Mississippi.
MEP
ETP owns a 50% interest in MEP, which owns approximately 500 miles of natural gas pipeline that extends from Southeast Oklahoma, across Northeast Texas, Northern Louisiana and Central Mississippi to an interconnect with the Transcontinental natural gas pipeline system in Butler, Alabama.
HPC
ETP owns a 49.99% interest in HPC, which, through its ownership of RIGS, delivers natural gas from Northwest Louisiana to downstream pipelines and markets through a 450-mile intrastate pipeline system.

F - 31


Summarized Financial Information
The following tables present aggregated selected balance sheet and income statement data for our unconsolidated affiliates, including AmeriGas, Citrus, FEP, HPC and MEP (on a 100% basis) for all periods presented:
 
December 31,
 
2015
 
2014
Current assets
$
632

 
$
889

Property, plant and equipment, net
10,213

 
10,520

Other assets
2,649

 
2,687

Total assets
$
13,494

 
$
14,096

 
 
 
 
Current liabilities
$
841

 
$
1,983

Non-current liabilities
7,950

 
7,359

Equity
4,703

 
4,754

Total liabilities and equity
$
13,494

 
$
14,096

 
Years Ended December 31,
 
2015
 
2014
 
2013
Revenue
$
4,026

 
$
4,925

 
$
4,695

Operating income
1,302

 
1,071

 
1,197

Net income
807

 
577

 
699

In addition to the equity method investments described above our subsidiaries have other equity method investments which are not significant to our consolidated financial statements.



F - 32


5.
NET INCOME PER LIMITED PARTNER UNIT:
Basic net income per limited partner unit is computed by dividing net income, after considering the General Partner’s interest, by the weighted average number of limited partner interests outstanding. Diluted net income per limited partner unit is computed by dividing net income (as adjusted as discussed herein), after considering the General Partner’s interest, by the weighted average number of limited partner interests outstanding and the assumed conversion of our Preferred Units, see Note 7. For the diluted earnings per share computation, income allocable to the limited partners is reduced, where applicable, for the decrease in earnings from ETE’s limited partner unit ownership in ETP or Sunoco LP that would have resulted assuming the incremental units related to ETP’s or Sunoco LP’s equity incentive plans, as applicable, had been issued during the respective periods. Such units have been determined based on the treasury stock method.
A reconciliation of net income and weighted average units used in computing basic and diluted net income per unit is as follows:
 
Years Ended December 31,
 
2015
 
2014
 
2013
Income from continuing operations
$
1,093

 
$
1,060

 
$
282

Less: Income (loss) from continuing operations attributable to noncontrolling interest
(96
)
 
434

 
99

Income from continuing operations, net of noncontrolling interest
1,189

 
626

 
183

Less: General Partner’s interest in income from continuing operations
3

 
2

 

Less: Class D Unitholder’s interest in income from continuing operations
3

 
2

 

Income from continuing operations available to Limited Partners
$
1,183

 
$
622

 
$
183

Basic Income from Continuing Operations per Limited Partner Unit:
 
 
 
 
 
Weighted average limited partner units
1,062.8

 
1,088.6

 
1,121.8

Basic income from continuing operations per Limited Partner unit
$
1.11

 
$
0.58

 
$
0.17

Basic income from discontinued operations per Limited Partner unit
$

 
$

 
$
0.01

Diluted Income from Continuing Operations per Limited Partner Unit:
 
 
 
 
 
Income from continuing operations available to Limited Partners
$
1,183

 
$
622

 
$
183

Dilutive effect of equity-based compensation of subsidiaries and distributions to Class D Unitholder
(2
)
 
(2
)
 

Diluted income from continuing operations available to Limited Partners
1,181

 
620

 
183

Weighted average limited partner units
1,062.8

 
1,088.6

 
1,121.8

Dilutive effect of unconverted unit awards
1.6

 
2.2

 

Weighted average limited partner units, assuming dilutive effect of unvested unit awards
1,064.4

 
1,090.8

 
1,121.8

Diluted income from continuing operations per Limited Partner unit
$
1.11

 
$
0.57

 
$
0.17

Diluted income from discontinued operations per Limited Partner unit
$

 
$

 
$
0.01



F - 33


6.
DEBT OBLIGATIONS:
Our debt obligations consist of the following:
 
December 31,
 
2015
 
2014
Parent Company Indebtedness:
 
 
 
7.50% Senior Notes, due October 15, 2020
$
1,187

 
$
1,187

5.875% Senior Notes, due January 15, 2024
1,150

 
1,150

5.5% Senior Notes due June 1, 2027
1,000

 

ETE Senior Secured Term Loan, due December 2, 2019
2,190

 
1,400

ETE Senior Secured Revolving Credit Facility due December 18, 2018
860

 
940

Unamortized premiums, discounts and fair value adjustments, net
(17
)
 
3

Deferred debt issuance costs
(38
)
 
(34
)
 
6,332

 
4,646

 
 
 
 
Subsidiary Indebtedness:
 
 
 
ETP Debt
 
 
 
5.95% Senior Notes due February 1, 2015

 
750

6.125% Senior Notes due February 15, 2017
400

 
400

2.5% Senior Notes due June 15, 2018
650

 

6.7% Senior Notes due July 1, 2018
600

 
600

9.7% Senior Notes due March 15, 2019
400

 
400

9.0% Senior Notes due April 15, 2019
450

 
450

5.75% Senior Notes due September 1, 2020 (assumed from Regency)
400

 

4.15% Senior Notes due October 1, 2020
1,050

 
700

6.5% Senior Notes due May 15, 2021 (assumed from Regency)
500

 

4.65% Senior Notes due June 1, 2021
800

 
800

5.20% Senior Notes due February 1, 2022
1,000

 
1,000

5.875% Senior Notes due March 1, 2022 (assumed from Regency)
900

 

5.0% Senior Notes due October 1, 2022 (assumed from Regency)
700

 

3.60% Senior Notes due February 1, 2023
800

 
800

5.5% Senior Notes due April 15, 2023 (assumed from Regency)
700

 

4.5% Senior Notes due November 1, 2023 (assumed from Regency)
600

 

4.9% Senior Notes due February 1, 2024
350

 
350

7.6% Senior Notes due February 1, 2024
277

 
277

4.05% Senior Notes due March 15, 2025
1,000

 

4.75% Senior Notes due January 15, 2026
1,000

 

8.25% Senior Notes due November 15, 2029
267

 
267

4.90% Senior Notes due March 15, 2035
500

 

6.625% Senior Notes due October 15, 2036
400

 
400

7.5% Senior Notes due July 1, 2038
550

 
550

6.05% Senior Notes due June 1, 2041
700

 
700

6.50% Senior Notes due February 1, 2042
1,000

 
1,000

5.15% Senior Notes due February 1, 2043
450

 
450

5.95% Senior Notes due October 1, 2043
450

 
450

5.15% Senior Notes due March 15, 2045
1,000

 

6.125% Senior Notes due December 15, 2045
1,000

 

Floating Rate Junior Subordinated Notes due November 1, 2066
545

 
546

ETP $3.75 billion Revolving Credit Facility due November 2019
1,362

 
570

Unamortized premiums, discounts and fair value adjustments, net
(21
)
 
(1
)
Deferred debt issuance costs
(147
)
 
(55
)
 
20,633

 
11,404

 
 
 
 
Transwestern Debt
 
 
 
5.54% Senior Notes due November 17, 2016
125

 
125

5.64% Senior Notes due May 24, 2017
82

 
82

5.36% Senior Notes due December 9, 2020
175

 
175

5.89% Senior Notes due May 24, 2022
150

 
150


F - 34


5.66% Senior Notes due December 9, 2024
175

 
175

6.16% Senior Notes due May 24, 2037
75

 
75

Unamortized premiums, discounts and fair value adjustments, net
(1
)
 
(1
)
Deferred debt issuance costs
(2
)
 
(3
)
 
779

 
778

 
 
 
 
Panhandle Debt
 
 
 
6.20% Senior Notes due November 1, 2017
300

 
300

7.00% Senior Notes due June 15, 2018
400

 
400

8.125% Senior Notes due June 1, 2019
150

 
150

7.60% Senior Notes due February 1, 2024
82

 
82

7.00% Senior Notes due July 15, 2029
66

 
66

8.25% Senior Notes due November 14, 2029
33

 
33

Floating Rate Junior Subordinated Notes due November 1, 2066
54

 
54

Unamortized premiums, discounts and fair value adjustments, net
75

 
99

 
1,160

 
1,184

 
 
 
 
Sunoco, Inc. Debt
 
 
 
9.625% Senior Notes due April 15, 2015

 
250

5.75% Senior Notes due January 15, 2017
400

 
400

9.00% Debentures due November 1, 2024
65

 
65

Unamortized premiums, discounts and fair value adjustments, net
20

 
35

 
485

 
750

 
 
 
 
Sunoco Logistics Debt
 
 
 
6.125% Senior Notes due May 15, 2016(1)
175

 
175

5.50% Senior Notes due February 15, 2020
250

 
250

4.4% Senior Notes due April 1,2021
600

 

4.65% Senior Notes due February 15, 2022
300

 
300

3.45% Senior Notes due January 15, 2023
350

 
350

4.25% Senior Notes due April 1, 2024
500

 
500

5.95% Senior Notes due December 1, 2025
400

 

6.85% Senior Notes due February 1, 2040
250

 
250

6.10% Senior Notes due February 15, 2042
300

 
300

4.95% Senior Notes due January 15, 2043
350

 
350

5.30% Senior Notes due April 1, 2044
700

 
700

5.35% Senior Notes due May 15, 2045
800

 
800

Sunoco Logistics $35 million Revolving Credit Facility due April 30, 2015(2)

 
35

Sunoco Logistics $2.50 billion Revolving Credit Facility due March 2020
562

 
150

Unamortized premiums, discounts and fair value adjustments, net
85

 
100

Deferred debt issuance costs
(32
)
 
(26
)
 
5,590

 
4,234

 
 
 
 
Sunoco LP Debt
 
 
 
5.5% Senior Notes Due August 1, 2020
600

 

6.375% Senior Notes due April 1, 2023
800

 

Sunoco LP $1.50 billion Revolving Credit Facility due September 25, 2019
450

 
683

Deferred debt issuance costs
(18
)
 

 
1,832

 
683

 
 
 
 
Regency Debt, net of deferred debt issuance costs of $58 million(3)

 
6,583

 
 
 
 
Other
157

 
223

 
36,968

 
30,485

Less: current maturities
131

 
1,008

 
$
36,837

 
$
29,477

(1) 
Sunoco Logistics’ 6.125% senior notes due May 15, 2016 were classified as long-term debt as of December 31, 2015 as Sunoco Logistics has the ability and intent to refinance such borrowings on a long-term basis.

F - 35


(2) 
Sunoco Logistics’ subsidiary $35 million Revolving Credit Facility matured in April 2015 and was repaid with borrowings from the Sunoco Logistics $2.50 billion Revolving Credit Facility.
(3) 
The Regency senior notes were redeemed and/or assumed by ETP. On April 30, 2015, in connection with the Regency Merger, the Regency Revolving Credit Facility was paid off in full and terminated.
The following table reflects future maturities of long-term debt for each of the next five years and thereafter. These amounts exclude $96 million in unamortized premiums, fair value adjustments and deferred debt issuance costs, net:
2016
$
308

2017
1,189

2018
2,515

2019
5,007

2020
4,729

Thereafter
23,316

Total
$
37,064

Long-term debt reflected on our consolidated balance sheets includes fair value adjustments related to interest rate swaps, which represent fair value adjustments that had been recorded in connection with fair value hedge accounting prior to the termination of the interest rate swap.
Notes and Debentures
ETE Senior Notes
The ETE Senior Notes are the Parent Company’s senior obligations, ranking equally in right of payment with our other existing and future unsubordinated debt and senior to any of its future subordinated debt. The Parent Company’s obligations under the ETE Senior Notes are secured on a first-priority basis with its obligations under the Revolver Credit Agreement and the ETE Term Loan Facility, by a lien on substantially all of the Parent Company’s and certain of its subsidiaries’ tangible and intangible assets, subject to certain exceptions and permitted liens. The ETE Senior Notes are not guaranteed by any of the Parent Company’s subsidiaries.
The covenants related to the ETE Senior Notes include a limitation on liens, a limitation on transactions with affiliates, a restriction on sale-leaseback transactions and limitations on mergers and sales of all or substantially all of the Parent Company’s assets.
As discussed above, the Parent Company’s outstanding senior notes are collateralized by its interests in certain of its subsidiaries. SEC Rule 3-16 of Regulation S-X (“Rule 3-16”) requires a registrant to file financial statements for each of its affiliates whose securities constitute a substantial portion of the collateral for registered securities. The Parent Company’s limited partner interests in ETP constitute substantial portions of the collateral for the Parent Company’s outstanding senior notes; accordingly, financial statements of ETP are required under Rule 3-16 to be included in this Annual Report on Form 10-K and have been included herein.
The Parent Company’s interests in ETP GP and ETE Common Holdings, LLC, (collectively, the “Non-Reporting Entities”) also constitute substantial portions of the collateral for the Parent Company’s outstanding senior notes. Accordingly, the financial statements of the Non-Reporting Entities would be required under Rule 3-16 to be included in the Parent Company’s Annual Report on Form 10-K. None of the Non-Reporting Entities has substantive operations of its own; rather, each of the Non-Reporting Entities holds only direct or indirect interests in ETP and/or the consolidated subsidiaries of ETP. Following is a summary of the interests held by each of the Non-Reporting Entities, as well as a summary of the significant differences between each of the Non-Reporting Entities compared to ETP:
ETP GP owns 100% of the general partner interest in ETP. ETP GP does not own limited partner interests in ETP; therefore, the limited partner interests in ETP, which had a carrying value of $20.53 billion and $11.94 billion as of December 31, 2015 and 2014, respectively, would be reflected as noncontrolling interests on ETP GP’s balance sheets. Likewise, ETP’s income (loss) attributable to limited partners (including common unitholders, Class H unitholders and Class I unitholders) of $334 million, $823 million and $(50) million for the years ended December 31, 2015, 2014 and 2013, respectively, would be reflected as income attributable to noncontrolling interest in ETP GP’s statements of operations.

F - 36


As of December 31, 2014, ETE Common Holdings, LLC (“ETE Common Holdings”) owned 5.2 million ETP Common Units, representing approximately 1.5% of the total outstanding ETP Common Units, and 50.2 million ETP Class H Units, representing 100% of the total outstanding ETP Class H Units. ETE Common Holdings also owned 30.9 million Regency Common Units, representing approximately 7.5% of the total outstanding Regency Common Units; ETE Common Holdings’ interest in Regency was acquired in 2014. During 2015, all of the units held by ETE Common Holdings were redeemed by ETP. ETE Common Holdings does not own the general partner interests in ETP; therefore, the financial statements of ETE Common Holdings would only reflect equity method investments in ETP. The carrying values of ETE Common Holdings’ investments in ETP was $1.72 billion as of December 31, 2014, and ETE Common Holdings’ equity in earnings from its investments in ETP was $292 million for the year ended December 31, 2014.
ETP’s general partner interest, Common Units and Class H Units are reflected separately in ETP’s financial statements. As a result, the financial statements of the Non-Reporting Entities would substantially duplicate information that is available in the financial statements of ETP. Therefore, the financial statements of the Non-Reporting Entities have been excluded from this Annual Report on Form 10-K.
In May 2015, ETE issued $1 billion aggregate principal amount of its 5.5% senior notes maturing June 1, 2027.
ETP as Co-Obligor of Sunoco, Inc. Debt
In connection with the Sunoco Merger and ETP Holdco Transaction, ETP became a co-obligor on approximately $965 million of aggregate principal amount of Sunoco, Inc.’s existing senior notes and debentures. The balance of these notes was $465 million as of December 31, 2015.
Panhandle Junior Subordinated Notes
The interest rate on the remaining portion of Panhandle’s junior subordinated notes due 2066 is a variable rate based upon the three-month LIBOR rate plus 3.0175%. The balance of the variable rate portion of the junior subordinated notes was $54 million at an effective interest rate of 3.65% at December 31, 2015.
ETP Senior Notes
The ETP senior notes were registered under the Securities Act of 1933 (as amended). ETP may redeem some or all of the ETP senior notes at any time, or from time to time, pursuant to the terms of the indenture and related indenture supplements related to the ETP senior notes. The balance is payable upon maturity. Interest on the ETP senior notes is paid semi-annually.
The ETP senior notes are unsecured obligations of ETP and the obligation of ETP to repay the ETP senior notes is not guaranteed by us or any of ETP’s subsidiaries. As a result, the ETP senior notes effectively rank junior to any future indebtedness of ours or our subsidiaries that is both secured and unsubordinated to the extent of the value of the assets securing such indebtedness, and the ETP senior notes effectively rank junior to all indebtedness and other liabilities of our existing and future subsidiaries.
In June 2015, ETP issued $650 million aggregate principal amount of 2.50% senior notes due June 2018, $350 million aggregate principal amount of 4.15% senior notes due October 2020, $1.0 billion aggregate principal amount of 4.75% senior notes due January 2026 and $1.0 billion aggregate principal amount of 6.125% senior notes due December 2045. ETP used the net proceeds of $2.98 billion from the offering to repay outstanding borrowings under the ETP Credit Facility, to fund growth capital expenditures and for general partnership purposes.
In March 2015, ETP issued $1.0 billion aggregate principal amount of 4.05% senior notes due March 2025, $500 million aggregate principal amount of 4.90% senior notes due March 2035, and $1.0 billion aggregate principal amount of 5.15% senior notes due March 2045. ETP used the $2.48 billion net proceeds from the offering to repay outstanding borrowings under the ETP Credit Facility, to fund growth capital expenditures and for general partnership purposes.
At the time of the Regency Merger, Regency had outstanding $5.1 billion principal amount of senior notes. On June 1, 2015, Regency redeemed all of the outstanding $499 million aggregate principal amount of its 8.375% senior notes due June 2019.
Panhandle previously agreed to fully and unconditionally guarantee (the “Panhandle Guarantee”) all of the payment obligations of Regency and Regency Energy Finance Corp. under their $600 million in aggregate principal amount of 4.50% senior notes due November 2023. On May 28, 2015, ETP entered into a supplemental indenture relating to the senior notes pursuant to which it became a co-obligor with respect to such payment obligations thereunder. Accordingly, pursuant to the terms of such supplemental indentures the Panhandle Guarantee was terminated.

F - 37


On August 10, 2015, ETP entered into various supplemental indentures pursuant to which ETP has agreed to assume all of the obligations of Regency under the outstanding Regency senior notes.
On August 13, 2015, ETP redeemed in full the outstanding amount of the 8.375% senior notes due June 2020 (“the 2020 notes”) and 6.50% senior notes due May 2021 (“the 2021 notes”). The amount paid to redeem the 2020 Notes included a make whole premium of $40 million and the amount paid to redeem the 2021 Notes included a make whole premium of $24 million.
Transwestern Senior Notes
The Transwestern senior notes are redeemable at any time in whole or pro rata in part, subject to a premium or upon a change of control event or an event of default, as defined. The balance is payable upon maturity. Interest is payable semi-annually.
Sunoco Logistics Senior Notes Offerings
In November 2015, Sunoco Logistics issued $600 million aggregate principal amount of 4.40% senior notes due April 2021 and $400 million aggregate principal amount of 5.95% senior notes due December 2025.
Sunoco LP Senior Notes
In July 2015, Sunoco LP issued $600 million aggregate principal amount of 5.5% senior notes due August 2020. The net proceeds from the offering were used to fund a portion of the cash consideration for Sunoco LP’s acquisition of Susser.
In April 2015, Sunoco LP issued $800 million aggregate principal amount of 6.375% senior notes due April 2023. The net proceeds from the offering were used to fund the cash portion of the dropdown of Sunoco, LLC interests and to repay outstanding balances under the Sunoco LP revolving credit facility.
Term Loans and Credit Facilities
ETE Term Loan Facility
The Parent Company has a Senior Secured Term Loan Agreement (the “ETE Term Credit Agreement”), which has a scheduled maturity date of December 2, 2019, with an option to extend the term subject to the terms and conditions set forth therein. Pursuant to the ETE Term Credit Agreement, the lenders have provided senior secured financing in an aggregate principal amount of $1.0 billion (the “ETE Term Loan Facility”). The Parent Company shall not be required to make any amortization payments with respect to the term loans under the Term Credit Agreement. Under certain circumstances, the Partnership is required to repay the term loan in connection with dispositions of (a) incentive distribution rights in ETP or Regency, (b) general partnership interests in Regency or (c) equity interests of any Person which owns, directly or indirectly, incentive distribution rights in ETP or Regency or general partnership interests in Regency, in each case, yielding net proceeds in excess of $50 million.
Under the Term Credit Agreement, the obligations of the Parent Company are secured by a lien on substantially all of the Parent Company’s and certain of its subsidiaries’ tangible and intangible assets, subject to certain exceptions and permitted liens. The ETE Term Loan Facility initially is not guaranteed by any of the Parent Company’s subsidiaries.
Interest accrues on advances at a LIBOR rate or a base rate plus an applicable margin based on the election of the Parent Company for each interest period. The applicable margin for LIBOR rate loans is 2.50% and the applicable margin for base rate loans is 1.50%.
In April 2014, the Parent Company amended its Senior Secured Term Loan Agreement to increase the aggregate principal amount to $1.4 billion. The Parent Company used the proceeds from this $400 million increase to repay borrowings under its revolving credit facility and for general partnership purposes. No other significant changes were made to the terms of the ETE Term Credit Agreement, including maturity date and interest rate.
In March 2015, the Parent Company entered into a Senior Secured Term Loan C Agreement (the “ETE Term Loan C Agreement”), which increased the aggregate principal amount under the ETE Term Loan Facility to $2.25 billion, an increase of $850 million. The Parent Company used the proceeds (i) to fund the cash consideration for the Bakken Pipeline Transaction, (ii) to repay amounts outstanding under the Partnership’s revolving credit facility, and (iii) to pay transaction fees and expenses related to the Bakken Pipeline Transaction, the Term Loan Facility and other transactions incidental thereto. Under the ETE Term Loan C Agreement, interest accrues on advances at a LIBOR rate or a base rate plus an applicable margin based on the election of the Parent Company for each interest period; the applicable margin for LIBOR rate loans is 3.25% and the applicable margin for base rate loans is 2.25%.

F - 38


For the $1.4 billion aggregate principal amount under the Senior Secured Term Loan B Agreement of the ETE Term Loan Facility, interest accrues on advances at a LIBOR rate or a base rate plus an applicable margin based on the election of the Parent Company for each interest period. The applicable margin for LIBOR rate loans is 2.50% and the applicable margin for base rate loans is 1.50%.
In October 2015, ETE entered into an Amended and Restated Commitment Letter with a syndicate of 20 banks for a senior secured credit facility in an aggregate principal amount of $6.05 billion in order to fund the cash portion of the WMB Merger. Under the terms of the facility, the banks have committed to provide a 364-day secured loan that can be extended at ETE’s option for an additional year. The interest rate on the facility is capped at 5.5%.
ETE Revolving Credit Facility
The Parent Company has a credit agreement (the “Revolving Credit Agreement”) which has a scheduled maturity date of December 2, 2018, with an option for the Partnership to extend the term subject to the terms and conditions set forth therein.
Pursuant to the Revolver Credit Agreement, the lenders have committed to provide advances up to an aggregate principal amount of $600 million at any one time outstanding (the “ETE Revolving Credit Facility”), and the Parent Company has the option to request increases in the aggregate commitments provided that the aggregate commitments never exceed $1.0 billion. In February 2014, the Partnership increased the capacity on the ETE Revolving Credit Facility to $800 million. In May 2014, the Parent Company amended its revolving credit facility to increase the capacity to $1.2 billion. In February 2015, the Parent Company amended its revolving credit facility to increase the capacity to $1.5 billion.
As part of the aggregate commitments under the facility, the Revolver Credit Agreement provides for letters of credit to be issued at the request of the Parent Company in an aggregate amount not to exceed a $150 million sublimit.
Under the Revolver Credit Agreement, the obligations of the Parent Company are secured by a lien on substantially all of the Parent Company’s and certain of its subsidiaries’ tangible and intangible assets. Borrowings under the Revolver Credit Agreement are not guaranteed by any of the Parent Company’s subsidiaries.
Interest accrues on advances at a LIBOR rate or a base rate plus an applicable margin based on the election of the Parent Company for each interest period. The issuing fees for all letters of credit are also based on an applicable margin. The applicable margin used in connection with interest rates and fees is based on the then applicable leverage ratio of the Parent Company. The applicable margin for LIBOR rate loans and letter of credit fees ranges from 1.75% to 2.50% and the applicable margin for base rate loans ranges from 0.75% to 1.50%. The Parent Company will also pay a fee based on its leverage ratio on the actual daily unused amount of the aggregate commitments.
ETP Credit Facility
The ETP Credit Facility allows for borrowings of up to $3.75 billion and expires in November 2019. The indebtedness under the ETP Credit Facility is unsecured and not guaranteed by any of ETP’s subsidiaries and has equal rights to holders of our current and future unsecured debt. The indebtedness under the ETP Credit Facility has the same priority of payment as ETP’s other current and future unsecured debt. ETP uses the ETP Credit Facility to provide temporary financing for ETP’s growth projects, as well as for general partnership purposes.
As of December 31, 2015, the ETP Credit Facility had $1.36 billion outstanding, and the amount available for future borrowings was $2.24 billion after taking into account letters of credit of $145 million. The weighted average interest rate on the total amount outstanding as of December 31, 2015 was 1.86%.
Sunoco Logistics Credit Facilities
Sunoco Logistics maintains a $2.50 billion unsecured credit facility (the “Sunoco Logistics Credit Facility”) which matures in March 2020. The Sunoco Logistics Credit Facility contains an accordion feature, under which the total aggregate commitment may be extended to $3.25 billion under certain conditions.
The Sunoco Logistics Credit Facility is available to fund Sunoco Logistics’ working capital requirements, to finance acquisitions and capital projects, to pay distributions and for general partnership purposes. The Sunoco Logistics Credit Facility bears interest at LIBOR or the Base Rate, each plus an applicable margin. The credit facility may be prepaid at any time. As of December 31, 2015, the Sunoco Logistics Credit Facility had $562 million of outstanding borrowings.

F - 39


Sunoco LP Credit Facility
In September 2014, Sunoco LP entered into a $1.25 billion revolving credit agreement (the “Sunoco LP Credit Facility”), which matures in September 2019. The Sunoco LP Credit Facility can be increased from time to time upon Sunoco LP’s written request, subject to certain conditions, up to an additional $250 million. The Sunoco LP Credit Facility was amended to $1.50 billion in April 2015. As of December 31, 2015, the Sunoco LP Credit Facility had $450 million of outstanding borrowings.
Covenants Related to Our Credit Agreements
Covenants Related to the Parent Company
The ETE Term Loan Facility and ETE Revolving Credit Facility contain customary representations, warranties, covenants and events of default, including a change of control event of default and limitations on incurrence of liens, new lines of business, merger, transactions with affiliates and restrictive agreements.
The ETE Term Loan Facility and ETE Revolving Credit Facility contain financial covenants as follows:
Maximum Leverage Ratio – Consolidated Funded Debt of the Parent Company (as defined) to EBITDA (as defined in the agreements) of the Parent Company of not more than 6.0 to 1, with a permitted increase to 7 to 1 during a specified acquisition period following the close of a specified acquisition; and
EBITDA to interest expense of not less than 1.5 to 1.
Covenants Related to ETP
The agreements relating to the ETP senior notes contain restrictive covenants customary for an issuer with an investment-grade rating from the rating agencies, which covenants include limitations on liens and a restriction on sale-leaseback transactions.
The credit agreement relating to the ETP Credit Facility contains covenants that limit (subject to certain exceptions) the ETP’s and certain of the ETP’s subsidiaries’ ability to, among other things:
incur indebtedness;
grant liens;
enter into mergers;
dispose of assets;
make certain investments;
make Distributions (as defined in such credit agreement) during certain Defaults (as defined in such credit agreement) and during any Event of Default (as defined in such credit agreement);
engage in business substantially different in nature than the business currently conducted by ETP and its subsidiaries;
engage in transactions with affiliates; and
enter into restrictive agreements.
The credit agreement relating to the ETP Credit Facility also contains a financial covenant that provides that the Leverage Ratio, as defined in the ETP Credit Facility, shall not exceed 5 to 1 as of the end of each quarter, with a permitted increase to 5.5 to 1 during a Specified Acquisition Period, as defined in the ETP Credit Facility.
The agreements relating to the Transwestern senior notes contain certain restrictions that, among other things, limit the incurrence of additional debt, the sale of assets and the payment of dividends and specify a maximum debt to capitalization ratio.
Covenants Related to Panhandle
Panhandle is not party to any lending agreement that would accelerate the maturity date of any obligation due to a failure to maintain any specific credit rating, nor would a reduction in any credit rating, by itself, cause an event of default under any of Panhandle’s lending agreements. Financial covenants exist in certain of Panhandle’s debt agreements that require Panhandle to maintain a certain level of net worth, to meet certain debt to total capitalization ratios and to meet certain ratios of earnings before depreciation, interest and taxes to cash interest expense. A failure by Panhandle to satisfy any such covenant would

F - 40


give rise to an event of default under the associated debt, which could become immediately due and payable if Panhandle did not cure such default within any permitted cure period or if Panhandle did not obtain amendments, consents or waivers from its lenders with respect to such covenants.
Panhandle’s restrictive covenants include restrictions on debt levels, restrictions on liens securing debt and guarantees, restrictions on mergers and on the sales of assets, capitalization requirements, dividend restrictions, cross default and cross-acceleration and prepayment of debt provisions. A breach of any of these covenants could result in acceleration of Panhandle’s debt and other financial obligations and that of its subsidiaries.
In addition, Panhandle and/or its subsidiaries are subject to certain additional restrictions and covenants. These restrictions and covenants include limitations on additional debt at some of its subsidiaries; limitations on the use of proceeds from borrowing at some of its subsidiaries; limitations, in some cases, on transactions with its affiliates; limitations on the incurrence of liens; potential limitations on the abilities of some of its subsidiaries to declare and pay dividends and potential limitations on some of its subsidiaries to participate in Panhandle’s cash management program; and limitations on Panhandle’s ability to prepay debt.
Covenants Related to Sunoco Logistics
Sunoco Logistics’ $2.50 billion credit facility contains various covenants, including limitations on the creation of indebtedness and liens, and other covenants related to the operation and conduct of the business of Sunoco Logistics and its subsidiaries. The credit facility also limits Sunoco Logistics, on a rolling four-quarter basis, to a maximum total consolidated debt to consolidated Adjusted EBITDA ratio, as defined in the underlying credit agreement, of 5.0 to 1, which can generally be increased to 5.5 to 1 during an acquisition period. Sunoco Logistics’ ratio of total consolidated debt, excluding net unamortized fair value adjustments, to consolidated Adjusted EBITDA was 3.6 to 1 at December 31, 2015, as calculated in accordance with the credit agreements.
Covenants Related to Sunoco LP
The Sunoco LP Credit Facility requires Sunoco LP to maintain a leverage ratio of not more than 5.50 to 1. The maximum leverage ratio is subject to upwards adjustment of not more than 6.00 to 1 for a period not to exceed three fiscal quarters in the event Sunoco LP engages in an acquisition of assets, equity interests, operating lines or divisions by Sunoco LP, a subsidiary, an unrestricted subsidiary or a joint venture for a purchase price of not less than $50 million. Indebtedness under the Sunoco LP Credit Facility is secured by a security interest in, among other things, all of the Sunoco LP’s present and future personal property and all of the present and future personal property of its guarantors, the capital stock of its material subsidiaries (or 66% of the capital stock of material foreign subsidiaries), and any intercompany debt. Upon the first achievement by Sunoco LP of an investment grade credit rating, all security interests securing the Sunoco LP Credit Facility will be released.
Compliance With Our Covenants
Failure to comply with the various restrictive and affirmative covenants of our revolving credit facilities and note agreements could require us or our subsidiaries to pay debt balances prior to scheduled maturity and could negatively impact the subsidiaries ability to incur additional debt and/or our ability to pay distributions.
We and our subsidiaries are required to assess compliance quarterly and were in compliance with all requirements, tests, limitations, and covenants related to our debt agreements as of December 31, 2015.
7.
REDEEMABLE PREFERRED UNITS:
In connection with the closing of the Regency Merger, Regency’s 1.9 million outstanding series A cumulative convertible preferred units were converted into corresponding newly issued ETP cumulative convertible series A preferred units on a one-for-one basis. If outstanding, the ETP Preferred Units are mandatorily redeemable on September 2, 2029 for $35 million plus all accrued but unpaid distributions and interest thereon and are reflected as long-term liabilities in our consolidated balance sheets. The ETP Preferred Units are entitled to a preferential quarterly cash distribution of $0.445 per ETP Preferred Unit if outstanding on the record dates of ETP’s common unit distributions. Holders of the ETP Preferred Units can elect to convert the ETP Preferred Units to ETP Common Units at any time in accordance with ETP’s partnership agreement. The number of ETP common units issuable upon conversion of the ETP Preferred Units is equal to the issue price of $18.30, plus all accrued but unpaid distributions and interest thereon, divided by the conversion price of $44.37. As of December 31, 2015, the ETP Preferred Units were convertible into 0.9 million ETP Common Units.

F - 41


8.
EQUITY:
Limited Partner Units
Limited partner interests in the Partnership are represented by Common Units that entitle the holders thereof to the rights and privileges specified in the Partnership Agreement. The Partnership’s Common Units are registered under the Securities Exchange Act of 1934 (as amended) and are listed for trading on the NYSE. Each holder of a Common Unit is entitled to one vote per unit on all matters presented to the Limited Partners for a vote. In addition, if at any time any person or group (other than the Partnership’s General Partner and its affiliates) owns beneficially 20% or more of all Common Units, any Common Units owned by that person or group may not be voted on any matter and are not considered to be outstanding when sending notices of a meeting of Unitholders (unless otherwise required by law), calculating required votes, determining the presence of a quorum or for other similar purposes under the Partnership Agreement. The Common Units are entitled to distributions of Available Cash as described below under “Parent Company Quarterly Distributions of Available Cash.”
As of December 31, 2015, there were issued and outstanding 1.04 billion Common Units representing an aggregate 99.53% limited partner interest in the Partnership.
Our Partnership Agreement contains specific provisions for the allocation of net earnings and losses to the partners for purposes of maintaining the partner capital accounts. For any fiscal year that the Partnership has net profits, such net profits are first allocated to the General Partner until the aggregate amount of net profits for the current and all prior fiscal years equals the aggregate amount of net losses allocated to the General Partner for the current and all prior fiscal years. Second, such net profits shall be allocated to the Limited Partners pro rata in accordance with their respective sharing ratios. For any fiscal year in which the Partnership has net losses, such net losses shall be first allocated to the Limited Partners in proportion to their respective adjusted capital account balances, as defined by the Partnership Agreement, (before taking into account such net losses) until their adjusted capital account balances have been reduced to zero. Second, all remaining net losses shall be allocated to the General Partner. The General Partner may distribute to the Limited Partners funds of the Partnership that the General Partner reasonably determines are not needed for the payment of existing or foreseeable Partnership obligations and expenditures.
Common Units
The change in ETE Common Units during the years ended December 31, 2015, 2014 and 2013 was as follows:
 
Years Ended December 31,
 
2015
 
2014
 
2013
Number of Common Units, beginning of period
1,077.5

 
1,119.8

 
1,119.8

Conversion of Class D Units to ETE Common Units
0.9

 

 

Repurchase of common units under buyback program
(33.6
)
 
(42.3
)
 

Number of Common Units, end of period
1,044.8

 
1,077.5

 
1,119.8

Common Unit Split
On December 23, 2013, ETE announced that the board of directors of its general partner approved a two-for-one split of the Partnership’s outstanding common units (the “2014 Split”). The 2014 Split was completed on January 27, 2014. The 2014 Split was effected by a distribution of one ETE Common Unit for each common unit outstanding and held by unitholders of record at the close of business on January 13, 2014.
On May 28, 2015, ETE announced that the board of directors its general partner approved a two-for-one split of the Partnership’s outstanding common units (the “2015 Split”). The 2015 Split was completed on July 27, 2015. The 2015 Split was effected by a distribution of one ETE common unit for each common unit outstanding and held by unitholders of record at the close of business on July 15, 2015.
Repurchase Program
In December 2013, the Partnership announced a common unit repurchase program, whereby the Partnership may repurchase up to $1 billion of ETE Common Units in the open market at the Partnership’s discretion, subject to market conditions and other factors, and in accordance with applicable regulatory requirements. The Partnership repurchased 42.3 million ETE Common Units under this program through May 23, 2014, and the program was completed.

F - 42


In February 2015, the Partnership announced a common unit repurchase program, whereby the Partnership may repurchase up to an additional $2 billion of ETE Common Units in the open market at the Partnership’s discretion, subject to market conditions and other factors, and in accordance with applicable regulatory requirements. The Partnership repurchased 33.6 million ETE Common Units under this program in 2015, and there was $936 million available to use under the program as of December 31, 2015.
Class D Units
On May 1, 2013, Jamie Welch was appointed Group Chief Financial Officer and Head of Corporate Development of LE GP, LLC, the general partner of ETE, effective June 24, 2013. Pursuant to an equity award agreement between Mr. Welch and the Partnership dated April 23, 2013, Mr. Welch received 3,000,000 restricted ETE common units representing limited partner interest. The restricted ETE common units were subject to vesting, based on continued employment with ETE. On December 23, 2013, ETE and Mr. Welch entered into (i) a rescission agreement in order to rescind the original offer letter to the extent it relates to the award of 3,000,000 common units of ETE to Mr. Welch, the original award agreements, and the receipt of cash amounts by Mr. Welch with respect to such awarded units and (ii) a new Class D Unit Agreement between ETE and Mr. Welch providing for the issuance to Mr. Welch of an aggregate of 3,080,000 Class D Units of ETE, which number of Class D Units includes an additional 80,000 Class D Units that were issued to Mr. Welch in connection with other changes to his original offer letter.
Under the terms of the Class D Unit Agreement, as amended, 30% of the Class D Units converted to ETE common units on a one-for-one basis on March 31, 2015, 35% were scheduled to convert to ETE common units on a one-for-one-basis on March 31, 2018, and the remaining 35% were scheduled to convert to ETE common units on a one-for-one basis on March 31, 2020, subject in each case to (i) Mr. Welch being in Good Standing with ETE (as defined in the Class D Unit Agreement) and (ii) there being a sufficient amount of gain available (based on the ETE partnership agreement) to be allocated to the Class D Units being converted so as to cause the capital account of each such unit to equal the capital account of an ETE Common Unit on the conversion date. Per the terms of the Class D Unit Agreement, 924,000 units converted to ETE common units on a one-for-one basis March 31, 2015. In connection with Mr. Welch’s replacement as Group Chief Financial Officer and Head of Business Development of our General Partner and his termination of employment by an affiliate of ETE, any future conversion of the Class D Units is the subject of on-going discussions between ETE and Mr. Welch in connection with his separation from employment. As of this date, it is ETE’s current position that as a result of Mr. Welch’s termination, the unconverted Class D units are not eligible to be converted.
Sale of Common Units by Subsidiaries
The Parent Company accounts for the difference between the carrying amount of its investment in subsidiaries and the underlying book value arising from issuance of units by subsidiaries (excluding unit issuances to the Parent Company) as a capital transaction. If a subsidiary issues units at a price less than the Parent Company’s carrying value per unit, the Parent Company assesses whether the investment has been impaired, in which case a provision would be reflected in our statement of operations. The Parent Company did not recognize any impairment related to the issuances of subsidiary common units during the periods presented.
Sale of Common Units by ETP
In April 2013, ETP completed a public offering of 13.8 million ETP common units for net proceeds of $657 million. The proceeds were used to repay amounts outstanding under the ETP Credit Facility and for general partnership purposes.
ETP’s Equity Distribution Program
From time to time, ETP has sold ETP Common Units through an equity distribution agreement. Such sales of ETP Common Units are made by means of ordinary brokers’ transactions on the NYSE at market prices, in block transactions or as otherwise agreed between us and the sales agent which is the counterparty to the equity distribution agreement.
During the year ended December 31, 2015, ETP issued 21.1 million units for $1.07 billion, net of commissions of $11 million. As of December 31, 2015, $328 million of ETP Common Units remained available to be issued under the currently effective equity distribution agreement.
ETP’s Equity Incentive Plan Activity
ETP issues ETP Common Units to employees and directors upon vesting of awards granted under ETP’s equity incentive plans. Upon vesting, participants in the equity incentive plans may elect to have a portion of the ETP Common Units to which they are entitled withheld by ETP to satisfy tax-withholding obligations.

F - 43


ETP’s Distribution Reinvestment Program
ETP’s Distribution Reinvestment Plan (the “DRIP”) provides ETP’s Unitholders of record and beneficial owners of ETP Common Units a voluntary means by which they can increase the number of ETP Common Units they own by reinvesting the quarterly cash distributions they would otherwise receive in the purchase of additional ETP Common Units.
During the years ended December 31, 2015, 2014 and 2013, aggregate distributions of $360 million, $155 million, and $109 million, respectively, were reinvested under the DRIP resulting in the issuance in aggregate of 12.8 million ETP Common Units.
In December 2015, ETP provided notice to the DRIP participants that it has changed the discount at which participants may purchase ETP common units through the DRIP from 5% to 1%, effective for the distributions payable in respect of the fourth quarter of 2015 and future quarters.
As of December 31, 2015, a total of 11.5 million ETP Common Units remain available to be issued under the existing registration statement.
ETP Class E Units
These ETP Class E Units are entitled to aggregate cash distributions equal to 11.1% of the total amount of cash distributed to all ETP Unitholders, including the ETP Class E Unitholders, up to $1.41 per unit per year, with any excess thereof available for distribution to ETP Unitholders other than the holders of ETP Class E Units in proportion to their respective interests. The ETP Class E Units are treated by ETP as treasury units for accounting purposes because they are owned by a subsidiary of ETP Holdco, Heritage Holdings, Inc. Although no plans are currently in place, management may evaluate whether to retire some or all of the ETP Class E Units at a future date. All of the 8.9 million ETP Class E Units outstanding are held by a subsidiary of ETP and are reported by ETP as treasury units.
ETP Class G Units
In conjunction with the Sunoco Merger, ETP amended its partnership agreement to create ETP Class F Units. The number of ETP Class F Units issued was determined at the closing of the Sunoco Merger and equaled 90.7 million, which included 40 million ETP Class F Units issued in exchange for cash contributed by Sunoco, Inc. to ETP immediately prior to or concurrent with the closing of the Sunoco Merger. The ETP Class F Units generally did not have any voting rights. The ETP Class F Units were entitled to aggregate cash distributions equal to 35% of the total amount of cash generated by ETP and its subsidiaries, other than ETP Holdco, and available for distribution, up to a maximum of $3.75 per ETP Class F Unit per year. In April 2013, all of the outstanding ETP Class F Units were exchanged for ETP Class G Units on a one-for-one basis. The ETP Class G Units have terms that are substantially the same as the ETP Class F Units, with the principal difference between the ETP Class G Units and the ETP Class F Units being that allocations of depreciation and amortization to the ETP Class G Units for tax purposes are based on a predetermined percentage and are not contingent on whether ETP has net income or loss. The ETP Class G Units are held by a subsidiary of ETP and therefore are reflected by ETP as treasury units in its consolidated financial statements.
ETP Class H Units and Class I Units
Currently Outstanding
Pursuant to an Exchange and Redemption Agreement previously entered into between ETP, ETE and ETE Holdings, ETP redeemed and cancelled 50.2 million of its Common Units representing limited partner interests (the “Redeemed Units”) owned by ETE Holdings on October 31, 2013 in exchange for the issuance by ETP to ETE Holdings of a new class of limited partner interest in ETP (the “Class H Units”), which are generally entitled to (i) allocations of profits, losses and other items from ETP corresponding to 50.05% of the profits, losses, and other items allocated to ETP by Sunoco Partners, with respect to the IDRs and general partner interest in Sunoco Logistics held by Sunoco Partners, (ii) distributions from available cash at ETP for each quarter equal to 50.05% of the cash distributed to ETP by Sunoco Partners with respect to the IDRs and general partner interest in Sunoco Logistics held by Sunoco Partners for such quarter and, to the extent not previously distributed to holders of the Class H Units, for any previous quarters.
Bakken Pipeline Transaction
In March 2015, ETE transferred 30.8 million ETP common units, ETE’s 45% interest in the Bakken Pipeline project, and $879 million in cash to ETP in exchange for 30.8 million newly issued ETP Class H Units that, when combined with the 50.2 million previously issued ETP Class H Units, generally entitle ETE to receive 90.05% of the cash distributions and other economic attributes of the general partner interest and IDRs of Sunoco Logistics (the “Bakken Pipeline Transaction”). In

F - 44


connection with this transaction, ETP also issued to ETE 100 ETP Class I Units that provide distributions to ETE to offset IDR subsidies previously provided to ETP. These IDR subsidies, including the impact from distributions on ETP Class I Units, were reduced by $55 million in 2015 and $30 million in 2016.
In connection with the transaction, ETP issued 100 ETP Class I Units. The ETP Class I Units are generally entitled to: (i) pro rata allocations of gross income or gain until the aggregate amount of such items allocated to the holders of the ETP Class I Units for the current taxable period and all previous taxable periods is equal to the cumulative amount of all distributions made to the holders of the ETP Class I Units and (ii) after making cash distributions to ETP Class H Units, any additional available cash deemed to be either operating surplus or capital surplus with respect to any quarter will be distributed to the Class I Units in an amount equal to the excess of the distribution amount set forth in ETP’s Partnership Agreement, as amended, (the “Partnership Agreement”) for such quarter over the cumulative amount of available cash previously distributed commencing with the quarter ending March 31, 2015 until the quarter ending December 31, 2016. The impact of (i) the IDR subsidy adjustments and (ii) the ETP Class I Unit distributions, along with the currently effective IDR subsidies, is included in the table below under “Quarterly Distributions of Available Cash.”
Sales of Common Units by Sunoco Logistics
In 2014, Sunoco Logistics entered into equity distribution agreements pursuant to which Sunoco Logistics may sell from time to time common units having aggregate offering prices of up to $1.25 billion. In the fourth quarter of 2015, the aggregate capacity was increased to $2.25 billion. During the year ended December 31, 2015, Sunoco Logistics received proceeds of $890 million, net of commissions of $10 million, from the issuance of 26.8 million common units pursuant to the equity distribution agreement, which were used for general partnership purposes.
In March 2015, Sunoco Logistics completed a public offering of 13.5 million common units for net proceeds of $547 million. The proceeds were used to repay outstanding borrowings under the $2.5 billion Sunoco Logistics Credit Facility and for general partnership purposes. In April 2015, an additional 2.0 million common units were issued for net proceeds of $82 million related to the exercise of an option in connection with the March 2015 offering.
In September 2014, Sunoco Logistics completed an overnight public offering of 7.7 million common units for net proceeds of $362 million were used to repay outstanding borrowings under the Sunoco Logistics Credit Facility and for general partnership purposes.
Sales of Common Units by Sunoco LP
In October 2014 and November 2014, Sunoco LP issued an aggregate total of 9.1 million common units in an underwritten public offering. Aggregate net proceeds of $405 million from the offering were used to repay amounts outstanding under the $1.50 billion Sunoco LP Credit Facility and for general partnership purposes.
In July 2015, Sunoco LP completed an offering of 5.5 million Sunoco LP common units for net proceeds of $213 million. The net proceeds from the offering were used to repay outstanding balances under the Sunoco LP revolving credit facility.
Contributions to Subsidiaries
The Parent Company indirectly owns the entire general partner interest in ETP through its ownership of ETP GP, the general partner of ETP. ETP GP has the right, but not the obligation, to contribute a proportionate amount of capital to ETP to maintain its current general partner interest. ETP GP’s interest in ETP’s distributions is reduced if ETP issues additional units and ETP GP does not contribute a proportionate amount of capital to ETP to maintain its General Partner interest.
Parent Company Quarterly Distributions of Available Cash
Our distribution policy is consistent with the terms of our Partnership Agreement, which requires that we distribute all of our available cash quarterly. The Parent Company’s only cash-generating assets currently consist of distributions from ETP and Sunoco LP related to limited and general partner interests, including IDRs, as well as cash generated from our investment in Lake Charles LNG.

F - 45


Our distributions declared during the years ended December 31, 2015, 2014, and 2013 were as follows:
 
Quarter Ended        
  
Record Date
 
Payment Date
  
Rate
December 31, 2012
 
February 7, 2013
 
February 19, 2013
 
$
0.1588

March 31, 2013
 
May 6, 2013
 
May 17, 2013
 
0.1613

June 30, 2013
 
August 5, 2013
 
August 19, 2013
 
0.1638

September 30, 2013
 
November 4, 2013
 
November 19, 2013
 
0.1681

December 31, 2013
 
February 7, 2014
 
February 19, 2014
 
0.1731

March 31, 2014
 
May 5, 2014
 
May 19, 2014
 
0.1794

June 30, 2014
 
August 4, 2014
 
August 19, 2014
 
0.1900

September 30, 2014
 
November 3, 2014
 
November 19, 2014
 
0.2075

December 31, 2014
 
February 6, 2015
 
February 19, 2015
 
0.2250

March 31, 2015
 
May 8, 2015
 
May 19, 2015
 
0.2450

June 30, 2015
 
August 6, 2015
 
August 19, 2015
 
0.2650

September 30, 2015
 
November 5, 2015
 
November 19, 2015
 
0.2850

December 31, 2015
 
February 4, 2016
 
February 19, 2016
 
0.2850

ETP’s Quarterly Distributions of Available Cash
ETP’s Partnership Agreement requires that ETP distribute all of its Available Cash to its Unitholders and its General Partner within 45 days following the end of each fiscal quarter, subject to the payment of incentive distributions to the holders of IDRs to the extent that certain target levels of cash distributions are achieved. The term Available Cash generally means, with respect to any fiscal quarter of ETP, all cash on hand at the end of such quarter, plus working capital borrowings after the end of the quarter, less reserves established by its General Partner in its sole discretion to provide for the proper conduct of ETP’s business, to comply with applicable laws or any debt instrument or other agreement, or to provide funds for future distributions to partners with respect to any one or more of the next four quarters. Available Cash is more fully defined in ETP’s Partnership Agreement.
ETP’s distributions declared during the periods presented below were as follows:
Quarter Ended
  
Record Date
 
Payment Date
  
Rate
December 31, 2012
  
February 7, 2013
 
February 14, 2013
 
$
0.8938

March 31, 2013
 
May 6, 2013
 
May 15, 2013
 
0.8938

June 30, 2013
 
August 5, 2013
 
August 14, 2013
 
0.8938

September 30, 2013
 
November 4, 2013
 
November 14, 2013
 
0.9050

December 31, 2013
 
February 7, 2014
 
February 14, 2014
 
0.9200

March 31, 2014
 
May 5, 2014
 
May 15, 2014
 
0.9350

June 30, 2014
 
August 4, 2014
 
August 14, 2014
 
0.9550

September 30, 2014
 
November 3, 2014
 
November 14, 2014
 
0.9750

December 31, 2014
 
February 6, 2015
 
February 13, 2015
 
0.9950

March 31, 2015
 
May 8, 2015
 
May 15, 2015
 
1.0150

June 30, 2015
 
August 6, 2015
 
August 14, 2015
 
1.0350

September 30, 2015
 
November 5, 2015
 
November 16, 2015
 
1.0550

December 31, 2015
 
February 8, 2016
 
February 16, 2016
 
1.0550


F - 46


ETE agreed to relinquish its right to the following amounts of incentive distributions in future periods, including distributions on ETP Class I Units:
 
 
Total Year
2016
 
$
137

2017
 
128

2018
 
105

2019
 
95

Sunoco Logistics Quarterly Distributions of Available Cash
Distributions declared by Sunoco Logistics during the years ended December 31, 2015, 2014, and 2013 were as follows:
Quarter Ended
  
Record Date
  
Payment Date
  
Rate
December 31, 2012
 
February 8, 2013
 
February 14, 2013
 
$
0.2725

March 31, 2013
 
May 9, 2013
 
May 15, 2013
 
0.2863

June 30, 2013
 
August 8, 2013
 
August 14, 2013
 
0.3000

September 30, 2013
 
November 8, 2013
 
November 14, 2013
 
0.3150

December 31, 2013
 
February 10, 2014
 
February 14, 2014
 
0.3312

March 31, 2014
 
May 9, 2014
 
May 15, 2014
 
0.3475

June 30, 2014
 
August 8, 2014
 
August 14, 2014
 
0.3650

September 30, 2014
 
November 7, 2014
 
November 14, 2014
 
0.3825

December 31, 2014
 
February 9, 2015
 
February 13, 2015
 
0.4000

March 31, 2015
 
May 11, 2015
 
May 15, 2015
 
0.4190

June 30, 2015
 
August 10, 2015
 
August 14, 2015
 
0.4380

September 30, 2015
 
November 9, 2015
 
November 13, 2015
 
0.4580

December 31, 2015
 
February 8, 2016
 
February 12, 2016
 
0.4790

Sunoco LP Quarterly Distributions of Available Cash
Distributions declared by Sunoco LP subsequent to our acquisition on August 29, 2014 were as follows:
Quarter Ended
 
Record Date
 
Payment Date
 
Rate
September 30, 2014
 
November 18, 2014
 
November 28, 2014
 
$
0.5457

December 31, 2014
 
February 17, 2015
 
February 27, 2015
 
0.6000

March 31, 2015
 
May 19, 2015
 
May 29, 2015
 
0.6450

June 30, 2015
 
August 18, 2015
 
August 28, 2015
 
0.6934

September 30, 2015
 
November 17, 2015
 
November 27, 2015
 
0.7454

December 31, 2015
 
February 5, 2016
 
February 16, 2016
 
0.8013


F - 47


Accumulated Other Comprehensive Income (Loss)
The following table presents the components of AOCI, net of tax:
 
December 31,
 
2015
 
2014
Available-for-sale securities
$

 
$
3

Foreign currency translation adjustment
(4
)
 
(3
)
Net losses on commodity related hedges

 
(1
)
Actuarial gain (loss) related to pensions and other postretirement benefits
8

 
(57
)
Investments in unconsolidated affiliates, net

 
2

Subtotal
4

 
(56
)
Amounts attributable to noncontrolling interest
(4
)
 
51

Total AOCI included in partners’ capital, net of tax
$

 
$
(5
)
The table below sets forth the tax amounts included in the respective components of other comprehensive income (loss):
 
December 31,
 
2015
 
2014
Available-for-sale securities
$
(2
)
 
$
(1
)
Foreign currency translation adjustment
4

 
2

Actuarial (gain) loss relating to pension and other postretirement benefits
7

 
(37
)
Total
$
9

 
$
(36
)
9.
UNIT-BASED COMPENSATION PLANS:
We, ETP, Sunoco Logistics and Sunoco LP have issued equity incentive plans for employees, officers and directors, which provide for various types of awards, including options to purchase Common Units, restricted units, phantom units, distribution equivalent rights (“DERs”), common unit appreciation rights, cash restricted units and other unit-based awards.
ETE Long-Term Incentive Plan
The Board of Directors or the Compensation Committee of the board of directors of the our General Partner (the “Compensation Committee”) may from time to time grant additional awards to employees, directors and consultants of ETE’s general partner and its affiliates who perform services for ETE. The plan provides for the following types of awards: restricted units, phantom units, unit options, unit appreciation rights and distribution equivalent rights. The number of additional units that may be delivered pursuant to these awards is limited to 12,000,000 units. As of December 31, 2015, 11,367,454 units remain available to be awarded under the plan.
On December 23, 2013, ETE and Mr. Welch entered a Class D Unit Agreement providing for the issuance to Mr. Welch of an aggregate of 3,080,000 Class D Units of ETE. Under the terms of the Class D Unit Agreement, as amended, 30% of the Class D Units converted to ETE common units on a one-for-one basis on March 31, 2015, 35% were scheduled to convert to ETE common units on a one-for-one-basis on March 31, 2018, and the remaining 35% were scheduled to convert to ETE common units on a one-for-one basis on March 31, 2020, subject in each case to (i) Mr. Welch being in Good Standing with ETE (as defined in the Class D Unit Agreement) and (ii) there being a sufficient amount of gain available (based on the ETE partnership agreement) to be allocated to the Class D Units being converted so as to cause the capital account of each such unit to equal the capital account of an ETE Common Unit on the conversion date.
Per the terms of the Class D Unit Agreement, 924,000 units converted to ETE common units on a one-for-one basis March 31, 2015. In connection with Mr. Welch’s replacement as Group Chief Financial Officer and Head of Business Development of our General Partner and his termination of employment by an affiliate of ETE, any future conversion of the Class D Units is the subject of on-going discussions between ETE and Mr. Welch in connection with his separation from employment. As of this date, it is ETE’s current position that as a result of Mr. Welch’s termination, the unconverted Class D units are not eligible to be converted.

F - 48


During 2015, no ETE unit awards were granted to ETE employees and 12,748 ETE units were granted to non-employee directors. Under our equity incentive plans, our non-employee directors each receive grants that vest 60% in three years and 40% in five years and do not entitle the holders to receive distributions during the vesting period.
During 2015, a total of 26,244 ETE Common Units vested, with a total fair value of $0.8 million as of the vesting date. As of December 31, 2015, excluding Class D units, a total of 56,096 restricted units granted to ETE employees and directors remain outstanding, for which we expect to recognize a total of less than $1 million in compensation over a weighted average period of 2.7 years.
ETP Unit-Based Compensation Plans
Unit-Based Compensation Plan
ETP has issued equity incentive plans for employees, officers and directors, which provide for various types of awards, including options to purchase ETP Common Units, restricted units, phantom units, distribution equivalent rights (“DERs”), Common Unit appreciation rights, and other unit-based awards. As of December 31, 2015, an aggregate total of 5.3 million ETP Common Units remain available to be awarded under ETP’s equity incentive plans.
Restricted Units
ETP has granted restricted unit awards to employees that vest over a specified time period, typically a five-year service vesting requirement, with vesting based on continued employment as of each applicable vesting date. Upon vesting, ETP Common Units are issued. These unit awards entitle the recipients of the unit awards to receive, with respect to each ETP Common Unit subject to such award that has not either vested or been forfeited, a cash payment equal to each cash distribution per ETP Common Unit made by ETP on its Common Units promptly following each such distribution by ETP to its Unitholders. We refer to these rights as “distribution equivalent rights.” Under ETP’s equity incentive plans, ETP’s non-employee directors each receive grants with a five-year service vesting requirement.
The following table shows the activity of the ETP awards granted to employees and non-employee directors:
 
Number of
ETP Units
 
Weighted Average
Grant-Date Fair Value
Per ETP Unit
Unvested awards as of December 31, 2014
3.5

 
$
53.83

Awards granted
2.1

 
35.21

Awards vested
(1.2
)
 
48.67

Awards forfeited
(0.4
)
 
55.44

Conversion of RGP unit awards to ETP unit awards
0.8

 
58.88

Unvested awards as of December 31, 2015
4.8

 
47.61

During the years ended December 31, 2015, 2014, and 2013, the weighted average grant-date fair value per unit award granted was $35.21, $60.85 and $50.54, respectively. The total fair value of awards vested was $49 million, $26 million and $29 million, respectively, based on the market price of ETP Common Units as of the vesting date. As of December 31, 2015, a total of 4.8 million unit awards remain unvested, for which ETP expects to recognize a total of $147 million in compensation expense over a weighted average period of 2.1 years.
Cash Restricted Units
ETP has also granted cash restricted units, which vest 100% at the end of the third year of service. A cash restricted unit entitles the award recipient to receive cash equal to the market value of one ETP Common Unit upon vesting.
As of December 31, 2015, a total of 0.6 million unvested cash restricted units were outstanding.
Based on the trading price of ETP Common Units at December 31, 2015, ETP expects to recognize $7 million of unit-based compensation expense related to non-vested cash restricted units over a period of 1.3 years.
Sunoco Logistics Unit-Based Compensation Plan
Sunoco Logistics’ general partner has a long-term incentive plan for employees and directors, which permits the grant of restricted units and unit options of Sunoco Logistics. As of December 31, 2015, a total of 2.5 million Sunoco Logistics

F - 49


restricted units were outstanding for which Sunoco Logistics expects to recognize $52 million of expense over a weighted-average period of 3.0 years.
Sunoco LP Unit-Based Compensation Plan
Sunoco LP’s general partner has a long-term incentive plan for employees and directors, which permits the grant of restricted units and unit options of Sunoco LP. As of December 31, 2015, a total of 1.1 million Sunoco LP restricted units were outstanding for which Sunoco LP expects to recognize $40 million of expense over a weighted-average period of 3.3 years.
10.
INCOME TAXES:
As a partnership, we are not subject to U.S. federal income tax and most state income taxes. However, the Partnership conducts certain activities through corporate subsidiaries which are subject to federal and state income taxes. The components of the federal and state income tax expense (benefit) of our taxable subsidiaries were summarized as follows:
 
Years Ended December 31,
 
2015
 
2014
 
2013
Current expense (benefit):
 
 
 
 
 
Federal
$
(292
)
 
$
321

 
$
51

State
(51
)
 
86

 
(1
)
Total
(343
)
 
407

 
50

Deferred expense (benefit):
 
 
 
 
 
Federal
272

 
(53
)
 
(14
)
State
(29
)
 
3

 
57

Total
243

 
(50
)
 
43

Total income tax expense (benefit) from continuing operations
$
(100
)
 
$
357

 
$
93


F - 50


Historically, our effective tax rate differed from the statutory rate primarily due to partnership earnings that are not subject to U.S. federal and most state income taxes at the partnership level. The completion of the Southern Union Merger, Sunoco Merger, ETP Holdco Transaction and the Susser Merger (see Note 3) significantly increased the activities conducted through corporate subsidiaries. A reconciliation of income tax expense (benefit) at the U.S. statutory rate to the income tax expense (benefit) attributable to continuing operations for the years ended December 31, 2015, 2014 and 2013 is as follows:
 
December 31, 2015
 
December 31, 2014
 
December 31, 2013
 
Corporate Subsidiaries(1)
 
Consolidated (2)
 
Corporate Subsidiaries(1)
 
Consolidated (2)
 
Corporate Subsidiaries(1)
 
Consolidated (2)
Income tax expense (benefit) at U.S. statutory rate of 35 percent
$
(19
)
 
$
(19
)
 
$
212

 
$
212

 
$
(172
)
 
$
(172
)
Increase (reduction) in income taxes resulting from:
 
 

 
 
 
 
 
 
 
 
Nondeductible goodwill

 

 

 

 
241

 
241

Nondeductible goodwill included in the Lake Charles LNG Transaction

 

 
105

 
105

 

 

Dividend received deduction
(22
)
 
(22
)
 

 

 

 

Premium on debt retirement

 

 
(10
)
 
(10
)
 

 

Audit settlement
(7
)
 
(7
)
 

 

 

 

Foreign taxes

 

 
(8
)
 
(8
)
 

 

State income taxes (net of federal income tax effects)
(45
)
 
(26
)
 
9

 
55

 
31

 
41

Other
(26
)
 
(26
)
 
3

 
3

 
(16
)
 
(17
)
Income tax expense (benefit) from continuing operations
$
(119
)
 
$
(100
)
 
$
311

 
$
357

 
$
84

 
$
93

(1) 
Includes ETP Holdco, Susser Holdings Corporation, Oasis Pipeline Company, Susser Petroleum Property Company LLC, Aloha Petroleum Ltd, Pueblo, Inland Corporation, Mid-Valley Pipeline Company and West Texas Gulf Pipeline Company.
(2) 
Includes ETE and its subsidiaries that are classified as pass-through entities for federal income tax purposes, as well as corporate subsidiaries.

F - 51


Deferred taxes result from the temporary differences between financial reporting carrying amounts and the tax basis of existing assets and liabilities. The table below summarizes the principal components of the deferred tax assets (liabilities) as follows:
 
December 31,
 
2015
 
2014
Deferred income tax assets:
 
 
 
Net operating losses and alternative minimum tax credit
$
217

 
$
116

Pension and other postretirement benefits
36

 
47

Long term debt
61

 
53

Other
162

 
111

Total deferred income tax assets
476

 
327

Valuation allowance
(121
)
 
(84
)
Net deferred income tax assets
355

 
243

 
 
 
 
Deferred income tax liabilities:
 
 
 
Properties, plants and equipment
(1,633
)
 
(1,583
)
Inventory

 
(153
)
Investments in unconsolidated affiliates
(2,976
)
 
(2,530
)
Trademarks
(286
)
 
(355
)
Other
(50
)
 
(32
)
Total deferred income tax liabilities
(4,945
)
 
(4,653
)
Accumulated deferred income taxes
$
(4,590
)
 
$
(4,410
)
As a result of the early adoption and retrospective application of ASU 2015-17 (see Note 2), $85 million of deferred tax liability previously presented as an other current liability as of December 31, 2014 has been reclassified to other non-current liabilities in our consolidated financial statements.
The completion of the Southern Union Merger, Sunoco Merger, ETP Holdco Transaction and Susser Merger (see Note 3) significantly increased the deferred tax assets (liabilities). The table below provides a rollforward of the net deferred income tax liability as follows:
 
December 31,
 
2015
 
2014
Net deferred income tax liability, beginning of year
$
(4,410
)
 
$
(3,984
)
Susser acquisition

 
(488
)
Tax provision (including discontinued operations)
(242
)
 
62

Other
62

 

Net deferred income tax liability
$
(4,590
)
 
$
(4,410
)
ETP Holdco, Susser Petroleum Property Company and certain other corporate subsidiaries have federal net operating loss carryforward tax benefits of $67 million, all of which will expire in 2033 through 2034. Our corporate subsidiaries have state net operating loss carryforward benefits of $123 million, net of federal tax, which expire between 2016 and 2035. The valuation allowance of $121 million is applicable to the state net operating loss carryforward benefits applicable to Sunoco, Inc. pre-acquisition periods.

F - 52


The following table sets forth the changes in unrecognized tax benefits:
 
Years Ended December 31,
 
2015
 
2014
 
2013
Balance at beginning of year
$
440

 
$
429

 
$
27

Additions attributable to tax positions taken in the current year
178

 
20

 

Additions attributable to tax positions taken in prior years

 
(1
)
 
406

Settlements

 
(5
)
 

Lapse of statute
(8
)
 
(3
)
 
(4
)
Balance at end of year
$
610

 
$
440

 
$
429

As of December 31, 2015, we have $588 million ($550 million after federal income tax benefits) related to tax positions which, if recognized, would impact our effective tax rate. We believe it is reasonably possible that its unrecognized tax benefits may be reduced by $4 million ($3 million, net of federal tax) within the next twelve months due to settlement of certain positions.
Our policy is to accrue interest expense and penalties on income tax underpayments (overpayments) as a component of income tax expense. During 2015, we recognized interest and penalties of less than $1 million. At December 31, 2015, we have interest and penalties accrued of $5 million, net of tax.
Sunoco, Inc. has historically included certain government incentive payments as taxable income on its federal and state income tax returns. In connection with Sunoco, Inc.’s 2004 through 2011 open statute years, Sunoco, Inc. has proposed to the IRS that these government incentive payments be excluded from federal taxable income. If Sunoco, Inc. is fully successful with its claims, it will receive tax refunds of approximately $519 million. However, due to the uncertainty surrounding the claims, a reserve of $519 million was established for the full amount of the claims. Due to the timing of the expected settlement of the claims and the related reserve, the receivable and the reserve for this issue have been netted in the consolidated balance sheet as of December 31, 2015.
In December of 2015, The Pennsylvania Commonwealth Court determined in Nextel Communications v. Commonwealth (“Nextel”) that the Pennsylvania limitation on NOL carryforwards violated the uniformity clause of the Pennsylvania Constitution. Based upon the decision in Nextel, Sunoco, Inc. is recognizing approximately $46 million ($30 million after federal income tax benefits) in tax benefit based on previously filed tax returns and certain previously filed protective claims. However, as the Nextel decision is subject to appeal, and because of uncertainty in the breadth of the application of the decision, we have reserved $9 million ($6 million after federal income tax benefits) against the receivable.
In general, ETE and its subsidiaries are no longer subject to examination by the Internal Revenue Service (“IRS”), and most state jurisdictions, for the 2012 and prior tax years. However, Sunoco, Inc. and its subsidiaries are no longer subject to examination by the IRS for tax years prior to 2007.
Sunoco, Inc. has been examined by the IRS for tax years through 2012. However, statutes remain open for tax years 2007 and forward due to carryback of net operating losses and/or claims regarding government incentive payments discussed above. All other issues are resolved. Though we believe the tax years are closed by statute, tax years 2004 through 2006 are impacted by the carryback of net operating losses and under certain circumstances may be impacted by adjustments for government incentive payments.
Southern Union was under examination by the IRS for the tax years 2004 through 2009. In July 2015, we and the IRS settled all issues related to the IRS examination of the 2004 through 2009 tax years. As a result of the settlement, we recognized a net tax benefit of $7 million.
ETE and its subsidiaries also have various state and local income tax returns in the process of examination or administrative appeal in various jurisdictions. We believe the appropriate accruals or unrecognized tax benefits have been recorded for any potential assessment with respect to these examinations.
11.
REGULATORY MATTERS, COMMITMENTS, CONTINGENCIES AND ENVIRONMENTAL LIABILITIES:
Contingent Matters Potentially Impacting the Partnership from Our Investment in Citrus
Florida Gas Pipeline Relocation Costs. The Florida Department of Transportation, Florida’s Turnpike Enterprise (“FDOT/FTE”) has various turnpike/State Road 91 widening projects that have impacted or may, over time, impact one or more of FGTs’ mainline pipelines located in FDOT/FTE rights-of-way. Certain FDOT/FTE projects have been or are the subject of

F - 53


litigation in Broward County, Florida. On November 16, 2012, FDOT paid to FGT the sum of approximately $100 million, representing the amount of the judgment, plus interest, in a case tried in 2011.
On April 14, 2011, FGT filed suit against the FDOT/FTE and other defendants in Broward County, Florida seeking an injunction and damages as the result of the construction of a mechanically stabilized earth wall and other encroachments in FGT easements as part of FDOT/FTE’s I-595 project. On August 21, 2013, FGT and FDOT/FTE entered into a settlement agreement pursuant to which, among other things, FDOT/FTE paid FGT approximately $19 million in September 2013 in settlement of FGT’s claims with respect to the I-595 project. The settlement agreement also provided for agreed easement widths for FDOT/FTE right-of-way and for cost sharing between FGT and FDOT/FTE for any future relocations. Also in September 2013, FDOT/FTE paid FGT an additional approximate $1 million for costs related to the aforementioned turnpike/State Road 91 case tried in 2011.
FGT will continue to seek rate recovery in the future for these types of costs to the extent not reimbursed by the FDOT/FTE. There can be no assurance that FGT will be successful in obtaining complete reimbursement for any such relocation costs from the FDOT/FTE or from its customers or that the timing of such reimbursement will fully compensate FGT for its costs.
Contingent Residual Support Agreement — AmeriGas
In connection with the closing of the contribution of ETP’s propane operations in January 2012, ETP agreed to provide contingent, residual support of $1.55 billion of intercompany borrowings made by AmeriGas and certain of its affiliates with maturities through 2022 from a finance subsidiary of AmeriGas that have maturity dates and repayment terms that mirror those of an equal principal amount of senior notes issued by this finance company subsidiary to third party purchases.
Guarantee of Collection
Panhandle previously guaranteed the collections of the payment of $600 million of Regency 4.50% senior notes due 2023. On May 28, 2015, ETP entered into a supplemental indenture relating to the senior notes pursuant to which it has agreed to become a co-obligor with respect to the payment obligations thereunder. Accordingly, pursuant to the terms of the senior notes, Panhandle’s obligations under the Panhandle Guarantee have been released.
On April 30, 2015, in connection with the Regency Merger, ETP entered into various supplemental indentures pursuant to which ETP had agreed to fully and unconditionally guarantee all payment obligations of Regency for all of its outstanding senior notes.
On May 28, 2015, ETP entered into a supplemental indenture relating to the senior notes pursuant to which it has agreed to become a co-obligor with respect to the payment obligations thereunder. Accordingly, pursuant to the terms of the senior notes, Panhandle’s obligations under the Panhandle Guarantee have been released.
ETP Retail Holdings Guarantee of Sunoco LP Notes
In April 2015, Sunoco LP acquired a 31.58% equity interest in Sunoco, LLC from Retail Holdings for $775 million of cash and $41 million of Sunoco LP common units. The cash portion of the consideration was financed through Sunoco LP’s issuance of $800 million principal amount of 6.375% senior notes due 2023. Retail Holdings entered into a guarantee of collection with Sunoco LP and Sunoco Finance Corp., a wholly owned subsidiary of Sunoco LP, pursuant to which Retail Holdings has agreed to provide a guarantee of collection, but not of payment, to Sunoco LP with respect to the principal amount of the senior notes issued by Sunoco LP.
NGL Pipeline Regulation
We have interests in NGL pipelines located in Texas and New Mexico. We commenced the interstate transportation of NGLs in 2013, which is subject to the jurisdiction of the FERC under the Interstate Commerce Act (“ICA”) and the Energy Policy Act of 1992. Under the ICA, tariff rates must be just and reasonable and not unduly discriminatory and pipelines may not confer any undue preference. The tariff rates established for interstate services were based on a negotiated agreement; however, the FERC’s rate-making methodologies may limit our ability to set rates based on our actual costs, may delay or limit the use of rates that reflect increased costs and may subject us to potentially burdensome and expensive operational, reporting and other requirements. Any of the foregoing could adversely affect our business, revenues and cash flow.
Transwestern Rate Case
On October 1, 2014, Transwestern filed a general NGA Section 4 rate case pursuant to the 2011 settlement agreement with its shippers. On December 2, 2014, the FERC issued an order accepting and suspending the rates to be effective April 1, 2015, subject to refund, and setting a procedural schedule with a hearing scheduled in late 2015. On June 22, 2015, Transwestern

F - 54


filed a settlement with the FERC which resolved or provided for the resolution of all issues set for hearing in the case.  On October 15, 2015, the FERC issued an order approving the rate case settlement without condition.
FGT Rate Case
On October 31, 2014, FGT filed a general NGA Section 4 rate case pursuant to a 2010 settlement agreement with its shippers. On November 28, 2014, the FERC issued an order accepting and suspending the rates to be effective no earlier than May 1, 2015, subject to refund.  On September 11, 2015, FGT filed a settlement with the FERC which resolved or provided for the resolution of all issues set for hearing in the case.  On December 4, 2015, the FERC issued an order approving the rate case settlement without condition.
Sea Robin Rate Case
On December 2, 2013, Sea Robin filed a general NGA Section 4 rate case at the FERC as required by a previous rate case settlement. In the filing, Sea Robin sought to increase its authorized rates to recover costs related to asset retirement obligations, depreciation, and return and taxes. Filed rates were put into effect June 1, 2014 and estimated settlement rates were put into effect September 1, 2014, subject to refund. A settlement was reached with the shippers and a stipulation and agreement was filed with the FERC on July 23, 2014. The settlement was certified to the FERC by the administrative law judge on October 7, 2014 and the settlement, as modified on January 16, 2015, was approved by the FERC on June 26, 2015. In September 2015, related to the final settlement, Sea Robin made refunds to customers totaling $11 million, including interest.
Commitments
In the normal course of business, ETP purchases, processes and sells natural gas pursuant to long-term contracts and enters into long-term transportation and storage agreements. Such contracts contain terms that are customary in the industry. We believe that the terms of these agreements are commercially reasonable and will not have a material adverse effect on its financial position or results of operations.
We have certain non-cancelable leases for property and equipment, which require fixed monthly rental payments and expire at various dates through 2058. The table below reflects rental expense under these operating leases included in operating expenses in the accompanying statements of operations, which include contingent rentals, and rental expense recovered through related sublease rental income:
 
 
Years Ended December 31,
 
 
2015
 
2014
 
2013
Rental expense(1)
 
$
225

 
$
159

 
$
151

Less: Sublease rental income
 
(16
)
 
(26
)
 
(24
)
Rental expense, net
 
$
209

 
$
133

 
$
127

(1) 
Includes contingent rentals totaling $26 million, $24 million and $22 million for the years ended December 31, 2015, 2014 and 2013, respectively.
Future minimum lease commitments for such leases are:
Years Ending December 31:
 
2016
$
121

2017
114

2018
103

2019
96

2020
97

Thereafter
602

Future minimum lease commitments
1,133

Less: Sublease rental income
(34
)
Net future minimum lease commitments
$
1,099


F - 55


ETP’s joint venture agreements require that they fund their proportionate share of capital contributions to their unconsolidated affiliates. Such contributions will depend upon their unconsolidated affiliates’ capital requirements, such as for funding capital projects or repayment of long-term obligations.
Litigation and Contingencies
We may, from time to time, be involved in litigation and claims arising out of our operations in the normal course of business. Natural gas and crude oil are flammable and combustible. Serious personal injury and significant property damage can arise in connection with their transportation, storage or use. In the ordinary course of business, we are sometimes threatened with or named as a defendant in various lawsuits seeking actual and punitive damages for product liability, personal injury and property damage. We maintain liability insurance with insurers in amounts and with coverage and deductibles management believes are reasonable and prudent, and which are generally accepted in the industry. However, there can be no assurance that the levels of insurance protection currently in effect will continue to be available at reasonable prices or that such levels will remain adequate to protect us from material expenses related to product liability, personal injury or property damage in the future.
MTBE Litigation
Sunoco, Inc., along with other refiners, manufacturers and sellers of gasoline, is a defendant in lawsuits alleging MTBE contamination of groundwater. The plaintiffs typically include water purveyors and municipalities responsible for supplying drinking water and governmental authorities. The plaintiffs are asserting primarily product liability claims and additional claims including nuisance, trespass, negligence, violation of environmental laws and deceptive business practices. The plaintiffs in all of the cases are seeking to recover compensatory damages, and in some cases also seek natural resource damages, injunctive relief, punitive damages and attorneys’ fees.
As of December 31, 2015, Sunoco, Inc. is a defendant in six cases, including cases initiated by the States of New Jersey, Vermont, the Commonwealth of Pennsylvania, and two others by the Commonwealth of Puerto Rico with the more recent Puerto Rico action being a companion case alleging damages for additional sites beyond those at issue in the initial Puerto Rico action, and one case by the City of Breaux Bridge in the USDC Western District of Louisiana. Four of these cases are venued in a multidistrict litigation proceeding in a New York federal court. The New Jersey, Puerto Rico, Vermont and Pennsylvania cases assert natural resource damage claims.
Fact discovery has concluded with respect to an initial set of 19 sites each that will be the subject of the first trial phase in the New Jersey case and the initial Puerto Rico case. In November 2015, Sunoco along with other co-defendants agreed to a global settlement in principle of the City of Breaux Bridge MTBE case. Insufficient information has been developed about the plaintiffs’ legal theories or the facts with respect to statewide natural resource damage claims to provide an analysis of the ultimate potential liability of Sunoco, Inc. in these matters. It is reasonably possible that a loss may be realized; however, we are unable to estimate the possible loss or range of loss in excess of amounts accrued. Management believes that an adverse determination with respect to one or more of the MTBE cases could have a significant impact on results of operations during the period in which any said adverse determination occurs, but does not believe that any such adverse determination would have a material adverse effect on the Partnership’s consolidated financial position.
Regency Merger Litigation
Following the January 26, 2015 announcement of the definitive merger agreement with Regency, purported Regency unitholders filed lawsuits in state and federal courts in Dallas, Texas and Delaware state court asserting claims relating to the proposed transaction.
On February 3, 2015, William Engel and Enno Seago, purported Regency unitholders, filed a class action petition on behalf of Regency’s common unitholders and a derivative suit on behalf of Regency in the 162nd Judicial District Court of Dallas County, Texas (the “Engel Lawsuit”). The lawsuit names as defendants the Regency General Partner, the members of the Regency General Partner’s board of directors, ETP, ETP GP, ETE, and, as a nominal party, Regency. The Engel Lawsuit alleges that (1) the Regency General Partner’s directors breached duties to Regency and the Regency’s unitholders by employing a conflicted and unfair process and failing to maximize the merger consideration; (2) the Regency General Partner’s directors breached the implied covenant of good faith and fair dealing by engaging in a flawed merger process; and (3) the non-director defendants aided and abetted in these claimed breaches. The plaintiffs seek an injunction preventing the defendants from closing the proposed transaction or an order rescinding the transaction if it has already been completed. The plaintiffs also seek money damages and court costs, including attorney’s fees.
On February 9, 2015, Stuart Yeager, a purported Regency unitholder, filed a class action petition on behalf of the Regency’s common unitholders and a derivative suit on behalf of Regency in the 134th Judicial District Court of Dallas County, Texas

F - 56


(the “Yeager Lawsuit”). The allegations, claims, and relief sought in the Yeager Lawsuit are nearly identical to those in the Engel Lawsuit.
On February 10, 2015, Lucien Coggia a purported Regency unitholder, filed a class action petition on behalf of Regency’s common unitholders and a derivative suit on behalf of Regency in the 192nd Judicial District Court of Dallas County, Texas (the “Coggia Lawsuit”). The allegations, claims, and relief sought in the Coggia Lawsuit are nearly identical to those in the Engel Lawsuit.
On February 3, 2015, Linda Blankman, a purported Regency unitholder, filed a class action complaint on behalf of the Regency’s common unitholders in the United States District Court for the Northern District of Texas (the “Blankman Lawsuit”). The allegations and claims in the Blankman Lawsuit are similar to those in the Engel Lawsuit. However, the Blankman Lawsuit does not allege any derivative claims and includes Regency as a defendant rather than a nominal party. The lawsuit also omits one of the Regency General Partner’s directors, Richard Brannon, who was named in the Engel Lawsuit. The Blankman Lawsuit alleges that the Regency General Partner’s directors breached their fiduciary duties to the unitholders by failing to maximize the value of Regency, failing to properly value Regency, and ignoring conflicts of interest. The plaintiff also asserts a claim against the non-director defendants for aiding and abetting the directors’ alleged breach of fiduciary duty. The Blankman Lawsuit seeks the same relief that the plaintiffs seek in the Engel Lawsuit.
On February 6, 2015, Edwin Bazini, a purported Regency unitholder, filed a class action complaint on behalf of Regency’s common unitholders in the United States District Court for the Northern District of Texas (the “Bazini Lawsuit”). The allegations, claims, and relief sought in the Bazini Lawsuit are nearly identical to those in the Blankman Lawsuit. On March 27, 2015, Plaintiff Bazini filed an amended complaint asserting additional claims under Sections 14(a) and 20(a) of the Securities Exchange Act of 1934.
On February 11, 2015, Mark Hinnau, a purported Regency unitholder, filed a class action complaint on behalf of Regency’s common unitholders in the United States District Court for the Northern District of Texas (the “Hinnau Lawsuit”). The allegations, claims, and relief sought in the Hinnau Lawsuit are nearly identical to those in the Blankman Lawsuit.
On February 11, 2015, Stephen Weaver, a purported Regency unitholder, filed a class action complaint on behalf of Regency’s common unitholders in the United States District Court for the Northern District of Texas (the “Weaver Lawsuit”). The allegations, claims, and relief sought in the Weaver Lawsuit are nearly identical to those in the Blankman Lawsuit.
On February 11, 2015, Adrian Dieckman, a purported Regency unitholder, filed a class action complaint on behalf of Regency’s common unitholders in the United States District Court for the Northern District of Texas (the “Dieckman Lawsuit”). The allegations, claims, and relief sought in the Dieckman Lawsuit are similar to those in the Blankman Lawsuit, except that the Dieckman Lawsuit does not assert an aiding and abetting claim.
On February 13, 2015, Irwin Berlin, a purported Regency unitholder, filed a class action complaint on behalf of Regency’s common unitholders in the United States District Court for the Northern District of Texas (the “Berlin Lawsuit”). The allegations, claims, and relief sought in the Berlin Lawsuit are similar to those in the Blankman Lawsuit.
On March 13, 2015, the Court in the 95th Judicial District Court of Dallas County, Texas transferred and consolidated the Yeager and Coggia Lawsuits into the Engel Lawsuit and captioned the consolidated lawsuit as Engel v. Regency GP, LP, et al. (the “Consolidated State Lawsuit”).
On March 30, 2015, Leonard Cooperman, a purported Regency unitholder, filed a class action complaint on behalf of Regency’s common unitholders in the United States District Court for the Northern District of Texas (the “Cooperman Lawsuit”). The allegations, claims, and relief sought in the Cooperman Lawsuit are similar to those in the Blankman Lawsuit.
On March 31, 2015, the Court in United States District Court for the Northern District of Texas consolidated the Blankman, Bazini, Hinnau, Weaver, Dieckman, and Berlin Lawsuits into a consolidated lawsuit captioned Bazini v. Bradley, et al. (the “Consolidated Federal Lawsuit”). On April 1, 2015, plaintiffs in the Consolidated Federal Lawsuit filed an Emergency Motion to Expedite Discovery. On April 9, 2015, by order of the Court, the parties submitted a joint submission wherein defendants opposed plaintiffs’ request to expedite discovery. On April 17, 2015, the Court denied plaintiffs’ motion to expedite discovery.
On June 10, 2015, Adrian Dieckman, a purported Regency unitholder, filed a class action complaint on behalf of Regency’s common unitholders in the Court of Chancery of the State of Delaware (the “Dieckman DE Lawsuit”). The lawsuit alleges that the transaction did not comply with the Regency partnership agreement because the Conflicts Committee was not properly formed.

F - 57


On July 6, 2015, Defendants filed Motions to Dismiss and the briefing has since been completed. Oral argument on the Motions was held in December 2015. On September 29, 2015, Chancellor Bouchard ordered discovery stayed, pending a ruling on Defendants’ Motions to Dismiss.
On June 5, 2015, the Dieckman Lawsuit was dismissed. On July 23, 2015, the Blankman, Bazini, Hinnau, Weaver and Berlin Lawsuits were dismissed. On August 20, 2015, the Cooperman Lawsuit was dismissed. The Consolidated Federal Lawsuit was terminated once all named plaintiffs voluntarily dismissed.
On January 8, 2016, the plaintiffs in the Consolidated State Lawsuit filed a notice of non-suit without prejudice. The Dieckman DE Lawsuit is the only lawsuit that remains. The Defendants cannot predict the outcome of this lawsuit, or the amount of time and expense that will be required to resolve it. The Defendants intend to vigorously defend the lawsuit.
Enterprise Products Partners, L.P. and Enterprise Products Operating LLC Litigation
On January 27, 2014, a trial commenced between ETP against Enterprise Products Partners, L.P. and Enterprise Products Operating LLC (collectively, “Enterprise”) and Enbridge (US) Inc.  Trial resulted in a verdict in favor of ETP against Enterprise that consisted of $319 million in compensatory damages and $595 million in disgorgement to ETP.  The jury also found that ETP owed Enterprise $1 million under a reimbursement agreement.  On July 29, 2014, the trial court entered a final judgment in favor of ETP and awarded ETP $536 million, consisting of compensatory damages, disgorgement, and pre-judgment interest.  The trial court also ordered that ETP shall be entitled to recover post-judgment interest and costs of court and that Enterprise is not entitled to any net recovery on its counterclaims.  Enterprise has filed a notice of appeal with the Texas Court of Appeals, and briefing by Enterprise and ETP is compete. Oral argument has not been scheduled. In accordance with GAAP, no amounts related to the original verdict or the July 29, 2014 final judgment will be recorded in our financial statements until the appeal process is completed.
Litigation Relating to the WMB Merger
Following the September 28, 2015, announcement of the proposed merger between ETE and WMB, purported WMB shareholders filed lawsuits in state and federal courts in Delaware and federal court in Oklahoma asserting claims relating to the proposed transaction.
Between October 5, 2015 and December 15, 2015, purported WMB stockholders filed five putative class action lawsuits against ETE and other defendants in the Delaware Court of Chancery challenging the merger. The suits were captioned Greenwald v. The Williams Companies, Inc., C.A. No. 11573, Ozaki v. Armstrong, C.A. No. 11574, Blystone v. The Williams Companies, Inc., C.A. No. 11601, Glener v. The Williams Companies, Inc., C.A. No. 11606, and Amaitis v. Armstrong, C.A. No. 11809. The complaints named as defendants the WMB Board, ETE, ETC, Energy Transfer Corp GP, LLC, General Partner, and Energy Transfer Equity GP, LLC (collectively, with the exception of the WMB board, the “ETE Defendants”). The Greenwald, Blystone and Glener complaints named WMB as a defendant also, and the Amaitis complaint named Barclays Capital Inc. (“Barclays”), and Lazard Freres & Co. (“Lazard”) as defendants. The Greenwald, Ozaki, Blystone and Glener complaints alleged that the WMB Board breached its fiduciary duties to WMB stockholders by agreeing to sell WMB through an unfair process and for an unfair price, and that the other named defendants aided and abetted this supposed breach of fiduciary duties. The Amaitis complaint alleged that the WMB Board breached its fiduciary duties by failing to disclose all material information about the merger, and that the directors of the WMB Board who voted in favor of the proposed merger violated their fiduciary duties by selling WMB through an unfair process and for an unfair price. The Amaitis complaint also alleged that the other named defendants aided and abetted these supposed breaches of fiduciary duty. The complaints sought, among other things, an injunction against the merger and an award of costs and attorneys’ fees.
On January 13, 2016, the Delaware Court of Chancery consolidated, pursuant to a stipulation among the plaintiffs, the Greenwald, Ozaki, Blystone, Glener, and Amaitis actions, along with another case not involving the ETE Defendants, into a new consolidated action captioned In re The Williams Companies, Inc. Merger Litigation, Consolidated C.A. No. 11844. In its stipulated order, the Court dismissed without prejudice the ETE Defendants, Barclays and Lazard from the consolidated action. There currently are no lawsuits related to the WMB merger pending against the ETE Defendants in Delaware state court.
ETE is currently a defendant in two lawsuits in federal district court challenging the proposed merger with WMB. On January 14, 2016, a purported stockholder in WMB filed a lawsuit against WMB and ETE, captioned Bumgarner v. The Williams Companies, Inc., Case No. 16-cv-26-GKF-FHM, in the United States District Court for the Northern District of Oklahoma. The plaintiff alleges that ETE and WMB have violated Section 14 of the Securities Exchange Act of 1934 (the “Exchange Act”) by making allegedly false representations concerning the merger. As relief, the complaint seeks an injunction against the proposed merger. On February 1, 2016, the plaintiff amended his complaint. On February 19, 2016, ETE and WMB moved to dismiss the lawsuit.

F - 58


On January 19, 2016, a purported stockholder in WMB filed a lawsuit against WMB, the WMB Board, and the ETE Defendants, captioned City of Birmingham Retirement and Relief System v. Armstrong, Case No. 1:16-cv-00017-RGA, in the United States District Court for the District of Delaware. The lawsuit alleges that the WMB Board has violated its duty of disclosure by issuing a misleading proxy statement in support of the transaction, that a majority of the WMB Board violated its fiduciary duties by voting in favor of the transaction, and that the ETE Defendants aided and abetted this supposed breach of fiduciary duties. The complaint also alleges that the WMB Board and WMB have violated Section 14 of the Exchange Act by issuing a supposedly misleading proxy statement, and that WMB and ETE have violated Section 20 of the Exchange Act by supposedly causing a misleading proxy statement to be issued. On January 20, 2016, the plaintiff filed a motion for expedited discovery, and all defendants filed an opposition to that motion on February 8, 2016. On February 19, plaintiff filed a reply brief in support of expedited discovery. On February 10, 2016, WMB and the WMB Board filed a motion to dismiss the complaint, and on February 18, 2016, the ETE Defendants filed a motion to dismiss the complaint.
Other Litigation and Contingencies
We or our subsidiaries are a party to various legal proceedings and/or regulatory proceedings incidental to our businesses. For each of these matters, we evaluate the merits of the case, our exposure to the matter, possible legal or settlement strategies, the likelihood of an unfavorable outcome and the availability of insurance coverage. If we determine that an unfavorable outcome of a particular matter is probable and can be estimated, we accrue the contingent obligation, as well as any expected insurance recoverable amounts related to the contingency. As of December 31, 2015 and 2014, accruals of approximately $40 million and $37 million, respectively, were reflected on our balance sheets related to these contingent obligations. As new information becomes available, our estimates may change. The impact of these changes may have a significant effect on our results of operations in a single period.
The outcome of these matters cannot be predicted with certainty and there can be no assurance that the outcome of a particular matter will not result in the payment of amounts that have not been accrued for the matter. Furthermore, we may revise accrual amounts prior to resolution of a particular contingency based on changes in facts and circumstances or changes in the expected outcome. Currently, we are not able to estimate possible losses or a range of possible losses in excess of amounts accrued.
No amounts have been recorded in our December 31, 2015 or 2014 consolidated balance sheets for contingencies and current litigation, other than amounts disclosed herein.
Attorney General of the Commonwealth of Massachusetts v New England Gas Company
On July 7, 2011, the Massachusetts Attorney General (“AG”) filed a regulatory complaint with the Massachusetts Department of Public Utilities (“MDPU”) against New England Gas Company with respect to certain environmental cost recoveries. The AG is seeking a refund to New England Gas Company customers for alleged “excessive and imprudently incurred costs” related to legal fees associated with Southern Union’s environmental response activities. In the complaint, the AG requests that the MDPU initiate an investigation into the New England Gas Company’s collection and reconciliation of recoverable environmental costs including: (i) the prudence of any and all legal fees, totaling approximately $19 million, that were charged by the Kasowitz, Benson, Torres & Friedman firm and passed through the recovery mechanism since 2005, the year when a partner in the firm, the Southern Union former Vice Chairman, President and Chief Operating Officer, joined Southern Union’s management team; (ii) the prudence of any and all legal fees that were charged by the Bishop, London & Dodds firm and passed through the recovery mechanism since 2005, the period during which a member of the firm served as Southern Union’s Chief Ethics Officer; and (iii) the propriety and allocation of certain legal fees charged that were passed through the recovery mechanism that the AG contends only qualify for a lesser, 50%, level of recovery. Southern Union has filed its answer denying the allegations and moved to dismiss the complaint, in part on a theory of collateral estoppel.  The hearing officer has deferred consideration of Southern Union’s motion to dismiss.  The AG’s motion to be reimbursed expert and consultant costs by Southern Union of up to $150,000 was granted.  By tariff, these costs are recoverable through rates charged to New England Gas Company customers. The hearing officer previously stayed discovery pending resolution of a dispute concerning the applicability of attorney-client privilege to legal billing invoices.  The MDPU issued an interlocutory order on June 24, 2013 that lifted the stay, and discovery has resumed. Panhandle (as successor to Southern Union) believes it has complied with all applicable requirements regarding its filings for cost recovery and has not recorded any accrued liability; however, Panhandle will continue to assess its potential exposure for such cost recoveries as the matter progresses.
Compliance Orders from the New Mexico Environmental Department
Regency received a Notice of Violation from the New Mexico Environmental Department on September 23, 2015 for allegations of violations of New Mexico air regulations related to Jal #3. The Partnership has accrued $250,000 related to the claims and will continue to assess its potential exposure to the allegations as the matter progresses.

F - 59


Lone Star NGL Fractionators Notice of Enforcement
Lone Star NGL Fractionators received a Notice of Enforcement from the Texas Commission on Environmental Quality on August 28, 2015 for allegations of violations of Texas air regulations related to Mont Belvieu Gas Plant. The Partnership has accrued $300,000 related to the claims and will continue to assess its potential exposure to the allegations as the matter progresses.
Environmental Matters
Our operations are subject to extensive federal, tribal, state and local environmental and safety laws and regulations that require expenditures to ensure compliance, including related to air emissions and wastewater discharges, at operating facilities and for remediation at current and former facilities as well as waste disposal sites. Although we believe our operations are in substantial compliance with applicable environmental laws and regulations, risks of additional costs and liabilities are inherent in the business of transporting, storing, gathering, treating, compressing, blending and processing natural gas, natural gas liquids and other products. As a result, there can be no assurance that significant costs and liabilities will not be incurred. Costs of planning, designing, constructing and operating pipelines, plants and other facilities must incorporate compliance with environmental laws and regulations and safety standards. Failure to comply with these laws and regulations may result in the assessment of administrative, civil and criminal penalties, the imposition of investigatory, remedial and corrective action obligations, the issuance of injunctions in affected areas and the filing of federally authorized citizen suits. Contingent losses related to all significant known environmental matters have been accrued and/or separately disclosed. However, we may revise accrual amounts prior to resolution of a particular contingency based on changes in facts and circumstances or changes in the expected outcome.
Environmental exposures and liabilities are difficult to assess and estimate due to unknown factors such as the magnitude of possible contamination, the timing and extent of remediation, the determination of our liability in proportion to other parties, improvements in cleanup technologies and the extent to which environmental laws and regulations may change in the future. Although environmental costs may have a significant impact on the results of operations for any single period, we believe that such costs will not have a material adverse effect on our financial position.
Based on information available at this time and reviews undertaken to identify potential exposure, we believe the amount reserved for environmental matters is adequate to cover the potential exposure for cleanup costs.
Environmental Remediation
Our subsidiaries are responsible for environmental remediation at certain sites, including the following:
Certain of our interstate pipelines conduct soil and groundwater remediation related to contamination from past uses of PCBs. PCB assessments are ongoing and, in some cases, our subsidiaries could potentially be held responsible for contamination caused by other parties.
Certain gathering and processing systems are responsible for soil and groundwater remediation related to releases of hydrocarbons.
Currently operating Sunoco, Inc. retail sites.
Legacy sites related to Sunoco, Inc., that are subject to environmental assessments include formerly owned terminals and other logistics assets, retail sites that Sunoco, Inc. no longer operates, closed and/or sold refineries and other formerly owned sites.
Sunoco, Inc. is potentially subject to joint and several liability for the costs of remediation at sites at which it has been identified as a “potentially responsible party” (“PRP”). As of December 31, 2015, Sunoco, Inc. had been named as a PRP at approximately 50 identified or potentially identifiable “Superfund” sites under federal and/or comparable state law. Sunoco, Inc. is usually one of a number of companies identified as a PRP at a site. Sunoco, Inc. has reviewed the nature and extent of its involvement at each site and other relevant circumstances and, based upon Sunoco, Inc.’s purported nexus to the sites, believes that its potential liability associated with such sites will not be significant.
To the extent estimable, expected remediation costs are included in the amounts recorded for environmental matters in our consolidated balance sheets. In some circumstances, future costs cannot be reasonably estimated because remediation activities are undertaken as claims are made by customers and former customers. To the extent that an environmental remediation obligation is recorded by a subsidiary that applies regulatory accounting policies, amounts that are expected to be recoverable through tariffs or rates are recorded as regulatory assets on our consolidated balance sheets.

F - 60


The table below reflects the amounts of accrued liabilities recorded in our consolidated balance sheets related to environmental matters that are considered to be probable and reasonably estimable. Currently, we are not able to estimate possible losses or a range of possible losses in excess of amounts accrued. Except for matters discussed above, we do not have any material environmental matters assessed as reasonably possible that would require disclosure in our consolidated financial statements.
 
December 31,
 
2015
 
2014
Current
$
42

 
$
41

Non-current
326

 
360

Total environmental liabilities
$
368

 
$
401

In 2013, we established a wholly-owned captive insurance company to bear certain risks associated with environmental obligations related to certain sites that are no longer operating. The premiums paid to the captive insurance company include estimates for environmental claims that have been incurred but not reported, based on an actuarially determined fully developed claims expense estimate. In such cases, we accrue losses attributable to unasserted claims based on the discounted estimates that are used to develop the premiums paid to the captive insurance company.
During the years ended December 31, 2015 and 2014, the Partnership recorded $38 million and $48 million, respectively, of expenditures related to environmental cleanup programs.
On December 2, 2010, Sunoco, Inc. entered an Asset Sale and Purchase Agreement to sell the Toledo Refinery to Toledo Refining Company LLC (TRC) wherein Sunoco, Inc. retained certain liabilities associated with the pre-Closing time period.  On January 2, 2013, USEPA issued a Finding of Violation (FOV) to TRC and, on September 30, 2013, EPA issued an NOV/FOV to TRC alleging Clean Air Act violations.  To date, EPA has not issued an FOV or NOV/FOV to Sunoco, Inc. directly but some of EPA’s claims relate to the time period that Sunoco, Inc. operated the refinery.  Specifically, EPA has claimed that the refinery flares were not operated in a manner consistent with good air pollution control practice for minimizing emissions and/or in conformance with their design, and that Sunoco, Inc. submitted semi-annual compliance reports in 2010 and 2011 and EPA that failed to include all of the information required by the regulations. EPA has proposed penalties in excess of $200,000 to resolve the allegations and discussions continue between the parties. The timing or outcome of this matter cannot be reasonably determined at this time, however, we do not expect there to be a material impact to its results of operations, cash flows or financial position.
Our pipeline operations are subject to regulation by the U.S. Department of Transportation under the PHMSA, pursuant to which the PHMSA has established requirements relating to the design, installation, testing, construction, operation, replacement and management of pipeline facilities. Moreover, the PHMSA, through the Office of Pipeline Safety, has promulgated a rule requiring pipeline operators to develop integrity management programs to comprehensively evaluate their pipelines, and take measures to protect pipeline segments located in what the rule refers to as “high consequence areas.” Activities under these integrity management programs involve the performance of internal pipeline inspections, pressure testing or other effective means to assess the integrity of these regulated pipeline segments, and the regulations require prompt action to address integrity issues raised by the assessment and analysis. Integrity testing and assessment of all of these assets will continue, and the potential exists that results of such testing and assessment could cause us to incur future capital and operating expenditures for repairs or upgrades deemed necessary to ensure the continued safe and reliable operation of our pipelines; however, no estimate can be made at this time of the likely range of such expenditures.
Our operations are also subject to the requirements of the OSHA, and comparable state laws that regulate the protection of the health and safety of employees. In addition, OSHA’s hazardous communication standard requires that information be maintained about hazardous materials used or produced in our operations and that this information be provided to employees, state and local government authorities and citizens. We believe that our past costs for OSHA required activities, including general industry standards, record keeping requirements, and monitoring of occupational exposure to regulated substances have not had a material adverse effect on our results of operations but there is no assurance that such costs will not be material in the future.
12.
DERIVATIVE ASSETS AND LIABILITIES:
Commodity Price Risk
We are exposed to market risks related to the volatility of commodity prices. To manage the impact of volatility from these prices, our subsidiaries utilize various exchange-traded and OTC commodity financial instrument contracts. These contracts consist primarily of futures, swaps and options and are recorded at fair value in our consolidated balance sheets.

F - 61


We use futures and basis swaps, designated as fair value hedges, to hedge our natural gas inventory stored in our Bammel storage facility. At hedge inception, we lock in a margin by purchasing gas in the spot market or off peak season and entering into a financial contract. Changes in the spreads between the forward natural gas prices and the physical inventory spot price result in unrealized gains or losses until the underlying physical gas is withdrawn and the related designated derivatives are settled. Once the gas is withdrawn and the designated derivatives are settled, the previously unrealized gains or losses associated with these positions are realized.
We use futures, swaps and options to hedge the sales price of natural gas we retain for fees in our intrastate transportation and storage segment and operational gas sales on our interstate transportation and storage segment. These contracts are not designated as hedges for accounting purposes.
We use NGL and crude derivative swap contracts to hedge forecasted sales of NGL and condensate equity volumes we retain for fees in our midstream segment whereby our subsidiaries generally gather and process natural gas on behalf of producers, sell the resulting residue gas and NGL volumes at market prices and remit to producers an agreed upon percentage of the proceeds based on an index price for the residue gas and NGL. These contracts are not designated as hedges for accounting purposes.
We use derivatives in our liquids transportation and services segment to manage our storage facilities and the purchase and sale of purity NGL. These contracts are not designated as hedges for accounting purposes.
Sunoco Logistics utilizes swaps, futures and other derivative instruments to mitigate the risk associated with market movements in the price of refined products and NGLs. These contracts are not designated as hedges for accounting purposes.
We use futures and swaps to achieve ratable pricing of crude oil purchases, to convert certain expected refined product sales to fixed or floating prices, to lock in margins for certain refined products and to lock in the price of a portion of natural gas purchases or sales and transportation costs in our retail marketing segment. These contracts are not designated as hedges for accounting purposes.
We use financial commodity derivatives to take advantage of market opportunities in our trading activities which complement our transportation and storage segment’s operations and are netted in cost of products sold in our consolidated statements of operations. We also have trading and marketing activities related to power and natural gas in our all other segment which are also netted in cost of products sold. As a result of our trading activities and the use of derivative financial instruments in our transportation and storage segment, the degree of earnings volatility that can occur may be significant, favorably or unfavorably, from period to period. We attempt to manage this volatility through the use of daily position and profit and loss reports provided to our risk oversight committee, which includes members of senior management, and the limits and authorizations set forth in our commodity risk management policy.

F - 62


The following table details our outstanding commodity-related derivatives: 
 
December 31, 2015
 
December 31, 2014
 
Notional
Volume
 
Maturity
 
Notional
Volume
 
Maturity
Mark-to-Market Derivatives
 
 
 
 
 
 
 
(Trading)
 
 
 
 
 
 
 
Natural Gas (MMBtu):
 
 
 
 
 
 
 
Fixed Swaps/Futures
(602,500
)
 
2016 - 2017
 
(232,500
)
 
2015
Basis Swaps IFERC/NYMEX (1)
(31,240,000
)
 
2016 - 2017
 
(13,907,500
)
 
2015 - 2016
Options – Calls

 
 
5,000,000

 
2015
Power (Megawatt):
 
 
 
 
 
 
 
Forwards
357,092

 
2016 - 2017
 
288,775

 
2015
Futures
(109,791
)
 
2016
 
(156,000
)
 
2015
Options — Puts
260,534

 
2016
 
(72,000
)
 
2015
Options — Calls
1,300,647

 
2016
 
198,556

 
2105
Crude (Bbls) – Futures
(591,000
)
 
2016 - 2017
 

 
(Non-Trading)
 
 
 
 
 
 
 
Natural Gas (MMBtu):
 
 
 
 
 
 
 
Basis Swaps IFERC/NYMEX
(6,522,500
)
 
2016 - 2017
 
57,500

 
2015
Swing Swaps IFERC
71,340,000

 
2016 - 2017
 
46,150,000

 
2015
Fixed Swaps/Futures
(14,380,000
)
 
2016 - 2018
 
(34,304,000
)
 
2015 - 2016
Forward Physical Contracts
21,922,484

 
2016 - 2017
 
(9,116,777
)
 
2015
Natural Gas Liquid (Bbls) – Forwards/Swaps
(8,146,800
)
 
2016 - 2018
 
(4,417,400
)
 
2015
Refined Products (Bbls) – Futures
(1,289,000
)
 
2016 - 2017
 
13,745,755

 
2015
Corn (Bushels) – Futures
1,185,000

 
2016
 

 
Fair Value Hedging Derivatives
 
 
 
 
 
 
 
(Non-Trading)
 
 
 
 
 
 
 
Natural Gas (MMBtu):
 
 
 
 
 
 
 
Basis Swaps IFERC/NYMEX
(37,555,000
)
 
2016
 
(39,287,500
)
 
2015
Fixed Swaps/Futures
(37,555,000
)
 
2016
 
(39,287,500
)
 
2015
Hedged Item — Inventory
37,555,000

 
2016
 
39,287,500

 
2015
(1) 
Includes aggregate amounts for open positions related to Houston Ship Channel, Waha Hub, NGPL TexOk, West Louisiana Zone and Henry Hub locations.
Interest Rate Risk
We are exposed to market risk for changes in interest rates. To maintain a cost effective capital structure, we borrow funds using a mix of fixed rate debt and variable rate debt. We also manage our interest rate exposure by utilizing interest rate swaps to achieve a desired mix of fixed and variable rate debt. We also utilize forward starting interest rate swaps to lock in the rate on a portion of anticipated debt issuances.

F - 63


The following table summarizes our interest rate swaps outstanding, none of which are designated as hedges for accounting purposes:
 
 
 
 
 
 
Notional Amount Outstanding
Entity
 
Term
 
Type(1)
 
December 31,
2015
 
December 31,
2014
ETP
 
July 2015(2)
 
Forward-starting to pay a fixed rate of 3.38% and receive a floating rate
 

 
200

ETP
 
July 2016(3)
 
Forward-starting to pay a fixed rate of 3.80% and receive a floating rate
 
200

 
200

ETP
 
July 2017(4)
 
Forward-starting to pay a fixed rate of 3.84% and receive a floating rate
 
300

 
300

ETP
 
July 2018(4)
 
Forward-starting to pay a fixed rate of 4.00% and receive a floating rate
 
200

 
200

ETP
 
July 2019(4)
 
Forward-starting to pay a fixed rate of 3.25% and receive a floating rate
 
200

 
300

ETP
 
July 2018
 
Pay a floating rate based on a 3-month LIBOR and receive a fixed rate of 1.53%
 
1,200

 

ETP
 
June 2021
 
Pay a floating rate based on a 3-month LIBOR and receive a fixed rate of 1.42%
 
300

 

ETP
 
February 2023
 
Pay a floating rate plus a spread of 1.73% and receive a fixed rate of 3.60%
 

 
200

(1) 
Floating rates are based on 3-month LIBOR.
(2) 
Represents the effective date. These forward-starting swaps have a term of 10 years with a mandatory termination date the same as the effective date.
(3) 
Represents the effective date. These forward-starting swaps have terms of 10 and 30 years with a mandatory termination date the same as the effective date.
(4) 
Represents the effective date. These forward-starting swaps have a term of 30 years with a mandatory termination date the same as the effective date.
Credit Risk
Credit risk refers to the risk that a counterparty may default on its contractual obligations resulting in a loss to the Partnership. Credit policies have been approved and implemented to govern ETP’s portfolio of counterparties with the objective of mitigating credit losses. These policies establish guidelines, controls and limits to manage credit risk within approved tolerances by mandating an appropriate evaluation of the financial condition of existing and potential counterparties, monitoring agency credit ratings, and by implementing credit practices that limit exposure according to the risk profiles of the counterparties. Furthermore, ETP may at times require collateral under certain circumstances to mitigate credit risk as necessary. ETP also implements the use of industry standard commercial agreements which allow for the netting of positive and negative exposures associated with transactions executed under a single commercial agreement. Additionally, ETP utilizes master netting agreements to offset credit exposure across multiple commercial agreements with a single counterparty or affiliated group of counterparties.
ETP’s counterparties consist of a diverse portfolio of customers across the energy industry, including petrochemical companies, commercial and industrials, oil and gas producers, municipalities, gas and electric utilities, midstream companies and independent power generators. ETP’s overall exposure may be affected positively or negatively by macroeconomic or regulatory changes that impact its counterparties to one extent or another. Currently, management does not anticipate a material adverse effect in our financial position or results of operations as a consequence of counterparty non-performance.
ETP has maintenance margin deposits with certain counterparties in the OTC market, primarily independent system operators, and with clearing brokers. Payments on margin deposits are required when the value of a derivative exceeds its pre-established credit limit with the counterparty. Margin deposits are returned to ETP on the settlement date for non-exchange traded derivatives, and ETP exchanges margin calls on a daily basis for exchange traded transactions. Since the margin calls are made daily with the exchange brokers, the fair value of the financial derivative instruments are deemed current and netted in deposits paid to vendors within other current assets in the consolidated balance sheets.

F - 64


For financial instruments, failure of a counterparty to perform on a contract could result in our inability to realize amounts that have been recorded on our consolidated balance sheets and recognized in net income or other comprehensive income.
Derivative Summary
The following table provides a summary of our derivative assets and liabilities: 
 
Fair Value of Derivative Instruments
 
Asset Derivatives
 
Liability Derivatives
 
December 31, 2015
 
December 31, 2014
 
December 31, 2015
 
December 31, 2014
Derivatives designated as hedging instruments:
 
 
 
 
 
 
 
Commodity derivatives (margin deposits)
$
38

 
$
43

 
$
(3
)
 
$

 
38

 
43

 
(3
)
 

Derivatives not designated as hedging instruments:
 
 
 
 
 
 
 
Commodity derivatives (margin deposits)
353

 
617

 
(306
)
 
(577
)
Commodity derivatives
63

 
107

 
(47
)
 
(23
)
Interest rate derivatives

 
3

 
(171
)
 
(155
)
Embedded derivatives in ETP Preferred Units

 

 
(5
)
 
(16
)
 
416

 
727

 
(529
)
 
(771
)
Total derivatives
$
454

 
$
770

 
$
(532
)
 
$
(771
)
The following table presents the fair value of our recognized derivative assets and liabilities on a gross basis and amounts offset on the consolidated balance sheets that are subject to enforceable master netting arrangements or similar arrangements:
 
 
 
 
Asset Derivatives
 
Liability Derivatives
 
 
Balance Sheet Location
 
December 31, 2015
 
December 31, 2014
 
December 31, 2015
 
December 31, 2014
Derivatives without offsetting agreements
 
Derivative assets (liabilities)
 
$

 
$
3

 
$
(176
)
 
$
(171
)
Derivatives in offsetting agreements:
 
 
 
 
 
 
 
 
OTC contracts
 
Derivative assets (liabilities)
 
63

 
107

 
(47
)
 
(23
)
Broker cleared derivative contracts
 
Other current assets
 
391

 
660

 
(309
)
 
(577
)
 
 
454

 
770

 
(532
)
 
(771
)
Offsetting agreements:
 
 
 
 
 
 
 
 
Counterparty netting
 
Derivative assets (liabilities)
 
(17
)
 
(19
)
 
17

 
19

Payments on margin deposit
 
Other current assets
 
(309
)
 
(577
)
 
309

 
577

Total net derivatives
 
$
128

 
$
174

 
$
(206
)
 
$
(175
)
We disclose the non-exchange traded financial derivative instruments as derivative assets and liabilities on our consolidated balance sheets at fair value with amounts classified as either current or long-term depending on the anticipated settlement date.

F - 65


The following tables summarize the amounts recognized with respect to our derivative financial instruments:
 
Change in Value Recognized in OCI
on Derivatives (Effective Portion)
 
Years Ended December 31,
 
2015
 
2014
 
2013
Derivatives in cash flow hedging relationships:
 
 
 
 
 
Commodity derivatives
$

 
$

 
$
(1
)
Total
$

 
$

 
$
(1
)
 
Location of
Gain/(Loss) Reclassified
from AOCI into Income
(Effective Portion)
 
Amount of Gain/(Loss) Reclassified from
AOCI into Income (Effective Portion)
 
Years Ended December 31,
 
2015
 
2014
 
2013
Derivatives in cash flow hedging relationships:
 
 
 
 
 
 
 
Commodity derivatives
Cost of products sold
 
$

 
$
(3
)
 
$
4

Total
 
 
$

 
$
(3
)
 
$
4

 
Location of Gain/(Loss)
Recognized in
Income on Derivatives
 
Amount of Gain/(Loss) Recognized in Income
Representing Hedge Ineffectiveness and
Amount Excluded from the Assessment of
Effectiveness
 
Years Ended December 31,
 
2015
 
2014
 
2013
Derivatives in fair value hedging relationships (including hedged item):
 
 
 
 
 
 
 
Commodity derivatives
Cost of products sold
 
$
21

 
$
(8
)
 
$
8

Total
 
 
$
21

 
$
(8
)
 
$
8

 
Location of Gain/(Loss) Recognized in Income on Derivatives
 
Amount of Gain/(Loss) Recognized
in Income on Derivatives
 
 
Years Ended December 31,
 
 
2015
 
2014
 
2013
Derivatives not designated as hedging instruments:
 
 
 
 
 
 
 
Commodity derivatives – Trading
Cost of products sold
 
$
(11
)
 
$
(6
)
 
$
(11
)
Commodity derivatives – Non-trading
Cost of products sold
 
15

 
199

 
(21
)
Commodity contracts – Non-trading
Deferred gas purchases
 

 

 
(3
)
Interest rate derivatives
Gains (losses) on interest rate derivatives
 
(18
)
 
(157
)
 
53

Embedded derivatives
Other, net
 
12

 
3

 
6

Total
 
 
$
(2
)
 
$
39

 
$
24


F - 66


13.
RETIREMENT BENEFITS:
Savings and Profit Sharing Plans
We and our subsidiaries sponsor defined contribution savings and profit sharing plans, which collectively cover virtually all eligible employees, including those of ETP, Sunoco LP and Lake Charles LNG. Employer matching contributions are calculated using a formula based on employee contributions. We and our subsidiaries have made matching contributions of $40 million, $50 million and $47 million to the 401(k) savings plan for the years ended December 31, 2015, 2014, and 2013, respectively.
Pension and Other Postretirement Benefit Plans
Panhandle
Postretirement benefits expense for the years ended December 31, 2015 and 2014 reflect the impact of changes Panhandle or its affiliates adopted as of September 30, 2013, to modify its retiree medical benefits program, effective January 1, 2014. The modification placed all eligible retirees on a common medical benefit platform, subject to limits on Panhandle’s annual contribution toward eligible retirees’ medical premiums. Prior to January 1, 2013, affiliates of Panhandle offered postretirement health care and life insurance benefit plans (other postretirement plans) that covered substantially all employees. Effective January 1, 2013, participation in the plan was frozen and medical benefits were no longer offered to non-union employees. Effective January 1, 2014, retiree medical benefits were no longer offered to union employees.
Sunoco, Inc.
Sunoco, Inc. sponsors a defined benefit pension plan, which was frozen for most participants on June 30, 2010. On October 31, 2014, Sunoco, Inc. terminated the plan, and paid lump sums to eligible active and terminated vested participants in December 2015.
Sunoco, Inc. also has a plan which provides health care benefits for substantially all of its current retirees. The cost to provide the postretirement benefit plan is shared by Sunoco, Inc. and its retirees. Access to postretirement medical benefits was phased out or eliminated for all employees retiring after July 1, 2010. In March, 2012, Sunoco, Inc. established a trust for its postretirement benefit liabilities. Sunoco made a tax-deductible contribution of approximately $200 million to the trust. The funding of the trust eliminated substantially all of Sunoco, Inc.’s future exposure to variances between actual results and assumptions used to estimate retiree medical plan obligations.
Obligations and Funded Status
Pension and other postretirement benefit liabilities are accrued on an actuarial basis during the years an employee provides services.

F - 67


The following table contains information at the dates indicated about the obligations and funded status of pension and other postretirement plans on a combined basis:
 
December 31, 2015
 
December 31, 2014
 
Pension Benefits
 
 
 
Pension Benefits
 
 
 
Funded Plans
 
Unfunded Plans
 
Other Postretirement Benefits
 
Funded Plans
 
Unfunded Plans
 
Other Postretirement Benefits
Change in benefit obligation:
 
 
 
 
 
 
 
 
 
 
 
Benefit obligation at beginning of period
$
718

 
$
65

 
$
203

 
$
632

 
$
61

 
$
223

Interest cost
23

 
2

 
4

 
28

 
3

 
5

Amendments

 

 

 

 

 
1

Benefits paid, net
(46
)
 
(8
)
 
(20
)
 
(45
)
 
(9
)
 
(28
)
Actuarial (gain) loss and other
16

 
(2
)
 
(6
)
 
130

 
10

 
2

Settlements
(691
)
 

 

 
(27
)
 

 

Benefit obligation at end of period
$
20

 
$
57

 
$
181

 
$
718

 
$
65

 
$
203

 
 
 
 
 
 
 
 
 
 
 
 
Change in plan assets:
 
 
 
 
 
 
 
 
 
 
 
Fair value of plan assets at beginning of period
$
598

 
$

 
$
272

 
$
600

 
$

 
$
284

Return on plan assets and other
16

 

 

 
70

 

 
7

Employer contributions
138

 

 
9

 

 

 
9

Benefits paid, net
(46
)
 

 
(20
)
 
(45
)
 

 
(28
)
Settlements
(691
)
 

 

 
(27
)
 

 

Fair value of plan assets at end of period
$
15

 
$

 
$
261

 
$
598

 
$

 
$
272

 
 
 
 
 
 
 
 
 
 
 
 
Amount underfunded (overfunded) at end of period
$
5

 
$
57

 
$
(80
)
 
$
120

 
$
65

 
$
(69
)
 
 
 
 
 
 
 
 
 
 
 
 
Amounts recognized in the consolidated balance sheets consist of:
 
 
 
 
 
 
 
 
 
 
 
Non-current assets
$

 
$

 
$
103

 
$

 
$

 
$
96

Current liabilities

 
(9
)
 
(2
)
 

 
(9
)
 
(2
)
Non-current liabilities
(5
)
 
(48
)
 
(22
)
 
(120
)
 
(56
)
 
(25
)
 
$
(5
)
 
$
(57
)
 
$
79

 
$
(120
)
 
$
(65
)
 
$
69

 
 
 
 
 
 
 
 
 
 
 
 
Amounts recognized in accumulated other comprehensive loss (pre-tax basis) consist of:
 
 
 
 
 
 
 
 
 
 
 
Net actuarial gain
$
2

 
$
4

 
$
(18
)
 
$
18

 
$
7

 
$
(21
)
Prior service cost

 

 
16

 

 

 
18

 
$
2

 
$
4

 
$
(2
)
 
$
18

 
$
7

 
$
(3
)

F - 68


The following table summarizes information at the dates indicated for plans with an accumulated benefit obligation in excess of plan assets:
 
December 31, 2015
 
December 31, 2014
 
Pension Benefits
 
 
 
Pension Benefits
 
 
 
Funded Plans
 
Unfunded Plans
 
Other Postretirement Benefits
 
Funded Plans
 
Unfunded Plans
 
Other Postretirement Benefits
Projected benefit obligation
$
20

 
$
57

 
N/A

 
$
718

 
$
65

 
N/A

Accumulated benefit obligation
20

 
57

 
$
181

 
718

 
65

 
$
203

Fair value of plan assets
15

 

 
261

 
598

 

 
272

Components of Net Periodic Benefit Cost
 
December 31, 2015
 
December 31, 2014
 
Pension Benefits
 
Other Postretirement Benefits
 
Pension Benefits
 
Other Postretirement Benefits
Net Periodic Benefit Cost:
 
 
 
 
 
 
 
Interest cost
$
25

 
$
4

 
$
31

 
$
5

Expected return on plan assets
(16
)
 
(8
)
 
(40
)
 
(8
)
Prior service cost amortization

 
1

 

 
1

Actuarial loss amortization

 

 
(1
)
 
(1
)
Settlements
32

 

 
(4
)
 

Net periodic benefit cost
$
41

 
$
(3
)
 
$
(14
)
 
$
(3
)
Assumptions
The weighted-average assumptions used in determining benefit obligations at the dates indicated are shown in the table below:
 
December 31, 2015
 
December 31, 2014
 
Pension Benefits
 
Other Postretirement Benefits
 
Pension Benefits
 
Other Postretirement Benefits
Discount rate
3.59
%
 
2.38
%
 
3.62
%
 
2.24
%
Rate of compensation increase
N/A

 
N/A

 
N/A

 
N/A

The weighted-average assumptions used in determining net periodic benefit cost for the periods presented are shown in the table below:
 
December 31, 2015
 
December 31, 2014
 
Pension Benefits
 
Other Postretirement Benefits
 
Pension Benefits
 
Other Postretirement Benefits
Discount rate
3.65
%
 
2.79
%
 
4.65
%
 
3.02
%
Expected return on assets:
 
 
 
 
 
 
 
Tax exempt accounts
7.50
%
 
7.00
%
 
7.50
%
 
7.00
%
Taxable accounts
N/A

 
4.50
%
 
N/A

 
4.50
%
Rate of compensation increase
N/A

 
N/A

 
N/A

 
N/A


F - 69


The long-term expected rate of return on plan assets was estimated based on a variety of factors including the historical investment return achieved over a long-term period, the targeted allocation of plan assets and expectations concerning future returns in the marketplace for both equity and fixed income securities. Current market factors such as inflation and interest rates are evaluated before long-term market assumptions are determined. Peer data and historical returns are reviewed to ensure reasonableness and appropriateness.
The assumed health care cost trend rates used to measure the expected cost of benefits covered by Panhandle’s and Sunoco, Inc.’s other postretirement benefit plans are shown in the table below:
 
December 31,
 
2015
 
2014
Health care cost trend rate
7.16
%
 
7.09
%
Rate to which the cost trend is assumed to decline (the ultimate trend rate)
5.39
%
 
5.41
%
Year that the rate reaches the ultimate trend rate
2018

 
2018

Changes in the health care cost trend rate assumptions are not expected to have a significant impact on postretirement benefits.
Plan Assets
For the Panhandle plans, the overall investment strategy is to maintain an appropriate balance of actively managed investments with the objective of optimizing longer-term returns while maintaining a high standard of portfolio quality and achieving proper diversification.  To achieve diversity within its other postretirement plan asset portfolio, Panhandle has targeted the following asset allocations: equity of 25% to 35%, fixed income of 65% to 75% and cash and cash equivalents of up to 10%.  
The investment strategy of Sunoco, Inc. funded defined benefit plans is to achieve consistent positive returns, after adjusting for inflation, and to maximize long-term total return within prudent levels of risk through a combination of income and capital appreciation. The objective of this strategy is to reduce the volatility of investment returns and maintain a sufficient funded status of the plans. In anticipation of the pension plan termination, Sunoco, Inc. targeted the asset allocations to a more stable position by investing in growth assets and liability hedging assets.
The fair value of the pension plan assets by asset category at the dates indicated is as follows:
 
 
 
 
Fair Value Measurements at December 31, 2015 Using Fair Value Hierarchy
 
 
Fair Value as of December 31, 2015
 
Level 1
 
Level 2
 
Level 3
Asset Category:
 
 
 
 
 
 
 
 
Mutual funds (1)
 
$
15

 
$

 
$
15

 
$

Total
 
$
15

 
$

 
$
15

 
$

(1)
Comprised of 100% equities as of December 31, 2015.
 
 
 
 
Fair Value Measurements at December 31, 2014 Using Fair Value Hierarchy
 
 
Fair Value as of December 31, 2014
 
Level 1
 
Level 2
 
Level 3
Asset Category:
 
 
 
 
 
 
 
 
Cash and cash equivalents
 
$
25

 
$
25

 
$

 
$

Mutual funds (1)
 
110

 

 
110

 

Fixed income securities
 
463

 

 
463

 

Total
 
$
598

 
$
25

 
$
573

 
$

(1) 
Comprised of 100% equities as of December 31, 2014.
The fair value of the other postretirement plan assets by asset category at the dates indicated is as follows:

F - 70


 
 
 
 
Fair Value Measurements at December 31, 2015 Using Fair Value Hierarchy
 
 
Fair Value as of December 31, 2015
 
Level 1
 
Level 2
 
Level 3
Asset Category:
 
 
 
 
 
 
 
 
Cash and Cash Equivalents
 
$
18

 
$
18

 
$

 
$

Mutual funds (1)
 
141

 
141

 

 

Fixed income securities
 
102

 

 
102

 

Total
 
$
261

 
$
159

 
$
102

 
$

(1)
Primarily comprised of approximately 56% equities, 33% fixed income securities and 11% cash as of December 31, 2015.
 
 
 
 
Fair Value Measurements at December 31, 2014 Using Fair Value Hierarchy
 
 
Fair Value as of December 31, 2014
 
Level 1
 
Level 2
 
Level 3
Asset Category:
 
 
 
 
 
 
 
 
Cash and Cash Equivalents
 
$
9

 
$
9

 
$

 
$

Mutual funds (1)
 
138

 
138

 

 

Fixed income securities
 
125

 

 
125

 

Total
 
$
272

 
$
147

 
$
125

 
$

(1) 
Primarily comprised of approximately 53% equities, 41% fixed income securities and 6% cash as of December 31, 2014.
The Level 1 plan assets are valued based on active market quotes.  The Level 2 plan assets are valued based on the net asset value per share (or its equivalent) of the investments, which was not determinable through publicly published sources but was calculated consistent with authoritative accounting guidelines.  
Contributions
We expect to contribute $16 million to pension plans and $10 million to other postretirement plans in 2016.  The cost of the plans are funded in accordance with federal regulations, not to exceed the amounts deductible for income tax purposes.
Benefit Payments
Panhandle’s and Sunoco, Inc.’s estimate of expected benefit payments, which reflect expected future service, as appropriate, in each of the next five years and in the aggregate for the five years thereafter are shown in the table below:
 
 
Pension Benefits
 
 
Years
 
Funded Plans
 
Unfunded Plans
 
Other Postretirement Benefits (Gross, Before Medicare Part D)
2016
 
$
20

 
$
9

 
$
21

2017
 

 
7

 
20

2018
 

 
7

 
19

2019
 

 
6

 
17

2020
 

 
6

 
16

2021 – 2025
 

 
2

 
58

The Medicare Prescription Drug Act provides for a prescription drug benefit under Medicare (“Medicare Part D”) as well as a federal subsidy to sponsors of retiree health care benefit plans that provide a prescription drug benefit that is at least actuarially equivalent to Medicare Part D.
Panhandle does not expect to receive any Medicare Part D subsidies in any future periods.

F - 71


14.
RELATED PARTY TRANSACTIONS:
The Parent Company has agreements with subsidiaries to provide or receive various general and administrative services. The Parent Company pays ETP to provide services on its behalf and the behalf of other subsidiaries of the Parent Company. The Parent Company receives management fees from certain of its subsidiaries, which include the reimbursement of various general and administrative services for expenses incurred by ETP on behalf of those subsidiaries. All such amounts have been eliminated in our consolidated financial statements.
In the ordinary course of business, our subsidiaries have related party transactions between each other which are generally based on transactions made at market-related rates. Our consolidated revenues and expenses reflect the elimination of all material intercompany transactions (see Note 15).
In addition, subsidiaries of ETE recorded sales with affiliates of $290 million, $965 million and $1.44 billion during the years ended December 31, 2015, 2014 and 2013, respectively.
15.
REPORTABLE SEGMENTS:
Subsequent to ETE’s acquisition of a controlling interest in Sunoco LP, our financial statements reflect the following reportable business segments:
Investment in ETP, including the consolidated operations of ETP;
Investment in Sunoco LP, including the consolidated operations of Sunoco LP;
Investment in Lake Charles LNG, including the operations of Lake Charles LNG; and
Corporate and Other, including the following:
activities of the Parent Company; and
the goodwill and property, plant and equipment fair value adjustments recorded as a result of the 2004 reverse acquisition of Heritage Propane Partners, L.P.
ETP completed its acquisition of Regency in April 2015; therefore, the Investment in ETP segment amounts have been retrospectively adjusted to reflect Regency for the periods presented.
The Investment in Sunoco LP segment reflects the results of Sunoco LP beginning August 29, 2014, the date that ETP originally obtained control of Sunoco LP. ETE’s consolidated results reflect the elimination of MACS, Sunoco, LLC and Susser for the periods during which those entities were included in the consolidated results of both ETP and Sunoco LP. In addition, subsequent to July 2015, ETP holds an equity method investment in Sunoco, LLC, and a continuing investment in Sunoco LP the equity in earnings from which is also eliminated in ETE’s consolidated financial statements.
We define Segment Adjusted EBITDA as earnings before interest, taxes, depreciation, depletion, amortization and other non-cash items, such as non-cash compensation expense, gains and losses on disposals of assets, the allowance for equity funds used during construction, unrealized gains and losses on commodity risk management activities, non-cash impairment charges, loss on extinguishment of debt, gain on deconsolidation and other non-operating income or expense items. Unrealized gains and losses on commodity risk management activities include unrealized gains and losses on commodity derivatives and inventory fair value adjustments (excluding lower of cost or market adjustments). Segment Adjusted EBITDA reflects amounts for unconsolidated affiliates based on the Partnership’s proportionate ownership and amounts for less than wholly owned subsidiaries based on 100% of the subsidiaries’ results of operations. Based on the change in our reportable segments we have recast the presentation of our segment results for the prior years to be consistent with the current year presentation.
Eliminations in the tables below include the following:
ETP’s Segment Adjusted EBITDA reflected the results of Lake Charles LNG prior to the Lake Charles LNG Transaction, which was effective January 1, 2014. The Investment in Lake Charles LNG segment reflected the results of operations of Lake Charles LNG for all periods presented. Consequently, the results of operations of Lake Charles LNG were reflected in two segments for the year ended December 31, 2013. Therefore, the results of Lake Charles LNG were included in eliminations for 2013.
MACS, Sunoco LLC and Susser for the periods during which those entities were included in the consolidated results of both ETP and Sunoco LP, as discussed above.

F - 72


 
Years Ended December 31,
 
2015
 
2014
 
2013
Revenues:
 
 
 
 
 
Investment in ETP:
 
 
 
 
 
Revenues from external customers
$
34,156

 
$
55,475

 
$
48,335

Intersegment revenues
136

 

 

 
34,292

 
55,475

 
48,335

Investment in Sunoco LP:
 
 
 
 
 
Revenues from external customers
15,163

 
5,972

 

Intersegment revenues
1,772

 
853

 

 
16,935

 
6,825

 

Investment in Lake Charles LNG:
 
 
 
 
 
Revenues from external customers
216

 
216

 
216

 


 


 


Adjustments and Eliminations:
(9,317
)
 
(6,825
)
 
(216
)
Total revenues
$
42,126

 
$
55,691

 
$
48,335

 
 
 
 
 
 
Costs of products sold:
 
 
 
 
 
Investment in ETP
$
27,029

 
$
48,414

 
$
42,580

Investment in Sunoco LP
15,477

 
6,444

 

Adjustments and Eliminations
(8,497
)
 
(6,444
)
 

Total costs of products sold
$
34,009

 
$
48,414

 
$
42,580

 
 
 
 
 
 
Depreciation, depletion and amortization:
 
 
 
 
 
Investment in ETP
$
1,929

 
$
1,669

 
$
1,296

Investment in Sunoco LP
201

 
60

 

Investment in Lake Charles LNG
39

 
39

 
39

Corporate and Other
17

 
16

 
16

Adjustments and Eliminations
(107
)
 
(60
)
 
(38
)
Total depreciation, depletion and amortization
$
2,079

 
$
1,724

 
$
1,313

 
Years Ended December 31,
 
2015
 
2014
 
2013
Equity in earnings of unconsolidated affiliates:
 
 
 
 
 
Investment in ETP
$
469

 
$
332

 
$
236

Adjustments and Eliminations
(193
)
 

 

Total equity in earnings of unconsolidated affiliates
$
276

 
$
332

 
$
236


F - 73


 
Years Ended December 31,
 
2015
 
2014
 
2013
Segment Adjusted EBITDA:
 
 
 
 
 
Investment in ETP
$
5,714

 
$
5,710

 
$
4,404

Investment in Sunoco LP
614

 
277

 

Investment in Lake Charles LNG
196

 
195

 
187

Corporate and Other
(104
)
 
(97
)
 
(43
)
Adjustments and Eliminations
(485
)
 
(245
)
 
(181
)
Total Segment Adjusted EBITDA
5,935

 
5,840

 
4,367

Depreciation, depletion and amortization
(2,079
)
 
(1,724
)
 
(1,313
)
Interest expense, net of interest capitalized
(1,643
)
 
(1,369
)
 
(1,221
)
Gain on sale of AmeriGas common units

 
177

 
87

Impairment losses
(339
)
 
(370
)
 
(689
)
Gains (losses) on interest rate derivatives
(18
)
 
(157
)
 
53

Non-cash unit-based compensation expense
(91
)
 
(82
)
 
(61
)
Unrealized gains (losses) on commodity risk management activities
(65
)
 
116

 
48

Losses on extinguishments of debt
(43
)
 
(25
)
 
(162
)
Inventory valuation adjustments
(249
)
 
(473
)
 
3

Adjusted EBITDA related to discontinued operations

 
(27
)
 
(76
)
Adjusted EBITDA related to unconsolidated affiliates
(713
)
 
(748
)
 
(727
)
Equity in earnings of unconsolidated affiliates
276

 
332

 
236

Non-operating environmental remediation

 

 
(168
)
Other, net
22

 
(73
)
 
(2
)
Income from continuing operations before income tax expense
$
993

 
$
1,417

 
$
375

 
December 31,
 
2015
 
2014
 
2013
Total assets:
 
 
 
 
 
Investment in ETP
$
65,173

 
$
62,518

 
$
49,900

Investment in Sunoco LP
6,248

 
6,149

 

Investment in Lake Charles LNG
1,369

 
1,210

 
1,338

Corporate and Other
638

 
1,119

 
720

Adjustments and Eliminations
(2,239
)
 
(6,717
)
 
(1,628
)
Total
$
71,189

 
$
64,279

 
$
50,330

 
Years Ended December 31,
 
2015
 
2014
 
2013
Additions to property, plant and equipment, net of contributions in aid of construction costs (accrual basis):
 
 
 
 
 
Investment in ETP
$
8,167

 
$
5,494

 
$
3,327

Investment in Sunoco LP
368

 
116

 

Investment in Lake Charles LNG
1

 
1

 
2

Adjustments and Eliminations

 
(52
)
 
13

Total
$
8,536

 
$
5,559

 
$
3,342


F - 74


 
December 31,
 
2015
 
2014
 
2013
Advances to and investments in affiliates:
 
 
 
 
 
Investment in ETP
$
5,003

 
$
3,760

 
$
4,050

Adjustments and Eliminations
(1,541
)
 
(101
)
 
(36
)
Total
$
3,462

 
$
3,659

 
$
4,014

The following tables provide revenues, grouped by similar products and services, for our reportable segments. These amounts include intersegment revenues for transactions between ETP and Sunoco LP.
Investment in ETP
 
Years Ended December 31,
 
2015
 
2014
 
2013
Intrastate Transportation and Storage
$
1,912

 
$
2,645

 
$
2,242

Interstate Transportation and Storage
1,008

 
1,057

 
1,270

Midstream
2,622

 
4,770

 
3,220

Liquids Transportation and Services
3,232

 
3,730

 
2,025

Investment in Sunoco Logistics
10,302

 
17,920

 
16,480

Retail Marketing
12,478

 
22,484

 
21,004

All Other
2,738

 
2,869

 
2,094

Total revenues
34,292

 
55,475

 
48,335

Less: Intersegment revenues
136

 

 

Revenues from external customers
$
34,156

 
$
55,475

 
$
48,335

Investment in Sunoco LP
 
Years Ended December 31,
 
2015
 
2014
 
2013
Retail operations
$
4,919

 
$
1,805

 
$

Wholesale operations
12,016

 
5,020

 

Total revenues
16,935

 
6,825

 

Less: Intersegment revenues
1,772

 
853

 

Revenues from external customers
$
15,163

 
$
5,972

 
$

Investment in Lake Charles LNG
Lake Charles LNG’s revenues of $216 million, $216 million and $216 million for the years ended December 31, 2015, 2014 and 2013, respectively, were related to LNG terminalling.

F - 75


16.
QUARTERLY FINANCIAL DATA (UNAUDITED):
Summarized unaudited quarterly financial data is presented below. Earnings per unit are computed on a stand-alone basis for each quarter and total year.
 
Quarters Ended
 
 
 
March 31
 
June 30
 
September 30
 
December 31
 
Total Year
2015:
 
 
 
 
 
 
 
 
 
Revenues
$
10,380

 
$
11,594

 
$
10,616

 
$
9,536

 
$
42,126

Operating income
617

 
896

 
650

 
236

 
2,399

Net income (loss)
221

 
772

 
238

 
(138
)
 
1,093

Limited Partners’ interest in net income
282

 
298

 
291

 
312

 
1,183

Basic net income per limited partner unit
$
0.26

 
$
0.28

 
$
0.28

 
$
0.30

 
$
1.11

Diluted net income per limited partner unit
$
0.26

 
$
0.28

 
$
0.28

 
$
0.30

 
$
1.11

 
Quarters Ended
 
 
 
March 31
 
June 30
 
September 30
 
December 31
 
Total Year
2014:
 
 
 
 
 
 
 
 
 
Revenues
$
13,080

 
$
14,143

 
$
14,987

 
$
13,481

 
$
55,691

Operating income
710

 
773

 
822

 
165

 
2,470

Net income (loss)
448

 
500

 
470

 
(294
)
 
1,124

Limited Partners’ interest in net income
167

 
163

 
188

 
111

 
629

Basic net income per limited partner unit
$
0.15

 
$
0.15

 
$
0.18

 
$
0.11

 
$
0.58

Diluted net income per limited partner unit
$
0.15

 
$
0.15

 
$
0.18

 
$
0.11

 
$
0.57

The three months ended December 31, 2015 and 2014 reflected the unfavorable impacts of $171 million and $456 million, respectively, related to non-cash inventory valuation adjustments primarily in ETP’s investment in Sunoco Logistics and retail marketing operations and our investment in Sunoco LP. The three months ended December 31, 2015 and 2014 reflected the recognition of impairment losses of $339 million and $370 million, respectively. Impairment losses in 2015 were primarily related to ETP’s Lone Star Refinery Services operations and ETP’s Transwestern pipeline, and in 2014, impairment losses were primarily related to Regency’s Permian Basin gathering and processing operations.


F - 76


17.
SUPPLEMENTAL FINANCIAL STATEMENT INFORMATION:
Following are the financial statements of the Parent Company, which are included to provide additional information with respect to the Parent Company’s financial position, results of operations and cash flows on a stand-alone basis:
BALANCE SHEETS
 
 
December 31,
 
2015
 
2014
ASSETS
 
 
 
CURRENT ASSETS:
 
 
 
Cash and cash equivalents
$
1

 
$
2

Accounts receivable from related companies
34

 
14

Other current assets

 
1

Total current assets
35

 
17

PROPERTY, PLANT AND EQUIPMENT, net
20

 

ADVANCES TO AND INVESTMENTS IN UNCONSOLIDATED AFFILIATES
5,764

 
5,390

INTANGIBLE ASSETS, net
6

 
10

GOODWILL
9

 
9

OTHER NON-CURRENT ASSETS, net
10

 
12

Total assets
$
5,844

 
$
5,438

LIABILITIES AND PARTNERS’ CAPITAL
 
 
 
CURRENT LIABILITIES:
 
 
 
Accounts payable to related companies
$
111

 
$
11

Interest payable
66

 
58

Accrued and other current liabilities
1

 
3

Total current liabilities
178

 
72

LONG-TERM DEBT, less current maturities
6,332

 
4,646

NOTE PAYABLE TO AFFILIATE
265

 
54

OTHER NON-CURRENT LIABILITIES
1

 
2

 
 
 
 
COMMITMENTS AND CONTINGENCIES

 

 
 
 
 
PARTNERS’ CAPITAL:
 
 
 
General Partner
(2
)
 
(1
)
Limited Partners:
 
 
 
Limited Partners – Common Unitholders (1,044,767,336 and 1,077,533,798 units authorized, issued and outstanding at December 31, 2015 and 2014, respectively)
(952
)
 
648

Class D Units (2,156,000 and 3,080,000 units authorized, issued and outstanding as of December 31, 2015 and 2014, respectively)
22

 
22

Accumulated other comprehensive income (loss)

 
(5
)
Total partners’ capital
(932
)
 
664

Total liabilities and partners’ capital
$
5,844

 
$
5,438



F - 77


STATEMENTS OF OPERATIONS
 
 
Years Ended December 31,
 
2015
 
2014
 
2013
SELLING, GENERAL AND ADMINISTRATIVE EXPENSES
$
(112
)
 
$
(111
)
 
$
(56
)
OTHER INCOME (EXPENSE):
 
 
 
 
 
Interest expense, net of interest capitalized
(294
)
 
(205
)
 
(210
)
Equity in earnings of unconsolidated affiliates
1,601

 
955

 
617

Gains on interest rate derivatives

 

 
9

Loss on extinguishment of debt

 

 
(157
)
Other, net
(5
)
 
(5
)
 
(8
)
INCOME BEFORE INCOME TAXES
1,190

 
634

 
195

Income tax expense (benefit)
1

 
1

 
(1
)
NET INCOME
1,189

 
633

 
196

GENERAL PARTNER’S INTEREST IN NET INCOME
3

 
2

 

CLASS D UNITHOLDER’S INTEREST IN NET INCOME
3

 
2

 

LIMITED PARTNERS’ INTEREST IN NET INCOME
$
1,183

 
$
629

 
$
196



F - 78


STATEMENTS OF CASH FLOWS
 
 
Years Ended December 31,
 
2015
 
2014
 
2013
NET CASH FLOWS PROVIDED BY OPERATING ACTIVITIES
$
1,103

 
$
816

 
$
768

CASH FLOWS FROM INVESTING ACTIVITIES:
 
 
 
 
 
Cash paid for Bakken Pipeline Transaction
(817
)
 

 

Proceeds from ETP Holdco Transaction

 

 
1,332

Contributions to unconsolidated affiliates

 
(118
)
 
(8
)
Capital expenditures
(19
)
 

 

Purchase of additional interest in Regency

 
(800
)
 

Payments received on note receivable from affiliate

 

 
166

Net cash provided by (used in) investing activities
(836
)
 
(918
)
 
1,490

CASH FLOWS FROM FINANCING ACTIVITIES:
 
 
 
 
 
Proceeds from borrowings
3,672

 
3,020

 
2,080

Principal payments on debt
(1,985
)
 
(1,142
)
 
(3,235
)
Distributions to partners
(1,090
)
 
(821
)
 
(733
)
Proceeds from affiliate
210

 
54

 

Redemption of Preferred Units

 

 
(340
)
Units repurchased under buyback program
(1,064
)
 
(1,000
)
 

Debt issuance costs
(11
)
 
(15
)
 
(31
)
Net cash provided by (used in) financing activities
(268
)
 
96

 
(2,259
)
DECREASE IN CASH AND CASH EQUIVALENTS
(1
)
 
(6
)
 
(1
)
CASH AND CASH EQUIVALENTS, beginning of period
2

 
8

 
9

CASH AND CASH EQUIVALENTS, end of period
$
1

 
$
2

 
$
8



F - 79


ENERGY TRANSFER EQUITY, L.P. AND SUBSIDIARIES

INDEX TO FINANCIAL STATEMENTS
OF CERTAIN SUBSIDIARIES INCLUDED PURSUANT
TO RULE 3-16 OF REGULATION S-X
 
 
Page
1. Energy Transfer Partners, L.P. Financial Statements
S - 2
 
 
 
 


S - 1


1.
ENERGY TRANSFER PARTNERS, L.P. FINANCIAL STATEMENTS


INDEX TO FINANCIAL STATEMENTS
 
 
Page
Report of Independent Registered Public Accounting Firm
S - 3
Consolidated Balance Sheets – December 31, 2015 and 2014
S - 4
Consolidated Statements of Operations – Years Ended December 31, 2015, 2014 and 2013
S - 6
Consolidated Statements of Comprehensive Income – Years Ended December 31, 2015, 2014 and 2013
S - 7
Consolidated Statements of Equity – Years Ended December 31, 2015, 2014 and 2013
S - 8
Consolidated Statements of Cash Flows – Years Ended December 31, 2015, 2014 and 2013
S - 10
Notes to Consolidated Financial Statements
S - 12

S - 2


REPORT OF INDEPENDENT REGISTERED PUBLIC ACCOUNTING FIRM
Partners
Energy Transfer Partners, L.P.
We have audited the accompanying consolidated balance sheets of Energy Transfer Partners, L.P. (a Delaware limited partnership) and subsidiaries (the “Partnership”) as of December 31, 2015 and 2014, and the related consolidated statements of operations, comprehensive income, equity, and cash flows for each of the three years in the period ended December 31, 2015. These financial statements are the responsibility of the Partnership’s management. Our responsibility is to express an opinion on these financial statements based on our audits. We did not audit the financial statements of Sunoco LP and Susser Holdings Corporation, both previously consolidated subsidiaries, as of December 31, 2014 and for the period from September 1, 2014 to December 31, 2014, whose combined statements reflect total assets constituting 8 percent of consolidated total assets as of December 31, 2014, and total revenues of 5 percent of consolidated total revenues for the year then ended. Those statements were audited by other auditors, whose reports have been furnished to us, and our opinion, insofar as it relates to the amounts included for Sunoco LP and Susser Holdings Corporation as of December 31, 2014 and for the period from September 1, 2014 to December 31, 2014, is based solely on the reports of the other auditors.
We conducted our audits in accordance with the standards of the Public Company Accounting Oversight Board (United States). Those standards require that we plan and perform the audit to obtain reasonable assurance about whether the financial statements are free of material misstatement. An audit includes examining, on a test basis, evidence supporting the amounts and disclosures in the financial statements. An audit also includes assessing the accounting principles used and significant estimates made by management, as well as evaluating the overall financial statement presentation. We believe that our audits and the reports of the other auditors provide a reasonable basis for our opinion.
In our opinion, based on our audits and the reports of the other auditors, the consolidated financial statements referred to above present fairly, in all material respects, the financial position of Energy Transfer Partners, L.P. and subsidiaries as of December 31, 2015 and 2014, and the results of their operations and their cash flows for each of the three years in the period ended December 31, 2015 in conformity with accounting principles generally accepted in the United States of America.
We also have audited, in accordance with the standards of the Public Company Accounting Oversight Board (United States), the Partnership’s internal control over financial reporting as of December 31, 2015, based on criteria established in the 2013 Internal Control-Integrated Framework issued by the Committee of Sponsoring Organizations of the Treadway Commission (COSO), and our report dated February 29, 2016 (not separately included herein) expressed an unqualified opinion thereon.
/s/ GRANT THORNTON LLP
Dallas, Texas
February 29, 2016

S - 3


ENERGY TRANSFER PARTNERS, L.P. AND SUBSIDIARIES
CONSOLIDATED BALANCE SHEETS
(Dollars in millions)
 
December 31,
 
2015
 
2014
ASSETS
 
 
 
Current assets:
 
 
 
Cash and cash equivalents
$
527

 
$
663

Accounts receivable, net
2,118

 
3,360

Accounts receivable from related companies
268

 
139

Inventories
1,213

 
1,460

Exchanges receivable
30

 
44

Derivative assets
40

 
81

Other current assets
502

 
282

Total current assets
4,698

 
6,029

 
 
 
 
Property, plant and equipment
50,869

 
43,404

Accumulated depreciation and depletion
(5,782
)
 
(4,497
)
 
45,087

 
38,907

 
 
 
 
Advances to and investments in unconsolidated affiliates
5,003

 
3,760

Non-current derivative assets

 
10

Other non-current assets, net
536

 
644

Intangible assets, net
4,421

 
5,526

Goodwill
5,428

 
7,642

Total assets
$
65,173

 
$
62,518


S - 4


ENERGY TRANSFER PARTNERS, L.P. AND SUBSIDIARIES
CONSOLIDATED BALANCE SHEETS
(Dollars in millions)
 
December 31,
 
2015
 
2014
LIABILITIES AND EQUITY
 
 
 
Current liabilities:
 
 
 
Accounts payable
$
1,859

 
$
3,348

Accounts payable to related companies
25

 
25

Exchanges payable
105

 
183

Derivative liabilities
63

 
21

Accrued and other current liabilities
1,943

 
2,000

Current maturities of long-term debt
126

 
1,008

Total current liabilities
4,121

 
6,585

 
 
 
 
Long-term debt, less current maturities
28,553

 
24,831

Long-term notes payable – related company
233

 

Non-current derivative liabilities
137

 
154

Deferred income taxes
4,082

 
4,331

Other non-current liabilities
968

 
1,258

 
 
 
 
Commitments and contingencies
 
 
 
Series A Preferred Units
33

 
33

Redeemable noncontrolling interests
15

 
15

 
 
 
 
Equity:
 
 
 
General Partner
306

 
184

Limited Partners:
 
 
 
Common Unitholders (505,645,703 and 355,510,227 units authorized, issued and outstanding as of December 31, 2015 and 2014, respectively)
17,043

 
10,430

Class E Unitholders (8,853,832 units authorized, issued and outstanding – held by subsidiary)

 

Class G Unitholders (90,706,000 units authorized, issued and outstanding – held by subsidiary)

 

Class H Unitholders (81,001,069 and 50,160,000 units authorized, issued and outstanding as of December 31, 2015 and 2014, respectively)
3,469

 
1,512

Class I Unitholders (100 units authorized, issued and outstanding)
14

 

Accumulated other comprehensive income (loss)
4

 
(56
)
Total partners’ capital
20,836

 
12,070

Noncontrolling interest
6,195

 
5,153

Predecessor equity

 
8,088

Total equity
27,031

 
25,311

Total liabilities and equity
$
65,173

 
$
62,518


S - 5


ENERGY TRANSFER PARTNERS, L.P. AND SUBSIDIARIES
CONSOLIDATED STATEMENTS OF OPERATIONS
(Dollars in millions, except per unit data)
 
Years Ended December 31,
 
2015
 
2014
 
2013
REVENUES:
 
 
 
 
 
Natural gas sales
$
3,671

 
$
5,386

 
$
3,842

NGL sales
3,936

 
5,845

 
3,618

Crude sales
8,378

 
16,416

 
15,477

Gathering, transportation and other fees
3,997

 
3,517

 
3,097

Refined product sales
9,958

 
19,437

 
18,479

Other
4,352

 
4,874

 
3,822

Total revenues
34,292

 
55,475

 
48,335

COSTS AND EXPENSES:
 
 
 
 
 
Cost of products sold
27,029

 
48,414

 
42,580

Operating expenses
2,261

 
2,059

 
1,669

Depreciation, depletion and amortization
1,929

 
1,669

 
1,296

Selling, general and administrative
475

 
520

 
482

Impairment losses
339

 
370

 
689

Total costs and expenses
32,033

 
53,032

 
46,716

OPERATING INCOME
2,259

 
2,443

 
1,619

OTHER INCOME (EXPENSE):
 
 
 
 
 
Interest expense, net
(1,291
)
 
(1,165
)
 
(1,013
)
Equity in earnings from unconsolidated affiliates
469

 
332

 
236

Gain on sale of AmeriGas common units

 
177

 
87

Losses on extinguishments of debt
(43
)
 
(25
)
 
(7
)
Gains (losses) on interest rate derivatives
(18
)
 
(157
)
 
44

Non-operating environmental remediation

 

 
(168
)
Other, net
22

 
(12
)
 
12

INCOME FROM CONTINUING OPERATIONS BEFORE INCOME TAX EXPENSE
1,398

 
1,593

 
810

Income tax expense (benefit) from continuing operations
(123
)
 
358

 
97

INCOME FROM CONTINUING OPERATIONS
1,521

 
1,235

 
713

Income from discontinued operations

 
64

 
33

NET INCOME
1,521

 
1,299

 
746

Less: Net income attributable to noncontrolling interest
157

 
116

 
255

Less: Net income (loss) attributable to predecessor
(34
)
 
(153
)
 
35

NET INCOME ATTRIBUTABLE TO PARTNERS
1,398

 
1,336

 
456

General Partner’s interest in net income
1,064

 
513

 
506

Class H Unitholder’s interest in net income
258

 
217

 
48

Class I Unitholder’s interest in net income
94

 

 

Common Unitholders’ interest in net income (loss)
$
(18
)
 
$
606

 
$
(98
)
INCOME (LOSS) FROM CONTINUING OPERATIONS PER COMMON UNIT:
 
 
 
 
 
Basic
$
(0.09
)
 
$
1.58

 
$
(0.23
)
Diluted
$
(0.10
)
 
$
1.58

 
$
(0.23
)
NET INCOME (LOSS) PER COMMON UNIT:
 
 
 
 
 
Basic
$
(0.09
)
 
$
1.77

 
$
(0.18
)
Diluted
$
(0.10
)
 
$
1.77

 
$
(0.18
)

S - 6


ENERGY TRANSFER PARTNERS, L.P. AND SUBSIDIARIES
CONSOLIDATED STATEMENTS OF COMPREHENSIVE INCOME
(Dollars in millions)
 
Years Ended December 31,
 
2015
 
2014
 
2013
Net income
$
1,521

 
$
1,299

 
$
746

Other comprehensive income (loss), net of tax:
 
 
 
 
 
Reclassification to earnings of gains and losses on derivative instruments accounted for as cash flow hedges

 
3

 
(4
)
Change in value of derivative instruments accounted for as cash flow hedges

 

 
(1
)
Change in value of available-for-sale securities
(3
)
 
1

 
2

Actuarial gain (loss) relating to pension and other postretirement benefits
65

 
(113
)
 
66

Foreign currency translation adjustment
(1
)
 
(2
)
 
(1
)
Change in other comprehensive income from unconsolidated affiliates
(1
)
 
(6
)
 
17

 
60

 
(117
)
 
79

Comprehensive income
1,581

 
1,182

 
825

Less: Comprehensive income attributable to noncontrolling interest
157

 
116

 
255

Less: Comprehensive income (loss) attributable to predecessor
(34
)
 
(153
)
 
35

Comprehensive income attributable to partners
$
1,458

 
$
1,219

 
$
535


S - 7


ENERGY TRANSFER PARTNERS, L.P. AND SUBSIDIARIES
CONSOLIDATED STATEMENTS OF EQUITY
(Dollars in millions)
 
 
 
Limited Partners
 
 
 
 
 
 
 
 
 
General
Partner
 
Common
Unitholders
 
Class H Units
 
Class I Units
 
Accumulated
Other
Comprehensive
Income (Loss)
 
Noncontrolling
Interest
 
Predecessor Equity
 
Total
Balance, December 31, 2012
$
188

 
$
9,026

 
$

 
$

 
$
(13
)
 
$
7,260

 
$
3,521

 
$
19,982

Distributions to partners
(523
)
 
(1,228
)
 
(51
)
 

 

 

 

 
(1,802
)
Predecessor distributions to partners

 

 

 

 

 

 
(342
)
 
(342
)
Distributions to noncontrolling interest

 

 

 

 

 
(303
)
 

 
(303
)
Units issued for cash

 
1,611

 

 

 

 

 

 
1,611

Predecessor units issued for cash

 

 

 

 

 

 
149

 
149

Issuance of Class H Units

 
(1,514
)
 
1,514

 

 

 

 

 

Capital contributions from noncontrolling interest

 

 

 

 

 
18

 

 
18

ETP Holdco Acquisition and SUGS Contribution

 
2,013

 

 

 
(5
)
 
(3,448
)
 

 
(1,440
)
Other comprehensive income, net of tax

 

 

 

 
79

 

 

 
79

Other, net

 
(13
)
 

 

 

 
(2
)
 
11

 
(4
)
Net income (loss)
506

 
(98
)
 
48

 

 

 
255

 
35

 
746

Balance, December 31, 2013
171

 
9,797

 
1,511

 

 
61

 
3,780

 
3,374

 
18,694

Distributions to partners
(500
)
 
(1,252
)
 
(212
)
 

 

 

 

 
(1,964
)
Distributions to noncontrolling interest

 

 

 

 

 
(241
)
 

 
(241
)
Units issued for cash

 
1,382

 

 

 

 

 

 
1,382

Subsidiary units issued for cash
1

 
174

 

 

 

 
1,069

 

 
1,244

Capital contributions from noncontrolling interest

 

 

 

 

 
67

 

 
67

Lake Charles LNG Transaction

 
(1,167
)
 

 

 

 

 

 
(1,167
)
Susser Merger

 
908

 

 

 

 
626

 

 
1,534

Sunoco Logistics acquisition of a noncontrolling interest
(1
)
 
(79
)
 

 

 

 
(245
)
 

 
(325
)
Predecessor distributions to partners

 

 

 

 

 

 
(645
)
 
(645
)
Predecessor units issued for cash

 

 

 

 

 

 
1,227

 
1,227

Predecessor equity issued for acquisitions, net of cash received

 

 

 

 

 

 
4,281

 
4,281

Other comprehensive loss, net of tax

 

 

 

 
(117
)
 

 

 
(117
)
Other, net

 
61

 
(4
)
 

 

 
(19
)
 
4

 
42

Net income (loss)
513

 
606

 
217

 

 

 
116

 
(153
)
 
1,299

Balance, December 31, 2014
184

 
10,430

 
1,512

 

 
(56
)
 
5,153

 
8,088

 
25,311

Distributions to partners
(944
)
 
(1,863
)
 
(247
)
 
(80
)
 

 

 

 
(3,134
)
Predecessor distributions to partners

 

 

 

 

 

 
(202
)
 
(202
)
Distributions to noncontrolling interest

 

 

 

 

 
(338
)
 

 
(338
)

S - 8


Units issued for cash

 
1,428

 

 

 

 

 

 
1,428

Subsidiary units issued for cash
2

 
298

 

 

 

 
1,219

 

 
1,519

Predecessor units issued for cash

 

 

 

 

 

 
34

 
34

Capital contributions from noncontrolling interest

 

 

 

 

 
875

 

 
875

Regency Merger

 
7,890

 

 

 

 

 
(7,890
)
 

Bakken Pipeline Transaction

 
(999
)
 
1,946

 

 

 
72

 

 
1,019

Sunoco LP Exchange Transaction

 
(52
)
 

 

 

 
(940
)
 

 
(992
)
Susser Exchange Transaction

 
(68
)
 

 

 

 

 

 
(68
)
Acquisition and disposition of noncontrolling interest

 
(26
)
 

 

 

 
(39
)
 

 
(65
)
Other comprehensive income, net of tax

 

 

 

 
60

 

 

 
60

Other, net

 
23

 

 

 

 
36

 
4

 
63

Net income (loss)
1,064

 
(18
)
 
258

 
94

 

 
157

 
(34
)
 
1,521

Balance, December 31, 2015
$
306

 
$
17,043

 
$
3,469

 
$
14

 
$
4

 
$
6,195

 
$

 
$
27,031


S - 9


ENERGY TRANSFER PARTNERS, L.P. AND SUBSIDIARIES
CONSOLIDATED STATEMENTS OF CASH FLOWS
(Dollars in millions)
 
Years Ended December 31,
 
2015
 
2014
 
2013
OPERATING ACTIVITIES:
 
 
 
 
 
Net income
$
1,521

 
$
1,299

 
$
746

Reconciliation of net income to net cash provided by operating activities:
 
 
 
 
 
Depreciation, depletion and amortization
1,929

 
1,669

 
1,296

Deferred income taxes
202

 
(49
)
 
48

Amortization included in interest expense
(36
)
 
(60
)
 
(72
)
Inventory valuation adjustments
104

 
473

 
(3
)
Unit-based compensation expense
79

 
68

 
54

Impairment losses
339

 
370

 
689

Gain on sale of AmeriGas common units

 
(177
)
 
(87
)
Losses on extinguishments of debt
43

 
25

 
7

Distributions on unvested awards
(16
)
 
(16
)
 
(12
)
Equity in earnings of unconsolidated affiliates
(469
)
 
(332
)
 
(236
)
Distributions from unconsolidated affiliates
440

 
291

 
313

Other non-cash
(22
)
 
(72
)
 
42

Net change in operating assets and liabilities, net of effects of acquisitions and deconsolidations
(1,367
)
 
(320
)
 
(158
)
Net cash provided by operating activities
2,747

 
3,169

 
2,627

INVESTING ACTIVITIES:
 
 
 
 
 
Proceeds from Bakken Pipeline Transaction
980

 

 

Proceeds from Susser Exchange Transaction
967

 

 

Proceeds from sale of noncontrolling interest
64

 

 

Proceeds from the sale of AmeriGas common units

 
814

 
346

Cash transferred to ETE in connection with the Sunoco LP Exchange
(114
)
 

 

Cash paid for acquisition of a noncontrolling interest
(129
)
 
(325
)
 

Cash paid for Susser Merger, net of cash received

 
(808
)
 

Cash paid for predecessor acquisitions, net of cash received

 
(762
)
 

Cash paid for ETP Holdco Acquisition

 

 
(1,332
)
Cash paid for all other acquisitions
(675
)
 
(472
)
 
(405
)
Capital expenditures (excluding allowance for equity funds used during construction)
(9,098
)
 
(5,213
)
 
(3,469
)
Contributions in aid of construction costs
80

 
45

 
52

Contributions to unconsolidated affiliates
(45
)
 
(399
)
 
(3
)
Distributions from unconsolidated affiliates in excess of cumulative earnings
124

 
136

 
419

Proceeds from sale of discontinued operations

 
77

 
1,008

Proceeds from the sale of assets
23

 
61

 
68

Change in restricted cash
19

 
172

 
(348
)
Other
(16
)
 
(18
)
 
21

Net cash used in investing activities
(7,820
)
 
(6,692
)
 
(3,643
)
 
 
 
 
 
 

S - 10


FINANCING ACTIVITIES:
 
 
 
 
 
Proceeds from borrowings
22,462

 
15,354

 
10,854

Repayments of long-term debt
(17,843
)
 
(12,702
)
 
(8,700
)
Proceeds from borrowings from affiliates
233

 

 

Repayments of borrowings from affiliates

 

 
(166
)
Units issued for cash
1,428

 
1,382

 
1,611

Subsidiary units issued for cash
1,519

 
1,244

 

Predecessor units issued for cash
34

 
1,227

 
149

Capital contributions from noncontrolling interest
841

 
67

 
18

Distributions to partners
(3,134
)
 
(1,964
)
 
(1,802
)
Predecessor distributions to partners
(202
)
 
(645
)
 
(342
)
Distributions to noncontrolling interest
(338
)
 
(241
)
 
(303
)
Debt issuance costs
(63
)
 
(63
)
 
(57
)
Other

 
(41
)
 
(42
)
Net cash provided by financing activities
4,937

 
3,618

 
1,220

Increase (decrease) in cash and cash equivalents
(136
)
 
95

 
204

Cash and cash equivalents, beginning of period
663

 
568

 
364

Cash and cash equivalents, end of period
$
527

 
$
663

 
$
568


S - 11


ENERGY TRANSFER PARTNERS, L.P. AND SUBSIDIARIES
NOTES TO CONSOLIDATED FINANCIAL STATEMENTS
(Tabular dollar and unit amounts, except per unit data, are in millions)

1.
OPERATIONS AND BASIS OF PRESENTATION:
Organization. The consolidated financial statements presented herein contain the results of Energy Transfer Partners, L.P. and its subsidiaries (the “Partnership” “we” or “ETP”). The Partnership is managed by our general partner, ETP GP, which is in turn managed by its general partner, ETP LLC. ETE, a publicly traded master limited partnership, owns ETP LLC, the general partner of our General Partner.
The Partnership is engaged in the gathering and processing, compression, treating and transportation of natural gas, focusing on providing midstream services in some of the most prolific natural gas producing regions in the United States, including the Eagle Ford, Haynesville, Barnett, Fayetteville, Marcellus, Utica, Bone Spring and Avalon shales.
The Partnership is engaged in intrastate transportation and storage natural gas operations that own and operate natural gas pipeline systems that are engaged in the business of purchasing, gathering, transporting, processing, and marketing natural gas and NGLs in the states of Texas, Louisiana, New Mexico and West Virginia.
The Partnership owns and operates interstate pipelines, either directly or through equity method investments, that transport natural gas to various markets in the United States.
The Partnership owns a controlling interest in Sunoco Logistics, a publicly traded Delaware limited partnership that owns and operates a logistics business, consisting of crude oil, NGL and refined products pipelines.
The Partnership owns and operates retail marketing assets, which sell gasoline and middle distillates at retail locations and operates convenience stores primarily on the east coast and in the midwest region of the United States. In November 2015, the Partnership and certain of its subsidiaries entered into a contribution agreement with Sunoco LP and certain of its subsidiaries, pursuant to which the Partnership agreed to contribute to Sunoco LP the Partnership’s remaining 68.42% membership interest in Sunoco, LLC and 100% of the membership interests in Sunoco Retail LLC. Sunoco Retail LLC, which is expected to be formed prior to the closing of the contribution, is expected to own all of the Partnership’s remaining retail assets that are currently held by subsidiaries of Sunoco, Inc., along with certain other assets. In exchange, the Partnership expects to receive $2.03 billion in cash, subject to certain working capital adjustments, and 5.7 million Sunoco LP common units, which will be issued and sold to a subsidiary of the Partnership in private transactions exempt from registration under Section 4(a)(2) of the Securities Act of 1933, as amended. The transaction will be effective January 1, 2016 and is expected to close in early March 2016.
Effective July 1, 2015, ETE acquired 100% of the membership interests of Sunoco GP, the general partner of Sunoco LP, and all of the IDRs of Sunoco LP from ETP, and in exchange, ETP repurchased from ETE 21 million ETP common units owned by ETE. These operations were reported within the retail marketing segment. In connection with this transaction, the Partnership deconsolidated Sunoco LP, and its remaining investment in Sunoco LP is accounted for under the equity method.
Regency Merger. On April 30, 2015, a wholly-owned subsidiary of the Partnership merged with Regency, with Regency surviving as a wholly owned subsidiary of the Partnership (the “Regency Merger”). Each Regency common unit and Class F unit was converted into the right to receive 0.4124 Partnership common units. ETP issued 172.2 million Partnership common units to Regency unitholders, including 15.5 million units issued to Partnership subsidiaries. The 1.9 million outstanding Regency series A preferred units were converted into corresponding new Partnership Series A Preferred Units on a one-for-one basis. In connection with the Regency Merger, ETE agreed to reduce the incentive distributions it receives from the Partnership by a total of $320 million over a five-year period. The IDR subsidy was $80 million for the year ended December 31, 2015 and will total $60 million per year for the following four years.
The Regency Merger was a combination of entities under common control; therefore, Regency’s assets and liabilities were not adjusted. The Partnership’s consolidated financial statements have been retrospectively adjusted to reflect consolidation of Regency for all prior periods subsequent to May 26, 2010 (the date ETE acquired Regency’s general partner). Predecessor equity included on the consolidated financial statements represents Regency’s equity prior to the Regency Merger.
ETP has assumed all of the obligations of Regency and Regency Energy Finance Corp., of which ETP was previously a co-obligor or parent guarantor.
Basis of Presentation. The consolidated financial statements of the Partnership have been prepared in accordance with GAAP and include the accounts of all controlled subsidiaries after the elimination of all intercompany accounts and transactions.

S - 12


Certain prior year amounts have been conformed to the current year presentation. These reclassifications had no impact on net income or total equity. Management evaluated subsequent events through the date the financial statements were issued.
The Partnership owns varying undivided interests in certain pipelines. Ownership of these pipelines has been structured as an ownership of an undivided interest in assets, not as an ownership interest in a partnership, limited liability company, joint venture or other forms of entities. Each owner controls marketing and invoices separately, and each owner is responsible for any loss, damage or injury that may occur to their own customers. As a result, these undivided interests are consolidated proportionately.

2.
ESTIMATES, SIGNIFICANT ACCOUNTING POLICIES AND BALANCE SHEET DETAIL:
Use of Estimates
The preparation of financial statements in conformity with GAAP requires management to make estimates and assumptions that affect the reported amounts of assets and liabilities and the accrual for and disclosure of contingent assets and liabilities at the date of the financial statements and the reported amounts of revenues and expenses during the reporting period.
The natural gas industry conducts its business by processing actual transactions at the end of the month following the month of delivery. Consequently, the most current month’s financial results for the midstream, NGL and intrastate transportation and storage operations are estimated using volume estimates and market prices. Any differences between estimated results and actual results are recognized in the following month’s financial statements. Management believes that the estimated operating results represent the actual results in all material respects.
Some of the other significant estimates made by management include, but are not limited to, the timing of certain forecasted transactions that are hedged, the fair value of derivative instruments, useful lives for depreciation and amortization, purchase accounting allocations and subsequent realizability of intangible assets, fair value measurements used in the goodwill impairment test, market value of inventory, assets and liabilities resulting from the regulated ratemaking process, contingency reserves and environmental reserves. Actual results could differ from those estimates.
New Accounting Pronouncements
In May 2014, the Financial Accounting Standards Board (“FASB”) issued Accounting Standards Update No. 2014-09, Revenue from Contracts with Customers (Topic 606) (“ASU 2014-09”), which clarifies the principles for recognizing revenue based on the core principle that an entity should recognize revenue to depict the transfer of promised goods or services to customers in an amount that reflects the consideration to which the entity expects to be entitled in exchange for those goods or services. In August 2015, the FASB deferred the effective date of ASU 2014-09, which is now effective for annual reporting periods beginning after December 15, 2017, including interim periods within that reporting period. Early adoption is permitted as of annual reporting periods beginning after December 15, 2016, including interim reporting periods within those annual periods. ASU 2014-09 can be adopted either retrospectively to each prior reporting period presented or as a cumulative-effect adjustment as of the date of adoption. The Partnership is currently evaluating the impact, if any, that adopting this new accounting standard will have on our revenue recognition policies.
In February 2015, the FASB issued Accounting Standards Update No. 2015-02, Consolidation (Topic 810): Amendments to the Consolidation Analysis (“ASU 2015-02”), which changed the requirements for consolidation analysis. Under ASU 2015-02, reporting entities are required to evaluate whether they should consolidate certain legal entities. ASU 2015-02 is effective for fiscal years beginning after December 15, 2015, and early adoption was permitted. We expect to adopt this standard for the year ended December 31, 2016, and we do not anticipate a material impact to our financial position or results of operations as a result of the adoption of this standard.
In April 2015, the FASB issued Accounting Standards Update No. 2015-03, Interest - Imputation of Interest (Subtopic 835-30) (“ASU 2015-03”), which simplifies the presentation of debt issuance costs by requiring debt issuance costs related to a recognized debt liability to be presented in the balance sheet as a direct deduction from the debt liability rather than as an asset. ASU 2015-03 is effective for annual reporting periods after December 15, 2015, including interim periods within that reporting period, with early adoption permitted for financial statements that have not been previously issued. Upon adoption, ASU 2015-03 must be applied retrospectively to all prior reporting period presented. We adopted and applied this standard to all consolidated financial statements presented and there was not a material impact to our financial position or results of operations as a result of the adoption of this standard.
In August 2015, the FASB issued ASU No. 2015-16, Business Combinations (Topic 805) - Simplifying the Accounting for Measurement-Period Adjustments. This update requires that an acquirer recognize adjustments to provisional amounts that

S - 13


are identified during the measurement period in the reporting period in which the adjustment amounts are determined. Additionally, this update requires that the acquirer record, in the same period’s financial statements, the effect on earnings of changes in depreciation, amortization, or other income effects, if any, as a result of the change to the provisional amounts, calculated as if the accounting had been completed at the acquisition date. Finally, this update requires an entity to present separately on the face of the income statement or disclose in the notes the portion of the amount recorded in current-period earnings by line item that would have been recorded in previous reporting periods if the adjustment to the provisional amounts had been recognized as of the acquisition date. The amendments in this update are effective for financial statements issued with fiscal years beginning after December 15, 2015, including interim periods within that reporting period. We do not anticipate a material impact to our financial position or results of operations as a result of the adoption of this standard.
In November 2015, the FASB issued ASU No. 2015-17, Income Taxes (Topic 740): Balance Sheet Classification of Deferred Taxes (“ASU 2015-17”), which is intended to improve how deferred taxes are classified on organizations’ balance sheets. The ASU eliminates the current requirement for organizations to present deferred tax liabilities and assets as current and noncurrent in a classified balance sheet. Instead, organizations are now required to classify all deferred tax assets and liabilities as noncurrent. We adopted the provisions of ASU 2015-17 upon issuance and prior period amounts have been reclassified to conform to the current period presentation. As a result of the early adoption and retrospective application of ASU 2015-17, $85 million of deferred tax liability previously presented as an other current liability as of December 31, 2014 has been reclassified to other non-current liabilities in our consolidated financial statements.
Revenue Recognition
Revenues for sales of natural gas and NGLs are recognized at the later of the time of delivery of the product to the customer or the time of sale or installation. Revenues from service labor, transportation, treating, compression and gas processing are recognized upon completion of the service. Transportation capacity payments are recognized when earned in the period the capacity is made available.
Our intrastate transportation and storage and interstate transportation and storage segments’ results are determined primarily by the amount of capacity our customers reserve as well as the actual volume of natural gas that flows through the transportation pipelines. Under transportation contracts, our customers are charged (i) a demand fee, which is a fixed fee for the reservation of an agreed amount of capacity on the transportation pipeline for a specified period of time and which obligates the customer to pay even if the customer does not transport natural gas on the respective pipeline, (ii) a transportation fee, which is based on the actual throughput of natural gas by the customer, (iii) fuel retention based on a percentage of gas transported on the pipeline, or (iv) a combination of the three, generally payable monthly. Fuel retained for a fee is typically valued at market prices.
Our intrastate transportation and storage segment also generates revenues and margin from the sale of natural gas to electric utilities, independent power plants, local distribution companies, industrial end-users and other marketing companies on the HPL System. Generally, we purchase natural gas from the market, including purchases from our marketing operations, and from producers at the wellhead.
In addition, our intrastate transportation and storage segment generates revenues and margin from fees charged for storing customers’ working natural gas in our storage facilities. We also engage in natural gas storage transactions in which we seek to find and profit from pricing differences that occur over time utilizing the Bammel storage reservoir. We purchase physical natural gas and then sell financial contracts at a price sufficient to cover our carrying costs and provide for a gross profit margin. We expect margins from natural gas storage transactions to be higher during the periods from November to March of each year and lower during the period from April through October of each year due to the increased demand for natural gas during colder weather. However, we cannot assure that management’s expectations will be fully realized in the future and in what time period, due to various factors including weather, availability of natural gas in regions in which we operate, competitive factors in the energy industry, and other issues.
Results from the midstream segment are determined primarily by the volumes of natural gas gathered, compressed, treated, processed, purchased and sold through our pipeline and gathering systems and the level of natural gas and NGL prices. We generate midstream revenues and gross margins principally under fee-based or other arrangements in which we receive a fee for natural gas gathering, compressing, treating or processing services. The revenue earned from these arrangements is directly related to the volume of natural gas that flows through our systems and is not directly dependent on commodity prices.
We also utilize other types of arrangements in our midstream segment, including (i) discount-to-index price arrangements, which involve purchases of natural gas at either (1) a percentage discount to a specified index price, (2) a specified index price less a fixed amount or (3) a percentage discount to a specified index price less an additional fixed amount, (ii) percentage-of-proceeds arrangements under which we gather and process natural gas on behalf of producers, sell the resulting residue gas and NGL volumes at market prices and remit to producers an agreed upon percentage of the proceeds based on an index

S - 14


price, (iii) keep-whole arrangements where we gather natural gas from the producer, process the natural gas and sell the resulting NGLs to third parties at market prices, (iv) purchasing all or a specified percentage of natural gas and/or NGL delivered from producers and treating or processing our plant facilities, and (v) making other direct purchases of natural gas and/or NGL at specified delivery points to meet operational or marketing obligations. In many cases, we provide services under contracts that contain a combination of more than one of the arrangements described above. The terms of our contracts vary based on gas quality conditions, the competitive environment at the time the contracts are signed and customer requirements. Our contract mix may change as a result of changes in producer preferences, expansion in regions where some types of contracts are more common and other market factors.
NGL storage and pipeline transportation revenues are recognized when services are performed or products are delivered, respectively. Fractionation and processing revenues are recognized when product is either loaded into a truck or injected into a third party pipeline, which is when title and risk of loss pass to the customer.
In our natural gas compression business, revenue is recognized for compressor packages and technical service jobs using the completed contract method which recognizes revenue upon completion of the job. Costs incurred on a job are deducted at the time revenue is recognized.
We conduct marketing activities in which we market the natural gas that flows through our assets, referred to as on-system gas. We also attract other customers by marketing volumes of natural gas that do not move through our assets, referred to as off-system gas. For both on-system and off-system gas, we purchase natural gas from natural gas producers and other supply points and sell that natural gas to utilities, industrial consumers, other marketers and pipeline companies, thereby generating gross margins based upon the difference between the purchase and resale prices.
Terminalling and storage revenues are recognized at the time the services are provided. Pipeline revenues are recognized upon delivery of the barrels to the location designated by the shipper. Crude oil acquisition and marketing revenues, as well as refined product marketing revenues, are recognized when title to the product is transferred to the customer. Revenues are not recognized for crude oil exchange transactions, which are entered into primarily to acquire crude oil of a desired quality or to reduce transportation costs by taking delivery closer to end markets. Any net differential for exchange transactions is recorded as an adjustment of inventory costs in the purchases component of cost of products sold and operating expenses in the statements of operations.
Our retail marketing segment sells gasoline and diesel in addition to a broad mix of merchandise such as groceries, fast foods and beverages at its convenience stores. A portion of our gasoline and diesel sales are to wholesale customers on a consignment basis, in which we retain title to inventory, control access to and sale of fuel inventory, and recognize revenue at the time the fuel is sold to the ultimate customer. We typically own the fuel dispensing equipment and underground storage tanks at consignment sites, and in some cases we own the entire site and have entered into an operating lease with the wholesale customer operating the site. In addition, our retail outlets derive other income from lottery ticket sales, money orders, prepaid phone cards and wireless services, ATM transactions, car washes, movie rental and other ancillary product and service offerings. Some of Sunoco, Inc.’s retail outlets provide a variety of car care services. Revenues related to the sale of products are recognized when title passes, while service revenues are recorded on a net commission basis and are recognized when services are provided. Title passage generally occurs when products are shipped or delivered in accordance with the terms of the respective sales agreements. In addition, revenues are not recognized until sales prices are fixed or determinable and collectability is reasonably assured.
Regulatory Accounting – Regulatory Assets and Liabilities
Our interstate transportation and storage segment is subject to regulation by certain state and federal authorities, and certain subsidiaries in that segment have accounting policies that conform to the accounting requirements and ratemaking practices of the regulatory authorities. The application of these accounting policies allows certain of our regulated entities to defer expenses and revenues on the balance sheet as regulatory assets and liabilities when it is probable that those expenses and revenues will be allowed in the ratemaking process in a period different from the period in which they would have been reflected in the consolidated statement of operations by an unregulated company. These deferred assets and liabilities will be reported in results of operations in the period in which the same amounts are included in rates and recovered from or refunded to customers. Management’s assessment of the probability of recovery or pass through of regulatory assets and liabilities will require judgment and interpretation of laws and regulatory commission orders. If, for any reason, we cease to meet the criteria for application of regulatory accounting treatment for these entities, the regulatory assets and liabilities related to those portions ceasing to meet such criteria would be eliminated from the consolidated balance sheet for the period in which the discontinuance of regulatory accounting treatment occurs.
Although Panhandle’s natural gas transmission systems and storage operations are subject to the jurisdiction of FERC in accordance with the Natural Gas Act of 1938 and Natural Gas Policy Act of 1978, it does not currently apply regulatory

S - 15


accounting policies in accounting for its operations.  In 1999, prior to its acquisition by Southern Union, Panhandle discontinued the application of regulatory accounting policies primarily due to the level of discounting from tariff rates and its inability to recover specific costs.
Cash, Cash Equivalents and Supplemental Cash Flow Information
Cash and cash equivalents include all cash on hand, demand deposits, and investments with original maturities of three months or less. We consider cash equivalents to include short-term, highly liquid investments that are readily convertible to known amounts of cash and that are subject to an insignificant risk of changes in value.
We place our cash deposits and temporary cash investments with high credit quality financial institutions. At times, our cash and cash equivalents may be uninsured or in deposit accounts that exceed the Federal Deposit Insurance Corporation insurance limit.
The net change in operating assets and liabilities (net of effects of acquisitions and deconsolidations) included in cash flows from operating activities is comprised as follows:
 
Years Ended December 31,
 
2015
 
2014
 
2013
Accounts receivable
$
819

 
$
600

 
$
(557
)
Accounts receivable from related companies
(243
)
 
(22
)
 
26

Inventories
(351
)
 
51

 
(254
)
Exchanges receivable
13

 
18

 
(8
)
Other current assets
(191
)
 
132

 
(58
)
Other non-current assets, net
188

 
(6
)
 
(45
)
Accounts payable
(1,215
)
 
(851
)
 
542

Accounts payable to related companies
(160
)
 
3

 
(143
)
Exchanges payable
(78
)
 
(99
)
 
128

Accrued and other current liabilities
(5
)
 
(92
)
 
211

Other non-current liabilities
(219
)
 
(73
)
 
147

Price risk management assets and liabilities, net
75

 
19

 
(147
)
Net change in operating assets and liabilities, net of effects of acquisitions and deconsolidations
$
(1,367
)
 
$
(320
)
 
$
(158
)

S - 16


Non-cash investing and financing activities and supplemental cash flow information are as follows:
 
Years Ended December 31,
 
2015
 
2014
 
2013
NON-CASH INVESTING ACTIVITIES:
 
 
 
 
 
Accrued capital expenditures
$
896

 
$
643

 
$
226

Net gains from subsidiary common unit transactions
300

 
175

 

NON-CASH FINANCING ACTIVITIES:
 
 
 
 
 
Issuance of Common Units in connection with the Regency Merger
$
9,250

 
$

 
$

Issuance of Class H Units in connection with the Bakken Pipeline Transaction
1,946

 

 

Issuance of Common Units in connection with the Susser Merger

 
908

 

Issuance of Common Units in connection with the ETP Holdco Acquisition

 

 
2,464

Issuance of Class H Units

 

 
1,514

Contribution of property, plant and equipment from noncontrolling interest
34

 

 

Long-term debt assumed and non-compete agreement notes payable issued in acquisitions

 
564

 

Predecessor equity issuances of common units in connection with Regency’s acquisitions

 
4,281

 

Long-term debt assumed or exchanged in Regency’s acquisitions

 
2,386

 

Redemption of Common Units in connection with the Bakken Pipeline Transaction
999

 

 

Redemption of Common Units in connection with the Sunoco LP Exchange
52

 

 

Redemption of Common Units in connection with the Lake Charles LNG Transaction

 
1,167

 

SUPPLEMENTAL CASH FLOW INFORMATION:
 
 
 
 
 
Cash paid for interest, net of interest capitalized
$
1,467

 
$
1,232

 
$
1,049

Cash paid for income taxes
71

 
344

 
58

Accounts Receivable
Our midstream, NGL and intrastate transportation and storage operations deal with a variety of counterparties across the energy sector, some of which are investment grade, and most of which are not. Internal credit ratings and credit limits are assigned for all counterparties and limits are monitored against credit exposure. Letters of credit or prepayments may be required from those counterparties that are not investment grade depending on the internal credit rating and level of commercial activity with the counterparty. Master setoff agreements are put in place with counterparties where appropriate to mitigate risk. Bad debt expense related to these receivables is recognized at the time an account is deemed uncollectible.
Our investment in Sunoco Logistics segment extends credit terms to certain customers after review of various credit indicators, including the customer’s credit rating. Based on that review, a letter of credit or other security may be required. Outstanding customer receivable balances are regularly reviewed for possible non-payment indicators and reserves are recorded for doubtful accounts based upon management’s estimate of collectability at the time of review. Actual balances are charged against the reserve when all collection efforts have been exhausted.
We have a concentration of customers in the electric and gas utility industries as well as oil and natural gas producers and municipalities. This concentration of customers may impact our overall exposure to credit risk, either positively or negatively, in that the customers may be similarly affected by changes in economic or other conditions. We manage trade credit risk to mitigate credit losses and exposure to uncollectible trade receivables. Prospective and existing customers are reviewed regularly for creditworthiness based upon pre-established standards consistent with FERC filed tariffs to manage credit risk within approved tolerances. Customers that do not meet minimum credit standards are required to provide additional credit support in the form of a letter of credit, prepayment, or other forms of security. We establish an allowance for doubtful accounts on trade receivables based on the expected ultimate recovery of these receivables and considers many factors including historical

S - 17


customer collection experience, general and specific economic trends, and known specific issues related to individual customers, sectors, and transactions that might impact collectability. Increases in the allowance are recorded as a component of operating expenses; reductions in the allowance are recorded when receivables are subsequently collected or written-off. Past due receivable balances are written-off when our efforts have been unsuccessful in collecting the amount due.
Our retail marketing segment extends credit to customers after a review of various credit indicators. Depending on the type of customer and its risk profile, security in the form of a cash deposit, letter of credit or mortgages may be required.  Management records reserves for bad debt by computing a proportion of average write-off activity over the past five years in comparison to the outstanding balance in accounts receivable.  This proportion is then applied to the accounts receivable balance at the end of the reporting period to calculate a current estimate of what is uncollectible. The allowance computation may then be adjusted to reflect input provided by the credit department and business line managers who may have specific knowledge of uncollectible items.  The credit department and business line managers make the decision to write off an account, based on understanding of the potential collectability.
We enter into netting arrangements with counterparties of derivative contracts to mitigate credit risk. Transactions are confirmed with the counterparty and the net amount is settled when due. Amounts outstanding under these netting arrangements are presented on a net basis in the consolidated balance sheets.
Inventories
Inventories consist principally of natural gas held in storage, crude oil, refined products and spare parts. Natural gas held in storage is valued at the lower of cost or market utilizing the weighted-average cost method. The cost of crude oil and refined products is determined using the last-in, first out method. The cost of spare parts is determined by the first-in, first-out method.
Inventories consisted of the following:
 
December 31,
 
2015
 
2014
Natural gas and NGLs
$
415

 
$
392

Crude oil
424

 
364

Refined products
104

 
392

Spare parts and other
270

 
312

Total inventories
$
1,213

 
$
1,460

During the year ended December 31, 2015, the Partnership recorded write-downs of $104 million on its crude oil, refined products and NGL inventories as a result of a decline in the market price of these products. The write-down was calculated based upon current replacement costs.
We utilize commodity derivatives to manage price volatility associated with our natural gas inventory. Changes in fair value of designated hedged inventory are recorded in inventory on our consolidated balance sheets and cost of products sold in our consolidated statements of operations.
Exchanges
Exchanges consist of natural gas and NGL delivery imbalances (over and under deliveries) with others. These amounts, which are valued at market prices or weighted average cost pursuant to contractual imbalance agreements, turn over monthly and are recorded as exchanges receivable or exchanges payable on our consolidated balance sheets. These imbalances are generally settled by deliveries of natural gas or NGLs, but may be settled in cash, depending on contractual terms.

S - 18


Other Current Assets
Other current assets consisted of the following:
 
December 31,
 
2015
 
2014
Deposits paid to vendors
$
74

 
$
65

Income taxes receivable
291

 
17

Prepaid expenses and other
137

 
200

Total other current assets
$
502

 
$
282

Property, Plant and Equipment
Property, plant and equipment are stated at cost less accumulated depreciation. Depreciation is computed using the straight-line method over the estimated useful or FERC mandated lives of the assets, if applicable. Expenditures for maintenance and repairs that do not add capacity or extend the useful life are expensed as incurred. Expenditures to refurbish assets that either extend the useful lives of the asset or prevent environmental contamination are capitalized and depreciated over the remaining useful life of the asset. Additionally, we capitalize certain costs directly related to the construction of assets including internal labor costs, interest and engineering costs. Upon disposition or retirement of pipeline components or natural gas plant components, any gain or loss is recorded to accumulated depreciation. When entire pipeline systems, gas plants or other property and equipment are retired or sold, any gain or loss is included in our consolidated statements of operations.
Property, plant and equipment is reviewed for impairment whenever events or changes in circumstances indicate that the carrying amount of such assets may not be recoverable. If such a review should indicate that the carrying amount of long-lived assets is not recoverable, we reduce the carrying amount of such assets to fair value. In 2015, the Partnership recorded a $110 million fixed asset impairment related to the liquids transportation and services segment primarily due to an expected decrease in future cash flows. No other fixed asset impairments were identified or recorded for our reporting units.
Capitalized interest is included for pipeline construction projects, except for certain interstate projects for which an allowance for funds used during construction (“AFUDC”) is accrued. Interest is capitalized based on the current borrowing rate of our revolving credit facility when the related costs are incurred. AFUDC is calculated under guidelines prescribed by the FERC and capitalized as part of the cost of utility plant for interstate projects. It represents the cost of servicing the capital invested in construction work-in-process. AFUDC is segregated into two component parts – borrowed funds and equity funds.

S - 19


Components and useful lives of property, plant and equipment were as follows:
 
December 31,
 
2015
 
2014
Land and improvements
$
686

 
$
1,307

Buildings and improvements (1 to 45 years)
1,526

 
1,918

Pipelines and equipment (5 to 83 years)
33,148

 
27,164

Natural gas and NGL storage facilities (5 to 46 years)
391

 
1,215

Bulk storage, equipment and facilities (2 to 83 years)
2,853

 
2,583

Tanks and other equipment (5 to 40 years)
60

 
58

Retail equipment (2 to 99 years)
401

 
515

Vehicles (1 to 25 years)
220

 
203

Right of way (20 to 83 years)
2,573

 
2,445

Furniture and fixtures (2 to 25 years)
55

 
57

Linepack
61

 
119

Pad gas
44

 
44

Natural resources
484

 
454

Other (1 to 30 years)
523

 
979

Construction work-in-process
7,844

 
4,343

 
50,869

 
43,404

Less – Accumulated depreciation and depletion
(5,782
)
 
(4,497
)
Property, plant and equipment, net
$
45,087

 
$
38,907

We recognized the following amounts for the periods presented:
 
Years Ended December 31,
 
2015
 
2014
 
2013
Depreciation and depletion expense
$
1,713

 
$
1,457

 
$
1,202

Capitalized interest, excluding AFUDC
$
163

 
$
101

 
$
45

Advances to and Investments in Unconsolidated Affiliates
We own interests in a number of related businesses that are accounted for by the equity method. In general, we use the equity method of accounting for an investment for which we exercise significant influence over, but do not control, the investee’s operating and financial policies.
Other Non-Current Assets, net
Other non-current assets, net are stated at cost less accumulated amortization. Other non-current assets, net consisted of the following:
 
December 31,
 
2015
 
2014
Unamortized financing costs(1)
$
11

 
$
30

Regulatory assets
90

 
85

Deferred charges
198

 
220

Restricted funds
192

 
177

Other
45

 
132

Total other non-current assets, net
$
536

 
$
644

(1)Includes unamortized financing costs related to the Partnership’s revolving credit facilities.

S - 20


Restricted funds primarily consisted of restricted cash held in our wholly-owned captive insurance companies.
Intangible Assets
Intangible assets are stated at cost, net of amortization computed on the straight-line method. The Partnership removes the gross carrying amount and the related accumulated amortization for any fully amortized intangibles in the year they are fully amortized.
Components and useful lives of intangible assets were as follows:
 
December 31, 2015
 
December 31, 2014
 
Gross Carrying
Amount
 
Accumulated
Amortization
 
Gross Carrying
Amount
 
Accumulated
Amortization
Amortizable intangible assets:
 
 
 
 
 
 
 
Customer relationships, contracts and agreements (3 to 46 years)
$
4,601

 
$
(554
)
 
$
5,067

 
$
(464
)
Patents (9 years)
48

 
(16
)
 
48

 
(11
)
Trade Names (15 years)
66

 
(18
)
 
556

 
(15
)
Other (1 to 15 years)
6

 
(3
)
 
36

 
(7
)
Total amortizable intangible assets
$
4,721

 
$
(591
)
 
$
5,707

 
$
(497
)
Non-amortizable intangible assets:
 
 
 
 
 
 
 
Trademarks
291

 

 
316

 

Total intangible assets
$
5,012

 
$
(591
)
 
$
6,023

 
$
(497
)
Aggregate amortization expense of intangible assets was as follows:
 
Years Ended December 31,
 
2015
 
2014
 
2013
Reported in depreciation, depletion and amortization
$
216

 
$
212

 
$
117

Estimated aggregate amortization expense for the next five years is as follows:
Years Ending December 31:
 
2016
$
195

2017
195

2018
195

2019
193

2020
193

We review amortizable intangible assets for impairment whenever events or changes in circumstances indicate that the carrying amount of such assets may not be recoverable. If such a review should indicate that the carrying amount of amortizable intangible assets is not recoverable, we reduce the carrying amount of such assets to fair value. We review non-amortizable intangible assets for impairment annually, or more frequently if circumstances dictate.
In 2015, we recorded $24 million of intangible asset impairments related to the liquids transportation and services segment primarily due to an expected decrease in future cash flows.
Goodwill
Goodwill is tested for impairment annually or more frequently if circumstances indicate that goodwill might be impaired. The annual impairment test is performed during the fourth quarter.

S - 21


Changes in the carrying amount of goodwill were as follows:
 
Intrastate
Transportation
and Storage
 
Interstate
Transportation and Storage
 
Midstream
 
Liquids Transportation and Services
 
Investment in Sunoco Logistics
 
Retail Marketing
 
All Other
 
Total
Balance, December 31, 2013
$
10

 
$
1,195

 
$
686

 
$
432

 
$
1,346

 
$
1,445

 
$
742

 
$
5,856

Acquired

 

 
451

 

 
12

 
1,862

 
15

 
2,340

Disposed

 
(184
)
 

 

 

 

 

 
(184
)
Impaired

 

 
(370
)
 

 

 

 

 
(370
)
Balance, December 31, 2014
10

 
1,011

 
767

 
432

 
1,358

 
3,307

 
757

 
7,642

Reduction due to Sunoco LP deconsolidation

 

 

 

 

 
(2,018
)
 

 
(2,018
)
Impaired

 
(99
)
 

 
(106
)
 

 


 

 
(205
)
Other

 

 
(49
)
 

 

 

 
58

 
9

Balance, December 31, 2015
$
10

 
$
912

 
$
718

 
$
326

 
$
1,358

 
$
1,289

 
$
815

 
$
5,428

Goodwill is recorded at the acquisition date based on a preliminary purchase price allocation and generally may be adjusted when the purchase price allocation is finalized. We recorded a net decrease in goodwill of $2.21 billion during the year ended December 31, 2015, primarily due the deconsolidation of Sunoco LP of $2.02 billion subsequent to ETE’s acquisition in 2015 (see Note 3).
During 2015, the Partnership voluntarily changed the date of the annual goodwill impairment testing to the first day of the fourth quarter. The Partnership believes this new date is preferable because it allows for more timely completion of the annual goodwill impairment test prior to the end of the annual financial reporting period. This change in accounting principle does not delay, accelerate or avoid any potential impairment loss, nor does the change have a cumulative effect on income from continuing operations, net income or loss, or net assets.  This change was not applied retrospectively, as doing so would require the use of significant estimates and assumptions that include hindsight. Accordingly, the Partnership applied the change in annual goodwill impairment testing date prospectively beginning October 1, 2015.
During the fourth quarter of 2015, the Partnership performed goodwill impairment tests on our reporting units and recognized goodwill impairments of: (i) $99 million in the Transwestern reporting unit due primarily to the market declines in current and expected future commodity prices in the fourth quarter of 2015 and (ii) $106 million in the Lone Star Refinery Services reporting unit due primarily to changes in assumptions related to potential future revenues decrease as well as the market declines in current and expected future commodity prices.
During the fourth quarter of 2014, a $370 million goodwill impairment was recorded related to Regency’s Permian Basin gathering and processing operations. The decline in estimated fair value of that reporting unit was primarily driven by the significant decline in commodity prices in the fourth quarter of 2014, and the resulting impact to future commodity prices, as well as, increases in future estimated operations and maintenance expenses.
The Partnership determined the fair value of our reporting units using a weighted combination of the discounted cash flow method and the guideline company method. Determining the fair value of a reporting unit requires judgment and the use of significant estimates and assumptions. Such estimates and assumptions include revenue growth rates, operating margins, weighted average costs of capital and future market conditions, among others. The Partnership believes the estimates and assumptions used in our impairment assessments are reasonable and based on available market information, but variations in any of the assumptions could result in materially different calculations of fair value and determinations of whether or not an impairment is indicated. Under the discounted cash flow method, the Partnership determined fair value based on estimated future cash flows of each reporting unit including estimates for capital expenditures, discounted to present value using the risk-adjusted industry rate, which reflect the overall level of inherent risk of the reporting unit. Cash flow projections are derived from one year budgeted amounts and five year operating forecasts plus an estimate of later period cash flows, all of which are evaluated by management. Subsequent period cash flows are developed for each reporting unit using growth rates that management believes are reasonably likely to occur. Under the guideline company method, the Partnership determined the estimated fair value of each of our reporting units by applying valuation multiples of comparable publicly-traded companies to each reporting unit’s projected EBITDA and then averaging that estimate with similar historical calculations using a three year average. In addition, the Partnership estimated a reasonable control premium representing the incremental value that accrues to the majority owner from the opportunity to dictate the strategic and operational actions of the business.

S - 22


Asset Retirement Obligations
We have determined that we are obligated by contractual or regulatory requirements to remove facilities or perform other remediation upon retirement of certain assets. The fair value of any ARO is determined based on estimates and assumptions related to retirement costs, which the Partnership bases on historical retirement costs, future inflation rates and credit-adjusted risk-free interest rates. These fair value assessments are considered to be Level 3 measurements, as they are based on both observable and unobservable inputs. Changes in the liability are recorded for the passage of time (accretion) or for revisions to cash flows originally estimated to settle the ARO.
An ARO is required to be recorded when a legal obligation to retire an asset exists and such obligation can be reasonably estimated. We will record an asset retirement obligation in the periods in which management can reasonably estimate the settlement dates.
Except for certain amounts recorded by Panhandle, Sunoco Logistics and our retail marketing operations, discussed below, management was not able to reasonably measure the fair value of asset retirement obligations as of December 31, 2015 and 2014, in most cases because the settlement dates were indeterminable. Although a number of other onshore assets in Panhandle’s system are subject to agreements or regulations that give rise to an ARO upon Panhandle’s discontinued use of these assets, AROs were not recorded because these assets have an indeterminate removal or abandonment date given the expected continued use of the assets with proper maintenance or replacement. Sunoco, Inc. has legal asset retirement obligations for several other assets at its previously owned refineries, pipelines and terminals, for which it is not possible to estimate when the obligations will be settled. Consequently, the retirement obligations for these assets cannot be measured at this time. At the end of the useful life of these underlying assets, Sunoco, Inc. is legally or contractually required to abandon in place or remove the asset. Sunoco Logistics believes it may have additional asset retirement obligations related to its pipeline assets and storage tanks, for which it is not possible to estimate whether or when the retirement obligations will be settled. Consequently, these retirement obligations cannot be measured at this time.
Below is a schedule of AROs by segment recorded as other non-current liabilities in ETP’s consolidated balance sheets:
 
December 31,
 
2015
 
2014
Interstate transportation and storage
$
58

 
$
60

Investment in Sunoco Logistics
88

 
41

Retail marketing
66

 
87

 
$
212

 
$
188

Individual component assets have been and will continue to be replaced, but the pipeline and the natural gas gathering and processing systems will continue in operation as long as supply and demand for natural gas exists. Based on the widespread use of natural gas in industrial and power generation activities, management expects supply and demand to exist for the foreseeable future.  We have in place a rigorous repair and maintenance program that keeps the pipelines and the natural gas gathering and processing systems in good working order. Therefore, although some of the individual assets may be replaced, the pipelines and the natural gas gathering and processing systems themselves will remain intact indefinitely.
Long-lived assets related to AROs aggregated $18 million and were reflected as property, plant and equipment on our balance sheet as of December 31, 2015 and 2014. In addition, the Partnership had $6 million legally restricted funds for the purpose of settling AROs that was reflected as other non-current assets as of December 31, 2015.

S - 23


Accrued and Other Current Liabilities
Accrued and other current liabilities consisted of the following:
 
December 31,
 
2015
 
2014
Interest payable
$
425

 
$
382

Customer advances and deposits
95

 
103

Accrued capital expenditures
743

 
673

Accrued wages and benefits
218

 
233

Taxes payable other than income taxes
76

 
236

Other
386

 
373

Total accrued and other current liabilities
$
1,943

 
$
2,000

Deposits or advances are received from our customers as prepayments for natural gas deliveries in the following month. Prepayments and security deposits may also be required when customers exceed their credit limits or do not qualify for open credit.
Redeemable Noncontrolling Interests
The noncontrolling interest holders in one of Sunoco Logistics’ consolidated subsidiaries have the option to sell their interests to Sunoco Logistics.  In accordance with applicable accounting guidance, the noncontrolling interest is excluded from total equity and reflected as redeemable interest on ETP’s consolidated balance sheet.
Environmental Remediation
We accrue environmental remediation costs for work at identified sites where an assessment has indicated that cleanup costs are probable and reasonably estimable. Such accruals are undiscounted and are based on currently available information, estimated timing of remedial actions and related inflation assumptions, existing technology and presently enacted laws and regulations. If a range of probable environmental cleanup costs exists for an identified site, the minimum of the range is accrued unless some other point in the range is more likely in which case the most likely amount in the range is accrued.
Fair Value of Financial Instruments
The carrying amounts of cash and cash equivalents, accounts receivable and accounts payable approximate their fair value.
Based on the estimated borrowing rates currently available to us and our subsidiaries for loans with similar terms and average maturities, the aggregate fair value and carrying amount of our debt obligations as of December 31, 2015 was $25.71 billion and $28.68 billion, respectively. As of December 31, 2014, the aggregate fair value and carrying amount of our debt obligations was $26.91 billion and $25.84 billion, respectively. The fair value of our consolidated debt obligations is a Level 2 valuation based on the observable inputs used for similar liabilities.
We have commodity derivatives, interest rate derivatives and embedded derivatives in our preferred units that are accounted for as assets and liabilities at fair value in our consolidated balance sheets. We determine the fair value of our assets and liabilities subject to fair value measurement by using the highest possible “level” of inputs. Level 1 inputs are observable quotes in an active market for identical assets and liabilities. We consider the valuation of marketable securities and commodity derivatives transacted through a clearing broker with a published price from the appropriate exchange as a Level 1 valuation. Level 2 inputs are inputs observable for similar assets and liabilities. We consider OTC commodity derivatives entered into directly with third parties as a Level 2 valuation since the values of these derivatives are quoted on an exchange for similar transactions. Additionally, we consider our options transacted through our clearing broker as having Level 2 inputs due to the level of activity of these contracts on the exchange in which they trade. We consider the valuation of our interest rate derivatives as Level 2 as the primary input, the LIBOR curve, is based on quotes from an active exchange of Eurodollar futures for the same period as the future interest swap settlements. Level 3 inputs are unobservable. Derivatives related to the embedded derivatives in our preferred units are valued using a binomial lattice model. The market inputs utilized in the model include credit spread, probabilities of the occurrence of certain events, common unit price, dividend yield, and expected value, and are considered Level 3. During the year ended December 31, 2015, no transfers were made between any levels within the fair value hierarchy.

S - 24


The following tables summarize the fair value of our financial assets and liabilities measured and recorded at fair value on a recurring basis as of December 31, 2015 and 2014 based on inputs used to derive their fair values:
 
Fair Value Total
 
Fair Value Measurements at December 31, 2015
 
Level 1
 
Level 2
 
Level 3
Assets:
 
 
 
 
 
 
 
Commodity derivatives:
 
 
 
 
 
 
 
Natural Gas:
 
 
 
 
 
 
 
Basis Swaps IFERC/NYMEX
16

 
16

 

 

Swing Swaps IFERC
10

 
2

 
8

 

Fixed Swaps/Futures
274

 
274

 

 

Forward Physical Swaps
4

 

 
4

 

Power:
 
 
 
 
 
 
 
Forwards
22

 

 
22

 

Futures
3

 
3

 

 

Options – Puts
1

 
1

 

 

Options – Calls
1

 
1

 

 

Natural Gas Liquids – Forwards/Swaps
99

 
99

 

 

Refined Products – Futures
9

 
9

 

 

Crude – Futures
9

 
9

 

 

Total commodity derivatives
448

 
414

 
34

 

Total assets
$
448

 
$
414

 
$
34

 
$

Liabilities:
 
 
 
 
 
 
 
Interest rate derivatives
$
(171
)
 
$

 
$
(171
)
 
$

Embedded derivatives in the ETP Preferred Units
(5
)
 

 

 
(5
)
Commodity derivatives:
 
 
 
 
 
 
 
Natural Gas:
 
 
 
 
 
 
 
Basis Swaps IFERC/NYMEX
(16
)
 
(16
)
 

 

Swing Swaps IFERC
(12
)
 
(2
)
 
(10
)
 

Fixed Swaps/Futures
(203
)
 
(203
)
 

 

Power:
 
 
 
 
 
 
 
Forwards
(22
)
 

 
(22
)
 

Futures
(2
)
 
(2
)
 

 

Options – Puts
(1
)
 
(1
)
 

 

Natural Gas Liquids – Forwards/Swaps
(89
)
 
(89
)
 

 

Crude – Futures
(5
)
 
(5
)
 

 

Total commodity derivatives
(350
)
 
(318
)
 
(32
)
 

Total liabilities
$
(526
)
 
$
(318
)
 
$
(203
)
 
$
(5
)

S - 25


 
Fair Value Total
 
Fair Value Measurements at December 31, 2014
 
Level 1
 
Level 2
 
Level 3
Assets:
 
 
 
 
 
 
 
Interest rate derivatives
$
3

 
$

 
$
3

 
$

Commodity derivatives:
 
 
 
 
 
 
 
Condensate – Forward Swaps
36

 

 
36

 

Natural Gas:
 
 
 
 
 
 
 
Basis Swaps IFERC/NYMEX
19

 
19

 

 

Swing Swaps IFERC
26

 
1

 
25

 

Fixed Swaps/Futures
566

 
541

 
25

 

Forward Physical Swaps
1

 

 
1

 

Power:
 
 
 
 
 
 
 
Forwards
3

 

 
3

 

Futures
4

 
4

 

 

Natural Gas Liquids – Forwards/Swaps
69

 
46

 
23

 

Refined Products – Futures
21

 
21

 

 

Total commodity derivatives
745

 
632

 
113

 

Total assets
$
748

 
$
632

 
$
116

 
$

Liabilities:
 
 
 
 
 
 
 
Interest rate derivatives
$
(155
)
 
$

 
$
(155
)
 
$

Embedded derivatives in the ETP Preferred Units
(16
)
 

 

 
(16
)
Commodity derivatives:
 
 
 
 
 
 
 
Natural Gas:
 
 
 
 
 
 
 
Basis Swaps IFERC/NYMEX
(18
)
 
(18
)
 

 

Swing Swaps IFERC
(25
)
 
(2
)
 
(23
)
 

Fixed Swaps/Futures
(490
)
 
(490
)
 

 

Power:
 
 
 
 
 
 
 
Forwards
(4
)
 

 
(4
)
 

Futures
(2
)
 
(2
)
 

 

Natural Gas Liquids – Forwards/Swaps
(32
)
 
(32
)
 

 

Refined Products – Futures
(7
)
 
(7
)
 

 

Total commodity derivatives
(578
)
 
(551
)
 
(27
)
 

Total liabilities
$
(749
)
 
$
(551
)
 
$
(182
)
 
$
(16
)
The following table presents the material unobservable inputs used to estimate the fair value of ETP’s Preferred Units and the embedded derivatives in ETP’s Preferred Units:
 
Unobservable Input
 
December 31, 2015
Embedded derivatives in the ETP Preferred Units
Credit Spread
 
5.33
%
 
Volatility
 
37.0
%
Changes in the remaining term of the Preferred Units, U.S. Treasury yields and valuations in related instruments would cause a change in the yield to value the Preferred Units. Changes in ETP’s cost of equity and U.S. Treasury yields would cause a change in the credit spread used to value the embedded derivatives in the ETP Preferred Units. Changes in ETP’s historical unit price volatility would cause a change in the volatility used to value the embedded derivatives.

S - 26


The following table presents a reconciliation of the beginning and ending balances for our Level 3 financial instruments measured at fair value on a recurring basis using significant unobservable inputs for the year ended December 31, 2015.
Balance, December 31, 2014
$
(16
)
Net unrealized gains included in other income (expense)
11

Balance, December 31, 2015
$
(5
)
Contributions in Aid of Construction Costs
On certain of our capital projects, third parties are obligated to reimburse us for all or a portion of project expenditures. The majority of such arrangements are associated with pipeline construction and production well tie-ins. Contributions in aid of construction costs (“CIAC”) are netted against our project costs as they are received, and any CIAC which exceeds our total project costs, is recognized as other income in the period in which it is realized.
Shipping and Handling Costs
Shipping and handling costs are included in cost of products sold, except for shipping and handling costs related to fuel consumed for compression and treating which are included in operating expenses.
Costs and Expenses
Costs of products sold include actual cost of fuel sold, adjusted for the effects of our hedging and other commodity derivative activities, and the cost of appliances, parts and fittings. Operating expenses include all costs incurred to provide products to customers, including compensation for operations personnel, insurance costs, vehicle maintenance, advertising costs, purchasing costs and plant operations. Selling, general and administrative expenses include all partnership related expenses and compensation for executive, partnership, and administrative personnel.
We record the collection of taxes to be remitted to government authorities on a net basis except for our retail marketing segment in which consumer excise taxes on sales of refined products and merchandise are included in both revenues and costs and expenses in the consolidated statements of operations, with no effect on net income (loss). Excise taxes collected by our retail marketing segment were $1.85 billion, $2.46 billion and $2.22 billion for the years ended December 31, 2015, 2014 and 2013, respectively.
Issuances of Subsidiary Units
We record changes in our ownership interest of our subsidiaries as equity transactions, with no gain or loss recognized in consolidated net income or comprehensive income. For example, upon our subsidiary’s issuance of common units in a public offering, we record any difference between the amount of consideration received or paid and the amount by which the noncontrolling interest is adjusted as a change in partners’ capital.
Income Taxes
ETP is a publicly traded limited partnership and is not taxable for federal and most state income tax purposes. As a result, our earnings or losses, to the extent not included in a taxable subsidiary, for federal and most state purposes are included in the tax returns of the individual partners. Net earnings for financial statement purposes may differ significantly from taxable income reportable to Unitholders as a result of differences between the tax basis and financial basis of assets and liabilities, differences between the tax accounting and financial accounting treatment of certain items, and due to allocation requirements related to taxable income under our Second Amended and Restated Agreement of Limited Partnership (the “Partnership Agreement”).
As a publicly traded limited partnership, we are subject to a statutory requirement that our “qualifying income” (as defined by the Internal Revenue Code, related Treasury Regulations, and IRS pronouncements) exceed 90% of our total gross income, determined on a calendar year basis. If our qualifying income does not meet this statutory requirement, ETP would be taxed as a corporation for federal and state income tax purposes. For the years ended December 31, 2015, 2014, and 2013, our qualifying income met the statutory requirement.
The Partnership conducts certain activities through corporate subsidiaries which are subject to federal, state and local income taxes. These corporate subsidiaries include ETP Holdco, Oasis Pipeline Company and until July 31, 2015, Susser Holding Corporation. The Partnership and its corporate subsidiaries account for income taxes under the asset and liability method.

S - 27


Under this method, deferred tax assets and liabilities are recognized for the estimated future tax consequences attributable to differences between the financial statement carrying amounts of existing assets and liabilities and their respective tax basis. Deferred tax assets and liabilities are measured using enacted tax rates in effect for the year in which those temporary differences are expected to be recovered or settled. The effect on deferred tax assets and liabilities of a change in tax rate is recognized in earnings in the period that includes the enactment date. Valuation allowances are established when necessary to reduce deferred tax assets to the amounts more likely than not to be realized.
The determination of the provision for income taxes requires significant judgment, use of estimates, and the interpretation and application of complex tax laws. Significant judgment is required in assessing the timing and amounts of deductible and taxable items and the probability of sustaining uncertain tax positions. The benefits of uncertain tax positions are recorded in our financial statements only after determining a more-likely-than-not probability that the uncertain tax positions will withstand challenge, if any, from taxing authorities. When facts and circumstances change, we reassess these probabilities and record any changes through the provision for income taxes.
Accounting for Derivative Instruments and Hedging Activities
For qualifying hedges, we formally document, designate and assess the effectiveness of transactions that receive hedge accounting treatment and the gains and losses offset related results on the hedged item in the statement of operations. The market prices used to value our financial derivatives and related transactions have been determined using independent third party prices, readily available market information, broker quotes and appropriate valuation techniques.
At inception of a hedge, we formally document the relationship between the hedging instrument and the hedged item, the risk management objectives, and the methods used for assessing and testing effectiveness and how any ineffectiveness will be measured and recorded. We also assess, both at the inception of the hedge and on a quarterly basis, whether the derivatives that are used in our hedging transactions are highly effective in offsetting changes in cash flows. If we determine that a derivative is no longer highly effective as a hedge, we discontinue hedge accounting prospectively by including changes in the fair value of the derivative in net income for the period.
If we designate a commodity hedging relationship as a fair value hedge, we record the changes in fair value of the hedged asset or liability in cost of products sold in our consolidated statements of operations. This amount is offset by the changes in fair value of the related hedging instrument. Any ineffective portion or amount excluded from the assessment of hedge ineffectiveness is also included in the cost of products sold in the consolidated statements of operations.
Cash flows from derivatives accounted for as cash flow hedges are reported as cash flows from operating activities, in the same category as the cash flows from the items being hedged.
If we designate a derivative financial instrument as a cash flow hedge and it qualifies for hedge accounting, the change in the fair value is deferred in AOCI until the underlying hedged transaction occurs. Any ineffective portion of a cash flow hedge’s change in fair value is recognized each period in earnings. Gains and losses deferred in AOCI related to cash flow hedges remain in AOCI until the underlying physical transaction occurs, unless it is probable that the forecasted transaction will not occur by the end of the originally specified time period or within an additional two-month period of time thereafter. For financial derivative instruments that do not qualify for hedge accounting, the change in fair value is recorded in cost of products sold in the consolidated statements of operations.
We manage a portion of our interest rate exposures by utilizing interest rate swaps and similar instruments. Certain of our interest rate derivatives are accounted for as either cash flow hedges or fair value hedges. For interest rate derivatives accounted for as either cash flow or fair value hedges, we report realized gains and losses and ineffectiveness portions of those hedges in interest expense. For interest rate derivatives not designated as hedges for accounting purposes, we report realized and unrealized gains and losses on those derivatives in “Gains (losses) on interest rate derivatives” in the consolidated statements of operations.
Unit-Based Compensation
For awards of restricted units, we recognize compensation expense over the vesting period based on the grant-date fair value, which is determined based on the market price of our Common Units on the grant date. For awards of cash restricted units, we remeasure the fair value of the award at the end of each reporting period based on the market price of our Common Units as of the reporting date, and the fair value is recorded in other non-current liabilities on our consolidated balance sheets.
Pensions and Other Postretirement Benefit Plans
Employers are required to recognize in their balance sheets the overfunded or underfunded status of defined benefit pension and other postretirement plans, measured as the difference between the fair value of the plan assets and the benefit obligation

S - 28


(the projected benefit obligation for pension plans and the accumulated postretirement benefit obligation for other postretirement plans).  Each overfunded plan is recognized as an asset and each underfunded plan is recognized as a liability.  Employers must recognize the change in the funded status of the plan in the year in which the change occurs within AOCI in equity or, for entities applying regulatory accounting, as a regulatory asset or regulatory liability.
Allocation of Income
For purposes of maintaining partner capital accounts, the Partnership Agreement specifies that items of income and loss shall generally be allocated among the partners in accordance with their percentage interests. The capital account provisions of our Partnership Agreement incorporate principles established for U.S. Federal income tax purposes and are not comparable to the partners’ capital balances reflected under GAAP in our consolidated financial statements. Our net income for partners’ capital and statement of operations presentation purposes is allocated to the General Partner and Limited Partners in accordance with their respective partnership percentages, after giving effect to priority income allocations for incentive distributions, if any, to our General Partner, the holder of the IDRs pursuant to our Partnership Agreement, which are declared and paid following the close of each quarter. Earnings in excess of distributions are allocated to the General Partner and Limited Partners based on their respective ownership interests.
3.
ACQUISITIONS, DIVESTITURES AND RELATED TRANSACTIONS:
2015 Transactions
Sunoco LLC to Sunoco LP
In April 2015, Sunoco LP acquired a 31.58% equity interest in Sunoco, LLC from Retail Holdings for $816 million. Sunoco, LLC distributes approximately 5.3 billion gallons per year of motor fuel to customers in the east, midwest and southwest regions of the United States. Sunoco LP paid $775 million in cash and issued $41 million of Sunoco LP common units to Retail Holdings, based on the five-day volume weighted average price of Sunoco LP’s common units as of March 20, 2015.
Susser to Sunoco LP
In July 2015, in exchange for the contribution of 100% of Susser from ETP to Sunoco LP, Sunoco LP paid $970 million in cash and issued to ETP subsidiaries 22 million Sunoco LP Class B units valued at $970 million. The Sunoco Class B units did not receive second quarter 2015 cash distributions from Sunoco LP and converted on a one-for-one basis into Sunoco LP common units on the day immediately following the record date for Sunoco LP’s second quarter 2015 distribution. In addition, (i) a Susser subsidiary exchanged its 79,308 Sunoco LP common units for 79,308 Sunoco LP Class A units, (ii) 10.9 million Sunoco LP subordinated units owned by Susser subsidiaries were converted into 10.9 million Sunoco LP Class A units and (iii) Sunoco LP issued 79,308 Sunoco LP common units and 10.9 million Sunoco LP subordinated units to subsidiaries of ETP. The Sunoco LP Class A units owned by the Susser subsidiaries were contributed to Sunoco LP as part of the transaction. Sunoco LP subsequently contributed its interests in Susser to one of its subsidiaries.
Sunoco LP to ETE
Effective July 1, 2015, ETE acquired 100% of the membership interests of Sunoco GP, the general partner of Sunoco LP, and all of the IDRs of Sunoco LP from ETP, and in exchange, ETP repurchased from ETE 21 million ETP common units owned by ETE (the “Sunoco LP Exchange”). In connection with ETP’s 2014 acquisition of Susser, ETE agreed to provide ETP a $35 million annual IDR subsidy for 10 years, which terminated upon the closing of ETE’s acquisition of Sunoco GP. In connection with the exchange and repurchase, ETE will provide ETP a $35 million annual IDR subsidy for two years beginning with the quarter ended September 30, 2015. In connection with this transaction, the Partnership deconsolidated Sunoco LP, including goodwill of $1.81 billion and intangible assets of $982 million related to Sunoco LP. The Partnership continues to hold 37.8 million Sunoco LP common units accounted for under the equity method. The results of Sunoco LP’s operations have not been presented as discontinued operations and Sunoco LP’s assets and liabilities have not been presented as held for sale in the Partnership’s consolidated financial statements.
Sunoco, Inc. to Sunoco LP
In November 2015, ETP and Sunoco LP announced ETP’s contribution to Sunoco LP of the remaining 68.42% interest in Sunoco, LLC and 100% interest in the legacy Sunoco, Inc. retail business for $2.23 billion. Sunoco LP will pay ETP $2.03 billion in cash, subject to certain working capital adjustments, and will issue to ETP 5.7 million Sunoco LP common units. The transaction will be effective January 1, 2016 and is expected to close in March 2016.

S - 29


Bakken Pipeline
In March 2015, ETE transferred 30.8 million Partnership common units, ETE’s 45% interest in the Bakken Pipeline project, and $879 million in cash to the Partnership in exchange for 30.8 million newly issued Class H Units of ETP that, when combined with the 50.2 million previously issued Class H Units, generally entitle ETE to receive 90.05% of the cash distributions and other economic attributes of the general partner interest and IDRs of Sunoco Logistics (the “Bakken Pipeline Transaction”). In connection with this transaction, the Partnership also issued to ETE 100 Class I Units that provide distributions to ETE to offset IDR subsidies previously provided to ETP. These IDR subsidies, including the impact from distributions on Class I Units, were reduced by $55 million in 2015 and $30 million in 2016.
In October 2015, Sunoco Logistics completed the previously announced acquisition of a 40% membership interest (the “Bakken Membership Interest”) in Bakken Holdings Company LLC (“Bakken Holdco”). Bakken Holdco, through its wholly-owned subsidiaries, owns a 75% membership interest in each of Dakota Access, LLC and Energy Transfer Crude Oil Company, LLC, which together intend to develop the Bakken Pipeline system to deliver crude oil from the Bakken/Three Forks production area in North Dakota to the Gulf Coast. ETP transferred the Bakken Membership Interest to Sunoco Logistics in exchange for approximately 9.4 million Class B Units representing limited partner interests in Sunoco Logistics and the payment by Sunoco Logistics to ETP of $382 million of cash, which represented reimbursement for its proportionate share of the total cash contributions made in the Bakken Pipeline project as of the date of closing of the exchange transaction.
Regency Merger
On April 30, 2015, a wholly-owned subsidiary of the Partnership merged with Regency, with Regency surviving as a wholly-owned subsidiary of the Partnership (the “Regency Merger”). Each Regency common unit and Class F unit was converted into the right to receive 0.4124 Partnership common units. ETP issued 172.2 million Partnership common units to Regency unitholders, including 15.5 million units issued to Partnership subsidiaries. The 1.9 million outstanding Regency series A preferred units were converted into corresponding new Partnership Series A Preferred Units on a one-for-one basis.
In connection with the Regency Merger, ETE agreed to reduce the incentive distributions it receives from the Partnership by a total of $320 million over a five-year period. The IDR subsidy was $80 million for the year ended December 31, 2015 and will total $60 million per year for the following four years.
The Regency Merger was a combination of entities under common control; therefore, Regency’s assets and liabilities were not adjusted. The Partnership’s consolidated financial statements have been retrospectively adjusted to reflect consolidation of Regency for all prior periods subsequent to May 26, 2010 (the date ETE acquired Regency’s general partner). Predecessor equity included on the consolidated financial statements represents Regency’s equity prior to the Regency Merger.
ETP has assumed all of the obligations of Regency and Regency Energy Finance Corp., of which ETP was previously a co-obligor or parent guarantor.
2014 Transactions
Susser Merger
In August 2014, ETP and Susser completed the merger of an indirect wholly-owned subsidiary of ETP, with and into Susser, with Susser surviving the merger as a subsidiary of ETP for total consideration valued at approximately $1.8 billion (the “Susser Merger”). The total consideration paid in cash was approximately $875 million and the total consideration paid in equity was approximately 15.8 million ETP Common Units. The Susser Merger broadens our retail geographic footprint and provides synergy opportunities and a platform for future growth.
In connection with the Susser Merger, ETP acquired an indirect 100% equity interest in Susser and the general partner interest and the incentive distribution rights in Sunoco LP, approximately 11 million Sunoco LP common and subordinated units, and Susser’s existing retail operations, consisting of 630 convenience store locations.
Effective with the closing of the transaction, Susser ceased to be a publicly traded company and its common stock discontinued trading on the NYSE.
Summary of Assets Acquired and Liabilities Assumed
We accounted for the Susser Merger using the acquisition method of accounting, which requires, among other things, that assets acquired and liabilities assumed be recognized on the balance sheet at their fair values as of the acquisition date.

S - 30


The following table summarizes the assets acquired and liabilities assumed recognized as of the merger date:
 
 
Susser
Total current assets
 
$
446

Property, plant and equipment
 
1,069

Goodwill(1)
 
1,734

Intangible assets
 
611

Other non-current assets
 
17

 
 
3,877

 
 
 
Total current liabilities
 
377

Long-term debt, less current maturities
 
564

Deferred income taxes
 
488

Other non-current liabilities
 
39

Noncontrolling interest
 
626

 
 
2,094

Total consideration
 
1,783

Cash received
 
67

Total consideration, net of cash received
 
$
1,716

(1) 
None of the goodwill is expected to be deductible for tax purposes.
The fair values of the assets acquired and liabilities assumed were determined using various valuation techniques, including the income and market approaches.
ETP incurred merger related costs related to the Susser Merger of $25 million during the year ended December 31, 2014. Our consolidated statements of operations for the year ended December 31, 2014 reflected revenue and net income related to Susser of $2.32 billion and $105 million, respectively.
No pro forma information has been presented, as the impact of these acquisitions was not material in relation to ETP’s consolidated results of operations.
MACS to Sunoco LP
In October 2014, Sunoco LP acquired MACS from a subsidiary of ETP in a transaction valued at approximately $768 million (the “MACS Transaction”). The transaction included approximately 110 company-operated retail convenience stores and 200 dealer-operated and consignment sites from MACS, which had originally been acquired by ETP in October 2013. The consideration paid by Sunoco LP consisted of approximately 4 million Sunoco LP common units issued to ETP and $556 million in cash, subject to customary closing adjustments. Sunoco LP initially financed the cash portion by utilizing availability under its revolving credit facility. In October 2014 and November 2014, Sunoco LP partially repaid borrowings on its revolving credit facility with aggregate net proceeds of $405 million from a public offering of 9.1 million Sunoco LP common units.
Lake Charles LNG Transaction
On February 19, 2014, ETP completed the transfer to ETE of Lake Charles LNG, the entity that owns a LNG regasification facility in Lake Charles, Louisiana, in exchange for the redemption by ETP of 18.7 million ETP Common Units held by ETE (the “Lake Charles LNG Transaction”). This transaction was effective as of January 1, 2014, at which time ETP deconsolidated Lake Charles LNG, including goodwill of $184 million and intangible assets of $50 million related to Lake Charles LNG. The results of Lake Charles LNG’s operations have not been presented as discontinued operations and Lake Charles LNG’s assets and liabilities have not been presented as held for sale in the Partnership’s consolidated financial statements due to the continuing involvement among the entities.
In connection with ETE’s acquisition of Lake Charles LNG, ETP agreed to continue to provide management services for ETE through 2015 in relation to both Lake Charles LNG’s regasification facility and the development of a liquefaction project at Lake Charles LNG’s facility, for which ETE has agreed to pay incremental management fees to ETP of $75 million per year

S - 31


for the years ending December 31, 2014 and 2015. ETE also agreed to provide additional subsidies to ETP through the relinquishment of future incentive distributions, as discussed further in Note 8.
Panhandle Merger
On January 10, 2014, Panhandle consummated a merger with Southern Union, the indirect parent of Panhandle at the time of the merger, and PEPL Holdings, a wholly-owned subsidiary of Southern Union and the sole limited partner of Panhandle at the time of the merger, pursuant to which each of Southern Union and PEPL Holdings were merged with and into Panhandle (the “Panhandle Merger”), with Panhandle surviving the Panhandle Merger. In connection with the Panhandle Merger, Panhandle assumed Southern Union’s obligations under its 7.6% senior notes due 2024, 8.25% senior notes due 2029 and the junior subordinated notes due 2066. At the time of the Panhandle Merger, Southern Union did not have material operations of its own, other than its ownership of Panhandle and noncontrolling interests in PEI Power II, LLC, Regency (31.4 million common units and 6.3 million Class F Units, all of which have subsequently converted into ETP common units), and ETP (2.2 million Common Units).
Regency’s Acquisition of PVR Partners, L.P.
On March 21, 2014, Regency acquired PVR for a total purchase price of $5.7 billion (based on Regency’s closing price of $27.82 per Regency Common Unit on March 21, 2014), including $1.8 billion principal amount of assumed debt (the “PVR Acquisition”). PVR unitholders received (on a per unit basis) 1.02 Regency Common Units and a one-time cash payment of $36 million, which was funded through borrowings under Regency’s revolving credit facility. Our consolidated statement of operations for the year ended December 31, 2014 included revenues and net income attributable to PVR’s operations of $956 million and $166 million, respectively.
The total purchase price was allocated as follows:
Assets
At March 21, 2014
Current assets
$
149

Property, plant and equipment
2,716

Investment in unconsolidated affiliates
62

Intangible assets (average useful life of 30 years)
2,717

Goodwill(1)
370

Other non-current assets
18

Total assets acquired
6,032

Liabilities
 
Current liabilities
168

Long-term debt
1,788

Premium related to senior notes
99

Non-current liabilities
30

Total liabilities assumed
2,085

Net assets acquired
$
3,947

(1)None of the goodwill is expected to be deductible for tax purposes.
The fair values of the assets acquired and liabilities assumed were determined using various valuation techniques, including the income and market approaches.
Regency’s Acquisition of Eagle Rock’s Midstream Business
On July 1, 2014, Regency acquired Eagle Rock’s midstream business (the “Eagle Rock Midstream Acquisition”) for $1.3 billion, including the assumption of $499 million of Eagle Rock’s 8.375% senior notes due 2019. The remainder of the purchase price was funded by $400 million in Regency Common Units sold to a wholly-owned subsidiary of ETE, 8.2 million Regency Common Units issued to Eagle Rock and borrowings under Regency’s revolving credit facility. Our consolidated statement of operations for the year ended December 31, 2014 included revenues and net income attributable to Eagle Rock’s operations of $903 million and $30 million, respectively.

S - 32


The total purchase price was allocated as follows:
Assets
At July 1, 2014
Current assets
$
120

Property, plant and equipment
1,295

Other non-current assets
4

Goodwill
49

Total assets acquired
1,468

Liabilities
 
Current liabilities
116

Long-term debt
499

Other non-current liabilities
12

Total liabilities assumed
627

 
 
Net assets acquired
$
841

The fair values of the assets acquired and liabilities assumed were determined using various valuation techniques, including the income and market approaches.
2013 Transactions
Sale of Southern Union’s Distribution Operations
In December 2012, Southern Union entered into a purchase and sale agreement with The Laclede Group, Inc., pursuant to which Laclede Missouri agreed to acquire the assets of Southern Union’s MGE division and Laclede Massachusetts agreed to acquire the assets of Southern Union’s NEG division (together, the “LDC Disposal Group”). Laclede Gas Company, a subsidiary of The Laclede Group, Inc., subsequently assumed all of Laclede Missouri’s rights and obligations under the purchase and sale agreement. In February 2013, The Laclede Group, Inc. entered into an agreement with Algonquin Power & Utilities Corp (“APUC”) that allowed a subsidiary of APUC to assume the rights of The Laclede Group, Inc. to purchase the assets of Southern Union’s NEG division.
In September 2013, Southern Union completed its sale of the assets of MGE for an aggregate purchase price of $975 million, subject to customary post-closing adjustments. In December 2013, Southern Union completed its sale of the assets of NEG for cash proceeds of $40 million, subject to customary post-closing adjustments, and the assumption of $20 million of debt.
The LDC Disposal Group’s operations have been classified as discontinued operations for all periods in the consolidated statements of operations.
The following table summarizes selected financial information related to Southern Union’s distribution operations in 2013 through MGE and NEG’s sale dates in September 2013 and December 2013, respectively:
 
Year Ended December 31, 2013
Revenue from discontinued operations
$
415

Net income of discontinued operations, excluding effect of taxes and overhead allocations
65

Acquisition of ETE’s ETP Holdco Interest
On April 30, 2013, ETP acquired ETE’s 60% interest in ETP Holdco for approximately 49.5 million of newly issued ETP Common Units and $1.40 billion in cash, less $68 million of closing adjustments (the “ETP Holdco Acquisition”). As a result, ETP now owns 100% of ETP Holdco. ETE, which owns the general partner and IDRs of ETP, agreed to forego incentive distributions on the newly issued ETP units for each of the first eight consecutive quarters beginning with the quarter in which the closing of the transaction occurred and 50% of incentive distributions on the newly issued ETP units for the following eight consecutive quarters. ETP controlled ETP Holdco prior to this acquisition; therefore, the transaction did not constitute a change of control.


S - 33


4.
ADVANCES TO AND INVESTMENTS IN UNCONSOLIDATED AFFILIATES:
The carrying values of the Partnership’s investments in unconsolidated affiliates as of December 31, 2015 and 2014 were as follows:
 
December 31,
 
2015
 
2014
Citrus
$
1,739

 
$
1,823

AmeriGas
80

 
94

FEP
115

 
130

MEP
660

 
695

HPC
402

 
422

Sunoco LP
1,380

 

Others
627

 
596

Total
$
5,003

 
$
3,760

Citrus
ETP owns CrossCountry, which in turn owns a 50% interest in Citrus. The other 50% interest in Citrus is owned by a subsidiary of Kinder Morgan, Inc. Citrus owns 100% of FGT, a natural gas pipeline system that originates in Texas and delivers natural gas to the Florida peninsula. In 2012, we recorded our investment in Citrus at $2.0 billion, which exceeded our proportionate share of Citrus’ equity by $1.03 billion, all of which is treated as equity method goodwill due to the application of regulatory accounting. Our investment in Citrus is reflected in our interstate transportation and storage segment.
AmeriGas
In 2012, we received 29.6 million AmeriGas common units in connection with the contribution of our propane operations. During the years ended December 31, 2014 and 2013, we sold 18.9 million and 7.5 million AmeriGas common units, respectively, for net proceeds of $814 million and $346 million, respectively. Subsequent to the sales, the Partnership’s remaining interest in AmeriGas common units consisted of 3.1 million units held by a wholly-owned captive insurance company and is reflected in the all other segment.
FEP
We have a 50% interest in FEP which owns an approximately 185-mile natural gas pipeline that originates in Conway County, Arkansas, continues eastward through White County, Arkansas and terminates at an interconnect with Trunkline Gas Company in Panola County, Mississippi. Our investment in FEP is reflected in the interstate transportation and storage segment.
MEP
We own a 50% interest in MEP, which owns approximately 500 miles of natural gas pipeline that extends from Southeast Oklahoma, across Northeast Texas, Northern Louisiana and Central Mississippi to an interconnect with the Transcontinental natural gas pipeline system in Butler, Alabama. Our investment in MEP is reflected in the interstate transportation and storage segment.
HPC
We own a 49.99% interest in HPC, which, through its ownership of RIGS, delivers natural gas from northwest Louisiana to downstream pipelines and markets through a 450-mile intrastate pipeline system. Our investment in HPC is reflected in the intrastate transportation and storage segment.
Sunoco LP
Effective July 1, 2015, ETE acquired 100% of the membership interests of Sunoco GP, the general partner of Sunoco LP, and all of the IDRs of Sunoco LP from the Partnership. As a result, the Partnership deconsolidated Sunoco LP, and its remaining investment in Sunoco LP is accounted for under the equity method. Our investment in Sunoco LP is reflected in the retail marketing segment.

S - 34


Summarized Financial Information
The following tables present aggregated selected balance sheet and income statement data for our unconsolidated affiliates, AmeriGas, Citrus, FEP, HPC, MEP and Sunoco LP (on a 100% basis) for all periods presented:
 
December 31,
 
2015
 
2014
Current assets
$
1,646

 
$
889

Property, plant and equipment, net
12,611

 
10,520

Other assets
5,485

 
2,687

Total assets
$
19,742

 
$
14,096

 
 
 
 
Current liabilities
$
1,517

 
$
1,983

Non-current liabilities
10,428

 
7,359

Equity
7,797

 
4,754

Total liabilities and equity
$
19,742

 
$
14,096

 
Years Ended December 31,
 
2015
 
2014
 
2013
Revenue
$
20,961

 
$
4,925

 
$
4,695

Operating income
1,620

 
1,071

 
1,197

Net income
894

 
577

 
699

In addition to the equity method investments described above we have other equity method investments which are not significant to our consolidated financial statements.

S - 35


5.
NET INCOME PER LIMITED PARTNER UNIT:
The following table provides a reconciliation of the numerator and denominator of the basic and diluted income (loss) per unit.
 
Years Ended December 31,
 
2015
 
2014
 
2013
Income from continuing operations
$
1,521

 
$
1,235

 
$
713

Less: Income from continuing operations attributable to noncontrolling interest
157

 
116

 
239

Less: Income (loss) from continuing operations attributable to predecessor
(34
)
 
(153
)
 
35

Income from continuing operations, net of noncontrolling interest
1,398

 
1,272

 
439

General Partner’s interest in income from continuing operations
1,064

 
513

 
505

Class H Unitholder’s interest in income from continuing operations
258

 
217

 

Class I Unitholder’s interest in income from continuing operations
94

 

 

Common Unitholders’ interest in income (loss) from continuing operations
(18
)
 
542

 
(66
)
Additional earnings allocated to General Partner
(5
)
 
(4
)
 
(2
)
Distributions on employee unit awards, net of allocation to General Partner
(16
)
 
(13
)
 
(10
)
Income (loss) from continuing operations available to Common Unitholders
$
(39
)
 
$
525

 
$
(78
)
Weighted average Common Units – basic
432.8

 
331.5

 
343.4

Basic income (loss) from continuing operations per Common Unit
$
(0.09
)
 
$
1.58

 
$
(0.23
)
 
 
 
 
 
 
Income (loss) from continuing operations available to Common Unitholders
$
(39
)
 
$
525

 
$
(78
)
Loss attributable to ETP Series A Preferred Units
(6
)
 

 

Diluted income (loss) from continuing operations available to Common Unitholders
$
(45
)
 
$
525

 
$
(78
)
Weighted average Common Units – basic
432.8

 
331.5

 
343.4

Dilutive effect of unvested Unit Awards

 
1.3

 

Dilutive effect of Preferred Units
0.7

 

 

Weighted average Common Units – diluted
433.5

 
332.8

 
343.4

Diluted income (loss) from continuing operations per Common Unit
$
(0.10
)
 
$
1.58

 
$
(0.23
)
Basic income from discontinued operations per Common Unit
$

 
$
0.19

 
$
0.05

Diluted income from discontinued operations per Common Unit
$

 
$
0.19

 
$
0.05


6.
DEBT OBLIGATIONS:
Our debt obligations consist of the following:
 
December 31,
 
2015
 
2014
ETP Debt
 
 
 
5.95% Senior Notes due February 1, 2015
$

 
$
750

6.125% Senior Notes due February 15, 2017
400

 
400

2.5% Senior Notes due June 15, 2018
650

 

6.7% Senior Notes due July 1, 2018
600

 
600


S - 36


9.7% Senior Notes due March 15, 2019
400

 
400

9.0% Senior Notes due April 15, 2019
450

 
450

5.75% Senior Notes due September 1, 2020 (assumed from Regency)
400

 

4.15% Senior Notes due October 1, 2020
1,050

 
700

6.5% Senior Notes due May 15, 2021 (assumed from Regency)
500

 

4.65% Senior Notes due June 1, 2021
800

 
800

5.20% Senior Notes due February 1, 2022
1,000

 
1,000

5.875% Senior Notes due March 1, 2022 (assumed from Regency)
900

 

5.0% Senior Notes due October 1, 2022 (assumed from Regency)
700

 

3.60% Senior Notes due February 1, 2023
800

 
800

5.5% Senior Notes due April 15, 2023 (assumed from Regency)
700

 

4.5% Senior Notes due November 1, 2023 (assumed from Regency)
600

 

4.9% Senior Notes due February 1, 2024
350

 
350

7.6% Senior Notes due February 1, 2024
277

 
277

4.05% Senior Notes due March 15, 2025
1,000

 

4.75% Senior Notes due January 15, 2026
1,000

 

8.25% Senior Notes due November 15, 2029
267

 
267

4.90% Senior Notes due March 15, 2035
500

 

6.625% Senior Notes due October 15, 2036
400

 
400

7.5% Senior Notes due July 1, 2038
550

 
550

6.05% Senior Notes due June 1, 2041
700

 
700

6.50% Senior Notes due February 1, 2042
1,000

 
1,000

5.15% Senior Notes due February 1, 2043
450

 
450

5.95% Senior Notes due October 1, 2043
450

 
450

5.15% Senior Notes due March 15, 2045
1,000

 

6.125% Senior Notes due December 15, 2045
1,000

 

Floating Rate Junior Subordinated Notes due November 1, 2066
545

 
546

ETP $3.75 billion Revolving Credit Facility due November 2019
1,362

 
570

Unamortized premiums, discounts and fair value adjustments, net
(21
)
 
(1
)
Deferred debt issuance costs
(147
)
 
(55
)
 
20,633

 
11,404

Transwestern Debt
 
 
 
5.54% Senior Notes due November 17, 2016
125

 
125

5.64% Senior Notes due May 24, 2017
82

 
82

5.36% Senior Notes due December 9, 2020
175

 
175

5.89% Senior Notes due May 24, 2022
150

 
150

5.66% Senior Notes due December 9, 2024
175

 
175

6.16% Senior Notes due May 24, 2037
75

 
75

Unamortized premiums, discounts and fair value adjustments, net
(1
)
 
(1
)
Deferred debt issuance costs
(2
)
 
(3
)
 
779

 
778

Panhandle Debt
 
 
 
6.20% Senior Notes due November 1, 2017
300

 
300

7.00% Senior Notes due June 15, 2018
400

 
400

8.125% Senior Notes due June 1, 2019
150

 
150

7.60% Senior Notes due February 1, 2024
82

 
82

7.00% Senior Notes due July 15, 2029
66

 
66

8.25% Senior Notes due November 14, 2029
33

 
33

Floating Rate Junior Subordinated Notes due November 1, 2066
54

 
54

Unamortized premiums, discounts and fair value adjustments, net
75

 
99


S - 37


 
1,160

 
1,184

 
 
 
 
Sunoco, Inc. Debt
 
 
 
9.625% Senior Notes due April 15, 2015

 
250

5.75% Senior Notes due January 15, 2017
400

 
400

9.00% Debentures due November 1, 2024
65

 
65

Unamortized premiums, discounts and fair value adjustments, net
20

 
35

 
485

 
750

Sunoco Logistics Debt
 
 
 
6.125% Senior Notes due May 15, 2016 (1)
175

 
175

5.50% Senior Notes due February 15, 2020
250

 
250

4.4% Senior Notes due April 1, 2021
600

 

4.65% Senior Notes due February 15, 2022
300

 
300

3.45% Senior Notes due January 15, 2023
350

 
350

4.25% Senior Notes due April 1, 2024
500

 
500

5.95% Senior Notes due December 1, 2025
400

 

6.85% Senior Notes due February 15, 2040
250

 
250

6.10% Senior Notes due February 15, 2042
300

 
300

4.95% Senior Notes due January 15, 2043
350

 
350

5.30% Senior Notes due April 1, 2044
700

 
700

5.35% Senior Notes due May 15, 2045
800

 
800

Sunoco Logistics $35 million Revolving Credit Facility due April 30, 2015 (2)

 
35

Sunoco Logistics $2.50 billion Revolving Credit Facility due March 2020
562

 
150

Unamortized premiums, discounts and fair value adjustments, net
85

 
100

Deferred debt issuance costs
(32
)
 
(26
)
 
5,590

 
4,234

 
 
 
 
Sunoco LP Debt (3)

 
683

Regency Debt, net of deferred debt issuance costs of $58 million (4)

 
6,583

 
 
 
 
Other
32

 
223

 
28,679

 
25,839

Less: current maturities
126

 
1,008

 
$
28,553

 
$
24,831

(1) 
Sunoco Logistics’ 6.125% senior notes due May 15, 2016 were classified as long-term debt as of December 31, 2015 as Sunoco Logistics has the ability and intent to refinance such borrowings on a long-term basis.
(2) 
Sunoco Logistics’ subsidiary $35 million Revolving Credit Facility matured in April 2015 and was repaid with borrowings from the Sunoco Logistics $2.50 billion Revolving Credit Facility.
(3) 
In connection with ETE’s acquisition of Sunoco GP, the general partner of Sunoco LP, on July 1, 2015, ETP deconsolidated Sunoco LP.
(4) 
As discussed below, the Regency senior notes were redeemed and/or assumed by the Partnership. On April 30, 2015, in connection with the Regency Merger, the Regency Revolving Credit Facility was paid off in full and terminated.

S - 38


The following table reflects future maturities of long-term debt for each of the next five years and thereafter. These amounts exclude $23 million in unamortized net premiums, fair value adjustments and deferred debt issuance costs:
2016
 
$
301

2017
 
1,182

2018
 
1,650

2019
 
2,362

2020
 
2,937

Thereafter
 
20,270

Total
 
$
28,702

Long-term debt reflected on our consolidated balance sheets includes fair value adjustments related to interest rate swaps, which represent fair value adjustments that had been recorded in connection with fair value hedge accounting prior to the termination of the interest rate swap.
ETP as Co-Obligor of Sunoco, Inc. Debt
In connection with the Sunoco Merger and ETP Holdco Transaction, ETP became a co-obligor on approximately $965 million of aggregate principal amount of Sunoco, Inc.’s existing senior notes and debentures. The balance of these notes was $465 million as of December 31, 2015.
ETP Senior Notes
The ETP senior notes were registered under the Securities Act of 1933 (as amended). The Partnership may redeem some or all of the ETP senior notes at any time, or from time to time, pursuant to the terms of the indenture and related indenture supplements related to the ETP senior notes. The balance is payable upon maturity. Interest on the ETP senior notes is paid semi-annually.
The ETP senior notes are unsecured obligations of the Partnership and the obligation of the Partnership to repay the ETP senior notes is not guaranteed by any of the Partnership’s subsidiaries. As a result, the ETP senior notes effectively rank junior to any future indebtedness of ours or our subsidiaries that is both secured and unsubordinated to the extent of the value of the assets securing such indebtedness, and the ETP senior notes effectively rank junior to all indebtedness and other liabilities of our existing and future subsidiaries.
In June 2015, ETP issued $650 million aggregate principal amount of 2.50% senior notes due June 2018, $350 million aggregate principal amount of 4.15% senior notes due October 2020, $1.0 billion aggregate principal amount of 4.75% senior notes due January 2026 and $1.0 billion aggregate principal amount of 6.125% senior notes due December 2045. ETP used the net proceeds of $2.98 billion from the offering to repay outstanding borrowings under the ETP Credit Facility, to fund growth capital expenditures and for general partnership purposes.
In March 2015, ETP issued $1.0 billion aggregate principal amount of 4.05% senior notes due March 2025, $500 million aggregate principal amount of 4.90% senior notes due March 2035, and $1.0 billion aggregate principal amount of 5.15% senior notes due March 2045. ETP used the $2.48 billion net proceeds from the offering to repay outstanding borrowings under the ETP Credit Facility, to fund growth capital expenditures and for general partnership purposes.
At the time of the Regency Merger, Regency had outstanding $5.1 billion principal amount of senior notes. On June 1, 2015, Regency redeemed all of the outstanding $499 million aggregate principal amount of its 8.375% senior notes due June 2019.
Panhandle previously agreed to fully and unconditionally guarantee (the “Panhandle Guarantee”) all of the payment obligations of Regency and Regency Energy Finance Corp. under their $600 million in aggregate principal amount of 4.50% senior notes due November 2023. On May 28, 2015, ETP entered into a supplemental indenture relating to the senior notes pursuant to which it became a co-obligor with respect to such payment obligations thereunder. Accordingly, pursuant to the terms of such supplemental indentures the Panhandle Guarantee was terminated.
On August 10, 2015, ETP entered into various supplemental indentures pursuant to which ETP has agreed to assume all of the obligations of Regency under the following series of outstanding senior notes of Regency and Regency Energy Finance Corp., of which ETP was previously a co-obligor or parent guarantor:
$400 million in aggregate principal amount of 5.750% Senior Notes due 2020;

S - 39


$390 million in aggregate principal amount of 8.375% Senior Notes due 2020 (the “2020 Notes”);
$260 million in aggregate principal amount of 6.500% Senior Notes due 2021 (the “2021 Notes”);
$500 million in aggregate principal amount of 6.500% Senior Notes due 2021;
$700 million in aggregate principal amount of 5.000% Senior Notes due 2022;
$900 million in aggregate principal amount of 5.875% Senior Notes due 2022;
$600 million in aggregate principal amount of 4.500% Senior Notes due 2023; and
$700 million in aggregate principal amount of 5.500% Senior Notes due 2023.
The notes assumed from Regency are registered under the Securities Act of 1933 (as amended). The senior notes assumed from Regency may be redeemed at any time, or from time to time, pursuant to the terms of the applicable indenture and related indenture supplements related to the Regency senior notes. The balance is payable upon maturity and interest is payable semi-annually. The indentures on these notes contain various covenants that are similar to those of the indentures on ETP’s senior notes.
The senior notes assumed from Regency are fully and unconditionally guaranteed, on a joint and several basis, by all of the consolidated subsidiaries that were previously consolidated by Regency, except for ELG and its wholly-owned subsidiaries, Aqua – PVR and ORS.
On August 13, 2015, ETP redeemed in full the outstanding amount of the 2020 Notes and the 2021 Notes. The amount paid to redeem the 2020 Notes included a make whole premium of $40 million and the amount paid to redeem the 2021 Notes included a make whole premium of $24 million.
Transwestern Senior Notes
The Transwestern senior notes are redeemable at any time in whole or pro rata, subject to a premium or upon a change of control event or an event of default, as defined. The balance is payable upon maturity. Interest is paid semi-annually.
Panhandle Junior Subordinated Notes
The interest rate on the remaining portion of Panhandle’s junior subordinated notes due 2066 is a variable rate based upon the three-month LIBOR rate plus 3.0175%. The balance of the variable rate portion of the junior subordinated notes was $54 million at an effective interest rate of 3.65% at December 31, 2015.
Sunoco Logistics Senior Notes Offerings
In November 2015, Sunoco Logistics issued $600 million aggregate principal amount of 4.40% senior notes due April 2021 and $400 million aggregate principal amount of 5.95% senior notes due December 2025.
Credit Facilities
ETP Credit Facility
The ETP Credit Facility allows for borrowings of up to $3.75 billion and expires in November 2019. The indebtedness under the ETP Credit Facility is unsecured and not guaranteed by any of the Partnership’s subsidiaries and has equal rights to holders of our current and future unsecured debt. The indebtedness under the ETP Credit Facility has the same priority of payment as our other current and future unsecured debt. We use the ETP Credit Facility to provide temporary financing for our growth projects, as well as for general partnership purposes.
As of December 31, 2015, the ETP Credit Facility had $1.36 billion outstanding, and the amount available for future borrowings was $2.24 billion after taking into account letters of credit of $145 million. The weighted average interest rate on the total amount outstanding as of December 31, 2015 was 1.86%.
Sunoco Logistics Credit Facilities
Sunoco Logistics maintains a $2.50 billion unsecured credit facility (the “Sunoco Logistics Credit Facility”) which matures in March 2020. The Sunoco Logistics Credit Facility contains an accordion feature, under which the total aggregate commitment may be extended to $3.25 billion under certain conditions.
The Sunoco Logistics Credit Facility is available to fund Sunoco Logistics’ working capital requirements, to finance acquisitions and capital projects, to pay distributions and for general partnership purposes. The Sunoco Logistics Credit

S - 40


Facility bears interest at LIBOR or the Base Rate, each plus an applicable margin. The credit facility may be prepaid at any time. As of December 31, 2015, the Sunoco Logistics Credit Facility had $562 million of outstanding borrowings.
Covenants Related to Our Credit Agreements
Covenants Related to ETP
The agreements relating to the ETP senior notes contain restrictive covenants customary for an issuer with an investment-grade rating from the rating agencies, which covenants include limitations on liens and a restriction on sale-leaseback transactions.
The credit agreement relating to the ETP Credit Facility contains covenants that limit (subject to certain exceptions) the Partnership’s and certain of the Partnership’s subsidiaries’ ability to, among other things: 
incur indebtedness;
grant liens;
enter into mergers;
dispose of assets;
make certain investments;
make Distributions (as defined in such credit agreement) during certain Defaults (as defined in such credit agreement) and during any Event of Default (as defined in such credit agreement);
engage in business substantially different in nature than the business currently conducted by the Partnership and its subsidiaries;
engage in transactions with affiliates; and
enter into restrictive agreements.
The credit agreement relating to the ETP Credit Facility also contains a financial covenant that provides that the Leverage Ratio, as defined in the ETP Credit Facility, shall not exceed 5.0 to 1 as of the end of each quarter, with a permitted increase to 5.5 to 1 during a Specified Acquisition Period, as defined in the ETP Credit Facility.
The agreements relating to the Transwestern senior notes contain certain restrictions that, among other things, limit the incurrence of additional debt, the sale of assets and the payment of dividends and specify a maximum debt to capitalization ratio.
Failure to comply with the various restrictive and affirmative covenants of our revolving credit facilities could require us to pay debt balances prior to scheduled maturity and could negatively impact the Operating Companies’ ability to incur additional debt and/or our ability to pay distributions.
Covenants Related to Panhandle
Panhandle is not party to any lending agreement that would accelerate the maturity date of any obligation due to a failure to maintain any specific credit rating, nor would a reduction in any credit rating, by itself, cause an event of default under any of Panhandle’s lending agreements. Financial covenants exist in certain of Panhandle’s debt agreements that require Panhandle to maintain a certain level of net worth, to meet certain debt to total capitalization ratios and to meet certain ratios of earnings before depreciation, interest and taxes to cash interest expense. A failure by Panhandle to satisfy any such covenant would give rise to an event of default under the associated debt, which could become immediately due and payable if Panhandle did not cure such default within any permitted cure period or if Panhandle did not obtain amendments, consents or waivers from its lenders with respect to such covenants.
Panhandle’s restrictive covenants include restrictions on debt levels, restrictions on liens securing debt and guarantees, restrictions on mergers and on the sales of assets, capitalization requirements, dividend restrictions, cross default and cross-acceleration and prepayment of debt provisions. A breach of any of these covenants could result in acceleration of Panhandle’s debt and other financial obligations and that of its subsidiaries.
In addition, Panhandle and/or its subsidiaries are subject to certain additional restrictions and covenants. These restrictions and covenants include limitations on additional debt at some of its subsidiaries; limitations on the use of proceeds from borrowing at some of its subsidiaries; limitations, in some cases, on transactions with its affiliates; limitations on the incurrence of liens; potential limitations on the abilities of some of its subsidiaries to declare and pay dividends and potential limitations

S - 41


on some of its subsidiaries to participate in Panhandle’s cash management program; and limitations on Panhandle’s ability to prepay debt.
Covenants Related to Sunoco Logistics
Sunoco Logistics’ $2.50 billion credit facility contains various covenants, including limitations on the creation of indebtedness and liens, and other covenants related to the operation and conduct of the business of Sunoco Logistics and its subsidiaries. The credit facility also limits Sunoco Logistics, on a rolling four-quarter basis, to a maximum total consolidated debt to consolidated Adjusted EBITDA ratio, as defined in the underlying credit agreement, of 5.0 to 1, which can generally be increased to 5.5 to 1 during an acquisition period. Sunoco Logistics’ ratio of total consolidated debt, excluding net unamortized fair value adjustments, to consolidated Adjusted EBITDA was 3.6 to 1 at December 31, 2015, as calculated in accordance with the credit agreements.
Compliance with our Covenants
We were in compliance with all requirements, tests, limitations, and covenants related to our debt agreements as of December 31, 2015.
7.
SERIES A PREFERRED UNITS:
In connection with the closing of the Regency Merger, Regency’s 1.9 million outstanding series A cumulative convertible preferred units were converted into corresponding newly issued ETP cumulative convertible series A preferred units on a one-for-one basis. If outstanding, the Preferred Units are mandatorily redeemable on September 2, 2029 for $35 million plus all accrued but unpaid distributions and interest thereon and are reflected as long-term liabilities in our consolidated balance sheets. The Preferred Units are entitled to a preferential quarterly cash distribution of $0.445 per Preferred Unit if outstanding on the record dates of the Partnership’s common unit distributions. Holders of the Preferred Units can elect to convert the ETP Preferred Units to ETP Common Units at any time in accordance with ETP’s partnership agreement. The number of common units issuable upon conversion of the Preferred Units is equal to the issue price of $18.30, plus all accrued but unpaid distributions and interest thereon, divided by the conversion price of $44.37. As of December 31, 2015, the Preferred Units were convertible into 0.9 million ETP Common Units.
8.
EQUITY:
Limited Partner interests are represented by Common, Class E Units, Class G Units, Class H and Class I Units that entitle the holders thereof to the rights and privileges specified in the Partnership Agreement. No person is entitled to preemptive rights in respect of issuances of equity securities by us, except that ETP GP has the right, in connection with the issuance of any equity security by us, to purchase equity securities on the same terms as equity securities are issued to third parties sufficient to enable ETP GP and its affiliates to maintain the aggregate percentage equity interest in us as ETP GP and its affiliates owned immediately prior to such issuance.
IDRs represent the contractual right to receive an increasing percentage of quarterly distributions of Available Cash (as defined in our Partnership Agreement) from operating surplus after the minimum quarterly distribution has been paid. Please read “Quarterly Distributions of Available Cash” below. ETP GP, a wholly-owned subsidiary of ETE, owns all of the IDRs.

S - 42


Common Units
The change in Common Units was as follows:
 
Years Ended December 31,
 
2015
 
2014
 
2013
Number of Common Units, beginning of period
355.5

 
333.8

 
301.5

Common Units redeemed in connection with certain transactions
(51.8
)
 
(18.7
)
 

Common Units issued in connection with public offerings

 

 
13.8

Common Units issued in connection with certain acquisitions
172.2

 
15.8

 
49.5

Common Units redeemed for Class H Units

 

 
(50.2
)
Common Units issued in connection with the Distribution Reinvestment Plan
7.7

 
2.8

 
2.3

Common Units issued in connection with Equity Distribution Agreements
21.1

 
21.4

 
16.9

Repurchases of Common Units in open-market transactions

 

 
(0.4
)
Issuance of Common Units under equity incentive plans
0.9

 
0.4

 
0.4

Number of Common Units, end of period
505.6

 
355.5

 
333.8

Our Common Units are registered under the Securities Exchange Act of 1934 (as amended) and are listed for trading on the NYSE. Each holder of a Common Unit is entitled to one vote per unit on all matters presented to the Limited Partners for a vote. In addition, if at any time any person or group (other than our General Partner and its affiliates) owns beneficially 20% or more of all Common Units, any Common Units owned by that person or group may not be voted on any matter and are not considered to be outstanding when sending notices of a meeting of Unitholders (unless otherwise required by law), calculating required votes, determining the presence of a quorum or for other similar purposes under the Partnership Agreement. The Common Units are entitled to distributions of Available Cash as described below under “Quarterly Distributions of Available Cash.”
Public Offerings
In April 2013, the Partnership completed a public offerings of 13.8 million Common Units, all of which have been registered under the Securities Act of 1933 (as amended), for net proceeds of $657 million. Proceeds were used to repay amounts outstanding under the ETP Credit Facility and for general partnership purposes.
Equity Distribution Program
From time to time, we have sold Common Units through equity distribution agreements. Such sales of Common Units are made by means of ordinary brokers’ transactions on the NYSE at market prices, in block transactions or as otherwise agreed between us and the sales agent which is the counterparty to the equity distribution agreements.
During the year ended December 31, 2015, we issued 21.1 million units for $1.07 billion, net of commissions of $11 million. As of December 31, 2015, $328 million of our Common Units remained available to be issued under our currently effective equity distribution agreement.
Equity Incentive Plan Activity
We issue Common Units to employees and directors upon vesting of awards granted under our equity incentive plans. Upon vesting, participants in the equity incentive plans may elect to have a portion of the Common Units to which they are entitled withheld by the Partnership to satisfy tax-withholding obligations.
Distribution Reinvestment Program
Our Distribution Reinvestment Plan (the “DRIP”) provides Unitholders of record and beneficial owners of our Common Units a voluntary means by which they can increase the number of ETP Common Units they own by reinvesting the quarterly cash distributions they would otherwise receive in the purchase of additional Common Units.
During the years ended December 31, 2015, 2014 and 2013, aggregate distributions of $360 million, $155 million, and $109 million, respectively, were reinvested under the DRIP resulting in the issuance in aggregate of 12.8 million Common Units.

S - 43


In December, 2015, we provided notice to the DRIP participants that we have changed the discount at which participants may purchase ETP common units through the DRIP from 5% to 1%, effective for the distributions payable in respect of the fourth quarter of 2015 and future quarters.
As of December 31, 2015, a total of 11.5 million Common Units remain available to be issued under the existing registration statement.
Class E Units
The Class E Units are entitled to aggregate cash distributions equal to 11.1% of the total amount of cash distributed to all Unitholders, including the Class E Unitholders, up to $1.41 per unit per year, with any excess thereof available for distribution to Unitholders other than the holders of Class E Units in proportion to their respective interests. The Class E Units are treated as treasury units for accounting purposes because they are owned by a subsidiary of ETP Holdco, Heritage Holdings, Inc. Although no plans are currently in place, management may evaluate whether to retire some or all of the Class E Units at a future date. All of the 8.9 million Class E Units outstanding are held by a subsidiary and are reported as treasury units.
Class G Units
In conjunction with the Sunoco Merger, we amended our partnership agreement to create Class F Units. The number of Class F Units issued was determined at the closing of the Sunoco Merger and equaled 90.7 million, which included 40 million Class F Units issued in exchange for cash contributed by Sunoco, Inc. to us immediately prior to or concurrent with the closing of the Sunoco Merger. The Class F Units generally did not have any voting rights. The Class F Units were entitled to aggregate cash distributions equal to 35% of the total amount of cash generated by us and our subsidiaries, other than ETP Holdco, and available for distribution, up to a maximum of $3.75 per Class F Unit per year. In April 2013, all of the outstanding Class F Units were exchanged for Class G Units on a one-for-one basis. The Class G Units have terms that are substantially the same as the Class F Units, with the principal difference between the Class G Units and the Class F Units being that allocations of depreciation and amortization to the Class G Units for tax purposes are based on a predetermined percentage and are not contingent on whether ETP has net income or loss. These units are held by a subsidiary and therefore are reflected as treasury units in the consolidated financial statements.
Class H Units and Class I Units
Currently Outstanding
Pursuant to an Exchange and Redemption Agreement previously entered into between ETP, ETE and ETE Holdings, ETP redeemed and cancelled 50.2 million of its Common Units representing limited partner interests (the “Redeemed Units”) owned by ETE Holdings on October 31, 2013 in exchange for the issuance by ETP to ETE Holdings of a new class of limited partner interest in ETP (the “Class H Units”), which are generally entitled to (i) allocations of profits, losses and other items from ETP corresponding to 50.05% of the profits, losses, and other items allocated to ETP by Sunoco Partners with respect to the IDRs and general partner interest in Sunoco Logistics held by Sunoco Partners and (ii) distributions from available cash at ETP for each quarter equal to 50.05% of the cash distributed to ETP by Sunoco Partners with respect to the IDRs and general partner interest in Sunoco Logistics held by Sunoco Partners for such quarter and, to the extent not previously distributed to holders of the Class H Units, for any previous quarters.
Bakken Pipeline Transaction
In March 2015, ETE transferred 30.8 million Partnership common units, ETE’s 45% interest in the Bakken Pipeline project, and $879 million in cash to the Partnership in exchange for 30.8 million newly issued Class H Units of ETP that, when combined with the 50.2 million previously issued Class H Units, generally entitle ETE to receive 90.05% of the cash distributions and other economic attributes of the general partner interest and IDRs of Sunoco Logistics (the “Bakken Pipeline Transaction”). In connection with this transaction, the Partnership also issued to ETE 100 Class I Units that provide distributions to ETE to offset IDR subsidies previously provided to ETP. These IDR subsidies, including the impact from distributions on Class I Units, were reduced by $55 million in 2015 and $30 million in 2016.
In connection with the transaction, ETP issued 100 Class I Units. The Class I Units are generally entitled to: (i) pro rata allocations of gross income or gain until the aggregate amount of such items allocated to the holders of the Class I Units for the current taxable period and all previous taxable periods is equal to the cumulative amount of all distributions made to the holders of the Class I Units and (ii) after making cash distributions to Class H Units, any additional available cash deemed to be either operating surplus or capital surplus with respect to any quarter will be distributed to the Class I Units in an amount equal to the excess of the distribution amount set forth in our Partnership Agreement, as amended, (the “Partnership Agreement”) for such quarter over the cumulative amount of available cash previously distributed commencing with the

S - 44


quarter ending March 31, 2015 until the quarter ending December 31, 2016. The impact of (i) the IDR subsidy adjustments and (ii) the Class I Unit distributions, along with the currently effective IDR subsidies, is included in the table below under “Quarterly Distributions of Available Cash.”
Sales of Common Units by Sunoco Logistics
With respect to our investment in Sunoco Logistics, we account for the difference between the carrying amount of our investment in and the underlying book value arising from the issuance or redemption of units by the respective subsidiary (excluding transactions with us) as capital transactions.
As a result of Sunoco Logistics’ issuances of common units during the year ended December 31, 2015, we recognized increases in partners’ capital of $300 million.
In 2014, Sunoco Logistics entered into equity distribution agreements pursuant to which Sunoco Logistics may sell from time to time common units having aggregate offering prices of up to $1.25 billion. In the fourth quarter of 2015, the aggregate capacity was increased to $2.25 billion. During the year ended December 31, 2015, Sunoco Logistics received proceeds of $890 million, net of commissions of $10 million, from the issuance of 26.8 million common units pursuant to the equity distribution agreement, which were used for general partnership purposes.
In March 2015, Sunoco Logistics completed a public offering of 13.5 million common units for net proceeds of $547 million. The proceeds were used to repay outstanding borrowings under the $2.5 billion Sunoco Logistics Credit Facility and for general partnership purposes. In April 2015, an additional 2.0 million common units were issued for net proceeds of $82 million related to the exercise of an option in connection with the March 2015 offering.
In September 2014, Sunoco Logistics completed an overnight public offering of 7.7 million common units for net proceeds of $362 million were used to repay outstanding borrowings under the Sunoco Logistics Credit Facility and for general partnership purposes.
Quarterly Distributions of Available Cash
The Partnership Agreement requires that we distribute all of our Available Cash to our Unitholders and our General Partner within forty-five days following the end of each fiscal quarter, subject to the payment of incentive distributions to the holders of IDRs to the extent that certain target levels of cash distributions are achieved. The term Available Cash generally means, with respect to any of our fiscal quarters, all cash on hand at the end of such quarter, plus working capital borrowings after the end of the quarter, less reserves established by the General Partner in its sole discretion to provide for the proper conduct of our business, to comply with applicable laws or any debt instrument or other agreement, or to provide funds for future distributions to partners with respect to any one or more of the next four quarters. Available Cash is more fully defined in our Partnership Agreement.
Our distributions of Available Cash from operating surplus, excluding incentive distributions, to our General Partner and Limited Partner interests are based on their respective interests as of the distribution record date. Incentive distributions allocated to our General Partner are determined based on the amount by which quarterly distribution to common Unitholders exceed certain specified target levels, as set forth in our Partnership Agreement.

S - 45


Distributions declared during the periods presented were as follows:
Quarter Ended
 
Record Date
 
Payment Date
 
Rate
December 31, 2012
 
February 7, 2013
 
February 14, 2013
 
$
0.8938

March 31, 2013
 
May 6, 2013
 
May 15, 2013
 
0.8938

June 30, 2013
 
August 5, 2013
 
August 14, 2013
 
0.8938

September 30, 2013
 
November 4, 2013
 
November 14, 2013
 
0.9050

December 31, 2013
 
February 7, 2014
 
February 14, 2014
 
0.9200

March 31, 2014
 
May 5, 2014
 
May 15, 2014
 
0.9350

June 30, 2014
 
August 4, 2014
 
August 14, 2014
 
0.9550

September 30, 2014
 
November 3, 2014
 
November 14, 2014
 
0.9750

December 31, 2014
 
February 6, 2015
 
February 13, 2015
 
0.9950

March 31, 2015
 
May 8, 2015
 
May 15, 2015
 
1.0150

June 30, 2015
 
August 6, 2015
 
August 14, 2015
 
1.0350

September 30, 2015
 
November 5, 2015
 
November 16, 2015
 
1.0550

December 31, 2015
 
February 8, 2016
 
February 16, 2016
 
1.0550

ETE agreed to relinquish its right to the following amounts of incentive distributions in future periods, including distributions on Class I Units:
 
 
Total Year
2016
 
$
137

2017
 
128

2018
 
105

2019
 
95

Sunoco Logistics Quarterly Distributions of Available Cash
Distributions declared during the periods presented were as follows:
Quarter Ended
 
Record Date
 
Payment Date
 
Rate
December 31, 2012
 
February 8, 2013
 
February 14, 2013
 
$
0.2725

March 31, 2013
 
May 9, 2013
 
May 15, 2013
 
0.2863

June 30, 2013
 
August 8, 2013
 
August 14, 2013
 
0.3000

September 30, 2013
 
November 8, 2013
 
November 14, 2013
 
0.3150

December 31, 2013
 
February 10, 2014
 
February 14, 2014
 
0.3312

March 31, 2014
 
May 9, 2014
 
May 15, 2014
 
0.3475

June 30, 2014
 
August 8, 2014
 
August 14, 2014
 
0.3650

September 30, 2014
 
November 7, 2014
 
November 14, 2014
 
0.3825

December 31, 2014
 
February 9, 2015
 
February 13, 2015
 
0.4000

March 31, 2015
 
May 11, 2015
 
May 15, 2015
 
0.4190

June 30, 2015
 
August 10, 2015
 
August 14, 2015
 
0.4380

September 30, 2015
 
November 9, 2015
 
November 13, 2015
 
0.4580

December 31, 2015
 
February 8, 2016
 
February 12, 2016
 
0.4790


S - 46


Accumulated Other Comprehensive Income (Loss)
The following table presents the components of AOCI, net of tax:
 
December 31,
 
2015
 
2014
Available-for-sale securities
$

 
$
3

Foreign currency translation adjustment
(4
)
 
(3
)
Net loss on commodity related hedges

 
(1
)
Actuarial gain (loss) related to pensions and other postretirement benefits
8

 
(57
)
Investments in unconsolidated affiliates, net

 
2

Total AOCI, net of tax
$
4

 
$
(56
)
The table below sets forth the tax amounts included in the respective components of other comprehensive income (loss):
 
December 31,
 
2015
 
2014
Available-for-sale securities
$
(2
)
 
$
(1
)
Foreign currency translation adjustment
4

 
2

Actuarial loss (gain) relating to pension and other postretirement benefits
7

 
(37
)
Total
$
9

 
$
(36
)

9.
UNIT-BASED COMPENSATION PLANS:
ETP Unit-Based Compensation Plan
We have issued equity incentive plans for employees, officers and directors, which provide for various types of awards, including options to purchase ETP Common Units, restricted units, phantom units, Common Units, distribution equivalent rights (“DERs”), Common Unit appreciation rights, and other unit-based awards. As of December 31, 2015, an aggregate total of 5.3 million ETP Common Units remain available to be awarded under our equity incentive plans.
Restricted Units
We have granted restricted unit awards to employees that vest over a specified time period, typically a five-year service vesting requirement, with vesting based on continued employment as of each applicable vesting date. Upon vesting, ETP Common Units are issued. These unit awards entitle the recipients of the unit awards to receive, with respect to each Common Unit subject to such award that has not either vested or been forfeited, a cash payment equal to each cash distribution per Common Unit made by us on our Common Units promptly following each such distribution by us to our Unitholders. We refer to these rights as “distribution equivalent rights.” Under our equity incentive plans, our non-employee directors each receive grants with a five-year service vesting requirement.
The following table shows the activity of the awards granted to employees and non-employee directors:
 
Number of Units
 
Weighted Average Grant-Date Fair Value Per Unit
Unvested awards as of December 31, 2014
3.5

 
$
53.83

Awards granted
2.1

 
35.21

Awards vested
(1.2
)
 
48.67

Awards forfeited
(0.4
)
 
55.44

Conversion of RGP unit awards to ETP unit awards
0.8

 
58.88

Unvested awards as of December 31, 2015
4.8

 
47.61


S - 47


During the years ended December 31, 2015, 2014, and 2013, the weighted average grant-date fair value per unit award granted was $35.21, $60.85 and $50.54, respectively. The total fair value of awards vested was $49 million, $26 million and $29 million, respectively, based on the market price of ETP Common Units as of the vesting date. As of December 31, 2015, a total of 4.8 million unit awards remain unvested, for which ETP expects to recognize a total of $147 million in compensation expense over a weighted average period of 2.1 years.
Cash Restricted Units. The Partnership has also granted cash restricted units, which vest 100% at the end of the third year of service. A cash restricted unit entitles the award recipient to receive cash equal to the market value of one ETP Common Unit upon vesting.
As of December 31, 2015, a total of 0.6 million unvested cash restricted units were outstanding.
Based on the trading price of ETP Common Units at December 31, 2015, the Partnership expects to recognize $7 million of unit-based compensation expense related to non-vested cash restricted units over a period of 1.3 years.
Sunoco Logistics Unit-Based Compensation Plan
Sunoco Logistics’ general partner has a long-term incentive plan for employees and directors, which permits the grant of restricted units and unit options of Sunoco Logistics. As of December 31, 2015, a total of 2.5 million Sunoco Logistics restricted units were outstanding for which Sunoco Logistics expects to recognize $52 million of expense over a weighted average period of 3 years.

10.
INCOME TAXES:
As a partnership, we are not subject to U.S. federal income tax and most state income taxes. However, the Partnership conducts certain activities through corporate subsidiaries which are subject to federal and state income taxes. The components of the federal and state income tax expense (benefit) are summarized as follows:
 
Years Ended December 31,
 
2015
 
2014
 
2013
Current expense (benefit):
 
 
 
 
 
Federal
$
(274
)
 
$
321

 
$
51

State
(51
)
 
86

 
(2
)
Total
(325
)
 
407

 
49

Deferred expense (benefit):
 
 
 
 
 
Federal
231

 
(50
)
 
(6
)
State
(29
)
 
1

 
54

Total
202

 
(49
)
 
48

Total income tax expense (benefit) from continuing operations
$
(123
)
 
$
358

 
$
97


S - 48


Historically, our effective rate differed from the statutory rate primarily due to Partnership earnings that are not subject to U.S. federal and most state income taxes at the partnership level. The completion of the Southern Union Merger, Sunoco Merger, ETP Holdco Transaction and Susser Merger (see Note 3) significantly increased the activities conducted through corporate subsidiaries. A reconciliation of income tax expense (benefit) at the U.S. statutory rate to the income tax expense (benefit) attributable to continuing operations for the years ended December 31, 2015, 2014 and 2013 is as follows:
 
December 31, 2015
 
December 31, 2014
 
December 31, 2013
 
Corporate Subsidiaries(1)
 
Consolidated (2)
 
Corporate Subsidiaries(1)
 
Consolidated (2)
 
Corporate Subsidiaries(1)
 
Consolidated (2)
Income tax expense (benefit) at U.S. statutory rate of 35 percent
$
(25
)
 
$
(25
)
 
$
217

 
$
217

 
$
(166
)
 
$
(166
)
Increase (reduction) in income taxes resulting from:
 
 


 
 
 
 
 
 
 
 
Nondeductible goodwill

 

 

 

 
241

 
241

Nondeductible goodwill included in the Lake Charles LNG Transaction

 

 
105

 
105

 

 

State income taxes (net of federal income tax effects)
(56
)
 
(37
)
 
9

 
54

 
31

 
36

Dividend Received Deduction
(24
)
 
(24
)
 

 

 

 

Premium on debt retirement

 

 
(10
)
 
(10
)
 

 

Audit Settlement
(7
)
 
(7
)
 

 

 

 

Foreign

 

 
(8
)
 
(8
)
 

 

Other
(30
)
 
(30
)
 

 

 
(13
)
 
(14
)
Income tax expense (benefit) from continuing operations
$
(142
)

$
(123
)
 
$
313

 
$
358

 
$
93

 
$
97

(1) 
Includes ETP Holdco, Susser Holdings Corporation, Oasis Pipeline Company, Susser Petroleum Property Company LLC, Aloha Petroleum Ltd., Inland Corporation, Mid-Valley Pipeline Company and West Texas Gulf Pipeline Company. Susser Holding Corporation, Susser Petroleum Property Company LLC and Aloha Petroleum Ltd. were deconsolidated from these financial statements in July 2015 due to the contribution of Susser Holding Corporation to Sunoco LP and the acquisition by ETE of 100% of the membership interest of Sunoco GP, the general partner of Sunoco LP (See Note 3).
(2) 
Includes ETP and its subsidiaries that are classified as pass-through entities for federal income tax purposes, as well as corporate subsidiaries.

S - 49


Deferred taxes result from the temporary differences between financial reporting carrying amounts and the tax basis of existing assets and liabilities. The table below summarizes the principal components of the deferred tax assets (liabilities) as follows:
 
December 31,
 
2015
 
2014
Deferred income tax assets:
 
 
 
Net operating losses and alternative minimum tax credit
$
155

 
$
116

Pension and other postretirement benefits
36

 
47

Long term debt
61

 
53

Other
142

 
111

Total deferred income tax assets
394

 
327

Valuation allowance
(121
)
 
(84
)
Net deferred income tax assets
$
273

 
$
243

 
 
 
 
Deferred income tax liabilities:
 
 
 
Properties, plants and equipment
$
(1,305
)
 
$
(1,506
)
Inventory

 
(153
)
Investment in unconsolidated affiliates
(2,889
)
 
(2,528
)
Trademarks
(112
)
 
(355
)
Other
(49
)
 
(32
)
Total deferred income tax liabilities
(4,355
)
 
(4,574
)
Accumulated deferred income taxes
$
(4,082
)
 
$
(4,331
)
As a result of the early adoption and retrospective application of ASU 2015-17 (see Note 2), $85 million of deferred tax liability previously presented as an other current liability as of December 31, 2014 has been reclassified to other non-current liabilities in our consolidated financial statements.
The deconsolidation of Susser Holding Corporation, Susser Petroleum Property Company LLC and Aloha Petroleum Ltd. in July 2015 due to the contribution of Susser Holding Corporation to Sunoco LP and the acquisition by ETE of 100% of the membership interest of Sunoco GP, the general partner of Sunoco LP (see Note 3) significantly decreased the deferred tax assets (liabilities). The table below provides a rollforward of the net deferred income tax liability as follows:
 
December 31,
 
2015
 
2014
Net deferred income tax liability, beginning of year
$
(4,331
)
 
$
(3,903
)
Susser acquisition

 
(488
)
ETE Acquisition of general partner of Sunoco LP
490

 

Tax provision (including discontinued operations)
(202
)
 
60

Other
(39
)
 

Net deferred income tax liability, end of year
$
(4,082
)
 
$
(4,331
)
ETP Holdco and other corporate subsidiaries have federal net operating loss carryforward tax benefits of $6 million, all of which will expire in 2032 through 2034. Our corporate subsidiaries have $27 million of federal alternative minimum tax credits at December 31, 2015. Our corporate subsidiaries have state net operating loss carryforward benefits of $122 million, net of federal tax, which expire between 2016 and 2035. The valuation allowance of $121 million is applicable to the state net operating loss carryforward benefits primarily attributable to Sunoco, Inc.’s pre-acquisition periods.

S - 50


The following table sets forth the changes in unrecognized tax benefits:
 
Years Ended December 31,
 
2015
 
2014
 
2013
Balance at beginning of year
$
440

 
$
429

 
$
27

Additions attributable to tax positions taken in the current year

 
20

 

Additions attributable to tax positions taken in prior years
178

 
(1
)
 
406

Settlements

 
(5
)
 

Lapse of statute
(8
)
 
(3
)
 
(4
)
Balance at end of year
$
610

 
$
440

 
$
429

As of December 31, 2015, we have $588 million ($550 million after federal income tax benefits) related to tax positions which, if recognized, would impact our effective tax rate. We believe it is reasonably possible that its unrecognized tax benefits may be reduced by $4 million ($3 million, net of federal tax) within the next twelve months due to settlement of certain positions.
Our policy is to accrue interest expense and penalties on income tax underpayments (overpayments) as a component of income tax expense. During 2015, we recognized interest and penalties of less than $1 million. At December 31, 2015, we have interest and penalties accrued of $5 million, net of tax.
Sunoco, Inc. has historically included certain government incentive payments as taxable income on its federal and state income tax returns. In connection with Sunoco, Inc.’s 2004 through 2011 open statute years, Sunoco, Inc. has proposed to the IRS that these government incentive payments be excluded from federal taxable income. If Sunoco, Inc. is fully successful with its claims, it will receive tax refunds of approximately $519 million. However, due to the uncertainty surrounding the claims, a reserve of $519 million was established for the full amount of the claims. Due to the timing of the expected settlement of the claims and the related reserve, the receivable and the reserve for this issue have been netted in the financial statements as of December 31, 2015.
In December of 2015, The Pennsylvania Commonwealth Court determined in Nextel Communications v. Commonwealth (“Nextel”) that the Pennsylvania limitation on NOL carryforwards violated the uniformity clause of the Pennsylvania Constitution. Based upon the decision in Nextel, Sunoco, Inc. is recognizing approximately $46 million ($30 million after federal income tax benefits) in tax benefit based on previously filed tax returns and certain previously filed protective claims. However, as the Nextel decision is subject to appeal, and because of uncertainty in the breadth of the application of the decision, we have reserved $9 million ($6 million after federal income tax benefits) against the receivable.
In general, ETP and its subsidiaries are no longer subject to examination by the Internal Revenue Service (“IRS”), and most state jurisdictions, for the 2012 and prior tax years. However, Sunoco, Inc. and its subsidiaries are no longer subject to examination by the IRS for tax years prior to 2007.
Sunoco, Inc. has been examined by the IRS for tax years through 2012. However, statutes remain open for tax years 2007 and forward due to carryback of net operating losses and/or claims regarding government incentive payments discussed above. All other issues are resolved. Though we believe the tax years are closed by statute, tax years 2004 through 2006 are impacted by the carryback of net operating losses and under certain circumstances may be impacted by adjustments for government incentive payments.
Southern Union was under examination by the IRS for the tax years 2004 through 2009. In July 2015, we and the IRS settled all issues related to the IRS examination of the 2004 through 2009 tax years. As a result of the settlement, we recognized a net tax benefit of $7 million.
ETP and its subsidiaries also have various state and local income tax returns in the process of examination or administrative appeal in various jurisdictions. We believe the appropriate accruals or unrecognized tax benefits have been recorded for any potential assessment with respect to these examinations.


S - 51


11.
REGULATORY MATTERS, COMMITMENTS, CONTINGENCIES AND ENVIRONMENTAL LIABILITIES:
Contingent Matters Potentially Impacting the Partnership from Our Investment in Citrus
Florida Gas Pipeline Relocation Costs. The Florida Department of Transportation, Florida’s Turnpike Enterprise (“FDOT/FTE”) has various turnpike/State Road 91 widening projects that have impacted or may, over time, impact one or more of FGTs’ mainline pipelines located in FDOT/FTE rights-of-way. Certain FDOT/FTE projects have been or are the subject of litigation in Broward County, Florida. On November 16, 2012, FDOT paid to FGT the sum of approximately $100 million, representing the amount of the judgment, plus interest, in a case tried in 2011.
On April 14, 2011, FGT filed suit against the FDOT/FTE and other defendants in Broward County, Florida seeking an injunction and damages as the result of the construction of a mechanically stabilized earth wall and other encroachments in FGT easements as part of FDOT/FTE’s I-595 project. On August 21, 2013, FGT and FDOT/FTE entered into a settlement agreement pursuant to which, among other things, FDOT/FTE paid FGT approximately $19 million in September 2013 in settlement of FGT’s claims with respect to the I-595 project. The settlement agreement also provided for agreed easement widths for FDOT/FTE right-of-way and for cost sharing between FGT and FDOT/FTE for any future relocations. Also in September 2013, FDOT/FTE paid FGT an additional approximate $1 million for costs related to the aforementioned turnpike/State Road 91 case tried in 2011.
FGT will continue to seek rate recovery in the future for these types of costs to the extent not reimbursed by the FDOT/FTE. There can be no assurance that FGT will be successful in obtaining complete reimbursement for any such relocation costs from the FDOT/FTE or from its customers or that the timing of such reimbursement will fully compensate FGT for its costs.
Contingent Residual Support Agreement – AmeriGas
In connection with the closing of the contribution of its propane operations in January 2012, ETP agreed to provide contingent, residual support of $1.55 billion of intercompany borrowings made by AmeriGas and certain of its affiliates with maturities through 2022 from a finance subsidiary of AmeriGas that have maturity dates and repayment terms that mirror those of an equal principal amount of senior notes issued by this finance company subsidiary to third party purchases.
Guarantee of Collection
Panhandle previously guaranteed the collections of the payment of $600 million of Regency 4.50% senior notes due 2023. On May 28, 2015, ETP entered into a supplemental indenture relating to the senior notes pursuant to which it has agreed to become a co-obligor with respect to the payment obligations thereunder. Accordingly, pursuant to the terms of the senior notes, Panhandle’s obligations under the Panhandle Guarantee have been released.
On April 30, 2015, in connection with the Regency Merger, ETP entered into various supplemental indentures pursuant to which ETP had agreed to fully and unconditionally guarantee all payment obligations of Regency for all of its outstanding senior notes.
On May 28, 2015, ETP entered into a supplemental indenture relating to the senior notes pursuant to which it has agreed to become a co-obligor with respect to the payment obligations thereunder. Accordingly, pursuant to the terms of the senior notes, Panhandle’s obligations under the Panhandle Guarantee have been released.
ETP Retail Holdings Guarantee of Sunoco LP Notes
In April 2015, Sunoco LP acquired a 31.58% equity interest in Sunoco, LLC from Retail Holdings for $775 million of cash and $41 million of Sunoco LP common units. The cash portion of the consideration was financed through Sunoco LP’s issuance of $800 million principal amount of 6.375% senior notes due 2023. Retail Holdings entered into a guarantee of collection with Sunoco LP and Sunoco Finance Corp., a wholly owned subsidiary of Sunoco LP, pursuant to which Retail Holdings has agreed to provide a guarantee of collection, but not of payment, to Sunoco LP with respect to the principal amount of the senior notes issued by Sunoco LP.
NGL Pipeline Regulation
We have interests in NGL pipelines located in Texas and New Mexico. We commenced the interstate transportation of NGLs in 2013, which is subject to the jurisdiction of the FERC under the Interstate Commerce Act (“ICA”) and the Energy Policy Act of 1992. Under the ICA, tariff rates must be just and reasonable and not unduly discriminatory and pipelines may not confer any undue preference. The tariff rates established for interstate services were based on a negotiated agreement; however, the FERC’s rate-making methodologies may limit our ability to set rates based on our actual costs, may delay or limit the use

S - 52


of rates that reflect increased costs and may subject us to potentially burdensome and expensive operational, reporting and other requirements. Any of the foregoing could adversely affect our business, revenues and cash flow.
Transwestern Rate Case
On October 1, 2014, Transwestern filed a general NGA Section 4 rate case pursuant to a 2011 settlement agreement with its shippers. On December 2, 2014, the FERC issued an order accepting and suspending the rates to be effective April 1, 2015, subject to refund, and setting a procedural schedule with a hearing scheduled in late 2015. On June 22, 2015, Transwestern filed a settlement with the FERC which resolved or provided for the resolution of all issues set for hearing in the case.  On October 15, 2015, the FERC issued an order approving the rate case settlement without condition.
FGT Rate Case
On October 31, 2014, FGT filed a general NGA Section 4 rate case pursuant to a 2010 settlement agreement with its shippers. On November 28, 2014, the FERC issued an order accepting and suspending the rates to be effective no earlier than May 1, 2015, subject to refund.  On September 11, 2015, FGT filed a settlement with the FERC which resolved or provided for the resolution of all issues set for hearing in the case.  On December 4, 2015, the FERC issued an order approving the rate case settlement without condition.
Sea Robin Rate Case
On December 2, 2013, Sea Robin filed a general NGA Section 4 rate case at the FERC as required by a previous rate case settlement. In the filing, Sea Robin sought to increase its authorized rates to recover costs related to asset retirement obligations, depreciation, and return and taxes. Filed rates were put into effect June 1, 2014 and estimated settlement rates were put into effect September 1, 2014, subject to refund. A settlement was reached with the shippers and a stipulation and agreement was filed with the FERC on July 23, 2014. The settlement was certified to the FERC by the administrative law judge on October 7, 2014 and the settlement, as modified on January 16, 2015, was approved by the FERC on June 26, 2015. In September 2015, related to the final settlement, Sea Robin made refunds to customers totaling $11 million, including interest.
Commitments
In the normal course of our business, we purchase, process and sell natural gas pursuant to long-term contracts and we enter into long-term transportation and storage agreements. Such contracts contain terms that are customary in the industry. We believe that the terms of these agreements are commercially reasonable and will not have a material adverse effect on our financial position or results of operations.
We have certain non-cancelable leases for property and equipment, which require fixed monthly rental payments and expire at various dates through 2058. The table below reflects rental expense under these operating leases included in operating expenses in the accompanying statements of operations, which include contingent rentals, and rental expense recovered through related sublease rental income:
 
 
Years Ended December 31,
 
 
2015
 
2014
 
2013
Rental expense(1)
 
$
176

 
$
159

 
$
151

Less: Sublease rental income
 
(16
)
 
(26
)
 
(24
)
Rental expense, net
 
$
160

 
$
133

 
$
127

(1) 
Includes contingent rentals totaling $26 million, $24 million and $22 million for the years ended December 31, 2015, 2014 and 2013, respectively.

S - 53


Future minimum lease commitments for such leases are:
Years Ending December 31:
 
2016
$
57

2017
53

2018
44

2019
39

2020
40

Thereafter
252

Future minimum lease commitments
485

Less: Sublease rental income
(34
)
Net future minimum lease commitments
$
451

Our joint venture agreements require that we fund our proportionate share of capital contributions to our unconsolidated affiliates. Such contributions will depend upon our unconsolidated affiliates’ capital requirements, such as for funding capital projects or repayment of long-term obligations.
Litigation and Contingencies
We may, from time to time, be involved in litigation and claims arising out of our operations in the normal course of business. Natural gas and crude oil are flammable and combustible. Serious personal injury and significant property damage can arise in connection with their transportation, storage or use. In the ordinary course of business, we are sometimes threatened with or named as a defendant in various lawsuits seeking actual and punitive damages for product liability, personal injury and property damage. We maintain liability insurance with insurers in amounts and with coverage and deductibles management believes are reasonable and prudent, and which are generally accepted in the industry. However, there can be no assurance that the levels of insurance protection currently in effect will continue to be available at reasonable prices or that such levels will remain adequate to protect us from material expenses related to product liability, personal injury or property damage in the future.
MTBE Litigation
Sunoco, Inc., along with other refiners, manufacturers and sellers of gasoline, is a defendant in lawsuits alleging MTBE contamination of groundwater. The plaintiffs typically include water purveyors and municipalities responsible for supplying drinking water and governmental authorities. The plaintiffs assert primarily product liability claims and additional claims including nuisance, trespass, negligence, violation of environmental laws and deceptive business practices. The plaintiffs in all of the cases seek to recover compensatory damages, and in some cases also seek natural resource damages, injunctive relief, punitive damages and attorneys’ fees.
As of December 31, 2015, Sunoco, Inc. is a defendant in six cases, including cases initiated by the States of New Jersey, Vermont, the Commonwealth of Pennsylvania, and two others by the Commonwealth of Puerto Rico with the more recent Puerto Rico action being a companion case alleging damages for additional sites beyond those at issue in the initial Puerto Rico action and one case by the City of Breaux Bridge in the USDC in the Western District of Louisiana. Four of these cases are venued in a multidistrict litigation proceeding in a New York federal court. The New Jersey, Puerto Rico, Vermont, and Pennsylvania cases assert natural resource damage claims.
Fact discovery has concluded with respect to an initial set of 19 sites each that will be the subject of the first trial phase in the New Jersey case and the initial Puerto Rico case. In November 2015, Sunoco along with other co-defendants agreed to a global settlement in principle of the City of Breaux Bridge MTBE case. Insufficient information has been developed about the plaintiffs’ legal theories or the facts with respect to statewide natural resource damage claims to provide an analysis of the ultimate potential liability of Sunoco, Inc. in these matters. It is reasonably possible that a loss may be realized; however, we are unable to estimate the possible loss or range of loss in excess of amounts accrued. Management believes that an adverse determination with respect to one or more of the MTBE cases could have a significant impact on results of operations during the period in which any said adverse determination occurs, but does not believe that any such adverse determination would have a material adverse effect on the Partnership’s consolidated financial position.

S - 54


Regency Merger Litigation
Following the January 26, 2015 announcement of the definitive merger agreement with Regency, purported Regency unitholders filed lawsuits in state and federal courts in Dallas, Texas and Delaware state court asserting claims relating to the proposed transaction.
On February 3, 2015, William Engel and Enno Seago, purported Regency unitholders, filed a class action petition on behalf of Regency’s common unitholders and a derivative suit on behalf of Regency in the 162nd Judicial District Court of Dallas County, Texas (the “Engel Lawsuit”). The lawsuit names as defendants the Regency General Partner, the members of the Regency General Partner’s board of directors, ETP, ETP GP, ETE, and, as a nominal party, Regency. The Engel Lawsuit alleges that (1) the Regency General Partner’s directors breached duties to Regency and the Regency’s unitholders by employing a conflicted and unfair process and failing to maximize the merger consideration; (2) the Regency General Partner’s directors breached the implied covenant of good faith and fair dealing by engaging in a flawed merger process; and (3) the non-director defendants aided and abetted in these claimed breaches. The plaintiffs seek an injunction preventing the defendants from closing the proposed transaction or an order rescinding the transaction if it has already been completed. The plaintiffs also seek money damages and court costs, including attorney’s fees.
On February 9, 2015, Stuart Yeager, a purported Regency unitholder, filed a class action petition on behalf of the Regency’s common unitholders and a derivative suit on behalf of Regency in the 134th Judicial District Court of Dallas County, Texas (the “Yeager Lawsuit”). The allegations, claims, and relief sought in the Yeager Lawsuit are nearly identical to those in the Engel Lawsuit.
On February 10, 2015, Lucien Coggia a purported Regency unitholder, filed a class action petition on behalf of Regency’s common unitholders and a derivative suit on behalf of Regency in the 192nd Judicial District Court of Dallas County, Texas (the “Coggia Lawsuit”). The allegations, claims, and relief sought in the Coggia Lawsuit are nearly identical to those in the Engel Lawsuit.
On February 3, 2015, Linda Blankman, a purported Regency unitholder, filed a class action complaint on behalf of the Regency’s common unitholders in the United States District Court for the Northern District of Texas (the “Blankman Lawsuit”). The allegations and claims in the Blankman Lawsuit are similar to those in the Engel Lawsuit. However, the Blankman Lawsuit does not allege any derivative claims and includes Regency as a defendant rather than a nominal party. The lawsuit also omits one of the Regency General Partner’s directors, Richard Brannon, who was named in the Engel Lawsuit. The Blankman Lawsuit alleges that the Regency General Partner’s directors breached their fiduciary duties to the unitholders by failing to maximize the value of Regency, failing to properly value Regency, and ignoring conflicts of interest. The plaintiff also asserts a claim against the non-director defendants for aiding and abetting the directors’ alleged breach of fiduciary duty. The Blankman Lawsuit seeks the same relief that the plaintiffs seek in the Engel Lawsuit.
On February 6, 2015, Edwin Bazini, a purported Regency unitholder, filed a class action complaint on behalf of Regency’s common unitholders in the United States District Court for the Northern District of Texas (the “Bazini Lawsuit”). The allegations, claims, and relief sought in the Bazini Lawsuit are nearly identical to those in the Blankman Lawsuit. On March 27, 2015, Plaintiff Bazini filed an amended complaint asserting additional claims under Sections 14(a) and 20(a) of the Securities Exchange Act of 1934.
On February 11, 2015, Mark Hinnau, a purported Regency unitholder, filed a class action complaint on behalf of Regency’s common unitholders in the United States District Court for the Northern District of Texas (the “Hinnau Lawsuit”). The allegations, claims, and relief sought in the Hinnau Lawsuit are nearly identical to those in the Blankman Lawsuit.
On February 11, 2015, Stephen Weaver, a purported Regency unitholder, filed a class action complaint on behalf of Regency’s common unitholders in the United States District Court for the Northern District of Texas (the “Weaver Lawsuit”). The allegations, claims, and relief sought in the Weaver Lawsuit are nearly identical to those in the Blankman Lawsuit.
On February 11, 2015, Adrian Dieckman, a purported Regency unitholder, filed a class action complaint on behalf of Regency’s common unitholders in the United States District Court for the Northern District of Texas (the “Dieckman Lawsuit”). The allegations, claims, and relief sought in the Dieckman Lawsuit are similar to those in the Blankman Lawsuit, except that the Dieckman Lawsuit does not assert an aiding and abetting claim.
On February 13, 2015, Irwin Berlin, a purported Regency unitholder, filed a class action complaint on behalf of Regency’s common unitholders in the United States District Court for the Northern District of Texas (the “Berlin Lawsuit”). The allegations, claims, and relief sought in the Berlin Lawsuit are similar to those in the Blankman Lawsuit.

S - 55


On March 13, 2015, the Court in the 95th Judicial District Court of Dallas County, Texas transferred and consolidated the Yeager and Coggia Lawsuits into the Engel Lawsuit and captioned the consolidated lawsuit as Engel v. Regency GP, LP, et al. (the “Consolidated State Lawsuit”).
On March 30, 2015, Leonard Cooperman, a purported Regency unitholder, filed a class action complaint on behalf of Regency’s common unitholders in the United States District Court for the Northern District of Texas (the “Cooperman Lawsuit”). The allegations, claims, and relief sought in the Cooperman Lawsuit are similar to those in the Blankman Lawsuit.
On March 31, 2015, the Court in United States District Court for the Northern District of Texas consolidated the Blankman, Bazini, Hinnau, Weaver, Dieckman, and Berlin Lawsuits into a consolidated lawsuit captioned Bazini v. Bradley, et al. (the “Consolidated Federal Lawsuit”). On April 1, 2015, plaintiffs in the Consolidated Federal Lawsuit filed an Emergency Motion to Expedite Discovery. On April 9, 2015, by order of the Court, the parties submitted a joint submission wherein defendants opposed plaintiffs’ request to expedite discovery. On April 17, 2015, the Court denied plaintiffs’ motion to expedite discovery.
On June 10, 2015, Adrian Dieckman, a purported Regency unitholder, filed a class action complaint on behalf of Regency’s common unitholders in the Court of Chancery of the State of Delaware (the “Dieckman DE Lawsuit”). The lawsuit alleges that the transaction did not comply with the Regency partnership agreement because the Conflicts Committee was not properly formed. On July 6, 2015, Defendants filed Motions to Dismiss and the briefing has since been completed. Oral argument on the Motions was held in December 2015. On September 29, 2015, Chancellor Bouchard ordered discovery stayed, pending a ruling on Defendants’ Motions to Dismiss.
On June 5, 2015, the Dieckman Lawsuit was dismissed. On July 23, 2015, the Blankman, Bazini, Hinnau, Weaver and Berlin Lawsuits were dismissed. On August 20, 2015, the Cooperman Lawsuit was dismissed. The Consolidated Federal Lawsuit was terminated once all named plaintiffs voluntarily dismissed.
On January 8, 2016, the plaintiffs in the Consolidated State Lawsuit filed a notice of non-suit without prejudice. The Dieckman DE Lawsuit is the only lawsuit that remains. The Defendants cannot predict the outcome of this lawsuit, or the amount of time and expense that will be required to resolve it. The Defendants intend to vigorously defend the lawsuit.
Enterprise Products Partners, L.P. and Enterprise Products Operating LLC Litigation
On January 27, 2014, a trial commenced between ETP against Enterprise Products Partners, L.P. and Enterprise Products Operating LLC (collectively, “Enterprise”) and Enbridge (US) Inc.  Trial resulted in a verdict in favor of ETP against Enterprise that consisted of $319 million in compensatory damages and $595 million in disgorgement to ETP.  The jury also found that ETP owed Enterprise $1 million under a reimbursement agreement.  On July 29, 2014, the trial court entered a final judgment in favor of ETP and awarded ETP $536 million, consisting of compensatory damages, disgorgement, and pre-judgment interest.  The trial court also ordered that ETP shall be entitled to recover post-judgment interest and costs of court and that Enterprise is not entitled to any net recovery on its counterclaims.  Enterprise has filed a notice of appeal with the Texas Court of Appeals, and briefing by Enterprise and ETP is complete. Oral argument has not been scheduled. In accordance with GAAP, no amounts related to the original verdict or the July 29, 2014 final judgment will be recorded in our financial statements until the appeal process is completed.
Other Litigation and Contingencies
We or our subsidiaries are a party to various legal proceedings and/or regulatory proceedings incidental to our businesses. For each of these matters, we evaluate the merits of the case, our exposure to the matter, possible legal or settlement strategies, the likelihood of an unfavorable outcome and the availability of insurance coverage. If we determine that an unfavorable outcome of a particular matter is probable and can be estimated, we accrue the contingent obligation, as well as any expected insurance recoverable amounts related to the contingency. As of December 31, 2015 and 2014, accruals of approximately $40 million and $37 million, respectively, were reflected on our consolidated balance sheets related to these contingent obligations. As new information becomes available, our estimates may change. The impact of these changes may have a significant effect on our results of operations in a single period.
The outcome of these matters cannot be predicted with certainty and there can be no assurance that the outcome of a particular matter will not result in the payment of amounts that have not been accrued for the matter. Furthermore, we may revise accrual amounts prior to resolution of a particular contingency based on changes in facts and circumstances or changes in the expected outcome. Currently, we are not able to estimate possible losses or a range of possible losses in excess of amounts accrued.
No amounts have been recorded in our December 31, 2015 or 2014 consolidated balance sheets for contingencies and current litigation, other than amounts disclosed herein.

S - 56


Attorney General of the Commonwealth of Massachusetts v. New England Gas Company
On July 7, 2011, the Massachusetts Attorney General (“AG”) filed a regulatory complaint with the Massachusetts Department of Public Utilities (“MDPU”) against New England Gas Company with respect to certain environmental cost recoveries.  The AG is seeking a refund to New England Gas Company customers for alleged “excessive and imprudently incurred costs” related to legal fees associated with Southern Union’s environmental response activities.  In the complaint, the AG requests that the MDPU initiate an investigation into the New England Gas Company’s collection and reconciliation of recoverable environmental costs including:  (i) the prudence of any and all legal fees, totaling approximately $19 million, that were charged by the Kasowitz, Benson, Torres & Friedman firm and passed through the recovery mechanism since 2005, the year when a partner in the firm, the Southern Union former Vice Chairman, President and Chief Operating Officer, joined Southern Union’s management team; (ii) the prudence of any and all legal fees that were charged by the Bishop, London & Dodds firm and passed through the recovery mechanism since 2005, the period during which a member of the firm served as Southern Union’s Chief Ethics Officer; and (iii) the propriety and allocation of certain legal fees charged that were passed through the recovery mechanism that the AG contends only qualify for a lesser, 50%, level of recovery.  Southern Union has filed its answer denying the allegations and moved to dismiss the complaint, in part on a theory of collateral estoppel.  The hearing officer has deferred consideration of Southern Union’s motion to dismiss.  The AG’s motion to be reimbursed expert and consultant costs by Southern Union of up to $150,000 was granted. By tariff, these costs are recoverable through rates charged to New England Gas Company customers. The hearing officer previously stayed discovery pending resolution of a dispute concerning the applicability of attorney-client privilege to legal billing invoices. The MDPU issued an interlocutory order on June 24, 2013 that lifted the stay, and discovery has resumed. Panhandle (as successor to Southern Union) believes it has complied with all applicable requirements regarding its filings for cost recovery and has not recorded any accrued liability; however, Panhandle will continue to assess its potential exposure for such cost recoveries as the matter progresses.
Compliance Orders from the New Mexico Environmental Department
Regency received a Notice of Violation from the New Mexico Environmental Department on September 23, 2015 for allegations of violations of New Mexico air regulations related to Jal #3. The Partnership has accrued $250,000 related to the claims and will continue to assess its potential exposure to the allegations as the matter progresses.
Lone Star NGL Fractionators Notice of Enforcement
Lone Star NGL Fractionators received a Notice of Enforcement from the Texas Commission on Environmental Quality on August 28, 2015 for allegations of violations of Texas air regulations related to Mont Belvieu Gas Plant. The Partnership has accrued $300,000 related to the claims and will continue to assess its potential exposure to the allegations as the matter progresses.
Environmental Matters
Our operations are subject to extensive federal, tribal, state and local environmental and safety laws and regulations that require expenditures to ensure compliance, including related to air emissions and wastewater discharges, at operating facilities and for remediation at current and former facilities as well as waste disposal sites. Although we believe our operations are in substantial compliance with applicable environmental laws and regulations, risks of additional costs and liabilities are inherent in the business of transporting, storing, gathering, treating, compressing, blending and processing natural gas, natural gas liquids and other products. As a result, there can be no assurance that significant costs and liabilities will not be incurred. Costs of planning, designing, constructing and operating pipelines, plants and other facilities must incorporate compliance with environmental laws and regulations and safety standards. Failure to comply with these laws and regulations may result in the assessment of administrative, civil and criminal penalties, the imposition of investigatory, remedial and corrective action obligations, the issuance of injunctions in affected areas and the filing of federally authorized citizen suits. Contingent losses related to all significant known environmental matters have been accrued and/or separately disclosed. However, we may revise accrual amounts prior to resolution of a particular contingency based on changes in facts and circumstances or changes in the expected outcome.
Environmental exposures and liabilities are difficult to assess and estimate due to unknown factors such as the magnitude of possible contamination, the timing and extent of remediation, the determination of our liability in proportion to other parties, improvements in cleanup technologies and the extent to which environmental laws and regulations may change in the future. Although environmental costs may have a significant impact on the results of operations for any single period, we believe that such costs will not have a material adverse effect on our financial position.
Based on information available at this time and reviews undertaken to identify potential exposure, we believe the amount reserved for environmental matters is adequate to cover the potential exposure for cleanup costs.

S - 57


Environmental Remediation
Our subsidiaries are responsible for environmental remediation at certain sites, including the following:
Certain of our interstate pipelines conduct soil and groundwater remediation related to contamination from past uses of PCBs. PCB assessments are ongoing and, in some cases, our subsidiaries could potentially be held responsible for contamination caused by other parties.
Certain gathering and processing systems are responsible for soil and groundwater remediation related to releases of hydrocarbons.
Currently operating Sunoco, Inc. retail sites.
Legacy sites related to Sunoco, Inc., that are subject to environmental assessments include formerly owned terminals and other logistics assets, retail sites that Sunoco, Inc. no longer operates, closed and/or sold refineries and other formerly owned sites.
Sunoco, Inc. is potentially subject to joint and several liability for the costs of remediation at sites at which it has been identified as a potentially responsible party (“PRP”). As of December 31, 2015, Sunoco, Inc. had been named as a PRP at approximately 50 identified or potentially identifiable “Superfund” sites under federal and/or comparable state law. Sunoco, Inc. is usually one of a number of companies identified as a PRP at a site. Sunoco, Inc. has reviewed the nature and extent of its involvement at each site and other relevant circumstances and, based upon Sunoco, Inc.’s purported nexus to the sites, believes that its potential liability associated with such sites will not be significant.
To the extent estimable, expected remediation costs are included in the amounts recorded for environmental matters in our consolidated balance sheets. In some circumstances, future costs cannot be reasonably estimated because remediation activities are undertaken as claims are made by customers and former customers. To the extent that an environmental remediation obligation is recorded by a subsidiary that applies regulatory accounting policies, amounts that are expected to be recoverable through tariffs or rates are recorded as regulatory assets on our consolidated balance sheets.
The table below reflects the amounts of accrued liabilities recorded in our consolidated balance sheets related to environmental matters that are considered to be probable and reasonably estimable. Currently, we are not able to estimate possible losses or a range of possible losses in excess of amounts accrued. Except for matters discussed above, we do not have any material environmental matters assessed as reasonably possible that would require disclosure in our consolidated financial statements.
 
December 31,
 
2015
 
2014
Current
$
41

 
$
41

Non-current
326

 
360

Total environmental liabilities
$
367

 
$
401

In 2013, we established a wholly-owned captive insurance company to bear certain risks associated with environmental obligations related to certain sites that are no longer operating. The premiums paid to the captive insurance company include estimates for environmental claims that have been incurred but not reported, based on an actuarially determined fully developed claims expense estimate. In such cases, we accrue losses attributable to unasserted claims based on the discounted estimates that are used to develop the premiums paid to the captive insurance company.
During the years ended December 31, 2015 and 2014, the Partnership had $38 million and $48 million, respectively, of expenditures related to environmental cleanup programs.
On December 2, 2010, Sunoco, Inc. entered an Asset Sale and Purchase Agreement to sell the Toledo Refinery to Toledo Refining Company LLC (TRC) wherein Sunoco, Inc. retained certain liabilities associated with the pre-Closing time period.  On January 2, 2013, USEPA issued a Finding of Violation (FOV) to TRC and, on September 30, 2013, EPA issued an NOV/FOV to TRC alleging Clean Air Act violations.  To date, EPA has not issued an FOV or NOV/FOV to Sunoco, Inc. directly but some of EPA’s claims relate to the time period that Sunoco, Inc. operated the refinery.  Specifically, EPA has claimed that the refinery flares were not operated in a manner consistent with good air pollution control practice for minimizing emissions and/or in conformance with their design, and that Sunoco, Inc. submitted semi-annual compliance reports in 2010 and 2011 and EPA that failed to include all of the information required by the regulations. EPA has proposed penalties in excess of $200,000 to resolve the allegations and discussions continue between the parties. The timing or outcome of this matter cannot be reasonably determined at this time, however, we do not expect there to be a material impact to its results of operations, cash flows or financial position.

S - 58


Our pipeline operations are subject to regulation by the U.S. Department of Transportation under the PHMSA, pursuant to which the PHMSA has established requirements relating to the design, installation, testing, construction, operation, replacement and management of pipeline facilities. Moreover, the PHMSA, through the Office of Pipeline Safety, has promulgated a rule requiring pipeline operators to develop integrity management programs to comprehensively evaluate their pipelines, and take measures to protect pipeline segments located in what the rule refers to as “high consequence areas.” Activities under these integrity management programs involve the performance of internal pipeline inspections, pressure testing or other effective means to assess the integrity of these regulated pipeline segments, and the regulations require prompt action to address integrity issues raised by the assessment and analysis. Integrity testing and assessment of all of these assets will continue, and the potential exists that results of such testing and assessment could cause us to incur future capital and operating expenditures for repairs or upgrades deemed necessary to ensure the continued safe and reliable operation of our pipelines; however, no estimate can be made at this time of the likely range of such expenditures.
Our operations are also subject to the requirements of the OSHA, and comparable state laws that regulate the protection of the health and safety of employees. In addition, OSHA’s hazardous communication standard requires that information be maintained about hazardous materials used or produced in our operations and that this information be provided to employees, state and local government authorities and citizens. We believe that past costs for OSHA required activities, including general industry standards, record keeping requirements, and monitoring of occupational exposure to regulated substances have not had a material adverse effect on our results of operations but there is no assurance that such costs will not be material in the future.
12.
DERIVATIVE ASSETS AND LIABILITIES:
Commodity Price Risk
We are exposed to market risks related to the volatility of commodity prices. To manage the impact of volatility from these prices, we utilize various exchange-traded and OTC commodity financial instrument contracts. These contracts consist primarily of futures, swaps and options and are recorded at fair value in our consolidated balance sheets.
We use futures and basis swaps, designated as fair value hedges, to hedge our natural gas inventory stored in our Bammel storage facility. At hedge inception, we lock in a margin by purchasing gas in the spot market or off peak season and entering into a financial contract. Changes in the spreads between the forward natural gas prices and the physical inventory spot price result in unrealized gains or losses until the underlying physical gas is withdrawn and the related designated derivatives are settled. Once the gas is withdrawn and the designated derivatives are settled, the previously unrealized gains or losses associated with these positions are realized.
We use futures, swaps and options to hedge the sales price of natural gas we retain for fees in our intrastate transportation and storage segment and operational gas sales on our interstate transportation and storage segment. These contracts are not designated as hedges for accounting purposes.
We use NGL and crude derivative swap contracts to hedge forecasted sales of NGL and condensate equity volumes we retain for fees in our midstream segment whereby our subsidiaries generally gather and process natural gas on behalf of producers, sell the resulting residue gas and NGL volumes at market prices and remit to producers an agreed upon percentage of the proceeds based on an index price for the residue gas and NGL. These contracts are not designated as hedges for accounting purposes.
We use derivatives in our liquids transportation and services segment to manage our storage facilities and the purchase and sale of purity NGL. These contracts are not designated as hedges for accounting purposes.
Sunoco Logistics utilizes swaps, futures and other derivative instruments to mitigate the risk associated with market movements in the price of refined products and NGLs. These contracts are not designated as hedges for accounting purposes.
We use futures and swaps to achieve ratable pricing of crude oil purchases, to convert certain expected refined product sales to fixed or floating prices, to lock in margins for certain refined products and to lock in the price of a portion of natural gas purchases or sales and transportation costs in our retail marketing segment. These contracts are not designated as hedges for accounting purposes.
We use financial commodity derivatives to take advantage of market opportunities in our trading activities which complement our transportation and storage segment’s operations and are netted in cost of products sold in our consolidated statements of operations. We also have trading and marketing activities related to power and natural gas in our all other segment which are also netted in cost of products sold. As a result of our trading activities and the use of derivative financial instruments in our transportation and storage segment, the degree of earnings volatility that can occur may be significant, favorably or unfavorably,

S - 59


from period to period. We attempt to manage this volatility through the use of daily position and profit and loss reports provided to our risk oversight committee, which includes members of senior management, and the limits and authorizations set forth in our commodity risk management policy.
The following table details our outstanding commodity-related derivatives:
 
December 31, 2015
 
December 31, 2014
 
Notional
Volume
 
Maturity
 
Notional
Volume
 
Maturity
Mark-to-Market Derivatives
 
 
 
 
 
 
 
(Trading)
 
 
 
 
 
 
 
Natural Gas (MMBtu):
 
 
 
 
 
 
 
Fixed Swaps/Futures
(602,500
)
 
2016-2017
 
(232,500
)
 
2015
Basis Swaps IFERC/NYMEX(1)
(31,240,000
)
 
2016-2017
 
(13,907,500
)
 
2015-2016
Options – Calls

 
 
5,000,000

 
2015
Power (Megawatt):
 
 
 
 
 
 
 
Forwards
357,092

 
2016-2017
 
288,775

 
2015
Futures
(109,791
)
 
2016
 
(156,000
)
 
2015
Options – Puts
260,534

 
2016
 
(72,000
)
 
2015
Options – Calls
1,300,647

 
2016
 
198,556

 
2015
Crude (Bbls) – Futures
(591,000
)
 
2016-2017
 

 
(Non-Trading)
 
 
 
 
 
 
 
Natural Gas (MMBtu):
 
 
 
 
 
 
 
Basis Swaps IFERC/NYMEX
(6,522,500
)
 
2016-2017
 
57,500

 
2015
Swing Swaps IFERC
71,340,000

 
2016-2017
 
46,150,000

 
2015
Fixed Swaps/Futures
(14,380,000
)
 
2016-2018
 
(34,304,000
)
 
2015-2016
Forward Physical Contracts
21,922,484

 
2016-2017
 
(9,116,777
)
 
2015
Natural Gas Liquid (Bbls) – Forwards/Swaps
(8,146,800
)
 
2016-2018
 
(4,417,400
)
 
2015
Refined Products (Bbls) – Futures
(993,000
)
 
2016-2017
 
13,745,755

 
2015
Corn (Bushels) – Futures
1,185,000

 
2016
 

 
Fair Value Hedging Derivatives
 
 
 
 
 
 
 
(Non-Trading)
 
 
 
 
 
 
 
Natural Gas (MMBtu):
 
 
 
 
 
 
 
Basis Swaps IFERC/NYMEX
(37,555,000
)
 
2016
 
(39,287,500
)
 
2015
Fixed Swaps/Futures
(37,555,000
)
 
2016
 
(39,287,500
)
 
2015
Hedged Item – Inventory
37,555,000

 
2016
 
39,287,500

 
2015
(1) 
Includes aggregate amounts for open positions related to Houston Ship Channel, Waha Hub, NGPL TexOk, West Louisiana Zone and Henry Hub locations.
Interest Rate Risk
We are exposed to market risk for changes in interest rates. To maintain a cost effective capital structure, we borrow funds using a mix of fixed rate debt and variable rate debt. We manage interest rate exposure by utilizing interest rate swaps, including forward-starting interest rate swaps to lock-in the rate on a portion of anticipated debt issuances.

S - 60


The following table summarizes our interest rate swaps outstanding, none of which were designated as hedges for accounting purposes:
Term
 
Type(1)
 
Notional Amount Outstanding
December 31, 2015
 
December 31, 2014
July 2015(2)
 
Forward-starting to pay a fixed rate of 3.38% and receive a floating rate
 
$

 
$
200

July 2016(3)
 
Forward-starting to pay a fixed rate of 3.80% and receive a floating rate
 
200

 
200

July 2017(4)
 
Forward-starting to pay a fixed rate of 3.84% and receive a floating rate
 
300

 
300

July 2018(4)
 
Forward-starting to pay a fixed rate of 4.00% and receive a floating rate
 
200

 
200

July 2019(4)
 
Forward-starting to pay a fixed rate of 3.25% and receive a floating rate
 
200

 
300

December 2018
 
Pay a floating rate based on a 3-month LIBOR and receive a fixed rate of 1.53%
 
1,200

 

March 2019
 
Pay a floating rate based on a 3-month LIBOR and receive a fixed rate of 1.42%
 
300

 

February 2023
 
Pay a floating rate plus a spread of 1.73% and receive a fixed rate of 3.60%
 

 
200

(1) 
Floating rates are based on 3-month LIBOR.
(2) 
Represents the effective date. These forward-starting swaps have terms of 10 years with a mandatory termination date the same as the effective date.
(3) 
Represents the effective date. These forward-starting swaps have terms of 10 and 30 years with a mandatory termination date the same as the effective date.
(4) 
Represents the effective date. These forward-starting swaps have terms of 30 years with a mandatory termination date the same as the effective date.
Credit Risk
Credit risk refers to the risk that a counterparty may default on its contractual obligations resulting in a loss to the Partnership. Credit policies have been approved and implemented to govern the Partnership’s portfolio of counterparties with the objective of mitigating credit losses. These policies establish guidelines, controls and limits to manage credit risk within approved tolerances by mandating an appropriate evaluation of the financial condition of existing and potential counterparties, monitoring agency credit ratings, and by implementing credit practices that limit exposure according to the risk profiles of the counterparties. Furthermore, the Partnership may, at times, require collateral under certain circumstances to mitigate credit risk as necessary. The Partnership also uses industry standard commercial agreements which allow for the netting of exposures associated with transactions executed under a single commercial agreement. Additionally, we utilize master netting agreements to offset credit exposure across multiple commercial agreements with a single counterparty or affiliated group of counterparties.
The Partnership’s counterparties consist of a diverse portfolio of customers across the energy industry, including petrochemical companies, commercial and industrials, oil and gas producers, municipalities, gas and electric utilities, midstream companies and independent power generators. Our overall exposure may be affected positively or negatively by macroeconomic or regulatory changes that impact our counterparties to one extent or another. Currently, management does not anticipate a material adverse effect in our financial position or results of operations as a consequence of counterparty non-performance.
The Partnership has maintenance margin deposits with certain counterparties in the OTC market, primarily independent system operators, and with clearing brokers. Payments on margin deposits are required when the value of a derivative exceeds our pre-established credit limit with the counterparty. Margin deposits are returned to us on or about the settlement date for non-exchange traded derivatives, and we exchange margin calls on a daily basis for exchange traded transactions. Since the margin calls are made daily with the exchange brokers, the fair value of the financial derivative instruments are deemed current and netted in deposits paid to vendors within other current assets in the consolidated balance sheets.

S - 61


For financial instruments, failure of a counterparty to perform on a contract could result in our inability to realize amounts that have been recorded on our consolidated balance sheets and recognized in net income or other comprehensive income.
Derivative Summary
The following table provides a summary of our derivative assets and liabilities:
 
Fair Value of Derivative Instruments
 
Asset Derivatives
 
Liability Derivatives
 
December 31, 2015
 
December 31, 2014
 
December 31, 2015
 
December 31, 2014
Derivatives designated as hedging instruments:
 
 
 
 
 
 
 
Commodity derivatives (margin deposits)
$
38

 
$
43

 
$
(3
)
 
$

 
38

 
43

 
(3
)
 

Derivatives not designated as hedging instruments:
 
 
 
 
 
 
 
Commodity derivatives (margin deposits)
353

 
617

 
(306
)
 
(577
)
Commodity derivatives
57

 
107

 
(41
)
 
(23
)
Interest rate derivatives

 
3

 
(171
)
 
(155
)
Embedded derivatives in ETP Preferred Units

 

 
(5
)
 
(16
)
 
410

 
727

 
(523
)
 
(771
)
Total derivatives
$
448

 
$
770

 
$
(526
)
 
$
(771
)
The following table presents the fair value of our recognized derivative assets and liabilities on a gross basis and amounts offset on the consolidated balance sheets that are subject to enforceable master netting arrangements or similar arrangements:
 
 
 
 
Asset Derivatives
 
Liability Derivatives
 
 
Balance Sheet Location
 
December 31, 2015
 
December 31, 2014
 
December 31, 2015
 
December 31, 2014
Derivatives without offsetting agreements
 
Derivative assets (liabilities)
 
$

 
$
3

 
$
(176
)
 
$
(171
)
Derivatives in offsetting agreements:
 
 
 
 
 
 
 
 
OTC contracts
 
Derivative assets (liabilities)
 
57

 
107

 
(41
)
 
(23
)
Broker cleared derivative contracts
 
Other current assets
 
391

 
660

 
(309
)
 
(577
)
 
 
448

 
770

 
(526
)
 
(771
)
Offsetting agreements:
 
 
 
 
 
 
 
 
Counterparty netting
 
Derivative assets (liabilities)
 
(17
)
 
(19
)
 
17

 
19

Payments on margin deposit
 
Other current assets
 
(309
)
 
(577
)
 
309

 
577

Total net derivatives
 
$
122

 
$
174

 
$
(200
)
 
$
(175
)
We disclose the non-exchange traded financial derivative instruments as derivative assets and liabilities on our consolidated balance sheets at fair value with amounts classified as either current or long-term depending on the anticipated settlement date.

S - 62


The following tables summarize the amounts recognized with respect to our derivative financial instruments:
 
Change in Value Recognized in OCI on Derivatives (Effective Portion)
 
Years Ended December 31,
 
2015
 
2014
 
2013
Derivatives in cash flow hedging relationships:
 
 
 
 
 
Commodity derivatives
$

 
$

 
$
(1
)
Total
$

 
$

 
$
(1
)
 
Location of Gain/(Loss) Reclassified from AOCI into Income (Effective Portion)
 
Amount of Gain/(Loss) Reclassified from AOCI into Income (Effective Portion)
 
 
 
Years Ended December 31,
 
 
 
2015
 
2014
 
2013
Derivatives in cash flow hedging relationships:
 
 
 
 
 
 
 
Commodity derivatives
Cost of products sold
 
$

 
$
(3
)
 
$
4

Total
 
 
$

 
$
(3
)
 
$
4

 
Location of Gain/(Loss) Recognized in Income on Derivatives
 
Amount of Gain (Loss) Recognized in Income Representing Hedge Ineffectiveness and Amount Excluded from the Assessment of Effectiveness
 
 
 
Years Ended December 31,
 
 
 
2015
 
2014
 
2013
Derivatives in fair value hedging relationships (including hedged item):
 
 
 
 
 
 
 
Commodity derivatives
Cost of products sold
 
$
21

 
$
(8
)
 
$
8

Total
 
 
$
21

 
$
(8
)
 
$
8

 
Location of Gain/(Loss) Recognized in Income on Derivatives
 
Amount of Gain (Loss) Recognized in Income on Derivatives
 
 
 
Years Ended December 31,
 
 
 
2015
 
2014
 
2013
Derivatives not designated as hedging instruments:
 
 
 
 
 
 
 
Commodity derivatives – Trading
Cost of products sold
 
$
(11
)
 
$
(6
)
 
$
(11
)
Commodity derivatives – Non-trading
Cost of products sold
 
23

 
199

 
(21
)
Commodity contracts – Non-trading
Deferred gas purchases
 

 

 
(3
)
Interest rate derivatives
Gains (losses) on interest rate derivatives
 
(18
)
 
(157
)
 
44

Embedded derivatives
Other, net
 
12

 
3

 
6

Total
 
 
$
6

 
$
39

 
$
15



S - 63


13.
RETIREMENT BENEFITS:
Savings and Profit Sharing Plans
We and our subsidiaries sponsor defined contribution savings and profit sharing plans, which collectively cover virtually all eligible employees. Employer matching contributions are calculated using a formula based on employee contributions. We and our subsidiaries made matching contributions of $39 million, $50 million and $45 million to these 401(k) savings plans for the years ended December 31, 2015, 2014, and 2013, respectively.
Pension and Other Postretirement Benefit Plans
Panhandle
Postretirement benefits expense for the years ended December 31, 2015 and 2014 reflect the impact of changes Panhandle or its affiliates adopted as of September 30, 2013, to modify its retiree medical benefits program, effective January 1, 2014. The modification placed all eligible retirees on a common medical benefit platform, subject to limits on Panhandle’s annual contribution toward eligible retirees’ medical premiums. Prior to January 1, 2013, affiliates of Panhandle offered postretirement health care and life insurance benefit plans (other postretirement plans) that covered substantially all employees. Effective January 1, 2013, participation in the plan was frozen and medical benefits were no longer offered to non-union employees. Effective January 1, 2014, retiree medical benefits were no longer offered to union employees.
Sunoco, Inc.
Sunoco, Inc. sponsors a defined benefit pension plan, which was frozen for most participants on June 30, 2010. On October 31, 2014, Sunoco, Inc. terminated the plan, and paid lump sums to eligible active and terminated vested participants in December 2015.
Sunoco, Inc. also has a plan which provides health care benefits for substantially all of its current retirees. The cost to provide the postretirement benefit plan is shared by Sunoco, Inc. and its retirees. Access to postretirement medical benefits was phased out or eliminated for all employees retiring after July 1, 2010. In March, 2012, Sunoco, Inc. established a trust for its postretirement benefit liabilities. Sunoco made a tax-deductible contribution of approximately $200 million to the trust. The funding of the trust eliminated substantially all of Sunoco, Inc.’s future exposure to variances between actual results and assumptions used to estimate retiree medical plan obligations.

S - 64


Obligations and Funded Status
Pension and other postretirement benefit liabilities are accrued on an actuarial basis during the years an employee provides services. The following table contains information at the dates indicated about the obligations and funded status of pension and other postretirement plans on a combined basis:
 
December 31, 2015
 
December 31, 2014
 
Pension Benefits
 
 
 
Pension Benefits
 
 
 
Funded Plans
 
Unfunded Plans
 
Other Postretirement Benefits
 
Funded Plans
 
Unfunded Plans
 
Other Postretirement Benefits
Change in benefit obligation:
 
 
 
 
 
 
 
 
 
 
 
Benefit obligation at beginning of period
$
718

 
$
65

 
$
202

 
$
632

 
$
61

 
$
223

Interest cost
23

 
2

 
4

 
28

 
3

 
5

Amendments

 

 

 

 

 
1

Benefits paid, net
(46
)
 
(8
)
 
(20
)
 
(45
)
 
(9
)
 
(28
)
Actuarial (gain) loss and other
16

 
(2
)
 
(6
)
 
130

 
10

 
2

Settlements
(691
)
 

 

 
(27
)
 

 

Dispositions

 

 

 

 

 
(1
)
Benefit obligation at end of period
20

 
57

 
180

 
718

 
65

 
202

 
 
 
 
 
 
 
 
 
 
 
 
Change in plan assets:
 
 
 
 
 
 
 
 
 
 
 
Fair value of plan assets at beginning of period
598

 

 
265

 
600

 

 
284

Return on plan assets and other
16

 

 

 
70

 

 
6

Employer contributions
138

 

 
8

 

 

 
8

Benefits paid, net
(46
)
 

 
(20
)
 
(45
)
 

 
(28
)
Settlements
(691
)
 

 

 
(27
)
 

 

Dispositions

 

 

 

 

 
(5
)
Fair value of plan assets at end of period
15

 

 
253

 
598

 

 
265

 
 
 
 
 
 
 
 
 
 
 
 
Amount underfunded (overfunded) at end of period
$
5

 
$
57

 
$
(73
)
 
$
120

 
$
65

 
$
(63
)
 
 
 
 
 
 
 
 
 
 
 
 
Amounts recognized in the consolidated balance sheets consist of:
 
 
 
 
 
 
 
 
 
 
 
Non-current assets
$

 
$

 
$
97

 
$

 
$

 
$
90

Current liabilities

 
(9
)
 
(2
)
 

 
(9
)
 
(2
)
Non-current liabilities
(5
)
 
(48
)
 
(22
)
 
(120
)
 
(56
)
 
(25
)
 
$
(5
)
 
$
(57
)
 
$
73

 
$
(120
)
 
$
(65
)
 
$
63

 
 
 
 
 
 
 
 
 
 
 
 
Amounts recognized in accumulated other comprehensive income (loss) (pre-tax basis) consist of:
 
 
 
 
 
 
 
 
 
 
 
Net actuarial gain
$
2

 
$
4

 
$
(17
)
 
$
18

 
$
7

 
$
(20
)
Prior service cost

 

 
15

 

 

 
17

 
$
2

 
$
4

 
$
(2
)
 
$
18

 
$
7

 
$
(3
)

S - 65


The following table summarizes information at the dates indicated for plans with an accumulated benefit obligation in excess of plan assets:
 
December 31, 2015
 
December 31, 2014
 
Pension Benefits
 
 
 
Pension Benefits
 
 
 
Funded Plans
 
Unfunded Plans
 
Other Postretirement Benefits
 
Funded Plans
 
Unfunded Plans
 
Other Postretirement Benefits
Projected benefit obligation
$
20

 
$
57

 
N/A

 
$
718

 
$
65

 
N/A

Accumulated benefit obligation
20

 
57

 
$
180

 
718

 
65

 
$
202

Fair value of plan assets
15

 

 
253

 
598

 

 
265

Components of Net Periodic Benefit Cost
 
December 31, 2015
 
December 31, 2014
 
Pension Benefits
 
Other Postretirement Benefits
 
Pension Benefits
 
Other Postretirement Benefits
Net periodic benefit cost:
 
 
 
 
 
 
 
Interest cost
$
25

 
$
4

 
$
31

 
$
5

Expected return on plan assets
(16
)
 
(8
)
 
(40
)
 
(8
)
Prior service cost amortization

 
1

 

 
1

Actuarial loss amortization

 

 
(1
)
 
(1
)
Settlements
32

 

 
(4
)
 

Net periodic benefit cost
$
41

 
$
(3
)
 
$
(14
)
 
$
(3
)
Assumptions
The weighted-average assumptions used in determining benefit obligations at the dates indicated are shown in the table below:
 
December 31, 2015
 
December 31, 2014
 
Pension Benefits
 
Other Postretirement Benefits
 
Pension Benefits
 
Other Postretirement Benefits
Discount rate
3.59
%
 
2.38
%
 
3.62
%
 
2.24
%
Rate of compensation increase
N/A

 
N/A

 
N/A

 
N/A

The weighted-average assumptions used in determining net periodic benefit cost for the periods presented are shown in the table below:
 
December 31, 2015
 
December 31, 2014
 
Pension Benefits
 
Other Postretirement Benefits
 
Pension Benefits
 
Other Postretirement Benefits
Discount rate
3.65
%
 
2.79
%
 
4.65
%
 
3.02
%
Expected return on assets:
 
 
 
 
 
 
 
Tax exempt accounts
7.50
%
 
7.00
%
 
7.50
%
 
7.00
%
Taxable accounts
N/A

 
4.50
%
 
N/A

 
4.50
%
Rate of compensation increase
N/A

 
N/A

 
N/A

 
N/A


S - 66


The long-term expected rate of return on plan assets was estimated based on a variety of factors including the historical investment return achieved over a long-term period, the targeted allocation of plan assets and expectations concerning future returns in the marketplace for both equity and fixed income securities. Current market factors such as inflation and interest rates are evaluated before long-term market assumptions are determined. Peer data and historical returns are reviewed to ensure reasonableness and appropriateness.
The assumed health care cost trend rates used to measure the expected cost of benefits covered by Panhandle and Sunoco, Inc.’s other postretirement benefit plans are shown in the table below:
 
 
December 31,
 
 
2015
 
2014
Health care cost trend rate
 
7.16
%
 
7.09
%
Rate to which the cost trend is assumed to decline (the ultimate trend rate)
 
5.39
%
 
5.41
%
Year that the rate reaches the ultimate trend rate
 
2018

 
2018

Changes in the health care cost trend rate assumptions are not expected to have a significant impact on postretirement benefits.
Plan Assets
For the Panhandle plans, the overall investment strategy is to maintain an appropriate balance of actively managed investments with the objective of optimizing longer-term returns while maintaining a high standard of portfolio quality and achieving proper diversification. To achieve diversity within its other postretirement plan asset portfolio, Panhandle has targeted the following asset allocations: equity of 25% to 35%, fixed income of 65% to 75% and cash and cash equivalents of up to 10%.
The investment strategy of Sunoco, Inc. funded defined benefit plans is to achieve consistent positive returns, after adjusting for inflation, and to maximize long-term total return within prudent levels of risk through a combination of income and capital appreciation. The objective of this strategy is to reduce the volatility of investment returns and maintain a sufficient funded status of the plans. In anticipation of the pension plan termination, Sunoco, Inc. targeted the asset allocations to a more stable position by investing in growth assets and liability hedging assets.
The fair value of the pension plan assets by asset category at the dates indicated is as follows:
 
 
 
Fair Value Measurements at December 31, 2015 Using Fair Value Hierarchy
 
Fair Value as of December 31, 2015
 
Level 1
 
Level 2
 
Level 3
Asset category:
 
 
 
 
 
 
 
Mutual funds(1)
$
15

 

 
15

 

Total
$
15

 
$

 
$
15

 
$

(1) 
Comprised of approximately 100% equities as of December 31, 2015.
 
 
 
Fair Value Measurements at December 31, 2014 Using Fair Value Hierarchy
 
Fair Value as of December 31, 2014
 
Level 1
 
Level 2
 
Level 3
Asset category:
 
 
 
 
 
 
 
Cash and cash equivalents
$
25

 
$
25

 
$

 
$

Mutual funds(1)
110

 

 
110

 

Fixed income securities
463

 

 
463

 

Total
$
598

 
$
25

 
$
573

 
$

(1) 
Comprised of approximately 100% equities as of December 31, 2014.

S - 67


The fair value of other postretirement plan assets by asset category at the dates indicated is as follows:
 
 
 
Fair Value Measurements at December 31, 2015 Using Fair Value Hierarchy
 
Fair Value as of December 31, 2015
 
Level 1
 
Level 2
 
Level 3
Asset category:
 
 
 
 
 
 
 
Cash and cash equivalents
$
18

 
$
18

 
$

 
$

Mutual funds(1)
133

 
133

 

 

Fixed income securities
102

 

 
102

 

Total
$
253

 
$
151

 
$
102

 
$

(1) 
Primarily comprised of approximately 56% equities, 33% fixed income securities and 11% cash as of December 31, 2015.
 
 
 
Fair Value Measurements at December 31, 2014 Using Fair Value Hierarchy
 
Fair Value as of December 31, 2014
 
Level 1
 
Level 2
 
Level 3
Asset category:
 
 
 
 
 
 
 
Cash and cash equivalents
$
9

 
$
9

 
$

 
$

Mutual funds(1)
131

 
131

 

 

Fixed income securities
125

 

 
125

 

Total
$
265

 
$
140

 
$
125

 
$

(1) 
Primarily comprised of approximately 56% equities, 38% fixed income securities and 6% cash as of December 31, 2014.
The Level 1 plan assets are valued based on active market quotes.  The Level 2 plan assets are valued based on the net asset value per share (or its equivalent) of the investments, which was not determinable through publicly published sources but was calculated consistent with authoritative accounting guidelines. 
Contributions
We expect to contribute $16 million to pension plans and $10 million to other postretirement plans in 2016.  The cost of the plans are funded in accordance with federal regulations, not to exceed the amounts deductible for income tax purposes.
Benefit Payments
Panhandle and Sunoco, Inc.’s estimate of expected benefit payments, which reflect expected future service, as appropriate, in each of the next five years and in the aggregate for the five years thereafter are shown in the table below:
 
 
Pension Benefits
 
 
Years
 
Funded Plans
 
Unfunded Plans
 
Other Postretirement Benefits (Gross, Before Medicare Part D)
2016
 
$
20

 
$
9

 
$
21

2017
 

 
7

 
20

2018
 

 
7

 
19

2019
 

 
6

 
17

2020
 

 
6

 
16

2021 – 2025
 

 
2

 
58


S - 68


The Medicare Prescription Drug Act provides for a prescription drug benefit under Medicare (“Medicare Part D”) as well as a federal subsidy to sponsors of retiree health care benefit plans that provide a prescription drug benefit that is at least actuarially equivalent to Medicare Part D.
Panhandle does not expect to receive any Medicare Part D subsidies in any future periods.

14.
RELATED PARTY TRANSACTIONS:
ETE has agreements with subsidiaries to provide or receive various general and administrative services. ETE pays us to provide services on its behalf and on behalf of other subsidiaries of ETE, which includes the reimbursement of various operating and general and administrative expenses incurred by us on behalf of ETE and its subsidiaries.
In connection with the Lake Charles LNG Transaction, ETP agreed to continue to provide management services for ETE through 2015 in relation to both Lake Charles LNG’s regasification facility and the development of a liquefaction project at Lake Charles LNG’s facility, for which ETE has agreed to pay incremental management fees to ETP of $75 million per year for the years ending December 31, 2014 and 2015.
In January 2016, ETE and ETP agreed to extend the $95 million annual management fee paid to ETP through 2016,
The Partnership also has related party transactions with several of its equity method investees. In addition to commercial transactions, these transactions include the provision of certain management services and leases of certain assets.
The following table summarizes the affiliate revenues on our consolidated statements of operations:
 
Years Ended December 31,
 
2015
 
2014
 
2013
Affiliated revenues
$
417

 
$
965

 
$
1,442

The following table summarizes the related company balances on our consolidated balance sheets:
 
December 31,
 
2015
 
2014
Accounts receivable from related companies:
 
 
 
Sunoco LP
$
3

 
$

ETE
110

 
11

PES
10

 
6

FGT
13

 
9

Lake Charles LNG
36

 
3

Trans-Pecos Pipeline, LLC
29

 

Comanche Trail Pipeline, LLC
22

 

Other
45

 
110

Total accounts receivable from related companies
$
268

 
$
139

 
 
 
 
Accounts payable to related companies:
 
 
 
Sunoco LP
$
5

 
$

FGT
1

 
2

Lake Charles LNG
3

 
2

Other
16

 
21

Total accounts payable to related companies
$
25

 
$
25



S - 69


15.
REPORTABLE SEGMENTS:
Our financial statements currently reflect the following reportable segments, which conduct their business in the United States, as follows:
intrastate transportation and storage;
interstate transportation and storage;
midstream;
liquids transportation and services;
investment in Sunoco Logistics;
retail marketing; and
all other.
Intersegment and intrasegment transactions are generally based on transactions made at market-related rates. Consolidated revenues and expenses reflect the elimination of all material intercompany transactions.
Revenues from our intrastate transportation and storage segment are primarily reflected in natural gas sales and gathering, transportation and other fees. Revenues from our interstate transportation and storage segment are primarily reflected in gathering, transportation and other fees. Revenues from our midstream segment are primarily reflected in natural gas sales, NGL sales and gathering, transportation and other fees. Revenues from our liquids transportation and services segment are primarily reflected in NGL sales and gathering, transportation and other fees. Revenues from our investment in Sunoco Logistics segment are primarily reflected in crude sales. Revenues from our retail marketing segment are primarily reflected in refined product sales.
In connection with the Regency Merger, Regency’s operations were aggregated into ETP’s existing segments. Regency’s gathering and processing operations were aggregated into our midstream segment. Regency’s natural gas transportation operations were aggregated into our intrastate transportation and storage and interstate transportation and storage segments. Regency’s contract services and natural resources operations were aggregated into our all other segment. Additionally, in June 2015, Regency’s 30% equity interest in Lone Star was transferred to ETC OLP.
We report Segment Adjusted EBITDA as a measure of segment performance. We define Segment Adjusted EBITDA as earnings before interest, taxes, depreciation, depletion, amortization and other non-cash items, such as non-cash compensation expense, gains and losses on disposals of assets, the allowance for equity funds used during construction, unrealized gains and losses on commodity risk management activities, non-cash impairment charges, loss on extinguishment of debt, gain on deconsolidation and other non-operating income or expense items. Unrealized gains and losses on commodity risk management activities include unrealized gains and losses on commodity derivatives and inventory fair value adjustments (excluding lower of cost or market adjustments). Segment Adjusted EBITDA reflects amounts for unconsolidated affiliates based on the Partnership’s proportionate ownership.

S - 70


The following tables present financial information by segment:
 
Years Ended December 31,
 
2015
 
2014
 
2013
Revenues:
 
 
 
 
 
Intrastate transportation and storage:
 
 
 
 
 
Revenues from external customers
$
1,912

 
$
2,645

 
$
2,242

Intersegment revenues
338

 
212

 
210

 
2,250

 
2,857

 
2,452

Interstate transportation and storage:
 
 
 
 
 
Revenues from external customers
1,008

 
1,057

 
1,270

Intersegment revenues
17

 
15

 
39

 
1,025

 
1,072

 
1,309

Midstream:
 
 
 
 
 
Revenues from external customers
2,622

 
4,770

 
3,220

Intersegment revenues
2,449

 
2,053

 
1,056

 
5,071

 
6,823

 
4,276

Liquids transportation and services:
 
 
 
 
 
Revenues from external customers
3,232

 
3,730

 
2,025

Intersegment revenues
249

 
181

 
101

 
3,481

 
3,911

 
2,126

Investment in Sunoco Logistics:
 
 
 
 
 
Revenues from external customers
10,302

 
17,920

 
16,480

Intersegment revenues
184

 
168

 
159

 
10,486

 
18,088

 
16,639

Retail marketing:
 
 
 
 
 
Revenues from external customers
12,478

 
22,484

 
21,004

Intersegment revenues
4

 
3

 
8

 
12,482

 
22,487

 
21,012

All other:
 
 
 
 
 
Revenues from external customers
2,738

 
2,869

 
2,094

Intersegment revenues
554

 
462

 
503

 
3,292

 
3,331

 
2,597

Eliminations
(3,795
)
 
(3,094
)
 
(2,076
)
Total revenues
$
34,292

 
$
55,475

 
$
48,335


S - 71


 
Years Ended December 31,
 
2015
 
2014
 
2013
Cost of products sold:
 
 
 
 
 
Intrastate transportation and storage
$
1,554

 
$
2,169

 
$
1,737

Midstream
3,266

 
4,893

 
3,130

Liquids transportation and services
2,595

 
3,166

 
1,654

Investment in Sunoco Logistics
9,307

 
17,135

 
15,600

Retail marketing
11,174

 
21,154

 
20,150

All other
2,855

 
2,975

 
2,337

Eliminations
(3,722
)
 
(3,078
)
 
(2,028
)
Total cost of products sold
$
27,029

 
$
48,414

 
$
42,580

 
Years Ended December 31,
 
2015
 
2014
 
2013
Depreciation, depletion and amortization:
 
 
 
 
 
Intrastate transportation and storage
$
129

 
$
125

 
$
122

Interstate transportation and storage
210

 
203

 
244

Midstream
720

 
569

 
335

Liquids transportation and services
126

 
113

 
91

Investment in Sunoco Logistics
382

 
296

 
265

Retail marketing
190

 
189

 
114

All other
172

 
174

 
125

Total depreciation, depletion and amortization
$
1,929

 
$
1,669

 
$
1,296

 
Years Ended December 31,
 
2015
 
2014
 
2013
Equity in earnings (losses) of unconsolidated affiliates:
 
 
 
 
 
Intrastate transportation and storage
$
32

 
$
27

 
$
30

Interstate transportation and storage
197

 
196

 
182

Midstream
(19
)
 
10

 
1

Liquids transportation and services
(2
)
 
(3
)
 
(2
)
Investment in Sunoco Logistics
21

 
23

 
18

Retail marketing
194

 
2

 
2

All other
46

 
77

 
5

Total equity in earnings of unconsolidated affiliates
$
469

 
$
332

 
$
236


S - 72


 
Years Ended December 31,
 
2015
 
2014
 
2013
Segment Adjusted EBITDA:
 
 
 
 
 
Intrastate transportation and storage
$
543

 
$
559

 
$
521

Interstate transportation and storage
1,155

 
1,212

 
1,368

Midstream
1,250

 
1,318

 
757

Liquids transportation and services
731

 
591

 
350

Investment in Sunoco Logistics
1,153

 
971

 
871

Retail marketing
583

 
731

 
325

All other
299

 
328

 
212

Total Segment Adjusted EBITDA
5,714

 
5,710

 
4,404

Depreciation, depletion and amortization
(1,929
)
 
(1,669
)
 
(1,296
)
Interest expense, net of interest capitalized
(1,291
)
 
(1,165
)
 
(1,013
)
Gain on sale of AmeriGas common units

 
177

 
87

Impairment losses
(339
)
 
(370
)
 
(689
)
Gains (losses) on interest rate derivatives
(18
)
 
(157
)
 
44

Non-cash unit-based compensation expense
(79
)
 
(68
)
 
(54
)
Unrealized gains (losses) on commodity risk management activities
(65
)
 
112

 
42

Inventory valuation adjustments
(104
)
 
(473
)
 
3

Losses on extinguishments of debt
(43
)
 
(25
)
 
(7
)
Non-operating environmental remediation

 

 
(168
)
Adjusted EBITDA related to discontinued operations

 
(27
)
 
(76
)
Adjusted EBITDA related to unconsolidated affiliates
(937
)
 
(748
)
 
(722
)
Equity in earnings of unconsolidated affiliates
469

 
332

 
236

Other, net
20

 
(36
)
 
19

Income from continuing operations before income tax expense
$
1,398

 
$
1,593

 
$
810

 
December 31,
 
2015
 
2014
 
2013
Assets:
 
 
 
 
 
Intrastate transportation and storage
$
4,882

 
$
4,983

 
$
5,048

Interstate transportation and storage
11,345

 
10,779

 
11,537

Midstream
17,111

 
15,562

 
7,847

Liquids transportation and services
7,235

 
4,568

 
4,321

Investment in Sunoco Logistics
15,423

 
13,619

 
11,650

Retail marketing
3,218

 
8,917

 
3,936

All other
5,959

 
4,090

 
5,561

Total assets
$
65,173

 
$
62,518

 
$
49,900


S - 73


 
Years Ended December 31,
 
2015
 
2014
 
2013
Additions to property, plant and equipment excluding acquisitions, net of contributions in aid of construction costs (accrual basis):
 
 
 
 
 
Intrastate transportation and storage
$
105

 
$
169

 
$
47

Interstate transportation and storage
860

 
411

 
152

Midstream
2,172

 
1,298

 
1,114

Liquids transportation and services
2,109

 
427

 
448

Investment in Sunoco Logistics
2,126

 
2,510

 
1,018

Retail marketing
412

 
259

 
176

All other
383

 
420

 
372

Total additions to property, plant and equipment excluding acquisitions, net of contributions in aid of construction costs (accrual basis)
$
8,167

 
$
5,494

 
$
3,327

 
December 31,
 
2015
 
2014
 
2013
Advances to and investments in unconsolidated affiliates:
 
 
 
 
 
Intrastate transportation and storage
$
406

 
$
423

 
$
443

Interstate transportation and storage
2,516

 
2,649

 
2,588

Midstream
117

 
138

 
36

Liquids transportation and services
32

 
31

 
29

Investment in Sunoco Logistics
247

 
226

 
125

Retail marketing
1,541

 
19

 
22

All other
144

 
274

 
807

Total advances to and investments in unconsolidated affiliates
$
5,003

 
$
3,760

 
$
4,050


16.
QUARTERLY FINANCIAL DATA (UNAUDITED):
Summarized unaudited quarterly financial data is presented below. The sum of net income per Limited Partner unit by quarter does not equal the net income per limited partner unit for the year due to the computation of income allocation between the General Partner and Limited Partners and variations in the weighted average units outstanding used in computing such amounts.
 
 
Quarters Ended
 
 
 
 
March 31
 
June 30
 
September 30
 
December 31
 
Total Year
2015:
 
 
 
 
 
 
 
 
 
 
Revenues
 
$
10,326

 
$
11,540

 
$
6,601

 
$
5,825

 
$
34,292

Operating income
 
608

 
888

 
576

 
187

 
2,259

Net income
 
268

 
839

 
393

 
21

 
1,521

Common Unitholders’ interest in net income (loss)
 
(48
)
 
298

 
59

 
(327
)
 
(18
)
Basic net income (loss) per Common Unit
 
$
(0.17
)
 
$
0.67

 
$
0.11

 
$
(0.68
)
 
$
(0.09
)
Diluted net income (loss) per Common Unit
 
$
(0.17
)
 
$
0.67

 
$
0.10

 
$
(0.68
)
 
$
(0.10
)

S - 74


 
 
Quarters Ended
 
 
 
 
March 31
 
June 30
 
September 30
 
December 31
 
Total Year
2014:
 
 
 
 
 
 
 
 
 
 
Revenues
 
$
13,027

 
$
14,088

 
$
14,933

 
$
13,427

 
$
55,475

Operating income
 
706

 
769

 
809

 
159

 
2,443

Net income (loss)
 
483

 
548

 
513

 
(245
)
 
1,299

Common Unitholders’ interest in net income (loss)
 
253

 
295

 
148

 
(90
)
 
606

Basic net income (loss) per Common Unit
 
$
0.76

 
$
0.92

 
$
0.44

 
$
(0.28
)
 
$
1.77

Diluted net income (loss) per Common Unit
 
$
0.76

 
$
0.92

 
$
0.44

 
$
(0.28
)
 
$
1.77

The three months ended December 31, 2015 and 2014 reflected the unfavorable impacts of $120 million and $456 million, respectively, related to non-cash inventory valuation adjustments primarily in our investment in Sunoco Logistics and retail marketing segments. The three months ended December 31, 2015 and 2014 reflected the recognition of impairment losses of $339 million and $370 million, respectively. Impairment losses in 2015 were primarily related to our Lone Star Refinery Services operations and our Transwestern pipeline, and in 2014, impairment losses were primarily related to Regency’s Permian Basin gathering and processing operations.
For the three months ended December 31, 2015 and 2014, distributions paid for the period exceeded net income attributable to partners by $934 million and $544 million, respectively. Accordingly, the distributions paid to the General Partner, including incentive distributions, further exceeded net income, and as a result, a net loss was allocated to the Limited Partners for the period.


S - 75