REGISTRATION STATEMENT PURSUANT TO SECTION 12(b) OR 12(g) OF THE SECURITIES EXCHANGE ACT OF 1934 |
ANNUAL REPORT PURSUANT TO SECTION 13 OR 15(d) OF THE SECURITIES EXCHANGE ACT OF 1934 |
TRANSITION REPORT PURSUANT TO SECTION 13 OR 15(d) OF THE SECURITIES EXCHANGE ACT OF 1934 |
SHELL COMPANY REPORT PURSUANT TO SECTION 13 OR 15(d) OF THE SECURITIES EXCHANGE ACT OF 1934 |
| Title of each class |
Trading Symbol |
Name of each exchange on which registered | ||
| each representing 0.125 ordinary shares , par value US$0.01 per share |
|
(Nasdaq Global Select Market) | ||
| Ordinary shares, par value US$0.01 per share* |
| * | Not for trading, but only in connection with the listing of American depositary shares on the Nasdaq Global Select Market. |
| |
☒ |
Accelerated filer |
☐ |
Non-accelerated filer |
☐ | |||||
| Emerging growth company |
|
| † | The term “new or revised financial accounting standard” refers to any update issued by the Financial Accounting Standards Board to its Accounting Standards Codification after April 5, 2012. |
| ☒ |
International Financial Reporting Standards as issued |
Other ☐ | ||
| |
by the International Accounting Standards Board ☐ |
|
| |
1 |
|||||
| |
2 |
|||||
| ITEM 1. |
2 |
|||||
| ITEM 2. |
2 |
|||||
| ITEM 3. |
2 |
|||||
| ITEM 4. |
34 |
|||||
| ITEM 4.A. |
49 |
|||||
| ITEM 5. |
49 |
|||||
| ITEM 6. |
67 |
|||||
| ITEM 7. |
76 |
|||||
| ITEM 8. |
80 |
|||||
| ITEM 9. |
81 |
|||||
| ITEM 10. |
81 |
|||||
| ITEM 11. |
89 |
|||||
| ITEM 12. |
90 |
|||||
| |
91 |
|||||
| ITEM 13. |
91 |
|||||
| ITEM 14. |
91 |
|||||
| ITEM 15. |
91 |
|||||
| ITEM 16A. |
92 |
|||||
| ITEM 16B. |
92 |
|||||
| ITEM 16C. |
92 |
|||||
| ITEM 16D. |
93 |
|||||
| ITEM 16E. |
93 |
|||||
| ITEM 16F. |
93 |
|||||
| ITEM 16G. |
93 |
|||||
| ITEM 16H. |
93 |
|||||
| |
93 |
|||||
| ITEM 17. |
93 |
|||||
| ITEM 18. |
93 |
|||||
| ITEM 19. |
94 |
|||||
| |
97 |
| • | “ADSs” refers to American depositary shares, each of which represents 0.125 ordinary shares; |
| • | “China” or “PRC” refers to the People’s Republic of China and, solely for the purpose of this annual report, excludes Taiwan, Hong Kong, and Macau, and “Greater China” refers to the People’s Republic of China, Taiwan, Hong Kong, and Macau; |
| • | “Qunar” refers to Qunar Cayman Islands Limited, a Cayman Islands company, and unless the context requires otherwise, includes its predecessor entities and consolidated subsidiaries and consolidated affiliated Chinese entities; |
| • | “Renminbi” or “RMB” refers to the legal currency of China; “U.S. dollars” or “US$” refers to the legal currency of the United States; and “ € ” refers to the legal currency of Eurozone; |
| • | “shares” or “ordinary shares” refers to our ordinary shares, par value of US$0.01 per share; and |
| • | “we,” “us,” “our company,” or “Trip.com Group” refers to Trip.com Group Limited (formerly known as Ctrip.com International, Ltd.), its predecessor entities and subsidiaries, and, in the context of describing our operations and consolidated financial information, its consolidated affiliated Chinese entities, unless otherwise indicated herein. We consolidate the financial results of Qunar starting from December 31, 2015. In calculating the number of hotels with which we have room supply relationships, downloads of and transactions through our mobile channel, and other operational data, where applicable, as well as in describing our marketing, branding, and intellectual properties, we have not taken into account the comparable operating data or other information of Qunar. |
ITEM 1. |
IDENTITY OF DIRECTORS, SENIOR MANAGEMENT AND ADVISERS |
ITEM 2. |
OFFER STATISTICS AND EXPECTED TIMETABLE |
ITEM 3. |
KEY INFORMATION |
| For the Year Ended December 31, |
||||||||||||||||||||||||
| 2015 |
2016 (1) (2) |
2017 (2) |
2018 (2) |
2019 |
||||||||||||||||||||
| RMB |
RMB |
RMB |
RMB |
RMB |
US$ |
|||||||||||||||||||
| (in millions, except for share and per share data) |
||||||||||||||||||||||||
| Selected Consolidated Statements of Income/(Loss) Data |
||||||||||||||||||||||||
| Net revenues |
10,897 |
19,245 |
26,796 |
30,965 |
35,666 |
5,122 |
||||||||||||||||||
| Cost of revenues |
(3,043 |
) | (4,730 |
) | (4,678 |
) | (6,324 |
) | (7,372 |
) | (1,059 |
) | ||||||||||||
| Gross profit |
7,854 |
14,515 |
22,118 |
24,641 |
28,294 |
4,063 |
||||||||||||||||||
| Operating expenses |
||||||||||||||||||||||||
| —Product development (3) |
(3,297 |
) | (7,687 |
) | (8,259 |
) | (9,620 |
) | (10,670 |
) | (1,533 |
) | ||||||||||||
| —Sales and marketing (3) |
(3,088 |
) | (5,861 |
) | (8,294 |
) | (9,596 |
) | (9,295 |
) | (1,335 |
) | ||||||||||||
| —General and administrative (3) |
(1,088 |
) | (2,519 |
) | (2,622 |
) | (2,820 |
) | (3,289 |
) | (472 |
) | ||||||||||||
| Total operating expenses |
(7,473 |
) | (16,067 |
) | (19,175 |
) | (22,036 |
) | (23,254 |
) | (3,340 |
) | ||||||||||||
| Income/(Loss) from operations |
381 |
(1,552 |
) | 2,943 |
2,605 |
5,040 |
723 |
|||||||||||||||||
| Net interest income/(expense) and other income/(expense) (4) |
2,624 |
(192 |
) | 581 |
(684 |
) | 4,047 |
581 |
||||||||||||||||
| Income/(loss) before income tax expense and equity in (loss)/income of affiliates |
3,005 |
(1,744 |
) | 3,524 |
1,921 |
9,087 |
1,304 |
|||||||||||||||||
| Income tax expense |
(470 |
) | (482 |
) | (1,285 |
) | (793 |
) | (1,742 |
) | (250 |
) | ||||||||||||
| Equity in (loss)/income of affiliates |
(136 |
) | 602 |
(65 |
) | (32 |
) | (347 |
) | (50 |
) | |||||||||||||
| Net income/(loss) |
2,399 |
(1,624 |
) | 2,174 |
1,096 |
6,998 |
1,004 |
|||||||||||||||||
| Net loss/(income) attributable to non-controlling interests |
108 |
206 |
(19 |
) | 16 |
57 |
8 |
|||||||||||||||||
| Accretion to redemption value of redeemable non-controlling interests |
— |
— |
— |
— |
(44 |
) | (6 |
) | ||||||||||||||||
| For the Year Ended December 31, |
||||||||||||||||||||||||
| 2015 |
2016 (1) (2) |
2017 (2) |
2018 (2) |
2019 |
||||||||||||||||||||
| RMB |
RMB |
RMB |
RMB |
RMB |
US$ |
|||||||||||||||||||
| (in millions, except for share and per share data) |
||||||||||||||||||||||||
| Selected Consolidated Statements of Income/(Loss) Data |
||||||||||||||||||||||||
| Net income/(loss) attributable to Trip.com Group’s shareholders |
2,507 |
(1,418 |
) | 2,155 |
1,112 |
7,011 |
1,006 |
|||||||||||||||||
| Earnings/(losses) per ordinary share data: |
||||||||||||||||||||||||
| Earnings/(losses) per ordinary share (5) , basic |
66.34 |
(23.97 |
) | 32.51 |
16.25 |
98.78 |
14.19 |
|||||||||||||||||
| Earnings/(losses) per ordinary share (5) , diluted |
56.85 |
(23.97 |
) | 30.75 |
15.67 |
92.02 |
13.22 |
|||||||||||||||||
| Weighted average ordinary shares outstanding, basic |
37,797,698 |
59,166,582 |
66,300,808 |
68,403,426 |
70,983,996 |
70,983,996 |
||||||||||||||||||
| Weighted average ordinary shares outstanding, diluted |
47,375,248 |
59,166,582 |
71,775,893 |
70,924,623 |
80,244,014 |
80,244,014 |
||||||||||||||||||
| As of December 31, |
||||||||||||||||||||||||
| 2015 (1) |
2016 (2) |
2017 (2) |
2018 (2) |
2019 (6) |
||||||||||||||||||||
| RMB |
RMB |
RMB |
RMB |
RMB |
US$ |
|||||||||||||||||||
| (in millions) |
||||||||||||||||||||||||
| Selected Consolidated Balance Sheets Data |
||||||||||||||||||||||||
| Cash and cash equivalents |
19,216 |
18,435 |
18,243 |
21,530 |
19,923 |
2,862 |
||||||||||||||||||
| Restricted cash |
2,287 |
1,744 |
1,749 |
4,244 |
1,824 |
262 |
||||||||||||||||||
| Short-term investments |
8,236 |
14,113 |
28,130 |
36,753 |
23,058 |
3,312 |
||||||||||||||||||
| Current assets |
40,602 |
45,928 |
59,418 |
79,394 |
67,955 |
9,761 |
||||||||||||||||||
| Investments (4) |
13,871 |
20,533 |
25,574 |
26,874 |
51,278 |
7,366 |
||||||||||||||||||
| Total assets |
118,844 |
144,430 |
162,240 |
185,830 |
200,169 |
28,752 |
||||||||||||||||||
| Current liabilities |
33,666 |
30,295 |
42,162 |
68,784 |
69,182 |
9,937 |
||||||||||||||||||
| Long-term debt |
18,355 |
34,651 |
29,220 |
24,146 |
19,537 |
2,806 |
||||||||||||||||||
| Total liabilities |
55,159 |
68,898 |
75,625 |
97,097 |
93,324 |
13,405 |
||||||||||||||||||
| Redeemable non-controlling interests(7) |
— |
— |
— |
— |
1,142 |
164 |
||||||||||||||||||
| Share capital |
4 |
5 |
5 |
5 |
6 |
1 |
||||||||||||||||||
| Total Trip.com Group’s shareholders’ equity |
44,551 |
71,548 |
84,836 |
86,715 |
103,442 |
14,858 |
||||||||||||||||||
| Non-controlling interests |
19,134 |
3,984 |
1,779 |
2,018 |
2,261 |
325 |
||||||||||||||||||
| Total shareholders’ equity |
63,685 |
75,532 |
86,615 |
88,733 |
105,703 |
15,183 |
||||||||||||||||||
| (1) | Our consolidated balance sheets data has reflected the effect of consolidation of Qunar’s financial statements starting from December 31, 2015. Our consolidated statements of income/(loss) data has reflected the effect of consolidation of Qunar’s financial statements starting from January 1, 2016. |
| (2) | Effective from January 1, 2018, we adopted ASC Topic 606, a new accounting standard on the recognition of revenue issued by FASB in 2014, and have applied this accounting standard retrospectively to the years ended December 31, 2016 and 2017. The financial data for the year ended December 31, 2015 and as of December 31, 2015 has not been recast and as such is not comparable. |
| (3) | Share-based compensation was included in the related operating expense categories as follows: |
| |
For the Year Ended December 31, |
|||||||||||||||||||||||
| |
2015 |
2016 (1) |
2017 |
2018 |
2019 |
2019 |
||||||||||||||||||
| |
RMB |
RMB |
RMB |
RMB |
RMB |
US$ |
||||||||||||||||||
| |
(in millions) |
|||||||||||||||||||||||
| Product development |
292 |
2,080 |
1,013 |
934 |
919 |
132 |
||||||||||||||||||
| Sales and marketing |
66 |
393 |
186 |
156 |
144 |
21 |
||||||||||||||||||
| General and administrative |
285 |
1,087 |
635 |
617 |
651 |
94 |
||||||||||||||||||
| (4) | In 2015, a gain of RMB2.3 billion was recognized in the other income for the deconsolidation of Tujia, which was once a subsidiary of our company. In 2017 and 2018, we also disposed of certain long-term investments and recognized a gain of RMB1.4 billion and RMB1.2 billion, respectively. In January 2018, we adopted a new financial instruments accounting standard ASU No. 2016-01, which requires equity investments to be measured at fair value with subsequent changes recognized in net income, except for those accounted for under the equity method or requiring consideration. Fair value changes for such equity investments were a fair value loss of RMB3.1 billion and a fair value gain of RMB2.3 billion for the years ended December 31, 2018 and 2019, respectively. See “Item 5. Operating and Financial Review and Prospectus — Results of Operations” for further information. The new standard also changes the accounting for investments without a readily determinable fair value and that do not qualify for the practical expedient to estimate fair value. A policy election can be made for these investments whereby investment will be carried at cost and adjusted in subsequent periods for any impairment or changes in observable prices of identical or similar investments. |
| (5) | Each ADS represents 0.125 ordinary shares. |
| (6) | Effective from January 1, 2019, we adopted ASC No. 2018-11, a new accounting standard on the recognition of right-of-use assets and lease liabilities issued by FASB in 2018, and have applied this accounting standard on a modified retrospective basis and have elected not to restate comparative periods. See Notes 2 and 11 to our audited consolidated financial statements included elsewhere in this annual report for further information. |
| (7) | One of our subsidiaries issued redeemable preferred shares to certain third-party investors in 2019. These preferred shares are redeemable at a holder’s option when that subsidiary fails to complete a qualified IPO in a pre-agreed period of time since its issuance with a redemption price measured by 10% interest per annum. These preferred shares are therefore accounted for as redeemable non-controlling interests in mezzanine equity and are accreted to the redemption value over the period starting from the issuance date. |
| • | In May 2015, we acquired approximately 38% share capital of eLong, Inc. In May 2016, eLong, Inc. completed its going-private transaction and merger with E-dragon Holdings Limited, or eLong. In December 2017, eLong and Tongcheng Network Technology Co., Ltd., or LY.com, announced an agreement to merge and form Tongcheng-Elong Holdings Limited (SEHK: 0780), which was consummated in March 2018. In exchange for our prior holdings in eLong, we received an equity method investment in the enlarged group. |
| • | In April 2016, we announced strategic collaboration with China Eastern Airlines Corporation Limited, one of China’s three major air transportation groups, on a broad range of products and services. In June 2016, we invested approximately RMB3.0 billion in approximately 466 million A shares of China Eastern Airlines in a private placement. |
| • | In December 2016, in connection with our share exchange transaction with BTG Hotels (Group) Co., Ltd., or BTG, a PRC joint stock company that is listed on the Shanghai Stock Exchange and principally engaged in the management of hotels and tourism destinations, and Homeinns Hotel Group, or Homeinns, we exchanged our previously held equity interest in Homeinns for 22% equity interest of BTG. |
| • | We have invested in convertible notes (which had been subsequently converted to ordinary shares) and ordinary shares of MakeMyTrip Limited, or MakeMyTrip, a leading online travel company in India, in January 2016 and May 2017 respectively. In August 2019, we completed a share exchange transaction with Naspers Limited, or Naspers, pursuant to which Naspers exchanged its stake in MakeMyTrip, for newly issued shares in our company. Concurrent with the share exchange, we also invested certain ordinary shares and Class B shares of MakeMyTrip in a third-party investment entity. Immediately after the closing of the transaction, Naspers owned approximately 5.6% of our then total issued and outstanding ordinary shares, and we owned ordinary shares and Class B shares of MakeMyTrip, representing approximately 49.0% of the then total voting power in MakeMyTrip. |
| • | In May 2018, we acquired substantially all of the remaining equity interest of an offline travel agency company in which we previously held approximately 48% equity interest for the consideration of RMB198 million in cash and 1.9% non-controlling interest of one of our subsidiaries with the fair value of RMB399 million. |
| • | diversion of our resources and management attention; |
| • | high acquisition and financing costs; |
| • | failure to achieve our intended objectives or benefits in making these investments or revenue-enhancing opportunities; |
| • | potential claims or litigation regarding our board’s exercise of its duty of care and other duties required under applicable law in connection with any of our significant investments approved by the board; and |
| • | failure to be in full compliance with applicable laws, rules and regulations. |
| • | Actual or threatened war or terrorist activities; |
| • | an outbreak of EVD, COVID-19, MERS, SARS, H1N1 flu, H7N9 flu, and avian flu, or any other serious contagious diseases; |
| • | increasing prices in the hotel, transportation ticketing, or other travel-related sectors; |
| • | increasing occurrence of travel-related accidents; |
| • | political unrest, civil strife, or other geopolitical uncertainty; |
| • | natural disasters or poor weather conditions, such as hurricanes, earthquakes, or tsunamis; and |
| • | any travel restrictions or other security procedures implemented in connection with any major events in China. |
| • | actual or anticipated fluctuations in our quarterly operating results; |
| • | changes in financial estimates by securities analysts; |
| • | conditions in the internet or travel industries; |
| • | changes in the economic performance or market valuations of other internet or travel companies or other companies that primarily operate in China; |
| • | changes in major business terms between our travel suppliers and us; |
| • | announcements by us or our competitors of new products or services, significant acquisitions, strategic partnerships, joint ventures, or capital commitments; |
| • | negative publicity in connection with our business operation; |
| • | additions or departures of key personnel; and |
| • | market and volume fluctuations in the stock market in general. |
| • | increase our vulnerability to adverse general economic and industry conditions; |
| • | require us to dedicate a substantial portion of our cash flow from operations to servicing and repaying our indebtedness, thereby reducing the availability of our cash flow to fund working capital, capital expenditures and other general corporate purposes; and |
| • | limit, along with the financial and other restrictive covenants of our indebtedness, among other things, our ability to conduct additional financing activities, or increase the cost of additional financing. |
ITEM 4. |
INFORMATION ON THE COMPANY |
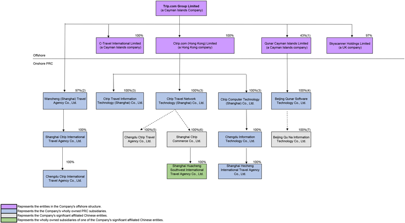
| • | C-Travel International Limited; |
| • | Ctrip.com (Hong Kong) Limited; |
| • | Ctrip Computer Technology (Shanghai) Co., Ltd., or Ctrip Computer Technology; |
| • | Ctrip Travel Information Technology (Shanghai) Co., Ltd., or Ctrip Travel Information; |
| • | Ctrip Travel Network Technology (Shanghai) Co., Ltd., or Ctrip Travel Network; |
| • | Wancheng (Shanghai) Travel Agency Co., Ltd., or Wancheng; |
| • | Shanghai Hecheng International Travel Agency Co., Ltd., or Hecheng; |
| • | Skyscanner Holdings Limited, or Skyscanner; |
| • | Shanghai Ctrip International Travel Agency Co., Ltd. (formerly known as Shanghai Ctrip Charming International Travel Agency Co., Ltd.), or Shanghai Ctrip; |
| • | Chengdu Ctrip International Travel Agency Co., Ltd., or Chengdu Ctrip International; and |
| • | Chengdu Information Technology Co., Ltd., or Chengdu Information. |
| • | Shanghai Ctrip Commerce Co., Ltd., or Ctrip Commerce, which holds a value-added telecommunications business license; |
| • | Chengdu Ctrip Travel Agency Co., Ltd, or Chengdu Ctrip, which holds a domestic travel agency license; and |
| • | Shanghai Huacheng Southwest International Travel Agency Co., Ltd. (formerly known as Shanghai Huacheng Southwest Travel Agency Co., Ltd.), or Shanghai Huacheng, which holds a domestic travel agency license. |
| • | choose and reserve hotel rooms in cities throughout China and abroad; |
| • | book and purchase transportation tickets for domestic and international flights and trains; |
| • | choose and reserve packaged tours that include transportation and accommodations, as well as guided tours and other value-added services in some instances; and |
| • | book and purchase other travel-related services for their leisure and business travels. |
| • | Foreign Investment Industrial Guidance Catalogue; |
| • | Telecommunications Regulations; and |
| • | Administrative Provisions on Foreign Invested Telecommunications Enterprises. |
| • | Travel Agency Regulations; and |
| • | Implementing Rules of Travel Agency Regulations. |
| • | Advertising Law; |
| • | Advertising Administrative Regulations; and |
| • | Interim Measures of the Administration of Online Advertisement. |
| • | Telecommunications Regulations; |
| • | The Administrative Measures for Telecommunications Business Operating Licenses; and |
| • | The internet Information Services Administrative Measures. |
| • | Company Law; and |
| • | EIT Law and its Implementation Rules. |

| (1) | For further details about the indirect ownership of Qunar Cayman Islands Limited, see “Item 4.A. Information on the Company — History and Development of the Company.” |
| (2) | Indirectly owned through Ctrip Travel Holding, a Cayman Islands company, and its Hong Kong subsidiary, Ctrip Travel Holding (Hong Kong) Limited. |
| (3) | Indirectly owned through Ctrip Investment (Shanghai) Co., Ltd., a PRC company. |
| (4) | Indirectly owned through Queen’s Road Travel Information Limited, a Hong Kong company. |
| (5) | Min Fan and Qi Shi hold 99.5% and 0.5% of the equity interest in Chengdu Ctrip Travel Agency Co., Ltd., respectively. |
| (6) | Tao Yang and Maohua Sun hold 89.8% and 10.2% of the equity interest in Shanghai Ctrip Commerce Co., Ltd., respectively. |
| (7) | Hui Cao and Hui Wang hold 60% and 40% of the equity interest in Beijing Qu Na Information Technology Co., Ltd., respectively. |
ITEM 4.A. |
UNRESOLVED STAFF COMMENTS |
ITEM 5. |
OPERATING AND FINANCIAL REVIEW AND PROSPECTS |
| • | Actual or threatened war or terrorist activities; |
| • | an outbreak of EVD, COVID-19, MERS, SARS, H1N1 flu, H7N9 flu, and avian flu, or any other serious contagious diseases; |
| • | increasing prices in the hotel, transportation ticketing, or other travel-related sectors; |
| • | increasing occurrence of travel-related accidents; |
| • | political unrest, civil strife, or other geopolitical uncertainty; |
| • | natural disasters or poor weather conditions, such as hurricanes, earthquakes, or tsunamis; and |
| • | any travel restrictions or other security procedures implemented in connection with any major events in China. |
| Year-Ended December 31, |
||||||||||||
| 2017 |
2018 |
2019 |
||||||||||
| Revenues: |
||||||||||||
| Accommodation reservation |
35 |
% | 37 |
% | 38 |
% | ||||||
| Transportation ticketing |
45 |
% | 42 |
% | 39 |
% | ||||||
| Packaged-tour |
11 |
% | 12 |
% | 13 |
% | ||||||
| Corporate travel |
3 |
% | 3 |
% | 4 |
% | ||||||
| Others |
6 |
% | 6 |
% | 6 |
% | ||||||
| Total revenues |
100 |
% | 100 |
% | 100 |
% | ||||||
| • | In 2017, Ctrip Computer Technology, Ctrip Travel Information, and Ctrip Travel Network reapplied for their qualification as HNTE, which were approved by the relevant government authority. Thus, these subsidiaries are entitled to a preferential EIT rate of 15% from 2017 to 2019. Qunar Software and Qunar Beijing are also entitled a preferential EIT rate of 15% from 2018 to 2020. |
| • | In 2002, SAT started to implement preferential tax policy in China’s western regions, and companies located in applicable jurisdictions covered by the Western Regions Catalogue are eligible to apply for a preferential income tax rate of 15% if their businesses fall within the “encouraged” category of the policy. Over the years since 2012, Chengdu Ctrip and Chengdu Ctrip International obtained approval from local tax authorities to apply the 15% tax rate for their annual tax filing subject to periodic renewals. After the initial effective period expired in 2014, the two entities were approved by the relevant government authority to renew this qualification, which will expire in 2020. In 2013, Chengdu Information obtained approval from local tax authorities to apply the 15% tax rate for its 2012 tax filing and for the years from 2013 to 2020. |
| For the Year Ended December 31 (1) , |
||||||||||||||||||||||||||||
| 2017 |
2018 |
2019 |
||||||||||||||||||||||||||
| RMB |
% |
RMB |
% |
RMB |
US$ |
% |
||||||||||||||||||||||
| (in millions) |
||||||||||||||||||||||||||||
| Revenues: |
||||||||||||||||||||||||||||
| Accommodation reservation |
9,531 |
36 |
11,580 |
37 |
13,514 |
1,941 |
38 |
|||||||||||||||||||||
| Transportation ticketing |
12,221 |
46 |
12,947 |
42 |
13,952 |
2,004 |
39 |
|||||||||||||||||||||
| Packaged-tour |
2,973 |
11 |
3,772 |
12 |
4,534 |
651 |
13 |
|||||||||||||||||||||
| Corporate travel |
753 |
3 |
981 |
3 |
1,255 |
180 |
4 |
|||||||||||||||||||||
| Others |
1,515 |
5 |
1,824 |
6 |
2,461 |
353 |
6 |
|||||||||||||||||||||
| Total revenues |
26,993 |
101 |
31,104 |
100 |
35,716 |
5,129 |
100 |
|||||||||||||||||||||
| Less: Sales tax and surcharges |
(197 |
) | (1 |
) | (139 |
) | (0 |
) | (50 |
) | (7 |
) | (0 |
) | ||||||||||||||
| Net revenues |
26,796 |
100 |
30,965 |
100 |
35,666 |
5,122 |
100 |
|||||||||||||||||||||
| Cost of revenues |
(4,678 |
) | (17 |
) | (6,324 |
) | (20 |
) | (7,372 |
) | (1,059 |
) | (21 |
) | ||||||||||||||
| Gross profit |
22,118 |
83 |
24,641 |
80 |
28,294 |
4,063 |
79 |
|||||||||||||||||||||
| Operating expenses: |
||||||||||||||||||||||||||||
| Product development (2) |
(8,259 |
) | (31 |
) | (9,620 |
) | (31 |
) | (10,670 |
) | (1,533 |
) | (30 |
) | ||||||||||||||
| Sales and marketing (2) |
(8,294 |
) | (31 |
) | (9,596 |
) | (31 |
) | (9,295 |
) | (1,335 |
) | (26 |
) | ||||||||||||||
| General and administrative (2) |
(2,622 |
) | (10 |
) | (2,820 |
) | (9 |
) | (3,289 |
) | (472 |
) | (9 |
) | ||||||||||||||
| Total operating expenses |
(19,175 |
) | (72 |
) | (22,036 |
) | (71 |
) | (23,254 |
) | (3,340 |
) | (65 |
) | ||||||||||||||
| Income from operations |
2,943 |
11 |
2,605 |
9 |
5,040 |
723 |
14 |
|||||||||||||||||||||
| Interest income |
988 |
4 |
1,899 |
6 |
2,094 |
301 |
6 |
|||||||||||||||||||||
| Interest expense |
(1,286 |
) | (5 |
) | (1,508 |
) | (5 |
) | (1,677 |
) | (241 |
) | (5 |
) | ||||||||||||||
| Other income/(expense) |
879 |
3 |
(1,075 |
) | (3 |
) | 3,630 |
521 |
10 |
|||||||||||||||||||
| Income before income tax expense and equity in loss of affiliates |
3,524 |
13 |
1,921 |
7 |
9,087 |
1,304 |
25 |
|||||||||||||||||||||
| Income tax expense |
(1,285 |
) | (5 |
) | (793 |
) | (3 |
) | (1,742 |
) | (250 |
) | (5 |
) | ||||||||||||||
| Equity in loss of affiliates |
(65 |
) | (0 |
) | (32 |
) | (0 |
) | (347 |
) | (50 |
) | (1 |
) | ||||||||||||||
| Net income |
2,174 |
8 |
1,096 |
4 |
6,998 |
1,004 |
19 |
|||||||||||||||||||||
| Net (income)/loss attributable to non-controlling interests |
(19 |
) | (0 |
) | 16 |
0 |
57 |
8 |
0 |
|||||||||||||||||||
| Accretion to redemption value of redeemable non-controlling interests |
— |
— |
— |
— |
(44 |
) | (6 |
) | (0 |
) | ||||||||||||||||||
| Net income attributable to Trip.com Group’s shareholders |
2,155 |
8 |
1,112 |
4 |
7,011 |
1,006 |
19 |
|||||||||||||||||||||
| (1) | Effective from January 1, 2018, we adopted ASC Topic 606, a new accounting standard on the recognition of revenue issued by FASB in 2014, and have applied such accounting standard retrospectively to the year ended December 31, 2017. |
| (2) | Share-based compensation was included in the associated operating expense categories as follows: |
| For the Year Ended December 31, |
||||||||||||||||||||||||||||
| 2017 |
2018 |
2019 |
||||||||||||||||||||||||||
| RMB |
% |
RMB |
% |
RMB |
US$ |
% |
||||||||||||||||||||||
| (in millions) |
||||||||||||||||||||||||||||
| Product development |
(1,013 |
) | (4 |
) | (934 |
) | (3 |
) | (919 |
) | (132 |
) | (3 |
) | ||||||||||||||
| Sales and marketing |
(186 |
) | (1 |
) | (156 |
) | (1 |
) | (144 |
) | (21 |
) | (0 |
) | ||||||||||||||
| General and administrative |
(635 |
) | (2 |
) | (617 |
) | (2 |
) | (651 |
) | (94 |
) | (2 |
) | ||||||||||||||
| For the Year Ended December 31, |
||||||||||||||||
| 2017 |
2018 |
2019 |
||||||||||||||
| RMB |
RMB |
RMB |
US$ |
|||||||||||||
| Net cash provided by operating activities |
7,069 |
7,115 |
7,333 |
1,055 |
||||||||||||
| Net cash used in investing activities |
(15,229 |
) | (14,078 |
) | (2,413 |
) | (347 |
) | ||||||||
| Net cash provided/(used) by financing activities |
8,020 |
11,926 |
(9,256 |
) | (1,330 |
) | ||||||||||
| Effect of foreign exchange rate changes on cash and cash equivalents, restricted cash |
(47 |
) | 819 |
309 |
44 |
|||||||||||
| Net (decrease)/increase in cash and cash equivalents, restricted cash |
(187 |
) | 5,782 |
(4,027 |
) | (578 |
) | |||||||||
| Cash and cash equivalents, restricted cash, beginning of year |
20,179 |
19,992 |
25,774 |
3,702 |
||||||||||||
| Cash and cash equivalents, restricted cash, end of year |
19,992 |
25,774 |
21,747 |
3,124 |
||||||||||||
| Total |
Less Than 1 Year |
1-3 Years |
3-5 Years |
More Than 5 Years |
||||||||||||||||
| (RMB in millions) |
||||||||||||||||||||
| Convertible senior notes with principal and interest |
18,070 |
6,847 |
928 |
389 |
9,906 |
|||||||||||||||
| Term loans and other debt, with principal and interest |
33,377 |
21,985 |
10,949 |
432 |
11 |
|||||||||||||||
| Operating lease obligations |
1,305 |
426 |
590 |
189 |
100 |
|||||||||||||||
| Purchase obligations |
13 |
8 |
4 |
1 |
— |
|||||||||||||||
| Total |
52,765 |
29,266 |
12,471 |
1,011 |
10,017 |
|||||||||||||||
| • | our anticipated growth strategies; |
| • | our future business development, results of operations and financial condition; |
| • | our ability to continue to control costs and maintain profitability; and |
| • | the expected growth in the overall economy and demand for travel services in China. |
| • | slow-down of economic growth in China and the global economic downturn may have a material and adverse effect on our business, and may materially and adversely affect our growth and profitability; |
| • | public health crisis, such as COVID-19 outbreak, may have a material and adverse effect on our business and results of operations; |
| • | general declines or disruptions in the travel industry may materially and adversely affect our business and results of operations; |
| • | the trading price of our ADSs has been volatile historically and may continue to be volatile regardless of our operating performance; |
| • | if we are unable to maintain existing relationships with travel suppliers and strategic alliances, or establish new arrangements with travel suppliers and strategic alliances similar to those we currently have, our business may suffer; |
| • | if we fail to further increase our brand recognition, we may face difficulty in retaining existing and acquiring new business partners and customers, and our business may be harmed; |
| • | if we do not compete successfully against new and existing competitors, we may lose our market share, and our business and results of operations may be materially and adversely affected; |
| • | our business could suffer if we do not successfully manage current growth and potential future growth; |
| • | our strategy to acquire or invest in complementary businesses and assets involves significant risks and uncertainty that may prevent us from achieving our objectives and harm our financial condition and results of operations; |
| • | our quarterly results are likely to fluctuate because of seasonality in the travel industry in Greater China; |
| • | our business may be harmed if our infrastructure and technology are damaged or otherwise fail or become obsolete; |
| • | our business depends substantially on the continuing efforts of our key executives, and our business may be severely disrupted if we lose their services; |
| • | inflation in China may disrupt our business and have an adverse effect on our financial condition and results of operations; and |
| • | if the ownership structure of our consolidated affiliated Chinese entities and the contractual arrangements among us, our consolidated affiliated Chinese entities and their shareholders are found to be in violation of any PRC laws or regulations, we and/or our consolidated affiliated Chinese entities may be subject to fines and other penalties, which may adversely affect our business and results of operations. |
ITEM 6. |
DIRECTORS, SENIOR MANAGEMENT AND EMPLOYEES |
| Directors and Executive Officers |
Age |
Position/Title | ||||
| James Jianzhang Liang |
50 |
Co-founder; Executive Chairman of the Board | ||||
| Min Fan |
54 |
Co-founder; Vice Chairman of the Board and President | ||||
| Jane Jie Sun |
51 |
Chief Executive Officer and Director | ||||
| Cindy Xiaofan Wang |
44 |
Chief Financial Officer and Executive Vice President | ||||
| Neil Nanpeng Shen (1)(2) |
52 |
Co-founder; Independent Director | ||||
| Qi Ji (2) |
53 |
Co-founder; Independent Director | ||||
| Gabriel Li (1) |
52 |
Vice Chairman of the Board, Independent Director | ||||
| JP Gan (1) (2) |
48 |
Independent Director | ||||
| Robin Yanhong Li |
51 |
Director | ||||
| Dou Shen |
40 |
Director | ||||
| (1) | Member of the Audit Committee. |
| (2) | Member of the Compensation Committee. |
| Ordinary Shares Underlying Options/Restricted Share Units Granted |
Exercise Price (US$/Share) |
Date of Grant |
Date of Expiration | |||||||
| James Jianzhang Liang |
2,440,200 |
161.96; 179.64; 237.00; 247.44; 324.96; 350.72; 209.04; 253.44 |
From January 9, 2014 to December 4, 2019 |
From January 9, 2022 to December 4, 2027 | ||||||
| 108,000 |
(1) |
— |
From February 8, 2016 to February 9, 2018 |
— | ||||||
| Jane Jie Sun |
1,050,200 |
70.32; 78.56; 161.96; 179.64; 237.00; 247.44; 324.96; 350.72; 209.04; 253.44 |
From September 18, 2012 to December 4, 2019 |
From September 18, 2020 to December 4, 2027 | ||||||
| 33,000 |
(1) |
— |
From February 8, 2016 to February 9, 2018 |
— | ||||||
| Min Fan |
131,867 |
78.56; 161.96; 179.64; 237.00; 247.44; 324.96; 350.72; 0.01; 253.44 |
From January 27, 2013 to December 4, 2019 |
From January 27, 2021 to December 4, 2027 | ||||||
| 6,500 |
(1) |
— |
From February 8, 2016 to February 9, 2018 |
— | ||||||
| Cindy Xiaofan Wang |
* |
161.96; 179.64; 237.00; 247.44; 324.96; 209.04; 0.01; 253.44 |
From January 9, 2014 to December 4, 2019 |
From January 9, 2022 to December 4, 2027 | ||||||
| * |
(1) |
— |
February 8, 2016 |
— | ||||||
| Neil Nanpeng Shen |
* |
78.56; 179.64; 237.00; 247.44; 324.96; 350.72; 209.04; 253.44 |
From January 27, 2013 to December 4, 2019 |
January 27, 2021 to December 4, 2027 | ||||||
| Qi Ji |
* |
179.64; 237.00; 247.44; 324.96; 350.72; 209.04; 253.44 |
From December 6, 2014 to December 4, 2019 |
From December 6, 2022 to December 4, 2027 | ||||||
| Gabriel Li |
* |
78.56; 179.64; 237.00; 247.44; 324.96; 350.72; 209.04; 253.44 |
From January 27, 2013 to December 4, 2019 |
From January 27, 2021 to December 4, 2027 | ||||||
| JP Gan |
* |
179.64; 237.00; 247.44; 324.96; 350.72; 209.04; 253.44 |
From December 6, 2014 to December 4, 2019 |
From December 6, 2022 to December 4, 2027 | ||||||
| * | Aggregate number of shares represented by all grants of options and/or restricted share units to the person account for less than 1% of our total outstanding ordinary shares. |
| (1) | Restricted share units. |
| Ordinary Shares Beneficially Owned (1) |
||||||||
| Number |
% (2) |
|||||||
| Directors and Senior Management: |
||||||||
| James Jianzhang Liang (3) |
1,744,071 |
2.3 |
% | |||||
| Min Fan (4) |
1,420,606 |
1.9 |
% | |||||
| Jane Jie Sun (5) |
910,184 |
1.2 |
% | |||||
| Neil Nanpeng Shen (6) |
* |
* |
% | |||||
| Other directors and executive officers as a group, each of whom individually owns less than 0.1% |
* |
* |
% | |||||
| All directors and officers as a group (7) |
4,446,153 |
5.9 |
% | |||||
| Principal Shareholders † : |
||||||||
| Baidu Entities (8) |
8,644,917.5 |
11.7 |
% | |||||
| Baillie Gifford & Co (Scottish Partnership) (9) |
5,743,926 |
7.7 |
% | |||||
| MIH Internet SEA Private Limited (10) |
4,108,831 |
5.5 |
% | |||||
| T.ROWE PRICE ASSOCIATES, INC. (11) |
3,997,103 |
5.4 |
% | |||||
| * | Less than 1% of our total outstanding ordinary shares. |
† |
Pursuant to the Schedule 13D/A filed by Booking Holdings Inc. and Booking Holdings Treasury Company, or the Booking Entities, with SEC on April 7, 2020, the beneficial ownership of Booking Entities in our company as of April 3, 2020 was reported to fall below 5% of our ordinary shares. Therefore, Booking Entities are not included in the table above. |
| (1) | Beneficial ownership is determined in accordance with the SEC rules, and includes voting or investment power with respect to the securities. |
| (2) | For each person and group included in this table, percentage ownership is calculated by dividing the number of shares beneficially owned by such person or group by the sum of the number of ordinary shares outstanding as of February 29, 2020, the number of ordinary shares underlying share options held by such person or group that were exercisable within 60 days after February 29, 2020, and the number of ordinary shares in the form of ADSs assuming full conversion of notes held by such person or group to ADSs at the initial conversion rate. |
| (3) | Includes 784,871 ordinary shares held by Mr. Liang and 959,200 ordinary shares that were issuable upon exercise of options exercisable within 60 days after February 29, 2020 held by Mr. Liang. |
| (4) | Includes 1,299,739 ordinary shares held Mr. Fan and 120,867 ordinary shares that were issuable upon exercise of options exercisable within 60 days after February 29, 2020 held by Mr. Fan. |
| (5) | Includes 334,984 ordinary shares held by Ms. Sun and 575,200 ordinary shares that were issuable upon exercise of options exercisable within 60 days after February 29, 2020. |
| (6) | Mr. Shen’s business address is Suite 3613, 36/F, Two Pacific Place, 88 Queensway, Hong Kong. |
| (7) | Includes 2,689,780 ordinary shares and 1,756,373 ordinary shares that were issuable upon exercise of options exercisable within 60 days after February 29, 2020 held by all of our current directors and executive officers, as a group. |
| (8) | Includes 8,644,917.5 ordinary shares (including 991,852.5 ordinary shares represented by ADSs) beneficially owned as of October 1, 2019 by Baidu Holdings Limited, a wholly-owned subsidiary of Baidu, Inc. (collectively, “Baidu Entities”). Information regarding beneficial ownership is reported as of October 1, 2019, based on the information contained in the Schedule 13D/A filed by Baidu Entities with SEC on October 2, 2019. Please see the Schedule 13D/A filed by Baidu Entities with SEC on October 2, 2019 for information relating to Baidu Entities. The address for Baidu Holdings Limited is c/o Baidu, Inc., No. 10 Shangdi 10th Street, Haidian District, Beijing 100085, the People’s Republic of China, and the address for Baidu, Inc. is No. 10 Shangdi 10th Street, Haidian District, Beijing 100085, the People’s Republic of China. |
| (9) | Includes 5,743,926 ordinary shares represented by ADSs held by Baillie Gifford & Co (Scottish Partnership). Information regarding beneficial ownership is reported as of December 31, 2019, based on the information contained in the Schedule 13G/A filed by Baillie Gifford & Co (Scottish Partnership) with SEC on February 3, 2020. Please see the Schedule 13G/A filed by Baillie Gifford & Co (Scottish Partnership) with SEC on February 3, 2020 for information relating to Baillie Gifford & Co (Scottish Partnership). The address for Baillie Gifford & Co (Scottish Partnership) is Calton Square, 1 Greenside Row, Edinburgh EH1 3AN, Scotland, the United Kingdom. |
| (10) | Includes 4,108,831 ordinary shares held by MIH Internet SEA Private Limited. Information regarding beneficial ownership is reported as of October 1, 2019, based on the information contained in the Schedule 13D filed by MIH Internet SEA Private Limited and Nasper Limited with the SEC on October 2, 2019. Please see the Schedule 13D filed by MIH Internet SEA Private Limited and Nasper Limited with SEC on October 2, 2019 for information relating to MIH Internet SEA Private Limited and Nasper Limited. The address for MIH Internet SEA Private Limited is #13-10 Parkview Square, 600 North Bridge Road, Singapore 188778. |
| (11) | Includes 3,997,103 ordinary shares represented by ADS held by T.ROWE PRICE ASSOCIATES, INC. Information regarding beneficial ownership is reported as of December 31, 2019, based on the information contained in the Schedule 13G/A filed by T.ROWE PRICE ASSOCIATES, INC. with SEC on February 14, 2020. Please see the Schedule 13G/A filed by T.ROWE PRICE ASSOCIATES, INC. with SEC on February 14, 2020 for information relating to T.ROWE PRICE ASSOCIATES, INC. The address for T.ROWE PRICE ASSOCIATES, INC. is 100 E. Pratt Street, Baltimore, Maryland 21202, the United States. |
ITEM 7. |
MAJOR SHAREHOLDERS AND RELATED PARTY TRANSACTIONS |
| • | Maohua Sun and Tao Yang owned 10.2% and 89.8%, respectively, of Ctrip Commerce. |
| • | Ctrip Commerce owned 100% of Shanghai Huacheng. |
| • | Min Fan and Qi Shi owned 99.5% and 0.5%, respectively, of Chengdu Ctrip. |
| • | Hui Cao and Hui Wang owned 60% and 40%, respectively, of Qunar Beijing. |
| Date of Loan Agreement |
Borrower |
Significant Consolidated Affiliated Chinese Entity |
Principal |
Interest |
Maturity Date |
Outstanding Balance |
||||||||||||||||||||
| RMB |
US$ |
RMB |
US$ |
|||||||||||||||||||||||
| (in millions) |
(in millions) |
|||||||||||||||||||||||||
| May 27, 2019 |
Tao Yang |
Ctrip Commerce |
808.2 |
116.1 |
None |
May 26, 2029 |
808.2 |
116.1 |
||||||||||||||||||
| April 9, 2019 |
Maohua Sun |
Ctrip Commerce |
88.7 |
12.7 |
None |
December 13, 2025 |
88.7 |
12.7 |
||||||||||||||||||
| December 14, 2015 |
Maohua Sun |
Ctrip Commerce |
3.1 |
0.4 |
None |
December 13, 2025 |
3.1 |
0.4 |
||||||||||||||||||
| March 20, 2017 |
Min Fan |
Chengdu Ctrip |
477.6 |
68.6 |
None |
December 13, 2025 |
477.6 |
68.6 |
||||||||||||||||||
| December 14, 2015 |
Min Fan |
Chengdu Ctrip |
19.9 |
2.9 |
None |
December 13, 2025 |
19.9 |
2.9 |
||||||||||||||||||
| March 20, 2017 |
Qi Shi |
Chengdu Ctrip |
2.4 |
0.3 |
None |
December 13, 2025 |
2.4 |
0.3 |
||||||||||||||||||
| December 14, 2015 |
Qi Shi |
Chengdu Ctrip |
0.1 |
0.0 |
None |
December 13, 2025 |
0.1 |
0.0 |
||||||||||||||||||
| March 23, 2016 |
Hui Cao |
Qunar Beijing |
6.6 |
0.9 |
None |
Until repayment notice |
6.6 |
0.9 |
||||||||||||||||||
| March 23, 2016 |
Hui Wang |
Qunar Beijing |
4.4 |
0.6 |
None |
Until repayment notice |
4.4 |
0.6 |
||||||||||||||||||
ITEM 8. |
FINANCIAL INFORMATION |
ITEM 9. |
THE OFFER AND LISTING |
ITEM 10. |
ADDITIONAL INFORMATION |
| • | banks, insurance companies and other financial institutions; |
| • | tax-exempt entities; |
| • | real estate investment trusts; |
| • | regulated investment companies; |
| • | dealers or traders in securities; |
| • | certain former citizens or residents of the United States; |
| • | persons that elect to mark their securities to market; |
| • | persons holding our ADSs or ordinary shares as part of a “straddle,” conversion or other integrated transaction; |
| • | persons that have a functional currency other than the U.S. dollar; and |
| • | persons that actually or constructively own 10% or more of our equity (by vote or value). |
| • | an individual who is a citizen or resident of the United States; |
| • | a corporation (or other entity treated as a corporation for U.S. federal income tax purposes) created or organized in or under the laws of the United States, any state thereof, or the District of Columbia; |
| • | an estate, the income of which is subject to U.S. federal income taxation regardless of its source; or |
| • | a trust that (i) is subject to the primary supervision of a court within the United States and the control of one or more U.S. persons or (ii) has a valid election in effect under applicable Regulations to be treated as a U.S. person. |
| • | the excess distribution or gain will be allocated ratably over such holder’s holding period for the ADSs or ordinary shares; |
| • | amounts allocated to the current taxable year, and any taxable years in such holder’s holding period prior to the first taxable year in which we are classified as a PFIC, or a pre-PFIC year, will be taxable as ordinary income; and |
| • | amounts allocated to each prior taxable year, other than a pre-PFIC year, will be subject to tax at the highest tax rate in effect applicable to such holder for that year, and such amounts will be increased by an additional tax equal to interest on the resulting tax deemed deferred with respect to such years. |
ITEM 11. |
QUANTITATIVE AND QUALITATIVE DISCLOSURES ABOUT MARKET RISK |
ITEM 12. |
DESCRIPTION OF SECURITIES OTHER THAN EQUITY SECURITIES |
| Persons depositing or withdrawing shares must pay: |
For: | |
| $ 5.00 (or less) per 100 ADSs (or portion of 100 ADSs) |
☐ Issuance of ADSs, including issuances resulting from a distribution of shares or rights or other property | |
| ☐ Cancellation of ADSs for the purpose of withdrawal, including if the deposit agreement terminates | ||
| $ 0.02 (or less) per ADS |
☐ Any cash distribution to ADS registered holders | |
| A fee equivalent to the fee that would be payable if securities distributed to you had been shares and the shares had been deposited for issuance of ADSs |
☐ Distribution of securities distributed to holders of deposited securities which are distributed by the depositary to ADS registered holders | |
| $ 0.02 (or less) per ADSs per calendar year |
☐ Depositary services | |
| Registration or transfer fees |
☐ Transfer and registration of shares on our share register to or from the name of the depositary or its agent when you deposit or withdraw shares | |
| Expenses of the depositary |
☐ Cable, telex and facsimile transmissions (when expressly provided in the deposit agreement) | |
| ☐ Converting foreign currency to U.S. dollars | ||
| Taxes and other governmental charges the depositary or the custodian have to pay on any ADS or share underlying an ADS, for example, stock transfer taxes, stamp duty or withholding taxes |
☐ As necessary | |
| Any charges incurred by the depositary or its agents for servicing the deposited securities |
☐ As necessary |
ITEM 13. |
DEFAULTS, DIVIDEND ARREARAGES AND DELINQUENCIES |
ITEM 14. |
MATERIAL MODIFICATIONS TO THE RIGHTS OF SECURITY HOLDERS AND USE OF PROCEEDS |
ITEM 15. |
CONTROLS AND PROCEDURES |
ITEM 16A. |
AUDIT COMMITTEE FINANCIAL EXPERT |
ITEM 16B. |
CODE OF ETHICS |
ITEM 16C. |
PRINCIPAL ACCOUNTANT FEES AND SERVICES |
| For the Year Ended December 31, |
||||||||||||
| 2018 |
2019 |
2019 |
||||||||||
| RMB |
RMB |
US$ |
||||||||||
| Audit Fees (1) |
17,084,868 |
20,487,434 |
2,942,836 |
|||||||||
| Audit Related Fees (2) |
4,697,050 |
7,920,989 |
1,137,779 |
|||||||||
| Tax Fees (3) |
1,715,553 |
1,892,987 |
271,911 |
|||||||||
| All Other Fees (4) |
9,000 |
— |
— |
|||||||||
| (1) | “Audit Fees” represent the aggregate fees incurred for each of the fiscal years listed for professional services rendered by our principal accountant for the interim review of quarterly financial statements and the audit of our annual financial statements and other statutory audits of our subsidiaries. |
| (2) | “Audit Related Fees” represent the aggregate fees incurred in each of the fiscal years listed for assurance and related services that are provided by our principal accountant that are reasonably related to the performance of the audit or review of our financial statements and are not reported under “Audit Fees.” |
| (3) | “Tax Fees” represent the aggregate fees incurred in each of the fiscal years listed for professional services rendered by our principal accountant for tax compliance, tax advice and tax planning. |
| (4) | “All Other Fees” represent the aggregate fees incurred in each of the fiscal years listed for products and services provided by our principal accountant, other than the services reported in (1), (2) and (3). |
ITEM 16D. |
EXEMPTIONS FROM THE LISTING STANDARDS FOR AUDIT COMMITTEES |
ITEM 16E. |
PURCHASE OF EQUITY SECURITIES BY THE ISSUER AND AFFILIATED PURCHASERS |
ITEM 16F. |
CHANGE IN REGISTRANT’S CERTIFYING ACCOUNTANT |
ITEM 16G. |
CORPORATE GOVERNANCE |
ITEM 16H. |
MINE SAFETY DISCLOSURE |
ITEM 17. |
FINANCIAL STATEMENTS |
ITEM 18. |
FINANCIAL STATEMENTS |
ITEM 19. |
EXHIBITS |
| Exhibit Number |
Document | |||
| 1.1 |
||||
| 2.1 |
||||
| 2.2* |
||||
| 2.3 |
||||
| 2.4 |
||||
| 2.5 |
||||
| 2.6 |
||||
| 2.7 |
||||
| 2.8 |
||||
| 2.9 |
||||
| 2.10 |
||||
| 2.11 |
||||
| 2.12* |
||||
| 4.1 |
||||
| 4.2 |
||||
| 4.3 |
||||
| 4.4 |
||||
| 4.5 |
||||
| 4.6* |
||||
| 4.7* |
||||
| 4.8* |
||||
| 4.9* |
||||
| 4.10* |
||||
| 4.11 |
||||
| 4.12 |
||||
| 4.13 |
||||
| 4.14 |
||||
| 4.15 |
||||
| 4.16 |
||||
| 4.17 |
||||
| 4.18 |
||||
| 4.19 |
||||
| 4.20 |
||||
| 4.21 |
||||
| 4.22 |
||||
| 4.23 |
||||
| 4.24 |
||||
| 4.25 |
| 4.26 |
||||
| 4.27 |
||||
| 4.28 |
||||
| 4.29 |
||||
| 4.30 |
||||
| 4.31 |
||||
| 4.32* |
||||
| 4.33 |
||||
| 4.34 |
||||
| 4.35* |
||||
| 4.36* |
||||
| 8.1* |
||||
| 11.1 |
||||
| 12.1* |
||||
| 12.2* |
||||
| 13.1** |
||||
| 13.2** |
||||
| 15.1* |
||||
| 15.2* |
||||
| 15.3* |
||||
| 101.INS* |
Inline XBRL Instance Document—this instance document does not appear on the Interactive Data File because its XBRL tags are not embedded within the Inline XBRL document | |||
| 101.SCH* |
Inline XBRL Taxonomy Extension Schema Document | |||
| 101.CAL* |
Inline XBRL Taxonomy Extension Calculation Linkbase Document | |||
| 101.DEF* |
Inline XBRL Taxonomy Extension Definition Linkbase Document | |||
| 101.LAB* |
Inline XBRL Taxonomy Extension Label Linkbase Document | |||
| 101.PRE* |
Inline XBRL Taxonomy Extension Presentation Linkbase Document | |||
| 104 |
Cover Page Interactive Data File (embedded within the Inline XBRL document) |
| * | Filed with this annual report on Form 20-F. |
| ** | Furnished with this annual report on Form 20-F. |
| TRIP.COM GROUP LIMITED | ||
| By: |
/s/ Jane Jie Sun | |
| Name: |
Jane Jie Sun | |
| Title: |
Chief Executive Officer and Director | |
| Page |
||||
| F- 2 |
||||
| F- 4 |
||||
| F- 5 |
||||
| F- 6 |
||||
| F- 9 |
||||
| F- 11 |
||||
| 2017 |
2018 |
2019 |
2019 |
|||||||||||||
| RMB |
RMB |
RMB |
US$ |
|||||||||||||
| Revenues: |
||||||||||||||||
| Accommodation reservation |
|
|
|
|
||||||||||||
| Transportation ticketing |
|
|
|
|
||||||||||||
| Packaged-tour |
|
|
|
|
||||||||||||
| Corporate travel |
|
|
|
|
||||||||||||
| Others |
|
|
|
|
||||||||||||
| Total revenues |
|
|
|
|
||||||||||||
| Less: Sales tax and surcharges |
( |
) | ( |
) | ( |
) | ( |
) | ||||||||
| Net revenues |
|
|
|
|
||||||||||||
| Cost of revenues |
( |
) | ( |
) | ( |
) | ( |
) | ||||||||
| Gross profit |
|
|
|
|
||||||||||||
| Operating expenses: |
||||||||||||||||
| Product development |
( |
) | ( |
) | ( |
) | ( |
) | ||||||||
| Sales and marketing |
( |
) | ( |
) | ( |
) | ( |
) | ||||||||
| General and administrative |
( |
) | ( |
) | ( |
) | ( |
) | ||||||||
| Total operating expenses |
( |
) | ( |
) | ( |
) | ( |
) | ||||||||
| Income from operations |
|
|
|
|
||||||||||||
| Interest income |
|
|
|
|
||||||||||||
| Interest expense |
( |
) | ( |
) | ( |
) | ( |
) | ||||||||
| Other income/(expense) |
|
( |
) | |
|
|||||||||||
| Income before income tax expense and equity in loss of affiliates |
|
|
|
|
||||||||||||
| Income tax expense |
( |
) | ( |
) | ( |
) | ( |
) | ||||||||
| Equity in loss of affiliates |
( |
) | ( |
) | ( |
) | ( |
) | ||||||||
| Net Income |
|
|
|
|
||||||||||||
| Net (income)/loss attributable to non-controlling interests |
( |
) | |
|
|
|||||||||||
| Accretion to redemption value of redeemable non-controlling interests |
— |
— |
( |
) | ( |
) | ||||||||||
| Net Income attributable to Trip.com Group Limited |
|
|
|
|
||||||||||||
| Net Income |
|
|
|
|
||||||||||||
| Other comprehensive income/(expense): |
||||||||||||||||
| Foreign currency translation |
|
( |
) | ( |
) | ( |
) | |||||||||
| Unrealized securities holding gains/(losses), net of tax |
|
( |
) | |
|
|||||||||||
| Reclassification adjustment for net gain recognized on disposal of available-for-sale debt investment |
( |
) | — |
— |
— |
|||||||||||
| Total comprehensive income/(loss) |
|
( |
) | |
|
|||||||||||
| Comprehensive (income)/loss attributable to non-controlling interests |
( |
) | |
|
|
|||||||||||
| Comprehensive income/(loss) attributable to Trip.com Group Limited |
|
( |
) | |
|
|||||||||||
| Earnings per ordinary share |
||||||||||||||||
| — Basic |
|
|
|
|
||||||||||||
| — Diluted |
|
|
|
|
||||||||||||
| Earnings per ADS |
||||||||||||||||
| — Basic |
|
|
|
|
||||||||||||
| — Diluted |
|
|
|
|
||||||||||||
| Weighted average ordinary shares outstanding |
||||||||||||||||
| — Basic shares |
|
|
|
|
||||||||||||
| — Diluted shares |
|
|
|
|
||||||||||||
| Share-based compensation included in Operating expense above is as follows: |
||||||||||||||||
| Product development |
|
|
|
|
||||||||||||
| Sales and marketing |
|
|
|
|
||||||||||||
| General and administrative |
|
|
|
|
||||||||||||
| 2018 |
2019 |
2019 |
||||||||||
| RMB |
RMB |
US$ |
||||||||||
| ASSETS |
||||||||||||
| Current assets: |
||||||||||||
| Cash and cash equivalents |
|
|
|
|||||||||
| Restricted cash |
|
|
|
|||||||||
| Short-term investments |
|
|
|
|||||||||
| Accounts receivable, net |
|
|
|
|||||||||
| Due from related parties |
|
|
|
|||||||||
| Prepayments and other current assets |
|
|
|
|||||||||
| Total current assets |
|
|
|
|||||||||
| Long-term deposits and prepayments |
|
|
|
|||||||||
| Long-term loan receivable |
— |
|
|
|||||||||
| Long-term receivables due from related parties |
|
|
|
|||||||||
| Land use rights |
|
|
|
|||||||||
| Property, equipment and software |
|
|
|
|||||||||
| Investments |
|
|
|
|||||||||
| Goodwill |
|
|
|
|||||||||
| Intangible assets |
|
|
|
|||||||||
| Right-of-use assets |
— |
|
|
|||||||||
| Deferred tax assets |
|
|
|
|||||||||
| Total assets |
|
|
|
|||||||||
| LIABILITIES |
||||||||||||
| Current liabilities: |
||||||||||||
| Short-term debt and current portion of long-term debt |
|
|
|
|||||||||
| Accounts payable |
|
|
|
|||||||||
| Due to related parties |
|
|
|
|||||||||
| Salary and welfare payable |
|
|
|
|||||||||
| Taxes payable |
|
|
|
|||||||||
| Advances from customers |
|
|
|
|||||||||
| Accrued liability for customer reward program |
|
|
|
|||||||||
| Other payables and accruals |
|
|
|
|||||||||
| Total current liabilities |
|
|
|
|||||||||
| Deferred tax liabilities |
|
|
|
|||||||||
| Long-term debt |
|
|
|
|||||||||
| Long-term lease liability |
— |
|
|
|||||||||
| Other long-term liabilities |
|
|
|
|||||||||
| Total liabilities |
|
|
|
|||||||||
| Commitments and contingencies (Note 20) |
||||||||||||
| MEZZANINE EQUITY |
||||||||||||
| Redeemable non-controlling interests |
— |
|
|
|||||||||
| SHAREHOLDERS’ EQUITY |
||||||||||||
| Share capital (US$ 2019: |
|
|
|
|||||||||
| Additional paid-in capital |
|
|
|
|||||||||
| Statutory reserves |
|
|
|
|||||||||
| Accumulated other comprehensive loss |
( |
) | ( |
) | ( |
) | ||||||
| Retained earnings |
|
|
|
|||||||||
| Less: Treasury stock ( |
( |
) | ( |
) | ( |
) | ||||||
| Total Trip.com Group Limited shareholders’ equity |
|
|
|
|||||||||
| Non-controlling interests |
|
|
|
|||||||||
| Total shareholders’ equity |
|
|
|
|||||||||
| Total liabilities, mezzanine equity and shareholders’ equity |
|
|
|
|||||||||
| Ordinary shares (US$ |
||||||||||||||||||||||||||||||||||||||||||||
| Number of shares outstanding |
Par value |
Additional paid-in capital |
Statutory reserves |
Accumulated other comprehensive income/(loss) |
Retained earnings |
Number of Treasury stock |
Treasury stock |
Total Trip.com Group Limited shareholders’ equity |
Non- controlling interests |
Total shareholders’ equity |
||||||||||||||||||||||||||||||||||
| RMB |
RMB |
RMB |
RMB |
RMB |
RMB |
RMB |
RMB |
RMB |
||||||||||||||||||||||||||||||||||||
| Balance as of December 31, 2016 |
|
|
|
|
|
|
( |
) | ( |
) | |
|
|
|||||||||||||||||||||||||||||||
| Issuance of ordinary shares for the exercise of stock options |
|
— |
|
— |
— |
— |
— |
— |
|
— |
|
|||||||||||||||||||||||||||||||||
| Share-based compensation |
— |
— |
|
— |
— |
— |
— |
— |
|
— |
|
|||||||||||||||||||||||||||||||||
| Appropriations to statutory reserves |
— |
— |
— |
|
— |
( |
) | — |
— |
— |
— |
— |
||||||||||||||||||||||||||||||||
| Foreign currency translation adjustments |
— |
— |
— |
— |
|
— |
— |
— |
|
— |
|
|||||||||||||||||||||||||||||||||
| Unrealized securities holding gains |
— |
— |
— |
— |
|
— |
— |
— |
|
— |
|
|||||||||||||||||||||||||||||||||
| Reclassification adjustment resulting from disposal of available-for-sale debt investment |
— |
— |
— |
— |
( |
) | — |
— |
— |
( |
) | — |
( |
) | ||||||||||||||||||||||||||||||
| Early Termination of call option |
— |
— |
|
— |
— |
— |
— |
— |
|
— |
|
|||||||||||||||||||||||||||||||||
| Issuance of ordinary shares for early Conversion of Convertible Notes |
|
— |
|
— |
— |
— |
— |
— |
|
— |
|
|||||||||||||||||||||||||||||||||
| Early Termination of Convertible Notes |
|
— |
|
— |
— |
— |
|
|
|
— |
|
|||||||||||||||||||||||||||||||||
| Net income |
— |
— |
— |
— |
— |
|
— |
— |
|
|
|
|||||||||||||||||||||||||||||||||
| Acquisition of additional shares in subsidiaries |
|
— |
|
— |
— |
— |
— |
— |
|
( |
) | ( |
) | |||||||||||||||||||||||||||||||
| Business combination |
— |
— |
— |
— |
— |
— |
— |
— |
— |
|
|
|||||||||||||||||||||||||||||||||
| Balance as of December 31, 2017 |
|
|
|
|
|
|
( |
) | ( |
) | |
|
|
|||||||||||||||||||||||||||||||
| Ordinary shares (US$ |
||||||||||||||||||||||||||||||||||||||||||||
| Number of shares outstanding |
Par value |
Additional paid-in capital |
Statutory reserves |
Accumulated other comprehensive income/(loss) |
Retained earnings |
Number of Treasury stock |
Treasury stock |
Total Trip.com Group Limited shareholders’ equity |
Non- controlling interests |
Total shareholders’ equity |
||||||||||||||||||||||||||||||||||
| RMB |
RMB |
RMB |
RMB |
RMB |
RMB |
RMB |
RMB |
RMB |
||||||||||||||||||||||||||||||||||||
| Cumulative effect of adoption of new accounting standard (Note 2) |
— |
— |
— |
— |
( |
) | |
— |
— |
— |
— |
— |
||||||||||||||||||||||||||||||||
| Issuance of ordinary shares for the exercise of stock options |
|
— |
|
— |
— |
— |
— |
— |
|
— |
|
|||||||||||||||||||||||||||||||||
| Share-based compensation |
— |
— |
|
— |
— |
— |
— |
— |
|
— |
|
|||||||||||||||||||||||||||||||||
| Appropriations to statutory reserves |
— |
— |
— |
|
— |
( |
) | — |
— |
— |
— |
— |
||||||||||||||||||||||||||||||||
| Foreign currency translation adjustments |
— |
— |
— |
— |
( |
) | — |
— |
— |
( |
) | — |
( |
) | ||||||||||||||||||||||||||||||
| Unrealized securities holding losses |
— |
— |
— |
— |
( |
) | — |
— |
— |
( |
) | — |
( |
) | ||||||||||||||||||||||||||||||
| Early Termination of Convertible Notes |
|
— |
— |
— |
— |
— |
|
— |
— |
— |
— |
|||||||||||||||||||||||||||||||||
| Net income / (loss) |
— |
— |
— |
— |
— |
|
— |
— |
|
( |
) | |
||||||||||||||||||||||||||||||||
| Issuance of additional equity stake by subsidiaries |
— |
— |
— |
— |
— |
— |
— |
— |
— |
|
|
|||||||||||||||||||||||||||||||||
| Disposal of shares in subsidiaries |
— |
— |
|
— |
— |
— |
— |
— |
|
( |
) | ( |
) | |||||||||||||||||||||||||||||||
| Acquisition of additional shares in subsidiaries |
— |
— |
( |
) | — |
— |
— |
— |
— |
( |
) | ( |
) | ( |
) | |||||||||||||||||||||||||||||
| Non-controlling interest in subsidiary disposed of in Business Combination |
— |
— |
|
— |
— |
— |
— |
— |
|
|
|
|||||||||||||||||||||||||||||||||
| Business combination |
— |
— |
— |
— |
— |
— |
— |
— |
— |
|
|
|||||||||||||||||||||||||||||||||
| Balance as of December 31, 2018 |
|
|
|
|
( |
) | |
( |
) | ( |
) | |
|
|
||||||||||||||||||||||||||||||
Ordinary shares (US$ |
||||||||||||||||||||||||||||||||||||||||||||
Number of shares outstanding |
Par value |
Additional paid-in capital |
Statutory reserves |
Accumulated other comprehensive income/(loss) |
Retained earnings |
Number Treasury stock |
Treasury stock |
Total Trip .com Group Limited shareholders’ equity |
Non- controlling interests |
Total shareholders’ equity |
||||||||||||||||||||||||||||||||||
RMB |
RMB |
RMB |
RMB |
RMB |
RMB |
RMB |
RMB |
RMB |
||||||||||||||||||||||||||||||||||||
Issuance for the exercise of stock options |
— |
— |
— |
— |
— |
— |
— |
|||||||||||||||||||||||||||||||||||||
Share-based compensation |
— |
— |
— |
— |
— |
— |
— |
|||||||||||||||||||||||||||||||||||||
Appropriations to statutory reserves |
— |
— |
— |
— |
( |
) | — |
— |
— |
— |
— |
|||||||||||||||||||||||||||||||||
Foreign currency translation adjustments |
— |
— |
— |
— |
( |
) | — |
— |
— |
( |
) | — |
( |
) | ||||||||||||||||||||||||||||||
Unrealized securities holding gains |
— |
— |
— |
— |
— |
— |
— |
— |
||||||||||||||||||||||||||||||||||||
Accretion of redeemable non-controlling interests |
— |
— |
— |
— |
— |
( |
) | — |
— |
( |
) | — |
( |
) | ||||||||||||||||||||||||||||||
Net income / (loss) |
— |
— |
— |
— |
— |
— |
— |
( |
) | |||||||||||||||||||||||||||||||||||
Deconsolidation of shares in subsidiaries |
— |
— |
— |
— |
— |
— |
— |
— |
— |
( |
) | ( |
) | |||||||||||||||||||||||||||||||
Issuance of additional equity stake by subsidiaries |
— |
— |
— |
— |
— |
— |
— |
— |
— |
|||||||||||||||||||||||||||||||||||
Disposal of shares in subsidiaries |
— |
— |
— |
— |
— |
— |
— |
— |
||||||||||||||||||||||||||||||||||||
Equity transaction in which a non-controlling interest in a subsidiary is exchanged for a non-controlling interest in another subsidiary |
— |
— |
( |
) | — |
— |
— |
— |
— |
( |
) | — |
||||||||||||||||||||||||||||||||
Business combination |
— |
— |
— |
— |
— |
— |
— |
— |
— |
|||||||||||||||||||||||||||||||||||
Share issuance for the investments |
— |
— |
— |
— |
— |
— |
||||||||||||||||||||||||||||||||||||||
Balance as of December 31, 2019 |
( |
) | ( |
) | ( |
) | ||||||||||||||||||||||||||||||||||||||
| 2017 |
2018 |
2019 |
2019 |
|||||||||||||
| RMB |
RMB |
RMB |
US$ |
|||||||||||||
| Cash flows from operating activities: |
||||||||||||||||
| Net income |
|
|
|
|
||||||||||||
| Adjustments to reconcile net income to cash provided by operating activities: |
||||||||||||||||
| Share-based compensation |
|
|
|
|
||||||||||||
| Equity in loss of affiliates |
|
|
|
|
||||||||||||
| Loss from disposal of property, equipment and software |
|
|
|
|
||||||||||||
| Gain on deconsolidation of subsidiaries |
— |
— |
( |
) | ( |
) | ||||||||||
| Gain on disposal of long-term investment |
( |
) | ( |
) | ( |
) | ( |
) | ||||||||
| (Gain)/loss from disposal of a subsidiary |
( |
) | |
|
|
|||||||||||
| Impairments of long-term investment |
|
— |
|
|
||||||||||||
| Provision/(settlement) of provision and contingent liability balances related to an equity method investment |
|
|
|
|
|
|
|
|
|
|
( |
) |
|
|
( |
) |
| Changes in fair value for equity investments measured at fair value |
— |
|
( |
) | ( |
) | ||||||||||
| Gain from the re-measurement of the previously held equity interest to the fair value in the business acquisition |
— |
( |
) | ( |
) | ( |
) | |||||||||
| Gain on foreign currency forwards |
— |
— |
( |
) | ( |
) | ||||||||||
| Provision for doubtful accounts |
|
|
|
|
||||||||||||
| Depreciation of property, equipment and software |
|
|
|
|
||||||||||||
| Amortization of intangible assets and land use rights |
|
|
|
|
||||||||||||
| Amortization of right of use assets |
|
|
— |
|
|
|
— |
|
|
|
|
|
|
|
| |
| Deferred income tax benefits |
( |
) | ( |
) | ( |
) | ( |
) | ||||||||
| Changes in current assets and liabilities, net of assets acquired and liabilities assumed/disposed of in business combinations/dispositions, net of deconsolidations: |
||||||||||||||||
| Increase in accounts receivable |
( |
) | ( |
) | ( |
) | ( |
) | ||||||||
| Decrease/(increase) in due from related parties |
|
( |
) | ( |
) | ( |
) | |||||||||
| Decrease/(increase) in prepayments and other current assets |
|
( |
) | ( |
) | ( |
) | |||||||||
| Decrease/(increase) in long-term receivables |
|
( |
) | |
|
|||||||||||
| Increase in accounts payable |
|
|
|
|
||||||||||||
| (Decrease)/increase in due to related parties |
( |
) | |
|
|
|||||||||||
| Increase in salary and welfare payable |
|
|
|
|
||||||||||||
| (Decrease)/increase in taxes payable |
( |
) | |
|
|
|||||||||||
| (Decrease)/increase in advances from customers |
( |
) | |
|
|
|||||||||||
| Decrease in accrued liability for customer reward program |
( |
) | ( |
) | ( |
) | ( |
) | ||||||||
| Increase in other payables and accruals |
|
|
|
|
||||||||||||
| Net cash provided by operating activities |
|
|
|
|
||||||||||||
| Cash flows from investing activities: |
||||||||||||||||
| Purchase of property, equipment and software |
( |
) | ( |
) | ( |
) | ( |
) | ||||||||
| Cash paid for long-term investments |
( |
) | ( |
) | ( |
) | ( |
) | ||||||||
| Cash paid for business combinations, net of cash acquired |
( |
) | |
( |
) | ( |
) | |||||||||
| Purchase of intangible assets |
( |
) | ( |
) | ( |
) | ( |
) | ||||||||
| (Increase)/decrease in short-term investments |
( |
) | ( |
) | |
|
||||||||||
| Cash received from loans to the users |
|
|
|
|
||||||||||||
| Cash paid for loans to the users |
( |
) | ( |
) | ( |
) | ( |
) | ||||||||
| Net change in loans to the users with terms of less than three months |
( |
) | ( |
) | ( |
) | ( |
) | ||||||||
| Cash received from disposal of long-term investments |
|
|
|
|
||||||||||||
| Cash used from deconsolidation of a subsidiary, net of cash disposed |
— |
— |
( |
) | — |
|||||||||||
| Cash used from disposal of subsidiaries, net of cash received |
( |
) | ( |
) | |
|
||||||||||
| Net cash used in investing activities |
( |
) | ( |
) | ( |
) | ( |
) | ||||||||
| 2017 |
2018 |
2019 |
2019 |
|||||||||||||
| RMB |
RMB |
RMB |
US$ |
|||||||||||||
| Cash flows from financing activities: |
||||||||||||||||
| Proceeds from/(repayment of) short-term bank loans, net |
|
|
( |
) | ( |
) | ||||||||||
| Proceeds from long-term bank loans |
|
|
|
|
||||||||||||
| Repayment of long-term loan, including current portion |
— |
— |
( |
) | ( |
) | ||||||||||
| Proceeds from exercise of share options |
|
|
|
|
||||||||||||
| Cash paid for acquisition of additional equity stake in subsidiaries |
( |
) | ( |
) | ( |
) | ( |
) | ||||||||
| Cash paid for settlement of convertible notes |
— |
( |
) | ( |
) | ( |
) | |||||||||
| Proceeds from securitization debt |
— |
|
|
|
||||||||||||
| Cash paid for settlement of securitization debt |
— |
— |
( |
) | ( |
) | ||||||||||
| Cash received from non-controlling shareholders |
|
|
|
|
||||||||||||
| Proceeds from Early Termination of Purchased Call Option |
|
— |
— |
— |
||||||||||||
| Net cash provided/(used) by financing activities |
|
|
( |
) | ( |
) | ||||||||||
| Effect of foreign exchange rate changes on cash and cash equivalents, restricted cash |
( |
) | |
|
|
|||||||||||
| Net (decrease)/increase in cash and cash equivalents, restricted cash |
( |
) | |
( |
) | ( |
) | |||||||||
| Cash and cash equivalents, restricted cash, beginning of year |
|
|
|
|
||||||||||||
| Cash and cash equivalents, restricted cash, end of year* |
|
|
|
|
||||||||||||
| Supplemental disclosure of cash flow information |
||||||||||||||||
| Cash paid during the year for income taxes |
|
|
|
|
||||||||||||
| Cash paid for interest, net of amounts capitalized |
|
|
|
|
||||||||||||
| Supplemental schedule of non-cash investing and financing activities |
||||||||||||||||
| Conversion of convertible senior notes |
|
— |
— |
— |
||||||||||||
| Non-cash consideration paid for business acquisitions, investments and non-controlling interest |
( |
) | ( |
) | ( |
) | ( |
) | ||||||||
| Share issuance as the consideration for equity investment |
— |
— |
( |
) | ( |
) | ||||||||||
| Accruals related to purchase of property, equipment and software |
( |
) | ( |
) | ( |
) | ( |
) | ||||||||
| Unpaid cash consideration for business acquisitions and acquisition of additional shares of subsidiary |
( |
) | ( |
) | — |
— |
||||||||||
* |
As of December 31, 2017, cash and cash equivalents and restricted cash are RMB |
1. |
ORGANIZATION AND NATURE OF OPERATIONS |
2. |
PRINCIPAL ACCOUNTING POLICIES |
| Name of VIE and VIEs’ subsidiaries |
Date of establishment/acquisition | |
| Shanghai Ctrip Commerce Co., Ltd. (“Shanghai Ctrip Commerce”) |
Established on July 18, 2000 | |
| Shanghai Huacheng Southwest International Travel Agency Co., Ltd. (“Shanghai Huacheng”, formerly known as Shanghai Huacheng Southwest Travel Agency Co., Ltd.) |
Established on March 13, 2001 | |
| Chengdu Ctrip Travel Agency Co., Ltd. (“Chengdu Ctrip”) |
Established on January 8, 2007 | |
| Beijing Qu Na Information Technology Company Limited (“Qunar Beijing”) |
Established on March 17, 2006 |
| As of December 31, |
||||||||
| 2018 |
2019 |
|||||||
| RMB(in millions) |
RMB(in millions) |
|||||||
| Total assets |
|
|
||||||
| Less: Inter-company receivables |
( |
) |
( |
) | ||||
| Total assets excluding inter-company |
|
|
||||||
| Total liabilities |
|
|
||||||
| Less: Inter-company payables |
( |
) |
( |
) | ||||
| Total liabilities excluding inter-company |
|
|
||||||
| For the year ended December 31, |
||||||||||||
| 2017 |
2018 |
2019 |
||||||||||
| RMB(in millions) |
RMB(in millions) |
RMB(in millions) |
||||||||||
| Net revenues |
|
|
|
|||||||||
| Cost of revenues |
|
|
|
|||||||||
| Net income |
|
|
|
|||||||||
| For the year ended December 31, |
||||||||||||
| 2017 |
2018 |
2019 |
||||||||||
| RMB(in millions) |
RMB(in millions) |
RMB(in millions) |
||||||||||
| Net cash provided by/ (used in) operating activities |
|
|
( |
) | ||||||||
| Net cash used in investing activities |
— |
— |
— |
|||||||||
| Net cash provided by financing activities |
— |
— |
— |
|||||||||
| Building |
| |
| Leasehold improvements |
Lesser of the term of the lease or the estimated useful lives of the assets | |
| Website-related equipment |
| |
| Computer equipment |
| |
| Furniture and fixtures |
| |
| Software |
|
| 2017 |
2018 |
2019 |
||||||||||
| RMB (in millions) |
||||||||||||
| Balance at beginning of year |
|
|
|
|||||||||
| Provision for doubtful accounts |
|
|
|
|||||||||
| Write-offs |
( |
) | ( |
) | ( |
) | ||||||
| Balance at end of year |
|
|
|
|||||||||
| Number of Shares |
Weighted Average Exercise Price |
Weighted Average Remaining Contractual Life (Years) |
Aggregate Intrinsic Value (in millions) |
|||||||||||||
| Outstanding at December 31, 2016 |
|
|
|
|
||||||||||||
| Granted (including grants in exchange for Qunar options ) |
|
|
||||||||||||||
| Exercised |
( |
) | |
|||||||||||||
| Forfeited |
( |
) | |
|||||||||||||
| Outstanding at December 31, 2017 |
|
|
|
|
||||||||||||
| Granted |
|
|
||||||||||||||
| Exercised |
( |
) | |
|||||||||||||
| Forfeited |
( |
) | |
|||||||||||||
| Outstanding at December 31, 2018 |
|
|
|
|
||||||||||||
| Granted |
|
|
||||||||||||||
| Exercised |
( |
) | |
|||||||||||||
| Forfeited |
( |
) | |
|||||||||||||
| Modified |
( |
) |
|
|||||||||||||
| Converted from modification |
|
|
|
|
|
|
|
|
|
|
|
|
|
| ||
| Outstanding at December 31, 2019 |
|
|
|
|
||||||||||||
| Vested and expect to vest at December 31, 2019 |
|
|
|
|
||||||||||||
| Exercisable at December 31, 2019 |
|
|
|
|
||||||||||||
| 2017 |
2018 |
2019 | ||||
| Risk-free interest rate |
|
|
| |||
| Expected life (years) |
|
|
| |||
| Expected dividend yield |
|
|
| |||
| Volatility |
|
|
| |||
| Fair value of options at grant date per share |
from US$ |
from US$ |
from US$ to US$ |
Number of Shares |
Weighted average grant date fair value(US$) |
|||||||
Restricted shares |
||||||||
Unvested at December 31, 2016 |
||||||||
Granted |
||||||||
Vested |
( |
) | ||||||
Forfeited |
( |
) | ||||||
Unvested at December 31, 2017 |
||||||||
Granted |
||||||||
Vested |
( |
) | ||||||
Forfeited |
( |
) | ||||||
Unvested at December 31, 2018 |
||||||||
Granted |
||||||||
Vested |
( |
) | ||||||
Forfeited |
( |
) | ||||||
Unvested at December 31, 2019 |
||||||||
2017 |
2018 |
2019 |
||||||||||
RMB ( in millions) |
||||||||||||
Fair value changes of equity securities investments |
— |
( |
) | |||||||||
(Provision)/settlement of provision and contingent liability balances related to an equity method investment (Note 13) |
( |
) | ( |
) | ||||||||
Subsidy income |
||||||||||||
Gain on disposal of long-term investments (Note 7) |
||||||||||||
Gain from the re-measurement of the previously held equity interest to the fair value in the business acquisition (Note 2) |
— |
|||||||||||
Impairments of long-term investments |
( |
) | — |
( |
) | |||||||
Foreign exchange gains/(losses) |
( |
) | ( |
) | ||||||||
Others |
||||||||||||
Total |
( |
) | ||||||||||
3. |
PREPAYMENTS AND OTHER CURRENT ASSETS |
| 2018 |
2019 |
|||||||
| RMB (in millions) |
||||||||
| Prepayments and other deposits |
|
|
||||||
| Receivable related to financial services (Note 2) |
|
|
||||||
| Prepaid expenses |
|
|
||||||
| Receivables from financial institution |
|
|
|
|
|
|
|
|
| Others |
|
|
||||||
| Total |
|
|
||||||
4. |
LONG-TERM DEPOSITS AND PREPAYMENTS |
| 2018 |
2019 |
|||||||
| RMB (in millions) |
||||||||
| Prepayments for purchase of long lived assets |
|
|
||||||
| Deposits paid to airline suppliers |
|
|
||||||
| Deposits paid to advertising suppliers |
|
|
||||||
| Deposits paid to hotel suppliers |
|
|
||||||
| Others |
|
|
||||||
| Total |
|
|
||||||
5. |
LAND USE RIGHTS |
6. |
PROPERTY, EQUIPMENT AND SOFTWARE |
2018 |
2019 |
|||||||
RMB (in millions) |
||||||||
Buildings |
||||||||
Computer equipment |
||||||||
Website-related equipment |
||||||||
Furniture and fixtures |
||||||||
Software |
||||||||
Leasehold improvements |
||||||||
Construction in progress |
||||||||
Less: accumulated depreciation and amortization |
( |
) | ( |
) | ||||
Total net book value |
||||||||
7. |
INVESTMENTS |
2018 |
2019 |
|||||||
RMB (in millions) |
||||||||
Debt investments |
||||||||
Equity investments |
||||||||
Cost, after adjusted with other-than-temporary impairment |
Gross Unrealized Gains, including forex adjustment |
Gross Unrealized Losses, including forex adjustment |
Fair Value |
|||||||||||||
Available-for-sale debt investments |
( |
) | ||||||||||||||
Cost, after adjusted with other-than-temporary impairment |
Gross Unrealized Gains, including forex adjustment |
Gross Unrealized Losses, including forex adjustment |
Fair Value |
|||||||||||||
Available-for-sale debt investments |
( |
) | ||||||||||||||
Cost, after adjustedwith other-than-temporary impairment |
Gross Unrealized Gains, including forex adjustment |
Gross Unrealized Losses, including forex adjustment |
Fair Value |
|||||||||||||
Equity securities with readily determinable fair values |
( |
) | ||||||||||||||
Cost, after adjustedwith other-than-temporary impairment |
Gross Unrealized Gains, including forex adjustment |
Gross Unrealized Losses, including forex adjustment |
Fair Value |
|||||||||||||
Equity securities with readily determinable fair values |
( |
) | ||||||||||||||
2017 |
2018 |
2019 |
||||||||||
Equity investments |
Equity investments |
Equity investments |
||||||||||
Operating data: |
||||||||||||
Revenue |
||||||||||||
Gross profit |
||||||||||||
Income from operations |
||||||||||||
Net (loss)/income |
( |
) | ||||||||||
Net loss attributable to equity method investments companies |
( |
) | ( |
) | ( |
) | ||||||
Add: Equity dilution impact |
||||||||||||
Add: Gain from disposal of equity method investments |
— |
— |
||||||||||
Equity in (loss)/income of affiliates |
( |
) | ( |
) | ( |
) | ||||||
2017 |
2018 |
2019 |
||||||||||
Balance sheet data: |
||||||||||||
Current assets |
||||||||||||
Long-term assets |
||||||||||||
Current liabilities |
||||||||||||
Long-term liabilities |
||||||||||||
Non-controlling interests |
||||||||||||
8. |
FAIR VALUE MEASUREMENT |
Fair Value Measurement at December 31, 2019 Using |
||||||||||||||||||||
Level 1 |
Level 2 |
Level 3 |
Fair Value at December 31, 2019 |
|||||||||||||||||
RMB |
RMB |
RMB |
RMB |
US$ |
||||||||||||||||
Assets |
||||||||||||||||||||
Financial products |
— |
— |
||||||||||||||||||
Time deposits (with the maturity of more than three months) |
— |
— |
||||||||||||||||||
Derivative: |
||||||||||||||||||||
Foreign currency forward contacts (with the maturity of less than one year) |
— |
— |
||||||||||||||||||
Equity securities |
— |
— |
||||||||||||||||||
Available-for-sale debt investments |
— |
— |
||||||||||||||||||
Total Assets |
||||||||||||||||||||
Liabilities |
||||||||||||||||||||
Derivative: |
||||||||||||||||||||
Foreign currency forward contacts (with the maturity of more than one year) |
— |
— |
||||||||||||||||||
Total Liabilities |
— |
— |
||||||||||||||||||
Fair Value Measurement at December 31, 2018 Using |
||||||||||||||||||||
Level 1 |
Level 2 |
Level 3 |
Fair Value at December 31, 2018 |
|||||||||||||||||
RMB |
RMB |
RMB |
RMB |
US$ |
||||||||||||||||
Financial products |
— |
— |
||||||||||||||||||
Time deposits (with the maturity of more than three months) |
— |
— |
||||||||||||||||||
Equity securities |
— |
— |
||||||||||||||||||
Available-for-sale debt investments |
— |
— |
||||||||||||||||||
Total |
||||||||||||||||||||
| Total |
||||
| RMB(in millions) |
||||
| Fair value of Level 3 investments as at December 31, 2017 |
|
|||
| Transfer into Level 3 |
|
|||
| New addition |
|
|||
| Disposal of investments |
( |
) | ||
| Effect of exchange rate change |
|
|||
| The change in fair value of the investments |
( |
) | ||
| Fair value of Level 3 investments as at December 31, 2018 |
|
|||
| Transfer into Level 3 |
|
|||
| New addition |
|
|||
| Disposal of investments |
( |
) | ||
| Effect of exchange rate change |
|
|||
| Other than temporary impairment |
( |
) | ||
| The change in fair value of the investments |
( |
) | ||
| Fair value of Level 3 investments as at December 31, 2019 |
|
|||
| Unobservable Input |
||
| Revenue growth rate |
| |
| Weighted average cost of capital |
| |
| Lack of marketability discount |
| |
| Expected volatility |
| |
| Probability |
Liquidation scenario: Redemption scenario: IPO scenario: |
9. |
GOODWILL |
| 2018 |
2019 |
|||||||
| RMB (in millions) |
||||||||
| Balance at beginning of year |
|
|
||||||
| Acquisition |
|
|
||||||
| Disposals and immaterial others |
( |
) | ( |
) | ||||
| Balance at end of year |
|
|
||||||
10. |
INTANGIBLE ASSETS |
| 2018 |
2019 |
|||||||
| RMB (in millions) |
||||||||
| Intangible asset |
||||||||
| Intangible assets to be amortized |
||||||||
| Business Relationship (Representing the relationship with the travel service providers and other business partners) |
|
|
||||||
| Technology |
|
|
||||||
| Others |
|
|
||||||
| Intangible assets not subject to amortization |
||||||||
| Trade mark |
|
|
||||||
| Others |
|
|
||||||
| |
|
|||||||
| Less: accumulated amortization |
||||||||
| Intangible assets to be amortized |
||||||||
| Business Relationship |
( |
) | ( |
) | ||||
| Technology |
( |
) | ( |
) | ||||
| Others |
( |
) | ( |
) | ||||
| ( |
) | ( |
) | |||||
| Net book value |
||||||||
| Intangible assets to be amortized |
||||||||
| Business Relationship |
|
|
||||||
| Technology |
|
|
||||||
| Others |
|
|
||||||
| Intangible assets not subject to amortization |
||||||||
| Trade mark |
|
|
||||||
| Others |
|
|
||||||
| |
|
|||||||
| Business Relationship |
|
|||
| Technology |
|
|||
| Others |
|
| Amortization |
||||
| RMB (in millions) |
||||
| 2020 |
|
|||
| 2021 |
|
|||
| 2022 |
|
|||
| 2023 |
|
|||
| 2024 |
|
|||
| |
||||
11. |
LEASES |
| 2019 |
||||
| RMB (in millions) |
||||
| Cash paid for amounts included in the measurement of lease liabilities |
|
|||
| Right-of-use assets obtained in exchange for operating lease liabilities |
|
|||
| As of December 31, |
||||
| RMB |
||||
| Right-of-use assets |
|
|||
| Current lease liabilities included within Other payables and accruals |
|
|||
| Long-term lease liabilities |
|
|||
| Total lease liabilities |
|
|||
| Weighted average remaining lease term |
|
|||
| Weighted average discount rate |
|
% | ||
| As of December 31, |
||||
| RMB ( i n millions) |
||||
| 2020 |
|
|||
| 2021 |
|
|||
| 2022 |
|
|||
| 2023 |
|
|||
| 2024 |
|
|||
| Thereafter |
|
|||
| Total operating lease payments |
|
|||
| Less: imputed interest |
( |
) | ||
| Total |
|
|||
| |
As of December 31, 2018 |
|||
| |
RMB (in millions) |
|||
| 2019 |
|
|||
| 2020 |
|
|||
| 2021 |
|
|||
| 2022 |
|
|||
| 2023 |
|
|||
| Thereafter |
|
|||
| Total minimum lease payments |
|
|||
12. |
SHORT-TERM DEBT AND CURRENT PORTION OF LONG-TERM DEBT |
| 2018 |
2019 |
|||||||
| RMB (in millions) |
||||||||
| Short-term bank borrowings and current portion of long-term loan |
|
|
||||||
| Securitization debt |
|
— |
||||||
| 2020 Notes (Note 17) |
— |
|
||||||
| 2022 Notes (Note 17) |
|
— |
||||||
| 2025 Notes (Note 17) |
— |
|
||||||
| 2019 Booking Notes (Note 17) |
|
— |
||||||
| 2020 Booking Notes (Note 17) |
— |
|
||||||
| 2022 Booking Notes (Note 17) |
|
— |
||||||
| Total |
|
|
||||||
13. |
RELATED PARTY TRANSACTIONS AND BALANCES |
| 2017 |
2018 |
2019 |
||||||||||
| RMB(in millions) |
||||||||||||
| Commissions from Tongcheng-eLong (a) |
— |
|
|
|||||||||
| Commissions from eLong (a) |
|
|
— |
|||||||||
| Commissions from Huazhu (a) |
|
|
|
|||||||||
| Commissions from BTG (a) |
|
|
|
|||||||||
| Commissions to Tongcheng-eLong (b) |
— |
|
|
|||||||||
| Commissions to eLong (b) |
|
|
— |
|||||||||
| Commissions to Baidu (b) |
|
|
— |
|||||||||
| Commissions to LY.com (b) |
|
|
— |
|||||||||
| (a) | BTG, Huazhu and eLong , have entered into agreements with the Company, respectively, to provide hotel rooms for our end users. In 2018, eLong completed a merger with LY.com and the enlarged group Tongcheng-eLong supersedes eLong to provide hotel rooms for our end users. The transactions above represent the commissions earned from these related parties. |
| (b) | The Company entered into agreements with eLong, LY.com and Baidu, upon which these related parties promote the Company’s hotel rooms on their platforms. In 2018, eLong completed a merger with LY.com and the enlarged group Tongcheng-eLong supersedes eLong and LY.com to promote the Company’s hotel rooms on their platforms. The transactions above represent the service commissions and Baidu Map business cooperation commission paid to these related parties. |
| 2018 |
2019 |
|||||||
| RMB( in millions) |
||||||||
| Due from related parties, current: |
||||||||
| Due from Tongcheng-eLong |
|
|
||||||
| Due from others |
|
|
||||||
| |
|
|||||||
| Due from related parties, non-current: |
||||||||
| Due from Skysea (a) |
|
— |
||||||
| Due from others |
|
|
||||||
| |
|
|||||||
| Due to related parties, current: |
||||||||
| Due to Tongcheng-eLong |
|
|
||||||
| Due to others |
|
|
||||||
| |
|
|||||||
| (a) | In 2017, based on the impairment assessment by considering the operating results, market condition and business updates, a provision of RMB |
14. |
EMPLOYEE BENEFITS |
15. |
TAXATION |
| 2017 |
2018 |
2019 |
||||||||||
| RMB (in millions) |
||||||||||||
| Domestic |
|
|
|
|||||||||
| Foreign |
( |
) | ( |
) | |
|||||||
| Total |
|
|
|
|||||||||
| 2017 |
2018 |
2019 |
||||||||||
| RMB (in millions) |
||||||||||||
| Current income tax expense |
|
|
|
|||||||||
| Deferred tax benefit |
( |
) | ( |
) | ( |
) | ||||||
| Income tax expense |
|
|
|
|||||||||
| 2017 |
2018 |
2019 |
||||||||||
| Statutory CIT rate |
|
% | |
% | |
% | ||||||
| Tax differential from statutory rate applicable to subsidiaries with preferential tax rates |
|
% |
( |
%) | ( |
%) | ||||||
| Non-deductible expenses and non-taxable income incurred |
|
% | |
% | |
% | ||||||
| Change in valuation allowance |
|
% | |
% | |
% | ||||||
| Effective CIT rate |
|
% | |
% | |
% | ||||||
| 2017 |
2018 |
2019 |
||||||||||
| RMB ( i n millions, except per share data) |
||||||||||||
| Tax holiday effect |
|
|
|
|||||||||
| Basic net income per ADS effect |
|
|
|
|||||||||
| Diluted net income per ADS effect |
|
|
|
|||||||||
| Impact on the effective tax rates |
||||||||||||||||
| 2017 |
2018 |
2019 |
||||||||||||||
| Ctrip Computer Technology |
|
% | ( |
%) | ( |
%) | ( |
%) | ||||||||
| Ctrip Travel Information |
|
% | ( |
%) | ( |
%) | ( |
%) | ||||||||
| Ctrip Travel Network |
|
% | ( |
%) | ( |
%) | ( |
%) | ||||||||
| Chengdu Information |
|
% | ( |
%) | ( |
%) | ( |
%) | ||||||||
| The Company and its subsidiaries in Hong Kong and Cayman |
|
% | |
% | |
% | ( |
%) | ||||||||
| Qunar and subsidiaries |
|
% | ( |
%) | ( |
%) | ( |
%) | ||||||||
| Others |
|
% | ( |
%) | ( |
%) | ( |
%) | ||||||||
| Total |
|
% | ( |
%) | ( |
%) | ||||||||||
| 2018 |
2019 |
|||||||
| RMB (in millions) |
||||||||
| Accrued expenses |
|
|
||||||
| Loss carry forward |
|
|
||||||
| Accrued liability for customer reward related programs |
|
|
||||||
| Accrued staff salary |
|
|
||||||
| Others |
|
|
||||||
| Subtotal |
|
|
||||||
| Less: Valuation allowance of deferred tax assets |
( |
) | ( |
) | ||||
| Total deferred tax assets |
|
|
||||||
| Deferred tax liabilities: |
||||||||
| Recognition of intangible assets arise from business combinations and unrealized holding gain |
( |
) | ( |
) | ||||
| Net deferred tax liabilities |
( |
) | ( |
) | ||||
| 2017 |
2018 |
2019 |
||||||||||
| RMB (in millions) |
||||||||||||
| Balance at beginning of year |
|
|
|
|||||||||
| Current year additions |
|
|
|
|||||||||
| Balance at end of year |
|
|
|
|||||||||
16. |
OTHER PAYABLES AND ACCRUALS |
| 2018 |
2019 |
|||||||
| RMB (in millions) |
||||||||
| Accrued operating expenses |
|
|
||||||
| Deposits received from travel suppliers and packaged-tour users |
|
|
||||||
| Payable related to acquisition and investments |
|
|
||||||
| Accruals for property and equipment |
|
|
|
|
|
|
|
|
| Provision related to an equity method investment (Note 13) |
|
— |
||||||
| Others |
|
|
||||||
| Total |
|
|
||||||
17. |
LONG-TERM DEBT |
| 2018 |
2019 |
|||||||
| RMB ( in millions) |
||||||||
| 2020 Notes |
|
— |
||||||
| 2025 Notes |
|
— |
||||||
| 2022 Notes |
— |
|
||||||
| 2020 Booking Notes |
|
— |
||||||
| 2025 Booking and Hillhouse Notes |
|
|
||||||
| 2022 Booking Notes |
— |
|
||||||
| Long-term loan |
|
|
||||||
| Securitization debt |
|
|
— |
|
|
|
|
|
| Less: Debt issuance cost |
( |
) | ( |
) | ||||
| Total |
|
|
||||||
| • | The Notes, the Purchased Call Options and the Sold Warrants (1) do not entail the same risks; and (2) have a valid business purpose and economic need for structuring the transactions separately. Therefore, the offering of the Notes, the Purchased Call Options and Sold Warrants transactions should be accounted separately; |
| • | The repurchase option is considered clearly and closely related to its debt host and does not meet the requirement for bifurcation; |
| • | Since the conversion option is considered indexed to the Company’s own stock, bifurcation of conversion option from the Notes is not required as the scope exception prescribed in ASC 815-10-15-74 is met; |
| • | There was no BCF attribute to the Notes as the set conversion prices for the Notes were greater than the respective fair values of the ordinary share price at date of issuances; |
18. |
REDEEMABLE NON-CONTROLLING INTERESTS |
19. |
EARNINGS PER SHARE |
| 2017 |
2018 |
2019 |
||||||||||
| RMB (in millions, except for share and per share data) |
||||||||||||
| Numerator: |
||||||||||||
| Net income attributable to Trip’s shareholders |
|
|
|
|||||||||
| Eliminate the dilutive effect of interest expense of convertible notes |
|
— |
|
|||||||||
| Numerator for diluted earnings per share |
|
|
|
|||||||||
| Denominator: |
||||||||||||
| Denominator for basic earnings per ordinary share - weighted average ordinary shares outstanding |
|
|
|
|||||||||
| Dilutive effect of share options |
|
|
|
|||||||||
| Dilutive effect of convertible notes |
|
— |
|
|||||||||
| Dilutive effect of convertible notes sold warrants |
|
— |
— |
|||||||||
| Denominator for diluted earnings per ordinary share |
|
|
|
|||||||||
| Basic earnings per ordinary share |
|
|
|
|||||||||
| Diluted earnings per ordinary share |
|
|
|
|||||||||
| Basic earnings per ADS |
|
|
|
|||||||||
| Diluted earnings per ADS |
|
|
|
|||||||||
| 2017 |
2018 |
2019 |
||||||||||
| Convertible Notes |
|
|
— |
|||||||||
| Outstanding weighted average stock options |
|
|
|
|||||||||
| |
|
|
||||||||||
20. |
COMMITMENTS AND CONTINGENCIES |
21. |
GEOGRAPHIC INFORMATION |
| |
2017 |
2018 |
2019 |
|||||||||
| |
RMB (in millions) |
|||||||||||
| Total Revenue |
||||||||||||
| The Greater China |
|
|
|
|||||||||
| Others |
|
|
|
|||||||||
| |
|
|
||||||||||
22. |
SUBSEQUENT EVENTS |